Please wait
As filed with the Securities and Exchange Commission on February 5, 2020
Registration No. 333- 221930
UNITED STATES
SECURITIES AND EXCHANGE COMMISSION
Washington, D.C. 20549
_______________________
AMENDMENT NO. 5
TO
FORM S-4
REGISTRATION STATEMENT
UNDER
THE SECURITIES ACT OF 1933
_______________________
HARTMAN SHORT TERM INCOME PROPERTIES XX, INC.
(Exact Name of Registrant as Specified in Its Charter)
___________________________
| | | | | | | | | | | | | | |
| Maryland | | 6798 | | 26-3455189 |
| (State or other jurisdiction of incorporation or organization) | | (Primary Standard Industrial Classification Code Number) | | (I.R.S. Employer Identification Number) |
2909 Hillcroft, Suite 420
Houston TX 77057
(713) 467-2222
(Address, Including Zip Code and Telephone Number,
Including Area Code, of Registrant’s Principal Executive Offices)
_______________________
Allen R. Hartman
Chief Executive Officer
Hartman Short Term Income Properties XX, Inc.
2909 Hillcroft Suite 420
Houston, TX 77057
(713) 467-2222
(Name, Address, Including Zip Code and Telephone Number,
Including Area Code, of Agent for Service)
_______________________
With copies to:
| | | | | | | | |
| | |
Rosemarie A. Thurston Aaron C. Hendricson Alston & Bird LLP 1201 West Peachtree Street Atlanta Georgia 30309 Tel: (404) 881-7000
| Mark T. Torok General Counsel 2909 Hillcroft Suite 420 Houston TX 77057 Tel: (713) 467-2222
| |
_______________________
Approximate date of commencement of proposed sale of the securities to the public: As soon as practicable following effectiveness of this Registration Statement and the satisfaction or waiver of all other conditions to the mergers described herein.
If the securities being registered on this Form are being offered in connection with the formation of a holding company and there is compliance with General Instruction G, check the following box: []
If this Form is filed to register additional securities for an offering pursuant to Rule 462(b) under the Securities Act, check the following box and list the Securities Act registration statement number of the earlier effective registration statement for the same offering. []
If this Form is a post-effective amendment filed pursuant to Rule 462(d) under the Securities Act, check the following box and list the Securities Act registration statement number of the earlier effective registration statement for the same offering. []
Indicate by check mark whether the Registrant is a large accelerated filer, an accelerated filer, a non-accelerated filer, a smaller reporting company or an emerging growth company. See the definitions of “large accelerated filer,” “accelerated filer,” “smaller reporting company” and “emerging growth company” in Rule 12b-2 of the Exchange Act (Check One):
| | | | | |
Large accelerated filer [] | Accelerated filer [] |
Non-accelerated filer [] (Do not check if a smaller reporting company) | Smaller reporting company [x] |
| Emerging Growth Company [x] |
If an emerging growth company, indicate by check mark if the registrant has elected not to use the extended transition period for complying with any new or revised financial accounting standards provided pursuant to Section 7(a)(2)(B) of the Securities Act. [x]
If applicable, place an X in the box to designate the appropriate rule provision relied upon in conducting this transaction:
Exchange Act Rule 13e-4(i) (Cross-Border Issuer Tender Offer) []
Exchange Act Rule 14d-1(d) (Cross-Border Third-Party Tender Offer) []
_______________________
The Registrant hereby amends this Registration Statement on such date or dates as may be necessary to delay its effective date until the Registrant files a further amendment which specifically states that this Registration Statement will thereafter become effective in accordance with Section 8(a) of the Securities Act of 1933 or until the Registration Statement becomes effective on such date as the Commission, acting pursuant to said Section 8(a), may determine.
The information in this Joint Proxy Statement and Prospectus is not complete and may be changed. A registration statement relating to the securities offered by this Joint Proxy Statement and Prospectus has been filed with the Securities and Exchange Commission. Hartman Short Term Income Properties XX, Inc. may not sell any of the securities offered by this Joint Proxy Statement and Prospectus until the registration statement is effective. This Joint Proxy Statement and Prospectus is not an offer to sell or exchange these securities, and it is not soliciting an offer to buy these securities, in any jurisdiction where an offer or sale of the securities is not permitted.
PRELIMINARY - SUBJECT TO COMPLETION
DATED
February 5, 2020
JOINT PROXY STATEMENT AND PROSPECTUS
HARTMAN SHORT TERM INCOME PROPERTIES XX, INC.
___________________
To: The Stockholders of Hartman Short Term Income Properties XX, Inc., the Stockholders of Hartman Short Term Income Properties XIX, Inc., and the Stockholders of Hartman Income REIT, Inc.:
Mergers
The board of directors of Hartman Short Term Income Properties XX, Inc., a Maryland corporation (“HARTMAN XX”), and the board of directors of Hartman Short Term Income Properties XIX, Inc., a Texas corporation (“HARTMAN XIX”), have each approved an Agreement and Plan of Merger between HARTMAN XX and Hartman XIX (the “HARTMAN XIX Merger Agreement”), and the board of directors of HARTMAN XX and the board of directors of Hartman Income REIT, Inc., a Maryland corporation (“HI-REIT”), have each approved an Agreement and Plan of Merger between HARTMAN XX, HI-REIT, HARTMAN XX Limited Partnership, a Texas limited partnership (“HARTMAN XX OP”), and Hartman Income REIT Operating Partnership, L.P., a Delaware limited partnership (“HI-REIT OP”) (the “HI-REIT Merger Agreement,” and together with the HARTMAN XIX Merger Agreement, the “Merger Agreements”). Pursuant to the HARTMAN XIX Merger Agreement, HARTMAN XIX will merge with and into HARTMAN XX, with HARTMAN XX continuing as the surviving company (the “HARTMAN XIX Merger”). Pursuant to the HI-REIT Merger Agreement, HI-REIT will merge with and into HARTMAN XX, with HARTMAN XX continuing as the surviving company (the “HI-REIT Merger”), and HI-REIT OP will merge with and into HARTMAN XX OP (the “Partnership Merger”), with HARTMAN XX OP being the surviving partnership (the “Surviving Partnership”). The HARTMAN XIX Merger, the HI-REIT Merger and the Partnership Merger, are collectively referred to herein as the “Mergers.”
The surviving company following the Mergers (the “Combined Company”) will retain the name “Hartman Short Term Income Properties XX, Inc.” Allen R. Hartman, the current chairman of the board and Chief Executive Officer of HARTMAN XX, will continue to serve as the chairman of the board and Chief Executive Officer of the Combined Company. Two designees of HARTMAN XIX and HI-REIT will be appointed to the HARTMAN XX board of directors in connection with the Mergers.
The obligations of HARTMAN XX, HARTMAN XIX and HI-REIT to effect each of the Mergers are subject to the satisfaction or waiver of certain conditions set forth in the Merger Agreements (including the required approvals of the stockholders of each of HARTMAN XX, HARTMAN XIX and HI-REIT).
If the HARTMAN XIX Merger is completed pursuant to the HARTMAN XIX Merger Agreement, each outstanding share (other than those shares with respect to which statutory dissenters’ rights of appraisal have been properly exercised, perfected and not subsequently withdrawn under Texas law) of (i) HARTMAN XIX common stock immediately prior to the effective time of the HARTMAN XIX Merger will be canceled and automatically converted into the right to receive 9,171.98 shares of HARTMAN XX’s Common Stock, par value $.001 per share (“HARTMAN XX Common Stock”), (ii) HARTMAN XIX’s 8% cumulative preferred stock immediately prior to
the effective time of the HARTMAN XIX Merger will be canceled and automatically converted into the right to receive 1.238477 shares of HARTMAN XX Common Stock and (iii) HARTMAN XIX’s 9% cumulative preferred stock immediately prior to the effective time of the HARTMAN XIX Merger will be canceled and automatically converted into the right to receive 1.238477 shares of HARTMAN XX Common Stock.
If the HI-REIT Merger is completed pursuant to the HI-REIT Merger Agreement, each outstanding share of (i) HI-REIT common stock immediately prior to the effective time of the HI-REIT Merger will be canceled and automatically converted into the right to receive 0.752222 shares of HARTMAN XX Common Stock; and (ii) HI-REIT subordinated stock immediately prior to the effective time of the HI-REIT Merger will be canceled and automatically converted into the right to receive 0.863235 shares of HARTMAN XX Common Stock.
If the Partnership Merger is completed pursuant to the HI-REIT Merger Agreement, each outstanding unit of limited partnership interest in HI-REIT OP held by HI-REIT will be automatically canceled and retired and shall receive no consideration therefore, and each outstanding unit of limited partnership interest in HI-REIT OP held by any party other than HI-REIT will be automatically canceled and retired, and converted into the right to receive 0.752222 units of limited partnership interests in the Surviving Partnership.
Based on the number of issued and outstanding shares of HARTMAN XIX’s common stock and preferred stock and the number of issued and outstanding shares of HI-REIT’s common stock and subordinated stock as of September 30, 2019, along with the shares of HI-REIT Subordinated Stock expected to be issued with respect to the Membership Exchange Agreement (as defined in the Proxy Statement), HARTMAN XX expects to issue 18,353,263 shares of HARTMAN XX Common Stock, and 968,069 units of limited partnership interest in the Surviving Partnership in connection with the Mergers.
The Mergers cannot be completed unless all of the following occur: (i) a majority of the issued and outstanding shares of HARTMAN XX Common Stock entitled to vote approve the Mergers, (ii) a majority of the issued and outstanding shares of common stock of HARTMAN XIX and a majority of the issued and outstanding shares of each class of HARTMAN XIX’s preferred stock entitled to vote approve the HARTMAN XIX Merger; and (iii) a majority of the issued and outstanding shares of HI-REIT’s common stock and a majority of the issued and outstanding shares of HI-REIT’s subordinated stock entitled to vote approve the HI-REIT Merger. If any one of the foregoing proposals is not approved by the requisite vote, the Mergers will not occur.
Amendment of Hartman XX’s Charter
At the meeting of Hartman XX stockholders, the stockholders are being asked to approve, among other matters, certain amendments to the Hartman XX’s charter as set forth in Hartman XX’s Fourth Amended and Restated Articles of Incorporation (the “Amended Charter”), a copy of which is attached to the proxy statement as Annex G.
The Amended Charter will more closely align Hartman XX’s charter to those of its peers with publicly listed securities. Currently, Hartman XX’s charter includes provisions and restrictions that are required by state securities administrators in order for Hartman XX to publicly offer shares of its common stock without having the common stock listed on a national securities exchange. If Hartman XX Common Stock is listed on a national securities exchange, these provisions and restrictions would no longer be required and, in some cases, if retained, would place restrictions on Hartman XX’s activities that could put it at a competitive disadvantage compared to its peers with publicly listed securities.
HARTMAN XX, HARTMAN XIX and HI-REIT will each hold a special meeting of their respective stockholders.
At the HARTMAN XX special meeting (the “HARTMAN XX Special Meeting”), HARTMAN XX’s stockholders will be asked to consider and vote on (i) proposals to approve the Mergers, (ii) proposals to amend the charter as set forth in the Amended Charter, and (iii) a proposal to approve one or more adjournments of the HARTMAN XX Special Meeting, if necessary or appropriate, to permit further solicitation of proxies in favor of the proposals to approve the Mergers.
At the HARTMAN XIX special meeting (the “HARTMAN XIX Special Meeting”), HARTMAN XIX stockholders will be asked to consider and vote on (i) a proposal to approve the HARTMAN XIX Merger, and (ii) a proposal to approve one or more adjournments of the HARTMAN XIX Special Meeting, if necessary or appropriate, to permit further solicitation of proxies in favor of the proposals to approve the HARTMAN XIX Merger.
At the HI-REIT special meeting (the “HI-REIT Special Meeting”), HI-REIT stockholders will be asked to consider and vote on (i) a proposal to approve the HI-REIT Merger, and (ii) a proposal to approve one or more adjournments of the HI-REIT Special Meeting, if necessary or appropriate, to permit further solicitation of proxies in favor of the proposals to approve the HI-REIT Merger.
This Joint Proxy Statement and Prospectus contains important information about HARTMAN XX, HARTMAN XIX, HI-REIT, the Mergers, the Merger Agreements, the proposed amendments to the Hartman XX charter and the HARTMAN XX Special Meeting, the HARTMAN XIX Special Meeting and the HI-REIT Special Meeting. You should read this entire Joint Proxy Statement and Prospectus carefully before voting. In particular, you should read carefully the information under the section entitled “Risk Factors,” beginning on page 64.
YOUR VOTE IS VERY IMPORTANT. Whether or not you plan to attend the HARTMAN XX Special Meeting, the HARTMAN XIX Special Meeting or the HI-REIT Special Meeting (collectively, the “Special Meetings”), as applicable, please take the time to submit a proxy to vote your shares as soon as possible. If you do not vote your shares of HARTMAN XX Common Stock, the effect will be the same as voting against approval of the Mergers. If you do not vote your shares of HARTMAN XIX or HI-REIT Stock, the effect will be the same as voting against approval of the HARTMAN XIX Merger or the HI-REIT Merger, as applicable. In addition, failure to vote may result in HARTMAN XX, HARTMAN XIX, or HI-REIT not having a sufficient quorum of a majority of its outstanding shares represented in person or by proxy at the applicable Special Meeting. The Special Meetings cannot be held unless a quorum is present at each Special Meeting. You may revoke your proxy at any time before it is voted.
Neither the Securities and Exchange Commission (the “SEC”) nor any state securities commission has approved or disapproved of the Mergers or the securities to be issued under this Joint Proxy Statement and Prospectus or determined if this Joint Proxy Statement and Prospectus is accurate or adequate. Any representation to the contrary is a criminal offense.
This Joint Proxy Statement and Prospectus is dated __, 2019 and is first being mailed to stockholders of HARTMAN XX, HARTMAN XIX and HI-REIT on or about __, 2019.
Sincerely,
Allen R. Hartman
Chairman of the Board and Chief Executive Officer
Hartman Short Term Income Properties XX, Inc.
Hartman Short Term Income Properties XIX, Inc.
Hartman Income REIT, Inc.
HARTMAN SHORT TERM INCOME PROPERTIES XX, INC.
NOTICE OF SPECIAL MEETING OF STOCKHOLDERS
TO BE HELD ON , 2019
To the Stockholders of Hartman Short Term Income Properties XX, Inc.:
You are invited to attend a special meeting of the stockholders of Hartman Short Term Income Properties XX, Inc., a Maryland corporation ("HARTMAN XX"), to be held on , 2019, at , Central Time, at the offices of the company at 2909 Hillcroft, Suite 420, Houston, TX 77057 (the "HARTMAN XX Special Meeting"). The HARTMAN XX Special Meeting will be held for the following purposes:
1. Proposal 1: To consider and vote upon proposals to approve the merger of Hartman Short Term Income Properties XIX, Inc. (“HARTMAN XIX”) with and into HARTMAN XX pursuant to the Agreement and Plan of Merger, dated as of July 21, 2017, by and among HARTMAN XX and HARTMAN XIX (the “HARTMAN XIX Merger Agreement”), and the other transactions contemplated by the HARTMAN XIX Merger Agreement;
2. Proposal 2: To consider and vote upon proposals to approve the mergers of and Hartman Income REIT, Inc. (“HI-REIT”) with and into HARTMAN XX and Hartman Income REIT Operating Partnership, L.P., a Delaware limited partnership, with and into Hartman XX Limited Partnership, a Texas limited partnership, pursuant to the Agreement and Plan of Merger, dated as of July 21, 2017 and as amended on May 8, 2018, by and among HARTMAN XX, HI-REIT, HARTMAN XX Limited Partnership, a Texas limited partnership and Hartman Income REIT Operating Partnership, L.P., a Delaware limited partnership (the “HI-REIT Merger Agreement”);
3. Proposal 3: To consider and vote upon a proposal to approve amendments to the HARTMAN XX charter to revise, upon the listing of the shares on a national securities exchange, certain provisions relating to the independence and experience requirements of the Board of Directors and to revise the indemnification provisions to provide for indemnification for Directors, officers, employees, agents, Advisors, and Affiliates to the maximum extent permitted by Maryland law upon the listing of the shares on a national securities exchange;
4. Proposal 4: To consider and vote upon a proposal to approve amendments to the HARTMAN XX charter to revise certain provisions relating to voting limitations on Company stock held by HARTMAN XX’s advisor, its Directors and Affiliates upon the listing of the shares on a national securities exchange;
5. Proposal 5: To consider and vote upon a proposal to approve amendments to the HARTMAN XX charter to remove certain provisions relating to the suitability of stockholders to invest in HARTMAN XX stock upon the listing of the shares on a national securities exchange;
6. Proposal 6: To consider and vote upon a proposal to approve amendments to the HARTMAN XX charter to revise certain provisions relating to the limitations on the Company’s investment policies and requirements relating to investing in joint ventures and equity securities upon the listing of the shares on a national securities exchange;
7. Proposal 7: To consider and vote on a proposal to adjourn the HARTMAN XX Special Meeting to another date, time, or place, if necessary or appropriate, to permit further solicitation of proxies in favor of the proposals to approve the Mergers.
The HARTMAN XX board of directors (the “HARTMAN XX Board”), based upon the unanimous recommendation of an independent special committee of the HARTMAN XX Board, has unanimously (i) determined that the Merger Agreements, the Mergers and the other transactions contemplated by the Merger Agreements are advisable and in the best interests of HARTMAN XX and HARTMAN XX’s stockholders, (ii) approved, adopted and declared advisable each of the Merger Agreements, the Mergers and the other transactions contemplated by the Merger Agreements. The HARTMAN XX Board approved the amendments to the HARTMAN XX charter described in Proposals 3 through 6 above.
The HARTMAN XX Board unanimously recommends that HARTMAN XX stockholders vote FOR the proposal to approve each of the Mergers and the other transactions contemplated by each of the Merger Agreements, FOR each of Proposals 3 through 6 to amend and revise the HARTMAN XX charter and FOR Proposal 7 to approve one or more adjournments of the special meeting to another date, time or place, if necessary or appropriate, to permit further solicitation of proxies in favor of the proposals to approve the Mergers.
The Merger Agreements, the Mergers, the amendments to the HARTMAN XX charter, and the other business to be conducted at the HARTMAN XX Special Meeting are each described in more detail in the accompanying Joint Proxy Statement and Prospectus, which you should read in its entirety before authorizing a proxy to vote. Copies of the HARTMAN XIX Merger Agreement and the HI-REIT Merger Agreement are attached as Annex A and Annex B, respectively, to the Joint Proxy Statement and Prospectus accompanying this notice and the amendments to the HARTMAN XX charter are attached as Annex G to the Joint Proxy Statement and Prospectus accompanying this notice. If you do not vote, the effect will be the same as voting AGAINST the proposal to approve the Mergers and the proposals to amend the HARTMAN XX charter.
Only those stockholders whose names appear in HARTMAN XX’s records as owning shares of HARTMAN XX’s Common Stock at the close of business on , 2019 (the “HARTMAN XX Record Date”), are entitled to notice of, and to vote at, the HARTMAN XX Special Meeting and any adjournments thereof.
Approval of the proposal to approve the Mergers and each of the proposals to amend the HARTMAN XX charter requires the affirmative vote of the holders of a majority of the outstanding shares of HARTMAN XX Common Stock entitled to vote on the proposal at the HARTMAN XX Special Meeting. Approval of the proposal to approve one or more adjournments of the special meeting to another date, time or place, if necessary or appropriate, to permit further solicitation of proxies in favor of the proposals to approve the Mergers requires the affirmative vote of a majority of the votes cast at the HARTMAN XX Special Meeting. The Mergers cannot be completed without the approval of foregoing proposals to approve the Mergers by the HARTMAN XX stockholders.
All stockholders of HARTMAN XX are cordially invited to attend the HARTMAN XX Special Meeting in person. Whether or not you plan to attend the HARTMAN XX Special Meeting, please submit a proxy to vote your shares as promptly as possible. To ensure your representation at the HARTMAN XX Special Meeting, you are urged to complete, sign and return the enclosed proxy card as promptly as possible in the enclosed postage-prepaid envelope or to authorize a proxy via telephone or Internet as instructed in the enclosed proxy card. You may revoke your proxy in the manner described in the accompanying Joint Proxy Statement and Prospectus at any time before it is voted at the HARTMAN XX Special Meeting.
By Order of the Board of Directors,
Allen R. Hartman
Chairman of the Board and Chief Executive Officer
Hartman Short Term Income Properties XX, Inc.
Houston, TX
HARTMAN SHORT TERM INCOME PROPERTIES XIX, INC.
NOTICE OF SPECIAL MEETING OF STOCKHOLDERS
TO BE HELD ON , 2019
To the Stockholders of Hartman Short Term Income Properties XIX, Inc.:
You are invited to attend a special meeting of the stockholders of Hartman Short Term Income Properties XIX, Inc., a Texas corporation (“HARTMAN XIX”), to be held on , 2019, at , Central Time, at the offices of the company at 2909 Hillcroft, Suite 420, Houston, TX 77057 (the “HARTMAN XIX Special Meeting”). The HARTMAN XIX Special Meeting will be held for the following purposes:
1. To consider and vote upon a proposal to approve the merger (the “HARTMAN XIX Merger”) of HARTMAN XIX with and into Hartman Short Term Income Properties XX, Inc. (“HARTMAN XX”) pursuant to the Agreement and Plan of Merger, dated as of July 21, 2017, by and among HARTMAN XX and HARTMAN XIX (the “HARTMAN XIX Merger Agreement”), and the other transactions contemplated by the HARTMAN XIX Merger Agreement.
2. To consider and vote on a proposal to adjourn the HARTMAN XIX Special Meeting to another date, time, or place, if necessary or appropriate, to permit further solicitation of proxies in favor of the proposal to approve the HARTMAN XIX Merger.
The HARTMAN XIX board of directors (the “HARTMAN XIX Board”), based upon the unanimous recommendation of an independent special committee of the HARTMAN XIX Board, has unanimously (i) determined that the HARTMAN XIX Merger Agreement, the HARTMAN XIX Merger and the other transactions contemplated by the HARTMAN XIX Merger Agreement are advisable and in the best interests of HARTMAN XIX and HARTMAN XIX’s stockholders, (ii) approved, adopted and declared advisable the HARTMAN XIX Merger Agreement, the HARTMAN XIX Merger and the other transactions contemplated by the HARTMAN XIX Merger Agreement.
The HARTMAN XIX Board unanimously recommends that HARTMAN XIX stockholders vote FOR the proposal to approve the HARTMAN XIX Merger, and FOR the proposal to approve one or more adjournments of the special meeting to another date, time or place, if necessary or appropriate, to permit further solicitation of proxies in favor of the proposals to approve the HARTMAN XIX Merger.
The HARTMAN XIX Merger Agreement, the HARTMAN XIX Merger and the other business to be conducted at the HARTMAN XIX Special Meeting are each described in more detail in the accompanying Joint Proxy Statement and Prospectus, which you should read in its entirety before authorizing a proxy to vote. A copy of the HARTMAN XIX Merger Agreement is attached as Annex A to the Joint Proxy Statement and Prospectus accompanying this notice. If you do not vote, the effect will be the same as voting AGAINST the proposal to approve the HARTMAN XIX Merger.
Only those stockholders whose names appear in HARTMAN XIX’s records as owning shares of HARTMAN XIX’s common stock or preferred stock at the close of business on , 2019, are entitled to notice of, and to vote at, the HARTMAN XIX Special Meeting and any adjournments thereof.
Approval of the proposal to approve the HARTMAN XIX Merger requires the affirmative vote of the holders of a majority of the outstanding shares of HARTMAN XIX’s common stock, a majority of the outstanding shares of HARTMAN XIX 8% cumulative preferred stock and a majority of the outstanding shares of HARTMAN XIX 9% cumulative preferred stock (each voting as a class) entitled to vote on the proposal at the HARTMAN XIX Special Meeting. Approval of the proposal to approve one or more adjournments of the special meeting to another date, time or place, if necessary or appropriate, to permit further solicitation of proxies in favor of the proposals to approve the
HARTMAN XIX Merger, requires the affirmative vote of a majority of the votes cast at the HARTMAN XIX Special Meeting. The HARTMAN XIX Merger cannot be completed without the approval of the proposal to approve the HARTMAN XIX Merger by the HARTMAN XIX stockholders.
All stockholders of HARTMAN XIX are cordially invited to attend the HARTMAN XIX Special Meeting in person. Whether or not you plan to attend the HARTMAN XIX Special Meeting, please submit a proxy to vote your shares as promptly as possible. To ensure your representation at the HARTMAN XIX Special Meeting, you are urged to complete, sign and return the enclosed proxy card as promptly as possible in the enclosed postage-prepaid envelope or to authorize a proxy via telephone or Internet as instructed in the enclosed proxy card. You may revoke your proxy in the manner described in the accompanying Joint Proxy Statement and Prospectus at any time before it is voted at the HARTMAN XIX Special Meeting.
By Order of the Board of Directors,
Allen R. Hartman
Chairman of the Board and Chief Executive Officer
Hartman Short Term Income Properties XIX, Inc.
Houston, TX
HARTMAN INCOME REIT, INC.
NOTICE OF SPECIAL MEETING OF STOCKHOLDERS
TO BE HELD ON , 2019
To the Stockholders of Hartman Income REIT, Inc.:
You are invited to attend a special meeting of the stockholders of Hartman Income REIT, Inc., a Maryland corporation (“HI-REIT”), to be held on , 2019, at , Central Time, at the offices of the company at 2909 Hillcroft, Suite 420, Houston, TX 77057 (the “HI-REIT Special Meeting”). The HI-REIT Special Meeting will be held for the following purposes:
1. To consider and vote upon a proposal to approve the merger (the “HI-REIT Merger”) of HI-REIT with and into Hartman Short Term Income Properties XX, Inc. (“HARTMAN XX”) pursuant to the Agreement and Plan of Merger, dated as of July 21, 2017 and as revised on May 8, 2018, by and among HARTMAN XX, HI-REIT, HARTMAN XX Limited Partnership, a Texas limited partnership and Hartman Income REIT Operating Partnership, L.P., a Delaware limited partnership (the “HI-REIT Merger Agreement”), and the other transactions contemplated by the HI-REIT Merger Agreement.
2. To consider and vote on a proposal to adjourn the HI-REIT Special Meeting to another date, time, or place, if necessary or appropriate, to permit further solicitation of proxies in favor of the proposal to approve the HI-REIT Merger.
The HI-REIT board of directors (the “HI-REIT Board”), based upon the unanimous recommendation of an independent special committee of the HI-REIT Board, has unanimously (i) determined that the HI-REIT Merger Agreement, the HI-REIT Merger and the other transactions contemplated by the HI-REIT Merger Agreement are in the best interests of HI-REIT and HI-REIT’s stockholders, (ii) approved, adopted and declared advisable the HI-REIT Merger Agreement, the HI-REIT Merger and the other transactions contemplated by the HI-REIT Merger Agreement.
The HI-REIT Board unanimously recommends that HI-REIT stockholders vote FOR the proposal to approve the HI-REIT Merger Agreement, and FOR the proposal to approve one or more adjournments of the special meeting to another date, time or place, if necessary or appropriate, to permit further solicitation of proxies in favor of the proposals to approve the HI-REIT Merger.
The HI-REIT Merger Agreement, the HI-REIT Merger and the other business to be conducted at the HI-REIT Special Meeting are each described in more detail in the accompanying Joint Proxy Statement and Prospectus, which you should read in its entirety before authorizing a proxy to vote. A copy of the HI-REIT Merger Agreement is attached as Annex B to the Joint Proxy Statement and Prospectus accompanying this notice. If you do not vote, the effect will be the same as voting AGAINST the proposal to approve the HI-REIT Merger.
Only those stockholders whose names appear in HI-REIT’s records as owning shares of HI-REIT’s common stock or subordinated stock at the close of business on , 2019, are entitled to notice of, and to vote at, the HI-REIT Special Meeting and any adjournments thereof.
Approval of the proposal to approve the HI-REIT Merger requires the affirmative vote of the holders of a majority of the outstanding shares of HI-REIT’s common stock and a majority of the outstanding shares of HI-REIT’s subordinated stock entitled to vote on the proposal at the HI-REIT Special Meeting. The proposal to approve one or more adjournments of the special meeting to another date, time or place, if necessary or appropriate, to permit further solicitation of proxies in favor of the proposal to approve the HI-REIT Merger, requires the affirmative vote of a majority of the votes cast at the HI-REIT Special Meeting. The HI-REIT Merger cannot be completed without the approval of the foregoing proposal to approve the HI-REIT Merger by the HI-REIT stockholders.
All stockholders of HI-REIT are cordially invited to attend the HI-REIT Special Meeting in person. Whether or not you plan to attend the HI-REIT Special Meeting, please submit a proxy to vote your shares as promptly as possible. To ensure your representation at the HI-REIT Special Meeting, you are urged to complete, sign and return the enclosed proxy card as promptly as possible in the enclosed postage-prepaid envelope or to authorize a proxy via telephone or Internet as instructed in the enclosed proxy card. You may revoke your proxy in the manner described in the accompanying Joint Proxy Statement and Prospectus at any time before it is voted at the HI-REIT Special Meeting.
By Order of the Board of Directors,
Allen R. Hartman
Chairman of the Board and Chief Executive Officer
Hartman Income REIT, Inc.
Houston, TX
WHERE YOU CAN FIND ADDITIONAL INFORMATION
HARTMAN XX has filed a registration statement on Form S-4 to register the issuance of HARTMAN XX Common Stock to HARTMAN XIX and HI-REIT stockholders in the Mergers. As allowed by SEC rules, this Joint Proxy Statement and Prospectus does not contain all the information you can find in the registration statement or the exhibits to the registration statement.
HARTMAN XX is required to file reports with the SEC. All of these filings with the SEC are available to the public free of charge over the Internet at the SEC's web site at www.sec.gov. You may also read and copy any filed document at the SEC's public reference room in Washington, D.C. at 100 F. Street, N.E., Room 1580, Washington, D.C. Please call the SEC at 1-800-732-0330 for further information about the public reference room.
In addition, you may also obtain additional copies of this Joint Proxy Statement and Prospectus by contacting , the proxy solicitor for HARTMAN XX, HARTMAN XIX, and HI-REIT with respect to these proposals, at the address and telephone number listed below. You will not be charged for any of these documents that you request.
Name
Address
City, state zip
Tel: (toll free)
If you would like to request copies of any documents, please do so by , 2019 in order to receive them before the applicable Special Meeting.
For more information, see “Where You Can Find More Information” beginning on page 300.
ABOUT THIS DOCUMENT
This Joint Proxy Statement and Prospectus, which forms part of a registration statement on Form S-4 filed by HARTMAN XX (File No. 333- 221930) with the SEC, constitutes a prospectus of HARTMAN XX under Section 5 of the Securities Act of 1933, as amended (the “Securities Act”), with respect to the HARTMAN XX Common Stock to be issued in connection with the Mergers. This Joint Proxy Statement and Prospectus also constitutes a proxy statement of HARTMAN XX for purposes of the Securities Exchange Act of 1934, as amended (the “Exchange Act”). This Joint Proxy Statement and Prospectus also constitutes a notice of meeting with respect to the HARTMAN XX Special Meeting, the HARTMAN XIX Special Meeting and the HI-REIT Special Meeting.
When deciding how to cast your vote, you should rely only on the information contained in this Joint Proxy Statement and Prospectus. No person has been authorized to provide you with information that is different from what is contained in this Joint Proxy Statement and Prospectus. This Joint Proxy Statement and Prospectus is dated , 2019. You should not assume that the information contained in this Joint Proxy Statement and Prospectus is accurate as of any date other than such date, and neither the mailing of the Joint Proxy Statement and Prospectus to stockholders nor the issuance of HARTMAN XX Common Stock pursuant to the Mergers shall create any implication to the contrary.
This Joint Proxy Statement and Prospectus does not constitute an offer to sell, or a solicitation of an offer to buy, any securities, or the solicitation of a proxy, in any jurisdiction in which or to any person to whom it is unlawful to make any such offer or solicitation in such jurisdiction. HARTMAN XX has supplied all information contained in this Joint Proxy Statement and Prospectus relating to HARTMAN XX, HARTMAN XIX has supplied all information contained in this Joint Proxy Statement and Prospectus relating to HARTMAN XIX, and HI-REIT has supplied all information contained in this Joint Proxy Statement and Prospectus relating to HI-REIT.
| | | | | |
| TABLE OF CONTENTS | |
| QUESTIONS AND ANSWERS | |
| SUMMARY | |
| THE MERGERS | |
INTRODUCTORY NOTE TO PROPOSALS 3 THROUGH 6 RELATING TO THE PROPOSED AMENDMENT AND RESTATEMENT OF THE HARTMAN XX CHARTER | |
| STOCKHOLDERS ENTITLED TO VOTE; VOTE REQUIRED | |
| RECOMMENDATIONS OF THE BOARDS | |
| OPINION OF FINANCIAL ADVISOR | |
| INTERESTS OF DIRECTORS AND EXECUTIVE OFFICERS OF HARTMAN XX IN THE MERGERS AND OTHER PROPOSALS | |
| STOCKHOLDER RIGHTS OF DISSENT AND APPRAISAL IN THE MERGERS | |
| CONDITIONS TO COMPLETION OF THE MERGERS | |
| MATERIAL U.S. FEDERAL INCOME TAX CONSEQUENCES OF THE MERGERS | |
| ACCOUNTING TREATMENT OF THE MERGERS | |
| COMPARISON OF RIGHTS OF HARTMAN XX STOCKHOLDERS AND HARTMAN XIX STOCKHOLDERS | |
COMPARISON OF RIGHTS OF HARTMAN XX STOCKHOLDERS AND HI-REIT STOCKHOLDERS | |
| SELECTED HISTORICAL FINANCIAL INFORMATION OF HARTMAN XX | |
| SELECTED HISTORICAL FINANCIAL INFORMATION OF HARTMAN XIX | |
| SELECTED HISTORICAL FINANCIAL INFORMATION OF HI-REIT | |
| SELECTED UNAUDITED PRO FORMA CONSOLIDATED FINANCIAL INFORMATION | |
| COMPARATIVE MARKET PRICE DATA AND DISTRIBUTION DATA | |
| RISK FACTORS | |
| CAUTIONARY NOTE REGARDING FORWARD-LOOKING STATEMENTS | |
| THE COMPANIES | |
| HARTMAN SHORT TERM INCOME PROPERTIES XX, INC. | |
| HARTMAN SHORT TERM INCOME PROPERTIES XIX, INC. | |
| HARTMAN INCOME REIT INC. | |
| THE COMBINED COMPANY | |
| THE HARTMAN XX SPECIAL MEETING | |
| PROPOSALS SUBMITTED TO HARTMAN XX STOCKHOLDERS | |
| THE HARTMAN XIX SPECIAL MEETING | |
| PROPOSALS SUBMITTED TO HARTMAN XIX STOCKHOLDERS | |
| THE HI-REIT SPECIAL MEETING | |
| PROPOSALS SUBMITTED TO HI-REIT STOCKHOLDERS | |
| THE MERGERS | |
| OPINIONS OF THE FINANCIAL ADVISORS AND FAIRNESS OPINIONS | |
| DESCRIPTION OF HARTMAN XX SHARES | |
| CERTAIN PROVISIONS OF MARYLAND LAW AND THE HARTMAN XX CHARTER AND HARTMAN XX BYLAWS | |
| INTERESTS OF HARTMAN XX, HARTMAN XIX AND HI-REIT DIRECTORS AND EXECUTIVE OFFICERS IN THE MERGERS | |
| THE MERGER AGREEMENTS | |
| RELATED AGREEMENTS | |
| MATERIAL U.S. FEDERAL INCOME TAX CONSEQUENCES OF THE MERGERS | |
| | | | | |
| COMPARISON OF RIGHTS OF HARTMAN XX STOCKHOLDERS AND HARTMAN XIX STOCKHOLDERS | |
| COMPARISON OF RIGHTS OF HARTMAN XX STOCKHOLDERS AND HI-REIT STOCKHOLDERS | |
| LEGAL MATTERS | |
| EXPERTS | |
| SUBMISSION OF FUTURE STOCKHOLDER PROPOSALS | |
| OTHER MATTERS | |
| WHERE YOU CAN FIND MORE INFORMATION | |
| INFORMATION NOT REQUIRED IN PROSPECTUS | |
| SIGNATURES | |
ANNEXES
Annex A – Agreement and Plan of Merger ANNEX A-1
Annex B – Agreement and Plan of Merger ANNEX B-1
Annex C – Fairness Opinion of Pendo ANNEX C-1
Annex D – TBOC Provisions ANNEX D-1
Annex E-- Appraisals of the Merger Parties by WKW ANNEX E-1
Annex F – Fairness Opinions of Herrera Partners ANNEX F-1
Annex G--Form of Amended and Restated Articles of Incorporation of HARTMAN XX ANNEX G-1
APPENDICES
Appendix I - Index to HARTMAN XX Consolidated Financial Statements Appendix I - 1
Appendix II - Index to Unaudited HARTMAN XIX Consolidated Financial Statements Appendix II - 1
Appendix III - Index to Unaudited HI-REIT Consolidated Financial Statements Appendix III – 1
Appendix IV - Index to Unaudited Pro Forma Consolidated Financial Statements Appendix IV – 1
QUESTIONS AND ANSWERS
The following are answers to certain questions that HARTMAN XX, HARTMAN XIX and HI-REIT stockholders may have regarding the proposals being considered at the HARTMAN XX Special Meeting, the HARTMAN XIX Special Meeting and the HI-REIT Special Meeting. HARTMAN XX, HARTMAN XIX and HI-REIT urge you to read carefully this entire Joint Proxy Statement and Prospectus, including the Annexes, Appendices and the other documents to which this Joint Proxy Statement and Prospectus refers, because the information in this section does not provide all the information that might be important to you.
Unless stated otherwise, all references in this Joint Proxy Statement and Prospectus to:
•“Advisor” are to Hartman Advisors, LLC, an affiliated company that provides advisory services to HARTMAN XX and other affiliated companies;
•“Amended Charter” are to the Form of the Fourth Amended and Restated Articles of Incorporation of HARTMAN XX;
•“Combined Company” are to the surviving entity after the completion of the Mergers;
•“DRULPA” are to the Delaware Revised Uniform Limited Partnership Act, as amended, or any successor statute;
•“HIRM” are to Hartman Income REIT Management, Inc., a Texas corporation;
•“Hartman Family Protection Trust” are to that certain irrevocable trust whereby the grantors (Allen R. Hartman and Lisa M. Hartman) and Premier Trust Inc. are the trustees, and grantors, and their descendants and charitable organizations are the beneficiaries of the trust;
•"HARTMAN SPE LLC" are to Hartman SPE, LLC, a Delaware limited liability company;
•"HARTMAN SPE MANAGEMENT LLC" are to Hartman SPE Management, LLC, a Delaware limited liability company;
•“HARTMAN XX” are to Hartman Short Term Income Properties XX, Inc., a Maryland corporation;
•“HARTMAN XX Board” are to the Board of Directors of HARTMAN XX;
•“HARTMAN XX Common Stock” are to the common shares of beneficial interest, $0.001 par value per share of HARTMAN XX;
•“HARTMAN XX Charter” are to the Third Amended and Restated Articles of Incorporation of HARTMAN XX;
•“Hartman XX Charter Amendments” are to the amendments to the Hartman XX Charter reflected in the Form of The Amended Charter attached to the proxy statement as Annex G;
•“HARTMAN XX Convertible Stock” are to the shares of “Series One - Preferred Stock” of HARTMAN XX held by Hartman Advisors, LLC;
•“HARTMAN XX Record Date” means , 2019;
•“HARTMAN XX Special Committee” are to the special committee of the HARTMAN XX Board;
•“HARTMAN XX Special Meeting” are to the special meeting of stockholders of HARTMAN XX at which the proposals described in this proxy statement/prospectus will be voted upon;
•“HARTMAN XX Advisory Agreement” are to the advisory agreement between HARTMAN XX and Hartman Advisors, LLC for the management of HARTMAN XX by Hartman Advisors, LLC;
•
•“HARTMAN XX OP” means HARTMAN XX Limited Partnership, a Texas limited partnership;
•“HARTMAN XIX” are to Hartman Short Term Income Properties XIX, Inc., a Texas corporation;
•“HARTMAN XIX Board” are to the Board of Directors of HARTMAN XIX;
•“HARTMAN XIX Common Stock” are to the common shares of beneficial interest, $0.01 par value per share, of HARTMAN XIX;
•“HARTMAN XIX 8% Preferred Stock” are to the preferred stock designated by the HARTMAN XIX Board as Series One of Class B 8% Cumulative Preferred Stock through Series Ten of Class B 8% Cumulative Preferred Stock and Series One of Class DRP 8% Cumulative Preferred Stock and Series Two of Class DRP 8% Cumulative Preferred Stock;
•“HARTMAN XIX 9% Preferred Stock” are to the preferred stock designated by the HARTMAN XIX Board as Series One of Class A 9% Cumulative Preferred Stock through Series Six of Class A 9% Cumulative Preferred Stock;
•“HARTMAN XIX Preferred Stock” are to the HARTMAN XIX 8% Preferred Stock and HARTMAN XIX 9% Preferred Stock;
•“HARTMAN XIX Stock” are to the HARTMAN XIX Common Stock and the HARTMAN XX Preferred Stock;
•“HARTMAN XIX Merger” are to the merger of HARTMAN XIX with and into HARTMAN XX pursuant to the terms of the HARTMAN XIX Merger Agreement;
•“HARTMAN XIX Merger Agreement” are to the Agreement and Plan of Merger, dated as of July 21, 2017, by and among HARTMAN XX and HARTMAN XIX, a copy of which is attached as Annex A to this Joint Proxy Statement and Prospectus;
•“HARTMAN XIX Record Date” means , 2019;
•“HARTMAN XIX Special Meeting” are to the special meeting of stockholders of HARTMAN XIX at which the proposals described in this proxy statement/prospectus will be voted upon;
•“HI-REIT” are to Hartman Income REIT, Inc., a Maryland corporation;
•“HI-REIT Common Stock” are to the common shares of beneficial interest, $0.001 par value per share, of HI-REIT;
•“HI-REIT Merger” are to the merger of HI-REIT with and into HARTMAN XX pursuant to the terms of the HI-REIT Merger Agreement;
•“HI-REIT Merger Agreement” are to the Agreement and Plan of Merger, dated as of July 21, 2017 and as revised on May 8, 2018, by and among HARTMAN XX and HI-REIT, a copy of which is attached as Annex B to this Joint Proxy Statement and Prospectus;
•“HI-REIT Record Date” means , 2019;
•“HI-REIT Special Meeting” are to the special meeting of stockholders of HI-REIT at which the proposals described in this proxy statement/prospectus will be voted upon;
•“HI-REIT Subordinated Stock” are to the subordinated common shares of beneficial interest, no par value per share, of HI-REIT;
•“HI-REIT Stock” are to the HI-REIT Common Stock and the HI-REIT Subordinated Stock;
•“HI-REIT OP” means Hartman Income REIT Operating Partnership, L.P., a Delaware limited partnership;
•“HI-REIT OP Unit” are to a unit designated as a limited partnership interest in HI-REIT OP pursuant to the limited partnership agreement of HI-REIT OP;
•“Membership Exchange Agreement” are to that agreement between HARTMAN XX OP and The Hartman Family Protection Trust whereby membership units of the Advisor held by the Hartman Family Protection Trust will be exchanged for units of limited partnership interest in HARTMAN XX OP units;
•“Mergers” are to the HARTMAN XIX Merger, the HI-REIT Merger and the Partnership Merger;
•“Merger Agreements” are to the HARTMAN XIX Merger Agreement and the HI-REIT Merger Agreement;
•“MGCL” are to the Maryland General Corporation Law, as amended, or any successor statute;
•“Outside Date” means a date agreed upon by the parties to the Merger Agreements after which the Merger Agreements may be terminated;
•“Partnership Merger” are to the merger of HI-REIT OP with and into HARTMAN XX OP pursuant to the terms of the HI-REIT Merger Agreement;
•"SASB Loan" is that stand alone, single borrower loan made between Hartman SPE, LLC and Goldman Sachs Mortgage Company dated October 1, 2018.
•"SASB Loan Agreement" means that certain loan agreement entered into by Hartman SPE, LLC and Goldman Sachs outlining the terms and conditions of the SASB Loan.
•“SDAT” are to State Department of Assessments and Taxation of Maryland;
•“Special Meetings” means the HARTMAN XX Special Meeting, the HARTMAN XIX Special Meeting and the HI-REIT Special Meeting;
•“Surviving Partnership” are to HARTMAN XX OP following the completion of the Partnership Merger;
•“Surviving Partnership OP Unit” are to a unit designated as a limited partnership interest in the Surviving Partnership pursuant to the limited partnership agreement of the Surviving Partnership;
•“TBOC” are to the Texas Business Organizations Code, as amended, or any successor statute; and
•“Termination Agreement” are to the Termination Agreement by and between HARTMAN XX and Advisor entered into in connection and concurrently with the Merger Agreements.
| | | | | |
| Q: | Who are HARTMAN XX, HARTMAN XIX and HI-REIT? |
| A: | HARTMAN XX
HARTMAN XX is a public, non-traded REIT formed to invest in a diversified portfolio of commercial real estate investments, including office, retail, industrial and warehouse properties, located primarily in Texas. HARTMAN XX was formed as a Maryland corporation on February 5, 2009.
HARTMAN XIX
HARTMAN XIX is a privately-held REIT focused on acquiring, operating and selling income producing office, retail and light industrial properties. HARTMAN XIX was formed as a Texas corporation on January 19, 2007.
HI-REIT
HI-REIT is a privately-held REIT focused on acquiring, operating and selling income producing office, retail and light industrial properties. HI-REIT was formed as a Maryland corporation on January 8, 2008. |
Q: What are the proposed transactions?
A: Mergers (Proposals 1 and 2)
HARTMAN XX, HARTMAN XIX and HI-REIT are proposing a combination of their respective companies through the merger of each of HARTMAN XIX and HI-REIT with and into HARTMAN XX and the merger of HI-REIT OP with and into HARTMAN XX OP, pursuant to the terms of the Merger Agreements. Upon the effective time of the Mergers, in accordance with the applicable provisions of the TBOC, the MGCL and the DRULPA, the separate existences of each of HARTMAN XIX, HI-REIT and HI-REIT OP shall cease and HARTMAN XX and HARTMAN XX OP shall survive the Mergers. The Combined Company following the Mergers will retain the name “Hartman Short Term Income Properties XX, Inc.”
If the HARTMAN XIX Merger is completed pursuant to the HARTMAN XIX Merger Agreement, each outstanding share (other than those shares with respect to which statutory dissenters’ rights of appraisal have been properly exercised, perfected and not subsequently withdrawn under Texas law) of (i) HARTMAN XIX Common Stock immediately prior to the effective time of the HARTMAN XIX Merger will be canceled and automatically converted into the right to receive 9,171.98 shares of HARTMAN XX Common Stock, (ii) HARTMAN XIX 8% Preferred Stock immediately prior to the effective time of the HARTMAN XIX Merger will be canceled and automatically converted into the right to receive 1.238477 shares of HARTMAN XX Common Stock, and (iii) HARTMAN XIX 9% Preferred Stock immediately prior to the effective time of the HARTMAN XIX Merger will be canceled and automatically converted into the right to receive 1.238477 shares of HARTMAN XX Common Stock.
If the HI-REIT Merger is completed pursuant to the HI-REIT Merger Agreement, each outstanding share of (i) HI-REIT Common Stock immediately prior to the effective time of the HI-REIT Merger will be canceled and automatically converted into the right to receive 0.752222 shares of HARTMAN XX Common Stock; and (ii) HI-REIT Subordinated Stock immediately prior to the effective time of the HI-REIT Merger will be canceled and automatically converted into the right to receive 0.863235 shares of HARTMAN XX Common Stock.
Holders of shares of HARTMAN XX Common Stock prior to the Mergers will continue to own their existing shares of HARTMAN XX Common Stock after the Mergers. Each share of HARTMAN XIX Stock or HI-REIT Stock held by HARTMAN XX as of the effective time of the Mergers will be automatically canceled for no consideration.
If the Partnership Merger is completed pursuant to the HI-REIT Merger Agreement, each outstanding HI-REIT OP Unit held by HI-REIT will be automatically canceled and retired and shall receive no consideration therefore, and each outstanding HI-REIT OP Unit held by any party other than HI-REIT will be automatically canceled and retired, and converted into the right to receive 0.752222 Surviving Partnership OP Units.
Charter Amendments (Proposals 3 through 6)
At the Special Meeting of HARTMAN XX, we will be asking you to consider and vote upon the following amendments to the HARTMAN XX Charter:
Proposal 3: To consider and vote upon a proposal to approve amendments to the HARTMAN XX charter to revise, upon the listing of the shares on a national securities exchange, certain provisions relating to the independence and experience requirements of the Board of Directors and to revise the indemnification provisions to provide for the indemnification of Directors, officers, employees, agents, Advisors, and Affiliates to the maximum extent permitted by Maryland law upon the listing of the shares on a national securities exchange;
Proposal 4: To consider and vote upon a proposal to approve amendments to the HARTMAN XX charter to revise certain provisions relating to voting limitations on Company stock held by HARTMAN XX’s advisor, its Directors and Affiliates upon the listing of the shares on a national securities exchange;
Proposal 5: To consider and vote upon a proposal to approve amendments to the HARTMAN XX charter to remove certain provisions relating to the suitability of stockholders to invest in HARTMAN XX stock upon the listing of the shares on a national securities exchange;
Proposal 6: To consider and vote upon a proposal to approve amendments to the HARTMAN XX charter to revise certain provisions relating to the limitations on the Company’s investment policies and requirements relating to investing in joint ventures and equity securities upon the listing of the shares on a national securities exchange.
Adjournment (Proposal 7)
At the Special Meeting of HARTMAN XX, stockholders will be asked to consider and vote on a proposal to adjourn the HARTMAN XX Special Meeting to another date, time, or place, if necessary or appropriate, to permit further solicitation of proxies in favor of the proposals to approve the Mergers and other Proposals.
Q: What is the SASB Loan, and how does it affect the Mergers?
A: The SASB Loan was entered into on October 1, 2018, to effect a refinance of various loans and mortgages encumbering 39 properties owned by HARTMAN XX, HARTMAN XIX, HI-REIT, and Hartman vREIT XXI, Inc. The amount of the Loan is $259,000,000. This resulted in a lower interest expense to the companies, and extended the maturity dates of the previous loans. The companies jointly transfered 39 properties to a single purpose entity, Hartman SPE, LLC, and Hartman SPE, LLC is the borrower under the loan. HARTMAN XX, HARTMAN XIX and HI-REIT are guarantors of the loan. The companies recieved, directly or though subsidiaries, a relative corresponding membership interest in Hartman SPE, LLC, based on the value of properties (as determined by appraisals performed between August and September 2018) contributed to the entire value of the properties contributed. HARTMAN XX Limited Partnership received 32.74%, Hartman Income REIT Operating Partnership received 34.38%, HARTMAN XIX received 26.99% and Hartman vREIT XXI, Inc. received 5.89%, of the membership interests in Hartman SPE, LLC.
There should be no effect on the mergers from the SASB loan. The appraisals performed in connection with the SASB loan were not utilized in determining the respective estimated NAV per share of HARTMAN XX, HARTMAN XIX, OR HI-REIT and were not utilized in determining or adjusting the merger exchange ratios. If the merger had occurred without the SASB loan, the mergers would have resulted in the properties being owned by subsidiaries of the merged entities, Hartman XX and HARTMAN XX Operating Partnership, with Hartman Three Forest Plaza, LLC (which held the Three Forest property) remaining as a joint venture between Hartman XX Operating Partnership and Hartman
vREIT XXI, Inc. With the SASB loan, post merger, 39 of the 44 properties will be owned by a single subsidiary (Hartman SPE, LLC) with a 5.89% interest in the limited liability company held by Hartman vREIT XXI, Inc., representing the value of its interest in the Three Forest property. (For additional information on the SASB Loan see "SASB Loan" page )
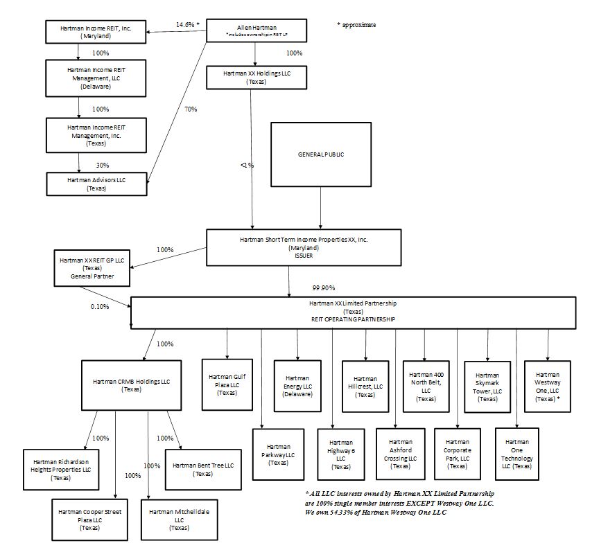
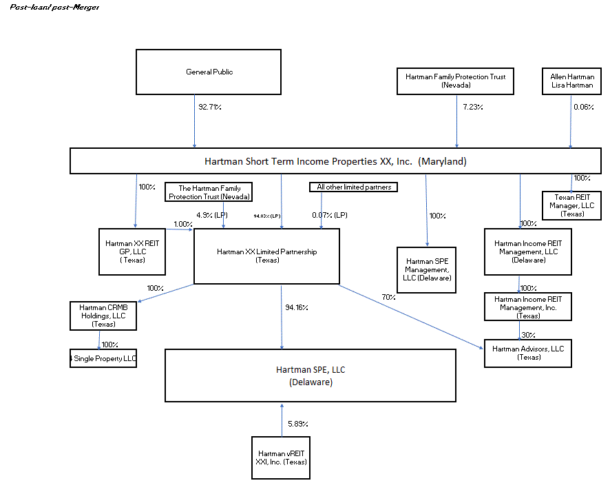
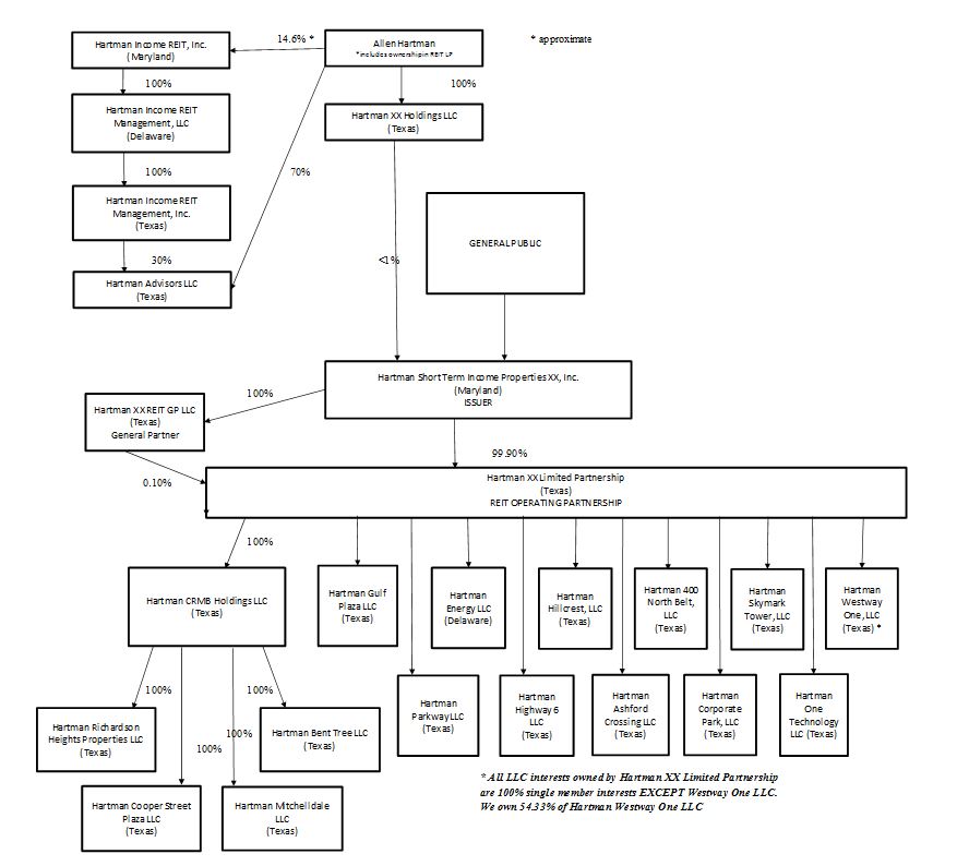
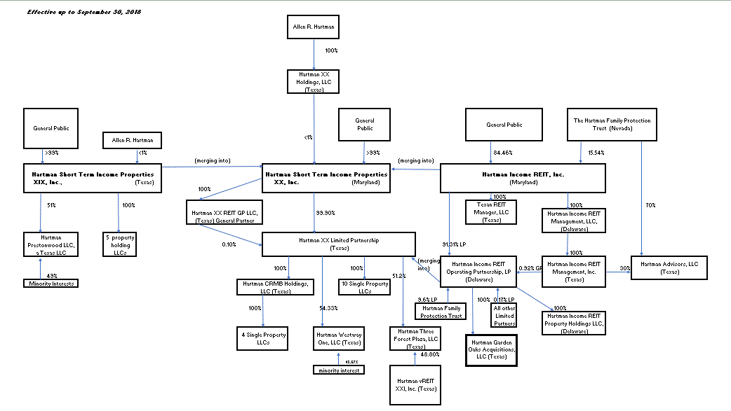
Q: What is the organizational structure of the companies now and what will it look like after the Mergers?
A: The following charts show the corporate structure and ownership of HARTMAN XX, HARTMAN XIX, and HI-REIT and affiliated entities as of the date of this joint proxy statement and prospectus and after the Mergers are completed.
Q: Why are HARTMAN XX, HARTMAN XIX and HI-REIT proposing the Mergers?
A: HARTMAN XX
In evaluating the Merger Agreements, the Mergers, and the other transactions contemplated by the Merger Agreements, the HARTMAN XX Board consulted with the HARTMAN XX Special Committee and legal and financial advisors and considered the unanimous recommendation of the HARTMAN XX Special Committee. The HARTMAN XX Board believes that the Mergers are in the best long-term interests of HARTMAN XX and the HARTMAN XX stockholders and provide an opportunity for the HARTMAN XX stockholders to own stock in an entity that has greater scale, size and diversification, while also providing potentially broader liquidity event options in the future. The HARTMAN XX Board believes that the Mergers provide those benefits while also including merger consideration that the HARTMAN XX Board believes to be the best alternative after consideration of various strategic alternatives. Further information about the merits of the Mergers is included herein under the heading “The Mergers -- Recommendation of the Board of Directors of HARTMAN XX and its Reasons for the Mergers” beginning on page 193.
HARTMAN XIX
In evaluating the Merger Agreements, the Mergers, and the other transactions contemplated by the Merger Agreements, the HARTMAN XIX Board consulted with the HARTMAN XIX Special Committee and legal and financial advisors and considered the unanimous recommendation of the HARTMAN XIX Special Committee. The HARTMAN XIX Board believes that the Mergers are in the best long-term interests of HARTMAN XIX and the HARTMAN XIX stockholders and provide an opportunity for the HARTMAN XIX stockholders to own stock in an entity that has greater scale, size and diversification, while also providing potentially broader liquidity event options in the future. The HARTMAN XIX Board believes that the Mergers provide those benefits while also including merger consideration that the HARTMAN XIX Board believes to be the best alternative after consideration of various strategic alternatives. Further information about the merits of the Mergers is included herein under the heading “The Mergers - Recommendation of the Board of Directors of HARTMAN XIX and its Reasons for the Mergers” beginning on page 197.
HI-REIT
In evaluating the Merger Agreements, the Mergers, and the other transactions contemplated by the Merger Agreements, the HI-REIT Board consulted with the HI-REIT Special Committee and legal and financial advisors and considered the unanimous recommendation of the HI-REIT Special Committee. The HI-REIT Board believes that the Mergers are in the best long-term interests of HI-REIT and the HI-REIT stockholders and provide an opportunity for the HI-REIT stockholders to own stock in an entity that has greater scale, size and diversification, while also providing potentially broader liquidity event options in the future. The HI-REIT Board believes that the Mergers provide those benefits while also including merger consideration that the HI-REIT Board believes to be the best alternative after consideration of various strategic alternatives. Further information about the merits of the Mergers is included herein under the heading “The Mergers - Recommendation of the Board of Directors of HI-REIT and its Reasons for the Mergers” beginning on page 198.
Q: Why are the operating partnerships of HARTMAN XX and HI-REIT merging?
A: Both HARTMAN XX and HI-REIT operate as umbrella partnership REITs, or “UPREITs,” which is a structure whereby a REIT owns a direct interest in a single operating partnership, and such operating partnership, in turn, owns real properties and may possibly own interests in other non-corporate entities that own properties. HARTMAN XX OP and HI-REIT OP are the operating partnerships of HARTMAN XX and HI-REIT, respectively. A wholly owned subsidiary of HARTMAN XX is the sole general partner of HARTMAN XX OP, and HARTMAN XX owns all of the equity interests in HARTMAN XX OP. A wholly owned subsidiary of HI-REIT is the sole general partner of HI-REIT OP and HI-REIT owns the majority of the equity interests in HI-REIT OP. The Partnership Merger will simplify and rationalize the corporate structure of the Combined Company to be consistent with its intended operation as an UPREIT with substantially all of its activities conducted through a single operating partnership.
Q: What is the purpose of the amendments to the HARTMAN XX charter?
A: The proposed amendments to the HARTMAN XX charter are primarily intended to accomplish two objectives in connection with the possible listing of the HARTMAN XX Common Stock: (1) to remove or revise provisions of the HARTMAN XX charter that may unnecessarily restrict HARTMAN XX’s ability to take advantage of further opportunities for liquidity events or are redundant with or otherwise addressed or permitted to be addressed under Maryland law and (2) to remove or revise certain provisions of the HARTMAN XX charter in a manner that would be more suitable for becoming a publicly-traded REIT. The majority of the changes to the HARTMAN XX charter that are proposed, relate to the removal or revision of provisions and restrictions that were required by state securities administrators in order for HARTMAN XX to publicly offer shares of HARTMAN XX Common Stock without having it listed on a national securities exchange. If HARTMAN XX Common Stock is listed on a national securities exchange, these provisions and restrictions will no longer be required and, in some cases, if retained, would place restrictions on HARTMAN XX’s activities that could put it at a competitive disadvantage compared to its peers with publicly listed securities. The proposed amendments to the HARTMAN XX charter are described in detail in the “INTRODUCTORY NOTE TO PROPOSALS 3 THROUGH 6 RELATING TO THE PROPOSED AMENDMENT AND RESTATEMENT OF THE HARTMAN XX CHARTER,” beginning on page 41.
Q: When do you expect the Amended Charter to be effective?
A: If the amendments of the HARTMAN XX charter as set forth in the Amended Charter is approved by stockholders, the Amended Charter will become effective upon its filing with the State Department of Assessments and Taxation of Maryland. HARTMAN XX expects to file the proposed Amended Charter subsequent to the closings of the Mergers but before the HARTMAN XX Common Stock becomes listed for trading on a national securities exchange.
Q Why am I receiving this Joint Proxy Statement and Prospectus?
A: The HARTMAN XX Board is using this Joint Proxy Statement and Prospectus to solicit proxies of HARTMAN XX stockholders in connection with the HARTMAN XX Special Meeting to: (i) approve the Mergers, (ii) to amend and restate the charter as set forth in the Amended Charter to remove or revise provisions that, upon the listing of the shares on a national securities exchange, may unnecessarily restrict Hartman XX’s ability to take advantage of further opportunities for liquidity events or are redundant with or otherwise addressed or permitted to be addressed under Maryland law and to amend certain provisions of the HARTMAN XX charter in a manner that would be more suitable for becoming an publicly-traded REIT and (iii) to approve adjournments to the HARTMAN XX Special Meeting, if necessary or appropriate, to permit further solicitation of proxies in favor of the proposals to approve the Mergers.
In addition, HARTMAN XX is using this Joint Proxy Statement and Prospectus as a prospectus for HARTMAN XIX and HI-REIT stockholders because HARTMAN XX is offering shares of HARTMAN XX Common Stock in exchange for shares of HARTMAN XIX Stock and HI-REIT Stock in the Mergers.
The HARTMAN XIX Board is using this Joint Proxy Statement and Prospectus to solicit proxies of HARTMAN XIX stockholders in connection with the HARTMAN XIX Special Meeting to approve the HARTMAN XIX Merger and adjournments to the HARTMAN XIX Special Meeting, if necessary or appropriate, to permit further solicitation of proxies in favor of the proposals to approve the HARTMAN XIX Merger.
The HI-REIT Board is using this Joint Proxy Statement and Prospectus to solicit proxies of HI-REIT stockholders in connection with the HI-REIT Special Meeting to approve the HI-REIT Merger and adjournments to the HI-REIT Special Meeting, if necessary or appropriate, to permit further solicitation of proxies in favor of the proposals to approve the HI-REIT Merger.
In order to complete the Mergers, HARTMAN XX stockholders must vote to approve the Mergers and HARTMAN XIX and HI-REIT stockholders must vote to approve the HARTMAN XIX Merger and HI-REIT Merger, respectively.
HARTMAN XX, HARTMAN XIX and HI-REIT will hold the HARTMAN XX Special Meeting, the HARTMAN XIX Special Meeting and the HI-REIT Special Meeting, respectively, to obtain these approvals. This Joint Proxy Statement and Prospectus contains important information about the Mergers, the Merger Agreements and the other proposals and the Special Meetings, and you should read it carefully. The enclosed voting materials allow you to authorize a proxy to vote your shares of HARTMAN XX Common Stock, HARTMAN XIX Stock or HI-REIT Stock, as applicable, without attending the applicable Special Meeting.
Your vote is important. You are encouraged to submit your proxy as promptly as possible.
Q: When and where are the Special Meetings?
A: HARTMAN XX
The HARTMAN XX Special Meeting will be held at the offices of the company at 2909 Hillcroft, Suite 420, Houston, TX 77057, on , 2019, commencing at , local time.
HARTMAN XIX
The HARTMAN XIX Special Meeting will be held at the offices of the company at 2909 Hillcroft, Suite 420, Houston, TX 77057, on , 2019, commencing at , local time.
HI-REIT
The HI-REIT Special Meeting will be held at the offices of the company at 2909 Hillcroft, Suite 420, Houston, TX 77057, on , 2019, commencing at , local time
Q: Who can vote at the special meetings?
A: HARTMAN XX
All holders of record of HARTMAN XX Common Stock as of the close of business on , 2019, the record date for determining stockholders entitled to notice of and to vote at the HARTMAN XX Special Meeting, are entitled to receive notice of and to vote at the HARTMAN XX Special Meeting, except for those not entitled to vote on the Mergers pursuant to the HARTMAN XX Charter. The HARTMAN XX Charter provides that, with respect to shares of HARTMAN XX Common Stock owned by the Advisor, any director of HARTMAN XX or any of their respective affiliates, neither the Advisor, the directors of HARTMAN XX nor their affiliates may vote on matters submitted to the HARTMAN XX stockholders regarding any transaction between HARTMAN XX and any of them. As of the HARTMAN XX Record Date, there were shares of HARTMAN XX Common Stock issued and entitled to vote at the HARTMAN XX Special Meeting, held by approximately holders of record. Each share of HARTMAN XX Common Stock is entitled to one vote on each proposal presented at the HARTMAN XX Special Meeting.
HARTMAN XIX
All holders of record of HARTMAN XIX Common Stock and HARTMAN XIX Preferred Stock as of the close of business on , 2019, the record date for determining stockholders entitled to notice of and to vote at the HARTMAN XIX Special Meeting, are entitled to receive notice of and to vote at the HARTMAN XIX Special Meeting. As of the HARTMAN XIX Record Date, there were shares of HARTMAN XIX Common Stock and shares of HARTMAN XIX Preferred Stock issued and entitled to vote at the HARTMAN XIX Special Meeting, held by approximately holders of record. Each share of HARTMAN XIX Common Stock and HARTMAN XIX Preferred Stock is entitled to one vote on each proposal presented at the HARTMAN XIX Special Meeting.
HI-REIT
All holders of record of HI-REIT Common Stock and HI-REIT Subordinated Stock as of the close of business on , 2019, the record date for determining stockholders entitled to notice of and to vote at the HI-REIT Special Meeting, are entitled to receive notice of and to vote at the HI-REIT Special Meeting. As of the HI-REIT Record Date, there were shares of HI-REIT Common Stock and shares of HI-REIT Subordinated Stock issued and entitled to vote at the HI-REIT Special Meeting, held by approximately holders of record. Each share of HI-REIT Common Stock and HI-REIT Subordinated Stock is entitled to one vote on each proposal presented at the HI-REIT Special Meeting.
Q: What constitutes a quorum for purposes of the Special Meetings?
A: HARTMAN XX
HARTMAN XX’s bylaws provide that the presence, in person or by proxy, of stockholders representing a majority of the votes entitled to be cast at the HARTMAN XX Special Meeting on any matter constitutes a quorum. Abstentions and broker non-votes, if any, are treated as being present at the HARTMAN XX Special Meeting for purposes of determining whether a quorum is present. A broker non-vote is a vote that is not cast on a non-routine matter because the shares entitled to cast the vote are held in street name, the broker lacks discretionary authority to vote the shares and the broker has not received voting instructions from the beneficial owner.
HARTMAN XIX
HARTMAN XIX's bylaws provide that any number of stockholders together holding at least a majority of the outstanding shares of each class of capital stock entitled to vote who shall be present in person or represented by proxy at any meeting duly called shall constitute a quorum. Abstentions and broker non-votes, if any, are treated as being present at the HARTMAN XIX Special Meeting for purposes of determining whether a quorum is present. A broker non-vote is a vote that is not cast on a non-routine matter because the shares entitled to cast the vote are held in street name, the broker lacks discretionary authority to vote the shares and the broker has not received voting instructions from the beneficial owner.
HI-REIT
HI-REIT’s bylaws provide that the presence, in person or by proxy, of stockholders entitled to cast a majority of all the votes entitled to be cast at such meeting on any matter shall constitute a quorum. Abstentions and broker non-votes, if any, are treated as being present at the HI-REIT Special Meeting for purposes of determining whether a quorum is present. A broker non-vote is a vote that is not cast on a non-routine matter because the shares entitled to cast the vote are held in street name, the broker lacks discretionary authority to vote the shares and the broker has not received voting instructions from the beneficial owner.
Q: On what proposals are stockholders being asked to vote at the Special Meetings, and how does the board of directors of HARTMAN XX, HARTMAN XIX and HI-REIT recommend that stockholders vote?
A: HARTMAN XX
HARTMAN XX stockholders are being asked to consider and vote upon proposals 1 and 2, to approve the Mergers. The HARTMAN XX Board determined that the Mergers are advisable and in the best interests of the HARTMAN XX stockholders, approved the Mergers and Merger Agreements and recommends that HARTMAN XX stockholders vote “FOR” approval of the Mergers.
HARTMAN XX stockholders are also being asked to also consider and vote upon proposals 3 through 6, relating to the amendment of the Hartman XX Charter:
•Proposal 3: To consider and vote upon a proposal to approve amendments to the HARTMAN XX charter to revise, upon the listing of the shares on a national securities exchange, certain provisions relating to the independence and experience requirements of the Board of Directors and to revise the indemnification provisions to provide for the indemnification of Directors, officers, employees, agents, Advisors, and Affiliates to the maximum extent permitted by Maryland law upon the listing of the shares on a national securities exchange;
•Proposal 4: To consider and vote upon a proposal to approve amendments to the HARTMAN XX charter to revise certain provisions relating to voting limitations on Company stock held by HARTMAN XX’s advisor, its Directors and Affiliates upon the listing of the shares on a national securities exchange;
•Proposal 5: To consider and vote upon a proposal to approve amendments to the HARTMAN XX charter to remove certain provisions relating to the suitability of stockholders to invest in HARTMAN XX stock upon the listing of the shares on a national securities exchange;
•Proposal 6: To consider and vote upon a proposal to approve amendments to the HARTMAN XX charter to revise certain provisions relating to the limitations on the Company’s investment policies and requirements relating to investing in joint ventures and equity securities upon the listing of the shares on a national securities exchange.
The proposed amendments to the HARTMAN XX Charter are described in detail in “INTRODUCTORY NOTE TO PROPOSALS 3 THROUGH 6 RELATING TO THE PROPOSED AMENDMENT AND RESTATEMENT OF THE HARTMAN XX CHARTER,” beginning on page 41.
The HARTMAN XX Board determined that the proposals to amend and restate the HARTMAN XX charter are advisable and recommends that the HARTMAN XX stockholders vote “FOR” the approval of the amendments and restatement of the charter.
HARTMAN XX stockholders are also being asked to consider and vote upon a proposal (proposal 7) to approve one or more adjournments of the HARTMAN XX Special Meeting to another date, time, or place, if necessary or appropriate, to permit further solicitation of proxies in favor of the proposals to approve the Mergers. The HARTMAN XX Board recommends that HARTMAN XX stockholders vote “FOR” approval of such proposal.
HARTMAN XIX
HARTMAN XIX stockholders are being asked to consider and vote upon a proposal to approve the HARTMAN XIX Merger. The HARTMAN XIX Board determined that the HARTMAN XIX Merger is advisable and in the best interests of the HARTMAN XIX stockholders, approved the HARTMAN XIX Merger and HARTMAN XIX Merger Agreement, and recommends that the HARTMAN XIX stockholders vote “FOR” approval of the HARTMAN XIX Merger.
HARTMAN XIX stockholders are also being asked to consider and vote upon a proposal to approve one or more adjournments of the HARTMAN XIX Special Meeting to another date, time, or place, if necessary or appropriate, to permit further solicitation of proxies in favor of the proposal to approve the HARTMAN XIX Merger. The HARTMAN XIX Board recommends that HARTMAN XIX stockholders vote “FOR” approval of such proposal.
HI-REIT
HI-REIT stockholders are being asked to consider and vote upon a proposal to approve the HI-REIT Merger. The HI-REIT Board determined that the HI-REIT Merger is advisable and in the best interests of the HI-REIT stockholders, approved the HI-REIT Merger and HI-REIT Merger Agreement, and recommends that the HI-REIT stockholders vote “FOR” approval of the HI-REIT Merger.
HI-REIT stockholders are also being asked to consider and vote upon a proposal to approve one or more adjournments of the HI-REIT Special Meeting to another date, time, or place, if necessary or appropriate, to permit further solicitation of proxies in favor of the proposal to approve the HI-REIT Merger. The HI-REIT Board recommends that HI-REIT stockholders vote “FOR” approval of such proposal.
Q: What vote is required to approve each proposal at the Special Meetings?
A: HARTMAN XX
Approval of the proposals to approve the Mergers requires the affirmative vote of the holders of a majority of the outstanding shares of HARTMAN XX Common Stock entitled to vote on such proposal at the HARTMAN XX Special Meeting. Approvals of the proposals to amend and restate the charter as set forth in the Amended Charter to remove or revise provisions that, upon the listing of the shares on a national securities exchange, may unnecessarily restrict Hartman XX’s ability to take advantage of further opportunities for liquidity events or are redundant with or otherwise addressed or permitted to be addressed under Maryland law and to amend certain provisions of the HARTMAN XX charter in a manner that would be more suitable for becoming an publicly-traded REIT, require the affirmative vote of the holders of a majority of the outstanding shares of HARTMAN XX Common Stock entitled to vote on such proposals at the HARTMAN XX Special Meeting. Approval of the proposal to approve one or more adjournments of the HARTMAN XX Special Meeting to another date, time, or place, if necessary or appropriate, to permit further solicitation of proxies in favor of the proposals to approve the Mergers requires the affirmative vote of a majority of the votes cast on such proposal at the HARTMAN XX Special Meeting.
HARTMAN XIX
Approval of the proposal to approve the HARTMAN XIX Merger requires the affirmative vote of the holders of a majority of the issued and outstanding shares of HARTMAN XIX Common Stock and a majority of the issued and outstanding shares of each class of HARTMAN XIX Preferred Stock entitled to vote on such proposal at the HARTMAN XIX Special Meeting. Approval of the proposal to approve one or more adjournments of the HARTMAN XIX Special Meeting to another date, time, or place, if necessary or appropriate, to permit further solicitation of proxies in favor of the proposals to approve the Mergers requires the affirmative vote of a majority of the votes cast on such proposal at the HARTMAN XIX Special Meeting.
HI-REIT
Approval of the proposal to approve the HI-REIT Merger requires the affirmative vote of the holders of a majority of the issued and outstanding shares of HI-REIT Common Stock and a majority of the issued and outstanding shares of HI-REIT Subordinated Stock entitled to vote on such proposal at the HI-REIT Special Meeting. Approval of the proposal to approve one or more adjournments of the HI-REIT Special Meeting to another date, time, or place, if necessary or appropriate, to permit further solicitation of proxies in favor of the proposals to approve the HI-REIT Merger, requires the affirmative vote of a majority of the votes cast on such proposal at the HI-REIT Special Meeting.
The approval of the stockholders of each of HARTMAN XX, HARTMAN XIX, and HI-REIT, is required for the mergers to become effective. The completion of the HARTMAN XIX Merger is a condition to the completion of the HI-REIT Merger, and vice versa.
| | | | | |
| Q: | If my shares of HARTMAN XX Common Stock, HARTMAN XIX Stock or HI-REIT Stock are held in “street name” by my broker or other nominee, will my broker or other nominee vote my shares of stock for me? What happens if I do not vote for a proposal?
|
| A: | If your shares of HARTMAN XX Common Stock, HARTMAN XIX Stock, and/or HI-REIT Stock are held in broker-controlled accounts, you should follow the directions provided by your broker. It is important to note that your broker will vote your shares of stock only if you provide instructions on how you would like your shares to be voted at the applicable Special Meeting. Therefore, your failure to provide voting instructions to the broker will have the same effect as a vote against the Mergers and the other proposals. |
| | | | | |
| Q: | When are the Mergers expected to close?
|
| A: | Each Merger Agreement provides that each Merger will be consummated on the third business day following the date on which the last of the conditions in each Merger Agreement have been satisfied or waived. The parties currently expect the Mergers to close in the second quarter of 2020, assuming all of the conditions in the Merger Agreements are satisfied or waived. However, there is no guaranty that the conditions to the Mergers will be satisfied or that the Mergers will close. |
| | | | | |
| Q: | Are there risks associated with the Mergers that I should consider in deciding how to vote?
|
| A: | Yes. There are a number of risks related to the Mergers that are discussed in this Joint Proxy Statement and Prospectus. In evaluating the Mergers, you should read carefully the detailed description of the risks associated with the Mergers described in the section entitled “Risk Factors” and other information included in this Joint Proxy Statement and Prospectus. |
| | | | | |
| Q: | What are the anticipated U.S. federal income tax consequences of the Mergers? |
| A: | It is intended that each of the Mergers will qualify as reorganizations within the meaning of Section 368(a) of the Internal Revenue Code of 1986, as amended (the “Code”), and the closing of each of the Mergers is conditioned on the receipt of an opinion from counsel to that effect. Assuming that the Mergers qualify as a reorganization, U.S. holders of HARTMAN XIX or HI-REIT shares generally will not recognize gain or loss for U.S. federal income tax purposes upon the receipt of HARTMAN XX Common Stock in exchange for HARTMAN XIX or HI-REIT shares in connection with the Merger.
Holders of HARTMAN XIX and HI-REIT shares should consult their tax advisors to determine the tax consequences to them (including the application and effect of any state, local or non-U.S. income and other tax laws) of the Mergers. |
| |
| Q: | Will my shares of HARTMAN XX Common Stock be publicly traded? |
| A: | No. The HARTMAN XX Common Stock is currently not listed on a national securities exchange and, as such, is not publicly traded and does not have an established market value. |
Q: If the stockholders of HARTMAN XIX or HI-REIT do not want to receive shares of HARTMAN XX Common Stock, can stockholders of HARTMAN XIX or HI-REIT elect to receive cash in connection with the consummation of the Mergers?
A: If HARTMAN XIX and HI-REIT stockholders vote to approve the Merger, they will only have the right to receive HARTMAN XX common shares; provided, however, in the event that the Mergers are approved by the requisite vote of the HARTMAN XX, HI-REIT and HARTMAN XIX stockholders, those stockholders of HARTMAN XIX which declined to vote in favor of the Mergers will have the right to receive cash for their shares if and to the extent they follow the requirements for appraisal and dissenter’s rights under the TBOC, as discussed in “The HARTMAN XIX Special Meeting--Appraisal Rights” beginning on page 178 and Annex D. HI-REIT stockholders do not have the right to receive cash for their shares and do not have dissenter’s rights.
In addition, the Merger Agreements provide that, after closing of the Mergers, if HARTMAN XX's existing share redemption program were to be reinstated, HARTMAN XIX and HI-REIT stockholders who receive shares of HARTMAN XX Common Stock in the Mergers will likely be able to participate in such program, subject to the limits of the plan, which can be terminated or amended by HARTMAN XX at any time by the Company Board of Directors upon 30 days' notice. HARTMAN XIX and HI-REIT stockholders will be deemed to have acquired shares of HARTMAN XX Common Stock on the original date of the issuance of their shares of HARTMAN XIX or HI-REIT Stock at the same price that they paid to HARTMAN XIX or HI-REIT (as adjusted for the applicable conversion ratios).
For more information about HARTMAN XX's share redemption program, see "Description of HARTMAN XX Shares -- Share Redemption Program" on page 210.
Q: What rights do I have if I oppose the Mergers?
A: HARTMAN XX
HARTMAN XX stockholders can vote against the Mergers by (i) indicating a vote against the Mergers on your proxy card and signing and mailing your proxy card in accordance with the instructions provided, (ii) authorizing your proxy by telephone or the internet and indicating a vote against the Mergers, or (iii) voting against the Mergers in person at the HARTMAN XX Special Meeting. Holders of HARTMAN XX Common Stock are not entitled to dissenters’ or appraisal rights and may not exercise the rights of objecting stockholders to receive the fair value of their shares of HARTMAN XX Common Stock pursuant to Subtitle 2 of Title 3 of the MGCL in connection with the Mergers.
HARTMAN XIX
HARTMAN XIX stockholders can vote against the Mergers by (i) indicating a vote against the Mergers on your proxy card and signing and mailing your proxy card in accordance with the instructions provided, (ii) authorizing your proxy
by telephone or the Internet and indicating a vote against the Mergers, or (iii) voting against the Mergers in person at the HARTMAN XIX Special Meeting. Holders of HARTMAN XIX Stock which vote against the Mergers are entitled to appraisal and dissenters’ rights under the TBOC. See “The HARTMAN XIX Special Meeting--Appraisal Rights” beginning on page 178.
HI-REIT
HI-REIT stockholders can vote against the Mergers by (i) indicating a vote against the Mergers on your proxy card and signing and mailing your proxy card in accordance with the instructions provided, (ii) authorizing your proxy by telephone or the Internet and indicating a vote against the Mergers, or (iii) voting against the Mergers in person at the HI-REIT Special Meeting. Holders of HI-REIT Stock are not entitled to dissenters’ or appraisal rights and may not exercise the rights of objecting stockholders to receive the fair value of their shares of HI-REIT Stock pursuant to Subtitle 2 of Title 3 of the MGCL in connection with the Mergers.
| | | | | |
| Q: | Do any executive officers or directors have interests in the Mergers that may differ from those of HARTMAN XX, HARTMAN XIX and HI-REIT stockholders? |
| A: | Yes. Some of the executive officers and directors of HARTMAN XX, HARTMAN XIX and HI-REIT have interests in the Mergers that are different from, or in addition to, their interests as stockholders. The independent members of the HARTMAN XX Board were aware of and considered these interests, among other matters, in evaluating the Merger Agreements, the Mergers and in recommending that HARTMAN XX stockholders vote FOR the proposal to approve the Mergers and FOR the adjournment proposal. The independent members of the HARTMAN XIX Board were aware of and considered these interests, among other matters, in evaluating the Merger Agreements and the Mergers and in recommending that HARTMAN XIX stockholders vote FOR the proposal to approve the Hartman XIX Merger and FOR the adjournment proposal. The independent members of the HI-REIT Board were aware of and considered these interests, among other matters, in evaluating the Merger Agreements and the Mergers and in recommending that HI-REIT stockholders vote FOR the proposal to approve the HI-REIT Merger and FOR the adjournment proposal.
For a description of these interests, refer to the section entitled “Interests of Directors and Executive Officers of Hartman XX in the Mergers and Other Proposals” beginning on page 46. |
| | | | | |
| Q: | How will HARTMAN XX stockholders be affected by the Mergers and issuance of shares of HARTMAN XX Common Stock? |
| A: | After the consummation of the Mergers, each HARTMAN XX stockholder will continue to own the shares of HARTMAN XX Common Stock that the stockholder held immediately prior to the Mergers. As a result of the Mergers, each HARTMAN XX stockholder will own shares in a larger company with more assets. However, because HARTMAN XX will be issuing new shares of HARTMAN XX Common Stock to HARTMAN XIX and HI-REIT stockholders in the Mergers, each outstanding share of HARTMAN XX Common Stock immediately prior to the Mergers will represent a smaller percentage of the aggregate number of shares of HARTMAN XX Common Stock outstanding after the consummation of the Mergers. |
Q: What is the purpose of the amendments to the HARTMAN XX charter?
A: The proposed amendments to the HARTMAN XX charter are primarily intended to accomplish two objectives in connection with the possible listing of the HARTMAN XX Common Stock on a national securities exchange: (1) to amend and restate the charter as set forth in the Amended Charter to remove or revise provisions that, upon the listing of the shares on a national securities exchange, may unnecessarily restrict Hartman XX’s ability to take advantage of further opportunities for liquidity events or are redundant with or otherwise addressed or permitted to be addressed under Maryland law and (2) to amend certain provisions of the HARTMAN XX charter in a manner that would be more suitable for becoming an publicly-traded REIT. The majority of the changes to the HARTMAN XX charter that are proposed relate to the removal or revision of provisions and restrictions that were required by state securities administrators in order to publicly offer shares of HARTMAN XX Common Stock without having it listed on a national securities exchange. If the HARTMAN XX Common Stock is listed on a national securities exchange, these provisions and restrictions will no longer be required and, in some cases, if retained, would place restrictions on HARTMAN XX’s activities that could put it at a competitive disadvantage compared to its peers with publicly listed securities.
Q: When do you expect the Amended Charter to be effective?
A: If the amendments of the HARTMAN XX charter as set forth in the Amended Charter are approved by the stockholders, the Amended Charter will become effective upon its filing with the State Department of Assessments and Taxation of Maryland. HARTMAN XX expects to file the proposed Amended Charter subsequent to the closings of the Mergers but before the common stock becomes listed for trading on a national securities exchange.
Q: What happens if the proposals for the amendment and restatement of our charter as set forth in the Amended Charter are not approved?
A: Approval of each of Proposals 3 through 6 is not conditioned upon approval of all others of Proposals 3 through 6, which means that it is not necessary for all of these proposals to be approved for the provisions for the amendments of the charter to be considered approved by the stockholders. If any of Proposals 3 through 6 are not approved, the Board will consider all of its options in connection with the currently contemplated exchange listing.
Q: Can I attend the Special Meetings and vote my shares in person?
A: HARTMAN XX
Yes. All HARTMAN XX stockholders are invited to attend the HARTMAN XX Special Meeting. Stockholders of record at the close of business on the HARTMAN XX Record Date are invited to attend and vote at the HARTMAN XX Special Meeting.
HARTMAN XIX
Yes. All HARTMAN XIX stockholders are invited to attend the HARTMAN XIX Special Meeting. Stockholders of record at the close of business on the HARTMAN XIX Record Date are invited to attend and vote at the HARTMAN XIX Special Meeting.
HI-REIT
Yes. All HI-REIT stockholders are invited to attend the HI-REIT Special Meeting. Stockholders of record at the close of business on the HI-REIT Record Date are invited to attend and vote at the HI-REIT Special Meeting.
Q: How do I vote without attending a Special Meeting?
A: HARTMAN XX
If you are a holder of shares of HARTMAN XX Common Stock on the HARTMAN XX Record Date, you may authorize a proxy to vote your shares by completing, signing and promptly returning the proxy card in the self-addressed stamped envelope provided. You may also authorize a proxy to vote your shares by telephone or over the internet as described in your proxy card. Authorizing a proxy over the internet or by telephone or by mailing a proxy card will not limit your right to attend the HARTMAN XX Special Meeting and vote your shares in person. Stockholders of record or their duly authorized agents may choose to authorize a proxy over the Internet or by telephone no later than , Central Time, on , 2019.
HARTMAN XIX
If you are a holder of shares of HARTMAN XIX Stock on the HARTMAN XIX Record Date, you may authorize a proxy to vote your shares by completing, signing and promptly returning the proxy card in the self-addressed stamped envelope provided. You may also authorize a proxy to vote your shares by telephone or over the internet as described in your proxy card. Authorizing a proxy over the internet or by telephone or by mailing a proxy card will not limit your right to attend the HARTMAN XIX Special Meeting and vote your shares in person. Stockholders of record or their duly authorized agents may choose to authorize a proxy over the Internet or by telephone no later than , Central Time, on , 2019.
HI-REIT
If you are a holder of shares of HI-REIT Stock on the HI-REIT Record Date, you may authorize a proxy to vote your shares by completing, signing and promptly returning the proxy card in the self-addressed stamped envelope provided. You may also authorize a proxy to vote your shares by telephone or over the internet as described in your proxy card. Authorizing a proxy over the internet or by telephone or by mailing a proxy card will not limit your right to attend the HI-REIT Special Meeting and vote your shares in person. Stockholders of record or their duly authorized agents may choose to authorize a proxy over the Internet or by telephone no later than , Central Time, on , 2019.
Q. What do I need to do now?
A. You should carefully read and consider the information contained in this Joint Proxy Statement and Prospectus, including its Annexes and Appendices. It contains important information about the factors that the HARTMAN XX Board, HARTMAN XIX Board and HI-REIT Board considered in evaluating whether to approve the Mergers and the other proposals. You should then complete and sign your proxy card and return it in the enclosed envelope as soon as possible so that your shares will be represented at the Special Meetings, or authorize your proxy over the Internet or by telephone in accordance with the instructions on your proxy card. If your stock is held through a broker-controlled account, you should receive a separate voting instruction form with this Joint Proxy Statement and Prospectus.
Q: How will my proxy be voted?
A: HARTMAN XX
If you return your signed proxy card, your shares will be voted as you instruct, unless you give no instructions with respect to one or more of the proposals. If you do not indicate how your shares of HARTMAN XX Common Stock should be voted on a matter, unless you later instruct otherwise, your shares of HARTMAN XX Common Stock will be voted “FOR” the approval of the Mergers, “FOR” the proposals to amend the HARTMAN XX charter, and "FOR" the proposal to grant discretionary authority to each of the named proxy holders to approve one or more adjournments of the HARTMAN XX Special Meeting, if necessary or appropriate, including to allow time for further solicitation of proxies in the event there are insufficient votes present at the HARTMAN XX Special Meeting. With respect to any other proposals to be voted on, your shares of common stock will be voted in accordance with the recommendation of the HARTMAN XX Board.
HARTMAN XIX
If you return your signed proxy card, your shares will be voted as you instruct, unless you give no instructions with respect to one or more of the proposals. If you do not indicate how your shares of HARTMAN XIX Stock should be voted on a matter, unless you later instruct otherwise, your shares of HARTMAN XIX Stock will be voted “FOR” the approval of the Mergers and "FOR" the proposal to grant discretionary authority to each of the named proxy holders to approve one or more adjournments of the HARTMAN XIX Special Meeting, if necessary or appropriate, including to allow time for further solicitation of proxies in the event there are insufficient votes present at the HARTMAN XIX Special Meeting. With respect to any other proposals to be voted on, your shares of common stock will be voted in accordance with the recommendation of the HARTMAN XIX Board.
HI-REIT
If you return your signed proxy card, your shares will be voted as you instruct, unless you give no instructions with respect to one or more of the proposals. If you do not indicate how your shares of HI-REIT Stock should be voted on a matter, unless you later instruct otherwise, your shares of HI-REIT Stock will be voted “FOR” the approval of the Mergers and "FOR" the proposal to grant discretionary authority to each of the named proxy holders to approve one or more adjournments of the HI-REIT Special Meeting, if necessary or appropriate, including to allow time for further solicitation of proxies in the event there are insufficient votes present at the HI-REIT Special Meeting. With respect to any other proposals to be voted on, your shares of common stock will be voted in accordance with the recommendation of the HI-REIT Board.
Q: Can I revoke my proxy or change my vote after I have delivered my proxy?
A: Yes. You can change your vote at any time before your shares are voted at the applicable Special Meeting. To revoke your proxy, you must either (i) notify the secretary of the company in which you hold shares in writing, (ii) mail a new proxy card dated after the date of the proxy you wish to revoke, (iii) submit a later dated proxy over the Internet or by telephone by following the instructions on your proxy card, or (iv) attend the applicable Special Meeting and vote your shares in person. Merely attending a Special Meeting will not constitute revocation of your proxy. If your shares of HARTMAN XX Common Stock are held through a broker, you should contact your broker to change your vote.
Q: Will HARTMAN XX, HARTMAN XIX and HI-REIT continue to pay distributions prior to the effective time of the Mergers?
A: Yes. The Merger Agreements permit the HARTMAN XX Board, the HARTMAN XIX Board and the HI-REIT Board to authorize and pay a regular distribution in accordance with past practice, for the period up to the effective time of the Mergers. HARTMAN XX, HARTMAN XIX and HI-REIT intend to continue to pay distributions on a monthly basis at their current rates, but distributions are never guaranteed and are determined by each board acting separately in its respective discretion.
| | | | | |
| Q: | Does HARTMAN XX pay a distribution to its stockholders? If so, will HARTMAN XIX and HI-REIT stockholders be entitled to receive this distribution following the consummation of the Mergers? |
| A. | Yes. The HARTMAN XX Board has declared a distribution rate for the first quarter of 2020 that, if annualized, would be equivalent to $0.70 per share of HARTMAN XX Common Stock. After giving effect to the applicable exchange ratios, following the consummation of the Mergers, one share of HARTMAN XIX Common Stock would be entitled to receive distributions at an annual rate of approximately $6,420.37 per share based on the current quarterly HARTMAN XX distribution rate, one share of HARTMAN XIX 9% Preferred Stock would be entitled to receive $0.87 per share based on the current quarterly HARTMAN XX distribution rate, one share of HARTMAN XIX 8% Preferred Stock would be entitled to receive $0.87 per share based on the current quarterly HARTMAN XX distribution rate, and one share of HI-REIT Common Stock, including subordinated common stock and each unit of HI-REIT OP, would be entitled to receive distributions at an annual rate of approximately $0.53 per share and unit based on the current quarterly HARTMAN XX distribution rate. |
| | | | | |
| Q: | Will a proxy solicitor be used? |
| A: | Yes. HARTMAN XX, HARTMAN XIX and HI-REIT have engaged Phoenix American to assist in the solicitation of proxies for the meeting. The fees for such services shall be split pro rata between the companies based on the ratio of the net asset value of each company at the time of the Mergers. The fees payable to Phoenix American are estimated to be approximately $ . Each company has agreed to reimburse Phoenix American for reasonable out-of-pocket expenses and disbursements incurred in connection with the proxy solicitation and to indemnify Phoenix American against certain losses, costs and expenses. No portion of the amount that each company is required to pay is contingent upon the closing of the Mergers. |
Q: Who can answer my questions?
A: If you have more questions about the Mergers or other proposals to be considered and voted upon at the Special Meetings, or would like additional copies of this Joint Proxy Statement and Prospectus, please contact:
Name
Address
City, state, zip
Telephone:
SUMMARY
The following summary highlights some of the information contained in this Joint Proxy Statement and Prospectus. This summary may not contain all of the information that is important to you. For a more complete description of the Merger Agreements, the Mergers and the other transactions contemplated thereby, HARTMAN XX, HARTMAN XIX and HI-REIT encourage you to read carefully this entire Joint Proxy Statement and Prospectus, including the attached Annexes and Appendices. HARTMAN XX, HARTMAN XIX, and HI-REIT encourage you to read the information about HARTMAN XX that has been filed with the SEC. You may obtain the information filed with the SEC without charge by following the instructions in the section entitled “Where You Can Find More Information beginning on page 300.”
THE COMPANIES
HARTMAN SHORT TERM INCOME PROPERTIES XX, INC.
HARTMAN XX is a public, non-traded REIT that invests in a diversified portfolio of commercial real estate investments, including office, retail, industrial and warehouse properties, located primarily in Texas. HARTMAN XX conducts substantially all of its operations through HARTMAN XX OP, HARTMAN XX’s operating partnership, of which HARTMAN XX REIT GP, LLC, a wholly owned subsidiary of HARTMAN XX, is the sole general partner. HARTMAN XX and HARTMAN XX REIT GP, LLC own 100% of the issued and outstanding HARTMAN XX OP Units.
HARTMAN XX is externally managed by the Advisor. The Advisor is currently owned 70% by The Hartman Family Protection Trust and 30% by Hartman Income REIT Management, Inc. (“HIRM”) an indirect wholly-owned subsidiary of HI-REIT. Pursuant to a Membership Exchange Agreement between HARTMAN XX OP and The Hartman Family Protection Trust, at the closing of the Mergers, HARTMAN XX OP will acquire The Hartman Family Protection Trust’s 70% ownership interest in the Advisor in exchange for 597,108 units of HARTMAN XX OP units. Following HARTMAN XX OP’s acquisition of The Hartman Family Protection Trust’s ownership interest in the Advisor and the completion of the Mergers, the Advisor will be a wholly-owned subsidiary of HARTMAN XX and HARTMAN XX OP. Allen R. Hartman is the Chairman of the Board and Chief Executive Officer of HARTMAN XX.
Effective March 31, 2016, HARTMAN XX terminated the offer and sale of HARTMAN XX Common Stock to the public in its follow-on public offering, and effective July 16, 2016, HARTMAN XX terminated the sale of shares of HARTMAN XX Common Stock pursuant its distribution reinvestment plan. As of the termination of the offering and sale of shares in its follow-on public offering (including pursuant to its distribution reinvestment plan), HARTMAN XX had issued a total of 18,574,461 shares of HARTMAN XX Common Stock in its initial public offering and follow-on public offering, including 1,216,240 shares issued pursuant to its distribution reinvestment plan, resulting in aggregate gross offering proceeds of $181,336,480.
As of September 30, 2019, HARTMAN XX owned 43 commercial properties comprising approximately 6.6 million square feet plus three pad sites, all located in Texas. As of September 30, 2019, HARTMAN XX owned 15 properties located in Richardson, Arlington, and Dallas, Texas, 25 of HARTMAN XX’s properties are located in Houston, Texas and three of HARTMAN XX’s properties are located in San Antonio, Texas.
On October 1, 2018, HARTMAN XX transferred its interest in 13 properties to Hartman SPE, LLC to effect a consolidation of its debt into a $259,000,000 loan, in exchange for a 32.74% membership interest in Hartman SPE, LLC. HARTMAN XX is a guarantor of the SASB Loan. (For additional information on the SASB Loan see "SASB Loan" page )
Effective March 1, 2019, HARTMAN XX issued 700,302.45 shares of its common stock to Hartman vREIT XXI, Inc. in exchange for 3.42% of its original 5.89% interest in Hartman SPE, LLC. Following the exchange, HARTMAN XX owns a 36.16% interest in Hartman SPE, LLC.
For financial reporting purposes, the consolidated financial statements of HARTMAN XX include the accounts of HARTMAN XX, its operating partnership and subsidiaries and Hartman SPE, LLC.
HARTMAN XX was formed as a Maryland corporation on February 5, 2009 and elected to be treated as a REIT for federal income tax purposes beginning with the taxable year ended December 31, 2011. HARTMAN XX's principal executive offices are located at 2909 Hillcroft, Suite 420, Houston TX 77057 and HARTMAN XX's phone number is (713) 467-2222. Since HARTMAN XX is externally managed and advised, HARTMAN XX has no employees.
HARTMAN SHORT TERM INCOME PROPERTIES XIX, INC.
HARTMAN XIX is a privately-held REIT focused on acquiring, operating and selling income producing office, retail and light industrial properties. HARTMAN XIX conducts substantially all of its operations and activities though single member limited liability companies in which HARTMAN XIX is the sole member or in which it owns a majority ownership interest. HARTMAN XIX is managed by HIRM, an indirect wholly owned subsidiary of HI-REIT, pursuant to a real property and company management agreement. Allen R. Hartman, the Chairman of the Board and Chief Executive Officer of HARTMAN XX, is also the Chairman of the Board and Chief Executive Officer of HARTMAN XIX.
From January 2007 to December 2010, HARTMAN XIX raised approximately $50 million in offering proceeds pursuant to a private offering of shares of its preferred stock. HARTMAN XIX had 5,494,893 shares of HARTMAN XIX Preferred Stock issued and outstanding as of September 30, 2019, held by approximately 650 investors. Mr. Hartman indirectly owns 70% of the issued and outstanding shares of HARTMAN XIX Common Stock, with the remaining 30% of such shares held by HIRM.
On October 1, 2018, HARTMAN XIX transferred its interest in nine properties to Hartman SPE, LLC to effect a consolidation of its debt into a $259,000,000 loan, in exchange for a 26.99% membership interest in Hartman SPE, LLC. HARTMAN XIX is a guarantor of the SASB Loan. (For additional information on the SASB Loan see "SASB Loan" page )
As of September 30, 2019, HARTMAN XIX owned a 26.99% membership interest in Hartman SPE, LLC an approximately 27-acre parcel located in Fort Worth Texas is being developed for light industrial commercial use and an approximately 10-acre parcel located in Grand Prairie Texas is being held for disposition.
HARTMAN XIX was formed as a Texas corporation on January 19, 2007 and elected to be treated as a REIT for federal income tax purposes beginning with the taxable year ended December 31, 2008. HARTMAN XIX's principal executive offices are located at 2909 Hillcroft, Suite 2909, Houston, TX 77057, and HARTMAN XIX's phone number is (713) 467-2222.
HARTMAN INCOME REIT, INC.
HI-REIT is a privately-held REIT focused on acquiring and operating income producing office, retail and light industrial properties. HI-REIT conducts substantially all of its operations through HI-REIT OP, HI-REIT’s operating partnership. HIRM, a wholly owned subsidiary of HI-REIT, serves as the sole general partner of HI-REIT OP. HI-REIT owns 92.2% of the issued and outstanding HI-REIT OP Units, Allen R. Hartman owns 7.6% of the issued and outstanding HI-REIT OP Units, and two minority investor owns the remaining 0.2% of the issued and outstanding HI-REIT OP Units.
Allen R. Hartman, the Chairman of the Board and Chief Executive Officer of HARTMAN XX and HARTMAN XIX, is also the Chairman of the Board and Chief Executive Officer of HI-REIT. As of September 30, 2019, the Hartman Family Protection Trust, of which Mr. Hartman is a grantor, a trustee, and a beneficiary under the trust, owns an approximately 21.76% equity interest in HI-REIT, including its ownership of HIROP units, with ownership of 1,890,724 shares of the subordinated stock, representing 12.51% of the entire equity interests of HI-REIT, ownership of 281,870 shares of the Common Stock, representing 1.86% of HI-REIT, and 1,115,914 OP units of
HIROP representing 7.38% of the entire equity interest of HI-REIT issued and outstanding. HI-REIT was formed through the merger of four other REITs. Effective April 1, 2008, each of Houston RE Income Properties XIV REIT, Inc., Houston RE Income Properties XVI REIT, Inc., Houston RE Income Properties XVII REIT, Inc. and Hartman Income Properties XVIII REIT, Inc. merged with and into HI-REIT, with HI-REIT surviving each merger, and the operating partnership of each of Houston RE Income Properties XIV REIT, Inc., Houston RE Income Properties XVI REIT, Inc., Houston RE Income Properties XVII REIT, Inc. and Hartman Income Properties XVIII REIT merged with and into HI-REIT OP, with HI-REIT OP surviving each merger.
There were 12,083,711 shares of HI-REIT Common Stock, held by approximately 827 investors, issued and outstanding as of September 30, 2019. There were 1,890,724 shares of HI-REIT Subordinated Stock issued and outstanding as of September 30, 2019, all of which were held by Allen R. Hartman. The shares of HI-REIT Common Stock and HI-REIT Subordinated Stock and the HI-REIT OP Units held by Mr. Hartman represent an aggregate equity ownership interest in HI-REIT of approximately 21.76%.
On October 1, 2018, HI-REIT transferred its interest in 16 properties to Hartman SPE, LLC to effect a consolidation of its debt into a $259,000,000 loan, in exchange for a 34.38% membership interest in Hartman SPE, LLC. HI-REIT is a guarantor of the SASB Loan. (For additional information on the SASB Loan see "SASB Loan" page 173).
As of September 30, 2019, HI-REIT owned and operated one office property comprising approximately 111,853 square feet located in Houston, Texas and a 34.38% membership interest in Hartman SPE, LLC.
HI-REIT was formed as a Maryland corporation on January 8, 2008 and elected to be treated as a REIT for federal income tax purposes beginning with the taxable year ended December 31, 2008. HI-REIT's principal executive offices are located at 2909 Hillcroft, Suite 420, and HI-REIT's phone number is 713-467-2222.
THE COMBINED COMPANY
The Combined Company will retain the name “Hartman Short Term Income Properties XX, Inc.” and will continue to be organized and operated as a Maryland corporation that will be taxable as a REIT for federal income tax purposes. The Combined Company will continue to focus on the acquisition and management of a diversified portfolio of commercial real estate investments, including office, retail, industrial and warehouse properties, located primarily in Texas.
The Combined Company will conduct all of its business through the Surviving Partnership, HARTMAN XX OP. The Advisor will be a wholly owned subsidiary of the Combined Company following the Mergers, and the HARTMAN XX Advisory Agreement will be terminated effective as of the closing date of the Mergers pursuant to the Termination Agreement. As a consequence, the Combined Company will transition to self-management following the Mergers. Mr. Hartman, the current chairman of the board and Chief Executive Officer of HARTMAN XX, will continue to serve as the chairman of the board and Chief Executive Officer of the Combined Company. In connection with the Mergers, the HARTMAN XX Board will be expanded from three directors to five directors, and John Ostroot, currently a director of HARTMAN XIX and HI-REIT, and James A. Cardwell, currently a director of HARTMAN XIX, will be added to the existing HARTMAN XX Board to fill the resulting vacancies.
The Combined Company’s principal executive offices will continue to be located at 2909 Hillcroft, Suite 420, Houston TX 77057 and the Combined Company’s phone number will continue to be (713) 467-2222.
Following the consummation of the Mergers, assuming the respective portfolios of HARTMAN XX, HARTMAN XIX and HI-REIT as of September 30, 2019, the Combined Company will own, directly or indirectly through subsidiaries, 44 commercial properties, plus three pad sites and two land parcels held for development, comprising approximately 6.8 million square feet. Following the consummation of the Mergers, assuming the respective portfolios of HARTMAN XX, HARTMAN XIX and HI-REIT as of September 30, 2019 the Combined Company’s portfolio will consist of 31 office, 12 retail and one industrial commercial properties, all located in Texas.
On a pro forma basis, the Combined Company’s properties will be 80% occupied, on a weighted average basis, with a remaining average lease term of approximately 3 years. The following table illustrates the lease expirations in the Combined Company’s portfolio on a pro forma basis as of September 30, 2019:
| | | | | | | | | | | | | | | | | |
| | Gross Leasable Area Covered by Expiring Leases | | Annualized Base Rent (1) Represented by Expiring Leases | |
| Year of Lease Expiration | Number of Leases Expiring | Approx. Square Feet | Percent of Total Occupied Square Feet | Amount (in thousands) | Percent of Total Rent |
| 2019 | 98 | 164,257 | | 3 | % | $2,284 | | 3 | % |
| 2020 | 297 | 689,525 | 13 | % | 11,985 | 17 | % |
| 2021 | 282 | 670,538 | 12 | % | 10,030 | 14 | % |
| 2022 | 316 | 1,449,355 | 27 | % | 13,545 | 19 | % |
| 2023 | 180 | 641,384 | 12 | % | 9,258 | 13 | % |
| 2024 | 201 | 770,770 | 14 | % | 11,384 | 16 | % |
| 2025 | 68 | 395,677 | 7 | % | 5,900 | 8 | % |
| 2026 | 21 | 171,352 | 3 | % | 2,370 | 3 | % |
| 2027 | 18 | 101,647 | 2 | % | 1,635 | 2 | % |
| 2028 | 22 | 120,160 | 2 | % | 1,937 | 3 | % |
| 2029 | 14 | 28,883 | 1 | % | 217 | 0 | % |
| Total | 1,517 | 5,203,548 | | 96 | % | $70,545 | | 98 | % |
(1) Annualized base rental income
Leases expiring beyond the period presented are not included in the table above, therefore the percent of total annualized base rents do not total 100%.
Based on HARTMAN XX, HARTMAN XIX and HI-REIT annualized net rents as of September 30, 2019, the Combined Company’s significant tenants, based on annualized base rental revenue, are as follows on a pro forma basis:
| | | | | | | | | | | | | | |
| Tenant Name | Annualized Rental Revenue | Percentage of Total Annualized Rental Revenue | Initial Lease Date | Lease Expiration |
| GULF INTERSTATE ENGINEERING | $ | 2,138,000 | | 2.90% | | 3/1/2011 | 4/30/2024 |
| GALEN COLLEGE OF NURSING | 1,727,000 | 2.40% | | 7/1/2013 | 06/30/2025 |
| GSA-VETERANS ADMINISTRATION | 1,312,000 | 1.80% | | 11/1/2003 | 01/14/2024 |
| LENNAR HOMES INC. | 1,167,000 | 1.60% | | 5/1/2014 | 02/28/2022 |
| CEC ENTERTAINMENT | 1,133,000 | 1.50% | | 8/1/2015 | 07/31/2026 |
| Total | $ | 7,477,000 | | 10.20% | | | |
The HARTMAN XX Board believes that the increased size, scale, and diversification of the Combined Company following consummation of the Mergers will position the Combined Company more favorably for a potential liquidity event in the future, and will also provide broader options for such a liquidity event.
THE MERGERS
The Merger Agreements
On July 21, 2017, HARTMAN XX and HARTMAN XIX entered into the HARTMAN XIX Merger Agreement, and HARTMAN XX, HI-REIT, HARTMAN XX OP and HI-REIT OP entered into the HI-REIT Merger Agreement, which was subsequently revised on May 8, 2018. A copy of the HARTMAN XIX Merger Agreement is attached as Annex A to this Joint Proxy Statement and Prospectus, and a copy of the HI-REIT Merger Agreement is attached as Annex B to this Joint Proxy Statement and Prospectus. HARTMAN XX, HARTMAN XIX and HI-REIT encourage you to carefully read the Merger Agreements in their entirety because they are the principal documents governing the Mergers.
The Mergers
At the respective Special Meetings, the HARTMAN XX, HARTMAN XIX and HI-REIT stockholders will consider and vote upon proposals to approve the applicable Mergers.
If the HARTMAN XIX Merger is completed pursuant to the HARTMAN XIX Merger Agreement, each outstanding share (other than those shares with respect to which statutory dissenters’ rights of appraisal have been properly exercised, perfected and not subsequently withdrawn under Texas law) of (i) HARTMAN XIX Common Stock immediately prior to the effective time of the Mergers will be canceled and automatically converted into the right to receive 9,171.98 shares of HARTMAN XX Common Stock; (ii) HARTMAN XIX 8% Preferred Stock immediately prior to the effective time of the Mergers will be canceled and automatically converted into the right to receive 1.238477 shares of HARTMAN XX Common Stock; and (iii) HARTMAN XIX 9% Preferred Stock immediately prior to the effective time of the Mergers will be canceled and automatically converted into the right to receive 1.238477 shares of HARTMAN XX Common Stock.
If the HI-REIT Merger is completed pursuant to the HI-REIT Merger Agreement, each outstanding share of (i) HI-REIT Common Stock immediately prior to the effective time of the Mergers will be canceled and automatically converted into the right to receive 0.752222 shares of HARTMAN XX Common Stock; and (ii) HI-REIT Subordinated Stock immediately prior to the effective time of the Mergers will be canceled and automatically converted into the right to receive 0.863235 shares of HARTMAN XX Common Stock.
There is no public market for the shares of HARTMAN XX Common Stock. Based on the number of outstanding shares of HARTMAN XIX Common Stock, HARTMAN XIX Preferred Stock, HI-REIT Common Stock and HI-REIT Subordinated Stock on September 30, 2019, along with the shares of HI-REIT Subordinate Stock expected to be issued with respect to the Membership Exchange Agreement, HARTMAN XX expects to issue 18,353,263 shares of HARTMAN XX Common Stock, and 968,069 units of limited partnership interest in the Surviving Partnership in connection with the Mergers.
Holders of shares of HARTMAN XX Common Stock prior to the Mergers will continue to own their existing shares of HARTMAN XX Common Stock after the Mergers. Each share of HARTMAN XIX Stock or HI-REIT Stock held by HARTMAN XX as of the effective time of the Mergers will be automatically canceled for no consideration.
Upon completion of the Mergers, we estimate that continuing HARTMAN XX Common Stockholders will own approximately 49% of the diluted common equity of the Combined Company, including the HARTMAN XX Common Stock to be issued in the Mergers, and former HARTMAN XIX and HI-REIT stockholders will own approximately 19% and 32% respectively of the diluted common equity of the Combined Company.
The Partnership Merger
Subject to the terms and conditions of the HI-REIT Merger Agreement, at the effective time of the Partnership Merger, each outstanding HI-REIT OP Unit held by HI-REIT will be automatically canceled and retired and shall
receive no consideration therefore, and each outstanding HI-REIT OP Unit held by any limited partner in HI-REIT OP other than HI-REIT will be automatically canceled and retired, and converted into the right to receive 0.752222 Surviving Partnership OP Units.
Financing Related to The Mergers
The Mergers are not conditioned upon HARTMAN XX having received any financing at or prior to the closing date of the Mergers.
SUMMARY OF RISK FACTORS RELATED TO THE MERGERS
You should consider carefully all the risk factors together with all of the other information included in this Joint Proxy Statement and Prospectus before deciding how to vote. The risks related to the Mergers and the related transactions are described under the caption “Risk Factors—Risks Relating to the Mergers” beginning on page 64. The principal risks relating to the Mergers include the following:
• The exchange ratios set forth in the Merger Agreements, as described herein, are fixed based on the estimated NAV per share of each of HARTMAN XX, HARTMAN XIX and HI-REIT as of December 31, 2016 and have not and will not be adjusted to reflect or account for any change in the relative values of HARTMAN XX, HARTMAN XIX, or HI-REIT stock or any other event subsequent to such date.
•The fairness opinion of Pendo is dated as of July 18, 2017, the fairness opinions of Herrera Partners are dated as of July 29, 2016 (with the supplemental opinions thereto dated December 14, 2016 and February 21, 2017, respectively), and the WKW Financial Advisors appraisal of the estimated NAV per share of each of HARTMAN XX, HARTMAN XIX and HI-REIT is as of December 31, 2016. In rendering its opinion, Pendo reviewed and considered the Herrera Partners opinions and the WKW Financial Advisors estimated NAV appraisals. Each of such opinions and appraisals were based on information and circumstances existing as of the date thereof and have not been updated to reflect any subsequent changes or events. The WKW Financial Advisors' estimated NAV per share appraisals may not reflect of the current estimated NAV per share of the companies. In evaluating the Mergers, shareholders of HARTMAN XX, HARTMAN XIX and HI-REIT should not rely on the opinions and appraisals of Pendo, Herrera Partners and WKW Financial Advisors as though such opinions and appraisals were current as of the date of this Joint Proxy Statement and Prospectus or as of any date subsequent to the date of such opinions and appraisals.
• Completion of the Mergers is subject to the approval of the Mergers by the stockholders of HARTMAN XX, HARTMAN XIX and HI-REIT as described herein, and if any of such approvals are not obtained, the Mergers will not be completed.
• The pendency of the Mergers could adversely affect the business and operations of HARTMAN XX, HARTMAN XIX and HI-REIT.
• The ownership percentage of the holders of HARTMAN XX Common Stock will be diluted by the Mergers because of the issuance of shares of HARTMAN XX Common Stock in the Mergers.
• The Merger Agreements include restrictions on the ability of each of HARTMAN XIX, HI-REIT and HARTMAN XX to make excess distributions to its stockholders, even if it would otherwise have net income and net cash available to make such distributions.
• Any conditions that lenders might impose in connection with their approval of the Mergers may limit HARTMAN XX's financial and operating flexibility in the future.
• The shares of HARTMAN XX Common Stock to be received by holders of HARTMAN XIX Preferred Stock as a result of the Mergers will have rights different from the shares of HARTMAN XIX Preferred Stock.
• The shares of HARTMAN XX Common Stock to be received by holders of HI-REIT Common Stock as a result of the Mergers will have rights different from the shares of HI-REIT Common Stock.
• The HARTMAN XIX Merger Agreement contains provisions that grant the HARTMAN XX Board and the HARTMAN XIX Board the ability to terminate the HARTMAN XIX Merger Agreement in certain circumstances based on the exercise of the directors’ duties, and the HI-REIT Merger Agreement contains provisions that grant the HARTMAN XX Board and the HI-REIT Board the ability to terminate the HI-REIT Merger Agreement in certain circumstances based on the exercise of the directors’ duties.
• If the HARTMAN XIX Merger is not consummated by the outside date, either the HARTMAN XX Board or the HARTMAN XIX Board may terminate the HARTMAN XIX Merger Agreement, and if the HI-REIT Merger is not consummated by the outside date, either the HARTMAN XX Board or the HI-REIT Board may terminate the HI-REIT Merger Agreement.
• There may be unexpected delays in the consummation of the Mergers.
• The Merger Agreements contains provisions that grant the HARTMAN XIX Board and the HI-REIT Board the ability to withdraw, modify or amend its recommendation of the Mergers and endorse or recommend a superior merger proposal subject to the conditions set forth in the Merger Agreements.
RELATED AGREEMENTS
Membership Exchange Agreement
Subsequent to the execution of the Merger Agreements, HARTMAN XX OP and The Hartman Family Protection Trust entered into a Membership Exchange Agreement. Pursuant to the Membership Exchange Agreement, upon the closing of the Mergers, The Hartman Family Protection Trust will exchange its collective 70% ownership interest in Advisor for the issuance of 597,108 units of HARTMAN XX OP units to The Hartman Family Protection Trust. Following the completion of the transactions contemplated by the Membership Exchange Agreement and the closings of the Mergers, Advisor will be wholly owned by HARTMAN XX and HARTMAN XX OP.
The consummation of the transactions contemplated by the Membership Exchange Agreement are not a condition to the completion of the Mergers, and the stockholders of HARTMAN XX, HARTMAN XIX and HI-REIT are not being asked to approve the transactions contemplated by the Membership Exchange Agreement. However, the Membership Exchange Agreement provides that the transactions contemplated by the Membership Exchange Agreement will not be completed unless the requisite conditions to the completion of the Mergers have been satisfied or waived in accordance with the terms of the Merger Agreement.
Termination Agreement
HARTMAN XX and Advisor entered into the Termination Agreement, which will become effective at the effective time of the Mergers. The Termination Agreement provides for the automatic termination of the HARTMAN XX Advisory Agreement upon the effective time of the Mergers. In addition, the Termination Agreement provides that, upon the effective time of the Mergers, the property management agreement with HIRM will automatically terminate. The Termination Agreement provides that no termination fees or other fees or compensation will be paid to Advisor, HIRM, or to any other party in connection with the automatic termination of the HARTMAN XX Advisory Agreement or the property management agreement with HIRM.
The Termination Agreement also provides that, effective immediately prior to the consummation of the Mergers, all of the shares of the HARTMAN XX Convertible Stock held by Advisor (which constitute all of the issued and outstanding shares thereof) will be distributed by the Advisor to the members of the Advisor, with 30% of the outstanding shares of HARTMAN XX Convertible Stock being distributed to HI-REIT and 70% of the outstanding shares of HARTMAN XX Convertible Stock being distributed to The Hartman Family Protection Trust. The terms of the HARTMAN XX Convertible Stock, as set forth in the HARTMAN XX Charter, provide that the outstanding shares of HARTMAN XX Convertible Stock will convert into (or become convertible into) shares of HARTMAN XX Common Stock if (i) HARTMAN XX makes total distributions to its stockholders equal to the issue price of the outstanding shares of HARTMAN XX Common Stock plus a 6% cumulative, non-compounded annual return on such issue price, (ii) HARTMAN XX lists the HARTMAN XX Common Stock on a national securities exchange, provided that the prior distributions paid on the then outstanding shares of HARTMAN XX Common Stock plus the aggregate market value of the HARTMAN XX Common Stock (based upon the average closing price for such shares over a 30-day period) exceeds the issue price of those shares plus a 6% cumulative, non-compounded, annual return on the issue price of those outstanding shares, or (iii) the HARTMAN XX Advisory Agreement expires or is terminated (other than by HARTMAN XX for cause) and at the time of such expiration or termination HARTMAN XX is deemed to have met the foregoing 6% distribution threshold based on HARTMAN XX’s enterprise value and its prior distributions and, at or subsequent to the termination, the stockholders of HARTMAN XX actually realize such level of performance upon a listing of the HARTMAN XX Common Stock or through the payment of aggregate distributions. Such provisions are designed to provide an incentive to the Advisor and to reward the Advisor for its performance based on returns to HARTMAN XX’s stockholders.
The consummation of the distribution of the shares of the HARTMAN XX Convertible Stock held by Advisor as contemplated by the Termination Agreement is not a condition to the completion of the Mergers, and the stockholders of HARTMAN XX, HARTMAN XIX and HI-REIT are not being asked to approve the distribution of the shares of the HARTMAN XX Convertible Stock held by Advisor or the other transactions contemplated by the Membership Exchange Agreement. However, the Termination Agreement provides that the distribution of the shares of the HARTMAN XX Convertible Stock held by Advisor as contemplated by the Termination Agreement will not be completed unless the requisite conditions to the completion of the Mergers have been satisfied or waived in accordance with the terms of the Merger Agreement.
INTRODUCTORY NOTE TO PROPOSALS 3 THROUGH 6 RELATING TO THE PROPOSED
AMENDMENT AND RESTATEMENT OF THE HARTMAN XX CHARTER
On April 24, 2018, the Board determined that the amendment and restatement of the HARTMAN XX charter, as set forth in the Amended Charter, is advisable in connection with the potential listing of the common stock on a national securities exchange following the completion of the mergers of HARTMAN XX, HARTMAN XIX, and HI-REIT. It has not been determined when or if, the Company will seek to have its shares listed on a national securities exchange, as such a listing could not be accomplished without the mergers of the companies and such a listing is dependent on many factors, particularly the market conditions at the time the Company would consider a listing. The changes that would be made to the charter by the Amended Charter are primarily intended to accomplish two objectives in connection with the possible exchange listing of the common stock (if such listing is pursued): (1) to amend and restate the charter as set forth in the Amended Charter to remove or revise provisions that, upon the listing of the shares on a national securities exchange, may unnecessarily restrict Hartman XX’s ability to take advantage of further opportunities for liquidity events or are redundant with or otherwise addressed or permitted to be addressed under Maryland law and (2) to amend certain provisions of the HARTMAN XX charter in a manner that would be more suitable for becoming an publicly-traded REIT. The changes that are proposed to the HARTMAN XX charter relate to the removal or revision of provisions and restrictions that were required by state securities administrators in order for HARTMAN XX to publicly offer its stock without having it listed on a national securities exchange. If the HARTMAN XX Common Stock is listed on a national securities exchange, these provisions and restrictions will no longer be required and, in some cases if retained, would place restrictions on our activities that could put the company at a competitive disadvantage compared to its peers with publicly listed securities.
The principal changes to the HARTMAN XX charter that would be made in the Amended Charter are summarized below in the following Proposals 3 through 6. The overview of the proposed changes in this Introductory Note and the descriptions provided in each of Proposals 3 through 6 are qualified in their entirety by the complete text of the Amended Charter, which is included as Annex G to this proxy statement, which has been marked to show the proposed changes from our current charter and which you should read in its entirety.
Effectiveness of the Amended Charter
If the amendments to the HARTMAN XX charter as set forth in Proposals 3 through 6 and the Amended Charter are approved by our holders of common stock, the Amended Charter will become effective when filed with, and accepted for record by, the State Department of Assessments and Taxation of Maryland. HARTMAN XX intends to file the Amended Charter subsequent to the closing of the Mergers but before the common stock becomes listed for trading on a national securities exchange.
THE HARTMAN XX BOARD UNANIMOUSLY RECOMMENDS THAT OUR STOCKHOLDERS VOTE FOR THE APPROVAL OF EACH OF PROPOSALS 3 THROUGH 6.
PROPOSAL 3: TO CONSIDER AND VOTE UPON A PROPOSAL TO APPROVE AMENDMENTS TO THE HARTMAN XX CHARTER TO REVISE, UPON THE LISTING OF THE SHARES ON A NATIONAL SECURITIES EXCHANGE, CERTAIN PROVISIONS RELATING TO THE INDEPENDENCE AND EXPERIENCE REQUIREMENTS OF THE BOARD OF DIRECTORS AND TO REVISE THE INDEMNIFICATION PROVISIONS TO PROVIDE FOR THE INDEMNIFICATION OF DIRECTORS, OFFICERS, EMPLOYEES, AGENTS, ADVISORS, AND AFFILIATES TO THE MAXIMUM EXTENT PERMITTED BY MARYLAND LAW UPON THE LISTING OF THE SHARES ON A NATIONAL SECURITIES EXCHANGE;
In this Proposal 3, we are proposing to remove or revise NASAA REIT Guidelines provisions from the HARTMAN XX’s charter upon the Listing of the Common Stock on a national securities exchange that relate to the qualifications and service of the directors, as more particularly described below:
•Delete the NASAA REIT Guidelines requirement that a majority of the Board consist of independent directors as defined by the NASAA REIT Guidelines. Stock exchange rules require that a majority of the directors be independent in order to list shares of common stock, and the applicable stock exchange definition of independence provides an appropriate definition of independence for a publicly listed company. Removing the definition required by the NASAA REIT Guidelines will eliminate any possibility of conflict between such definition and the stock exchange definition.
•Delete the NASAA REIT Guidelines requirements that each non-independent director have at least three years of relevant experience demonstrating the knowledge and experience required to successfully acquire and manage the assets and that at least one independent director have at least three years of relevant real estate experience. The Board, in consideration of the many characteristics that may make a nominee a valuable addition to the Board, should have discretion in the nomination of directors. The revisions require that each Director have such minimum experience as required by the national securities exchange upon which the shares are listed and as necessary or desirable to effectively discharge the duties of a Director of a publicly-traded REIT.
•Modify the indemnification provisions to provide for indemnification for Directors, officers, employees, agents, Advisors, and Affiliates to the maximum extent permitted by Maryland law.
The affirmative vote of the holders of a majority of the issued and outstanding shares of the HARTMAN XX Common Stock is required to approve this Proposal 3. If you abstain from voting on the proposal, it will have the effect of a vote against the proposal. Proxies received will be voted FOR approval of this Proposal 3 unless you designate otherwise.
THE HARTMAN XX BOARD UNANIMOUSLY RECOMMENDS THAT YOU VOTE FOR THE AMENDMENTS TO THE HARTMAN XX CHARTER TO REVISE, UPON THE LISTING OF THE SHARES ON A NATIONAL SECURITIES EXCHANGE, CERTAIN PROVISIONS RELATING TO THE INDEPENDENCE AND EXPERIENCE REQUIREMENTS OF THE BOARD OF DIRECTORS AND TO
REVISE THE INDEMNIFICATION PROVISIONS TO PROVIDE FOR THE INDEMNIFICATION OF DIRECTORS, OFFICERS, EMPLOYEES, AGENTS, ADVISORS, AND AFFILIATES TO THE MAXIMUM EXTENT PERMITTED BY MARYLAND LAW UPON THE LISTING OF THE SHARES ON A NATIONAL SECURITIES EXCHANGE.
PROPOSAL 4: TO CONSIDER AND VOTE UPON A PROPOSAL TO APPROVE AMENDMENTS TO THE HARTMAN XX CHARTER TO REVISE CERTAIN PROVISIONS RELATING TO VOTING LIMITATIONS ON COMPANY STOCK HELD BY HARTMAN XX’S ADVISOR, ITS DIRECTORS AND AFFILIATES UPON THE LISTING OF THE SHARES ON A NATIONAL SECURITIES EXCHANGE.
In this Proposal 4, it is proposed to remove or revise NASAA REIT Guidelines provisions upon the Listing of HARTMAN XX Common Stock on a national securities exchange that limit or regulate how the Company operates and the process by which it engages in certain transactions, specifically to delete the NASAA REIT Guidelines restrictions on voting of shares held by the advisor, the directors and their affiliates regarding the removal of the advisor or directors or a transaction between the advisor, the directors or their affiliates and HARTMAN XX, as these provisions are customarily not included in the charters of publicly listed companies.
The affirmative vote of the holders of a majority of the issued and outstanding shares of HARTMAN XX common stock is required to approve this Proposal 4. If you abstain from voting on the proposal, it will have the effect of a vote against the proposal. Proxies received will be voted FOR approval of this Proposal 4 unless you designate otherwise.
THE HARTMAN XX BOARD UNANIMOUSLY RECOMMENDS THAT YOU VOTE FOR THE AMENDMENTS TO THE HARTMAN XX CHARTER TO REVISE CERTAIN PROVISIONS RELATING TO VOTING LIMITATIONS ON COMPANY STOCK HELD BY HARTMAN XX’S ADVISOR, ITS DIRECTORS AND AFFILIATES UPON THE LISTING OF THE SHARES ON A NATIONAL SECURITIES EXCHANGE.
PROPOSAL 5: APPROVAL OF AMENDMENTS TO THE HARTMAN XX CHARTER TO REMOVE CERTAIN PROVISIONS RELATING TO THE SUITABILITY OF STOCKHOLDERS TO INVEST IN HARTMAN XX STOCK UPON THE LISTING OF THE SHARES ON A NATIONAL SECURITIES EXCHANGE.
In this Proposal 5, HARTMAN XX is proposing to remove or revise NASAA REIT Guidelines provisions from the HARTMAN XX charter that related to certain stockholder suitability requirements that would no longer be applicable once the HARTMAN XX Common Stock is listed on a national securities exchange.
The affirmative vote of the holders of a majority of the issued and outstanding shares of the common stock is required to approve this Proposal 4. If you abstain from voting on the proposal, it will have the effect of a vote against the proposal. Proxies received will be voted FOR approval of this Proposal 5 unless you designate otherwise.
THE HARTMAN XX BOARD UNANIMOUSLY RECOMMENDS THAT YOU VOTE FOR THE AMENDMENTS TO THE HARTMAN XX CHARTER TO REMOVE CERTAIN PROVISIONS RELATING TO THE SUITABILITY OF STOCKHOLDERS TO INVEST IN HARTMAN XX STOCK UPON THE LISTING OF THE SHARES ON A NATIONAL SECURITIES EXCHANGE.
PROPOSAL 6: APPROVAL OF AMENDMENTS TO THE HARTMAN XX CHARTER TO REVISE CERTAIN PROVISIONS RELATING TO THE LIMITATIONS ON THE COMPANY’S INVESTMENT POLICIES AND REQUIREMENTS RELATING TO INVESTING IN JOINT VENTURES AND EQUITY SECURITIES UPON THE LISTING OF THE SHARES ON A NATIONAL SECURITIES EXCHANGE.
In this Proposal 5, HARTMAN XX is proposing to delete the NASAA REIT Guidelines provisions limiting HARTMAN XX’s investment objectives and requiring review of the investment policies and prohibiting certain joint ventures and investments in equity securities as these provisions are not customarily included in the charters of publicly listed companies. The limitations are replaced with provisions that, upon listing on a national securities exchange, the Company may invest in any investment determined by the Board of Directors to be in the best interests of the Company and as may be permitted by law and consistent with maintaining the Company’s status as a REIT.
THE HARTMAN XX BOARD UNANIMOUSLY RECOMMENDS THAT YOU VOTE FOR THE AMENDMENTS TO THE HARTMAN XX CHARTER TO REVISE CERTAIN PROVISIONS RELATING TO THE LIMITATIONS ON THE COMPANY’S INVESTMENT POLICIES AND REQUIREMENTS RELATING TO INVESTING IN JOINT VENTURES AND EQUITY SECURITIES UPON THE LISTING OF THE SHARES ON A NATIONAL SECURITIES EXCHANGE.
STOCKHOLDERS ENTITLED TO VOTE; VOTE REQUIRED
HARTMAN XX
All holders of record of HARTMAN XX Common Stock as of the close of business on , 2019, the HARTMAN XX Record Date, are entitled to notice of, and to vote at, the HARTMAN XX Special Meeting and any adjournments or postponements thereof, other than any stockholders not entitled to vote on the Mergers pursuant to the HARTMAN XX Charter. The HARTMAN XX Charter provides that, with respect to shares of HARTMAN XX Common Stock owned by the Advisor, any director of HARTMAN XX or any of their respective affiliates, neither the Advisor, the directors of HARTMAN XX nor their affiliates may vote on matters submitted to the HARTMAN XX stockholders regarding any transaction between HARTMAN XX and any of them. On the HARTMAN XX Record Date, there were shares of HARTMAN XX Common Stock outstanding, of which shares were entitled to vote at the HARTMAN XX Special Meeting, held by approximately holders of record.
Approval of the proposal to approve the Mergers requires the affirmative vote of the holders of a majority of the outstanding shares of HARTMAN XX Common Stock entitled to vote on such proposal at the HARTMAN XX Special Meeting. Approval of the charter amendments require the affirmative vote of the holders of a majority of the outstanding shares of HARTMAN XX Common Stock entitled to vote on such proposal at the HARTMAN XX Special Meeting. Approval of the proposal to approve one or more adjournments of the HARTMAN XX Special Meeting, if necessary or appropriate, to permit further solicitation of proxies in favor of the foregoing proposals, requires the affirmative vote of the holders of a majority of the votes cast on the proposal at the HARTMAN XX Special Meeting.
Abstentions and “broker non-votes” will have the same effect as votes against the proposals to approve the Mergers since the proposals requires the affirmative vote of the holders of a majority of the outstanding shares of HARTMAN XX Common Stock entitled to vote on such proposals at the HARTMAN XX Special Meeting.
HARTMAN XIX
All HARTMAN XIX stockholders of record as of the close of business on , 2019, the HARTMAN XIX Record Date, are entitled to notice of, and to vote at, the HARTMAN XIX Special Meeting and any adjournments or postponements thereof, other than any not entitled to vote on the Mergers pursuant to the HARTMAN XIX Charter. On the HARTMAN XIX Record Date, there were shares of HARTMAN XIX Common Stock and shares of HARTMAN XIX Preferred Stock issued and outstanding, of which shares of HARTMAN XIX Common Stock and shares of HARTMAN XIX Preferred Stock were entitled to vote at the HARTMAN XIX Special Meeting, held by approximately holders of record.
Approval of the proposal to approve the HARTMAN XIX Merger requires the affirmative vote of the holders of a majority of the outstanding shares of HARTMAN XIX Common Stock and a majority of the outstanding shares of each class of HARTMAN XIX Preferred Stock entitled to vote on such proposal at the HARTMAN XIX Special Meeting. Approval of the proposal to approve one or more adjournments of the HARTMAN XIX Special Meeting, if necessary or appropriate, including adjournments to permit further solicitation of proxies in favor of the foregoing proposals, requires the affirmative vote of the holders of a majority of the votes cast on the proposal at the HARTMAN XIX Special Meeting.
Abstentions and “broker non-votes” will have the same effect as votes against the proposals to approve the Mergers since the proposal requires the affirmative vote of the holders of a majority of the outstanding shares of
HARTMAN XIX Common Stock and a majority of the outstanding shares of HARTMAN XIX Preferred Stock entitled to vote on such proposal at the HARTMAN XIX Special Meeting.
HI-REIT
All HI-REIT stockholders of record as of the close of business on , 2019, the HI-REIT Record Date, are entitled to notice of, and to vote at, the HI-REIT Special Meeting and any adjournments or postponements thereof, other than any not entitled to vote on the HI-REIT Merger pursuant to the HI-REIT Charter. On the HI-REIT Record Date, there were shares of HI-REIT Common Stock and shares of HI-REIT Subordinated Stock issued and outstanding, of which shares of HI-REIT Common Stock and shares of HI-REIT Subordinated Stock were entitled to vote at the HARTMAN XIX Special Meeting, held by approximately holders of record.
Approval of the proposal to approve the HI-REIT Merger requires the affirmative vote of the holders of a majority of the outstanding shares of HI-REIT Common Stock and a majority of the outstanding shares of HI-REIT Subordinated Stock entitled to vote on such proposal at the HI-REIT Special Meeting. Approval of the proposal to approve one or more adjournments of the HI-REIT Special Meeting, if necessary or appropriate, including adjournments to permit further solicitation of proxies in favor of the foregoing proposals, requires the affirmative vote of the holders of a majority of the votes cast on the proposal at the HI-REIT Special Meeting.
Abstentions and “broker non-votes” will have the same effect as votes against the proposals to approve the HI-REIT Merger since the proposal requires the affirmative vote of the holders of a majority of the outstanding shares of HI-REIT Common Stock and a majority of the outstanding shares of HI-REIT Subordinated Stock entitled to vote on such proposal at the HI-REIT Special Meeting.
RECOMMENDATIONS OF THE BOARDS
HARTMAN XX
The HARTMAN XX Board has unanimously (i) determined that the terms of each of the Merger Agreements are in the best interests of HARTMAN XX and HARTMAN XX’s stockholders, (ii) approved, adopted and declared advisable each of the Merger Agreements and the Mergers, (iii) approved the amendment and restatement of our charter, and (iv) approved the proposal to grant discretionary authority to each of the named proxy holders to approve one or more adjournments of the HARTMAN XX Special Meeting to another date, time or place, if necessary or appropriate, including adjournments to permit further solicitation of proxies in favor of the foregoing proposals. The HARTMAN XX Board unanimously recommends that HARTMAN XX stockholders vote “FOR” the proposal to approve each of the Mergers, “FOR” each of the proposals relating to the amendment of HARTMAN XX’s charter and “FOR” the proposal to grant discretionary authority to each of the named proxy holders to approve one or more adjournments of the HARTMAN XX Special Meeting to another date, time or place, if necessary or appropriate, including adjournments to permit further solicitation of proxies in favor of the foregoing proposals.
HARTMAN XIX
The HARTMAN XIX Board has unanimously (i) determined that the terms of the HARTMAN XIX Merger Agreement are in the best interests of HARTMAN XIX and HARTMAN XIX’s stockholders, (ii) approved, adopted and declared advisable the HARTMAN XIX Merger Agreement and the HARTMAN XIX Merger, and (iii) approved the proposal to grant discretionary authority to each of the named proxy holders to approve one or more adjournments of the HARTMAN XIX Special Meeting to another date, time or place, if necessary or appropriate, including adjournments to permit further solicitation of proxies in favor of the foregoing proposals. The HARTMAN XIX Board unanimously recommends that HARTMAN XIX stockholders vote “FOR” the proposal to approve the
HARTMAN XIX Merger, and “FOR” the proposal to grant discretionary authority to each of the named proxy holders to approve one or more adjournments of the HARTMAN XIX Special Meeting to another date, time or place, if necessary or appropriate, including adjournments to permit further solicitation of proxies in favor of the foregoing proposals.
HI-REIT
The HI-REIT Board has unanimously (i) determined that the terms of the HI-REIT Merger Agreement are in the best interests of HI-REIT and HI-REIT’s stockholders, (ii) approved, adopted and declared advisable the HI-REIT Merger Agreement and the HI-REIT Merger, and (iii) approved the proposal to grant discretionary authority to each of the named proxy holders to approve one or more adjournments of the HI-REIT Special Meeting to another date, time or place, if necessary or appropriate, including adjournments to permit further solicitation of proxies in favor of the foregoing proposals. The HI-REIT Board unanimously recommends that HI-REIT stockholders vote “FOR” the proposal to approve the HI-REIT Merger, and “FOR” the proposal to grant discretionary authority to each of the named proxy holders to approve one or more adjournments of the HI-REIT Special Meeting to another date, time or place, if necessary or appropriate, including adjournments to permit further solicitation of proxies in favor of the foregoing proposals.
OPINION OF FINANCIAL ADVISORS
On July 18, 2017, Pendo Advisors (“Pendo”) rendered its oral opinion to the HARTMAN XX Special Committee, the HARTMAN XIX Special Committee, and the HI-REIT Special Committee (which was subsequently confirmed in writing by delivery of Pendo’s written opinion addressed to the HARTMAN XX Special Committee, the HARTMAN XIX Special Committee and the HI-REIT Special Committee dated July 18, 2017), as to, as of July 18, 2017, the fairness, from a financial point of view, of the consideration to be received by HARTMAN XX, HARTMAN XIX and HI-REIT such parties in the Mergers pursuant to the Merger Agreements.
Pendo’s opinion was directed to the HARTMAN XX Special Committee, the HARTMAN XIX Special Committee and the HI-REIT Special Committee and only addressed the fairness, from a financial point of view, to HARTMAN XX, HARTMAN XIX and HI-REIT of the consideration to be received by such parties in the Mergers pursuant to the Merger Agreements and did not address any other aspect or implication of the Mergers or any agreement, arrangement or understanding entered into in connection therewith or otherwise. The full text of Pendo’s written opinion, which is attached as Annex C to this Joint Proxy Statement and Prospectus, describes the procedures Pendo followed, the assumptions Pendo made, any qualifications and limitations on the review undertaken by Pendo and other matters considered by Pendo in connection with the preparation of its opinion. However, neither Pendo’s opinion nor the summary of its opinion and the related analysis set forth in this Joint Proxy Statement and Prospectus are intended to be, and do not constitute advice or a recommendation to the HARTMAN XX Board, any security holder of HARTMAN XX, the HARTMAN XIX Board, any security holder of HARTMAN XIX, the HI-REIT Board, any security holder of HI-REIT, or any other person as to how to act or vote with respect to any matter relating to the Mergers. See “The Mergers -- Opinions of The Financial Advisors” beginning on page 209.”
STOCK OWNERSHIP OF DIRECTORS AND EXECUTIVE OFFICERS
Stock Ownership of HARTMAN XX Directors and Executive Officers
At the close of business on September 30, 2019 the directors and the executive officers of HARTMAN XX and their affiliates held an aggregate of 73,420 shares of HARTMAN XX Common Stock, which represents approximately 0.4% of the outstanding shares of HARTMAN XX Common Stock.
Stock Ownership of HARTMAN XIX Directors and Executive Officers
At the close of business on September 30, 2019 the directors and the executive officers of HARTMAN XIX and their affiliates held an aggregate of 100 shares of HARTMAN XIX Common Stock and 248,554 shares of HARTMAN XIX Preferred Stock, which represents 100% of the outstanding shares of HARTMAN XIX Common Stock and approximately 4.52% of the outstanding shares of HARTMAN XIX Preferred Stock, respectively.
Stock Ownership of HI-REIT Directors and Executive Officers
At the close of business on September 30, 2019 the directors and the executive officers of HI-REIT and their affiliates held an aggregate of 302,272 shares of HI-REIT Common Stock and The Hartman Family Protection Trust owned 1,890,724 shares of HI-REIT Subordinated Stock, which represents approximately 2.5% of the outstanding shares of HI-REIT Common Stock and 100% of the outstanding shares of HI-REIT Subordinated Stock, respectively.
INTERESTS OF DIRECTORS AND EXECUTIVE OFFICERS OF HARTMAN XX IN THE MERGERS AND OTHER PROPOSALS
In considering the recommendation of the HARTMAN XX Board, the HARTMAN XIX Board and the HI-REIT Board to approve the Mergers and the other transactions contemplated by the Merger Agreements and the other proposals to be considered and voted upon at the Special Meetings, the stockholders of HARTMAN XX, HARTMAN XIX and HI-REIT should be aware that some of the executive officers and directors of HARTMAN XX, HARTMAN XIX and HI-REIT have financial interests in the Mergers and other proposals that are different from, or in addition to, the interests of stockholders generally, which may create conflicts of interest. The HARTMAN XX Board, the HARTMAN XIX Board and the HI-REIT Board were aware of these interests and considered them, among other matters, in making their respective recommendations.
Affiliation of HARTMAN XX, HARTMAN XIX and HI-REIT
HARTMAN XX, HARTMAN XIX and HI-REIT are all affiliated entities. Allen R. Hartman is the Chairman of the Board and Chief Executive Office of each of HARTMAN XX, HARTMAN XIX and HI-REIT. The Hartman Family Protection Trust owns individually 100% of the issued and outstanding shares of HI-REIT Subordinated Stock and 70% of the issued and outstanding shares of HARTMAN XIX Common Stock. Upon the completion of the Mergers, based upon the exchange ratios set forth in the Merger Agreements, the number of shares of Hartman XIX Stock and HI-REIT Stock outstanding as of September 30, 2019 the Hartman Family Protection Trust will receive (i) 212,029 shares of HARTMAN XX Common Stock in exchange for its shares of HI-REIT Common Stock; (ii) 1,632,139 shares of HARTMAN XX Common Stock in exchange for its shares of HI-REIT Subordinated stock; and (iii) 839,415 units of HARTMAN XX OP in exchange for its OP units of HI-REIT Operating Partnership LP units. The Hartman Family Protection Trust will also receive (i) 597,108 units of HARTMAN XX OP in exchange for its 70% ownership interest in the Advisor; (ii) 764,789 shares of Hartman XX Common Stock to be received as conversion of carried interest compensation from HARTMAN XIX (including carried interest compensation attributable to HARTMAN XIX’s minority interest investors); and 700 shares of Convertible Preferred Stock of HARTMAN XX upon the consummation of the transactions contemplated by the Termination Agreement that may be converted into shares of HARTMAN XX Common Stock in the future. See Related Agreements-- Termination Agreement, beginning on page 258. Louis T. Fox is the Chief Financial Officer and Treasurer of each of HARTMAN XX, HARTMAN XIX and HI-REIT. John Ostroot currently serves as a director of each of HARTMAN XIX and HI-REIT, and will be appointed to the expanded HARTMAN XX Board in connection with the consummation of the Mergers (as discussed below).
Officers and Directors of the Combined Company
Mr. Hartman will continue to serve as the Chairman of the board of directors, President and Chief Executive Officer of the Combined Company, Mr. Fox will continue to serve as Chief Financial Officer and Treasurer of the Combined Company, and Mr. Torok, the current Secretary and General Counsel of HARTMAN XX, will continue to serve as the Secretary and General Counsel of the Combined Company. The current independent directors of
HARTMAN XX, Messrs. Ruskey and Tompkins, will remain on the HARTMAN XX Board following the Mergers. In connection with the Mergers, the HARTMAN XX Board will be expanded from three directors to five directors, and John Ostroot, currently a director of HARTMAN XIX and HI-REIT, and James A. Cardwell, currently a director of HARTMAN XIX, will be added to the existing HARTMAN XX Board to fill the resulting vacancies. The expansion of the HARTMAN XX Board and the addition of Messrs. Ostroot and Cardwell to the HARTMAN XX Board are conditions to the obligations of HARTMAN XIX and HI-REIT to consummate the Mergers.
STOCKHOLDER RIGHTS OF DISSENT AND APPRAISAL IN THE MERGERS
HARTMAN XX
No dissenters’ or appraisal rights, or rights of objecting stockholders under Title 3 Subtitle 2 of the MGCL, will be available to holders of HARTMAN XX Common Stock with respect to the Mergers or the other transactions contemplated by the Merger Agreements.
HARTMAN XIX
Under Texas law, HARTMAN XIX stockholders are entitled to exercise dissenters’ rights in connection with the HARTMAN XIX Merger, which means that HARTMAN XIX stockholders which dissent from the HARTMAN XIX Merger may, instead of receiving shares of HARTMAN XX stock in exchange for their shares of HARTMAN XIX Stock, obtain payment in cash of the fair value of their shares of HARTMAN XIX Stock as determined pursuant to applicable Texas law. The fair value of the HARTMAN XIX shares under Texas law governing appraisal rights could be more than, the same as or less than the value of the consideration that would otherwise be received by a dissenting stockholder pursuant to the terms of the HARTMAN XIX Merger Agreement.
The provisions of Texas law governing dissenters’ rights are complex and HARTMAN XIX stockholders should study them carefully. A HARTMAN XIX stockholder may take actions that prevent that stockholder from successfully asserting its dissenters’ rights, and multiple steps must be taken to properly exercise and perfect such rights. A copy of Subchapter H of Chapter 10 of the TBOC is attached to this Joint Proxy Statement and Prospectus as Annex D and is incorporated herein by reference.
For additional discussion, see “The HARTMAN XIX Special Meeting--Appraisal Rights” beginning on page 178.
HI-REIT
No dissenters’ or appraisal rights, or rights of objecting stockholders under Title 3 Subtitle 2 of the MGCL, will be available to holders of HI-REIT Stock with respect to the Mergers or the other transactions contemplated by the Merger Agreements.
CONDITIONS TO COMPLETION OF THE MERGERS
As more fully described in this Joint Proxy Statement and Prospectus and the Merger Agreements, the obligation of each of HARTMAN XX, HARTMAN XIX and HI-REIT to complete the Mergers and the other transactions contemplated by the Merger Agreements is subject to the satisfaction or, to the extent permitted by law, waiver by each of the parties, at or prior to the effective time of the Mergers, of a number of closing conditions. These conditions include, among others:
• with respect to each Merger, all consents, authorizations, orders or approvals of certain governmental authorities and agencies necessary for the consummation of each Merger and the other transactions contemplated by the applicable Merger Agreement shall have been obtained and any applicable waiting periods in respect thereof shall have expired or been terminated;
• with respect to each Merger, the absence of any judgment, injunction, order or decree issued by any governmental authority of competent jurisdiction prohibiting the consummation of the Merger, and the absence of any law that has been enacted, entered, promulgated or enforced by any governmental authority after the date of the applicable Merger Agreement that prohibits, restrains, enjoins or makes illegal the consummation of the Merger or the other transactions contemplated by the Merger Agreement;
• with respect to each Merger, the approval by HARTMAN XX’s stockholders of each Merger;
•with respect to the HARTMAN XIX Merger, the approval by HARTMAN XIX’s stockholders of the HARTMAN XIX Merger;
• with respect to the HI-REIT Merger, the approval by HI-REIT’s stockholders of the HI-REIT Merger;
• with respect to each Merger, the registration statement on Form S-4, of which this Joint Proxy Statement and Prospectus is a part, having been declared effective by the SEC, no stop order suspending the effectiveness of such Form S-4 having been issued by the SEC and no proceeding to that effect shall have been commenced or threatened by the SEC and not withdrawn; and
• with respect to each Merger, the receipt of a legal opinion from legal counsel to HARTMAN XX, HARTMAN XIX and HI-REIT, respectively, containing an opinion that the applicable Merger will qualify as a reorganization within the meaning of the Code.
• With respect to each Merger, that the mergers are cross-conditioned on the approval and consummation of each other Merger such that (i) it is a condition to the closing of the HARTMAN XIX Merger, that the HI-REIT Merger Agreement shall have been fully executed and delivered by all parties thereto and all of the respective conditions of HARTMAN XX, HI-REIT and any other parties to the HI-REIT Merger Agreement to effect the HI-REIT Merger and to consummate the other transactions contemplated by the HI-REIT Merger Agreement shall have been fully satisfied or waived, and (ii) it is a condition to the HI-REIT Merger, that the HARTMAN XX Merger Agreement shall have been fully executed and delivered by all parties thereto and all of the respective conditions of HARTMAN XX, HARTMAN XIX and any other parties to the HARTMAN XIX Merger Agreement to effect the HARTMAN XIX Merger and to consummate the other transactions contemplated by the HARTMAN XIX Merger Agreement shall have been fully satisfied or waived.
None of HARTMAN XX, HARTMAN XIX or HI-REIT can give any assurance as to when, or if, all of the conditions to the consummation of the Mergers will be satisfied or waived or that either of the Mergers will occur.
Regulatory Approvals in Connection with the Mergers
The Mergers may implicate certain regulatory requirements of federal, state or local governmental agencies and authorities, including those relating to the offer and sale of securities. None of HARTMAN XX, HARTMAN XIX, or HI-REIT are aware of any regulatory approvals that are expected to prevent the consummation of the Mergers. Under the Merger Agreements, HARTMAN XX, HARTMAN XIX and HI-REIT have each agreed to use its reasonable best efforts to take all actions necessary, proper or advisable to complete the Mergers and the other transactions contemplated by the Merger Agreements.
Non-Solicit; Change in Recommendation
Under the terms of the Merger Agreements, except as discussed below, HARTMAN XIX and HI-REIT may not, and will cause their respective subsidiaries not to, do any of the following:
• initiate, solicit, knowingly encourage or facilitate any inquiries or the making of any proposal, offer or other action that constitutes any Acquisition Proposal (as such term is defined in “The Merger Agreements— Non-Solicit; Change in Recommendation”);
• enter into, continue or otherwise participate in any discussions or negotiations with any person, or furnish to any person, any non-public information, in furtherance of such inquiries or to obtain an Acquisition Proposal;
• enter into any agreement in principle, arrangement, understanding, contract or agreement (whether binding or not) contemplating or otherwise relating to an Acquisition Proposal; or
• make an Adverse Recommendation Change (as such term is defined in “The Merger Agreements—Non-Solicit; Change in Recommendation”).
Notwithstanding the foregoing, at any time prior to receiving the requisite HARTMAN XIX or HI-REIT stockholder approvals of the HARTMAN XIX or the HI-REIT Merger, as applicable, the HARTMAN XIX Board and HI-REIT Board may make an Adverse Recommendation Change if the HARTMAN XIX Board or the HI-REIT Board determines in good faith that an unsolicited Acquisition Proposal constitutes a Superior Proposal (as such term is defined in “The Merger Agreements—Non-Solicit; Change in Recommendation”) and, after consultation with its legal advisors, that the failure of the HARTMAN XIX Board or HI-REIT Board to make an Adverse Recommendation Change in response to such Acquisition Proposal would be inconsistent with the directors’ duties under applicable law; provided, however, that HARTMAN XIX and HI-REIT must give HARTMAN XX advance written notice of the intent to make such an Adverse Recommendation Change and, during the five business days after delivery of such notice, offer to negotiate with HARTMAN XX (and negotiate in good faith) with respect to making adjustments to the terms of the Merger Agreement so that the subject Superior Proposal no longer is a Superior Proposal.
For more information, see "The Merger Agreements—Covenants and Agreements—Non-Solicitation; Acquisition Proposals" beginning on page 235.
Termination of Merger Agreements
HARTMAN XX and HARTMAN XIX may mutually agree to terminate the HARTMAN XIX Merger Agreement before completing the HARTMAN XIX Merger, and HARTMAN XX and HI-REIT may mutually agree to terminate the HI-REIT Merger Agreement before completing the HI-REIT Merger, even after receiving the respective approvals of the HARTMAN XX, HARTMAN XIX and HI-REIT stockholders.
In addition, either HARTMAN XX or HARTMAN XIX may terminate the HARTMAN XIX Merger Agreement, and either HARTMAN XX or HI-REIT may terminate the HI-REIT Merger Agreement, if:
• there is a final, non-appealable judgment or order prohibiting the applicable Merger (so long as the issuance of such final, non-appealable judgment order was primarily due to the failure of the terminating party to perform or comply in all material respects with any of its obligations or agreements under the applicable Merger Agreement);
• the HARTMAN XX, HARTMAN XIX or HI-REIT stockholders, as applicable, fail to approve the applicable Merger and the transactions contemplated by the applicable Merger Agreement (so long as the failure to obtain stockholder approval was not due to an action or the failure to act of the terminating party that constitutes a material breach of any of its obligations or agreements under the applicable Merger Agreement);
• the applicable Merger is not consummated by the Outside Date (so long as the failure of the terminating party to perform or comply in all material respects with the obligations or agreements of such party set forth in the applicable Merger Agreement was not the cause of, or resulted in, the failure of the Merger to be consummated by such date); and
• any party to a Merger Agreement breaches or fails to perform any of its representations, warranties, covenants, or other agreements set forth in the Merger Agreement which would, or would reasonably be expected to, result in a failure of the conditions to consummation of the Merger and the breaching part does not cure such breach within a specified period.
The HARTMAN XIX Board or HI-REIT Board may terminate the HARTMAN XIX Merger Agreement or the HI-REIT Merger Agreement, as applicable, if:
• HARTMAN XX has breached or failed to perform any of its any representations, warranties, covenants or agreements contained in the applicable Merger Agreement, which breach or failure to perform, either individually or in the aggregate, (i) would, or would reasonably be expected to, result in a failure of a the closing conditions set forth in the applicable Merger Agreement and (ii) cannot be cured or waived on or before the Outside Date or, if curable, has continued without cure for a period of thirty (30) days after the notice of such breach; or
• the HARTMAN XIX Board or HI-REIT Board has made an Adverse Recommendation Change.
The HARTMAN XX Board may terminate the HARTMAN XIX Merger Agreement or the HI-REIT Merger Agreement, as applicable, if:
• HARTMAN XIX or HI-REIT has breached or failed to perform any of its any representations, warranties, covenants or agreements contained in the applicable Merger Agreement, which breach or failure to perform, either individually or in the aggregate, (i) would, or would reasonably be expected to, result in a failure of a the closing conditions set forth in the applicable Merger Agreement and (ii) cannot be cured or waived on or before the Outside Date or, if curable, has continued without cure for a period of thirty (30) days after the notice of such breach; or
• the HARTMAN XIX Board or the HI-REIT Board has made an Adverse Recommendation Change.
For more information regarding the rights of HARTMAN XX, HARTMAN XIX and HI-REIT to terminate the Merger Agreements, see “Termination of the Merger Agreements” beginning on page 241.
Termination Fee and Expense Reimbursements
Generally, all fees and expenses incurred in connection with the Mergers and the transactions contemplated by the Merger Agreements will be paid by the party incurring those expenses. There is no termination fee to be paid by any party to another party in connection with the Mergers, regardless of the reason for the termination.
Fees and expenses related to the Mergers as of September 30, 2019 are:
| | | | | | | | | | | | | | |
| Fairness Opinion | Merger & S-4 | Special Committee | Valuation |
| | | | |
Pendo Advisors | $ | 112,414 | | $ - | $ - | $ - |
Alston & Bird LLP | | 196,210 | | |
Moran Conn Reeves | | | 18,952 | |
Thomas Pritchard | | | 35,000 | |
Herrera Partners | | | | 23,817 |
Warren K. White | | | | 37,500 |
Total | $ | 112,414 | | $ | 196,210 | | $ | 53,952 | | $ | 61,317 | |
| | | | |
HARTMAN XX | $ | 18,707 | | $ | 167,017 | | $ - | $ | 12,500 | |
HARTMAN XIX | 24,735 | 18,310 | 17,581 | 15,145 |
HI-REIT | 68,972 | 10,883 | 36,371 | 33,672 |
Total | $ | 112,414 | | $ | 196,210 | | $53,952 | | $ | 61,317 | |
| | | | |
Fees, expenses and transaction costs related to the Mergers have been and will be paid by the party incurring such costs. Fees, expenses and transaction costs which related to the Mergers which are incurred for the benefit of all of the parties are allocated and paid by the parties on the basis of the respective party’s post-merger interest. Post-merger interests are HARTMAN XX 49%, HARTMAN XIX 18% and HI-REIT 33%, respectively.
MATERIAL U.S. FEDERAL INCOME TAX CONSEQUENCES OF THE MERGERS
HARTMAN XX, HARTMAN XIX and HI-REIT intend that each of the HARTMAN XIX Merger and the HI-REIT Merger will qualify as a reorganization within the meaning of Section 368(a) of the Code. The closing of each Merger is conditioned on the receipt of a legal opinion from legal counsel to HARTMAN XX, HARTMAN XIX and HI-REIT that the respective Mergers will qualify as a reorganization within the meaning of Section 368(a) of the Code. Assuming that each Merger qualifies as a reorganization, U.S. holders of HARTMAN XIX Common and Preferred Stock and U.S. Holders of HI-REIT Common or Subordinated Stock generally will not recognize gain or loss for U.S. federal income tax purposes upon the receipt of HARTMAN XX Common Stock to be issued in exchange for such HARTMAN XIX Stock or HI-REIT Stock, as applicable, in connection with the Mergers.
The Partnership Merger is intended to be treated for federal income tax purposes, as a contribution under Section 721 of the Code by HARTMAN XX of the assets of HI-REIT OP to HARTMAN XX OP for interests in HARTMAN XX OP.
For further discussion of the material U.S. federal income tax consequences of the Mergers and the ownership of common stock of the Combined Company, see “Material U.S. Federal Income Tax Consequences of the Mergers” beginning on page 244.
Holders of HARTMAN XIX Stock and holders of HI-REIT Stock should consult their tax advisors to determine the tax consequences to them (including the application and effect of any state, local or non-U.S. income and other tax laws) of the respective Mergers.
ACCOUNTING TREATMENT OF THE MERGERS
The Mergers will be accounted for as an integrated business combination transaction by HARTMAN XX in accordance with Accounting Standards Codification Topic 805, Business Combinations. In applying the acquisition method specified by this guidance, it is necessary to identify an accounting acquirer which may be different than the legal acquirer. Factors considered in identifying an accounting acquirer include, but are not limited to, the relative size of the merging companies, which entity issues additional shares in conjunction with the Mergers, the relative
voting interests of the respective stockholders after consummation of the Mergers, and the composition of the board of directors and senior management after consummation of the Mergers.
After consideration of these factors, HARTMAN XX has been identified as the accounting acquirer. In reaching this conclusion, emphasis was placed on the anticipated relative voting interests of the respective stockholders subsequent to the Mergers and the fact that HARTMAN XX initiated the transaction and will issue its shares as a component of the consideration. Accordingly, HI-REIT’s AND HARTMAN XIX’s assets (including any identifiable intangible assets) and liabilities will be recorded at their respective fair values at the date of the Mergers.
The estimated fair value of the assets acquired, liabilities assumed and consideration transferred may change significantly until such time that the Mergers close. Consolidated financial statements of the Combined Company issued after the Mergers will reflect these fair value adjustments and the consolidated results of operations subsequent to the date of the Mergers. As HARTMAN XX has been determined to be the accounting acquirer, its historical financial statements will become the historical financial statements of the Combined Company upon consummation of the Mergers. See “Unaudited Pro Forma Condensed Consolidated Financial Statements” beginning in Appendix IV of this proxy statement/prospectus.
COMPARISON OF RIGHTS OF HARTMAN XX STOCKHOLDERS AND HARTMAN XIX STOCKHOLDERS
If the HARTMAN XIX Merger is consummated, the stockholders of HARTMAN XIX will become stockholders of the Combined Company. The rights of HARTMAN XIX stockholders are currently governed by and subject to the provisions of the TBOC and the charter and bylaws of HARTMAN XIX. Upon consummation of the HARTMAN XIX Merger, the rights of the former HARTMAN XIX stockholders who receive shares of the HARTMAN XX stock to be issued in the HARTMAN XIX Merger will be governed by the MGCL and the HARTMAN XX Charter and the HARTMAN XX bylaws, rather than the TBOC and the charter and bylaws of HARTMAN XIX.
The HARTMAN XX Charter and the HARTMAN XX bylaws contain provisions that are different from the HARTMAN XIX charter and HARTMAN XIX bylaws in a number of ways. For a summary of certain of such differences, see “Comparison of Rights of HARTMAN XX Stockholders and HARTMAN XIX Stockholders” beginning on page 263.
COMPARISON OF RIGHTS OF HARTMAN XX STOCKHOLDERS AND HI-REIT STOCKHOLDERS
If the HI-REIT Merger is consummated, the stockholders of HI-REIT will become stockholders of the Combined Company. The rights of HI-REIT stockholders are currently governed by and subject to the provisions of the MGCL, and the charter and bylaws of HI-REIT. Upon consummation of the HI-REIT Merger, the rights of the former HI-REIT stockholders who receive the shares of HARTMAN XX stock to be issued in the HI-REIT Merger will be governed by the MGCL and the HARTMAN XX Charter and the HARTMAN XX bylaws, rather than the MGCL and the charter and bylaws of HI-REIT.
The HARTMAN XX Charter and the HARTMAN XX bylaws contain provisions that are different from the HI-REIT charter and HI-REIT bylaws in a number of ways. For a summary of certain of such differences, see "Comparison of Rights of HARTMAN XX Stockholders and HI-REIT Stockholders" beginning on page 275.
SELECTED HISTORICAL FINANCIAL INFORMATION OF HARTMAN XX
The following table sets forth selected historical financial information for HARTMAN XX. The selected consolidated balance sheet data as of September 30, 2019 and the selected consolidated statements of operations
and income data for the nine months ended September 30, 2019 have been derived from HARTMAN XX's unaudited consolidated financial statements. The selected consolidated balance sheet data as of December 31, 2018, 2017 and 2016 and the selected consolidated statements of operations and income data for each of the years during the three-year period ended December 31, 2018 have been derived from HARTMAN XX's audited consolidated financial statements. Interim results for the nine months ended and as of September 30, 2019 are not necessarily indicative of, and are not projections for, the results to be expected for the fiscal year ending December 31, 2019.
You should read this selected historical financial information together with the financial statements and notes thereto included in Appendix I to this Joint Proxy Statement and Prospectus and the section titled “Management's Discussion and Analysis of Financial Condition and Results of Operations” included in HARTMAN XX's Annual Report on Form 10-K, as filed with the SEC on April 8, 2019, and HARTMAN XX’s Quarterly Report on Form 10-Q for the quarterly period ended September 30, 2019, as filed with the SEC on November 14, 2019.
| | | | | | | | | | | | | | |
| (in thousands, except per share) | As of September 30 | As of December 31, | | |
| Balance Sheet Data | 2019 | 2018 | 2017 | 2016 |
| Total real estate assets, at cost | $ | 591,524 | | $ | 583,112 | | $ | 259,962 | | $ | 253,099 | |
| Total real estate assets, net | 481,031 | 493,272 | 186,822 | 203,227 |
| Total assets | 555,575 | 582,083 | 230,712 | 248,264 |
| Notes payable, net | 298,588 | 305,907 | 117,237 | 114,151 |
| Total liabilities | 322,095 | 333,602 | 130,673 | 131,833 |
| Total equity | 233,480 | 248,481 | 100,039 | 116,431 |
| | | | |
| Operating Data | | | | |
| Total revenues | $ | 64,500 | | $ | 57,022 | | $ | 44,309 | | $ | 38,570 | |
| Net income (loss) | (904) | (3,540) | (9,035) | (10,924) |
| Net income (loss) per common share – basic and diluted | 0.02 | (0.05) | (0.49) | (0.64) |
| | | | |
| Other Data | | | | |
| Cash flow provided by (used in) | | | | |
| Operating activities | $ | 11,143 | | $ | 12,061 | | $ | 9,288 | | $ | 10,115 | |
| Investing activities | (17,479) | (16,841) | (2,739) | (90,871) |
| Financing activities | (21,953) | 18,603 | (8,217) | 78,101 |
| Distributions paid | 9,590 | 12,555 | 12,650 | 11,906 |
| Distributions declared per common share (1) | $ | 0.53 | | $ | 0.70 | | $ | 0.70 | | $ | 0.70 | |
| Weighted average number of common shares outstanding, basic and diluted | 18,265 | 17,946 | 18,110 | 17,362 |
| FFO (2) | $ | 19,749 | | $ | 13,160 | | $ | 14,233 | | $ | 11,564 | |
| MFFO (2) | $ | 19,749 | | $ | 13,160 | | $ | 14,233 | | $ | 13,138 | |
(1)Distributions declared per common share for the nine months ended September 30, 2019 and for the years ended December 31, 2018, 2017 and 2016 assumes each share was issued and outstanding each day of each year. Distributions currently declared are calculated at a rate of $0.70 per share of common stock on an annual basis. HARTMAN XX paid its first monthly distribution payment in January 2011.
(2)GAAP basis accounting for real estate utilizes historical cost accounting and assumes real estate values diminish over time. In an effort to overcome the difference between real estate values and historical cost accounting for real estate assets, the Board of Governors of the National Association of Real Estate Investment Trusts (“NAREIT”), established the measurement tool of funds from operations (“FFO”). Since its introduction, FFO has become a widely used non-GAAP financial measure among REITs. Additionally, HARTMAN XX uses modified funds from operations (“MFFO”) as defined by the Investment Program Association as a supplemental measure to evaluate our operating performance. MFFO is based on FFO but includes certain adjustments HARTMAN XX believes are necessary due to changes in accounting and reporting under GAAP since the establishment of FFO. Neither FFO nor MFFO should be considered as alternatives to net loss or other measurements under GAAP as indicators of operating
performance, nor should they be considered as alternatives to cash flow from operating activities or other measurements under GAAP as indicators of liquidity.
The table below summarizes HARTMAN XX’s calculation of FFO and MFFO for the periods presented including a reconciliation of such non-GAAP financial performance measures to HARTMAN XX’s net loss.
| | | | | | | | | | | | | | |
| (in thousands of dollars) | Nine months ended September 30, | Year ended December 31, | | |
| 2019 | 2018 | 2017 | 2016 |
| Net loss | ($904) | | ($3,540) | | ($9,035) | | ($10,924) | |
| Depreciation and amortization | 20,653 | 16,700 | 23,268 | 22,488 |
| Funds from operations (FFO) | 19,749 | | 13,160 | 14,233 | 11,564 |
| Acquisition related expenses | | - | - | 1,574 |
| Modified funds from operations (MFFO) | $19,749 | | $13,160 | | $14,233 | | $13,138 | |
SELECTED HISTORICAL FINANCIAL INFORMATION OF HARTMAN XIX
The following table sets forth selected historical financial information for HARTMAN XIX. The selected consolidated balance sheet data as of September 30, 2019 and December 31, 2018 and the selected consolidated statements of operations and income data for the nine months ended September 30, 2019 have been derived from HARTMAN XIX's unaudited consolidated financial statements. The selected consolidated balance sheet data as of December 31, 2018, 2017 and 2016 and the selected consolidated statements of operations and income data for each of the years ended December 31, 2018, 2017 and 2016 have been derived from HARTMAN XIX's audited consolidated financial statements. The audited consolidated financial statements of HARTMAN XIX and the notes thereto are included in Appendix II to this Joint Proxy Statement and Prospectus.
| | | | | | | | | | | | | | |
| (in thousands, except per share) | As of September 30 | Year ended December 31, | | |
| Balance Sheet Data | 2019 | 2018 | 2017 | 2016 |
| Total real estate assets, at cost | $ | — | | $ | — | | $ | 82,463 | | $ | 80,511 | |
| Total real estate assets, net | — | | — | | 48,142 | 48,429 |
| Total assets | 70,439 | 73,112 | 65,849 | 64,826 |
| Notes payable, net | 4,200 | 4,200 | 43,545 | 42,318 |
| Total liabilities | 13,513 | 13,280 | 58,057 | 54,479 |
| Total equity | 56,926 | 59,832 | 7,792 | 10,347 |
| Operating Data | | | | |
| Total revenues | — | | 12,112 | $15,799 | | $15,520 | |
| Net (loss) income | (50) | | 306 | | 2,410 | 1,560 |
| Net (loss) income to preferred stockholders | (3,549) | | (4,490) | | 2,410 | 1,560 |
| Net income per preferred share – basic and diluted | ($0.65) | | ($0.82) | | $0.43 | | $0.28 | |
| | | | |
| Other Data | | | | |
| Cash flow provided by (used in) | | | | |
| Operating activities | $ | 455 | | $ | 6,025 | | $ | 6,698 | | $ | 5,141 | |
| Investing activities | 2,108 | | (2,026) | | (2,875) | | (6,993) | |
| Financing activities | (2,611) | | (3,987) | | (3,787) | | 967 | |
| Distributions paid | 3,360 | | 4,620 | | 4,651 | | 4,665 | |
| Distributions declared per common share (1) | — | | — | | — | | — | |
| Weighted average number of common shares outstanding, basic and diluted | 100 | | 100 | | 100 | 100 |
| FFO (2) | $ | (50) | | $ | 1,913 | | $ | 4,648 | | $ | 4,401 | |
| MFFO (2) | $ | (50) | | $ | 1,913 | | $ | 4,648 | | $ | 4,401 | |
(1)Distributions declared per common share for the nine months September 30, 2019 and for the years ended December 31, 2018, 2017 and 2016 assumes each share was issued and outstanding each day of each year. Distributions currently declared are calculated at a rate of $0.775 per share of preferred stock on an annual basis. No distributions have been declared for HARTMAN XIX common stock. HARTMAN XIX paid its first monthly distribution payment in October 2007.
(2)GAAP basis accounting for real estate utilizes historical cost accounting and assumes real estate values diminish over time. In an effort to overcome the difference between real estate values and historical cost accounting for real estate assets, the Board of Governors of NAREIT established the measurement tool of FFO. Since its introduction, FFO has become a widely used non-GAAP financial measure among REITs. Additionally, HARTMAN XIX uses MFFO as defined by the Investment Program Association as a supplemental measure to evaluate our operating performance. MFFO is based on FFO but includes certain adjustments HARTMAN XIX believes are necessary due to changes in accounting and reporting under GAAP since the establishment of FFO. Neither FFO nor MFFO should be considered as alternatives to net loss or other measurements under GAAP as indicators of operating performance, nor should they be considered as alternatives to cash flow from operating activities or other measurements under GAAP as indicators of liquidity.
The table below summarizes Hartman XIX’s calculation of FFO and MFFO for the periods presented including a reconciliation of such non-GAAP financial performance measures to Hartman XIX’s net (loss) income.
| | | | | | | | | | | | | | |
| (in thousands of dollars) | Nine months ended September 30, | Year ended December 31, | | |
| 2019 | 2018 | 2017 | 2016 |
| Net (loss) income | $ | (50) | | 306 | | $ | 2,410 | | $ | 1,560 | |
| Depreciation and amortization | — | | 1,607 | | 2,238 | 2,841 |
| Funds from operations (FFO) | (50) | | 1,913 | 4,648 | 4,401 |
| Acquisition related expenses | - | - | - | - |
| Modified funds from operations (MFFO) | $ | (50) | | $ | 1,913 | | $ | 4,648 | | $ | 4,401 | |
SELECTED HISTORICAL FINANCIAL INFORMATION OF HI-REIT
The following table sets forth selected historical financial information for HI-REIT. The selected consolidated balance sheet data as of September 30, 2019, and December 31, 2018 and the selected consolidated statements of operations and income data for the nine months ended September 30, 2019 have been derived from HI-REIT’s unaudited consolidated financial statements. The selected consolidated balance sheet data as of December 31, 2018, 2017 and 2016 and the selected consolidated statements of operations and income data for each of the years ended December 31, 2018, 2017 and 2016 have been derived from HI-REIT's audited consolidated financial statements. The audited consolidated financial statements of HI-REIT and the notes thereto are included in Appendix II to this Joint Proxy Statement and Prospectus.
| | | | | | | | | | | | | | |
| (in thousands, except per share) | As of September 30 | Year ended of December 31, | | |
| Balance Sheet Data | 2019 | 2018 | 2017 | 2016 |
| Total real estate assets, at cost | $ | 8,064 | | $ | 7,572 | | $ | 161,684 | | $ | 156,042 | |
| Total real estate assets, net | 3,173 | 2,804 | 84,445 | 84,459 |
| Total assets | 77,899 | 80,467 | 93,074 | 93,734 |
| Notes payable, net | 3,900 | 3,900 | 95,881 | 95,536 |
| Total liabilities | 22,217 | 19,705 | 111,900 | 107,821 |
| Total equity (deficit) | 55,682 | 60,762 | (18,827) | (14,087) |
| | | | |
| Operating Data | | | | |
| Total revenues | $ | 15,018 | | $ | 33,449 | | $ | 39,701 | | $ | 40,920 | |
| Net income (loss) | (936) | (948) | | (1,609) | 5,191 |
| Net income (loss) to common stockholders | (2,288) | (2,275) | (3,000) | 3,992 |
| Net income (loss) per common share – basic and diluted | $ | (0.15) | | $ | 0.11 | | $ | (0.22) | | $ | 0.34 | |
| | | | |
| Other Data | | | | |
| Cash flow provided by (used in) | | | | |
| Operating activities | $ | (2,197) | | $ | 7,241 | | $ | 8,614 | | $ | 3,054 | |
| Investing activities | (492) | 160 | (5,643) | (6,899) |
| Financing activities | (897) | (6,901) | (3,141) | 3,929 |
| Distributions paid | 4,083 | 5,262 | 5,341 | 5,497 |
| Distributions declared per common share (1) | $ | 0.20 | | $ | 0.27 | | $ | 0.27 | | $ | 0.27 | |
| Weighted average number of common shares outstanding, basic and diluted | 15,116 | 12,082 | 11,730 | 11,730 |
| FFO (2) | $ | (813) | | $ | 3,019 | | $ | 4,047 | | $ | 10,604 | |
| MFFO (2) | $ | (813) | | $ | 3,016 | | $ | 4,047 | | $ | 3,267 | |
(1)Distributions declared per common share for the nine months ended September 30, 2019 and for the years ended December 31, 2018, 2017 and 2016 assumes each share was issued and outstanding each day of each year. Distributions currently declared are calculated at a rate of $0.27 per share of common and subordinated stock and operating partnership unit, on an annual basis. HI-REIT paid its first monthly distribution payment in June 2008.
(2)GAAP basis accounting for real estate utilizes historical cost accounting and assumes real estate values diminish over time. In an effort to overcome the difference between real estate values and historical cost accounting for real estate assets, the Board of Governors of NAREIT, established the measurement tool of FFO. Since its introduction, FFO has become a widely used non-GAAP financial measure among REITs. Additionally, HI-REIT uses MFFO, as defined by the Investment Program Association, as a supplemental measure to evaluate our operating performance. MFFO is based on FFO but includes certain adjustments HI-REIT believes are necessary due to changes in accounting and reporting under GAAP since the establishment of FFO. Neither FFO nor MFFO should be considered as alternatives to net loss or other
measurements under GAAP as indicators of operating performance, nor should they be considered as alternatives to cash flow from operating activities or other measurements under GAAP as indicators of liquidity.
The table below summarizes HI-REIT’s calculation of FFO and MFFO for the periods presented including a reconciliation of such non-GAAP financial performance measures to HI-REIT’s net (loss) income.
| | | | | | | | | | | | | | |
| (in thousands of dollars) | Nine months ended September 30, | Year ended December 31, | | |
| 2019 | 2018 | 2017 | 2016 |
| Net (loss) income | ($936) | | ($948) | | ($1,609) | | $5,191 | |
| Depreciation and amortization | 123 | 3,967 | 5,656 | 5,413 |
| Funds from operations (FFO) | (813) | | 3,019 | 4,047 | 10,604 |
| Gain on disposition | - | (3,038) | | - | (7,337) | |
| Modified funds from operations (MFFO) | $ | (813) | | $ | 3,016 | | $ | 4,047 | | $ | 3,267 | |
SELECTED UNAUDITED PRO FORMA CONSOLIDATED FINANCIAL INFORMATION
The following summary unaudited pro forma condensed consolidated financial information is based on the historical financial statements of HARTMAN XX, HARTMAN XIX and HI-REIT after giving effect to the Mergers and the assumptions described in the section “Unaudited Pro Forma Condensed Consolidated Financial Information.” The Unaudited Pro Forma Condensed Consolidated Financial Information is presented for informational purposes only and is not necessarily indicative of the future financial position or results of operations of the Combined Company or the combined financial position or results of operations that would have been realized had the Mergers been consummated during the period or as of the dates for which the Unaudited Pro Forma Condensed Combined Financial Information is presented. For more information, see “Unaudited Pro Forma Condensed Consolidated Financial Information” beginning on page APP IV-1.
| | | | | | | | | | | | | | | | | | | | | | | | | | | | | | | | |
| (in thousands of dollars) | As of September 30, 2019 | | | | | | | | | |
| Balance Sheet Data | Historical | | | | | | | | | |
| Hartman XX | | Hartman XIX | | HI-REIT | | Adjustments as a result of merger | | Combined Company pro forma | |
| Total real estate assets, at cost | $ | 591,524 | | | $ | — | | | $ | 8,064 | | | $ | 2,327 | | | $ | 601,915 | | |
| Total real estate assets, net | 481,031 | | — | | | 3,173 | | | 2,327 | | | $ | 486,531 | | |
| Total assets | 555,575 | | 70,439 | | | 77,899 | | | (187,305) | | | $ | 516,608 | | |
| Notes payable, net | 298,588 | | | | | | | | | | | $ | 298,588 | | |
| Notes Payable related parties | | | 4,200 | | | 3,900 | | | (8,100) | | | | — |
| Total liabilities | 322,095 | | 13,513 | | | 22,217 | | | (14,200) | | | $ | 343,625 | | |
| Total equity (deficit) | 233,480 | | 56,926 | | | 55,682 | | | (173,105) | | | $ | 172,983 | | |
| | | | | | | | | | |
| (in thousands of dollars) | Nine months ended September 30, 2019 | | | | | | | | | |
| Operating Data | Historical | | | | | | | | | |
| Hartman XX | | Hartman XIX | | HI-REIT | | Adjustments as a result of merger | | Combined Company pro forma | |
| Total revenues | $ | 64,500 | | | $ | — | | | $ | 15,018 | | | $ | (10,266) | | | $ | 69,252 | | |
| Net income (loss) | (904) | | | (50) | | | (936) | | | (2,895) | | | $ | (4,785) | | |
| Non-controlling interests | (1,285) | | | 139 | | | 1,352 | | | (206) | | | $ | — | | |
| Net income (loss) – stockholders | 381 | | | (3,549) | | | (2,288) | | | (2,689) | | | $ | (8,145) | | |
| | | | | | | | | | | | | | | | | | | | | | | | | | | | | | | | |
| (in thousands of dollars) | As of December 31, 2018 | | | | | | | | | |
| Balance Sheet Data | Historical | | | | | | | | | |
| Hartman XX | | Hartman XIX | | HI-REIT | | Adjustments as a result of merger | | Combined Company pro forma | |
| Total real estate assets, at cost | $ | 583,112 | | | $ | — | | | $ | 7,572 | | | $ | 2,696 | | | $ | 593,380 | | |
| Total real estate assets, net | 493,272 | | — | | | 2,804 | | | 2,696 | | | $ | 498,772 | | |
| Total assets | 582,083 | | 73,112 | | | 80,467 | | | (143,701) | | | $ | 591,960 | | |
| Notes payable, net | 305,907 | | — | | | — | | | — | | | $ | 305.907 | | |
| Notes payable related parties | | — | 4,200 | | | 3,900 | | | | (8,100) | | $ | — | | |
| Total liabilities | 333,602 | | 13,280 | | | 19,705 | | | (25,773) | | | $ | 340,814 | | |
| Total equity (deficit) | 248,481 | | 59,832 | | | 60,762 | | | (117,928) | | | $ | 251,147 | | |
| | | | | | | | | | |
| (in thousands of dollars) | Year ended December 31, 2018 | | | | | | | | | |
| Operating Data | Historical | | | | | | | | | |
| Hartman XX | | Hartman XIX | | HI-REIT | | Adjustments as a result of merger | | Combined Company pro forma | |
| Total revenues | $ | 57,022 | | | $ | 12,112 | | | $ | 33,449 | | | $ | (11,399) | | | $ | 91,184 | | |
| Net income (loss) | (3,540) | | | 306 | | | (948) | | | (5,781) | | | $ | (9,963) | | |
| Non-controlling interests | (2,713) | | | 314 | | | 1,327 | | | 1,072 | | | — | | |
| Net income (loss) – stockholders | (827) | | | (4,490) | | | (2,275) | | | (6,853) | | | $ | (14,445) | | |
UNAUDITED COMPARATIVE PER SHARE INFORMATION
The following table sets forth, for the nine months ended September 30, 2019 and year ended December 31, 2018, selected per share information for HARTMAN XX Common Stock on a historical and pro forma combined basis and for HARTMAN XIX Common Stock and Preferred Stock and HI-REIT Common Stock and Subordinated Stock on a historical and pro forma equivalent basis, each on an unaudited basis after giving effect to the Mergers using the purchase method of accounting. The data is derived from and should be read in conjunction with the HARTMAN XX, HARTMAN XIX and HI-REIT audited consolidated financial statements and related notes thereto and the unaudited pro forma condensed consolidated financial information and related notes thereto, which are included elsewhere in this Joint Proxy Statement and Prospectus. The HARTMAN XIX and HI-REIT pro forma equivalent information shows the effect of the Mergers from the perspective of an owner of HARTMAN XIX Common Stock and HARTMAN XIX Preferred Stock and HI-REIT Common Stock and HI-REIT Subordinated Stock, respectively.
The unaudited pro forma consolidated per share data is presented for illustrative purposes only and is not necessarily indicative of the operating results or financial position that would have occurred if the transactions had been consummated at the beginning of the earliest period presented, nor is it necessarily indicative of future operating results or financial position. The pro forma adjustments are estimates based upon information and assumptions available at the time of the filing of this Joint Proxy Statement and Prospectus.
The pro forma income from continuing operations per share includes the combined income (loss) from continuing operations of HARTMAN XX, HARTMAN XIX and HI-REIT on a pro forma basis as if the transactions were consummated on January 1, 2018. Refer to "Pro Forma Financial Information" beginning in Appendix IV in this Joint Proxy Statement and Prospectus for further information.
| | | | | | | | | | | | | | | | | | | | |
| | | | | | |
| HARTMAN XX | | HARTMAN XIX | | HI-REIT | |
| Historical | Pro forma Combined | Historical | Pro forma Equivalent | Historical | Pro forma Equivalent |
| For the nine months ended September 30, 2019 | | | | | | |
| Book value per common share | $3.78 | | $3.78 | | NA | | NA | | $2.83 | | $2.13 | |
| Book value per share of preferred share | — | — | $(0.41) | | $(0.51) | | — | — |
| Book value per subordinated share | — | — | — | — | $2.83 | | $2.44 | |
| Distribution declared per share: | | | | | | |
| Common stock | $0.53 | | $0.53 | | NA | | NA | | $0.20 | | $0.39 | |
| Preferred stock | — | — | $0.58 | | $0.65 | | — | — |
| Subordinated stock | — | — | — | — | $0.20 | | $0.45 | |
| Income (loss) per share from continuing operations | | | | | | |
| | | | | | |
| HARTMAN XX | | HARTMAN XIX | | HI-REIT | |
| Historical | Pro forma Combined | Historical | Pro forma Equivalent | Historical | Pro forma Equivalent |
| For the year ended December 31, 2018 | | | | | | |
| Book value per common share | $3.95 | | $3.95 | | NA | NA | $3.25 | | $2.44 | |
| Book value per share of preferred share | — | — | $0.13 | | $0.16 | | — | — |
| Book value per subordinated share | — | — | — | — | $3.25 | | $2.80 | |
| Distribution declared per share: | | | | | | |
| Common stock | $0.70 | | $0.70 | | NA | NA | $0.28 | | $0.53 | |
| Preferred stock | — | — | $1.22 | | $0.87 | | — | — |
| Subordinated stock | — | — | — | — | $0.28 | | $0.60 | |
| Income (loss) per share from continuing operations | | | | | | |
| | | | | |
| The book value per common, preferred or subordinated share is a mathematical calculation using amounts from HARTMAN XX's, HARTMAN XIX’s and HI-REIT’s consolidated balance sheets, and is calculated as (1) total GAAP assets, (2) minus total GAAP liabilities and non-controlling interests, if applicable, to determine the book value attributable to each respective class of stock (3) divided by the total number of shares of common, preferred or subordinated stock outstanding, respectively. The pro forma combined book value per share of common stock (of the combined Company) is calculated using the historical book value of HARTMAN XX common stock, plus the net asset value of HARTMAN XIX and HI-REIT, divided by the number of shares expected to be outstanding as of the mergers closings. HARTMAN XX's, HARTMAN XIX’s and HI-REIT’s management do not believe book value per share of common stock is an accurate reflection of the current estimated value per share of common stock.
HARTMAN XX sold and issued convertible preferred shares of stock to Advisor. Since inception, no distribution has been declared payable in respect of HARTMAN XX convertible preferred stock. HARTMAN XIX sold and issued cumulative preferred shares of stock to its stockholders. HARTMAN XIX common stock is owned 70% by Allen Hartman and 30% by Hartman Income REIT Management, Inc. Since inception, no distribution has been declared payable in respect of HARTMAN XIX Common Stock.
HI-REIT issued subordinated shares of its common stock in connection with its 2008 formation transactions. All of the issued and outstanding subordinated shares of HI-REIT are owned by the Hartman Family Protection Trust. The distribution rate for subordinated shares is generally equal to the distribution rate for HI-REIT Common Stock. |
COMPARATIVE MARKET PRICE DATA AND DISTRIBUTION DATA
HARTMAN XX's MARKET PRICE DATA AND DISTRIBUTION DATA
The HARTMAN XX Common Stock is not listed on an exchange and there is no established public trading market for shares of HARTMAN XX Common Stock.
The following table shows the distributions HARTMAN XX has declared and paid in the last three fiscal years through December 31, 2018 and the first three quarters of 2019, in thousands:
| | | | | | | | | | | |
| Period | Cash | DRIP | Total |
| First Quarter 2016 | 1,269 | 1,209 | 2,478 |
| Second Quarter 2016 | 1,707 | 1,335 | 3,042 |
| Third Quarter 2016 | 2,769 | 444 | 3,213 |
| Fourth Quarter 2016 | 3,173 | — | | 3,173 |
| First Quarter 2017 | 3,135 | — | | 3,135 |
| Second Quarter 2017 | 3,180 | — | | 3,180 |
| Third Quarter 2017 | 3,169 | — | | 3,169 |
| Fourth Quarter 2017 | 3,166 | — | | 3,166 |
| First Quarter 2018 | 3,151 | — | | 3,151 |
| Second Quarter 2018 | 3,152 | — | | 3,152 |
| Third Quarter 2018 | 3,151 | — | | 3,151 |
| Fourth Quarter 2018 | 3,101 | — | | 3,101 |
| First Quarter 2019 | 3,141 | | — | | 3,141 |
| Second Quarter 2019 | 3,225 | | — | | 3,225 | |
| Third Quarter 2019 | 3,224 | | — | | 3,224 |
| Total | $ | 43,713 | | $ | 2,988 | | $ | 46,701 | |
HARTMAN XIX'S MARKET PRICE DATA AND DISTRIBUTION DATA
There is no established public trading market for shares of HARTMAN XIX Preferred Stock or HARTMAN XIX Common Stock. The following table sets forth, for the periods indicated, the quarterly cash distributions paid on HARTMAN XIX Preferred Stock. No distributions have been paid on the HARTMAN XIX Common Stock.
HARTMAN XIX Board declared a distribution to preferred stockholders for the third quarter of 2019 in the amount of $0.19375 per share (a 7.75% annualized yield on a $10.00 original share price) to be paid monthly ($0.064583 per preferred share per month) on the outstanding preferred shares of record as of July 31, August 31 and September 30 and payable on or about August 20, September 20 and October 20, respectively.
HARTMAN XIX expects to continue declaring regular quarterly distributions until the closing of the HARTMAN XIX Merger. The actual timing and amount of the distributions will be as determined and authorized by the HARTMAN XIX Board and will depend on, among other factors, HARTMAN XIX's financial condition, earnings, debt covenants, REIT requirements and other possible uses of such funds.
The following table shows the distributions HARTMAN XIX has declared and paid in the last three fiscal years through December 31, 2018 and the first three quarters of 2019, in thousands:
| | | | | | | | | | | |
| Period | Cash | DRIP | Total |
| First Quarter 2016 | 846,610 | 227,205 | 1,073,815 |
| Second Quarter 2016 | 849,073 | 224,212 | 1,073,285 |
| Third Quarter 2016 | 854,071 | 217,265 | 1,071,336 |
| Fourth Quarter 2016 | 850,969 | 217,844 | 1,068,813 |
| First Quarter 2017 | 851,957 | | 218,650 | | 1,070,607 | |
| Second Quarter 2017 | 855,555 | 216,100 | 1,071,655 |
| Third Quarter 2017 | 865,465 | | 205,169 | | 1,070,634 | |
| Fourth Quarter 2017 | 856,438 | 206,230 | 1,062,668 |
| First Quarter 2018 | 855,399 | 205,732 | 1,061,131 |
| Second Quarter 2018 | 857,787 | 206,177 | 1,063,964 |
| Third Quarter 2018 | 862,433 | 204,556 | 1,066,989 |
| Fourth Quarter 2018 | 855,696 | 198,985 | 1,054,681 |
| First Quarter 2019 | 858,089 | 199,674 | 1,057,763 |
| Second Quarter 2019 | 859,659 | | 201,321 | | 1,060,980 |
| Third Quarter 2019 | 868,580 | | 195,376 | | 1,063,956 |
| Total | $ | 12,847,781 | | $ | 3,144,496 | | $ | 15,992,277 | |
HI-REIT'S MARKET PRICE DATA AND DISTRIBUTION DATA
There is no established public trading market for shares of HI-REIT Common Stock or HI-REIT Subordinated Stock. The following table sets forth, for the periods indicated, the quarterly cash distributions paid on HI-REIT Common Stock and HI-REIT Subordinated Stock.
The HI-REIT Board declared a distribution for the second quarter of 2019 in the amount of $0.0681 per share on the outstanding common stock, subordinated stock and operating partnership units of record as of July 31, August 31 and September 30 and payable on or about August 20, September 20 and October 20, respectively.
HI-REIT expects to continue declaring regular quarterly distributions until the closing of the HI-REIT Merger. The actual timing and amount of the distributions will be as determined and authorized by the HI-REIT Board and will depend on, among other factors, HI-REIT’s financial condition, earnings, debt covenants, REIT requirements, applicable provisions under the MGCL and other possible uses of such funds.
The following table shows the distributions HI-REIT has declared and paid in the last three fiscal years through December 31, 2018 and the first three quarters of 2019, in thousands:
| | | | | | | | | | | |
| Period | Cash | DRIP | Total |
| First Quarter 2016 | $ | 1,024,819 | | $ | 1,359 | | $ | 1,026,178 | |
| Second Quarter 2016 | 1,025,104 | 1,215 | 1,026,319 |
| Third Quarter 2016 | 1,025,911 | 1,210 | 1,027,121 |
| Fourth Quarter 2016 | 1,025,551 | 1,219 | 1,026,770 |
| First Quarter 2017 | 1,025,974 | 1,231 | 1,027,205 |
| Second Quarter 2017 | 1,027,950 | 1,239 | 1,029,189 |
| Third Quarter 2017 | 1,027,950 | 1,248 | 1,029,198 |
| Fourth Quarter 2017 | 1,027,950 | 1,257 | 1,029,207 |
| First Quarter 2018 | 1,027,996 | 1,265 | 1,029,261 |
| Second Quarter 2018 | 1,028,825 | 467 | 1,029,292 |
| Third Quarter 2018 | 1,027,240 | 2,058 | 1,029,298 |
| Fourth Quarter 2018 | 1,028,836 | 473 | 1,029,309 |
| First Quarter 2019 | 1,028,860 | 477 | 1,029,337 |
| Second Quarter 2019 | 1,028,905 | 480 | 1,029,385 |
| Third Quarter 2019 | 1,028,905 | | 484 | | 1,029,389 |
| Total | $ | 15,410,776 | | $ | 15,682 | | $ | 15,426,458 | |
RISK FACTORS
In addition to the other information included in this Joint Proxy Statement and Prospectus, including the matters addressed in the section entitled “Cautionary Note Regarding Forward-Looking Statements” beginning on page 83, you should carefully consider the following risks before deciding how to vote. In addition, you should read and consider the risks associated with each of the businesses of HARTMAN XX, HARTMAN XIX and HI-REIT because these risks will also affect the Combined Company. Risks in relation to HARTMAN XX and can be found in HARTMAN XX's Annual Report on Form 10-K for the year ended December 31, 2018 and other reports filed by HARTMAN XX with the SEC. See “Where You Can Find More Information” beginning on page 300. You should also read and consider the other information in this Joint Proxy Statement and Prospectus.
Risks Related to the Mergers
The exchange ratios in the Merger Agreements are fixed and will not be adjusted in the event of any change in the relative values of HARTMAN XX, HARTMAN XIX or HI-REIT.
If the HARTMAN XIX Merger is completed pursuant to the HARTMAN XIX Merger Agreement, each outstanding share (other than those shares with respect to which statutory dissenters’ rights of appraisal have been properly exercised, perfected and not subsequently withdrawn under Texas law) of (i) HARTMAN XIX Common Stock immediately prior to the effective time of the HARTMAN XIX Merger will be canceled and automatically converted into the right to receive 9,171.98 shares of HARTMAN XX Common Stock, (ii) HARTMAN XIX 8% Preferred Stock immediately prior to the effective time of the HARTMAN XIX Merger will be canceled and automatically converted into the right to receive 1.238477 shares of HARTMAN XX Common Stock, and (iii) HARTMAN XIX 9% Preferred Stock immediately prior to the effective time of the HARTMAN XIX Merger will be canceled and automatically converted into the right to receive 1.238477 shares of HARTMAN XX Common Stock (collectively, the “XIX Merger Consideration”).
If the HI-REIT Merger is completed pursuant to the HI-REIT Merger Agreement each outstanding share of (i) HI-REIT Common Stock immediately prior to the effective time of the HI-REIT Merger will be canceled and automatically converted into the right to receive 0.752222 shares of HARTMAN XX Common Stock; and (ii) HI-REIT Subordinated Stock immediately prior to the effective time of the HI-REIT Merger will be canceled and automatically converted into the right to receive 0.863235 shares of HARTMAN XX Common Stock (collectively, the “HI-REIT Merger Consideration”).
The foregoing exchange ratios were fixed in the Merger Agreements based upon the valuations of the companies as of December 31, 2016 and will not be adjusted to reflect events or circumstances or other developments of which HARTMAN XX or HARTMAN XIX or HI-REIT become aware or which occur after the date of the respective Merger Agreements, or any changes in the relative values of HARTMAN XX, HARTMAN XIX, or HI-REIT including but not limited to:
| | | | | |
| • | the announcement of the Mergers or the prospects of the Combined Company; |
| • | changes in the respective businesses, operations, assets, liabilities or prospects of HARTMAN XX, HARTMAN XIX, or HI-REIT; |
| • | changes in general market and economic conditions and other factors generally affecting the relative values of HARTMAN XX, HARTMAN XIX or HI-REIT; |
| • | federal, state and local legislation, governmental regulation and legal developments in the businesses in which HARTMAN XX, HARTMAN XIX, or HI-REIT operate; or |
| • | other factors beyond the control of HARTMAN XX, HARTMAN XIX, or HI-REIT, including those described or referred to elsewhere in this “Risk Factors” section. |
Any such changes may materially alter or affect the relative values of HARTMAN XX, HARTMAN XIX, or HI-REIT. Therefore, if, between the date of the Merger Agreements and the consummation of the Mergers, the value of any party’s stock increases or decreases, the merger consideration may be more or less than the fair value of your shares of HARTMAN XIX Preferred Stock, HARTMAN XIX Common Stock, HI-REIT Common Stock or HI-REIT Subordinated Stock.
The Pendo fairness opinion is dated as of July 18, 2017, the Herrera Partners' fairness opinions (and supplements thereto) are dated as of July 29, 2016, December 14, 2016, and February 21, 2017, and the WKW Financial Advisors' NAV per share appraisals were as of December 31, 2016. Such opinions and appraisals have not been updated to reflect any subsequent events and therefor may not be representative of the relative valuations of the companies or the fairness of the Merger transactions as of the date hereof.
The fairness opinion of Pendo is dated as of July 18, 2017, the fairness opinions of Herrera Partners are dated as of July 29, 2016 (with the supplemental opinions thereto dated December 14, 2016 and February 21, 2017, respectively), and the appraisal of the estimated NAV per share of each of HARTMAN XX, HARTMAN XIX and HI-REIT of WKW Financial Advisors is as of December 31, 2016. In rendering its opinion, Pendo reviewed and considered the opinions of Herrera Partners and the estimated NAV appraisals of WKW Financial Advisors. Each of such opinions and appraisals were based on information and circumstances existing as of the date thereof. Pendo, Herrera Partners and WKW Financial Advisors are under no obligation to, update, reaffirm or withdraw their respective opinions or appraisals, or otherwise comment on or consider any fact or matter which may have occurred after the date of such opinions or appraisals. The opinions of Pendo and Herrera Partners and the appraisals of WKW Financial Advisors have not been updated to reflect any subsequent changes in the NAV of the companies, market conditions that may have changed, changes in the businesses, operations, assets, liabilities or prospects of any company or any other factors noted herein. Further, the more recent appraisals of certain properties obtained in connection with the formation and financing of Hartman SPE and appraisals of certain properties not contributed to Hartman SPE were not used in determining the NAV per share of HARTMAN XX, HARTMAN XIX or HI-REIT, were not utilized in determining or adjusting the merger exchange ratios discussed herein, and were not taken into account in any way by Pendo, Herrera Partners of WKW Financial Advisors.
An appraisal of the estimated NAV per share of HARTMAN XX, HARTMAN XIX and HI-REIT performed as of the date of this Joint Proxy Statement and Prospectus, or as of any date subsequent to December 31, 2016, might result in different estimated NAVs per share than the estimated NAVs per share determined by WKW Financial Advisors as of December 31, 2016. In evaluating the Mergers, shareholders of HARTMAN XX, HARTMAN XIX and HI-REIT should not rely on the opinions and appraisals of Pendo, Herrera Partners and WKW Financial Advisors as though such opinions and appraisals were current as of the date of this Joint Proxy Statement and Prospectus or as of any date subsequent to the date of such opinions and appraisals
The terms of the Mergers may not be as favorable to the HARTMAN XX stockholders and the HARTMAN XIX and HI-REIT stockholders as if only independent representatives and separate financial advisors were involved in analyzing the transactions.
Although each of the HARTMAN XX Board, HARTMAN XIX Board and HI-REIT Board formed a separate special committee and each such special committee retained separate legal advisors, the special committees of the HARTMAN XX Board, HARTMAN XIX Board and HI-REIT Board did not retain separate financial advisors to assist it in evaluating the respective Mergers. Further, representatives of each of HARTMAN XX, HARTMAN XIX and HI-REIT performed an initial review of potential alternatives for the respective companies and proposed the initial terms and conditions of the Mergers. If only independent representatives of each company, consulting with separate financial advisors, were involved in considering strategic alternatives for each company and analyzing the transactions, the terms of the Mergers might have been different.
Completion of the Mergers is subject to a number of conditions. Failure to complete the Mergers could negatively impact the future business and financial results of the parties.
The Merger Agreements are subject to a number of closing conditions which must be satisfied or waived in order to complete the respective Mergers. The mutual conditions of the parties include, among others: (i) the approval of the Mergers by the holders of each party’s stockholders; (ii) the absence of any law, order or other legal restraint or prohibition that would prohibit, make illegal, enjoin, or otherwise restrict, prevent, or prohibit the Mergers or any of the transactions contemplated by the Merger Agreements; and (iii) the effectiveness of the
registration statement on Form S-4 of which this Joint Proxy Statement and Prospectus is a part filed by HARTMAN XX for purposes of registering the HARTMAN XX Common Stock to be issued in connection with the Mergers.
In addition, each party’s obligation to consummate the respective Mergers is subject to certain other conditions, including, among others: (i) the accuracy of the other party’s representations and warranties; (ii) the other party's compliance with its covenants and agreements contained in the Merger Agreements; and (iii) the receipt of certain opinions of counsel regarding the tax treatment of the Mergers. For a more complete summary of the conditions that must be satisfied or waived prior to completion of the Merger, see “Conditions to Completion of the Mergers” beginning on pages 48 and 242.
There can be no assurance that the conditions to closing of the Mergers will be satisfied or waived or that the Mergers will be completed. Failure to consummate the Mergers may adversely affect the parties’ results of operations and business prospects for the following reasons, among others: (i) each of HARTMAN XX, HARTMAN XIX, and HI-REIT will incur certain transaction costs, regardless of whether the Mergers close, which could adversely affect each company’s respective financial condition, results of operations and ability to make distributions to its stockholders; and (ii) the proposed Mergers, whether or not they close, will divert the attention of certain management and other key employees of HARTMAN XX, HARTMAN XIX and HI-REIT and their respective affiliates from ongoing business activities, including the pursuit of other opportunities that could be beneficial to HARTMAN XX, HARTMAN XIX, or HI-REIT, respectively. In addition, HARTMAN XX, HARTMAN XIX, or HI-REIT may terminate the Merger Agreements under certain circumstances, including, among other reasons, if the Mergers are not completed by the Outside Date.
The pendency of the Mergers could adversely affect the business and operations of HARTMAN XX, HARTMAN XIX or HI-REIT.
In connection with the pending Mergers, some business partners or vendors of HARTMAN XX, HARTMAN XIX an HI-REIT may delay or defer decisions, which could negatively impact the revenues, earnings, cash flows and expenses of HARTMAN XX, HARTMAN XIX or HI-REIT, regardless of whether the Mergers are completed. Due to operating covenants in the Merger Agreements, HARTMAN XX, HARTMAN XIX and HI-REIT may be unable, during the pendency of the Mergers, to take certain actions, even if such actions would otherwise prove beneficial to their respective stockholders.
The ownership percentage of HARTMAN XX, HARTMAN XIX, and HI-REIT stockholders will be diluted as a result of the Mergers.
The Mergers will dilute the ownership percentage of the current holders of HARTMAN XX Common Stock and will result in HARTMAN XIX stockholders and HI-REIT stockholders having an ownership stake in HARTMAN XX following the effective time of the Mergers that is smaller than their current respective stakes in HARTMAN XIX and HI-REIT. Following the issuance of shares of HARTMAN XX Common Stock and HARTMAN XX Common Stock to HARTMAN XIX and HI-REIT stockholders pursuant to the Merger Agreements, current HARTMAN XX Common Stockholders, former HARTMAN XIX preferred and common stockholders, and former HI-REIT common and subordinated stockholders, are expected to hold approximately 49%, 21%, and 30%, respectively, of the aggregate shares of HARTMAN XX Common Stock and HARTMAN XX Common Stock issued and outstanding immediately after the effective time of the Mergers, based on the number of shares of HARTMAN XX Common Stock, shares of HARTMAN XIX Preferred and Common Stock and shares of HI-REIT Common and Subordinated Stock outstanding on the HARTMAN XX Record Date, Hartman XIX Record Date and HI-REIT Record Date, and various assumptions regarding share issuances by HARTMAN XX prior to the effective time of the Mergers. In addition, as of the HARTMAN XX Record Date, approximately 858,622 HARTMAN XX OP Units were issuable in connection with the Partnership Merger. Consequently, HARTMAN XX common stockholders, HARTMAN XIX stockholders, and HI-REIT stockholders as a general matter may have less influence over the management and policies of the Combined Company after the effective time of the Mergers than each currently exercises over the management and policies of HARTMAN XX, HARTMAN XIX, and HI-REIT, as applicable.
The pro forma book values per share of each company do not accurately reflect the net asset value of the shares, and should not be combined to determine the value of the Combined Company shares.
Historical book value per share as set out in the tables on page 62- “UNAUDITED COMPARATIVE PER SHARE INFORMATION” are based on GAAP accounting principles, which base book value on the cost of the assets and then subtracts depreciation and amortization, which decreases book value over time but does not account for any gain in the value of the assets since they were purchased. The Pro forma combined book value per HARTMAN XX common share is determined as of the date indicated by adding the (i) historical book value of HARTMAN XX assets plus (ii) the net asset value of HARTMAN XIX and HI-REIT determined as of the date indicated (which does not take into consideration historical depreciation and amortization, but does take into consideration increase in the value of the assets) (iii) divided by the total number of shares expected to be outstanding after the mergers close. The historical book value per HI-REIT common share is a negative amount because HI-REIT has a shareholder deficit as of the date for which historical book value per common share amounts are presented. Book value takes into account accumulated depreciation and amortization resulting in the net book value of real estate being materially different that the corresponding fair value of real estate which is not presented in financial statements prepared in accordance with GAAP.
The unaudited pro forma consolidated per share data is presented for illustrative purposes only and is not necessarily indicative of the operating results or financial position that would have occurred if the transactions had been consummated at the beginning of the earliest period presented, nor is it necessarily indicative of future operating results or financial position. The pro forma adjustments are estimates based upon information and assumptions available at the time of the filing of this Joint Proxy Statement and Prospectus.
The Merger Agreements contains provisions that could discourage a potential competing acquirer of HARTMAN XIX or HI-REIT or could result in any competing proposal being at a lower price than it might otherwise be.
The Merger Agreements contain “no shop” provisions that, subject to limited exceptions, restrict HARTMAN XIX's and HI-REIT’s ability to solicit, initiate, knowingly encourage, or knowingly facilitate competing third-party proposals to acquire all, or a significant part, of HARTMAN XIX or HI-REIT. In addition, HARTMAN XX generally has an opportunity to offer to modify the terms of the proposed Mergers in response to any competing acquisition proposals that may be made before the HARTMAN XIX or the HI-REIT board of directors may withdraw or qualify their respective recommendations. See “The Mergers Agreement - Covenants and Agreements - Non-Solicitation; Acquisition Proposals” beginning on page 235.
These provisions could discourage a potential competing acquirer that might have an interest in acquiring all, or a significant part, of HARTMAN XIX or HI-REIT from considering or proposing an acquisition, even if it were prepared to pay consideration with a higher per share cash or market value than the market value imputed to the exchange ratio proposed to be received or realized in the Mergers.
The Merger Agreements include restrictions on the ability of each of HARTMAN XX, HARTMAN XIX and HI-REIT to make excess distributions to its stockholders, even if it would otherwise have net income and net cash available to make such distributions.
The terms of the Merger Agreements generally prohibit HARTMAN XIX or HI-REIT from making distributions to their respective stockholders except in accordance with past practice for the period up to the Closing Date in an amount not to exceed the average dividend or distribution paid over the subsequent twelve-month period, unless HARTMAN XIX or HI-REIT obtain the prior written consent of HARTMAN XX. Similarly, the Merger Agreements generally prohibit HARTMAN XX from making distributions to its stockholder’s other than in accordance with past practice for the period up to the Closing Date in an amount not to exceed the average dividend or distribution paid over the subsequent twelve-month period, unless HARTMAN XX obtains the prior written consent of HARTMAN XIX and HI-REIT. While HARTMAN XX, HARTMAN XIX and HI-REIT have generally agreed to use their reasonable best efforts to close the Mergers in an expeditious manner, factors could cause the delay of the closing, which include obtaining the approval of the Mergers from the stockholders of each party.
Therefore, even if HARTMAN XX, HARTMAN XIX, or HI-REIT has available net income or net cash to make distributions to their respective stockholders and satisfy any other conditions to make such distributions, the terms of the Merger Agreements could prohibit such action. See “The Merger Agreements - Covenants and Agreements - Conduct of the Business of HARTMAN XX Pending the Mergers” beginning on page 245 and “The Merger Agreements - Covenants and Agreements - Conduct of the Business of HARTMAN XIX Pending the Mergers” beginning on page 246 and “The Merger Agreements - Covenants and Agreements - Conduct of the Business of HI-REIT Pending the Mergers" beginning on page 247.
Certain loans on the properties of HARTMAN XX, HARTMAN XIX and HARTMAN SPE LLC contain provisions relating to the change in control of borrowers and guarantors.
As a condition of obtaining loans secured by properties owned by HARTMAN XX, HARTMAN XIX and HARTMAN SPE LLC, HARTMAN XX, HARTMAN XIX and HI-REIT or their affiliates have provided guarantees to the lenders with respect to covenants and the repayment of such loans. There are clauses in existing loan documents that prohibit the change in control of the borrower or change in control of the guarantor without the express written consent of a lender. As a result of such clauses, one or more lenders may refuse to provide consent to the Mergers, which may mean that the Mergers could not be completed. Alternatively, HARTMAN XIX or HI-REIT may be required to remove certain properties from their respective portfolios, which could change their valuations and the value of the shares exchanged in the Mergers.
After the HARTMAN XIX Merger is completed, HARTMAN XIX stockholders who receive HARTMAN XX stock in the HARTMAN XIX Merger will have different rights that may be less favorable than their current rights as HARTMAN XIX stockholders.
If the HARTMAN XIX Merger is consummated, the stockholders of HARTMAN XIX will become stockholders of the Combined Company. The rights of HARTMAN XIX stockholders are currently governed by and subject to the provisions of the TBOC, and the charter and bylaws of HARTMAN XIX. Upon consummation of the HARTMAN XIX Merger, the rights of the former HARTMAN XIX stockholders who receive shares of HARTMAN XX stock to be issued in the HARTMAN XIX Merger will be governed by the MGCL and the HARTMAN XX Charter and the HARTMAN XX bylaws, rather than the TBOC and the charter and bylaws of HARTMAN XIX.
The rights associated with HARTMAN XX Common Stock are different from the rights associated with HARTMAN XIX Preferred Stock and HARTMAN XIX Common Stock. Cumulative preferred distributions accrued and payable on the shares of HARTMAN XIX Preferred Stock will be paid to the holders of HARTMAN XIX Preferred Stock upon consummation of the HARTMAN XIX Merger and thereafter the preferred stockholders of HARTMAN XIX will lose their preference and cumulative rights to the distributions of HARTMAN XIX Preferred Stock. See "Comparison of Rights of HARTMAN XX Stockholders and HARTMAN XIX Stockholders" beginning on page 263 for a discussion of the different current rights associated with HARTMAN XX Common Stock and HARTMAN XIX Stock.
After the HI-REIT Merger is completed, HI-REIT stockholders who receive HARTMAN XX stock in the HI-REIT Merger will have different rights that may be less favorable than their current rights as HI-REIT stockholders.
If the HI-REIT Merger is consummated, the stockholders of HI-REIT will become stockholders of the Combined Company. The rights of HI-REIT stockholders are currently governed by and subject to the provisions of the MGCL, and the charter and bylaws of HI-REIT. Upon consummation of the HI-REIT Merger, the rights of the former HI-REIT stockholders who receive shares of the HARTMAN XX stock to be issued in the HI-REIT Merger will be governed by the MGCL and the HARTMAN XX Charter and the HARTMAN XX bylaws, rather than the MGCL and the charter and bylaws of HI-REIT.
For a summary of certain current differences between the rights of HARTMAN XX stockholders, HARTMAN XIX stockholders and HI-REIT stockholders, see “Comparison of Rights of HARTMAN XX Stockholders, and HI-REIT Stockholders” beginning on page 275.
The Mergers are subject to approval by the stockholders of HARTMAN XX, HARTMAN XIX and HI-REIT.
In order for the HARTMAN XIX Merger to be completed, the stockholders of HARTMAN XX and HARTMAN XIX must approve the HARTMAN XIX Merger and the other transactions contemplated by the HARTMAN XIX Merger Agreement, which requires (i) the affirmative vote of a majority of all the shares of HARTMAN XX Stock entitled to vote on such proposal at the HARTMAN XX Special Meeting and (ii) the affirmative vote of a majority of all the shares of HARTMAN XIX Stock entitled to vote as a class on such proposal at the HARTMAN XIX Special Meeting.
In order for the HI-REIT Merger to be completed, the stockholders of HARTMAN XX and HI-REIT must approve the HI-REIT Merger and the other transactions contemplated by the HI-REIT Merger Agreement, which requires (i) the affirmative vote of a majority of all the shares of HARTMAN XX Stock entitled to vote on such proposal at the HARTMAN XX Special Meeting and (ii) the affirmative vote of a majority of all the shares of HI-REIT Stock entitled to vote on such proposal at the HARTMAN XX Special Meeting.
In certain circumstances, HARTMAN XX, HARTMAN XIX or HI-REIT may terminate the applicable Merger Agreement.
HARTMAN XX or HARTMAN XIX may terminate the HARTMAN XIX Merger Agreement by mutual consent or either party can terminate the Merger Agreement if the HARTMAN XIX Merger has not been consummated by the Outside Date, and HARTMAN XX or HI-REIT may terminate the HI-REIT Merger Agreement by mutual consent or either party can terminate the Merger Agreement if the HI-REIT Merger has not been consummated by the Outside Date. Either Merger Agreement may be terminated if a final and non-appealable order is entered prohibiting or disapproving the transaction or upon the failure to obtain receipt of the requisite stockholder approvals.
HARTMAN XX may terminate either Merger Agreement upon a material uncured breach by the other party that would cause the closing conditions not to be satisfied or if the other party’s board has effected an Adverse Recommendation Change. HI-REIT and HARTMAN XIX may terminate the HI-REIT Merger Agreement or the HARTMAN XIX Merger Agreement, as applicable, upon a material uncured breach by HARTMAN XX that would cause the closing conditions not to be satisfied or if the HARTMAN XX Board has effected an Adverse Recommendation Change.
There may be unexpected delays in the consummation of the Mergers, which could impact the ability to timely achieve the benefits associated with the Mergers.
The Mergers are expected to close in the third quarter of 2019, assuming that all of the conditions in the Merger Agreements are satisfied or waived. The Merger Agreements each provide that either HARTMAN XX, HARTMAN XIX or HI-REIT may terminate the respective Merger Agreement to which they are a party if the Mergers have not occurred by the Outside Date. Certain events may delay the consummation of the Mergers. Some of the events that could delay the consummation of the Mergers include difficulties in obtaining the approval of the parties’ stockholders, or satisfying the other closing conditions to which the Mergers are subject.
If a substantial number of dissenting stockholders of HARTMAN XIX demand appraisal rights under applicable state law, HARTMAN XX’s ability to pay distributions could be adversely affected.
Dissenting stockholders of HARTMAN XIX are entitled to assert the right to appraisal of the fair value of their HARTMAN XIX shares under applicable Texas law, as described “The HARTMAN XIX Special Meeting--Appraisal Rights” beginning on page 178. If the Mergers are consummated and dissenting HARTMAN XIX stockholders demand appraisal rights and it is determined that they are entitled to such rights, HARTMAN XX
would be required to pay cash out-of-pocket to satisfy such objecting stockholders’ rights to fair value, as such objecting stockholders will not receive any HARTMAN XIX Merger consideration; provided, however, that the shares of any dissenting HARTMAN XIX stockholder which fails to perfect, effectively withdraws or otherwise loses its appraisal rights under applicable Texas law will be converted into the right to receive, and become exchangeable for, shares of HARTMAN XX stock pursuant to the HARTMAN XIX Merger Agreement. HARTMAN XX cannot predict the amount of cash that HARTMAN XX may be required to provide following the Mergers to any dissenting HARTMAN XIX stockholder seeking appraisal rights. If those amounts or the number of objecting shares are substantial, it could have a material adverse effect on HARTMAN XX’s ability to pay distributions or fund other initiatives or achieve other anticipated benefits of the Mergers.
HARTMAN XX expects to incur substantial expenses related to the Mergers.
HARTMAN XX expects to incur substantial expenses in connection with completing the Mergers and integrating the properties and operations of HARTMAN XIX and HI-REIT that HARTMAN XX is acquiring via the Mergers. While HARTMAN XX has assumed that a certain level of transaction and integration expenses would be incurred, there are a number of factors beyond its control that could affect the total amount or the timing of its integration expenses. Many of the expenses that will be incurred, by their nature, are difficult to estimate accurately at the present time. As a result, the transaction and integration expenses associated with the Mergers could, particularly in the near term, exceed the savings that HARTMAN XX expects to achieve from the elimination of duplicative expenses and the realization of economies of scale and cost savings related to the integration of the businesses following the completion of the Mergers.
Following the Mergers, the Combined Company may be unable to integrate successfully the businesses of HARTMAN XIX and HI-REIT and realize the anticipated benefits of the Mergers or do so within the anticipated timeframe.
The Mergers involve the combination of three companies which currently operate as independent companies under a common set of executive officers and employees. Even though the companies are operationally similar and are managed by the same set of officers and employees, the Combined Company will be required to devote significant management attention and resources to integrating the properties and operations of the three companies. It is possible that the integration process could result in the distraction of the Combined Company’s management, the disruption of the Combined Company’s ongoing business or inconsistencies in the Combined Company’s operations, services, standards, controls, procedures and policies, any of which could adversely affect the ability of the Combined Company to maintain relationships with business partners, franchisors, vendors and other parties or to fully achieve the anticipated benefits of the Mergers.
The value of HARTMAN XX Common Stock may decline as a result of the Mergers.
The estimated value of HARTMAN XX Common Stock may decline as a result of the Mergers if the Combined Company does not achieve the perceived benefits of the Mergers as rapidly or to the extent anticipated by the HARTMAN XX Board, or if the effect of the Mergers on HARTMAN XX’s financial results is not consistent with the expectations of the HARTMAN XX Board. In addition, following the effective time of the Mergers, HARTMAN XX stockholders and former HARTMAN XIX and HI-REIT stockholders will own interests in a Combined Company operating an expanded business with a different mix of properties, risks and liabilities.
An adverse judgment in a lawsuit challenging the Mergers may prevent the Mergers from becoming effective or from becoming effective within the expected time frame.
If any purported stockholders file lawsuits challenging the Mergers, HARTMAN XX, HARTMAN XIX or HI-REIT cannot assure you as to the outcome of these lawsuits, including the costs associated with defending these claims or any other liabilities that may be incurred in connection with the litigation or settlement of these claims. If plaintiffs are successful in obtaining an injunction prohibiting the parties from completing the Mergers on the agreed-upon terms, such an injunction may prevent the completion of the Mergers in the expected time frame, or may prevent the Mergers from being completed altogether. Whether or not the plaintiffs’ claims are successful, this
type of litigation is often expensive and diverts management’s attention and resources, which could adversely affect the operation of the businesses of each company.
Counterparties to certain significant agreements may have consent rights in connection with the Mergers.
Each of HARTMAN XX, HARTMAN XIX and HI-REIT may be party to certain agreements that give the counterparty certain rights, including consent rights, in connection with “change in control” transactions. Under certain of these agreements, the Mergers may constitute a “change in control” and, therefore, the counterparty may assert its rights in connection with the Mergers. Any such counterparty may request modifications of its agreements as a condition to granting a waiver or consent under those agreements and there can be no assurance that such counterparties will not exercise their rights under the agreements, including termination rights where available. In addition, the failure to obtain consent under one agreement may be a default under agreements and, thereby, trigger rights of the counterparties to such other agreements, including termination rights where available.
Risks Related to the Combined Company Following the Mergers
HARTMAN XX, HARTMAN XIX, and HI-REIT each have a history of net losses that could adversely affect the Combined Company if they were to continue in the future.
HARTMAN XX, HARTMAN XIX and HI-REIT each has a history of net losses, as determined in accordance with GAAP. Following the Mergers, the extent of the Combined Company’s future operating losses and when the Combined Company will achieve profitability (i.e., net income determined in accordance with GAAP), will be uncertain and will depend on tenant demand for space in, and the value of, the Combined Company’s portfolio of properties. Further, the Combined Company may never achieve or sustain profitability. See the Selected Historical Financial Information of HARTMAN XX, HARTMAN XIX, and HI-REIT beginning on page 53.
Following the Mergers, the Combined Company expects to continue to expand its operations through additional acquisitions and other strategic transactions, some of which may involve complex challenges.
The future success of the Combined Company will depend, in part, upon the ability of the Combined Company to manage its expansion opportunities, which may pose substantial challenges for the Combined Company to integrate new operations into its existing business in an efficient and timely manner, and upon its ability to successfully monitor its operations, costs, regulatory compliance and service quality, and to maintain other necessary internal controls. There is no assurance that the Combined Company’s expansion or acquisition opportunities will be successful, or that the Combined Company will realize its expected operating efficiencies, cost savings, revenue enhancements, or other benefits.
The Combined Company may need to incur additional indebtedness in the future.
In connection with executing the Combined Company’s business strategies following the Mergers, the Combined Company expects to evaluate the possibility of acquiring additional properties and making strategic investments, and the Combined Company may elect to finance such activities by incurring additional indebtedness. The amount of such indebtedness could have material adverse consequences for the Combined Company, including: (i) hindering the Combined Company's ability to adjust to changing market, industry or economic conditions; (ii) limiting the Combined Company's ability to access the capital markets to refinance maturing debt or to fund acquisitions or emerging businesses; (iii) limiting the amount of free cash flow available for future operations, acquisitions, dividends, stock repurchases or other uses; (iv) making the Combined Company more vulnerable to economic or industry downturns, including interest rate increases; and (v) placing the Combined Company at a competitive disadvantage compared to less leveraged competitors.
Although the Combined Company’s organizational documents will contain limitations on the amount of indebtedness that it may incur (as discussed below), it is possible that following the Mergers, the Combined Company may increase its outstanding debt from current levels. If new borrowings are added to the existing borrowings of HARTMAN XX, HARTMAN XIX and HI-REIT, the related risks that the Combined Company faces
would increase. In addition, at the time that any of the Combined Company’s outstanding borrowings or new borrowings mature, the Combined Company may not be able to refinance such borrowings or have the funds to pay them off.
The Combined Company will have outstanding debt payments which are indexed to variable interest rates which may or may not be subject to one or more interest rate caps. The Combined Company may also incur additional debt or preferred equity in the future that rely on variable interest rates. If market interest rates increase, the interest rate on the Combined Company’s variable rate borrowings will increase and will create higher debt service requirements, which would adversely affect its cash flow, adversely impact its results of operations and adversely affect its ability to make distributions to stockholders. In addition, if the Combined Company needs to make payments on instruments which contain variable interest during periods of rising interest rates, the Combined Company could be required to liquidate one or more of its properties at times that may not permit realization of the maximum return on such investments. While the Combined Company may enter into agreements limiting its exposure to higher debt service requirements, any such agreements may not offer complete protection from this risk.
HARTMAN XX’s organizational documents contain limitations on the amount of indebtedness that HARTMAN XX may incur, and the Combined Company’s organizational documents will contain the same limitations following the Mergers. The HARTMAN XX Charter generally limits HARTMAN XX to incurring debt no greater than 300% of HARTMAN XX’s net assets before deducting depreciation or other non-cash reserves (equivalent to 75% leverage), unless any excess borrowing is approved by a majority of HARTMAN XX’s independent directors and disclosed to HARTMAN XX’s stockholders in HARTMAN XX’s next quarterly report, along with a justification for such excess borrowing.
Disruptions in the credit markets and real estate markets could have a material adverse effect on HARTMAN XX's results of operations, financial condition, and ability to pay distributions to its stockholders.
Future disruptions in domestic and international financial markets may severely impact the amount of credit available to HARTMAN XX and may contribute to rising costs associated with obtaining or maintaining such credit. In such an instance, HARTMAN XX may not be able to obtain new debt financing, or maintain its existing debt financing, on terms and conditions HARTMAN XX finds to be ideal. If disruptions in the credit markets occur and are ongoing, HARTMAN XX's ability to borrow monies to finance the purchase of, or other activities related to, real estate assets may be negatively impacted. In addition, if HARTMAN XX pays fees to lock in a favorable interest rate, falling interest rates or other factors could require HARTMAN XX to forfeit these fees. All of these events could have a material adverse effect on HARTMAN XX's results of operations, financial condition and ability to pay distributions.
In addition to volatility in the credit markets, the real estate market is subject to fluctuation and can be impacted by factors such as general economic conditions, supply and demand, availability of financing and interest rates. To the extent HARTMAN XX purchases real estate in an unstable market, HARTMAN XX is subject to the risk that if the real estate market ceases to attract the same level of capital investment in the future that it attracts at the time of HARTMAN XX's purchases, or the number of companies seeking to acquire properties decreases, the value of HARTMAN XX's investments may not appreciate or may decrease significantly below the amount HARTMAN XX pays for these investments.
The Combined Company’s operating results after the Mergers may materially differ from the pro forma information presented in this Joint Proxy Statement and Prospectus.
The Combined Company’s operating results after the Mergers may be materially different from those shown in the pro forma information presented in this Joint Proxy Statement and Prospectus, which represents only a combination of HARTMAN XX's historical results with those of HARTMAN XIX and HI-REIT. See “Pro Forma Financial Information” beginning in Appendix IV. The transaction costs related to the Mergers could be higher or lower than currently estimated, depending on how difficult it is to integrate the businesses and operations of HARTMAN XX and HI-REIT with HARTMAN XX.
Following the consummation of the Mergers, the Combined Company will assume certain potential liabilities relating to HARTMAN XIX and HI-REIT.
Following the consummation of the Mergers, the Combined Company will have assumed certain potential liabilities relating to HARTMAN XIX and HI-REIT, including third-party claims, environmental, credit, and other types of risks. These liabilities could have a material adverse effect on the Combined Company’s business to the extent the Combined Company has not identified such liabilities or has underestimated the amount of such liabilities.
Changes in general local and national economic conditions may adversely impact the Combined Company’s operating results as well as the value of its properties.
Changes in general local or national economic or market conditions, increased costs of energy, increased costs of insurance, increased costs of products, increased costs and shortages of labor, competitive factors, fuel shortages, quality of management, limited alternative uses for the building, changing consumer habits, condemnation or uninsured losses, changing demographics, changing traffic patterns, and other factors beyond the Combined Company’s control may reduce operating results and the value of properties that the Combined Company owns. Additionally, these items, among others, may reduce the availability of capital to the Combined Company. As a result, cash available to make distributions to HARTMAN XX stockholders may be affected.
Properties that have significant vacancies could be difficult for the Combined Company to sell, which could diminish the return on stockholders’ investments.
A property may incur vacancies either by the default of tenants under their leases or the expiration of tenant leases. If vacancies continue for a long period of time, the Combined Company may suffer reduced revenues resulting in decreased distributions to its stockholders. In addition, the value of the property could be diminished because the market value of a particular property will depend principally upon the value of the leases of such property.
Many of the Combined Company’s properties will be dependent on tenants for revenue, and lease terminations could reduce the Combined Company’s ability to make distributions to its stockholders.
The success of the Combined Company’s properties will often be materially dependent on the financial stability of the tenants at such properties. Lease payment defaults by tenants could cause the Combined Company to reduce the amount of distributions to its stockholders. A default by a significant tenant on its lease payments to the Combined Company would cause the Combined Company to lose the revenue associated with such lease and cause the Combined Company to have to find an alternative source of revenue to meet mortgage payments and prevent a foreclosure if the property is subject to a mortgage. In the event of a tenant default, the Combined Company may experience delays in enforcing its rights as landlord and may incur substantial costs in protecting its investment and re-letting the property. If significant leases are terminated, the Combined Company cannot assure stockholders that it will be able to lease the property for the rent previously received or sell the property without incurring a loss.
Future securities class action lawsuits, governmental investigations and regulatory oversight may result in increased expenses or harm the Combined Company’s financial results.
As a result of regulatory inquiries or other regulatory actions, the Combined Company may become subject to lawsuits. The ability of the Combined Company to access capital markets, including commercial debt markets, could be negatively impacted by unfavorable, or the possibility of unfavorable, outcomes to lawsuits or adverse regulatory actions.
The Combined Company may be subject to regulatory inquiries, which could continue to result in costs and personnel time commitment to respond. The Combined Company may also be subject to additional investigations and action by governing regulatory agencies, as a result of its activities, which could result in costs to respond and
fines or changes in the Combined Company’s business practices, any of which could have a material adverse effect on the financial condition, results of operations, liquidity and capital resources, and cash flows of the Combined Company.
Each of HARTMAN XX, HARTMAN XIX and HI-REIT depend on key personnel for its future success, and the loss of key personnel or inability to attract and retain personnel could harm the Combined Company’s business.
The future success of the Combined Company depends, in large part, on the Combined Company’s ability to hire and retain a sufficient number of qualified personnel. The future success of the Combined Company also depends upon the service of the Combined Company’s executive officers, particularly, Allen Hartman, who has extensive market knowledge and relationships and will exercise substantial influence over the Combined Company’s operational, financing, acquisition and disposition activity. Among the reasons that he is important to the Combined Company’s success is that Mr. Hartman has a national industry reputation that is expected to attract business and investment opportunities and assist the Combined Company in negotiations with lenders and industry personnel.
Many of Advisor’s other key personnel also have extensive experience and strong reputations in the real estate industry. In particular, the extent and nature of the relationships that these individuals have developed within the financial and commercial real estate industries is crucially important to the success of the Combined Company’s business. The loss of services of one or more members of the Combined Company’s board of directors or one or more of the Combined Company’s executive officers, or its inability to attract and retain highly qualified personnel, could adversely affect the Combined Company’s business, diminish the Combined Company’s investment opportunities and weaken its relationships with lenders, business partners and other industry personnel, which could materially and adversely affect the Combined Company.
Technology is used in operations, and any material failure, inadequacy, interruption or security failure of that technology could harm the business.
Risks associated with security breaches, whether through cyber-attacks or cyber-intrusions over the Internet, malware, computer viruses, attachments to e-mails, or otherwise, against persons inside our organization, persons with access to systems inside our organization, the U.S. government, financial markets or institutions, or major businesses, including tenants, could disrupt or disable networks and related systems, other critical infrastructures, and the normal operation of business. The risk of a security breach or disruption, particularly through cyber-attack or cyber-intrusion, including by computer hackers, foreign governments, and cyber-terrorists, has generally increased as the number, intensity, and sophistication of attempted attacks and intrusions from around the world have increased. Even though we may not be specifically targeted, cyber-attacks on the U.S. government, financial markets, financial institutions, or other major businesses, including tenants, could disrupt our normal business operations and networks, which may in turn have a material adverse impact on our financial condition and results of operations.
IT networks and related systems are essential to the operation of our business and our ability to perform day-to-day operations. They also may be critical to the operations of certain of our tenants. Although we believe we will be able to maintain the security and integrity of these types of networks and related systems, or implement various measures to manage the risk of a security breach or disruption, there can be no assurance that our security efforts and measures will be effective or that attempted security breaches or disruptions would not be successful or damaging. Even the most well protected information, networks, systems, and facilities remain potentially vulnerable because the techniques used in such attempted security breaches evolve and generally are not recognized until launched against a target, and in some cases, are designed not to be detected and, in fact, may not be detected. While, to date, we are not aware that we have experienced any significant cyber-attacks or cyber-intrusions, we may not be able to anticipate or implement adequate security barriers or other preventive measures. A security breach or other significant disruption involving our IT networks and related systems could:
| | | | | | | | | | | |
• | disrupt the proper functioning of our networks and systems and therefore our operations and/or those of certain of our tenants; | | |
• | result in misstated financial reports, violations of loan covenants, missed reporting deadlines, and/or missed permitting deadlines; | | |
• | result in our inability to properly monitor our compliance with the rules and regulations regarding our qualification as a REIT; | | |
• | result in the unauthorized access to, and destruction, loss, theft, misappropriation, or release of proprietary, confidential, sensitive, or otherwise valuable information of ours or others, which others could use to compete against us or for disruptive, destructive, or otherwise harmful purposes and outcomes; | | |
• | result in our inability to maintain the building systems relied upon by our tenants for the efficient use of their leased space | | |
• | require significant management attention and resources to remedy any damages that result; | | |
• | subject us to claims for breach of contract, damages, credits, penalties, or termination of leases or other agreements; or | | |
• | damage our reputation among our tenants and stockholders generally. | | |
The Combined Company’s insurance may not cover some potential losses.
Management will attempt to ensure that all of the Combined Company’s properties are adequately insured to cover casualty losses within reasonable parameters. The nature of the activities at certain of the Combined Company’s properties will expose the Combined Company to potential liability for personal injuries and, in certain instances property damage claims. In addition, there are types of losses, generally catastrophic in nature, such as losses due to wars, acts of terrorism, earthquakes, floods, hurricanes, pollution or environmental matters that are uninsurable or not economically insurable, or may be insured subject to limitations, such as large deductibles or co-payments and multiple losses occurring over a brief period of time may exhaust the insurance coverage limits that the Combined Company may have purchased, leaving properties uninsured for additional losses. Insurance risks associated with potential terrorist acts could sharply increase the premiums the Combined Company pays for coverage against property and casualty claims. Mortgage lenders generally insist that specific coverage against terrorism be purchased by commercial property owners as a condition for providing mortgage loans. It is uncertain whether such insurance policies will be available, or available at reasonable cost, which could inhibit Combined Company’s ability to finance or refinance its properties. In such instances, Combined Company may be required to provide other financial support, either through financial assurances or self-insurance, to cover potential losses. The Combined Company cannot assure stockholders that it will have adequate coverage for such losses. In the event that any of the Combined Company’s properties incurs a casualty loss that is not fully covered by insurance, the value of its assets will be reduced by the amount of any such uninsured loss. In addition, other than the capital reserve or other reserves the Combined Company may establish, the Combined Company has no source of funding to repair or reconstruct any uninsured damaged property, and cannot assure stockholders that any such sources of funding will be available to it for such purposes in the future. Also, to the extent the Combined Company must pay unexpectedly large amounts for insurance, the Combined Company could suffer reduced earnings that would result in decreased distributions to stockholders.
Certain loans are and may be secured by mortgages on the Combined Company’s properties and if the Combined Company defaults under its loans, it may lose properties through foreclosure.
The Combined Company may obtain loans that are secured by mortgages on its properties, and the Combined Company may obtain additional loans evidenced by promissory notes secured by mortgages on its properties. As a general policy, the Combined Company will seek to obtain mortgages securing indebtedness which encumber only the particular property to which the indebtedness relates, but recourse on these loans may include all of its assets. If recourse on any loan incurred by the Combined Company to acquire or refinance any particular property includes all of its assets, the equity in other properties could be reduced or eliminated through foreclosure on that loan. If a loan is secured by a mortgage on a single property, the Combined Company could lose that property through foreclosure
if it defaults on that loan. In addition, if the Combined Company defaults under a loan, it is possible that it could become involved in litigation related to matters concerning the loan, and such litigation could result in significant costs to it which could affect distributions to stockholders or lower the Combined Company’s working capital reserves or its overall value.
The Combined Company may become subject to environmental liabilities, which may decrease profitability and stockholders’ return.
Although each of HARTMAN XX, HARTMAN XIX and HI-REIT has subjected its respective properties to an environmental assessment prior to acquisition, the Combined Company may not be aware of all the environmental liabilities associated with a property. There may be hidden environmental hazards that have not been discovered. The costs of investigation, remediation or removal of hazardous substances may be substantial. In addition, the presence of hazardous substances on one of its properties, or the failure to properly remediate a contaminated property, could adversely affect the Combined Company’s ability to sell or rent the property or to borrow using the property as collateral.
Various federal, state and local environmental laws impose responsibilities on an owner or operator of real estate and subject those persons to potential joint and several liabilities. Typical provisions of those laws include:
● responsibility and liability for the costs of removal or remediation of hazardous substances released on or in real property, generally without regard to knowledge of or responsibility for the presence of the contaminants;
● liability for the costs of removal or remediation of hazardous substances at disposal facilities for persons who arrange for the disposal or treatment of those substances; and
● potential liability under common law claims by third parties based on damages and costs of environmental contaminants.
See “Risks Related to HARTMAN XIX Properties” beginning on page 79, and “Risks Related to HI-REIT Properties” beginning on page 78 below for a discussion of environmental monitoring and remediation issues at specific properties currently owned by HARTMAN XIX and HI-REIT.
The Combined Company’s stockholders may not be able to sell their shares under the Combined Company’s share redemption program and, if they are able to sell your shares under the program, may not be able to recover the amount of your investment in the shares.
The share redemption program of HARTMAN XX may be the share redemption program of the Combined Company following the Mergers, subject to modifications or revisions made by the Combined Companies' Board of Directors. The share redemption program has been suspended pending the completion of the Mergers, and there is no guarantee that the Board of Directors will reinstate the share redemption program or under which terms the program may be revised or modified. The Combined Company’s share redemption program (if reinstated) may provide stockholders of the Combined Company with a limited opportunity to have shares of the Combined Company’s common stock redeemed by the Combined Company after they have held them for at least one year, subject to the significant conditions and limitations of the redemption program. The Combined Company’s share redemption program will likely contain certain restrictions and limitations, including those relating to the number of shares of that may be redeemed at any given time and limiting the redemption price. In addition, the Combined Company’s board will likely reserve the right to reject any redemption request for any reason or no reason or to amend, suspend or terminate the share redemption program at any time. Therefore, stockholders may not have the opportunity to make a redemption request prior to a termination of the share redemption program and may not be able to sell any of their shares back to the Combined Company pursuant to its share redemption program. Moreover, if a stockholder does sell its shares back to the Combined Company pursuant to the share redemption program, it may not receive the same price it paid for the shares of stock being redeemed.
The Combined Company will be subject to risks and uncertainties associated with its transition to self-management.
HARTMAN XX is currently externally managed by the Advisor pursuant to the HARTMAN XX Advisory Agreement. HI-REIT currently holds (through its wholly-owned subsidiary) a 30% membership interest in the Advisor, with the remaining 70% membership interest in the Advisor held by The Hartman Family Protection Trust. Immediately prior to the consummation of the Mergers, HARTMAN XX OP will acquire the Hartman Family Protection Trust’s 70% ownership interest in the Advisor in exchange for HARTMAN XX OP units, resulting in the Advisor being a wholly owned subsidiary of the Combined Company, and the HARTMAN XX Advisory Agreement will automatically terminate pursuant to the Termination Agreement.
The ability of the Combined Company to realize its business objectives will depend in significant part on the ability of the Combined Company’s internal management structure to effectively manage the day-to-day operations of the Combined Company. The Combined Company cannot assure stockholders that HARTMAN XX’s past performance with external management will be indicative of the ability of the Combined Company’s internal management to function effectively and successfully operate the Combined Company. The Combined Company does not have an operating history with internal management and does not know if it will be able to successfully integrate HARTMAN XX’s former external management. If the Combined Company’s internal management structure is not successful in managing the Combined Company, the Combined Company’s operations may be adversely impacted.
Risks Related to an Investment in HARTMAN XX Common Stock
There is no public market for the HARTMAN XX Common Stock, so stockholders may be unable to dispose of their shares.
There is and will be no public trading market for the Combined Company’s common stock for an indefinite period of time, if ever. Therefore, shares of HARTMAN XX Common Stock to be issued in the Mergers are and will be highly illiquid and difficult to sell. There is no definite time frame for the Combined Company to provide liquidity in its stock to investors. There is also no definite value for the HARTMAN XX Common Stock prior to the time that a liquidity event occurs. In addition, there are restrictions on the transfer of the HARTMAN XX Common Stock currently in the HARTMAN XX Charter and bylaws.
Except for its determination of the net asset value of its stock, HARTMAN XX does not intend to estimate the fair market value of HARTMAN XX Common Stock on a regular basis.
HARTMAN XX does not plan to estimate the fair market value of its shares on a regular basis. Hartman XX determines at least annually, its net asset value per share, but net asset value per share does not necessarily reflect the fair market value of the shares of stock, which is determined by market forces. Accordingly, stockholders of the Combined Company will not have an estimated fair market value of HARTMAN XX Common Stock on a regular basis.
The Combined Company may be unable to pay or maintain distributions from cash available from operations.
If the Combined Company’s properties do not generate sufficient revenue to meet operating expenses, the Combined Company’s cash flow and ability to make distributions to stockholders may be adversely affected. The Combined Company will be subject to all operating risks common to ownership and operation of the types of commercial properties that will comprise the portfolio of the Combined Company. There can be no assurance that the Combined Company will be able to make distributions at any particular time or rate, or at all. There is no assurance that a distribution rate achieved for a particular period will be maintained in the future. While management may establish goals as to particular rates of distribution or have an intention to make distributions at a particular rate, there can be no assurance that such goals or intentions will be realized.
For the nine months ended September 30, 2019 and for the years ended December 31, 2018, 2017, and 2016, HARTMAN XX funded a portion of its total distributions (including reinvested distributions and distributions declared and not yet paid) using cash flow from operations and a portion using proceeds from HARTMAN XX’s public offerings. While the Combined Company will generally seek to make distributions from its operating cash flows (although there is no obligation to do so), the Combined Company may, in certain circumstances, make distributions in part from financing proceeds or other sources. If the Combined Company continues to pay distributions from sources other than cash flow from operations, the Combined Company will have fewer funds available for acquiring properties, which may reduce the overall returns of its stockholders. While distributions from such sources would result in the stockholder receiving cash, the consequences to the stockholder would differ from a distribution from the Combined Company’s operating cash flows. For example, if financing is the source of a distribution, that financing would have to be repaid.
Maryland law and certain provisions under the HARTMAN XX Charter and bylaws may impede attempts to acquire control of the Combined Company and may deter or prevent stockholders’ ability to change the Combined Company’s management.
Some provisions of the HARTMAN XX Charter and bylaws may have the effect of delaying, deferring or preventing a change in control. These provisions may make it more difficult for other persons, without the approval of the Combined Company’s board of directors, to make a tender offer or otherwise acquire substantial amounts of common stock or to launch other takeover attempts that a stockholder might consider to be in such stockholder’s best interest. These provisions include a prohibition on ownership, either directly or indirectly, of more than 9.8% of the Combined Company’s outstanding common stock by any stockholder.
Risks Related To Amending And Restating The Combined Company’s Charter Upon a Listing of The Stock on a National Securities Exchange.
The Board of Directors has not determined if or when the Company will list on a national securities exchange and may never do so or do so at a time in which shareholders may experience a loss of value in their stock.
The listing of shares on a national securities exchange is an expensive and time consuming project. The Board of Directors has not definitively determined to pursue a listing of the shares of the Combined Company or whether to pursue one or more other types of liquidity events. The many factors that are considered in deciding to list on a national securities exchange are subject to change as market conditions change. The Combined Company cannot provide assurances that shareholders will receive a return of all of their invested capital or a profit, or that the price of the shares of the Combined Company will not fluctuate, possibly varying significantly, particularly over time and changing market conditions.
The rights of the stockholders of the Combined Company will be different and could be less favorable to stockholders upon the amendment and restatement of the Hartman XX charter upon the listing of the stock on a national securities exchange.
Upon the listing of the shares of the Combined Company on a national securities exchange, the amendments and restatement of the Combined Company’s Articles will take effect to remove many provisions deemed appropriate by the NASAA for the protection of stockholders. Instead, the Combined Company will be subject to different rules of the national securities exchange that may be viewed as more or less stringent than the requirements of the NASAA. The provisions and amendments could be less favorable to a stockholder.
Risks Related to HARTMAN XIX Properties
The Promenade Shopping Center property is the subject of environmental remediation for perchloroethylene chemical contamination.
HARTMAN XIX acquired the Promenade property, located in Richardson, Texas, in June 2008 from the UNUM Insurance Company (“UNUM”). At the time of the acquisition, UNUM was the owner of the Promenade property by virtue of its foreclosure of its secured mortgage interest in the property. At the time of the acquisition, UNUM had been overseeing the remediation process for perchloroethylene chemical (“PERC”) for several years. PERC exists in dry cleaning fluid and had been classified as a possible carcinogen. In connection with the acquisition, UNUM provided a $500,000 environmental escrow reserve to fund the estimated remaining cost of remediation, monitoring and administrative costs necessary to bring the environmental matter to closure.
The Promenade property remains subject to environmental monitoring and remediation process for PERC and the estimated remaining cost to bring the environmental matter to closure is unknown. HARTMAN SPE LLC has acquired ownership of the Promenade property. Following the Mergers, any costs and liability associated with ongoing environmental monitoring and remediation at the Promenade property will be the responsibility of HARTMAN SPE LLC, guaranteed by the Combined Company.
Risks Related to HI-REIT Properties
The Northeast Square Shopping Center property is the subject of environmental remediation for PERC contamination.
HI-REIT acquired the Northeast Square property, located in Houston, Texas, in June 2008 from an entity wholly owned and controlled by Mr. Allen Hartman. Phase I and Phase II environmental site assessments were completed in 1998 and 2003 that noted the levels of PERC was present, at levels exceeding “state action” levels but below a level that mandated further cleanup.
On January 6, 2016, a private environmental consulting firm, National Environmental Services (“NES”) conducted a new Phase I environmental site assessment. NES recommended that the investigation be completed per direction and activities conducted by the Texas Commission on Environmental Quality (“TECQ”). NES recommended that, once the activities are completed, copies of the reports be submitted for review, and if and when issued, a copy of the closure or no further action letter be submitted for review by TECQ. Once reviewed, NES will to issue an Addendum to the Phase I environmental site assessment and update the status of the site and NES’ findings and conclusions.
The Northeast Square property remains subject to monitoring and a possible remediation process for PERC and the estimated remaining cost to bring the environmental matter to closure is unknown. HARTMAN SPE LLC has acquired ownership of the Northeast Square property. Following the Mergers, any costs and liability associated with ongoing environmental monitoring and remediation at the Northeast Square property will be the responsibility of HARTMAN SPE LLC, guaranteed by the Combined Company.
Tax Risks
If either of the HI-REIT Merger or the HARTMAN XIX Merger does not qualify as a "reorganization" within the meaning of Section 368(a) of the Code, stockholders participating in such merger may be required to pay substantial U.S. federal income taxes.
Although the parties intend that each of the HI-REIT Merger and the HARTMAN XIX Merger will qualify as a "reorganization" within the meaning of Section 368(a) of the Code, it is possible that the Internal Revenue Service, which is referred to herein as the IRS, could assert that one or both of such Mergers fails to so qualify. If the IRS were to be successful in any such contention, or if for any other reason any such Merger were to fail to qualify as a "reorganization," each U.S. holder exchanging stock of the acquired company for HARTMAN XX Common Stock in such Merger would recognize gain or loss based on the difference between: (i) that U.S. holder's tax basis in the exchanged shares; and (ii) the fair market value of the shares of HARTMAN XX Common Stock received in such merger. For additional information, refer to the section entitled “Material U.S. Federal Income Tax Consequences of the Mergers” beginning on page 244 of this Joint Proxy Statement/Prospectus.
The Combined Company may incur adverse tax consequences if HARTMAN XX, HARTMAN XIX or HI-REIT were to fail to qualify as a REIT for U.S. federal income tax purposes prior to the Mergers.
Each of HARTMAN XX, HARTMAN XIX and HI-REIT has operated in a manner that it believes has allowed it to qualify as a REIT for U.S. federal income tax purposes under the Code and intends to continue to do so through the time of the closing of the Mergers, but no IRS rulings or opinions of counsel have been received in connection withe the Mergers regarding REIT qualification of HARTMAN XX, HARTMAN XIX, HI-REIT or the Combined Company. Qualification as a REIT involves the application of highly technical and complex Code provisions for which there are only limited judicial and administrative interpretations. The complexity of these provisions and of the applicable regulations of the U.S. Department of the Treasury, which are referred to as Treasury Regulations, that have been promulgated under the Code is greater in the case of a REIT that holds its assets through a partnership. The determination of various factual matters and circumstances not entirely within the control of HARTMAN XX, HARTMAN XIX or HI-REIT may have affected its ability to qualify as a REIT.
If HARTMAN XX, HARTMAN XIX or HI-REIT has lost or loses its REIT qualification for a taxable year before the Mergers or that includes the Mergers, the Combined Company will face significant tax consequences that could substantially reduce its cash available for distribution to its stockholders because:
•the Combined Company, as a continuation of HARTMAN XX and the successor by merger to HARTMAN XIX and HI-REIT, would generally retain any corporate income, excise and other tax liability, including penalties and interest of HARTMAN XX, and inherit any corporate income, excise and other tax liabilities of HARTMAN XIX and HI-REIT, including penalties and interest;
•as a continuation of HARTMAN XX, if HARTMAN XX failed to qualify as a REIT, the Combined Company would not be eligible to elect REIT status until the fifth taxable year following the year during which HARTMAN XX was disqualified, and if either HI-REIT or HARTMAN XIX failed to qualify as a REIT and the Combined Company were considered to be a "successor," it would not be eligible to elect REIT status until the fifth taxable year following the year during which such entity was disqualified, unless it is entitled to relief under applicable statutory provisions;
•if HARTMAN XX, HI-REIT or HARTMAN XIX failed to qualify as a REIT, the Combined Company, even if eligible to elect REIT status, would be subject to tax (at the highest federal corporate income tax rate in effect at the date of the sale) on the built-in gain on each asset of such failed REIT during a specified period; and
•the Combined Company would retain any earnings and profits accumulated by HARTMAN XX and succeed to any earnings and profits accumulated by HI-REIT and HARTMAN XIX, as applicable, for tax periods that such entity did not qualify as a REIT and the Combined Company would have to pay a special dividend and/or employ applicable deficiency dividend procedures (including interest payments to the IRS) to eliminate such earnings and profits to maintain its REIT qualification.
Even if they maintain their REIT qualification, if there is an adjustment to HARTMAN XX’s, HI-REIT’s or HARTMAN XIX’s taxable income or dividends-paid deductions, the Combined Company could elect to use the deficiency dividend procedure to maintain such entity’s, as applicable, REIT status. The deficiency dividend procedure could require the Combined Company to make significant distributions to its stockholders and to pay significant interest to the IRS.
As a result of these factors, failure of HARTMAN XX, HI-REIT or HARTMAN XIX to qualify as a REIT prior to the Mergers could impair the Combined Company’s ability after the Mergers to expand its business and raise capital and could materially adversely affect the value of the Combined Company’s stock.
The Combined Company’s failure to qualify as a REIT would subject it to U.S. federal income tax and applicable state and local taxes, which would reduce the amount of cash available for distribution to the Combined Company’s stockholders.
The Combined Company intends to continue to be organized and to operate in a manner that will allow it to qualify as a REIT for U.S. federal income tax purposes. The Combined Company does not intend to request, and the Mergers are not conditioned upon receipt of, an opinion of counsel or a ruling from the IRS that the Combined Company qualifies as a REIT. The U.S. federal income tax laws governing REITs are complex, and judicial and administrative interpretations of the U.S. federal income tax laws governing REIT qualification are limited. The complexity of these provisions and of applicable Treasury Regulations is greater in the case of a REIT that, like the Combined Company, holds its assets through a partnership. To qualify as a REIT, the Combined Company must meet, on an ongoing basis, various tests regarding the nature of its assets and its income, the ownership of its outstanding shares, and the amount of its distributions. The Combined Company’s ability to satisfy the asset tests depends on its analysis of the characterization and fair market values of its assets, some of which are not susceptible to a precise determination, and for which the Combined Company may not obtain independent appraisals. Moreover, new legislation, court decisions or administrative guidance, in each case possibly with retroactive effect, may make it more difficult or impossible for the Combined Company to qualify as a REIT. In addition, the Combined Company’s ability to satisfy the requirements to qualify as a REIT depends in part on the actions of third parties over which the Combined Company has no control or only limited influence, including in cases where the Combined Company owns an equity interest in an entity that is classified as a partnership for U.S. federal income tax purposes. Thus, while the Combined Company intends to operate so that the Combined Company will qualify as a REIT, given the highly complex nature of the rules governing REITs, the ongoing importance of factual determinations, and the possibility of future changes in the Combined Company’s circumstances, no assurance can be given that the Combined Company will so qualify for any particular year. These considerations also might restrict the types of assets that the Combined Company can acquire in the future.
If the Combined Company fails to qualify as a REIT in any taxable year, and does not qualify for certain statutory relief provisions, the Combined Company would be required to pay U.S. federal income tax on its taxable income, and distributions to its stockholders would not be deductible by the Combined Company in determining its taxable income. In such a case, the Combined Company might need to borrow money or sell assets in order to pay the Combined Company’s taxes. The Combined Company’s payment of income tax would decrease the amount of its income available for distribution to its stockholders. Furthermore, if the Combined Company fails to maintain its qualification as a REIT, the Combined Company no longer would be required to distribute substantially all of its net taxable income to its stockholders. In addition, unless the Combined Company were eligible for certain statutory relief provisions, the Combined Company could not re-elect to qualify as a REIT until the fifth calendar year following the year in which it failed to qualify.
Complying with REIT requirements may force the Combined Company to liquidate or forego otherwise attractive investments, which could reduce returns on the Combined Company’s assets and adversely affect returns to the Combined Company’s stockholders.
To qualify as a REIT, the Combined Company generally must ensure that at the end of each calendar quarter at least 75% of the value of its total assets consists of cash, cash items, government securities and qualified REIT real estate assets. The remainder of the Combined Company’s investment in securities (other than government securities and qualifying real estate assets) generally cannot include more than 10% of the outstanding voting securities of any one issuer or more than 10% of the total value of the outstanding securities of any one issuer. In addition, in general, no more than 5% of the value of the Combined Company’s assets (other than government securities and qualifying real estate assets) can consist of the securities of any one issuer, no more than 20% of the value of the Combined Company’s total assets can be represented by stock and securities of one or more Taxable REIT Subsidiaries (“TRS”) and no more than 25% of the value of the Combined Company’s assets may consist of “nonqualified publicly offered REIT debt instruments.” If the Combined Company fails to comply with these requirements at the end of any quarter, the Combined Company must correct the failure within 30 days after the end of such calendar quarter or qualify for certain statutory relief provisions to avoid losing its REIT qualification and suffering adverse tax consequences. As a result, the Combined Company may be required to liquidate from its portfolio otherwise attractive investments. These actions could have the effect of reducing the Combined Company’s income and amounts available for distribution to its stockholders. In addition, if the Combined Company is compelled to liquidate its investments to repay obligations to its lenders, the Combined Company may be unable to comply with these requirements, ultimately jeopardizing its qualification as a REIT. The REIT requirements described above may
also restrict the Combined Company’s ability to sell REIT-qualifying assets without adversely impacting the Combined Company’s qualifications as a REIT. Furthermore, the Combined Company may be required to make distributions to stockholders at disadvantageous times or when it does not have funds readily available for distribution, and may be unable to pursue investments that would be otherwise advantageous to the Combined Company in order to satisfy the source of income or asset diversification requirements for qualifying as a REIT.
Liquidation of assets may jeopardize the Combined Company’s REIT status.
To qualify as a REIT, the Combined Company must comply with requirements regarding its assets and its sources of income. If the Combined Company is compelled to liquidate any investments it makes to satisfy its obligations to its lenders, it may be unable to comply with these requirements, ultimately jeopardizing its status as a REIT, or it may be subject to a 100% tax on any resultant gain if it sells assets that are treated as dealer property or inventory.
To qualify as a REIT, the Combined Company must meet annual distribution requirements, which may result in the Combined Company distributing amounts that may otherwise be used for its operations.
To qualify as a REIT, the Combined Company will be required each year to distribute dividends to its stockholders equal to at least 90% of its real estate investment trust taxable income, determined without regard to the dividends-paid deduction and excluding undistributed net capital gains. The Combined Company will be subject to federal income tax on any undistributed taxable income, including net capital gains, and to a 4% nondeductible excise tax on any amount by which dividends it pays with respect to any calendar year are less than the sum of (1) 85% of its ordinary income, (2) 95% of its capital gain net income and (3) 100% of its undistributed income from prior years. These requirements could cause the Combined Company to distribute amounts that otherwise would be spent on investments in real estate assets, and it is possible that the Combined Company might be required to borrow funds or sell assets to fund these distributions. If the Combined Company funds distributions through borrowings, then it will have to repay debt using money it could have otherwise used to acquire properties. If the Combined Company sells assets or uses offering proceeds to pay distributions, it also will have fewer investments. Fewer investments may impact the Combined Company’s ability to generate future cash flows from operations and, therefore, reduce its stockholders’ overall return. Although the Combined Company intends to make distributions sufficient to meet the annual distribution requirements and to avoid corporate income and excise taxes, it is possible that it might not always be able to do so.
The ownership limits that apply to REITs, as prescribed by the Code and by the Combined Company’s charter, may inhibit market activity in shares of the Combined Company’s common stock and restrict its business combination opportunities.
In order for the Combined Company to qualify as a REIT, not more than 50% in value of its outstanding shares of stock may be owned, directly or indirectly, by five or fewer individuals (as defined in the Code to include certain entities) at any time during the last half of each taxable year after the first year for which the Combined Company elects to qualify as a REIT. Additionally, at least 100 persons must beneficially own the Combined Company’s stock during at least 335 days of a taxable year (other than the first taxable year for which the Combined Company elects to be taxed as a REIT). The Combined Company’s charter, with certain exceptions, authorizes the Combined Company’s directors to take such actions as are necessary and desirable to preserve its qualification as a REIT. The Combined Company’s charter also provides that, unless exempted by the Combined Company’s board of directors, no person may own more than 9.8% in value or in number, whichever is more restrictive, of the outstanding shares of its common stock, or 9.8% in value of the outstanding shares of all classes and series of its capital stock. The Combined Company’s board of directors may, in its sole discretion, subject to such conditions as it may determine and the receipt of certain representations and undertakings, prospectively or retroactively, waive the ownership limit or establish a different limit on ownership, or excepted holder limit, for a particular stockholder if the stockholder’s ownership in excess of the ownership limit would not result in the Combined Company being “closely held” under Section 856(h) of the Code or otherwise failing to qualify as a REIT. These ownership limits could delay or prevent a transaction or a change in control of the Combined Company that might involve a premium price for shares of its common stock or otherwise be in the best interest of its stockholders.
If the Combined Company were to make a taxable distribution of shares of the Combined Company’s stock, stockholders may be required to sell such shares or sell other assets owned by them in order to pay any tax imposed on such distribution.
The Combined Company may choose to pay dividends in a combination of cash and Combined Company common stock. Under IRS Revenue Procedure 2017-45, as a publicly offered REIT, the Combined Company may give stockholders a choice, subject to various limits and requirements, of receiving a dividend in cash or in Combined Company common stock. As long as at least 20% of the total dividend is available in cash and certain other requirements are satisfied, the IRS will treat the stock distribution as a dividend (to the extent applicable rules treat such distribution as being made out of the Combined Company’s earnings and profits). As a result, U.S. stockholders may be required to pay income taxes with respect to such dividends in excess of the cash dividends they receive. In the case of non-U.S. stockholders, the Combined Company generally will be required to withhold tax with respect to the entire dividend, which withholding tax may exceed the amount of cash such non-U.S. stockholder would otherwise receive.
At any time, the U.S. federal income tax laws or regulations governing REITs or the administrative interpretations of those laws or regulations may be amended, possibly with retroactive effect and the Combined Company may be subject to adverse legislative or regulatory tax changes that could reduce the value of the Combined Company’s common stock.
Legislative, regulatory or administrative changes could be enacted or promulgated at any time, either prospectively or with retroactive effect, and may adversely affect us and/or our stockholders.
On December 22, 2017, tax legislation commonly referred to as the Tax Cuts and Jobs Act was signed into law. The Tax Cuts and Jobs Act made significant changes to the U.S. federal income tax rules for taxation of individuals and corporations. Most of the changes applicable to individuals are temporary and apply only to taxable years beginning after December 31, 2017 and before January 1, 2026. The IRS has issued significant guidance under the Tax Cuts and Jobs Act, but guidance on additional issues, finalization of proposed guidance and possible technical corrections legislation may adversely affect us or our stockholders. In addition, further changes to the tax laws, unrelated to the Tax Cuts and Jobs Act, are possible.
Investors should consult with their own tax advisors with respect to the impact of the Tax Cuts and Jobs Act and any other legislative, regulatory or administrative developments and proposals and their potential effect on an investment in shares of the Combined Company’s common stock.
Ordinary dividends payable by REITs generally do not qualify for capital gain tax rates, which could adversely affect the value of the Combined Company’s common stock.
The maximum tax rate applicable to "qualified dividend income" payable to certain non-corporate U.S. stockholders, including individuals, is currently 20%. Dividends paid by REITs, however, are not eligible for the reduced rates. REIT dividends that are not designated as qualified dividend income or capital gain dividends are taxable as ordinary income. However, in taxable years beginning before January 1, 2026, non-corporate U.S. stockholders are entitled to a deduction of up to 20% of their ordinary REIT dividends, subject to certain limitations. The more favorable rates applicable to regular corporate "qualified dividend income" could cause certain non-corporate investors to perceive investments in REITs, including the Combined Company, to be relatively less attractive than investments in the stocks of non-REIT corporations that pay dividends, even taking into account the deduction of up to 20% of “qualified REIT dividends.”
Stockholders may have current tax liability on distributions if they elect to reinvest in shares of Combined Company common stock.
If stockholders participate in the Combined Company’s distribution reinvestment plan, they will be deemed to have received a cash distribution equal to the fair market value of the stock received pursuant to the Combined
Company’s distribution reinvestment plan, which will be taxed as a dividend to the extent of the Combined Company’s current or accumulated earnings and profits. As a result, unless a stockholder is a tax-exempt entity, the stockholder may have to use funds from other sources to pay its tax liability on the value of the common stock received.
Restrictions on deduction of all of the Combined Company’s interest expense could prevent it from satisfying the REIT distribution requirements and avoiding incurring income or excise taxes.
Under the Tax Cuts and Jobs Act, rules may limit the Combined Company’s ability (and the ability of entities that are not treated as disregarded entities for U.S. federal income tax purposes and in which the Combined Company holds an interest) to deduct interest expense. Under amended Section 163(j) of the Code, the deduction for business interest expense may be limited to the amount of the taxpayer’s business interest income plus 30% of the taxpayer’s “adjusted taxable income” unless the taxpayer’s gross receipts do not exceed $25 million per year during the applicable testing period or the taxpayer qualifies to elect and elects to be treated as an “electing real property trade or business.” A taxpayer’s adjusted taxable income will start with its taxable income and add back items of non-business income and expense, business interest income and business interest expense, net operating losses, any deductions for “qualified business income,” and, in taxable years beginning before January 1, 2022, any deductions for depreciation, amortization or depletion. A taxpayer that is exempt from the interest expense limitations as an electing real property trade or business is ineligible for certain expensing benefits and is subject to less favorable depreciation rules for real property. The new rules for business interest expense will apply to the Combined Company and at the level of each entity in which or through which the Combined Company invests that is not a disregarded entity for U.S. federal income tax purposes. To the extent that the Combined Company’s interest expense is not deductible, its taxable income will be increased, as will its REIT distribution requirements and the amounts it needs to distribute to avoid incurring income and excise taxes.
Sales of properties owned by the Combined Company at gains are potentially subject to the prohibited transaction tax, which could reduce the return on a stockholder’s investment.
The Combined Company’s ability to dispose of property is restricted as a result of its REIT status. Under applicable provisions of the Code regarding prohibited transactions by REITs, the Combined Company will be subject to a 100% tax on any gain realized on the sale or other disposition of any property (other than foreclosure property) it owns, directly or through a subsidiary entity, including its operating partnership, but excluding its taxable REIT subsidiaries, that is deemed to be inventory or property held primarily for sale to customers in the ordinary course of trade or business unless a safe harbor applies under the Code. Whether property is inventory or otherwise held primarily for sale to customers in the ordinary course of a trade or business depends on the particular facts and circumstances surrounding each property. The Combined Company intends to avoid the 100% prohibited transaction tax by (1) conducting activities that may otherwise be considered prohibited transactions through a taxable REIT subsidiary, (2) conducting its operations in such a manner so that no sale or other disposition of an asset it owns, directly or through any subsidiary other than a taxable REIT subsidiary, will be treated as a prohibited transaction, or (3) structuring certain dispositions of our properties to comply with certain safe harbors available under the Code. However, no assurance can be given that any particular property will not be treated as inventory or property held primarily for sale to customers in the ordinary course of a trade or business or that a safe harbor will apply.
In certain circumstances, even if the Combined Company qualifies as a REIT, it may be subject to certain federal and state taxes, which would reduce the cash available for distribution to its stockholders.
Even if the Combined Company after the Mergers maintains HARTMAN XX’s status as a REIT, it may be subject to federal or state taxes. For example, net income from the sale of properties that are “dealer” properties sold by a REIT (a “prohibited transaction” under the Code) will be subject to a 100% tax. In addition, the Combined Company after the Mergers may not be able to make sufficient distributions to avoid income and excise taxes applicable to REITs. Alternatively, the Combined Company may decide to retain net capital gains and pay income tax directly on such income. In that event, the Combined Company’s stockholders would be treated as if they earned that income and paid the tax on it directly. The Combined Company may also be subject to state and local
taxes on its income or property. Any federal or state taxes the Combined Company pays after the Mergers will reduce its cash available for distribution to stockholders. See “Material U.S. Federal Income Tax Consequences of the Mergers” beginning on page 244.
CAUTIONARY NOTE REGARDING FORWARD-LOOKING STATEMENTS
This Joint Proxy Statement and Prospectus contains forward-looking statements within the meaning of Section 27A of the Securities Act and Section 21E of the Exchange Act. The forward-looking statements include, among other things, statements regarding intent, belief or expectations of the Registrant and can be identified by the use of words such as "may," "will," "should," "would," "assume," "outlook," "seek," "plan," "believe," "expect," "anticipate," "intend," "estimate," "forecast," and other comparable terms. These forward-looking statements include, but are not limited to, statements regarding the expected timing of completion of the proposed Mergers.
These statements are based on current expectations, and actual results could be materially different from those projected in such forward-looking statements. There are a number of risks and uncertainties that could cause actual results to differ materially from the forward-looking statements. The following factors, among others, could cause actual results to differ from those set forth in the forward-looking statements: (1) the occurrence of any event, change or other circumstances that could give rise to the termination of the Merger Agreements; (2) the inability to complete the Mergers or failure to satisfy other conditions to completion of the Mergers; (3) the inability to complete the Mergers within the expected time period or at all, including due to the failure to obtain the approval of the HARTMAN XX, HARTMAN XIX, or HI-REIT stockholders or the failure to satisfy other conditions to completion of the Mergers, including that a governmental entity may prohibit, delay or refuse to grant approval for the consummation of the Mergers; (4) risks related to disruption of management's attention from the ongoing business operations due to the proposed Mergers; (5) the effect of the announcement of the Mergers on HARTMAN XX's, HARTMAN XIX's or HI-REIT’s relationships with their respective customers, tenants, lenders, operating results and businesses generally; (6) the performance of the respective portfolios generally; (7) the ability to execute upon, and realize any benefits from, potential value creation opportunities through strategic transactions and relationships in the future or at all; (8) the ability to realize upon attractive investment opportunities; and (9) future cash available for distribution.
Neither HARTMAN XX nor HARTMAN XIX nor HI-REIT guarantees that the assumptions underlying such forward-looking statements are free from errors. Discussions of additional important factors and assumptions are contained in HARTMAN XX's filings with the SEC and are available at the SEC's website at http://www.sec.gov, including Item 1A. Risk Factors in HARTMAN XX’s Annual Report on Form 10-K for the year ended December 31, 2018. In light of these risks, uncertainties, assumptions and factors, the forward-looking events discussed in this communication may not occur. Readers are cautioned not to place undue reliance on these forward-looking statements, which speak only as of the date of this Joint Proxy Statement and Prospectus, unless noted otherwise. Except as required under the federal securities laws and the rules and regulations of the SEC, neither HARTMAN XX nor HARTMAN XIX nor HI-REIT undertakes any obligation to release publicly any revisions to the forward-looking statements to reflect events or circumstances after the date of this communication or to reflect the occurrence of unanticipated events.
THE COMPANIES
HARTMAN XX
Description of HARTMAN XX’s Business
HARTMAN XX is a public, non-traded REIT that invests in a diversified portfolio of commercial real estate investments, including office, retail, industrial and warehouse properties, located primarily in Texas. HARTMAN XX invests primarily in commercial properties, including office buildings, shopping centers, other retail and commercial properties, some of which may be actively leased to a number of tenants having relatively short (i.e., 1-3 year) leases and others which may be net leased to a single tenant. HARTMAN XX conducts substantially all of its operations through HARTMAN XX OP, HARTMAN XX’s operating partnership, of which HARTMAN XX REIT GP LLC, a wholly owned subsidiary of HARTMAN XX, is the sole general partner. HARTMAN XX has no employees and is externally managed by its affiliated advisor, the Advisor. Allen R. Hartman is the Chairman of the Board and Chief Executive Officer of HARTMAN XX. The Hartman Family Protection Trust, of which Mr. Hartman is a co-Grantor, a Trustee and a Beneficiary, owns 70% of the membership units of the Advisor. The Hartman Family Protection Trust will transfer its 70% interest in the Advisor to HARTMAN XX OP, shortly preceding the mergers. Upon consummation of the mergers, the Advisor will be owned by HARTMAN XX and HARTMAN XX OP.
On February 9, 2010, HARTMAN XX commenced its initial public offering of up to $250,000,000 in shares of HARTMAN XX Common Stock to the public and up to $23,750,000 in shares to its stockholders pursuant to its distribution reinvestment plan. As of the termination of its initial public offering on April 25, 2013, HARTMAN XX had accepted investors’ subscriptions for, and issued, 4,455,678 shares of HARTMAN XX Common Stock, including 162,561 shares issued pursuant to its distribution reinvestment plan, resulting in offering proceeds of $43,943,731.
On July 16, 2013, HARTMAN XX commenced its follow-on public offering of up to $200,000,000 in shares of HARTMAN XX Common Stock at a price of $10.00 per share and up to $19,000,000 in shares to its stockholders at a price of $9.50 per share pursuant to its distribution reinvestment plan. Effective March 31, 2016, HARTMAN XX terminated the offer and sale of shares to the public in its follow-on offering, and effective July 16, 2016, HARTMAN XX terminated the sale of shares of HARTMAN XX Common Stock pursuant to its distribution reinvestment plan. As of the termination of the offering and sales of shares in its follow-on public offering (including pursuant to its distribution reinvestment plan), HARTMAN XX had issued a total of 18,574,461 shares of HARTMAN XX Common Stock in it initial public offering and follow-on public offering, including, 1,216,240 shares issued pursuant to its distribution reinvestment plan, resulting in aggregate gross offering proceeds of $181,336,480.
On October 1, 2018, HARTMAN XX transferred its interest in 13 properties to Hartman SPE, LLC to effect a consolidation of its debt into a $259,000,000 loan, in exchange for a 32.74% membership interest in Hartman SPE, LLC. HARTMAN XX is a guarantor of the SASB Loan. HARTMAN XX retained its interest in four properties: Richardson Heights, Cooper Street, Bent Tree Green and Mitchelldale Business Park (For additional information on the SASB Loan see "SASB Loan" page 173)
As of September 30, 2019, HARTMAN XX owned 43 office, retail and industrial commercial properties comprising approximately 6.7 million square feet, plus three pad sites. As of September 30, 2019, 25 of HARTMAN XX’s properties are located in Houston, Texas, 15 of HARTMAN XX’s properties are located in Richardson, Arlington, Irving and Dallas, Texas, and 3 of HARTMAN XX’s properties are located in San Antonio, Texas. As of September 30, 2019, the rentable space of HARTMAN XX’s properties was 80% leased, with an average remaining lease term of approximately three years. The tenants of HARTMAN XX’s properties operate in a diverse range of industries, including consumer products, financial services, manufacturing, education, printing, technology, telecommunications, insurance and energy, with the significant tenants identified in “Significant Tenants” below.
Effective March 1, 2019, HARTMAN XX issued 700,302 shares of its common stock to Hartman vREIT XXI, Inc. in exchange for 3.42% of its original 5.89% interest in Hartman SPE, LLC. Following the exchange, HARTMAN XX owns a 36.16% interest in Hartman SPE, LLC.
For financial reporting purposes, the consolidated financial statements of HARTMAN XX include the accounts of HARTMAN XX, its operating partnership and subsidiaries and Hartman SPE, LLC.
HARTMAN XX was formed as a Maryland corporation on February 5, 2009 and elected to be treated as a REIT for federal income tax purposes beginning with the taxable year ended December 31, 2011. HARTMAN XX's principal executive offices are located at 2909 Hillcroft, Suite 420, Houston TX 77057 and HARTMAN XX's phone number is (713) 467-2222.
HARTMAN XX maintains a website at www.hartmanreits.com where additional information regarding HARTMAN XX can be found. The contents of that website are not incorporated by reference in whole or in part in this Joint Proxy Statement and Prospectus.
Investment Objectives
HARTMAN XX’s investment objectives are to:
1realize growth in the value of its investments;
2preserve, protect and return investor capital;
3grow net cash from operations such that more cash is available for distributions to HARTMAN XX stockholders; and
4enable HARTMAN XX stockholders to realize a return of investment by pursuing a liquidity event, such as liquidating its portfolio and distributing cash to stockholders, listing HARTMAN XX shares for trading on a national securities exchange or merging with one or more other entities sponsored by HARTMAN XX’s sponsor, within five years after the termination or HARTMAN XX’s initial public offering.
Investment Portfolio
As of September 30, 2019, HARTMAN XX owned 43 commercial properties, comprised of 12 retail properties, 28 office properties and 3 industrial flex property, all of which are located in Texas. The following table provides summary information regarding HARTMAN XX’s properties as September 30, 2019:
| | | | | | | | | | | | | | | | | | | | | | | |
| Property Name | Location | Gross Leasable Area SF | Annualized Base Rental Revenue (1) | Percent Occupied | Date Acquired | Acquisition Cost | Encumbrances (2)(3) |
| Retail: | | | | | | | |
| Promenade | Dallas | 176,585 | $ | 1,568 | | 74 | % | 10/01/2018 | $ | 20,000 | | $ | 7,102 | |
| Prestonwood Park | Dallas | 105,783 | 1,826 | | 86 | % | 10/01/2018 | 23,000 | | |
| Richardson Heights | Dallas | 201,433 | 2,945 | | 79 | % | 12/28/2010 | 19,150 | | 17,760 | |
| Cooper Street | Dallas | 127,696 | 1,454 | 100 | % | 5/11/2012 | 10,613 | 7,632 |
| One Mason SC | Houston | 75,183 | 1,014 | | 93 | % | 10/01/2018 | 12,860 | | |
| Chelsea Square SC | Houston | 70,275 | 533 | | 73 | % | 10/01/2018 | 7,110 | | |
| Mission Center SC | Houston | 112,971 | 683 | | 75 | % | 10/01/2018 | 10,600 | | |
| Garden Oaks SC | Houston | 106,858 | 1,091 | | 71 | % | 10/01/2018 | 20,760 | | |
| Harwin | Houston | 38,813 | 340 | | 82 | % | 10/01/2018 | 5,280 | | |
| Fondren | Houston | 93,196 | 812 | | 91 | % | 10/01/2018 | 9,980 | | |
| Northeast Square SC | Houston | 40,525 | 356 | | 67 | % | 10/01/2018 | 4,910 | | |
| Walzem Plaza SC | San Antonio | 182,713 | 1,473 | | 93 | % | 10/01/2018 | 16,400 | | |
| Total - Retail | | 1,332,031 | | $ | 14,095 | | 83 | % | | $ | 160,663 | | $ | 32,494 | |
| Office: | | | | | | | |
| North Central Plaza | Dallas | 198,374 | $ | 2,223 | | 73 | % | 10/01/2018 | $ | 19,800 | | |
| Gateway Tower | Dallas | 266,412 | 2,797 | | 66 | % | 10/01/2018 | 29,100 | | |
| Bent Tree Green | Dallas | 139,609 | 2,025 | | 75 | % | 10/16/2012 | 12,013 | | 7,632 | |
| Parkway Plaza I&II | Dallas | 136,506 | 1,817 | 79 | % | 3/15/2013 | 9,490 | |
| Hillcrest | Dallas | 203,688 | 2,557 | 82 | % | 5/1/2015 | 11,400 | |
| Skymark | Dallas | 115,700 | 1,568 | 78 | % | 9/2/2015 | 8,846 | |
| Corporate Park Place | Dallas | 113,429 | 1,403 | 77 | % | 8/24/2015 | 9,500 | |
| Westway One | Dallas | 165,982 | 2,887 | 92 | % | 6/1/2016 | 21,638 | |
| Three Forest Plaza | Dallas | 366,549 | 5,284 | 75 | % | 12/22/2016 | 35,655 | |
| Spring Valley | Dallas | 94,304 | 861 | 72 | % | 10/01/2018 | 5,620 | |
| Tower Pavilion | Houston | 87,589 | 1,212 | 89 | % | 10/01/2018 | 6,670 | |
| The Preserve | Houston | 218,689 | 3,264 | 94 | % | 10/01/2018 | 22,300 | |
| Westheimer Central | Houston | 182,506 | 1,692 | 79 | % | 10/01/2018 | 18,500 | |
| 11811 N Freeway | Houston | 156,362 | 1,899 | 79 | % | 10/01/2018 | 5,490 | |
| Atrium I | Houston | 118,461 | 1,278 | 75 | % | 10/01/2018 | 4,750 | |
| 3100 Timmons | Houston | 111,265 | 1,245 | 80 | % | 10/01/2018 | 15,300 | |
| Cornerstone | Houston | 71,008 | 868 | 87 | % | 10/01/2018 | 3,650 | |
| Northchase | Houston | 128,981 | 1,333 | 83 | % | 10/01/2018 | 9,070 | |
| 616 FM 1960 | Houston | 142,194 | 1,379 | 54 | % | 10/01/2018 | 11,710 | |
| 601 Sawyer | Houston | 88,258 | 621 | 43 | % | 10/01/2018 | 17,300 | |
| Gulf Plaza | Houston | 120,651 | 2,241 | 87 | % | 3/11/2014 | 13,950 | |
| Timbercreek Atrium | Houston | 51,035 | 646 | 79 | % | 12/30/2014 | 2,897 | |
| Copperfield | Houston | 42,621 | 695 | 86 | % | 12/30/2014 | 2,419 | |
| 400 N. Belt | Houston | 230,872 | 1,397 | 55 | % | 5/8/2015 | 10,150 | |
| Ashford Crossing | Houston | 158,451 | 1,722 | 65 | % | 7/31/2015 | 10,600 | |
| Regency Square | Houston | 64,063 | 668 | 82 | % | 12/30/2014 | 17,610 | |
| Energy Plaza | San Antonio | 180,119 | 3,143 | 84 | % | 11/10/2015 | 19,575 | |
| One Technology Ctr | San Antonio | 196,348 | 4,823 | | 100 | % | 10/01/2018 | 2,630 | | |
| Total - Office | | 4,150,026 | $ | 53,548 | | 77 | % | | $ | 357,633 | | $ | 7,632 | |
| Industrial/Flex | | | | | | | |
| Central Park | Dallas | 73,099 | $ | 560 | | 88 | % | 10/01/2018 | $ | 4,570 | | |
| Quitman | Houston | 736,957 | 1,290 | | 88 | % | 10/01/2018 | 5,870 | | |
| Mitchelldale | Houston | 377,752 | | 2,208 | | 90 | % | 6/13/2014 | 19,175 | | 11,560 | |
| Total - Industrial/Flex | | 1,187,808 | | $ | 4,058 | | 89 | % | | $ | 29,615 | | $ | 11,560 | |
| | | | | | | | | | | |
| Grand Total | | 6,669,865 | $ | 71,701 | | 80 | % | | $ | 547,911 | | $ | 51,686 | |
(1)Annualized base rental revenue is equal to twelve times the monthly base rental for each tenant in occupancy as of September 30, 2019 without regard to tenant rent concessions.
(2)Specific encumbrances represent mortgage loans secured by the specific property indicated.
(3)All other properties without specific encumbrance noted above, a secured the $259,000,000 Hartman SPE, LLC note payable to Goldman Sachs Mortgage Company.
On October 1, 2018, HARTMAN XX transferred its interest in 13 properties to Hartman SPE, LLC to effect a consolidation of its debt into a $259,000,000 loan, in exchange for a 32.74% membership interest in Hartman SPE, LLC. HARTMAN XX is a guarantor of the SASB Loan. (For additional information on the SASB Loan see "SASB Loan" page 173 )
HARTMAN XX believes that all of its properties are adequately covered by insurance and are suitable for their intended purposes. Each of HARTMAN XX’s properties faces competition from similar properties in and around their respective submarkets.
HARTMAN XX’s management is not aware of any plans for any material renovation, redevelopment or improvement with respect to its current properties.
Occupancy Rate
The following table sets forth information about the occupancy rate expressed as a percentage for each of the last five years at HARTMAN XX’s properties based on annualized base rental revenue:
| | | | | | | | | | | | | | | | | | | | |
| | Percent Occupied | | | | |
| Property Name | Location | 2018 | 2017 | 2016 | 2015 | 2014 |
| Promenade | Dallas | 67 | % | NA | NA | NA | NA |
| Prestonwood Park | Dallas | 89 | % | NA | | NA | | NA | | NA | |
| Richardson Heights | Dallas | 78 | % | 74 | % | 74 | % | 78 | % | 68 | % |
| Cooper Street | Dallas | 100 | % | 100 | % | 100 | % | 100 | % | 92 | % |
| One Mason SC | Houston | 93 | % | NA | NA | NA | NA |
| Chelsea Square SC | Houston | 68 | % | NA | NA | NA | NA |
| Mission Center SC | Houston | 54 | % | NA | NA | NA | NA |
| Garden Oaks SC | Houston | 69 | % | NA | NA | NA | NA |
| Harwin | Houston | 69 | % | NA | NA | NA | NA |
| Fondren | Houston | 88 | % | NA | NA | NA | NA |
| Northeast Square SC | Houston | 59 | % | NA | NA | NA | NA |
| Walzem Plaza SC | San Antonio | 71 | % | NA | NA | NA | NA |
| North Central Plaza | Dallas | 71 | % | NA | NA | NA | NA |
| Gateway Tower | Dallas | 72 | % | NA | NA | NA | NA |
| Bent Tree Green | Dallas | 86 | % | 84 | % | 85 | % | 85 | % | 88 | % |
| Parkway Plaza I&II | Dallas | 79 | % | 70 | % | 72 | % | 44 | % | 46 | % |
| Hillcrest | Dallas | 85 | % | 77 | % | 78 | % | 75 | % | NA |
| Skymark | Dallas | 76 | % | 86 | % | 82 | % | 74 | % | NA |
| Corporate Park Place | Dallas | 75 | % | 68 | % | 66 | % | 73 | % | NA |
| Westway One | Dallas | 92 | % | 100 | % | 100 | % | NA | NA |
| Three Forest Plaza | Dallas | 72 | % | 77 | % | 79 | % | NA | NA |
| Tower Pavilion | Houston | 98 | % | NA | NA | NA | NA |
| The Preserve | Houston | 90 | % | NA | NA | NA | NA |
| Westheimer Central | Houston | 71 | % | NA | NA | NA | NA |
| 11811 N Freeway | Houston | 79 | % | NA | NA | NA | NA |
| Atrium I | Houston | 74 | % | NA | NA | NA | NA |
| 3100Timmons | Houston | 84 | % | NA | NA | NA | NA |
| Cornerstone | Houston | 89 | % | NA | NA | NA | NA |
| Northchase | Houston | 77 | % | NA | NA | NA | NA |
| 616 FM 1960 | Houston | 58 | % | NA | NA | NA | NA |
| 601 Sawyer | Houston | 37 | % | NA | NA | NA | NA |
| Gulf Plaza | Houston | 84 | % | 100 | % | 100 | % | 100 | % | 100 | % |
| Timbercreek Atrium | Houston | 74 | % | 100 | % | 97 | % | 80 | % | 79 | % |
| Copperfield | Houston | 83 | % | 89 | % | 90 | % | 74 | % | 80 | % |
| 400 N. Belt | Houston | 55 | % | 61 | % | 63 | % | 63 | % | NA | |
| Ashford Crossing | Houston | 62 | % | 43 | % | 52 | % | 86 | % | NA |
| Energy Plaza | San Antonio | 83 | % | 84 | % | 85 | % | 91 | % | 95 | % |
| One Technology Center | San Antonio | 95 | % | 95 | % | 95 | % | 85 | % | NA | |
| Regency Square | Houston | 89 | % | NA | NA | NA | NA |
| Central Park | Dallas | 88 | % | NA | NA | NA | NA |
| Spring Valley | Dallas | 92 | % | NA | NA | NA | NA |
| Quitman | Houston | 88 | % | NA | NA | NA | NA |
| Mitchelldale | Houston | 96 | % | 93 | % | 90 | % | 84 | % | 93 | % |
NA indicates pre-acquisition
Significant Tenants
The following table sets forth information about each of the 10 largest tenants at HARTMAN XX’s properties based on annualized base rental revenue as of September 30, 2019:
| | | | | | | | | | | | | | |
| Tenant Name | Annualized Base Rental Revenue (1) (in thousands) | Percentage of Total Annualized Based Rental Revenue | Initial Lease Date | Lease Expiration Year |
| Gulf Interstate Engineering | $ | 2,138 | | 2.9% | | 3/1/2011 | 4/30/2024 |
| Galen College of Nursing | 1,727 | 2.4% | | 7/1/2013 | 6/30/2025 |
| GSA-Veterans Administration | 1,312 | 1.8% | | 11/1/2013 | 1/14/2024 |
| Lennar Homes inc. | 1,167 | 1.6% | | 5/1/2014 | 2/28/2022 |
| CEC Entertainment | 1,133 | 1.5% | | 8/1/2015 | 7/31/2026 |
| Board of Regents - Univeristy of Texas | 1,033 | 1.4% | | 9/1/2011 | 8/31/2023 |
| Sunbelt Warehouse, LLC | 972 | 1.3% | | 8/1/2003 | 8/31/2022 |
| Iced Tea With Lemon LLC | 685 | 0.9% | | 8/1/2013 | 7/31/2028 |
| DRS Network & Imaging Systems, LLC | 543 | 0.7% | | 5/1/2013 | 9/30/2024 |
| QRX Medical Managementm LLC | 530 | 0.7% | | 10/1/2013 | 7/31/2025 |
| Total | $ | 11,240 | | 15.2% | | | |
(1) Annualized base rental revenue is equal to twelve times the monthly base rental for each tenant in occupancy as of September 30, 2019 without regard to tenant rent concessions.
The following table sets forth information as of September 30, 2019, regarding the tenants which occupy 10% or more of the rentable square feet at any of HARTMAN XX’s properties and the principal terms of the leases of such tenants:
| | | | | | | | | | | | | | | | | | | | |
| Property Name | Location | Tenant/Major Lessee | Square Feet | % Leased by Major Lessee | Property Type | Year of Lessee Expiration (Major Lessee) |
| Gulf Plaza | Houston | Gulf Interstate Eng. | 99,430 | 95 | % | Office | 2024 |
| Quitman | Houston | Sunbelt Warehouse, LLC - See 475-431 | 500,522 | 77 | % | Office | 2022 |
| Fondren Road Plaza | Houston | Titan Fitness Texas, LLC | 46,133 | 54 | % | Office | 2025 |
| Three Forest Plaza | Houston | DRS Network & Imaging Systems, LLC | 31,645 | 47 | % | Office | 2024 |
| Westway One | Dallas | Lennar Homes Of Texas | 59,152 | 39 | % | Office | 2022 |
| One Technology Center | San Antonio | Galen College Of Nursing | 75,106 | 38 | % | Office | 2025 |
| Westway One | Dallas | CEC Entertainment, Inc. | 55,257 | 36 | % | Office | 2026 |
| Central Park | Dallas | Independent Dealer Group | 22,324 | 35 | % | Office | 2023 |
| Northbelt Atrium | Houston | Harris County Sheriff's Dept Office | 30,097 | 34 | % | Office | 2030 |
| Spring Valley | Dallas | State Of Texas | 19,888 | 29 | % | Office | 2022 |
| Cornerstone | Houston | Mcdonald's Corp. | 17,934 | 29 | % | Office | 2020 |
| 601 Sawyer | Houston | Snapstream Media, Inc., A Texas Corporation | 10,130 | 29 | % | Office | 2021 |
| Cooper Street | Dallas | Home Depot Usa Inc. | 35,840 | 28 | % | Retail | 2023 |
| Garden Oaks | Houston | Dollar Tree Stores, Inc. | 20,511 | 27 | % | Office | 2020 |
| Chelsea Square | Houston | Hawa Rogers-Kandeh | 13,600 | 27 | % | Office | 2024 |
| Northbelt Atrium | Houston | Prince Minerals Inc., A Delaware Corporation | 22,946 | 26 | % | Office | 2023 |
| Garden Oaks | Houston | Aldi (Texas) L.L.C. | 19,054 | 25 | % | Office | 2039 |
| Northchase Center | Houston | Advo, Inc./Valassis | 26,281 | 25 | % | Office | 2020 |
| Cooper Street | Dallas | K&G Mens Company Inc. | 31,473 | 25 | % | Retail | 2022 |
| | | | | | | | | | | | | | | | | | | | |
| One Technology Center | San Antonio | Board Of Regents Of The University Of Texas System | 47,568 | 24 | % | Office | 2023 |
| One Technology Center | San Antonio | GSA-Veterans Administration | 42,545 | 22 | % | Office | 2024 |
| Bent Tree Green | Dallas | Town Square Mortgage | 22,198 | 21 | % | Office | 2025 |
| Quitman | Houston | Recovery Technologies Group | 132,396 | 20 | % | Office | 2022 |
| North Freeway | Houston | First Financial Capital Corporation, A Texas Corporation | 24,545 | 20 | % | Office | 2023 |
| 616 FM 1960 | Houston | JP Morgan Chase Lease Administration | 15,055 | 20 | % | Office | 2022 |
| Richardson Heights | Dallas | Iced Tea With Lemon, LLC | 29,800 | 19 | % | Office | 2028 |
| Central Park | Dallas | A.M. Home Diagnostics, Inc. | 12,003 | 19 | % | Office | 2023 |
| Garden Oaks | Houston | Terry Lee Dds, Pllc | 13,553 | 18 | % | Office | 2025 |
| Richardson Heights | Dallas | Tj Maxx #236 | 27,953 | 18 | % | Office | 2025 |
| Mission Center | Houston | Mw Furniture Outlet LLC | 14,702 | 17 | % | Office | 2025 |
| Skymark Tower | Dallas | U.S. Energy Development Corporation | 15,400 | 17 | % | Office | 2024 |
| Copper street | Dallas | Office Max | 21,500 | 17 | % | Retail | 2022 |
| Central Park | Dallas | Carrier Corporation | 10,731 | 17 | % | Office | 2020 |
| Mission Center | Houston | Ammi Usa, Inc. | 14,017 | 16 | % | Office | 2026 |
| Cornerstone | Houston | Bryan Fagan | 10,008 | 16 | % | Office | 2023 |
| Bent Tree Green | Dallas | Tri Global Energy LLC | 16,713 | 16 | % | Office | 2020 |
| 400 N.Belt | Houston | Codilis & Stawiarski, P.C. | 19,675 | 15 | % | Office | 2023 |
| 400 N.Belt | Houston | Educational Commission For Foreign Medical Graduates | 19,434 | 15 | % | Office | 2024 |
| Westway One | Dallas | Cadent Medical Communications, LLC | 23,121 | 15 | % | Office | 2020 |
| Corporate Park Place | Dallas | Baker Hughes Oilfield Operations | 13,166 | 15 | % | Office | 2021 |
| Walzem Plaza | San Antonio | SA Double K, LLC | 25,000 | 15 | % | Office | 2019 |
| North Freeway | Houston | Meridian Business Centers Sw Partners Lp | 17,300 | 14 | % | Office | 2021 |
| Westheimer Central | Houston | Richard Design Services, Inc. | 19,728 | 14 | % | Office | 2024 |
| Bent Tree Green | Dallas | Purdy-Mcguire, Inc. | 14,247 | 14 | % | Office | 2027 |
| Tower Pavilion | Houston | 4M Distributions Inc. | 10,628 | 14 | % | Office | 2024 |
| Commerce Plaza Hilcrest | Dallas | Signature Imaging Partners, LLC | 22,597 | 14 | % | Office | 2027 |
| Skymark Tower | Houston | 2m Research Services, LLC | 12,177 | 13 | % | Office | 2022 |
| Parkway Plaza I &II | Dallas | Wnc Insurance Services, Inc. | 14,222 | 13 | % | Office | 2022 |
| Energy Plaza | San Antonio | Akin, Doherty, Klein & Feuge, P.C. | 17,605 | 12 | % | Office | 2022 |
| Ashford Crossing | Houston | Perc Engineering, LLC | 11,671 | 11 | % | Office | 2022 |
| Promenade | Dallas | Five Star Cafe LLC | 14,672 | 11 | % | Office | 2024 |
| 400 N.Belt | Houston | Amegy Bank Of Texas | 13912 | 11 | % | Office | 2022 |
| Ashford Crossing | Houston | UAS International Trip Support | 11146 | 11 | % | Office | 2025 |
| Walzem Plaza | San Antonio | Harbor Freight Tools | 18125 | 11 | % | Office | 2022 |
| Walzem Plaza | San Antonio | 99 Cent Only Store | 17915 | 11 | % | Office | 2022 |
| North Freeway | Houston | US Security Associates, Inc. | 12814 | 10 | % | Office | 2024 |
| Three Forest Plaza | Houston | QRX Medical Management, LLC | 27555 | 10 | % | Office | 2025 |
| Ashford Crossing | Houston | Genesys Works | 9920 | 10 | % | Office | 2023 |
| Westheimer Central | Houston | Lifestyles Unlimited, Inc. | 13750 | 10 | % | Office | 2026 |
The following table sets forth information about the average effective annual rental per square foot for each of the last five years at HARTMAN XX’s properties based on annualized base rental revenue:
| | | | | | | | | | | | | | | | | | | | |
| | Average Effective Annual Rental per square foot | | | | |
| Property Name | Location | 2018 | 2017 | 2016 | 2015 | 2014 |
| Promenade | Dallas | $ | 12.41 | | NA | NA | NA | NA |
| Prestonwood Park | Dallas | 20.66 | | NA | NA | NA | NA |
| Richardson Heights | Dallas | 19.68 | | 19.55 | | 20.07 | | 18.59 | | 18.62 | |
| Cooper Street | Dallas | 12.64 | 12.51 | 11.62 | 11.94 | 11.75 |
| One Mason SC | Houston | 14.23 | NA | NA | NA | NA |
| Chelsea Square SC | Houston | 10.80 | NA | NA | NA | NA |
| Mission Center SC | Houston | 8.88 | NA | NA | NA | NA |
| Garden Oaks SC | Houston | 15.37 | NA | NA | NA | NA |
| Harwin | Houston | 9.46 | NA | NA | NA | NA |
| Fondren | Houston | 9.50 | NA | NA | NA | NA |
| Northeast Square SC | Houston | 15.19 | NA | NA | NA | NA |
| Walzem Plaza SC | San Antonio | 10.90 | NA | NA | NA | NA |
| North Central Plaza | Dallas | 14.51 | NA | NA | NA | NA |
| Gateway Tower | Dallas | 16.02 | NA | NA | NA | NA |
| Bent Tree Green | Dallas | 12.28 | 21.10 | 18.22 | 18.33 | 20.94 |
| Parkway Plaza I&II | Dallas | 15.94 | 16.47 | 18.32 | 17.38 | 15.09 |
| Hillcrest | Dallas | 14.25 | 14.34 | 14.91 | 13.83 | 13.41 |
| Skymark | Dallas | 18.20 | 23.17 | 17.07 | 18.77 | 17.13 |
| Corporate Park Place | Dallas | 15.39 | 13.75 | 15.95 | 15.14 | 14.84 |
| Westway One | Dallas | 19.81 | 20.37 | 20.11 | 15.22 | 16.19 |
| Three Forest Plaza | Dallas | 19.02 | 20.82 | 17.98 | 17.65 | 18.24 |
| Tower Pavilion | Houston | 13.59 | NA | NA | NA | NA |
| The Preserve | Houston | 15.78 | NA | NA | NA | NA |
| Westheimer Central | Houston | 12.39 | NA | NA | NA | NA |
| 11811 N Freeway | Houston | 15.64 | NA | NA | NA | NA |
| Atrium I | Houston | 14.38 | NA | NA | NA | NA |
| 3100 Timmons | Houston | 13.08 | NA | NA | NA | NA |
| Cornerstone | Houston | 13.42 | NA | NA | NA | NA |
| Northchase | Houston | 14.08 | NA | NA | NA | NA |
| 616 FM 1960 | Houston | 17.57 | NA | NA | NA | NA |
| 601 Sawyer | Houston | 24.23 | NA | NA | NA | NA |
| Gulf Plaza | Houston | 21.45 | 20.05 | 20.05 | 20.09 | 20.02 |
| Timbercreek Atrium | Houston | 15.86 | 17.27 | 17.11 | 16.88 | 16.00 |
| Copperfield | Houston | 16.87 | 17.60 | 19.00 | 18.54 | 17.28 |
| 400 N. Belt | Houston | 10.82 | 10.59 | 11.65 | 20.66 | 15.51 |
| Ashford Crossing | Houston | 15.02 | 18.12 | 18.76 | 18.69 | 18.45 |
| Energy Plaza | San Antonio | 20.51 | 20.97 | 21.34 | 22.07 | 20.21 |
| One Technology Center | San Antonio | 24.18 | 24.40 | 21.12 | 23.12 | 23.44 |
| Regency Square | Houston | 12.90 | NA | NA | NA | NA |
| Central Park | Dallas | 8.07 | NA | NA | NA | NA |
| Spring Valley | Dallas | 8.71 | NA | NA | NA | NA |
| Quitman | Houston | 1.91 | NA | NA | NA | NA |
| Mitchelldale | Houston | 6.50 | 6.25 | 6.35 | 6.12 | 6.23 |
| Weighted Average | | 14.47 | 16.80 | 16.20 | 16.57 | 15.87 |
Average effective annual revenue per square foot is aggregated average amount per square foot of occupied space determined by dividing the total value of base rental payments due under lease agreements by the term of respective terms of lease agreements.
The following table sets forth information about the realty tax rate and annual realty tax rate at HARTMAN XX’s properties for 2018 (dollars in thousands except realty tax rate):
| | | | | | | | | | | | | | | | | | | | |
| | | | | | |
| Property | Land | Building and Improvements | In-place lease value intangible | Total | Realty Tax Rate per $100 valuation | Realty Tax 2018 |
| Promenade | $ | 5,750 | | $ | 12,700 | | $ | 1,578 | | $ | 20,028 | | 2.80 | | $ | 267 | |
| Prestonwood Park | 7,410 | | 13,978 | | 1,695 | | 23,083 | | 2.16 | | 407 | |
| Richardson Heights | 4,788 | | 17,970 | | 3,472 | | 26,230 | | 2.80 | | 463 | |
| Cooper Street | 2,653 | 6,241 | 2,192 | 11,086 | 2.60 | 446 |
| One Mason SC | 2,440 | 9,290 | 1,130 | 12,860 | 2.56 | 176 |
| Chelsea Square SC | 1,570 | 5,065 | 494 | 7,129 | 2.55 | 123 |
| Mission Center SC | 2,020 | 7,695 | 890 | 10,605 | 2.36 | 159 |
| Garden Oaks SC | 1,770 | 18,161 | 1,021 | 20,952 | 2.53 | 231 |
| Harwin | 1,960 | 3,051 | 279 | 5,290 | 2.61 | 87 |
| Fondren | 1,650 | 7,422 | 1,005 | 10,077 | 2.61 | 159 |
| Northeast Square SC | 1,300 | 3,368 | 280 | 4,948 | 2.70 | 84 |
| Walzem Plaza SC | 3,900 | 10,843 | 1,840 | 16,583 | 2.66 | 333 |
| North Central Plaza | 2,330 | 14,579 | 2,959 | 19,868 | 2.95 | 377 |
| Gateway Tower | 3,510 | 22,256 | 3,408 | 29,174 | 2.78 | 478 |
| Bent Tree Green | 3,003 | 9,480 | 2,740 | 15,223 | 2.85 | 272 |
| Parkway I&II | 2,373 | 7,458 | 2,352 | 12,183 | 2.85 | 233 |
| Commerce Hillcrest | 6,500 | 3,222 | 3,869 | 13,591 | 2.85 | 322 |
| Skymark Tower | 2,212 | 5,799 | 2,230 | 10,241 | 2.60 | 221 |
| Corporate Park Place | 2,375 | 6,377 | 1,910 | 10,662 | 2.62 | 236 |
| Westway One | 5,410 | 11,397 | 4,951 | 21,758 | 2.62 | 459 |
| Three Forest Plaza | 8,914 | 20,893 | 8,557 | 38,364 | 2.27 | 984 |
| Tower Pavilion | 2,750 | 2,712 | 1,335 | 6,797 | 2.53 | 137 |
| The Preserve | 9,730 | 9,168 | 3,485 | 22,383 | 2.53 | 198 |
| Westheimer Central | 3,800 | 12,553 | 2,284 | 18,637 | 2.62 | 558 |
| 11811 N Freeway | 1,980 | 1,091 | 2,473 | 5,544 | 2.93 | 204 |
| Atrium I | 2,540 | 839 | 1,494 | 4,873 | 1.40 | 149 |
| 3100 Timmons | 10,330 | 3,785 | 1,428 | 15,543 | 2.53 | 304 |
| Cornerstone | 1,110 | 1,660 | 920 | 3,690 | 2.93 | 94 |
| Northchase | 1,700 | 5,866 | 1,549 | 9,115 | 2.58 | 129 |
| 616 FM 1960 | 1,510 | 8,997 | 1,269 | 11,776 | 2.67 | 206 |
| 601 Sawyer | 3,360 | 12,856 | 1,144 | 17,360 | 2.53 | 261 |
| Gulf Plaza | 3,488 | 7,087 | 4,457 | 15,032 | 2.74 | 326 |
| Timbercreek | 724 | 1,420 | 1,211 | 3,355 | 2.75 | 99 |
| Copperfield | 605 | 1,199 | 1,054 | 2,858 | 2.51 | 84 |
| 400 North Belt | 2,538 | 6,118 | 3,812 | 12,468 | 2.93 | 287 |
| Ashford Crossing | 2,650 | 5,985 | 3,710 | 12,345 | 2.53 | 233 |
| Energy Plaza I&II | 4,403 | 8,468 | 6,367 | 19,238 | 2.66 | 496 |
| One Technology Center | 4,894 | 10,046 | 6,123 | 21,063 | 2.68 | 533 |
| Regency Square | 960 | 864 | 852 | 2,676 | 2.61 | 49 |
| Central Park | 730 | 2,853 | 989 | 4,572 | 2.80 | 75 |
| Spring Valley | 3,490 | 1,570 | 1,066 | 6,126 | 2.67 | 108 |
| Quitman | 3,130 | 2,473 | 351 | 5,954 | 2.53 | 100 |
| Mitchelldale | 4,794 | 12,413 | 4,565 | 21,772 | 2.53 | 487 |
| Total | $ | 145,054 | | $ | 337,268 | | $ | 100,790 | | $ | 583,112 | | | $ | 11,634 | |
Lease Expirations
The following table shows lease expirations for HARTMAN XX’s properties as of September 30, 2019, during each of the next ten years:
| | | | | | | | | | | | | | | | | |
| | Gross Leasable Area Covered by Expiring Leases | | Annualized Base Rent Represented by Expiring Leases | |
| Year of Lease Expiration | Number of Leases Expiring | Approx. Square Feet | Percent of Total Occupied Square Feet | Amount | Percent of Total Rent |
| 2019 | 98 | 164,257 | 3 | % | $ | 2,284 | | 3 | % |
| 2020 | 292 | 679,996 | 13 | % | 11,834 | 17 | % |
| 2021 | 278 | 666,278 | 13 | % | 9,980 | 14 | % |
| 2022 | 312 | 1,445,287 | 27 | % | 13,505 | 19 | % |
| 2023 | 178 | 636,969 | 12 | % | 9,209 | 13 | % |
| 2024 | 197 | 763,459 | 14 | % | 11,336 | 16 | % |
| 2025 | 68 | 395,677 | 7 | % | 5,900 | 8 | % |
| 2026 | 19 | 156,615 | 3 | % | 2,139 | 3 | % |
| 2027 | 18 | 101,647 | 2 | % | 1,635 | 2 | % |
| 2028 | 22 | 120,160 | 2 | % | 1,937 | 2 | % |
| 2029 | 14 | | 28,883 | 1 | % | 217 | 0 | % |
| Total | 1,496 | | 5,159,228 | 97 | % | $ | 69,976 | | 97 | % |
Leases expiring beyond the period presented are not included in the table above, therefore the percent of total annualized base rents do not total 100%.
Acquisition and Investment Policies
Since 2010, HARTMAN XX has acquired and intends to continue to acquire and operate commercial real estate and real estate-related assets including loans secured by mortgages or deeds of trust on real property. The commercial, office, retail and other non-residential properties may be existing income-producing properties, properties developed by an affiliate, newly constructed properties or properties under development or construction.
Prior to acquiring an asset, the Advisor performed an individual analysis of the asset to determine whether it meets HARTMAN XX’s investment criteria, including the probability of sale at an optimum price within HARTMAN XX’s targeted holding period. The Advisor used the information derived from the analysis in determining whether the asset is an appropriate investment for HARTMAN XX. It is anticipated that the Combined Company’s management will continue to perform similar analysis of potential acquisitions following the consummation of the Mergers.
HARTMAN XX endeavors to create value by focusing on “value add” property acquisitions, which HARTMAN XX defines as commercial real estate properties which (i) have occupancy at the time of acquisition of 60 – 70% of gross leasable area; (ii) generate annual MFFO of 5 – 10% based on property acquisition price at the time of acquisition; (iii) the Hartman Advisors, LLC reasonably estimates may generate annual MFFO of 10 – 15% based on property acquisition price plus improvements and increase in operating expenses (which will vary with each prospective property acquisition) where occupancy is at 90% of gross leasable area; (iv) The Advisor reasonably believes may increase in value at a rate of 5 – 6% per year based on the property acquisition price; and, (v) The Advisor reasonably expects a total annual return of 13 – 14% which is the sum of annual MFFO expressed as a percentage of property acquisition price and annual increase in value based on property acquisition price. HARTMAN XX defines MFFO, which is a non-GAAP measure, consistent with the IPA’s Guideline 2010-01, Supplemental Performance Measures for Publicly Registered, Non-Listed REITs: Modified Funds from Operations, or the Practice Guideline, issued by the IPA in November 2010. MFFO is determined net of interest expense. For purposes of the foregoing, HARTMAN XX assumes that leverage, which is mortgage indebtedness, will be approximately 50% of the property acquisition price. There can be no assurance that this goal of creating value through value add property acquisitions will be successful or that the company will achieve the intended results.
HARTMAN XX has and intends to continue to accumulate a commercial real estate portfolio comprised of approximately 60% commercial office properties and 40% commercial retail and flex use properties as determined by net operating income. HARTMAN XX expects to focus on mid-rise suburban office properties, generally 5 – 15 stories comprising up to 400,000 square feet of gross leasable area. HARTMAN XX expects to focus on anchored retail properties, generally comprising
100,000 to 200,000 square feet of gross leasable area. HARTMAN XX expects the property acquisition price of either office or retail properties to be in the $5 - $20 million range. HARTMAN XX expects that the Advisor may evaluate on the order of 1,000 property acquisition opportunities annually.
HARTMAN XX may invest in a wide variety of commercial properties, including, without limitation, office, industrial, retail and other real properties. These properties may be existing properties or newly constructed properties, properties under development or construction, properties not yet developed or raw land for development or resale. In each case, the properties will be identified by us as opportunistic investments. These properties will be identified as such because of their property-specific characteristics or their market characteristics. For instance, properties that may benefit from unique repositioning opportunities or for development or redevelopment or that are located in markets with high growth potential or that are available from distressed sellers may present appropriate investments for us.
HARTMAN XX intends to hold its assets for up to five years from the completion of these Mergers. HARTMAN XX believes that holding the assets for this period will enable HARTMAN XX to capitalize on the potential for increased income and capital appreciation of such assets while also providing for a level of liquidity consistent with the investment strategy and fund life. Though HARTMAN XX will evaluate each of the assets for capital appreciation generally within a targeted holding period of five years from the completion of the Mergers, HARTMAN XX may consider investing in properties and other assets with a different holding period in the event such investments provide an opportunity for an attractive return in a period that is consistent with the life of the program. Further, economic or market conditions may influence HARTMAN XX to hold the investments for different periods of time.
HARTMAN XX may modify its acquisition and investment policies if its shares become listed for trading on a national securities exchange. For example, upon listing of its common stock, HARTMAN XX may choose to sell more volatile properties and use the proceeds to acquire properties that are more likely to generate a stable return. Other factors may also cause HARTMAN XX to modify the acquisition and investment policies.
Description of Leases
HARTMAN XX executes new tenant leases and existing tenant lease renewals, expansions, and extensions with terms that are dictated by the current submarket conditions and the verifiable creditworthiness of each particular tenant. In general, HARTMAN XX has and expects to continue to enter into standard commercial leases. These may include standard multi-tenant commercial leases, “triple net” leases or participating leases. Under standard multi-tenant commercial leases, tenants generally reimburse the landlord for their pro rata share of annual increases in operating expenses above the base amount of operating expenses established in the initial year of the lease term. Under triple net leases, tenants generally are responsible for their pro rata share of building operating expenses in full for each year of the lease term. Under participating leases, which are common for retail properties, the landlord shares in a percentage of the tenant’s sales revenue. HARTMAN XX’s standard multi-tenant and participating lease terms generally have initial terms of not less than three years and include renewal options that are granted at the greater of market rates or the existing rental rate at expiration.
HARTMAN XX uses industry credit rating services to the extent available to determine the creditworthiness of potential tenants and any personal guarantor or corporate guarantor of each potential tenant to the extent available. HARTMAN XX reviews the reports produced by these services together with relevant financial and other data collected from these parties before consummating a lease transaction. Such relevant data from potential tenants and guarantors include income statements and balance sheets for current and prior periods, net worth or cash flow of guarantors, and business plans and other data deemed relevant. However, in the case of properties that HARTMAN XX believes present an opportunity for enhanced future value, any lesser creditworthiness of existing tenants may not be a significant factor in determining whether to acquire the property. HARTMAN XX may invest in properties that it believes may be repositioned for greater value due, in whole or in part, to the presence of tenants that do not have strong credit. In such cases, HARTMAN XX’s strategy includes undertaking efforts to attract new, more creditworthy tenants.
Concentration of Credit Risk
HARTMAN XX is dependent upon the ability of the tenants to pay their contractual rental amounts as they become due. The inability of a tenant to pay future rental amounts would have a negative impact on the results of operations. HARTMAN XX is not aware of any reason why the current tenants will not be able to pay their contractual rental amounts as they become due in all material respects. Situations preventing our tenants from paying contractual rents could result in a material adverse impact on the results of operations.
As of September 30, 2019, no single tenant accounted for more than 10% of annualized base rent.
Competition
Leasing of real estate is highly competitive in the current market, and HARTMAN XX experiences competition for high-quality tenants from owners and managers of competing projects. As a result, HARTMAN XX may experience delays in re-leasing vacant space or HARTMAN XX may have to provide rent concessions, incur charges for tenant improvements, or offer other inducements to enable HARTMAN XX to timely lease vacant space, all of which may have an adverse impact on the results of operations. Also, if HARTMAN XX seeks to acquire properties, HARTMAN XX would be in competition with other potential buyers for the same properties, which may result in an increase in the amount that HARTMAN XX must pay to acquire a property or may require HARTMAN XX to locate another property that meets its investment criteria. At the time HARTMAN XX elects to dispose of its properties, HARTMAN XX will also be in competition with sellers of similar properties to locate suitable purchasers.
Borrowing Strategy and Policies
HARTMAN XX has and may continue to incur indebtedness in the form of bank borrowings, purchase money obligations to the sellers of properties and publicly- or privately-placed debt instruments or financing from institutional investors or other lenders. HARTMAN XX may obtain a credit facility or separate loans for each acquisition. HARTMAN XX's indebtedness may be unsecured or may be secured by mortgages or other interests in HARTMAN XX's properties. HARTMAN XX may use borrowing proceeds to finance acquisitions of new properties, to pay for capital improvements, repairs or buildouts, to refinance existing indebtedness, to pay distributions, to fund redemptions of its shares or to provide working capital.
Although HARTMAN XX will strive for diversification, the number of different properties that it can acquire will be affected by the amount of funds available. HARTMAN XX intends to use debt as a means of providing additional funds for the acquisition of properties and the diversification of its portfolio. HARTMAN XX’s ability to increase its diversification through borrowing could be adversely impacted if banks and other lending institutions reduce the amount of funds available for loans secured by real estate. When interest rates on mortgage loans are high or financing is otherwise unavailable on a timely basis, HARTMAN XX may purchase certain properties for cash with the intention of obtaining a mortgage loan for a portion of the purchase price at a later time.
There is no limitation on the amount HARTMAN XX may invest in any single property or other asset or on the amount it can borrow for the purchase of any individual property or other investment. However, HARTMAN XX’s board of directors has adopted a policy to generally limit its aggregate borrowings to approximately 50% of the aggregate value of its real property assets unless substantial justification exists that borrowing a greater amount is in its best interests. HARTMAN XX’s policy limitation, however, does not apply to individual real property assets. As a result, HARTMAN XX expects to borrow more than 50% of the contract purchase price of one or more of the real property assets it acquires to the extent its board of directors determines that borrowing these amounts is prudent. In addition to the foregoing policy adopted by the HARTMAN XX Board, the HARTMAN XX Charter provides that (i) HARTMAN XX’s aggregate leverage will be reasonable in relation to its net assets and will be reviewed by the HARTMAN XX Board at least quarterly, and (ii) the maximum amount of such leverage will not exceed 300% of the net assets, unless approved by the independent directors and disclosed to stockholders in HARTMAN XX’s next quarterly report, along with the explanation for such excess borrowings.
By operating on a leveraged basis, HARTMAN XX expects that it will have more funds available for investments. This will allow HARTMAN XX to make more investments than would otherwise be possible, resulting in a more diversified portfolio. Although HARTMAN XX expects its liability for the repayment of indebtedness to be limited to the value of the property securing the liability and the rents or profits derived there from, its use of leverage increases the risk of default on the mortgage payments and a resulting foreclosure of a particular property. To the extent that HARTMAN XX does not obtain mortgage loans on its properties, its ability to acquire additional properties will be limited. HARTMAN XX will use its best efforts to obtain financing on the most favorable terms available. Lenders may have rights to assets not securing the repayment of the indebtedness.
HARTMAN XX will refinance properties during the term of a loan only in limited circumstances, such as when a decline in interest rates makes it beneficial to prepay an existing mortgage, when an existing mortgage matures or if an attractive investment becomes available and the proceeds from the refinancing can be used to purchase such investment. The benefits of
the refinancing may include an increased cash flow resulting from reduced debt service requirements, an increase in distributions from proceeds of the refinancing, and an increase in property ownership if refinancing proceeds are reinvested in real estate.
HARTMAN XX may not borrow money from any of its directors or from Advisor, HIRM and their affiliates unless such loan is approved by a majority of the directors, including a majority of the independent directors not otherwise interested in the transaction upon a determination by such directors that the transaction is fair, competitive and commercially reasonable and no less favorable to us than a comparable loan between unaffiliated parties.
For services in connection with any debt financing obtained by or for us (including any refinancing of debt), HARTMAN XX will pay the Advisor a debt financing fee equal to 1% of the amount available under such financing. Debt financing fees payable from loan proceeds from permanent financing will be paid to its advisor as it acquires such permanent financing. In the event the Advisor subcontracts with a third party for the provision of financing coordination services with respect to a particular financing or financings, the Advisor will compensate the third party through the debt financing fee.
Acquisition Strategy
The cornerstone of HARTMAN XX’s investment strategy is acquiring a portfolio of real estate properties that are located in Texas that offer a blend of current and potential income based on in place occupancy plus relatively significant potential for growth in income and value from re-tenanting; repositioning or redevelopment. HARTMAN XX refers to this strategy as “value add” or the “Hartman Advantage.”
HARTMAN XX relies upon the value add or Hartman Advantage strategy to evaluate numerous potential commercial real estate acquisition and investment opportunities per each completed acquisition or investment.
HARTMAN XX’s cannot assure that it will attain its investment objectives or that its capital will not decrease.
HARTMAN XX may not change the investment objectives and limitations set forth in the charter, except upon approval of stockholders holding a majority of the shares. HARTMAN XX’s independent directors will review its investment objectives at least annually to determine whether its policies are in the best interests of its stockholders. Each such determination will be set forth in the minutes of its board of directors.
Decisions relating to the purchase or sale of its investments will be made by HARTMAN XX’s management, subject to approval of its board of directors, including a majority of its independent directors.
HARTMAN XX intends to obtain what it believes will be adequate insurance coverage for all properties in which it invests. Some of HARTMAN XX's leases may require that HARTMAN XX procure insurance for both commercial general liability and property damage; however, HARTMAN XX expects that those leases will provide that the premiums will be fully reimbursable from the tenant. In such instances, the policy will list HARTMAN XX as the named insured and the tenant as the additional insured. However, HARTMAN XX may decide not to obtain any or adequate earthquake or similar catastrophic insurance coverage because the premiums are too high, even in instances where it may otherwise be available.
Conditions to Closing Acquisitions
HARTMAN XX intends to obtain at least a Phase I environmental assessment and history for each property it acquires. In addition, HARTMAN XX will generally condition its obligation to close the purchase of any investment on the delivery and verification of certain documents from the seller or other independent professionals, including, but not limited to, where appropriate:
• property surveys and site audits;
• building plans and specifications, if available;
• soil reports, seismic studies, flood zone studies, if available;
• licenses, permits, maps and governmental approvals;
• tenant estoppel certificates;
• historical financial statements and tax statement summaries of the properties;
• proof of marketable title, subject to such liens and encumbrances as are acceptable to HARTMAN XX; and
• liability and title insurance policies.
Insurance on Properties
HARTMAN XX will attempt to ensure that all of HARTMAN XX’s properties are adequately insured to cover casualty losses. The nature of the activities at certain properties HARTMAN XX may acquire will expose HARTMAN XX and its operators to potential liability for personal injuries and, in certain instances property damage claims. In addition, there are types of losses, generally catastrophic in nature, such as losses due to wars, acts of terrorism, earthquakes, floods, hurricanes, pollution or environmental matters that are uninsurable or not economically insurable, or may be insured subject to limitations, such as large deductibles or co-payments and multiple losses occurring over a brief period of time may exhaust the insurance coverage limits that the Combined Company may have purchased, leaving properties uninsured for additional losses.
Insurance risks associated with potential terrorist acts could sharply increase the premiums HARTMAN XX pays for coverage against property and casualty claims. Mortgage lenders generally insist that specific coverage against terrorism be purchased by commercial property owners as a condition for providing mortgage loans. It is uncertain whether such insurance policies will be available, or available at reasonable cost, which could inhibit its ability to finance or refinance HARTMAN XX’s properties. In such instances, HARTMAN XX may be required to provide other financial support, either through financial assurances or self-insurance, to cover potential losses.
HARTMAN XX cannot assure stockholders that HARTMAN XX will have adequate coverage for such losses. In the event that any of HARTMAN XX’s properties incurs a casualty loss that is not fully covered by insurance, the value of its assets will be reduced by the amount of any such uninsured loss. In addition, other than the capital reserve or other reserves HARTMAN XX may establish, is has no source of funding to repair or reconstruct any uninsured damaged property, and cannot assure stockholders that any such sources of funding will be available to us for such purposes in the future. Also, to the extent HARTMAN XX must pay unexpectedly large amounts for insurance, it could suffer reduced earnings that would result in decreased distributions to stockholders.
Joint Venture Investments
HARTMAN XX may acquire some of its properties in joint ventures, some of which may be entered into with affiliates. HARTMAN XX may also enter into joint ventures, general partnerships, co-tenancies and other participations, such as a Delaware Statutory Trust ("DST"), with real estate developers, owners and others for the purpose of owning and leasing real properties. Among other reasons, HARTMAN XX may want to acquire properties through a joint venture with third parties or affiliates in order to diversify HARTMAN XX's portfolio of properties in terms of geographic region or property type. Joint ventures may also allow HARTMAN XX to acquire an interest in a property without requiring that it fund the entire purchase price. In addition, certain properties may be available to HARTMAN XX only through joint ventures. In determining whether to recommend a particular joint venture, HARTMAN XX will evaluate the real property which such joint venture owns or is being formed to own under the same criteria described above.
HARTMAN XX may enter into joint ventures with affiliates of HARTMAN XX for the acquisition of properties, but only provided that:
• a majority of HARTMAN XX's directors, including a majority of HARTMAN XX's independent directors, not otherwise interested in the transaction, approve the transaction as being fair and reasonable to HARTMAN XX; and
• the investment by HARTMAN XX and such affiliate are on substantially the same terms and conditions.
To the extent possible and if approved by the HARTMAN XX Board, including a majority of the independent directors, HARTMAN XX will attempt to obtain a right of first refusal or option to buy the property held by the joint venture and allow such venture partners to exchange their interest for the HARTMAN XX OP Units or to sell their interest to HARTMAN XX in its entirety. In the event that the venture partner was to elect to sell property held in any such joint venture, however, HARTMAN XX may not have sufficient funds to exercise its right of first refusal to buy the venture partner’s interest in the property held by the joint venture. Entering into joint ventures with affiliates of HARTMAN XX will result in certain conflicts of interest.
Construction and Development Activities
From time to time, HARTMAN XX may construct and develop real estate assets or render services in connection with these activities. HARTMAN XX may be able to reduce overall purchase costs by constructing and developing a property versus purchasing a completed property. Developing and constructing properties would, however, expose HARTMAN XX to risks
such as cost overruns, carrying costs of projects under construction or development, availability and costs of materials and labor, weather conditions and government regulation. To comply with the applicable requirements under federal income tax law, HARTMAN XX intends to limit its construction and development activities to performing oversight and review functions, including reviewing the construction design proposals, negotiating and contracting for feasibility studies and supervising compliance with local, state or federal laws and regulations, negotiating contracts, overseeing construction, and obtaining financing. In addition, HARTMAN XX may use taxable REIT subsidiaries or certain independent contractors to carry out these oversight and review functions. HARTMAN XX will retain independent contractors to perform the actual construction work.
Investments in Mortgages
While HARTMAN XX has and expects to continue to focus on equity real estate investments, it may invest in first or second mortgages or other real estate interests consistent with HARTMAN XX’s REIT status. Such mortgages may or may not be insured or guaranteed by the U.S. Federal Housing Administration, the U.S. Veterans Administration or another third party. HARTMAN XX may also invest in participant or convertible mortgages if the directors conclude that it and the equity holders may benefit from the cash flow or any appreciation in the value of the subject property. Such mortgages are similar to equity participation. None of HARTMAN XX’s governance documents place any limit or restriction on the percentage of our assets that may be invested in any type of mortgage or in any single mortgage, or the types of properties subject to mortgages in which we may invest. Presently, HARTMAN XX has no intention of investing in real estate mortgages. HARTMAN XX also has no present intention of originating, servicing or warehousing mortgages.
On May 17, 2016, HARTMAN XX, through its taxable REIT subsidiary, Hartman TRS, Inc. (“TRS”), loaned $7,231,000 pursuant to a promissory note in the face amount of up to $8,820,000 to Hartman Retail II Holdings Company, Inc. (“Retail II Holdings”), an affiliate of the Advisor and HI-REIT, in connection with the acquisition of a retail shopping center by Hartman Retail II DST, a Delaware statutory trust sponsored by HI-REIT. Pursuant to the terms of the promissory note, TRS will received a two percent (2%) origination fee of amounts advanced under the promissory note, and interest at ten percent (10%) per annum on the outstanding principal balance. The outstanding principal balance of the promissory note is being repaid as investor funds are raised by Hartman Retail II DST. As of September 30, 2019, the outstanding balance was $1,526,000. The maturity date of the promissory note is May 17, 2019.
On February 26, 2019, HARTMAN XX, through its taxable REIT subsidiary, Hartman TRS, Inc. (“TRS”), loaned $7,226,000 pursuant to a promissory note in the face amount of up to $7,500,000 to Hartman Retail III Holdings Company, Inc. (“Retail III Holdings”), an affiliate of the Advisor and HI-REIT, in connection with the acquisition of a retail shopping center by Hartman Retail III DST, a Delaware statutory trust sponsored by HI-REIT. Pursuant to the terms of the promissory note, TRS will received a two percent (2%) origination fee of amounts advanced under the promissory note, and interest at ten percent (10%) per annum on the outstanding principal balance. The outstanding principal balance of the promissory note is being repaid as investor funds are raised by Hartman Retail III DST. The maturity date of the promissory note is February 29, 2020.
On March 20, 2019, HARTMAN XX, through its taxable REIT subsidiary, Hartman TRS, Inc. (“TRS”), loaned $3,320,000 pursuant to a promissory note in the face amount of up to $3,500,000 to Hartman Ashford Bayou, LLC (“Ashford Bayou”), an affiliate of the Advisor and HI-REIT, in connection with the acquisition of an office building by Ashford Bayou, a Texas limited liability company sponsored by Advisor. Pursuant to the terms of the promissory note, TRS will received a two percent (2%) origination fee of amounts advanced under the promissory note, and interest at ten percent (10%) per annum on the outstanding principal balance. The outstanding principal balance of the promissory note is being repaid as investor funds are raised by Ashford Bayou. The maturity date of the promissory note is March 31, 2020.
Government Regulations
The properties HARTMAN XX currently owns and/or may acquire in the future likely will be subject to various federal, state and local regulatory requirements, including the Americans with Disabilities Act, environmental regulations, and other laws, such as zoning and state and local fire and life safety requirements. Failure to comply with these requirements could result in the imposition of fines by governmental authorities or awards of damages to private litigants. HARTMAN XX intends to acquire properties that are in material compliance with all such regulatory requirements. However, HARTMAN XX cannot assure you that these requirements will not be changed or that new requirements will not be imposed which would require significant unanticipated expenditures by HARTMAN XX and could have an adverse effect on HARTMAN XX’s financial condition and results of operations.
Disposition Policies
HARTMAN XX generally intends to hold each property it acquires for an extended period. However, HARTMAN XX may sell a property at any time if, in HARTMAN XX's judgment, the sale of the property is in the best interests of its stockholders.
The determination of whether a particular property should be sold or otherwise disposed of will generally be made after consideration of relevant factors, including prevailing economic conditions, other investment opportunities and considerations specific to the condition, value and financial performance of the property. In connection with the sales of properties, HARTMAN XX may lend the purchaser all or a portion of the purchase price. In these instances, HARTMAN XX's taxable income may exceed the cash received in the sale.
HARTMAN XX may sell assets to third parties or to affiliates of HARTMAN XX. HARTMAN XX's nominating and corporate governance committee of its board of directors, which is comprised solely of independent directors, must review and approve all transactions between HARTMAN XX and its affiliates.
Investment Limitations
The HARTMAN XX Charter currently places numerous limitations on it with respect to the manner in which HARTMAN XX invests its funds, most of which are those typically required by various provisions of the Statement of Policy Regarding Real Estate Investment Trusts published by the North American Securities Administrators Association (the "NASAA REIT Guidelines"). Pursuant to the HARTMAN XX Charter, HARTMAN XX will not:
•invest more than 10% of its total assets in unimproved real property (defined as property not acquired for the purpose of producing rental or other operating income, has no development or construction in process at the time of acquisition and no development or construction is planned to commence within one year of the acquisition) or mortgage loans on unimproved real property;
•invest in commodities or commodity futures contracts, except for futures contracts when used solely for the purpose of hedging in connection with its ordinary business of investing in real estate assets and mortgages;
•invest in real estate contracts of sale, otherwise known as land sale contracts, unless the contract is in recordable form and is appropriately recorded in the chain of title;
•make or invest in mortgage loans that are subordinate to any mortgage or equity interest of any of its directors, its advisor or its affiliates, or invest in any security of any entity holding investments or engaging in activities prohibited by the HARTMAN XX Charter;
•make or invest in mortgage loans, including construction loans, on any one property if the aggregate amount of all mortgage loans on such property, including loans that would exceed an amount equal to 85% of the appraised value of such property as determined by appraisal unless substantial justification exists for exceeding such limit as determined by its board of directors, including a majority of its independent directors;
•invest in indebtedness ("Junior Debt") secured by a mortgage on real property which is subordinate to the lien or other indebtedness ("Senior Debt"), except where such amount of such Junior Debt, plus the outstanding amount of Senior Debt, does not exceed 90% of the appraised value, obtained from an independent appraisal expert, of such property, if after giving effect thereto, the value of all such mortgage loans of HARTMAN XX (as shown on its books in accordance with generally accepted accounting principles, after all reasonable reserves but before provision for
depreciation) would not then exceed 25% of HARTMAN XX’s net assets; provided, further that the value of all investments in Junior Debt which do not meet the aforementioned requirements shall be limited to 10% of HARTMAN XX’s tangible assets (which would be included within the 25% limitation);
•make an investment in a property or mortgage loan or other investment if the related acquisition fees and acquisition expenses are not reasonable or exceed 6% of the purchase price of the property or, in the case of a mortgage loan or other investment, 6% of the funds advanced, provided that the investment may be made if a majority of the board of directors, including a majority of its independent directors, determines that the transaction is commercially competitive, fair and reasonable;
•underwrite the securities of other issuers, or invest in equity securities of other issuers, unless a majority of the HARTMAN XX Board (including a majority of independent directors) not otherwise interested in such transaction approve the transaction as being fair, competitive and commercially reasonable;
•issue (i) redeemable equity securities; (ii) non-voting or assessable securities; (iii) options, warrants, or similar evidences of a right to buy its securities (collectively, "Options") unless (1) issued to all of its stockholders ratably, (2) as part of a financing arrangement, or (3) as part of a stock option plan available to directors, officers or employees of HARTMAN XX or the Hartman Advisors, LLC;
•issue (i) Options to the Advisor, its directors, or any affiliate thereof except on the same terms as such Options are sold to the general public, when applicable, (ii) Options to persons other than the Advisor, directors, Sponsor or any affiliate thereof at exercise prices less than the fair market value of the underlying securities on the date of grant or for consideration that in the judgment of the HARTMAN XX independent directors has a market value less than the value of such Option on the date of grant or (iii) Options to the Advisor, directors, or any affiliate thereof exceeding 10% of the outstanding shares on the date of grant;
•issue (i) debt securities unless the historical debt service coverage (in the most recently completed fiscal year) as adjusted for known changes is sufficient to properly service that higher level of debt; or (ii) shares on a deferred payment basis or under similar arrangements;
•operate so as to be classified as an "investment company" under the Investment Company Act of 1940, as amended;
•invest in real estate contracts of sale unless such contracts of sale are in recordable form and appropriately recorded in the chain of title; or
•make any investment that it believes would be inconsistent with its objectives of qualifying and remaining qualified as a REIT unless the board determines in its sole discretion that REIT qualification is not in its best interest.
In addition to the foregoing limitations, HARTMAN XX Charter includes certain investment limitations in connection with transactions between HARTMAN XX and its affiliates and other conflict-of-interest transactions, as discussed below under “Affiliate Transaction Policy.”
The HARTMAN XX Charter allows for certain permitted investments. Pursuant to the HARTMAN XX Charter:
•HARTMAN XX may invest in properties and notes secured by mortgages or deeds of trust secured by liens on real property, and shall ordinarily purchase or invest in properties or make loans fully secured by properties based on their fair market value as determined by a majority of the directors or, if decided by a majority of the independent directors, as otherwise required by the HARTMAN XX Charter.
•HARTMAN XX may invest in joint ventures with its sponsor, advisor, one or more of its directors or any affiliate, if a majority of its directors (including a majority of independent directors) not otherwise interested in the transaction (i) approve such investment as being fair and reasonable to HARTMAN XX and (ii) determine that the investment by HARTMAN XX and other third-party investors making a comparable investment in the joint venture are on substantially the same terms and conditions.
•A majority of the HARTMAN XX directors will authorize the consideration to be paid for each property, based on the fair market value of the property. If a majority of the independent directors determine, or if the property is acquired
from the Advisor, the HARTMAN XX sponsor, a director or any of their affiliates, such fair market value shall be determined by an independent expert selected by the independent directors.
If the amendment and restatement of HARTMAN XX’s charter is approved, and upon the listing of the shares of stock on a national securities exchange, these investment limitations will no longer apply to the Combined Company.
Changes in Investment Policies and Limitations
The HARTMAN XX Charter requires that the independent directors review HARTMAN XX's investment policies at least annually to determine that the policies it is following are in the best interests of HARTMAN XX's stockholders. Each determination and the basis therefor is required to be set forth in the applicable meeting minutes. The methods of implementing the investment policies may also vary as new investment techniques are developed. The methods of implementing the investment objectives and policies, except as otherwise provided in the HARTMAN XX Charter, may be altered by a majority of HARTMAN XX's directors, including a majority of the independent directors, without the approval of HARTMAN XX's stockholders. The determination by HARTMAN XX's board of directors that it is no longer in HARTMAN XX's best interests to continue to be qualified as a REIT shall require the concurrence of an affirmative vote of the holders of a majority of the shares entitled to vote on such matter at a meeting of the stockholders. Investment policies and limitations specifically set forth in the HARTMAN XX Charter, however, may only be amended by a vote of the stockholders holding a majority of HARTMAN XX's outstanding shares.
If the amendment and restatement of HARTMAN XX’s charter is approved, upon the listing of the shares of stock on a national securities exchange, these investment limitations will no longer apply to the Combined Company.
Affiliate Transaction Policy
The independent directors of the HARTMAN XX Board are required to approve all matters in which a conflict of interest may arise, and all of the HARTMAN XX directors have a fiduciary obligation to act on behalf of HARTMAN XX’s stockholders. In order to eliminate of certain conflicts of interest, the HARTMAN XX Charter contains a number of restrictions relating to conflicts of interests, including the following:
Acquisitions. HARTMAN XX will not purchase or lease properties in which its sponsor, the Advisor, any director or any of their respective affiliates has an interest without a determination by a majority of the directors, including a majority of the independent directors, not otherwise interested in such transaction that such transaction is fair and reasonable to HARTMAN XX, with the determination of such fairness and reasonableness being made based upon the fair market value of the property as determined by an independent appraisal expert selected by the independent directors; provided, that in any case the price to HARTMAN XX may be no greater than the cost of the property to the seller or lessor unless there is substantial justification for any amount that exceeds such cost and such excess amount is determined to be reasonable.
Dispositions. HARTMAN XX will not sell or lease properties to its sponsor, the Advisor, any of its directors or any of their respective affiliates unless a majority of the directors, including a majority of the independent directors, not otherwise interested in the transaction, determines the transaction is fair and reasonable to HARTMAN XX.
Loans. HARTMAN XX will not make any loans to its sponsor, the Advisor, any directors or any of their respective affiliates. In addition, our sponsor, our Advisor, our directors and their respective affiliates will not make loans to HARTMAN XX or to joint ventures in which HARTMAN XX is a joint venture partner unless approved by a majority of the directors, including a majority of the independent directors, not otherwise interested in the transaction as fair, competitive and commercially reasonable, and no less favorable to us than comparable loans between unaffiliated parties.
Other Transactions with Affiliates. HARTMAN XX will not accept goods or services from our Advisor or its affiliates or enter into any other transaction with our Advisor or its affiliates unless a majority of our directors, including a majority of the independent directors, not otherwise interested in the transaction, approve such transaction as fair and reasonable to HARTMAN XX and on terms and conditions not less favorable to HARTMAN XX than those available from unaffiliated third parties.
Limitation on Operating Expenses. The Advisor and its affiliates are entitled to reimbursement, at cost, for actual expenses incurred by them on our behalf or joint ventures in which we are a joint venture partner, subject to the limitation that our Advisor must reimburse us for the amount, if any, by which our total operating expenses, including the asset management fee,
paid during the previous fiscal year exceed the greater of: (1) 2% of our average invested assets for that fiscal year, or (2) 25% of our net income, before any additions to reserves for depreciation, bad debts or other similar non-cash reserves and before any gain from the sale of our assets, for that fiscal year. If we have already reimbursed our Advisor for such excess operating expenses, our Advisor will be required to repay such amount to us. Notwithstanding the above, we may reimburse our Advisor for expenses in excess of this limitation if a majority of the independent directors determines that such excess expenses are justified based on unusual and non-recurring factors. For any fiscal quarter for which total operating expenses for the 12 months then ended exceed the limitation, we will disclose this fact in our next quarterly report or within 60 days of the end of such quarter send a written disclosure of this fact to our stockholders, in each case such disclosure will include an explanation of the factors the independent directors considered in arriving at the conclusion that the excess expenses were justified. If the independent directors do not determine that such excess expenses were justified, our Advisor will reimburse us, at the end of the 12-month period, the amount by which the aggregate expenses exceeded the limitation. We will not reimburse our Advisor or its affiliates for services for which our Advisor or its affiliates are entitled to compensation in the form of a separate fee.
Allocation of Investment Opportunities.
Investment opportunities that are suitable for HARTMAN XX may also be suitable for other programs sponsored by the Advisor or its affiliates. Additionally, the investment strategy is similar to the investment strategy of Hartman vREIT XXI, Inc. In the event that a Hartman affiliate, or any other investment vehicle formed, sponsored, or managed by the Advisor, are in the market and seeking investments similar to those that HARTMAN XX intends to make, the investment objectives and portfolio and investment criteria of each such investment vehicle will be reviewed to determine the suitability of the investment opportunity. In connection with determining whether an investment opportunity is suitable for one or more Hartman-sponsored programs, the Advisor will take into account such factors deemed relevant, including, amongst others, the following:
•the investment objectives and criteria of each program;
•the cash requirements of each program;
•the effect of the investment on the diversification of each program’s portfolio by type of investment, risk of investment, type of commercial property, geographic location of properties, and tenants of properties;
•the policy of each program relating to leverage;
•the anticipated cash flow of the property or asset to be acquired;
•the income tax effects of the purchase on each program;
•the size of the investment; and
•the amount of funds available to each program and the length of time such funds have been available for investment.
Following the completion of suitability determinations, the investment opportunity will be directed to the program for which such investment opportunity would be the most suitable. In the event that an investment opportunity becomes available that is equally suitable under all of the factors considered, for HARTMAN XX and one or more other public or private programs sponsored or managed by the Advisor and its affiliates, Hartman vREIT XXI, Inc. will be offered those properties in which the purchase price of the property is less than $15 million, and properties with a purchase price of $15 million or more will be offered to HARTMAN XX or other affiliated companies. If a subsequent event or development causes any investment to be more appropriate for another affiliated entity, it may be offered to such entity.
Notwithstanding the foregoing, if circumstances warrant, an investment opportunity may be allocated among Hartman-affiliated companies and another suitable program in proportion to the relative amounts of the investment sought by each entity. The co-investment rights, and the final allocation proportions, would be subject to the availability of investment capital, as well as economic or market inefficiencies, regulatory constraints or other applicable considerations.
Repurchase of Shares. The HARTMAN XX Charter prohibits HARTMAN XX from paying a fee to the Advisor or its directors or officers or any of their affiliates in connection with the repurchase of its capital stock.
Reports to Stockholders. The HARTMAN XX Charter requires that HARTMAN XX prepare an annual report and deliver it to its stockholders within 120 days after the end of each fiscal year. Among the matters that must be included in the annual report or included in a proxy statement delivered with the annual report are:
•financial statements prepared in accordance with GAAP which are audited and reported on by an independent certified public accountant;
•the ratio of the costs of raising capital during the year to the capital raised;
•the aggregate amount of advisory fees and the aggregate amount of other fees paid to the Advisor and any affiliates of HIRM by HARTMAN XX or third parties doing business with HARTMAN XX during the year;
•total operating expenses for the year stated as a percentage of the average invested assets and as a percentage of HARTMAN XX’s net income;
•a report from the independent directors that HARTMAN XX’s policies are in the best interests of HARTMAN XX’s stockholders and the basis for such determination; and
•a separately stated, full disclosure of all material terms, factors and circumstances surrounding any and all transactions involving HARTMAN XX and the Advisor, any director or any affiliate thereof during the year, which disclosure has been examined and commented upon in the report by the independent directors with regard to the fairness of such transactions.
Voting of Shares Owned by Affiliates. Before becoming a stockholder, the Advisor, HARTMAN XX’s directors and officers and their affiliates must agree not to vote their shares regarding (1) the removal of any of these affiliates or (2) any transaction between them and HARTMAN XX. If the amendment and restatement of HARTMAN XX’s charter is approved, this requirement will be removed upon the Listing of the Common Stock on a national securities exchange.
Investment Company Act and Certain Other Policies
HARTMAN XX does not intend to register as an investment company under the Investment Company Act of 1940, as amended. In order to maintain the exemption from regulation under the Investment Company Act, HARTMAN XX intends to engage primarily in the business of buying real estate, mortgages and other liens on or interests in real estate. The HARTMAN XX Board will regularly review HARTMAN XX’s investment activity to attempt to ensure that HARTMAN XX will not be regulated as an investment company. Among other things, HARTMAN XX will attempt to monitor the proportion of HARTMAN XX’s portfolio that is placed in various investments. The position of the SEC staff generally requires HARTMAN XX to maintain at least 55% of its assets directly in qualifying real estate interests in order for it to maintain its exemption. To constitute a qualifying real estate interest under this 55% requirement, a real estate interest must meet various criteria but would generally include properties that HARTMAN XX owns directly, including through tenancies in common, and mortgage loans that HARTMAN XX makes or acquires.
To maintain compliance with the Investment Company Act exemption, HARTMAN XX may be unable to sell assets it would otherwise want to sell and may need to sell assets it would otherwise wish to retain. In addition, HARTMAN XX may have to acquire additional assets that it might not otherwise have acquired or may have to forego opportunities to acquire interests in companies that it would otherwise want to acquire and would be important to its investment strategy.
Subject to the restrictions HARTMAN XX must follow in order to qualify to be taxed as a REIT, HARTMAN XX may make investments other than as previously described, although it does not currently intend to do so. HARTMAN XX has authority to purchase or otherwise reacquire its shares of common stock or any of its other securities. HARTMAN XX has no present intention of repurchasing any of its shares of common stock except pursuant to HARTMAN XX's share redemption program, and HARTMAN XX would only take such action in conformity with applicable federal and state laws and the requirements for qualifying as a REIT under the Code.
Operating Segment
HARTMAN XX owns and operates commercial office, retail and light industrial real estate assets. HARTMAN XX internally evaluates all of its real estate assets as one operating segment, and, accordingly, it does not report segment information.
Management
Board of Directors
HARTMAN XX operates under the direction of the HARTMAN XX Board, which is responsible for the management and control of HARTMAN XX’s affairs. The HARTMAN XX Board has retained the Advisor to manage the day-to-day operations and the implementation of the investment strategy, subject to the board’s supervision and approval. Immediately prior to the consummation of the Mergers, HARTMAN XX OP will acquire the Hartman Family Protection Trust’s ownership interest in the Advisor in exchange for additional units of HARTMAN XX OP, resulting in the Advisor being a wholly owned subsidiary of the Combined Company, and the HARTMAN XX Advisory Agreement will automatically terminate pursuant to the Termination Agreement.
HARTMAN XX currently has three directors, two of whom are classified as independent of HARTMAN XX, the Advisor and their respective affiliates. The HARTMAN XX Charter provides that a majority of the HARTMAN XX directors must be independent directors. To qualify as an “independent director” under the HARTMAN XX Charter, a director may not, directly or indirectly (including through a member of his or her immediate family), be associated with HARTMAN XX, the Advisor, HARTMAN XX’s sponsor or any of their affiliates within the last two years of becoming a director by virtue of (1) ownership of an interest in the sponsor, the Advisor or any of their affiliates, other than HARTMAN XX, (2) employment by the sponsor, the Advisor or any of their affiliates, (3) service as an officer or director of the sponsor, the Advisor or any of their affiliates, other than service as one of the directors, (4) performance of services, other than as a director, for HARTMAN XX, (5) service as a director or trustee of more than three real estate investment trusts organized by the sponsor or advised by the Advisor, or (6) maintenance of a material business or professional relationship with the sponsor, the Advisor or any of their affiliates.
Each director has been elected for a one-year term and will serve until the next annual meeting of the HARTMAN XX stockholders and until his or her successor has been duly elected and qualified. Directors may be elected to an unlimited number of successive terms.
Executive Officers and Directors
Set forth below is certain information regarding HARTMAN XX's current executive officers and directors. All of HARTMAN XX's executive officers serve at the pleasure of the HARTMAN XX Board.
| | | | | | | | | | | |
| Name | | Age | Positions |
Allen R. Hartman | | 67 | Chief Executive Officer, President and Chairman of the Board |
Louis T. Fox III | | 58 | Chief Financial Officer and Treasurer |
Mark T. Torok | | 61 | Secretary & General Counsel |
Richard R. Ruskey | | 63 | Independent Director |
Jack I. Tompkins | | 73 | Independent Director |
The biographical descriptions below set forth certain information with respect to HARTMAN XX’s executive officers and directors. The HARTMAN XX Board has identified specific attributes of each director that the HARTMAN XX Board has determined qualify that person for service on the HARTMAN XX Board.
Allen R. Hartman, age 67, is HARTMAN XX’s CEO and Chairman of the Board of Directors as well as President of the parent company of the Advisor, Hartman Advisors, LLC, and HIRM. In 1984, Mr. Hartman formed Hartman Management and began sponsoring private real estate investment programs. Over the next 24 years, Mr. Hartman built Hartman Management into one of the leading commercial property management firms in the state of Texas and sponsored 20 privately offered programs and one publicly offered program that invested in commercial real estate in Houston, San Antonio and Dallas, Texas. In 1998, Mr. Hartman merged the Hartman real estate programs and formed Hartman Commercial Properties REIT (HCP REIT), now known as Whitestone REIT. He served as CEO and Chairman of the Board of HCP REIT until October 2006. In April 2008, Mr. Hartman merged 4 of the 5 Hartman programs to form Hartman Income REIT (HI-REIT) and contributed the assets and ongoing business operations of Hartman Management into Hartman Income REIT Management, a wholly owned subsidiary of HI-REIT. Mr. Hartman has acquired over 90 commercial real estate properties, raised over $300 million of investor equity and acquired more than $500 million in commercial real estate assets in various private and public real estate investment programs. Currently Mr. Hartman oversees a staff of approximately 150 full and part time employees who manage 53 commercial properties encompassing over 7.5 million square feet. In addition to his day-to-day management responsibilities, Mr. Hartman serves as the principal officer of each Hartman sponsored investment program. Mr. Hartman attended the University of Colorado and studied Business Administration.
Louis T. Fox, III, age 58, is HARTMAN XX’s Chief Financial Officer and Treasurer. Mr. Fox also serves as Chief Financial Officer for the Advisor and HIRM. He has responsibility for financial reporting, accounting, treasury and investor relations. Prior to joining Hartman Management (now, HIR Management) in March 2007, Mr. Fox served as Chief Financial Officer of Legacy Brands, a restaurant group from April 2006 until January 2007. Prior to that, Mr. Fox served as Chief Financial Officer of Unidynamics, Inc., a specialized EPC manufacturer of unique handling system solutions for the marine and energy industries from January 2004 until April 2006. He also served as Treasurer and CFO of Goodman Manufacturing, a major manufacturer of residential and commercial HVAC products for 9 years prior to that. In addition to his years of experience in the manufacturing industry, he has served in senior financial positions in the construction and debt collection service concerns. Mr. Fox is a former practicing certified public accountant. He received a Bachelor of Arts degree in accounting from the University of Texas at San Antonio. He started his career as a tax accountant with Arthur Andersen & Co.
Mark T. Torok, age 61, has served as HARTMAN XX’s General Counsel and Secretary since April 2016 and also serves as General Counsel for both the Advisor and HIRM. In this capacity, Mr. Torok manages the Advisor’s in-house legal department and is responsible for all legal matters affecting the company and its affiliates, including the Advisor and HIRM. Prior to joining HIRM in June 2015, Mr. Torok practiced law from 2006 to May 2015, as the founder of The Torok Law Firm P.C., where his practice focused on real estate, securities, and business law. In addition, he served as a fee attorney and provided escrow agent services for Providence Title Insurance Company. Prior to founding The Torok Law Firm in 2006, from 1989 to 1991, Mr. Torok served as a Hearings Officer for the Pennsylvania Insurance Department. From 1991 to 2000 he served as Assistant General Counsel and Assistant Secretary of the various companies of the Erie Insurance Group, a property and casualty insurance company. From 2000 to 2002 he served as Assistant General Counsel and Assistant Secretary for the United Services Automobile Association (USAA), a property and casualty insurance company. From 2002 to 2004 he served as Assistant General Counsel and Chief Compliance Officer for the companies of the Argonaut Group, a commercial property and casualty insurance company. He subsequently returned to USAA from 2004 to 2006 to serve as Director of Regulatory
Compliance before founding his own law firm. Mr. Torok holds the insurance designations of Chartered Property Casualty Underwriter (CPCU) and Associate in Reinsurance (ARe) and the series 7, 24, and 63 licenses from FINRA. Mr. Torok also holds an inactive real estate agent’s license in Texas and an inactive escrow agent’s license in Texas and is a member of the Texas Bar Association. Mr. Torok earned a Bachelor of Arts degree in Economics from Gettysburg College and a Juris Doctor degree from Willamette University College of Law.
Richard R. Ruskey, age 63, has served as one of HARTMAN XX’s independent directors since April 2011. Mr. Ruskey began his professional career in 1978 as a Certified Public Accountant with the accounting firm of Peat, Marwick, Mitchell, & Co. in St. Louis, Missouri where he obtained extensive experience in both the audit and tax departments. In 1983, he joined the firm of Deloitte, Haskins, & Sells as a manager in the tax department. In 1986 Mr. Ruskey transitioned into the security brokerage industry as the chief financial officer of Westport Financial Group. Within a one year period he became a full-time broker and due diligence officer for the firm. In 1990, he continued his career in financial services by joining the broker dealer firm of R. T. Jones Capital Equities, Inc. where he served as due diligence officer. In June 2010 Mr. Ruskey joined the broker dealer firm of Moloney Securities Co. Inc. where he currently serves as an investment broker and as a senior due diligence analyst. He is a Certified Public Accountant and Certified Financial Planner and is a member of the American Institute of Certified Public Accountants and the Missouri Society of Certified Public Accountants. He has been an active investor in numerous real estate and business ventures throughout his 30-year career in financial services. Mr. Ruskey received dual B.S. degrees in Accounting and Finance from Southern Illinois University – Carbondale.
Jack I. Tompkins, age 73, has served as one HARTMAN XX’s independent directors since February 2009. Mr. Tompkins has served since 1998 as Chairman and CEO of ARTA Equity Advisors, L.L.C., which was formed to engage in various entrepreneurial opportunities. Mr. Tompkins began his career with Arthur Young & Co., working as a certified public accountant there for three years before joining Arthur Andersen, L.L.P., where he was elected to the partnership in 1981 and served until 1988. While at Arthur Andersen he was in charge of the Merger and Acquisition Program for the Houston office as well as head of the Natural Gas Industry Group. From 1988 until October 1996, Mr. Tompkins served as Chief Financial Officer, Senior Vice President and Chief Information, Administrative and Accounting Officer of a large publicly traded energy company. Corporate functions reporting to Mr. Tompkins included financial planning, risk management, tax, accounting, information systems, administration and internal audit. Mr. Tompkins served as Chairman and CEO of Automotive Realty Trust Company of America from its inception in 1997 until its sale to a publicly traded REIT in January 1999. Automotive Realty was formed to engage in the business of consolidating real estate properties owned by automobile dealerships into a REIT. From March to September of 1999, Mr. Tompkins served as interim Executive Vice President and CFO of Crescent Real Estate Equities as the Company restructured. Mr. Tompkins served as an independent director of Hartman XIX from July 2009 until March 2010 and as an independent director of Hartman Income REIT from January 2008 until July 2009. Mr. Tompkins previously served on the board of directors of Bank of America Texas and Michael Petroleum Corp. He is a member of American Institute of Certified Public Accountants. Mr. Tompkins received a Bachelor of Business Administration and Master of Business Administration from Baylor University.
In connection with the Mergers, the HARTMAN XX Board will be expanded from three directors to five directors, and John Ostroot, currently a director of HARTMAN XIX and HI-REIT, and James A. Cardwell, currently a director of HARTMAN XIX, will be added to the existing HARTMAN XX Board to fill the resulting vacancies.
Compensation Discussion and Analysis
Executive Officer Compensation
HARTMAN XX does not currently compensate its executive officers, including Allen R. Hartman, the Chairman of the board of directors and Chief Executive Officer, for services rendered to HARTMAN XX. As a result, HARTMAN XX does not have a compensation policy or program for its executive officers. HARTMAN XX's executive officers also are officers of the Advisor and its affiliates, and are compensated by such entities for their services to HARTMAN XX. HARTMAN XX pays these entities fees and reimburse expenses pursuant to the HARTMAN XX Advisory Agreement. None of these reimbursements to the Advisor include reimbursements of salaries of HARTMAN XX's executive officers.
The Advisor will be acquired by the Combined Company as a result of the proposed transactions pursuant to the Membership Exchange Agreement and the consummation of the Mergers, and it is anticipated that employment agreements will be entered into with Allen Hartman and the other executive officers following the Mergers.
If HARTMAN XX determines to compensate its executive officers directly in the future, the HARTMAN XX Board will consider a compensation policy or program for its executive officers and the HARTMAN XX Compensation Committee will review all forms of compensation and approve all equity-based rewards.
Director Compensation
Summary
The following table sets forth certain information regarding compensation earned by or paid to HARTMAN XX’s directors during the year ended December 31, 2018.
| | | | | | | | | | | |
Name | Fees Earned or Paid In Cash (1) | All Other Compensation (2) | Total |
Allen R. Hartman | $ | — | | $ | — | | $ | — | |
Jack I. Tompkins | 17,000 | 37,650 | 54,650 |
Richard R. Ruskey | 17,000 | 37,650 | 54,650 |
| $ | 34,000 | | $ | 75,300 | | $ | 109,300 | |
| | | | | |
| (1) | The amounts shown in this column include fees earned for attendance at board of director and committee meetings and annual retainers, as described below under “Cash Compensation.”
|
| (2) | As described below under “Incentive Plan Awards to Independent Directors,” each of Messrs. Tompkins and Ruskey has received shares of restricted common stock as non-cash compensation for their service as independent members of the HARTMAN XX Board. Amounts shown reflect the aggregate fair value of the shares of restricted common stock as of the date of grant computed in accordance with Financial Accounting Standards Board Accounting Standards Codification Topic 718. |
Cash Compensation
HARTMAN XX pays each of its independent directors an annual retainer of $10,000, plus $1,000 per board meeting attended and $500 per committee meeting attended; provided, however, HARTMAN XX does not pay an additional fee to its directors for attending a committee meeting when the committee meeting is held on the same day as a board meeting. HARTMAN XX also reimburses all directors for reasonable out-of-pocket expenses incurred in connection with attending board meetings.
Any member of the HARTMAN XX Board who is also an executive officer or an employee of the Advisor or other affiliate will not receive any compensation for serving as a director.
Incentive Plan Awards to Independent Directors
HARTMAN XX has adopted the 2009 Omnibus Stock Incentive Plan of Hartman Short Term Income Properties XX, Inc., (the “Plan”) which is used to attract and retain qualified directors, officers and employees and to provide incentives to individuals because of their ability to improve operations and increase profits. The Plan offers these individuals an opportunity to participate in the growth through awards in the form of, or based on, HARTMAN XX Common Stock.
Pursuant to a grant under the Plan, each of HARTMAN XX’s independent directors is entitled, subject to the Plan’s conditions and restrictions, to receive an initial grant of 3,000 shares of restricted HARTMAN XX Common Stock upon his or her election to the HARTMAN XX Board. In addition, each independent director will receive an additional grant of 3,000 shares of restricted HARTMAN XX Common Stock upon each of the first four annual meetings of stockholders when he or she is reelected to the HARTMAN XX Board. The restricted stock will generally vest and become non-forfeitable in equal quarterly installments beginning on the first day of the first quarter following the date of grant; provided, however, that the restricted stock will become fully vested on the earlier of (1) the termination of the independent director’s service as a director due to death or disability, or (2) HARTMAN XX experiences a change in control.
The Plan authorizes the granting of restricted stock, stock options, stock appreciation rights and other stock-based awards and cash-based awards to directors, officer and employees of HARTMAN XX and its affiliates selected by the HARTMAN XX Board for participation in the Plan. Incentive stock options, as defined in Section 422 of the Code, granted under the Plan will
not exceed a yearly limit of $100,000 for any single individual. Stock options may not have an exercise price that is less than the fair market value of a share of the HARTMAN XX Common Stock on the date of grant.
The compensation committee appointed by the HARTMAN XX Board administers the Plan, with sole authority to determine all of the terms and conditions of the awards, including eligibility, timing, vesting, or the effect of employment termination on an award under the Plan. HARTMAN XX has authorized and reserved an aggregate maximum number of the lesser of: (i) 5,000,000 shares or (ii) 10% of the total shares of HARTMAN XX Common Stock outstanding, for issuance under the Plan. In the event of a transaction between HARTMAN XX and the stockholders that causes the per-share value of the common stock to change (including, without limitation, any stock dividend, stock split, spin-off, rights offering or large nonrecurring cash dividend), the share authorization limits under the long-term incentive plan will be adjusted proportionately and the board of directors will make such adjustments to the long-term incentive plan and awards as it deems necessary, in its sole discretion, to prevent dilution or enlargement of rights immediately resulting from such transaction. In the event of a stock split, a stock dividend or a combination or consolidation of the outstanding shares of common stock into a lesser number of shares, the authorization limits under the long-term incentive plan will automatically be adjusted proportionately and the shares then subject to each award will automatically be adjusted proportionately without any change in the aggregate purchase price.
The Plan will automatically expire on the tenth anniversary of the date on which it is approved by the board of directors and stockholders. The board of directors may terminate the Plan at any time. The expiration or other termination of the Plan will not, without the participant’s consent, have an adverse impact on any award that is outstanding at the time the Plan expires or is terminated. The board of directors may amend the Plan at any time, but no amendment will adversely affect any award without the participant’s consent and no amendment to the Plan will be effective without the approval of the stockholders if such approval is required by any law, regulation or rule applicable to the Plan.
Compensation Committee Interlocks and Insider Participation
HARTMAN XX does not compensate its executive officers. There are no interlocks or insider participation as to compensation decisions required to be disclosed pursuant to SEC regulations.
Stock Ownership
The following table sets forth the beneficial ownership of HARTMAN XX Common Stock, calculated based on 18,417,687 shares of our common stock outstanding as of September 30, 2019 for each person or group that holds more than 5% of the issued and outstanding HARTMAN XX Common Stock, for each director and executive officer and for the HARTMAN XX directors and executive officers as a group.
Unless otherwise indicated below, each person or entity has the following address: c/o Hartman Short Term Income Properties XX, Inc., 2909 Hillcroft, Suite 420, Houston, Texas 77057.
| | | | | | | | |
| Name of Beneficial Owner | Number of Shares Beneficially Owned (1) | |
| Number | Percentage |
| Allen R. Hartman (2) | 22,420 | | 0.12% | |
| Richard R. Ruskey | 23,250 | | 0.13% | |
| Jack I. Tompkins | 27,750 | | 0.15% | |
| Louis T. Fox, III | - | - |
| Mark T. Torok | - | - |
| All Officers and Directors as a group | 73,420 | 0.40 | % |
* Represents less than 1% of the outstanding common stock.
(1) Beneficial ownership is determined in accordance with the rules of the SEC and generally includes voting or investment power with respect to securities and shares issuable pursuant to options warrants and similar rights held by the respective person or group which may be exercised within 60 days. Except as otherwise indicated by footnote, and subject to community property laws where applicable, the persons named in the table above have sole voting and investment power with respect to all shares of common stock shown as beneficially owned by them.
(2) Includes 19,000 shares owned by Hartman XX Holdings, Inc., a Texas corporation, and 3,420 shares owned by Mr. Hartman’s spouse, Mrs. Lisa Hartman. Mr. Hartman is the sole stockholder of Hartman XX Holdings, Inc. and controls the voting and disposition decisions of Hartman XX Holdings, Inc.
Certain Relationships and Related Transactions
Certain of HARTMAN XX's executive officers and one of its directors hold ownership interests in and are officers of the Advisor and other affiliated entities. As a result, these individuals owe fiduciary duties to these other entities and their owners, which fiduciary duties may conflict with the duties that they owe to HARTMAN XX's stockholders and HARTMAN XX. Their loyalties to these other entities could result in actions or inactions that are detrimental to HARTMAN XX's business, which could harm the implementation of HARTMAN XX's investment objectives. Conflicts with HARTMAN XX's business and interests are most likely to arise from involvement in activities related to: (1) allocation of new investments and management time and services between HARTMAN XX and the other affiliated entities, (2) HARTMAN XX's purchase of properties from, or sale of properties to, affiliated entities; (3) the timing and terms of the investment in or sale of an asset; (4) development of HARTMAN XX's properties by affiliates; (5) investments with affiliates of the Advisor; (6) compensation to the Advisor; and (7) HARTMAN XX's relationship with HIRM.
HARTMAN XX's independent directors consider and act on any conflicts-related matter required by the HARTMAN XX Charter or otherwise permitted by the MGCL where the exercise of independent judgment by any of HARTMAN XX's directors (who is not an independent director) could reasonably be compromised, including approval of any transaction involving the Advisor and its affiliates. The HARTMAN XX Charter contains a number of restrictions relating to (1) transactions HARTMAN XX enters into with the Advisor, HARTMAN XX’s sponsor, its directors and their respective affiliates, and (2) allocation of investment opportunities among affiliated entities.
HARTMAN XX Advisory Agreement
The Advisor is HARTMAN XX’s external affiliated advisor and is owned 70% by the Hartman Family Protection Trust and 30% by subsidiaries of HI-REIT. Pursuant to the HARTMAN XX Advisory Agreement, the Advisor supervises and manages HARTMAN XX’s day-to-day operations and selects HARTMAN XX’s real estate-related investments, subject to the oversight by the HARTMAN XX Board. The Advisor was formed in March 2009. HARTMAN XX’s executive officers are also officers of the Advisor. After the mergers are closed, the Advisor will be a wholly-owned subsidiary of the Combined Company.
The HARTMAN XX Advisory Agreement has a one-year term that may be renewed for an unlimited number of successive one-year periods. The current term of the HARTMAN XX Advisory Agreement expires on February 9, 2018. It is the duty of the HARTMAN XX Board, including the independent directors, to evaluate the performance of the Advisor before entering into or renewing the HARTMAN XX Advisory Agreement. Either party may terminate the HARTMAN XX Advisory Agreement upon 60 days’ written notice without cause or penalty; provided, that if HARTMAN XX elects to terminate the HARTMAN XX Advisory Agreement, it must obtain the prior approval of a majority of HARTMAN XX’s independent directors. In the event of the termination of HARTMAN XX Advisory agreement, the Advisor is required to cooperate and take all reasonable steps requested by HARTMAN XX to assist HARTMAN XX’s board of directors in making an orderly transition of the advisory function.
HARTMAN XX pays the Advisor certain fees and expense reimbursements pursuant to the HARTMAN XX Advisory Agreement, as described below.
Pursuant to the Membership Exchange Agreement, immediately prior to the mergers, HARTMAN XX OP will acquire the Hartman Family Protection Trust’s 70% ownership interest in the Advisor in exchange for the issuance to the Hartman Family Protection Trust of 597,108 units of HARTMAN XX OP. Following HARTMAN XX OP’s acquisition of the Hartman Family Protection Trust’s ownership interest in the Advisor and following the Mergers, the Advisor will be a wholly owned subsidiary of the Combined Company. Pursuant to the Termination Agreement, effective as of the closing date of the Mergers, the HARTMAN XX Advisory Agreement will terminate.
Property Management Agreement
HIRM is HARTMAN XX’s affiliated property manager, and is charged with managing HARTMAN XX’s properties pursuant to a property management agreement. HARTMAN XX’s property management agreement with HIRM has a term of
one year that may be renewed for an unlimited number of successive one-year periods, unless HARTMAN XX or HIRM provides written notice of intent to terminate thirty (30) days prior to the expiration of the renewal term. The current term of the property management agreement expires on February 9, 2019. Either party may terminate the agreement without cause upon sixty (60) days’ prior written notice to the other party or upon thirty (30) days’ notice in the event of default by the other party if such default is not cured within said thirty (30) day period. In addition, HARTMAN XX may immediately terminate the agreement upon thirty (30) days’ written notice to HIRM in the event of its fraud, gross malfeasance, gross negligence or willful misconduct.
HARTMAN XX pays HIRM certain fees and expense reimbursements pursuant to the property management agreement, as described below.
Following the Mergers, HIRM will be an indirect wholly owned subsidiary of the Combined Company. Pursuant to the Termination Agreement, effective as of the closing date of the Mergers, the property management agreement with HIRM will terminate, but HIRM will continue in existence and will continue to provide services to the Combined Company and other Hartman affiliates as a wholly-owned subsidiary of the Combined Company.
Summary of Fees and Expense Reimbursements Payable to Affiliates
HARTMAN XX is obligated to pay various fees and expenses pursuant to the terms of the HARTMAN XX Advisory Agreement, HARTMAN XX's property management agreement, and the limited partnership agreement of the HARTMAN XX OP. A summary of these fees and expenses that may be paid is as follows:
• HARTMAN XX pays the Advisor an acquisition fee of 2.5% of (1) the total cost of investment, as defined in connection with the acquisition or origination of any type of real property or real estate-related asset or (2) the allocable cost of a real property or real estate-related asset acquired in a joint venture, in each case including purchase price, acquisition expenses and any debt attributable to such investments.
• HARTMAN XX will reimburse the Advisor for all expenses related to the selection and acquisition of assets, whether or not acquired by HARTMAN XX, including, but not limited to, legal fees and expenses, travel and communications expenses and costs of appraisals.
• HARTMAN XX pays the Advisor an annual asset management fee that is payable monthly in an amount equal to one-twelfth of 0.75% of the higher of the cost or value of each asset, where the cost equals the amount actually paid or budgeted (excluding acquisition fees and expenses), including the amount of any debt attributable to the asset (including debt encumbering the asset after its acquisition) and where the value of an asset is the value established by the most recent independent valuation report, if available.
• HARTMAN XX pays the Advisor a debt financing fee equal to 1.0% of the amount available under any loan or line of credit we obtain and use to acquire properties or other permitted investments, which will be in addition to the acquisition fee paid to the Advisor.
• Pursuant to the HARTMAN XX Advisory Agreement, HARTMAN XX is obligated to reimburse the Advisor and its affiliates, as applicable, for organization and offering costs (other than selling commissions and the dealer manager fee) incurred on HARTMAN XX’s behalf associated with each of its public offerings, but only to the extent that such reimbursements do not exceed actual expenses incurred by the Advisor and would not cause HARTMAN XX’s total organization and offering expenses related to the primary offering (other than selling commissions and the dealer manager fee) to exceed 1.5% of gross offering proceeds from the primary offering. The Advisor and its affiliates are responsible for the payment of organization and offering expenses (other than selling commissions and the dealer manager fee) to the extent they exceed 1.5% of gross offering proceeds from the primary offering.
• Pursuant to the HARTMAN XX Advisory Agreement and the HARTMAN XX Charter, HARTMAN XX will reimburse the Advisor for all operating expenses paid or incurred by the Advisor in connection with the services provided to HARTMAN XX. However, HARTMAN XX will not reimburse the Advisor or its affiliates at the end of any fiscal quarter for total operating expenses (as defined in the HARTMAN XX Advisory Agreement)) that for the four consecutive fiscal quarters then ended, or the “expense year,” exceeded the greater of (1) 2% of HARTMAN XX’s average invested assets or (2) 25% of HARTMAN XX’s net income, which HARTMAN XX refers to as the “2%/25% Guidelines,” and the Advisor must reimburse HARTMAN XX quarterly for any amounts by which the total
operating expenses exceed the 2%/25% Guidelines in the expense year, unless HARTMAN XX’s independent directors have determined that such excess expenses were justified based on unusual and non-recurring factors.
• Pursuant to the property management agreement with HIRM, HARTMAN XX pays HIRM a monthly management fee in an amount equal to 5% of effective gross revenues for the management of retail centers, office/warehouse buildings, industrial properties and flex properties, and 3% to 4% of the effective gross revenues for office buildings, based upon the square footage and gross property revenues of the buildings. In the event that HARTMAN XX contracts directly with a third-party property manager in respect of a property, HARTMAN XX will pay HIRM an oversight fee equal to 1% of the gross revenues of the property managed; provided, that in no event will HARTMAN XX pay both a property management fee and an oversight fee to HIRM with respect to any particular property. In addition, if HIRM provides leasing services with respect to a property, HARTMAN XX will pay HIRM leasing fees in an amount equal to the leasing fees charged by unaffiliated persons rendering comparable services in the same geographic location of the applicable property.
• If HIRM supervises the construction or build out of space for occupancy by tenants, HARTMAN XX will pay HIRM a construction management fee equal to 5% of the cost of the tenant improvements.
HARTMAN XX Convertible Stock
HARTMAN XX issued the Advisor 1,000 shares of HARTMAN XX Convertible Stock for an aggregate purchase price of $10,000. Upon the terms described below, the shares of HARTMAN XX Convertible Stock may be converted into shares of HARTMAN XX Common Stock.
The terms of the HARTMAN XX Convertible Stock, as set forth in the HARTMAN XX Charter, provide that the outstanding shares of HARTMAN XX Convertible Stock, all of which are held by the Advisor, will convert into (or become convertible into) shares of HARTMAN XX Common Stock if (i) HARTMAN XX makes total distributions to its stockholders equal to the issue price of the outstanding shares of HARTMAN XX Common Stock plus a 6% cumulative, non-compounded annual return on such issue price, (ii) HARTMAN XX lists the HARTMAN XX Common Stock on a national securities exchange, provided that the prior distributions paid on the then outstanding shares of HARTMAN XX Common Stock plus the aggregate market value of the HARTMAN XX Common Stock (based upon the average closing price for such shares over a 30-day period) exceeds the issue price of those shares plus a 6% cumulative, non-compounded, annual return on the issue price of those outstanding shares, or (iii) the HARTMAN XX Advisory Agreement expires or is terminated (other than by HARTMAN XX for cause) and at the time of such expiration or termination HARTMAN XX is deemed to have met the foregoing 6% distribution threshold based on HARTMAN XX’s enterprise value and its prior distributions and, at or subsequent to the termination, the stockholders of HARTMAN XX actually realize such level of performance upon a listing of the HARTMAN XX Common Stock or through the payment of aggregate distributions. Such provisions are designed to provide an incentive to the Advisor and to reward the Advisor for its performance based on returns to HARTMAN XX’s stockholders.
Pursuant to the Termination Agreement, effective immediately prior to the consummation of the Mergers, the HARTMAN XX Convertible Stock held by Advisor will be distributed by the Advisor to the members of the Advisor, with 30% of the outstanding shares of HARTMAN XX Convertible Stock (300 shares) distributed to HI-REIT and 70% of the outstanding shares of HARTMAN XX Convertible Stock (700 shares) distributed to The Hartman Family Protection Trust.
Fees Paid to HARTMAN XX's Affiliates
The following table summarizes the related party costs incurred, paid and due to the Advisor, HIRM and HARTMAN XX’s other affiliates for the nine months ended September 30, 2019 and for the year ended December 31, 2018 (in thousands):
| | | | | | | | | | | | | | | | | | | | | | | |
| Nine months ended September 30, 2019 | | | | Year ended December 31, 2018 | | |
| Incurred | Paid | Payable | | Incurred | Paid | Payable |
| Acquisition fees and expenses | — | | — | | — | | | — | | — | | — | |
| Operating expenses | — | | — | | — | | | — | | — | | — | |
| Asset management fees | $ | 1,320 | | $ | 883 | | $ | 1,642 | | | $ | 1,760 | | $ | 1,110 | | $ | 1,205 | |
| Debt financing fees | — | | — | | — | | | — | | — | | — | |
| Offering and organization costs (refunds) | — | | — | | — | | | — | | — | | — | |
| Property management fees | 2,173 | | 1,500 | | 673 | | | 4,910 | | 6,187 | | 462 | |
| Leasing commissions | 3,849 | | 1,760 | | 2,089 | | | 4,103 | | 4,103 | | — | |
| Construction management fees | — | | — | | — | | | — | | — | | — | |
| Total | $ | 7,342 | | $ | 4,143 | | $ | 4,404 | | | $ | 10,773 | | $ | 11,400 | | $ | 1,667 | |
Legal Proceedings
From time to time, HARTMAN XX may become subject to legal proceedings, claims and litigation arising in the ordinary course of HARTMAN XX’s business. HARTMAN XX is not a party to any material legal proceedings, nor is HARTMAN XX aware of any pending or threatened litigation that would have a material adverse effect on HARTMAN XX's business, operating results, cash flows or financial condition should such litigation be resolved unfavorably. HARTMAN XX has liability insurance against most perils and all reports of any claims have been filed with the insurers.
Market Information
HARTMAN XX terminated the offer and sale of shares of HARTMAN XX Common Stock in its follow-on public offering to the public as of June 30, 2016 and pursuant to its distribution reinvestment plan as of July 16, 2016. As of the termination of the offer and sale of shares in its follow-on public offering (including pursuant to its distribution reinvestment plan), HARTMAN XX had issued 18,574,461 shares of HARTMAN XX Common Stock in its initial and follow-on public offerings, including 1,216,240 shares of HARTMAN XX Common Stock pursuant to its distribution reinvestment plan, resulting in aggregate gross offering proceeds of $181,336,480. As of September 30, 2019, HARTMAN XX had 18,417,687 shares of HARTMAN XX Common Stock issued and outstanding, held by 3,006 stockholders of record, and 1,000 shares of HARTMAN XX Convertible Stock issued and outstanding, all of which are held by the Advisor. Total shares issued and outstanding as of September 30, 2019 includes 73,420 shares of HARTMAN XX Common Stock issued as non-employee compensation to members of the HARTMAN XX Board and certain executives of HIRM.
At the close of business on September 30, 2019, the directors and the executive officers of HARTMAN XX and their affiliates held an aggregate of 73,420 shares of HARTMAN XX Common Stock, which represented approximately 0.4% of the outstanding shares of HARTMAN XX Common Stock as of such date. Following the Mergers, it is anticipated that the HARTMAN XX directors and officers as a group will collectively hold approximately 8.65% of the total issued and outstanding shares of HARTMAN XX Common Stock.
There is no established trading market for shares of HARTMAN XX Common Stock or any other shares of HARTMAN XX’s stock. Therefore, there is a risk that a stockholder may not be able to sell their stock at a time or price acceptable to the stockholder, or at all. HARTMAN XX is not currently selling shares of HARTMAN XX Common Stock or any other shares of its stock to the public. Pursuant to the terms of the HARTMAN XX Charter, certain restrictions are imposed on the ownership and transfer of shares of HARTMAN XX Common Stock.
Distributions
To maintain its status as a REIT, HARTMAN XX must meet certain organizational and operational requirements. HARTMAN XX intends to adhere to these requirements and maintain its REIT status for the current year and subsequent years. As a REIT, HARTMAN XX generally will not be subject to federal income tax on taxable income that HARTMAN XX distributes to its stockholders. However, HARTMAN XX may be subject to certain state and local taxes on its income and property, and federal income and excise taxes on its undistributed taxable income, if any. If HARTMAN XX fails to qualify to be taxed as a REIT in any taxable year after the year in which HARTMAN XX initially qualified to be taxed as a REIT, HARTMAN XX will then be subject to federal income taxes on its taxable income at regular corporate rates and will not be permitted to qualify for treatment as a REIT for federal income tax purposes for four years following the year during which
qualification is denied or lost unless the IRS grants HARTMAN XX relief under certain statutory provisions. Such an event could materially adversely affect HARTMAN XX's net income and net cash available for distribution to stockholders.
Distributions to stockholders are characterized for federal income tax purposes as ordinary income, capital gains, non-taxable return of capital or a combination of the three. Distributions that exceed HARTMAN XX's current and accumulated earnings and profits (calculated for tax purposes) constitute a return of capital for tax purposes rather than a distribution and reduce the stockholders’ basis in shares of HARTMAN XX Common Stock. To the extent that a distribution exceeds both current and accumulated earnings and profits and the stockholders’ basis in the common shares, it will generally be treated as a capital gain.
HARTMAN XX declared distributions based on daily record dates for each day. Distributions declared for all record dates of a given month are paid approximately 20 days after the end of such month. Distributions are currently calculated at a rate of $0.001918 per share per day, which if paid each day over a 365-day period is equivalent to a 7.0% annualized distribution rate based on a purchase price of $10.00 per share of HARTMAN XX Common Stock.
The following table shows the distributions HARTMAN XX has declared and paid stockholders during each quarter for the period from January 2011 (the month HARTMAN XX first paid distributions) through September 30, 2019 (dollar amounts in thousands, except per share information):
| | | | | | | | | | | |
| Period | Cash (1) | DRIP (2)(3) | Total |
| First Quarter 2011 | $21 | | $20 | | $41 | |
| Second Quarter 2011 | 45 | 51 | 96 |
| Third Quarter 2011 | 70 | 70 | 140 |
| Fourth Quarter 2011 | 119 | 101 | 220 |
| First Quarter 2012 | 175 | 150 | 325 |
| Second Quarter 2012 | 209 | 194 | 403 |
| Third Quarter 2012 | 236 | 246 | 482 |
| Fourth Quarter 2012 | 271 | 279 | 550 |
| First Quarter 2013 | 316 | 311 | 627 |
| Second Quarter 2013 | 373 | 388 | 761 |
| Third Quarter 2013 | 442 | 412 | 854 |
| Fourth Quarter 2013 | 550 | 483 | 1,033 |
| First Quarter 2014 | 568 | 535 | 1,103 |
| Second Quarter 2014 | 614 | 577 | 1,191 |
| Third Quarter 2014 | 632 | 605 | 1,237 |
| Fourth Quarter 2014 | 665 | 641 | 1,306 |
| First Quarter 2015 | 703 | 714 | 1,417 |
| Second Quarter 2015 | 803 | 876 | 1,679 |
| Third Quarter 2015 | 927 | 1,020 | 1,947 |
| Fourth Quarter 2015 | 1,042 | 1,108 | 2,150 |
| First Quarter 2016 | 1,269 | 1,209 | 2,478 |
| Second Quarter 2016 | 1,707 | 1,335 | 3,042 |
| Third Quarter 2016 | 2,769 | 444 | 3,213 |
| Fourth Quarter 2016 | 3,173 | — | 3,173 |
| First Quarter 2017 | 3,135 | — | 3,135 |
| Second Quarter 2017 | 3,180 | — | 3,180 |
| Third Quarter 2017 | 3,169 | — | 3,169 |
| Fourth Quarter 2017 | 3,166 | — | 3,166 |
| First Quarter 2018 | 3,151 | — | 3,151 |
| Second Quarter 2018 | 3,152 | — | 3,152 |
| Third Quarter 2018 | 3,151 | — | 3,151 |
| Fourth Quarter 2018 | 3,101 | — | 3,101 |
| First Quarter 2019 | 3,141 | — | 3,141 |
| Second Quarter 2019 | 3,225 | — | 3,225 |
| Third Quarter 2019 | 3,224 | — | 3,224 |
| Total | $52,494 | | $11,769 | | $64,263 | |
(1)Distributions are paid on a monthly basis. Distributions for all record dates of a given month are paid approximately 20 days following the end of such month.
(2)Distributions accrued for the period from December 27, 2010 through December 31, 2010 were paid on January 20, 2011, the date HARTMAN XX first paid a distribution.
(3)Amount of distributions paid in shares of common stock pursuant to HARTMAN XX’s distribution reinvestment plan. Effective July 16, 2016, HARTMAN XX terminated the sale of additional shares of its common stock to its stockholders pursuant to its distribution reinvestment plan.
Distributions to non-controlling interests were $4,515,000 and $411,000 for the nine months ended September 30, 2019 and 2018, respectively.
For nine months ended September 30, 2019, we paid aggregate distributions of $9,590,000 in cash to common stockholders. During the same period, cash provided by operating activities was $11,143,000 and our FFO was $19,749,000. For nine months ended September 30, 2019, 100% of distributions were paid from cash provided by operating activities. For the nine months ended September 30, 2018, we paid aggregate distributions of $9,454,000. During the same period, cash used in operating activities was $6,752,000 and our FFO was $9,926,000. For the nine months ended September 30, 2018, 65% of distributions were paid from cash provided by operating activities and 35% by other proceeds.
Securities Authorized for Issuance under Equity Compensation Plans
The following table provides information about shares of HARTMAN XX Common Stock that may be issued upon the exercise of options, warrants and rights under the Plan as of September 30, 2019.
| | | | | | | | | | | | | | | | | | | | | | | | | | | | | |
| Plan Category | | Number of Securities to be Issued Upon Exercise of Outstanding Options, Warrants and Rights | | | Weighted-Average Exercise Price of Outstanding Options, Warrants and Rights | | | Number of Securities Remaining Available for Future Issuance Under Equity Compensation Plans (1) | |
| Equity compensation plans approved by security holders: | | — | | | | — | | | | 5,000,000 | |
Equity compensation plans not approved by security holders:
| | N/A | | | N/A | | | N/A | |
| Total | | — | | | | — | | | | 5,000,000 | |
(1) In no event more than ten (10%) percent of our issued and outstanding shares.
MANAGEMENT'S DISCUSSION AND ANALYSIS OF FINANCIAL CONDITION AND RESULTS OF OPERATIONS
The following discussion and analysis should be read in conjunction with the consolidated financial statements and notes thereto included in Appendix I to this Joint Proxy Statement and Prospectus. See also "Cautionary Note Regarding Forward-Looking Statements" on page 83. The following provides HARTMAN XX management's discussion and analysis of financial condition and results of operations for the three months ended September 30, 2019 and for the years ended December 31, 2018, 2017, and 2016.
Overview
HARTMAN XX is a public, non-traded REIT formed on February 5, 2009 to invest in a diversified portfolio of commercial real estate investments, including office, retail, industrial and warehouse properties, located primarily in Texas. HARTMAN XX is externally managed by the Advisor. HARTMAN XX has elected to be treated as a REIT for federal income tax purposes beginning with the taxable year ended December 31, 2011. HARTMAN XX invests primarily in commercial properties, including office buildings, shopping centers, other retail and commercial properties, some of which may be actively leased to a number of tenants having relatively short (1-3) year leases and others may which be net leased to a single tenant.
HARTMAN XX intends to invest the remaining net proceeds of its public offerings in commercial real estate properties and other real estate-related investments.
Acquisition Indebtedness
For a discussion of HARTMAN XX’s acquisition indebtedness, see Note 3, Real Estate, and Note 7, Notes Payable, to the consolidated financial statements contained in Appendix I hereto.
Significant Accounting Policies and Estimates
HARTMAN XX has established accounting policies which conform to GAAP as contained in the Financial Accounting Standards Board ("FASB") Accounting Standards Codification (the "Codification" or "ASC"). The preparation of HARTMAN XX consolidated financial statements in accordance with GAAP requires management to make estimates and assumptions that affect the reported amounts of assets, liabilities, revenues and expenses. If HARTMAN XX judgment or interpretation of the facts and circumstances relating to the various transactions had been different, it is possible that different estimates would have been applied, thus resulting in a different presentation of the financial statements. Additionally, other companies may use different estimates and assumptions that may impact the comparability of HARTMAN XX financial condition and results of operations to those companies.
HARTMAN XX believes the accounting policies listed below are the most critical in the preparation of HARTMAN XX’s consolidated financial statements. These policies are described in greater detail in Note 2, Summary of Significant Accounting Policies, to the consolidated financial statements contained in Appendix I hereto:
• Revenue Recognition;
• Real Estate – Allocation of purchase price of acquired assets, depreciation and amortization, impairment;
• Real Estate - Joint Ventures and Partnerships;
• Fair Value Measurement; and
• Income Taxes.
Recently Issued Accounting Pronouncements
See Note 2, Summary of Significant Accounting Policies, to the consolidated financial statements contained in Appendix I hereto.
Results of Operations
HARTMAN XX is not aware of any material trends or uncertainties, other than national economic conditions affecting real estate in general, that may reasonably be expected to have a material impact, favorable or unfavorable, on revenues or income from the acquisition, management and operations of properties other than those listed in "Risk Factors" beginning on page 64.
Overview
The discussion that follows is based on the consolidated results of operations for the nine months ended September 30, 2019 and 2018. The ability to compare one period to another is significantly affected by acquisitions completed and dispositions made during those periods.
As of September 30, 2019, HARTMAN XX owned 43 commercial properties comprising approximately 6,669,865 square feet plus three pad sites, all located in Texas. As of September 30, 2019, HARTMAN XX owned 15 properties located in Richardson, Arlington, Irving and Dallas, Texas, 25 properties located in Houston, Texas and three properties located in San Antonio, Texas. As of December 31, 2018, HARTMAN XX owned or held a majority interest in 43 commercial properties comprising approximately 6,600,000 square feet plus three pad sites, all located in Texas. As of December 31, 2018, HARTMAN XX owned 15 properties located in Richardson, Arlington, and Dallas, Texas, 25 properties located in Houston, Texas and three properties located in San Antonio,Texas.
To provide additional insight into the operating results, HARTMAN XX is also providing a detailed analysis of net operating income (property revenues minus property expenses), or “NOI” on a Same Store (as defined below) versus New Store (as defined below) basis. “NOI” is a non-GAAP financial measure used by management to assess and compare the performance of HARTMAN XX’s properties. NOI is not a measure of operating income or cash flows from operating activities as measured by GAAP, and is not indicative of cash available to fund cash needs. As a result, NOI should not be considered an alternative to cash flows as a measure of liquidity. Not all companies calculate NOI in the same manner. HARTMAN XX considers NOI to be an appropriate supplemental measure to net income because it assists both investors and management in understanding the operating results of the real estate. The tables set forth in the discussion below reconcile NOI, as a non-GAAP financial measure, to net loss.
Comparison of the three and nine months ended September 30, 2019 versus September 30, 2018.
As of September 30, 2019 and 2018, respectively, we owned 43 and 17 commercial properties comprising approximately 6.7 million and 2.9 million square feet plus three pad sites, all located in Texas. As of September 30, 2019 and 2018, respectively, we owned 15 and nine properties located in Richardson, Arlington, and Dallas, Texas, 25 and six properties located in Houston, Texas and three and two properties located in San Antonio, Texas.
We define same store (“Same Store”) properties as those properties which we owned for the entirety of the three and six months ended September 30, 2019 and September 30, 2018. For purposes of the following discussion, all properties are considered Same Store properties.
Net operating income (property revenues minus property expenses), or “NOI,” is the measure used by management to assess property performance. NOI is not a measure of operating income or cash flows from operating activities as measured by accounting principles generally accepted in the United States, or “GAAP,” and is not indicative of cash available to fund cash needs. As a result, NOI should not be considered an alternative to cash flows as a measure of liquidity. Not all companies calculate NOI in the same manner. We consider NOI to be an appropriate supplemental measure to net income because it assists both investors and management in understanding the operating results of our real estate. Set forth below is a reconciliation of NOI to net loss.
| | | | | | | | | | | | | | | | | | | | | | | | | | | | | | | | | | | |
| (in thousands) | Three months ended September 30, | | | | | | Nine months ended September 30, | | | | |
| 2019 | | 2018 | | Change | | 2019 | | 2018 | | Change |
| | | | | | | | | | | |
| Revenue | $ | 11,640 | | | $ | 11,064 | | | $ | 576 | | | $ | 33,593 | | | $ | 34,206 | | | $ | (613) | |
| Property operating expenses | 3,952 | | | 4,381 | | | (429) | | | 10,211 | | | 11,905 | | | (1,694) | |
| Real estate taxes and insurance | 1,590 | | | 1,596 | | | (6) | | | 4,820 | | | 4,686 | | | 134 | |
| Asset management fees | 440 | | | 440 | | | — | | | 1,320 | | | 1,320 | | | — | |
| General and administrative | 1010 | | | 972 | | | 38 | | | 2824 | | | 2,436 | | | 388 | |
| Same Store NOI | $ | 4,648 | | | $ | 3,675 | | | $ | 973 | | | $ | 14,418 | | | $ | 13,859 | | | $ | 559 | |
| | | | | | | | | | | |
| Reconciliation of Net income (loss) to Property NOI | | | | | | | | | | | |
| | | | | | | | | | | |
| Net income (loss) - Same Store | $ | 1,162 | | | $ | (382) | | | $ | 1,544 | | | $ | 2,679 | | | $ | (353) | | | $ | 3,032 | |
| Depreciation and amortization | 2,738 | | | 2,821 | | | (83) | | | 8,180 | | | 10,279 | | | (2,099) | |
| Interest expense | 1,569 | | | 1,530 | | | 39 | | | 4,837 | | | 4,824 | | | 13 | |
| Interest and dividend income | (821) | | | (294) | | | (527) | | | (1,278) | | | (891) | | | (387) | |
| Same Store NOI | $ | 4,648 | | | $ | 3,675 | | | $ | 973 | | | $ | 14,418 | | | $ | 13,859 | | | $ | 559 | |
| | | | | | | | | | | |
| SPE added: | | | | | | | | | | | |
| Revenue | $ | 10,301 | | | $ | — | | | $ | 10,301 | | | $ | 30,907 | | | $ | — | | | $ | 30,907 | |
| Property operating expenses | 3,818 | | | — | | | 3,818 | | | 10,569 | | | — | | | 10,569 | |
| Real estate taxes and insurance | 1,497 | | | — | | | 1,497 | | | 4,501 | | | — | | | 4,501 | |
| Asset management fees | — | | | — | | | — | | | — | | | — | | | — | |
| General and administrative | 378 | | | — | | | 378 | | | 1,227 | | | — | | | 1,227 | |
| SPE added NOI | $ | 4,608 | | | $ | — | | | $ | 4,608 | | | $ | 14,610 | | | $ | — | | | $ | 14,610 | |
| | | | | | | | | | | |
| Reconciliation of net loss to Property NOI | | | | | | | | | | | |
| | | | | | | | | | | |
| Net loss | $ | (333) | | | $ | (382) | | | $ | 49 | | | $ | (904) | | | $ | (353) | | | $ | (551) | |
| Depreciation and amortization | 6,989 | | | 2,821 | | | 4,168 | | | 20,653 | | | 10,279 | | | 10,374 | |
| Interest expense | 3,433 | | | 1,530 | | | 1,903 | | | 10,625 | | | 4,824 | | | 5,801 | |
| Interest and dividend income | (833) | | | (294) | | | (539) | | | (1,346) | | | (891) | | | (455) | |
| All Property NOI | $ | 9,256 | | | $ | 3,675 | | | $ | 5,581 | | | $ | 29,028 | | | $ | 13,859 | | | $ | 15,169 | |
| | | | | | | | | | | |
Revenues - The primary source of our revenue is rental revenues and tenant reimbursements. For the three months ended September 30, 2019 and 2018 we had total Same Store rental revenues and tenant reimbursements of $11,640,000 and $11,064,000, respectively. The $576,000 increase is mainly attributable to an increase in year-end expense reconciliation billings of $661,000 and an increase in free rent concession of $340,000, offset by a decrease in straight line rent of $319,000. For the nine months ended September 30, 2019 and 2018 we had total Same Store rental revenues and tenant reimbursements of $33,593,000 and $34,206,000, respectively. The $613,000 decrease is mainly attributable to decrease in straight line rent of $936,000, decrease in utility reimbursement for electricity of $328,000, and decrease in executive suite income of $244,000, offset by year-end expense reconciliation billings of $681,000 and increase in free rent concession of $338,000. SPE added operation are attributable to the consolidation of Hartman SPE, LLC for financial reporting purposes as of October 1, 2018.
Operating expenses - Operating expenses consist of property operating expenses (contract services, repairs and maintenance, utilities and management fees); real estate taxes and insurance; asset management fees and some general and administrative expenses. For the three months ended September 30, 2019 and 2018, we had Same Store property operating expenses of $3,952,000 and $4,381,000, respectively. Property operating expenses decreased $429,000 primarily due to a $457,000 decrease in the bad debt expense provision. For the nine months ended September 30, 2019 and 2018, we had Same Store property operating expenses of $10,211,000 and $11,905,000, respectively. Property operating expenses decreased
$1,694,000 primarily due to a $1,672,000 decrease in the bad debt expense provision. The decrease in the bad debt expense provision is attributable to a limited number of larger tenant balances which have been outstanding more than 90 days have been paid or settled and we have a more positive outlook on the future collection of the previously outstanding balances.
Fees to affiliates - We pay acquisition fees and asset management fees to our advisor in connection with the acquisition of properties and management of our company. Asset management fees incurred to our advisor were $440,000 and $1,320,000 for the three and nine months ended September 30, 2019 and 2018, respectively. We pay property management and leasing commissions to our Property Manager in connection with the management and leasing of our properties. Property management fees and expense reimbursements are included in property operating expenses.
Real estate taxes and insurance - Same Store real estate taxes and insurance were $1,590,000 and $1,596,000 for the three months ended September 30, 2019 and 2018, respectively. Same Store real estate taxes and insurance were $4,820,000 and $4,686,000 for the nine months ended September 30, 2019 and 2018, respectively.
Depreciation and amortization - Same Store depreciation and amortization were $2,738,000 and $2,821,000 for the three months ended September 30, 2019 and 2018, respectively. Depreciation expense decreased $108,000 for the three months ended September 30, 2019 versus the three months ended September 30, 2018. Same Store depreciation and amortization expense were $8,180,000 and $10,279,000 for the nine months ended September 30, 2019 and 2018, respectively. In-place lease amortization decreased $2,330,000 for the nine months ended September 30, 2019.
General and administrative expenses - Same Store general and administrative expenses consist primarily of audit fees, transfer agent fees, other professional fees, and independent director compensation. For the three months ended September 30, 2019 and 2018, we had Same Store general and administrative expenses of $1,010,000 and $972,000, respectively. For the nine months ended September 30, 2019 and 2018, we had Same Store general and administrative expenses of $2,824,000 and $2,436,000, respectively. The increase of $388,000 is mainly attributable to an increase of $91,000 in accounting fees and an increase of $270,000 in leasing commission amortization.
Net income - Same Store net income increased $1,544,000 for the three months ended September 30, 2019 versus the three months ended September 30, 2018. The difference is primarily attributable to an increase in revenue of $576,000, a reduction in property operating expenses of $429,000, increase in general and administrative expenses of $38,000 and a reduction in depreciation and amortization expense of $83,000. Same Store net income increased 3,032,000 for the nine months ended September 30, 2019 versus the nine months ended September 30, 2018. The difference is primarily attributable to a reduction in amortization expense of $2,330,000 attributable to real estate assets. The accounts of SPE LLC are included in our consolidated financial position as of September 30, 2019 and beginning October 1, 2018, in our consolidated results of operations. For the three months ended September 30, 2019, SPE had contributed additional $4,608,000 in net operating income, with the consolidated net operating income of $9,256,000 for the three months ended September 30, 2019. For the nine months ended September 30, 2019, SPE had contributed additional $14,610,000 in net operating income, with the consolidated net operating income of $29,028,000 for the nine months ended September 30, 2019.
Comparison of the year ended December 31, 2018 versus the year ended December 31, 2017.
As of December 31, 2018, we owned or held a majority ownership interest in 43 commercial properties comprising approximately 6,600,000 square feet plus three pad sites, all located in Texas. As of December 31, 2018, we owned 15 properties located in Richardson, Arlington, and Dallas, Texas, 25 properties located in Houston, Texas and three properties located in San Antonio, Texas. As of December 31, 2017, we owned or held a majority interest in 17 commercial properties comprising approximately 2,980,000 square feet plus three pad sites, all located in Texas. As of December 31, 2017, we owned nine properties located in Richardson, Arlington, and Dallas, Texas, six properties located in Houston, Texas and two properties located in San Antonio, Texas.
We define same store (“Same Store”) properties as those properties which we owned for the entirety of the year ended December 31, 2018 and the year ended December 31, 2017. Net operating income (property revenues minus property expenses), or “NOI,” is the measure used by management to assess property performance. NOI is not a measure of operating income or cash flows from operating activities as measured by accounting principles generally accepted in the United States, or “GAAP,” and is not indicative of cash available to fund cash needs. As a result, NOI should not be considered an alternative to cash flows as a measure of liquidity. Not all companies calculate NOI in the same manner. We consider NOI to be an appropriate supplemental measure to net income because it assists both investors and management in understanding the operating results of our real estate. For purposes of the following discussion, Same Store properties refer to Richardson
Heights, Cooper Street, Bent Tree Green, Parkway, Gulf Plaza, Mitchelldale, Energy Plaza, Timbercreek Atrium, Copperfield, Commerce Plaza Hillcrest, 400 North Belt, Ashford Crossing, Corporate Park Place, Skymark Tower, One Technology Center, Westway One and Three Forest Plaza properties.
| | | | | | | | | | | |
| (in thousands) | Year ended December 31, | | |
| 2018 | 2017 | Change |
| Same Store: | | | |
| Total revenues | $ | 45,252 | | $ | 44,309 | | $ | 943 | |
| Property operating expenses | 15,101 | | 14,679 | | 422 | |
| Asset management fees | 1,760 | | 1,760 | | - |
| Real estate taxes and insurance | 6,831 | | 6,529 | | 302 | |
| General and administrative | 2,425 | | 2,726 | | (301) | |
| Same Store NOI | $ | 19,135 | | $ | 18,615 | | $ | 520 | |
| | | |
| Reconciliation of New loss to Property NOI | | | |
| Net loss | $ | (3,540) | | $ | (9,035) | | $ | 5,495 | |
| 2018 SPE consolidating properties | (4,003) | | - | (4,003) | |
| Depreciation and amortization | 16,700 | | 23,268 | | (6,568) | |
| Interest expense | 11,306 | | 5,764 | | 5,542 | |
| Interest and dividend income | (1,328) | | (1,332) | | 4 | |
| Discontinued operations | - | (50) | | 50 | |
| Property NOI | $ | 19,135 | | $ | 18,615 | | $ | 520 | |
Revenues – The primary source of our revenue is rental revenues and tenant reimbursements. For the years ended December 31, 2018 and 2017 we had total same store rental revenues and tenant reimbursements of $45,252,000 and $44,309,000, respectively. The $943,000 increase in total rental revenues and tenant reimbursements from 11 properties which experienced total revenue increase of $1,674,000 offset by six properties which experienced reduced revenue of $731,000.
Property operating expenses – Property operating expenses consists of labor, contract services, repairs and maintenance, utilities and management fees. For the years ended December 31, 2018 and 2017, we had same store operating expenses of 15,101,000 and 14,679,000, respectively. Operating expenses increased $422,000 which is primarily attributable to increased repair and maintenance cost.
Fees to affiliates – We pay acquisition fees and asset management fees to our advisor in connection with the acquisition of properties and management of our company. Asset management fees were $1,760,000 for the years ended December 31, 2018 and 2017. Acquisition costs related to the acquisition of our properties were $ 0 and $0 for the years ended December 31, 2018 and 2017, respectively.
Real estate taxes and insurance – Real estate taxes and insurance were $6,831,000 and $6,529,000 for the years ended December 31, 2018 and 2017, respectively. The increase in real estate taxes and insurance is attributable to the increase in ad valorem tax valuation of certain properties.Depreciation and amortization –Depreciation and amortization were $16,700,000 and $23,268,000 for the years ended December 31, 2018 and 2017, respectively. Depreciation and amortization decreased due to the decrease in in-place lease value intangible amortization.
General and administrative expenses – General and administrative expenses were $2,425,000 and $2,608,000 for the years ended December 31, 2018 and 2017, respectively. General and administrative expenses consist primarily of transfer agent fees, other professional fees, and independent director compensation.
Net loss – We incurred a net loss from continuing operations of $3,540,000 and $9,035,000 for the years ended December 31, 2018 and 2017, respectively. Effective October 1, 2018, Hartman SPE LLC is consolidated with the Company. Consolidating SPE property earnings represent earnings of non same store properties for the quarter ended December 31, 2018. The decrease in net loss is primarily attributable to the decrease in amortization of in-place lease value of $7,756,000 less the increase in depreciation expense of $1,187,000. Depreciation expense increased in the quarter ended December 31, 2018 due the the consolidation of SPE property assets not previously controlled by the Company. Amortization expense decreased as a
result to the amortization to term of life for assets owned by the Company prior to September 30, 2018, net of increased expense attributable to amortization of in-place lease value of SPE property assets not previously controlled by the Company.
Comparison of the year ended December 31, 2017 versus the year ended December 31, 2016.
As of December 31, 2017, we owned or held a majority ownership interest in 17 commercial properties comprising approximately 2,928,000 square feet plus three pad sites, all located in Texas. As of December 31, 2017, we owned nine properties located in Richardson, Arlington, and Dallas, Texas, six properties located in Houston, Texas and two properties located in San Antonio, Texas. As of December 31, 2016, we owned or held a majority ownership interest in 18 commercial properties comprising approximately 2,983,000 square feet plus three pad sites, all located in Texas. As of December 31, 2016, we owned nine properties located in Richardson, Arlington, and Dallas, Texas, six properties located in Houston, Texas and three properties located in San Antonio, Texas.
We define same store (“Same Store”) properties as those properties which we owned for the entirety of the year ended December 31, 2017 and the year ended December 31, 2016. Net operating income (property revenues minus property expenses), or “NOI,” is the measure used by management to assess property performance. NOI is not a measure of operating income or cash flows from operating activities as measured by accounting principles generally accepted in the United States, or “GAAP,” and is not indicative of cash available to fund cash needs. As a result, NOI should not be considered an alternative to cash flows as a measure of liquidity. Not all companies calculate NOI in the same manner. We consider NOI to be an appropriate supplemental measure to net income because it assists both investors and management in understanding the operating results of our real estate. For purposes of the following discussion, Same Store properties refer to Richardson Heights, Cooper Street, Bent Tree Green, Parkway, Gulf Plaza, Mitchelldale, Energy Plaza, Timbercreek Atrium, Copperfield, Commerce Plaza Hillcrest, 400 North Belt, Ashford Crossing, Corporate Park Place, Skymark Tower and One Technology Center properties, and new store (“New Store”) properties refer to the Westway One and Three Forest Plaza properties, which we did not own for the entirety of the year ended December 31, 2017 and the year ended December 31, 2016.
| | | | | | | | | | | |
| (in thousands) | Year ended December 31, | | |
| 2017 | 2016 | Change |
| Same Store: | | | |
| Revenue | $34,531 | | $36,281 | | ($1,750) | |
| Property operating expenses | 11,839 | 13,999 | (2,160) |
| Real estate taxes and insurance | 5,011 | 4,243 | 768 |
| Asset management fees | 1,330 | 1,331 | (1) |
| General and administrative | 2,608 | 2,348 | 260 |
| Same Store NOI | $13,743 | | $14,360 | | ($617) | |
| | | |
| New Store: | | | |
| Revenue | $9,778 | | $2,289 | | $7,489 | |
| Property operating expenses | 2,840 | 531 | 2,309 |
| Real estate taxes and insurance | 1,518 | 267 | 1,251 |
| Asset management fees | 430 | 102 | 328 |
| General and administrative | 118 | 34 | 84 |
| New Store NOI | $4,872 | | $1,355 | | $3,517 | |
| Property NOI | $18,615 | | $15,715 | | $2,900 | |
| | | |
| | | |
| Reconciliation of Net loss to Property NOI | | | |
| | | |
| Net loss | ($9,035) | | ($10,924) | | $1,889 | |
| Asset acquisition fees | - | 1,574 | (1,574) |
| Organization and offering costs | - | (44) | 44 |
| Depreciation and amortization | 23,268 | 22,488 | 780 |
| Interest expense | 5,764 | 3,737 | 2,027 |
| Other (income) | (1,332) | (1,147) | (185) |
| (Loss) income from discontinued operations | (50) | 31 | (81) |
| Property NOI | $18,615 | | $15,715 | | $2,900 | |
Revenues – The primary source of our revenue is rental revenues and tenant reimbursements. For the years ended December 31, 2017 and 2016 we had total rental revenues and tenant reimbursements of $44,309,000 and $38,570,000, respectively. The $5,739,000 increase in total rental revenues and tenant reimbursements from the year ended December 31, 2016 to the year ended December 31, 2017 was mainly attributable to New Store Sales. Same Store property revenues decreased by $1,750,000 or approximately 4.8%, for the year ended December 31, 2017 compared to the year ended December 31, 2016.
The table below presents the significant increases and decreases in Same Store properties revenue for the year ended December 31, 2017 compared to the year ended December 31, 2016:
| | | | | |
| |
| Same Store Property | Revenue Increase (Decrease) |
| Ashford Crossing | $ | (1,504,000) | |
| 400 North Belt | (439,000) | |
| One Technology Center | 406,000 | |
| Bent Tree Green | (256,000) | |
| Richardson Heights | (227,000) | |
| Net revenue increase properties – six properties not otherwise listed above | 644,000 | |
| Net revenue decrease properties – five properties not otherwise listed above | (374,000) | |
| Total | $ | (1,750,000) | |
The decrease in Ashford Crossing revenue is a result of the loss of two significant tenants, Rignet, Inc. and RAC Conference Center. Rignet exercised an early lease termination option in 2016, paid a termination fee of $406,000 in 2016 and moved out in February 2017. RAC Conference Center effected an early termination of their lease due to financial distress and moved out in September 2017. Rignet annual rent was $851,000. RAC Conference Center annual rent was $272,000.
The decrease in 400 North Belt revenue is the result of the 2016 termination of the National Oilwell Varco lease. National Oilwell Varco’s lease ended June 2016, which was a known non-renewal when the 400 North Belt property was acquired in 2015. National Oilwell Varco rent for the six months ended June 2016 was $674,000. Other than the loss of revenue attributable to the National Oilwell Varco lease termination, 400 North Belt net revenue increased $235,000 in 2017.
The increase in One Technology Center revenue is the result of the expansion of Galen College of Nursing from 41,808 square feet to 67,977 square feet. In connection with the expansion, Galen annual rent increase for $941,000 to $1,530,000.
The decrease in Bent Tree Green revenue is the result of the loss of a significant tenant in 2016, Behringer Harvard, with annual rent of $288,000.
The decrease in Richardson Heights revenue is the result of a reduction in the receipt of percentage rent and sales tax rebate incentives for Alamo Draft House totaling $165,000; an increase in tenant lease incentives of $22,000; and a $40,000 reduction in net tenant recoveries due to reduced operating expenses for the Richardson Heights property. The decrease due percentage rent billing and sales tax rebate incentives is a timing difference. These revenue items are subject to the fiscal year term of the Alamo Draft House lease agreement.
Property operating expenses – Property operating expenses consists of labor, contract services, repairs and maintenance, utilities and management fees. For the years ended December 31, 2017 and December 31, 2016, we had property operating expenses of $14,679,000 and $14,530,000, respectively. Same Store property operating expenses decreased $2,160,000 which is primarily attributable to the change in casualty repair expenses for the Commerce Plaza Hillcrest property which was the subject of fire damage in 2016. Costs associated with casualty repairs decreased from $1,228,000 in 2016 to a net recovery of ($491,000) in 2017. Our provision for uncollectible accounts decreased approximately $300,000 from 2016 to 2017. New Store costs increased as a result of a full year of 2017 operations for the Westway One property versus a partial year of operations in 2016. We acquired the Westway One property in May 2016. New Store costs also increased as a result of a full year of 2017 operations for the Three Forest Plaza property versus approximately one-week of operations in 2016. We acquired the Three Forest Plaza property in late December 2016.
Fees to affiliates – We pay acquisition fees and asset management fees to our advisor in connection with the acquisition of properties and management of our company. Asset management fees were $1,760,000 and $1,433,000 for the years ended December 31, 2017 and December 31, 2016, respectively. Acquisition costs related to the acquisition of our properties were $0 and $1,574,000 for the years ended December 31, 2017 and December 31, 2016, respectively. The increase in asset management fees we paid to our advisor from the year ended December 31, 2016 to the year ended December 31, 2017 was due to the full-year versus partial year operating period for New Stores in 2017. We pay property management and leasing commissions to our Property Manager in connection with the management and leasing of our properties. For the years ended December 31, 2017 and December 31, 2016 we paid our Property Manager $4,038,000 and $3,611,000, respectively, for property management fees and reimbursements and $2,518,000 and $3,110,000, respectively, for leasing commissions. The
increase in property management fees and reimbursements we paid to our Property Manager was also due to the full-year versus partial year operating period for New Stores in 2017.
Real estate taxes and insurance – Real estate taxes and insurance were $6,529,000 and $4,510,000 for the years ended December 31, 2017 and 2016, respectively. The increase in real estate taxes and insurance for Same Stores is attributable to increase in ad valorem tax valuation of certain properties from the year ended December 31, 2016 to the year ended December 31, 2017. New Store real estate taxes and insurance increased due to the full-year versus partial year operating period for New Stores in 2017.
Depreciation and amortization – Depreciation and amortization were $23,268,000 and $22,488,000 for the years ended December 31, 2017 and 2016, respectively. Depreciation and amortization increased from the year ended December 31, 2016 to the year ended December 31, 2017 due to New Store ownership of a full year in 2017 versus partial year ownership in 2016. the fact that we owned or held a majority interest in 18 properties as of December 31, 2016, as compared to the 15 properties we owned as of December 31, 2015.
General and administrative expenses - General and administrative expenses were $2,726,000 and $2,382,000 for the years ended December 31, 2017 and 2016, respectively. General and administrative expenses consist primarily of transfer agent fees, other professional fees, and independent director compensation. The increase in general and administrative expenses is mainly attributable increased professional fees.
Organizational and offering costs - We have incurred certain expenses in connection with our organization and the sale of our shares of common stock. These costs principally relate to professional and filing fees. As of December 31, 2017, such costs totaled $3,020,000 and have been expensed as incurred since February 5, 2009, the date of our inception, however $858,000 was reimbursed by our advisor according to the terms of the Advisory agreement. For the years ended December 31, 2017 and December 31, 2016, organization and offering costs (recovery) were $0 and ($44,000), respectively.
Net loss – We incurred a net loss from continuing operations of $9,035,000 and $10,924,000 for the years ended December 31, 2017 and 2016, respectively. The net loss for the year ended December 31, 2016 is primarily attributable to (i) asset acquisition fees and (ii) depreciation and amortization expense related to the properties owned.
Funds from Operations and Modified Funds from Operations
FFO is a non-GAAP financial measure defined by NAREIT, an industry trade group, which management believes is an appropriate supplemental measure to reflect the operating performance of a REIT in conjunction with net income. FFO is used by the REIT industry as a supplemental performance measure. FFO is not equivalent to HARTMAN XX’s net income or loss as determined under GAAP.
HARTMAN XX defines FFO consistent with the standards established by the White Paper on FFO approved by the Board of Governors of NAREIT, as revised in February 2004 (the “White Paper”). The White Paper defines FFO as net income or loss computed in accordance with GAAP, excluding gains or losses from sales of property and asset impairment write-downs, plus depreciation and amortization, and after adjustments for unconsolidated partnerships and joint ventures. Adjustments for unconsolidated partnerships and joint ventures are calculated to reflect FFO. HARTMAN XX’s FFO calculation complies with NAREIT’s policy described above.
The historical accounting convention used for real estate assets requires straight-line depreciation of buildings and improvements, which implies that the value of real estate assets diminishes predictably over time, especially if such assets are not adequately maintained or repaired and renovated as required by relevant circumstances and/or is requested or required by lessees for operational purposes in order to maintain the value disclosed. HARTMAN XX believes that, since real estate values historically rise and fall with market conditions, including inflation, interest rates, the business cycle, unemployment and consumer spending, presentations of operating results for a REIT using historical accounting for depreciation may be less informative. Additionally, HARTMAN XX believes it is appropriate to disregard impairment charges, as this is a fair value adjustment that is largely based on market fluctuations and assessments regarding general market conditions which can change over time. An asset will only be evaluated for impairment if certain impairment indications exist and if the carrying, or book value, exceeds the total estimated undiscounted future cash flows (including net rental and lease revenues, net proceeds on the sale of the property, and any other ancillary cash flows at a property or group level under GAAP) from such asset. Investors should note, however, that determinations of whether impairment charges have been incurred are based partly on anticipated operating performance, because estimated undiscounted future cash flows from a property, including estimated future net rental
and lease revenues, net proceeds on the sale of the property, and certain other ancillary cash flows, are taken into account in determining whether an impairment charge has been incurred. While impairment charges are excluded from the calculation of FFO as described above, investors are cautioned that due to the fact that impairments are based on estimated future undiscounted cash flows and the relatively limited term of HARTMAN XX’s operations, it could be difficult to recover any impairment charges.
Historical accounting for real estate involves the use of GAAP. Any other method of accounting for real estate such as the fair value method cannot be construed to be any more accurate or relevant than the comparable methodologies of real estate valuation found in GAAP. Nevertheless, HARTMAN XX believes that the use of FFO, which excludes the impact of real estate related depreciation and amortization and impairments, provides a more complete understanding of HARTMAN XX’s performance to investors and to management, and when compared year over year, reflects the impact on HARTMAN XX’s operations from trends in occupancy rates, rental rates, operating costs, general and administrative expenses, and interest costs, which may not be immediately apparent from net income. However, FFO and MFFO, as described below, should not be construed to be more relevant or accurate than the current GAAP methodology in calculating net income or in its applicability in evaluating HARTMAN XX’s operating performance. The method utilized to evaluate the value and performance of real estate under GAAP should be construed as a more relevant measure of operational performance and considered more prominently than the non-GAAP FFO and MFFO measures and the adjustments to GAAP in calculating FFO and MFFO.
Changes in the accounting and reporting promulgations under GAAP (for acquisition fees and expenses from a capitalization/depreciation model to an expensed-as-incurred model) that were put into effect in 2009 and other changes to GAAP accounting for real estate subsequent to the establishment of NAREIT’s definition of FFO have prompted an increase in cash-settled expenses, specifically acquisition fees and expenses for all industries as items that are expensed under GAAP, that are typically accounted for as operating expenses. Management believes these fees and expenses do not affect HARTMAN XX’s overall long-term operating performance. Publicly registered, non-listed REITs typically have a significant amount of acquisition activity and are substantially more dynamic during their initial years of investment and operation. While other start up entities may also experience significant acquisition activity during their initial years, HARTMAN XX believes that non-listed REITs are unique in that they have a limited life with targeted exit strategies within a relatively limited time frame after the acquisition activity ceases. HARTMAN XX intends to use the remaining net proceeds raised in the follow-on offering to continue to acquire properties, and intends to begin the process of achieving a liquidity event (i.e., the listing of HARTMAN XX Common Stock on a national exchange, a merger or sale of HARTMAN XX or another similar transaction) within ten years of the completion of HARTMAN XX’s initial public offering. The Investment Program Association (“IPA”) an industry trade group, has standardized a measure known as Modified Funds From Operations (“MFFO”) which the IPA has recommended as a supplemental measure for publicly registered non-listed REITs and which HARTMAN XX believes to be another appropriate supplemental measure to reflect the operating performance of a non-listed REIT having the characteristics described above. MFFO is not equivalent to net income or loss as determined under GAAP, and MFFO may not be a useful measure of the impact of long-term operating performance on value if HARTMAN XX does not continue to operate with a limited life and targeted exit strategy, as currently intended. HARTMAN XX believes that, because MFFO excludes costs that HARTMAN XX considers more reflective of investing activities and other non-operating items included in FFO and also excludes acquisition fees and expenses that affect operations only in periods in which properties are acquired, MFFO can provide, on a going forward basis, an indication of the sustainability (i.e., the capacity to continue to be maintained) of HARTMAN XX’s operating performance after the period in which HARTMAN XX is acquiring properties and once HARTMAN XX’s portfolio is in place. By providing MFFO, HARTMAN XX believes it is presenting useful information that assists investors and analysts to better assess the sustainability of operating performance after HARTMAN XX’s public offering has been completed and the properties have been acquired. HARTMAN XX also believes that MFFO is a recognized measure of sustainable operating performance by the non-listed REIT industry. Further, HARTMAN XX believes MFFO is useful in comparing the sustainability of the operating performance after the public offering and acquisitions are completed with the sustainability of the operating performance of other real estate companies that are not as involved in acquisition activities. Investors are cautioned that MFFO should only be used to assess the sustainability of the operating performance after HARTMAN XX’s public offering has been completed and properties have been acquired, as it excludes acquisition costs that have a negative effect on the operating performance during the periods in which properties are acquired.
HARTMAN XX defines MFFO consistent with the IPA’s Guideline 2010-01, Supplemental Performance Measure for Publicly Registered, Non-Listed REITs: Modified Funds from Operations, or the Practice Guideline, issued by the IPA in November 2010. The Practice Guideline defines MFFO as FFO further adjusted for the following items, as applicable, included in the determination of GAAP net income: acquisition fees and expenses; amounts relating to deferred rent receivables and amortization of above and below market leases and liabilities (which are adjusted in order to reflect such payments from a GAAP accrual basis to a cash basis of disclosing the rent and lease payments); accretion of discounts and amortization of
premiums on debt investments; mark-to-market adjustments included in net income; nonrecurring gains or losses included in net income from the extinguishment or sale of debt, hedges, foreign exchange, derivatives or securities holdings where trading of such holdings is not a fundamental attribute of the business plan, unrealized gains or losses resulting from consolidation
from, or deconsolidation to, equity accounting, and after adjustments for consolidated and unconsolidated partnerships and joint ventures, with such adjustments calculated to reflect MFFO on the same basis. The accretion of discounts and amortization of premiums on debt investments, nonrecurring unrealized gains and losses on hedges, foreign exchange, derivatives or securities holdings, unrealized gains and losses resulting from consolidations, as well as other listed cash flow adjustments are adjustments made to net income in calculating the cash flows provided by operating activities and, in some cases, reflect gains or losses which are unrealized and may not ultimately be realized.
HARTMAN XX’s MFFO calculation complies with the IPA’s Practice Guideline described above. In calculating MFFO, HARTMAN XX excludes acquisition related expenses. HARTMAN XX does not currently exclude amortization of above and below market leases, fair value adjustments of derivative financial instruments, deferred rent receivables and the adjustments of such items related to noncontrolling interests. Under GAAP, acquisition fees and expenses are characterized as operating expenses in determining operating net income. These expenses are paid in cash by HARTMAN XX, and therefore such funds will not be available to distribute to investors. All paid and accrued acquisition fees and expenses negatively impact HARTMAN XX’s operating performance during the period in which properties are acquired and will have negative effects on returns to investors, the potential for future distributions, and cash flows generated by HARTMAN XX, unless earnings from operations or net sales proceeds from the disposition of other properties are generated to cover the purchase price of the property, these fees and expenses and other costs related to such property. Accordingly, MFFO may not be an accurate indicator of HARTMAN XX’s operating performance, especially during periods in which properties are being acquired. MFFO that excludes such costs and expenses would only be comparable to non-listed REITs that have completed their acquisition activities and have similar operating characteristics to us. Further, under GAAP, certain contemplated non-cash fair value and other non-cash adjustments are considered operating non-cash adjustments to net income in determining cash flow from operating activities. In addition, HARTMAN XX views fair value adjustments of derivatives and gains and losses from dispositions of assets as non-recurring items or items which are unrealized and may not ultimately be realized, and which are not reflective of on-going operations and are therefore typically adjusted for when assessing operating performance. The purchase of properties, and the corresponding expenses associated with that process, is a key operational feature of HARTMAN XX’s business plan to generate operational income and cash flows in order to make distributions to investors. Acquisition fees and expenses will not be reimbursed by the Hartman Advisors LLC if there are no further proceeds from the sale of shares in the public offering, and therefore such fees and expenses will need to be paid from either additional debt, operational earnings or cash flows, net proceeds from the sale of properties or from ancillary cash flows.
HARTMAN XX’s management uses MFFO and the adjustments used to calculate it in order to evaluate the performance against other non-listed REITs which have limited lives with short and defined acquisition periods and targeted exit strategies shortly thereafter. As noted above, MFFO may not be a useful measure of the impact of long-term operating performance on value if HARTMAN XX does not continue to operate in this manner. HARTMAN XX believes that the use of MFFO and the adjustments used to calculate it allows HARTMAN XX to present its performance in a manner that reflects certain characteristics that are unique to non-listed REITs, such as their limited life, limited and defined acquisition period and targeted exit strategy, and hence that the use of such measures is useful to investors. For example, acquisitions costs are funded from the remaining net proceeds of the public offerings and other financing sources and not from operations. By excluding expensed acquisition costs, the use of MFFO provides information consistent with management’s analysis of the operating performance of the properties. Additionally, fair value adjustments, which are based on the impact of current market fluctuations and underlying assessments of general market conditions, but can also result from operational factors such as rental and occupancy rates, may not be directly related or attributable to the current operating performance. By excluding such changes that may reflect anticipated and unrealized gains or losses, HARTMAN XX believes MFFO provides useful supplemental information.
Presentation of this information is intended to provide useful information to investors as they compare the operating performance of different REITs, although it should be noted that not all REITs calculate FFO and MFFO the same way, so comparisons with other REITs may not be meaningful. FFO and MFFO are not necessarily indicative of cash flow available to fund cash needs and should not be considered as an alternative to net income (loss) or income (loss) from continuing operations as an indication of HARTMAN XX’s performance, as an alternative to cash flows from operations as an indication of its liquidity, or indicative of funds available to fund its cash needs including its ability to make distributions to its stockholders. FFO and MFFO should be reviewed in conjunction with other GAAP measurements as an indication of HARTMAN XX’s performance. MFFO is useful in assisting management and investors in assessing the sustainability of operating performance in future operating periods, and in particular, after the offering and acquisition stages are complete and net asset value is disclosed.
FFO and MFFO are not useful measures in evaluating net asset value because impairments are taken into account in determining net asset value but not in determining FFO or MFFO.
Neither the SEC, NAREIT nor any other regulatory body has passed judgment on the acceptability of the adjustments that we use to calculate FFO or MFFO. In the future, the SEC, NAREIT, or another regulatory body may decide to standardize the allowable adjustments across the non-listed REIT industry and as a result HARTMAN XX may have to adjust its calculation and characterization of FFO or MFFO.
The table below summarizes our calculation of FFO and MFFO for the nine months ended September 30, 2019 and 2018, respectively, and a reconciliation of such non-GAAP financial performance measures to our net loss, in thousands.
| | | | | | | | |
| | Nine months ended September 30, 2019 | |
| | 2019 | | 2018 | |
| Net income (loss) | $ | (904) | | $ | (353) | |
| Depreciation and amortization of real estate assets | 20,653 | 10,279 |
| Funds from operations (FFO) | 19,749 | 9,926 |
| | |
| Modified funds from operations (MFFO) | $ | 19,749 | | $ | 9,926 | |
Liquidity and Capital Resources
HARTMAN XX’s principal demands for funds are and will continue to be for real estate and real estate-related acquisitions, for the payment of operating expenses, for the payment of interest on its outstanding indebtedness, and for the payment of distributions. Generally, HARTMAN XX expects to meet cash needs for items other than acquisitions from its cash flow from operations; provided, that some or all of HARTMAN XX’s distributions have been and may continue to be paid from sources other than cash from operations (as discussed below). HARTMAN XX expects to meet cash needs for acquisitions from the remaining net proceeds of its follow-on public offering and from financings.
Some or all of HARTMAN XX’s distributions have been and may continue to be paid from sources other than cash flow from operations, including proceeds of its public offerings, cash advances to HARTMAN XX by the Advisor, cash resulting from a waiver of asset management fees and borrowings secured by HARTMAN XX’s assets in anticipation of future operating cash flow. HARTMAN XX may have little, if any, cash flow from operations available for distribution until HARTMAN XX makes substantial investments and those investments stabilize. In addition, to the extent HARTMAN XX’s investments are in development or redevelopment projects or in properties that have significant capital requirements, HARTMAN XX’s ability to make distributions may be negatively impacted, especially during other early periods of operation.
HARTMAN XX uses, and intend to use in the future, secured and unsecured debt to acquire properties and make other investments. As of September 30, 2019, HARTMAN XX’s outstanding secured debt is $302,595,000. There is no limitation on the amount HARTMAN XX may invest in any single property or other asset or on the amount HARTMAN XX can borrow for the purchase of any individual property or other investment. Under the HARTMAN XX Charter, HARTMAN XX is prohibited from borrowing in excess of 300% of its “net assets” (as defined by the HARTMAN XX Charter) as of the date of any borrowing; however, HARTMAN XX may exceed that limit if approved by a majority of the independent directors and if such excess is disclosed to the stockholders in the next quarterly report along with the explanation for such excess borrowings. The HARTMAN XX Board has adopted a policy to limit the aggregate borrowings to approximately 50% of the aggregate value of HARTMAN XX’s assets unless substantial justification exists that borrowing a greater amount is in HARTMAN XX’s best interests. Such limitation, however, does not apply to individual real estate assets and only will apply once HARTMAN XX has ceased raising capital in its public offering and invested substantially all of HARTMAN XX’s capital. As a result, HARTMAN XX expects to borrow more than 50% of the contract purchase price of each real estate asset HARTMAN XX acquires to the extent its board of directors determines that borrowing these amounts is prudent.
The Advisor may, but is not required to, establish capital reserves from remaining gross offering proceeds, out of cash flow generated by operating properties and other investments or out of non-liquidating net sale proceeds from the sale of properties and other investments. Capital reserves are typically utilized for non-operating expenses such as tenant improvements, leasing commissions and major capital expenditures. Alternatively, a lender may require its own formula for escrow of capital reserves.
HARTMAN XX’s potential future sources of capital include proceeds from additional private or public offerings of its securities, secured or unsecured financings from banks or other lenders, proceeds from the sale of properties and undistributed funds from operations. If necessary, HARTMAN XX may use financings or other sources of capital in the event of unforeseen significant capital expenditures.
Cash Flows from Operating Activities
For the nine months ended September 30, 2019, net cash provided by operating activities was $11,143,000 versus $6,752,000 for the nine months ended September 30, 2018. The increase of $4,391,000 is mainly due to an increase in depreciation and amortization expense of $10,374,000, partially offset by a decrease in accounts payable and accrued expenses of $5,001,000.
Cash Flows from Investing Activities
For the nine months ended September 30, 2019, net cash used in investing activities was $17,479,000 versus $9,877,000 for the nine months ended September 30, 2018. The increase in cash used in investing activities is primarily due to related party note investments by Hartman TRS for affiliate Hartman investment programs in 2019.
Cash Flows from Financing Activities
Net cash used in financing activities for the nine months ended September 30, 2019 and 2018, respectively, was $21,953,000 and $161,000. Cash used in financing activities is primarily due to the retirement of the pre Hartman SPE Promenade loan and shareholder and non-controlling party distributions.
Distributions and HARTMAN XX Distribution Policy
Distributions will be paid to HARTMAN XX stockholders as of the record date selected by the HARTMAN XX Board. HARTMAN XX expects to continue to pay distributions monthly based on quarterly declaration and monthly record dates. HARTMAN XX expects to pay distributions regularly unless its results of operations, HARTMAN XX general financial condition, general economic conditions, or other factors inhibits it from doing so. Distributions will be authorized at the discretion of HARTMAN XX Board, which will be directed, in substantial part, by its obligation to cause HARTMAN XX to comply with the REIT requirements of the Code. The funds HARTMAN XX receives from operations that are available for distribution may be affected by a number of factors, including the following:
•the amount of time required for to invest funds received;
•HARTMAN XX’s operating and interest expenses;
•the amount of distributions or dividends received from HARTMAN XX indirect real estate investments;
•HARTMAN XX’s ability to keep HARTMAN XX properties occupied;
•HARTMAN XX’s ability to maintain or increase rental rates;
•tenant improvements, capital expenditures and reserves for such expenditures;
•the issuance of additional shares; and
•financings and refinancings.
HARTMAN XX has funded distributions with operating cash flow from HARTMAN XX properties and offering proceeds raised in HARTMAN XX’s public offerings. To the extent that HARTMAN XX does not have taxable income, distributions paid will be considered a return of capital to stockholders.
Off-Balance Sheet Arrangements
As of September 30, 2019 and December 31, 2018, we had no off-balance sheet arrangements that have or are reasonably likely to have a current or future effect on our financial condition, changes in financial condition, revenues or expenses, results of operations, liquidity, capital expenditures or capital resources.
Subsequent Events
See Note 13, Subsequent Events, to the consolidated financial statements contained in Appendix I hereto.
Changes in and Disagreements with Accountants on Accounting and Financial Disclosure
On February 5, 2018, HARTMAN XX dismissed Weaver and Tidwell LLP (“Weaver”) as its independent registered public accounting firm. The decision to dismiss Weaver as its independent registered public accounting firm was approved by the Audit Committee of the HARTMAN XX Board of Directors. The report of Weaver dated April 10, 2017 with respect to HARTMAN XX’s consolidated balance sheets as of December 31, 2016 and 2015, and the related consolidated statements of operations, equity and cash flows for each of the years in the two-year period ended December 31, 2016, did not contain an adverse opinion or disclaimer of opinion, and such report was not qualified or modified as to uncertainty, audit scope, or accounting principle.
During the two most recent fiscal years and through February 5, 2018, HARTMAN XX did not have any disagreements with Weaver on any matter of accounting principles or practices, financial statement disclosure or auditing scope or procedure, which disagreements, if not resolved to Weaver’s satisfaction, would have caused them to make reference thereto in their reports on HARTMAN XX’s financial statements for such periods.
During the two most recent fiscal years and through February 5, 2018, there were no reportable events, as defined in Item 304(a)(1)(v) of Regulation S-K.
HARTMAN XX provided Weaver with a copy of the foregoing disclosure together with a request to furnish a letter addressed to the Securities & Exchange Commission stating whether or not they agreed with the above statements.
On February 5, 2018 (the “Engagement Date”), HARTMAN XX engaged Grant Thornton LLP (“Grant Thornton”) as its independent registered public accounting firm for our fiscal year ended December 31, 2017. The decision to engage Grant Thornton as our independent registered public accounting firm was approved by the Audit Committee of the HARTMAN XX Board of Directors.
During the two most recent fiscal years and through the Engagement Date, HARTMAN XX has not consulted with Grant Thornton regarding either:
(1) the application of accounting principles to any specified transaction, either completed or proposed, or the type of audit opinion that might be rendered on our financial statements, and neither a written report was provided to us nor oral advice was provided that Grant Thornton concluded was an important factor considered by us in reaching a decision as to the accounting, auditing or financial reporting issue; or
(2) any matter that was either the subject of a disagreement (as defined in paragraph (a)(1)(iv) of Item 304 of Regulation S-K and the related instructions thereto) or a reportable event (as described in paragraph (a)(1)(v) of Item 304 of Regulation S-K).
Quantitative and Qualitative Disclosures about Market Risk
Market risks include risks that arise from changes in interest rates, foreign currency exchange rates, commodity prices, equity prices and other market changes that affect market-sensitive instruments. HARTMAN XX expects that the primary market risk to which it will be exposed is interest rate risk, including the risk of changes in the underlying rates on its variable rate debt. For purposes of the discussion below, all of HARTMAN XX’s debt instruments were entered into for purposes other than trading purposes.
As of September 30, 2019, HARTMAN XX's debt consisted of mortgage loans of $302.6 million, of which $43.6 million relates to property-specific mortgages, and $259.0 million relates to the Hartman SPE, LLC secured credit agreement.
In the future, HARTMAN XX may be exposed to the effects of interest rate changes primarily as a result of borrowings used to maintain liquidity and fund acquisition, expansion, and financing of HARTMAN XX's real estate investment portfolio and operations. HARTMAN XX's interest rate risk management objectives will be to limit the impact of interest rate changes on earnings and cash flows and to lower overall borrowing costs. To achieve its objectives, HARTMAN XX may borrow at fixed rates or variable rates that are lower than its current borrowing cost. In order to mitigate its interest rate risk on certain financial instruments, HARTMAN XX may enter into interest rate hedge instruments, such as interest rate cap agreements, and in order to mitigate its risk to foreign currency exposure HARTMAN XX may enter into foreign currency hedges. HARTMAN XX will not enter into derivative or interest rate transactions for speculative purposes.
VOYA Loans
The VOYA Loans consist of four fixed-rate mortgage loans secured by the Richardson Heights, Cooper Street, Bent Tree Green and Mitchelldale properties, respectively. See Note 6, Notes Payable, contained in HARTMAN XX’s consolidated financial statements contained in Appendix I hereto. Each of the promissory notes contains a call option wherein the holder may declare the outstanding balance due and payable on either July 1, 2024, July 1, 2029, July 1, 2034 or July 1, 2039. The outstanding balance of the VOYA loans was $43.6 million and $51.6 million as of September 30, 2019 and December 31, 2018, respectively. Each of the promissory notes accrues interest at a fixed rate and therefore an increase in current interest rates of 1.00% would have no impact on HARTMAN XX’s future earnings or cash flows unless the call options are exercised or the promissory notes are otherwise modified or terminated. Interest rate changes will affect the fair value of HARTMAN XX’s fixed rate notes payable. HARTMAN XX does not expect that fluctuations in interest rates, and the resulting change in fair value of our fixed rate promissory notes, would have a significant impact on its operations.
SPE Loan
On October 1, 2018, HARTMAN XX through SPE LLC and Goldman Sachs Mortgage Company entered into a $259,000,000 term loan agreement. HARTMAN XX together with its affiliates HIREIT, Hartman XIX and vREIT XXI, contributed a total of 39 commercial real estate properties ("Properties") to SPE, LLC, a recently formed Delaware limited liability company, subject to the mortgage indebtedness encumbering the Properties, in exchange for membership interests in SPE LLC. The term of the loan is five years, comprised of an initial two-year term with three one-year extension options. Each extension option shall be subject to certain conditions precedent including (i) no default then outstanding, (ii) 30 days prior written notice, (iii) the properties must have a specified in-place net operating income debt yield and (iv) purchase of an interest rate cap as described below for the exercised option term or terms. The outstanding principal of the loan will bear interest at the one-month LIBOR rate plus 1.8%. As a condition to the funding of the Loan, SPE LLC has entered into an interest rate cap arrangement with SMBC Capital Markets, Inc. that caps LIBOR at 3.75% during the initial term of the Loan.
HARTMAN SHORT TERM INCOME PROPERTIES XIX, INC.
Set forth below is a description of the business of HARTMAN XIX. Certain statements regarding HARTMAN XIX's future operations and its plans for future business will not be applicable to the extent that the HARTMAN XIX Merger is completed.
Description of HARTMAN XIX’s Business
HARTMAN XIX is a privately-held REIT focused on acquiring, operating and selling income producing office, retail and light industrial commercial properties. HARTMAN XIX conducts substantially all of its operations and activities though single member limited liability companies in which HARTMAN XIX is the sole member or in which it owns a majority ownership interest. HARTMAN XIX is managed by HIRM pursuant to a real property and company management agreement. HIRM is responsible for the day-to-day operations of HARTMAN XIX and for the management of its properties. Allen R. Hartman, the Chairman of the Board and Chief Executive Officer of HARTMAN XX, is also the Chairman of the Board and Chief Executive Officer of HARTMAN XIX.
On October 1, 2018, HARTMAN XIX transferred its interest in 9 properties to Hartman SPE, LLC to effect a consolidation of its debt into a $259,000,000 loan, in exchange for a 26.99% membership interest in Hartman SPE, LLC. HARTMAN XIX is a guarantor of the SASB Loan. (For additional information on the SASB Loan see "SASB Loan" page 173). HARTMAN XIX has two parcels of undeveloped land located in Fort Worth and Grand Prairie, Texas, which were not contributed to Hartman SPE.
From January 2007 through December 2010, HARTMAN XIX raised approximately $50 million in offering proceeds pursuant to a private offering of HARTMAN XIX 9% Preferred Stock and HARTMAN XIX 8% Preferred Stock. Additional shares of HARTMAN XIX 8% Preferred Stock were authorized for the issuance under the distribution reinvestment plan and in connection with the merger of HARTMAN XIX with Hartman Development Fund LLC, as described below. There were 6,100,956 shares of HARTMAN XIX Preferred Stock issued and outstanding as of September 30, 2019, held by 650 total investors. There were 100 shares of HARTMAN XIX Common Stock issued and outstanding as of September 30, 2019. Mr. Hartman owns (individually) 70% of the issued and outstanding shares of HARTMAN XIX Common Stock, with the remaining 30% of such shares held by HIRM.
On May 30, 2013, Hartman Development Fund LLC merged with and into HARTMAN XIX, with HARTMAN XIX surviving the merger. Pursuant to the merger, HARTMAN XIX issued 337,838 shares of HARTMAN XIX 8% Preferred Stock, valued at $4,000,000, to the former members of Hartman Development Fund LLC.
HARTMAN XIX’s stock is not listed on a national securities exchange.
HARTMAN XIX was formed as a Texas corporation on January 19, 2007 and elected to be treated as a REIT for federal income tax purposes beginning with the taxable year ended December 31, 2008. HARTMAN XIX's principal executive offices are located at 2909 Hillcroft, Suite 2909, Houston, TX 77057, and HARTMAN XIX's phone number is (713) 467-2222.
Investment Strategy and Objectives
HARTMAN XIX focuses on investments in income-producing office, retail and light industrial commercial real estate properties. In addition to developed properties, HARTMAN XIX has acquired unimproved real estate for development into income-producing property. HARTMAN XIX invested in properties and unimproved real estate located in the United States, with a focus upon assets located in the state of Texas. HARTMAN XIX does not have any policy or limitation with respect to the amount or percentage of its assets which may be invested in any specific property or type of investment nor is stockholder approval required to change HARTMAN XIX’s investment policies/limitations.
HARTMAN XIX is not currently seeking additional acquisition opportunities. HARTMAN XIX is currently in the process of developing or further developing properties which it has previously acquired for development.
Since its inception, the investment objectives of HARTMAN XIX have been to: (i) preserve and protect investors’ capital; (ii) provide investors with current income in the form of monthly cash distributions and potential growth of income; (iii) provide growth of capital through appreciation in value of HARTMAN XIX’s real estate investments; and, (iv) acquire properties that are likely to provide significant appreciation in value in the three to five-year period after acquisition.
Financing Objectives
To date, HARTMAN XIX has financed its acquisitions through a combination of equity raised in private securities offerings and debt proceeds. Subject to limitations set forth in HARTMAN XIX’s charter, HARTMAN XIX may use additional third-party borrowings and, if and when applicable, proceeds from the selective sale of HARTMAN XIX’s properties, to invest in additional capital expenditures, including improvements to existing properties, as well as potential future real estate investments, either directly or through investments in joint ventures, and to satisfy the near-term debt requirements. Over the long term, HARTMAN XIX has a policy of keeping its debt at no more than 50% of the cost of the assets (before depreciation and amortization) and, ideally, at less than a 50% debt-to-real-estate-asset ratio. This conservative leverage goal could reduce the amount of current income HARTMAN XIX can generate for its stockholders, but it also reduces their risk of loss. HARTMAN XIX believes that preserving investor capital while generating stable current income is in the best interest of the stockholders.
HARTMAN XIX’s working capital line of credit provides flexibility with regard to managing HARTMAN XIX’s capital resources. The extent to which HARTMAN XIX draws on its credit facility is driven primarily by timing differences between operational payments and receipts. HARTMAN XIX’s level of leverage depends upon various factors to be considered in the sole discretion of the board of directors, including, but not limited to, the ability to pay distributions, the availability of real estate properties meeting HARTMAN XIX’s investment criteria, the costs of capital improvements required at existing properties, the availability of debt, and changes in the cost of debt financing.
As of September 30, 2019, HARTMAN XIX’s notes payable consisted of the related party note payable to Hartman XX with 6.0% due on demand and outstanding balance at September 30, 2019 of $4.2 million.
All of the HARTMAN XIX loans were paid in full and refinanced with the SASB Loan on October 1, 2018. (For additional information on the SASB Loan see "SASB Loan" page 173)
Operating Objectives
HARTMAN XIX focuses on the following key operating factors:
•Actively managing Hartman XIX’s portfolio to generate sufficient cash flow from operations to meet its required obligations and to provide current income through cash distributions to its investors;
•Ensuring that HARTMAN XIX enters into leases at market rents, upon lease expiration or with regard to current or acquired vacant space at its properties, in order to receive the maximum returns on Hartman XIX’s properties permitted by the market;
•Considering appropriate actions for future lease expirations to ensure that HARTMAN XIX can position properties appropriately to retain existing tenants or negotiate lease amendments lengthening the term of the lease, resulting in the receipt of increased rents over the long term as allowed by the market;
•Controlling administrative operating expenses as a percentage of revenues; and
•Subject to limitations set forth in the HARTMAN XIX Merger Agreement, investing capital in both (i) Hartman XIX’s existing properties to maintain or increase their value and (ii) additional high-quality, income-producing properties that support a market distribution rate while maintaining a moderate debt-to-real-estate-asset ratio over the long term.
The HARTMAN XIX Portfolio
Overview
On October 1, 2018, HARTMAN XIX transferred its interest in 9 properties to Hartman SPE, LLC to effect a consolidation of its debt into a $259,000,000 loan, in exchange for a 26.99% membership interest in Hartman SPE, LLC. HARTMAN XIX is a guarantor of the SASB Loan. (For additional information on the SASB Loan see "SASB Loan" page 173)
HARTMAN XIX’s investment in real estate assets held for development is an approximately 27-acre land development located in Fort Worth, Texas which was acquired to be developed together with a joint venture partner as a light industrial commercial user facility. The joint venture partner failed to perform and development of the project was halted in late 2009. HARTMAN XIX continues to evaluate the development opportunity. In 2016, HARTMAN XIX undertook to plan and commence infrastructure improvements for the property in order to facilitate development alternatives.
HARTMAN XIX’s investment in real estate assets held for disposition is an approximately 10-acre land development located in Grand Prairie, Texas which was acquired to be developed together with a joint venture partner as a light industrial commercial user facility. The joint venture partner failed to perform and development of the project was halted in late 2009. The property has been marketed for sale and is currently available for sale.
HARTMAN XIX owned a 100% fee simple interest in each of the properties in its portfolio as of September 30, 2018, except for the Prestonwood Park property. The Prestonwood Park property is owned by Hartman Prestonwood Properties LLC of which HARTMAN XIX owns 51% of the membership interests and unrelated third parties own 49%. On October 1, 2018, the Prestonwood Park property was transferred to Hartman SPE, LLC. Hartman Prestonwood Properties LLC received an undivided interest in the membership units attributed to HARTMAN XIX in connection with the property conveyance.
HARTMAN XIX believes that all of its properties are adequately covered by insurance and are suitable for their intended purposes. Each of HARTMAN XIX’s properties faces competition from similar properties in and around their respective submarkets.
HARTMAN XIX’s management is not aware of any plans for any material renovation, redevelopment or improvement with respect to its current properties.
Mortgages and notes payable by HARTMAN XIX consisted of a $4,200,000 note payable to Hartman XX as September 30, 2019 and December 31, 2018.
Description of Leases
Pursuant to a Real Property and Company Management Agreement, HIRM, a wholly owned subsidiary of HI-REIT, provides management and leasing services for HARTMAN XIX’s properties.
HIRM has established two lease forms: (i) for retail properties, a “Net, Net” or “Net, Net, Net” lease (commonly referred to as a “double net lease” or “triple net lease,” respectively), and (ii) for office buildings, either a Gross Office Lease and/or Gross Office Lease, plus (+) electricity. Each of the lease forms follow the same general format, and contain the same general business terms and conditions, such as the prompt payment of rent, a definition of tenant’s pro rata share of common area expenses, property rules and regulations, taxes and insurance, casualty and
indemnification, as well as cost associated with compliance of all present and future laws (federal, state and local regulations and ordinances).
A double net lease is a lease that typically requires a tenant to solely responsible for all the costs relating to the property being leased, including electricity and water, utilities, real estate taxes, insurance, special assessments and sales use or margin taxes. A triple net lease is similar to a double net lease; however, a triple net lease generally requires the tenant to also be responsible for the costs of common area maintenance and building repairs.
A Gross Office Lease and a Gross Office Lease plus electricity (collectively “Gross Office Lease”) are fundamentally the same except the plus electricity provision, which calls for the direct pass through of the actual metered electricity usage by any given tenant. The plus electricity provision is most useful when a single tenant occupancy an entire floor or multiple floors. Generally, a Gross Office Lease will set a “Base Year,” which is typically the same year in which the tenant executes the lease. The tenant then become responsible for tenant’s pro rata share of the difference between the Base Year and landlord’s operating expenses for each successive year thereafter (on an accumulative and compounded basis). In this context, operating expenses are defined as the total cost of operation of property, including (but not limited to): mechanical, electrical, plumbing, HVAC, elevators, fire prevention, access control systems, security administrative and management expense.
Concentration of Credit Risk
HARTMAN XIX is dependent upon the ability of its tenants to pay their contractual rental amounts as they become due. The inability of a tenant to pay future rental amounts would have a negative impact on HARTMAN XIX’s results of operations. HARTMAN XIX is not aware of any reason why its current tenants will not be able to pay their contractual rental amounts as they become due in all material respects. Situations preventing HARTMAN XIX’s tenants from paying contractual rents could result in a material adverse impact on its results of operations.
Competition
Leasing of real estate is highly competitive in the current market, and HARTMAN XIX experiences competition for high-quality tenants from owners and managers of competing projects. As a result, HARTMAN XIX may experience delays in re-leasing vacant space or have to provide rent concessions, incur charges for tenant improvements, or offer other inducements to enable HARTMAN XIX to timely lease vacant space, all of which may have an adverse impact on the results of operations. Further, if HARTMAN XIX seeks to acquire properties in the future, HARTMAN XIX would be in competition with other potential buyers for the same properties, which may result in an increase in the amount HARTMAN XIX must pay to acquire a property or may require HARTMAN XIX to locate another property that meets its investment criteria. If HARTMAN XIX elects to dispose of a property, it will also be in competition with sellers of similar properties to locate suitable purchasers.
Borrowing Strategies and Policies
HARTMAN XIX generally limits aggregate borrowings against its properties to 50% of the aggregate fair market value of the properties. However, if required to satisfy any REIT qualification requirements, HIRM has the authority to incur additional debt. HIRM will use its good faith, reasonable efforts to determine the fair market value of HARTMAN XIX’s properties. If HIRM has a current appraisal of a given property, it will use the appraisal as a guide to determine the fair market value of the property, but such appraisals will not be dispositive of fair market value nor will HIRM be required to obtain an appraisal of a property for which HARTMAN XIX has no appraisal.
Although the use of leverage enables HARTMAN XIX to acquire properties, it also creates a substantial risk that available cash will be insufficient to meet the principal and interest payments on the indebtedness. Failure of HARTMAN XIX to timely make any payment of principal or accrued interest on its indebtedness could result in acceleration of the maturity of such indebtedness and foreclosure on the properties which secure such indebtedness. In such event, HARTMAN XIX, and consequently its stockholders, could experience a complete loss of their investment and material adverse tax consequences.
Acquisition Structure
Although HARTMAN XIX is generally not limited as to the form its investments may take, HARTMAN XIX's investments in real estate generally constitute acquiring fee title or interests in joint ventures or similar entities that own and operate real estate. HARTMAN XIX has acquires and operate a diversified portfolio of commercial real estate and real estate-related assets including commercial office, retail, light industrial and warehouse properties, located primarily in Texas. HARTMAN XIX may acquire income-producing office buildings, retail centers, light industrial properties, and other commercial properties. These properties may be existing income-producing properties, newly constructed properties or properties under development or construction.
Prior to acquiring any asset, HARTMAN XIX will perform an individual analysis of the asset to determine whether it meets HARTMAN XIX’s investment criteria, including the probability of sale at an optimum price within its targeted holding period. HARTMAN XIX will use the information derived from the analysis in determining whether the asset is an appropriate investment. HARTMAN XIX is not currently seeking additional acquisition opportunities.
Joint Venture Investments
As of September 30, 2019, HARTMAN XIX is the majority member of Hartman Prestonwood Properties LLC which owned the Prestonwood Park shopping center located in Dallas, Texas. HARTMAN XIX owns a 51% membership interest in the joint venture. The minority membership interest is owned by unrelated third parties. The minority membership interest has a tag-along right in the event that the majority owner of the limited liability company shall desire to sell or otherwise dispose to limited liability interests. The tag-along right effectively provides the minority membership interest owners the same rights as the majority.
On October 1, 2018, the Prestonwood Park property was transferred to Hartman SPE, LLC. Hartman Prestonwood Properties LLC received an undivided interest in the membership units attributed to HARTMAN XIX in connection with the property conveyance.
Construction and Development Activities
From time to time, HARTMAN XIX may construct and develop real estate assets or render services in connection with these activities. As of September 30, 2019, HARTMAN XIX has two development projects in progress.
Disposition Policies
When HARTMAN XIX sells one or more of its properties, it may be necessary or desirable to provide seller financing to the purchaser. If HARTMAN XIX finds it necessary or desirable to provide financing upon the sale of its properties, the termination of HARTMAN XIX may be delayed beyond the time of disposition of the properties until any such loans are repaid or otherwise liquidated, and payments, if any, to its stockholders may be delayed as a result. In addition, there is a risk that any such loans will not be repaid or otherwise liquidated, or may be discounted, with the result that returns, if any, to the stockholders may be reduced.
Changes in Investment Policies and Limitations
HARTMAN XIX’s independent directors review HARTMAN XIX's investment policies at least annually to determine that the policies it is following are in the best interests of HARTMAN XIX's stockholders. Each determination and the basis therefor is to be set forth in the applicable meeting minutes. The methods of implementing the investment policies may also vary as new investment techniques are developed. The methods of implementing the investment objectives and policies may be altered by a majority of HARTMAN XIX's directors, including a majority of the independent directors, without the approval of HARTMAN XIX's stockholders. The determination by HARTMAN XIX's board of directors that it is no longer in HARTMAN XIX's best interests to
continue to be qualified as a REIT shall require the concurrence of an affirmative vote of the holders of a majority of the shares entitled to vote on such matter at a meeting of the stockholders.
Investments in Mortgages
While HARTMAN XIX intends to emphasize equity real estate investments, it may invest in first or second mortgages or other real estate interests consistent with HARTMAN XIX’s REIT status. Such mortgages may or may not be insured or guaranteed by the Federal Housing Administration, the Veterans Administration or another third party. HARTMAN XIX may also invest in participant or convertible mortgages if HIRM concludes that HARTMAN XIX may benefit from the cash flow or any appreciation in the value of the subject property. Such mortgages are similar to equity participation. None of HARTMAN XIX’s governance documents place any limit or restriction on the percentage of assets that may be invested in any type of mortgage or in any single mortgage, or the types of properties subject to mortgages in which HARTMAN XIX may invest.
Operating Segment
HARTMAN XIX owns and operates commercial office, light industrial and retail real estate assets. HARTMAN XIX evaluates all of its real estate assets as one operating segment, and, accordingly, does not report segment information.
Management
HARTMAN XIX operates under the direction of its board of directors, the members of which are accountable to HARTMAN XIX and its stockholders as fiduciaries. The board is responsible for the management and control of HARTMAN XIX’s affairs. The board has retained HIRM to manage HARTMAN XIX’s day-to-day affairs and the acquisition and disposition of HARTMAN XIX’s investments, subject to the board’s supervision.
HARTMAN XIX has a total of three directors, two of whom are non-employee directors. HARTMAN XIX’s charter and bylaws provide that the number of its directors may be established by a majority of the board of directors pursuant to Texas law, but may not be less than one.
The HARTMAN XIX Board does not have written standards in its charter or bylaws regarding the independence of directors, nor is it required to do so. However, HARTMAN XIX voluntarily follows the NASAA REIT Guidelines requirements for director independence. These Guidelines define an “independent director” as a director who is not associated, and within the last two years has not been, directly or indirectly, associated with the sponsor or the advisor by virtue of (i) ownership of an interest in the sponsor, the advisor or any of their affiliates, (ii) employment by the sponsor, the advisor or any of their affiliates, (iii) service as an officer or director of the sponsor, the advisor or any of their affiliates, (iv) performance of services, other than as a director, for HARTMAN XIX, (v) service as a director or trustee of more than three REIT’s organized by the sponsor or advised by the advisor, or (vi) maintenance of a material business or professional relationship with the sponsor, the advisor or any of their affiliates. A business or professional relationship is considered “material” per se if the aggregate gross income derived by the director from the sponsor, the advisor and their affiliates exceeds five percent of either the director’s annual gross income during either of the last two years or the director’s net worth on a fair market value basis. An indirect association with the sponsor or the advisor shall include circumstances in which a director’s spouse, parent, child, sibling, mother- or father-in-law, son- or daughter-in-law or brother- or sister-in-law is or has been associated with the sponsor, the advisor, any of their affiliates of HARTMAN XIX. Mr. Ostroot and Mr. Cardwell have been determined to be ‘independent’ under this definition.
Directors and Executive Officers
Set forth below is certain information regarding HARTMAN XIX’s executive officers and directors. All of HARTMAN XIX's executive officers serve at the pleasure of the HARTMAN XIX Board.
| | | | | | | | |
| Name | Age | Position |
| Allen R. Hartman | 67 | Chairman of the Board, Chief Executive Officer, President |
| James A. Cardwell | 87 | Independent Director |
| John Ostroot | 83 | Independent Director |
| Louis T. Fox, III | 58 | Chief Financial Officer, Treasurer |
| Mark T. Torok | 61 | General Counsel, Secretary |
The biographical descriptions below set forth certain information with respect to HARTMAN XIX’s executive officers and directors.
Biographies of Messrs. Hartman, Fox, and Torok can be found at page 101.
James A. “Jack” Cardwell, age 87, has served as an independent director of HARTMAN XIX since October, 2010. Mr. Cardwell founded Petro Stopping Centers and served as its President, CEO and Chairman of the Board until he sold the truck stop chain in 2007. Mr. Cardwell opened his first Petro Stopping Center in 1975 in El Paso introducing the concept of the modern travel plaza with a wide range of amenities that reshaped the entire truck stop industry. Mr. Cardwell served as Chairman of the National Association of Truckstop Operators (“NATSO”) from 1982-1983 and served as Chairman of its fundraising branch, the NATSO Foundation. In 1996, NATSO bestowed their Distinguished Member Award upon him. Mr. Cardwell has been honored by the National Conference of Christian and Jews as their 1993 Humanitarian of the Year and was honored by the Rotary Club of El Paso with their 2004 Distinguished Service Award. In 2007, Mr. Cardwell was honored by the El Paso Community Foundation for all his outstanding contributions to the El Paso community. Mr. Cardwell has served on a number of local and national boards including State National Bancshares, Archstone Smith and he is Director Emeritus of El Paso Electric Company. Mr. Cardwell is past Chairman of the Board of El Paso International Airport and El Paso Industrial Development Corporation. Mr. Cardwell currently sits on the Board of Borderplex Community Trust.
John Ostroot, age 83, has served as an independent director of HARTMAN XIX since July 2009. Mr. Ostroot was president of EGC Corporation and 3P USA Inc., subsidiaries of Plastic Omnium, Inc., a French-owned global leader in the processing of fluoropolymers and other high-performance resins plastics, from September 1994 until he retired in January 2000. After his retirement at 3P USA, Mr. Ostroot assumed a leadership role with the Fluoropolymers Division of the Society of Plastics Industries, a trade organization, consisting of processors and suppliers of fluoropolymer resin, headquartered in Washington, D.C. Presently, Mr. Ostroot is serving on the Fluoropolymers Division Executive Committee as Past Chairman. In April 2005, Mr. Ostroot received the Whitney Bro Lifetime Achievement Award from the DuPont Company for his more than 45 years in the Fluoropolymer industry. Mr. Ostroot also serves as an independent director of HI-REIT. Mr. Ostroot earned a Bachelor’s degree in Chemical Engineering from the University of Minnesota.
Executive Officer Compensation
HARTMAN XIX does not have any employees nor does HARTMAN XIX currently intend to hire any employees who will be compensated directly by HARTMAN XIX. Each of the executive officers, including each executive officer who serves as a director, is employed by HIRM or its affiliates and receives compensation for his or her services, including services performed on HARTMAN XIX’s behalf, from HIRM or its affiliates. HARTMAN XIX does not pay any compensation directly to its executive officers.
Compensation of Directors
If a director is also an executive officer of HARTMAN XIX, HARTMAN XIX will not pay any compensation to such person for services rendered as a director.
HARTMAN XIX pays each of its non-executive directors an annual retainer of $10,000, paid in equal quarterly installments, plus $1,000 per board meeting attended and $500 per committee meeting attended; provided, however, HARTMAN XIX does not pay an additional fee to directors for attending a committee meeting when the committee
meeting is held on the same day as a board meeting. HARTMAN XIX also reimburses all directors for reasonable out-of-pocket expenses incurred in connection with attending board meetings.
Each of the current independent directors is entitled to receive up to 3,000 shares of restricted HARTMAN XIX common stock annually in addition to cash compensation referred to above in connection with such directors’ service on the board. The following table sets forth certain information regarding compensation earned by or paid to our directors during the year ended December 31, 2018. Directors who are also our executive officers do not receive compensation for services rendered as a director.
| | | | | | | | | | | |
| Name | Fees Earned or Paid In Cash (1) | All Other Compensation (2) | Total |
| Allen R. Hartman | $ - | $ - | $ - |
James A. Cardwell (2)(3) | 10,250 | 39,570 | 49,820 |
John G. Ostroot (2)(3) | 5,250 | 13,190 | 18,440 |
| $ | 15,500 | | $ | 52,760 | | $ | 68,260 | |
(1) The amounts shown in this column include fees earned for attendance at board of director and committee meetings and annual retainers, as described below under “Cash Compensation.”
(2) Messrs. Cardwell and Ostroot receives shares of restricted preferred stock as non-cash compensation for their service as independent members of the board of directors. Amounts shown reflect the aggregate fair value of the shares of restricted stock as of the date of grant computed in accordance with Financial Accounting Standards Board Accounting Standards Codification Topic 718.
(3) Independent director.
Stock Ownership
The following table sets forth the beneficial ownership of HARTMAN XIX Preferred Stock as of September 30, 2019 for each person or group that holds more than 5% of the issued and outstanding HARTMAN XIX Preferred Stock, for each director and executive officer and for the HARTMAN XIX directors and executive officers as a group.
Each person or entity listed below has the following address: c/o Hartman Short Term Income Properties XIX, Inc., 2909 Hillcroft, Suite 420, Houston, Texas 77057.
| | | | | | | | |
| Name of Beneficial Owner | Number of Shares Beneficially Owned (1) | |
| Number | Percentage |
| Allen R. Hartman | — | — |
| Jack Cardwell | 235,304 | 4.30 | % |
| John Ostroot | 13,250 | | 0.24 | % |
| Louis T. Fox, III | — | — |
| Mark T. Torok | — | — |
| All Officers and Directors as a group | 248,554 | 4.52 | % |
* Represents less than 1% of the outstanding common stock.
Compensation Committee Interlocks and Insider Participation
HARTMAN XIX does not compensate its executive officers and its directors did not participate in deliberations concerning executive officer compensation.
HARTMAN XIX Management Agreement
HARTMAN XIX is managed by HIRM pursuant to a real property and company management agreement. HIRM is responsible for the day-to-day operation of HARTMAN XIX and for the management of its properties.
HIRM receives compensation and fees for services related to the management of HARTMAN XIX and the management and leasing of HARTMAN XIX’s assets.
Market for Common Equity, Dividends and Related Stockholder Matters
Market Information
As of September 30, 2019, there were 5,494,893 shares of HARTMAN XIX Preferred Stock issued and outstanding, held by 650 stockholders of record, and 100 shares of HARTMAN XIX Common Stock issued and outstanding, held by Allen R. Hartman and HI-REIT. There is no established trading market for any class or series of HARTMAN XIX's stock. Pursuant to the terms of HARTMAN XIX's charter, certain restrictions are imposed on the ownership and transfer of shares.
Distributions and HARTMAN XIX Distribution Policy
HARTMAN XIX intends to make distributions each taxable year equal to at least 90% of its REIT taxable income. One of HARTMAN XIX’s primary goals is to pay regular quarterly distributions to its stockholders. The amount of distributions paid and the taxable portion in prior periods are not necessarily indicative of amounts anticipated in future periods.
When evaluating the amount of cash available to fund distributions to stockholders, HARTMAN XIX considers net cash provided by operating activities (as presented in accordance with GAAP in the accompanying consolidated statements of cash flows), adjusted to exclude certain costs that were incurred for the purpose of generating future earnings and appreciation in value over the long term, including acquisition-related costs. Acquisition-related costs were funded with cash generated from the sale of common stock in the initial offering and the DRP.
The following table shows the distribution rate per HARTMAN XIX Preferred Stock for the period from October 2007 (the month HARTMAN XIX first paid distributions) through December 31, 2018:
| | | | | | | | | | | | | | | | | | | | | | | | | | | | | | | | | | | |
| 2007 | 2008 | 2009 | 2010 | 2011 | 2012 | 2013 | 2014 | 2015 | 2016 | 2017 | 2018 |
| $0.0417 | | $0.0604 | | $0.0604 | | $0.0604 | | $0.0604 | | $0.0604 | | $0.0604 | | $0.0646 | | $0.0646 | | $0.0646 | | $0.0646 | |
| $0.0500 | | $0.0604 | | $0.0604 | | $0.0604 | | $0.0604 | | $0.0604 | | $0.0646 | | $0.0646 | | $0.0646 | | $0.0646 | | $0.0646 | |
| $0.0500 | | $0.0604 | | $0.0604 | | $0.0604 | | $0.0604 | | $0.0604 | | $0.0646 | | $0.0646 | | $0.0646 | | $0.0646 | | $0.0646 | |
| $0.0500 | | $0.0604 | | $0.0604 | | $0.0604 | | $0.0604 | | $0.0604 | | $0.0646 | | $0.0646 | | $0.0646 | | $0.0646 | | $0.0646 | |
| $0.0500 | | $0.0604 | | $0.0604 | | $0.0604 | | $0.0604 | | $0.0604 | | $0.0646 | | $0.0646 | | $0.0646 | | $0.0646 | | $0.0646 | |
| $0.0583 | | $0.0604 | | $0.0604 | | $0.0604 | | $0.0604 | | $0.0604 | | $0.0646 | | $0.0646 | | $0.0646 | | $0.0646 | | $0.0646 | |
| $0.0583 | | $0.0604 | | $0.0604 | | $0.0604 | | $0.0604 | | $0.0604 | | $0.0646 | | $0.0646 | | $0.0646 | | $0.0646 | | $0.0646 | |
| $0.0583 | | $0.0604 | | $0.0604 | | $0.0604 | | $0.0604 | | $0.0604 | | $0.0646 | | $0.0646 | | $0.0646 | | $0.0646 | | $0.0646 | |
| $0.0604 | | $0.0604 | | $0.0604 | | $0.0604 | | $0.0604 | | $0.0604 | | $0.0646 | | $0.0646 | | $0.0646 | | $0.0646 | | $0.0646 | |
| $0.0417 | | $0.0604 | | $0.0604 | | $0.0604 | | $0.0604 | | $0.0604 | | $0.0604 | | $0.0646 | | $0.0646 | | $0.0646 | | $0.0646 | | $0.0646 | |
| $0.0417 | | $0.0604 | | $0.0604 | | $0.0604 | | $0.0604 | | $0.0604 | | $0.0604 | | $0.0646 | | $0.0646 | | $0.0646 | | $0.0646 | | $0.0646 | |
| $0.0417 | | $0.0604 | | $0.0604 | | $0.0604 | | $0.0604 | | $0.0604 | | $0.0604 | | $0.0646 | | $0.0646 | | $0.0646 | | $0.0646 | | $0.0646 | |
| $0.1250 | | $0.6583 | | $0.7250 | | $0.7250 | | $0.7250 | | $0.7250 | | $0.7250 | | $0.7708 | | $0.7750 | | $0.7750 | | $0.7750 | | $0.7750 | |
No distributions have been paid with respect to HARTMAN XIX Common Stock.
HARTMAN XIX has no securities authorized for issuance under stock incentive plans or other equity compensation plans. By resolution of the board of directors, the independent directors receive shares of HARTMAN XIX Preferred Stock as part of their annual directors’ compensation.
MANAGEMENT'S DISCUSSION AND ANALYSIS OF FINANCIAL CONDITION AND RESULTS OF OPERATIONS
The following discussion and analysis should be read in conjunction with the consolidated financial statements and notes thereto included in Appendix II to this Joint Proxy Statement and Prospectus. See also "Cautionary Note Regarding Forward-Looking Statements" on page 83. The following provides HARTMAN XIX management's discussion and analysis of financial condition and results of operations for the nine months ended September 30, 2019 and for the years ended December 31, 2018, 2017, and 2016.
Overview
HARTMAN XIX is a non-public REIT formed on January 19, 2007 to invest in a diversified portfolio of commercial real estate investments, including office, retail, industrial and warehouse properties, located primarily in Texas. HARTMAN XIX is externally managed by HIRM. HARTMAN XIX elected to be treated as a REIT for federal income tax purposes beginning with the taxable year ended December 31, 2008. HARTMAN XIX has invested primarily in commercial properties, including office buildings, shopping centers, other retail and commercial properties, some of which are leased to a number of tenants having relatively short (1-7) year leases and others may which be net leased to a single tenant.
Significant Accounting Policies and Estimates
HARTMAN XIX has established accounting policies which conform to GAAP as contained in the Financial Accounting Standards Board ("FASB") Accounting Standards Codification (the "Codification" or "ASC"). The preparation of HARTMAN XIX’s consolidated financial statements in accordance with GAAP requires management to make estimates and assumptions that affect the reported amounts of assets, liabilities, revenues and expenses. If HARTMAN XIX’s judgment or interpretation of the facts and circumstances relating to the various transactions had been different, it is possible that different estimates would have been applied, thus resulting in a different presentation of the financial statements. Additionally, other companies may use different estimates and assumptions that may impact the comparability of HARTMAN XIX financial condition and results of operations to those companies.
HARTMAN XIX believes the accounting policies listed below are the most critical in the preparation of HARTMAN XIX’s consolidated financial statements. These policies are described in greater detail in Note 2, Summary of Significant Accounting Policies, to the consolidated financial statements contained in Appendix II hereto:
• Real Estate – Allocation of purchase price of acquired assets, depreciation and amortization, discontinued operations, impairment;
• Revenue Recognition;
• Noncontrolling Interests;
• Income Taxes.
Recently Issued Accounting Pronouncements
See Note 2, Summary of Significant Accounting Policies, to the consolidated financial statements contained in Appendix II hereto.
Results of Operations
HARTMAN XIX is not aware of any material trends or uncertainties, other than national economic conditions affecting real estate in general, that may reasonably be expected to have a material impact, favorable or unfavorable, on revenues or income from the acquisition, management and operations of properties other than those listed in "Risk Factors" beginning on page 64.
Overview
The discussion that follows is based on the consolidated results of operations for the nine months ended September 30, 2019 and 2018. The ability to compare one period to another is significantly affected by acquisitions completed and dispositions made during those periods.
On October 1, 2018, HARTMAN XIX transferred its interest in 9 properties to Hartman SPE, LLC to effect a consolidation of its debt into a $259,000,000 loan, in exchange for a 26.99% membership interest in Hartman SPE, LLC. HARTMAN XIX is a guarantor of the SASB Loan. As of September 30, 2019, HARTMAN XIX owned one land parcel held for development and one land parcel held for disposition, all located in Texas. The properties held for development and disposition are located in Fort Worth, Texas and Grand Prairie, Texas, respectively. As of September 30, 2018, HARTMAN XIX owned or had a majority interest in nine commercial properties comprising approximately 1,111,000 square feet plus one land parcel held for development and one land parcel held for disposition, all located in Texas. The properties held for development and disposition are located in Fort Worth, Texas and Grand Prairie, Texas, respectively.
Comparison of the year ended December 31, 2018 versus the year ended December 31, 2017.
As of December 31, 2018, HARTMAN XIX owned one land parcel held for development and one land parcel held for disposition, all located in Texas. The properties held for development and disposition are located in Fort Worth, Texas and Grand Prairie, Texas. As of December 31, 2017, HARTMAN XIX owned or had a majority interest in nine commercial properties comprising approximately 1,111,000 square feet plus one land parcel held for development and one land parcel held for disposition, all located in Texas. HARTMAN XIX owned three properties located in Dallas, Texas and six properties located in Houston, Texas. The properties held for development and disposition are located in Fort Worth, Texas and Grand Prairie, Texas.
| | | | | | | | | | | |
| (in thousands) | Year ended December 31, | | |
| 2018 | 2017 | Change |
| Reconciliation of Net income to Property NOI | | | |
| Net income | $ | 306 | | $2,410 | | $ | (2,104) | |
| Depreciation and amortization | 1,607 | 2,238 | $ | (631) | |
| Interest expense | 2,138 | 2,488 | $ | (350) | |
| Interest and dividend income | (322) | (322) | $ | — | |
| Property NOI | $3,729 | | $6,814 | | $ | (3,085) | |
Fees to affiliates – HARTMAN XIX pays property management and leasing commissions to HIRM in connection with the management and leasing of the properties. For the years ended December 31, 2018 and December 31, 2017 HARTMAN XIX paid HIRM $1,122,612 and $1,261,000, respectively, for property management fees and reimbursements and $6,021,000 and $719,000, respectively, for leasing commissions.
Depreciation and amortization – Depreciation and amortization were $1,606,685 and $2,238,280 for the years ended December 31, 2018 and 2017, respectively. Depreciation and amortization decreased from the year ended December 31, 2017 to the year ended December 31, 2018 was primarily due to the transfer of its nine properties to Hartman SPE, LLC.
Net income – HARTMAN XIX generated net income from continuing operations of $306,295 and $2,409,950 for the years ended December 31, 2018 and 2017, respectively.
Comparison of the year ended December 31, 2017 versus the year ended December 31, 2016.
As of December 31, 2017 and 2016, HARTMAN XIX owned or had a majority interest in nine commercial properties comprising approximately 1,111,000 square feet plus one land parcel held for development and one land parcel held for disposition, all located in Texas. HARTMAN XIX owned three properties located in Dallas, Texas and six properties located in Houston, Texas. The properties held for development and disposition are located in Fort Worth, Texas and Grand Prairie, Texas, respectively.
| | | | | | | | | | | |
| (in thousands) | Year ended December 31, | | |
| 2017 | 2016 | Change |
| Revenue | $15,799 | | $15,520 | | $279 | |
| Property operating expenses | 5,398 | 5,557 | (159) |
| Real estate taxes and insurance | 1,967 | 1,950 | 17 |
| Asset management fees | - | - | - |
| General and administrative | 1,620 | 1,516 | 104 |
| Property NOI | $6,814 | | $6,497 | | $317 | |
| | | |
| Reconciliation of Net income to Property NOI | | | |
| Net income | $2,410 | | $1,560 | | $850 | |
| Depreciation and amortization | 2,238 | 2,841 | (603) |
| Interest expense | 2,488 | 2,372 | 116 |
| Interest and dividend income | (322) | (276) | (46) |
| Gain on sale of real assets | - | - | - |
| Property NOI | $6,814 | | $6,497 | | $317 | |
Revenues – The primary source of HARTMAN XIX’s revenue is rental revenues and tenant reimbursements. For the years ended December 31, 2017 and 2016 HARTMAN XIX had total rental revenues and tenant reimbursements of $15,799,000 and $15,520,000, respectively. The $279,000 increase in total rental revenues and tenant reimbursements from the year ended December 31, 2016 to the year ended December 31, 2017 was primarily due to an increase in occupancy.
Property operating expenses – Property operating expenses consist of contract services, repairs and maintenance, utilities and management fees. For the years ended December 31, 2017 and December 31, 2016, HARTMAN XIX had property operating expenses of $5,398,000 and $5,557,000, respectively. The $159,000 decrease in property operating expenses from the year ended December 31, 2016 to the year ended December 31, 2017 was primarily due a $300,000 decrease in the provision for doubtful accounts.
Fees to affiliates – HARTMAN XIX pays property management and leasing commissions to HIRM in connection with the management and leasing of the properties. For the years ended December 31, 2017 and December 31, 2016 HARTMAN XIX paid HIRM $1,261,000 and $1,436,000, respectively, for property management fees and reimbursements and $719,000 and $880,000, respectively, for leasing commissions.
Real estate taxes and insurance – Real estate taxes and insurance were $1,967,000 and $1,950,000 for the years ended December 31, 2017 and 2016, respectively.
Depreciation and amortization – Depreciation and amortization were $2,238,000 and $2,841,000 for the years ended December 31, 2017 and 2016, respectively. Depreciation and amortization decreased from the year ended December 31, 2016 to the year ended December 31, 2017 was primarily due to the decrease in in-place lease intangible amortization.
General and administrative expenses - General and administrative expenses were $1,620,000 and $1,516,000 for the years ended December 31, 2017 and 2016, respectively. General and administrative expenses consist primarily of transfer agent fees, other professional fees, and independent director compensation. The increase in general and administrative expenses is primarily due to increased professional fees and certain recoverable and non-recoverable property operating expenses.
Net income – HARTMAN XIX generated net income from continuing operations of $2,410,000 and $1,560,000 for the years ended December 31, 2017 and 2016, respectively. The increase in net income for the year
ended December 31, 2016 is primarily attributable to increased revenue and decreased depreciation and amortization expense.
Off-Balance Sheet Arrangements
As of September 30, 2019, HARTMAN XIX had no off-balance sheet transactions, nor does HARTMAN XIX currently have any such arrangements or obligations.
Changes in and Disagreements with Accountants on Accounting and Financial Disclosure
There have been no changes in or disagreements with HARTMAN XIX's independent registered public accountant during the years ended December 31, 2018 and 2017.
Quantitative and Qualitative Disclosures about Market Risk
Market risks include risks that arise from changes in interest rates, foreign currency exchange rates, commodity prices, equity prices and other market changes that affect market-sensitive instruments. HARTMAN XIX expects that the primary market risk to which it will be exposed is interest rate risk, including the risk of changes in the underlying rates on its variable rate debt.
In the future, HARTMAN XIX may be exposed to the effects of interest rate changes primarily as a result of borrowings used to maintain liquidity and fund acquisition, expansion, and financing of HARTMAN XIX's real estate investment portfolio and operations. HARTMAN XIX's interest rate risk management objectives will be to limit the impact of interest rate changes on earnings and cash flows and to lower overall borrowing costs. To achieve its objectives, HARTMAN XIX may borrow at fixed rates or variable rates that are lower than its current borrowing cost. In order to mitigate its interest rate risk on certain financial instruments, HARTMAN XIX may enter into interest rate hedge instruments, such as interest rate cap agreements, and in order to mitigate its risk to foreign currency exposure HARTMAN XIX may enter into foreign currency hedges. HARTMAN XIX will not enter into derivative or interest rate transactions for speculative purposes.
HARTMAN INCOME REIT, INC.
Set forth below is a description of the business of HI-REIT. Certain statements regarding HI-REIT's future operations and its plans for future business will not be applicable to the extent that the Mergers are completed.
Description of HI-REIT’s Business
HI-REIT is a privately-held REIT that acquires, operates and sells income producing office, retail and light industrial properties. HI-REIT conducts substantially all of its operations through HI-REIT OP, HI-REIT’s operating partnership. HI-REIT is self-managed by its wholly owned subsidiary, HIRM. HIRM serves as the sole general partner of HI-REIT OP. Allen R. Hartman, the Chairman of the Board and Chief Executive Officer of HARTMAN XX and HARTMAN XIX, is also the Chairman of the Board and Chief Executive Officer of HI-REIT.
Effective April 1, 2008, each of Houston RE Income Properties XIV REIT, Inc., Houston RE Income Properties XVI REIT, Inc., Houston RE Income Properties XVII REIT, Inc. and Hartman Income Properties XVIII REIT, Inc. merged with and into HI-REIT, with HI-REIT surviving each merger, and the operating partnership of each of Houston RE Income Properties XIV REIT, Inc., Houston RE Income Properties XVI REIT, Inc., Houston RE Income Properties XVII REIT, Inc. and Hartman Income Properties XVIII REIT merging with and into HI-REIT OP, with HI-REIT OP surviving each merger. Collectively, these transactions are referred to herein as the “Formation Transactions.”
There were 12,083,711 shares of HI-REIT Common Stock, held by a total of 827 investors, issued and outstanding as of September 30, 2019. There were 1,890,724 shares of HI-REIT Subordinated Stock issued and outstanding as of September 30, 2019, all of which were held by the Hartman Family Protection Trust. The shares
of HI-REIT Common Stock and HI-REIT Subordinated Stock and the HI-REIT OP Units held by the Hartman Family Protection Trust represent an aggregate equity ownership interest in HI-REIT of approximately 22%.
Limited partners in HIROP holding HIROP units (“OP Units”) have the right to convert their OP Units into common shares at a ratio of one OP Unit for one common share. Distributions to OP Unit holders are paid at the same rate per unit as dividends per common share. Subject to certain restrictions, OP Units are not convertible into common shares until the later of one year after acquisition or an initial public offering of the common shares. As of September 30, 2019 and December 31, 2018 respectively, there were 14,680,393 OP Units outstanding. HI-REIT owned 13,393,447 OP Units as of September 30, 2019 and December 31, 2018. The remainder of the OP Units are owned by the Hartman Family Protection Trust and its predecessor grantor's and parties who were previously tenant in common investors. The Hartman Family Protection Trust owns 1,115,914 OP Units. HI-REIT’s weighted-average share ownership in HIROP was approximately 91.2% for the nine months ended September 30, 2019 and the year ended December 31, 2018, respectively.
HI-REIT operates a diversified portfolio of commercial real estate consisting primarily of quality, income-generating office, retail and light industrial properties located in the state of Texas and leased to creditworthy companies. As of September 30, 2019, HI-REIT owned and operated one office property comprising approximately 111,853 square feet. The HI-REIT’s property is located in Houston, Texas.
On October 1, 2018, HI-REIT transferred its interest in 16 properties to Hartman SPE, LLC to effect a consolidation of its debt into a $259,000,000 loan, in exchange for a 26.90% membership interest in Hartman SPE, LLC. HI-REIT is a guarantor of the SASB Loan. (For additional information on the SASB Loan see "SASB Loan" page 173).
HI-REIT was formed as a Maryland corporation on January 8, 2008 and elected to be treated as a REIT for federal income tax purposes beginning with the taxable year ended December 31, 2008. HI-REIT's principal executive offices are located at 2909 Hillcroft, Suite 420, Houston, Texas 77057, and HI-REIT's phone number is 713-467-2222.
Investment Strategy and Objectives
HI-REIT focuses on investments in income-producing office, retail and light industrial commercial real estate properties. In addition to acquiring developed properties, HI-REIT may acquire unimproved real estate for development into income-producing property. HI-REIT invests in properties located in the United States, with a focus upon assets located in the state of Texas. HI-REIT does not have any policy or limitation with respect to the amount or percentage of its assets which may be invested in any specific property or type of investment.
HI-REIT is not currently seeking additional acquisition opportunities. HI-REIT is evaluating and is in the process of developing or further developing properties which it has previously acquired for development.
Since its inception, the investment objectives of HI-REIT have been to: (i) preserve and protect investors’ capital; (ii) provide investors with current income in the form of monthly cash distributions and potential growth of income; (iii) provide growth of capital through appreciation in value of HI-REIT’s real estate investments; and, (iv) acquire properties that are likely to provide significant appreciation in value in the three to five-year period after acquisition.
Financing Objectives
To date, HI-REIT has financed its acquisitions through a combination of equity raised in private securities offerings and debt proceeds. Subject to limitations set forth in HI-REIT’s charter, HI-REIT may use additional third-party borrowings and, if and when applicable, proceeds from the selective sale of HI-REIT’s properties, to invest in additional capital expenditures, including improvements to existing properties, as well as potential future real estate investments, either directly or through investments in joint ventures, and to satisfy the near-term debt requirements. Over the long term, HI-REIT has a policy of keeping its debt at no more than 50% of the cost of the assets (before
depreciation and amortization) and, ideally, at less than a 50% debt-to-real-estate-asset ratio. This conservative leverage goal could reduce the amount of current income HI-REIT can generate for its stockholders, but it also reduces their risk of loss. HI-REIT believes that preserving investor capital while generating stable current income is in the best interest of the stockholders.
HI-REIT’s working capital line of credit provides flexibility with regard to managing HI-REIT’s capital resources. The extent to which HI-REIT draws on its credit facility is driven primarily by timing differences between operational payments and receipts. HI-REIT currently intends to maintain amounts outstanding under its long-term debt arrangement so that HI-REIT will have more funds available for working capital and potential investment in additional real estate properties, which may allow HI-REIT to further diversify its portfolio. However, HI-REIT’s level of leverage will depend upon various factors to be considered in the sole discretion of the board of directors, including, but not limited to, the ability to pay distributions, the availability of real estate properties meeting HI-REIT’s investment criteria, the costs of capital improvements required at existing properties, the availability of debt, and changes in the cost of debt financing.
As of September 30, 2019, HI-REIT’s notes payable consisted of related party note payable due to Hartman XIX, due on demand, with the outstanding balance of $3.9 million.
Operating Objectives
HI-REIT focuses on the following key operating factors:
•Actively managing HI-REIT’s portfolio to generate sufficient cash flow from operations to meet its required obligations and to provide current income through cash distributions to its investors;
•Ensuring that HI-REIT enter into leases at market rents, upon lease expiration or with regard to current or acquired vacant space at its properties, in order to receive the maximum returns on HI-REIT’s properties permitted by the market;
•Considering appropriate actions for future lease expirations to ensure that HI-REIT can position properties appropriately to retain existing tenants or negotiate lease amendments lengthening the term of the lease, resulting in the receipt of increased rents over the long term as allowed by the market;
•Controlling administrative operating expenses as a percentage of revenues; and
•investing capital in both (i) HI-REIT’s existing properties to maintain or increase their value and (ii) additional high-quality, income-producing properties that support a market distribution rate while maintaining a moderate debt-to-real-estate-asset ratio over the long term.
HI-REIT Portfolio
Overview
HI-REIT operates a diversified portfolio of commercial real estate consisting primarily of quality, income-generating office, retail and light industrial properties located in the state of Texas and leased to creditworthy companies. As of September 30, 2019, HI-REIT owned and operated 1 office property comprising approximately 111,853 square feet. The HI-REIT’s property is located in Houston, Texas.
On October 1, 2018, HI-REIT transferred its interest in 16 properties to Hartman SPE, LLC to effect a consolidation of its debt into a $259,000,000 loan, in exchange for a 26.99% membership interest in Hartman SPE, LLC. HI-REIT is a guarantor of the SASB Loan. (For additional information on the SASB Loan see "SASB Loan" page 173).
As of September 30, 2019, HI-REIT’s office property was approximately 41% leased. The following table provides summary information regarding HI-REIT’s current properties:
| | | | | | | | | | | | | | | | | |
| Property Name | Location | Gross Leasable Area SF | Percent Occupied | Annualized Base Rental Revenue | Acquisition Cost |
| Office: | | | | | |
| Atrium II | Houston | 111,853 | 41% | | 567,707 | 5,756,000 |
| | | | | |
| Grand Total | | 111,853 | 41% | | $ | 567,707 | | $ | 5,756,000 | |
Annualized base rental revenue is equal to twelve times the monthly base rental for each tenant in occupancy as of September 30, 2019 without regard to tenant rent concessions.
HI-REIT believes that all of its properties are adequately covered by insurance and are suitable for their intended purposes. Each of HI-REIT’s properties faces competition from similar properties in and around their respective submarkets.
HI-REIT’s management is not aware of any plans for any material renovation, redevelopment or improvement with respect to its current properties.
The following table sets forth information about the occupancy rate expressed as a percentage for each of the last five years at HI-REIT’s properties based on annualized base rental revenue:
| | | | | | | | | | | | | | | | | | | | | | | |
| | | Percent Occupied | | | | |
| Property Name | Location | 2018 | 2017 | 2016 | 2015 | 2014 | 2013 |
| Atrium II | Houston | 29% | | 55% | | 51% | | 50% | | 48% | | 49% | |
Description of Leases
The practices and policies and terms of the HI-REIT leases are substantively the same as those of HARTMAN XIX and HARTMAN XX.
Significant Tenants
The following table sets forth information about each of the 5 largest tenants at HI-REIT’s properties based on annualized base rental revenues as of September 30, 2019:
| | | | | | | | | | | | | | | | | |
| Tenant Name | Location | Annualized Based Rental Revenue | Percentage of Total Annualized Based Rental Revenue (1) | Initial Lease Date | Lease Expiration |
| LESCHACO INC. | Atrium II | $ | 184,853 | | 33.0% | | 9/1/2003 | 4/30/2026 |
| MOTHERS AGAINST DRUNK DRIVING | Atrium II | 57,075 | | 10.0% | | 9/1/2005 | 7/31/2020 |
| MACHINISTS AFL-CIO LONGHORN LOCAL 811 | Atrium II | 47,518 | 8.0% | | 5/1/2015 | 6/30/2024 |
| END 2 END USER RESEARCH, LLC | Atrium II | 46,263 | 8.0% | | 7/1/2017 | 12/31/2026 |
| AIR-SEA FORWARDERS, INC. | Atrium II | 39,760 | 7.0% | | 9/1/2011 | 8/31/2020 |
| Total | | $ | 375,469 | | 66% | | | |
(1) Annualized base rental revenue is equal to twelve times the monthly base rental for each tenant in occupancy as of September 30, 2019 without regard to tenant rent concessions.
The following table sets forth information as of September 30, 2019, regarding the tenants which occupy 10% or more of the rentable square feet at any of HI-REIT’s properties and the principal terms of the leases of such tenants:
| | | | | | | | | | | | | | | | | | | | |
| Property Name | Location | Tenant/Major Lessee | Square Feet | % Leased by Major Lessee | Property Type | Year of Lessee Expiration (Major Lessee) |
| | | | | | |
| Atrium II | Houston | LESCHACO INC. | 11,036 | 24% | | Office | 2026 |
The following table sets forth information about the average effective annual rental per square foot for each of the last five years at HI-REIT’s properties based on annualized base rental revenue:
| | | | | | | | | | | | | | | | | | | | |
| Property Name | Location | 2018 | 2017 | 2016 | 2015 | 2014 |
| Atrium II | Houston | $ | 13.01 | | $ | 9.59 | | $ | 9.94 | | $ | 9.56 | | $ | 9.31 | |
The following table sets forth information about the realty tax rate and annual realty tax rate at HI-REIT’s properties for 2018:
| | | | | | | | | | | | | | | | | | | | |
| | | | | | |
Property |
Land |
Building and Improvements |
In-place lease value intangible |
Total |
Realty Tax Rate per $100 valuation |
Realty Tax 2018
|
| Atrium II | $ | 957,634 | | $ | 4,629,833 | | $1,984,389 | | $ | 7,571,856 | | $ | 2.838858 | | $ | 130,484 | |
| | | | | | |
| Total | $ | 957,634 | | $ | 4,629,833 | | $ | 1,984,389 | | $ | 7,571,856 | | | $ | 130,484 | |
Lease Expirations
The following table sets forth information regarding lease expirations at HI-REIT’s properties during each of the next ten years, as of September 30, 2019:
| | | | | | | | | | | | | | | | | |
| | Gross Leasable Area Covered by Expiring Leases | | Annualized Base Rent (1) Represented by Expiring Leases | |
| Year of Lease Expiration | Number of Leases Expiring | Approx. Square Feet | Percent of Total Occupied Square Feet | Amount | Percent of Total Rent |
| 2019 | — | — | | — | — | % |
| 2020 | 5 | 9,529 | 22 | % | 151,142 | 27 | % |
| 2021 | 4 | 4,260 | 10 | % | 49,799 | 9 | % |
| 2022 | 4 | | 4,068 | | — | | 39,528 | 7 | % |
| 2023 | 2 | | 4,415 | | — | | 48,604 | 9 | |
| 2024 | 3 | 7,311 | 17 | % | 47,518 | 8 | % |
| 2025 | — | — | — | % | — | % | — | % |
| 2026 | 2 | 14,737 | 33 | % | 231,116 | 41 | % |
| 2027+ | — | | — | | — | | — | % | — | |
| Total | 20 | 44,320 | 82 | % | $567,707 | | 100 | % |
(1) Annualized base rental revenue is equal to twelve times the monthly base rental for each tenant in occupancy as of September 30, 2019 without regard to tenant rent concessions.
Concentration of Credit Risk
HI-REIT is dependent upon the ability of HI-REIT’s tenants to pay their contractual rental amounts as they become due. The inability of a tenant to pay future rental amounts would have a negative impact on the results of operations. HI-REIT is not aware of any reason why its current tenants will not be able to pay their contractual rental
amounts as they become due in all material respects. Situations preventing HI-REIT’s tenants from paying contractual rents could result in a material adverse impact on its results of operations.
Competition
Leasing of real estate is highly competitive in the current market, and HI-REIT experiences competition for high-quality tenants from owners and managers of competing projects. As a result, HI-REIT may experience delays in re-leasing vacant space or HI-REIT may have to provide rent concessions, incur charges for tenant improvements, or offer other inducements to enable it to timely lease vacant space, all of which may have an adverse impact on its results of operations. Also, if HI-REIT seeks to acquire properties, HI-REIT would be in competition with other potential buyers for the same properties, which may result in an increase in the HI-REIT must pay to acquire a property or may require us to locate another property that meets HI-REIT’s investment criteria. To the extent HI-REIT elects to dispose of its properties, HI-REIT will also be in competition with sellers of similar properties to locate suitable purchasers.
Borrowing Strategies and Policies
HI-REIT generally limits borrowings against its properties as a whole to 50% of the aggregate fair market value of the properties. However, if required to satisfy any of the REIT requirements, HI-REIT may incur additional debt. HI-REIT will use its good faith, reasonable efforts to determine the fair market value of properties.
Although the use of leverage will enable HI-REIT to acquire or own properties, it will also create a substantial element of risk with respect to the possibility that available cash will be insufficient to meet the principal and interest payments on the indebtedness. Failure of HI-REIT to timely make any payment of principal or accrued interest on the indebtedness could result in acceleration of the maturity of such indebtedness and foreclosure on the properties. In such event, HI-REIT, and consequently its stockholders, could experience a complete loss of their investment and material adverse tax consequences.
Acquisition Structure
Although HI-REIT is generally not limited as to the form its investments may take, HI-REIT's investments in real estate generally constitute acquiring fee title or interests in joint ventures or similar entities that own and operate real estate. HI-REIT has, and may continue to, acquire and operate a diversified portfolio of commercial real estate and real estate-related assets including commercial office, retail, light industrial and warehouse properties, located primarily in Texas. HI-REIT may acquire income-producing office buildings, retail centers, light industrial properties, and other commercial properties. These properties may be existing income-producing properties, newly constructed properties or properties under development or construction. Prior to acquiring any asset, HI-REIT will perform an individual analysis of the asset to determine whether it meets HI-REIT’s investment criteria, including the probability of sale at an optimum price within its targeted holding period. HI-REIT will use the information derived from the analysis in determining whether the asset is an appropriate investment. HI-REIT is not currently seeking additional acquisition opportunities.
Joint Venture Investments
HI-REIT has previously acquired commercial real estate in joint ventures with affiliates or unrelated third parties. As of September 30, 2019, HI-REIT has no joint venture investments.
Construction and Development Activities
From time to time, HI-REIT may construct and develop real estate assets or render services in connection with these activities on property it owns.
Disposition Policies
HI-REIT generally intends to hold each property it acquires for an extended period. HI-REIT may sell a property at any time if, in HI-REIT’s judgment, the sale of the property is in the best interests of its stockholders.
The determination of whether a particular property should be sold or otherwise disposed of will generally be made after consideration of relevant factors, including prevailing economic conditions, other investment opportunities and considerations specific to the condition, value and financial performance of the property. In connection with the sales of properties, HI-REIT may lend the purchaser all or a portion of the purchase price. In these instances, HI-REIT’s taxable income may exceed the cash received in the sale.
HI-REIT may sell assets to third parties or to affiliates of HI-REIT. HI-REIT’s nominating and corporate governance committee of its board of directors, which is comprised solely of independent directors, must review and approve all transactions between HI-REIT and its affiliates.
Changes in Investment Policies and Limitations
The HI-REIT independent director reviews HI-REIT’s investment policies at least annually to determine that the policies it is following are in the best interests of HI-REIT’s stockholders. Each determination and the basis therefor is required to be set forth in the applicable meeting minutes. The methods of implementing the investment policies may also vary as new investment techniques are developed. The methods of implementing the investment objectives and policies, except as otherwise provided in HI-REIT’s charter, may be altered by a majority of HI-REIT’s directors, including a majority of the independent directors, without the approval of HI-REIT’s stockholders.
Investments in Mortgages
While HI-REIT emphasizes equity real estate investments, it may invest in first or second mortgages or other real estate interests consistent with REIT status. Such mortgages may or may not be insured or guaranteed by the Federal Housing Administration, the Veterans Administration or another third party. HI-REIT may also invest in participant or convertible mortgages if its board of directors concludes that it and its stockholders may benefit from the cash flow or any appreciation in the value of the subject property. Such mortgages are similar to equity participation. None HI-REIT’s governance documents place any limit or restriction on the percentage of assets that may be invested in any type of mortgage or in any single mortgage, or the types of properties subject to mortgages in which HI-REIT may invest.
Operating Segment
HI-REIT owns and operates commercial office, light industrial and retail real estate assets. HI-REIT internally evaluates all of its real estate assets as one operating segment, and, accordingly, HI-REIT does not report segment information.
Management
General
HI-REIT operate under the direction of its board of directors, the members of which are accountable to HI-REIT and its stockholders as fiduciaries. The board is responsible for the management and control of HI-REIT’s affairs.
HI-REIT has a total of two directors, one of whom is an independent director. HI-REIT’s charter and bylaws provide that the number of HI-REIT’s directors may be established by a majority of the board of directors but may not be less than one. The HI-REIT Charter or Bylaws do not define an “independent” director, nor is it required to do so. However, HI-REIT voluntarily follows the NASAA REIT Guidelines requirements for director independence. These Guidelines define an “independent director” as a director who is not associated, and within the
last two years has not been, directly or indirectly, associated with the sponsor or the advisor by virtue of (i) ownership of an interest in the sponsor, the advisor or any of their affiliates, (ii) employment by the sponsor, the advisor or any of their affiliates, (iii) service as an officer or director of the sponsor, the advisor or any of their affiliates, (iv) performance of services, other than as a director, for HI-REIT, (v) service as a director or trustee of more than three REIT’s organized by the sponsor or advised by the advisor, or (vi) maintenance of a material business or professional relationship with the sponsor, the advisor or any of their affiliates. A business or professional relationship is considered “material” per se if the aggregate gross income derived by the director from the sponsor, the advisor and their affiliates exceeds five percent of either the director’s annual gross income during either of the last two years or the director’s net worth on a fair market value basis. An indirect association with the sponsor or the advisor shall include circumstances in which a director’s spouse, parent, child, sibling, mother- or father-in-law, son- or daughter-in-law or brother- or sister-in-law is or has been associated with the sponsor, the advisor, or any of their affiliates. Mr. Ostroot has been determined to be “independent” under this definition.
Directors and Executive Officers
Set forth below is certain information regarding HI-REIT's executive officers and directors. All of HI-REIT's executive officers serve at the pleasure of the HI-REIT board.
| | | | | | | | |
| Name | Age | Position |
| Allen R. Hartman | 67 | Chairman of the Board, Chief Executive Officer, President |
| John Ostroot | 83 | Director |
| Louis T. Fox, III | 58 | Chief Financial Officer, Treasurer |
| Mark T. Torok | 61 | General Counsel, Secretary |
For Biographies of Messrs. Hartman, Fox and Torok, please see “Directors and Officers” page 101.
John G. Ostroot, age 83, has served as one of our independent directors since January, 2008 Mr. Ostroot has served as a director of Hartman Income REIT, Inc. and since July, 2009 Mr. Ostroot has served as an independent director of Hartman Short Term Income Properties XIX, Inc. He was president of EGC Corporation and 3P USA Inc., subsidiaries of Plastic Omnium, Inc., a French-owned global leader in the processing of fluoropolymers and other high-performance resins plastics, from September 1994 until he retired in January 2000. As president of these companies, he actively supervised the principal accounting officers and was responsible for overseeing and assessing the performance of companies and public accountants in the preparation, audit and evaluation of financial statements on behalf of the company. After his retirement at 3P USA, Mr. Ostroot assumed a leadership role with the Fluoropolymers Division of the Society of Plastics Industries, a trade organization, consisting of processors and suppliers of fluoropolymer resin, headquartered in Washington, D.C. Presently, Mr. Ostroot is serving on the Fluoropolymers Division Executive Committee as Past Chairman. In April 2005, Mr. Ostroot received the Whitney Bro Lifetime Achievement Award from the DuPont Company for his more than 45 years in the Fluoropolymer industry. Mr. Ostroot holds a Bachelor’s degree in Chemical Engineering from the University of Minnesota.
Compensation Discussion and Analysis
Executive Officer Compensation
HI-REIT does not have any employees nor does HI-REIT currently intend to hire any employees who will be compensated directly by HI-REIT. Each of the executive officers, including each executive officer who serves as a director, is employed by HIRM or its affiliates and receives compensation for his or her services, including services performed on HI-REIT’s behalf, from HIRM or its affiliates. HI-REIT does not pay any compensation directly to its executive officers.
If a director is also one of HI-REIT’s executive officers, HI-REIT will not pay any compensation to such person for services rendered as a director.
HI-REIT pays each of its non-executive directors an annual retainer of $10,000, paid in equal quarterly installments, plus $1,000 per board meeting attended and $500 per committee meeting attended; provided, however, HI-REIT does not pay an additional fee to its directors for attending a committee meeting when the committee meeting is held on the same day as a board meeting. HI-REIT also reimburses all directors for reasonable out-of-pocket expenses incurred in connection with attending board meetings.
Each of the current non-executive directors is entitled to receive 3,000 shares of restricted common stock annually in addition to cash compensation referred to above in connection with such director’s service on the board.
Directors of HARTMAN XX, HARTMAN XIX, and HI-REIT that serve as directors of more than one entity are entitled to receive one annual retainer and one fee for Board meetings and committee meetings held on a single day.
Compensation of Directors
If a director is also an executive officer of HI-REIT, HI-REIT will not pay any compensation to such person for services rendered as a director.
HI-REIT pays each of its non-executive directors an annual retainer of $10,000, paid in equal quarterly installments, plus $1,000 per board meeting attended and $500 per committee meeting attended; provided, however, HI-REIT does not pay an additional fee to directors for attending a committee meeting when the committee meeting is held on the same day as a board meeting. HI-REIT also reimburses all directors for reasonable out-of-pocket expenses incurred in connection with attending board meetings.
Each of the current independent directors is entitled to receive up to 3,000 shares of restricted HI-REIT common stock annually in addition to cash compensation referred to above in connection with such directors’ service on the board. The following table sets forth certain information regarding compensation earned by or paid to our directors during the year ended December 31, 2018. Directors who are also our executive officers do not receive compensation for services rendered as a director.
| | | | | | | | | | | |
| Name | Fees Earned or Paid In Cash (1) | All Other Compensation (2) | Total |
| Allen R. Hartman | $ | — | | $ | — | | $ | — | |
| John G. Ostroot (2)(3) | 4,833 | 9,680 | 14,513 |
| $ | 4,833 | | $ | 9,680 | | $ | 14,513 | |
(1) The amounts shown in this column include fees earned for attendance at board of director and committee meetings and annual retainers, as described below under “Cash Compensation.”
(2) Mr. Ostroot receives shares of restricted common stock as non-cash compensation for his service as independent member of the board of directors. Amounts shown reflect the aggregate fair value of the shares of restricted stock as of the date of grant computed in accordance with Financial Accounting Standards Board Accounting Standards Codification Topic 718.
(3) Independent director.
Stock Ownership
The following table sets forth the beneficial ownership of HI-REIT Common Stock and subordinated stock as of September 30, 2019 for each person or group that holds more than 5% of the issued and outstanding HI-REIT Common Stock and subordinated stock, for each director and executive officer and for the HI-REIT directors and executive officers as a group.
Each person or entity listed below has the following address: c/o Hartman Short Term Income Properties XX, Inc., 2909 Hillcroft, Suite 420, Houston, Texas 77057.
| | | | | | | | | | | | | | |
| Beneficial Owner | Number of Shares Beneficially Owned | | | |
| Common | Percentage | Subordinated | Percentage |
| Allen R. Hartman (1) (2) | 281,870 | | 2.33 | % | 1,890,724 | 100.0 | % |
| John Ostroot | 20,402 | | 0.17 | % | - | - |
| Louis T. Fox, III | - | - | - | - |
| Mark T. Torok | - | - | - | - |
| All Officers and Directors | 302,272 | 2.50 | % | 1,890,724 | 100.0 | % |
(1)Owned through the Hartman Family Protection Trust.
(2)Includes 1,897 shares of HI-REIT Common Stock (or 0.0157% of total HI-REIT Common Stock outstanding at September 30, 2019) via Hartman XX's ownership of 1,558,014 shares of HI-REIT Common Stock. Allen Hartman owns 22,420 shares of Hartman XX (or 0.1%) at September 30, 2019.
Compensation Committee Interlocks and Insider Participation
HI-REIT does compensate its executive officers. Its directors did not participate in deliberations concerning executive officer compensation.
Market for Common Equity, Distributions and Related Stockholders Matters
Market Information
There were 12,083,711 shares of HI-REIT Common Stock, held by a total of 827 investors, issued and outstanding as of September 30, 2019. There were 1,890,724 shares of HI-REIT Subordinated Stock issued and outstanding as of September 30, 2019 all of which were held by the HARTMAN FAMILY PROTECTION TRUST. The shares of HI-REIT Common Stock and HI-REIT Subordinated Stock and the HI-REIT OP Units held by the HARTMAN FAMILY PROTECTION TRUST represent an aggregate equity ownership interest in HI-REIT of approximately 22%.
Distributions and HI-REIT Distribution Policy
HI-REIT intends to make distributions each taxable year equal to at least 90% of its REIT taxable income. One of HI-REIT’s primary goals is to pay regular quarterly distributions to HI-REIT’s stockholders. The amount of distributions paid and the taxable portion in prior periods are not necessarily indicative of amounts anticipated in future periods.
When evaluating the amount of cash available to fund distributions to stockholders, HI-REIT considers net cash provided by operating activities (as presented in accordance with GAAP in the accompanying consolidated statements of cash flows), adjusted to exclude certain costs that were incurred for the purpose of generating future earnings and appreciation in value over the long term, including acquisition-related costs.
The following table shows the distribution rate per share of HI-REIT Common Stock of HI-REIT for the period from July 2008 (the month HI-REIT first paid distributions) through December 31, 2018:
| | | | | | | | | | | | | | | | | | | | | | | | | | | | | | | | | | | | | | |
| HARTMAN INCOME REIT, INC. | | | | | | | | | | | | |
| DISTRIBUTION HISTORY | | | | | | | | | | | | |
| | | | | | | | | | | | |
| 2007 | 2008 | 2009 | 2010 | 2011 | 2012 | 2013 | 2014 | 2015 | 2016 | 2017 | 2018 |
| Jan | | | $0.0542 | | $0.0382 | | $0.0306 | | $0.0306 | | $0.0153 | | $0.0153 | | $0.0191 | | $0.0227 | | $0.0227 | | $0.0227 | |
| Feb | | | $0.0542 | | $0.0382 | | $0.0306 | | $0.0306 | | $0.0153 | | $0.0191 | | $0.0227 | | $0.0227 | | $0.0227 | | $0.0227 | |
| March | | | $0.0542 | | $0.0382 | | $0.0306 | | $0.0306 | | $0.0153 | | $0.0191 | | $0.0227 | | $0.0227 | | $0.0227 | | $0.0227 | |
| April | | | $0.0417 | | $0.0382 | | $0.0306 | | $0.0306 | | $0.0153 | | $0.0191 | | $0.0227 | | $0.0227 | | $0.0227 | | $0.0227 | |
| May | | | $0.0417 | | $0.0382 | | $0.0306 | | $0.0306 | | $0.0153 | | $0.0191 | | $0.0227 | | $0.0227 | | $0.0227 | | $0.0227 | |
| June | | | $0.0417 | | $0.0382 | | $0.0306 | | $0.0306 | | $0.0153 | | $0.0191 | | $0.0227 | | $0.0227 | | $0.0227 | | $0.0227 | |
| July | | $0.0542 | | $0.0382 | | $0.0382 | | $0.0306 | | $0.0306 | | $0.0153 | | $0.0191 | | $0.0227 | | $0.0227 | | $0.0227 | | $0.0227 | |
| August | | $0.0542 | | $0.0382 | | $0.0382 | | $0.0306 | | $0.0153 | | $0.0153 | | $0.0191 | | $0.0227 | | $0.0227 | | $0.0227 | | $0.0227 | |
| September | | $0.0542 | | $0.0382 | | $0.0382 | | $0.0306 | | $0.0153 | | $0.0153 | | $0.0191 | | $0.0227 | | $0.0227 | | $0.0227 | | $0.0227 | |
| October | | $0.0542 | | $0.0382 | | $0.0382 | | $0.0306 | | $0.0153 | | $0.0153 | | $0.0191 | | $0.0227 | | $0.0227 | | $0.0227 | | $0.0227 | |
| November | | $0.0542 | | $0.0382 | | $0.0306 | | $0.0306 | | $0.0153 | | $0.0153 | | $0.0191 | | $0.0227 | | $0.0227 | | $0.0227 | | $0.0227 | |
| December | | $0.0542 | | $0.0382 | | $0.0306 | | $0.0306 | | $0.0153 | | $0.0153 | | $0.0191 | | $0.0227 | | $0.0227 | | $0.0227 | | $0.0227 | |
| Total | | $0.3250 | | $0.5166 | | $0.4430 | | $0.3672 | | $0.2907 | | $0.1836 | | $0.2254 | | $0.2688 | | $0.2724 | | $0.2724 | | $0.2724 | |
MANAGEMENT'S DISCUSSION AND ANALYSIS OF FINANCIAL CONDITION AND RESULTS OF OPERATIONS
The following discussion and analysis should be read in conjunction with the consolidated financial statements and notes thereto included in Appendix III to this Joint Proxy Statement and Prospectus. See also "Cautionary Note Regarding Forward-Looking Statements" on page 83. The following provides HI-REIT management's discussion and analysis of financial condition and results of operations for the nine months ended September 30, 2019 and for the years ended December 31, 2018, 2017, and 2016.
Overview
HI-REIT is a non-public REIT formed on January 8, 2008 to invest in a diversified portfolio of commercial real estate investments, including office, retail, industrial and warehouse properties, located primarily in Texas. HI-REIT elected to be treated as a REIT for federal income tax purposes beginning with the taxable year ended December 31, 2008. HI-REIT has invested primarily in commercial properties, including office buildings, shopping centers, other retail and commercial properties, some of which are leased to a number of tenants having relatively short (1-7) year leases and others may which be net leased to a single tenant.
Significant Accounting Policies and Estimates
HI-REIT has established accounting policies which conform to GAAP as contained in the Financial Accounting Standards Board ("FASB") Accounting Standards Codification (the "Codification" or "ASC"). The preparation of HI-REIT’s consolidated financial statements in accordance with GAAP requires management to make estimates and assumptions that affect the reported amounts of assets, liabilities, revenues and expenses. If HI-REIT judgment or interpretation of the facts and circumstances relating to the various transactions had been different, it is possible that different estimates would have been applied, thus resulting in a different presentation of the financial statements. Additionally, other companies may use different estimates and assumptions that may impact the comparability of HI-REIT financial condition and results of operations to those companies.
HI-REIT believes the accounting policies listed below are the most critical in the preparation of HI-REIT’s consolidated financial statements. These policies are described in greater detail in Note 3, Summary of Significant Accounting Policies, to the consolidated financial statements contained in Appendix III hereto:
•Real Estate – Allocation of purchase price of acquired assets, depreciation and amortization, sales of real estate, discontinued operations, impairment;
•Revenue Recognition;
•Noncontrolling Interests;
•Income Taxes.
Recently Issued Accounting Pronouncements
See Note 3, Summary of Significant Accounting Policies, to the consolidated financial statements contained in Appendix III hereto.
Results of Operations
HI-REIT is not aware of any material trends or uncertainties, other than national economic conditions affecting real estate in general, that may reasonably be expected to have a material impact, favorable or unfavorable, on revenues or income from the acquisition, management and operations of properties other than those listed in "Risk Factors" beginning on page 64.
Overview
The discussion that follows is based on the consolidated results of operations for the three months ended September 30, 2019 and 2018. The ability to compare one period to another is significantly affected by acquisitions completed and dispositions made during those periods.
As of September 30, 2019, HI-REIT owned one commercial property comprising approximately 111,853 square feet plus one land parcel held for development, all located in Texas. As of September 30, 2018, HI-REIT owned or had a majority interest in 20 commercial properties comprising approximately 2,793,875 square feet plus one land parcel held for development, all located in Texas.
To provide additional insight into the operating results, HI-REIT is also providing a detailed analysis of net operating income (property revenues minus property expenses), or “NOI.” “NOI” is a non-GAAP financial measure used by management to assess and compare the performance of HI-REIT’s properties. NOI is not a measure of operating income or cash flows from operating activities as measured by GAAP, and is not indicative of cash available to fund cash needs. As a result, NOI should not be considered an alternative to cash flows as a measure of liquidity. Not all companies calculate NOI in the same manner. HI-REIT considers NOI to be an appropriate supplemental measure to net income because it assists both investors and management in understanding the operating results of the real estate. The tables set forth in the discussion below reconcile NOI, as a non-GAAP financial measure, to net loss.
Comparison of the year ended December 31, 2018 versus the year ended December 31, 2017.
As of December 31, 2018 HI-REIT owned one commercial property comprising approximately 111,853 square feet plus one land parcel held for development, all located in Texas. As of December 31, 2017, HI-REIT owned 20 commercial properties comprising approximately 2,793,875 square feet plus one land parcel held for development, all located in Texas.
| | | | | | | | | | | |
| (in thousands of dollars) | Year ended December 31, | | |
| 2018 | 2017 | Change |
| Reconciliation of Net income(loss) to Property NOI | | | |
| Net income (loss) | $ | (948) | | $ | (1,609) | | $ | 661 | |
| Management and advisory income | 12,700 | | 11,864 | | 836 | |
| Management and advisory expense | 17,866 | | 15,502 | | 2,364 | |
| Depreciation and amortization | 3,967 | | 5,656 | | (1,689) | |
| Interest expense | 4,536 | | 6,346 | | (1,810) | |
| Organization and offering expenses | 117 | | (624) | | 741 | |
| Property NOI | $ | 38,238 | | $ | 37,135 | | $ | 1,103 | |
Management and advisory income – HI-REIT receives property management and leasing commissions from HARTMAN XIX and HARTMAN XX in connection with the management and leasing of their respective properties. For the years ended December 31, 2018 and 2017, HARTMAN XIX was charged $1,807,254 and $2,355,569, for real property, company management and leasing commissions. HARTMAN XX was charged $4,910,000 and $4,038,000, respectively, for property management fees expense reimbursements and $4,103,000 and $2,518,000, respectively, for leasing commissions. Management and advisory fee income also includes asset management fees and acquisition fees of Hartman Advisors, which results are consolidated with HI-REIT in the consolidated financial statements presented above.
Depreciation and amortization – Depreciation and amortization were $3,967,000 and $5,656,000 for the years ended December 31, 2018 and 2017, respectively.
Management and advisory expenses – Management and advisory expenses consist of salaries and incentive compensation, professional fees and other costs associated with the operation of HIRM and Hartman Advisors.
Net loss – HI-REIT had net loss of $948,000 and $1,609,000 for the years ended December 31, 2018 and 2017, respectively.
Comparison of the year ended December 31, 2017 versus the year ended December 31, 2016.
As of December 31, 2017 and 2016, HI-REIT owned 20 commercial properties comprising approximately 2,793,875 square feet plus one land parcel held for development, all located in Texas.
| | | | | | | | | | | |
| (in thousands of dollars) | Year ended December 31, | | |
| 2017 | 2016 | Change |
| Rental revenue, tenant reimbursements and other | $ | 27,836 | | $ | 27,633 | | $ | 203 | |
| Property operating expenses | 8,934 | 8,192 | 742 |
| Real estate taxes and insurance | 4,266 | 3,997 | 269 |
| General and administrative | 1,229 | 1,770 | (541) |
| Property NOI | $ | 13,407 | | $ | 13,674 | | $ | (267) | |
| | | |
| Reconciliation of Net income(loss) to Property NOI | | | |
| | | |
| Net income (loss) | $ | (1,609) | | 5,191 | | $ | (6,800) | |
| Management and advisory income | (11,864) | (13,287) | | 1,423 |
| Management and advisory expense | 15,502 | 15,234 | | 268 |
| Depreciation and amortization | 5,656 | 5,413 | | 243 |
| Interest expense | 6,346 | 6,080 | | 266 |
| Interest and dividend income | 0 | (16) | | 16 |
| Asset management and acquisition fees | 0 | 377 | | (377) |
| Offering and organization expenses | (624) | 1,597 | | (2,221) |
| Discontinued operations | 0 | (6,915) | | 6,915 |
| Property NOI | $ | 13,407 | | $ | 13,674 | | $ | (267) | |
Revenues – Revenue consists of rental revenues, tenant reimbursements and other property revenues and management and advisory income. For the years ended December 31, 2017 and 2016, HI-REIT had total rental revenues, tenant reimbursements and other property revenues of $27,836,000 and $27,633,000, respectively. The $203,000 increase in total property income was primarily due to a decrease in net effective rental revenue of $645,000, offset by an increase of $848,000 in tenant reimbursements and other revenue. For the years ended December 31, 2017 and 2016, HI-REIT had management and advisory income of $11,864,000 and $13,287,000, respectively. The $1,423,000 decrease in management and advisory income was primarily due to acquisition and asset management fees to the Advisor from HARTMAN XX.
Property operating expenses – Property operating expenses consist of contract services, repairs and maintenance, utilities and management fees. For the year ended December 31, 2017 and 2016, HI-REIT had operating expenses of $8,934,000 and $8,192,000, respectively. Property operating expenses increased $742,000 due primarily due to flood damage repairs, a substantial portion of which is expected to be recovered from insurance proceeds in 2018.
Management and advisory income – HI-REIT receives property management and leasing commissions from HARTMAN XIX and HARTMAN XX in connection with the management and leasing of their respective properties. For the years ended December 31, 2017 and 2016, HARTMAN XIX was charged $1,261,000 and $1,436,000, respectively, for property management fees expense reimbursements and $719,000 and $880,000, respectively, for leasing commissions. HARTMAN XX was charged $3,375,000 and $3,788,000, respectively, for property management fees expense reimbursements and $3,110,000 and $2,517,000, respectively, for leasing commissions. Management and advisory fee income also includes asset management fees and acquisition fees of Hartman Advisors, which results are consolidated with HI-REIT in the consolidated financial statements presented above.
Real estate taxes and insurance – Real estate taxes and insurance were $4,266,000 and $3,997,000 for the years ended December 31, 2017 and 2016, respectively. The net increase in real estate taxes and insurance from the year ended December 31, 2017 to the year ended December 31, 2016 was primarily due to successful reduction of
property ad valorem tax valuation through protest and litigation and refunds for prior year ad valorem taxes paid as a result of such efforts.
Depreciation and amortization – Depreciation and amortization were $5,656,000 and $5,413,000 for the years ended December 31, 2017 and 2016, respectively.
General and administrative expenses - General and administrative expenses were $1,229,000 and $1,770,000 for the years ended December 31, 2017 and 2016, respectively. General and administrative expenses consist primarily of audit fees, transfer agent fees, other professional fees, and independent director compensation. The decrease in general and administrative expenses is due to decreased professional fees and certain recoverable and non-recoverable property operating expenses.
Management and advisory expenses – Management and advisory expenses consist of salaries and incentive compensation, professional fees and other costs associated with the operation of HIRM and Hartman Advisors.
Net income – HI-REIT had net (loss) income of ($1,609,000) and $5,191,00 for the years ended December 31, 2017 and 2016, respectively. Net loss from continuing operations was $1,609,000 and $1,724,000 for the years ended December 31, 2017 and 2016, respectively.
Off-Balance Sheet Arrangements
As of September 30, 2019, HI-REIT had no off-balance sheet transactions, nor does HI-REIT currently have any such arrangements or obligations.
Changes in and Disagreements with Accountants on Accounting and Financial Disclosure
There have been no changes in or disagreements with HI-REIT’s independent registered public accountant during the years ended December 31, 2018 and 2017.
Quantitative and Qualitative Disclosures about Market Risk
Market risks include risks that arise from changes in interest rates, foreign currency exchange rates, commodity prices, equity prices and other market changes that affect market-sensitive instruments. HI-REIT expects that the primary market risk to which it will be exposed is interest rate risk, including the risk of changes in the underlying rates on its variable rate debt.
As of September 30, 2019, HI-REIT's debt consisted of $3.9 unsecured note payable to HARTMAN XIX.
In the future, HI-REIT may be exposed to the effects of interest rate changes primarily as a result of borrowings used to maintain liquidity and fund acquisition, expansion, and financing of HI-REIT's real estate investment portfolio and operations. HI-REIT's interest rate risk management objectives will be to limit the impact of interest rate changes on earnings and cash flows and to lower overall borrowing costs. To achieve its objectives, HI-REIT may borrow at fixed rates or variable rates that are lower than its current borrowing cost. In order to mitigate its interest rate risk on certain financial instruments, HI-REIT may enter into interest rate hedge instruments, such as interest rate cap agreements, and in order to mitigate its risk to foreign currency exposure HI-REIT may enter into foreign currency hedges. HI-REIT will not enter into derivative or interest rate transactions for speculative purposes.
THE COMBINED COMPANY
General
The Combined Company will retain the name “Hartman Short Term Income Properties XX, Inc.” and will continue to be organized and operated as a Maryland corporation that will be treated as a REIT for federal income tax purposes. The Combined Company will continue to focus on the acquisition and management of a diversified portfolio of commercial real estate investments, including office, retail, industrial and warehouse properties, located primarily in Texas. The Combined Company will remain subject to the reporting and other requirements of the Exchange Act and the rules promulgated thereunder.
The Combined Company will own substantially all of its assets and conduct its operations through the Surviving Partnership, HARTMAN XX OP. The Advisor will be a wholly owned subsidiary of the Combined Company following the Mergers, and the HARTMAN XX Advisory Agreement will be terminated effective as of the closing date of the Mergers pursuant to the Termination Agreement. As a consequence, following the Mergers the Combined Company will transition to self-management and will enter into employment agreements with Mr. Hartman and its other executive officers.
Mr. Hartman, the current Chairman of the Board and Chief Executive Officer of HARTMAN XX, will continue to serve as the Chairman of the Board, Chief Executive Officer and President of the Combined Company, Mr. Fox, the current Chief Financial Officer and Treasurer of HARTMAN XX, will continue to serve as the Chief Financial Officer and Treasurer of the Combined Company, and Mr. Torok, the current Secretary and General Counsel of HARTMAN XX, will continue to serve as the Secretary and General Counsel of the Combined Company. The current independent directors of HARTMAN XX, Messrs. Ruskey and Tompkins, will remain on the HARTMAN XX Board following the Mergers. In connection with the Mergers, the HARTMAN XX Board will be expanded from three directors to five directors, and John Ostroot, currently a director of HARTMAN XIX and HI-REIT, and James A. Cardwell, currently a director of HARTMAN XIX, will be added to the HARTMAN XX Board to fill the resulting vacancies.
The Combined Company’s principal executive offices will continue to be located at 2909 Hillcroft, Suite 420, Houston TX 77057 and the Combined Company’s phone number will continue to be (713) 467-2222
Combined Company Portfolio
Following the consummation of the Mergers, assuming the respective portfolios of HARTMAN XX, HARTMAN XIX and HI-REIT as of September 30, 2019, the Combined Company will own 44 properties plus three pad sites and two land parcels held for development, comprising approximately 6.8 million square feet.
The following table provides summary information regarding the Combined Company’s properties (all $ amounts are in thousands):
| | | | | | | | | | | | | | | | | | | | | | | | | | |
Property Name |
Location |
Property Type | Rentable SF | Annualized Base Rent (1) | Percent Leased (2) | Date Acquired | Acquisition Cost | Encumbrances (3)(5) |
| Promenade | Dallas | Retail | 176,585 | 1,568 | 74 | % | 10/01/2018 | 20,000 | |
| Prestonwood Park | Dallas | Retail | 105,783 | 1,826 | 86 | % | 10/1/2018 | 23,000 | |
| Richardson Heights | Dallas | Retail | 201,433 | 2,945 | 79 | % | 12/28/2010 | 19,150 | 17,760 | |
| Cooper Street | Dallas | Retail | 127,696 | 1,454 | 100 | % | 5/11/2012 | 10,613 | 7,632 |
| One Mason SC | Houston | Retail | 75,183 | 1,014 | 93 | % | 10/01/2018 | 12,860 | |
| Chelsea Square SC | Houston | Retail | 70,275 | 533 | 73 | % | 10/1/2018 | 7,110 | |
| Mission Center SC | Houston | Retail | 112,971 | 683 | 75 | % | 10/01/2018 | 10,600 | |
| Garden Oaks SC | Houston | Retail | 106,858 | 1,091 | 71 | % | 10/1/2018 | 20,760 | |
| Harwin | Houston | Retail | 38,813 | 340 | 82 | % | 10/01/2018 | 5,280 | |
| Fondren | Houston | Retail | 93,196 | 812 | 91 | % | 10/1/2018 | 9,980 | |
| Northeast Square SC | Houston | Retail | 40,525 | 356 | 67 | % | 10/01/2018 | 4,910 | |
| Walzem Plaza SC | San Antonio | Retail | 182,713 | 1,473 | 93 | % | 10/1/2018 | 16,400 | |
| North Central Plaza | Dallas | Office | 198,374 | 2,223 | 73 | % | 10/01/2018 | 19,800 | |
| Gateway Tower | Dallas | Office | 266,412 | 2,797 | 66 | % | 10/1/2018 | 29,100 | |
| Bent Tree Green | Dallas | Office | 139,609 | 2,025 | 75 | % | 10/16/2012 | 12,013 | 7,632 | |
| Parkway Plaza I&II | Dallas | Office | 136,506 | 1,817 | 79 | % | 3/15/2013 | 9,490 | |
| Hillcrest | Dallas | Office | 203,688 | 2,557 | 82 | % | 05/01/2015 | 11,400 | |
| Skymark | Dallas | Office | 115,700 | 1,568 | 78 | % | 9/2/2015 | 8,846 | |
| Corporate Park Place | Dallas | Office | 113,429 | 1,403 | 77 | % | 08/24/2015 | 9,500 | |
| Westway One | Dallas | Office | 165,982 | 2,887 | 92 | % | 6/1/2016 | 21,638 | |
| Three Forest Plaza | Dallas | Office | 366,549 | 5,284 | 75 | % | 12/22/2016 | 35,655 | |
| Spring Valley | Dallas | Office | 94,304 | 861 | 72 | % | 10/1/2018 | 5,620 | |
| Tower Pavilion | Houston | Office | 87,589 | 1,212 | 89 | % | 10/01/2018 | 6,670 | |
| The Preserve | Houston | Office | 218,689 | 3,264 | 94 | % | 10/1/2018 | 22,300 | |
| Westheimer Central | Houston | Office | 182,506 | 1,692 | 79 | % | 10/01/2018 | 18,500 | |
| 11811 N Freeway | Houston | Office | 156,362 | 1,899 | 79 | % | 10/1/2018 | 5,490 | |
| Atrium I | Houston | Office | 118,461 | 1,278 | 75 | % | 10/01/2018 | 4,750 | |
| 3100 Timmons | Houston | Office | 111,265 | 1,245 | 80 | % | 10/1/2018 | 15,300 | |
| Cornerstone | Houston | Office | 71,008 | 868 | 87 | % | 10/01/2018 | 3,650 | |
| Northchase | Houston | Office | 128,981 | 1,333 | 83 | % | 10/1/2018 | 9,070 | |
| 616 FM 1960 | Houston | Office | 142,194 | 1,379 | 54 | % | 10/01/2018 | 11,710 | |
| 601 Sawyer | Houston | Office | 88,258 | 621 | 43 | % | 10/1/2018 | 17,300 | |
| Gulf Plaza | Houston | Office | 120,651 | 2,241 | 87 | % | 03/11/2014 | 13,950 | |
| Timbercreek Atrium | Houston | Office | 51,035 | 646 | 79 | % | 12/30/2014 | 2,897 | |
| Copperfield | Houston | Office | 42,621 | 695 | 86 | % | 12/30/2014 | 2,419 | |
| 400 N. Belt | Houston | Office | 230,872 | 1,397 | 55 | % | 5/8/2015 | 10,150 | |
| Ashford Crossing | Houston | Office | 158,451 | 1,722 | 65 | % | 07/31/2015 | 10,600 | |
| Energy Plaza | San Antonio | Office | 180,119 | 3,143 | 84 | % | 12/30/2014 | 17,610 | |
| One Technology Ctr | San Antonio | Office | 196,348 | 4,823 | 100 | % | 11/10/2015 | 19,575 | |
| Atrium II | Houston, TX | Office | 111,853 | 568 | 41 | % | 12/11/2003 | 5,756 | |
| Regency Square | Houston | Office | 64,063 | 668 | 82 | % | 10/1/2018 | 2,630 | |
| Central Park | Dallas | Ind/Flex | 73,099 | 560 | 88 | % | 10/1/2018 | 4,570 | |
| Quitman | Houston | Ind/Flex | 736,957 | 1,290 | 88 | % | 10/1/2018 | 5,870 | |
| Mitchelldale | Houston | Ind/Flex | 377,752 | 2,208 | 90 | % | 6/13/2014 | 19,175 | 11,560 |
| Combined Total | | | 6,781,718 | $ | 72,269 | | 79 | % | | $ | 553,667 | | |
(1) Annualized base rental revenue is equal to twelve times the monthly base rental for each tenant in occupancy as of September 30, 2019 without regard to tenant rent concessions.
(2) Percentage leased and occupied as of September 30, 2019.
(3) As of September 30, 2019.
(4) Specific encumbrances represent mortgage loans secured by the specific property indicated.
(5) All other properties without specific encumbrance noted above, a secured the $259,000,000 Hartman SPE, LLC note payable to Goldman Sachs Mortgage Company.
All of the HARTMAN XX (except Richardson Heights, Cooper Street, Bent Tree Green and Mitchelldale), HARTMAN XIX and HI-REIT loans were paid in full and refinanced with the SASB Loan on October 1, 2018. (For additional information on the SASB Loan see "SASB Loan" page 173)
On a pro forma basis, the Combined Company’s properties will be 80% occupied, on a weighted average basis, with a remaining average lease term of 3 years. The following chart illustrates the lease expirations in the Combined Company’s portfolio on a pro forma basis as of September 30, 2019:
| | | | | | | | | | | | | | | | | |
| | Gross Leasable Area Covered by Expiring Leases | | Annualized Base Rent (1) Represented by Expiring Leases | |
| Year of Lease Expiration | Number of Leases Expiring | Approx. Square Feet | Percent of Total Occupied Square Feet | Amount | Percent of Total Rent |
| 2019 | 98 | 164,257 | 3 | % | $ | 2,284 | | 3 | % |
| 2020 | 297 | 689,525 | 13 | % | 11,985 | 17 | % |
| 2021 | 282 | 670,538 | 12 | % | 10,030 | 14 | % |
| 2022 | 316 | 1,449,355 | 27 | % | 13,545 | 19 | % |
| 2023 | 180 | 641,384 | 12 | % | 9,258 | 13 | % |
| 2024 | 201 | 770,770 | 14 | % | 11,384 | 16 | % |
| 2025 | 68 | 395,677 | 7 | % | 5,900 | 8 | % |
| 2026 | 21 | 171,352 | 3 | % | 2,370 | 3 | % |
| 2027 | 18 | 101,647 | 2 | % | 1,635 | 2 | % |
| 2028 | 22 | 120,160 | 2 | % | 1,937 | 3 | % |
| 2029 | 14 | 28,883 | 1 | % | 217 | 0 | % |
| Total | 1,517 | 5,203,548 | 96 | % | $ | 70,545 | | 98 | % |
(1)Annualized base rental revenue is equal to twelve times the monthly base rental for each tenant in occupancy as of September 30, 2019 without regard to tenant rent concessions.
Based on HARTMAN XX, HARTMAN XIX and HI-REIT annualized base rental revenues as of September 30, 2019, the Combined Company’s significant tenants, based on annualized base rental revenue, are as follows on a pro forma basis:
| | | | | | | | | | | | | | |
Tenant Name | Annualized Base Rental Revenue (in thousands) | Percentage of Total Annualized Base Rental Revenues | Initial Lease Date | Lease Expiration Year |
| Gulf Interstate Engineering | $ | 2,138 | | 2.96% | | 3/1/2011 | 4/30/2024 |
| Galen College of Nursing | 1,727 | 2.39% | | 7/1/2013 | 06/30/2025 |
| Lennar Homes of Texas | 1,167 | 1.62% | | 5/1/2014 | 02/28/2022 |
| Board of Regents of the Univ | 1,166 | 1.61% | | 9/1/2011 | 02/29/2020 |
| GSA-Veterans Administration | 1,143 | 1.58% | | 11/1/2003 | 01/14/2024 |
| Total | $ | 7,341 | | 10.16% | | | |
HARTMAN XX believes that the increased size, scale and diversification of the Combined Company following completion of the Mergers will position the Combined Company more favorably for a potential listing of the Combined Company’s shares on a national securities exchange and provide the Combined Company with access to raising capital in the public markets.
Following the consummation of the Mergers, the Combined Company will continue to seek to acquire commercial real estate properties located principally in Texas which meet the Combined Company’s investment strategy and criteria as set forth above.
The Combined Company’s board of directors will determine when, and if, to apply to have its shares of common stock listed for trading on a national exchange, subject to satisfying its then applicable listing requirements. HARTMAN XX’s management believes that the Mergers represent a significant step towards successfully positioning the Combined Company more fully to evaluate and contemplate one or more of the following liquidity events:
•list its common shares on a national securities exchange;
•merge, reorganize or otherwise transfer the Combined Company or its assets to another entity with listed securities;
•commence the sale of all of the Combined Company properties and liquidate; or
•otherwise pursue a liquidity event for its stockholders.
HARTMAN XX cannot guarantee that it will achieve one or more of the foregoing liquidity events. The Combined Company’s board may, in its sole discretion, forego a liquidity event and continue operations if it deems such continuation to be in the best interests of the Combined Company’s stockholders. Even if HARTMAN XX does accomplish one or more of these liquidity events, HARTMAN XX cannot guarantee that a public market will develop for the securities listed or that such securities will trade at a price higher than what stockholders paid for their shares.
Management of Combined Company
Set forth below is certain information regarding the intended executive officers and directors of the Combined Company. All of the executive officers serve at the pleasure of the Board.
| | | | | | | | |
| Name | Age | Positions |
Allen R. Hartman | 67 | Chief Executive Officer, President and Chairman of the Board |
Richard R. Ruskey | 63 | Independent Director |
Jack I. Tompkins | 73 | Independent Director |
James A. Cardwell | 87 | Independent Director |
John Ostroot | 83 | Independent Director |
Louis T. Fox III | 58 | Chief Financial Officer and Treasurer |
Mark T. Torok | 61 | Secretary & General Counsel |
The biographies of Messrs. Hartman, Ruskey, Tompkins, Fox and Torok can be found in “Directors and Officers” beginning on page 101, and biographies of Messrs. Cardwell and Ostroot can be found in “Directors and Officers” beginning on page 136.
THE SASB LOAN
On October 1, 2018, HARTMAN XX, HARTMAN XIX, HI-REIT and Hartman vREIT XXI, Inc. through their special purpose finance subsidiary, Hartman SPE, LLC, as borrower, and Goldman Sachs Mortgage Company ("GS"), as lender, entered into the SASB Loan (GS, in its capacity as lender, together with any other lender institutions that may become parties thereto, "Lender"). Pursuant to the SASB Loan Agreement, the Lender made a term loan to Hartman SPE, LLC in the principal amount of $259,000,000.
Contemporaneously therewith, HARTMAN XX, HARTMAN XIX, HI-REIT and Hartman vREIT XXI, Inc. contributed a total of 39 commercial real estate properties ("Properties") to Hartman SPE, LLC, a recently formed Delaware limited liability company, subject to the mortgage indebtedness encumbering the Properties, in exchange for membership interests in Hartman SPE, LLC. Proceeds of the SASB Loan were immediately used to extinguish the existing mortgage indebtedness encumbering the Properties.
The manager of Hartman SPE, LLC is Hartman SPE Management, LLC. HARTMAN XX is the sole member of Hartman SPE Management, LLC.
HARTMAN XX contributed 13 commercial real estate properties, including its 51.2% interest in Three Forest Plaza, to Hartman SPE, LLC with an appraised value of $181,034,000 and subject to outstanding mortgage indebtedness as of the closing date of the SASB Loan of $76,290,000. HARTMAN holds a 32.74% interest in Hartman SPE, LLC.
Hartman XIX contributed nine commercial real estate properties to Hartman SPE, LLC with an appraised value of $129,090,000 and subject to outstanding mortgage indebtedness as of the closing date of $44,401,000. Hartman XIX holds a 26.99% interest in Hartman SPE, LLC.
HIREIT contributed 17 commercial real estate properties to Hartman SPE, LLC with an appraised value of $184,140,000 and subject to outstanding mortgage indebtedness as of the closing date of $76,290,000. HI-REIT holds a 34.38% interest in Hartman SPE, LLC.
vREIT XXI contributed its 48.8% interest in Three Forest Plaza, in which vREIT XXI owns in a joint venture arrangement with HARTMAN XX. The net asset value of Hartman vREIT XXI Inc.'s Three Forest Plaza minority interest is $18,486,000. vREIT XXI had a 5.89% interest in Hartman SPE, LLC as of October 1, 2018.
The appraisals obtained on each of the properties contributed to Hartman SPE, LLC in September, 2018, in connection with the formation and financing of Hartman SPE, LLC were not used in determining the respective NAV per share of HARTMAN XX, HARTMAN XIX, or HI-REIT, as of December 31, 2016, and were not utilized in determining or adjusting the merger exchange ratios.
The term of the SASB Loan is five years, comprised of an initial two-year term with three one-year extension options. Each extension option shall be subject to certain conditions precedent including (i) no default then outstanding, (ii) 30 days prior written notice, (iii) the properties must have a specified in-place net operating income debt yield and (iv) purchase of an interest rate cap as described below for the exercised option term or terms.
The outstanding principal of the SASB Loan will bear interest at the one-month LIBOR rate plus 1.80%. As a condition to the funding of the SASB Loan, Hartman SPE, LLC has entered into an interest rate cap arrangement with SMBC Capital Markets, Inc. that caps LIBOR at 3.75% during the initial term of the SASB Loan.
The SASB Loan Agreement contains various customary covenants, including but not limited to financial covenants, covenants requiring monthly deposits in respect of certain property costs, such as taxes, insurance, tenant improvements, and leasing commissions, covenants imposing restrictions on indebtedness and liens, and restrictions on investments and participation in other asset disposition, merger or business combination or dissolution transactions. Hartman SPE, LLC is in compliance with all financial reporting covenants under the Loan Agreement as of December 15, 2019.
The SASB Loan Agreement is secured by, among other things, mortgages on the Properties. HARTMAN XX, HARTMAN XIX and HI-REIT entered into a guaranty agreement in favor of GS (the "Guaranty Agreement"), whereby each guarantor unconditionally guaranties the full and timely performance of the obligations set forth in the SASB Loan Agreement and all other loan documents, including the payment of all indebtedness and obligations due under the SASB Loan Agreement.
THE HARTMAN XX SPECIAL MEETING
Date, Time, and Place
The HARTMAN XX Special Meeting will be held at the offices of the company at 2909 Hillcroft, Suite 420, Houston TX 77057, on , 2019, at Central Time.
Purpose
The purpose of the HARTMAN XX Special Meeting are to consider and vote upon:
(1)Proposal 1: a proposal to approve the HARTMAN XIX Merger and the other transactions contemplated by the Merger Agreements;
(2)Proposal 2: a proposal to approve the HI-REIT Merger and the other transactions contemplated by the Merger Agreements;
(3)Proposal 3: To consider and vote upon a proposal to approve amendments to the HARTMAN XX charter to revise, upon the listing of the shares on a national securities exchange, certain provisions relating to the independence and experience requirements of the Board of Directors and to revise the indemnification provisions to provide for the indemnification of Directors, officers, employees, agents, Advisors, and Affiliates to the maximum extent permitted by Maryland law upon the listing of the shares on a national securities exchange;
(4)Proposal 4: To consider and vote upon a proposal to approve amendments to the HARTMAN XX charter to revise certain provisions relating to voting limitations on Company stock held by HARTMAN XX’s advisor, its Directors and Affiliates upon the listing of the shares on a national securities exchange;
(5) Proposal 5: To consider and vote upon a proposal to approve amendments to the HARTMAN XX charter to remove certain provisions relating to the suitability of stockholders to invest in HARTMAN XX stock upon the listing of the shares on a national securities exchange;
(6) Proposal 6: To consider and vote upon a proposal to approve amendments to the HARTMAN XX charter to revise certain provisions relating to the limitations on the Company’s investment policies and requirements relating to investing in joint ventures and equity securities upon the listing of the shares on a national securities exchange; and
(7) Proposal 7: a proposal to approve one or more adjournments of the HARTMAN XX Special Meeting, if necessary or appropriate, to permit further solicitation of proxies in favor of the foregoing proposal to approve the Mergers, which we refer to below as the “adjournment proposal.”
Recommendations of the HARTMAN XX Board
The HARTMAN XX Board, after careful consideration, based upon the unanimous recommendation of the HARTMAN XX Special Committee, has unanimously (i) determined that the Merger Agreements, the Mergers and the other transactions contemplated by Merger Agreements are reasonable, advisable and in the best interests of HARTMAN XX and HARTMAN XX’s stockholders, (ii) approved, adopted and declared advisable the Merger Agreements, the Mergers and the other transactions contemplated by the Merger Agreements. The Board likewise approved amendments to the charter removing or revising certain provisions upon the listing of HARTMAN XX Common Stock on a national securities exchange.
The HARTMAN XX Board unanimously recommends that HARTMAN XX stockholders vote “FOR” the proposal to approve the Mergers, “FOR” the proposals to amend and restate the charter upon the listing of the stock on a national securities exchange, and “FOR” the adjournment proposal.
For the reasons for this recommendation, see “The Mergers—Recommendation of the HARTMAN XX Board and Its Reasons for the Mergers” beginning on page 193.
Record Date, Outstanding Shares, and Voting Rights
The HARTMAN XX Board has fixed the close of business on , 2019 as the HARTMAN XX Record Date. Holders of record of shares of HARTMAN XX Common Stock on the HARTMAN XX Record Date are entitled to notice of, and to vote at, the HARTMAN XX Special Meeting, except for those shares not entitled to vote pursuant to the HARTMAN XX Charter. As of the HARTMAN XX Record Date, there were outstanding shares of HARTMAN XX Common Stock held by holders of record. Each such share of HARTMAN XX Common Stock outstanding on the HARTMAN XX Record Date is entitled to one vote on each proposal submitted to stockholders for consideration at the HARTMAN XX Special Meeting, except for those shares not entitled to vote pursuant to the HARTMAN XX Charter.
The HARTMAN XX Charter provides that, with respect to shares of HARTMAN XX Common Stock owned by the Advisor, any non-independent director of HARTMAN XX or any of their respective affiliates, neither the Advisor, the non-independent directors nor their affiliates may vote on matters submitted to the HARTMAN XX stockholders regarding any transaction between HARTMAN XX and any of them. On the HARTMAN XX Record Date, Mr. Hartman, the sole non-independent director of HARTMAN XX, held shares of HARTMAN XX Common Stock, which shares are not entitled to vote at the HARTMAN XX Special Meeting pursuant to the HARTMAN XX Charter.
HARTMAN XX stockholders who attend the meeting may be asked to present valid photo identification, such as a driver’s license or passport, before being admitted. Cameras, recording devices and other electronic devices will not be permitted at the meeting. HARTMAN XX stockholders who hold their shares in “street name” (that is, through a bank, broker or other nominee) will need to bring a copy of the brokerage statement or other evidence of their stock ownership as of the HARTMAN XX Record Date.
Quorum
A quorum of HARTMAN XX stockholders is necessary to hold a valid special meeting. The presence in person or by proxy of HARTMAN XX stockholders entitled to cast a majority of all the votes entitled to be cast at the HARTMAN XX Special Meeting on any matter constitutes a quorum at the HARTMAN XX Special Meeting. Shares of HARTMAN XX Common Stock represented in person or by proxy will be counted for the purposes of determining whether a quorum is present at the HARTMAN XX Special Meeting. For the purposes of determining the presence of a quorum, abstentions and “broker non-votes” will be included in determining the number of shares of HARTMAN XX Common Stock present and entitled to vote at the special meeting.
Vote Required
Approval of the proposals to approve the Mergers and the proposals to approve the amendments to the charter each require the affirmative vote of the holders of a majority of the outstanding shares of HARTMAN XX Common Stock entitled to vote on the proposals at the HARTMAN XX Special Meeting. Approval of the adjournment proposal requires the affirmative vote of a majority of the votes cast at the HARTMAN XX Special Meeting. The Mergers cannot be completed without the approval of the proposal to approve the Mergers by the HARTMAN XX stockholders.
Abstentions and Broker Non-Votes
Failure to Vote
If you are a HARTMAN XX stockholder and fail to vote or fail to instruct your broker, bank or nominee to vote, it will have the same effect as votes “Against” the proposals to approve the Mergers and the proposals to
approve the amendments to the charter. However, such failure will have no effect on the result of the vote on the adjournment proposal.
Abstentions
Abstentions will have the same effect as votes “Against” the proposal to approve the Mergers and “Against” the proposals to approve the amendments to the charter, because the proposals require the affirmative vote of HARTMAN XX stockholders entitled to cast a majority of all the votes entitled to be cast on the matter. However, abstentions will have no effect on the adjournment proposal.
Broker Non-Votes
The Mergers, the proposals to approve the amendments to the charter, and the adjournment proposal are considered “non-routine” proposals. A “broker non-vote” occurs when a broker, bank or other nominee holding stock on behalf of a beneficial owner submits a proxy but does not vote on a non-routine proposal because such nominee does not have discretionary power with respect to that item and has not received instructions from the beneficial owner. Brokers may not exercise discretion with respect to the Mergers, the proposals to approve the amendments to the charter, or the adjournment proposal without receiving voting instructions from a beneficial owner. Broker non-votes, if any, will have the same effect as a vote “Against” the proposals to approve the Mergers and the proposals to approve the amendments to the charter, but will have no effect on the adjournment proposal. Broker non-votes, if any, will be considered present for purposes of determining the presence of a quorum. Please see “—Shares held in Street Name” below for a discussion of how to vote your shares held in “street name.”
Manner of Voting and Authorizing Proxies
Whether or not you plan to attend the HARTMAN XX Special Meeting in person, please authorize a proxy to vote your shares of HARTMAN XX Common Stock as soon as possible.
Shares Held in Your Own Name
If you own HARTMAN XX Common Stock in your own name, you are a holder of record. This means that you may use the attached proxy card to instruct the persons named as proxies how to vote your shares of HARTMAN XX Common Stock. You have four voting options:
•In person. To vote in person you must attend the HARTMAN XX Special Meeting and vote by ballot. To ensure that your shares of HARTMAN XX Common Stock are voted at the HARTMAN XX Special Meeting, you are encouraged to submit a proxy even if you plan to attend the HARTMAN XX Special Meeting.
•Internet. HARTMAN XX stockholders may authorize a proxy over the internet by going to the website listed on their proxy card or voting instruction card. Once at the website, they should follow the instructions to authorize a proxy.
•Telephone. HARTMAN XX stockholders may authorize a proxy using the toll-free number listed on their proxy card or voting instruction card.
•Mail. HARTMAN XX stockholders may authorize a proxy by completing, signing, dating and returning their proxy card or voting instruction card in the preaddressed postage-paid envelope provided.
Submitting a proxy will not affect your right to vote in person if you decide to attend the HARTMAN XX Special Meeting. HARTMAN XX stockholders should refer to their proxy card or the information forwarded by their broker or other nominee to see which options are available to them.
The internet and telephone proxy authorization procedures are designed to authenticate stockholders and to allow them to confirm that their instructions have been properly recorded. If you authorize a proxy over the Internet or by telephone, then you need not return a written proxy card or voting instruction card by mail.
The method by which HARTMAN XX stockholders authorize a proxy will in no way limit their right to vote at the HARTMAN XX Special Meeting if they later decide to attend the meeting in person.
All shares of HARTMAN XX Common Stock entitled to vote and represented by properly completed proxies received prior to the HARTMAN XX Special Meeting, and not revoked, will be voted at the HARTMAN XX Special Meeting as instructed on the proxies. If HARTMAN XX stockholders of record do not indicate how their shares of HARTMAN XX Common Stock should be voted on a matter, the shares of HARTMAN XX Common Stock represented by their properly executed proxy will be voted as the HARTMAN XX Board recommends and, therefore, FOR the Mergers, FOR the amendment of the HARTMAN XX charter, and FOR the adjournment proposal.
No other business will be presented for consideration at the HARTMAN XX Special Meeting other than the matters set forth in this Joint Proxy Statement and Prospectus and the accompanying Notice of Special Meeting of Stockholders. In accordance with the HARTMAN XX bylaws and MGCL, business transacted at the HARTMAN XX Special Meeting will be limited to those matters set forth in such notice.
Shares Held in Street Name
If a HARTMAN XX stockholder holds shares of HARTMAN XX Common Stock in a stock brokerage account or if the shares of HARTMAN XX Common Stock are held by a broker, bank or other nominee (that is, in “street name”), such stockholder must provide the broker, bank or other nominee with instructions on how to vote its shares of HARTMAN XX Common Stock. If a HARTMAN XX stockholder does not provide such voting instructions to its broker, bank or other nominee, its shares of HARTMAN XX Common Stock will NOT be voted at the HARTMAN XX Special Meeting for or against the Mergers, the proposals to approve the amendments to the charter, or the adjournment proposal because they are “non-routine” matters, as discussed above. Please follow the voting instructions provided by your broker, bank or other nominee on the enclosed voting instruction card. A HARTMAN XX stockholder may not vote shares of HARTMAN XX Common Stock held in street name by returning a proxy card directly to HARTMAN XX or by voting in person at the HARTMAN XX Special Meeting unless such stockholder provides a “legal proxy,” which such stockholder must obtain from its broker, bank or other nominee.
Delivery and Householding of Proxy Materials
HARTMAN XX may give a single notice of the HARTMAN XX Special Meeting to all HARTMAN XX stockholders who share an address, which single notice shall be effective as to any HARTMAN XX stockholder at such address, unless such HARTMAN XX stockholder has objected to receiving the single notice or has revoked a prior consent to receiving such single notice. This process, which is commonly referred to as “householding,” potentially means extra convenience for stockholders and cost savings for companies.
If, at any time, a HARTMAN XX stockholder no longer wishes to participate in “householding” and would prefer to receive a separate set of proxy materials, such HARTMAN XX stockholder should so notify HARTMAN XX by directing written notice to HARTMAN XX Investor Relations, 2909 Hillcroft, suite 420, Houston, TX 77057, or by phone at (713) 586-2678.
Adjournment or Postponement
In addition to the Mergers, HARTMAN XX stockholders are also being asked to approve a proposal that will give the chairman of the HARTMAN XX Special Meeting authority to adjourn the HARTMAN XX Special Meeting, as determined in the sole discretion of the chairman of the HARTMAN XX Special Meeting, to solicit additional proxies in favor of the Mergers if there are not sufficient votes at the time of such adjournment to approve such proposal. If the adjournment proposal is approved, the HARTMAN XX Special Meeting may be successively adjourned without notice other than announcement at the meeting to any date, not more than 120 days after the original record date for the HARTMAN XX Special Meeting. In addition, the HARTMAN XX Board could postpone the HARTMAN XX Special Meeting before it commences, whether for the purpose of soliciting additional proxies or for other reasons. If the HARTMAN XX Special Meeting is adjourned for the purpose of soliciting additional proxies, stockholders who have already submitted their proxies will be able to revoke them at any time prior to their exercise.
Revocation of Proxies
Any proxy given pursuant to this solicitation may be revoked, and the vote changed, by the person giving it at any time before it is voted at the HARTMAN XX Special Meeting. Proxies may be revoked by:
•delivering to the secretary of HARTMAN XX, at or before the vote is taken at the HARTMAN XX Special Meeting, a later-dated written notice stating that you would like to revoke your proxy and change your vote;
•properly executing a later-dated proxy relating to the same shares and delivering it to the secretary of HARTMAN XX before the vote is taken at the HARTMAN XX Special Meeting;
•submitting a later-dated proxy related to the same shares over the Internet or by telephone by following the instructions on your proxy card; or
•attending the HARTMAN XX Special Meeting and voting in person, although attendance at the HARTMAN XX Special Meeting will not in and of itself constitute a revocation of a proxy or a change of your vote.
Any written notice of revocation or subsequent proxy should be sent to Hartman Short Term Income Properties XIX, Inc., 2909 Hillcroft Suite 420, Houston Texas 77057, Attention: Secretary, so as to be received prior to the HARTMAN XX Special Meeting, or hand delivered to the secretary of HARTMAN XX at or before the taking of the vote at the HARTMAN XX Special Meeting.
Solicitation of Proxies; Expenses
The solicitation of proxies from HARTMAN XX stockholders is made on behalf of the HARTMAN XX Board. All expenses of HARTMAN XX's solicitation of proxies from its stockholders, including the cost of mailing this Joint Proxy Statement and Prospectus to HARTMAN XX stockholders, will be paid by HARTMAN XX. Directors, officers and employees of HARTMAN XX may solicit proxies on behalf of HARTMAN XX in person or by telephone, facsimile or other means, but will not receive any additional compensation for doing so.
In addition, HARTMAN XX has engaged Phoenix American to assist HARTMAN XX in the solicitation of proxies for the meeting and estimates that it will pay Phoenix American a fee of approximately $ . HARTMAN XX has also agreed to reimburse Phoenix American for reasonable out-of-pocket expenses and disbursements incurred in connection with the proxy solicitation and to indemnify Phoenix American against certain losses, costs and expenses. No portion of the amount that HARTMAN XX is required to pay Phoenix American is contingent upon the closing of the Mergers.
Appraisal Rights
HARTMAN XX stockholders are not entitled to exercise any rights of an objecting stockholder provided for under Title 3, Subtitle 2 of the MGCL in connection with the Mergers.
PROPOSALS SUBMITTED TO HARTMAN XX STOCKHOLDERS
HARTMAN XX Merger Proposals
(Proposal 1 on the HARTMAN XX Proxy Card)
HARTMAN XX stockholders are asked to approve the HARTMAN XIX Merger and the other transactions contemplated by the HARTMAN XIX Merger Agreement. For a summary and detailed information regarding this proposal, see the information about the HARTMAN XIX Merger and the HARTMAN XIX Merger Agreement throughout this Joint Proxy Statement and Prospectus. A copy of the HARTMAN XIX Merger Agreement is attached as Annex A to this Joint Proxy Statement and Prospectus.
Pursuant to the HARTMAN XIX Merger Agreement, approval of this proposal is a condition to the consummation of the HARTMAN XIX Merger. If this proposal is not approved, the HARTMAN XIX Merger will not be completed. If the HARTMAN XIX Merger is not completed, the HI-REIT Merger will not be completed.
Recommendation of HARTMAN XX Board
The HARTMAN XX Board unanimously recommends that the HARTMAN XX stockholders vote “FOR” the HARTMAN XIX Merger proposal.
Vote Required
Approval of the proposal to approve the HARTMAN XIX Merger requires the affirmative vote of the holders of a majority of the outstanding shares of HARTMAN XX Common Stock entitled to vote on this proposal at the HARTMAN XX Special Meeting.
HI-REIT Merger Proposal
(Proposal 2 on the HARTMAN XX Proxy Card)
HARTMAN XX stockholders are asked to approve the HI-REIT Merger and the other transactions contemplated by the HI-REIT Merger Agreement. For a summary and detailed information regarding this proposal, see the information about the HI-REIT Merger and the HI-REIT Merger Agreement throughout this Joint Proxy Statement and Prospectus. A copy of the HI-REIT Merger Agreement is attached as Annex B to this Joint Proxy Statement and Prospectus.
Pursuant to the HI-REIT Merger Agreement, approval of this proposal is a condition to the consummation of the HI-REIT Merger. If this proposal is not approved, the HI-REIT Merger will not be completed. If the HI-REIT Merger is not completed, the HARTMAN XIX Merger will not be completed.
Recommendation of HARTMAN XX Board
The HARTMAN XX Board unanimously recommends that the HARTMAN XX stockholders vote “FOR” the HI-REIT Merger proposal.
Vote Required
Approval of the proposal to approve the HI-REIT Merger requires the affirmative vote of the holders of a majority of the outstanding shares of HARTMAN XX Common Stock entitled to vote on this proposal at the HARTMAN XX Special Meeting.
HARTMAN XX Charter Amendments (Proposals 3-6)
The HARTMAN XX stockholders are asked to approve various amendments to the HARTMAN XX charter to amend and restate the charter as set forth in the Fourth Articles of Amendment and Restatement to remove provisions that may unnecessarily restrict Hartman XX’s ability to take advantage of further opportunities for liquidity events or are redundant with or otherwise addressed or permitted to be addressed under Maryland law and to amend certain provisions in a manner that would be more suitable for becoming an publicly-traded REIT.
(Proposal 3 on the Hartman XX proxy card)
The HARTMAN XX stockholders are asked to consider and vote upon a proposal to approve amendments to the HARTMAN XX charter to revise, upon the listing of the shares on a national securities exchange, certain provisions relating to the independence and experience requirements of the Board of Directors and to revise the indemnification provisions to provide for the indemnification of Directors, officers, employees, agents, Advisors, and Affiliates to the maximum extent permitted by Maryland law upon the listing of the shares on a national securities exchange;
Recommendation of HARTMAN XX Board
The HARTMAN XX Board unanimously recommends that the HARTMAN XX stockholders vote “FOR” the proposal to approve amendments to the HARTMAN XX charter to revise, upon the listing of the shares on a national securities exchange, certain provisions relating to the independence and experience requirements of the Board of Directors and to revise the indemnification provisions to provide for the indemnification of Directors, officers, employees, agents, Advisors, and Affiliates to the maximum extent permitted by Maryland law upon the listing of the shares on a national securities exchange.
Vote Required
Approval of the proposal to approve amendments to the HARTMAN XX charter to revise, upon the listing of the shares on a national securities exchange, certain provisions relating to the independence and experience requirements of the Board of Directors and to revise the indemnification provisions to provide for the indemnification of Directors, officers, employees, agents, Advisors, and Affiliates to the maximum extent permitted by Maryland law upon the listing of the shares on a national securities exchange. requires the affirmative vote of the holders of a majority of the outstanding shares of HARTMAN XX Common Stock entitled to vote on this proposal at the HARTMAN XX Special Meeting.
(Proposal 4 on the Hartman XX proxy card)
The HARTMAN XX stockholders are asked to consider and vote upon a proposal to approve amendments to the HARTMAN XX charter to revise certain provisions relating to voting limitations on Company stock held by HARTMAN XX’s advisor, its Directors and Affiliates upon the listing of the shares on a national securities exchange;
Recommendation of HARTMAN XX Board
The HARTMAN XX Board unanimously recommends that the HARTMAN XX stockholders vote “FOR” the proposal to approve amendments to the HARTMAN XX charter to revise certain provisions relating to voting
limitations on Company stock held by HARTMAN XX’s advisor, its Directors and Affiliates upon the listing of the shares on a national securities exchange. ;
Vote Required
Approval of the proposal to approve amendments to the HARTMAN XX charter to revise certain provisions relating to voting limitations on Company stock held by HARTMAN XX’s advisor, its Directors and Affiliates upon the listing of the shares on a national securities exchange. requires the affirmative vote of the holders of a majority of the outstanding shares of HARTMAN XX Common Stock entitled to vote on this proposal at the HARTMAN XX Special Meeting.
(Proposal 5 on the Hartman XX proxy card)
The HARTMAN XX stockholders are asked to consider and vote upon a proposal to approve amendments to the HARTMAN XX charter to remove certain provisions relating to the suitability of stockholders to invest in HARTMAN XX stock upon the listing of the shares on a national securities exchange.
Recommendation of HARTMAN XX Board
The HARTMAN XX Board unanimously recommends that the HARTMAN XX stockholders vote “FOR” the proposal to approve amendments to the HARTMAN XX charter to remove certain provisions relating to the suitability of stockholders to invest in HARTMAN XX stock upon the listing of the shares on a national securities exchange.
Vote Required
Approval of the proposal to approve amendments to the HARTMAN XX charter to remove certain provisions relating to the suitability of stockholders to invest in HARTMAN XX stock upon the listing of the shares on a national securities exchange, requires the affirmative vote of the holders of a majority of the outstanding shares of HARTMAN XX Common Stock entitled to vote on this proposal at the HARTMAN XX Special Meeting.
(Proposal 6 on the Hartman XX proxy card)
The HARTMAN XX stockholders are asked to consider and vote upon a proposal to approve amendments to the HARTMAN XX charter to revise certain provisions relating to the limitations on the Company’s investment policies and requirements relating to investing in joint ventures and equity securities upon the listing of the shares on a national securities exchange.
Recommendation of HARTMAN XX Board
The HARTMAN XX Board unanimously recommends that the HARTMAN XX stockholders vote “FOR” the proposal to approve amendments to the HARTMAN XX charter to revise certain provisions relating to the limitations on the Company’s investment policies and requirements relating to investing in joint ventures and equity securities upon the listing of the shares on a national securities exchange.
Vote Required
Approval of the proposal to approve amendments to the HARTMAN XX charter to revise certain provisions relating to the limitations on the Company’s investment policies and requirements relating to investing in joint ventures and equity securities upon the listing of the shares on a national securities exchange, requires the affirmative vote of the holders of a majority of the outstanding shares of HARTMAN XX Common Stock entitled to vote on this proposal at the HARTMAN XX Special Meeting.
Adjournment Proposal
(Proposal 7 on the HARTMAN XX Proxy Card)
The HARTMAN XX stockholders are asked to approve the adjournment proposal to adjourn the HARTMAN XX Special Meeting to a later date or dates if necessary or appropriate to solicit additional proxies in favor of the Merger proposals or the HARTMAN Charter Amendment proposal.
If HARTMAN XX stockholders approve this proposal, the HARTMAN XX Special Meeting may be adjourned and HARTMAN XX may use the additional time to solicit additional proxies until the meeting is reconvened.
HARTMAN XX is requesting that HARTMAN XX stockholders approve the adjournment of the HARTMAN XX Special Meeting to one or more additional dates to permit further solicitation of proxies to obtain a quorum or permit further solicitation in favor of the foregoing proposal.
Recommendation of HARTMAN XX Board
The HARTMAN XX Board unanimously recommends that the HARTMAN XX stockholders vote “FOR” the adjournment proposal.
Vote Required
Approval of the proposal to approve the adjournment of the HARTMAN XX Special Meeting to one or more additional dates to permit further solicitation of proxies to obtain a quorum or permit further solicitation in favor of the foregoing proposals requires the affirmative vote of the holders of a majority of the votes cast at the HARTMAN XX Special Meeting.
THE HARTMAN XIX SPECIAL MEETING
Date, Time, and Place
The HARTMAN XIX Special Meeting will be held at the offices of the company at 2909 Hillcroft, Suite 420, Houston TX 77057, on , 2019, at Central Time.
Purpose
The purposes of the HARTMAN XIX Special Meeting are to consider and vote upon:
(1) a proposal to approve the HARTMAN XIX Merger and the other transactions contemplated by the HARTMAN XIX Merger Agreement; and
(2) a proposal to approve one or more adjournments of the HARTMAN XIX Special Meeting, if necessary or appropriate, to permit further solicitation of proxies in favor of the foregoing proposal to approve the HARTMAN XIX Merger, which is referred to below as the “XIX adjournment proposal.”
Recommendations of HARTMAN XIX Board
The HARTMAN XIX Board, after careful consideration, based upon the unanimous recommendation of an independent special committee of the HARTMAN XIX Board, has unanimously (i) determined that the HARTMAN XIX Merger Agreement, the HARTMAN XIX Merger and the other transactions contemplated by HARTMAN XIX Merger Agreement are advisable and in the best interests of HARTMAN XIX and HARTMAN XIX’s stockholders, and (ii) approved, adopted and declared advisable the HARTMAN XIX Merger Agreement, the HARTMAN XIX Merger and the other transactions contemplated by the HARTMAN XIX Merger Agreement.
The HARTMAN XIX Board unanimously recommends that HARTMAN XIX stockholders vote “FOR” the proposal to approve the HARTMAN XIX Merger and “FOR” the XIX adjournment proposal.
Record Date, Outstanding Shares, and Voting Rights
The HARTMAN XIX Board has fixed the close of business on , 2019 as the HARTMAN XIX Record Date. Holders of record of shares of HARTMAN XIX Common Stock and HARTMAN XIX Preferred Stock on the HARTMAN XIX Record Date are entitled to notice of, and to vote at, the HARTMAN XIX Special Meeting. As of the HARTMAN XIX Record Date, there were outstanding shares of HARTMAN XIX Common Stock held by holders of record and shares of HARTMAN XIX 8% Preferred Stock held by stockholders of record and shares of HARTMAN XIX 9% Preferred Stock held by stockholders of record. Each such share of HARTMAN XIX Stock outstanding on the HARTMAN XIX Record Date is entitled to one vote on each proposal submitted to stockholders for consideration at the HARTMAN XIX Special Meeting.
Quorum
A quorum of HARTMAN XIX stockholders is necessary to hold a valid special meeting. HARTMAN XIX's bylaws provide that any number of stockholders together holding at least a majority of the outstanding shares of each class of capital stock entitled to vote who shall be present in person or represented by proxy at any meeting duly called shall constitute a quorum. Abstentions and broker non-votes, if any, are treated as being present at the HARTMAN XIX Special Meeting for purposes of determining whether a quorum is present. A broker non-vote is a vote that is not cast on a non-routine matter because the shares entitled to cast the vote are held in street name, the broker lacks discretionary authority to vote the shares and the broker has not received voting instructions from the beneficial owner.
Vote Required
Approval of the proposal to approve the HARTMAN XIX Merger requires the affirmative vote of the holders of majority of the outstanding shares of HARTMAN XIX Common Stock and a majority of the outstanding shares of each class of HARTMAN XIX Preferred Stock entitled to vote on the proposal at the HARTMAN XIX Special Meeting. Approval of the XIX adjournment proposal requires the affirmative vote of a majority of the votes cast at the HARTMAN XIX Special Meeting. The HARTMAN XIX Merger cannot be completed without the approval of the proposals to approve the HARTMAN XIX Merger by the HARTMAN XIX stockholders.
Failure to Vote
If you are a HARTMAN XIX stockholder and fail to vote, it will have the same effect as votes “Against” the proposal to approve the HARTMAN XIX Merger. However, such failure will have no effect on the result of the vote on the XIX adjournment proposal.
Abstentions
Abstentions will have the same effect as votes “Against” the proposal to approve the HARTMAN XIX Merger, because that proposal requires the affirmative vote of HARTMAN XIX stockholders entitled to cast a majority of all the votes entitled to be cast on the matter. However, abstentions will have no effect on the XIX adjournment proposal.
Manner of Voting and Authorizing Proxies
Whether or not you plan to attend the HARTMAN XIX Special Meeting in person, please authorize a proxy to vote your shares as soon as possible.
If you own HARTMAN XIX Stock in your own name, you are a holder of record. This means that you may use the attached proxy card to instruct the persons named as proxies how to vote your shares of HARTMAN XIX Stock. You have four voting options:
•In person. To vote in person attend the HARTMAN XIX Special Meeting and vote by ballot. To ensure that your shares of HARTMAN XIX Stock are voted at the HARTMAN XIX Special Meeting, you are encouraged to submit a proxy even if you plan to attend the HARTMAN XIX Special Meeting.
•Internet. HARTMAN XIX stockholders may authorize a proxy over the internet by going to the website listed on their proxy card or voting instruction card. Once at the website, they should follow the instructions to authorize a proxy.
•Telephone. HARTMAN XIX stockholders may authorize a proxy using the toll-free number listed on their proxy card or voting instruction card.
•Mail. HARTMAN XIX stockholders may authorize a proxy by completing, signing, dating and returning their proxy card or voting instruction card in the preaddressed postage-paid envelope provided.
Submitting a proxy will not affect your right to vote in person if you decide to attend the HARTMAN XIX Special Meeting. HARTMAN XIX stockholders should refer to their proxy card or the information forwarded by their broker or other nominee to see which options are available to them.
The Internet and telephone proxy authorization procedures are designed to authenticate stockholders and to allow them to confirm that their instructions have been properly recorded. If you authorize a proxy over the Internet or by telephone, then you need not return a written proxy card or voting instruction card by mail.
The method by which HARTMAN XIX stockholders authorize a proxy will in no way limit their right to vote at the HARTMAN XIX Special Meeting if they later decide to attend the meeting in person.
All shares of HARTMAN XIX Stock entitled to vote and represented by properly completed proxies received prior to the HARTMAN XIX Special Meeting, and not revoked, will be voted at the HARTMAN XIX Special Meeting as instructed on the proxies. If HARTMAN XIX stockholders of record do not indicate how their shares of HARTMAN XIX Stock should be voted on a matter, the shares of HARTMAN XIX Stock represented by their properly executed proxy will be voted as the HARTMAN XIX Board recommends and, therefore, FOR the HARTMAN XIX Merger, and FOR the XIX adjournment proposal.
No other business will be presented for consideration at the HARTMAN XIX Special Meeting other than the matters set forth in this Joint Proxy Statement and Prospectus and the accompanying Notice of Special Meeting of Stockholders.
Adjournment or Postponement
In addition to the HARTMAN XIX Merger, HARTMAN XIX stockholders are also being asked to approve a proposal that will give the chairman of the HARTMAN XIX Special Meeting authority to adjourn the HARTMAN XIX Special Meeting, as determined in the sole discretion of the chairman of the HARTMAN XIX Special Meeting, to solicit additional proxies in favor of the HARTMAN XIX Merger if there are not sufficient votes at the time of such adjournment to approve such proposals. If the adjournment proposal is approved, the HARTMAN XIX Special Meeting may be successively adjourned without notice other than announcement at the meeting to any date, not more than 120 days after the record date for the HARTMAN XIX Special Meeting. In addition, the HARTMAN XIX Board could postpone the HARTMAN XIX Special Meeting before it commences, whether for the purpose of soliciting additional proxies or for other reasons. If the HARTMAN XIX Special Meeting is adjourned for the purpose of soliciting additional proxies, stockholders who have already submitted their proxies will be able to revoke them at any time prior to their exercise. Any shares of HARTMAN XIX Stock which were voted against approval of the Merger will not be voted in favor of the adjournment of the HARTMAN XIX Special Meeting in order to solicit additional proxies.
Revocation of Proxies
Any proxy given pursuant to this solicitation may be revoked, and the vote changed, by the person giving it at any time before it is voted at the HARTMAN XIX Special Meeting. Proxies may be revoked by:
• delivering to the secretary of HARTMAN XIX, at or before the vote is taken at the HARTMAN XIX Special Meeting, a later-dated written notice stating that you would like to revoke your proxy and change your vote;
• properly executing a later-dated proxy relating to the same shares and delivering it to the secretary of HARTMAN XIX before the vote is taken at the HARTMAN XIX Special Meeting;
• submitting a later-dated proxy related to the same shares over the Internet or by telephone by following the instructions on your proxy card; or
• attending the HARTMAN XIX Special Meeting and voting in person, although attendance at the HARTMAN XIX Special Meeting will not in and of itself constitute a revocation of a proxy or a change of your vote.
Any written notice of revocation or subsequent proxy should be sent to Hartman Short Term Income Properties XIX, Inc., 2909 Hillcroft Suite 420, Houston Texas 77057, Attention: Secretary, so as to be received prior to the HARTMAN XIX Special Meeting, or hand delivered to the secretary of HARTMAN XIX at or before the taking of the vote at the HARTMAN XIX Special Meeting.
Solicitation of Proxies; Expenses
The solicitation of proxies from HARTMAN XIX stockholders is made on behalf of the HARTMAN XIX Board. All expenses of HARTMAN XIX's solicitation of proxies from its stockholders, including the cost of mailing this Joint Proxy Statement and Prospectus to HARTMAN XIX stockholders, will be paid by HARTMAN XIX. Directors, officers and employees of HARTMAN XIX may solicit proxies on behalf of HARTMAN XIX in person or by telephone, facsimile or other means, but will not receive any additional compensation for doing so.
In addition, HARTMAN XIX has engaged to assist HARTMAN XIX in the solicitation of proxies for the HARTMAN XIX Special Meeting and estimates that it will pay a fee of approximately $ . HARTMAN XIX has also agreed to reimburse for reasonable out-of-pocket expenses and disbursements incurred in connection with the proxy solicitation and to indemnify against certain losses, costs and expenses. No portion of the amount that HARTMAN XIX is required to pay is contingent upon the closing of the Mergers.
Appraisal rights
HARTMAN XIX stockholders have the right to dissent from the HARTMAN XIX Merger and obtain payment in cash of the appraised fair value of their shares of HARTMAN XIX Common Stock and HARTMAN XIX Preferred Stock under Subchapter H of Chapter 10 of the TBOC. In order for such HARTMAN XIX stockholders to perfect such HARTMAN XIX stockholder's right to dissent, such HARTMAN XIX stockholder must carefully follow the procedure set forth in the applicable provisions of the TBOC. A copy of the applicable statutory provisions of the TBOC is included as Annex D to this Joint Proxy Statement and Prospectus. If you are contemplating exercising your right to dissent, HARTMAN XIX urges you to read carefully the provisions of the TBOC and consult with your legal counsel before electing or attempting to exercise these rights. The following discussion describes the steps you must take if you want to exercise your right to dissent. You should read this summary and the full text of the law carefully.
How to Exercise and Perfect Your Right to Dissent
To be eligible to exercise your right to dissent to the HARTMAN XIX Merger:
•you must, prior to the HARTMAN XIX Special Meeting, provide HARTMAN XIX with a written objection to the HARTMAN XIX Merger that states that you intend to exercise your right to dissent if the HARTMAN XIX Merger Agreement is approved and the HARTMAN XIX Merger is completed and that provides an address to which HARTMAN XX may send a notice if the HARTMAN XIX Merger is completed;
•you must vote your shares of HARTMAN XIX Common Stock or HARTMAN XIX Preferred Stock against approval of the HARTMAN XIX Merger at the HARTMAN XIX Special Meeting in person or by proxy; and
•you must, not later than the 20th day after HARTMAN XX sends you notice that the HARTMAN XIX Merger was completed, provide HARTMAN XX with: (1) a written demand for payment that states the number and class of shares of HARTMAN XIX Stock you own, your estimate of the fair value of such stock and an address to which a notice relating to the dissent and appraisal procedures may be sent; and (2) your certificates, if any, representing HARTMAN XIX Stock.
If you intend to dissent from the HARTMAN XIX Merger, prior to the HARTMAN XIX Special Meeting, you must send the notice to HARTMAN XIX, addressed to:
Hartman Short Term Income Properties, XIX, Inc.
2909 Hillcroft, Suite 420
Houston, Texas 77057
Attention: Secretary
If you fail to send the written objection to the HARTMAN XIX Merger in the proper form and prior to the HARTMAN XIX Special Meeting, to vote your shares of HARTMAN XIX Stock at the HARTMAN XIX Special Meeting against the approval of the HARTMAN XIX Merger or to submit your demand for payment in the proper form and on a timely basis, you will lose your right to dissent from the HARTMAN XIX Merger. You will instead receive shares of HARTMAN XX Common Stock as described in the HARTMAN XIX Merger Agreement. If you comply with the first two items above and the HARTMAN XIX Merger is completed, HARTMAN XX will send you a written notice advising you that the HARTMAN XIX Merger has been completed. HARTMAN XX must deliver this notice to you within ten (10) days after the HARTMAN XIX Merger is completed.
Your Demand for Payment
If the HARTMAN XIX Merger is completed, you have provided your written objection to the HARTMAN XIX Merger to HARTMAN XIX in a timely manner and in proper form and you have voted against the HARTMAN XIX Merger at the HARTMAN XIX special meeting as described above and you desire to receive the fair value of your shares of HARTMAN XIX Stock in cash, you must, within 20 days of the date on which HARTMAN XX sends to you the notice of the effectiveness of the HARTMAN XIX Merger, give HARTMAN XX a written demand for payment of the fair value of your shares of HARTMAN XIX Stock. The fair value of your shares of HARTMAN XIX Stock will be the value of the shares on the day immediately preceding the HARTMAN XIX Merger, excluding any appreciation or depreciation in anticipation of the HARTMAN XIX Merger. After the HARTMAN XIX Merger is completed, your written demand and any notice sent to HARTMAN XX must be addressed to:
Hartman Short Term Income Properties, XX, Inc.
2909 Hillcroft, Suite 420
Houston, Texas 77057
Attention: Secretary
Your written demand must include a demand for payment for your shares for which rights of dissent and appraisal are sought and must state the number of shares and class of HARTMAN XIX Stock you own and your estimate of the fair value of your shares of HARTMAN XIX Stock and an address to which a notice relating to the dissent and appraisal procedures may be sent. This written demand must be delivered to HARTMAN XIX within 20 days of the date on which HARTMAN XIX sends to you the notice of the effectiveness of the HARTMAN XIX Merger. If your written demand for payment in proper form is not received by HARTMAN XIX within that 20 day period, you will be bound by the HARTMAN XIX Merger and you will not be entitled to receive a cash payment representing the fair value of your shares of HARTMAN XIX Stock. Instead, you will be entitled to receive shares of HARTMAN XX Common Stock and cash as the merger consideration set forth in the merger agreement.
Delivery of Stock Certificates or Other Statement of Ownership
If you have satisfied the requirements for the exercise of your right to dissent described above, including the delivery of the written demand for payment to HARTMAN XX as described above, you must, not later than the 20th day after you make your written demand for payment to HARTMAN XX, submit to HARTMAN XX your certificate if any, or other evidence of ownership representing the shares of HARTMAN XIX Stock you own. You may submit the certificates or other evidence of ownership with your demand for payment if you prefer. In accordance with the provisions of the TBOC, HARTMAN XX will note on each such certificate and the transfer ledger that you have demanded payment of the fair value of the shares of HARTMAN XIX Stock that were represented by such certificate under the provisions of the TBOC relating to the rights of dissenting owners. After making those notations on those certificates, HARTMAN XX will return each such certificate to you at your request. If you fail to submit the certificates or a demand for payment representing all of the shares of HARTMAN XIX Stock for which you have exercised the right of dissent in a timely fashion, HARTMAN XX will have the right to terminate your rights of dissent and appraisal with respect to all of your shares of HARTMAN XIX Stock unless a court, for good cause shown, directs HARTMAN XX not to terminate those rights.
HARTMAN XX's Actions upon Receipt of Your Demand for Payment
Within 20 days after HARTMAN XX receives your written demand for payment and your estimate of the fair value of your shares of HARTMAN XIX Stock submitted as described above, HARTMAN XX must send you written notice stating whether or not it accepts your estimate of the fair value of your shares.
If HARTMAN XX accepts your estimate, HARTMAN XX will notify you that it will pay the amount of your estimated fair value within 90 days after the effective date of the HARTMAN XIX Merger. HARTMAN XX will make this payment to you only if you have surrendered the share certificates, if any, representing your shares of HARTMAN XIX Stock, duly endorsed for transfer, to HARTMAN XX or if your shares are non-certificated, HARTMAN XX will make note on the transfer ledger of the Company. If HARTMAN XX does not accept your estimate, HARTMAN XX will notify you of this fact and will make an offer of an alternative estimate of the fair value of your shares that it is willing to pay you within 120 days after the effective date of the HARTMAN XIX Merger, which you may accept within 90 days after the effective date of the HARTMAN XIX Merger or decline.
Payment of the Fair Value of Your Shares of HARTMAN XIX Stock upon Agreement of an Estimate
If you and HARTMAN XX have reached an agreement on the fair value of your shares of HARTMAN XIX Stock within 90 days after the effective date of the HARTMAN XIX Merger, HARTMAN XX must pay you the agreed amount within 120 days after the effective date of the HARTMAN XIX Merger, provided that you have surrendered the share certificates, if any, representing your shares of HARTMAN XIX Stock, duly endorsed for transfer, to HARTMAN XX.
Commencement of Legal Proceedings if a Demand for Payment Remains Unsettled
If you and HARTMAN XX have not reached an agreement as to the fair market value of your shares of HARTMAN XIX Stock within 90 days after the effective date of the HARTMAN XIX Merger, you or HARTMAN XX may, within 60 days after the expiration of the 90-day period, commence proceedings, asking the court to determine the fair value of your shares of HARTMAN XIX Stock. The court will determine if you have complied with the provisions of the TBOC regarding their right of dissent and if you have become entitled to receive payment for your shares of HARTMAN XIX Stock. The court will appoint one or more qualified persons to act as appraisers to determine the fair value of your shares in the manner prescribed by the TBOC. The appraisers will determine the fair value of your shares and will report this value to the court. Once the appraisers' report is filed with the court, you will receive a notice from the court indicating that the report has been filed. You will be responsible for obtaining a copy of the report from the court. If you or HARTMAN XX objects to the report or any part of it, the court will hold a hearing to determine the fair value of your shares of HARTMAN XIX Stock. Both you and HARTMAN XX may address the court about the report. The court will determine the fair value of your shares and direct HARTMAN XX to pay that amount, plus interest, which will begin to accrue 91 days after the HARTMAN XIX Merger is completed. The court may require you to share in the court costs relating to the matter to the extent the court deems it fair and equitable that you do so.
Rights as a Stockholder
If you have made a written demand on HARTMAN XX for payment of the fair value of your shares of HARTMAN XIX Stock, you will not thereafter be entitled to vote or exercise any other rights as a stockholder of HARTMAN XX, but will only have the right to receive payment for your shares as described herein and the right to maintain an appropriate action to obtain relief on the ground that the merger would be or was fraudulent. In the absence of fraud in the transaction, your right under the dissent provisions described herein is the exclusive remedy for the recovery of the value of your shares of HARTMAN XIX Stock or money damages with respect to the HARTMAN XIX Merger.
Withdrawal of Demand
If you have made a written demand on HARTMAN XX for payment of the fair value of your HARTMAN XIX Stock, you may withdraw such demand at any time before payment for your shares has been made or before a
petition has been filed with a court for determination of the fair value of your shares. If you withdraw your demand or are otherwise unsuccessful in asserting your dissenters' rights, you will be bound by the HARTMAN XIX Merger and you will have the same rights to receive of the merger consideration with respect to your shares of HARTMAN XIX Stock as you would have had if you had not made a demand for payment as to those shares, as well as to participate to the appropriate extent in any dividends or distributions on the shares of HARTMAN XX stock that may have been paid to HARTMAN XX stockholders after the effective date of the HARTMAN XIX Merger. Such rights will, however, be subject to any change in or adjustment to those shares made because of an action taken after the date your demand for payment.
Beneficial Owners
Persons who beneficially own shares of HARTMAN XIX Stock that are held of record in the name of another person, such as a broker, bank, trustee or other nominee, and who desire to have the right of dissent exercised as to those shares must act promptly to cause the record holder of those shares to take the actions required under Texas law to exercise the dissenter's rights with respect to those shares. Only the persons in whose names shares of HARTMAN XIX Stock are registered on the share transfer records of HARTMAN XIX may exercise the right of dissent and appraisal discussed above.
You should remember that if you return a signed proxy card, but fail to provide instructions as to how your shares of HARTMAN XIX Stock are to be voted, you will be considered to have voted in favor of the HARTMAN XIX Merger and you will not be able to assert dissenters’ rights. You should also remember that if you otherwise vote at the HARTMAN XIX Special Meeting in favor of the HARTMAN XIX Merger, you will not be able to assert dissenters’ rights.
PROPOSALS SUBMITTED TO HARTMAN XIX STOCKHOLDERS
HARTMAN XIX Merger Proposal
(Proposal 1 on the HARTMAN XIX Proxy Card)
HARTMAN XIX stockholders are asked to approve the HARTMAN XIX Merger and the other transactions contemplated by the HARTMAN XIX Merger Agreement. For a summary and detailed information regarding this proposal, see the information about the HARTMAN XIX Merger and the HARTMAN XIX Merger Agreement throughout this Joint Proxy Statement and Prospectus. A copy of the HARTMAN XIX Merger Agreement is attached as Annex A to this Joint Proxy Statement and Prospectus.
Pursuant to the HARTMAN XIX Merger Agreement, approval of this proposal is a condition to the consummation of the HARTMAN XIX Merger. If this proposal is not approved, the HARTMAN XIX Merger will not be completed. If the HARTMAN XIX Merger is not completed, the HI-REIT Merger will not be completed either.
Recommendation of HARTMAN XIX Board
The HARTMAN XIX Board unanimously recommends that the HARTMAN XIX stockholders vote “FOR” the HARTMAN XIX Merger proposal.
Vote Required
Approval of the proposal to approve the HARTMAN XIX Merger requires the affirmative vote of the holders of a majority of the outstanding shares of HARTMAN XIX Common Stock and a majority of the outstanding shares of HARTMAN XIX Preferred Stock voting as a class, entitled to vote on this proposal at the HARTMAN XIX Special Meeting.
Adjournment Proposal
(Proposal 2 on the HARTMAN XIX Proxy Card)
The HARTMAN XIX stockholders are asked to approve the HARTMAN XIX adjournment proposal to adjourn the HARTMAN XIX Special Meeting to a later date or dates if necessary or appropriate to solicit additional proxies in favor of the HARTMAN XIX Merger proposal.
If HARTMAN XIX stockholders approve this proposal, the HARTMAN XIX Special Meeting may be adjourned and HARTMAN XIX may use the additional time to solicit additional proxies until the meeting is reconvened.
HARTMAN XIX is requesting that HARTMAN XIX stockholders approve the adjournment of the HARTMAN XIX Special Meeting to one or more additional dates to permit further solicitation of proxies to obtain a quorum or permit further solicitation in favor of the foregoing proposal.
Recommendation of HARTMAN XIX Board
The HARTMAN XIX Board unanimously recommends that the HARTMAN XIX stockholders vote “FOR” the HARTMAN XIX adjournment proposal.
Vote Required
Approval of the HARTMAN XIX adjournment proposal requires the affirmative vote of the holders of a majority of the votes cast at the HARTMAN XIX Special Meeting.
THE HI-REIT SPECIAL MEETING
Date, Time, and Place
The HI-REIT Special Meeting will be held at the offices of the company at 2909 Hillcroft, Suite 420, Houston TX 77057, on , 2019, at Central Time.
Purpose
The purposes of the HI-REIT Special Meeting are to consider and vote upon:
(1) A proposal to approve the HI-REIT Merger and the other transactions contemplated by the HI-REIT Merger Agreement; and
(2) a proposal to approve one or more adjournments of the HI-REIT Special Meeting, if necessary or appropriate, to permit further solicitation of proxies in favor of the foregoing proposal to approve the HI-REIT Merger, which is referred to below as the “HI-REIT adjournment proposal.”
Recommendations of HARTMAN XIX Board
The HI-REIT Board, after careful consideration, based upon the unanimous recommendation of an independent special committee of the HI-REIT Board, has unanimously (i) determined that the HI-REIT Merger Agreement, the HI-REIT Merger and the other transactions contemplated by HI-REIT Merger Agreement are advisable and in the best interests of HI-REIT and HI-REIT’s stockholders, (ii) approved, adopted and declared advisable the HI-REIT Merger Agreement, the HI-REIT Merger and the other transactions contemplated by the HI-REIT Merger Agreement.
The HI-REIT Board unanimously recommends that HI-REIT stockholders vote “FOR” the proposal to approve the HI-REIT Merger and “FOR” the HI-REIT Adjournment Proposal.
Record Date, Outstanding Shares, and Voting Rights
The HI-REIT Board has fixed the close of business on , 2019 as the HI-REIT Record Date. Holders of record of shares of HI-REIT Common Stock and HARTMAN XIX Subordinated Stock on the HI-REIT Record Date are entitled to notice of, and to vote at, the HI-REIT Special Meeting. As of the HI-REIT Record Date, there were outstanding shares of HARTMAN XX Common Stock held by holders of record and shares of HI-REIT Subordinated Stock held by of record. Each such share of HI-REIT Stock outstanding on the HI-REIT Record Date is entitled to one vote on each proposal submitted to stockholders for consideration at the HI-REIT Special Meeting.
Quorum
A quorum of HI-REIT stockholders is necessary to hold a valid special meeting. HI-REIT’s bylaws provide that the presence, in person or by proxy, of stockholders entitled to cast a majority of all the votes entitled to be cast at such meeting on any matter shall constitute a quorum. Abstentions and broker non-votes, if any, are treated as being present at the HI-REIT Special Meeting for purposes of determining whether a quorum is present. A broker non-vote is a vote that is not cast on a non-routine matter because the shares entitled to cast the vote are held in street name, the broker lacks discretionary authority to vote the shares and the broker has not received voting instructions from the beneficial owner.
Vote Required
Approval of the proposal to approve the HI-REIT Merger requires the affirmative vote of the holders of a majority of the outstanding shares of HI-REIT Common Stock and a majority of the outstanding shares of HI-REIT
Preferred Stock entitled to vote on the proposal at the HI-REIT Special Meeting. Approval of the HI-REIT Adjournment Proposal requires the affirmative vote of a majority of the votes cast at the HI-REIT Special Meeting. The HI-REIT Merger cannot be completed without the approval of the proposals to approve the HI-REIT Merger by the HI-REIT stockholders.
Failure to Vote
If you are a HI-REIT stockholder and fail to vote, it will have the same effect as votes “Against” the proposal to approve the HI-REIT Merger. However, such failure will have no effect on the result of the vote on the HI-REIT adjournment proposal.
Abstentions
Abstentions will have the same effect as votes “Against” the proposal to approve the HI-REIT Merger, because that proposal requires the affirmative vote of HI-REIT stockholders entitled to cast a majority of all the votes entitled to be cast on the matter. However, abstentions will have no effect on the HI-REIT adjournment proposal.
Manner of Voting and Authorizing Proxies
Whether or not you plan to attend the HI-REIT Special Meeting in person, please authorize a proxy to vote your shares as soon as possible.
If you own HI-REIT Stock in your own name, you are a holder of record. This means that you may use the attached proxy card to instruct the persons named as proxies how to vote your shares of HI-REIT Stock. You have four voting options:
•In person. To vote in person attend the HI-REIT Special Meeting and vote by ballot. To ensure that your shares of HI-REIT Stock are voted at the HI-REIT Special Meeting, you are encouraged to submit a proxy even if you plan to attend the HI-REIT Special Meeting.
•Internet. HI-REIT stockholders may authorize a proxy over the internet by going to the website listed on their proxy card or voting instruction card. Once at the website, they should follow the instructions to authorize a proxy.
•Telephone. HI-REIT stockholders may authorize a proxy using the toll-free number listed on their proxy card or voting instruction card.
•Mail. HI-REIT stockholders may authorize a proxy by completing, signing, dating and returning their proxy card or voting instruction card in the preaddressed postage-paid envelope provided.
Submitting a proxy will not affect your right to vote in person if you decide to attend the HI-REIT Special Meeting. HI-REIT stockholders should refer to their proxy card or the information forwarded by their broker or other nominee to see which options are available to them.
The Internet and telephone proxy authorization procedures are designed to authenticate stockholders and to allow them to confirm that their instructions have been properly recorded. If you authorize a proxy over the Internet or by telephone, then you need not return a written proxy card or voting instruction card by mail.
The method by which HI-REIT stockholders authorize a proxy will in no way limit their right to vote at the HI-REIT Special Meeting if they later decide to attend the meeting in person.
All shares of HI-REIT Stock entitled to vote and represented by properly completed proxies received prior to the HI-REIT Special Meeting, and not revoked, will be voted at the HI-REIT Special Meeting as instructed on the proxies. If HI-REIT stockholders of record do not indicate how their shares of HI-REIT Stock should be voted on a
matter, the shares of HI-REIT Stock represented by their properly executed proxy will be voted as the HI-REIT Board recommends and, therefore, FOR the HI-REIT Merger, and FOR the HI-REIT Adjournment Proposal.
No other business will be presented for consideration at the HI-REIT Special Meeting other than the matters set forth in this Joint Proxy Statement and Prospectus and the accompanying Notice of Special Meeting of Stockholders.
Adjournment or Postponement
In addition to the HI-REIT Merger, HI-REIT stockholders are also being asked to approve a proposal that will give the chairman of the HI-REIT Special Meeting authority to adjourn the HI-REIT Special Meeting, as determined in the sole discretion of the chairman of the HI-REIT Special Meeting, to solicit additional proxies in favor of the HI-REIT Merger if there are not sufficient votes at the time of such adjournment to approve such proposals. If the adjournment proposal is approved, the HI-REIT Special Meeting may be successively adjourned without notice other than announcement at the meeting to any date, not more than 120 days after the record date for the HI-REIT Special Meeting. In addition, the HI-REIT Board could postpone the HI-REIT Special Meeting before it commences, whether for the purpose of soliciting additional proxies or for other reasons. If the HI-REIT Special Meeting is adjourned for the purpose of soliciting additional proxies, stockholders who have already submitted their proxies will be able to revoke them at any time prior to their exercise. Any shares of HI-REIT Stock which were voted against approval of the Merger will not be voted in favor of the adjournment of the HI-REIT Special Meeting in order to solicit additional proxies.
Revocation of Proxies
Any proxy given pursuant to this solicitation may be revoked, and the vote changed, by the person giving it at any time before it is voted at the HI-REIT Special Meeting. Proxies may be revoked by:
•delivering to the secretary of HI-REIT, at or before the vote is taken at the HI-REIT Special Meeting, a later-dated written notice stating that you would like to revoke your proxy and change your vote;
•properly executing a later-dated proxy relating to the same shares and delivering it to the secretary of HI-REIT before the vote is taken at the HI-REIT Special Meeting;
•submitting a later-dated proxy related to the same shares over the Internet or by telephone by following the instructions on your proxy card; or
•attending the HI-REIT Special Meeting and voting in person, although attendance at the HI-REIT Special Meeting will not in and of itself constitute a revocation of a proxy or a change of your vote.
Any written notice of revocation or subsequent proxy should be sent to Hartman Income REIT, Inc., 2909 Hillcroft Suite 420, Houston Texas 77057, Attention: Secretary, so as to be received prior to the HI-REIT Special Meeting, or hand delivered to the secretary of HI-REIT at or before the taking of the vote at the HI-REIT Special Meeting.
Solicitation of Proxies; Expenses
The solicitation of proxies from HI-REIT stockholders is made on behalf of the HI-REIT Board. All expenses of HI-REIT's solicitation of proxies from its stockholders, including the cost of mailing this Joint Proxy Statement and Prospectus to HI-REIT stockholders, will be paid by HI-REIT. Directors, officers and employees of HI-REIT may solicit proxies on behalf of HI-REIT in person or by telephone, facsimile or other means, but will not receive any additional compensation for doing so.
In addition, HI-REIT has engaged to assist HI-REIT in the solicitation of proxies for the meeting and estimates that it will pay a fee of approximately $ . HI-REIT has also agreed to reimburse
for reasonable out-of-pocket expenses and disbursements incurred in connection with the proxy solicitation and to indemnify against certain losses, costs and expenses. No portion of the amount that HI-REIT is required to pay is contingent upon the closing of the Merger.
Appraisal rights
HI-REIT stockholders are not entitled to exercise any rights of an objecting stockholder provided for under Title 3, Subtitle 2 of the MGCL in connection with the HI-REIT Merger or any of the transactions contemplated by the HI-REIT Merger Agreement.
PROPOSALS SUBMITTED TO HI-REIT STOCKHOLDERS
HI-REIT Merger Proposal
(Proposal 1 on the HI-REIT Proxy Card)
HI-REIT stockholders are asked to approve the HI-REIT Merger and the other transactions contemplated by the HI-REIT Merger Agreement. For a summary and detailed information regarding this proposal, see the information about the HI-REIT Merger and the HI-REIT Merger Agreement throughout this Joint Proxy Statement and Prospectus. A copy of the HI-REIT Merger Agreement is attached as Annex B to this Joint Proxy Statement and Prospectus.
Pursuant to the HI-REIT Merger Agreement, approval of this proposal is a condition to the consummation of the HI-REIT Merger. If this proposal is not approved, the HI-REIT Merger will not be completed. If the HI-REIT Merger is not completed, the HI-REIT Merger will not be completed either.
Recommendation of HI-REIT Board
The HI-REIT Board unanimously recommends that the HI-REIT stockholders vote “FOR” the HI-REIT Merger proposal.
Vote Required
Approval of the proposal to approve the HI-REIT Merger requires the affirmative vote of the holders of a majority of the outstanding shares of HI-REIT Common Stock and a majority of the outstanding shares of HI-REIT Subordinated Stock entitled to vote on this proposal at the HI-REIT Special Meeting.
Adjournment Proposal
(Proposal 2 on the HI-REIT Proxy Card)
The HI-REIT stockholders are asked to approve the HI-REIT adjournment proposal to adjourn the HI-REIT Special Meeting to a later date or dates if necessary or appropriate to solicit additional proxies in favor of the HI-REIT Merger proposal.
If HI-REIT stockholders approve this proposal, the HI-REIT Special Meeting may be adjourned and HI-REIT may use the additional time to solicit additional proxies until the meeting is reconvened.
Recommendation of HI-REIT Board
The HI-REIT Board unanimously recommends that the HI-REIT stockholders vote “FOR” the HI-REIT adjournment proposal.
Vote Required
Approval of the HI-REIT adjournment proposal requires the affirmative vote of the holders of a majority of the votes cast at the HI-REIT Special Meeting.
THE MERGERS
The following is a description of the material aspects of the Mergers. While HARTMAN XX, HI-REIT and HARTMAN XIX (referred to in this section as a “company” and collectively as the “companies”) believe that the following description covers the material terms of the Mergers, the description may not contain all of the information that is important to HARTMAN XX, HARTMAN XIX or HI-REIT stockholders. HARTMAN XX, HARTMAN XIX, and HI-REIT encourage HARTMAN XX, HARTMAN XIX, and HI-REIT stockholders to carefully read this entire Joint Proxy Statement and Prospectus, including the Merger Agreements attached to this Joint Proxy Statement and Prospectus as Annex A and Annex B, for a more complete understanding of the Mergers.
General
The HARTMAN XX Board has unanimously approved the HARTMAN XIX Merger Agreement, the HARTMAN XIX Merger and the other transactions contemplated by the HARTMAN XIX Merger Agreement, the HI-REIT Merger Agreement, the HI-REIT Merger and the other transactions contemplated by the HI-REIT Merger Agreement. Each of the HARTMAN XIX Board and the HI-REIT Board have unanimously approved the HARTMAN XIX Merger Agreement, the HARTMAN XIX Merger and the other transactions contemplated by the HARTMAN XIX Merger Agreement and the HI-REIT Merger Agreement, the HI-REIT Merger and the other transactions contemplated by the HI-REIT Merger Agreement, respectively.
Pursuant to the Merger Agreements, each of HARTMAN XIX and HI-REIT will merge with and into HARTMAN XX, with HARTMAN XX as the Surviving Company of both Mergers. In the Partnership Merger, HI-REIT OP will merge with and into HARTMAN XX OP, with HARTMAN XX OP as the Surviving Partnership. In connection with the Mergers, HARTMAN XIX stockholders will receive the merger consideration described below under “Merger Consideration” beginning on page 237 and HI-REIT stockholders will receive the merger consideration described below under “Merger Consideration” beginning on page 237.
Background of the Mergers
On July 22, 2014, each of HARTMAN XX, HARTMAN XIX, and HI-REIT held regularly scheduled board meetings at the offices of the respective companies, attended either in person or telephonically, by all of the board members of each company. Previously, the HARTMAN XX Board, the HARTMAN XIX Board, and the HI-REIT Board had each begun, with senior management of the respective companies, a discussion of the potential strategic alternatives for each company that could most benefit their respective stockholders. Each of the HARTMAN XX Board, the HARTMAN XIX Board and the HI-REIT Board (each a “Board” and collectively the “Boards”) had previously discussed and considered various strategic alternatives, for their respective companies, including the sale of some or all of the assets of each company, the sale of the individual companies,, selling certain property types and becoming more property-type focused seeking an equity infusion through joint ventures or the issuance of additional stock, or a listing on a securities exchange. (each as discussed further below).
The Boards determined that a partial sale of the assets of each company (assuming the proceeds of such sales were distributed to the shareholders of each program) was not an attractive strategic alternative because such partial asset sales would likely only provide partial liquidity to the stockholders of each company. The Boards determined not to pursue the sale of all of the assets of each company on the grounds that such a sale would likely occur over a number of years (assuming that the sale of relatively illiquid real estate assets likely could not be achieved quickly) and that the respective companies would likely experience a loss of the efficiencies and operational experience of management gained over the years in building their current portfolios as their respective properties were sold over time. Additionally, the Boards believed that many of the properties had not reached their fullest leasing potential and thus the sale of the properties of the companies would not maximize value for the companies’ respective stockholders. The Boards considered pursuing the sale of certain asset types held by each company in order to allow each company to become more focused on a specific property type, but ultimately rejected such a strategic alternative based on the Boards’ belief that it would not result in substantial liquidity for the companies’ stockholders, and that the current diversity of property types held by the companies lessened certain asset class risks and provided a more stable return for the companies’ stockholders. Each Board also considered the sale of their
respective companies, however, such sales were not deemed a favorable strategic alternative due to concerns it would likely take a significant period of time to find suitable buyers, the perceived lack of potential buyers with existing property portfolios that would allow the buyers to easily assimilate the various property types owned by the companies into the buyer’s portfolios and that the companies would likely not be sold for a price that reflected the true potential of the properties within the companies’ portfolios. The Boards also determined not to pursue an equity infusion through joint ventures and the issuance of additional stock by the companies based on the determination that such strategic alternatives were unlikely to permit significant liquidity for all stockholders.
Finally, the Boards concluded that the individual companies did not have sufficient capitalization to list their shares on a national securities exchange. However, the Boards determined if the companies were merged with and into each other, the resulting company would be in a more favorable position to pursue a listing of the combined company’s stock on a national securities exchange, subject to the ability of the combined company to satisfy the various technical listing requirements imposed by the national securities exchanges. The Boards believed that such a listing, if successful was the best means to provide liquidity for the greatest number of stockholders of the companies and that the market forces of such a listing would potentially allow for the capture of the greatest amount of potential value in the real estate portfolios of the companies. Due to the foregoing, the Boards determined that the mergers of HARTMAN XX, HARTMAN XIX, and HI-REIT was the most favorable strategic alternative for their respective companies.
On October 21, 2014, the HARTMAN XX Board, the HARTMAN XIX Board, and the HI-REIT Board each held regularly scheduled board meetings, attended either in person or telephonically by all of the directors of each company. The HARTMAN XX Board, the HARTMAN XIX Board and the HI-REIT Boards collectively discussed a presentation made by senior management which outlined a proposed merger of each of HARTMAN XIX and HI-REIT with and into HARTMAN XX. The HARTMAN XX Board, the HARTMAN XIX Board and the HI-REIT Board each discussed the possible listing of the shares of the combined company’s shares on a national exchange following the Mergers and the possibility of a public offering of additional shares of the combined company following the Mergers.
Mr. HARTMAN and Mr. Fox discussed the engagement of the investment banking firm of Ladenburg Thalman as a potential advisor to the HARTMAN XX Board, the HARTMAN XIX Board and the HI-REIT Board. The HARTMAN XX Board, the HARTMAN XIX Board and the HI-REIT Board directed Mr. Hartman and senior management to prepare a definitive plan of action and timeline for further consideration and action by the HARTMAN XX Board, the HARTMAN XIX Board and the HI-REIT Board.
On January 20, 2015, the HARTMAN XX Board, the HARTMAN XIX Board and the HI-REIT Board each held regularly scheduled board meetings at the offices of the companies, attended either in person or telephonically by all directors. Mr. Hartman presented a memorandum and Gantt chart illustrating the possible start and finish dates of the tasks, timeline and milestones regarding a potential merger of each of HARTMAN XIX and, and HI-REIT with and into HARTMAN XX, and a possible listing of HARTMAN XX’s common stock following the completion of such Mergers.
On April 21, 2015, the HARTMAN XX Board, the HARTMAN XIX Board and the HI-REIT Board each held regularly scheduled board meetings at the offices of the companies, attended either in person or telephonically by all the directors.
Representatives of Ladenburg Thalman were present to discuss the prospects for the merger of each of HARTMAN XIX and HI-REIT with and into HARTMAN XX and a subsequent underwritten initial public offering of the combined company’s shares following the consummation of the Mergers.
On July 28, 2015, the HARTMAN XX Board, the HARTMAN XIX Board and the HI-REIT Board each held regularly scheduled board meetings at the offices of the companies, attended either in person or telephonically by all of the directors. Mr. Hartman provided an update on the proposed timeline for the proposed merger of each of HARTMAN XIX and HI-REIT with and into HARTMAN XX in 2016.
On October 27, 2015, the HARTMAN XX Board, the HARTMAN XIX Board, and the HI-REIT Board each held regularly scheduled board meetings at the offices of the companies, attended either in person or telephonically by all of the directors. The HARTMAN XX Board, the HARTMAN XIX Board, and the HI-REIT Board continued their discussion of the proposed Mergers of each of HARTMAN XIX and HI-REIT with and into HARTMAN XX and subsequent underwritten initial public offering and listing of the shares of the combined company on a national securities exchange.
On June 17, 2016 The HARTMAN XX Board, the Hartman XIX Board, and the HI-REIT Board met telephonically in joint session to consider the consolidation strategy and a timeline of the consolidation of the companies, the cash availability projected upon the Mergers, the carried interest scenarios with respect to the Westway One property and the budget occupancy of the properties in each company.
On July 26, 2016, the HARTMAN XX Board, the Hartman XIX Board, and the HI-REIT Board met for their regularly scheduled board meetings. All of the board members of the HARTMAN XX Board, the Hartman XIX Board, and the HI-REIT Board were present. Also on July 26, 2017, HARTMAN XX formed the HARTMAN XX Special Committee consisting of HARTMAN XX’s two independent directors, Mr. Ruskey and Mr. Tompkins, and delegated to the HARTMAN XX Special Committee the authority to consider potential strategic transactions for HARTMAN XX. Messrs. Ruskey and Tompkins are directors who are independent from management and do not serve as directors of HARTMAN XIX or HI-REIT. Also on July 26, 2016, HI-REIT formed the HI-REIT Special Committee consisting of its sole independent director, Mr. Ostroot, and delegated to the HI-REIT Special Committee the authority to consider potential strategic transactions for HI-REIT. Also on July 26, 2016, HARTMAN XIX formed the HARTMAN XIX Special Committee, consisting of one of its independent directors, Mr. Cardwell, and delegated to the HARTMAN XIX Special Committee the authority to consider potential strategic transactions for HARTMAN XIX. Mr. Ostroot, HARTMAN XIX's other independent director, was not appointed to the HARTMAN XIX Special Committee, as he was serving as the HI-REIT Special Committee, and to serve on both committees could be viewed as being an inherent conflict of interest.
The HARTMAN XX Board, the Hartman XIX Board, and the HI-REIT Board heard a presentation from Warren White of WKW Financial Advisors on the valuation methodologies and assumptions and data used in valuing the company and WKW’s qualifications and experience in rendering valuations of companies like HARTMAN XX, HARTMAN XIX and HI-REIT. The HARTMAN XX Board, the Hartman XIX Board, and the HI-REIT Board also heard a presentation from Brian Wilson of Pendo Advisors, regarding his potential engagement to prepare a fairness opinion on the terms of the proposed merger. The directors questioned Mr. Wilson on WKW’s methodologies and the WKW firm’s qualifications to render a fairness opinion on the proposed merger transactions.
The HARTMAN XX Board, the Hartman XIX Board, and the HI-REIT Board also heard a presentation from a representative of Herrera Partners on the valuation of Hartman Advisors LLC. The directors questioned Herrera Partners on his qualifications and the methodologies and assumptions used in reaching its valuation.
On July 28, 2016, the special committees of each company met in joint session to discuss the proposed merger of the companies.
On August 24, 2016, the HARTMAN XX Board, the Hartman XIX Board, and the HI-REIT Board special committees met telephonically to consider the engagement of Pendo Advisors to prepare a fairness opinion on the proposed merger of the companies. All of the members of the special committees were present. A representative of Pendo Advisors gave a presentation on the firm and responded to questions from the special committees.
On August 26, 2016, the respective special committees of the HARTMAN XX Board, the Hartman XIX Board, and the HI-REIT Board met telephonically to consider issues with respect to the merger of the companies. The Special Committees heard presentations from a representative of Pendo Advisors on his work on the preliminary fairness opinion. He answered questions from the committee members.
The special committees then considered the following: The ownership interests of Mr. Hartman in the Advisor and the companies to the Mergers; the alternative of offering a preferred stock offering; reviewed the calculations
used in the valuations; an employee stock plan following the Mergers; and the use of alternative firms for additional fairness opinions.
On October 25, 2016, the HARTMAN XX Board, the HARTMAN XIX Board, and the HI-REIT Board held their regularly scheduled board meetings, at which the directors continued their discussion of the Mergers and subsequent underwritten offering and listing of shares on a national securities exchange.
A representative of Herrera Partners was present to discuss his valuation of the Advisor and the management company, Hartman Income REIT Management, Inc. and to answer any questions and address the comments and concerns of the directors. The special committees questioned the representative of Herrera Partners on the Advisor’s activities and the quality of earnings underlying the various revenue streams. Herrera Partners’ Opinion previously omitted the fund-raising costs for the HARTMAN XIX and HARTMAN XX offerings, HIRM’s equity interest in earnings of Advisor and HIRM’s share of the unrealized carried interest value attributable to the HARTMAN XX offerings in reviewing HIRM’s 2015 financial statements. The special committees asked Herrera Partners to consider these items in rendering its opinion and Herrera Partners agreed to issue supplements to its July 9, 2016 opinion regarding its findings (as discussed below).
The Boards continued to discuss the proposed terms of the merger, the valuations of the companies involved, and other issues of concern to the independent directors.
On December 1, 2016, the HARTMAN XX Special Committee, the HARTMAN XIX Special Committee, and the HI-REIT Special Committees met telephonically to consider issues with respect to the merger of the Companies. The special committee members discussed the valuation of the Advisor and HIRM and the methodology used to reach those valuations and voiced questions as to the effect of certain adjustments made by Herrera in its July 9, 2016 opinion. The Committee members requested that Herrera issue a supplemental report with respect to HIRM on the impact on Herrea’ opinions of fund raising costs, HIRM’s equity in the earnings of the Advisor, and HIRM’fs share of the unrealized carried interest value attributable to the Hartman XX offering. The Committee members also reviewed the updated analysis of WKW Advisors and the use of actual September 30, 2016 numbers.
On December 14, 2016, Herrera Partners provided a supplement to its July 9, 2016 opinion on the internalization of HIRM, and the internalization of Advisor and concluded that the fund-raising costs of the HARTMAN XIX and HARTMAN XX offerings, HIRM’s equity in earnings of Advisors and HIRM’s share of the unrealized carried interest value attributable to the HARTMAN XX offering, had only a negligible impact on HIRM’s 2015 financial statements and were accounted for in in the normalized Capitalization Cash Flow Method-Income Approach Analysis used in its opinion.
On December 15, 2016, the HARTMAN XX Board, the HARTMAN XIX Board, and the HI-REIT Board special committees met in joint session with management to consider the valuations and address committee members’ questions regarding the Mergers.
On January 10, 2017, the HARTMAN XX Special Committee, the HARTMAN XIX Special Committee, and the HI-REIT Special Committee met in joint session to discuss the supplement to the report of the valuation expert, Herrera Partners, taking into account the back-end participation of Mr. Hartman, and the cost of fundraising subtracted from the Advisor’s financial reports, neither of which resulted in a material change to the Herrera Partner’s valuation of the Advisor. The Committee members raised additional questions regarding the Advisor’s activities and the quality of earnings underlying various revenue streams and questioned if the capitalization rate utilized in the initial and supplemental reports were reasonable. The Committee members requested additional information from Hererra. The HARTMAN XX Special Committee, the HARTMAN XIX Special Committee, and the HI-REIT Special Committee approved the hiring of independent outside counsel for each of the special committees and it was approved that Moran Reeves Conn would be counsel to the Special Committee of HARTMAN XIX; Brewer and Pritchard would be counsel to the HI-REIT Special Committee; and Alston & Bird LLP would be counsel to the HARTMAN XX special committee. The special committees asked management to obtain the valuation report of Herrera Partners on the Advisor (the December 14, 2016 report), asked Pendo to
review the Hererra reports and requested that the companies’ auditing firm review the mechanics of management’s model used to value the companies and other matters with respect to the Mergers.
In January and February 2017, the HARTMAN XX Special Committee, the HARTMAN XIX Special Committee, and the HI-REIT Special Committee each met with counsel to discuss various issues with respect to the Mergers.
On February 8, 2017, the HARTMAN XX Special Committee, the HARTMAN XIX Special Committee, and the HI-REIT Special Committee held a joint meeting with the counsel of each special committee present via telephonic conference, and discussed the valuations and proposed terms of the Mergers.
On February 21, 2017, the special committees held a joint meeting with the counsel of each special committee present via telephonic conference, and discussed the concerns regarding the liability of the directors for their work on the Mergers. The special committee members reviewed a merger exchange grid to illustrate the net asset value per share and the post-merger pro forma distribution coverage.
On February 28, 2017, the HARTMAN XX Special Committee, the HARTMAN XIX Special Committee, and the HI-REIT Special Committee met in joint session to consider issues with respect to the merger of the companies, Senior Management led the special committees through a detailed discussion to address questions raised with respect to the valuation reports rendered by WKW and Herrera Partners reports and opinions that are discussed and attached as Annexes and to address issues raised from the analysis provided by senior management. Additionally, the special committees reviewed a report from Herrera noting that the capitalization rate initially used was overly conservative, but capitalizing the advisory fee income at a more appropriate capitalization rate would not have a material impact on Herrera’s opinion regarding the fairness of the transaction or that the special committees exercised reasonable business judgment in carrying out their responsibilities to shareholders.
Senior management addressed the valuation issues underlying the Herrera Partners’ opinion for the valuation of Advisor dated July 27, 2016, as supplemented on December 14, 2016 and February 21, 2017. HI-REIT special committee member John Ostroot and HI-REIT special committee counsel, summarized their telephonic meeting on February 17, 2017 with a representative of Herrera Partners where they discussed the revenue components and capitalization factor of the income approach analysis utilized for the Advisor valuation report prepared by Herrera Partners. The special committees discussed the method of such Advisor valuation, the rationale of excluding organizational and offering expenses from the valuation, and the use of a conservative capitalization factor (particularly as it relates to the contractual advisory fee revenue) in the valuation. Senior Management also addressed the utilization of 2015 financial data for the valuation and why that data remained relevant in 2017. All special committee members, as well as respective counsel, participated in this discussion of the reasonableness of the Herrera Partners valuation report for Advisor.
The special committees also discussed the convertible stock to be transferred from the Advisor to Mr. Hartman. The Special Committees analyzed the fairness of transferring 70% of the Advisor’s convertible stock owned by Advisor in HARTMAN XX preferred stock to Mr. Hartman (the other 30% would be transferred to HI-REIT and consolidated in the Merger), as Mr. Hartman has afforded the enterprise significant value. Discussions also addressed the issue of dilution that would occur upon conversion of the HARTMAN XX preferred stock into HARTMAN XX common stock.
On March 7, 2017, The HARTMAN XX Special Committee, the HARTMAN XIX Special Committee, and the HI-REIT Special Committee met to consider issues with respect to the merger of the companies. Present were all of the committee members and the special committees’ counsel. Senior management led the special committee members through a detailed discussion to address the valuation assumptions underlying the Herrera Partners opinion for the valuation of the Advisor and the extensive diligence and process employed in evaluating the reasonableness of Herrera Partner’s opinion for the Advisor as well as the reasonableness of the special committees’ relying on Herrera Partners’ valuation of the Advisor. The special committees jointly agreed to accept and rely upon the valuation opinion of Advisor rendered by Herrera Partners dated July 29, 2016, as supplemented on December 14, 2016 and on February 21, 2017, as reflecting the enterprise value of the Advisor for purposes of the Merger.
On March 21, 2017, the HARTMAN XX Special Committee, the HARTMAN XIX Special Committee, and the HI-REIT Special Committee held a joint meeting with the members of each special committee present via telephonic conference, and discussed the valuation of HI-REIT and the inclusion of the 30% interest of the Advisor. The special committees agreed to accept the valuations as noted in the draft fairness opinion and valuations as determined by Herrera Partners.
On March 28, 2017, the HARTMAN XX Special Committee, the HARTMAN XIX Special Committee, and the HI-REIT Special Committee held a joint meeting with each special committee member present via telephonic conference, and discussed the formal engagement of Pendo Advisors to perform a fairness evaluation on the proposed terms of the Mergers.
On April 4, 2017, the HARTMAN XX Special Committee, the HARTMAN XIX Special Committee, and the HI-REIT Special Committee held a joint meeting with the members of each special committee present via telephonic conference, and discussed the Pendo Advisors' fairness opinion draft and the year-end financial reports and compared those reports with the proposed terms of the Mergers, specifically, the proposed price per share of each company. The Committees determined that there were no significant material differences between the actual financial reports and the assumptions and estimated financial materials used by Pendo, WKW or Herrera Partners in their valuations, such that a change in the valuations of HARTMAN XX, HARTMAN XIX, OR HI-REIT was warranted.
On April 11, 2017, the HARTMAN XX Special Committee, the HARTMAN XIX Special Committee, and the HI-REIT Special Committee special committees held a joint meeting with the members of each special committee present via telephonic conference, and discussed various proposed merger terms and the creation of one or more classes of HARTMAN XX stock to address various concerns.
On April 21, 2017 the HARTMAN XX Special Committee, the HARTMAN XIX Special Committee, and the HI-REIT Special Committee held a joint meeting with the members of each special committee present via telephonic conference, and discussed the terms of the Mergers. A representative of Pendo Advisors made a presentation to the Boards for their consideration of the merger terms and valuation of the companies.
On May 9, 2017, The HARTMAN XX Special Committee, the HARTMAN XIX Special Committee, and the HI-REIT Special Committee held a joint meeting in which the members discussed the process to be used to facilitate the final consideration of the terms of the Mergers.
On July 18, 2017, the HARTMAN XX Special Committee, the HARTMAN XIX Special Committee, and the HI-REIT Special Committees met in joint session, with their respective committee counsel present and discussed the terms and status of the proposed Mergers. Pendo then led the HARTMAN XX Special Committee, HARTMAN XIX Special Committee and HI-REIT Special Committee through its valuation analysis of the proposed Mergers, including applicable valuation metrics, precedent transactions and peer valuations. Pendo then provided the HARTMAN XX Special Committee, HARTMAN XIX Special Committee and HI-REIT Special Committee with it opinion, previously distributed for review and consideration, declaring that, subject to the assumptions, limitations and qualifications noted in its opinion, the consideration to be received by the merging parties in the proposed transactions is fair, from a financial point of view to the merging parties (without giving effect to any impacts of the proposed transaction on any particular shareholder other than in its capacity as a shareholder). The special committee of each company then met privately with representatives of Pendo and counsel to discuss the Pendo opinion.
The HARTMAN XX Special Committee and Alston & Bird LLP discussed the proposed resolutions of the HARTMAN XX Special Committee and approved the resolutions with respect to the proposed Mergers and the other transactions contemplated by the definitive merger agreements and recommended that the full HARTMAN XX Board approve the terms of the proposed Mergers and execute the merger agreements. After a discussion regarding the proposed resolutions, the HARTMAN XX Special Committee approved and adopted the resolutions.
The HARTMAN XIX Special Committee and Moran Reeves Conn discussed the proposed resolutions of the HARTMAN XIX Special Committee to approve the HARTMAN XIX Merger and other transactions contemplated by the HI-REIT definitive HARTMAN XIX Merger Agreement and voted to approve the terms of the HARTMAN XIX Merger and recommended that the full HARTMAN XIX Board approve the HARTMAN XIX Merger and execute the HARTMAN XIX Merger Agreement.
The HI-REIT Special Committee and Brewer and Pritchard discussed the proposed resolutions of the HI-REIT Special Committee to approve the HI-REIT Merger and other transactions contemplated by the merger agreement and voted to approve the terms of the HI-REIT Merger and recommended that the full HI-REIT Board approve the HI-REIT Merger and to execute the HI-REIT Merger Agreement.
On July 18, 2017, the HARTMAN XX Board met with all director’s present. Representatives from Alston & Bird LLP provided the HARTMAN XX Board with a summary of the terms and conditions of the proposed Mergers and the definitive merger agreements and the HARTMAN XX Special Committee provided its recommendation that the HARTMAN XX Board approve the proposed Mergers and the definitive merger agreements. The HARTMAN XX Board then unanimously approved the proposed Mergers and the definitive merger agreements. The HARTMAN XX Special Committee requested that Alston & Bird LLP and company counsel render the latest draft of the merger agreements into definitive form and cause such agreements to be executed as expeditiously as possible following approval by the HARTMAN XIX Board and the HI-REIT Board.
On July 18, 2017, the HARTMAN XIX Board met with all director’s present. The HARTMAN XIX Special Committee provided its recommendation that the HARTMAN XIX Board approve the proposed HARTMAN XIX Merger and the definitive merger agreement. The HARTMAN XIX Board then unanimously approved the proposed HARTMAN XIX Merger and the definitive HARTMAN XIX Merger Agreements.
On July 18, 2017, the HI-REIT Board met with all director’s present. The HI-REIT Special Committee provided its recommendation that the HI-REIT Board approve the proposed HI-REIT Merger and the definitive HI-REIT Merger Agreements. The HI-REIT Board then unanimously approved the proposed HI-REIT Mergers and the definitive HI-REIT Merger Agreements.
On July 21, 2017, following the approvals of the HARTMAN XX Board, the HARTMAN XIX Board and the HI-REIT Board discussed above, HARTMAN XX, HARTMAN XIX and HI-REIT each executed the respective merger agreements.
On April 24, 2018, the boards of HARTMAN XX and HI-REIT met to consider amending the HI-REIT Merger Agreement to recognize the requirements of the Articles Supplementary of Hartman Income REIT, Inc. establishing the Subordinated Stock series of preferred stock. The Articles Supplementary provide that in the event the Board of Directors fails to declare or pay in full any distribution otherwise paid to the holders of the common stock, the amount shall constitute an arrearage of the company to the holders of the Subordinated Stock. The conversion ratio for the Subordinated Stock in the HI-REIT Merger Agreement as originally determined failed to take into account this arrearage. Additionally, HI-REIT and Mr. Hartman agreed to terminate the Membership Exchange Agreement between HI-REIT and Mr. Hartman for the exchange of shares of the Advisor to reflect that Mr. Hartman had transferred his shares of the Advisor to The Hartman Family Protection Trust and that HARTMAN XX agreed to enter into a new Membership Exchange Agreement whereby the consideration for the exchange of the membership interest in the Advisor was agreed to be units of the HARTMAN XX OP. The HI-REIT Board and the HARTMAN XX Board agreed to modify the HI-REIT Merger Agreement, and to adjust the conversion ratio for the Subordinated Stock accordingly to take these changes into account.
Also on April 24, 2018, the HARTMAN XX Board considered various amendments to the HARTMAN XX Charter relating to requirements in the Charter that would no longer be applicable or desirable if and when the shares of Hartman XX were listed on a national securities exchange. The HARTMAN XX Board unanimously approved the proposed changes and directed that the changes be submitted to the shareholders at the Special Meeting of Shareholders to consider the Mergers.
Recommendation of the HARTMAN XX Board and its Reasons for the Mergers
In evaluating the Merger Agreements, the Mergers and the other transactions contemplated by the Merger Agreements, the HARTMAN XX Board consulted with the HARTMAN XX Special Committee and legal and financial advisors and considered the unanimous recommendation of the HARTMAN XX Special Committee. In reaching their respective determinations, the HARTMAN XX Board and HARTMAN XX Special Committee considered a number of factors that the HARTMAN XX Board and HARTMAN XX Special Committee believed supported its decision, including the following material factors:
•The incorporation of the Hartman SPE, LLC interests of HARTMAN XIX and HI-REIT into the larger Combined Company will further HARTMAN XX’s strategic goals of becoming a leading owner of high-quality office, retail and light industrial assets.
•The acquisition of the Hartman SPE, LLC interests of HARTMAN XIX and HI-REIT portfolios is expected to advance HARTMAN XX’s primary operating strategy to maximize revenue and maintain or increase occupancy levels by attracting and retaining a strong and diverse tenant base.
•Cost Savings. The elimination of third-party management fees and other costs with respect to the HARTMAN XX and HARTMAN XIX portfolios will create general and administrative cost synergies that would drive higher margins, resulting in estimated gross savings of approximately $1 million annually.
•Balance Sheet Improvement. The completion of the Mergers will improve HARTMAN XX's leverage, debt service coverage and other credit metrics. Following completion of the Mergers, HARTMAN XX's net indebtedness to 2018 estimated adjusted EBITDA ratio is expected to improve from 7.5 to 5.2.
•Increased Free Cash Flow. The completion of the Mergers is also expected to significantly increase positive free cash flow of the Combined Company, which would provide HARTMAN XX with greater available funds for operations and for expanded acquisition and development activities.
•The Combined Company is expected to provide improved potential liquidity for HARTMAN XIX and HI-REIT stockholders as a result of the increased equity capitalization and the increased stockholder base of the Combined Company. The larger, more diverse asset base of the Combined Company, with limited near-term debt maturities, is expected to result in a lower cost of capital and provide increased access to capital-raising alternatives, including potential debt financings or issuances of preferred equity.
•The Merger Agreements are subject to approval of the holders of a majority of the outstanding shares of HARTMAN XX Common Stock.
•The exchange ratio structure set forth in the Merger Agreements provides certainty as to the range of prospective pro forma percentage ownership of the Combined Company.
•Under certain circumstances, the Merger Agreements permit either the HARTMAN XIX Board and HI-REIT Board, prior to the time stockholders approve the Mergers, to consider an unsolicited bona fide alternative proposal or engage in discussions or negotiations with a third party making such a proposal, and withdraw, withhold, modify or qualify its recommendation of the Merger Agreements, the Merger or any of the other transactions contemplated by the Merger Agreement, if the HARTMAN XIX Board or the HI-REIT Board determines in good faith (after consultation with its outside counsel and financial advisor) that such alternative proposal constitutes a Superior Proposal and the HARTMAN XIX or HI-REIT Board determines in good faith (after consultation with outside counsel) that the failure to take such action would be inconsistent with the directors’ duties under applicable law (see the section titled “The Merger Agreement—Covenants and Agreements—Non-Solicitation; Acquisition Proposals" beginning on page 235).
•The written opinion of Pendo, dated July 18, 2017, to the HARTMAN XX Special Committee as to the fairness, from a financial point of view and as of the date of the opinion, that the consideration to be received by the merging parties in the proposed transactions is fair, from a financial point of view to the merging parties (without giving effect to any impacts of the proposed transaction on any particular shareholder other than in its capacity as a shareholder), which opinion was based on and subject to the procedures followed, assumptions made and limitations and qualifications on the review undertaken as more fully described in the section entitled as more fully described below in the section entitled “Fairness Opinion.”
•The following governance arrangements, which are anticipated to enable continuity of management and an effective and timely integration of the operations of HARTMAN XX, HARTMAN XIX and HI-REIT:
•the five members of the board of directors of the Combined Company will be comprised of the existing three members of the HARTMAN XX Board and two new directors who are currently directors of HARTMAN XIX and HI-REIT;
•the current Chairman of the Board and Chief Executive Officer and Chief Financial Officer and Treasurer of HARTMAN XX will continue to serve in the same positions with the Combined Company;
•The intent for the HARTMAN XIX Merger and the HI-REIT Merger to qualify as reorganizations for U.S. federal income tax purposes resulting in the deferral of recognition of taxable gain by the HARTMAN XIX and HI-REIT stockholders with respect to shares of HARTMAN XX stock they receive in the Mergers;
•The commitment of the parties to complete the Mergers pursuant to their respective obligations under the Merger Agreements and the absence of any required governmental consents; and
•The other terms of the Merger Agreements, including representations, warranties and covenants of the parties, as well as the conditions to the party’s respective obligations under the Merger Agreements.
The HARTMAN XX Board and the HARTMAN XX Special Committee also considered a variety of risks and other potentially negative factors concerning the Merger Agreements and the Mergers, including the following:
•The fact that the Merger Agreements permit, in certain circumstances, the HARTMAN XIX and HI-REIT Board to modify or withdraw their respective recommendations that the HARTMAN XIX and HI-REIT stockholders vote in favor of the HARTMAN XIX Merger and HI-REIT Merger, if failure to take such action would be inconsistent with the directors’ duties under applicable law and after compliance with the other requirements set forth in the Merger Agreements.
•The fact that the Merger Agreements prohibit, subject to certain limited exceptions, the HARTMAN XIX Board or HI-REIT Board to initiate, solicit, knowingly encourage or facilitate any inquiries or the making of any proposal or offer by or with a third party with respect to an alternative acquisition proposal and to furnish non-public information to, or engage in discussions or negotiations with, a third party interested in pursuing an alternative business combination transaction.
•The risk that, while the Mergers are expected to be completed, there is no assurance that all of the conditions to the parties’ obligations to complete the Mergers will be satisfied or waived.
•The risk that a delay in the completion of the Mergers or a failure to complete the Mergers may have an adverse effect on HARTMAN XX’s operating results, particularly in light of the costs incurred in connection with the transactions.
•The risk of HARTMAN XX diverting management focus and resources from operational matters and other strategic opportunities while working to implement the Mergers.
•The obligations under the Merger Agreements regarding the restrictions on the operation of HARTMAN XX’s business during the period between the signing of the Merger Agreements and the completion of the Mergers may delay or prevent HARTMAN XX from undertaking business opportunities that may arise or any other action it would otherwise take with respect to its operations absent the pending completion of the Mergers.
•The risk that HARTMAN XX may be obligated to complete the Mergers without having obtained appropriate consents, approvals or waivers from, or successfully refinanced, the outstanding indebtedness of HARTMAN XX, HARTMAN XIX, or HI-REIT that requires lender consent or approval to consummate the Mergers, and the risk that such consummation could trigger the termination of, and mandatory prepayments of amounts outstanding under, certain of HARTMAN XX’s, HARTMAN XIX’s, or HI-REIT’s indebtedness.
•The risk that the Combined Company may not realize all of the anticipated strategic benefits and operational efficiencies or other anticipated benefits of the Mergers within the expected timeframe or at all.
•The risk that changes in general local and national economic conditions may adversely impact the Combined Company’s operating results.
•The substantial costs to be incurred by HARTMAN XX in connection with the transaction and the transaction expenses arising from the Mergers.
•The risk that the value of the shares of the Combined Company may decline as a result of the Mergers if the Combined Company does not achieve the perceived benefits of the Mergers as rapidly or to the extent anticipated.
•The risk that a different strategic alternative could prove to be more beneficial to HARTMAN XX’s stockholders than the Mergers.
•The fact that HARTMAN XX, HARTMAN XIX and HI-REIT are all affiliated entities with common management, and there are conflicts of interest inherent where the individuals who comprise the management teams of HARTMAN XX, HARTMAN XIX and HI-REIT are assisting the boards of HARTMAN XX, HARTMAN XIX and HI-REIT in connection with the Mergers, and the fact that some of HARTMAN XX’s directors and executive officers have interests with respect to the Mergers that are different from, and in addition to, those of HARTMAN XX stockholders generally, as more fully described in the sections entitled “—Interests of HARTMAN XX Directors and Executive Officers in the Mergers” beginning on page 46.
•The other factors described under “Risk Factors.”
The foregoing discussion of the factors considered by the HARTMAN XX Board and HARTMAN XX Special Committee is not intended to be exhaustive and is not provided in any specific order or ranking, but does set forth material factors considered by the HARTMAN XX Board and the HARTMAN XX Special Committee. In view of the wide variety of factors considered in connection with its evaluation of the Mergers and the complexity of these matters, the HARTMAN XX Board did not consider it practicable to, and did not attempt to, quantify, rank or otherwise assign relative or specific weight or values to any of these factors, and individual directors may have held varied views of the relative importance of the factors considered. The HARTMAN XX Board and the HARTMAN XX Special Committee conducted an overall review of the factors considered and determined that, in the aggregate, the potential benefits considered outweighed the potential risks or possible negative consequences of approving the Merger Agreements, the Mergers and the other transactions contemplated by the Merger Agreements.
This explanation and reasoning of the HARTMAN XX Board and the HARTMAN XX Special Committee and all other information presented in this section is forward-looking in nature and should be read in light of the “Cautionary Statement Concerning Forward-Looking Statements” beginning on page 83.
After careful consideration, for the reasons set forth above and based on the unanimous recommendation of the HARTMAN XX Special Committee, the HARTMAN XX Board unanimously (1) determined that the Merger Agreements, the Mergers and the other transactions contemplated by the Merger Agreements are fair, reasonable, advisable and in the best interests of HARTMAN XX and its stockholders, and (2) approved and adopted the Merger Agreements, the Mergers and the other transactions contemplated by the Merger Agreements. The HARTMAN XX Board unanimously recommends that HARTMAN XX stockholders vote “FOR” the proposal to approve the Mergers and “FOR” the adjournment proposal.
Recommendation of the Board of Directors of HARTMAN XIX and its Reasons for the Merger
After careful consideration, the HARTMAN XIX Special Committee unanimously recommended that the HARTMAN XIX Board (i) determine that the terms of the Mergers and the Merger Agreements, and the transactions contemplated thereby, are fair to, and in the best interests of, HARTMAN XIX and its stockholders, (ii) approve and declare the Mergers, the Merger Agreements and the transactions contemplated thereby are advisable, fair to, and in the best interests of HARTMAN XIX and its stockholders and (iii) recommend that the HARTMAN XIX stockholders vote in favor of approval of the Mergers and the other transactions contemplated by the Merger Agreements.
Based on these recommendations by the HARTMAN XIX Special Committee, the HARTMAN XIX Board determined that (i) the terms of the Mergers and the Merger Agreements, and the transactions contemplated thereby, are advisable, fair to, and in the best interests of, HARTMAN XIX and its stockholders, (ii) approved and declared advisable the Mergers, (iii) approved and adopted the Merger Agreements and (iv) recommended that the HARTMAN XIX stockholders vote in favor of approval of the Mergers and the other transactions contemplated by the Merger Agreements. In evaluating the Mergers, the HARTMAN XIX Special Committee consulted with its legal and financial advisors and, in reaching its determinations, the HARTMAN XIX Board considered a number of factors that the HARTMAN XIX Board believed supported its decision, including the following material factors:
HARTMAN XIX stockholders will have the opportunity to participate in the potential future growth of the Combined Company and any future appreciation of HARTMAN XX common shares after the Mergers;
The HARTMAN XIX Board's belief that the Mergers will provide a number of strategic and financial benefits, which have the potential to create additional value for HARTMAN XIX stockholders as stockholders of the Combined Company similar to those benefits set out above with respect to HARTMAN XX;
The HARTMAN XIX Board believes that the Mergers will result in greater value to HARTMAN XIX stockholders than the value that could be expected to be generated from remaining independent, particularly in light of the potential risks and uncertainties associated with that alternative;
The HARTMAN XIX Board believes that the Mergers are more favorable to HARTMAN XIX stockholders than the other liquidity alternatives available to HARTMAN XIX, which belief was formed based on the HARTMAN XIX Special Committee's review of potential strategic alternatives available to HARTMAN XIX;
The knowledge of the HARTMAN XIX Board and the HARTMAN XIX Special Committee of the business, operations, financial condition, earnings and prospects of both HARTMAN XX and HI-REIT, as well as its knowledge of the current and prospective environment in which HARTMAN XIX and HI-REIT operate, including economic and market conditions.
The opinion of Pendo Advisors, dated July 18, 2017 to the HARTMAN XX Board as to the fairness, from a financial point of view and as of the date of the opinion, of the fairness to the shareholders of the merger parties of
the consideration provided for in the merger with HARTMAN XX, as more fully described below in the section entitled "Fairness Opinion”.
The fact that the Combined Company will be self-managed, thereby: eliminating the external management structure under which HARTMAN XIX currently operates, resulting in significant cost savings for the Combined Company without the payment of any internalization fee; and benefiting from improved corporate governance and avoiding future conflicts of interest inherent in the external management structure.
In addition to considering the factors described above, the HARTMAN XIX Board considered the fact that some of HARTMAN XX’s directors and executive officers have other interests in the Mergers that may be different from, or in addition to, the interests of the HARTMAN XIX stockholders generally, as discussed under the heading "Interests of HARTMAN XX’s Directors and Executive Officers in the Mergers" beginning on page 46 of this joint proxy statement/prospectus.
The above discussion of the factors considered by the HARTMAN XIX Board is not intended to be exhaustive, but sets forth material factors considered by the HARTMAN XIX Board. In view of the wide variety of factors considered in connection with its evaluation of the Mergers and the complexity of these matters, the HARTMAN XIX Board did not consider it practicable to, and did not attempt to, quantify or otherwise assign relative or specific weight or values to any of these factors, and individual directors may have held varied views of the relative importance of the factors considered. The HARTMAN XIX Board viewed its position and recommendation as being based on an overall review of the totality of the information available to it, including discussions with the HARTMAN XIX Special Committee, the Business Manager and the HARTMAN XIX Special Committee's legal and financial advisors, and overall considered these factors to be favorable to, and to support, the HARTMAN XIX Special Committee's and its determination regarding the Mergers.
This explanation of the HARTMAN XIX Board's reasons for the Mergers and other information presented in this section is forward-looking in nature and should be read in light of the "Cautionary Statement Concerning Forward-Looking Statements" beginning on page 83 of this joint proxy statement/prospectus.
For the reasons set forth above, the HARTMAN XIX Board, acting on the unanimous recommendation of the HARTMAN XIX Special Committee, determined that the terms of the Mergers and the Merger Agreements, and the transactions contemplated thereby, are advisable, fair to, and in the best interests of, HARTMAN XIX and its stockholders, approved and declared advisable the Mergers and approved and adopted the Merger Agreements. The HARTMAN XIX Board recommends to the HARTMAN XIX stockholders that they vote "FOR" the approval of the Mergers and the other transactions contemplated by the Merger Agreements.
Recommendation of the Board of Directors of HI-REIT and its Reasons for the Mergers
After careful consideration, the HI-REIT Special Committee unanimously recommended that the HI-REIT Board (i) determine that the terms of the Mergers and the Merger Agreements, and the transactions contemplated thereby, are fair to, and in the best interests of, HI-REIT and its stockholders, (ii) approve and declare the Mergers, the Merger Agreements and the transactions contemplated thereby are advisable, fair to, and in the best interests of HI-REIT and its stockholders and (iii) recommend that the HI-REIT stockholders vote in favor of approval of the Mergers and the other transactions contemplated by the Merger Agreements.
Based on these recommendations by the HI-REIT Special Committee, the HI-REIT Board determined that (i) the terms of the Mergers and the Merger Agreements, and the transactions contemplated thereby, are advisable, fair to, and in the best interests of, HI-REIT and its stockholders, (ii) approved and declared advisable the Mergers, (iii) approved and adopted the Merger Agreements and (iv) recommended that the HI-REIT stockholders vote in favor of approval of the Mergers and the other transactions contemplated by the Merger Agreements. In evaluating the Mergers, the HI-REIT Special Committee consulted with its legal and financial advisors and, in reaching its determinations, the HI-REIT Board considered a number of factors that the HI-REIT Board believed supported its decision, similar to those benefits set out above with respect to HARTMAN XX.
The HI-REIT Board believes that the Mergers will result in greater value to HI-REIT stockholders than the value that could be expected to be generated from remaining independent, particularly in light of the potential risks and uncertainties associated with that alternative.
The HI-REIT Board believes that the Merger is more favorable to HI-REIT stockholders than the other liquidity alternatives available to HI-REIT, which belief was formed based on the HI-REIT Special Committee's review of potential strategic alternatives available to HI-REIT.
The knowledge of the HI-REIT Board and the HI-REIT Special Committee of the business, operations, financial condition, earnings and prospects of both HARTMAN XX and HARTMAN XIX, as well as its knowledge of the current and prospective environment in which HI-REIT, HARTMAN XIX and HARTMAN XX operate, including economic and market conditions.
The opinion of Pendo Advisors, dated July 18, 2017 to the HI-REIT Board as to the fairness, from a financial point of view and as of the date of the opinion, of the shareholders of the merger parties of the consideration provided for in the merger with HARTMAN XX, as more fully described below in the section entitled "Fairness Opinion".
The HI-REIT Board considered the fact that some of HARTMAN XX’s directors and executive officers may have other interests in the Mergers that are different from, or in addition to, the interests of the HI-REIT stockholders generally, as discussed under the heading "Interests of HARTMAN XX’s Directors and Executive Officers in the Mergers" beginning on page 46 of this joint proxy statement/prospectus.
The above discussion of the factors considered by the HI-REIT Board is not intended to be exhaustive, but sets forth material factors considered by the HI-REIT Board. In view of the wide variety of factors considered in connection with its evaluation of the Mergers and the complexity of these matters, the HI-REIT Board did not consider it practicable to, and did not attempt to, quantify or otherwise assign relative or specific weight or values to any of these factors, and individual directors may have held varied views of the relative importance of the factors considered. The HI-REIT Board viewed its position and recommendation as being based on an overall review of the totality of the information available to it, including discussions with the HI-REIT Special Committee and the HI-REIT Special Committee's legal advisors and the opinion of Pendo, and overall considered these factors to be favorable to, and to support, the HI-REIT Special Committee's and its determination regarding the Mergers.
This explanation of the HI-REIT Board's reasons for the Mergers and other information presented in this section is forward-looking in nature and should be read in light of the "Cautionary Statement Concerning Forward-Looking Statements" beginning on page 83 of this joint proxy statement/prospectus.
For the reasons set forth above, the HI-REIT Board, acting on the unanimous recommendation of the HI-REIT Special Committee, determined that the terms of the Mergers and the Merger Agreements, and the transactions contemplated thereby, are advisable, fair to, and in the best interests of, HI-REIT and its stockholders, approved and declared advisable the Mergers and approved and adopted the Merger Agreements. The HI-REIT Board recommends to the HI-REIT stockholders that they vote "FOR" the approval of the Mergers and the other transactions contemplated by the Merger Agreements.
OPINIONS OF THE FINANCIAL ADVISORS AND FAIRNESS OPINIONS
Pendo Advisors. The HARTMAN XX Special Committee, the HARTMAN XIX Special Committee, and the HI-REIT Special Committee retained Pendo to provide financial advisory services in connection with the Mergers. The HARTMAN XX Special Committee, the HARTMAN XIX Special Committee, and the HI-REIT Special Committee selected Pendo to serve as their financial advisor based on Pendo’s qualifications, expertise and reputation, price, and its knowledge of the business of each company.
The full text of the written opinion rendered by Pendo, dated July 18, 2017, is attached to this Joint Proxy Statement and Prospectus as Annex C and is incorporated by reference into this Joint Proxy Statement and Prospectus in its entirety. The written opinion sets forth, among other things, the procedures Pendo followed, the
assumptions Pendo made, any qualifications and limitations on the review undertaken by Pendo and other matters considered by Pendo in connection with the preparation of its opinion. You are encouraged to, and should, read carefully and in their entirety the opinion and the discussion below regarding the opinion and the analyses undertaken by Pendo in connection with the opinion. However, neither Pendo’s opinion nor the summary of its opinion and the related analyses set forth in this Joint Proxy Statement and Prospectus are intended to be, and do not constitute advice or a recommendation to the HARTMAN XX Board, any security holder of HARTMAN XX, the HARTMAN XIX Board, any security holder of HARTMAN XIX, the HI-REIT Board, any security holder of HI-REIT, or any other person as to how to act or vote with respect to any matter relating to the Mergers.
Experience of Pendo. Pendo provides advisory services for clients located throughout the United States including services for mergers, acquisitions and restructurings, transaction opinion services, ESOP and ERISA services, and private equity and hedge find services. Pendo’s transaction opinion services provide fairness and solvency opinions to private and public company boards and fiduciaries on transactions ranging from the lower middle market to multi-billion dollar going private transactions, including: related party transactions, exchange offers, recapitalization and restructurings, spin-offs, stock repurchases corporate acquisitions and divestitures, mergers, leveraged buyouts, going private companies and ESOP/ERISA transactions. Pendo’s professionals have represented over 80 clients in a variety of different types of industries.
Pendo was recognized by Thomson Reuters as among the top U.S. Fairness opinion providers for 2014, 2015, 2016 and 2017. Pendo has not provided services to HARTMAN XX, HARTMAN XIX, OR HI-REIT in the past.
Summary of Material Considered. In connection with rendering its opinion, among other things, Pendo:
•Reviewed a draft of the Agreement and Plan of Merger Between Hartman Short Term Income Properties XX, Inc. and Hartman Income REIT, Inc.;
•Reviewed a draft of the Agreement and Plan of Merger Between Hartman Short Term Income Properties XX, Inc. and Hartman Short Term Income Properties XIX, Inc.;
•Reviewed HARTMAN XX’s annual report and audited financial statements on Form 10-K for the fiscal years ended December 31, 2012 through December 31, 2015, the unaudited quarterly report on Form 10-Q for the six-month period ending June 30, 2016, internal financial statements for the 12-month period ending December 31, 2016, and May 31, 2017;
•Reviewed HARTMAN XIX’s historical audited financial statements for the years ending December 31, 2012 through 2015 and internal financial statements for the 12-month period ending December 31, 2016, and May 31, 2017;
•Reviewed HI-REIT’s historical audited financial statements for the years ending December 31, 2012 through 2015 and internal financial statements for the 12-month period ending December 31, 2016, and May 31, 2017;
•Reviewed 2017 and 2018 projections for Hartman XIX, Hartman XX, and HI-REIT;
•Reviewed certain internal financial statements and other financial and operating date concerning the merging companies;
•Reviewed WKW Financial Advisors appraisal of the NAV as of December 31, 2016 for HI-REIT, Hartman XX, Hartman XIX; and
•Reviewed Herrera Partners - HIR Management Fairness Opinion dated July 29, 2016, and Supplemental Opinion thereto dated December 14, 2016; and
•Reviewed Herrera Partners Hartman Advisors, LLC Fairness Opinion dated July 29, 2016, and Supplemental Opinions thereto dated December 14, 2016, and February 21, 2017.
Assumptions in Rendering Opinion. In addition to considering the materials above, in rendering its opinion, Pendo:
•Relied upon the accuracy, completeness, and fair presentation of all information, data, advice, opinions and representations obtained from public sources or provided to it from private sources, including the Merging Parties’ management, and did not independently verify such information;
•Assumed that any estimates, evaluations, forecasts, projections and other information and data furnished to Pendo were reasonably prepared and based upon the best currently available information and good faith judgment of the person furnishing the same;
•Assumed that the final versions of all documents reviewed by Pendo in draft form conform in all material respects to the drafts reviewed;
•Assumed that information supplied to Pendo and representations and warranties made in the Merger Agreement are substantially accurate;
•Assumed that all of the conditions required to implement the Mergers will be satisfied and that the Proposed Transaction will be completed in accordance with the Merger Agreement without any amendments thereto or any waivers of any terms or conditions thereof; a
•Assumed that all governmental, regulatory or other consents and approvals necessary for the consummation of the Mergers will be obtained without any adverse effect on the merging companies or the contemplated benefits expected to be derived in the Mergers; and
•Assumed that the Mergers will qualify for intended tax treatment contemplated by the Merger Agreement and that each company has operated in conformity with the requirements for qualifications as a real estate investment trust (“REIT”) for U.S. federal income tax purposes since its formation as a REIT and the Mergers will not adversely affect the status of operations of any party to the Mergers.
Summary of Analysis and Procedures. Pendo made such reviews, analysis and inquiries that Pendo deemed necessary and appropriate under the circumstances. Pendo discussed with certain members of the senior management of the merging companies, the operations, financial condition, future prospects, and overall performance of the merging companies, as well as the pro forma financial projections prepared by senior management, and other internal documents prepared by senior management related to the pro forma assets and liabilities of the Merging Parties giving effect to the Proposed Transaction;
Pendo compared the pro forma performance of the merging companies and real estate properties with that of certain publicly traded companies that it deemed relevant and compared the pro forma financial performance of the Merging Parties to financial terms, to the extent publicly available, of certain corporate transactions that Pendo deemed relevant. The basis and methodology for Pendo’s opinion were designed specifically for the express information and purposes of the Special Committees and may not be used or translate for any other purposes. The Opinion is not a recommendation as to how the Special Committees or any stockholder should vote or act with respect to any matters relating to Mergers, or whether to proceed with the Mergers, any related transaction or alternative transaction, nor does it indicate that the consideration received is the best possibly attainable under any circumstances. Instead, it merely states whether the consideration in the Mergers falls within a range suggested by certain financial analyses. The decision as to whether to proceed with the Mergers or any related transaction may depend on an assessment of factors unrelated to the financial analysis on which the opinion is based. The opinion should not be construed as creating any fiduciary duty or any other duty on the part of Pendo to any party.
In rendering its opinion, Pendo made numerous assumptions with respect to industry performance, general business, market and economic conditions and other matters, many of which are beyond the control of any party
involved in the Mergers. To the extent that any of the foregoing assumptions or any of the facts on which its Opinion is based prove to be untrue in any material respect, the Opinion cannot and should not be relied upon. Pendo relied upon each party to advise it promptly if any information previously provided became inaccurate or was required to be updated during the period of its review.
Pendo’s opinion was necessarily based on financial, economic, market and other conditions and circumstances as they existed and could be evaluated, and the information made available to Pendo, as of the date of the opinion. Pendo did not undertake, and is under no obligation to, update, reaffirm or withdraw its opinion, or otherwise comment on or consider, any fact or matter affecting its opinion which may occur or come to Pendo’s attention after the date of its opinion. In arriving at its opinion, Pendo did not attribute any particular weight to any analysis or factor considered by them, but rather made qualitative judgments as to the significance and relevance of each analysis and factor. Accordingly, Pendo believes that its analyses must be considered as a whole and that selecting portions of the analyses, without considering all analyses, would create an incomplete view of the process underlying this opinion.
In rendering its opinion, Pendo did not make any independent evaluation, appraisal or physical inspection of the solvency of HARTMAN XX, HARTMAN XIX or HI-REIT or of any specific assets or liabilities (contingent or otherwise). Pendo did not express an opinion as to or otherwise address, and Pendo’s opinion should not be construed as, among other things, a valuation opinion, a credit rating, a solvency opinion, an analysis of the credit worthiness of any party or otherwise as tax or accounting advice. Pendo was not requested to, and did not, (i) initiate any discussions with, or solicit any indications of interest from, third parties with respect to the Mergers, the assets, businesses or operations of the parties to the Merger Agreements or any alternatives to the Mergers, (b) negotiate or structure the terms of the Mergers, or (c) advise HARTMAN XX, HARTMAN XIX or HI-REIT or any other party with respect to alternatives to the Mergers. Pendo’s opinion does not address the relative merits of the Mergers as compared to any other transaction or business strategy in which the parties to the Merger Agreements might engage or the merits of the underlying decision by such parties to engage in the Mergers. In rendering its opinion, Pendo relied upon the fact that the HARTMAN XX Special Committee, the HARTMAN XIX Special Committee and the HI-REIT Special Committee have been advised by counsel as to all legal aspects of the Mergers, and Pendo has not made, and assumes no responsibility to make, any representation, or render any opinion, as to any legal matter. Pendo did not express any opinion with respect to the amount or nature of any compensation to any of the officers, directors, or employees of the parties to the Mergers, or any class of such persons, relative to the consideration to be received by the stockholders of the merging parties in the Proposed Transactions, or with respect to the fairness of any such compensation.
Findings and Recommendations. On July 18, 2017, Pendo rendered its oral opinion to the HARTMAN XX Special Committee, the HARTMAN XIX Special Committee, and the HI-REIT Special Committee (which was subsequently confirmed in writing by delivery of Pendo’s written opinion addressed to the HARTMAN XX Special Committee, the HARTMAN XIX Special Committee and the HI-REIT Special Committee dated July 18, 2017), as to, as of July 18, 2017, the fairness, from a financial point of view, of the consideration to be received by HARTMAN XX, HARTMAN XIX and HI-REIT such parties in the Mergers pursuant to the Merger Agreements. Pendo determined that the proposed merger consideration to be paid to the shareholders of HARTMAN XIX and HI-REIT by HARTMAN XX, was fair, from a financial point of view, to the Merging Parties.
Instructions Received from HARTMAN XX, HARTMAN XIX, HI-REIT. Pendo was instructed to provide an opinion to the Special Committees of the Boards of Directors as to the fairness, form a financial point of view, to the merging parties as to the consideration to be received by the merging parties in the contemplated transaction. The terms of the contemplated transaction were the terms that ultimately were included in the Merger Agreements.
Limitations Imposed by HARTMAN XX, HARTMAN XIX, HI-REIT or any of Their Affiliates. No limitations were imposed on Pendo by HARTMAN XX, HARTMAN XIX, HI-REIT or any of their affiliates.
Pendo’s opinion was only one of many factors considered by the HARTMAN XX Special Committee, the HARTMAN XIX Special Committee and the HI-REIT Special Committee in evaluating the proposed Mergers. The amount and form of the consideration to be paid in the Mergers were not determined by Pendo. The decision to
cause HARTMAN XX, HARTMAN XIX and HI-REIT to enter into the Merger Agreements was made solely by the HARTMAN XX Board, the HARTMAN XIX Board and the HI-REIT Board.
WKW Financial Advisors (“WKW”) In preparing its opinion (as disclosed above), Pendo reviewed appraisals of the estimated net asset value (“NAV”) of the shares of HARTMAN XX, HARTMAN XIX and HI-REIT issued by WKW, who was initially engaged to prepare such appraisals of the companies’ NAV’s to comply with applicable FINRA Rules. WKW was retained to provide a determination of the NAV of each company from which a NAV per share for each company could be calculated. For purposes of the WKW reports, WKW defined NAV as the value of total assets of each of HARTMAN XX, HARTMAN XIX, and HI-REIT, less the value of their respective total liabilities, and NAV per share as the NAV of each of HARTMAN XX, HARTMAN XIX, and HI-REIT divided by the outstanding shares of stock of each of HARTMAN XX, HARTMAN XIX, and HI-REIT as of the valuation date of December 31, 2016.
Experience of WKW Financial Advisors (“WKW”) WKW has over 25 years of experience in the financial analysis and valuation fields. The principal of WKW has served with Arthur Andersen, and is a chartered financial Analyst and a Senior Member of the American Society of Appraisers certified in the discipline of Business Valuation. WKW has extensive experience in performing financial and economic analysis of operating businesses in various industries and has been engaged as an expert witness in several lawsuits involving various financial valuation issues before the United States Federal Bankruptcy Court and the United Staes Federal District Court for the Southern District of Texas.
WKW was retained due to its extensive knowledge and experience with financial valuations and its familiarity with the companies acquired through previous engagement to provide valuation services to the companies in 2009, 2011, 2012, 2013, 2014, 2015, 2016 and 2017. Total fees paid by HARTMAN XX, HARTMAN XIX and HI-REIT for the two-year period ended December 31, 2017 was $168,265.
Summary of Procedures. The WKW reports were performed in accordance with the Uniform Standards of Professional Appraisal Practice of the Appraisal Foundation. The full text of the WKW reports is attached to this joint Proxy Statement and Prospectus as Annex E and incorporated by reference into this Joint Proxy Statement in its entirety. WKW performed an analysis of the properties of each of HARTMAN XX, HARTMAN XIX and HI-REIT based on three approaches: (1) the cost approach, which considered the cost to replace each asset and liability; (2) the market approach, which is based on the prices paid in actual market transactions for similar properties; and (3) the income approach which is based on the principle of anticipation or expectation of future benefits by applying a capitalization rate to the income generated by each property. Each approach is further described in the appraisal reports for each company included in the WKW reports attached hereto as Annex E.
In preparing the WKW reports, WKW’s analysis included:
•Discussions with management of each of HARTMAN XX, HARTMAN XIX and HI-REIT to gather pertinent facts and data;
•Valuations of each of the properties of each of HARTMAN XX, HARTMAN XIX and HI-REIT on a desktop basis;
•Personal inspection of over 40% of the properties of each of HARTMAN XX, HARTMAN XIX and HI-REIT;
•Completion of an Income Capitalization Approach as relates to the income approach, by discounted cashflow and/or direct capitalization as appropriate for each of the properties of each of HARTMAN XX, HARTMAN XIX and HI-REIT;
•Completion of a Sales Comparison Approach as relates to the market approach, if applicable or required to produce credible results for any of the subject properties of each of HARTMAN XX, HARTMAN XIX and HI-REIT which may or may not have included an analysis of the Ad Valorem values;
•Determination of an estimated value for each of the subject properties of each of HARTMAN XX, HARTMAN XIX and HI-REIT as well as determining underlying assumptions used in the analysis, including capitalization rates, discount rates, growth rates, and other assumptions as appropriate; review of the other assets and liabilities of each of HARTMAN XX, HARTMAN XIX and HI-REIT
and an estimation of the fair value of the assets and liabilities of each of HARTMAN XX, HARTMAN XIX and HI-REIT as of the valuation date;
•Determination of the estimated NAV per share for each company based upon incorporation of all assets and liabilities and outstanding shares; and
•Documentation of the methodologies and conclusions in the report and supporting files.
In preparing its reports, WKW had discussions with management of each of HARTMAN XX, HARTMAN XIX and HI-REIT to gather pertinent facts and data and received historical and prospective information regarding the financial position and operations of each of HARTMAN XX, HARTMAN XIX and HI-REIT from management and public information on other companies, but did not audit the information as part of their engagement and relied on the information without independent verification of the accuracy, fairness or completeness of the information
Findings and Recommendations. WKW concluded that the value of each property was the higher of the capitalized value (using an overall cap rate of 6.75% based upon the comparison with other similar REITs) or the Ad Valorem (i.e. property tax) value. WKW determined that value of any property in the portfolio was at least the Ad Valorem value and that the Ad Valorem value acted as a ‘floor’ for WKW’s calculation, because WKW was aware that of the aggressive tax valuation protest strategy employed by Hartman to assure that the smallest amount of property tax is paid. WKW’s use of the Ad Valorem tax value also recognizes that the income of a given property fluctuates and the income and capitalization approach could have anomalous results for certain properties that may be new or in in the lease up stage. WKW established an NAV per share for HARTMAN XX of $12.79 per share; an NAV per share for HARTMAN XIX of $15.84 per share; and an NAV per share for HI-REIT of $9.62 per share. WKW did not make any recommendations or determinations regarding the amount or form of any consideration to be paid to or by HARTMAN XX, HARTMAN XIX, or HI-REIT.
Instructions From HARTMAN XX, HARTMAN XIX or HI-REIT. WKW was asked to provide a NAV per share to comply with FINRA Rule 2340. WKW was provided with FINRA rule 2340, but no other instructions were provided.
Limitations on Scope of Investigations Imposed. No limitations were imposed on WKW by HARTMAN XX, HARTMAN XIX, HI-REIT or any of their affiliates.
Herrera Partners. In preparing its opinion as discussed above, Pendo reviewed the following opinions prepared by Herrera Partners: (i) HIR Management Fairness Opinion, dated July 29, 2016, (ii) Supplemental Opinion (to HIR Management Fairness Opinion), dated December 14, 2106, (iii) Hartman Advisors, LLC Fairness Opinion dated July 29, 2016, (iv) Supplemental Opinion (to the Hartman Advisors, LLC Fairness Opinion), dated December 14, 2016, and (v) Supplemental Opinion (to the Hartman Advisors, LLC Fairness Opinion), dated February 21, 2017 (collectively the ”Herrera Partners Opinions” and each a “Herrera Partners Opinion”)
Herrera Partners was initially engaged to assist the Special Committees of the Boards of HARTMAN XX, HARTMAN XIX, and HI-REIT, to evaluate the fairness, from a financial standpoint, of the internalization (i.e. the acquisition via merger with HARTMAN XX) of Hartman Income REIT Management, Inc., or “HIRM”, and Hartman Advisors, LLC. Or “Advisor.” Herrera Partners issued its original opinions regarding the proposed internalization of HIRM and the Advisor, respectively on July 29, 2016. In the supplemental Herrera Partners opinions dated July 29, 2016, and February 21, 2017, Herrera Partners addressed various issues and assumptions made in the original opinions at the request of the Special Committees of the boards of HARTMAN XX, HARTMAN XIX, and HI-REIT. The full text of the Herrera Partners opinions are attached to this Joint Proxy Statement and Prospectus as Annex F, and are incorporated by reference into this Joint Proxy Statement and Prospectus in its entirety.
Experience of Herrera Partners. Herrera Partners is a Houston Texas based private investment banking and consulting firm founded in 1992, which provides merger and acquisition advisory services, debt and equity placements, impairment studies, fairness opinions, valuations, litigation support and expert testimony services. Herrera Partners has been involved in the valuation of private and public businesses and securities with respect to mergers, acquisitions, dispositions, dissolutions, private equity transactions and valuations for tax, estate and
corporate and other purposes. Herrera Partners has provided services to over 100 firms and businesses and has provided testimony in over 85 court and regulatory hearings. The firms, businesses and cases are listed as exhibit I to the Herrera Partners opinions attached as Annex F. Herrera Partners has been previously engaged in 2006, 2007, and 2008, by entities affiliated with HARTMAN XX to provide valuation services, but has not been engaged by HARTMAN XX, HARTMAN XIX, or HI-REIT in the previous two calendar years.
Summary of Analysis and Procedures. Herrera Partners utilized the income approach (or capitalized cash flow method) in which the revenue of an entity is examined and adjusted for various factors to determine a sustainable free cash flow and then a multiple is selected (capitalization factor) and applied to the sustainable free cash flow to determine a value. Herrera Partners also used a market approach, where enterprise value is calculated based on the prices paid for, or interest in, companies considered to be sufficiently similar to the subject company. Herrera Partners then used a weighting of the two methods to determine the investment value of membership equity. Each approach is further described in the Herrera Partners opinions attached hereto as Annex F.
Summary of Materials Considered. In connection with its opinions, Herrera Partners evaluated and analyzed various factors and documents, including:
•Discussions with management concerning the nature, history, past and future operations of HIRM and Advisor.
•The economic outlook in general and the condition and outlook of the real estate industry and the specific markets in which HIRM and Advisor competes.
•The book value of the stock and the financial condition HIRM and Advisor.
•The earnings capacity of HIRM and Advisor.
•The dividend paying capacity of HIRM and Advisor.
•Whether goodwill or other intangible value exists within HIRM and Advisor.
•Previous sales of equity interests and the size and block of interests to be valued of HIRM and Advisor.
•The market prices of stocks of corporations engaged in the same or similar line of business having their stocks actively traded in a free and open market, either on an exchange of over-the-counter.
In addition, Herrera Partners reviewed:
•The underlying operational benefits to be realized by HARTMAN XX, HARTMAN XIX, and HI-REIT from the proposed internalizations.
•The underlying economics from alternatives to the proposed internalizations.
•The financial performance inclusive of the operational issues noted.
•Other pertinent facts and data resulting in Herrera Partners’ assumptions conclusions and opinions.
Findings and Recommendations. The Herrera Partners opinions stated that the investment value of HIRM and Advisors were $6,724,550 and $10,894,207 respectively. Herrera Partners concluded that the terms and conditions of the transaction (internalization of the Advisor and HIRM) were prudent, from a financial standpoint to the parties.
Instructions Received from HARTMAN XX, HARTMAN XIX, HI-REIT. Herrera Partners was instructed to provide an opinion on the fairness, from a financial standpoint of the internalization of Advisor and HIRM.
Limitations on Scope of Investigation Imposed. No limitations were imposed on Herrera Partners by HARTMAN XX, HARTMAN XIX, HI-REIT or any of their affiliates.
DESCRIPTION OF HARTMAN XX SHARES
The following is a summary of certain terms of HARTMAN XX’s capital stock, the HARTMAN XX Charter, and HARTMAN XX’s bylaws. The rights of HARTMAN XX’s stockholders are governed by the MGCL as well as the HARTMAN XX Charter and the HARTMAN XX bylaws. The following summary is not complete and is qualified in its entirety by reference to the HARTMAN XX Charter and bylaws and the applicable provisions of the MGCL. The following summary should be read in conjunction with the HARTMAN XX Charter and bylaws and the
applicable provisions of the MGCL for complete information on HARTMAN XX’s capital shares. You may obtain a copy of the HARTMAN XX Charter and HARTMAN XX’s bylaws free of charge upon your request. See “Where You Can Find More Information” on page 300. The description of HARTMAN XX’s capital stock in this section applies to the capital stock of the Combined Company after the completion of the Mergers.
Shares Authorized
The HARTMAN XX Charter authorizes the issuance of up to 950,000,000 shares of stock, consisting of 750,000,000 shares of common stock, $0.001 par value per share, and 200,000,000 shares of preferred stock, $0.001 par value per share. The HARTMAN XX Board, with the approval of a majority of the entire board of directors and without any action by HARTMAN XX's stockholders, may amend the HARTMAN XX Charter to increase or decrease the aggregate number of HARTMAN XX's authorized shares or the number of shares of capital stock of any class or series that HARTMAN XX has authority to issue.
The HARTMAN XX Charter also contains a provision permitting the HARTMAN XX Board, with the approval of a majority of the directors and without any action by HARTMAN XX’s stockholders, to classify or reclassify any unissued common stock or preferred stock into one or more classes or series by setting or changing the preferences, conversion or other rights, voting powers, restrictions, limitations as to distributions or other distributions, qualifications, or terms or conditions of redemption of any new class or series of stock, subject to certain restrictions, including the express terms of any class or series of stock outstanding at the time. HARTMAN XX believes that the power to classify or reclassify unissued shares of stock and thereafter issue the classified or reclassified shares provides HARTMAN XX with increased flexibility in structuring possible future financings and acquisitions and in meeting other needs that might arise.
Shares Outstanding
As of the HARTMAN XX Record Date, shares of HARTMAN XX Common Stock were issued and outstanding and 1,000 shares of HARTMAN XX Convertible Stock were issued and are outstanding.
Common Stock
Subject to the HARTMAN XX Charter restrictions on ownership and transfer of HARTMAN XX capital stock and except as otherwise specified in the HARTMAN XX Charter, the holders of HARTMAN XX Common Stock are entitled to one vote per share of HARTMAN XX Common Stock on all matters voted on by stockholders, including the election of HARTMAN XX’s directors. The HARTMAN XX Charter does not provide for cumulative voting in the election of directors. Therefore, the holders of a majority of the outstanding shares of HARTMAN XX Common Stock can elect the HARTMAN XX Board. Subject to the HARTMAN XX Charter restrictions on ownership and transfer of HARTMAN XX capital stock and any preferential rights of any outstanding class or series of preferred stock, the HARTMAN XX stockholders are entitled to such distributions as may be authorized and declared from time to time by the HARTMAN XX Board out of legally available funds and declared by HARTMAN XX and, upon liquidation, are entitled to receive all assets available for distribution to HARTMAN XX stockholders. HARTMAN XX stockholders do not have preemptive rights, which means that HARTMAN XX stockholders do not have an automatic option to purchase any new shares of common stock that HARTMAN XX issues, or have appraisal rights, unless the HARTMAN XX Board determines that appraisal rights apply, with respect to all or any classes or series of HARTMAN XX stock, to one or more transactions occurring after the date of such determination in connection with which stockholders would otherwise be entitled to exercise such rights. HARTMAN XX stockholders are not liable for HARTMAN XX’s acts or obligations due to their status as stockholders.
The HARTMAN XX Board has authorized the issuance of shares of HARTMAN XX’s capital stock without certificates; therefore, HARTMAN XX does not issue physical certificates for shares of HARTMAN XX Common Stock or any other class of capital stock. Shares of HARTMAN XX Common Stock will be held in “uncertificated” form which will eliminate the physical handling and safekeeping responsibilities inherent in owning transferable share certificates and eliminate the need to return a duly executed share certificate to effect a transfer. Continental
Stock Transfer & Trust Company acts as HARTMAN XX’s registrar and as the transfer agent for shares of HARTMAN XX Common Stock.
Preferred Stock
The HARTMAN XX Charter authorizes the HARTMAN XX Board to designate any unissued shares of preferred stock into one or more classes or series of preferred stock. Prior to issuance of shares of each class or series, the HARTMAN XX Board is required by the MGCL and by the HARTMAN XX Charter to set, subject to the HARTMAN XX Charter restrictions on ownership and transfer of HARTMAN XX capital stock, the terms, the preferences, conversion or other rights, voting powers, restrictions, limitations as to dividends or other distributions, qualifications and terms and conditions of redemption for each class or series of preferred stock. The issuance of a series or class of preferred stock must be approved by a majority of the HARTMAN XX Board. As a result, the HARTMAN XX Board could authorize the issuance of shares of preferred stock with terms or conditions which could have the effect of delaying, deferring or preventing a transaction or change in control that might involve a premium price for HARTMAN XX stockholders or otherwise be in their best interest, or with preferences, powers, and rights senior to the rights of holders of HARTMAN XX Common Stock.
The HARTMAN XX Board has designated and established a class of preferred stock designated as “Series One -Preferred Stock,” Which is referred to herein as HARTMAN XX Convertible Stock. All 1,000 issued and outstanding shares of the HARTMAN XX Convertible Stock are held by the Advisor. The HARTMAN XX Convertible Stock is non-voting preferred stock that will convert into shares of HARTMAN XX Common Stock if (1) HARTMAN XX has made total distributions on then outstanding shares of HARTMAN XX Common Stock equal to the issue price of those shares plus a 6% cumulative, non-compounded annual return on the issue price of those outstanding shares, (2) HARTMAN XX lists the HARTMAN XX Common Stock for trading on a national securities exchange and the sum of prior distributions on then outstanding shares of the HARTMAN XX Common Stock plus the aggregate market value of the HARTMAN XX Common Stock (based on the 30-day average closing price) meets the foregoing 6% performance threshold, or (3) the advisory agreement with the Advisor expires without renewal or is terminated (other than by HARTMAN XX because of a material breach by the Advisor), and at the time of such expiration or termination HARTMAN XX is deemed to have met the foregoing 6% performance threshold based on its enterprise value and prior distributions and, at or subsequent to the expiration or termination, the holders of HARTMAN XX Common Stock actually realize such level of performance upon listing or through total distributions.
The HARTMAN XX Board has no present plans to designate or issue any additional shares of preferred stock, but may do so at any time in the future without stockholder approval. If the HARTMAN XX Board does determine to issue additional shares of preferred stock, such issuances will be approved by at least a majority of the independent directors who do not have an interest in the transaction and who have access to HARTMAN XX’s legal counsel, or independent legal counsel, at HARTMAN XX’s expense.
Meetings, Special Voting Requirements and Access to Records
An annual meeting of the HARTMAN XX stockholders is held each year on a specific date and time set by the HARTMAN XX Board. Special meetings of stockholders may be called only upon the request of a majority of the directors, a majority of the independent directors, the chairman of the board, the chief executive officer, or the president and will be called by HARTMAN XX’s secretary to act upon any matter that may properly be considered at a meeting of stockholders upon the written request of stockholders entitled to cast at least 10% of the votes entitled to be cast on such matter at the meeting. Not less than ten nor more than 90 days before each meeting of stockholders, the secretary shall give to each stockholder entitled to vote at such meeting and to each stockholder not entitled to vote who is entitled to notice of the meeting written or printed notice stating the time and place of the meeting and, in the case of a special meeting or as otherwise may be required by any statute, the purpose for which the meeting is called, either by mail, by presenting it to such stockholder personally, by leaving it at the stockholder's residence or usual place of business or by any other means permitted by Maryland law. The presence either in person or by proxy of stockholders entitled to cast at least 50% of all the votes entitled to be cast at the meeting on any matter will constitute a quorum. Generally, the affirmative vote of a majority of all votes cast is
necessary to take stockholder action, except as provided in the following paragraph and except that the affirmative vote of a majority of the shares represented in person or by proxy at a meeting at which a quorum is present is required to elect a director.
Under the MGCL and the HARTMAN XX Charter, stockholders are generally entitled to vote at a duly held meeting at which a quorum is present on (1) the amendment of the HARTMAN XX Charter, (2) HARTMAN XX’s dissolution, (3) HARTMAN XX’s merger, consolidation or conversion a statutory share exchange or the sale or other disposition of all or substantially all of HARTMAN XX’s assets. These matters require the affirmative vote of stockholders entitled to cast at least a majority of the votes entitled to be cast on the matter. With respect to stock owned by HARTMAN XX’s advisor, any non-independent directors, or any of their affiliates, neither the advisor nor such directors, nor any of their affiliates may vote or consent on matters submitted to stockholders regarding the removal of the advisor, such directors or any of their affiliates or any transaction between HARTMAN XX and any of them. In determining the requisite percentage in interest of shares necessary to approve a matter on which HARTMAN XX’s advisor, HARTMAN XX’s directors or their affiliates may not vote or consent, any shares owned by any of them shall not be included.
The advisory agreement with HARTMAN XX’s advisor, including the selection of HARTMAN XX’s advisor, is approved annually by the HARTMAN XX Board, including a majority of the independent directors. While the HARTMAN XX stockholders do not have the ability to vote to replace HARTMAN XX’s current advisor or to select a new advisor, stockholders do have the ability, by the affirmative vote of a majority of all the votes entitled to be cast generally in the election of directors, to remove a director from the HARTMAN XX Board. Any stockholder will be permitted access to all of HARTMAN XX’s corporate records at all reasonable times and may inspect and copy any of them for a reasonable copying charge. Inspection of HARTMAN XX’s records by the office or agency administering the securities laws of a jurisdiction will be provided upon reasonable notice and during normal business hours. An alphabetical list of the names, addresses and telephone numbers of HARTMAN XX stockholders, along with the number of shares of the HARTMAN XX Common Stock held by each of them, will be maintained as part of HARTMAN XX’s books and records and will be available for inspection by any stockholder or the stockholder’s designated agent at HARTMAN XX’s office. The stockholder list will be updated at least quarterly to reflect changes in the information contained therein. A copy of the list will be mailed to any stockholder who requests the list within 10 days of the request. A stockholder may request a copy of the stockholder list in connection with matters relating to voting rights and the exercise of stockholder rights under federal proxy laws. A stockholder requesting a list will be required to pay the reasonable costs of postage and duplication. HARTMAN XX has the right to request that a requesting stockholder represent to HARTMAN XX that the list will not be used to pursue commercial interests unrelated to the stockholder’s interest in HARTMAN XX. In connection with the mailing of a stockholder list to a requesting stockholder, the copy of the stockholder list will be printed in alphabetical order, on white paper, and in a readily readable type size (in no event smaller than ten-point type). HARTMAN XX may impose a reasonable charge for expenses incurred in reproduction pursuant to a stockholder request. In addition to the foregoing, stockholders have rights under Rule 14a-7 under the Exchange Act and which provides that, upon the request of investors and the payment of the expenses of the distribution, HARTMAN XX is required to distribute specific materials to stockholders in the context of the solicitation of proxies for voting on matters presented to stockholders or, at HARTMAN XX’s option, provide requesting stockholders with a copy of the list of stockholders so that the requesting stockholders may make the distribution of proxies themselves. If a proper request for the stockholder list is not honored, then the requesting stockholder will be entitled to recover certain costs incurred in compelling the production of the list as well as actual damages suffered by reason of the refusal or failure to produce the list. However, a stockholder will not have the right to, and HARTMAN XX may require a requesting stockholder to represent that it will not, secure the stockholder list or other information for the purpose of selling or using the list for a commercial purpose not related to the requesting stockholder’s interest in HARTMAN XX’s affairs.
Restrictions on Ownership and Transfer of Shares of Capital Stock
For HARTMAN XX to qualify as a REIT, no more than 50% in value of the outstanding shares of HARTMAN XX Common Stock may be owned, directly or indirectly through the application of certain attribution rules under the Code, by any five or fewer individuals, as defined in the Code to include specified entities, during the last half of
any taxable year. In addition, the outstanding shares of HARTMAN XX Common Stock must be owned by 100 or more persons independent of HARTMAN XX and each other during at least 335 days of a 12-month taxable year or during a proportionate part of a shorter taxable year, excluding HARTMAN XX’s first taxable year for which HARTMAN XX elects to be taxed as a REIT. To assist HARTMAN XX in preserving HARTMAN XX’s status as a REIT, among other purposes, the HARTMAN XX Charter contains limitations on the ownership and transfer of shares of HARTMAN XX Common Stock which prohibit: (1) any person or entity from owning or acquiring, directly or indirectly, more than 9.8% of the value of the aggregate of HARTMAN XX’s then outstanding capital stock or more than 9.8% of the value or number of shares, whichever is more restrictive, of the aggregate of HARTMAN XX’s then outstanding common stock and (2) any transfer of or other event or transaction with respect to shares of capital stock that would result in the beneficial ownership of HARTMAN XX’s outstanding shares of capital stock by fewer than 100 persons. In addition, the HARTMAN XX Charter prohibits any transfer of, or other event with respect to, shares of HARTMAN XX’s capital stock that (1) would result in HARTMAN XX being “closely held” within the meaning of Section 856(h) of the Code, or (2) would otherwise cause HARTMAN XX to fail to qualify as a REIT.
The HARTMAN XX charter provides that the shares of HARTMAN XX’s capital stock that, if transferred, would: (1) result in a violation of the 9.8% ownership limits; (2) result in HARTMAN XX being “closely held” within the meaning of Section 856(h) of the Code; (3) cause HARTMAN XX to own 9.9% or more of the ownership interests in a tenant of HARTMAN XX’s real property or the real property of HARTMAN XX OP or any direct or indirect subsidiary of HARTMAN XX OP; or (4) otherwise cause HARTMAN XX to fail to qualify as a REIT, will be transferred automatically to a trust effective on the day before the purported transfer of such shares of HARTMAN XX’s capital stock. HARTMAN XX will designate a trustee of the trust that will not be affiliated with HARTMAN XX or the purported transferee or record holder. HARTMAN XX will also name a charitable organization as beneficiary of the trust. The trustee will receive all distributions on the shares of HARTMAN XX’s capital stock in the trust and will hold such distributions in trust for the benefit of the beneficiary. The trustee also will vote the shares of capital stock in the trust and, subject to Maryland law, will have the authority to rescind as void any vote cast by the intended transferee prior to HARTMAN XX’s discovery that the shares have been transferred to the trust and to recast the vote in accordance with the desires of the trustee acting for the benefit of the charitable beneficiary. However, if HARTMAN XX has already taken irreversible corporate action, then the trustee will not have the authority to rescind and recast the vote. The intended transferee will acquire no rights in such shares of capital stock, unless, in the case of a transfer that would cause a violation of the 9.8% ownership limits the transfer is exempted (prospectively or retroactively) by the HARTMAN XX Board from the ownership limits based upon receipt of information (including certain representations and undertakings from the intended transferee) that such transfer would not violate the provisions of the Code for HARTMAN XX’s qualification as a REIT. If the transfer to the trust would not be effective for any reason to prevent a violation of the foregoing limitations on ownership and transfer, then the transfer of that number of shares that otherwise would cause the violation will be null and void, with the intended transferee acquiring no rights in such shares. In addition, the HARTMAN XX Charter provides that any transfer of shares of HARTMAN XX’s capital stock that would result in shares of HARTMAN XX’s capital stock being beneficially owned by fewer than 100 persons will be null and void and the intended transferee will acquire no rights in such shares of HARTMAN XX’s capital stock.
Within a reasonable time after (but no earlier than 30 days) receiving notice from HARTMAN XX that shares of HARTMAN XX Common Stock have been transferred to the trust, the trustee will sell the shares to a person designated by the trustee, whose ownership of the shares will not violate the above ownership limitations. Upon the sale, the interest of the charitable beneficiary in the shares sold will terminate and the trustee will distribute the net proceeds of the sale to the intended transferee and to the charitable beneficiary as follows. The intended transferee will receive an amount equal to the lesser of (1) the price paid by the intended transferee for the shares or, if the intended transferee did not give value for the shares in connection with the event causing the shares to be held in the trust (e.g., a gift, devise or other similar transaction), the “market price” (as defined in the HARTMAN XX Charter) of the shares on the day of the event causing the shares to be held in the trust and (2) the price received by the trustee from the sale or other disposition of the shares. The trustee may reduce the amount payable to the intended transferee by the amount of dividends and other distributions which have been paid to the intended transferee and are owed by the intended transferee to the trustee. Any net sale proceeds in excess of the amount payable to the intended transferee will be paid immediately to the charitable beneficiary. If, prior to HARTMAN XX’s discovery
that shares have been transferred to the trust, the shares are sold by the intended transferee, then (1) the shares will be deemed to have been sold on behalf of the trust and (2) to the extent that the intended transferee received an amount for the shares that exceeds the amount described above that such intended transferee was entitled to receive, such excess will be paid to the trustee upon demand.
In addition, shares of HARTMAN XX Common Stock held in the trust will be deemed to have been offered for sale to HARTMAN XX, or HARTMAN XX’s designee, at a price per share equal to the lesser of (1) the price per share in the transaction that resulted in the transfer to the trust (or, in the case of a devise or gift, the market price at the time of the devise or gift) and (2) the market price on the date HARTMAN XX, or HARTMAN XX’s designee, accept the offer. HARTMAN XX will have the right to accept the offer until the trustee has sold the shares. Upon a sale to HARTMAN XX, the interest of the charitable beneficiary in the shares sold will terminate and the trustee will distribute the net proceeds of the sale to the intended transferee. HARTMAN XX may reduce the amount payable to the intended transferee by the amount of dividends and other distributions which have been paid to the intended transferee and are owed by the intended transferee to the trustee. HARTMAN XX may pay the amount of such reduction to the trustee for the benefit of the charitable beneficiary.
Any person who acquires or attempts or intends to acquire shares of HARTMAN XX’s capital stock in violation of the foregoing restrictions or who owns shares of HARTMAN XX’s capital stock that were transferred to any such trust is required to give immediate written notice to HARTMAN XX or, in the case of a proposed or attempted transaction, at least 15 days’ prior written notice. In both cases, such persons must provide to HARTMAN XX such other information as HARTMAN XX may request to determine the effect, if any, of such event on HARTMAN XX’s status as a REIT. The foregoing restrictions will continue to apply until the HARTMAN XX Board determines it is no longer in HARTMAN XX’s best interest to attempt to, or to continue to qualify as a REIT or that compliance is no longer required in order for REIT qualification.
The foregoing ownership limits do not apply to a person or persons that the HARTMAN XX Board exempts (prospectively or retroactively) from the ownership limits upon appropriate assurances that HARTMAN XX’s qualification as a REIT is not jeopardized. Any person who owns more than 5.0% (or such lower percentage applicable under Treasury Regulations) of the outstanding shares of HARTMAN XX’s capital stock during the taxable year will be asked to deliver a statement or affidavit setting forth the number of shares of HARTMAN XX’s capital stock beneficially owned.
Distributions and HARTMAN XX Distribution Policy
Distributions will be paid to HARTMAN XX stockholders as of the record date selected by HARTMAN XX Board of directors. HARTMAN XX expects to continue to pay distributions monthly based on quarterly declaration and monthly record dates unless HARTMAN XX’s results of operations, HARTMAN XX’s general financial condition, general economic conditions, or other factors inhibit HARTMAN XX from doing so. The timing and amount of distributions will be determined by the HARTMAN XX Board in its discretion and may vary from time to time. The funds HARTMAN XX receives from operations that are available for distribution may be affected by a number of factors, including the following:
•the amount of time required to invest funds received;
•HARTMAN XX’s operating and interest expenses;
•the amount of distributions or dividends received from indirect real estate investments;
•HARTMAN XX’s ability to keep its properties occupied;
•HARTMAN XX’s ability to maintain or increase rental rates;
•tenant improvements, capital expenditures and reserves for such expenditures;
•the issuance of additional shares; and
•financings and refinancings.
HARTMAN XX is required to make distributions sufficient to satisfy the requirements for qualification as a REIT for federal income tax purposes. Generally, income distributed will not be taxable to HARTMAN XX under the Code if HARTMAN XX distributes at least 90% of HARTMAN XX’s taxable income each year (computed without regard to the distributions paid deduction and HARTMAN XX’s net capital gain). Distributions will be authorized and declared at the discretion of the HARTMAN XX Board in accordance with HARTMAN XX’s earnings, cash flow and general financial condition. The HARTMAN XX Board’s discretion will be directed, in substantial part, by its obligation to cause HARTMAN XX to comply with the REIT requirements. Because HARTMAN XX may receive income from interest or rents at various times during HARTMAN XX’s fiscal year, distributions may not reflect HARTMAN XX’s income earned in that particular distribution period and may be made in advance of actual receipt of funds in an attempt to make distributions relatively uniform. HARTMAN XX is authorized to borrow money, issue new securities or sell assets to make distributions. There can be no assurance that the HARTMAN XX Board will continue to authorize and declare distributions at any amount or frequency, if at all.
Distributions in kind shall not be permitted, except for (1) distributions of readily marketable securities, (2) distributions of beneficial interests in a liquidating trust established for HARTMAN XX’s dissolution and the liquidation of HARTMAN XX’s assets in accordance with the terms of the HARTMAN XX Charter or (3) distributions for which the HARTMAN XX Board advises each stockholder of the risks associated with direct ownership of the property, the HARTMAN XX Board offers each stockholder the election of receiving such in-kind distributions and in-kind distributions are made only to those stockholders that accept such offer.
HARTMAN XX’s organizational documents permit HARTMAN XX to pay distributions from any source, including loans, HARTMAN XX advisor’s deferral of fees and expense reimbursements and offering proceeds. HARTMAN XX has, in the past, funded distributions with both operating cash flow from HARTMAN XX properties and offering proceeds raised by HARTMAN XX in its public securities offerings. To the extent that HARTMAN XX does not have taxable income, distributions paid will be considered a return of capital to stockholders.
Share Redemption Program
The HARTMAN XX Board has previously adopted a share redemption program that permits its stockholders to sell their shares back to HARTMAN XX after they have held them for at least one year, subject to the significant conditions and limitations described below. It is intended that the Combined Company will reinstate and continue the share redemption program following the Mergers, subject to the limitations described in the share redemption program as it may be amended or revised from time to time by the HARTMAN XX Board.
The purchase price for shares redeemed under the share redemption program was as set forth below. Except for redemptions sought upon a stockholder’s death or qualifying disability or redemptions sought upon a stockholder’s confinement to a long-term care facility, the purchase price for shares redeemed under the redemption program will equal:
•for shares that have been held for at least one year, the amount by which (a) the lesser of (1) 90% of the average gross price per share the original purchaser or purchasers of the shares paid to HARTMAN XX, which is referred to as the “issue price,” for all of the shares (as adjusted for any stock dividends, combinations, splits, recapitalizations and the like with respect to the shares of common stock) or (2) 90% of the offering price of shares in the most recent primary offering exceeds (b) the aggregate amount of net sale proceeds per share, if any, distributed to investors prior to the redemption date as a result of the sale of one or more of the company’s investments, or
•for shares that have been held for at least two years, the amount by which (a) the lesser of (1) 92.5% of the average gross price per share the original purchaser or purchasers of the shares paid to HARTMAN XX, which is referred to as the “issue price,” for all of the shares (as adjusted for any stock dividends, combinations, splits, recapitalizations and the like with respect to the shares of common stock) or (2) 92.5% of the offering price of shares in the most recent primary offering exceeds (b) the aggregate amount of net sale proceeds per share, if any, distributed to investors prior to the redemption date as a result of the sale of one or more of the company’s investments, or
•for shares that have been held for at least three years, the amount by which (a) the lesser of (1) 95% of the average gross price per share the original purchaser or purchasers of the shares paid to HARTMAN XX, which is referred to as the “issue price,” for all of the shares (as adjusted for any stock dividends, combinations, splits, recapitalizations and the like with respect to the shares of common stock) or (2) 95% of the offering price of shares in the most recent primary offering exceeds (b) the aggregate amount of net sale proceeds per share, if any, distributed to investors prior to the redemption date as a result of the sale of one or more of the company’s investments, or
•for shares that have been held for at least four years, the amount by which (a) the lesser of (1) 97.5% of the average gross price per share the original purchaser or purchasers of the shares paid to HARTMAN XX, which is referred to as the “issue price,” for all of the shares (as adjusted for any stock dividends, combinations, splits, recapitalizations and the like with respect to the shares of common stock) or (2) 97.5% of the offering price of shares in the most recent primary offering exceeds (b) the aggregate amount of net sale proceeds per share, if any, distributed to investors prior to the redemption date as a result of the sale of one or more of the company’s investments, or
•thereafter, the lesser of (1) 100% of the average issue price per share for all of the shares (as adjusted for any stock dividends, combinations, splits, recapitalizations and the like with respect to the shares of common stock) or (2) 90% of the net asset value per share, as determined by the HARTMAN XX Board.
The HARTMAN XX Board reserves the right in its sole discretion at any time to (1) waive the one-year holding period in the event of exigent circumstances affecting a stockholder such as bankruptcy or a mandatory distribution requirement under a stockholder’s IRA, (2) reject any request for redemption, (3) change the purchase price for redemptions, or (4) amend, suspend or terminate the redemption program.
Subject to the limitations described and provided that the redemption request is made within 270 days of the event giving rise to the following special circumstances, HARTMAN XX will waive the one-year holding requirement (a) upon the request of the estate, heir or beneficiary of a deceased stockholder or (b) upon the disability of a stockholder or upon a stockholder’s confinement to a long-term care facility, provided that the condition causing such disability or need for long-term care was not preexisting on the date that such person became a stockholder.
HARTMAN XX intends to redeem shares quarterly under the program. HARTMAN XX will not redeem in excess of 5.0% of the weighted-average number of shares outstanding during the 12-month period immediately prior to the date of redemption. Generally, the cash available for redemption will be limited to 1.0% of HARTMAN XX’s positive operating cash flow from the previous fiscal year. These limitations apply to all redemptions, including redemptions sought upon a stockholder’s death, qualifying disability or confinement to a long-term care facility. If those limitations prevent HARTMAN XX from redeeming shares, those shares will remain in line to be redeemed with priority based on the date that the redemption is first requested. The redemption price will be the value of the shares as of the date of redemption. A stockholder may withdraw a request for redemption by submitting written instructions withdrawing its redemption request at any time prior to the date that HARTMAN XX redeems the shares submitted. A stockholder will have no right to request redemption of its shares if the shares are listed for trading on a national securities exchange.
The HARTMAN XX Board may, in its sole discretion, amend, suspend, or terminate the share repurchase program at any time if it determines that the funds available to fund the share repurchase program are needed for other business or operational purposes or that amendment, suspension or termination of the share repurchase program is in the best interest of HARTMAN XX stockholders. If the HARTMAN XX Board decides to amend, suspend or terminate the share repurchase program, HARTMAN XX will provide HARTMAN XX stockholders with no less than 30 days’ prior written notice. Therefore, a HARTMAN XX stockholder may not have the opportunity to make a repurchase request prior to any potential termination of HARTMAN XX’s share repurchase program.
On April 24, 2018, the Board of Directors voted to suspend the redemption program, pending the outcome and completion of the mergers. The share redemption program, when it is opened for redemptions is subject to revision by the Board of Directors, in their discretion. There can be no assurances that the share redemption program will reopen or that it will be under the same terms as the share redemption program in effect prior to the suspension of the program.
CERTAIN PROVISIONS OF MARYLAND LAW AND THE HARTMAN XX CHARTER AND HARTMAN XX BYLAWS
The following is a summary of certain provisions of the HARTMAN XX Charter and HARTMAN XX’s bylaws and certain provisions of the MGCL governing real estate investment trusts formed under Maryland law. The following summary is not complete and is qualified in its entirety by reference to the HARTMAN XX Charter and HARTMAN XX’s bylaws and the applicable provisions of the MGCL. The following summary should be read in conjunction with the HARTMAN XX Charter and HARTMAN XX’s bylaws and the applicable provisions of the MGCL. You may obtain a copy of the HARTMAN XX Charter and HARTMAN XX’s bylaws free of charge upon your request. See “Where You Can Find More Information” on page 300.
Business Combinations
Under the MGCL, “business combinations” between a Maryland corporation and an interested stockholder or an affiliate of an interested stockholder are prohibited for five years after the most recent date on which the interested stockholder becomes an interested stockholder. These “business combinations” include a merger, consolidation, share exchange, or, in circumstances specified in the MGCL, an asset transfer or issuance or reclassification of equity securities. An “interested stockholder” is defined as:
•any person who beneficially owns 10% or more of the corporation’s outstanding voting shares; or
•an affiliate or associate of the corporation who, at any time within the two-year period prior to the date in question, was the beneficial owner of 10% or more of the voting power of the then outstanding voting stock of the corporation.
A person is not an interested stockholder under the statute if the board of directors approved in advance the transaction by which the person otherwise would have become an interested stockholder. However, in approving a transaction, the board of directors may provide that its approval is subject to compliance, at or after the time of approval, with any terms and conditions determined by the board.
After the five-year prohibition, any such business combination between the corporation and an interested stockholder generally must be recommended by the board of directors of the corporation and approved by the affirmative vote of at least:
• 80% of the votes entitled to be cast by holders of outstanding shares voting stock of the corporation; and
• two-thirds of the votes entitled to be cast by holders of voting stock of the corporation other than shares held by the interested stockholder with whom or with whose affiliate the business combination is to be effected or held by an affiliate or associate of the interested stockholder.
These super-majority voting requirements do not apply if the corporation’s stockholders receive a minimum price, as defined under the MGCL, for their shares in the form of cash or other consideration in the same form as previously paid by the interested stockholder for its shares.
The statute permits various exemptions from its provisions, including business combinations that are exempted by the board of directors before the time that the interested stockholder becomes an interested stockholder. As permitted by the MGCL, the HARTMAN XX Charter contains a provision opting out of the business combination statute. Should the HARTMAN XX Board opt into the business combination statute in the future, it may discourage others from trying to acquire control of HARTMAN XX and increase the difficulty of consummating any offer.
Control Share Acquisitions
With some exceptions, the MGCL provides that control shares of a Maryland corporation acquired in a control share acquisition have no voting rights except to the extent approved by a vote of stockholders holding two-thirds of the votes entitled to be cast on the matter, excluding from such vote any control shares:
• owned by the acquiring person;
• owned by officers; and
• owned by employees who are directors of the corporation.
“Control shares” are voting shares which, if aggregated with all other voting shares owned by an acquiring person or shares which respect to which the acquiring person can exercise or direct the exercise of voting power, other than solely by virtue of a revocable proxy, would entitle the acquiring person to exercise voting power in electing directors within one of the following ranges of voting power:
• one-tenth or more but less than one-third;
• one-third or more but less than a majority; or
• a majority or more of all voting power.
Control shares do not include shares the acquiring person is then entitled to vote as a result of having previously obtained stockholder approval or shares acquired directly from the corporation. A control share acquisition occurs when, subject to some exceptions, a person directly or indirectly acquires ownership or the power to direct the exercise of voting power (except solely by virtue of a revocable proxy) of issued and outstanding control shares. A person who has made or proposes to make a control share acquisition with respect to a corporation, upon satisfaction of some specific conditions, including an undertaking to pay expenses, may compel the corporation’s board of directors to call a special meeting of its stockholders to be held within 50 days of a demand to consider the voting rights of the control shares. If no request for a meeting is made, the corporation itself may present the question at any stockholders' meeting.
If voting rights are not approved for the control shares at the meeting or if the acquiring person does not deliver an “acquiring person statement” as required by the statute, then, subject to some conditions and limitations, the corporation may redeem any or all of the control shares (except those for which voting rights have been previously approved) for fair value determined, without regard to the absence of voting rights for the control shares, as of the date of the last control share acquisition by the acquirer or of any meeting of stockholders at which the voting rights of such shares are considered and not approved.
If voting rights for control shares are approved at a stockholders’ meeting and the acquirer becomes entitled to vote a majority of the shares entitled to vote, all other stockholders may exercise appraisal rights. The fair value of
the shares as determined for purposes of such appraisal rights may not be less than the highest price per share paid by the acquirer in the control share acquisition. Some of the limitations and restrictions otherwise applicable to the exercise of dissenters’ rights do not apply in the context of a control share acquisition.
The control share acquisition statute does not apply to shares acquired in a merger, consolidation, or share exchange if the corporation is a party to the transaction or to acquisitions approved or exempted by the charter or bylaws of the corporation.
As permitted by the MGCL, the HARTMAN XX Charter contains a provision exempting from the control share acquisition statute any and all acquisitions by any person of shares of HARTMAN XX’s stock.
Subtitle 8
Subtitle 8 of Title 3 of the MGCL, or “Subtitle 8,” permits the board of directors of a Maryland corporation with a class of equity securities registered under the Exchange Act and at least three independent directors to elect to be subject, by provision in its charter or bylaws or a resolution of its board of directors, and notwithstanding any contrary provision in its charter or bylaws, to any or all of the following five provisions:
• a classified board;
• a two-thirds vote requirement for removing a director;
• a requirement that the number of directors be fixed only by vote of the directors;
• a requirement that a vacancy on the board be filled only by the remaining directors and for the remainder of the full term of the class of directors in which the vacancy occurred; and
• a majority requirement for the calling of a special meeting of stockholders.
Through provisions in the HARTMAN XX Charter and bylaws unrelated to Subtitle 8, HARTMAN XX vests in the HARTMAN XX Board the exclusive power to fix the number of directorships, provided that the number is not fewer than three, and provides that vacancies on its board of directors may be filled only by the remaining directors. HARTMAN XX has not elected to be subject to the other provisions of Subtitle 8.
Restrictions on Roll-Up Transactions
The HARTMAN XX Charter provides restrictions on Roll-Up transactions. A “Roll-up Transaction” means a transaction involving the acquisition, merger, conversion, or consolidation, directly or indirectly, of HARTMAN XX and the issuance of securities of the partnership, real estate investment trust, corporation, trust or similar entity that would be created or would survive after the successful completion of a proposed Roll-Up Transaction (a “Roll-Up Entity”). Such term does not include: (i) a transaction involving securities of HARTMAN XX that have been listed on a national securities exchange or included for quotation on the National Market System of the National Association of Securities Dealers Automated Quotation System for at least 12 months; or (ii) a transaction involving the conversion to limited liability company, trust, or association form of only HARTMAN XX if, as a consequence of the transaction, there will be no significant adverse change in stockholder voting rights, the term of existence of HARTMAN XX , compensation to the Advisor or the investment objectives of HARTMAN XX .
The HARTMAN XX Charter provides that in connection with any proposed Roll-Up Transaction, an appraisal of all properties shall be obtained from an independent valuation expert. The properties shall be appraised on a consistent basis, and the appraisal shall be based on the evaluation of all relevant information and shall indicate the value of the Properties as of a date immediately prior to the announcement of the proposed Roll-Up Transaction. The appraisal shall assume an orderly liquidation of properties over a 12-month period. The terms of the engagement of the independent valuation expert shall clearly state that the engagement is for the benefit of HARTMAN XX and its stockholders. A summary of the appraisal, indicating all material assumptions underlying the appraisal, shall be included in a report to HARTMAN XX’s stockholders in connection with a proposed Roll-Up Transaction. In connection with a proposed Roll-Up Transaction, the person sponsoring the Roll-Up Transaction shall offer to the stockholders who vote against the proposed Roll-Up Transaction the choice of:
(i)accepting the securities of a Roll-Up Entity offered in the proposed Roll-Up Transaction; or
(ii)one of the following:
(1)remaining as stockholders of HARTMAN XX and preserving their interests therein on the same terms and conditions as existed previously; or
(2) Receiving cash in an amount equal to the stockholder’s pro rata share of the appraised value of the net assets of HARTMAN XX.
HARTMAN XX is prohibited from participating in any proposed Roll-Up Transaction:
(i) which would result in the stockholders having democracy rights in a Roll-Up Entity that are less than the rights provided for in certain sections of the HARTMAN XX Charter;
(ii) which includes provisions that would operate as a material impediment to, or frustration of, the accumulation of shares by any purchaser of the securities of the Roll-Up Entity (except to the minimum extent necessary to preserve the tax status of the Roll-Up Entity), or which would limit the ability of an investor to exercise the voting rights of its securities of the Roll-Up Entity on the basis of the number of shares held by that investor;
(iii)in which investor's rights to access of records of the Roll-Up Entity will be less than those described in certain sections of the HARTMAN XX Charter; or
(iv)in which any of the costs of the Roll-Up Transaction would be borne by HARTMAN XX if the Roll-Up Transaction is not approved by the HARTMAN XX stockholders.
Advance Notice of Director Nominations and New Business
HARTMAN XX’s bylaws provide that with respect to an annual meeting of stockholders, nominations of individuals for election to the board of directors and the proposal of business to be considered by stockholders may be made only (1) pursuant to HARTMAN XX's notice of the meeting, (2) by the HARTMAN XX Board, or (3) by a stockholder who is entitled to vote at the meeting and who has complied with the advance notice procedures of the bylaws. With respect to special meetings of stockholders, only the business specified in HARTMAN XX’s notice of the meeting may be brought before the meeting. Nominations of individuals for election to the board of directors at a special meeting may be made only (A) pursuant to HARTMAN XX’s notice of the meeting, (B) by the HARTMAN XX Board, or (C) provided that the HARTMAN XX Board has determined that directors will be elected at the meeting, by a stockholder who is entitled to vote at the meeting and who has complied with the advance notice provisions of the bylaws.
Reports to Stockholders
The HARTMAN XX Charter requires that the HARTMAN XX Board, including its independent directors, take steps to ensure that HARTMAN XX prepares and delivers to its stockholders an annual report within 120 days after the end of each fiscal year. Among the matters that must be included in the annual report are:
• financial statements that are prepared in accordance with GAAP and are audited by HARTMAN XX’s independent registered public accounting firm;
• the ratio of the costs of raising capital during the year to the capital raised;
• the aggregate amount of advisory fees and the aggregate amount of other fees paid to HARTMAN XX’s advisor and any affiliate of HARTMAN XX’s advisor by HARTMAN XX or third parties doing business with HARTMAN XX during the year;
• HARTMAN XX’s total operating expenses for the year, stated as a percentage of HARTMAN XX’s average invested assets and as a percentage of HARTMAN XX’s net income;
• a report from the independent directors that HARTMAN XX’s policies are in the best interests of the HARTMAN XX stockholders and the basis for such determination; and
• separately stated, full disclosure of all material terms, factors and circumstances surrounding any and all transactions involving HARTMAN XX and HARTMAN XX’s advisor, HARTMAN X’s directors or any affiliate thereof during the year; which transactions the independent directors are specifically charged with a duty to examine and comment on the fairness of; and
• dividends to the stockholders for the period, identifying the source of such dividends.
HARTMAN XX is also subject to the informational reporting requirements of the Exchange Act, and accordingly, HARTMAN XX files annual reports, quarterly reports, proxy statements, when applicable, and other information with the SEC.
Certain Unaudited HARTMAN XX Prospective Financial Information
HARTMAN XX does not, as a matter of course, publicly disclose long-term projections as to future revenues, earnings or other results due to, among other reasons, the uncertainty and subjectivity underlying assumptions and estimates. In connection with the HARTMAN XX Special Committee’s consideration of the Proposed Merger, HARTMAN XX’s management prepared certain non-public unaudited prospective financial information regarding HARTMAN XX’s anticipated future performance on a stand-alone basis for fiscal years 2017 through 2018. (the “HARTMAN XX financial projections”). The HARTMAN XX financial projections were provided, in whole or in part, (i) to the HARTMAN XX Special Committee and to Pendo Advisors for Pendo’s use and reliance in connection with its financial analysis and opinion (see “Opinions of The Financial Advisors" beginning on page 209) and (ii) to the HARTMAN XX Special Committee. HARTMAN XX’s anticipated future performance on a stand-alone basis for fiscal year 2019, which were not provided to the HARTMAN XX Special Committee and to Pendo Advisors, appear below.
The HARTMAN XX financial projections are summarized in this proxy statement/prospectus solely to give HARTMAN XX stockholders access to information that was made available to the HARTMAN XX Special Committee and Pendo in connection with their respective evaluations of the Mergers, and are not included in this proxy statement/prospectus in order to influence any HARTMAN XX stockholder to make any investment or voting decision with respect to the Mergers.
The HARTMAN XX financial projections were prepared solely for internal use and are subjective in many respects. Further, the HARTMAN XX financial projections cover multiple years and such information by its nature becomes less predictive with each successive year. The inclusion of a summary of the HARTMAN XX financial projections in this proxy statement/prospectus should not be regarded as an indication that any of HI-REIT, HARTMAN XIX, HARTMAN XX, or their respective financial advisors or any other person considered, or now considers, this information to be necessarily predictive of actual future results or events, and it should not be relied upon as such. There can be no assurance that the prospective results will be realized or that actual results will not be significantly higher or lower than estimated.
The HARTMAN XX financial projections were not prepared with a view toward public disclosure or soliciting proxies, nor were they prepared with a view toward compliance with GAAP or with the published guidelines of the SEC or the guidelines established by the American Institute of Certified Public Accountants for preparation and presentation of prospective financial information. In addition, neither HARTMAN XX’s independent auditors, nor any other independent accountants, have compiled, examined, or performed any audit or other procedures with respect to the HARTMAN XX financial projections contained herein, nor have they expressed any opinion or any other form of assurance on such information or its achievability. The report of the independent registered public
accounting firm of HARTMAN XX contained in HARTMAN XX’s Annual Report on Form 10-K for the year ended December 31, 2018, which is attached as Appendix I to this proxy statement/prospectus, relates to HARTMAN XX’s historical financial statements. It does not extend to the HARTMAN XX financial projections and should not be read to do so.
Furthermore, the HARTMAN XX financial projections do not necessarily reflect HARTMAN XX’s current estimates and do not take into account any circumstances or events occurring after the date they were prepared, and some or all of the assumptions that have been made regarding, among other things, the timing of certain occurrences or impacts, may have changed since such date. In particular, the HARTMAN XX financial projections set forth below do not give effect to the Mergers nor do they take into account the effect of any failure of the Mergers to occur, and should not be viewed as such.
Although the HARTMAN XX financial projections are presented with numerical specificity, they reflect numerous assumptions and estimates as to future events. The HARTMAN XX financial projections were based on assumptions and estimates that HARTMAN XX’s management believed were reasonable at the time the HARTMAN XX financial projections were prepared, taking into account relevant information available to HARTMAN XX’s management at the time, but these assumptions and estimates may not be realized and are inherently subject to significant business, economic, competitive and regulatory uncertainties and contingencies, including, among others, the risks and uncertainties described under “Risk Factors” and “Cautionary Statement Concerning Forward-Looking Statements” beginning on pages 64 and 83, respectively, and in HARTMAN XX’s Annual Report on Form 10-K for the year ended December 31, 2018, which is attached as an Appendix to this proxy statement/prospectus. All of these uncertainties and contingencies are difficult to predict and many are beyond the control of HARTMAN XX and will be beyond the control of the Combined Company. As a result, neither HI-REIT, HARTMAN XIX, HARTMAN XX, nor any of their respective affiliates, officers, directors, advisors or other representatives can provide any assurance that actual results will not differ materially from the HARTMAN XX financial projections, and neither HARTMAN XX nor any of its affiliates undertakes any obligation to update or otherwise revise or reconcile the HARTMAN XX financial projections to reflect circumstances existing after the date such financial projections were generated or to reflect the occurrence of future events, even in the event that any or all of the assumptions underlying such financial projections are shown to be in error.
The inclusion of a summary of the HARTMAN XX financial projections herein should not be deemed an admission or representation by HI-REIT, HARTMAN XIX or HARTMAN XX that such financial projections are viewed by HI-REIT, HARTMAN XIX or HARTMAN XX as material information of HARTMAN XX, and in fact, neither HI-REIT, HARTMAN XIX nor HARTMAN XX views the HARTMAN XX financial projections as material because of the inherent risks and uncertainties associated with such long-term projections. Further, HARTMAN XX has made no representations to HI-REIT or HARTMAN XIX in the Merger Agreement or otherwise concerning the HARTMAN XX financial projections or the estimates on which they are based. The HARTMAN XX financial projections should be evaluated in conjunction with HARTMAN XX’s reported financial results and the risk factors with respect to the business of HARTMAN XX. See “Cautionary Statement Concerning Forward-Looking Statements” beginning on page 83 and “Where You Can Find More Information” beginning on page 300.
The following summarizes the HARTMAN XX financial projections:
| | | | | | | | | | | | | | | | | | | | |
| | | | Year Ending December 31, | | |
| (in millions of dollars) | | | 2019 projected | | | |
Net Operating Income (NOI) (1) | | | $ | 20.6 | | |
EBITDA (2) | | | $ | 20.6 | | |
Normalized EBITDA (2) | | | $ | 20.6 | | |
Funds From Operations (FFO) (3) | | | $ | 14.3 | | |
Normalized FFO (3) | | | $ | 14.3 | | |
| | | | | | | | |
| (1) | Net Operating Income (NOI) is defined as rental property revenues less rental property operating expenses. |
| | | | | | | | |
| (2) | EBITDA is net income attributable to HARTMAN XX for such period excluding: (i) interest income, (ii) interest expense, (iii) provision for taxes on income and (iv) depreciation and amortization expenses. EBITDA is a non-GAAP financial measure within the meaning of Regulation G promulgated by the SEC that is used by HARTMAN XX and that HARTMAN XX believes, when considered together with GAAP financial measures, provides information that is useful to investors in understanding HARTMAN XX’s operating results. Non-GAAP financial measures should not be considering in isolation from, or as a substitute for, and should be reviewed in conjunction with, financial information presented in accordance with GAAP. Non-GAAP financial measures used by HARTMAN XX may not be comparable to similarly titled financial measures used by HI-REIT, HARTMAN XIX or other companies. Consequently, the financial metrics presented in HI-REIT’s, HARTMAN XIX’s and HARTMAN XX’s prospective financial information and in sections of this document with respect to the opinions of their respective financial advisors may not be directly comparable to one another. Estimated and projected are assumed to equal normalized. |
| | | | | | | | |
| (3) | Funds from Operations (FFO) is defined as a non-GAAP measure, consistent with the standards set forth in the White Paper. The White Paper defines FFO as net income or loss computed in accordance with GAAP, but excluding gains or losses from sales of property and real estate related impairments, plus real estate related depreciation and amortization, and after adjustments for unconsolidated partnerships and joint ventures. Estimated and projected are assumed to equal normalized. |
EXCEPT AS MAY BE REQUIRED BY APPLICABLE SECURITIES LAWS, HARTMAN XX DOES NOT INTEND TO, AND DISCLAIMS ANY OBLIGATION TO, UPDATE OR OTHERWISE REVISE THE ABOVE UNAUDITED PROSPECTIVE FINANCIAL INFORMATION TO REFLECT CIRCUMSTANCES EXISTING AFTER THE DATE WHEN MADE OR TO REFLECT THE OCCURRENCE OF FUTURE EVENTS, EVEN IN THE EVENT THAT ANY OR ALL OF THE ASSUMPTIONS UNDERLYING SUCH UNAUDITED PROSPECTIVE FINANCIAL INFORMATION ARE SHOWN TO BE IN ERROR OR ARE NO LONGER APPROPRIATE (EVEN IN THE SHORT TERM).
Certain Unaudited HARTMAN XIX Prospective Financial Information
HARTMAN XIX does not, as a matter of course, publicly disclose long-term projections as to future revenues, earnings or other results due to, among other reasons, the uncertainty and subjectivity underlying assumptions and estimates. In connection with the HARTMAN XIX Special Committee’s consideration of the HARTMAN XIX Merger, HARTMAN XIX’s management prepared certain non-public unaudited prospective financial information regarding HARTMAN XIX’s anticipated future performance on a stand-alone basis for fiscal years 2017 through 2018 (the “HARTMAN XIX financial projections”). The HARTMAN XIX financial projections were provided, in whole or in part, (i) to the HARTMAN XIX Special Committee and to Pendo Advisors for Pendo’s use and reliance in connection with its financial analyses and opinion (see “Opinions of The Financial Advisors” beginning on page 209) and (ii) to the HARTMAN XIX Special Committee. HARTMAN XIX’s anticipated future performance on a stand-alone basis for fiscal year 2019, which were not provided to the HARTMAN XIX Special Committee and to Pendo Advisors, appear below.
The HARTMAN XIX financial projections are summarized in this proxy statement/prospectus solely to give HARTMAN XIX stockholders access to information that was made available to the HARTMAN XIX Special Committee and Pendo in connection with their respective evaluations of the Mergers, and are not included in this proxy statement/prospectus in order to influence any HARTMAN XIX stockholder to make any investment or voting decision with respect to the Mergers.
The HARTMAN XIX financial projections were prepared solely for internal use and are subjective in many respects. Further, the HARTMAN XIX financial projections cover multiple years and such information by its nature becomes less predictive with each successive year. The inclusion of a summary of the HARTMAN XIX financial projections in this proxy statement/prospectus should not be regarded as an indication that any of HARTMAN XIX or their respective financial advisors or any other person considered, or now considers, this information to be necessarily predictive of actual future results or events, and it should not be relied upon as such. There can be no assurance that the prospective results will be realized or that actual results will not be significantly higher or lower than estimated.
The HARTMAN XIX financial projections were not prepared with a view toward public disclosure or soliciting proxies, nor were they prepared with a view toward compliance with GAAP or with the published guidelines of the SEC or the guidelines established by the American Institute of Certified Public Accountants for preparation and presentation of prospective financial information. In addition, neither HARTMAN XIX’s independent auditors, nor any other independent accountants, have compiled, examined, or performed any audit or other procedures with respect to the HARTMAN XIX financial projections contained herein, nor have they expressed any opinion or any other form of assurance on such information or its achievability. The report of the independent auditors of HARTMAN XIX contained in HARTMAN XIX’s consolidated financial statements for the year ended December 31, 2017, which is attached as Appendix II to this proxy statement/prospectus, relates to HARTMAN XIX’s historical financial statements. It does not extend to the HARTMAN XIX financial projections and should not be read to do so.
Furthermore, the HARTMAN XIX financial projections do not necessarily reflect HARTMAN XIX’s current estimates and do not take into account any circumstances or events occurring after the date they were prepared, and some or all of the assumptions that have been made regarding, among other things, the timing of certain occurrences or impacts, may have changed since such date. In particular, the HARTMAN XIX financial projections set forth below do not give effect to the Mergers nor do they take into account the effect of any failure of the Mergers to occur, and should not be viewed as such.
Although the HARTMAN XIX financial projections are presented with numerical specificity, they reflect numerous assumptions and estimates as to future events. The HARTMAN XIX financial projections were based on assumptions and estimates that HARTMAN XIX’s management believed were reasonable at the time the HARTMAN XIX financial projections were prepared, taking into account relevant information available to HARTMAN XIX’s management at the time, but these assumptions and estimates may not be realized and are inherently subject to significant business, economic, competitive and regulatory uncertainties and contingencies, including, among others, the risks and uncertainties described under “Risk Factors” and “Cautionary Statement Concerning Forward-Looking Statements” beginning on pages 64 and 83, respectively, and in HARTMAN XIX’s consolidated financial statements for the year ended December 31, 2017, which is attached as Appendix II to this proxy statement/prospectus. All of these uncertainties and contingencies are difficult to predict and many are beyond the control of HARTMAN XIX and will be beyond the control of the Combined Company. As a result, neither HARTMAN XIX, HARTMAN XX, or HI-REIT, nor any of their respective affiliates, officers, directors, advisors or other representatives can provide any assurance that actual results will not differ materially from the HARTMAN XIX financial projections, and neither HARTMAN XIX nor any of its affiliates undertakes any obligation to update or otherwise revise or reconcile the HARTMAN XIX financial projections to reflect circumstances existing after the date such financial projections were generated or to reflect the occurrence of future events, even in the event that any or all of the assumptions underlying such financial projections are shown to be in error.
The inclusion of a summary of the HARTMAN XIX financial projections herein should not be deemed an admission or representation by HARTMAN XX, HI-REIT or HARTMAN XIX that such financial projections are viewed by HARTMAN XX, HI-REIT or HARTMAN XIX as material information of HARTMAN XIX, and in fact, neither HARTMAN XX, HI-REIT nor HARTMAN XIX views the HARTMAN XIX financial projections as material because of the inherent risks and uncertainties associated with such long-term projections. Further, HARTMAN XIX has made no representations to HARTMAN XX or HI-REIT in the Merger Agreement or otherwise concerning the HARTMAN XIX financial projections or the estimates on which they are based. The HARTMAN XIX financial projections should be evaluated in conjunction with HARTMAN XIX’s reported financial results and the risk factors with respect to the business of HARTMAN XIX. See “Cautionary Statement Concerning Forward-Looking Statements” beginning on page 83 and “Where You Can Find More Information” beginning on page 300.
The following summarizes the HARTMAN XIX financial projections:
| | | | | | | | | | | | | | | | | |
| | | Year Ending December 31, | | |
| (in millions of dollars) | | 2019 projected | | | |
Net Operating Income (NOI) (1) | | $ | 8.9 | | |
EBITDA (2) | | $ | 8.9 | | |
Normalized EBITDA (2) | | $ | 8.9 | | |
Funds From Operations (FFO) (3) | | $ | 6.3 | | |
Normalized FFO (3) | | $ | 6.3 | | |
| | | | | |
| (1) | | Net Operating Income (NOI) is defined as rental property revenues less rental property operating expenses. |
| | | | | |
| (2) | EBITDA is net income attributable to HARTMAN XIX for such period excluding: (i) interest income, (ii) interest expense, (iii) provision for taxes on income and (iv) depreciation and amortization expenses. EBITDA is a non-GAAP financial measure within the meaning of Regulation G promulgated by the SEC that is used by HARTMAN XIX and that HARTMAN XIX believes, when considered together with GAAP financial measures, provides information that is useful to investors in understanding HARTMAN XIX’s operating results. Non-GAAP financial measures should not be considering in isolation from, or as a substitute for, and should be reviewed in conjunction with, financial information presented in accordance with GAAP. Non-GAAP financial measures used by HARTMAN XIX may not be comparable to similarly titled financial measures used by HARTMAN XIXI or other companies. Consequently, the financial metrics presented in HARTMAN XIX’s prospective financial information and in sections of this document with respect to the opinions of their respective financial advisors may not be directly comparable to one another. Estimated and projected are assumed to equal normalized. |
| | | | | |
| (3) | Funds from Operations (FFO) is defined as a non-GAAP measure, consistent with the standards set forth in the White Paper on FFO approved by the Board of Governors of NAREIT, as revised in February 2004, or the White Paper. The White Paper defines FFO as net income or loss computed in accordance with GAAP, but excluding gains or losses from sales of property and real estate related impairments, plus real estate related depreciation and amortization, and after adjustments for unconsolidated partnerships and joint ventures. Estimated and projected are assumed to equal normalized. |
EXCEPT AS MAY BE REQUIRED BY APPLICABLE SECURITIES LAWS, HARTMAN XIX DOES NOT INTEND TO, AND DISCLAIMS ANY OBLIGATION TO, UPDATE OR OTHERWISE REVISE THE ABOVE UNAUDITED PROSPECTIVE FINANCIAL INFORMATION TO REFLECT CIRCUMSTANCES EXISTING AFTER THE DATE WHEN MADE OR TO REFLECT THE OCCURRENCE OF FUTURE EVENTS, EVEN IN THE EVENT THAT ANY OR ALL OF THE ASSUMPTIONS UNDERLYING SUCH UNAUDITED PROSPECTIVE FINANCIAL INFORMATION ARE SHOWN TO BE IN ERROR OR ARE NO LONGER APPROPRIATE (EVEN IN THE SHORT TERM).
Certain Unaudited HI-REIT Prospective Financial Information
HI-REIT does not, as a matter of course, publicly disclose long-term projections as to future revenues, earnings or other results due to, among other reasons, the uncertainty and subjectivity underlying assumptions and estimates. In connection with the HI-REIT Special Committee’s consideration of the HI-REIT Merger, HI-REIT’s management prepared certain non-public unaudited prospective financial information regarding HI-REIT’s anticipated future performance on a stand-alone basis for fiscal years 2017 through 2018 (the “HI-REIT financial projections”). The HI-REIT financial projections were provided, in whole or in part, (i) to the HI-REIT Special Committee and to Pendo Advisors for Pendo’s use and reliance in connection with its financial analysis and fairness opinion (see “Opinions of The Financial Advisors” beginning on page 209) and (ii) to the HI-REIT Special Committee, the HARTMAN XIX Special Committee and the HARTMAN XX Special Committee. HI-REIT’s anticipated future performance on a stand-alone basis for fiscal year 2019, which were not provided to the HI-REIT Special Committee and to Pendo Advisors, appear below.
The HI-REIT financial projections are summarized in this proxy statement/prospectus solely to give HI-REIT stockholders access to information that was made available to the HI-REIT Special Committee and Pendo in connection with their respective evaluations of the Mergers, and are not included in this proxy statement/prospectus
in order to influence any HI-REIT stockholder to make any investment or voting decision with respect to the Merger.
The HI-REIT financial projections were prepared solely for internal use and are subjective in many respects. The inclusion of a summary of the HI-REIT financial projections in this proxy statement/prospectus should not be regarded as an indication that any of HI-REIT, or their respective financial advisors or any other person considered, or now considers, this information to be necessarily predictive of actual future results or events. There can be no assurance that the prospective results will be realized or that actual results will not be significantly higher or lower than estimated.
The HI-REIT financial projections were not prepared with a view toward public disclosure or soliciting proxies, nor were they prepared with a view toward compliance with GAAP or with the published guidelines of the SEC or the guidelines established by the American Institute of Certified Public Accountants for preparation and presentation of prospective financial information. In addition, neither HI-REIT’s independent auditors, nor any other independent accountants, have compiled, examined, or performed any audit or other procedures with respect to the HI-REIT financial projections contained herein, nor have they expressed any opinion or any other form of assurance on such information or its achievability. The report of the independent auditors of HI-REIT contained in HI-REIT consolidated financial statements for the year ended December 31, 2016, which is attached as Appendix III, relates to HI-REIT’s historical financial statements. It does not extend to the HI-REIT financial projections and should not be read to do so.
Furthermore, the HI-REIT financial projections do not necessarily reflect HI-REIT’s current estimates and do not take into account any circumstances or events occurring after the date they were prepared. In particular, the HI-REIT financial projections set forth below do not give effect to the Mergers nor do they take into account the effect of any failure of the Mergers to occur.
Although the HI-REIT financial projections are presented with numerical specificity, they reflect numerous assumptions and estimates as to future events. The HI-REIT financial projections were based on assumptions and estimates that HI-REIT’s management believed were reasonable at the time the HI-REIT financial projections were prepared, taking into account relevant information available to HI-REIT’s management at the time, but these assumptions and estimates may not be realized and are inherently subject to significant business, economic, competitive and regulatory uncertainties and contingencies, including, among others, the risks and uncertainties described under “Risk Factors” and “Cautionary Statement Concerning Forward-Looking Statements” beginning on pages 64 and 83, respectively, and in HI-REIT’s consolidated financial statements for the year ended December 31, 2017, which is attached as Appendix III to this proxy statement/prospectus. All of these uncertainties and contingencies are difficult to predict and many are beyond the control of HI-REIT and will be beyond the control of the Combined Company. As a result, neither HI-REIT nor any of their respective affiliates, officers, directors, advisors or other representatives can provide any assurance that actual results will not differ materially from the HI-REIT financial projections, and neither HI-REIT nor any of its affiliates undertakes any obligation to update or otherwise revise or reconcile the HI-REIT financial projections to reflect circumstances existing after the date such financial projections were generated or to reflect the occurrence of future events.
The inclusion of a summary of the HI-REIT financial projections herein should not be deemed an admission or representation by HI-REIT that such financial projections are viewed by HI-REIT as material information of HI-REIT. The HI-REIT financial projections should be evaluated in conjunction with HI-REIT’s reported financial results and the risk factors with respect to the business of HI-REIT. See “Cautionary Statement Concerning Forward-Looking Statements” beginning on page 83 and “Where You Can Find More Information” beginning on page 300.
The following summarizes the HI-REIT financial projections:
| | | | | | | | | | | | | | | | | |
| | | Year Ending December 31, | | |
| (in millions of dollars) | | 2019 projected | | | |
Net Operating Income (NOI) (1) | | $ | 13.5 | | |
EBITDA (2) | | $ | 13.5 | | |
Normalized EBITDA (2) | | $ | 13.5 | | |
Funds From Operations (FFO) (3) | | $ | 7.4 | | |
Normalized FFO (3) | | $ | 7.4 | | |
| | | | | | | | |
| (1) | Net Operating Income (NOI) is defined as rental property revenues less rental property operating expenses. |
| | | | | | | | |
| (2) | EBITDA is net income attributable to HI-REIT for such period excluding: (i) interest income, (ii) interest expense, (iii) provision for taxes on income and (iv) depreciation and amortization expenses. EBITDA is a non-GAAP financial measure within the meaning of Regulation G promulgated by the SEC that is used by HI-REIT and that HI-REIT believes, when considered together with GAAP financial measures, provides information that is useful to investors in understanding HI-REIT’s operating results. Non-GAAP financial measures should not be considering in isolation from, or as a substitute for, and should be reviewed in conjunction with, financial information presented in accordance with GAAP. Non-GAAP financial measures used by HI-REIT may not be comparable to similarly titled financial measures used by HI-REIT or other companies. Consequently, the financial metrics presented in HI-REIT’s prospective financial information and in sections of this document with respect to the opinions of their respective financial advisors may not be directly comparable to one another. Estimated and projected are assumed to equal normalized. |
| | | | | | | | |
| (3) | Funds from Operations (FFO) is defined as a non-GAAP measure, consistent with the standards set forth in the White Paper on FFO approved by the Board of Governors of NAREIT, as revised in February 2004, or the White Paper. The White Paper defines FFO as net income or loss computed in accordance with GAAP, but excluding gains or losses from sales of property and real estate related impairments, plus real estate related depreciation and amortization, and after adjustments for unconsolidated partnerships and joint ventures. Estimated and projected are assumed to equal normalized. |
EXCEPT AS MAY BE REQUIRED BY APPLICABLE SECURITIES LAWS, HI-REIT DOES NOT INTEND TO, AND DISCLAIMS ANY OBLIGATION TO, UPDATE OR OTHERWISE REVISE THE ABOVE UNAUDITED PROSPECTIVE FINANCIAL INFORMATION TO REFLECT CIRCUMSTANCES EXISTING AFTER THE DATE WHEN MADE OR TO REFLECT THE OCCURRENCE OF FUTURE EVENTS, EVEN IN THE EVENT THAT ANY OR ALL OF THE ASSUMPTIONS UNDERLYING SUCH UNAUDITED PROSPECTIVE FINANCIAL INFORMATION ARE SHOWN TO BE IN ERROR OR ARE NO LONGER APPROPRIATE (EVEN IN THE SHORT TERM).
INTERESTS OF HARTMAN XX, HARTMAN XIX AND HI-REIT DIRECTORS AND EXECUTIVE OFFICERS IN THE MERGERS
In addition to their interests in the Mergers as stockholders, some of the HARTMAN XX, HARTMAN XIX and HI-REIT directors and executive officers have interests in the Mergers that differ from, or are in addition to, the interests of the stockholders of HARTMAN XX, HARTMAN XIX and HI-REIT, and which may create potential conflicts of interest. The HARTMAN XX Board was aware of these interests and considered them, among other matters, in reaching its decision to approve the Mergers, the Merger Agreements and the HARTMAN XX Charter Amendment, and the HARTMAN XIX Board and HI-REIT Board was aware of these interests and considered them, among other matters, in reaching its decision to approve the HARTMAN XIX Merger and HI-REIT Merger, respectively, and the HARTMAN XIX Merger Agreement and HI-REIT Merger Agreement, respectively.
Specifically, the HARTMAN XX Board, the HARTMAN XIX Board and the HI-REIT Board each carefully considered the interests of certain of the directors and officers of HARTMAN XX in, as applicable, the Mergers and the related transactions, including, without limitation, the following:
(i) as of September 30, 2019, Allen R. Hartman’s Hartman Family Protection Trust owned 281,870 shares of HI-REIT Common Stock, 1,890,724 shares of HI-REIT Subordinated Stock, 1,115,914 HI-REIT OP units, and a 70% ownership interest in the Advisor. Mr. Hartman owns 70 shares of HARTMAN XIX Common Stock. Mr. Hartman’s spouse owned 3,420 shares of common stock of HARTMAN XX and Hartman Holdings Inc. owned 19,000 shares of common stock of HARTMAN XX .
(ii) as of September 30, 2019, Jack Cardwell owned an aggregate of 235,304 shares of HARTMAN XIX 8% Preferred Stock and HARTMAN XIX 9% Preferred Stock, 182,950 shares of HARTMAN XX Common Stock and 42,475 shares of HI-REIT Common Stock; and
(iv) as of September 30, 2019, John Ostroot owned 20,402 shares of HI-REIT Common Stock, and 13,250 shares of HARTMAN XIX 8% Preferred Stock and HARTMAN XIX 9% Preferred Stock.
Affiliation of HARTMAN XX, HARTMAN XIX and HI-REIT
HARTMAN XX, HARTMAN XIX and HI-REIT are all affiliated entities.
Allen R. Hartman is the Chairman of the Board and Chief Executive Office of each of HARTMAN XX, HARTMAN XIX and HI-REIT. Mr. Hartman is a grantor, a trustee, and a beneficiary under the Hartman Family Protection Trust which owns 100% of the issued and outstanding shares of HI-REIT Subordinated Stock. Mr. Hartman owns 70% of the issued and outstanding shares of HARTMAN XIX Common Stock, with the remaining 30% owned by HIRM, a wholly owned subsidiary of HI-REIT. Upon the completion of the HARTMAN XIX Merger and HI-REIT Merger, Mr. Hartman’s Hartman Family Protection Trust will receive (i) 212,029 shares of HARTMAN XX Common Stock in exchange for its shares of HI-REIT Common Stock; (ii) 1,632,139 shares of HARTMAN XX Common Stock in exchange for its shares of HI-REIT Subordinated stock, and (iii) 764,789 shares of HARTMAN XX Common Stock in exchange for his shares of HARTMAN XIX Common Stock. In addition, the Hartman Family Protection Trust holds 1,115,914 HI-REIT OP Units. Upon completion of the Partnership Merger, the Hartman Family Protection Trust will receive 839,415 HARTMAN XX OP Units in exchange for its HI-REIT OP Units. The Hartman Family Protection Trust will receive 597,108 HARTMAN XX OP Units in exchange for its membership interest in Advisor.
Louis T. Fox is the Chief Financial Officer and Treasurer of each of HARTMAN XX, HARTMAN XIX and HI-REIT.
John Ostroot serves as a director of both HARTMAN XIX and HI-REIT.
Officers and Directors of the Combined Company
Mr. Hartman will continue to serve as Chairman of the Board, President and Chief Executive Officer of the Combined Company, Mr. Fox will continue to serve as Chief Financial Officer and Treasurer of the Combined Company, and Mr. Torok will continue to serve as the Secretary and General Counsel of the Combined Company.
The current independent directors of HARTMAN XX, Messrs. Ruskey and Tompkins, will remain on the HARTMAN XX Board following the Mergers. In connection with the Mergers, the HARTMAN XX Board will be expanded from three directors to five directors, and John Ostroot, currently a director of HARTMAN XIX and HI-REIT, and James A. Cardwell, currently a director of HARTMAN XIX, will be added to the HARTMAN XX Board to fill the resulting vacancies. The expansion of the HARTMAN XX Board and the addition of Messrs. Ostroot and Cardwell to the HARTMAN XX Board are conditions to the obligations of HARTMAN XIX and HI-REIT to consummate the Mergers.
Conversion of Outstanding Shares of HARTMAN XIX and HI-REIT Stock
The independent directors of HARTMAN XX, Messrs. Ruskey and Tompkins, the independent directors of HARTMAN XIX, Messrs. Ostroot and Cardwell, and the independent director of HI-REIT, Mr. Ostroot, have received shares of stock from such companies for service as directors and have purchased shares of stock of such companies outside of their service as directors of such companies. As owners of the shares of stock, each director receives the distributions declared on the stock along with the other stockholders.
Shares of HARTMAN XIX Stock and HI-REIT Stock owned by the directors of HARTMAN XIX and HI-REIT will be converted into the right to receive shares of HARTMAN XX Common Stock on the same terms and conditions as the other HARTMAN XIX and HI-REIT stockholders. The shares of HARTMAN XIX Common Stock and HI-REIT Subordinated Stock held by Mr. Hartman will be exchanged for share of HARTMAN XX Common Stock as discussed above.
The stock ownership, in shares, of each director of HARTMAN XX, HARTMAN XIX and HI-REIT in the respective companies is set out in the table below:
| | | | | | | | | | | | | | | | | | | | | | | | | | | | | | | | | | | | | | |
| HARTMAN XX | | | | HARTMAN XIX | | | | HI-REIT | | | |
| Director | Common | % | Preferred | % | Common | % | Preferred | % | Common | % | Subordinated | % |
| Allen R. Hartman (1) | 22,420 | 0.12 | % | 700 | 70 | % | 70 | 70 | % | - | 0 | % | 283,767 | 2.35 | % | 1,890,724 | 100 | % |
| Richard Ruskey | 23,250 | 0.13 | % | - | 0 | % | - | 0 | % | 2,500 | 0.05 | % | 10,893 | 0.09 | % | - | 0 | % |
| Jack Tompkins | 27,750 | 0.15 | % | - | 0 | % | - | 0 | % | 10,750 | 0.20 | % | 4,500 | 0.04 | % | - | 0 | % |
| John Ostroot | - | 0 | % | - | 0 | % | - | 0 | % | 13,250 | 0.24 | % | 20,402 | 0.17 | % | - | 0 | % |
| Jack Cardwell | 182,950 | 0.99 | % | - | 0 | % | - | 0 | % | 235,304 | 4.30 | % | 42,475 | 0.35 | % | - | 0 | % |
| Totals | 256,370 | 1.39 | % | 700 | 70 | % | 70 | 70 | % | 261,804 | 4.79 | % | 362,040 | 3.00 | % | 1,890,724 | 100 | % |
(1)Includes shares owned by the Hartman Family Protection Trust.
Upon completion of the mergers, the stock ownership of each director and officer is set out in the table below:
| | | | | | | | | | | | | | |
| HARTMAN XX | | | |
| Director/Officer | Common | % | Preferred | % |
| Allen R. Hartman (1) | 2,510,053 | | 6.66 | % | 700 | 70 | % |
| Richard Ruskey | 34,540 | | 0.09 | % | - | 0 | % |
| Jack Tompkins | 44,449 | | 0.12 | % | - | 0 | % |
| John Ostroot | 31,757 | | 0.08 | % | - | 0 | % |
| Jack Cardwell | 506,319 | | 1.34 | % | - | 0 | % |
| Louis T. Fox, III | - | 0 | % | - | 0 | % |
| Mark T. Torok | - | 0 | % | - | 0 | % |
| Totals | 3,127,118 | 8.29 | % | 700 | 70 | % |
(1)Includes shares owned by the Hartman Family Protection Trust. In addition to common shares identified above, the Hartman Family Protection Trust will receive 597,108 units of HARTMAN XX OP in exchange for its ownership interest in the Advisor.
Mr. Hartman receives no salary from any of the parties to the Merger Agreements or their affiliates. However, he does receive distributions as a shareholder or limited partner, as applicable. Mr. Hartman and his affiliates received the following distributions for the year ended December 31, 2018:
| | | | | |
| |
| HARTMAN XX | $ | 15,694 | |
| HARTMAN XIX | - |
| HI-REIT | 506,404 |
| HI-REIT OP | 260,105 |
| Advisor | 1,150,100 |
| Total | $ | 1,932,303 | |
Termination Agreement
Subsequent to the execution and delivery of the Merger Agreements, HARTMAN XX and Advisor entered into the Termination Agreement, which will become effective at the effective time of the Mergers.
The Termination Agreement provides for the automatic termination of the HARTMAN XX Advisory Agreement effective upon the consummation of the Mergers and termination of the HIRM agreement.
The Termination Agreement also provides that, effective immediately prior to the consummation of the Mergers, all of the shares of the HARTMAN XX Convertible Stock held by Advisor (which constitute all of the issued and outstanding shares thereof) will be distributed by the Advisor to the members of the Advisor, with 30% of the outstanding shares of HARTMAN XX Convertible Stock being distributed to HI-REIT and 70% of the outstanding shares of HARTMAN XX Convertible Stock being distributed to the Hartman Family Protection Trust.
The terms of the HARTMAN XX Convertible Stock, as set forth in the HARTMAN XX Charter, provide that the outstanding shares of HARTMAN XX Convertible Stock will convert into (or become convertible into) shares of HARTMAN XX Common Stock if (i) HARTMAN XX makes total distributions to its stockholders equal to the issue price of the outstanding shares of HARTMAN XX Common Stock plus a 6% cumulative, non-compounded annual return on such issue price, (ii) HARTMAN XX lists the HARTMAN XX Common Stock on a national securities exchange, provided that the prior distributions paid on the then outstanding shares of HARTMAN XX Common Stock plus the aggregate market value of the HARTMAN XX Common Stock (based upon the average closing price for such shares over a 30-day period) exceeds the issue price of those shares plus a 6% cumulative, non-compounded, annual return on the issue price of those outstanding shares, or (iii) the HARTMAN XX Advisory
Agreement expires or is terminated (other than by HARTMAN XX for cause) and at the time of such expiration or termination HARTMAN XX is deemed to have met the foregoing 6% distribution threshold based on HARTMAN XX’s enterprise value and its prior distributions and, at or subsequent to the termination, the stockholders of HARTMAN XX actually realize such level of performance upon a listing of the HARTMAN XX Common Stock or through the payment of aggregate distributions. Such provisions are designed to provide an incentive to the Advisor and to reward the Advisor for its performance based on returns to HARTMAN XX’s stockholders.
Membership Exchange Agreement
Subsequent to the execution of the Merger Agreements, HARTMAN XX OP and the Hartman Family Protection Trust entered into a Membership Exchange Agreement. Pursuant to the Membership Exchange Agreement, immediately prior to the closing of the Mergers, the Hartman Family Protection Trust will exchange its seventy percent (70%) ownership interest in Advisor for 597,108 units of HARTMAN XX OP.
The consummation of the transactions contemplated by the Membership Exchange Agreement are not a condition to the completion of the Mergers, and the stockholders of HARTMAN XX, HARTMAN XIX and HI-REIT are not being asked to approve the transactions contemplated by the Membership Exchange Agreement. However, the Membership Exchange Agreement provides that the transactions contemplated by the Membership Exchange Agreement will not be completed unless the requisite conditions to the completion of the Mergers have been satisfied or waived in accordance with the terms of the Merger Agreement.
Regulatory Approvals in Connection with the Merger
The Mergers may be subject to regulatory requirements of municipal, state and federal, domestic or foreign, governmental agencies and authorities, including those relating to the offer and sale of securities. HARTMAN XX, HARTMAN XIX and HI-REIT are currently working to evaluate and comply in all material respects with such requirements, as applicable, and do not currently anticipate that they will hinder, delay or restrict completion of the Mergers.
It is possible that one or more of the regulatory approvals required to complete the Mergers will not be obtained on a timely basis or at all. In addition, it is possible that any of the governmental entities with which filings are made may seek regulatory concessions as conditions for granting approval of the Mergers.
Except as described herein, although HARTMAN XX, HARTMAN XIX and HI-REIT do not expect any regulatory authorities to raise any significant objections to the Mergers that would result in the failure to satisfy the conditions to consummation of the Mergers on a timely basis, no party can provide assurance that all required regulatory approvals will be obtained or that these approvals will not contain terms, conditions or restrictions that would be detrimental to the Combined Company after the effective time of the Mergers.
Accounting Treatment of the Mergers
The Mergers will be accounted for as an integrated business combination transaction by HARTMAN XX in accordance with Accounting Standards Codification Topic 805, Business Combinations. In applying the acquisition method specified by this guidance, it is necessary to identify an accounting acquirer which may be different than the legal acquirer. Factors considered in identifying an accounting acquirer include, but are not limited to, the relative size of the merging companies, which entity issues additional shares in conjunction with the Mergers, the relative voting interests of the respective stockholders after consummation of the Mergers, and the composition of the board of directors and senior management after consummation of the Mergers.
After consideration of these factors, HARTMAN XX has been identified as the accounting acquirer. In reaching this conclusion, emphasis was placed on the anticipated relative voting interests of the respective stockholders subsequent to the Mergers and the fact that HARTMAN XX initiated the transaction and will issue its shares as a component of the consideration. Accordingly, HI-REIT’s and HARTMAN XIX’s assets (including any identifiable intangible assets) and liabilities will be recorded at their respective fair values at the date of the Mergers.
The estimated fair value of the assets acquired, liabilities assumed and consideration transferred may change significantly until such time that the Mergers close. Consolidated financial statements of the Combined Company issued after the Mergers will reflect these fair value adjustments and the consolidated results of operations subsequent to the date of the Mergers. As HARTMAN XX has been determined to be the accounting acquirer, its historical financial statements will become the historical financial statements of the Combined Company upon consummation of the Mergers. See “Unaudited Pro Forma Condensed Consolidated Financial Statements” beginning in Appendix IV.
Restrictions on Sales of Shares of HARTMAN XX Common Stock Received in the Mergers
Shares of HARTMAN XX Common Stock are subject to certain restrictions regarding ownership and transfer. See “Description of HARTMAN XX Capital Stock—Restrictions on Ownership of Shares of Capital Stock” on page 218. This Joint Proxy Statement and Prospectus does not cover resales of HARTMAN XX Common Stock received by any person upon the completion of the Mergers, and no person is authorized to make any use of this Joint Proxy Statement and Prospectus in connection with any resale.
THE MERGER AGREEMENTS
This section of this Joint Proxy Statement and Prospectus describes the material provisions of the HARTMAN XIX and HI-REIT Merger Agreements, which are attached as Annex A and Annex B, respectively, to this Joint Proxy Statement and Prospectus. The material provisions of the Merger Agreements are the same, except for the consideration being paid in connection with the applicable Merger and as otherwise noted below.
This summary may not contain all of the information about the Merger Agreements that is important to you. HARTMAN XX, HARTMAN XIX and HI-REIT urge you to carefully read the full text of the Merger Agreements because they are the legal documents that governs the Mergers. The Merger Agreements are not intended to provide you with any factual information about HARTMAN XX, HARTMAN XIX or HI-REIT. In particular, the assertions embodied in the representations and warranties contained in the Merger Agreements (and summarized below) are qualified by information HARTMAN XX filed with the SEC prior to the effective date of the Merger Agreements, as well as by certain disclosure letters each of the parties delivered to the other in connection with the signing of the Merger Agreements, that modify, qualify and create exceptions to the representations and warranties set forth in the Merger Agreements. Moreover, some of those representations and warranties may not be accurate or complete as of any specified date, may apply contractual standards of materiality in a way that is different from what may be viewed as material by investors or that is different from standards of materiality generally applicable under the U.S. federal securities laws or may not be intended as statements of fact, but rather as a way of allocating risk among the parties to the Merger Agreements. The representations and warranties and other provisions of the Merger Agreements and the description of such provisions in this document should not be read alone but instead should be read in conjunction with the other information contained in the reports, statements and filings that HARTMAN XX files with the SEC and the other information in this Joint Proxy Statement and Prospectus. See “Where You Can Find More Information” beginning on page 300.
HARTMAN XX, HARTMAN XIX, and HI-REIT each acknowledge that, notwithstanding the inclusion of the foregoing cautionary statements, they are responsible for considering whether additional specific disclosures of material information regarding material contractual provisions are required to make the statements in this Joint Proxy Statement and Prospectus not misleading.
Form, Effective Time, and Closing of the Merger
The HARTMAN XIX Merger Agreement and the HI-REIT Merger Agreement provide for the Merger of each of HARTMAN XIX and HI-REIT, respectively, with and into HARTMAN XX, upon the terms and subject to the conditions set forth in the respective Merger Agreements. HARTMAN XX will be the Surviving Company of the HARTMAN XIX Merger and the HI-REIT Merger.
The HI-REIT Merger Agreement also provides for the merger of HI-REIT OP with and into HARTMAN XX OP upon the terms and subject to the conditions set forth in the HI-REIT Merger Agreement. HARTMAN XX OP will be the Surviving Partnership in the Partnership Merger and, following the completion of the Partnership Merger, the HARTMAN XX OP limited partnership agreement will serve as the partnership agreement of the Surviving Partnership. The Partnership Merger would occur immediately prior to the HI-REIT Merger, but neither the HI-REIT Merger nor the Partnership Merger will occur unless the other occurs.
The HARTMAN XIX Merger will become effective at such time as the articles of merger evidencing the HARTMAN XIX Merger are filed with and accepted for record by the SDAT and the certificate of merger evidencing the HARTMAN XIX Merger are filed with and accepted for record by the TX SOS or on such later date and time agreed to by the parties and specified in the related articles of merger and certificate of merger.
The HI-REIT Merger will become effective at such time as the articles of merger evidencing the HI-REIT Merger are filed with and accepted for record by the SDAT or on such later date and time agreed to by the parties and specified in the related articles of merger.
The Partnership Merger will become effective at such time as the certificate of merger evidencing the Partnership Merger is filed with and accepted for record by TX SOS and the certificate of merger evidencing the Partnership Merger is filed with and accepted for record by the DE SOS or on such later date and time agreed to by the parties and specified in the related certificates of merger.
The Merger Agreements provide that the closing of the Mergers will take place by electronic exchange of documents and signatures on the third business day following the date on which the last of the conditions to closing of the Mergers described under "- Conditions to Completion of the Mergers" have been satisfied or waived (other than the conditions that by their terms are required to be satisfied or waived at the closing, but subject to the satisfaction or waiver of such conditions) or such other date as agreed to by the parties to each Merger Agreement.
Merger Consideration
If the HARTMAN XIX Merger is completed, then at the effective time of the HARTMAN XIX Merger, each issued and outstanding share of HARTMAN XIX Common Stock will be converted into the right to receive 9,171.98 shares of HARTMAN XX Common Stock; each issued and outstanding share of HARTMAN XIX 8% Preferred Stock will be converted into the right to receive 1.238477 shares of HARTMAN XX Common Stock; and each issued and outstanding share of HARTMAN XIX 9% Preferred Stock will be converted into the right to receive 1.238477 shares of HARTMAN XX Common Stock.
If the HI-REIT Merger is completed, then at the effective time of the HI-REIT Merger, each issued and outstanding share of HI-REIT Common Stock will be converted into the right to receive 0.752222 shares of HARTMAN XX Common Stock, and each issued and outstanding share of HI-REIT Subordinated Stock will be converted into the right to receive 0.863235 shares of HARTMAN XX Common Stock.
If the Partnership Merger is completed pursuant to the HI-REIT Merger Agreement, each outstanding HI-REIT OP Unit held by HI-REIT will be automatically canceled and retired and shall receive no consideration therefore, and each outstanding HI-REIT OP Unit held by any party other than HI-REIT will be automatically canceled and retired, and converted into the right to receive 0.752222 Surviving Partnership OP Units.
The HI-REIT merger exchange ratio was determined by dividing the total asset value of HI-REIT (as of December 31, 2016) by the net asset value per share (as of December 31, 2016) of HARTMAN XX Common Stock to determine the total number of HARTMAN XX common shares to be exchanged with HI-REIT shareholders. The exchange ratio for each HI-REIT shareholder was determined by dividing the total number of HI-REIT shares by the total number of HARTMAN XX shares to be received in consideration of the HI-REIT Merger.
The HARTMAN XIX merger exchange ratio was determined by dividing the total net asset value of HARTMAN XIX (as of December 31, 2016) by the net asset value per share (as of December 31, 2016) of HARTMAN XX Common Stock to determine the total number of HARTMAN XX common shares to be exchanged with HARTMAN XIX shareholders. The exchange ratio for each HARTMAN XIX shareholder was determined by dividing the total number of HARTMAN XIX shares by the total number of HARTMAN XX shares to be received in consideration of the HARTMAN XIX Merger.
The merger exchange ratios (calculated as of December 31, 2016) were calculated as noted above by senior management and reviewed and approved by the Special Committees and Boards of Directors of the Merger Parties.
The foregoing exchange ratios were fixed in the Merger Agreements based upon the valuations of the companies as of December 31, 2016 and will not be adjusted to reflect events or circumstances or other developments of which HARTMAN XX or HARTMAN XIX or HI-REIT become aware or which occur after the date of the respective Merger Agreements, or any changes in the relative values of HARTMAN XX, HARTMAN XIX, or HI-REIT. More recent appraisals of certain properties obtained in September, 2018 in connection with the formation and financing of Hartman SPE, LLC and appraisals of certain properties obtained in March, 2019 and subsequent thereto were not used in determining the respective NAV's per share of HARTMAN XX, HARTMAN XIX, AND HI-REIT, were not utilized in determining or adjusting the merger exchange ratios discussed herein, and were not taken into account in any way by Pendo, Herrera Partners, or WKW Financial Advisors.
There is no public market for shares of HARTMAN XX Common Stock. Based on the number of outstanding shares of HARTMAN XIX Stock and HI-REIT Stock as of HARTMAN XX expects to issue shares of HARTMAN XX Common Stock in the Mergers.
Fractional Shares
The Merger Agreements provide that fractional shares (to the sixth (6th) decimal place will be issued in the Mergers.
Election Mechanics
The conversion of HARTMAN XIX Stock, HI-REIT Stock and HI-REIT OP Units into the right to receive the merger consideration set forth in the Merger Agreements will occur automatically at the effective time of the Mergers. In accordance with the Merger Agreements, HARTMAN XX or its transfer agent (Continental Stock Transfer & Trust Company) will handle the delivery of the consideration for the HARTMAN XIX Merger and the HI-REIT Merger.
As soon as reasonably practicable after the effective time of the Mergers (but in no event later than two (2) Business Days thereafter), HARTMAN XX or its transfer agent (Continental Stock Transfer and Trust Company) shall mail (and to make available for collection by hand) to each holder of record of a stock certificate (“Certificate”) or a share registered solely in the stock transfer books (“Book-Entry Shares”) representing HARTMAN XIX shares or HI-REIT shares (A) a letter of transmittal (a “Letter of Transmittal”) in customary form as prepared by HARTMAN XX (which shall specify, among other things, that delivery shall be effected, and risk of loss and title to the Certificates or Book-Entry Shares, as applicable, shall pass, only upon proper delivery of the Certificates (or affidavits of loss in lieu thereof) or transfer of any Book-Entry Shares on the books and records of HARTMAN XX’s transfer agent and (B) instructions for use in effecting the surrender of the Certificates or the transfer of Book-Entry Shares in exchange for the Merger Consideration into which the number of HARTMAN XIX Shares or HI-REIT shares previously represented by such Certificate or Book-Entry Share shall have been converted pursuant to this Agreement.
Upon (A) surrender of a Certificate (or affidavit of loss in lieu thereof) or transfer of any Book-Entry Share representing HARTMAN XIX or HI-REIT Shares to HARTMAN XX’s transfer agent, together with a properly completed and validly executed Letter of Transmittal or (B) receipt of an “agent’s message” by HARTMAN XX or its transfer agent (or such other evidence, if any, of transfer as HARTMAN XX or its transfer agent may reasonably
request) in the case of transfer of a Book-Entry Share, and such other documents as may reasonably be required by HARTMAN XX or its transfer agent, the holder of such Certificate or Book-Entry Share representing HARTMAN XIX shares or HI-REIT shares will be entitled to receive in exchange therefor (i) the consideration into which such HARTMAN XIX shares or HI-REIT shares will have been converted pursuant to the Merger Agreements and (ii) certain dividends and distributions in accordance with the Merger Agreements, if any, after HARTMAN XX’s (or its transfer agent’s) receipt of such Certificate (or affidavit of loss in lieu thereof) or “agent’s message” or other evidence, and the Certificate (or affidavit of loss in lieu thereof) so surrendered or the Book-Entry Share so transferred, as applicable, will thereafter be canceled. HARTMAN XX or its transfer agent shall accept such Certificates (or affidavits of loss in lieu thereof) and Book-Entry Shares upon compliance with such reasonable terms and conditions as HARTMAN XX or its transfer agent may impose to effect an orderly exchange thereof in accordance with customary exchange practices. No interest will be paid or accrued for the benefit of holders of the Certificates or Book-Entry Shares on the consideration payable pursuant to the Merger Agreements upon the surrender of the Certificates or Book-Entry Shares.
Appraisal Rights
HARTMAN XIX
HARTMAN XIX stockholders have the right to dissent from the HARTMAN XIX Merger and obtain payment in cash of the appraised fair value of their shares of HARTMAN XIX Common Stock and HARTMAN XIX Preferred Stock under Subchapter H of Chapter 10 of the TBOC. See “The HARTMAN XIX Special Meeting--Appraisal Rights” beginning on page 178.
HI-REIT
HI-REIT stockholders are not entitled to exercise any rights of an objecting stockholder provided for under Title 3, Subtitle 2 of the MGCL in connection with the HI-REIT Merger or any of the transactions contemplated by the HI-REIT Merger Agreement.
Organizational Documents
Following the effective time of the Mergers, the charter and bylaws of HARTMAN XX will remain the charter and bylaws of the Combined Company until such time as amended in accordance with applicable law. At the effective time of the Partnership Merger, the certificate of limited partnership and the limited partnership agreement of HARTMAN XX OP will be the certificate of limited partnership and limited partnership agreement of the Surviving Partnership.
Representations and Warranties
The Merger Agreements contain a number of representations and warranties made by HARTMAN XX and HARTMAN XX OP, on the one hand, and HARTMAN XIX, HI-REIT and HI-REIT OP, on the other hand. The representations and warranties were made by the parties as of the date of the Merger Agreements and do not survive the effective time of the applicable Mergers or any earlier termination of the Merger Agreements. Certain of these representations and warranties are subject to specified exceptions and qualifications contained in the Merger Agreements, or the disclosure letters delivered to the other parties in connection therewith.
Representations and Warranties of HARTMAN XX and HARTMAN XX OP
HARTMAN XX and HARTMAN XX OP made representations and warranties in both Merger Agreements relating to, among other things:
•organization, valid existence, good standing and qualification to conduct business;
•capitalization;
•due authorization, execution, delivery, and validity of the Merger Agreements and the authority to enter into all transactions contemplated by the Mergers;
•board approvals;
•absence of any conflict with or violation of organizational documents or applicable laws, and the absence of any violation or breach of, or default or consent requirements under, certain agreements;
•permits and compliance with law;
•SEC filings and financial statements;
•accuracy of information supplied for inclusion in this Form S-4 and this Joint Proxy Statement and Prospectus;
•no undisclosed liabilities;
•labor and other employment matters and employee benefit plans;
•absence of certain litigation;
•environmental matters;
•real properties and leases;
•tax matters, including qualification as a REIT;
•broker's, finder's, investment bankers, or other similar fees;
•inapplicability of the Investment Company Act of 1940, as amended; and
•exemption of the Mergers from anti-takeover statutes.
Representations and Warranties of HARTMAN XIX, HI-REIT and HI-REIT OP
HARTMAN XIX, HI-REIT and HI-REIT OP made representations and warranties in the HARTMAN XIX and the HI-REIT Merger Agreement, as applicable, relating to, among other things:
•organization, valid existence, good standing and qualification to conduct business;
•capitalization;
•due authorization, execution, delivery, and validity of the Merger Agreements and the authority to enter into all transactions contemplated by the Mergers;
•board approvals;
•absence of any conflict with or violation of organizational documents or applicable laws, and the absence of any violation or breach of, or default or consent requirements under, certain agreements;
•permits and compliance with law;
•accuracy of information supplied for inclusion in this Form S-4 and this Joint Proxy Statement and Prospectus;
•no undisclosed liabilities;
•labor and other employment matters and employee benefit plans;
•absence of certain litigation;
•environmental matters;
•real properties and leases;
•tax matters, including qualification as a REIT;
•broker's, finder's, investment banker's, or other similar fees;
•inapplicability of the Investment Company Act of 1940, as amended; and
•exemption of the Mergers from anti-takeover statutes.
Definition of “Material Adverse Effect”
Certain of the representations made by HARTMAN XX and HARTMAN XX OP, on the one hand, and HARTMAN XIX and HI-REIT and HI-REIT OP, on the other hand, in the Merger Agreements are qualified by a “material adverse effect” standard (that is, they will be deemed to be true and correct unless their failure to be true or correct, individually or in the aggregate, has had or would reasonably be expected to have a material adverse effect).
For the purposes of each Merger Agreement, a “material adverse effect” means, with respect to a party, as the context requires, any circumstance, change, effect, development, condition or occurrence that, individually or in the aggregate, would (i) be materially adverse to the business, assets, condition (financial or otherwise), operating results, operations, or business prospects of the party or its subsidiaries, taken as a whole, or (ii) would prevent or impair the ability of the party to consummate timely the transactions contemplated by the Merger Agreement before the Outside Date; provided, however, that, a “Material Adverse Effect” does not include any event, circumstance, change, effect, development, condition or occurrence to the extent arising out of or resulting from: (a) any failure of the party to meet any internal or external projections or forecasts or any estimates of earnings, revenues, or other metrics for any period (it being understood and agreed that any event, circumstance, change or effect giving rise to such failure may otherwise be taken into account in determining whether there has been a Material Adverse Effect); (b) any events, circumstances, changes or effects that affect commercial office or industrial REITs generally; (c) any changes in the United States or global economy or capital, financial or securities markets generally, including changes in interest or exchange rates; (d) any changes in legal, regulatory, or political conditions; (e) the commencement, escalation or worsening of a war or armed hostilities or the occurrence of acts of terrorism or sabotage; (f) the negotiation, execution or announcement of the Merger Agreement, or the consummation or anticipation of the applicable Mergers or other transactions contemplated by the Merger Agreement; (g) the taking of any action expressly required by, or the failure to take any action expressly prohibited by, the Merger Agreement, or the taking of any action at the written request or with the prior written consent of an executive officer of the party; (h) earthquakes, hurricanes, floods or other natural disasters; (i) any damage or destruction of any real property owned by the party that is substantially covered by insurance; or (j) changes in applicable law or GAAP or the interpretation thereof; which, in the case of each of clauses (b), (c), (d), (e) and (j) above, do not disproportionately affect the party and its subsidiaries, taken as a whole, relative to other similarly situated participants in the commercial office or industrial REIT industry in the United States, and in the case of clause (h) above, do not disproportionately affect the party and its subsidiaries, taken as a whole, relative to other participants in the commercial office or industrial REIT industry in the geographic regions in which the party and its subsidiaries operate or own or lease properties.
Conditions to Completion of the Mergers
Mutual Closing Conditions
Pursuant to the Merger Agreements, the obligation of each of HARTMAN XX, on one hand, and HARTMAN XIX and HI-REIT and HI-REIT OP, on the other hand, to complete the applicable Mergers is subject to the satisfaction or waiver, on or prior to the closing date, of the following conditions:
•all consents, authorizations, orders or approvals of certain governmental authorities and agencies necessary for the consummation of the applicable Mergers and the other transactions contemplated by the applicable Merger Agreement shall have been obtained and any applicable waiting periods in respect thereof shall have expired or been terminated;
•the absence of any law or order or other legal restraint or prohibition prohibiting, making illegal, enjoining, or otherwise restricting, preventing, or prohibiting the consummation of the applicable Mergers or any of the other transactions contemplated by the applicable Merger Agreement;
•the Form S-4 shall have been declared effective by the SEC and no stop order suspending the effectiveness of the Form S-4 shall have been issued, and no proceedings for that purpose shall have been initiated or threatened that have not been withdrawn; and
•the mergers are cross-conditioned on the approval and consummation of each other such that (i) with respect to the HARTMAN XIX Merger, the HI-REIT Merger Agreement shall have been fully executed and delivered by all parties thereto and all of the respective conditions of HARTMAN XX, HI-REIT and any other parties to the HI-REIT Merger Agreement to effect the HI-REIT Merger and to consummate the other transactions contemplated by the HI-REIT Merger Agreement shall have been fully satisfied or waived, and (ii) with respect to the HI-REIT Merger, the HARTMAN XX Merger Agreement shall have been fully executed and delivered by all parties thereto and all of the respective conditions of HARTMAN XX, HARTMAN XIX and any other parties to the HARTMAN XIX Merger Agreement to effect the HARTMAN XIX Merger and to consummate the other transactions contemplated by the HARTMAN XIX Merger Agreement shall have been fully satisfied or waived.
Additional Closing Conditions for the Benefit of HARTMAN XX and HARTMAN XX OP
Pursuant to the Merger Agreements, the obligation of HARTMAN XX to complete the Mergers is subject to the satisfaction or waiver, on or prior to the closing date, of the following additional conditions:
•the accuracy in all material respects as of the date of the applicable Merger Agreement and the effective time of the applicable Mergers of the representations and warranties of HARTMAN XIX and HI-REIT contained in the applicable Merger Agreement, provided, that (a) representations and warranties made as of a specific date shall be true and correct only on such date, and (b) to the extent that such representations and warranties are qualified by the term “material,” or contain terms such as “Material Adverse Effect,” such representations and warranties (as so written) shall be true and correct in all respects at and as of the date of the applicable Merger Agreement and the effective time of the applicable Mergers;
•HARTMAN XIX and HI-REIT having performed and complied in all material respects with all agreements and covenants required by the applicable Merger Agreement to be performed or complied with by it on or prior to the effective time of the applicable Mergers;
•HARTMAN XX having received a certificate, dated the date of the closing of the applicable Merger, signed by the chief executive officer of HARTMAN XIX or HI-REIT, as applicable, or another senior officer on behalf of HARTMAN XIX and HI-REIT, as applicable, certifying to the effect that the conditions described in the two preceding bullet points have been satisfied in all respects; and
•HARTMAN XIX shall have received a written opinion of Alston & Bird LLP, or other counsel to HARTMAN XX, dated as of the applicable closing date and in form and substance reasonably satisfactory to HARTMAN XIX, to the effect that, on the basis of facts, representations and assumptions set forth or referred to in such opinion, the HARTMAN XIX Merger will qualify as a reorganization within the meaning of Section 368(a) of the Code, which opinion will be subject to customary exceptions, assumptions and qualifications.
Additional Closing Conditions for the Benefit of HARTMAN XIX
Pursuant to the HARTMAN XIX Merger Agreement, the obligation of HARTMAN XIX to complete the HARTMAN XIX Merger is subject to the satisfaction or waiver, on or prior to the closing date, of the following additional conditions:
•the accuracy in all material respects as of the date of the HARTMAN XIX Merger Agreement and the effective time of the HARTMAN XIX Merger of the representations and warranties of HARTMAN XX contained in the HARTMAN XIX Merger Agreement, provided, that (a) representations and warranties made as of a specific date shall be true and correct only on such date, and (b) to the extent that such representations and warranties are qualified by the term “material,” or contain terms such as “Material Adverse Effect,” such representations and warranties (as so written) shall be true and correct in all respects at and as of the date of the HARTMAN XIX Merger Agreement and the effective time of the HARTMAN XIX Merger;
•HARTMAN XX having performed and complied in all material respects with all agreements and covenants required by the HARTMAN XIX Merger Agreement to be performed or complied with by it on or prior to the effective time of the HARTMAN XIX Merger;
•HARTMAN XIX having received a certificate, dated the date of the closing of the HARTMAN XIX Merger, signed by the chief executive officer of HARTMAN XX, or another senior officer on behalf of HARTMAN XX, certifying to the effect that the conditions described in the two preceding bullet points have been satisfied in all respects; and
•HARTMAN XIX shall have received a written opinion of Alston & Bird LLP, or other counsel to HARTMAN XX reasonably satisfactory to HARTMAN XIX, dated as of the closing date and in form and substance reasonably satisfactory to HARTMAN XIX, to the effect that, on the basis of facts, representations and assumptions set forth or referred to in such opinion, the HARTMAN XIX Merger will qualify as a reorganization within the meaning of Section 368(a) of the Code, which opinion will be subject to customary exceptions, assumptions and qualifications.
Additional Closing Conditions for the Benefit of HI-REIT
Pursuant to the HI-REIT Merger Agreement, the obligation of HI-REIT to complete the HI-REIT Merger is subject to the satisfaction or waiver, on or prior to the closing date, of the following additional conditions:
•the accuracy in all material respects as of the date of the HI-REIT Merger Agreement and the effective time of the HI-REIT Merger of the representations and warranties of HARTMAN XX contained in the HI-REIT Merger Agreement, provided, that (a) representations and warranties made as of a specific date shall be true and correct only on such date, and (b) to the extent that such representations and warranties are qualified by the term “material,” or contain terms such as “Material Adverse Effect,” such representations and warranties (as so written) shall be true and correct in all respects at and as of the date of the HI-REIT Merger Agreement and the effective time of the HI-REIT Merger;
•HARTMAN XX having performed and complied in all material respects with all agreements and covenants required by the HI-REIT Merger Agreement to be performed or complied with by it on or prior to the effective time of the HI-REIT Merger;
•HI-REIT having received a certificate, dated the date of the closing of the HI-REIT Merger, signed by the chief executive officer of HARTMAN XX, or another senior officer on behalf of HARTMAN XX, certifying to the effect that the conditions described in the two preceding bullet points have been satisfied in all respects; and
•HI-REIT shall have received a written opinion of Alston & Bird LLP, or other counsel to HARTMAN XX reasonably satisfactory to HI-REIT, dated as of the closing date and in form and substance reasonably satisfactory to HI-REIT, to the effect that, on the basis of facts, representations and assumptions set forth or referred to in such opinion, the HI-REIT Merger will qualify as a reorganization within the meaning of Section 368(a) of the Code, which opinion will be subject to customary exceptions, assumptions and qualifications.
Covenants and Agreements
Conduct of the Business of HARTMAN XX Pending the Mergers
Pursuant to each Merger Agreement, HARTMAN XX has agreed to certain restrictions on itself and its subsidiaries until the earlier of the effective time of the applicable Mergers or the valid termination of the applicable Merger Agreement. In general, except (a) as expressly required or expressly permitted by the applicable Merger Agreement, (b) to the extent required by applicable law, or (c) as may be expressly consented to in advance in writing by each party to the applicable Merger Agreement, HARTMAN XX shall and shall cause its subsidiaries to (i) conduct its business in all material respects in the ordinary course of business and (ii) use commercially reasonable efforts to (1) preserve its business organization intact and maintain its existing relations and goodwill with customers, suppliers, distributors, creditors, lessors and tenants, and (2) maintain its status as a REIT.
Without limiting the foregoing, HARTMAN XX has also agreed that, until the earlier of the effective time of the applicable Mergers or the valid termination of the applicable Merger Agreement, except (a) as expressly required or expressly permitted by the applicable Merger Agreement, (b) to the extent required by applicable law, or (c) as may be expressly consented to in advance in writing by each party to the applicable Merger Agreement, it shall not, and shall not cause or permit any of its subsidiaries to, do any of the following:
•amend or propose to amend its charter, bylaws, or equivalent organizational documents;
•adjust, split, combine, reclassify, or subdivide any shares of stock or other ownership interests of HARTMAN XX or its subsidiaries;
•with limited exceptions (including a permitted payment of a dividend not to exceed the average dividend or distribution paid over the prior twelve-month period), declare, set apart, or pay any dividend on or make any other distributions (whether in cash, stock, property, or otherwise) with respect to shares of capital stock of HARTMAN XX or any HARTMAN XX subsidiary or other ownership interests in HARTMAN XX or any HARTMAN XX subsidiary;
•redeem, repurchase, or otherwise acquire, directly or indirectly, any shares of HARTMAN XX's capital stock or other equity interests of HARTMAN XX, except pursuant to HARTMAN XX’s share redemption program;
•make any material change with respect to accounting policies, unless required by GAAP or the SEC;
•take any action, or fail to take any action, which action or failure would reasonably be expected to cause (a) HARTMAN XX to fail to qualify as a REIT or (b) any HARTMAN XX subsidiary to cease to be treated as any of (1) a partnership or disregarded entity for U.S. federal income tax purposes or (2) a qualified REIT subsidiary or a taxable REIT subsidiary under the applicable provisions of Section 856 of the Code, as the case may be;
•enter into any material new line of business;
•adopt a plan of merger, complete or partial liquidation or resolutions providing for or authorizing such merger, liquidation or a dissolution, consolidation, recapitalization or bankruptcy reorganization, except for the Merger Agreements;
•issue, sell, pledge, dispose, encumber or grant any shares of the capital stock of HARTMAN XX or any HARTMAN XX subsidiary, or any options, warrants, convertible securities or other rights of any kind to acquire any shares, capital stock, or other equity interests of HARTMAN XX or any HARTMAN XX subsidiary, except as permitted or otherwise contemplated by the Merger Agreements;
•subject to certain exceptions, incur, create, assume, refinance, replace or prepay any indebtedness for borrowed money or issue or amend the terms of any debt securities or assume, guarantee or endorse, or otherwise become responsible (whether directly, contingently or otherwise) for the indebtedness of any other person (other than a wholly owned subsidiary of HARTMAN XX); or
•authorize, or enter into any contract, agreement, commitment or arrangement to do any of the foregoing.
Conduct of the Business of HARTMAN XIX Pending the Merger
Pursuant to the HARTMAN XIX Merger Agreement, HARTMAN XIX has agreed to certain restrictions on itself and its subsidiaries until the earlier of the effective time of the HARTMAN XIX Merger or the valid termination of the HARTMAN XIX Merger Agreement. In general, except (a) as expressly required or expressly permitted by the HARTMAN XIX Merger Agreement, (b) to the extent required by applicable law, or (c) as may be expressly consented to in advance in writing by each party to the HARTMAN XIX Merger Agreement, HARTMAN XIX shall and shall cause its subsidiaries to (i) conduct its business in all material respects in the ordinary course of business and (ii) use commercially reasonable efforts to (1) preserve its business organization intact and maintain its existing relations and goodwill with customers, suppliers, distributors, creditors, lessors and tenants, and (2) maintain its status as a REIT.
Without limiting the foregoing, HARTMAN XIX has also agreed that, until the earlier of the effective time of the HARTMAN XIX Merger or the valid termination of the HARTMAN XIX Merger Agreement, except (a) as expressly required or expressly permitted by the HARTMAN XIX Merger Agreement, (b) to the extent required by applicable law, or (c) as may be expressly consented to in advance in writing by each party to the HARTMAN XIX Merger Agreement, it shall not, and shall not cause or permit any of its subsidiaries to, do any of the following:
•amend or propose to amend its charter, bylaws, or equivalent organizational documents;
•adjust, split, combine, reclassify, or subdivide any shares of stock or other ownership interests of HARTMAN XIX or its subsidiaries;
•with limited exceptions, declare, set apart, or pay any dividend on or make any other distributions (whether in cash, stock, property, or otherwise) with respect to shares of capital stock of HARTMAN XIX or any HARTMAN XIX subsidiary or other ownership interests in HARTMAN XIX or any HARTMAN XIX subsidiary;
•redeem, repurchase, or otherwise acquire, directly or indirectly, any shares of HARTMAN XIX's capital stock or other equity interests of HARTMAN XIX;
•make any material change with respect to accounting policies, unless required by GAAP or the SEC;
•take any action, or fail to take any action, which action or failure would reasonably be expected to cause (a) HARTMAN XIX to fail to qualify as a REIT or (b) any HARTMAN XIX subsidiary to cease to be treated
as any of (1) a partnership or disregarded entity for U.S. federal income tax purposes or (2) a qualified REIT subsidiary or a taxable REIT subsidiary under the applicable provisions of Section 856 of the Code, as the case may be;
•enter into any material new line of business;
•adopt a plan of merger, complete or partial liquidation or resolutions providing for or authorizing such merger, liquidation or a dissolution, consolidation, recapitalization or bankruptcy reorganization, except for the HARTMAN XIX Merger Agreement;
•issue, sell, pledge, dispose, encumber or grant any shares of the capital stock of HARTMAN XIX or any HARTMAN XIX subsidiary, or any options, warrants, convertible securities or other rights of any kind to acquire any shares, capital stock, or other equity interests of HARTMAN XIX or any HARTMAN XIX subsidiary, except as permitted or otherwise contemplated by the HARTMAN XIX Merger Agreement;
•subject to certain exceptions, incur, create, assume, refinance, replace or prepay any indebtedness for borrowed money or issue or amend the terms of any debt securities or assume, guarantee or endorse, or otherwise become responsible (whether directly, contingently or otherwise) for the indebtedness of any other person (other than a wholly owned subsidiary of HARTMAN XIX); or
•authorize, or enter into any contract, agreement, commitment or arrangement to do any of the foregoing.
Conduct of the Business of HI-REIT Pending the Merger
Pursuant to the HI-REIT Merger Agreement, HI-REIT has agreed to certain restrictions on itself and its subsidiaries until the earlier of the effective time of the HI-REIT Merger or the valid termination of the HI-REIT Merger Agreement. In general, except (a) as expressly required or expressly permitted by the HI-REIT Merger Agreement, (b) to the extent required by applicable law, or (c) as may be expressly consented to in advance in writing by each party to the HI-REIT Merger Agreement, HI-REIT shall and shall cause its subsidiaries to (i) conduct its business in all material respects in the ordinary course of business and (ii) use commercially reasonable efforts to (1) preserve its business organization intact and maintain its existing relations and goodwill with customers, suppliers, distributors, creditors, lessors and tenants, and (2) maintain its status as a REIT.
Without limiting the foregoing, HI-REIT has also agreed that, until the earlier of the effective time of the HI-REIT Merger or the valid termination of the HI-REIT Merger Agreement, except (a) as expressly required or expressly permitted by the HI-REIT Merger Agreement, (b) to the extent required by applicable law, or (c) as may be expressly consented to in advance in writing by each party to the HI-REIT Merger Agreement, it shall not, and shall not cause or permit any of its subsidiaries to, do any of the following:
•amend or propose to amend its charter, bylaws, or equivalent organizational documents;
•adjust, split, combine, reclassify, or subdivide any shares of stock or other ownership interests of HI-REIT or its subsidiaries;
•with limited exceptions, declare, set apart, or pay any dividend on or make any other distributions (whether in cash, stock, property, or otherwise) with respect to shares of capital stock of HI-REIT or any HI-REIT subsidiary or other ownership interests in HI-REIT or any HI-REIT subsidiary;
•redeem, repurchase, or otherwise acquire, directly or indirectly, any shares of HI-REIT’s capital stock or other equity interests of HI-REIT;
•make any material change with respect to accounting policies, unless required by GAAP or the SEC;
•take any action, or fail to take any action, which action or failure would reasonably be expected to cause (a) HI-REIT to fail to qualify as a REIT or (b) any HI-REIT subsidiary to cease to be treated as any of (1) a partnership or disregarded entity for U.S. federal income tax purposes or (2) a qualified REIT subsidiary or a taxable REIT subsidiary under the applicable provisions of Section 856 of the Code, as the case may be;
•enter into any material new line of business;
•adopt a plan of merger, complete or partial liquidation or resolutions providing for or authorizing such merger, liquidation or a dissolution, consolidation, recapitalization or bankruptcy reorganization, except for the HI-REIT Merger Agreement;
•issue, sell, pledge, dispose, encumber or grant any shares of the capital stock of HI-REIT or any HI-REIT subsidiary, or any options, warrants, convertible securities or other rights of any kind to acquire any shares, capital stock, or other equity interests of HI-REIT or any HI-REIT subsidiary, except as permitted or otherwise contemplated by the HI-REIT Merger Agreement;
•subject to certain exceptions, incur, create, assume, refinance, replace or prepay any indebtedness for borrowed money or issue or amend the terms of any debt securities or assume, guarantee or endorse, or otherwise become responsible (whether directly, contingently or otherwise) for the indebtedness of any other person (other than a wholly owned subsidiary of HI-REIT); or
•authorize, or enter into any contract, agreement, commitment or arrangement to do any of the foregoing.
REIT Qualification
Notwithstanding anything to the contrary set forth in the Merger Agreements, nothing in the Merger Agreements will prohibit any party to any Merge Agreement from taking any action, at any time or from time to time, that in the reasonable judgment of the board of directors of the party, upon advice of counsel to the party, is reasonably necessary for the party to maintain its qualification as a REIT under the Code for any period or portion thereof ending on or prior to the effective time of the Mergers or to avoid incurring entity-level income or excise taxes under the Code, including making dividend or other actual, constructive or deemed distribution payments to stockholders of the party in accordance with the Merger Agreements.
Form S-4 and Joint Proxy Statement; Special Meetings
HARTMAN XX, HARTMAN XIX and HI-REIT each agreed to jointly prepare this Joint Proxy Statement and Prospectus. HARTMAN XX agreed to use its reasonable best efforts to (with HARTMAN XIX’s and HI-REIT’s reasonable cooperation): (i) prepare and cause to be filed with the SEC a Registration Statement on Form S-4 with respect to the HARTMAN XX Common Stock issuable in the Mergers, which includes this Joint Proxy Statement and Prospectus, as promptly as reasonably practicable, (ii) have the Form S-4 declared effective under the Securities Act as promptly as practicable after such filing with the SEC; (iii) ensure that the Form S-4 complies in all material respects with the applicable provisions of the Exchange Act or Securities Act; and (iv) keep the Form S-4 effective for so long as necessary to complete the Mergers.
HARTMAN XX, HARTMAN XIX and HI-REIT each agreed to use its reasonable best efforts to cause this Joint Proxy Statement and Prospectus to be mailed to its respective stockholders that are entitled to vote at the respective Special Meetings and to hold its respective Special Meeting as soon as practicable after the Form S-4 is declared effective by the SEC. HARTMAN XX, HARTMAN XIX and HI-REIT each agreed to recommend to its stockholders that they approve the applicable Mergers and the other transactions contemplated by the applicable Merger Agreements, include such recommendation in this Joint Proxy Statement and Prospectus and solicit and use its reasonable best efforts to obtain the approval of the applicable Mergers and the other transactions contemplated by the applicable Merger Agreements.
Access to Information; Confidentiality
The Merger Agreements require each of HARTMAN XX, HARTMAN XX, and HI-REIT to, and to cause each of their respective subsidiaries to, permit representatives of the other parties (including legal counsel and accountants) to have reasonable access during normal business hours and upon reasonable advance notice, and in a manner so as not to interfere with the normal business operations of the other party and its subsidiaries, to all premises, properties, personnel, books, records (including tax records), contracts, and documents of or pertaining to the other party and each of its subsidiaries.
Each of HARTMAN XX, HARTMAN XIX, and HI-REIT will hold, and will cause its representatives and affiliates to hold, any material, non-public information it receives from any other party or any of its subsidiaries in the course of its due diligence, the negotiation of the Merger Agreements and the access to information described in the paragraph above, will not disseminate, disclose or use any of such material, non-public information except in connection with the Merger Agreements, and, if the applicable Merger Agreement is terminated for any reason whatsoever, agrees to return to the other party all tangible embodiments (and all copies) thereof that are in its possession.
Public Announcements
Each of HARTMAN XX, HARTMAN XIX and HI-REIT have agreed, subject to certain exceptions, to consult with each other before issuing any press release or otherwise making any public statements or filings with respect to the Merger Agreements or any of the transactions contemplated by the Merger Agreements, and none of them will issue any such press release or make any such public statement or filing prior to obtaining the other parties’ consent (which consent shall not be unreasonably withheld, delayed or conditioned).
Non-Solicitation
Pursuant to the Merger Agreements, except as described below under “Acquisition Proposals,” neither HARTMAN XIX nor HI-REIT shall, and each shall cause their respective subsidiaries not to, and each shall not authorize or permit any of its respective representatives to, (i) initiate, solicit, knowingly encourage or facilitate any inquiries or the making of any proposal, offer or other action that constitutes any Acquisition Proposal (as defined below), (ii) enter into, continue or otherwise participate in any discussions or negotiations with any person, or furnish to any person other than HARTMAN XX or its representatives, any non-public information, in furtherance of such inquiries or to obtain an Acquisition Proposal, (iii) enter into any agreement in principle, arrangement, understanding, contract or agreement (whether binding or not) contemplating or otherwise relating to an Acquisition Proposal, (iv) release any person from or fail to enforce any standstill agreement or similar obligation to it, or any of its subsidiaries, (v) withdraw, modify or amend the recommendation of the applicable Merger by its board of directors (a “Board Recommendation”) in any manner adverse to HARTMAN XX or fail to make its Board Recommendation or fail to include its Board Recommendation in this Joint Proxy Statement and Prospectus, or (vi) approve, endorse or recommend any Acquisition Proposal (any event described in the preceding clause (v) or clause (vi), whether taken by its board of directors or a committee thereof, an “Adverse Recommendation Change”).
Acquisition Proposals
The HARTMAN XIX and the HI-REIT Board may, at any time prior to receipt of the requisite approval of the Mergers by the stockholders of HARTMAN XIX and HI-REIT, as applicable, upon receipt of an Acquisition Proposal (as defined below) that constitutes a Superior Proposal (as defined below), make an Adverse Recommendation Change; provided, however, that:
• Such Acquisition Proposal (1) did not result from the material breach by HARTMAN XIX or HI-REIT, as applicable, of its obligations as described above under “- Non-Solicitation,” and (2) the HARTMAN XIX or HI-REIT Board, as applicable, has determined in good faith, after consultation with its legal and financial advisors (and based on the recommendation of the its special committee), that such Acquisition Proposal constitutes a Superior Proposal and, after consultation with its legal advisor, that the
failure to make an Adverse Recommendation Change in response to such Acquisition Proposal would be inconsistent with its directors’ duties under applicable law, taking into account all adjustments that may be offered by HARTMAN XX as described in the third bullet point below;
• HARTMAN XIX or HI-REIT, as applicable, has notified HARTMAN XX in writing that its board intends to make an Adverse Recommendation Change (a “Adverse Recommendation Change Notice”); and
• During the five business day period following HARTMAN XX’s receipt of an Adverse Recommendation Change Notice (and prior to the effecting of the Adverse Recommendation Change), HARTMAN XIX or HI-REIT, as applicable, will have offered to negotiate with (and, if accepted, negotiated in good faith with), and shall have caused its respective financial and legal advisors to offer to negotiate with (and, if such offer is accepted, negotiate in good faith with), HARTMAN XX in making adjustments to the terms and conditions of the HARTMAN XIX Merger Agreement or HI-REIT Merger Agreement such that the Superior Proposal in question ceases to be a Superior Proposal; provided, that any change in the consideration offered or any other material amendment, supplement or modification to any Acquisition Proposal will be deemed a new Acquisition Proposal.
Prior to receipt of the requisite approval of the Mergers by the HARTMAN XX stockholders, the HARTMAN XX Board may withdraw, modify or amend the recommendation of the Mergers by the HARTMAN XX Board or fail to include the recommendation of the Mergers by the HARTMAN XX Board in this Joint Proxy Statement and Prospectus (a “HARTMAN XX Adverse Recommendation Change”); provided, that the HARTMAN XX Board has determined in good faith, after consultation with its legal and financial advisors (and based on the recommendation of the HARTMAN XX Special Committee), that such HARTMAN XX Adverse Recommendation Change is in the best interests of HARTMAN XX and its stockholders.
For purposes of the Merger Agreements:
“Acquisition Proposal” means any proposal or offer, whether in one transaction or a series of related transactions, relating to any (a) merger, consolidation, share exchange, business combination or similar transaction involving HARTMAN XIX or HI-REIT or any subsidiary of HARTMAN XIX or HI-REIT, (b) sale or other disposition, by merger, consolidation, share exchange, business combination or any similar transaction, of any assets of HARTMAN XIX or HI-REIT or any of HARTMAN XIX’s or HI-REIT’s subsidiaries representing 20% or more of the consolidated assets of HARTMAN XIX or HI-REIT and HARTMAN XIX’s or HI-REIT’s subsidiaries, taken as a whole, (c) issue, sale or other disposition by HARTMAN XIX or HI-REIT or any of HARTMAN XIX’s or HI-REIT’s subsidiaries of (including by way of merger, consolidation, share exchange, business combination or any similar transaction) securities (or options, rights or warrants to purchase, or securities convertible into, such securities) representing 20% or more of the votes associated with the outstanding HARTMAN XIX or HI-REIT capital stock, (d) tender offer or exchange offer in which any person or “group” (as such term is defined under the Exchange Act) shall acquire beneficial ownership (as such term is defined in Rule 13d-3 under the Exchange Act), or the right to acquire beneficial ownership, of 20% or more of the votes associated with the outstanding HARTMAN XIX or HI-REIT capital stock, (e) recapitalization, restructuring, liquidation, dissolution or other similar type of transaction with respect to HARTMAN XIX or HI-REIT in which a third party shall acquire beneficial ownership of 20% or more of the outstanding HARTMAN XIX or HI-REIT capital stock or (f) transaction that is similar in form, substance or purpose to any of the foregoing transactions; provided, however, that the term “Acquisition Proposal” does not include (i) the Mergers or any of the other transactions contemplated by the Merger Agreements or (ii) any merger, consolidation, business combination, reorganization, recapitalization or similar transaction solely among HARTMAN XIX or HI-REIT and one or more of HARTMAN XIX’s or HI-REIT’s subsidiaries or solely among HARTMAN XIX’s or HI-REIT’s subsidiaries.
“Superior Proposal” means a bona fide written Acquisition Proposal made by a third party (except for purposes of this definition, the references in the definition of “Acquisition Proposal” to “20%” shall be replaced with “50%”) which the HARTMAN XIX Board or HI-REIT Board (based on the recommendation
of the HARTMAN XIX or HI-REIT special committee) determines in its good faith judgment (after consultation with its legal and financial advisors and after taking into account (a) all of the terms and conditions of the Acquisition Proposal and the applicable Merger Agreement (as it may be proposed to be amended by HARTMAN XX) and (b) the feasibility and certainty of consummation of such Acquisition Proposal on the terms proposed (taking into account all legal, financial, regulatory and other aspects of such Acquisition Proposal and conditions to consummation thereof) to be more favorable from a financial point of view to the stockholders of HARTMAN XIX or HI-REIT (in their capacities as stockholders) than the applicable Mergers and the other transactions contemplated by the applicable Merger Agreement (as it may be proposed to be amended by HARTMAN XX as described above).
Consents and Approvals
Each of HARTMAN XX, HARTMAN XIX, and HI-REIT have agreed to use their reasonable best efforts to take all actions necessary, proper or advisable under applicable law or pursuant to any contract to consummate and make effective, as promptly as practicable, the Mergers and the other transactions contemplated by the Merger Agreements, including the taking of all actions necessary to satisfy each party’s conditions to closing, obtaining of all necessary consents and approvals from governmental entities or other persons necessary in connection with the consummation of the Mergers and the other transactions contemplated by the Merger Agreements, making all necessary registrations and filings (including filings with governmental entities, if any) and the taking of all reasonable steps as may be necessary to obtain an approval or waiver from, or to avoid an action or proceeding by, any governmental authority or other persons necessary in connection with the consummation of the Mergers and the other transactions contemplated by the Merger Agreements, and defending any legal proceedings challenging the Merger Agreements or the consummation of the Mergers or the other transactions contemplated by the Merger Agreements.
Notification of Certain Actions; Litigation
Each of HARTMAN XX, HARTMAN XIX and HI-REIT have agreed to give prompt notice to each other:
•in the event of any notice or communication received from (i) any governmental authority in connection with the Mergers, the Merger Agreements, or the transactions contemplated thereby, or (ii) any person alleging that the consent of such person is required in connection with the Mergers, the Merger Agreements, or the transactions contemplated thereby; and
•if (i) any representation or warranty made by it in a Merger Agreement becomes untrue or inaccurate such that it would be reasonable to expect that the closing conditions set forth in such Merger Agreement will not be satisfied by the Outside Date, or (ii) it fails to comply with or satisfy in any material respect any covenant, condition, or agreement to be complied with or satisfied by it pursuant to a Merger Agreement.
HARTMAN XX Share Redemption Program
HARTMAN XX, HARTMAN XIX and HI-REIT have agreed that, for purposes of HARTMAN XX’s share redemption program (the “HARTMAN XX SRP”), each holder of HARTMAN XIX or HI-REIT Stock as of the effective time of the Mergers (i) shall be eligible to participate in the HARTMAN XX SRP on the same terms as the other holders of HARTMAN XX Common Stock and (ii) for purposes of the HARTMAN XX SRP, shall be deemed to have purchased such holder’s merger consideration on the date(s) such holder purchased such holder’s shares of HARTMAN XIX or HI-REIT Stock from HARTMAN XIX or HI-REIT and at the purchase price(s) paid by such holder to HARTMAN XIX or HI-REIT (as adjusted for the exchange ratios provided for in the Merger Agreements).
Termination of the Merger Agreements
Termination by Mutual Agreement
HARTMAN XX and HARTMAN XIX may mutually agree to terminate the HARTMAN XIX Merger Agreement before completing the HARTMAN XIX Merger, and HARTMAN XX and HI-REIT may mutually agree to terminate the HI-REIT Merger Agreement before completing the HI-REIT Merger, even after receiving the respective approvals of the HARTMAN XX, HARTMAN XIX and HI-REIT stockholders.
Termination by Either HARTMAN XX, HARTMAN XIX or HI-REIT
Either HARTMAN XX or HARTMAN XIX may terminate the HARTMAN XIX Merger Agreement, and either HARTMAN XX or HI-REIT may terminate the HI-REIT Merger Agreement, if:
•there is a final, non-appealable judgment or order prohibiting the applicable Merger (so long as the issuance of such final, non-appealable judgment order was primarily due to the failure of the terminating party to perform or comply in all material respects with any of its obligations or agreements under the applicable Merger Agreement);
•the HARTMAN XX, HARTMAN XIX or HI-REIT stockholders, as applicable, fail to approve the applicable Merger and the transactions contemplated by the applicable Merger Agreement (so long as the failure to obtain stockholder approval was not due to an action or the failure to act of the terminating party that constitutes a material breach of any of its obligations or agreements under the applicable Merger Agreement);
•the applicable Merger is not consummated by the Outside Date (so long as the failure of the terminating party to perform or comply in all material respects with the obligations or agreements of such party set forth in the applicable Merger Agreement was not the cause of, or resulted in, the failure of the Merger to be consummated by such date); and
•any party to a Merger Agreement breaches or fails to perform any of its representations, warranties, covenants, or other agreements set forth in the Merger Agreement which would, or would reasonably be expected to, result in a failure of the conditions to consummation of the Merger and the breaching part does not cure such breach within a specified period.
Due to the fact that the completion of the HI-REIT Merger is a condition for the completion of the HARTMAN XIX Merger, and the closing of the HARTMAN XIX Merger is a closing condition for the completion of the HI-REIT Merger, if any Merger Agreement is canceled by any party for any reason, neither Merger will be completed.
Termination by HARTMAN XIX or HI-REIT
The HARTMAN XIX Board or HI-REIT Board may terminate the HARTMAN XIX Merger Agreement or the HI-REIT Merger Agreement, as applicable, if:
•HARTMAN XX has breached or failed to perform any of its any representations, warranties, covenants or agreements contained in the applicable Merger Agreement, which breach or failure to perform, either individually or in the aggregate, (i) would, or would reasonably be expected to, result in a failure of a the closing conditions set forth in the applicable Merger Agreement and (ii) cannot be cured or waived on or before the Outside Date or, if curable, has continued without cure for a period of thirty (30) days after the notice of such breach; or
•the HARTMAN XIX Board or HI-REIT Board has made an Adverse Recommendation Change.
Due to the fact that the completion of the HI-REIT Merger is a condition for the completion of the HARTMAN XIX Merger, and the closing of the HARTMAN XIX Merger is a closing condition for the completion of the HI-REIT Merger, if any Merger Agreement is canceled by any party for any reason, neither Merger will be completed.
Termination by HARTMAN XX
The HARTMAN XX Board may terminate the HARTMAN XIX Merger Agreement or the HI-REIT Merger Agreement, as applicable, if:
•HARTMAN XIX or HI-REIT has breached or failed to perform any of its any representations, warranties, covenants or agreements contained in the applicable Merger Agreement, which breach or failure to perform, either individually or in the aggregate, (i) would, or would reasonably be expected to, result in a failure of a the closing conditions set forth in the applicable Merger Agreement and (ii) cannot be cured or waived on or before the Outside Date or, if curable, has continued without cure for a period of thirty (30) days after the notice of such breach; or
•the HARTMAN XIX Board or the HI-REIT Board has made an Adverse Recommendation Change.
Due to the fact that the completion of the HI-REIT Merger is a condition for the completion of the HARTMAN XIX Merger, and the closing of the HARTMAN XIX Merger is a closing condition for the completion of the HI-REIT Merger, if any Merger Agreement is canceled by any party for any reason, neither Merger will be completed.
Termination Fees
Neither Merger Agreement requires any party to pay any other party a termination fee in the event of the termination of any Merger Agreement.
Miscellaneous Provisions
Payment of Expenses
All expenses incurred in connection with the Merger Agreements and the other transactions contemplated by the Merger Agreements will be paid by the party incurring such expenses.
Each party will pay all costs and expenses of printing and mailing to their respective stockholders this Joint Proxy Statement and Prospectus, and HARTMAN XX will pay all SEC and other regulatory filing fees incurred in connection with the Registration Statement on Form S-4 registering the shares of HARTMAN XX Common Stock to be issued in the Mergers.
Amendments
Each Merger Agreement may be amended by mutual written agreement of all of the parties thereto by action taken or authorized by their respective boards of directors, provided that, after the approval of the Mergers and the other transactions contemplated by the Merger Agreements by each party’s stockholders, no amendments will be permitted which (i) requires further approval by HARTMAN XX’S, HARTMAN XIX's or HI-REIT’s stockholders without obtaining such further approval or (ii) is not permitted by applicable law.
Governing Law
The Merger Agreements are governed by the laws of the State of Maryland without giving effect to conflicts of laws principles thereof.
RELATED AGREEMENTS
Membership Exchange Agreement
Subsequent to the execution of the Merger Agreements, HARTMAN XX OP and the Hartman Family Protection Trust entered into a Membership Exchange Agreement. Pursuant to the Membership Exchange Agreement, immediately prior to the closing of the Mergers, the Hartman Family Protection Trust will exchange its seventy percent (70%) ownership interest in Advisor for the issuance of 597,108 units of HARTMAN XX OP.
The consummation of the transactions contemplated by the Membership Exchange Agreement are not a condition to the completion of the Mergers, and the stockholders of HARTMAN XX, HARTMAN XIX and HI-REIT are not being asked to approve the transactions contemplated by the Membership Exchange Agreement. However, the Membership Exchange Agreement provides that the transactions contemplated by the Membership Exchange Agreement will not be completed unless the requisite conditions to the completion of the Mergers have been satisfied or waived in accordance with the terms of the Merger Agreement.
Termination Agreement
HARTMAN XX and the Advisor entered into the Termination Agreement. Pursuant to the Termination Agreement, upon the effective time of the Mergers, the HARTMAN XX Advisory Agreement will automatically terminate. In addition, the Termination Agreement provides that, upon the effective time of the Mergers, the property management agreement with HIRM will automatically terminate. The Termination Agreement provides that no termination fees or other fees or compensation will be paid to Advisor or HIRM, or to any other party in connection with the automatic termination of the HARTMAN XX Advisory Agreement or the property management agreement with HIRM.
The Termination Agreement also provides that, effective immediately prior to the consummation of the Mergers, all of the shares of the HARTMAN XX Convertible Stock held by Advisor (which constitute all of the issued and outstanding shares thereof) will be distributed by the Advisor to the members of the Advisor, with 30% of the outstanding shares of HARTMAN XX Convertible Stock being distributed to HI-REIT and 70% of the outstanding shares of HARTMAN XX Convertible Stock being distributed to The Hartman Family Protection Trust. The terms of the HARTMAN XX Convertible Stock, as set forth in the HARTMAN XX Charter, provide that the outstanding shares of HARTMAN XX Convertible Stock will convert into (or become convertible into) shares of HARTMAN XX Common Stock if (i) HARTMAN XX makes total distributions to its stockholders equal to the issue price of the outstanding shares of HARTMAN XX Common Stock plus a 6% cumulative, non-compounded annual return on such issue price, (ii) HARTMAN XX lists the HARTMAN XX Common Stock on a national securities exchange, provided that the prior distributions paid on the then outstanding shares of HARTMAN XX Common Stock plus the aggregate market value of the HARTMAN XX Common Stock (based upon the average closing price for such shares over a 30-day period) exceeds the issue price of those shares plus a 6% cumulative, non-compounded, annual return on the issue price of those outstanding shares, or (iii) the HARTMAN XX Advisory Agreement expires or is terminated (other than by HARTMAN XX for cause) and at the time of such expiration or termination HARTMAN XX is deemed to have met the foregoing 6% distribution threshold based on HARTMAN XX’s enterprise value and its prior distributions and, at or subsequent to the termination, the stockholders of HARTMAN XX actually realize such level of performance upon a listing of the HARTMAN XX Common Stock or through the payment of aggregate distributions. Such provisions are designed to provide an incentive to the Advisor and to reward the Advisor for its performance based on returns to HARTMAN XX’s stockholders.
The consummation of the distribution of the shares of the HARTMAN XX Convertible Stock held by Advisor as contemplated by the Termination Agreement is not a condition to the completion of the Mergers, and the stockholders of HARTMAN XX, HARTMAN XIX and HI-REIT are not being asked to approve the distribution of the shares of the HARTMAN XX Convertible Stock held by Advisor or the other transactions contemplated by the Membership Exchange Agreement. However, the Termination Agreement provides that the distribution of the shares of the HARTMAN XX Convertible Stock held by Advisor as contemplated by the Termination Agreement will not
be completed unless the requisite conditions to the completion of the Mergers have been satisfied or waived in accordance with the terms of the Merger Agreement.
In the event that the Merger Agreements are terminated prior to the consummation of the Mergers, the Termination Agreement will automatically terminate and be of no further effect.
MATERIAL U.S. FEDERAL INCOME TAX CONSEQUENCES OF THE MERGERS
The following is a discussion of the material U.S. federal income tax consequences of the Mergers to U.S. holders and non-U.S. holders (each as defined below) of shares of HARTMAN XIX and HI-REIT Stock and of the ownership and disposition of the Combined Company common stock received in the Merger. This discussion assumes that holders of HARTMAN XIX and HI-REIT Stock and holders of the Combined Company common stock hold such common stock as a capital asset within the meaning of Section 1221 of the Internal Revenue Code (the "Code"). This discussion is based upon the Code, Treasury regulations promulgated under the Code, referred to herein as the Treasury Regulations, judicial decisions and published administrative rulings, all as currently in effect and all of which are subject to change, possibly with retroactive effect. This discussion does not address (i) U.S. federal taxes other than income taxes, (ii) state, local or non-U.S. taxes, or (iii) tax reporting requirements, in each case, as applicable to the Mergers. In addition, this discussion does not address U.S. federal income tax considerations applicable to holders of shares of HARTMAN XIX or HI-REIT Stock that are subject to special treatment under U.S. federal income tax law, including, for example:
| | |
• pass-through entities (such as entities treated as partnerships for U.S. federal income tax purposes); |
• insurance companies; |
• broker-dealers; |
• tax-exempt organizations; |
• dealers in securities or currencies; |
• traders in securities that elect to use a mark to market method of accounting; |
• persons that hold shares of HARTMAN XIX or HI-REIT Stock (or, following the effective time of the Merger, Combined Company common stock) as part of a straddle, hedge, constructive sale, conversion transaction, or other integrated transaction for U.S. federal income tax purposes; |
• regulated investment companies; |
• real estate investment trusts; |
• certain U.S. expatriates; |
• U.S. holders whose "functional currency" is not the U.S. dollar; and |
• persons who acquired their shares of HARTMAN XIX or HI-REIT Stock (or, following the effective time of the Merger, Combined Company common stock) through the exercise of an employee stock option or otherwise as compensation. |
For purposes of this discussion, a "holder" means a beneficial owner of shares of HARTMAN XIX Stock or HI-REIT Stock (or, following the effective time of the Mergers, of the Combined Company common stock), and a "U.S. holder" means a holder that is:
| | |
• an individual who is a citizen or resident of the United States for U.S. federal income tax purposes; |
• a corporation (or other entity taxable as a corporation for U.S. federal income tax purposes) created or organized in or under the laws of the United States or any political subdivision thereof; |
• an estate the income of which is subject to U.S. federal income taxation regardless of its source; or |
• a trust that (A) is subject to the supervision of a court within the United States and the control of one or more U.S. persons or (B) has a valid election in place under the Treasury Regulations to be treated as a U.S. person. |
For purposes of this discussion, a "non-U.S. holder" means a beneficial owner of shares of HARTMAN XIX Stock or HI-REIT Stock (or, following the effective time of the Mergers, Combined Company common stock) that
is not a U.S. holder or a partnership (or other entity or arrangement treated as a partnership for U.S. federal tax purposes).
If a partnership (or other entity or arrangement treated as a partnership for U.S. federal income tax purposes) holds shares of HARTMAN XIX Stock or HI-REIT Stock (or, following the Mergers, Combined Company common stock), the tax treatment of a partner in the partnership generally will depend on the status of the partner and the activities of the partnership. Any partnership or other entity or arrangement treated as a partnership for U.S. federal income tax purposes that holds shares of HARTMAN XIX Stock or HI-REIT Stock (or, following the Mergers, Combined Company common stock), and the partners in such partnership (as determined for U.S. federal income tax purposes), should consult their tax advisors.
This discussion of material U.S. federal income tax consequences of the Mergers is not binding on the IRS. No assurance can be given that the IRS would not assert, or that a court would not sustain, a position contrary to any described herein.
THE U.S. FEDERAL INCOME TAX RULES APPLICABLE TO THE MERGERS AND TO REITS GENERALLY ARE HIGHLY TECHNICAL AND COMPLEX. HOLDERS OF SHARES OF HARTMAN XIX AND HI-REIT STOCK ARE URGED TO CONSULT THEIR TAX ADVISOR REGARDING THE SPECIFIC TAX CONSEQUENCES TO THEM OF THE MERGERS, THE OWNERSHIP OF COMMON STOCK OF THE COMBINED COMPANY, AND THE COMBINED COMPANY'S QUALIFICATION AS A REIT, INCLUDING THE APPLICABILITY AND EFFECT OF U.S. FEDERAL, STATE, LOCAL AND NON-U.S. INCOME AND OTHER TAX LAWS, AND POTENTIAL CHANGES IN APPLICABLE TAX LAWS, IN LIGHT OF THEIR PARTICULAR CIRCUMSTANCES.
U.S. Federal Income Tax Consequences of the Mergers
The parties intend that each of the HARTMAN XIX Merger and the HI-REIT Merger qualifies as a reorganization under Section 368(a) of the Code. It is a condition to the HARTMAN XIX Merger that Alston & Bird LLP render an opinion to HARTMAN XX and HARTMAN XIX to the effect that the HARTMAN XIX Merger will qualify as a reorganization within the meaning of Section 368(a) of the Code. Similarly, it is a condition to the closing of the HI-REIT Merger that Alston & Bird LLP render an opinion to HARTMAN XX and HI-REIT to the effect that the HI-REIT Merger will qualify as a reorganization within the meaning of Section 368(a) of the Code. Such opinions will be subject to customary exceptions, assumptions (including the assumption that each of HARTMAN XX, HARTMAN XIX, and HI-REIT qualifies as a REIT as of the time of the Mergers) and qualifications, and will be based on representation letters provided by HARTMAN XX, HARTMAN XIX, AND HI-REIT. If any assumption or representation is inaccurate in any way, or any covenant is not complied with, the tax consequences of the Mergers could differ from those described in the tax opinions and in this discussion. These tax opinions represent the legal judgment of counsel rendering the opinion and are not binding on the IRS or the courts. No ruling from the IRS has been or will be requested in connection with the Mergers, and there can be no assurance that the IRS would not assert, or that a court would not sustain, a position contrary to the conclusions set forth in the tax opinions.
As noted and subject to the qualifications above, in the opinion of Alston & Bird LLP, the HARTMAN XIX Merger and the HI-REIT Merger will qualify as a reorganization within the meaning of Section 368(a) of the Code. Accordingly:
| | |
• A U.S. holder will not recognize any gain or loss upon receipt of common stock of the Combined Company in exchange for its HARTMAN XIX Stock or HI-REIT Stock in connection with the Mergers. |
• A U.S. holder will have an aggregate tax basis in the Combined Company common stock received in the Mergers equal to the U.S. holder's aggregate tax basis in its HARTMAN XIX or HI-REIT shares surrendered pursuant to the Mergers. If a U.S. holder acquired any of its shares of HARTMAN XIX Stock or HI-REIT Stock at different prices or at different times, Treasury Regulations provide guidance on how such U.S. holder may allocate its tax basis to shares of Combined Company common stock received in the Mergers. U.S. holders that hold multiple blocks of HARTMAN XIX Stock or HI-REIT Stock should consult their tax advisor regarding the proper allocation of their basis among shares of Combined Company common stock received in the Mergers under these Treasury Regulations. |
• The holding period of the Combined Company common stock received by a U.S. holder in connection with the Mergers will include the holding period of the HARTMAN XIX Stock or HI-REIT Stock surrendered by such U.S. holder in connection with the Mergers. |
• A non-U.S. holder will not recognize any gain or loss upon receipt of Combined Company common stock in exchange for its HARTMAN XIX Stock or HI-REIT Stock in connection with the Mergers provided HARTMAN XIX or HI-REIT, as the case may be, is a "domestically-controlled qualified investment entity." HARTMAN XIX and HI-REIT will be considered domestically controlled if, at all times during the five-year period ending on the date of the Mergers, less than 50% in value of HARTMAN XIX's or HI-REIT’s outstanding stock, as the case may be, is held, directly or indirectly, by non-U.S. persons. |
• A non-U.S. holder that does not recognize gain or loss in connection with the transaction will have an aggregate tax basis in the Combined Company common stock received in the Mergers equal to the non-U.S. holder's aggregate tax basis in its HARTMAN XIX or HI-REIT shares surrendered pursuant to the Merger. A non-U.S. holder that is subject to tax in the Mergers will have an aggregate tax basis in the Combined Company common stock equal to its fair market value at the time of the Mergers. |
• A non-U.S. holder's holding period in the Combined Company common stock received in connection with the Mergers will include its holding period in the HARTMAN XIX or HI-REIT stock surrendered in connection with the Mergers if the non-U.S. holder's exchange in the Mergers is not taxable. If the non-U.S. holder's exchange of the HARTMAN XIX Stock or HI-REIT Stock in the Mergers is taxable, the non-U.S. holder's holding period in the Combined Company common stock will begin anew. |
• A holder of HARTMAN XIX Stock that receives dissenter's rights and receives cash for its HARTMAN XIX Stock will be treated as having received such cash from HARTMAN XIX in redemption of its HARTMAN XIX Stock. |
Tax Liabilities and Attributes Inherited from HARTMAN XIX and HI-REIT
If either of HARTMAN XIX or HI-REIT were to fail to qualify as a REIT for any of its taxable years for which the applicable period for assessment had not expired, then it would be liable for (and the Combined Company would be directly or indirectly obligated to pay) U.S. federal income tax on its taxable income for such years at regular corporate rates. Moreover, even if HARTMAN XIX and HI-REIT maintain their REIT qualification through the date of the Mergers, they could be liable for other U.S. federal income or excise taxes, or other state, local, or non-U.S. taxes, and the Combined Company will generally succeed to the liability for any such taxes. In addition, if either of HARTMAN XIX or HI-REIT failed to qualify as a REIT prior to the Mergers and the Combined Company were treated as a “successor” to HARTMAN XIX or HI-REIT, as applicable, the Combined Company could be prohibited from making a REIT election for any taxable year prior to the fifth taxable year following the year during which HARTMAN XIX or HI-REIT, as applicable, was disqualified, or, even if permitted to make a REIT election, the Combined Company would be subject to U.S. federal income tax if, during a period of up to five years following the Mergers, the Combined Company disposed of certain assets that were acquired from HARTMAN XIX or HI-REIT in the HARTMAN XIX merger or the HI-REIT merger, as applicable. In this event, the Combined Company would generally be subject to U.S. federal income tax at the regular corporate rate on the built-in-gain (i.e., the excess of the asset’s fair market value over its adjusted tax basis), if any, that existed, with respect to such asset at the time of the Mergers. Moreover, the Combined Company would also succeed to and, in order to qualify as a
REIT, would be required to distribute any earnings and profits accumulated by HARTMAN XIX or HI-REIT, as applicable, for taxable periods that such entity did not qualify as a REIT.
After the Mergers, the asset and gross income tests will apply to all of the assets of the Combined Company, including the assets the Combined Company acquires from HARTMAN XIX and HI-REIT, and to all of the gross income of the Combined Company, including the gross income derived from the assets the Combined Company acquires from HARTMAN XIX and HI-REIT. As a result, the nature of the assets that the Combined Company acquires from HARTMAN XIX and HI-REIT and the income the Combined Company derives from those assets may have an effect on the tax status of the Combined Company as a REIT.
Qualification as a REIT requires HARTMAN XIX and HI-REIT to satisfy numerous requirements, some on an annual basis and others on a quarterly basis, as described below with respect to the Combined Company. There are only limited judicial and administrative interpretations of these requirements, and qualification as a REIT involves the determination of various factual matters and circumstances which were not entirely within the control of HARTMAN XIX or HI-REIT.
Tax Liabilities and Attributes of HARTMAN XX
If HARTMAN XX failed to qualify as a REIT for any of its taxable years for which the applicable period for assessment had not expired, HARTMAN XX would be liable for (and the Combined Company would be obligated to pay) U.S. federal income tax on its taxable income at regular corporate rates. Furthermore, HARTMAN XX (and the Combined Company) would not be able to re-elect REIT status until the fifth taxable year after the first taxable year in which such failure occurred.
Material U.S. Federal Income Tax Considerations Applicable to Holders of the Combined Company Common Stock
This section summarizes the material U.S. federal income tax consequences generally resulting from the election of HARTMAN XX to be taxed as a REIT and the ownership of common stock of the Combined Company. The sections of the Code and the corresponding Treasury Regulations that relate to qualification and operation as a REIT are highly technical and complex. The following sets forth the material aspects of the sections of the Code that govern the U.S. federal income tax treatment of a REIT and the holders of certain of its common stock under current law. This summary is qualified in its entirety by the applicable Code provisions, relevant rules and regulations promulgated under the Code, and administrative and judicial interpretations of the Code and these rules and regulations.
Taxation of REITs in General
HARTMAN XX elected to be taxed as a REIT under Sections 856 through 860 of the Code commencing with its taxable year ended December 31, 2011. HARTMAN XX believes that it has been organized and operated in a manner which allows HARTMAN XX and the Combined Company to qualify for taxation as a REIT under the Code commencing with the taxable year ended December 31, 2011.
However, qualification and taxation as a REIT depend upon the ability of the Combined Company to meet the various qualification tests imposed under the Code, including through actual annual operating results, asset composition, distribution levels and diversity of stock ownership. Accordingly, no assurance can be given that HARTMAN XX has been organized and has operated, or that the Combined Company will continue to be organized and operate, in a manner so as to qualify or remain qualified as a REIT.
Provided the Combined Company qualifies for taxation as a REIT, the Combined Company generally will be allowed to deduct dividends paid to its stockholders, and, as a result, the Combined Company generally will not be subject to U.S. federal income tax on that portion of its ordinary income and net capital gain that it currently distributes to its stockholders. The Combined Company expects to make distributions to its stockholders on a regular
basis as necessary to avoid material U.S. federal income or excise tax and to comply with the REIT requirements. See "Annual Distribution Requirements" below.
Notwithstanding the foregoing, even if the Combined Company qualifies for taxation as a REIT, it nonetheless may be subject to U.S. federal income tax in certain circumstances, including the following:
| | |
|
• The Combined Company will be taxed at regular corporate income tax rates on any REIT taxable income, including net capital gain, that it does not distribute to stockholders during or within a specified period after the calendar year in which it recognized such income. |
|
• The Combined Company may be subject to tax at the corporate rate on certain income from "foreclosure property" (generally, property acquired by reason of default on a lease or indebtedness held by it). |
|
• The Combined Company will be subject to a 100% tax on net income from "prohibited transactions" (generally, certain sales or other dispositions of property, sometimes referred to as "dealer property," held primarily for sale to customers in the ordinary course of business) unless the gain is realized in a "taxable REIT subsidiary," or TRS, or such property has been held by the Combined Company for at least two years and certain other requirements are satisfied. |
|
• If the Combined Company fails to satisfy the 75% gross income test or the 95% gross income test (discussed below), but nonetheless maintains its qualification as a REIT pursuant to certain relief provisions, the Combined Company will be subject to a 100% tax on the greater of (i) the amount by which it fails the 75% gross income test or (ii) the amount by which it fails the 95% gross income test, in either case, multiplied by a fraction intended to reflect its profitability. |
|
• If the Combined Company fails to satisfy any of the asset tests (discussed below), other than a failure of the 5% or the 10% asset tests that qualifies under the De Minimis Exception, and the Combined Company maintains its REIT status pursuant to an applicable relief provision, then the Combined Company will have to pay an excise tax equal to the greater of (i) $50,000 and (ii) an amount determined by multiplying the net income generated during a specified period by the assets that caused the failure by the highest U.S. federal income tax applicable to corporations. |
|
• If the Combined Company fails to satisfy any REIT requirements other than the gross income test or asset test requirements, and the Combined Company maintains its REIT status pursuant to an applicable relief provision, then the Combined Company will have to pay a penalty equal to $50,000 for each such failure. |
|
• The Combined Company will be subject to a 4% nondeductible excise tax if certain distribution requirements are not satisfied. |
|
• The Combined Company may be required to pay monetary penalties to the IRS in certain circumstances, including if the Combined Company fails to meet record-keeping requirements intended to monitor its compliance with rules relating to the composition of a REIT's stockholders, as described below in " - Recordkeeping Requirements". |
|
| | |
• If the Combined Company acquires any asset from a corporation which is or has been a C corporation in a transaction in which the basis of the asset in the Combined Company's hands is less than the fair market value of the asset, in each case determined at the time it acquired the asset, and it subsequently recognizes gain on the disposition of the asset during the five-year period beginning on the date on which it acquired the asset, then it will be required to pay tax at the highest regular corporate tax rate on this gain to the extent of the excess of (a) the fair market value of the asset over (b) its adjusted basis in the asset, in each case determined as of the date on which it acquired the asset. The results described in this paragraph with respect to the recognition of gain assume that the C corporation will refrain from making an election to receive different treatment under applicable Treasury Regulations on its tax return for the year in which the Combined Company acquires the asset from the C corporation. |
|
• The Combined Company will be required to pay a 100% tax on any redetermined rents, redetermined deductions, redetermined TRS service income, and excess interest. In general, redetermined rents are rents from real property that are overstated as a result of services furnished to any of its non-TRS tenants by one of its TRSs. Redetermined deductions and excess interest generally represent amounts that are deducted by a TRS for amounts paid to the Combined Company that are in excess of the amounts that would have been deducted based on arm's-length negotiations. Redetermined TRS services income is non-arm's-length income of a REIT's TRS attributable to services provided to, or on behalf of, the REIT (other than services provided to REIT tenants, which are potentially taxed as redetermined rents). |
|
• Income earned by the Combined Company's domestic TRSs or any other subsidiaries that are C corporations will be subject to tax at regular corporate rates. |
No assurance can be given that the amount of any such U.S. federal income taxes will not be substantial. In addition, the Combined Company and its subsidiaries may be subject to a variety of taxes, including payroll taxes and state, local and foreign income, property and other taxes on assets and operations. The Combined Company could also be subject to tax in situations and on transactions not presently contemplated.
Qualification as a REIT
In General
The REIT provisions of the Code apply to a domestic corporation, trust, or association (i) that is managed by one or more trustees or directors, (ii) the beneficial ownership of which is evidenced by transferable shares or by transferable certificates of beneficial interest, (iii) that properly elects to be taxed as a REIT and such election has not been terminated or revoked, (iv) that is neither a financial institution nor an insurance company, (v) that uses a calendar year for U.S. federal income tax purposes, (vi) that would be taxable as a domestic corporation but for the special Code provisions applicable to REITs, and (vii) that meets the additional requirements discussed below.
Ownership Tests
The beneficial ownership of the Combined Company common stock must be held by 100 or more persons during at least 335 days of a 12-month taxable year (or during a proportionate part of a taxable year of less than 12 months) for each of its taxable years, and during the last half of each taxable year, no more than 50% in value of the Combined Company's shares may be owned, directly or indirectly, by or for five or fewer individuals, referred to herein as the 5/50 Test. Share ownership for purposes of the 5/50 Test is determined by applying the constructive ownership provisions of Section 544(a) of the Code, subject to certain modifications. The term "individual" for purposes of the 5/50 Test includes a private foundation, a trust providing for the payment of supplemental unemployment compensation benefits, and a portion of a trust permanently set aside or to be used exclusively for charitable purposes. A "qualified trust" described in Section 401(a) of the Code and exempt from tax under
Section 501(a) of the Code generally is not treated as an individual for purposes of the 5/50 Test; rather, shares held by it are treated as owned proportionately by its beneficiaries.
The Combined Company's charter restricts ownership and transfers of its shares that would violate these requirements, although these restrictions may not be effective in all circumstances to prevent a violation. In addition, the Combined Company will be deemed to have satisfied the 5/50 Test for a particular taxable year if it has complied with all the requirements for ascertaining the ownership of its outstanding shares in that taxable year and has no reason to know that it has violated the 5/50 Test.
Gross Income Tests
In order to maintain qualification as a REIT, the Combined Company must annually satisfy two gross income requirements. First, at least 75% of its gross income (excluding gross income from prohibited transactions and certain other income and gains as described below) for each taxable year must be derived, directly or indirectly, from investments relating to real property or mortgages on real property or from certain types of temporary investments (or any combination thereof). Qualifying income for purposes of this 75% gross income test generally includes: (a) rents from real property; (b) interest on debt secured by mortgages on real property or on interests in real property; (c) dividends or other distributions on, and gain from the sale of, shares in other REITs; (d) gain from the sale of real estate assets (other than gain from prohibited transactions); (e) income and gain derived from foreclosure property; and (f) income from certain types of temporary investments.
Second, in general, at least 95% of the Combined Company's gross income (excluding gross income from prohibited transactions and certain other income and gains as described below) for each taxable year must be derived from the real property investments described above and from other types of dividends and interest, gain from the sale or disposition of shares or securities that are not dealer property, or any combination of the above.
Rents the Combined Company receives will qualify as rents from real property in satisfying the gross income requirements for a REIT described above only if several conditions are met. First, the amount of rent must not be based in whole or in part on the income or profits of any person. However, an amount received or accrued generally will not be excluded from the term "rents from real property" solely by reason of being based on a fixed percentage or percentages of receipts or sales. Second, rents received from a "related party tenant" will not qualify as rents from real property in satisfying the gross income tests unless the tenant is a TRS and either (i) at least 90% of the property is leased to unrelated tenants and the rent paid by the TRS is substantially comparable to the rent paid by the unrelated tenants for comparable space, or (ii) the property leased is a "qualified lodging facility," as defined in Section 856(d)(9)(D) of the Code, or a "qualified health care property," as defined in Section 856(e)(6)(D)(i), and certain other conditions are satisfied. A tenant is a related party tenant if the REIT, or an actual or constructive owner of 10% or more of the REIT's stock, actually or constructively owns 10% or more of the interests in the assets or net profits of the tenant if the tenant is not a corporation, or, if the tenant is a corporation, 10% or more of the total combined voting power of all classes of stock entitled to vote or 10% or more of the total value of all classes of stock of the tenant. Third, if rent attributable to personal property, leased in connection with a lease of real property, is greater than 15% of the total rent received under the lease, then the portion of rent attributable to the personal property will not qualify as rents from real property.
Generally, for rents to qualify as rents from real property for the purpose of satisfying the gross income tests, the REIT may provide directly only a de minimis amount of services, unless those services are "usually or customarily rendered" in connection with the rental of real property and not otherwise considered "rendered to the occupant" under the applicable tax rules. Accordingly, the Combined Company may not provide "impermissible services" to tenants (except through an independent contractor from whom it derives no revenue or through a TRS) without giving rise to "impermissible tenant service income." Impermissible tenant service income is deemed to be at least 150% of the direct cost to the REIT of providing the service. If the impermissible tenant service income exceeds 1% of the REIT's total income from a property, then all of the income from that property will fail to qualify as rents from real property. If the total amount of impermissible tenant service income from a property does not exceed 1% of the Combined Company's total income from the property, the services will not disqualify any other
income from the property that qualifies as rents from real property, but the impermissible tenant service income will not qualify as rents from real property.
The Combined Company does not intend to charge rent that is based in whole or in part on the income or profits of any person or to derive rent from related party tenants, or rent attributable to personal property leased in connection with real property that exceeds 15% of the total rents from the real property if the treatment of any such amounts as non-qualified rent would jeopardize its status as a REIT. The Combined Company also does not intend to derive impermissible tenant service income that exceeds 1% of its total income from any property if the treatment of the rents from such property as nonqualified rents could cause it to fail to qualify as a REIT.
If the Combined Company fails to satisfy one or both of the 75% or the 95% gross income tests, it may nevertheless qualify as a REIT for a particular year if it is entitled to relief under certain provisions of the Code. Those relief provisions generally will be available if the failure to meet such tests is due to reasonable cause and not due to willful neglect and a schedule is filed describing each item of gross income for such year(s) in accordance with the applicable Treasury Regulations. It is not possible, however, to state whether in all circumstances these relief provisions could apply. Even if these relief provisions were to apply, the Combined Company would be subject to 100% tax on the greater of the amount by which it fails to meet the 75% gross income test or the amount by which it fails the 95% gross income test, in either case multiplied by a fraction intended to reflect its profitablity.
Foreclosure Property. Foreclosure property is real property (including interests in real property) and any personal property incident to such real property (1) that is acquired by a REIT as a result of the REIT having bid on the property at foreclosure, or having otherwise reduced the property to ownership or possession by agreement or process of law, after there was a default (or default was imminent) on a lease of the property or a mortgage loan held by the REIT and secured by the property, (2) for which the related loan or lease was made, entered into or acquired by the REIT at a time when default was not imminent or anticipated, and (3) for which such REIT makes an election to treat the property as foreclosure property. Income and gain derived from foreclosure property is treated as qualifying income for both the 95% and 75% gross income tests. REITs generally are subject to tax at the maximum corporate income tax rate on any net income from foreclosure property, including any gain from the disposition of the foreclosure property, other than income that would otherwise be qualifying income for purposes of the 75% gross income test. Any gain from the sale of property for which a foreclosure property election has been made will not be subject to the 100% tax on gains from prohibited transactions described below under "-Prohibited Transactions Tax" even if the property is held primarily for sale to customers in the ordinary course of a trade or business.
Debt Instruments. The Combined Company may hold or acquire mortgage, mezzanine, bridge loans and other debt investments. Interest income constitutes qualifying mortgage interest for purposes of the 75% gross income test (as described above) to the extent that the obligation upon which such interest is paid is secured by a mortgage on real property. If a REIT receives interest income with respect to a mortgage loan that is secured by both real property and other property, and the highest principal amount of the loan outstanding during a taxable year exceeds the fair market value of the real property on the date that it acquired or originated the mortgage loan, the interest income will be apportioned between the real property and the other collateral, and income from the arrangement will qualify for purposes of the 75% gross income test only to the extent that the interest is allocable to the real property. If a mortgage is secured by both real property and personal property and the value of the personal property does not exceed 15% of the aggregate value of the property securing the mortgage at the time the Combined Company acquires or commits to acquire the mortgage, the mortgage is treated as secured solely by real property for this purpose. Thus, there is no apportionment for purposes of the asset tests or the gross income tests if the fair market value of personal property securing the loan does not exceed 15% of the fair market value of all property securing the loan. Loans that are modified generally will have to be retested using the fair market value of the collateral real property securing the loan as of the date the modification, unless the modification does not result in a deemed exchange of the unmodified note for the modified note for tax purposes, or the mortgage loan was in default or is reasonably likely to default and the modified loan substantially reduces the risk of default, in which case no re-testing in connection with the loan modification is necessary.
The application of the REIT provisions of the Code to certain mezzanine loans, which are loans secured by equity interests in an entity that directly or indirectly owns real property rather than by a direct mortgage of the real property, is not entirely clear. A safe harbor in Revenue Procedure 2003-65 provides that if a mezzanine loan meets certain requirements then (i) the mezzanine loan will be treated as a qualifying real estate asset for purposes of the REIT asset tests and (ii) interest in respect of such mezzanine loan will be treated as qualifying mortgage interest for purposes of the 75% gross income test. To the extent the Combined Company acquires mezzanine loans that do not comply with this safe harbor, all or a portion of such mezzanine loans may not qualify as real estate assets or generate qualifying income for the purposes of the 75% gross income test, and REIT status may be adversely affected. As such, the REIT provisions of the Code may limit the Combined Company's ability to acquire mezzanine loans that it might otherwise desire to acquire.
Interests in a REMIC generally will be treated as real estate assets for purposes of the asset tests, and income derived from REMIC interests generally will be treated as qualifying income for purposes of the 75% and 95% gross income tests, except that if less than 95% of the assets of the REMIC are real estate assets, then the Combined Company will be treated as owning and receiving its proportionate share of the assets and income of the REMIC, with the result that only a proportionate part of the Combined Company's interest in the REMIC and income derived from the interest will qualify for purposes of the assets and the 75% gross income test. Even if a loan is not secured by real property, or is under secured, the income that it generates may nonetheless qualify for purposes of the 95% gross income test.
To the extent that a REIT derives interest income from a mortgage loan where all or a portion of the amount of interest payable is contingent, such income generally will qualify for purposes of the gross income tests only if it is based upon the gross receipts or sales, and not the net income or profits, of the borrower. This limitation does not apply, however, (i) where the borrower leases substantially all of its interest in the property to tenants or subtenants, to the extent that the rental income derived by the borrower would qualify as rents from real property had the REIT earned the income directly, or (ii) if contingent interest is payable pursuant to a "shared appreciation mortgage" provision. A shared appreciation mortgage provision is any provision which is in connection with an obligation held by a REIT that is secured by an interest in real property, which entitles the REIT to a portion of the gain or appreciation in value of the collateral real property at a specified time. Any contingent interest earned pursuant to a shared appreciation mortgage provision shall be treated as gain from the sale of the underlying real property collateral for purposes of the REIT gross income tests.
Hedging Transactions. The Combined Company may enter into hedging transactions with respect to one or more of its assets or liabilities. Hedging transactions could take a variety of forms, including interest rate swaps or cap agreements, options, futures contracts, forward rate agreements or similar financial instruments. Any income from a hedging transaction entered into which is clearly and properly identified as such before the close of the day on which it was acquired, originated or entered into, including gain from the disposition or termination of such a transaction, will not constitute gross income for purposes of the 95% and 75% gross income tests, provided that the hedging transaction is entered into (i) in the normal course of business primarily to manage risk of interest rate or price changes or currency fluctuations with respect to indebtedness incurred or to be incurred to acquire or carry real estate assets, (ii) primarily to manage the risk of currency fluctuations with respect to any item of income or gain that would be qualifying income under the 75% or 95% gross income tests (or any property which generates such income or gain) or (iii) to hedge another hedging transaction if all or a portion of the property or indebtedness hedged by such hedging transaction has been disposed of or extinguished, as the case may be. To the extent the Combined Company enters into other types of hedging transactions, the income from those transactions is likely to be treated as non-qualifying income for purposes of both the 75% and 95% gross income tests.
Foreign Investments. To the extent that the Combined Company holds or acquires any investments and, accordingly, pays taxes in other countries, taxes paid in non-U.S. jurisdictions may not be passed through to, or used by, the Combined Company's stockholders as a foreign tax credit or otherwise. In addition, certain passive income earned by a non-U.S. taxable REIT subsidiary must be taken in account currently (whether or not distributed by the taxable REIT subsidiary) and may not be qualifying income under the 75% gross income test, but would be qualifying income under the 95% gross income test.
Qualified Temporary Investment Income. Income derived by the Combined Company from certain types of temporary share and debt investments made with the proceeds of sales of the Combined Company's stock (other than through its distribution reinvestment plan) or certain public debt offerings, not otherwise treated as qualifying income for the 75% gross income test, generally will nonetheless constitute qualifying income for purposes of the 75% gross income test for the year following the sale of such stock or debt. More specifically, qualifying income for purposes of the 75% gross income test includes "qualified temporary investment income," which generally means any income that is attributable to shares of stock or a debt instrument, is attributable to the temporary investment of new equity capital and certain debt capital, and is received or accrued during the one-year period beginning on the date on which the REIT receives such new capital. After such one-year period, income from such investments will be qualifying income for purposes of the 75% gross income test only if derived from one of the other qualifying sources enumerated above.
Asset Tests
At the close of each quarter of its taxable year, the Combined Company must also satisfy multiple tests relating to the nature of its assets. First, "real estate assets," cash and cash items, and U.S. government securities must represent at least 75% of the value of its total assets. For these purposes, the term “real estate assets” include interests in real property, such as land, buildings, and leasehold interests in real property, personal property that generates rents from real property, stock of other REITs, certain kinds of mortgage-backed securities, and mortgage
loans, debt instruments issued by publicly offered REITs and, under some circumstances, stock or debt instruments
purchased with new capital.
Second, not more than 25% of its total assets may be represented by securities other than those in the 75% asset class. Third, of the investments that are not included in the 75% asset class and that are not securities of its TRSs, (i) the value of any one issuer's securities owned by the Combined Company may not exceed 5% of the value of its total assets and (ii) the Combined Company may not own more than 10% by vote or by value of any one issuer's outstanding securities. For purposes of the 10% value test, debt instruments issued by a partnership are not classified as "securities" to the extent of the Combined Company's interest as a partner in such partnership (based on its proportionate share of the partnership's equity interests and certain debt securities) or if at least 75% of the partnership's gross income, excluding income from prohibited transactions, is qualifying income for purposes of the 75% gross income test. For purposes of the 10% value test, the term "securities" also does not include debt securities issued by another REIT, certain "straight debt" securities, loans to individuals or estates, and accrued obligations to pay rent. Fourth, securities of TRSs cannot represent more than 20% of a REIT's total assets. Real estate assets for purposes of the REIT rules include stock in other REITs, but do not include stock in non-REIT companies. Fifth, not more than 25% of the Combined Company’s total assets may consist of “non-qualified publicly-offered REIT debt instruments.
The Combined Company will monitor the status of its assets for purposes of the various asset tests and will endeavor to manage its portfolio in order to comply at all times with such tests. If the Combined Company fails to satisfy the asset tests at the end of a calendar quarter, the Combined Company will not lose its REIT status if one of the following exceptions applies:
| | |
|
• the Combined Company satisfied the asset tests at the end of the preceding calendar quarter, and the discrepancy between the value of its assets and the asset test requirements arose from changes in the market values of its assets and was not wholly or partly caused by the acquisition of one or more non-qualifying assets; or |
• the Combined Company eliminates any discrepancy within 30 days after the close of the calendar quarter in which it arose. |
Moreover, if the Combined Company fails to satisfy the asset tests at the end of a calendar quarter during a taxable year, it will not lose its REIT status if one of the following additional exceptions applies:
| | |
|
• De Minimis Exception: The failure is due to a violation of the 5% or 10% asset tests referenced above and is "de minimis" (meaning that the failure is one that arises from ownership of assets the total value of which does not exceed the lesser of 1% of the total value of the Combined Company's assets at the end of the quarter in which the failure occurred and $10 million), and the Combined Company either disposes of the assets that caused the failure or otherwise satisfies the asset tests within six months after the last day of the quarter in which the Combined Company's identification of the failure occurred; or |
• General Exception: All of the following requirements are satisfied: (i) the failure is not due to a "de minimis" violation of the 5% or 10% asset tests (as defined above), (ii) the failure is due to reasonable cause and not willful neglect, (iii) the Combined Company files a schedule in accordance with Treasury Regulations providing a description of each asset that caused the failure, (iv) the Combined Company either disposes of the assets that caused the failure or otherwise satisfies the asset tests within six months after the last day of the quarter in which its identification of the failure occurred, and (v) the Combined Company pays an excise tax as described above in "-Taxation of REITs in General." |
Annual Distribution Requirements
In order to qualify as a REIT, the Combined Company must distribute dividends (other than capital gain dividends) to its stockholders in an amount at least equal to (A) the sum of (i) 90% of its REIT taxable income, determined without regard to the dividends paid deduction and by excluding any net capital gain, and (ii) 90% of the net income (after tax), if any, from foreclosure property, minus (B) the sum of certain items of non-cash income. The Combined Company generally must pay such distributions in the taxable year to which they relate, or in the following taxable year if declared before the Combined Company timely files its tax return for such year and if paid on or before the first regular dividend payment after such declaration.
To the extent that the Combined Company does not distribute all of its net capital gain and taxable income, it will be subject to U.S. federal, state and local tax on the undistributed amount at regular corporate income tax rates. Furthermore, if the Combined Company should fail to distribute during each calendar year at least the sum of (i) 85% of its ordinary income for such year, (ii) 95% of its capital gain net income for such year, and (iii) 100% of any corresponding undistributed amounts from prior periods, it will be subject to a 4% nondeductible excise tax on the excess of such required distribution over the amounts actually distributed.
Under certain circumstances, the Combined Company may be able to rectify a failure to meet the distribution requirement for a year by paying "deficiency dividends" to its stockholders in a later year that may be included in its deduction for dividends paid for the earlier year. Thus, the Combined Company may be able to avoid being taxed on amounts distributed as deficiency dividends; however, the Combined Company will be required to pay interest based upon the amount of any deduction taken for deficiency dividends.
The Combined Company may retain and pay income tax on net long-term capital gains received during the tax year. To the extent the Combined Company so elects, (i) each stockholder must include in its income (as long-term capital gain) its proportionate share of the Combined Company's undistributed long-term capital gains, (ii) each stockholder is deemed to have paid, and receives a credit for, its proportionate share of the tax paid by the Combined Company on the undistributed long-term capital gains, and (iii) each stockholder's basis in its shares of the Combined Company's stock is increased by the included amount of the undistributed long-term capital gains less their share of the tax paid.
To qualify as a REIT, the Combined Company may not have, at the end of any taxable year, any undistributed earnings and profits accumulated in any non-REIT taxable year. In the event the Combined Company acquires any non-REIT earnings and profits, the Combined Company intends to distribute its non-REIT earnings and profits before the taxable year in which earnings and profits are accumulated to comply with this requirement.
Under IRS Revenue Procedure 2017-45, the Combined Company, as a publicly offered REIT, may give stockholders a choice, subject to various limits and requirements, of receiving a dividend in cash or in Combined
Company common stock. As long as at least 20% of the total dividend is available in cash and certain other requirements are satisfied, the IRS will treat the stock distribution as a dividend (to the extent applicable rules treat such distribution as being made out of the Combined Company’s earnings and profits).
The Tax Cuts and Jobs Act contains provisions that may change the way that the Combined Company calculates
its REIT taxable income and that its subsidiaries calculate their taxable income. Under the Tax Cuts and Jobs Act, the Combined Company will have to accrue certain items of income before they would otherwise be taken into income under the Internal Revenue Code if they are taken into account in the Combined Company’s applicable financial statements. Additionally, the Tax Cuts and Jobs Act limits interest deductions for businesses, whether in corporate or pass-through form, to the sum of the taxpayer’s business interest income for the tax year and 30% of the taxpayer’s adjusted taxable income for the tax year. Proposed Treasury regulations would define interest expansively to cover various amounts of not otherwise treated as interest. This limitation could apply to HARTMAN XX Operating Partnership and the subsidiaries that are not treated as disregarded entities for U.S. federal income tax purposes. This limitation does not apply to an “electing real property trade or business.” One consequence of electing to be an “electing real property trade or business” is that the new expensing rules will not apply to certain property used in an electing real property trade or business. In addition, in the case of an electing real property trade or business, real property and “qualified improvement property” are depreciated under the alternative depreciation system over longer useful lives. Finally, there are limitations on use of net operating losses arising in taxable years beginning after December 31, 2017.
Failure to Qualify
If the Combined Company fails to qualify as a REIT and such failure is not an asset test or gross income test failure subject to the cure provisions described above, the Combined Company generally will be eligible for a relief provision if the failure is due to reasonable cause and not willful neglect and the Combined Company pays a penalty of $50,000 with respect to such failure.
If the Combined Company fails to qualify for taxation as a REIT in any taxable year and no relief provisions apply, the Combined Company generally will be subject to tax on its taxable income at regular corporate rates. Distributions to the Combined Company's stockholders in any year in which the Combined Company fails to qualify as a REIT will not be deductible by the Combined Company nor will they be required to be made. In such event, to the extent of the Combined Company's current or accumulated earnings and profits, all distributions to its stockholders will be taxable as dividend income. Subject to certain limitations in the Code, corporate stockholders may be eligible for the dividends received deduction, and individual, trust and estate stockholders may be eligible to treat the dividends received from the Combined Company as qualified dividend income taxable as net capital gains. Unless entitled to relief under specific statutory provisions, the Combined Company also will be ineligible to elect to be taxed as a REIT again prior to the fifth taxable year following the first year in which it failed to qualify as a REIT under the Code.
Prohibited Transactions Tax
Except as discussed above under "Foreclosure Property", gain realized by the Combined Company on the sale of any property held as inventory or other property held primarily for sale to customers in the ordinary course of business, including its share of any such gain realized by HARTMAN XX Operating Partnership, or any other subsidiary partnership, taking into account any related foreign currency gains or losses, will be treated as income from a "prohibited transaction" that is subject to a 100% penalty tax. Whether property is held as inventory or primarily for sale to customers in the ordinary course of a trade or business depends upon all the facts and circumstances with respect to the particular transaction. However, the Code provides a safe harbor pursuant to which sales of properties held for at least two years and meeting certain other requirements will not give rise to prohibited transaction income.
The Combined Company may make sales that do not satisfy the "safe harbor" requirements described above, and there can be no assurance that the IRS will not contend that one or more of these sales are subject to the 100%
penalty tax. The 100% tax will not apply to gains from the sale of property realized through a TRS or other taxable corporation, although such income will be subject to tax at regular corporate income tax rates.
Recordkeeping Requirements
To avoid a monetary penalty, the Combined Company must request on an annual basis information from its stockholders designed to disclose the actual ownership of its outstanding shares.
Investments in TRSs or other Taxable Subsidiaries
The Combined Company will own (indirectly) subsidiaries that are intended to be treated as TRSs for federal income tax purposes. A TRS is a corporation in which a REIT directly or indirectly own shares and that jointly elects with the REIT to be treated as a TRS under Section 856(l) of the Code. In addition, if a TRS owns, directly or indirectly, securities representing 35% or more of the vote or value of a subsidiary corporation, that subsidiary will also be treated as a TRS of the REIT. A domestic TRS pays U.S. federal, state, and local income taxes at the full applicable corporate rates on its taxable income prior to payment of any dividends. A non-U.S. TRS with income from a U.S. trade or business or certain U.S.-source income also may be subject to U.S. income taxes. A TRS owning property outside of the U.S. may pay foreign taxes. To the extent that the Combined Company's TRSs are required to pay U.S. federal, state, local, or foreign taxes, the cash available for distribution by the Combined Company will be reduced accordingly.
A REIT is not treated as holding the assets of a TRS or other taxable subsidiary corporation or as receiving any income that the subsidiary earns for purposes of the REIT gross income and asset tests described above. Rather,the stock issued by the subsidiary is an asset in the hands of the REIT, and the REIT recognizes as income the dividends, if any, that it receives from the subsidiary. Because the Combined Company would not include the assets and income of a TRS in determining its compliance with the REIT gross income and asset tests, it may use TRSs to undertake indirectly activities that the REIT rules might otherwise preclude the Combined Company from engaging in directly or through pass-through subsidiaries (e.g., activities that give rise to certain categories of income such as management fees).
Certain restrictions imposed on TRSs are intended to ensure that such entities will be subject to appropriate levels of federal income taxation. Any “redetermined rents,” “redetermined deductions,” “excess interest” or “redetermined TRS service income” the Combined Company generates will be subject to a 100% penalty tax. In general, redetermined rents are rents from real property that are overstated as a result of any services furnished to any of the Combined Company’s tenants by a TRS, and redetermined deductions and excess interest represent any amounts that are deducted by a TRS for amounts paid to the Combined Company that are in excess of the amounts that would have been deducted based on arm’s length negotiations. Rents that the Combined Company receives will not constitute redetermined rents if they qualify for certain safe harbor provisions contained in the Code. Redetermined TRS service income is income earned by a TRS that is attributable to services provided to the Combined Company, or on the Combined Company’s behalf to any of its tenants, that is less than the amounts that would have been charged based upon arms’ length negotiations.
Rents the Combined Company receives that include amounts for services furnished by a TRS to any of the Combined Company’s lessees will not be subject to the 100% tax if such amounts qualify for the safe harbor provisions contained in the Code. Safe harbor provisions are provided where (1) amounts are excluded from the definition of impermissible tenant service income as a result of satisfying a 1% de minimis exception, (2) a TRS renders a significant amount of similar services to unrelated parties and the charges for such services are substantially comparable, (3) rents paid to the Combined Company by lessees that are not receiving services from the TRS are substantially comparable to the rents paid by the Combined Company’s lessees leasing comparable space that are receiving such services from the TRS and the charge for the services is separately stated or (4) the TRS’s gross income from the service is not less than 150% of the TRS’s direct cost of furnishing the service.
Distributions that the Combined Company receives from a domestic TRS will be classified as dividend income to the extent of the current or accumulated earnings and profits of the TRS. Such distributions will generally constitute qualifying income for purposes of the 95% gross income test, but not under the 75% gross income test unless attributable to investments of certain new capital during the one-year period beginning on the date of receipt of the new capital.
Qualified REIT Subsidiaries and Disregarded Subsidiaries
If the Combined Company owns a corporate subsidiary that is a "qualified REIT subsidiary," or QRS, or if it owns 100% of the membership interests in a limited liability company or other unincorporated entity that does not elect to be treated as a corporation for U.S. federal income tax purposes, the separate existence of the QRS, limited liability company or other unincorporated entity generally will be disregarded for U.S. federal income tax purposes. Generally, a QRS is a corporation, other than a TRS, all of the shares of which is owned by a REIT or by other disregarded subsidiaries of the REIT. A domestic limited liability company or other unincorporated entity 100% owned by a single member that does not elect to be treated as a corporation for U.S. federal income tax purposes (or, in the case of certain foreign entities, such an entity that affirmatively elects not to be treated as a corporation) generally is disregarded as an entity separate from its owner for U.S. federal income tax purposes. All assets, liabilities, and items of income, deduction, and credit of the QRS or disregarded entity will be treated as assets, liabilities, and items of income, deduction, and credit of its owner, including for purposes of the gross income and assets tests applicable to REITs summarized above.If the Combined Company owns a QRS or a disregarded entity, neither will be subject to U.S. federal corporate income taxation, although such entities may be subject to state and local taxation in some states or foreign taxes if they do business or own property outside the United States.
Tax Aspects of Partnership
In General. The Combined Company will own all or substantially all of its assets through the HARTMAN XX Limited Partnership, which will in turn own a substantial portion of their assets through interests in various partnerships and limited liability companies.
Except in the case of subsidiaries that have TRS status, the Combined Company expects that HARTMAN XX Operating Partnership, and their partnership and limited liability company subsidiaries will be treated either as partnerships or disregarded entities for U.S. federal income tax purposes. In general, entities that are classified as partnerships for U.S. federal income tax purposes are treated as "pass-through" entities which are not required to pay U.S. federal income tax. Rather, partners or members of such entities are allocated their share of the items of income, gain, loss, deduction and credit of the entity, and are potentially required to pay tax on that income without regard to whether the partners or members receive a distribution of cash from the entity. The Combined Company includes in its income its allocable share of the foregoing items for purposes of computing its REIT taxable income, based on the applicable partnership agreement. For purposes of applying the REIT gross income and asset tests summarized above, the Combined Company includes its pro rata share of the gross income generated by and the assets held by the partnerships and limited liability companies treated as partnerships for U.S. federal income tax purposes in which it owns an interest, including their shares of the gross income and assets of any subsidiary partnerships and limited liability companies treated as partnerships for U.S. federal income tax purposes based on its capital interests. The Combined Company’s proportionate share is generally determined, for these purposes, based upon its percentage interest in the partnership’s equity capital; however, for purposes of the 10% value-based asset test described above, the percentage interest also takes into account certain debt securities issued by the partnership and held by us. Consequently, to the extent that the Combined Company directly or indirectly holds an equity interest in a partnership, the partnership’s assets and operations may affect the Combined Company’s ability to qualify as a REIT, even if it has no control, or only limited influence, over the partnership.
The Combined Company's ownership interests in such partnerships and other disregarded entities involve special tax considerations, including the possibility that the IRS might challenge the status of these entities as partnerships or disregarded entities, as opposed to associations taxable as corporations, for U.S. federal income tax purposes. If any such entity were treated as an association, it would be taxable as a corporation and would be required to pay an entity-level tax on its income. In this situation, the character of its assets and items of gross
income would change, and could prevent the Combined Company from satisfying the REIT asset tests and/or the REIT gross income tests summarized above. This in turn, could prevent it from qualifying as a REIT.
Although a domestic unincorporated entity is generally treated as a partnership (if it has more than one owner) or a disregarded entity (if it has a single owner) for U.S. federal income tax purposes, in certain situations such an entity may be taxed as a corporation for U.S. federal income tax purposes, including if the entity is a "publicly traded partnership" that does not qualify for an exemption based on the character of its income. A partnership is a "publicly traded partnership" under Section 7704 of the Code if:
| | | | | |
| (1) | interests in the partnership are traded on an established securities market; or |
| (2) | interests in the partnership are readily tradable on a "secondary market" or the "substantial equivalent" of a secondary market. |
A publicly-traded partnership will not be taxed as a corporation for U.S. federal income tax purposes if the partnership qualifies for specified "safe harbors" set forth in the relevant US Treasury regulations, which are based on the specific facts and circumstances relating to the partnership. The Combined Company believes that HARTMAN XX Operating Partnership is not a publicly-traded partnership under these rules and that it will qualify for at least one of these safe harbors at all times in the foreseeable future, but cannot provide any assurance that HARTMAN Operating Partnership will continue to qualify for one of the safe harbors mentioned above.
The Combined Company believes that HARTMAN XX Operating Partnership and other partnerships and disregarded entities in which it owns interests will be classified as partnerships or disregarded entities for U.S. federal income tax purposes.
Allocations of Income, Gain, Loss and Deduction. A partnership or limited liability company agreement will generally determine the allocation of income and losses among partners or members. These allocations, however, will be disregarded for tax purposes if they do not comply with the provisions of Section 704(b) of the Code and the related Treasury Regulations. Generally, Section 704(b) of the Code and the related Treasury Regulations require that partnership and limited liability company allocations respect the economic arrangement of their partners or members. If an allocation is not recognized by the IRS for U.S. federal income tax purposes, the item subject to the allocation will be reallocated according to the partners' or members' interests in the partnership or limited liability company, as the case may be. This reallocation will be determined by taking into account all of the facts and circumstances relating to the economic arrangement of the partners or members with respect to such item. The allocations of taxable income and loss in each of the partnerships and limited liability companies in which the Combined Company owns an interest are intended to comply with the requirements of Section 704(b) of the Code and the Treasury Regulations promulgated thereunder.
Tax Allocations With Respect to Contributed Properties. In general, when property is contributed to a partnership in exchange for a partnership interest, the partnership inherits the "carryover" tax basis of the contributing partner in the contributed property. Any difference between the fair market value and the adjusted tax basis of contributed property at the time of contribution is referred to as a "Book-Tax Difference." Under Section 704(c) of the Code, income, gain, loss and deduction attributable to property with a Book-Tax Difference that is contributed to a partnership in exchange for an interest in the partnership must be allocated in a manner so that the contributing partner is charged with the unrealized gain or benefits from the unrealized loss associated with the property at the time of the contribution, as adjusted from time to time, so that, to the extent possible under the applicable method elected under Section 704(c) of the Code, the non-contributing partners receive allocations of depreciation and gain or loss for tax purposes comparable to the allocations they would have received in the absence of Book-Tax Differences. These allocations are solely for U.S. federal income tax purposes and do not affect the book capital accounts or other economic or legal arrangements among the partners or members. Similar tax allocations are required with respect to the Book-Tax Differences in the assets owned by a partnership when additional assets are contributed in exchange for a new partnership interest.
U.S. Federal Income Tax Considerations for Holders of the Combined Company Common Stock
The following summary describes the principal U.S. federal income tax consequences of owning and disposing of the Combined Company common stock, assuming that the combined company qualifies to be taxed as REIT. A prospective holder should consult its tax advisors concerning the application of U.S. federal income tax laws to its particular situation as well as any consequences of the acquisition, ownership and disposition of the Combined Company common stock arising under the laws of any state, local or foreign taxing jurisdiction.
Taxation of U.S. Holders
Medicare Tax. High-income U.S. individuals, estates, and trusts are subject to an additional 3.8% tax on net investment income. For these purposes, net investment income includes dividends and gains from sales of stock. In the case of an individual, the tax will be 3.8% of the lesser of the individual’s net investment income or the excess of the individual’s modified adjusted gross income over an amount equal to (1) $250,000 in the case of a married individual filing a joint return or a surviving spouse, (2) $125,000 in the case of a married individual filing a separate return, or (3) $200,000 in the case of a single individual. The 20% deduction for "qualified REIT dividends" discussed below is not taken into account in computing net investment income.
Distributions. Distributions made to taxable U.S. holders out of the Combined Company’s current and accumulated earnings and profits, and not designated as capital gain dividends or “qualified dividend income,” will generally be taken into account by them as ordinary dividend income and will not be eligible for the dividends-received deduction for corporate U.S. holders. Non-corporate U.S. holders are generally taxed on corporate dividends at a maximum rate of 20% (the same as long-term capital gains). With limited exceptions, however, dividends received by non-corporate U.S. holders from the Combined Company or from other entities that are taxed as REITs will continue to be taxed at rates applicable to ordinary income. However, for taxable years beginning before January 1,2026, non-corporate U.S.holders will be entitled to deduct up to 20% of "qualified REIT dividends" they receive. The amount of the deduction may be up to 20% of the amount of the non-corporate U.S. holder’s aggregate qualified dividend income, but may be less than 20% of the amount of qualified REIT dividends if the U.S. holder has losses from publicly traded partnerships or the U.S. holder’s taxable income, not taking into account net capital gain,is less than the amount of the U.S. holder’s qualified REIT dividends. In addition, Treasury Regulations under section 199A of the Code impose a minimum holding period for the 20% deduction that was not set forth in the Code. Under the Treasury Regulations, in order for a REIT dividend with respect to a share of REIT stock to be treated as a qualified REIT dividend, the U.S. holder (i) must have held the share for more than 45 days during the 91-day period beginning on the date which is 45 days before the date on which such share becomes ex-dividend with respect to such dividend and (ii) cannot have been under an obligation to make related payments with respect to positions in substantially similar or related property, e.g., pursuant to a short sale.
The Combined Company's ordinary dividends generally will not qualify as "qualified dividend income" taxed as net capital gain for U.S. holders that are individuals, trusts, or estates. However, distributions to U.S. holders that are individuals, trusts, or estates generally will constitute qualified dividend income taxed as net capital gains to the extent the U.S. holder satisfies certain holding period requirements and to the extent the dividends are attributable to (i) qualified dividend income the Combined Company receives from C corporations, including its TRSs, (ii) the Combined Company's undistributed earnings or built-in gains taxed at the corporate level during the immediately preceding year, or (iii) any earnings and profits inherited from a C corporation in a tax-deferred reorganization or similar transaction, and provided the Combined Company properly designates the distributions as qualified dividend income. The Combined Company does not anticipate distributing a significant amount of qualified dividend income.
To the extent that the Combined Company makes a distribution in excess of its current and accumulated earnings and profits, the distribution will be treated first as a tax-free return of capital, reducing the tax basis in a U.S. holder's shares, and thereafter as capital gain realized from the sale of such shares to the extent the distribution exceeds the U.S. holder's tax basis in the shares.
Dividends declared by the Combined Company in October, November or December and payable to a U.S. holder of record on a specified date in any such month shall be treated both as paid by the Combined Company and as received by the U.S. holder on December 31 of the year, provided that the dividend is actually paid in January of the following calendar year.
Distributions that are properly designated as capital gain dividends will be taxed to U.S. holders as long-term capital gains (to the extent they do not exceed the Combined Company's actual net capital gain for the taxable year) without regard to the period for which the U.S. holder has held its shares. However, corporate U.S. holders may be required to treat up to 20% of certain capital gain dividends as ordinary income. In addition, U.S. holders may be required to treat a portion of any capital gain dividend as "unrecaptured Section 1250 gain," taxable at a maximum rate of 25% for individuals, if the Combined Company incurs such gain. Capital gain dividends are not eligible for the dividends-received deduction for corporations.
The REIT provisions of the Code do not require the Combined Company to distribute its long-term capital gain, and the Combined Company may elect to retain and pay income tax on its net long-term capital gains received during the taxable year. If the Combined Company so elects for a taxable year, its U.S. holders would include in income as long-term capital gains their proportionate share of retained net long-term capital gains for the taxable year as the Combined Company may designate. A U.S. holder would be deemed to have paid its share of the tax paid by the Combined Company on such undistributed capital gains, which would be credited or refunded to the U.S. holder. The U.S. holder's basis in its shares would be increased by the amount of undistributed long-term capital gains (less the capital gains tax paid by the Combined Company) included in the U.S. holder's long-term capital gains.
Passive Activity Loss, Excess Business Losses and Investment Interest Limitations. The Combined Company's distributions and gain from the disposition of its shares will not be treated as passive activity income and, therefore, U.S. holders will not be able to apply any "passive losses" against such income. Similarly, non-corporate U.S. holders cannot apply “excess business losses” against dividends that the Combined Company distributes and gains arising from the disposition of the Combined Company common stock. With respect to non-corporate U.S. holders, the Combined Company's dividends (to the extent they do not constitute a return of capital) that are taxed at ordinary income rates will generally be treated as investment income for purposes of the investment interest limitation; however, net capital gain from the disposition of shares of the Combined Company common stock (or distributions treated as such), capital gain dividends, and dividends taxed at net capital gains rates generally will be excluded from investment income except to the extent the U.S. holder elects to treat such amounts as ordinary income for U.S. federal income tax purposes. U.S. holders may not include in their own U.S. federal income tax returns any of the Combined Company's net operating or net capital losses.
Sale or Disposition of Common Stock. In general, any gain or loss realized upon a taxable disposition of shares of the Combined Company common stock by a U.S. holder will be a long-term capital gain or loss if the shares have been held for more than one year and otherwise as a short-term capital gain or loss. However, any loss upon a sale or exchange of the shares by a U.S. holder who has held such shares for six months or less (after applying certain holding period rules) will be treated as a long-term capital loss to the extent of undistributed capital gains or distributions received by the U.S. holder from the Combined Company, each as required to be treated by such U.S. holder as long-term capital gain. All or a portion of any loss realized upon a taxable disposition of shares of the Combined Company common stock may be disallowed if other shares of its common stock (or stocks or securities which are "substantially identical" to its common stock) are purchased within 30 days before or after the disposition.
Taxation of U.S. Tax-Exempt Holders
In general, a tax-exempt organization is exempt from U.S. federal income tax on its income, except to the extent of its "unrelated business taxable income" or UBTI, which is defined by the Code as the gross income derived from any trade or business which is regularly carried on by a tax-exempt entity and unrelated to its exempt purposes, less any directly connected deductions and subject to certain modifications. For this purpose, the Code generally excludes from UBTI any gain or loss from the sale or other disposition of property (other than stock in trade or property held primarily for sale in the ordinary course of a trade or business), dividends, interest, rents from real
property, and certain other items. However, a portion of any such gains, dividends, interest, rents, and other items generally is UBTI to the extent derived from debt-financed property, based on the amount of "acquisition indebtedness" with respect to such debt-financed property. Distributions that the Combined Company makes to a tax-exempt employee pension trust or other domestic tax-exempt holder or gains from the disposition of the Combined Company's shares held as capital assets generally will not constitute UBTI unless the exempt organization's shares of Combined Company common stock are debt-financed property (e.g., the holder has borrowed to acquire or carry its shares of Combined Company common stock). However, if the Combined Company is a "pension-held REIT," this general rule will not apply to distributions to certain pension trusts that hold more than 10% (by value) of the Combined Company's shares. The Combined Company will be treated as a "pension-held REIT" if (i) treating qualified trusts as individuals would cause the Combined Company to fail the 5/50 Test (as defined above) and (ii) the Combined Company is "predominantly held" by certain pension trusts. The Combined Company will be "predominantly held" if either (i) a single such pension trust holds more than 25% by value of the Combined Company's shares or (ii) one or more such pension trusts, each owning more than 10% by value of the Combined Company's shares, hold in the aggregate more than 50% by value of the Combined Company's shares. In the event the Combined Company is a pension-held REIT, the percentage of any dividend received from it treated as UBTI would be equal to the ratio of (a) the gross UBTI (less certain associated expenses) earned by it (treating it as if it were a qualified trust and, therefore, subject to tax on UBTI) to (b) its total gross income (less certain associated expenses). A de minimis exception applies where the ratio set forth in the preceding sentence is less than 5% for any year; in that case, no dividends are treated as UBTI. There can be no assurance that the Combined Company will not be treated as a pension-held REIT. Before making an investment in shares of the Combined Company common stock, a tax-exempt holder should consult its tax advisors with regard to UBTI and the suitability of the investment in shares of the Combined Company's common stock.
Social clubs, voluntary employee benefit associations, supplemental unemployment benefit trusts, and qualified group legal services plans that are exempt from taxation under paragraphs (7), (9), (17), and (20), respectively, of Section 501(c) of the Code are subject to different UBTI rules, which generally will require them to characterize distributions from the Combined Company as UBTI. Before making an investment in shares of the Combined Company common stock, a tax-exempt holder should consult its tax advisors with regard to UBTI and the suitability of the investment in the Combined Company's shares.
Taxation of Non-U.S. Holders
The following is a summary of certain U.S. federal income tax consequences of the ownership and disposition of common stock of the Combined Company applicable to non-U.S. holders. The discussion addresses only selective and not all aspects of U.S. federal income taxation that may be material for non-U.S. holders and is for general information only.
Ordinary Dividends. The portion of dividends received by non-U.S. holders payable out of the Combined Company's earnings and profits that are not attributable to gains from sales or exchanges of "United States real property interests," or USRPI, and which are not effectively connected with a U.S. trade or business of the non-U.S. holder generally will be subject to withholding tax at the rate of 30%, unless reduced or eliminated by an applicable income tax treaty. Under some treaties, lower dividend withholding rates may not apply to dividends from REITs, or may only apply if certain additional conditions are satisfied.
In cases where the dividend income from a non-U.S. holder's investment in the Combined Company common stock is, or is treated as, effectively connected with the non-U.S. holder's conduct of a U.S. trade or business, the non-U.S. holder generally will be subject to U.S. federal income tax at graduated rates, in the same manner as U.S. holders are taxed with respect to such dividends, and may also be subject to the 30% branch profits tax (or a lower rate of tax under the applicable income tax treaty) on the income after the application of the income tax in the case of a non-U.S. holder that is a corporation. The Combined Company plans to withhold U.S. income tax at the rate of 30% on the gross amount of any distribution paid to a non-U.S. holder (including any portion of any dividend that is payable in stock) that is neither a capital gain dividend nor a distribution that is attributable to gain from the sale or exchange of "United States real property interests" under the Foreign Investment in Real Property Tax Act of 1980, or FIRPTA, rules described below under "-Dispositions of Common Stock" unless either (i) a lower treaty rate
applies and the non-U.S. holder files with the Combined Company any required IRS Form W-8 (for example, an IRS Form W-8BEN) evidencing eligibility for that reduced rate or (ii) the non-U.S. holder files with the Combined Company an IRS Form W-8ECI claiming that the distribution is effectively connected income. The balance of this discussion assumes that dividends that the Combined Company distributes to non-U.S. holders and gains non-U.S. holders recognize with respect to the Combined Company shares are not effectively connected with the non-U.S. holder's conduct of a U.S. trade or business unless deemed to be effectively connected under FIRPTA as described below under "-Dispositions of Common Stock."
Non-Dividend Distributions. Distributions by the Combined Company to non-U.S. holders that are not attributable to gains from sales or exchanges of USRPIs and that exceed the Combined Company's earnings and profits will be a non-taxable return of the non-U.S. holder's basis in its shares and, to the extent in excess of the non-U.S. holder's basis, gain from the disposition of such shares, the tax treatment of which is described below. If it cannot be determined at the time at which a distribution is made whether or not the distribution will exceed the Combined Company's earnings and profits, the distribution may be subject to withholding at the rate applicable to dividends. A non-U.S. holder, however, may seek a refund from the IRS of any amounts withheld that exceed the non-U.S. holder's actual U.S. federal income tax liability. If the Combined Company's stock constitutes a USRPI, distributions in excess of the sum of the Combined Company's earnings and profits plus the non-U.S. holder's adjusted tax basis in the stock will be taxed under FIRPTA at the rate of tax, including any applicable capital gain rates, that would apply to a U.S. holder of the same type (e.g., an individual or a corporation, as the case may be), and the collection of the tax will be enforced by a withholding at a rate of 15% of the amount by which the distribution exceeds the non-U.S. holder's share of the Combined Company's earnings and profits. The amount withheld generally would be creditable against the non-U.S. holder's U.S. federal income tax liability.
Capital Gain Dividends. Under FIRPTA, a distribution made by the Combined Company to a non-U.S. holder attributable to gains from dispositions of USRPIs held by the Combined Company (directly or through pass-through subsidiaries) must be reported in U.S. federal income tax returns and are treated as effectively connected with a U.S. trade or business of, the non-U.S. holder. USRPIs include interests in U.S. real property and shares in U.S. corporations at least 50% of whose real estate and business assets consist of USRPIs. Such gains are subject to federal income tax at the rates applicable to U.S. holders and, in the case of a non-U.S. holder that is a corporation, a 30% branch profits tax (or a lower rate of tax under the applicable income tax treaty). The Combined Company is required to withhold tax at a 35% rate from distributions that are attributable to gains from the sale or exchange of USRPIs. The amount withheld generally would be creditable against the non-U.S. holder's U.S. federal income tax liability.
Capital gain dividends that are not attributable to sales or exchanges of USRPIs, generally are not subject to U.S. federal income tax unless (i) such distribution is effectively connected with a U.S. trade or business of the non-U.S. holder and, if certain treaties apply, is attributable to a U.S. permanent establishment of the non-U.S. holder, in which case the non-U.S. holder will be subject to net-basis U.S. federal income tax on the dividend as if the non-U.S. holder were a U.S. holder and, in the case of a non-U.S. holder that is a corporation, a 30% branch profits tax (or a lower rate of tax under the applicable income tax treaty), or (ii) such non-U.S. holder was present in the U.S. for 183 days or more during the taxable year and has a "tax home" in the U.S., in which case a 30% withholding tax would apply to the dividend.
Dispositions of Common Stock. Unless FIRPTA applies, or as otherwise set forth below, a sale or exchange of the Combined Company shares by a non-U.S. holder generally will not be subject to U.S. federal income taxation. FIRPTA applies only if shares of the Combined Company common stock constitute a USRPI.
The Combined Company common stock will not constitute a USRPI interest if the Combined Company is a "domestically controlled REIT." A domestically controlled REITis a REIT in which, at all times during a specified testing period, (generally the lesser of the five-year period ending on the date of disposition of the REIT’s shares of common stock or the period of the REIT’s existence), less than 50% in value of its outstanding shares are held directly or indirectly by non-U.S. holders. No assurance can be given that the Combined Company will be, or that if it is it will remain, a domestically controlled REIT.
In the event that the Combined Company does not constitute a domestically controlled REIT, a non-U.S.holder’s sale of the Combined Company common stock nonetheless would generally not be subject to tax under FIRPTA as a sale of a USRPI, provided that (1) shares of the Combined Company common stock are “regularly traded, ” as defined by applicable Treasury Regulations, on an established securities market and (2) the selling non-U.S. holder owned, actually or constructively, 10% or less of the outstanding Combined Company common stock at all times during a specified testing period. However, the Combined Company does not expect any of its shares to be regularly traded on an established securities market.
If gain on the sale of shares of the Combined Company common stock were subject to taxation under FIRPTA, the non-U.S. holder would be subject to the same treatment as a U.S. holder with respect to such gain, subject to applicable alternative minimum tax and a special alternative minimum tax in the case of nonresident alien individuals, and the purchaser of the shares could be required to withhold 15% of the purchase price and remit such amount to the IRS.
Gain from the sale of shares of the Combined Company common stock that would not otherwise be subject to FIRPTA will nonetheless be taxable in the U.S. to a non-U.S. holder if (i) such gain is effectively connected to a U.S. trade or business of the non-U.S. holder and, if certain treaties apply, is attributable to a U.S. permanent establishment of the non-U.S. holder, in which case the gain will be subject to net-basis U.S. federal income tax as if the non-U.S. holder were a U.S. holder and, in the case of a non-U.S. holder that is a corporation, a 30% branch profits tax (or a lower rate of tax under the applicable income tax treaty), or (ii) the non-U.S. holder is a nonresident alien individual who was present in the U.S. for 183 days or more during the taxable year and has a "tax home" in the U.S., in which case the nonresident alien individual will be subject to a 30% tax on the individual's capital gain.
Qualified Shareholders. Generally, a “qualified shareholder” (as defined in the Code) who holds the Combined Company common stock directly or indirectly (through one or more partnerships) will not be subject to FIRPTA on distributions by the Combined Company or dispositions of the Combined Company common stock. While a qualified shareholder will not be subject to FIRPTA on distributions by the Combined Company or dispositions of the Combined Company common stock, a distribution to a qualified shareholder that otherwise would have been taxable under FIRPTA will be treated as an ordinary dividend, and certain investors of a qualified shareholder (i.e., non-U.S. persons who hold interests in the qualified shareholder (other than interests solely as a creditor), and hold more than 10% of the Combined Company common stock (whether or not by reason of the investor’s ownership in the qualified shareholder)) may be subject to FIRPTA and FIRPTA withholding. Qualified Foreign Pension Funds.
A qualified foreign pension fund (as defined in the Code) (or an entity all of the interests of which are held by a qualified foreign pension fund) that holds the Combined Company common stock directly or indirectly (through one or more partnerships) will not be subject to FIRPTA withholding on distributions by the Combined Company or dispositions of the Combined Company common stock.
Information Reporting Requirements and Backup Withholding Tax
The Combined Company will report to its U.S. holders and to the IRS the amount of distributions paid during each calendar year, and the amount of tax withheld, if any. Under the backup withholding rules, a U.S. holder may be subject to backup withholding with respect to distributions paid, unless such U.S. holder (i) is a corporation or other exempt entity and, when required, proves its status or (ii) certifies under penalties of perjury that the taxpayer identification number the U.S. holder has furnished is correct and the U.S. holder is not subject to backup withholding and otherwise complies with the applicable requirements of the backup withholding rules. A U.S. holder that does not provide its correct taxpayer identification number also may be subject to penalties imposed by the IRS.
The Combined Company will also report annually to the IRS and to each non-U.S. holder the amount of dividends paid to such holder and the tax withheld with respect to such dividends, regardless of whether withholding was required. Copies of the information returns reporting such dividends and withholding may also be made available to the tax authorities in the country in which the non-U.S. holder resides under the provisions of an
applicable income tax treaty. A non-U.S. holder may be subject to back-up withholding unless applicable certification requirements are met.
Backup withholding is not an additional tax. Any amounts withheld under the backup withholding rules may be allowed as a refund or a credit against such holder's U.S. federal income tax liability, provided the required information is furnished to the IRS.
Other Withholding and Reporting Requirements under FATCA
Under the provisions in the Code commonly referred to as FATCA, withholding at a rate of 30% is required on , dividends in respect of shares of the Combined Company stock held by or through to certain foreign financial institutions (including investment funds), unless such institution enters into an agreement with the Secretary of the Treasury (unless alternative procedures apply pursuant to an applicable intergovernmental agreement between the United States and the relevant foreign government) to report, on an annual basis, information with respect to shares in, and accounts maintained by, the institution to the extent such shares or accounts are held by certain U.S. persons or by certain non-U.S. entities that are wholly or partially owned by U.S. persons. Accordingly, the entity through which the Combined Company shares are held will affect the determination of whether such withholding is required. Similarly, withholding at a rate of 30% is required on dividends in respect of the Combined Company shares held by an investor that is a passive non-financial non-U.S. entity, unless such entity either (i) certifies to the Combined Company that such entity does not have any "substantial U.S. owners" or (ii) provides certain information regarding the entity’s “substantial U.S. owners,” which the Combined Company will in turn provide to the Secretary of the Treasury. While withholding under FATCA also would have applied to payments of gross proceeds from the sale or other disposition of stock after December 31, 2018, recently proposed Treasury Regulations eliminate FATCA withholding on payments of gross proceeds entirely. Taxpayers generally may rely on these proposed Treasury Regulations until final Treasury Regulations are issued. Non-U.S. holders are encouraged to consult with their tax advisers regarding the possible implications of these rules on their investment in the Combined Company common stock.
Changes to Tax Laws
The rules dealing with U.S. federal income taxation are constantly under review by persons involved in the legislative process and by the IRS and the U.S. Treasury Department. No assurance can be given as to whether, when, or in what form, the U.S. federal income tax laws applicable to the Combined Company and its stockholders may be enacted. Changes to the U.S. federal tax laws and interpretations of federal tax laws could adversely affect an investment in the Combined Company common stock.
State, Local and Foreign Tax
The Combined Company may be subject to state, local and foreign tax in states, localities and foreign countries in which it does business or owns property. The tax treatment applicable to the Combined Company and its stockholders in such jurisdictions may differ from the U.S. federal income tax treatment described above.
COMPARISON OF RIGHTS OF HARTMAN XX STOCKHOLDERS AND HARTMAN XIX STOCKHOLDERS
If the Mergers are consummated, stockholders of HARTMAN XIX will become stockholders of the Combined Company. The rights of HARTMAN XIX stockholders are currently governed by and subject to the provisions of the TBOC, and the charter and bylaws of HARTMAN XIX. Upon consummation of the Mergers, the rights of the former HARTMAN XIX stockholders will be governed by the MGCL and the charter and bylaws of HARTMAN XX.
The following is a summary of the material differences between the rights of HARTMAN XX stockholders and the rights of HARTMAN XIX stockholders as the charters of the respective companies exist currently, but does not purport to be a complete description of those differences or a complete description of the terms of the HARTMAN XX Common Stock subject to issuance in the Mergers. The following summary is qualified in its entirety by
reference to the relevant provisions of: (i) the MGCL; (ii) the TBOC; (iii) the HARTMAN XX Charter; (iv) the HARTMAN XIX charter; (v) the HARTMAN XX bylaws; and (vi) the HARTMAN XIX bylaws.
This section does not include a complete description of all differences among the rights of HARTMAN XX stockholders and the rights of HARTMAN XIX stockholders, nor does it include a complete description of the specific rights of such stockholders.
Furthermore, the identification of some of the differences in the rights of such holders as material is not intended to indicate that other differences that may be equally important do not exist. You are urged to read carefully the relevant provisions of the MGCL, the TBOC as well as the governing corporate instruments of each of HARTMAN XX and HARTMAN XIX, copies of which are available, without charge, to any person, including any beneficial owner to whom this Joint Proxy Statement and Prospectus is delivered, by following the instructions listed under “Where You Can Find More Information.”
| | | | | | | | | | | | | | |
| | | | |
| |
Rights of HARTMAN XX Stockholders (which will be the rights of stockholders of the Combined Company following the Merger) | | Rights of HARTMAN XIX Stockholders
|
| Corporate Governance | | HARTMAN XX is a Maryland corporation that has elected to be taxed as a REIT for U.S. federal income tax purposes.
The rights of HARTMAN XX stockholders are governed by the MGCL, the HARTMAN XX Charter, and the HARTMAN XX bylaws.
| | HARTMAN XIX is a Texas corporation that has elected to be taxed as a REIT for U.S. federal income tax purposes. The rights of HARTMAN XIX stockholders are governed by the TBOC, the HARTMAN XIX charter, and the HARTMAN XIX bylaws. |
| | | | | | | | | | | | | | |
| Authorized Capital Stock | | HARTMAN XX is currently authorized to issue (1) 750,000,000 shares of common stock, $0.001 par value per share; and (2) 200,000,000 shares of preferred stock, $0.001 par value per share, subject to specific designations. 1,000 shares of the HARTMAN XX preferred stock have been designated as the HARTMAN XX Convertible Stock.
As of September 30, 2019, there were issued and outstanding 18,417,687 shares of HARTMAN XX Common Stock. As of September 30, 2019, there were issued and outstanding 1,000 shares of HARTMAN XX Convertible Stock.
HARTMAN XX's board of directors is authorized to issue shares of any class of stock, and to classify or reclassify any unissued shares of stock by fixing the preferences, conversion or other rights, voting powers, restrictions, limitations as to dividends or other distributions, qualifications or terms or conditions of redemption of such shares of stock.
| | HARTMAN XIX is authorized to issue 50,000,000 shares of stock, par value $0.01 per share, amounting in aggregate par value to $500,000, and (1) 40,000,000 of such shares are classified as common stock; and (2) 10,000,000 of such shares are classified as preferred stock.
As of September 30, 2019, the stockholder’s equity consisted of: common stock, $0.01 par value, 50,000,000 shares authorized, 100 shares issued and outstanding; 10,000,000 shares classified as Preferred Stock, 1,000,000 shares reclassified and designated as Class A 9% Cumulative Preferred Stock, 925,328 shares issued and outstanding; Preferred stock, $0.01 par value, 5,466,365 shares reclassified and designated as Class B 8% Cumulative Preferred Stock, 4,569,565 shares issued and outstanding.
HARTMAN XIX's board of directors may classify any unissued shares of common stock or preferred stock and reclassify any previously classified, but unissued shares of common stock or preferred stock of any series from time to time in one or more series of capital stock.
|
| Voting Rights | | Each holder of HARTMAN XX Common Stock is entitled to one vote per share on all matters upon which stockholders are entitled to vote. Unless a greater vote is otherwise required or permitted under the MGCL, the HARTMAN XX charter, or the HARTMAN XX bylaws, a majority of the votes cast in favor of a matter at a meeting of stockholders duly called and at which a quorum is present is sufficient to approve any matter.
| | Each holder of HARTMAN XIX Stock is entitled to one vote per share on all matters upon which stockholders are entitled to vote. Unless a greater vote is otherwise required or permitted under the TBOC, the HARTMAN XIX charter, or the HARTMAN XIX bylaws, a majority of the votes cast in favor of a matter at a meeting of stockholders duly called and at which a quorum is present is sufficient to approve any matter.
|
| Cumulative Voting | | Holders of HARTMAN XX stock do not have the right to cumulate their votes with respect to the election of directors.
| | Holders of HARTMAN XIX Stock do not have the right to cumulate their votes with respect to the election of directors. |
| Size of the Board of Directors | | The HARTMAN XX charter and bylaws provide for a minimum of three directors and a maximum of fifteen directors. The number of directors may be increased or decreased from time to time pursuant to HARTMAN XX's bylaws but shall never be less than three or the number required by the MGCL. The current size of the HARTMAN XX board of directors is three. | | The HARTMAN XIX charter and bylaws provide for a minimum of one director, which number may be increased or decreased from time to time pursuant to the HARTMAN XIX bylaws but shall never be less than the minimum number required by the TBOC. The current size of the HARTMAN XIX board of directors is one. |
| | | | | | | | | | | | | | |
| Classified Board and Term of Directors | | The HARTMAN XX board of directors is not classified.
Each HARTMAN XX director shall hold office for one year, until the next annual meeting of stockholders and until his or her successor is duly elected and qualified. Directors may be elected to an unlimited number of successive terms.
| | The HARTMAN XIX board of directors is not classified.
Each HARTMAN XIX director shall hold office for one year, until the next annual meeting of stockholders and until his or her successor is duly elected and qualified. |
| Election of Directors | | Stockholders holding a majority of the outstanding shares entitled to cast a vote who are present in person or by proxy at an annual meeting of the stockholders at which a quorum is present may, without necessity for concurrence by the board, vote to elect the directors.
| | A majority of the shares of common stock present in person or by proxy at a meeting of stockholders at which a quorum is present may, without the necessity for concurrence by the board, vote to elect the directors. |
| Removal of Directors | | Subject to the rights of holders of HARTMAN XX's preferred stock to elect or remove one or more directors, any director, or the entire board of directors, may be removed from office at any time, but only by the affirmative vote of at least a majority of the votes entitled to be cast generally in the election of directors. At a meeting in which there is a quorum, the holders of a majority of shares can elect to remove any director, or the entire board of directors.
| | At any meeting of stockholders called expressly, but not necessarily solely, for that purpose, and subject to the rights of holders of one or more classes or series of capital stock to elect or remove one or more directors, any director or the entire board of directors may be removed, but only with cause, and then only by the affirmative vote of at least two thirds of the votes entitled to be cast generally in the election of directors. |
| Filling Vacancies of Directors | | Any vacancy on the board of directors may be filled only by a majority of the remaining directors, even if the remaining directors do not constitute a quorum. Notwithstanding the foregoing, a majority of HARTMAN XX's independent directors shall nominate replacements for vacancies among the independent directors’ positions. Any director elected to fill a vacancy shall serve for the remainder of the full term of the class in which the vacancy occurred and until a successor is elected and qualified.
| | A successor to fill a vacancy on the board of directors that results from the removal of a director may be filled only by the affirmative vote of a majority of the remaining directors in office, even if the remaining directors do not constitute a quorum, and any director elected to fill a vacancy shall serve for the remainder of the full term of the directorship in which such vacancy occurred and until a successor is elected and qualifies. |
| Amendment of Charter | | Subject to express limitations, the corporation reserves the right from time to time to make any amendment to the HARTMAN XX charter, including any amendment altering the terms or contract rights of any shares of outstanding stock. |
| Subject to compliance with the TBOC, HARTMAN XIX reserves the right from time to time to make any amendment to the HARTMAN XIX charter, including any amendment altering the terms or contract rights of any shares of outstanding stock.
|
| | | | | | | | | | | | | | |
| Amendment of Bylaws | | The board of directors shall have the exclusive power to adopt, alter, or repeal any provision of the HARTMAN XX bylaws or to make new HARTMAN XX bylaws. | | The HARTMAN XIX bylaws may be amended or repealed upon the vote of two-thirds of the shares entitled to be cast at a special meeting duly called for that purpose. However, the HARTMAN XIX board of directors may amend the HARTMAN XIX bylaws to adopt (i) any amendment that they in good faith determine to be necessary to permit HARTMAN XIX to qualify or continue its qualifications as a REIT under the Internal Revenue Code of 1986, as amended, or to comply with applicable federal or state securities commissioners or administrators, and (ii) amendments that relate to administrative matters or do not modify or affect the rights of the stockholders.
|
| Ownership Limitations | | With certain limited exceptions, no person may beneficially own, or be deemed to own by virtue of the attribution provisions of the Code, more than 9.8% (in value or number of shares) of the outstanding shares of HARTMAN XX's capital stock or more than 9.8% (in value or in number of shares) of the outstanding shares of HARTMAN XX's common stock, unless such person is an excepted holder and subject to a percentage limit established by the board of directors. Upon demand, stockholders owning 5% or more of the outstanding shares of HARTMAN XX’s capital stock are required to provide written information relating to maintenance of HARTMAN XX's REIT status. In the event of a purported transfer or other event that would, if effective, result in the ownership of shares in violation of the ownership limitation, that number of shares that would be owned by the transferee in excess of the ownership limit are automatically transferred to a trust. Shares of stock held by the trustee shall be issued and outstanding shares of stock of HARTMAN XX. The purported transferee shall have no rights in the shares held by the trustee. The purported transferee shall not benefit economically from ownership of any shares held in trust by the trustee and shall have no rights to dividends or other distributions attributable to the shares held in the trust.
| | With certain limited exceptions, no person may beneficially own, or be deemed to own by virtue of the attribution provisions of the Code, more than 9.8% (in value) of the outstanding shares of HARTMAN XIX's capital stock, or more than 9.8% (in value or number of shares) of the outstanding shares of HARTMAN XIX common or preferred stock, unless such person is an excepted holder and subject to a percentage limit established by the board of directors. Upon demand, stockholders owning 5% or more of the outstanding shares of HARTMAN XIX’s capital stock are required to provide written information relating to the maintenance of HARTMAN XIX's REIT status. In the event of a purported transfer or other event that would, if effective, result in the ownership of shares in violation of the ownership limitation, that number of shares that would be owned by the transferee in excess of the ownership limit are automatically transferred to a trust. Shares of stock held by the trustee shall be issued and outstanding shares of stock of HARTMAN XIX. The purported transferee shall have no rights in the shares held by the trustee. The purported transferee shall not benefit economically from ownership of any shares held in trust by the trustee and shall have no rights to dividends or other distributions attributable to the shares held in the trust.
|
| | | | | | | | | | | | | | |
| Annual Meetings of Stockholders | | The annual meeting of the stockholders of HARTMAN XX shall be held at a date and time set by the HARTMAN XX board of directors; provided, however, that such meeting shall not be held less than thirty days after the delivery of the annual report to stockholders. The purpose of each annual meeting of the stockholders shall be to elect directors of the corporation and to transact such other business as may properly come before the meeting. |
| An annual meeting of the stockholders for the election of directors and the transaction of any business within the powers of the corporation shall be held on a date and at the time set by the board of directors during the month of May in each year.
|
| Special Meetings of the Stockholders | | The president, chief executive officer, a majority of the HARTMAN XX board of directors, or a majority of the independent directors may call special meetings of the stockholders of HARTMAN XX. Special meetings shall also be called by the secretary of the corporation upon the written request of the holders entitled to cast not less than 10% of all the votes entitled to be cast at such meeting. Such request shall state the purpose of such meeting and the matters to be acted on at such meeting. The secretary shall, within 10 days of his receipt of such written request, provide written notice to all stockholders of the corporation of a meeting and the purpose of such meeting, to be held on a date not less than 15 nor more than 60 days after the distribution of such notice, at a time and place specified in the request, or if none is specified, at a time and place convenient to the stockholders. | | Special meetings of HARTMAN XIX's stockholders may be called by the chairman of the board, president, chief executive officer, or the HARTMAN XIX board of directors, or, upon the written request to the secretary of HARTMAN XIX, the stockholders entitled to cast not less than a majority of all the votes entitled to be cast at such meeting whereby such written request states the purpose of the meeting and the matters proposed to be acted upon at such meeting. If called by the HARTMAN XIX stockholders, the secretary of HARTMAN XIX shall, within 10 days of his receipt of the required written request, notify, in the manner proscribed in the HARTMAN XIX bylaws, each stockholder entitled to vote at meeting of the stockholders. Such meeting shall be held at the time and place specified in the stockholder request; provided, however, that if none is so specified, at such time and place convenient to the stockholders. Unless requested by the stockholders entitled to cast a majority of all the votes entitled to be cast at such meeting, a special meeting need not be called to consider any matter which is substantially the same as a matter voted on at any special meeting of the stockholders held during the preceding 12 months. |
| | | | | | | | | | | | | | |
| Advance Notice Provisions for Stockholder Nominations and Stockholder Business Proposals | | Nominations of persons for election to the board of directors and the proposal of business to be considered by the HARTMAN XX stockholders may be made at an annual meeting of stockholders (i) pursuant to the corporation's notice of such meeting, (ii) by or at the direction of the board of directors, or (iii) by any stockholder of the corporation who (A) was a stockholder of record both at the time of giving of notice provided for in HARTMAN XX's bylaws and at the time of the annual meeting in question, (B) is entitled to vote at such meeting, and (C) has complied with the notice procedures set forth in this HARTMAN XX's bylaws.
In general, a stockholder's notice shall be delivered to the secretary at the principal executive office of the corporation not less than ninety days nor more than 120 days prior to the first anniversary of the date of mailing of the notice for the preceding year’s annual meeting; provided, however, that in the event that the date of the date of mailing of the notice for the annual meeting is advanced or delayed by more than 30 days from the first anniversary of the date of mailing of the notice for the preceding year’s annual meeting, notice by the stockholder to be timely must be so delivered not earlier than the 120th day prior to the date of mailing of the notice for such annual meeting and not later than the close of business on the later of the 90th day prior to the date of mailing of the notice for such annual meeting or the 10th day following the day on which disclosure of the date of mailing of the notice for such meeting is first made.
Generally, only such business shall be conducted at a special meeting of HARTMAN XX stockholders as shall have been brought before the meeting pursuant to the corporation's notice of said meeting. Nominations of persons for election to the board of directors may be made at a special meeting of stockholders at which directors are to be elected (i) pursuant to the corporation's notice of said meeting, (ii) by or at the direction of the board of directors, or (iii) provided the board of directors has determined that directors shall be elected at such special meeting, by any stockholder of the corporation who (A) is a stockholder of record both at the time of giving of notice and at the time of the special meeting, (B) is entitled to vote at the meeting, and (C) complied with the notice procedures set forth HARTMAN XX's bylaws. | | Nominations of persons for election to the board of directors and the proposal of business to be considered by the HARTMAN XIX stockholders may be made at an annual meeting of stockholders (i) pursuant to the corporation's notice of such meeting, (ii) by or at the direction of the board of directors, or (iii) by any stockholder of the corporation who (A) was a stockholder of record both at the time of giving of notice provided for in HARTMAN XIX's bylaws and at the time of the annual meeting in question, (B) is entitled to vote at such meeting, and (C) has complied with the notice procedures set forth in this HARTMAN XIX's bylaws. In general, a stockholder's notice shall be delivered to the secretary at the principal executive office of the corporation not less than 90 days prior to the first anniversary of the date of mailing of the notice for the preceding year’s annual meeting; provided, however, that in the event that the date of the date of mailing of the notice for the annual meeting is advanced or delayed by more than 30 days from the first anniversary of the date of mailing of the notice for the preceding year's annual meeting, notice by the stockholder to be timely must be so delivered not later than the close of business on the later of the 90th day prior to the date of mailing of the notice for such annual meeting or, if the first public announcement of the date of such annual meeting is made less than 100 days prior to the date of such annual meeting, the 10th day following the day on which public announcement of the date of mailing of the notice for such meeting is first made. Generally, only such business shall be conducted at a special meeting of HARTMAN XIX stockholders as shall have been brought before the meeting pursuant to the corporation's notice of said meeting. Nominations of persons for election to the board of directors may be made at a special meeting of stockholders at which directors are to be elected pursuant to the corporation's notice of said meeting (i) by or at the direction of the board of directors or (ii) provided the board of directors has determined that directors shall be elected at such special meeting, by any stockholder of the corporation who (A) is a stockholder of record both at the time of giving of notice and at the time of the special meeting, (B) is entitled to vote at the meeting, and (C) complied with the notice procedures set forth HARTMAN XIX's bylaws.
|
| | | | | | | | | | | | | | |
| Notice of Stockholder Meetings | | Except as otherwise provided in HARTMAN XX's bylaws regarding special meetings of stockholders, not less than 10 nor more than 90 days before each meeting of stockholders, the secretary shall give to each stockholder entitled to vote at such meeting and to each stockholder not entitled to vote who is entitled to notice of the meeting written or printed notice stating the time and place of the meeting, and in the case of a special meeting or as otherwise may be required by the MGCL, the purpose for which the meeting is called. The notice shall be deemed delivered by presenting it to such stockholder personally, by leaving it at the stockholder's residence or usual place of business, mailing it to the stockholder, transmitting it by electronic mail, or by any other means permitted by the MGCL. | | Except as otherwise provided in HARTMAN XIX's bylaws regarding special meetings of stockholders, not less than 10 nor more than 90 days before each meeting of stockholders, the secretary shall give to each stockholder entitled to vote at such meeting and to each stockholder not entitled to vote who is entitled to notice of the meeting written or printed notice stating the time and place of the meeting, and in the case of a special meeting or as otherwise may be required by the MGCL, the purpose for which the meeting is called. The notice shall be deemed delivered by presenting it to such stockholder personally, by leaving it at the stockholder's residence or usual place of business, mailing it to the stockholder, transmitting it by electronic mail, or by any other electronic means. |
| | | | | | | | | | | | | | |
| State Anti-Takeover Statutes | | The MGCL provides that "control shares" of a Maryland corporation acquired in a "control share acquisition" have no voting rights except to the extent approved by a vote of two-thirds of the votes entitled to be cast on the matter, excluding shares of stock owned by the acquirer, by officers of the corporation or by employees who are also directors of the corporation. "Control shares" are shares of stock of the corporation which, if aggregated with other shares controlled by the acquirer, would entitle the acquirer to exercise voting power in electing directors within one of the following ranges of voting power: one-tenth or more but less than one-third, one-third or more but less than a majority, or a majority or more of all voting power. Control shares do not include shares the acquiring person is then entitled to vote as a result of having previously obtained stockholder approval. Generally, a "control share acquisition" means the acquisition of outstanding control shares. A control share acquisition does not include shares acquired in a merger, consolidation or share exchange if the corporation is a party to the transaction or to acquisitions approved or exempted by the charter of bylaws of the corporation. As permitted under the MGCL, HARTMAN XX Charter contains a provision exempting HARTMAN XX from the control share acquisition statute any and all acquisitions of HARTMAN XX's stock. The HARTMAN XX board of directors may, without the consent of any of its stockholders, amend or eliminate this charter provision at any time. | | The TBOC, 21.601-21.610 provides that "control shares" of a Texas corporation acquired in a "control share acquisition" have no voting rights except to the extent approved by a vote of two-thirds of the votes entitled to be cast on the matter, excluding shares of stock owned by the acquirer, by officers of the corporation or by employees who are also directors of the corporation. "Control shares" are shares of stock of the corporation which, if aggregated with other shares controlled by the acquirer, would entitle the acquirer to exercise voting power in electing directors within one of the following ranges of voting power: one-tenth or more but less than one-third, one-third or more but less than a majority, or a majority or more of all voting power. Control shares do not include shares the acquiring person is then entitled to vote as a result of having previously obtained stockholder approval. Generally, a "control share acquisition" means the acquisition of outstanding control shares. A control share acquisition does not include shares acquired in a merger, consolidation or share exchange if the corporation is a party to the transaction or to acquisitions approved or exempted by the charter of bylaws of the corporation. As permitted under the MGCL, HARTMAN XIX's bylaws contain a provision exempting HARTMAN XIX from the control share acquisition statute any and all acquisitions of HARTMAN XIX's stock. The HARTMAN XIX board of directors may, without the consent of any of its stockholders, amend or eliminate this bylaw provision at any time. |
| | | | | | | | | | | | | | |
| State Anti-Takeover Statutes (cont.) | | Under the MGCL, certain "business combinations" (which include a merger, consolidation, share exchange and certain transfers, issuances or reclassifications of equity securities) between a Maryland corporation and any person who beneficially owns 10% or more of the voting power of the corporation's outstanding voting stock, or an affiliate or associate of the corporation who beneficially owned 10% or more of the voting power at any time within the preceding two years, in each case referred to as an "interested stockholder," or an affiliate thereof, are prohibited for five years after the most recent date on which the interested stockholder becomes an interested stockholder.
Thereafter, any such business combination must be recommended by the HARTMAN XX board of directors and approved by the affirmative vote of at least (i) 80% of the votes entitled to be cast by holders of outstanding shares of voting stock of the corporation and (ii) two-thirds of the votes entitled to be cast by holders of voting stock of the corporation other than shares held by the interested stockholder or its affiliates or associates. The super-majority vote requirements do not apply, however, to business combinations that are approved or exempted by the HARTMAN XX board of directors prior to the time that the interested stockholder becomes an interested stockholder or the business combination satisfies certain minimum price, form of consideration and procedural requirements. Pursuant to the MGCL, HARTMAN XX has elected in its charter to opt out of the business combinations provisions of the MGCL.
| | Under the TBOC certain "business combinations" (which include a merger, consolidation, share exchange and certain transfers, issuances or reclassifications of equity securities) between a Texas corporation and any person who beneficially owns 10% or more of the voting power of the corporation's outstanding voting stock, or an affiliate or associate of the corporation who beneficially owned 10% or more of the voting power at any time within the preceding two years, in each case referred to as an "interested stockholder," or an affiliate thereof, are prohibited for five years after the most recent date on which the interested stockholder becomes an interested stockholder.
Thereafter, any such business combination must be recommended by the HARTMAN XIX board of directors and approved by the affirmative vote of at least (i) 80% of the votes entitled to be cast by holders of outstanding shares of voting stock of the corporation and (ii) two-thirds of the votes entitled to be cast by holders of voting stock of the corporation other than shares held by the interested stockholder or its affiliates or associates. The super-majority vote requirements do not apply, however, to business combinations that are approved or exempted by the HARTMAN XIX board of directors prior to the time that the interested stockholder becomes an interested stockholder or the business combination satisfies certain minimum price, form of consideration and procedural requirements. HARTMAN XIX has not elected in its charter or bylaws to opt out of the business combinations provisions of the TBOC.
|
| | | | | | | | | | | | | | |
| State Anti-Takeover Statutes (cont.) | | Under certain provisions of the MGCL relating to unsolicited takeovers, a Maryland corporation with a class of equity securities registered under the Exchange Act and at least three independent directors may elect to be subject, by provision in its charter or bylaws or by resolutions of its board of directors and notwithstanding any contrary provision in the charter or bylaws, to any or all of five provisions: (i) a classified board, (ii) a two-thirds vote requirement for removing a director, (iii) a requirement that the number of directors be fixed only by vote of the directors, (iv) a requirement that any and all vacancies on the board of directors may be filled by the remaining directors, even if the remaining directors do not constitute a quorum, and for the remainder of the full term of the class of directors in which the vacancy occurred, and (v) a majority requirement for the calling of a special meeting of stockholders. Pursuant to the statute, HARTMAN XX has elected in its charter to be subject to the statutory provision that any and all vacancies on HARTMAN XX's board of directors may be filled only by a majority of the remaining directors, even if the remaining directors do not constitute a quorum, and any director elected to fill a vacancy may serve for the remainder of the full term of the directorship in which the vacancy occurred. Through provisions in HARTMAN XX Charter and bylaws unrelated to the statute, HARTMAN XX vests in the board of directors the power to fix the number of directorships, provided that the number is not less than the minimum number required by the MGCL, and requires a majority vote for the removal of directors. | | Under certain provisions of the TBOC relating to unsolicited takeovers, a Maryland corporation with a class of equity securities registered under the Exchange Act and at least three independent directors may elect to be subject, by provision in its charter or bylaws or by resolutions of its board of directors and notwithstanding any contrary provision in the charter or bylaws, to any or all of five provisions: (i) a classified board, (ii) a two-thirds vote requirement for removing a director, (iii) a requirement that the number of directors be fixed only by vote of the directors, (iv) a requirement that any and all vacancies on the board of directors may be filled by the remaining directors, even if the remaining directors do not constitute a quorum, and for the remainder of the full term of the class of directors in which the vacancy occurred, and (v) a majority requirement for the calling of a special meeting of stockholders. Pursuant to the statute, HARTMAN XIX has elected in its charter to be subject to the statutory provision that any and all vacancies on HARTMAN XIX's board of directors may be filled only by a majority of the remaining directors, even if the remaining directors do not constitute a quorum, and any director elected to fill a vacancy may serve for the remainder of the full term of the directorship in which the vacancy occurred. Through provisions in HARTMAN XIX's charter and bylaws unrelated to the statute, HARTMAN XIX vests in the board of directors the power to fix the number of directorships, provided that the number is not less than the minimum number required by the TBOC, and requires a majority vote for the removal of directors and a majority vote for the calling of a special meeting of stockholders. |
| | | | | | | | | | | | | | |
| Liability and Indemnification of Directors and Officers | | HARTMAN XX Charter contains provisions limiting the liability of directors and officers, to the maximum extent that the MGCL in effect from time to time permits, such that no director or officer of HARTMAN XX shall be liable to HARTMAN XX or its stockholders for money damages.
HARTMAN XX shall indemnify and pay or reimburse reasonable expenses in advance of the final disposition of a proceeding to: (i) any individual who is a present or former director or officer of HARTMAN XX; (ii) any individual who, while a director of HARTMAN XX and at the request of HARTMAN XX, serves or has served as a director, officer, partner or trustee of another corporation, partnership, joint venture, trust, employee benefit plan or any other enterprise from and against any claim or liability to which such person may become subject or which such person may incur by reason of his service in such capacity; or (iii) our Advisor or any of its affiliates acting as an agent of HARTMAN XX.
Pursuant to HARTMAN XX Charter, HARTMAN XX shall not provide for indemnification of any particular indemnitee for any liability or loss suffered by such indemnitee, nor shall such indemnitee be held harmless for any loss or liability suffered by HARTMAN XX, unless all of the following conditions are met: (i) such indemnitee has determined, in good faith, that the course of conduct that caused the loss or liability was in the best interests of HARTMAN XX; (ii) such indemnitee was acting on behalf of or performing services for HARTMAN XX; (iii) such liability or loss was not the result of negligence or misconduct by the particular indemnitee or gross negligence or willful misconduct by the particular indemnitee who is an independent director; and (iv) such indemnification or agreement to hold harmless is recoverable only out of HARTMAN XX’s net assets and not from its common stockholders. | | HARTMAN XIX's charter contains provisions limiting the liability of directors and officers, to the maximum extent the TBOC in effect from time to time permits, such that no director or officer of HARTMAN XIX shall be liable to HARTMAN XIX or its stockholders for money damages. HARTMAN XIX shall indemnify and pay or reimburse reasonable expenses in advance of the final disposition of a proceeding to: (i) any individual who is a present or former director or officer of HARTMAN XIX; or (ii) any individual who, while a director or officer of HARTMAN XIX and at the request of HARTMAN XIX serves or has served as a director or officer of another corporation, partnership, joint venture, trust, employee benefit plan or any other enterprise in connection with any threatened, pending or completed action, suit or proceeding (whether civil, criminal, administrative or investigative) in which the present or former director or officer is a party, to the fullest extent permitted by, and in accordance with the applicable requirements of, the TBOC. Pursuant to the TBOC, HARTMAN XIX shall not provide for indemnification of any particular indemnitee for any liability or loss suffered by such indemnitee, nor shall such indemnitee be held harmless for any loss or liability suffered by HARTMAN XIX, unless all of the following conditions are met: (i) the act or omission of the HARTMAN XIX director or officer was material to the matter giving rise to the proceeding and was committed in bad faith or was the result of active and deliberate dishonesty; (ii) the HARTMAN XIX director or officer actually received an improper benefit in money, property or services; or (iii) in the case of any criminal proceeding, the HARTMAN XIX director or officer had reasonable cause to believe that the act or omission was unlawful.
HARTMAN XIX may indemnify any other persons, including a person who served a predecessor of HARTMAN XIX of HARTMAN XIX as an officer or director, permitted to be indemnified by the TBOC, if and to the extent indemnification is authorized and determined to be appropriate, in each case in accordance with applicable law.
|
| Distributions | | Dividends and other distributions upon the stock of HARTMAN XX may be authorized by the HARTMAN XX board of directors, subject to the provisions of the MGCL and the HARTMAN XX charter. Dividends and other distributions may be paid in cash, property or stock of HARTMAN XX, subject to the provisions of the MGCL and the HARTMAN XX charter. | | Dividends and other distributions upon the stock of HARTMAN XIX may be authorized by the HARTMAN XIX board of directors, subject to the provisions of the TBOC and the HARTMAN XIX charter. Dividends and other distributions may be paid in cash, property or stock of HARTMAN XIX, subject to the provisions of the TBOC and the HARTMAN XIX charter. |
COMPARISON OF RIGHTS OF HARTMAN XX STOCKHOLDERS AND HI-REIT STOCKHOLDERS
If the Mergers are consummated, stockholders of HI-REIT will become stockholders of the Combined Company. The rights of HI-REIT stockholders are currently governed by and subject to the provisions of the MGCL, and the charter and bylaws of HI-REIT. Upon consummation of the Mergers, the rights of the former HI-REIT stockholders will be governed by the MGCL and the charter and bylaws of HARTMAN XX.
The following is a summary of the material differences between the rights of HARTMAN XX stockholders and the rights of HI-REIT stockholders as the charters of the respective companies exist currently, but does not purport to be a complete description of those differences or a complete description of the terms of the HARTMAN XX Common Stock subject to issuance in the Mergers. The following summary is qualified in its entirety by reference to the relevant provisions of: (i) the MGCL; (ii) the HARTMAN XX Charter; (iii) the HI-REIT charter; (iv) the HARTMAN XX bylaws; and (v) the HI-REIT bylaws.
This section does not include a complete description of all differences among the rights of HARTMAN XX stockholders and the rights of HI-REIT stockholders, nor does it include a complete description of the specific rights of such stockholders.
Furthermore, the identification of some of the differences in the rights of such holders as material is not intended to indicate that other differences that may be equally important do not exist. You are urged to read carefully the relevant provisions of the MGCL, as well as the governing corporate instruments of each of HARTMAN XX and HI-REIT, copies of which are available, without charge, to any person, including any beneficial owner to whom this Joint Proxy Statement and Prospectus is delivered, by following the instructions listed under “Where You Can Find More Information.”
| | | | | | | | | | | | | | |
| | Rights of HARTMAN XX Stockholders (which will be the rights of stockholders of the Combined Company following the Mergers) | | Rights of HI-REIT Stockholders |
| Corporate Governance | | HARTMAN XX is a Maryland corporation that has elected to be taxed as a REIT for U.S. federal income tax purposes.
The rights of HARTMAN XX stockholders are governed by the MGCL, the HARTMAN XX Charter, and the HARTMAN XX bylaws.
| | HI-REIT is a Maryland corporation that has elected to be taxed as a REIT for U.S. federal income tax purposes. The rights of HI-REIT stockholders are governed by the MGCL, the HI-REIT charter, and the HI-REIT bylaws. |
| Authorized Capital Stock | | HARTMAN XX is currently authorized to issue (1) 750,000,000 shares of common stock, $0.001 par value per share; and (2) 200,000,000 shares of preferred stock, $0.001 par value per share, subject to specific designations. 1,000 shares of the HARTMAN XX preferred stock have been designated as the HARTMAN XX Convertible Stock.
As of September 30, 2019, there were issued 19,292,764 and outstanding 18,417,687 shares of HARTMAN XX Common Stock. As of September 30, 2019, there were issued and outstanding 1,000 shares of HARTMAN XX Convertible Stock.
The HARTMAN XX Board is authorized to issue shares of any class of stock, and to classify or reclassify any unissued shares of stock by fixing the preferences, conversion or other rights, voting powers, restrictions, limitations as to dividends or other distributions, qualifications or terms or conditions of redemption of such shares of stock.
| | HI-REIT is authorized to issue (1) 750,000,000 shares of common stock, $0.001 par value per share; and (2) 200,000,000 shares of preferred stock, $0.001 par value per share, subject to specific designations. 2,000,000 shares of the HI-REIT preferred stock have been designated as HI-REIT Subordinated Stock. As of September 30, 2019, there were 11,938,213 shares issued and outstanding of HI-REIT Common Stock. As of September 30, 2019, there were 1,890,724 issued and outstanding shares of HI-REIT Subordinated Stock. HI-REIT's board of directors may classify any unissued shares of common stock or preferred stock and reclassify any previously classified, but unissued shares of common stock or preferred stock of any series from time to time in one or more series of capital stock. |
| Voting Rights | | Each holder of HARTMAN XX Common Stock is entitled to one vote per share on all matters upon which stockholders are entitled to vote. Unless a greater vote is otherwise required or permitted under the MGCL, the HARTMAN XX Charter, or the HARTMAN XX bylaws, a majority of the votes cast in favor of a matter at a meeting of stockholders duly called and at which a quorum is present is sufficient to approve any matter.
| | Each holder of HI-REIT Common Stock is entitled to one vote per share on all matters upon which stockholders are entitled to vote.
Unless a greater vote is otherwise required or permitted under the MGCL, the HI-REIT charter, or the HI-REIT bylaws, a majority of the votes cast in favor of a matter at a meeting of stockholders duly called and at which a quorum is present is sufficient to approve any matter. |
| | | | | | | | | | | | | | |
| Cumulative Voting | | Holders of HARTMAN XX stock do not have the right to cumulate their votes with respect to the election of directors.
| | Holders of HI-REIT Stock do not have the right to cumulate their votes with respect to the election of directors. |
| Size of the Board of Directors | | The HARTMAN XX Charter and HARTMAN XX bylaws provide for a minimum of three directors and a maximum of fifteen directors. The number of directors may be increased or decreased from time to time pursuant to HARTMAN XX’s bylaws but shall never be less than three or the number required by the MGCL. The current size of the HARTMAN XX Board is three. | | The HI-REIT charter and bylaws provide for a minimum of one director, which number may be increased or decreased from time to time pursuant to the HI-REIT bylaws but shall never be less than the minimum number required by the MGCL. The current size of the HI-REIT board of directors is two. |
| | | | | | | | | | | |
| Classified Board and Term of Directors | The HARTMAN XX Board is not classified.
Each HARTMAN XX director shall hold office for one year, until the next annual meeting of stockholders and until his or her successor is duly elected and qualified. Directors may be elected to an unlimited number of successive terms.
| | The HI-REIT Board is not classified.
Each HI-REIT director shall hold office for one year, until the next annual meeting of stockholders and until his or her successor is duly elected and qualified.
|
| Election of Directors | Stockholders holding a majority of the outstanding shares entitled to cast a vote who are present in person or by proxy at an annual meeting of the stockholders at which a quorum is present may, without necessity for concurrence by the HARTMAN XX Board, vote to elect the directors.
| | A majority of the shares of common stock present in person or by proxy at a meeting of stockholders at which a quorum is present may, without the necessity for concurrence by the board, vote to elect the directors. |
| Removal of Directors | Subject to the rights of holders of HARTMAN XX's preferred stock to elect or remove one or more directors, any director, or the entire board of directors, may be removed from office at any time, but only by the affirmative vote of at least a majority of the votes entitled to be cast generally in the election of directors. At a meeting in which there is a quorum, the holders of a majority of shares can elect to remove any director, or the entire board of directors.
| | At any meeting of stockholders called expressly, but not necessarily solely, for that purpose, any director or the entire board of directors may be removed, but only with cause, and then only by the affirmative vote of at least two thirds of the votes entitled to be cast generally in the election of directors. |
Filling Vacancies of Directors | Any vacancy on the HARTMAN XX Board may be filled only by a majority of the remaining directors, even if the remaining directors do not constitute a quorum. Notwithstanding the foregoing, a majority of HARTMAN XX's independent directors shall nominate replacements for vacancies among the independent directors’ positions. Any director elected to fill a vacancy shall serve for the remainder of the full term of the class in which the vacancy occurred and until a successor is elected and qualified.
| | A successor to fill a vacancy on the board of directors that results from the removal of a director may be filled only by the affirmative vote of a majority of the remaining directors in office, even if the remaining directors do not constitute a quorum, and any director elected to fill a vacancy shall serve for the remainder of the full term of the directorship in which such vacancy occurred and until a successor is elected and qualifies. |
| | | | | | | | | | | |
| Amendment of Charter | Subject to express limitations, HARTMAN XX reserves the right from time to time to make any amendment to the HARTMAN XX Charter, including any amendment altering the terms or contract rights of any shares of outstanding stock. | | Subject to compliance with the MGCL, the corporation reserves the right from time to time to make any amendment to the HI-REIT charter, including any amendment altering the terms or contract rights of any shares of outstanding stock.
|
| Amendment of Bylaws | The HARTMAN XX Board shall have the exclusive power to adopt, alter, or repeal any provision of the HARTMAN XX bylaws or to make new HARTMAN XX bylaws. | | The HI-REIT bylaws may be amended or repealed and new HI-REIT bylaws may be adopted by the HI-REIT board of directors. |
| Ownership Limitations | With certain limited exceptions, no person may beneficially own, or be deemed to own by virtue of the attribution provisions of the Code, more than 9.8% (in value or number of shares) of the outstanding shares of HARTMAN XX's capital stock or more than 9.8% (in value or in number of shares) of the outstanding shares of HARTMAN XX Common Stock, unless such person is an excepted holder and subject to a percentage limit established by the board of directors. Upon demand, stockholders owning 5% or more of the outstanding shares of HARTMAN XX’s capital stock are required to provide written information relating to maintenance of HARTMAN XX's REIT status. | | With certain limited exceptions, no person may beneficially own, or be deemed to own by virtue of the attribution provisions of the Code, more than 9.8% (in value) of the outstanding shares of HI-REIT's capital stock, or more than 9.8% (in value or number of shares) of the outstanding shares of HI-REIT common stock, unless such person is an excepted holder and subject to a percentage limit established by the board of directors. Upon demand, stockholders owning 5% or more of the outstanding shares of HI-REIT’s capital stock are required to provide written information relating to maintenance of HI-REIT's REIT status. |
| Ownership Limitations (cont.) |
In the event of a purported transfer or other event that would, if effective, result in the ownership of shares in violation of the ownership limitation, that number of shares that would be owned by the transferee in excess of the ownership limit are automatically transferred to a trust. Shares of stock held by the trustee shall be issued and outstanding shares of stock of HARTMAN XX. The purported transferee shall have no rights in the shares held by the trustee. The purported transferee shall not benefit economically from ownership of any shares held in trust by the trustee and shall have no rights to dividends or other distributions attributable to the shares held in the trust.
| | In the event of a purported transfer or other event that would, if effective, result in the ownership of shares in violation of the ownership limitation, that number of shares that would be owned by the transferee in excess of the ownership limit are automatically transferred to a trust. Shares of stock held by the trustee shall be issued and outstanding shares of stock of HI-REIT. The purported transferee shall have no rights in the shares held by the trustee. The purported transferee shall not benefit economically from ownership of any shares held in trust by the trustee and shall have no rights to dividends or other distributions attributable to the shares held in the trust. |
| | | | | | | | | | | |
| Annual Meetings of Stockholders | The annual meeting of the stockholders of HARTMAN XX shall be held at a date and time set by the HARTMAN XX Board; provided, however, that such meeting shall not be held less than thirty days after the delivery of the annual report to stockholders. The purpose of each annual meeting of the stockholders shall be to elect directors of the corporation and to transact such other business as may properly come before the meeting. | | An annual meeting of the stockholders for the election of directors and the transaction of any business within the powers of the corporation shall be held on a date and at the time set by the board of directors during the month of May in each year.
|
| Special Meetings of the Stockholders | The chairman of the board, president, chief executive officer, a majority of the HARTMAN XX Board, or a majority of the independent directors may call special meetings of the stockholders of HARTMAN XX. Special meetings shall also be called by the secretary of the corporation upon the written request of the holders entitled to cast not less than 10% of all the votes entitled to be cast at such meeting. Such request shall state the purpose of such meeting and the matters to be acted on at such meeting. The secretary shall, not less than ten nor more than 90 days before each meeting of stockholders, provide written notice to all stockholders entitled to vote at such meeting and to each stockholder not entitled to vote who is entitled to notice of the meeting written or printed notice stating the time and place of the meeting and, in the case of a special meeting or as otherwise may be required by any statute, the purpose for which the meeting is called, either by mail, by presenting it to such stockholder personally, by leaving it at the stockholder's residence or usual place of business or by any other means permitted by Maryland law. | | Special meetings of HI-REIT's stockholders may be called by the chairman of the board, president, chief executive officer, or the HI-REIT board of directors, or, upon the written request to the secretary of HI-REIT, the stockholders entitled to cast not less than a majority of all the votes entitled to be cast at such meeting whereby such written request states the purpose of the meeting and the matters proposed to be acted upon at such meeting. If called by the HI-REIT stockholders, the secretary of HI-REIT shall, within 10 days of his receipt of the required written request, notify, in the manner proscribed in the HI-REIT bylaws, each stockholder entitled to vote at meeting of the stockholders. Such meeting shall be held at the time and place specified in the stockholder request; provided, however, that if none is so specified, at such time and place convenient to the stockholders. Unless requested by the stockholders entitled to cast a majority of all the votes entitled to be cast at such meeting, a special meeting need not be called to consider any matter which is substantially the same as a matter voted on at any special meeting of the stockholders held during the preceding 12 months.
|
| Advance Notice Provisions for Stockholder Nominations and Stockholder Business Proposals | Nominations of persons for election to the board of directors and the proposal of business to be considered by the HARTMAN XX stockholders may be made at an annual meeting of stockholders (i) pursuant to the corporation's notice of such meeting, (ii) by or at the direction of the board of directors, or (iii) by any stockholder of the corporation who (A) was a stockholder of record both at the time of giving of notice provided for in HARTMAN XX's bylaws and at the time of the annual meeting in question, (B) is entitled to vote at such meeting, and (C) has complied with the notice procedures set forth in the HARTMAN XX bylaws. | | Nominations of persons for election to the board of directors and the proposal of business to be considered by the HI-REIT stockholders may be made at an annual meeting of stockholders (i) pursuant to the corporation's notice of such meeting, (ii) by or at the direction of the board of directors, or (iii) by any stockholder of the corporation who (A) was a stockholder of record both at the time of giving of notice provided for in HI-REIT's bylaws and at the time of the annual meeting in question, (B) is entitled to vote at such meeting, and (C) has complied with the notice procedures set forth in this HI-REIT's bylaws. |
| | | | | | | | | | | |
| Advance Notice Provisions for Stockholder Nominations and Stockholder Business Proposals (cont.) | In general, a stockholder's notice shall be delivered to the secretary at the principal executive office of the corporation not less than ninety days nor more than 120 days prior to the first anniversary of the date of mailing of the notice for the preceding year’s annual meeting; provided, however, that in the event that the date of the date of mailing of the notice for the annual meeting is advanced or delayed by more than 30 days from the first anniversary of the date of mailing of the notice for the preceding year’s annual meeting, notice by the stockholder to be timely must be so delivered not earlier than the 120th day prior to the date of mailing of the notice for such annual meeting and not later than the close of business on the later of the 90th day prior to the date of mailing of the notice for such annual meeting or the 10th day following the day on which disclosure of the date of mailing of the notice for such meeting is first made.
Generally, only such business shall be conducted at a special meeting of HARTMAN XX stockholders as shall have been brought before the meeting pursuant to the corporation's notice of said meeting. Nominations of persons for election to the board of directors may be made at a special meeting of stockholders at which directors are to be elected (i) pursuant to the corporation's notice of said meeting, (ii) by or at the direction of the board of directors, or (iii) provided the board of directors has determined that directors shall be elected at such special meeting, by any stockholder of the corporation who (A) is a stockholder of record both at the time of giving of notice and at the time of the special meeting, (B) is entitled to vote at the meeting, and (C) complied with the notice procedures set forth in HARTMAN XX's bylaws. | | In general, a stockholder's notice shall be delivered to the secretary at the principal executive office of the corporation not less than 90 days prior to the first anniversary of the date of mailing of the notice for the preceding year’s annual meeting; provided, however, that in the event that the date of the date of mailing of the notice for the annual meeting is advanced or delayed by more than 30 days from the first anniversary of the date of mailing of the notice for the preceding year's annual meeting, notice by the stockholder to be timely must be so delivered not later than the close of business on the later of the 90th day prior to the date of mailing of the notice for such annual meeting or, if the first public announcement of the date of such annual meeting is made less than 100 days prior to the date of such annual meeting, the 10th day following the day on which public announcement of the date of mailing of the notice for such meeting is first made.
Generally, only such business shall be conducted at a special meeting of HI-REIT stockholders as shall have been brought before the meeting pursuant to the corporation's notice of said meeting. Nominations of persons for election to the board of directors may be made at a special meeting of stockholders at which directors are to be elected pursuant to the corporation's notice of said meeting (i) by or at the direction of the board of directors or (ii) provided the board of directors has determined that directors shall be elected at such special meeting, by any stockholder of the corporation who (A) is a stockholder of record both at the time of giving of notice and at the time of the special meeting, (B) is entitled to vote at the meeting, and (C) complied with the notice procedures set forth HI-REIT's bylaws.
|
| | | | | | | | | | | |
| Notice of Stockholder Meetings | Not less than 10 nor more than 90 days before each meeting of stockholders, the secretary shall give to each stockholder entitled to vote at such meeting and to each stockholder not entitled to vote who is entitled to notice of the meeting written or printed notice stating the time and place of the meeting, and in the case of a special meeting or as otherwise may be required by the MGCL, the purpose for which the meeting is called. The notice shall be deemed delivered by presenting it to such stockholder personally, by leaving it at the stockholder's residence or usual place of business, mailing it to the stockholder, transmitting it by electronic mail, or by any other means permitted by the MGCL. | | Except as otherwise provided in HI-REIT's bylaws regarding special meetings of stockholders, not less than 10 nor more than 90 days before each meeting of stockholders, the secretary shall give to each stockholder entitled to vote at such meeting and to each stockholder not entitled to vote who is entitled to notice of the meeting written or printed notice stating the time and place of the meeting, and in the case of a special meeting or as otherwise may be required by the MGCL, the purpose for which the meeting is called. The notice shall be deemed delivered by presenting it to such stockholder personally, by leaving it at the stockholder's residence or usual place of business, mailing it to the stockholder, transmitting it by electronic mail, or by any other electronic means.
|
| State Anti-Takeover Statutes | The MGCL provides that “control shares” of a Maryland corporation acquired in a "control share acquisition" have no voting rights except to the extent approved by a vote of two-thirds of the votes entitled to be cast on the matter, excluding shares of stock owned by the acquirer, by officers of the corporation or by employees who are also directors of the corporation. "Control shares" are shares of stock of the corporation which, if aggregated with other shares controlled by the acquirer, would entitle the acquirer to exercise voting power in electing directors within one of the following ranges of voting power: one-tenth or more but less than one-third, one-third or more but less than a majority, or a majority or more of all voting power. Control shares do not include shares the acquiring person is then entitled to vote as a result of having previously obtained stockholder approval. | | The MGCL provides that "control shares" of a Maryland corporation acquired in a "control share acquisition" have no voting rights except to the extent approved by a vote of two-thirds of the votes entitled to be cast on the matter, excluding shares of stock owned by the acquirer, by officers of the corporation or by employees who are also directors of the corporation. "Control shares" are shares of stock of the corporation which, if aggregated with other shares controlled by the acquirer, would entitle the acquirer to exercise voting power in electing directors within one of the following ranges of voting power: one-tenth or more but less than one-third, one-third or more but less than a majority, or a majority or more of all voting power. |
| | | | | | | | | | | |
| State Anti-Takeover Statutes (cont.) | Generally, a "control share acquisition" means the acquisition of outstanding control shares. A control share acquisition does not include shares acquired in a merger, consolidation or share exchange if the corporation is a party to the transaction or to acquisitions approved or exempted by the charter of bylaws of the corporation. As permitted under the MGCL, the HARTMAN XX Charter contains a provision exempting HARTMAN XX from the control share acquisition statute any and all acquisitions of HARTMAN XX's stock. The HARTMAN XX Board may, without the consent of any of its stockholders, amend or eliminate this charter provision at any time. Under the MGCL, certain "business combinations" (which include a merger, consolidation, share exchange and certain transfers, issuances or reclassifications of equity securities) between a Maryland corporation and any person who beneficially owns 10% or more of the voting power of the corporation's outstanding voting stock, or an affiliate or associate of the corporation who beneficially owned 10% or more of the voting power at any time within the preceding two years, in each case referred to as an "interested stockholder," or an affiliate thereof, are prohibited for five years after the most recent date on which the interested stockholder becomes an interested stockholder. Thereafter, any such business combination must be recommended by the HARTMAN XX board of directors and approved by the affirmative vote of at least (i) 80% of the votes entitled to be cast by holders of outstanding shares of voting stock of the corporation and (ii) two-thirds of the votes entitled to be cast by holders of voting stock of the corporation other than shares held by the interested stockholder or its affiliates or associates. The super-majority vote requirements do not apply, however, to business combinations that are approved or exempted by the HARTMAN XX Board prior to the time that the interested stockholder becomes an interested stockholder or the business combination satisfies certain minimum price, form of consideration and procedural requirements. Pursuant to the MGCL, HARTMAN XX has elected in its charter to opt out of the business combinations provisions of the MGCL.
| | Control shares do not include shares the acquiring person is then entitled to vote as a result of having previously obtained stockholder approval. Generally, a "control share acquisition" means the acquisition of outstanding control shares. A control share acquisition does not include shares acquired in a merger, consolidation or share exchange if the corporation is a party to the transaction or to acquisitions approved or exempted by the charter of bylaws of the corporation. As permitted under the MGCL, HI-REIT's bylaws contain a provision exempting HI-REIT from the control share acquisition statute any and all acquisitions of HI-REIT's stock. The HI-REIT board of directors may, without the consent of any of its stockholders, amend or eliminate this bylaw provision at any time. . Under the MGCL, certain "business combinations" (which include a merger, consolidation, share exchange and certain transfers, issuances or reclassifications of equity securities) between a Maryland corporation and any person who beneficially owns 10% or more of the voting power of the corporation's outstanding voting stock, or an affiliate or associate of the corporation who beneficially owned 10% or more of the voting power at any time within the preceding two years, in each case referred to as an "interested stockholder," or an affiliate thereof, are prohibited for five years after the most recent date on which the interested stockholder becomes an interested stockholder. Thereafter, any such business combination must be recommended by the HI-REIT board of directors and approved by the affirmative vote of at least (i) 80% of the votes entitled to be cast by holders of outstanding shares of voting stock of the corporation and (ii) two-thirds of the votes entitled to be cast by holders of voting stock of the corporation other than shares held by the interested stockholder or its affiliates or associates. The super-majority vote requirements do not apply, however, to business combinations that are approved or exempted by the HI-REIT board of directors prior to the time that the interested stockholder becomes an interested stockholder or the business combination satisfies certain minimum price, form of consideration and procedural requirements. HI-REIT has not elected in its charter or bylaws to opt out of the business combinations provisions of the MGCL. |
| | | | | | | | | | | |
| Under certain provisions of the MGCL relating to unsolicited takeovers, a Maryland corporation with a class of equity securities registered under the Exchange Act and at least three independent directors may elect to be subject, by provision in its charter or bylaws or by resolutions of its board of directors and notwithstanding any contrary provision in the charter or bylaws, to any or all of five provisions: (i) a classified board, (ii) a two-thirds vote requirement for removing a director, (iii) a requirement that the number of directors be fixed only by vote of the directors, (iv) a requirement that any and all vacancies on the board of directors may be filled by the remaining directors, even if the remaining directors do not constitute a quorum, and for the remainder of the full term of the class of directors in which the vacancy occurred, and (v) a majority requirement for the calling of a special meeting of stockholders. Pursuant to the statute, HARTMAN XX has elected in its charter to be subject to the statutory provision that any and all vacancies on HARTMAN XX's board of directors may be filled only by a majority of the remaining directors, even if the remaining directors do not constitute a quorum, and any director elected to fill a vacancy may serve for the remainder of the full term of the directorship in which the vacancy occurred. Through provisions in HARTMAN XX Charter and bylaws unrelated to the statute, HARTMAN XX vests in the board of directors the power to fix the number of directorships, provided that the number is not less than the minimum number required by the MGCL, and requires a majority vote for the removal of directors. | | Under certain provisions of the MGCL relating to unsolicited takeovers, a Maryland corporation with a class of equity securities registered under the Exchange Act and at least three independent directors may elect to be subject, by provision in its charter or bylaws or by resolutions of its board of directors and notwithstanding any contrary provision in the charter or bylaws, to any or all of five provisions: (i) a classified board, (ii) a two-thirds vote requirement for removing a director, (iii) a requirement that the number of directors be fixed only by vote of the directors, (iv) a requirement that any and all vacancies on the board of directors may be filled by the remaining directors, even if the remaining directors do not constitute a quorum, and for the remainder of the full term of the class of directors in which the vacancy occurred, and (v) a majority requirement for the calling of a special meeting of stockholders. Pursuant to the statute, HI-REIT has elected in its charter to be subject to the statutory provision that any and all vacancies on HI-REIT's board of directors may be filled only by a majority of the remaining directors, even if the remaining directors do not constitute a quorum, and any director elected to fill a vacancy may serve for the remainder of the full term of the directorship in which the vacancy occurred. Through provisions in HI-REIT's charter and bylaws unrelated to the statute, HI-REIT vests in the board of directors the power to fix the number of directorships, provided that the number is not less than the minimum number required by the MGCL, and requires a majority vote for the removal of directors and a majority vote for the calling of a special meeting of stockholders.
|
| | | | | | | | | | | |
| Liability and Indemnification of Directors and Officers | The HARTMAN XX Charter contains provisions limiting the liability of directors and officers, to the maximum extent that the MGCL in effect from time to time permits, such that no director or officer of HARTMAN XX shall be liable to HARTMAN XX or its stockholders for money damages.
HARTMAN XX shall indemnify and pay or reimburse reasonable expenses in advance of the final disposition of a proceeding to: (i) any individual who is a present or former director or officer of HARTMAN XX; (ii) any individual who, while a director of HARTMAN XX and at the request of HARTMAN XX, serves or has served as a director, officer, partner or trustee of another corporation, partnership, joint venture, trust, employee benefit plan or any other enterprise from and against any claim or liability to which such person may become subject or which such person may incur by reason of his service in such capacity; or (iii) the Advisor or any of its affiliates acting as an agent of HARTMAN XX.
Pursuant to HARTMAN XX Charter, HARTMAN XX shall not provide for indemnification of any particular indemnitee for any liability or loss suffered by such indemnitee, nor shall such indemnitee be held harmless for any loss or liability suffered by HARTMAN XX, unless all of the following conditions are met: (i) such indemnitee has determined, in good faith, that the course of conduct that caused the loss or liability was in the best interests of HARTMAN XX; (ii) such indemnitee was acting on behalf of or performing services for HARTMAN XX; (iii) such liability or loss was not the result of negligence or misconduct by the particular indemnitee or gross negligence or willful misconduct by the particular indemnitee who is an independent director; and (iv) such indemnification or agreement to hold harmless is recoverable only out of HARTMAN XX’s net assets and not from its common stockholders. | | HI-REIT's charter contains provisions limiting the liability of directors and officers, to the maximum extent the MGCL in effect from time to time permits, such that no director or officer of HI-REIT shall be liable to HI-REIT or its stockholders for money damages.
Pursuant to its bylaws, HI-REIT shall indemnify and pay or reimburse reasonable expenses in advance of the final disposition of a proceeding to: (i) any individual who is a present or former director or officer of HI-REIT; or (ii) any individual who, while a director or officer of HI-REIT and at the request of HI-REIT serves or has served as a director or officer of another corporation, partnership, joint venture, trust, employee benefit plan or any other enterprise in connection with any threatened, pending or completed action, suit or proceeding (whether civil, criminal, administrative or investigative) in which the present or former director or officer is a party, to the fullest extent permitted by, and in accordance with the applicable requirements of, the MGCL.
Pursuant to the MGCL, HI-REIT shall not provide for indemnification of any particular indemnitee for any liability or loss suffered by such indemnitee, nor shall such indemnitee be held harmless for any loss or liability suffered by HI-REIT, unless all of the following conditions are met: (i) the act or omission of the HI-REIT director or officer was material to the matter giving rise to the proceeding and was committed in bad faith or was the result of active and deliberate dishonesty; (ii) the HI-REIT director or officer actually received an improper benefit in money, property or services; or (iii) in the case of any criminal proceeding, the HI-REIT director or officer had reasonable cause to believe that the act or omission was unlawful.
HI-REIT may indemnify any other persons, including a person who served a predecessor of HI-REIT of HI-REIT as an officer or director, permitted to be indemnified by the MGCL, if and to the extent indemnification is authorized and determined to be appropriate, in each case in accordance with applicable law.
|
| | | | | | | | | | | |
| Distributions | Dividends and other distributions upon the stock of HARTMAN XX may be authorized by the HARTMAN XX Board, subject to the provisions of the MGCL and the HARTMAN XX Charter. Dividends and other distributions may be paid in cash, property or stock of HARTMAN XX, subject to the provisions of the MGCL and the HARTMAN XX Charter. | | Dividends and other distributions upon the stock of HI-REIT may be authorized by the HI-REIT board of directors, subject to the provisions of the MGCL and the HI-REIT charter. Dividends and other distributions may be paid in cash, property or stock of HI-REIT, subject to the provisions of the MGCL and the HI-REIT charter. |
LEGAL MATTERS
The validity of the Hartman Short Term Income Properties XX, Inc. Common Stock to be issued in the Mergers will be passed upon by Moran Reeves Conn.
It is a condition to each Merger that Hartman Short Term Income Properties XX, Inc. , Hartman Short Term Income Properties XIX, Inc. , and Hartman Income REIT, Inc. receive opinions from Alston & Bird LLP, concerning the U.S. federal income tax consequences of the Mergers.
EXPERTS
The audited financial statements of Hartman Short Term Income Properties XX, Inc. as of December 31, 2018 and 2017 and for the years then ended included in this prospectus and elsewhere in the registration statement have been so included in reliance upon the report of Grant Thornton LLP, independent registered public accountants, upon the authority of said firm as experts in accounting and auditing.
The audited consolidated financial statements and schedules of Hartman Short Term Income Properties XX, Inc. included in the Joint Proxy Statement and Prospectus, which is referred to and made a part of this Registration Statement, have been audited by Weaver and Tidwell L.L.P., an independent registered public accounting firm for the years 2016 and prior as set forth in their report appearing elsewhere herein, and are included in reliance upon the report given on the authority of such firm as experts in accounting and auditing.
The audited consolidated financial statements and the related financial statement schedule of Hartman Short Term Income Properties XIX, Inc. included in the Joint Proxy Statement and Prospectus, which is referred to and made a part of this Registration Statement, have been audited by Weaver and Tidwell L.L.P., an independent registered public accounting firm, for the years ended 2018 and prior, as set forth in their report appearing elsewhere herein, and are included in reliance upon such report given on the authority of such firm as experts in accounting and auditing.
The audited consolidated financial statements and the related financial statement schedule of Hartman Income REIT, Inc. included in the Joint Proxy Statement and Prospectus, which is referred to and made a part of this Registration Statement, have been audited by Weaver and Tidwell L.L.P., an independent registered public accounting firm for the years ended 2018 and prior, as set forth in their report appearing elsewhere herein, and are included in reliance upon such report given on the authority of such firm as experts in accounting and auditing.
SUBMISSION OF FUTURE STOCKHOLDER PROPOSALS
HARTMAN XX
Pursuant to Article II, Section 11(a)(2) of the HARTMAN XX bylaws, if a stockholder wishes to present a proposal at the 2019 Annual Meeting of HARTMAN XX’s stockholders, whether or not the proposal is intended to be included in the 2019 proxy materials, HARTMAN XX’s bylaws currently require that the stockholder give advance written notice to HARTMAN XX’s acting secretary, Mark T. Torok, at HARTMAN XX’s principal executive offices no earlier than the 150th day prior to the anniversary date of the preceding year’s Annual Meeting of Stockholders and not later than 120 days prior to the anniversary of the preceding year’s Annual Meeting of
Stockholders. Provided, however, that in the event that the date of the 2019 Annual Meeting of Stockholders is advanced or delayed by more than thirty days from the first anniversary of the date of the 2017 Annual Meeting of Stockholders, written notice of a stockholder proposal must be delivered not earlier than the 150th day prior to the date of the 2019 Annual Meeting of Stockholders and not later than 5:00 p.m., Eastern Standard Time, on the later of the 120th day prior to the date of the 2019 Annual Meeting of Stockholders or the tenth day following the day on which public announcement of the date of the 2019 Annual Meeting of Stockholders is first made. Any stockholder proposals not received by HARTMAN XX by the applicable date in previous sentence will be considered untimely. Rule 14a-4(c) promulgated under the Exchange Act permits HARTMAN XX’s management to exercise discretionary voting authority under proxies it solicits with respect to such untimely proposals. Stockholders are advised to review the HARTMAN XX bylaws, which contain other requirements with respect to advance notice of stockholder proposals and director nominations. Stockholders also must follow the procedures prescribed in Rule 14a-8 promulgated under the Exchange Act.
HARTMAN XIX
If the Mergers are completed on the expected timetable, HARTMAN XIX does not intend to hold a 2019 annual meeting of its stockholders. However, if the Mergers are not completed, or if HARTMAN XIX is otherwise required to do so under applicable law, HARTMAN XIX would hold a 2019 annual meeting of stockholders. For a stockholder proposal to be properly submitted for presentation at the 2019 annual meeting of stockholders, if it is held, HARTMAN XIX’s secretary must receive written notice of the proposal at its principal executive offices during the period beginning on , 2019 and ending at 5:00 p.m., Eastern Time on , 2019.
HI-REIT
If the Mergers are completed on the expected timetable, HI-REIT does not intend to hold a 2019 annual meeting of its stockholders. However, if the Mergers are not completed, or if HI-REIT is otherwise required to do so under applicable law, HI-REIT would hold a 2019 annual meeting of stockholders. For a stockholder proposal to be properly submitted for presentation at the 2019 annual meeting of stockholders, if it is held, HI-REIT’s secretary must receive written notice of the proposal at its principal executive offices during the period beginning on , 2019 and ending at 5:00 p.m., Eastern Time on , 2019.
OTHER MATTERS
In accordance with a notice previously sent to HARTMAN XX stockholders, HARTMAN XX is sending only a single Joint Proxy Statement and Prospectus to any household at which two or more stockholders reside if they share the same last name or HARTMAN XX reasonably believes they are members of the same family, unless HARTMAN XX has received instructions to the contrary from any stockholder at that address. This practice is known as “householding” and stems from rules adopted by the SEC. HARTMAN XX will deliver promptly, upon written or oral request, a separate copy of this Joint Proxy Statement and Prospectus to a stockholder at a shared address to which a single copy of the document was previously delivered. If you received a single Joint Proxy Statement and Prospectus, but you would prefer to receive your own copy, you may direct requests for separate copies to the following address: 2909 Hillcroft Suite 420, Houston, TX 77057, or call HARTMAN XX at 1-713-467-2222.
WHERE YOU CAN FIND MORE INFORMATION
HARTMAN XX is required to file Annual, Quarterly, and Current Reports, proxy statements, and other information with the SEC. HARTMAN XX stockholders may read and copy these reports, statements or other information filed by HARTMAN XX at the SEC’s Public Reference Room at 100 F Street, N.E., Washington, D.C. 20549. Please call the SEC at 1-800-SEC-0330 for further information on the Public Reference Room. The SEC also maintains an Internet website that contains reports, proxy and information statements, and other information regarding issuers, including HARTMAN XX, who file electronically with the SEC. The address of that site is http://www.sec.gov.
HARTMAN XX has filed with the SEC a registration statement on Form S-4 to register with the SEC the shares of HARTMAN XX Common Stock to be issued to holders of HARTMAN XIX and HI-REIT Stock pursuant to the Merger Agreements. This Joint Proxy Statement and Prospectus forms a part of that registration statement on Form S-4 and constitutes a prospectus of HARTMAN XX, in addition to being a proxy statement of HARTMAN XIX for the HARTMAN XIX Special Meeting and a proxy statement of HI-REIT for the HI-REIT Special Meeting. The registration statement, including the annexes, appendices, exhibits and schedules thereto, contains additional relevant information about the HARTMAN XX Common Stock and HARTMAN XX.
HARTMAN XX has supplied all information contained in this Joint Proxy Statement and Prospectus relating to HARTMAN XX, HARTMAN XIX has supplied all information contained in this Joint Proxy Statement and Prospectus relating to HARTMAN XIX, and HI-REIT has supplied all information contained in this Joint Proxy Statement and Prospectus relating to HI-REIT.
If you have any questions about the Mergers or how to authorize your proxy, or you need additional copies of this Joint Proxy Statement and Prospectus, the enclosed proxy cards or voting instructions, you can also contact the following persons:
Name
Address
City State Zip
Telephone
IF YOU WOULD LIKE TO REQUEST DOCUMENTS FROM HARTMAN XX, HARTMAN XIX OR HI-REIT, PLEASE DO SO BY , 2019 TO RECEIVE THEM BEFORE THE SPECIAL MEETINGS.
This Joint Proxy Statement and Prospectus does not incorporate the contents of the websites of HARTMAN XX, HARTMAN XIX, HI-REIT or any other person.
HARTMAN XX, HARTMAN XIX and HI-REIT have not authorized anyone to give any information or make any representation about the Mergers or their companies that is different from, or in addition to, that contained in this Joint Proxy Statement and Prospectus or in any of the materials that are incorporated into this Joint Proxy Statement and Prospectus. Therefore, if anyone does give you any such information, you should not rely on it. If you are in a jurisdiction where offers to exchange or sell, or solicitations of offers to exchange or purchase, the securities offered by this Joint Proxy Statement and Prospectus or the solicitation of proxies is unlawful, or if you are a person to whom it is unlawful to direct these types of activities, then the offer presented in this Joint Proxy Statement and Prospectus does not extend to you. The information contained in this Joint Proxy Statement and Prospectus is accurate only as of the date of this document unless the information specifically indicates that another date applies.
WHERE YOU CAN FIND MORE INFORMATION
HARTMAN XX is required to file Annual, Quarterly, and Current Reports, proxy statements, and other information with the SEC. HARTMAN XX stockholders may read and copy these reports, statements or other information filed by HARTMAN XX at the SEC’s Public Reference Room at 100 F Street, N.E., Washington, D.C. 20549. Please call the SEC at 1-800-SEC-0330 for further information on the Public Reference Room. The SEC also maintains an Internet website that contains reports, proxy and information statements, and other information regarding issuers, including HARTMAN XX, who file electronically with the SEC. The address of that site is http://www.sec.gov.
HARTMAN XX has filed with the SEC a registration statement on Form S-4 to register with the SEC the shares of HARTMAN XX Common Stock to be issued to holders of HARTMAN XIX and HI-REIT Stock pursuant to the Merger Agreements. This Joint Proxy Statement and Prospectus forms a part of that registration statement on Form S-4 and constitutes a prospectus of HARTMAN XX, in addition to being a proxy statement of HARTMAN XIX for
the HARTMAN XIX Special Meeting and a proxy statement of HI-REIT for the HI-REIT Special Meeting. The registration statement, including the annexes, appendices, exhibits and schedules thereto, contains additional relevant information about the HARTMAN XX Common Stock and HARTMAN XX.
HARTMAN XX has supplied all information contained in this Joint Proxy Statement and Prospectus relating to HARTMAN XX, HARTMAN XIX has supplied all information contained in this Joint Proxy Statement and Prospectus relating to HARTMAN XIX, and HI-REIT has supplied all information contained in this Joint Proxy Statement and Prospectus relating to HI-REIT.
If you have any questions about the Mergers or how to authorize your proxy, or you need additional copies of this Joint Proxy Statement and Prospectus, the enclosed proxy cards or voting instructions, you can also contact the following persons:
Name
Address
City State Zip
Telephone
IF YOU WOULD LIKE TO REQUEST DOCUMENTS FROM HARTMAN XX, HARTMAN XIX OR HI-REIT, PLEASE DO SO BY , 2019 TO RECEIVE THEM BEFORE THE SPECIAL MEETINGS.
This Joint Proxy Statement and Prospectus does not incorporate the contents of the websites of HARTMAN XX, HARTMAN XIX, HI-REIT or any other person.
HARTMAN XX, HARTMAN XIX and HI-REIT have not authorized anyone to give any information or make any representation about the Mergers or their companies that is different from, or in addition to, that contained in this Joint Proxy Statement and Prospectus or in any of the materials that are incorporated into this Joint Proxy Statement and Prospectus. Therefore, if anyone does give you any such information, you should not rely on it. If you are in a jurisdiction where offers to exchange or sell, or solicitations of offers to exchange or purchase, the securities offered by this Joint Proxy Statement and Prospectus or the solicitation of proxies is unlawful, or if you are a person to whom it is unlawful to direct these types of activities, then the offer presented in this Joint Proxy Statement and Prospectus does not extend to you. The information contained in this Joint Proxy Statement and Prospectus is accurate only as of the date of this document unless the information specifically indicates that another date applies.
ANNEX A
HARTMAN XIX Merger Agreement
AGREEMENT AND PLAN OF MERGER
Between
HARTMAN SHORT TERM INCOME PROPERTIES XX, INC.
And
HARTMAN SHORT TERM INCOME PROPERTIES XIX, INC.
DATED AS OF JULY 21, 2017
AGREEMENT AND PLAN OF MERGER
This Agreement and Plan of Merger (this “Agreement”), dated as of July 21, 2017, is by and between Hartman Short Term Income Properties XX, Inc., a Maryland corporation (“HARTMAN XX”), and Hartman Short Term Income Properties XIX, Inc., a Texas corporation (“HARTMAN XIX”). HARTMAN XX and HARTMAN XIX are each sometimes referred to herein as a “Party” and collectively as the “Parties.” Capitalized terms used but not otherwise defined herein have the meanings ascribed to them in Article 1.
BACKGROUND
WHEREAS, the Parties desire to effect a business combination in which (i) HARTMAN XIX will be merged with and into HARTMAN XX (the “Merger”), with HARTMAN XX being the surviving company of the Merger, (ii) each share of HARTMAN XIX Common Stock (as defined herein) issued and outstanding immediately prior to the Effective Time (as defined herein) that is not retired pursuant to this Agreement will be canceled and converted into the right to receive the Merger Consideration (as defined herein), and (iii) each share of HARTMAN XIX Preferred Stock (as defined herein) issued and outstanding immediately prior to the Effective Time that is not retired pursuant to this Agreement will be canceled and converted into the right to receive the Merger Consideration, all upon the terms and subject to the conditions set forth in this Agreement and in accordance with the MGCL and the TBOC;
WHEREAS, on the recommendation of the special committee (the “HARTMAN XX Special Committee”) of the Board of Directors of HARTMAN XX (the “HARTMAN XX Board”), the HARTMAN XX Board has (i) determined that this Agreement, the Merger and the other transactions contemplated by this Agreement and the Proxy Statement and Form S-4 (each as defined herein) are advisable and in the best interests of HARTMAN XX and its Stockholders, (ii) authorized and approved this Agreement, the Merger and the other transactions contemplated by this Agreement and the Proxy Statement and Form S-4, (iii) directed that, the Merger and the other transactions contemplated the Proxy Statement and Form S-4 be submitted for consideration at the HARTMAN XX Special Shareholders
Meeting (as defined herein), and (iv) recommended the approval of the Merger, and the other transactions contemplated by the Proxy Statement and Form S-4 by the HARTMAN XX Stockholders;
WHEREAS, on the recommendation of the special committee (the “HARTMAN XIX Special Committee”) of the Board of Directors of HARTMAN XIX (the “HARTMAN XIX Board”), the HARTMAN XIX Board has (i) determined that this Agreement, the Merger and the other transactions contemplated by this Agreement are advisable and in the best interests of HARTMAN XIX and its Stockholders, (ii) authorized and approved this Agreement, the Merger and the other transactions contemplated by this Agreement, (iii) directed that the Merger be submitted for consideration at the HARTMAN XIX Special Shareholders Meeting (as defined herein), and (iv) recommended the approval of the Merger by the HARTMAN XIX Stockholders;
WHEREAS, for U.S. federal income tax purposes, it is intended that the Merger shall qualify as a “reorganization” under, and within the meaning of, Section 368(a) of the Code (as defined herein), and this Agreement is intended to be and is adopted as a “plan of reorganization” for the Merger for purposes of Sections 354 and 361 of the Code; and
WHEREAS, each of the Parties desire to make certain representations, warranties, covenants and agreements in connection with the Merger, and to prescribe various conditions to the Merger.
NOW THEREFORE, in consideration of the foregoing and the mutual representations, warranties, covenants and agreements contained in this Agreement, and other good and valuable consideration, the receipt and sufficiency of which are hereby acknowledged, the Parties, intending to be legally bound, agree as follows:
ARTICLE I—DEFINITIONS
Section 1.1 Definitions.
“Acquisition Proposal” has the meaning set forth in Section 7.2(d)(i).
“Adverse Recommendation Change” has the meaning set forth in Section 7.2(a).
“Adverse Recommendation Change Notice” has the meaning set forth in Section 7.2(b)(ii).
“Affiliate” means, with respect to a specified Person, a Person that directly or indirectly, through one or more intermediaries, controls, is controlled by, or is under common control with, such specified Person.
“Agreement” has the meaning set forth in the preamble.
“Applicable Law” or “Law” means any and all laws, statutes, ordinances, regulations, rules, notice requirements and orders promulgated by any Governmental Entity.
“Articles of Merger” has the meaning set forth in Section 2.3.
“Benefit Plan” means any “employee benefit plan” (within the meaning of Section 3(3) of the Employee Retirement Income Security Act of 1974, as amended, and the rules and regulations promulgated thereunder (“ERISA”)) and any employment, consulting, termination, severance, change in control, separation, retention equity option, equity appreciation rights, restricted equity, phantom equity, equity based compensation, profits interest, unit, outperformance, equity purchase, deferred compensation, bonus, incentive compensation, fringe benefit, health, medical, dental, disability, accident, life insurance, welfare benefit, cafeteria, vacation, paid time off, perquisite, retirement, pension, or savings or any other compensation or employee benefit plan, agreement, program, policy, practice, understanding or other arrangement, whether or not subject to ERISA.
“Book-Entry Share” means, with respect to any Party, a book-entry share registered in the transfer books of such Party.
“Business Day” means any day other than a Saturday, Sunday or any day on which banks located in New York, New York are authorized or required to be closed.
“Certificate” has the meaning set forth in Section 2.7(a).
“Certificate of Merger” has the meaning set forth in Section 2.3.
“Closing” has the meaning set forth in Section 2.2.
“Closing Date” has the meaning set forth in Section 2.2.
“Constituent Documents” means, with respect to any Person, such Person’s (i) articles of incorporation, articles of organization, articles of amendment and restatement, certificate of incorporation, certificate of formation, certificate of limited partnership or other formation document, as currently in effect, as applicable, and (ii) bylaws, operating agreement, partnership agreement or other governance documents, as currently in effect, as applicable. For the avoidance of doubt, HARTMAN XIX’s Constituent Documents include the HARTMAN XIX Articles of Incorporation and HARTMAN XX’s Constituent Documents include the HARTMAN XX Charter.
“Code” means the Internal Revenue Code of 1986, as amended, and the rules and regulations promulgated thereunder.
“Confidential Information” has the meaning set forth in Section 7.10(b).
“Contract” means any written or oral contract, agreement, indenture, note, bond, instrument, lease, conditional sales contract, mortgage, license, guaranty, binding commitment or other agreement.
“Conversion Ratio” has the meaning set forth in Section 2.7(a).
“Disclosure Letters” include the Hartman XIX Disclosure Letter and the Hartman XX Disclosure Letter.
“Dissenting Shares” has the meaning set forth in Section 5.1.
“Effective Time” has the meaning set forth in Section 2.3.
“Environmental Law” means any Law (including common law) relating to the prevention of pollution, protection of the environment (including air, surface water, groundwater, land surface or subsurface land and natural resources), remediation of contamination, restoration of environmental quality or occupational health or workplace safety, including Laws relating to the use, handling, presence, transportation, treatment, storage, disposal, release or discharge of Hazardous Substances.
“Environmental Permit” means any license, registration or permit required under any applicable Environmental Law.
“Exchange Act” means the Securities Exchange Act of 1934, as amended.
“Form S-4” means a registration statement on Form S-4 under the Securities Act, which will include the Proxy Statement, to register under the Securities Act the HARTMAN XX Shares to be issued in the Merger and the HI-REIT Merger.
“GAAP” means United States generally accepted accounting principles as in effect from time to time, consistently applied.
“Governmental Entity” means any court, tribunal, arbitrator, authority, agency, commission, official or other instrumentality of any government or governmental or regulatory body thereof (whether federal, state, foreign, provincial, county, city, municipal or otherwise).
“HARTMAN XIX” has the meaning set forth in the preface.
“HARTMAN XIX Board” has the meaning set forth in the recitals.
“HARTMAN XIX Board Recommendation” has the meaning set forth in Section 3.3(c).
“HARTMAN XIX Disclosure Letter” has the meaning set forth in Article III.
“HARTMAN XIX Common Stock” means the authorized shares of common stock of HARTMAN XIX, $0.01 par value per share.
“HARTMAN XIX Designees” has the meaning set forth in Section 7.9.
“HARTMAN XIX Preferred Stock” means the authorized shares of (i) HARTMAN XIX 8% Preferred Stock and (ii) HARTMAN XIX 9% Preferred Stock.
“HARTMAN XIX Properties” means each real property owned, or leased (including ground leased) as lessee or sublessee, by HARTMAN XIX or any HARTMAN XIX Subsidiary as of the date of this Agreement (including all of HARTMAN XIX’s or any HARTMAN XIX Subsidiary’s right, title, and interest in and to all buildings, structures and other improvements and fixtures located on or under such real property and all easements, rights and other appurtenances to such real property).
“HARTMAN XIX Shares” means the shares of authorized capital stock of HARTMAN XIX, including without limitation, HARTMAN XIX Common Stock and HARTMAN XIX Preferred Stock.
“HARTMAN XIX Special Shareholder Meeting” means the meeting of the HARTMAN XIX Stockholders called to obtain the Requisite HARTMAN XIX Stockholder Approvals, and includes any adjournment or postponement thereof.
“HARTMAN XIX 8% Preferred Stock” means the authorized shares of preferred stock of HARTMAN XIX designated as series one through ten of “Class B 8% cumulative preferred stock,” par value $0.01 per share and the preferred stock of HARTMAN XIX designated as series one and two of “Class DRP 8% Cumulative Preferred Stock.”
“HARTMAN XIX 9% Preferred Stock” means the authorized preferred stock of HARTMAN XIX designated as series one through six of “Class A 9% cumulative preferred stock,” par value $0.01 per share.
“HARTMAN XX” has the meaning set forth in the preface.
“HARTMAN XX Board” has the meaning set forth in the recitals.
“HARTMAN XX Board Recommendation” has the meaning set forth in Section 4.3(c).
“HARTMAN XX Charter” means, as of any date, the articles of amendment and restatement of HARTMAN XX, as amended or supplemented and as in effect as of such date.
“HARTMAN XX Common Stock” means the authorized shares of the common stock of HARTMAN XX, $0.01 par value per share.
“HARTMAN XX Disclosure Letter” has the meaning set forth in Article IV.
“HARTMAN XX Incentive Plan” means HARTMAN XX’s Omnibus Stock Incentive Plan.
“HARTMAN XX Preferred Stock” means the authorized shares of the preferred stock of HARTMAN XX, $0.01 par value per share.
“HARTMAN XX SEC Documents” has the meaning set forth in Section 4.8(a).
“HARTMAN XX Shares” means the shares of authorized capital stock of HARTMAN XX, including without limitation HARTMAN XX Common Stock, and HARTMAN XX Preferred Stock.
“HARTMAN XX Special Shareholder Meeting” means the meeting of the HARTMAN XX Stockholders called to obtain the Requisite HARTMAN XX Stockholder Approvals, and includes any adjournment or postponement thereof.
“Hazardous Substances” means (i) those substances, materials or wastes listed in, defined in, subject to, classified by or regulated under any Environmental Law, including the following federal statutes and their state counterparts, as each may be amended from time to time, and all regulations thereunder: the Resource Conservation and Recovery Act, the Comprehensive Environmental Response, Compensation and Liability Act, the Toxic Substances Control Act, the Clean Water Act, the Safe Drinking Water Act, the Atomic Energy Act and the Clean Air Act; (ii) petroleum and petroleum products, including crude oil and any fractions thereof; and (iii) polychlorinated biphenyls, mold, methane, asbestos and radon.
“HI-REIT” means Hartman Income REIT, Inc., a Maryland corporation.
“HI-REIT Merger” means the merger of HI-REIT with and into HARTMAN XX, and the merger of Hartman Income REIT Operating Partnership, L.P. with Hartman XX Limited Partnership pursuant to the terms and conditions of the HI-REIT Merger Agreement to be entered into contemporaneously herewith.
“HI-REIT Merger Agreement” means the Agreement and Plan of Merger, dated as of the date hereof, by and between HARTMAN XX and HI-REIT and the other parties thereto.
“Indebtedness” means, with respect to any Person and without duplication, (i) the principal of and premium (if any) of all indebtedness, notes payable, accrued interest payable or other obligations for borrowed money, whether secured or unsecured, (ii) all obligations under conditional sale or other title retention agreements, or incurred as financing, in either case with respect to property acquired by such Person, (iii) all obligations issued, undertaken or assumed as the deferred purchase price for any property or assets, (iv) all obligations under capital leases, (v) all obligations in respect of bankers acceptances or letters of credit, (vi) all obligations under interest rate cap, swap, collar or similar transaction or currency hedging transactions (valued at the termination value thereof), (vii) any guarantee of any of the foregoing, whether or not evidenced by a note, mortgage, bond, indenture or similar instrument and (viii) any agreement to provide any of the foregoing.
“Interim Period” has the meaning set forth in Section 6.1.
“IRS” means the Internal Revenue Service or any successor agency.
“Knowledge” means, with respect to any Person, such Person’s actual knowledge after reasonable investigation.
“Lien” means with respect to any asset (including any security), any mortgage, deed of trust, claim, condition, covenant, lien, pledge, charge, security interest, preferential arrangement, option or other third party right (including right of first refusal or first offer), restriction, right of way, easement, or title defect or encumbrance of any kind in respect of such asset, including any restriction on the use, voting, transfer, receipt of income or other exercise of any attributes of ownership; other than transfer restrictions arising under applicable securities Laws.
“Litigation” means any suit, action, administrative or other audit (other than regular audits of financial statements by outside auditors), proceeding, arbitration, cause of action, charge, claim, complaint, compliance review, criminal prosecution, grievance inquiry, hearing, inspection, investigation (governmental or otherwise) or written notice by any Person or Governmental Entity alleging potential liability or requesting information.
“Material Adverse Effect” means, with respect to a Party, as the context requires, any circumstance, change, effect, development, condition or occurrence that, individually or in the aggregate, would (i) be materially adverse to the business, assets, condition (financial or otherwise), operating results, operations, or business prospects of the Party or its Subsidiaries, taken as a whole, or (ii) would prevent or impair the ability of the Party to consummate timely the transactions contemplated hereby before the Outside Date; provided, however, that, a “Material Adverse Effect” shall not include any event, circumstance, change, effect, development, condition or occurrence to the extent arising out of or resulting from: (i) any failure of the Party to meet any internal or external projections or forecasts or any estimates of earnings, revenues, or other metrics for any period (it being understood and agreed that any event, circumstance, change or effect giving rise to such failure may otherwise be taken into account in determining whether there has been a Material Adverse Effect); (ii) any events, circumstances, changes or effects that affect commercial office or industrial REITs generally; (iii) any changes in the United States or global economy or capital, financial or securities markets generally, including changes in interest or exchange rates; (iv) any changes in legal, regulatory, or political conditions; (v) the commencement, escalation or worsening of a war or armed hostilities or the occurrence of acts of terrorism or sabotage; (vi) the negotiation, execution or announcement of the Merger Agreement, or the consummation or anticipation of the Merger or other transactions contemplated by the Merger Agreement; (vii) the taking of any action expressly required by, or the failure to take any action expressly prohibited by, the Merger Agreement, or the taking of any action at the written request or with the prior written consent of an executive officer of the Party; (viii) earthquakes, hurricanes, floods or other natural disasters; (ix) any damage or destruction of any real property owned by the Party that is substantially covered by insurance; or (x) changes in Law or GAAP or the interpretation thereof; which, in the case of each of clauses (ii), (iii), (iv), (v) and (x) above, do not disproportionately affect the Party and its Subsidiaries, taken as a whole, relative to other similarly situated participants in the commercial office or industrial REIT industry in the United States, and in the case of clause (viii) above, do not disproportionately affect the Party and its Subsidiaries, taken as a whole, relative to other participants in the commercial office or industrial REIT industry in the geographic regions in which the Party and its Subsidiaries operate or own or lease properties
“MGCL” means the general corporation law of the State of Maryland, as amended from time to time.
“Merger” has the meaning set forth in the recitals.
“Merger Consideration” has the meaning set forth in Section 2.7(a).
“Ordinary Course of Business” means the ordinary course of business consistent with past custom and practice (including with respect to quantity and frequency) and includes: (i) the payment of distributions in an amount not to exceed the distributions previously paid in the preceding twelve month period for the particular company; and (ii) the acquisition of commercial real estate properties that meet the investment guidelines of the company.
“Outside Date” has the meaning set forth in Section 9.1(d).
“Party” and “Parties” have the meanings set forth in the preface.
“Permitted Liens” means any of the following: (i) Liens for Taxes or governmental assessments, charges or claims of payment not yet due, being contested in good faith or for which adequate accruals or reserves have been established; (ii) Liens that are carriers’, warehousemen’s, mechanics’, materialmen’s, repairmen’s or other similar Liens arising in the ordinary course of business; (iii) with respect to any real property, Liens that are zoning regulations, entitlements or other land use or environmental regulations by any Governmental Entity; (iv) with respect to HARTMAN XIX, Liens that are disclosed on the consolidated balance sheet of HARTMAN XIX dated December 31, 2016, or notes thereto (or securing liabilities reflected on such balance sheet); (v) with respect to HARTMAN XIX, Liens arising pursuant to any material Contracts of HARTMAN XIX; (vi) with respect to any real property of HARTMAN XIX, Liens that are recorded in a public record or disclosed on existing title policies; or (vii) with respect to HARTMAN XIX, Liens that were incurred in the ordinary course of business since December 31, 2016 and that do not materially interfere with the use, operation or transfer of, or any of the benefits of ownership of, the property of HARTMAN XIX and its Subsidiaries, taken as a whole.
“Person” means an individual, a partnership, a corporation, a limited liability company, an association, a joint stock company, a trust, a joint venture, an unincorporated organization, any other business entity, or a governmental entity (or any department, agency, or political subdivision thereof).
“Proxy Statement” means the joint proxy statement relating to the HARTMAN XX Special Stockholders Meeting, the HARTMAN XIX Special Stockholders Meeting and the HI-REIT Special Stockholders Meeting, together with any amendments or supplements thereto.
“Qualified REIT Subsidiary” has the meaning set forth in Section 3.1(b).
“Registered Securities” has the meaning set forth in Section 7.1(a).
“Representative” means, with respect to any Person, such Person’s directors, officers, employees, advisors (including attorneys, accountants, consultants, investment bankers, and financial advisors), agents and other representatives.
“Requisite HARTMAN XIX Stockholder Approval” means the required affirmative vote of the applicable holders of authorized and outstanding HARTMAN XIX Shares to approve:
(i) a proposal to approve the Merger; and
(ii) a proposal to approve one or more adjournments of the HARTMAN XIX Special Stockholders Meeting, if necessary or appropriate, to permit further solicitation of proxies in favor of the proposal to approve the Merger.
“Requisite HARTMAN XX Stockholder Approval” means the required affirmative vote of the applicable holders of authorized and outstanding HARTMAN XX Shares to approve each of the following proposals, as set forth in the Proxy Statement and Form S-4:
(i) a proposal to approve the Merger and the HI-REIT Merger; and
(ii) a proposal to approve one or more adjournments of the HARTMAN XX Special Stockholders Meeting, if necessary or appropriate, to permit further solicitation of proxies in favor of the proposals to approve the Merger and the HI-REIT Merger.
“SDAT” has the meaning set forth in Section 2.3.
“SEC” means the U.S. Securities and Exchange Commission.
“Securities Act” means the Securities Act of 1933, as amended, and the rules and regulations promulgated thereunder.
“Securities Exchange Act” means the Securities Exchange Act of 1934, as amended, and the rules and regulations promulgated thereunder.
“Stock Consideration” has the meaning set forth in Section 2.7(a)(i).
“Stockholder” means a Person holding the authorized capital stock of a Party.
“Subsidiary” or “Subsidiaries” means, with respect to any Person, any corporation, limited liability company, partnership, association, or other business entity of which (a) if a corporation, a majority of the total voting power of shares of stock is owned or controlled, directly or indirectly, by that Person or one or more of the other Subsidiaries of that Person or a combination thereof or (b) if a limited liability company, partnership, association, or other business entity (other than a corporation), (i) a majority of the partnership, limited liability company or other similar equity ownership or membership interests thereof is owned or controlled, directly or indirectly, by that Person or one or more Subsidiaries of that Person or a combination thereof and for this purpose, a Person or Persons own a majority ownership interest in such a business entity (other than a corporation) if such Person or Persons shall be allocated a majority of such business entity’s gains or losses or shall be or control any managing director or general partner of such business entity (other than a corporation), or (ii) the Person is a general partner, manager, managing member or the equivalent. The term “Subsidiary” shall include all Subsidiaries of such Subsidiary.
“Superior Proposal” has the meaning set forth in Section 7.2(d)(ii).
“Surviving Corporation” has the meaning set forth in Section 2.1.
“Takeover Statute” means any “business combination,” “control share acquisition,” “fair price,” “moratorium” or other takeover or anti-takeover statute or similar federal or state Law.
“Tax” or “Taxes” means any federal, state, local and foreign income, gross receipts, capital gains, withholding, property, recording, stamp, transfer, sales, use, abandoned property, escheat, franchise, employment, payroll, excise, environmental and any other taxes, duties, assessments or similar governmental charges, together with penalties, interest or additions imposed with respect to such amounts by the U.S. or any Governmental Entity, whether computed on a separate, consolidated, unitary, combined or any other basis.
“Taxable REIT Subsidiary” has the meaning set forth in Section 3.1(b).
“Tax Return” means any return, declaration, report, claim for refund, or information return or statement relating to Taxes filed or required to be filed with a Governmental Entity, including any schedule or attachment thereto, and including any amendment thereof.
“TBOC” means the Texas Business Organizations Code, as amended from time to time.
“TXSOS” has the meaning set forth in Section 2.3.
ARTICLE II—THE MERGER; CLOSING
Section 2.1 The Merger. Subject to the terms and conditions of this Agreement, at the Effective Time, HARTMAN XIX will merge with and into HARTMAN XX, with HARTMAN XX being the corporation surviving the Merger (the “Surviving Corporation”), and the separate legal existence of
HARTMAN XIX shall cease. The effect of the Merger shall be as set forth in this Agreement and as provided in the applicable provisions of the MGCL and the TBOC. Without limiting the generality of the foregoing, and subject thereto, at the Effective Time, all of the property, rights, privileges, powers and franchises of HARTMAN XIX shall vest in the Surviving Corporation, and all debts, liabilities and duties of HARTMAN XIX shall become the debts, liabilities and duties of the Surviving Corporation.
Section 2.2 The Closing. The closing of the Merger and the other transactions contemplated by this Agreement (the “Closing”) shall take place (i) by electronic exchange of documents and signatures, commencing at 10:00 a.m. Central time on the third (3rd) business day after all conditions to the obligations of the Parties to consummate the transactions contemplated hereby set forth in Article VIII (other than conditions with respect to actions the respective Parties will take at the Closing itself, but subject to the satisfaction or valid waiver of such conditions) shall have been satisfied or waived by the Party entitled to the benefit of the same, or (ii) such other date, time or place as the Parties may mutually determine (the “Closing Date”).
Section 2.3 Effective Time. On the Closing Date, HARTMAN XX and HARTMAN XIX shall (i) cause articles of merger evidencing the Merger (the “Articles of Merger”) to be duly executed and filed with State Department of Assessments and Taxation of the State of Maryland (“SDAT”) in accordance with the MGCL, (ii) cause a certificate of merger evidencing the Merger (including a certificate of account status issued by the Texas Comptroller of Public Accounts) (the “Certificate of Merger”) to be duly executed and filed with the Texas Secretary of State (“TXSOS”) and all other required Texas offices and agencies in accordance with the TBOC, and (iii) make any other filings, recordings or publications required to be made by HARTMAN XX or the Surviving Corporation under the MGCL or the TBOC in connection with the Merger. The Merger shall become effective at the time set forth in the Articles of Merger (such date and time, the “Effective Time”), it being understood and agreed that the Parties shall cause the Effective Time to occur on the Closing Date. The Articles of Merger shall provide that the name of the Surviving Corporation shall be “Hartman Short Term Income Properties XX, Inc.”
Section 2.4 Organizational Documents of the Surviving Corporation.
(a) Articles of Amendment and Restatement. The HARTMAN XX Charter, as in effect at and as of the Effective Time will be articles of amendment and restatement of the Surviving Corporation.
(b) Bylaws. The bylaws of HARTMAN XX as in effect at and as of the Effective Time will remain the bylaws of Surviving Corporation, with any modification or amendment thereto as approved and adopted in accordance with the HARTMAN XX Charter and Applicable Law.
(c) Directors and Officers. At the Effective Time and by virtue of the Merger and the HI-REIT Merger, (i) the board of directors of the Surviving Corporation shall be composed of the combined boards of directors of HARTMAN XX, HARTMAN XIX and HI-REIT in office at and as of the Effective Time (including the HARTMAN XIX Designees) and (ii) the executive officers of HARTMAN XX and the executive officers of HARTMAN XIX in office at the Effective Time will be the officers of the Surviving Corporation (with each retaining their respective positions and terms of office).
Section 2.5 Tax Treatment of Merger. The Parties hereby confirm, covenant and agree to treat the Merger as a reorganization within the meaning of Section 368(a) of the Code, and that this Agreement be, and is hereby adopted as, a plan of reorganization for purposes of Section 354 and 361 of the Code. Unless otherwise required by a final determination within the meaning of Section 1313(a) of the Code (or a similar determination under applicable state or local Law), all Parties shall file all United States federal, state and local Tax Returns in a manner consistent with the intended tax treatment of the Mergers described in this Section 2.5, and no Party shall take a position inconsistent with such treatment.
Section 2.6 Subsequent Actions. If at any time after the Effective Time the Surviving Corporation shall determine, in its sole and absolute discretion, that any actions are necessary or desirable
to vest, perfect or confirm of record or otherwise in the Surviving Corporation its right, title or interest in, to or under any of the rights or properties of HARTMAN XIX acquired or to be acquired by the Surviving Corporation as a result of, or in connection with, the Merger or otherwise to carry out this Agreement, then the directors and officers of the Surviving Corporation shall be authorized to take all such actions as may be necessary or desirable to vest all right, title or interest in, to or under such rights or properties in the Surviving Corporation or otherwise to carry out this Agreement.
Section 2.7 Effect of Merger; Conversion of Shares. At the Effective Time, by virtue of the Merger and without any action on the part of any Party or the holders of any securities of any Party:
(a) Each HARTMAN XIX Share issued and outstanding immediately prior to the Effective Time (other than (i) HARTMAN XIX Shares to be canceled pursuant to Section 2.7(c) and (ii) Dissenting Shares (as hereinafter defined)) will be automatically canceled and retired and converted into the right to receive (upon the proper surrender of the certificate representing such share (a “Certificate”) or, in the case of a Book-Entry Share, the proper surrender of such Book-Entry Share) the following consideration (collectively, the “Merger Consideration”):
(i) Stock Consideration. With respect to (1) each share of HARTMAN XIX Common Stock, the right to receive 9,171.98 shares of HARTMAN XX Common Stock (2) each share of HARTMAN XIX 8% Preferred Stock, the right to receive 1.238477 shares of HARTMAN XX Common Stock; and (3) each share of HARTMAN XIX 9% Preferred Stock, the right to receive 1.238477 shares of HARTMAN XX Common Stock (the foregoing ratios of HARTMAN XX Shares to HARTMAN XIX Shares are referred to herein as the “Conversion Ratios,” as such Conversion Ratios may be adjusted as set forth in Section 2.7(b) below), subject to the treatment of fractional HARTMAN XX Shares in accordance with Section 2.7(a)(ii) below (collectively, the “Stock Consideration”).
(ii) Fractional Shares. Fractional shares of HARTMAN XX Common Stock shall be issued to fully apply the Conversion Ratios in Section 2.7(a)(i) above to the sixth (6th) decimal place.
(b) Adjustment of Merger Consideration. Between the date of this Agreement and the Effective Time, if any of HARTMAN XX or HARTMAN XIX should split, combine or otherwise reclassify the HARTMAN XX Shares or the HARTMAN XIX Shares or makes a dividend or other distribution in HARTMAN XX Shares or HARTMAN XIX Shares (including any dividend or other distribution of securities convertible into such shares), or engages in a reclassification, reorganization, recapitalization or exchange or other like change, then (without limiting any other rights of the Parties hereunder), the applicable Conversion Ratios shall be ratably adjusted to reflect fully the effect of any such change or event, and thereafter all references to such Conversion Ratios shall be deemed to be the Conversion Ratios as so adjusted. Except as set forth in the foregoing sentence, the Conversion Ratios are fixed and shall not be adjusted.
(c) Each HARTMAN XIX Share, if any, then held by any wholly owned subsidiary of HARTMAN XIX shall automatically be retired and shall cease to exist, and no Merger Consideration shall be paid, nor shall any other payment or right inure or be made with respect thereto in connection with or as a consequence of the Merger. Each HARTMAN XIX Share, if any, then held by HARTMAN XX or HI-REIT or any wholly owned subsidiary of HARTMAN XX or HI-REIT shall no longer be outstanding and shall automatically be retired and shall cease to exist, and no Merger Consideration shall be paid, nor shall any other payment or right inure or be made with respect thereto in connection with or as a consequence of the Merger.
(d) Each share of HARTMAN XX Common Stock issued and outstanding at and as of the Effective Time will remain issued and outstanding and shall be unaffected by the Merger.
(e) From and after the Effective Time, the share transfer books of HARTMAN XIX shall be closed, and thereafter there shall be no further registration of transfers of HARTMAN XIX Shares. From and after the Effective Time, Persons who held HARTMAN XIX Shares immediately prior to the Effective Time shall cease to have rights with respect to such shares, except as otherwise provided for in this Agreement or by Applicable Law.
Section 2.8. Exchange Procedures.
(a) As soon as reasonably practicable after the Effective Time (but in no event later than two (2) Business Days thereafter), HARTMAN XX or its transfer agent (Continental Stock Transfer and Trust Company) shall mail (and to make available for collection by hand) to each holder of record of a Certificate or Book-Entry Share representing HARTMAN XIX Shares (A) a letter of transmittal (a “Letter of Transmittal”) in customary form as prepared by HARTMAN XX (which shall specify, among other things, that delivery shall be effected, and risk of loss and title to the Certificates or Book-Entry Shares, as applicable, shall pass, only upon proper delivery of the Certificates (or affidavits of loss in lieu thereof) or transfer of any Book-Entry Shares on the books and records of HARTMAN XX’s transfer agent and (B) instructions for use in effecting the surrender of the Certificates or the transfer of Book-Entry Shares in exchange for the Merger Consideration into which the number of HARTMAN XIX Shares previously represented by such Certificate or Book-Entry Share shall have been converted pursuant to this Agreement.
(b) Upon (A) surrender of a Certificate (or affidavit of loss in lieu thereof) or transfer of any Book-Entry Share representing HARTMAN XIX Shares to HARTMAN XX’s transfer agent, together with a properly completed and validly executed Letter of Transmittal or (B) receipt of an “agent’s message” by HARTMAN XX or its transfer agent (or such other evidence, if any, of transfer as HARTMAN XX or its transfer agent may reasonably request) in the case of transfer of a Book-Entry Share, and such other documents as may reasonably be required by HARTMAN XX or its transfer agent, the holder of such Certificate or Book-Entry Share representing HARTMAN XIX Shares shall be entitled to receive in exchange therefor (i) the Merger Consideration into which such HARTMAN XIX shares shall have been converted pursuant to this Agreement and (ii) certain dividends and distributions in accordance with Section 2.8(d), if any, after HARTMAN XX’s (or its transfer agent’s) receipt of such Certificate (or affidavit of loss in lieu thereof) or “agent’s message” or other evidence, and the Certificate (or affidavit of loss in lieu thereof) so surrendered or the Book-Entry Share so transferred, as applicable, shall be forthwith canceled. HARTMAN XX or its transfer agent shall accept such Certificates (or affidavits of loss in lieu thereof) and Book-Entry Shares upon compliance with such reasonable terms and conditions as HARTMAN XX or its transfer agent may impose to effect an orderly exchange thereof in accordance with customary exchange practices. Until surrendered or transferred as contemplated by this Section 2.8, each Certificate or Book-Entry Share representing HARTMAN XIX Shares shall be deemed, at any time after the Effective Time to represent only the right to receive, upon such surrender, the Merger Consideration as contemplated by this Article II. No interest shall be paid or accrued for the benefit of holders of the Certificates or Book-Entry Shares on the Merger Consideration payable upon the surrender of the Certificates or Book-Entry Shares.
(c) No dividends or other distributions declared or made after the Effective Time with respect to HARTMAN XX Shares with a record date after the Effective Time shall be paid to any holder entitled by reason of the Merger to receive certificates or Book-Entry Shares representing HARTMAN XX Shares until such holder shall have surrendered its Certificates or Book-Entry Share representing HARTMAN XIX Shares pursuant to this Section 2.8. Subject to Applicable Law, following surrender of any such Certificate or Book-Entry Shares representing HARTMAN XIX Shares, such holder shall be paid, in each case, without interest, (i) the amount of any dividends or other distributions theretofore paid with respect to the HARTMAN XX Shares represented by the certificate or Book-Entry Shares received by such holder and having a record date on or after the Effective Time and a payment date prior to such surrender and (ii) at the appropriate payment date or as promptly as practicable thereafter, the amount of any dividends or other distributions payable with respect to such HARTMAN XX Shares and having a record date on or after the Effective Time and a payment date on or after such surrender.
(d) In the event of a transfer of ownership of HARTMAN XIX Shares that is not registered in the transfer records of HARTMAN XIX, it shall be a condition of payment that any Certificate or Book-Entry Share surrendered or transferred in accordance with the procedures set forth in this Section 2.8 shall be properly endorsed or shall be otherwise in proper form for transfer, and that the Person requesting such payment shall have paid any Taxes required by reason of the payment of the Merger Consideration to a Person other than the registered holder of the Certificate surrendered, or Book-Entry Share transferred, or shall have established to the reasonable satisfaction of HARTMAN XX that such Tax either has been paid or is not applicable.
Section 2.9 Lost Certificates. If any Certificate shall have been lost, stolen or destroyed, then upon the making of an affidavit of that fact by the Person claiming such Certificate to be lost, stolen or destroyed and, if required by HARTMAN XX, the posting by such Person of a bond in such reasonable amount as HARTMAN XX may direct, as indemnity against any claim that may be made against it with respect to such Certificate, the Exchange Agent will pay in exchange for such lost, stolen or destroyed Certificate the Merger Consideration to which the holder thereof is entitled pursuant to this Article 2.
ARTICLE III—HARTMAN XIX REPRESENTATIONS AND WARRANTIES
Except as otherwise may be within the Knowledge of Hartman XX, identified in the financial records and books of HARTMAN XIX and available to HARTMAN XX, or disclosed to HARTMAN XX in the disclosure letter accompanying this Agreement (the “HARTMAN XIX Disclosure Letter”) (it being acknowledged and agreed that disclosure of any item in any section or subsection of the HARTMAN XIX Disclosure Letter shall be deemed disclosed with respect to the section or subsection of this Agreement to which it corresponds and any other section or subsection of this Agreement to the extent the applicability of such disclosure is reasonably apparent on its face (it being understood that to be so reasonably apparent on its face, it is not required that the other Sections be cross-referenced)); provided, that nothing in the HARTMAN XIX Disclosure Letter is intended to broaden the scope of any representation or warranty of HARTMAN XIX made herein, HARTMAN XIX represents and warrants to HARTMAN XX as follows:
Section 3.1 Organization, Qualification and Corporate Power; Subsidiaries.
(a) Each of HARTMAN XIX and its Subsidiaries is duly formed, validly existing, and in good standing under the laws of the jurisdiction of its organization and has the requisite corporate power and authority to own, lease and, to the extent applicable, operate its properties and to carry on its business as it is now being conducted. HARTMAN XIX is duly qualified or licensed to do business, and is in good standing, in each jurisdiction where the character of the properties owned, operated or leased by it or the nature of its business makes such qualification, licensing or good standing necessary, except for such failures to be so qualified, licensed or in good standing that, individually or in the aggregate, would not reasonably be expected to have a Material Adverse Effect on HARTMAN XIX.
(b) Section 3.1(b) of the HARTMAN XIX Disclosure Letter sets forth a true and complete list of HARTMAN XIX’s Subsidiaries and their respective jurisdictions of incorporation or organization, as the case may be, the jurisdictions in which HARTMAN XIX and each of HARTMAN XIX’s Subsidiaries are qualified or licensed to do business, and the type of and percentage of interest held, directly or indirectly, by HARTMAN XIX in each of HARTMAN XIX’s Subsidiaries, including a list of each HARTMAN XIX Subsidiary that is a “qualified REIT subsidiary” within the meaning of Section 856(i)(2) of the Code (each a “Qualified REIT Subsidiary”) or a “taxable REIT subsidiary” within the meaning of Section 856(1) of the Code (each a “Taxable REIT Subsidiary”) and each HARTMAN XIX Subsidiary that is an entity taxable as a corporation which is neither a Qualified REIT Subsidiary nor a Taxable REIT Subsidiary.
(c) HARTMAN XIX is in compliance with the terms of HARTMAN XIX’s Constituent Documents in all material respects.
Section 3.2 Capitalization.
(a) The entire authorized capital stock of HARTMAN XIX consists of 50,000,000 shares of $0.01 par value stock, 40,000,000 of which shares are classified as HARTMAN XIX Common Stock, and 10,000,000 of which shares are classified as HARTMAN XIX Preferred Stock. 5,436,665 shares of HARTMAN XIX Preferred Stock is designated as HARTMAN XIX 8% Preferred Stock and 1,000,000 shares of HARTMAN XIX Preferred Stock is designated as HARTMAN XIX 9% Preferred Stock.
(b) As of the close of business on July 1, 2017, there were 100 shares of HARTMAN XIX Common Stock issued and outstanding, 4,608,917 shares of HARTMAN XIX 8% Preferred Stock outstanding, and 925,328 shares of HARTMAN XIX 9% Preferred Stock outstanding. All of the issued and outstanding HARTMAN XIX Shares are as set forth on Section 3.2(b) of the HARTMAN XIX Disclosure Letter. All of the issued and outstanding HARTMAN XIX Shares have been duly authorized and are validly issued, fully paid, and non-assessable. There are no outstanding or authorized options, warrants, purchase rights, subscription rights, conversion rights, exchange rights, or other contracts or commitments that could require HARTMAN XIX to issue, sell, or otherwise cause to become outstanding any of its capital stock except as established in the Charter or designations filed with the TXSOS. There are no outstanding or authorized stock appreciation, phantom stock, profit participation, or similar rights with respect to HARTMAN XIX. Except as set forth in this Section 3.2, there is no other outstanding capital stock of HARTMAN XIX.
(c) All of the outstanding shares of capital stock of each of the HARTMAN XIX Subsidiaries that is a corporation are duly authorized, validly issued, fully paid and non-assessable. All equity interests in each of the HARTMAN XIX Subsidiaries that is a partnership or limited liability company are duly authorized and validly issued.
(d) Neither HARTMAN XIX nor any HARTMAN XIX Subsidiary is a party to or bound by any Contracts concerning the voting (including voting trusts and proxies) of any capital stock of HARTMAN XIX or any of the HARTMAN XIX Subsidiaries. Neither HARTMAN XIX nor any HARTMAN XIX Subsidiary has granted any registration rights on any of its capital stock. HARTMAN XIX does not have a “poison pill” or similar stockholder rights plan.
Section 3.3 Authority; Approval.
(a) HARTMAN XIX has the requisite power and authority (including full corporate power and authority) to execute and deliver this Agreement and, subject to receipt of the Requisite HARTMAN XIX Stockholder Approvals and the satisfaction or waiver of all conditions to the Closing of the Merger as set forth in Article VIII, to perform its obligations hereunder and consummate the transactions contemplated hereby, including the Merger. The execution and delivery of this Agreement by HARTMAN XIX and the consummation by HARTMAN XIX of the transactions contemplated by this Agreement have been duly and validly authorized by all necessary corporate action, and no other corporate proceedings on the part of HARTMAN XIX are necessary to authorize this Agreement or the Merger or to consummate the other transactions contemplated by this Agreement, subject to (i) receipt of the Requisite HARTMAN XIX Stockholder Approvals, (ii) the filing of the Articles of Merger with, and acceptance for record of the Articles of Merger by, the SDAT and (iii) the filing of the Certificate of Merger with, and acceptance for record of the Certificate of Merger by, the TXSOS and all other required Texas regulatory agencies.
(b) This Agreement has been duly executed and delivered by HARTMAN XIX, and assuming due authorization, execution and delivery by HARTMAN XX, constitutes a legal, valid and binding obligation of HARTMAN XIX, enforceable against HARTMAN XIX in accordance with its terms and conditions, except as such enforceability may be limited by applicable bankruptcy, insolvency,
reorganization, moratorium or other similar laws affecting creditors’ rights generally and general principles of equity (regardless of whether enforceability is considered in a proceeding in equity or at law).
(c) On the recommendation of the HARTMAN XIX Special Committee, the HARTMAN XIX Board has (i) determined that the terms of this Agreement, the Merger, the Merger Consideration and the other transactions contemplated by this Agreement are fair and reasonable and in the best interests of HARTMAN XIX and the holders of HARTMAN XIX Shares, (ii) approved, authorized, adopted and declared advisable this Agreement and the consummation of the Merger and the other transactions contemplated by this Agreement, (iii) directed that the Merger be submitted to a vote of the holders of HARTMAN XIX Shares and (iv) recommended that holders of HARTMAN XIX Shares vote in favor of approval of the Merger (such recommendation, the “HARTMAN XIX Board Recommendation”), which resolutions remain in full force and effect and have not been subsequently rescinded, modified or withdrawn in any way, except as may be permitted after the date hereof by Article VII.
Section 3.4 Consents and Approvals; No Violations
(a) The execution and delivery of this Agreement by HARTMAN XIX does not, and the performance of this Agreement by HARTMAN XIX will not, require any consent, approval, authorization or permit of, or filing with or notification to, any Governmental Entity, except (i) for the filing with the SEC of (1) the Proxy Statement, (2) the Form S-4, and (3) such reports under, and other compliance with, the Exchange Act and the Securities Act as may be required in connection with this Agreement and the transactions contemplated by this Agreement, (ii) for the declaration of effectiveness of the Form S-4 from the SEC, (iii) for the filing of the Articles of Merger with, and the acceptance for record of the Articles of Merger by, the SDAT pursuant to the MGCL, (iv) for the filing of the Certificate of Merger with, and the acceptance for record of the Certificate of Merger by, the TXSOS pursuant to the TBOC, , (v) for such filings and approvals as may be required by any applicable state securities or “blue sky” Laws, (vi) for the filing of any documents required to consummate the HI-REIT Merger with the SDAT and any other requisite state authorities (as set forth in the HI-REIT Merger Agreement), and (vii) where the failure to make such filing with, or to obtain any permit, authorization, consent or approval of, any Governmental Entity would not, individually or in the aggregate, reasonably be expected to have a Material Adverse Effect on HARTMAN XIX.
(b) Neither the execution, delivery or performance of this Agreement by HARTMAN XIX, nor the consummation by HARTMAN XIX of the transactions contemplated hereby, nor compliance by HARTMAN XIX with any of the provisions hereof, will (i) assuming receipt of the Requisite HARTMAN XIX Stockholder Approvals, conflict with or result in any breach of any provisions of HARTMAN XIX’s Constituent Documents or any equivalent organizational or governing documents of any of HARTMAN XIX’s Subsidiaries or (ii) result in a violation or breach of, or constitute (with or without due notice or lapse of time or both) a default (or give rise to any right of termination, cancellation, vesting, payment, exercise, acceleration, suspension or revocation) under, any of the terms, conditions or provisions of any Contract or other material agreement to which HARTMAN XIX is a party.
Section 3.5 Investment Company Act. Neither HARTMAN XIX nor any HARTMAN XIX Subsidiary is required to be registered as an investment company under the Investment Company Act of 1940, as amended.
Section 3.6 No Undisclosed Liabilities. Except (a) as disclosed, reflected or reserved against on the year-end balance sheet of HARTMAN XIX as of December 31, 2016 (b) for liabilities or obligations incurred in connection with the transactions contemplated by this Agreement and (c) for liabilities or obligations incurred in the ordinary course of business consistent with past practice since December 31, 2016, neither HARTMAN XIX nor any HARTMAN XIX Subsidiary has any liabilities or obligations (whether accrued, absolute, contingent or otherwise) that either alone or when combined with all other liabilities of a type not described in clauses (a), (b) or (c) above, has had, or would reasonably be expected to have, a Material Adverse Effect on HARTMAN XIX.
Section 3.7 Compliance with Applicable Laws. Each of HARTMAN XIX and its Subsidiaries is, and for the past three (3) years has been, in compliance with all Applicable Laws (except for compliance with Laws addressed in Section 3.10, Section 3.11 and Section 3.13, which are solely addressed in those Sections), except where such failure to comply would not individually or in the aggregate reasonably be expected to result in a Material Adverse Effect on HARTMAN XIX.
Section 3.8 Litigation. There is no material Litigation to which HARTMAN XIX or any HARTMAN XIX Subsidiary is a party pending or, to the Knowledge of HARTMAN XIX, threatened before or by any Governmental Entity, HARTMAN XIX or any HARTMAN XIX Subsidiary. Neither HARTMAN XIX nor any HARTMAN XIX Subsidiary has been permanently or temporarily enjoined by any order, judgment or decree of any Governmental Entity from engaging in or continuing to conduct the business of HARTMAN XIX or the HARTMAN XIX Subsidiaries. Neither HARTMAN XIX nor any HARTMAN XIX Subsidiary is in default under any order, judgment or decree of any Governmental Entity affecting HARTMAN XIX or any HARTMAN XIX Subsidiary, its business or any of its assets.
Section 3.9 Brokers’ Fees. Neither HARTMAN XIX nor any HARTMAN XIX Subsidiaries has any liability or obligation to pay any fees or commissions to any broker, finder, or agent with respect to the Merger or any other transactions contemplated by this Agreement.
Section 3.10 Properties.
(a) Section 3.10(a) of the HARTMAN XIX Disclosure Letter lists each parcel of real property constituting HARTMAN XIX Properties, and sets forth HARTMAN XIX or the applicable HARTMAN XIX Subsidiary owning such HARTMAN XIX Properties. Except as disclosed in title insurance policies and reports (and the documents or surveys referenced in such policies and reports): (i) HARTMAN XIX or a HARTMAN XIX Subsidiary owns fee simple title to each of the HARTMAN XIX Properties, free and clear of Liens, except for Permitted Liens; (ii) except as has not had and would not, individually or in the aggregate, have a Material Adverse Effect on HARTMAN XIX, neither HARTMAN XIX nor any HARTMAN XIX Subsidiary has received written notice of any uncured violation of any Law (including zoning, building or similar Laws) affecting any portion of any of the HARTMAN XIX Properties issued by any Governmental Entity; and (C) except as would not, individually or in the aggregate, have a Material Adverse Effect on HARTMAN XIX, neither HARTMAN XIX nor any HARTMAN XIX Subsidiary has received written notice to the effect that there are condemnation or rezoning proceedings that are currently pending or threatened with respect to any of the HARTMAN XIX Properties.
(b) Except as disclosed in property condition assessments and similar structural engineering reports relating to the HARTMAN XIX Properties, HARTMAN XIX has not received written notice of, nor does HARTMAN XIX have any Knowledge of, any latent defects or adverse physical conditions affecting any of the HARTMAN XIX Properties or the improvements thereon that have not been corrected or cured prior to the date of this Agreement, except as would not, individually or in the aggregate, have a Material Adverse Effect on HARTMAN XIX.
(c) HARTMAN XIX and the HARTMAN XIX Subsidiaries have good title to, or a valid and enforceable leasehold interest in, all material personal property assets owned, used or held for use by them. Neither HARTMAN XIX’s, nor the HARTMAN XIX Subsidiaries’, ownership of any such personal property is subject to any Liens, other than Permitted Liens.
Section 3.11 Environmental Matters. Except as otherwise disclosed to HARTMAN XX, no HARTMAN XIX Properties, individually or in the aggregate, would reasonably be expected to have a Material Adverse Effect on HARTMAN XIX: (i) no notification, demand, request for information, citation, summons or order has been received, no complaint has been filed, no penalty has been assessed and no investigation, action, suit or proceeding is pending or, to the Knowledge of HARTMAN XIX, is threatened
relating to any of the HARTMAN XIX Parties, any of the HARTMAN XIX Subsidiaries or any of their respective properties, and relating to or arising out of any Environmental Law or Hazardous Substance; (ii) HARTMAN XIX and the HARTMAN XIX Subsidiaries are and, for the past three (3) years, have been, in compliance with all Environmental Laws and all applicable Environmental Permits; (iii) HARTMAN XIX and each HARTMAN XIX Subsidiary is in possession of all Environmental Permits necessary for HARTMAN XIX and each HARTMAN XIX Subsidiary to own, lease and, to the extent applicable, operate its properties or to carry on its respective business substantially as they are being conducted as of the date hereof, and all such Environmental Permits are valid and in full force and effect; and (iv) there are no liabilities or obligations of the HARTMAN XIX Parties or any of the other HARTMAN XIX Subsidiaries of any kind whatsoever, whether accrued, contingent, absolute, determined, determinable or otherwise arising under or relating to any Environmental Law or any Hazardous Substance and there is no condition, situation or set of circumstances that would reasonably be expected to result in any such liability or obligation.
Section 3.12 Employment Matters. Neither HARTMAN XIX nor any HARTMAN XIX Subsidiary has, or has ever had, any employees on its payroll. HARTMAN XIX and the HARTMAN XIX Subsidiaries do not and are not required to, and have not and have never been required to, maintain, sponsor or contribute to any Benefit Plans. Neither HARTMAN XIX nor any HARTMAN XIX Subsidiary has any contract, plan or commitment, whether or not legally binding, to create any Benefit Plan.
Section 3.13 Taxes.
(a) HARTMAN XIX and each HARTMAN XIX Subsidiary has timely filed with the appropriate Governmental Entity all United States federal income Tax Returns and all other material Tax Returns required to be filed, taking into account any extensions of time within which to file such Tax Returns, and all such Tax Returns were complete and correct in all material respects. HARTMAN XIX and each HARTMAN XIX Subsidiary has duly paid (or there has been paid on their behalf), or made adequate provisions in accordance with GAAP for, all material Taxes required to be paid by them, whether or not shown on any Tax Return. No written claim has been proposed by any Governmental Entity in any jurisdiction where HARTMAN XIX or any HARTMAN XIX Subsidiary do not file Tax Returns that HARTMAN XIX or any HARTMAN XIX Subsidiary is or may be subject to Tax by such jurisdiction.
(b) HARTMAN XIX (i) for all taxable years commencing with HARTMAN XIX’s year ending December 31, 2008 and through December 31, 2016, has been subject to taxation as a real estate investment trust (a “REIT”) under Section 856 of the Code and has satisfied all requirements to qualify as a REIT for such years; (ii) has operated since January 1, 2017 to the date hereof, in a manner consistent with the requirements for qualification and taxation as a REIT; (iii) intends to continue to operate in such a manner as to qualify as a REIT for its taxable year that will include the day of the Merger; and (iv) has not taken or omitted to take any action that could reasonably be expected to result in a challenge by the IRS or any other Governmental Entity to its status as a REIT, and no such challenge is pending or threatened, to the Knowledge of HARTMAN XIX. No HARTMAN XIX Subsidiary is a corporation for United States federal income tax purposes, other than a corporation that qualifies as a Qualified REIT Subsidiary or as a Taxable REIT Subsidiary. HARTMAN XIX’s dividends-paid deduction, within the meaning of Section 561 of the Code, for each taxable year, taking into account any dividends subject to Sections 857(b)(8) or 858 of the Code, has not been less than the sum of HARTMAN XIX’s REIT taxable income, as defined in Section 857(b)(2) of the Code, determined without regard to any dividends-paid deduction for such year, including HARTMAN XIX’s net capital gain for such year.
(c) (i) There are no audits, investigations by any Governmental Entity or other proceedings pending or, to the Knowledge of HARTMAN XIX, threatened with regard to any material Taxes or Tax Returns of HARTMAN XIX or any HARTMAN XIX Subsidiary; (ii) no material deficiency for Taxes of HARTMAN XIX or any HARTMAN XIX Subsidiary has been claimed, proposed or assessed in writing or, to the Knowledge of HARTMAN XIX, threatened, by any Governmental Entity, which deficiency has not yet been settled except for such deficiencies which are being contested in good faith or with respect to
which the failure to pay, individually or in the aggregate, would not reasonably be expected to have a Material Adverse Effect on HARTMAN XIX; (iii) neither HARTMAN XIX nor any HARTMAN XIX Subsidiary has, waived any statute of limitations with respect to the assessment of material Taxes or agreed to any extension of time with respect to any material Tax assessment or deficiency for any open tax year; (iv) neither HARTMAN XIX nor any HARTMAN XIX Subsidiary is currently the beneficiary of any extension of time within which to file any material Tax Return; and (v) neither HARTMAN XIX nor any HARTMAN XIX Subsidiary has entered into any “closing agreement” as described in Section 7121 of the Code (or any corresponding or similar provision of state, local or foreign income Tax Law).
(d) Each HARTMAN XIX Subsidiary that is a partnership, joint venture or limited liability company and that has not elected to be a Taxable REIT Subsidiary has been since its formation treated for United States federal income tax purposes as a partnership, disregarded entity, or Qualified REIT Subsidiary, as the case may be, and not as a corporation, an association taxable as a corporation whose separate existence is respected for federal income tax purposes, or a “publicly traded partnership” within the meaning of Section 7704(b) of the Code that is treated as a corporation for U.S. federal income tax purposes under Section 7704(a) of the Code.
(e) Neither HARTMAN XIX nor any HARTMAN XIX Subsidiary holds any asset the disposition of which would be subject to Treasury Regulation Section 1.337(d)-7, nor have they disposed of any such asset during its current taxable year.
(f) Since its inception, HARTMAN XIX and the HARTMAN XIX Subsidiaries have not incurred (i) any material liability for Taxes under Sections 857(b)(1), 857(b)(4), 857(b)(5), 857(b)(6)(A), 857(b)(7), 860(c) or 4981 of the Code, (ii) any liability for Taxes under Sections 857(b)(5) (for income test violations), 856(c)(7)(C) (for asset test violations), or 856(g)(5)(C) (for violations of other qualification requirements applicable to REITs) and (iii) HARTMAN XIX has not, and none of the HARTMAN XIX Subsidiaries have, incurred any material liability for Tax other than (A) in the ordinary course of business consistent with past practice, or (B) transfer or similar Taxes arising in connection with sales of property. No event has occurred, and to the Knowledge of HARTMAN XIX no condition or circumstances exists, which presents a material risk that any material liability for Taxes described clause (i) or (iii) of the preceding sentence or any liability for Taxes described in clause (ii) of the preceding sentence will be imposed upon HARTMAN XIX or any HARTMAN XIX Subsidiary.
(g) HARTMAN XIX and the HARTMAN XIX Subsidiaries have complied, in all material respects, with all applicable Laws relating to the payment and withholding of Taxes (including withholding of Taxes pursuant to Sections 1441, 1442, 1445, 1446, 1447 and 3402 of the Code or similar provisions under any state and foreign Laws) and have duly and timely withheld and, in each case, have paid over to the appropriate taxing authorities all material amounts required to be so withheld and paid over on or prior to the due date thereof under all applicable Laws.
(h) There are no HARTMAN XIX Tax Protection Agreements (as hereinafter defined) in force at the date of this Agreement, and, as of the date of this Agreement, no person has raised in writing, or to the Knowledge of HARTMAN XIX threatened to raise, a material claim against HARTMAN XIX or any HARTMAN XIX Subsidiary for any breach of any HARTMAN XIX Tax Protection Agreements. As used herein, “HARTMAN XIX Tax Protection Agreements” means any written agreement to which HARTMAN XIX or any HARTMAN XIX Subsidiary is a party pursuant to which: (i) any liability to holders of limited partnership interests in a HARTMAN XIX Subsidiary Partnership (as hereinafter defined) relating to Taxes may arise, whether or not as a result of the consummation of the transactions contemplated by this Agreement; and/or (ii) in connection with the deferral of income Taxes of a holder of limited partnership interests or limited liability company in a HARTMAN XIX Subsidiary Partnership, HARTMAN XIX or any HARTMAN XIX Subsidiary has agreed to (A) maintain a minimum level of debt, continue a particular debt or provide rights to guarantee debt, (B) retain or not dispose of assets, (C) make or refrain from making Tax elections, and/or (D) only dispose of assets in a particular manner. As used
herein, “HARTMAN XIX Subsidiary Partnership” means a HARTMAN XIX Subsidiary that is a partnership for United States federal income tax purposes.
(i) There are no Tax Liens upon any property or assets of HARTMAN XIX or any HARTMAN XIX Subsidiary except Liens for Taxes not yet due and payable or that are being contested in good faith by appropriate proceedings and for which adequate reserves have been established in accordance with GAAP.
(j) There are no Tax allocation or sharing agreements or similar arrangements with respect to or involving HARTMAN XIX or any HARTMAN XIX Subsidiary, and after the Closing Date neither HARTMAN XIX nor any HARTMAN XIX Subsidiary shall be bound by any such Tax allocation agreements or similar arrangements or have any liability thereunder for amounts due in respect of periods prior to the Closing Date.
(k) Neither HARTMAN XIX nor any HARTMAN XIX Subsidiary has requested or received any written ruling of a Governmental Entity or entered into any written agreement with a Governmental Entity with respect to any Taxes, and neither HARTMAN XIX nor any HARTMAN XIX Subsidiary is subject to written ruling of a Governmental Entity.
(l) Neither HARTMAN XIX nor any HARTMAN XIX Subsidiary (i) has been a member of an affiliated group filing a consolidated federal income Tax Return or (ii) has any liability for the Taxes of any Person (other than any HARTMAN XIX Subsidiary) under Treasury Regulation Section 1.1502-6 (or any similar provision of state, local or foreign law), as a transferee or successor, by Contract, or otherwise.
(m) Neither HARTMAN XIX nor any HARTMAN XIX Subsidiary has participated in any “reportable transaction” within the meaning of Treasury Regulation Section 1.6011-4(b).
(n) Neither HARTMAN XIX nor any HARTMAN XIX Subsidiary has constituted either a “distributing corporation” or a “controlled corporation” (within the meaning of Section 355(a)(1)(A) of the Code) in a distribution of stock qualifying for tax-free treatment under Section 355 of the Code (i) in the two (2) years prior to the date of this Agreement or (ii) in a distribution which could otherwise constitute part of a “plan” or “series of related transactions” (within the meaning of Section 355(e) of the Code) in conjunction with transactions contemplated by this Agreement.
(o) No written power of attorney that has been granted by HARTMAN XIX or any HARTMAN XIX Subsidiary (other than to HARTMAN XIX or a HARTMAN XIX Subsidiary) currently is in force with respect to any matter relating to Taxes.
(p) Neither HARTMAN XIX nor any HARTMAN XIX Subsidiary has taken any action or failed to take any action which action or failure would reasonably be expected to jeopardize, nor to the Knowledge of HARTMAN XIX is there any other fact or circumstance that could reasonably be expected to prevent, the Merger from qualifying as a reorganization within the meaning of Section 368(a) of the Code.
(q) HARTMAN XIX is a “domestically controlled qualified investment entity” within the meaning of Section 897(h)(4)(B) of the Code.
Section 3.14 Information Supplied. None of the information relating to HARTMAN XIX or any HARTMAN XIX Subsidiary contained or incorporated by reference in the Proxy Statement or the Form S-4 or that is provided by HARTMAN XIX or any HARTMAN XIX Subsidiary in writing for inclusion or incorporation by reference in any document filed with any other Governmental Entity in connection with the transactions contemplated by this Agreement will (a) in the case of the Proxy Statement, at the time of the mailing thereof, at the time of the HARTMAN XX Special Stockholders Meeting, at the time the Form S-4 is declared effective or at the Effective Time, contain any untrue statement of a material fact or omit to
state any material fact required to be stated therein or necessary in order to make the statements therein, in light of the circumstances under which they are made, not misleading, or (b) in the case of the Form S-4 or with respect to any other document to be filed by HARTMAN XX with the SEC in connection with the Merger or the other transactions contemplated by this Agreement, at the time of its filing with the SEC, contain any untrue statement of a material fact or omit to state any material fact required to be stated therein or necessary in order to make the statements therein, in light of the circumstances under which they are made, not misleading.
Section 3.15 Takeover Statutes. None of HARTMAN XX any HARTMAN XX Subsidiary is, nor at any time during the last three (3) years has been, an “affiliated shareholder” of HARTMAN XIX as defined in Section 21.602 of the TBOC. The restrictions on business combinations with affiliated shareholders or affiliates or associates of affiliated shareholders contained in Section 21.606 of the TBOC are not applicable to the Merger.
ARTICLE IV—REPRESENTATIONS AND WARRANTIES OF HARTMAN XX
Except as otherwise may be within the Knowledge of Hartman XIX, identified in the financial records and books of HARTMAN XX and made available to HARTMAN XIX, or disclosed to HARTMAN XIX in the disclosure letter accompanying this Agreement (the “HARTMAN XX Disclosure Letter”) (it being acknowledged and agreed that disclosure of any item in any section or subsection of the HARTMAN XX Disclosure Letter shall be deemed disclosed with respect to the section or subsection of this Agreement to which it corresponds and any other section or subsection of this Agreement to the extent the applicability of such disclosure is reasonably apparent on its face (it being understood that to be so reasonably apparent on its face, it is not required that the other Sections be cross-referenced)); provided, that nothing in the HARTMAN XX Disclosure Letter is intended to broaden the scope of any representation or warranty of HARTMAN XX made herein, HARTMAN XX represents and warrants to HARTMAN XIX as follows:
Section 4.1 Organization, Qualification and Corporate Power; Subsidiaries.
(a) Each of HARTMAN XX and its Subsidiaries is duly formed, validly existing, and in good standing under the laws of the jurisdiction of its organization and has the requisite corporate power and authority to own, lease and, to the extent applicable, operate its properties and to carry on its business as it is now being conducted. HARTMAN XX is duly qualified or licensed to do business, and is in good standing, in each jurisdiction where the character of the properties owned, operated or leased by it or the nature of its business makes such qualification, licensing or good standing necessary, except for such failures to be so qualified, licensed or in good standing that, individually or in the aggregate, would not reasonably be expected to have a Material Adverse Effect on HARTMAN XX.
(b) Section 4.1(b) of the HARTMAN XX Disclosure Letter sets forth a true and complete list of HARTMAN XX’s Subsidiaries and their respective jurisdictions of incorporation or organization, as the case may be, the jurisdictions in which HARTMAN XX and each of HARTMAN XX’s Subsidiaries are qualified or licensed to do business, and the type of and percentage of interest held, directly or indirectly, by HARTMAN XX in each of HARTMAN XX’s Subsidiaries, including a list of each HARTMAN XX Subsidiary that is a Qualified REIT Subsidiary or a Taxable REIT Subsidiary and each HARTMAN XX Subsidiary that is an entity taxable as a corporation which is neither a Qualified REIT Subsidiary nor a Taxable REIT Subsidiary.
(c) HARTMAN XX is in compliance with the terms of HARTMAN XX’s Constituent Documents in all material respects.
Section 4.2 Capitalization.
(a) As of the date hereof, the entire authorized capital stock of HARTMAN XX consists of 950,000,000 shares of stock. The authorized capital stock of HARTMAN XX consists of 750,000,000
shares of HARTMAN XX Common Stock and 199,999,000 shares of HARTMAN XX Preferred Stock and 1,000 shares of HARTMAN XX Convertible Preferred Stock.
(b) As of the close of business un 1, 2017, there were 18,116,951.7349 shares of HARTMAN XX Common Stock issued and outstanding, no shares of HARTMAN XX Preferred Stock issued and outstanding and 1,000 shares of HARTMAN XX Convertible Preferred Stock issued and outstanding. All of the issued and outstanding HARTMAN XX Shares have been duly authorized and are validly issued, fully paid, and non-assessable. Except as set forth in this Agreement pursuant to the Merger, there are no outstanding or authorized options, warrants, purchase rights, subscription rights, conversion rights, exchange rights, or other contracts or commitments that could require HARTMAN XX to issue, sell, or otherwise cause to become outstanding any additional amounts of its capital stock except with respect to the HARTMAN XX Convertible Preferred Stock. All of the HARTMAN XX Shares to be issued in the Merger, when so issued in accordance with the terms of this Agreement, will have been duly authorized, validly issued, fully paid, and non-assessable and will be issued in compliance with applicable securities Laws. Except as set forth in this Section 4.2, there is no other outstanding capital stock of HARTMAN XX.
(c) All of the outstanding shares of capital stock of each of the HARTMAN XX Subsidiaries that is a corporation are duly authorized, validly issued, fully paid and non-assessable. All equity interests in each of the HARTMAN XX Subsidiaries that is a partnership or limited liability company are duly authorized and validly issued.
(d) Neither HARTMAN XX nor any HARTMAN XX Subsidiary is a party to or bound by any Contracts concerning the voting (including voting trusts and proxies) of any capital stock of HARTMAN XX or any of the HARTMAN XX Subsidiaries. Neither HARTMAN XX nor any HARTMAN XX Subsidiary has granted any registration rights on any of its capital stock. HARTMAN XX does not have a “poison pill” or similar stockholder rights plan.
Section 4.3 Authority; Approval.
(a) HARTMAN XX has the requisite power and authority (including full corporate power and authority) to execute and deliver this Agreement and, subject to receipt of the Requisite HARTMAN XX Stockholder Approvals and the satisfaction or waiver of all conditions to the Closing of the Merger as set forth in Article VIII, to perform its obligations hereunder and consummate the transactions contemplated hereby, including the Merger. The execution and delivery of this Agreement by HARTMAN XX and the consummation by HARTMAN XX of the transactions contemplated by this Agreement have been duly and validly authorized by all necessary corporate action, and no other corporate proceedings on the part of HARTMAN XX are necessary to authorize this Agreement or the Merger or to consummate the other transactions contemplated by this Agreement, subject to (i) receipt of the Requisite HARTMAN XX Stockholder Approvals, (ii) the filing of the Articles of Merger with, and acceptance for record of the Articles of Merger by, the SDAT and (iii) the filing of the Certificate of Merger with, and acceptance for record of the Certificate of Merger by, the TXSOS and all other required Texas regulatory agencies.
(b) This Agreement has been duly executed and delivered by HARTMAN XX, and assuming due authorization, execution and delivery by HARTMAN XIX, constitutes a legal, valid and binding obligation of HARTMAN XX, enforceable against HARTMAN XX in accordance with its terms and conditions, except as such enforceability may be limited by applicable bankruptcy, insolvency, reorganization, moratorium or other similar laws affecting creditors’ rights generally and general principles of equity (regardless of whether enforceability is considered in a proceeding in equity or at law).
(c) On the recommendation of the HARTMAN XX Special Committee, the HARTMAN XX Board has (i) determined that the terms of this Agreement, the Merger, the Merger Consideration and the other transactions contemplated by this Agreement are fair and reasonable and in the best interests of HARTMAN XX and the holders of HARTMAN XX Shares, (ii) approved, authorized, adopted and declared advisable this Agreement, the consummation of the Merger and the other transactions
contemplated by this Agreement and the Proxy Statement, (iii) directed that the Merger and the proposals set forth in Proxy Statement be submitted to a vote of the holders of HARTMAN XX Shares and (iv) recommended that holders of HARTMAN XX Shares vote in favor of approval of the Merger, and the other proposals set forth in the Proxy Statement (such recommendation, the “HARTMAN XX Board Recommendation”), which resolutions remain in full force and effect and have not been subsequently rescinded, modified or withdrawn in any way, except as may be permitted after the date hereof by Article VII.
Section 4.4 Consents and Approvals; No Violations.
(a) The execution and delivery of this Agreement by HARTMAN XX does not, and the performance of this Agreement by HARTMAN XX will not, require any consent, approval, authorization or permit of, or filing with or notification to, any Governmental Entity, except (i) for the filing with the SEC of (1) the Proxy Statement, (2) the Form S-4, and (3) such reports under, and other compliance with, the Exchange Act and the Securities Act as may be required in connection with this Agreement and the transactions contemplated by this Agreement, (ii) for the declaration of effectiveness of the Form S-4 from the SEC, (iii) for the filing of the Articles of Merger with, and the acceptance for record of the Articles of Merger by, the SDAT pursuant to the MGCL, (iv) for the filing of the Certificate of Merger with, and the acceptance for record of the Certificate of Merger by, the TXSOS pursuant to the TBOC, (v) for such filings and approvals as may be required by any applicable state securities or “blue sky” Laws, (vi) for the filing of any documents required to consummate the HI-REIT Merger with the SDAT and any other requisite state authorities (as set forth in the HI-REIT Merger Agreement), and (vii) where the failure to make such filing with, or to obtain any permit, authorization, consent or approval of, any Governmental Entity would not, individually or in the aggregate, reasonably be expected to have a Material Adverse Effect on HARTMAN XX.
(b) Neither the execution, delivery or performance of this Agreement by HARTMAN XX, nor the consummation by HARTMAN XX of the transactions contemplated hereby, nor compliance by HARTMAN XX with any of the provisions hereof, will (i) assuming receipt of the Requisite HARTMAN XX Stockholder Approvals, conflict with or result in any breach of any provisions of HARTMAN XX’s Constituent Documents or any equivalent organizational or governing documents of any of HARTMAN XX’s Subsidiaries or (ii) result in a violation or breach of, or constitute (with or without due notice or lapse of time or both) a default (or give rise to any right of termination, cancellation, vesting, payment, exercise, acceleration, suspension or revocation) under, any of the terms, conditions or provisions of any Contract or other material agreement to which HARTMAN XX is a party.
Section 4.5 Investment Company Act. Neither HARTMAN XX nor any HARTMAN XX Subsidiary is required to be registered as an investment company under the Investment Company Act of 1940, as amended.
Section 4.6 No Undisclosed Liabilities. Except (a) as disclosed, reflected or reserved against on the year-end balance sheet of HARTMAN XX as of December 31, 2016 (including the notes thereto), (b) for liabilities or obligations incurred in connection with the transactions contemplated by this Agreement and (c) for liabilities or obligations incurred in the ordinary course of business consistent with past practice since December 31, 2016, neither HARTMAN XX nor any HARTMAN XX Subsidiary have any liabilities or obligations (whether accrued, absolute, contingent or otherwise) that either alone or when combined with all other liabilities of a type not described in clauses (a), (b) or (c) above, has had, or would reasonably be expected to have, a Material Adverse Effect on HARTMAN XX.
Section 4.7 Compliance with Applicable Laws. Each of HARTMAN XX and its Subsidiaries is, and for the past three (3) years has been, in compliance with all Applicable Laws (except for compliance with Laws addressed in Section 4.10, Section 4.11 and Section 4.13, which are solely addressed in those Sections), except where such failure to comply would not individually or in the aggregate reasonably be expected to result in a Material Adverse Effect on HARTMAN XX.
Section 4.8 Litigation. There is no material Litigation to which HARTMAN XX or any HARTMAN XX Subsidiary is a party pending or, to the Knowledge of HARTMAN XX, threatened before or by any Governmental Entity, HARTMAN XX or any HARTMAN XX Subsidiary. Neither HARTMAN XX nor any HARTMAN XX Subsidiary has been permanently or temporarily enjoined by any order, judgment or decree of any Governmental Entity from engaging in or continuing to conduct the business of HARTMAN XX or the HARTMAN XX Subsidiaries. Neither HARTMAN XX nor any HARTMAN XX Subsidiary is in default under any order, judgment or decree of any Governmental Entity affecting HARTMAN XX or any HARTMAN XX Subsidiary, its business or any of its assets.
Section 4.9 Brokers’ Fees. Neither HARTMAN XX nor any HARTMAN XX Subsidiaries has any liability or obligation to pay any fees or commissions to any broker, finder, or agent with respect to the Merger or any other transactions contemplated by this Agreement.
Section 4.10 Properties.
(a) Section 4.10(a) of the HARTMAN XX Disclosure Letter lists each parcel of real property constituting HARTMAN XX Properties, and sets forth HARTMAN XX or the applicable HARTMAN XX Subsidiary owning such HARTMAN XX Properties. Except as disclosed in title insurance policies and reports (and the documents or surveys referenced in such policies and reports): (i) HARTMAN XX or a HARTMAN XX Subsidiary owns fee simple title to each of the HARTMAN XX Properties, free and clear of Liens, except for Permitted Liens; (ii) except as has not had and would not, individually or in the aggregate, have a Material Adverse Effect on HARTMAN XX, neither HARTMAN XX nor any HARTMAN XX Subsidiary has received written notice of any uncured violation of any Law (including zoning, building or similar Laws) affecting any portion of any of the HARTMAN XX Properties issued by any Governmental Entity; and (C) except as would not, individually or in the aggregate, have a Material Adverse Effect on HARTMAN XX, neither HARTMAN XX nor any HARTMAN XX Subsidiary has received written notice to the effect that there are condemnation or rezoning proceedings that are currently pending or threatened with respect to any of the HARTMAN XX Properties.
(b) Except as disclosed in property condition assessments and similar structural engineering reports relating to the HARTMAN XX Properties, HARTMAN XX has not received written notice of, nor does HARTMAN XX have any Knowledge of, any latent defects or adverse physical conditions affecting any of the HARTMAN XX Properties or the improvements thereon that have not been corrected or cured prior to the date of this Agreement, except as would not, individually or in the aggregate, have a Material Adverse Effect on HARTMAN XX.
(c) HARTMAN XX and the HARTMAN XX Subsidiaries have good title to, or a valid and enforceable leasehold interest in, all material personal property assets owned, used or held for use by them. Neither HARTMAN XX’s, nor the HARTMAN XX Subsidiaries’, ownership of any such personal property is subject to any Liens, other than Permitted Liens.
Section 4.11 Environmental Matters. Except as, individually or in the aggregate, would not reasonably be expected to have a Material Adverse Effect on HARTMAN XX: (i) no notification, demand, request for information, citation, summons or order has been received, no complaint has been filed, no penalty has been assessed and no investigation, action, suit or proceeding is pending or, to the Knowledge of HARTMAN XX, is threatened relating to any of the HARTMAN XX Parties, any of the HARTMAN XX Subsidiaries or any of their respective properties, and relating to or arising out of any Environmental Law or Hazardous Substance; (ii) HARTMAN XX and the HARTMAN XX Subsidiaries are and, for the past three (3) years, have been, in compliance with all Environmental Laws and all applicable Environmental Permits; (iii) HARTMAN XX and each HARTMAN XX Subsidiary is in possession of all Environmental Permits necessary for HARTMAN XX and each HARTMAN XX Subsidiary to own, lease and, to the extent applicable, operate its properties or to carry on its respective business substantially as they are being conducted as of the date hereof, and all such Environmental Permits are valid and in full
force and effect; and (iv) there are no liabilities or obligations of the HARTMAN XX Parties or any of the other HARTMAN XX Subsidiaries of any kind whatsoever, whether accrued, contingent, absolute, determined, determinable or otherwise arising under or relating to any Environmental Law or any Hazardous Substance and there is no condition, situation or set of circumstances that would reasonably be expected to result in any such liability or obligation.
Section 4.12 Employment Matters.
(a) Neither HARTMAN XX nor any HARTMAN XX Subsidiary has, or has ever had, any employees on its payroll.
(b) Other than the HARTMAN XX Incentive Plan, HARTMAN XX and the HARTMAN XX Subsidiaries do not and are not required to, and have not and have never been required to, maintain, sponsor or contribute to any Benefit Plans. Neither HARTMAN XX nor any HARTMAN XX Subsidiary has any contract, plan or commitment, whether or not legally binding, to create any Benefit Plan.
Section 4.13 Taxes.
(a) HARTMAN XX and each HARTMAN XX Subsidiary has timely filed with the appropriate Governmental Entity all United States federal income Tax Returns and all other material Tax Returns required to be filed, taking into account any extensions of time within which to file such Tax Returns, and all such Tax Returns were complete and correct in all material respects. HARTMAN XX and each HARTMAN XX Subsidiary has duly paid (or there has been paid on their behalf), or made adequate provisions in accordance with GAAP for, all material Taxes required to be paid by them, whether or not shown on any Tax Return. No written claim has been proposed by any Governmental Entity in any jurisdiction where HARTMAN XX or any HARTMAN XX Subsidiary do not file Tax Returns that HARTMAN XX or any HARTMAN XX Subsidiary is or may be subject to Tax by such jurisdiction.
(b) HARTMAN XX (i) for all taxable years commencing with HARTMAN XX’s year ending December 31, 2011 and through December 31, 2016, has been subject to taxation as a REIT under Section 856 of the Code and has satisfied all requirements to qualify as a REIT for such years; (ii) has operated since January 1, 2017 to the date hereof, in a manner consistent with the requirements for qualification and taxation as a REIT; (iii) intends to continue to operate in such a manner as to qualify as a REIT for its taxable year that will include the day of the Merger; and (iv) has not taken or omitted to take any action that could reasonably be expected to result in a challenge by the IRS or any other Governmental Entity to its status as a REIT, and no such challenge is pending or threatened, to the Knowledge of HARTMAN XX. No HARTMAN XX Subsidiary is a corporation for United States federal income tax purposes, other than a corporation that qualifies as a Qualified REIT Subsidiary or as a Taxable REIT Subsidiary. HARTMAN XX’s dividends-paid deduction, within the meaning of Section 561 of the Code, for each taxable year, taking into account any dividends subject to Sections 857(b)(8) or 858 of the Code, has not been less than the sum of HARTMAN XX’s REIT taxable income, as defined in Section 857(b)(2) of the Code, determined without regard to any dividends-paid deduction for such year, including HARTMAN XX’s net capital gain for such year.
(c) (i) There are no audits, investigations by any Governmental Entity or other proceedings pending or, to the Knowledge of HARTMAN XX, threatened with regard to any material Taxes or Tax Returns of HARTMAN XX or any HARTMAN XX Subsidiary; (ii) no material deficiency for Taxes of HARTMAN XX or any HARTMAN XX Subsidiary has been claimed, proposed or assessed in writing or, to the Knowledge of HARTMAN XX, threatened, by any Governmental Entity, which deficiency has not yet been settled except for such deficiencies which are being contested in good faith or with respect to which the failure to pay, individually or in the aggregate, would not reasonably be expected to have a Material Adverse Effect on HARTMAN XX; (iii) neither HARTMAN XX nor any HARTMAN XX Subsidiary has, waived any statute of limitations with respect to the assessment of material Taxes or agreed to any extension of time with respect to any material Tax assessment or deficiency for any open tax year;
(iv) neither HARTMAN XX nor any HARTMAN XX Subsidiary is currently the beneficiary of any extension of time within which to file any material Tax Return; and (v) neither HARTMAN XX nor any HARTMAN XX Subsidiary has entered into any “closing agreement” as described in Section 7121 of the Code (or any corresponding or similar provision of state, local or foreign income Tax Law).
(d) Each HARTMAN XX Subsidiary that is a partnership, joint venture or limited liability company and that has not elected to be a Taxable REIT Subsidiary has been since its formation treated for United States federal income tax purposes as a partnership, disregarded entity, or Qualified REIT Subsidiary, as the case may be, and not as a corporation, an association taxable as a corporation whose separate existence is respected for federal income tax purposes, or a “publicly traded partnership” within the meaning of Section 7704(b) of the Code that is treated as a corporation for U.S. federal income tax purposes under Section 7704(a) of the Code.
(e) Neither HARTMAN XX nor any HARTMAN XX Subsidiary holds any asset the disposition of which would be subject to Treasury Regulation Section 1.337(d)-7, nor have they disposed of any such asset during its current taxable year.
(f) Since its inception, HARTMAN XX and the HARTMAN XX Subsidiaries have not incurred (i) any material liability for Taxes under Sections 857(b)(1), 857(b)(4), 857(b)(5), 857(b)(6)(A), 857(b)(7), 860(c) or 4981 of the Code, (ii) any liability for Taxes under Sections 857(b)(5) (for income test violations), 856(c)(7)(C) (for asset test violations), or 856(g)(5)(C) (for violations of other qualification requirements applicable to REITs) and (iii) HARTMAN XX has not, and none of the HARTMAN XX Subsidiaries have, incurred any material liability for Tax other than (A) in the ordinary course of business consistent with past practice, or (B) transfer or similar Taxes arising in connection with sales of property. No event has occurred, and to the Knowledge of HARTMAN XX no condition or circumstances exists, which presents a material risk that any material liability for Taxes described clause (i) or (iii) of the preceding sentence or any liability for Taxes described in clause (ii) of the preceding sentence will be imposed upon HARTMAN XX or any HARTMAN XX Subsidiary.
(g) HARTMAN XX and the HARTMAN XX Subsidiaries have complied, in all material respects, with all applicable Laws relating to the payment and withholding of Taxes (including withholding of Taxes pursuant to Sections 1441, 1442, 1445, 1446, 1447 and 3402 of the Code or similar provisions under any state and foreign Laws) and have duly and timely withheld and, in each case, have paid over to the appropriate taxing authorities all material amounts required to be so withheld and paid over on or prior to the due date thereof under all applicable Laws.
(h) There are no HARTMAN XX Tax Protection Agreements (as hereinafter defined) in force at the date of this Agreement, and, as of the date of this Agreement, no person has raised in writing, or to the Knowledge of HARTMAN XX threatened to raise, a material claim against HARTMAN XX or any HARTMAN XX Subsidiary for any breach of any HARTMAN XX Tax Protection Agreements. As used herein, “HARTMAN XX Tax Protection Agreements” means any written agreement to which HARTMAN XX or any HARTMAN XX Subsidiary is a party pursuant to which: (i) any liability to holders of limited partnership interests in a HARTMAN XX Subsidiary Partnership (as hereinafter defined) relating to Taxes may arise, whether or not as a result of the consummation of the transactions contemplated by this Agreement; and/or (ii) in connection with the deferral of income Taxes of a holder of limited partnership interests or limited liability company in a HARTMAN XX Subsidiary Partnership, HARTMAN XX or any HARTMAN XX Subsidiary has agreed to (A) maintain a minimum level of debt, continue a particular debt or provide rights to guarantee debt, (B) retain or not dispose of assets, (C) make or refrain from making Tax elections, and/or (D) only dispose of assets in a particular manner. As used herein, “HARTMAN XX Subsidiary Partnership” means a HARTMAN XX Subsidiary that is a partnership for United States federal income tax purposes.
(i) There are no Tax Liens upon any property or assets of HARTMAN XX or any HARTMAN XX Subsidiary except Liens for Taxes not yet due and payable or that are being contested in
good faith by appropriate proceedings and for which adequate reserves have been established in accordance with GAAP.
(j) There are no Tax allocation or sharing agreements or similar arrangements with respect to or involving HARTMAN XX or any HARTMAN XX Subsidiary, and after the Closing Date neither HARTMAN XX nor any HARTMAN XX Subsidiary shall be bound by any such Tax allocation agreements or similar arrangements or have any liability thereunder for amounts due in respect of periods prior to the Closing Date.
(k) Neither HARTMAN XX nor any HARTMAN XX Subsidiary has requested or received any written ruling of a Governmental Entity or entered into any written agreement with a Governmental Entity with respect to any Taxes, and neither HARTMAN XX nor any HARTMAN XX Subsidiary is subject to written ruling of a Governmental Entity.
(l) Neither HARTMAN XX nor any HARTMAN XX Subsidiary (i) has been a member of an affiliated group filing a consolidated federal income Tax Return or (ii) has any liability for the Taxes of any Person (other than any HARTMAN XX Subsidiary) under Treasury Regulation Section 1.1502-6 (or any similar provision of state, local or foreign law), as a transferee or successor, by Contract, or otherwise.
(m) Neither HARTMAN XX nor any HARTMAN XX Subsidiary has participated in any “reportable transaction” within the meaning of Treasury Regulation Section 1.6011-4(b).
(n) Neither HARTMAN XX nor any HARTMAN XX Subsidiary has constituted either a “distributing corporation” or a “controlled corporation” (within the meaning of Section 355(a)(1)(A) of the Code) in a distribution of stock qualifying for tax-free treatment under Section 355 of the Code (i) in the two (2) years prior to the date of this Agreement or (ii) in a distribution which could otherwise constitute part of a “plan” or “series of related transactions” (within the meaning of Section 355(e) of the Code) in conjunction with transactions contemplated by this Agreement.
(o) No written power of attorney that has been granted by HARTMAN XX or any HARTMAN XX Subsidiary (other than to HARTMAN XX or a HARTMAN XX Subsidiary) currently is in force with respect to any matter relating to Taxes.
(p) Neither HARTMAN XX nor any HARTMAN XX Subsidiary has taken any action or failed to take any action which action or failure would reasonably be expected to jeopardize, nor to the Knowledge of HARTMAN XIX is there any other fact or circumstance that could reasonably be expected to prevent, the Merger from qualifying as a reorganization within the meaning of Section 368(a) of the Code.
(q) HARTMAN XX is a “domestically controlled qualified investment entity” within the meaning of Section 897(h)(4)(B) of the Code.
Section 4.14 SEC Filings; Financial Statements.
(a) HARTMAN XX has filed with the SEC and has heretofore made available to HARTMAN XIX true and complete copies of, all forms, reports, schedules, statements, exhibits and other documents required to be filed by it and its subsidiaries on or since May 22, 2017 under the Securities Act and the Exchange Act (collectively, the “HARTMAN XX SEC Documents”), and will promptly make available to HARTMAN XIX all such forms, reports, schedules, statements, exhibits and other documents as are filed prior to the Closing. As of their respective dates or, if amended prior to the date hereof, as of the date of the last such amendment, HARTMAN XX SEC Documents complied, and any forms, reports, schedules, statements, exhibits and other documents HARTMAN XX may file with the SEC subsequent to the date hereof until the Closing, including, without limitation, any financial statements or schedules
included therein, will comply in all material respects with the applicable requirements of the Securities Act and the Exchange Act.
(b) The audited and unaudited financial statements of HARTMAN XX and its Subsidiaries, including all related notes and schedules thereto, included in, or incorporated by reference into, the HARTMAN XX SEC Documents, (i) complied as of their respective dates in all material respects with the then-applicable accounting requirements of the Securities Act and the Exchange Act and the published rules and regulations of the SEC with respect thereto, (ii) were prepared in accordance with GAAP applied on a consistent basis during the periods involved (except as may be indicated in the notes thereto), and (iii) fairly present (on a consolidated basis, if applicable) (1) the financial position of HARTMAN XX and its subsidiaries, as of the dates thereof, and (2) HARTMAN XX’s results of operations, cash flows and changes in stockholders’ equity for the periods then ended (subject, in the case of the unaudited interim financial statements, to normal year-end adjustments). Since March 31, 2017 and except with respect to the Merger and the transactions contemplated thereby, there has not been any material change, or any application or request for any material change, by HARTMAN XX or any of its subsidiaries, in accounting principles, methods or policies for financial accounting or tax purposes (subject, in the case of the unaudited interim financial statements, to normal year-end adjustments).
Section 4.15 Financing. As of the Closing, HARTMAN XX will have available to it all funds necessary to satisfy all of its obligations hereunder and transactions contemplated hereby.
Section 4.16 Takeover Statutes. None of HARTMAN XIX nor any HARTMAN XIX Subsidiary is, nor at any time during the last two (2) years has been, an “interested stockholder” of HARTMAN XX as defined in Section 3-601 of the MGCL. The HARTMAN XX Board has taken all action necessary to render inapplicable to the Merger the restrictions on business combinations contained in Subtitle 6 of Title 3 of the MGCL. The restrictions on control share acquisitions contained in Subtitle 7 of Title 3 of the MGCL are not applicable to the Merger.
ARTICLE V—APPRAISAL RIGHTS
Section 5.1 HARTMAN XIX. Notwithstanding anything in this Agreement to the contrary, HARTMAN XIX Shares issued and outstanding immediately prior to the Effective Time that are held by any stockholder who has not voted in favor of the Merger and who is entitled to demand and does properly demand appraisal of such HARTMAN XIX Shares pursuant to the applicable provisions of the TBOC (“Dissenting Shares”) shall not be converted into the right to receive the Merger Consideration, unless and until such stockholder shall have failed to perfect, or shall have effectively withdrawn or lost, such stockholder’s right to appraisal under the TBOC. Dissenting Shares shall be treated in accordance with the applicable sections of the TBOC. If any such stockholder fails to perfect or withdraws or loses any such right to appraisal, each HARTMAN XIX Share held by such stockholder shall thereupon be converted into and become exchangeable only for the right to receive, as of the later of the Effective Time and the time that such right to appraisal has been irrevocably lost, withdrawn or expired, the Merger Consideration in accordance with Section 2.7(a). HARTMAN XIX shall serve prompt notice to HARTMAN XX of any demands for appraisal of any HARTMAN XIX Shares, attempted withdrawals of such notices or demands and any other instruments received by HARTMAN XIX relating to rights to appraisal, and HARTMAN XX shall have the right to participate in and direct all negotiations and proceedings with respect to such demands. HARTMAN XIX shall not, without the prior written consent of HARTMAN XX, make any payment with respect to, settle or offer to settle, or approve any withdrawal of any such demands.
Section 5.2 HARTMAN XX. Pursuant to the HARTMAN XX Constituent Documents, HARTMAN XX Stockholders will not be entitled to exercise any rights of an objecting stockholder under Title 3, Subtitle 2 of the MGCL in connection with approval of this Merger Agreement, the Merger or and of the other transactions contemplated thereby.
ARTICLE VI – COVENANTS RELATING TO CONDUCT OF BUSINESS PENDING THE MERGER
Section 6.1 Conduct of Business by the Parties. Each Party agrees that between the date of this Agreement and the earlier of the Effective Time or the date, if any, on which this Agreement is terminated pursuant to Article IX (the “Interim Period”), except (a) as expressly required or expressly permitted by this Agreement, (b) to the extent required by Applicable Law, or (c) as may be expressly consented to in advance in writing by each Party, each Party shall and shall cause its Subsidiaries to, (i) conduct its business in all material respects in the Ordinary Course of Business and (ii) use commercially reasonable efforts to (1) preserve its business organization intact and maintain its existing relations and goodwill with customers, suppliers, distributors, creditors, lessors and tenants, and (2) maintain its status as a REIT. Without limiting the foregoing, each Party covenants and agrees that during the Interim Period, except (a) as expressly required or expressly permitted by this Agreement, (b) to the extent required by Applicable Law, or (c) as may be expressly consented to in advance in writing by each Party, it shall not, and shall not cause or permit any of its Subsidiaries to, do any of the following:
(a) amend or propose to amend (i) the Party’s Constituent Documents or (ii) such equivalent organizational or governing documents of any Subsidiary;
(b) adjust, split, combine, subdivide or reclassify any shares of capital stock or other equity securities or ownership interests of the Party or any of its Subsidiaries;
(c) declare, set aside or pay any dividend on or make any other distributions (whether in cash, stock, property or otherwise) with respect to shares of capital stock of the Party or any of its Subsidiaries or other equity securities or ownership interests in the Party or any of its Subsidiaries, or otherwise make any payment to its or their stockholders or other equity holders in their capacity as such, except for (i) the declaration and payment by HARTMAN XX of regular dividends in accordance with past practice at a daily rate not to exceed the average dividend or distribution paid over the subsequent twelve month period, (ii) the declaration and payment of dividends or other distributions to the Party by any directly or indirectly wholly owned Subsidiary of the Party, (iii) distributions by any Subsidiary of the Party that is not wholly owned, directly or indirectly, by the Party, in accordance with the requirements of the organizational documents of such Subsidiary, and (iv) the authorization and payment by HARTMAN XIX of dividends, payable quarterly in accordance with past practice for the period up to the Closing Date in an amount not to exceed the average dividend or distribution paid over the subsequent twelve month period; provided, however, that, notwithstanding the restriction on dividends and other distributions in this Section, the Party and any of its Subsidiaries shall be permitted to make distributions, including under Sections 858 or 860 of the Code, reasonably necessary for the Party to maintain its qualification as a REIT under the Code or applicable state Law and avoid the imposition of any entity level income or excise Tax under the Code or Applicable Law;
(d) redeem, purchase or otherwise acquire, or offer to redeem, purchase or otherwise acquire, directly or indirectly, any shares of the Party’s capital stock or other equity interests of the Party or its Subsidiaries, except for any repurchases of shares of HARTMAN XX Common Stock pursuant to the HARTMAN XX share repurchase program;
(e) issue, sell, pledge, dispose, encumber or grant any shares of the capital stock or other equity interests of the Party or the capital stock or other equity interests of its Subsidiaries, or any options, warrants, convertible securities or other rights of any kind to acquire any shares of such capital stock or such other equity interests;
(f) acquire or agree to acquire (including by merger, consolidation or acquisition of stock or assets) any real or personal property, corporation, partnership, limited liability company, other business organization or any division or material amount of assets thereof, other than (i) pending acquisitions with respect to which the Party or its Subsidiary have entered into a legally binding purchase agreement as of the
date hereof, the terms of which have been disclosed to the other Party as of the date hereof and (ii) other acquisitions of personal property by the Party or its Subsidiaries for a purchase price of less than $250,000 in the aggregate;
(g) sell, mortgage, pledge, lease, assign, transfer, dispose of or encumber, or effect a deed in lieu of foreclosure with respect to, any property or assets, except in the Ordinary Course of Business;
(h) incur, create, assume, refinance or replace any Indebtedness for borrowed money of the Party or issue or amend or modify the terms of any debt securities of the Party or assume, guarantee or endorse, or otherwise become responsible (whether directly, contingently or otherwise) for the Indebtedness of any other Person (other than a wholly owned Subsidiary), except (i) Indebtedness incurred under the Party’s existing credit or debt facility for working capital purposes in the Ordinary Course of Business (including to the extent necessary to pay dividends or distributions permitted under this Section 6.1 and to pay existing Indebtedness that matures), (ii) funding any acquisitions permitted by this Section 6.1, or (iii) the refinancing of any existing indebtedness of the Party or any of its Subsidiaries; provided, that (1) the material terms and conditions of any newly incurred Indebtedness are reasonable market terms and (2) the aggregate principal amount of such refinanced Indebtedness is not materially greater than the Indebtedness it is replacing;
(i) make any material loans, advances or capital contributions to, or investments in, any other Person (including to any of its officers, directors, Affiliates, agents or consultants), make any change in its existing borrowing or lending arrangements for or on behalf of such Persons, or enter into any "keep well" or similar agreement to maintain the financial condition of another entity, other than (i) by the Party or the Party’s wholly owned Subsidiary to the Party or the Party’s wholly owned Subsidiary, or (ii) loans or advances (1) required to be made under any of the leases or ground leases affecting a Party’s properties or (2) made to non-Affiliate tenants of a Party’s properties in the Ordinary Course of Business;
(j) enter into, renew, modify, amend or terminate, or waive, release, compromise or assign any rights or claims under, any material Contract of a Party (or any Contract that, if existing as of the date hereof, would be a material Contract of such Party), other than (i) any termination, renewal, modification or amendment in accordance with the terms of any existing material Contract of such Party (1) that occurs automatically without any action (other than notice of renewal) by such Party or such Party’s Subsidiary or (2) occurs in connection with the exercise by a third party of any preferential rights or options granted to such third party under the applicable material Contract or (ii) as may be reasonably necessary to comply with the terms of this Agreement;
(k) make any payment, direct or indirect, of any liability of the Party or the Party’s Subsidiary before the same comes due in accordance with its terms, other than (A) in the Ordinary Course of Business or (B) in connection with dispositions or refinancings of any Indebtedness otherwise permitted hereunder;
(l) make any material change to its methods of accounting in effect at December 31, 2015, except as required by a change in GAAP (or any interpretation thereof) or by Applicable Law, or make any change, other than in the ordinary course of business, with respect to accounting policies, unless required by GAAP or the SEC;
(m) enter into any material new line of business;
(n) take any action, or fail to take any action, which would reasonably be expected to cause the Party to fail to qualify as a REIT or cause any of its Subsidiaries to cease to be treated as (i) a partnership or disregarded entity for federal income tax purposes or (ii) a Qualified REIT Subsidiary, a Taxable REIT Subsidiary or a REIT under the applicable provisions of Section 856 of the Code, as the case may be;
(o) make any capital expenditures or other investments except (i) in accordance with the Party’s capital expenditure budget as of the date hereof; provided that such budget has been provided to the other Party as of the date hereof, (ii) as required to be made under any of the leases or ground leases affecting the Party’s properties, (iii) as is required by Applicable Law, (iv) for capital expenditures in the Ordinary Course of Business not to exceed $500,000 in the aggregate, or (v) for acquisitions permitted by this Section 6.1;
(p) adopt a plan of merger, complete or partial liquidation or resolutions providing for or authorizing such merger, liquidation or a dissolution, consolidation, recapitalization or bankruptcy reorganization, except for (i) this Agreement, (ii) with respect to HARTMAN XX, the HI-REIT Merger Agreement, and (iii) in connection with any acquisition permitted by Section 6.1(f); or
(q) authorize, or enter into any Contract to do any of the foregoing.
Section 6.2 REIT Qualification. Notwithstanding anything to the contrary set forth in this Agreement, nothing in this Agreement shall prohibit any Party from taking any action, at any time or from time to time, that in the reasonable judgment of the board of directors of the Party, upon advice of counsel to the Party, is reasonably necessary for the Party to maintain its qualification as a REIT under the Code for any period or portion thereof ending on or prior to the Effective Time or to avoid incurring entity-level income or excise Taxes under the Code, including making dividend or other actual, constructive or deemed distribution payments to shareholders of the Party in accordance with this Agreement or otherwise as permitted under Section 6.1(c).
Section 6.3 No Control of Other Parties’ Business. Nothing contained in this Agreement shall give (i) HARTMAN XX, directly or indirectly, the right to control or direct HARTMAN XIX or any of its Subsidiary’s operations prior to the Effective Time, or (ii) HARTMAN XIX, directly or indirectly, the right to control or direct HARTMAN XX or any of its Subsidiary’s operations prior to the Effective Time. Prior to the Effective Time, (i) HARTMAN XX shall exercise, consistent with the terms and conditions of this Agreement, complete control and supervision over its and its Subsidiaries’ respective operations and (ii) HARTMAN XIX shall exercise, consistent with the terms and conditions of this Agreement, complete control and supervision over its and its Subsidiaries’ respective operations.
ARTICLE VII – ADDITIONAL COVENANTS
Section 7.1 Preparation of the Form S-4 and the Proxy Statement; Stockholder Approvals.
(a) As promptly as reasonably practicable following the date of this Agreement, (i) the Parties shall jointly prepare the Proxy Statement, (ii) HARTMAN XX shall use its reasonable best efforts to (with HARTMAN XIX’s and HI-REIT’s reasonable cooperation) (1) prepare and cause to be filed with the SEC, the Form S-4, which will include the Proxy Statement, to register under the Securities Act the HARTMAN XX Shares to be issued in the Merger (collectively, the “Registered Securities”), (2) have the Form S-4 declared effective by the SEC under the Securities Act as promptly as practicable after such filing, (3) ensure that the Form S-4 complies in all material respects with the applicable provisions of the Exchange Act and Securities Act, and (4) keep the Form S-4 effective for so long as necessary to complete the Merger. Each Party shall furnish all information concerning itself, its Affiliates and the holders of its capital stock to the others and provide such other assistance as may be reasonably requested in connection with the preparation, filing and distribution of the Form S-4 and the Proxy Statement and shall provide to their and each other’s respective counsel such representations as reasonably necessary to render the opinions required to be filed therewith. The Form S-4 and Proxy Statement shall include all information reasonably requested by such other Party to be included therein. HARTMAN XX shall promptly notify HARTMAN XIX upon the receipt of any comments from the SEC or any request from the SEC for amendments or supplements to the Form S-4 or Proxy Statement, and shall, as promptly as practicable after receipt thereof, provide HARTMAN XIX with copies of all correspondence between it and its Representatives, on one hand, and the SEC, on the other hand, and all written comments with respect to the
Proxy Statement or the Form S-4 received from the SEC and advise HARTMAN XIX of any oral comments with respect to the Proxy Statement or the Form S-4 received from the SEC. HARTMAN XX shall use its reasonable best efforts to respond as promptly as practicable to any comments from the SEC with respect to the Form S-4 or the Proxy Statement. Notwithstanding the foregoing, prior to filing the Form S-4 (or any amendment or supplement thereto) or mailing the Proxy Statement (or any amendment or supplement thereto) or responding to any comments of the SEC with respect thereto, each Party shall cooperate and provide the other a reasonable opportunity to review and comment on such document or response (including the proposed final version of such document or response). Notwithstanding any provision herein to the contrary, no amendment or supplement (including incorporation by reference) to the Proxy Statement or the Form S-4 shall be made without the approval of HARTMAN XX and the HARTMAN XX Special Committee, which approval shall not be unreasonably withheld, conditioned or delayed. HARTMAN XX shall advise HARTMAN XIX promptly after it receives notice thereof, of the time of effectiveness of the Form S-4, the issuance of any stop order relating thereto or the suspension of the qualification of the Registered Securities issuable in connection with the Merger for offering or sale in any jurisdiction, and HARTMAN XX shall use its reasonable best efforts to have any such stop order or suspension lifted, reversed or otherwise terminated. HARTMAN XX shall also use its reasonable best efforts to take any other action required to be taken under the Securities Act, the Exchange Act, any applicable foreign or state securities or “blue sky” Laws and the rules and regulations thereunder in connection with the issuance of the Registered Securities in the Merger, and HARTMAN XIX shall furnish all information concerning HARTMAN XIX and its stockholders as may be reasonably requested in connection with any such actions.
(b) If, at any time prior to the Effective Time, any information relating to the Parties, or any of their respective Affiliates, should be discovered by HARTMAN XX or HARTMAN XIX which, in the reasonable judgment of the HARTMAN XX or HARTMAN XIX, should be set forth in an amendment of, or a supplement to, any of the Form S-4 or the Proxy Statement, so that any of such documents would not include any misstatement of a material fact or omit to state any material fact necessary to make the statements therein, in light of the circumstances under which they were made, not misleading, the Party which discovers such information shall promptly notify the other Parties, and the Parties shall cooperate in the prompt filing with the SEC of any necessary amendment of, or supplement to, the Proxy Statement or the Form S-4 and, to the extent required by Applicable Law, in disseminating the information contained in such amendment or supplement to stockholders of the Parties. Nothing in this Section 7.1(b) shall limit the obligations of any Party under Section 7.1(a). For purposes of this Section 7.1, any information concerning or related to HARTMAN XX, its Affiliates or the HARTMAN XX Special Shareholder Meeting will be deemed to have been provided by HARTMAN XX, and any information concerning or related to HARTMAN XIX, its Affiliates or the HARTMAN XIX Special Shareholder Meeting will be deemed to have been provided by HARTMAN XIX.
(c) As promptly as practicable following the date of this Agreement, each of HARTMAN XX and HARTMAN XIX shall, in accordance with Applicable Law and the terms and conditions of their respective Constituent Documents, establish a record date for, duly call, give notice of, convene and hold the HARTMAN XX Special Shareholder Meeting and the HARTMAN XIX Special Shareholder Meeting, respectively. Each of HARTMAN XX and HARTMAN XIX shall use its reasonable best efforts to cause the Proxy Statement to be mailed to its stockholders entitled to vote at the HARTMAN XX Special Shareholder Meeting and the HARTMAN XIX Special Shareholder Meeting, respectively, and to hold the HARTMAN XX Special Shareholder Meeting and the HARTMAN XIX Special Shareholder Meeting, respectively, as soon as practicable after the Form S-4 is declared effective by the SEC under the Securities Act and in any case within ninety (90) days of the Form S-4 being declared effective. Each of HARTMAN XX and HARTMAN XIX shall, through its respective board of directors, (i) recommend to its respective shareholders that they provide the Requisite HARTMAN XX Stockholder Approval and the Requisite HARTMAN XIX Stockholder Approval, respectively, (ii) include such board recommendation in the Proxy Statement and (iii) solicit and use its reasonable best efforts to obtain the Requisite HARTMAN XX Stockholder Approval and the Requisite HARTMAN XIX Stockholder Approval, respectively, except to the extent that the HARTMAN XIX Board shall have made an Adverse Recommendation Change as
permitted by Section 7.2(a) or the HARTMAN XX Board shall have made a HARTMAN XX Board Adverse Recommendation as permitted by Section 7.2(c); provided, however, that HARTMAN XIX’s and HARTMAN XX’s respective obligation to duly call, give notice of, convene and hold the HARTMAN XIX Special Stockholders Meeting and the HARTMAN XX Special Stockholders Meeting shall be unconditional unless this Agreement is terminated in accordance with its terms and shall not be affected by any Adverse Recommendation Change or HARTMAN XX Board Adverse Recommendation. Notwithstanding the foregoing provisions of this Section 7.1(c), if, on a date for which the HARTMAN XX Special Shareholder Meeting or the HARTMAN XIX Special Shareholder Meeting is scheduled, HARTMAN XX or HARTMAN XIX, as applicable, has not received proxies representing a sufficient number of HARTMAN XX Shares or HARTMAN XIX Shares, as applicable, to obtain the Requisite HARTMAN XX Stockholder Approval or Requisite HARTMAN XIX Stockholder Approval, as applicable, or if necessary to comply with Applicable Law, whether or not a quorum is present, HARTMAN XX or HARTMAN XIX shall have the right to make one or more successive postponements or adjournments of the applicable stockholder meeting, subject to the terms and conditions of Applicable law and their respective Constituent Documents.
(d) The Parties will use their respective reasonable best efforts to hold the HARTMAN XX Special Shareholder Meeting and the HARTMAN XIX Special Shareholder Meeting on the same date and as soon as reasonably practicable after the date of this Agreement.
Section 7.2 Non-Solicit; Change in Recommendation.
(a) Subject to Section 7.2(b), from and after the date hereof, HARTMAN XIX shall not, and shall cause each of its Subsidiaries not to, and shall not authorize or permit any of its or their Representatives to, (i) initiate, solicit, knowingly encourage or facilitate any inquiries or the making of any proposal, offer or other action that constitutes any Acquisition Proposal, (ii) enter into, continue or otherwise participate in any discussions or negotiations with any Person, or furnish to any Person other than HARTMAN XX or its Representatives, any non-public information, in furtherance of such inquiries or to obtain an Acquisition Proposal, (iii) enter into any agreement in principle, arrangement, understanding, contract or agreement (whether binding or not) contemplating or otherwise relating to an Acquisition Proposal, (iv) release any Person from or fail to enforce any standstill agreement or similar obligation to HARTMAN XIX or any of its Subsidiaries, (v) withdraw, modify or amend the HARTMAN XIX Board Recommendation in any manner adverse to HARTMAN XX or fail to make the HARTMAN XIX Board Recommendation or fail to include the HARTMAN XIX Board Recommendation in the Proxy Statement, or (vi) approve, adopt, endorse or recommend any Acquisition Proposal (any event described in the preceding clause (v) or clause (vi), whether taken by the HARTMAN XIX Board or a committee thereof, an “Adverse Recommendation Change”). In furtherance of the foregoing, HARTMAN XIX shall, and shall cause (i) each of HARTMAN XIX’s Subsidiaries and (ii) each Representative of HARTMAN XIX and each of HARTMAN XIX’s Subsidiaries to, immediately cease any discussions, negotiations or communications with any Person with respect to any Acquisition Proposal or potential Acquisition Proposal (other than as permitted by Section 7.2(b)) and shall immediately terminate all physical and electronic data room access previously granted to any such person. HARTMAN XIX agrees that in the event any Representative of HARTMAN XIX or any of HARTMAN XIX’s Subsidiaries takes any action that, if taken by HARTMAN XIX or a Subsidiary or HARTMAN XIX, would constitute a material violation of this Section 7.2(a), then HARTMAN XIX shall be deemed to be in violation of this Section 7.2(a) for all purposes of this Agreement.
(b) At any time beginning on the date hereof and prior to receipt of the Requisite HARTMAN XIX Stockholder Approvals, the HARTMAN XIX Board may, upon receipt by HARTMAN XIX of an Acquisition Proposal that constitutes a Superior Proposal, make an Adverse Recommendation Change; provided, however, that:
(i) Such Acquisition Proposal (1) did not result from HARTMAN XIX’s material breach of its obligations under Section 7.2(a), and (2) the HARTMAN XIX Board has determined
in good faith, after consultation with its legal and financial advisors (and based on the recommendation of the HARTMAN XIX Special Committee), that such Acquisition Proposal constitutes a Superior Proposal and, after consultation with its legal advisor, that the failure of HARTMAN XIX to make an Adverse Recommendation Change in response to such Acquisition Proposal would be inconsistent with the directors’ duties under Applicable Law, taking into account all adjustments to the terms of this Agreement that may be offered by HARTMAN XX pursuant to Section 7.2(b)(iii);
(ii) HARTMAN XIX has given HARTMAN XX advance written notice that the HARTMAN XIX Board intends to make an Adverse Recommendation Change (a “Adverse Recommendation Change Notice”); and
(iii) during the five (5) Business Day period following HARTMAN XX’s receipt of an Adverse Recommendation Change Notice (and prior to the effecting of the Adverse Recommendation Change), HARTMAN XIX shall have offered to negotiate with (and, if such offer is accepted, negotiated in good faith with), and shall have caused its respective financial and legal advisors to offer to negotiate with (and, if such offer is accepted, negotiate in good faith with), HARTMAN XX in making adjustments to the terms and conditions of this Agreement such that the Superior Proposal in question ceases to be a Superior Proposal; provided, that any change in the consideration offered or any other material amendment, supplement or modification to any Acquisition Proposal shall be deemed a new Acquisition Proposal and HARTMAN XIX may not make an Adverse Recommendation Change unless HARTMAN XIX has complied with the requirements of this Section 7.2(b) with respect to each such new Acquisition Proposal including sending an Adverse Recommendation Change Notice with respect to each such new Acquisition Proposal (except that the new negotiation period under this Section 7.2(b)(iii) shall be three (3) Business Days instead of five (5) Business Days). Notwithstanding anything in this Section 7.2(b)(iii), HARTMAN XX’s rejection of HARTMAN XIX’s offer to negotiate pursuant to this Section 7.2(b)(iii) shall not have any bearing on HARTMAN XX’s right to terminate this Agreement pursuant to Section 9.1(e).
(c) At any time beginning on the date hereof and prior to receipt of the Requisite HARTMAN XX Stockholder Approvals, the HARTMAN XX Board may withdraw, modify or amend the HARTMAN XX Board Recommendation or fail to make the HARTMAN XX Board Recommendation or include the HARTMAN XIX Board Recommendation in the Proxy Statement (a “HARTMAN XX Adverse Recommendation Change”); provided, that the HARTMAN XX Board has determined in good faith, after consultation with its legal and financial advisors (and based on the recommendation of the HARTMAN XX Special Committee), that such HARTMAN XX Adverse Recommendation Change is in the best interests of HARTMAN XX and its stockholders.
(d) For purposes of this Agreement:
(i) “Acquisition Proposal” means any proposal or offer, whether in one transaction or a series of related transactions, relating to any (a) merger, consolidation, share exchange, business combination or similar transaction involving HARTMAN XIX or any Subsidiary of HARTMAN XIX, (b) sale or other disposition, by merger, consolidation, share exchange, business combination or any similar transaction, of any assets of HARTMAN XIX or any of HARTMAN XIX’s Subsidiaries representing 20% or more of the consolidated assets of HARTMAN XIX and HARTMAN XIX’s Subsidiaries, taken as a whole, (c) issue, sale or other disposition by HARTMAN XIX or any of HARTMAN XIX’s Subsidiaries of (including by way of merger, consolidation, share exchange, business combination or any similar transaction) securities (or options, rights or warrants to purchase, or securities convertible into, such securities) representing 20% or more of the votes associated with the outstanding HARTMAN XIX Shares, (d) tender offer or exchange offer in which any Person or “group” (as such term is defined under the Exchange Act) shall acquire beneficial ownership (as such term is defined in Rule 13d-3 under the Exchange Act), or the right to acquire beneficial ownership, of 20% or more of the votes associated with
the outstanding HARTMAN XIX Shares, (e) recapitalization, restructuring, liquidation, dissolution or other similar type of transaction with respect to HARTMAN XIX in which a third party shall acquire beneficial ownership of 20% or more of the outstanding HARTMAN XIX Shares or (f) transaction that is similar in form, substance or purpose to any of the foregoing transactions; provided, however, that the term “Acquisition Proposal” shall not include (i) the Merger or any of the other transactions contemplated by this Agreement or (ii) any merger, consolidation, business combination, reorganization, recapitalization or similar transaction solely among HARTMAN XIX and one or more of the HARTMAN XIX’s Subsidiaries or solely among HARTMAN XIX’s Subsidiaries.
(ii) “Superior Proposal” means a bona fide written Acquisition Proposal made by a third party (except for purposes of this definition, the references in the definition of “Acquisition Proposal” to “20%” shall be replaced with “50%”) which the HARTMAN XIX Board (based on the recommendation of the HARTMAN XIX Special Committee) determines in its good faith judgment (after consultation with its legal and financial advisors and after taking into account (a) all of the terms and conditions of the Acquisition Proposal and this Agreement (as it may be proposed to be amended by HARTMAN XX) and (b) the feasibility and certainty of consummation of such Acquisition Proposal on the terms proposed (taking into account all legal, financial, regulatory and other aspects of such Acquisition Proposal and conditions to consummation thereof) to be more favorable from a financial point of view to the stockholders of HARTMAN XIX (in their capacities as stockholders) than the Merger and the other transactions contemplated by this Agreement (as it may be proposed to be amended by HARTMAN XX)).
Section 7.4 Public Announcements. So long as this Agreement is in effect, the Parties shall consult with each other before issuing any press release or otherwise making any public statements or filings with respect to this Agreement or any of the transactions contemplated by this Agreement, and none of the Parties shall issue any such press release or make any such public statement or filing prior to obtaining the other Parties’ consent (which consent shall not be unreasonably withheld, delayed or conditioned); provided, that a Party may, without obtaining the other Parties’ consent, issue such press release or make such public statement or filing as may be required by Applicable Law if it is not possible to consult with the other Party before making any public statement with respect to this Agreement or any of the transactions contemplated by this Agreement.
Section 7.5 Appropriate Action; Consents; Filings. Upon the terms and subject to the conditions set forth in this Agreement, each of HARTMAN XIX and HARTMAN XX shall and shall cause each of their respective Subsidiaries and their respective Affiliates to use its reasonable best efforts to take, or cause to be taken, all actions, and to do, or cause to be done, and to assist and cooperate with the other Party in doing, all things necessary, proper or advisable, including under Applicable Law or pursuant to any Contract, to consummate and make effective, as promptly as practicable, the Merger and the other transactions contemplated by this Agreement, including (i) taking all actions necessary to cause the conditions to Closing set forth in Article VIII to be satisfied, (ii) preparing and filing any applications, notices, registrations and requests as may be required or advisable to be filed with or submitted to any Governmental Entity in order to consummate the transactions contemplated by this Agreement, (iii) obtaining all necessary or advisable actions or non-actions, waivers, consents and approvals from Governmental Entities or other Persons necessary in connection with the consummation of the Merger and the other transactions contemplated by this Agreement and the making of all necessary or advisable registrations and filings (including filings with Governmental Entities, if any) and the taking of all reasonable steps as may be necessary or advisable to obtain an approval or waiver from, or to avoid an action or proceeding by, any Governmental Entity or other Persons necessary in connection with the consummation of the Merger and the other transactions contemplated by this Agreement, (iv) defending any lawsuits or other legal proceedings, whether judicial or administrative, challenging this Agreement or the consummation of the Merger or the other transactions contemplated by this Agreement, including seeking to have any stay or temporary restraining order entered by any court or other Governmental Entity vacated or reversed, the avoidance of each and every impediment under any antitrust, merger control, competition or trade regulation Law that may be asserted by any Governmental Entity with respect to the Merger so as to enable the Closing to occur as soon as reasonably possible, and (v) executing and
delivering any additional instruments necessary or advisable to consummate the Merger and the other transactions contemplated by this Agreement and to fully carry out the purposes of this Agreement; provided, that neither Party will have any obligation (i) to propose, negotiate, commit to or effect, by consent decree, hold separate order or otherwise, the sale, divestiture or disposition of any assets or businesses of such Party, any of its subsidiaries (including subsidiaries of HARTMAN XX after the Closing) or their Affiliates or (ii) otherwise to take or commit to take any actions that would limit the freedom of such Party, its subsidiaries (including subsidiaries of HARTMAN XX after the Closing) or their Affiliates with respect to, or their ability to retain, one or more of their businesses or assets.
Section 7.6 Notification of Certain Matters.
(a) HARTMAN XX and its Representatives shall give prompt notice to HARTMAN XIX, and HARTMAN XIX and its Representatives shall give prompt notice to HARTMAN XX, of any notice or other communication received by such Party from any Governmental Entity in connection with this Agreement, the Merger or the other transactions contemplated by this Agreement, or from any Person alleging that the consent of such Person is or may be required in connection with the Merger or the other transactions contemplated by this Agreement.
(b) HARTMAN XX and its Representatives shall give prompt notice to HARTMAN XIX, and HARTMAN XIX and its Representatives shall give prompt notice to HARTMAN XX, if (i) any representation or warranty made by it contained in this Agreement becomes untrue or inaccurate such that it would be reasonable to expect that the applicable closing conditions would be incapable of being satisfied by the Outside Date or (ii) it fails to comply with or satisfy in any material respect any covenant, condition or agreement to be complied with or satisfied by it under this Agreement; provided, that no such notification shall be deemed to modify the Disclosure Letters or affect the representations, warranties, covenants or agreements of the Parties (or cure any breach thereof) or the conditions to the obligations of the Parties under this Agreement. Notwithstanding anything to the contrary in this Agreement, the failure by either Party or their respective Representatives to provide such prompt notice under this Section 7.6(b) shall not constitute a breach of covenant for purposes of Article VIII or Article IX.
Section 7.7 Related Party Agreements. HARTMAN XIX shall cause all contracts between any former, current or future officers, directors, partners, stockholders, managers, members, affiliates or agents of HARTMAN XIX or any of its Subsidiaries, on the one hand, and HARTMAN XIX or any of its Subsidiaries, on the other hand, to be settled, assumed or terminated on or prior to the Closing, without any further obligations, liability or payments (other than customary indemnification obligations) by or on behalf of HARTMAN XIX as of the Closing. For the avoidance of doubt, the foregoing shall not require the settlement or termination of an agreement that is solely between HARTMAN XIX or any entities that will remain Subsidiaries of HARTMAN XIX after the Closing.
Section 7.8 Tax Matters.
(a) Each Party shall use its reasonable best efforts to cause the Merger to qualify as a reorganization within the meaning of Section 368(a) of the Code, including by executing and delivering the officers’ certificates referred to herein and reporting consistently for all federal, state, and local income Tax or other purposes. Neither Party shall take any action, or fail to take any action, that would reasonably be expected to cause the Merger to fail to qualify as a reorganization within the meaning of Section 368(a) of the Code.
(b) HARTMAN XIX shall (i) use its reasonable best efforts to obtain, or cause to be provided, the opinion of Alston & Bird LLP, and (ii) deliver to Alston & Bird LLP any tax representation letters, dated as of the Closing Date and signed by an officer of HARTMAN XIX, containing representations of HARTMAN XIX reasonably necessary or appropriate to enable Alston & Bird LLP to render the tax opinions described in Section 8.3(d).
(c) HARTMAN XX shall (i) use its reasonable best efforts to obtain, or cause to be provided, the opinions of Alston & Bird LLP and (ii) deliver to Alston & Bird LLP any tax representation letters, dated as of the Closing Date and signed by an officer of HARTMAN XX and HARTMAN XX OP, containing representations of HARTMAN XX and HARTMAN XX OP reasonably necessary or appropriate to enable Alston & Bird LLP to render the tax opinions described in Section 8.2(d).
(d) Each Party shall reasonably cooperate in the preparation, execution and filing of all returns, questionnaires, applications or other documents regarding any real property transfer or gains, sales, use, transfer, value added, stock transfer or stamp taxes, any transfer, recording, registration and other fees and any similar taxes that become payable in connection with the transactions contemplated by this Agreement (together with any related interest, penalties or additions to such taxes, “Transfer Taxes”), and shall reasonably cooperate in attempting to minimize the amount of Transfer Taxes.
Section 7.9 HARTMAN XX Board. The HARTMAN XX Board shall take or cause to be taken such action as may be necessary, in each case, to be effective as of the Effective Time, to increase the number of directors comprising the HARTMAN XX Board from three (3) to five (5) directors, four (4) of which directors are to be “Independent Directors” as defined in the HARTMAN XX Charter, and to cause the individuals set forth on Section 7.9 of the HARTMAN XIX Disclosure Letter (the “HARTMAN XIX Designees”) to be elected to the HARTMAN XX Board to fill the vacancies on the HARTMAN XX Board resulting from such increase in the size of the HARTMAN XX Board effective as of the Effective Time. If a HARTMAN XIX Designee is not able or willing to serve on the HARTMAN XX Board as of the Effective Time, HARTMAN XIX shall select, within a reasonable period of time prior to the Effective Time, a replacement, and the HARTMAN XX Board shall elect such replacement as a member of the HARTMAN XX Board as of the Effective Time.
Section 7.10 Access to Information; Confidentiality.
(a) During the period from the date of this Agreement to and including the Effective Time, each of HARTMAN XIX and HARTMAN XX will (and will cause each of its Subsidiaries to) permit Representatives of the other Party (including legal counsel and accountants) to have reasonable access during normal business hours and upon reasonable advance notice, and in a manner so as not to interfere with the normal business operations of the other Party and its Subsidiaries, to all premises, properties, personnel, books, records (including tax records), contracts, and documents of or pertaining to the other Party and each of its Subsidiaries. No investigation under this Section 7.10(a) or otherwise shall affect any of the representations and warranties of the Parties contained in this Agreement or any condition to the obligations of the Parties under this Agreement.
(b) Each Party will treat and hold as such any material, non-public information (“Confidential Information”) it receives from the other Party or any of its Subsidiaries in the course of its due diligence, the negotiation of this Agreement and the access contemplated by Section 7.10(a), will not disseminate, disclose or use any of the Confidential Information except in connection with this Agreement, and, if this Agreement is terminated for any reason whatsoever, agrees to return to the other Party all tangible embodiments (and all copies) thereof that are in its possession.
Section 7.11 HARTMAN XX Share Redemption Plan. If, after the Closing, HARTMAN XX’s existing share redemption program (“SRP”) remains in place, former HARTMAN XIX shareholders who receive shares of HARTMAN XX Common Stock in the Merger will be eligible to participate in the SRP, subject to the terms and conditions of the SRP. For purposes of participation in the SRP, former HARTMAN XIX shareholders shall be deemed to have acquired their shares of HARTMAN XX Common Stock on the original date of the issuance of their canceled and exchanged HARTMAN XIX Shares at the same price that they originally paid to HARTMAN XIX for such HARTMAN XIX Shares (as adjusted for the Conversion Ratios).
Section 7.12 Takeover Statutes. The Parties shall use their respective reasonable best efforts (a) to take all action necessary so that no Takeover Statute is or becomes applicable to the Merger or any of the other transactions contemplated by this Agreement and (b) if any such Takeover Statute is or becomes applicable to any of the foregoing, to take all action necessary so that the Merger and the other transactions contemplated by this Agreement may be consummated as promptly as practicable on the terms contemplated by this Agreement and otherwise to eliminate or minimize the effect of such Takeover Statute or the restrictions in the Constituent documents of the Parties on the Merger and the other transactions contemplated by this Agreement.
ARTICLE VIII—CONDITIONS TO CONSUMMATION OF THE MERGER
Section 8.1 Conditions to Each Party’s Obligation. The respective obligations of each Party to effect the Merger and to consummate the other transactions contemplated by this Agreement on the Closing Date are subject to the satisfaction or, to the extent permitted by Applicable Law, waiver by each of the Parties at or prior to the Effective Time of the following conditions:
(a) Regulatory Authorizations. All consents, authorizations, orders or approvals of each Governmental Entity necessary for the consummation of the Merger and the other transactions contemplated by this Agreement shall have been obtained and any applicable waiting periods in respect thereof shall have expired or been terminated.
(b) Stockholder Approvals. The Requisite HARTMAN XX Stockholder Approvals and the Requisite HARTMAN XIX Stockholder Approvals shall have been obtained in accordance with Applicable Law and the Constituent Documents of HARTMAN XX and HARTMAN XIX.
(c) No Injunctions or Restraints. No judgment or order issued by any Governmental Entity of competent jurisdiction prohibiting consummation of the Merger shall be in effect, and no Law shall have been enacted, entered, promulgated or enforced by any Governmental Entity after the date of this Agreement that, in any case, prohibits, restrains, enjoins or makes illegal the consummation of the Merger or the other transactions contemplated by this Agreement.
(d) Form S-4. The Form S-4 shall have been declared effective by the SEC under the Securities Act and no stop order suspending the effectiveness of the Form S-4 shall have been issued by the SEC and no proceedings for that purpose shall have been initiated by the SEC that have not been withdrawn.
(e) HI-REIT Merger. (i) The HI-REIT Merger Agreement shall have been fully executed and delivered by all parties thereto, (ii) all of the respective conditions of HARTMAN XX, HI-REIT and any other parties to the HI-REIT Merger Agreement to effect the HI-REIT Merger and to consummate the other transactions contemplated by the HI-REIT Merger Agreement, as set forth in the HI-REIT Merger Agreement, shall have been fully satisfied or waived pursuant to the terms of the HI-REIT Merger Agreement, and (iii) the HI-REIT Merger shall have closed prior to, or on the Closing Date, it being understood that HARTMAN XX, HARTMAN XIX, HI-REIT and their respective Affiliates and Representatives shall work together to cause the Merger and the HI-REIT Merger to be consummated on the same day.
Section 8.2 Conditions to HARTMAN XX’s Obligation. The obligation of HARTMAN XX to effect the Merger and consummate the other transactions contemplated by this Agreement are subject to the satisfaction or, to the extent permitted by Law, waiver by HARTMAN XX at or prior to the Effective Time of the following additional conditions:
(a) Representations and Warranties. The representations and warranties of HARTMAN XIX set forth in Article III shall be true and correct in all material respects at and as of the date of this Agreement and the Closing Date; provided, that any representations and warranties that are made as of a specific date shall be true and correct only on and as of such date; provided, further, except to the extent
that such representations and warranties are qualified by the term “material,” or contain terms such as “Material Adverse Effect” or “Material Adverse Change,” in which case such representations and warranties (as so written) shall be true and correct in all respects at and as of the date of this Agreement and the Closing Date.
(b) Performance of Covenants and Obligations. HARTMAN XIX shall have performed in all material respects all obligations, and complied in all material respects with all agreements and covenants, required to be performed by it under this Agreement on or prior to the Effective Time.
(c) Delivery of Certificate. HARTMAN XIX shall have delivered to HARTMAN XX a certificate to the effect that each of the conditions specified above in Sections 8.2(a) and 8.2(b) is satisfied in all respects;
(d) Section 368 Opinion. HARTMAN XX shall have received a written opinion of Alston & Bird LLP, or other counsel to HARTMAN XX, dated as of the Closing Date and in form and substance reasonably satisfactory to HARTMAN XX, to the effect that, on the basis of facts, representations and assumptions set forth or referred to in such opinion, the Merger will qualify as a reorganization within the meaning of Section 368(a) of the Code, which opinion will be subject to customary exceptions, assumptions and qualifications. In rendering such opinion, Alston & Bird LLP may rely upon the tax representation letters described in Section 7.8.
Section 8.3 Conditions to HARTMAN XIX’s Obligation. The obligation of HARTMAN XIX to effect the Merger and consummate the other transactions contemplated by this Agreement are subject to the satisfaction or, to the extent permitted by Law, waiver by HARTMAN XIX at or prior to the Effective Time of the following additional conditions:
(a) Representations and Warranties. The representations and warranties of HARTMAN XX set forth in Article IV shall be true and correct in all material respects at and as of the date of this Agreement and the Closing Date; provided, that any representations and warranties that are made as of a specific date shall be true and correct only on and as of such date; provided, further, except to the extent that such representations and warranties are qualified by the term “material,” or contain terms such as “Material Adverse Effect” or “Material Adverse Change,” in which case such representations and warranties (as so written) shall be true and correct in all respects at and as of the date of this Agreement and the Closing Date.
(b) Performance of Covenants and Obligations. HARTMAN XX shall have performed in all material respects all obligations, and complied in all material respects with all agreements and covenants, required to be performed by it under this Agreement on or prior to the Effective Time.
(c) Delivery of Certificate. HARTMAN XX shall have delivered to HARTMAN XIX a certificate to the effect that each of the conditions specified above in Sections 8.3(a) and 8.3(b) have been satisfied.
(d) Section 368 Opinion. HARTMAN XIX shall have received a written opinion of Alston & Bird LLP, or other counsel to HARTMAN XIX reasonably satisfactory to HARTMAN XX, dated as of the Closing Date and in form and substance reasonably satisfactory to HARTMAN XIX, to the effect that, on the basis of facts, representations and assumptions set forth or referred to in such opinion, the Merger will qualify as a reorganization within the meaning of Section 368(a) of the Code, which opinion will be subject to customary exceptions, assumptions and qualifications. In rendering such opinion, Alston & Bird LLP may rely upon the tax representation letters described in Section 7.8.
(e) Board Designees. The HARTMAN XIX Designees (including any replacements therefore selected pursuant to Section 7.9) shall have been appointed to the HARTMAN XX Board effective as of the Effective Time.
ARTICLE IX—TERMINATION
Section 9.1 Termination of Agreement. This Agreement may be terminated and the Merger and the other transactions contemplated by this Agreement may be abandoned at any time prior to the Effective Time, notwithstanding receipt of the Requisition HARTMAN XX Stockholder Approvals or the Requisite HARTMAN XIX Stockholder Approvals:
(a) by mutual written consent of the Parties, acting with the prior approval of their respective boards of directors;
(b) by either Party if any Governmental Entity of competent jurisdiction shall have issued a judgment or order permanently restraining or otherwise prohibiting the transactions contemplated by this Agreement, and such judgement or order shall have become final and non-appealable; provided, that the right to terminate this Agreement under this Section 9.1(b) shall not be available to a Party if the issuance of such final, non-appealable judgment or order was primarily due to the failure of such Party to perform or comply in all material respects with any of its obligations, covenants or agreements under this Agreement;
(c) by either Party if the Requisite HARTMAN XX Stockholder Approvals or Requisite HARTMAN XIX Stockholder Approvals shall not have been obtained at the stockholder meetings duly convened therefor or at any adjournment or postponement thereof at which a vote on the Merger and the other matters set forth in the Proxy Statement was taken; provided, that the right to terminate this Agreement under this Section 9.1(c) shall not be available to a Party if the failure to receive the requisite stockholder approvals was primarily due to the failure of a Party to perform or comply in all material respects with any of its obligations, covenants or agreements under this Agreement;
(d) by either Party if the Closing shall not have occurred on or before on or before December 31, 2017 (the “Outside Date”); provided, that the right to terminate this Agreement pursuant to this Section 9.1(d) shall not be available to any Party if the failure of such Party to perform or comply in all material respects with the obligations, covenants or agreements of such Party set forth in this Agreement shall have been the cause of, or resulted in, the failure of the Merger to be consummated by the Outside Date;
(e) by HARTMAN XX upon written notice to HARTMAN XIX in the event that (i) at any time prior to the Effective Time, HARTMAN XIX has breached or failed to perform any of its any representations, warranties, covenants or agreements contained in this Agreement, which breach or failure to perform, either individually or in the aggregate, (1) would, or would reasonably be expected to, result in a failure of a condition set forth in Section 8.1 or Section 8.2 and (2) cannot be cured or waived on or before the Outside Date or, if curable, has continued without cure for a period of thirty (30) days after the notice of such breach, or (ii) at any time prior to the Requisite HARTMAN XIX Stockholder Approvals, the HARTMAN XIX Board has effected an Adverse Recommendation Change pursuant to Section 7.2(b); or
(f) by HARTMAN XIX by giving written notice to HARTMAN XX in the event that, (1) at any time prior to the Effective Time, HARTMAN XX has breached or failed to perform any of its any representations, warranties, covenants or agreements contained in this Agreement, which breach or failure to perform, either individually or in the aggregate, (1) would, or would reasonably be expected to, result in a failure of a condition set forth in Section 8.1 or Section 8.3 and (2) cannot be cured or waived on or before the Outside Date or, if curable, has continued without cure for a period of thirty (30) days after the notice of such breach, or (2) the HARTMAN XIX Board shall have effected an Adverse Recommendation Change pursuant to Section 7.2(b).
Section 9.2 Effect of Termination. If any Party terminates this Agreement pursuant to Section 9.1 above, this Agreement shall forthwith become void and have no effect and all rights and obligations of the Parties hereunder shall terminate without any liability of any Party to any other Party; provided, however,
that (a) the provisions of Section 7.10(b), this Section 9.2 and Article X shall survive any such termination and (b) no such termination shall relieve any Party from any liability or damages resulting from any fraud or willful material breach of any of its covenants, obligations or agreements set forth in this Agreement.
ARTICLE X—GENERAL PROVISIONS
Section 10.1 Non-survival of Representations and Warranties and Certain Covenants. None of the representations and warranties in this Agreement or in any instrument delivered pursuant to this Agreement shall survive the Effective Time. The covenants to be performed prior to or at the Closing shall terminate at the Closing. This Section 10.1 shall not limit any covenant or agreement of the Parties that by its terms contemplates performance after the Effective Time.
Section 10.2 No Third-Party Beneficiaries. This Agreement shall not confer any rights or remedies upon any Person other than the Parties and their respective successors and permitted assigns; provided, however, that the provisions in Article II concerning issuance of the HARTMAN XX Shares are intended for the benefit of HARTMAN XIX Stockholders.
Section 10.3 Entire Agreement. This Agreement (including any Exhibits and Schedules hereto the and the HARTMAN XX Disclosure Letter and the HARTMAN XIX Disclosure Letter) constitutes the entire agreement between the Parties and supersedes any prior understandings, agreements, or representations by or between the Parties, written or oral, to the extent they relate in any way to the subject matter hereof.
Section 10.4 Succession and Assignment. This Agreement shall be binding upon and inure to the benefit of the Parties named herein and their respective successors and permitted assigns. No Party may assign either this Agreement or any of its rights, interests, or obligations hereunder without the prior written approval of the other Party.
Section 10.5 Counterparts. This Agreement may be executed in one or more counterparts (including by means of facsimile), each of which shall be deemed an original but all of which together will constitute one and the same instrument, and shall become effective when one or more counterparts have been signed by each of the Parties and delivered (by telecopy, electronic delivery or otherwise) to the other Parties.
Section 10.6 Notices. All notices, requests, demands, claims, and other communications hereunder shall be in writing and shall be deemed duly given (i) when delivered personally to the recipient, (ii) after being sent to the recipient by reputable overnight courier service (charges prepaid, providing proof of delivery), or (iii) after being sent to the recipient by facsimile transmission or electronic mail (providing confirmation of transmission), as set forth below:
If to HARTMAN XIX:
Hartman Short Term Income Properties XIX, Inc.
2909 Hillcroft, Suite 420
Houston, TX 77057
Attn: Allen R. Hartman, President
E-mail: AHartman@hi-reit.com
with copies (which shall not constitute notice) to:
Hartman Short Term Income Properties XIX, Inc.
2909 Hillcroft, Suite 420
Houston, TX 77057
Attn: Mark T. Torok, General Counsel
E-mail: mtorok@hi-reit.com
If to HARTMAN XX:
Hartman Short Term Income Properties XX, Inc.
2909 Hillcroft, Suite 420
Houston, TX 77057
Attn: Allen R. Hartman, President
E-mail: AHartman@hi-reit.com
with copies (which shall not constitute notice) to:
Alston & Bird LLP
1201 West Peachtree Street
Atlanta, Georgia 30309
Attn: Aaron C. Hendricson
E-mail: aaron.hendricson@alston.com
Any Party may change the address to which notices, requests, demands, claims, and other communications hereunder are to be delivered by giving the other Party notice in the manner herein set forth.
Section 10.7 Governing Law. This Agreement, and all claims or causes of actions (whether at Law, in contract or in tort) that may be based upon, arise out of or related to this Agreement, shall be governed by and construed in accordance with the laws of the State of Maryland without giving effect to any choice or conflict of law provision or rule (whether of the State of Maryland or any other jurisdiction) that would cause the application of the laws of any jurisdiction other than the State of Maryland.
Section 10.8 Amendments and Waivers. The Parties may mutually amend any provision of this Agreement at any time prior to the Effective Time with the prior authorization of their respective boards of directors; provided, however, that after the Requisite HARTMAN XX Stockholder Approvals and Requisite HARTMAN XIX Stockholder Approvals have been obtained, there shall not be any amendment or change (i) which by Applicable Law requires the further approval of the Stockholders of HARTMAN XIX or HARTMAN XX without such further approval of such Stockholders or (ii) not permitted under Applicable Law. No amendment of any provision of this Agreement shall be valid unless the same shall be in writing and signed by both of the Parties. No waiver by any Party of any provision of this Agreement or any default, misrepresentation, or breach of warranty or covenant hereunder, whether intentional or not, shall be valid unless the same shall be in writing and signed by the Party making such waiver nor shall such waiver be deemed to extend to any prior or subsequent default, misrepresentation, or breach of warranty or covenant hereunder or affect in any way any rights arising by virtue of any prior or subsequent such default, misrepresentation, or breach of warranty or covenant.
Section 10.9 Severability. If any term or other provision of this Agreement is invalid, illegal or incapable of being enforced under any present or future Law or public policy, (a) such term or other provision shall be fully separable, (b) this Agreement shall be construed and enforced as if such invalid, illegal or unenforceable provision had never comprised a part hereof, and (c) all other conditions and provisions of this Agreement shall remain in full force and effect and shall not be affected by the illegal, invalid or unenforceable term or other provision or by its severance herefrom so long as the economic or legal substance of the transactions contemplated by this Agreement is not affected in any manner materially adverse to any party. Upon such determination that any term or other provision is invalid, illegal or incapable of being enforced, the Parties shall negotiate in good faith to modify this Agreement so as to effect promptly the original intent of the Parties as closely as possible in a mutually acceptable manner in order that transactions contemplated by this Agreement be consummated as originally contemplated to the fullest extent possible.
Section 10.10 Expenses. Each of the Parties will bear its own costs and expenses (including legal fees and expenses) incurred in connection with this Agreement and the transactions contemplated hereby.
Section 10.11 Construction. The Parties have participated jointly in the negotiation and drafting of this Agreement. In the event an ambiguity or question of intent or interpretation arises, this Agreement shall be construed as if drafted jointly by the Parties and no presumptions shall arise favoring or disfavoring any Party by virtue of the authorship of any of the provisions of this Agreement. When a reference is made in this Agreement to an Article, Section, Appendix, Annex or Exhibit, such reference shall be to an Article or Section of, or an Appendix, Annex or Exhibit to, this Agreement, unless otherwise indicated. The table of contents and section headings for this Agreement are for reference purposes only and shall not affect in any way the meaning or interpretation of this Agreement. Whenever the words “include,” “includes” or “including” are used in this Agreement, they shall be deemed to be followed by the words “without limitation.” The words “hereof,” “herein” and “hereunder” and words of similar import when used in this Agreement shall refer to this Agreement as a whole and not to any particular provision of this Agreement. All terms defined in this Agreement shall have the defined meanings when used in any certificate or other instrument made or delivered pursuant hereto unless otherwise defined therein. The definitions contained in this Agreement are applicable to the singular as well as the plural forms of such terms and to the masculine as well as to the feminine and neuter genders of such term. Any Law defined or referred to herein or in any agreement or instrument that is referred to herein means such Law as from time to time amended, modified or supplemented, including (in the case of statutes) by succession of comparable successor Laws. References to a Person are also to its successors and permitted assigns. All references to “dollars” or “$” refer to currency of the United States of America (unless otherwise expressly provided herein).
Section 10.12 Waiver of Jury Trial. EACH PARTY HEREBY WAIVES, TO THE FULLEST EXTENT PERMITTED BY APPLICABLE LAW, ANY RIGHT IT MAY HAVE TO A TRIAL BY JURY IN RESPECT OF ANY SUIT, ACTION OR OTHER PROCEEDING ARISING OUT OF THIS AGREEMENT OR THE TRANSACTIONS CONTEMPLATED HEREBY. EACH PARTY HEREBY AGREES THAT IT WILL NOT, IN CONNECTION WITH ANY SUIT, COMPLAINT, CLAIM, COUNTERCLAIM, THIRD-PARTY CLAIM, ANSWER, OR OTHER PLEADING OR PAPER ANCILLARY THERETO, DEMAND OR REQUEST A TRIAL BY JURY IN RESPECT OF ANY SUIT, ACTION OR OTHER PROCEEDING ARISING OUT OF THIS AGREEMENT OR THE TRANSACTIONS CONTEMPLATED HEREBY, AND FURTHER AGREES THAT ANY SUCH DEMAND OR REQUEST WOULD BE VOID AB INITIO AND INVALID, REGARDLESS OF WHICH PARTY MAY HAVE INITIATED SUCH DEMAND OR REQUEST. EACH PARTY (A) CERTIFIES THAT NO REPRESENTATIVE OF ANY OTHER PARTY HAS REPRESENTED, EXPRESSLY OR OTHERWISE, THAT SUCH PARTY WOULD NOT, IN THE EVENT OF ANY ACTION, SUIT OR PROCEEDING, SEEK TO ENFORCE THE FOREGOING WAIVER AND (B) ACKNOWLEDGES THAT IT AND THE OTHER PARTIES HAVE BEEN INDUCED TO ENTER INTO THIS AGREEMENT, BY, AMONG OTHER THINGS, THE MUTUAL WAIVER AND CERTIFICATIONS IN THIS SECTION 10.12.
[Signature Page Follows]
IN WITNESS WHEREOF, the Parties hereto have executed this Agreement as of the date first above written.
| | | | | | | | | | | | | | | | | |
| | | | | |
| | Hartman Short Term Income Properties XX, Inc. | | | |
| | By: | /s/ Allen R. Hartman | | |
| | | Name: | Allen R. Hartman | |
| | | Title: | President and CEO | |
| | Hartman Short Term Income Properties XIX, Inc. | | | |
| | By: | /s/ Allen R. Hartman | | |
| | | Name: | Allen R. Hartman | |
| | | Title: | President and CEO | |
| | | | | |
HARTMAN XIX DISCLOSURE LETTER
Section 3.1(b) HARTMAN XIX’s Subsidiaries and jurisdictions of incorporation or organization
| | | | | |
| Hartman Short Term Income Properties XIX, Inc. (TX) | Percentage Owned by HARTMAN XIX |
| Hartman Development I, LLC (FL) | 100% | |
| Hartman FMIG LLC (FL) | 100% | |
| Hartman Development II LLC (TX) | 100% | |
| Hartman RPC LLC (TX) | 100% | |
| Hartman Development III LLC (TX) | 100% | |
| Hartman RPC II LLC (TX) | 100% | |
| Hartman Promenade LLC (TX) | 100% | |
| Hartman 1960 Properties LLC (TX) | 100% | |
| Hartman 601 Sawyer LLC (TX) | 100% | |
| Hartman Prestonwood Properties LLC (TX) | 51% | |
| Hartman Haute Harwin LLC (TX) | 100% | |
| Hartman Fondren Road Plaza LLC (TX) | 100% | |
Section 3.10 Properties owned by Hartman XIX or its subsidiaries
| | | | | |
Property Name (Owning subsidiary) | Location |
Retail: | |
Promenade SC (Hartman Promenade LLC) | Richardson, TX |
Prestonwood SC (Hartman Prestonwood Properties LLC) | Plano, TX |
Haute Harwin SC (Hartman Haute Harwin LLC) | Houston, TX |
Fondren Road Plaza SC (Hartman Fondren Road Plaza LLC) | Houston, TX |
| |
Office: | |
601 Sawyer (Hartman 601 Sawyer LLC) | Houston, TX |
Cornerstone (Hartman 1960 Properties LLC) | Houston, TX |
Northchase (Hartman 1960 Properties LLC) | Houston, TX |
616 FM 1960 (Hartman 1960 Properties LLC) | Houston, TX |
Gateway Tower (Hartman 1960 Properties LLC) | Dallas, TX |
| |
Construction and Development: | |
27 acres Forth Worth (Hartman Development II LLC) | Fort Worth, TX |
10 acres Grand Prairie (Hartman Development III LLC) | Grand Prairie, TX |
Section 3.2 Issued and Outstanding Stock of HARTMAN XIX
[Shareholder information omitted for privacy considerations]
HARTMAN XX DISCLOSURE LETTER
Section 4.1(b) HARTMAN XX’s Subsidiaries jurisdictions of incorporation or organization
| | | | | |
| Hartman Short Term Income Properties XX, Inc. (MD) | Percentage owned by HARTMAN XX Directly or Indirectly |
| Hartman XX Limited Partnership (TX) | 99.90% | |
| Hartman XX REIT GP LLC (TX) | 100% owned by Hartman XX Limited Partnership |
| Hartman CMRB Holdings LLC (TX) | 100% owned by Hartman XX Limited Partnership |
| Hartman Richardson Heights LLC (TX) | 100% owned indirectly by Hartman XX Limited Partnership |
| Hartman Cooper Street Plaza LLC (TX) | 100% owned indirectly by Hartman XX Limited Partnership |
| Hartman Bent Tree Green LLC (TX) | 100% owned indirectly by Hartman XX Limited Partnership |
| Hartman Mitchelldale LLC (TX) | 100% owned indirectly by Hartman XX Limited Partnership |
| Hartman Gulf Plaza LLC (TX) | 100% owned by Hartman XX Limited Partnership |
| Hartman Parkway LLC (TX) | 100% owned by Hartman XX Limited Partnership |
| Hartman Energy LLC (DE) | 100% owned by Hartman XX Limited Partnership |
| Hartman Highway 6 LLC (TX) | 100% owned by Hartman XX Limited Partnership |
| Hartman Hillcrest, LLC TX) | 100% owned by Hartman XX Limited Partnership |
| Hartman 400 Northbelt, LLC (TX) | 100% owned by Hartman XX Limited Partnership |
| Hartman Ashford Crossing LLC (TX) | 100% owned by Hartman XX Limited Partnership |
| Hartman Corporate Park, LLC (TX) | 100% owned by Hartman XX Limited Partnership |
| Hartman Skymark Tower, LLC (TX) | 100% owned by Hartman XX Limited Partnership |
| Hartman One Technology LLC (TX) | 100% owned by Hartman XX Limited Partnership |
| Hartman Westway One, LLC (TX) | 54.33% owned by Hartman XX Limited Partnership |
| Hartman Three Forest Plaza, LLC (TX) | Joint Venture with Hartman vREIT XXI, Inc. who has the right to purchase up to 28% of the LLC |
| Hartman TRS, Inc. (TX) | 100% | |
Section 4.10 Properties owned by Hartman XX or its subsidiaries
| | | | | |
Property (Owning Subsidiary) | Location |
Retail: | |
Richardson Heights (Hartman Richardson Heights LLC) | Richardson TX |
Cooper Street (Hartman Cooper Street Plaza LLC) | Arlington TX |
| |
Office: | |
Bent Tree Green (Hartman Bent Tree Green LLC) | Dallas TX |
Parkway I & II (Hartman Parkway LLC) | Dallas TX |
Gulf Plaza (Hartman Gulf Plaza LLC) | Houston TX |
Energy Plaza (Hartman Energy LLC) | San Antonio TX |
Timbercreek (Hartman Highway 6 LLC) | Houston TX |
Copperfield (Hartman Highway 6 LLC) | Houston TX |
400 North Belt (Hartman 400 Northbelt, LLC) | Dallas TX |
Hillcrest (Hartman Hillcrest, LLC) | Houston TX |
Skymark (Hartman Skymark Tower, LLC) | San Antonio TX |
Corporate Park (Hartman Corporate Park, LLC) | Houston TX |
Ashford Crossing (Hartman Ashford Crossing LLC) | Houston TX |
One Technology (Hartman One Technology LLC) | San Antonio TX |
Westway One (Hartman Westway One, LLC) | Irving TX |
Three Forest Plaza (Hartman Three Forest Plaza, LLC) | Dallas, TX |
| |
Industrial: | |
Mitchelldale (Hartman Mitchelldale LLC) | Houston TX |
ANNEX B
HI-REIT Merger Agreement
AGREEMENT AND PLAN OF MERGER
AMONG
HARTMAN SHORT TERM INCOME PROPERTIES XX, INC.,
AGREEMENT AND PLAN OF MERGER
This Agreement and Plan of Merger (this “Agreement”), dated as of July 21, 2017 and as revised on May 8, 2018, is by and between Hartman Short Term Income Properties XX, Inc., a Maryland corporation (“HARTMAN XX”), Hartman Income REIT Inc., a Maryland corporation (“HI-REIT”), HARTMAN XX Limited Partnership, a Texas limited partnership (“HARTMAN XX OP”), and Hartman Income REIT Operating Partnership, L.P., a Delaware limited partnership (“HI-REIT OP”). HARTMAN XX, HI-REIT, HARTMAN XX OP and HI-REIT OP are each sometimes referred to herein as a “Party” and collectively as the “Parties.” Capitalized terms used but not otherwise defined herein have the meanings ascribed to them in Article 1.
BACKGROUND
WHEREAS, the Parties desire to effect a business combination in which (i) (a) HI-REIT will be merged with and into HARTMAN XX (the “REIT Merger”), with HARTMAN XX being the surviving company of the REIT Merger, (b) each share of HI-REIT Common Stock (as defined herein) issued and outstanding immediately prior to the REIT Merger Effective Time (as defined herein) that is not retired pursuant to this Agreement will be canceled and converted into the right to receive the REIT Merger Consideration (as defined herein), and (c) each share of HI-REIT Subordinated Stock (as defined herein) issued and outstanding immediately prior to the REIT Merger Effective Time that is not retired pursuant to this Agreement will be canceled and converted into the right to receive the REIT Merger Consideration, and (ii) HI-REIT OP will be merged with HARTMAN XX OP (the “Partnership Merger” and, together with the REIT Merger, the “Mergers”), with HARTMAN XX OP being the surviving entity, and each HI-REIT OP Unit (as defined herein) issued and outstanding immediately prior to the Partnership Merger Effective Time (as defined herein) that is not retired pursuant to this Agreement will be converted into the right to receive the Partnership Merger Consideration (as defined herein), upon the terms and subject to the conditions set forth in this Agreement and in accordance with the TBOC (as defined herein);
WHEREAS, on the recommendation of the special committee (the “HARTMAN XX Special Committee”) of the Board of Directors of HARTMAN XX (the “HARTMAN XX Board”), the HARTMAN XX Board has (i) determined that this Agreement the Mergers and the other transactions contemplated by this Agreement and the Proxy Statement and Form S-4 (each as defined herein) are advisable and in the best interests of HARTMAN XX and its Stockholders, (ii) authorized and approved this Agreement, the Mergers and the other transactions contemplated by this Agreement and the Proxy Statement and Form S-4, (iii) directed that the Mergers and the other transactions contemplated the Proxy Statement and Form S-4 be submitted for consideration at the HARTMAN XX Special Shareholders Meeting (as defined herein), and (iv) recommended the approval of the Mergers and the other transactions contemplated by the Proxy Statement and Form S-4 by the HARTMAN XX Stockholders;
WHEREAS, on the recommendation of the special committee (the “HI-REIT Special Committee”) of the Board of Directors of HI-REIT (the “HI-REIT Board”), the HI-REIT Board has (i) determined that this
Agreement, the Mergers and the other transactions contemplated by this Agreement are advisable and in the best interests of HI-REIT and its Stockholders, (ii) authorized and approved this Agreement, the Mergers and the other transactions contemplated by this Agreement, (iii) directed that the Mergers be submitted for consideration at the HI-REIT Special Shareholders Meeting (as defined herein), and (iv) recommended the approval of the Mergers by the HI-REIT Stockholders;
WHEREAS, HARTMAN XX, as the sole owner of the sole general partner of HARTMAN XX OP, has approved this Agreement, the Partnership Merger and the other transactions contemplated by this Agreement and determined that this Agreement, the Partnership Merger and the other transactions contemplated by this Agreement are advisable, and HARTMAN XX has determined that the Partnership Merger and the other transactions contemplated by this Agreement are in the best interests of the holders of HARTMAN XX OP Units (as defined herein);
WHEREAS, HI-REIT, as the sole owner of the sole general partner of HI-REIT OP, has approved this Agreement, the Partnership Merger and the other transactions contemplated by this Agreement and determined that this Agreement, the Partnership Merger and the other transactions contemplated by this Agreement are advisable, and HI-REIT has determined that the Partnership Merger and the other transactions contemplated by this Agreement are in the best interests of the holders of HI-REIT OP Units;
WHEREAS, for U.S. federal income tax purposes, it is intended that (i) the REIT Merger shall qualify as a “reorganization” under, and within the meaning of, Section 368(a) of the Code (as defined herein), and this Agreement is intended to be and is adopted as a “plan of reorganization” for the REIT Merger for purposes of Sections 354 and 361 of the Code, and (ii) the Partnership Merger shall be treated for U.S. federal income tax purposes as a contribution described in Section 721 of the Code of all of the assets of HI-REIT OP to HARTMAN XX OP in exchange for interests in HARTMAN XX OP; and
WHEREAS, each of the Parties desire to make certain representations, warranties, covenants and agreements in connection with the Mergers, and to prescribe various conditions to the Mergers.
NOW THEREFORE, in consideration of the foregoing and the mutual representations, warranties, covenants and agreements contained in this Agreement, and other good and valuable consideration, the receipt and sufficiency of which are hereby acknowledged, the Parties, intending to be legally bound, agree as follows:
ARTICLE I—DEFINITIONS
Section 1.1 Definitions.
“Acquisition Proposal” has the meaning set forth in Section 7.2(d)(i).
“Adverse Recommendation Change” has the meaning set forth in Section 7.2(a).
“Adverse Recommendation Change Notice” has the meaning set forth in Section 7.2(b)(ii).
“Affiliate” means, with respect to a specified Person, a Person that directly or indirectly, through one or more intermediaries, controls, is controlled by, or is under common control with, such specified Person.
“Agreement” has the meaning set forth in the preamble.
“Applicable Law” or “Law” means any and all laws, statutes, ordinances, regulations, rules, notice requirements and orders promulgated by any Governmental Entity.
“Articles of Merger” has the meaning set forth in Section 2.3.
“Benefit Plan” means any “employee benefit plan” (within the meaning of Section 3(3) of the Employee Retirement Income Security Act of 1974, as amended, and the rules and regulations promulgated thereunder (“ERISA”)) and any employment, consulting, termination, severance, change in control, separation, retention equity option, equity appreciation rights, restricted equity, phantom equity, equity based compensation, profits interest, unit, outperformance, equity purchase, deferred compensation, bonus, incentive compensation, fringe benefit, health, medical, dental, disability, accident, life insurance, welfare benefit, cafeteria, vacation, paid time off, perquisite, retirement, pension, or savings or any other compensation or employee benefit plan, agreement, program, policy, practice, understanding or other arrangement, whether or not subject to ERISA.
“Book-Entry Share” means, with respect to any Party, a book-entry share registered in the transfer books of such Party.
“Business Day” means any day other than a Saturday, Sunday or any day on which banks located in New York, New York are authorized or required to be closed.
“Certificate” has the meaning set forth in Section 2.7(a)(i).
“Closing” has the meaning set forth in Section 2.2.
“Closing Date” has the meaning set forth in Section 2.2.
“Constituent Documents” means, with respect to any Person, such Person’s (i) articles of incorporation, articles of organization, articles of amendment and restatement, certificate of incorporation, certificate of formation, certificate of limited partnership or other formation document, as currently in effect, as applicable, and (ii) bylaws, operating agreement, partnership agreement or other governance documents, each as currently amended to date and in effect, as applicable. For the avoidance of doubt, HI-REIT’s Constituent Documents include the HI-REIT Charter and HARTMAN XX’s Constituent Documents include the HARTMAN XX Charter.
“Code” means the Internal Revenue Code of 1986, as amended, and the rules and regulations promulgated thereunder.
“Confidential Information” has the meaning set forth in Section 7.10(b).
“Contract” means any written or oral contract, agreement, indenture, note, bond, instrument, lease, conditional sales contract, mortgage, license, guaranty, binding commitment or other agreement.
“Conversion Ratio” has the meaning set forth in Section 2.7(a)(i)(A).
“DE Certificate of Merger” has the meaning set forth in Section 2.3(b).
“DE SOS” means the Delaware Secretary of State.
“Disclosure Letters” include the HI-REIT Disclosure Letter and the Hartman XX Disclosure Letter.
“Dissenting Shares” has the meaning set forth in Section 5.1.
“DRULPA” means the Delaware Revised Uniform Limited Partnership Act.
“Environmental Law” means any Law (including common law) relating to the prevention of pollution, protection of the environment (including air, surface water, groundwater, land surface or subsurface land and natural resources), remediation of contamination, restoration of environmental quality or occupational
health or workplace safety, including Laws relating to the use, handling, presence, transportation, treatment, storage, disposal, release or discharge of Hazardous Substances.
“Environmental Permit” means any license, registration or permit required under any applicable Environmental Law.
“Exchange Act” means the Securities Exchange Act of 1934, as amended.
“Exchange Agent” has the meaning set forth in Section 2.8(a).
“Exchange Agent Agreement” has the meaning set forth in Section 2.8(a).
“Exchange Fund” has the meaning set forth in Section 2.8(b).
“Form S-4” means a registration statement on Form S-4 under the Securities Act, which will include the Proxy Statement, to register under the Securities Act the HARTMAN XX Shares to be issued in the REIT Merger and the HARTMAN XIX Merger.
“GAAP” means United States generally accepted accounting principles as in effect from time to time, consistently applied.
“Governmental Entity” means any court, tribunal, arbitrator, authority, agency, commission, official or other instrumentality of any government or governmental or regulatory body thereof (whether federal, state, foreign, provincial, county, city, municipal or otherwise).
“HARTMAN XX” has the meaning set forth in the preface.
“HARTMAN XX Board” has the meaning set forth in the recitals.
“HARTMAN XX Board Recommendation” has the meaning set forth in Section 4.3(c).
“HARTMAN XX Charter” means, as of any date, the articles of amendment and restatement of HARTMAN XX, as amended or supplemented and as in effect as of such date.
“HARTMAN XX Common Stock” means the authorized shares of the common stock of HARTMAN XX, $0.01 par value per share.
“HARTMAN XX Disclosure Letter” has the meaning set forth in Article IV.
“HARTMAN XX Incentive Plan” means HARTMAN XX’s Omnibus Stock Incentive Plan.
“HARTMAN XX OP Unit” means units of limited partnership interests in the HARTMAN XX OP.
“HARTMAN XX Parties” means HARTMAN XX and the HARTMAN XX OP.
“HARTMAN XX Partnership Agreement” means the Agreement of Limited Partnership, dated as of April 11, 2014, of HARTMAN XX OP, as amended through the date hereof.
“HARTMAN XX Preferred Stock” means the authorized shares of the preferred stock of HARTMAN XX, $0.01 par value per share.
“HARTMAN XX SEC Documents” has the meaning set forth in Section 4.8(a).
“HARTMAN XX Shares” means the shares of authorized capital stock of HARTMAN XX, including without limitation HARTMAN XX Common Stock, and the HARTMAN XX Preferred Stock.
“HARTMAN XX Special Shareholder Meeting” means the meeting of the HARTMAN XX Stockholders called to obtain the Requisite HARTMAN XX Stockholder Approvals, and includes any adjournment or postponement thereof.
“HARTMAN XIX” means Hartman Short Term Income Properties XIX, Inc., a Texas corporation.
“HARTMAN XIX Merger” means the merger of HARTMAN XIX with and into HARTMAN XX, pursuant to the terms and conditions of the HARTMAN XIX Merger Agreement to be entered into contemporaneously herewith.
“HARTMAN XIX Merger Agreement” means the Agreement and Plan of Merger, dated as of the date hereof, by and between HARTMAN XX and HARTMAN XIX and the other parties thereto.
“Hazardous Substances” means (i) those substances, materials or wastes listed in, defined in, subject to, classified by or regulated under any Environmental Law, including the following federal statutes and their state counterparts, as each may be amended from time to time, and all regulations thereunder: the Resource Conservation and Recovery Act, the Comprehensive Environmental Response, Compensation and Liability Act, the Toxic Substances Control Act, the Clean Water Act, the Safe Drinking Water Act, the Atomic Energy Act and the Clean Air Act; (ii) petroleum and petroleum products, including crude oil and any fractions thereof; and (iii) polychlorinated biphenyls, mold, methane, asbestos and radon.
“HI-REIT” has the meaning set forth in the preface.
“HI-REIT Board” has the meaning set forth in the recitals.
“HI-REIT Board Recommendation” has the meaning set forth in Section 3.3(c).
“HI-REIT Disclosure Letter” has the meaning set forth in Article III.
“HI-REIT Charter” means the Articles of Incorporation, dated as of January 1, 2008, of HI-REIT.
“HI-REIT Common Stock” means the authorized shares of common stock of HI-REIT, $0.01 par value per share.
“HI-REIT Designees” has the meaning set forth in Section 7.9.
“HI-REIT OP Unit” means units of limited partnership interests in the HI-REIT OP.
“HI-REIT Parties” means HI-REIT and the HI-REIT OP.
“HI-REIT Properties” means each real property owned, or leased (including ground leased) as lessee or sublessee, by HI-REIT or any HI-REIT Subsidiary as of the date of this Agreement (including all of HI-REIT’s or any HI-REIT Subsidiary’s right, title, and interest in and to all buildings, structures and other improvements and fixtures located on or under such real property and all easements, rights and other appurtenances to such real property).
“HI-REIT Shares” means the shares of authorized capital stock of HI-REIT, including without limitation, HI-REIT Common Stock and HI-REIT Subordinated Stock.
“HI-REIT Special Shareholder Meeting” means the meeting of the HI-REIT Stockholders called to obtain the Requisite HI-REIT Stockholder Approvals, and includes any adjournment or postponement thereof.
“HI-REIT Subordinated Stock” means the authorized shares of HI-REIT Subordinated Stock, $0.01 par value per share.
“Indebtedness” means, with respect to any Person and without duplication, (i) the principal of and premium (if any) of all indebtedness, notes payable, accrued interest payable or other obligations for borrowed money, whether secured or unsecured, (ii) all obligations under conditional sale or other title retention agreements, or incurred as financing, in either case with respect to property acquired by such Person, (iii) all obligations issued, undertaken or assumed as the deferred purchase price for any property or assets, (iv) all obligations under capital leases, (v) all obligations in respect of bankers acceptances or letters of credit, (vi) all obligations under interest rate cap, swap, collar or similar transaction or currency hedging transactions (valued at the termination value thereof), (vii) any guarantee of any of the foregoing, whether or not evidenced by a note, mortgage, bond, indenture or similar instrument and (viii) any agreement to provide any of the foregoing.
“Interim Period” has the meaning set forth in Section 6.1.
“IRS” means the Internal Revenue Service or any successor agency.
“Knowledge” means, with respect to any Person, such Person’s actual knowledge after reasonable investigation.
“Lien” means with respect to any asset (including any security), any mortgage, deed of trust, claim, condition, covenant, lien, pledge, charge, security interest, preferential arrangement, option or other third party right (including right of first refusal or first offer), restriction, right of way, easement, or title defect or encumbrance of any kind in respect of such asset, including any restriction on the use, voting, transfer, receipt of income or other exercise of any attributes of ownership; other than transfer restrictions arising under applicable securities Laws.
“Litigation” means any suit, action, administrative or other audit (other than regular audits of financial statements by outside auditors), proceeding, arbitration, cause of action, charge, claim, complaint, compliance review, criminal prosecution, grievance inquiry, hearing, inspection, investigation (governmental or otherwise) or written notice by any Person or Governmental Entity alleging potential liability or requesting information.
“Material Adverse Effect” means, with respect to a Party, as the context requires, any circumstance, change, effect, development, condition or occurrence that, individually or in the aggregate, would (i) be materially adverse to the business, assets, condition (financial or otherwise), operating results, operations, or business prospects of the Party or its Subsidiaries, taken as a whole, or (ii) would prevent or impair the ability of the Party to consummate timely the transactions contemplated hereby before the Outside Date; provided, however, that, a “Material Adverse Effect” shall not include any event, circumstance, change, effect, development, condition or occurrence to the extent arising out of or resulting from: (i) any failure of the Party to meet any internal or external projections or forecasts or any estimates of earnings, revenues, or other metrics for any period (it being understood and agreed that any event, circumstance, change or effect giving rise to such failure may otherwise be taken into account in determining whether there has been a Material Adverse Effect); (ii) any events, circumstances, changes or effects that affect commercial office or industrial REITs generally; (iii) any changes in the United States or global economy or capital, financial or securities markets generally, including changes in interest or exchange rates; (iv) any changes in legal, regulatory, or political conditions; (v) the commencement, escalation or worsening of a war or armed hostilities or the occurrence of acts of terrorism or sabotage; (vi) the negotiation, execution or announcement of this Agreement, or the consummation or anticipation of the Mergers or other transactions
contemplated by this Agreement; (vii) the taking of any action expressly required by, or the failure to take any action expressly prohibited by, this Agreement, or the taking of any action at the written request or with the prior written consent of an executive officer of the Party; (viii) earthquakes, hurricanes, floods or other natural disasters; (ix) any damage or destruction of any real property owned by the Party that is substantially covered by insurance; or (x) changes in Law or GAAP or the interpretation thereof; which, in the case of each of clauses (ii), (iii), (iv), (v) and (x) above, do not disproportionately affect the Party and its Subsidiaries, taken as a whole, relative to other similarly situated participants in the commercial office or industrial REIT industry in the United States, and in the case of clause (viii) above, do not disproportionately affect the Party and its Subsidiaries, taken as a whole, relative to other participants in the commercial office or industrial REIT industry in the geographic regions in which the Party and its Subsidiaries operate or own or lease properties
“MGCL” means the general corporation law of the State of Maryland, as amended from time to time.
“Mergers” has the meaning set forth in the recitals.
“OP Unit Conversion Ratio” has the meaning set forth in Section 2.7(b)(ii).
“Ordinary Course of Business” means the ordinary course of business consistent with past custom and practice (including with respect to quantity and frequency) and includes: (i) the payment of distributions in an amount not to exceed the distributions previously paid in the preceding twelve month period for the particular company; and (ii) the acquisition of commercial real estate properties that meet the investment guidelines of the company.
“Outside Date” has the meaning set forth in Section 9.1(d).
“Partnership Merger” has the meaning set forth in the recitals.
“Partnership Merger Effective Time” has the meaning set forth in Section 2.3(b).
“Party” and “Parties” have the meanings set forth in the preface.
“Permitted Liens” means any of the following: (i) Liens for Taxes or governmental assessments, charges or claims of payment not yet due, being contested in good faith or for which adequate accruals or reserves have been established; (ii) Liens that are carriers’, warehousemen’s, mechanics’, materialmen’s, repairmen’s or other similar Liens arising in the ordinary course of business; (iii) with respect to any real property, Liens that are zoning regulations, entitlements or other land use or environmental regulations by any Governmental Entity; (iv) with respect to HI-REIT, Liens that are disclosed on the consolidated balance sheet of HI-REIT dated December 31, 2015, or notes thereto (or securing liabilities reflected on such balance sheet); (v) with respect to HI-REIT, Liens arising pursuant to any material Contracts of HI-REIT; (vi) with respect to any real property of HI-REIT, Liens that are recorded in a public record or disclosed on existing title policies; or (vii) with respect to HI-REIT, Liens that were incurred in the ordinary course of business since December 31, 2015 and that do not materially interfere with the use, operation or transfer of, or any of the benefits of ownership of, the property of HI-REIT and its Subsidiaries, taken as a whole.
“Person” means an individual, a partnership, a corporation, a limited liability company, an association, a joint stock company, a trust, a joint venture, an unincorporated organization, any other business entity, or a governmental entity (or any department, agency, or political subdivision thereof).
“Proxy Statement” means the joint proxy statement relating to the HARTMAN XX Special Stockholders Meeting and the HI-REIT Special Stockholders Meeting, together with any amendments or supplements thereto.
“Qualified REIT Subsidiary” has the meaning set forth in Section 3.1(b).
“Registered Securities” has the meaning set forth in Section 7.1(a).
“REIT Merger” has the meaning set forth in the recitals.
“REIT Merger Consideration” has the meaning set forth in Section 2.7(a)(i).
“REIT Merger Effective Time” has the meaning set forth in Section 2.3(a).
“Representative” means, with respect to any Person, such Person’s directors, officers, employees, advisors (including attorneys, accountants, consultants, investment bankers, and financial advisors), agents and other representatives.
“Requisite HI-REIT Stockholder Approval” means the required affirmative vote of the applicable holders of authorized and outstanding HI-REIT Shares to approve:
(i) a proposal to approve the Mergers; and
(ii) a proposal to approve one or more adjournments of the HI-REIT Special Stockholders Meeting, if necessary or appropriate, to permit further solicitation of proxies in favor of the proposal to approve the Mergers.
“Requisite HARTMAN XX Stockholder Approval” means the required affirmative vote of the applicable holders of authorized and outstanding HARTMAN XX Shares to approve each of the following proposals, as set forth in the Proxy Statement and Form S-4:
(i) a proposal to approve the Mergers and the HARTMAN XIX Merger; and
(ii) a proposal to approve one or more adjournments of the HARTMAN XX Special Stockholders Meeting, if necessary or appropriate, to permit further solicitation of proxies in favor of the proposals to approve the Mergers and the HARTMAN XIX Merger.
“SDAT” means the State Department of Assessments and Taxation of the State of Maryland.
“SEC” means the U.S. Securities and Exchange Commission.
“Securities Act” means the Securities Act of 1933, as amended, and the rules and regulations promulgated thereunder.
“Securities Exchange Act” means the Securities Exchange Act of 1934, as amended, and the rules and regulations promulgated thereunder.
“Stock Consideration” has the meaning set forth in Section 2.7(a)(i)(A).
“Stockholder” means a Person holding the authorized capital stock of a Party.
“Subsidiary” or “Subsidiaries” means, with respect to any Person, any corporation, limited liability company, partnership, association, or other business entity of which (a) if a corporation, a majority of the total voting power of shares of stock is owned or controlled, directly or indirectly, by that Person or one or more of the other Subsidiaries of that Person or a combination thereof or (b) if a limited liability company, partnership, association, or other business entity (other than a corporation), (i) a majority of the partnership, limited liability company or other similar equity ownership or membership interests thereof is owned or controlled, directly or indirectly, by that Person or one or more Subsidiaries of that Person or a combination
thereof and for this purpose, a Person or Persons own a majority ownership interest in such a business entity (other than a corporation) if such Person or Persons shall be allocated a majority of such business entity’s gains or losses or shall be or control any managing director or general partner of such business entity (other than a corporation), or (ii) the Person is a general partner, manager, managing member or the equivalent. The term “Subsidiary” shall include all Subsidiaries of such Subsidiary.
“Superior Proposal” has the meaning set forth in Section 7.2(d)(ii).
“Surviving Corporation” has the meaning set forth in Section 2.1.
“Surviving Partnership OP Units” means the units of limited partnership interests in the Surviving Partnership.
“Surviving Partnership” has the meaning set forth in Section 2.1.
“Takeover Statute” means any “business combination,” “control share acquisition,” “fair price,” “moratorium” or other takeover or anti-takeover statute or similar federal or state Law.
“Tax” or “Taxes” means any federal, state, local and foreign income, gross receipts, capital gains, withholding, property, recording, stamp, transfer, sales, use, abandoned property, escheat, franchise, employment, payroll, excise, environmental and any other taxes, duties, assessments or similar governmental charges, together with penalties, interest or additions imposed with respect to such amounts by the U.S. or any Governmental Entity, whether computed on a separate, consolidated, unitary, combined or any other basis.
“Taxable REIT Subsidiary” has the meaning set forth in Section 3.1(b).
“Tax Return” means any return, declaration, report, claim for refund, or information return or statement relating to Taxes filed or required to be filed with a Governmental Entity, including any schedule or attachment thereto, and including any amendment thereof.
“TBOC” means the Texas Business Organizations Code, as amended from time to time.
“TX Certificate of Merger” has the meaning set forth in Section 2.3(b).
“TXSOS” means the Texas Secretary of State.
ARTICLE II—THE MERGERS; CLOSING
Section 2.1 The Mergers.
(a) Subject to the terms and conditions of this Agreement, at the REIT Merger Effective Time, HI-REIT will merge with and into HARTMAN XX, with HARTMAN XX being the corporation surviving the REIT Merger (the “Surviving Corporation”), and the separate legal existence of HI-REIT shall cease. The effect of the REIT Merger shall be as set forth in this Agreement and as provided in the applicable provisions of the MGCL. Without limiting the generality of the foregoing, and subject thereto, at the REIT Merger Effective Time, all of the property, rights, privileges, powers and franchises of HI-REIT shall vest in the Surviving Corporation, and all debts, liabilities and duties of HI-REIT shall become the debts, liabilities and duties of the Surviving Corporation.
(b) Subject to the terms and conditions of this Agreement, at the Partnership Merger Effective Time, HI-REIT OP will merge with and into HARTMAN XX OP, with HARTMAN XX OP being the partnership surviving the Partnership Merger (the “Surviving Partnership”), and the separate legal existence of HI-REIT OP shall cease. The effect of the Partnership Merger shall be as set forth in this
Agreement and as provided in the applicable provisions of the TBOC and the DRULPA. Without limiting the generality of the foregoing, and subject thereto, at the Partnership Merger Effective Time, all of the property, rights, privileges, powers and franchises of HI-REIT OP shall vest in the Surviving Partnership, and all debts, liabilities and duties of HI-REIT OP shall become the debts, liabilities and duties of the Surviving Partnership.
Section 2.2 The Closing. The closing of the Mergers and the other transactions contemplated by this Agreement (the “Closing”) shall take place (i) by electronic exchange of documents and signatures, commencing at 10:00 a.m. Central time on the third (3rd) business day after all conditions to the obligations of the Parties to consummate the transactions contemplated hereby set forth in Article VIII (other than conditions with respect to actions the respective Parties will take at the Closing itself, but subject to the satisfaction or valid waiver of such conditions) shall have been satisfied or waived by the Party entitled to the benefit of the same, or (ii) such other date, time or place as the Parties may mutually determine (the “Closing Date”).
Section 2.3 Filings; Effective Times.
(a) On the Closing Date, HARTMAN XX and HI-REIT shall (i) cause articles of merger evidencing the REIT Merger (the “Articles of Merger”) to be duly executed and filed with SDAT in accordance with the MGCL, and (ii) make any other filings, recordings or publications required to be made by HI-REIT, HARTMAN XX or the Surviving Corporation under the MGCL or any other applicable state law in connection with the REIT Merger. The REIT Merger shall become effective at the time set forth in the Articles of Merger (such date and time, the “REIT Merger Effective Time”), it being understood and agreed that the Parties shall cause the REIT Merger Effective Time to occur following the Partnership Merger Effective Time on the Closing Date. The Articles of Merger shall provide that the name of the Surviving Corporation shall be “Hartman Short Term Income Properties XX, Inc.”
(b) On the Closing Date, HARTMAN XX OP and HI-REIT OP shall (i) cause a certificate of merger with respect to the Partnership Merger to be duly executed and filed with the TXSOS in accordance with the TBOC (“TX Certificate of Merger”), (ii) cause a certificate of merger with respect to the Partnership Merger to be duly executed and filed with the DE SOS in accordance with the DRULPA (“DE Certificate of Merger”), and (iii) make any other filings, recordings or publications required to be made by HI-REIT OP, HARTMAN XX OP or the Surviving Partnership under the TBOC, DRULPA or any other applicable state law in connection with the Partnership Merger. The Partnership Merger shall become effective at the time set forth in the Certificate of Merger (such date and time, the “Partnership Merger Effective Time”), it being understood and agreed that the Parties shall cause the Partnership Merger Effective Time to occur prior to the REIT Merger Effective Time on the Closing Date.
Section 2.4 Organizational Documents of the Surviving Entities.
(a) Articles of Amendment and Restatement. The HARTMAN XX Charter, as in effect at and as of the Effective Time will be articles of amendment and restatement of the Surviving Corporation.
(b) Bylaws. The bylaws of HARTMAN XX as in effect at and as of the Effective Time will remain the bylaws of Surviving Corporation, with any modification or amendment thereto as approved and adopted in accordance with the HARTMAN XX Charter and Applicable Law.
(c) Limited Partnership Agreement. At the Partnership Merger Effective Time, (i) the certificate of limited partnership of HARTMAN XX OP shall be the certificate of limited partnership of the Surviving Partnership and (ii) the HARTMAN XX Partnership Agreement shall be the limited partnership agreement of the Surviving Partnership.
(d) Directors and Officers. At the REIT Merger Effective Time and by virtue of the REIT Merger and the HARTMAN XIX Merger, (i) the board of directors of the Surviving Corporation shall be composed of the combined boards of directors of HARTMAN XX, HARTMAN XIX, and HI-REIT in
office at and as of the REIT Merger Effective Time (including the HI-REIT Designees) and (ii) the executive officers of HARTMAN XX and the executive officers of HI-REIT in office at the REIT Merger Effective Time will be the officers of the Surviving Corporation (with each retaining their respective positions and terms of office).
Section 2.5 Tax Treatment of Mergers.
(a) The Parties hereby confirm, covenant and agree to treat the REIT Merger as a reorganization within the meaning of Section 368(a) of the Code, and that this Agreement be, and is hereby adopted as, a plan of reorganization for purposes of Section 354 and 361 of the Code. Unless otherwise required by a final determination within the meaning of Section 1313(a) of the Code (or a similar determination under applicable state or local Law), all Parties shall file all United States federal, state and local Tax Returns in a manner consistent with the intended tax treatment of the REIT Mergers described in this Section 2.5(a), and no Party shall take a position inconsistent with such treatment.
(b) The Parties hereby confirm, covenant and agree to treat the Partnership Merger, for all U. S. Federal income tax purposes, as a contribution described in Section 721 of the Code of all of the assets of HI-REIT OP to HARTMAN XX in exchange for interests in HARTMAN XX OP. Unless otherwise required by a final determination within the meaning of Section 1313(a) of the Code (or a similar determination under applicable state of local Law), all Parties shall file all United States federal, state and local Tax Returns in a manner consistent with the intended tax treatment of the Partnership Merger described in this Section 2.5(b), and no Party shall take a position inconsistent with such treatment.
Section 2.6 Subsequent Actions. If at any time after the Partnership Effective Time the Surviving Partnership shall determine, in its sole and absolute discretion, that any actions are necessary or desirable to vest, perfect or confirm of record or otherwise in the Surviving Partnership its right, title or interest in, to or under any of the rights or properties of HI-REIT OP acquired or to be acquired by the Surviving Partnership as a result of, or in connection with, the Partnership Merger or otherwise to carry out this Agreement, then the General Partner and officers of the Surviving Partnership shall be authorized to take all such actions as may be necessary or desirable to vest all right, title or interest in, to or under such rights or properties in the Surviving Partnership or otherwise to carry out this Agreement.
Section 2.7 Effect of Mergers.
(a) The REIT Merger. At the REIT Merger Effective Time, by virtue of the REIT Merger and without any action on the part of any Party or the holders of any securities of any Party:
(i) Each HI-REIT Share issued and outstanding immediately prior to the REIT Merger Effective Time (other than (i) HI-REIT Shares to be canceled pursuant to Section 2.7(a)(iii) and (ii) Dissenting Shares (as hereinafter defined)) will be automatically canceled and retired and converted into the right to receive (upon the proper surrender of the certificate representing such share (a “Certificate”) or, in the case of a Book-Entry Share, the proper surrender of such Book-Entry Share) the following consideration (collectively, the “REIT Merger Consideration”):
(A) Stock Consideration. With respect to (1) each share of HI-REIT Common Stock, the right to receive 0.752222 shares of HARTMAN XX Common Stock, and (2) each share of HI-REIT Subordinated Stock, the right to receive 0.863235 shares of HARTMAN XX Common Stock (the foregoing ratios of HARTMAN XX Shares to HI-REIT Shares are referred to herein as the “Conversion Ratios,” as such Conversion Ratios may be adjusted as set forth in Section 2.7(a)(ii) below), subject to the treatment of fractional HARTMAN XX Shares in accordance with Section 2.7(a)(i)(B) below (collectively, the “Stock Consideration”).
(B) Fractional Shares. Fractional shares of HARTMAN XX Common Stock shall be issued to fully apply the Conversion Ratios in Section 2.7(a)(i) above to the sixth (6th) decimal place.
(ii) Adjustment of REIT Merger Consideration. Between the date of this Agreement and the REIT Merger Effective Time, if any of HARTMAN XX or HI-REIT should split, combine or otherwise reclassify the HARTMAN XX Shares or the HI-REIT Shares or makes a dividend or other distribution in HARTMAN XX Shares or HI-REIT Shares (including any dividend or other distribution of securities convertible into such shares), or engages in a reclassification, reorganization, recapitalization or exchange or other like change, then (without limiting any other rights of the Parties hereunder), the applicable Conversion Ratios shall be ratably adjusted to reflect fully the effect of any such change or event, and thereafter all references to such Conversion Ratios shall be deemed to be the Conversion Ratios as so adjusted. Except as set forth in the foregoing sentence, the Conversion Ratios are fixed and shall not be adjusted.
(iii) Each HI-REIT Share, if any, then held by any wholly owned subsidiary of HI-REIT shall automatically be retired and shall cease to exist, and no REIT Merger Consideration shall be paid, nor shall any other payment or right inure or be made with respect thereto in connection with or as a consequence of the REIT Merger. Each HI-REIT Share, if any, then held by HARTMAN XX or HI-REIT or any wholly owned subsidiary of HARTMAN XX or HI-REIT shall no longer be outstanding and shall automatically be retired and shall cease to exist, and no REIT Merger Consideration shall be paid, nor shall any other payment or right inure or be made with respect thereto in connection with or as a consequence of the REIT Merger.
(iv) Each share of HARTMAN XX Common Stock issued and outstanding at and as of the REIT Merger Effective Time will remain issued and outstanding and shall be unaffected by the REIT Merger.
(v) From and after the REIT Merger Effective Time, the share transfer books of HI-REIT shall be closed, and thereafter there shall be no further registration of transfers of HI-REIT Shares. From and after the REIT Merger Effective Time, Persons who held HI-REIT Shares immediately prior to the REIT Merger Effective Time shall cease to have rights with respect to such shares, except as otherwise provided for in this Agreement or by Applicable Law.
(b) The Partnership Merger. At the Partnership Merger Effective Time, by virtue of the Partnership Merger and without any action on the part of any Party or the holders of any securities of any Party:
(i) Each HI-REIT OP Unit issued outstanding immediately prior to the Partnership Merger Effective Time held by HI-REIT will be automatically canceled and retired and shall receive no consideration therefore.
(ii) Each HI-REIT OP Unit issued outstanding immediately prior to the Partnership Merger Effective Time (other than any HI-REIT OP Units held by HI-REIT) will be automatically canceled and retired and converted into the right to receive 0.752222 validly issued, fully paid and non-assessable Surviving Partnership OP Units (such ratio of HI-REIT OP Unit to Surviving Partnership OP Units, the “OP Unit Conversion Ratio”).
(iii) Each HARTMAN XX OP Unit issued and outstanding at and as of the Partnership Merger Effective Time will remain issued and outstanding and shall be unaffected by the Partnership Merger.
(iv) HARTMAN XX will be the general partner of the Surviving Partnership.
(v) Adjustment of Partnership Merger Consideration. Between the date of this Agreement and the Partnership Merger Effective Time, if any of HARTMAN XX OP or HI-REIT OP should split, combine or otherwise reclassify the HARTMAN XX OP Units or the HI-REIT OP Units or makes a dividend or other distribution in HARTMAN XX OP Units or HI-REIT OP Units (including any dividend or other distribution of securities convertible into such units), or engages in a reclassification, reorganization, recapitalization or exchange or other like change, then (without limiting any other rights of the Parties hereunder), the OP Unit Conversion Ratio shall be ratably adjusted to reflect fully the effect of any such change or event, and thereafter all references to such OP Unit Conversion Ratio shall be deemed to be the OP Unit Conversion Ratio as so adjusted. Except as set forth in the foregoing sentence, the OP Unit Conversion Ratio is fixed and shall not be adjusted.
Section 2.8. Exchange Procedures.
(a) As soon as reasonably practicable after the REIT Merger Effective Time (but in no event later than two (2) Business Days thereafter), HARTMAN XX or its transfer agent (Continental Stock Transfer and Trust Company) shall mail (and to make available for collection by hand) to each holder of record of a Certificate or Book-Entry Share representing HI-REIT Shares (A) a letter of transmittal (a “Letter of Transmittal”) in customary form as prepared by HARTMAN XX (which shall specify, among other things, that delivery shall be effected, and risk of loss and title to the Certificates or Book-Entry Shares, as applicable, shall pass, only upon proper delivery of the Certificates (or affidavits of loss in lieu thereof) or transfer of any Book-Entry Shares on the books and records of HARTMAN XX’s transfer agent and (B) instructions for use in effecting the surrender of the Certificates or the transfer of Book-Entry Shares in exchange for the REIT Merger Consideration into which the number of HI-REIT Shares previously represented by such Certificate or Book-Entry Share shall have been converted pursuant to this Agreement.
(b) Upon (A) surrender of a Certificate (or affidavit of loss in lieu thereof) or transfer of any Book-Entry Share representing HI-REIT Shares to HARTMAN XX or HARTMAN XX’s transfer agent, together with a properly completed and validly executed Letter of Transmittal or (B) receipt of an “agent’s message” by HARTMAN XX or its transfer agent (or such other evidence, if any, of transfer as HARTMAN XX or its transfer agent may reasonably request) in the case of transfer of a Book-Entry Share, and such other documents as may reasonably be required by HARTMAN XX or its transfer agent, the holder of such Certificate or Book-Entry Share representing HI-REIT Shares shall be entitled to receive in exchange therefor (i) the REIT Merger Consideration into which such HI-REIT shares shall have been converted pursuant to this Agreement and (ii) certain dividends and distributions in accordance with Section 2.8(d), if any, after HARTMAN XX’s (or its transfer agent’s) receipt of such Certificate (or affidavit of loss in lieu thereof) or “agent’s message” or other evidence, and the Certificate (or affidavit of loss in lieu thereof) so surrendered or the Book-Entry Share so transferred, as applicable, shall be forthwith canceled. HARTMAN XX or its transfer agent shall accept such Certificates (or affidavits of loss in lieu thereof) and Book-Entry Shares upon compliance with such reasonable terms and conditions as HARTMAN XX or its transfer agent may impose to effect an orderly exchange thereof in accordance with customary exchange practices. Until surrendered or transferred as contemplated by this Section 2.8, each Certificate or Book-Entry Share representing HI-REIT Shares shall be deemed, at any time after the REIT Merger Effective Time to represent only the right to receive, upon such surrender, the REIT Merger Consideration as contemplated by this Article II. No interest shall be paid or accrued for the benefit of holders of the Certificates or Book-Entry Shares on the REIT Merger Consideration payable upon the surrender of the Certificates or Book-Entry Shares.
(c) No dividends or other distributions declared or made after the REIT Merger Effective Time with respect to HARTMAN XX Shares with a record date after the REIT Merger Effective Time shall be paid to any holder entitled by reason of the REIT Merger to receive certificates or Book-Entry Shares representing HARTMAN XX Shares until such holder shall have surrendered its Certificates or Book-Entry Share representing HI-REIT Shares pursuant to this Section 2.8. Subject to Applicable Law, following surrender of any such Certificate or Book-Entry Shares representing HI-REIT Shares, such holder shall be
paid, in each case, without interest, (i) the amount of any dividends or other distributions theretofore paid with respect to the HARTMAN XX Shares represented by the certificate or Book-Entry Shares received by such holder and having a record date on or after the Effective Time and a payment date prior to such surrender and (ii) at the appropriate payment date or as promptly as practicable thereafter, the amount of any dividends or other distributions payable with respect to such HARTMAN XX Shares and having a record date on or after the REIT Merger Effective Time and a payment date on or after such surrender.
(d) In the event of a transfer of ownership of HI-REIT Shares that is not registered in the transfer records of HI-REIT, it shall be a condition of payment that any Certificate or Book-Entry Share surrendered or transferred in accordance with the procedures set forth in this Section 2.8 shall be properly endorsed or shall be otherwise in proper form for transfer, and that the Person requesting such payment shall have paid any Taxes required by reason of the payment of the REIT Merger Consideration to a Person other than the registered holder of the Certificate surrendered, or Book-Entry Share transferred, or shall have established to the reasonable satisfaction of HARTMAN XX that such Tax either has been paid or is not applicable.
Section 2.9 Lost Certificates. If any Certificate shall have been lost, stolen or destroyed, then upon the making of an affidavit of that fact by the Person claiming such Certificate to be lost, stolen or destroyed and, if required by HARTMAN XX, the posting by such Person of a bond in such reasonable amount as HARTMAN XX may direct, as indemnity against any claim that may be made against it with respect to such Certificate, the Exchange Agent will pay in exchange for such lost, stolen or destroyed Certificate the REIT Merger Consideration to which the holder thereof is entitled pursuant to this Article 2.
ARTICLE III—REPRESENTATIONS AND WARRANTIES OF HI-REIT PARTIES
Except as otherwise may be within the Knowledge of HARTMAN XX, identified in the financial records and books of HI-REIT and available to HARTMAN XX, or disclosed to HARTMAN XX in the disclosure letter accompanying this Agreement (the “HI-REIT Disclosure Letter”) (it being acknowledged and agreed that disclosure of any item in any section or subsection of the HI-REIT Disclosure Letter shall be deemed disclosed with respect to the section or subsection of this Agreement to which it corresponds and any other section or subsection of this Agreement to the extent the applicability of such disclosure is reasonably apparent on its face (it being understood that to be so reasonably apparent on its face, it is not required that the other Sections be cross-referenced)); provided, that nothing in the HI-REIT Disclosure Letter is intended to broaden the scope of any representation or warranty made herein, the HI-REIT Parties joint and severally represent and warrant to the HARTMAN XX Parties as follows:
Section 3.1 Organization, Qualification and Corporate Power; Subsidiaries.
(a) Each of HI-REIT and its Subsidiaries is duly formed, validly existing, and in good standing under the laws of the jurisdiction of its organization and has the requisite corporate power and authority to own, lease and, to the extent applicable, operate its properties and to carry on its business as it is now being conducted. HI-REIT is duly qualified or licensed to do business, and is in good standing, in each jurisdiction where the character of the properties owned, operated or leased by it or the nature of its business makes such qualification, licensing or good standing necessary, except for such failures to be so qualified, licensed or in good standing that, individually or in the aggregate, would not reasonably be expected to have a Material Adverse Effect on HI-REIT.
(b) Section 3.1(b) of the HI-REIT Disclosure Letter sets forth a true and complete list of HI-REIT’s Subsidiaries and their respective jurisdictions of incorporation or organization, as the case may be, the jurisdictions in which HI-REIT and each of HI-REIT’s Subsidiaries are qualified or licensed to do business, and the type of and percentage of interest held, directly or indirectly, by HI-REIT in each of HI-REIT’s Subsidiaries, including a list of each HI-REIT Subsidiary that is a “qualified REIT subsidiary” within the meaning of Section 856(i)(2) of the Code (each a “Qualified REIT Subsidiary”) or a “taxable REIT subsidiary” within the meaning of Section 856(1) of the Code (each a “Taxable REIT Subsidiary”)
and each HI-REIT Subsidiary that is an entity taxable as a corporation which is neither a Qualified REIT Subsidiary nor a Taxable REIT Subsidiary.
(c) Each of HI-REIT and the HI-REIT OP is in compliance with the terms of its respective Constituent Documents in all material respects.
Section 3.2 Capitalization.
(a) The entire authorized capital stock of HI-REIT consists of 950,000,000 shares of $0.01 par value stock, 750,000,000 of which shares are classified as HI-REIT Common Stock, 2,000,000 of which are designated as Subordinated Stock, and 200,000,000 of which shares are classified as HI-REIT Preferred Stock.
(b) As of the close of business on July 1, 2017, there were 12,080,865 shares of HI-REIT Common Stock issued and outstanding, and 1,890,724 shares of HI-REIT Subordinated Stock issued and outstanding. All of the issued and outstanding HI-REIT Shares are as set forth on Section 3.2(b) of the HI-REIT Disclosure Letter. All of the issued and outstanding HI-REIT Shares have been duly authorized and are validly issued, fully paid, and non-assessable. There are no outstanding or authorized options, warrants, purchase rights, subscription rights, conversion rights, exchange rights, or other contracts or commitments that could require HI-REIT to issue, sell, or otherwise cause to become outstanding any of its capital stock. There are no outstanding or authorized stock appreciation, phantom stock, profit participation, or similar rights with respect to HI-REIT. Except as set forth in this Section 3.2, there is no other outstanding capital stock of HI-REIT.
(c) All of the outstanding shares of capital stock of each of the HI-REIT Subsidiaries that is a corporation are duly authorized, validly issued, fully paid and non-assessable. All equity interests in each of the HI-REIT Subsidiaries that is a partnership or limited liability company, including HI-REIT OP, are duly authorized and validly issued.
(d) Neither HI-REIT nor any HI-REIT Subsidiary is a party to or bound by any Contracts concerning the voting (including voting trusts and proxies) of any capital stock of HI-REIT or any of the HI-REIT Subsidiaries. Neither HI-REIT nor any HI-REIT Subsidiary has granted any registration rights on any of its capital stock. HI-REIT does not have a “poison pill” or similar stockholder rights plan.
Section 3.3 Authority; Approval.
(a) Each of the HI-REIT Parties has the requisite power and authority (including full corporate power and authority) to execute and deliver this Agreement and, subject to receipt of the Requisite HI-REIT Stockholder Approvals and the satisfaction or waiver of all conditions to the Closing of the Mergers as set forth in Article VIII, to perform its obligations hereunder and consummate the transactions contemplated hereby, including the Mergers. The execution and delivery of this Agreement by each HI-REIT Party and the consummation by each HI-REIT Party of the transactions contemplated by this Agreement have been duly and validly authorized by all necessary corporate and limited partnership action, and no other corporate or partnership proceedings on the part of the HI-REIT Parties are necessary to authorize this Agreement or the Mergers or to consummate the other transactions contemplated by this Agreement, subject to (i) receipt of the Requisite HI-REIT Stockholder Approvals, (ii) the filing of the Articles of Merger with, and acceptance for record of the Articles of Merger by the SDAT, (iii) the filing of the TX Certificate of Merger with, and acceptance by, the TX SOS, and (iv) the filing of the DE Certificate of Merger with, and acceptance by, the DE SOS.
(b) This Agreement has been duly executed and delivered by each HI-REIT Party, and assuming due authorization, execution and delivery by the HARTMAN XX Parties, constitutes a legal, valid and binding obligation of each HI-REIT Party, enforceable against each HI-REIT Party in accordance with its terms and conditions, except as such enforceability may be limited by applicable bankruptcy,
insolvency, reorganization, moratorium or other similar laws affecting creditors’ rights generally and general principles of equity (regardless of whether enforceability is considered in a proceeding in equity or at law).
(c) On the recommendation of the HI-REIT Special Committee, the HI-REIT Board has (i) determined that the terms of this Agreement, the Mergers, the REIT Merger Consideration and the other transactions contemplated by this Agreement are fair and reasonable and in the best interests of HI-REIT and the holders of HI-REIT Shares, (ii) approved, authorized, adopted and declared advisable this Agreement and the consummation of the Mergers and the other transactions contemplated by this Agreement, (iii) directed that the Mergers be submitted to a vote of the holders of HI-REIT Shares and (iv) recommended that holders of HI-REIT Shares vote in favor of approval of the Mergers (such recommendation, the “HI-REIT Board Recommendation”), which resolutions remain in full force and effect and have not been subsequently rescinded, modified or withdrawn in any way, except as may be permitted after the date hereof by Article VII.
Section 3.4 Consents and Approvals; No Violations
(a) The execution and delivery of this Agreement by each HI-REIT Party does not, and the performance of this Agreement by each HI-REIT Party will not, require any consent, approval, authorization or permit of, or filing with or notification to, any Governmental Entity, except (i) for the filing with the SEC of (1) the Proxy Statement, (2) the Form S-4, and (3) such reports under, and other compliance with, the Exchange Act and the Securities Act as may be required in connection with this Agreement and the transactions contemplated by this Agreement, (ii) for the declaration of effectiveness of the Form S-4 from the SEC, (iii) for the filing of the Articles of Merger with, and the acceptance for record of the Articles of Merger by, the SDAT pursuant to the MGCL, (iv) for the filing of the TX Certificate of Merger with, and acceptance by, the TX SOS, (v) for the filing of the DE Certificate of Merger with, and acceptance by, the DE SOS, (vi) for such filings and approvals as may be required by any applicable state securities or “blue sky” Laws, (vii) for the filing of any documents required to consummate the HARTMAN XIX Merger with the SDAT and any other requisite state authorities (as set forth in the HARTMAN XIX Merger Agreement), and (viii) where the failure to make such filing with, or to obtain any permit, authorization, consent or approval of, any Governmental Entity would not, individually or in the aggregate, reasonably be expected to have a Material Adverse Effect on HI-REIT.
(b) Neither the execution, delivery or performance of this Agreement by each HI-REIT Party, nor the consummation by each HI-REIT Party of the transactions contemplated hereby, nor compliance by each HI-REIT Party with any of the provisions hereof, will (i) assuming receipt of the Requisite HI-REIT Stockholder Approvals, conflict with or result in any breach of any provisions of the Constituent Documents of any HI-REIT Party or any equivalent organizational or governing documents of any of the Subsidiaries of any HI-REIT Party or (ii) result in a violation or breach of, or constitute (with or without due notice or lapse of time or both) a default (or give rise to any right of termination, cancellation, vesting, payment, exercise, acceleration, suspension or revocation) under, any of the terms, conditions or provisions of any Contract or other material agreement to which any HI-REIT Party is a party.
Section 3.5 Investment Company Act. Neither HI-REIT nor any HI-REIT Subsidiary is required to be registered as an investment company under the Investment Company Act of 1940, as amended.
Section 3.6 No Undisclosed Liabilities. Except (a) as disclosed, reflected or reserved against on the year-end balance sheet of HI-REIT as of December 31, 2016, (b) for liabilities or obligations incurred in connection with the transactions contemplated by this Agreement and (c) for liabilities or obligations incurred in the ordinary course of business consistent with past practice December 31, 2016, neither HI-REIT nor any HI-REIT Subsidiary has any liabilities or obligations (whether accrued, absolute, contingent or otherwise) that either alone or when combined with all other liabilities of a type not described in clauses (a), (b) or (c) above, has had, or, would reasonably be expected to have, a Material Adverse Effect on HI-REIT.
Section 3.7 Compliance with Applicable Laws. Each of HI-REIT and its Subsidiaries is, and for the past three (3) years has been, in compliance with all Applicable Laws (except for compliance with Laws addressed in Section 3.10, Section 3.11 and Section 3.13, which are solely addressed in those Sections), except where such failure to comply would not individually or in the aggregate reasonably be expected to result in a Material Adverse Effect on HI-REIT.
Section 3.8 Litigation. There is no material Litigation to which HI-REIT or any HI-REIT Subsidiary is a party pending or, to the Knowledge of HI-REIT, threatened before or by any Governmental Entity, HI-REIT or any HI-REIT Subsidiary. Neither HI-REIT nor any HI-REIT Subsidiary has been permanently or temporarily enjoined by any order, judgment or decree of any Governmental Entity from engaging in or continuing to conduct the business of HI-REIT or the HI-REIT Subsidiaries. Neither HI-REIT nor any HI-REIT Subsidiary is in default under any order, judgment or decree of any Governmental Entity affecting HI-REIT or any HI-REIT Subsidiary, its business or any of its assets.
Section 3.9 Brokers’ Fees. Neither HI-REIT nor any HI-REIT Subsidiary has any liability or obligation to pay any fees or commissions to any broker, finder, or agent with respect to the Mergers or any other transactions contemplated by this Agreement.
Section 3.10 Properties.
(a) Section 3.10(a) of the HI-REIT Disclosure Letter lists each parcel of real property constituting HI-REIT Properties, and sets forth HI-REIT or the applicable HI-REIT Subsidiary owning such HI-REIT Properties. Except as disclosed in title insurance policies and reports (and the documents or surveys referenced in such policies and reports): (i) HI-REIT or a HI-REIT Subsidiary owns fee simple title to each of the HI-REIT Properties, free and clear of Liens, except for Permitted Liens; (ii) except as has not had and would not, individually or in the aggregate, have a Material Adverse Effect on HI-REIT, neither HI-REIT nor any HI-REIT Subsidiary has received written notice of any uncured violation of any Law (including zoning, building or similar Laws) affecting any portion of any of the HI-REIT Properties issued by any Governmental Entity; and (C) except as would not, individually or in the aggregate, have a Material Adverse Effect on HI-REIT, neither HI-REIT nor any HI-REIT Subsidiary has received written notice to the effect that there are condemnation or rezoning proceedings that are currently pending or threatened with respect to any of the HI-REIT Properties.
(b) Except as disclosed in property condition assessments and similar structural engineering reports relating to the HI-REIT Properties, HI-REIT has not received written notice of, nor does HI-REIT have any Knowledge of, any latent defects or adverse physical conditions affecting any of the HI-REIT Properties or the improvements thereon that have not been corrected or cured prior to the date of this Agreement, except as would not, individually or in the aggregate, have a Material Adverse Effect on HI-REIT.
(c) HI-REIT and the HI-REIT Subsidiaries have good title to, or a valid and enforceable leasehold interest in, all material personal property assets owned, used or held for use by them. Neither HI-REIT’s, nor the HI-REIT Subsidiaries’, ownership of any such personal property is subject to any Liens, other than Permitted Liens.
Section 3.11 Environmental Matters. Except as otherwise disclosed to HARTMAN XX, no HI-REIT properties, individually or in the aggregate, would be reasonably be expected to have a Material Adverse Effect on HI-REIT: (i) no notification, demand, request for information, citation, summons or order has been received, no complaint has been filed, no penalty has been assessed and no investigation, action, suit or proceeding is pending or, to the Knowledge of HI-REIT, is threatened relating to any of the HI-REIT Parties, any of the HI-REIT Subsidiaries or any of their respective properties, and relating to or arising out of any Environmental Law or Hazardous Substance; (ii) HI-REIT and the HI-REIT Subsidiaries are and, for the past three (3) years, have been, in compliance with all Environmental Laws and all applicable
Environmental Permits; (iii) HI-REIT and each HI-REIT Subsidiary is in possession of all Environmental Permits necessary for HI-REIT and each HI-REIT Subsidiary to own, lease and, to the extent applicable, operate its properties or to carry on its respective business substantially as they are being conducted as of the date hereof, and all such Environmental Permits are valid and in full force and effect; and (iv) there are no liabilities or obligations of the HI-REIT Parties or any of the other HI-REIT Subsidiaries of any kind whatsoever, whether accrued, contingent, absolute, determined, determinable or otherwise arising under or relating to any Environmental Law or any Hazardous Substance and there is no condition, situation or set of circumstances that would reasonably be expected to result in any such liability or obligation.
Section 3.12 Employment Matters. HI-REIT does not have and has never had, any employees on its payroll. HI-REIT does not and is not required to, and has not and has never been required to, maintain, sponsor or contribute to any Benefit Plans. HI-REIT does not have any contract, plan or commitment, whether or not legally binding, to create any Benefit Plan. A wholly-owned subsidiary of HI-REIT, Texan REIT Manager, LLC, employs the Hartman employees. This subsidiary will continue in existence after the merger as a wholly-owned subsidiary of the Surviving Corporation.
Section 3.13 Taxes.
(a) HI-REIT and each other HI-REIT Subsidiary has timely filed with the appropriate Governmental Entity all United States federal income Tax Returns and all other material Tax Returns required to be filed, taking into account any extensions of time within which to file such Tax Returns, and all such Tax Returns were complete and correct in all material respects. Each HI-REIT Party and each other HI-REIT Subsidiary has duly paid (or there has been paid on their behalf), or made adequate provisions in accordance with GAAP for, all material Taxes required to be paid by them, whether or not shown on any Tax Return. No written claim has been proposed by any Governmental Entity in any jurisdiction where HI-REIT or any HI-REIT Subsidiary do not file Tax Returns that HI-REIT or any HI-REIT Subsidiary is or may be subject to Tax by such jurisdiction.
(b) HI-REIT (i) for all taxable years commencing with HI-REIT’s year ending December 31, 2008 and through December 31, 2016, has been subject to taxation as a real estate investment trust (a “REIT”) under Section 856 of the Code and has satisfied all requirements to qualify as a REIT for such years; (ii) has operated since January 1, 2017 to the date hereof, in a manner consistent with the requirements for qualification and taxation as a REIT; (iii) intends to continue to operate in such a manner as to qualify as a REIT for its taxable year that will include the day of the REIT Merger; and (iv) has not taken or omitted to take any action that could reasonably be expected to result in a challenge by the IRS or any other Governmental Entity to its status as a REIT, and no such challenge is pending or threatened, to the Knowledge of HI-REIT. No HI-REIT Subsidiary is a corporation for United States federal income tax purposes, other than a corporation that qualifies as a Qualified REIT Subsidiary or as a Taxable REIT Subsidiary. HI-REIT’s dividends-paid deduction, within the meaning of Section 561 of the Code, for each taxable year, taking into account any dividends subject to Sections 857(b)(8) or 858 of the Code, has not been less than the sum of HI-REIT’s REIT taxable income, as defined in Section 857(b)(2) of the Code, determined without regard to any dividends-paid deduction for such year, including HI-REIT’s net capital gain for such year.
(c) (i) There are no audits, investigations by any Governmental Entity or other proceedings pending or, to the Knowledge of HI-REIT, threatened with regard to any material Taxes or Tax Returns of HI-REIT or any HI-REIT Subsidiary; (ii) no material deficiency for Taxes of HI-REIT or any HI-REIT Subsidiary has been claimed, proposed or assessed in writing or, to the Knowledge of HI-REIT, threatened, by any Governmental Entity, which deficiency has not yet been settled except for such deficiencies which are being contested in good faith or with respect to which the failure to pay, individually or in the aggregate, would not reasonably be expected to have a Material Adverse Effect on HI-REIT; (iii) neither HI-REIT nor any HI-REIT Subsidiary has, waived any statute of limitations with respect to the assessment of material Taxes or agreed to any extension of time with respect to any material Tax assessment or deficiency for any open tax year; (iv) neither HI-REIT nor any HI-REIT Subsidiary is currently the
beneficiary of any extension of time within which to file any material Tax Return; and (v) neither HI-REIT nor any HI-REIT Subsidiary has entered into any “closing agreement” as described in Section 7121 of the Code (or any corresponding or similar provision of state, local or foreign income Tax Law).
(d) Each HI-REIT Subsidiary that is a partnership, joint venture or limited liability company and that has not elected to be a Taxable REIT Subsidiary has been since its formation treated for United States federal income tax purposes as a partnership, disregarded entity, or Qualified REIT Subsidiary, as the case may be, and not as a corporation, an association taxable as a corporation whose separate existence is respected for federal income tax purposes, or a “publicly traded partnership” within the meaning of Section 7704(b) of the Code that is treated as a corporation for U.S. federal income tax purposes under Section 7704(a) of the Code.
(e) Neither HI-REIT nor any HI-REIT Subsidiary holds any asset the disposition of which would be subject to Treasury Regulation Section 1.337(d)-7, nor have they disposed of any such asset during its current taxable year.
(f) Since its inception, HI-REIT and the HI-REIT Subsidiaries have not incurred (i) any material liability for Taxes under Sections 857(b)(1), 857(b)(4), 857(b)(5), 857(b)(6)(A), 857(b)(7), 860(c) or 4981 of the Code, (ii) any liability for Taxes under Sections 857(b)(5) (for income test violations), 856(c)(7)(C) (for asset test violations), or 856(g)(5)(C) (for violations of other qualification requirements applicable to REITs) and (iii) HI-REIT has not, and none of the HI-REIT Subsidiaries have, incurred any material liability for Tax other than (A) in the ordinary course of business consistent with past practice, or (B) transfer or similar Taxes arising in connection with sales of property. No event has occurred, and to the Knowledge of HI-REIT no condition or circumstances exists, which presents a material risk that any material liability for Taxes described clause (i) or (iii) of the preceding sentence or any liability for Taxes described in clause (ii) of the preceding sentence will be imposed upon HI-REIT or any HI-REIT Subsidiary.
(g) HI-REIT and the HI-REIT Subsidiaries have complied, in all material respects, with all applicable Laws relating to the payment and withholding of Taxes (including withholding of Taxes pursuant to Sections 1441, 1442, 1445, 1446, 1447 and 3402 of the Code or similar provisions under any state and foreign Laws) and have duly and timely withheld and, in each case, have paid over to the appropriate taxing authorities all material amounts required to be so withheld and paid over on or prior to the due date thereof under all applicable Laws.
(h) There are no HI-REIT Tax Protection Agreements (as hereinafter defined) in force at the date of this Agreement, and, as of the date of this Agreement, no person has raised in writing, or to the Knowledge of HI-REIT threatened to raise, a material claim against HI-REIT or any HI-REIT Subsidiary for any breach of any HI-REIT Tax Protection Agreements. As used herein, “HI-REIT Tax Protection Agreements” means any written agreement to which HI-REIT or any HI-REIT Subsidiary is a party pursuant to which: (i) any liability to holders of limited partnership interests in a HI-REIT Subsidiary Partnership (as hereinafter defined) relating to Taxes may arise, whether or not as a result of the consummation of the transactions contemplated by this Agreement; and/or (ii) in connection with the deferral of income Taxes of a holder of limited partnership interests or limited liability company in a HI-REIT Subsidiary Partnership, HI-REIT or any HI-REIT Subsidiary has agreed to (A) maintain a minimum level of debt, continue a particular debt or provide rights to guarantee debt, (B) retain or not dispose of assets, (C) make or refrain from making Tax elections, and/or (D) only dispose of assets in a particular manner. As used herein, “HI-REIT Subsidiary Partnership” means a HI-REIT Subsidiary that is a partnership for United States federal income tax purposes.
(i) There are no Tax Liens upon any property or assets of HI-REIT or any HI-REIT Subsidiary except Liens for Taxes not yet due and payable or that are being contested in good faith by appropriate proceedings and for which adequate reserves have been established in accordance with GAAP.
(j) There are no Tax allocation or sharing agreements or similar arrangements with respect to or involving HI-REIT or any HI-REIT Subsidiary, and after the Closing Date neither HI-REIT nor any HI-REIT Subsidiary shall be bound by any such Tax allocation agreements or similar arrangements or have any liability thereunder for amounts due in respect of periods prior to the Closing Date.
(k) Neither HI-REIT nor any HI-REIT Subsidiary has requested or received any written ruling of a Governmental Entity or entered into any written agreement with a Governmental Entity with respect to any Taxes, and neither HI-REIT nor any HI-REIT Subsidiary is subject to written ruling of a Governmental Entity.
(l) Neither HI-REIT nor any HI-REIT Subsidiary (i) has been a member of an affiliated group filing a consolidated federal income Tax Return or (ii) has any liability for the Taxes of any Person (other than any HI-REIT Subsidiary) under Treasury Regulation Section 1.1502-6 (or any similar provision of state, local or foreign law), as a transferee or successor, by Contract, or otherwise.
(m) Neither HI-REIT nor any HI-REIT Subsidiary has participated in any “reportable transaction” within the meaning of Treasury Regulation Section 1.6011-4(b).
(n) Neither HI-REIT nor any HI-REIT Subsidiary has constituted either a “distributing corporation” or a “controlled corporation” (within the meaning of Section 355(a)(1)(A) of the Code) in a distribution of stock qualifying for tax-free treatment under Section 355 of the Code (i) in the two (2) years prior to the date of this Agreement or (ii) in a distribution which could otherwise constitute part of a “plan” or “series of related transactions” (within the meaning of Section 355(e) of the Code) in conjunction with transactions contemplated by this Agreement.
(o) No written power of attorney that has been granted by HI-REIT or any HI-REIT Subsidiary (other than to HI-REIT or a HI-REIT Subsidiary) currently is in force with respect to any matter relating to Taxes.
(p) Neither HI-REIT nor any HI-REIT Subsidiary has taken any action or failed to take any action which action or failure would reasonably be expected to jeopardize, nor to the Knowledge of HI-REIT is there any other fact or circumstance that could reasonably be expected to prevent, the REIT Merger from qualifying as a reorganization within the meaning of Section 368(a) of the Code.
(q) HI-REIT is a “domestically controlled qualified investment entity” within the meaning of Section 897(h)(4)(B) of the Code.
Section 3.14 Information Supplied. None of the information relating to HI-REIT or any HI-REIT Subsidiary contained or incorporated by reference in the Proxy Statement or the Form S-4 or that is provided by HI-REIT or any HI-REIT Subsidiary in writing for inclusion or incorporation by reference in any document filed with any other Governmental Entity in connection with the transactions contemplated by this Agreement will (a) in the case of the Proxy Statement, at the time of the mailing thereof, at the time of the HARTMAN XX Special Stockholders Meeting, at the time the Form S-4 is declared effective or at the REIT Merger Effective Time, contain any untrue statement of a material fact or omit to state any material fact required to be stated therein or necessary in order to make the statements therein, in light of the circumstances under which they are made, not misleading, or (b) in the case of the Form S-4 or with respect to any other document to be filed by HARTMAN XX with the SEC in connection with the REIT Merger or the other transactions contemplated by this Agreement, at the time of its filing with the SEC, contain any untrue statement of a material fact or omit to state any material fact required to be stated therein or necessary in order to make the statements therein, in light of the circumstances under which they are made, not misleading.
Section 3.15 Takeover Statutes. None of HARTMAN XX or any HARTMAN XX Subsidiary is, nor at any time during the last two (2) years has been, an “interested stockholder” of HI-REIT as defined in
Section 3-601 of the MGCL. The HI-REIT Board has taken all action necessary to render inapplicable to the REIT Merger the restrictions on business combinations contained in Subtitle 6 of Title 3 of the MGCL. The restrictions on control share acquisitions contained in Subtitle 7 of Title 3 of the MGCL are not applicable to the REIT Merger.
ARTICLE IV—REPRESENTATIONS AND WARRANTIES OF HARTMAN XX PARTIES
Except as otherwise may be within the Knowledge of HI-REIT, identified in the financial records and books of HARTMAN XX and available to HI-REIT, or disclosed to HI-REIT in the disclosure letter accompanying this Agreement (the “HARTMAN XX Disclosure Letter”) (it being acknowledged and agreed that disclosure of any item in any section or subsection of the HARTMAN XX Disclosure Letter shall be deemed disclosed with respect to the section or subsection of this Agreement to which it corresponds and any other section or subsection of this Agreement to the extent the applicability of such disclosure is reasonably apparent on its face (it being understood that to be so reasonably apparent on its face, it is not required that the other Sections be cross-referenced)); provided, that nothing in the HARTMAN XX Disclosure Letter is intended to broaden the scope of any representation or warranty made herein, the HARTMAN XX Parties jointly and severally represent and warrant to the HI-REIT Parties as follows:
Section 4.1 Organization, Qualification and Corporate Power; Subsidiaries.
(a) Each of HARTMAN XX and its Subsidiaries is duly formed, validly existing, and in good standing under the laws of the jurisdiction of its organization and has the requisite corporate power and authority to own, lease and, to the extent applicable, operate its properties and to carry on its business as it is now being conducted. HARTMAN XX is duly qualified or licensed to do business, and is in good standing, in each jurisdiction where the character of the properties owned, operated or leased by it or the nature of its business makes such qualification, licensing or good standing necessary, except for such failures to be so qualified, licensed or in good standing that, individually or in the aggregate, would not reasonably be expected to have a Material Adverse Effect on HARTMAN XX.
(b) Section 4.1(b) of the HARTMAN XX Disclosure Letter sets forth a true and complete list of HARTMAN XX’s Subsidiaries and their respective jurisdictions of incorporation or organization, as the case may be, the jurisdictions in which HARTMAN XX and each of HARTMAN XX’s Subsidiaries are qualified or licensed to do business, and the type of and percentage of interest held, directly or indirectly, by HARTMAN XX in each of HARTMAN XX’s Subsidiaries, including a list of each HARTMAN XX Subsidiary that is a Qualified REIT Subsidiary or a Taxable REIT Subsidiary and each HARTMAN XX Subsidiary that is an entity taxable as a corporation which is neither a Qualified REIT Subsidiary nor a Taxable REIT Subsidiary.
(c) Each of HARTMAN XX and HARTMAN XX OP is in compliance with the terms of its respective Constituent Documents in all material respects.
Section 4.2 Capitalization.
(a) As of the date hereof, the entire authorized capital stock of HARTMAN XX consists of 950,000,000 shares of stock. The entire authorized capital stock of HARTMAN XX consists of 750,000,000 shares of HARTMAN XX Common Stock, 199,999,000 shares of HARTMAN XX Preferred Stock and 1,000 shares of HARTMAN XX Convertible Preferred Stock.
(b) As of the close of business on June 1, 2017, there were 18,116,951.7349 shares of HARTMAN XX Common Stock issued and outstanding, no shares of HARTMAN XX Preferred Stock issued and outstanding, and 1,000 shares of the HARTMAN XX Convertible Preferred Stock issued and outstanding. All of the issued and outstanding HARTMAN XX Shares have been duly authorized and are validly issued, fully paid, and non-assessable. Except as set forth in this Agreement pursuant to the REIT
Merger, there are no outstanding or authorized options, warrants, purchase rights, subscription rights, conversion rights, exchange rights, or other contracts or commitments that could require HARTMAN XX to issue, sell, or otherwise cause to become outstanding any additional amounts of its capital stock except with respect to the HARTMAN XX Convertible Preferred Stock. All of the HARTMAN XX Shares to be issued in the REIT Merger, when so issued in accordance with the terms of this Agreement, will have been duly authorized, validly issued, fully paid, and non-assessable and will be issued in compliance with applicable securities Laws. Except as set forth in this Section 4.2, there is no other outstanding capital stock of HARTMAN XX.
(c) All of the outstanding shares of capital stock of each of the HARTMAN XX Subsidiaries that is a corporation are duly authorized, validly issued, fully paid and non-assessable. All equity interests in each of the HARTMAN XX Subsidiaries that is a partnership or limited liability company, including HARTMAN XX OP, are duly authorized and validly issued.
(d) Neither HARTMAN XX nor any HARTMAN XX Subsidiary is a party to or bound by any Contracts concerning the voting (including voting trusts and proxies) of any capital stock of HARTMAN XX or any of the HARTMAN XX Subsidiaries. Neither HARTMAN XX nor any HARTMAN XX Subsidiary has granted any registration rights on any of its capital stock. HARTMAN XX does not have a “poison pill” or similar stockholder rights plan.
Section 4.3 Authority; Approval.
(a) Each of the HARTMAN XX Parties has the requisite power and authority (including full corporate power and authority) to execute and deliver this Agreement and, subject to receipt of the Requisite HARTMAN XX Stockholder Approvals and the satisfaction or waiver of all conditions to the Closing of the Mergers as set forth in Article VIII, to perform its obligations hereunder and consummate the transactions contemplated hereby, including the Mergers. The execution and delivery of this Agreement by each HARTMAN XX Party and the consummation by each HARTMAN XX Party of the transactions contemplated by this Agreement have been duly and validly authorized by all necessary corporate action, and no other corporate proceedings on the part of the HARTMAN XX Parties are necessary to authorize this Agreement or the Mergers or to consummate the other transactions contemplated by this Agreement, subject to (i) receipt of the Requisite HARTMAN XX Stockholder Approvals, (ii) the filing of the Articles of Merger with, and acceptance for record of the Articles of Merger by the SDAT, (iii) the filing of the TX Certificate of Merger with, and acceptance by, the TX SOS, and (iv) the filing of the DE Certificate of Merger with, and acceptance by, the DE SOS.
(b) This Agreement has been duly executed and delivered by each HARTMAN XX Party, and assuming due authorization, execution and delivery by the HI-REIT Parties, constitutes a legal, valid and binding obligation of each HARTMAN XX Party, enforceable against each HARTMAN XX Party in accordance with its terms and conditions, except as such enforceability may be limited by applicable bankruptcy, insolvency, reorganization, moratorium or other similar laws affecting creditors’ rights generally and general principles of equity (regardless of whether enforceability is considered in a proceeding in equity or at law).
(c) On the recommendation of the HARTMAN XX Special Committee, the HARTMAN XX Board has (i) determined that the terms of this Agreement, the Mergers, the REIT Merger Consideration and the other transactions contemplated by this Agreement are fair and reasonable and in the best interests of HARTMAN XX and the holders of HARTMAN XX Shares, (ii) approved, authorized, adopted and declared advisable this Agreement, the consummation of the Mergers and the other transactions contemplated by this Agreement and the Proxy Statement, (iii) directed that the Mergers and the proposals set forth in Proxy Statement be submitted to a vote of the holders of HARTMAN XX Shares and (iv) recommended that holders of HARTMAN XX Shares vote in favor of approval of the Mergers and the other proposals set forth in the Proxy Statement (such recommendation, the “HARTMAN XX Board Recommendation”), which resolutions remain in full force and effect and have not been subsequently
rescinded, modified or withdrawn in any way, except as may be permitted after the date hereof by Article VII.
Section 4.4 Consents and Approvals; No Violations.
(a) The execution and delivery of this Agreement by each HARTMAN XX Party does not, and the performance of this Agreement by each HARTMAN XX Party will not, require any consent, approval, authorization or permit of, or filing with or notification to, any Governmental Entity, except (i) for the filing with the SEC of (1) the Proxy Statement, (2) the Form S-4, and (3) such reports under, and other compliance with, the Exchange Act and the Securities Act as may be required in connection with this Agreement and the transactions contemplated by this Agreement, (ii) for the declaration of effectiveness of the Form S-4 from the SEC, (iii) for the filing of the Articles of Merger with, and the acceptance for record of the Articles of Merger by, the SDAT pursuant to the MGCL, (iv) for the filing of the TX Certificate of Merger with, and acceptance by, the TX SOS, (v) for the filing of the DE Certificate of Merger with, and acceptance by, the DE SOS, (vi) for such filings and approvals as may be required by any applicable state securities or “blue sky” Laws, (vii) for the filing of any documents required to consummate the HARTMAN XIX Merger with the SDAT and any other requisite state authorities (as set forth in the HARTMAN XIX Merger Agreement), and (ix) where the failure to make such filing with, or to obtain any permit, authorization, consent or approval of, any Governmental Entity would not, individually or in the aggregate, reasonably be expected to have a Material Adverse Effect on HARTMAN XX.
(b) Neither the execution, delivery or performance of this Agreement by each HARTMAN XX Party, nor the consummation by each HARTMAN XX Party of the transactions contemplated hereby, nor compliance by each HARTMAN XX Party with any of the provisions hereof, will (i) assuming receipt of the Requisite HARTMAN XX Stockholder Approvals, conflict with or result in any breach of any provisions of HARTMAN XX’s Constituent Documents or any equivalent organizational or governing documents of any of HARTMAN XX’s Subsidiaries or (ii) result in a violation or breach of, or constitute (with or without due notice or lapse of time or both) a default (or give rise to any right of termination, cancellation, vesting, payment, exercise, acceleration, suspension or revocation) under, any of the terms, conditions or provisions of any Contract or other material agreement to which any HARTMAN XX Party is a party.
Section 4.5 Investment Company Act. Neither HARTMAN XX nor any HARTMAN XX Subsidiary is required to be registered as an investment company under the Investment Company Act of 1940, as amended.
Section 4.6 No Undisclosed Liabilities. Except (i) as disclosed, reflected or reserved against on the year-end balance sheet of HARTMAN XX as of December 31, 2016 (including the notes thereto), (ii) for liabilities or obligations incurred in connection with the transactions contemplated by this Agreement, and (iii) for liabilities or obligations incurred in the ordinary course of business consistent with past practice since December 31, 2016, neither HARTMAN XX nor any HARTMAN XX Subsidiary have any liabilities or obligations (whether accrued, absolute, contingent or otherwise) that either alone or when combined with all other liabilities of a type not described in clauses (i), (ii) or (iii) above, has had, or would reasonably be expected to have a Material Adverse Effect on HARTMAN XX.
Section 4.7 Compliance with Applicable Laws. Each of HARTMAN XX and its Subsidiaries is, and for the past three (3) years has been, in compliance with all Applicable Laws (except for compliance with Laws addressed in Section 4.10, Section 4.11 and Section 4.13, which are solely addressed in those Sections), except where such failure to comply would not individually or in the aggregate reasonably be expected to result in a Material Adverse Effect on HARTMAN XX.
Section 4.8 Litigation. There is no material Litigation to which HARTMAN XX or any HARTMAN XX Subsidiary is a party pending or, to the Knowledge of HARTMAN XX, threatened before or by any Governmental Entity, HARTMAN XX or any HARTMAN XX Subsidiary. Neither HARTMAN XX nor
any HARTMAN XX Subsidiary has been permanently or temporarily enjoined by any order, judgment or decree of any Governmental Entity from engaging in or continuing to conduct the business of HARTMAN XX or the HARTMAN XX Subsidiaries. Neither HARTMAN XX nor any HARTMAN XX Subsidiary is in default under any order, judgment or decree of any Governmental Entity affecting HARTMAN XX or any HARTMAN XX Subsidiary, its business or any of its assets.
Section 4.9 Brokers’ Fees. Neither HARTMAN XX nor any HARTMAN XX Subsidiary has any liability or obligation to pay any fees or commissions to any broker, finder, or agent with respect to the Mergers or any other transactions contemplated by this Agreement.
Section 4.10 Properties.
(a) Section 4.10(a) of the HARTMAN XX Disclosure Letter lists each parcel of real property constituting HARTMAN XX Properties, and sets forth HARTMAN XX or the applicable HARTMAN XX Subsidiary owning such HARTMAN XX Properties. Except as disclosed in title insurance policies and reports (and the documents or surveys referenced in such policies and reports): (i) HARTMAN XX or a HARTMAN XX Subsidiary owns fee simple title to each of the HARTMAN XX Properties, free and clear of Liens, except for Permitted Liens; (ii) except as has not had and would not, individually or in the aggregate, have a Material Adverse Effect on HARTMAN XX, neither HARTMAN XX nor any HARTMAN XX Subsidiary has received written notice of any uncured violation of any Law (including zoning, building or similar Laws) affecting any portion of any of the HARTMAN XX Properties issued by any Governmental Entity; and (C) except as would not, individually or in the aggregate, have a Material Adverse Effect on HARTMAN XX, neither HARTMAN XX nor any HARTMAN XX Subsidiary has received written notice to the effect that there are condemnation or rezoning proceedings that are currently pending or threatened with respect to any of the HARTMAN XX Properties.
(b) Except as disclosed in property condition assessments and similar structural engineering reports relating to the HARTMAN XX Properties, HARTMAN XX has not received written notice of, nor does HARTMAN XX have any Knowledge of, any latent defects or adverse physical conditions affecting any of the HARTMAN XX Properties or the improvements thereon that have not been corrected or cured prior to the date of this Agreement, except as would not, individually or in the aggregate, have a Material Adverse Effect on HARTMAN XX.
(c) HARTMAN XX and the HARTMAN XX Subsidiaries have good title to, or a valid and enforceable leasehold interest in, all material personal property assets owned, used or held for use by them. Neither HARTMAN XX’s nor the HARTMAN XX Subsidiaries’, ownership of any such personal property is subject to any Liens, other than Permitted Liens.
Section 4.11 Environmental Matters. Except as, individually or in the aggregate, would not reasonably be expected to have a Material Adverse Effect on HARTMAN XX: (i) no notification, demand, request for information, citation, summons or order has been received, no complaint has been filed, no penalty has been assessed and no investigation, action, suit or proceeding is pending or, to the Knowledge of HARTMAN XX, is threatened relating to any of the HARTMAN XX Parties, any of the HARTMAN XX Subsidiaries or any of their respective properties, and relating to or arising out of any Environmental Law or Hazardous Substance; (ii) HARTMAN XX and the HARTMAN XX Subsidiaries are and, for the past three (3) years, have been, in compliance with all Environmental Laws and all applicable Environmental Permits; (iii) HARTMAN XX and each HARTMAN XX Subsidiary is in possession of all Environmental Permits necessary for HARTMAN XX and each HARTMAN XX Subsidiary to own, lease and, to the extent applicable, operate its properties or to carry on its respective business substantially as they are being conducted as of the date hereof, and all such Environmental Permits are valid and in full force and effect; and (iv) there are no liabilities or obligations of the HARTMAN XX Parties or any of the other HARTMAN XX Subsidiaries of any kind whatsoever, whether accrued, contingent, absolute, determined, determinable or otherwise arising under or relating to any Environmental Law or any Hazardous Substance
and there is no condition, situation or set of circumstances that would reasonably be expected to result in any such liability or obligation.
Section 4.12 Employment Matters.
(a) Neither HARTMAN XX nor any HARTMAN XX Subsidiary has, or has ever had, any employees on its payroll.
(b) Other than the HARTMAN XX Incentive Plan, HARTMAN XX and the HARTMAN XX Subsidiaries do not and are not required to, and have not and have never been required to, maintain, sponsor or contribute to any Benefit Plans. Neither HARTMAN XX nor any HARTMAN XX Subsidiary has any contract, plan or commitment, whether or not legally binding, to create any Benefit Plan.
Section 4.13 Taxes.
(a) HARTMAN XX and each other HARTMAN XX Subsidiary has timely filed with the appropriate Governmental Entity all United States federal income Tax Returns and all other material Tax Returns required to be filed, taking into account any extensions of time within which to file such Tax Returns, and all such Tax Returns were complete and correct in all material respects. Each HARTMAN XX Party and each other HARTMAN XX Subsidiary has duly paid (or there has been paid on their behalf), or made adequate provisions in accordance with GAAP for, all material Taxes required to be paid by them, whether or not shown on any Tax Return. No written claim has been proposed by any Governmental Entity in any jurisdiction where HARTMAN XX or any HARTMAN XX Subsidiary do not file Tax Returns that HARTMAN XX or any HARTMAN XX Subsidiary is or may be subject to Tax by such jurisdiction.
(b) HARTMAN XX (i) for all taxable years commencing with HARTMAN XX’s year ending December 31, 2011 and through December 31, 2016, has been subject to taxation as a REIT under Section 856 of the Code and has satisfied all requirements to qualify as a REIT for such years; (ii) has operated since January 1, 2017 to the date hereof, in a manner consistent with the requirements for qualification and taxation as a REIT; (iii) intends to continue to operate in such a manner as to qualify as a REIT for its taxable year that will include the day of the REIT Merger; and (iv) has not taken or omitted to take any action that could reasonably be expected to result in a challenge by the IRS or any other Governmental Entity to its status as a REIT, and no such challenge is pending or threatened, to the Knowledge of HARTMAN XX. No HARTMAN XX Subsidiary is a corporation for United States federal income tax purposes, other than a corporation that qualifies as a Qualified REIT Subsidiary or as a Taxable REIT Subsidiary. HARTMAN XX’s dividends-paid deduction, within the meaning of Section 561 of the Code, for each taxable year, taking into account any dividends subject to Sections 857(b)(8) or 858 of the Code, has not been less than the sum of HARTMAN XX’s REIT taxable income, as defined in Section 857(b)(2) of the Code, determined without regard to any dividends-paid deduction for such year, including HARTMAN XX’s net capital gain for such year.
(c) (i) There are no audits, investigations by any Governmental Entity or other proceedings pending or, to the Knowledge of HARTMAN XX, threatened with regard to any material Taxes or Tax Returns of HARTMAN XX or any HARTMAN XX Subsidiary; (ii) no material deficiency for Taxes of HARTMAN XX or any HARTMAN XX Subsidiary has been claimed, proposed or assessed in writing or, to the Knowledge of HARTMAN XX, threatened, by any Governmental Entity, which deficiency has not yet been settled except for such deficiencies which are being contested in good faith or with respect to which the failure to pay, individually or in the aggregate, would not reasonably be expected to have a Material Adverse Effect on HARTMAN XX; (iii) neither HARTMAN XX nor any HARTMAN XX Subsidiary has, waived any statute of limitations with respect to the assessment of material Taxes or agreed to any extension of time with respect to any material Tax assessment or deficiency for any open tax year; (iv) neither HARTMAN XX nor any HARTMAN XX Subsidiary is currently the beneficiary of any extension of time within which to file any material Tax Return; and (v) neither HARTMAN XX nor any
HARTMAN XX Subsidiary has entered into any “closing agreement” as described in Section 7121 of the Code (or any corresponding or similar provision of state, local or foreign income Tax Law).
(d) Each HARTMAN XX Subsidiary that is a partnership, joint venture or limited liability company and that has not elected to be a Taxable REIT Subsidiary has been since its formation treated for United States federal income tax purposes as a partnership, disregarded entity, or Qualified REIT Subsidiary, as the case may be, and not as a corporation, an association taxable as a corporation whose separate existence is respected for federal income tax purposes, or a “publicly traded partnership” within the meaning of Section 7704(b) of the Code that is treated as a corporation for U.S. federal income tax purposes under Section 7704(a) of the Code.
(e) Neither HARTMAN XX nor any HARTMAN XX Subsidiary holds any asset the disposition of which would be subject to Treasury Regulation Section 1.337(d)-7, nor have they disposed of any such asset during its current taxable year.
(f) Since its inception, HARTMAN XX and the HARTMAN XX Subsidiaries have not incurred (i) any material liability for Taxes under Sections 857(b)(1), 857(b)(4), 857(b)(5), 857(b)(6)(A), 857(b)(7), 860(c) or 4981 of the Code, (ii) any liability for Taxes under Sections 857(b)(5) (for income test violations), 856(c)(7)(C) (for asset test violations), or 856(g)(5)(C) (for violations of other qualification requirements applicable to REITs) and (iii) HARTMAN XX has not, and none of the HARTMAN XX Subsidiaries have, incurred any material liability for Tax other than (A) in the ordinary course of business consistent with past practice, or (B) transfer or similar Taxes arising in connection with sales of property. No event has occurred, and to the Knowledge of HARTMAN XX no condition or circumstances exists, which presents a material risk that any material liability for Taxes described clause (i) or (iii) of the preceding sentence or any liability for Taxes described in clause (ii) of the preceding sentence will be imposed upon HARTMAN XX or any HARTMAN XX Subsidiary.
(g) HARTMAN XX and the HARTMAN XX Subsidiaries have complied, in all material respects, with all applicable Laws relating to the payment and withholding of Taxes (including withholding of Taxes pursuant to Sections 1441, 1442, 1445, 1446, 1447 and 3402 of the Code or similar provisions under any state and foreign Laws) and have duly and timely withheld and, in each case, have paid over to the appropriate taxing authorities all material amounts required to be so withheld and paid over on or prior to the due date thereof under all applicable Laws.
(h) There are no HARTMAN XX Tax Protection Agreements (as hereinafter defined) in force at the date of this Agreement, and, as of the date of this Agreement, no person has raised in writing, or to the Knowledge of HARTMAN XX threatened to raise, a material claim against HARTMAN XX or any HARTMAN XX Subsidiary for any breach of any HARTMAN XX Tax Protection Agreements. As used herein, “HARTMAN XX Tax Protection Agreements” means any written agreement to which HARTMAN XX or any HARTMAN XX Subsidiary is a party pursuant to which: (i) any liability to holders of limited partnership interests in a HARTMAN XX Subsidiary Partnership (as hereinafter defined) relating to Taxes may arise, whether or not as a result of the consummation of the transactions contemplated by this Agreement; and/or (ii) in connection with the deferral of income Taxes of a holder of limited partnership interests or limited liability company in a HARTMAN XX Subsidiary Partnership, HARTMAN XX or any HARTMAN XX Subsidiary has agreed to (A) maintain a minimum level of debt, continue a particular debt or provide rights to guarantee debt, (B) retain or not dispose of assets, (C) make or refrain from making Tax elections, and/or (D) only dispose of assets in a particular manner. As used herein, “HARTMAN XX Subsidiary Partnership” means a HARTMAN XX Subsidiary that is a partnership for United States federal income tax purposes.
(i) There are no Tax Liens upon any property or assets of HARTMAN XX or any HARTMAN XX Subsidiary except Liens for Taxes not yet due and payable or that are being contested in good faith by appropriate proceedings and for which adequate reserves have been established in accordance with GAAP.
(j) There are no Tax allocation or sharing agreements or similar arrangements with respect to or involving HARTMAN XX or any HARTMAN XX Subsidiary, and after the Closing Date neither HARTMAN XX nor any HARTMAN XX Subsidiary shall be bound by any such Tax allocation agreements or similar arrangements or have any liability thereunder for amounts due in respect of periods prior to the Closing Date.
(k) Neither HARTMAN XX nor any HARTMAN XX Subsidiary has requested or received any written ruling of a Governmental Entity or entered into any written agreement with a Governmental Entity with respect to any Taxes, and neither HARTMAN XX nor any HARTMAN XX Subsidiary is subject to written ruling of a Governmental Entity.
(l) Neither HARTMAN XX nor any HARTMAN XX Subsidiary (i) has been a member of an affiliated group filing a consolidated federal income Tax Return or (ii) has any liability for the Taxes of any Person (other than any HARTMAN XX Subsidiary) under Treasury Regulation Section 1.1502-6 (or any similar provision of state, local or foreign law), as a transferee or successor, by Contract, or otherwise.
(m) Neither HARTMAN XX nor any HARTMAN XX Subsidiary has participated in any “reportable transaction” within the meaning of Treasury Regulation Section 1.6011-4(b).
(n) Neither HARTMAN XX nor any HARTMAN XX Subsidiary has constituted either a “distributing corporation” or a “controlled corporation” (within the meaning of Section 355(a)(1)(A) of the Code) in a distribution of stock qualifying for tax-free treatment under Section 355 of the Code (i) in the two (2) years prior to the date of this Agreement or (ii) in a distribution which could otherwise constitute part of a “plan” or “series of related transactions” (within the meaning of Section 355(e) of the Code) in conjunction with transactions contemplated by this Agreement.
(o) No written power of attorney that has been granted by HARTMAN XX or any HARTMAN XX Subsidiary (other than to HARTMAN XX or a HARTMAN XX Subsidiary) currently is in force with respect to any matter relating to Taxes.
(p) Neither HARTMAN XX nor any HARTMAN XX Subsidiary has taken any action or failed to take any action which action or failure would reasonably be expected to jeopardize, nor to the Knowledge of HARTMAN XX is there any other fact or circumstance that could reasonably be expected to prevent, the REIT Merger from qualifying as a reorganization within the meaning of Section 368(a) of the Code.
(q) HARTMAN XX is a “domestically controlled qualified investment entity” within the meaning of Section 897(h)(4)(B) of the Code.
Section 4.14 SEC Filings; Financial Statements.
(a) HARTMAN XX has filed with the SEC and has heretofore made available to HI-REIT true and complete copies of, all forms, reports, schedules, statements, exhibits and other documents required to be filed by it and its subsidiaries on or since May 22, 2017 under the Securities Act and the Exchange Act (collectively, the “HARTMAN XX SEC Documents”), and will promptly make available to HI-REIT all such forms, reports, schedules, statements, exhibits and other documents as are filed prior to the Closing. As of their respective dates or, if amended prior to the date hereof, as of the date of the last such amendment, each HARTMAN XX SEC Document complied, and any forms, reports, schedules, statements, exhibits and other documents HARTMAN XX may file with the SEC subsequent to the date hereof until the Closing, including, without limitation, any financial statements or schedules included therein, will comply in all material respects with, the applicable requirements of the Securities Act and the Exchange Act.
(b) The audited and unaudited financial statements of HARTMAN XX and its Subsidiaries, including all related notes and schedules thereto, included in, or incorporated by reference into, the HARTMAN XX SEC Documents, (i) complied as of their respective dates in all material respects with the then-applicable accounting requirements of the Securities Act and the Exchange Act and the published rules and regulations of the SEC with respect thereto, (ii) were prepared in accordance with GAAP applied on a consistent basis during the periods involved (except as may be indicated in the notes thereto), and (iii) fairly present (on a consolidated basis, if applicable) (1) the financial position of HARTMAN XX and its subsidiaries, as of the dates thereof, and (2) HARTMAN XX’s results of operations, cash flows and changes in stockholders’ equity for the periods then ended (subject, in the case of the unaudited interim financial statements, to normal year-end adjustments). Since March 31, 2017 and except with respect to the Mergers and the transactions contemplated thereby, there has not been any material change, or any application or request for any material change, by HARTMAN XX or any of its subsidiaries, in accounting principles, methods or policies for financial accounting or tax purposes (subject, in the case of the unaudited interim financial statements, to normal year-end adjustments).
Section 4.15 Financing. As of the Closing, HARTMAN XX will have available to it all funds necessary to satisfy all of its obligations hereunder and transactions contemplated hereby.
Section 4.16 Takeover Statutes. None of HI-REIT or any HI-REIT Subsidiary is, nor at any time during the last two (2) years has been, an “interested stockholder” of HARTMAN XX as defined in Section 3-601 of the MGCL. The HARTMAN XX Board has taken all action necessary to render inapplicable to the REIT Merger the restrictions on business combinations contained in Subtitle 6 of Title 3 of the MGCL. The restrictions on control share acquisitions contained in Subtitle 7 of Title 3 of the MGCL are not applicable to the REIT Merger.
ARTICLE V—APPRAISAL RIGHTS
Section 5.1 HI-REIT. Pursuant to the HI-REIT Constituent Documents, HI-REIT Stockholders will not be entitled to exercise any rights of an objecting stockholder under Title 3, Subtitle 2 of the MGCL in connection with approval of this Agreement, the REIT Merger or and of the other transactions contemplated thereby.
Section 5.2 HARTMAN XX. Pursuant to the HARTMAN XX Constituent Documents, HARTMAN XX Stockholders will not be entitled to exercise any rights of an objecting stockholder under Title 3, Subtitle 2 of the MGCL in connection with approval of this Agreement, the REIT Merger or and of the other transactions contemplated thereby.
ARTICLE VI – COVENANTS RELATING TO CONDUCT OF BUSINESS PENDING THE MERGER
Section 6.1 Conduct of Business by the Parties. Each Party agrees that between the date of this Agreement and the earlier of the Effective Time or the date, if any, on which this Agreement is terminated pursuant to Article IX (the “Interim Period”), except (a) as expressly required or expressly permitted by this Agreement, (b) to the extent required by Applicable Law, or (c) as may be expressly consented to in advance in writing by each Party, each Party shall and shall cause its Subsidiaries to, (i) conduct its business in all material respects in the Ordinary Course of Business and (ii) use commercially reasonable efforts to (1) preserve its business organization intact and maintain its existing relations and goodwill with customers, suppliers, distributors, creditors, lessors and tenants, and (2) maintain the status of HI-REIT and HARTMAN XX as a REIT, as applicable. Without limiting the foregoing, each Party covenants and agrees that during the Interim Period, except (a) as expressly required or expressly permitted by this Agreement, (b) to the extent required by Applicable Law, or (c) as may be expressly consented to in advance in writing by each Party, it shall not, and shall not cause or permit any of its Subsidiaries to, do any of the following:
(a) amend or propose to amend (i) the Party’s Constituent Documents or (ii) or such equivalent organizational or governing documents of any Subsidiary;
(b) adjust, split, combine, subdivide or reclassify any shares of capital stock or other equity securities or ownership interests of the Party or any of its Subsidiaries;
(c) declare, set aside or pay any dividend on or make any other distributions (whether in cash, stock, property or otherwise) with respect to shares of capital stock of the Party or any of its Subsidiaries or other equity securities or ownership interests in the Party or any of its Subsidiaries, or otherwise make any payment to its or their stockholders or other equity holders in their capacity as such, except for (i) the declaration and payment by HARTMAN XX of regular dividends in accordance with past practice at a daily rate not to exceed the average dividend or distribution paid over the subsequent twelve month period, (ii) the declaration and payment of dividends or other distributions to the Party by any directly or indirectly wholly owned Subsidiary of the Party, (iii) distributions by any Subsidiary of the Party that is not wholly owned, directly or indirectly, by the Party, in accordance with the requirements of the organizational documents of such Subsidiary, and (iv) the authorization and payment by HI-REIT of dividends, payable quarterly in accordance with past practice for the period up to the Closing Date in an amount not to exceed the average dividend or distribution paid over the subsequent twelve month period; provided, however, that, notwithstanding the restriction on dividends and other distributions in this Section, the Party and any of its Subsidiaries shall be permitted to make distributions, including under Sections 858 or 860 of the Code, reasonably necessary for HI-REIT and HARTMAN XX to maintain their respective qualifications as a REIT under the Code or applicable state Law and avoid the imposition of any entity level income or excise Tax under the Code or Applicable Law;
(d) redeem, purchase or otherwise acquire, or offer to redeem, purchase or otherwise acquire, directly or indirectly, any shares of the Party’s capital stock or other equity interests of the Party or its Subsidiaries, except for any repurchases of shares of HARTMAN XX Common Stock pursuant to the HARTMAN XX share repurchase program;
(e) issue, sell, pledge, dispose, encumber or grant any shares of the capital stock or other equity interests of the Party or the capital stock or other equity interests of its Subsidiaries, or any options, warrants, convertible securities or other rights of any kind to acquire any shares of such capital stock or such other equity interests;
(f) acquire or agree to acquire (including by merger, consolidation or acquisition of stock or assets) any real or personal property, corporation, partnership, limited liability company, other business organization or any division or material amount of assets thereof, other than (i) pending acquisitions with respect to which the Party or its Subsidiary have entered into a legally binding purchase agreement as of the date hereof, the terms of which have been disclosed to the other Party as of the date hereof and (ii) other acquisitions of personal property by the Party or its Subsidiaries for a purchase price of less than $250,000 in the aggregate;
(g) sell, mortgage, pledge, lease, assign, transfer, dispose of or encumber, or effect a deed in lieu of foreclosure with respect to, any property or assets, except in the Ordinary Course of Business;
(h) incur, create, assume, refinance or replace any Indebtedness for borrowed money of the Party or issue or amend or modify the terms of any debt securities of the Party or assume, guarantee or endorse, or otherwise become responsible (whether directly, contingently or otherwise) for the Indebtedness of any other Person (other than a wholly owned Subsidiary), except (i) Indebtedness incurred under the Party’s existing credit or debt facility for working capital purposes in the Ordinary Course of Business (including to the extent necessary to pay dividends or distributions permitted under this Section 6.1 and to pay existing Indebtedness that matures), (ii) funding for any acquisitions permitted by this Section 6.1, or (iii) the refinancing of any existing indebtedness of the Party or any of its Subsidiaries; provided, that (1) the material terms and conditions of any newly incurred Indebtedness are reasonable
market terms and (2) the aggregate principal amount of such refinanced Indebtedness is not materially greater than the Indebtedness it is replacing;
(i) make any material loans, advances or capital contributions to, or investments in, any other Person (including to any of its officers, directors, Affiliates, agents or consultants), make any change in its existing borrowing or lending arrangements for or on behalf of such Persons, or enter into any "keep well" or similar agreement to maintain the financial condition of another entity, other than (i) by the Party or the Party’s wholly owned Subsidiary to the Party or the Party’s wholly owned Subsidiary, or (ii) loans or advances (1) required to be made under any of the leases or ground leases affecting a Party’s properties or (2) made to non-Affiliate tenants of a Party’s properties in the Ordinary Course of Business;
(j) enter into, renew, modify, amend or terminate, or waive, release, compromise or assign any rights or claims under, any material Contract of a Party (or any Contract that, if existing as of the date hereof, would be a material Contract of such Party), other than (i) any termination, renewal, modification or amendment in accordance with the terms of any existing material Contract of such Party (1) that occurs automatically without any action (other than notice of renewal) by such Party or such Party’s Subsidiary or (2) occurs in connection with the exercise by a third party of any preferential rights or options granted to such third party under the applicable material Contract or (ii) as may be reasonably necessary to comply with the terms of this Agreement;
(k) make any payment, direct or indirect, of any liability of the Party or the Party’s Subsidiary before the same comes due in accordance with its terms, other than (A) in the Ordinary Course of Business or (B) in connection with dispositions or refinancings of any Indebtedness otherwise permitted hereunder;
(l) make any material change to its methods of accounting in effect at December 31, 2016, except as required by a change in GAAP (or any interpretation thereof) or by Applicable Law, or make any change, other than in the ordinary course of business, with respect to accounting policies, unless required by GAAP or the SEC;
(m) enter into any material new line of business;
(n) take any action, or fail to take any action, which would reasonably be expected to cause HI-REIT or HARTMAN XX, as applicable, to fail to qualify as a REIT or cause any of HI-REIT’s or HARTMAN XX’s Subsidiaries to cease to be treated as (i) a partnership or disregarded entity for federal income tax purposes or (ii) a Qualified REIT Subsidiary, a Taxable REIT Subsidiary or a REIT under the applicable provisions of Section 856 of the Code, as the case may be;
(o) make any capital expenditures or other investments except (i) in accordance with the Party’s capital expenditure budget as of the date hereof; provided that such budget has been provided to the other Party as of the date hereof, (ii) as required to be made under any of the leases or ground leases affecting the Party’s properties, (iii) as is required by Applicable Law, (iv) for capital expenditures in the Ordinary Course of Business not to exceed $500,000 in the aggregate, or (v) for acquisitions permitted by this Section 6.1;
(p) adopt a plan of merger, complete or partial liquidation or resolutions providing for or authorizing such merger, liquidation or a dissolution, consolidation, recapitalization or bankruptcy reorganization, except for (i) this Agreement, (ii) with respect to HARTMAN XX, the HARTMAN XIX Merger Agreement, and (iii) in connection with any acquisition permitted by Section 6.1(f); or
(q) authorize, or enter into any Contract to do any of the foregoing.
Section 6.2 REIT Qualification. Notwithstanding anything to the contrary set forth in this Agreement, nothing in this Agreement shall prohibit any Party from taking any action, at any time or from
time to time, that in the reasonable judgment of the board of directors of the Party, upon advice of counsel to the Party, is reasonably necessary for HI-REIT or HARTMAN XX, as applicable, to maintain its qualification as a REIT under the Code for any period or portion thereof ending on or prior to the Effective Time or to avoid incurring entity-level income or excise Taxes under the Code, including making dividend or other actual, constructive or deemed distribution payments to shareholders of the Party in accordance with this Agreement or otherwise as permitted under Section 6.1(c).
Section 6.3 No Control of Other Parties’ Business. Nothing contained in this Agreement shall give (i) HARTMAN XX or HARTMAN XX OP, directly or indirectly, the right to control or direct HI-REIT or any of its Subsidiary’s operations prior to the Effective Time, or (ii) HI-REIT or HI-REIT OP, directly or indirectly, the right to control or direct HARTMAN XX or any of its Subsidiary’s operations prior to the Effective Time. Prior to the Effective Time, (i) HARTMAN XX shall exercise, consistent with the terms and conditions of this Agreement, complete control and supervision over its and its Subsidiaries’ respective operations and (ii) HI-REIT shall exercise, consistent with the terms and conditions of this Agreement, complete control and supervision over its and its Subsidiaries’ respective operations.
ARTICLE VII – ADDITIONAL COVENANTS
Section 7.1 Preparation of the Form S-4 and the Proxy Statement; Stockholder Approvals.
(a) As promptly as reasonably practicable following the date of this Agreement, (i) the Parties shall jointly prepare the Proxy Statement, (ii) HARTMAN XX shall use its reasonable best efforts to (with HI-REIT’s and HARTMAN XIX’s reasonable cooperation) (1) prepare and cause to be filed with the SEC, the S-4, which will include the Proxy Statement, to register under the Securities Act the HARTMAN XX Shares to be issued in the REIT Merger (collectively, the “Registered Securities”), (2) have the Form S-4 declared effective by the SEC under the Securities Act as promptly as practicable after such filing, (3) ensure that the Form S-4 complies in all material respects with the applicable provisions of the Exchange Act and Securities Act, and (4) keep the Form S-4 effective for so long as necessary to complete the REIT Merger. Each Party shall furnish all information concerning itself, its Affiliates and the holders of its capital stock to the others and provide such other assistance as may be reasonably requested in connection with the preparation, filing and distribution of the Form S-4 and the Proxy Statement and shall provide to their and each other’s respective counsel such representations as reasonably necessary to render the opinions required to be filed therewith. The Form S-4 and Proxy Statement shall include all information reasonably requested by such other Party to be included therein. HARTMAN XX shall promptly notify HI-REIT upon the receipt of any comments from the SEC or any request from the SEC for amendments or supplements to the Form S-4 or Proxy Statement, and shall, as promptly as practicable after receipt thereof, provide HI-REIT with copies of all correspondence between it and its Representatives, on one hand, and the SEC, on the other hand, and all written comments with respect to the Proxy Statement or the Form S-4 received from the SEC and advise HI-REIT of any oral comments with respect to the Proxy Statement or the Form S-4 received from the SEC. HARTMAN XX shall use its reasonable best efforts to respond as promptly as practicable to any comments from the SEC with respect to the Form S-4 or the Proxy Statement. Notwithstanding the foregoing, prior to filing the Form S-4 (or any amendment or supplement thereto) or mailing the Proxy Statement (or any amendment or supplement thereto) or responding to any comments of the SEC with respect thereto, each Party shall cooperate and provide the other a reasonable opportunity to review and comment on such document or response (including the proposed final version of such document or response). Notwithstanding any provision herein to the contrary, no amendment or supplement (including incorporation by reference) to the Proxy Statement or the Form S-4 shall be made without the approval of HARTMAN XX and the HARTMAN XX Special Committee, which approval shall not be unreasonably withheld, conditioned or delayed. HARTMAN XX shall advise HI-REIT promptly after it receives notice thereof, of the time of effectiveness of the Form S-4, the issuance of any stop order relating thereto or the suspension of the qualification of the Registered Securities issuable in connection with the REIT Merger for offering or sale in any jurisdiction, and HARTMAN XX shall use its reasonable best efforts to have any such stop order or suspension lifted, reversed or otherwise terminated. HARTMAN XX shall also use its reasonable best efforts to take any
other action required to be taken under the Securities Act, the Exchange Act, any applicable foreign or state securities or “blue sky” Laws and the rules and regulations thereunder in connection with the issuance of the Registered Securities in the REIT Merger, and HI-REIT shall furnish all information concerning HI-REIT and its stockholders as may be reasonably requested in connection with any such actions.
(b) If, at any time prior to the Effective Time, any information relating to the Parties, or any of their respective Affiliates, should be discovered by HARTMAN XX or HI-REIT which, in the reasonable judgment of the HARTMAN XX or HI-REIT, should be set forth in an amendment of, or a supplement to, any of the Form S-4 or the Proxy Statement, so that any of such documents would not include any misstatement of a material fact or omit to state any material fact necessary to make the statements therein, in light of the circumstances under which they were made, not misleading, the Party which discovers such information shall promptly notify the other Parties, and the Parties shall cooperate in the prompt filing with the SEC of any necessary amendment of, or supplement to, the Proxy Statement or the Form S-4 and, to the extent required by Applicable Law, in disseminating the information contained in such amendment or supplement to stockholders of the Parties. Nothing in this Section 7.1(b) shall limit the obligations of any Party under Section 7.1(a). For purposes of this Section 7.1, any information concerning or related to HARTMAN XX, its Affiliates or the HARTMAN XX Special Shareholder Meeting will be deemed to have been provided by HARTMAN XX, and any information concerning or related to HI-REIT, its Affiliates or the HI-REIT Special Shareholder Meeting will be deemed to have been provided by HI-REIT.
(c) As promptly as practicable following the date of this Agreement, each of HARTMAN XX and HI-REIT shall, in accordance with Applicable Law and the terms and conditions of their respective Constituent Documents, establish a record date for, duly call, give notice of, convene and hold the HARTMAN XX Special Shareholder Meeting and the HI-REIT Special Shareholder Meeting, respectively. Each of HARTMAN XX and HI-REIT shall use its reasonable best efforts to cause the Proxy Statement to be mailed to its respective stockholders entitled to vote at the HARTMAN XX Special Shareholder Meeting and the HI-REIT Special Shareholder Meeting, respectively, and to hold the HARTMAN XX Special Shareholder Meeting and the HI-REIT Special Shareholder Meeting, respectively, as soon as practicable after the Form S-4 is declared effective by the SEC under the Securities Act and in any case within ninety (90) days of the Form S-4 being declared effective. Each of HARTMAN XX and HI-REIT shall, through its respective board of directors, (i) recommend to its respective shareholders that they provide the Requisite HARTMAN XX Stockholder Approval and the Requisite HI-REIT Stockholder Approval, respectively, (ii) include such board recommendation in the Proxy Statement and (iii) solicit and use its reasonable best efforts to obtain the Requisite HARTMAN XX Stockholder Approval and the Requisite HI-REIT Stockholder Approval, respectively, except to the extent that the HI-REIT Board shall have made an Adverse Recommendation Change as permitted by Section 7.2(a) or the HARTMAN XX Board shall have made a HARTMAN XX Board Adverse Recommendation as permitted by Section 7.2(c); provided, however, that HI-REIT’s and HARTMAN XX’s respective obligation to duly call, give notice of, convene and hold the HI-REIT Special Stockholders Meeting and the HARTMAN XX Special Stockholders Meeting shall be unconditional unless this Agreement is terminated in accordance with its terms and shall not be affected by any Adverse Recommendation Change or HARTMAN XX Board Adverse Recommendation. Notwithstanding the foregoing provisions of this Section 7.1(c), if, on a date for which the HARTMAN XX Special Shareholder Meeting or the HI-REIT Special Shareholder Meeting is scheduled, HARTMAN XX or HI-REIT, as applicable, has not received proxies representing a sufficient number of HARTMAN XX Shares or HI-REIT Shares, as applicable, to obtain the Requisite HARTMAN XX Stockholder Approval or Requisite HI-REIT Stockholder Approval, as applicable, or if necessary to comply with Applicable Law, whether or not a quorum is present, HARTMAN XX or HI-REIT shall have the right to make one or more successive postponements or adjournments of the applicable stockholder meeting, subject to the terms and conditions of Applicable Law and their respective Constituent Documents.
(d) HARTMAN XX and HI-REIT will use their respective reasonable best efforts to hold the HARTMAN XX Special Shareholder Meeting and the HI-REIT Special Shareholder Meeting on the same date and as soon as reasonably practicable after the date of this Agreement.
Section 7.2 Non-Solicit; Change in Recommandation.
(a) Subject to 7.2(b), from and after the date hereof, HI-REIT shall not, and shall cause each of its Subsidiaries not to, and shall not authorize or permit any of its or their Representatives to, (i) initiate, solicit, knowingly encourage or facilitate any inquiries or the making of any proposal, offer or other action that constitutes any Acquisition Proposal, (ii) enter into, continue or otherwise participate in any discussions or negotiations with any Person, or furnish to any Person other than HARTMAN XX or its Representatives, any non-public information, in furtherance of such inquiries or to obtain an Acquisition Proposal, (iii) enter into any agreement in principle, arrangement, understanding, contract or agreement (whether binding or not) contemplating or otherwise relating to an Acquisition Proposal, (iv) release any Person from or fail to enforce any standstill agreement or similar obligation to HI-REIT or any of its Subsidiaries, (v) withdraw, modify or amend the HI-REIT Board Recommendation in any manner adverse to HARTMAN XX or fail to make the HI-REIT Board Recommendation or fail to include the HI-REIT Board Recommendation in the Proxy Statement, or (vi) approve, endorse or recommend any Acquisition Proposal (any event described in the preceding clause (v) or clause (vi), whether taken by the HI-REIT board of directors or a committee thereof, an “Adverse Recommendation Change”). In furtherance of the foregoing, HI-REIT shall, and shall cause (i) each of HI-REIT’s Subsidiaries and (ii) each Representative of HI-REIT and each of HI-REIT’s Subsidiaries to, immediately cease any discussions, negotiations or communications with any Person with respect to any Acquisition Proposal or potential Acquisition Proposal (other than as permitted by Section 7.2(b)) and shall immediately terminate all physical and electronic data room access previously granted to any such person. HI-REIT agrees that in the event any Representative of HI-REIT or any of HI-REIT’s Subsidiaries takes any action that, if taken by HI-REIT or a Subsidiary or HI-REIT, would constitute a material violation of this Section 7.2(a), then HI-REIT shall be deemed to be in violation of this Section 7.2(a) for all purposes of this Agreement.
(b) At any time beginning on the date hereof and prior to receipt of the Requisite HI-REIT Stockholder Approvals, the HI-REIT Board may, upon receipt by HI-REIT of an Acquisition Proposal that constitutes a Superior Proposal, make an Adverse Recommendation Change; provided, however, that:
(i) Such Acquisition Proposal (1) did not result from HI-REIT’s material breach of its obligations under Section 7.2(a), and (2) the HI-REIT Board has determined in good faith, after consultation with its legal and financial advisors (and based on the recommendation of the HI-REIT Special Committee), that such Acquisition Proposal constitutes a Superior Proposal and, after consultation with its legal advisor, that the failure of HI-REIT to make an Adverse Recommendation Change in response to such Acquisition Proposal would be inconsistent with the directors’ duties under Applicable Law, taking into account all adjustments to the terms of this Agreement that may be offered by HARTMAN XX pursuant to Section 7.2(b)(iii);
(ii) HI-REIT has notified HARTMAN XX in writing that the HI-REIT Board intends to make an Adverse Recommendation Change (a “Adverse Recommendation Change Notice”); and
(iii) during the five (5) Business Day period following HARTMAN XX’s receipt of an Adverse Recommendation Change Notice (and prior to the effecting of the Adverse Recommendation Change), HI-REIT shall have offered to negotiate with (and, if accepted, negotiated in good faith with), and shall have caused its respective financial and legal advisors to offer to negotiate with (and, if such offer is accepted, negotiate in good faith with), HARTMAN XX in making adjustments to the terms and conditions of this Agreement such that the Superior Proposal in question ceases to be a Superior Proposal; provided, that any change in the consideration offered or any other material amendment, supplement or modification to any
Acquisition Proposal shall be deemed a new Acquisition Proposal and HI-REIT may not make an Adverse Recommendation Change unless HI-REIT has complied with the requirements of this Section 7.2(b) with respect to each such new Acquisition Proposal including sending an Adverse Recommendation Change Notice with respect to each such new Acquisition Proposal (except that the new negotiation period under this Section 7.2(b)(iii) shall be three (3) Business Days instead of five (5) Business Days). Notwithstanding anything in this Section 7.2(b)(iii), HARTMAN XX’s rejection of HI-REIT’s offer to negotiate pursuant to this Section 7.2(b)(iii) shall not have any bearing on HARTMAN XX’s right to terminate this Agreement pursuant to Section 9.1(e).
(c) At any time beginning on the date hereof and prior to receipt of the Requisite HARTMAN XX Stockholder Approvals, the HARTMAN XX Board may withdraw, modify or amend the HARTMAN XX Board Recommendation or fail to make the HARTMAN XX Board Recommendation or include the HARTMAN XX Board Recommendation in the Proxy Statement (a “HARTMAN XX Adverse Recommendation Change”); provided, that the HARTMAN XX Board has determined in good faith, after consultation with its legal and financial advisors (and based on the recommendation of the HARTMAN XX Special Committee), that such HARTMAN XX Adverse Recommendation Change is in the best interests of HARTMAN XX and its stockholders.
(d) For purposes of this Agreement:
(i) “Acquisition Proposal” means any proposal or offer, whether in one transaction or a series of related transactions, relating to any (a) merger, consolidation, share exchange, business combination or similar transaction involving HI-REIT or any Subsidiary of HI-REIT, (b) sale or other disposition, by merger, consolidation, share exchange, business combination or any similar transaction, of any assets of HI-REIT or any of HI-REIT’s Subsidiaries representing 20% or more of the consolidated assets of HI-REIT and HI-REIT’s Subsidiaries, taken as a whole, (c) issue, sale or other disposition by HI-REIT or any of HI-REIT’s Subsidiaries of (including by way of merger, consolidation, share exchange, business combination or any similar transaction) securities (or options, rights or warrants to purchase, or securities convertible into, such securities) representing 20% or more of the votes associated with the outstanding HI-REIT Shares, (d) tender offer or exchange offer in which any Person or “group” (as such term is defined under the Exchange Act) shall acquire beneficial ownership (as such term is defined in Rule 13d-3 under the Exchange Act), or the right to acquire beneficial ownership, of 20% or more of the votes associated with the outstanding HI-REIT Shares, (e) recapitalization, restructuring, liquidation, dissolution or other similar type of transaction with respect to HI-REIT in which a third party shall acquire beneficial ownership of 20% or more of the outstanding HI-REIT Shares or (f) transaction that is similar in form, substance or purpose to any of the foregoing transactions; provided, however, that the term “Acquisition Proposal” shall not include (i) the Mergers or any of the other transactions contemplated by this Agreement or (ii) any merger, consolidation, business combination, reorganization, recapitalization or similar transaction solely among HI-REIT and one or more of the HI-REIT’s Subsidiaries or solely among HI-REIT’s Subsidiaries.
(ii) “Superior Proposal” means a bona fide written Acquisition Proposal made by a third party (except for purposes of this definition, the references in the definition of “Acquisition Proposal” to “20%” shall be replaced with “50%”) which the HI-REIT Board (based on the recommendation of the HI-REIT Special Committee) determines in its good faith judgment (after consultation with its legal and financial advisors and after taking into account (a) all of the terms and conditions of the Acquisition Proposal and this Agreement (as it may be proposed to be amended by HARTMAN XX) and (b) the feasibility and certainty of consummation of such Acquisition Proposal on the terms proposed (taking into account all legal, financial, regulatory and other aspects of such Acquisition Proposal and conditions to consummation thereof) to be more favorable from a financial point of view to the stockholders of HI-REIT (in their capacities as stockholders) than the Mergers and the other transactions contemplated by this Agreement (as it may be proposed to be amended by HARTMAN XX pursuant to Section 7.2(b)(iii)).
Section 7.4 Public Announcements. So long as this Agreement is in effect, the Parties shall consult with each other before issuing any press release or otherwise making any public statements or filings with respect to this Agreement or any of the transactions contemplated by this Agreement, and none of the Parties shall issue any such press release or make any such public statement or filing prior to obtaining the other Parties’ consent (which consent shall not be unreasonably withheld, delayed or conditioned); provided, that a Party may, without obtaining the other Parties’ consent, issue such press release or make such public statement or filing as may be required by Applicable Law if it is not possible to consult with the other Party before making any public statement with respect to this Agreement or any of the transactions contemplated by this Agreement.
Section 7.5 Appropriate Action; Consents; Filings. Upon the terms and subject to the conditions set forth in this Agreement, each of HI-REIT and HARTMAN XX shall and shall cause each of their respective Subsidiaries and their respective Affiliates to use its reasonable best efforts to take, or cause to be taken, all actions, and to do, or cause to be done, and to assist and cooperate with the other Party in doing, all things necessary, proper or advisable, including under Applicable Law or pursuant to any Contract, to consummate and make effective, as promptly as practicable, the Mergers and the other transactions contemplated by this Agreement, including (i) taking all actions necessary to cause the conditions to Closing set forth in Article VIII to be satisfied, (ii) preparing and filing any applications, notices, registrations and requests as may be required or advisable to be filed with or submitted to any Governmental Entity in order to consummate the transactions contemplated by this Agreement, (iii) obtaining all necessary or advisable actions or non-actions, waivers, consents and approvals from Governmental Entities or other Persons necessary in connection with the consummation of the Mergers and the other transactions contemplated by this Agreement and the making of all necessary or advisable registrations and filings (including filings with Governmental Entities, if any) and the taking of all reasonable steps as may be necessary or advisable to obtain an approval or waiver from, or to avoid an action or proceeding by, any Governmental Entity or other Persons necessary in connection with the consummation of the Mergers and the other transactions contemplated by this Agreement, (iv) defending any lawsuits or other legal proceedings, whether judicial or administrative, challenging this Agreement or the consummation of the Mergers or the other transactions contemplated by this Agreement, including seeking to have any stay or temporary restraining order entered by any court or other Governmental Entity vacated or reversed, the avoidance of each and every impediment under any antitrust, merger control, competition or trade regulation Law that may be asserted by any Governmental Entity with respect to the Mergers so as to enable the Closing to occur as soon as reasonably possible, and (v) executing and delivering any additional instruments necessary or advisable to consummate the Mergers and the other transactions contemplated by this Agreement and to fully carry out the purposes of this Agreement; provided, that neither Party will have any obligation (i) to propose, negotiate, commit to or effect, by consent decree, hold separate order or otherwise, the sale, divestiture or disposition of any assets or businesses of such Party, any of its subsidiaries (including subsidiaries of HARTMAN XX after the Closing) or their Affiliates or (ii) otherwise to take or commit to take any actions that would limit the freedom of such Party, its subsidiaries (including subsidiaries of HARTMAN XX after the Closing) or their Affiliates with respect to, or their ability to retain, one or more of their businesses or assets.
Section 7.6 Notification of Certain Matters.
(a) HARTMAN XX and its Representatives shall give prompt notice to HI-REIT, and HI-REIT and its Representatives shall give prompt notice to HARTMAN XX, of any notice or other communication received by such Party from any Governmental Entity in connection with this Agreement, the Mergers or the other transactions contemplated by this Agreement, or from any Person alleging that the consent of such Person is or may be required in connection with the Mergers or the other transactions contemplated by this Agreement.
(b) HARTMAN XX and its Representatives shall give prompt notice to HI-REIT, and HI-REIT and its Representatives shall give prompt notice to HARTMAN XX, if (i) any representation or warranty made by it contained in this Agreement becomes untrue or inaccurate such that it would be
reasonable to expect that the applicable closing conditions would be incapable of being satisfied by the Outside Date or (ii) it fails to comply with or satisfy in any material respect any covenant, condition or agreement to be complied with or satisfied by it under this Agreement; provided, that no such notification shall be deemed to modify the Disclosure Letters or affect the representations, warranties, covenants or agreements of the Parties (or cure any breach thereof) or the conditions to the obligations of the Parties under this Agreement. Notwithstanding anything to the contrary in this Agreement, the failure by either Party or their respective Representatives to provide such prompt notice under this Section 7.6(b) shall not constitute a breach of covenant for purposes of Article VIII or Article IX.
Section 7.7 Related Party Agreements. HI-REIT shall cause all contracts between any former, current or future officers, directors, partners, stockholders, managers, members, affiliates or agents of HI-REIT or any of its Subsidiaries, on the one hand, and HI-REIT or any of its Subsidiaries, on the other hand, to be settled, assumed or terminated on or prior to the Closing, without any further obligations, liability or payments (other than customary indemnification obligations) by or on behalf of HI-REIT as of the Closing. For the avoidance of doubt, the foregoing shall not require the settlement or termination of an agreement that is solely between HI-REIT and/or any entities that will remain Subsidiaries of HI-REIT after the Closing.
Section 7.8 Tax Matters.
(a) Each Party shall use its reasonable best efforts to cause the REIT Merger to qualify as a reorganization within the meaning of Section 368(a) of the Code, including by executing and delivering the officers’ certificates referred to herein and reporting consistently for all federal, state, and local income Tax or other purposes. Neither Party shall take any action, or fail to take any action, that would reasonably be expected to cause the REIT Merger to fail to qualify as a reorganization within the meaning of Section 368(a) of the Code.
(b) HI-REIT shall (i) use its reasonable best efforts to obtain, or cause to be provided, the opinion of Alston & Bird LLP, and (ii) deliver to Alston & Bird LLP any tax representation letters, dated as of the Closing Date and signed by an officer of HI-REIT and HI-REIT OP, containing representations of HI-REIT and HI-REIT OP reasonably necessary or appropriate to enable Alston & Bird LLP to render the tax opinion described in Section 8.3(d).
(c) HARTMAN XX shall (i) use its reasonable best efforts to obtain, or cause to be provided, the opinions of Alston & Bird LLP and (ii) deliver to Alston & Bird LLP any tax representation letters, dated as of the Closing Date and signed by an officer of HARTMAN XX and HARTMAN XX OP, containing representations of HARTMAN XX and HARTMAN XX OP reasonably necessary or appropriate to enable Alston & Bird LLP to render the tax opinion described in Section 8.2(d).
(d) Each Party shall reasonably cooperate in the preparation, execution and filing of all returns, questionnaires, applications or other documents regarding any real property transfer or gains, sales, use, transfer, value added, stock transfer or stamp taxes, any transfer, recording, registration and other fees and any similar taxes that become payable in connection with the transactions contemplated by this Agreement (together with any related interest, penalties or additions to such taxes, “Transfer Taxes”), and shall reasonably cooperate in attempting to minimize the amount of Transfer Taxes.
Section 7.9 HARTMAN XX Board. The HARTMAN XX Board shall take or cause to be taken such action as may be necessary, in each case, to be effective as of the Effective Time, to increase the number of directors comprising the HARTMAN XX Board from three (3) to five (5) directors, four (4) of which directors are to be “independent directors” as defined in the HARTMAN XX Charter, and to cause the individuals set forth on Section 7.9 of the HI-REIT Disclosure Letter (the “HI-REIT Designees”) to be elected to the HARTMAN XX Board to fill the vacancies on the HARTMAN XX Board resulting from such increase in the size of the HARTMAN XX Board effective as of the Effective Time. If a HI-REIT Designee is not able or willing to serve on the HARTMAN XX Board as of the Effective Time, HI-REIT
shall select, within a reasonable period of time prior to the Effective Time, a replacement, and the HARTMAN XX Board shall elect such replacement as a member of the HARTMAN XX Board as of the Effective Time.
Section 7.10 Access to Information; Confidentiality.
(a) During the period from the date of this Agreement to and including the Effective Time, each of HI-REIT and HARTMAN XX will (and will cause each of its Subsidiaries to) permit Representatives of the other Party (including legal counsel and accountants) to have reasonable access during normal business hours and upon reasonable advance notice, and in a manner so as not to interfere with the normal business operations of the other Party and its Subsidiaries, to all premises, properties, personnel, books, records (including tax records), contracts, and documents of or pertaining to the other Party and each of its Subsidiaries. No investigation under this Section 7.10(a) or otherwise shall affect any of the representations and warranties of the Parties contained in this Agreement or any condition to the obligations of the Parties under this Agreement.
(b) Each Party will treat and hold as such any material, non-public information (“Confidential Information”) it receives from the other Party or any of its Subsidiaries in the course of its due diligence, the negotiation of this Agreement and the access contemplated by Section 7.10(a), will not disseminate, disclose or use any of the Confidential Information except in connection with this Agreement, and, if this Agreement is terminated for any reason whatsoever, agrees to return to the other Party all tangible embodiments (and all copies) thereof that are in its possession.
Section 7.11 HARTMAN XX Share Redemption Plan. If, after the Closing, HARTMAN XX’s existing share redemption program (“SRP”) remains in place, former HI-REIT shareholders who receive shares of HARTMAN XX Common Stock in the REIT Merger will be eligible to participate in the SRP, subject to the terms and conditions of the SRP. For purposes of participation in the SRP, former HI-REIT shareholders shall be deemed to have acquired their shares of HARTMAN XX Common Stock on the original date of the issuance of their canceled and exchanged HI-REIT Shares at the same price that they paid to HI-REIT for such HI-REIT Shares (as adjusted for the Conversion Ratios).
Section 7.12 Takeover Statutes. The Parties shall use their respective reasonable best efforts (a) to take all action necessary so that no Takeover Statute is or becomes applicable to the Mergers or any of the other transactions contemplated by this Agreement and (b) if any such Takeover Statute is or becomes applicable to any of the foregoing, to take all action necessary so that the Mergers and the other transactions contemplated by this Agreement may be consummated as promptly as practicable on the terms contemplated by this Agreement and otherwise to eliminate or minimize the effect of such Takeover Statute or the restrictions in the Constituent documents of the Parties on the Mergers and the other transactions contemplated by this Agreement.
ARTICLE VIII—CONDITIONS TO CONSUMMATION OF THE MERGER
Section 8.1 Conditions to Each Party’s Obligation. The respective obligations of each Party to effect the Mergers and to consummate the other transactions contemplated by this Agreement on the Closing Date are subject to the satisfaction or, to the extent permitted by Applicable Law, waiver by each of the Parties at or prior to the Effective Time of the following conditions:
(a) Regulatory Authorizations. All consents, authorizations, orders or approvals of each Governmental Entity necessary for the consummation of the Mergers and the other transactions contemplated by this Agreement shall have been obtained and any applicable waiting periods in respect thereof shall have expired or been terminated.
(b) Stockholder Approvals. The Requisite HARTMAN XX Stockholder Approvals and the Requisite HI-REIT Stockholder Approvals shall have been obtained in accordance with Applicable Law and the Constituent Documents of HARTMAN XX and HI-REIT.
(c) No Injunctions or Restraints. No judgment or order issued by any Governmental Entity of competent jurisdiction prohibiting consummation of the Mergers shall be in effect, and no Law shall have been enacted, entered, promulgated or enforced by any Governmental Entity after the date of this Agreement that, in any case, prohibits, restrains, enjoins or makes illegal the consummation of the Mergers or the other transactions contemplated by this Agreement.
(d) Form S-4. The Form S-4 shall have been declared effective by the SEC under the Securities Act and no stop order suspending the effectiveness of the Form S-4 shall have been issued by the SEC and no proceedings for that purpose shall have been initiated by the SEC that have not been withdrawn.
(e) HARTMAN XIX Merger. (i) The HARTMAN XIX Merger Agreement shall have been fully executed and delivered by all parties thereto, (ii) all of the respective conditions of HARTMAN XX, HARTMAN XIX and any other parties to the HARTMAN XIX Merger Agreement to effect the HARTMAN XIX Merger and to consummate the other transactions contemplated by the HARTMAN XIX Merger Agreement, as set forth in the HARTMAN XIX Merger Agreement, shall have been fully satisfied or waived pursuant to the terms of the HARTMAN XIX Merger Agreement, and (iii) the HARTMAN XIX Merger shall have closed prior to, or on the Closing Date, it being understood that HARTMAN XX, HI-REIT, HARTMAN XIX and their respective Subsidiaries, Affiliates and Representatives shall work together to cause the Mergers and the HARTMAN XIX Merger to be consummated on the same day.
Section 8.2 Conditions to Obligations of the HARTMAN XX Parties. The obligations of the HARTMAN XX Parties to effect the Mergers and consummate the other transactions contemplated by this Agreement are subject to the satisfaction or, to the extent permitted by Law, waiver by the HARTMAN XX Parties at or prior to the Effective Time, of the following additional conditions:
(a) Representations and Warranties. The representations and warranties of the HI-REIT Parties set forth in Article III shall be true and correct in all material respects at and as of the date of this Agreement and the Closing Date; provided, that any representations and warranties that are made as of a specific date shall be true and correct only on and as of such date; provided, further, except to the extent that such representations and warranties are qualified by the term “material,” or contain terms such as “Material Adverse Effect” or “Material Adverse Change,” in which case such representations and warranties (as so written) shall be true and correct in all respects at and as of the date of this Agreement and the Closing Date.
(b) Performance of Covenants and Obligations. The HI-REIT parties shall have performed in all material respects all obligations, and complied in all material respects with all agreements and covenants, required to be performed by them under this Agreement on or prior to the Effective Time.
(c) Delivery of Certificate. HI-REIT shall have delivered to HARTMAN XX a certificate to the effect that each of the conditions specified above in Sections 8.2(a) and 8.2(b) are satisfied in all respects;
(d) Section 368 Opinion. HARTMAN XX shall have received a written opinion of Alston & Bird LLP, or other counsel to HARTMAN XX, dated as of the Closing Date and in form and substance reasonably satisfactory to HARTMAN XX, to the effect that, on the basis of facts, representations and assumptions set forth or referred to in such opinion, the REIT Merger will qualify as a reorganization within the meaning of Section 368(a) of the Code, which opinion will be subject to customary exceptions, assumptions and qualifications. In rendering such opinion, Alston & Bird LLP may rely upon the tax representation letters described in Section 7.8.
Section 8.3 Conditions to The Obligations of the HI-REIT Parties. The obligation of the HI-REIT Parties to effect the Mergers and consummate the other transactions contemplated by this Agreement are subject to the satisfaction or, to the extent permitted by Law, waiver by the HI-REIT Parties at or prior to the Effective Time of the following additional conditions:
(a) Representations and Warranties. The representations and warranties of the HARTMAN XX Parties set forth in Article IV shall be true and correct in all material respects at and as of the date of this Agreement and the Closing Date; provided, that any representations and warranties that are made as of a specific date shall be true and correct only on and as of such date; provided, further, except to the extent that such representations and warranties are qualified by the term “material,” or contain terms such as “Material Adverse Effect” or “Material Adverse Change,” in which case such representations and warranties (as so written) shall be true and correct in all respects at and as of the date of this Agreement and the Closing Date.
(b) Performance of Covenants and Obligations. The HARTMAN XX Parties shall have performed in all material respects all obligations, and complied in all material respects with all agreements and covenants, required to be performed by them under this Agreement on or prior to the Effective Time.
(c) Delivery of Certificate. HARTMAN XX shall have delivered to HI-REIT a certificate to the effect that each of the conditions specified above in Sections 8.3(a) and 8.3(b) have been satisfied.
(d) Section 368 Opinion. HI-REIT shall have received a written opinion of Alston & Bird LLP, or other counsel to HI-REIT reasonably satisfactory to HARTMAN XX, dated as of the Closing Date and in form and substance reasonably satisfactory to HI-REIT, to the effect that, on the basis of facts, representations and assumptions set forth or referred to in such opinion, the REIT Merger will qualify as a reorganization within the meaning of Section 368(a) of the Code, which opinion will be subject to customary exceptions, assumptions and qualifications. In rendering such opinion, Alston & Bird LLP may rely upon the tax representation letters described in Section 7.8.
(e) Board Designees. The HI-REIT Designees shall have been appointed to the HARTMAN XX Board effective as of the Effective Time.
ARTICLE IX—TERMINATION
Section 9.1 Termination of Agreement. This Agreement may be terminated and the Mergers and the other transactions contemplated by this Agreement may be abandoned at any time prior to the Effective Time, notwithstanding receipt of the Requisite HARTMAN XX Stockholder Approvals or the Requisite HI-REIT Stockholder Approvals:
(a) by mutual written consent of the Parties, acting with the prior approval of their respective boards of directors;
(b) by either Party if any Governmental Entity of competent jurisdiction shall have issued a judgment or order permanently restraining or otherwise prohibiting the transactions contemplated by this Agreement, and such judgement or order shall have become final and non-appealable; provided, that the right to terminate this Agreement under this Section 9.1(b) shall not be available to a Party if the issuance of such final, non-appealable judgment or order was primarily due to the failure of such Party to perform or comply in all material respects with any of its obligations, covenants or agreements under this Agreement;
(c) by either Party if the Requisite HARTMAN XX Stockholder Approvals or Requisite HI-REIT Stockholder Approvals shall not have been obtained at the stockholder meetings duly convened therefor or at any adjournment or postponement thereof at which a vote on the Mergers and the other matters set forth in the Proxy Statement was taken; provided, that the right to terminate this Agreement
under this Section 9.1(c) shall not be available to a Party if the failure to receive the requisite stockholder approvals was primarily due to the failure of a Party to perform or comply in all material respects with any of its obligations, covenants or agreements under this Agreement;
(d) by either Party if the Closing shall not have occurred on or before on or before December 31, 2017 (the “Outside Date”); provided, that the right to terminate this Agreement pursuant to this Section 9.1(d) shall not be available to any Party if the failure of such Party to perform or comply in all material respects with the obligations, covenants or agreements of such Party set forth in this Agreement shall have been the cause of, or resulted in, the failure of the Mergers to be consummated by the Outside Date;
(e) by HARTMAN XX upon written notice to HI-REIT in the event that (i) at any time prior to the REIT Merger Effective Time, HI-REIT has breached or failed to perform any of its any representations, warranties, covenants or agreements contained in this Agreement, which breach or failure to perform, individually or in the aggregate, (1) would, or would reasonably be expected to, result in a failure of a condition set forth in Section 8.1 or Section 8.2 and (2) cannot be cured or waived on or before the Outside Date or, if curable, has continued without cure for a period of thirty (30) days after the notice of such breach, or (ii) at any time prior to the Requisite HI-REIT Stockholder Approvals, the HI-REIT Board has effected an Adverse Recommendation Change pursuant to Section 7.2(b); or
(f) by HI-REIT by giving written notice to HARTMAN XX in the event that (i) at any time prior to the REIT Merger Effective Time HARTMAN XX has breached or failed to perform any of its any representations, warranties, covenants or agreements contained in this Agreement, which breach or failure to perform, either individually or in the aggregate, (1) would, or would reasonably be expected to, result in a failure of a condition set forth in Section 8.1 or Section 8.3 and (2) cannot be cured or waived on or before the Outside Date or, if curable, has continued without cure for a period of thirty (30) days after the notice of such breach, or (ii) the HI-REIT Board shall have effected an Adverse Recommendation Change pursuant to Section 7.2(b).
Section 9.2 Effect of Termination. If any Party terminates this Agreement pursuant to Section 9.1 above, this Agreement shall forthwith become void and have no effect and all rights and obligations of the Parties hereunder shall terminate without any liability of any Party to any other Party; provided, however, that (a) the provisions of Section 7.10(b), this Section 9.2 and Article X shall survive any such termination and (b) no such termination shall relieve any Party from any liability or damages resulting from any fraud or willful material breach of any of its covenants, obligations or agreements set forth in this Agreement.
ARTICLE X—GENERAL PROVISIONS
Section 10.1 Non-survival of Representations and Warranties and Certain Covenants. None of the representations and warranties in this Agreement or in any instrument delivered pursuant to this Agreement shall survive the REIT Merger Effective Time. The covenants to be performed prior to or at the Closing shall terminate at the Closing. This Section 10.1 shall not limit any covenant or agreement of the Parties that by its terms contemplates performance after the REIT Merger Effective Time.
Section 10.2 No Third-Party Beneficiaries. This Agreement shall not confer any rights or remedies upon any Person other than the Parties and their respective successors and permitted assigns; provided, however, that the provisions in Article II concerning issuance of the HARTMAN XX Shares are intended for the benefit of HI-REIT Stockholders.
Section 10.3 Entire Agreement. This Agreement (including any Exhibits and Schedules hereto the and the HARTMAN XX Disclosure Letter and the HI-REIT Disclosure Letter) constitutes the entire agreement between the Parties and supersedes any prior understandings, agreements, or representations by or between the Parties, written or oral, to the extent they relate in any way to the subject matter hereof.
Section 10.4 Succession and Assignment. This Agreement shall be binding upon and inure to the benefit of the Parties named herein and their respective successors and permitted assigns. No Party may assign either this Agreement or any of its rights, interests, or obligations hereunder without the prior written approval of all other Parties.
Section 10.5 Counterparts. This Agreement may be executed in one or more counterparts (including by means of facsimile), each of which shall be deemed an original but all of which together will constitute one and the same instrument, and shall become effective when one or more counterparts have been signed by each of the Parties and delivered (by telecopy, electronic delivery or otherwise) to the other Parties.
Section 10.6 Notices. All notices, requests, demands, claims, and other communications hereunder shall be in writing and shall be deemed duly given (i) when delivered personally to the recipient, (ii) after being sent to the recipient by reputable overnight courier service (charges prepaid, providing proof of delivery), or (iii) after being sent to the recipient by facsimile transmission or electronic mail (providing confirmation of transmission), as set forth below:
If to HI-REIT:
Hartman Income REIT, Inc.
2909 Hillcroft, Suite 420
Houston, TX 77057
Attn: Allen R. Hartman, President
E-mail: AHartman@hi-reit.com
with copies (which shall not constitute notice) to:
Hartman Income REIT, Inc.
2909 Hillcroft, Suite 420
Houston, TX 77057
Attn: Mark T. Torok, General Counsel
E-mail: mtorok@hi-reit.com
If to HARTMAN XX:
Hartman Short Term Income Properties XX, Inc.
2909 Hillcroft, Suite 420
Houston, TX 77057
Attn: Allen R. Hartman, President
E-mail: AHartman@hi-reit.com
with copies (which shall not constitute notice) to:
Alston & Bird LLP
1201 West Peachtree Street
Atlanta, Georgia 30309
Attn: Aaron C. Hendricson
E-mail: aaron.hendricson@alston.com
Any Party may change the address to which notices, requests, demands, claims, and other communications hereunder are to be delivered by giving the other Party notice in the manner herein set forth.
Section 10.7 Governing Law. This Agreement, and all claims or causes of actions (whether at Law, in contract or in tort) that may be based upon, arise out of or related to this Agreement, shall be governed by and construed in accordance with the laws of the State of Maryland without giving effect to any choice or conflict of law provision or rule (whether of the State of Maryland or any other jurisdiction) that would cause the application of the laws of any jurisdiction other than the State of Maryland.
Section 10.8 Amendments and Waivers. The Parties may mutually amend any provision of this Agreement at any time prior to the REIT Merger Effective Time with the prior authorization of their respective boards of directors; provided, however, that after the Requisite HARTMAN XX Stockholder Approvals and Requisite HI-REIT Stockholder Approvals have been obtained, there shall not be any amendment or change (i) which by Applicable Law requires the further approval of the Stockholders of HI-REIT or HARTMAN XX without such further approval of such Stockholders or (ii) not permitted under Applicable Law. No amendment of any provision of this Agreement shall be valid unless the same shall be in writing and signed by all of the Parties. No waiver by any Party of any provision of this Agreement or any default, misrepresentation, or breach of warranty or covenant hereunder, whether intentional or not, shall be valid unless the same shall be in writing and signed by the Party making such waiver nor shall such waiver be deemed to extend to any prior or subsequent default, misrepresentation, or breach of warranty or covenant hereunder or affect in any way any rights arising by virtue of any prior or subsequent such default, misrepresentation, or breach of warranty or covenant.
Section 10.9 Severability. If any term or other provision of this Agreement is invalid, illegal or incapable of being enforced under any present or future Law or public policy, (a) such term or other provision shall be fully separable, (b) this Agreement shall be construed and enforced as if such invalid, illegal or unenforceable provision had never comprised a part hereof, and (c) all other conditions and provisions of this Agreement shall remain in full force and effect and shall not be affected by the illegal, invalid or unenforceable term or other provision or by its severance here from so long as the economic or legal substance of the transactions contemplated by this Agreement is not affected in any manner materially adverse to any party. Upon such determination that any term or other provision is invalid, illegal or incapable of being enforced, the Parties shall negotiate in good faith to modify this Agreement so as to effect promptly the original intent of the Parties as closely as possible in a mutually acceptable manner in order that transactions contemplated by this Agreement be consummated as originally contemplated to the fullest extent possible.
Section 10.10 Expenses. Each Party will bear its own costs and expenses (including legal fees and expenses) incurred in connection with this Agreement and the transactions contemplated hereby.
Section 10.11 Construction. The Parties have participated jointly in the negotiation and drafting of this Agreement. In the event an ambiguity or question of intent or interpretation arises, this Agreement shall be construed as if drafted jointly by the Parties and no presumptions shall arise favoring or disfavoring any Party by virtue of the authorship of any of the provisions of this Agreement. When a reference is made in this Agreement to an Article, Section, Appendix, Annex or Exhibit, such reference shall be to an Article or Section of, or an Appendix, Annex or Exhibit to, this Agreement, unless otherwise indicated. The table of contents and section headings for this Agreement are for reference purposes only and shall not affect in any way the meaning or interpretation of this Agreement. Whenever the words “include,” “includes” or “including” are used in this Agreement, they shall be deemed to be followed by the words “without limitation.” The words “hereof,” “herein” and “hereunder” and words of similar import when used in this Agreement shall refer to this Agreement as a whole and not to any particular provision of this Agreement. All terms defined in this Agreement shall have the defined meanings when used in any certificate or other instrument made or delivered pursuant hereto unless otherwise defined therein. The definitions contained in this Agreement are applicable to the singular as well as the plural forms of such terms and to the masculine as well as to the feminine and neuter genders of such term. Any Law defined or referred to herein or in any agreement or instrument that is referred to herein means such Law as from time to time amended, modified or supplemented, including (in the case of statutes) by succession of comparable successor Laws.
References to a Person are also to its successors and permitted assigns. All references to “dollars” or “$” refer to currency of the United States of America (unless otherwise expressly provided herein).
Section 10.12 Waiver of Jury Trial. EACH PARTY HEREBY WAIVES, TO THE FULLEST EXTENT PERMITTED BY APPLICABLE LAW, ANY RIGHT IT MAY HAVE TO A TRIAL BY JURY IN RESPECT OF ANY SUIT, ACTION OR OTHER PROCEEDING ARISING OUT OF THIS AGREEMENT OR THE TRANSACTIONS CONTEMPLATED HEREBY. EACH PARTY HEREBY AGREES THAT IT WILL NOT, IN CONNECTION WITH ANY SUIT, COMPLAINT, CLAIM, COUNTERCLAIM, THIRD-PARTY CLAIM, ANSWER, OR OTHER PLEADING OR PAPER ANCILLARY THERETO, DEMAND OR REQUEST A TRIAL BY JURY IN RESPECT OF ANY SUIT, ACTION OR OTHER PROCEEDING ARISING OUT OF THIS AGREEMENT OR THE TRANSACTIONS CONTEMPLATED HEREBY, AND FURTHER AGREES THAT ANY SUCH DEMAND OR REQUEST WOULD BE VOID AB INITIO AND INVALID, REGARDLESS OF WHICH PARTY MAY HAVE INITIATED SUCH DEMAND OR REQUEST. EACH PARTY (A) CERTIFIES THAT NO REPRESENTATIVE OF ANY OTHER PARTY HAS REPRESENTED, EXPRESSLY OR OTHERWISE, THAT SUCH PARTY WOULD NOT, IN THE EVENT OF ANY ACTION, SUIT OR PROCEEDING, SEEK TO ENFORCE THE FOREGOING WAIVER AND (B) ACKNOWLEDGES THAT IT AND THE OTHER PARTIES HAVE BEEN INDUCED TO ENTER INTO THIS AGREEMENT, BY, AMONG OTHER THINGS, THE MUTUAL WAIVER AND CERTIFICATIONS IN THIS SECTION 10.12.
IN WITNESS WHEREOF, the Parties hereto have executed this Agreement as of the date first above written.
Hartman Short Term Income Properties XX, Inc.
By: /s/ Allen R. Hartman
Name: Allen R. Hartman
Title: President and CEO
Hartman Income REIT, Inc.
By: /s/ Allen R. Hartman
Name: Allen R. Hartman
Title: President and CEO
HARTMAN XX Limited Partnership
By: Hartman XX REIT GP, LLC, not in its individual capacity but solely as general partner
By: /s/ Allen R. Hartman
Name: Allen R. Hartman
Title: Manager
Hartman Income REIT Operating Partnership, L.P.
By: Hartman Income REIT Management, LLC, not in its individual capacity but solely as managing general partner
By: /s/ Allen R. Hartman
Name: Allen R. Hartman
Title: Manager
HI-REIT DISCLOSURE LETTER
Section 3.1(b) HI-REIT’s Subsidiaries and jurisdictions of incorporation or organization
| | | | | |
Hartman Income REIT, Inc. (MD) | Percentage Owned by HI-REIT |
Hartman Income REIT Operating Partnership LP (DE) | 90.41% | |
Hartman Income REIT Property Holdings LLC (DE) | 100% owned by HI-REIT OP |
Hartman Garden Oaks Acquisitions LLC (TX) | 100% owned by HI-REIT OP |
Hartman Income REIT Management, LLC (TX) | 100% owned by Hartman Income REIT Management Inc. |
Hartman Income REIT Management Inc. (DE) | 100% | |
Hartman OP Holdings LLC (TX) | 100% | |
Hartman Securities, Inc. (TX) | 100% | |
Hartman Real Assets Securities, Inc. (TX) | 100% | |
Texan REIT Manager LLC (TX) | 100% | |
Hartman Advisors, LLC | 30% | |
Hartman XXI Advisors, LLC (TX) | Owned 100% by Hartman Advisors, LLC |
Hartman vREIT XXI SLP, LLC (TX) | Owned 100% by Hartman Advisors LLC |
Hartman Signatory Trustee (DE) | 100% | |
Hartman North Freeway Retail Holdings, LLC (DE) | 100% | |
Hartman North Freeway Retail Leasco, LLC (DE) | 100% | |
Hartman Retail II Leasco, LLC (DE) | 100% owned by Hartman Income REIT Management, Inc. |
Hartman Retail II Holding Company (DE) | 100% owned by Hartman Income REIT Management, Inc. |
Hartman Retail II Signatory Trustee, LLC (DE) | 100% owned by Hartman Income REIT Management, Inc. |
Section 3.2 Issued and Outstanding Stock of HI-REIT
[Shareholder information omitted for privacy considerations]
Section 3.10 Properties owned by HI-REIT or its subsidiaries
| | | | | |
Property Name (Owning subsidiary) | Location |
Retail: | |
One Mason SC (Hartman Income REIT Property Holdings LLC) | Houston, TX |
Chelsea Square SC (HI-REIT OP) | Houston, TX |
Walzem Plaza SC (Hartman Income REIT Property Holdings LLC) | San Antonio, TX |
Mission Center SC (HI-REIT OP) | Houston, TX |
Garden Oaks SC (Hartman Garden Oaks Acquisitions LLC ) | Houston, TX |
Northeast Square SC (HI-REIT OP) | Houston, TX |
| |
Office: | |
Tower Pavilion (Hartman Income REIT Property Holdings LLC) | Houston, TX |
The Preserve (Hartman Income REIT Property Holdings LLC) | Houston, TX |
Westheimer Central (Hartman Income REIT Property Holdings LLC) | Houston, TX |
11811 N. Freeway (Hartman Income REIT Property Holdings LLC) | Houston, TX |
Atrium I (Hartman Income REIT Property Holdings LLC) | Houston, TX |
Atrium II (Hartman Income REIT Property Holdings LLC) | Houston, TX |
North Central Plaza (Hartman Income REIT Property Holdings LLC) | Dallas, TX |
3100 Timmons (Hartman Income REIT Property Holdings LLC) | Houston, TX |
Regency Square (HI-REIT OP) | Houston, TX |
| |
Industrial/Flex: | |
Quitman (HI-REIT OP) | Houston, TX |
Central Park (Hartman Income REIT Property Holdings LLC) | Dallas, TX |
Skyway (HI-REIT OP) | Dallas, TX |
Spring Valley (HI-REIT OP) | Dallas, TX |
HARTMAN XX DISCLOSURE LETTER
Section 4.1(b) HARTMAN XX’s Subsidiaries jurisdictions of incorporation or organization
| | | | | |
Hartman Short Term Income Properties XX, Inc. (MD) | Percentage owned by HARTMAN XX |
Hartman XX Limited Partnership (TX) | 99.90% | |
Hartman XX REIT GP LLC (TX) | 100% owned by Hartman XX Limited Partnership |
Hartman CMRB Holdings LLC (TX) | 100% owned by Hartman XX Limited Partnership |
Hartman Richardson Heights LLC (TX)
| 100% owned indirectly by Hartman XX Limited Partnership |
Hartman Cooper Street Plaza LLC (TX) | 100% owned indirectly by Hartman XX Limited Partnership |
Hartman Bent Tree Green LLC (TX) | 100% owned indirectly by Hartman XX Limited Partnership |
Hartman Mitchelldale LLC (TX) | 100% owned indirectly by Hartman XX Limited Partnership |
Hartman Gulf Plaza LLC (TX) | 100% owned by Hartman XX Limited Partnership |
Hartman Parkway LLC (TX) | 100% owned by Hartman XX Limited Partnership |
Hartman Energy LLC (DE) | 100% owned by Hartman XX Limited Partnership |
Hartman Highway 6 LLC (TX) | 100% owned by Hartman XX Limited Partnership |
Hartman Hillcrest, LLC TX) | 100% owned by Hartman XX Limited Partnership |
Hartman 400 Northbelt, LLC (TX) | 100% owned by Hartman XX Limited Partnership |
Hartman Ashford Crossing LLC (TX) | 100% owned by Hartman XX Limited Partnership |
Hartman Corporate Park, LLC (TX) | 100% owned by Hartman XX Limited Partnership |
Hartman Skymark Tower, LLC (TX) | 100% owned by Hartman XX Limited Partnership |
Hartman One Technology LLC (TX) | 100% owned by Hartman XX Limited Partnership |
Hartman Westway One, LLC (TX) | 54.33% owned by Hartman XX Limited Partnership |
Hartman Three Forest Plaza, LLC (TX) | Joint Venture with Hartman vREIT XXI, Inc. which has the right to purchase up to 28% of the LLC |
Hartman TRS, Inc. (TX) | 100% | |
Section 4.10 Properties owned by Hartman XX or its subsidiaries
| | | | | |
Property (Owning Subsidiary) | |
Retail: | |
Richardson Heights (Hartman Richardson Heights LLC) | Richardson TX |
Cooper Street (Hartman Cooper Street Plaza LLC) | Arlington TX |
| |
Office: | |
Bent Tree Green (Hartman Bent Tree Green LLC) | Dallas TX |
Parkway I & II (Hartman Parkway LLC) | Dallas TX |
Gulf Plaza (Hartman Gulf Plaza LLC) | Houston TX |
Energy Plaza (Hartman Energy LLC) | San Antonio TX |
Timbercreek (Hartman Highway 6 LLC) | Houston TX |
Copperfield (Hartman Highway 6 LLC) | Houston TX |
400 North Belt (Hartman 400 Northbelt, LLC) | Dallas TX |
Hillcrest (Hartman Hillcrest, LLC) | Houston TX |
Skymark (Hartman Skymark Tower, LLC) | San Antonio TX |
Corporate Park (Hartman Corporate Park, LLC) | Houston TX |
Ashford Crossing (Hartman Ashford Crossing LLC) | Houston TX |
One Technology (Hartman One Technology LLC) | San Antonio TX |
Westway One (Hartman Westway One, LLC) | Irving TX |
Three Forest Plaza (Hartman Three Forest Plaza, LLC) | Dallas, TX |
| |
Industrial: | |
Mitchelldale (Hartman Mitchelldale LLC) | Houston TX |
ANNEX C
FAIRNESS OPINION OF PENDO
PENDO ADVISORS, LLC
July 18, 2017
Private and Confidential
Special Committee of the Boards of Directors
Hartman Short Term Income Properties XX, Inc.
Attention: Mr. Jack Tompkins and Mr. Rick Ruskey
Hartman Short Term Income Properties XIX, Inc.
Attention: Mr. Jack Cardwell
Hartman Income REIT, Inc.
Attention: Mr. John Ostroot
2909 Hillcroft, Suite 420
Houston, Texas 77057
Dear Members of the Special Committee:
The Special Committee of the Boards of Directors (the “Special Committee”) of Hartman Short Term Income Properties XX, Inc., Hartman Short Term Income Properties XIX, Inc., and Hartman Income REIT, Inc. (the “Merging Parties”) has engaged Pendo Advisors, LLC (“Pendo”) as its independent financial advisor to provide an opinion (the “Opinion”) as of the date hereof as to the fairness, from a financial point of view, to the Merging Parties of the consideration to be received by the Merging Parties in the contemplated transaction described below (the “Proposed Transaction”) (without giving effect to any impact of the Proposed Transaction on any particular shareholder other than in its capacity as a shareholder).
Pendo has acted as financial advisor to the Special Committee, and will receive a fee for its services. No portion of Pendo’s fee is contingent upon either the conclusion expressed in the Opinion or whether or not the Proposed Transaction is successfully consummated. Pursuant to the terms of the engagement letter between the Merging Parties and Pendo, a portion of Pendo’s fee is contingent upon Pendo stating to the Special Committee that it is prepared to deliver its Opinion. In addition, the Merging Parties have agreed to indemnify us against certain liabilities arising out of our engagement. This Opinion and its delivery has been approved by the internal opinion committee of Pendo.
Description of the Proposed Transaction
The Proposed Transaction involves a simultaneous merger between Hartman Short Term Income Properties XX, Inc., a Maryland corporation (“Hartman XX”), and Hartman Income REIT, Inc., a Maryland corporation (“HI`-REIT”) and a merger of Hartman XX and Hartman Short Term Income Properties XIX, Inc., a Texas corporation (“Hartman XIX”). The relative common equity value to be allocated to the Merging Parties as consideration in the Proposed Transaction into the remaining company (“RemainCo”) is expected to be $15.84 per outstanding unit or 18.59% of RemainCo equity for Hartman XIX, $12.62 per outstanding unit or 48.58% of RemainCo common equity for Hartman XX, and, $9.61 per outstanding unit or 32.83% of RemainCo common equity for HI-REIT.
Scope of Analysis
In connection with this Opinion, Pendo has made such reviews, analyses and inquiries as we have deemed necessary and appropriate under the circumstances. Pendo also took into account its assessment of general economic, market and financial conditions, as well as its experience in securities and business valuation, in general, and with respect to similar transactions, in particular. Our due diligence with regards to the Proposed Transaction included, but was not limited to, the items summarized below.
1.Reviewed draft of the Agreement and Plan of Merger Between Hartman Short Term Income Properties XX, Inc. and Hartman Income REIT, Inc.;
2.Reviewed draft of the Agreement and Plan of Merger Between Hartman Short Term Income Properties XX, Inc. and Hartman Short Term Income Properties XIX, Inc.;
3.Reviewed Hartman XX’s annual report and audited financial statements on Form 10-K for the fiscal years ended December 31, 2012 through December 31, 2015, the unaudited quarterly report on Form 10-Q for the six-month period ending June 30, 2016, internal financial statements for the 12-month period ending December 31, 2016, and May 31, 2017;
4.Reviewed Hartman XIX’s historical audited financial statements for the years ending December 31, 2012 through 2015 and internal financial statements for the 12-month period ending December 31, 2016, and May 31, 2017;
5.Reviewed HI-REIT’s historical audited financial statements for the years ending December 31, 2012 through 2015 and internal financial statements for the 12-month period ending December 31, 2016, and May 31, 2017;
6.Reviewed 2017 & 2018 projections for Hartman XIX, Hartman XX, and HI-REIT;
7.Reviewed certain internal financial statements and other financial and operating date concerning the Merging Parties;
8.Discussed with certain members of the senior management of the Merging Parties, the operations, financial condition, future prospects, and overall performance of the Merging Parties, as well as the pro forma financial projections prepared by senior management, and other internal documents prepared by senior management related to the pro forma assets and liabilities of the Merging Parties giving effect to the Proposed Transaction;
9.Compared the pro forma performance of the Merging Parties and real estate properties with that of certain publicly traded companies that we deemed relevant; Compared the pro forma financial performance of the Merging Parties to financial terms, to the extent publicly available, of certain corporate transactions that we deemed relevant;
10.Reviewed WKW Financial Advisors property appraisals as of December 31, 2016 for HI-REIT, Hartman XX, Hartman XIX; and
11.Reviewed Herrera Partners - HIR Management Fairness Opinion dated July 29, 2016 and Supplemental Opinion dated December 14, 2016; and
12.Reviewed Herrera Partners Hartman Advisors, LLC Fairness Opinion dated July 29, 2016, Supplemental Opinions dated December 14, 201, and February 21, 2017.
Assumptions, Qualifications and Limiting Conditions
In performing its analyses and rendering this Opinion with respect to the Proposed Transaction, Pendo, with your consent:
1.Relied upon the accuracy, completeness, and fair presentation of all information, data, advice, opinions and representations obtained from public sources or provided to it from private sources, including the Merging Parties’ management, and did not independently verify such information;
2.Assumed that any estimates, evaluations, forecasts, projections and other information and data furnished to Pendo were reasonably prepared and based upon the best currently available information and good faith judgment of the person furnishing the same;
3.Assumed that the final versions of all documents reviewed by Pendo in draft form conform in all material respects to the drafts reviewed;
4.Assumed that information supplied to Pendo and representations and warranties made in the Merger Agreement are substantially accurate;
5.Assumed that all of the conditions required to implement the Proposed Transaction will be satisfied and that the Proposed Transaction will be completed in accordance with the Merger Agreement without any amendments thereto or any waivers of any terms or conditions thereof; and
6.Assumed that all governmental, regulatory or other consents and approvals necessary for the consummation of the Proposed Transaction will be obtained without any adverse effect on the Merging Parties or the contemplated benefits expected to be derived in the Proposed Transaction.
7.Assumed that the Proposed Transaction will qualify for intended tax treatment contemplated by the Merger Agreement and that each Merging Party has operated in conformity with the requirements for qualifications as a real estate investment truste (“REIT”) for U.S. federal income tax purposes since its formation as a REIT and the Proposed Transaction will not adversely affect the status of operations of and Merging Party.
In our analysis and in connection with the preparation of this Opinion, Pendo has made numerous assumptions with respect to industry performance, general business, market and economic conditions and other matters, many of which are beyond the control of any party involved in the Proposed Transaction. To the extent that any of the foregoing assumptions or any of the facts on which this Opinion is based prove to be untrue in any material respect, this Opinion cannot and should not be relied upon. We have relied upon each party to advise us promptly if any information previously provided became inaccurate or was required to be updated during the period of our review.
Pendo did not make any independent evaluation, appraisal or physical inspection of the Merging Parties solvency or of any specific assets or liabilities (contingent or otherwise). This Opinion should not be construed as a valuation opinion, credit rating, solvency opinion, an analysis of the Merging Parties’ credit worthiness or otherwise as tax advice or as accounting advice. Pendo has not been requested to, and did not, (a) initiate any discussions with, or solicit any indications of interest from, third parties with respect to the Proposed Transaction, the assets, businesses or operations of the Merging Parties or any alternatives to the Proposed Transaction, (b) negotiate or structure the terms of the Proposed Transaction, and therefore, Pendo has assumed that such terms are the most beneficial terms, from the Merging Parties’ perspective, that could, under the circumstances, be negotiated among the parties to the Merger Agreement and the Proposed Transaction, or (c) advise the Special Committee, the Board of Directors or any other party with respect to alternatives to the Proposed Transaction. This Opinion does not address the relative merits of the Proposed Transaction as compared to any other transaction or business strategy in which the Merging Parties might engage or the merits of the underlying decision by the Merging Parties to engage in the Proposed Transaction. In addition, Pendo is not expressing any opinion as to the market price or value of the Merging Parties’ Common Stock after announcement of the Proposed Transaction. In rendering this Opinion, Pendo relied upon the fact that the Special Committee and the Merging Parties have been advised by counsel as to all legal matters with respect to the Proposed Transaction, including whether all procedures required by law to be taken in connection with the Proposed Transaction have been duly, validly and timely taken; and Pendo has not made, and assumes no responsibility to make, any representation, or render any opinion, as to any legal matter.
In rendering this Opinion, Pendo is not expressing any opinion with respect to the amount or nature of any compensation to any of the Merging Parties’ officers, directors, or employees, or any class of such persons, relative to the consideration to be received by the shareholders of the Merging Parties in the Proposed Transaction, or with respect to the fairness of any such compensation.
Pendo has prepared this Opinion effective as of the date hereof. This Opinion is necessarily based upon market, economic, financial and other conditions as they exist and can be evaluated as of the date hereof, and Pendo disclaims any undertaking or obligation to advise any person of any change in any fact or matter affecting this Opinion which may come or be brought to the attention of Pendo after the date hereof. Notwithstanding and without limiting the foregoing, in the event that there is any change in any fact or matter affecting this Opinion after the date hereof and prior to the completion of the Proposed Transaction, Pendo reserves the right to change, modify or withdraw this Opinion. In arriving at this opinion, we did not attribute any particular weight to any analysis or factor
considered by us, but rather made qualitative judgments as to the significance and relevance of each analysis and factor. Accordingly, we believe that our analyses must be considered as a whole and that selecting portions of our analyses, without considering all analyses, would create an incomplete view of the process underlying this opinion.
The basis and methodology for this Opinion have been designed specifically for the express information and purposes of the Special Committee and may not be used or translate for any other purposes. This Opinion is not a recommendation as to how the Special Committee or any stockholder should vote or act with respect to any matters relating to the Proposed Transaction, or whether to proceed with the Proposed Transaction, any related transaction or alternative transaction, nor does it indicate that the consideration received is the best possibly attainable under any circumstances. Instead, it merely states whether the consideration in the Proposed Transaction falls within a range suggested by certain financial analyses. The decision as to whether to proceed with the Proposed Transaction or any related transaction may depend on an assessment of factors unrelated to the financial analysis on which this Opinion is based. This letter should not be construed as creating any fiduciary duty or any other duty on the part of Pendo to any party.
Subject to the prior written approval of Pendo, this Opinion may be included in its entirety in any proxy statement distributed to stockholders of the Merging Parties in connection with the Proposed Transaction or other document required by law or regulation to be filed with the Securities and Exchange Commission, and you may summarize or otherwise reference the existence of this Opinion in such documents, provided that any such summary or reference language shall also be subject to the prior written approval by Pendo. Except as described above, without our prior consent, this Opinion may not be quoted from or referred to, in whole or in part, in any written document or used for any other purpose.
Conclusion
Based upon and subject to the foregoing, as of the date hereof, Pendo is of the opinion that the consideration to be received by the Merging Parties in the Proposed Transaction is fair, from a financial point of view, to the Merging Parties (without giving effect to any impacts of the Proposed Transaction on any particular shareholder other than in its capacity as a shareholder).
Respectfully submitted,
/s/
PENDO ADVISORS, LLC
ANNEX D
PROVISIONS OF THE TEXAS BUSINESS ORGANIZATIONS CODE
SUBCHAPTER H. RIGHTS OF DISSENTING OWNERS
Sec. 10.351. APPLICABILITY OF SUBCHAPTER. (a) This subchapter does not apply to a fundamental business transaction of a domestic entity if, immediately before the effective date of the fundamental business transaction, all of the ownership interests of the entity otherwise entitled to rights to dissent and appraisal under this code are held by one owner or only by the owners who approved the fundamental business transaction.
(b) This subchapter applies only to a "domestic entity subject to dissenters' rights," as defined in Section 1.002. That term includes a domestic for-profit corporation, professional corporation, professional association, and real estate investment trust. Except as provided in Subsection (c), that term does not include a partnership or limited liability company.
(c) The governing documents of a partnership or a limited liability company may provide that its owners are entitled to the rights of dissent and appraisal provided by this subchapter, subject to any modification to those rights as provided by the entity's governing documents.
Acts 2003, 78th Leg., ch. 182, Sec. 1, eff. Jan. 1, 2006.
Amended by:
Acts 2007, 80th Leg., R.S., Ch. 688 (H.B. 1737), Sec. 56, eff. September 1, 2007.
Sec. 10.352. DEFINITIONS. In this subchapter:
(1) "Dissenting owner" means an owner of an ownership interest in a domestic entity subject to dissenters' rights who:
(A) provides notice under Section 10.356; and
(B) complies with the requirements for perfecting that owner's right to dissent under this subchapter.
(2) "Responsible organization" means:
(A) the organization responsible for:
(i) the provision of notices under this subchapter; and
(ii) the primary obligation of paying the fair value for an ownership interest held by a dissenting owner;
(B) with respect to a merger or conversion:
(i) for matters occurring before the merger or conversion, the organization that is merging or converting; and
(ii) for matters occurring after the merger or conversion, the surviving or new organization that is primarily obligated for the payment of the fair value of the dissenting owner's ownership interest in the merger or conversion;
(C) with respect to an interest exchange, the organization the ownership interests of which are being acquired in the interest exchange; and
(D) with respect to the sale of all or substantially all of the assets of an organization, the organization the assets of which are to be transferred by sale or in another manner.
Acts 2003, 78th Leg., ch. 182, Sec. 1, eff. Jan. 1, 2006.
Sec. 10.353. FORM AND VALIDITY OF NOTICE. (a) Notice required under this subchapter:
(1) must be in writing; and
(2) may be mailed, hand-delivered, or delivered by courier or electronic transmission.
(b) Failure to provide notice as required by this subchapter does not invalidate any action taken.
Acts 2003, 78th Leg., ch. 182, Sec. 1, eff. Jan. 1, 2006.
Sec. 10.354. RIGHTS OF DISSENT AND APPRAISAL. (a) Subject to Subsection (b), an owner of an ownership interest in a domestic entity subject to dissenters' rights is entitled to:
(1) dissent from:
(A) a plan of merger to which the domestic entity is a party if owner approval is required by this code and the owner owns in the domestic entity an ownership interest that was entitled to vote on the plan of merger;
(B) a sale of all or substantially all of the assets of the domestic entity if owner approval is required by this code and the owner owns in the domestic entity an ownership interest that was entitled to vote on the sale;
(C) a plan of exchange in which the ownership interest of the owner is to be acquired;
(D) a plan of conversion in which the domestic entity is the converting entity if owner approval is required by this code and the owner owns in the domestic entity an ownership interest that was entitled to vote on the plan of conversion; or
(E) a merger effected under Section 10.006 in which:
(i) the owner is entitled to vote on the merger; or
(ii) the ownership interest of the owner is converted or exchanged; and
(2) subject to compliance with the procedures set forth in this subchapter, obtain the fair value of that ownership interest through an appraisal.
(b) Notwithstanding Subsection (a), subject to Subsection (c), an owner may not dissent from a plan of merger or conversion in which there is a single surviving or new domestic entity or non-code organization, or from a plan of exchange, if:
(1) the ownership interest, or a depository receipt in respect of the ownership interest, held by the owner is part of a class or series of ownership interests, or depository receipts in respect of ownership interests, that are, on the record date set for purposes of determining which owners are entitled to vote on the plan of merger, conversion, or exchange, as appropriate:
(A) listed on a national securities exchange; or
(B) held of record by at least 2,000 owners;
(2) the owner is not required by the terms of the plan of merger, conversion, or exchange, as appropriate, to accept for the owner's ownership interest any consideration that is different from the consideration to be provided to any other holder of an ownership interest of the same class or series as the ownership interest held by the owner, other than cash instead of fractional shares or interests the owner would otherwise be entitled to receive; and
(3) the owner is not required by the terms of the plan of merger, conversion, or exchange, as appropriate, to accept for the owner's ownership interest any consideration other than:
(A) ownership interests, or depository receipts in respect of ownership interests, of a domestic entity or non-code organization of the same general organizational type that, immediately after the effective date of the merger, conversion, or exchange, as appropriate, will be part of a class or series of ownership interests, or depository receipts in respect of ownership interests, that are:
(i) listed on a national securities exchange or authorized for listing on the exchange on official notice of issuance; or
(ii) held of record by at least 2,000 owners;
(B) cash instead of fractional ownership interests the owner would otherwise be entitled to receive; or
(C) any combination of the ownership interests and cash described by Paragraphs (A) and (B).
(c) Subsection (b) shall not apply to a domestic entity that is a subsidiary with respect to a merger under Section 10.006.
Acts 2003, 78th Leg., ch. 182, Sec. 1, eff. Jan. 1, 2006.
Amended by:
Acts 2005, 79th Leg., Ch. 64 (H.B. 1319), Sec. 39, eff. January 1, 2006.
Acts 2011, 82nd Leg., R.S., Ch. 139 (S.B. 748), Sec. 14, eff. September 1, 2011.
Sec. 10.355. NOTICE OF RIGHT OF DISSENT AND APPRAISAL. (a) A domestic entity subject to dissenters' rights that takes or proposes to take an action regarding which an owner has a right to dissent and obtain an appraisal under Section 10.354 shall notify each affected owner of the owner's rights under that section if:
(1) the action or proposed action is submitted to a vote of the owners at a meeting; or
(2) approval of the action or proposed action is obtained by written consent of the owners instead of being submitted to a vote of the owners.
(b) If a parent organization effects a merger under Section 10.006 and a subsidiary organization that is a party to the merger is a domestic entity subject to dissenters' rights, the responsible organization shall notify the owners of that subsidiary organization who have a right to dissent to the merger under Section 10.354 of their rights under this subchapter not later than the 10th day after the effective date of the merger. The notice must also include a copy of the certificate of merger and a statement that the merger has become effective.
(c) A notice required to be provided under Subsection (a) or (b) must:
(1) be accompanied by a copy of this subchapter; and
(2) advise the owner of the location of the responsible organization's principal executive offices to which a notice required under Section 10.356(b)(1) or (3) may be provided.
(d) In addition to the requirements prescribed by Subsection (c), a notice required to be provided under Subsection (a)(1) must accompany the notice of the meeting to consider the action, and a notice required under Subsection (a)(2) must be provided to:
(1) each owner who consents in writing to the action before the owner delivers the written consent; and
(2) each owner who is entitled to vote on the action and does not consent in writing to the action before the 11th day after the date the action takes effect.
(e) Not later than the 10th day after the date an action described by Subsection (a)(1) takes effect, the responsible organization shall give notice that the action has been effected to each owner who voted against the action and sent notice under Section 10.356(b)(1).
Acts 2003, 78th Leg., ch. 182, Sec. 1, eff. Jan. 1, 2006.
Amended by:
Acts 2011, 82nd Leg., R.S., Ch. 139 (S.B. 748), Sec. 15, eff. September 1, 2011.
Sec. 10.356. PROCEDURE FOR DISSENT BY OWNERS AS TO ACTIONS; PERFECTION OF RIGHT OF DISSENT AND APPRAISAL. (a) An owner of an ownership interest of a domestic entity subject to dissenters' rights who has the right to dissent and appraisal from any of the actions referred to in Section 10.354 may exercise that right to dissent and appraisal only by complying with the procedures specified in this subchapter. An owner's right of dissent and appraisal under Section 10.354 may be exercised by an owner only with respect to an ownership interest that is not voted in favor of the action.
(b) To perfect the owner's rights of dissent and appraisal under Section 10.354, an owner:
(1) if the proposed action is to be submitted to a vote of the owners at a meeting, must give to the domestic entity a written notice of objection to the action that:
(A) is addressed to the entity's president and secretary;
(B) states that the owner's right to dissent will be exercised if the action takes effect;
(C) provides an address to which notice of effectiveness of the action should be delivered or mailed; and
(D) is delivered to the entity's principal executive offices before the meeting;
(2) with respect to the ownership interest for which the rights of dissent and appraisal are sought:
(A) must vote against the action if the owner is entitled to vote on the action and the action is approved at a meeting of the owners; and
(B) may not consent to the action if the action is approved by written consent; and
(3) must give to the responsible organization a demand in writing that:
(A) is addressed to the president and secretary of the responsible organization;
(B) demands payment of the fair value of the ownership interests for which the rights of dissent and appraisal are sought;
(C) provides to the responsible organization an address to which a notice relating to the dissent and appraisal procedures under this subchapter may be sent;
(D) states the number and class of the ownership interests of the domestic entity owned by the owner and the fair value of the ownership interests as estimated by the owner; and
(E) is delivered to the responsible organization at its principal executive offices at the following time:
(i) not later than the 20th day after the date the responsible organization sends to the owner the notice required by Section 10.355(e) that the action has taken effect, if the action was approved by a vote of the owners at a meeting;
(ii) not later than the 20th day after the date the responsible organization sends to the owner the notice required by Section 10.355(d)(2) that the action has taken effect, if the action was approved by the written consent of the owners; or
(iii) not later than the 20th day after the date the responsible organization sends to the owner a notice that the merger was effected, if the action is a merger effected under Section 10.006.
(c) An owner who does not make a demand within the period required by Subsection (b)(3)(E) or, if Subsection (b)(1) is applicable, does not give the notice of objection before the meeting of the owners is bound by the action and is not entitled to exercise the rights of dissent and appraisal under Section 10.354.
(d) Not later than the 20th day after the date an owner makes a demand under Subsection (b)(3), the owner must submit to the responsible organization any certificates representing the ownership interest to which the demand relates for purposes of making a notation on the certificates that a demand for the payment of the fair value of an ownership interest has been made under this section. An owner's failure to submit the certificates within the required period has the effect of terminating, at the option of the responsible organization, the owner's rights to dissent and appraisal under Section 10.354 unless a court, for good cause shown, directs otherwise.
(e) If a domestic entity and responsible organization satisfy the requirements of this subchapter relating to the rights of owners of ownership interests in the entity to dissent to an action and seek appraisal of those ownership interests, an owner of an ownership interest who fails to perfect that owner's right of dissent in accordance with this subchapter may not bring suit to recover the value of the ownership interest or money damages relating to the action.
Acts 2003, 78th Leg., ch. 182, Sec. 1, eff. Jan. 1, 2006.
Amended by:
Acts 2011, 82nd Leg., R.S., Ch. 139 (S.B. 748), Sec. 16, eff. September 1, 2011.
Sec. 10.357. WITHDRAWAL OF DEMAND FOR FAIR VALUE OF OWNERSHIP INTEREST. (a) An owner may withdraw a demand for the payment of the fair value of an ownership interest made under Section 10.356 before:
(1) payment for the ownership interest has been made under Sections 10.358 and 10.361; or
(2) a petition has been filed under Section 10.361.
(b) Unless the responsible organization consents to the withdrawal of the demand, an owner may not withdraw a demand for payment under Subsection (a) after either of the events specified in Subsections (a)(1) and (2).
Acts 2003, 78th Leg., ch. 182, Sec. 1, eff. Jan. 1, 2006.
Sec. 10.358. RESPONSE BY ORGANIZATION TO NOTICE OF DISSENT AND DEMAND FOR FAIR VALUE BY DISSENTING OWNER. (a) Not later than the 20th day after the date a responsible organization receives a demand for payment made by a dissenting owner in accordance with Section 10.356(b)(3), the responsible organization shall respond to the dissenting owner in writing by:
(1) accepting the amount claimed in the demand as the fair value of the ownership interests specified in the notice; or
(2) rejecting the demand and including in the response the requirements prescribed by Subsection (c).
(b) If the responsible organization accepts the amount claimed in the demand, the responsible organization shall pay the amount not later than the 90th day after the date the action that is the subject of the demand was effected if the owner delivers to the responsible organization:
(1) endorsed certificates representing the ownership interests if the ownership interests are certificated; or
(2) signed assignments of the ownership interests if the ownership interests are uncertificated.
(c) If the responsible organization rejects the amount claimed in the demand, the responsible organization shall provide to the owner:
(1) an estimate by the responsible organization of the fair value of the ownership interests; and
(2) an offer to pay the amount of the estimate provided under Subdivision (1).
(d) If the dissenting owner decides to accept the offer made by the responsible organization under Subsection (c)(2), the owner must provide to the responsible organization notice of the acceptance of the offer not later than the 90th day after the date the action that is the subject of the demand took effect.
(e) If, not later than the 90th day after the date the action that is the subject of the demand took effect, a dissenting owner accepts an offer made by a responsible organization under Subsection (c)(2) or a dissenting owner and a responsible organization reach an agreement on the fair value of the ownership interests, the responsible organization shall pay the agreed amount not later than the 120th day after the date the action that is the subject of the demand took effect, if the dissenting owner delivers to the responsible organization:
(1) endorsed certificates representing the ownership interests if the ownership interests are certificated; or
(2) signed assignments of the ownership interests if the ownership interests are uncertificated.
Acts 2003, 78th Leg., ch. 182, Sec. 1, eff. Jan. 1, 2006.
Amended by:
Acts 2011, 82nd Leg., R.S., Ch. 139 (S.B. 748), Sec. 17, eff. September 1, 2011.
Sec. 10.359. RECORD OF DEMAND FOR FAIR VALUE OF OWNERSHIP INTEREST. (a) A responsible organization shall note in the organization's ownership interest records maintained under Section 3.151 the receipt of a demand for payment from any dissenting owner made under Section 10.356.
(b) If an ownership interest that is the subject of a demand for payment made under Section 10.356 is transferred, a new certificate representing that ownership interest must contain:
(1) a reference to the demand; and
(2) the name of the original dissenting owner of the ownership interest.
Acts 2003, 78th Leg., ch. 182, Sec. 1, eff. Jan. 1, 2006.
Sec. 10.360. RIGHTS OF TRANSFEREE OF CERTAIN OWNERSHIP INTEREST. A transferee of an ownership interest that is the subject of a demand for payment made under Section 10.356 does not acquire additional rights with respect to the responsible organization following the transfer. The transferee has only the rights the original dissenting owner had with respect to the responsible organization after making the demand.
Acts 2003, 78th Leg., ch. 182, Sec. 1, eff. Jan. 1, 2006.
Sec. 10.361. PROCEEDING TO DETERMINE FAIR VALUE OF OWNERSHIP INTEREST AND OWNERS ENTITLED TO PAYMENT; APPOINTMENT OF APPRAISERS. (a) If a responsible organization rejects the amount demanded by a dissenting owner under Section 10.358 and the dissenting owner and responsible organization are unable to reach an agreement relating to the fair value of the ownership interests within the period prescribed by Section 10.358(d), the dissenting owner or responsible organization may file a petition requesting a finding and determination of the fair value of the owner's ownership interests in a court in:
(1) the county in which the organization's principal office is located in this state; or
(2) the county in which the organization's registered office is located in this state, if the organization does not have a business office in this state.
(b) A petition described by Subsection (a) must be filed not later than the 60th day after the expiration of the period required by Section 10.358(d).
(c) On the filing of a petition by an owner under Subsection (a), service of a copy of the petition shall be made to the responsible organization. Not later than the 10th day after the date a responsible organization receives service under this subsection, the responsible organization shall file with the clerk of the court in which the petition was filed a list containing the names and addresses of each owner of the organization who has demanded payment for ownership interests under Section 10.356 and with whom agreement as to the value of the ownership interests has not been reached with the responsible organization. If the responsible organization files a petition under Subsection (a), the petition must be accompanied by this list.
(d) The clerk of the court in which a petition is filed under this section shall provide by registered mail notice of the time and place set for the hearing to:
(1) the responsible organization; and
(2) each owner named on the list described by Subsection (c) at the address shown for the owner on the list.
(e) The court shall:
(1) determine which owners have:
(A) perfected their rights by complying with this subchapter; and
(B) become subsequently entitled to receive payment for the fair value of their ownership interests; and
(2) appoint one or more qualified appraisers to determine the fair value of the ownership interests of the owners described by Subdivision (1).
(f) The court shall approve the form of a notice required to be provided under this section. The judgment of the court is final and binding on the responsible organization, any other organization obligated to make payment under this subchapter for an ownership interest, and each owner who is notified as required by this section.
(g) The beneficial owner of an ownership interest subject to dissenters' rights held in a voting trust or by a nominee on the beneficial owner's behalf may file a petition described by Subsection (a) if no agreement between the dissenting owner of the ownership interest and the responsible organization has been reached within the period prescribed by Section 10.358(d). When the beneficial owner files a petition described by Subsection (a):
(1) the beneficial owner shall at that time be considered, for purposes of this subchapter, the owner, the dissenting owner, and the holder of the ownership interest subject to the petition; and
(2) the dissenting owner who demanded payment under Section 10.356 has no further rights regarding the ownership interest subject to the petition.
Acts 2003, 78th Leg., ch. 182, Sec. 1, eff. Jan. 1, 2006.
Amended by:
Acts 2009, 81st Leg., R.S., Ch. 84 (S.B. 1442), Sec. 19, eff. September 1, 2009.
Sec. 10.362. COMPUTATION AND DETERMINATION OF FAIR VALUE OF OWNERSHIP INTEREST. (a) For purposes of this subchapter, the fair value of an ownership interest of a domestic entity subject to dissenters' rights is the value of the ownership interest on the date preceding the date of the action that is the subject of the appraisal. Any appreciation or depreciation in the value of the ownership interest occurring in anticipation of the proposed action or as a result of the action must be specifically excluded from the computation of the fair value of the ownership interest.
(b) In computing the fair value of an ownership interest under this subchapter, consideration must be given to the value of the domestic entity as a going concern without including in the computation of value any control premium, any minority ownership discount, or any discount for lack of marketability. If the domestic entity has different
classes or series of ownership interests, the relative rights and preferences of and limitations placed on the class or series of ownership interests, other than relative voting rights, held by the dissenting owner must be taken into account in the computation of value.
(c) The determination of the fair value of an ownership interest made for purposes of this subchapter may not be used for purposes of making a determination of the fair value of that ownership interest for another purpose or of the fair value of another ownership interest, including for purposes of determining any minority or liquidity discount that might apply to a sale of an ownership interest.
Acts 2003, 78th Leg., ch. 182, Sec. 1, eff. Jan. 1, 2006.
Amended by:
Acts 2007, 80th Leg., R.S., Ch. 688 (H.B. 1737), Sec. 57, eff. September 1, 2007.
Sec. 10.363. POWERS AND DUTIES OF APPRAISER; APPRAISAL PROCEDURES. (a) An appraiser appointed under Section 10.361 has the power and authority that:
(1) is granted by the court in the order appointing the appraiser; and
(2) may be conferred by a court to a master in chancery as provided by Rule 171, Texas Rules of Civil Procedure.
(b) The appraiser shall:
(1) determine the fair value of an ownership interest of an owner adjudged by the court to be entitled to payment for the ownership interest; and
(2) file with the court a report of that determination.
(c) The appraiser is entitled to examine the books and records of a responsible organization and may conduct investigations as the appraiser considers appropriate. A dissenting owner or responsible organization may submit to an appraiser evidence or other information relevant to the determination of the fair value of the ownership interest required by Subsection (b)(1).
(d) The clerk of the court appointing the appraiser shall provide notice of the filing of the report under Subsection (b) to each dissenting owner named in the list filed under Section 10.361 and the responsible organization.
Acts 2003, 78th Leg., ch. 182, Sec. 1, eff. Jan. 1, 2006.
Sec. 10.364. OBJECTION TO APPRAISAL; HEARING. (a) A dissenting owner or responsible organization may object, based on the law or the facts, to all or part of an appraisal report containing the fair value of an ownership interest determined under Section 10.363(b).
(b) If an objection to a report is raised under Subsection (a), the court shall hold a hearing to determine the fair value of the ownership interest that is the subject of the report. After the hearing, the court shall require the responsible organization to pay to the holders of the ownership interest the amount of the determined value with interest, accruing from the 91st day after the date the applicable action for which the owner elected to dissent was effected until the date of the judgment.
(c) Interest under Subsection (b) accrues at the same rate as is provided for the accrual of prejudgment interest in civil cases.
(d) The responsible organization shall:
(1) immediately pay the amount of the judgment to a holder of an uncertificated ownership interest; and
(2) pay the amount of the judgment to a holder of a certificated ownership interest immediately after the certificate holder surrenders to the responsible organization an endorsed certificate representing the ownership interest.
(e) On payment of the judgment, the dissenting owner does not have an interest in the:
(1) ownership interest for which the payment is made; or
(2) responsible organization with respect to that ownership interest.
Acts 2003, 78th Leg., ch. 182, Sec. 1, eff. Jan. 1, 2006.
Sec. 10.365. COURT COSTS; COMPENSATION FOR APPRAISER. (a) An appraiser appointed under Section 10.361 is entitled to a reasonable fee payable from court costs.
(b) All court costs shall be allocated between the responsible organization and the dissenting owners in the manner that the court determines to be fair and equitable.
Acts 2003, 78th Leg., ch. 182, Sec. 1, eff. Jan. 1, 2006.
Sec. 10.366. STATUS OF OWNERSHIP INTEREST HELD OR FORMERLY HELD BY DISSENTING OWNER. (a) An ownership interest of an organization acquired by a responsible organization under this subchapter:
(1) in the case of a merger, conversion, or interest exchange, shall be held or disposed of as provided in the plan of merger, conversion, or interest exchange; and
(2) in any other case, may be held or disposed of by the responsible organization in the same manner as other ownership interests acquired by the organization or held in its treasury.
(b) An owner who has demanded payment for the owner's ownership interest under Section 10.356 is not entitled to vote or exercise any other rights of an owner with respect to the ownership interest except the right to:
(1) receive payment for the ownership interest under this subchapter; and
(2) bring an appropriate action to obtain relief on the ground that the action to which the demand relates would be or was fraudulent.
(c) An ownership interest for which payment has been demanded under Section 10.356 may not be considered outstanding for purposes of any subsequent vote or action.
Acts 2003, 78th Leg., ch. 182, Sec. 1, eff. Jan. 1, 2006.Amended by:Acts 2009, 81st Leg., R.S., Ch. 84 (S.B. 1442), Sec. 20, eff. September 1, 2009.
Sec. 10.367. RIGHTS OF OWNERS FOLLOWING TERMINATION OF RIGHT OF DISSENT. (a) The rights of a dissenting owner terminate if:
(1) the owner withdraws the demand under Section 10.356;
(2) the owner's right of dissent is terminated under Section 10.356;
(3) a petition is not filed within the period required by Section 10.361; or
(4) after a hearing held under Section 10.361, the court adjudges that the owner is not entitled to elect to dissent from an action under this subchapter.
(b) On termination of the right of dissent under this section:
(1) the dissenting owner and all persons claiming a right under the owner are conclusively presumed to have approved and ratified the action to which the owner dissented and are bound by that action;
(2) the owner's right to be paid the fair value of the owner's ownership interests ceases;
(3) the owner's status as an owner of those ownership interests is restored, as if the owner's demand for payment of the fair value of the ownership interests had not been made under Section 10.356, if the owner's ownership interests were not canceled, converted, or exchanged as a result of the action or a subsequent action;
(4) the dissenting owner is entitled to receive the same cash, property, rights, and other consideration received by owners of the same class and series of ownership interests held by the owner, as if the owner's demand for payment of the fair value of the ownership interests had not been made under Section 10.356, if the owner's ownership interests were canceled, converted, or exchanged as a result of the action or a subsequent action;
(5) any action of the domestic entity taken after the date of the demand for payment by the owner under Section 10.356 will not be considered ineffective or invalid because of the restoration of the owner's ownership interests or the other rights or entitlements of the owner under this subsection; and
(6) the dissenting owner is entitled to receive dividends or other distributions made after the date of the owner's payment demand under Section 10.356, to owners of the same class and series of ownership interests held by the owner as if the demand had not been made, subject to any change in or adjustment to the ownership interests because of an action taken by the domestic entity after the date of the demand.
Acts 2003, 78th Leg., ch. 182, Sec. 1, eff. Jan. 1, 2006.
Amended by:
Acts 2007, 80th Leg., R.S., Ch. 688 (H.B. 1737), Sec. 58, eff. September 1, 2007.
Acts 2009, 81st Leg., R.S., Ch. 84 (S.B. 1442), Sec. 21, eff. September 1, 2009.
Sec. 10.368. EXCLUSIVITY OF REMEDY OF DISSENT AND APPRAISAL. In the absence of fraud in the transaction, any right of an owner of an ownership interest to dissent from an action and obtain the fair value of the ownership interest under this subchapter is the exclusive remedy for recovery of:
(1) the value of the ownership interest; or
(2) money damages to the owner with respect to the action.
Acts 2003, 78th Leg., ch. 182, Sec. 1, eff. Jan. 1, 2006. Amended by:
Acts 2007, 80th Leg., R.S., Ch. 688 (H.B. 1737), Sec. 59, eff. September 1, 2007.
ANNEX E
Appraisals OF WKW Financial Advisors
NET ASSET VALUE OF THE SHARES OF HARTMAN XX, INC.
March 16, 2017
Mr. Louis T. Fox
Chief Financial Officer
Hartman Short Term Income Properties Income Hartman XX
2909 Hillcroft, Suite 420
Houston, Texas 77057
Dear Mr. Fox:
This letter outlines WKW Advisors (”WKW”) arrangement to provide professional valuation consulting services to Hartman Short Term Income Properties XX, Inc. (“Hartman XX” or the “Company”). Hartman XX is organized and operates as a public, non-traded real estate investment trust. These Services are to assist Hartman XX’s Board of Director’s estimation of the value of common shares of Hartman XX. We understand that the purpose of the analysis is to provide compliance with FINRA Rule 2340 and is consistent with Investment Program Association Practice Guideline 2013-01. Our opinion is as of December 31, 2016; the “Valuation Date”.
For the purpose of this analysis, Net Asset Value (“NAV”) is defined as:
“. . . the value of the total assets less the value of the total liabilities. The NAV per share is the NAV divided by the shares outstanding as of the Valuation Date”
Our analysis was performed in conformance with the Uniform Standards of Professional Appraisal Practice of the Appraisal Foundation. Our opinions are subject to the attached Statement of General Assumptions and Limiting Conditions.
SCOPE
In determining the NAV of the Subject Assets, our analysis included, but was not limited to the following:
•Discussions with management of the Company to gather pertinent facts and data;
•Valuations of the subject properties on a desktop basis;
•Personally inspected over 40% of the Company’s properties,
•Examine the real estate market to evaluate current market conditions, supply and demand factors, growth patterns, and their effect on each of the subject properties;
•Completion of an Income Capitalization Approach, by discounted cash flow and/or direct capitalization as appropriate, for each of the subject properties;
•Completion of a Sales Comparison Approach, if applicable or required to produce credible results, for any of the subject properties which may or may not include an analysis of the Ad Valorem values;
•Determination of an estimated value for each of the subject properties as well as underlying assumptions used in the analysis, including capitalization rates, discount rates, growth rates, and others as appropriate;
•Review of “Other Assets and Liabilities” held by Hartman XX and estimation of their fair value as of the Valuation Date;
•Determination of the estimated NAV per share based upon incorporation of all assets and liabilities and outstanding shares. The conclusion of NAV per share is ultimately and solely the responsibility of the Board of Directors.
•Documentation of our assumptions, methodologies and conclusions in our report and supporting work files.
Furthermore, we held discussions with management and the Board of Directors of Hartman XX in connection with estimate our final estimate of the NAV.
In accordance with the guidelines set forth by the American Society of Appraisers, we are independent of the beneficiaries, owners and managers of Hartman XX and the Executives (the “Parties”). We have no current or prospective financial interest in the Parties. Our fee for this engagement is in no way influenced by the results of our valuation analysis.
During the course of preparing the analysis, we received historical and prospective information regarding the financial position and results of operations of the Hartman XX. We have not audited this information as part of this engagement; however, we relied on this information without independent verification and express no opinion or other form of assurance on its accuracy, fairness and completeness. While we did not audit this information or attest to the accuracy of it, our analysis was based, in part, upon this information, as well as other data that we derived from publicly available sources.
This appraisal and the analysis reflect our best judgment in light of the information available to us at the time of preparation. Any use that any party makes of this valuation or any reliance on or decisions to be made based on it, are the responsibility of that party. By using this appraisal, the party consents that we have no liability with respect to such reliance or decisions. We accept no liability for damages, if any, suffered by any party as a result of
decisions made or actions taken based on this appraisal. This appraisal is not to be reproduced in whole or in part without the written permission of Warren K. White.
ECONOMIC OVERVIEW
The Leading Economic Index increased 0.5% in December. This increase was driven by improving sentiment about the outlook of the economy and indicates that the business cycle still showed strong momentum in the final months of 2016, which also suggests the economy will continue to grow, at least at a moderate pace, for the early months of 2017.
Consumer confidence gained 4.3 points in December, pushing the index to a 13-year high. The December gains brought the Consumer Confidence Index to 113.7, up from 109.4 in November. The Consumer Confidence survey credited the rise to the post-election surge in optimism for the economy, the prospect of more jobs and higher incomes, and stocks reaching all-time highs. In addition, this month’s surge brought consumer confidence levels past prerecession levels (111.9 in July 2007). The Consumer Sentiment Index increased 4.4 points in December, to 98.2, surpassing the highest level since January 2015 of 98.1 points. The Consumer Sentiment survey found that the surge was largely due to consumers’ initial reaction to the results of the presidential election.
Small-business optimism rose 7.4 points in December, reaching its highest levels since 2004. The Small Business Optimism Index continued moving upward in the month following the election, indicating that small businesses are poised for a big breakout. The overall December index reached 105.8 points, which is above the 42-year average and only the fourth time that it has broken above that level since 2007. The index component that measures whether owners expect the economy to improve exploded, posting a 38.0-point gain in December, while the index that measures real sales also posted large gains of 28.0 points. Only two indexes posted modest declines in December: The index that measures expectations for current job openings declined 2.0 points, and the index that measures expected credit conditions declined 1.0 point. Overall, the index saw gains for seven indicators, a decline in two components, and no change in one indicator. In addition, the 4Q 2016 Wells Fargo/Gallup Small Business Index moved up 12.0 points from its 3Q 2016 level of 68.0, marking the highest reading since January 2008. Overall, the index was 12.0 points higher than July and 26.0 points higher than one year ago. The Wells Fargo/Gallup Small Business report stated that the major
driver of the index is how business owners feel about the year ahead. Forty-five percent of these owners expect the operating environment for their businesses to be better in 2017. The key drivers for this quarter’s index include:
•Revenue: Fifty-eight percent of business owners expect revenues to increase in the next 12 months, up from 48% in July.
•Stronger cash flow: Seventy percent of business owners believe their cash flow will be somewhat or very good over the next 12 months. This figure is up from 65% in July.
•Capital spending: Thirty-five percent of business owners plan to increase their capital spending “a little to a lot,” up from 25% in July; and
•Hiring: Thirty-six percent of business owners expect the number of jobs at their companies to increase “a little to a lot” over the next 12 months, up from 21% in July. The November reading is the highest recorded in the 13 years of the survey.
Small-business owners are more optimistic today than they were a year ago, as more business owners plan to increase their capital spending, add staff, and apply for credit.
Middle-market business sentiment rebounded strongly in the fourth quarter of 2016. The RSM U.S. Middle Market Business Index increased 4.5 points in the fourth quarter, indicating inventory building ahead of the holiday season and an overall improved trade environment, which helped boost middle-market firms. Specifically, the index found that sharp increases in demand for agricultural products, materials used for early stages of production, and inventory building attributed to the increase. In addition, compensation figures and hiring levels reached cyclical highs, and sharp increases in future capital expenditures were six months ahead of expectations.
American spending grew 0.6% in December following a modest slowdown in November. The largest gain in December came from motor vehicle and parts dealers, and nonstore retailers. Core retail sales rose 0.2% in December and were up by 3.4% over the past 12 months.
Job growth continued to be solid in December, as employment rose by 156,000. Job growth has averaged 165,000 jobs per month over the past three months, well above the 80,000-jobs-a-month pace the White House Council of Economic Advisers believes is needed to maintain a low and stable unemployment rate. The unemployment rate increased 0.1 percentage point in December, to 4.7%, while the labor-force participation rate remained unchanged, at 62.7%.
Job growth continued to move forward in December, while wage growth also increased. Average hourly earnings for all private-sector employees increased 10 cents in December. Real average hourly earnings, seasonally adjusted from December 2015 to December 2016, increased 0.8%. Average hourly earnings have now grown at a 2.9% annual rate in 2016.
The manufacturing sector continued to expand in December, gaining 1.5%, to reach 54.7%, as measured by the Institute for Supply Management’s manufacturing index. A reading above 50% indicates that the manufacturing economy is generally expanding, while a reading below 50% indicates that it is generally contracting. The component of the index that measures new orders increased 7.2 percentage points, while the component for production advanced 4.3 percentage
points. The 11 industries that reported growth in December include petroleum and coal products; apparel, leather, and allied products; miscellaneous manufacturing; food, beverage, and tobacco products; machinery; paper products; chemical products; computer and electronic products; fabricated metal products; and electrical equipment, appliances, and components. The six industries reporting a decline in December include plastics and rubber products, furniture and related products, printing and related support activities, textile mills, nonmetallic mineral products, and transportation equipment.
As measured by the Institute for Supply Management’s services index, the services sector remained unchanged in December. At 57.2 points, the index remains at a 12-month high—the highest level the index has reached since October 2015. A NMI reading above 50% indicates the nonmanufacturing-sector economy is generally expanding, while a reading below 50% indicates the nonmanufacturing sector is generally contracting. The majority of survey respondents’ comments were positive concerning business conditions and the overall economy, such that business owners were looking to close out Q4 2016 with no major changes and profits above projections. Business owners who were surveyed suggested that new business slowed a little, but they felt the economy was still growing. The key issues for the month came with the holiday season and capital expenditures tightening due to end-of-year budgets. The component of this index that measures business activity declined 0.3 percentage points, and the component for new orders increased by 4.6 percentage points.
In December, all major stock indices continued to trend upward adding to the previous month’s gains. The Dow Jones Index led with an increase of 3.44%, while the small cap-focused Russell 2000 posted gains of 2.8%. The S&P MidCap increased 2.19%, while the S&P 500 gained 1.98% for the month, and the Nasdaq composite posted
gains of 1.12%. Market volatility, as measured by VIX, was mild, averaging 12.5%, below its annual average of 15.8%.
Consumer prices rose 0.4% in December, continuing its gain for the fifth consecutive month. Over the last 12 months, the index rose 2.1%, marking the largest 12-month increase since June 2014. The index for food remained unchanged in December for the sixth consecutive month. Producer prices increased in December, gaining 0.3%. For the year, the index climbed 1.6% compared to 2015, which saw the index fall 1.1%.
Housing starts increased by 11.3% in December, up 5.7% from one year ago. Building permits authorized declined by 0.2% in December but increased to 0.7% above the level from a year ago. Existing-home sales slowed down in December, decreasing by 2.8%. However, 2016 existing-home sales surpassed 2015 by 0.7%, reaching the highest level since 2006, at 6.48 million home sales. Existing-home sales in the Northeast declined 6.2%, while home sales in the South remained unchanged. Existing-home sales in the Midwest region saw declines of 3.8%, and the West region declined 4.8%. Distressed home sales continued to rise, gaining 1.0% in December. The National Association of Realtors Confidence Index for current conditions increased in December and remained ahead of levels compared to a year ago. Builder confidence, as measured by the National Association of Home Builders/Wells Fargo Housing Market Index, increased 7.0 points in December, to 70.0. The report noted that the indicators show that the housing market will continue on an upward path into 2017.
The National Association of Realtors’ most recent Commercial Real Estate Market Survey, analyzing the second quarter of 2016, found that commercial real estate investments continued to keep a positive pace. The report found that 66% of
realtors closed a commercial sale and sales volumes rose 8.4% from the same period one year ago. The members surveyed were positive about the general direction of business opportunities.
COMPANY OVERVIEW
As of December 31, 2016 the Company owned or held a majority interest in 18 commercial properties comprising approximately 2,982,687 square feet plus three pad sites, all located in Texas. The Company owned nine properties located in Richardson, Arlington, and Dallas, Texas, six properties located in Houston, Texas and three properties located in San Antonio, Texas.
COMPANY PROPERTIES
RICHARDSON HEIGHTS | | | | | |
| Type: | Retail |
| Street Address: | 100 S. Central Expressway |
| City: | Richardson |
| Zip Code: | 75080 |
| Size (Sq ft): | 201433 |
| % Occupied: | 78% | |
| Date Acquired: | 12/28/10 |
| Purchase Price | $19,150,000 | |
| Year Built: | 1962 |
COOPER STREET PLAZA | | | | | |
| Type: | Retail |
| Street Address: | 4601 S. Cooper St. |
| City: | Arlington |
| Zip Code: | 76011 |
| Size (Sq ft): | 127696 |
| % Occupied: | 100% | |
| Date Acquired: | 5/11/12 |
| Purchase Price | $10,612,500 | |
| Year Built: | 1992 |
BENT TREE GREEN | | | | | |
| Type: | Office |
| Street Address: | 17300 N. Dallas Parkway |
| City: | Dallas |
| Zip Code: | 75248 |
| Size (Sq ft): | 139609 |
| % Occupied: | 85% | |
| Date Acquired: | 10/16/12 |
| Purchase Price | $12,015,000 | |
| Year Built: | 1983 |
PARKWAY PLACE I & II | | | | | |
| Type: | Office |
| Street Address: | 14110 & 14114 N. Dallas Pkwy |
| City: | Dallas |
| Zip Code: | 75254 |
| Size (Sq ft): | 136506 |
| % Occupied: | 44% | |
| Date Acquired: | 3/15/13 |
| Purchase Price | $9,490,000 | |
| Year Built: | 1980 |
GULF PLAZA | | | | | |
| Type: | Office |
| Street Address: | 16010 Barkers Point |
| City: | Houston |
| Zip Code: | 77079 |
| Size (Sq ft): | 120651 |
| % Occupied: | 100% | |
| Date Acquired: | 7/2/14 |
| Purchase Price | $13,950,000 | |
| Year Built: | 1983 |
MITCHELLDALE BUSINESS PARK | | | | | |
| Type: | Industrial |
| Street Address: | 5400 Mitchelldale |
| City: | Houston |
| Zip Code: | 77092 |
| Size (Sq ft): | 377752 |
| % Occupied: | 85% | |
| Date Acquired: | 6/13/14 |
| Purchase Price | $19,175,000 | |
| Year Built: | 1977 |
ENERGY PLAZA I & II | | | | | |
| Type: | Office |
| Street Address: | 8610 & 8620 New Braunfels Ave. |
| City: | San Antonio |
| Zip Code: | 78217 |
| Size (Sq ft): | 180119 |
| % Occupied: | 90% | |
| Date Acquired: | 12/30/14 |
| Purchase Price | $17,610,000 | |
| Year Built: | 1982 |
TIMBERCREEK | | | | | |
| Type: | Office |
| Street Address: | 5870 Hwy 6 North |
| City: | Houston |
| Zip Code: | 77084 |
| Size (Sq ft): | 51035 |
| % Occupied: | 82% | |
| Date Acquired: | 12/30/14 |
| Purchase Price | $2,995,003 | |
| Year Built: | 1984 |
COPPERFIELD | | | | | |
| Type: | Office |
| Street Address: | 15840 FM 529 |
| City: | Houston |
| Zip Code: | 77095 |
| Size (Sq ft): | 42621 |
| % Occupied: | 74% | |
| Date Acquired: | 12/30/14 |
| Purchase Price | $2,320,997 | |
| Year Built: | 1986 |
NORTH BELT | | | | | |
| Type: | Office |
| Street Address: | 400 N. Sam Houston Pkwy |
| City: | Houston |
| Zip Code: | 77060 |
| Size (Sq ft): | 230872 |
| % Occupied: | 63% | |
| Date Acquired: | 5/8/15 |
| Purchase Price | $10,150,000 | |
| Year Built: | 1982 |
COMMERCE PLAZA | | | | | |
| Type: | Office |
| Street Address: | 12800-12840 Hillcrest Rd. |
| City: | Dallas |
| Zip Code: | 75230 |
| Size (Sq ft): | 203346 |
| % Occupied: | 74% | |
| Date Acquired: | 5/1/15 |
| Purchase Price | $11,400,000 | |
SKYMARK TOWER | | | | | |
| Type: | Office |
| Street Address: | 1521 N. Cooper St. |
| City: | Arlington |
| Zip Code: | 76011 |
| Size (Sq ft): | 115700 |
| % Occupied: | 74% | |
| Date Acquired: | 9/2/15 |
| Purchase Price | $8,846,000 | |
| Year Built: | 1985 |
CORPORATE PARK PLACE | | | | | |
| Type: | Office |
| Street Address: | 1333 Corporate Dr. |
| City: | Irving |
| Zip Code: | 75038 |
| Size (Sq ft): | 113429 |
| % Occupied: | 72% | |
| Date Acquired: | 8/24/15 |
| Purchase Price | $9,500,000 | |
| Year Built: | 1980 |
ASHFORD CROSSING II | | | | | |
| Type: | Office |
| Street Address: | 1880 S. Dairy Ashford |
| City: | Houston |
| Zip Code: | 77077 |
| Size (Sq ft): | 158451 |
| % Occupied: | 86% | |
| Date Acquired: | 7/31/15 |
| Purchase Price | $10,600,000 | |
| Year Built: | 1983 |
ONE TECHNOLOGY CENTER | | | | | |
| Type: | Office |
| Street Address: | 7411 John Smith Dr. |
| City: | San Antonio |
| Zip Code: | 78229 |
| Size (Sq ft): | 196348 |
| % Occupied: | 85% | |
| Date Acquired: | 11/10/15 |
| Purchase Price | $19,575,000 | |
| Year Built: | 1984 |
WESTWAY ONE
| | | | | |
| Type: | Office |
| Street Address: | 1707 Marketplace Blvd. |
| City: | Irving |
| Zip Code: | 75063 |
| Size (Sq ft): | 165,982 |
| % Occupied: | 100% | |
| Date Acquired: | 6/1/16 |
| Purchase Price | $21,638,000 | |
| Year Built: | 2001 |
VALUATION THEORY
There are three conventional and generally accepted approaches to estimating market value: the cost, market, and income approaches. Each of these approaches is based on certain financial principles including the principles of substitution and anticipation. The principle of substitution states that no buyer will pay more for an asset than the cost to replace it. The principle of anticipation states that value is predicated upon expected future benefits. The three approaches are discussed below:
COST APPROACH
The cost approach considers the cost to replace each asset and liability. A prudent investor would not pay more for an asset than the amount it would cost to replace the asset. In the cost approach, the replacement cost new is estimated first. Adjustments are then made to reflect losses in value resulting from physical deterioration, as well as functional and economic obsolescence.
The cost approach places emphasis on the physical components and characteristics of the asset. The basic steps of the cost approach are:
Estimate the replacement cost new.
Estimate physical depreciation.
Estimate functional and economic obsolescence, if any.
Conclude the fair market value of the asset.
MARKET APPROACH
The market approach is based upon prices paid in actual market transactions. The approach involves gathering data on recently sold assets that are similar to the subject, analyzing the value characteristics of these comparable assets, and comparing these characteristics to those of the subject and making appropriate adjustments for differences. Due to the large number of variables that affect value, the best comparables are those that are most similar to the subject. Therefore, the comparables that require the least amount of adjustment are generally the best indicators of value.
INCOME APPROACH
The income approach is based on the principle of anticipation. It states that value is based on the expectation of future benefits. This approach is valid when there is an asset or group of assets whose earning power and realization of earnings may be reasonably estimated.
Earnings are projected over an appropriate period and then discounted to present value. The discount rate reflects the time value of money, inflation, and the relative risk associated with the ownership of the subject assets versus other market alternatives. Although the income approach is commonly associated with business valuation or income producing real estate, it may also be used if an income stream can be isolated and estimated for a particular asset or group of assets.
The most important element of the income approach is its strong link to the underlying concept of value, the present worth of future benefits of an asset.
SUMMARY OF APPROACHES
The extent that each approach follows the principle of substitution and/or anticipation varies. The income approach is based upon direct estimate of future earning power; hence, it is loosely related to the principle of substitution and firmly tied to the principle of anticipation. The cost approach does not directly address earning power. It requires an exact or nearly exact substitute for the subject asset. Therefore, it is based on the principle of substitution and not on anticipation. The market approach falls in between the cost and income approaches. It reflects the market's estimate of the current earning power of a business or asset (a characteristic of the principle of anticipation). Anticipation is reflected in the sales or asking prices of similar, but not identical, substitutes for the asset (a characteristic of the principle of substitution).
More than one approach is normally considered in order to value a particular asset or group of assets. Elements of one approach can be used in another approach. For example, discount rates and other factors compiled in the market approach may also be used in the income approach. However, the relative strength, applicability, and significance of the approaches and their resulting values must be analyzed and reconciled to a single estimate of market value.
SPECIFIC METHODOLOGY
INCOME APPROACH - CAPITALIZATION
The Income Capitalization Approach is developed based on the premise that value is created by the expectation of future benefits. We estimated the present value of those benefits to determine the amount that a prudent, informed purchaser/investor would pay for the right to receive said benefits as of the date of value. This approach to value requires that an estimate be made as to the net operating income (NOI) the property may be able to achieve. The direct capitalization technique estimates the gross income, vacancy, expenses, and other appropriate charges. The estimated NOI is then converted into a value indication by use of either direct capitalization or discounted cash flow analysis.
Direct capitalization uses a single year's stabilized NOI as the basis for a value indication by dividing the income by a market-derived capitalization rate (“cap rate”). The rate chosen accounts for a recapture of the investment by the investor and should reflect all factors that influence the value of the property, such as tenant quality, property condition, neighborhood change, market trends, interest rates, and inflation. The rate may be extracted from local market transactions or, when transaction evidence is lacking, obtained from published trade sources and/or primary research with market participants.
A cap rate is a measurement used to determine the capitalized value (also known as the enterprise value) of real estate property. A cap rate is formulated by taking the net operating income from a property and dividing it by the capitalized value. In order to arrive at an implied capitalized value for the Hartman XX, WKW estimated the average cap rate. We adjusted the cap rate by property based on the occupancy percentage and rent per square foot of the property. Details of the cap rate calculation are detailed in the “Capitalization Rate” section of this report.
We were provided historical NOI by property for the period ending December 31, 2016 as well as projected NOI for year ended 2017. We applied the cap rate determined from the publicly traded Hartman XXs and applied it to Hartman’s NOI by property. We adjusted each property’s cap rate based on the property’s current occupancy rate. For example, a property 100% occupied would have a cap rate higher than the base rate, and a property 60% occupied would have a lower cap rate. Next, we compared the resulting value per property to the Ad Valorem values and concluded the value of each property to be the higher of those two indications. (See Exhibits 2)
CAPITALIZATION RATE
A form of the market approach involves gathering information about comparable publicly traded guideline companies. Guideline companies may provide a reasonable basis for comparison to the subject property based on relative investment characteristics of the entity being valued. Ideally, guideline companies operate in the same industry as the subject business, but in some cases there is insufficient information available for companies in the same industry. In these situations, it may be necessary to consider companies with an underlying similarity of relevant investment characteristics such as markets, products, growth, cyclical variability and other salient factors. For our analysis, we were able to select six publicly traded REITs that operate in the same industry as Hartman’s.
The analysis included retrieving information on the comparable companies from Yahoo Finance and Edgar Online. Edgar Online is a leading provider of interactive business and financial data on global companies to financial, corporate and advisory professionals. The company makes its information and a variety of analytical tools available via online subscriptions and licensing agreements.
Texas Comparables -
The following is a brief description of the comparable Texas REITs used to determine the capitalization rate:
1.Camden Property Trust (CPT) - Camden Property Trust is an independent real estate investment trust. The firm invests in the real estate markets of the United States. It is engaged in the ownership, development, acquisition, management, and disposition of multifamily residential apartment communities. The firm’s properties principally consist of mid-rise buildings and two-and three-story buildings with various amenities, such as swimming pools and a clubhouse, whirlpool spas, tennis courts, and controlled-access gates. Camden Property Trust was founded on May 25, 1993 and is headquartered in Houston, Texas.
2.Weingarten Realty Investors (WRI) - is a publically owned equity real estate investment trust. The firm invests in the real estate markets of United States. The firm engages in ownership, management, acquisition, development and redevelopment. It makes its investments in neighborhood and community shopping centers. Weingarten Realty Investors was formed in 1948, and is based in Houston, Texas.
3.Whitestone (WSR) - is an equity real estate investment trust. The firm invests in the real estate markets of the United States. It is engaged in owning and operating commercial properties in culturally diverse markets in major metropolitan areas. The firm was formerly known as Hartman Commercial Properties REIT. Whitestone REIT was founded on 1998 and is based in Houston, Texas.
Small Capitalization Comparables -
In addition, we considered the market’s assessment of smaller capitalized REITs. These included:
1.Terrano Realty Corporation (TRNO) – engages in acquiring, owning, and operating real estate properties in Los Angeles area, northern New Jersey/New York City, San Francisco Bay area, Seattle area, Miami area, and Washington D.C./Baltimore area. The company invests in various industrial real estate, including warehouse/distribution, flex, and trans-shipment.
2.Rexford Industrial Realty, Inc. (REXR) – is an equity real estate investment trust. The firm invests in the real estate markets of Southern California, United States. It engages in owning, operating and acquiring industrial properties. Rexford Industrial Realty, Inc. was formed in January 18, 2013 and is based in Los Angeles, California.
3.Urstadt Biddle Properties Inc. (UBA) – is a real estate investment trust. The firm invests in the real estate markets of the United States. It engages in the ownership, operation, and redevelopment of high quality retail shopping centers predominantly located in the suburban, high demographic, high barrier to entry communities surrounding New York City. The firm was formally known as HRE Properties Inc. Urstadt Biddle Properties Inc. was founded in 1969 and is based in Greenwich, Connecticut.
4.First Potomac Realty Trust (FPO) - a real estate investment trust (REIT), engages in the ownership, development, redevelopment, and operation of industrial properties and business parks in the Washington, D.C. metropolitan area, and other markets in Maryland and Virginia. As of March 31, 2008, it owned approximately 11.4 million square feet. The company qualifies as a REIT under the Internal Revenue Code. First Potomac Realty Trust was founded in 1997 and is based in Bethesda, Maryland.
5.Cedar Realty Trust, Inc. (CDR) – is an independent equity real estate investment trust. The firm is primarily engaged in ownership, operation, development, and redevelopment of properties. It invests in the real estate markets of the United States predominantly in mid- Atlantic and Northeast coastal states. The firm primarily invests in supermarket-anchored shopping centers. Cedar Realty Trust, Inc. was founded in 1984 and is based in Port Washington, New York.
6.Monmouth Real Estate Investment Corp. (MNR) – is a real estate investment trust. It owns, manages, and leases properties to investment-grade tenants on long-term leases. The firm invests in the public equity and real estate markets of the United States. It primarily invests in industrial properties and holds a portfolio of REIT securities. Monmouth Real Estate Investment Corporation was founded in 1968 and is based in Freehold, New Jersey.
7.Gladstone Commercial Corporation (GOOD) – operates as a real estate investment trust (REIT) in the United States. It engages in investing in and owning net leased industrial and commercial real properties, and making long-term industrial and commercial mortgage loans. The company leases its real estate properties to small businesses, as well as to large public companies. As of December 31, 2009, it owned 64 properties, and held 1 mortgage loan. The company was founded in 2003 and is based in McLean, Virginia.
8.Easterly Government Properties, Inc. (DEA) – focuses on the acquisition, development, and management of general services administration commercial properties in the United States. The company is based in Washington, District of Columbia.
9.One Liberty Properties, Inc. (OLP) – a real estate investment trust (REIT), engages in the acquisition, ownership, and management of commercial real estate properties in the United States. The company's property portfolio includes retail furniture stores, as well as industrial, office, flex, health and fitness, and other properties. As of March 31, 2008, it owned 67 properties; holds a 50% tenancy in common interest in 1 property; and owns 4 properties through joint ventures. The company has elected to be treated as a REIT under the Internal Revenue Code. One Liberty Properties was founded in 1982 and is based in Great Neck, New York.
10.City Office REIT, Inc. (CIO) – is a Maryland corporation formed to acquire, own and operate high-quality office properties primarily within 12 target markets in the Southern and Western United States. These target markets include Seattle (WA), Portland (OR), Boise (ID), Phoenix (AZ), Salt Lake City (UT), Denver (CO), Dallas (TX), San Antonio (TX), Austin (TX), Houston (TX), Tampa (FL), and Orlando (FL).
Conclusion – Capitalization Rate
We calculated an overall capitalization rate of approximately 6.75 percent, which was approximately 20% higher than the weighted average of the peer companies. We then adjusted this rates per property based on the occupancy percentage, as previously described. These cap rates ranged from 5.06 percent to 7.43 percent, with a weighted average cap rate of 6.68%. (See Exhibits 1 and 2)
NON-OPERATING ASSETS (LIABILITIES)
The company has a “carried interests” to the Company’s advisor. These carried interest were treated as an “un-booked liability”. The calculation of this carried interests were valued in accordance with their agreements.
In addition, we considered the cash and other assets (liabilities) of XX. These amounted to 5,624,595 and 17,269,332, respectively, and are demonstrated on Exhibit 3.
CONCLUSION –VALUE PER UNIT
After we initially concluded the value of each property to be the higher of the capitalized value and the Ad Valorem values, we took the sum of the 18 properties. We concluded a total value of $335,600,000 and added cash, and added the other net assets of $22,878,927 then subtracted total debt of $117,609,218 and a minority interest of $8,376,593 for a NAV of $232,500,000. This amount was divided by the total units of 18,180,251 for a net asset value of $12.79 per unit.
We appreciate the opportunity to provide you with professional valuation services. If we can further assist you, please feel free to contact me.
Very truly yours,
WKW Financial Advisors
Warren K. White, CFA, ASA
Attachments
CERTIFICATION
The undersigned hereby certifies that we have no present or contemplated future interest in the assets that is the subject of this report and have no personal interest or bias with respect to the parties involved; neither our employment nor our compensation in connection with this report is in any way contingent upon the conclusions reached or values estimated; this report sets forth all of the assumptions and limiting conditions affecting the analysis, values and conclusions contained herein; this report has been made in conformity with and is subject to the requirements of the Principles of Appraisal Practice and Code of Ethics of the American Society of Appraisers and the Uniform Standards of Professional Appraisal Practice of the Appraisal Foundation; the American Society of Appraisers has a mandatory recertification program for all of its Senior Members and the undersigned Senior Members are in compliance with that program; no person other than the undersigned or those acknowledged in this report prepared the analysis, values, or conclusions set forth in this report; and, to the best of our knowledge and belief, the statements of fact contained in this report are true and correct.
By 
Warren K. White, CFA, ASA
STATEMENT OF GENERAL ASSUMPTIONS AND LIMITING CONDITIONS
TERMS AND CONDITIONS
The following are the terms and conditions (the “Terms and Conditions”) on which we will provide the services (the “Services”) set forth in the attached proposal letter (the “Engagement Letter”). Together, the Terms and Conditions and the Engagement Letter are referred to as the “Contract,” which forms the entire agreement between WKW and you relating to the Services.
FEES
1.Our invoices are payable upon receipt. If we do not receive payment of any invoice within 45 days of the invoice date, we shall be entitled, without prejudice to any other rights that we may have, to suspend provision of the Services until all sums due are paid in full.
2.If any amounts payable hereunder are not paid within thirty (30) days when due, such amounts shall accrue interest at a rate equal to the lesser of two percent (2%) per month or the highest interest rate allowed under the law of New York. In the event that we are required to initiate a lawsuit or hire attorneys to collect any past due amounts, in addition to any other rights and remedies available to us, we shall be entitled to reimbursement of our attorneys fees and other costs of collection.
3.We have no responsibility to update any Reports, analysis or any other document relating to this Engagement for any events or circumstances occurring subsequent to the date of such Reports, analysis or other document. Any such subsequent consultations or work shall be subject to arrangements at our then standard fees plus expenses.
4.Either party may request changes to the Services. We shall work with you to consider and, if appropriate, to vary any aspect of the Engagement, subject to payment of reasonable additional fees and a reasonable additional period to provide any additional services. Any variation to this Contract, including any variation to fees, services, or time for performance of the Services, shall be set forth in a separate engagement letter executed by both parties which shall form part of this Contract.
5.Our performance of the Services is dependent upon you providing us with accurate and timely information and assistance as we may reasonably require from time to time. You shall use reasonable skill, care and attention to ensure that all information we may reasonably require is provided on a timely basis and is accurate and complete. You shall notify us if you subsequently learn that the information provided is incorrect or inaccurate or otherwise should not be relied upon. The inability to supply us with the agreed upon information in a useable form within the amount of time reasonably required by us may increase fees and delay completion. Additionally, in the event unforeseen complications are encountered which would significantly increase fees; we would discuss these with you and await your approval before proceeding.
TERMINATION
6.Either party may terminate this Contract in the event that the other party has breached any material provision of this contract and such breach has not been cured within ten (10) days after receipt of written notice from the then non-breaching party.
7.Upon termination of this Contract, each party shall, upon written request from the other, return to the other all property and documentation of the other that is in its possession, except that we shall be entitled to retain one copy of such documents in order to maintain a professional record of our involvement in the Engagement, subject to our continuing confidentiality obligations hereunder.
8.The provisions included within “Fees”, “Preservation of Confidential Information” and “Other Terms and Provisions” shall survive the termination or expiration of this Contract.
VALUATION WORK PRODUCTS AND REPORTS
9.At the conclusion of the Engagement, we will prepare Reports detailing our valuation procedures and the results of our work. These Reports will include, but will not be limited to, a narrative description of the methodologies used to estimate the Value of the Company’s common shares.
10.Prior to the finalization of the Services and the Reports, we will confirm facts with Management. We may do this by providing you with drafts of the valuation analysis and the Reports under the condition that in no circumstances are such drafts to be copied or given to other persons, except that it may be provided to the Company’s independent auditors. We may also require a letter from you confirming representations made by you and Management upon which we have relied. In addition, with respect to any information provided by you and Management, we will require from you a written confirmation that, to the best of your knowledge and belief, such information was accurate and that no significant information essential to the Services or Reports has been withheld from us.
11.Our Reports will be based upon the information provided by and on behalf of you and Management. We assume no responsibility and make no representations with respect to the accuracy or completeness of any information provided by and on behalf of Management. There will usually be differences between estimated and actual results because events and circumstances frequently do not occur as expected, and those differences may be material. You acknowledge that no reliance shall be placed on draft Reports, conclusions or advice, whether oral or written, issued by us since the same may be subject to further work, revision and other factors which may mean that such drafts are substantially different from any final Reports or advice issued.
12.Any advice given or Reports issued by us is provided solely for your use and benefit and only in connection with the Services that are provided hereunder. Except as required by law, you shall not provide such Reports to any third party, except that it may be provided to the Company’s independent auditors. You may provide it to third parties that sign our standard release document that will be provided via separate cover. Notwithstanding the foregoing, (i) you shall not refer to us either directly by name or indirectly as an independent valuation service provider (or by any other indirect reference or description), or to the Services, whether in any public filing or other document, without our prior written consent, which we may at our discretion grant, withhold, or grant subject to conditions, and (ii) in addition to the foregoing prohibitions and requirements with respect to all third parties, submission of our reports or any portion thereof to, or responding to any comment letter issued by, the Securities and Exchange Commission or its staff, or any written or verbal references to us, our Reports or to the Services in such a response is subject to you providing us with prior notice, and allowing us to provide input as to the content of such response. In no event, regardless of whether consent or pre-approval has been provided, shall we assume any responsibility to any third party to which any advice or Reports is disclosed or otherwise made available.
13.It is understood and agreed that the final Reports resulting from this Engagement shall remain your property. To the extent that WKW utilizes any of its property (including, without limitation, any hardware or software) in connection with this Engagement, such property shall remain the property of WKW, and you shall not acquire any right or interest in such property or in any partially completed Reports. We shall have ownership (including, without limitation, copyright ownership) and all rights to use and disclose our ideas, concepts, know-how, methods, techniques, processes and skills, and adaptations thereof in conducting our business (collectively, “Know-How”) regardless of whether such Know-How is incorporated in any way in the final Reports.
14.The scope of the final Reports we will provide pursuant to the terms of this Contract will be limited to the scope as described in the Scope of Services section. In compliance with requirements imposed by the Internal Revenue Service, as stated in Circular 230 WKW will provide the following disclosure on all communications with the Company: "We inform you that any US federal tax advice contained in this communication including any attachments is not intended or written to be used and cannot be used for the purpose of (i) avoiding penalties under the Internal Revenue Code, or (ii) promoting, marketing, or recommending to any other party any transaction or matter addressed herein.”
15.The Reports or any results of our Services shall not constitute a Solvency Opinion or a Fairness Opinion and may not be relied upon by you or any other party as such. Furthermore, any analyses we perform should not be taken to supplant any procedures that you should undertake in your consideration of the transaction contemplated in connection with this engagement or any other past present or future transaction.
16.By its very nature, valuation work cannot be regarded as an exact science and the conclusions arrived at in many cases will of necessity be subjective and dependent on the exercise of individual judgment.
PRESERVATION OF CONFIDENTIAL INFORMATION
17.Neither party will disclose to any third party without the prior written consent of the other party any confidential information which is received from the other party for the purposes of providing or receiving the Services which if disclosed in tangible form is marked confidential or if disclosed otherwise is confirmed in writing as being confidential or, if disclosed in tangible form or otherwise, is manifestly confidential. Both of us agree that any confidential information received from the other party shall only be used for the purposes of providing or receiving the Services under this or any other contract between us.
18.These restrictions will not apply to any information which: (a) is or becomes generally available to the public other than as a result of a breach of an obligation by the receiving party; (b) is acquired from a third party who owes no obligation of confidence with respect to the information; or (c) is or has been independently developed by the recipient.
19.Notwithstanding the foregoing, either party will be entitled to disclose confidential information of the other (i) to our respective insurers or legal advisors, or (ii) to a third party to the extent that this is required, by any court of competent jurisdiction, or by a governmental or regulatory authority or where there is a legal right, duty or requirement to disclose, provided that (and without breaching any legal or regulatory requirement) where reasonably practicable not less than two (2) business days notice in writing is first given to the other party.
OTHER TERMS AND PROVISIONS
20.Except in the event of our willful misconduct or fraud, in no event shall we be liable to you (or any person claiming through you) under this Contract, under any legal theory, for any amount in excess of the total professional fees paid by you to us under this Contract or any addendum to which the claim relates. In no event shall we be liable to you under this Contract under any legal theory for any consequential, indirect, lost profit or similar damages relating to or arising from our Services provided under this Contract.
21.You accept and acknowledge that any legal proceedings arising from or in connection with this Contract (or any variation or addition thereto) must be commenced within one (1) year from the date when you become aware of or ought reasonably to have become aware of the facts, which give rise to our alleged liability. You also agree that no action or claims will be brought against any WKW employees personally.
22.You agree to indemnify and hold harmless WKW, its affiliates and their respective employees from and against any and all third party claims, liabilities, losses, costs, demands and reasonable expenses, including but not limited to reasonable legal fees and expenses, internal management time and administrative costs, relating to Services we render under this Contract or otherwise arising under this Contract. The foregoing indemnification obligations shall not apply in the event that a court of competent jurisdiction finally determines that such claims resulted directly from the gross negligence, willful misconduct or fraudulent acts of WKW.
23.You accept and acknowledge that we have not made any warranties or guarantees, whether express or implied, with respect to the Services or the results that you may obtain as a result of the provision of the Services.
24.Except for your payment obligations, neither of us will be liable to the other for any delay or failure to fulfill obligations caused by circumstances outside our reasonable control.
25.This Contract constitutes the entire agreement between the parties hereto regarding the subject matter hereof and supersedes any prior agreements (whether written or oral) between the parties regarding the subject matter hereof. This Contract may be executed in any number of counterparts each of which shall be an original, but all of which together shall constitute one and the same instrument.
26.This Contract shall be governed by and interpreted in accordance with the internal laws of the State of Texas and the courts of the State of Texas shall have exclusive jurisdiction in relation to any claim arising out of this Contract.
Exhibit 1
Exhibit 2
Exhibit 3
NET ASSET VALUE OF THE SHARES OF HARTMAN XIX, INC.
March 16 2017
Mr. Louis T. Fox
Chief Financial Officer
Hartman Short Term Income Properties Income Hartman XIX
2909 Hillcroft, Suite 420
Houston, Texas 77057
Dear Mr. Fox:
This letter outlines WKW Advisors (”WKW”) arrangement to provide professional valuation consulting services to Hartman Short Term Income Properties XIX, Inc. (“Hartman XIX” or the “Company”). Hartman Income Hartman XIX is organized and operates as a public, non-traded real estate investment trust. These Services are to assist Hartman XIX’s Board of Director’s estimation of the value of common shares of Hartman XIX. We understand that the purpose of the analysis is to provide compliance with FINRA Rule 2340 and is consistent with Investment Program Association Practice Guideline 2013-01. Our opinion is as of December 31, 2016; the “Valuation Date”.
For the purpose of this analysis, Net Asset Value (“NAV”) is defined as:
“…the value of the total assets less the value of the total liabilities. The NAV per share is the NAV divided by the shares outstanding as of the Valuation Date”
Our analysis was performed in conformance with the Uniform Standards of Professional Appraisal Practice of the Appraisal Foundation. Our opinions are subject to the attached Statement of General Assumptions and Limiting Conditions.
SCOPE
In determining the NAV of the Subject Assets, our analysis included, but was not limited to the following:
•Discussions with management of the Company to gather pertinent facts and data;
•Valuations of the subject properties on a desktop basis;
•Personally inspected over 50% of the Company’s properties,
•Examine the real estate market to evaluate current market conditions, supply and demand factors, growth patterns, and their effect on each of the subject properties;
•Completion of an Income Capitalization Approach, by discounted cash flow and/or direct capitalization as appropriate, for each of the subject properties;
•Completion of a Sales Comparison Approach, if applicable or required to produce credible results, for any of the subject properties which may or may not include an analysis of the Ad Valorem values;
•Determination of an estimated value for each of the subject properties as well as underlying assumptions used in the analysis, including capitalization rates, discount rates, growth rates, and others as appropriate;
•Review of “Other Assets and Liabilities” held by Hartman XIX and estimation of their fair value as of the Valuation Date;
•Determination of the estimated NAV per share based upon incorporation of all assets and liabilities and outstanding shares. The conclusion of NAV per share is ultimately and solely the responsibility of the Board of Directors.
•Documentation of our assumptions, methodologies and conclusions in our report and supporting work files.
Furthermore, we held discussions with management and the Board of Directors of Hartman XIX in connection with our final estimate of the NAV.
In accordance with the guidelines set forth by the American Society of Appraisers, we are independent of the beneficiaries, owners and managers of Hartman XIX and the Executives (the “Parties”). We have no current or prospective financial interest in the Parties. Our fee for this engagement is in no way influenced by the results of our valuation analysis.
During the course of preparing the analysis, we received historical and prospective information regarding the financial position and results of operations of the Hartman XIX. We have not audited this information as part of this engagement; however, we relied on this information without independent verification and express no opinion or other form of assurance on its accuracy, fairness and completeness. While we did not audit this information or attest to the accuracy of it, our analysis was based, in part, upon this information, as well as other data that we derived from publicly available sources.
This appraisal and the analysis reflect our best judgment in light of the information available to us at the time of preparation. Any use that any party makes of this valuation or any reliance on or decisions to be made based on it, are the responsibility of that party. By using this appraisal, the party consents that we have no liability with respect to such reliance or decisions. We accept no liability for damages, if any, suffered by any party as a result of decisions made or actions taken based on this appraisal. This appraisal is not to be reproduced in whole or in part without the written permission of Warren K. White.
ECONOMIC OVERVIEW
The Leading Economic Index increased 0.5% in December. This increase was driven by improving sentiment about the outlook of the economy and indicates that the business cycle still showed strong momentum in the final months of 2016, which also suggests the economy will continue to grow, at least at a moderate pace, for the early months of 2017.
Consumer confidence gained 4.3 points in December, pushing the index to a 13-year high. The December gains brought the Consumer Confidence Index to 113.7, up from 109.4 in November. The Consumer Confidence survey credited the rise to the post-election surge in optimism for the economy, the prospect of more jobs and higher incomes, and stocks reaching all-time highs. In addition, this month’s surge brought consumer confidence levels past prerecession levels (111.9 in July 2007). The Consumer Sentiment Index increased 4.4 points in December, to 98.2, surpassing the highest level since January 2015 of 98.1 points. The Consumer Sentiment survey found that the surge was largely due to consumers’ initial reaction to the results of the presidential election.
Small-business optimism rose 7.4 points in December, reaching its highest levels since 2004. The Small Business Optimism Index continued moving upward in the month following the election, indicating that small businesses are poised for a big breakout. The overall December index reached 105.8 points, which is above the 42-year average and only the fourth time that it has broken above that level since 2007. The index component that measures whether owners expect the economy to improve exploded, posting a 38.0-point gain in December, while the index that measures real sales also posted large gains of 28.0 points. Only two indexes posted modest declines in December: The index that measures expectations for current job openings declined 2.0 points, and the index that measures expected credit conditions declined 1.0 point. Overall, the index saw gains for seven indicators, a decline in two components, and no change in one indicator. In addition, the 4Q 2016 Wells Fargo/Gallup Small Business Index moved up 12.0 points from its 3Q 2016 level of 68.0, marking the highest reading since January 2008. Overall, the index was 12.0 points higher than July and 26.0 points higher than one year ago. The Wells Fargo/Gallup Small Business report stated that the major driver of the index is how business owners feel about the year ahead. Forty-five percent of these owners expect the operating environment for their businesses to be better in 2017. The key drivers for this quarter’s index include:
•Revenue: Fifty-eight percent of business owners expect revenues to increase in the next 12 months, up from 48% in July.
•Stronger cash flow: Seventy percent of business owners believe their cash flow will be somewhat or very good over the next 12 months. This figure is up from 65% in July.
•Capital spending: Thirty-five percent of business owners plan to increase their capital spending “a little to a lot,” up from 25% in July; and
•Hiring: Thirty-six percent of business owners expect the number of jobs at their companies to increase “a little to a lot” over the next 12 months, up from 21% in July. The November reading is the highest recorded in the 13 years of the survey.
Small-business owners are more optimistic today than they were a year ago, as more business owners plan to increase their capital spending, add staff, and apply for credit.
Middle-market business sentiment rebounded strongly in the fourth quarter of 2016. The RSM U.S. Middle Market Business Index increased 4.5 points in the fourth quarter, indicating inventory building ahead of the holiday season and an overall improved trade environment, which helped boost middle-market firms. Specifically, the index found that sharp increases in demand for agricultural products, materials used for early stages of production, and inventory
building attributed to the increase. In addition, compensation figures and hiring levels reached cyclical highs, and sharp increases in future capital expenditures were six months ahead of expectations.
American spending grew 0.6% in December following a modest slowdown in November. The largest gain in December came from motor vehicle and parts dealers, and nonstore retailers. Core retail sales rose 0.2% in December and were up by 3.4% over the past 12 months.
Job growth continued to be solid in December, as employment rose by 156,000. Job growth has averaged 165,000 jobs per month over the past three months, well above the 80,000-jobs-a-month pace the White House Council of Economic Advisers believes is needed to maintain a low and stable unemployment rate. The unemployment rate increased 0.1 percentage point in December, to 4.7%, while the labor-force participation rate remained unchanged, at 62.7%.
Job growth continued to move forward in December, while wage growth also increased. Average hourly earnings for all private-sector employees increased 10 cents in December. Real average hourly earnings, seasonally adjusted from December 2015 to December 2016, increased 0.8%. Average hourly earnings have now grown at a 2.9% annual rate in 2016.
The manufacturing sector continued to expand in December, gaining 1.5%, to reach 54.7%, as measured by the Institute for Supply Management’s manufacturing index. A reading above 50% indicates that the manufacturing economy is generally expanding, while a reading below 50% indicates that it is generally contracting. The component of the index that measures new orders increased 7.2 percentage points, while the component for production advanced 4.3 percentage points. The 11 industries that reported growth in December include petroleum and coal products; apparel, leather, and allied products; miscellaneous manufacturing; food, beverage, and tobacco products; machinery; paper products; chemical products; computer and electronic products; fabricated metal products; and electrical equipment, appliances, and components. The six industries reporting a decline in December include plastics and rubber products, furniture and related products, printing and related support activities, textile mills, nonmetallic mineral products, and transportation equipment.
As measured by the Institute for Supply Management’s services index, the services sector remained unchanged in December. At 57.2 points, the index remains at a 12-month high—the highest level the index has reached since October 2015. A NMI reading above 50% indicates the nonmanufacturing-sector economy is generally expanding, while a reading below 50% indicates the nonmanufacturing sector is generally contracting. The majority of survey respondents’ comments were positive concerning business conditions and the overall economy, such that business owners were looking to close out Q4 2016 with no major changes and profits above projections. Business owners who were surveyed suggested that new business slowed a little, but they felt the economy was still growing. The key issues for the month came with the holiday season and capital expenditures tightening due to end-of-year budgets. The component of this index that measures business activity declined 0.3 percentage points, and the component for new orders increased by 4.6 percentage points.
In December, all major stock indices continued to trend upward adding to the previous month’s gains. The Dow Jones Index led with an increase of 3.44%, while the small cap-focused Russell 2000 posted gains of 2.8%. The S&P MidCap increased 2.19%, while the S&P 500 gained 1.98% for the month, and the Nasdaq composite posted gains of 1.12%. Market volatility, as measured by VIX, was mild, averaging 12.5%, below its annual average of 15.8%.
Consumer prices rose 0.4% in December, continuing its gain for the fifth consecutive month. Over the last 12 months, the index rose 2.1%, marking the largest 12-month increase since June 2014. The index for food remained
unchanged in December for the sixth consecutive month. Producer prices increased in December, gaining 0.3%. For the year, the index climbed 1.6% compared to 2015, which saw the index fall 1.1%.
Housing starts increased by 11.3% in December, up 5.7% from one year ago. Building permits authorized declined by 0.2% in December but increased to 0.7% above the level from a year ago. Existing-home sales slowed down in December, decreasing by 2.8%. However, 2016 existing-home sales surpassed 2015 by 0.7%, reaching the highest level since 2006, at 6.48 million home sales. Existing-home sales in the Northeast declined 6.2%, while home sales in the South remained unchanged. Existing-home sales in the Midwest region saw declines of 3.8%, and the West region declined 4.8%. Distressed home sales continued to rise, gaining 1.0% in December. The National Association of Realtors Confidence Index for current conditions increased in December and remained ahead of levels compared to a year ago. Builder confidence, as measured by the National Association of Home Builders/Wells Fargo Housing Market Index, increased 7.0 points in December, to 70.0. The report noted that the indicators show that the housing market will continue on an upward path into 2017.
The National Association of Realtors’ most recent Commercial Real Estate Market Survey, analyzing the second quarter of 2016, found that commercial real estate investments continued to keep a positive pace. The report found that 66% of realtors closed a commercial sale and sales volumes rose 8.4% from the same period one year ago. The members surveyed were positive about the general direction of business opportunities.
COMPANY OVERVIEW
As of December 31, 2016 the Company owned 9 commercial properties comprising approximately 1,106,614 square feet plus two properties held for development sites, all located in Texas.
COMPANYPROPERTIESPROMENADE –
| | | | | |
| Type: | Retail |
| Street Address: | 740-980 N. Coit Rd. |
| City: | Richardson |
| Zip Code: | 75080 |
| Size (Sq ft): | 176585 |
| % Occupied: | 74% | |
| Date Acquired: | 6/30/08 |
| Purchase Price | $13,200,000 | |
| Year Built: | 1979 |
CORNERSTONE – | | | | | |
| Type: | Office |
| Street Address: | 3707 FM 1960 |
| City: | Houston |
| Zip Code: | 77068 |
| Size (Sq ft): | 71008 |
| % Occupied: | 62% | |
| Date Acquired: | 8/21/09 |
| Purchase Price | $2,200,000 | |
| Year Built: | 1984 |
NORTHCHASE –
| | | | | |
| Type: | Office |
| Street Address: | 14550 Torney Chase Blvd. |
| City: | Houston |
| Zip Code: | 77014 |
| Size (Sq ft): | 128981 |
| % Occupied: | 88% | |
| Date Acquired: | 8/21/09 |
| Purchase Price | $5,400,000 | |
| Year Built: | 1984 |
616 FM 1960 | | | | | |
| Type: | Office |
| Street Address: | 616 FM 1960 |
| City: | Houston |
| Zip Code: | 77090 |
| Size (Sq ft): | 142194 |
| % Occupied: | 78% | |
| Date Acquired: | 7/1/10 |
| Purchase Price | $7,000,000 | |
| Year Built: | 1983 |
GATEWAY TOWER – | | | | | |
| Type: | Office |
| Street Address: | 8111 Lyndon B. Johnson Frwy |
| City: | Dallas |
| Zip Code: | 72521 |
| Size (Sq ft): | 266412 |
| % Occupied: | 71% | |
| Date Acquired: | 8/3/10 |
| Purchase Price | $15,150,000 | |
| Year Built: | 1983 |
SAWYER –
| | | | | |
| Type: | Office |
| Street Address: | 601 Sawyer St. |
| City: | Houston |
| Zip Code: | 77007 |
| Size (Sq ft): | 88258 |
| % Occupied: | 94% | |
| Date Acquired: | 5/11/11 |
| Purchase Price | $5,050,000 | |
| Year Built: | 1982 |
PRESTONWOOD PARK –
| | | | | |
| Type: | Retail |
| Street Address: | 6505-6509 W. Park Blvd. |
| City: | Plano |
| Zip Code: | 75093 |
| Size (Sq ft): | 101167 |
| % Occupied: | 77% | |
| Date Acquired: | 9/19/11 |
| Purchase Price | $11,950,000 | |
| Year Built: | 1999 |
HARWIN –
| | | | | |
| Type: | Retail |
| Street Address: | 6959-6965 Harwin Dr. |
| City: | Houston |
| Zip Code: | 77036 |
| Size (Sq ft): | 38813 |
| % Occupied: | 89% | |
| Date Acquired: | 5/2/12 |
| Purchase Price | $3,215,237 | |
| Year Built: | 2004 |
FONDREN PLAZA –
| | | | | |
| Type: | Retail |
| Street Address: | 7042-7098 Bissonnet St. |
| City: | Houston |
| Zip Code: | 77074 |
| Size (Sq ft): | 93196 |
| % Occupied: | 80% | |
| Date Acquired: | 5/11/12 |
| Purchase Price | $3,049,964 | |
| Year Built: | 1982 |
VALUATION THEORY
There are three conventional and generally accepted approaches to estimating market value: the cost, market, and income approaches. Each of these approaches is based on certain financial principles including the principles of substitution and anticipation. The principle of substitution states that no buyer will pay more for an asset than the cost to replace it. The principle of anticipation states that value is predicated upon expected future benefits. The three approaches are discussed below:
COST APPROACH
The cost approach considers the cost to replace each asset and liability. A prudent investor would not pay more for an asset than the amount it would cost to replace the asset. In the cost approach, the replacement cost new is estimated first. Adjustments are then made to reflect losses in value resulting from physical deterioration, as well as functional and economic obsolescence.
The cost approach places emphasis on the physical components and characteristics of the asset. The basic steps of the cost approach are:
Estimate the replacement cost new.
Estimate physical depreciation.
Estimate functional and economic obsolescence, if any.
Conclude the fair market value of the asset.
MARKET APPROACH
The market approach is based upon prices paid in actual market transactions. The approach involves gathering data on recently sold assets that are similar to the subject, analyzing the value characteristics of these comparable assets, and comparing these characteristics to those of the subject and making appropriate adjustments for differences. Due to the large number of variables that affect value, the best comparables are those that are most similar to the subject. Therefore, the comparables that require the least amount of adjustment are generally the best indicators of value.
INCOME APPROACH
The income approach is based on the principle of anticipation. It states that value is based on the expectation of future benefits. This approach is valid when there is an asset or group of assets whose earning power and realization of earnings may be reasonably estimated.
Earnings are projected over an appropriate period and then discounted to present value. The discount rate reflects the time value of money, inflation, and the relative risk associated with the ownership of the subject assets versus other market alternatives. Although the income approach is commonly associated with business valuation or income producing real estate, it may also be used if an income stream can be isolated and estimated for a particular asset or group of assets.
The most important element of the income approach is its strong link to the underlying concept of value, the present worth of future benefits of an asset.
SUMMARY OF APPROACHES
The extent that each approach follows the principle of substitution and/or anticipation varies. The income approach is based upon direct estimate of future earning power; hence, it is loosely related to the principle of substitution and firmly tied to the principle of anticipation. The cost approach does not directly address earning power. It requires an exact or nearly exact substitute for the subject asset. Therefore, it is based on the principle of substitution and not on anticipation. The market approach falls in between the cost and income approaches. It reflects the market's estimate of the current earning power of a business or asset (a characteristic of the principle of anticipation). Anticipation is reflected in the sales or asking prices of similar, but not identical, substitutes for the asset (a characteristic of the principle of substitution).
More than one approach is normally considered in order to value a particular asset or group of assets. Elements of one approach can be used in another approach. For example, discount rates and other factors compiled in the market approach may also be used in the income approach. However, the relative strength, applicability, and significance of the approaches and their resulting values must be analyzed and reconciled to a single estimate of market value.
SPECIFIC METHODOLOGY
INCOME APPROACH - CAPITALIZATION
The Income Capitalization Approach is developed based on the premise that value is created by the expectation of future benefits. We estimated the present value of those benefits to determine the amount that a prudent, informed purchaser/investor would pay for the right to receive said benefits as of the date of value. This approach to value requires that an estimate be made as to the net operating income (NOI) the property may be able to achieve. The direct capitalization technique estimates the gross income, vacancy, expenses, and other appropriate charges. The estimated NOI is then converted into a value indication by use of either direct capitalization or discounted cash flow analysis.
Direct capitalization uses a single year's stabilized NOI as the basis for a value indication by dividing the income by a market-derived capitalization rate (“cap rate”). The rate chosen accounts for a recapture of the investment by the investor and should reflect all factors that influence the value of the property, such as tenant quality, property condition, neighborhood change, market trends, interest rates, and inflation. The rate may be extracted from local market transactions or, when transaction evidence is lacking, obtained from published trade sources and/or primary research with market participants.
A cap rate is a measurement used to determine the capitalized value (also known as the enterprise value) of real estate property. A cap rate is formulated by taking the net operating income from a property and dividing it by the capitalized value. In order to arrive at an implied capitalized value for the Hartman XIX, WKW estimated the average cap rate. We adjusted the cap rate by property based on the occupancy percentage and rent per square foot of the property. Details of the cap rate calculation are detailed in the “Capitalization Rate” section of this report.
We were provided historical NOI by property for the period ending December 31, 2016 as well as projected NOI for year ended 2017. We applied the cap rate determined from the publicly traded REIT’s and applied it to the Company’s NOI by property. We adjusted each property’s cap rate based on the property’s current occupancy rate. For example, a property 100% occupied would have a cap rate higher than the base rate, and a property 60% occupied would have a lower cap rate. Next, we compared the resulting value per property to the Ad Valorem values and concluded the value of each property to be the higher of those two indications. (See Exhibits 2)
CAPITALIZATION RATE
A form of the market approach involves gathering information about comparable publicly traded guideline companies. Guideline companies may provide a reasonable basis for comparison to the subject property based on the relative investment characteristics of the entity being valued. Ideally, guideline companies operate in the same industry as the subject business, but in some cases there is insufficient information available for companies in the same industry. In these situations, it may be necessary to consider companies with an underlying similarity of relevant investment characteristics such as markets, products, growth, cyclical variability and other salient factors. For our analysis, we were able to select six publicly traded REITs that operate in the same industry as Hartman’s.
The analysis included retrieving information on the comparable companies from Yahoo Finance and Edgar Online. Edgar Online is a leading provider of interactive business and financial data on global companies to financial, corporate and advisory professionals. The company makes its information and a variety of analytical tools available via online subscriptions and licensing agreements.
Texas Comparables -
The following is a brief description of the comparable Texas REITs used to determine the capitalization rate:
1.Camden Property Trust (CPT) -Camden Property Trust is an independent real estate investment trust. The firm invests in the real estate markets of the United States. It is engaged in the ownership, development, acquisition, management, and disposition of multifamily residential apartment communities. The firm’s properties principally consist of mid-rise buildings and two-and three-story buildings with various amenities, such as swimming pools and a clubhouse, whirlpool spas, tennis courts, and controlled-access gates. Camden Property Trust was founded on May 25, 1993 and is headquartered in Houston, Texas.
2.Weingarten Realty Investors (WRI) -is a publically owned equity real estate investment trust. The firm invests in the real estate markets of United States. The firm engages in ownership, management, acquisition, development and redevelopment. It makes its investments in neighborhood and community shopping centers. Weingarten Realty Investors was formed in 1948, and is based in Houston, Texas.
3.Whitestone (WSR) -is an equity real estate investment trust. The firm invests in the real estate markets of the United States. It is engaged in owning and operating commercial properties in culturally diverse markets in major metropolitan areas. The firm was formerly known as Hartman Commercial Properties REIT. Whitestone REIT was founded on 1998 and is based in Houston, Texas.
Small Capitalization Comparables -
In addition, we considered the market’s assessment of smaller capitalized REITs. These included:
1.Terrano Realty Corporation (TRNO) – engages in acquiring, owning, and operating real estate properties in Los Angeles area, northern New Jersey/New York City, San Francisco Bay area, Seattle area, Miami area, and Washington D.C./Baltimore area. The company invests in various industrial real estate, including warehouse/distribution, flex, and trans-shipment.
2.Rexford Industrial Realty, Inc. (REXR) – is an equity real estate investment trust. The firm invests in the real estate markets of Southern California, United States. It engages in owning, operating and acquiring industrial properties. Rexford Industrial Realty, Inc. was formed in January 18, 2013 and is based in Los Angeles, California.
3.Urstadt Biddle Properties Inc. (UBA) – is a real estate investment trust. The firm invests in the real estate markets of the United States. It engages in the ownership, operation, and redevelopment of high quality retail shopping centers predominantly located in the suburban, high demographic, high barrier to entry communities surrounding New YorkCity. The firm was formally known as HRE Properties Inc. Urstadt Biddle Properties Inc. was founded in 1969 and is based in Greenwich, Connecticut.
4.First Potomac Realty Trust (FPO) - a real estate investment trust (REIT), engages in the ownership, development, redevelopment, and operation of industrial properties and business parks in the Washington, D.C. metropolitan area, and other markets in Maryland and Virginia. As of March 31, 2008, it owned approximately 11.4 million square feet. The company qualifies as a REIT under the Internal Revenue Code. First Potomac Realty Trust was founded in 1997 and is based in Bethesda, Maryland.
5.Cedar Realty Trust, Inc. (CDR) – is an independent equity real estate investment trust. The firm is primarily engaged in ownership, operation, development, and redevelopment of properties. It invests in the real estate markets of the United States predominantly in mid- Atlantic and Northeast coastal states. The firm primarily invests in supermarket-anchored shopping centers. Cedar Realty Trust, Inc. was founded in 1984 and is based in Port Washington, New York.
6.Monmouth Real Estate Investment Corp. (MNR) – is a real estate investment trust. It owns, manages, and leases properties to investment-grade tenants on long-term leases. The firm invests in the public equity and real estate markets of the United States. It primarily invests in industrial properties and holds a portfolio of REIT securities. Monmouth Real Estate Investment Corporation was founded in 1968 and is based in Freehold, New Jersey.
7.Gladstone Commercial Corporation (GOOD) – operates as a real estate investment trust (REIT) in the United States. It engages in investing in and owning net leased industrial and commercial real properties, and making long-term industrial and commercial mortgage loans. The company leases its real estate properties to small businesses, as well as to large public companies. As of December 31, 2009, it owned 64 properties, and held 1 mortgage loan. The company was founded in 2003 and is based in McLean, Virginia.
8.Easterly Government Properties, Inc. (DEA) – focuses on the acquisition, development, and management of general services administration commercial properties in the United States. The company is based in Washington, District of Columbia.
9.One Liberty Properties, Inc. (OLP) – a real estate investment trust (REIT), engages in the acquisition, ownership, and management of commercial real estate properties in the United States. The company's property portfolio includes retail furniture stores, as well as industrial, office, flex, health and fitness, and other properties. As of March 31, 2008, it owned 67 properties; holds a 50% tenancy in common interest in 1 property; and owns 4 properties through joint ventures. The company has elected to be treated as a REIT under the Internal Revenue Code. One Liberty Properties was founded in 1982 and is based in Great Neck, New York.
10.City Office REIT, Inc. (CIO) – is a Maryland corporation formed to acquire, own and operate high-quality office properties primarily within 12 target markets in the Southern and Western United States. These target markets include Seattle (WA), Portland (OR), Boise (ID), Phoenix (AZ), Salt Lake City (UT), Denver (CO), Dallas (TX), San Antonio (TX), Austin (TX), Houston (TX), Tampa (FL), and Orlando (FL).
Conclusion – CapitalizationRate
We calculated an overall capitalization rate of approximately 6.75 percent, which was approximately 20% higher than the weighted average of the peer companies. We then adjusted this rates per property based on the occupancy percentage, as previously described. These cap rates ranged from 5.40 percent to 7.09 percent, with a weighted average cap rate of 6.44%. (See Exhibits 1 and 2)
NON-OPERATING ASSETS (LIABILITIES)
The company has a “carried interests” to the Company’s advisor. These carried interest were treated as an “un-booked liability”. The calculation of this carried interests were valued in accordance with their agreements. In addition, there was an outstanding preferred outstanding that was also treated as a liability.
Finally, we considered the cash and other assets (liabilities) of XIX. These amounted to $-0- and $(6,992,145), respectively, and are demonstrated on Exhibit 3.
CONCLUSION –VALUE PER UNIT
After we initially concluded the value of each property to be the higher of the capitalized value and the Ad Valorem values, we took the sum of the 11 properties and added in the value of the management company. We concluded a total value of $144,400,000 and added cash, and subtracted the other liabilities then subtracted total debt and preferred of $49,607,550 and net other assets of ($6,992,145) for a NAV of $87,800,000. This amount was divided by the total units of 5,543,492 for a net asset value of $15.84 per unit.
We appreciate the opportunity to provide you with professional valuation services. If we can further assist you, please feel free to contact me.
Very truly yours,
WKW Financial Advisors
Warren K. White, CFA, ASA
Attachments
CERTIFICATION
The undersigned hereby certifies that we have no present or contemplated future interest in the assets that is the subject of this report and have no personal interest or bias with respect to the parties involved; neither our employment nor our compensation in connection with this report is in any way contingent upon the conclusions reached or values estimated; this report sets forth all of the assumptions and limiting conditions affecting the analysis, values and conclusions contained herein; this report has been made in conformity with and is subject to the requirements of the Principles of Appraisal Practice and Code of Ethics of the American Society of Appraisers and the Uniform Standards of Professional Appraisal Practice of the Appraisal Foundation; the American Society of Appraisers has a mandatory recertification program for all of its Senior Members and the undersigned Senior Members are in compliance with that program; no person other than the undersigned or those acknowledged in this report prepared the analysis, values, or conclusions set forth in this report; and, to the best of our knowledge and belief, the statements of fact contained in this report are true and correct.
By
Warren K. White, CFA, ASA
STATEMENT OF GENERAL ASSUMPTIONS AND LIMITING CONDITIONS
TERMS AND CONDITIONS
The following are the terms and conditions (the “Terms and Conditions”) on which we will provide the services (the “Services”) set forth in the attached proposal letter (the “Engagement Letter”). Together, the Terms and Conditions and the Engagement Letter are referred to as the “Contract,” which forms the entire agreement between WKW and you relating to the Services.
FEES
1.Our invoices are payable upon receipt. If we do not receive payment of any invoice within 45 days of the invoice date, we shall be entitled, without prejudice to any other rights that we may have, to suspend provision of the Services until all sums due are paid in full.
2.If any amounts payable hereunder are not paid within thirty (30) days when due, such amounts shall accrue interest at a rate equal to the lesser of two percent (2%) per month or the highest interest rate allowed under the law of New York. In the event that we are required to initiate a lawsuit or hire attorneys to collect any past due amounts, in addition to any other rights and remedies available to us, we shall be entitled to reimbursement of our attorneys fees and other costs of collection.
3.We have no responsibility to update any Reports, analysis or any other document relating to this Engagement for any events or circumstances occurring subsequent to the date of such Reports, analysis or other document. Any such subsequent consultations or work shall be subject to arrangements at our then standard fees plus expenses.
4.Either party may request changes to the Services. We shall work with you to consider and, if appropriate, to vary any aspect of the Engagement, subject to payment of reasonable additional fees and a reasonable
additional period to provide any additional services. Any variation to this Contract, including any variation to fees, services, or time for performance of the Services, shall be set forth in a separate engagement letter executed by both parties which shall form part of this Contract.
5.Our performance of the Services is dependent upon you providing us with accurate and timely information and assistance as we may reasonably require from time to time. You shall use reasonable skill, care and attention to ensure that all information we may reasonably require is provided on a timely basis and is accurate and complete. You shall notify us if you subsequently learn that the information provided is incorrect or inaccurate or otherwise should not be relied upon. The inability to supply us with the agreed upon information in a usable form within the amount of time reasonably required by us may increase fees and delay completion. Additionally, in the event unforeseen complications are encountered which would significantly increase fees; we would discuss these with you and await your approval before proceeding.
TERMINATION
6.Either party may terminate this Contract in the event that the other party has breached any material provision of this contract and such breach has not been cured within ten (10) days after receipt of written notice from the then non-breaching party.
7.Upon termination of this Contract, each party shall, upon written request from the other, return to the other all property and documentation of the other that is in its possession, except that we shall be entitled to retain one copy of such documents in order to maintain a professional record of our involvement in the Engagement, subject to our continuing confidentiality obligations hereunder.
8.The provisions included within “Fees”, “Preservation of Confidential Information” and “Other Terms and Provisions” shall survive the termination or expiration of this Contract.
VALUATION WORK PRODUCTS AND REPORTS
9.At the conclusion of the Engagement, we will prepare Reports detailing our valuation procedures and the results of our work. These Reports will include, but will not be limited to, a narrative description of the methodologies used to estimate the Value of the Company’s common shares.
10.Prior to the finalization of the Services and the Reports, we will confirm facts with Management. We may do this by providing you with drafts of the valuation analysis and the Reports under the condition that in no circumstances are such drafts to be copied or given to other persons, except that it may be provided to the Company’s independent auditors. We may also require a letter from you confirming representations made by you and Management upon which we have relied. In addition, with respect to any information provided by you and Management, we will require from you a written confirmation that, to the best of your knowledge and belief, such information was accurate and that no significant information essential to the Services or Reports has been withheld from us.
11.Our Reports will be based upon the information provided by and on behalf of you and Management. We assume no responsibility and make no representations with respect to the accuracy or completeness of any information provided by and on behalf of Management. There will usually be differences between estimated and actual results because events and circumstances frequently do not occur as expected, and those differences may be material. You acknowledge that no reliance shall be placed on draft Reports, conclusions or advice, whether oral or written, issued by us since the same may be subject to further work, revision and other factors which may mean that such drafts are substantially different from any final Reports or advice issued.
12.Any advice given or Reports issued by us is provided solely for your use and benefit and only in connection with the Services that are provided hereunder. Except as required by law, you shall not provide such Reports to any third party, except that it may be provided to the Company’s independent auditors. You may provide it to third parties that sign our standard release document that will be provided via separate cover. Notwithstanding the foregoing, (i) you shall not refer to us either directly by name or indirectly as an independent valuation service provider (or by any other indirect reference or description), or to the Services, whether in any public filing or other document, without our prior written consent, which we may at our discretion grant, withhold, or grant subject to conditions, and (ii) in addition to the foregoing prohibitions and requirements with respect to all third parties, submission of our reports or any portion thereof to, or responding to any comment letter issued by, the Securities and Exchange Commission or its staff, or any written or verbal references to us, our Reports or to the Services in such a response is subject to you providing us with prior notice, and allowing us to
provide input as to the content of such response. In no event, regardless of whether consent or pre-approval has been provided, shall we assume any responsibility to any third party to which any advice or Reports is disclosed or otherwise made available.
13.It is understood and agreed that the final Reports resulting from this Engagement shall remain your property. To the extent that WKW utilizes any of its property (including, without limitation, any hardware or software) in connection with this Engagement, such property shall remain the property of WKW, and you shall not acquire any right or interest in such property or in any partially completed Reports. We shall have ownership (including, without limitation, copyright ownership) and all rights to use and disclose our ideas, concepts, know-how, methods, techniques, processes and skills, and adaptations thereof in conducting our business (collectively, “Know-How”) regardless of whether such Know-How is incorporated in any way in the final Reports.
14.The scope of the final Reports we will provide pursuant to the terms of this Contract will be limited to the scope as described in the Scope of Services section. In compliance with requirements imposed by the Internal Revenue Service, as stated in Circular 230 WKW will provide the following disclosure on all communications with the Company: "We inform you that any US federal tax advice contained in this communication including any attachments is not intended or written to be used and cannot be used for the purpose of (i) avoiding penalties under the Internal Revenue Code, or (ii) promoting, marketing, or recommending to any other party any transaction or matter addressed herein.”
15.The Reports or any results of our Services shall not constitute a Solvency Opinion or a Fairness Opinion and may not be relied upon by you or any other party as such. Furthermore, any analyses we perform should not be taken to supplant any procedures that you should undertake in your consideration of the transaction contemplated in connection with this engagement or any other past present or future transaction.
16.By its very nature, valuation work cannot be regarded as an exact science and the conclusions arrived at in many cases will of necessity be subjective and dependent on the exercise of individual judgment.
PRESERVATION OF CONFIDENTIAL INFORMATION
17.Neither party will disclose to any third party without the prior written consent of the other party any confidential information which is received from the other party for the purposes of providing or receiving the Services which if disclosed in tangible form is marked confidential or if disclosed otherwise is confirmed in writing as being confidential or, if disclosed in tangible form or otherwise, is manifestly confidential. Both of us agree that any confidential information received from the other party shall only be used for the purposes of providing or receiving the Services under this or any other contract between us.
18.These restrictions will not apply to any information which: (a) is or becomes generally available to the public other than as a result of a breach of an obligation by the receiving party; (b) is acquired from a third party who owes no obligation of confidence with respect to the information; or (c) is or has been independently developed by the recipient.
19.Notwithstanding the foregoing, either party will be entitled to disclose confidential information of the other (i) to our respective insurers or legal advisors, or (ii) to a third party to the extent that this is required, by any court of competent jurisdiction, or by a governmental or regulatory authority or where there is a legal right, duty or requirement to disclose, provided that (and without breaching any legal or regulatory requirement) where reasonably practicable not less than two (2) business days notice in writing is first given to the other party.
OTHER TERMS AND PROVISIONS
20.Except in the event of our willful misconduct or fraud, in no event shall we be liable to you (or any person claiming through you) under this Contract, under any legal theory, for any amount in excess of the total professional fees paid by you to us under this Contract or any addendum to which the claim relates. In no event shall we be liable to you under this Contract under any legal theory for any consequential, indirect, lost profit or similar damages relating to or arising from our Services provided under this Contract.
21.You accept and acknowledge that any legal proceedings arising from or in connection with this Contract (or any variation or addition thereto) must be commenced within one (1) year from the date when you become aware of or ought reasonably to have become aware of the facts, which give rise to our alleged liability. You also agree that no action or claims will be brought against any WKW employees personally.
22.You agree to indemnify and hold harmless WKW, its affiliates and their respective employees from and against any and all third party claims, liabilities, losses, costs, demands and reasonable expenses, including but not limited to reasonable legal fees and expenses, internal management time and administrative costs, relating to Services we render under this Contract or otherwise arising under this Contract. The foregoing indemnification obligations shall not apply in the event that a court of competent jurisdiction finally determines that such claims resulted directly from the gross negligence, willful misconduct or fraudulent acts of WKW.
23.You accept and acknowledge that we have not made any warranties or guarantees, whether express or implied, with respect to the Services or the results that you may obtain as a result of the provision of the Services.
24.Except for your payment obligations, neither of us will be liable to the other for any delay or failure to fulfill obligations caused by circumstances outside our reasonable control.
25.This Contract constitutes the entire agreement between the parties hereto regarding the subject matter hereof and supersedes any prior agreements (whether written or oral) between the parties regarding the subject matter hereof. This Contract may be executed in any number of counterparts each of which shall be an original, but all of which together shall constitute one and the same instrument.
26.This Contract shall be governed by and interpreted in accordance with the internal laws of the State of Texas and the courts of the State of Texas shall have exclusive jurisdiction in relation to any claim arising out of this Contract.
NET ASSET VALUE OF THE SHARES OF HARTMAN INCOME REIT
March 16, 2017
Mr. Louis T. Fox
Chief Financial Officer
Hartman Short Term Income Properties Income REIT
2909 Hillcroft, Suite 420
Houston, Texas 77057
Dear Mr. Fox:
This letter outlines WKW Advisors (”WKW”) arrangement to provide professional valuation consulting services to Hartman Short Term Income Properties Income REIT, Inc. (“REIT” or the “Company”). Hartman Income REIT is organized and operates as a public, non-traded real estate investment trust. These Services are to assist REIT’s Board of Director’s estimation of the value of common shares of REIT. We understand that the purpose of the analysis is to provide compliance with FINRA Rule 2340 and is consistent with Investment Program Association Practice Guideline 2013-01. Our opinion is as of December 31, 2016; the “Valuation Date”.
For the purpose of this analysis, Net Asset Value (“NAV”) is defined as follows:
““. . . the value of the total assets less the value of the total liabilities. The NAV per share is the NAV divided by the shares outstanding as of the Valuation Date”
Our analysis was performed in conformance with the Uniform Standards of Professional Appraisal Practice of the Appraisal Foundation. Our opinions are subject to the attached Statement of General Assumptions and Limiting Conditions.
5212 Floyd, Suite A | Houston, TX 77007 | p. 713-304-3838 | f. 888-895-9329 | wwhite@wkwhite.com
Annex E-51
SCOPE
In determining the NAV of the Subject Assets, our analysis included, but was not limited to the following:
•Discussions with the management of Company to gather pertinent facts and data;
•Valuations of the subject properties on a desktop basis;
•Personally inspected over 70% of the Company’s properties,
•Examine the real estate market to evaluate current market conditions, supply and demand factors, growth patterns, and their effect on each of the subject properties;
•Completion of an Income Capitalization Approach, by discounted cash flow and/or direct capitalization as appropriate, for each of the subject properties;
•Completion of a Sales Comparison Approach, if applicable or required to produce credible results, for any of the subject properties which may or may not include an analysis of the Ad Valorem values;
•Determination of an estimated value for each of the subject properties as well as underlying assumptions used in the analysis, including capitalization rates, discount rates, growth rates, and others as appropriate;
•Review of “Other Assets and Liabilities” held by REIT and estimation of their fair value as of the Valuation Date;
•Determination of the estimated NAV per share based upon incorporation of all assets and liabilities and outstanding shares. The conclusion of NAV per share is ultimately and solely the responsibility of the Board of Directors.
•Documentation of our assumptions, methodologies and conclusions in our report and supporting work files.
Furthermore, we held discussions with management and the Board of Directors of REIT in connection with our final estimate of the NAV.
In accordance with the guidelines set forth by the American Society of Appraisers, we are independent of the beneficiaries, owners and managers of REIT and the Executives (the “Parties”). We have no current or prospective financial interest in the Parties. Our fee for this engagement is in no way influenced by the results of our valuation analysis.
During the course of preparing the analysis, we received historical and prospective information regarding the financial position and results of operations of the REIT. We have not audited this information as part of this engagement; however, we relied on this information without independent verification and express no opinion or other form of assurance on its accuracy, fairness and completeness. While we did not audit this information or attest to the accuracy of it, our analysis was based, in part, upon this information, as well as other data that we derived from publicly available sources.
This appraisal and the analysis reflect our best judgment in light of the information available to us at the time of preparation. Any use that any party makes of this valuation or any reliance on or decisions to be made based on it, are the responsibility of that party. By using this appraisal, the party consents that we have no liability with respect to such reliance or decisions. We accept no liability for damages, if any, suffered by any party as a result of
decisions made or actions taken based on this appraisal. This appraisal is not to be reproduced in whole or in part without the written permission of Warren K. White.
ECONOMIC OVERVIEW
The Leading Economic Index increased 0.5% in December. This increase was driven by improving sentiment about the outlook of the economy and indicates that the business cycle still showed strong momentum in the final months of 2016, which also suggests the economy will continue to grow, at least at a moderate pace, for the early months of 2017.
Consumer confidence gained 4.3 points in December, pushing the index to a 13-year high. The December gains brought the Consumer Confidence Index to 113.7, up from 109.4 in November. The Consumer Confidence survey credited the rise to the post-election surge in optimism for the economy, the prospect of more jobs and higher incomes, and stocks reaching all-time highs. In addition, this month’s surge brought consumer confidence levels past prerecession levels (111.9 in July 2007). The Consumer Sentiment Index increased 4.4 points in December, to 98.2, surpassing the highest level since January 2015 of 98.1 points. The Consumer Sentiment survey found that the surge was largely due to consumers’ initial reaction to the results of the presidential election.
Small-business optimism rose 7.4 points in December, reaching its highest levels since 2004. The Small Business Optimism Index continued moving upward in the month following the election, indicating that small businesses are poised for a big breakout. The overall December index reached 105.8 points, which is above the 42-year average and only the fourth time that it has broken above that level since 2007. The index component that measures whether owners expect the economy to improve exploded, posting a 38.0-point gain in December, while the index that measures real sales also posted large gains of 28.0 points. Only two indexes posted modest declines in December: The index that measures expectations for current job openings declined 2.0 points, and the index that measures expected credit conditions declined 1.0 point. Overall, the index saw gains for seven indicators, a decline in two components, and no change in one indicator. In addition, the 4Q 2016 Wells Fargo/Gallup Small Business Index moved up 12.0 points from its 3Q 2016 level of 68.0, marking the highest reading since January 2008. Overall, the index was 12.0 points higher than July and 26.0 points higher than one year ago. The Wells Fargo/Gallup Small Business report stated that the major driver of the index is how business owners feel about the year ahead. Forty-five percent of these owners expect the operating environment for their businesses to be better in 2017. The key drivers for this quarter’s index include:
•Revenue: Fifty-eight percent of business owners expect revenues to increase in the next 12 months, up from 48% in July.
•Stronger cash flow: Seventy percent of business owners believe their cash flow will be somewhat or very good over the next 12 months. This figure is up from 65% in July.
•Capital spending: Thirty-five percent of business owners plan to increase their capital spending “a little to a lot,” up from 25% in July; and
•Hiring: Thirty-six percent of business owners expect the number of jobs at their companies to increase “a little to a lot” over the next 12 months, up from 21% in July. The November reading is the highest recorded in the 13 years of the survey.
Small-business owners are more optimistic today than they were a year ago, as more business owners plan to increase their capital spending, add staff, and apply for credit.
Middle-market business sentiment rebounded strongly in the fourth quarter of 2016. The RSM U.S. Middle Market Business Index increased 4.5 points in the fourth quarter, indicating inventory building ahead of the holiday season and an overall improved trade environment, which helped boost middle-market firms. Specifically, the index found that sharp increases in demand for agricultural products, materials used for early stages of production, and inventory building attributed to the increase. In addition, compensation figures and hiring levels reached cyclical highs, and sharp increases in future capital expenditures were six months ahead of expectations.
American spending grew 0.6% in December following a modest slowdown in November. The largest gain in December came from motor vehicle and parts dealers, and nonstore retailers. Core retail sales rose 0.2% in December and were up by 3.4% over the past 12 months.
Job growth continued to be solid in December, as employment rose by 156,000. Job growth has averaged 165,000 jobs per month over the past three months, well above the 80,000-jobs-a-month pace the White House Council of Economic Advisers believes is needed to maintain a low and stable unemployment rate. The unemployment rate increased 0.1 percentage point in December, to 4.7%, while the labor-force participation rate remained unchanged, at 62.7%.
Job growth continued to move forward in December, while wage growth also increased. Average hourly earnings for all private-sector employees increased 10 cents in December. Real average hourly earnings, seasonally adjusted from December 2015 to December 2016, increased 0.8%. Average hourly earnings have now grown at a 2.9% annual rate in 2016.
The manufacturing sector continued to expand in December, gaining 1.5%, to reach 54.7%, as measured by the Institute for Supply Management’s manufacturing index. A reading above 50% indicates that the manufacturing economy is generally expanding, while a reading below 50% indicates that it is generally contracting. The component of the index that measures new orders increased 7.2 percentage points, while the component for production advanced 4.3 percentage points. The 11 industries that reported growth in December include petroleum and coal products; apparel, leather, and allied products; miscellaneous manufacturing; food, beverage, and tobacco products; machinery; paper products; chemical products; computer and electronic products; fabricated metal products; and electrical equipment, appliances, and components. The six industries reporting a decline in December include plastics and rubber products, furniture and related products, printing and related support activities, textile mills, nonmetallic mineral products, and transportation equipment.
As measured by the Institute for Supply Management’s services index, the services sector remained unchanged in December. At 57.2 points, the index remains at a 12-month high—the highest level the index has reached since October 2015. A NMI reading above 50% indicates the nonmanufacturing-sector economy is generally expanding, while a reading below 50% indicates the nonmanufacturing sector is generally contracting. The majority of survey respondents’ comments were positive concerning business conditions and the overall economy, such that business owners were looking to close out Q4 2016 with no major changes and profits above projections. Business owners who were surveyed suggested that new business slowed a little, but they felt the economy was still growing. The key issues for the month came with the holiday season and capital expenditures tightening due to end-of-year budgets. The component of this index that measures business activity declined 0.3 percentage points, and the component for new orders increased by 4.6 percentage points.
In December, all major stock indices continued to trend upward adding to the previous month’s gains. The Dow Jones Index led with an increase of 3.44%, while the small cap-focused Russell 2000 posted gains of 2.8%. The S&P MidCap increased 2.19%, while the S&P 500 gained 1.98% for the month, and the Nasdaq composite posted gains of 1.12%. Market volatility, as measured by VIX, was mild, averaging 12.5%, below its annual average of 15.8%.
Consumer prices rose 0.4% in December, continuing its gain for the fifth consecutive month. Over the last 12 months, the index rose 2.1%, marking the largest 12-month increase since June 2014. The index for food remained unchanged in December for the sixth consecutive month. Producer prices increased in December, gaining 0.3%. For the year, the index climbed 1.6% compared to 2015, which saw the index fall 1.1%.
Housing starts increased by 11.3% in December, up 5.7% from one year ago. Building permits authorized declined by 0.2% in December but increased to 0.7% above the level from a year ago. Existing-home sales slowed down in December, decreasing by 2.8%. However, 2016 existing-home sales surpassed 2015 by 0.7%, reaching the highest level since 2006, at 6.48 million home sales. Existing-home sales in the Northeast declined 6.2%, while home sales in the South remained unchanged. Existing-home sales in the Midwest region saw declines of 3.8%, and the West region declined 4.8%. Distressed home sales continued to rise, gaining 1.0% in December. The National Association of Realtors Confidence Index for current conditions increased in December and remained ahead of levels compared to a year ago. Builder confidence, as measured by the National Association of Home Builders/Wells Fargo Housing Market Index, increased 7.0 points in December, to 70.0. The report noted that the indicators show that the housing market will continue on an upward path into 2017.
The National Association of Realtors’ most recent Commercial Real Estate Market Survey, analyzing the second quarter of 2016, found that commercial real estate investments continued to keep a positive pace. The report found that 66% of realtors closed a commercial sale and sales volumes rose 8.4% from the same period one year ago. The members surveyed were positive about the general direction of business opportunities.
COMPANY OVERVIEW
The Company has interest in 20 commercial properties in Texas comprising approximately 2,796,739 square feet. In addition, the company operates a sizable property management company, and has several “carried interest” in other non-owned properties.
COMPANYPROPERTIES
QUITMAN –
| | | | | |
| Type: | Industrial |
| Street Address: | 2300 Quitman Rd. |
| City: | Houston |
| Zip Code: | 77026 |
| Size (Sqft): | 736957 |
| % Occupied: | 84% | |
| Date Acquired: | 2/26/99 |
| Purchase Price | $4,617,895 | |
| Year Built: | 1920 |
ONE MASON PLAZA – | | | | | |
| Type: | Retail |
| Street Address: | 811, 829 & 873 S. Mason Rd. |
| City: | Katy |
| Zip Code: | 77450 |
| Size (Sqft): | 75183 |
| % Occupied: | 98% | |
| Date Acquired: | 12/11/01 |
| Purchase Price | $3,300,000 | |
| Year Built: | 1982 |
TOWER PAVILION – | | | | | |
| Type: | Office |
| Street Address: | 2909 Hillcroft Ave. |
| City: | Houston |
| Zip Code: | 77057 |
| Size (Sqft): | 87589 |
| % Occupied: | 85% | |
| Date Acquired: | 8/30/02 |
| Purchase Price | $3,625,000 | |
| Year Built: | 1981 |
PRESERVE –
| | | | | |
| Type: | Office |
| Street Address: | 2010 North Loop West |
| City: | Houston |
| Zip Code: | 77018 |
| Size (Sqft): | 218689 |
| % Occupied: | 88% | |
| Date Acquired: | 9/30/02 |
| Purchase Price | $6,400,000 | |
| Year Built: | 1970 |
CHELSEA SQUARE – | | | | | |
| Type: | Retail |
| Street Address: | 5020 FM 1960 West |
| City: | Houston |
| Zip Code: | 77069 |
| Size (Sqft): | 70275 |
| % Occupied: | 68% | |
| Date Acquired: | 11/19/02 |
| Purchase Price | $4,200,000 | |
| Year Built: | 1984 |
WESTHEIMER CENTRAL- | | | | | |
| Type: | Office |
| Street Address: | 11200 Westheimer Rd. |
| City: | Houston |
| Zip Code: | 77042 |
| Size (Sqft): | 182506 |
| % Occupied: | 81% | |
| Date Acquired: | 6/26/03 |
| Purchase Price | $11,500,000 | |
| Year Built: | 1983 |
WALZEM PLAZA –
| | | | | |
| Type: | Retail |
| Street Address: | 5400 Walzem Rd. |
| City: | San Antonio |
| Zip Code: | 78218 |
| Size (Sqft): | 182713 |
| % Occupied: | 77% | |
| Date Acquired: | 8/27/03 |
| Purchase Price | $5,165,000 | |
| Year Built: | 1981 |
NORTH FREEWAY – | | | | | |
| Type: | Office |
| Street Address: | 11811 North Freeway |
| City: | Houston |
| Zip Code: | 77060 |
| Size (Sqft): | 156362 |
| % Occupied: | 79% | |
| Date Acquired: | 6/26/03 |
| Purchase Price | $4,500,000 | |
| Year Built: | 1982 |
ATRIUM I – | | | | | |
| Type: | Office |
| Street Address: | 15311 W. Vantage Parkway |
| City: | Houston |
| Zip Code: | 77032 |
| Size (Sqft): | 118461 |
| % Occupied: | 76% | |
| Date Acquired: | 12/11/03 |
| Purchase Price | $6,344,214 | |
| Year Built: | 1980 |
ATRIUM II –
| | | | | |
| Type: | Office |
| Street Address: | 15355 W. Vantage Parkway |
| City: | Houston |
| Zip Code: | 77032 |
| Size (Sqft): | 111853 |
| % Occupied: | 50% | |
| Date Acquired: | 12/11/03 |
| Purchase Price | $5,755,786 | |
| Year Built: | 1983 |
NORTH CENTRAL PLAZA – | | | | | |
| Type: | Office |
| Street Address: | 12655 N. Central Expressway |
| City: | Dallas |
| Zip Code: | 75243 |
| Size (Sqft): | 198374 |
| % Occupied: | 83% | |
| Date Acquired: | 4/15/04 |
| Purchase Price | $12,000,000 | |
| Year Built: | 1982 |
PARK CENTRAL – | | | | | |
| Type: | Office |
| Street Address: | 7616 Lyndon B Johnson Frway |
| City: | Dallas |
| Zip Code: | 75231 |
| Size (Sqft): | 127913 |
| % Occupied: | 33% | |
| Date Acquired: | 8/20/04 |
| Purchase Price | $4,825,000 | |
| Year Built: | 1974 |
TIMMONS –
| | | | | |
| Type: | Office |
| Street Address: | 3100 Timmons Lane |
| City: | Houston |
| Zip Code: | 77027 |
| Size (Sqft): | 111265 |
| % Occupied: | 91% | |
| Date Acquired: | 12/21/04 |
| Purchase Price | $5,450,000 | |
| Year Built: | 1975 |
MISSION CENTRE –
| | | | | |
| Type: | Retail |
| Street Address: | 14629 Beechnut St. |
| City: | Houston |
| Zip Code: | 77083 |
| Size (Sqft): | 112971 |
| % Occupied: | 81% | |
| Date Acquired: | 5/29/07 |
| Purchase Price | $5,000,000 | |
| Year Built: | 1987 |
REGENCY SQUARE – | | | | | |
| Type: | Office |
| Street Address: | 7211 Regency Blvd. |
| City: | Houston |
| Zip Code: | 77036 |
| Size (Sqft): | 64063 |
| % Occupied: | 73% | |
| Date Acquired: | 9/5/07 |
| Purchase Price | $2,400,000 | |
| Year Built: | 1979 |
CENTRAL PARK BUSINESS CENTER –
| | | | | |
| Type: | Industrial |
| Street Address: | 1900 Firman Dr. |
| City: | Richardson |
| Zip Code: | 75081 |
| Size (Sqft): | 73099 |
| % Occupied: | 79% | |
| Date Acquired: | 2/19/08 |
| Purchase Price | $4,600,000 | |
| Year Built: | 1984 |
SKYWAY BUSINESS CENTER – | | | | | |
| Type: | Industrial |
| Street Address: | 3002-3018 Syway Circle S. |
| City: | Irving |
| Zip Code: | 75038 |
| Size (Sqft): | 66504 |
| % Occupied: | 100% | |
| Date Acquired: | 2/19/08 |
| Purchase Price | $2,600,000 | |
| Year Built: | 1981 |
SPRING VALLEY BUSINESS CENTER –
| | | | | |
| Type: | Industrial |
| Street Address: | 1055-1059 S. Sherman |
| City: | Richardson |
| Zip Code: | 75081 |
| Size (Sqft): | 94304 |
| % Occupied: | 53% | |
| Date Acquired: | 2/19/08 |
| Purchase Price | $4,700,000 | |
| Year Built: | 1984 |
GARDEN OAKS – | | | | | |
| Type: | Retail |
| Street Address: | 3800-4000 N. Shepherd Dr. |
| City: | Houston |
| Zip Code: | 77018 |
| Size (Sqft): | 95046 |
| % Occupied: | 84% | |
| Date Acquired: | 6/1/08 |
| Purchase Price | $8,369,395 | |
| Year Built: | 1956 |
NORTHEAST SQUARE –
| | | | | |
| Type: | Retail |
| Street Address: | 6-18 Uvalde Rd. |
| City: | Houston |
| Zip Code: | 77015 |
| Size (Sqft): | 40525 |
| % Occupied: | 88% | |
| Date Acquired: | 6/1/08 |
| Purchase Price | $3,783,035 | |
| Year Built: | 1984 |
VALUATION THEORY
There are three conventional and generally accepted approaches to estimating market value: the cost, market, and income approaches. Each of these approaches is based on certain financial principles including the principles of substitution and anticipation. The principle of substitution states that no buyer will pay more for an asset than the cost to replace it. The principle of anticipation states that value is predicated upon expected future benefits. The three approaches are discussed below:
COST APPROACH
The cost approach considers the cost to replace each asset and liability. A prudent investor would not pay more for an asset than the amount it would cost to replace the asset. In the cost approach, the replacement cost new is estimated first. Adjustments are then made to reflect losses in value resulting from physical deterioration, as well as functional and economic obsolescence.
The cost approach places emphasis on the physical components and characteristics of the asset. The basic steps of the cost approach are:
Estimate the replacement cost new.
Estimate physical depreciation.
Estimate functional and economic obsolescence, if any.
Conclude the fair market value of the asset.
MARKET APPROACH
The market approach is based upon prices paid in actual market transactions. The approach involves gathering data on recently sold assets that are similar to the subject, analyzing the value characteristics of these comparable assets, and comparing these characteristics to those of the subject and making appropriate adjustments for differences. Due to the large number of variables that affect value, the best comparables are those that are most similar to the subject. Therefore, the comparables that require the least amount of adjustment are generally the best indicators of value.
INCOME APPROACH
The income approach is based on the principle of anticipation. It states that value is based on the expectation of future benefits. This approach is valid when there is an asset or group of assets whose earning power and realization of earnings may be reasonably estimated.
Earnings are projected over an appropriate period and then discounted to present value. The discount rate reflects the time value of money, inflation, and the relative risk associated with the ownership of the subject assets versus other market alternatives. Although the income approach is commonly associated with business valuation or income producing real estate, it may also be used if an income stream can be isolated and estimated for a particular asset or group of assets.
The most important element of the income approach is its strong link to the underlying concept of value, the present worth of future benefits of an asset.
SUMMARY OF APPROACHES
The extent that each approach follows the principle of substitution and/or anticipation varies. The income approach is based upon direct estimate of future earning power; hence, it is loosely related to the principle of substitution and firmly tied to the principle of anticipation. The cost approach does not directly address earning power. It requires an exact or nearly exact substitute for the subject asset. Therefore, it is based on the principle of substitution and not on anticipation. The market approach falls in between the cost and income approaches. It reflects the market's estimate of the current earning power of a business or asset (a characteristic of the principle of anticipation). Anticipation is reflected in the sales or asking prices of similar, but not identical, substitutes for the asset (a characteristic of the principle of substitution).
More than one approach is normally considered in order to value a particular asset or group of assets. Elements of one approach can be used in another approach. For example, discount rates and other factors compiled in the market approach may also be used in the income approach. However, the relative strength, applicability, and significance of the approaches and their resulting values must be analyzed and reconciled to a single estimate of market value.
SPECIFIC METHODOLOGY
INCOME APPROACH - CAPITALIZATION
The Income Capitalization Approach is developed based on the premise that value is created by the expectation of future benefits. We estimated the present value of those benefits to determine the amount that a prudent, informed purchaser/investor would pay for the right to receive said benefits as of the date of value. This approach to value requires that an estimate be made as to the net operating income (NOI) the property may be able to achieve. The direct capitalization technique estimates the gross income, vacancy, expenses, and other appropriate charges. The
estimated NOI is then converted into a value indication by use of either direct capitalization or discounted cash flow analysis.
Direct capitalization uses a single year's stabilized NOI as the basis for a value indication by dividing the income by a market-derived capitalization rate (“cap rate”). The rate chosen accounts for a recapture of the investment by the investor and should reflect all factors that influence the value of the property, such as tenant quality, property condition, neighborhood change, market trends, interest rates, and inflation. The rate may be extracted from local market transactions or, when transaction evidence is lacking, obtained from published trade sources and/or primary research with market participants.
A cap rate is a measurement used to determine the capitalized value (also known as the enterprise value) of real estate property. A cap rate is formulated by taking the net operating income from a property and dividing it by the capitalized value. In order to arrive at an implied capitalized value for the REIT, WKW estimated the average cap rate. We adjusted the cap rate by property based on the occupancy percentage and rent per square foot of the property. Details of the cap rate calculation are detailed in the “Capitalization Rate” section of this report.
We were provided historical NOI by property for the period ending December 31, 2016 as well as projected NOI for year ended 2017. We applied the cap rate determined from the publicly traded REITs and applied it to the Company’s NOI by property. We adjusted each property’s cap rate based on the property’s current occupancy rate. For example, a property 100% occupied would have a cap rate higher than the base rate, and a property 60% occupied would have a lower cap rate. Next, we compared the resulting value per property to the Ad Valorem values and concluded the value of each property to be the higher of those two indications. (See Exhibits 2)
CAPITALIZATION RATE
A form of the market approach involves gathering information about comparable publicly traded guideline companies. Guideline companies may provide a reasonable basis for comparison to the subject property based on the relative investment characteristics of the entity being valued. Ideally, guideline companies operate in the same industry as the subject business, but in some cases there is insufficient information available for companies in the same industry. In these situations, it may be necessary to consider companies with an underlying similarity of relevant investment characteristics such as markets, products, growth, cyclical variability and other salient factors. For our analysis, we were able to select six publicly traded REITs that operate in the same industry as Hartman’s.
The analysis included retrieving information on the comparable companies from Yahoo Finance and Edgar Online. Edgar Online is a leading provider of interactive business and financial data on global companies to financial, corporate and advisory professionals. The company makes its information and a variety of analytical tools available via online subscriptions and licensing agreements.
Texas Comparables -
The following is a brief description of the comparable Texas REITs used to determine the capitalization rate:
1.Camden Property Trust (CPT) -Camden Property Trust is an independent real estate investment trust. The firm invests in the real estate markets of the United States. It is engaged in the ownership, development, acquisition, management, and disposition of multifamily residential apartment communities. The firm’s properties principally consist of mid-rise buildings and two-and three-story buildings with various amenities, such as swimming pools and a clubhouse, whirlpool spas, tennis courts, and controlled-access gates. Camden Property Trust was founded on May 25, 1993 and is headquartered in Houston, Texas.
2.Weingarten Realty Investors (WRI) -is a publically owned equity real estate investment trust. The firm invests in the real estate markets of United States. The firm engages in ownership, management, acquisition, development and redevelopment. It makes its investments in neighborhood and community shopping centers. Weingarten Realty Investors was formed in 1948, and is based in Houston, Texas.
3.Whitestone (WSR) -is an equity real estate investment trust. The firm invests in the real estate markets of the United States. It is engaged in owning and operating commercial properties in culturally diverse markets in major metropolitan areas. The firm was formerly known as Hartman Commercial Properties REIT. Whitestone REIT was founded on 1998 and is based in Houston, Texas.
Small Capitalization Comparables -
In addition, we considered the market’s assessment of smaller capitalized REITs. These included:
1.Terrano Realty Corporation (TRNO) –engages in acquiring, owning, and operating real estate properties in Los Angeles area, northern New Jersey/New York City, San Francisco Bay area, Seattle area, Miami area, and Washington D.C./Baltimore area. The company invests in various industrial real estate, including warehouse/distribution, flex, and trans-shipment.
2.Rexford Industrial Realty, Inc. (REXR) –is an equity real estate investment trust. The firm invests in the real estate markets of Southern California, United States. It engages in owning, operating and acquiring industrial properties. Rexford Industrial Realty, Inc. was formed in January 18, 2013 and is based in Los Angeles, California.
3.Urstadt Biddle Properties Inc. (UBA) –is a real estate investment trust. The firm invests in the real estate markets of the United States. It engages in the ownership, operation, and redevelopment of high quality retail shopping centers predominantly located in the suburban, high demographic, high barrier to entry communities surrounding New YorkCity. The firm was formally known as HRE Properties Inc. Urstadt Biddle Properties Inc. was founded in 1969 and is based in Greenwich, Connecticut.
4.First Potomac Realty Trust (FPO) - a real estate investment trust (REIT), engages in the ownership, development, redevelopment, and operation of industrial properties and business parks in the Washington, D.C. metropolitan area, and other markets in Maryland and Virginia. As of March 31, 2008, it owned approximately 11.4 million square feet. The company qualifies as a REIT under the Internal Revenue Code. First Potomac Realty Trust was founded in 1997 and is based in Bethesda, Maryland.
5.Cedar Realty Trust, Inc. (CDR) –is an independent equity real estate investment trust. The firm is primarily engaged in ownership, operation, development, and redevelopment of properties. It invests in the real estate markets of the United States predominantly in mid- Atlantic and Northeast coastal states. The firm primarily invests in supermarket-anchored shopping centers. Cedar Realty Trust, Inc. was founded in 1984 and is based in Port Washington, New York.
6.Monmouth Real Estate Investment Corp. (MNR) –is a real estate investment trust. It owns, manages, and leases properties to investment-grade tenants on long-term leases. The firm invests in the public equity and real estate markets of the United States. It primarily invests in industrial properties and holds a portfolio of REIT securities. Monmouth Real Estate Investment Corporation was founded in 1968 and is based in Freehold, New Jersey.
7.Gladstone Commercial Corporation (GOOD) –operates as a real estate investment trust (REIT) in the United States. It engages in investing in and owning net leased industrial and commercial real properties,
and making long-term industrial and commercial mortgage loans. The company leases its real estate properties to small businesses, as well as to large public companies. As of December 31, 2009, it owned 64 properties, and held 1 mortgage loan. The company was founded in 2003 and is based in McLean, Virginia.
8.Easterly Government Properties, Inc. (DEA) –focuses on the acquisition, development, and management of general services administration commercial properties in the United States. The company is based in Washington, District of Columbia.
9.One Liberty Properties, Inc. (OLP) –a real estate investment trust (REIT), engages in the acquisition, ownership, and management of commercial real estate properties in the United States. The company's property portfolio includes retail furniture stores, as well as industrial, office, flex, health and fitness, and other properties. As of March 31, 2008, it owned 67 properties; holds a 50% tenancy in common interest in 1 property; and owns 4 properties through joint ventures. The company has elected to be treated as a REIT under the Internal Revenue Code. One Liberty Properties was founded in 1982 and is based in Great Neck, New York.
10.City Office REIT, Inc. (CIO) –is a Maryland corporation formed to acquire, own and operate high-quality office properties primarily within 12 target markets in the Southern and Western United States. These target markets include Seattle (WA), Portland (OR), Boise (ID), Phoenix (AZ), Salt Lake City (UT), Denver (CO), Dallas (TX), San Antonio (TX), Austin (TX), Houston (TX), Tampa (FL), and Orlando (FL).
Conclusion – CapitalizationRate
We calculated an overall capitalization rate of approximately 6.75 percent, which was approximately 20% higher than the weighted average of the peer companies. We then adjusted this rates per property based on the occupancy percentage, as previously described. These cap rates ranged from 5.40 percent to 7.43 percent, with a weighted average cap rate of 6.63%. (See Exhibits 1 and 2)
NON-OPERATING ASSETS (LIABILITIES)
The company has a 30% “carried interests” in 2 other entities, and a carried interest in a property own by another entity. These entities are Hartman XIX, and Hartman XX, the property is owned by Hartman XIX, and is known as the Prestonwood property. These carried interests were valued in accordance with their agreements.
In addition, we were informed that there is an un-booked employee liability of approximately $8,000,000, this liability was reflected in our analysis. Also, REIT has an interest in a real estate management company and an advisory firm that was valued by a third party at $6,724,550 and $10,884,207; respectively. The Company owns 30% of the advisory firm.
Finally, we considered the cash and other assets (liabilities) of REIT. These amounted to $344,861 and $-4,949,788, respectively and are demonstrated on Exhibit 3.
CONCLUSION –VALUE PER UNIT
After we initially concluded the value of each property to be the higher of the capitalized value and the Ad Valorem values, we took the sum of the 20 properties and added in the value of the management company and value of the advisory firm own by the Company. We concluded a total value of $221,600,000 and added cash, and added the other net assets of $-4,949,788 then subtracted total debt of $79,337,851 for a NAV of $147,700,000. This amount was divided by the total units of 15,353,639 for a net asset value of $9.62 per unit.
We appreciate the opportunity to provide you with professional valuation services. If we can further assist you, please feel free to contact me.
Very truly yours,
WKW Financial Advisors
Warren K. White, CFA, ASA
Attachments
CERTIFICATION
The undersigned hereby certifies that we have no present or contemplated future interest in the assets that is the subject of this report and have no personal interest or bias with respect to the parties involved; neither our employment nor our compensation in connection with this report is in any way contingent upon the conclusions reached or values estimated; this report sets forth all of the assumptions and limiting conditions affecting the analysis, values and conclusions contained herein; this report has been made in conformity with and is subject to the requirements of the Principles of Appraisal Practice and Code of Ethics of the American Society of Appraisers and the Uniform Standards of Professional Appraisal Practice of the Appraisal Foundation; the American Society of Appraisers has a mandatory recertification program for all of its Senior Members and the undersigned Senior Members are in compliance with that program; no person other than the undersigned or those acknowledged in this report prepared the analysis, values, or conclusions set forth in this report; and, to the best of our knowledge and belief, the statements of fact contained in this report are true and correct.
By
Warren K. White, CFA, ASA
STATEMENT OF GENERAL ASSUMPTIONS AND LIMITING CONDITIONS
TERMS AND CONDITIONS
The following are the terms and conditions (the “Terms and Conditions”) on which we will provide the services (the “Services”) set forth in the attached proposal letter (the “Engagement Letter”). Together, the Terms and Conditions and the Engagement Letter are referred to as the “Contract,” which forms the entire agreement between WKW and you relating to the Services.
FEES
1.Our invoices are payable upon receipt. If we do not receive payment of any invoice within 45 days of the invoice date, we shall be entitled, without prejudice to any other rights that we may have, to suspend provision of the Services until all sums due are paid in full.
2.If any amounts payable hereunder are not paid within thirty (30) days when due, such amounts shall accrue interest at a rate equal to the lesser of two percent (2%) per month or the highest interest rate allowed under the law of New York. In the event that we are required to initiate a lawsuit or hire attorneys to collect any past due amounts, in addition to any other rights and remedies available to us, we shall be entitled to reimbursement of our attorneys fees and other costs of collection.
3.We have no responsibility to update any Reports, analysis or any other document relating to this Engagement for any events or circumstances occurring subsequent to the date of such Reports, analysis or other document. Any such subsequent consultations or work shall be subject to arrangements at our then standard fees plus expenses.
4.Either party may request changes to the Services. We shall work with you to consider and, if appropriate, to vary any aspect of the Engagement, subject to payment of reasonable additional fees and a reasonable additional period to provide any additional services. Any variation to this Contract, including any variation to fees, services, or time for performance of the Services, shall be set forth in a separate engagement letter executed by both parties which shall form part of this Contract.
5.Our performance of the Services is dependent upon you providing us with accurate and timely information and assistance as we may reasonably require from time to time. You shall use reasonable skill, care and attention to ensure that all information we may reasonably require is provided on a timely basis and is accurate and complete. You shall notify us if you subsequently learn that the information provided is incorrect or inaccurate or otherwise should not be relied upon. The inability to supply us with the agreed upon information in a useable form within the amount of time reasonably required by us may increase fees and delay completion. Additionally, in the event unforeseen complications are encountered which would significantly increase fees; we would discuss these with you and await your approval before proceeding.
TERMINATION
6.Either party may terminate this Contract in the event that the other party has breached any material provision of this contract and such breach has not been cured within ten (10) days after receipt of written notice from the then non-breaching party.
7.Upon termination of this Contract, each party shall, upon written request from the other, return to the other all property and documentation of the other that is in its possession, except that we shall be entitled to retain one copy of such documents in order to maintain a professional record of our involvement in the Engagement, subject to our continuing confidentiality obligations hereunder.
8.The provisions included within “Fees”, “Preservation of Confidential Information” and “Other Terms and Provisions” shall survive the termination or expiration of this Contract.
VALUATION WORK PRODUCTS AND REPORTS
9.At the conclusion of the Engagement, we will prepare Reports detailing our valuation procedures and the results of our work. These Reports will include, but will not be limited to, a narrative description of the methodologies used to estimate the Value of the Company’s common shares.
10.Prior to the finalization of the Services and the Reports, we will confirm facts with Management. We may do this by providing you with drafts of the valuation analysis and the Reports under the condition that in no circumstances are such drafts to be copied or given to other persons, except that it may be provided to the Company’s independent auditors. We may also require a letter from you confirming representations made by you and Management upon which we have relied. In addition, with respect to any information provided by you and Management, we will require from you a written confirmation that, to the best of your knowledge and belief, such information was accurate and that no significant information essential to the Services or Reports has been withheld from us.
11.Our Reports will be based upon the information provided by and on behalf of you and Management. We assume no responsibility and make no representations with respect to the accuracy or completeness of any information provided by and on behalf of Management. There will usually be differences between estimated and actual results because events and circumstances frequently do not occur as expected, and those differences may be material. You acknowledge that no reliance shall be placed on draft Reports, conclusions or advice, whether oral or written, issued by us since the same may be subject to further work, revision and other factors which may mean that such drafts are substantially different from any final Reports or advice issued.
12.Any advice given or Reports issued by us is provided solely for your use and benefit and only in connection with the Services that are provided hereunder. Except as required by law, you shall not provide such Reports to any third party, except that it may be provided to the Company’s independent auditors. You may provide it to third parties that sign our standard release document that will be provided via separate cover. Notwithstanding the foregoing, (i) you shall not refer to us either directly by name or indirectly as an independent valuation service provider (or by any other indirect reference or description), or to the Services, whether in any public filing or other document, without our prior written consent, which we may at our discretion grant, withhold, or grant subject to conditions, and (ii) in addition to the foregoing prohibitions and requirements with respect to all third parties, submission of our reports or any portion thereof to, or responding to any comment letter issued by, the Securities and Exchange Commission or its staff, or any written or verbal references to us, our Reports or to the Services in such a response is subject to you providing us with prior notice, and allowing us to provide input as to the content of such response. In no event, regardless of whether consent or pre-approval has been provided, shall we assume any responsibility to any third party to which any advice or Reports is disclosed or otherwise made available.
13.It is understood and agreed that the final Reports resulting from this Engagement shall remain your property. To the extent that WKW utilizes any of its property (including, without limitation, any hardware or software) in connection with this Engagement, such property shall remain the property of WKW, and you shall not acquire any right or interest in such property or in any partially completed Reports. We shall have ownership (including, without limitation, copyright ownership) and all rights to use and disclose our ideas, concepts, know-how, methods, techniques, processes and skills, and adaptations thereof in conducting our business (collectively, “Know-How”) regardless of whether such Know-How is incorporated in any way in the final Reports.
14.The scope of the final Reports we will provide pursuant to the terms of this Contract will be limited to the scope as described in the Scope of Services section. In compliance with requirements imposed by the Internal Revenue Service, as stated in Circular 230 WKW will provide the following disclosure on all communications with the Company: "We inform you that any US federal tax advice contained in this communication including any attachments is not intended or written to be used and cannot be used for the purpose of (i) avoiding penalties under the Internal Revenue Code, or (ii) promoting, marketing, or recommending to any other party any transaction or matter addressed herein.”
15.The Reports or any results of our Services shall not constitute a Solvency Opinion or a Fairness Opinion and may not be relied upon by you or any other party as such. Furthermore, any analyses we perform should not be taken to supplant any procedures that you should undertake in your consideration of the transaction contemplated in connection with this engagement or any other past present or future transaction.
16.By its very nature, valuation work cannot be regarded as an exact science and the conclusions arrived at in many cases will of necessity be subjective and dependent on the exercise of individual judgment.
PRESERVATIONOF CONFIDENTIAL INFORMATION
17.Neither party will disclose to any third party without the prior written consent of the other party any confidential information which is received from the other party for the purposes of providing or receiving the Services which if disclosed in tangible form is marked confidential or if disclosed otherwise is confirmed in writing as being confidential or, if disclosed in tangible form or otherwise, is manifestly confidential. Both of us agree that any confidential information received from the other party shall only be used for the purposes of providing or receiving the Services under this or any other contract between us.
18.These restrictions will not apply to any information which: (a) is or becomes generally available to the public other than as a result of a breach of an obligation by the receiving party; (b) is acquired from a third party who owes no obligation of confidence with respect to the information; or (c) is or has been independently developed by the recipient.
19.Notwithstanding the foregoing, either party will be entitled to disclose confidential information of the other (i) to our respective insurers or legal advisors, or (ii) to a third party to the extent that this is required, by any court of competent jurisdiction, or by a governmental or regulatory authority or where there is a legal right, duty or requirement to disclose, provided that (and without breaching any legal or regulatory requirement) where reasonably practicable not less than two (2) business days notice in writing is first given to the other party.
OTHER TERMS AND PROVISIONS
20.Except in the event of our willful misconduct or fraud, in no event shall we be liable to you (or any person claiming through you) under this Contract, under any legal theory, for any amount in excess of the total professional fees paid by you to us under this Contract or any addendum to which the claim relates. In no event shall we be liable to you under this Contract under any legal theory for any consequential, indirect, lost profit or similar damages relating to or arising from our Services provided under this Contract.
21.You accept and acknowledge that any legal proceedings arising from or in connection with this Contract (or any variation or addition thereto) must be commenced within one (1) year from the date when you become aware of or ought reasonably to have become aware of the facts, which give rise to our alleged liability. You also agree that no action or claims will be brought against any WKW employees personally.
22.You agree to indemnify and hold harmless WKW, its affiliates and their respective employees from and against any and all third party claims, liabilities, losses, costs, demands and reasonable expenses, including but not limited to reasonable legal fees and expenses, internal management time and administrative costs, relating to Services we render under this Contract or otherwise arising under this Contract. The foregoing indemnification obligations shall not apply in the event that a court of competent jurisdiction finally determines that such claims resulted directly from the gross negligence, willful misconduct or fraudulent acts of WKW.
23.You accept and acknowledge that we have not made any warranties or guarantees, whether express or implied, with respect to the Services or the results that you may obtain as a result of the provision of the Services.
24.Except for your payment obligations, neither of us will be liable to the other for any delay or failure to fulfill obligations caused by circumstances outside our reasonable control.
25.This Contract constitutes the entire agreement between the parties hereto regarding the subject matter hereof and supersedes any prior agreements (whether written or oral) between the parties regarding the subject matter hereof. This Contract may be executed in any number of counterparts each of which shall be an original, but all of which together shall constitute one and the same instrument.
26.This Contract shall be governed by and interpreted in accordance with the internal laws of the State of Texas and the courts of the State of Texas shall have exclusive jurisdiction in relation to any claim arising out of this Contract.
Investment Bankers, Financial Consultants
ANNEX F
Fairness Opinions of Herrera Partners
July 29, 2016
Special Committee of the Boards of Directors of:
Hartman Short Term Income Properties XX, Inc.
Attention: Mr. Jack Tompkins and Mr. Rick Ruskey
Hartman Short Term Income Properties XIX, Inc.
Attention: Mr. Jack Cardwell
Hartman Income REIT, Inc.
Attention: Mr. John Ostroot
2909 Hillcroft, Suite 420
Houston, Texas 77057
Re: Hartman Short Term Income Properties XX, Inc. (herein referred to as “Hartman XX”) and Hartman Short Term Income Properties XIX, Inc. (herein referred to as “Hartman XIX”) and Hartman Income REIT, Inc. (herein referred to as “HIREIT”) (and herein collectively referred to as the “Merger Parties”) Fairness Opinion relating the internalization of Hartman Advisors, LLC (herein referred to as “Advisors”) by merger with the Merger Parties
Herrera Partners (herein referred to as “HPGP”) has been engaged by the Merger Parties to evaluate the fairness, from a financial standpoint, of the internalization of Advisors (herein referred to as the “Transaction”). The purpose of the engagement was to assist the Special Committee of the Boards of Directors (herein referred to as “the Special Committee”) in evaluating, analyzing and reviewing the Transaction and attesting to its fairness from a financial standpoint. Our report summarizes the analysis, assumptions, the underlying basis and conclusions developed from our review and evaluation of the documents, agreements, financial statements and other information provided as part of our engagement activities. Accordingly, HPGP evaluated, analyzed and reviewed (i) the terms of the proposed Transaction, (ii) the merits of the Transaction in light of the Merger Parties recent and projected financial performance, liquidity, current financial position, (iii) the competitive market including other alternative transactions pursued by and available to the Merger Parties and (iv) the prudence, from a financial standpoint, of the Transaction.
HPGP is a Houston, Texas based private investment banking and consulting firm that provides merger and acquisition advisory services, debt and equity placements, impairment studies, fairness opinions, valuations, litigation support and expert testimony services specializing in value-added distributors and service providers serving the energy, health care, telecommunication and food product markets. A summary of our client activities are included in Exhibit I. HPGP is continually
1010 Lamar, Suite 600, Houston, TX 77002-6318
(713) 978-6590 • FAX (713) 978-6599
www.herrera.com
1
Hartman Short Term Income Properties XIX, Inc. and Hartman Short Term Income Properties XX, Inc.
involved in the valuation of private and public businesses and securities in connection with mergers, acquisitions, dispositions, dissolutions, private equity transactions and valuations for tax, estate and corporate and other purposes. HPGP’s active participation in the valuation field and specific real estate and real estate management expertise provides extensive knowledge with respect to valuation theory and Internal Revenue Service (herein referred to as “IRS”) rulings and guidelines which are significant factors in the determination of fairness from a financial standpoint and exercising reasonable business judgment.
Methodology
For purposes of this engagement and report, value is defined to be equivalent to the value to a party with relevant knowledge, specific industry expertise and recognition of the timing aspects related to the Transaction. This definition is relatively consistent with the term “investment” value, which is defined as the value to a particular investor based on individual investment requirements which are distinguished from fair market value which assumes the parties are independent and impersonal. The purpose of our analysis was to determine the relative value of the Transaction between parties that have had an on-going financial and operational relationship. The parties are not independent of each other. Thus, we did not utilize a “hypothetical willing seller to a hypothetical willing buyer” standard as contemplated by IRS Ruling 59-60, 1959-1 C.B.237. We assumed Advisors would continue as an on-going concern and have accordingly provided for this and various other discounts, premiums and adjustments. Specifically, we considered several adjustments to investment value including the significant operational benefits resulting from the Transaction as well as the necessity of Advisors participation in the real estate business and the underlying financial requirements therewith.
The procedures used in this analysis included such steps as we considered necessary under the circumstances and included recognition of Advisors competitive position, capital investment required of a real estate advisory firm, timing of the Transaction, nature of recurring and non-recurring revenue and other factors noted herein. These discounts, premiums and adjustments reflect a number of subjective determinations, assumptions and principally grew out of our evaluation and analysis, which included, but was not limited to, the following:
•Discussions with management concerning the nature, history, past and future operations of Advisors business;
•The economic outlook in general and the condition and outlook of the real estate industry and the specific markets in which Advisors competes;
•The book value of the stock and financial condition of Advisors;
•Advisors earning capacity;
•Advisors dividend-paying capacity;
•Whether goodwill or other intangible value exists within Advisors;
Hartman Short Term Income Properties XIX, Inc. and Hartman Short Term Income Properties XX, Inc.
•Previous sale of Advisors equity interests and the size of the block of interests to be valued; and
•The market prices of stocks of corporations engaged in the same or a similar line of business as Advisors having their stocks actively traded in a free and open market, either on an exchange or over-the-counter.
For purposes of our analysis, we utilized a reasonable certainty test as a basis for arriving at our assumptions, conclusions and opinions as set forth herein. We also applied our years of knowledge and experience relating to advising various clients with respect to valuation matters, mergers, acquisitions, financing matters, fairness opinions and the real estate and real estate management industry. We also utilized our understanding of the specific activities that are the subject of this particular matter, a review of the documents and information noted herein, discussions with Advisors and performed independent research with respect to developing assumptions required to formulate our opinion in this matter. Specifically, we applied an ordinary and customary standard with respect to the matters noted herein and industry custom and practice involving purchase and sale negotiations regarding the Transaction. Negotiations between parties generally reflect the requirements, needs and expectations of each party. As part of conducting our independent research we assumed there were no hidden or unexpected conditions that would adversely affect our analysis or conclusions.
The approaches and methodologies used in our work were limited as referenced herein and did not comprise an examination in accordance with generally accepted auditing standards, the objective of which is the expression of an opinion regarding the fair presentation of financial statements or other financial information presented in accordance with generally accepted accounting principles. We express no opinion and accept no responsibility for the accuracy and completeness of the financial information or other data provided to us by others. We assumed that the financial and other information provided to us was accurate and complete and we relied upon this information in performing our analysis for purposes of this engagement.
In performing our work, we were provided with and reviewed various documents including the following items:
•Hartman XX’s offering statement dated March 30, 2015;
•Supplement number 7 to Hartman XX’s offering statement dated March 30, 2015;
•Annual operating statements for Advisors for the years ended December 31, 2012, 2013, 2014 and 2015;
•Financial projections for the year ended December 31, 2017 and budget forecast for the year ended December 31, 2016, for Advisors;
•Annual operating statements for Hartman Income Management REIT, Inc. (herein referred to as “HIR Management”) for the years ended December 31, 2013, 2014 and 2015;
Hartman Short Term Income Properties XIX, Inc. and Hartman Short Term Income Properties XX, Inc.
•Budget forecast for the year ended December 31, 2016, for HIR Management;
•Organizational structure;
•Advisors advisory agreement with the Merger Parties and
•HIR Management’s real property management agreement with the Merger Parties.
The procedures employed in this engagement included steps as we considered necessary, including, but not limited to, the following:
•review of the underlying operational benefits to be realized by the Merger Parties from the proposed internalization of Advisors;
•review of the underlying economics from alternatives to the proposed internalization of Advisors;
•an analysis of the financial performance of Advisors inclusive of the operational issues set forth herein; and
•an analysis of other pertinent facts and data resulting in our assumptions, conclusion and opinion.
The summary of our procedures is intended solely to provide an overview of our approach and the process undertaken in the formulation of our conclusions and opinion provided herein. This report and the underlying analysis is not, and should not be used as, a solvency opinion. In accordance with the Code of Professional Ethics and the Standards of Professional Practice of the American Society of Appraisers, HPGP did not perform a valuation of Advisors or the Merger Parties. For purposes of this engagement and report, we made no investigation of and assumed no responsibility for, the titles to, or any liens against, the assets of Advisors or the Merger Parties. HPGP did not evaluate other alternatives that might be available to the Merger Parties other than what is specifically described herein regarding the Transaction. We did not attempt to determine what Advisors might have sold for in the public or private market or account for the costs that might have been incurred if Advisors had been sold in the open market. We assumed there were no hidden or unexpected conditions associated with the Merger Parties or the Transaction that would adversely affect the Transaction or our opinion.
The Merger Parties
Hartman XX
Hartman Short Term Income Properties XX, Inc. is a Maryland corporation formed on February 5, 2009. Hartman XX elected to be treated as a real estate investment trust (“REIT”) beginning with the taxable year ending December 31, 2011. Hartman XX was originally a majority owned subsidiary of Hartman XX Holdings, Inc. Hartman XX Holdings, Inc. is a Texas corporation
Hartman Short Term Income Properties XIX, Inc. and Hartman Short Term Income Properties XX, Inc.
wholly-owned by Allen R. Hartman. Hartman XX sold 19,000 shares to Hartman XX Holdings, Inc. at a price of $10.00 per share. Hartman XX issued 1,000 shares of convertible preferred stock to Advisors at a price of $10.00 per share. Advisors is owned 70% by Allen R. Hartman, Chief Executive Officer and Chairman of the Board of Directors the Merger Parties and 30% by HIREIT, of which is 14.6% is beneficially owned by Allen R. Hartman.
As of June 30, 2016, Hartman XX owned 16 commercial properties comprising approximately 2,561,892 square feet plus three pad sites, all located in Texas. As of June 30, 2016, Hartman XX owned eight properties located in Richardson, Arlington, Irving and Dallas, Texas, six properties located in Houston, Texas and two properties located in San Antonio, Texas.
Hartman XIX
Hartman Short Term Income Properties XIX, Inc. is a Texas corporation formed on January 19, 2007. Effective with its fiscal year ending December 31, 2008, Hartman XIX qualified and elected to be treated as a REIT. As of June 30, 2016 Hartman XIX owned and operated nine retail and office properties in Houston and the Dallas/Ft. Worth metropolitan area comprising approximately 1,016,614 square feet and owns two land parcels held for development.
HIREIT
Hartman Income REIT, Inc. was formed as a corporation pursuant to the Maryland General Corporation Law on January 8, 2008. As of June 30, 2016, HIREIT owns and operates 20 office, retail and warehouse properties comprising approximately 2,924,382 square feet in the Houston, Dallas, and San Antonio metropolitan areas.
HIR Management
Hartman Income Management REIT, Inc. was formed as a Texas corporation on March 9, 2009 and is a wholly-owned subsidiary of HIREIT. HIR Management serves as the property manager for Hartman XX and Hartman XIX and the company manager for Hartman XIX. HIR Management has substantial experience acquiring, owning, managing and leasing commercial office, retail, light industrial and warehouse real properties. HIR Management has assembled a team of real estate professionals with experience operating successfully in multiple real estate cycles and knowledge gained through completing a variety of acquisitions, asset, property and portfolio management, dispositions, development and leasing.
Since 1983, Mr. Hartman and his affiliates have:
•sponsored two publicly-offered real estate programs;
•sponsored twenty privately-offered real estate programs;
•raised over $325 million of equity in publicly and privately-offered real estate programs; and,
•acquired over 90 commercial office, retail, light industrial and warehouse real estate properties.
Hartman Short Term Income Properties XIX, Inc. and Hartman Short Term Income Properties XX, Inc.
The following summarizes the services provided by HIR Management, either directly or indirectly through affiliates, to the Merger Parties:
•all functions and duties in connection with the operation and management of the Merger Parties properties;
•investigating, hiring, paying, supervising and discharging all personnel necessary or desirable to be employed in connection with the maintenance and operation of the Merger Parties properties;
•compensating all employees including worker’s compensation insurance and any benefits;
•employment of affiliated persons or entities of HIR Management at commercially reasonable rates that would be paid to an unaffiliated person or entity for similar services, supplies, materials or other such dealings;
•engagement of professional persons (such as lawyers and accountants) and consultants (such as tax and energy consultants) to render services for the Merger Parties properties; maintaining business-like relations with the Merger Parties tenants; using good faith efforts to lease vacant space in the Merger Parties properties and renew existing leases with tenants in accordance with the approved rental schedule;
•execute leases and rental agreements with tenants and agreements with concessionaires on such terms and conditions as HIR Management, in its sole discretion, shall determine including the right to reduce rental rates by an up to 10% if such reduction is necessary to expedite rental of such space under the competitive rental and economic conditions then prevailing;
•collecting all monthly rentals and other charges due from tenants and concessionaires, users of parking spaces and from users or lessees of other facilities;
•maintaining buildings, appurtenances and grounds to be maintained according to customary industry standards including, but not limited to, landscaping, interior and exterior cleaning, painting and decorating, plumbing, steam fitting, carpentry and other normal maintenance and repair work or any extraordinary maintenance and repair work deemed necessary or desirable;
•entering into contracts for water, electricity, gas, fuel, oil, telephone, pest control, trash removal, insurance and other necessary services as necessary or desirable;
•provide for such equipment, tools, appliances, materials and supplies as are necessary or desirable, to properly maintain the Merger Parties properties;
•comply with any orders or requirements affecting the Merger Parties properties issued by any federal, state, county or municipal authority having jurisdiction including promptly notifying the Merger Parties of the receipt and contents of any such governmental orders or requirements;
•disbursing monies collected from the operation of the Merger Parties properties and such other monies as may or shall be advanced by the Merger Parties for (i) salaries and any other compensation or fees due and payable to HIR Management and employees of the Merger Parties properties in connection with the management of the Merger Parties properties including workers’ compensation insurance, (ii) amounts due for any mortgages affecting the Merger Parties properties; (iii) amounts due for premium charges under contracts of insurance for fire and other hazard insurance premiums and amounts due for ad valorem taxes or other assessments on the Merger Parties properties,
Hartman Short Term Income Properties XIX, Inc. and Hartman Short Term Income Properties XX, Inc.
(iv) amounts due for the operation and management of the Merger Parties properties, including utility bills, service bills, supply bills license fees and payroll taxes, (v) repair expenses, capital improvement costs and other sums retained for such reserves necessary or desirable, and (vi) the balance of funds, if any, shall be paid monthly to the Merger Parties;
•verifying appraisals and bills for real estate and personal property taxes, improvement assessments and other like charges;
HIR Management’s property management agreement (herein referred to as “Management Agreement”) expires February 9, 2017 and is reviewed annually by the Merger Parties boards of directors. The Management Agreement may be terminated by either party upon 60 days’ written notice without cause or penalty or upon 30 days notice in the event of default by the other party if such default is not cured within said 30 day period. The renewal criteria includes consideration of the reasonableness of HIR Management’s services and compensation in relation to the return to investors. In the event of the termination of the Management Agreement, HIR Management is required to cooperate with the Merger Parties and take all reasonable steps requested by the Merger Parties boards of directors in making an orderly transition of the management functions.
HIR Management and its officers and affiliates are not dedicated exclusively to the Merger Parties. HIR Management and its officers and affiliates engage in other business ventures. However, HIR Management must devote sufficient resources thus allowing the Merger Parties to properly discharge their activities and obligations. Additionally, HIR Management employs persons, engages consultants or partners with third parties that have, in HIR Management’s opinion, the relevant expertise necessary to assist HIR Management in evaluating, making and administering investments. HIR Management reserves the right, in its sole discretion, to subcontract some or all of the property management and leasing functions described herein to property managers, leasing agents and certain other third parties with the understanding that fees therewith are inclusive of fees payable to third parties and Manager will pay the third parties with whom it subcontracts for these services a portion of its property management or leasing fees.
The Merger Parties reimburse HIR Management for all costs and expenses related to conducting or the operation of the Merger Parties business or the services HIR Management provides to the Merger Parties, including (except as outlined below) direct expenses and costs of salaries and benefits of persons employed by HIR Management and/or its affiliates performing management services. HIR Management’s property management fees equal 5% of the Effective Gross Revenues for the management of retail centers, office/warehouse buildings, industrial properties and flex properties and 3% to 4% of the effective gross revenues for office buildings, based upon the square footage and gross property revenues of the buildings. HIR Management is paid a 4% fee for office buildings under 100,000 square feet in size or with gross annual revenues under $1,000,000. HIR Management is paid a 3% fee for office buildings of 100,000 square feet or more in size and gross annual revenues of $1,000,000 or more.
HIR Management is paid for its leasing services fees in an amount equal to the leasing fees charged by unaffiliated persons rendering comparable services in the same geographic location of the applicable property. HIR Management may subcontract the performance of its property management and leasing duties to third parties and HIR Management pays a portion of its property
Hartman Short Term Income Properties XIX, Inc. and Hartman Short Term Income Properties XX, Inc.
management fee to the third parties with whom it subcontracts for these services. In the event that HIR Management supervises the construction or installation of tenant improvements at a property, HIR Management is paid a construction management fee equal to 5% of the costs of the tenant improvements. The management fees to be paid to HIR Management cover general overhead costs, such as expenses for rent and utilities. HIR Management also supervises the construction or installation of capital improvements or other major repairs outside of normal maintenance and repair and is compensated pursuant to separately negotiated agreements.
The Merger Parties boards of directors have the option to use a third party property manager where that third party manager offers advantages that HIR Management does not offer. Those advantages would not necessarily be based on cost, but could include experience in a local market; personnel in a local market; experience in connection with a specific type of property or tenant; or with a particular entity as a tenant. Under certain circumstances set forth in the Management Agreement with HIR Management, the Merger Parties boards of directors has the option to retain a third party to provide leasing services with no obligation to pay HIR Management leasing fees to the extent that such leasing services are provided by such third party.
The following are biographies of HIR Management’s key executive officers.
Allen R. Hartman, age 64, CEO and Chairman of the Board of Directors. Formed HIREIT in 1984 and began sponsoring private real estate investment programs, building one of the leading commercial property management firms in the state of Texas. Sponsored twenty privately-offered programs and two publicly-offered programs that invested in commercial real estate in Houston, San Antonio and Dallas, Texas. Mr. Hartman has acquired over 90 commercial real estate properties, raised over $325 million of investor equity and acquired more than $500 million in commercial real estate assets in various private and public real estate investment programs. Mr. Hartman oversees a staff of 115 full and part time employees that manage 44 commercial properties encompassing over 4.4 million square feet.
Richard J. Vitale, CFA, age 48, President. Mr. Vitale has over 23 years of commercial real estate and alternative investment products experience. Previously, he served as President and a director of United Realty Trust, Inc. and as President of United Realty Advisors. Prior to joining URT, Mr. Vitale worked for and ultimately co-owned AEI Capital Corporation, one of the country’s oldest sponsors of non-traded real estate funds and 1031 tax-deferred property exchange offerings. He graduated magna cum laude from the University of St. Thomas with a Bachelor’s degree in both finance and economics.
David Wheeler, age 54, Executive Vice President and Chief Investment Officer. Mr. Wheeler joined in January 2003 as an acquisition manager, following a 16-year tenure with CBRE. He has almost thirty years of experience in the acquisition, disposition, financing and leasing commercial real estate investments. Mr. Wheeler’s responsibilities range from sourcing investment opportunities, including shopping centers, office buildings and warehouses, to closing, ownership transition and asset management. He holds an MBA with a concentration in Real Estate from Southern Methodist University and a B.S. in Civil Engineering with an option in Construction Management from Texas A&M University.
Hartman Short Term Income Properties XIX, Inc. and Hartman Short Term Income Properties XX, Inc.
Ross Donahue, age 65, Executive Vice President and Chief Operating Officer. He has over 31 years of experience in the management of office buildings, retail centers and office warehouse space. Mr. Donahue has extensive experience in commercial real estate capital improvement as well as oversight and management of construction for tenant build-out and improvements. His responsibilities include the management and direction of daily operations. Before joining HIREIT, Mr. Donahue previously served as a Regional Manager at PM Realty Group and worked as a manager for Gerald Hines Interest. He is a graduate of Clarion State University and also holds the designation of Certified Property Manager.
Louis T. Fox, III, age 55, Chief Financial Officer and Treasurer. Mr. Fox has responsibility for financial reporting, accounting, treasury and investor relations. Prior to joining HIREIT in March, 2007, he served in senior financial positions in various industries. Mr. Fox is a former practicing certified public accountant and began his career as a tax accountant with Arthur Andersen & Co. He received a Bachelor of Arts degree in accounting from the University of Texas at San Antonio.
Mark T. Torok, age 58, General Counsel and Secretary. Mr. Torok is responsible for all legal matters. Previously, Mr. Torok practiced law at The Torok Law Firm P.C., where his practice focused on real estate, securities and business law. In addition he served as a fee attorney and provided escrow agent services for Providence Title Insurance Company. Prior to founding The Torok Law Firm, Mr. Torok served in various legal capacities. He received a Bachelor of Arts degree in Economics from Gettysburg College and a Juris Doctor degree from Willamette University College of Law.
Advisors
Advisors was formed in March, 2009. Advisors is owned 70% by Allen R. Hartman and 30% by HIREIT. Advisors manages the day-to-day operations of the Merger Parties and their portfolio of properties, respectively as set forth in the advisory agreement (herein referred to as “Advisory Agreement”). Advisors also contracts with affiliated entities to provide certain services requiring state specific licenses to be performed under the Advisory Agreement. Under the terms of the Advisory Agreement, Advisors undertakes to use its best efforts to present the Merger Parties with investment opportunities that are consistent with the Merger Parties investment policies and objectives as adopted by their boards of directors. Accordingly, Advisors has a fiduciary duty and responsibility to the Merger Parties.
The following summarizes the services provided by Advisors, either directly or indirectly through affiliates, to the Merger Parties:
•find, evaluate, present and recommend to the Merger Parties investment opportunities consistent with investment policies and objectives;
•structure terms and conditions of acquisitions, sales and joint ventures;
•acquire properties and make and invest in mortgage loans and other investments in compliance with investment objectives and policies;
•arrange for financing and refinancing of properties and other investments;
•service or enter into contracts for servicing mortgage loans;
Hartman Short Term Income Properties XIX, Inc. and Hartman Short Term Income Properties XX, Inc.
•assist the Merger Parties in obtaining insurance;
•generate an annual budget for the Merger Parties;
•review and analyze financial information for each property and the overall portfolio;
•formulate and oversee the implementation of strategies for the administration, promotion, management, operation, maintenance, improvement, financing and refinancing, marketing, leasing and disposition of properties and other investments;
•perform investor relations services;
•maintain accounting and other records including assisting the Merger Parties in filing all reports required to be filed with the SEC, the IRS and other regulatory agencies, in that regard, Advisors has undertaken controls to maintain compliance with applicable federal securities laws including reporting requirements in particular to avoid any further violations of obligations under the securities laws and undertakings with the SEC;
•engage and supervise the performance of agents, including registrar and transfer agent; and
•perform any other services reasonably requested by the Merger Parties.
The Advisory Agreement expires February 9, 2017 and is reviewed annually by the Merger Parties boards of directors. The Advisory Agreement may be terminated by either party upon 60 days’ written notice without cause or penalty. The renewal criteria includes consideration of the reasonableness of Advisors services and compensation in relation to the return to investors. In the event of the termination of the Advisory Agreement, Advisors is required to cooperate with the Merger Parties and take all reasonable steps requested by the Merger Parties boards of directors in making an orderly transition of the advisory function.
Advisors and its officers and affiliates are not dedicated exclusively to the Merger Parties. Advisors and its officers and affiliates engage in other business ventures. However, Advisors must devote sufficient resources thus allowing the Merger Parties to properly discharge their activities and obligations. Additionally, Advisors employs persons, engages consultants or partners with third parties that have, in Advisors opinion, the relevant expertise necessary to assist Advisors in evaluating, making and administering investments. Advisors may not cause the Merger Parties to acquire or finance any property or make or invest in any mortgage loan or other investment without the prior approval of the Merger Parties boards of directors, including a majority of their independent directors. The actual terms and conditions of transactions involving investments will be determined by Advisors, subject at all times to such board approval.
The Merger Parties reimburses Advisors for all costs and expenses related to conducting or the operation of the Merger Parties business or the services Advisors provides to the Merger Parties, including (except as outlined below) direct expenses and costs of salaries and benefits of persons employed by Advisors and/or its affiliates performing advisory services set forth in the Advisory Agreement. The costs and expenses include, but are not limited to:
•organization and offering expenses related to the primary offering (other than selling commissions and the dealer manager fee) in an amount up to 1.5% of gross offering proceeds from the primary offering less any such organization and offering expenses are paid directly. Advisors and its affiliates will be responsible for the payment of organization and offering expenses related to the primary offering (other than selling
Hartman Short Term Income Properties XIX, Inc. and Hartman Short Term Income Properties XX, Inc.
commissions and the dealer manager fee), to the extent they exceed 1.5% of gross offering proceeds from the primary offering, without recourse against or reimbursement by the Merger Parties;
•the actual cost of goods, services and materials used by the Merger Parties and obtained from entities not affiliated with Advisors, including brokerage fees paid in connection with the purchase and sale of securities;
•acquisition expenses related to the selection and acquisition of assets, whether or not acquired by the Merger Parties, including, but not limited to, legal fees and expenses, travel and communications expenses, costs of appraisals, nonrefundable option payments on property not acquired, accounting fees and expenses, third-party brokerage or finder’s fees, title insurance, premium expenses and other closing costs;
•administrative service expenses;
•all expenses associated with stockholder communications including the cost of preparing, printing and mailing annual reports, proxy statements and other reports required by governmental entities;
•audit, accounting and legal fees paid to third parties;
•premiums and other associated fees for insurance policies including director and officer liability insurance;
•taxes and assessments on income or real property and taxes; and
•transfer agent and registrar’s fees and charges paid to third parties.
Generally, Advisors is not reimbursed for amounts which operating expenses (including the asset management fee) at the end of the four immediately preceding fiscal quarters exceed the greater of: (i) 2% of the Merger Parties average invested assets for that period, or (ii) 25% of the Merger Parties net income, before any additions to or allowances for reserves for depreciation, bad debts or other similar non-cash reserves and before any gain from the sale of the Merger Parties assets, for that period. If Advisors has already been reimbursed for such excess operating expenses, Advisors is required to repay the amount to the Merger Parties. Notwithstanding the above, Advisors may be reimbursed for expenses in excess of this limitation if a majority of the independent directors determines that such excess expenses are justified based on unusual and non-recurring factors. Advisors or its affiliates are not reimbursed for services for which Advisors or its affiliates are entitled to compensation in the form of a separate fee.
The Merger Parties charter and the North American Securities Administrators Association (herein referred to as “NASAA”) REIT Guidelines limit the amount of acquisition and advisory fees and acquisition expenses to a total of 6% of the contract purchase price of a property or, in the case of a mortgage loan or other investment, to 6% of the funds advanced. This limit may only be exceeded if a majority of the Merger Parties independent directors approve the fees and expenses and find the transaction to be commercially competitive, fair and reasonable to the Merger Parties. Acquisition and advisory fees may be payable subsequent to the date of acquisition of a property in connection with the expenditure of funds for development, construction or improvement of a property, to the extent the Merger Parties capitalizes such costs. Although the Merger Parties charter permits combined acquisition fees and expenses to equal 6% of the purchase price, the Advisory Agreement limits these fees to (i) an acquisition fee equal to 2.5% of the funds paid and/or budgeted in respect of the purchase, development, construction or improvement of each asset the Merger Parties acquires, (ii) reimbursement of acquisition expenses and (iii) debt financing fees of up to 1.0% of
Hartman Short Term Income Properties XIX, Inc. and Hartman Short Term Income Properties XX, Inc.
the loan or line of credit made available to the Merger Parties. Advisors may forego or reduce any of these fees so they do not exceed the NASAA limitation of 6%. Any increase in these fees stipulated in the Advisory Agreement would require the approval of a majority of the directors, including a majority of the independent directors, not otherwise interested in the transaction.
The Merger Parties has issued Advisors, 1,000 shares of convertible preferred stock for an aggregate purchase price of $10,000. Under certain circumstances, these shares may be converted into shares of the Merger Parties common stock. No additional consideration is due upon the conversion of the convertible preferred stock. The convertible preferred stock will convert to shares of common stock if (i) the Merger Parties make total distributions on then outstanding shares of common stock equal to the issue price of those shares plus a 6% cumulative, non-compounded, annual return on the issue price of those outstanding shares, (ii) the Merger Parties list common stock for trading on a national securities exchange if the sum of prior distributions on then outstanding shares of common stock plus the aggregate market value of the Merger Parties common stock (based on the 30-day average closing price) meets the same 6% performance threshold, or (iii) the Advisory Agreement expires without renewal or is terminated (other than because of a material breach by Advisors) and at the time of such expiration or termination, the Merger Parties made total distributions on then outstanding shares of the Merger Parties common stock equal to the foregoing 6% performance threshold.
In general, the Merger Parties convertible preferred stock will convert into shares of common stock with a value equal to 15% of the excess of the Merger Parties enterprise value plus the aggregate value of distributions paid to date on then outstanding shares of the Merger Parties common stock over the aggregate issue price of those outstanding shares plus a 6% cumulative, non-compounded, annual return on the issue price of those outstanding shares.
Hartman Short Term Income Properties XIX, Inc. and Hartman Short Term Income Properties XX, Inc.
Organizational Structure
Operational Analysis
The earliest REITs were externally advised and managed. By law, REITs had no employees. From the 1960s through the 1980s, REITs were essentially mutual funds of commercial real estate properties, run by external advisors who were paid fees for advisory, portfolio, financing, acquisition, disposition and asset management services. Externally managed or externally advised REITs generally have no staff. Instead they purchase the required services of an external advisor and manager for fees that are usually computed as a percentage of the REIT’s total owned assets. The external advisors and managers often hired experienced property management, brokerage and leasing firms--usually well-known local operators--to manage the physical assets and handle day-to-day tenant interactions. The 1986 tax act ushered in the modern REIT era. Many REITs became “real” companies with proven management, well trained employees, clearly defined operating strategies and strong brands. The best performing REITs recruited management teams and adopted
Hartman Short Term Income Properties XIX, Inc. and Hartman Short Term Income Properties XX, Inc.
proven strategies that created value. REITs were no longer simply passive property owners. Successful REITs behaved as operating entities. The primary REIT industry trade group, the National Association of Real Estate Investment Trusts (herein referred to as “NAREIT”) further promoted the thesis of public REITs as actively managed entities that investors could evaluate and own, just like any other publicly-traded company.
Successful REITs demonstrated that internalizing management and advisory functions offered specific advantages, especially if those internal functions included disciplined corporate structure, experienced management, creative use of their balance sheet, sophisticated portfolio strategy and an emphasis on asset management. Non-traded REITs have historically utilized third-party property managers. This may be because non-traded REITs do not have the same external demands to be vertically integrated from investors or equity analysts. REITs that have not internalized management and advisory functions, instead contract with an advisor or manager to provide fee based management services and staffing. Analysts and industry experts have expressed concerned that the external managed model represents an inherent, conflicted structure. A REIT’s external advisor is usually incentivized to grow the portfolio, thus increasing fees. Meanwhile, the external advisor or management executives who manage the REIT for fees, typically own little or no stock in the REIT. This creates the perception that externally advised or managed REITs are run by people more often aligned with the external advisor or management interests; not necessarily the REIT shareholder’s interests. The externally managed and advised REIT model began to lose momentum as independent market studies evidenced that externally managed REITs underperform internally managed REITs.
Advisory or executive management services usually determine whether a REIT is characterized as internally or externally advised and managed. This is often distinguished by whether the REIT executives own stock in the REIT and are paid standard executive compensation packages on the REIT’s own payroll, or whether the REIT has no executive payroll, but instead pays fees to an advisor or manager for all executive and corporate management services.
Financial performance has evidenced that asset management is where REITs add real value. As a result, asset management is seldom externalized. Portfolio management is the process for setting overall real estate strategy. Portfolio management includes determining where to focus investments geographically, what asset classes to own, property size targets, capitalization strategy and supervision and execution of those decisions, including performing property acquisition and disposition transactions. Portfolio management positions the company and usually happens inside the REIT’s board and executive suite, with support from asset management.
Asset management is the REIT’s property-level, decision-making process. Asset managers focus on individual property-level operating and capital budget issues and individual property strategies, tenanting decisions and tenant relationship building. This function generally includes the long and short-term buy-hold-sell analysis for individual properties, to ensure they meet the REIT’s overall portfolio objectives. This includes calculating, reviewing and forecasting property value changes over time, usually supported by asset management analysts. Asset management usually includes supervising and monitoring the property level management processes, such as ensuring that the property manager is obtaining all required property insurance, accounting for new leases or tenant lease renewals appropriately and maintaining the physical property adequately. Where external
Hartman Short Term Income Properties XIX, Inc. and Hartman Short Term Income Properties XX, Inc.
leasing and/or property managers are employed, asset managers also determine which management and leasing companies to hire or renew. They evaluate whether the current providers or internal staff are maximizing property value. Asset managers ensure that each property’s value is maximized over its holding life cycle.
Property management, classically speaking, is the services and employees who directly interface on a day-to-day basis with the property, its occupants and service providers. A property manager’s job includes hiring cleaning services, trash collectors, landscapers, painters, collecting rents and replacing light bulbs. This version of property management also includes some specific offsite work, generally limited to tenant billing and collections, lease management (but not leasing, per se), common area maintenance, accounting and property-level general ledger. The property manager supports and provides data for annual operating and capital budget requests, but does not make actual budgetary or tenant leasing decisions, which are generally reserved for more senior asset management, portfolio management and corporate executive staff. With the addition of technology and training, the property manager has become accountable for the overall tenant experience--adding value to the property through incorporating best practices in property management--working to improve NOI and asset value. Property management is a service for which a fee based on a percentage of tenant revenue collections is paid. Depending on property type and size, these fees can vary from less than 1%, to 5% of collections.
The REIT industry is now dominated by internally advised companies that also internally perform much or all of their own advisory, portfolio and asset management functions. Property management functions are performed by a mix of internal and external business models, but are dominated by internal property management. REITs that still use external property managers have come under increasing pressure from analysts, investors and others to internalize. This evolved in the 1990s as an element of marketing REITs to investors. REIT management teams, analysts, investment bankers and NAREIT promote the view that REITs add value through good management at all levels, beyond what typically occurs in a passively managed real estate portfolio. Importantly it remains a key component in the REIT marketing and capital raising toolbox and analysts have checklists of criteria that comprise a “good” REIT and what specific characteristics are required to recommend the REIT’s shares to investors.
The following summarizes the case for internalizing REIT management and advisory functions.
Brand Value. REITs run their properties better than the competition and therefore have brand value that can translate into higher relative rents, better tenant retention and growing property values. Putting the REIT’s name on employee uniforms and executing a business plan under a consistent corporate flag reinforces tenant relationships.
Pricing Power. Tenants in REIT-owned properties often pay more and expect an unsurpassed occupancy experience compared to competitive properties. Property-level staff who deal with tenants represent the owner and should look and feel like part of the REIT’s organization. REITs making this case generally have higher occupancy than the markets they operate in.
Control. Property employees who work directly for the REIT are more engaged and will work harder to represent the REIT’s interests than staff who are employed and answerable to an
Hartman Short Term Income Properties XIX, Inc. and Hartman Short Term Income Properties XX, Inc.
independent, third-party, management company. Advisory and management staff employed directly at the REIT level can cross-train and move between properties, promoting a uniform corporate operating culture.
Price of Ownership. REIT employees work solely for the REIT, but third-party advisory and management staff have multiple bosses – the property service company and the owner (the REIT). This can lead to financial and operating conflicts. Some REIT executives believe that direct staffing translates into better job satisfaction, happier employees and superior results for tenants and the REIT’s financial statements.
Entrepreneurship. Employees who work directly for the REIT are more likely to take ownership of the property and deal with tenants and outside contractors in an entrepreneurial manner. A REIT’s property employees can be financially incented to enhance property value – bonuses and stock awards can align the employee directly with the REIT’s objectives, a goal that is harder to accomplish using salaried and hourly employees working under a third party, advisory or management company fee cap.
Efficiency. A single property manager can efficiently handle multiple small properties from one location, rather than staffing small-format properties individually. Compared to small, local management companies, many REITs have enough size to enhance revenues and reduce costs through corporate purchase deals, such as grouped insurance and landscaping contracts, power redistribution programs and centralized deals for supplies and equipment.
Profitability. Management companies are generating profits or they would not be in the business. A REIT should be able to capture that profit by performing its own management functions.
Evaluating internal versus external advisory and management alternatives involves qualitative factors that are difficult to objectively measure. However, real estate advisory and management service providers outline a consistent logic, backed up by real world experience in making a case that is compelling. While the decision remains a judgment call and industry anecdotes support both approaches, financial performance, solid data coupled with analytics support the external management model for many asset classes and types of properties. While the actual economic and operational benefits of internalization are hard to define, the advantages of external management are more easily defined.
The following summarizes the case for external REIT management and advisory functions.
Cost savings. The sweet spot in the external management model starts at about 10 million square feet which can sustain 15% margins, above this industry standard, break-even point.
Portfolio management flexibility. REITs exist as a function of real estate investment capital flows and the related cost of capital. Reduced capital costs are the key factor in REIT success and come from a combination of portfolio strategy and balance sheet management. Outsourced management enhances flexibility as REIT portfolios and capital ebb and flow over time--matching personnel with local portfolio size, while avoiding transitional human resource issues. An externally managed
Hartman Short Term Income Properties XIX, Inc. and Hartman Short Term Income Properties XX, Inc.
REIT has more flexibility to move capital between property types and geographic locations, without considering where employees are located.
Central purchasing and contracting. External management can improve property-level performance through central contract and purchasing controls that do not exist at most REITs. Management service companies often have enough scale to source services and supplier contracts that are simply unavailable to the average REIT.
Career management. Internal REIT management career paths are typically capped, while external property managers can offer clear advancement paths for employees. Most senior REIT executives come from the finance, development, law and leasing professions.
Property-level risk management. While lease administration is a seemingly mundane function, something as simple as obtaining tenant estoppels during property refinancing is a major project at some REITs. It is a routine event that is pre-trained and anticipated by most experienced REIT managers. Managers often employ full time risk management and insurance procurement experts who specialize in reducing property liability and related costs. Typically only the largest REITs can staff this specialized area which often preempt legal disputes, reduce property and liability insurance costs and risk-reduction systems and procedures. As an example frequent audits and properly training staff to ensure tenant compliance with insurance certificates and environmental reviews is critical.
Training uniformity and compliance. Experienced managers offer deep and specific compliance monitoring and compensation-linked programs that reward staff for successfully mitigating risks and lowering costs. The larger firms offer up to 500 training programs, including over 150 specific management courses often involving 30,000 hours of annual management training.
Reduced technology costs. Experienced management companies see technology as their core service tool. They develop systems that are focused on tenant service and property and lease accounting. The largest management companies own and maintain a full complement of the latest industry-standard software packages and can efficiently integrate with the property owner’s accounting systems. Additionally, their costs are spread across many tens of millions of square feet, rather than being focused in a single REIT. A REIT’s technology investment can be significantly reduced through external management.
Back office efficiency. Large property management companies employ thousands of people and therefore have dedicated, fully developed and professional human resources, legal, compliance, senior management and accounting functions spread across regions and asset classes. Scale provides efficiencies in back office supervision and infrastructure spending.
External managers perform their work in accordance with industry standards. REITs often use external management contracts to mitigate various operating and execution risks. Industry standards require property owners to retain the risks associated with property ownership.
Quality managers prove it. Management contracts often include performance criteria and various incentives for meeting those benchmarks including annual compliance audit reports based on the
Hartman Short Term Income Properties XIX, Inc. and Hartman Short Term Income Properties XX, Inc.
AICPA’s Service Organization Control framework and standards. These reports assess internal control policies and procedures, test security, system availability, processing integrity, confidentiality and privacy as well as conducting annual tenant and owner surveys.
Hartman Short Term Income Properties XIX, Inc. and Hartman Short Term Income Properties XX, Inc.
Transaction Summary
The Merger Parties are evaluating internalizing the functions and services provided by Advisors. Many non-traded REITs are structured as externally advised entities, where the REIT pays for advisory services. There are a number of operational and financial factors for a REIT to consider when “internalizing” advisory functions. As part of their analysis, the Merger Parties boards of directors also evaluated the opportunity to hire personnel to perform the functions and services provided by Advisors. Pursuant to the Advisory Agreement, the Merger Parties boards of directors sought to determine the investment value of Advisors and the underlying economics of the services provided by Advisors for purposes of entering into negotiations with Advisors. The decision to internalize the functions and services provided by Advisors is influenced by the market’s preference for self-managed REITs.
The Merger Parties do not currently have any employees. Given Advisors familiarity with the Merger Parties assets and operations, the Merger Parties boards of directors believe operational efficiencies, cost savings and economies of scale can be realized from internalizing the functions and services provided by Advisors. While the Merger Parties would no longer incur advisory fees, direct overhead would increase resulting from compensation and benefits of personnel that are paid by Advisors. The Merger Parties would also become subject to potential liabilities that are commonly faced by employers, such as disability and workers compensation claims, potential employee disputes and other employee-related liabilities and grievances.
If approved by the Merger Parties boards of directors, it is contemplated that ownership of Advisors will be transferred to the Merger Parties, which will assume Advisors assets and liabilities, including Richard J. Vitale, President of Advisors and the rest of its staff. As a result of the internalization, the Merger Parties will also assume Advisors office, overhead, staffing and other costs that were previously incurred by Advisors. While the Merger Parties will no longer pay advisory fees except for those provided by third parties, they will have access to Advisors resources, staffing and other assets including the rights to “Hartman, the power of proven results” trademark. Hartman’s brand will transfer to the Merger Parties. The Merger Parties will also have the opportunity to earn fees on third party advisory services.
Assumptions
1.This report and the underlying analysis is not, and should not be used as, a solvency opinion.
2.The use of this report and our analysis is specifically limited by the terms and conditions expressed herein and for the purposes described herewith.
3.As is customary in fairness opinions, (i) no opinion is expressed and no responsibility is accepted for the accuracy or completeness of the financial and other information provided by others, (ii) it is assumed that the legal, financial and other information provided was accurate and complete and (iii) this and other information was relied upon, in performing the analysis and in developing our opinions as noted herein.
Hartman Short Term Income Properties XIX, Inc. and Hartman Short Term Income Properties XX, Inc.
4.We did not assume “a sale by a hypothetical willing seller to a hypothetical willing buyer” or “the parties were independent and impersonal.”
5.We considered several adjustments to enterprise value in determining the estimated Investment Value of Advisors including removing interest bearing debt, distributing cash, working capital and other non-operating assets and adjusting for the tax differences between taxable C corporations and the pass-thru nature of the limited liability corporation structure.
6.We assumed Advisors would continue as an on-going concern and have accordingly provided for this and various other discounts, premiums and adjustments.
7.We have not contacted potential purchasers and, therefore, our conclusion or opinion does not represent a market price or offering price from a specific purchaser. Furthermore, the individual investment requirements that motivate a particular investor or buyer are significantly influenced by specific financial performance, industry and economic conditions, which may vary from those present at the date of this report.
8.We assumed that there were no hidden or unexpected conditions associated with Advisors or the subject membership interests that would adversely affect our conclusion or opinion.
9.The approaches and methodologies used in this report did not constitute an attest service as that term is defined by the American Institute of Certified Public Accountants. The objective of an attest service is the expression of an opinion regarding the fair presentation of financial statements or other financial information in accordance with generally accepted accounting principles.
10.We express no opinion on and accept no responsibility for the accuracy of the Advisors information provided to us, which was used in our analysis.
11.The nature and scope of our study did not include a review of the title to the assets, nor the assignability of the rights therein.
12.We assume no responsibility for the titles to, or the liabilities against, the property considered.
13.We assumed that there were no hidden or unexpected conditions of Advisors assets which would adversely affect our conclusion or opinion.
14.In Valuing a Business: The Analysis and Appraisal of Closely Held Businesses, Dr. Pratt states, “the market approach is a pragmatic way to value businesses, essentially by comparison to the prices at which other similar businesses or business interests changed hands in arm’s-length transactions. It is favored by the IRS in Revenue Ruling 59-60 and is widely used by buyers, sellers, investment bankers, business brokers and business
Hartman Short Term Income Properties XIX, Inc. and Hartman Short Term Income Properties XX, Inc.
appraisers. The market approach is relevant because it uses observable factual evidence of actual sales of other properties to derive indications of value. Good market comparisons can be the most compelling evidence of the value of a business or a business interest.
15.Revenue Ruling 59-60 notes “the market price of stocks of corporations engaged in the same or similar line of business having their stocks actively traded in a free and open market, either on an exchange or over-the-counter.” Further, while courts have found problems with actual comparables selected by appraisal professionals, courts have generally applauded the use of comparables as a valid and reliable approach.
16.Internal advisory management is core to the modern REIT structure. REIT analysts often promote internalizing management services, advocating for vertically integrated REIT strategies.
17.External management usually goes against what investors, analysts and internally managed REITs believe about their model’s advantages. REITs create value and differentiation through experienced management and strategy differentiation.
18.Internally managed REITs are consolidating high-quality real estate, much of which was formerly run by external managers. Professional managers have lost substantial fee revenues to the growth of internally managed REITs. External managers are increasingly vulnerable to the REIT internalization model.
19.REITs pursue internalization strategies largely premised on the notion that investors, analysts and capital markets prefer internally managed REITs. The recurring theme is investors and analysts prefer vertical integration premised on what constitutes a “real” REIT.
20.REITs self-select the top properties in most markets and have capital access that allows them to meet any market rent price point, thereby enhancing tenant acquisition and retention.
21.External management proponents believe that experienced managers can be more motivated to perform for a customer. An owner can more easily fire a third-party, service provider than its own employees. Employees of a third-party manager have a larger, focused organization to support their career growth and upward mobility.
22.Few REITs have enough scale to build a full-service management infrastructure comparable to a large-scale, worldwide external manager. Smaller REITs actually lose efficiency and therefore margin due to excess capacity or their inability to spread costs across enough square feet.
23.For REITs with less than 10 million square feet in a given market or sector, industry models and peer group information suggest that an external manager usually can be more efficient.
Hartman Short Term Income Properties XIX, Inc. and Hartman Short Term Income Properties XX, Inc.
24.We are independent of Advisors and the Merger Parties.
25.We have no current or contemplated interest in the matters that are the subject of our analysis.
26.Our compensation for professional services is not subject to or influenced by the results of our analysis or the opinions expressed herein.
Conclusion and Opinion
As set forth in the Conclusion and Estimates of Value, after determining Advisors enterprise value utilizing the results from the income approach and guideline publicly-traded company method - market approach, we considered several adjustments to arrive at the Investment Value of Advisors membership equity. Since the Merger Parties have substantial tax loss carry-forwards, we applied
Hartman Short Term Income Properties XIX, Inc. and Hartman Short Term Income Properties XX, Inc.
no tax effecting to account for the beneficial tax attributes associated with Advisors pass-through entity status.
The following is a summary description of each of these adjustments.
Interest-Bearing Debt. Total invested capital (i.e., both debt and equity capital) is a key indicator of value. As such, it is appropriate to subtract Advisors outstanding debt as of the date of this report to determine the value of its operating membership equity. Advisors reported $400,000 of third-party interest-bearing debt. Consequently, we subtracted this amount from the enterprise value which resulted in the value of Advisors operating membership equity, on a C Corporation basis.
Cash, Cash Equivalents and Other Non-Operating Assets. Advisors enterprise value does not reflect the value of cash and cash equivalents and other non-operating assets that can be distributed to or otherwise controlled by the members. In addition to the value generated through future free cash flows, it is also appropriate to consider the existing cash balances since our analysis assumed that these assets are available for distribution. Advisors held approximately $472,595 in cash and cash equivalents.
In arriving at the estimated Investment Value of Advisors membership equity as of June 30, 2016, we utilized the following weighting: (i) 75% applied to results from the income approach and (ii) 25% applied to results realized from the guideline publicly-traded company method - market approach. This weighting properly reflects the characteristics evident in the real estate advisory industry, current market conditions in the capital markets and reasonably estimates the Investment Value standard.
In accordance with the foregoing and as further described herein, it is our opinion that as of the date hereof, the terms and conditions of the Transaction are prudent, from a financial standpoint. Further, as the facts evidence, the Merger Parties exercised reasonable business judgment in carrying out their fiduciary responsibilities to trust unitholders and others stakeholders in consummating the Transaction.
HPGP was not asked to consider and accordingly our opinion and this report does not address the relative merits of the proposed Transaction as compared to other alternative business strategies that might exist, or the effect of any other transactions in which the Merger Parties might otherwise engage. In performing this engagement we did not contact potential investors or prospective purchasers of Advisors. Therefore, our opinion does not make any representation about the value that might be realized from the sale of Advisors, in the open market. Furthermore, the underlying investment value or in the alternative the price a hypothetical willing buyer would pay a willing seller, neither being under any compulsion to buy nor sell, would be significantly influenced by industry, economic, market conditions and changes in interest rates, which may vary from those present on the date of this report. Furthermore, the conditions and circumstances prevailing at the date of this report will often vary from future results and no reliance can be, or has been, provided thereon.
Hartman Short Term Income Properties XIX, Inc. and Hartman Short Term Income Properties XX, Inc.
None of the HPGP employees or partners who have worked on this engagement has any known or contemplated interests in or with Advisors, the Merger Parties or their principals, related parties or affiliates. It is understood that the compensation for this engagement is neither based nor contingent upon the opinion provided. This opinion may be produced in whole, but not in part, in the filings and statements as required by applicable law; provided, that any excerpt from or reference to this opinion or report must be approved by HPGP in advance in writing. This report stating the significant assumptions made, the methodologies employed and the conclusions reached are solely for the information of and assistance to the Merger Parties and are not to be referred to or distributed for any other purposes.
Sincerely,
Gilbert A. Herrera
Hartman Short Term Income Properties XIX, Inc. and Hartman Short Term Income Properties XX, Inc.
Exhibit I
Summary of Herrera Partners
GILBERT A. HERRERA
PRESIDENT AND CEO
| | | | | |
DATE OF BIRTH
May 2, 1956 | EDUCATION
BBA, The University of Texas at Austin, 1978 |
AWARDS AND HONORS
The Ex-Student’s Association of The University of Texas, Austin, Texas
1995 Outstanding Young Texas Ex Award
Commencement Speaker – 1995; Graduation Exercises for the College of Business Administration,
The University of Texas, Austin, Texas
Commission of 125; Planning for the Future of the University of Texas at Austin
EMPLOYMENT HISTORY
Herrera Partners June 1993 to Date
1010 Lamar, Suite 600
Houston, Texas 77002-6318
President and CEO
Private investment bank providing merger and acquisition advisory services, litigation support, valuations and fairness opinions.
Coopers & Lybrand, LLP May 1990 to May 1993
1100 Louisiana, Suite 4100
Houston, Texas 77002
Director; Corporate Finance Group
Responsible for the development of a new regional financial advisory practice involving operational and financial consulting, private placements, valuations and mergers and acquisitions.
Underwood, Neuhaus & Co., Inc. March 1986 to September 1989
909 Fannin, Suite 700
Houston, Texas 77010
First Vice President; Corporate Finance Department
Senior investment banker with the Corporate Finance Department. Instrumental in reviving dormant operational consulting, private placement and merger and acquisition effort.
Hartman Short Term Income Properties XIX, Inc. and Hartman Short Term Income Properties XX, Inc.
Formerly Bank of the Southwest, Mercantile December 1978 to February 1986
Bank of Dallas and First City National Bank, NA
now known as JP Morgan/Chase Bank Texas, N. A.
Held various investment banking and commercial lending positions including Director of the Capital Markets Department; Manager, Commercial Lending Group – Houston and Banking Officer, Europe, Middle East and Africa Group. Completed Mercantile Bank’s eighteen month management training program in less than seven months and assigned to International Division.
Hartman Short Term Income Properties XIX, Inc. and Hartman Short Term Income Properties XX, Inc.
FINLEY BIGGERSTAFF
MANAGING DIRECTOR
| | | | | |
DATE OF BIRTH
December 23, 1966 | EDUCATION
BBA, The University of Texas at Austin, 1989 |
PROFESSIONAL EXPERIENCE
Herrera Partners 2006 to Date
Houston, Texas
Managing Director – Energy Practice
Responsible for providing merger and acquisition advisory services, valuations, fairness opinions and other financial consulting services to the energy industry.
Enron Corp. & Bankruptcy Estate 1998 to 2006
Houston, Texas
Director – Corporate Development
Executed divestiture activities for the bankruptcy estate’s three largest operating platforms, Portland General Electric, CrossCountry Energy and Prisma Energy. Completed acquisitions and commodity financings in the energy and industrial market sectors prior to the bankruptcy.
Union Bank of Switzerland (UBS, AG) 1994 to 1998
Houston, Texas
Assistant Vice President – Energy & Natural Resources Group
Completed acquisition financings, capital markets and mergers and acquisitions advisory transactions for Fortune 500 energy and natural resources companies in North America.
First Interstate Bank, N.A. 1989 to 1994
(later acquired by Wells Fargo)
Houston, Texas
Assistant Vice President – Energy & Minerals Group
Originated financing transactions for middle-market energy clients in the oil & gas exploration and production, natural gas pipeline and mid-stream sectors.
PROFESSIONAL MEMBERSHIPS
▪Association for Corporate Growth
▪Turnaround Management Association
Hartman Short Term Income Properties XIX, Inc. and Hartman Short Term Income Properties XX, Inc.
HARVEY H. CODY III
CONSULTANT
| | | | | |
DATE OF BIRTH
January 27, 1952 | EDUCATION
BA, University of Oklahoma, 1974 JD, University of Oklahoma, 1977 |
EMPLOYMENT HISTORY
Petro Source Corporation 1986 to Present
10497 Town and Country Way, Suite 420
Houston, Texas 77024
Vice President and General Counsel
Responsible for all legal issues of this company which focused on mid-stream and niche activities in the oil and gas business, including hydrocarbon gathering and marketing, refining, specialty solvents and asphalts terminaling and marketing, CO2 pipeline project development, construction and operation. Significant items included:
· Formed Oasis Partnership with Sequoia Venture (a Bechtel affiliate) and acquired a South Texas crude oil trading business.
· Extensively involved in the negotiation and documentation of a management buyout of a Transco Energy subsidiary with financing from Bechtel Investments and Transco (1988). Including formation of both the acquisition entity and limited partnership.
· Negotiated and documented a $130MM revolving line of credit with Bank of America (1988).
· Formed Jco Partners, LP, a jet fuel marketing business and oversaw its legal matters.
· Formed and oversaw Petro Source Refining Partners, a merger of two refineries, with Petro Source becoming the managing general partner. (1989).
· Formed a joint venture with Vinzoyl, a Neste subsidiary, to market asphalt (1987).
· Formed PSCO2, L.P., with Petro Source becoming general partner and MCNIC, a subsidiary of MCN Energy Corporation becoming the limited partner, which partnership formed a general partnership, Petro Source Carbon Company, with ARCO to construct and operate a CO2 pipeline in West Texas (1997).
· Formed Southwest CO2 Sequestration Partners, L.P., a limited partnership of which Petro Source was the general partner, to pursue large scale CO2 gathering and transportation and enhanced oil recovery sequestration (2003).
· Formed and was the chief operating officer of AG Gas, L.P., a partnership to pursue development of a business to stimulate crop production by elevating the CO2 concentration in the air surrounding the crops (2003).
· Negotiated, documented and closed multiple acquisitions, including Vicksburg Refinery (1987), Caljet Oil Company (1988), a natural gas pipeline from Apache (1988), Brymore Energy (1990), Borders Fuel (1991), Fredonia Asphalt Terminal (1993), Bechtel’s interest in Petro Source (1995) and MCNIC’s interest in Petro Source companies (2003).
· Negotiated, documented and closed multiple dispositions, including Jco jet fuel business (1991), asphalt marketing venture to Neste (1991), Oasis Oil Company (1996), retail natural gas marketing business to Margasco (1998), refining operations to Foreland (1998), asphalt terminal and marketing business to Crown (1998), Canadian crude trading business to Coast Energy (1999), hydrocarbon
Hartman Short Term Income Properties XIX, Inc. and Hartman Short Term Income Properties XX, Inc.
marketing business to Seminole T&G (2000), Wyoming CO2 pipeline project to Anadarko (2002) and Petro Source’s interest in its West Texas CO2 pipeline (2002).
Transco Energy Company 1984 to 1986
Assistant General Counsel and Vice President – Finance
Responsible for the legal work associated with all 10-Ks, 10-Qs and other filings and registrations filed by both Transco Energy and its MLP, Transco Exploration Company. Also responsible for legal work associated with employee benefits, corporate compliance, employee benefits and certain acquisitions.
Significant items included:
· $130MM Cumulative Convertible Preferred Stock offer.
· Acquisition of Exchange Oil & Gas from Georgia-Pacific and acquisition of Petro Source Corporation from InterNorth.
Vice President & General Counsel – Transco Energy Ventures Company 1986 to 1988
· Hazleton Cogeneration Project (1985 – 1986). Formed partnership with CoGen developers and represented Transco in the documentation of $96MM of debt financing with Swiss Bank.
· Bayonne Cogeneration Project (1986). Represented Transco in the negotiation of documentation of its participation in the NJ Venture Partnership Agreement.
Apache Corporation 1980 to 1982
Attorney
Practice areas included legal and tax issues associated with the operation of the first publicly-traded limited partnership, finance, oil & gas, litigation and producing property acquisitions. · Actively involved in the negotiation of acquisition documents, due diligence and integration in several major acquisitions, including the oil and gas assets of Dow Chemical and Florida Exploration.
Assistant Vice President – Acquisitions 1983 to 1984
Responsible for target identification, economics, negotiations, due diligence and integration of several producing property acquisitions, including certain oil and gas assets of Preston Oil Company and Davis Oil Company and an SEC registered roll-up of multiple public and private oil and gas limited partnership into publicly-traded Apache Petroleum Company, L.P.
Cities Service Gas Company 1977 to 1980
Attorney
Practice areas included rate cases, financing, tax and oil and gas. Personally tried the contest of Kansas’s 1978 ad valorem tax assessment.
Hartman Short Term Income Properties XIX, Inc. and Hartman Short Term Income Properties XX, Inc.
Since 1992, Herrera Partners has provided merger and acquisition advisory, debt and equity placements, SEC compliance services, valuations and fairness opinions to our corporate clients and litigation support and expert testimony services to our legal clientele. The following summarizes some of the more noteworthy engagement matters recently completed by our firm:
Merger and Acquisition Advisory Services
CaseTech International, Inc. – a manufacturer and distributor of oilfield cementing tools and casing accessory products including float equipment, centralizers and patented technologies in integral centralizer products primarily utilized in offshore applications for the well construction and completion sector of the oil and gas industry. HP successfully closed the sale of stock to a private investor realizing an enterprise value in excess of one times revenue.
Century Business Equipment, Inc. – a full-service distributor of office equipment and supplies. HP successfully closed the sale of CBE's stock to a private investor realizing an enterprise value of one times revenue.
Corporate Care, LLC – a professional firm specializing in building cleaning and maintenance services. HP advised a founding member in the sale of his membership interests.
Grace Disposal Systems, LLC d/b/a Royal Recycle and Disposal – one of the largest independently-owned residential haulers in the Houston metropolitan area, servicing condominiums, town homes, municipal utility districts and residential subdivisions. HP successfully closed the sale of membership interests realizing an enterprise value in excess of 1.4 times revenue.
The Marker-Hoff Group, Inc. – a professional services firm with operations in the litigation support, document management and court reporting sectors. HP assisted the Company in valuing and structuring a merger with a regional court-reporting firm.
Media Printing Corporation – a high-end graphic arts and commercial printing Company specializing in four, five and six color newsletters, brochures, bill inserts, catalogs, calendars, maps and other marketing materials. HP successfully closed the sale of MPC’s stock at a multiple of 6.15 times projected cash flow, which approximated 75% of revenues.
Montgomery Machine Company – a regional machining, boring and fabrication firm serving the energy services sector. HP valued the Company and assisted management in structuring a management led buyout.
SEI Heat Treat, L.P. – a regional metal processing facility providing heat treat and annealing services for industrial and commercial clients. HP negotiated the sale of the Company interests at a multiple of 6.10 times cash flow, which approximated one-time revenues.
Sterling Affiliates, Inc. – a fabricator of telecommunication and utility towers. HP successfully closed the sale of the Company’s assets, which was part of their court-approved plan of liquidation in bankruptcy.
Tri-Coastal Legal Technologies, Inc. – a provider of high-end trial exhibits and demonstratives utilized in the legal, regulatory and commercial market. HP successfully closed the sale of the Company at a multiple of 5.35 times cash flow, which approximated 2.3 times revenues.
Tubular Technology, Inc. – a provider of rig-site tubular running, technical field and well completion services throughout the Gulf Coast region. HP successfully closed the sale of TTI’s assets at a multiple of 3.85 times cash flow, which exceeded 1.75 times revenues.
X-Ray Inspection Services, Inc. – a highly regarded provider of non-destructive testing services to the energy, paper and utility industry throughout the Gulf Coast region. HP successfully closed the sale of XRI’s stock at a multiple of 4.75 times cash flow, which exceeded 1.35 times revenues.
Hartman Short Term Income Properties XIX, Inc. and Hartman Short Term Income Properties XX, Inc.
Financings and Recapitalizations
Continental Airlines, Inc. – a major trunk line carrier. HP financed the development and construction of Continental’s kitchen facilities in Cleveland, Ohio and Newark, New Jersey.
Ellett Brothers, Inc. - a distributor of outdoor and sports equipment. HP has completed multiple financings including the refinancing of an industrial development bond for their warehouse/distribution facility in Chapin, SC, refinancing their working capital and line of credit facility and a recapitalization that resulted in a shareholder dividend.
Flexitallic Group, Inc. - manufacturer of gaskets and sealant products. HP has completed multiple financings including the refinancing of their working capital line of credit, term revolver and subordinated debentures.
Hahn & Clay, Inc. - a manufacturer and fabricator of processing equipment and systems. HP financed the purchase of the Company by new ownership.
Petro Source Investments, Inc. - a CO2 pipeline and transportation company. HP assisted in the development and construction of Petro Source’s CO2 pipeline in the Wind River basin in Wyoming.
Redman Pipe & Supply, Inc. - a distributor of energy products and equipment. HP completed the refinancing of their working capital line of credit and term revolver.
Fairness Opinions
A. D. Vision, Inc. – a North American distributor and producer of Japanese animation products. HP provided a fairness opinion regarding a financial restructuring.
American Spectrum Realty, Inc. [AMEX: ASR] – a publicly-traded, diversified real estate investment and management company. HP provided a fairness opinion regarding the issuance of redeemable preferred stock.
Berry GP, Inc. d/b/a Berry Contracting, Inc. – a full-service, multi-discipline construction, fabrication and maintenance provider serving the refining, chemical and petrochemical, gas processing and transmission, offshore exploration and production, power generation, environmental remediation and ore processing sectors. HP provided a fairness opinion regarding the organizational restructuring and resulting change of control.
CaseTech International, Inc. – a manufacturer and distributor of oilfield cementing tools and casing accessory products including float equipment, centralizers and patented technologies in integral centralizer products primarily utilized in offshore applications for the well construction and completion sector of the oil and gas industry. HP provided a fairness opinion regarding the organizational restructuring and resulting consolidation.
Eagle Broadband, Inc. [AMEX: EAG] – a manufacturer of wireless communications equipment and software for IPTVComplete, wireless messaging, remote data acquisition and specialized mobile radio (SMR) markets. HP provided a fairness opinion regarding the merger with Clearworks.net [AMEX: CLW].
ERHC Energy, Inc. [OTC BB:ERHE] – an oil and gas exploration and energy development company. HP provided a fairness opinion regarding a debt to equity conversion.
Estate Cartridge Inc. – a manufacturer and distributor of high-end ammunition and sport shooting products. HP provided a fairness opinion regarding a partial redemption of shares involving certain shareholders.
First Cash Financial Services, Inc. [NASDAQ:FCFS] – a provider of consumer financial services and related specialty retail products through pawn stores in the United States and Mexico. HP provided a fairness opinion in connection with the acquisition of Central American Capital d/b/a Presta Max.
Hartman Short Term Income Properties XIX, Inc. and Hartman Short Term Income Properties XX, Inc.
First Cash Financial Services, Inc. [NASDAQ:FCFS] – a provider of consumer financial services and related specialty retail products through pawn stores in the United States and Mexico. HP provided a fairness opinion in connection with a series of financial transactions involving Interstate Auto Group, Inc. d/b/a. CarHop.
Estate Cartridge Inc. – a manufacturer and distributor of high-end ammunition and sport shooting products. HP provided a fairness opinion regarding a partial redemption of shares involving certain shareholders.
GulfSlope Energy, Inc. – an energy company involved in the acquisition, exploration, exploitation, development and production of crude oil and natural gas properties primarily in the Gulf of Mexico. HP provided a fairness opinion relating to the sale of 20% working interests in five offshore lease prospects in the Gulf of Mexico.
Hartman Management, LP – a real estate investment trust. HP provided a fairness opinion regarding the value of properties included in a newly formed real estate investment trust.
HyperDynamic Corporation [AMEX: HDY] – an information technology service provider in the ecommerce sector. HP provided a fairness opinion regarding an exchange offering.
Meriplex Communications, Ltd. – an enhanced service provider specializing in communication solutions for the enterprise market company. HP advised the Partnership on the merger of their service as a software and structured cabling businesses.
National Product Services, Inc. – a provider of assembly and retail merchandising services including display installation, display maintenance, merchandising and product assembly. HP provided a fairness opinion in connection with a financial restructuring and resulting change of control transaction.
PharmaFrontiers Corporation [OTC BB:PFTR] – a drug development company focusing on autologous cellular therapies for the treatment of multiple sclerosis, congestive heart failure and diabetes. HP provided a fairness opinion regarding the acquisition of Opexa Pharmaceuticals, Inc.
SurgiCare, Inc. [AMEX: SRG] – a developer and operator of free standing, licensed outpatient surgical centers. HP provided a fairness opinion regarding a recapitalization and corporate restructuring plan.
TNR Entertainment Corporation – a leading owner and operator of DVD kiosks and has the largest market share in the grocery store channel in the U.S. and Canada. HP provided a fairness opinion regarding restructuring and recapitalization of the Company.
Travelers Exploration Company – an oil and gas exploration and energy development company. HP provided a fairness opinion regarding formation of a tax-exempt charitable foundation.
Trilogy Systems Corporation – a manufacturer of linear motor components utilizing in the factory automation and logistics market. HP served as the fiduciary to the ESOP trustee, in compliance with ERISA and provided a fairness opinion regarding the sale of the Company.
SEC Compliance Services
American Spectrum Realty, Inc. [AMEX: ASR] – a publicly-traded, diversified real estate investment and management company. HP provided SEC advisory services with respect to the purchase and allocation of purchase price regarding the acquisition of certain rights and assets of Evergreen Income & Growth REIT, Inc.
Complete Production Services, Inc. [NYSE:CPX] – a provider of specialized energy products and services including intervention, downhole and wellsite and fluid handling services. HP provided an allocation of purchase price and valuation of resulting intangibles in accordance with FAS 141/142.
DXP Enterprises, Inc. [NASDAQ:DXPE] – a fluid handling equipment company. HP provided an allocation of purchase price and valuation of resulting intangibles in accordance with FAS 141/142.
Hartman Short Term Income Properties XIX, Inc. and Hartman Short Term Income Properties XX, Inc.
Eagle Broadband, Inc. [AMEX: EAG] – a manufacturer of wireless communications equipment and software for IPTVComplete, wireless messaging, remote data acquisition and specialized mobile radio (SMR) markets. HP provided a FAS 141, 142 and 144 impairment analysis relating to certain intangibles and fixed assets resulting from an acquisition. Additionally, HP has provided a FAS 133 embedded derivatives analysis and valuation relating to their convertible notes and warrants.
Emerge Capital Corporation [OTC BB:EMGC] – a provider of merchant banking services to public and private companies and strategic consulting services, investment and working capital to micro-cap companies. HP provided a FAS 133 embedded derivatives analysis and valuation relating to their convertible notes and warrants.
ENGlobal Corporation [NASDAQ:ENG] – a leading provider of engineering services and systems principally to the petroleum refining, petrochemical, pipeline, production and process industries. HP provided an allocation of purchase price and valuation of resulting intangibles in accordance with FAS 141/142.
ERF Wireless, Inc. [OTC BB:ERFW] – a provider of high-end, commercial wireless communications products and services, including high-speed wireless broadband Internet services to the financial industry. HP provided a FAS 133 embedded derivatives analysis and valuation relating to their convertible notes and warrants as well as FAS 141 intangible asset valuation on acquired businesses.
Houston American Energy Corporation [OTC BB:HUSA] – an oil and gas exploration and energy development company. HP provided a FAS 133 embedded derivatives analysis and valuation relating to their convertible notes and warrants.
LEED Petroleum, LLC [LSE: LDP.L] – an independent energy company that explores for, develops and produces natural gas and crude oil. HP provided an allocation of purchase price and valuation of resulting intangibles in accordance with FAS 141/142 and goodwill impairment in accordance with FAS 144.
New Century Energy Corporation [OTC BB:NCEY] – an oil and gas exploration and energy development company. HP provided a FAS 133 embedded derivatives analysis and valuation relating to their convertible notes and warrants.
Nighthawk Systems, Inc. [OTC BB: NIHK.OB] – a leading provider of intelligent wireless power control products that enable simultaneous activation or de-activation of multiple assets or systems on demand. HP provided an allocation of purchase price and valuation of resulting intangibles in accordance with FAS 141/142.
PharmaFrontiers Corporation [OTC BB:PFTR] – a drug development company focusing on autologous cellular therapies for the treatment of multiple sclerosis, congestive heart failure and diabetes. HP provided a FAS 142 impairment analysis relating to certain intangibles resulting from an acquisition.
Tally-Ho Ventures, Inc. [OTC BB: TLYH] – a private wealth management services company. HP provided allocation of purchase price and valuation of resulting intangibles in accordance with FAS 141/142 for their acquisition of two companies and goodwill impairment in accordance with FAS 144.
Restructurings and Reorganizations
Beasley Printing Company – Adversary No. 98-3205; W. Steve Smith, Trustee of the Bankruptcy Estate vs. James M. Hatler, et al.; In the Southern District of Texas, Houston Division. HP advised the Trustee with respect to financial and other matters in the foregoing matter and subsequent liquidation of the Company.
Bodark T Corporation – a systems integration and technology consulting firm. HP advised management in discontinuing certain operations and valuing common stock issued to management of discontinued operations.
Hartman Short Term Income Properties XIX, Inc. and Hartman Short Term Income Properties XX, Inc.
Chung’s Products, Ltd. – manufactures and markets premium hand-held Asian snacks, appetizers, entrées and variety packs marketed in the frozen section primarily through national and regional supermarket chains. HP advised the Partnership on a successful restructuring and refinancing.
Crawford Young Drywall, LP – a drywall contractor for commercial properties. HP advised the Partnership about improving operational capabilities.
ebaseOne Corporation – an information technology service provider in the e-commerce sector. HP advised the Company in developing and preparing for filing of Chapter VII petition and subsequent liquidation.
ERHC Energy, Inc. [OTC BB:ERHE] – an oil and gas exploration and energy development company. HP advised the Company on (i) the successful restructuring of its working capital and other indebtedness, (ii) removing the qualified opinion on its audited financial statements and (iii) the eventual debt to equity conversion.
Flexitallic Group, Inc. – a multi-national manufacturer and distributor of gaskets and sealants. HP advised the Company on the successful restructuring and refinancing of its senior and subordinated indebtedness.
Grace Disposal Systems, L.L.C. d/b/a Royal Recycle and Disposal – one of the largest independently-owned residential haulers in the Houston metropolitan area, servicing condominiums, town homes, Municipal Utility Districts and residential subdivisions. HP advised the Company on a financial restructuring plan involving certain indebtedness and other obligations.
Ironwood Homes, Inc. – a residential homebuilder and developer. HP advised the Company on an organizational restructuring plan involving management and certain shareholders.
Sampson Steel Corporation – a metals service and recycling firm. HP valued and advised the Company on the disposition of their metals recycling division including evaluating several restructuring alternatives.
T. D. Rowe Amusements, Inc. – a leading providers of on-site game operations in the United States. HP assisted in successfully finding potential buyers of and the sale of Company assets.
TNR Entertainment Corp. – a leading owner and operator of DVD kiosks with a large market share in the grocery store channel in the U.S. and Canada. HP advised the Company on a financial restructuring plan involving certain shareholders.
Triten Corporation – a bulkwelding and engineering, procurement and construction management firm. HP advised the Company on the successful restructuring of its indebtedness.
Valuations
Acme Safe & Lock Services Company – a regional distributor of security systems. HP valued the Company and advised the shareholders regarding an equity restructuring.
Casetech International, Inc. – a manufacturer and distributor of cementing and stabilization products used in the energy industry. HP valued the Company and advised the shareholders regarding an equity restructuring.
CBG Corporation – an engineering and manufacturing company. HP provided a valuation to the shareholders of the Company.
Corporacion Agricola, SA – a raw rice and wheat processor. HP provided a valuation of the Company and four acquired companies.
CMA Design d/b/a Sawyer Associates, Inc. – a graphics design and creative arts provider of brand development services to the food, software and beverage market. HP advised the Company in formulating an organizational restructuring plan involving management and shareholders.
Hartman Short Term Income Properties XIX, Inc. and Hartman Short Term Income Properties XX, Inc.
Dorado Energy Service, LLC – an energy services investment fund. HP provided an allocation of purchase price and valuation of resulting intangibles in accordance with FAS 141/142 for Century Corrosion Technologies, Inc. and All Points Equipment Co., L.L.C.
Eagle Broadband, Inc. [AMEX: EAG] – a manufacturer of wireless communications equipment and software for IPTVComplete, wireless messaging, remote data acquisition and specialized mobile radio (SMR) markets. HP provided an allocation of purchase price regarding certain intangibles acquired through a prior acquisition.
EnerTax Operations, LLC – a full-service severance and production tax, well and production incentive services provider managing all phases of severance and incentive reporting, claims-making and compliance to enhance clients’ tax liability management. HP provided an investment value analysis of the company.
Evert-Fresh, Inc. – a manufacturer and distributor of organic products that promote the healthy handling and storage of fresh food. HP provided a fair market value analysis of the company.
Flexitallic Group, Inc. – a multi-national manufacturer and distributor of gaskets and sealants. HP provided a FAS 142 impairment study regarding certain intangibles.
FrameSaver, LP. – is the market leader in technology-based, moisture proof, wood frame solutions for the building and construction industries. HP provided an allocation of purchase price and valuation of resulting intangibles in accordance with FAS 141/142.
G&A Partners – a professional employer organization. HP assisted the company in valuing a prospective acquisition opportunity and advised the shareholders on financing alternatives.
Glasgow Equity Investment, LLC – a hospitality firm. HP provided a fair market value of the membership interests.
GraphTec, Inc. – a provider of signage graphics and printing services. HP valued the Company and advised shareholders regarding certain estate and tax planning matters.
Gulf Energy Exploration Corp. – an energy company involved in the acquisition, exploration, development and production of hydrocarbons primarily in the “Transition Zone” of the Gulf of Mexico. HP valued the Company and advised shareholders in connection with the grant of equity incentive instruments pursuant to an Equity Incentive Plan.
IDM Equipment – a global supplier of capital equipment to the oil and gas industry. HP provided an allocation of purchase price and valuation of resulting intangibles in accordance with FAS 141/142.
InfoHighway Communications Corporation [NASD: IW] – a local exchange, long distance reseller and internet service provider. HP valued certain option grants and advised the Company on the allocation of intangibles and goodwill resulting from prior acquisitions.
The Links Group, Inc – an oil and gas field geophysical exploration consulting company providing services to customers in the oil and gas exploration and production industry. HP provided a valuation of the common stock of the Company.
Logan Oil Tools, Inc. – a manufacturer of fishing tools and related products used for oil and gas downhole applications for the oilfield services industry. HP provided an allocation of purchase price and valuation of resulting intangibles in accordance with FAS 141/142.
Lone Star Fasteners, LP – a manufacturer and distributor of wide variety of commercial, specialty and exotic alloy fasteners specifically designed to meet the needs of the energy, defense, power, pulp and aerospace industries. HP provided an allocation of purchase price and valuation of resulting intangibles in accordance with FAS 141/142.
Hartman Short Term Income Properties XIX, Inc. and Hartman Short Term Income Properties XX, Inc.
Maritime Services Ltd – a shipping and truck brokerage services company. HP valued the Partnership and advised interest holders regarding certain estate and tax planning matters.
Mechanical Integrity, Inc. – a non-destructive testing and inspection company. HP valued the Company and advised shareholders regarding certain estate and tax planning matters.
Meriplex Communications, Ltd. – an enhanced service provider specializing in communication solutions for the enterprise market company. HP valued the Partnership and advised interest holders regarding certain estate and tax planning matters.
Modec (U.S.A), Inc. – leases and operates floating production storage offloading vehicles (“FPSO’s”) and floating storage offloading vehicles (“FSOs”). HP provided an allocation of purchase price and valuation of resulting intangibles in accordance with FAS 141/142/157 for its acquisition of FMC Technologies Floating Systems, Inc. in a $54,400,000 transaction.
New Wavo Communication Group, Inc. – a regional, multi-licensed radio station operator serving Montgomery County and surrounding areas. HP valued the Company and advised the shareholder with respect to an equity recapitalization.
Oasis Bank, SSB. – a Houston-based financial institution. HP provided a goodwill impairment analysis in accordance with FAS 142.
Ocean Design Associates, Inc. – an offshore and subsea engineering company. HP valued the “built-in gain” resulting from a “C” to an “S” election and advised shareholders regarding the sale of the Company.
Occupational Health Systems, LP – a healthcare worker’s compensation and liability claims management company. HP assessed the Company’s value in a proposed sale of the Partnership.
Petro Source Partners, Ltd. – a fuel distribution, marketing and trading firm. HP valued certain contracts and assets related to the sale of the fuel marketing and condensate business.
PumpCo Services, Inc. – a provider of fracturing stimulation and cementing services to the energy industry operating in the Barnett Shale area. HP provided an allocation of purchase price and valuation of resulting intangibles in accordance with FAS 141/142.
Probe Technology Services, Inc. – a provider design, engineering and manufacturing of surface equipment and down-hole tools used by wireline service companies in logging oil and gas wells serving the energy industry. HP provided an allocation of purchase price and valuation of resulting intangibles in accordance with FAS 141/142 and advised management with respect to an 83(b) election for tax purposes.
Quad Hotels, LLC – a hospitality firm. HP provided a fair market value of the membership interests.
Reef Services Holdings, Inc. – formulates oilfield chemicals and provides services to oil and gas operators by helping them evaluate, stimulate and increase well productivity. HP provided an allocation of purchase price and valuation of resulting intangibles in accordance with FAS 141/142 and goodwill impairment in accordance with FAS 144.
SH Celera Capital Corporation – an investment company. HP valued the Company’s subsidiaries.
SurgiCare, Inc. [AMEX: SRG] – a developer and operator of free standing, licensed outpatient surgical centers. HP provided an allocation of purchase price valuation regarding certain intangibles resulting from a restructuring and recapitalization.
TexVen Energy Services, LLC. – acquires and constructs oilfield equipment primarily snubbing units, coiled tubing units and other related support equipment for lease to a related party.
Torqued-Up Holdings, Inc. – a provider of rental equipment and services supporting the production, completion, well control, snubbing, coil tubing, well stimulation and the drilling markets of the oilfield
Hartman Short Term Income Properties XIX, Inc. and Hartman Short Term Income Properties XX, Inc.
industry. HP provided an allocation of purchase price and valuation of resulting intangibles in accordance with FAS 141/142.
TRE Financial Services, Inc. – a tax preparation software, service and development company. HP provided an allocation of value regarding certain intangibles.
Tri-Coastal Legal Technologies, Inc. – a provider of high-end trial exhibits and demonstratives utilized in the legal, regulatory and commercial market. HP valued the “built-in gain” resulting from a “C” to an “S” election relating to the sale of the Company.
Tubular Technology, Inc. – a provider of rig-site tubular running, technical field and well completion services throughout the Gulf Coast region. HP provided an allocation of purchase price and allocation of intangibles arising from the sale of the Company.
Turn-Key Coatings, Inc. – a provider of industrial coatings and finishes for industrial purposes. HP valued the Company’s fixed and intangible assets for allocation of purchase price purposes.
Turbo Drill Industries, Inc. – designs, manufactures, sells and rents equipment and components used in oil and gas drilling and provides services to the upstream oil and gas industry. HP provided an investment value analysis of the company.
Varitek Industries, Inc. [NASD: VATK] – a provider of telematics security and asset management systems. HP valued certain compensatory “fee for services” shares and option grants and advised management with respect to an 83(b) election for tax purposes.
Vertex Energy, LP – a renewable energy producer from used petroleum products. HP valued the Partnership and the deal terms of a potential buyer.
Expert Testimony and Litigation Support Services
American Arbitration Association: Shay Hanson v. Advisors Forensics, LLC, Professional Services Industry, Breach of Contract and Failure to Perform.
Cause No. 4:15-CV-00127; Sting Soccer Group LP, et al v. JPMorgan Chase Bank, N.A.; in the U.S. District Court for the Eastern District of Texas, Sherman Division. Banking Industry, Breach of Contract and Failure to Perform.
Cause No. 2014 CV 366; KB Resources, LLC, et al v. Patriot Energy Partners, LLC; in the Court of Common Pleas, Columbiana County, Ohio. Energy Industry, Breach of Contract.
Cause No. 2014CCV-60554-1; Mary Ellan Adams, v. AL-KEL Alliance, Inc. d/b/a Prime Pack, Inc. and Wesley Allen Schroeder, in the County Court at Law No. 1, Nueces County, Texas. Trucking Industry, Personal Injury.
Cause No. 2014-00695; Alpha Solutions, S.A. de C.V. and Contro-Tec, LLC v. Master Flow Valve, Inc. and Master Flo Valve USA, Inc.; in the 80th Judicial District Court, Harris County, Texas. Energy Industry, Breach of Contract and Failure to Perform.
Cause No. 2013-07-00155-CVK; Woodstone Resources, LLC, Griffith Land Services, Inc. and Marty L. Griffith v. 1776 Energy Partners, LLC (f/k/a Riley-Huff Energy Group, LLC) and Riley Exploration, LLC; in the 81st Judicial District Court, Harris County, Texas. Energy Industry, Breach of Contract and Failure to Perform.
Cause No. 2013-36733; James C. Bateman v. Dwight E. Bateman and Southeast Fire Protection, L.P.; in the 314th Judicial District Court, Harris County, Texas. Construction Industry, Shareholder Oppression.
Hartman Short Term Income Properties XIX, Inc. and Hartman Short Term Income Properties XX, Inc.
Cause No. 2012-54501; Khaled Alattar v. Kevan Casey, et al; in the 113th Harris County District Court, Harris County, Texas. Securities Industry, Breach of Contract.
Cause No. 2012-69075; First Surgical Partners, Inc. v. Nobis Capital Advisors, Inc., et al; in the 190th Judicial District Court, Harris County, Texas. Health Care Industry, Breach of Contract and Failure to Perform.
Cause No. 2012-60671; Jinsun, LLC v. Amir Mireskandari; in the 157th Judicial District Court, Harris County, Texas. Membership Based Web Portal, Breach of Contract and Failure to Perform.
Cause No. 11-09-12583-ZCVAJA; Longview Energy Company v. The Huff Energy Fund, LP, et al v. Robert Gershen, et al; in the 365th Judicial District Court, Zavala County, Texas. Energy Industry, Conflict of Interest and Failure to Disclose.
Cause No. 2011-41034; JJJJ Walker, LLC v. First National Bank, et al; in the 281st Judicial District Court, Harris County, Texas. Health Care Industry, Breach of Contract and Failure to Perform.
Cause No. 11-DCV-191648; Lake Pointe Town Center, Ltd. v. Azure Lake Real Estate, LLC; in the 240th Judicial District Court, Fort Bend County, Texas. Real Estate and Multi-Family Industry, Breach of Contract and Failure to Perform.
Cause No. 2:10-CV-00173; John B. Adrain v. Vigilant Video, Inc. and The City of Port Arthur, Texas; In the United States District Court for the Eastern District of Texas, Marshall Division. Software Industry, Patent Infringement.
Cause No. 10-37503; In re: IRH Vintage Park Partners, LP; in the U.S. Bankruptcy Court, Southern District of Texas, Houston Division. Real Estate and Multi-Family Industry.
Cause No. 2010-2026; Jonah Long-Term Land Holdings, LLC, et.al. v. N. A. Bombach; in the 243rd Judicial District Court, El Paso County, Texas. Homebuilding and Construction Industry, Breach of Contract and Failure to Perform.
Cause No. H-09-614; Banyan Investors, LP and Frank Gruen v. LSI Systems, Inc. and Chicago Investment Group, LLC; In the United Stated District Court, Southern District of Texas, Houston Division. Security and Finance Industry Breach of Contract and Failure to Perform.
Cause No. 2009-68207; XXTREME Group, LLC v. Stanley B. Blackstone and Stanley B. Blackstone, APLC; in the 333rd Judicial District Court of Harris County, Texas. Energy Industry, Breach of Contract and Professional Malpractice.
Cause No. 2009-02578; Apex Katy Physicians, L.L.C. v. Adeel Zaidi, et al and Cause No. 2009-03055; Stephen M. Koch, M.D. et al v. Pankaj K. Shah, M.D. et al; in the 11th Judicial District Court, Harris County, Texas. Medical and Real Estate Industry, Breach of Contract and Failure to Perform.
Cause No. 4:09-CV-01936; Evert Fresh Corporation v. Pactiv Corporation; in the United States District Court for the Southern District of Texas, Houston Division. Food Industry, Patent Infringement.
Cause No. 09-31689-H3-13; In the Matter of Christopher S. Mahaffie, Debtor; in the United States Bankruptcy Court for the Southern District of Texas, Houston Division. Financial Services Industry, Breach of Contract and Failure to Perform.
Cause No. 2008-50193; Hunter Buildings & Manufacturing, LP, et al vs. MB Industries, LLC, et al; In the 215th Judicial District Court of Harris County, Texas. Energy and Construction Industry, Breach of Contract and Failure to Perform.
Cause No. 2008-63799; Pelican Refining Company, et al v. Sigma Petroleum, Inc.; In 189TH Judicial District Court of Harris County, Texas. Energy and Insurance Industry,Breach of Contract and Misrepresentation.
Hartman Short Term Income Properties XIX, Inc. and Hartman Short Term Income Properties XX, Inc.
FINRA Arbitration Claim; Elena Herrera O., et al vs. UBS International, Inc. Professional Services Industry, Breach of Fiduciary Duty and Misrepresentation.
Cause No. 2008-67819; Javier Vega v. Fulcrum Power Services, LP, Individually and as Sole Owner of Vega Resources, LLC d/b/a Amigo Energy and Gerardo P. Manalac; in the 55th Judicial District Court of Harris County, Texas. Energy Industry, Breach of Contract and Misrepresentation.
Cause No. 08-CV-0201; Flares and Stacks, Inc. v. S&B Engineers & Construction, Ltd. and BP America, Inc.; in the 405th Judicial District Court of Galveston County, Texas. Energy Industry, Breach of Contract.
Cause No. 2007-38177; Bowen, Miclette & Britt, Inc. v. Rick D. Baty; in the 333rd Judicial District Court of Harris County, Texas. Insurance Industry, Breach of Contract and Misrepresentation.
Cause No. 2007-22059; Jon Snowgren v. Thomas G. Harris, Murray Grigg, Prentis B. Tomlinson, Jr. and Kerogen Resources, Inc.; in the 125th Judicial District Court of Harris County, Texas. Energy Industry, Breach of Contract and Misrepresentation.
Cause No. D-1-GN-07-000225; Nobell Communications of Delaware f/k/a Nobell Communications, Inc. v. Carmelo M. Gordian, Andrew Heller and Harvey Ring; in the 200th Judicial District Court of Travis County, Texas. Telecommunication Industry, Breach of Contract.
Cause No. 4:07-cv-00715; CSMG Technologies, Inc. v. Gordon Allison; in the United States District Court for the Southern District of Texas, Houston Division. Technology Industry, Breach of Contract and Failure to Perform.
Cause No. D-1-Gn-07-003455; FH Partners, L.L.C. v. Superior Funding, Inc., et al; In 53rd Judicial District Court of Travis County, Texas. Homebuilding and Construction Industry, Breach of Contract and Failure to Perform.
Cause No. 2007-08658; AOP Supply Corp. v. Sterling Bank; in the 152nd Judicial District Court of Harris County, Texas. Aviation Services Industry, Breach of Contract and Failure to Perform.
Cause No. CV-2006-12239; Edward E. Graham and William C. Nordlund, individually and d/b/a Silver King Capital Management v. Eton Park Capital Management, LP, Eton Park Associates, LP and Eton Park Fund, LP; in the Circuit Court of Shelby County, Alabama. Energy Industry, Breach of Contract and Misrepresentation.
Cause No. 06-CV-147499; Carton Sales Company Inc., John C. McSpadden and The Jesse Y. McSpadden & John C. McSpadden Partnership v. General Electric Capital Corporation, Ronald L. Fontana, Frank Sorensen, B. Keith Hayes, Walter J. Herrmann, New England Consulting Partners, LLC, Pamela N. Linton, Focus Management Group USA, Inc., J. Tim Pruban, Velocity Graphics, LLC, Priscilla G. Corona and Eric J. Bishop; in the 400th Judicial District Court of Fort Bend County, Texas. Packaging Industry, Breach of Contract and Misrepresentation.
Cause No. 2006-23752; Laura Chantel Dunkin v. WW Plant Construction, LLC, et al; in the 151st Judicial District Court of Harris County, Texas. Construction Industry, Breach of Contract and Failure to Perform..
Cause No. 2006-CP-23-4498 AOP Supply Corp. v. Stevens Aviation, Inc. and Neal McGrail; In the Court of Common Pleas, County of Greenville, State of South Carolina. Aviation Industry, Breach of Contract and Failure to Perform.
Cause No. D-1-GN-06-001415; R. D. Robertson, Inc. d/b/a Custom Sand & Gravel and R. D. Robertson, Individually v. James B. Morin and Curry & Morin, L.L.P.; in the 201st Judicial District Court of Travis County, Texas. Mining, Trucking and Law Industries, Breach of Contract and Malpractice.
Cause No. 2006-76908; Raul Mandujano and Elodia Mandujano v. Manuel P. Penazola; in the 189th Judicial District Court of Harris County, Texas. Transportation Industry, Personal Injury.
Hartman Short Term Income Properties XIX, Inc. and Hartman Short Term Income Properties XX, Inc.
Cause No. 05-21207; ASARCO LLC, Chapter 11; in the United States Bankruptcy Court for the Southern District of Texas, Corpus Christi Division. Mining Industry.
Cause No. 05-04-03592-CV; Todd Peters; Malvin D. Peters; Lynette S. Peters and The M&L Family Limited Partnership v. Phillipe Mulacek; Petroleum Independent and Exploration Corporation; InterOil Corporation; EP InterOil, Ltd.; S.P. InterOil, LDC; P.I.E. Group, LLC; Nikiski Partners, Ltd.; and Commodities Trading International Corporation; in the 284th Judicial District Court of Montgomery County, Texas. Energy Industry, Breach of Fiduciary Duty and Misrepresentation.
Cause No. 2005-61496; Timothy J. Carpenter, Mervin G. Schaefer, James P. Maloney, Oldcosy Corp., Henry Jackson, David Reindl, Henry C. Hess, David Falldorf and Jane P. Koth v. Merrill Lynch & Co., Inc., Duff & Phelps, LLC, Exelon Corporation, InfraSource Incorporated et al.; in the 133rd Judicial District Court of Harris County, Texas. Energy and Banking Industries Breach of Duty, Malpractice and Fraud.
Cause No. 2005-27358; Kenneth Buhler, et al. v. Stanford Financial Group Co., Stanford Group Co., Stanford Venture Capital Holdings, Inc. and Jay Comeaux; in the 164th Judicial District Court of Harris County, Texas. Securities Industry, Breach of Contract and Failure to Perform.
Cause No. 05-90083; Chapter 7 – William S. Kilroy, Jr.; In the United States Bankruptcy Court, Southern District of Texas, Houston Division. Insurance and Death Care Industry, Bankruptcy.
Cause No. 2005-12-6163-G; Juan J. Mancillas, et al. v. Leann Hewitt, et al.; in the 404th Judicial District Court of Cameron County, Texas. Insurance Industry, Breach of Contract
Civil JAMS Ref. No. 1310016167; Independent Reporting, Inc. vs. Jack LeJune and Manice Massengale; Before JAMS. Professional Services Industry, Breach of Contract.
Cause No. 2005-52418; Petro Capital Advisors, LLC v. Intermarket Management, LLC, John E. Loehr and Kevin McMillan collectively; in the 215th Judicial District Court of Harris County, Texas. Energy and Banking Industries, Breach of Contract.
Cause No. 2005-37830, EMSL Analytical, Inc. vs. Jeffrey W. Wheelock, Thomas A. Dickinson, Test Force, Inc. and Test Force Consulting Group, Inc.; In the 11th Judicial District of Harris County, Texas. Environmental Industry, Breach of Contract and Failure to Perform.
Cause No. 2005-141957, Go Figure, Inc., et al vs. Quazant Technology, Inc. in the 400th Judicial District Court of Fort Bend County, Texas; Payment Processing Industry, Shareholder Oppression and Breach of Contract.
Cause No. 2004-34678, Justin White, et al vs. Hillman International Brands, Ltd., et al in the 151st Judicial District Court of Harris County, Texas; Beverage Industry, Breach of Contract.
NYSE Arbitration, Andres J. Swartz vs. UBS Securities; Securities Industry, Breach of Contract and Failure to Perform.
Cause No. 2004-10551, Associated International Technology, Inc. vs. Halliburton Energy Services, Inc., et al; In the 127th District Court of Harris County, Texas; Energy Industry, Breach of Contract and Failure to Perform.
Cause No. 2004-12597, Susan L. Davidson vs. Medical Research Consultants/Wise Resolutions, Inc., et al; In the 165th District Court of Harris County, Texas; Professional Services Industry, Shareholder Oppression.
NASD Arbitration No. 04-04043, Firemen’s Relief & Retirement Fund of Texas City, Texas vs. Prudential Securities, Inc. and Robert Florance; Securities Industry, Breach of Contract and Failure to Perform.
Cause No. 2003-32546, Louis Stanley Decker and AOCO Operating Company, Inc., et al vs. Triassic Energy Partners, LP, et al; In the 215th District Court of Harris County, Texas; Energy Industry, Breach of Contract and Failure to Perform.
Hartman Short Term Income Properties XIX, Inc. and Hartman Short Term Income Properties XX, Inc.
Cause No. 03-CV-5071; Vestin Fund II, LLC vs. Lucky Srinivasan, Hugo Verhaeghe and Sterling REIT, Inc. vs. Vestin Mortgage, Inc.; In the United States District Court for the Southern District of Texas, Houston Division.
Cause No. 3:03-1130, King Records, Inc., GML, Inc., International Marketing Group, Inc., Moe Lytle, Highland Music, Inc., et al vs. Donald M. Daily and Harold W. Daily, Jr., et al; In the United States District Court for the Middle District of Tennessee; Entertainment Services Industry, Breach of Contract and Failure to Perform.
Cause No. 03-02532-E, Bell Aviation, Inc., et al vs. Sino Swearingen Aircraft Company, L.P., et al; In the 101st District Court of Dallas County, Texas; Transportation Industry, Breach of Contract.
Cause No. 2003-59255, Betty F. Wolfenson vs. Roger E. King, et al; In the 127th District Court of Harris County, Texas; Securities Industry, Breach of Contract.
Cause No. 2003-09145; Horizon Merchants, Inc. d/b/a Billy Bob’s Beds vs. Clear Channel Outdoor; In the 269th Judicial District of Harris County, Texas; Retail Industry, Misappropriation of Work Product.
Cause No. C2875-03-D; STAT Dialysis, Inc., d/b/a McAllen Kidney Center and d/b/a Weslaco Kidney Center vs. William Restrepo, M.D. and Maharaj Razdan, M.D.; In the 206th Judicial District of Hidalgo County, Texas; Medical Services, Breach of Contract and Failure to Perform.
Cause No. 2002-03613, In the Matter of the Marriage of James D. Goode and Kathleen Nell Goode; In the 308th District Court of Harris County, Texas; Restaurant and Food Service Industry, Marital Dissolution.
Cause No. 2002-27864; Sandstone Products, Inc. v. Scott Bader, Inc., National Pigments and Chemicals, Inc., & Para-Chem Southern, Inc.; in the 127th Judicial District Court of Harris County, Texas. Manufacturing Industry, Breach of Contract and Failure to Perform.
Cause No. H-02-3521, Crutchfield Capital Corporation vs. CGI Group, Inc., et al; In the United States District Court for the Southern District of Texas, Houston Division; Financial Services Industry, Breach of Contract and Failure to Perform.
Cause No. 02-53514-C Chapter 11, CPWH Residential, Ltd., Debtor and CPWH Residential, Ltd. vs. Ryan Companies US, Inc., et al; In the United States Bankruptcy Court for the Western District of Texas, San Antonio Division; Real Estate Industry, Malpractice and Failure to Perform.
Cause No. 2001-61380, Ironwood Homes, Inc., et al vs. Nellie G. Butera as Trustee of The Nellie G. Butera Trust, et al; In the 113th District Court of County, Texas; Construction Industry, Breach of Contract and Failure to Perform.
Cause No. 2001-CI-05281, Anthony J. Bricca, et al vs. HUBCO, Inc., et al; In the 166th District Court of Bexar County, Texas; Transportation Industry, Wrongful Death.
Cause No. 102-517,782, Jerry Brantley vs. Alamosa PCS Holdings, Inc. and David Sharbutt; In the 72nd District Court of Lubbock County, Texas; Telecommunication Industry, Breach of Contract.
Cause No. 2001-29546, EquaTerra, Inc. vs. KPMG Consulting, Inc.; In the 270th District Court of Harris County, Texas; Technology Service Provider, Breach of Contract.
Cause No. 01-10555, Gerald L. Hurley vs. Bay Architects, Inc., et al.; In the 281st District Court of Harris County, Texas; Architectural Industry, Breach of Contract and Shareholder Oppression.
NASD Arbitration No. 01-7152, Larry H. Ramming vs. Prudential Securities, Inc., et al.; Securities Industry, Breach of Duty.
Cause No. 2000-63961, Howard Huddleston, M.D. vs. Anesthesia Specialists of Houston, et al.; In the 234th District Court of Harris County, Texas; Medical Provider Industry, Breach of Contract and Shareholder Oppression.
Hartman Short Term Income Properties XIX, Inc. and Hartman Short Term Income Properties XX, Inc.
Cause No. 00-6523-F, Margarita Sanchez, et al. vs. Parke-Davis, an unincorporated division of The Warner-Lambert Company, et al.; In the 214th District Court of Nueces County, Texas; Medical Products, Punitive Damages.
Cause No. 00-079-38707, Cynthia Hernandez v. Pfizer, Inc., Warner-Lambert Company, now known as Pfizer, Inc. and Rajeev Narang, M.D.; In the 79th District Court of Jim Wells County, Texas. Medical Products, Punitive Damages.
Cause No. 00-2784, Pineywoods MHP, L.L.C. vs. Edward R. Christie and Landamerica Financial Company, Inc.: In The United States District Court For The Southern District Of Texas, Houston Division; Real Estate Industry, Breach of Contract and Misrepresentation.
Cause No. 99-21040, Sandstone Products, Inc. vs. Republic Powdered Metals, Inc.; In the 152nd District Court of Harris County, Texas; Roofing Products Industry, Defamation and Tortuous Interference.
Consolidated Cause No. 1999-24714, Anthony J. Clark, et al. vs. Market Hub Partners, L.P., et al.; In the 157th District Court of Harris County, Texas; Energy Industry, Employment Contract.
Cause No. 99-6505 AE, B. Martin Atkins v. Topp Telecom, Inc., et al., In the 15th Circuit Court, in and for Palm Beach County Florida; Telecommunication and Media Industry, Employment Contract and Shareholder Oppression.
Cause No. A:99CA-468 SS; Thomas Mann, Jr. v. Texas Commission on Alcohol and Drug Abuse; In The United States District Court For The Western District Of Texas, Austin Division. Governmental Entity, Age and Race Discrimination.
Cause No.110,530, Stephen K. Hann vs. Kelley Morgan Hann; In the 328th District Court of Fort Bend County, Texas; Construction and Homebuilding Industry, Marital Dissolution.
Cause No. 70 181 00155 98, Online Commerce Corporation vs. MCI Telecommunications and MCI Communications Corporation; In the 270th District Court of Harris County, Texas; Telecommunications Industry, Inducement and Breach of Duty.
Cause No. 98-43230, Brewer & Pritchard, P.C. vs. Nick Johnson and James W. Chang; In the 113th District Court of Harris County, Texas; Professional Services Industry, Breach of Duty and Fraud.
Cause No. 98-42530, Medallion International Corporation vs. Cesar Sylva, et al.; In the 125th District Court of Harris County, Texas; Construction Industry, Breach of Contract.
Cause No. G-98-638, J.C. Huston Hardware, Inc., et al. vs. Phillips Petroleum Company, et al.; In The United States District Court For The Southern District Of Texas, Galveston Division; Energy Service Industry, Breach of Contract.
Cause No. 97-10-13286, James L. Marshall, et al. vs. First Capital Bank, ssb, et al.; In the 24th District Court of Calhoun County, Texas; Financial Services, Breach of Contract and Failure to Perform.
Cause No. 94,778-B; Robert Wayne Veigel et al., v. W. Calloway Huffaker, Individually and d/b/a W. Calloway Huffaker, PLLC and Robert E. Golden, P.C.; In the 181st District Court of Potter County. Financial Services Industry, Breach of Contract and Failure to Perform.
Hartman Short Term Income Properties XIX, Inc. and Hartman Short Term Income Properties XX, Inc.
Exhibit II
Economic Environment
The performance of the global and U.S. economy, relevant industries and specific firms are often related. Moreover, the general economic outlook should be a consideration since such information influences value. The following provides a brief overview of the global and U.S. economy, estimates regarding near-term indicators as well as a general summary of key regional and local economic indicators.
Global Economy. Entering a post-financial crisis period of stability, projected global GDP growth is expected to outperform recent trends. The global economy, especially several major emerging markets, are benefiting from low real interest rates, the drop in commodity prices and lower energy costs, particularly China and India. European growth has improved and prior to Brexit, the U.K. was expected to grow in the 3% range. Several emerging market central banks have adopted conventional monetary policy principles and strategies (e.g., India, Brazil) while others have adopted monetary policy objectives focusing on price stability at the expense of short-term economic growth (e.g., Turkey). The International Monetary Fund (“IMF”) has trimmed expectations for 2016 global growth to 3.1% and 3.4% for 2017. Each 0.1% drop equates to $776 billion in lost global GDP, the equivalent of the Saudi Arabian economy. Economic risks and opportunities appear to be balanced, however, more import competition is expected given weak currencies among major exporters and concerns regarding the European Union.

In China, incremental policy changes are aimed to help bank liquidity in the context of a housing correction with growth of 6.6% seen in 2016 and 6.2% in 2017. In India, inflation has declined from over 11.6% in 2013 to 5.7% as of June 2016, with interest rates expected to remain high until inflation is reduced to 5%. In Brazil, inflation remains elevated and the central bank is holding interest rates at the highest level of any emerging market. A weak currency has contributed to sticky inflation as wage growth remains high even though the economy is in recession and labor productivity growth is challenged. In Turkey, persistently high inflation in the 9% range has contributed to currency weakness. The central bank lowered the policy interest rate from 10% to 8.25%, even as inflation remains high. Political economic forces could impact long-term growth potential.
Hartman Short Term Income Properties XIX, Inc. and Hartman Short Term Income Properties XX, Inc.
U.S. Economy. Has now experienced nine consecutive years of GDP expansion. Energy, capital goods, IT and healthcare have been powering the U.S. economy. Key factors underpinning the positive outlook for the U.S. economy include improved job and income fundamentals, a pickup in investment, low inflation and a favorable policy mix. Acceleration in growth in 2017 is highly likely as interest rates remain low and stable by historical standards and declining energy prices lower unit costs. The strongest sectors of the U.S. economy are likely to be capital goods, exports and consumer spending on services.
The nine previous post-recession economic expansions grew on average a cumulative 24%, from the trough. Since Q2 2009, the current expansion has experienced a 12% gain. If the current expansion had generated average post-recession growth, it would translate into an additional $1.6 trillion of real income or nearly $6,500 per person.
The demand for consumer services has been a key GDP underperformer in the current economic cycle. An estimated $1.6 trillion below average, which represents over 50% of the below-average GDP performance since Q2 2009.
Gross Domestic Product. The most widely used indicator of economic activity in the United States is the U.S. gross domestic product (“GDP”). GDP measures total production and consumption of goods and services in the United States and is used to define phases of the business cycle. Real (i.e., inflation adjusted) GDP growth of 2.0% to 2.5% is generally considered optimal when the economy is operating at full employment (5.5% to 6.0% unemployment).
Hartman Short Term Income Properties XIX, Inc. and Hartman Short Term Income Properties XX, Inc.
•From 1947 to 2016, real GDP grew at an average rate of 3.23% per year, while the average from 1990 to 2012 was 2.4%.
•GDP increased at an annual rate of 1.1% in the first quarter of 2016, above the 0.6% increase in the first quarter of 2015. Consumer spending continued to boost growth although it expanded less than expected while exports and software investment rebounded.
•GDP is forecasted to increase at annual rates ranging from 1.8% to 2.2% over the next four quarters.
Interest Rates. Interest rates reflect the cost of borrowed capital. Since Treasury securities are backed by the U.S. government, yields on U.S. Treasuries are assumed to represent risk-free interest rates and are used as reference points for the yields of other securities. Over the past 20 years, the 10-year U.S. Treasury constant maturity yield averaged 4.8%.
•The 10-year U.S. Treasury constant maturity yield decreased to 1.51% on July 15, 2016.
•The Survey of Professional Forecasters forecasts that this rate will remain relatively constant as the inflation indexed 10-year U.S. Treasury is now priced at 0.06%.
Consumer Price Index. The Consumer Price Index (“CPI”) is a measure of the weighted average change in prices paid by urban consumers for a fixed set of basic goods and services over time. The CPI has increased at an average rate of 2.5% over the past 20 years.
•The CPI increased 0.2% in June 2016 and has increased 1.0% over the past 12 months.
•The core index, excluding food and energy prices, increased 0.2% in June 2016 and has increased 1.0% over the past 12 months.
•Based on data obtained from the Survey of Professional Forecasters, the CPI is expected to increase 2.1% in 2017 and 2.3% in 2019.
Employment. Payroll employment is a measure of the net jobs created or lost in the economy (excluding farming). Payroll employment is the most closely watched economic statistic because of its timeliness, accuracy and importance as an indicator of overall economic activity. Additionally, the unemployment rate measures the percentage of the total labor force that is unemployed and actively seeking employment. Typically, economists consider the economy to be operating at full employment when the unemployment rate is between 5.5% and 6.0%.
•Nonfarm payrolls increased by 189,900 in June 2016, which was above the consensus estimate of 183,200 net jobs added.
•The unemployment rate decreased to 4.9% in June 2016.
•The unemployment rate is forecasted to decrease to 4.6% by March 2017.
Purchasing Managers’ Index. The Purchasing Managers’ Index (“PMI”) is a monthly composite index based on surveys of purchasing managers conducted by the Institute for Supply Management regarding manufacturing activity. Index values above 50 indicate an expanding manufacturing sector, while values below 50 indicate a contracting manufacturing sector.
Hartman Short Term Income Properties XIX, Inc. and Hartman Short Term Income Properties XX, Inc.
•The PMI increased by 1.1 points in June 2016 to 53.2 well above market expectations of 51.4.
•The modest increase in the PMI was due to growth in new orders and expanded employment.
Equity Markets. The Standard and Poor’s (“S&P”) 500 is an index of publicly-traded stocks meant to reflect the risk and return characteristics of large capitalization equities. Similarly, the Russell 2000 Index measures the performance of the small capitalization segment of U.S. equities. Over the past 20 years, the S&P 500 and Russell 2000 have returned 6.1% and 7.0% per annum, respectively.
•In June 2016, the S&P 500 increased 3.4% and the Russell 2000 increased 4.9%.
•Through the end of June 2016, the S&P 500 was up 1.89% and the Russell 2000 was down -3.2%, from one year ago.
Regional and Local Economy., Houston, founded on August 30, 1836 on land near the banks of Buffalo Bayou, is the fourth most populous city in the nation (trailing only New York, Los Angeles and Chicago) and is the largest in the southern U.S. and Texas. The region’s Gross Area Product (“GAP”) is an estimated $325.5 billion. According to the 2010 census, Houston had a population of 2.1 million, Harris County's population was 4.1 million and the Houston Metro Area's population was 5.95 million, the 6th largest among U.S. metropolitan statistical areas, having increased 26% since 2000. The three-airport system in Houston serves an estimated 49.5 million passengers, including over seven million international travelers. Houston is home to the Texas Medical Center, the largest medical center in the world, with a local economic impact of $10 billion. More than 52,000 people work within its facilities serving over 4.8 million patients annually, including 16,000 foreign patients.
Houston's economy has a broad industrial base in the energy, aeronautics and technology industries. 24 Fortune 500 companies are headquartered in Houston. Only New York City is home to more Fortune 500 headquarters. Of the world’s largest non-U.S. corporations, 63 have a presence in Houston. Houston is considered by many as the Energy Capital of the world and is home to and more than 5,000 energy related firms. Houston is headquarters for 40 of the nation’s 134 publicly-traded oil and gas E&P firms, including 10 of the top 25; nine more among the top 25 have subsidiaries, major divisions or other significant operations in Houston. The Port of Houston ranks first in the United States in international waterborne tonnage handled and second in total cargo tonnage handled. It is the tenth largest port in the world. Between 2008 and 2010, “more than 100 foreign-owned companies relocated, expanded or started new businesses in Houston.” Houston ranks second in employment growth rate and fourth in nominal employment growth among the 10 most populous metro areas in the U.S. The Houston metropolitan area ranked first in Texas and third in the U.S. within the category of "Best Places for Business and Careers" by Forbes magazine.
The Houston-Sugar Land-Baytown Metropolitan Statistical Area has grown faster than any other major metropolitan area according to data released recently by the U.S. Bureau of Economic Analysis. Houston’s real gross domestic product is growing at an estimated 3.7%, compared to Dallas-Fort Worth’s 3.1% real growth. U.S. real GDP grew 1.8% and the average growth for all U.S. metro areas was 1.6%. Houston was the first major metropolitan area to return to prerecession
Hartman Short Term Income Properties XIX, Inc. and Hartman Short Term Income Properties XX, Inc.
employment levels. Four factors are driving Houston’s economy: (i) the surge in unconventional drilling, (ii) a rebound in export activity, (iii) growth in the health care sector and (iv) continued migration of workers and their families to Houston.
The North American rig count is currently 437, down from 976 last year. The U.S. Energy Information Administration indicates that U.S. crude production was 8.71 million barrels per day (“MMBPD”) in 2014 and 9.43 MMBPD in 2015 and projects production of 8.61 MMBPD in 2016 and 8.20 MMBPD in 2017. Although the crude oil price decline since 2014 has led to significant reductions in operating cash flow for U.S. oil companies, their immediate financial situations are improving. As spending falls and crude oil prices increase, the need for energy companies to find external sources of funding may decline, which could reduce financial strain in the coming quarters.
Results from U.S. onshore producers reveal an improving balance between capital expenditures and operating cash flow. With crude oil prices such as the global benchmark Brent price averaging over $45 per barrel in the second quarter of 2016—a 34% increase from first-quarter of 2016—cash flow may improve and help offset declining revenue from lower production.
The Houston Metro Area added 23,200 jobs in 2015, a 0.8% increase from 2014. Employment growth in Houston began to slow in July 2014. The City of Houston issued permits for $626.8 million in construction thru March 2016, an 11.4% increase over March 2015. Residential permits decreased 6.0%, non-residential permits 4.7%. Waco-based economist Ray Perryman forecasts Houston’s real gross area product to grow at a 5% annually between 2012 and 2017. Perryman forecasts payroll employment to top 3.1 million and the metro population to surpass 6.8 million by 2017. The Center For Houston’s Future scenario planning predicts the Houston Metro Area’s population will grow to an estimated 9 to 12 million residents by 2040.
Houston is indisputably an international city. An estimated 1.34 million Houstonians, more than one-fifth of all residents, are foreign-born. The Greater Houston Partnership indicates that 3,340 Houston area firms, foreign government offices and nonprofit organizations are involved in international business. 395 Houston area companies report having offices abroad in 141 countries; 745 firms in Houston report foreign ownership. 105 countries have business offices and/or government representation in Houston. Through September 2015, more than $186.5 billion in trade passed through the Houston-Galveston Customs District, an increase from 2005, when $136.4 billion in goods and commodities crossed Houston’s wharves and ramps. Crude and refined products, industrial machinery and petrochemicals account for two-thirds of all trade traffic. Trade traffic is directly impacted by the economic health of the region’s major trading partners. Mexico, Canada and Latin America have had relatively healthy and growing economies. The Texas Gulf Coast area contains one-fourth of the nation’s refining capacity, 40% of its base petrochemical capacity and 15.4% of all U.S. jobs in the manufacturing of agricultural, construction and mining machinery.
Houston has the second lowest cost of living among the nation’s twenty most populous metropolitan areas. Houston’s overall after-tax living costs are 7.8% below the overall average and 16.8% below the average for the 29 metro areas with 2 million or more residents, due to housing costs that are 14.6% below the nationwide average, 33.5% below the average for the 29 largest metro areas and 20.7% below the major metro average (excluding San Francisco, New York, Los Angeles, Washington, D.C. and San Diego—which tend to skew the average).
Hartman Short Term Income Properties XIX, Inc. and Hartman Short Term Income Properties XX, Inc.
The commercial property sector in Texas supports 387,609 jobs and contributes $23 billion to the state's economy, according to a new report by economist Stephen S. Fuller for the NAIOP Research Foundation. Nationwide, the commercial real estate business in 2015 supported more than 3 million jobs, the NAIOP report found. The commercial property business last year contributed $450 billion to the U.S. economy. Almost 430 million square feet of commercial property was built in 2015. Texas topped the nation for warehouse construction, is second nationally in both office and retail construction. Texas office construction projects totaled $6.4 billion, retail construction projects totaled $4 billion and warehouse development projects totaled $2.7 billion last year. Total commercial real estate spending in Texas in 2015 equaled spending in the state of New York state.
"The continuing growth of construction spending that began in 2011 will provide continuing support to the economy's growth rate during the next several years," said the report. "The growth rate for construction spending will exceed the gross domestic product growth rate annually for at least the next five years," said Thomas Bisacquino, NAIOP president and CEO. "Commercial real estate continues to bring new jobs, improve infrastructure, and create places to live, work and play."
Commercial Real Estate Market. After several years of improving domestic conditions, economic expansion and a growing real estate market, 2016 opened with the return of global economic uncertainty as China’s economic growth moderated, energy prices remained stubbornly low, geopolitical threats such as ISIS pose an ominous threat and BREXIT rocked the European Union and global financial markets. It remains unclear how these conditions will impact commercial real estate markets. Global market weakness will negatively impact domestic financial markets or alternatively, market impacts remain moderate and commercial real estate remains stable and continues to grow as a result of underlying strengths in core fundamentals. Additionally, there are unique opportunities being posed by forces like demographic shifts in the U.S. that operate independently of global economic uncertainty.
In 2015, Real Capital Analytics reported a total of $533 billion in U.S. commercial property sales representing in a 23% gain over 2014. This was the second highest level of investment real estate volume behind the peak $573 billion of activity in 2007. Moody’s/RCA CPPI estimated a 12% year-over-year price appreciation in 2015. From a fundamental standpoint, most markets in the U.S., across all property type segments, are experiencing rising lease rates and falling occupancy rates evidencing strong fundamentals. New supply remains balanced with demand growth, thus minimizing oversupply concerns, especially this late in the real estate cycle. The moderate level of new supply contrasted against the growth of rental rates and falling vacancies can largely be attributed to rising construction costs and relatively tight lending standards for new development. Commercial property sales and price appreciation are expected to continue due to (i) the exceedingly low interest rate environment, (ii) the level of foreign direct investment flowing into the U.S. and (iii) population growth and demographic trends in the U.S.
Historically low oil and energy prices are creating localized and specific challenges in energy dependent real estate markets, such as Texas, the Rocky Mountains and the Midwest. The decline of oil prices in 2014 and 2015 served as a stimulus for consumers and businesses thus benefiting the overall economy. The decline of oil and energy prices and the resulting lower transit and utility costs benefited primarily the Northeast, California and parts of Florida. Overall, the U.S. economy
Hartman Short Term Income Properties XIX, Inc. and Hartman Short Term Income Properties XX, Inc.
is expected to grow more slowly in 2017 and beyond. Many experts remain optimistic about the commercial real estate market absent a dramatic change in fundamentals.
Investment Outlook. Long term commercial real estate investors continue to reap benefits created from the 2008 downturn. At this stage of the real estate asset cycle it is reasonable to consider the possibility of a correction. Many of the causal conditions that led to the 2008 economic turmoil are not currently present and are not likely to appear in the near term. However, the spread between cap rates and treasury rates is an indicator to watch of a potential bubble or overpricing of commercial real estate. According to RCA, cap rates have averaged 6.5% nationwide, while the 10-year treasury rate is now below 2%. According to Lakemont Group, a commercial real estate economics research firm, a spread of over 4.5% (or 450 basis points) is significantly higher than the pre-2008 crash. The spread between cap rates and 10-year treasury rate averaged between 100 and 200 basis points for class A assets in top markets, during the 2007 price peak. Additionally, the current real estate market is not presenting the same risk/return profile observed before or during the 2007 price peak. Debt availability is far more constrained today, with total leverage utilization down significantly. This is believed to substantially lower the risk of default. While commercial real estate prices are increasing in a non-inflationary environment, actual market conditions do not evidence bubble conditions.
Commercial real estate markets like Texas attract institutional capital from institutional managers, REITs and foreign investors. Many of the markets in Texas have been the most competitive. Given the increasing level of global uncertainty, it is expected that Texas will continue to gather an increasing share of commercial real estate investment activity, as investors seek the highest yields and perceived lowest risk. Capital rotates to attractive markets--price increases follow. There will likely be an expansion in cap rate spreads between primary and secondary markets, especially if as predicted, foreign direct investment increases and those funds focus on primary markets. Yield conscious investors will likely find the best opportunities in the secondary markets.
Property sector is equally important in terms of forecasting investment performance. According to RCA, the apartment sector has been the top performer up 38%, while office is up 18%, retail was down -1% and industrial was up 3%, from the peak of Q4 2007, respectively. Given the disparity in markets, it is difficult to provide guidance for specific property sectors on a nationwide basis. As examples, industrial properties in energy dependent markets should face decreased space demand as that sector continues to contract while industrial distribution facilities in areas of high population growth (such as Florida) may over-perform as retailers shift distribution from stores to warehouses as online sales continue to grow.
Trends to Watch. Perhaps the most discussed trends in commercial real estate in recent years has been the emergence of Millennials and the aging of baby boomers. Millennials are demanding fundamental changes in work and living arrangements across the nation. A relatively less understood demographic trend of greater size and perhaps more strategic importance is the aging of baby boomers. According to analyses produced by the Lakemont Group from U.S. Census Bureau data, the overall population in the United States is forecast to grow by 11.55% by 2030, while the population above the age of 75 is forecast to grow 69.21%. In fact, those over 75 years old will represent almost 10% of the population by 2030, while those above 65 will be over 20%, of the population. While the need for more senior housing is obvious, there are many other real estate
Hartman Short Term Income Properties XIX, Inc. and Hartman Short Term Income Properties XX, Inc.
opportunities that will result from this growing segment of the population. Properties to house retail based, emergency and non-emergency care delivery activities as well as related medical services will be growing areas.
Higher levels of volatility are becoming a fact of life in the U.S., largely as a result of global economic pressures and their impact on domestic demand. Global uncertainty is expected to keep interest rates low. Low interest rates will allow for growth of core fundamentals in the commercial real estate markets and in the broader domestic economy. Global uncertainty coupled with low interest rates will almost certainly result in even greater inflows of foreign directly investment. Year to date, 2016 is shaping up to be another strong year for commercial real estate transaction volume, net operating income growth, and price appreciation.
Texas Net Absorption and Vacancy. Supply and demand are basic economic concepts that form the foundation of market dynamics in commercial real estate. Supply is the quantity of a product offered by a market. Supply is measured by stock inventory, construction, new deliveries and building permits. Stock inventory measures the actual realized supply of product in square feet of space. The other measures of supply are estimates of new supply anticipated to be added to stock inventory in the future. Demand is most commonly estimated by net absorption, but is also occasionally measured by gross absorption or leasing activity. Vacancy levels which are often used as a surrogate for supply are actually a function of both supply and demand. Figure 1 examines the level of net absorption versus vacancy rates of regions that represent an estimated 85% of the Texas commercial real estate market between 2000 and 2016.

Population of Major Texas Regions. Figure 2 shows the population each of Texas region that ranked in the top 10 fastest U.S. growing regions between 1999 and 2016. The Dallas and Houston regions have large population sizes of 7.0 and 6.6 million people, respectively, while the Austin and San Antonio regions have smaller populations of about 2.0 and 2.4 million people. Consistent with population growth, stock inventory of office space has increased substantially across the four Texas cities.
Hartman Short Term Income Properties XIX, Inc. and Hartman Short Term Income Properties XX, Inc.
Texas Stock Inventory. Figure 3 shows the stock inventory of office space for each region between 1999 and 2016. The Dallas and Houston regions have large stock inventories of 307 and 271 million square feet, respectively, while the Austin and San Antonio regions have smaller stocks of 79 and 57 million square feet, respectively. All have exhibited consistent growth since 1999.
Hartman Short Term Income Properties XIX, Inc. and Hartman Short Term Income Properties XX, Inc.
Exhibit III
Methodology
We considered several approaches, including an Income Approach, the Market Approach and an Asset Approach. With respect to the Market Approach we specifically utilized (1) the guideline transaction method – market approach and (2) the guideline publicly-traded company method – market approach. We considered each of these approaches in determining the Investment Value of Advisors. The following is a description of each of the approaches and their specific applicability.
Income Approach
The Income Approach is a technique in which enterprise value of a company, or an investment in a company, is estimated based on its future earning capacity. The Income Approach consists of two basic income-driven methods to determine the value of a company: (i) single period capitalization and (ii) multiple period discounting. Single period capitalization is most appropriate when the current level of earnings are expected to be representative of future levels and the company is expected to grow at a relatively stable and modest rate. Multiple period discounting is more appropriate when projected earnings are expected to be variable.
Single period capitalization is a technique in which enterprise value is estimated based on the present value of expected future economic benefits. The level of benefit utilized is free cash flow. For purposes of our analysis, we define free cash flow as the earnings available for distribution after consideration of the cash reinvestment required to support the company’s continued operations and future growth. Conceptually, free cash flow as defined as the amount that could be paid to investors without impairing a company’s current or future operations. When conducting the single period capitalization, determine the level of free cash flow that a business can generate into the future. Free cash flow is calculated based on an analysis of revenue, expenses and other cash flow adjustments such as capital expenditures, depreciation and amortization expense and incremental working capital requirements. The free cash flow is then capitalized at a capitalization rate that is commensurate with the required investment return and risk involved in realizing the projected free cash flow amount. The capitalization rate is estimated based on empirical studies of investment rates of return of publicly-traded equity securities with investment return and risk characteristics similar to the subject company using the following formula:
EV = FCFt+1 / CR
The single period capitalization is performed using a debt-free analysis, which entails estimating the free cash flow available to both debt and equity investors. When conducting this analysis, interest expense and net principal payments associated with debt capital are not included in free cash flow. The determined free cash flow represents the amount that is available to satisfy the investment return requirements of both hypothetical debt and equity investors. Therefore, enterprise value reflects the value of both the debt and equity capital of the subject company. Interest bearing debt is subtracted from the enterprise value in order to estimate the operating membership equity value.
Hartman Short Term Income Properties XIX, Inc. and Hartman Short Term Income Properties XX, Inc.
Multiple period discounting is a technique in which enterprise value is estimated based on the present value of projected future cash flows to be generated by an asset, reporting unit or business entity. The level of benefit utilized is free cash flow. For purposes of our analysis, we define free cash flow as the earnings available for distribution after consideration of the cash reinvestment required to support the company’s continued operations and future growth. Conceptually, free cash flow a\is defined as the amount that could be paid to investors without impairing a company’s current or future operations. There are five steps in applying this approach. First, the annual after-tax cash flows are estimated adjusting for any non-recurring items, anticipated capital expenditures and expected working capital requirements necessary to support the projected revenue growth. Second, a discount rate, which accounts for the underlying enterprise risk and the time value of money, is estimated. The discount rate used to arrive at the present value is a function of the perceived risk of the estimated cash flows as compared to risk-free investments and other accepted benchmarks. It is generally understood that investors requiring higher rates of return for riskier assets and will accept lower rates for assets with less expected risk. Key variables of this analysis include:
•Utilizing a build-up method, the discount rate is calculated taking into consideration the weighted average cost of capital including various business, operating, market and financial risks,
•Free cash flow equals unlevered net income (plus) non-cash expenditures, such as depreciation and amortization (minus) projected cash outlays or investments required supporting the projected income, such as capital expenditures (minus/plus) projected outlays or inflows from projected working capital,
•A terminal value is estimated using the "Gordon Growth Model" which projects growth rates of free cash flow and
•Enterprise value is based on the present value of future free cash flows and estimated terminal value.
The multiple period discounting is performed using a debt-free analysis, which entails estimating the free cash flow available to both debt and equity investors. When conducting this analysis, interest expense and net principal payments associated with debt capital are not included in free cash flow. The determined free cash flow represents the amount that is available to satisfy the investment return requirements of both hypothetical debt and equity investors. Therefore, enterprise value reflects the value of both the debt and membership equity of Advisors. Interest bearing debt is subtracted from the enterprise value in order to estimate the operating membership equity value.
Applicability
Advisors provides various real estate management and advisory services. Advisors has no employees and provides its advisory services as part of HIR Management’s bundle of services. Advisors earnings are expected to be representative of future levels and given the performance of the Merger Parties, growth was expected to be stable. The application of the Capitalized Cash Flow Method – Income Approach Analysis is appropriate to determine the Investment Value of Advisors.
Hartman Short Term Income Properties XIX, Inc. and Hartman Short Term Income Properties XX, Inc.
Market Approach
The Market Approach is a technique whereby enterprise value is calculated based on the prices paid for, or interests in, companies considered to be sufficiently similar to Advisors; to classify them as guideline companies, or recent guideline transactions. These observations make it possible to determine value in the absence of a public or active market. Revenue Ruling 59-60 notes “the market price of stocks of corporations engaged in the same or similar line of business having their stocks actively traded in a free and open market, either on an exchange or over-the-counter.” Further, while courts have found problems with actual comparables selected by appraisal professionals, courts have generally applauded the use of comparables as a valid and reliable approach. Further, in Valuing a Business: The Analysis and Appraisal of Closely Held Businesses, Dr. Pratt states, “the market approach is a pragmatic way to value businesses, essentially by comparison to the prices at which other similar businesses or business interests changed hands in arm’s-length transactions. It is favored by the IRS in Revenue Ruling 59-60 and is widely used by buyers, sellers, investment bankers, business brokers and business appraisers. The market approach is relevant because it uses observable factual evidence of actual sales of other properties to derive indications of value. Good market comparisons can be the most compelling evidence of the value of a business or a business interest.”
The principal methods used in the Market Approach are the Guideline Transaction Method and the Guideline Publicly-Traded Company Method. The following is a summary description of each of these methods.
Guideline Transaction Method - Market Approach
The Market Approach is a technique whereby enterprise value is calculated based on the prices paid for, or interests in, companies considered to be sufficiently similar to classify them as “guideline transactions.” These observations make it possible to determine the value of companies such as Advisors in the absence of a public or active market. The guideline transaction method is a technique which involves selecting recent transactions which are of similar size and involve companies in the same lines of business as Advisors. Comparable market information and financial ratios are calculated using financial statements and industry information of the sample companies involved in the comparable transactions. The same financial ratios are then applied to Advisors. Many transactions involve privately-held companies and it is difficult to obtain comparable financial information. Transactions involving publicly-traded companies which results are readily available are not usually of comparable size and typically involve broader activities and substantially larger operations. Assuming that a representative sampling of recent transactions can be developed, an inference can be made that the intrinsic value of the sample companies involved in the referenced transactions is a reasonable gauge of value for Advisors.
Guideline transaction analysis estimates the value of the subject entity by examining merger and acquisition transactions as a multiple of various operating statistics for companies in the same industry and operating in similar lines of business. Transaction multiples are calculated based upon the value ascribed (including any debt assumed, if applicable) for such companies. The transactions may be either public or private companies or packages of discrete assets.
Hartman Short Term Income Properties XIX, Inc. and Hartman Short Term Income Properties XX, Inc.
•Comparison is based on “similar” merger and acquisition transactions.
•The primary benchmark multiple used are enterprise value to trailing twelve months revenue and EBITDA, as of the date of the report. Enterprise value to forecast revenue and EBITDA as well EBIT metrics may also be used, if available.
•Certain considerations may be made in selecting the type and range of multiples used for analysis based on comparisons of size, growth, profitability, earnings quality and diversity between the subject entity and the publicly-traded peer group as well as including various business, operating, market and financial risks.
Applicability
We searched several reliable sources including public filings, Google Finance, Yahoo Finance, Capital IQ and analyst reports in an effort to identify guideline transactions. Specifically, we considered SIC 6510 Real Estate Operators (No Developers) and Lessors and NAICS 531312 Property managers' offices, commercial real estate.
Based on this search, we identified a number of guideline transactions similar to Advisors and while they represent a reasonable composite from which to deduce meaningful comparisons for purposes of our guideline transaction method - market approach analysis, we were unable to obtain sufficient detail and information from which to draw a reliable conclusion. Thus, the application of the Guideline Transaction Method - Market Approach Analysis is not appropriate to determine the Investment Value of Advisors.
Guideline Publicly-Traded Company Method - Market Approach
The Market Approach is a technique whereby enterprise value is calculated based on the prices paid for, or interests in, companies considered to be sufficiently similar to classify them as “guideline companies.” These observations make it possible to determine the value of companies such as Advisors that have no active market. The guideline publicly-traded company method involves selecting publicly-traded companies which are in the same lines of business as Advisors. Public companies typically generate a premium value to account for size, the greater level of liquidity and other economic attributes normally accorded publicly-held stock. Quantitative information and financial ratios are calculated using information publicly filed by the sample companies. The same financial ratios are then applied to Advisors financial results adjusted to recognize that a publicly-traded company generally has a higher value than comparable illiquid, privately-held company. Assuming that a representative sampling of comparable publicly-traded companies can be developed, an inference can be made that the intrinsic value of the sample companies including appropriate discounts and other adjustments taking into consideration any material differences in size, scope of service and product activities and substantially larger operations is a reasonable gauge of value for Advisors.
Comparable public company analysis is premised on the idea that the price that an investor is willing to pay in the public markets for securities of publicly-traded companies similar to the subject entity is a relevant measure in determining what an investor is willing to pay for the subject company.
Hartman Short Term Income Properties XIX, Inc. and Hartman Short Term Income Properties XX, Inc.
Key variables of this analysis include:
•Comparison is based on “similar” publicly-traded companies.
•The primary benchmark multiple used are enterprise value to trailing twelve months revenue and EBITDA, as of the date of the report. Enterprise value to forecast revenue and EBITDA as well EBIT metrics may also be used, if available.
•Certain considerations may be made in selecting the type and range of multiples used for analysis based on comparisons of size, growth, profitability, earnings quality and diversity between the subject entity and the publicly-traded peer group as well as including various business, operating, market and financial risks.
Applicability
We searched several reliable sources including public filings, Google Finance, Yahoo Finance, Capital IQ and analyst reports in an effort to identify guideline publicly-traded companies. Specifically, we considered SIC 6510 real estate operators (no developers) and lessors and NAICS 531312 property managers' offices, commercial real estate. Based on this search, we identified five publicly-traded companies FRP Holdings, Inc., Griffin Industrial Realty, Inc., Income Opportunity Realty Investors, Inc., MMA Capital Management, LLC and Transcontinental Realty Services, Inc. that provide a variety of products and services similar in nature to Advisors. There are material and significant differences between Advisors and the guideline publicly-traded companies regarding business operations, capitalization, quality of earnings, market presence, financial capacity, growth prospects, markets served, geographic diversity and product and service platforms. As further noted herein, these differences require certain discounts and adjustments in order to make meaningful comparisons for purposes of our guideline publicly-traded company method analysis. The application of the Guideline Publicly-Traded Company Method - Market Approach Analysis is appropriate to determine the Investment Value of Advisors.
Asset Approach
The Asset Approach is a technique whereby value is determined by developing a market value balance sheet. All of the assets are valued and restated on the balance sheet, with intangible assets being determined either collectively or discretely. Similarly, restating all liabilities to market value and subtracting this amount from the total asset value yields a membership equity value. The adjusted book value method, a form of the Asset Approach, attempts to discretely value assets, including intangible assets. This method can be used to determine value on either a going concern or a liquidation basis. Due to the difficulty encountered when attempting to value intangible assets discretely and/or the fact that methodologies typically employed to value intangible assets are duplicative with the Income and Market Approaches, this method is typically used with holding companies and operating companies where the value of the underlying assets in liquidation (as reduced to reflect associated tax liabilities) exceeds the value of the business as a going concern.
The adjusted book value method uses the concept of unrealized gains as an indicator of value. The premise supporting the adjusted book value approach is that a prudent investor would pay for the implied value of an asset if it can be reasonably established that the company performs a viable and
Hartman Short Term Income Properties XIX, Inc. and Hartman Short Term Income Properties XX, Inc.
lasting service or function giving rise to the adjusted book value. Advisors client base, reputation, professional staff skill sets and the recurring nature of their revenues and their innovative use of technology appear to have significant intrinsic value.
"Replacement cost new" usually establishes the highest amount a prudent investor would pay for an asset. To the extent an asset will provide less utility than a new one, the value of that asset is less than replacement cost new. "Replacement cost new" refers to the cost incurred to replace the property with property of similar utility using current material and labor rates. The replacement cost is then adjusted for losses in value (observed depreciation) due to a variety of factors. Observed depreciation encompasses physical deterioration, functional obsolescence and economic obsolescence. Physical deterioration is the loss in value of property brought about by wear and tear, action of the elements, disintegration, use in service and all physical factors that reduce the life of the property. Functional obsolescence is the loss in value of property due to advances in state of the art and/or discovery of new materials and improved processes. Economic obsolescence is the loss in value of property caused by external forces such as legislative enactments, overcapacity in the industry and changes in supply and demand relationships in the market.
Applicability
Since Advisors is a going-concern business enterprise and not in immediate danger of financial distress, we did not use the Asset Approach. Additionally, there do not appear to be any material unrealized gains or other indicators of value which are not otherwise referenced in the analysis performed herein. Further, Advisors does not operate as an asset holding company. The application of the Asset Approach is not appropriate to determine the Investment Value of Advisors.
Hartman Short Term Income Properties XIX, Inc. and Hartman Short Term Income Properties XX, Inc.
Exhibit IV
Analysis
Capitalized Cash Flow Method - Income Approach Analysis
A Capitalized Cash Flow Method - Income Approach Analysis was used to determine the Investment Value of Advisors. Based on an analysis of Advisors financial performance, we utilized Advisors trailing twelve month EBITDA for the fiscal year ending December 31, 2015 of $1,538,817 which represented a 55.7% EBITDA margin as the estimated last twelve month EBITDA. We averaged depreciation expense for 2013 and 2014 to arrive at an estimated normalized depreciation and amortization of $69,918 which was 8.87% of the original cost of fixed assets. Since the Merger Parties have substantial tax loss carry-forwards, we applied no tax effecting. Subtracting depreciation, amortization and income taxes from EBITDA results in sustainable debt-free net income of $1,468,899, which does not include interest expense.
To estimate sustainable free cash flow, we applied the following adjustments including (i) adding back depreciation and amortization since they do not represent actual cash outflows, (ii) subtracted estimated capital expenditures to reflect shift to reimbursable licenses and sustained investment in technology and equipment and (iii) subtracted the cash outflows associated with incremental working capital of 5% of normalized revenue growth required to fund operations and growth in the business.
The earning capacity of a company is based on the cash available for distribution after considering the reinvestment required for future growth and other commitments. The expected annual free cash flow after adjusting for depreciation, capital expenditures and changes in working capital is based on historical performance. We refer to this measure of earning capacity as sustainable free cash flow. Advisors sustainable free cash flow is estimated to be $1,433,678.
The weighted average cost of capital is calculated in Exhibit VII and is estimated to be 18.0% which reflects Advisors inherent business and financial risks and properly evaluates the level of return required given the perceived operational and execution risks. We estimated the long-term growth rate of free cash flows to be 3.5%, the expected long-term rate of inflation and real economic growth and utilized a mid-year convention to properly reflect the timing of sustainable free cash flow. This resulted in a capitalization rate of 14.5%. We converted the capitalization rate to a capitalization factor. Multiplying the sustainable free cash flow of $1,433,678 by the 7.4916 capitalization factor rate resulted in an enterprise value of $10,740,506, utilizing the Capitalized Cash Flow Method analysis.
Weighted Average Cost of Capital Analysis
This analysis is presented in Exhibit VII and is based principally upon the comparable peer group data as well as research developed from public filings, Reuters, Google Finance, Yahoo Finance, Capital IQ, other publications and our assumptions and analysis.
Hartman Short Term Income Properties XIX, Inc. and Hartman Short Term Income Properties XX, Inc.
The WACC assumptions include the following:
Capitalized cash flow utilized in the income approach is based on an estimate of the weighted average cost of capital for Advisors, which incorporates the returns required by both debtholders and shareholders.
Cost of capital was estimated using the following formula:
Where:
WACC = Weighted average cost of capital.
D% = Proportion of debt capital to total capital.
E% = Proportion of membership equity to total capital.
Kd = After-tax cost of debt [Kd = D(1-t), where t = marginal
corporate tax rate].
Ke = Cost of Membership Equity.
The cost of membership equity is defined as the minimum rate of return that a company must earn on its equity financed investment projects in order to leave its stock price unchanged. This cost is calculated using the Capital Asset Pricing Model ("CAPM"). The CAPM considers that an investor evaluates the perceived risk of an investment and requires a proportionately greater return for those investments with perceived higher risk. This additional return, called the risk premium, is a quantification of business and financial risk.
The capital asset pricing model is shown in the following equation:
Where:
Hartman Short Term Income Properties XIX, Inc. and Hartman Short Term Income Properties XX, Inc.
| | | | | | | | |
| Ke | = | Cost of Membership equity.
|
| Rf | = | Risk-free rate of return.
|
| Rm | = | Market risk premium. Historical arithmetic average common stock return in excess of the historical average risk-free rate.
|
| Re | = | Equity size risk premium. Based on market capitalization ranging from $1 million to $86 million
|
| Rc | = | Company specific risk premium. Based on unsystematic risk related to Advisors.
|
| ß | = | Levered Beta. (the volatility of Advisors membership equity compared to a market index such as the S&P 500). |
The risk-free rate of return can be approximated using the interest rates of 20-year U.S. Treasury Bonds. For purposes of this report, we assumed a risk-free rate of 1.86% based on the U.S. 20-year Treasury yield as of June 30, 2016.
Quantification of the market risk premium has been the subject of considerable research by securities analysts. Findings, stemming from research conducted by Ibbotson Associates of Chicago and contained in their Ibbotson SBBI Valuation Yearbook published by Morningstar, Inc. relied on data from the Center for Research in Security Prices (“CRSP”) and included stock market data dating back to 1926. The SBBI Yearbook was discontinued in 2013. Thus, we utilized Duff & Phelps 2016 Valuation Handbook – Guide to Cost of Capital to determine the appropriate market risk and equity size premium. Common stock investments in the bottom quintile of the Standard & Poor's ("S&P") 500 Composite index provided a 6.96% average annual rate of return over that of 20-year government bonds based on the long horizon expected risk premium (historical). In addition, an equity size risk premium of 12.12% was used in the calculation of the cost of equity capital, which is based on companies with market capitalization between $2,395,000 and $100,821,000.
We also applied a company specific risk premium of 5.0% to reflect Advisors unsystematic risk. While Advisors is well positioned in its market, there is extensive and growing competition. Additionally, the uncertainty and costs with respect to technology are expected to have an adverse impact on financial performance and operations. Competitors include some of the largest and most formidable companies that have substantially greater financial and operating resources, provide a wide variety of services including managed data services and they deploy aggressive go-to-market strategies aimed at maximizing market share. We believe the risk premium of 5.0% reasonably estimates Advisors specific company risk.
Hartman Short Term Income Properties XIX, Inc. and Hartman Short Term Income Properties XX, Inc.
The final consideration in the calculation of the equity return is the beta coefficient (ß). The beta coefficient is a measure of the systematic risk inherent in Advisors relative to the general movement of the stock market. The calculated levered beta of the comparable peer group was 1.49
The membership equity cost of capital for Advisors is estimated as follows:
| | | | | | | | |
| | |
| Ke | = | Rf + (Rm*ß) + Re + Rc |
| = | 1.86% + (6.96%*1.49) + 12.12% + 5.0% |
| = | 29.38% | |
| | |
Since the cost of debt, or interest expense, is tax deductible, this cost is determined on an after-tax basis (1-t). Therefore, the dollar amount of debt (D) is multiplied by (1-t). A 11.19% marginal corporate tax rate was employed to account for federal and state tax rates experienced by the comparable peer group. The cost of debt was estimated to be 10.13% pretax and 8.99% after tax.
It is generally assumed that a hypothetical buyer of a business would operate with an average proportion of debt capital and equity capital of the comparable peer group. Accordingly, the average proportion of equity and long-term debt to total capital from the balance sheet information was developed from the comparable peer group. Based on this assumption, we concluded that the most probable capital structure would consist of 44.06% equity capital and 55.94% debt capital.
The WACC calculation is as follows:
| | | | | | | | |
| | |
| WACC | = | (Kd*D%) + (Ke*E%) |
| = | (8.99%*55.94%) + (29.38%*44.06%) | |
| = | 18.00% | |
| | |
Utilizing the above calculations, the Capitalized Cash Flow Method - Income Approach Analysis yielded the following concluded enterprise value:
Hartman Short Term Income Properties XIX, Inc. and Hartman Short Term Income Properties XX, Inc.
Hartman Short Term Income Properties XIX, Inc. and Hartman Short Term Income Properties XX, Inc.
The Guideline Publicly-Traded Company Method - Market Approach
A Guideline Publicly-Traded Company Method - Market Approach Analysis was used to determine the Investment Value of Advisors. Specifically we considered SIC 6510 real estate operators (no developers) and lessors and NAICS 531312 property managers' offices, commercial real estate. Based on this search, we identified five publicly-traded companies FRP Holdings, Inc., Griffin Industrial Realty, Inc., Income Opportunity Realty Investors, Inc., MMA Capital Management, LLC and Transcontinental Realty Services, Inc. that provide a variety of products and services similar in nature to Advisors.
Their activities and operations are summarized as follows:
FRP Holdings, Inc., through its subsidiaries, engages in various real estate businesses in the United States. It operates in three segments: Asset Management, Mining Royalty Land and Land Development and Construction. The Asset Management segment owns, leases and manages warehouses and office buildings located primarily in the Baltimore, northern Virginia, Washington, DC market areas. This segment primarily serves local and regional tenants. The Mining Royalty Lands Segment owns various properties comprising approximately 15,000 acres under lease for mining rents or royalties primarily in in Florida and Georgia. The Land Development and Construction Segment owns and monitors the use of parcels of land that are in various stages of development. The company was founded in 1986 and is based in Jacksonville, Florida.
Griffin Industrial Realty, Inc. develops, manages and leases industrial and commercial properties in the United States. As of November 30, 2015, the company owned 32 buildings comprising 20 industrial/warehouse buildings, 11 office/flex buildings and a restaurant building. It also owns approximately 2,950 acres of land in Connecticut, as well as owns approximately 422 acres of land in Massachusetts, 117 acres of land in Pennsylvania and 1,066 acres in northern Florida. The company was formerly known as Griffin Land & Nurseries, Inc. and changed its name to Griffin Industrial Realty, Inc. in May 2015. Griffin Industrial Realty, Inc. was founded in 1970 and is based in New York, New York.
Income Opportunity Realty Investors, Inc. operates in the real estate sector in the United States. As of March 31, 2009, it had 3 commercial properties consisting of an office building, industrial warehouse and shopping center; and 211 acres of unimproved land situated in Farmers Branch, Texas. The company also involves in financing real estate and real estate related activities through investments in mortgage loans. Income Opportunity Realty Investors was founded in 1984 and is based in Dallas, Texas. As of July 17, 2009, Income Opportunity Realty Investors, Inc. operates as a subsidiary of Transcontinental Realty Investors Inc.
MMA Capital Management, LLC creates and manages investments in housing and renewable energy sectors in the United States and internationally. Its bond portfolio primarily comprises multifamily tax-exempt bonds, as well as other real estate related bond investments. The company offers leveraged bonds; low-income housing tax credits; asset management and administrative services to a limited liability company and a commercial bank; guarantees to third parties related to the receipt of tax credits; and project capital to develop and build renewable energy systems. It also
Hartman Short Term Income Properties XIX, Inc. and Hartman Short Term Income Properties XX, Inc.
raises, invests in and manages private real estate funds, which invests in residential real estate in South Africa. The company was formerly known as Municipal Mortgage & Equity, LLC and changed its name to MMA Capital Management, LLC in September 2014. MMA Capital Management, LLC was founded in 1995 and is headquartered in Baltimore, Maryland.
Transcontinental Realty Investors, Inc. acquires, develops and owns residential and commercial real estate properties through acquisitions, leases and partnerships in the United States. The company leases apartment units to residents; leases office, industrial and retail space to various for-profit businesses, as well as to local, state and federal agencies; and leases trade show and exhibit space to temporary, as well as long-term tenants. In addition, its real estate properties consist of commercial properties, including office buildings, industrial warehouses and shopping centers; apartments; and new properties, such as apartment homes. Further, the company invests in unimproved land and apartment development and construction and mortgage loans on real estate, including first and wraparound and junior mortgage loans. Additionally, it originates its mortgage loans and acquires existing mortgage notes directly from builders, developers and property owners, as well as through mortgage banking firms, commercial banks and other qualified brokers. As of September 30, 2008, its properties consisted of 29 commercial buildings, including 20 office buildings, 5 commercial warehouses and 4 retail centers; 51 apartment communities; and 7,425 acres of developed and undeveloped land. The company was founded in 1983 and headquartered in Dallas, Texas.
We selected the following enterprise value determinants, (i) a multiple of trailing twelve months revenue and (ii) a multiple of trailing twelve months EBITDA, which resulted in the following:
When comparing large, product and service-delivery diverse, well-capitalized, publicly-traded companies to a more limited in service scope, privately-held company such as Advisors, the guideline publicly-traded company method - market approach requires an adjustment. There are material and significant differences between Advisors and the guideline publicly-traded companies regarding business operations, capitalization, earnings quality, market presence, financial capacity, growth prospects, markets served, geographic diversity, product and service platforms. While Advisors is well positioned in its market, there is extensive and growing competition. Additionally,
Hartman Short Term Income Properties XIX, Inc. and Hartman Short Term Income Properties XX, Inc.
the uncertainty and costs associated with technology are expected to have an adverse impact on financial performance and operations.
We applied a company specific risk premium taking into consideration various factors evident in the real estate advisory industry and specific industry, performance, competitive and execution risks experienced by Advisors. Competitors include some of the largest and most formidable global consulting companies that have substantially greater financial and operating resources, provide a wide variety of services including managed data services and they deploy aggressive go-to-market strategies aimed at maximizing market share. Additionally, the nature of the membership interests, limit the rights of the interest holders. Specifically, Advisors was formed by those who know and trust one another, some of whom have knowingly surrendered certain management rights and others who have assumed management responsibility and risk based upon that relationship and trust. Maintaining a “pass-thru” status for income tax purposes and sufficient capital for its operations are material for Advisors. When viewed in the context of a privately-held business entity; collectively, the aforementioned have the potential to reduce the ultimate value of Advisors by jeopardizing the true marketability of the membership interests. This must be considered against the backdrop of an already difficult process to identify and qualify viable candidates with the capital and sophistication sufficient to consider an investment in or the purchase of Advisors. The net result is that the motivation of a private-market, prospective buyer would be diminished given the substantial contractual limitations imposed on the buyer and the buying process.
Accordingly, we applied a discount of 50% to the selected multiples recognizing the substantial difference in revenue, earnings quality, capitalization, service capacity and operational basis between the guideline publicly-held companies referenced and Advisors and the restriction on management, ownership and transferability of Advisors partnership interests. We also weighted the EV/LTM EBITDA 75% and EV/LTM Revenues 25%. Consistent with the Capitalized Cash Flow Method - Income Approach Analysis, we utilized Advisors estimated trailing twelve months Revenue and EBITDA.
Utilizing the multiples noted herein, the guideline publicly-traded company method - market approach analysis yielded the following concluded enterprise value:
Hartman Short Term Income Properties XIX, Inc. and Hartman Short Term Income Properties XX, Inc.
Exhibit V
Financial Statements
Hartman Short Term Income Properties XIX, Inc. and Hartman Short Term Income Properties XX, Inc.
Hartman Short Term Income Properties XIX, Inc. and Hartman Short Term Income Properties XX, Inc.
Exhibit VI
Guideline Publicly-Traded Company Method - Market Approach
Hartman Short Term Income Properties XIX, Inc. and Hartman Short Term Income Properties XX, Inc.
Exhibit VII
Peer Group Weighted Average Cost of Capital
Hartman Short Term Income Properties XIX, Inc. and Hartman Short Term Income Properties XX, Inc.
December 14, 2016
Special Committee of the Boards of Directors of:
Hartman Short Term Income Properties XX, Inc.
Attention: Mr. Jack Tompkins and Mr. Rick Ruskey
Hartman Short Term Income Properties XIX, Inc.
Attention: Mr. Jack Cardwell
Hartman Income REIT, Inc.
Attention: Mr. John Ostroot
2909 Hillcroft, Suite 420
Houston, Texas 77057
Re: Hartman Short Term Income Properties XX, Inc. (herein referred to as “Hartman XX”) and Hartman Short Term Income Properties XIX, Inc. (herein referred to as “Hartman XIX”) and Hartman Income REIT, Inc. (herein referred to as “HIREIT”) (and herein collectively referred to as the “Merger Parties”) Fairness Opinion relating the internalization of Hartman Advisors, LLC (herein referred to as “Advisors”) by merger with the Merger Parties.
On July 29, 2016, Herrera Partners issued an opinion stating that the terms and conditions of the internalization of Advisors (herein referred to as the “Transaction”) were prudent, from a financial standpoint. Further, as the facts evidence, the Merger Parties exercised reasonable business judgment in carrying out their fiduciary responsibilities to trust unitholders and other stakeholders in consummating the Transaction. We utilized investment value, which is defined as the value to a particular investor based on individual investment requirements which are distinguished from fair market value which assumes the parties are independent and impersonal. The purpose of our analysis was to determine the relative value of the Transaction between parties that have had an on-going financial and operational relationship.
The Merger Parties are evaluating internalizing the functions and services provided by Advisors. Advisors manages the day-to-day operations of the Merger Parties and their portfolio of properties, and contracts with affiliated entities to provide certain services requiring state specific licenses to be performed under the Advisory Agreement. Many non-traded REITs are structured as externally managed entities, where the REIT pays for advisory and related services. There are a number of operational and financial factors for a REIT to consider when “internalizing” advisory functions. As part of their analysis, the Merger Parties boards of directors also evaluated the opportunity to hire personnel to perform the functions and services provided by Advisors. Pursuant to the Advisory Agreement, the Merger Parties boards of directors sought to determine the investment value of Advisors and the underlying economics of the services provided by Advisors for purposes
Hartman Short Term Income Properties XIX, Inc. and Hartman Short Term Income Properties XX, Inc.
of entering into negotiations with Advisors. The decision to internalize the functions and services provided by Advisors is influenced by the market’s preference for self-managed REITs.
We determined Advisors enterprise value utilizing the results from the income approach and guideline publicly-traded company method - market approach based on a 2015 stabilization period, assuming annual renewal of the Advisory Agreement. Additionally, we considered several adjustments to arrive at the estimated Investment Value of Advisors stockholders’ equity of $10,894,207. HIR Management estimates the unrealized value of the carried interest in Hartman XX is $7,111,528, of which 30% would be distributed to HIR Management and 70% to Allen R. Hartman. The unrealized value of the carried interest was not included in our opinion or analysis. However, from a valuation standpoint, it is commonly understood that the unrealized value of the carried interest should be added to the investment value assuming the terms of the Advisory Agreement have been met and HIR Management’s methodology is sound and reasonable.
None of the HPGP employees or partners who have worked on this engagement has any known or contemplated interests in or with Advisors, the Merger Parties or their principals, related parties or affiliates. It is understood that the compensation for this engagement is neither based nor contingent upon the opinion provided. This letter may be produced in whole, but not in part, in the filings and statements as required by applicable law; provided, that any excerpt from or reference to this letter must be approved by us in advance in writing. This letter stating the significant assumptions made, the methodologies employed and the conclusions reached are solely for the information of and assistance to the Merger Parties and are not to be referred to or distributed for any other purposes.
Sincerely,
Gilbert A. Herrera
Hartman Short Term Income Properties XIX, Inc. and Hartman Short Term Income Properties XX, Inc.
February 21, 2017
Special Committee of the Boards of Directors of:
Hartman Short Term Income Properties XX, Inc.
Attention: Mr. Jack Tompkins and Mr. Rick Ruskey
Hartman Short Term Income Properties XIX, Inc.
Attention: Mr. Jack Cardwell
Hartman Income REIT, Inc.
Attention: Mr. John Ostroot
2909 Hillcroft, Suite 420
Houston, Texas 77057
Re: Hartman Short Term Income Properties XX, Inc. (herein referred to as “Hartman XX”) and Hartman Short Term Income Properties XIX, Inc. (herein referred to as “Hartman XIX”) and Hartman Income REIT, Inc. (herein referred to as “HIREIT”) (and herein collectively referred to as the “Merger Parties”) Fairness Opinion relating the internalization of Hartman Advisors, LLC (herein referred to as “Advisors”) by merger with the Merger Parties.
On July 29, 2016, Herrera Partners issued an opinion stating that the terms and conditions of the internalization of Advisors (herein referred to as the “Transaction”) were prudent, from a financial standpoint. Further, as the facts evidence, the Merger Parties exercised reasonable business judgment in carrying out their fiduciary responsibilities to trust unitholders and other stakeholders in consummating the Transaction. We utilized investment value, which is defined as the value to a particular investor based on individual investment requirements which are distinguished from fair market value which assumes the parties are independent and impersonal. The purpose of our analysis was to determine the relative value of the Transaction between parties that have had an on-going financial and operational relationship.
The Merger Parties are evaluating internalizing the functions and services provided by Advisors. Advisors manages the day-to-day operations of the Merger Parties and their portfolio of properties, and contracts with affiliated entities to provide certain services requiring state specific licenses to be performed under the Advisory Agreement. Many non-traded REITs are structured as externally managed entities, where the REIT pays for advisory and related services. There are a number of operational and financial factors for a REIT to consider when “internalizing” advisory functions. As part of their analysis, the Merger Parties boards of directors also evaluated the opportunity to hire personnel to perform the functions and services provided by Advisors. Pursuant to the Advisory Agreement, the Merger Parties boards of directors sought to determine the investment value of Advisors and the underlying economics of the services provided by Advisors for purposes
Hartman Short Term Income Properties XIX, Inc. and Hartman Short Term Income Properties XX, Inc.
of entering into negotiations with Advisors. The decision to internalize the functions and services provided by Advisors is influenced by the market’s preference for self-managed REITs.
On December 14, 2016, we supplemented our opinion by indicating we determined Advisors enterprise value utilizing the results from the income approach and guideline publicly-traded company method - market approach based on a 2015 stabilization period, assuming annual renewal of the Advisory Agreement. Additionally, we considered several adjustments to arrive at the estimated Investment Value of Advisors stockholders’ equity of $10,894,207. HIR Management estimates the unrealized value of the carried interest in Hartman XX is $7,111,528, of which 30% would be distributed to HIR Management and 70% to Allen R. Hartman. The unrealized value of the carried interest was not included in our opinion or analysis. However, from a valuation standpoint, it is commonly understood that the unrealized value of the carried interest should be added to the investment value assuming the terms of the Advisory Agreement have been met and HIR Management’s methodology is sound and reasonable.
In the interim, additional questions have been raised regarding Advisors activities and the quality of earnings underlying their various revenue streams. Advisors sources and presents investment opportunities and provides investment management, marketing, investor relations and other administrative services on behalf of the Merger Parties. Advisors has extensive experience identifying, acquiring and operating commercial real estate and operating investment entities that acquire commercial real estate. Advisors performs its duties and responsibilities pursuant to annually renewable advisory agreements with the Merger Parties, whereby Advisors earns (i) an acquisition fee of 2.5% of (a) the total cost of investment, as defined in connection with the acquisition or origination of any type of real property or real estate related asset or (b) the allocable cost of a real property or real estate-related asset acquired in a joint venture, in each case including purchase price, acquisition expenses and any debt attributable to such investments. Acquisition fees are recognized as income upon the closing of a real estate transaction, (ii) asset management fees, which are payable monthly in an amount equal to one-twelfth of 0.75% of the higher of (a) the cost or (b) the value of each property. The cost of a property will equal the amount actually paid or budgeted (excluding acquisition fees and expenses) in respect of the purchase, development, construction or improvement of the property, including the amount of any debt attributable to the asset (including debt encumbering the asset after its acquisition), and the value of a property will be the value established by the most recent independent valuation report with respect to such property, if any, without reduction for depreciation, bad debts or other non-cash reserves, (iii) a debt financing fee equal to 1.0% of the amount available under any loan or line of credit Advisors obtains to acquire properties or other permitted investments, which will be in addition to the acquisition fee paid to Advisors and (iv) subject to determination by the independent directors, if Advisors provides a substantial amount of services, it will receive a disposition fee equal to (a) in the case of the sale of real property, the lesser of: (1) one-half of the aggregate brokerage commission paid (including the disposition fee) or, if none is paid, the amount that customarily would be paid, or (2) 3% of the sales price of each property sold, and (b) in the case of the sale of any asset other than real property, 3% of the sales price of such asset. With respect to a property held in a joint venture, the foregoing disposition fee will be reduced to a percentage of such amounts reflecting the Company’s economic interest in the joint venture.
Hartman Short Term Income Properties XIX, Inc. and Hartman Short Term Income Properties XX, Inc.
The following is a breakdown of Advisors revenue:
Advisors has no employees and the noted advisory fee income has minimal associated costs other than its share of the HIR Management allocated overhead expense. Furthermore, given the contractual nature of the advisory fee income and the presumption of renewability, the 18% weighted average cost of capital utilized in the capitalization factor is overly conservative. Accordingly, capitalizing the advisory fee income at a more appropriate capitalization rate would have no material impact on our opinion regarding (i) the fairness from a financial standpoint of the Transaction or (ii) that the Merger Parties exercised reasonable business judgment in carrying out their fiduciary responsibilities to trust unitholders and others stakeholders in consummating the Transaction.
None of the HPGP employees or partners who have worked on this engagement has any known or contemplated interests in or with Advisors, the Merger Parties or their principals, related parties or affiliates. It is understood that the compensation for this engagement is neither based nor contingent upon the opinion provided. This letter may be produced in whole, but not in part, in the filings and statements as required by applicable law; provided, that any excerpt from or reference to this letter must be approved by us in advance in writing. This letter stating the significant assumptions made, the methodologies employed and the conclusions reached are solely for the information of and assistance to the Merger Parties and are not to be referred to or distributed for any other purposes.
Sincerely,
Gilbert A. Herrera
Hartman Short Term Income Properties XIX, Inc. and Hartman Short Term Income Properties XX, Inc.
July 29, 2016
Special Committee of the Boards of Directors of:
Hartman Short Term Income Properties XX, Inc.
Attention: Mr. Jack Tompkins and Mr. Rick Ruskey
Hartman Short Term Income Properties XIX, Inc.
Attention: Mr. Jack Cardwell
Hartman Income REIT, Inc.
Attention: Mr. John Ostroot
2909 Hillcroft, Suite 420
Houston, Texas 77057
Re: Hartman Short Term Income Properties XX, Inc. (herein referred to as “Hartman XX”) and Hartman Short Term Income Properties XIX, Inc. (herein referred to as “Hartman XIX”) and Hartman Income REIT, Inc. (herein referred to as “HIREIT”) (and herein collectively referred to as the “Merger Parties”) Fairness Opinion relating the internalization of Hartman Income REIT Management, Inc. (herein referred to as “HIR Management”) by merger with the Merger Parties.
Herrera Partners (herein referred to as “HPGP”) has been engaged by the Merger Parties to evaluate the fairness, from a financial standpoint, of the internalization of HIR Management (herein referred to as the “Transaction”). The purpose of the engagement was to assist the Special Committee of the Boards of Directors (herein referred to as “the Special Committee”) in evaluating, analyzing and reviewing the Transaction and attesting to its fairness from a financial standpoint. Our report summarizes the analysis, assumptions, the underlying basis and conclusions developed from our review and evaluation of the documents, agreements, financial statements and other information provided as part of our engagement activities. Accordingly, HPGP evaluated, analyzed and reviewed (i) the terms of the proposed Transaction, (ii) the merits of the Transaction in light of the Merger Parties recent and projected financial performance, liquidity, current financial position, (iii) the competitive market including other alternative transactions pursued by and available to the Merger Parties and (iv) the prudence, from a financial standpoint, of the Transaction.
HPGP is a Houston, Texas based private investment banking and consulting firm that provides merger and acquisition advisory services, debt and equity placements, impairment studies, fairness opinions, valuations, litigation support and expert testimony services specializing in value-added distributors and service providers serving the energy, health care, telecommunication and food product markets. A summary of our client activities are included in Exhibit I. HPGP is continually involved in the valuation of private and public businesses and securities in connection with mergers, acquisitions, dispositions, dissolutions, private equity transactions and valuations for tax, estate and
Hartman Short Term Income Properties XIX, Inc. and Hartman Short Term Income Properties XX, Inc.
corporate and other purposes. HPGP’s active participation in the valuation field and specific real estate and real estate management expertise provides extensive knowledge with respect to valuation theory and Internal Revenue Service (herein referred to as “IRS”) rulings and guidelines which are significant factors in the determination of fairness from a financial standpoint and exercising reasonable business judgment.
Methodology
For purposes of this engagement and report, value is defined to be equivalent to the value to a party with relevant knowledge, specific industry expertise and recognition of the timing aspects related to the Transaction. This definition is relatively consistent with the term “investment” value, which is defined as the value to a particular investor based on individual investment requirements which are distinguished from fair market value which assumes the parties are independent and impersonal. The purpose of our analysis was to determine the relative value of the Transaction between parties that have had an on-going financial and operational relationship. The parties are not independent of each other. Thus, we did not utilize a “hypothetical willing seller to a hypothetical willing buyer” standard as contemplated by IRS Ruling 59-60, 1959-1 C.B.237. We assumed HIR Management would continue as an on-going concern and have accordingly provided for this and various other discounts, premiums and adjustments. Specifically, we considered several adjustments to investment value including the significant operational benefits resulting from the Transaction as well as the necessity of HIR Management’s participation in the real estate business and the underlying financial requirements therewith.
The procedures used in this analysis included such steps as we considered necessary under the circumstances and included recognition of HIR Management’s competitive position, capital investment required of a real estate advisory firm, timing of the Transaction, nature of recurring and non-recurring revenue and other factors noted herein. These discounts, premiums and adjustments reflect a number of subjective determinations, assumptions and principally grew out of our evaluation and analysis, which included, but was not limited to, the following:
•Discussions with management concerning the nature, history, past and future operations of HIR Management’s business;
•The economic outlook in general and the condition and outlook of the real estate industry and the specific markets in which HIR Management competes;
•The book value of the stock and financial condition of HIR Management;
•HIR Management’s earning capacity;
•HIR Management’s dividend-paying capacity;
•Whether goodwill or other intangible value exists within HIR Management;
•Previous sale of HIR Management’s common stock and the size of the block of stock to be valued; and
Hartman Short Term Income Properties XIX, Inc. and Hartman Short Term Income Properties XX, Inc.
•The market prices of stocks of corporations engaged in the same or a similar line of business as HIR Management having their stocks actively traded in a free and open market, either on an exchange or over-the-counter.
For purposes of our analysis, we utilized a reasonable certainty test as a basis for arriving at our assumptions, conclusions and opinions as set forth herein. We also applied our years of knowledge and experience relating to advising various clients with respect to valuation matters, mergers, acquisitions, financing matters, fairness opinions and the real estate and real estate management industry. We also utilized our understanding of the specific activities that are the subject of this particular matter, a review of the documents and information noted herein, discussions with HIR Management and performed independent research with respect to developing assumptions required to formulate our opinion in this matter. Specifically, we applied an ordinary and customary standard with respect to the matters noted herein and industry custom and practice involving purchase and sale negotiations regarding the Transaction. Negotiations between parties generally reflect the requirements, needs and expectations of each party. As part of conducting our independent research we assumed there were no hidden or unexpected conditions that would adversely affect our analysis or conclusions.
The approaches and methodologies used in our work were limited as referenced herein and did not comprise an examination in accordance with generally accepted auditing standards, the objective of which is the expression of an opinion regarding the fair presentation of financial statements or other financial information presented in accordance with generally accepted accounting principles. We express no opinion and accept no responsibility for the accuracy and completeness of the financial information or other data provided to us by others. We assumed that the financial and other information provided to us was accurate and complete and we relied upon this information in performing our analysis for purposes of this engagement.
In performing our work, we were provided with and reviewed various documents including the following items:
•Hartman XX’s offering statement dated March 30, 2015;
•Supplement number 7 to Hartman XX’s offering statement dated March 30, 2015;
•Annual operating statements for Advisors for the years ended December 31, 2012, 2013, 2014 and 2015;
•Financial projections for the year ended December 31, 2017 and budget forecast for the year ended December 31, 2016, for Hartman Advisors, LLC (herein referred to as “Advisors”);
•Annual operating statements for HIR Management for the years ended December 31, 2013, 2014 and 2015;
•Budget forecast for the year ended December 31, 2016, for HIR Management;
Hartman Short Term Income Properties XIX, Inc. and Hartman Short Term Income Properties XX, Inc.
•Organizational structure;
•Advisors advisory agreement with the Merger Parties and
•HIR Management’s real property management agreement with the Merger Parties.
The procedures employed in this engagement included steps as we considered necessary, including, but not limited to, the following:
•review of the underlying operational benefits to be realized by Merger Parties from the proposed internalization of HIR Management;
•review of the underlying economics from alternatives to the proposed internalization of HIR Management;
•an analysis of the financial performance of HIR Management inclusive of the operational issues set forth herein; and
•an analysis of other pertinent facts and data resulting in our assumptions, conclusion and opinion.
The summary of our procedures is intended solely to provide an overview of our approach and the process undertaken in the formulation of our conclusions and opinion provided herein. This report and the underlying analysis is not, and should not be used as, a solvency opinion. In accordance with the Code of Professional Ethics and the Standards of Professional Practice of the American Society of Appraisers, HPGP did not perform a valuation of HIR Management or the Merger Parties. For purposes of this engagement and report, we made no investigation of and assumed no responsibility for, the titles to, or any liens against, the assets of HIR Management or the Merger Parties. HPGP did not evaluate other alternatives that might be available to the Merger Parties other than what is specifically described herein regarding the Transaction. We did not attempt to determine what HIR Management might have sold for in the public or private market or account for the costs that might have been incurred if HIR Management had been sold in the open market. We assumed there were no hidden or unexpected conditions associated with the Merger Parties or the Transaction that would adversely affect the Transaction or our opinion.
The Merger Parties
Hartman XX
Hartman Short Term Income Properties XX, Inc. is a Maryland corporation formed on February 5, 2009. Hartman XX elected to be treated as a real estate investment trust (“REIT”) beginning with the taxable year ending December 31, 2011. Hartman XX was originally a majority owned subsidiary of Hartman XX Holdings, Inc. Hartman XX Holdings, Inc. is a Texas corporation wholly-owned by Allen R. Hartman. Hartman XX sold 19,000 shares to Hartman XX Holdings, Inc. at a price of $10.00 per share. Hartman XX issued 1,000 shares of convertible preferred stock to Advisors at a price of $10.00 per share. Advisors is owned 70% by Allen R. Hartman, Chief
Hartman Short Term Income Properties XIX, Inc. and Hartman Short Term Income Properties XX, Inc.
Executive Officer and Chairman of the Board of Directors the Merger Parties and 30% by HIREIT, of which is 14.6% is beneficially owned by Allen R. Hartman.
As of June 30, 2016, Hartman XX owned 16 commercial properties comprising approximately 2,561,892 square feet plus three pad sites, all located in Texas. As of June 30, 2016, Hartman XX owned eight properties located in Richardson, Arlington, Irving and Dallas, Texas, six properties located in Houston, Texas and two properties located in San Antonio, Texas.
Hartman XIX
Hartman Short Term Income Properties XIX, Inc. is a Texas corporation formed on January 19, 2007. Effective with its fiscal year ending December 31, 2008, Hartman XIX qualified and elected to be treated as a REIT. As of June 30, 2016 Hartman XIX owned and operated nine retail and office properties in Houston and the Dallas/Ft. Worth metropolitan area comprising approximately 1,016,614 square feet and owns two land parcels held for development.
HIREIT
Hartman Income REIT, Inc. was formed as a corporation pursuant to the Maryland General Corporation Law on January 8, 2008. As of June 30, 2016, HIREIT owns and operates 20 office, retail and warehouse properties comprising approximately 2,924,382 square feet in the Houston, Dallas, and San Antonio metropolitan areas.
HIR Management
Hartman Income Management REIT, Inc. was formed as a Texas corporation on March 9, 2009 and is a wholly-owned subsidiary of HIREIT. HIR Management serves as the property manager for Hartman XX and Hartman XIX and the company manager for Hartman XIX. HIR Management has substantial experience acquiring, owning, managing and leasing commercial office, retail, light industrial and warehouse real properties. HIR Management has assembled a team of real estate professionals with experience operating successfully in multiple real estate cycles and knowledge gained through completing a variety of acquisitions, asset, property and portfolio management, dispositions, development and leasing.
Since 1983, Mr. Hartman and his affiliates have:
•sponsored two publicly-offered real estate programs;
•sponsored twenty privately-offered real estate programs;
•raised over $325 million of equity in publicly and privately-offered real estate programs; and,
•acquired over 90 commercial office, retail, light industrial and warehouse real estate properties.
The following summarizes the services provided by HIR Management, either directly or indirectly through affiliates, to the Merger Parties:
Hartman Short Term Income Properties XIX, Inc. and Hartman Short Term Income Properties XX, Inc.
•all functions and duties in connection with the operation and management of the Merger Parties properties;
•investigating, hiring, paying, supervising and discharging all personnel necessary or desirable to be employed in connection with the maintenance and operation of the Merger Parties properties;
•compensating all employees including worker’s compensation insurance and any benefits;
•employment of affiliated persons or entities of HIR Management at commercially reasonable rates that would be paid to an unaffiliated person or entity for similar services, supplies, materials or other such dealings;
•engagement of professional persons (such as lawyers and accountants) and consultants (such as tax and energy consultants) to render services for the Merger Parties properties; maintaining business-like relations with the Merger Parties tenants; using good faith efforts to lease vacant space in the Merger Parties properties and renew existing leases with tenants in accordance with the approved rental schedule;
•execute leases and rental agreements with tenants and agreements with concessionaires on such terms and conditions as HIR Management, in its sole discretion, shall determine including the right to reduce rental rates by an up to 10% if such reduction is necessary to expedite rental of such space under the competitive rental and economic conditions then prevailing;
•collecting all monthly rentals and other charges due from tenants and concessionaires, users of parking spaces and from users or lessees of other facilities;
•maintaining buildings, appurtenances and grounds to be maintained according to customary industry standards including, but not limited to, landscaping, interior and exterior cleaning, painting and decorating, plumbing, steam fitting, carpentry and other normal maintenance and repair work or any extraordinary maintenance and repair work deemed necessary or desirable;
•entering into contracts for water, electricity, gas, fuel, oil, telephone, pest control, trash removal, insurance and other necessary services as necessary or desirable;
•provide for such equipment, tools, appliances, materials and supplies as are necessary or desirable, to properly maintain the Merger Parties properties;
•comply with any orders or requirements affecting the Merger Parties properties issued by any federal, state, county or municipal authority having jurisdiction including promptly notifying the Merger Parties of the receipt and contents of any such governmental orders or requirements;
•disbursing monies collected from the operation of the Merger Parties properties and such other monies as may or shall be advanced by the Merger Parties for (i) salaries and any other compensation or fees due and payable to HIR Management and employees of the Merger Parties properties in connection with the management of the Merger Parties properties including workers’ compensation insurance, (ii) amounts due for any mortgages affecting the Merger Parties properties; (iii) amounts due for premium charges under contracts of insurance for fire and other hazard insurance premiums and amounts due for ad valorem taxes or other assessments on the Merger Parties properties, (iv) amounts due for the operation and management of the Merger Parties properties, including utility bills, service bills, supply bills license fees and payroll taxes, (v) repair expenses, capital improvement costs and other sums retained for such reserves necessary
Hartman Short Term Income Properties XIX, Inc. and Hartman Short Term Income Properties XX, Inc.
or desirable, and (vi) the balance of funds, if any, shall be paid monthly to the Merger Parties;
•verifying appraisals and bills for real estate and personal property taxes, improvement assessments and other like charges;
HIR Management’s property management agreement (herein referred to as “Management Agreement”) expires February 9, 2017 and is reviewed annually by the Merger Parties boards of directors. The Management Agreement may be terminated by either party upon 60 days’ written notice without cause or penalty or upon 30 days notice in the event of default by the other party if such default is not cured within said 30 day period. The renewal criteria includes consideration of the reasonableness of HIR Management’s services and compensation in relation to the return to investors. In the event of the termination of the Management Agreement, HIR Management is required to cooperate with the Merger Parties and take all reasonable steps requested by the Merger Parties boards of directors in making an orderly transition of the management functions.
HIR Management and its officers and affiliates are not dedicated exclusively to the Merger Parties. HIR Management and its officers and affiliates engage in other business ventures. However, HIR Management must devote sufficient resources thus allowing the Merger Parties to properly discharge their activities and obligations. Additionally, HIR Management employs persons, engages consultants or partners with third parties that have, in HIR Management’s opinion, the relevant expertise necessary to assist HIR Management in evaluating, making and administering investments. HIR Management reserves the right, in its sole discretion, to subcontract some or all of the property management and leasing functions described herein to property managers, leasing agents and certain other third parties with the understanding that fees therewith are inclusive of fees payable to third parties and Manager will pay the third parties with whom it subcontracts for these services a portion of its property management or leasing fees.
The Merger Parties reimburse HIR Management for all costs and expenses related to conducting or the operation of the Merger Parties business or the services HIR Management provides to the Merger Parties, including (except as outlined below) direct expenses and costs of salaries and benefits of persons employed by HIR Management and/or its affiliates performing management services. HIR Management’s property management fees equal 5% of the Effective Gross Revenues for the management of retail centers, office/warehouse buildings, industrial properties and flex properties and 3% to 4% of the effective gross Revenues for office buildings, based upon the square footage and gross property revenues of the buildings. HIR Management is paid a 4% fee for office buildings under 100,000 square feet in size or with gross annual revenues under $1,000,000. HIR Management is paid a 3% fee for office buildings of 100,000 square feet or more in size and gross annual revenues of $1,000,000 or more.
HIR Management is paid for its leasing services fees in an amount equal to the leasing fees charged by unaffiliated persons rendering comparable services in the same geographic location of the applicable property. HIR Management may subcontract the performance of its property management and leasing duties to third parties and HIR Management pays a portion of its property management fee to the third parties with whom it subcontracts for these services. In the event that HIR Management supervises the construction or installation of tenant improvements at a property, HIR Management is paid a construction management fee equal to 5% of the costs of the tenant
Hartman Short Term Income Properties XIX, Inc. and Hartman Short Term Income Properties XX, Inc.
improvements. The management fees to be paid to HIR Management cover general overhead costs, such as expenses for rent and utilities. HIR Management also supervises the construction or installation of capital improvements or other major repairs outside of normal maintenance and repair and is compensated pursuant to separately negotiated agreements.
The Merger Parties boards of directors have the option to use a third party property manager where that third party manager offers advantages that HIR Management does not offer. Those advantages would not necessarily be based on cost, but could include experience in a local market; personnel in a local market; experience in connection with a specific type of property or tenant; or with a particular entity as a tenant. Under certain circumstances set forth in the Management Agreement with HIR Management, the Merger Parties boards of directors has the option to retain a third party to provide leasing services with no obligation to pay HIR Management leasing fees to the extent that such leasing services are provided by such third party.
The following are biographies of HIR Management’s key executive officers.
Allen R. Hartman, age 64, CEO and Chairman of the Board of Directors. Formed HIREIT in 1984 and began sponsoring private real estate investment programs, building one of the leading commercial property management firms in the state of Texas. Sponsored twenty privately-offered programs and two publicly-offered programs that invested in commercial real estate in Houston, San Antonio and Dallas, Texas. Mr. Hartman has acquired over 90 commercial real estate properties, raised over $325 million of investor equity and acquired more than $500 million in commercial real estate assets in various private and public real estate investment programs. Mr. Hartman oversees a staff of 115 full and part time employees that manage 44 commercial properties encompassing over 4.4 million square feet.
Richard J. Vitale, CFA, age 48, President. Mr. Vitale has over 23 years of commercial real estate and alternative investment products experience. Previously, he served as President and a director of United Realty Trust, Inc. and as President of United Realty Advisors. Prior to joining URT, Mr. Vitale worked for and ultimately co-owned AEI Capital Corporation, one of the country’s oldest sponsors of non-traded real estate funds and 1031 tax-deferred property exchange offerings. He graduated magna cum laude from the University of St. Thomas with a Bachelor’s degree in both finance and economics.
David Wheeler, age 54, Executive Vice President and Chief Investment Officer. Mr. Wheeler joined in January 2003 as an acquisition manager, following a 16 year tenure with CBRE. He has almost thirty years of experience in the acquisition, disposition, financing and leasing commercial real estate investments. Mr. Wheeler’s responsibilities range from sourcing investment opportunities, including shopping centers, office buildings and warehouses, to closing, ownership transition and asset management. He holds an MBA with a concentration in Real Estate from Southern Methodist University and a B.S. in Civil Engineering with an option in Construction Management from Texas A&M University.
Ross Donahue, age 65, Executive Vice President and Chief Operating Officer. He has over 31 years of experience in the management of office buildings, retail centers and office warehouse space. Mr. Donahue has extensive experience in commercial real estate capital improvement as
Hartman Short Term Income Properties XIX, Inc. and Hartman Short Term Income Properties XX, Inc.
well as oversight and management of construction for tenant build-out and improvements. His responsibilities include the management and direction of daily operations. Before joining HIREIT, Mr. Donahue previously served as a Regional Manager at PM Realty Group and worked as a manager for Gerald Hines Interest. He is a graduate of Clarion State University and also holds the designation of Certified Property Manager.
Louis T. Fox, III, age 55, Chief Financial Officer and Treasurer. Mr. Fox has responsibility for financial reporting, accounting, treasury and investor relations. Prior to joining HIREIT in March, 2007, he served in senior financial positions in various industries. Mr. Fox is a former practicing certified public accountant and began his career as a tax accountant with Arthur Andersen & Co. He received a Bachelor of Arts degree in accounting from the University of Texas at San Antonio.
Mark T. Torok, age 58, General Counsel and Secretary. Mr. Torok is responsible for all legal matters. Previously, Mr. Torok practiced law at The Torok Law Firm P.C., where his practice focused on real estate, securities and business law. In addition he served as a fee attorney and provided escrow agent services for Providence Title Insurance Company. Prior to founding The Torok Law Firm, Mr. Torok served in various legal capacities. He received a Bachelor of Arts degree in Economics from Gettysburg College and a Juris Doctor degree from Willamette University College of Law.
Advisors
Advisors was formed in March, 2009. Advisors is owned 70% by Allen R. Hartman and 30% by HIREIT. Advisors manages the day-to-day operations of the Merger Parties and their portfolio of properties, respectively as set forth in the advisory agreement (herein referred to as “Advisory Agreement”). Advisors also contracts with affiliated entities to provide certain services requiring state specific licenses to be performed under the Advisory Agreement. Under the terms of the Advisory Agreement, Advisors undertakes to use its best efforts to present the Merger Parties with investment opportunities that are consistent with the Merger Parties investment policies and objectives as adopted by their boards of directors. Accordingly, Advisors has a fiduciary duty and responsibility to the Merger Parties.
The following summarizes the services provided by Advisors, either directly or indirectly through affiliates, to the Merger Parties:
•find, evaluate, present and recommend to the Merger Parties investment opportunities consistent with investment policies and objectives;
•structure terms and conditions of acquisitions, sales and joint ventures;
•acquire properties and make and invest in mortgage loans and other investments in compliance with investment objectives and policies;
•arrange for financing and refinancing of properties and other investments;
•service or enter into contracts for servicing mortgage loans;
•assist the Merger Parties in obtaining insurance;
•generate an annual budget for the Merger Parties;
•review and analyze financial information for each property and the overall portfolio;
Hartman Short Term Income Properties XIX, Inc. and Hartman Short Term Income Properties XX, Inc.
•formulate and oversee the implementation of strategies for the administration, promotion, management, operation, maintenance, improvement, financing and refinancing, marketing, leasing and disposition of properties and other investments;
•perform investor relations services;
•maintain accounting and other records including assisting the Merger Parties in filing all reports required to be filed with the SEC, the IRS and other regulatory agencies, in that regard, Advisors has undertaken controls to maintain compliance with applicable federal securities laws including reporting requirements in particular to avoid any further violations of obligations under the securities laws and undertakings with the SEC;
•engage and supervise the performance of agents, including registrar and transfer agent; and
•perform any other services reasonably requested by the Merger Parties.
The Advisory Agreement expires February 9, 2017 and is reviewed annually by the Merger Parties boards of directors. The Advisory Agreement may be terminated by either party upon 60 days’ written notice without cause or penalty. The renewal criteria includes consideration of the reasonableness of Advisors services and compensation in relation to the return to investors. In the event of the termination of the Advisory Agreement, Advisors is required to cooperate with the Merger Parties and take all reasonable steps requested by the Merger Parties boards of directors in making an orderly transition of the advisory function.
Advisors and its officers and affiliates are not dedicated exclusively to the Merger Parties. Advisors and its officers and affiliates engage in other business ventures. However, Advisors must devote sufficient resources thus allowing the Merger Parties to properly discharge their activities and obligations. Additionally, Advisors employs persons, engages consultants or partners with third parties that have, in Advisors’ opinion, the relevant expertise necessary to assist Advisors in evaluating, making and administering investments. Advisors may not cause the Merger Parties to acquire or finance any property or make or invest in any mortgage loan or other investment without the prior approval of the Merger Parties boards of directors, including a majority of their independent directors. The actual terms and conditions of transactions involving investments will be determined by Advisors, subject at all times to such board approval.
The Merger Parties reimburses Advisors for all costs and expenses related to conducting or the operation of the Merger Parties business or the services Advisors provides to the Merger Parties, including (except as outlined below) direct expenses and costs of salaries and benefits of persons employed by Advisors and/or its affiliates performing advisory services set forth in the Advisory Agreement. The costs and expenses include, but are not limited to:
•organization and offering expenses related to the primary offering (other than selling commissions and the dealer manager fee) in an amount up to 1.5% of gross offering proceeds from the primary offering less any such organization and offering expenses are paid directly. Advisors and its affiliates will be responsible for the payment of organization and offering expenses related to the primary offering (other than selling commissions and the dealer manager fee), to the extent they exceed 1.5% of gross offering proceeds from the primary offering, without recourse against or reimbursement by the Merger Parties;
Hartman Short Term Income Properties XIX, Inc. and Hartman Short Term Income Properties XX, Inc.
•the actual cost of goods, services and materials used by the Merger Parties and obtained from entities not affiliated with Advisors, including brokerage fees paid in connection with the purchase and sale of securities;
•acquisition expenses related to the selection and acquisition of assets, whether or not acquired by the Merger Parties, including, but not limited to, legal fees and expenses, travel and communications expenses, costs of appraisals, nonrefundable option payments on property not acquired, accounting fees and expenses, third-party brokerage or finder’s fees, title insurance, premium expenses and other closing costs;
•administrative service expenses;
•all expenses associated with stockholder communications including the cost of preparing, printing and mailing annual reports, proxy statements and other reports required by governmental entities;
•audit, accounting and legal fees paid to third parties;
•premiums and other associated fees for insurance policies including director and officer liability insurance;
•taxes and assessments on income or real property and taxes; and
•transfer agent and registrar’s fees and charges paid to third parties.
Generally, Advisors is not reimbursed for amounts which operating expenses (including the asset management fee) at the end of the four immediately preceding fiscal quarters exceed the greater of: (i) 2% of the Merger Parties average invested assets for that period, or (ii) 25% of the Merger Parties net income, before any additions to or allowances for reserves for depreciation, bad debts or other similar non-cash reserves and before any gain from the sale of the Merger Parties assets, for that period. If Advisors has already been reimbursed for such excess operating expenses, Advisors is required to repay the amount to the Merger Parties. Notwithstanding the above, Advisors may be reimbursed for expenses in excess of this limitation if a majority of the independent directors determines that such excess expenses are justified based on unusual and non-recurring factors. Advisors or its affiliates are not reimbursed for services for which Advisors or its affiliates are entitled to compensation in the form of a separate fee.
The Merger Parties charter and the North American Securities Administrators Association (herein referred to as “NASAA”) REIT Guidelines limit the amount of acquisition and advisory fees and acquisition expenses to a total of 6% of the contract purchase price of a property or, in the case of a mortgage loan or other investment, to 6% of the funds advanced. This limit may only be exceeded if a majority of the Merger Parties independent directors approve the fees and expenses and find the transaction to be commercially competitive, fair and reasonable to the Merger Parties. Acquisition and advisory fees may be payable subsequent to the date of acquisition of a property in connection with the expenditure of funds for development, construction or improvement of a property, to the extent the Merger Parties capitalizes such costs. Although the Merger Parties charter permits combined acquisition fees and expenses to equal 6% of the purchase price, the Advisory Agreement limits these fees to (i) an acquisition fee equal to 2.5% of the funds paid and/or budgeted in respect of the purchase, development, construction or improvement of each asset the Merger Parties acquires, (ii) reimbursement of acquisition expenses and (iii) debt financing fees of up to 1.0% of the loan or line of credit made available to the Merger Parties. Advisors may forego or reduce any of these fees so they do not exceed the NASAA limitation of 6%. Any increase in these fees
Hartman Short Term Income Properties XIX, Inc. and Hartman Short Term Income Properties XX, Inc.
stipulated in the Advisory Agreement would require the approval of a majority of the directors, including a majority of the independent directors, not otherwise interested in the transaction.
The Merger Parties has issued Advisors, 1,000 shares of convertible preferred stock for an aggregate purchase price of $10,000. Under certain circumstances, these shares may be converted into shares of the Merger Parties common stock. No additional consideration is due upon the conversion of the convertible preferred stock. The convertible preferred stock will convert to shares of common stock if (i) the Merger Parties make total distributions on then outstanding shares of common stock equal to the issue price of those shares plus a 6% cumulative, non-compounded, annual return on the issue price of those outstanding shares, (ii) the Merger Parties list common stock for trading on a national securities exchange if the sum of prior distributions on then outstanding shares of common stock plus the aggregate market value of the Merger Parties common stock (based on the 30-day average closing price) meets the same 6% performance threshold, or (iii) the Advisory Agreement expires without renewal or is terminated (other than because of a material breach by Advisors) and at the time of such expiration or termination, the Merger Parties made total distributions on then outstanding shares of the Merger Parties common stock equal to the foregoing 6% performance threshold.
In general, the Merger Parties convertible preferred stock will convert into shares of common stock with a value equal to 15% of the excess of the Merger Parties enterprise value plus the aggregate value of distributions paid to date on then outstanding shares of the Merger Parties common stock over the aggregate issue price of those outstanding shares plus a 6% cumulative, non-compounded, annual return on the issue price of those outstanding shares.
Hartman Short Term Income Properties XIX, Inc. and Hartman Short Term Income Properties XX, Inc.
Organizational Structure
Operational Analysis
The earliest REITs were externally advised and managed. By law, REITs had no employees. From the 1960s through the 1980s, REITs were essentially mutual funds of commercial real estate properties, run by external advisors who were paid fees for advisory, portfolio, financing, acquisition, disposition and asset management services. Externally managed or externally advised REITs generally have no staff. Instead they purchase the required services of an external advisor and manager for fees that are usually computed as a percentage of the REIT’s total owned assets. The external advisors and managers often hired experienced property management, brokerage and leasing firms--usually well-known local operators--to manage the physical assets and handle day-to-
Hartman Short Term Income Properties XIX, Inc. and Hartman Short Term Income Properties XX, Inc.
day tenant interactions. The 1986 tax act ushered in the modern REIT era. Many REITs became “real” companies with proven management, well trained employees, clearly defined operating strategies and strong brands. The best performing REITs recruited management teams and adopted proven strategies that created value. REITs were no longer simply passive property owners. Successful REITs behaved as operating entities. The primary REIT industry trade group, the National Association of Real Estate Investment Trusts (herein referred to as “NAREIT”) further promoted the thesis of public REITs as actively managed entities that investors could evaluate and own, just like any other publicly-traded company.
Successful REITs demonstrated that internalizing management and advisory functions offered specific advantages, especially if those internal functions included disciplined corporate structure, experienced management, creative use of their balance sheet, sophisticated portfolio strategy and an emphasis on asset management. Non-traded REITs have historically utilized third-party property managers. This may be because non-traded REITs do not have the same external demands to be vertically integrated from investors or equity analysts. REITs that have not internalized management and advisory functions, instead contract with an advisor or manager to provide fee based management services and staffing. Analysts and industry experts have expressed concerned that the external managed model represents an inherent, conflicted structure. A REIT’s external advisor is usually incentivized to grow the portfolio, thus increasing fees. Meanwhile, the external advisor or management executives who manage the REIT for fees, typically own little or no stock in the REIT. This creates the perception that externally advised or managed REITs are run by people more often aligned with the external advisor or management interests; not necessarily the REIT shareholder’s interests. The externally managed and advised REIT model began to lose momentum as independent market studies evidenced that externally managed REITs underperform internally managed REITs.
Advisory or executive management services usually determine whether a REIT is characterized as internally or externally advised and managed. This is often distinguished by whether the REIT executives own stock in the REIT and are paid standard executive compensation packages on the REIT’s own payroll, or whether the REIT has no executive payroll, but instead pays fees to an advisor or manager for all executive and corporate management services.
Financial performance has evidenced that asset management is where REITs add real value. As a result, asset management is seldom externalized. Portfolio management is the process for setting overall real estate strategy. Portfolio management includes determining where to focus investments geographically, what asset classes to own, property size targets, capitalization strategy and supervision and execution of those decisions, including performing property acquisition and disposition transactions. Portfolio management positions the company and usually happens inside the REIT’s board and executive suite, with support from asset management.
Asset management is the REIT’s property-level, decision-making process. Asset managers focus on individual property-level operating and capital budget issues and individual property strategies, tenanting decisions and tenant relationship building. This function generally includes the long and short-term buy-hold-sell analysis for individual properties, to ensure they meet the REIT’s overall portfolio objectives. This includes calculating, reviewing and forecasting property value changes over time, usually supported by asset management analysts. Asset management usually includes
Hartman Short Term Income Properties XIX, Inc. and Hartman Short Term Income Properties XX, Inc.
supervising and monitoring the property level management processes, such as ensuring that the property manager is obtaining all required property insurance, accounting for new leases or tenant lease renewals appropriately and maintaining the physical property adequately. Where external leasing and/or property managers are employed, asset managers also determine which management and leasing companies to hire or renew. They evaluate whether the current providers or internal staff are maximizing property value. Asset managers ensure that each property’s value is maximized over its holding life cycle.
Property management, classically speaking, is the services and employees who directly interface on a day-to-day basis with the property, its occupants and service providers. A property manager’s job includes hiring cleaning services, trash collectors, landscapers, painters, collecting rents and replacing light bulbs. This version of property management also includes some specific offsite work, generally limited to tenant billing and collections, lease management (but not leasing, per se), common area maintenance, accounting and property-level general ledger. The property manager supports and provides data for annual operating and capital budget requests, but does not make actual budgetary or tenant leasing decisions, which are generally reserved for more senior asset management, portfolio management and corporate executive staff. With the addition of technology and training, the property manager has become accountable for the overall tenant experience--adding value to the property through incorporating best practices in property management--working to improve NOI and asset value. Property management is a service for which a fee based on a percentage of tenant revenue collections is paid. Depending on property type and size, these fees can vary from less than 1%, to 5% of collections.
The REIT industry is now dominated by internally advised companies that also internally perform much or all of their own advisory, portfolio and asset management functions. Property management functions are performed by a mix of internal and external business models, but are dominated by internal property management. REITs that still use external property managers have come under increasing pressure from analysts, investors and others to internalize. This evolved in the 1990s as an element of marketing REITs to investors. REIT management teams, analysts, investment bankers and NAREIT promote the view that REITs add value through good management at all levels, beyond what typically occurs in a passively managed real estate portfolio. Importantly it remains a key component in the REIT marketing and capital raising toolbox and analysts have checklists of criteria that comprise a “good” REIT and what specific characteristics are required to recommend the REIT’s shares to investors.
The following summarizes the case for internalizing REIT management and advisory functions.
Brand Value. REITs run their properties better than the competition and therefore have brand value that can translate into higher relative rents, better tenant retention and growing property values. Putting the REIT’s name on employee uniforms and executing a business plan under a consistent corporate flag reinforces tenant relationships.
Pricing Power. Tenants in REIT-owned properties often pay more and expect an unsurpassed occupancy experience compared to competitive properties. Property-level staff who deal with tenants represent the owner and should look and feel like part of the REIT’s organization. REITs making this case generally have higher occupancy than the markets they operate in.
Hartman Short Term Income Properties XIX, Inc. and Hartman Short Term Income Properties XX, Inc.
Control. Property employees who work directly for the REIT are more engaged and will work harder to represent the REIT’s interests than staff who are employed and answerable to an independent, third-party, management company. Advisory and management staff employed directly at the REIT level can cross-train and move between properties, promoting a uniform corporate operating culture.
Price of Ownership. REIT employees work solely for the REIT, but third-party advisory and management staff have multiple bosses – the property service company and the owner (the REIT). This can lead to financial and operating conflicts. Some REIT executives believe that direct staffing translates into better job satisfaction, happier employees and superior results for tenants and the REIT’s financial statements.
Entrepreneurship. Employees who work directly for the REIT are more likely to take ownership of the property and deal with tenants and outside contractors in an entrepreneurial manner. A REIT’s property employees can be financially incented to enhance property value – bonuses and stock awards can align the employee directly with the REIT’s objectives, a goal that is harder to accomplish using salaried and hourly employees working under a third party, advisory or management company fee cap.
Efficiency. A single property manager can efficiently handle multiple small properties from one location, rather than staffing small-format properties individually. Compared to small, local management companies, many REITs have enough size to enhance revenues and reduce costs through corporate purchase deals, such as grouped insurance and landscaping contracts, power redistribution programs and centralized deals for supplies and equipment.
Profitability. Management companies are generating profits or they would not be in the business. A REIT should be able to capture that profit by performing its own management functions.
Evaluating internal versus external advisory and management alternatives involves qualitative factors that are difficult to objectively measure. However, real estate advisory and management service providers outline a consistent logic, backed up by real world experience in making a case that is compelling. While the decision remains a judgment call and industry anecdotes support both approaches, financial performance, solid data coupled with analytics support the external management model for many asset classes and types of properties. While the actual economic and operational benefits of internalization are hard to define, the advantages of external management are more easily defined.
The following summarizes the case for external REIT management and advisory functions.
Cost savings. The sweet spot in the external management model starts at about 10 million square feet which can sustain 15% margins, above this industry standard, break-even point.
Portfolio management flexibility. REITs exist as a function of real estate investment capital flows and the related cost of capital. Reduced capital costs are the key factor in REIT success and come from a combination of portfolio strategy and balance sheet management. Outsourced management
Hartman Short Term Income Properties XIX, Inc. and Hartman Short Term Income Properties XX, Inc.
enhances flexibility as REIT portfolios and capital ebb and flow over time--matching personnel with local portfolio size, while avoiding transitional human resource issues. An externally managed REIT has more flexibility to move capital between property types and geographic locations, without considering where employees are located.
Central purchasing and contracting. External management can improve property-level performance through central contract and purchasing controls that do not exist at most REITs. Management service companies often have enough scale to source services and supplier contracts that are simply unavailable to the average REIT.
Career management. Internal REIT management career paths are typically capped, while external property managers can offer clear advancement paths for employees. Most senior REIT executives come from the finance, development, law and leasing professions.
Property-level risk management. While lease administration is a seemingly mundane function, something as simple as obtaining tenant estoppels during property refinancing is a major project at some REITs. It is a routine event that is pre-trained and anticipated by most experienced REIT managers. Managers often employ full time risk management and insurance procurement experts who specialize in reducing property liability and related costs. Typically only the largest REITs can staff this specialized area which often preempt legal disputes, reduce property and liability insurance costs and risk-reduction systems and procedures. As an example frequent audits and properly training staff to ensure tenant compliance with insurance certificates and environmental reviews is critical.
Training uniformity and compliance. Experienced managers offer deep and specific compliance monitoring and compensation-linked programs that reward staff for successfully mitigating risks and lowering costs. The larger firms offer up to 500 training programs, including over 150 specific management courses often involving 30,000 hours of annual management training.
Reduced technology costs. Experienced management companies see technology as their core service tool. They develop systems that are focused on tenant service and property and lease accounting. The largest management companies own and maintain a full complement of the latest industry-standard software packages and can efficiently integrate with the property owner’s accounting systems. Additionally, their costs are spread across many tens of millions of square feet, rather than being focused in a single REIT. A REIT’s technology investment can be significantly reduced through external management.
Back office efficiency. Large property management companies employ thousands of people and therefore have dedicated, fully developed and professional human resources, legal, compliance, senior management and accounting functions spread across regions and asset classes. Scale provides efficiencies in back office supervision and infrastructure spending.
External managers perform their work in accordance with industry standards. REITs often use external management contracts to mitigate various operating and execution risks. Industry standards require property owners to retain the risks associated with property ownership.
Hartman Short Term Income Properties XIX, Inc. and Hartman Short Term Income Properties XX, Inc.
Quality managers prove it. Management contracts often include performance criteria and various incentives for meeting those benchmarks including annual compliance audit reports based on the AICPA’s Service Organization Control framework and standards. These reports assess internal control policies and procedures, test security, system availability, processing integrity, confidentiality and privacy as well as conducting annual tenant and owner surveys.
Transaction Summary
The Merger Parties are evaluating internalizing the functions and services provided by HIR Management. Many non-traded REITs are structured as externally managed entities, where the REIT pays for managed and related services. There are a number of operational and financial factors for a REIT to consider when “internalizing” managed functions. As part of their analysis, the Merger Parties boards of directors also evaluated the opportunity to hire personnel to perform the functions and services provided by HIR Management. Pursuant to the Management Agreement, the Merger Parties boards of directors sought to determine the investment value of HIR Management and the underlying economics of the services provided by HIR Management for purposes of entering into negotiations with HIR Management. The decision to internalize the functions and services provided by HIR Management is influenced by the market’s preference for self-managed REITs.
The Merger Parties do not currently have any employees. Given HIR Management’s familiarity with the Merger Parties assets and operations, the Merger Parties boards of directors believe operational efficiencies, cost savings and economies of scale can be realized from internalizing the functions and services provided by HIR Management. While the Merger Parties would no longer incur management and related fees, direct overhead would increase resulting from compensation and benefits of personnel that are paid by HIR Management. The Merger Parties would also become subject to potential liabilities that are commonly faced by employers, such as disability and workers compensation claims, potential employee disputes and other employee-related liabilities and grievances.
If approved by the Merger Parties boards of directors, it is contemplated that ownership of HIR Management will be transferred to the Merger Parties, which will assume HIR Management assets, liabilities and staff. As a result of the internalization, the Merger Parties will also assume HIR Management office, overhead, staffing and other costs that were previously incurred by HIR Management. While the Merger Parties will no longer pay management and related fees except for those provided by third parties, they will have access to HIR Management resources, staffing and other assets including the rights to “Hartman, the power of proven results” trademark. Hartman’s brand will transfer to the Merger Parties. The Merger Parties will also have the opportunity to earn fees on third party management and related services.
Assumptions
1.This report and the underlying analysis is not, and should not be used as, a solvency opinion.
Hartman Short Term Income Properties XIX, Inc. and Hartman Short Term Income Properties XX, Inc.
2.The use of this report and our analysis is specifically limited by the terms and conditions expressed herein and for the purposes described herewith.
3.As is customary in fairness opinions, (i) no opinion is expressed and no responsibility is accepted for the accuracy or completeness of the financial and other information provided by others, (ii) it is assumed that the legal, financial and other information provided was accurate and complete and (iii) this and other information was relied upon, in performing the analysis and in developing our opinions as noted herein.
4.We did not assume “a sale by a hypothetical willing seller to a hypothetical willing buyer” or “the parties were independent and impersonal.”
5.We considered several adjustments to enterprise value in determining the estimated Investment Value of HIR Management including removing interest bearing debt, distributing cash, working capital and other non-operating assets and adjusting for the tax differences between taxable C corporations and the pass-thru nature of the limited liability corporation structure.
6.We assumed HIR Management would continue as an on-going concern and have accordingly provided for this and various other discounts, premiums and adjustments.
7.We have not contacted potential purchasers and, therefore, our conclusion or opinion does not represent a market price or offering price from a specific purchaser. Furthermore, the individual investment requirements that motivate a particular investor or buyer are significantly influenced by specific financial performance, industry and economic conditions, which may vary from those present at the date of this report.
8.We assumed that there were no hidden or unexpected conditions associated with HIR Management or the subject membership interests that would adversely affect our conclusion or opinion.
9.The approaches and methodologies used in this report did not constitute an attest service as that term is defined by the American Institute of Certified Public Accountants. The objective of an attest service is the expression of an opinion regarding the fair presentation of financial statements or other financial information in accordance with generally accepted accounting principles.
10.We express no opinion on and accept no responsibility for the accuracy of the HIR Management information provided to us, which was used in our analysis.
11.The nature and scope of our study did not include a review of the title to the assets, nor the assignability of the rights therein.
12.We assume no responsibility for the titles to, or the liabilities against, the property considered.
Hartman Short Term Income Properties XIX, Inc. and Hartman Short Term Income Properties XX, Inc.
13.We assumed that there were no hidden or unexpected conditions of HIR Management assets which would adversely affect our conclusion or opinion.
14.In Valuing a Business: The Analysis and Appraisal of Closely Held Businesses, Dr. Pratt states, “the market approach is a pragmatic way to value businesses, essentially by comparison to the prices at which other similar businesses or business interests changed hands in arm’s-length transactions. It is favored by the IRS in Revenue Ruling 59-60 and is widely used by buyers, sellers, investment bankers, business brokers and business appraisers. The market approach is relevant because it uses observable factual evidence of actual sales of other properties to derive indications of value. Good market comparisons can be the most compelling evidence of the value of a business or a business interest.
15.Revenue Ruling 59-60 notes “the market price of stocks of corporations engaged in the same or similar line of business having their stocks actively traded in a free and open market, either on an exchange or over-the-counter.” Further, while courts have found problems with actual comparables selected by appraisal professionals, courts have generally applauded the use of comparables as a valid and reliable approach.
16.Internal advisory management is core to the modern REIT structure. REIT analysts often promote internalizing management services, advocating for vertically integrated REIT strategies.
17.External management usually goes against what investors, analysts and internally managed REITs believe about their model’s advantages. REITs create value and differentiation through experienced management and strategy differentiation.
18.Internally managed REITs are consolidating high-quality real estate, much of which was formerly run by external managers. Professional managers have lost substantial fee revenues to the growth of internally managed REITs. External managers are increasingly vulnerable to the REIT internalization model.
19.REITs pursue internalization strategies largely premised on the notion that investors, analysts and capital markets prefer internally managed REITs. The recurring theme is investors and analysts prefer vertical integration premised on what constitutes a “real” REIT.
20.REITs self-select the top properties in most markets and have capital access that allows them to meet any market rent price point, thereby enhancing tenant acquisition and retention.
21.External management proponents believe that experienced managers can be more motivated to perform for a customer. An owner can more easily fire a third-party, service provider than its own employees. Employees of a third-party manager have a larger, focused organization to support their career growth and upward mobility.
Hartman Short Term Income Properties XIX, Inc. and Hartman Short Term Income Properties XX, Inc.
22.Few REITs have enough scale to build a full-service management infrastructure comparable to a large-scale, worldwide external manager. Smaller REITs actually lose efficiency and therefore margin due to excess capacity or their inability to spread costs across enough square feet.
23.For REITs with less than 10 million square feet in a given market or sector, industry models and peer group information suggest that an external manager usually can be more efficient.
24.We are independent of HIR Management and the Merger Parties.
25.We have no current or contemplated interest in the matters that are the subject of our analysis.
26.Our compensation for professional services is not subject to or influenced by the results of our analysis or the opinions expressed herein.
Hartman Short Term Income Properties XIX, Inc. and Hartman Short Term Income Properties XX, Inc.
Conclusion and Opinion
As set forth in the Conclusion and Estimates of Value, after determining HIR Management’s enterprise value utilizing the results from the income approach and guideline publicly-traded company method - market approach, we considered several adjustments to arrive at the Investment Value of HIR Management’s stockholders equity. The following is a summary description of each of these adjustments.
Interest-Bearing Debt. Total invested capital (i.e., both debt and equity capital) is a key indicator of value. As such, it is appropriate to subtract HIR Management’s outstanding debt as of the date of this report to determine the value of its operating stockholders equity. HIR Management reported no third-party interest-bearing debt, consequently, enterprise value is the value of HIR Management’s operating stockholders equity, on a C Corporation basis.
Cash, Cash Equivalents and Other Non-Operating Assets. HIR Management’s enterprise value does not reflect the value of cash and cash equivalents and other non-operating assets that can be
Hartman Short Term Income Properties XIX, Inc. and Hartman Short Term Income Properties XX, Inc.
distributed to or otherwise controlled by the owners. In addition to the value generated through future free cash flows, it is also appropriate to consider the existing cash balances since our analysis assumed that these assets are available for distribution. HIR Management held no cash or cash equivalents.
In arriving at the estimated Investment Value of HIR Management’s stockholders equity as of June 30, 2016, we utilized the following weighting: (i) 75% applied to results from the income approach and (ii) 25% applied to results realized from the guideline publicly-traded company method - market approach. This weighting properly reflects the characteristics evident in the real estate advisory industry, current market conditions in the capital markets and reasonably estimates the Investment Value standard.
In accordance with the foregoing and as further described herein, it is our opinion that as of the date hereof, the terms and conditions of the Transaction are prudent, from a financial standpoint. Further, as the facts evidence, the Merger Parties exercised reasonable business judgment in carrying out their fiduciary responsibilities to trust unitholders and others stakeholders in consummating the Transaction.
HPGP was not asked to consider and accordingly our opinion and this report does not address the relative merits of the proposed Transaction as compared to other alternative business strategies that might exist, or the effect of any other transactions in which the Merger Parties might otherwise engage. In performing this engagement we did not contact potential investors or prospective purchasers of HIR Management. Therefore, our opinion does not make any representation about the value that might be realized from the sale of HIR Management, in the open market. Furthermore, the underlying investment value or in the alternative the price a hypothetical willing buyer would pay a willing seller, neither being under any compulsion to buy nor sell, would be significantly influenced by industry, economic, market conditions and changes in interest rates, which may vary from those present on the date of this report. Furthermore, the conditions and circumstances prevailing at the date of this report will often vary from future results and no reliance can be, or has been, provided thereon.
None of the HPGP employees or partners who have worked on this engagement has any known or contemplated interests in or with HIR Management, the Merger Parties or their principals, related parties or affiliates. It is understood that the compensation for this engagement is neither based nor contingent upon the opinion provided. This opinion may be produced in whole, but not in part, in the filings and statements as required by applicable law; provided, that any excerpt from or reference to this opinion or report must be approved by HPGP in advance in writing. This report stating the significant assumptions made, the methodologies employed and the conclusions reached are solely for the information of and assistance to the Merger Parties and are not to be referred to or distributed for any other purposes.
Sincerely,
Gilbert A. Herrera
Hartman Short Term Income Properties XIX, Inc. and Hartman Short Term Income Properties XX, Inc.
Exhibit I
Summary of Herrera Partners
GILBERT A. HERRERA
PRESIDENT AND CEO
| | | | | |
DATE OF BIRTH
May 2, 1956 | EDUCATION
BBA, The University of Texas at Austin, 1978 |
AWARDS AND HONORS
The Ex-Student’s Association of The University of Texas, Austin, Texas
1995 Outstanding Young Texas Ex Award
Commencement Speaker – 1995; Graduation Exercises for the College of Business Administration,
The University of Texas, Austin, Texas
Commission of 125; Planning for the Future of the University of Texas at Austin
EMPLOYMENT HISTORY
Herrera Partners June 1993 to Date
1010 Lamar, Suite 600
Houston, Texas 77002-6318
President and CEO
Private investment bank providing merger and acquisition advisory services, litigation support, valuations and fairness opinions.
Coopers & Lybrand, LLP May 1990 to May 1993
1100 Louisiana, Suite 4100
Houston, Texas 77002
Director; Corporate Finance Group
Responsible for the development of a new regional financial advisory practice involving operational and financial consulting, private placements, valuations and mergers and acquisitions.
Underwood, Neuhaus & Co., Inc. March 1986 to September 1989
909 Fannin, Suite 700
Houston, Texas 77010
First Vice President; Corporate Finance Department
Senior investment banker with the Corporate Finance Department. Instrumental in reviving dormant operational consulting, private placement and merger and acquisition effort.
Hartman Short Term Income Properties XIX, Inc. and Hartman Short Term Income Properties XX, Inc.
Formerly Bank of the Southwest, Mercantile December 1978 to February 1986
Bank of Dallas and First City National Bank, NA
now known as JP Morgan/Chase Bank Texas, N. A.
Held various investment banking and commercial lending positions including Director of the Capital Markets Department; Manager, Commercial Lending Group – Houston and Banking Officer, Europe, Middle East and Africa Group. Completed Mercantile Bank’s eighteen month management training program in less than seven months and assigned to International Division.
Hartman Short Term Income Properties XIX, Inc. and Hartman Short Term Income Properties XX, Inc.
FINLEY BIGGERSTAFF
MANAGING DIRECTOR
| | | | | |
DATE OF BIRTH
December 23, 1966 | EDUCATION
BBA, The University of Texas at Austin, 1989 |
PROFESSIONAL EXPERIENCE
Herrera Partners 2006 to Date
Houston, Texas
Managing Director – Energy Practice
Responsible for providing merger and acquisition advisory services, valuations, fairness opinions and other financial consulting services to the energy industry.
Enron Corp. & Bankruptcy Estate 1998 to 2006
Houston, Texas
Director – Corporate Development
Executed divestiture activities for the bankruptcy estate’s three largest operating platforms, Portland General Electric, CrossCountry Energy and Prisma Energy. Completed acquisitions and commodity financings in the energy and industrial market sectors prior to the bankruptcy.
Union Bank of Switzerland (UBS, AG) 1994 to 1998
Houston, Texas
Assistant Vice President – Energy & Natural Resources Group
Completed acquisition financings, capital markets and mergers and acquisitions advisory transactions for Fortune 500 energy and natural resources companies in North America.
First Interstate Bank, N.A. 1989 to 1994
(later acquired by Wells Fargo)
Houston, Texas
Assistant Vice President – Energy & Minerals Group
Originated financing transactions for middle-market energy clients in the oil & gas exploration and production, natural gas pipeline and mid-stream sectors.
PROFESSIONAL MEMBERSHIPS
▪Association for Corporate Growth
▪Turnaround Management Association
Hartman Short Term Income Properties XIX, Inc. and Hartman Short Term Income Properties XX, Inc.
HARVEY H. CODY III
CONSULTANT
| | | | | |
DATE OF BIRTH
January 27, 1952 | EDUCATION
BA, University of Oklahoma, 1974 JD, University of Oklahoma, 1977 |
EMPLOYMENT HISTORY
Petro Source Corporation 1986 to Present
10497 Town and Country Way, Suite 420
Houston, Texas 77024
Vice President and General Counsel
Responsible for all legal issues of this company which focused on mid-stream and niche activities in the oil and gas business, including hydrocarbon gathering and marketing, refining, specialty solvents and asphalts terminaling and marketing, CO2 pipeline project development, construction and operation. Significant items included:
· Formed Oasis Partnership with Sequoia Venture (a Bechtel affiliate) and acquired a South Texas crude oil trading business.
· Extensively involved in the negotiation and documentation of a management buyout of a Transco Energy subsidiary with financing from Bechtel Investments and Transco (1988). Including formation of both the acquisition entity and limited partnership.
· Negotiated and documented a $130MM revolving line of credit with Bank of America (1988).
· Formed Jco Partners, LP, a jet fuel marketing business and oversaw its legal matters.
· Formed and oversaw Petro Source Refining Partners, a merger of two refineries, with Petro Source becoming the managing general partner. (1989).
· Formed a joint venture with Vinzoyl, a Neste subsidiary, to market asphalt (1987).
· Formed PSCO2, L.P., with Petro Source becoming general partner and MCNIC, a subsidiary of MCN Energy Corporation becoming the limited partner, which partnership formed a general partnership, Petro Source Carbon Company, with ARCO to construct and operate a CO2 pipeline in West Texas (1997).
· Formed Southwest CO2 Sequestration Partners, L.P., a limited partnership of which Petro Source was the general partner, to pursue large scale CO2 gathering and transportation and enhanced oil recovery sequestration (2003).
· Formed and was the chief operating officer of AG Gas, L.P., a partnership to pursue development of a business to stimulate crop production by elevating the CO2 concentration in the air surrounding the crops (2003).
· Negotiated, documented and closed multiple acquisitions, including Vicksburg Refinery (1987), Caljet Oil Company (1988), a natural gas pipeline from Apache (1988), Brymore Energy (1990), Borders Fuel (1991), Fredonia Asphalt Terminal (1993), Bechtel’s interest in Petro Source (1995) and MCNIC’s interest in Petro Source companies (2003).
· Negotiated, documented and closed multiple dispositions, including Jco jet fuel business (1991), asphalt marketing venture to Neste (1991), Oasis Oil Company (1996), retail natural gas marketing business to Margasco (1998), refining operations to Foreland (1998), asphalt terminal and marketing
Hartman Short Term Income Properties XIX, Inc. and Hartman Short Term Income Properties XX, Inc.
business to Crown (1998), Canadian crude trading business to Coast Energy (1999), hydrocarbon marketing business to Seminole T&G (2000), Wyoming CO2 pipeline project to Anadarko (2002) and Petro Source’s interest in its West Texas CO2 pipeline (2002).
Hartman Short Term Income Properties XIX, Inc. and Hartman Short Term Income Properties XX, Inc.
Transco Energy Company 1984 to 1986
Assistant General Counsel and Vice President – Finance
Responsible for the legal work associated with all 10-Ks, 10-Qs and other filings and registrations filed by both Transco Energy and its MLP, Transco Exploration Company. Also responsible for legal work associated with employee benefits, corporate compliance, employee benefits and certain acquisitions.
Significant items included:
· $130MM Cumulative Convertible Preferred Stock offer.
· Acquisition of Exchange Oil & Gas from Georgia-Pacific and acquisition of Petro Source Corporation from InterNorth.
Vice President & General Counsel – Transco Energy Ventures Company 1986 to 1988
· Hazleton Cogeneration Project (1985 – 1986). Formed partnership with CoGen developers and represented Transco in the documentation of $96MM of debt financing with Swiss Bank.
· Bayonne Cogeneration Project (1986). Represented Transco in the negotiation of documentation of its participation in the NJ Venture Partnership Agreement.
Apache Corporation 1980 to 1982
Attorney
Practice areas included legal and tax issues associated with the operation of the first publicly-traded limited partnership, finance, oil & gas, litigation and producing property acquisitions. · Actively involved in the negotiation of acquisition documents, due diligence and integration in several major acquisitions, including the oil and gas assets of Dow Chemical and Florida Exploration.
Assistant Vice President – Acquisitions 1983 to 1984
Responsible for target identification, economics, negotiations, due diligence and integration of several producing property acquisitions, including certain oil and gas assets of Preston Oil Company and Davis Oil Company and an SEC registered roll-up of multiple public and private oil and gas limited partnership into publicly-traded Apache Petroleum Company, L.P.
Cities Service Gas Company 1977 to 1980
Attorney
Practice areas included rate cases, financing, tax and oil and gas. Personally tried the contest of Kansas’s 1978 ad valorem tax assessment.
Hartman Short Term Income Properties XIX, Inc. and Hartman Short Term Income Properties XX, Inc.
Since 1992, Herrera Partners has provided merger and acquisition advisory, debt and equity placements, SEC compliance services, valuations and fairness opinions to our corporate clients and litigation support and expert testimony services to our legal clientele. The following summarizes some of the more noteworthy engagement matters recently completed by our firm:
Merger and Acquisition Advisory Services
CaseTech International, Inc. – a manufacturer and distributor of oilfield cementing tools and casing accessory products including float equipment, centralizers and patented technologies in integral centralizer products primarily utilized in offshore applications for the well construction and completion sector of the oil and gas industry. HP successfully closed the sale of stock to a private investor realizing an enterprise value in excess of one times revenue.
Century Business Equipment, Inc. – a full service distributor of office equipment and supplies. HP successfully closed the sale of CBE's stock to a private investor realizing an enterprise value of one times revenue.
Corporate Care, LLC – a professional firm specializing in building cleaning and maintenance services. HP advised a founding member in the sale of his membership interests.
Grace Disposal Systems, LLC d/b/a Royal Recycle and Disposal – one of the largest independently-owned residential haulers in the Houston metropolitan area, servicing condominiums, town homes, municipal utility districts and residential subdivisions. HP successfully closed the sale of membership interests realizing an enterprise value in excess of 1.4 times revenue.
The Marker-Hoff Group, Inc. – a professional services firm with operations in the litigation support, document management and court reporting sectors. HP assisted the Company in valuing and structuring a merger with a regional court-reporting firm.
Media Printing Corporation – a high-end graphic arts and commercial printing Company specializing in four, five and six color newsletters, brochures, bill inserts, catalogs, calendars, maps and other marketing materials. HP successfully closed the sale of MPC’s stock at a multiple of 6.15 times projected cash flow, which approximated 75% of revenues.
Montgomery Machine Company – a regional machining, boring and fabrication firm serving the energy services sector. HP valued the Company and assisted management in structuring a management led buyout.
SEI Heat Treat, L.P. – a regional metal processing facility providing heat treat and annealing services for industrial and commercial clients. HP negotiated the sale of the Company interests at a multiple of 6.10 times cash flow, which approximated one-time revenues.
Sterling Affiliates, Inc. – a fabricator of telecommunication and utility towers. HP successfully closed the sale of the Company’s assets, which was part of their court-approved plan of liquidation in bankruptcy.
Tri-Coastal Legal Technologies, Inc. – a provider of high-end trial exhibits and demonstratives utilized in the legal, regulatory and commercial market. HP successfully closed the sale of the Company at a multiple of 5.35 times cash flow, which approximated 2.3 times revenues.
Tubular Technology, Inc. – a provider of rig-site tubular running, technical field and well completion services throughout the Gulf Coast region. HP successfully closed the sale of TTI’s assets at a multiple of 3.85 times cash flow, which exceeded 1.75 times revenues.
X-Ray Inspection Services, Inc. – a highly regarded provider of non-destructive testing services to the energy, paper and utility industry throughout the Gulf Coast region. HP successfully closed the sale of XRI’s stock at a multiple of 4.75 times cash flow, which exceeded 1.35 times revenues.
Hartman Short Term Income Properties XIX, Inc. and Hartman Short Term Income Properties XX, Inc.
Financings and Recapitalizations
Continental Airlines, Inc. – a major trunk line carrier. HP financed the development and construction of Continental’s kitchen facilities in Cleveland, Ohio and Newark, New Jersey.
Ellett Brothers, Inc. - a distributor of outdoor and sports equipment. HP has completed multiple financings including the refinancing of an industrial development bond for their warehouse/distribution facility in Chapin, SC, refinancing their working capital and line of credit facility and a recapitalization that resulted in a shareholder dividend.
Flexitallic Group, Inc. - manufacturer of gaskets and sealant products. HP has completed multiple financings including the refinancing of their working capital line of credit, term revolver and subordinated debentures.
Hahn & Clay, Inc. - a manufacturer and fabricator of processing equipment and systems. HP financed the purchase of the Company by new ownership.
Petro Source Investments, Inc. - a CO2 pipeline and transportation company. HP assisted in the development and construction of Petro Source’s CO2 pipeline in the Wind River basin in Wyoming.
Redman Pipe & Supply, Inc. - a distributor of energy products and equipment. HP completed the refinancing of their working capital line of credit and term revolver.
Fairness Opinions
A. D. Vision, Inc. – a North American distributor and producer of Japanese animation products. HP provided a fairness opinion regarding a financial restructuring.
American Spectrum Realty, Inc. [AMEX: ASR] – a publicly-traded, diversified real estate investment and management company. HP provided a fairness opinion regarding the issuance of redeemable preferred stock.
Berry GP, Inc. d/b/a Berry Contracting, Inc. – a full service, multi-discipline construction, fabrication and maintenance provider serving the refining, chemical and petrochemical, gas processing and transmission, offshore exploration and production, power generation, environmental remediation and ore processing sectors. HP provided a fairness opinion regarding the organizational restructuring and resulting change of control.
CaseTech International, Inc. – a manufacturer and distributor of oilfield cementing tools and casing accessory products including float equipment, centralizers and patented technologies in integral centralizer products primarily utilized in offshore applications for the well construction and completion sector of the oil and gas industry. HP provided a fairness opinion regarding the organizational restructuring and resulting consolidation.
Eagle Broadband, Inc. [AMEX: EAG] – a manufacturer of wireless communications equipment and software for IPTVComplete, wireless messaging, remote data acquisition and specialized mobile radio (SMR) markets. HP provided a fairness opinion regarding the merger with Clearworks.net [AMEX: CLW].
ERHC Energy, Inc. [OTC BB:ERHE] – an oil and gas exploration and energy development company. HP provided a fairness opinion regarding a debt to equity conversion.
Estate Cartridge Inc. – a manufacturer and distributor of high-end ammunition and sport shooting products. HP provided a fairness opinion regarding a partial redemption of shares involving certain shareholders.
First Cash Financial Services, Inc. [NASDAQ:FCFS] – a provider of consumer financial services and related specialty retail products through pawn stores in the United States and Mexico. HP provided a fairness opinion in connection with the acquisition of Central American Capital d/b/a Presta Max.
Hartman Short Term Income Properties XIX, Inc. and Hartman Short Term Income Properties XX, Inc.
First Cash Financial Services, Inc. [NASDAQ:FCFS] – a provider of consumer financial services and related specialty retail products through pawn stores in the United States and Mexico. HP provided a fairness opinion in connection with a series of financial transactions involving Interstate Auto Group, Inc. d/b/a. CarHop.
Estate Cartridge Inc. – a manufacturer and distributor of high-end ammunition and sport shooting products. HP provided a fairness opinion regarding a partial redemption of shares involving certain shareholders.
GulfSlope Energy, Inc. – an energy company involved in the acquisition, exploration, exploitation, development and production of crude oil and natural gas properties primarily in the Gulf of Mexico. HP provided a fairness opinion relating to the sale of 20% working interests in five offshore lease prospects in the Gulf of Mexico.
Hartman Management, LP – a real estate investment trust. HP provided a fairness opinion regarding the value of properties included in a newly formed real estate investment trust.
HyperDynamic Corporation [AMEX: HDY] – an information technology service provider in the ecommerce sector. HP provided a fairness opinion regarding an exchange offering.
Meriplex Communications, Ltd. – an enhanced service provider specializing in communication solutions for the enterprise market company. HP advised the Partnership on the merger of their service as a software and structured cabling businesses.
National Product Services, Inc. – a provider of assembly and retail merchandising services including display installation, display maintenance, merchandising and product assembly. HP provided a fairness opinion in connection with a financial restructuring and resulting change of control transaction.
PharmaFrontiers Corporation [OTC BB:PFTR] – a drug development company focusing on autologous cellular therapies for the treatment of multiple sclerosis, congestive heart failure and diabetes. HP provided a fairness opinion regarding the acquisition of Opexa Pharmaceuticals, Inc.
SurgiCare, Inc. [AMEX: SRG] – a developer and operator of free standing, licensed outpatient surgical centers. HP provided a fairness opinion regarding a recapitalization and corporate restructuring plan.
TNR Entertainment Corporation – a leading owner and operator of DVD kiosks and has the largest market share in the grocery store channel in the U.S. and Canada. HP provided a fairness opinion regarding restructuring and recapitalization of the Company.
Travelers Exploration Company – an oil and gas exploration and energy development company. HP provided a fairness opinion regarding formation of a tax-exempt charitable foundation.
Trilogy Systems Corporation – a manufacturer of linear motor components utilizing in the factory automation and logistics market. HP served as the fiduciary to the ESOP trustee, in compliance with ERISA and provided a fairness opinion regarding the sale of the Company.
SEC Compliance Services
American Spectrum Realty, Inc. [AMEX: ASR] – a publicly-traded, diversified real estate investment and management company. HP provided SEC advisory services with respect to the purchase and allocation of purchase price regarding the acquisition of certain rights and assets of Evergreen Income & Growth REIT, Inc.
Complete Production Services, Inc. [NYSE:CPX] – a provider of specialized energy products and services including intervention, downhole and wellsite and fluid handling services. HP provided an allocation of purchase price and valuation of resulting intangibles in accordance with FAS 141/142.
DXP Enterprises, Inc. [NASDAQ:DXPE] – a fluid handling equipment company. HP provided an allocation of purchase price and valuation of resulting intangibles in accordance with FAS 141/142.
Hartman Short Term Income Properties XIX, Inc. and Hartman Short Term Income Properties XX, Inc.
Eagle Broadband, Inc. [AMEX: EAG] – a manufacturer of wireless communications equipment and software for IPTVComplete, wireless messaging, remote data acquisition and specialized mobile radio (SMR) markets. HP provided a FAS 141, 142 and 144 impairment analysis relating to certain intangibles and fixed assets resulting from an acquisition. Additionally, HP has provided a FAS 133 embedded derivatives analysis and valuation relating to their convertible notes and warrants.
Emerge Capital Corporation [OTC BB:EMGC] – a provider of merchant banking services to public and private companies and strategic consulting services, investment and working capital to micro-cap companies. HP provided a FAS 133 embedded derivatives analysis and valuation relating to their convertible notes and warrants.
ENGlobal Corporation [NASDAQ:ENG] – a leading provider of engineering services and systems principally to the petroleum refining, petrochemical, pipeline, production and process industries. HP provided an allocation of purchase price and valuation of resulting intangibles in accordance with FAS 141/142.
ERF Wireless, Inc. [OTC BB:ERFW] – a provider of high-end, commercial wireless communications products and services, including high-speed wireless broadband Internet services to the financial industry. HP provided a FAS 133 embedded derivatives analysis and valuation relating to their convertible notes and warrants as well as FAS 141 intangible asset valuation on acquired businesses.
Houston American Energy Corporation [OTC BB:HUSA] – an oil and gas exploration and energy development company. HP provided a FAS 133 embedded derivatives analysis and valuation relating to their convertible notes and warrants.
LEED Petroleum, LLC [LSE: LDP.L] – an independent energy company that explores for, develops and produces natural gas and crude oil. HP provided an allocation of purchase price and valuation of resulting intangibles in accordance with FAS 141/142 and goodwill impairment in accordance with FAS 144.
New Century Energy Corporation [OTC BB:NCEY] – an oil and gas exploration and energy development company. HP provided a FAS 133 embedded derivatives analysis and valuation relating to their convertible notes and warrants.
Nighthawk Systems, Inc. [OTC BB: NIHK.OB] – a leading provider of intelligent wireless power control products that enable simultaneous activation or de-activation of multiple assets or systems on demand. HP provided an allocation of purchase price and valuation of resulting intangibles in accordance with FAS 141/142.
PharmaFrontiers Corporation [OTC BB:PFTR] – a drug development company focusing on autologous cellular therapies for the treatment of multiple sclerosis, congestive heart failure and diabetes. HP provided a FAS 142 impairment analysis relating to certain intangibles resulting from an acquisition.
Tally-Ho Ventures, Inc. [OTC BB: TLYH] – a private wealth management services company. HP provided allocation of purchase price and valuation of resulting intangibles in accordance with FAS 141/142 for their acquisition of two companies and goodwill impairment in accordance with FAS 144.
Restructurings and Reorganizations
Beasley Printing Company – Adversary No. 98-3205; W. Steve Smith, Trustee of the Bankruptcy Estate vs. James M. Hatler, et al.; In the Southern District of Texas, Houston Division. HP advised the Trustee with respect to financial and other matters in the foregoing matter and subsequent liquidation of the Company.
Bodark T Corporation – a systems integration and technology consulting firm. HP advised management in discontinuing certain operations and valuing common stock issued to management of discontinued operations.
Hartman Short Term Income Properties XIX, Inc. and Hartman Short Term Income Properties XX, Inc.
Chung’s Products, Ltd. – manufactures and markets premium hand-held Asian snacks, appetizers, entrées and variety packs marketed in the frozen section primarily through national and regional supermarket chains. HP advised the Partnership on a successful restructuring and refinancing.
Crawford Young Drywall, LP – a drywall contractor for commercial properties. HP advised the Partnership about improving operational capabilities.
ebaseOne Corporation – an information technology service provider in the e-commerce sector. HP advised the Company in developing and preparing for filing of Chapter VII petition and subsequent liquidation.
ERHC Energy, Inc. [OTC BB:ERHE] – an oil and gas exploration and energy development company. HP advised the Company on (i) the successful restructuring of its working capital and other indebtedness, (ii) removing the qualified opinion on its audited financial statements and (iii) the eventual debt to equity conversion.
Flexitallic Group, Inc. – a multi-national manufacturer and distributor of gaskets and sealants. HP advised the Company on the successful restructuring and refinancing of its senior and subordinated indebtedness.
Grace Disposal Systems, L.L.C. d/b/a Royal Recycle and Disposal – one of the largest independently-owned residential haulers in the Houston metropolitan area, servicing condominiums, town homes, Municipal Utility Districts and residential subdivisions. HP advised the Company on a financial restructuring plan involving certain indebtedness and other obligations.
Ironwood Homes, Inc. – a residential homebuilder and developer. HP advised the Company on an organizational restructuring plan involving management and certain shareholders.
Sampson Steel Corporation – a metals service and recycling firm. HP valued and advised the Company on the disposition of their metals recycling division including evaluating several restructuring alternatives.
T. D. Rowe Amusements, Inc. – a leading providers of on-site game operations in the United States. HP assisted in successfully finding potential buyers of and the sale of Company assets.
TNR Entertainment Corp. – a leading owner and operator of DVD kiosks with a large market share in the grocery store channel in the U.S. and Canada. HP advised the Company on a financial restructuring plan involving certain shareholders.
Triten Corporation – a bulkwelding and engineering, procurement and construction management firm. HP advised the Company on the successful restructuring of its indebtedness.
Valuations
Acme Safe & Lock Services Company – a regional distributor of security systems. HP valued the Company and advised the shareholders regarding an equity restructuring.
Casetech International, Inc. – a manufacturer and distributor of cementing and stabilization products used in the energy industry. HP valued the Company and advised the shareholders regarding an equity restructuring.
CBG Corporation – an engineering and manufacturing company. HP provided a valuation to the shareholders of the Company.
Corporacion Agricola, SA – a raw rice and wheat processor. HP provided a valuation of the Company and four acquired companies.
CMA Design d/b/a Sawyer Associates, Inc. – a graphics design and creative arts provider of brand development services to the food, software and beverage market. HP advised the Company in formulating an organizational restructuring plan involving management and shareholders.
Hartman Short Term Income Properties XIX, Inc. and Hartman Short Term Income Properties XX, Inc.
Dorado Energy Service, LLC – an energy services investment fund. HP provided an allocation of purchase price and valuation of resulting intangibles in accordance with FAS 141/142 for Century Corrosion Technologies, Inc. and All Points Equipment Co., L.L.C.
Eagle Broadband, Inc. [AMEX: EAG] – a manufacturer of wireless communications equipment and software for IPTVComplete, wireless messaging, remote data acquisition and specialized mobile radio (SMR) markets. HP provided an allocation of purchase price regarding certain intangibles acquired through a prior acquisition.
EnerTax Operations, LLC – a full-service severance and production tax, well and production incentive services provider managing all phases of severance and incentive reporting, claims-making and compliance to enhance clients’ tax liability management. HP provided an investment value analysis of the company.
Evert-Fresh, Inc. – a manufacturer and distributor of organic products that promote the healthy handling and storage of fresh food. HP provided a fair market value analysis of the company.
Flexitallic Group, Inc. – a multi-national manufacturer and distributor of gaskets and sealants. HP provided a FAS 142 impairment study regarding certain intangibles.
FrameSaver, LP. – is the market leader in technology-based, moisture proof, wood frame solutions for the building and construction industries. HP provided an allocation of purchase price and valuation of resulting intangibles in accordance with FAS 141/142.
G&A Partners – a professional employer organization. HP assisted the company in valuing a prospective acquisition opportunity and advised the shareholders on financing alternatives.
Glasgow Equity Investment, LLC – a hospitality firm. HP provided a fair market value of the membership interests.
GraphTec, Inc. – a provider of signage graphics and printing services. HP valued the Company and advised shareholders regarding certain estate and tax planning matters.
Gulf Energy Exploration Corp. – an energy company involved in the acquisition, exploration, development and production of hydrocarbons primarily in the “Transition Zone” of the Gulf of Mexico. HP valued the Company and advised shareholders in connection with the grant of equity incentive instruments pursuant to an Equity Incentive Plan.
IDM Equipment – a global supplier of capital equipment to the oil and gas industry. HP provided an allocation of purchase price and valuation of resulting intangibles in accordance with FAS 141/142.
InfoHighway Communications Corporation [NASD: IW] – a local exchange, long distance reseller and internet service provider. HP valued certain option grants and advised the Company on the allocation of intangibles and goodwill resulting from prior acquisitions.
The Links Group, Inc – an oil and gas field geophysical exploration consulting company providing services to customers in the oil and gas exploration and production industry. HP provided a valuation of the common stock of the Company.
Logan Oil Tools, Inc. – a manufacturer of fishing tools and related products used for oil and gas downhole applications for the oilfield services industry. HP provided an allocation of purchase price and valuation of resulting intangibles in accordance with FAS 141/142.
Lone Star Fasteners, LP – a manufacturer and distributor of wide variety of commercial, specialty and exotic alloy fasteners specifically designed to meet the needs of the energy, defense, power, pulp and aerospace industries. HP provided an allocation of purchase price and valuation of resulting intangibles in accordance with FAS 141/142.
Hartman Short Term Income Properties XIX, Inc. and Hartman Short Term Income Properties XX, Inc.
Maritime Services Ltd – a shipping and truck brokerage services company. HP valued the Partnership and advised interest holders regarding certain estate and tax planning matters.
Mechanical Integrity, Inc. – a non-destructive testing and inspection company. HP valued the Company and advised shareholders regarding certain estate and tax planning matters.
Meriplex Communications, Ltd. – an enhanced service provider specializing in communication solutions for the enterprise market company. HP valued the Partnership and advised interest holders regarding certain estate and tax planning matters.
Modec (U.S.A), Inc. – leases and operates floating production storage offloading vehicles (“FPSO’s”) and floating storage offloading vehicles (“FSOs”). HP provided an allocation of purchase price and valuation of resulting intangibles in accordance with FAS 141/142/157 for its acquisition of FMC Technologies Floating Systems, Inc. in a $54,400,000 transaction.
New Wavo Communication Group, Inc. – a regional, multi-licensed radio station operator serving Montgomery County and surrounding areas. HP valued the Company and advised the shareholder with respect to an equity recapitalization.
Oasis Bank, SSB. – a Houston-based financial institution. HP provided a goodwill impairment analysis in accordance with FAS 142.
Ocean Design Associates, Inc. – an offshore and subsea engineering company. HP valued the “built-in gain” resulting from a “C” to an “S” election and advised shareholders regarding the sale of the Company.
Occupational Health Systems, LP – a healthcare worker’s compensation and liability claims management company. HP assessed the Company’s value in a proposed sale of the Partnership.
Petro Source Partners, Ltd. – a fuel distribution, marketing and trading firm. HP valued certain contracts and assets related to the sale of the fuel marketing and condensate business.
PumpCo Services, Inc. – a provider of fracturing stimulation and cementing services to the energy industry operating in the Barnett Shale area. HP provided an allocation of purchase price and valuation of resulting intangibles in accordance with FAS 141/142.
Probe Technology Services, Inc. – a provider design, engineering and manufacturing of surface equipment and down-hole tools used by wireline service companies in logging oil and gas wells serving the energy industry. HP provided an allocation of purchase price and valuation of resulting intangibles in accordance with FAS 141/142 and advised management with respect to an 83(b) election for tax purposes.
Quad Hotels, LLC – a hospitality firm. HP provided a fair market value of the membership interests.
Reef Services Holdings, Inc. – formulates oilfield chemicals and provides services to oil and gas operators by helping them evaluate, stimulate and increase well productivity. HP provided an allocation of purchase price and valuation of resulting intangibles in accordance with FAS 141/142 and goodwill impairment in accordance with FAS 144.
SH Celera Capital Corporation – an investment company. HP valued the Company’s subsidiaries.
SurgiCare, Inc. [AMEX: SRG] – a developer and operator of free standing, licensed outpatient surgical centers. HP provided an allocation of purchase price valuation regarding certain intangibles resulting from a restructuring and recapitalization.
TexVen Energy Services, LLC. – acquires and constructs oilfield equipment primarily snubbing units, coiled tubing units and other related support equipment for lease to a related party.
Torqued-Up Holdings, Inc. – a provider of rental equipment and services supporting the production, completion, well control, snubbing, coil tubing, well stimulation and the drilling markets of the oilfield
Hartman Short Term Income Properties XIX, Inc. and Hartman Short Term Income Properties XX, Inc.
industry. HP provided an allocation of purchase price and valuation of resulting intangibles in accordance with FAS 141/142.
TRE Financial Services, Inc. – a tax preparation software, service and development company. HP provided an allocation of value regarding certain intangibles.
Tri-Coastal Legal Technologies, Inc. – a provider of high-end trial exhibits and demonstratives utilized in the legal, regulatory and commercial market. HP valued the “built-in gain” resulting from a “C” to an “S” election relating to the sale of the Company.
Tubular Technology, Inc. – a provider of rig-site tubular running, technical field and well completion services throughout the Gulf Coast region. HP provided an allocation of purchase price and allocation of intangibles arising from the sale of the Company.
Turn-Key Coatings, Inc. – a provider of industrial coatings and finishes for industrial purposes. HP valued the Company’s fixed and intangible assets for allocation of purchase price purposes.
Turbo Drill Industries, Inc. – designs, manufactures, sells and rents equipment and components used in oil and gas drilling and provides services to the upstream oil and gas industry. HP provided an investment value analysis of the company.
Varitek Industries, Inc. [NASD: VATK] – a provider of telematics security and asset management systems. HP valued certain compensatory “fee for services” shares and option grants and advised management with respect to an 83(b) election for tax purposes.
Vertex Energy, LP – a renewable energy producer from used petroleum products. HP valued the Partnership and the deal terms of a potential buyer.
Expert Testimony and Litigation Support Services
American Arbitration Association: Shay Hanson v. Advisors Forensics, LLC, Professional Services Industry, Breach of Contract and Failure to Perform.
Cause No. 4:15-CV-00127; Sting Soccer Group LP, et al v. JPMorgan Chase Bank, N.A.; in the U.S. District Court for the Eastern District of Texas, Sherman Division. Banking Industry, Breach of Contract and Failure to Perform.
Cause No. 2014 CV 366; KB Resources, LLC, et al v. Patriot Energy Partners, LLC; in the Court of Common Pleas, Columbiana County, Ohio. Energy Industry, Breach of Contract.
Cause No. 2014CCV-60554-1; Mary Ellan Adams, v. AL-KEL Alliance, Inc. d/b/a Prime Pack, Inc. and Wesley Allen Schroeder, in the County Court at Law No. 1, Nueces County, Texas. Trucking Industry, Personal Injury.
Cause No. 2014-00695; Alpha Solutions, S.A. de C.V. and Contro-Tec, LLC v. Master Flow Valve, Inc. and Master Flo Valve USA, Inc.; in the 80th Judicial District Court, Harris County, Texas. Energy Industry, Breach of Contract and Failure to Perform.
Cause No. 2013-07-00155-CVK; Woodstone Resources, LLC, Griffith Land Services, Inc. and Marty L. Griffith v. 1776 Energy Partners, LLC (f/k/a Riley-Huff Energy Group, LLC) and Riley Exploration, LLC; in the 81st Judicial District Court, Harris County, Texas. Energy Industry, Breach of Contract and Failure to Perform.
Cause No. 2013-36733; James C. Bateman v. Dwight E. Bateman and Southeast Fire Protection, L.P.; in the 314th Judicial District Court, Harris County, Texas. Construction Industry, Shareholder Oppression.
Hartman Short Term Income Properties XIX, Inc. and Hartman Short Term Income Properties XX, Inc.
Cause No. 2012-54501; Khaled Alattar v. Kevan Casey, et al; in the 113th Harris County District Court, Harris County, Texas. Securities Industry, Breach of Contract.
Cause No. 2012-69075; First Surgical Partners, Inc. v. Nobis Capital Advisors, Inc., et al; in the 190th Judicial District Court, Harris County, Texas. Health Care Industry, Breach of Contract and Failure to Perform.
Cause No. 2012-60671; Jinsun, LLC v. Amir Mireskandari; in the 157th Judicial District Court, Harris County, Texas. Membership Based Web Portal, Breach of Contract and Failure to Perform.
Cause No. 11-09-12583-ZCVAJA; Longview Energy Company v. The Huff Energy Fund, LP, et al v. Robert Gershen, et al; in the 365th Judicial District Court, Zavala County, Texas. Energy Industry, Conflict of Interest and Failure to Disclose.
Cause No. 2011-41034; JJJJ Walker, LLC v. First National Bank, et al; in the 281st Judicial District Court, Harris County, Texas. Health Care Industry, Breach of Contract and Failure to Perform.
Cause No. 11-DCV-191648; Lake Pointe Town Center, Ltd. v. Azure Lake Real Estate, LLC; in the 240th Judicial District Court, Fort Bend County, Texas. Real Estate and Multi-Family Industry, Breach of Contract and Failure to Perform.
Cause No. 2:10-CV-00173; John B. Adrain v. Vigilant Video, Inc. and The City of Port Arthur, Texas; In the United States District Court for the Eastern District of Texas, Marshall Division. Software Industry, Patent Infringement.
Cause No. 10-37503; In re: IRH Vintage Park Partners, LP; in the U.S. Bankruptcy Court, Southern District of Texas, Houston Division. Real Estate and Multi-Family Industry.
Cause No. 2010-2026; Jonah Long-Term Land Holdings, LLC, et.al. v. N. A. Bombach; in the 243rd Judicial District Court, El Paso County, Texas. Homebuilding and Construction Industry, Breach of Contract and Failure to Perform.
Cause No. H-09-614; Banyan Investors, LP and Frank Gruen v. LSI Systems, Inc. and Chicago Investment Group, LLC; In the United Stated District Court, Southern District of Texas, Houston Division. Security and Finance Industry Breach of Contract and Failure to Perform.
Cause No. 2009-68207; XXTREME Group, LLC v. Stanley B. Blackstone and Stanley B. Blackstone, APLC; in the 333rd Judicial District Court of Harris County, Texas. Energy Industry, Breach of Contract and Professional Malpractice.
Cause No. 2009-02578; Apex Katy Physicians, L.L.C. v. Adeel Zaidi, et al and Cause No. 2009-03055; Stephen M. Koch, M.D. et al v. Pankaj K. Shah, M.D. et al; in the 11th Judicial District Court, Harris County, Texas. Medical and Real Estate Industry, Breach of Contract and Failure to Perform.
Cause No. 4:09-CV-01936; Evert Fresh Corporation v. Pactiv Corporation; in the United States District Court for the Southern District of Texas, Houston Division. Food Industry, Patent Infringement.
Cause No. 09-31689-H3-13; In the Matter of Christopher S. Mahaffie, Debtor; in the United States Bankruptcy Court for the Southern District of Texas, Houston Division. Financial Services Industry, Breach of Contract and Failure to Perform.
Cause No. 2008-50193; Hunter Buildings & Manufacturing, LP, et al vs. MB Industries, LLC, et al; In the 215th Judicial District Court of Harris County, Texas. Energy and Construction Industry, Breach of Contract and Failure to Perform.
Cause No. 2008-63799; Pelican Refining Company, et al v. Sigma Petroleum, Inc.; In 189TH Judicial District Court of Harris County, Texas. Energy and Insurance Industry,Breach of Contract and Misrepresentation.
Hartman Short Term Income Properties XIX, Inc. and Hartman Short Term Income Properties XX, Inc.
FINRA Arbitration Claim; Elena Herrera O., et al vs. UBS International, Inc. Professional Services Industry, Breach of Fiduciary Duty and Misrepresentation.
Cause No. 2008-67819; Javier Vega v. Fulcrum Power Services, LP, Individually and as Sole Owner of Vega Resources, LLC d/b/a Amigo Energy and Gerardo P. Manalac; in the 55th Judicial District Court of Harris County, Texas. Energy Industry, Breach of Contract and Misrepresentation.
Cause No. 08-CV-0201; Flares and Stacks, Inc. v. S&B Engineers & Construction, Ltd. and BP America, Inc.; in the 405th Judicial District Court of Galveston County, Texas. Energy Industry, Breach of Contract.
Cause No. 2007-38177; Bowen, Miclette & Britt, Inc. v. Rick D. Baty; in the 333rd Judicial District Court of Harris County, Texas. Insurance Industry, Breach of Contract and Misrepresentation.
Cause No. 2007-22059; Jon Snowgren v. Thomas G. Harris, Murray Grigg, Prentis B. Tomlinson, Jr. and Kerogen Resources, Inc.; in the 125th Judicial District Court of Harris County, Texas. Energy Industry, Breach of Contract and Misrepresentation.
Cause No. D-1-GN-07-000225; Nobell Communications of Delaware f/k/a Nobell Communications, Inc. v. Carmelo M. Gordian, Andrew Heller and Harvey Ring; in the 200th Judicial District Court of Travis County, Texas. Telecommunication Industry, Breach of Contract.
Cause No. 4:07-cv-00715; CSMG Technologies, Inc. v. Gordon Allison; in the United States District Court for the Southern District of Texas, Houston Division. Technology Industry, Breach of Contract and Failure to Perform.
Cause No. D-1-Gn-07-003455; FH Partners, L.L.C. v. Superior Funding, Inc., et al; In 53rd Judicial District Court of Travis County, Texas. Homebuilding and Construction Industry, Breach of Contract and Failure to Perform.
Cause No. 2007-08658; AOP Supply Corp. v. Sterling Bank; in the 152nd Judicial District Court of Harris County, Texas. Aviation Services Industry, Breach of Contract and Failure to Perform.
Cause No. CV-2006-12239; Edward E. Graham and William C. Nordlund, individually and d/b/a Silver King Capital Management v. Eton Park Capital Management, LP, Eton Park Associates, LP and Eton Park Fund, LP; in the Circuit Court of Shelby County, Alabama. Energy Industry, Breach of Contract and Misrepresentation.
Cause No. 06-CV-147499; Carton Sales Company Inc., John C. McSpadden and The Jesse Y. McSpadden & John C. McSpadden Partnership v. General Electric Capital Corporation, Ronald L. Fontana, Frank Sorensen, B. Keith Hayes, Walter J. Herrmann, New England Consulting Partners, LLC, Pamela N. Linton, Focus Management Group USA, Inc., J. Tim Pruban, Velocity Graphics, LLC, Priscilla G. Corona and Eric J. Bishop; in the 400th Judicial District Court of Fort Bend County, Texas. Packaging Industry, Breach of Contract and Misrepresentation.
Cause No. 2006-23752; Laura Chantel Dunkin v. WW Plant Construction, LLC, et al; in the 151st Judicial District Court of Harris County, Texas. Construction Industry, Breach of Contract and Failure to Perform..
Cause No. 2006-CP-23-4498 AOP Supply Corp. v. Stevens Aviation, Inc. and Neal McGrail; In the Court of Common Pleas, County of Greenville, State of South Carolina. Aviation Industry, Breach of Contract and Failure to Perform.
Cause No. D-1-GN-06-001415; R. D. Robertson, Inc. d/b/a Custom Sand & Gravel and R. D. Robertson, Individually v. James B. Morin and Curry & Morin, L.L.P.; in the 201st Judicial District Court of Travis County, Texas. Mining, Trucking and Law Industries, Breach of Contract and Malpractice.
Cause No. 2006-76908; Raul Mandujano and Elodia Mandujano v. Manuel P. Penazola; in the 189th Judicial District Court of Harris County, Texas. Transportation Industry, Personal Injury.
Hartman Short Term Income Properties XIX, Inc. and Hartman Short Term Income Properties XX, Inc.
Cause No. 05-21207; ASARCO LLC, Chapter 11; in the United States Bankruptcy Court for the Southern District of Texas, Corpus Christi Division. Mining Industry.
Cause No. 05-04-03592-CV; Todd Peters; Malvin D. Peters; Lynette S. Peters and The M&L Family Limited Partnership v. Phillipe Mulacek; Petroleum Independent and Exploration Corporation; InterOil Corporation; EP InterOil, Ltd.; S.P. InterOil, LDC; P.I.E. Group, LLC; Nikiski Partners, Ltd.; and Commodities Trading International Corporation; in the 284th Judicial District Court of Montgomery County, Texas. Energy Industry, Breach of Fiduciary Duty and Misrepresentation.
Cause No. 2005-61496; Timothy J. Carpenter, Mervin G. Schaefer, James P. Maloney, Oldcosy Corp., Henry Jackson, David Reindl, Henry C. Hess, David Falldorf and Jane P. Koth v. Merrill Lynch & Co., Inc., Duff & Phelps, LLC, Exelon Corporation, InfraSource Incorporated et al.; in the 133rd Judicial District Court of Harris County, Texas. Energy and Banking Industries Breach of Duty, Malpractice and Fraud.
Cause No. 2005-27358; Kenneth Buhler, et al. v. Stanford Financial Group Co., Stanford Group Co., Stanford Venture Capital Holdings, Inc. and Jay Comeaux; in the 164th Judicial District Court of Harris County, Texas. Securities Industry, Breach of Contract and Failure to Perform.
Cause No. 05-90083; Chapter 7 – William S. Kilroy, Jr.; In the United States Bankruptcy Court, Southern District of Texas, Houston Division. Insurance and Death Care Industry, Bankruptcy.
Cause No. 2005-12-6163-G; Juan J. Mancillas, et al. v. Leann Hewitt, et al.; in the 404th Judicial District Court of Cameron County, Texas. Insurance Industry, Breach of Contract
Civil JAMS Ref. No. 1310016167; Independent Reporting, Inc. vs. Jack LeJune and Manice Massengale; Before JAMS. Professional Services Industry, Breach of Contract.
Cause No. 2005-52418; Petro Capital Advisors, LLC v. Intermarket Management, LLC, John E. Loehr and Kevin McMillan collectively; in the 215th Judicial District Court of Harris County, Texas. Energy and Banking Industries, Breach of Contract.
Cause No. 2005-37830, EMSL Analytical, Inc. vs. Jeffrey W. Wheelock, Thomas A. Dickinson, Test Force, Inc. and Test Force Consulting Group, Inc.; In the 11th Judicial District of Harris County, Texas. Environmental Industry, Breach of Contract and Failure to Perform.
Cause No. 2005-141957, Go Figure, Inc., et al vs. Quazant Technology, Inc. in the 400th Judicial District Court of Fort Bend County, Texas; Payment Processing Industry, Shareholder Oppression and Breach of Contract.
Cause No. 2004-34678, Justin White, et al vs. Hillman International Brands, Ltd., et al in the 151st Judicial District Court of Harris County, Texas; Beverage Industry, Breach of Contract.
NYSE Arbitration, Andres J. Swartz vs. UBS Securities; Securities Industry, Breach of Contract and Failure to Perform.
Cause No. 2004-10551, Associated International Technology, Inc. vs. Halliburton Energy Services, Inc., et al; In the 127th District Court of Harris County, Texas; Energy Industry, Breach of Contract and Failure to Perform.
Cause No. 2004-12597, Susan L. Davidson vs. Medical Research Consultants/Wise Resolutions, Inc., et al; In the 165th District Court of Harris County, Texas; Professional Services Industry, Shareholder Oppression.
NASD Arbitration No. 04-04043, Firemen’s Relief & Retirement Fund of Texas City, Texas vs. Prudential Securities, Inc. and Robert Florance; Securities Industry, Breach of Contract and Failure to Perform.
Cause No. 2003-32546, Louis Stanley Decker and AOCO Operating Company, Inc., et al vs. Triassic Energy Partners, LP, et al; In the 215th District Court of Harris County, Texas; Energy Industry, Breach of Contract and Failure to Perform.
Hartman Short Term Income Properties XIX, Inc. and Hartman Short Term Income Properties XX, Inc.
Cause No. 03-CV-5071; Vestin Fund II, LLC vs. Lucky Srinivasan, Hugo Verhaeghe and Sterling REIT, Inc. vs. Vestin Mortgage, Inc.; In the United States District Court for the Southern District of Texas, Houston Division.
Cause No. 3:03-1130, King Records, Inc., GML, Inc., International Marketing Group, Inc., Moe Lytle, Highland Music, Inc., et al vs. Donald M. Daily and Harold W. Daily, Jr., et al; In the United States District Court for the Middle District of Tennessee; Entertainment Services Industry, Breach of Contract and Failure to Perform.
Cause No. 03-02532-E, Bell Aviation, Inc., et al vs. Sino Swearingen Aircraft Company, L.P., et al; In the 101st District Court of Dallas County, Texas; Transportation Industry, Breach of Contract.
Cause No. 2003-59255, Betty F. Wolfenson vs. Roger E. King, et al; In the 127th District Court of Harris County, Texas; Securities Industry, Breach of Contract.
Cause No. 2003-09145; Horizon Merchants, Inc. d/b/a Billy Bob’s Beds vs. Clear Channel Outdoor; In the 269th Judicial District of Harris County, Texas; Retail Industry, Misappropriation of Work Product.
Cause No. C2875-03-D; STAT Dialysis, Inc., d/b/a McAllen Kidney Center and d/b/a Weslaco Kidney Center vs. William Restrepo, M.D. and Maharaj Razdan, M.D.; In the 206th Judicial District of Hidalgo County, Texas; Medical Services, Breach of Contract and Failure to Perform.
Cause No. 2002-03613, In the Matter of the Marriage of James D. Goode and Kathleen Nell Goode; In the 308th District Court of Harris County, Texas; Restaurant and Food Service Industry, Marital Dissolution.
Cause No. 2002-27864; Sandstone Products, Inc. v. Scott Bader, Inc., National Pigments and Chemicals, Inc., & Para-Chem Southern, Inc.; in the 127th Judicial District Court of Harris County, Texas. Manufacturing Industry, Breach of Contract and Failure to Perform.
Cause No. H-02-3521, Crutchfield Capital Corporation vs. CGI Group, Inc., et al; In the United States District Court for the Southern District of Texas, Houston Division; Financial Services Industry, Breach of Contract and Failure to Perform.
Cause No. 02-53514-C Chapter 11, CPWH Residential, Ltd., Debtor and CPWH Residential, Ltd. vs. Ryan Companies US, Inc., et al; In the United States Bankruptcy Court for the Western District of Texas, San Antonio Division; Real Estate Industry, Malpractice and Failure to Perform.
Cause No. 2001-61380, Ironwood Homes, Inc., et al vs. Nellie G. Butera as Trustee of The Nellie G. Butera Trust, et al; In the 113th District Court of County, Texas; Construction Industry, Breach of Contract and Failure to Perform.
Cause No. 2001-CI-05281, Anthony J. Bricca, et al vs. HUBCO, Inc., et al; In the 166th District Court of Bexar County, Texas; Transportation Industry, Wrongful Death.
Cause No. 102-517,782, Jerry Brantley vs. Alamosa PCS Holdings, Inc. and David Sharbutt; In the 72nd District Court of Lubbock County, Texas; Telecommunication Industry, Breach of Contract.
Cause No. 2001-29546, EquaTerra, Inc. vs. KPMG Consulting, Inc.; In the 270th District Court of Harris County, Texas; Technology Service Provider, Breach of Contract.
Cause No. 01-10555, Gerald L. Hurley vs. Bay Architects, Inc., et al.; In the 281st District Court of Harris County, Texas; Architectural Industry, Breach of Contract and Shareholder Oppression.
NASD Arbitration No. 01-7152, Larry H. Ramming vs. Prudential Securities, Inc., et al.; Securities Industry, Breach of Duty.
Cause No. 2000-63961, Howard Huddleston, M.D. vs. Anesthesia Specialists of Houston, et al.; In the 234th District Court of Harris County, Texas; Medical Provider Industry, Breach of Contract and Shareholder Oppression.
Hartman Short Term Income Properties XIX, Inc. and Hartman Short Term Income Properties XX, Inc.
Cause No. 00-6523-F, Margarita Sanchez, et al. vs. Parke-Davis, an unincorporated division of The Warner-Lambert Company, et al.; In the 214th District Court of Nueces County, Texas; Medical Products, Punitive Damages.
Cause No. 00-079-38707, Cynthia Hernandez v. Pfizer, Inc., Warner-Lambert Company, now known as Pfizer, Inc. and Rajeev Narang, M.D.; In the 79th District Court of Jim Wells County, Texas. Medical Products, Punitive Damages.
Cause No. 00-2784, Pineywoods MHP, L.L.C. vs. Edward R. Christie and Landamerica Financial Company, Inc.: In The United States District Court For The Southern District Of Texas, Houston Division; Real Estate Industry, Breach of Contract and Misrepresentation.
Cause No. 99-21040, Sandstone Products, Inc. vs. Republic Powdered Metals, Inc.; In the 152nd District Court of Harris County, Texas; Roofing Products Industry, Defamation and Tortuous Interference.
Consolidated Cause No. 1999-24714, Anthony J. Clark, et al. vs. Market Hub Partners, L.P., et al.; In the 157th District Court of Harris County, Texas; Energy Industry, Employment Contract.
Cause No. 99-6505 AE, B. Martin Atkins v. Topp Telecom, Inc., et al., In the 15th Circuit Court, in and for Palm Beach County Florida; Telecommunication and Media Industry, Employment Contract and Shareholder Oppression.
Cause No. A:99CA-468 SS; Thomas Mann, Jr. v. Texas Commission on Alcohol and Drug Abuse; In The United States District Court For The Western District Of Texas, Austin Division. Governmental Entity, Age and Race Discrimination.
Cause No.110,530, Stephen K. Hann vs. Kelley Morgan Hann; In the 328th District Court of Fort Bend County, Texas; Construction and Homebuilding Industry, Marital Dissolution.
Cause No. 70 181 00155 98, Online Commerce Corporation vs. MCI Telecommunications and MCI Communications Corporation; In the 270th District Court of Harris County, Texas; Telecommunications Industry, Inducement and Breach of Duty.
Cause No. 98-43230, Brewer & Pritchard, P.C. vs. Nick Johnson and James W. Chang; In the 113th District Court of Harris County, Texas; Professional Services Industry, Breach of Duty and Fraud.
Cause No. 98-42530, Medallion International Corporation vs. Cesar Sylva, et al.; In the 125th District Court of Harris County, Texas; Construction Industry, Breach of Contract.
Cause No. G-98-638, J.C. Huston Hardware, Inc., et al. vs. Phillips Petroleum Company, et al.; In The United States District Court For The Southern District Of Texas, Galveston Division; Energy Service Industry, Breach of Contract.
Cause No. 97-10-13286, James L. Marshall, et al. vs. First Capital Bank, ssb, et al.; In the 24th District Court of Calhoun County, Texas; Financial Services, Breach of Contract and Failure to Perform.
Cause No. 94,778-B; Robert Wayne Veigel et al., v. W. Calloway Huffaker, Individually and d/b/a W. Calloway Huffaker, PLLC and Robert E. Golden, P.C.; In the 181st District Court of Potter County. Financial Services Industry, Breach of Contract and Failure to Perform.
Hartman Short Term Income Properties XIX, Inc. and Hartman Short Term Income Properties XX, Inc.
Exhibit II
Economic Environment
The performance of the global and U.S. economy, relevant industries and specific firms are often related. Moreover, the general economic outlook should be a consideration since such information influences value. The following provides a brief overview of the global and U.S. economy, estimates regarding near-term indicators as well as a general summary of key regional and local economic indicators.
Global Economy. Entering a post-financial crisis period of stability, projected global GDP growth is expected to outperform recent trends. The global economy, especially several major emerging markets, are benefiting from low real interest rates, the drop in commodity prices and lower energy costs, particularly China and India. European growth has improved and prior to Brexit, the U.K. was expected to grow in the 3% range. Several emerging market central banks have adopted conventional monetary policy principles and strategies (e.g., India, Brazil) while others have adopted monetary policy objectives focusing on price stability at the expense of short-term economic growth (e.g., Turkey). The International Monetary Fund (“IMF”) has trimmed expectations for 2016 global growth to 3.1% and 3.4% for 2017. Each 0.1% drop equates to $776 billion in lost global GDP, the equivalent of the Saudi Arabian economy. Economic risks and opportunities appear to be balanced, however, more import competition is expected given weak currencies among major exporters and concerns regarding the European Union.

In China, incremental policy changes are aimed to help bank liquidity in the context of a housing correction with growth of 6.6% seen in 2016 and 6.2% in 2017. In India, inflation has declined from over 11.6% in 2013 to 5.7% as of June 2016, with interest rates expected to remain high until inflation is reduced to 5%. In Brazil, inflation remains elevated and the central bank is holding interest rates at the highest level of any emerging market. A weak currency has contributed to sticky inflation as wage growth remains high even though the economy is in recession and labor productivity growth is challenged. In Turkey, persistently high inflation in the 9% range has contributed to currency weakness. The central bank lowered the policy interest rate from 10% to
Hartman Short Term Income Properties XIX, Inc. and Hartman Short Term Income Properties XX, Inc.
8.25%, even as inflation remains high. Political economic forces could impact long-term growth potential.
U.S. Economy. Has now experienced nine consecutive years of GDP expansion. Energy, capital goods, IT and healthcare have been powering the U.S. economy. Key factors underpinning the positive outlook for the U.S. economy include improved job and income fundamentals, a pickup in investment, low inflation and a favorable policy mix. Acceleration in growth in 2017 is highly likely as interest rates remain low and stable by historical standards and declining energy prices lower unit costs. The strongest sectors of the U.S. economy are likely to be capital goods, exports and consumer spending on services.
The nine previous post-recession economic expansions grew on average a cumulative 24%, from the trough. Since Q2 2009, the current expansion has experienced a 12% gain. If the current expansion had generated average post-recession growth, it would translate into an additional $1.6 trillion of real income or nearly $6,500 per person.
The demand for consumer services has been a key GDP underperformer in the current economic cycle. An estimated $1.6 trillion below average, which represents over 50% of the below-average GDP performance since Q2 2009.
Hartman Short Term Income Properties XIX, Inc. and Hartman Short Term Income Properties XX, Inc.
Gross Domestic Product. The most widely used indicator of economic activity in the United States is the U.S. gross domestic product (“GDP”). GDP measures total production and consumption of goods and services in the United States and is used to define phases of the business cycle. Real (i.e., inflation adjusted) GDP growth of 2.0% to 2.5% is generally considered optimal when the economy is operating at full employment (5.5% to 6.0% unemployment).
•From 1947 to 2016, real GDP grew at an average rate of 3.23% per year, while the average from 1990 to 2012 was 2.4%.
•GDP increased at an annual rate of 1.1% in the first quarter of 2016, above the 0.6% increase in the first quarter of 2015. Consumer spending continued to boost growth although it expanded less than expected while exports and software investment rebounded.
•GDP is forecasted to increase at annual rates ranging from 1.8% to 2.2% over the next four quarters.
Interest Rates. Interest rates reflect the cost of borrowed capital. Since Treasury securities are backed by the U.S. government, yields on U.S. Treasuries are assumed to represent risk-free interest rates and are used as reference points for the yields of other securities. Over the past 20 years, the 10-year U.S. Treasury constant maturity yield averaged 4.8%.
•The 10-year U.S. Treasury constant maturity yield decreased to 1.51% on July 15, 2016.
•The Survey of Professional Forecasters forecasts that this rate will remain relatively constant as the inflation indexed 10-year U.S. Treasury is now priced at 0.06%.
Consumer Price Index. The Consumer Price Index (“CPI”) is a measure of the weighted average change in prices paid by urban consumers for a fixed set of basic goods and services over time. The CPI has increased at an average rate of 2.5% over the past 20 years.
•The CPI increased 0.2% in June 2016 and has increased 1.0% over the past 12 months.
•The core index, excluding food and energy prices, increased 0.2% in June 2016 and has increased 1.0% over the past 12 months.
•Based on data obtained from the Survey of Professional Forecasters, the CPI is expected to increase 2.1% in 2017 and 2.3% in 2019.
Employment. Payroll employment is a measure of the net jobs created or lost in the economy (excluding farming). Payroll employment is the most closely watched economic statistic because of its timeliness, accuracy and importance as an indicator of overall economic activity. Additionally, the unemployment rate measures the percentage of the total labor force that is unemployed and actively seeking employment. Typically, economists consider the economy to be operating at full employment when the unemployment rate is between 5.5% and 6.0%.
•Nonfarm payrolls increased by 189,900 in June 2016, which was above the consensus estimate of 183,200 net jobs added.
•The unemployment rate decreased to 4.9% in June 2016.
•The unemployment rate is forecasted to decrease to 4.6% by March 2017.
Hartman Short Term Income Properties XIX, Inc. and Hartman Short Term Income Properties XX, Inc.
Purchasing Managers’ Index. The Purchasing Managers’ Index (“PMI”) is a monthly composite index based on surveys of purchasing managers conducted by the Institute for Supply Management regarding manufacturing activity. Index values above 50 indicate an expanding manufacturing sector, while values below 50 indicate a contracting manufacturing sector.
•The PMI increased by 1.1 points in June 2016 to 53.2 well above market expectations of 51.4.
•The modest increase in the PMI was due to growth in new orders and expanded employment.
Equity Markets. The Standard and Poor’s (“S&P”) 500 is an index of publicly-traded stocks meant to reflect the risk and return characteristics of large capitalization equities. Similarly, the Russell 2000 Index measures the performance of the small capitalization segment of U.S. equities. Over the past 20 years, the S&P 500 and Russell 2000 have returned 6.1% and 7.0% per annum, respectively.
•In June 2016, the S&P 500 increased 3.4% and the Russell 2000 increased 4.9%.
•Through the end of June 2016, the S&P 500 was up 1.89% and the Russell 2000 was down -3.2%, from one year ago.
Regional and Local Economy., Houston, founded on August 30, 1836 on land near the banks of Buffalo Bayou, is the fourth most populous city in the nation (trailing only New York, Los Angeles and Chicago) and is the largest in the southern U.S. and Texas. The region’s Gross Area Product (“GAP”) is an estimated $325.5 billion. According to the 2010 census, Houston had a population of 2.1 million, Harris County's population was 4.1 million and the Houston Metro Area's population was 5.95 million, the 6th largest among U.S. metropolitan statistical areas, having increased 26% since 2000. The three-airport system in Houston serves an estimated 49.5 million passengers, including over seven million international travelers. Houston is home to the Texas Medical Center, the largest medical center in the world, with a local economic impact of $10 billion. More than 52,000 people work within its facilities serving over 4.8 million patients annually, including 16,000 foreign patients.
Houston's economy has a broad industrial base in the energy, aeronautics and technology industries. 24 Fortune 500 companies are headquartered in Houston. Only New York City is home to more Fortune 500 headquarters. Of the world’s largest non-U.S. corporations, 63 have a presence in Houston. Houston is considered by many as the Energy Capital of the world and is home to and more than 5,000 energy related firms. Houston is headquarters for 40 of the nation’s 134 publicly-traded oil and gas E&P firms, including 10 of the top 25; nine more among the top 25 have subsidiaries, major divisions or other significant operations in Houston. The Port of Houston ranks first in the United States in international waterborne tonnage handled and second in total cargo tonnage handled. It is the tenth largest port in the world. Between 2008 and 2010, “more than 100 foreign-owned companies relocated, expanded or started new businesses in Houston.” Houston ranks second in employment growth rate and fourth in nominal employment growth among the 10 most populous metro areas in the U.S. The Houston metropolitan area ranked first in Texas and third in the U.S. within the category of "Best Places for Business and Careers" by Forbes magazine.
Hartman Short Term Income Properties XIX, Inc. and Hartman Short Term Income Properties XX, Inc.
The Houston-Sugar Land-Baytown Metropolitan Statistical Area has grown faster than any other major metropolitan area according to data released recently by the U.S. Bureau of Economic Analysis. Houston’s real gross domestic product is growing at an estimated 3.7%, compared to Dallas-Fort Worth’s 3.1% real growth. U.S. real GDP grew 1.8% and the average growth for all U.S. metro areas was 1.6%. Houston was the first major metropolitan area to return to prerecession employment levels. Four factors are driving Houston’s economy: (i) the surge in unconventional drilling, (ii) a rebound in export activity, (iii) growth in the health care sector and (iv) continued migration of workers and their families to Houston.
The North American rig count is currently 437, down from 976 last year. The U.S. Energy Information Administration indicates that U.S. crude production was 8.71 million barrels per day (“MMBPD”) in 2014 and 9.43 MMBPD in 2015 and projects production of 8.61 MMBPD in 2016 and 8.20 MMBPD in 2017. Although the crude oil price decline since 2014 has led to significant reductions in operating cash flow for U.S. oil companies, their immediate financial situations are improving. As spending falls and crude oil prices increase, the need for energy companies to find external sources of funding may decline, which could reduce financial strain in the coming quarters.
Results from U.S. onshore producers reveal an improving balance between capital expenditures and operating cash flow. With crude oil prices such as the global benchmark Brent price averaging over $45 per barrel in the second quarter of 2016—a 34% increase from first-quarter of 2016—cash flow may improve and help offset declining revenue from lower production.
The Houston Metro Area added 23,200 jobs in 2015, a 0.8% increase from 2014. Employment growth in Houston began to slow in July 2014. The City of Houston issued permits for $626.8 million in construction thru March 2016, an 11.4% increase over March 2015. Residential permits decreased 6.0%, non-residential permits 4.7%. Waco-based economist Ray Perryman forecasts Houston’s real gross area product to grow at a 5% annually between 2012 and 2017. Perryman forecasts payroll employment to top 3.1 million and the metro population to surpass 6.8 million by 2017. The Center For Houston’s Future scenario planning predicts the Houston Metro Area’s population will grow to an estimated 9 to 12 million residents by 2040.
Houston is indisputably an international city. An estimated 1.34 million Houstonians, more than one-fifth of all residents, are foreign-born. The Greater Houston Partnership indicates that 3,340 Houston area firms, foreign government offices and nonprofit organizations are involved in international business. 395 Houston area companies report having offices abroad in 141 countries; 745 firms in Houston report foreign ownership. 105 countries have business offices and/or government representation in Houston. Through September 2015, more than $186.5 billion in trade passed through the Houston-Galveston Customs District, an increase from 2005, when $136.4 billion in goods and commodities crossed Houston’s wharves and ramps. Crude and refined products, industrial machinery and petrochemicals account for two-thirds of all trade traffic. Trade traffic is directly impacted by the economic health of the region’s major trading partners. Mexico, Canada and Latin America have had relatively healthy and growing economies. The Texas Gulf Coast area contains one-fourth of the nation’s refining capacity, 40% of its base petrochemical capacity and 15.4% of all U.S. jobs in the manufacturing of agricultural, construction and mining machinery.
Hartman Short Term Income Properties XIX, Inc. and Hartman Short Term Income Properties XX, Inc.
Houston has the second lowest cost of living among the nation’s twenty most populous metropolitan areas. Houston’s overall after-tax living costs are 7.8% below the overall average and 16.8% below the average for the 29 metro areas with 2 million or more residents, due to housing costs that are 14.6% below the nationwide average, 33.5% below the average for the 29 largest metro areas and 20.7% below the major metro average (excluding San Francisco, New York, Los Angeles, Washington, D.C. and San Diego—which tend to skew the average).
The commercial property sector in Texas supports 387,609 jobs and contributes $23 billion to the state's economy, according to a new report by economist Stephen S. Fuller for the NAIOP Research Foundation. Nationwide, the commercial real estate business in 2015 supported more than 3 million jobs, the NAIOP report found. The commercial property business last year contributed $450 billion to the U.S. economy. Almost 430 million square feet of commercial property was built in 2015. Texas topped the nation for warehouse construction, is second nationally in both office and retail construction. Texas office construction projects totaled $6.4 billion, retail construction projects totaled $4 billion and warehouse development projects totaled $2.7 billion last year. Total commercial real estate spending in Texas equaled spending in the state of New York state.
"The continuing growth of construction spending that began in 2011 will provide continuing support to the economy's growth rate during the next several years," said the report. "The growth rate for construction spending will exceed the gross domestic product growth rate annually for at least the next five years," said Thomas Bisacquino, NAIOP president and CEO. "Commercial real estate continues to bring new jobs, improve infrastructure, and create places to live, work and play."
Commercial Real Estate Market. After several years of improving domestic conditions, economic expansion and a growing real estate market, 2016 opened with the return of global economic uncertainty as China’s economic growth moderated, energy prices remained stubbornly low, geopolitical threats such as ISIS pose an ominous threat and BREXIT rocked the European Union and global financial markets. It remains unclear how these conditions will impact commercial real estate markets. Global market weakness will negatively impact domestic financial markets or alternatively, market impacts remain moderate and commercial real estate remains stable and continues to grow as a result of underlying strengths in core fundamentals. Additionally, there are unique opportunities being posed by forces like demographic shifts in the U.S. that operate independently of global economic uncertainty.
In 2015, Real Capital Analytics reported a total of $533 billion in U.S. commercial property sales representing in a 23% gain over 2014. This was the second highest level of investment real estate volume behind the peak $573 billion of activity in 2007. Moody’s/RCA CPPI estimated a 12% year-over-year price appreciation in 2015. From a fundamental standpoint, most markets in the U.S., across all property type segments, are experiencing rising lease rates and falling occupancy rates, evidencing strong fundamentals. New supply remains balanced with demand growth, thus minimizing oversupply concerns, especially this late in the real estate cycle. The moderate level of new supply contrasted against the growth of rental rates and falling vacancies can largely be attributed to rising construction costs and relatively tight lending standards for new development. Commercial property sales and price appreciation are expected to continue due to (i) the exceedingly low interest rate environment, (ii) the level of foreign direct investment flowing into the U.S. and (iii) population growth and demographic trends in the U.S.
Hartman Short Term Income Properties XIX, Inc. and Hartman Short Term Income Properties XX, Inc.
Historically low oil and energy prices are creating localized and specific challenges in energy dependent real estate markets, such as Texas, the Rocky Mountains and the Midwest. The decline of oil prices in 2014 and 2015 served as a stimulus for consumers and businesses thus benefiting the overall economy. The decline of oil and energy prices and the resulting lower transit and utility costs benefited primarily the Northeast, California and parts of Florida. Overall, the U.S. economy is expected to grow more slowly in 2017 and beyond. Many experts remain optimistic about the commercial real estate market absent a dramatic change in fundamentals.
Investment Outlook. Long term commercial real estate investors continue to reap benefits created from the 2008 downturn. At this stage of the real estate asset cycle it is reasonable to consider the possibility of a correction. Many of the causal conditions that led to the 2008 economic turmoil are not currently present and are not likely to appear in the near term. However, the spread between cap rates and treasury rates is an indicator to watch of a potential bubble or overpricing of commercial real estate. According to RCA, cap rates have averaged 6.5% nationwide, while the 10-year treasury rate is now below 2%. According to Lakemont Group, a commercial real estate economics research firm, a spread of over 4.5% (or 450 basis points) is significantly higher than the pre-2008 crash. The spread between cap rates and 10-year treasury rate averaged between 100 and 200 basis points for class A assets in top markets, during the 2007 price peak. Additionally, the current real estate market is not presenting the same risk/return profile observed before or during the 2007 price peak. Debt availability is far more constrained today, with total leverage utilization down significantly. This is believed to substantially lower the risk of default. While commercial real estate prices are increasing in a non-inflationary environment, actual market conditions do not evidence bubble conditions.
Commercial real estate markets like Texas attract institutional capital from institutional managers, REITs and foreign investors. Many of the markets in Texas have been the most competitive. Given the increasing level of global uncertainty, it is expected that Texas will continue to gather an increasing share of commercial real estate investment activity, as investors seek the highest yields and perceived lowest risk. Capital rotates to attractive markets--price increases follow. There will likely be an expansion in cap rate spreads between primary and secondary markets, especially if as predicted, foreign direct investment increases and those funds focus on primary markets. Yield conscious investors will likely find the best opportunities in the secondary markets.
Property sector is equally important in terms of forecasting investment performance. According to RCA, the apartment sector has been the top performer up 38%, while office is up 18%, retail was down -1% and industrial was up 3%, from the peak of Q4 2007, respectively. Given the disparity in markets, it is difficult to provide guidance for specific property sectors on a nationwide basis. As examples, industrial properties in energy dependent markets should face decreased space demand as that sector continues to contract while industrial distribution facilities in areas of high population growth (such as Florida) may over-perform as retailers shift distribution from stores to warehouses as online sales continue to grow.
Trends to Watch. Perhaps the most discussed trends in commercial real estate in recent years has been the emergence of Millennials and the aging of baby boomers. Millennials are demanding fundamental changes in work and living arrangements across the nation. A relatively less
Hartman Short Term Income Properties XIX, Inc. and Hartman Short Term Income Properties XX, Inc.
understood demographic trend of greater size and perhaps more strategic importance is the aging of baby boomers. According to analyses produced by the Lakemont Group from U.S. Census Bureau data, the overall population in the United States is forecast to grow by 11.55% by 2030, while the population above the age of 75 is forecast to grow 69.21%. In fact, those over 75 years old will represent almost 10% of the population by 2030, while those above 65 will be over 20%, of the population. While the need for more senior housing is obvious, there are many other real estate opportunities that will result from this growing segment of the population. Properties to house retail based, emergency and non-emergency care delivery activities as well as related medical services will be growing areas.
Higher levels of volatility are becoming a fact of life in the U.S., largely as a result of global economic pressures and their impact on domestic demand. Global uncertainty is expected to keep interest rates low. Low interest rates will allow for growth of core fundamentals in the commercial real estate markets and in the broader domestic economy. Global uncertainty coupled with low interest rates will almost certainly result in even greater inflows of foreign directly investment. Year to date, 2016 is shaping up to be another strong year for commercial real estate transaction volume, net operating income growth, and price appreciation.
Texas Net Absorption and Vacancy. Supply and demand are basic economic concepts that form the foundation of market dynamics in commercial real estate. Supply is the quantity of a product offered by a market. Supply is measured by stock inventory, construction, new deliveries and building permits. Stock inventory measures the actual realized supply of product in square feet of space. The other measures of supply are estimates of new supply anticipated to be added to stock inventory in the future. Demand is most commonly estimated by net absorption, but is also occasionally measured by gross absorption or leasing activity. Vacancy levels which are often used as a surrogate for supply are actually a function of both supply and demand. Figure 1 examines the level of net absorption versus vacancy rates of regions that represent an estimated 85% of the Texas commercial real estate market between 2000 and 2016.

Population of Major Texas Regions. Figure 2 shows the population each of Texas region that ranked in the top 10 fastest U.S. growing regions between 1999 and 2016. The Dallas and Houston
Hartman Short Term Income Properties XIX, Inc. and Hartman Short Term Income Properties XX, Inc.
regions have large population sizes of 7.0 and 6.6 million people, respectively, while the Austin and San Antonio regions have smaller populations of about 2.0 and 2.4 million people. Consistent with population growth, stock inventory of office space has increased substantially across the four Texas cities.
Texas Stock Inventory. Figure 3 shows the stock inventory of office space for each region between 1999 and 2016. The Dallas and Houston regions have large stock inventories of 307 and 271 million square feet, respectively, while the Austin and San Antonio regions have smaller stocks of 79 and 57 million square feet, respectively. All have exhibited consistent growth since 1999.
Hartman Short Term Income Properties XIX, Inc. and Hartman Short Term Income Properties XX, Inc.
Exhibit III
Methodology
We considered several approaches, including an Income Approach, the Market Approach and an Asset Approach. With respect to the Market Approach we specifically utilized (1) the guideline transaction method – market approach and (2) the guideline publicly-traded company method – market approach. We considered each of these approaches in determining the Investment Value of HIR Management. The following is a description of each of the approaches and their specific applicability.
Income Approach
The Income Approach is a technique in which enterprise value of a company, or an investment in a company, is estimated based on its future earning capacity. The Income Approach consists of two basic income-driven methods to determine the value of a company: (i) single period capitalization and (ii) multiple period discounting. Single period capitalization is most appropriate when the current level of earnings are expected to be representative of future levels and the company is expected to grow at a relatively stable and modest rate. Multiple period discounting is more appropriate when projected earnings are expected to be variable.
Single period capitalization is a technique in which enterprise value is estimated based on the present value of expected future economic benefits. The level of benefit utilized is free cash flow. For purposes of our analysis, we define free cash flow as the earnings available for distribution after consideration of the cash reinvestment required to support the company’s continued operations and future growth. Conceptually, free cash flow as defined as the amount that could be paid to investors without impairing a company’s current or future operations. When conducting the single period capitalization, determine the level of free cash flow that a business can generate into the future. Free cash flow is calculated based on an analysis of revenue, expenses and other cash flow adjustments such as capital expenditures, depreciation and amortization expense and incremental working capital requirements. The free cash flow is then capitalized at a capitalization rate that is commensurate with the required investment return and risk involved in realizing the projected free cash flow amount. The capitalization rate is estimated based on empirical studies of investment rates of return of publicly-traded equity securities with investment return and risk characteristics similar to the subject company using the following formula:
EV = FCFt+1 / CR
The single period capitalization is performed using a debt-free analysis, which entails estimating the free cash flow available to both debt and equity investors. When conducting this analysis, interest expense and net principal payments associated with debt capital are not included in free cash flow. The determined free cash flow represents the amount that is available to satisfy the investment return requirements of both hypothetical debt and equity investors. Therefore, enterprise value reflects the value of both the debt and equity capital of the subject company. Interest bearing debt is subtracted from the enterprise value in order to estimate the operating stockholders equity value.
Hartman Short Term Income Properties XIX, Inc. and Hartman Short Term Income Properties XX, Inc.
Multiple period discounting is a technique in which enterprise value is estimated based on the present value of projected future cash flows to be generated by an asset, reporting unit or business entity. The level of benefit utilized is free cash flow. For purposes of our analysis, we define free cash flow as the earnings available for distribution after consideration of the cash reinvestment required to support the company’s continued operations and future growth. Conceptually, free cash flow a\is defined as the amount that could be paid to investors without impairing a company’s current or future operations. There are five steps in applying this approach. First, the annual after-tax cash flows are estimated adjusting for any non-recurring items, anticipated capital expenditures and expected working capital requirements necessary to support the projected revenue growth. Second, a discount rate, which accounts for the underlying enterprise risk and the time value of money, is estimated. The discount rate used to arrive at the present value is a function of the perceived risk of the estimated cash flows as compared to risk-free investments and other accepted benchmarks. It is generally understood that investors requiring higher rates of return for riskier assets and will accept lower rates for assets with less expected risk. Key variables of this analysis include:
•Utilizing a build-up method, the discount rate is calculated taking into consideration the weighted average cost of capital including various business, operating, market and financial risks,
•Free cash flow equals unlevered net income (plus) non-cash expenditures, such as depreciation and amortization (minus) projected cash outlays or investments required supporting the projected income, such as capital expenditures (minus/plus) projected outlays or inflows from projected working capital,
•A terminal value is estimated using the "Gordon Growth Model" which projects growth rates of free cash flow and
•Enterprise value is based on the present value of future free cash flows and estimated terminal value.
The multiple period discounting is performed using a debt-free analysis, which entails estimating the free cash flow available to both debt and equity investors. When conducting this analysis, interest expense and net principal payments associated with debt capital are not included in free cash flow. The determined free cash flow represents the amount that is available to satisfy the investment return requirements of both hypothetical debt and equity investors. Therefore, enterprise value reflects the value of both the debt and stockholders’ equity of HIR Management. Interest bearing debt is subtracted from the enterprise value in order to estimate the operating stockholders equity value.
Applicability
HIR Management provides various real estate management, leasing, administrative and advisory services. HIR Management has approximately 115 full time and part time employees and provides complete range of real estate management and advisory services. HIR Management’s earnings are expected to be representative of future levels and given the performance of the Merger Parties,
Hartman Short Term Income Properties XIX, Inc. and Hartman Short Term Income Properties XX, Inc.
growth was expected to be stable. The application of the Capitalized Cash Flow Method – Income Approach Analysis is appropriate to determine the Investment Value of HIR Management.
Hartman Short Term Income Properties XIX, Inc. and Hartman Short Term Income Properties XX, Inc.
Market Approach
The Market Approach is a technique whereby enterprise value is calculated based on the prices paid for, or interests in, companies considered to be sufficiently similar to HIR Management; to classify them as guideline companies, or recent guideline transactions. These observations make it possible to determine value in the absence of a public or active market. Revenue Ruling 59-60 notes “the market price of stocks of corporations engaged in the same or similar line of business having their stocks actively traded in a free and open market, either on an exchange or over-the-counter.” Further, while courts have found problems with actual comparables selected by appraisal professionals, courts have generally applauded the use of comparables as a valid and reliable approach. Further, in Valuing a Business: The Analysis and Appraisal of Closely Held Businesses, Dr. Pratt states, “the market approach is a pragmatic way to value businesses, essentially by comparison to the prices at which other similar businesses or business interests changed hands in arm’s-length transactions. It is favored by the IRS in Revenue Ruling 59-60 and is widely used by buyers, sellers, investment bankers, business brokers and business appraisers. The market approach is relevant because it uses observable factual evidence of actual sales of other properties to derive indications of value. Good market comparisons can be the most compelling evidence of the value of a business or a business interest.”
The principal methods used in the Market Approach are the Guideline Transaction Method and the Guideline Publicly-Traded Company Method. The following is a summary description of each of these methods.
Guideline Transaction Method - Market Approach
The Market Approach is a technique whereby enterprise value is calculated based on the prices paid for, or interests in, companies considered to be sufficiently similar to classify them as “guideline transactions.” These observations make it possible to determine the value of companies such as HIR Management in the absence of a public or active market. The guideline transaction method is a technique which involves selecting recent transactions which are of similar size and involve companies in the same lines of business as HIR Management. Comparable market information and financial ratios are calculated using financial statements and industry information of the sample companies involved in the comparable transactions. The same financial ratios are then applied to HIR Management. Many transactions involve privately-held companies and it is difficult to obtain comparable financial information. Transactions involving publicly-traded companies which results are readily available are not usually of comparable size and typically involve broader activities and substantially larger operations. Assuming that a representative sampling of recent transactions can be developed, an inference can be made that the intrinsic value of the sample companies involved in the referenced transactions is a reasonable gauge of value for HIR Management.
Guideline transaction analysis estimates the value of the subject entity by examining merger and acquisition transactions as a multiple of various operating statistics for companies in the same industry and operating in similar lines of business. Transaction multiples are calculated based upon the value ascribed (including any debt assumed, if applicable) for such companies. The transactions may be either public or private companies or packages of discrete assets.
Hartman Short Term Income Properties XIX, Inc. and Hartman Short Term Income Properties XX, Inc.
•Comparison is based on “similar” merger and acquisition transactions.
•The primary benchmark multiple used are enterprise value to trailing twelve months revenue and EBITDA, as of the date of the report. Enterprise value to forecast revenue and EBITDA as well EBIT metrics may also be used, if available.
•Certain considerations may be made in selecting the type and range of multiples used for analysis based on comparisons of size, growth, profitability, earnings quality and diversity between the subject entity and the publicly-traded peer group as well as including various business, operating, market and financial risks.
Applicability
We searched several reliable sources including public filings, Google Finance, Yahoo Finance, Capital IQ and analyst reports in an effort to identify guideline transactions. Specifically, we considered SIC 6510 real estate operators (no developers) and lessors and NAICS 531312 Property managers' offices, commercial real estate.
Based on this search, we identified a number of guideline transactions similar to HIR Management and while they represent a reasonable composite from which to deduce meaningful comparisons for purposes of our guideline transaction method - market approach analysis, we were unable to obtain sufficient detail and information from which to draw a reliable conclusion. Thus, the application of the Guideline Transaction Method - Market Approach Analysis is not appropriate to determine the Investment Value of HIR Management.
Guideline Publicly-Traded Company Method - Market Approach
The Market Approach is a technique whereby enterprise value is calculated based on the prices paid for, or interests in, companies considered to be sufficiently similar to classify them as “guideline companies.” These observations make it possible to determine the value of companies such as HIR Management that have no active market. The guideline publicly-traded company method involves selecting publicly-traded companies which are in the same lines of business as HIR Management. Public companies typically generate a premium value to account for size, the greater level of liquidity and other economic attributes normally accorded publicly-held stock. Quantitative information and financial ratios are calculated using information publicly filed by the sample companies. The same financial ratios are then applied to HIR Management financial results adjusted to recognize that a publicly-traded company generally has a higher value than comparable illiquid, privately-held company. Assuming that a representative sampling of comparable publicly-traded companies can be developed, an inference can be made that the intrinsic value of the sample companies including appropriate discounts and other adjustments taking into consideration any material differences in size, scope of service and product activities and substantially larger operations is a reasonable gauge of value for HIR Management.
Comparable public company analysis is premised on the idea that the price that an investor is willing to pay in the public markets for securities of publicly-traded companies similar to the subject entity is a relevant measure in determining what an investor is willing to pay for the subject company.
Hartman Short Term Income Properties XIX, Inc. and Hartman Short Term Income Properties XX, Inc.
Key variables of this analysis include:
•Comparison is based on “similar” publicly-traded companies.
•The primary benchmark multiple used are enterprise value to trailing twelve months revenue and EBITDA, as of the date of the report. Enterprise value to forecast revenue and EBITDA as well EBIT metrics may also be used, if available.
•Certain considerations may be made in selecting the type and range of multiples used for analysis based on comparisons of size, growth, profitability, earnings quality and diversity between the subject entity and the publicly-traded peer group as well as including various business, operating, market and financial risks.
Applicability
We searched several reliable sources including public filings, Google Finance, Yahoo Finance, Capital IQ and analyst reports in an effort to identify guideline publicly-traded companies. Specifically, we considered SIC 6510 real estate operators (no developers) and lessors and NAICS 531312 property managers' offices, commercial real estate. Based on this search, we identified five publicly-traded companies FRP Holdings, Inc., Griffin Industrial Realty, Inc., Income Opportunity Realty Investors, Inc., MMA Capital Management, LLC and Transcontinental Realty Services, Inc. that provide a variety of products and services similar in nature to HIR Management. There are material and significant differences between HIR Management and the guideline publicly-traded companies regarding business operations, capitalization, quality of earnings, market presence, financial capacity, growth prospects, markets served, geographic diversity and product and service platforms. As further noted herein, these differences require certain discounts and adjustments in order to make meaningful comparisons for purposes of our guideline publicly-traded company method analysis. The application of the Guideline Publicly-Traded Company Method - Market Approach Analysis is appropriate to determine the Investment Value of HIR Management.
Asset Approach
The Asset Approach is a technique whereby value is determined by developing a market value balance sheet. All of the assets are valued and restated on the balance sheet, with intangible assets being determined either collectively or discretely. Similarly, restating all liabilities to market value and subtracting this amount from the total asset value yields a stockholders equity value. The adjusted book value method, a form of the Asset Approach, attempts to discretely value assets, including intangible assets. This method can be used to determine value on either a going concern or a liquidation basis. Due to the difficulty encountered when attempting to value intangible assets discretely and/or the fact that methodologies typically employed to value intangible assets are duplicative with the Income and Market Approaches, this method is typically used with holding companies and operating companies where the value of the underlying assets in liquidation (as reduced to reflect associated tax liabilities) exceeds the value of the business as a going concern.
The adjusted book value method uses the concept of unrealized gains as an indicator of value. The premise supporting the adjusted book value approach is that a prudent investor would pay for the implied value of an asset if it can be reasonably established that the company performs a viable and
Hartman Short Term Income Properties XIX, Inc. and Hartman Short Term Income Properties XX, Inc.
lasting service or function giving rise to the adjusted book value. HIR Management’s client base, reputation, professional staff skill sets and the recurring nature of their revenues and their innovative use of technology appear to have significant intrinsic value.
"Replacement cost new" usually establishes the highest amount a prudent investor would pay for an asset. To the extent an asset will provide less utility than a new one, the value of that asset is less than replacement cost new. "Replacement cost new" refers to the cost incurred to replace the property with property of similar utility using current material and labor rates. The replacement cost is then adjusted for losses in value (observed depreciation) due to a variety of factors. Observed depreciation encompasses physical deterioration, functional obsolescence and economic obsolescence. Physical deterioration is the loss in value of property brought about by wear and tear, action of the elements, disintegration, use in service and all physical factors that reduce the life of the property. Functional obsolescence is the loss in value of property due to advances in state of the art and/or discovery of new materials and improved processes. Economic obsolescence is the loss in value of property caused by external forces such as legislative enactments, overcapacity in the industry and changes in supply and demand relationships in the market.
Applicability
Since HIR Management is a going-concern business enterprise and not in immediate danger of financial distress, we did not use the Asset Approach. Additionally, there do not appear to be any material unrealized gains or other indicators of value which are not otherwise referenced in the analysis performed herein. Further, HIR Management does not operate as an asset holding company. The application of the Asset Approach is not appropriate to determine the Investment Value of HIR Management.
Hartman Short Term Income Properties XIX, Inc. and Hartman Short Term Income Properties XX, Inc.
Exhibit IV
Analysis
Capitalized Cash Flow Method - Income Approach Analysis
A Capitalized Cash Flow Method - Income Approach Analysis was used to determine the Investment Value of HIR Management. Based on an analysis of HIR Management’s financial performance, we utilized HIR Management’s trailing twelve month EBITDA for the fiscal year ending December 31, 2015 of $920,278 which represented a 9.2% EBITDA margin as the estimated last twelve month EBITDA. Based on discussions with management we utilized an estimated normalized depreciation and amortization of $25,000. HIR Management has a substantial tax loss carry-forward, so we did not tax affect the sustainable debt-free net income. Subtracting depreciation and amortization from EBITDA results in sustainable debt-free net income of $895,278, which does not include interest expense.
To estimate sustainable free cash flow, we applied the following adjustments including (i) adding back depreciation and amortization since they do not represent actual cash outflows, (ii) subtracted estimated capital expenditures (based on management’s estimate to reflect the shift to reimbursable licenses and sustained investment in technology and equipment) and (iii) subtracted the cash outflows associated with incremental working capital of 10% of normalized revenue growth required to fund operations and growth in the business.
The earning capacity of a company is based on the cash available for distribution after considering the reinvestment required for future growth and other commitments. The expected annual free cash flow after adjusting for depreciation, capital expenditures and changes in working capital is based on historical performance. We refer to this measure of earning capacity as sustainable free cash flow. HIR Management’s sustainable free cash flow is estimated to be $783,793.
The weighted average cost of capital is calculated in Exhibit VII and is estimated to be 18.0% which reflects HIR Management’s inherent business and financial risks and properly evaluates the level of return required given the perceived operational and execution risks. We estimated the long-term growth rate of free cash flows to be 3.5%, the expected long-term rate of inflation and real economic growth and utilized a mid-year convention to properly reflect the timing of sustainable free cash flow. This resulted in a capitalization rate of 14.5%. We converted the capitalization rate to a capitalization factor. Multiplying the sustainable free cash flow of $783,793 by the 7.4916 capitalization factor rate resulted in an enterprise value of $5,871,840, utilizing the Capitalized Cash Flow Method analysis.
Weighted Average Cost of Capital Analysis
This analysis is presented in Exhibit VII and is based principally upon the comparable peer group data as well as research developed from public filings, Reuters, Google Finance, Yahoo Finance, Capital IQ, other publications and our assumptions and analysis.
Hartman Short Term Income Properties XIX, Inc. and Hartman Short Term Income Properties XX, Inc.
The WACC assumptions include the following:
Capitalized cash flow utilized in the income approach is based on an estimate of the weighted average cost of capital for HIR Management, which incorporates the returns required by both debtholders and shareholders.
Cost of capital was estimated using the following formula:
Where:
WACC = Weighted average cost of capital.
D% = Proportion of debt capital to total capital.
E% = Proportion of stockholders equity to total capital.
Kd = After-tax cost of debt [Kd = D(1-t), where t = marginal
corporate tax rate].
Ke = Cost of Membership Equity.
The cost of stockholders equity is defined as the minimum rate of return that a company must earn on its equity financed investment projects in order to leave its stock price unchanged. This cost is calculated using the Capital Asset Pricing Model ("CAPM"). The CAPM considers that an investor evaluates the perceived risk of an investment and requires a proportionately greater return for those investments with perceived higher risk. This additional return, called the risk premium, is a quantification of business and financial risk.
The capital asset pricing model is shown in the following equation:
Where:
Hartman Short Term Income Properties XIX, Inc. and Hartman Short Term Income Properties XX, Inc.
| | | | | | | | |
| Ke | = | Cost of Membership equity.
|
| Rf | = | Risk-free rate of return.
|
| Rm | = | Market risk premium. Historical arithmetic average common stock return in excess of the historical average risk-free rate.
|
| Re | = | Equity size risk premium. Based on market capitalization ranging from $1 million to $86 million
|
| Rc | = | Company specific risk premium. Based on unsystematic risk related to HIR Management.
|
| ß | = | Levered Beta. (the volatility of HIR Management stockholders equity compared to a market index such as the S&P 500). |
The risk-free rate of return can be approximated using the interest rates of 20-year U.S. Treasury Bonds. For purposes of this report, we assumed a risk-free rate of 1.86% based on the U.S. 20-year Treasury yield as of June 30, 2016.
Quantification of the market risk premium has been the subject of considerable research by securities analysts. Findings, stemming from research conducted by Ibbotson Associates of Chicago and contained in their Ibbotson SBBI Valuation Yearbook published by Morningstar, Inc. relied on data from the Center for Research in Security Prices (“CRSP”) and included stock market data dating back to 1926. The SBBI Yearbook was discontinued in 2013. Thus, we utilized Duff & Phelps 2016 Valuation Handbook – Guide to Cost of Capital to determine the appropriate market risk and equity size premium. Common stock investments in the bottom quintile of the Standard & Poor's ("S&P") 500 Composite index provided a 6.96% average annual rate of return over that of 20-year government bonds based on the long horizon expected risk premium (historical). In addition, an equity size risk premium of 12.12% was used in the calculation of the cost of equity capital, which is based on companies with market capitalization between $2,395,000 and $100,821,000.
We also applied a company specific risk premium of 5.0% to reflect HIR Management’s unsystematic risk. While HIR Management is well positioned in its market, there is extensive and growing competition. Additionally, the uncertainty and costs with respect to technology are expected to have an adverse impact on financial performance and operations. Competitors include some of the largest and most formidable companies that have substantially greater financial and operating resources, provide a wide variety of services including managed data services and they deploy aggressive go-to-market strategies aimed at maximizing market share. We believe the risk premium of 5.0% reasonably estimates HIR Management’s specific company risk.
Hartman Short Term Income Properties XIX, Inc. and Hartman Short Term Income Properties XX, Inc.
The final consideration in the calculation of the equity return is the beta coefficient (ß). The beta coefficient is a measure of the systematic risk inherent in HIR Management relative to the general movement of the stock market. The calculated levered beta of the comparable peer group was 1.49
Hartman Short Term Income Properties XIX, Inc. and Hartman Short Term Income Properties XX, Inc.
The stockholders equity cost of capital for HIR Management is estimated as follows:
| | | | | | | | |
| | |
| Ke | = | Rf + (Rm*ß) + Re + Rc |
| = | 1.86% + (6.96%*1.49) + 12.12% + 5.0% |
| = | 29.38% | |
| | |
Since the cost of debt, or interest expense, is tax deductible, this cost is determined on an after-tax basis (1-t). Therefore, the dollar amount of debt (D) is multiplied by (1-t). A 11.19% marginal corporate tax rate was employed to account for federal and state tax rates experienced by the comparable peer group. The cost of debt was estimated to be 10.13% pretax and 8.99% after tax.
It is generally assumed that a hypothetical buyer of a business would operate with an average proportion of debt capital and equity capital of the comparable peer group. Accordingly, the average proportion of equity and long-term debt to total capital from the balance sheet information was developed from the comparable peer group. Based on this assumption, we concluded that the most probable capital structure would consist of 44.06% equity capital and 55.94% debt capital.
The WACC calculation is as follows:
| | | | | | | | |
| | |
| WACC | = | (Kd*D%) + (Ke*E%) |
| = | (8.99%*55.94%) + (29.38%*44.06%) | |
| = | 18.00% | |
| | |
Utilizing the above calculations, the Capitalized Cash Flow Method - Income Approach Analysis yielded the following concluded enterprise value:
Hartman Short Term Income Properties XIX, Inc. and Hartman Short Term Income Properties XX, Inc.
Hartman Short Term Income Properties XIX, Inc. and Hartman Short Term Income Properties XX, Inc.
The Guideline Publicly-Traded Company Method - Market Approach
A Guideline Publicly-Traded Company Method - Market Approach Analysis was used to determine the Investment Value of HIR Management. Specifically we considered SIC 6510 real estate operators (no developers) and lessors and NAICS 531312 property managers' offices, commercial real estate. Based on this search, we identified five publicly-traded companies FRP Holdings, Inc., Griffin Industrial Realty, Inc., Income Opportunity Realty Investors, Inc., MMA Capital Management, LLC and Transcontinental Realty Services, Inc. that provide a variety of products and services similar in nature to HIR Management.
Their activities and operations are summarized as follows:
FRP Holdings, Inc., through its subsidiaries, engages in various real estate businesses in the United States. It operates in three segments: Asset Management, Mining Royalty Land and Land Development and Construction. The Asset Management segment owns, leases and manages warehouses and office buildings located primarily in the Baltimore, northern Virginia, Washington, DC market areas. This segment primarily serves local and regional tenants. The Mining Royalty Lands Segment owns various properties comprising approximately 15,000 acres under lease for mining rents or royalties primarily in in Florida and Georgia. The Land Development and Construction Segment owns and monitors the use of parcels of land that are in various stages of development. The company was founded in 1986 and is based in Jacksonville, Florida.
Griffin Industrial Realty, Inc. develops, manages and leases industrial and commercial properties in the United States. As of November 30, 2015, the company owned 32 buildings comprising 20 industrial/warehouse buildings, 11 office/flex buildings and a restaurant building. It also owns approximately 2,950 acres of land in Connecticut, as well as owns approximately 422 acres of land in Massachusetts, 117 acres of land in Pennsylvania and 1,066 acres in northern Florida. The company was formerly known as Griffin Land & Nurseries, Inc. and changed its name to Griffin Industrial Realty, Inc. in May 2015. Griffin Industrial Realty, Inc. was founded in 1970 and is based in New York, New York.
Income Opportunity Realty Investors, Inc. operates in the real estate sector in the United States. As of March 31, 2009, it had 3 commercial properties consisting of an office building, industrial warehouse and shopping center; and 211 acres of unimproved land situated in Farmers Branch, Texas. The company also involves in financing real estate and real estate related activities through investments in mortgage loans. Income Opportunity Realty Investors was founded in 1984 and is based in Dallas, Texas. As of July 17, 2009, Income Opportunity Realty Investors, Inc. operates as a subsidiary of Transcontinental Realty Investors Inc.
MMA Capital Management, LLC creates and manages investments in housing and renewable energy sectors in the United States and internationally. Its bond portfolio primarily comprises multifamily tax-exempt bonds, as well as other real estate related bond investments. The company offers leveraged bonds; low-income housing tax credits; asset management and administrative services to a limited liability company and a commercial bank; guarantees to third parties related to the receipt of tax credits; and project capital to develop and build renewable energy systems. It also
Hartman Short Term Income Properties XIX, Inc. and Hartman Short Term Income Properties XX, Inc.
raises, invests in and manages private real estate funds, which invests in residential real estate in South Africa. The company was formerly known as Municipal Mortgage & Equity, LLC and changed its name to MMA Capital Management, LLC in September 2014. MMA Capital Management, LLC was founded in 1995 and is headquartered in Baltimore, Maryland.
Transcontinental Realty Investors, Inc. acquires, develops and owns residential and commercial real estate properties through acquisitions, leases and partnerships in the United States. The company leases apartment units to residents; leases office, industrial and retail space to various for-profit businesses, as well as to local, state and federal agencies; and leases trade show and exhibit space to temporary, as well as long-term tenants. In addition, its real estate properties consist of commercial properties, including office buildings, industrial warehouses and shopping centers; apartments; and new properties, such as apartment homes. Further, the company invests in unimproved land and apartment development and construction and mortgage loans on real estate, including first and wraparound and junior mortgage loans. Additionally, it originates its mortgage loans and acquires existing mortgage notes directly from builders, developers and property owners, as well as through mortgage banking firms, commercial banks and other qualified brokers. As of September 30, 2008, its properties consisted of 29 commercial buildings, including 20 office buildings, 5 commercial warehouses and 4 retail centers; 51 apartment communities; and 7,425 acres of developed and undeveloped land. The company was founded in 1983 and headquartered in Dallas, Texas.
We selected the following enterprise value determinants, (i) a multiple of trailing twelve months revenue and (ii) a multiple of trailing twelve months EBITDA, which resulted in the following:
When comparing large, product and service-delivery diverse, well-capitalized, publicly-traded companies to a more limited in service scope, privately-held company such as HIR Management, the guideline publicly-traded company method - market approach requires an adjustment. There are material and significant differences between HIR Management and the guideline publicly-traded companies regarding business operations, capitalization, earnings quality, market presence, financial capacity, growth prospects, markets served, geographic diversity, product and service platforms. While HIR Management is well positioned in its market, there is extensive and growing
Hartman Short Term Income Properties XIX, Inc. and Hartman Short Term Income Properties XX, Inc.
competition. Additionally, the uncertainty and costs associated with technology are expected to have an adverse impact on financial performance and operations.
We applied a company specific risk premium taking into consideration various factors evident in the real estate advisory industry and specific industry, performance, competitive and execution risks experienced by HIR Management. Competitors include some of the largest and most formidable global consulting companies that have substantially greater financial and operating resources, provide a wide variety of services including managed data services and they deploy aggressive go-to-market strategies aimed at maximizing market share. Additionally, the nature of the membership interests, limit the rights of the interest holders. Specifically, HIR Management was formed by those who know and trust one another, some of whom have knowingly surrendered certain management rights and others who have assumed management responsibility and risk based upon that relationship and trust. Maintaining a “pass-thru” status for income tax purposes and sufficient capital for its operations are material for HIR Management. When viewed in the context of a privately-held business entity; collectively, the aforementioned have the potential to reduce the ultimate value of HIR Management by jeopardizing the true marketability of the membership interests. This must be considered against the backdrop of an already difficult process to identify and qualify viable candidates with the capital and sophistication sufficient to consider an investment in or the purchase of HIR Management. The net result is that the motivation of a private-market, prospective buyer would be diminished given the substantial contractual limitations imposed on the buyer and the buying process.
Accordingly, we applied a discount of 50% to the selected multiples recognizing the substantial difference in revenue, earnings quality, capitalization, service capacity and operational basis between the guideline publicly-held companies referenced and HIR Management and the restriction on management, ownership and transferability of HIR Management’s partnership interests. We also weighted the EV/LTM EBITDA 90% and EV/LTM Revenues 10%. Consistent with the Capitalized Cash Flow Method - Income Approach Analysis, we utilized HIR Management’s estimated trailing twelve months Revenue and EBITDA.
Utilizing the multiples noted herein, the guideline publicly-traded company method - market approach analysis yielded the following concluded enterprise value:
Hartman Short Term Income Properties XIX, Inc. and Hartman Short Term Income Properties XX, Inc.
Hartman Short Term Income Properties XIX, Inc. and Hartman Short Term Income Properties XX, Inc.
Exhibit V
Financial Statements
Hartman Short Term Income Properties XIX, Inc. and Hartman Short Term Income Properties XX, Inc.
Exhibit VI
Guideline Publicly-Traded Company Method - Market Approach
Hartman Short Term Income Properties XIX, Inc. and Hartman Short Term Income Properties XX, Inc.
Exhibit VII
Peer Group Weighted Average Cost of Capital
Investment Bankers, Financial Consultants
December 14, 2016
Special Committee of the Boards of Directors of:
Hartman Short Term Income Properties XX, Inc.
Attention: Mr. Jack Tompkins and Mr. Rick Ruskey
Hartman Short Term Income Properties XIX, Inc.
Attention: Mr. Jack Cardwell
Hartman Income REIT, Inc.
Attention: Mr. John Ostroot
2909 Hillcroft, Suite 420
Houston, Texas 77057
Re: Hartman Short Term Income Properties XX, Inc. (herein referred to as “Hartman XX”) and Hartman Short Term Income Properties XIX, Inc. (herein referred to as “Hartman XIX”) and Hartman Income REIT, Inc. (herein referred to as “HIREIT”) (and herein collectively referred to as the “Merger Parties”) Fairness Opinion relating the internalization of Hartman Income REIT Management, Inc. (herein referred to as “HIR Management”) by merger with the Merger Parties.
On July 29, 2016, Herrera Partners issued an opinion stating that the terms and conditions of the internalization of HIR Management (herein referred to as the “Transaction”) were prudent, from a financial standpoint. Further, as the facts evidence, the Merger Parties exercised reasonable business judgment in carrying out their fiduciary responsibilities to trust unitholders and other stakeholders in consummating the Transaction. We utilized investment value, which is defined as the value to a particular investor based on individual investment requirements which are distinguished from fair market value which assumes the parties are independent and impersonal. The purpose of our analysis was to determine the relative value of the Transaction between parties that have had an on-going financial and operational relationship.
The Merger Parties are evaluating internalizing the functions and services provided by HIR Management. Many non-traded REITs are structured as externally managed entities, where the REIT pays for managed and related services. There are a number of operational and financial factors for a REIT to consider when “internalizing” managed functions. As part of their analysis, the Merger Parties boards of directors also evaluated the opportunity to hire personnel to perform the functions and services provided by HIR Management. Pursuant to the Management Agreement, the Merger Parties boards of directors sought to determine the investment value of HIR Management and the underlying economics of the services provided by HIR Management for purposes of entering into negotiations with HIR Management. The decision to internalize the
Investment Bankers, Financial Consultants
functions and services provided by HIR Management is influenced by the market’s preference for self-managed REITs.
We determined HIR Management’s enterprise value of the property management and leasing functions utilizing the results from the income approach and guideline publicly-traded company method - market approach based on a 2015 stabilization period and additionally we considered several adjustments to arrive at the estimated Investment Value of HIR Management’s stockholders’ equity. The fund-raising costs (herein referred to as “O&O”) for the Hartman XIX and Hartman XX offerings, HIR Management’s equity in earnings of Advisors and HIR Management’s share of the unrealized carried interest value attributable to the Hartman XX offering, were intentionally not included in our analysis. You have requested that we consider the inclusion of the items previously excluded and issue this supplementary letter noting what impact, these changes would have on our opinion.
In sum, the aforementioned changes have a negligible impact on HIR Management’s 2015 financial statements and are more than provided for in the normalized the Capitalized Cash Flow Method - Income Approach Analysis we performed and the weighted average cost of capital utilized. Moreover, HIR Management has incurred an estimated $9,850,783 in O&O costs between January 1, 2007 and December 31, 2015. During this same period, HIR Management has realized and anticipates $6,235,140 of carried interest from Hartman XIX and Hartman XX, $897,615 of equity in earnings from Advisors and $3,268,262 in value derived from Advisors. Accordingly, the accumulated O&O costs would have no material impact on our opinion regarding (i) the fairness from a financial standpoint of the Transaction or (ii) that the Merger Parties exercised reasonable business judgment in carrying out their fiduciary responsibilities to trust unitholders and other stakeholders in consummating the Transaction.
None of the HPGP employees or partners who have worked on this engagement has any known or contemplated interests in or with HIR Management, the Merger Parties or their principals, related parties or affiliates. It is understood that the compensation for this engagement is neither based nor contingent upon the opinion provided. This letter may be produced in whole, but not in part, in the filings and statements as required by applicable law; provided, that any excerpt from or reference to this letter must be approved by us in advance in writing. This letter stating the significant assumptions made, the methodologies employed and the conclusions reached are solely for the information of and assistance to the Merger Parties and are not to be referred to or distributed for any other purposes.
Sincerely,
Gilbert A. Herrera
APPENDIX G
FORM OF
FOURTH AMENDED AND RESTATED
ARTICLES OF INCORPORATION
OF
HARTMAN SHORT TERM INCOME PROPERTIES XX, INC.
Insertions are shown as [insert]
Deletions are shown as strikethrough
FIRST: The Company (as defined below) desires to, and does, hereby amend and restate its charter as currently in effect, as set forth below. The provisions set forth below are all of the provisions of the charter currently in effect and as hereinafter amended. The amendment and restatement of the charter as hereinbelow set forth was advised by the Board of Directors and approved by the stockholders of the Company in the manner required by law.
ARTICLE I
ORGANIZATION
Hartman Short Term Income Properties XX, Inc. (the "Company") is a Maryland corporation within the meaning of the Maryland General Corporation Law ("Maryland Corporation Law").
ARTICLE II
NAME AND CERTAIN DEFINITIONS
Section 2.1. Name. The name of the Company is "Hartman Short Term Income Properties XX, Inc." The Board of Directors of the Company (the "Board of Directors") may determine that the Company may use any other designation or name for the Company.
Section 2.2. Certain Definitions. As used in these Articles of Incorporation, the terms set forth below shall have the following respective meanings.
"Acquisition Expenses" means any and all expenses incurred by the Company, the Advisor, or any Affiliate thereof in connection with the selection or acquisition of any Property, including, without limitation, legal fees and expenses, travel and communications expenses, costs of appraisals, nonrefundable option payments on property not acquired, accounting fees and expenses, title insurance, and miscellaneous expenses related to selection and acquisition of properties, whether or not acquired.
"Acquisition Fee" means any and all fees and commissions, exclusive of Acquisition Expenses, paid by any Person to any other Person (including any fees or commissions paid by or to any Affiliate of the Company or the Advisor) in connection with the purchase, development or construction of a Property, including, without limitation, real estate commissions, acquisition fees, finder's fees, selection fees, Development Fees and Construction Fees (except as provided in the following sentence), nonrecurring management fees, consulting fees, loan fees, points, or
any other fees or commissions of a similar nature. Excluded shall be any commissions or fees incurred in connection with the leasing of property, and Development Fees or Construction Fees paid to any Person or entity not affiliated with the Advisor in connection with the actual development and construction of any Property. For the avoidance of doubt, in the event the Company purchases a property from an Affiliated Seller where such property has been developed, refurbished or re-developed by the Affiliated Seller or an Affiliate thereof, the terms "Construction Fees" and "Development Fees" shall not include the excess of the purchase price for such property over the Affiliated Seller's cost to acquire, develop, refurbish and/or re-develop (as the case may be) the property, provided that the transaction is approved by the Board of Directors in accordance with Sections 10.4(j) and 11.1.
"Advisor" or "Advisors" means the Person or Persons, if any, appointed, employed or contracted with by the Company pursuant to Article IX hereof and responsible for directing or performing the day-to-day business affairs of the Company, including any Person to whom the Advisor subcontracts substantially all of such functions. The initial Advisor is Hartman Advisors, LLC.
"Advisory Agreement" means the agreement between the Company and the Advisor pursuant to which the Advisor will direct or perform the day-to-day business affairs of the Company.
"Affiliate" means, (A) any Person directly or indirectly owning, controlling, or holding, with power to vote ten percent or more of the outstanding voting securities of such other Person, (B) any Person ten percent or more of whose outstanding voting securities are directly or indirectly owned, controlled, or held, with the power to vote, by such other Person, (C) any Person directly or indirectly controlling, controlled by, or under common control with such other Person, (D) any executive officer, director, trustee or general partner of such other person, or (E) any legal entity for which such Person acts as an executive officer, director, trustee or general partner.
"Affiliated Seller" means the Sponsor, Advisor, a Director or any Affiliate of the foregoing.
"Aggregate Share Ownership Limit" is defined in Section 7.1(a).
"Average Invested Assets" means, for a specified period, the average of the aggregate book value of the assets of the Company invested, directly or indirectly, in equity interests in and loans secured by real estate before reserves for depreciation or bad debts or other similar non-cash reserves, computed by taking the average of such values at the end of each month during such period.
"Beneficial Ownership" is defined in Section 7.1(b).
"Business Day" shall mean any day, other than a Saturday or Sunday, that is neither a legal holiday nor a day on which banking institutions in New York City are authorized or required by law, regulation or executive order to close.
"Bylaws" means the Bylaws of the Company, as the same may be amended from time to time.
"Charitable Beneficiary" is defined in Section 7.1(c).
“Charitable Trust” is defined in Section 7.1(d).
"Charitable Trust Trustee" is defined in Section 7.1(e).
"Code" means the Internal Revenue Code of 1986, as amended.
"Common Stock" is defined in Section 6.1.
"Competitive Real Estate Commission" means a real estate or brokerage commission for the purchase or sale of property which is reasonable, customary, and competitive in light of the size, type, and location of the property.
"Constructive Ownership" is defined in Section 7.1(f).
"Construction Fee" means a fee or other remuneration for acting as general contractor and/or construction manager to construct improvements, supervise and coordinate projects or to provide major repairs or rehabilitation for a Property.
"Control" means, with respect to a Person, the possession (directly or indirectly) of the power to direct or cause the direction of the management and policies of such Person, whether through ownership of voting securities, by contract or otherwise.
"Contract Price for the Property" means the amount actually paid or allocated to the purchase, development, construction or improvement of a property exclusive of Acquisition Fees and Acquisition Expenses.
"Dealer Manager" means American Beacon Partners, Inc., formerly known as Pavek Investments, Inc., or such other Person or entity selected by the Board of Directors to act as the dealer manager for the offering of the Shares.
"Development Fee" means a fee for the packaging of a Property, including negotiating and approving plans, and undertaking to assist in obtaining zoning and necessary variances and financing for the specific Property, either initially or at a later date.
"Director" is defined in Section 5.2(a).
"Dividends" means any distributions of money or other property by the Company to owners of Shares, including distributions that may constitute a return of capital for federal income tax purposes.
“Enterprise Value” means the actual value of the Company as a going concern based on the difference between (a) the actual value of all of its assets as determined by appraisal prepared by an Independent Expert, less (b) all of its liabilities as set forth on its then current balance sheet; provided that (i) if such Enterprise Value is being determined in connection with a Change of Control that establishes the Company’s net worth (e.g., a successful tender offer or other sale for the Common Stock, sale of all or substantially all of the Company’s assets or a merger) then the Enterprise Value shall be the net worth established thereby and (ii) if such Enterprise Value is being determined in connection with a [L]listing on a national exchange, then the Enterprise Value shall be equal to the number of outstanding Common Stock multiplied by the Market Price of a single Common Share averaged over a period of 30 trading days during which the Shares are [L]listed or quoted for trading after the date of [L]listing. For purposes hereof, a “trading day” shall be any day on which the exchange on which the Shares are [L]listed is open for trading whether or not there is an actual trade of Common Stock on any such day.
"Excepted Holder" is defined in Section 7.1(g).
"Excepted Holder Limit" is defined in Section 7.1(h).
"ERISA" means the Employee Retirement Income Security Act of 1974, as amended.
"Gross Proceeds" means the aggregate purchase price of all Shares sold for the account of the Company, without deduction for Selling Commissions, volume discounts, fees paid to the Dealer Manager or other Organizational and Offering Expenses. For the purposes of computing Gross Proceeds, the purchase price of any Share for which reduced Selling Commissions are paid to the Dealer Manager or a Soliciting Dealer (where net proceeds to the Company are not reduced) shall be deemed to be the full amount of the offering price per Share.
"Indemnitee" is defined in Section 12.2(a).
"Independent Director" means[, until such time as the Shares are Listed,] a Director who is not, and within the last two years has not been, directly or indirectly associated with the Advisor or Sponsor by virtue of (i) ownership of an interest in the Advisor or Sponsor or their Affiliates, (ii) employment by the Advisor or Sponsor or their Affiliates, (iii) service as an officer, or director of the Advisor or Sponsor or their Affiliates, (iv) performance of services, other than as a Director, for the Company, (v) service as a director, or trustee of more than three real estate investment trusts advised by the Advisor or Sponsor, or (vi) maintenance of a material business or professional relationship with the Advisor or Sponsor or any of their Affiliates. For purposes of determining whether or not the business or professional relationship is material, the gross revenue derived by the prospective Independent Director from the Sponsor and Advisor and Affiliates shall be deemed material if it exceeds 5% of the prospective Independent Director’s: (A) annual gross revenue, derived from all sources, during either of the last two
years; or (B) Net worth, on a fair market value basis. An indirect relationship shall include circumstances in which a Director's spouse, parents, children, siblings, mothers- or fathers-in-law, sons- or daughters-in-law or brothers- or sisters-in-law is or has been associated with the Advisor or Sponsor or any of their Affiliates or the Company. A business or professional relationship is considered material if the gross revenue derived by the Director from the Advisor or Sponsor and their Affiliates exceeds five percent of either the Director's annual gross revenue during either of the last two years or the Director's net worth on a fair market value basis.
[Upon Listing of the Shares, “Independent Director” shall have the meaning ascribed to it by the national securities exchange upon which the Shares are Listed.]
"Independent Expert" means a Person or entity with no material current or prior business or personal relationship with the Advisor or the Directors and who is engaged to a substantial extent in the business of rendering opinions regarding the value of assets of the type held by the Company.
“Initial Investment” means that portion of the initial capitalization of the Company contributed by the Advisor, the Sponsor or their Affiliates.
[“Listing” shall mean the listing of any or all of the Shares on a national securities exchange. Upon such Listing, the Shares shall be deemed “Listed”.]
"Leverage" means the aggregate amount of indebtedness of the Company for money borrowed (including purchase money mortgage loans) outstanding at any time, both secured and unsecured.
"Market Price" means, with respect to a specific date: (a) the last reported sales price per share of the Shares at the close of trading (whether or not the last reported sale occurred on such date) as reported in the Wall Street Journal on the first Business Day of the calendar quarter immediately preceding the applicable date, or (b) if the Shares have not yet been listed on a national securities exchange, national market quotation system or over-the-counter market, the fair market value of the Shares as determined by a third party chosen by the Board on the first Business Day of the calendar quarter immediately preceding the date for which the value of the Shares is being determined.
"Maryland Corporation Law" is defined in Article I.
"Net Assets" means the total assets of the Company (other than intangibles), at cost, before deducting depreciation or other non-cash reserves, less total liabilities, calculated quarterly by the Company on a basis consistently applied.
"Net Income" means for any period, the total revenues applicable to such period, less the total expenses applicable to such period excluding additions to reserves for depreciation, bad debts or other similar non-cash reserves; provided, however, Net Income for purposes of
calculating total allowable Operating Expenses shall exclude the gain from the sale of the Company's assets.
"Official Capacity" is defined in Section 12.2(a).
"Operating Expenses" means all costs and expenses incurred by the Company, as determined under generally accepted accounting principles, which in any way are related to the operation of the Company or to Company business, including advisory expenses, but excluding (i) the expenses of raising capital such as Organizational and Offering Expenses, legal, audit, accounting, underwriting, brokerage, listing, registration and other fees, printing and other such expenses, and taxes incurred in connection with the issuance, distribution, transfer, registration, and stock exchange listing of the Shares, (ii) interest payments, (iii) taxes, (iv) non-cash expenditures such as depreciation, amortization and bad debt reserves, (v) incentive fees, (vi) Acquisition Fees and Acquisition Expenses, (vii) distributions made pursuant to percentage interests in the Operating Partnership and (viii) real estate commissions on the resale of property and other expenses connected with the acquisition, disposition and ownership of real estate interests, mortgage loans, or
other property (such as the costs of foreclosure, insurance premiums, legal services, maintenance, repair, and improvement of property).
"Organizational and Offering Expenses" means all expenses incurred by and to be paid from the assets of the Company in connection with and in preparing the Company for registration and subsequently offering and distributing it to the public, including, but not limited to, total underwriting and brokerage discounts and commissions (including fees of the underwriters' attorneys), expenses for printing, engraving, mailing, salaries of employees while engaged in sales and offering activity, charges of transfer agents, registrars, trustees, escrow holders, depositaries, experts expenses of qualification of the sale of the securities under Federal and State laws, including taxes and fees, accountants' and attorneys' fees.
"Person" shall mean an individual, corporation, partnership, , trust, a , association, or other legal entity and also includes a group as that term is used for purposes of Section 13(d)(3) of the Securities Exchange Act of 1934, as amended, and (for purposes of Article VII) a group to which an Excepted Holder Limit applies.
"Preferred Stock" is defined in Section 6.1.
"Proceeding" is defined in Section 2.2(a).
"Prohibited Owner" is defined in Section 7.1(i).
"Property" or "Properties" means the real properties or real estate investments which are acquired by the Company either directly or through the Operating Partnership, joint ventures, partnerships or other entities.
"Reinvestment Plan" is defined in Section 6.9.
"REIT" means a "real estate investment trust" as defined in Section 856 of the Code and applicable Treasury Regulations.
"Restriction Termination Date" is defined in Section 7.1(j).
"Roll-up Entity" means a partnership, real estate investment trust, corporation, trust or similar entity that would be created or would survive after the successful completion of a proposed Roll-Up Transaction.
"Roll-up Transaction" means a transaction involving the acquisition, merger, conversion, or consolidation, directly or indirectly, of the Company and the issuance of securities of a Roll-Up Entity. Such term does not include: (i) a transaction involving securities of the Company that have been [L]listed on a national securities exchange or included for quotation on the National Market System of the National Association of Securities Dealers Automated Quotation System for at least 12 months; or (ii) a transaction involving the conversion to limited liability company, trust, or association form of only the Company if, as a consequence of the transaction, there will be no significant adverse change in Stockholder voting rights, the term of existence of the Company, compensation to the Advisor or the investment objectives of the Company.
"Securities" means Shares, any other stock, shares or other evidences of equity or beneficial or other interests, voting trust certificates, bonds, debentures, notes or other evidences of indebtedness, secured or unsecured, convertible, subordinated or otherwise, or in general any instruments commonly known as "securities" or any certificates of interest, shares or participations in, temporary or interim certificates for, receipts for, guarantees of, or warrants, options or rights to subscribe to, purchase or acquire, any of the foregoing.
"Securities Act" means the Securities Act of 1933, as amended.
"Selling Commissions" means any and all commissions payable to underwriters, dealer managers, or other broker-dealers in connection with the sale of Shares, including, without limitation, commissions payable to the Dealer Manager.
"Share Ownership Limit" is defined in Section 7.1(k).
"Shares" is defined in Section 6.1.
"Soliciting Dealers" means those broker-dealers that are members of the FINRA, or that are exempt from broker-dealer registration, and that, in either case, enter into participating broker or other selling agreements with the Dealer Manager to sell Shares.
"Sponsor" means any Person directly or indirectly instrumental in organizing, wholly or in part, the Company or any Person who will control, manage or participate in the management of the Company, and any Affiliate of such Person. Not included is any Person whose only
relationship with the Company is that of an independent property manager of Company assets, and whose only compensation is as such. Sponsor does not include wholly independent third parties such as attorneys, accountants, and underwriters whose only compensation is for professional services. A Person may also be deemed a Sponsor of the Company by:
a.taking the initiative, directly or indirectly, in founding or organizing the business or enterprise of the Company, either alone or in conjunction with one or more other Persons;
b.receiving a material participation in the Company in connection with the founding or organizing of the business of the Company, in consideration of services or property, or both services and property;
c.having a substantial number of relationships and contacts;
d.possessing significant rights to control Company;
e.receiving fees for providing services to the Company which are paid on a basis that is not customary in the Company's industry; or
f.providing goods or services to the Company on a basis which was not negotiated at arms length with the Company.
"Stockholder List" is defined in Section 8.8(a).
"Stockholders" means the holders of record of shares.
"Transfer" shall mean any direct or indirect issuance, sale, transfer, gift, assignment, devise or other disposition, as well as any other event that causes any Person to acquire Beneficial Ownership or Constructive Ownership, or any agreement to take any such actions or cause any such events, of Shares or the right to vote or receive dividends on Shares, including (a) the granting or exercise of any option (or any disposition of any option), (b) any disposition of any securities or rights convertible into or exchangeable for Shares or any interest in Shares or any exercise of any such conversion or exchange right and (c) Transfers of interests in other entities that result in changes in Beneficial or Constructive Ownership of Shares; in each case, whether voluntary or involuntary, whether owned of record, Constructively Owned or Beneficially Owned and whether by operation of law or otherwise. The terms "Transferring" and "Transferred" shall have the correlative meanings.
"2%/25% Guidelines" is defined in Section 9.7.
"Unimproved Real Property" means Property in which the Company has an equity interest that is not acquired for the purpose of producing rental or other operating income, that has no development or construction in process and for which no development or construction is planned, in good faith, to commence within one year.
ARTICLE III
POWERS AND PURPOSE
The Company is organized as a corporation under the Maryland Corporation Law for any lawful business or activity permitted to corporations generally by the Maryland Corporation Law (including, without limitation or obligation, engaging in business as a REIT) and shall have all further powers consistent with such law and appropriate to attain its purposes, including, without limitation or obligation, qualifying as a REIT.
ARTICLE IV
RESIDENT AGENT AND PRINCIPAL OFFICE
The name of the resident agent of the Company in the State of Maryland is Harbor City Research, Inc whose address is 201 N. Charles Street, Suite 900, Baltimore, Maryland 21202. The resident agent is a Maryland corporation. The post office address of the principal office of the Company in the State of Maryland is 300 East Lombard Street, Baltimore, Maryland 21202. The Company may have such offices or places of business within or outside the State of Maryland as the Board of Directors may from time to time determine.
ARTICLE V
BOARD OF DIRECTORS
Section 5.1. Powers.
(a)Subject to the limitations herein or in the Bylaws, the business and affairs of the Company shall be managed under the direction of the Board of Directors. The Board of Directors shall have the full, exclusive and absolute power, control and authority over the property of the Company and over the business of the Company. The Board of Directors may take any actions as in its sole judgment and discretion are necessary or desirable to conduct the business of the Company. These Articles of Incorporation shall be construed with a presumption in favor of the grant of power and authority to the Board of Directors. Any construction of these Articles of Incorporation or determination made in good faith by the Board of Directors concerning its powers and authority hereunder shall be conclusive. The enumeration and definition of particular powers of the Board of Directors included in these Articles of Incorporation or in the Bylaws shall in no way be construed or deemed by inference or otherwise in any manner to exclude or limit the powers conferred upon the Board of Directors under the Maryland Corporation Law, general laws of the State of Maryland or any other applicable laws.
(b)Except as otherwise provided in the Bylaws, the Board of Directors, without any action by the Stockholders, shall have and may exercise, on behalf of the Company, without limitation, the power to: adopt, amend and repeal
Bylaws; to elect officers in the manner prescribed in the Bylaws; to solicit proxies from Stockholders; and to do any other acts and deliver any other documents necessary or appropriate to the foregoing powers.
(c) The Board of Directors shall take such efforts as they deem necessary to cause the Company to satisfy the requirements for qualification as a REIT under the provisions of the Code applicable to REITs. The Board of Directors shall take no action to disqualify the Company as a REIT or to otherwise revoke the Company's election to be taxed as a REIT without the affirmative vote of holders representing a majority of the Shares entitled to vote on such matter at a meeting of the Stockholders.
Section 5.2. Number and Classification.
(a)The Board of Directors shall have at least three (3) members (the "Directors"). The number of Directors shall be fixed by, or in the manner provided in, the Bylaws of the Company, and may be increased or decreased from time to time in the manner prescribed in the Bylaws; provided, however, that the number of Directors shall never be fewer than three nor more than ten. The holders of a majority of the shares of equity stock outstanding present in person or by proxy at an annual meeting of Stockholders at which a quorum is present may, without the necessity for concurrence by the Board of Directors, vote to elect the Directors. Each Director shall hold office for one year, until the next annual meeting of Stockholders, or (if longer) until a successor has been duly elected and qualified. Directors may be elected to an unlimited number of successive terms.
(b)The name and address of the Directors who have been duly elected as of the date hereof and who shall serve until the next scheduled meeting of the Company are Allen Hartman, 2909 Hillcroft, Suite 420, Houston, Texas 77057, Jack I. Tompkins, 2909 Hillcroft, Suite 420, Houston, Texas 77057 and [Rick Ruskey], 2909 Hillcroft, Suite 420, Houston, Texas 77057.
(c)If a vacancy in the Board of Directors shall occur or be created (whether arising through death, retirement, resignation or removal or through an increase in the number of Directors), the vacancy shall be filled by the affirmative vote of a majority of the remaining Directors, even though less than a quorum of the Board of Directors may exist, or by the affirmative vote of the holders of at least a majority of the outstanding Common Stock.
(d)A majority of the Board of Directors will be Independent Directors except for a period of 60 days after the death, removal or resignation of an Independent Director. Any vacancies will be filled by the affirmative vote of a majority of the remaining Directors, though less than a quorum. When possible, Independent Directors shall nominate replacements for vacancies in the Independent Director positions. No reduction in the number of Directors shall cause the removal of any
Director from office prior to the expiration of his term. Cumulative voting for the election of Directors is prohibited.
Section 5.3. Experience. [Until such time as the Shares are Listed,]A[a] Director shall have had at least three years of relevant experience demonstrating the knowledge and experience required to successfully acquire and manage the type of assets being acquired by the Company. At least one of the Independent Directors shall have three years of real estate experience relevant to the type of real estate assets to be acquired by the Company. [After such time as the Shares are Listed, each Director shall have such minimum experience as required by the national securities exchange upon which the Shares are Listed and as necessary or desirable to effectively discharge the duties of a Director of a publicly-traded REIT.]
Section 5.4. Committees. Subject to Maryland law, the Directors may establish such committees as they deem appropriate, in their discretion, provided that at least a majority of the members of each committee are Independent Directors.
Section 5.5. Fiduciary Obligations. The Directors serve in a fiduciary capacity to the Company and the Stockholders and have a fiduciary duty to supervise the relationship between the Company and the Advisor.
Section 5.6. Resignation or Removal. Any Director may resign by written notice to the Board of Directors, effective upon execution and delivery to the Company of such written notice or upon any future date specified in the notice. Subject to the rights of holders of one or more classes or series of Preferred Stock or other classes of Common Stock to elect one or more Directors (if any), a Director may be removed at any time, with or without cause, by either a majority of the Directors, or by the affirmative vote of the holders of not less than a majority of the shares of equity stock outstanding and entitled to vote generally in the election of Directors at a meeting of the Stockholders.
Section 5.7. Determination of Best Interests of Company. In determining what is in the best interests of the Company, a Director shall consider the interests of the Stockholders and, in his sole and absolute discretion, may consider any other factors or interests allowed by the Maryland Corporation Law or other applicable law.
Section 5.8. Approval by Independent Directors. A majority of Independent Directors must approve all applicable matters to which Sections 9.1, 9.2, 9.6, 9.7, 9.8, 10.2, 10.4(f), 10.4(j) and 12.2 herein apply. The Directors have reviewed and ratified these [A]articles of i[I]ncorporation, as amended, by a majority vote of the Directors and the Independent Directors.
Section 5.9. Business Combination Statute. Notwithstanding any other provision of these Articles of Incorporation or any contrary provision of law, the Maryland Business Combination Statute, found in Title 3, subtitle 6 of the Maryland Corporation Law, as amended from time to time, or any successor statute thereto, shall not apply to any "business combination" (as defined in Section 3-601(e) of the Maryland Corporation Law, as amended from time to time, or any successor statute thereto) of the Company and any Person.
Section 5.10. Control Share Acquisition Statute. Notwithstanding any other provision of these Articles of Incorporation or any contrary provision of law, the Maryland Control Share Acquisition Statute, found in Title 3, subtitle 7 of the Maryland Corporation Law, as amended from time to time, or any successor statute thereto shall not apply to any acquisition of Securities of the Company by any Person.
ARTICLE VI
SHARES
Section 6.1. Authorized Shares. The total number of shares of capital stock (the "Shares") which the Company has authority to issue is 950,000,000 shares of stock, consisting of 750,000,000 shares of Common Stock, $.001 par value per share (referred to herein sometimes as “Common Stock”), and 200,000,000 shares of Preferred Stock, $.001 par value per share (referred to herein sometimes as Preferred Stock”), of which 1,000 shares are classified and designated as “Series One—Preferred Stock” (referred to herein sometimes as (“Convertible Stock”), which, subject to the provisions of these Articles of Incorporation, Including Article VII hereof, shall have the preferences, conversion and other rights, voting powers, restrictions, limitations as to dividends, qualifications and terms and conditions of redemption set forth on Exhibit A attached hereto which is incorporated herein by reference and forms a part of these Articles of Incorporation. To the extent permitted by Maryland law, the Board of Directors may amend these Articles of Incorporation to increase or decrease the aggregate number of shares that the Company is authorized to issue, without any action of the Stockholders of the Company. Pursuant to Section 2-208 of the Maryland Corporation Law, the Board of Directors may classify or reclassify any authorized but unissued shares from time to time, without amending the Articles of Incorporation. All Shares shall be personal property entitling the Stockholders only to those rights provided in these Articles of Incorporation or designated by the Board of Directors in accordance with these Articles of Incorporation. The Stockholders shall have no interest in the property of the Company and shall have no right to compel any partition, division, dividend or distribution of the Company or the Company's assets except as specifically set forth in these Articles of Incorporation. All Stockholders are subject to the provisions of these Articles of Incorporation and the Bylaws.
Section 6.2. Common Stock. The Common Stock shall be subject to the express terms of any series of Preferred Stock. To the extent permitted by Maryland law and as contemplated by Section 6.4, the Board of Directors may reclassify any authorized but unissued Common Stock from time to time into one or more classes or series of Shares. Subject to the provisions of Article VII, each Common Share shall entitle the holder thereof to one vote on each matter upon which holders of all Common Stock are entitled to vote. The holders of all Common Stock will participate equally in (i) dividends payable to holders of Common Stock when and as authorized and declared by the Board of Directors and (ii) the Company's net assets available for distribution to holders of Common Stock upon liquidation or dissolution.
Section 6.3. Preferred Stock. The Board of Directors are hereby expressly granted the authority to authorize from time to time the issuance of one or more series or classes of Preferred
Stock. Prior to the issuance of each such class or series, the Board of Directors, by resolution, shall fix the number of shares to be included in each series or class, and the designation, preferences, terms, rights, restrictions, limitations and qualifications and terms and conditions of redemption of the shares of each class or series. The authority of the Board of Directors with respect to each series or class shall include, but not be limited to, determination of the following:
(a)The designation of the series or class, which may be by distinguishing number, letter, or title.
(b)The dividend rate on the shares of the series or class, if any, whether any dividends shall be cumulative and, if so, from which date or dates, and the relative rights of priority, if any, of payment of dividends on shares of the series or class.
(a)The redemption rights, including conditions and the price or prices, if any, for shares of the series or class.
(b)The terms and amounts of any sinking fund for the purchase or redemption of shares of the series or class.
(c)The rights of the shares of the series in the event of any voluntary or involuntary liquidation, dissolution or winding up of the affairs of the Company, and the relative rights of priority, if any, of payment of shares of the series or class.
(d)Whether the shares of the series or class shall be convertible into shares of any other class or series, or any other security, of the Company or any other corporation or other entity, and, if so, the specification of such other class or series of such other security, the conversion price or prices or rate or rates, any adjustments thereof, the date or dates on which such shares shall be convertible and all other terms and conditions upon which such conversion may be made.
(e)Restrictions on the issuance of shares of the same series or class or of any other class or series.
(f)The voting rights of the holders of shares of the series or class.
(g)Any other relative rights, preferences and limitations on that series or class, subject to the express provisions of any other series or class of Preferred Stock then outstanding.
Notwithstanding any other provision of these Articles of Incorporation, the Board of Directors may increase or decrease (but not below the number of shares of such series then outstanding) the number of shares, or alter the designation or classify or reclassify any unissued shares of a particular series or class of Preferred Stock, by fixing or altering, in one or more respects, from time to time before issuing the shares, the terms, rights, restrictions and qualifications of the shares of any such series or class of Preferred Stock.
Section 6.4. Classified or Reclassified Shares. Prior to the issuance of Shares classified or reclassified by the Board of Directors pursuant to Section 6.1, the Board of Directors by resolution shall (a) designate that class or series to distinguish it from all other classes and series of Shares; (b) specify the number of Shares to be included in the class or series; (c) set, subject to the provisions of Article VI and VII and subject to the express terms, rights, powers and preferences of any class or series of Shares outstanding at the time, the preferences, conversion or other rights, voting powers, restrictions, limitations as to dividends or other distributions, qualifications and terms and conditions of redemption for each class or series; and (d) cause the Company to file articles supplementary with the State Department of Assessments and Taxation of Maryland (the "Department") pursuant to Section 2-208 of the Maryland Corporation Law. Any of the terms of any class or series of Shares established pursuant to this Section 6.4(c) or otherwise in these Articles of Incorporation may be made dependent upon facts or events ascertainable outside these Articles of Incorporation (including determinations or actions by the Board of Directors) and may vary among holders thereof, provided that the manner in which such facts, events or variations shall operate upon the terms of such class or series of Shares is clearly and expressly set forth in the Articles of Incorporation.
Section 6.5. Authorization by the Board of Directors of Share Issuance.
(a)The Board of Directors may authorize the issuance from time to time of Shares of any class or series, whether now or hereafter authorized, or securities or rights convertible into Shares of any class or series, whether now or hereafter authorized, for such consideration (whether in cash, property, past or future services, obligation for future payment or otherwise) as the Board of Directors may deem advisable (or without consideration in the case of a Share split, Share dividend or as otherwise allowed by the Maryland Corporation Law in order to qualify as a REIT), subject to such restrictions or limitations, if any, as may be set forth in these Articles of Incorporation or the Bylaws.
(b)Notwithstanding any other provision in these Articles of Incorporation, no determination shall be made by the Board of Directors and no transaction shall be entered into by the Company that would cause any Shares or other beneficial interest in the Company not to constitute "transferable shares" or "transferable certificates of beneficial interest" under Section 856(a)(2) of the Code or which would cause any distribution to constitute a preferential dividend as described in Section 562(c) of the Code. Additionally, the Company may, without the consent or approval of any Stockholder, issue fractional Shares, eliminate a fraction of a Share by rounding up or down to a full Share, arrange for the disposition of a fraction of a Share by the person entitled to it, or pay cash for the fair value of a fraction of a Share. When issued, all Shares shall be non-assessable.
Section 6.6. Dividends and Distributions.
(a)Subject to the preferences and rights of any class or series of Shares, the Board of Directors may from time to time authorize and declare to Stockholders
such dividends and distributions, in cash or other assets of the Company, or in securities of the Company or from any other source as the Board of Directors in its discretion shall determine. The Board of Directors shall endeavor to declare and pay promptly such dividends and distributions as shall be necessary for the Company to qualify as a REIT; however, Stockholders shall have no right to any dividend or distribution unless and until authorized and declared by the Board of Directors.
(b)The Company will make no distributions of in-kind property except for distributions of beneficial interests in a liquidating trust established for the dissolution of the Company and the liquidation of its assets in connection with the termination of the Company or readily marketable securities unless: (i) the Board of Directors advises each Stockholder of the risks associated with direct ownership of the property, (ii) the Board of Directors offers each Stockholder the election of receiving in-kind property distributions, and (iii) the Company distributes in-kind property only to those Stockholders who accept such offer by the Board of Directors
Section 6.7. Intentionally omitted.
Section 6.8. Repurchase of Shares. The Board of Directors may establish, from time to time, a program or programs by which the Company voluntarily repurchases Shares from its Stockholders, provided, however, that such repurchase does not impair the capital or operations of the Company. The Sponsor, Advisor, Directors or any Affiliates thereof may not receive any fees on the repurchase of Shares by the Company.
Section 6.9. Dividend Reinvestment Plans. The Board of Directors may establish, from time to time, a dividend reinvestment plan or plans (a "Reinvestment Plan"). Pursuant to such Reinvestment Plan, (i) all material information regarding the Dividend to the Stockholders and the effect of reinvesting such Dividend, including the tax consequences thereof, shall be provided to the Stockholders at least annually, and (ii) each Stockholder participating in such Reinvestment Plan shall have a reasonable opportunity to withdraw from the Reinvestment Plan at least annually after receipt of the information required in clause (i) above.
ARTICLE VII
RESTRICTIONS ON TRANSFER AND OWNERSHIP
Section 7.1. Definitions. For the purpose of this Article VII, the following terms shall have the following meanings:
(a)"Aggregate Share Ownership Limit" shall mean 9.8% in value of the aggregate of the outstanding Shares. The value of the outstanding Shares shall be determined by the Board of Directors in good faith, which determination shall be conclusive for all purposes hereof.
(b)"Beneficial Ownership" shall mean ownership of Shares by a Person, whether the interest in Shares is held directly or indirectly (including by a nominee), and shall include interests that would be treated as owned through the application of Section 544 of the Code, as modified by Section 856(h) (1)(B) of the Code. The terms "Beneficial Owner," "Beneficially Owns" and "Beneficially Owned" shall have the correlative meanings.
(c)"Charitable Beneficiary" shall mean one or more beneficiaries of a Charitable Trust as determined pursuant to Section 7.3(g), provided that each such organization must be described in Section 501(c)(3) of the Code and contributions to each such organization must be eligible for deduction under each of Sections 170(b)(1)(A), 2055 and 2522 of the Code.
(d)"Charitable Trust" shall mean any trust created by the Board of Directors for the purposes of Section 7.3.
(e)"Charitable Trust Trustee" shall mean the trustee of a Charitable Trust. The Charitable Trust Trustee shall be appointed by the Company and shall be a Person unaffiliated with the Company and any Prohibited Owner.
(f)"Constructive Ownership" shall mean ownership of Shares by a Person, whether the interest in Shares is held directly or indirectly (including by a nominee), and shall include interests that would be treated as owned through the application of Section 318(a) of the Code, as modified by Section 856(d)(5) of the Code. The terms "Constructive Owner," "Constructively Owns" and "Constructively Owned" shall have the correlative meanings.
(g)"Excepted Holder" shall mean a Stockholder of the Company for whom an Excepted Holder Limit is created by this Article VII or by the Board of Directors pursuant to Section 7.2(g).
(h)"Excepted Holder Limit" shall mean, provided that the affected Excepted Holder agrees to comply with the requirements established by the Board of Directors pursuant to Section 7.2(g), the percentage limit established by the Board of Directors for such Excepted Holder pursuant to Section 7.2(g).
(a)"Prohibited Owner" shall mean, with respect to any purported Transfer, any Person who, but for the provisions of Section 7.2(a), would Beneficially Own or Constructively Own Shares in violation of the provisions of Section 7.2(a)(i), and if appropriate in the context, shall also mean any Person who would have been the record owner of Shares that the Prohibited Owner would have so owned.
(b)"Restriction Termination Date" shall mean the first day on which the Board of Directors determines that it is no longer in the best
interests of the Company to attempt to, or continue to, qualify as a REIT or that compliance with the restrictions and limitations on Beneficial Ownership, Constructive Ownership and Transfers of Shares set forth herein is no longer required in order for the Company to qualify as a REIT.
(c)"Share Ownership Limit" shall mean, as to any class or series of Shares, 9.8% (in value or in number of shares, whichever is more restrictive) of the aggregate number of the outstanding Shares in such class or series. The number and value of outstanding Shares in such class or series shall be determined by the Board of Directors in good faith, which determination shall be conclusive for all purposes hereof.
Section 7.2 Ownership and Transfer Restrictions.
(a) Ownership Limitations. During the period prior to the Restriction Termination Date:
(i) Basic Restrictions.
(A)(1) No Person, other than an Excepted Holder, shall Beneficially Own or Constructively Own Shares in excess of the Aggregate Share Ownership Limit, (2) no Person, other than an Excepted Holder, shall Beneficially Own or Constructively Own Shares of any particular class or series of Shares in excess of the applicable Share Ownership Limit and (3) no Excepted Holder shall Beneficially Own or Constructively Own Shares in excess of the Excepted Holder Limit for such Excepted Holder.
(B)No Person shall Beneficially or Constructively Own Shares to the extent that such Beneficial or Constructive Ownership of Shares would result in the Company being "closely held" within the meaning of Section 856(h) of the Code (without regard to whether the ownership interest is held during the last half of a taxable year), or otherwise cause the Company to fail to qualify as a REIT (including, but not limited to, Beneficial or Constructive Ownership that would result in the Company owning (actually or Constructively) an interest in a tenant that is described in Section 856(d)(2)(B) of the Code if the income derived by the Company from such tenant would cause the Company to fail to satisfy any of the gross income requirements of Section 856(c) of the Code).
(C)Notwithstanding any other provisions contained herein, any Transfer of Shares that, if effective, would result in Shares being beneficially owned by less than 100 Persons (determined under the principles of Section 856(a)(5) of the Code) shall be void ab initio, and the intended transferee shall acquire no rights in such Shares.
(ii) Transfer to Charitable Trust. If any Transfer of Shares occurs which, if effective, would result in any Person Beneficially Owning or Constructively Owning Shares in violation of Section 7.2(a)(i)(A) or (B),
(A)then that number of Shares the Beneficial or Constructive Ownership of which otherwise would cause such Person to violate
Section 7.2(a)(i)(A) or (B) (rounded to the nearest whole share) shall be automatically transferred to a Charitable Trust for the benefit of a Charitable Beneficiary, as described in Section 7.3, effective as of the close of business on the Business Day prior to the date of such Transfer, and such Person shall acquire no rights in such Shares, or
(B)if the transfer to the Charitable Trust described in clause (A) of this sentence would not be effective for any reason to prevent the violation of Section 7.2(a)(i)(A) or (B), then the Transfer of that number of Shares that otherwise would cause any Person to violate Section 7.2(a) (i)(A) or (B) shall be void ab initio, and the intended transferee shall acquire no rights in such Shares.
(a)Remedies for Breach. If the Board of Directors or any duly authorized committee thereof shall at any time determine in good faith that a Transfer or other event has taken place that results in a violation of Section 7.2(a) or that a Person intends to acquire or has attempted to acquire Beneficial or Constructive Ownership of any Shares in violation of Section 7.2(a) (whether or not such violation is intended), the Board of Directors or a committee thereof shall take such action as it deems advisable to refuse to give effect to or to prevent such Transfer or other event, including, without limitation, causing the Company to redeem Shares, refusing to give effect to such Transfer on the books of the Company or instituting proceedings to enjoin such Transfer or other event; provided, however, that any Transfers or attempted Transfers or other events in violation of Section 7.2(a) shall automatically result in the transfer to the Charitable Trust described above, and, where applicable, such Transfer (or other event) shall be void ab initio as provided above irrespective of any action (or non-action) by the Board of Directors or a committee thereof.
(b)Notice of Restricted Transfer. Any Person who acquires or attempts or intends to acquire Beneficial Ownership or Constructive Ownership of Shares that will or may violate Section 7.2(a)(i), any Person that is an entity whose stock or equity interests are being transferred, redeemed, acquired or issued in a manner that will or may violate Section 7.2(a)(i), or any Person who would have owned Shares that resulted in a transfer to the Charitable Trust pursuant to the provisions of Section 7.2(a)(ii), shall immediately give written notice to the Company of such event, or in the case of such a proposed or attempted transaction, give at least 15 days' prior written notice, and shall provide to the Company such other information as the Company may request in order to determine the effect, if any, of such Transfer on the Company's status as a REIT.
(d) Owners Required To Provide Information. Prior to the Restriction Termination Date:
(c)Every owner of more than five percent (5%) (or such lower percentage as required by the Code or the Treasury Regulations promulgated thereunder) of the outstanding Shares, within 30 days after the end of each taxable year, shall give written notice to the Company stating the name and address of such owner, the number of Shares Beneficially Owned by such owner and a description of the manner in which such Shares are held. Each such owner shall provide to the Company such additional information as the Company may request in order to determine the effect, if any, of such Beneficial Ownership on the Company's status as a REIT and to ensure compliance with the Aggregate Share Ownership Limit. In cases where such owner holds Shares on behalf of another Person (the "Actual Owner") who is required to include the dividends or distributions received from such Shares in its tax return, the foregoing information shall be furnished for, by or on behalf of each Actual Owner.
(ii) Each Person who is a Beneficial or Constructive Owner of Shares and each Person (including the Stockholder of record) who is holding Shares for a Beneficial or Constructive Owner shall provide to the Company such information as the Company may request, in good faith, in order to determine the Company's status as a REIT and to comply with requirements of any taxing authority or governmental authority or to determine such compliance.
(a)Remedies Not Limited. Subject to Section 5.1 of these Articles of Incorporation, nothing contained in this Section 7.2 shall limit the authority of the Board of Directors to take such other action as it deems necessary or advisable to protect the Company and the interests of its Stockholders in preserving the Company's status as a REIT.
(b)Ambiguity. In the case of an ambiguity in the application of any of the provisions of any sections of this Article VII, the Board of Directors shall have the power to determine the application of the provisions of such sections with respect to any situation based on the facts known to it. In the event any section of this Article VII requires an action by the Board of Directors and these Articles of Incorporation fails to provide specific guidance with respect to such action, the Board of Directors shall have the power to determine the action to be taken so long as such action is not contrary to the provisions of this Article VII.
(g) Exceptions.
(i) Subject to Section 7.2(a)(i)(B), the Board of Directors, in its sole discretion, may exempt a Person from the Aggregate Share Ownership Limit and/or a Share Ownership Limit, as the case may be, and may establish or increase an Excepted Holder Limit for such Person if:
(A) the Board of Directors obtains such representations and undertakings from such Person as are reasonably necessary to ascertain that no individual's Beneficial or Constructive Ownership of such Shares will violate Section 7.2(a)(i)(B);
(B) such Person does own, actually or Constructively, an interest in a tenant of any entity owned or Controlled by the Company to own, actually or Constructively, more than a 9.9% interest (as set forth in Section 856(d)(2)(B) of the Code) in such tenant and the Board of Directors obtains such representations and undertakings from such Person as are reasonably necessary to ascertain this fact (for this purpose, a tenant from whom the Company (or an entity owned or Controlled by the Company) derives (and is expected to continue to derive) a sufficiently small amount of revenue such that, in the opinion of the Board of Directors, rent from such tenant would not adversely affect the Company's ability to qualify as a REIT) shall not be treated as a tenant of the Company; and
(C)such Person agrees that any violation or attempted violation of such representations or undertakings (or other action which is contrary to the restrictions contained in Sections 7.2(a) through 7.2(f)) will result in such Shares being automatically transferred to a Charitable Trust in accordance with Sections 7.2(a)(ii) and 7.3.
(i)Prior to granting any exception pursuant to Section 7.2(g)(i), the Board of Directors may require a ruling from the Internal Revenue Service, or an opinion of counsel, in either case in form and substance satisfactory to the Board of Directors in its sole discretion, as it may deem necessary or advisable in order to determine or ensure the Company's status as a REIT. Notwithstanding the receipt of any ruling or opinion, the Board of Directors may impose such conditions or restrictions as it deems appropriate in connection with granting such exception.
(ii)Subject to Section 7.2(a)(i)(B), an underwriter which participates in a public offering or a private placement of Shares (or securities convertible into or exchangeable for Shares) may Beneficially Own or Constructively Own Shares (or securities convertible into or exchangeable for Shares) in excess of the Aggregate Share Ownership Limit, any Share Ownership Limit or both such limits, but only to the extent necessary to facilitate such public offering or private placement.
(i)The Board of Directors may only reduce the Excepted Holder Limit for an Excepted Holder: (A) with the written consent of such Excepted Holder at
any time, or (B) pursuant to the terms and conditions of the agreements and undertakings entered into with such Excepted Holder in connection with the establishment of the Excepted Holder Limit for that Excepted Holder. No Excepted Holder Limit shall be reduced to a percentage that is less than the Share Ownership Limit.
(a)Increase in Aggregate Share Ownership and Share Ownership Limits. The Board of Directors may from time to time, in its sole discretion, increase any Share Ownership Limit and the Aggregate Share Ownership Limit.
(b)Legend. If the Company issues certificates for Shares, each certificate for Shares shall bear substantially the following legend:
"The shares represented by this certificate are subject to restrictions on Beneficial and Constructive Ownership and Transfer for the purpose of the Company's maintenance of its status as a Real Estate Investment Trust (a "REIT") under the Internal Revenue Code of 1986, as amended (the "Code"). Subject to certain further restrictions and except as expressly provided in the Company's Articles of Incorporation”
(c)no Person may Beneficially or Constructively Own Common Stock of the Company in excess of 9.8% (in value or number of shares) of the outstanding shares of any series or class of Shares of the Company unless such Person is an Excepted Holder (in which case the Excepted Holder Limit shall be applicable);
(d)no Person may Beneficially or Constructively Own Shares of the Company in excess of 9.8% of the value of the total outstanding Shares of the Company, unless such Person is an Excepted Holder (in which case the Excepted Holder Limit shall be applicable); (iii) no Person may Beneficially or Constructively Own Shares that would result in the Company being "closely held" under Section 856(h) of the Code or otherwise cause the Company to fail to qualify as a REIT; and (iv) no Person may Transfer Shares if such Transfer would result in Shares of the Company being owned by fewer than 100 Persons. Any Person who beneficially or Constructively Owns or attempts to Beneficially or Constructively Own Shares which cause or will cause a Person to Beneficially or Constructively Own Shares in excess or in violation of the above limitations must immediately notify the Company. If any of the foregoing restrictions on transfer or ownership are violated, the Shares represented hereby will be automatically transferred to a Trustee of a Charitable Trust for the benefit of one or more Charitable Beneficiaries. In addition, upon the occurrence of certain events, attempted Transfers in violation of the restrictions described above may be void ab initio. All capitalized terms in this legend have the meanings defined in the
Company's Articles of Incorporation, as the same may be amended from time to time, a copy of which, including the restrictions on transfer and ownership, will be furnished to each holder of Shares of the Company on request and without charge."
Instead of the foregoing legend, the certificate may state that the Company will furnish a full statement about certain restrictions on transferability to a Stockholder on request and without charge.
Section 7.3. Transfer of Shares in Company.
(a)Ownership in Company. Upon any purported Transfer or other event described in Section 7.2(a)(ii) that would result in a transfer of Shares to a Charitable Trust, such Shares shall be deemed to have been transferred to the Charitable Trust Trustee to be held in a trust for the exclusive benefit of one or more Charitable Beneficiaries. Such transfer to the Charitable Trust Trustee shall be deemed to be effective as of the close of business on the Business Day prior to the purported Transfer or other event that results in the transfer to the Charitable Trust pursuant to Section 7.2(a)(ii). Each Charitable Beneficiary shall be designated by the Company as provided in Section 7.3(g).
(b)Status of Shares Held by the Charitable Trust Trustee. Shares held by the Charitable Trust Trustee shall be issued and outstanding Shares of the Company. The Prohibited Owner shall have no rights in the shares held by the Charitable Trust Trustee. The Prohibited Owner shall not benefit economically from ownership of any shares held in trust by the Charitable Trust Trustee, shall have no rights to dividends or other distributions and shall not possess any rights to vote or other rights attributable to the Shares held in the Charitable Trust.
(c) Dividend and Voting Rights. The Charitable Trust Trustee shall have all voting rights and rights to dividends or other distributions with respect to Shares held in the Charitable Trust, which rights shall be exercised for the exclusive benefit of the Charitable Beneficiary. Any dividend or other distribution paid to a Prohibited Owner prior to the discovery by the Company that Shares have been transferred to the Charitable Trust Trustee shall be paid with respect to such Shares by the Prohibited Owner to the Charitable Trust Trustee upon demand and any dividend or other distribution authorized but unpaid shall be paid when due to the Charitable Trust Trustee. Any dividends or distributions so paid over to the Charitable Trust Trustee shall be held in trust for the Charitable Beneficiary. The Prohibited Owner shall have no voting rights with respect to Shares held in the Charitable Trust and, subject to Maryland law, effective as of the date that Shares have been transferred to the Charitable Trust Trustee, the Charitable Trust Trustee shall have the authority (at the Charitable Trust Trustee's sole discretion) (i) to rescind as void any vote cast by a Prohibited Owner prior to the discovery by the Company that Shares have been transferred to the Charitable Trust Trustee and
(ii) to recast such vote in accordance with the desires of the Charitable Trust Trustee acting for the benefit of the Charitable Beneficiary; provided, however, that if the Company has already taken irreversible action, then the Charitable Trust Trustee shall not have the authority to rescind and recast such vote. Notwithstanding the provisions of this Article VII, until the Company has received notification that Shares have been transferred into a Charitable Trust, the Company shall be entitled to rely on its share transfer and other Stockholder records for purposes of preparing lists of Stockholders entitled to vote at meetings, determining the validity and authority of proxies and otherwise conducting votes of Stockholders.
(a)Sale of Shares by Director. Within a reasonable time after (but no earlier than 30 days) receiving notice from the Company that Shares have been transferred to the Charitable Trust, the Charitable Trust Trustee shall sell the shares held in the Charitable Trust to a Person, designated by the Charitable Trust Trustee, whose ownership of the Shares will not violate the ownership limitations set forth in Section 7.2(a)(i). Upon such sale, the interest of the Charitable Beneficiary in the Shares sold shall terminate and the Charitable Trust Trustee shall distribute the net proceeds of the sale to the Prohibited Owner and to the Charitable Beneficiary as provided in this Section 7.3(d). The Prohibited Owner shall receive the lesser of (i) the price paid by the Prohibited Owner for the Shares or, if the Prohibited Owner did not give value for the shares in connection with the event causing the Shares to be held in the Charitable Trust (e.g., in the case of a gift, devise or other such transaction), the Market Price of the Shares effective on the day of the event causing the Shares to be held in the Charitable Trust and (ii) the price received by the Charitable Trust Trustee from the sale or other disposition of the Shares held in the Charitable Trust. Any net sales proceeds in excess of the amount payable to the Prohibited Owner shall be immediately paid to the Charitable Beneficiary. If, prior to the discovery by the Company that Shares have been transferred to the Charitable Trust Trustee, such Shares are sold by a Prohibited Owner, then (x) such Shares shall be deemed to have been sold on behalf of the Charitable Trust and (y) to the extent that the Prohibited Owner received an amount for such Shares that exceeds the amount that such Prohibited Owner was entitled to receive pursuant to this Section 7.3(d), such excess shall be paid to the Charitable Trust Trustee upon demand.
(b)Purchase Right in Shares Transferred to the Charitable Trust Trustee. Shares transferred to the Charitable Trust Trustee shall be deemed to have been offered for sale to the Company, or its designee, at a price per share equal to the lesser of (i) the price per share in the transaction that resulted in such transfer to the Charitable Trust (or, in the case of a devise or gift, the Market Price at the time of such devise or gift) and (ii) the Market Price on the date the Company, or its designee, accepts such offer. The Company shall have the right to accept such offer until the Charitable Trust Trustee has sold the Shares held in the Charitable Trust pursuant to Section 7.3(d). Upon such a sale to the Company, the
proceeds therefrom shall be distributed to the Prohibited Owner or Charitable Beneficiary in the manner described in Section 7.3(d).
(c)Rights Upon Liquidation. Upon any voluntary or involuntary liquidation, dissolution or winding up (or any other distribution of the assets) of the Company, the Charitable Beneficiary shall be entitled to receive, ratably with each other holder of Shares of the class or series of the Shares that is held in the Charitable Trust, that portion of the assets of the Company available for distribution to the holders of such class or series (determined based upon the ratio that the number of Shares held by the Charitable Trust Trustee bears to the total number of applicable Shares then outstanding). The Charitable Trust Trustee shall distribute any such assets received in respect of the Shares held in the Charitable Trust pursuant to this Section 7.3(f) in the same manner as proceeds from the sale of Shares are distributed pursuant to Section 7.3(d) above.
(g) Designation of Charitable Beneficiaries. By written notice to the Charitable Trust Trustee, the Company shall designate one or more nonprofit organizations to be the Charitable Beneficiary of the interest in the Charitable Trust such that (i) Shares held in the Charitable Trust would not violate the restrictions set forth in Section 7.2(a)(i) in the hands of such Charitable Beneficiary and (ii) each such organization must be described in Section 501(c)(3) of the Code and contributions to each such organization must be eligible for deduction under each of Sections 170(b)(1)(A), 2055 and 2522 of the Code.
Section 7.4. Enforcement. The Company is authorized specifically to seek equitable relief, including injunctive relief, to enforce the provisions of this Article VII. No delay or failure on the part of the Company or the Board of Directors in exercising any right hereunder shall operate as a waiver of any right of the Company or the Board of Directors, as the case may be, except to the extent specifically waived in writing.
Section 7.5. Settlements. Nothing in Sections 7.1, 7.2 and 7.3 shall preclude the settlement of any transaction with respect to the Common Stock entered into through the facilities of the New York Stock Exchange or other national securities exchange on which the Common Stock are listed.
Section 7.6. Severability. If any provision of this Article VII or any application of any such provision is determined to be void, invalid, or unenforceable by any court having jurisdiction over the issue, the validity and enforceability of the remaining provisions of this Article VII shall not be affected and other applications of such provision shall be affected only to the extent necessary to comply with the determination of such court.
ARTICLE VIII
STOCKHOLDERS
Section 8.1. Meetings. There shall be an annual meeting of the Stockholders, to be held upon written notice at such time (at least 30 days after the delivery of the annual report) and convenient location, within or outside of the State of Maryland, as shall be determined by or in the manner prescribed in the Bylaws, for the election of the Directors, to review and discuss the business and affairs of the Company and the Operating Partnership, and for the transaction of any other business within the powers of the Company. The Directors shall take reasonable steps to ensure that the annual meeting is held. A quorum shall exist if at least 50% of the then outstanding Shares entitled to vote at such meeting are present or represented at the meeting. Except as otherwise provided in these Articles of Incorporation, special meetings of Stockholders may be called in the manner provided in the Bylaws. If there are no Directors, the officers of the Company shall promptly call a special meeting of the Stockholders entitled to vote for the election of successor Directors. Any meeting may be adjourned and reconvened as the Directors determine or as provided in the Bylaws.
Section 8.2. Voting Rights. Subject to the rights and powers of any class or series of Shares then outstanding, the Stockholders shall be entitled to vote only on the following matters:
(a)the election of Directors as provided in Section 5.2(a) and the removal of Directors as provided in Section 5.6;
(b)an amendment of these Articles of Incorporation as provided in Article XIII;
(c)the termination of the Company as provided in Section 15.2;
(d)a merger or consolidation of the Company, or the sale or disposition of substantially all of the Company's assets, as provided in Article XIV;
(e)the termination of the Company's status as a REIT for federal income tax purposes as provided by Section 5.1(c); and
(f)such other matters with respect to which the Board of Directors has adopted a resolution declaring that a proposed action is advisable and directing that the matter be submitted to the Stockholders for approval or ratification. Except with respect to the foregoing matters, no action taken by the Stockholders at any meeting shall in any way bind the Board of Directors.
Section 8.3. Preemptive and Appraisal Rights. Except as may be provided by the Board of Directors in establishing the terms of any class or series of Shares pursuant to Article VI, or as may otherwise be provided by contract, no holder of Shares shall, as such holder, (a) have any preemptive right to purchase or subscribe for any additional Shares of the Company or any other Securities of the Company which it may issue or sell or (b) except as expressly required by Maryland law, have any right to require the Company to pay him the fair value of his Shares in an appraisal or similar proceeding.
Section 8.4. Extraordinary Actions. Except as otherwise expressly provided in these Articles of Incorporation and notwithstanding any provision of law permitting or requiring any action to be taken or authorized by the affirmative vote of the holders of a greater number of votes, any Stockholder action shall be effective and valid if approved by the affirmative vote of holders of Shares representing a majority of all the Shares entitled to vote on the matter.
Section 8.5. Action By Stockholders Without a Meeting. To the extent allowed under Maryland Corporation Law, the Bylaws of the Company may provide that any action required or permitted to be taken by the Stockholders may be taken without a meeting by the written consent of the Stockholders entitled to cast a sufficient number of votes to approve the matter as required by statute, these Articles of Incorporation or the Bylaws of the Company, as the case may be.
Section 8.6. Voting Limitations on Shares Held by the Advisor, Directors and Affiliates. With respect to Shares owned by the Advisor, the non-Independent Directors or any of their Affiliates, [until such time as the Shares are Listed,] neither the Advisor, the non-Independent Directors, nor any of their Affiliates, may vote or consent on matters submitted to the Stockholders regarding the removal of the Advisor, any non-Independent Director or any of their Affiliates or any transaction between the Company and the Advisor or any non-Independent Director or any of their respective Affiliates. With respect to Shares owned by any Independent Director, such Independent Director (or any of its Affiliates) may not vote or consent on matters submitted to the Stockholders regarding the removal of such Director or any of its Affiliates or any transaction between the Company and such Director any its Affiliates. In determining the requisite percentage in interest of Shares necessary to approve a matter on which the Advisor, any Director and any of their Affiliates may not vote or consent, any Shares owned by any of them shall not be included.
Section 8.7. Right of Inspection. Any Stockholder and any designated representative thereof shall be permitted reasonable access to all corporate records of the Company at and during reasonable times, and may inspect and copy any of them for a reasonable charge. Inspection of the Company books and records by the office or agency administering the securities laws of a jurisdiction shall be provided upon reasonable notice and during normal business hours.
Section 8.8. Access to Stockholder List.
(a)An alphabetical list of the names, addresses and telephone number of the Stockholders of the Company, along with the number of Shares held by each of them (the "Stockholder List"), shall be maintained as part of the books and records of the Company and shall be available for inspection by any Stockholder or the Stockholder's designated agent at the home office of the Company upon the request of the Stockholder. The Stockholder List shall be updated at least quarterly to reflect changes in the information contained therein. A copy of such list shall be mailed to any Stockholder so requesting within ten days of the request. The copy of the Stockholder List shall be printed in alphabetical order, on white paper, and in a readily readable type size (in no event smaller than 10-point
type). The Company may impose a reasonable charge for postage costs expenses incurred in reproduction pursuant to the Stockholder request. A Stockholder may request a copy of the Stockholder List in connection with matters relating to Stockholder's voting rights, and the exercise of Stockholder rights under federal proxy laws.
(b)If the Advisor or Directors neglect or refuse to exhibit, produce or mail a copy of the Stockholder List as requested, the Advisor and the Directors shall be liable to any Stockholder requesting the list for the costs, including attorney's fees, incurred by that Stockholder for compelling the production of the Stockholder List, and for actual damages suffered by any Stockholder by reason of such refusal or neglect. It shall be a defense that the actual purpose and reason for the requests for inspection or for a copy of the Stockholder List is to secure such list of Stockholders or other information for the purpose of selling such list or copies thereof, or of using the same for a commercial purpose other than in the interest of the applicant as a Stockholder relative to the affairs of the Company. The Company may require the Stockholder requesting the Stockholder List to represent that the list is not requested for a commercial purpose unrelated to the Stockholder's interest in the Company. The remedies provided hereunder to Stockholders requesting copies of the Stockholder List are in addition to and shall not in any way limit other remedies available to Stockholders under federal law, or the laws of any state.
Section 8.9. Reports. The Directors, including the Independent Directors, shall take reasonable steps to ensure that the Company shall cause to be prepared and mailed or delivered to each Stockholder as of a record date after the end of the fiscal year and each holder of other publicly-held securities of the Company within 120 days after the end of the fiscal year to which it relates an annual report for each fiscal year ending after the date of the initial public offering of the Shares which shall include: (i) financial statements prepared in accordance with generally accepted accounting principles which are audited and reported on by independent certified public accountants; (ii) the ratio of the costs of raising capital during the period to the capital raised; (iii) the aggregate amount of advisory fees and the aggregate amount of other fees paid to the Advisor and any Affiliate of the Advisor by the Company and including fees or charges paid to the Advisor and any Affiliate of the Advisor by third parties in connection with the operation of the Company by such third parties; (iv) the Operating Expenses of the Company, stated as a percentage of Average Invested Assets and as a percentage of its Net Income; (v) a report from the Independent Directors that the policies being followed by the Company are in the best interests of its Stockholders and the basis for such determination; (vi) separately stated, full disclosure of all material terms, factors, and circumstances surrounding any and all transactions involving the Company, Directors, Advisors, Sponsors and any Affiliate thereof occurring in the year for which the annual report is made, and the Independent Directors shall be specifically charged with a duty to examine and comment in the report on the fairness of such transactions; and (vii) Dividends to the Stockholders for the period, identifying the source of such Dividends, and if such information is not available at the time of the distribution, a written explanation of the relevant circumstances will accompany the Dividends.
Section 8.10. Rights of Objecting Stockholders. Stockholders shall not be entitled to exercise any rights of an objecting stockholder provided for under Title 3, Subtitle 2 of the Maryland Corporation Law unless the Board of Directors shall determine that such rights shall apply, with respect to all or any classes or series of Shares, to a particular transaction or all transactions occurring after the date of such approval in connection with which Stockholders would otherwise be entitled to exercise such rights.
Section 8.11. Stockholder Suitability. [Until such time as the Shares are Listed, the following provisions shall apply:]
(a) Stockholders shall have: (1) a minimum annual gross income of $70,000 and a minimum NET WORTH (determined exclusive of home, home furnishings and automobiles) of $70,000; or (2) a minimum NET WORTH (determined exclusive of home, home furnishings, and automobiles) of $250,000.
(b) Each Person selling Shares on behalf of the Company shall make every reasonable effort to determine that the purchase of Shares is a suitable and appropriate investment for each Stockholder. In making this determination, the each Person selling Shares on behalf of the Company shall ascertain that the prospective Stockholder: (1) meets the minimum income and net worth standards established for the Company in section 8.11(a) above; (2) can reasonably benefit from an investment in the Company based on the prospective Stockholder’s overall investment objectives and portfolio structure. (3) is able to bear the economic risk of the investment based on the prospective Stockholder’s overall financial situation; and (4) has apparent understanding of: (i) the fundamental risks of the investment; (ii) the risk that the Stockholder may lose the entire investment; (iii) the lack of liquidity of the Shares; (iv) the restrictions on transferability of the Shares; and (v) the tax consequences of the investment. In the case of a fiduciary account, the standards set forth in this section 8.11(b) shall be met by the beneficiary, the fiduciary account, or by the donor or grantor who directly or indirectly supplies the funds to purchase the Shares if the donor or grantor is the fiduciary.
(c) In connection with the Company’s initial public offering only, the minimum purchase of Shares is $10,000, except for IRAs which may purchase a minimum of $5,000 of Shares.
ARTICLE IX
ADVISOR
Section 9.1. Appointment and Initial Investment of Advisor. The Board of Directors is responsible for setting the general policies of the Company and for the general supervision of the Company's business. However, the Directors are not required personally to conduct the business of the Company, and they may (but need not) appoint, employ or contract with any Person (including a Person Affiliated with any Director) as an Advisor and may grant or delegate such authority to the Advisor as the Board of Directors may, in its sole discretion, deem necessary or desirable. The term of retention of any Advisor shall not exceed one year, although there is no
limit to the number of times that a particular Advisor may be retained. The Advisor, the Sponsor and their Affiliates have made an Initial Investment of $200,000 to the capital of the Company.
Section 9.2. Supervision of Expenses and the Advisor.
(a)The Board of Directors shall evaluate the performance of the Advisor before entering into or renewing the Advisory Agreement and the criteria used in such evaluation shall be reflected in the minutes of meetings of the Board of Directors. The Board of Directors may exercise broad discretion in allowing the Advisor to administer and regulate the operations of the Company, to act as agent for the Company, to execute documents on behalf of the Company and to make executive decisions which conform to general policies and principles established by the Board of Directors. The Board of Directors shall monitor the Advisor to assure that the administrative procedures, operations and programs of the Company are in the best interests of the Stockholders and are fulfilled.
(b)The Independent Directors are responsible for reviewing the fees and expenses of the Company at least annually or with sufficient frequency to determine that the expenses incurred are reasonable in light of the investment performance of the Company, its Net Assets, its Net Income and the fees and expenses of other comparable unaffiliated companies. Each such determination shall be reflected in the minutes of the meetings of the Board of Directors. The Independent Directors will be responsible for reviewing the performance of the Advisor from time to time, but at least annually, and determining that compensation to be paid to the Advisor is reasonable in relation to the nature and quality of services performed and the investment performance of the Company and that the provisions of the Advisory Agreement are being carried out. Specifically, the Independent Directors will consider factors such as:
(i)the Net Assets and Net Income of the Company,
(ii)the amount of the fees paid to the Advisor in relation to the size, composition and performance of the Company's portfolio,
(iii)the success of the Advisor in generating opportunities that meet the investment objectives of the Company,
(iv)rates charged to comparable companies and to investors other than comparable companies by advisors performing the same or similar services,
(v)additional revenues realized by the Advisor and its Affiliates through their relationship with the Company, whether paid by the Company or by others with whom the Company does business,
(vi)the quality and extent of service and advice furnished by the Advisor,
(vii)the performance of the investment portfolio of the Company, including income, conservation or appreciation of capital, frequency of problem investments and competence in dealing with distress situations, and the quality of the portfolio of the Company relative to the investments generated by the Advisor for its own account.
The Independent Directors may also consider all other factors which they deem relevant and the findings of the Independent Directors on each of the factors considered shall be recorded in the minutes of the Board of Directors.
(c) The Board of Directors shall determine whether any successor Advisor possesses sufficient qualifications to perform the advisory function for the Company and whether the compensation provided for in its contract with the Company is justified.
Section 9.3. Fiduciary Obligation of the Advisor. The Advisor has a fiduciary responsibility to the Company and to the Stockholders.
Section 9.4. Termination. Either a majority of the Independent Directors or the Advisor may terminate the Advisory Agreement on 60 days' written notice without cause or penalty, and, in such event, the Advisor will cooperate with the Company and the Directors in making an orderly transition of the advisory function.
Section 9.5. Real Estate Commission on Sale of Property. The Company may pay the Property Manager a real estate disposition fee upon sale of one or more Properties, in an amount equal to the lesser of (i) one-half of a Competitive Real Estate Commission, or (ii) three percent of the sales price of such Property or Properties. In addition, the amount paid when added to the sums paid to unaffiliated parties in such a capacity shall not exceed the lesser of the Competitive Real Estate Commission or an amount equal to 6% of the sales price of such Property or Properties. Payment of such fee shall be made only if the Advisor provides a substantial amount of services in connection with the sale of a Property or Properties.
Section 9.6. Organizational and Offering Expenses. The Company shall only pay reasonable Organizational and Offering Expenses and in no event shall such expenses exceed 15% of Gross Proceeds of any applicable offering.
Section 9.7. Reimbursement for Operating Expenses. The Company shall reimburse the Advisor for Operating Expenses incurred by the Advisor except that the Company shall not reimburse the Advisor for Operating Expenses that in the four consecutive fiscal quarters then ended exceed the greater of 2% of Average Invested Assets or 25% of Net Income (the "2%/25% Guidelines") for such year. Within 60 days after the end of each fiscal quarter, the Advisor will reimburse the Company for any amounts by which the Operating Expenses exceeded the 2% / 25% Guidelines for such year, unless the Independent Directors determine, based on such
unusual and non-recurring factors which they deem sufficient, that such excess was justified. Within 60 days after the end of any fiscal quarter of the Company for which Operating Expenses (for the 12 months just ended) exceed the 2%/25% Guidelines, the Advisor shall send a written disclosure of such fact to the Stockholders, together with an explanation of the factors the Independent Directors considered in arriving at the conclusion that such higher Operating Expenses were justified, if applicable. If the Independent Directors do not determine that such excess Operating Expenses are justified, the Advisor shall reimburse the Company within a reasonable time after the end of such 12-month period the amount by which the Operating Expenses exceeded the 2%/25% Guidelines.
Section 9.8. Limitation on Acquisition Fees and Acquisition Expenses. Notwithstanding anything contained in this Article IX, the total of all Acquisition Fees and Acquisition Expenses shall not exceed, in the aggregate, an amount equal to 6% of the Contract Price for the Property with respect to Properties purchased by the Company or in the case of a mortgage loan, 6% of the funds advanced; provided, however, that a majority of the Directors (including a majority of the Independent Directors) not otherwise interested in the transaction may approve fees and expenses in excess of this limit if they determine the transaction to be commercially competitive, fair and reasonable to the Company.
Section 9.9 Incentive Fees. An interest in the gain from the sale of assets of the Company, for which full consideration is not paid in cash or property of equivalent value, shall be allowed provided the amount or percentage of such interest is reasonable. Such an interest gain from the sale of the Company’s assets shall be considered presumptively reasonable if it does not exceed 15% of the balance of such net proceeds remaining after payment to Stockholders, in the aggregate, of an amount equal to 100% of the original issue price of the Company’s Shares, plus an amount equal to 6% of the original issue price of the Company’s shares per annum cumulative. For purposes of this Section 9.9, the original issue price of the Shares may be reduced by prior cash distributions to Stockholders of net proceeds from the sale of assets.
ARTICLE X
INVESTMENT OBJECTIVES AND LIMITATIONS
Section 10.1. Investment Objectives. The Company's primary investment objectives are: (i) to invest in a diversified portfolio of high-quality real estate, (ii) to preserve invested capital, (iii) to pay regular cash dividends that increase over the long term, (iv) to increase the cash flow generated by the Company's assets over the long term, (v) to achieve moderate appreciation of the Company's assets over the long term, and (vi) to remain qualified as a REIT for federal income tax purposes.
Section 10.2. Review of Objectives. The Independent Directors shall review the investment and borrowing policies of the Company with sufficient frequency and at least annually to determine that the policies being followed by the Company at any time are in the best interests of its Stockholders. Each such determination and the basis therefor shall be set forth in the minutes of the meetings of the Board of Directors.
Section 10.3. Certain Permitted Investments. [Until such time as the Shares are Listed, the following provisions shall apply:]
(a)The Company may invest in Properties and notes secured by mortgages or deeds of trust secured by liens on real property. The Company shall ordinarily purchase or invest in Properties or make loans fully secured by Properties based on their fair market value as determined by a majority of the Directors or, if decided by a majority of the Independent Directors as otherwise required by Section 11.1, as determined by an Independent Expert.
(b)The Company may invest in joint ventures with the Sponsor, Advisor, one or more Directors or any Affiliate, if a majority of Directors (including a majority of Independent Directors) not otherwise interested in the transaction (i) approve such investment as being fair and reasonable to the Company and (ii) determine that the investment by the Company and other third party investors making a comparable investment in the joint venture are on substantially the same terms and conditions.
(c)The Company shall not invest in equity securities, unless a majority of the directors (including a majority of Independent Directors) not otherwise interested in such transaction approve the transaction as being fair, competitive, and commercially reasonable.
Section 10.4. Investment Limitations. In addition to other investment restrictions imposed by the Board of Directors from time to time, consistent with the Company's objective of qualifying as a REIT, the following shall apply to the Company's investments [until such time as the Shares are Listed]:
(a)Not more than 10% of the Company's total assets shall be invested in Unimproved Real Property or mortgage loans on Unimproved Real Property.
(b)The Company shall not invest in commodities or commodity futures contracts. This limitation is not intended to apply to futures contracts, when used solely for hedging purposes in connection with the Company's ordinary business of investing in real estate assets and mortgages, or forward looking purchase agreements.
(c)The Company shall not make or invest in mortgage loans, including construction loans, on any one Property if the aggregate amount of all mortgage loans outstanding on the Property, including the loans of the Company, would exceed an amount equal to 85% of the appraised value of the Property as determined by appraisal obtained from an Independent Expert, unless substantial justification exists because of the presence of other underwriting criteria. For
purposes of this subsection, the "aggregate amount of all mortgage loans outstanding on the Property, including the loans of the Company" shall include all interest (excluding contingent participation in income and/or appreciation in value of the mortgaged Property), the current payment of which may be deferred pursuant to the terms of such loans, to the extent that deferred interest on each loan exceeds five percent per annum of the principal balance of the loan.
(d)The Company shall not invest in indebtedness ("Junior Debt") secured by a mortgage on real property which is subordinate to the lien or other indebtedness ("Senior Debt"), except where such amount of such Junior Debt, plus the outstanding amount of Senior Debt, does not exceed 90% of the appraised value, obtained from an Independent Expert, of such property, if after giving effect thereto, the value of all such mortgage loans of the Company (as shown on the books of the Company in accordance with generally accepted accounting principles, after all reasonable reserves but before provision for depreciation) would not then exceed 25% of the Company's Net Assets. The value of all investments in Junior Debt of the Company which does not meet the aforementioned requirements shall be limited to 10% of the Company's tangible assets (which would be included within the 25% limitation).
(a)The aggregate Leverage of the Company shall be reasonable in relation to the Net Assets of the Company and shall be reviewed by the Board of Directors at least quarterly. The maximum amount of such Leverage shall not exceed 300% of the Net Assets, unless approved by the Independent Directors and disclosed to the Stockholders in the next quarterly report of the Company along with the explanation for such excess borrowings..
(b)Notwithstanding Section 10.4(d) above, the Company shall not make or invest in any mortgage loans that are subordinate to any mortgage, other indebtedness or equity interest of the Advisor, the Directors, the Sponsor or an Affiliate of the Company. In addition, the Company shall not invest in any security of any entity holding investments or engaging in activities prohibited by these Articles of Incorporation.
(c)The Company shall not underwrite the Securities of other issuers. In addition, the Company shall not invest in Securities of other issuers, except for investments in joint ventures, unless a majority of the Directors (including a majority of Independent Directors) not otherwise interested in such transaction approve the transaction as being fair, competitive and commercially reasonable.
(d)The Company shall not issue (i) redeemable equity securities; (ii) non-voting or assessable securities; (iii) options, warrants, or similar evidences of a right to buy its securities (collectively, "Options") unless (1) issued to all of its Stockholders ratably, (2) as part of a financing arrangement, or (3) as part of a Stock Option Plan available to Directors, officers or employees of the Company
or the Advisor. Options may not be issued to the Advisor, Directors, Sponsor or any Affiliate thereof except on the same terms as such Options are sold to the general public, when applicable. The prohibition on redeemable equity securities does not apply to a class of equity securities that is convertible at the holder’s option into shares of common stock of the Company. Options may be issued to persons other than the Advisor, Directors, Sponsor or any Affiliate thereof but not at exercise prices less than the fair market value of the underlying securities on the date of grant and not for consideration that in the judgment of the Independent Directors has a market value less than the value of such Option on the date of grant. Options issuable to the Advisor, Directors, Sponsor or any Affiliate thereof shall not exceed 10% of the outstanding Shares on the date of grant.
(e)A majority of the Directors shall authorize the consideration to be paid for each Property, based on the fair market value of the Property. If a majority of the Independent Directors determine, or if the Property is acquired from the Advisor, a Director, the Sponsor or their Affiliates, such fair market value shall be determined by an Independent Expert selected by the Independent Directors.
(f)The Company shall not operate so as to be classified as an "investment company" under the Investment Company Act of 1940, as amended. The Company shall not issue (i) debt securities unless the historical debt service coverage (in the most recently completed fiscal year) as adjusted for known changes is sufficient to properly service that higher level of debt; or (ii) Shares on a deferred payment basis or under similar arrangements.
(g)The Company shall not invest in real estate contracts of sale unless such contracts of sale are in recordable form and appropriately recorded in the chain of title.
[Section 10.5 Permitted Investments and Limitations Upon Listing. Upon the Listing of the Shares, the Company may invest in any investment determined by the Board of Directors to be in the best interests of the Company and as may be permitted by law and consistent with maintaining the Company’s status as a REIT.]
ARTICLE XI
CONFLICTS OF INTEREST
Section 11.1. Sales and Leases to Company. The Company may purchase or lease a Property or Properties from an Affiliated Seller upon a finding by a majority of Directors (including a majority of Independent Directors) not otherwise interested in the transaction that such transaction is fair and reasonable to the Company; such determination shall be made based on the fair market value of the Property as determined by an Independent Expert as selected by the Independent Directors. Additionally, the Company may not purchase a Property or Properties from an Affiliated Seller at a price to the Company that is greater than the cost of the
asset to the Affiliated Seller unless substantial justification for such excess exists and such excess is reasonable, there is appropriate disclosure of the material facts concerning each such transaction and the transaction is otherwise approved by the Board of Directors as contemplated by this Section 11.1. Notwithstanding the previous sentence, substantial justification for a purchase price to the Company in excess of the cost to the Affiliated Seller shall be deemed to exist if (i) the Property was acquired by the Affiliated Seller prior to the formation of the Company, or (ii) the Property was developed, re-developed or substantially refurbished by the Affiliated Seller or an Affiliate of the Affiliated Seller provided that, in all cases, the transaction is otherwise approved by the Board of Directors as contemplated by the first sentence of this Section 11.1. In no event shall the cost of such asset to the Company exceed its current appraised value.
Section 11.2. Sales and Leases to the Sponsor, Advisor, Directors or Affiliates. A Sponsor, Advisor, Director or Affiliate may purchase or lease a Property or Properties from the Company if a majority of Directors (including a majority of Independent Directors) not otherwise interested in the transaction determine that the transaction is fair and reasonable to the Company.
Section 11.3. Other Transactions.
(a) No goods or services will be provided by the Advisor or its Affiliates to the Company, except for transactions in which the Advisor or its Affiliates provide goods or services to the Company in accordance with these Articles of Incorporation or if a majority of the Directors (including a majority of the Independent Directors) not otherwise interested in such transactions approve such transactions as fair and reasonable to the Company and on terms and conditions not less favorable to the Company than those available from unaffiliated third parties.
(b) The Company shall not make loans to the Sponsor, Advisor, Directors or any Affiliates thereof, except for mortgage loans described in Section 10.4(c) in these Articles of Incorporation or to a wholly-owned subsidiary. Any loans to the Company by the Sponsor, Advisor, Directors, or any Affiliates must be approved by a majority of the Directors (including a majority of the Independent Directors) not otherwise interested in such transaction as fair, competitive, and commercially reasonable, and no less favorable to the Company than comparable loans between unaffiliated parties.
ARTICLE XII
LIABILITY LIMITATION, INDEMNIFICATION
AND TRANSACTIONS WITH THE COMPANY
Section 12.1. Limitation of Stockholder Liability. No Stockholder shall be liable for any debt, claim, demand, judgment or obligation of any kind of, against or with respect to the Company by reason of being a Stockholder, nor shall any Stockholder be subject to any personal
liability whatsoever, in tort, contract or otherwise, to any person in connection with the property or the affairs of the Company by reason of being a Stockholder.
Section 12.2. Limitation of Liability and Indemnification.
(a) In this Section 12.2:
(i)"Indemnitee" means (1) any present or former Director or officer of the Company, (2) any person nominated or designated by (or pursuant to authority granted by) the Directors or any committee thereof to serve in any of the capacities referred to in clause (1) hereof, or (3) any person acting in an Official Capacity.
(ii)"Official Capacity" means (1) when used with respect to a Director, the office of Director of the Company and (2) when used with respect to a person other than a Director, the elective or appointive office of the Company held by such person or the employment or agency relationship undertaken by such person on behalf of the Company or Operating Partnership, but in each case does not include service for any other real estate investment trust or foreign or domestic corporation or any partnership, joint venture, sole proprietorship, trust, employee benefit plan or other enterprise.
(iii) "Proceeding" means any threatened, pending or completed action, suit or proceeding, whether civil, criminal, administrative, arbitrative or investigative, any appeal in such an action, suit or proceeding, and any inquiry or investigation that could lead to such an action, suit or proceeding.
(b) Subject to subsection 12.2(e), the Company shall indemnify every Indemnitee against all judgments, penalties (including excise and similar taxes), fines, amounts paid in settlement and reasonable expenses actually incurred by the Indemnitee in connection with any Proceeding in which he or she was, is or is threatened to be named defendant or respondent, or in which he or she was or is a witness without being named a defendant or respondent, by reason, in whole or in part, of his or her serving or having served, or having been nominated or designated to serve, in any of the capacities referred to in Section 12.2(a)(i), to the fullest extent that indemnification is permitted by the Maryland Corporation Law as the same exists or may hereafter be amended (but, in the case of any such amendment, only to the extent that such amendment permits the Company to provide broader indemnification rights than the law permitted the Company to provide prior to such amendment) or any other applicable laws presently or hereinafter in effect
(c) Any indemnification of expenses or agreement to hold harmless may be paid only out of the Net Assets of the Company and no portion may be recoverable from the Stockholders. An Indemnitee shall be deemed to have been found liable in respect of any claim, issue or matter only after the Indemnitee shall have been so adjudged by a court of competent jurisdiction after exhaustion of all appeals therefrom. Reasonable expenses shall include, without limitation, all court costs and all fees and disbursements of attorneys for the Indemnitee.
(h)Subject to Subsection 12.2(e), reasonable expenses (including court costs and attorneys' fees) incurred by an Indemnitee who was or is a witness or was, is or is threatened to be made a named defendant or respondent in a Proceeding, shall be paid or reimbursed by the Company at reasonable intervals in advance of the final disposition of such Proceeding. Notwithstanding any other provision of this Section 12.2, the Company may pay or reimburse expenses incurred by an Indemnitee in connection with his or her appearance as a witness or other participation in a Proceeding at a time when he or she is not named a defendant or respondent in the Proceeding.
(e) Limitations on Indemnification.
(1) [Until such time as the Shares are Listed, t]The Company shall not provide for indemnification of the Directors, Advisors or Affiliates for any liability or loss suffered by the Directors, Advisors or Affiliates, nor shall it provide that the Directors, Advisors or Affiliates be held harmless for any loss or liability suffered by the Company, unless all of the following conditions are met:
a. The Directors, Advisors or Affiliates determined, in good faith, that the course of conduct which caused the loss or liability was in the best interests of the Company.
b. The Directors, Advisors or Affiliates were acting on behalf of or performing services for the Company.
c. Such liability or loss was not the result of:
i. negligence or misconduct by the Directors (excluding the Independent Directors), or Advisors or Affiliates; or
ii. gross negligence or willful misconduct by the Independent Directors.
d. Such indemnification or agreement to hold harmless is recoverable only out of net assets of the Company and not from Stockholders.
(2) Notwithstanding anything to the contrary contained in Section 12.2(e)(1), [Until such time as the Shares are Listed,] the Directors, Advisors or Affiliates and any persons acting as a broker-dealer shall not be indemnified by the Company for any losses, liabilities or expenses arising from or out of an alleged violation of federal or state securities laws by such party unless one or more of the following conditions are met:
a. There has been a successful adjudication on the merits of each count involving alleged securities law violations as to the particular indemnitee.
b. Such claims have been dismissed with prejudice on the merits by a court of competent jurisdiction as to the particular indemnitee.
c. A court of competent jurisdiction approves a settlement of the claims against a particular indemnitee and finds that indemnification of the settlement and the related costs should be made, and the court considering the request for indemnification has been advised of the position of the Securities and Exchange Commission and of the published position of any state securities regulatory authority in which the Company’s securities were offered or sold as to indemnification for violations of securities laws.
(3) The advancement of Company funds to the Directors, Advisors or Affiliates for legal expenses and other costs incurred as a result of any legal action for which
indemnification is being sought is permissible only if all of the following conditions are satisfied:
a. The legal action relates to acts or omissions with respect to the performance of duties or services on behalf of the REIT.
b. The legal action is initiated by a third party who is not a Stockholder or the legal action is initiated by a Stockholder acting in his or her capacity as such and a court of competent jurisdiction specifically approves such advancement.
c. The Directors, Advisors or Affiliates undertake to repay the advanced funds to the Company, together with the applicable legal rate of interest thereon, in cases in which such Directors, Advisors or Affiliates are found not to be entitled to indemnification.
[(f) Indemnification upon Listing. Upon Listing, the Company shall indemnify its Directors, officers, employees, agents, Advisors or Affiliates to the maximum extent permitted by Maryland law. ]
Section 12.3. Transactions Between the Company and its Directors, Officers, Employees and Agents. Subject to any express restrictions in these Articles of Incorporation or the Bylaws, or an express restriction adopted by the Board of Directors by resolution, the Company may enter into any contract or transaction of any kind with any person, including any Director, officer, employee or agent of the Company or any person affiliated with a Director, officer, employee or agent of the Company, whether or not any of them has a financial interest in such transaction; provided that the terms of the transaction are no less favorable to the Company than would be obtained in a transaction with an unaffiliated party.
ARTICLE XIII
AMENDMENTS
Section 13.1. General. Subject to the terms of these Articles of Incorporation, the Company reserves the right from time to time to make any amendment to these Articles of Incorporation, now or hereafter authorized by law. All rights and powers conferred by these Articles of Incorporation on Stockholders, Directors and officers are granted subject to this reservation. An amendment to these Articles of Incorporation (a) shall be signed and acknowledged by at least a majority of the Directors, an officer duly authorized by at least a majority of the Directors, or signed and acknowledged by the Chairman of the Board of Directors, and witnessed by the Secretary, (b) shall be filed for record as provided in Section 16.5 and (c) shall become effective as of the later of the time the Department accepts the amendment for record or the time established in the amendment, not to exceed 30 days after the amendment is accepted for record. All references to these Articles of Incorporation shall include all effective amendments thereto.
Section 13.2. By Stockholders. These Articles of Incorporation may be amended, without the necessity for concurrence by the Board of Directors, by the affirmative vote of the holders of not less than a majority of the Common Stock then outstanding and entitled to vote thereon, except that: (i) no amendment may be made which would change any rights with respect
to any outstanding class of securities, by reducing the amount payable thereon upon liquidation, or by diminishing or eliminating any voting rights pertaining thereto; (ii) Sections 13.3, 14.1 and this Section 13.2 shall not be amended (or any other provision of these Articles of Incorporation be amended or any provision of these Articles of Incorporation be added that would have the effect of amending such sections); (iii) no term or provision of the Articles of Incorporation may be added, amended or repealed in any respect that would, in the determination of the Board of Directors, cause the Company to fail to qualify as a REIT under the Code; and (iv) certain provisions of these Articles of Incorporation, including provisions relating to the removal of Directors, Independent Directors, preemptive rights of holders of stock and indemnification and limitation of liability of officers and directors may not be amended or repealed.
Section 13.3. By Directors. The Board of Directors, by a majority vote, may amend provisions of these Articles of Incorporation from time to time as necessary to enable the Company to qualify as a REIT under the Code or to create a class or series of Shares as contemplated by Article VI. With the exception of the foregoing, the Board of Directors may not amend these Articles of Incorporation.
ARTICLE XIV
MERGER, CONSOLIDATION OR SALE OF COMPANY PROPERTY
Section 14.1. Authority of Directors. Subject to the provisions of any class or series of Shares at the time outstanding, the Board of Directors shall have the power to:
(a) merge the Company into another entity;
(b) consolidate the Company with one or more other entities into a new entity;
(c) sell or otherwise dispose of all or substantially all of the Company Property; or
(d) dissolve or liquidate the Company;
provided, however, that such action shall have been approved, at a meeting of the Stockholders called for that purpose, by the affirmative vote of the holders of not less than a majority of the Shares then outstanding and entitled to vote thereon. Any such transaction involving an Affiliate of the Company or the Advisor also must be approved by a majority of the Directors (including a majority of the Independent Directors) not otherwise interested in such transaction as fair and reasonable to the Company and on terms and conditions not less favorable to the Company than those available from unaffiliated third parties.
Section 14.2. Roll-Up Transactions.
(a) [Until such time as the Shares are Listed,] [i]In connection with any proposed Roll-Up Transaction, an appraisal of all Properties shall be obtained from an Independent Expert. The Properties shall be appraised on a consistent basis, and the appraisal shall be based on the evaluation of all relevant information and shall indicate the value of the Properties as of a date
immediately prior to the announcement of the proposed Roll-Up Transaction. The appraisal shall assume an orderly liquidation of Properties over a 12-month period. The terms of the engagement of the Independent Expert shall clearly state that the engagement is for the benefit of the Company and the Stockholders. A summary of the appraisal, indicating all material assumptions underlying the appraisal, shall be included in a report to Stockholders in connection with a proposed Roll-Up Transaction. In connection with a proposed Roll-Up Transaction, the Person sponsoring the Roll-Up Transaction shall offer to Stockholders who vote against the proposed Roll-Up Transaction the choice of:
(i)accepting the securities of a Roll-Up Entity offered in the proposed Roll-Up Transaction; or
(ii)one of the following:
(1)remaining as Stockholders of the Company and preserving their interests therein on the same terms and conditions as existed previously; or
(2)Receiving cash in an amount equal to the Stockholder’s pro rata share of the appraised value of the Net Assets of the Company.
(b) [Until such time as the Shares are Listed,] T[t]he Company is prohibited from participating in any proposed Roll-Up Transaction:
(i)which would result in the Stockholders having democracy rights in a Roll-Up Entity that are less than the rights provided for in Sections 8.1, 8.2, 8.8, and 12.1 of these Articles of Incorporation;
(ii)which includes provisions that would operate as a material impediment to, or frustration of, the accumulation of shares by any purchaser of the securities of the Roll-Up Entity (except to the minimum extent necessary to preserve the tax status of the Roll-Up Entity), or which would limit the ability of an investor to exercise the voting rights of its Securities of the Roll-Up Entity on the basis of the number of Shares held by that investor;
(iii)in which investor's rights to access of records of the Roll-Up Entity will be less than those described in Sections 8.8 and 8.9 hereof; or
(iv)in which any of the costs of the Roll-Up Transaction would be borne by the Company if the Roll-Up Transaction is not approved by the Stockholders.
ARTICLE XV
DURATION AND TERMINATION OF THE COMPANY
Section 15.1. Duration. The Company shall continue perpetually unless terminated pursuant to Section 15.2 or pursuant to any applicable provision of the Maryland Corporation Law.
Section 15.2. Termination.
(a) Unless the Board of Directors has caused the Company’s Common Stock to be listed or quoted for trading on an established securities exchange, including the NASDAQ, National Market System, within ten years of the termination of the Company’s initial public offering, the Company shall begin the process of liquidating our assets, unless the Board of Directors has obtained the approval of a majority of our shareholders to defer the liquidation or to approve an alternate strategy. To obtain that approval, the Board of Directors shall call a Stockholders’ meeting pursuant to Section 8.1 to present a proposal for the orderly disposition of the Company’s assets or for an alternate strategy. The proposal will include information regarding appraisals of the Company’s real estate assets. If the Stockholders do not approve the proposal presented by the Board of Directors prior to the end of ten years after the termination of the Company’s initial public offering, the Board of Directors shall begin the process of liquidating the Company’s assets or listing the Company’s Shares.
(b) Subject to the provisions of any class or series of Shares at the time outstanding, without the necessity for concurrence by the Board of Directors, the Company may be terminated upon the affirmative vote of the holders of a majority of the outstanding Shares. Upon the termination of the Company:
(i)The Company shall carry on no business except for the purpose of winding up its affairs.
(ii)The Board of Directors shall proceed to wind up the affairs of the Company and all of the powers of the Board of Directors under these Articles of Incorporation shall continue, including the powers to fulfill or discharge the Company's contracts, collect its assets, sell, convey, assign, exchange, transfer or otherwise dispose of all or any part of the remaining property of the Company to one or more persons at public or private sale for consideration which may consist in whole or in part of cash, securities or other property of any kind, discharge or pay its liabilities and do all other acts appropriate to liquidate its business.
(iii)After paying or adequately providing for the payment of all liabilities, and upon receipt of such releases, indemnities and agreements as they deem necessary for their protection, the Company may distribute the remaining property of the Company among the Stockholders so that after payment in full or the setting apart for payment of such preferential amounts, if any, to which the holders of any Shares at the time outstanding shall be entitled, the remaining property of the
Company shall, subject to any participating or similar rights of Shares at the time outstanding, be distributed ratably among the holders of Common Stock at the time outstanding.
(c) After termination of the Company, the liquidation of its business and the distribution to the Stockholders as herein provided, a majority of the Directors shall execute and file with the Company’s records a document certifying that the Company has been duly terminated, and the Directors shall be discharged from all liabilities and duties hereunder, and the rights and interests of all Stockholders shall cease.
ARTICLE XVI
MISCELLANEOUS
Section 16.1. Governing Law. The Articles shall be construed according to the laws of the State of Maryland without regard to conflicts of laws provisions thereof.
Section 16.2. Reliance by Third Parties. Any certificate shall be final and conclusive as to any person dealing with the Company if executed by the Secretary or an Assistant Secretary of the Company or a Director, and if certifying to: (a) the number or identity of Directors, officers of the Company or Stockholders; (b) the due authorization of the execution of any document; (c) the action or vote taken, and the existence of a quorum, at a meeting of the Board of Directors or Stockholders; (d) a copy of these Articles of Incorporation or of the Bylaws as a true and complete copy as then in force; (e) an amendment to these Articles of Incorporation; (f) the termination of the Company; or (g) the existence of any fact relating to the affairs of the Company. No purchaser, lender, transfer agent or other person shall be bound to make any inquiry concerning the validity of any transaction purporting to be made by the Company on its behalf or by any officer, employee or agent of the Company.
Section 16.3. Severability.
(a)The provisions of these Articles of Incorporation are severable, and if the Board of Directors shall determine, with the advice of counsel, that any one or more of such provisions (the "Conflicting Provisions") are in conflict with the Code, Maryland Corporation Law or other applicable federal or state laws, the Conflicting Provisions, to the extent of the conflict, shall be deemed never to have constituted a part of these Articles of Incorporation, even without any amendment of these Articles of Incorporation pursuant to Article XIII and without affecting or impairing any of the remaining provisions of these Articles of Incorporation or rendering invalid or improper any action taken or omitted prior to such determination. No Director shall be liable for making or failing to make such a determination.
(b)If any provision of these Articles of Incorporation shall be held invalid or unenforceable in any jurisdiction, such holding shall apply only to the extent of any such invalidity or unenforceability and shall not in any manner affect, impair or render invalid or
unenforceable such provision in any other jurisdiction or any other provision of these Articles of Incorporation in any jurisdiction.
Section 16.4. Construction. In these Articles of Incorporation, unless the context otherwise requires, words used in the singular or in the plural include both the plural and singular and words denoting any gender include all genders. The title and headings of different parts are inserted for convenience and shall not affect the meaning, construction or effect of these Articles of Incorporation.
Section 16.5. Recordation. These Articles of Incorporation and any amendment hereto shall be filed for record with the Department and may also be filed or recorded in such other places as the Board of Directors deems appropriate, but failure to file for record these Articles of Incorporation or any amendment hereto in any office other than in the State of Maryland shall not affect or impair the validity or effectiveness of these Articles of Incorporation or any amendment hereto. A restated Articles of Incorporation shall, upon filing, be conclusive evidence of all amendments contained therein and may thereafter be referred to in lieu of the original Articles of Incorporation and the various amendments thereto.
SECOND: The amendment and restatement of the Articles of Incorporation as hereinabove set forth has been duly advised and approved by the Board of Directors and approved by the stockholders of the Company as required by law.
THIRD: the Current address of the principal office of the Company is as set forth in Article IV of the foregoing Fourth Amended and Restated Articles of Incorporation.
FOURTH: the name and address of the Company’s current registered agent is The Corporation Trust Incorporated, 2405 York Rd. Suite 201, Suite 201 Lutherville-Timonium, MD 21093-2264.
FIFTH: The number of directors of the Company is Three (3) and Allen R. Hartman, Rick Ruskey and Jack Tompkins are the directors of the Company. The mailing address for all of the directors is: 2909 Hillcroft, Suite 420, Houston, TX 77257.
SIXTH: The total number of shares of capital stock which the Company has authority to issue is 950,000,000 shares of stock, consisting of 750,000,000 shares of Common Stock, $.001 par value per share, and 200,000,000 shares of Preferred Stock, $.001 par value per share, of which 1,000 shares are classified and designated as “Series One—Preferred Stock”. The aggregate par value of all shares of stock having par value is $9,500,000.
"IN WITNESS WHEREOF, the Company has caused these Fourth Articles of Amendment and Restatement to be signed in its name and on its behalf by its President and attested to by its Secretary, on this ______th day of _________, 2018 and by executing these presents below, the undersigned President acknowledges these Articles of Amendment and Restatement to be the corporate act of the Corporation and as to all matters or facts required to be verified under oath, acknowledges that, to the best of his knowledge, information and belief,
these matters and facts are true in all material respects and that this statement is made under the penalties for perjury.
Dated:__________ , __, 2018 Hartman Short Term Properties XX, Inc.
By: ______________________________
Allen R Hartman, President
ATTEST:
Mark T. Torok, Secretary
APPENDIX I
HARTMAN SHORT TERM INCOME PROPERTIES XX, INC.
INDEX TO CONSOLIDATED FINANCIAL STATEMENTS
Unaudited consolidated balance sheet as of September 30, 2019 and related unaudited consolidated statements of operations for the three months ended September 30, 2019 and 2018 and nine months ended September 30, 2019 and 2018, consolidated statements of stockholders’ equity for the three months ended September 30, 2019 and 2018 and nine months ended September 30, 2019, and the consolidated statements of cash flows for the nine months ended September 30, 2019 and 2018.
Audited consolidated balance sheets as of December 31, 2018 and 2017, respectively and related consolidated statements of operations for the years ended December 31, 2018 and 2017, consolidated statements of stockholders’ equity for the years ended December 31, 2018 and 2017 and the consolidated statements of cash flows for the years ended December 31, 2018 and 2017.
Audited consolidated balance sheets as of December 31, 2016 and 2015, respectively and related consolidated statements of operations for the years ended December 31, 2016 and 2015, consolidated statements of stockholders’ equity for the years ended December 31, 2016 and 2015 and the consolidated statements of cash flows for the years ended December 31, 2016 and 2015.
| | | | | | | | | | | |
| HARTMAN SHORT TERM INCOME PROPERTIES XX, INC. AND SUBSIDIARIES | | | |
| CONSOLIDATED BALANCE SHEETS | | | |
| (in thousands, except share data) | | | |
| September 30, 2019 | | December 31, 2018 |
| ASSETS | Unaudited | | |
| Real estate assets, at cost | $ | 591,524 | | | | $ | 583,112 | |
| Accumulated depreciation and amortization | (110,493) | | | | (89,840) | |
| Real estate assets, net | 481,031 | | | | 493,272 | |
| | | | | | |
| Cash and cash equivalents | 990 | | | | 17,780 | |
| Restricted cash | 22,197 | | | 33,696 | |
| Accrued rent and accounts receivable, net | 14,468 | | | | 11,881 | |
| Notes receivable - related party | 16,272 | | | | 6,676 | |
| Deferred leasing commission costs, net | 10,423 | | | | 8,301 | |
| Goodwill | 250 | | | | 250 | |
| Prepaid expenses and other assets | 966 | | | | 1,249 | |
| Investment in affiliate | 8,978 | | | | 8,978 | |
| Total assets | $ | 555,575 | | | | $ | 582,083 | |
| | | | | | |
| LIABILITIES AND EQUITY | | | | | | |
| | | | | | |
| Liabilities: | | | | | | |
| Notes payable, net | $ | 298,588 | | | | $ | 305,907 | |
| Due to related parties | 2,772 | | | | 1,496 | |
| Accounts payable and accrued expenses | 15,557 | | | | 21,335 | |
| Tenants' security deposits | 5,178 | | | | 4,864 | |
| Total liabilities | 322,095 | | | | 333,602 | |
| | | | | | |
| Commitments and contingencies | | | | | | |
| | | | | | |
| Stockholders' equity: | | | | | | |
| Preferred stock, $0.001 par value, 200,000,000 convertible, non-voting shares authorized, 1,000 shares issued and outstanding at September 30, 2019 and December 31, 2018, respectively | — | | | | — | |
| Common stock, $0.001 par value, 750,000,000 authorized, 18,417,687 shares and 17,711,384 shares issued and outstanding at September 30, 2019 and December 31, 2018, respectively | 18 | | | | 18 | |
| Additional paid-in capital | 173,950 | | | | 165,084 | |
| Accumulated distributions and net loss | (104,371) | | | | (95,162) | |
| Total stockholders' equity | 69,597 | | | | 69,940 | |
| Noncontrolling interests in subsidiary | 163,883 | | | | 178,541 | |
| Total equity | 233,480 | | | | 248,481 | |
| Total liabilities and equity | $ | 555,575 | | | | $ | 582,083 | |
The accompanying notes are an integral part of these consolidated financial statements.
| | | | | | | | | | | | | | | | | | | | | | | |
| HARTMAN SHORT TERM INCOME PROPERTIES XX, INC. AND SUBSIDIARIES | | | | | | | | |
| CONSOLIDATED STATEMENTS OF OPERATIONS | | | | | | | | |
| (Unaudited, in thousands, except per share data) | | | | | | | | |
| | | | | | | |
| Three Months Ended September 30, | | | | | Nine Months Ended September 30, | | | |
| 2019 | | 2018 | | 2019 | | 2018 |
| Revenues | | | | | | | |
| Rental revenues | $ | 18,444 | | | $ | 9,850 | | | $ | 53,787 | | | $ | 29,386 | |
| Tenant reimbursements and other revenues | 3,497 | | | 1,214 | | | 10,713 | | | 4,820 | |
| Total revenues | 21,941 | | | 11,064 | | | 64,500 | | | 34,206 | |
| | | | | | | |
| Expenses (income) | | | | | | | |
| Property operating expenses | 7,770 | | | 4,381 | | | 20,780 | | | 11,905 | |
| Asset management fees | 440 | | | 440 | | | 1,320 | | | 1,320 | |
| Real estate taxes and insurance | 3,087 | | | 1,596 | | | 9,321 | | | 4,686 | |
| Depreciation and amortization | 6,989 | | | 2,821 | | | 20,653 | | | 10,279 | |
| General and administrative | 1,388 | | | 972 | | | 4,051 | | | 2,436 | |
| Interest expense | 3,433 | | | 1,530 | | | 10,625 | | | 4,824 | |
| Interest and dividend income | (833) | | | (294) | | | (1,346) | | | (891) | |
| Total expenses, net | 22,274 | | | 11,446 | | | 65,404 | | | 34,559 | |
| Net loss | (333) | | | (382) | | | (904) | | | (353) | |
| Net loss attributable to noncontrolling interests | (622) | | | (340) | | | (1,285) | | | (328) | |
| Net income (loss) attributable to common stockholders | $ | 289 | | | $ | (42) | | | $ | 381 | | | $ | (25) | |
| Net income (loss) attributable to common stockholders per share | $ | 0.02 | | | | $ | — | | | | $ | 0.02 | | | | $ | — | |
| Weighted average number of common shares outstanding, basic and diluted | 18,418 | | 18,010 | | 18,265 | | 18,009 |
| | | | | | | |
| The accompanying notes are an integral part of these consolidated financial statements. | | | | | | | | |
| | | | | | | | | | | | | | | | | | | | | | | | | | | | | |
| HARTMAN SHORT TERM INCOME PROPERTIES XX, INC. AND SUBSIDIARIES | | | | | | | | | |
| CONSOLIDATED STATEMENTS OF EQUITY | | | | | | | | | |
| (Unaudited, in thousands) | | | | | | | | | |
| | | | | | | | | |
| Preferred Stock | | Common Stock | | | | | | |
| Shares | Amount | Shares | Amount | Additional Paid-In Capital | Accumulated Distributions and Net Loss | Total Stockholders' Equity | Noncontrolling Interests | Total Equity |
| Balance, June 30, 2018 | 1 | | $ | — | | 18,010 | | $ | 18 | | $ | 167,947 | | $ | (87,473) | | $ | 80,492 | | $ | 13,078 | | $ | 93,570 | |
| Issuance of common shares | — | | — | | — | | — | | — | | — | | — | | — | | — | |
| Dividends and distributions (cash) | — | | — | | — | | — | | — | | (3,153) | | (3,153) | | (138) | | (3,291) | |
| Net loss | — | | — | | — | | — | | — | | (42) | | (42) | | (340) | | (382) | |
| Balance, September 30, 2018 | 1 | | $ | — | | 18,010 | | $ | 18 | | $ | 167,947 | | $ | (90,668) | | $ | 77,297 | | $ | 12,600 | | $ | 89,897 | |
| | | | | | | | | |
| Preferred Stock | | Common Stock | | | | | | |
| Shares | Amount | Shares | Amount | Additional Paid-In Capital | Accumulated Distributions and Net Loss | Total Stockholders' Equity | Noncontrolling Interests | Total Equity |
| Balance, June 30, 2019 | 1 | | $ | — | | 18,418 | | $ | 18 | | $ | 173,950 | | $ | (101,436) | | $ | 72,532 | | $ | 164,738 | | $ | 237,270 | |
| Issuance of common shares | — | | — | | | | — | | — | | — | | — | | — | | — | |
| Purchase of non-controlling interest | — | | — | | — | | — | | — | | — | | — | | — | | — | |
| Dividends and distributions (cash) | — | | — | | — | | — | | — | | (3,224) | | (3,224) | | (233) | | (3,457) | |
| Net (loss) income | — | | — | | — | | — | | — | | 289 | | 289 | | (622) | | (333) | |
| Balance, September 30, 2019 | 1 | | $ | — | | 18,418 | | $ | 18 | | $ | 173,950 | | $ | (104,371) | | $ | 69,597 | | $ | 163,883 | | $ | 233,480 | |
The accompanying notes are an integral part of these consolidated financial statements.
| | | | | | | | | | | | | | | | | | | | | | | | | | | | | |
| HARTMAN SHORT TERM INCOME PROPERTIES XX, INC. AND SUBSIDIARIES | | | | | | | | | |
| CONSOLIDATED STATEMENTS OF EQUITY | | | | | | | | | |
| (Unaudited, in thousands) | | | | | | | | | |
| | | | | | | | | |
| Preferred Stock | | Common Stock | | | | | | |
| Shares | Amount | Shares | Amount | Additional Paid-In Capital | Accumulated Distributions and Net Loss | Total Stockholders' Equity | Noncontrolling Interests | Total Equity |
| Balance, December 31, 2017 | 1 | | $ | — | | 18,004 | | $ | 18 | | $ | 167,871 | | $ | (81,188) | | $ | 86,701 | | $ | 13,338 | | $ | 100,039 | |
| Issuance of common shares | — | | — | | 6 | | — | | 76 | | — | | 76 | | — | | 76 | |
| Dividends and distributions (cash) | — | | — | | — | | — | | — | | (9,455) | | (9,455) | | (410) | | (9,865) | |
| Net loss | — | | — | | — | | — | | — | | (25) | | (25) | | (328) | | (353) | |
| Balance, September 30, 2018 | 1 | | $ | — | | 18,010 | | $ | 18 | | $ | 167,947 | | $ | (90,668) | | $ | 77,297 | | $ | 12,600 | | $ | 89,897 | |
| | | | | | | | | |
| Preferred Stock | | Common Stock | | | | | | |
| Shares | Amount | Shares | Amount | Additional Paid-In Capital | Accumulated Distributions and Net Loss | Total Stockholders' Equity | Noncontrolling Interests | Total Equity |
| Balance, December 31, 2018 | 1 | | $ | — | | 17,712 | | $ | 18 | | $ | 165,084 | | $ | (95,162) | | $ | 69,940 | | $ | 178,541 | | $ | 248,481 | |
| Issuance of common shares | — | | — | | 6 | | — | | 76 | | — | | 76 | | — | | 76 | |
| Purchase of non-controlling interest | — | | — | | 700 | | — | | 8,790 | | | | 8,790 | | (8,858) | | (68) | |
| Dividends and distributions (cash) | — | | — | | — | | — | | — | | (9,590) | | (9,590) | | (4,515) | | (14,105) | |
| Net income (loss) | — | | — | | — | | — | | — | | 381 | | 381 | | (1,285) | | (904) | |
| Balance, September 30, 2019 | 1 | | $ | — | | 18,418 | | $ | 18 | | $ | 173,950 | | $ | (104,371) | | $ | 69,597 | | $ | 163,883 | | $ | 233,480 | |
| | | | | | | | | | | |
| HARTMAN SHORT TERM INCOME PROPERTIES XX, INC. AND SUBSIDIARIES | | | | |
| CONSOLIDATED STATEMENTS OF CASH FLOWS | | | | |
| (Unaudited, in thousands) | | | | |
| Nine Months Ended September 30, | | |
| 2019 | | 2018 |
| Cash flows from operating activities: | | | |
| Net loss | $ | (904) | | | (353) | |
| Adjustments to reconcile net loss to net cash provided by operating activities: | | | |
| Stock based compensation | 58 | | | 57 | |
| Depreciation and amortization | 20,653 | | | 10,279 | |
| Deferred loan and lease commission costs amortization | 2,572 | | | 1,523 | |
| Bad debt provision | 39 | | | 1,058 | |
| Changes in operating assets and liabilities: | | | |
| Accrued rent and accounts receivable | (2,626) | | | (2,858) | |
| Deferred leasing commissions | (3,849) | | | (2,663) | |
| Prepaid expenses and other assets | (246) | | | (100) | |
| Accounts payable and accrued expenses | (6,144) | | | (1,143) | |
| Due to/from related parties | 1,276 | | | 785 | |
| Tenants' security deposits | 314 | | | 167 | |
| Net cash provided by operating activities | 11,143 | | | 6,752 | |
| Cash flows from investing activities: | | | |
| Acquisition deposits | 529 | | | — | |
| Advance to affiliate - related party | — | | | (6,608) | |
| Investment in affiliate - related party | (10,546) | | | — | |
| Repayment of note receivable - related party | 950 | | | 2,043 | |
| Additions to real estate | (8,412) | | | (5,312) | |
| Net cash used in investing activities | (17,479) | | | (9,877) | |
| Cash flows from financing activities: | | | |
| Distributions to common stockholders | (9,590) | | | (9,454) | |
| Distributions to non-controlling interest | (4,515) | | | (411) | |
| Borrowings under insurance premium finance note | 1,577 | | | 603 | |
| Refund of stock selling commissions | — | | | 2 | |
| Repayment under insurance premium finance note | (1,261) | | | (483) | |
| Payments of deferred loan costs | (72) | | | (283) | |
| Repayments under term loan notes | (8,092) | | | (1,663) | |
| Borrowings under revolving credit facility | — | | | 11,528 | |
| Net cash used in financing activities | (21,953) | | | (161) | |
| Net change in cash and cash equivalents and restricted cash | (28,289) | | | (3,286) | |
| Cash and cash equivalents and restricted cash, beginning of period | 51,476 | | | 5,563 | |
| Cash and cash equivalents and restricted cash, end of period | $ | 23,187 | | | 2,277 | |
| Supplemental cash flow information: | | | |
| Cash paid for interest | $ | 9,879 | | | $ | 4,523 | |
| Supplemental disclosure of non-cash activities: | | | |
| Value of Director's stock compensation shares issued | $ | 76 | | | $ | 76 | |
| Value of Common shares issued to acquire non-controlling interest | $ | 8,790 | | | $ | — | |
| Acquisition of non-controlling interest | $ | (8,858) | | | $ | — | |
| The accompanying notes are an integral part of these consolidated financial statements. | | | |
Note 1 - Organization and Business
Hartman Short Term Income Properties XX, Inc. (the “Company”), is a Maryland corporation formed on February 5, 2009. The Company elected to be treated as a real estate investment trust (“REIT”) beginning with the taxable year ending December 31, 2011. As used herein, the “Company,” “we,” “us,” or “our”refer to Hartman Short Term Income Properties XX, Inc. and its consolidated subsidiaries, including the Operating Partnership, except where context otherwise requires.
On July 19, 2018, we entered into a limited liability company agreement with our affiliates Hartman Income REIT, Inc. (“HIREIT”), Hartman Short Term Income Properties XIX, Inc. (“Hartman XIX”) and Hartman vREIT XXI, Inc. (“vREIT XXI”) to form Hartman SPE, LLC ("SPE LLC"), a special purpose entity.
On October 1, 2018, SPE LLC, as borrower, and Goldman Sachs Mortgage Company entered into a term loan agreement pursuant to which the lender made a term loan to SPE LLC in the principal amount of $259,000,000.
Contemporaneously therewith and together with our affiliates HIREIT, Hartman XIX and vREIT XXI, we contributed a total of 39 commercial real estate properties ("Properties") to SPE, LLC, subject to the then existing mortgage indebtedness encumbering the Properties, in exchange for membership interests in SPE LLC. Proceeds of the Loan were immediately used to extinguish the existing mortgage indebtedness encumbering the Properties.
Substantially all of our business is conducted through our wholly owned subsidiary, Hartman XX Limited Partnership, a Texas limited partnership (the “Operating Partnership”) and SPE LLC. Our wholly-owned subsidiary, Hartman XX REIT GP LLC, a Texas limited liability company, is the sole general partner of the Operating Partnership. We are the sole limited partner of the Operating Partnership. Our wholly-owned subsidiary, Hartman SPE Management, LLC ("SPE Management") is the manager of SPE LLC. Our single member interests in our limited liability company subsidiaries are owned by the Operating Partnership or its wholly owned subsidiaries.
Subject to certain restrictions and limitations, Hartman Advisors LLC ("Advisor") is responsible for managing our affairs on a day-to-day basis and for identifying and making acquisitions and investments on our behalf pursuant to an advisory agreement (the “Advisory Agreement”) by and among the Company and Advisor. Management of the Company’s properties and the Properties, is provided pursuant to property management agreements with Hartman Income REIT Management, Inc. (the "Property Manager"), a wholly-owned subsidiary of HIREIT.
As of September 30, 2019, the Company owned 43 commercial properties comprising approximately 6.7 million square feet plus three pad sites, all located in Texas. As of September 30, 2019, the Company owned 15 properties located in Richardson, Arlington and Dallas, Texas, 25 properties located in Houston, Texas and three properties located in San Antonio, Texas. As of September 30, 2018, the Company owned 17 commercial properties comprising approximately 2.9 million square feet plus three pad sites, all located in Texas. As of September 30, 2018, the Company owned nine properties located in Richardson, Arlington and Dallas, Texas, six properties located in Houston, Texas and two properties located in San Antonio, Texas.
On July 21, 2017, the Company and Hartman Short Term Income Properties XIX, Inc. (“Hartman XIX”), entered into an agreement and plan of merger (the “XIX Merger Agreement”). On July 21, 2017, as subsequently modified on May 8 2018, the Company, the Operating Partnership, Hartman Income REIT, Inc. (“HIREIT”) and Hartman Income REIT Operating Partnership LP, the operating partnership of HIREIT, (“HIROP”), entered into an agreement and plan of merger (the “HIREIT Merger Agreement,” and together with the XIX Merger Agreement, the “Merger Agreements”).
Subject to the terms and conditions of the XIX Merger Agreement, including the satisfaction of all closing conditions set forth in the Merger Agreements, Hartman XIX will merge with and into the Company, with the Company surviving the merger (the “Hartman XIX Merger”). Subject to the terms and conditions of the HIREIT Merger Agreement, (i) HIREIT will merge with and into the Company, with HIREIT surviving the merger (the “HIREIT Merger,” and together with the Hartman XIX Merger, the “REIT Mergers”), and (ii) HIROP will merge and with and into the Operating Partnership, with the Operating Partnership surviving the merger (the “Partnership Merger,” and together with the REIT Mergers, the “Mergers”). The REIT Mergers are intended to qualify as a “reorganization” under, and within the meaning of, Section 368(a) of the Internal Revenue Code of 1986, as amended (the “Code”), and the Partnership Merger is intended to be treated as a tax-deferred exchange under Section 721 of the Code.
Subject to the terms and conditions of the XIX Merger Agreement, (i) each share of common stock of Hartman XIX (the “XIX Common Stock”) issued and outstanding immediately prior to the Effective Time (as defined in the XIX Merger Agreement) will be automatically cancelled and retired and converted into the right to receive 9,171.98 shares of common
stock, $0.01 par value per share, of the Company (“Company Common Stock”), (ii) each share of 8% cumulative preferred stock of Hartman XIX issued and outstanding immediately prior to the Effective Time will be automatically cancelled and retired and converted into the right to receive 1.238477 shares of Company Common Stock, and (iii) each share of 9% cumulative preferred stock of Hartman XIX issued and outstanding immediately prior to the Effective Time will be automatically cancelled and retired and converted into the right to receive 1.238477 shares of Company Common Stock.
Subject to the terms and conditions of the HIREIT Merger Agreement, (a) in connection with the HIREIT Merger, (i) each share of common stock of HIREIT (the “HIREIT Common Stock”) issued and outstanding immediately prior to the REIT Merger Effective Time (as defined in the HIREIT Merger Agreement) will be automatically cancelled and retired and converted into the right to receive 0.752222 shares of Company Common Stock, and (ii) each share of subordinate common stock of HIREIT will be automatically cancelled and retired and converted into the right to receive 0.863235 shares of Company Common Stock, and (b) in connection with the Partnership Merger, each unit of limited partnership interest in HIREIT Operating Partnership (“HIREIT OP Units”) issued and outstanding immediately prior to the Partnership Merger Effective Time (as defined in the HIREIT Merger Agreement) (other than any HIREIT OP Units held by HIREIT) will be automatically cancelled and retired and converted into the right to receive 0.752222 validly issued, fully paid and non-assessable units of limited partnership interests in XX Operating Partnership.
Each Merger Agreement contains customary covenants, including covenants prohibiting HIREIT and Hartman XIX and their respective subsidiaries and representatives from soliciting, providing information or entering into discussions concerning proposals relating to alternative business combination transactions, subject to certain limited exceptions.
The Merger Agreements may be terminated under certain circumstances, including but not limited to (i) by the mutual written consent of all the parties to a Merger Agreement, (ii) by either the Company or HIREIT or Hartman XIX, as applicable, if a final and non-appealable order is entered prohibiting or disapproving the applicable Mergers, (iii) by either the Company or HIREIT or Hartman XIX, as applicable, if the required approval of the applicable Mergers by the stockholders of the Company or HIREIT or Hartman XIX, as applicable (the “Stockholder Approvals”), have not been obtained, (iv) by either the Company or HIREIT or Hartman XIX, as applicable, upon a material uncured breach by the other party that would cause the closing conditions in the applicable Merger Agreement not to be satisfied, or (v) by either the Company or HIREIT or Hartman XIX, as applicable, if the applicable Mergers have not been completed on or before December 31, 2019. No termination fees or penalties are payable by any party to any Merger Agreement in the event of the termination of any Merger Agreement.
The Merger Agreements contain certain representations and warranties made by the parties thereto. The representations and warranties of the parties were made solely for purposes of the contract among the parties, and are subject to certain important qualifications and limitations set forth in confidential disclosure letters delivered by the parties to the Mergers to the other parties to the Mergers. Moreover, certain of the representations and warranties are subject to a contractual standard of materiality that may be different from what may be viewed as material to stockholders, and the representations and warranties are primarily intended to establish circumstances in which either of the parties may not be obligated to consummate the Mergers, rather than establishing matters as facts.
Each Merger Agreement sets forth certain conditions of the parties thereto to consummate the Mergers contemplated by such Merger Agreement, including (i) receipt of the applicable stockholder approvals, (ii) receipt of all regulatory approvals, (iii) the absence of any judgments, orders or laws prohibiting or restraining the consummation of the applicable Mergers, (iv) the effectiveness with the Securities and Exchange Commission (the “SEC”) of the registration statement on Form S-4 to be filed by the Company to register the shares of Company Common Stock to be issued as consideration in the REIT Mergers, (v) the delivery of certain documents, consents and legal opinions, and (vi) the truth and correctness of the representations and warranties of the respective parties, subject to the materiality standards contained in the Merger Agreements. In addition, the consummation of the HIREIT Merger and the Partnership Merger is a condition to the consummation of the Hartman XIX Merger, and vice versa. There can be no guarantee that the conditions to the closing of the Mergers set forth in the Merger Agreements will be satisfied.
Note 2 — Summary of Significant Accounting Policies
Basis of Presentation
The accompanying consolidated financial statements included in this report are unaudited; however, amounts presented in the consolidated balance sheet as of December 31, 2018 are derived from our audited consolidated financial statements as of that date. The unaudited consolidated financial statements as of September 30, 2019 have been prepared by the Company in accordance with accounting principles generally accepted in the United States (“GAAP”) and pursuant to the rules and regulations of the Securities and Exchange Commission, including Form 10-Q and Regulation S-X, on a basis consistent with
the annual audited consolidated financial statements. The consolidated financial statements presented herein reflect all adjustments (consisting of normal recurring accruals and adjustments), which are, in the opinion of management, necessary to fairly present the financial position of the Company as of September 30, 2019, and the results of consolidated operations for the three and nine months ended September 30, 2019 and 2018, the consolidated statements of stockholders’ equity for the three and nine months ended September 30, 2019 and 2018 and the consolidated statements of cash flows for the nine months ended September 30, 2019 and 2018. The results of the nine months ended September 30, 2019 are not necessarily indicative of the results to be expected for the year ending December 31, 2019.
The consolidated financial statements herein are condensed and should be read in conjunction with the consolidated financial statements and notes thereto included in the Company’s Annual Report on Form 10-K for the year ended December 31, 2018.
These unaudited consolidated financial statements include the accounts of the Company, the Operating Partnership and its subsidiaries, and Hartman SPE, LLC. All significant intercompany balances and transactions have been eliminated.
Use of Estimates
The preparation of financial statements in conformity with GAAP requires management to make estimates and assumptions that affect the reported amounts of assets and liabilities and disclosures of contingent assets and liabilities at the date of the financial statements and the reported amounts of revenues and expenses during the reporting period. Actual results could differ from those estimates.
Cash and Cash Equivalents
Cash and cash equivalents on the accompanying consolidated balance sheets include all cash and liquid investments with maturities of three months or less. Cash and cash equivalents as of September 30, 2019 and December 31, 2018 consisted of demand deposits at commercial banks. We maintain accounts which may from time to time exceed federally insured limits. We have not experienced any losses in these accounts and believe that the Company is not exposed to any significant credit risk and regularly monitors the financial stability of these financial institutions.
Restricted Cash
Restricted cash on the accompanying consolidated balance sheets consists of amounts escrowed for future real estate taxes, insurance, capital expenditures and debt service, as required by certain of our mortgage debt agreements.
Financial Instruments
The accompanying consolidated balance sheets include the following financial instruments: cash and cash equivalents, accrued rent and accounts receivable, accounts payable and accrued expenses and balances due to/due from related parties, as well as related party notes receivable. The Company considers the carrying value of these financial instruments to approximate their respective fair values due to their short-term nature. Disclosure about the fair value of financial instruments is based on relevant information available as of September 30, 2019 and December 31, 2018.
Revenue Recognition
The Company’s leases are accounted for as operating leases. Certain leases provide for tenant occupancy during periods for which no rent is due and/or for increases or decreases in the minimum lease payments over the terms of the leases. Revenue is recognized on a straight-line basis over the terms of the individual leases. Revenue recognition under a lease begins when the tenant takes possession of or controls the physical use of the leased space. When the Company acquires a property, the term of existing leases is considered to commence as of the acquisition date for purposes of this calculation. The Company’s accrued rents are included in accrued rent and accounts receivable, net. The Company will defer the recognition of contingent rental income, such as percentage rents, until the specific target that triggers the contingent rental income is achieved. Additionally, cost recoveries from tenants are included in the Tenant Reimbursement and Other Revenues line item in the consolidated statement of operations in the period the related costs are incurred.
As of January 1, 2018, the Company adopted Accounting Standards Update ("ASU") 2014-09, "Revenue from Contracts with Customers," which amends the guidance for revenue recognition to eliminate the industry-specific revenue recognition guidance and replace it with a principle based approach for determining revenue recognition. The Company adopted ASU 2014-09 effective January 1, 2018 using the modified retrospective approach and the adoption of this guidance did not have a
material impact on the consolidated financial statements. The Company’s revenue is primarily derived from leasing activities, which is specifically excluded from ASU 2014-09. The Company’s other revenue is comprised of tenant reimbursements for real estate taxes, insurance, common area maintenance, and operating expenses. Reimbursements from real estate taxes and certain other expenses are also excluded from of ASU 2014-09. Additionally, the Company’s property dispositions have historically been cash sales with no contingencies and no future involvement in the property, as a result, the new guidance did not have an effect on the Company’s real estate transactions, however, the Company will account for future sales of real estate properties in accordance with the requirements of ASU 2014-09.
Real Estate
Allocation of Purchase Price of Acquired Assets
Upon the acquisition of real properties, it is the Company’s policy to allocate the purchase price of properties to acquired tangible assets, consisting of land and buildings, and identified intangible assets and liabilities, consisting of the value of above-market and below-market leases, other value of in-place leases and leasehold improvements and value of tenant relationships, based in each case on their fair values. The Company utilizes internal valuation methods to determine the fair values of the tangible assets of an acquired property (which includes land and buildings).
The fair values of above-market and below-market in-place lease values, including below-market renewal options for which renewal has been determined to be reasonably assured, are recorded based on the present value (using an interest rate which reflects the risks associated with the leases acquired) of the difference between (a) the contractual amounts to be paid pursuant to the in-place leases and (b) an estimate of fair market lease rates for the corresponding in-place leases and below-market renewal options, which is generally obtained from independent appraisals, measured over a period equal to the remaining non-cancelable term of the lease. The above-market and below-market lease and renewal option values are capitalized as intangible lease assets or liabilities and amortized as an adjustment of rental income over the remaining expected terms of the respective leases.
The fair values of in-place leases include direct costs associated with obtaining a new tenant, opportunity costs associated with lost rentals which are avoided by acquiring an in-place lease, and tenant relationships. Direct costs associated with obtaining a new tenant include commissions, tenant improvements, and other direct costs and are estimated based on independent appraisals and management’s consideration of current market costs to execute a similar lease. These direct costs are included in intangible lease assets and are amortized to expense over the remaining terms of the respective leases. The value of opportunity costs is calculated using the contractual amounts to be paid pursuant to the in-place leases over a market absorption period for a similar lease. Customer relationships are valued based on expected renewal of a lease or the likelihood of obtaining a particular tenant for other locations. These intangibles are included in real estate assets in the consolidated balance sheets and are being amortized to expense over the remaining term of the respective leases.
The determination of the fair values of the assets and liabilities acquired requires the use of significant assumptions with regard to the current market rental rates, rental growth rates, discount rates and other variables. The use of inappropriate estimates would result in an incorrect assessment of the purchase price allocations, which could impact the amount of the Company’s reported net loss.
Real Estate Joint Ventures and Partnerships
To determine the method of accounting for partially owned real estate joint ventures and partnerships, management determines whether an entity is a VIE and, if so, determines which party is the primary beneficiary by analyzing whether we have both the power to direct the entity’s significant economic activities and the obligation to absorb potentially significant losses or receive potentially significant benefits. Significant judgments and assumptions inherent in this analysis include the design of the entity structure, the nature of the entity’s operations, future cash flow projections, the entity’s financing and capital structure, and contractual relationships and terms. We consolidate a VIE when we have determined that we are the primary beneficiary.
Primary risks associated with our involvement with our VIEs include the potential funding of the entities’ debt obligations or making additional contributions to fund the entities’ operations or capital activities.
Partially owned, non-variable interest real estate joint ventures and partnerships over which we have a controlling financial interest are consolidated in our consolidated financial statements. In determining if we have a controlling financial interest, we consider factors such as ownership interest, authority to make decisions, kick-out rights and substantive participating rights.
Partially owned real estate joint ventures and partnerships where we do not have a controlling financial interest, but have the ability to exercise significant influence, are accounted for using the equity method.
Management continually analyzes and assesses reconsideration events, including changes in the factors mentioned above, to determine if the consolidation or equity method treatment remains appropriate.
Depreciation and amortization
Depreciation is computed using the straight-line method over the estimated useful lives of 5 to 39 years for buildings and improvements. Tenant improvements are depreciated using the straight-line method over the lesser of the life of the improvement or the remaining term of the lease. In-place leases are amortized using the straight-line method over the weighted average years’ remaining calculated on terms of all of the leases in-place when acquired.
Impairment
The Company reviews its real estate assets for impairment at least annually or whenever events or changes in circumstances indicate that the carrying amount of the assets, including accrued rental income, may not be recoverable through operations. The Company determines whether an impairment in value has occurred by comparing the estimated future cash flows (undiscounted and without interest charges), including the estimated residual value of the property, with the carrying cost of the property. If impairment is indicated, a loss will be recorded for the amount by which the carrying value of the property exceeds its fair value. Management has determined that there is no impairment indicated in the carrying value of our real estate assets as of September 30, 2019 and December 31, 2018.
Projections of expected future cash flows require management to estimate future market rental income amounts subsequent to the expiration of current lease agreements, property operating expenses, discount rates, the number of months it takes to release the property and the number of years the property is held for investment. The use of inappropriate assumptions in the future cash flow analysis would result in an incorrect assessment of the property’s future cash flow and fair value and could result in the overstatement of the carrying value of our real estate and related intangible assets and net income.
Fair Value Measurement
Fair value measures are classified into a three-tiered fair value hierarchy, which prioritizes the inputs used in measuring fair value as follows:
| | | | | |
| Level 1: | Observable inputs such as quoted prices in active markets. |
| Level 2: | Directly or indirectly observable inputs, other than quoted prices in active markets. |
| Level 3: | Unobservable inputs in which there is little or no market data, which require a reporting entity to develop its own assumptions. |
| |
| Assets and liabilities measured at fair value are based on one or more of the following valuation techniques: | |
| Market Approach: | Prices and other relevant information generated by market transactions involving identical or comparable assets or liabilities. |
| Cost Approach: | Amount required to replace the service capacity of an asset (replacement cost). |
| Income Approach: | Techniques used to convert future amounts to a single amount based on market expectations (including present-value, option-pricing, and excess-earnings models). |
The Company’s estimates of fair value were determined using available market information and appropriate valuation methods. Considerable judgment is necessary to interpret market data and develop estimated fair value. The use of different market assumptions or estimation methods may have a material effect on the estimated fair value amounts. The Company classifies assets and liabilities in the fair value hierarchy based on the lowest level of input that is significant to the fair value measurement.
Accrued Rent and Accounts Receivable
Included in accrued rent and accounts receivable are base rents, tenant reimbursements and receivables attributable to recording rents on a straight-line basis. An allowance for the uncollectible portion of accrued rent and accounts receivable is determined based upon customer credit-worthiness (including expected recovery of our claim with respect to any tenants in bankruptcy), historical bad debt levels, and current economic trends.
Deferred Leasing Commission Costs
Leasing commissions are amortized using the straight-line method over the term of the related lease agreements.
Goodwill
GAAP requires the Company to test goodwill for impairment at least annually or more frequently whenever events or circumstances occur indicating goodwill might be impaired. The Company applies a one-step quantitative test to determine if the estimated fair value is less than the carrying amount. If the carrying amount exceeds the estimated fair value, the Company will record a goodwill impairment equal to such excess, not to exceed the total amount of goodwill. No goodwill impairment has been recognized in the accompanying consolidated financial statements.
Noncontrolling Interests
Noncontrolling interests is the portion of equity in a subsidiary not attributable to a parent. The ownership interests not held by the parent are considered noncontrolling interests. Accordingly, the Company has reported noncontrolling interests in equity on the consolidated balance sheets but separate from the Company's equity. On the consolidated statements of operations, subsidiaries are reported at the consolidated amount, including both the amount attributable to the Company and noncontrolling interests.
Stock-Based Compensation
The Company follows Accounting Standards Codification ("ASC") 718 - Compensation - Stock Compensation, with regard to issuance of stock in payment of services. ASC 718 requires that compensation cost relating to share-based payment transactions be recognized in the consolidated financial statements. The compensation cost is measured based on the estimated grant date fair value, as of the grant date of the Company’s common stock, of the equity or liability instruments issued. Stock-based compensation expense are recorded over the vesting period and is included in general and administrative expense in the accompanying consolidated statements of operations.
Income Taxes
The Company has elected to be treated as a REIT under the Internal Revenue Code of 1986, as amended, beginning with its taxable year ended December 31, 2011. To qualify as a REIT, the Company must meet certain organizational and operational requirements, including a requirement to distribute at least 90% of the Company’s annual REIT taxable income to stockholders (which is computed without regard to the dividends-paid deduction or net capital gain and which does not necessarily equal net income as calculated in accordance with GAAP). As a REIT, the Company generally will not be subject to federal income tax on income that it distributes as dividends to its stockholders. If the Company fails to qualify as a REIT in any taxable year, it will be subject to federal income tax on its taxable income at regular corporate income tax rates and generally will not be permitted to qualify for treatment as a REIT for federal income tax purposes for the four taxable years following the year during which qualification is lost, unless the Internal Revenue Service grants the Company relief under certain statutory provisions. Such an event could materially and adversely affect the Company’s net income and net cash available for distribution to stockholders. However, the Company believes that it is organized and will continue to operate in such a manner as to qualify for treatment as a REIT.
The Company has formed a taxable REIT subsidiary which may generate future taxable income, which may be offset by the net loss carry forward. The Company considers that any deferred tax benefit and corresponding deferred tax asset which may be recorded in light of the net loss carry forward would be properly offset by an equal valuation allowance. Accordingly, no deferred tax benefit or deferred tax asset has been recorded in the accompanying consolidated financial statements.
The Company is required to recognize in its consolidated financial statements the financial effects of a tax position only if it is determined that it is more likely than not that the tax position will not be sustained upon examination, including resolution of any related appeals or litigation processes, based on the technical merits of the position. Management has reviewed the Company’s tax positions and is of the opinion that material positions taken by the Company would more likely than not be sustained upon examination. Accordingly, the Company has not recognized a liability related to uncertain tax positions.
Income Per Share
The computations of basic and diluted income per common share are based upon the weighted average number of common shares outstanding and potentially dilutive securities. The Company’s potentially dilutive securities include preferred shares that are convertible into the Company’s common stock. As of September 30, 2019 and 2018, there were no shares issuable in connection with these potentially dilutive securities. These potentially dilutive securities were excluded from the computations of diluted net income per share for the nine months ended September 30, 2019 and 2018 because no shares are issuable and inclusion of such potentially dilutive securities would have been anti-dilutive.
Concentration of Risk
The geographic concentration of the Company’s real estate assets makes it susceptible to adverse economic developments in the State of Texas. Any adverse economic or real estate developments in these markets, such as business layoffs or downsizing, relocation of businesses, increased competition or any other changes, could adversely affect the Company’s operating results and its ability to make distributions to stockholders.
Reclassification
Certain items in the comparative consolidated financial statements have been reclassified to conform to the presentation adopted in the current period. Restricted cash reporting line was added on the face of the consolidated balance sheets. The balance currently reported as restricted cash was reported previously in the prepaid expenses and other assets.
Recently Adopted Accounting Pronouncements
In February 2016, the Financial Accounting Standards Board (the “FASB”) issued ASU No. 2016-02, Leases, along with various subsequent ASUs, which sets out the principles for the recognition, measurement, presentation and disclosure of leases for both parties to a contract (i.e., lessees and lessors). The new standard requires lessees to apply a dual approach, classifying leases as either finance or operating leases based on the principle of whether or not the lease is effectively a financed purchase of the leased asset by the lessee. This classification will determine whether the lease expense is recognized based on an effective interest method or on a straight-line basis over the term of the lease. A lessee is also required to record a right-of-use asset and a lease liability for all leases with a term of greater than 12 months regardless of their classification. Leases with a term of 12 months or less will be accounted for in the same manner as the previous guidance for operating leases.
The Company adopted ASU 2016-02 on January 1, 2019, using the modified retrospective transition method such that we applied the standard as of the adoption date. The Company adopted the new standard using the practical expedient package which allowed the Company, as both the lessor and lessee to 1) not reassess whether any expired or existing contracts are or contain leases; 2) not reassess the lease classification for any expired or existing leases; and 3) not reassess initial direct costs for any existing leases.
As of September 30, 2019, the Company, through SPE LLC has a ground lease for a parking lot located adjacent to the property at 601 Sawyer, Houston, Texas. The parking lot lease agreement expires at the end of September 2020. The Sawyer property is included in the Company’s consolidated financial statements as of September 30, 2019 and for the nine months ended September 30, 2019 because of the consolidation of SPE with the Company. SPE commenced operations and is consolidated with the Company for periods beginning after September 30, 2018.
Lease payments under the parking lot lease agreement are $3,500 per month. As of September 30, 2019, 12 monthly payments remain under the lease agreement for a total of $42,000.
The new standard requires lessors to account for leases using an approach that is substantially equivalent to existing guidance for sales-type leases, direct financing leases and operating leases. In connection with the new revenue guidance (ASC 606), the new revenue standard will apply to other components of revenue deemed to be non-lease components, such as reimbursement for certain expenses which are based on usage. Under the new guidance, we will continue to recognize the lease components of lease revenue on a straight-line basis over our respective lease terms as we do under prior guidance. However, we would recognize these non-lease components under the new revenue guidance as the related services are delivered. As a result, the total revenue recognized over time would not differ under the new guidance. This does not result in a difference from how the Company has historically recognized revenue for these lease and non-lease components.
Additionally, ASU 2016-02 requires that lessees and lessors capitalize, as initial direct costs, only those costs that are incurred due to the execution of a lease. Under ASU 2016-02, allocated payroll costs and other costs that are incurred regardless
of whether the lease is obtained will no longer be capitalized as initial direct costs and instead will be expensed as incurred. This does not result in a difference from how the Company has historically recognized lease acquisition costs.
On January 1, 2019, the Company adopted ASU 2018-07, "Improvements to Non-employee Stock-Based Payment Accounting." The updated guidance simplifies aspects of share-based compensation issued to non-employees by making the guidance consistent with the accounting for employee share-based compensation. The adoption of this guidance had no impact on our consolidated financial statements.
On January 1, 2019, the Company adopted ASU 2017-12, "Derivatives and Hedging: Targeted Improvements to Accounting for Hedging Activities". The purpose of this updated guidance is to better align a company’s financial reporting for hedging activities with the economic objectives of those activities. The transition guidance provides companies with the option of either adopting the new standard early using a modified retrospective transition method in any interim period after issuance of the update, or alternatively adopting the new standard for fiscal years beginning after December 15, 2018. The adoption of this guidance had no impact on our consolidated financial statements.
On January 1, 2018, the Company adopted ASU 2016-17, “Interest Held Through Related Parties That Are Under Common Control,” issued by the FASB, which amends the accounting guidance when determining the treatment of certain VIE’s to include the interest of related parties under common control in a VIE when considering whether or not the reporting entity is the primary beneficiary of the VIE when considering consolidation. In connection with our adoption of ASU 2016-17, we have determined that SPE LLC is a VIE and that the Company is the primary beneficiary. Accordingly, the accounts of SPE LLC are included in our consolidated financial position as of December 31, 2018 and beginning October 1, 2018, in our consolidated results of operations. The Company and its affiliates, Hartman XIX and HIREIT, are guarantors of the SPE LLC note payable.
Recent Accounting Pronouncements Not Yet Adopted
In June 2016, the FASB issued ASU 2016-13, Measurement of Credit Losses on Financial Instruments. The updated guidance requires measurement and recognition of expected credit losses for financial assets, including trade and other receivables, held at the reporting date based on historical experience, current conditions, and reasonable and supportable forecasts. This is different from the current guidance as this will require immediate recognition of estimated credit losses expected to occur over the remaining life of many financial assets. Generally, the pronouncement requires a modified retrospective method of adoption. This guidance is effective for fiscal years and interim periods within those years beginning after December 15, 2019, with early adoption permitted.
We are currently evaluating the impact this guidance will have on our consolidated financial statements and related disclosures when adopted. In identifying all of our financial instruments covered under this guidance, the majority of our instruments result from operating leasing transactions, which are not within the scope of the new standard and are to remain governed by the recently issued leasing guidance and other previously issued guidance. We do not believe the adoption of this standard will have a material impact to our consolidated financial statements.
Note 3 — Real Estate
The Company’s real estate assets consisted of the following, in thousands:
| | | | | | | | | | | |
| September 30, 2019 | | December 31, 2018 |
| Land | $ | 145,050 | | | $ | 145,050 | |
| Buildings and improvements | 345,684 | | | 337,272 | |
| In-place lease value intangible | 100,790 | | | 100,790 | |
| 591,524 | | | 583,112 | |
| Less: accumulated depreciation and amortization | (110,493) | | | (89,840) | |
| Total real estate assets | $ | 481,031 | | | $ | 493,272 | |
Depreciation expense for the three months ended September 30, 2019 and 2018 was $4,116,000 and $1,835,170, respectively. Depreciation expense for the nine months ended September 30, 2019 and 2018 was $12,337,000 and $5,215,176, respectively. Amortization expense of in-place lease value intangible was $2,873,000 and $986,273 for the three months ended September 30, 2019 and 2018, respectively. Amortization expense of in-place lease value intangible was $8,315,000 and $5,064,000 for the nine months ended September 30, 2019 and 2018, respectively.
The Company identifies and records the value of acquired lease intangibles at the property acquisition date. Such intangibles include the value of acquired in-place leases and above and below-market leases. Acquired lease intangibles are amortized over the leases' remaining terms. With respect to all properties owned by the Company, we consider all of the in-place leases to be market rate leases.
The amount of total in-place lease intangible asset and the respective accumulated amortization are as follows, in thousands:
| | | | | | | | | | | |
| | September 30, 2019 | | December 31, 2018 |
| In-place lease value intangible | $ | 100,790 | | | $ | 100,790 | |
| In-place leases – accumulated amortization | (66,167) | | | (57,989) | |
| Acquired lease intangible assets, net | $ | 34,623 | | | $ | 42,801 | |
As of September 30, 2019, the Company owned 43 commercial properties comprising approximately 6.7 million square feet plus three pad sites, all located in Texas. As of September 30, 2019, the Company owned 15 properties located in Richardson, Arlington and Dallas, Texas, 25 properties located in Houston, Texas and three properties located in San Antonio, Texas. As of September 30, 2018, the Company owned 17 commercial properties comprising approximately 2.9 million square feet plus three pad sites, all located in Texas. As of September 30, 2018, the Company owned nine properties located in Richardson, Arlington and Dallas, Texas, six properties located in Houston, Texas and two properties located in San Antonio, Texas.
Asset management fees incurred and paid to Advisor were $440,000 and $1,320,000 for the three and nine months ended September 30, 2019 and 2018, respectively. Asset management and acquisition fees are captioned as such in the accompanying consolidated statements of operations.
Note 4 - Accrued Rent and Accounts Receivable, net
Accrued rent and accounts receivable, net, consisted of the following, in thousands:
| | | | | | | | | | | |
| | September 30, 2019 | | December 31, 2018 |
| Tenant receivables | $ | 3,974 | | | $ | 2,931 | |
| Accrued rent | 9,359 | | | 8,386 | |
| Allowance for uncollectible accounts | (1,748) | | | (1,710) | |
| Affiliate interest receivable | 2,883 | | | 2,274 | |
| Accrued rents and accounts receivable, net | $ | 14,468 | | | $ | 11,881 | |
As of September 30, 2019 and December 31, 2018, the Company had an allowance for uncollectible accounts of $1,748,000 and $1,710,000, respectively. For the three months ended September 30, 2019 and 2018, the Company recorded bad debt expense in the amount of $140,000 and $481,000, respectively, related to tenant receivables that we have specifically identified as potentially uncollectible based on our assessment of each tenant’s credit-worthiness. For the nine months ended September 30, 2019 and 2018, the Company recorded bad debt expense in the amount of $39,000 and $477,000, respectively. For the three and nine months ended September 30, 2019 and 2018, the Company did not record any write-offs. Bad debt expense and any related recoveries are included in property operating expenses in the accompanying consolidated statements of operations.
Note 5 — Deferred Leasing Commission Costs, net
Costs which have been deferred consist of the following, in thousands:
| | | | | | | | | | | |
| | September 30, 2019 | | December 31, 2018 |
| Deferred leasing commissions costs | $ | 16,521 | | | $ | 12,671 | |
| Less: accumulated amortization | (6,098) | | | (4,370) | |
| Deferred leasing commission costs, net | $ | 10,423 | | | $ | 8,301 | |
Note 6 — Notes Payable
The Operating Partnership is a party to four, cross-collateralized, term loan agreements with an insurance company. The term loans are secured by the Richardson Heights Property, the Cooper Street Property, the Bent Tree Green Property and the Mitchelldale Property. The loans require monthly payments of principal and interest due and payable on the first day of each month. Monthly payments are based on a 27-year loan amortization. Each of the loan agreements are subject to customary covenants, representations and warranties which must be maintained during the term of the loan agreements. Each of the loan agreements provides for a fixed interest rate of 4.61%. As of September 30, 2019, the Company was in compliance with all loan covenants, with respect to the loans above. Each of the loan agreements are secured by a deed of trust, assignment of licenses, permits and contracts, assignment and subordination of the management agreements and assignment of rents. The terms of the security instruments provide for the cross collateralization/cross default of the each of the loans. The outstanding balance of the four loans was $43,595,000 and $44,584,000 as of September 30, 2019 and December 31, 2018, respectively.
On October 1, 2018, the Company through SPE LLC and Goldman Sachs Mortgage Company entered into a $259,000,000 term loan agreement. The Company together with its affiliates HIREIT, Hartman XIX and vREIT XXI, contributed a total of 39 commercial real estate properties ("Properties") to SPE, LLC, a recently formed Delaware limited liability company, subject to the mortgage indebtedness encumbering the Properties, in exchange for membership interests in SPE LLC. Proceeds of the Loan were immediately used to extinguish the existing mortgage indebtedness encumbering the Properties.
The term of the loan is five years, comprised of an initial two-year term with three one-year extension options. Each extension option shall be subject to certain conditions precedent including (i) no default then outstanding, (ii) 30 days prior written notice, (iii) the properties must have a specified in-place net operating income debt yield and (iv) purchase of an interest rate cap as described below for the exercised option term or terms.
The outstanding principal of the loan will bear interest at the one-month LIBOR rate plus 1.8%. As a condition to the funding of the Loan, SPE LLC has entered into an interest rate cap arrangement with SMBC Capital Markets, Inc. that caps LIBOR at 3.75% during the initial term of the Loan.
The Loan Agreement contains various customary covenants, including but not limited to financial covenants, covenants requiring monthly deposits in respect of certain property costs, such as taxes, insurance, tenant improvements, and leasing commissions, covenants imposing restrictions on indebtedness and liens, and restrictions on investments and participation in other asset disposition, merger or business combination or dissolution transactions.
The Loan Agreement is secured by, among other things, mortgages on the Properties. The Company, HIREIT and Hartman XIX, entered into a guaranty agreement in favor of the lender, whereby each guarantor unconditionally guaranties the full and timely performance of the obligations set forth in the loan agreement and all other loan documents, including the payment of all indebtedness and obligations due under the loan agreement.
The following is a summary of the Company’s notes payable as of September 30, 2019, in thousands:
| | | | | | | | | | | | | | | | | | | | | | | | | | | | | |
| Property/Facility | Payment (1) | | Maturity Date | | Rate | | September 30, 2019 | | December 31, 2018 |
| Richardson Heights (2) | P&I | | July 1, 2041 | | 4.61 | % | | $ | 17,346 | | | $ | 17,760 | |
| Cooper Street (2) | P&I | | July 1, 2041 | | 4.61 | % | | 7,468 | | | 7,632 | |
| Bent Tree Green (2) | P&I | | July 1, 2041 | | 4.61 | % | | 7,468 | | | 7,632 | |
| Mitchelldale (2) | P&I | | July 1, 2041 | | 4.61 | % | | 11,313 | | | 11,560 | |
| Promenade (3) | | | | | | | | — | | | 7,102 | |
| Hartman SPE LLC | IO | | October 9, 2020 | | 4.00 | % | | 259,000 | | | 259,000 | |
| | | | | | | | $ | 302,595 | | | $ | 310,686 | |
| Less: unamortized deferred loan costs | | | | | | | (4,007) | | | (4,779) | |
| | | | | | | | $ | 298,588 | | | $ | 305,907 | |
(1) Principal and interest (P&I) or interest only (IO).
(2) Each promissory note contains a call option wherein the holder of the promissory note may declare the outstanding balance due and payable on either July 1, 2024, July 1, 2029, July 1, 2034, or July 1, 2039.
(3) Hartman SPE LLC loan proceeds for the repayment of the Promenade loan were in escrow as of October 1, 2018. The loan was paid in full with the refinancing proceeds on February 15, 2019.
Loan costs are amortized using the straight-line method over the terms of the loans, which approximates the interest method. Costs which have been deferred consist of the following, in thousands:
| | | | | | | | | | | |
| | September 30, 2019 | | December 31, 2018 |
| Deferred loan costs | $ | 7,155 | | | $ | 7,082 | |
| Less: deferred loan cost accumulated amortization | (3,148) | | | (2,303) | |
| Total cost, net of accumulated amortization | $ | 4,007 | | | $ | 4,779 | |
Interest expense incurred for the three months ended September 30, 2019 and 2018 was $3,433,000 and $1,732,000, respectively, which includes amortization expense of deferred loan costs. Interest expense incurred for the nine months ended September 30, 2019 and 2018 was $10,625,000 and $4,824,000, respectively, which includes amortization expense of deferred loan costs. Interest expense of $321,000 and $421,000 was payable as of September 30, 2019 and December 31, 2018, respectively, and is included in accounts payable and accrued expenses in the accompanying consolidated balance sheets.
The Company is not in compliance with the financial reporting covenant to provide audited financial statements for Hartman SPE, LLC within 120 days after the end of its fiscal year, which is December 31. The servicer for the lender has extended the time for delivery of the audited annual financial statements.
Note 7 — Income Per Share
Basic income per share is computed using net income attributable to common stockholders and the weighted average number of common shares outstanding. Diluted earnings per share reflect common shares issuable from the assumed conversion of convertible preferred stock into common shares. Only those items that have a dilutive impact on basic earnings per share are included in the diluted earnings per share.
| | | | | | | | | | | | | | | | | | | | |
| | Three months ended September 30, | | | Nine months ended September 30, | | |
| | 2019 | | 2018 | 2019 | | 2018 |
| Numerator: | | | | | | |
| Net income (loss) attributable to common stockholders | $ | 289 | | | $ | (42) | | $ | 381 | | | $ | (25) | |
| Denominator: | | | | | | |
| Weighted average number of common shares outstanding, basic and diluted | 18,418 | | | 18,010 | | 18,265 | | | 18,009 | |
| Basic and diluted loss per common share: | | | | | | |
| Net income (loss) attributable to common stockholders per share | $ | 0.02 | | | $ | — | | $ | 0.02 | | | $ | — | |
Note 8 — Income Taxes
Federal income taxes are not provided for because we qualify as a REIT under the provisions of the Internal Revenue Code and because we have distributed and intend to continue to distribute all of our taxable income to our stockholders. Our stockholders include their proportionate taxable income in their individual tax returns. As a REIT, we must distribute at least 90% of our real estate investment trust taxable income to our stockholders and meet certain income sources and investment restriction requirements. In addition, REITs are subject to a number of organizational and operational requirements. If we fail to qualify as a REIT in any taxable year, we will be subject to federal income tax (including any applicable alternative minimum tax) on our taxable income at regular corporate tax rates.
The Company has formed a taxable REIT subsidiary which may generate future taxable income, which may be offset by the net loss carry forward. The Company considers that any deferred tax benefit and corresponding deferred tax asset which may be recorded in light of the net loss carry forward would be properly offset by an equal valuation allowance. Accordingly, no deferred tax benefit or deferred tax asset has been recorded in the accompanying consolidated financial statements.
The Company is required to recognize in its consolidated financial statements the financial effects of a tax position only if it is determined that it is more likely than not that the tax position will not be sustained upon examination, including resolution of any related appeals or litigation processes, based on the technical merits of the position. Management has reviewed the Company’s tax positions and is of the opinion that material positions taken by the Company would more likely than not be sustained upon examination. Accordingly, the Company has not recognized a liability related to uncertain tax positions.
Taxable income (loss) differs from net income (loss) for financial reporting purposes principally due to differences in the timing of recognition of interest, real estate taxes, depreciation and amortization and rental revenue.
Note 9 — Related Party Transactions
Hartman Advisors LLC, is a Texas limited liability company owned 70% by Allen R. Hartman individually and 30% by the Property Manager. The Property Manager is a wholly owned subsidiary of Hartman Income REIT Management, LLC, which is wholly owned by Hartman Income REIT, Inc. and Subsidiaries of which approximately 20% is owned by Allen R. Hartman who is the Chief Executive Officer and Chairman of the Board of Directors.
The Company pays acquisition fees and asset management fees to the Advisor in connection with the acquisition of properties and management of the Company. The Company pays property management and leasing commissions to the Property Manager in connection with the management and leasing of the Company’s properties. For the three months ended September 30, 2019 and 2018 the Company incurred property management fees and reimbursements of $2,049,108 and $985,000, respectively, and $1,645,000 and $601,000, respectively for leasing commissions owed to our Property Manager. For the nine months ended September 30, 2019 and 2018 the Company incurred property management fees and reimbursements of $6,021,000 and $2,974,000, respectively, and $3,849,000 and $2,663,000, respectively for leasing commissions owed to our Property Manager.
For the three and nine months ended September 30, 2019 and 2018, the Company incurred asset management fees of $440,000 and $1,320,000, respectively, owed to the Advisor. Property management fees and reimbursements are included in property operating expense in the accompanying consolidated statements of operations. Asset management fees are captioned as such in the accompanying consolidated statements of operations.
For the three and nine months ended September 30, 2019, the Company incurred construction management fees due to the Property Manager of $166,000 and $527,000, respectively. For the three and nine months ended September 30, 2018, the Company incurred construction management fees due to the Property Manager of $58,000 and $185,000, respectively. Construction management fees are included in real estate assets in the consolidated balance sheets.
The Company had a balance due to the Property Manager of $2,762,000 and $444,000 as of September 30, 2019 and December 31, 2018, respectively.
The Company owed the Advisor $1,642,000 and $1,204,000 for asset management fees as of September 30, 2019 and December 31, 2018, respectively. These fees are monthly fees equal to one-twelfth of 0.75% of the sum of the higher of the cost or value of each asset. The asset management fee will be based only on the portion of the cost or value attributable to the Company’s investment in an asset, if the Company do not own all or a majority of an asset.
The Company had net due from other related parties of $1,632,000 and $152,000 as of September 30, 2019 and December 31, 2018, respectively.
The Company had a note receivable due from an affiliate, Hartman Short Term Income Properties XIX, Inc. (“Hartman XIX”), of $4,200,000 and $4,200,000 as of September 30, 2019 and December 31, 2018, respectively, which is included in Notes receivable – related party in the accompanying consolidated balance sheets. The original amount of the loan was $4,500,000, which is not evidenced by a promissory note. Interest has been accrued on the loan amount at an annual rate of 6%. The Company recognized interest income on the affiliate note in the amount of $64,000 and $67,000 for the three months ended September 30, 2019 and 2018, respectively, which is included in interest and dividend income in the accompanying consolidated statements of operations. The Company recognized interest income on the affiliate note in the amount of $189,000 and $195,000 for the nine months ended September 30, 2019 and 2018, respectively,
The Company owns 1,561,523 shares of the common stock of HIREIT which it acquired for cash consideration of $8,978,000. The Company’s investment in HIREIT is accounted for under the cost method. The Company’s approximately 11% ownership interest in HIREIT is less than a controlling stake, and is reflected as “Investment in Affiliate” on the accompanying consolidated balance sheets. The Company received dividend distributions from HIREIT of $106,000 and $319,000 for the three and nine months ended September 30, 2019 and 2018, respectively, which is included in interest and dividend income in the accompanying consolidated statements of operations.
In May 2016, the Company, through its taxable REIT subsidiary, Hartman TRS, Inc. (“TRS”), loaned $7,231,000 pursuant to a promissory note in the face amount of up to $8,820,000 to Hartman Retail II Holdings Company, Inc. (“Retail II
Holdings”), an affiliate of the Advisor and the Property Manager, in connection with the acquisition of a retail shopping center by Hartman Retail II DST, a Delaware statutory trust sponsored by the Property Manager. Pursuant to the terms of the promissory note, TRS received a two percent (2%) origination fee of amounts advanced under the promissory note, and interest at ten percent (10%) per annum on the outstanding principal balance. The outstanding principal balance of the promissory note will be repaid as investor funds are raised by Hartman Retail II DST. The promissory note matured on May 17, 2019. This note is due on demand. This note receivable had an outstanding balance of $1,526,000 and $2,476,000 as of September 30, 2019 and December 31, 2018, respectively, which is included in Notes receivable – related party in the accompanying consolidated balance sheets. For the three months ended September 30, 2019 and 2018, respectively, the Company recognized interest income on this affiliate note in the amount of $49,000 and $112,000, respectively, which is included in interest and dividend income in the accompanying consolidated statements of operations. For the nine months ended September 30, 2019 and 2018, the Company recognized interest income on this affiliate note in the amount of $168,000 and $368,000, respectively.
In February 2019, the Company through TRS, loaned $7,226,000 pursuant to a promissory note in the face amount of up to $7,500,000 to Hartman Retail III Holdings Company, Inc. (“Retail III Holdings”), an affiliate of the Advisor and the Property Manager, in connection with the acquisition of a retail shopping center by Hartman Retail III DST, a Delaware statutory trust sponsored by the Advisor. This note receivable had an outstanding balance of $7,226,000 as of September 30, 2019, which is included in Notes receivable – related party in the accompanying consolidated balance sheets. Pursuant to the terms of the promissory note, TRS receives a two percent (2%) origination fee of amounts advanced under the promissory note, and interest at ten percent (10%) per annum on the outstanding principal balance. The outstanding principal balance of the promissory note will be repaid as investor funds are raised by Hartman Retail III DST. The maturity date of the promissory note is February 29, 2020. The Company recognized interest income on this affiliate note in the amount of $425,000 for the nine months ended September 30, 2019, which is included in interest and dividend income in the accompanying consolidated statements of operations.
In March 2019, the Company through TRS, loaned $3,320,000 pursuant to a promissory note in the face amount of up to $3,500,000 to Hartman Ashford Bayou, LLC (“Ashford Bayou”), an affiliate of the Advisor and the Property Manager, in connection with the acquisition of office building by Ashford Bayou, a wholly owned subsidiary of Hartman Total Return, Inc. This note receivable had an outstanding balance of $3,320,000 as of September 30, 2019, which is included in Notes receivable – related party in the accompanying consolidated balance sheets. Pursuant to the terms of the promissory note, TRS receives a two percent (2%) origination fee of amounts advanced under the promissory note, and interest at ten percent (10%) per annum on the outstanding principal balance. The outstanding principal balance of the promissory note will be repaid as investor funds are raised by Hartman Total Return, Inc. The maturity date of the promissory note is March 31, 2020. The Company recognized interest income on this affiliate note in the amount of $176,000 for the nine months ended September 30, 2019, which is included in interest and dividend income in the accompanying consolidated statements of operations.
Variable interest entities (“VIEs”) are defined as entities with a level of invested equity that is not sufficient to fund future operations on a stand-alone basis, or whose equity holders lack certain characteristics of a controlling financial interest. For identified VIEs, an assessment must be made to determine which party to the VIE, if any, has both the power to direct the activities of the VIE that most significantly impacts the performance of the VIE and the obligation to absorb losses or the right to receive benefits from the VIE that could potentially be significant to the VIE.
The Company is not deemed to be the primary beneficiary of Retail II Holdings, Retail III Holdings or Ashford Bayou, each of which qualifies as a VIE. Accordingly, the assets and liabilities and revenues and expenses of Retail II Holdings , Retail III Holdings and Ashford Bayou have not been included in the accompanying consolidated financial statements.
The Board of Directors voted to acquire an additional 3.42% ownership interest of Hartman SPE, LLC from Hartman vREIT XXI, Inc. in exchange for 700,302 shares of the Company’s common stock with a total value of $8,858,826 ($12.65 per share). The exchange increased the Company’s ownership interest in Hartman SPE, LLC from 32.74% to 36.16%. The transaction was effective March 1, 2019.
Note 10 - Stockholders’ Equity
Under the Company’s articles of incorporation, the Company has authority to issue 750,000,000 shares of common stock, $0.001 par value per share, and 200,000,000 shares of preferred stock, $0.001 par value per share.
Common Stock
Shares of common stock entitle the holders to one vote per share on all matters which stockholders are entitled to vote, to receive dividends and other distributions as authorized by the Company’s board of directors in accordance with the Maryland
General Corporation Law and to all rights of a stockholder pursuant to the Maryland General Corporation Law. The common stock has no preferences or preemptive, conversion or exchange rights.
Preferred Stock
Under the Company’s articles of incorporation, the Company’s board of directors has the authority to issue one or more classes or series of preferred stock, and prior to the issuance of such stock, the board of directors has the power to classify or reclassify, in one or more series, any unissued shares and designate the preferences, rights and privileges of such shares. As of September 30, 2019, and December 31, 2018, respectively, the Company has issued 1,000 shares of convertible preferred stock to the Advisor at a price of $10.00 per share.
Common Stock Issuable Upon Conversion of Convertible Preferred Stock
The convertible preferred stock issued to the Advisor will convert to shares of the Company’s common stock if (1) the Company has made total distributions on then outstanding shares of the Company’s common stock equal to the issue price of those shares plus a 6% cumulative, non-compounded, annual return on the issue price of those outstanding shares, (2) the Company lists its common stock for trading on a national securities exchange if the sum of prior distributions on then outstanding shares of the Company’s common stock plus the aggregate market value of the Company’s common stock (based on the 30-day average closing meets the same 6% performance threshold, or (3) the Company’s advisory agreement with the Advisor expires without renewal or is terminated (other than because of a material breach by the Advisor), and at the time of such expiration or termination the Company is deemed to have met the foregoing 6% performance threshold based on the Company’s enterprise value and prior distributions and, at or subsequent to the expiration or termination, the stockholders actually realize such level of performance upon listing or through total distributions. In general, the convertible stock will convert into shares of common stock with a value equal to 15% of the excess of the Company’s enterprise value plus the aggregate value of distributions paid to date on then outstanding shares of common stock over the aggregate issue price of those outstanding shares plus a 6% cumulative, non-compounded, annual return on the issue price of those outstanding shares. With respect to conversion in connection with the termination of the advisory agreement, this calculation is made at the time of termination even though the actual conversion may occur later, or not at all.
Stock-Based Compensation
The Company awards shares of restricted common stock to non-employee directors as compensation in part for their service as members of the board of directors of the Company. These shares are fully vested when granted. These shares may not be sold while an independent director is serving on the board of directors. For the three and nine months ended September 30, 2019 and 2018, respectively, the Company granted 1,500 shares of restricted common stock to independent directors as compensation for services and recognized $19,000 as stock-based compensation expense for each period. Share based compensation expense is based upon the estimated fair value per share. Stock-based compensation expense is included in general and administrative expenses in the accompanying consolidated statements of operations.
Distributions
The following table reflects the total distributions the Company has paid, including the total amount paid, thousands, and amount paid per common share, in each indicated quarter:
| | | | | | | | | | | |
| Quarter Paid | Distributions per Common Share | | Total Distributions |
| 2019 | | | |
3rd Quarter | $ | 0.175 | | | $ | 3,224 | |
2nd Quarter | 0.175 | | | 3,225 | |
1st Quarter | 0.175 | | | 3,141 | |
| Total 2019 year to date | $ | 0.525 | | | $ | 9,590 | |
| | | |
| 2018 | | | |
4th Quarter | $ | 0.175 | | | $ | 3,101 | |
3rd Quarter | 0.175 | | | 3,151 | |
2nd Quarter | 0.175 | | | 3,152 | |
1st Quarter | 0.175 | | | 3,151 | |
| Total 2018 | $ | 0.700 | | | $ | 12,555 | |
Note 11 - Incentive Award Plan
The Company has adopted an incentive plan (the “Omnibus Stock Incentive Plan” or the “Incentive Plan”) that provides for the grant of incentive stock options, non-qualified stock options, stock appreciation rights, deferred stock awards, restricted stock awards, dividend equivalent rights and other stock-based awards within the meaning of Internal Revenue Code Section 422, or any combination of the foregoing. The Company has initially reserved 5,000,000 shares of the Company’s common stock for the issuance of awards under the Company’s stock incentive plan, but in no event more than ten (10%) percent of the Company’s issued and outstanding shares. The number of shares reserved under the Company’s stock incentive plan is also subject to adjustment in the event of a stock split, stock dividend or other change in the Company’s capitalization. Generally, shares that are forfeited or canceled from awards under the Company’s stock incentive plan also will be available for future awards.
Incentive Plan compensation expense is included in general and administrative expenses in the accompanying consolidated statements of operations.
Note 12 - Commitments and Contingencies
Economic Dependency
The Company is dependent on the Property Manager and the Advisor for certain services that are essential to the Company, including the identification, evaluation, negotiation, purchase and disposition of properties, management of the daily operations of the Company’s real estate portfolio, and other general and administrative responsibilities. In the event that these companies are unable to provide the respective services, the Company will be required to obtain such services from other providers.
Litigation
The Company is subject to various claims and legal actions that arise in the ordinary course of business. Management of the Company believes that the final disposition of such matters will not have a material adverse effect on the financial position of the Company.
Note 13 - Subsequent Events
The Company has evaluated subsequent events through the filing of this Quarterly Report on Form 10-Q, and determined that there have been no events that have occurred that would require adjustments to our disclosures in the consolidated financial statements.
HARTMAN SHORT TERM INCOME PROPERTIES XX, INC.
| | |
| INDEX TO 2018 CONSOLIDATED FINANCIAL STATEMENTS |
| Reports of Independent Registered Public Accounting Firm |
| Consolidated Balance Sheets as of December 31, 2018 and 2017 |
| Consolidated Statements of Operations for the Years Ended December 31, 2018 and 2017 |
| Consolidated Statements of Stockholders’ Equity for the Years Ended December 31, 2018 and 2017 |
| Consolidated Statements of Cash Flows for the Years Ended December 31, 2018 and 2017 |
| Notes to Consolidated Financial Statements |
| Financial Statement Schedule |
| Schedule III – Real Estate Assets and Accumulated Depreciation and Amortization |
REPORT OF INDEPENDENT REGISTERED PUBLIC ACCOUNTING FIRM
Board of Directors and Shareholders
Hartman Short Term Income Properties XX, Inc. and Subsidiaries
Opinion on the financial statements
We have audited the accompanying consolidated balance sheets of Hartman Short Term Income Properties XX, Inc. (a Maryland corporation) and subsidiaries (the “Company”) as of December 31, 2018 and 2017, the related consolidated statements of operations, equity, and cash flows for each of the two years in the period ended December 31, 2018, and the related notes and schedule (collectively referred to as the “financial statements”). In our opinion, the financial statements present fairly, in all material respects, the financial position of the Company as of December 31, 2018 and 2017, and the results of its operations and its cash flows for each of the two years in the period ended December 31, 2018, in conformity with accounting principles generally accepted in the United States of America.
Basis for opinion
These financial statements are the responsibility of the Company’s management. Our responsibility is to express an opinion on the Company’s financial statements based on our audits. We are a public accounting firm registered with the Public Company Accounting Oversight Board (United States) (“PCAOB”) and are required to be independent with respect to the Company in accordance with the U.S. federal securities laws and the applicable rules and regulations of the Securities and Exchange Commission and the PCAOB.
We conducted our audits in accordance with the standards of the PCAOB. Those standards require that we plan and perform the audit to obtain reasonable assurance about whether the financial statements are free of material misstatement, whether due to error or fraud. The Company is not required to have, nor were we engaged to perform, an audit of its internal control over financial reporting. As part of our audits we are required to obtain an understanding of internal control over financial reporting but not for the purpose of expressing an opinion on the effectiveness of the Company’s internal control over financial reporting. Accordingly, we express no such opinion.
Our audits included performing procedures to assess the risks of material misstatement of the financial statements, whether due to error or fraud, and performing procedures that respond to those risks. Such procedures included examining, on a test basis, evidence supporting the amounts and disclosures in the financial statements. Our audits also included evaluating the accounting principles used and significant estimates made by management, as well as evaluating the overall presentation of the financial statements. We believe that our audits provide a reasonable basis for our opinion.
/s/ GRANT THORNTON LLP
We have served as the Company’s auditor since 2018.
Philadelphia, Pennsylvania
April 8, 2019
| | | | | | | | |
| HARTMAN SHORT TERM INCOME PROPERTIES XX, INC. AND SUBSIDIARIES | | |
CONSOLIDATED BALANCE SHEETS (in thousands, except share data) | | |
| December 31, 2018 | December 31, 2017 |
| ASSETS | | |
| Real estate assets, at cost | $ | 583,112 | | $ | 259,962 | |
| Accumulated depreciation and amortization | (89,840) | (73,140) |
| Real estate assets, net | 493,272 | | 186,822 | |
| | |
| Cash and cash equivalents | 17,780 | | 1,586 | |
| Restricted cash | — | | 2,371 | |
| Accrued rent and accounts receivable, net | 11,881 | | 7,271 | |
| Notes receivable - related party | 6,676 | | 9,715 | |
| Deferred leasing commission costs, net | 8,301 | | 6,077 | |
| Goodwill | 250 | | 250 | |
| Prepaid expenses and other assets | 34,945 | | 1,906 | |
| Due from related parties | — | | 5,736 | |
| Investment in affiliate | 8,978 | | 8,978 | |
| Total assets | $ | 582,083 | | $ | 230,712 | |
| | |
| LIABILITIES AND EQUITY | | |
| Liabilities: | | |
| Notes payable, net | 305,907 | | 117,237 | |
| Due to related parties | 1,496 | | 554 | |
| Accounts payable and accrued expenses | 21,335 | | 10,999 | |
| Tenants' security deposits | 4,864 | | 1,883 | |
| Total liabilities | $ | 333,602 | | $ | 130,673 | |
| Commitments and contingencies | | |
| Stockholders' equity: | | |
Preferred stock, $0.001 par value, 200,000,000 convertible, non-voting shares authorized, 1,000 shares issued and outstanding at December 31, 2018 and December 31, 2017, respectively | — | | — | |
| Common stock, $0.001 par value, 750,000,000 authorized, 17,711,384 shares and 18,009,502 shares issued and outstanding at December 31, 2018 and December 31, 2017, respectively | 18 | | 18 | |
| Additional paid-in capital | 165,084 | | 167,871 | |
| Accumulated distributions and net loss | (95,162) | (81,188) |
| Total stockholders' equity | 69,940 | | 86,701 | |
| Noncontrolling interests in subsidiary | 178,541 | | 13,338 | |
| Total equity | 248,481 | | 100,039 | |
| Total liabilities and equity | $ | 582,083 | | $ | 230,712 | |
The accompanying notes are an integral part of these consolidated financial statements.
HARTMAN SHORT TERM INCOME PROPERTIES XX, INC. AND SUBSIDIARIES CONSOLIDATED STATEMENTS OF OPERATIONS
(in thousands, except per share data)
| | | | | | | | |
| Year ended December 31, | |
| 2018 | 2017 |
| Revenues | | |
| Rental revenues | $ | 49,112 | | $ | 38,831 | |
| Tenant reimbursements and other revenues | 7,910 | | 5,478 | |
| Total revenues | 57,022 | | 44,309 | |
| | |
| Expenses (income) | | |
| Property operating expenses | 20,722 | | 14,679 | |
| Asset management fees | 1,760 | | 1,760 | |
| Real estate taxes and insurance | 7,303 | | 6,529 | |
| Depreciation and amortization | 16,700 | | 23,268 | |
| General and administrative | 4,099 | | 2,726 | |
| Interest expense | 11,306 | | 5,764 | |
| Interest and dividend income | (1,328) | | (1,332) | |
| Total expenses (income), net | 60,562 | | 53,394 | |
| Loss from continuing operations | (3,540) | | (9,085) | |
| Loss from discontinued operations | — | | 50 | |
| Net loss | (3,540) | | (9,035) | |
| Net loss attributable to noncontrolling interests | (2,713) | | (143) | |
| Net loss attributable to common stockholders | $ | (827) | | $ | (8,892) | |
| Net loss attributable to common stockholders per share | $ | (0.05) | | $ | (0.49) | |
| Weighted average number of common shares outstanding, basic and diluted | 17,946 | | 18,110 | |
The accompanying notes are an integral part of these consolidated financial statements.
HARTMAN SHORT TERM INCOME PROPERTIES XX, INC. AND SUBSIDIARIES
CONSOLIDATED STATEMENTS OF EQUITY
(in thousands)
| | | | | | | | | | | | | | | | | | | | | | | | | | | | | |
| Preferred Stock | | Common Stock | | | | | | |
| Shares | Amount | Shares | Amount | Additional Paid-In Capital | Accumulated Distributions and Net Loss | Total Stockholders' Equity | Non-controlling Interest | Total Equity |
| Balance, January 1, 2017 | 1 | | $ | — | | 18,165 | | $ | 18 | | $ | 169,406 | | $ | (59,674) | | $ | 109,750 | | $ | 6,681 | | $ | 116,431 | |
| Redemptions of common shares | — | | — | | (167) | | — | | (1,614) | | — | | (1,614) | | — | | (1,614) | |
| Issuance of common shares | — | | — | | 6 | | — | | 79 | | — | | 79 | | — | | 79 | |
| Non-controlling capital | — | | — | | — | | — | | — | | — | | — | | 8,700 | | 8,700 | |
| Deconsolidation of Village Pointe | — | | — | | — | | — | | — | | — | | — | | (1,350) | | (1,350) | |
| Dividends and distributions (cash) | — | | — | | — | | — | | — | | (12,622) | | (12,622) | | (550) | | (13,172) | |
| Net loss | — | | — | | — | | — | | — | | (8,892) | | (8,892) | | (143) | | (9,035) | |
| Balance, December 31, 2017 | 1 | | $ | — | | 18,004 | | $ | 18 | | $ | 167,871 | | $ | (81,188) | | $ | 86,701 | | $ | 13,338 | | $ | 100,039 | |
| Redemptions of common shares | — | | — | | (298) | | — | | (2,864) | | — | | (2,864) | | — | | (2,864) | |
| Issuance of common shares | | — | | 6 | | — | | 77 | | — | | 77 | | — | | 77 | |
| Addition of non-control interest | — | | — | | — | | — | | — | | — | | — | | 167,968 | | 167,968 | |
| Dividends and distributions (cash) | | — | | — | | — | | — | | (12,555) | | (12,555) | | (644) | | (13,199) | |
| Net loss | — | | — | | — | | — | | — | | (1,419) | | (1,419) | | (2,121) | | (3,540) | |
| Balance, December 31, 2018 | 1 | | $ | — | | 17,712 | | $ | 18 | | $ | 165,084 | | $ | (95,162) | | $ | 69,940 | | $ | 178,541 | | $ | 248,481 | |
The accompanying notes are an integral part of these consolidated financial statements.
| | | | | | | | |
| HARTMAN SHORT TERM INCOME PROPERTIES XX, INC. AND SUBSIDIARIES | | |
| CONSOLIDATED STATEMENTS OF CASH FLOWS | | |
| (in thousands) | | |
| Year Ended December 31, | |
| 2018 | 2017 |
| Cash flows from operating activities: | | |
| Net loss | $ | (3,540) | | $ | (9,035) | |
| Adjustments to reconcile net loss to net cash provided by (used in) operating activities: | | |
| Stock based compensation | 74 | | 74 | |
| Depreciation and amortization | 16,700 | | 23,268 | |
| Deferred loan and lease commission costs amortization | 2,981 | | 1,662 | |
| Bad debt provision | (4) | | 508 | |
| Changes in operating assets and liabilities: | | |
| Accrued rent and accounts receivable | (3,929) | | (2,513) | |
| Deferred leasing commissions | (4,037) | | (2,518) | |
| Prepaid expenses and other assets | (11,826) | | (313) | |
| Accounts payable and accrued expenses | 9,369 | | (1,041) | |
| Due to/from related parties | 6,001 | | (863) | |
| Tenants' security deposits | 272 | | 59 | |
| Net cash provided by operating activities | 12,061 | | 9,288 | |
| Cash flows from investing activities: | | |
| Acquisition deposits | (535) | | 20 | |
| Advance to affiliates | — | | (4,662) | |
| Investment in note receivable from affiliate | — | | 1,716 | |
| Investment in real estate held for disposition | — | | 7,050 | |
| Repayment of note receivable - related party | 3,039 | | 0 | |
| Lender required capital reserves | (10,405) | | 0 | |
| Additions to real estate | (8,940) | | (6,863) | |
| Net cash used in investing activities | (16,841) | | (2,739) | |
| Cash flows from financing activities: | | |
| Distributions to common stockholders | (12,555) | | (12,650) | |
| Distributions to non-controlling interest | (658) | | (543) | |
| Repayments under term loan notes – real estate held for disposition | — | | (3,525) | |
| Noncontrolling interests capital | — | | 7,350 | |
| Payments of deferred loan costs | (4,734) | | (124) | |
| Repayments under term loan notes | (40,165) | | (1,169) | |
| Borrowings under term loan notes | 259,000 | | 0 | |
| Borrowings under revolving credit facility | 11,525 | | 5,500 | |
| Repayments under revolving credit advances | (45,225) | | (1,500) | |
| Lender reserve for Promenade payoff | (10,273) | | 0 | |
| Proceeds from issuance of common stock, net of redemptions | (2,859) | | (1,556) | |
| Repayments of consolidating notes payable | (135,453) | | 0 | |
| Net cash provided (used in) by financing activities | 18,603 | | (8,217) | |
| Net increase (decrease) in cash and cash equivalents | 13,823 | | (1,668) | |
| Cash and cash equivalents and restricted cash at the beginning of period | 3,957 | | 5,625 | |
| Cash and cash equivalents and restricted cash at the end of period | $ | 17,780 | | $ | 3,957 | |
| | |
The accompanying notes are an integral part of these consolidated financial statements.
| | | | | | | | |
| Supplemental disclosure of cash flow information is as follows: | | |
| Year Ended December 31, | |
| 2018 | 2017 |
| Cash paid for interest | $ | 7,670 | | $ | 5,259 | |
| Cash paid for prepayment of refinanced debt (included in interest expense) | $ | 2,323 | | $ | — | |
| Non-cash operating, investing and financing activities: | | |
| Security deposits | $ | 2,708 | | $ | — | |
| Additions to real estate | $ | 313,230 | | $ | — | |
| Note payable - Promenade property | $ | 7,101 | | $ | — | |
| Decrease in distribution payable | $ | (15) | | $ | (28) | |
| Issuance of SPE membership interests | $ | 167,967 | | $ | — | |
| | |
| The accompanying notes are an integral part of these consolidated financial statements. | | |
HARTMAN SHORT TERM INCOME PROPERTIES XX, INC. AND SUBSIDIARIES NOTES TO CONSOLIDATED FINANCIAL STATEMENTS
Note 1 — Organization and Business
Hartman Short Term Income Properties XX, Inc. (the “Company”), is a Maryland corporation formed on February 5, 2009. The Company elected to be treated as a real estate investment trust (“REIT”) beginning with the taxable year ended December 31, 2011. As used herein, the "Company," "we," "us," or "our" refer to Hartman Short Term Income Properties XX, Inc. and its consolidated subsidiaries and partnerships, including the Operating Partnership and SPE LLC, except where context requires otherwise.
On July 19, 2018, we entered into a limited liability company agreement with our affiliates Hartman Income REIT, Inc. (“HIREIT”), Hartman Short Term Income Properties XIX, Inc. (“Hartman XIX”) and Hartman vREIT XXI, Inc. (“vREIT XXI”) to form Hartman SPE, LLC ("SPE LLC"), a special purpose entity.
On October 1, 2018, SPE LLC, as borrower, and Goldman Sachs Mortgage Company ("GS"), as lender, entered into a term loan agreement (the "Loan Agreement") (GS, in its capacity as lender, together with any other lender institutions that may become parties thereto, "Lender"). Pursuant to the Loan Agreement, the Lender made a term loan to SPE LLC in the principal amount of $259,000,000 (the "Loan").
Contemporaneously therewith and together with our affiliates HIREIT, Hartman XIX and vREIT XXI, we contributed a total of 39 commercial real estate properties ("Properties") to SPE, LLC, subject to the then existing mortgage indebtedness encumbering the Properties, in exchange for membership interests in SPE LLC. Proceeds of the Loan were immediately used to extinguish the existing mortgage indebtedness encumbering the Properties.
Substantially all of our business is conducted through our wholly owned subsidiary, Hartman XX Limited Partnership, a Texas limited partnership (the “Operating Partnership”) and SPE LLC. Our wholly-owned subsidiary, Hartman XX REIT GP LLC, a Texas limited liability company, is the sole general partner of the Operating Partnership. We are the sole limited partner of the Operating Partnership. Our wholly-owned subsidiary, Hartman SPE Management, LLC ("SPE Management") is the manager of SPE LLC. Our single member interests in our limited liability company subsidiaries are owned by the Operating Partnership or its wholly owned subsidiaries.
Subject to certain restrictions and limitations, Hartman Advisors LLC ("Advisor") is responsible for managing our affairs on a day-to-day basis and for identifying and making acquisitions and investments on our behalf pursuant to an advisory agreement (the “Advisory Agreement”) by and among the Company and Advisor. Management of the Company’s properties and the Properties, is provided pursuant to property management agreements with Hartman Income REIT Management, Inc. (the "Property Manager"), a wholly-owned subsidiary of HIREIT.
As of December 31, 2018, we owned 43 commercial properties comprising approximately 6.6 million square feet plus three pad sites, all located in Texas. As of December 31, 2018, we owned 15 properties located in Richardson, Arlington, and Dallas, Texas, 25 properties located in Houston, Texas and three properties located in San Antonio, Texas. As of December 31, 2017, we owned or held a majority interest in 17 commercial properties comprising approximately 2.98 million square feet plus three pad sites, all located in Texas. As of December 31, 2017, we owned nine properties located in Richardson, Arlington, and Dallas, Texas, six properties located in Houston, Texas and two properties located in San Antonio, Texas.
On July 21, 2017, the Company and Hartman XIX, entered into an agreement and plan of merger (the “XIX Merger Agreement”) and (ii) the Company, the Operating Partnership, HIREIT and Hartman Income REIT Operating Partnership LP, the operating partnership of HIREIT, (“HIROP”), entered into an agreement and plan of merger (the “HIREIT Merger Agreement,” and together with the XIX Merger Agreement, the “Merger Agreements”).
Subject to the terms and conditions of the XIX Merger Agreement, including the satisfaction of all closing conditions set forth in the Merger Agreements, Hartman XIX will merge with and into the Company, with the Company surviving the merger (the “Hartman XIX Merger”). Subject to the terms and conditions of the HIREIT Merger Agreement, (i) HIREIT
will merge with and into the Company, with the Company surviving the merger (the “HIREIT Merger,” and together with the Hartman XIX Merger, the “REIT Mergers”), and (ii) HIROP will merge and with and into the Operating Partnership, with the Operating Partnership surviving the merger (the “Partnership Merger,” and together with the REIT Mergers, the “Mergers”). The REIT Mergers are intended to qualify as a “reorganization” under, and within the meaning of, Section 368(a) of the Internal Revenue Code of 1986, as amended (the “Code”), and the Partnership Merger is intended to be treated as a tax-deferred exchange under Section 721 of the Code.
Subject to the terms and conditions of the XIX Merger Agreement, (i) each share of common stock of Hartman XIX (the “XIX Common Stock”) issued and outstanding immediately prior to the Effective Time (as defined in the XIX Merger Agreement) will be automatically cancelled and retired and converted into the right to receive 9,171.98 shares of common stock, $0.01 par value per share, of the Company (“Company Common Stock”), (ii) each share of 8% cumulative preferred stock of Hartman XIX issued and outstanding immediately prior to the Effective Time will be automatically cancelled and retired and converted into the right to receive 1.238477 shares of Company Common Stock, and (iii) each share of 9% cumulative preferred stock of Hartman XIX issued and outstanding immediately prior to the Effective Time will be automatically cancelled and retired and converted into the right to receive 1.238477 shares of Company Common Stock.
Subject to the terms and conditions of the HIREIT Merger Agreement, (a) in connection with the HIREIT Merger, (i) each share of common stock of HIREIT (the “HIREIT Common Stock”) issued and outstanding immediately prior to the REIT Merger Effective Time (as defined in the HIREIT Merger Agreement) will be automatically cancelled and retired and converted into the right to receive 0.752222 shares of Company Common Stock, and (ii) each share of subordinate common stock of HIREIT will be automatically cancelled and retired and converted into the right to receive 0.752222 shares of Company Common Stock, and (b) in connection with the Partnership Merger, each unit of limited partnership interest in HIREIT Operating Partnership (“HIREIT OP Units”) issued and outstanding immediately prior to the Partnership Merger Effective Time (as defined in the HIREIT Merger Agreement) (other than any HIREIT OP Units held by HIREIT) will be automatically cancelled and retired and converted into the right to receive 0.752222 validly issued, fully paid and non-assessable units of limited partnership interests in XX Operating Partnership.
Each Merger Agreement contains customary covenants, including covenants prohibiting HIREIT and Hartman XIX and their respective subsidiaries and representatives from soliciting, providing information or entering into discussions concerning proposals relating to alternative business combination transactions, subject to certain limited exceptions.
The Merger Agreements may be terminated under certain circumstances, including but not limited to (i) by the mutual written consent of all the parties to a Merger Agreement, (ii) by either the Company or HIREIT or Hartman XIX, as applicable, if a final and non-appealable order is entered prohibiting or disapproving the applicable Mergers, (iii) by either the Company or HIREIT or Hartman XIX, as applicable, if the required approval of the applicable Mergers by the stockholders of the Company or HIREIT or Hartman XIX, as applicable (the “Stockholder Approvals”), have not been obtained, (iv) by either the Company or HIREIT or Hartman XIX, as applicable, upon a material uncured breach by the other party that would cause the closing conditions in the applicable Merger Agreement not to be satisfied, or (v) by either the Company or HIREIT or Hartman XIX, as applicable, if the applicable Mergers have not been completed on or before June 30, 2019. No termination fees or penalties are payable by any party to any Merger Agreement in the event of the termination of any Merger Agreement.
The Merger Agreements contain certain representations and warranties made by the parties thereto. The representations and warranties of the parties were made solely for purposes of the contract among the parties, and are subject to certain important qualifications and limitations set forth in confidential disclosure letters delivered by the parties to the Mergers to the other parties to the Mergers. Moreover, certain of the representations and warranties are subject to a contractual standard of materiality that may be different from what may be viewed as material to stockholders, and the representations and warranties are primarily intended to establish circumstances in which either of the parties may not be obligated to consummate the Mergers, rather than establishing matters as facts.
Each Merger Agreement sets forth certain conditions of the parties thereto to consummate the Mergers contemplated by such Merger Agreement, including (i) receipt of the applicable Stockholder Approvals, (ii) receipt of all regulatory approvals,
(iii) the absence of any judgments, orders or laws prohibiting or restraining the consummation of the applicable Mergers, (iv) the effectiveness with the Securities and Exchange Commission (the “SEC”) of the registration statement on Form S-4
to be filed by the Company to register the shares of Company Common Stock to be issued as consideration in the REIT Mergers, (v) the delivery of certain documents, consents and legal opinions, and (vi) the truth and correctness of the representations and warranties of the respective parties, subject to the materiality standards contained in the Merger Agreements. In addition, the consummation of the HIREIT Merger and the Partnership Merger is a condition to the consummation of the Hartman XIX Merger, and vice versa. There can be no guarantee that the conditions to the closing of the Mergers set forth in the Merger Agreements will be satisfied.
Note 2 — Summary of Significant Accounting Policies
Basis of Presentation
The accompanying consolidated financial statements as of December 31, 2018 and 2017 and for the years then ended have been prepared by the Company in accordance with accounting principles generally accepted in the United States and pursuant to the rules and regulations of the Securities and Exchange Commission, including Form 10-K and Regulation S-K. The information furnished herein reflects all adjustments (consisting of normal recurring accruals and adjustments), which are, in the opinion of management, necessary to fairly present the operating results for the respective periods.
These consolidated financial statements include the accounts of the Company, the Operating Partnership and its subsidiaries, and SPE LLC. All significant intercompany balances and transactions have been eliminated.
Use of Estimates
The preparation of financial statements in conformity with generally accepted accounting principles in the United States requires management to make estimates and assumptions that affect the reported amounts of assets and liabilities and disclosures of contingent liabilities at the date of the financial statements and the reported amounts of revenues and expenses during the reporting period. Actual results could differ from those estimates.
Cash and Cash Equivalents
Cash and cash equivalents on the accompanying consolidated balance sheets include all cash and liquid investments with maturities of three months or less. We maintain accounts which may from time to time exceed federally insured limits. Cash and cash equivalents as of December 31, 2018 includes $18,250,000 in excess of federally insured limits. We have not experienced any losses in these accounts and believe that we are not exposed to any significant credit risk and regularly monitor the financial stability of these financial institutions.
Restricted Cash - As of December 31, 2018 and 2017, the Company had a restricted cash balance of $0 and $2,371,000, which represents amounts set aside as impounds to be disbursed to the Company upon achieving incremental occupancy and gross income thresholds at the Richardson Heights Property and the Bent Tree Green Property.
The Company’s right to draw upon the remaining restricted funds expired June 30, 2018. The undrawn restricted funds balance of $573,000 was applied as a prepayment without penalty, to the Richardson Heights Property loan principal balance on July 12, 2018.
Financial Instruments
The accompanying consolidated balance sheets include the following financial instruments: cash and cash equivalents, accrued rent and accounts receivable, accounts payable and accrued expenses and balances with related parties. The Company considers the carrying value of these financial instruments to approximate their respective fair values due to their short-term nature. Disclosure about the fair value of financial instruments is based on relevant information available as of December 31, 2018 and 2017.
Revenue Recognition
Our leases are accounted for as operating leases. Certain leases provide for tenant occupancy during periods for which no rent is due and/or for increases or decreases in the minimum lease payments over the terms of the leases. Revenue is
recognized on a straight-line basis over the terms of the individual leases. Revenue recognition under a lease begins when the tenant takes possession of or controls the physical use of the leased space. When we acquire a property, the term of existing leases is considered to commence as of the acquisition date for the purposes of this calculation. Our accrued rents are included in accrued rent and accounts receivable, net. We will defer the recognition of contingent rental income, such as percentage rents, until the specific target that triggers the contingent rental income is achieved. Additionally, cost recoveries from tenants are included in the Tenant Reimbursement and Other Revenues line item in the consolidated statements of operations in the period the related costs are incurred.
As of January 1, 2018, the Company adopted Accounting Standards Update (“ASU”) 2014-09, Revenue from Contracts with Customers, (“ASU 2014-09”) which amends the guidance for revenue recognition to eliminate the industry-specific revenue recognition guidance and replace it with a principle based approach for determining revenue recognition. The Company adopted ASU 2014-09 effective January 1, 2018 using the modified retrospective approach and the adoption of this guidance did not have a material impact on the consolidated financial statements. The Company’s revenue is primarily derived from leasing activities, which is specifically excluded from ASU 2014-09. The Company’s other revenue is comprised of tenant reimbursements for real estate taxes, insurance, common area maintenance, and operating expenses. Reimbursements from real estate taxes and certain other expenses are also excluded from of ASU 2014-09. Additionally, the Company’s property dispositions have historically been cash sales with no contingencies and no future involvement in the property, as a result, the new guidance is not expected to have an effect on the Company’s real estate transactions, however, the Company will account future sales of real estate properties in accordance with requirements of ASU 2014-09.
Real Estate
Allocation of Purchase Price of Acquired Assets
Upon the acquisition of real properties, it is the Company’s policy to allocate the purchase price of properties to acquired tangible assets, consisting of land and buildings, and identified intangible assets and liabilities, consisting of the value of above- market and below-market leases, other value of in-place leases and leasehold improvements and value of tenant relationships, based in each case on their fair values. The Company utilizes internal valuation methods to determine the fair values of the tangible assets of an acquired property (which includes land and buildings).
The fair values of above-market and below-market in-place lease values, including below-market renewal options for which renewal has been determined to be reasonably assured, are recorded based on the present value (using an interest rate which reflects the risks associated with the leases acquired) of the difference between (a) the contractual amounts to be paid pursuant to the in-place leases and (b) an estimate of fair market lease rates for the corresponding in-place leases and below- market renewal options, which is generally obtained from independent appraisals, measured over a period equal to the remaining non-cancelable term of the lease. The above-market and below-market lease and renewal option values are capitalized as intangible lease assets or liabilities and amortized as an adjustment of rental revenue over the remaining expected terms of the respective leases.
The fair values of in-place leases include direct costs associated with obtaining a new tenant, opportunity costs associated with lost rentals which are avoided by acquiring an in-place lease, and tenant relationships. Direct costs associated with obtaining a new tenant include commissions, tenant improvements, and other direct costs and are estimated based on independent appraisals and management’s consideration of current market costs to execute a similar lease. These direct costs are included in intangible lease assets and are amortized to expense over the remaining terms of the respective leases. The value of opportunity costs is calculated using the contractual amounts to be paid pursuant to the in-place leases over a market absorption period for a similar lease. Customer relationships are valued based on expected renewal of a lease or the likelihood of obtaining a particular tenant for other locations. These intangibles are included in real estate assets in the consolidated balance sheets and are being amortized to expense over the remaining term of the respective leases.
The determination of the fair values of the assets and liabilities acquired requires the use of significant assumptions with regard to the current market rental rates, rental growth rates, discount rates and other variables. The use of inappropriate estimates would result in an incorrect assessment of the purchase price allocations, which could impact the amount of the Company’s reported net loss.
Real Estate Joint Ventures and Partnerships
To determine the method of accounting for partially owned real estate joint ventures and partnerships, management determines whether an entity is a VIE and, if so, determines which party is the primary beneficiary by analyzing whether we have both the power to direct the entity’s significant economic activities and the obligation to absorb potentially significant losses or receive potentially significant benefits. Significant judgments and assumptions inherent in this analysis include the design of the entity structure, the nature of the entity’s operations, future cash flow projections, the entity’s financing and capital structure, and contractual relationships and terms. We consolidate a VIE when we have determined that we are the primary beneficiary.
Primary risks associated with our involvement with our VIEs include the potential funding of the entities’ debt obligations or making additional contributions to fund the entities’ operations or capital activities.
Partially owned, non-variable interest real estate joint ventures and partnerships over which we have a controlling financial interest are consolidated in our consolidated financial statements. In determining if we have a controlling financial interest, we consider factors such as ownership interest, authority to make decisions, kick-out rights and substantive participating rights.
Partially owned real estate joint ventures and partnerships where we do not have a controlling financial interest, but have the ability to exercise significant influence, are accounted for using the equity method.
Management continually analyzes and assesses reconsideration events, including changes in the factors mentioned above, to determine if the consolidation or equity method treatment remains appropriate.
Depreciation and amortization
Depreciation is computed using the straight-line method over the estimated useful lives of 5 to 39 years for buildings and improvements. Tenant improvements are depreciated using the straight-line method over the lesser of the life of the improvement or the remaining term of the lease. In-place leases are amortized using the straight-line method over the weighted average years calculated in terms of all of the leases in-place when acquired.
Impairment
The Company reviews its real estate assets, on an asset by asset basis, for impairment at least annually or whenever events or changes in circumstances indicate that the carrying amount of the assets, including accrued rental income, may not be recoverable through operations. The Company determines whether an impairment in value has occurred by comparing the estimated future cash flows (undiscounted and without interest charges), including the estimated residual value of the property, with the carrying cost of the property. If impairment is indicated, a loss will be recorded for the amount by which the carrying value of the property exceeds its fair value. Management has determined that there has been no impairment in the carrying value of the Company’s real estate assets as of December 31, 2018 and 2017.
Projections of expected future cash flows require management to estimate future market rental income amounts subsequent to the expiration of current lease agreements, property operating expenses, discount rates, the number of months it takes to release the property and the number of years the property is held for investment. The use of inappropriate assumptions in the future cash flow analysis would result in an incorrect assessment of the property’s future cash flow and fair value and could result in the overstatement of the carrying value of the Company’s real estate and related intangible assets and net income.
Fair Value Measurement
Fair value measures are classified into a three-tiered fair value hierarchy, which prioritizes the inputs used in measuring fair value as follows:
Level 1: Observable inputs such as quoted prices in active markets.
Level 2: Directly or indirectly observable inputs, other than quoted prices in active markets.
Level 3: Unobservable inputs in which there is little or no market data, which require a reporting entity to develop its own assumptions.
Assets and liabilities measured at fair value are based on one or more of the following valuation techniques:
Market approach: Prices and other relevant information generated by market transactions involving identical or comparable assets or liabilities.
Cost approach: Amount required to replace the service capacity of an asset (replacement cost).
Income approach: Techniques used to convert future amounts to a single amount based on market expectations (including present-value, option-pricing, and excess-earnings models).
The Company’s estimates of fair value were determined using available market information and appropriate valuation methods. Considerable judgment is necessary to interpret market data and develop estimated fair value. The use of different market assumptions or estimation methods may have a material effect on the estimated fair value amounts. The Company classifies assets and liabilities in the fair value hierarchy based on the lowest level of input that is significant to the fair value measurement.
Accrued Rent and Accounts Receivable, net
Included in accrued rent and accounts receivable are base rents, tenant reimbursements and receivables attributable to recording rents on a straight-line basis. An allowance for the uncollectible portion of accrued rent and accounts receivable is determined based upon customer credit-worthiness (including expected recovery of the Company’s claim with respect to any tenants in bankruptcy), historical bad debt levels, and current economic trends.
Deferred Leasing Commissions Costs, net
Leasing commissions are capitalized and amortized using the straight-line method over the term of the related lease agreements.
Goodwill
Generally accepted accounting principles in the United States require the Company to test goodwill for impairment at least annually or more frequently whenever events or circumstances occur indicating goodwill might be impaired. The Company has the option to perform a qualitative assessment to determine if it is more likely than not that the fair value is less than the carrying amount. If the qualitative assessment determines that it is more likely than not that the fair value is less than the carrying amount, or if the Company elects to bypass the qualitative assessment, the Company performs a two-step impairment test. In the first step, management compares its net book value of the Company to the carrying amount of goodwill at the balance sheet date. In the event net book value of the Company is less than the carrying amount of goodwill, the Company proceeds to step two and assesses the need to record an impairment charge. For the years ended December 31, 2018 and 2017, no goodwill impairment was recognized in the accompanying consolidated financial statements.
Noncontrolling Interests
Noncontrolling interests is the portion of equity in a subsidiary not attributable to a parent. The ownership interests not held by the parent are considered noncontrolling interests. Accordingly, the Company has reported noncontrolling interests in equity on the consolidated balance sheets but separate from the Company's equity. On the consolidated statements of operations, subsidiaries are reported at the consolidated amount, including both the amount attributable to the Company and noncontrolling interests. The consolidated statement of stockholders’ equity is included for financial statements, including beginning balances, activity for the period and ending balances for stockholders' equity, noncontrolling interests and total equity.
Stock-Based Compensation
The Company follows ASC 718- Compensation- Stock Compensation with regard to issuance of stock in payment of services. ASC 718 requires that compensation cost relating to share-based payment transactions be recognized in the consolidated financial statements. The compensation cost is measured based on the estimated grant date fair value, as of the grant date of the Company’s common stock, of the equity or liability instruments issued. Stock-based compensation expense are recorded over the vesting period and is included in general and administrative expense in the accompanying consolidated statements of operations.
Income Taxes
The Company has elected to be treated as a REIT under the Internal Revenue Code, as amended, beginning with its taxable year ended December 31, 2011. To qualify as a REIT, the Company must meet certain organizational and operational requirements, including a requirement to distribute at least 90% of the Company’s annual REIT taxable income to stockholders (which is computed without regard to the dividends-paid deduction or net capital gain and which does not necessarily equal net income as calculated in accordance with GAAP). As a REIT, the Company generally will not be subject to federal income tax on income that it distributes as dividends to its stockholders. If the Company fails to qualify as a REIT in any taxable year, it will be subject to federal income tax on its taxable income at regular corporate income tax rates and generally will not be permitted to qualify for treatment as a REIT for federal income tax purposes for the four taxable years following the year during which qualification is lost, unless the Internal Revenue Service grants the Company relief under certain statutory provisions. Such an event could materially and adversely affect the Company’s net income and net cash available for distribution to stockholders. However, the Company believes that it is organized and will operate in such a manner as to qualify for treatment as a REIT.
For the years ended December 31, 2018 and 2017, the Company incurred a net loss of $3,540,000 and $9,035,000. The Company formed one taxable REIT subsidiary which may generate future taxable income which may be offset by the net loss carry forward. The Company considers that any deferred tax benefit and corresponding deferred tax asset which may be recorded in light of the net loss carry forward would be properly offset by an equal valuation allowance in that no material current or future taxable income is expected. Accordingly, no deferred tax benefit or deferred tax asset has been recorded in the consolidated financial statements.
The Company is required to recognize in its consolidated financial statements the financial effects of a tax position only if it is determined that it is more likely than not that the tax position will not be sustained upon examination, including resolution of any related appeals or litigation processes, based on the technical merits of the position. Management has reviewed the Company’s tax positions and is of the opinion that material positions taken by the Company would more likely than not be sustained upon examination. Accordingly, the Company has not recognized a liability related to uncertain tax positions.
Loss Per Share
The computations of basic and diluted loss per common share are based upon the weighted average number of common shares outstanding and potentially dilutive securities. The Company’s potentially dilutive securities include preferred shares that are convertible into the Company’s common stock. As of December 31, 2018 and 2017, there were no shares issuable in connection with these potentially dilutive securities. These potentially dilutive securities were excluded from the computations of diluted net loss per share for the years ended December 31, 2018 and 2017 because no shares are issuable and inclusion of such potentially dilutive securities would have been anti-dilutive.
Concentration of Risk
The geographic concentration of the Company’s real estate assets makes it susceptible to adverse economic developments in the State of Texas. Any adverse economic or real estate developments in these markets, such as business layoffs or downsizing, relocation of businesses, increased competition or any other changes, could adversely affect the Company’s operating results and its ability to make distributions to stockholders
Recently Adopted Accounting Pronouncements
On January 1, 2018, the Company adopted ASU 2014-09, codified in Accounting Standards Codification (“ASC”) 606 - “Revenue from Contracts with Customers,” which requires an entity to recognize the amount of revenue to which it expects to be entitled for the transfer of promised goods or services to customers. ASU 2014-09 replaces most existing revenue recognition guidance under GAAP. The standard permits the use of either the retrospective or cumulative effect transition method. Certain contracts with customers, principally lease contracts, are not within the scope of the new guidance. The Company has elected to use the modified retrospective method. The adoption of ASU 2014-09 has no impact on the Company’s consolidated financial statements on adoption” at January 1, 2018.
On January 1, 2018, the Company adopted ASU No. 2016-01, “Recognition and Measurement of Financial Assets and Liabilities,” issued by the Financial Accounting Standards Board (“FASB”), which enhances the reporting requirements surrounding the measurement of financial instruments and requires equity securities to be measured at fair value with changes in the fair value recognized through net income for the period. The adoption of ASU No. 2016-01 has no material effect on our consolidated financial position or our consolidated results of operations.
On January 1, 2018, the Company adopted ASU No. 2016-17, “Interest Held Through Related Parties That Are Under Common Control,” issued by the FASB, which amends the accounting guidance when determining the treatment of certain VIE’s to include the interest of related parties under common control in a VIE when considering whether or not the reporting entity is the primary beneficiary of the VIE when considering consolidation. In connection with our adoption of ASU No. 2016-17, we have determined that SPE LLC is a VIE and that the Company is the primary beneficiary. Accordingly, the accounts of SPE LLC are included in our consolidated financial position as of December 31, 2018 and beginning October 1, 2018, in our consolidated results of operations. The Company and its affiliates, Hartman XIX and HIREIT, are guarantors of the SPE LLC note payable.
Recent Accounting Pronouncements Not Yet Adopted
In February 2016, the Financial Accounting Standards Board (the “FASB”) issued ASU No. 2016-02, Leases, which sets out the principles for the recognition, measurement, presentation and disclosure of leases for both parties to a contract (i.e., lessees and lessors). The new standard requires lessees to apply a dual approach, classifying leases as either finance or operating leases based on the principle of whether or not the lease is effectively a financed purchase of the leased asset by the lessee. This classification will determine whether the lease expense is recognized based on an effective interest method or on a straight-line basis over the term of the lease. A lessee is also required to record a right-of-use asset and a lease liability for all leases with a term of greater than 12 months regardless of their classification. Leases with a term of 12 months or less will be accounted for in the same manner as operating leases today.
As of December 31, 2018, the Company, through SPE LLC has a ground lease for a parking lot located adjacent to the property at 601 Sawyer, Houston, Texas. The parking lot lease agreement expires at the end of September 2020. The Sawyer property is included in the Company’s consolidated financial statements as of December 31, 2018 and for the year ended December 31, 2018 because of the consolidation of SPE with the Company. SPE commenced operations and is consolidated with the Company for periods beginning after September 30, 2018.
Lease payments under the parking lot lease agreement are $3,500 per month. As of December 31, 2018, 21 monthly payments remain under the lease agreement for a total of $42,000.
The new standard requires lessors to account for leases using an approach that is substantially equivalent to existing guidance for sales-type leases, direct financing leases and operating leases. In connection with the new revenue guidance (ASC 606), the new revenue standard will apply to other components of revenue deemed to be non-lease components, such as reimbursement for certain expenses which are based on usage. Under the new guidance, we will continue to recognize the lease components of lease revenue on a straight-line basis over our respective lease terms as we do under prior guidance. However, we would recognize these non-lease components under the new revenue guidance as the related services are delivered. As a result, the total revenue recognized over time would not differ under the new guidance. This does not result in a difference from how the Company has historically recognized revenue for these lease and non-lease components.
Additionally, ASU 2016-02 requires that lessees and lessors capitalize, as initial direct costs, only those costs that are incurred due to the execution of a lease. Under ASU 2016-02, allocated payroll costs and other costs that are incurred regardless of whether the lease is obtained will no longer be capitalized as initial direct costs and instead will be expensed as incurred. This does not result in a difference from how the Company has historically recognized lease acquisition costs.
The Company is the lessor only under the parking lot lease described above. Application of the guidance will result in recording a right-of-use asset and lease liability of $42,000 for the parking lot ground lease for which it is the lessee and lease expense will be recognized on a straight-line basis.
In July 2018, the FASB issued ASU 2018-11, Targeted Improvements to Topic 842 Leases. The improvements in ASU 2018-11 provide for (a) an optional new transition method for adoption that results in initial recognition of a cumulative effect adjustment to retained earnings in the year of adoption and (b) a practical expedient for lessors, under certain circumstances, to combine the lease and non-lease components of revenues for presentation purposes.
In July 2018, the FASB issued ASU 2018-10, Codification Improvements to Topic 842, Leases, which clarifies, corrects, or consolidates authoritative guidance issued in ASU 2016-02 and is effective upon adoption of ASU 2016-02.
In December 2018, the FASB issued ASU 2018-20, Leases (Topic 842): Narrow-Scope Improvements for Lessors, which requires lessors to exclude from variable payments, and therefore revenue, all lessor costs explicitly required to be paid by lessees directly to third parties. ASU 2018-20 also requires lessors to account for costs excluded from the consideration of a contract that are explicitly paid by the lessor and reimbursed by the lessee as variable payments. This will not result in a material impact, if any, to the historical financial statements. ASU No. 2016-02 is effective for reporting periods beginning January 1, 2019, with modified retrospective application for each reporting period presented at the time of adoption or utilizing the optional transition method under ASU 2018-11. Early adoption is also permitted for this guidance. The Company will adopt ASU 2016-02 using the modified retrospective approach that results in initial recognition of a cumulative effect adjustment to retained earnings in the year of adoption in accordance with ASU 2018-11. We expect to disclose in the 10-Q for the quarterly period ended March 31, 2019 that the adoption of ASU 2016-02 had no impact on the beginning cumulative accumulated distributions and net loss as of January 1, 2019.
In August 2017, the FASB issued ASU 2017-12, Derivatives and Hedging: Targeted Improvements to Accounting for Hedging Activities. The purpose of this updated guidance is to better align a company’s financial reporting for hedging activities with the economic objectives of those activities. The transition guidance provides companies with the option of either adopting the new standard early using a modified retrospective transition method in any interim period after issuance of the update, or alternatively adopting the new standard for fiscal years beginning after December 15, 2018. This adoption method may require the Company to recognize the cumulative effect of initially applying the ASU as an adjustment to accumulated other comprehensive income with a corresponding adjustment to the opening balance of retained earnings as of the beginning of the fiscal year that an entity adopts the update. While the Company continues to assess all potential impacts of the standard, we do not expect the adoption of this guidance to have a material impact on our consolidated financial statements.
In June 2016, the FASB issued ASU 2016-13, Measurement of Credit Losses on Financial Instruments. The updated guidance requires measurement and recognition of expected credit losses for financial assets, including trade and other receivables, held at the reporting date based on historical experience, current conditions, and reasonable and supportable forecasts. This is different from the current guidance as this will require immediate recognition of estimated credit losses expected to occur over the remaining life of many financial assets. Generally, the pronouncement requires a modified retrospective method of adoption. This guidance is effective for fiscal years and interim periods within those years beginning after December 15, 2019, with early adoption permitted. We are currently evaluating the impact this guidance will have on our consolidated financial statements when adopted.
In June 2018, the FASB issued ASU 2018-07, Improvements to Non-employee Stock-Based Payment Accounting. The updated guidance is expected to simplify aspects of share-based compensation issued to non-employees by making the guidance consistent with the accounting for employee share-based compensation. This guidance is effective for annual reporting periods, and interim periods within those years, beginning after December 15, 2018. The adoption of this guidance will have no impact on our consolidated financial statements.
Note 3 — Real Estate
During the year ended December 31, 2018, we contributed 13 of the 17 properties in which the Company wholly owned or held a majority interest, to SPC LLC. The 17 real estate assets of the Company included in the consolidated balance sheets as of December 31, 2018 and 2017 are recorded at cost. The 26 real estate assets of Hartman XIX and HIREIT included in the consolidated balance sheet as of December 31, 2018 were recorded at fair value as of October 1, 2018. The fair value cost of SPE LLC assets added as of October 1, 2018 was segregated and allocated to land, buildings and improvements and in-place lease value intangible. Depreciation and amortization of SPE LLC assets added October 1, 2018 commenced as of that date. Additions to real estate after September 30, 2018 included in the consolidated balance sheet as of December 31, 2018 are recorded at cost.
Real estate assets consisted of the following, in thousands:
| | | | | | | | | | | |
| December 31, | | |
| 2018 | | 2017 |
| Land | $ | 145,050 | | | $ | 62,320 | |
| Building and improvements | 337,272 | | | 134,069 | |
| In-place lease value intangible | 100,790 | | | 63,573 | |
| 583,112 | | | 259,962 | |
| Less accumulated depreciation and amortization | (89,840) | | | (73,140) | |
| Total real estate assets | $ | 493,272 | | | $ | 186,822 | |
Depreciation expense for the years ended December 31, 2018 and 2017 was $8,900,000 and $7,713,000, respectively.
The Company identifies and records the value of acquired lease intangibles at the property acquisition date. Such intangibles include the value of acquired in-place leases and above and below-market leases. Acquired lease intangibles are amortized over the leases' remaining terms. With respect to all properties owned by the Company, the Company considers all of the in-place leases to be market rate leases.
The following table illustrates the increase in our real estate assets as a result of the formation of SPE LLC effective October 1, 2018 and its consolidation with the Company in the consolidated balance sheet as of December 31, 2018, in thousands:
| | | | | |
| Real estate assets, at cost, September 30, 2018 | $ | 265,274 | |
| Hartman XIX, SPE real estate assets, at fair value, October 1, 2018 | $ | 129,090 | |
| HIREIT, SPE real estate assets, at fair value, October 1, 2018 | $ | 184,140 | |
| Additions to real estate, for the quarter ended December 31, 2018 | $ | 4,608 | |
| Real estate assets, at cost, December 31, 2018 | $ | 583,112 | |
The amount of total in-place lease intangible asset and the respective accumulated amortization are as follows, in thousands:
| | | | | | | | | | | |
| December 31, | | |
| 2018 | | 2017 |
| In-place lease value intangible | $ | 100,790 | | | $ | 63,573 | |
| Less: In-place leases – accumulated amortization | (57,989) | | | (50,190) | |
| Acquired lease intangible assets, net | $ | 42,801 | | | $ | 13,383 | |
The estimated aggregate future amortization amounts from acquired lease intangibles are as follows, in thousands:
| | | | | |
| December 31, | In-place lease amortization |
| 2019 | 10,895 |
| 2020 | 10,459 |
| 2021 | 8,410 |
| 2022 | 7,454 |
| 2023 | 5,583 |
| Total | $ | 42,801 | |
Amortization expense for the year ended December 31, 2018 and 2017 was $7,799,000 and $15,555,000, respectively.
As of December 31, 2018, we owned or held a majority interest in 43 commercial properties comprising approximately
6.60 million square feet plus three pad sites, all located in Texas. As of December 31, 2018, we owned 15 properties located in Richardson, Arlington, and Dallas, Texas, 25 properties located in Houston, Texas and three properties located in San Antonio, Texas. As of December 31, 2017, we owned or held a majority interest in 17 commercial properties comprising approximately
2.98 million square feet plus three pad sites, all located in Texas. As of December 31, 2017, we owned nine properties located in Richardson, Arlington, and Dallas, Texas, six properties located in Houston, Texas and two properties located in San Antonio, Texas.
Acquisition fees earned by the Advisor were $0 for both the years ended December 31, 2018 and 2017, respectively. Asset management fees earned by the Advisor were $1,760,000 for both the years ended December 31, 2018 and 2017, respectively. Asset management fees are captioned as such in the accompanying consolidated statements of operations for the years ended December 31, 2018 and 2017, respectively.
On April 11, 2017, the Operating Partnership entered into a membership interest purchase agreement with Hartman vREIT XXI, Inc. (“vREIT XXI”), an affiliate of the Company. Pursuant to the terms of a membership interest purchase agreement between vREIT XXI and the Company, vREIT XXI may acquire up to $10,000,000 of the equity membership interest of Operating Partnership in Hartman Three Forest Plaza, LLC (“Three Forest Plaza LLC”). As of December 31, 2017, vREIT XXI has acquired an approximately 48.8% equity interest in Three Forest Plaza LLC for $8,700,000. Together with the Company, vREIT XXI contributed its interest in Three Forest Plaza LLC to SPE LLC effective October 1, 2018.
The Company’s indirect wholly owned subsidiary, Hartman Richardson Heights Properties, LLC (“HRHP LLC”), and the City of Richardson, Texas are parties to an economic development incentive agreement. Under the terms of the agreement, the City of Richardson will pay annual grants to HRHP LLC in equal installments over a 5 year period of up to $1.5 million and will pay sales tax grants, to be paid annually, over the first 10 years of the Alamo Draft House lease. The first economic development installment was received in September 2013. The Company received the fifth and final installment of $300,000 in the year ended December 31, 2017, which is included in tenant reimbursements and other revenues on the consolidated statements of operations. For the year ended December 31, 2018, HRHP LLC received sales tax grant of $82,000 and $80,000 for the 2018 and 2017 incentive agreement fiscal years, respectively, which is included in tenant reimbursements and other revenues on the consolidated statements of operations.
Payments received by the Company in the form of annual grants and annual sales tax grants are subject to refund or adjustment during the term of the economic development incentive agreement. In general, the incentive agreement provides that the Company must continue to be in good standing with respect to the terms and conditions of the agreement and that the Alamo Draft House lessee must continue as a tenant of the Richardson Heights Property during the term of its lease agreement. As of December 31, 2018, no uncured breach or default exists under the terms of the incentive agreement and the Company has no liability or other obligation to repay any grants received under the agreement.
Note 4 — Accrued Rent and Accounts Receivable, net
Accrued rent and accounts receivable, net, consisted of the following, in thousands:
| | | | | | | | | | | |
| December 31, | | |
| 2018 | | 2017 |
| Tenant receivables | $ | 5,205 | | | $ | 3,609 | |
| Accrued rent | 8,386 | | | 5,376 | |
| Allowance fro doubtful accounts | (1,710) | | | (1,714) | |
| Accrued rents and accounts receivable, net | $ | 11,881 | | | $ | 7,271 | |
As of December 31, 2018 and 2017, the Company had an allowance for uncollectible accounts of $1,710,000 and
$1,714,000, respectively. For the years ended December 31, 2018 and 2017, the Company recorded bad debt (recovery) expense of $(4,000) and $508,000, respectively, related to tenant receivables that the Company have specifically identified as potentially uncollectible based on the Company’s assessment of each tenant’s credit-worthiness. Bad debt expenses and any related recoveries are included in property operating expenses in the accompanying consolidated statements of operations.
Note 5 — Deferred Leasing Commission Costs, net
Costs which have been deferred consist of the following, in thousands:
| | | | | | | | | | | |
| December 31, | | |
| 2018 | | 2017 |
| Deferred leasing commissions | $ | 12,671 | | | $ | 8,634 | |
| Less: accumulated amortization | (4,370) | | | (2,557) | |
| Deferred leasing commission costs, net | $ | 8,301 | | | $ | 6,077 | |
Note 6 — Future Minimum Rents
The Company leases the majority of its properties under noncancellable operating leases which provide for minimum base rentals. A summary of minimum future rentals to be received (exclusive of renewals, tenant reimbursements, and contingent rentals) under noncancellable operating leases in existence at December 31, 2018 is as follows, in thousands:
| | | | | |
| December 31, | Minimum Future Rents |
| 2019 | $ | 67,056 | |
| 2020 | 58,714 |
| 2021 | 49,735 |
| 2022 | 38,546 |
| 2023 | 28,741 |
| Thereafter | 42,306 |
| Total | $ | 285,098 | |
Note 7 — Notes Payable
The Company was a party to a $30.0 million revolving credit agreement (the “TCB Credit Facility”) with Texas Capital Bank. The TCB Credit Facility was paid in full on October 1, 2018 and the credit agreement was terminated. The borrowing base based on the collateral properties was $20.925 million. The TCB Credit Facility note bore interest at the greater of 4.25% per annum or the bank’s prime rate plus 1% per annum.
The Company was a party to a $15.525 million revolving credit agreement (the “EWB Credit Facility”) with East West Bank. The EWB Credit Facility was paid in full on October 1, 2018. The borrowing base of the EWB Credit Facility was adjusted from time to time subject to the lender’s underwriting with respect to real property collateral. The EWB Credit Facility note bore interest at the greater of 3.75% per annum or the bank’s prime rate plus 0.50%.
On October 8, 2015 the Company entered into a second revolving credit agreement with East West Bank (the “EWB II Credit Facility”). The borrowing base of the EWB II Credit Facility was $9.9 million and may have been adjusted from time to time subject to the lender’s underwriting with respect to the real property collateral. The EWB II Credit Facility note bore interest at the greater of 3.75% per annum or the bank’s prime rate plus 0.50%.
The Operating Partnership is a party to four, cross-collateralized, term loan agreements with an insurance company. The term loans are secured by the Richardson Heights Property, the Cooper Street Property, the Bent Tree Green Property and the Mitchelldale Property. The loans require monthly payments of principal and interest due and payable on the first day of each month. Monthly payments are based on a 27-year loan amortization. Each of the loan agreements are subject to customary covenants, representations and warranties which must be maintained during the term of the loan agreements. Each of the loan agreements provides for a fixed interest rate of 4.61%. As of December 31, 2018, we were in compliance with all loan covenants. Each of the loan agreements are secured by a deed of trust, assignment of licenses, permits and contracts, assignment and subordination of the management agreements and assignment of rents. The terms of the security instruments provide for the cross collateralization/cross default of the each of the loans. The outstanding balance of the four loans was
$44,584,000 and $46,288,000 as of December 31, 2018 and 2017, respectively.
On October 1, 2018, the Company through SPE LLC and Goldman Sachs Mortgage Company entered into a $259,000,000 term loan agreement. The Company together with its affiliates HIREIT, Hartman XIX and vREIT XXI, contributed a total of 39 commercial real estate properties ("Properties") to SPE, LLC, a recently formed Delaware limited liability company, subject to the mortgage indebtedness encumbering the Properties, in exchange for membership interests in SPE LLC. Proceeds of the Loan were immediately used to extinguish the existing mortgage indebtedness encumbering the Properties.
The term of the loan is five years, comprised of an initial two-year term with three one-year extension options. Each extension option shall be subject to certain conditions precedent including (i) no default then outstanding, (ii) 30 days prior written notice, (iii) the properties must have a specified in-place net operating income debt yield and (iv) purchase of an interest rate cap as described below for the exercised option term or terms.
The outstanding principal of the loan will bear interest at the one-month LIBOR rate plus 1.8%. As a condition to the funding of the Loan, SPE LLC has entered into an interest rate cap arrangement with SMBC Capital Markets, Inc. that caps LIBOR at 3.75% during the initial term of the Loan.
The Loan Agreement contains various customary covenants, including but not limited to financial covenants, covenants requiring monthly deposits in respect of certain property costs, such as taxes, insurance, tenant improvements, and leasing commissions, covenants imposing restrictions on indebtedness and liens, and restrictions on investments and participation in other asset disposition, merger or business combination or dissolution transactions.
The Loan Agreement is secured by, among other things, mortgages on the Properties. The Company, HIREIT and Hartman XIX, entered into a guaranty agreement in favor of the lender, whereby each guarantor unconditionally guaranties the full and timely performance of the obligations set forth in the loan agreement and all other loan documents, including the payment of all indebtedness and obligations due under the loan agreement.
The following is a summary of the mortgage notes payable, in thousands:
| | | | | | | | | | | | | | | | | |
| | | | December 31, | |
| Property/Facility | Payment (1) | Maturity Date | Rate | 2018 | 2017 |
| Richardson Heights (2) | P&I | July 1, 2041 | 4.61 | % | $ | 17,760 | | $ | 18,804 | |
| Cooper Street (2) | P&I | July 1, 2041 | 4.61 | % | $ | 7,632 | | $ | 7,819 | |
| Bent Tree Green (2) | P&I | July 1, 2041 | 4.61 | % | $ | 7,632 | | $ | 7,819 | |
| Mitchelldale (2) | P&I | July 1, 2041 | 4.61 | % | $ | 11,560 | | $ | 11,846 | |
| Energy Plaza I & II (3) | P&I | June 10, 2021 | 5.30 | % | $ | — | | $ | 9,814 | |
| Promenade (4) | P&I | October 1, 2020 | 4.00 | % | $ | 7,102 | | $ | — | |
| Westway One (3) | IO | June 1, 2019 | 3.73 | % | $ | — | | $ | 10,819 | |
| Hartman SPE LLC | IO | October 9, 2020 | 2.46 | % | $ | 259,000 | | $ | — | |
| Three Forest Plaza (3) | IO | December 31, 2019 | 4.17 | % | $ | — | | $ | 17,828 | |
| TCB Credit Facility (3) | IO | October 9, 2018 | 5.25 | % | $ | — | | $ | 11,800 | |
| EWB Credit Facility (3) | IO | November 22, 2018 | 4.75 | % | $ | — | | $ | 12,000 | |
| EWB II Credit Facility (3) | IO | November 22, 2018 | 4.75 | % | $ | — | | $ | 9,900 | |
| | | | $ | 310,686 | | $ | 118,449 | |
| Less unamortized deferred loan costs | | | | $ | (4,779) | | $ | (1,212) | |
| | | | $ | 305,907 | | $ | 117,237 | |
(1) Principal and interest (P&I) or interest only (IO).
(2) Each promissory note contains a call option wherein the holder of the promissory note may declare the outstanding balance due and payable on either July 1, 2024, July 1, 2029, July 1, 2034, or July 1, 2039.
(3) Loan was paid in full October 1, 2018.
(4) Hartman SPE LLC loan proceeds for the repayment of the Promenade loan were in escrow as of October 1, 2018. The loan was paid in full with the refinancing proceeds on February 15, 2019.
| | | | | |
Annual maturities of notes payable as of December 31, 2018 are as follows, in thousands: December 31, |
Amount Due |
| 2019 | $ | 1,400 | |
| 2020 | 267,142 | |
| 2021 | 1,308 | |
| 2022 | 1,369 | |
| 2023 | 1,433 | |
| Thereafter | 38,034 | |
| Total | $ | 310,686 | |
The Company’s loan costs are amortized using the straight-line method over the term of the loans, which approximates the interest method. Costs which have been deferred consist of the following, in thousands:
| | | | | | | | | | | |
| December 31, | | |
| 2018 | | 2017 |
| Deferred loan costs | $ | 7,082 | | | $ | 2,348 | |
| Less: deferred loan cost accumulated amortization | (2,303) | | | (1,136) | |
| Total cost, net of accumulated amortization | $ | 4,779 | | | $ | 1,212 | |
Interest expense incurred for the year ending December 31, 2018 and 2017 was $11,306,000 and $5,764,000, respectively. Interest expense of $421,000 and $283,000 was payable as of December 31, 2018 and 2017, respectively, and is included in accounts payable and accrued expenses in the accompanying consolidated balance sheets.
Fair Value of Debt
The fair value of the Company’s fixed rate notes payable, variable rate notes payable and secured revolving credit facilities aggregates to $309,545,000 and $116,777,000 as compared to book value of $310,686,000 and $118,358,000 as of December 31, 2018 and 2017, respectively. The fair value of our debt instruments is estimated on a Level 2 basis, as provided by ASC 820, using a discounted cash flow analysis based on the borrowing rates currently available to the Company for loans with similar terms and maturities, discounting the future contractual interest and principal payments. Disclosure about the fair value of notes payable is based on relevant information available as of December 31, 2018 and 2017.
Note 8 — Loss Per Share
Basic loss per share is computed using net loss attributable to common stockholders and the weighted average number of common shares outstanding. Diluted weighted average shares outstanding reflect common shares issuable from the assumed conversion of convertible preferred stock into common shares. Only those items that have a dilutive impact on basic loss per share are included in the diluted loss per share.
| | | | | | | | | | | |
| December 31, | | |
| 2018 | | 2017 |
| Numerator: | | | |
| Net loss attributable to common stockholders | $ | (827,000) | | | $ | (8,892,000) | |
| Denominator: | | | |
| Basic and diluted weighted average shares outstanding | 17,946,000 | | | 18,109,553 | |
| Basic and diluted loss per common share: | | | |
| Net loss attributable to common stockholders | $ | (0.05) | | | $ | (0.49) | |
Note 9 — Income Taxes
Federal income taxes are not provided for because we qualify as a REIT under the provisions of the Internal Revenue Code and because we have distributed and intend to continue to distribute all of our taxable income to our stockholders. Our stockholders include their proportionate taxable income in their individual tax returns. As a REIT, we must distribute at least 90% of our real estate investment trust taxable income to our stockholders and meet certain income sources and investment restriction requirements. In addition, REITs are subject to a number of organizational and operational requirements. If we fail to qualify as a REIT in any taxable year, we will be subject to federal income tax (including any applicable alternative minimum tax) on our taxable income at regular corporate tax rates. The Company’s federal income tax returns for the years ended December 31, 2015, 2016 and 2017 have not been examined by the Internal Revenue Service. The Company’s federal income tax return for the year ended December 31, 2015 may be examined on or before September 15, 2019.
The Company formed one taxable REIT subsidiary which may generate future taxable income which may be offset by the net loss carry forward. The Company considers that any deferred tax benefit and corresponding deferred tax asset which may be recorded considering the net loss carry forward would be properly offset by an equal valuation allowance in that no material current or future taxable income is expected. Accordingly, no deferred tax benefit or deferred tax asset has been recorded in the consolidated financial statements.
The Company is required to recognize in its consolidated financial statements the financial effects of a tax position only if it is determined that it is more likely than not that the tax position will not be sustained upon examination, including resolution of any related appeals or litigation processes, based on the technical merits of the position. Management has reviewed the Company’s tax positions and is of the opinion that material positions taken by the Company would more likely than not be sustained upon examination. Accordingly, the Company has not recognized a liability related to uncertain tax positions.
Taxable income differs from net income for financial reporting purposes principally due to differences in the timing of recognition of interest, real estate taxes, depreciation and amortization and rental revenue.
For Federal income tax purposes, the cash distributed to stockholders was characterized as follows for the years ended December 31:
| | | | | | | | |
| 2018 | 2017 |
Ordinary income (unaudited) | 24.9 | % | 29.4 | % |
Return of capital (unaudited) | 75.1 | % | 70.6 | % |
Capital gains distribution (unaudited) | — | % | — | % |
| Total | 100.0 | % | 100.0 | % |
A provision for Texas Franchise tax under the Texas Margin Tax Bill in the amount of $267,000 and $244,000 was recorded in the consolidated financial statements for the years ended December 31, 2018 and 2017 respectively, with a corresponding charge to real estate taxes and insurance.
Note 10 — Related Party Transactions
Hartman Advisors LLC, is a Texas limited liability company owned 70% by Allen R. Hartman individually and 30% by the Property Manager. The Property Manager is a wholly owned subsidiary of Hartman Income REIT Management, LLC, which is wholly owned by Hartman Income REIT, Inc. and Subsidiaries of which approximately 20% is owned by Allen R. Hartman who is the Chief Executive Officer and Chairman of the Board of Directors.
The Company pays acquisition fees and asset management fees to the Advisor in connection with the acquisition of properties and management of the Company. The Company pays property management and leasing commissions to the Property Manager in connection with the management and leasing of the Company’s properties. For the years ended December 31, 2018 and 2017 the Company incurred property management fees and reimbursements of $4,910,000 and $4,038,000, respectively, and $4,103,000 and $2,518,000, respectively for leasing commissions owed to our Property Manager. We incurred asset management fees of $1,760,000 and $1,760,000, respectively owed to Advisor. Acquisition fees incurred to the Advisor were $0 and $0 for the years ended December 31, 2018 and 2017, respectively. Property management fees and reimbursements are included in property operating expense in the accompanying consolidated statements of operations. Asset management fees are captioned as such in the accompanying consolidated statements of operations.
The Company had a balance due to (from) the Property Manager of $444,000 and $(3,207,000) as of December 31, 2018 and 2017, respectively.
The Company had a balance due from an affiliate, Hartman Short Term Income Properties XIX, Inc. (“Hartman XIX”), of $4,200,000 and $6,229,000 as of December 31, 2018 and 2017, respectively. The balance due from Hartman XIX includes a loan from the Company to Hartman XIX in the original amount of $4,500,000, which is not evidenced by a promissory note. Interest has been accrued on the loan amount at an annual rate of 6%. The amount was advanced to Hartman XIX in connection with the affiliate stock purchase described below in this note. The $2,029,000 balance due from Hartman XIX as of December 31, 2017 is included in Due from related parties, and the principal balance of the affiliate loan of $4,200,000 and is included in Notes receivable – related party, in the accompanying consolidated balance sheets. The Company recognized interest income on the affiliate note in the amount of $252,000 for each of the years ended December 31, 2018 and 2017, respectively, which is included in interest income in the accompanying consolidated statements of operations.
The Company owed the Advisor $1,204,000 and $554,000 for asset management fees as of December 31, 2018 and 2017, respectively. These fees are monthly fees equal to one-twelfth of 0.75% of the sum of the higher of the cost or value of each asset. The asset management fee will be based only on the portion of the cost or value attributable to the Company’s investment in an asset, if the Company do not own all or a majority of an asset.
The Company owns 1,561,523 shares of the common stock of HIREIT which it acquired for cash consideration of $8,978,000. The Company’s investment in HIREIT is accounted for under the cost method. The Company’s approximately
11% ownership interest in HIREIT is less than a controlling stake, and is reflected as “Investment in Affiliate” on the accompanying consolidated balance sheets. The Company received dividend distributions from HIREIT of $425,000 and$425,000 for the years ended December 31, 2018 and 2017, respectively, which is included in interest and dividend income in the accompanying consolidated statements of operations.
On May 17, 2016, the Company, through its taxable REIT subsidiary, Hartman TRS, Inc. (“TRS”), loaned $7,231,000 pursuant to a promissory note in the face amount of up to $8,820,000 to Hartman Retail II Holdings Company, Inc. (“Retail II Holdings”), an affiliate of the Advisor and the Property Manager, in connection with the acquisition of a retail shopping center by Hartman Retail II DST, a Delaware statutory trust sponsored by the Property Manager. Pursuant to the terms of the promissory note, TRS will receive a two percent (2%) origination fee of amounts advanced under the promissory note, and interest at ten percent (10%) per annum on the outstanding principal balance. The outstanding principal balance of the promissory note will be repaid as investor funds are raised by Hartman Retail II DST. The maturity date of the promissory note is May 17, 2019. This note receivable had an outstanding balance of $2,476,000 and $5,515,000 as of December 31, 2018 and 2017, respectively, which is included in Notes receivable – related party in the accompanying consolidated balance sheets. For the years ended December 31, 2018 and 2017, respectively, interest and dividend income in the accompanying consolidated statements of operations, includes $456,000 and $655,000 of interest income. As of December 31, 2018 and 2017, the balance due from TRS by Retail II Holdings is $151,000 and $264,000, respectively.
Variable interest entities (“VIEs”) are defined as entities with a level of invested equity that is not sufficient to fund future operations on a stand-alone basis, or whose equity holders lack certain characteristics of a controlling financial interest. For identified VIEs, an assessment must be made to determine which party to the VIE, if any, has both the power to direct the activities of the VIE that most significantly impacts the performance of the VIE and the obligation to absorb losses or the right to receive benefits from the VIE that could potentially be significant to the VIE.
The Company is not deemed to be the primary beneficiary of Retail II Holdings, which qualifies as a VIE. Accordingly, the assets and liabilities and revenues and expenses of Retail II Holdings have not been included in the accompanying consolidated financial statements.
As of December 31, 2018 and 2017, respectively, the Company had a net balance due to Hartman vREIT XXI of $0 and $236,000, related to the acquisition of joint venture interests from the Company.
Note 11 – Stockholders’ Equity
Common Stock
Shares of common stock entitle the holders to one vote per share on all matters which stockholders are entitled to vote, to receive dividends and other distributions as authorized by the Company’s board of directors in accordance with the Maryland General Corporation Law and to all rights of a stockholder pursuant to the Maryland General Corporation Law. The common stock has no preferences or preemptive, conversion or exchange rights.
Under the articles of incorporation, the Company has authority to issue 750,000,000 common shares of beneficial interest, $0.001 par value per share, and 200,000,000 preferred shares of beneficial interest, $0.001 par value per share.
The Company was originally a majority owned subsidiary of Hartman XX Holdings, Inc. Hartman XX Holdings, Inc. is a Texas corporation wholly owned by Allen R. Hartman. In February 2009, the Company sold 19,000 shares of common stock to Hartman XX Holdings, Inc. at a price of $10.00 per share. In February 2009, the Company issued 1,000 shares of the Company’s convertible preferred stock to the Company’s advisor, Hartman Advisors LLC (“Advisor”), at a price of $10.00 per share. The Advisor is owned 70% by Allen R. Hartman and 30% by Hartman Income REIT Management, Inc.. Hartman Income REIT Management, Inc. is a wholly owned subsidiary of Hartman Income REIT, Inc. Allen R. Hartman, the Company’s Chief Executive Officer and Chairman of the Board of Directors, beneficially owns approximately 20% of Hartman Income REIT, Inc.
Preferred Stock
Under the Company’s articles of incorporation the Company’s board of directors has the authority to issue one or more classes or series of preferred stock, and prior to the issuance of such stock, the board of directors shall have the power to classify or reclassify, in one or more series, any unissued shares and designate the preferences, rights and privileges of such shares. As of December 31, 2018 and 2017 the Company has issued 1,000 shares of convertible preferred shares to Hartman Advisors LLC at a price of $10.00 per share.
Common Stock Issuable Upon Conversion of Convertible Preferred Stock
The convertible preferred stock will convert to shares of common stock if (1) the Company has made total distributions on then outstanding shares of the Company’s common stock equal to the issue price of those shares plus a 6% cumulative, non- compounded, annual return on the issue price of those outstanding shares, (2) the Company lists its common stock for trading on a national securities exchange if the sum of prior distributions on then outstanding shares of the Company’s common stock plus the aggregate market value of the Company’s common stock (based on the 30-day average closing price) meets the same 6% performance threshold, or (3) the Company’s advisory agreement with Hartman Advisors, LLC expires without renewal or is terminated (other than because of a material breach by the Advisor), and at the time of such expiration or termination the Company is deemed to have met the foregoing 6% performance threshold based on the Company’s enterprise value and prior distributions and, at or subsequent to the expiration or termination, the stockholders actually realize such level of performance upon listing or through total distributions. In general, the convertible stock will convert into shares of common stock with a value equal to 15% of the excess of the Company’s enterprise value plus the aggregate value of distributions paid to date on then outstanding shares of common stock over the aggregate issue price of those outstanding shares plus a 6% cumulative, non-compounded, annual return on the issue price of those outstanding shares. With respect to conversion in connection with the termination of the advisory agreement, this calculation is made at the time of termination even though the actual conversion may occur later, or not at all.
Stock-Based Compensation
The Company awards vested restricted common shares to non-employee directors as compensation in part for their service as members of the board of directors of the Company. These shares are fully vested when granted. These shares may not be sold while an independent director is serving on the board of directors. As of December 31, 2018, $51,000 shares of restricted common stock have been granted to our current independent directors pursuant to the omnibus stock incentive plan. For the years ended December 31, 2018 and 2017, respectively, the Company granted 6,000 and 6,000 shares of restricted common stock to independent directors as compensation for services. The Company recognized $77,000 and $79,000 as stock-based compensation expense for the years ended December 31, 2018 and 2017, respectively, based upon the estimated fair value per share. Stock-based compensation also includes incentive plan awards discussed at Note 12. These amounts are included in general and administrative expenses for the years ended December 31, 2018 and 2017, respectively in the accompanying consolidated statements of operations.
Distributions
The following table reflects the total distributions the Company has paid in cash (in thousands, except per share amounts) and the amount through the distribution reinvestment plan, including paid per common share, in each indicated quarter:
| | | | | | | | |
| Quarter Paid | Distributions per Common Share | Total Distributions Paid |
| 2018 | | |
4th Quarter | $ | 0.175 | | $ | 3,101 | |
3rd Quarter | 0.175 | 3,151 |
2nd Quarter | 0.175 | 3,152 |
1st Quarter | 0.175 | 3,151 |
| Total | $ | 0.700 | | $ | 12,555 | |
| 2017 | | |
4th Quarter | $ | 0.175 | | $ | 3,166 | |
3rd Quarter | 0.175 | 3,169 |
2nd Quarter | 0.175 | 3,180 |
1st Quarter | 0.175 | 3,135 |
| Total | $ | 0.700 | | $ | 12,650 | |
Note 12 – Incentive Awards Plan
The Company has adopted an incentive plan (the “Omnibus Stock Incentive Plan” or the “Incentive Plan”) that provides for the grant of incentive stock options, non-qualified stock options, stock appreciation rights, deferred stock awards, restricted stock awards, dividend equivalent rights and other stock-based awards within the meaning of Internal Revenue Code Section 422, or any combination of the foregoing. The Company has initially reserved 5,000,000 shares of the Company’s common stock for the issuance of awards under the Company’s stock incentive plan, but in no event more than ten (10%) percent of the Company’s issued and outstanding shares. The number of shares reserved under the Company’s stock incentive plan is also subject to adjustment in the event of a stock split, stock dividend or other change in the Company’s capitalization. Generally, shares that are forfeited or canceled from awards under the Company’s stock incentive plan also will be available for future awards. The Compensation Committee of the Board of Directors did not approve any awards restricted common stock for the years ended December 31, 2018 and 2017.
Note 13– Commitments and Contingencies
Economic Dependency
The Company is dependent on the Property Manager and the Advisor for certain services that are essential to the Company, including the identification, evaluation, negotiation, purchase and disposition of properties, management of the daily operations of the Company’s real estate portfolio, and other general and administrative responsibilities. In the event that these companies are unable to provide the respective services, the Company will be required to obtain such services from other providers.
Litigation
The Company is subject to various claims and legal actions that arise in the ordinary course of business. Management of the Company believes that the final disposition of such matters will not have a material adverse effect on the financial position of the Company.
Note 14– Subsequent events
On March 4, 2019, our Board of Directors voted to acquire an additional 3.42% ownership interest of Hartman SPE, LLC from Hartman vREIT XXI, Inc. in exchange for 700,302.45 shares of the Company’s common stock with a total value of
$8,858,826 ($12.65 per share). The exchange will increase the Company’s ownership interest in Hartman SPE, LLC from 32.74% to 36.16%. The transaction was made effective March 1, 2019.
SCHEDULE III - REAL ESTATE ASSETS AND ACCUMULATED DEPRECIATION AND AMORTIZATION
DECEMBER 31, 2018
(Dollars in thousands)
Initial Cost to
the Company
| | | | | | | | | | | | | | | | | | | | | | | |
| Property | Date Acquired | Date of Construction | Land | Building and Improvements | In-place lease value intangible | Total | Post – acquisition Improvements |
| Garden Oaks | 06/01/2008 | 1956 | $ | 1,770 | | $ | 17,969 | | $ | 1,021 | | $ | 20,760 | | $ | 189 | |
| Quitman | 02/26/1999 | 1920 | 3,130 | 2,389 | 351 | 5,870 | 85 |
| Chelsea Square | 11/19/2002 | 1984 | 1,570 | 5,046 | 494 | 7,110 | 19 |
| Mission Centre | 05/29/2007 | 1987 | 2,020 | 7,690 | 890 | 10,600 | 5 |
| Regency | 09/05/2007 | 1979 | 960 | 819 | 851 | 2,630 | 46 |
| Spring Valley | 02/19/2008 | 1982 | 3,490 | 1,064 | 1,066 | 5,620 | 506 |
| Northeast Square | 06/01/2008 | 1984 | 1,300 | 3,330 | 280 | 4,910 | 38 |
| One Mason | 12/11/2001 | 1983 | 2,440 | 9,290 | 1,130 | 12,860 | 0 |
| Tower | 08/30/2002 | 1981 | 2,750 | 2,584 | 1,336 | 6,670 | 128 |
| Preserve | 09/30/2002 | 1970 | 9,730 | 9,085 | 3,485 | 22,300 | 83 |
| Westheimer | 06/26/2003 | 1983 | 3,800 | 12,416 | 2,284 | 18,500 | 137 |
| Walzem Plaza | 08/27/2003 | 1981 | 3,900 | 10,660 | 1,840 | 16,400 | 183 |
| 11811 North Freeway | 06/26/2003 | 1982 | 1,980 | 1,037 | 2,473 | 5,490 | 54 |
| Atrium I | 12/11/2003 | 1980 | 2,540 | 716 | 1,494 | 4,750 | 124 |
| North Central Plaza | 04/15/2004 | 1982 | 2,330 | 14,511 | 2,959 | 19,800 | 68 |
| 3100 Timmons | 12/21/2004 | 1975 | 10,330 | 3,543 | 1,427 | 15,300 | 243 |
| Central Park | 02/19/2008 | 1984 | 730 | 2,851 | 989 | 4,570 | 3 |
| 601 Sawyer | 05/11/2011 | 1982 | 3,360 | 12,796 | 1,144 | 17,300 | 59 |
| Prestonwood | 09/19/2011 | 1999 | 7,410 | 13,895 | 1,695 | 23,000 | 83 |
| Harwin | 05/11/2012 | 1992 | 1,960 | 3,041 | 279 | 5,280 | 10 |
| Fondren | 05/02/2012 | 2004 | 1,650 | 7,326 | 1,004 | 9,980 | 96 |
| Cornerstone | 08/21/2009 | 1984 | 1,110 | 1,620 | 920 | 3,650 | 39 |
| Northchase | 08/21/2009 | 1984 | 1,700 | 5,821 | 1,549 | 9,070 | 45 |
| 616 FM 1960 | 07/01/2010 | 1983 | 1,510 | 8,931 | 1,269 | 11,710 | 66 |
| Gateway | 08/03/2010 | 1983 | 3,510 | 22,182 | 3,408 | 29,100 | 74 |
| Promenade | 06/30/2008 | 1973-1979 | 5,750 | 12,671 | 1,579 | 20,000 | 29 |
| 400 North Belt | 05/08/2015 | 1982 | 2,538 | 3,800 | 3,812 | 10,150 | 2,238 |
| Commerce Plaza Hillcrest | 05/01/2015 | 1977 | 6,500 | 1,031 | 3,869 | 11,400 | 2,271 |
| Corporate Park Place | 08/24/2015 | 1980 | 2,375 | 5,215 | 1,910 | 9,500 | 1,163 |
| Skymark Tower | 09/02/2015 | 1985 | 2,212 | 4,404 | 2,230 | 8,846 | 1,915 |
| Ashford Crossing | 07/31/2015 | 1983 | 2,650 | 4,240 | 3,710 | 10,600 | 1,225 |
| Energy Plaza | 07/02/2014 | 1983 | 4,403 | 6,840 | 6,367 | 17,610 | 1,627 |
| Westway | 06/01/2016 | 2001 | 5,410 | 11,277 | 4,951 | 21,638 | 120 |
| Three Forest Plaza | 12/22/2016 | 1983 | 8,910 | 18,187 | 8,558 | 35,655 | 2,710 |
| Parkway Plaza I & II | 05/11/2012 | 1982 | 2,373 | 4,765 | 2,352 | 9,490 | 2,693 |
| Gulf Plaza | 03/15/2013 | 1979/1980 | 3,488 | 6,005 | 4,457 | 13,950 | 1,081 |
| Timbercreek | 12/30/2014 | 1984 | 724 | 962 | 1,211 | 2,897 | 458 |
| Copperfield | 12/30/2014 | 1986 | 605 | 760 | 1,054 | 2,419 | 439 |
| One Technology | 11/10/2015 | 1984 | 4,894 | 8,558 | 6,123 | 19,575 | 1,488 |
| Richardson Heights | 12/28/2010 | 1958-1962 | 4,788 | 10,890 | 3,472 | 19,150 | 7,080 |
| Bent Tree Green | 10/16/2012 | 1983 | 3,003 | 6,272 | 2,740 | 12,015 | 3,209 |
| Cooper Street | 05/11/2012 | 1992 | 2,653 | 5,768 | 2,192 | 10,613 | 473 |
| Mitchelldale Business Park | 06/13/2014 | 1977 | 4,794 | 9,816 | 4,565 | 19,175 | 2,597 |
| Total | | | $ 145,050 | $ 302,073 | $ 100,790 | $ 547,913 | $ 35,199 |
SCHEDULE III - REAL ESTATE ASSETS AND ACCUMULATED DEPRECIATION AND AMORTIZATION
DECEMBER 31, 2018
(Dollars in thousands)
Gross Carrying Amount at December 31, 2018
| | | | | | | | | | | | | | | | | | | | | | | |
| Property | Land | Building and Improvements | In-place lease value intangible | Total | Accumulated Depreciation & Amortization | Net Book Carrying Value | Encumbrances |
| Garden Oaks | $ | 1,770 | | $ | 18,158 | | $ | 1,021 | | $ | 20,949 | | $ | (186) | | $ | 20,763 | | |
| Quitman | 3,130 | 2,474 | 351 | 5,955 | (33) | 5,922 | |
| Chelsea Square | 1,570 | 5,065 | 494 | 7,129 | (69) | 7,060 | |
| Mission Centre | 2,020 | 7,695 | 890 | 10,605 | (125) | 10,480 | |
| Regency | 960 | 865 | 851 | 2,676 | (60) | 2,616 | |
| Spring Valley | 3,490 | 1,570 | 1,066 | 6,126 | (87) | 6,039 | |
| Northeast Square | 1,300 | 3,368 | 280 | 4,948 | (44) | 4,904 | |
| One Mason | 2,440 | 9,290 | 1,130 | 12,860 | (143) | 12,717 | |
| Tower | 2,750 | 2,712 | 1,336 | 6,798 | (111) | 6,687 | |
| Preserve | 9,730 | 9,168 | 3,485 | 22,383 | (304) | 22,079 | |
| Westheimer | 3,800 | 12,553 | 2,284 | 18,637 | (247) | 18,390 | |
| Walzem Plaza | 3,900 | 10,843 | 1,840 | 16,583 | (225) | 16,358 | |
| 11811 N Freeway | 1,980 | 1,091 | 2,473 | 5,544 | (171) | 5,373 | |
| Atrium I | 2,540 | 840 | 1,494 | 4,874 | (107) | 4,767 | |
| North Central | 2,330 | 14,579 | 2,959 | 19,868 | (294) | 19,574 | |
| 3100 Timmons | 10,330 | 3,786 | 1,427 | 15,543 | (126) | 15,417 | |
| Central Park | 730 | 2,854 | 989 | 4,573 | (89) | 4,484 | |
| 601 Sawyer | 3,360 | 12,855 | 1,144 | 17,359 | (154) | 17,205 | |
| Prestonwood | 7,410 | 13,978 | 1,695 | 23,083 | (210) | 22,873 | |
| Harwin | 1,960 | 3,051 | 279 | 5,290 | (45) | 5,245 | |
| Fondren | 1,650 | 7,422 | 1,004 | 10,076 | (136) | 9,940 | |
| Cornerstone | 1,110 | 1,659 | 920 | 3,689 | (77) | 3,612 | |
| Northchase | 1,700 | 5,866 | 1,549 | 9,115 | (148) | 8,967 | |
| 616 FM 1960 | 1,510 | 8,997 | 1,269 | 11,776 | (145) | 11,631 | |
| Gateway | 3,510 | 22,256 | 3,408 | 29,174 | (376) | 28,798 | |
| Promenade | 5,750 | 12,700 | 1,579 | 20,029 | (208) | 19,821 | 7,102 |
| 400 North Belt | 2,538 | 6,038 | 3,812 | 12,388 | (5,503) | 6,885 | |
| Commerce Plaza | 6,500 | 3,302 | 3,869 | 13,671 | (5,182) | 8,489 | |
| Corporate Park | 2,375 | 6,378 | 1,910 | 10,663 | (2,985) | 7,678 | |
| Skymark Tower | 2,212 | 6,319 | 2,230 | 10,761 | (3,234) | 7,527 | |
| Ashford Crossing | 2,650 | 5,465 | 3,710 | 11,825 | (5,073) | 6,752 | |
| Energy Plaza | 4,403 | 8,467 | 6,367 | 19,237 | (8,115) | 11,122 | |
| Westway | 5,410 | 11,397 | 4,951 | 21,758 | (3,367) | 18,391 | |
| Three Forest | 8,910 | 20,897 | 8,558 | 38,365 | (6,247) | 32,118 | |
| Parkway Plaza | 2,373 | 7,458 | 2,352 | 12,183 | (4,561) | 7,622 | |
| Gulf Plaza | 3,488 | 7,086 | 4,457 | 15,031 | (5,784) | 9,247 | |
| Timbercreek | 724 | 1,420 | 1,211 | 3,355 | (1,353) | 2,002 | |
| Copperfield | 605 | 1,199 | 1,054 | 2,858 | (891) | 1,967 | |
| One Technology | 4,894 | 10,046 | 6,123 | 21,063 | (8,045) | 13,018 | |
| Richardson Hts | 4,788 | 17,970 | 3,472 | 26,230 | (8,606) | 17,624 | 17,760 |
| Bent Tree Green | 3,003 | 9,481 | 2,740 | 15,224 | (5,494) | 9,730 | 7,632 |
| Cooper Street | 2,653 | 6,241 | 2,192 | 11,086 | (4,062) | 7,024 | 7,632 |
| MItchelldale | 4,794 | 12,413 | 4,565 | 21,772 | (7,419) | 14,353 | 11,560 |
| Total | $ | 145,050 | | $ | 337,272 | | $ | 100,790 | | $ | 583,112 | | $ | -89,841 | | $ | 493,271 | | $ | 51,686 | |
The aggregate cost of real estate for federal income tax purposes was $583,112 as of December 31, 2018.
SCHEDULE III - REAL ESTATE ASSETS AND ACCUMULATED DEPRECIATION AND AMORTIZATION
DECEMBER 31, 2018
Summary of activity for real estate assets for the years ended December 31, 2018 and 2017, in thousands:
| | | | | | | | |
| Years ended December 31, | | |
| 2018 | 2017 |
| Balance at beginning of period | $ | 259,962 | | $ | 253,099 | |
| Additions during the period: | | |
| Acquisitions | 0 | | 0 | |
| Consolidation of Hartman SPE LLC | 313,230 | | 0 | |
| Improvements | 9,920 | | 6,863 | |
| 323,150 | | 6,863 | |
| Reductions – cost of real estate assets sold | 0 | | 0 | |
| Balance at end of period | $ | 583,112 | | $ | 259,962 | |
HARTMAN SHORT TERM INCOME PROPERTIES XX, INC.
| | |
| INDEX TO 2016 CONSOLIDATED FINANCIAL STATEMENTS |
| Report of Independent Registered Public Accounting Firm |
| Consolidated Balance Sheets as of December 31, 2016 and 2015 |
| Consolidated Statements of Operations for the Years Ended December 31, 2016 and 2015 |
| Consolidated Statements of Stockholders’ Equity for the Years Ended December 31, 2016 and 2015 |
| Consolidated Statements of Cash Flows for the Years Ended December 31, 2016 and 2015 |
| Notes to Consolidated Financial Statements |
| Financial Statement Schedule |
| Schedule III – Real Estate Assets and Accumulated Depreciation and Amortization |
Report of Independent Registered Public Accounting Firm
To the Board of Directors and Stockholders
Hartman Short Term Income Properties XX, Inc. and Subsidiaries
We have audited the accompanying consolidated balance sheets of Hartman Short Term Income Properties XX, Inc. (a Maryland Corporation) and Subsidiaries (the Company) as of December 31, 2016 and 2015, and the related consolidated statements of operations, equity, and cash flows for each of the years in the two-year period ended December 31, 2016. Our audits also included the financial statement schedule listed in the Index to Consolidated Financial Statements at Item 15, Schedule III – Real Estate Assets and Accumulated Depreciation and Amortization. These consolidated financial statements are the responsibility of the Company’s management. Our responsibility is to express an opinion on these consolidated financial statements based on our audits.
We conducted our audits in accordance with the standards of the Public Company Accounting Oversight Board (United States). Those standards require that we plan and perform the audit to obtain reasonable assurance about whether the consolidated financial statements are free of material misstatement. An audit includes examining, on a test basis, evidence supporting the amounts and disclosures in the consolidated financial statements. An audit also includes assessing the accounting principles used and significant estimates made by management, as well as evaluating the overall consolidated financial statement presentation. We believe that our audits provide a reasonable basis for our opinion.
In our opinion, the consolidated financial statements referred to above present fairly, in all material respects, the financial position of Hartman Short Term Income Properties XX, Inc. and Subsidiaries as of December 31, 2016 and 2015, and the results of its operations and its cash flows for each of the years in the two-year period ended December 31, 2016, in conformity with accounting principles generally accepted in the United States of America. Also, in our opinion, the related financial statement schedule, when considered in relation to the consolidated financial statements, presents fairly in all material respects, the information set forth therein.
/s/ WEAVER AND TIDWELL, L.L.P.
WEAVER AND TIDWELL, L.L.P.
Houston, Texas
April 10, 2017
| | | | | | | | | | | | | | |
| HARTMAN SHORT TERM INCOME PROPERTIES XX, INC. AND SUBSIDIARIES | | | | |
CONSOLIDATED BALANCE SHEETS (in thousands, except share data) | | | | |
| | | | |
| | December 31, 2016 | | December 31, 2015 |
| ASSETS | | | | |
| | | | |
| Real estate assets, at cost | | $ | 253,099 | | | $ | 189,707 | |
| Accumulated depreciation and amortization | | (49,872) | | (27,384) |
| Real estate assets, net | | 203,227 | | 162,323 |
| | | | |
| Cash and cash equivalents | | 3,254 | | 1,380 |
| Restricted cash | | 2,371 | | 6,900 |
| Notes receivable-related party | | 11,431 | | - |
| Accrued rent and accounts receivable, net | | 5,266 | | 2,750 |
| Deferred leasing commission costs, net | | 4,775 | | 2,403 |
| Goodwill | | 250 | | 250 |
| Due from related parties | | - | | 199 |
| Prepaid expenses and other assets | | 1,662 | | 1,390 |
| Real estate held for disposition | | 7,050 | | - |
| Investment in affiliate | | 8,978 | | - |
| Total assets | | $ | 248,264 | | | $ | 177,595 | |
| | | | |
| LIABILITIES AND EQUITY | | | | |
| | | | |
| Liabilities: | | | | |
| Notes payable, net | | $ | 114,151 | | | $ | 74,995 | |
| Note payable – real estate held for disposition, net | | 3,458 | | - |
| Accounts payable and accrued expenses | | 12,057 | | 9,367 |
| Due to related parties | | 343 | | - |
| Tenants' security deposits | | 1,824 | | 1,326 |
| Total liabilities | | 131,833 | | 85,688 |
| | | | |
| Commitments and contingencies | | | | |
| | | | |
| Stockholders' equity: | | | | |
| Preferred stock, $0.001 par value, 200,000,000 convertible, non-voting shares authorized, 1,000 shares issued and outstanding at December 31, 2016 and December 31, 2015, respectively | | - | | - |
| Common stock, $0.001 par value, 750,000,000 authorized, 18,164,878 shares and 13,769,384 shares issued and outstanding at December 31, 2016 and December 31, 2015, respectively | | 18 | | 14 |
| Additional paid-in capital | | 169,406 | | 128,336 |
| Accumulated distributions and net loss | | (59,674) | | (36,443) |
| Total stockholders' equity | | 109,750 | | 91,907 |
| Non-controlling interests | | 6,681 | | - |
| Total liabilities and equity | | $ | 248,264 | | | $ | 177,595 | |
| The accompanying notes are an integral part of these consolidated financial statements. | | | | |
| | | | | | | | | | | |
| HARTMAN SHORT TERM INCOME PROPERTIES XX, INC. AND SUBSIDIARIES | | | |
| CONSOLIDATED STATEMENTS OF OPERATIONS | | | |
| (in thousands, except per share data) | | | |
| | | |
| Year Ended December 31, | | |
| 2016 | | 2015 |
| Revenues | | | |
| Rental revenues | $ | 33,002 | | | $ | 22,353 | |
| Tenant reimbursements and other revenues | 5,568 | | 3,851 |
| Total revenues | 38,570 | | 26,204 |
| | | |
| Expenses (income) | | | |
| Property operating expenses | 14,530 | | 7,593 |
| Asset management and acquisition fees | 3,007 | | 2,764 |
| Organization and offering costs | (44) | | 963 |
| Real estate taxes and insurance | 4,510 | | 4,080 |
| Depreciation and amortization | 22,488 | | 14,480 |
| General and administrative | 2,382 | | 1,419 |
| Interest expense | 3,737 | | 3,413 |
| Interest and dividend income | (1,147) | | (20) |
| Total expenses, net | 49,463 | | 34,692 |
| Loss from continuing operations | (10,893) | | (8,488) |
| Loss from discontinued operations | (31) | | - |
| Net loss | (10,924) | | (8,488) |
| Net income attributable to non-controlling interest | 122 | | - |
| Net loss attributable to common stockholders | $ | (11,046) | | | $ | (8,488) | |
| | | |
| Net loss attributable to common stockholders per share | $ | (0.640) | | | $ | (0.790) | |
| Weighted average number of common shares outstanding, basic and diluted | 17,362 | | 10,734 |
| | | |
| The accompanying notes are an integral part of these consolidated financial statements. | | | |
| | | | | | | | | | | | | | | | | | | | | | | | | | | | | | | | |
| HARTMAN SHORT TERM INCOME PROPERTIES XX, INC. AND SUBSIDIARIES | | | | | | | | | | |
| CONSOLIDATED STATEMENTS OF EQUITY | | | | | | | | | | |
| (in thousands) | | | | | | | | | | |
| | Preferred Stock | | Common Stock | | | | | | |
| | Shares | Amount | Shares | Amount | Additional Paid-In Capital | Accumulated Distributions and Net Loss | Total Stockholders’ Equity | Non-controlling Interest |
Total Equity |
| Balance, January 1, 2015 | | 1 | | $ | — | | 8,047 | | $ | 8 | | $ | 74,996 | | $ | (20,432) | | $ | 54,572 | | $ | — | | $ | 54,572 | |
| Issuance of common shares (cash investment), net of redemptions | | — | | — | | 5,323 | | 5 | | 52,013 | | — | | 52,018 | | — | | 52,018 | |
| Issuance of common shares (non-cash) | | — | | — | | 399 | | 1 | | 3,796 | | — | | 3,797 | | — | | 3,797 | |
| Selling commissions | | — | | — | | — | | — | | (2,469) | | — | | (2,469) | | — | | (2,469) | |
| Distributions (stock) | | — | | — | | — | | — | | — | | (3,888) | | (3,888) | | — | | (3,888) | |
| Distributions (cash) | | — | | — | | — | | — | | — | | (3,635) | | (3,635) | | — | | (3,635) | |
| Net loss | | — | | — | | — | | — | | — | | (8,488) | | (8,488) | | — | | (8,488) | |
| Balance, December 31, 2015 | | 1 | $ | — | | 13,769 | $ | 14 | | $ | 128,336 | | $ | (36,443) | | $ | 91,907 | | $ | — | | $ | 91,907 | |
| Issuance of common shares (cash investment), net of redemptions | | — | | — | | 4,096 | 4 | 40,089 | — | | 40,093 | — | | 40,093 |
| Issuance of common shares (non-cash) | | — | | — | | 300 | — | | 3,084 | — | | 3,084 | — | | 3,084 |
| Investment of noncontrolling interest | | — | | — | | — | | — | | — | | — | | — | | 6,850 | 6,850 |
| Selling commissions | | — | | — | | — | | — | | (2,103) | — | | (2,103) | — | | (2,103) |
| Distributions (stock) | | — | | — | | — | | — | | — | | (2,581) | (2,581) | — | | (2,581) |
| Distributions (cash) | | — | | — | | — | | — | | — | | (9,604) | (9,604) | (291) | (9,895) |
| Net (loss) income | | — | | — | | — | | — | | — | | (11,046) | (11,046) | 122 | (10,924) |
| Balance, December 31, 2016 | | 1 | $ | — | | 18,165 | $ | 18 | | $ | 169,406 | | $ | (59,674) | | $ | 109,750 | | $ | 6,681 | | $ | 116,431 | |
| | | | | | | | | | |
| The accompanying notes are an integral part of these consolidated financial statements. | | | | | | | | | |
| | | | | | | | | | | |
| HARTMAN SHORT TERM INCOME PROPERTIES XX, INC. AND SUBSIDIARIES | | | |
| CONSOLIDATED STATEMENTS OF CASH FLOWS | | | |
| (in thousands) | | | |
| Year Ended December 31, | | |
| 2016 | | 2015 |
| Cash flows from operating activities: | | | |
| Net loss | $ | (10,924) | | | $ | (8,488) | |
| Adjustments to reconcile net loss to net cash provided by operating activities: | | | |
| Stock-based compensation | 104 | | 80 |
| Depreciation and amortization | 22,488 | | 14,480 |
| Deferred loan and leasing commission costs amortization | 1,128 | | 580 |
| Bad debt provision | 713 | | 276 |
| Changes in operating assets and liabilities: | | | |
Accrued rent and accounts receivable | (3,229) | | (1,638) |
Deferred leasing commissions | (3,110) | | (1,049) |
Prepaid expenses and other assets | (415) | | 168 |
Accounts payable and accrued expenses | 2,320 | | 4,096 |
Due (from) to related parties | 542 | | (708) |
Tenants' security deposits | 498 | | 528 |
| Net cash provided by operating activities | 10,115 | | 8,325 |
| | | |
| Cash flows from investing activities: | | | |
| Acquisition deposits | (20) | | 50 |
| Advance to an affiliate | (4,200) | | - |
| Investment in note receivable from affiliate | (7,231) | | - |
| Investment in affiliate | (8,978) | | - |
| Restricted cash | 4,529 | | 200 |
| Investment in real estate held for disposition | (7,050) | | - |
| Additions to real estate | (63,392) | | (73,779) |
| Net cash used in investing activities | (86,342) | | (73,529) |
| | | |
| Cash flows from financing activities: | | | |
| Distributions to common stockholders | (8,918) | | (3,476) |
| Distributions to non-controlling interest | (208) | | - |
| Payment of selling commissions | (2,103) | | (2,469) |
| Noncontrolling interests’ capital | 6,850 | | - |
| Payment of deferred loan costs | (501) | | (554) |
| Borrowings under term loan notes | 28,646 | | - |
| Borrowings under term loan notes – real estate held for disposition | 3,525 | | - |
| Repayments under term loan notes | (1,200) | | (1,146) |
| Borrowings under revolving credit facility | 56,225 | | 42,831 |
| Repayments under revolving credit facility | (44,471) | | (24,885) |
| Proceeds from issuance of common stock, net of redemptions | 40,256 | | 51,854 |
| Net cash provided by financing activities | 78,101 | | 62,155 |
| | | |
| Net change in cash and cash equivalents | 1,874 | | (3,049) |
| Cash and cash equivalents at the beginning of period | 1,380 | | 4,429 |
| Cash and cash equivalents at the end of period | $ | 3,254 | | | $ | 1,380 | |
| | | |
| Supplemental cash flow information: | | | |
| Cash paid for interest | 3,407 | | 3,057 |
| | | |
| | | | | | | | | | | |
| Supplemental disclosures of non-cash investing and financing activities: | | | |
| (Decrease) increase in distribution payable | (407) | | 171 |
| Distributions made to common stockholders through common stock issuances pursuant to the distribution reinvestment plan | 2,988 | | 3,717 |
| The accompanying notes are an integral part of these consolidated financial statements. | | | |
HARTMAN SHORT TERM INCOME PROPERTIES XX, INC. AND SUBSIDIARIES
NOTES TO CONSOLIDATED FINANCIAL STATEMENTS
Note 1 — Organization and Business
Hartman Short Term Income Properties XX, Inc. (the “Company”), is a Maryland corporation formed on February 5, 2009. The Company elected to be treated as a real estate investment trust (“REIT”) beginning with the taxable year ended December 31, 2011.
On February 9, 2010, the Company commenced its initial public offering to sell a maximum of $250,000,000 in shares of the Company’s common stock to the public at a price of $10.00 per share and up to $23,750,000 in shares of common stock to the Company’s stockholders pursuant to the Company’s distribution reinvestment plan at a price of $9.50 per share. On April 25, 2013, the Company terminated its initial public offering. Effective July 16, 2013, the Company commenced its follow-on public offering of up to $200,000,000 in shares of its common stock to the public in its primary offering at a price of $10.00 per share and up to $19,000,000 in shares of its common stock to its stockholders pursuant to the Company’s distribution reinvestment plan at a price of $9.50 per share. The offering price for shares offered in the follow-on offering was arbitrarily determined by the Company’s board of directors.
Effective March 31, 2016, the Company terminated the offer and sale of its common shares to the public in its follow-on offering. The sale of shares of the Company’s common stock to its stockholders pursuant to the Company’s distribution reinvestment plan continued until July 16, 2016.
As of December 31, 2016, the Company had issued 18,547,461 shares of common stock in its initial and follow-on public offerings, including 1,216,240 shares of common stock pursuant to the Company’s distribution reinvestment plan, resulting in gross offering proceeds of $181,366,480. Total shares issued and outstanding as of December 31, 2016 included 52,875 shares of common stock issued as non-employee compensation to members of the Company’s board of directors and certain executives of our Property Manager.
The Company was originally a majority owned subsidiary of Hartman XX Holdings, Inc. Hartman XX Holdings, Inc. is a Texas corporation wholly owned by Allen R. Hartman. The Company sold 19,000 shares of common stock to Hartman XX Holdings, Inc. at a price of $10.00 per share. The Company has also issued 1,000 shares of the Company’s convertible preferred stock to the Company’s advisor, Hartman Advisors LLC (“Advisor”), at a price of $10.00 per share. The Advisor is owned 70% by Allen R. Hartman and 30% by Hartman Income REIT Management, Inc. (the “Property Manager”). The Property Manager is a wholly owned subsidiary of Hartman Income REIT, Inc. Allen R. Hartman, the Company’s Chief Executive Officer and Chairman of the Board of Directors, beneficially owns approximately 20% of Hartman Income REIT, Inc.
On April 11, 2014 the Company formed Hartman XX Limited Partnership, a Texas limited partnership (the “Operating Partnership”). On March 7, 2014 the Company formed Hartman XX REIT GP LLC, a Texas limited liability company, to serve as the sole general partner of the Operating Partnership. The Company is the sole limited partner of the Operating Partnership. The Company’s single member interests in the Company’s limited liability company subsidiaries are owned by the Operating Partnership or its wholly owned subsidiaries.
Subject to certain restrictions and limitations, the Advisor is responsible for managing the Company’s affairs on a day-to-day basis and for identifying and making acquisitions and investments on behalf of the Company pursuant to an advisory agreement (the “Advisory Agreement”) by and among the Company and Advisor. Management of the Company’s properties is through the Property Manager. D.H. Hill Securities, LLLP was the dealer manager for the Company’s public offering. These parties receive compensation and fees for services related to the offering and for the investment and management of the Company’s assets. These entities will receive fees during the offering, acquisition, operational and liquidation stages.
As of December 31, 2016, the Company owned or held a majority interest in 18 commercial properties comprising approximately 2,982,687 square feet plus three pad sites, all located in Texas. As of December 31, 2016, the Company owned nine properties located in Richardson, Arlington, and Dallas, Texas, six properties located in Houston, Texas and three properties located in San Antonio, Texas. As of December 31, 2015, the Company owned 15 commercial properties comprising approximately 2,395,910 square feet plus three pad sites, all
HARTMAN SHORT TERM INCOME PROPERTIES XX, INC. AND SUBSIDIARIES
NOTES TO CONSOLIDATED FINANCIAL STATEMENTS
located in Texas. As of December 31, 2015, the Company owned seven properties located in Richardson, Arlington, and Dallas, Texas, six properties located in Houston, Texas and two properties located in San Antonio, Texas.
Note 2 — Summary of Significant Accounting Policies
Basis of Presentation
The accompanying consolidated financial statements as of December 31, 2016 and 2015 and for the years then ended have been prepared by the Company in accordance with accounting principles generally accepted in the United States and pursuant to the rules and regulations of the Securities and Exchange Commission, including Form 10-K and Regulation S-K. The information furnished herein reflects all adjustments (consisting of normal recurring accruals and adjustments), which are, in the opinion of management, necessary to fairly present the operating results for the respective periods.
These consolidated financial statements include the accounts of the Company, the Operating Partnership and its subsidiaries. All significant intercompany balances and transactions have been eliminated.
Use of Estimates
The preparation of financial statements in conformity with generally accepted accounting principles in the United States requires management to make estimates and assumptions that affect the reported amounts of assets and liabilities and disclosures of contingent liabilities at the date of the financial statements and the reported amounts of revenues and expenses during the reporting period. Actual results could differ from those estimates.
Reclassifications
The Company has reclassified certain prior fiscal year amounts in the accompanying consolidated financial statements in order to be consistent with the current fiscal year presentation. These reclassifications had no effect on the previously reported working capital or results of operations.
Cash and Cash Equivalents
All highly liquid investments with original maturities of three months or less are considered to be cash equivalents. Cash and cash equivalents as of December 31, 2016 and 2015 consisted of demand deposits at commercial banks.
Restricted Cash
Restricted cash represents cash for which the use of funds is restricted by certain loan documents. As of December 31, 2016 and December 31, 2015, the Company had a restricted cash balance of $2,371,000 and $6,900,000, respectively, which represent amounts set aside as impounds to be disbursed to the Company (i) upon its achieving incremental occupancy and gross income thresholds at the Richardson Heights Property and the Bent Tree Green Property, and (ii) the completion of certain agreed upon capital repairs at the Cooper Street Property and the Mitchelldale Property. As of December 31, 2016 and 2015, respectively, restricted cash includes $2,371,000 and $6,500,000 of loan proceeds and $0 and $400,000 in cash, which are on deposit in escrow accounts with the loan servicer.
For the year ended December 31, 2016, the Company received restricted cash loan proceeds of $4,129,000 and $400,000 in cash as reimbursement following the completion of certain agreed upon capital repairs.
Pursuant to a reserve agreement among the Company and the lender, the Company’s right to draw upon restricted funds expired on December 31, 2016. The lender has the right to draw any of the remaining funds and apply the same to the outstanding loans at the lenders sole discretion. No action was taken by the lender as of December 31, 2016.
HARTMAN SHORT TERM INCOME PROPERTIES XX, INC. AND SUBSIDIARIES
NOTES TO CONSOLIDATED FINANCIAL STATEMENTS
Financial Instruments
The accompanying consolidated balance sheets include the following financial instruments: cash and cash equivalents, restricted cash, accrued rent and accounts receivable, accounts payable and accrued expenses and due (from) to related parties. The Company considers the carrying value to approximate the fair value of these financial instruments based on the short duration between origination of the instruments and their expected realization. Based on borrowing rates currently available to the Company for loans with similar terms, the carrying value of its note payable approximates fair value.
Revenue Recognition
The Company’s leases are accounted for as operating leases. Certain leases provide for tenant occupancy during periods for which no rent is due and/or for increases or decreases in the minimum lease payments over the terms of the leases. Revenue is recognized on a straight-line basis over the terms of the individual leases. Revenue recognition under a lease begins when the tenant takes possession of or controls the physical use of the leased space. When the Company acquires a property, the term of existing leases is considered to commence as of the acquisition date for the purposes of this calculation. Accrued rents are included in accrued rent and accounts receivable, net. In accordance with Accounting Standards Codification (“ASC”) 605-10-S99, Revenue Recognition, the Company will defer the recognition of contingent rental income, such as percentage rents, until the specific target that triggers the contingent rental income is achieved. Cost recoveries from tenants are included in tenant reimbursements and other revenue in the period the related costs are incurred.
Real Estate
Allocation of Purchase Price of Acquired Assets
Upon the acquisition of real properties, it is the Company’s policy to allocate the purchase price of properties to acquired tangible assets, consisting of land and buildings, and identified intangible assets and liabilities, consisting of the value of above-market and below-market leases, other value of in-place leases and leasehold improvements and value of tenant relationships, based in each case on their fair values. The Company utilizes internal valuation methods to determine the fair values of the tangible assets of an acquired property (which includes land and buildings).
The fair values of above-market and below-market in-place lease values, including below-market renewal options for which renewal has been determined to be reasonably assured, are recorded based on the present value (using an interest rate which reflects the risks associated with the leases acquired) of the difference between (a) the contractual amounts to be paid pursuant to the in-place leases and (b) an estimate of fair market lease rates for the corresponding in-place leases and below-market renewal options, which is generally obtained from independent appraisals, measured over a period equal to the remaining non-cancelable term of the lease. The above-market and below-market lease and renewal option values are capitalized as intangible lease assets or liabilities and amortized as an adjustment of rental revenue over the remaining expected terms of the respective leases.
The fair values of in-place leases include direct costs associated with obtaining a new tenant, opportunity costs associated with lost rentals which are avoided by acquiring an in-place lease, and tenant relationships. Direct costs associated with obtaining a new tenant include commissions, tenant improvements, and other direct costs and are estimated based on independent appraisals and management’s consideration of current market costs to execute a similar lease. These direct costs are included in intangible lease assets and are amortized to expense over the remaining terms of the respective leases. The value of opportunity costs is calculated using the contractual amounts to be paid pursuant to the in-place leases over a market absorption period for a similar lease. Customer relationships are valued based on expected renewal of a lease or the likelihood of obtaining a particular tenant for other locations. These intangibles are included in real estate assets in the consolidated balance sheets and are being amortized to expense over the remaining term of the respective leases.
HARTMAN SHORT TERM INCOME PROPERTIES XX, INC. AND SUBSIDIARIES
NOTES TO CONSOLIDATED FINANCIAL STATEMENTS
The determination of the fair values of the assets and liabilities acquired requires the use of significant assumptions with regard to the current market rental rates, rental growth rates, discount rates and other variables. The use of inappropriate estimates would result in an incorrect assessment of the purchase price allocations, which could impact the amount of the Company’s reported net loss.
Depreciation and amortization
Depreciation is computed using the straight-line method over the estimated useful lives of 5 to 39 years for buildings and improvements. Tenant improvements are depreciated using the straight-line method over the lesser of the life of the improvement or the remaining term of the lease. In-place leases are amortized using the straight-line method over the weighted average years calculated in terms of all of the leases in-place when acquired.
Impairment
The Company reviews its real estate assets for impairment at least annually or whenever events or changes in circumstances indicate that the carrying amount of the assets, including accrued rental income, may not be recoverable through operations. The Company determines whether an impairment in value has occurred by comparing the estimated future cash flows (undiscounted and without interest charges), including the estimated residual value of the property, with the carrying cost of the property. If impairment is indicated, a loss will be recorded for the amount by which the carrying value of the property exceeds its fair value. Management has determined that there has been no impairment in the carrying value of the Company’s real estate assets as of December 31, 2016 and 2015.
Projections of expected future cash flows require management to estimate future market rental income amounts subsequent to the expiration of current lease agreements, property operating expenses, discount rates, the number of months it takes to release the property and the number of years the property is held for investment. The use of inappropriate assumptions in the future cash flow analysis would result in an incorrect assessment of the property’s future cash flow and fair value and could result in the overstatement of the carrying value of the Company’s real estate and related intangible assets and net income.
Fair Value Measurement
Fair value measures are classified into a three-tiered fair value hierarchy, which prioritizes the inputs used in measuring fair value as follows:
Level 1: Observable inputs such as quoted prices in active markets.
Level 2: Directly or indirectly observable inputs, other than quoted prices in active markets.
Level 3: Unobservable inputs in which there is little or no market data, which require a reporting entity to
develop its own assumptions.
Assets and liabilities measured at fair value are based on one or more of the following valuation techniques:
Market approach: Prices and other relevant information generated by market transactions involving
identical or comparable assets or liabilities.
Cost approach: Amount required to replace the service capacity of an asset (replacement cost).
Income approach: Techniques used to convert future amounts to a single amount based on market
expectations (including present-value, option-pricing, and excess-earnings models).
The Company’s estimates of fair value were determined using available market information and appropriate valuation methods. Considerable judgment is necessary to interpret market data and develop estimated fair value. The use of different market assumptions or estimation methods may have a material effect on the estimated fair value amounts. The Company classifies assets and liabilities in the fair value hierarchy based on the lowest level of input that is significant to the fair value measurement.
HARTMAN SHORT TERM INCOME PROPERTIES XX, INC. AND SUBSIDIARIES
NOTES TO CONSOLIDATED FINANCIAL STATEMENTS
Accrued Rent and Accounts Receivable
Included in accrued rent and accounts receivable are base rents, tenant reimbursements and receivables attributable to recording rents on a straight-line basis. An allowance for the uncollectible portion of accrued rent and accounts receivable is determined based upon customer credit-worthiness (including expected recovery of the Company’s claim with respect to any tenants in bankruptcy), historical bad debt levels, and current economic trends.
Deferred Leasing Commissions Costs
Leasing commissions are capitalized and amortized using the straight-line method over the term of the related lease agreements.
Goodwill
Generally accepted accounting principles in the United States require the Company to test goodwill for impairment at least annually or more frequently whenever events or circumstances occur indicating goodwill might be impaired. The Company has the option to perform a qualitative assessment to determine if it is more likely than not that the fair value is less than the carrying amount. If the qualitative assessment determines that it is more likely than not that the fair value is less than the carrying amount, or if the Company elects to bypass the qualitative assessment, the Company performs a two-step impairment test. In the first step, management compares its net book value of the Company to the carrying amount of goodwill at the balance sheet date. In the event net book value of the Company is less than the carrying amount of goodwill, the Company proceeds to step two and assesses the need to record an impairment charge. For the years ended December 31, 2016 and 2015, no goodwill impairment was recognized in the accompanying consolidated financial statements.
Organization and Offering Costs
The Company has incurred certain expenses in connection with organizing the company. These costs principally relate to professional and filing fees. For the years ended December 31, 2016 and 2015, such costs totaled $20,000 and $963,000, respectively, which have been expensed as incurred.
Organization and offering expenses of the Company are paid directly by the Company or incurred by Advisor on behalf of the Company and reimbursed by the Company to the Advisor (subject to certain limitations). Pursuant to the Advisory Agreement, organization and offering expenses will be reimbursed by the Advisor to the Company following the completion of a public offering of the Company to the extent that total organization and offering expenses incurred by the Company in connection with such public offerings (excluding selling commissions and dealer manager fees) exceed 1.5% of gross offering proceeds from the completed public offerings. As of December 31, 2016 and 2015, respectively, the amount of offering and organizational expenses incurred in excess of 1.5% of gross offering proceeds was cumulatively $858,000 and $668,000 for the Company’s initial and follow-on public offerings, respectively. The Company terminated the offer and sale of its common stock to the public in its follow-on offering on March 31, 2016. The Company continued to process subscriptions dated on or before March 31, 2016 through June 30, 2016. The Company has recorded a receivable from the Advisor and recorded a contra expense of $858,000 resulting in a net credit for organization and offering expenses of ($44,000) for the year ended December 31, 2016.
Stock-Based Compensation
The Company follows ASC 718- Compensation- Stock Compensation with regard to issuance of stock in payment of services. ASC 718 requires that compensation cost relating to share-based payment transactions be recognized in the consolidated financial statements. The compensation cost is measured based on the fair value of the equity or liability instruments issued. Stock-based compensation expense is included in general and administrative expense in the accompanying consolidated statements of operations.
Advertising
HARTMAN SHORT TERM INCOME PROPERTIES XX, INC. AND SUBSIDIARIES
NOTES TO CONSOLIDATED FINANCIAL STATEMENTS
The Company expenses advertising costs as incurred and such costs are included in general and administrative expenses in the accompanying consolidated statements of operations. Advertising costs totaled $183,000 and $162,000 for the years ended December 31, 2016 and 2015, respectively.
Income Taxes
The Company has elected to be treated as a REIT under the Internal Revenue Code of 1986, as amended, beginning with its taxable year ended December 31, 2011. To qualify as a REIT, the Company must meet certain organizational and operational requirements, including a requirement to distribute at least 90% of the Company’s annual REIT taxable income to stockholders (which is computed without regard to the dividends-paid deduction or net capital gain and which does not necessarily equal net income as calculated in accordance with GAAP). As a REIT, the Company generally will not be subject to federal income tax on income that it distributes as dividends to its stockholders. If the Company fails to qualify as a REIT in any taxable year, it will be subject to federal income tax on its taxable income at regular corporate income tax rates and generally will not be permitted to qualify for treatment as a REIT for federal income tax purposes for the four taxable years following the year during which qualification is lost, unless the Internal Revenue Service grants the Company relief under certain statutory provisions. Such an event could materially and adversely affect the Company’s net income and net cash available for distribution to stockholders. However, the Company believes that it is organized and will operate in such a manner as to qualify for treatment as a REIT.
For the years ended December 31, 2016 and 2015, the Company incurred a net loss of $10,924,000 and $8,488,000, respectively. The Company formed one taxable REIT subsidiary which may generate future taxable income which may be offset by the net loss carry forward. The Company considers that any deferred tax benefit and corresponding deferred tax asset which may be recorded in light of the net loss carry forward would be properly offset by an equal valuation allowance in that no material current or future taxable income is expected. Accordingly, no deferred tax benefit or deferred tax asset has been recorded in the consolidated financial statements.
The Company is required to recognize in its consolidated financial statements the financial effects of a tax position only if it is determined that it is more likely than not that the tax position will not be sustained upon examination, including resolution of any related appeals or litigation processes, based on the technical merits of the position. Management has reviewed the Company’s tax positions and is of the opinion that material positions taken by the Company would more likely than not be sustained upon examination. Accordingly, the Company has not recognized a liability related to uncertain tax positions.
Loss Per Share
The computations of basic and diluted loss per common share are based upon the weighted average number of common shares outstanding and potentially dilutive securities. The Company’s potentially dilutive securities include preferred shares that are convertible into the Company’s common stock. As of December 31, 2016 and 2015, there were no shares issuable in connection with these potentially dilutive securities. These potentially dilutive securities were excluded from the computations of diluted net loss per share for the years ended December 31, 2016 and 2015 because no shares are issuable and inclusion of such potentially dilutive securities would have been anti-dilutive.
Concentration of Risk
The Company maintains cash accounts in two U.S. financial institutions. The terms of these deposits are on demand to minimize risk. The balances of these accounts may exceed the federally insured limits. No losses have been incurred in connection with these deposits.
The geographic concentration of the Company’s real estate assets makes it susceptible to adverse economic developments in the State of Texas. Any adverse economic or real estate developments in these markets, such as
HARTMAN SHORT TERM INCOME PROPERTIES XX, INC. AND SUBSIDIARIES
NOTES TO CONSOLIDATED FINANCIAL STATEMENTS
business layoffs or downsizing, relocations of businesses, increased competition or any other changes, could adversely affect the Company’s operating results and its ability to make distributions to stockholders
The sole tenant of the Gulf Plaza property represents 7.3% and 10.7% of the Company’s rental revenues for the year ended December 31, 2016 and 2015, respectively.
Recent Accounting Pronouncements
In May 2014, the Financial Accounting Standards Board, or FASB, issued Accounting Standards Update, or ASU, No. 2014-09, “Revenue from Contracts with Customers,” which requires an entity to recognize the amount of revenue to which it expects to be entitled for the transfer of promised goods or services to customers. ASU No. 2014-09 will replace most existing revenue recognition guidance in GAAP when it becomes effective. The standard permits the use of either the retrospective or cumulative effect transition method. In July 2015, the FASB voted to defer the effective date to January 1, 2018 with early adoption beginning January 1, 2017. We have begun to evaluate each of our revenue streams under the new model. Based on preliminary assessments, we do not expect the adoption of ASU No. 2014-09 to have a material effect on our consolidated financial position or our consolidated results of operations.
ASU 2015-03, Interest – Imputation of Interest (Subtopic 835-30) – Simplifying the Presentation of Debt Issuance Costs requires that debt issuance costs related to a recognized debt liability be presented in the balance sheet as a direct deduction from the carrying amount of that debt liability, consistent with debt discounts. The recognition and measurement guidance for debt issuance costs are not affected by the amendments in ASU 2015-03. We have adopted this guidance for all periods presented.
In January 2016, the FASB issued ASU No. 2016-01, “Recognition and Measurement of Financial Assets and Liabilities,” which enhances the reporting requirements surrounding the measurement of financial instruments and requires equity securities to be measured at fair value with changes in the fair value recognized through net income for the period. ASU No. 2016-01 is effective for our fiscal year commencing on January 1, 2018. We do not anticipate that the adoption of ASU No. 2016-01 will have a material effect on our consolidated financial position or our consolidated results of operations.
In February 2016, the FASB issued ASU No. 2016-02, “Leases,” which changes lessee accounting to reflect the financial liability and right-of-use asset that are inherent to leasing an asset on the balance sheet. ASU No. 2016-02 is effective for our fiscal year commencing on January 1, 2019, but early adoption is permitted. The effect that the adoption of ASU No. 2016-02 will have on our consolidated financial position or our consolidated results of operations is not currently reasonably estimable.
In October 2016, the FASB issued ASU No. 2016-17, “Interest Held Through Related Parties That Are Under Common Control,” which amends the accounting guidance when determining the treatment of certain VIE’s to include the interest of related parties under common control in a VIE when considering whether or not the reporting entity is the primary beneficiary of the VIE when considering consolidation. ASU No. 2016-17 is effective for our fiscal year commencing on January 1, 2017. The adoption of ASU No. 2016-17 will not have a material effect on our consolidated financial position or our consolidated results of operations.
In November 2016, the FASB issued ASU No. 2016-18, “Classification of Restricted Cash,” which addresses the Statement of Cash Flow classification and presentation of restricted cash transactions. ASU No. 2016-18 is effective for our fiscal year commencing on January 1, 2018. The effect of this amendment is to be applied retrospectively and early adoption is permitted. We expect to adopt ASU No. 2016-18 for our fiscal year commencing on January 1, 2018. The adoption of ASU No. 2016-18 will not have a material effect on our consolidated financial position or our consolidated results of operations.
In January 2017, the FASB issued ASU No. 2017-01, “Clarifying the Definition of a Business,” with the objective of adding guidance to assist entities with evaluating whether transactions should be accounted for as an acquisition of assets or a business. ASU No. 2017-01 is effective for our fiscal year commencing on January 1,
HARTMAN SHORT TERM INCOME PROPERTIES XX, INC. AND SUBSIDIARIES
NOTES TO CONSOLIDATED FINANCIAL STATEMENTS
2018. The effect of this guidance is to be applied prospectively and early adoption is permitted. The adoption of ASU No. 2017-01 will not have a material effect on our consolidated financial position or our consolidated results of operations.
Note 3 — Real Estate
Real estate assets consisted of the following, in thousands:
| | | | | | | | | | | |
| | | |
| December 31, | | |
| 2016 | | 2015 |
| Land | $ | 62,320 | | | $ | 47,997 | |
| Buildings and improvements | 127,206 | | 91,645 |
| In-place lease value intangible | 63,573 | | 50,065 |
| 253,099 | | 189,707 |
| Less accumulated depreciation and amortization | (49,872) | | (27,384) |
| Total real estate assets | $ | 203,227 | | | $ | 162,323 | |
Depreciation expense for the years ended December 31, 2016 and 2015 was $6,581,000 and $4,347,000, respectively.
The Company identifies and records the value of acquired lease intangibles at the property acquisition date. Such intangibles include the value of acquired in-place leases and above and below-market leases. Acquired lease intangibles are amortized over the leases' remaining terms. With respect to all properties owned by the Company, the Company considers all of the in-place leases to be market rate leases.
The amount of total in-place lease intangible asset and the respective accumulated amortization are as follows, in thousands:
| | | | | | | | | | | |
| | | |
| December 31, | | |
| 2016 | | 2015 |
| In-place lease value intangible | $ | 63,573 | | | $ | 50,065 | |
| In-place leases – accumulated amortization | (34,635) | | (18,728) |
| Acquired lease intangible assets, net | $ | 28,938 | | | $ | 31,337 | |
The estimated aggregate future amortization amounts from acquired lease intangibles are as follows, in thousands:
| | | | | |
| Year ending December 31, | In-place lease amortization |
| 2017 | 14,957 |
| 2018 | 6,439 |
| 2019 | 3,414 |
| 2020 | 2,978 |
| 2021 | 929 |
| Thereafter | 221 |
| Total | $ | 28,938 | |
Amortization expense for the year ended December 31, 2016 and 2015 was $15,907,000 and $10,133,000, respectively.
HARTMAN SHORT TERM INCOME PROPERTIES XX, INC. AND SUBSIDIARIES
NOTES TO CONSOLIDATED FINANCIAL STATEMENTS
As of December 31, 2016 the Company owned or held a majority interest in 18 commercial properties comprising approximately 2,982,687 square feet plus three pad sites, all located in Texas. As of December 31, 2016, the Company owned nine properties located in Richardson, Arlington, and Dallas, Texas, six properties located in Houston, Texas and three properties located in San Antonio, Texas. As of December 31, 2015 the Company owned 15 commercial properties comprising approximately 2,395,910 square feet plus three pad sites, all located in Texas. As of December 31, 2015, the Company owned seven properties located in Richardson, Arlington, and Dallas, Texas, six properties located in Houston, Texas and two properties located in San Antonio, Texas.
On June 1, 2016, Hartman Westway One, LLC, a wholly owned subsidiary of the Operating Partnership, acquired a three-story office building containing approximately 165,982 square feet of office space located in Irving, Texas, commonly known as Westway One. The Westway One property was acquired for $21,638,000, exclusive of closing costs and liabilities assumed, from an unaffiliated third party seller. The Westway One property was 100% occupied at the acquisition date. An acquisition fee of $541,000 was earned by the Advisor in connection with the purchase of the Westway One property.
On June 17, 2016, Hartman Westway One, LLC admitted an unrelated independent investor as a member for $5,500,000 in exchange for a 45.67% noncontrolling member interest.
On November 14, 2016, the Operating Partnership contributed $3,675,000 cash to Hartman Village Pointe, LLC, in exchange for a 97.35% membership in a joint venture investment among the Operating Partnership and Hartman vREIT XXI, Inc. Hartman vREIT XXI contributed $100,000 to Hartman Village Pointe, LLC in exchange for a 2.65% membership interest in the joint venture. On November 14, 2016, Hartman Village Pointe, LLC acquired a retail shopping center comprising approximately 54,246 square feet located in San Antonio, Texas, commonly known as Village Pointe, for $7,050,000, exclusive of closing costs and liabilities assumed. The acquisition price for the Village Pointe property was funded by members’ capital and a $3,525,000 mortgage loan provided by the Operating Partnership. On December 1, 2016, Hartman vREIT XXI acquired an additional 33.11% membership interest in the joint venture from the Operating Partnership for $1,250,000. An acquisition fee of $142,500 was earned by the Advisor in connection with the purchase of the of the Operating Partnership’s interest as of December 31, 2016 in the Village Pointe property.
As of February 8, 2017, Hartman vREIT XXI, Inc. has acquired all of the Operating Partnership’s interests in the joint venture for $3,675,000. See Note 11- Real Estate Held for Disposition.
On December 22, 2016, the Company, through Hartman Three Forest Plaza, LLC, a majority owned subsidiary of Hartman XX Limited Partnership, our operating partnership, acquired a fee simple interest in a 19-story suburban office building comprising approximately 366,549 square feet and located in Dallas, Texas. The property is commonly referred to as Three Forest Plaza with a purchase price of $35,655,000, exclusive of closing costs and liabilities assumed. The Three Forest property was 74% occupied at the acquisition date. An acquisition fee of $891,000 was earned by the Advisor in connection with the purchase of the Three Forest property.
The following table summarizes the fair value of the assets acquired and the liabilities assumed based upon the Company’s purchase price allocations of the Company’s 2016 property acquisitions as of the respective acquisition dates, in thousands:
HARTMAN SHORT TERM INCOME PROPERTIES XX, INC. AND SUBSIDIARIES
NOTES TO CONSOLIDATED FINANCIAL STATEMENTS
| | | | | | | | | | | |
| Westway One | Three Forest Plaza | Total |
| | | |
| Assets acquired: | | | |
| Real estate assets | $ | 21,638 | | $ | 35,655 | | $ | 57,293 | |
|
| | |
| Liabilities assumed: | | | |
| Accounts payable and accrued expenses | 232 | 1,303 | 1,535 |
| Security deposits | 38 | 283 | 321 |
| Total liabilities assumed | 270 | 1,586 | 1,856 |
| Fair value of net assets acquired | $ | 21,368 | | $ | 34,069 | | $ | 55,437 | |
On May 1, 2015, the Operating Partnership acquired a nine-building office complex comprising approximately 203,688 square feet located in Dallas, Texas, commonly known as Commerce Plaza Hillcrest (“Commerce Hillcrest”) through Hartman Hillcrest, LLC, a wholly owned indirect subsidiary of the Operating Partnership, for an aggregate purchase price of $11,400,000, exclusive of closing costs and liabilities assumed. The Commerce Hillcrest property was approximately 74% occupied at the acquisition date. An acquisition fee of $285,000 was earned by the Advisor in connection with the purchase of the Commerce Hillcrest property.
On May 8, 2015, the Operating Partnership acquired an office building comprising approximately 230,872 square feet located in Houston, Texas, commonly known as 400 North Belt (“400 North Belt”) through Hartman 400 North Belt, LLC, a wholly owned indirect subsidiary of the Operating Partnership, for $10,150,000, exclusive of closing costs and liabilities assumed. The 400 North Belt property was approximately 67% occupied at the acquisition date. An acquisition fee of $254,000 was earned by the Advisor in connection with the purchase of the 400 North Belt property.
On July 31, 2015, the Operating Partnership acquired an office building comprising approximately 158,451 square feet located in Houston, Texas, commonly known as Ashford Crossing (“Ashford Crossing”) through Hartman Ashford Crossing, LLC, a wholly owned indirect subsidiary of the Operating Partnership, for $10,600,000, exclusive of closing costs and liabilities assumed. The Ashford Crossing property was approximately 88% occupied at the acquisition date. An acquisition fee of $265,000 was earned by the Advisor in connection with the purchase of the Ashford Crossing property.
On August 24, 2015, the Operating Partnership acquired an office building comprising approximately 113,429 square feet located in Dallas, Texas, commonly known as Corporate Park Place (“Corporate Park Place”) through Hartman Corporate Park Place, LLC, a wholly owned indirect subsidiary of the Operating Partnership, for $9,500,000, exclusive of closing costs and liabilities assumed. The Corporate Park Place property was approximately 79% occupied at the acquisition date. An acquisition fee of $238,000 was earned by the Advisor in connection with the purchase of the Corporate Park Place property.
On September 2, 2015, the Operating Partnership acquired an office building comprising approximately 115,700 square feet located in Arlington, Texas, commonly known as Skymark Tower (“Skymark Tower”) through Hartman Skymark Tower, LLC, a wholly owned indirect subsidiary of the Operating Partnership, for $8,846,000, exclusive of closing costs and liabilities assumed. The Skymark Tower property was approximately 75% occupied at the acquisition date. An acquisition fee of $221,000 was earned by the Advisor in connection with the purchase of the Skymark Tower property.
On November 10, 2015, the Operating Partnership acquired an office building comprising approximately 196,348 square feet located in San Antonio, Texas, commonly known as One Technology Center (“One Technology Center”) through Hartman One Technology, LLC, a wholly owned indirect subsidiary of the Operating Partnership, for $19,575,000 exclusive of closing costs and liabilities assumed. The One Technology Center property was
HARTMAN SHORT TERM INCOME PROPERTIES XX, INC. AND SUBSIDIARIES
NOTES TO CONSOLIDATED FINANCIAL STATEMENTS
approximately 85% occupied at the acquisition date. An acquisition fee of $489,000 was earned by the Advisor in connection with the purchase of the One Technology Center property.
The following table summarizes the fair value of the assets acquired and the liabilities assumed based upon the Company’s purchase price allocations of the Company’s 2015 property acquisitions as of the respective acquisition dates, in thousands:
| | | | | | | | | | | | | | | | | | | | | | | |
| Commerce Plaza Hillcrest | 400 North Belt | Ashford Crossing | Corporate Park Place | Skymark Tower | One Technology Center | Total
|
| Assets acquired: | | | | | | | |
| Real estate assets | $ | 11,400 | | $ | 10,150 | | $ | 10,600 | | $ | 9,500 | | $ | 8,846 | | $ | 19,575 | | $ | 70,071 | |
| | | | | | | |
| Liabilities assumed: | | | | | | | |
| Accounts payable and accrued expenses | 74 | 640 | 723 | 138 | 122 | 117 | 1,814 |
| Security deposits | 129 | 55 | 90 | 71 | 63 | 93 | 501 |
| Total liabilities assumed | 203 | 695 | 813 | 209 | 185 | 210 | 2,315 |
| Fair value of net assets acquired | $ | 11,197 | | $ | 9,455 | | $ | 9,787 | | $ | 9,291 | | $ | 8,661 | | $ | 19,365 | | $ | 67,756 | |
Acquisition fees earned by the Advisor were $1,574,000 and $1,752,000 for the years ended December 31, 2016 and 2015, respectively. Asset management fees earned by the Advisor were $1,433,000 and $1,012,000 for the years ended December 31, 2016 and 2015, respectively. Asset management and acquisition fees are captioned as such in the accompanying consolidated statements of operations for the years ended December 31, 2016 and 2015, respectively.
The Company’s indirect wholly owned subsidiary, Hartman Richardson Heights Properties, LLC (“HRHP LLC”), and the City of Richardson, Texas are parties to an economic development incentive agreement. Under the terms of the agreement, the City of Richardson will pay annual grants to HRHP LLC in equal installments over a five-year period of up to $1.5 million and sales tax grants to be paid annually over the first 10 years of the Alamo Draft House lease. The first economic development installment was received in September 2013. The Company received installments of $300,000 in each of the years ended December 31, 2016 and 2015, respectively, which are included in tenant reimbursements and other revenues on the consolidated statements of operations. For the years ended December 31, 2016 and 2015, respectively, the Company received a sales tax grant of $73,000 and $64,000 pursuant to the economic development incentive agreement, which is included in tenant reimbursements and other revenues on the consolidated statements of operations.
Payments received by the Company in the form of annual grants and annual sales tax grants are subject to refund or adjustment during the term of the economic development incentive agreement. In general, the incentive agreement provides that the Company must continue to be in good standing with respect to the terms and conditions of the agreement and that the Alamo Draft House lessee must continue as a tenant of the Richardson Heights Property during the term of its lease agreement. As of December 31, 2016, no uncured breach or default exists under the terms of the incentive agreement and the Company has no liability or other obligation to repay any grants received under the agreement.
The following unaudited pro forma consolidated financial information for the years ended December 31, 2016 and 2015 is presented as if the Company acquired 400 North Belt, Commerce Plaza Hillcrest, Skymark Tower, Corporate Park Place, Ashford Crossing, One Technology Center, Westway One, and Three Forest Plaza on January 1, 2015. This information is not necessarily indicative of what the actual results of operations would have been had
HARTMAN SHORT TERM INCOME PROPERTIES XX, INC. AND SUBSIDIARIES
NOTES TO CONSOLIDATED FINANCIAL STATEMENTS
the Company completed the acquisition of 400 North Belt, Commerce Plaza Hillcrest, Skymark Tower, Corporate Park Place, Ashford Crossing, One Technology Center, Westway One, and Three Forest Plaza on January 1, 2015, nor does it purport to represent the Company’s future operations, in thousands:
| | | | | | | | | | | |
| | | |
| Years ended December 31, | | |
| 2016 (unaudited) | | 2015 (unaudited) |
| Revenue | $ | 46,260 | | | $ | 43,092 | |
| Net loss | $ | (7,582) | | | $ | (10,866) | |
Note 4 — Accrued Rent and Accounts Receivable, net
Accrued rent and accounts receivable, net, consisted of the following, in thousands:
| | | | | | | | | | | |
| | | |
| Years ended December 31, | | |
| 2016 | | 2015 |
| Tenant receivables | $ | 2,889 | | | $ | 1,178 | |
| Accrued rent | 3,583 | | 2,065 |
| Allowance for doubtful accounts | (1,206) | | (493) |
| Accrued Rents and Accounts Receivable, net | $ | 5,266 | | | $ | 2,750 | |
As of December 31, 2016 and 2015, the Company had an allowance for uncollectible accounts of $1,206,000 and $493,000, respectively. For the years ended December 31, 2016 and 2015, the Company recorded bad debt expense of $713,000 and $276,000, respectively, related to tenant receivables that the Company have specifically identified as potentially uncollectible based on the Company’s assessment of each tenant’s credit-worthiness. Bad debt expenses and any related recoveries are included in property operating expenses in the accompanying consolidated statements of operations.
Note 5 — Deferred Leasing Commission Costs, net
Costs which have been deferred consist of the following, in thousands:
| | | | | | | | | | | |
| | | |
| Years ended December 31, | | |
| 2016 | | 2015 |
| Deferred Leasing Commissions | $ | 6,116 | | | $ | 3,006 | |
| Less: deferred leasing commissions accumulated amortization | (1,341) | | (603) |
| Total cost, net of accumulated amortization | $ | 4,775 | | | $ | 2,403 | |
Note 6 — Future Minimum Rents
The Company leases the majority of its properties under noncancelable operating leases which provide for minimum base rentals. A summary of minimum future rentals to be received (exclusive of renewals, tenant reimbursements, and contingent rentals) under noncancelable operating leases in existence at December 31, 2016 is as follows, in thousands:
HARTMAN SHORT TERM INCOME PROPERTIES XX, INC. AND SUBSIDIARIES
NOTES TO CONSOLIDATED FINANCIAL STATEMENTS
| | | | | |
| |
| Year ending December 31, | Minimum Future Rents |
| 2017 | $ | 36,107 | |
| 2018 | 30,601 |
| 2019 | 23,610 |
| 2020 | 18,871 |
| 2021 | 16,002 |
| Thereafter | 34,154 |
| Total | $ | 159,345 | |
Note 7 — Notes Payable
The Company is a party to a $30.0 million revolving credit agreement (the “TCB Credit Facility”) with Texas Capital Bank. The TCB Credit Facility is secured by the Gulf Plaza, Timbercreek, Copperfield and One Technology Center properties. The borrowing base based on the collateral properties is $20.925 million. The TCB Credit Facility note, bears interest at the greater of 4.25% per annum or the bank’s prime rate plus 1% per annum. The interest rate was 4.75% and 4.5% per annum as of December 31, 2016 and 2015, respectively. All borrowings under the TCB Credit Facility mature on May 9, 2017.
The outstanding balance under the TCB Credit Facility was $7,800,000 and $4,007,000 as of December 31, 2016 and December 31, 2015, respectively. As of December 31, 2016, the amount available to be borrowed is $13,125,000. As of December 31, 2016, the Company was in compliance with all loan covenants.
The Company is a party to a $15.525 million revolving credit agreement (the “EWB Credit Facility”) with East West Bank. The borrowing base of the EWB Credit Facility may be adjusted from time to time subject to the lender’s underwriting with respect to real property collateral. The EWB Credit Facility is secured by the Commerce Plaza Hillcrest, Corporate Park Place and 400 North Belt properties. The EWB Credit Facility note bears interest at the greater of 3.75% per annum or the bank’s prime rate plus 0.50%. The interest rate was 4.25% and 4.00% per annum as of December 31, 2016 and 2015, respectively. The loan matures on August 24, 2017.
On October 8, 2015 the Company entered into a second revolving credit agreement with East West Bank (the “EWB II Credit Facility”). The borrowing base of the EWB II Credit Facility is $9.9 million and may be adjusted from time to time subject to the lender’s underwriting with respect to the real property collateral. The EWB Credit Facility is secured by the Ashford Crossing and Skymark Tower properties. The EWB II Credit Facility note bears interest at the greater of 3.75% per annum or the bank’s prime rate plus 0.50%. The interest rate was 4.25% and 4.00% per annum as of December 31, 2016 and 2015, respectively. The loan matures on August 24, 2017.
The outstanding balance under the EWB Credit Facility and EWB II Credit Facility was $21,900,000 and $13,939,000 as of December 31, 2016 and 2015, respectively. As of December 31, 2016 and 2015, the amount available to be borrowed was $3,525,000 and $11,486,000, respectively. As of December 31, 2016, the Company was in compliance with all loan covenants.
On June 13, 2014, the Company, through the Operating Partnership, entered into four term loan agreements with an insurance company, each loan being secured by a collateral property. Each of the loans secured by the Richardson Heights Property, the Cooper Street Property, the Bent Tree Green Property and the Mitchelldale Property require monthly payments of principal and interest due and payable on the first day of each month. Monthly payments are based on a 27-year loan amortization. Each of the loan agreements are subject to customary covenants, representations and warranties which must be maintained during the term of the loan agreements. Each of the loan agreements provides for a fixed interest rate of 4.61%. As of December 31, 2016, we were in compliance with all loan covenants. Each of the loan agreements are secured by a deed of trust, assignment of licenses, permits and contracts, assignment and subordination of the management agreements and assignment of
HARTMAN SHORT TERM INCOME PROPERTIES XX, INC. AND SUBSIDIARIES
NOTES TO CONSOLIDATED FINANCIAL STATEMENTS
rents. The terms of the security instruments provide for the cross collateralization/cross default of the each of the loans.
On December 30, 2014, Hartman Energy LLC and the Company entered into a loan assumption agreement by and among U.S. Bank National Association, as Trustee for Morgan Stanley Capital I Inc., Commercial Mortgage Pass-Through Certificates, Series 2011-C-3, as lender; BRI 1841 Energy Plaza, LLC, as borrower; Ariel Bentata, as guarantor; Hartman Energy LLC, as buyer; and the Company, as the new guarantor. The loan in the original amount of $10,900,000 and dated May 20, 2011, is evidenced by a promissory note, a deed of trust, assignment of leases and rents and security agreement. The loan agreement provides for a fixed interest rate of 5.30% per annum. The outstanding balance of the loan assumed was $10,363,000. The loan maturity date is June 10, 2021. Monthly payments of principal and interest are due and payable on the tenth day of each month beginning January 11, 2015 until June 10, 2021 based on a 30-year loan amortization. The loan agreement is subject to customary covenants, representations and warranties which must be maintained during the term of the loan agreement. As of December 31, 2016, we were in compliance with all loan covenants. The loan agreement is secured by a deed of trust; assignment of licenses, permits and contracts; assignment and subordination of the management agreements; and assignment of rents. The outstanding balance was $10,007,000 and $10,189,000 as of December 31, 2016 and 2015, respectively.
On June 1, 2016, Hartman Westway One, LLC, entered into a three-year loan agreement with Southside Bank for the principal sum of $10,819,000, having a maturity date of June 1, 2019. The interest rate is the lesser of one-month LIBOR plus 2.50% or 2.50%. The interest rate as of December 31, 2016 was 3.12%.
On December 22, 2016, Hartman Three Forest Plaza, LLC, entered into a three-year loan agreement with Southside Bank for the principal sum of $19,828,000, having a maturity date of December 31, 2019 with an extension of one year possible. The interest rate is the lesser of one-month LIBOR plus 2.80% or 2.80%. The interest rate as of December 31, 2016 was 3.56%. The loan agreement requires monthly deposits of $30,500 to a capital reserve account, subject to a maximum capital reserve account balance of $366,600. Mortgage proceeds funded at closing were $17,828,000. The remaining $2,000,000 of loan proceeds are available, subject to the terms of loan agreement, to fund tenant improvements and leasing commissions.
The following is a summary of the mortgage notes payable as of December 31, 2016, in thousands:
| | | | | | | | | | | | | | | | | |
| | | | | |
| | | | December 31, | |
| Property/Facility | Payment (1) | Maturity Date | Rate | 2016 | 2015 |
| Richardson Heights (2)(3) | P&I | July 1, 2041 | 4.61 | % | $ | 19,200 | | $ | 19,614 | |
| Cooper Street (2)(4) | P&I | July 1, 2041 | 4.61 | % | 7,984 | 8,156 |
| Bent Tree Green (2)(3) | P&I | July 1, 2041 | 4.61 | % | 7,984 | 8,156 |
| Mitchelldale (2)(4) | P&I | July 1, 2041 | 4.61 | % | 12,096 | 12,356 |
| Energy Plaza I & II | P&I | June 10, 2021 | 5.30 | % | 10,007 | 10,189 |
| Westway One | IO | June 1, 2019 | 3.12 | % | 10,819 | - |
| Three Forest Plaza | IO | December 31, 2019 | 3.56 | % | 17,828 | - |
| TCB Credit Facility | IO | May 9, 2017 | 4.75 | % | 7,800 | 4,007 |
| EWB Credit Facility | IO | August 24, 2017 | 4.25 | % | 12,000 | 13,840 |
| EWB II Credit Facility | IO | August 24, 2017 | 4.25 | % | 9,900 | 100 |
| | | | $ | 115,618 | | $ | 76,418 | |
| Less unamortized deferred loan costs | | | | (1,467) | (1,423) |
| | | | $ | 114,151 | | $ | 74,995 | |
(1) Principal and interest (P&I) or interest only (IO).
HARTMAN SHORT TERM INCOME PROPERTIES XX, INC. AND SUBSIDIARIES
NOTES TO CONSOLIDATED FINANCIAL STATEMENTS
(2) Each promissory note contains a call option wherein the holder of the promissory note may declare the outstanding balance due and payable on either July 1, 2024, July 1, 2029, July 1, 2034, or July 1, 2039.
(3) In connection with the loans secured by the Richardson Heights Property and the Bent Tree Green Property, the Company entered into a reserve agreement with the lender which requires that loan proceeds of $6,500,000, be deposited with the loan servicer. The escrowed loan proceeds will be released to us upon satisfactory showing of increased annualized rental income from new lease agreements as set forth in the reserve agreement. Under the terms of the reserve agreement, the Company may draw upon the escrow reserve funds until December 31, 2016. As of December 31, 2016, the Company has drawn $4,129,000 of the escrowed loan proceeds and there remains a balance of $2,371,000 as of December 31, 2016. The lender has the right to draw any remaining escrow reserve funds and apply such funds to one or more of the loans as the lender may determine in its sole discretion. No action was taken by the lender as of December 31, 2016. Loan proceeds held pursuant to the reserve agreement are recorded as restricted cash on the accompanying consolidated balance sheets.
(4) In connection with the loans secured by the Cooper Street Property and the Mitchelldale Property, the Company entered into a post-closing agreement with the lender requiring the short-term escrow of $600,000 for certain capital repairs to be completed during 2014 together with the delivery of certain other documents as set forth in the post-closing agreement. The Company received $200,000 of the escrow proceeds in 2015 as partial recovery for the work completed at the Mitchelldale property. The Company received the balance of the short-term escrow funds in 2016.
Annual maturities of notes payable as of December 31, 2016 are as follows, in thousands:
| | | | | |
| Year ending December 31, | Amount Due |
| 2017 | $ | 30,960 | |
| 2018 | 1,320 |
| 2019 | 30,030 |
| 2020 | 1,450 |
| 2021 | 10,451 |
| Thereafter | 41,407 |
| Total | $ | 115,618 | |
The Company’s loan costs are amortized using the straight-line method over the term of the loans, which approximates the interest method. Costs which have been deferred consist of the following, in thousands:
| | | | | | | | | | | |
| Years ended December 31, | | |
| 2016 | | 2015 |
| Deferred loan costs | $ | 2,160 | | | $ | 1,726 | |
| Less: deferred loan cost accumulated amortization | (693) | | (303) |
| Total cost, net of accumulated amortization | $ | 1,467 | | | $ | 1,423 | |
Interest expense incurred for the year ending December 31, 2016 and 2015 was $3,737,000 and $3,413,000, respectively. Interest expense of $224,000 and $212,000 was payable as of December 31, 2016 and 2015, respectively, and is included in accounts payable and accrued expenses in the accompanying consolidated balance sheets.
Note payable – real estate held for disposition
On December 14, 2016, Hartman Village Pointe, LLC, entered into a three-year loan agreement with Nexbank SSB for the principal sum of $3,525,000 having a maturity date of December 14, 2019. Unamortized deferred loan
HARTMAN SHORT TERM INCOME PROPERTIES XX, INC. AND SUBSIDIARIES
NOTES TO CONSOLIDATED FINANCIAL STATEMENTS
costs were $67,000 as of December 31, 2016. The interest rate is one-month LIBOR plus 2.75%. The interest rate as at December 31, 2016 was 3.45%.
Note 8 — Loss Per Share
Basic earnings (loss) per share is computed using net income (loss) attributable to common stockholders and the weighted average number of common shares outstanding. Diluted weighted average shares outstanding reflect common shares issuable from the assumed conversion of convertible preferred stock into common shares. Only those items that have a dilutive impact on basic earnings (loss) per share are included in the diluted earnings (loss) per share.
| | | | | | | | | | | |
| | | |
| Years ended December 31, | | |
| 2016 | | 2015 |
| Numerator: | | | |
| Net loss attributable to common stockholders | ($11,046,000) | | | ($8,488,000) | |
| | | |
| Denominator: | | | |
| Basic and diluted weighted average shares outstanding | 17,361,594 | | 10,733,833 |
| Basic and diluted loss per common share: | | | |
| Net loss attributable to common stockholders | ($0.640) | | | ($0.790) | |
Note 9 — Income Taxes
Federal income taxes are not provided for because we qualify as a REIT under the provisions of the Internal Revenue Code and because we have distributed and intend to continue to distribute all of our taxable income to our stockholders. Our stockholders include their proportionate taxable income in their individual tax returns. As a REIT, we must distribute at least 90% of our real estate investment trust taxable income to our stockholders and meet certain income sources and investment restriction requirements. In addition, REITs are subject to a number of organizational and operational requirements. If we fail to qualify as a REIT in any taxable year, we will be subject to federal income tax (including any applicable alternative minimum tax) on our taxable income at regular corporate tax rates. The Company’s federal income tax returns for the years ended December 31, 2013, 2014 and 2015 have not been examined by the Internal Revenue Service. The Company’s federal income tax return for the year ended December 31, 2013 may be examined on or before September 15, 2017.
Taxable income differs from net income for financial reporting purposes principally due to differences in the timing of recognition of interest, real estate taxes, depreciation and amortization and rental revenue.
For Federal income tax purposes, the cash distributed to stockholders was characterized as follows for the years ended December 31:
| | | | | | | | | | | |
| 2016 | | 2015 |
Ordinary income (unaudited) | 34.8 | % | | 40.4 | % |
Return of capital (unaudited) | 65.2 | % | | 59.6 | % |
Capital gains distribution (unaudited) | - | | - |
| Total | 100.0 | % | | 100.0 | % |
A provision for Texas Franchise tax under the Texas Margin Tax Bill in the amount of $197,000 and $183,000 was recorded in the consolidated financial statements for the years ended December 31, 2016 and 2015, respectively, with a corresponding charge to real estate taxes and insurance.
Note 10 — Related Party Transactions
HARTMAN SHORT TERM INCOME PROPERTIES XX, INC. AND SUBSIDIARIES
NOTES TO CONSOLIDATED FINANCIAL STATEMENTS
Hartman Advisors LLC, is a Texas limited liability company owned 70% by Allen R. Hartman individually and 30% by the Property Manager. The Property Manager is a wholly owned subsidiary of Hartman Income REIT Management, LLC, which is wholly owned by Hartman Income REIT, Inc. and Subsidiaries of which approximately 20% is owned by Allen R. Hartman who is the Chief Executive Officer and Chairman of the Board of Directors.
The Company pays acquisition fees and asset management fees to the Advisor in connection with the acquisition of properties and management of the Company. The Company pays property management and leasing commissions to the Property Manager in connection with the management and leasing of the Company’s properties. For the years ended December 31, 2016 and 2015 the Company incurred property management fees and reimbursements of $3,611,000 and $2,417,000, respectively, and $3,110,000 and $1,049,000, respectively for leasing commissions owed to our Property Manager. We incurred asset management fees of $1,433,000 and $1,012,000, respectively owed to Advisor. Acquisition fees incurred to the Advisor were $1,574,000 and $1,752,000 for the years ended December 31, 2016 and 2015, respectively.
The Company had a balance due to (from) the Property Manager of $518,000 and ($729,000) as of December 31, 2016 and December 31, 2015, respectively.
The Company owed the Advisor $243,000 and $625,000 for asset management fees as of December 31, 2016 and December 31, 2015, respectively. These fees are monthly fees equal to one-twelfth of 0.75% of the sum of the higher of the cost or value of each asset. The asset management fee will be based only on the portion of the cost or value attributable to the Company’s investment in an asset, if the Company do not own all or a majority of an asset.
The Company had a balance due from an affiliate, Hartman Short Term Income Properties XIX, Inc. (“Hartman XIX”), of $4,474,000 as of December 31, 2016. The Company had a net balance due to Hartman XIX of $4,000 as of December 31, 2015. The balance due from Hartman XIX includes a loan from the Company to Hartman XIX in the original amount of $4,500,000, which is not evidenced by a promissory note. Interest has been accrued on the loan amount at an annual rate of 6%. The amount was advanced to Hartman XIX in connection with the affiliate stock purchase described below in this note. The $274,000 balance due from Hartman XIX is included in Due to related parties, and the principal balance of the affiliate loan of $4,200,000 and is included in Notes receivable – related party, in the accompanying consolidated balance sheets. The Company recognized interest income on the affiliate note in the amount of $215,000 which is included in interest income in the accompanying consolidated statements of operations.
The Company had a balance due from Hartman XX Holdings, Inc. of $0 and $100,000 as of December 31 2016 and 2015, respectively.
On January 26, 2016, the Company’s board of directors approved the acquisition by the Company of up to $13.0 million in shares of common stock of Hartman Income REIT, Inc. (“HIREIT”), an affiliate of the Company, in connection with a tender offer by Hartman XIX to acquire for its account up to $2.0 million in shares of HIREIT common stock. On February 5, 2016, the Company advanced $4,500,000 to Hartman XIX in connection with Hartman XIX’s contemplated acquisition of HIREIT shares. As of December 31, 2016, the Company acquired 1,561,523 shares of the common stock of HIREIT for $8,978,000. The Company’s investment in HIREIT is accounted for under the cost method. The Company’s approximately 11% ownership interest in HIREIT is less than a controlling stake, and is reflected as “Investment in Affiliate” on the accompanying consolidated balance sheets.
On May 17, 2016, the Company, through its taxable REIT subsidiary, Hartman TRS, Inc. (“TRS”), loaned $7,231,000 pursuant to a promissory note in the face amount of up to $8,820,000 to Hartman Retail II Holdings Company, Inc. (“Retail II Holdings”), an affiliate of the Advisor and the Property Manager, in connection with the acquisition of a retail shopping center by Hartman Retail II DST, a Delaware statutory trust sponsored by the Property Manager. Pursuant to the terms of the promissory note, TRS will receive a two percent (2%) origination fee of amounts advanced under the promissory note, and interest at ten percent (10%) per annum on the outstanding principal balance. The outstanding principal balance of the promissory note will be repaid as investor funds are raised by Hartman Retail II DST. The maturity date of the promissory note is May 17, 2019. For the year ended
HARTMAN SHORT TERM INCOME PROPERTIES XX, INC. AND SUBSIDIARIES
NOTES TO CONSOLIDATED FINANCIAL STATEMENTS
December 31, 2016, interest and dividend income in the accompanying consolidated statements of operations, includes $456,000 of interest income for the period from May 16, 2016 to December 31, 2016 and $144,000 representing the origination fee under the promissory note. As of December 31, 2016, the balance due to TRS by Retail II Holdings consists of earned but unpaid origination fee of $144,000.
Variable interest entities (“VIEs”) are defined as entities with a level of invested equity that is not sufficient to fund future operations on a stand-alone basis, or whose equity holders lack certain characteristics of a controlling financial interest. For identified VIEs, an assessment must be made to determine which party to the VIE, if any, has both the power to direct the activities of the VIE that most significantly impacts the performance of the VIE and the obligation to absorb losses or the right to receive benefits from the VIE that could potentially be significant to the VIE.
The Company is not deemed to be the primary beneficiary of Retail II Holdings, which qualifies as a VIE. Accordingly, the assets and liabilities and revenues and expenses of Retail II Holdings have not been included in the accompanying consolidated financial statements.
Note 11 – Real Estate Held for Disposition
On November 14, 2016, the Operating Partnership contributed $3,675,000 cash to Hartman Village Pointe, LLC, in exchange for a 97.35% membership in a joint venture investment among the Operating Partnership and Hartman vREIT XXI, Inc. Hartman vREIT XXI contributed $100,000 to Hartman Village Pointe, LLC in exchange for a 2.65% membership interest in the joint venture. On November 14, 2016, Hartman Village Pointe, LLC acquired a retail shopping center comprising approximately 54,246 square feet located in San Antonio, Texas, commonly known as Village Pointe, for $7,050,000, exclusive of closing costs and liabilities assumed. The Village Pointe property was approximately 93% occupied at the acquisition date. The Operating Partnership made a mortgage loan of $3,525,000, secured by the Village Pointe Property, to Hartman Village Pointe LLC in connection with the property acquisition. On December 14, 2016, the acquisition financing provided by the Operating Partnership was refinanced with a $3,525,000 mortgage loan from a bank. The Company and the Operating Partnership are guarantors of the bank loan.
An acquisition fee of $142,500 was earned by the Advisor in connection with the purchase of the of the Operating Partnership’s interest as of December 31, 2016 in the Village Pointe property.
Pursuant to the terms of a membership unit purchase agreement between the Operating Partnership and Hartman vREIT XXI, Hartman vREIT XXI had the option to acquire from time to time up to all of the membership interest of the Operating Partnership in Hartman Village Pointe at a price equal to the Operating Partnership’s investment cost.
As of February 8, 2017, the Operating Partnership sold all of its interest in the joint venture for $3,675,000.
The Company’s investment in the Village Pointe property joint venture is presented as real estate held for disposition in the accompanying consolidated balance sheets. The Company’s share of operations for the year ended December 31, 2016 is presented as loss from discontinued operations in the accompanying consolidated statements of operations.
Loss from discontinued operations with respect to the Village Pointe Property is as follows, in thousands:
HARTMAN SHORT TERM INCOME PROPERTIES XX, INC. AND SUBSIDIARIES
NOTES TO CONSOLIDATED FINANCIAL STATEMENTS
| | | | | |
| |
| Year ended December 31, 2016 |
| Total revenues | $ | 118 | |
| |
| Property operating expenses | 12 |
| Real estate taxes and insurance | 18 |
| Asset management fees | 7 |
| General and administrative | 7 |
| Interest expense | 105 |
| Total expenses | 149 |
| |
| Net loss | (31) |
Property operating expenses include $8,000 in property management fees and reimbursements earned by the Property Manager. Asset management fees were earned by Advisor. Interest expense includes $70,500 due to the Operating Partnership for the bridge loan to Hartman Village Pointe, LLC and $34,000 of mortgage loan interest expense for the bridge loan for the period from November 14, 2016 to December 14, 2016.
Common Stock
Shares of common stock entitle the holders to one vote per share on all matters which stockholders are entitled to vote, to receive dividends and other distributions as authorized by the Company’s board of directors in accordance with the Maryland General Corporation Law and to all rights of a stockholder pursuant to the Maryland General Corporation Law. The common stock has no preferences or preemptive, conversion or exchange rights.
Under our articles of incorporation, the Company has authority to issue 750,000,000 common shares of beneficial interest, $0.001 par value per share, and 200,000,000 preferred shares of beneficial interest, $0.001 par value per share.
As of December 31, 2016, the Company had accepted subscriptions for, and issued 18,574,461 shares of the Company’s common stock in the Company’s initial public offering and the Company’s follow-on offering, including 1,216,240 shares of the Company’s common stock issued pursuant to the Company’s distribution reinvestment plan, resulting in aggregate offering proceeds of $181,336,480.
Preferred Stock
Under the Company’s articles of incorporation the Company’s board of directors has the authority to issue one or more classes or series of preferred stock, and prior to the issuance of such stock, the board of directors shall have the power to classify or reclassify, in one or more series, any unissued shares and designate the preferences, rights and privileges of such shares. As of December 31, 2016 and 2015 the Company has issued 1,000 shares of convertible preferred shares to Hartman Advisors LLC at a price of $10.00 per share.
Common Stock Issuable Upon Conversion of Convertible Preferred Stock
The convertible preferred stock will convert to shares of common stock if (1) the Company has made total distributions on then outstanding shares of the Company’s common stock equal to the issue price of those shares plus a 6% cumulative, non-compounded, annual return on the issue price of those outstanding shares, (2) the Company lists its common stock for trading on a national securities exchange if the sum of prior distributions on then outstanding shares of the Company’s common stock plus the aggregate market value of the Company’s common stock (based on the 30-day average closing price)
HARTMAN SHORT TERM INCOME PROPERTIES XX, INC. AND SUBSIDIARIES
NOTES TO CONSOLIDATED FINANCIAL STATEMENTS
meets the same 6% performance threshold, or (3) the Company’s advisory agreement with Hartman Advisors, LLC expires without renewal or is terminated (other than because of a material breach by the Advisor), and at the time of such expiration or termination the Company is deemed to have met the foregoing 6% performance threshold based on the Company’s enterprise value and prior distributions and, at or subsequent to the expiration or termination, the stockholders actually realize such level of performance upon listing or through total distributions. In general, the convertible stock will convert into shares of common stock with a value equal to 15% of the excess of the Company’s enterprise value plus the aggregate value of distributions paid to date on then outstanding shares of common stock over the aggregate issue price of those outstanding shares plus a 6% cumulative, non-compounded, annual return on the issue price of those outstanding shares. With respect to conversion in connection with the termination of the advisory agreement, this calculation is made at the time of termination even though the actual conversion may occur later, or not at all.
Stock-Based Compensation
The Company awards vested restricted common shares to non-employee directors as compensation in part for their service as members of the board of directors of the Company. These shares are fully vested when granted. These shares may not be sold while an independent director is serving on the board of directors. For the years ended December 31, 2016 and 2015, respectively, the Company granted 6,000 and 6,000 shares of restricted common stock to independent directors as compensation for services. The Company recognized $79,000 and $60,000 as stock-based compensation expense for the years ended December 31, 2016 and 2015, respectively, based upon the estimated fair value per share. Stock-based compensation also includes incentive plan awards discussed at Note 13. These amounts are included in general and administrative expenses for the years ended December 31, 2016 and 2015, respectively in the accompanying consolidated statements of operations.
Distributions
The following table reflects the total distributions the Company has paid in cash and through the distribution reinvestment plan, including the total amount paid and amount paid per common share, in each indicated quarter:
| | | | | | | | | | | |
| | | |
| Quarter Paid | Distributions per Common Share | | Total Distributions Paid |
| 2016 | | | |
4th Quarter | $ | 0.175 | | | $ | 3,173 | |
3rd Quarter | 0.175 | | 3,213 |
2nd Quarter | 0.175 | | 3,042 |
1st Quarter | 0.175 | | 2,478 |
| Total | $ | 0.700 | | | $ | 11,906 | |
| 2015 | | | |
4th Quarter | $ | 0.175 | | | $ | 2,150 | |
3rd Quarter | 0.175 | | 1,947 |
2nd Quarter | 0.175 | | 1,679 |
1st Quarter | 0.175 | | 1,417 |
| Total | $ | 0.700 | | | $ | 7,193 | |
Note 13 – Incentive Awards Plan
The Company has adopted an incentive plan (the “Omnibus Stock Incentive Plan” or the “Incentive Plan”) that provides for the grant of incentive stock options, non-qualified stock options, stock appreciation rights, deferred stock awards, restricted stock awards, dividend equivalent rights and other stock-based awards within the meaning of Internal Revenue Code Section 422, or any combination of the foregoing. The Company has initially reserved 5,000,000 shares of the Company’s common stock for the issuance of awards under the Company’s stock incentive
HARTMAN SHORT TERM INCOME PROPERTIES XX, INC. AND SUBSIDIARIES
NOTES TO CONSOLIDATED FINANCIAL STATEMENTS
plan, but in no event more than ten (10%) percent of the Company’s issued and outstanding shares. The number of shares reserved under the Company’s stock incentive plan is also subject to adjustment in the event of a stock split, stock dividend or other change in the Company’s capitalization. Generally, shares that are forfeited or canceled from awards under the Company’s stock incentive plan also will be available for future awards. The Compensation Committee of the Board of Directors approved awards of 1,000 shares of restricted common stock that were effective January 1, 2016 and 2015 to each of two executives of Hartman Income REIT Management, the Property Manager for the Company. The Company recognized stock-based compensation expense of $25,000 and $20,000 with respect to these awards based on the estimated net asset value per share of $12.40 and the offering price of $10.00 per share, respectively, for the years ended December 31, 2016 and 2015, respectively.
Note 14– Commitments and Contingencies
Economic Dependency
The Company is dependent on the Property Manager and the Advisor for certain services that are essential to the Company, including the identification, evaluation, negotiation, purchase and disposition of properties, management of the daily operations of the Company’s real estate portfolio, and other general and administrative responsibilities. In the event that these companies are unable to provide the respective services, the Company will be required to obtain such services from other providers.
Litigation
The Company is subject to various claims and legal actions that arise in the ordinary course of business. Management of the Company believes that the final disposition of such matters will not have a material adverse effect on the financial position of the Company.
| | | | | | | | | | | | | | | | | | | | | | | |
| | | | | | | |
| | | Initial Cost to the Company | | | | |
Property |
Date Acquired | Date of Construction |
Land | Building and Improvements | In-place lease value intangible |
Total | Post – acquisition Improvements |
| Richardson Heights | 11/1/2011 | 1958 | $ | 4,788 | | $ | 10,890 | | $ | 3,472 | | $ | 19,150 | | $ | 6,843 | |
| Cooper Street | 5/11/2012 | 1992 | 2,653 | 5,768 | 2,192 | 10,613 | 457 |
| Bent Tree Green | 10/16/2012 | 1983 | 3,003 | 6,272 | 2,740 | 12,015 | 1,978 |
| Parkway I&II | 3/15/2013 | 1980 | 2,373 | 4,765 | 2,352 | 9,490 | 1,934 |
| Gulf Plaza | 3/11/2014 | 1983 | 3,488 | 6,005 | 4,457 | 13,950 | 88 |
| Mitchelldale | 6/13/2014 | 1977 | 4,794 | 9,816 | 4,565 | 19,175 | 1,717 |
| Energy Plaza I&II | 12/30/2014 | 1980/1982 | 4,403 | 6,840 | 6,367 | 17,610 | 589 |
| Timbercreek | 12/30/2014 | 1984 | 724 | 962 | 1,211 | 2,897 | 259 |
| Copperfield | 12/30/2014 | 1986 | 605 | 760 | 1,054 | 2,419 | 144 |
| Commerce Hillcrest | 5/1/2015 | 1973 | 6,500 | 1,031 | 3,869 | 11,400 | 609 |
| 400 North Belt | 5/8/2015 | 1982 | 2,538 | 3,800 | 3,812 | 10,150 | 1,196 |
| Ashford Crossing | 7/31/2015 | 1983 | 2,650 | 4,240 | 3,710 | 10,600 | 610 |
| Corporate Park Place | 8/24/2015 | 1980 | 2,375 | 5,215 | 1,910 | 9,500 | 370 |
| Skymark Tower | 9/2/2015 | 1985 | 2,212 | 4,404 | 2,230 | 8,846 | 454 |
| One Technology Center | 11/10/2015 | 1984 | 4,894 | 8,558 | 6,123 | 19,575 | 1,118 |
| Westway One | 6/01/2016 | 2001 | 5,410 | 11,277 | 4,951 | 21,638 | 10 |
| Three Forest Plaza | 12/22/2016 | 1983 | 8,910 | 18,187 | 8,558 | 35,655 | 40 |
| Total | | | $ | 62,320 | | $ | 108,790 | | $ | 63,573 | | $ | 234,683 | | $ | 18,416 | |
| | | | | | | | | | | | | | | | | | | | | | | |
| | | | | | | |
| Gross Carrying Amount at December 31, 2016 | | | | | | |
Property |
Land | Building and Improvements | In-place lease value intangible |
Total | Accumulated Depreciation & Amortization | Net Book Carrying Value | Encumbrances (1) |
| Richardson Heights | $4,788 | | $ | 17,733 | | $ | 3,472 | | $ | 25,993 | | $ | 6,918 | | $ | 19,075 | | $ | 19,200 | |
| Cooper Street | 2,653 | 6,225 | 2,192 | 11,070 | 3,625 | 7,445 | 7,984 |
| Bent Tree Green | 3,003 | 8,250 | 2,740 | 13,993 | 4,254 | 9,739 | 7,984 |
| Parkway I&II | 2,373 | 6,699 | 2,352 | 11,424 | 3,174 | 8,250 | (2) |
| Gulf Plaza | 3,488 | 6,093 | 4,457 | 14,038 | 3,977 | 10,061 | (2) |
| Mitchelldale | 4,794 | 11,533 | 4,565 | 20,892 | 5,204 | 15,688 | 12,096 |
| Energy Plaza I&II | 4,403 | 7,429 | 6,367 | 18,199 | 4,595 | 13,604 | 10,007 |
| Timbercreek | 724 | 1,221 | 1,211 | 3,156 | 658 | 2,498 | (2) |
| Copperfield | 605 | 904 | 1,054 | 2,563 | 432 | 2,131 | (2) |
| Commerce Hillcrest | 6,500 | 1,640 | 3,869 | 12,009 | 3,921 | 8,088 | (3) |
| 400 North Belt | 2,538 | 4,996 | 3,812 | 11,346 | 3,019 | 8,327 | (3) |
| Ashford Crossing | 2,650 | 4,850 | 3,710 | 11,210 | 2,285 | 8,925 | (3) |
| Corporate Park Place | 2,375 | 5,585 | 1,910 | 9,870 | 2,032 | 7,838 | (3) |
| Skymark Tower | 2,212 | 4,858 | 2,230 | 9,300 | 1,497 | 7,803 | (3) |
| One Technology Center | 4,894 | 9,676 | 6,123 | 20,693 | 3,486 | 17,207 | (2) |
| Westway One | 5,410 | 11,287 | 4,951 | 21,648 | 733 | 20,915 | 10,819 |
| Three Forest Plaza | 8,910 | 18,227 | 8,558 | 35,695 | 62 | 35,633 | 17,828 |
| Total | $ | 62,320 | | $ | 127,206 | | $ | 63,573 | | $ | 253,099 | | $ | 49,872 | | $ | 203,227 | | $ | 85,918 | |
(1)Specific encumbrances represent mortgage loans secured by the property indicated.
(2)Property pledged as mortgage collateral for revolving credit facility with Texas Capital Bank. As of December 31, 2016, the borrowing base value of the collateral properties is $20,925,000.
(3)Property pledged as mortgage collateral for revolving credit facilities with East West Bank. As of December 31, 2016, the borrowing base value of the collateral properties is $25,425,000.
(4)The aggregate cost of real estate for federal income tax purposes was $253,099,000 as of December 31, 2016
Summary of activity for real estate assets for the years ended December 31, 2016 and 2015, in thousands:
| | | | | | | | | | | |
| | | |
| Years ended December 31, | | |
| 2016 | | 2015 |
| Balance at beginning of period | $ | 189,707 | | | $ | 115,928 | |
| Additions during the period: | | | |
| Acquisitions | 57,293 | | 70,071 |
| Improvements | 6,099 | | 3,708 |
| 63,392 | | 73,779 |
| Reductions – cost of real estate assets sold | - | | - |
| Balance at end of period | $ | 253,099 | | | $ | 189,707 | |
APPENDIX II
HARTMAN SHORT TERM INCOME PROPERTIES XIX, INC.
INDEX TO CONSOLIDATED FINANCIAL STATEMENTS
Unaudited consolidated balance sheet as of September 30, 2019 and audited consolidated balance sheet as of December 31, 2018, and related unaudited consolidated statement of operations for the nine months ended September 30, 2019 and audited consolidated statement of operations for the year ended December 31, 2018.
Audited consolidated balance sheets as of December 31, 2018 and 2017 and related consolidated statements of operations for the years ended December 31, 2018 and 2017, consolidated statements of stockholders’ equity for the years ended December 31, 2018 and 2017 and the consolidated statements of cash flows for the years ended December 31, 2018 and 2017.
Audited consolidated balance sheets as of December 31, 2017 and 2016 and related consolidated statements of operations for the years ended December 31, 2017 and 2016, consolidated statements of stockholders’ equity for the years ended December 31, 2017 and 2016 and the consolidated statements of cash flows for the years ended December 31, 2017 and 2016.
| | | | | | | | | | | |
| HARTMAN SHORT TERM INCOME PROPERTIES XIX, INC. AND SUBSIDIARIES | | | |
| CONSOLIDATED BALANCE SHEETS | | | |
| (in thousands, except share data) | | | |
| September 30, | | December 31, |
| 2019 | | 2018 |
| (Unaudited) | | | |
| ASSETS | | | | | | |
| Cash and cash equivalents | $ | — | | | $ | 48 | |
| Accrued rent and accounts receivable, net | 1,358 | | | | 1,189 | |
| Notes receivable - related party | 3,900 | | | | 3,900 | |
| Prepaid expenses and other assets | 24 | | | | 33 | |
| Real estate held for development | 2,774 | | | | 4,257 | |
| Investment in affiliates | 60,766 | | | | 62,068 | |
| Real estate held for disposition | 1,617 | | | | 1,617 | |
| Total assets | $ | 70,439 | | | | $ | 73,112 | |
| | | | | | |
| LIABILITIES AND EQUITY | | | | | | |
| | | | | | |
| Liabilities: | | | | | | |
| Note payable - related party | $ | 4,200 | | | | $ | 4,200 | |
| Due to related parties | 2,786 | | | | 4,478 | |
| Accounts payable and accrued expenses | 6,527 | | | | 4,602 | |
| Total liabilities | 13,513 | | | | 13,280 | |
| | | | | | |
| Commitments and contingencies | | | | | | |
| | | | | | |
| Equity: | | | | | | |
| Common stock, $0.01 par value, 50,000,000 shares authorized, 10,000,000 shares classified as Preferred Stock, 100 shares issued and outstanding | 1 | | | | 1 | |
| Preferred stock, $0.01 par value, 1,000,000 shares reclassified and designated as Class A 9% Cumulative Preferred Stock | 9 | | | | 9 | |
| Preferred stock, $0.01 par value, 5,466,365 shares reclassified and designated as Class B 8% Cumulative Preferred Stock | 45 | | | | 45 | |
| Additional paid-in capital | 105,286 | | | | 104,783 | |
| Accumulated deficit | (50,491) | | | | (46,943) | |
| Total Hartman Short Term Income Properties XIX, Inc. stockholders' equity | 54,850 | | | | 57,895 | |
| Noncontrolling interest in subsidiary | 2,076 | | 1,937 | |
| Total equity | 56,926 | | 59,832 | |
| Total liabilities and equity | $ | 70,439 | | | $ | 73,112 | |
| | | | | | | | | | | |
| HARTMAN SHORT TERM INCOME PROPERTIES XIX, INC. AND SUBSIDIARIES | | | | |
| CONSOLIDATED STATEMENTS OF OPERATIONS | | | | |
| (in thousands) | | | | |
| Nine Months ended September 30, | | | | Year Ended December 31, | |
| 2019 | | 2018 |
| (Unaudited) | | |
| Revenues | | | |
| Rental revenues | $ | — | | | $ | 9,998 | |
| Tenant reimbursements and other revenues | — | | | 2,114 | |
| Total revenues | — | | | 12,112 | |
| | | |
| Expenses | | | |
| Property operating expenses | 18 | | | 4,229 | |
| Real estate taxes and insurance | 6 | | | 1,765 | |
| Depreciation and amortization | — | | | 1,607 | |
| General and administrative | 174 | | | 1,371 | |
| Total expenses | 198 | | | 8,972 | |
| | | | | |
| (Loss) Income from continuing operations before other (income) expense, net | (198) | | | 3,140 | |
| | | | | |
| Other (income) expenses, net | | | | | |
| Interest and dividend income | (241) | | | (322) | |
| Interest expense | 188 | | | 2,138 | |
| Equity in losses of unconsolidated entity SPE LLC | 677 | | | 1,018 | |
| Gain from sale of real estate | (772) | | | — | |
| Total other (income) expenses, net | (148) | | | 2,834 | |
| | | |
| Net (loss) income | $ | (50) | | | | $ | 306 | |
| | | |
| Less: Preferred Stock dividends | 3,360 | | | 4,482 | |
| Less: Net income attributable to noncontrolling interest in subsidiary | $ | 139 | | | $ | 314 | |
| Net loss attributable to Hartman Short Term Income Properties XIX, Inc. common stockholders | $ | (3,549) | | | $ | (4,490) | |
HARTMAN SHORT TERM INCOME PROPERTIES XIX, INC. AND SUBSIDIARIES
FINANCIAL REPORT
DECEMBER 31, 2018
CONTENTS
| | |
| INDEPENDENT AUDITOR’S REPORT |
|
| FINANCIAL STATEMENTS |
|
| Consolidated Balance Sheets |
| Consolidated Statements of Operations |
| Consolidated Statements of changes in Equity |
| Consolidated Statements of Cash flows |
| Notes to consolidated financial statements |
Independent Auditor’s Report
To the Board of Directors and Stockholders of
of Hartman Short Term Income Properties XIX, Inc. and Subsidiaries
We have audited the accompanying consolidated financial statements of Hartman Short Term Income Properties XIX, Inc. and Subsidiaries (the Company), which comprise the consolidated balance sheets as of December 31, 2018 and 2017, and the related consolidated statements of operations, changes in equity, and cash flows for the years then ended, and the related notes to the consolidated financial statements.
Management’s Responsibility for the Consolidated Financial Statements
Management is responsible for the preparation and fair presentation of these consolidated financial statements in accordance with accounting principles generally accepted in the United States of America; this includes the design, implementation, and maintenance of internal control relevant to the preparation and fair presentation of consolidated financial statements that are free from material misstatement, whether due to fraud or error.
Auditor’s Responsibility
Our responsibility is to express an opinion on these consolidated financial statements based on our audits. We conducted our audits in accordance with auditing standards generally accepted in the United States of America. Those standards require that we plan and perform the audit to obtain reasonable assurance about whether the consolidated financial statements are free from material misstatement.
An audit involves performing procedures to obtain audit evidence about the amounts and disclosures in the consolidated financial statements. The procedures selected depend on the auditor’s judgment, including the assessment of the risks of material misstatement of the consolidated financial statements, whether due to fraud or error. In making those risk assessments, the auditor considers internal control relevant to the entity’s preparation and fair presentation of the consolidated financial statements in order to design audit procedures that are appropriate in the circumstances, but not for the purpose of expressing an opinion on the effectiveness of the entity’s internal control. Accordingly, we express no such opinion. An audit also includes evaluating the appropriateness of accounting policies used and the reasonableness of significant accounting estimates made by management, as well as evaluating the overall presentation of the consolidated financial statements.
We believe that the audit evidence we have obtained is sufficient and appropriate to provide a basis for our audit opinion.
Opinion
In our opinion, the consolidated financial statements referred to above present fairly, in all material respects, the consolidated financial position of the Company as of December 31, 2018 and 2017, and the results of its operations and its cash flows for the years then ended in accordance with accounting principles generally accepted in the United States of America.
/s/ Weaver and Tidwell, L.L.P.
WEAVER AND TIDWELL, L.L.P.
Houston, Texas
January 28, 2020
| | | | | | | | | | | |
| HARTMAN SHORT TERM INCOME PROPERTIES XIX, INC. AND SUBSIDIARIES | | | |
| CONSOLIDATED BALANCE SHEETS | | | |
| | | |
| December 31, | | |
| 2018 | | 2017 |
| ASSETS | | | | | | |
| Real estate assets, at cost | $ | — | | | | $ | 82,462,520 | |
| Accumulated depreciation and amortization | — | | | | (34,320,709) | |
| Real estate assets, net | — | | | | 48,141,811 | |
| | | | | | |
| Cash and cash equivalents | 47,895 | | | 36,330 | |
| Accrued rent and accounts receivable, net | 1,188,556 | | | | 3,092,440 | |
| Notes receivable - related party | 3,900,000 | | | | 3,900,000 | |
| Deferred leasing commission costs, net | — | | | | 2,292,334 | |
| Prepaid expenses and other assets | 32,895 | | | | 545,815 | |
| Real estate held for development | 4,257,034 | | | | 4,222,780 | |
| Investment in affiliate | 62,068,303 | | | | 2,000,000 | |
| Real estate held for disposition | 1,617,384 | | | | 1,617,384 | |
| Total assets | $ | 73,112,067 | | | | $ | 65,848,894 | |
| | | | | | |
| LIABILITIES AND EQUITY | | | | | | |
| | | | | | |
| Liabilities: | | | | | | |
| Notes payable | $ | — | | | | $ | 43,545,016 | |
| Notes payable - related party | 4,200,000 | | | | 4,200,000 | |
| Due to related parties | 4,477,598 | | | | 2,030,944 | |
| Accounts payable and accrued expenses | 4,602,239 | | | | 7,383,062 | |
| Tenants' security deposits | — | | | | 898,267 | |
| Total liabilities | 13,279,837 | | | | 58,057,289 | |
| | | | | | |
| Commitments and contingencies | | | | | | |
| Equity: | | | | | | |
| Common stock, $0.01 par value, 50,000,000 shares authorized, 10,000,000 shares classified as Preferred Stock, 100 shares issued and outstanding at December 31, 2018 and 2017, respectively | 1 | | | | 1 | |
| Preferred stock, $0.01 par value, 1,000,000 shares reclassified and designated as Class A 9% Cumulative Preferred Stock, 925,328 shares issued and outstanding at December 31, 2018 and 2017, respectively | 9,253 | | | | 9,253 | |
| Preferred stock, $0.01 par value, 5,466,365 shares reclassified and designated as Class B 8% Cumulative Preferred Stock, 4,521,800 and 4,539,938 shares issued and outstanding at December 31, 2018 and 2017, respectively | 45,218 | | | | 45,398 | |
| Additional paid-in capital | 104,783,828 | | 48,192,225 |
| Accumulated deficit | (46,943,137) | | | (42,453,624) | |
| Total Hartman Short Term Income Properties XIX, Inc. stockholders' equity | 57,895,163 | | 5,793,253 |
| Noncontrolling interest in subsidiary | 1,937,067 | | 1,998,352 | |
| Total equity | 59,832,230 | | 7,791,605 | |
| Total liabilities and equity | $ | 73,112,067 | | | $ | 65,848,894 | |
The accompanying notes are an integral part of these consolidated financial statements.
| | | | | | | | | | | | | | |
| HARTMAN SHORT TERM INCOME PROPERTIES XIX, INC. AND SUBSIDIARIES | | | | | |
| CONSOLIDATED STATEMENTS OF OPERATIONS | | | | | |
| | | | | |
| | Years Ended December 31, | | | |
| | 2018 | | 2017 |
| | | | |
| Revenues | | | | |
| Rental revenues | | $ | 9,998,531 | | | $ | 13,255,687 | |
| Tenant reimbursements and other revenues | | 2,113,932 | | | 2,543,399 | |
| Total revenues | | 12,112,463 | | | 15,799,086 | |
| | | | |
| Expenses | | | | |
| Property operating expenses | | 4,229,048 | | | 5,398,069 | |
| Real estate taxes and insurance | | 1,764,698 | | | 1,967,079 | |
| Depreciation and amortization | | 1,606,685 | | | 2,238,280 | |
| General and administrative | | 1,371,256 | | | 1,619,946 | |
| Total expenses | | 8,971,687 | | | 11,223,374 | |
| | | | | | |
| Income from continuing operations before other expenses (income), net | | 3,140,776 | | | 4,575,712 | |
| | | | | | |
| Other expenses (income), net | | | | | | |
| Interest and dividend income | | (321,748) | | | (321,748) | |
| Interest expense | | 2,138,066 | | | 2,487,510 | |
| Equity in loss of unconsolidated entities SPE | | 1,018,163 | | | — | |
| Total other (income) expenses, net | | 2,834,481 | | | $ | 2,165,762 | |
| | | | | | |
| Net income | | $ | 306,295 | | | $ | 2,409,950 | |
| | | | | | | | |
| Less: Preferred stock dividends | | | 4,481,668 | | | | 4,511,929 | |
| Less: Net income attributable to noncontrolling interest in subsidiary | | $ | 314,140 | | | $ | 293,408 | |
| Net loss attributable to Hartman Short Term Income Properties XIX, Inc. common stockholders | | $ | (4,489,513) | | | $ | (2,395,387) | |
The accompanying notes are an integral part of these consolidated financial statements.
| | | | | | | | | | | | | | | | | | | | | | | | | | | | | | | | | | | |
| HARTMAN SHORT TERM INCOME PROPERTIES XIX, INC. AND SUBSIDIARIES | | | | | | | | | | | |
| CONSOLIDATED STATEMENTS OF CHANGES IN EQUITY | | | | | | | | | | | |
| YEARS ENDED DECEMBER 31, 2018 and 2017 | | | | | | | | | | | |
| | | | | | | | | | | |
| Common Stock | | Preferred Stock | | Preferred Stock | | Additional | | Total | | |
| | | | | | | Paid-In- | Accumulated | Stockholders' | Noncontrolling | Total |
| Shares | Amount | Shares | Amount | Shares | Amount | Capital | Deficit | Equity | Interest | Equity (Deficit) |
| Balance, December 31, 2016 | 100 | | $ | 1 | | 925,328 | | $ | 9,253 | | 4,583,411 | | $ | 45,834 | | $ | 48,270,367 | | $ | (40,058,238) | | $ | 8,267,217 | | $ | 2,080,369 | | $ | 10,347,586 | |
| Repurchase of Class B shares | — | | — | | — | | — | | (108,739) | | (1,088) | | (1,109,229) | | — | | (1,110,317) | | — | | (1,110,317) | |
| Issuance of Class B shares for DRP and compensation | — | | — | | — | | — | | 65,266 | | 652 | | 1,031,087 | | — | | 1,031,739 | | — | | 1,031,739 | |
| Dividends and distributions (Cash) | — | | — | | — | | — | | — | | — | | — | | (3,665,780) | | (3,665,780) | | (375,425) | | (4,041,205) | |
| Dividends and distributions (Stock) | — | | — | | — | | — | | — | | — | | — | | (846,148) | | (846,148) | | — | | (846,148) | |
| Net income | — | | — | | — | | — | | — | | — | | — | | 2,116,542 | | 2,116,542 | | 293,408 | | 2,409,950 | |
| Balance, December 31, 2017 | 100 | | $ | 1 | | 925,328 | | $ | 9,253 | | 4,539,938 | | $ | 45,398 | | $ | 48,192,225 | | $ | (42,453,624) | | $ | 5,793,253 | | $ | 1,998,352 | | $ | 7,791,605 | |
| | | | | | | | | | | |
| Common Stock | | Preferred Stock | | Preferred Stock | | Additional | | Total | | |
| | | | | | | Paid-In- | Accumulated | Stockholders' | Noncontrolling | Total |
| Shares | Amount | Shares | Amount | Shares | Amount | Capital | Deficit | Equity | Interest | Equity (Deficit) |
| Balance, December 31, 2017 | 100 | | $ | 1 | | 925,328 | | $ | 9,253 | | 4,539,938 | | $ | 45,398 | | $ | 48,192,225 | | $ | (42,453,624) | | $ | 5,793,253 | | $ | 1,998,352 | | $ | 7,791,605 | |
| Redemptions of Class B shares | — | | — | | — | | — | | (80,553) | | (806) | | (803,880) | | — | | (804,686) | | — | | (804,686) | |
| Issuance of Class B shares for DRP and compensation | — | | — | | — | | — | | 62,415 | | 626 | | 865,053 | | — | | 865,679 | | — | | 865,679 | |
| Investment in SPE, LLC | — | | — | | — | | — | | — | | — | | 56,530,430 | | — | | 56,530,430 | | — | | 56,530,430 | |
| Dividends and distributions (Cash) | — | | — | | — | | — | | — | | — | | — | | (3,666,218) | | (3,666,218) | | (375,425) | | (4,041,643) | |
| Dividends and distributions (Stock) | — | | — | | — | | — | | — | | — | | — | | (815,450) | | (815,450) | | — | | (815,450) | |
| Net income (loss) | — | | — | | — | | — | | — | | — | | — | | (7,845) | | (7,845) | | 314,140 | | 306,295 | |
| Balance, December 31, 2018 | 100 | | $ | 1 | | 925,328 | | $ | 9,253 | | 4,521,800 | | $ | 45,218 | | $ | 104,783,828 | | $ | (46,943,137) | | $ | 57,895,163 | | $ | 1,937,067 | | $ | 59,832,230 | |
| | | | | | | | | | | |
The accompanying notes are an integral part of these consolidated financial statements.
| | | | | | | | | | | |
| HARTMAN SHORT TERM INCOME PROPERTIES XIX, INC. AND SUBSIDIARIES | | | |
| CONSOLIDATED STATEMENTS OF CASH FLOWS | | | |
| | | |
| Years Ended December 31, | | |
| 2018 | | 2017 |
| Cash flows from operating activities: | | | |
| Net income | $ | 306,295 | | | $ | 2,409,950 | |
| Adjustments to reconcile net income to net cash provided by operating activities: | | | |
| Stock based compensation | 32,975 | | | 32,975 | |
| Depreciation and amortization | 1,606,685 | | | 2,238,280 | |
| Loan fee amortization | 69,818 | | | 100,112 | |
| Deferred lease commission costs amortization | 636,405 | | | 843,596 | |
| Bad debt expense | 356,382 | | | 103,153 | |
| Equity in losses of unconsolidated entity SPE LLC | 1,018,163 | | | — | |
| Changes in operating assets and liabilities: | | | |
| Accrued rent and accounts receivable | (609,465) | | | (537,453) | |
| Deferred leasing commissions | (608,906) | | | (880,134) | |
| Prepaid expenses and other assets | (99,693) | | | (51,393) | |
| Accounts payable and accrued expenses | (218,474) | | | 225,918 | |
| Due to (from) related parties | 3,488,508 | | | 2,203,828 | |
| Tenants' security deposits | 46,217 | | | 9,505 | |
| Net cash provided by operating activities | 6,024,910 | | | 6,698,337 | |
| Cash flows from investing activities: | | | |
| Additions to real estate held for development | (34,254) | | | (923,663) | |
| Additions to real estate | (1,991,936) | | | (1,951,217) | |
| Net cash used in investing activities | (2,026,190) | | | (2,874,880) | |
| Cash flows from financing activities: | | | |
| Dividend distributions paid in cash | (3,429,780) | | | (3,428,095) | |
| Distributions to non-controlling interest | (375,425) | | | (375,425) | |
| Redemptions of stock (A & B), net | (804,686) | | | (1,110,317) | |
| Repayments under term loan agreement | (527,264) | | | (669,130) | |
| Borrowings under revolving credit agreements | 1,150,000 | | | 1,795,840 | |
| Net cash used in financing activities | (3,987,155) | | | (3,787,127) | |
| Net change in cash and cash equivalents | 11,565 | | | 36,330 | |
| Cash and cash equivalents, beginning of year | 36,330 | | | — | |
| Cash and cash equivalents, end of year | $ | 47,895 | | | $ | 36,330 | |
| Supplemental cash flow information: | | | |
| Cash paid for interest | $ | 1,954,448 | | | $ | 2,145,122 | |
| Supplemental disclosures: | | | |
| Increase in distribution payable | $ | 2,716 | | | $ | 1,310 | |
| Dividend distributions in stock from DRP | $ | 815,443 | | | $ | 849,730 | |
| Increase in unpaid preferred dividends | $ | 234,901 | | | $ | 236,375 | |
| Initial lnvestment in SPE recorded | $ | 61,086,466 | | | $ | — | |
| Net Assets Transferred to SPE | $ | 4,556,036 | | | $ | — | |
| APIC contributed as a result of investment in SPE | $ | 56,530,430 | | | $ | — | |
The accompanying notes are an integral part of these consolidated financial statements.
HARTMAN SHORT TERM INCOME PROPERTIES XIX, INC. AND SUBSIDIARIES
Notes to Consolidated Financial Statements
Note 1 – Organization and Business
Hartman Short Term Income Properties XIX, Inc. (the “Company”), is a Texas corporation formed on January 19, 2007. The Company elected to be treated as a real estate investment trust (“REIT”) beginning with its taxable year ending December 31, 2008.
The Company is managed by Hartman Income REIT Management, Inc. (the “Manager”) pursuant to a real property and company management agreement. The Manager is responsible for the day-to-day operation of the Company and for the management of the Company’s real estate assets and investments.
Merger with Hartman XX
On July 21, 2017, (i) the Company and Hartman Short Term Income Properties XX, Inc. (“Hartman XX”) entered into an agreement and plan of merger (the “XIX Merger Agreement”) and (ii) Hartman XX, Hartman XX Limited Partnership, Hartman XX’s operating partnership (“XX Operating Partnership”), Hartman Income REIT, Inc. (“HIREIT”) and Hartman Income REIT Operating Partnership, LP (“HIROP”), entered into an agreement and plan of merger (the “HIREIT Merger Agreement,” and together with the XIX Merger Agreement, the “Merger Agreements”).
Subject to the terms and conditions of the XIX Merger Agreement, including the satisfaction of all closing conditions set forth in the Merger Agreements, the Company will merge with and into Hartman XX, with Hartman XX surviving the merger (the “Hartman XIX Merger”). Subject to the terms and conditions of the HI-REIT Merger Agreement, (i) HIREIT will merge with and into Hartman XX, with Hartman XX surviving the merger (the “HIREIT Merger,” and together with the Hartman XIX Merger, the “REIT Mergers”), and (ii) HIREIT Operating Partnership will merge and with and into XX Operating Partnership, with XX Operating Partnership surviving the merger (the “Partnership Merger,” and together with the REIT Mergers, the “Mergers”). The REIT Mergers are intended to qualify as a “reorganization” under, and within the meaning of, Section 368(a) of the Internal Revenue Code of 1986, as amended (the “Code”), and the Partnership Merger is intended to be treated as a tax-deferred exchange under Section 721 of the Code.
Subject to the terms and conditions of the XIX Merger Agreement, (i) each share of common stock of the Company (the “XIX Common Stock”) issued and outstanding immediately prior to the Effective Time (as defined in the XIX Merger Agreement) will be automatically cancelled and retired and converted into the right to receive 9,171.98 shares of common stock, $0.01 par value per share, of Hartman XX (“Hartman XX Common Stock”), (ii) each share of 8% cumulative preferred stock of the Company issued and outstanding immediately prior to the Effective Time will be automatically cancelled and retired and converted into the right to receive 1.238477 shares of Hartman XX Common Stock, and (iii) each share of 9% cumulative preferred stock of the Company issued and outstanding immediately prior to the Effective Time will be automatically cancelled and retired and converted into the right to receive 1.238477 shares of Hartman XX Common Stock.
Subject to the terms and conditions of the HIREIT Merger Agreement, (a) in connection with the HI-REIT Merger, (i) each share of common stock of HIREIT (the “HIREIT Common Stock”) issued and outstanding immediately prior to the REIT Merger Effective Time (as defined in the HIREIT Merger Agreement) will be automatically cancelled and retired and converted into the right to receive 0.752222 shares of Hartman XX Common Stock, and (ii) each share of subordinate common stock of HIREIT will be automatically cancelled and retired and converted into the right to receive 0.863235 shares of Hartman XX Common Stock, and (b) in connection with the Partnership Merger, each unit of limited partnership interest in HIREIT Operating Partnership (“HIREIT OP Units”) issued and outstanding immediately prior to the Partnership Merger Effective Time (as defined in the HIREIT Merger Agreement) (other than any HIREIT OP Units held by HIREIT) will be automatically cancelled and retired and converted into the right to receive 0.752222 validly issued, fully paid and non-assessable units of limited partnership interests in XX Operating Partnership.
HARTMAN SHORT TERM INCOME PROPERTIES XIX, INC. AND SUBSIDIARIES
Notes to Consolidated Financial Statements
Each Merger Agreement contains customary covenants, including covenants prohibiting the Company and HIREIT and their respective subsidiaries and representatives from soliciting, providing information or entering into discussions concerning proposals relating to alternative business combination transactions, subject to certain limited exceptions.
The Merger Agreements may be terminated under certain circumstances, including but not limited to (i) by the mutual written consent of all the parties to a Merger Agreement, (ii) by either the Company or Hartman XX or HIREIT, as applicable, if a final and non-appealable order is entered prohibiting or disapproving the applicable Mergers, (iii) by either the Company or Hartman XX or HIREIT, as applicable, if the required approval of the applicable Mergers by the stockholders of the Company or Hartman XX or HIREIT, as applicable (the “Stockholder Approvals”), have not been obtained, (iv) by either the Company or Hartman XX or HIREIT, as applicable, upon a material uncured breach by the other party that would cause the closing conditions in the applicable Merger Agreement not to be satisfied, or (v) by either the Company or Hartman XX or HIREIT, as applicable, if the applicable Mergers have not been completed on or before an outside date, which may be modified or extended with the agreement of the parties to the Merger Agreements. No termination fees or penalties are payable by any party to any Merger Agreement in the event of the termination of any Merger Agreement.
The Merger Agreements contain certain representations and warranties made by the parties thereto. The representations and warranties of the parties were made solely for purposes of the contract among the parties and are subject to certain important qualifications and limitations set forth in confidential disclosure letters delivered by the parties to the Mergers to the other parties to the Mergers. Moreover, certain of the representations and warranties are subject to a contractual standard of materiality that may be different from what may be viewed as material to stockholders, and the representations and warranties are primarily intended to establish circumstances in which either of the parties may not be obligated to consummate the Mergers, rather than establishing matters as facts.
Pre-merger refinance of the Company’s Notes Payable
On October 1, 2018, Hartman XX, through its special purpose finance subsidiary, Hartman SPE, LLC ("SPE LLC"), as borrower, and Goldman Sachs Mortgage Company ("GS"), as lender, entered into a term loan agreement (the "Loan Agreement") (GS, in its capacity as lender, together with any other lender institutions that may become parties thereto, "Lender"). Pursuant to the Loan Agreement, the Lender made a term loan to SPE LLC in the principal amount of $259,000,000 (the "Loan").
Contemporaneously therewith, the Company together with its affiliates Hartman XX, HIREIT and Hartman vREIT XXI, Inc. (“vREIT XXI”), contributed a total of 39 commercial real estate properties ("Properties") to SPE, LLC, a recently formed Delaware limited liability company, subject to the mortgage indebtedness encumbering the Properties, in exchange for membership interests in SPE LLC. Proceeds of the Loan were immediately used to extinguish the existing mortgage indebtedness encumbering the Properties.
The manager (“Manager”) of SPE LLC is Hartman SPE Management, LLC. The Company is the sole member of Hartman SPE Management LLC.
The Company contributed nine commercial real estate properties to SPE LLC with an appraised value of $129,090,000 and subject to outstanding mortgage indebtedness as of the closing date of $44,401,000. Hartman XIX holds a 26.99% interest in SPE LLC as of December 31, 2018.
Hartman XX contributed 13 commercial real estate properties, including its 51.2% interest in Three Forest Plaza, to SPE LLC with an appraised value of $181,034,000 and subject to outstanding mortgage indebtedness as of the closing date of $78,322,000. The Company holds a 32.74% interest in SPE LLC as of December 31, 2018.
HARTMAN SHORT TERM INCOME PROPERTIES XIX, INC. AND SUBSIDIARIES
Notes to Consolidated Financial Statements
HIREIT contributed 17 commercial real estate properties to SPE LLC with an appraised value of $184,140,000 and subject to outstanding mortgage indebtedness as of the closing date of $76,290.000. HIREIT holds a 34.38% interest in SPE LLC as of December 31, 2018.
vREIT XXI contributed its 48.8% interest in Three Forest Plaza, which vREIT XXI owns in a joint venture arrangement with Hartman XX. The net asset value of the Three Forest Plaza minority interest is $18,486,000. vREIT XXI holds a 5.89% interest in SPE LLC as of December 31, 2018.
The term of the Loan is five years, comprised of an initial two-year term with three one-year extension options. Each extension option shall be subject to certain conditions precedent including (i) no default then outstanding, (ii) 30 days prior written notice, (iii) the properties must have a specified in-place net operating income debt yield and (iv) purchase of an interest rate cap as described below for the exercised option term or terms.
The outstanding principal of the Loan will bear interest at the one-month LIBOR rate plus 1.80%. As a condition to the funding of the Loan, SPE LLC has entered into an interest rate cap arrangement that caps LIBOR at 3.75% during the initial term of the Loan.
The Loan Agreement contains various customary covenants, including but not limited to financial covenants, covenants requiring monthly deposits in respect of certain property costs, such as taxes, insurance, tenant improvements, and leasing commissions, covenants imposing restrictions on indebtedness and liens, and restrictions on investments and participation in other asset disposition, merger or business combination or dissolution transactions.
The Loan Agreement is secured by, among other things, mortgages on the Properties. Hartman XX, HIREIT and the Company, entered into a guaranty agreement in favor of Lender (the "Guaranty Agreement"), whereby each guarantor unconditionally guaranties the full and timely performance of the obligations set forth in the Loan Agreement and all other loan documents, including the payment of all indebtedness and obligations due under the Loan Agreement.
Note 2 – Summary of Significant Accounting Policies
Basis of Presentation
These consolidated financial statements include the accounts of the Company and its wholly owned and majority owned subsidiaries. The Company is the sole member or majority managing member and possesses full legal control and authority over the operations of its subsidiaries. All significant intercompany balances and transactions have been eliminated. Noncontrolling interest in the accompanying consolidated financial statements represents the share of equity and earnings of its subsidiary allocable to holders of limited liability company member interests other than the Company. Net income or loss is allocated to noncontrolling interest based on the weighted-average percentage ownership of the noncontrolling interest during the year.
Use of Estimates
The preparation of financial statements in conformity with U.S. generally accepted accounting principles requires management to make estimates and assumptions that affect the reported amounts of assets and liabilities and disclosure of contingent liabilities at the date of the consolidated financial statements and the reported amounts of revenues and expenses during the reporting period. Significant estimates that the Company use include the estimated useful lives for depreciable and amortizable assets and costs, the estimated allowance for doubtful accounts and the estimates supporting the impairment analysis for the carrying values of the Company’s real estate assets. Actual results could differ from those estimates.
HARTMAN SHORT TERM INCOME PROPERTIES XIX, INC. AND SUBSIDIARIES
Notes to Consolidated Financial Statements
Cash and Cash Equivalents
All highly liquid investments with original maturities of three months or less are considered to be cash equivalents. Cash and cash equivalents as of December 31, 2018 and 2017 consisted of demand deposits at commercial banks.
Revenue Recognition
The Company’s leases are accounted for as operating leases. Certain leases provide for tenant occupancy during periods for which no rent is due and/or for increases or decreases in the minimum lease payments over the terms of the leases. Revenue is recognized on a straight-line basis over the terms of the individual leases. Revenue recognition under a lease begins when the tenant takes possession of or controls the physical use of the leased space. When the Company acquires a property, the term of existing leases is considered to commence as of the acquisition date for the purposes of this calculation. Accrued rents are included in accrued rent and accounts receivable, net. In accordance with Accounting Standard Codification (“ASC”) 605-10-S99, Revenue Recognition, the Company will defer the recognition of contingent rental income, such as percentage rents, until the specific target that triggers the contingent rental income is achieved. Cost recoveries from tenants are included in tenant reimbursements and other revenues in the period the related costs are incurred.
The Company adopted ASU 2014-09, "Revenue from Contracts with Customers," (“ASU 2014-09”) which amends the guidance for revenue recognition to eliminate the industry-specific revenue recognition guidance and replace it with a principle-based approach for determining revenue recognition. The Company adopted ASU 2014-09 effective January 1, 2018 using the modified retrospective approach and the adoption of this guidance did not have a material impact on the consolidated financial statements. The Company’s revenue is primarily derived from leasing activities, which is specifically excluded from ASU 2014-09. The Company’s other revenue is comprised of tenant reimbursements for real estate taxes, insurance, common area maintenance, and operating expenses. Reimbursements from real estate taxes and certain other expenses are also excluded from of ASU 2014-09.
Revenues which do not meet the definition of a lease or customer contract are recognized as the related services are performed under the applicable agreement.
Noncontrolling Interest
Noncontrolling interest represents the portion of equity in a subsidiary, Hartman Prestonwood Properties LLC, which is not wholly owned by the Company. In the accompanying consolidated statements of operations, the noncontrolling interest in the net income of Hartman Prestonwood Properties LLC is shown as an allocation of net income and is presented separately as “Net income attributable to noncontrolling interest in subsidiary.” The Company has reported noncontrolling interest in equity on the consolidated balance sheets separate from the Company’s equity. The noncontrolling Hartman Prestonwood Properties LLC interest is owned by unrelated third parties.
Real Estate
Allocation of Purchase Price of Acquired Assets
Upon the acquisition of real properties, it is the Company’s policy to allocate the purchase price of properties to acquired tangible assets, consisting of land and buildings, and identified intangible assets and liabilities, consisting of the value of above-market and below-market leases, other value of in-place leases and leasehold improvements and value of tenant relationships, based in each case on their fair values. The Company utilizes internal valuation methods to determine the fair values of the tangible assets of an acquired property (which includes land and buildings).
HARTMAN SHORT TERM INCOME PROPERTIES XIX, INC. AND SUBSIDIARIES
Notes to Consolidated Financial Statements
The fair values of above-market and below-market in-place lease values, including below-market renewal options for which renewal has been determined to be reasonably assured, are recorded based on the present value (using an interest rate which reflects the risks associated with the leases acquired) of the difference between (a) the contractual amounts to be paid pursuant to the in-place leases and (b) an estimate of fair market lease rates for the corresponding in-place leases and below-market renewal options, which is generally obtained from independent appraisals, measured over a period equal to the remaining non-cancelable term of the lease. The above-market and below market lease and renewal option values are capitalized as intangible lease assets or liabilities and amortized as an adjustment of rental income over the remaining expected terms of the respective leases.
The fair values of in-place leases include direct costs associated with obtaining a new tenant, opportunity costs associated with lost rentals which are avoided by acquiring an in-place lease, and tenant relationships. Direct costs associated with obtaining a new tenant include commissions, tenant improvements, and other direct costs and are estimated based on independent appraisals and management’s consideration of current market costs to execute a similar lease. These direct costs are included in in-place lease intangible assets and are amortized to expense over the remaining terms of the respective leases. The value of opportunity costs is calculated using the contractual amounts to be paid pursuant to the in-place leases over a market absorption period for a similar lease. Customer relationships are valued based on expected renewal of a lease or the likelihood of obtaining a particular tenant for other locations. These intangibles will be included in in-place lease value intangible assets in the consolidated balance sheets and are amortized to expense over the remaining term of the respective leases. The amortization expense is included in depreciation and amortization in the consolidated statements of operations.
The determination of the fair values of the assets and liabilities acquired requires the use of significant assumptions with regard to the current market rental rates, rental growth rates, discount rates and other variables. The use of inappropriate estimates would result in an incorrect assessment of the purchase price allocations, which could impact the amount of the Company’s reported net income (loss).
Depreciation and amortization
Depreciation is computed using the straight-line method over the estimated useful lives of 5 to 39 years for the buildings and improvements. Tenant improvements are depreciated using the straight-line method over the lesser of the life of the improvement or remaining term of the lease. In-place lease value intangible assets are amortized using the straight-line method over the weighted average years calculated on terms of all of the leases in-place when acquired. Depreciation and amortization is not recorded on real estate held for development or real estate held for disposition.
Impairment
The Company reviews its properties for impairment annually or whenever events or changes in circumstances indicate that the carrying amount of the assets, including accrued rental income, may not be recoverable through operations. The Company determines whether an impairment in value has occurred by comparing the estimated future cash flows (undiscounted and without interest charges), including the estimated residual value of the property, with the carrying cost of the property. If impairment is indicated, a loss will be recorded for the amount by which the carrying value of the property exceeds its fair value. Management has determined that there was no impairment in the carrying value of the Company’s real estate assets held and used during the years ended December 31, 2018 and 2017, excluding real estate held for disposition.
The carrying value of real estate held for disposition had previously been determined to be impaired. During the years ended December 31, 2018 and 2017, the carrying value of real estate held for disposition
HARTMAN SHORT TERM INCOME PROPERTIES XIX, INC. AND SUBSIDIARIES
Notes to Consolidated Financial Statements
has been determined to require no additional impairment. and is reported net of an impairment loss previously recognized by the Company in the accompanying consolidated balance sheets.
Projections of expected future cash flows require management to estimate future market rental income, amounts subsequent to the expiration of current lease agreements, property operating expenses, discount rates, the number of months it takes to re-lease the property and the number of years the property is held for investment. The use of inappropriate assumptions in the future cash flow analysis would result in an incorrect assessment of the property’s future cash flow and fair value and could result in the overstatement of the carrying value of the Company’s real estate and related intangible assets.
Accrued Rent and Accounts Receivable
Included in accrued rent and accounts receivable are base rents, tenant reimbursements and receivables attributable to recording rents on a straight-line basis. An allowance for the uncollectible portion of accrued rents and accounts receivable is determined based upon customer credit-worthiness (including expected recovery of the Company’s claim with respect to any tenants in bankruptcy), historical bad debt levels, and current economic trends. As of December 31, 2018 and 2017, the Company had an allowance for uncollectible accounts of $0 and $1,614,154, respectively. For the years ended December 31, 2018 and 2017, the Company recorded bad debt expense, net of recoveries, of $356,382 and $103,153, respectively. Bad debt expense and any related recoveries are included in property operating expenses in the consolidated statements of operations. Included in accrued rent and accounts receivable as of December 31, 2018 and 2017 is accrued interest receivable from related parties of $1,178,634 and $951,634, respectively.
Deferred Leasing Commission Costs, net
Leasing commissions are amortized using the straight-line method over the term of the related lease agreements.
Prepaid Expenses and Other Assets
Prepaid expenses and other assets include prepaid insurance and other deposits.
Stock-Based Compensation
The Company follows ASC 718, Compensation-Stock Compensation with regard to issuance of stock in payment of services. ASC 718 requires that compensation cost relating to share-based payment transactions be recognized in the consolidated financial statements. The compensation cost is measured based on the fair value of the equity or liability instruments issued.
The Company recorded stock-based compensation for non-employee directors of $32,975 for the issuance of 2,500 shares of restricted preferred stock at the estimated value of 13.19 per share and $32,975 for the issuance of 2,500 shares of restricted preferred stock at the estimated value of $13.19 per share for the years ended December 31, 2018 and 2017, respectively.
Stock-based compensation expense is included in general and administrative expense in the accompanying consolidated statements of operations.
Advertising
The Company expenses advertising costs as incurred, and such costs are included in general and administrative expenses in the accompanying consolidated statements of operations. Advertising costs totaled $44,514 and $50,407 for the years ended December 31, 2018 and 2017, respectively.
HARTMAN SHORT TERM INCOME PROPERTIES XIX, INC. AND SUBSIDIARIES
Notes to Consolidated Financial Statements
Income Taxes
The Company elected to be treated as a REIT under the Internal Revenue Code of 1986, as amended, beginning with its taxable year ended December 31, 2008. To qualify as a REIT, the Company must meet certain organizational and operational requirements, including a requirement to distribute at least 90% of the Company’s annual REIT taxable income to stockholders (which is computed without regard to the dividends-paid deduction or net capital gain and which does not necessarily equal net income as calculated in accordance with GAAP). As a REIT, the Company generally will not be subject to federal income tax on income that it distributes as dividends to its stockholders. If the Company fails to qualify as a REIT in any taxable year, it will be subject to federal income tax on its taxable income at regular corporate income tax rates and generally will not be permitted to qualify for treatment as a REIT for federal income tax purposes for the four taxable years following the year during which qualification is lost, unless the Internal Revenue Service grants the Company relief under certain statutory provisions. Such an event could materially and adversely affect the Company’s net income and net cash available for distribution to stockholders. However, the Company believes that it is organized and will operate in such a manner as to qualify for treatment as a REIT.
For the years ended December 31, 2018 and 2017, the Company generated net income(loss) of $306,295 and $2,409,950, respectively. For the period from inception (January 19, 2007) to December 31, 2018, the Company incurred a net loss of $(4,284,908). The Company does not currently anticipate forming any taxable REIT subsidiaries or otherwise generating future taxable income which may be offset by the net loss carry forward. The Company considers that any deferred tax benefit and corresponding deferred tax asset which may be recorded in light of the net loss carry forward would be properly offset by an equal valuation allowance in that no future taxable income is expected. Accordingly, no deferred tax benefit or deferred tax asset has been recorded in the accompanying consolidated financial statements.
The Company is required to recognize in its consolidated financial statements the financial effects of a tax position only if it is determined that it is more likely than not that the tax position will not be sustained upon examination, including resolution of any related appeals or litigation processes, based on the technical merits of the position. Management has reviewed the Company’s tax positions and is of the opinion that material positions taken by the Company would more likely than not be sustained upon examination. Accordingly, the Company has not recognized a liability related to uncertain tax positions.
Concentration of Risk
The Company maintains cash accounts in two U.S. financial institutions. The terms of the Company’s deposits are on demand to minimize risk. The balances of the Company’s depository accounts may exceed the federally insured limit. No losses have been incurred in connection with these deposits.
The geographic concentration of the Company’s real estate assets makes it susceptible to adverse economic developments in the State of Texas. Any adverse economic or real estate developments in these markets, such as business layoffs or downsizing, relocations of businesses, increased competition or any other changes, could adversely affect the Company’s operating results and its ability to make distributions to stockholders.
Major tenants are defined as those tenants which individually comprise more than 10% of the Company’s total rental revenues. There were no major tenants for the years ending December 31, 2018 and 2017.
Reclassification
Certain items in the comparative consolidated financial statements have been reclassified to conform to the presentation adopted in the current period. Distributions reported for 2017 on the consolidated statements of cash flows have been segregated between distributions paid to common stockholders and
HARTMAN SHORT TERM INCOME PROPERTIES XIX, INC. AND SUBSIDIARIES
Notes to Consolidated Financial Statements
non-controlling interest holders. Net cash used in financing activities reported for 2017 has not changed as a result of this reclassification.
Recent Accounting Pronouncements
On January 1, 2018, the Company adopted the new accounting standard codified in Accounting Standards Codification (“ASC”) 606 - “Revenue from Contracts with Customers,” which requires an entity to recognize the amount of revenue to which it expects to be entitled for the transfer of promised goods or services to customers. ASC 606 replaces most existing revenue recognition guidance under GAAP. The standard permits the use of either the retrospective or cumulative effect transition method. Certain contracts with customers, principally lease contracts, are not within the scope of the new guidance. The Company has elected to use the retrospective method. The adoption of ASC 606 - had no material impact on the beginning cumulative accumulated distributions and net loss at January 1, 2018.
On January 1, 2018, the Company adopted Accounting Standards Update ("ASU") No. 2016-01, “Recognition and Measurement of Financial Assets and Liabilities,” issued by the Financial Accounting Standards Board (“FASB”), which enhances the reporting requirements surrounding the measurement of financial instruments and requires equity securities to be measured at fair value with changes in the fair value recognized through net income for the period. The adoption of ASU No. 2016-01 had no material effect on the consolidated financial position or consolidated results of operations.
Recently Accounting Pronouncements Not Yet Adopted
In February 2016, the FASB issued ASU No. 2016-02, “Leases,” which changes lessee accounting to reflect the financial liability and right-of-use asset that are inherent to leasing an asset on the balance sheet. ASU No. 2016-02 is effective for the Company’s fiscal year commencing on January 1, 2019, but early adoption is permitted. The Company does not anticipate that the adoption of ASU No. 2016-02 will have a material effect on its consolidated financial position or consolidated results of operations.
In June 2016, the FASB issued ASU 2016-13, “Measurement of Credit Losses on Financial Instruments.” The updated guidance requires measurement and recognition of expected credit losses for financial assets, including trade and other receivables, held at the reporting date based on historical experience, current conditions, and reasonable and supportable forecasts. This is different from the current guidance as this will require immediate recognition of estimated credit losses expected to occur over the remaining life of many financial assets. Generally, the pronouncement requires a modified retrospective method of adoption. This guidance is effective for fiscal years and interim periods within those years beginning after December 15, 2019, with early adoption permitted. The Company is currently evaluating the impact this guidance will have on the consolidated financial statements when adopted.
Note 3 — Investment in Affiliates
On July 19, 2018, the Company entered into a limited liability agreement with the Company’s affiliates Hartman XX, HIREIT and Hartman vREIT XXI, Inc. to form Hartman SPE, LLC (“SPE LLC”), a special purpose entity.
The Company contributed nine commercial real estate properties to SPE LLC with an appraised value of $129,090,000 and subject to outstanding mortgage indebtedness as of the closing date of $44,401,000. Hartman XIX holds a 26.99% interest in SPE LLC as of December 31, 2018.
The Company accounts for this investment using the equity method. Financial information of SPE LLC for the period from inception to December 31, 2018 is summarized as follows (in thousands):
HARTMAN SHORT TERM INCOME PROPERTIES XIX, INC. AND SUBSIDIARIES
Notes to Consolidated Financial Statements
| | | | | |
| December 31, 2018 |
| Balance Sheet | |
| |
| ASSETS | |
| Real estate assets, at cost | $ | 508,801 | |
| Accumulated depreciation and amortization | (64,259) | |
| Real estate assets, net | 444,542 | |
| Other assets, net | 64,236 | |
| Total Assets | $ | 508,778 | |
| | |
| LIABILITIES AND EQUITY | | |
| Notes payable, net | $ | 262,219 | |
| Due to related parties | 2,674 | |
| Other liabilities | 21,559 | |
| Total Liabilities | 286,452 | |
| Equity | 222,326 | |
| Total Liabilities and Equity | $ | 508,778 | |
| |
| |
| For the period from (Inception) September 20, 2018 to December 31, 2018 |
| Statement of Operations | |
| Total revenues | $ | 19,822 | |
| Expenses: | | |
| Property operating expenses | 7,937 | |
| Real estate taxes and insurance | 1,960 | |
| Depreciation and amortization | 5,881 | |
| General and administrative | 2,396 | |
| Interest, net | 5,420 | |
| Total | 23,594 | |
| Net Income | $ | (3,772) | |
Our investment in SPE LLC, as reported in our Consolidated Balance Sheets, differs from our net assets contributed due to basis differences, which arose upon the transfer of assets to SPE LLC. The net positive basis difference, which totaled $56 million at December 31, 2018, was recorded to Additional Paid-in Capital.
HARTMAN SHORT TERM INCOME PROPERTIES XIX, INC. AND SUBSIDIARIES
Notes to Consolidated Financial Statements
Note 4 — Real Estate
Real estate assets consisted of the following:
| | | | | | | | | | | | | | |
| | December 31, | | |
| | 2018 | | 2017 |
| Land | $ | - | $ | 16,686,680 |
| Buildings and improvements | | - | | 47,461,304 |
| In-place lease value intangible asset | | - | | 18,314,536 |
| | - | | 82,462,520 |
| Less accumulated depreciation and amortization | | - | | (34,320,709) |
| Total real estate assets | $ | - | $ | 48,141,811 |
The amount of total in-place lease intangible asset and the respective accumulated amortization as of December 31, 2018 and 2017 are as follows:
| | | | | | | | | | | | | | |
| | December 31, | | |
| | 2018 | | 2017 |
| Acquired in-place lease intangible assets: | | | | |
| In-place lease intangible | $ | - | $ | 18,314,536 |
| In-place leases – accumulated amortization | | - | | (18,268,051) |
| Acquired in-place lease intangible assets, net | $ | - | $ | 46,485 |
Depreciation expense for the years ended December 31, 2018 and 2017 was $1,560,200 and $2,078,784, respectively.
Amortization expense of in-place lease intangible for the years ended December 31, 2018 and 2017 was $46,485 and $159,496, respectively.
Note 5 — Accrued Rent and Accounts Receivable, net
Accrued rent and accounts receivable, net, consisted of the following:
| | | | | | | | | | | | | | |
| | December 31, | | |
| | 2018 | | 2017 |
| Tenant and other receivables (1) | $ | 1,188,556 | $ | 2,799,062 |
| Accrued rent | | - | | 1,907,531 |
| Allowance for doubtful accounts | | - | | (1,614,153) |
| Accrued rent and accounts receivable, net | $ | 1,188,556 | $ | 3,092,440 |
(1) Includes accrued interest receivable for related party notes of $1,178,634 and $951,634 for the years ended December 31, 2018 and 2017, respectively.
Note 6 — Future Minimum Lease Income
The Company contributed its rental income producing real estate assets to Hartman SPC, LLC effective October 1, 2018 as more fully described in Note 1 above. The Company has no minimum future rentals to be received under noncancelable operating leases in existence at December 31, 2018.
HARTMAN SHORT TERM INCOME PROPERTIES XIX, INC. AND SUBSIDIARIES
Notes to Consolidated Financial Statements
Note 7 — Notes Receivable – Related Party
The Company is a party to a revolving promissory note in favor of the Company as lender and HIROP and HIRPH as borrowers dated February 7, 2010 in the face amount of $5.0 million (the “HIROP Note”). Outstanding borrowings under the HIROP Note bear interest at the rate of 5.5% per annum and are payable on demand. The outstanding balance of the HIROP Note was $3,900,000 as of December 31, 2018 and 2017, respectively. The balance outstanding under the HIROP Note include borrowings and repayments by Hartman Income REIT Property Holdings, LLC, a wholly owned subsidiary of HIROP. Interest income of $227,000 and $227,000 has been recognized in the accompanying consolidated statements of operations for the years ended December 31, 2018 and 2017, respectively, with respect to the HIROP Note.
Note 8 — Deferred Leasing Commissions, net
Costs which have been deferred consist of the following:
| | | | | | | | | | | | | | |
| | December 31, | | |
| | 2018 | | 2017 |
| Deferred leasing commissions | $ | — | | $ | 6,021,045 |
| Less: deferred leasing commissions accumulated amortization | | — | | | (3,728,711) | |
| Deferred leasing commissions, net | $ | — | | $ | 2,292,334 |
Deferred lease commission amortization is included in general and administrative expense if the accompanying consolidated statements of operations.
Note 9 –Real Estate Held for Development
The Company’s investment in real estate assets held for development, net of impairment, is an approximately 27-acre land development located in Fort Worth, Texas. In 2016, the Company commenced infrastructure improvements to the property in order to facilitate development alternatives. For the year ended December 31, 2018 and 2017, respectively, the Company incurred development costs of $34,254 and $923,663 in connection with the infrastructure improvements.
On July 2, 2019, the Company sold an approximately 9.9 acre parcel of the development property to an unrelated party for total consideration of $2,326,900 with the gain on sale of $772,472.
Note 10 –Real Estate Held for Disposition
The Company’s investment in real estate assets held for disposition, net of impairment, is an approximately 10-acre land development located in Grand Prairie, Texas. For the year ended December 31, 2014, the Company recorded an impairment loss of $429,937, to reduce the carrying value of the property to management’s estimate of fair value of $1,617,384. Management’s estimate of fair value was determined with reference to the manager’s experience in commercial real estate and a broker’s opinion of value indicating a possible listing price for the property. Management has determined that no further impairment provision is warranted for the years ended December 31, 2018 and 2017, respectively. The property has been marketed for sale and is currently available for sale.
Note 11 – Investment in Affiliates
The Company acquired 347,826 common shares of HIREIT for $2,000,000 or $5.75 per common share in March 2016. The investment in HIREIT common stock is accounted for under the cost method. The investment in affiliate is presented under that caption in the accompanying consolidated balance sheets. Dividend income of $94,748 for each of the years ended December 31, 2018 and 2017, respectively, is recorded under interest and dividend income in the accompanying consolidated statements of operations.
HARTMAN SHORT TERM INCOME PROPERTIES XIX, INC. AND SUBSIDIARIES
Notes to Consolidated Financial Statements
XIX contributed nine commercial real estate properties to SPE LLC on October 1, 2018 and recorded investment in SPE of $60,068,303 as of December 31, 2018. The investment in affiliate is presented under that caption in the accompanying consolidated balance sheets. Equity losses in SPE of $1,018,163 was recorded for the year ended December 31, 2018.
Note 12 – Notes Payable
Notes payable consisted of the following:
| | | | | | | | | | | | | | |
| | December 31, | | |
| | 2018 | | 2017 |
| Fixed Rate Term Notes: | | | | |
| Promenade LLC (a) | $ | — | | $ | 7,284,169 |
| Cornerstone (b) | | — | | | 1,888,812 |
| Northchase (b) | | — | | | 3,851,034 |
| 616 FM 1960 (b) | | — | | | 3,406,336 |
| Gateway Tower (b) | | — | | | 8,343,956 |
| | | | | |
| Variable Rate Revolving Notes: | | | | | |
| Prestonwood Properties LLC and 601 Sawyer LLC (c) | | — | | | 13,374,950 |
| Haute Harwin LLC and Fondren Road Plaza LLC (d) | | — | | | 5,571,304 |
| Subtotal | $ | — | | $ | 43,720,561 |
| Less unamortized deferred loan costs | | — | | | (175,545) |
| Total | $ | — | | $ | 43,545,016 |
(a)The loan agreement, as modified and extended, bore interest at a fixed rate of 4.0% and would have matured on October 1, 2020. As of October 1, 2018, the Company was negotiating with the lender for the prepayment of this loan. Proceeds for the pay-off of this loan were escrowed by SPE LLC in connection with the pre-merger refinancing transaction described in Note 1 above. The loan was transferred to SPE LLC on October 1, 2018 and paid in full on February 14, 2019.
(b)Each term loan was secured by a first lien mortgage and assignment of leases and rents in favor of the lender. The loans bore interest at the fixed rate of 5.75% for the first 120 months (10 years) of the loan terms. The maturity date for each of the term loans was June 1, 2032. The term loans were paid in full on October 1, 2018.
(c)The revolving loan agreement was secured by the Company’s Prestonwood and 601 Sawyer properties. The revolving loan agreement had a borrowing base of $13,375,000. Borrowings under the revolving loan agreement bore interest at the bank’s prime rate plus 0.5% but not less than 4.0%. The outstanding balance of the revolving loan agreement was paid in full on October 1, 2018 and the credit agreement was terminated.
(d)The revolving loan agreement was secured by the Company’s Fondren and Harwin properties. The revolving loan agreement had a borrowing base of $6,750,000, including a $1,200,000 letter of credit sublimit. Borrowings under the revolving loan agreement bore interest at the bank’s prime rate plus 0.5% but not less than 4.0%. The outstanding balance of the revolving loan agreement was paid in full on October 1, 2018 and the credit agreement was terminated.
The Company’s loan costs are amortized using the straight-line method over the terms of the loans, which approximates the interest method. Costs which have been deferred consist of the following:
HARTMAN SHORT TERM INCOME PROPERTIES XIX, INC. AND SUBSIDIARIES
Notes to Consolidated Financial Statements
| | | | | | | | | | | | | | |
| | December 31, | | |
| | 2018 | | 2017 |
| Deferred loan costs | $ | 46,728 | $ | 1,045,637 |
| Less: deferred loan cost accumulated amortization | | (46,728) | | (870,092) |
| Total cost, net of accumulated amortization | $ | — | $ | 175,545 |
For the years ended December 31, 2018 and 2017, the Company incurred interest expense of $2,138,066 and $2,487,510, respectively. Interest expense incurred includes amortization of deferred financing costs of $69,819 and $100,112, respectively. Interest expense of $729,370 and $615,571 was payable as of December 31, 2018 and 2017, respectively, and is included in accounts payable and accrued expenses in the accompanying consolidated balance sheets.
Note Payable – Related Party
In connection with the Company’s affiliated stock purchase of Hartman Income REIT common shares, Hartman XX advanced $4,500,000 to the Company of which $4,200,000 was outstanding as of December 31, 2018. The maturity date of the related party note, as amended, is December 31, 2021. Interest has been accrued on the related party loan amount at an annual rate of 6%. The Company recognized interest expense on the affiliate note in the amount of $252,000 and $252,000 for the years ended December 31, 2018 and 2017, respectively, which is included in interest expense in the accompanying consolidated statements of operations.
Note 13 — Income Taxes
Federal income taxes are not provided for because the Company qualifies as a REIT under the provisions of the Internal Revenue Code and because the Company has distributed and intends to continue to distribute all of its taxable income to its stockholders, who include their proportionate taxable income in their individual tax returns. As a REIT, the Company must distribute at least 90% of its real estate investment trust taxable income to its stockholders and meet certain income sources and investment restriction requirements. In addition, REITs are subject to a number of organizational and operational requirements. If the Company fails to qualify as a REIT in any taxable year, it will be subject to federal income tax (including any applicable alternative minimum tax) on its taxable income at regular corporate tax rates. The Company’s federal income tax returns for the years ended December 31, 2015, 2016, 2017 and 2018 have not been examined by the Internal Revenue Service. The Company’s federal income tax return for the year ended December 31, 2016 may be examined on or before September 15, 2020.
Taxable income (loss) differs from net income (loss) for financial reporting purposes principally due to differences in the timing of recognition of interest, real estate taxes, depreciation and amortization and rental revenue.
A provision for Texas Franchise tax under the Texas Margin Tax Bill in the amount of $58,700 and $71,998 was recorded for the years ended December 31, 2018 and 2017, respectively, which is included in real estate taxes and insurance in the accompanying consolidated statements of operations.
Note 14 – Related-Party Transactions
The Company initially issued 100 shares of the Company’s common stock to its initial manager, Hartman Management LP, for $1,000. Effective April 1, 2008, Hartman Income REIT Management, Inc. (the “Manager”), a wholly owned affiliate of Hartman Income REIT, Inc. succeeded Hartman Management LP as manager of the Company. The Manager is responsible for facilitating the organization and offering of the initial offering of the Company’s shares. Allen R. Hartman is the sole beneficial owner of Hartman Management LP. Mr. Hartman owns approximately 20% of the beneficial equity securities of Hartman Income REIT, Inc. and Subsidiaries. Mr. Hartman is the Chief Executive Officer and Chairman of the
HARTMAN SHORT TERM INCOME PROPERTIES XIX, INC. AND SUBSIDIARIES
Notes to Consolidated Financial Statements
Board of Directors of the Company, Hartman Income REIT, Inc. and Hartman Short Term Income Properties XX, Inc.
The Company is a party to a real property and company management agreement with the Manager.
The Company had a balance due to an affiliate, Hartman Short Term Income Properties XX, Inc. (“Hartman XX”), of $8,223,538 as of December 31, 2018. The Company had a net balance due to Hartman XX of $2,171,446 as of December 31, 2017. The balance due to Hartman XX includes a loan from Hartman XX to the Company in the original amount of $4,500,000. The affiliate loan bears interest at an annual rate of 6%. The amount was advanced to Hartman XIX in connection with the affiliate stock purchase described below in this note. The $4,023,538 balance due to Hartman XX is included in Due to related parties, and the principal balance of the affiliate loan of $4,200,000 is included in Notes payable – related party, in the accompanying consolidated balance sheets. The Company recognized interest expense on the affiliate note in the amount of $252,000 and $252,000, respectively for the years ended December 31, 2018 and 2017 which is included in interest expense in the accompanying consolidated statements of operations.
The Company pays the Manager a fee for originating new leases for the properties as well as for the expansion and renewal of existing leases. A fee of up to 6.5% is charged for new leases and expansions and a fee of up to 4.5% is charged for renewal of existing leases. Leasing fees charged by the Manager were $608,906 and $880,134 for the years ended December 31, 2018 and 2017, respectively.
The Company also pays the Manager a reimbursement for property management fees; administrative and maintenance salaries; and, construction services provided or overseen on behalf of the Company. Property management salaries, maintenance and construction reimbursements and fees paid to the Manager were $1,198,618 and $1,475,435 for the years ended December 31, 2018 and 2017, respectively. Property management salaries and maintenance labor reimbursements are included in the accompanying consolidated statements of operations as property operating expenses. Construction services fees are included in the accompanying consolidated balance sheets as additions to real estate and included in property. As of December 31, 2018 and 2017, the Company was owed $1,006,953 by and owed $2,390 to Hartman Income REIT Inc.
As of December 31, 2018, the Company owed SPE LLC $1,329,126.
The company had a net liability to other related parties of $131,887 and a net receivable of $142,892 as of December 31, 2018 and 2017, respectively.
The Company is a party to a revolving promissory note in favor of the Company as lender and HIROP and HIRPH as borrowers dated February 7, 2010 in the face amount of $5.0 million (the “HIROP Note”). Outstanding borrowings under the HIROP Note bear interest at the rate of 5.5% per annum and are payable on demand. The outstanding balance of the HIROP Note was $3,900,000 and $3,900,000 as of December 31, 2018 and 2017, respectively. The balance outstanding under the HIROP Note include borrowings and repayments by Hartman Income REIT Property Holdings, LLC, a wholly owned subsidiary of HIROP. Interest income of $227,000 and $227,000 has been recognized in the accompanying consolidated statements of operations for the years ended December 31, 2018 and 2017, respectively, with respect to the HIROP Note.
Note 15 – Stockholders’ Equity
Common Stock
Shares of common stock entitle the holders to one vote per share on all matters which stockholders are entitled to vote, to receive dividends and other distributions as authorized by the Company’s board of
HARTMAN SHORT TERM INCOME PROPERTIES XIX, INC. AND SUBSIDIARIES
Notes to Consolidated Financial Statements
directors in accordance with the Texas Business Organizations Code and to all rights of a stockholder pursuant thereto. The common stock has no preferences or preemptive, conversion or exchange rights.
The Company has the authority to issue 50,000,000 shares of common stock of which 10,000,000 shares have initially been classified as preferred shares of beneficial interest, $0.01 par value per share.
Preferred Stock
The 10,000,000 shares of the Company’s authorized shares have been classified as preferred shares. Shares of preferred stock entitle the holders to one vote per share on all matters which stockholders are entitled to vote, to receive dividends and other distributions as authorized by the Company’s board of directors in accordance with the Texas Business Organizations Code and to all rights of a stockholder thereto. The preferred shares have preferences or preemptive, conversion or exchange rights. The board of directors has designated 1,000,000 preferred shares as Class A Preferred Shares, 9% cumulative preferred return and 5,466,365 preferred shares as Class B Preferred Shares, 8% cumulative preferred return.
Unpaid preferred dividends with respect to the Series A and B Preferred Shares were $3,513,792 and $3,278,891, as of December 31, 2018 and 2017, respectively. Unpaid preferred dividends are included in accounts payable and accrued expenses in the accompanying consolidated balance sheets.
Stock-Based Compensation
The Company awards vested restricted preferred shares to non-employee directors as compensation in part for their service as members of the board of directors of the Company. These shares are fully vested when granted. These shares may not be sold while an independent director is serving on the board of directors. For the years ended December 31, 2018 and 2017, respectively, the Company granted 2,500 and 2,500 shares of restricted preferred stock to independent directors as compensation for services. The Company recognized $32,975 and $32,975 as share-based compensation expense for the years ended December 31, 2018 and 2017, respectively, based upon the estimated fair value per share. These amounts are included in general and administrative expenses for the years ended December 31, 2018 and 2017, respectively in the accompanying consolidated statements of operations.
Note 16 - Commitments and Contingencies
Economic Dependency
The Company is dependent on the Manager for certain services that are essential to the Company, including the sale of the Company’s shares of preferred stock available for issue; the identification, evaluation, negotiation, purchase and disposition of properties, management of the daily operations of the Company’s real estate portfolio, and other general and administrative responsibilities. In the event that this company is unable to provide the respective services, the Company will be required to obtain such services from other providers.
Litigation
The Company is subject to various claims and legal actions that arise in the ordinary course of business. Management of the Company believes that the final disposition of such matters will not have a material adverse effect on the financial position of the Company.
Loan Guaranty
The Company, together with Hartman XX and HIREIT are parties to the Guaranty Agreement in favor of the Lender whereby each guarantor unconditionally guaranties the full and timely performance of the obligations set forth in the Loan Agreement and all other loan documents, including the payment of all indebtedness and obligations due under the Loan Agreement.
HARTMAN SHORT TERM INCOME PROPERTIES XIX, INC. AND SUBSIDIARIES
Notes to Consolidated Financial Statements
Note 17 – Subsequent Events
The Company has evaluated subsequent events through January 27, 2020, which is the date the consolidated financial statements were available to be issued and determined that no events have occurred subsequent to December 31, 2018 that warrant additional disclosure which are not otherwise disclosed in these notes to consolidated financial statements.
HARTMAN SHORT TERM INCOME PROPERTIES XIX, INC.
AND SUBSIDIARIES
FINANCIAL REPORT
DECEMBER 31, 2017
| | |
| INDEPENDENT AUDITOR’S REPORT |
|
| FINANCIAL STATEMENTS |
|
| Consolidated Balance Sheets |
| Consolidated Statements of Operations |
| Consolidated Statements of Cash Flows |
| Notes to Consolidated Financial Statements |
|
|
Independent Auditor’s Report
To the Board of Directors and Stockholders of
of Hartman Short Term Income Properties XIX, Inc. and Subsidiaries
We have audited the accompanying consolidated financial statements of Hartman Short Term Income Properties XIX, Inc. and Subsidiaries (the Company), which comprise the consolidated balance sheets as of December 31, 2017 and 2016, and the related consolidated statements of operations, changes in equity, and cash flows for the years then ended, and the related notes to the consolidated financial statements.
Management’s Responsibility for the Consolidated Financial Statements
Management is responsible for the preparation and fair presentation of these consolidated financial statements in accordance with accounting principles generally accepted in the United States of America; this includes the design, implementation, and maintenance of internal control relevant to the preparation and fair presentation of consolidated financial statements that are free from material misstatement, whether due to fraud or error.
Auditor’s Responsibility
Our responsibility is to express an opinion on these consolidated financial statements based on our audits. We conducted our audits in accordance with auditing standards generally accepted in the United States of America. Those standards require that we plan and perform the audit to obtain reasonable assurance about whether the consolidated financial statements are free from material misstatement.
An audit involves performing procedures to obtain audit evidence about the amounts and disclosures in the consolidated financial statements. The procedures selected depend on the auditor’s judgment, including the assessment of the risks of material misstatement of the consolidated financial statements, whether due to fraud or error. In making those risk assessments, the auditor considers internal control relevant to the entity’s preparation and fair presentation of the consolidated financial statements in order to design audit procedures that are appropriate in the circumstances, but not for the purpose of expressing an opinion on the effectiveness of the entity’s internal control. Accordingly, we express no such opinion. An audit also includes evaluating the appropriateness of accounting policies used and the reasonableness of significant accounting estimates made by management, as well as evaluating the overall presentation of the consolidated financial statements.
We believe that the audit evidence we have obtained is sufficient and appropriate to provide a basis for our audit opinion.
Opinion
In our opinion, the consolidated financial statements referred to above present fairly, in all material respects, the consolidated financial position of the Company as of December 31, 2017 and 2016, and the results of its operations and its cash flows for the years then ended in accordance with accounting principles generally accepted in the United States of America.
/s/ Weaver and Tidwell, L.L.P.
WEAVER AND TIDWELL, L.L.P.
Houston, Texas
November 13, 2018
| | | | | | | | | | | | | | | | | | | | |
| HARTMAN SHORT TERM INCOME PROPERTIES XIX, INC. AND SUBSIDIARIES | | | | | | |
| CONSOLIDATED BALANCE SHEETS | | | | | | |
| | | | | | |
| | | December 31, | | | |
| | | 2017 | | | 2016 |
| ASSETS | | | | | | |
| | | | | | |
| | | | | | |
| Real estate, at cost | | $ | 82,462,520 | | $ | 80,511,303 |
| Accumulated depreciation and amortization | | | (34,320,709) | | | (32,082,429) |
| Real estate assets, net | | | 48,141,811 | | | 48,428,874 |
| | | | | | |
| Cash and cash equivalents | | | 36,330 | | | — | |
| Accrued rent and accounts receivable, net | | | 3,092,440 | | | 2,658,140 |
| Notes receivable - related party | | | 3,900,000 | | | 3,900,000 |
| Deferred leasing commissions, net | | | 2,292,334 | | | 2,255,796 |
| Prepaid expenses and other assets | | | 545,815 | | | 494,422 |
| Real estate held for development | | | 4,222,780 | | | 3,299,117 |
| Investment in affiliate | | | 2,000,000 | | | 2,000,000 |
| Due from related parties | | | — | | | | 172,884 |
| Real estate held for disposition | | | 1,617,384 | | | 1,617,384 |
| Total assets | | $ | 65,848,894 | | $ | 64,826,617 |
| | | | | | |
| | | | | | |
| LIABILITIES AND EQUITY | | | | | | |
| | | | | | |
| Notes payable | | $ | 43,545,016 | | $ | 42,318,194 |
| Note payable - related party | | | 4,200,000 | | | 4,200,000 |
| Due to related parties | | | 2,030,944 | | | — | |
| Accounts payable and accrued expenses | | | 7,383,062 | | | 7,072,075 |
| Tenants' security deposits | | | 898,267 | | | 888,762 |
| Total liabilities | | | 58,057,289 | | | 54,479,031 |
| | | | | | |
| Commitments and contingencies | | | | | | |
| | | | | | |
| Equity: | | | | | | |
| Common stock, $0.01 par value, 50,000,000 shares authorized, 10,000,000 shares classified as Preferred Stock, 100 shares issued and outstanding at December 31, 2017 and 2016, respectively | | | 1 | | | 1 |
| Preferred stock, $0.01 par value, 1,000,000 shares reclassified and designated as Class A 9% Cumulative Preferred Stock, 925,328 shares issued and outstanding at December 31, 2017 and 2016, respectively | | | 9,253 | | | 9,253 |
| Preferred stock, $0.01 par value, 5,466,365 shares reclassified and designated as Class B 8% Cumulative Preferred Stock, 4,539,938 and 4,583,411 shares issued and outstanding at December 31, 2017 and 2016, respectively | | | 45,398 | | | 45,834 |
| Additional paid in capital | | | 48,192,225 | | | 48,270,367 |
| Accumulated deficit | | | (42,453,624) | | | (40,058,238) |
| Total Hartman Short Term Income Properties XIX, Inc. stockholders' equity | | | 5,793,253 | | | 8,267,217 |
| Noncontrolling interest in subsidiary | | | 1,998,352 | | | 2,080,369 |
| Total equity | | | 7,791,605 | | | 10,347,586 |
| Total liabilities and equity | | $ | 65,848,894 | | $ | 64,826,617 |
| The accompanying notes are an integral part of these consolidated financial statements. | | | | | | |
| | | | | | | | | | | | | | |
| HARTMAN SHORT TERM INCOME PROPERTIES XIX, INC. AND SUBSIDIARIES | | | | |
| CONSOLIDATED STATEMENTS OF OPERATIONS | | | | |
| | | | |
| Years Ended December 31, | | | |
| | 2017 | | 2016 |
| Revenues | | | | |
| Rental revenues | $ | 13,255,687 | $ | 12,873,054 |
| Tenant reimbursements and other revenues | | 2,543,399 | | 2,647,398 |
| Total revenues | | 15,799,086 | | 15,520,452 |
| | | | |
| Expenses | | | | |
| Property operating expenses | | 5,398,069 | | 5,557,108 |
| Real estate taxes and insurance | | 1,967,079 | | 1,949,993 |
| Depreciation and amortization | | 2,238,280 | | 2,841,017 |
| General and administrative | | 1,619,946 | | 1,516,840 |
| Total expenses | | 11,223,374 | | 11,864,958 |
| | | | |
| Income from continuing operations before other (income) expenses, net | | 4,575,712 | | 3,655,494 |
| Other (income) expenses, net | | | | |
| Interest and dividend income | | (321,748) | | (275,845) |
| Interest expense | | 2,487,510 | | | 2,371,628 | |
| Total other (income) expenses, net | | 2,165,762 | | 2,095,783 |
| | | | |
| Net income | | 2,409,950 | | 1,559,711 |
| | | | |
| Less: Preferred stock dividends | | 4,511,929 | | 4,513,746 |
| | | | |
| Less: Net income attributable to noncontrolling interest in subsidiary | | 293,408 | | 78,736 |
| | | | |
| Net loss attributable to Hartman Short Term Income Properties XIX, Inc. common stockholders, adjusted for preferred stock dividends | $ | (2,395,387) | $ | (3,032,771) |
| | | | | | | | | | | | | | | | | | | | | | | | | | | | | | | | | | | |
| HARTMAN SHORT TERM INCOME PROPERTIES XIX, INC. AND SUBSIDIARIES | | | | | | | | | | | |
| CONSOLIDATED STATEMENTS OF CHANGES IN EQUITY | | | | | | | | | | | |
| YEARS ENDED DECEMBER 31, 2017 AND 2016 | | | | | | | | | | | |
| | | | | | | Additional | | Total | Non- | |
| Common Stock | | Preferred A | | Preferred B | | Paid-In- | Accumulated | Stockholders' | controlling | Total |
| Shares | Amount | Shares | Amount | Shares | Amount | Capital | Deficit | Equity | Interest | Equity |
| Balance, December 31, 2015 | 100 | | $ | 1 | | 925,328 | | $ | 9,253 | | 4,610,011 | | $ | 46,100 | | $ | 48,437,293 | | $ | (37,025,467) | | $ | 11,467,180 | | $ | 2,377,058 | | $ | 13,844,238 | |
| Repurchase of Class B shares | — | | — | | — | | — | | (104,600) | | (1,046) | | (1,055,985) | | — | | (1,057,031) | | — | | (1,057,031) | |
| Issuance of Class B shares for DRP and compensation | — | | — | | — | | — | | 78,000 | | 780 | | 889,059 | | — | | 889,839 | | — | | 889,839 | |
| Dividends and distributions (Cash) | — | | — | | — | | — | | — | | — | | — | | (3,617,220) | | (3,617,220) | | (375,425) | | (3,992,645) | |
| Dividends and distributions (Stock) | — | | — | | — | | — | | — | | — | | — | | (896,526) | | (896,526) | | — | | (896,526) | |
| Net income | — | | — | | — | | — | | — | | — | | — | | 1,480,975 | | 1,480,975 | | 78,736 | | 1,559,711 | |
| Balance, December 31, 2016 | 100 | | 1 | | 925,328 | | 9,253 | | 4,583,411 | | 45,834 | | 48,270,367 | | (40,058,238) | | 8,267,217 | | 2,080,369 | | 10,347,586 | |
| Repurchase of Class B shares | — | | — | | — | | — | | (108,739) | | (1,088) | | (1,109,229) | | — | | (1,110,317) | | — | | (1,110,317) | |
| Issuance of Class B shares for DRP and compensation | — | | — | | — | | — | | 65,266 | | 652 | | 1,031,087 | | — | | 1,031,739 | | — | | 1,031,739 | |
| Dividends and distributions (Cash) | — | | — | | — | | — | | — | | — | | — | | (3,665,780) | | (3,665,780) | | (375,425) | | (4,041,205) | |
| Dividends and distributions (Stock) | — | | — | | — | | — | | — | | — | | — | | (846,148) | | (846,148) | | — | | (846,148) | |
| Net income | — | | — | | — | | — | | — | | — | | — | | 2,116,542 | | 2,116,542 | | 293,408 | | 2,409,950 | |
| Balance, December 31, 2017 | 100 | | $ | 1 | | 925,328 | | $ | 9,253 | | 4,539,938 | | $ | 45,398 | | $ | 48,192,225 | | $ | (42,453,624) | | $ | 5,793,253 | | $ | 1,998,352 | | $ | 7,791,605 | |
| | | | | | | | | | | |
| The accompanying notes are an integral part of these consolidated financial statements. | | | | | | | | | | | |
| | | | | | | | | | | | | | | | | | | | | | | |
| HARTMAN SHORT TERM INCOME PROPERTIES XIX, INC. AND SUBSIDIARIES | | | | | | | |
| CONSOLIDATED STATEMENTS OF CASH FLOWS | | | | | | | |
| | | Years Ended December 31, | | | | |
| | | 2017 | | | | 2016 |
| | | | | | | |
| Cash flows from operating activities: | | | | | | | |
| Net income | | | $ | 2,409,950 | | | | | $ | 1,559,711 | |
| | | | | | | |
| Adjustments to reconcile net income to cash provided by operating activities: | | | | | | | |
| Stock based compensation | | | 32,975 | | | | | 39,600 | |
| Depreciation and amortization | | | 2,238,280 | | | | | 2,841,017 | |
| Amortization of deferred financing costs | | | 100,112 | | | | | 146,079 | |
| Deferred leasing costs amortization | | | 843,596 | | | | | 719,903 | |
| Bad debt expense, net of recoveries | | | 103,153 | | | | | 403,151 | |
| Changes in operating assets and liabilities: | | | | | | | |
| Accrued rent and accounts receivable | | | (537,453) | | | | | (369,363) | |
| Deferred leasing commissions | | | (880,134) | | | | | (719,024) | |
| Prepaid expenses and other assets | | | (51,393) | | | | | (58,522) | |
| Accounts payable and accrued expenses | | | 225,918 | | | | | 73,295 | |
| Due to (from) related parties | | | 2,203,828 | | | | | 464,227 | |
| Tenants' security deposits | | | 9,505 | | | | | 40,897 | |
| Net cash provided by operating activities | | | 6,698,337 | | | | | 5,140,971 | |
| | | | | | | |
| Cash flows from investing activities: | | | | | | | |
| Investment in affiliate | | | — | | | | | (2,000,000) | |
| Notes receivable - related party - HIROP & HIRPH | | | — | | | | | (2,600,000) | |
| Additions to real estate held for development | | | (923,663) | | | | | (343,571) | |
| Additions to real estate | | | (1,951,217) | | | | | (2,049,053) | |
| Net cash used in investing activities | | | (2,874,880) | | | | | (6,992,624) | |
| | | | | | | |
| Cash flows from financing activities: | | | | | | | |
| Dividend distributions paid in cash | | | (3,803,520) | | | | | (3,774,688) | |
| Loan from related party | | | — | | | | | 4,200,000 | |
| Deferred loan costs | | | — | | | | | (99,921) | |
| Repayments under term loan agreement | | | (669,130) | | | | | (652,199) | |
| Borrowings under revolving credit agreements | | | 1,795,840 | | | | | 2,350,414 | |
| Redemptions of stock (A & B), net | | | (1,110,317) | | | | | (1,057,031) | |
| Net cash provided by (used in) financing activities | | | (3,787,127) | | | | | 966,575 | |
| | | | | | | |
| Net change in cash and cash equivalents | | | 36,330 | | | | | (885,078) | |
| Cash and cash equivalents, beginning of year | | | — | | | | | 885,078 | |
| Cash and cash equivalents, end of year | | | $ | 36,330 | | | | | $ | — | |
| | | | | | | |
| Cash paid for interest | | | 2,145,122 | | | | | 1,986,573 | |
| | | | | | | |
| Supplemental disclosures of non-cash investing and financing activities: | | | | | | | |
| Increase in distribution payable | | | $ | 1,310 | | | | | $ | 1,460 | |
| Dividend distributions in stock from DRP | | | $ | 849,730 | | | | | $ | 889,839 | |
| Supplemental disclosures: | | | | | | | |
| Increase in unpaid preferred dividends | | | $ | 236,375 | | | | | $ | 216,497 | |
| The accompanying notes are an integral part of these consolidated financial statements. | | | | | | | |
HARTMAN SHORT TERM INCOME PROPERTIES XIX, INC. AND SUBSIDIARIES
Notes to Consolidated Financial Statements
Note 1 - Organization and Business
Hartman Short Term Income Properties XIX, Inc. (the “Company”), is a Texas corporation formed on January 19, 2007. Effective with its fiscal year ended December 31, 2008, the Company qualified and elected to be treated as a real estate investment trust (“REIT”). The Company conducts substantially all of its operations and activities through limited liability entities in which the Company is the sole member or in which it has a majority interest. As of December 31, 2017 and 2016, the Company, through its subsidiaries, owned and operated nine retail and office properties in Houston and the Dallas/Ft. Worth metropolitan area.
The Company is managed by Hartman Income REIT Management, Inc. (the “Manager”) pursuant to a real property and company management agreement. The Manager is responsible for the day-to-day operation of the Company and for the management of the properties. The Manager receives compensation and fees for services related to the management of the Company and the management and leasing of the Company’s assets.
Merger with Hartman XX
On July 21, 2017, (i) the Company and Hartman Short Term Income Properties XX, Inc. (“Hartman XX”) entered into an agreement and plan of merger (the “XIX Merger Agreement”) and (ii) Hartman XX, Hartman XX Limited Partnership, Hartman XX’s operating partnership (“XX Operating Partnership”), Hartman Income REIT, Inc. (“HIREIT”) and Hartman Income REIT Operating Partnership, LP (“HIROP”), entered into an agreement and plan of merger (the “HIREIT Merger Agreement,” and together with the XIX Merger Agreement, the “Merger Agreements”).
Subject to the terms and conditions of the XIX Merger Agreement, including the satisfaction of all closing conditions set forth in the Merger Agreements, the Company will merge with and into Hartman XX, with Hartman XX surviving the merger (the “Hartman XIX Merger”). Subject to the terms and conditions of the HI-REIT Merger Agreement, (i) HIREIT will merge with and into Hartman XX, with Hartman XX surviving the merger (the “HIREIT Merger,” and together with the Hartman XIX Merger, the “REIT Mergers”), and (ii) HIREIT Operating Partnership will merge and with and into XX Operating Partnership, with XX Operating Partnership surviving the merger (the “Partnership Merger,” and together with the REIT Mergers, the “Mergers”). The REIT Mergers are intended to qualify as a “reorganization” under, and within the meaning of, Section 368(a) of the Internal Revenue Code of 1986, as amended (the “Code”), and the Partnership Merger is intended to be treated as a tax-deferred exchange under Section 721 of the Code.
Subject to the terms and conditions of the XIX Merger Agreement, (i) each share of common stock of the Company (the “XIX Common Stock”) issued and outstanding immediately prior to the Effective Time (as defined in the XIX Merger Agreement) will be automatically cancelled and retired and converted into the right to receive 9,171.98 shares of common stock, $0.01 par value per share, of Hartman XX (“Hartman XX Common Stock”), (ii) each share of 8% cumulative preferred stock of the Company issued and outstanding immediately prior to the Effective Time will be automatically cancelled and retired and converted into the right to receive 1.238477 shares of Hartman XX Common Stock, and (iii) each share of 9% cumulative preferred stock of the Company issued and outstanding immediately prior to the Effective Time will be automatically cancelled and retired and converted into the right to receive 1.238477 shares of Hartman XX Common Stock.
Subject to the terms and conditions of the HIREIT Merger Agreement, (a) in connection with the HI-REIT Merger, (i) each share of common stock of HIREIT (the “HIREIT Common Stock”) issued and outstanding immediately prior to the REIT Merger Effective Time (as defined in the HIREIT Merger Agreement) will be automatically cancelled and retired and converted into the right to receive 0.752222 shares of Hartman XX Common Stock, and (ii) each share of subordinate common stock of HIREIT will be automatically cancelled and retired and converted into the right to receive 0.863235 shares of Hartman XX Common Stock, and (b) in connection with the Partnership Merger, each unit of limited partnership interest in HIREIT Operating Partnership (“HIREIT OP Units”) issued and outstanding immediately prior to the Partnership Merger Effective Time (as defined in the HIREIT Merger Agreement) (other than any HIREIT OP Units held by HIREIT) will be automatically cancelled and retired
HARTMAN SHORT TERM INCOME PROPERTIES XIX, INC. AND SUBSIDIARIES
Notes to Consolidated Financial Statements
and converted into the right to receive 0.752222 validly issued, fully paid and non-assessable units of limited partnership interests in XX Operating Partnership.
Each Merger Agreement contains customary covenants, including covenants prohibiting the Company and HIREIT and their respective subsidiaries and representatives from soliciting, providing information or entering into discussions concerning proposals relating to alternative business combination transactions, subject to certain limited exceptions.
The Merger Agreements may be terminated under certain circumstances, including but not limited to (i) by the mutual written consent of all the parties to a Merger Agreement, (ii) by either the Company or Hartman XX or HIREIT, as applicable, if a final and non-appealable order is entered prohibiting or disapproving the applicable Mergers, (iii) by either the Company or Hartman XX or HIREIT, as applicable, if the required approval of the applicable Mergers by the stockholders of the Company or Hartman XX or HIREIT, as applicable (the “Stockholder Approvals”), have not been obtained, (iv) by either the Company or Hartman XX or HIREIT, as applicable, upon a material uncured breach by the other party that would cause the closing conditions in the applicable Merger Agreement not to be satisfied, or (v) by either the Company or Hartman XX or HIREIT, as applicable, if the applicable Mergers have not been completed on or before June 30, 2019. No termination fees or penalties are payable by any party to any Merger Agreement in the event of the termination of any Merger Agreement.
The Merger Agreements contain certain representations and warranties made by the parties thereto. The representations and warranties of the parties were made solely for purposes of the contract among the parties and are subject to certain important qualifications and limitations set forth in confidential disclosure letters delivered by the parties to the Mergers to the other parties to the Mergers. Moreover, certain of the representations and warranties are subject to a contractual standard of materiality that may be different from what may be viewed as material to stockholders, and the representations and warranties are primarily intended to establish circumstances in which either of the parties may not be obligated to consummate the Mergers, rather than establishing matters as facts.
Pre-merger refinance of the Company’s Notes Payable
On October 1, 2018, Hartman XX, through its special purpose finance subsidiary, Hartman SPE, LLC ("SPE LLC"), as borrower, and Goldman Sachs Mortgage Company ("GS"), as lender, entered into a term loan agreement (the "Loan Agreement") (GS, in its capacity as lender, together with any other lender institutions that may become parties thereto, "Lender"). Pursuant to the Loan Agreement, the Lender made a term loan to SPE LLC in the principal amount of $259,000,000 (the "Loan").
Contemporaneously therewith, the Company together with its affiliates Hartman XX, HIREIT and Hartman vREIT XXI, Inc. (“vREIT XXI”), contributed a total of 39 commercial real estate properties ("Properties") to SPE, LLC, a recently formed Delaware limited liability company, subject to the mortgage indebtedness encumbering the Properties, in exchange for membership interests in SPE LLC. Proceeds of the Loan were immediately used to extinguish the existing mortgage indebtedness encumbering the Properties.
The manager (“Manager”) of SPE LLC is Hartman SPE Management, LLC. Hartman XX is the sole member of Hartman SPE Management LLC.
The Company contributed nine commercial real estate properties to SPE LLC with an appraised value of approximately $129,090,000 and subject to outstanding mortgage indebtedness as of the closing date of approximately $44,401,000. Hartman XIX holds a 26.99% interest in SPE LLC.
Hartman XX contributed 13 commercial real estate properties, including its 51.2% interest in Three Forest Plaza, to SPE LLC with an appraised value of approximately $181,034,000 and subject to outstanding mortgage indebtedness as of the closing date of approximately $78,322,000. The Company holds a 32.74% interest in SPE LLC.
HARTMAN SHORT TERM INCOME PROPERTIES XIX, INC. AND SUBSIDIARIES
Notes to Consolidated Financial Statements
HIREIT contributed 17 commercial real estate properties to SPE LLC with an appraised value of approximately $184,140,000 and subject to outstanding mortgage indebtedness as of the closing date of approximately $76,290.000. HIREIT holds a 34.38% interest in SPE LLC.
vREIT XXI contributed its 48.8% interest in Three Forest Plaza, which vREIT XXI owns in a joint venture arrangement with Hartman XX. The net asset value of the Three Forest Plaza minority interest was approximately $18,486,000. vREIT XXI holds a 5.89% interest in SPE LLC.
The term of the Loan is five years, comprised of an initial two-year term with three one-year extension options. Each extension option shall be subject to certain conditions precedent including (i) no default then outstanding, (ii) 30 days prior written notice, (iii) the properties must have a specified in-place net operating income debt yield and (iv) purchase of an interest rate cap as described below for the exercised option term or terms.
The outstanding principal of the Loan will bear interest at the one-month LIBOR rate plus 1.80%. As a condition to the funding of the Loan, SPE LLC has entered into an interest rate cap arrangement with SMBC Capital Markets, Inc. that caps LIBOR at 3.75% during the initial term of the Loan.
The Loan Agreement contains various customary covenants, including but not limited to financial covenants, covenants requiring monthly deposits in respect of certain property costs, such as taxes, insurance, tenant improvements, and leasing commissions, covenants imposing restrictions on indebtedness and liens, and restrictions on investments and participation in other asset disposition, merger or business combination or dissolution transactions.
The Loan Agreement is secured by, among other things, mortgages on the Properties. Hartman XX, HIREIT and the Company, entered into a guaranty agreement in favor of GS (the "Guaranty Agreement"), whereby each guarantor unconditionally guaranties the full and timely performance of the obligations set forth in the Loan Agreement and all other loan documents, including the payment of all indebtedness and obligations due under the Loan Agreement.
Note 2 - Summary of Significant Accounting Policies
Basis of Presentation
These consolidated financial statements include the accounts of the Company and its wholly owned and majority owned subsidiaries. The Company is the sole member or majority managing member and possesses full legal control and authority over the operations of its subsidiaries. All significant intercompany balances and transactions have been eliminated. Noncontrolling interest in the accompanying consolidated financial statements represents the share of equity and earnings of its subsidiary allocable to holders of limited liability company member interests other than the Company. Net income or loss is allocated to noncontrolling interest based on the weighted-average percentage ownership of the noncontrolling interest during the year.
Use of Estimates
The preparation of financial statements in conformity with U.S. generally accepted accounting principles requires management to make estimates and assumptions that affect the reported amounts of assets and liabilities and disclosure of contingent liabilities at the date of the consolidated financial statements and the reported amounts of revenues and expenses during the reporting period. Significant estimates that the Company use include the estimated useful lives for depreciable and amortizable assets and costs, the estimated allowance for doubtful accounts and the estimates supporting the impairment analysis for the carrying values of the Company’s real estate assets. Actual results could differ from those estimates.
HARTMAN SHORT TERM INCOME PROPERTIES XIX, INC. AND SUBSIDIARIES
Notes to Consolidated Financial Statements
Cash and Cash Equivalents
All highly liquid investments with original maturities of three months or less are considered to be cash equivalents. Cash and cash equivalents as of December 31, 2017 and 2016 consisted of demand deposits at commercial banks.
Revenue Recognition
The Company’s leases are accounted for as operating leases. Certain leases provide for tenant occupancy during periods for which no rent is due and/or for increases or decreases in the minimum lease payments over the terms of the leases. Revenue is recognized on a straight-line basis over the terms of the individual leases. Revenue recognition under a lease begins when the tenant takes possession of or controls the physical use of the leased space. When the Company acquires a property, the term of existing leases is considered to commence as of the acquisition date for the purposes of this calculation. Accrued rents are included in accrued rent and accounts receivable, net. In accordance with Accounting Standard Codification (“ASC”) 605-10-S99, Revenue Recognition, the Company will defer the recognition of contingent rental income, such as percentage rents, until the specific target that triggers the contingent rental income is achieved. Cost recoveries from tenants are included in tenant reimbursements and other revenues in the period the related costs are incurred.
Noncontrolling Interest
Noncontrolling interest represents the portion of equity in a subsidiary, Hartman Prestonwood Properties LLC, which is not wholly owned by the Company. In the accompanying consolidated statements of operations, the noncontrolling interest in the net income of Hartman Prestonwood Properties LLC is shown as an allocation of net income and is presented separately as “Net income attributable to noncontrolling interest in subsidiary.” The Company has reported noncontrolling interest in equity on the consolidated balance sheets separate from the Company’s equity. The noncontrolling Hartman Prestonwood Properties LLC interest is owned by unrelated third parties.
Real Estate
Allocation of Purchase Price of Acquired Assets
Upon the acquisition of real properties, it is the Company’s policy to allocate the purchase price of properties to acquired tangible assets, consisting of land and buildings, and identified intangible assets and liabilities, consisting of the value of above-market and below-market leases, other value of in-place leases and leasehold improvements and value of tenant relationships, based in each case on their fair values. The Company utilizes internal valuation methods to determine the fair values of the tangible assets of an acquired property (which includes land and buildings).
The fair values of above-market and below-market in-place lease values, including below-market renewal options for which renewal has been determined to be reasonably assured, are recorded based on the present value (using an interest rate which reflects the risks associated with the leases acquired) of the difference between (a) the contractual amounts to be paid pursuant to the in-place leases and (b) an estimate of fair market lease rates for the corresponding in-place leases and below-market renewal options, which is generally obtained from independent appraisals, measured over a period equal to the remaining non-cancelable term of the lease. The above-market and below-market lease and renewal option values are capitalized as intangible lease assets or liabilities and amortized as an adjustment of rental income over the remaining expected terms of the respective leases.
The fair values of in-place leases include direct costs associated with obtaining a new tenant, opportunity costs associated with lost rentals which are avoided by acquiring an in-place lease, and tenant relationships. Direct costs associated with obtaining a new tenant include commissions, tenant improvements, and other direct costs and are estimated based on independent appraisals and management’s consideration of current market costs to execute a similar lease. These direct costs are included in in-place lease intangible assets and are amortized to expense over the
HARTMAN SHORT TERM INCOME PROPERTIES XIX, INC. AND SUBSIDIARIES
Notes to Consolidated Financial Statements
remaining terms of the respective leases. The value of opportunity costs is calculated using the contractual amounts to be paid pursuant to the in-place leases over a market absorption period for a similar lease. Customer relationships are valued based on expected renewal of a lease or the likelihood of obtaining a particular tenant for other locations. These intangibles will be included in in-place lease value intangible assets in the consolidated balance sheets and are amortized to expense over the remaining term of the respective leases. The amortization expense is included in depreciation and amortization in the consolidated statements of operations.
The determination of the fair values of the assets and liabilities acquired requires the use of significant assumptions with regard to the current market rental rates, rental growth rates, discount rates and other variables. The use of inappropriate estimates would result in an incorrect assessment of the purchase price allocations, which could impact the amount of the Company’s reported net income (loss).
Depreciation and amortization
Depreciation is computed using the straight-line method over the estimated useful lives of 5 to 39 years for the buildings and improvements. Tenant improvements are depreciated using the straight-line method over the lesser of the life of the improvement or remaining term of the lease. In-place lease value intangible assets are amortized using the straight-line method over the weighted average years calculated on terms of all of the leases in-place when acquired. Depreciation and amortization is not recorded on real estate held for development or real estate held for disposition.
Impairment
The Company reviews its properties for impairment annually or whenever events or changes in circumstances indicate that the carrying amount of the assets, including accrued rental income, may not be recoverable through operations. The Company determines whether an impairment in value has occurred by comparing the estimated future cash flows (undiscounted and without interest charges), including the estimated residual value of the property, with the carrying cost of the property. If impairment is indicated, a loss will be recorded for the amount by which the carrying value of the property exceeds its fair value. Management has determined that there was no impairment in the carrying value of the Company’s real estate assets held and used during the years ended December 31, 2017 and 2016, excluding real estate held for disposition.
The carrying value of real estate held for disposition had previously been determined to be impaired. During the years ended December 31, 2017 and 2016, the carrying value of real estate held for disposition has been determined to require no additional impairment and is reported net of an impairment loss previously recognized by the Company in the accompanying consolidated balance sheets.
Projections of expected future cash flows require management to estimate future market rental income, amounts subsequent to the expiration of current lease agreements, property operating expenses, discount rates, the number of months it takes to re-lease the property and the number of years the property is held for investment. The use of inappropriate assumptions in the future cash flow analysis would result in an incorrect assessment of the property’s future cash flow and fair value and could result in the overstatement of the carrying value of the Company’s real estate and related intangible assets.
Accrued Rent and Accounts Receivable
Included in accrued rent and accounts receivable are base rents, tenant reimbursements and receivables attributable to recording rents on a straight-line basis. An allowance for the uncollectible portion of accrued rents and accounts receivable is determined based upon customer credit-worthiness (including expected recovery of the Company’s claim with respect to any tenants in bankruptcy), historical bad debt levels, and current economic trends. As of December 31, 2017, and 2016, the Company had an allowance for uncollectible accounts of $1,614,153 and $1,511,000, respectively. For the years ended December 31, 2017 and 2016, the Company recorded bad debt expense, net of recoveries, of $103,153 and $403,151, respectively. Bad debt expense and any related recoveries are included in property operating expenses in the consolidated statements of operations. Included in
HARTMAN SHORT TERM INCOME PROPERTIES XIX, INC. AND SUBSIDIARIES
Notes to Consolidated Financial Statements
accrued rent and accounts receivable as of December 31, 2017 and 2016 is accrued interest receivable from related parties of $951,634 and $724,634, respectively.
Deferred Leasing Commission Costs, net
Leasing commissions are amortized using the straight-line method over the term of the related lease agreements.
Prepaid Expenses and Other Assets
Prepaid expenses and other assets include prepaid insurance and other deposits.
Stock-Based Compensation
The Company follows ASC 718, Compensation-Stock Compensation with regard to issuance of stock in payment of services. ASC 718 requires that compensation cost relating to share-based payment transactions be recognized in the consolidated financial statements. The compensation cost is measured based on the fair value of the equity or liability instruments issued.
The Company recorded stock-based compensation for non-employee directors of $32,975 for the issuance of 2,500 shares of restricted preferred stock at the estimated value of $13.19 per share and $39,600 for the issuance of 2,500 shares of restricted preferred stock at the estimated value of $15.84 per share for the years ended December 31, 2017 and 2016, respectively.
Stock-based compensation expense is included in general and administrative expense in the accompanying consolidated statements of operations.
Advertising
The Company expenses advertising costs as incurred, and such costs are included in general and administrative expenses in the accompanying consolidated statements of operations. Advertising costs totaled $50,407 and $40,363 for the years ended December 31, 2017 and 2016, respectively.
Income Taxes
The Company elected to be treated as a REIT under the Internal Revenue Code of 1986, as amended, beginning with its taxable year ended December 31, 2008. To qualify as a REIT, the Company must meet certain organizational and operational requirements, including a requirement to distribute at least 90% of the Company’s annual REIT taxable income to stockholders (which is computed without regard to the dividends-paid deduction or net capital gain and which does not necessarily equal net income as calculated in accordance with GAAP). As a REIT, the Company generally will not be subject to federal income tax on income that it distributes as dividends to its stockholders. If the Company fails to qualify as a REIT in any taxable year, it will be subject to federal income tax on its taxable income at regular corporate income tax rates and generally will not be permitted to qualify for treatment as a REIT for federal income tax purposes for the four taxable years following the year during which qualification is lost, unless the Internal Revenue Service grants the Company relief under certain statutory provisions. Such an event could materially and adversely affect the Company’s net income and net cash available for distribution to stockholders. However, the Company believes that it is organized and will operate in such a manner as to qualify for treatment as a REIT.
For the years ended December 31, 2017 and 2016, the Company generated net income of $2,409,950 and $1,559,711, respectively. For the period from inception (January 19, 2007) to December 31, 2017, the Company incurred a net loss of $4,591,203 (unaudited). The Company does not currently anticipate forming any taxable REIT subsidiaries or otherwise generating future taxable income which may be offset by the net loss carry forward. The Company considers that any deferred tax benefit and corresponding deferred tax asset which may be recorded in light of the net loss carry forward would be properly offset by an equal valuation allowance in that no future taxable
HARTMAN SHORT TERM INCOME PROPERTIES XIX, INC. AND SUBSIDIARIES
Notes to Consolidated Financial Statements
income is expected. Accordingly, no deferred tax benefit or deferred tax asset has been recorded in the accompanying consolidated financial statements.
The Company is required to recognize in its consolidated financial statements the financial effects of a tax position only if it is determined that it is more likely than not that the tax position will not be sustained upon examination, including resolution of any related appeals or litigation processes, based on the technical merits of the position. Management has reviewed the Company’s tax positions and is of the opinion that material positions taken by the Company would more likely than not be sustained upon examination. Accordingly, the Company has not recognized a liability related to uncertain tax positions.
Concentration of Risk
Substantially all of the Company’s revenues are obtained from office and retail locations in the Houston and Dallas/Ft. Worth metropolitan areas. The Company maintains cash accounts in two U.S. financial institutions. The terms of these deposits are on demand to minimize risk. The balances of these accounts occasionally exceed the federally insured limits. No losses have been incurred in connection with these deposits.
Recent Accounting Pronouncements
On January 1, 2017, the Company adopted ASU (“Accounting Standards Update”) No. 2017-01, “Clarifying the Definition of a Business,” which provides guidance for determining whether an integrated set of assets and activities meets the definition of a business. Acquisitions of integrated assets and activities that do not meet the definition of a business are accounted for as asset acquisitions. The Company believes most of its future acquisitions of operating properties will qualify as asset acquisitions. Third party transaction costs, including acquisition fees paid to Advisor, associated with asset acquisitions will be capitalized while internal acquisition costs will continue to be expenses as incurred. There is no effect of the adoption of this ASU in the accompanying consolidated financial statements as there were no 2017 acquisitions. This accounting standard will be applicable to future property acquisitions.
In October 2016, the Financial Accounting Standards Board, or FASB, issued ASU No. 2016-17, “Interest Held Through Related Parties That Are Under Common Control,” which amends the accounting guidance when determining the treatment of certain VIE’s to include the interest of related parties under common control in a VIE when considering whether or not the reporting entity is the primary beneficiary of the VIE when considering consolidation. The Company has adopted this guidance for all periods presented. There is no effect of the adoption of this ASU in the accompanying consolidated financial statements.
Recently Accounting Pronouncements Not Yet Adopted
In May 2014, the FASB issued ASU No. 2014-09, “Revenue from Contracts with Customers,” which requires an entity to recognize the amount of revenue to which it expects to be entitled for the transfer of promised goods or services to customers. ASU No. 2014-09 will replace most existing revenue recognition guidance in GAAP when it becomes effective. The standard permits the use of either the retrospective or cumulative effect transition method. In July 2015, the FASB issued ASU No. 2015-14 which deferred the effective date of ASU No. 2014-09 by one year to annual reporting periods beginning after December 15, 2017, including interim periods within that reporting period.
The Company expects to adopt ASU No. 2014-09 using the modified retrospective approach. The Company has evaluated the impact of the new guidance and does not expect the adoption of the guidance to be material to its financial results of operations. Additional information about the Company’s revenue streams and other considerations are summarized below.
Rental revenues - are derived from commercial lease agreements with tenants. Rental income from real property is specifically excluded from ASU No. 2014-09.
HARTMAN SHORT TERM INCOME PROPERTIES XIX, INC. AND SUBSIDIARIES
Notes to Consolidated Financial Statements
Tenant reimbursements and other revenue - is comprised of tenant reimbursements for real estate taxes, insurance, common area maintenance and operating expenses. Reimbursements from real estate taxes and certain other expenses are not included within the scope of ASU No. 2014-09. Other income includes percentage rent under certain tenant leases. Percentage rent is recognized as revenue when billed to the tenant and is treated as rental revenue. Other income also includes termination fee income (fees attributable to the early termination of a tenant lease), parking fee income and income received pursuant to an economic development grant (attributable to the Richardson Heights property). Termination fees, parking fees and income received in respect of the economic development fee grant are recognized as income when received.
In January 2016, the FASB issued ASU No. 2016-01, “Recognition and Measurement of Financial Assets and Liabilities,” which enhances the reporting requirements surrounding the measurement of financial instruments and requires equity securities to be measured at fair value with changes in the fair value recognized through net income for the period. ASU No. 2016-01 is effective for the Company’s fiscal year commencing on January 1, 2018. The Company does not anticipate that the adoption of ASU No. 2016-01 will have a material effect on its consolidated financial position or consolidated results of operations.
In February 2016, the FASB issued ASU No. 2016-02, “Leases,” which changes lessee accounting to reflect the financial liability and right-of-use asset that are inherent to leasing an asset on the balance sheet. ASU No. 2016-02 is effective for the Company’s fiscal year commencing on January 1, 2019, but early adoption is permitted. The Company does not anticipate that the adoption of ASU No. 2016-02 will have a material effect on its consolidated financial position or consolidated results of operations.
Note 3 - Real Estate
Real estate assets consisted of the following:
| | | | | | | | | | | | | | |
| | December 31, | | |
| | | 2017 | | 2016 |
| Land | $ | 16,686,680 | $ | 16,686,680 |
| Buildings and improvements | | 47,461,304 | | 45,510,087 |
| In-place lease value intangible asset | | 18,314,536 | | 18,314,536 |
| | | 82,462,520 | | 80,511,303 |
| Less accumulated depreciation and amortization | | (34,320,709) | | (32,082,429) |
| Total real estate assets | $ | 48,141,811 | $ | 48,428,874 |
The amount of total in-place lease intangible asset and the respective accumulated amortization as of December 31, 2017 and 2016 are as follows:
| | | | | | | | | | | | | | |
| December 31, | | | |
| | 2017 | | 2016 |
| Acquired in-place lease intangible assets: | | | | |
| In-place lease intangible | $ | 18,314,536 | $ | 18,314,536 |
| In-place leases - accumulated amortization | | (18,268,051) | | (18,108,555) |
| Acquired in-place lease intangible assets, net | $ | 46,485 | $ | 205,981 |
The estimated aggregate future amortization amount for in-place leases intangible is $46,485 for the year ending December 31, 2018.
Depreciation expense for the years ended December 31, 2017 and 2016 was $2,078,784 and $2,197,741, respectively.
HARTMAN SHORT TERM INCOME PROPERTIES XIX, INC. AND SUBSIDIARIES
Notes to Consolidated Financial Statements
Amortization expense of in-place lease intangible for the years ended December 31, 2017 and 2016 was $159,496 and $643,276, respectively.
Note 4 - Accrued Rent and Accounts Receivable, net
Accrued rent and accounts receivable, net, consisted of the following:
| | | | | | | | | | | | | | | | | |
| | December 31, | | | |
| | 2017 | | | 2016 |
| Tenant and other receivables | $ | 2,799,062 | | $ | 2,437,427 |
| Accrued rent | | 1,907,531 | | | 1,731,713 |
| Allowance for doubtful accounts | | (1,614,153) | | | (1,511,000) |
| Accrued rent and accounts receivable, net | $ | 3,092,440 | | $ | 2,658,140 |
Note 5 - Future Minimum Lease Income
The Company leases the majority of its properties under noncancelable operating leases which provide for minimum base rentals. A summary of minimum future rentals to be received (exclusive of renewals, tenant reimbursements, and contingent rentals) under noncancelable operating leases in existence at December 31, 2017 is as follows:
| | | | | | | | |
| Years ending December 31, | Minimum Future Rents | |
| 2018 | $ | 12,724,966 |
| 2019 | | 9,715,297 |
| 2020 | | 7,224,357 |
| 2021 | | 4,948,911 |
| 2022 | | 3,548,824 |
| Thereafter | | 4,401,238 |
| Total | $ | 42,563,593 |
Note 6 - Notes Receivable - Related Party
The Company is a party to a revolving promissory note in favor of the Company as lender and HIROP and HIRPH as borrowers dated February 7, 2010 in the face amount of $5.0 million (the “HIROP Note”). Outstanding borrowings under the HIROP Note bear interest at the rate of 5.5% per annum and are payable on demand. The outstanding balance of the HIROP Note was $3,900,000 as of December 31, 2017 and 2016. The balance outstanding under the HIROP Note include borrowings and repayments by Hartman Income REIT Property Holdings, LLC, a wholly owned subsidiary of HIROP. Interest income of $227,000 and $212,425 has been recognized in the accompanying consolidated statements of operations for the years ended December 31, 2017 and 2016, respectively, with respect to the HIROP Note.
Note 7 - Deferred Leasing Commissions, net
Costs which have been deferred consist of the following:
| | | | | | | | | | | | | | | | | |
| | December 31, | | | |
| | 2017 | | | 2016 |
| Deferred leasing commissions | $ | 6,021,045 | | $ | 5,140,911 |
| Less: deferred leasing commissions accumulated amortization | | (3,728,711) | | | (2,885,115) |
| Deferred leasing commissions, net | $ | 2,292,334 | | $ | 2,255,796 |
HARTMAN SHORT TERM INCOME PROPERTIES XIX, INC. AND SUBSIDIARIES
Notes to Consolidated Financial Statements
Deferred lease commission amortization is included in general and administrative expense if the accompanying consolidated statements of operations.
Note 8 -Real Estate Held for Development
The Company’s investment in real estate assets held for development, net of impairment, is an approximately 27-acre land development located in Fort Worth, Texas which was acquired to be developed together with a joint venture partner as a light industrial commercial user facility. The Company, through Hartman Development II LLC, a wholly owned subsidiary, agreed to provide equity capital for the development equal to 50% of the development cost and arrange for interim construction financing for the remainder. The joint venture partner failed to perform and development of the project was halted in late 2009. The Company continues to evaluate development opportunities. In 2016, the Company began to plan and commence infrastructure improvements for the property in order to facilitate development alternatives. For the years ended December 31, 2017 and 2016, respectively, the Company incurred development costs of $923,663 and $343,571 in connection with the infrastructure improvements.
Note 9 -Real Estate Held for Disposition
The Company’s investment in real estate assets held for disposition, net of impairment, is an approximately 10-acre land development located in Grand Prairie, Texas which was acquired to be developed together with a joint venture partner as a light industrial commercial user facility. The Company, through Hartman Development III, LLC, a wholly owned subsidiary, had agreed to provide equity capital for the development equal to 50% of the development cost and arrange for interim construction financing for the remainder. The joint venture partner failed to perform and development of the project was halted in late 2009. During the year ended December 31, 2014, the Company recorded an impairment loss of $429,937, to reduce the carrying value of the property to management’s estimate of fair value of $1,617,384. Management’s estimate of fair value was determined with reference to the manager’s experience in commercial real estate and a broker’s opinion of value indicating a possible listing price for the property. Management has determined that no further impairment provision is warranted for the years ended December 31, 2017 and 2016, respectively. The property has been marketed for sale and is currently available for sale.
Note 10 - Investment in Affiliate
On July 28, 2015, the Company’s board of directors approved the purchase by the Company of up to $2.0 million of HIREIT common stock pursuant to a tender offering. On March 15, 2016, the Company acquired 347,826 common shares of HIREIT for $2,000,000 or $5.75 per common share. The investment in HIREIT common stock is accounted for under the cost method. The investment in affiliate is presented under that caption in the accompanying consolidated balance sheets. Dividend income of $94,748 and $63,420 for the years ended December 31, 2017 and 2016, respectively, is recorded under interest and dividend income in the accompanying consolidated statements of operations.
Note 11 - Notes Payable
Notes payable consisted of the following:
HARTMAN SHORT TERM INCOME PROPERTIES XIX, INC. AND SUBSIDIARIES
Notes to Consolidated Financial Statements
| | | | | | | | | | | | | | |
| | December 31, | | |
| | 2017 | | 2016 |
| Fixed Rate Term Notes: | | | | |
| Hartman Promenade LLC (a) | $ | 7,284,169 | $ | 7,476,765 |
| Hartman 1960 Properties LLC: | | | | |
| Cornerstone (b) | | 1,888,812 | | 1,940,284 |
| Northchase (b) | | 3,851,034 | | 3,955,960 |
| 616 FM 1960 (b) | | 3,406,336 | | 3,499,145 |
| Gateway Tower (b) | | 8,343,956 | | 8,571,283 |
| | | | |
| Variable Rate Revolving Notes: | | | | |
| Hartman Prestonwood Properties LLC and Hartman 601 Sawyer LLC (c) | | 13,374,950 | | 12,833,463 |
| Hartman Haute Harwin LLC and Hartman Fondren Road Plaza LLC (d) | | 5,571,304 | | 4,316,951 |
| Subtotal | $ | 43,720,561 | $ | 42,593,851 |
| Less unamortized deferred loan costs | | (175,545) | | (275,657) |
| Total | $ | 43,545,016 | $ | 42,318,194 |
(a)On June 25, 2008, the Company entered into a seven-year term loan secured by a first lien mortgage and assignment of leases and rents in favor of the lender. The loan is guaranteed by the Company and Hartman Income REIT. Effective September 1, 2015, the Company entered into a modification and extension agreement with the lender. As modified and extended, the loan bears interest at a fixed rate of 4.0% and matures on October 1, 2020. Principal and interest in the amount of $40,680 is payable on a monthly basis, beginning November 1, 2015, for the modified term of the loan based upon a 25-year loan amortization. The exercise of prepayment is not provided for under the terms of the loan agreement. As of October 1, 2018, proceeds for the pay-off of this loan have been escrowed in connection with the pre-merger refinancing transaction described in Note 1 above.
(b)On May 23, 2012, Hartman 1960 Properties LLC refinanced three term loans securing the four properties owned by this wholly owned subsidiary of the Company with four separate term loans. Each loan is secured by a first lien mortgage and assignment of leases and rents in favor of the lender. The loans bear interest at the fixed rate of 5.75% for the first 120 months (10 years) of the loan terms. The interest rate was to be reset to a market rate at the end of the initial fixed rate period. The maturity date for each of the loans was June 1, 2032. The loan was paid in full on October 1, 2018.
(c)The loan is a three-year revolving loan agreement. The face amount of the loan agreement is $30.0 million. The loan agreement is secured by the borrowing base collateral which initially consisted solely of the Prestonwood shopping center. Effective August 30, 2013, the loan agreement was modified to include the Sawyer office property to the borrowing base collateral, increasing the borrowing base of the loan agreement to $10.75 million. The loan bore interest at the greater of the bank’s prime rate plus 1.5%, or 4.5%. Hartman Prestonwood Properties LLC, Hartman 601 Sawyer LLC and the Company were parties to the loan agreement. As further modified, the loan matured March 15, 2015. Effective April 15, 2015, the Company replaced this credit agreement with a new credit agreement by and among Hartman Prestonwood Properties LLC, Hartman 601 Sawyer LLC and the Company and East West Bank. The new credit agreement provides for an initial borrowing base of up to $13,375,000. The credit agreement bears interest at the bank’s prime rate plus 0.5% but not less than 4.0%. Payment of interest only is due monthly. The interest rate was 5.00% and 4.25% as of December 31, 2017 and 2016, respectively. On November 16, 2016, the loan was modified to extend the maturity date to November 30, 2018. Borrowings under the revolving loan agreement were paid in full on October 1, 2018 and the credit agreement was terminated.
HARTMAN SHORT TERM INCOME PROPERTIES XIX, INC. AND SUBSIDIARIES
Notes to Consolidated Financial Statements
(d)On August 21, 2014, Hartman Fondren Road Plaza LLC, Hartman Haute Harwin LLC and the Company entered into a revolving loan agreement for a revolving credit facility with an initial borrowing base of $5.25 million. The loan bears interest at the greater of the bank’s prime rate plus 0.5%, or 4.0%. The interest rate was 5.00% and 4.25% as of December 31, 2017 and 2016, respectively. On November 16, 2016, the loan was modified to (i) increase the borrowing base from $5.25 million to $6.75 million, including a $1.2 million letter of credit sublimit and (ii) to extend the maturity date to November 30, 2018. Borrowings under the revolving loan agreement were paid in full on October 1, 2018 and the credit agreement was terminated.
The Company’s loan costs are amortized using the straight-line method over the terms of the loans, which approximates the interest method. Costs which have been deferred consist of the following:
| | | | | | | | | | | | | | | | | |
| | December 31, | | | |
| | 2017 | | | 2016 |
| Deferred loan costs | $ | 1,045,637 | | $ | 1,045,637 |
| Less: deferred loan cost accumulated amortization | | (870,092) | | | (769,980) |
| Total cost, net of accumulated amortization | $ | 175,545 | | $ | 275,657 |
The following is a summary of the Company’s aggregate principal maturities as of December 31, 2017:
| | | | | | | | |
| Years ending December 31, | Principal maturities | |
| 2018 | $ | 19,651,116 |
| 2019 | | 742,809 |
| 2020 | | 7,438,396 |
| 2021 | | 599,075 |
| 2022 | | 634,444 |
| Thereafter | | 14,654,721 |
| Total | $ | 43,720,561 |
For the years ended December 31, 2017 and 2016, the Company incurred interest expense of $2,487,510 and $2,371,628, respectively. Interest expense incurred includes amortization of deferred financing costs of $100,112 and $146,079, respectively. Interest expense of $615,571 and $373,295 was payable as of December 31, 2017 and 2016, respectively, and is included in accounts payable and accrued expenses in the accompanying consolidated balance sheets.
As of December 31, 2017, the Company’s weighted-average interest rate on its outstanding debt was 5.03%.
The Company’s loans are subject to customary financial covenants. As of December 31, 2017, the Company is in compliance with all loan covenants, except as noted below.
The Company is not in compliance with its loan covenant to provide audited financial statements to its lenders as of the date of the issuance of these consolidated financial statements. No notice of default has been issued by any of the Company’s lenders and no waivers have been requested by the Company.
Note Payable - Related Party
In connection with the Company’s affiliated stock purchase of Hartman Income REIT common shares, Hartman XX advanced $4,500,000 to the Company of which $4,200,000 was outstanding as of December 31, 2017 and 2016. The indebtedness is not evidenced by a promissory note. Interest has been accrued on the related party loan amount at an annual rate of 6%. The Company recognized interest expense on the affiliate note in the amount of $252,000 and $215,000 for the years ended December 31, 2017 and 2016, respectively, which is included in interest expense in the accompanying consolidated statements of operations.
HARTMAN SHORT TERM INCOME PROPERTIES XIX, INC. AND SUBSIDIARIES
Notes to Consolidated Financial Statements
Note 12 - Income Taxes
Federal income taxes are not provided for because the Company qualifies as a REIT under the provisions of the Internal Revenue Code and because the Company has distributed and intends to continue to distribute all of its taxable income to its stockholders, who include their proportionate taxable income in their individual tax returns. As a REIT, the Company must distribute at least 90% of its real estate investment trust taxable income to its stockholders and meet certain income sources and investment restriction requirements. In addition, REITs are subject to a number of organizational and operational requirements. If the Company fails to qualify as a REIT in any taxable year, it will be subject to federal income tax (including any applicable alternative minimum tax) on its taxable income at regular corporate tax rates. The Company’s federal income tax returns for the years ended December 31, 2015, 2016 and 2017 have not been examined by the Internal Revenue Service. The Company’s federal income tax return for the year ended December 31, 2015 may be examined on or before September 15, 2019.
Taxable income (loss) differs from net income (loss) for financial reporting purposes principally due to differences in the timing of recognition of interest, real estate taxes, depreciation and amortization and rental revenue.
A provision for Texas Franchise tax under the Texas Margin Tax Bill in the amount of $71,998 and $73,079 was recorded for the years ended December 31, 2017 and 2016, respectively, which is included in real estate taxes and insurance in the accompanying consolidated statements of operations.
Note 13 - Related-Party Transactions
The Company initially issued 100 shares of the Company’s common stock to its initial manager, Hartman Management LP, for $1,000. Effective April 1, 2008, Hartman Income REIT Management, Inc. (the “Manager”), a wholly owned affiliate of Hartman Income REIT, Inc. succeeded Hartman Management LP as manager of the Company. The Manager is responsible for facilitating the organization and offering of the initial offering of the Company’s shares. Allen R. Hartman is the sole beneficial owner of Hartman Management LP. Mr. Hartman owns approximately 20% of the beneficial equity securities of Hartman Income REIT, Inc. and Subsidiaries. Mr. Hartman is the Chief Executive Officer and Chairman of the Board of Directors of the Company, Hartman Income REIT, Inc. and Hartman Short Term Income Properties XX, Inc.
The Company is a party to a real property and company management agreement dated January 16, 2007 by and among the Company and Hartman Management, L.P. This agreement was assigned to the Manager effective April 1, 2008 in connection with the contribution of assets and liabilities of Hartman Management, LP to Hartman Income REIT Management, LLC, and the parent company of the Manager.
The Company had a balance due to an affiliate, Hartman Short Term Income Properties XX, Inc. (“Hartman XX”), of $2,171,446 as of December 31, 2017. The Company had a net balance due to Hartman XX of $3,926,214 as of December 31, 2016. The balance due to Hartman XX includes a loan from the Company to Hartman XIX in the original amount of $4,500,000, which is not evidenced by a promissory note. Interest has been accrued on the loan amount at an annual rate of 6%. The amount was advanced to Hartman XIX in connection with the affiliate stock purchase described below in this note. The $2,028,554 balance due to Hartman XX is included in Due to related parties, and the principal balance of the affiliate loan of $4,200,000 and is included in Notes payable - related party, in the accompanying consolidated balance sheets. The Company recognized interest expense on the affiliate note in the amount of $252,000 and $215,000 for the years ended December 31, 2017 and 2016, respectively, which is included in interest expense in the accompanying consolidated statements of operations.
The Company pays the Manager a fee for originating new leases for the properties as well as for the expansion and renewal of existing leases. A fee of up to 6.5% is charged for new leases and expansions and a fee of up to 4.5% is charged for renewal of existing leases. Leasing fees charged by the Manager were $880,134 and $719,024 for the years ended December 31, 2017 and 2016, respectively. Leasing commissions are capitalized and are included in the accompanying consolidated balance sheets as deferred leasing commissions, net.
HARTMAN SHORT TERM INCOME PROPERTIES XIX, INC. AND SUBSIDIARIES
Notes to Consolidated Financial Statements
The Company also pays the Manager a reimbursement for property management fees; administrative and maintenance salaries; and, construction services provided or overseen on behalf of the Company. Property management salaries, maintenance and construction reimbursements and fees paid to the Manager were $1,475,435 and $1,387,689 for the years ended December 31, 2017 and 2016, respectively. Property management salaries and maintenance labor reimbursements are included in the accompanying consolidated statements of operations as property operating expenses. Construction services fees are included in the accompanying consolidated balance sheets as additions to real estate and included in property. As of December 31, 2017 and 2016, the Company (owed) and was owed ($2,390) and $446,670 by Hartman Income REIT Inc.
The Company is a party to a revolving promissory note in favor of the Company as lender and HIROP and HIRPH as borrowers dated February 7, 2010 in the face amount of $5.0 million (the “HIROP Note”). Outstanding borrowings under the HIROP Note bear interest at the rate of 5.5% per annum and are payable on demand. The outstanding balance of the HIROP Note was $3,900,000 and $3,900,000 as of December 31, 2017 and 2016, respectively. The balance outstanding under the HIROP Note include borrowings and repayments by Hartman Income REIT Property Holdings, LLC, a wholly owned subsidiary of HIROP. Interest income of $227,000 and $212,425 has been recognized in the accompanying consolidated statements of operations for the years ended December 31, 2017 and 2016, respectively, with respect to the HIROP Note.
Note 14 - Stockholders’ Equity
Common Stock
Shares of common stock entitle the holders to one vote per share on all matters which stockholders are entitled to vote, to receive dividends and other distributions as authorized by the Company’s board of directors in accordance with the Texas Business Organizations Code and to all rights of a stockholder pursuant thereto. The common stock has no preferences or preemptive, conversion or exchange rights.
The Company has the authority to issue 50,000,000 shares of common stock of which 10,000,000 shares have initially been classified as preferred shares of beneficial interest, $0.01 par value per share.
Preferred Stock
The 10,000,000 shares of the Company’s authorized shares have been classified as preferred shares. Shares of preferred stock entitle the holders to one vote per share on all matters which stockholders are entitled to vote, to receive dividends and other distributions as authorized by the Company’s board of directors in accordance with the Texas Business Organizations Code and to all rights of a stockholder thereto. The preferred shares have preferences or preemptive, conversion or exchange rights. The board of directors has designated 1,000,000 preferred shares as Class A Preferred Shares, 9% cumulative preferred return and 5,466,365 preferred shares as Class B Preferred Shares, 8% cumulative preferred return.
Unpaid preferred dividends with respect to the Series A Preferred Shares were $1,516,936 and $1,405,385, and unpaid preferred dividends with respect to the Series B Preferred Shares were $1,761,955 and $1,636,453 as of December 31, 2017 and 2016, respectively. Unpaid preferred dividends are included in accounts payable and accrued expenses in the accompanying consolidated balance sheets.
Stock-Based Compensation
The Company awards vested restricted preferred shares to non-employee directors as compensation in part for their service as members of the board of directors of the Company. These shares are fully vested when granted. These shares may not be sold while an independent director is serving on the board of directors. For the years ended December 31, 2017 and 2016, respectively, the Company granted 2,500 and 2,500 shares of restricted preferred stock to independent directors as compensation for services. The Company recognized $32,975 and $39,600 as share-based compensation expense for the years ended December 31, 2017 and 2016, respectively, based upon the
HARTMAN SHORT TERM INCOME PROPERTIES XIX, INC. AND SUBSIDIARIES
Notes to Consolidated Financial Statements
estimated fair value per share. These amounts are included in general and administrative expenses for the years ended December 31, 2017 and 2016, respectively.
Note 15 - Commitments and Contingencies
Economic Dependency
The Company is dependent on the Manager for certain services that are essential to the Company, including the sale of the Company’s shares of preferred stock available for issue; the identification, evaluation, negotiation, purchase and disposition of properties, management of the daily operations of the Company’s real estate portfolio, and other general and administrative responsibilities. In the event that this company is unable to provide the respective services, the Company will be required to obtain such services from other providers.
Litigation
The Company is subject to various claims and legal actions that arise in the ordinary course of business. Management of the Company believes that the final disposition of such matters will not have a material adverse effect on the financial position of the Company.
Note 16 - Subsequent Events
The Company has evaluated subsequent events through November 13, 2018, which is the date the consolidated financial statements were available to be issued, and determined that no events have occurred subsequent to December 31, 2017 that warrant additional disclosure which are not otherwise disclosed in these notes to consolidated financial statements.
APPENDIX III
HARTMAN INCOME REIT, INC.
INDEX TO CONSOLIDATED FINANCIAL STATEMENTS
Unaudited consolidated balance sheet as of September 30, 2019 and audited consolidated balance sheet as of December 31, 2018, and related unaudited consolidated statement of operations for the nine months ended September 30, 2019 and audited consolidated statement of operations for the year ended December 31, 2018.
Audited consolidated balance sheets as of December 31, 2018 and 2017, respectively and related consolidated statements of operations for the years ended December 31, 2018 and 2017, consolidated statements of stockholders’ equity for the years ended December 31, 2018 and 2017 and the consolidated statements of cash flows for the years ended December 31, 2018 and 2017.
Audited consolidated balance sheets as of December 31, 2017 and 2016, respectively and related consolidated statements of operations for the years ended December 31, 2017 and 2016, consolidated statements of stockholders’ equity for the years ended December 31, 2017 and 2016 and the consolidated statements of cash flows for the years ended December 31, 2017 and 2016.
| | | | | | | | | | | |
| HARTMAN INCOME REIT, INC. AND SUBSIDIARIES | | | |
| CONSOLIDATED BALANCE SHEETS | | | |
| (in thousands, except share data) | | | |
| September 30, | | December 31, |
| 2019 | | 2018 |
| ASSETS | (unaudited) | | | | |
| Real estate assets, at cost: | | | | | |
| Property | $ | 8,064 | | | | $ | 7,572 | |
| Accumulated depreciation and amortization | (4,891) | | | | (4,768) | |
| Real estate assets, net | 3,173 | | | | 2,804 | |
| | | | | |
| Cash and cash equivalents | — | | | | 684 | |
| Accrued rent and accounts receivable, net | 175 | | | | 82 | |
| Deferred leasing commission costs, net | 103 | | | | 36 | |
| Prepaid expenses and other assets | 634 | | | | 144 | |
| Investment in affiliate | 73,814 | | | | 76,716 | |
| Total assets | $ | 77,899 | | | | $ | 80,467 | |
| | | |
| LIABILITIES AND EQUITY | | | | | | |
| | | | | | |
| Liabilities: | | | | | | |
| Notes payable - related party | $ | 3,900 | | | | $ | 3,900 | |
| Accounts payable and accrued expenses | 13,708 | | | 4,444 | |
| Due to related parties | 4,568 | | | | 11,331 | |
| Tenants' security deposits | 41 | | | | 29 | |
| Total liabilities | 22,217 | | | | 19,705 | |
| | | | | | |
| Commitments and contingencies | | | | | | |
| | | |
Stockholders' equity (deficit): Hartman Income REIT, Inc. stockholders' equity(deficit): | | | | | | |
| Preferred stock, $0.001 par value, 200,000,000 shares authorized, no shares issued and outstanding at September 30, 2019 and December 31, 2018 , respectively | — | | | | — | |
| Common stock, $0.001 par value, 750,000,000 shares authorized, 11,938,213 and 11,736,553 shares issued and outstanding at September 30, 2019 and December 31, 2018, respectively | 12 | | | | 12 | |
| Subordinated stock, no par value, 2,000,000 shares authorized,1,890,724 shares issued and outstanding at September 30, 2019 and December 31, 2018, respectively | — | | | | — | |
| Additional paid in capital | 117,319 | | | | 117,318 | |
| Accumulated deficit | (74,584) | | | | (68,211) | |
| Total Hartman Income REIT, Inc. stockholders' equity (deficit) | 42,747 | | | | 49,118 | |
| Noncontrolling interest in subsidiary | 12,936 | | 11,644 |
| Total equity(deficit) | 55,682 | | 60,762 |
| Total liabilities and equity (deficit) | $ | 77,899 | | | $ | 80,467 | |
| | | | | | | | | | | | | | |
| HARTMAN INCOME REIT , INC. AND SUBSIDIARIES | | | | | |
| CONSOLIDATED STATEMENTS OF OPERATIONS | | | | | |
| (in thousands) | | | | | |
| | | | |
| | Nine Months Ended September 30, | | | Year Ended December 31, | |
| | 2019 | | 2018 |
| | (unaudited) | | |
| Revenues | | | | |
| Rental revenues | | $ | 401 | | | $ | 16,303 | |
| Tenant reimbursements and other revenues | | 290 | | | 4,446 | |
| Management and advisory income | | 14,327 | | | 12,700 | |
| Total revenues | | 15,018 | | | 33,449 | |
| | | | |
| Expenses | | | | |
| Property operating expenses | | 410 | | | 5,222 | |
| Organization and offering costs (income) | | 56 | | | 117 | |
| Real estate taxes and insurance | | 143 | | | 3,139 | |
| Depreciation and amortization | | 123 | | | 3,967 | |
| Management and advisory expenses | | 11,726 | | | 17,866 | |
| General and administrative | | 2,464 | | | 1,290 | |
| Total expenses | | 14,922 | | | 31,602 | |
| | | | | | |
| Income from continuing operations before other expense (income), net | | 96 | | | 1,847 | |
| | | | | | |
| Other expenses (income), net | | | | | | |
| Interest expense | | 170 | | | 4,536 | |
| Gain from sale of property | | — | | | | (3,038) | |
| Equity in loss of unconsolidated entities SPE | | | 862 | | | | 1,297 | |
| Total other (income) expenses, net | | 1,032 | | | 2,796 | |
| | | | |
| Net loss | | | $ | (936) | | | | $ | (948) | |
| | | | |
| Less: Net income attributable to noncontrolling interest | | $ | 1,352 | | | $ | 1,327 | |
| Net income (loss) attributable to Hartman Income REIT, Inc. common stockholders | | $ | (2,288) | | | $ | (2,275) | |
HARTMAN INCOME REIT, INC. AND SUBSIDIARIES
FINANCIAL REPORT
DECEMBER 31, 2018
CONTENTS
| | | | | | | | | | | | | | |
| INDEPENDENT AUDITOR'S REPORT | | | | |
| | | | |
| FINANCIAL STATEMENTS | | | | |
| | | | |
| Consolidated Balance Sheets | | | | |
| Consolidated Statements of Operations | | | | |
| Consolidated Statements of Changes in Equity (Deficit) | | | | |
| Consolidated Statements of Cash Flows | | | | |
| Notes to Consolidated Financial Statements | | | | |
Independent Auditor’s Report
To the Board of Directors and Stockholders of
Hartman Income REIT, Inc. and Subsidiaries
We have audited the accompanying consolidated financial statements of Hartman Income REIT, Inc. and Subsidiaries (the Company), which comprise the consolidated balance sheets as of December 31, 2018 and 2017, and the related consolidated statements of operations, changes in equity (deficit), and cash flows for the years then ended, and the related notes to the consolidated financial statements.
Management’s Responsibility for the Consolidated Financial Statements
Management is responsible for the preparation and fair presentation of these consolidated financial statements in accordance with accounting principles generally accepted in the United States of America; this includes the design, implementation, and maintenance of internal control relevant to the preparation and fair presentation of consolidated financial statements that are free from material misstatement, whether due to fraud or error.
Auditor’s Responsibility
Our responsibility is to express an opinion on these consolidated financial statements based on our audits. We conducted our audits in accordance with auditing standards generally accepted in the United States of America. Those standards require that we plan and perform the audit to obtain reasonable assurance about whether the consolidated financial statements are free from material misstatement.
An audit involves performing procedures to obtain audit evidence about the amounts and disclosures in the consolidated financial statements. The procedures selected depend on the auditor’s judgment, including the assessment of the risks of material misstatement of the consolidated financial statements, whether due to fraud or error. In making those risk assessments, the auditor considers internal control relevant to the entity’s preparation and fair presentation of the consolidated financial statements in order to design audit procedures that are appropriate in the circumstances, but not for the purpose of expressing an opinion on the effectiveness of the entity’s internal control. Accordingly, we express no such opinion. An audit also includes evaluating the appropriateness of accounting policies used and the reasonableness of significant accounting estimates made by management, as well as evaluating the overall presentation of the consolidated financial statements.
We believe that the audit evidence we have obtained is sufficient and appropriate to provide a basis for our audit opinion.
Opinion
In our opinion, the consolidated financial statements referred to above present fairly, in all material respects, the consolidated financial position of the Company as of December 31, 2018 and 2017, and the results of its operations and its cash flows for the years then ended, in accordance with accounting principles generally accepted in the United States of America.
/s/ Weaver and Tidwell, L.L.P.
WEAVER AND TIDWELL, L.L.P.
Houston, Texas
February 4, 2020
| | | | | | | | | | | |
| HARTMAN INCOME REIT, INC. AND SUBSIDIARIES | | | |
| CONSOLIDATED BALANCE SHEETS | | | |
| | | |
| December 31, | | |
| 2018 | | 2017 |
| ASSETS | | | | | | |
| Real estate assets, at cost | $ | 7,571,856 | | | | $ | 161,684,099 | |
| Accumulated depreciation and amortization | (4,767,768) | | | | (77,238,775) | |
| Real estate assets, net | 2,804,088 | | | | 84,445,324 | |
| | | | | | |
| Cash and cash equivalents | 683,702 | | | 183,387 | |
| Accrued rent and accounts receivable, net | 82,107 | | | | 3,228,010 | |
| Deferred leasing commission costs, net | 36,310 | | | | 3,182,841 | |
| Prepaid expenses and other assets | 144,230 | | | | 1,833,244 | |
| Investment in affiliates | 76,716,318 | | | | 201,005 | |
| Total assets | $ | 80,466,755 | | | | $ | 93,073,811 | |
| | | | | | |
| LIABILITIES AND EQUITY (DEFICIT) | | | | | | |
| | | | | | |
| Liabilities: | | | | | | |
| Notes payable - related party | $ | 3,900,000 | | | | $ | 95,880,872 | |
| Accounts payable and accrued expenses | 4,444,279 | | | | 11,920,861 | |
| Due to related parties | 11,331,085 | | | | 2,167,692 | |
| Tenants' security deposits | 29,240 | | | | 1,931,119 | |
| Total liabilities | 19,704,604 | | | | 111,900,544 | |
| | | | | | |
| Commitments and contingencies | | | | | | |
| | | | | | |
Stockholders' equity (deficit): Hartman Income REIT, Inc. stockholders' equity (deficit): | | | | | | |
| Preferred stock, $0.001 par value, 200,000,000 shares authorized, no shares issued and outstanding at December 31, 2018 and 2017, respectively | — | | | | — | |
| Common stock, $0.001 par value, 750,000,000 shares authorized, 11,736,553 and 11,735,076 shares issued and outstanding at December 31, 2018 and 2017, respectively | 11,737 | | | | 11,735 | |
| Subordinated stock, no par value, 2,000,000 shares authorized, 1,890,724 shares issued and outstanding at December 31, 2018 and 2017, respectively | — | | | | — | |
| Additional paid-in capital | 117,317,670 | | | | 29,843,172 | |
| Accumulated deficit | (68,211,014) | | | | (62,151,275) | |
| Total Hartman Income REIT, Inc. stockholders' equity (deficit) | 49,118,393 | | | | (32,296,368) | |
| Noncontrolling interests in subsidiary | 11,643,758 | | | 13,469,635 | |
| Total equity (deficit) | 60,762,151 | | | (18,826,733) | |
| Total liabilities and equity (deficit) | $ | 80,466,755 | | | $ | 93,073,811 | |
The accompanying notes are an integral part of these consolidated financial statements.
| | | | | | | | | | | |
| HARTMAN INCOME REIT , INC. AND SUBSIDIARIES | | | | |
| CONSOLIDATED STATEMENTS OF OPERATIONS | | | | |
| | | |
| Years Ended December 31, | | | |
| 2018 | | 2017 |
| Revenues | | | |
| Rental revenues | $ | 16,302,887 | | | $ | 22,508,828 | |
| Tenant reimbursements and other revenues | 4,446,094 | | | 5,327,728 | |
| Management and advisory income | 12,700,180 | | | 11,864,372 | |
| Total revenues | 33,449,161 | | | 39,700,928 | |
| | | |
| Expenses | | | | | |
| Property operating expenses | 5,222,464 | | | 8,933,773 | |
| Organization and offering costs (income) | 117,040 | | | (623,241) | |
| Real estate taxes and insurance | 3,138,653 | | | 4,265,923 | |
| Depreciation and amortization | 3,966,971 | | | 5,656,268 | |
| Management and advisory expenses | 17,866,298 | | | 15,501,809 | |
| General and administrative | 1,290,389 | | | 1,229,260 | |
| Total expenses | 31,601,815 | | | 34,963,792 | |
| | | | | |
| Income from continuing operations before other (income) expenses, net | 1,847,346 | | | 4,737,136 | |
| Other (income) expenses, net | | | | | |
| Interest and dividend income | — | | | (13) | |
| Interest expense | 4,536,217 | | | | 6,346,341 | |
| Gain from sale of property | (3,037,532) | | | | — | |
| Equity in losses of unconsolidated entities | 1,296,941 | | | — | |
| Total other (income) expenses, net | 2,795,626 | | 6,346,328 |
| | | | | | |
| Net loss | $ | (948,280) | | | $ | (1,609,192) | |
| | | | | |
| Less: Net income attributable to noncontrolling interests | $ | 1,327,019 | | | $ | 1,390,883 | |
| Net loss attributable to Hartman Income REIT, Inc. common stockholders | $ | (2,275,299) | | | $ | (3,000,075) | |
The accompanying notes are an integral part of these consolidated financial statements.
| | | | | | | | | | | | | | | | | | | | | | | | | | | | | | | | | | | |
| HARTMAN INCOME REIT, INC. AND SUBSIDIARIES | | | | | | | | | | | |
| CONSOLIDATED STATEMENTS OF CHANGES IN EQUITY (DEFICIT) | | | | | | | | | | | |
| YEARS ENDED DECEMBER 31, 2018 and 2017 | | | | | | | | | | | |
| | | | | | | | | | | |
| Preferred Stock | | Common Stock | | Subordinated Stock | | | Additional | | | Total | | | |
| | | | | | | Paid-In | | Accumulated | | Stockholders' | | Noncontrolling | | Total | |
| Shares | Amount | Shares | Amount | Shares | | Amount | Capital | | Deficit | | Deficit | | Interests | | Deficit | |
| | | | | | | | | | | |
| Balance, December 31, 2016 | — | | $ | — | | 11,730,568 | | $ | 11,731 | | 1,890,724 | | $ | — | | $ | 29,798,334 | | $ | (55,386,963) | | $ | (25,576,898) | | $ | 11,489,762 | | $ | (14,087,136) | |
| Common shares redeemed and issued, net | — | | — | | 4,508 | | 4 | | — | | — | | 44,838 | | — | | 44,842 | | — | | 44,842 | |
| Investment in DST II | — | | — | | — | | — | | — | | — | | — | | — | | — | | 2,278,434 | | 2,278,434 | |
| Dividends and distributions | — | | — | | — | | — | | — | | — | | — | | (3,764,237) | | (3,764,237) | | (1,583,074) | | (5,347,311) | |
| Selling commission | — | | — | | — | | — | | — | | — | | — | | — | | — | | (106,370) | | (106,370) | |
| Net (loss) income | — | | — | | — | | — | | — | | — | | — | | (3,000,075) | | (3,000,075) | | 1,390,883 | | (1,609,192) | |
| Balance, December 31, 2017 | — | | $ | — | | 11,735,076 | | $ | 11,735 | | 1,890,724 | | $ | — | | $ | 29,843,172 | | $ | (62,151,275) | | $ | (32,296,368) | | $ | 13,469,635 | | $ | (18,826,733) | |
| | | | | | | | | | | |
| Preferred Stock | | Common Stock | | Subordinated Stock | | Additional | | Total | | |
| | | | | | | Paid-In | Accumulated | Stockholders' | Noncontrolling | Total |
| Shares | Amount | Shares | Amount | Shares | Amount | Capital | Deficit | Equity | Interests | Equity |
| Balance, December 31, 2017 | — | | $ | — | | 11,735,076 | | $ | 11,735 | | 1,890,724 | | $ | — | | $ | 29,843,172 | | $ | (62,151,275) | | $ | (32,296,368) | | $ | 13,469,635 | | $ | (18,826,733) | |
| Common shares issued for DRIP and compensation | — | | — | | 1,477 | | 2 | | — | | — | | 14,144 | | — | | 14,146 | | — | | 14,146 | |
| Investment in DST II | — | | — | | — | | — | | — | | — | | — | | — | | — | | 2,406,895 | | 2,406,895 | |
| Deconsolidation of DST II | — | | — | | — | | — | | — | | — | | — | | — | | — | | (3,876,730) | | (3,876,730) | |
| Investment in SPE, LLC | — | | — | | — | | — | | — | | — | | 87,460,354 | | — | | 87,460,354 | | — | | 87,460,354 | |
| Dividends and distributions | — | | — | | — | | — | | — | | — | | — | | (3,784,440) | | (3,784,440) | | (1,482,822) | | (5,267,262) | |
| Selling commission | — | | — | | — | | — | | — | | — | | — | | — | | - | | (200,239) | | (200,239) | |
| Net (loss) income | — | | — | | — | | — | | — | | — | | — | | (2,275,299) | | (2,275,299) | | 1,327,019 | | (948,280) | |
| Balance, December 31, 2018 | — | | $ | — | | 11,736,553 | | $ | 11,737 | | 1,890,724 | | $ | — | | $ | 117,317,670 | | $ | (68,211,014) | | $ | 49,118,393 | | $ | 11,643,758 | | $ | 60,762,151 | |
The accompanying notes are an integral part of these consolidated financial statements.
| | | | | | | | | | | |
HARTMAN INCOME REIT, INC. AND SUBSIDIARIES | | | |
CONSOLIDATED STATEMENTS OF CASH FLOWS | | | |
| Years Ended December 31, | | |
| 2018 | | 2017 |
| Cash flows from operating activities: | | | |
| Net loss | $ | (948,280) | | | $ | (1,609,192) | |
| Adjustments to reconcile net loss to net cash provided by operating activities: | | | |
| Stock based compensation | 408,704 | | | 411,008 | |
| Depreciation and amortization | 3,966,971 | | | 5,656,268 | |
| Loan fee amortization | 208,741 | | | 316,345 | |
| Deferred lease commission cost amortization | 627,451 | | | 475,107 | |
| Bad debt provision | 398,670 | | | 471,443 | |
| Gain from sale of property | (3,037,532) | | | — | |
| Equity in losses of unconsolidated entity SPE LLC | 1,296,941 | | | — | |
| Changes in operating assets and liabilities: | | | |
| Accrued rent and accounts receivable | (1,147,707) | | | (440,778) | |
| Deferred lease commissions | (1,170,624) | | | (1,057,746) | |
| Prepaid expenses and other assets | (213,533) | | | (4,410) | |
| Due to/(from) related parties | 8,955,295 | | | 3,200,352 | |
| Accounts payable and accrued expenses | (2,133,291) | | | 1,143,285 | |
| Tenants' security deposits | 29,594 | | | 51,967 | |
| Net cash provided by operating activities | 7,241,400 | | | 8,613,649 | |
| Cash flows from investing activities: | | | |
| Proceeds from sale of Skyway | 4,341,013 | | | — | |
| Additions to real estate | (3,266,204) | | | (5,642,543) | |
| Deconsolidation of Delaware Statutory Trust II (Mission Bend) | (914,536) | | | — | |
| Net cash provided by (used in) investing activities | 160,273 | | | (5,642,543) | |
| Cash flows from financing activities: | | | | | |
| Dividend distributions paid in cash | (3,779,250) | | | (3,758,462) | |
| Distributions to non-controlling interest | (1,482,822) | | | (1,583,014) | |
| Proceeds from Delaware Statutory Trust beneficial interests | 2,406,895 | | | 2,278,434 | |
| Selling commissions paid | (200,239) | | | (106,370) | |
| Deferred loan costs paid | (87,032) | | | — | |
| Repayments under term loan notes | (3,008,257) | | | (3,201,635) | |
| Borrowings under revolving credit facility | 1,000,000 | | | 3,317,503 | |
| Payments to revolving credit facility | (1,750,653) | | | (87,833) | |
| Net cash used in financing activities | (6,901,358) | | | (3,141,377) | |
| Net change in cash and cash equivalents | 500,315 | | | (170,271) | |
| Cash and cash equivalents, beginning of year | 183,387 | | | 353,658 | |
| Cash and cash equivalents, end of year | $ | 683,702 | | | $ | 183,387 | |
| Supplemental cash flow information: | | | | | |
| Cash paid for interest | $ | 4,386,982 | | | $ | 5,118,313 | |
| Supplemental disclosures: | | | | | |
| Dividend distributions in stock from DRP | $ | 4,265 | | | $ | 4,974 | |
| Initial lnvestment in SPE recorded | $ | 77,812,254 | | | $ | — | |
| Net Assets Transferred to SPE | $ | 9,648,100 | | | $ | — | |
| APIC contributed as a result of investment in SPE | $ | 87,460,354 | | | $ | — | |
The accompanying notes are an integral part of these consolidated financial statements.
HARTMAN INCOME REIT, INC. AND SUBSIDIARIES
Notes to Consolidated Financial Statements
Note 1 – Organization and Business
Hartman Income REIT, Inc. (the “Company”) was formed as a corporation pursuant to the Maryland General Corporation Law on January 8, 2008. The Company elected to be treated as a real estate investment trust (“REIT”) beginning its taxable year ended December 31, 2008. Hartman Income REIT Management, Inc. (“HIRM”) is a wholly owned management company subsidiary that serves as the general partner of Hartman Income REIT Operating Partnership, L.P. Hartman Income REIT Operating Partnership L.P. (“HIROP”) was formed on January 11, 2008 as a Delaware limited partnership. The Company conducts substantially all its real estate operations and activities through HIROP. As the sole member of the general partner of HIROP, the Company has the exclusive power to manage and conduct the business of HIROP, subject to certain customary exceptions.
Effective April 1, 2008 Houston RE Income Properties XIV REIT, Inc., Houston RE Income Properties XVI REIT, Inc., Houston RE Income Properties XVII REIT, Inc. and Hartman Income Properties XVIII REIT, Inc. merged into the Company pursuant to substantially identical plans of merger which were approved by majority of the respective stockholders of the combining parties. The operating partnership of each merging party (Houston RE Income Properties XIV, LP, Houston RE Income Properties XVI, Ltd., Houston RE Income Properties XVII, Ltd. and Hartman Income Properties XVIII, Ltd.) merged with and into HIROP. Collectively these transactions are referred to herein as the “Formation Transactions.”
Merger with Hartman XX
On July 21, 2017, as subsequently modified on May 8, 2018, the Company and HIROP entered into an agreement and plan of merger with Hartman Short Term Income Properties XX, Inc. (“Hartman XX”) and Hartman XX Limited Partnership, Hartman XX’s operating partnership (“XX Operating Partnership”) (the “HIREIT Merger Agreement”). On July 21, 2017, Hartman Short Term Income Properties XIX, Inc. (“Hartman XIX”) and Hartman XX entered into an agreement and plan of merger (the “XIX Merger Agreement,” and together with the HIREIT Merger Agreement, the “Merger Agreements”).
Subject to the terms and conditions of the HIREIT Merger Agreement, (a) in connection with the HIREIT Merger, (i) each share of common stock of HIREIT (the “HIREIT Common Stock”) issued and outstanding immediately prior to the REIT Merger Effective Time (as defined in the HIREIT Merger Agreement) will be automatically cancelled and retired and converted into the right to receive 0.752222 shares of Hartman XX Common Stock, and (ii) each share of subordinate common stock of HIREIT will be automatically cancelled and retired and converted into the right to receive 0.863235 shares of Hartman XX Common Stock, and (b) in connection with the Partnership Merger, each unit of limited partnership interest in HIREIT Operating Partnership (“HIREIT OP Units”) issued and outstanding immediately prior to the Partnership Merger Effective Time (as defined in the HIREIT Merger Agreement) (other than any HIREIT OP Units held by HIREIT) will be automatically cancelled and retired and converted into the right to receive 0.752222 validly issued, fully paid and non-assessable units of limited partnership interests in XX Operating Partnership.
Subject to the terms and conditions of the XIX Merger Agreement, including the satisfaction of all closing conditions set forth in the Merger Agreements, the Company will merge with and into Hartman XX, with Hartman XX surviving the merger (the “Hartman XIX Merger”). Subject to the terms and conditions of the HI-REIT Merger Agreement, (i) the Company will merge with and into Hartman XX, with Hartman XX surviving the merger (the “HIREIT Merger,” and together with the Hartman XIX Merger, the “REIT Mergers”), and (ii) HIREIT Operating Partnership will merge and with and into XX Operating Partnership, with XX Operating Partnership surviving the merger (the “Partnership Merger,” and together with the REIT Mergers, the “Mergers”). The REIT Mergers are intended to qualify as a “reorganization” under, and within the meaning of, Section 368(a) of the Internal Revenue Code of 1986, as amended (the “Code”), and the Partnership Merger is intended to be treated as a tax-deferred exchange under Section 721 of the Code.
Subject to the terms and conditions of the XIX Merger Agreement, (i) each share of common stock of Hartman XIX (the “XIX Common Stock”) issued and outstanding immediately prior to the Effective Time (as defined in the XIX Merger Agreement) will be automatically cancelled and retired and converted into the right to receive 9,171.98 shares of common stock, $0.01 par value per share, of Hartman XX (“Hartman XX Common Stock”), (ii) each share of 8% cumulative
HARTMAN INCOME REIT, INC. AND SUBSIDIARIES
Notes to Consolidated Financial Statements
preferred stock of Hartman XIX issued and outstanding immediately prior to the Effective Time will be automatically cancelled and retired and converted into the right to receive 1.238477 shares of Hartman XX Common Stock, and (iii) each share of 9% cumulative preferred stock of Hartman XIX issued and outstanding immediately prior to the Effective Time will be automatically cancelled and retired and converted into the right to receive 1.238477 shares of Hartman XX Common Stock.
Each Merger Agreement contains customary covenants, including covenants prohibiting the Company and Hartman XIX and their respective subsidiaries and representatives from soliciting, providing information or entering into discussions concerning proposals relating to alternative business combination transactions, subject to certain limited exceptions.
The Merger Agreements may be terminated under certain circumstances, including but not limited to (i) by the mutual written consent of all the parties to a Merger Agreement, (ii) by either the Company or Hartman XX or Hartman XIX, as applicable, if a final and non-appealable order is entered prohibiting or disapproving the applicable Mergers, (iii) by either the Company or Hartman XX or Hartman XIX, as applicable, if the required approval of the applicable Mergers by the stockholders of the Company or Hartman XX or Hartman XIX, as applicable (the “Stockholder Approvals”), have not been obtained, (iv) by either the Company or Hartman XX or Hartman XIX, as applicable, upon a material uncured breach by the other party that would cause the closing conditions in the applicable Merger Agreement not to be satisfied, or (v) by either the Company or Hartman XX or Hartman XIX, as applicable, if the applicable Mergers have not been completed on or before an outside date, which may be modified or extended with the agreement of the parties to the Merger Agreements. No termination fees or penalties are payable by any party to any Merger Agreement in the event of the termination of any Merger Agreement.
The Merger Agreements contain certain representations and warranties made by the parties thereto. The representations and warranties of the parties were made solely for purposes of the contract among the parties and are subject to certain important qualifications and limitations set forth in confidential disclosure letters delivered by the parties to the Mergers to the other parties to the Mergers. Moreover, certain of the representations and warranties are subject to a contractual standard of materiality that may be different from what may be viewed as material to stockholders, and the representations and warranties are primarily intended to establish circumstances in which either of the parties may not be obligated to consummate the Mergers, rather than establishing matters as facts.
Pre-merger refinance of the Company’s Notes Payable
On October 1, 2018, Hartman XX, through its special purpose finance subsidiary, Hartman SPE, LLC ("SPE LLC"), as borrower, and Goldman Sachs Mortgage Company ("GS"), as lender, entered into a term loan agreement (the "Loan Agreement") (GS, in its capacity as lender, together with any other lender institutions that may become parties thereto, "Lender"). Pursuant to the Loan Agreement, the Lender made a term loan to SPE LLC in the principal amount of $259,000,000 (the "Loan").
Contemporaneously therewith, the Company together with its affiliates Hartman XIX, Hartman XX and Hartman vREIT XXI, Inc. (“vREIT XXI”), contributed a total of 39 commercial real estate properties ("Properties") to SPE, LLC, a Delaware limited liability company, subject to the mortgage indebtedness encumbering the Properties, in exchange for membership interests in SPE LLC. Proceeds of the Loan were immediately used to extinguish the existing mortgage indebtedness encumbering the Properties.
The manager (“Manager”) of SPE LLC is Hartman SPE Management, LLC. Hartman XX is the sole member of Hartman SPE Management LLC.
The Company contributed 17 commercial real estate properties to SPE LLC with an appraised value of approximately $184,140,000 and subject to outstanding mortgage indebtedness as of the contribution date of approximately $76,290,000. The company holds a 34.38% interest in SPE LLC.
Hartman XIX contributed nine commercial real estate properties to SPE LLC with an appraised value of approximately $129,090,000 and subject to outstanding mortgage indebtedness as of the closing date of approximately $44,401,000. Hartman XIX holds a 26.99% interest in SPE LLC.
HARTMAN INCOME REIT, INC. AND SUBSIDIARIES
Notes to Consolidated Financial Statements
Hartman XX contributed 13 commercial real estate properties, including its 51.2% interest in Three Forest Plaza, to SPE LLC with an appraised value of approximately $181,034,000 and subject to outstanding mortgage indebtedness as of the closing date of approximately $78,322,000. Hartman XX holds a 32.74% interest in SPE LLC.
vREIT XXI contributed its 48.8% interest in Three Forest Plaza, which vREIT XXI owns in a joint venture arrangement with Hartman XX. The net asset value of the Three Forest Plaza minority interest is $18,486,000. vREIT XXI holds a 5.89% interest in SPE LLC.
The term of the Loan is five years, comprised of an initial two-year term with three one-year extension options. Each extension option shall be subject to certain conditions precedent including (i) no default then outstanding, (ii) 30 days prior written notice, (iii) the properties must have a specified in-place net operating income debt yield and (iv) purchase of an interest rate cap as described below for the exercised option term or terms.
The outstanding principal of the Loan will bear interest at the one-month LIBOR rate plus 1.80%. As a condition to the funding of the Loan, SPE LLC has entered into an interest rate cap arrangement with SMBC Capital Markets, Inc. that caps LIBOR at 3.75% during the initial term of the Loan.
The Loan Agreement contains various customary covenants, including but not limited to financial covenants, covenants requiring monthly deposits in respect of certain property costs, such as taxes, insurance, tenant improvements, and leasing commissions, covenants imposing restrictions on indebtedness and liens, and restrictions on investments and participation in other asset disposition, merger or business combination or dissolution transactions.
The Loan Agreement is secured by, among other things, mortgages on the Properties. Hartman XX, Hartman XIX and the Company, entered into a guaranty agreement in favor of GS (the "Guaranty Agreement"), whereby each guarantor unconditionally guaranties the full and timely performance of the obligations set forth in the Loan Agreement and all other loan documents, including the payment of all indebtedness and obligations due under the Loan Agreement.
Note 2 – Variable Interest Entities
Variable interest entities (“VIEs”) are defined as entities with a level of invested equity that is not sufficient to fund future operations on a stand-alone basis, or whose equity holders lack certain characteristics of a controlling financial interest. For identified VIEs, an assessment must be made to determine which party to the VIE, if any, has both the power to direct the activities of the VIE that most significantly impacts the performance of the VIE and the obligation to absorb losses or the right to receive benefits from the VIE that could potentially be significant to the VIE.
The Company is deemed to be the primary beneficiary of an affiliated entity, Hartman Advisors, LLC and its wholly owned subsidiaries Hartman Advisors XXI, LLC and Hartman vREIT XXI SLP LLC, and together referred to as “Advisors”. Advisors qualifies as a VIE. Accordingly, the assets and liabilities and revenues and expenses of Advisors have been included in the accompanying consolidated financial statements.
Advisors is responsible for advising Hartman XX and vREIT XXI and for identifying and making acquisitions and investments on behalf of Hartman XX and vREIT XXI through use of the employees of HIRM. As such, the Company provides the operational support necessary to maintain and operate Advisors and is, therefore, required to consolidate Advisors under generally accepted accounting principles. As of December 31, 2018 and 2017, and for the years then ended, Advisors had, on a separate company basis, assets of $647,773 and $304,696, respectively; liabilities of $253,446 and $51,596, respectively; revenues of $2,384,259 and $1,955,475, respectively; and expenses (contra expenses) of $268,974 and $(331,418), respectively. The contra expense is a result of the reimbursement of offering and organization costs which Advisor was liable for related to the vREIT XXI offering.
The liabilities of Advisors do not represent additional claims on the Company’s general assets; rather they represent claims against specific assets of the VIE. Likewise, the assets of the VIE consolidated by the Company do not represent additional assets available to satisfy claims against the Company’s general assets.
HARTMAN INCOME REIT, INC. AND SUBSIDIARIES
Notes to Consolidated Financial Statements
Note 3 – Summary of Significant Accounting Policies
Basis of Consolidation
HIRM is the sole general partner of HIROP and possesses full legal control and authority over the operations of HIROP. As of December 31, 2018 and 2017, , respectively, the Company owned a majority of the limited partnership interests in HIROP. Advisors is the advisor to Hartman XX and vREIT XXI, affiliates of the Company. Advisors is beneficially owned 70% by Allen Hartman and his affiliates, the Company’s chief executive officer and the chairman of the Company’s board of directors, and 30% by HIRM.
As of December 31, 2018, the Company, through HIRM, is the sole owner of Hartman Retail II Holdings Company, Inc. (“Holdings”), an entity formed for the purpose of holding units of beneficial interest in a Delaware statutory trust being offered for sale to accredited investors in a private placement offering. As of December 31, 2018 and 2017, Holdings owned 37.27% and 74.17% of the beneficial interests of the Delaware statutory trust, respectively. See Note 4.
The accompanying consolidated financial statements include the accounts of HIROP, Advisors and Holdings. All significant inter-entity balances have been eliminated. Noncontrolling interests in the accompanying consolidated financial statements represent the share of equity and earnings of HIROP, Advisors and Holdings allocable to holders of partnership interests and limited liability company interests other than the Company. Net income or loss is allocated to noncontrolling interests based on the weighted-average percentage ownership during the year. Issuance of additional common shares of beneficial interest of the Company’s common shares and units of limited partnership interest in HIROP which are convertible into common shares on a one for one basis changes the ownership interests of both the noncontrolling interests and the Company. Limited liability company interests in Advisors are not convertible into common shares of the Company.
Use of Estimates
The preparation of consolidated financial statements in conformity with U.S. generally accepted accounting principles requires management to make estimates and assumptions that affect the reported amounts of assets and liabilities and disclosure of contingent liabilities at the date of the consolidated financial statements and the reported amounts of revenues and expenses during the reporting period. Significant estimates include the estimated useful lives for depreciable and amortizable assets and costs, the estimated allowance for uncollectible accounts and the estimates supporting the Company’s impairment analysis for the carrying values of real estate assets. Actual results could differ from those estimates.
Cash and Cash Equivalents
All highly liquid investments with original maturities of three months or less at the time of purchase are considered to be cash equivalents. Cash and cash equivalents as of December 31, 2018 and 2017 consisted of demand deposits at commercial banks.
Revenue Recognition
Leases are accounted for as operating leases. Certain leases provide for tenant occupancy during periods for which no rent is due and/or for increases or decreases in the minimum lease payments over the terms of the leases. Revenue is recognized on a straight-line basis over the term of the individual leases. Revenue recognition under a
lease begins when the tenant takes possession of or controls the physical use of the leased space. When the Company acquires a property, the term of existing leases is considered to commence as of the acquisition date for the purposes of this calculation. Accrued rents are included in accrued rent and accounts receivable, net. In accordance with Accounting Standards Certification (ASC) 605-10-S99, Revenue Recognition, the Company will defer the recognition of contingent rental income, such as percentage rents, until the specific target that triggers the contingent rental income is achieved. Cost recoveries from tenants are included in tenant reimbursements and other revenues in the period the related costs as reported in the accompanying statement of operations.
HARTMAN INCOME REIT, INC. AND SUBSIDIARIES
Notes to Consolidated Financial Statements
Noncontrolling Interests
Noncontrolling interests represent the portion of equity in HIROP, Advisors and Holdings which are not owned by the Company. In the accompanying consolidated statements of operations, the noncontrolling interest in the net income of HIROP, Advisors and Holdings is shown as an allocation of net income (loss) and is presented separately as “Net income attributable to noncontrolling interests.” The Company reported noncontrolling interests in equity on the consolidated balance sheets separate from the Company’s equity (deficit). The noncontrolling interests in HIROP are owned by individuals, including Allen Hartman and his affiliates, the Company’s chief executive officer and chairman of its Board of Directors, who contributed real estate or undivided interests in real estate to HIROP in exchange for HIROP units. Advisors is beneficially owned 70% by Allen Hartman and his affiliates and 30% by HIRM.
In May 2016, the Company, through HIRM, formed Holdings, which initially owned all of the beneficial interests in Hartman Retail II DST. On May 17, 2016, Hartman Retail II DST acquired the property Mission Bend Center, from an unrelated party for $15,100,000, exclusive of closing costs. During 2017 and 2018, the Holdings sold a majority of the interests in Mission Bend Center. As of December 31, 2018, the Company owned 37.27% of interest in Mission Bend Center. As a result, the operations of Mission Bend Center have been deconsolidated as of December 31, 2018. As of July 24, 2018, when the Company owned less than 50% of interest in Mission Bend Center, the investment of Holdings in Mission Bend Center has been accounted for using equity method of accounting.
Real Estate
The historical cost basis (original cost less accumulated depreciation and amortization) of real estate owned by the parties prior to the Formation Transactions has been retained. The purchase price of each property was allocated to land, building and improvements, identifiable intangible assets and to the acquired liabilities based on their respective fair values. Identifiable intangible assets include the value of in-place leases which were determined to be market value leases. Fair value was determined based on estimated cash flow projections that utilized appropriate discount and capitalization rates and available market information. Estimated future cash flows were based on a number of factors including the historical operating results, known trends and specific market and economic conditions that may have affected the property. Factors considered by management in the analysis of determining the as-if-vacant property value included an estimate of carrying costs during the expected lease-up periods considering market conditions, and costs to execute similar leases. In estimating carrying costs, management included real estate taxes, insurance and estimates of lost rentals at market rates during the expected lease-up periods, tenant demand and other economic conditions. Management also estimated costs to execute similar leases including leasing commissions, tenant improvements, legal and other related expenses. Intangibles related to in- place lease value were recorded as acquired lease intangibles and are amortized over the remaining terms of the underlying leases.
Allocation of Purchase Price of Acquired Assets
Upon the acquisition of real properties, it is the Company’s policy to allocate the purchase price of properties to acquired tangible assets, consisting of land and buildings, and identified intangible assets and liabilities, consisting of the value of above-market and below-market leases, other value of in-place leases and leasehold improvements and value of tenant relationships, based in each case on their fair values. The Company utilizes internal valuation methods to determine the fair values of the tangible assets of an acquired property (which includes land and buildings).
The fair values of above-market and below-market in-place lease values, including below-market renewal options for which renewal has been determined to be reasonably assured, are recorded based on the present value (using an interest rate which reflects the risks associated with the leases acquired) of the difference between (a) the contractual amounts to be paid pursuant to the in-place leases and (b) an estimate of fair market lease rates for the corresponding in-place leases and below-market renewal options, which is generally obtained from independent appraisals, measured over a period equal to the remaining non-cancellable term of the lease. The above-market and below-market lease and renewal option values are capitalized as intangible lease assets or liabilities and amortized using the straight-line method as an adjustment of rental income over the remaining expected terms of the respective leases.
The fair values of in-place leases include direct costs associated with obtaining a new tenant, opportunity costs associated with lost rentals which are avoided by acquiring an in-place lease, and tenant relationships. Direct costs
HARTMAN INCOME REIT, INC. AND SUBSIDIARIES
Notes to Consolidated Financial Statements
associated with obtaining a new tenant include commissions, tenant improvements, and other direct costs and are estimated based on independent appraisals and management’s consideration of current market costs to execute a similar lease. These direct costs are included in in-place lease intangible assets and are amortized using the straight- line method to expense over the remaining terms of the respective leases. The value of opportunity costs is calculated using the contractual amounts to be paid pursuant to the in-place leases over a market absorption period for a similar lease. Customer relationships are valued based on expected renewal of a lease or the likelihood of obtaining a particular tenant for other locations. These intangibles will be included in in-place lease value intangible assets, which are included in real estate assets, in the consolidated balance sheets and are amortized to expense, using the straight-line method over the remaining term of the respective leases. The amortization expense is included in depreciation and amortization in the consolidated statements of operations.
The determination of the fair values of the assets and liabilities acquired requires the use of significant assumptions with regard to the current market rental rates, rental growth rates, discount rates and other variables. The use of inappropriate estimates would result in an incorrect assessment of the purchase price allocations, which could impact the amount of the Company’s reported net income (loss).
Depreciation and amortization
Depreciation is computed using the straight-line method over the estimated useful lives of 5 to 39 years for the buildings and improvements. Tenant improvements are depreciated using the straight-line method over the life of the improvement or remaining term of the lease, whichever is shorter. Amortization is computed using the straight- line method over the remaining terms of the leases underlying the intangible in-place lease value. Depreciation is not recorded on real estate held for disposition.
Impairment
Properties are reviewed for impairment annually or whenever events or changes in circumstances indicate that the carrying amount of the assets, including accrued rental income, may not be recoverable through operations. A determination is made as to whether an impairment in value has occurred by comparing the estimated future cash flows (undiscounted and without interest charges), including the estimated residual value of the property, with the carrying cost of the property. If impairment is indicated, a loss is recorded for the amount by which the carrying value of the property exceeds its fair value. Management of the Company has determined that there has been no impairment in the carrying value of real estate assets for the years endedDecember 31, 2018 and 2017.
Sales of Real Estate
Sales of real estate are accounted for under the full accrual method. Under this method, gain is not recognized until the collectability of the sales price is reasonably assured and the earnings process is virtually complete. When a sale does not meet the requirements for income recognition, gain is deferred until those requirements are met. See Note 4.
Accrued Rent and Accounts Receivable
Included in accrued rent and accounts receivable are base rents, tenant reimbursements and receivables attributable to recording rents on a straight-line basis. An allowance for the uncollectible portion of accrued rents and accounts receivable is determined based upon customer credit-worthiness (including expected recovery of the Company’s claim with respect to any tenants in bankruptcy), historical bad debt levels, and current economic trends.
Deferred Lease Commissions
Leasing commissions are amortized using the straight-line method over the term of the related lease agreements.
Prepaid Expenses and Other Assets
Prepaid expenses and other assets include prepaid insurance and other deposits.
HARTMAN INCOME REIT, INC. AND SUBSIDIARIES
Notes to Consolidated Financial Statements
Stock-Based Compensation
The Company follows ASC 718, Compensation-Stock Compensation with regard to issuance of stock for payment of services. ASC 718 requires that compensation cost relating to share-based payment transactions be recognized in the consolidated financial statements. The compensation cost is measured based on the fair value of the equity or liability instruments issued. Stock-based compensation expense is included in general and administrative expense in the accompanying consolidated statements of operations.
Advertising
The Company expenses advertising costs as incurred, and such costs are included in general and administrative expenses in the accompanying statement of operations. Advertising costs totaled $178,802 and $214,380 for the years ended December 31, 2018 and 2017, respectively.
Income Taxes
The Company elected to be treated as a REIT under the Internal Revenue Code of 1986, as amended, beginning with the taxable year ended December 31, 2008. To qualify as a REIT, the Company must meet certain organizational and operational requirements, including a requirement to distribute at least 90% of the Company’s annual REIT taxable income to stockholders (which is computed without regard to the dividends-paid deduction or net capital gain and which does not necessarily equal net income as calculated in accordance with generally accepted accounting principles). As a REIT, the Company generally will not be subject to federal income tax on income that it distributes as dividends to its stockholders. If the Company fails to qualify as a REIT in any taxable year, it will be subject to federal income tax on its taxable income at regular corporate income tax rates and generally will not be permitted to qualify for treatment as a REIT for federal income tax purposes for the four taxable years following the year during which qualification is lost, unless the Internal Revenue Service grants the Company relief under certain statutory provisions. Such an event could materially and adversely affect the Company’s net income and net cash available for distribution to stockholders. However, the Company believes that it is organized and will operate in such a manner as to qualify for treatment as a REIT.
For the years ended December 31, 2018 and 2017, the Company incurred net loss of $948,280 and $1,609,192, respectively. The Company does not anticipate generating future taxable income which may be offset by the net loss carry forward. The Company considers that any deferred tax benefit and corresponding deferred tax asset which may be recorded in light of the net loss carry forward would be properly offset by an equal valuation allowance in that no future taxable income is expected. Accordingly, no deferred tax benefit or deferred tax asset has been recorded in the consolidated financial statements.
The Company is required to recognize in its consolidated financial statements the financial effects of a tax position only if it is determined that it is more likely than not that the tax position will not be sustained upon examination, including resolution of any related appeals or litigation processes, based on the technical merits of the position. Management has reviewed the Company’s tax positions and is of the opinion that material positions taken by the Company would more likely than not be sustained upon examination. Accordingly, the Company has not recognized a liability related to uncertain tax positions.
Concentration of Risk
Effective October 1, 2018 , substantially all of the company assets are represented by its investment in Hartman SPE LLC. The Company maintains cash accounts in two U.S. financial institutions. The terms of these deposits are on demand to minimize risk. As of December 31, 2018, the Company had two depository accounts in excess of the federally insured limits. No losses have been incurred in connection with these deposits.
Reclassification
Certain items in the comparative consolidated financial statements have been reclassified to conform to the presentation adopted in the current period. Distributions reported for 2017 on the consolidated statements of cash flows
HARTMAN INCOME REIT, INC. AND SUBSIDIARIES
Notes to Consolidated Financial Statements
have been segregated between distributions paid to common stockholders and non-controlling interest holders. Net cash used in financing activities reported for 2017 has not changed as a result of this reclassification.
Recently Adopted Accounting Pronouncements
On January 1, 2018, the Company adopted the new accounting standard codified in Accounting Standards Codification (“ASC”) 606 - “Revenue from Contracts with Customers,” which requires an entity to recognize the amount of revenue to which it expects to be entitled for the transfer of promised goods or services to customers. ASC 606 replaces most existing revenue recognition guidance under GAAP. The standard permits the use of either the retrospective or cumulative effect transition method. Certain contracts with customers, principally lease contracts, are not within the scope of the new guidance. The Company has elected to use the retrospective method. The adoption of ASC 606 - had no material impact on the beginning cumulative accumulated distributions and net loss at January 1, 2018.
On January 1, 2018, the Company adopted Accounting Standards Update ("ASU") No. 2016-01, “Recognition and Measurement of Financial Assets and Liabilities,” issued by the Financial Accounting Standards Board (“FASB”), which enhances the reporting requirements surrounding the measurement of financial instruments and requires equity securities to be measured at fair value with changes in the fair value recognized through net income for the period. The adoption of ASU No. 2016-01 had no material effect on the consolidated financial position or consolidated results of operations.
Recent Accounting Pronouncements Not Yet Adopted
In February 2016, the FASB issued ASU No. 2016-02, “Leases,” which changes lessee accounting to reflect the financial liability and right-of-use asset that are inherent to leasing an asset on the balance sheet. ASU No. 2016-02 is effective for the Company’s fiscal year commencing on January 1, 2019, but early adoption is permitted. The Company does not anticipate that the adoption of ASU No. 2016-02 will have a material effect on its consolidated financial position or consolidated results of operations.
In June 2016, the FASB issued ASU 2016-13, “Measurement of Credit Losses on Financial Instruments.” The updated guidance requires measurement and recognition of expected credit losses for financial assets, including trade and other receivables, held at the reporting date based on historical experience, current conditions, and reasonable and supportable forecasts. This is different from the current guidance as this will require immediate recognition of estimated credit losses expected to occur over the remaining life of many financial assets. Generally, the pronouncement requires a modified retrospective method of adoption. This guidance is effective for fiscal years and interim periods within those years beginning after December 15, 2019, with early adoption permitted. The Company is currently evaluating the impact this guidance will have on the consolidated financial statements when adopted.
Note 4 – Real Estate
Real estate assets consisted of the following:
| | | | | | | | | | | | | | |
| | December 31, | | |
| | 2018 | | 2017 |
| Land | $ | 957,634 | | $ | 18,026,699 | |
| Buildings and improvements | | 4,629,833 | | | 122,936,177 | |
| In-place lease value intangible | | 1,984,389 | | | 20,721,223 | |
| | 7,571,856 | | | 161,684,099 | |
| Less accumulated depreciation and amortization | | (4,767,768) | | | (77,238,775) | |
| Total real estate assets | $ | 2,804,088 | | $ | 84,445,324 | |
The Company identified and recorded the value of acquired lease intangibles at the property acquisition date. Such intangibles include the value of acquired in-place leases and above and below-market leases. Acquired lease intangibles are amortized over the leases' remaining terms. The Company considered acquired in-place leases on all properties, to be market rate leases.
HARTMAN INCOME REIT, INC. AND SUBSIDIARIES
Notes to Consolidated Financial Statements
The amount of total in-place lease intangible assets and the respective accumulated amortization as of December 31, 2018 and 2017 are as follows:
| | | | | | | | | | | | | | |
| | December 31, | | |
| | 2018 | | 2017 |
| In-place lease value intangible | $ | 1,984,389 | | $ | 20,721,223 | |
| Less accumulated amortization | | (1,984,389) | | | (19,536,073) | |
| Acquired in-place lease intangible assets, net | $ | — | | $ | 1,185,150 | |
Depreciation expense for the years ended December 31, 2018 and 2017 was $3,697,143 and $5,156,753 respectively. Amortization expense for the years ended December 31, 2018 and 2017 was $269,828 and $499,515, respectively.
On July 6, 2018, the Company sold the Skyway property for $4,615,000. Net proceeds were $4,431,013 and the Company recognized a gain on the sale of $3,037,532.
Effective October 1, 2018, the company contributed 17 commercial properties to Hartman SPE LLC. See Note 7, Investment in affiliates. As of December 31, 2018 the company owns one commercial property.
In May 2016, the Company, through HIRM, formed Hartman Retail II Holdings Company ("Holdings"), which initially owned all of the beneficial interests in Hartman Retail II DST. On May 17, 2016, Hartman Retail II DST acquired the property Mission Bend Center, from an unrelated party for $15,100,000, exclusive of closing costs. During 2017 and 2018, the Holdings sold a majority of the interests in Mission Bend Center. As of December 31, 2018, the Company owned 37.27% of interest in Mission Bend Center. As a result, the operations of Mission Bend Center have been deconsolidated as of December 31, 2018. As of July 24, 2018, when the Company owned less than 50% of interest in Mission Bend Center, the investment of Holdings in Mission Bend Center has been accounted for using equity method of accounting.
Note 5 – Accrued Rent and Accounts Receivable, net
Accrued rent and accounts receivable, net, consists of amounts accrued, billed and due from tenants net of an allowance for uncollectible accounts as follows:
| | | | | | | | | | | | | | |
| | December 31, | | |
| | 2018 | | 2017 |
| Tenant and other receivables | $ | 80,129 | | $ | 3,171,995 | |
| Accrued rent | | 35,153 | | | 2,921,546 | |
| Allowance for uncollectible accounts | | (33,176) | | | (2,865,531) | |
| Accrued rent and accounts receivable, net | $ | 82,107 | | $ | 3,228,010 | |
As of December 31, 2018 and 2017 the Company had an allowance for uncollectible accounts of $33,176 and $2,865,531, respectively. For the years ended December 31, 2018 and 2017, the Company recorded bad debt expense of $398,670 and $471,443, respectively, related to tenant receivables that were specifically identified as potentially uncollectible based on an assessment of the tenant’s credit-worthiness. For the year ended December 31, 2018 and 2017, the Company recorded charge-offs of receivable amounts previously included in the allowance for uncollectible accounts of $0 and $181,649 and respectively. Bad debt expense and any related recoveries are included in property operating expenses in the consolidated statements of operations.
Note 6 – Deferred Lease Commissions, net
Costs which have been deferred consist of the following:
HARTMAN INCOME REIT, INC. AND SUBSIDIARIES
Notes to Consolidated Financial Statements
| | | | | | | | |
| December 31, | |
| 2018 | 2017 |
| Deferred lease commissions | $ | 231,806 | | $ | 6,485,588 | |
| Less: deferred leasing commissions accumulated amortization | (195,496) | (3,302,747) |
| Deferred lease commission, net | $ | 36,310 | | $ | 3,182,841 | |
Deferred lease commissions amortization is included in general and administrative expense in the accompanying consolidated statements of operations.
Note 7 – Investment in affiliates
Investment in affiliates consist of the following:
| | | | | | | | |
| December 31, | |
| 2018 | 2017 |
| Hartman SPE LLC | $ | 76,515,313 | | $ | — | |
| Hartman VREIT XXI (advisor) | 201,005 | 201,005 |
| $ | 76,716,318 | | $ | 201,005 | |
Effective October 1, 2018, the company contributed 17 commercial real estate properties with an appraised value of $184,140,000 and subject to mortgage indebtedness as of the contribution date of approximately $76,290,000, to Hartman SPE LLC. The Company holds a 34.38% interest in SPE LLC as of December 31, 2018.
The Company accounts for this investment using the equity method. Financial information of SPE LLC for the period from inception to December 31, 2018 is summarized as follows (in thousands):
HARTMAN INCOME REIT, INC. AND SUBSIDIARIES
Notes to Consolidated Financial Statements
| | | | | |
| December 31, 2018 |
| Balance Sheet | |
| |
| ASSETS | |
| Real estate assets, at cost | $ | 508,801 | |
| Accumulated depreciation and amortization | (64,259) | |
| Real estate assets, net | 444,542 | |
| Other assets, net | 64,236 | |
| Total Assets | $ | 508,778 | |
| | |
| LIABILITIES AND EQUITY | | |
| Notes payable, net | $ | 262,219 | |
| Due to related parties | 2,674 | |
| Other liabilities | 21,559 | |
| Total Liabilities | 286,452 | |
| Equity | 222,326 | |
| Total Liabilities and Equity | $ | 508,778 | |
| |
| |
| For the period from (Inception) September 20, 2018 to December 31, 2018 |
| Statement of Operations | |
| Total revenues | $ | 19,822 | |
| Expenses: | | |
| Property operating expenses | 7,937 | |
| Real estate taxes and insurance | 1,960 | |
| Depreciation and amortization | 5,881 | |
| General and administrative | 2,396 | |
| Interest, net | 5,420 | |
| Total | 23,594 | |
| Net Income | $ | (3,772) | |
The Company's investment in SPE LLC, as reported in the Consolidated Balance Sheets, differs from our net assets contributed due to basis differences, which arose upon the transfer of assets to SPE LLC. The net positive basis difference, which totaled $87 million at December 31, 2018, was recorded to additional Paid-in Capital.
Note 8 – Future Minimum Lease Income
The Company contributed its rental income producing real estate assets, except Atrium II, to Hartman SPE, LLC effective October 1, 2018 as more fully described in Note 1 above.
The Company leases its sole remaining property under non-cancelable operating leases which provide for minimum base rentals. A summary of minimum future rentals to be received (exclusive of renewals, tenant reimbursements, and contingent rentals) under non-cancelable operating leases in existence at December 31, 2018 is as follows:
HARTMAN INCOME REIT, INC. AND SUBSIDIARIES
Notes to Consolidated Financial Statements
Years ending December 31, Future Minimum Rents
| | | | | |
| 2019 | $ | 412,475 | |
| 2020 | 373,001 | |
| 2021 | 291,952 | |
| 2022 | 255,458 | |
| 2023 | 255,458 | |
| Thereafter | 498,928 | |
| Total | $ | 2,087,272 | |
Note 9 – Notes Payable
Notes payable consists of the following:
| | | | | | | | | | | | | | |
| | December 31, | | |
| | 2018 | | 2017 |
| Fixed Rate Notes: | | | | |
| $87.6 million, due October 2018 | $ | — | | $ | 55,090,668 |
| $4.6 million, due November 2018 | | — | | | 4,423,160 |
| $5.0 million, related party (XIX), due on demand | | 3,900,000 | | | 3,900,000 |
| $8.8 million, related party (XX), due May 2019 | | — | | | 5,515,371 |
| $8.9 million, due June 2026 | | — | | | 8,719,571 |
| Variable Rate Note: | | | | | |
| $30.0 million, revolving credit facility, due May 2020 | | — | | | 18,500,000 |
| Subtotal | $ | 3,900,000 | | $ | 96,148,770 |
| Less unamortized deferred loan costs | | — | | | (267,898) |
| Total | $ | 3,900,000 | | $ | 95,880,872 |
The Company’s loan costs are amortized using the straight-line method over the terms of the loans, which approximates the interest method. Costs which have been deferred consist of the following, in thousands:
| | | | | | | | | | | | | | |
| | December 31, | | |
| | 2018 | | 2017 |
| Deferred loan costs | $ | 1,224,137 | $ | 1,566,208 |
| Less: deferred loan costs accumulated amortization | | (1,224,137) | | (1,298,311) |
| Total deferred loan costs net of accumulated amortization | $ | — | | $ | 267,897 |
Deferred loan costs amortization is included in interest expense in the accompanying consolidated statements of operations.
Fixed Rate Notes
On September 5, 2008 the Company, operating through Hartman Income REIT Property Holdings LLC, a wholly owned subsidiary of HIROP, executed a promissory note in the amount of $87.6 million. Loan proceeds of $67.6 million were funded at closing. The indebtedness was originally secured by twelve properties transferred by HIROP to Hartman Income REIT Property Holdings LLC for purposes of the financing transaction and a guarantee by the Company and Allen Hartman. The note bore interest at a fixed rate of 6.50% per annum and was payable in monthly installments of principal and interest of $427,278. Interest expense incurred for the years ended December 31, 2018 and 2017 was $2,542,696 and $3,625,903 respectively. This loan was paid in full on October 1, 2018.
HARTMAN INCOME REIT, INC. AND SUBSIDIARIES
Notes to Consolidated Financial Statements
On November 21, 2013, the Company, through its wholly owned subsidiary, Hartman Garden Oaks Acquisition, LP, entered into a $4.6 million loan term agreement with a bank. Loan proceeds of $4.6 million were funded at closing. The indebtedness has an effective fixed interest rate is 5.89%. The scheduled maturity date was November 20, 2018. Interest expense incurred was $223,081 and $298,499 for the years ended December 31, 2018 and 2017, respectively. This loan was paid in full on October 1, 2018.
On February 7, 2010, HIROP entered in to a revolving promissory note in the face amount of $5.0 million with Hartman XIX. During 2016, an additional amount of $2,600,000 was borrowed. Outstanding borrowings under the related party note bear interest at an annualized rate of 6.0% and are $3,900,000 as of December 31, 2018 and 2017 respectively. The maturity date of the promissory note, as amended, is December 31, 2021. Interest expense was $227,000 and $227,000 for the years ending December 31, 2018 and 2017, respectively. Accrued interest payable of $675,210 and $448,211 as of December 31, 2018 and 2017, respectively is included in accounts payable and accrued expenses in the accompanying consolidated balance sheets.
On May 16, 2016, the Company, through Hartman Retail II Holdings Company, Inc. (“Holdings”), an entity formed for the purpose of acquiring and holding units of beneficial interest in a DST (“Hartman Retail II DST”) to be offered for sale to accredited investors in a private placement securities offering, received an advance of $7,231,000 pursuant to a promissory note in the face amount of up to $8,820,000 made by Retail II Holdings in favor of Hartman TRS, Inc., a wholly owned taxable REIT subsidiary of Hartman XX. The purpose of the loan by Hartman TRS, Inc. to Retail II Holdings was to acquire the beneficial interest in Hartman Retail II DST. HIRM is the sponsor of the Hartman Retail II DST private placement offering. Pursuant to the terms of the promissory note, an origination fee of $144,238, equal to 2% of the amount advanced under the promissory note, has been accrued as a payable to TRS together with interest at the rate of 10.00% per annum on the outstanding principal balance. The outstanding principal balance of the promissory note is reduced as investor funds are raised by Hartman Retail II DST. Interest expense was $285,278 and $655,379 for the years ended December 31, 2018 and 2017, respectively.
The maturity date of the promissory note is May 17, 2019. The note has been removed from the Company's financial statements with the deconsolidation of Hartman Retail II DST on July 23, 2018.
On May 17, 2016, the Company, through Hartman Retail II DST, a Delaware statutory trust, entered into an $8.9 million loan agreement with a bank. The promissory note evidencing the indebtedness under the loan agreement bears interest at the rate of 5.24% per annum. The note is payable in monthly installments of principal and interest. The loan agreement matures June 1, 2026. Interest expense was $325,526 and $466,967 for the years ended December 31, 2018 and 2017, respectively.
On July 23, 2018, the Company sold additional 18.12% of its ownership in Hartman Retail II DST, which brought its effective ownership to 46.88% as of July 23, 2018. The variable interest utility has been deconsolidated from the accompanying financial statements as of July 23, 2018. From July 24, 2018, the Company has accounted for its investment in Hartman Retail II DST on an equity basis. As of December 31, 2018, the Company owned 37.27% interest in Hartman Retail II DST.
Variable Rate Note
On February 8, 2016 the Company, through HIROP, entered into a revolving credit agreement with East West Bank (the “EWB Credit Facility”) The borrowing base was $19.5 million. The EWB Credit Facility is secured by seven HIROP properties. The EWB Credit Facility note bore interest at prime plus 0.5% per annum and matured February 8, 2018. Interest expense on the EWB Credit Facility was $723,895 and $756,248 for the years ended December 31, 2018 and 2017, respectively. This loan was paid in full on October 1, 2018.
Total Interest expense incurred for the years ended December 31, 2018 and 2017 was $4,536,217 and $6,346,341, respectively, which included amortization of deferred loan costs of $208,741 and $316,345, respectively. Interest expense of $675,210 and $2,382,453 was payable as of December 31, 2018 and 2017, respectively, and is included in accounts payable and accrued expenses in the accompanying consolidated balance sheets.
HARTMAN INCOME REIT, INC. AND SUBSIDIARIES
Notes to Consolidated Financial Statements
Note 10 – Income Taxes
Federal income taxes are not provided for because the Company qualifies as a REIT under the provisions of the Internal Revenue Code and because the Company has distributed and intends to continue to distribute all of its taxable income to its stockholders, who include their proportionate taxable income in their individual tax returns. As a REIT, the Company must distribute at least 90% of its real estate investment trust taxable income to its stockholders and meet certain income sources and investment restriction requirements. In addition, REITs are subject to a number of organizational and operational requirements. If the Company fails to qualify as a REIT in any taxable year, it will be subject to federal income tax (including any applicable alternative minimum tax) on its taxable income at regular corporate tax rates. The Company’s federal income tax returns for the years ended December 31, 2016, 2017 and 2018 have not been examined by the Internal Revenue Service. The Company’s federal income tax return for the year ended December 31, 2016 may be examined on or before September 15, 2020.
Taxable income (loss) differs from net income (loss) for financial reporting purposes principally due to differences in the timing of recognition of interest, real estate taxes, depreciation and amortization and rental revenue.
A provision for Texas Franchise tax under the Texas Margin Tax Bill in the amount of $118,445 and $121,131 was recorded in the consolidated financial statements for the years ended December 31, 2018 and 2017, respectively, with a corresponding charge to real estate taxes and insurance in the accompanying consolidated statements of operations.
Note 11 – Related Party Transactions
Formation Transactions. Effective April 1, 2008 Houston RE Income Properties XIV REIT, Inc., Houston RE Income Properties XVI REIT, Inc., Houston RE Income Properties REIT XVII, Inc. and Hartman Income Properties XVIII, Inc. merged into the Company pursuant to substantially identical plans of merger which were approved by a majority of the respective stockholders of the combining parties. The operating partnership of each merging party (Houston RE Income Properties XIV, LP, Houston RE Income Properties XVI, Ltd., Houston RE Income Properties XVII, Ltd. and Hartman Income Properties XVIII, Ltd.) merged with and into HIROP. Collectively these transactions are referred to herein as the “Formation Transactions.” (See Note 1 – Organization and Business).
The Formation Transactions included the contribution of certain net assets of Hartman Management LP, which was wholly owned by Allen Hartman, to HIRM in exchange for 403,400 shares of the Company’s Subordinated Stock. The Company withheld the issuance of 96,600 subordinated shares representing a contingency for non- qualified incentive plan obligations to employees of Hartman Management LP who became employees of Hartman Income REIT Management LLC as a result of the Formation Transactions. The Board of Directors has approved the issuance of 38,300 subordinated shares to Mr. Hartman as a result of forfeitures by former plan participants. The issuance date has not been definitively set by the Board.
In June 2008, the Company acquired two retail shopping centers in Houston from Allen Hartman and his affiliates. Mr. Hartman and his affiliates contributed the two properties to HIROP in exchange for 1,015,300 HIROP units and a $2.0 million promissory note. The value of the exchange was based upon an independent real estate appraisal at a value of $12,153,000.
The Company, through HIRM, is a party to a Real Property and Company Management Agreement pursuant to which HIRM provides property management and leasing services with respect to properties owned by Hartman XIX, Hartman XX and Hartman vREIT XXI, Inc. (“vREIT XXI”). HIRM also provides for the day to day corporate management of Hartman XIX. For the years ended December 31, 2018 and 2017, respectively, the Company charged Hartman XIX $1,807,524 and $2,355,568 for real property, company management and leasing services. As of December 31, 2018 and 2017, the Company owed Hartman XIX $1,001,448 and $127,595, respectively. For the years ended December 31, 2018 and 2017, respectively, the Company charged Hartman XX $9,013,000 and $6,556,037 for real property, company management and leasing services. As of December 31, 2018 and 2017, the Company owed Hartman XX $9,594,532 and $3,516,773, respectively.
Partnership distributions to HIROP unit holders, who are the noncontrolling interests in HIROP, were $1,482,822 and $1,583,074 for the years ended December 31, 2018 and 2017, respectively. Distributions to Allen Hartman, the Company’s
HARTMAN INCOME REIT, INC. AND SUBSIDIARIES
Notes to Consolidated Financial Statements
CEO and Chairman of the Board of Directors, totaled $284,416 attributable to Mr. Hartman’s ownership in HIROP OP units for the year ended December 31, 2018 and 2017, respectively. Distributions to Mr. Hartman and his affiliates from Advisors totaled $1,150,100 and $1,200,000 for the years ended December 31, 2018 and 2017, respectively. These amounts are included in noncontrolling interest distributions on the Statement of Changes in Deficit and Note 12, Stockholders’ Equity.
As of December 31, 2018 and 2017, respectively, Mr. Hartman and his affiliates beneficially owned 1,115,914 or 7.38% of HIROP’s outstanding units.
The Company, through the Advisor, earned asset management fees from Hartman XXI of $84,721 and $50,231 and acquisition fees of $539,438 and $142,500 for the years ended December 31, 2018 and 2017, respectively. The Company, through the Advisor, earned asset management fees from Hartman XX of $1,760,000 and $1,760,000 for the years ended December 31, 2018 and 2017, respectively.
The Company had net due from related party balances (related in that the Company manages the related parties and its properties and the Company has a de minimis or no equity interest in the related party) of $(735,105) and $1,476,676 as of December 31, 2018 and 2017, respectively.
On September 30, 2015, the Advisor invested $200,005 in Hartman vREIT XXI, Inc. for 22,100 shares of common stock, at an issue price of $9.05 per share, and, invested $1,000 in Hartman vREIT XXI SLP LLC in exchange for a separate class of limited partnership interests. Hartman vREIT XXI, Inc. was formed on September 3, 2015, as a Maryland corporation. Hartman vREIT XXI SLP LLC is a wholly owned subsidiary of Hartman Advisors, LLC. These investments in affiliates are presented as “Investment in Affiliates” in the accompanying consolidated balance sheets.
On March 15, 2016, Hartman XIX and Hartman XX acquired 347,826 and 1,558,014 shares, respectively, of the Company’s common stock from its shareholders in a tender offer for shares at $5.75 per common share. Hartman XIX and Hartman XX, respectively, own approximately 2.6% and 11.4% of the Company’s issued and outstanding common shares, including subordinated shares, as of December 31, 2018 and 2017, respectively.
Note 12 – Stockholders’ Equity
Common Stock
Shares of common stock entitle the holders to one vote per share on all matters which stockholders are entitled to vote, to receive dividends and other distributions as authorized by the Company’s board of directors in accordance with the Maryland General Corporation Law and to all rights of a stockholder pursuant to the Maryland General Corporation Law. The common stock has no preferences or preemptive, conversion or exchange rights.
Under the Company’s articles of incorporation, it has the authority to issue 750,000,000 common shares of beneficial interest, $0.001 par value per share, and 200,000,000 preferred shares of beneficial interest, $0.001 par value per share.
During 2018 and 2017, respectively, the Company granted 1,000 shares of restricted common stock to its sole independent director as compensation for services, respectively the shares are fully vested when granted. The shares may not be sold while an independent director is serving on the Board of Directors
Subordinated Stock
Pursuant to the Company’s articles supplementary, it has the authority to issue up to 2,000,000 shares of no par value subordinated stock. Subordinated stock is entitled to receive distributions only upon the occurrence of each of the following conditions: (i) the Board of Directors shall have established and funded all reserves deemed necessary and appropriate for the Company; (ii) no distribution authorized in respect of the subordinated stock would violate the capital of the Company; (iii) the Board of Directors acting without the vote of any director who holds subordinated stock shall have approved the declaration of a distribution in respect of the subordinated stock. Subordinated shares are entitled to the same right to vote as any share of common stock as set forth in Section 8 of the articles supplementary.
HARTMAN INCOME REIT, INC. AND SUBSIDIARIES
Notes to Consolidated Financial Statements
Hartman Partnership XIV LLC, Hartman Partnership XVI LLC, Hartman Partnership XVII LLC and Hartman Partnership XVIII LLC are single member limited liability companies owned by Allen Hartman which served as general partner of Houston RE Income Properties XIV, LP, Houston RE Income Properties XVI, Ltd., Houston RE Income Properties XVII, Ltd. and Hartman Income Properties XVIII, Ltd., respectively. Under the terms of the limited partnership agreements of the limited partnerships which merged with and into HIROP, the respective general partners were entitled to receive a back-end participation interest upon sale of the properties of the respective operating partnerships. The respective stockholders of XIV REIT, XVI REIT, XVII REIT and XVIII REIT approved that the general partner back-end participations had been earned and that the consideration for such interests would be delivered in the form of shares of the Company. As of December 31, 2008, the Company issued 1,959,522 shares of subordinated stock with regard to the interests of the former general partners.
In connection with the limited partnership offerings of Houston RE Income Properties XIV, LP, Houston RE Income Properties XVI, Ltd., Houston RE Income Properties XVII, Ltd. and Hartman Income Properties XVIII, Ltd. the former general partners had entered into selling agreements with broker-dealer firms which included agreements to share any back-end participation interest which might be earned by the general partners. In 2009, at the request of the former general partners, the Company converted 68,798 shares of subordinated stock held by the former general partners into shares of its common stock and issued such shares to the broker-dealer firms designated by the former general partners.
The Formation Transactions included the contribution of certain net assets of Hartman Management LP, which is wholly owned by Allen Hartman, to Hartman Income REIT Management LLC in exchange for 403,400 shares of the Company’s Subordinated Stock. The Company withheld the issuance of 96,600 shares as a contingency for non- qualified incentive plan obligations to employees of Hartman Management LP who became employees of Hartman Income REIT Management LLC as a result of the Formation Transactions. The Board of Directors has approved the issuance of 38,300 subordinated shares to Mr. Hartman as a result of forfeitures by former plan participants. The issuance date has not been definitively set by the Board.
As of December 31, 2018 and 2017, respectively there are 1,890,724 outstanding shares of the Company’s subordinated stock, all of which are owed by Allen Hartman. The distribution rate per share was the same as the rate for common shares and HIROP units.
Preferred Stock
Under its articles of incorporation, the Company’s Board of Directors has the authority to issue one or more classes or series of preferred stock, and prior to the issuance of such stock, the Board of Directors shall have the power to classify or reclassify, in one or more series, any unissued shares and designate the preferences, rights and privileges of such shares. As of December 31, 2018 and 2017, no shares of the Company’s preferred stock were issued and outstanding.
Noncontrolling Interests
Substantially all of the Company’s business is conducted through HIROP. The Company’s wholly owned subsidiary, HIRM, is the sole general partner of HIROP. As of December 31, 2018 and 2017, respectively, the Company owned 92.2% of the issued and outstanding OP units in HIROP.
Limited partners in HIROP holding HIROP units (“OP Units”) have the right to convert their OP Units into common shares at a ratio of one OP Unit for one common share. Distributions to OP Unit holders are paid at the same rate per unit as dividends per common share. Subject to certain restrictions, OP Units are not convertible into common shares until the later of one year after acquisition or an initial public offering of the common shares. On March 15, 2016 in connection with the 2016 tender offer for shares of Company common stock an individual OP unit holder converted 145,498 OP units to shares of common stock. As of December 31, 2018 and 2017 respectively, there were 14,680,393 OP Units outstanding. The Company owned 13,393,447 OP Units as of December 31, 2018 and 2017. The remainder of the OP Units are owned beneficially by Mr. Hartman and others. The Company’s weighted-average share ownership in HIROP was approximately 92.2% for the years ended December 31, 2018 and 2017, respectively.
HARTMAN INCOME REIT, INC. AND SUBSIDIARIES
Notes to Consolidated Financial Statements
Net income of $48,912 and net loss of $270,158 was attributable to noncontrolling interest in HIROP for the years ended December 31, 2018 and 2017, respectively. Net income of $1,480,699 and $1,600,825 was attributable to noncontrolling interest in Advisors for the years ended December 31, 2018 and 2017, respectively.
For the year ended December 31, 2018, Holdings sold $4,685,329 of its beneficial interest in Hartman Retail II DST. As of December 31, 2018, 37.27% of ownership in the Delaware statutory trust is held by Holdings. Net loss of $202,592 and net income of $60,216 was attributable to noncontrolling interest in Hartman Retail II DST for years ended December 31, 2018 and 2017 respectively.
Stock-Based Compensation
The Company awards vested restricted common shares to non-employee directors as compensation in part for their service as members of the Board of Directors of the Company. Beginning in 2010, the Company matched employee 401(k) cash contributions with Company stock. The Company recognized $408,704 and $411,008 including $397,665 and $386,083 for employee 401(k) matching contributions as stock-based compensation expense for the years ended December 31, 2018 and 2017, respectively, based upon the estimated fair value per share. Expense amounts attributable to 401(k) matching contributions are included in accounts payable and accrued expenses at December 31, 2018 and 2017, respectively, as the value of shares contributed to the 401(k) share matching account are mandatory redeemable upon employee separation.
Note 13 – Defined Contribution Plan
The Company sponsors a defined contribution pension plan, the Hartman 401(k) Profit Sharing Plan, covering substantially all of its full-time employees who are at least 21 years of age. Participants may annually contribute up to 100% of pretax annual compensation and any applicable catch-up contributions, as defined in the plan and subject to deferral limitations as set forth in Section 401(k) of the Internal Revenue Code. Participants may also contribute amounts representing distributions from other qualified benefit or defined contribution plans. The Company may make discretionary matching contributions. For the years ended December 31, 2018 and 2017, respectively, the Company matched $397,665 and $386,083 in the form of Company stock.
Note 14 - Commitments and Contingencies
The Company is a party to various legal proceedings and claims that arise in the ordinary course of business. These matters are generally covered by insurance. While the resolution of these matters cannot be predicted with certainty, management of the Company believes that the final outcome of these matters will not have a material effect on the Company’s financial position, results of operations, or cash flows.
Note 15 – Subsequent Events
The Company has evaluated subsequent events through February 4, 2020, which is the date the consolidated financial statements were available to be issued, and determined that no additional events have occurred subsequent to December 31, 2018 that warrant additional disclosure which are not otherwise disclosed in these notes to consolidated financial statements.
HARTMAN INCOME REIT, INC. AND SUBSIDIARIES
FINANCIAL REPORT
DECEMBER 31, 2017
C O N T E N T S
| | |
| INDEPENDENT AUDITOR’S REPORT |
|
| FINANCIAL STATEMENTS |
|
| Consolidated Balance Sheets |
| Consolidated Statements of Operations |
| Consolidated Statements of Changes in Equity (Deficit) |
| Consolidated Statements of Cash Flows |
| Notes to Consolidated Financial Statements |
|
I
Independent Auditor’s Report
To the Board of Directors and Stockholders of
Hartman Income REIT, Inc. and Subsidiaries
We have audited the accompanying consolidated financial statements of Hartman Income REIT, Inc. and Subsidiaries (the Company), which comprise the consolidated balance sheets as of December 31, 2017 and 2016, and the related consolidated statements of operations, changes in equity (deficit), and cash flows for the years then ended, and the related notes to the consolidated financial statements.
Management’s Responsibility for the Consolidated Financial Statements
Management is responsible for the preparation and fair presentation of these consolidated financial statements in accordance with accounting principles generally accepted in the United States of America; this includes the design, implementation, and maintenance of internal control relevant to the preparation and fair presentation of consolidated financial statements that are free from material misstatement, whether due to fraud or error.
Auditor’s Responsibility
Our responsibility is to express an opinion on these consolidated financial statements based on our audits. We conducted our audits in accordance with auditing standards generally accepted in the United States of America. Those standards require that we plan and perform the audit to obtain reasonable assurance about whether the consolidated financial statements are free from material misstatement.
An audit involves performing procedures to obtain audit evidence about the amounts and disclosures in the consolidated financial statements. The procedures selected depend on the auditor’s judgment, including the assessment of the risks of material misstatement of the consolidated financial statements, whether due to fraud or error. In making those risk assessments, the auditor considers internal control relevant to the entity’s preparation and fair presentation of the consolidated financial statements in order to design audit procedures that are appropriate in the circumstances, but not for the purpose of expressing an opinion on the effectiveness of the entity’s internal control. Accordingly, we express no such opinion. An audit also includes evaluating the appropriateness of accounting policies used and the reasonableness of significant accounting estimates made by management, as well as evaluating the overall presentation of the consolidated financial statements.
We believe that the audit evidence we have obtained is sufficient and appropriate to provide a basis for our audit opinion.
Opinion
In our opinion, the consolidated financial statements referred to above present fairly, in all material respects, the consolidated financial position of the Company as of December 31, 2017 and 2016, and the results of its operations and its cash flows for the years then ended, in accordance with accounting principles generally accepted in the United States of America.
/s/ Weaver and Tidwell, L.L.P.
WEAVER AND TIDWELL, L.L.P.
Houston, Texas
November 9, 2018
| | | | | | | | | | | | | | |
| HARTMAN INCOME REIT, INC. AND SUBSIDIARIES | | | | |
| CONSOLIDATED BALANCE SHEETS | | | | |
| | | | |
| | December 31, | | |
| | 2017 | | 2016 |
| ASSETS | | | | |
| | | | |
| Real estate assets, at cost | $ | 161,684,099 | $ | 156,041,556 |
| Accumulated depreciation and amortization | | (77,238,775) | | (71,582,507) |
| Real estate assets, net | | 84,445,324 | | 84,459,049 |
| | | | |
| Cash and cash equivalents | | 183,387 | | 353,658 |
| Accrued rent and accounts receivable, net | | 3,228,010 | | 3,258,675 |
| Deferred lease commissions, net | | 3,182,841 | | 2,600,202 |
| Prepaid expenses and other assets | | 1,833,244 | | 1,828,834 |
| Investment in affiliates | | 201,005 | | 201,005 |
| Due from related parties | | — | | | 1,032,660 |
| Total assets | $ | 93,073,811 | $ | 93,734,083 |
| | | | |
| LIABILITIES AND DEFICIT | | | | |
| Liabilities: | | | | |
| Notes payable | $ | 95,880,872 | $ | 95,536,492 |
| Accounts payable and accrued expenses | | 11,920,861 | | 10,405,575 |
| Tenants' security deposits | | 1,931,119 | | 1,879,152 |
| Due to related parties | | 2,167,692 | | — | |
| Total liabilities | | 111,900,544 | | 107,821,219 |
| | | | |
| Commitments and contingencies | | | | |
| | | | |
| Stockholders' deficit: | | | | |
| Hartman Income REIT, Inc. stockholders' deficit: | | | | |
| | | | |
| Preferred stock, $0.001 par value, 200,000,000 shares authorized, no shares issued and outstanding at December 31, 2017 and 2016, respectively | | — | | | — | |
| Common stock, $0.001 par value, 750,000,000 shares authorized, 11,735,076 and 11,730,568 shares issued and outstanding at December 31, 2017 and 2016, respectively | | 11,735 | | 11,731 |
| Subordinated stock, no par value, 2,000,000 shares authorized, 1,890,724 shares issued and outstanding at December 31, 2017 and 2016, respectively | | — | | | — | |
| | | | |
| Additional paid in capital | | 29,843,172 | | 29,798,334 |
| Accumulated deficit | | (62,151,275) | | (55,386,963) |
| Total Hartman Income REIT, Inc. stockholders' deficit | | (32,296,368) | | (25,576,898) |
| Noncontrolling interests in subsidiary | | 13,469,635 | | 11,489,762 |
| Total deficit | | (18,826,733) | | (14,087,136) |
| Total liabilities and deficit | $ | 93,073,811 | $ | 93,734,083 |
| | | | |
| The accompanying notes are an integral part of these consolidated financial statements. | | | | |
| | | | | | | | | | | | | | |
| HARTMAN INCOME REIT, INC. AND SUBSIDIARIES | | | | |
| CONSOLIDATED STATEMENTS OF OPERATIONS | | | | |
| | | | |
| | Years Ended December 31, | | |
| | 2017 | | 2016 |
| Revenues | | | | |
| Rental revenues | $ | 22,508,828 | $ | 23,154,056 |
| Tenant reimbursements and other property revenues | | 5,327,728 | | 4,479,583 |
| Management and advisory income | | 11,864,372 | | 13,286,665 |
| Total revenues | | 39,700,928 | | 40,920,304 |
| | | | |
| Expenses | | | | |
| Property operating expenses | | 8,933,773 | | 8,191,565 |
| Asset management and acquisition fees | | — | | | 376,750 |
| Organization and offering (income) costs | | (623,241) | | 1,596,626 |
| Real estate taxes and insurance | | 4,265,923 | | 3,997,381 |
| Depreciation and amortization | | 5,656,268 | | 5,413,201 |
| Management and advisory expenses | | 15,501,809 | | 15,234,470 |
| General and administrative | | 1,229,260 | | 1,770,269 |
| Total expenses | | 34,963,792 | | 36,580,262 |
| | | | |
| Income from continuing operations before other (income) expense | |
4,737,136 | |
4,340,042 |
| | | | |
| Other (income) expense | | | | |
| Interest and dividend income | | (13) | | (16,063) |
| Interest expense | | 6,346,341 | | 6,080,221 |
| Total other (income) expense, net | | 6,346,328 | | 6,064,158 |
| | | | |
| Loss from continuing operations | | (1,609,192) | | (1,724,116) |
| | | | |
| Income from discontinued operations, net | | — | | | 6,915,407 |
| | | | |
| Net (loss) income | | (1,609,192) | | 5,191,291 |
| | | | |
| Less: Net income attributable to noncontrolling interests | | 1,390,883 | | 1,199,561 |
| | | | |
| Net (loss) income attributable to Hartman Income REIT, Inc. common stockholders | $ | (3,000,075) | $ | 3,991,730 |
| | | | |
| The accompanying notes are an integral part of these consolidated financial statements. | | | | |
| | | | | | | | | | | | | | | | | | | | | | | | | | | | | | | | | | | | | | | | | |
| HARTMAN INCOME REIT, INC. AND SUBSIDIARIES | | | | | | | | | | | | | | |
| CONSOLIDATED STATEMENTS OF CHANGES IN EQUITY (DEFICIT) | | | | | | | | | | | | | | |
| Years Ended December 31, 2017 and 2016 | | | | | | | | | | | | | | |
| | | | | | | | | | | | | |
| Preferred Stock | | | | Common Stock | | | | Subordinated Stock | | | Additional Paid-In- | | Accumulated | | Total Stockholders' | | Noncontrolling | | Total | |
| Shares | | Amount | | | Shares | | Amount | | | Shares | | Amount | | Capital | | Deficit | | Deficit | | Interests | | Deficit | |
| Balance, December 31, 2015 | | — | | $ | — | | | 11,729,927 | | $ | 11,730 | | | 1,890,724 | | $ | — | | $ | 29,793,331 | | $ | (55,622,474) | | $ | (25,817,413) | | $ | 12,035,766 | | $ | (13,781,647) | |
| Common shares redeemed and issued, net | | — | | — | | | 641 | | 1 | | | — | | — | | 5,003 | | — | | 5,004 | | — | | 5,004 | |
| Dividends and distributions | | — | | — | | | — | | — | | | — | | — | | — | | (3,756,219) | | (3,756,219) | | (1,745,565) | | (5,501,784) | |
| Net income | | — | | — | | | — | | — | | | — | | — | | — | | 3,991,730 | | 3,991,730 | | 1,199,561 | | 5,191,291 | |
| Balance, December 31, 2016 | | — | | $ | — | | | 11,730,568 | | 11,731 | | | 1,890,724 | | — | | 29,798,334 | | (55,386,963) | | (25,576,898) | | 11,489,762 | | (14,087,136) | |
| Common shares redeemed and issued, net | | — | | — | | | 4,508 | | 4 | | | — | | — | | 44,838 | | — | | 44,842 | | — | | 44,842 | |
| Investment in DST II | | — | | — | | | — | | — | | | — | | — | | — | | — | | - | 2,278,434 | | 2,278,434 | |
| Dividends and distributions | | — | | — | | | — | | — | | | — | | — | | — | | (3,764,237) | | (3,764,237) | | (1,583,074) | | (5,347,311) | |
| Selling commission | | — | | — | | | — | | — | | | — | | — | | — | | — | | - | (106,370) | | (106,370) | |
| Net (loss) income | | — | | — | | | — | | — | | | — | | — | | — | | (3,000,075) | | (3,000,075) | | 1,390,883 | | (1,609,192) | |
| Balance, December 31, 2017 | | — | | $ | — | | | 11,735,076 | | $ | 11,735 | | | 1,890,724 | | $ | — | | $ | 29,843,172 | | $ | (62,151,275) | | $ | (32,296,368) | | $ | 13,469,635 | | $ | (18,826,733) | |
| | | | | | | | | | | | | |
| The accompanying notes are an integral part of these consolidated financial statements. | | | | | | | | | | | | | | |
| | | | | | | | | | | | | | | | | |
| HARTMAN INCOME REIT, INC. AND SUBSIDIARIES | | | | | |
| CONSOLIDATED STATEMENTS OF CASH FLOWS | | | | | |
| | | | | |
| | | Years Ended December 31, | | |
| | | 2017 | | 2016 |
| Cash flows from operating activities: | | | | | |
| Net (loss) income | | $ | (1,609,192) | | $ | | 5,191,291 | |
| Adjustments to reconcile net (loss) income to net cash provided by operating activities: | | | | | |
| Stock based compensation | | | 411,008 | | | 137,387 | |
| Depreciation and amortization | | | 5,656,268 | | | 5,413,201 | |
| Loan fee amortization | | | 316,345 | | | 264,504 | |
| Deferred lease commission cost amortization | | | 475,107 | | | 782,260 | |
| Bad debt provision | | | 471,443 | | | 721,228 | |
| Gain on real estate held for disposition | | | — | | | (7,336,656) | |
| Changes in operating assets and liabilities: | | | | | |
| Accrued rent and accounts receivable | | | (440,778) | | | (640,305) | |
| Deferred lease commissions | | | (1,057,746) | | | (589,751) | |
| Prepaid expenses and other assets | | | (4,410) | | | (1,615,318) | |
| Due to (from) related parties | | | 3,200,352 | | | (795,216) | |
| Accounts payable and accrued expenses | | | 1,143,285 | | | 1,439,868 | |
| Tenants' security deposits | | | 51,967 | | | 81,277 | |
| Net cash provided by operating activities | | | 8,613,649 | | | 3,053,770 | |
| | | | | |
| Cash flows from investing activities: | | | | | |
| Disposition proceeds | | | — | | | 10,786,749 | |
| Additions to real estate | | | (5,642,543) | | | (17,885,969) | |
| Seller note receivable - Woodedge | | | — | | | 200,000 | |
| Net cash used in investing activities | | | (5,642,543) | | | (6,899,220) | |
| | | | | |
| Cash flows from financing activities: | | | | | |
| Dividend distributions paid in cash | | | (5,341,476) | | | (5,497,415) | |
| Proceeds from Delaware Statutory Trust beneficial interests | | | 2,278,434 | | | — | |
| Deferred financing cost | | | — | | | (555,741) | |
| Principal paydown on sale of asset, including prepayment premium | | | — | | | (5,994,138) | |
| Borrowings under revolving credit facility | | | 3,317,503 | | | 15,182,496 | |
| Payments to revolving credit facility | | | (87,833) | | | (16,582,016) | |
| Term loan borrowings | | | — | | | 8,900,000 | |
| Term loan principal repayments | | | (3,201,635) | | | (1,275,810) | |
| Issuance of revolving note payable to related party | | | — | | | 9,751,266 | |
| Selling commissions paid | | | (106,370) | | | — | |
| Net cash (used in) provided by financing activities | | | (3,141,377) | | | 3,928,642 | |
| | | | | |
| Net change in cash and cash equivalents | | | (170,271) | | | 83,192 | |
| Cash and cash equivalents at the beginning of period | | | 353,658 | | | 270,466 | |
| Cash and cash equivalents at the end of period | | $ | 183,387 | | $ | | 353,658 | |
| | | | | |
| Supplemental cash flows information: | | | | | |
| Cash paid for interest | | $ | 5,118,313 | | $ | | 5,001,577 | |
| Distributions - distribution reinvestment plan | | $ | 4,974 | | $ | | 5,004 | |
| | | | | |
| The accompanying notes are an integral part of these consolidated financial statements. | | | | | |
HARTMAN INCOME REIT, INC. AND SUBSIDIARIES
Notes to Consolidated Financial Statements
Note 1 - Organization and Business
Hartman Income REIT, Inc. (the “Company”) was formed as a corporation pursuant to the Maryland General Corporation Law on January 8, 2008. Hartman Income REIT Management, Inc. (“HIRM”) is a wholly owned management company subsidiary that serves as the general partner of Hartman Income REIT Operating Partnership, L.P. Hartman Income REIT Operating Partnership L.P. (“HIROP”) was formed on January 11, 2008 as a Delaware limited partnership. The Company conducts substantially all its real estate operations and activities through HIROP. As the sole member of the general partner of HIROP, the Company has the exclusive power to manage and conduct the business of HIROP, subject to certain customary exceptions.
Effective April 1, 2008 Houston RE Income Properties XIV REIT, Inc., Houston RE Income Properties XVI REIT, Inc., Houston RE Income Properties XVII REIT, Inc. and Hartman Income Properties XVIII REIT, Inc. merged into the Company pursuant to substantially identical plans of merger which were approved by majority of the respective stockholders of the combining parties. The operating partnership of each merging party (Houston RE Income Properties XIV, LP, Houston RE Income Properties XVI, Ltd., Houston RE Income Properties XVII, Ltd. and Hartman Income Properties XVIII, Ltd.) merged with and into HIROP. Collectively these transactions are referred to herein as the “Formation Transactions.”
As of December 31, 2017 and 2016, the Company owned 20 commercial properties comprising approximately 2.9 million square feet located in Texas. The Company owned four properties located in Dallas, Texas, 15 properties located in Houston, Texas and one property located in San Antonio, Texas.
Merger with Hartman XX
On July 21, 2017, as subsequently modified on May 8, 2018, the Company and HIROP entered into an agreement and plan of merger with Hartman Short Term Income Properties XX, Inc. (“Hartman XX”) and Hartman XX Limited Partnership, Hartman XX’s operating partnership (“XX Operating Partnership”)(the “HIREIT Merger Agreement”). On July 21, 2017, Hartman Short Term Income Properties XIX, Inc. (“Hartman XIX”) and Hartman XX entered into an agreement and plan of merger (the “XIX Merger Agreement,” and together with the HIREIT Merger Agreement, the “Merger Agreements”).
Subject to the terms and conditions of the HIREIT Merger Agreement, (a) in connection with the HIREIT Merger, (i) each share of common stock of HIREIT (the “HIREIT Common Stock”) issued and outstanding immediately prior to the REIT Merger Effective Time (as defined in the HIREIT Merger Agreement) will be automatically cancelled and retired and converted into the right to receive 0.752222 shares of Hartman XX Common Stock, and (ii) each share of subordinate common stock of HIREIT will be automatically cancelled and retired and converted into the right to receive 0.863235 shares of Hartman XX Common Stock, and (b) in connection with the Partnership Merger, each unit of limited partnership interest in HIREIT Operating Partnership (“HIREIT OP Units”) issued and outstanding immediately prior to the Partnership Merger Effective Time (as defined in the HIREIT Merger Agreement) (other than any HIREIT OP Units held by HIREIT) will be automatically cancelled and retired and converted into the right to receive 0.752222 validly issued, fully paid and non-assessable units of limited partnership interests in XX Operating Partnership.
Subject to the terms and conditions of the XIX Merger Agreement, including the satisfaction of all closing conditions set forth in the Merger Agreements, the Company will merge with and into Hartman XX, with Hartman XX surviving the merger (the “Hartman XIX Merger”). Subject to the terms and conditions of the HI-REIT Merger Agreement, (i) the Company will merge with and into Hartman XX, with Hartman XX surviving the merger (the “HIREIT Merger,” and together with the Hartman XIX Merger, the “REIT Mergers”), and (ii) HIREIT Operating Partnership will merge and with and into XX Operating Partnership, with XX Operating Partnership surviving the merger (the “Partnership Merger,” and together with the REIT Mergers, the “Mergers”). The REIT Mergers are intended to qualify as a “reorganization” under, and within the meaning of, Section 368(a) of the Internal Revenue Code of 1986, as amended (the “Code”), and the Partnership Merger is intended to be treated as a tax-deferred exchange under Section 721 of the Code.
HARTMAN INCOME REIT, INC. AND SUBSIDIARIES
Notes to Consolidated Financial Statements
Subject to the terms and conditions of the XIX Merger Agreement, (i) each share of common stock of Hartman XIX (the “XIX Common Stock”) issued and outstanding immediately prior to the Effective Time (as defined in the XIX Merger Agreement) will be automatically cancelled and retired and converted into the right to receive 9,171.98 shares of common stock, $0.01 par value per share, of Hartman XX (“Hartman XX Common Stock”), (ii) each share of 8% cumulative preferred stock of Hartman XIX issued and outstanding immediately prior to the Effective Time will be automatically cancelled and retired and converted into the right to receive 1.238477 shares of Hartman XX Common Stock, and (iii) each share of 9% cumulative preferred stock of Hartman XIX issued and outstanding immediately prior to the Effective Time will be automatically cancelled and retired and converted into the right to receive 1.238477 shares of Hartman XX Common Stock.
Each Merger Agreement contains customary covenants, including covenants prohibiting the Company and Hartman XIX and their respective subsidiaries and representatives from soliciting, providing information or entering into discussions concerning proposals relating to alternative business combination transactions, subject to certain limited exceptions.
The Merger Agreements may be terminated under certain circumstances, including but not limited to (i) by the mutual written consent of all the parties to a Merger Agreement, (ii) by either the Company or Hartman XX or Hartman XIX, as applicable, if a final and non-appealable order is entered prohibiting or disapproving the applicable Mergers, (iii) by either the Company or Hartman XX or Hartman XIX, as applicable, if the required approval of the applicable Mergers by the stockholders of the Company or Hartman XX or Hartman XIX, as applicable (the “Stockholder Approvals”), have not been obtained, (iv) by either the Company or Hartman XX or Hartman XIX, as applicable, upon a material uncured breach by the other party that would cause the closing conditions in the applicable Merger Agreement not to be satisfied, or (v) by either the Company or Hartman XX or Hartman XIX, as applicable, if the applicable Mergers have not been completed on or before June 30, 2019. No termination fees or penalties are payable by any party to any Merger Agreement in the event of the termination of any Merger Agreement.
The Merger Agreements contain certain representations and warranties made by the parties thereto. The representations and warranties of the parties were made solely for purposes of the contract among the parties and are subject to certain important qualifications and limitations set forth in confidential disclosure letters delivered by the parties to the Mergers to the other parties to the Mergers. Moreover, certain of the representations and warranties are subject to a contractual standard of materiality that may be different from what may be viewed as material to stockholders, and the representations and warranties are primarily intended to establish circumstances in which either of the parties may not be obligated to consummate the Mergers, rather than establishing matters as facts.
Pre-merger refinance of the Company’s Notes Payable
On October 1, 2018, Hartman XX, through its special purpose finance subsidiary, Hartman SPE, LLC ("SPE LLC"), as borrower, and Goldman Sachs Mortgage Company ("GS"), as lender, entered into a term loan agreement (the "Loan Agreement") (GS, in its capacity as lender, together with any other lender institutions that may become parties thereto, "Lender"). Pursuant to the Loan Agreement, the Lender made a term loan to SPE LLC in the principal amount of $259,000,000 (the "Loan").
Contemporaneously therewith, the Company together with its affiliates Hartman Short Term Income Properties XIX, Inc., Hartman XX and Hartman vREIT XXI, Inc. (“vREIT XXI”), contributed a total of 39 commercial real estate properties ("Properties") to SPE, LLC, a recently formed Delaware limited liability company, subject to the mortgage indebtedness encumbering the Properties, in exchange for membership interests in SPE LLC. Proceeds of the Loan were immediately used to extinguish the existing mortgage indebtedness encumbering the Properties.
The manager (“Manager”) of SPE LLC is Hartman SPE Management, LLC. The Company is the sole member of Hartman SPE Management LLC.
HARTMAN INCOME REIT, INC. AND SUBSIDIARIES
Notes to Consolidated Financial Statements
The Company contributed 17 commercial real estate properties to SPE LLC with an appraised value of approximately $184,140,000 and subject to outstanding mortgage indebtedness as of the closing date of approximately $76,290,000. HIREIT holds a 34.38% interest in SPE LLC.
Hartman Short Term Income Properties XIX, Inc. contributed nine commercial real estate properties to SPE LLC with an appraised value of approximately $129,090,000 and subject to outstanding mortgage indebtedness as of the closing date of approximately $44,401,000. Hartman XIX holds a 26.99% interest in SPE LLC.
Hartman XX contributed 13 commercial real estate properties, including its 51.2% interest in Three Forest Plaza, to SPE LLC with an appraised value of approximately $181,034,000 and subject to outstanding mortgage indebtedness as of the closing date of approximately $78,322,000. The Company holds a 32.74% interest in SPE LLC.
vREIT XXI contributed its 48.8% interest in Three Forest Plaza, which vREIT XXI owns in a joint venture arrangement with Hartman XX. The net asset value of the Three Forest Plaza minority interest is $18,486,000. vREIT XXI holds a 5.89% interest in SPE LLC.
The term of the Loan is five years, comprised of an initial two-year term with three one-year extension options. Each extension option shall be subject to certain conditions precedent including (i) no default then outstanding, (ii) 30 days prior written notice, (iii) the properties must have a specified in-place net operating income debt yield and (iv) purchase of an interest rate cap as described below for the exercised option term or terms.
The outstanding principal of the Loan will bear interest at the one-month LIBOR rate plus 1.80%. As a condition to the funding of the Loan, SPE LLC has entered into an interest rate cap arrangement with SMBC Capital Markets, Inc. that caps LIBOR at 3.75% during the initial term of the Loan.
The Loan Agreement contains various customary covenants, including but not limited to financial covenants, covenants requiring monthly deposits in respect of certain property costs, such as taxes, insurance, tenant improvements, and leasing commissions, covenants imposing restrictions on indebtedness and liens, and restrictions on investments and participation in other asset disposition, merger or business combination or dissolution transactions.
The Loan Agreement is secured by, among other things, mortgages on the Properties. Hartman XX, Hartman Short Term Income Properties XIX and the Company, entered into a guaranty agreement in favor of GS (the "Guaranty Agreement"), whereby each guarantor unconditionally guaranties the full and timely performance of the obligations set forth in the Loan Agreement and all other loan documents, including the payment of all indebtedness and obligations due under the Loan Agreement.
Note 2 - Variable Interest Entities
Variable interest entities (“VIEs”) are defined as entities with a level of invested equity that is not sufficient to fund future operations on a stand-alone basis, or whose equity holders lack certain characteristics of a controlling financial interest. For identified VIEs, an assessment must be made to determine which party to the VIE, if any, has both the power to direct the activities of the VIE that most significantly impacts the performance of the VIE and the obligation to absorb losses or the right to receive benefits from the VIE that could potentially be significant to the VIE.
The Company is deemed to be the primary beneficiary of an affiliated entity, Hartman Advisors, LLC and its wholly owned subsidiaries Hartman Advisors XXI, LLC and Hartman vREIT XXI SLP LLC, and together referred to as “Advisors”. Advisors qualifies as a VIE. Accordingly, the assets and liabilities and revenues and expenses of Advisors have been included in the accompanying consolidated financial statements.
Advisors is responsible for advising Hartman XX and vREIT XXI and for identifying and making acquisitions and investments on behalf of Hartman XX and vREIT XXI through use of the employees of HIRM. As such, the
HARTMAN INCOME REIT, INC. AND SUBSIDIARIES
Notes to Consolidated Financial Statements
Company provides the operational support necessary to maintain and operate Advisors and is, therefore, required to consolidate Advisors under generally accepted accounting principles. As of December 31, 2017 and 2016, and for the years then ended, Advisors had, on a separate company basis, assets of $304,696 and $931,729, respectively; liabilities of $51,596 and $333,585, respectively; revenues of $1,955,475 and $3,424,827, respectively; and expenses of ($331,418) and $2,297,944, respectively. The contra expense is a result of the reimbursement of offering and organization costs which Advisor was liable for related to the vREIT XXI offering.
The liabilities of Advisors do not represent additional claims on the Company’s general assets; rather they represent claims against specific assets of the VIE. Likewise, the assets of the VIE consolidated by the Company do not represent additional assets available to satisfy claims against the Company’s general assets.
Note 3 - Summary of Significant Accounting Policies
Basis of Consolidation
HIRM is the sole general partner of HIROP and possesses full legal control and authority over the operations of HIROP. As of December 31, 2017 and 2016, respectively, the Company owned a majority of the limited partnership interests in HIROP. Advisors is the advisor to Hartman XX and vREIT XXI, affiliates of the Company. Advisors is beneficially owned 70% by Allen Hartman, the Company’s chief executive officer and the chairman of the Company’s board of directors, and 30% by HIRM.
As of December 31, 2017, the Company, through HIRM, is the sole owner of Hartman Retail II Holdings Company, Inc. (“Holdings”), an entity formed for the purpose of holding units of beneficial interest in a Delaware statutory trust being offered for sale to accredited investors in a private placement offering. As of December 31, 2017 and 2016, Holdings owned 74.17% and 100% of the beneficial interests of the Delaware statutory trust, respectively.
The accompanying consolidated financial statements include the accounts of HIROP, Advisors and Holdings. All significant inter-entity balances have been eliminated. Noncontrolling interests in the accompanying consolidated financial statements represent the share of equity and earnings of HIROP, Advisors and Holdings allocable to holders of partnership interests and limited liability company interests other than the Company. Net income or loss is allocated to noncontrolling interests based on the weighted-average percentage ownership during the year. Issuance of additional common shares of beneficial interest of the Company’s common shares and units of limited partnership interest in HIROP which are convertible into common shares on a one for one basis changes the ownership interests of both the noncontrolling interests and the Company. Limited liability company interests in Advisors are not convertible into common shares of the Company.
Use of Estimates
The preparation of consolidated financial statements in conformity with U.S. generally accepted accounting principles requires management to make estimates and assumptions that affect the reported amounts of assets and liabilities and disclosure of contingent liabilities at the date of the consolidated financial statements and the reported amounts of revenues and expenses during the reporting period. Significant estimates include the estimated useful lives for depreciable and amortizable assets and costs, the estimated allowance for uncollectible accounts and the estimates supporting the Company’s impairment analysis for the carrying values of real estate assets. Actual results could differ from those estimates.
Cash and Cash Equivalents
All highly liquid investments with original maturities of three months or less at the time of purchase are considered to be cash equivalents. Cash and cash equivalents as of December 31, 2017 and 2016 consisted of demand deposits at commercial banks.
HARTMAN INCOME REIT, INC. AND SUBSIDIARIES
Notes to Consolidated Financial Statements
Revenue Recognition
Leases are accounted for as operating leases. Certain leases provide for tenant occupancy during periods for which no rent is due and/or for increases or decreases in the minimum lease payments over the terms of the leases. Revenue is recognized on a straight-line basis over the term of the individual leases. Revenue recognition under a lease begins when the tenant takes possession of or controls the physical use of the leased space. When the Company acquires a property, the term of existing leases is considered to commence as of the acquisition date for the purposes of this calculation. Accrued rents are included in accrued rent and accounts receivable, net. In accordance with Accounting Standards Certification (ASC) 605-10-S99, Revenue Recognition, the Company will defer the recognition of contingent rental income, such as percentage rents, until the specific target that triggers the contingent rental income is achieved. Cost recoveries from tenants are included in tenant reimbursements and other revenues in the period the related costs as reported in the accompanying statement of operations.
Noncontrolling Interests
Noncontrolling interests represent the portion of equity in HIROP, Advisors and Holdings which are not owned by the Company. In the accompanying consolidated statements of operations, the noncontrolling interest in the net income of HIROP, Advisors and Holdings is shown as an allocation of net income (loss) and is presented separately as “Net income attributable to noncontrolling interests.” The Company reported noncontrolling interests in equity on the consolidated balance sheets separate from the Company’s equity (deficit). The noncontrolling interests in HIROP are owned by individuals, including Allen Hartman, the Company’s chief executive officer and chairman of its Board of Directors, who contributed real estate or undivided interests in real estate to HIROP in exchange for HIROP units. Advisors is beneficially owned 70% by Allen Hartman and 30% by HIRM.
Real Estate
The historical cost basis (original cost less accumulated depreciation and amortization) of real estate owned by the parties prior to the Formation Transactions has been retained. The purchase price of each property was allocated to land, building and improvements, identifiable intangible assets and to the acquired liabilities based on their respective fair values. Identifiable intangible assets include the value of in-place leases which were determined to be market value leases. Fair value was determined based on estimated cash flow projections that utilized appropriate discount and capitalization rates and available market information. Estimated future cash flows were based on a number of factors including the historical operating results, known trends and specific market and economic conditions that may have affected the property. Factors considered by management in the analysis of determining the as-if-vacant property value included an estimate of carrying costs during the expected lease-up periods considering market conditions, and costs to execute similar leases. In estimating carrying costs, management included real estate taxes, insurance and estimates of lost rentals at market rates during the expected lease-up periods, tenant demand and other economic conditions. Management also estimated costs to execute similar leases including leasing commissions, tenant improvements, legal and other related expenses. Intangibles related to in-place lease value were recorded as acquired lease intangibles and are amortized over the remaining terms of the underlying leases.
Allocation of Purchase Price of Acquired Assets
Upon the acquisition of real properties, it is the Company’s policy to allocate the purchase price of properties to acquired tangible assets, consisting of land and buildings, and identified intangible assets and liabilities, consisting of the value of above-market and below-market leases, other value of in-place leases and leasehold improvements and value of tenant relationships, based in each case on their fair values. The Company utilizes internal valuation methods to determine the fair values of the tangible assets of an acquired property (which includes land and buildings).
The fair values of above-market and below-market in-place lease values, including below-market renewal options for which renewal has been determined to be reasonably assured, are recorded based on the present value (using an interest rate which reflects the risks associated with the leases acquired) of the difference between (a) the
HARTMAN INCOME REIT, INC. AND SUBSIDIARIES
Notes to Consolidated Financial Statements
contractual amounts to be paid pursuant to the in-place leases and (b) an estimate of fair market lease rates for the corresponding in-place leases and below-market renewal options, which is generally obtained from independent appraisals, measured over a period equal to the remaining non-cancelable term of the lease. The above-market and below-market lease and renewal option values are capitalized as intangible lease assets or liabilities and amortized using the straight-line method as an adjustment of rental income over the remaining expected terms of the respective leases.
The fair values of in-place leases include direct costs associated with obtaining a new tenant, opportunity costs associated with lost rentals which are avoided by acquiring an in-place lease, and tenant relationships. Direct costs associated with obtaining a new tenant include commissions, tenant improvements, and other direct costs and are estimated based on independent appraisals and management’s consideration of current market costs to execute a similar lease. These direct costs are included in in-place lease intangible assets and are amortized using the straight-line method to expense over the remaining terms of the respective leases. The value of opportunity costs is calculated using the contractual amounts to be paid pursuant to the in-place leases over a market absorption period for a similar lease. Customer relationships are valued based on expected renewal of a lease or the likelihood of obtaining a particular tenant for other locations. These intangibles will be included in in-place lease value intangible assets, which are included in real estate assets, in the consolidated balance sheets and are amortized to expense, using the straight-line method over the remaining term of the respective leases. The amortization expense is included in depreciation and amortization in the consolidated statements of operations.
The determination of the fair values of the assets and liabilities acquired requires the use of significant assumptions with regard to the current market rental rates, rental growth rates, discount rates and other variables. The use of inappropriate estimates would result in an incorrect assessment of the purchase price allocations, which could impact the amount of the Company’s reported net income (loss).
Depreciation and amortization
Depreciation is computed using the straight-line method over the estimated useful lives of 5 to 39 years for the buildings and improvements. Tenant improvements are depreciated using the straight-line method over the life of the improvement or remaining term of the lease, whichever is shorter. Amortization is computed using the straight-line method over the remaining terms of the leases underlying the intangible in-place lease value. Depreciation is not recorded on real estate held for disposition.
Impairment
Properties are reviewed for impairment annually or whenever events or changes in circumstances indicate that the carrying amount of the assets, including accrued rental income, may not be recoverable through operations. A determination is made as to whether an impairment in value has occurred by comparing the estimated future cash flows (undiscounted and without interest charges), including the estimated residual value of the property, with the carrying cost of the property. If impairment is indicated, a loss is recorded for the amount by which the carrying value of the property exceeds its fair value. Management of the Company has determined that there has been no impairment in the carrying value of real estate assets for the years ended December 31, 2017 and 2016.
Sales of Real Estate
Sales of real estate are accounted for under the full accrual method. Under this method, gain is not recognized until the collectability of the sales price is reasonably assured and the earnings process is virtually complete. When a sale does not meet the requirements for income recognition, gain is deferred until those requirements are met.
Accrued Rent and Accounts Receivable
Included in accrued rent and accounts receivable are base rents, tenant reimbursements and receivables attributable to recording rents on a straight-line basis. An allowance for the uncollectible portion of accrued rents and accounts receivable is determined based upon customer credit-worthiness (including expected recovery of the
HARTMAN INCOME REIT, INC. AND SUBSIDIARIES
Notes to Consolidated Financial Statements
Company’s claim with respect to any tenants in bankruptcy), historical bad debt levels, and current economic trends.
Deferred Lease Commissions
Leasing commissions are amortized using the straight-line method over the term of the related lease agreements.
Prepaid Expenses and Other Assets
Prepaid expenses and other assets include prepaid insurance and other deposits.
Stock-Based Compensation
The Company follows ASC 718, Compensation-Stock Compensation with regard to issuance of stock for payment of services. ASC 718 requires that compensation cost relating to share-based payment transactions be recognized in the consolidated financial statements. The compensation cost is measured based on the fair value of the equity or liability instruments issued. Stock-based compensation expense is included in general and administrative expense in the accompanying consolidated statements of operations.
Advertising
The Company expenses advertising costs as incurred, and such costs are included in general and administrative expenses in the accompanying statement of operations. Advertising costs totaled $214,380 and $176,766 for the years ended December 31, 2017 and 2016, respectively.
Income Taxes
The Company elected to be treated as a REIT under the Internal Revenue Code of 1986, as amended, beginning with the taxable year ended December 31, 2008. To qualify as a REIT, the Company must meet certain organizational and operational requirements, including a requirement to distribute at least 90% of the Company’s annual REIT taxable income to stockholders (which is computed without regard to the dividends-paid deduction or net capital gain and which does not necessarily equal net income as calculated in accordance with generally accepted accounting principles). As a REIT, the Company generally will not be subject to federal income tax on income that it distributes as dividends to its stockholders. If the Company fails to qualify as a REIT in any taxable year, it will be subject to federal income tax on its taxable income at regular corporate income tax rates and generally will not be permitted to qualify for treatment as a REIT for federal income tax purposes for the four taxable years following the year during which qualification is lost, unless the Internal Revenue Service grants the Company relief under certain statutory provisions. Such an event could materially and adversely affect the Company’s net income and net cash available for distribution to stockholders. However, the Company believes that it is organized and will operate in such a manner as to qualify for treatment as a REIT.
For the years ended December 31, 2017 and 2016, the Company incurred a (loss) net income of ($1,609,192) and $5,191,291, respectively. The Company does not anticipate generating future taxable income which may be offset by the net loss carry forward. The Company considers that any deferred tax benefit and corresponding deferred tax asset which may be recorded in light of the net loss carry forward would be properly offset by an equal valuation allowance in that no future taxable income is expected. Accordingly, no deferred tax benefit or deferred tax asset has been recorded in the consolidated financial statements.
The Company is required to recognize in its consolidated financial statements the financial effects of a tax position only if it is determined that it is more likely than not that the tax position will not be sustained upon examination, including resolution of any related appeals or litigation processes, based on the technical merits of the position. Management has reviewed the Company’s tax positions and is of the opinion that material positions taken by the Company would more likely than not be sustained upon examination. Accordingly, the Company has not recognized a liability related to uncertain tax positions.
HARTMAN INCOME REIT, INC. AND SUBSIDIARIES
Notes to Consolidated Financial Statements
Concentration of Risk
Substantially all of the Company’s revenues are obtained from office and retail locations in the Houston, San Antonio and Dallas/Ft. Worth metropolitan areas. The Company maintains cash accounts in two U.S. financial institutions. The terms of these deposits are on demand to minimize risk. As of December 31, 2017, the Company had two depository accounts in excess of the federally insured limits. No losses have been incurred in connection with these deposits.
Discontinued Operations
For properties accounted for under ASC 360 - Property, Plant and Equipment, the results of operations for those properties sold during the year or classified as held for disposition at the end of the current year are classified as discontinued operations in the current period. Further, to meet the discontinued operations criteria, the Company will not have any significant continuing involvement in the ownership or operation of the property after the sale or disposition. Once a property is deemed as held for disposition, depreciation is no longer recorded. If the Company subsequently determines that the property no longer meets the criteria for held for disposition, the Company will recapture any unrecorded depreciation on the property.
Going Concern Evaluation
Pursuant to ASU 2014-15, “Presentation of Financial Statements - Going Concern,” management is required to evaluate the Company’s ability to continue as a going concern within one-year after the date that these consolidated financial statements are issued. The CMBS loan agreement had a maturity date of October 1, 2018.
As discussed in Note 1, the CMBS loans were refinanced and the new maturity date is October 9, 2020; therefore, management has concluded there is not substantial doubt the company will continue as a going concern.
Recent Accounting Pronouncements
On January 1, 2017, the Company adopted ASU (“Accounting Standards Update”) No. 2017-01, “Clarifying the Definition of a Business,” which provides guidance for determining whether an integrated set of assets and activities meets the definition of a business. Acquisitions of integrated assets and activities that do not meet the definition of a business are accounted for as asset acquisitions. The Company believes most of its future acquisitions of operating properties will qualify as asset acquisitions. Third party transaction costs, including acquisition fees paid to Advisor, associated with asset acquisitions will be capitalized while internal acquisition costs will continue to be expenses as incurred. There is no effect of the adoption of this ASU in the accompanying consolidated financial statements as there were no 2017 acquisitions. This accounting standard will be applicable to future property acquisitions.
In October 2016, the Financial Accounting Standards Board, or FASB, issued ASU No. 2016-17, “Interest Held Through Related Parties That Are Under Common Control,” which amends the accounting guidance when determining the treatment of certain VIE’s to include the interest of related parties under common control in a VIE when considering whether or not the reporting entity is the primary beneficiary of the VIE when considering consolidation. The Company has adopted this guidance for all periods presented. There is no effect of the adoption of this ASU in the accompanying consolidated financial statements.
Recently Accounting Pronouncements Not Yet Adopted
In May 2014, the FASB issued ASU No. 2014-09, “Revenue from Contracts with Customers,” which requires an entity to recognize the amount of revenue to which it expects to be entitled for the transfer of promised goods or services to customers. ASU No. 2014-09 will replace most existing revenue recognition guidance in GAAP when it becomes effective. The standard permits the use of either the retrospective or cumulative effect transition method. In
HARTMAN INCOME REIT, INC. AND SUBSIDIARIES
Notes to Consolidated Financial Statements
July 2015, the FASB issued ASU No. 2015-14 which deferred the effective date of ASU No. 2014-09 by one year to annual reporting periods beginning after December 15, 2017, including interim periods within that reporting period.
The Company expects to adopt ASU No. 2014-09 using the modified retrospective approach. The Company has evaluated the impact of the new guidance and does not expect the adoption of the guidance to be material to its financial results of operations. Additional information about the Company’s revenue streams and other considerations are summarized below.
Rental revenues - are derived from commercial lease agreements with tenants. Rental income from real property is specifically excluded from ASU No. 2014-09.
Tenant reimbursements and other revenue - is comprised of tenant reimbursements for real estate taxes, insurance, common area maintenance and operating expenses. Reimbursements from real estate taxes and certain other expenses are not included within the scope of ASU No. 2014-09. Other income includes percentage rent under certain tenant leases. Percentage rent is recognized as revenue when billed to the tenant and is treated as rental revenue. Other income also includes termination fee income (fees attributable to the early termination of a tenant lease), parking fee income and income received pursuant to an economic development grant (attributable to the Richardson Heights property). Termination fees, parking fees and income received in respect of the economic development fee grant are recognized as income when received.
In January 2016, the FASB issued ASU No. 2016-01, “Recognition and Measurement of Financial Assets and Liabilities,” which enhances the reporting requirements surrounding the measurement of financial instruments and requires equity securities to be measured at fair value with changes in the fair value recognized through net income for the period. ASU No. 2016-01 is effective for the Company’s fiscal year commencing on January 1, 2018. The Company does not anticipate that the adoption of ASU No. 2016-01 will have a material effect on its consolidated financial position or consolidated results of operations.
In February 2016, the FASB issued ASU No. 2016-02, “Leases,” which changes lessee accounting to reflect the financial liability and right-of-use asset that are inherent to leasing an asset on the balance sheet. ASU No. 2016-02 is effective for the Company’s fiscal year commencing on January 1, 2019, but early adoption is permitted. The Company does not anticipate that the adoption of ASU No. 2016-02 will have a material effect on its consolidated financial position or consolidated results of operations.
Note 4 - Real Estate
Real estate assets consisted of the following:
| | | | | | | | | | | | | | |
| December 31, | | | |
| | 2017 | | 2016 |
| Land | $ | 18,026,699 | $ | 18,026,699 |
| Buildings and improvements | | 122,936,177 | | 117,293,634 |
| In-place lease value intangible | | 20,721,223 | | 20,721,223 |
| | 161,684,099 | | 156,041,556 |
| Less accumulated depreciation and amortization | | (77,238,775) | | (71,582,507) |
| Total real estate assets | $ | 84,445,324 | $ | 84,459,049 |
The Company identified and recorded the value of acquired lease intangibles at the property acquisition date. Such intangibles include the value of acquired in-place leases and above and below-market leases. Acquired lease intangibles are amortized over the leases' remaining terms. The Company considered acquired in-place leases on all properties, to be market rate leases.
The amount of total in-place lease intangible assets and the respective accumulated amortization as of December 31, 2017 and 2016 are as follows:
HARTMAN INCOME REIT, INC. AND SUBSIDIARIES
Notes to Consolidated Financial Statements
| | | | | | | | | | | | | | |
| December 31, | | | |
| | 2017 | | 2016 |
| In-place lease value intangible | $ | 20,721,223 | $ | 20,721,223 |
| Less accumulated amortization | | (19,536,073) | | (19,036,558) |
| Acquired in-place lease intangible assets, net | $ | 1,185,150 | $ | 1,684,665 |
The estimated aggregate future amortization amounts from acquired lease intangibles are as follows:
| | | | | |
| Year ending December 31, | In-place lease amortization |
| 2018 | 499,515 | |
| 2019 | 499,515 |
| 2020 and thereafter | 186,120 |
| Total | $ 1,185,150 |
Depreciation expense for the years ended December 31, 2017 and 2016 was $5,156,753 and $5,099,807 respectively. Amortization expense for the years ended December 31, 2017 and 2016 was $499,515 and $313,394, respectively.
In May 2016, the Company, through HIRM, formed Retail II Holdings, a Texas limited liability company, which holds all the beneficial interest in Hartman Retail II DST. On May 17, 2016, Hartman Retail II DST acquired the property Mission Bend Center, from an unrelated party for $15,100,000, exclusive of closing costs.
The following summarizes the fair values of Mission Bend property assets acquired and liabilities assumed based upon the initial purchase price allocation as of the acquisition date:
| | | | | |
| Assets acquired: | |
| Real estate assets, at cost | $ 15,100,000 |
| |
| Liabilities assumed: | |
| Security deposits | 69,137 |
| |
| Fair value of net assets acquired | $ 15,030,863 |
Note 5 - Accrued Rent and Accounts Receivable, net
Accrued rent and accounts receivable, net, consists of amounts accrued, billed and due from tenants net of an allowance for uncollectible accounts as follows:
| | | | | | | | | | | | | | |
| December 31, | | | |
| | 2017 | | 2016 |
| Tenant and other receivables | $ | 3,171,995 | $ | 2,738,403 |
| Accrued rent | | 2,921,546 | | 3,096,009 |
| Allowance for uncollectible accounts | | (2,865,531) | | (2,575,737) |
| Accrued rent and accounts receivable, net | $ | 3,228,010 | $ | 3,258,675 |
As of December 31, 2017 and 2016 the Company had an allowance for uncollectible accounts of $2,865,531 and $2,575,737, respectively. For the years ended December 31, 2017 and 2016, the Company recorded bad debt expense of $471,443 and $721,228, respectively, related to tenant receivables that were specifically identified as potentially uncollectible based on an assessment of the tenant’s credit-worthiness. For the year ended December 31, 2017 and 2016, the Company recorded charge-offs of receivable amounts previously included in the allowance for
HARTMAN INCOME REIT, INC. AND SUBSIDIARIES
Notes to Consolidated Financial Statements
uncollectible accounts of $181,649 and $271,582 and respectively. Bad debt expense and any related recoveries are included in property operating expenses in the consolidated statements of operations.
Note 6 - Deferred Lease Commissions, net
Costs which have been deferred consist of the following:
| | | | | | | | | | | | | | |
| | December 31, | | |
| | | 2017 | | 2016 |
| Deferred lease commissions | $ | 6,485,588 | $ | 5,427,842 |
| Less: deferred leasing commissions accumulated amortization | | (3,302,747) | | (2,827,640) |
| Deferred lease commission, net | $ | 3,182,841 | $ | 2,600,202 |
Deferred lease commissions amortization is included in general and administrative expense in the accompanying consolidated statements of operations.
Note 7 - Future Minimum Lease Income
The Company leases the majority of its properties under noncancelable operating leases which provide for minimum base rentals. A summary of minimum future rentals to be received (exclusive of renewals, tenant reimbursements, and contingent rentals) under noncancelable operating leases in existence at December 31, 2017 is as follows:
| | | | | |
| Years ending December 31, | Minimum Future Rents |
| 2018 | $ 21,859,761 |
| 2019 | 20,924,161 |
| 2020 | 17,421,073 |
| 2021 | 14,187,949 |
| 2022 | 10,624,330 |
| Thereafter | 17,548,621 |
| Total | $ 102,565,895 |
Note 8 - Notes Payable
Notes payable consists of the following:
| | | | | | | | | | | | | | |
| December 31, | | | |
| | 2017 | | 2016 |
| Fixed Rate Notes: | | | | |
| $87.6 million, due October 2018 | $ | 55,090,668 | $ | 56,463,230 |
| $4.6 million, due November 2018 | | 4,423,160 | | 4,510,993 |
| $5.0 million, related party (XIX), due on demand | | 3,900,000 | | 3,900,000 |
| $8.8 million, related party (XX), due May 2019 | | 5,515,371 | | 7,231,328 |
| $8.9 million, due June 2026 | | 8,719,571 | | 8,832,687 |
| Variable Rate Note: | | | | |
| $30.0 million, revolving credit facility, due May 2020 | | 18,500,000 | | 15,182,497 |
| Subtotal | $ | 96,148,770 | $ | 96,120,735 |
| Less unamortized deferred loan costs | | (267,898) | | (584,243) |
| Total | $ | 95,880,872 | $ | 95,536,492 |
HARTMAN INCOME REIT, INC. AND SUBSIDIARIES
Notes to Consolidated Financial Statements
The Company’s loan costs are amortized using the straight-line method over the terms of the loans, which approximates the interest method. Costs which have been deferred consist of the following, in thousands:
| | | | | | | | | | | | | | |
| December 31, | | | |
| | 2017 | | 2016 |
| Deferred loan costs | $ | 1,566,208 | $ | 1,566,208 |
| Less: deferred loan costs accumulated amortization | | (1,298,310) | | (981,965) |
| Total deferred loan costs net of accumulated amortization | $ | 267,898 | $ | 584,243 |
Deferred loan costs amortization is included in interest expense in the accompanying consolidated statements of operations.
Fixed Rate Notes
On September 5, 2008 the Company, operating through Hartman Income REIT Property Holdings LLC, a wholly owned subsidiary of HIROP, executed a promissory note in the amount of $87.6 million. Loan proceeds of $67.6 million were funded at closing. The indebtedness was originally secured by twelve properties transferred by HIROP to Hartman Income REIT Property Holdings LLC for purposes of the financing transaction and a guarantee by the Company and Allen Hartman. The note bears interest at a fixed rate of 6.50% per annum and is payable in monthly installments of principal and interest of $427,278. At the sale of the Park Central property on July 14, 2016, $5,354,400 of sales proceeds was applied as a reduction of the outstanding note balance and the Park Central property was released as security for the indebtedness. The scheduled maturity date was October 1, 2018. Interest expense incurred for the years ended December 31, 2017 and 2016 was $3,625,903 and $3,751,608, respectively. This loan was paid in full on October 1, 2018.
On November 21, 2013, the Company, through its wholly owned subsidiary, Hartman Garden Oaks Acquisition, LP, entered into a $4.6 million loan term agreement with a bank. Loan proceeds of $4.6 million were funded at closing. The indebtedness has an effective fixed interest rate is 5.89%. Monthly payments of interest only were payable for the period from December 2, 2013 through November 2, 2015. Thereafter, monthly payments of principal and interest were due through November 1, 2018. The scheduled maturity date was November 20, 2018. Interest expense incurred was $298,499 and $271,627 for the years ended December 31, 2017 and 2016, respectively. This loan was paid in full on October 1, 2018.
On February 7, 2010, HIROP entered in to a revolving promissory note in the face amount of $5.0 million with Hartman XIX. During 2016, an additional amount of $2,600,000 was borrowed. Outstanding borrowings under the related party note bear interest at an annualized rate of 6.0% and 5.5% and are $3,900,000 as of December 31, 2017 and 2016, respectively. The promissory note remains payable on demand. Interest expense was $227,000 and $212,425 for the years ending December 31, 2017 and 2016, respectively. Accrued interest payable of $448,211 and $221,211 as of December 31, 2017 and 2016, respectively is included in accounts payable and accrued expenses in the accompanying consolidated balance sheets.
On May 16, 2016, the Company, through Hartman Retail II Holdings Company, Inc. (“Holdings”), an entity formed for the purpose of acquiring and holding units of beneficial interest in a DST (“Hartman Retail II DST”) to be offered for sale to accredited investors in a private placement securities offering, received an advance of $7,231,000 pursuant to a promissory note in the face amount of up to $8,820,000 made by Retail II Holdings in favor of Hartman TRS, Inc., a wholly owned taxable REIT subsidiary of Hartman XX. The purpose of the loan by Hartman TRS, Inc. to Retail II Holdings was to acquire the beneficial interest in Hartman Retail II DST. HIRM is the sponsor of the Hartman Retail II DST private placement offering. Pursuant to the terms of the promissory note, an origination fee of $144,238, equal to 2% of the amount advanced under the promissory note, has been accrued as a payable to TRS together with interest at the rate of 10.00% per annum on the outstanding principal balance. The outstanding principal balance of the promissory note is reduced as investor funds are raised by Hartman Retail II DST. Interest expense was $655,379 and $453,692 for the years ended December 31, 2017 and 2016, respectively.
HARTMAN INCOME REIT, INC. AND SUBSIDIARIES
Notes to Consolidated Financial Statements
The maturity date of the promissory note is May 17, 2019. Accrued interest payable of $1,127,238 and 488,044 as of December 31, 2017 and 2016, respectively is included in accounts payable and accrued expenses in the accompanying consolidated balance sheets.
On May 17, 2016, the Company, through Hartman Retail II DST, a Delaware statutory trust, entered into an $8.9 million loan agreement with a bank. The promissory note evidencing the indebtedness under the loan agreement bears interest at the rate of 5.24% per annum. The note is payable in monthly installments of principal and interest. The loan agreement matures June 1, 2026. Interest expense was $466,967 and $313,774 for the years ended December 31, 2017 and 2016, respectively.
Variable Rate Note
On August 21, 2009, the Company entered into a revolving loan agreement with a bank (the “Revolving Credit Facility”) to provide up to $30.0 million of revolving loan availability. The outstanding balance of the revolving loan was paid on February 8, 2016. Interest expense on the Revolving Credit Facility was $0 and $72,187 for the years ended December 31, 2017 and 2016, respectively.
On February 8, 2016 the Company, through HIROP, entered into a revolving credit agreement with East West Bank (the “EWB Credit Facility”) for the purpose of refinancing the Revolving Credit Facility which matured on January 29, 2016. The borrowing base is $19.5 million and may be adjusted from time to time subject to the lender’s underwriting with respect to the real property collateral. The EWB Credit Facility is secured by seven HIROP properties. The EWB Credit Facility note bears interest at prime plus 0.5% per annum and matured February 8, 2018. The interest rate was 5.00% and 4.25% per annum at December 31, 2017 and 2016, respectively. Interest expense on the EWB Credit Facility was $756,248 and $740,405 for the years ended December 31, 2017 and 2016, respectively. This loan was paid in full on October 1, 2018.
Annual maturities of notes payable as of December 31, 2017 are as follows:
| | | | | | | | |
| Year | | Amount Due |
| 2018 | $ | 82,042,799 |
| 2019 | | 5,651,362 |
| 2020 | | 143,394 |
| 2021 | | 151,201 |
| 2022 | | 159,432 |
| Thereafter | | 8,000,582 |
| Total | $ | 96,148,770 |
Interest expense incurred for the years ended December 31, 2017 and 2016 was $6,346,341 and $6,080,221, respectively, which included amortization of deferred loan costs of $316,345 and $264,504, respectively. Interest expense of $2,382,453 and $1,470,770 was payable as of December 31, 2017 and 2016, respectively, and is included in accounts payable and accrued expenses in the accompanying consolidated balance sheets.
Note 9 - Income Taxes
Federal income taxes are not provided for because the Company qualifies as a REIT under the provisions of the Internal Revenue Code and because the Company has distributed and intends to continue to distribute all of its taxable income to its stockholders, who include their proportionate taxable income in their individual tax returns. As a REIT, the Company must distribute at least 90% of its real estate investment trust taxable income to its stockholders and meet certain income sources and investment restriction requirements. In addition, REITs are subject to a number of organizational and operational requirements. If the Company fails to qualify as a REIT in any taxable year, it will be subject to federal income tax (including any applicable alternative minimum tax) on its taxable income at regular corporate tax rates. The Company’s federal income tax returns for the years ended
HARTMAN INCOME REIT, INC. AND SUBSIDIARIES
Notes to Consolidated Financial Statements
December 31, 2015, 2016 and 2017 have not been examined by the Internal Revenue Service. The Company’s federal income tax return for the year ended December 31, 2015 may be examined on or before September 15, 2019.
Taxable income (loss) differs from net income (loss) for financial reporting purposes principally due to differences in the timing of recognition of interest, real estate taxes, depreciation and amortization and rental revenue.
A provision for Texas Franchise tax under the Texas Margin Tax Bill in the amount of $121,131 and $226,476 was recorded in the consolidated financial statements for the years ended December 31, 2017 and 2016, respectively, with a corresponding charge to real estate taxes and insurance in the accompanying consolidated statements of operations.
Note 10 - Related Party Transactions
Formation Transactions. Effective April 1, 2008 Houston RE Income Properties XIV REIT, Inc., Houston RE Income Properties XVI REIT, Inc., Houston RE Income Properties REIT XVII, Inc. and Hartman Income Properties XVIII, Inc. merged into the Company pursuant to substantially identical plans of merger which were approved by a majority of the respective stockholders of the combining parties. The operating partnership of each merging party (Houston RE Income Properties XIV, LP, Houston RE Income Properties XVI, Ltd., Houston RE Income Properties XVII, Ltd. and Hartman Income Properties XVIII, Ltd.) merged with and into HIROP. Collectively these transactions are referred to herein as the “Formation Transactions.” (See Note 1 - Organization and Business).
The Formation Transactions included the contribution of certain net assets of Hartman Management LP, which was wholly owned by Allen Hartman, to HIRM in exchange for 403,400 shares of the Company’s Subordinated Stock. The Company withheld the issuance of 96,600 subordinated shares representing a contingency for non-qualified incentive plan obligations to employees of Hartman Management LP who became employees of Hartman Income REIT Management LLC as a result of the Formation Transactions. The Board of Directors has approved the issuance of 38,300 subordinated shares to Mr. Hartman as a result of forfeitures by former plan participants. The issuance date has not been definitively set by the Board.
In June 2008, the Company acquired two retail shopping centers in Houston from Allen Hartman and his affiliates. Mr. Hartman and his affiliates contributed the two properties to HIROP in exchange for 1,015,300 HIROP units and a $2.0 million promissory note. The value of the exchange was based upon an independent real estate appraisal at a value of $12,153,000.
The Company, through HIRM, is a party to a Real Property and Company Management Agreement pursuant to which HIRM provides property management and leasing services with respect to properties owned by Hartman XIX Hartman XX and Hartman vREIT XXI, Inc. (“vREIT XXI”). HIRM also provides for the day to day corporate management of Hartman XIX. For the years ended December 31, 2017 and 2016, respectively, the Company charged Hartman XIX $2,355,568 and $2,122,885 for real property, company management and leasing services. As of December 31, 2017 and 2016, the Company owed Hartman XIX $127,595 and $579,685, respectively. For the years ended December 31, 2017 and 2016, respectively, the Company charged Hartman XX $6,556,037 and $6,856,138 for real property, company management and leasing services. As of December 31, 2017 and 2016, the Company owed (was owed by) Hartman XX $3,516,773 and ($677,377), respectively.
Partnership distributions to HIROP unit holders, who are the noncontrolling interests in HIROP, were $1,583,074 and $1,745,565 for the years ended December 31, 2017 and 2016, respectively. Distributions to Allen Hartman, the Company’s CEO and Chairman of the Board of Directors, totaled $284,416 and $284,416 attributable to Mr. Hartman’s ownership in HIROP OP units for the year ended December 31, 2017 and 2016, respectively. Distributions to Mr. Hartman from Advisors totaled $1,200,000 and $1,395,000 for the years ended December 31, 2017 and 2016, respectively. These amounts are included in noncontrolling interest distributions on the Statement of Changes in Deficit and Note 11, Stockholders’ Equity.
HARTMAN INCOME REIT, INC. AND SUBSIDIARIES
Notes to Consolidated Financial Statements
As of December 31, 2017 and 2016, respectively, Mr. Hartman beneficially owned 1,115,914 or 7.60% of HIROP’s outstanding units.
The Company, through the Advisor, earned revenues from Hartman XX of $0 related to acquisition fees for the year ended December 31, 2017 and $1,985,325 related to acquisition fees of four properties, including three properties purchased by Hartman XX and one property purchased by a Delaware statutory trust sponsored by the Company for the year ended December 31, 2016, respectively.
The Company had net due from related party balances (related in that the Company manages the related parties and its properties and the Company has a de minimis or no equity interest in the related party) of $1,476,676 and $934,968 as of December 31, 2017 and 2016, respectively.
On September 30, 2015, the Advisor invested $200,005 in Hartman vREIT XXI, Inc. for 22,100 shares of common stock, at an issue price of $9.05 per share, and, invested $1,000 in Hartman vREIT XXI SLP LLC in exchange for a separate class of limited partnership interests. Hartman vREIT XXI, Inc. was formed on September 3, 2015, as a Maryland corporation. Hartman vREIT XXI SLP LLC is a wholly owned subsidiary of Hartman Advisors, LLC. These investments in affiliates are presented as “Investment in Affiliates” in the accompanying consolidated balance sheets.
On March 15, 2016, Hartman XIX and Hartman XX acquired 347,826 and 1,558,014 shares, respectively, of the Company’s common stock from its shareholders in a tender offer for shares at $5.75 per common share. Hartman XIX and Hartman XX, respectively, own approximately 2.6% and 11.4% of the Company’s issued and outstanding common shares, including subordinated shares, as of December 31, 2017 and 2016, respectively.
Note 11 - Stockholders’ Equity
Common Stock
Shares of common stock entitle the holders to one vote per share on all matters which stockholders are entitled to vote, to receive dividends and other distributions as authorized by the Company’s board of directors in accordance with the Maryland General Corporation Law and to all rights of a stockholder pursuant to the Maryland General Corporation Law. The common stock has no preferences or preemptive, conversion or exchange rights.
Under the Company’s articles of incorporation, it has the authority to issue 750,000,000 common shares of beneficial interest, $0.001 par value per share, and 200,000,000 preferred shares of beneficial interest, $0.001 par value per share.
During 2017 and 2016, respectively, the Company granted 1,000 and 1,000 shares of restricted common stock to its sole independent director as compensation for services. The shares are fully vested when granted. The shares may not be sold while an independent director is serving on the Board of Directors.
Subordinated Stock
Pursuant to the Company’s articles supplementary, it has the authority to issue up to 2,000,000 shares of no par value subordinated stock. Subordinated stock is entitled to receive distributions only upon the occurrence of each of the following conditions: (i) the Board of Directors shall have established and funded all reserves deemed necessary and appropriate for the Company; (ii) no distribution authorized in respect of the subordinated stock would violate the capital of the Company; (iii) the Board of Directors acting without the vote of any director who holds subordinated stock shall have approved the declaration of a distribution in respect of the subordinated stock. Subordinated shares are entitled to the same right to vote as any share of common stock as set forth in Section 8 of the articles supplementary.
Hartman Partnership XIV LLC, Hartman Partnership XVI LLC, Hartman Partnership XVII LLC and Hartman Partnership XVIII LLC are single member limited liability companies owned by Allen Hartman which served as
HARTMAN INCOME REIT, INC. AND SUBSIDIARIES
Notes to Consolidated Financial Statements
general partner of Houston RE Income Properties XIV, LP, Houston RE Income Properties XVI, Ltd., Houston RE Income Properties XVII, Ltd. and Hartman Income Properties XVIII, Ltd., respectively. Under the terms of the limited partnership agreements of the limited partnerships which merged with and into HIROP, the respective general partners were entitled to receive a back-end participation interest upon sale of the properties of the respective operating partnerships. The respective stockholders of XIV REIT, XVI REIT, XVII REIT and XVIII REIT approved that the general partner back-end participations had been earned and that the consideration for such interests would be delivered in the form of shares of the Company. As of December 31, 2008, the Company issued 1,959,522 shares of subordinated stock with regard to the interests of the former general partners.
In connection with the limited partnership offerings of Houston RE Income Properties XIV, LP, Houston RE Income Properties XVI, Ltd., Houston RE Income Properties XVII, Ltd. and Hartman Income Properties XVIII, Ltd. the former general partners had entered into selling agreements with broker-dealer firms which included agreements to share any back-end participation interest which might be earned by the general partners. In 2009, at the request of the former general partners, the Company converted 68,798 shares of subordinated stock held by the former general partners into shares of its common stock and issued such shares to the broker-dealer firms designated by the former general partners.
The Formation Transactions included the contribution of certain net assets of Hartman Management LP, which is wholly owned by Allen Hartman, to Hartman Income REIT Management LLC in exchange for 403,400 shares of the Company’s Subordinated Stock. The Company withheld the issuance of 96,600 shares as a contingency for non-qualified incentive plan obligations to employees of Hartman Management LP who became employees of Hartman Income REIT Management LLC as a result of the Formation Transactions. The Board of Directors has approved the issuance of 38,300 subordinated shares to Mr. Hartman as a result of forfeitures by former plan participants. The issuance date has not been definitively set by the Board.
As of December 31, 2017 and 2016, respectively there are 1,890,724 outstanding shares of the Company’s subordinated stock, all of which are owed by Allen Hartman. The distribution rate per share was the same as the rate for common shares and HIROP units.
Preferred Stock
Under its articles of incorporation, the Company’s Board of Directors has the authority to issue one or more classes or series of preferred stock, and prior to the issuance of such stock, the Board of Directors shall have the power to classify or reclassify, in one or more series, any unissued shares and designate the preferences, rights and privileges of such shares. As of December 31, 2017 and 2016, no shares of the Company’s preferred stock were issued and outstanding.
Noncontrolling Interests
Substantially all of the Company’s business is conducted through HIROP. The Company’s wholly owned subsidiary, HIRM, is the sole general partner of HIROP. As of December 31, 2017 and 2016, respectively, the Company owned 92.2% and 92.2% of the issued and outstanding OP units in HIROP.
Limited partners in HIROP holding HIROP units (“OP Units”) have the right to convert their OP Units into common shares at a ratio of one OP Unit for one common share. Distributions to OP Unit holders are paid at the same rate per unit as dividends per common share. Subject to certain restrictions, OP Units are not convertible into common shares until the later of one year after acquisition or an initial public offering of the common shares. On March 15, 2016 in connection with the 2016 tender offer for shares of Company common stock an individual OP unit holder converted 145,498 OP units to shares of common stock. As of December 31, 2017 and 2016 respectively, there were 14,680,393 OP Units outstanding. The Company owned 13,538,945 OP Units as of December 31, 2017 and 2016. The remainder of the OP Units are owned beneficially by Mr. Hartman and parties who were previously tenant in common investors. The Company’s weighted-average share ownership in HIROP was approximately 92.2% and 92.2% for the year ended December 31, 2017 and 2016, respectively.
HARTMAN INCOME REIT, INC. AND SUBSIDIARIES
Notes to Consolidated Financial Statements
Net loss of $270,158 and net income of $410,743 was attributable to noncontrolling interest in HIROP for the years ended December 31, 2017 and 2016, respectively. Net income of $1,600,825 and $788,818 was attributable to noncontrolling interest in Advisors for the years ended December 31, 2017 and 2016, respectively.
For the year ended December 31, 2017, Holdings sold $2,278,434 of its beneficial interest in Hartman Retail II DST. As of December 31, 2017, 74.17% of ownership in the Delaware statutory trust is held by Holdings. Net income of $60,216 was attributable to noncontrolling interest in Hartman Retail II DST for year ended December 31, 2017.
Stock-Based Compensation
The Company awards vested restricted common shares to non-employee directors as compensation in part for their service as members of the Board of Directors of the Company. Beginning in 2010, the Company matched employee 401(k) cash contributions with Company stock. The Company recognized $411,008 and $137,387, including $386,083 and $127,417 for employee 401(k) matching contributions as stock-based compensation expense for the years ended December 31, 2017 and 2016, respectively, based upon the estimated fair value per share. Expense amounts attributable to 401(k) matching contributions are included in accounts payable and accrued expenses at December 31, 2017 and 2016, respectively, as the value of shares contributed to the 401(k) share matching account are mandatorily redeemable upon employee separation.
Note 12 - Defined Contribution Plan
The Company sponsors a defined contribution pension plan, the Hartman 401(k) Profit Sharing Plan, covering substantially all of its full-time employees who are at least 21 years of age. Participants may annually contribute up to 100% of pretax annual compensation and any applicable catch-up contributions, as defined in the plan and subject to deferral limitations as set forth in Section 401(k) of the Internal Revenue Code. Participants may also contribute amounts representing distributions from other qualified benefit or defined contribution plans. The Company may make discretionary matching contributions. For the years ended December 31, 2017 and 2016, respectively, the Company matched $386,083 and $127,417 in the form of Company stock.
Note 13 - Discontinued Operations
On July 14, 2016, the Company, through Hartman Income REIT Property Holdings LLC, a wholly owned subsidiary of HIROP, sold the Park Central property located in Dallas, Texas for $10,954,635, net of selling expenses, to an unrelated third party. The Company realized net cash proceeds of $10,786,749 after reduction of the receivable balance due from the unrelated third party and payment of the prepayment premium due to the Company’s lender in connection with the sale of the property. The Company sold the property which had a net book value of $3,617,979, as of the sale date, for $10,786,749 in net cash proceeds. The Company recognized a gain on sale of $7,336,656 which is included in the income (loss) from discontinued operations in the accompanying consolidated statements of operations. Discontinued operations for the year ended December 31, 2016 reflect the operations of the Park Central property.
Net income (loss) from discontinued operations is comprised as follows:
HARTMAN INCOME REIT, INC. AND SUBSIDIARIES
Notes to Consolidated Financial Statements
| | | | | | | | | | | | | | |
| | Years ended December 31, | | | |
| | | 2017 | | 2016 |
| Total property revenues | $ | $ | — | | $ | 481,727 |
| Property operating expenses | | $ | — | | | 287,453 |
| Real estate taxes and insurance | | $ | — | | | 81,778 |
| General and administrative | | $ | — | | | 533,745 |
| Total property and other expenses | | $ | — | | | 902,976 |
| | | | |
| Loss from discontinued operations | | $ | — | | | (421,249) |
| | | | |
| Gain on sale of property | | $ | — | | | 7,336,656 |
| | | | |
| Income from discontinued operations, net | $ | $ | — | | $ | 6,915,407 |
Note 14 - Commitments and Contingencies
The Company is a party to various legal proceedings and claims that arise in the ordinary course of business. These matters are generally covered by insurance. While the resolution of these matters cannot be predicted with certainty, management of the Company believes that the final outcome of these matters will not have a material effect on the Company’s financial position, results of operations, or cash flows.
Note 15 - Subsequent Events
The Company has evaluated subsequent events through November 9, 2018, which is the date the consolidated financial statements were available to be issued and determined that no additional events have occurred subsequent to December 31, 2017 that warrant additional disclosure which are not otherwise disclosed in these notes to consolidated financial statements.
On July 6, 2018, the Company sold the Skyway Business Center located in Dallas, Texas for $4,615,000 to an unrelated third party. The net book value of the Skyway Business Center was $1,531,918 at the time of the sale. The property was subject to a mortgage under the EWB Credit Facility. The EWB Credit Facility was reduced by $1,750,578 at the time of the disposition closing.
APPENDIX IV
INDEX TO UNAUDITED PRO FORMA CONDENSED CONSOLIDATED FINANCIAL STATEMENTS
| | |
Unaudited Pro Forma Condensed Consolidated Balance Sheet as of September 30, 2019 |
Unaudited Pro Forma Condensed Consolidated Statement of Operations for the nine months ended September 30, 2019
|
Notes to Unaudited Pro Forma Condensed Consolidated Financial Statements
|
Unaudited Pro Forma Condensed Consolidated Statement of Operations for the year ended December 31, 2018
|
Notes to Unaudited Pro Forma Condensed Consolidated Financial Statements
|
HARTMAN SHORT TERM INCOME PROPERTIES XX, INC.
UNAUDITED PRO FORMA CONDENSED CONSOLIDATED FINANCIAL STATEMENTS
Introduction
On July 21, 2017 and as revised on May 8, 2018, Hartman Short Term Income Properties XX, Inc. ("HARTMAN XX") entered into (i) an agreement and plan of merger (the “XIX Merger Agreement”) between HARTMAN XX and Hartman Short Term Income Properties XIX, Inc. ("HARTMAN XIX"), and (ii) an agreement and plan of merger (the “HI-REIT Merger Agreement,” and together with the XIX Merger Agreement, the “Merger Agreements”) by and among HARTMAN XX, Hartman XX Limited Partnership ("HARTMAN XX Operating Partnership"), Hartman Income REIT, Inc. ("HI-REIT") and Hartman Income REIT Operating Partnership LP ("HI-REIT Operating Partnership").
Subject to the terms and conditions of the XIX Merger Agreement, HARTMAN XIX will merge with and into HARTMAN XX, with HARTMAN XX surviving the merger (the “Hartman XIX Merger”). Subject to the terms and conditions of the HI-REIT Merger Agreement, (i) HI-REIT will merge with and into HARTMAN XX, with HARTMAN XX surviving the merger (the “HIREIT Merger,” and together with the Hartman XIX Merger, the “REIT Mergers”), and (ii) HI-REIT Operating Partnership will merge with and into HARTMAN XX operating partnership, with HARTMAN XX operating partnership surviving the merger (the “Partnership Merger,” and together with the REIT Mergers, the “Mergers”).
Subject to the terms and conditions of the XIX Merger Agreement, (i) each share of common stock of HARTMAN XIX (the “XIX Common Stock”) issued and outstanding immediately prior to the Effective Time (as defined in the XIX Merger Agreement) will be automatically canceled and retired and converted into the right to receive 9,171.98 shares of our common stock, (ii) each share of 8% cumulative preferred stock of HARTMAN XIX issued and outstanding immediately prior to the Effective Time will be automatically canceled and retired and converted into the right to receive 1.238477 shares of our common stock, and (iii) each share of 9% cumulative preferred stock of HARTMAN XIX issued and outstanding immediately prior to the Effective Time will be automatically canceled and retired and converted into the right to receive 1.238477 shares of our common stock.
Subject to the terms and conditions of the HI-REIT Merger Agreement, (a) in connection with the HI-REIT Merger, (i) each share of common stock of HI-REIT (the “HI-REIT Common Stock”) issued and outstanding immediately prior to the REIT Merger Effective Time (as defined in the HI-REIT Merger Agreement) will be automatically canceled and retired and converted into the right to receive 0.752222 shares of our common stock, and (ii) each share of subordinate common stock of HI-REIT will be automatically canceled and retired and converted into the right to receive 0.863235 shares of our common stock, and (b) in connection with the Partnership Merger, each unit of limited partnership interest in HI-REIT Operating Partnership (“HI-REIT OP Units”) issued and outstanding immediately prior to the Partnership Merger Effective Time (as defined in the HI-REIT Merger Agreement) (other than any HI-REIT OP Units held by HI-REIT) will be automatically canceled and retired and converted into the right to receive 0.752222 validly issued, fully paid and non-assessable units of limited partnership interests in our operating partnership.
Pro forma information
The following unaudited pro forma condensed consolidated financial statements combine the historical consolidated financial statements of HARTMAN XX, HARTMAN XIX and HI-REIT as if the Mergers had previously occurred on the dates specified below. The accompanying unaudited pro forma condensed consolidated balance sheets as of September 30, 2019 have been prepared as if the Mergers had occurred as of that date. The accompanying unaudited pro forma condensed consolidated statements of operations for the nine months ended September 30, 2019 and for the year ended December 31, 2018 have been prepared as if the Mergers had occurred as of the beginning of each period.
Pro forma adjustments, and the assumptions on which they are based, are described in the accompanying Notes to Unaudited Pro Forma Condensed Consolidated Financial Statements (the “Notes”).
The pro forma adjustments and the purchase price allocation as presented are based on assumptions, estimates and certain information that is currently available. The total merger consideration and the assignment of fair values to HARTMAN XIX’s and HI-REIT’s assets and liabilities have not been finalized, are subject to change and could vary materially from the actual amounts presented herein at the time the Mergers is completed. The purchase price allocation will not be finalized until after the Mergers are consummated.
The pro forma information has been prepared in accordance with the rules and regulations of the Securities and Exchange Commission (“SEC”). All significant adjustments necessary to reflect the effects of the Merger that can be factually supported within the SEC regulations covering the preparation of pro forma financial statements have been made. The pro forma information is presented for illustrative purposes only and is not necessarily indicative of the combined operating results or financial position that would have occurred if such transactions had been consummated on the dates and in accordance with the assumptions described herein, nor is it necessarily indicative of future operating results or financial position.
You are urged to read the pro forma information below together with HARTMAN XX’s publicly available historical consolidated financial statements and accompanying notes, which are included elsewhere in this proxy statement/prospectus.
The unaudited pro forma condensed consolidated financial statements included herein do not give effect to any potential cost reductions or other operating efficiencies that we expect to result from the Merger.
HARTMAN SHORT TERM INCOME PROPERTIES XX, INC.
UNAUDITED PRO FORMA CONDENSED CONSOLIDATED BALANCE SHEET
| | | | | | | | | | | | | | | | | | | | |
| (in thousands of dollars) | As of September 30, 2019 | | | | | |
| Historical | | | | | |
| Hartman XX (a) | Hartman XIX (a) | HI-REIT (a) | Adjustments as a result of merger | | Consolidated Pro forma |
| Total real estate assets, at cost | 591,524 | | — | | 8,064 | | 2,327 | | (b) | | $ | 601,915 | |
| Total real estate assets, net | 481,031 | | — | | 3,173 | | 2,327 | | (b) | | 486,531 | |
| Cash | 990 | | — | | — | | — | | | 990 | |
| Restricted Cash | 22,197 | | | | | | | | | 22,197 | |
| Accrued rents and accounts receivable, net | 14,468 | | 1,358 | | 175 | | (1,763) | | (c) | | 14,238 | |
| Notes receivable, related parties | 16,272 | | 3,900 | | — | | (8,100) | | (d) | | 12,072 | |
| Deferred leasing commission costs, net | 10,423 | | — | | 103 | | — | | | 10,526 | |
| Goodwill | 250 | | — | | — | | — | | | 250 | |
| Prepaid and other | 966 | | 24 | | 634 | | — | | | 1,624 | |
| Due from related parties | — | | — | | — | | — | | | — | |
| Other real estate | — | | 4,391 | | — | | — | | | 4,391 | |
| Investment in affiliate | 8,978 | | 60,766 | | 73,814 | | (189,762) | | (f) | | (46204) | |
| Hartman Advisors LLC | — | | — | | — | | 9,993 | | (g) | | 9,993 | |
| Total assets | $ | 555,575 | | $ | 70,439 | | $ | 77,899 | | $ | (187,305) | | | $ | 516,608 | |
| Notes payable, net | 298,588 | | — | | — | | — | | (d) | | 298,588 | |
| Notes payable, related parties | — | | 4,200 | | 3,900 | | (8,100) | | (d) | | — | |
| Due to related parties | 2,772 | | 2,786 | | 4,568 | | (4,337) | | (e) | | 5,789 | |
| AP, accrued expenses and tenant deposits | 20,735 | | 6,527 | | 13,749 | | (1,763) | | (c) | | 39,248 | |
| Total liabilities | $ | 322,095 | | $ | 13,513 | | $ | 22,217 | | $ | (14,200) | | | $ | 343,625 | |
| Preferred equity | — | | (2,268) | | — | | 2,268 | | (h) | | — | |
| Common equity (deficit) | 69,597 | | 57,118 | | 42,746 | | 3,522 | | (h) | | 172,983 | |
| Non-controlling equity | 163,883 | | 2,076 | | 12,936 | | (178,895) | | (h) | | — | |
| Total equity (deficit) | $ | 233,480 | | $ | 56,926 | | $ | 55,682 | | $ | (173,105) | | | $ | 172,983 | |
| Total liabilities and equity | $ | 555,575 | | $ | 70,439 | | $ | 77,899 | | $ | (187,305) | | | $ | 516,608 | |
See accompanying notes to unaudited pro forma condensed consolidated financial statements.
HARTMAN SHORT TERM INCOME PROPERTIES XX, INC.
UNAUDITED PRO FORMA CONDENSED CONSOLIDATED STATEMENTS OF OPERATIONS
| | | | | | | | | | | | | | | | | | | | |
| (in thousands of dollars, except earnings per share) | Nine months ended September 30, 2019 | | | | | |
| Historical | | | | | |
| Hartman XX (a) | Hartman XIX (a) | HI-REIT (a) | Adjustments as a result of merger | | Consolidated Pro forma |
| Total revenues | 64,500 | | — | | 15,018 | | (10,266) | | (b) | | $ | 69,252 | |
| Property operating expenses | 20,780 | | 18 | | 410 | | (6,021) | | (c) | | 15,187 | |
| Asset management and acquisition fees | 1,320 | | — | | — | | (396) | | (d) | | 924 | |
| Organization and offering costs | — | | — | | 56 | | — | | | 56 | |
| Real estate taxes and insurance | 9,321 | | 6 | | 143 | | — | | | 9,470 | |
| Depreciation and amortization | 20,653 | | — | | 123 | | 195 | | (e) | | 20,971 | |
| Management and advisory expenses | | | 11,726 | | | | 11,726 | |
| General and administrative | 4,051 | | 174 | | 2,464 | | — | | | 6,689 | |
| Interest expense | 10,625 | | 188 | | 170 | | (358) | | (f) | | 10,625 | |
| Interest, equity income, dividend income, and discontinued operation | (1,346) | | (1,013) | | — | | 748 | | (g) | | (1,611) | |
| Equity in earnings of unconsolidated entities SPE | | (677) | | (862) | | 1,539 | | | — | |
| Net income (loss) | (904) | | (50) | | (936) | | (2,895) | | | $ | (4,785) | |
| Non-controlling interests | (1,285) | | 139 | | 1,352 | | (206) | | (h) | | — | |
| Net income (loss) – common, preferred and subordinated | 381 | | (3,549) | | (2,288) | | (2,689) | | | (8,145) | |
| Weighted average number of shares outstanding (in thousands) | 18,265 | | 5,470 | | 15,116 | | (2,441) | | | 36,410 | |
| Basic and diluted earnings per share | $ | 0.02 | | $ | (0.65) | | $ | (0.15) | | | | $ | (0.22) | |
See accompanying notes to unaudited pro forma condensed consolidated financial statements.
HARTMAN SHORT TERM INCOME PROPERTIES XX, INC.
NOTES TO UNAUDITED PRO FORMA CONDENSED CONSOLIDATED FINANCIAL STATEMENTS
Unaudited Pro Forma Condensed Consolidated Balance Sheets – September 30, 2019
| | | | | | | | | | | | | | | | | | | | | | | |
| a | Reflects HARTMAN XX, HARTMAN XIX and HI-REIT historical condensed consolidated balance sheets as of September 30, 2019 derived from HARTMAN XX Form 10-Q for the nine months ended September 30, 2019, filed with the Securities and Exchange Commission on November 14, 2019 and from HARTMAN XIX and HI-REIT unaudited condensed consolidated balance sheets as of September 30, 2019. | | | | | | |
| b | Atrium II (property owned by HI-REIT) was adjusted to its updated market value of $5.5 million. | | | | | | |
| c | Eliminate inter-company interest receivable for Hartman XX due from HARTMAN XIX of $854 which is included in accrued rents and accounts receivable, net, and AP, accrued expenses. | | | | | | |
| d | Eliminate related party notes receivable of HARTMAN XX $4,200 and HARTMAN XIX $3,900 and corresponding related party notes payable of HARTMAN XIX $4,200 and HI-REIT $3,900. | | | | | | |
| e | Eliminate net of inter-company balances for HARTMAN XX, HARTMAN XIX and HI-REIT. The remaining balance is due from Hartman non-merger related parties. | | | | | | |
| f | Eliminate HARTMAN XX's investment of $8,978; HARTMAN XIX's investment of $83,687; HI-REIT's investment of $97,165, $(269) of HI-REIT Investment in Mission bend SC. $201 of HI-REIT Investment in Other remains. | | | | | | |
| g | Merger consideration includes $9,993 which is the estimated market value for the management company (HARTMAN INCOME REIT MANAGEMENT INC.) valued at $6,725 and the 30% interest in Advisor valued at $3,268 owned by HI-REIT. These assets are not recorded on HI-REIT's historical balance sheet. | | | | | | |
| h | Adjustment to reflect issuance of 19,283,535 shares of new HARTMAN XX common stock to HARTMAN XIX (7,722,497 shares to be issued) and HI-REIT (11,580,395 total shares to be issued). | | | | | | |
HARTMAN SHORT TERM INCOME PROPERTIES XX, INC.
Unaudited Pro Forma Condensed Consolidated Statements of Operations
for the nine months ended September 30, 2019
| | | | | | | | | | | | | | | | | | | | | | | |
| a | Reflects HARTMAN XX, HARTMAN XIX and HI-REIT historical condensed consolidated statements of operations for the nine months ended September 30, 2019 derived from HARTMAN XX Form 10-Q for the nine months ended September 30, 2019, filed with the Securities and Exchange Commission on November 14, 2019 and from HARTMAN XIX and HI-REIT unaudited condensed consolidated statements of operations for the nine months ended September 30, 2019. | | | | | | |
| b | Eliminate from HI-REIT revenue property management fee and leasing commissions of $0 for HARTMAN XIX and $9,870 for HARTMAN XX. Eliminate 30% of the $1,320 asset management fee charged to HARTMAN XX by HI-REIT (Advisor). | | | | | | |
| c | Eliminate property management fees charged by HI-REIT of $6,021 to HARTMAN XX and $0 to HARTMAN XIX. | | | | | | |
| d | Eliminate 30% of the $1,320 asset management fee charged to HARTMAN XX by HI-REIT (Advisor). | | | | | | |
| e | Adjustment to reflect increase in estimated depreciation expense attributable to acquisition value of HI-REIT asset as a result of the mergers assumed to have occurred January 1, 2019. Adjustment assumes an estimated useful life of 39 years. See also note b. to the unaudited condensed balance sheets above.
| | | | | | |
| f | Eliminate intercompany interest expense charged by HARTMAN XX of $170 to HI-REIT, and $188 to HARTMAN XIX. | | | | | | |
| g | Eliminate inter-company interest income to HARTMAN XX of $188 from HARTMAN XIX and to HI-REIT of $170; Also to eliminate HIREIT dividends paid to HARTMAN XX and HARTMAN XIX of $319 and $71, respectively. | | | | | | |
| h | Convert all the categories of non-controlling interests to common equity | | | | | | |
HARTMAN SHORT TERM INCOME PROPERTIES XX, INC.
UNAUDITED PRO FORMA CONDENSED CONSOLIDATED BALANCE SHEET
| | | | | | | | | | | | | | | | | | | | |
| (in thousands of dollars) | Year ended December 31, 2018 | | | | | |
| Historical | | | | | |
| Hartman XX (a) | Hartman XIX (a) | HI-REIT (a) | Adjustments as a result of merger | | Consolidated Pro forma |
| Total real estate assets, at cost | 583,112 | | — | | 7,572 | | 2,696 | | (b) | | $ | 593,380 | |
| Total real estate assets, net | 493,272 | | — | | 2,804 | | 2,696 | | (b) | | 498,772 | |
| Cash | 17,780 | | 48 | | 684 | | — | | | 18,512 | |
| Accrued rents and accounts receivable, net | 11,881 | | 1,189 | | 82 | | (729) | | (c) | | 12,423 | |
| Notes receivable, related parties | 6,676 | | 3,900 | | — | | (8,100) | | (d) | | 2,476 | |
| Deferred leasing commission costs, net | 8,301 | | — | | 36 | | — | | | 8,337 | |
| Goodwill | 250 | | — | | — | | — | | | 250 | |
| Prepaid and other | 34,945 | | 33 | | 144 | | — | | | 35,122 | |
| Due from related parties | — | | — | | | | — | | | — | |
| Other real estate | — | | 5,874 | | — | | — | | | 5,874 | |
| Investment in affiliate | 8,978 | | 62,068 | | 76,716 | | (147,561) | | (f) | | 202 | |
| Hartman Advisors LLC | — | | — | | — | | 9,993 | | (g) | | 9,993 | |
| Total assets | $ | 582,083 | | $ | 73,112 | | $ | 80,467 | | $ | (143,701) | | | $ | 591,960 | |
| Notes payable, net | 305,907 | | — | | — | | (4,200) | | (d) | | 301,707 | |
| Notes payable, related parties | — | | 4,200 | | 3,900 | | (8,100) | | (d) | | — | |
| Due to related parties | 1,496 | | 4,478 | | 11,331 | | (12,744) | | (e) | | 4,560 | |
| AP, accrued expenses and tenant deposits | 26,199 | | 4,602 | | 4,474 | | (729) | | (c) | | 34,546 | |
| Total liabilities | $ | 333,602 | | $ | 13,280 | | $ | 19,705 | | $ | (25,773) | | | $ | 340,814 | |
| Preferred equity | — | | 699 | | — | | (699) | | (h) | | — | |
| Common equity (deficit) | 69,940 | | — | | 49,118 | | 74,893 | | (h) | | 193,951 | |
| Non-controlling equity | 178,541 | | 1,937 | | 11,644 | | (192,122) | | (h) | | — | |
| Total equity (deficit) | $ | 248,481 | | $ | 59,832 | | $ | 60,762 | | $ | (117,928) | | | $ | 251,147 | |
| Total liabilities and equity | $ | 582,083 | | $ | 73,112 | | $ | 80,467 | | $ | (143,701) | | | $ | 591,960 | |
HARTMAN SHORT TERM INCOME PROPERTIES XX, INC.
UNAUDITED PRO FORMA CONDENSED CONSOLIDATED STATEMENTS OF OPERATIONS
| | | | | | | | | | | | | | | | | | | | |
| (in thousands of dollars, except earnings per share) | Year ended December 31, 2018 | | | | | |
| Historical | | | | | |
| Hartman XX (a) | Hartman XIX (a) | HI-REIT (a) | Adjustments as a result of merger | | Consolidated Pro forma |
| Total revenues | $ | 57,022 | | $ | 12,112 | | $ | 33,449 | | $ | (11,399) | | (b) | $ | 91,184 | |
| Property operating expenses | 20,722 | | 4,229 | | 5,222 | | (6,109) | | (c) | | 24,064 | |
| Asset management and acquisition fees | 1,760 | | — | | — | | (528) | | (d) | | 1,232 | |
| Organization and offering costs | — | | — | | 117 | | — | | | 117 | |
| Real estate taxes and insurance | 7,303 | | 1,765 | | 3,139 | | — | | | 12,207 | |
| Depreciation and amortization | 16,700 | | 1,607 | | 3,967 | | 65 | | (e) | | 22,339 | |
| Management and advisory income | — | — | 17,866 | | | $ | 17,866 | |
| General and administrative | 4,099 | | 1,371 | | 1,290 | | — | | (f) | | 6,760 | |
| Interest expense | 11,306 | | 2,138 | | 4,536 | | (470) | | (g) | | 17,510 | |
| Interest, equity loss, dividend income, and discontinued operation | (1,328) | | (322) | | — | | 1,424 | | (h) | | (226) | |
| Gain from sale of property | — | $ | — | | $ | (3,038) | | — | | — |
| Equity in earnings of unconsolidated entities SPE | — | $ | 1,018 | | $ | 1,297 | | — | | — |
| Net income (loss) | $ | (3,540) | | $ | 306 | | $ | (948) | | $ | (5,781) | | | $ | (9,963) | |
| Non-controlling interests | (2,713) | | 314 | 1,327 | 1,072 | | (i) | — | |
| Preferred Stock dividends | | | $ | 4,482 | | | | | | | $ | 4,482 | |
| Net income (loss) – common, preferred and subordinated | $ | (827) | | $ | (4,490) | | $ | (2,275) | | $ | (6,853) | | | $ | (14,445) | |
| Weighted average number of shares outstanding (in thousands) | 17,946 | | 5,456 | | 15,120 | | 3,930 | | | 42,452 | |
| Basic and diluted earnings per share | $ | (0.05) | | $ | (0.82) | | $ | (0.15) | | — | | $ | (0.34) | |
See accompanying notes to unaudited pro forma condensed consolidated financial statements.
HARTMAN SHORT TERM INCOME PROPERTIES XX, INC.
Unaudited Pro Forma Condensed Consolidated Balance Sheet
for the year ended December 31, 2018
| | | | | | | | | | | | | | | | | | | | | | | |
| a | Reflects HARTMAN XX, HARTMAN XIX and HI-REIT historical condensed consolidated balance sheets as of December 31, 2018 derived from HARTMAN XX Annual Report on Form 10-K for the year ended December 31, 2018, filed with the Securities and Exchange Commission on April 8, 2019 and from HARTMAN XIX and HI-REIT audited condensed consolidated balance sheets as of December 31, 2018. | | | | | | |
| b | Atrium II (property owned by HI-REIT) was adjusted to its Market Value of $5.5 million as per the valuation. | | | | | | |
| c | Eliminate inter-company interest receivable for Hartman XX due from HARTMAN XIX of $729 which is included in accrued rents and accounts receivable, net, and AP, accrued expenses. | | | | | | |
| d | Eliminate related party notes receivable of HARTMAN XX $4,200 and HARTMAN XIX $3,900 and corresponding related party notes payable of HARTMAN XIX $4,200 and HI-REIT $3,900. | | | | | | |
| e | Eliminate net of inter-company balances for HARTMAN XX, HARTMAN XIX and HI-REIT with an offset to Equity accounts. The remaining balance is due to/from from Hartman non-merger related parties. | | | | | | |
| f | Eliminate HARTMAN XX's investment of $8,978; HARTMAN XIX's investment of $62,068; HI-REIT's investment of $76,515 with an offset to Equity accounts. $(269) of HI-REIT Investment in Mission Bend and $201 of HI-REIT Investment in Other remain. | | | | | | |
| g | Merger consideration includes $9,993 which is the estimated market value for the management company (HARTMAN INCOME REIT MANAGEMENT INC.) valued at $6,725 and the 30% interest in Advisor valued at $3,268 owned by HI-REIT. These assets are not recorded on HI-REIT's historical balance sheet. | | | | | | |
| h | Adjustment to reflect issuance of 16,432,611 shares of HARTMAN XX common stock for 10,455,650 HI-REIT common and subordinated shares; 6,768,537 HARTMAN XIX preferred shares; 917,198 HARTMAN XIX common shares less 1,433,615 HI-REIT commons shares owned by HARTMAN XX and HARTMAN XIX; less 275,159 HARTMAN XIX common shares owned by HI-REIT, only common equity left. | | | | | | |
HARTMAN SHORT TERM INCOME PROPERTIES XX, INC.
Unaudited Pro Forma Condensed Consolidated Statements of Operations
for the year ended December 31, 2018
| | | | | | | | | | | | | | | | | | | | | | | |
| a | Reflects HARTMAN XX, HARTMAN XIX and HI-REIT historical condensed consolidated statements of operations for the year ended December 31, 2018 derived from HARTMAN XX Annual Report on Form 10-K for the year ended December 31, 2018, filed with the Securities and Exchange Commission on April 8, 2019 and from HARTMAN XIX and HI-REIT audited condensed consolidated statements of operations for the year ended December 31, 2018. | | | | | | |
| b | Eliminate from HI-REIT revenue property management fee and leasing commissions of $1,807 for HARTMAN XIX and $9,013 for HARTMAN XX, plus straight line rent adjustment $22 for HI-REIT and $29 for HARTMAN XIX. Eliminate 30% of the $1,760 asset management fee charged to HARTMAN XX by HI-REIT (Advisor). | | | | | | |
| c | Eliminate property management fees charged by HI-REIT of $4,910 to HARTMAN XX and $1,199 to HARTMAN XIX. | | | | | | |
| d | Eliminate 30% of the $1,760 asset management fee charged to HARTMAN XX by HI-REIT (Advisor). | | | | | | |
| e | Adjustment to reflect increase in estimated depreciation expense attributable to acquisition value of HARTMAN XIX and HI-REIT assets as a result of the mergers assumed to have occurred January 1, 2018. Adjustment assumes an estimated useful life of 39 years. See also note b. to the unaudited condensed balance sheets above. | | | | | | |
| f | Eliminate interco interest expense charged by HARTMAN XX of $227 to HI-REIT, and $243 to HARTMAN XIX. (acct 600101 on XIX) | | | | | | |
| g | Eliminate inter-company interest income to HARTMAN XX of $677 from HARTMAN XIX (acct 405201) and to HARTMAN XIX of $227; Also to eliminate HIREIT dividends paid to HARTMAN XX and HARTMAN XIX of $425 and $95, respectively. | | | | | | |
| h | Convert all the categories of non-controlling interests to common equity. | | | | | | |
PART II
INFORMATION NOT REQUIRED IN PROSPECTUS
Item 20. Indemnification of Directors and Officers
Section 2-418 of the MGCL permits a Maryland corporation to include in its charter a provision limiting the liability of its directors and officers to the corporation and its stockholders for money damages except for liability resulting from (a) actual receipt of an improper benefit or profit in money, property or services or (b) active and deliberate dishonesty established by a final judgment as being material to the cause of action.
The MGCL requires a Maryland corporation (unless its charter provides otherwise, which the HARTMAN XX Charter does not) to indemnify a director or officer who has been successful, on the merits or otherwise, in the defense of any proceeding to which he or she is made a party by reason of his service in that capacity. The MGCL permits a Maryland corporation to indemnify its present and former directors and officers, among others, against judgments, penalties, fines, settlements and reasonable expenses actually incurred by them in connection with any proceeding to which they may be made a party by reason of their service in those or other capacities unless it is established that (a) the act or omission of the director or officer was material to the matter giving rise to the proceeding and (i) was committed in bad faith or (ii) was the result of active and deliberate dishonesty, (b) the director or officer actually received an improper personal benefit in money, property or services or (c) in the case of any criminal proceeding, the director or officer had reasonable cause to believe that the act or omission was unlawful. However, under the MGCL, a Maryland corporation may not indemnify for an adverse judgment in a suit by or in the right of the corporation or for a judgment of liability on the basis that personal benefit was improperly received, unless in either case a court orders indemnification and then only for expenses.
In addition, the MGCL permits a corporation to advance reasonable expenses to a director or officer upon the corporation’s receipt of (a) a written affirmation by the director or officer of his or her good faith belief that he or she has met the standard of conduct necessary for indemnification and (b) a written undertaking by or on his behalf to repay the amount paid or reimbursed if it shall ultimately be determined that the standard of conduct was not met.
Subject to the significant conditions below, the HARTMAN XX Charter limits the personal liability of HARTMAN XX’s stockholders for monetary damages and provides that HARTMAN XX will indemnify and pay or reimburse reasonable expenses in advance of final disposition of a proceeding to its directors, officers, employees and agents and affiliates (collectively, “Indemnitees”) to the fullest extent permitted by the MGCL. In addition, HARTMAN XX has obtained directors’ and officers’ liability insurance.
Under the HARTMAN XX Charter, HARTMAN XX shall not indemnify Indemnitees for any liability or loss suffered by Indemnitees, nor shall HARTMAN XX provide that Indemnitees be held harmless for any loss or liability suffered by HARTMAN XX, unless all of the following conditions are met: (i) the Indemnitees have determined, in good faith, that the course of conduct which caused the loss or liability was in HARTMAN XX's best interests; (ii) the Indemnitees were acting on HARTMAN XX’s behalf or performing services for HARTMAN XX; (iii) in the case of affiliated directors and HARTMAN XX’s advisor or its affiliates, such liability or loss was not the result of negligence or misconduct; (iv) in the case of HARTMAN XX’s independent directors, the liability or loss was not the result of gross negligence or willful misconduct; and (v) such indemnification or agreement to hold harmless is recoverable only out of HARTMAN XX’s net assets and not from stockholders.
The SEC takes the position that indemnification against liabilities arising under the Securities Act of 1933, as amended, or the Securities Act, is against public policy and unenforceable. Under the HARTMAN XX Charter, indemnification of an Indemnitee or any persons acting as a broker-dealer will not be allowed for liabilities arising from or out of a violation of state or federal securities laws, unless one or more of the following conditions are met: (i) there has been a successful adjudication on the merits of each count involving alleged securities law (ii) such claims have been dismissed with prejudice on the merits by a court of competent jurisdiction; and (iii) a court of competent jurisdiction approves a settlement of the claims against the particular indemnitee and finds that indemnification of the settlement and the related costs should be made, and the court considering the request for
indemnification has been advised of the position of the SEC and of the published position of any state securities regulatory authority in which HARTMAN XX’s securities were offered or sold as to indemnification for violations of securities laws.
The HARTMAN XX Charter provides that the advancement of funds to Indemnitees for legal expenses and other costs incurred as a result of any legal action for which indemnification is being sought is permissible only if all of the following conditions are satisfied: (i) the legal action relates to acts or omissions with respect to the performance of duties or services on HARTMAN XX’s behalf; (ii) the legal action is initiated by a third party who is not a stockholder or the legal action is initiated by a stockholder acting in his or her capacity as such and a court of competent jurisdiction specifically approves such advancement; (iii) the Indemnitees undertake to repay the advanced funds to HARTMAN XX together with the applicable legal rate of interest thereon, in cases in which such Indemnitees are found not to be entitled to indemnification.
HARTMAN XX also maintains insurance on behalf of all of its directors and executive officers against liability asserted against or incurred by them in their official capacities with HARTMAN XX, subject to HARTMAN XX’s limitations on indemnification.
Indemnification may reduce the legal remedies available to HARTMAN XX and its stockholders against the indemnified individuals. The HARTMAN XX Charter provisions discussed above do not reduce the exposure of directors and officers to liability under federal or state securities laws, nor do they limit a stockholder’s ability to obtain injunctive relief or other equitable remedies for a violation of a director’s or an officer’s duties to HARTMAN XX or its stockholders, although the equitable remedies may not be an effective remedy in some circumstances. The general effect to investors of any arrangement under which any of HARTMAN XX’s controlling persons, directors or officers are insured or indemnified against liability is a potential reduction in distributions resulting from HARTMAN XX’s payment of premiums associated with insurance or any indemnification for which HARTMAN XX does not have adequate insurance.
Item 21. Exhibits
A list of the exhibits included as part of this registration statement is set forth in the Exhibit Index that immediately precedes such exhibits and is incorporated herein by reference.
Item 22. Undertakings
(a) The undersigned registrant hereby undertakes:
(1) To file, during any period in which offers or sales are being made, a post-effective amendment to this registration statement:
(i) To include any prospectus required by section 10(a)(3) of the Securities Act of 1933;
(ii) To reflect in the prospectus any facts or events arising after the effective date of this registration statement (or the most recent post-effective amendment thereof) which, individually or in the aggregate, represent a fundamental change in the information set forth in this registration statement. Notwithstanding the foregoing, any increase or decrease in volume of securities offered (if the total dollar value of securities offered would not exceed that which was registered) and any deviation from the low or high end of the estimated maximum offering range may be reflected in the form of prospectus filed with the Commission pursuant to Rule 424(b) if, in the aggregate, the changes in volume and price represent no more than 20% change in the maximum aggregate offering price set forth in the “Calculation of Registration Fee” table in the effective registration statement;
(iii) To include any material information with respect to the plan of distribution not previously disclosed in this registration statement or any material change to such information in this registration statement;
(2) That, for the purpose of determining any liability under the Securities Act of 1933, each such post-effective amendment shall be deemed to be a new registration statement relating to the securities offered therein, and the offering of such securities at that time shall be deemed to be the initial bona fide offering thereof.
(3) To remove from registration by means of a post-effective amendment any of the securities being registered which remain unsold at the termination of the offering.
(4) That, for the purpose of determining liability under the Securities Act of 1933, to any purchaser: if the registrant is subject to Rule 430C, each prospectus filed pursuant to Rule 424(b) as part of a registration statement relating to an offering, other than registration statements relying on Rule 430B or other than prospectuses filed in reliance on Rule 430A, shall be deemed to be part of and included in the registration statement as of the date it is first used after effectiveness. Provided, however, that no statement made in a registration statement or prospectus that is part of the registration statement or made in a document incorporated or deemed incorporated by reference into the registration statement or prospectus that is part of the registration statement will, as to a purchaser with a time of contract of sale prior to such first use, supersede or modify any statement that was made in the registration statement or prospectus that was part of the registration statement or made in any such document immediately prior to such date of first use.
(5) That, for the purpose of determining liability of the registrant under the Securities Act of 1933 to any purchaser in the initial distribution of the securities, the undersigned registrant undertakes that in a primary offering of securities of the undersigned registrant pursuant to this registration statement, regardless of the underwriting method used to sell the securities to the purchaser, if the securities are offered or sold to such purchaser by means of any of the following communications, the undersigned registrant will be a seller to the purchaser and will be considered to offer or sell such securities to such purchaser:
(i) Any preliminary prospectus or prospectus of the undersigned registrant relating to the offering required to be filed pursuant to Rule 424;
(ii) Any free writing prospectus relating to the offering prepared by or on behalf of the undersigned registrant or used or referred to by the undersigned registrant;
(iii) The portion of any other free writing prospectus relating to the offering containing material information about the undersigned registrant or its securities provided by or on behalf of the undersigned registrant; and
(iv) Any other communication that is an offer in the offering made by the undersigned registrant to the purchaser.
(b) The undersigned registrant hereby undertakes that, for purposes of determining any liability under the Securities Act of 1933, each filing of the registrant’s annual report pursuant to section 13(a) or section 15(d) of the Securities Exchange Act of 1934 (and, where applicable, each filing of an employee benefit plan’s annual report pursuant to section 15(d) of the Securities Exchange Act of 1934) that is incorporated by reference in this registration statement shall be deemed to be a new registration statement relating to the securities offered herein and the offering of such securities at that time shall be deemed to be the initial bona fide offering thereof.
(c) The undersigned registrant hereby undertakes as follows: That prior to any public reoffering of the securities registered hereunder through use of a prospectus which is a part of this registration statement, by any person or party who is deemed to be an underwriter within the meaning of Rule 145(c), the issuer undertakes that such reoffering prospectus will contain the information called for by the applicable registration form with respect to reofferings by persons who may be deemed underwriters, in addition to the information called for by the other Items of the applicable form.
(d) The registrant undertakes that every prospectus: (i) that is filed pursuant to the immediately preceding paragraph, or (ii) that purports to meet the requirements of Section 10(a)(3) of the Securities Act and is used in connection with an offering of securities subject to Rule 415, will be filed as a part of an amendment to the registration statement and will not be used until such amendment is effective, and that, for purposes of determining any liability under the Securities Act of 1933, each such post-effective amendment shall be deemed to be a new registration statement relating to the securities offered therein, and the offering of such securities at that time shall be deemed to be the initial bona fide offering thereof.
(e) Insofar as indemnification for liabilities arising under the Securities Act of 1933 may be permitted to directors, officers and controlling persons of the registrant pursuant to the foregoing provisions, or otherwise, the registrant has been advised that in the opinion of the Securities and Exchange Commission such indemnification is against public policy as expressed in the Securities Act of 1933 and is, therefore, unenforceable. In the event that a claim for indemnification against such liabilities (other than the payment by the registrant of expenses incurred or paid by a director, officer or controlling person of the registrant in the successful defense of any action, suit or proceeding) is asserted by such director, officer or controlling person in connection with the securities being registered, the registrant will, unless in the opinion of its counsel the matter has been settled by controlling precedent, submit to a court of appropriate jurisdiction the question whether such indemnification by it is against public policy as expressed in the Securities Act of 1933 and will be governed by the final adjudication of such issue.
The undersigned registrant hereby undertakes to supply by means of a post-effective amendment all information concerning a transaction, and the company being acquired involved therein, that was not the subject of and included in the registration statement when it became effective.
SIGNATURES
Pursuant to the requirements of the Securities Act of 1933, the Registrant certifies that it has reasonable grounds to believe that it meets all the requirements for filing on Form S-4 and has duly caused this Registration Statement to be signed on its behalf by the undersigned, thereunto duly authorized, in the City of Houston, State of Texas, on February 5, 2020.
| | |
|
|
| Hartman Short Term Income Properties XX, Inc. |
|
By: /s/ Allen R. Hartman |
| Allen R. Hartman |
| Chief Executive Officer |
Pursuant to the requirements of the Securities Act of 1933, as amended, this registration statement has been signed by the following persons in the capacities indicated and on the dates indicated.
| | | | | | | | | | | | | | | | | |
| | | | | |
| | | | | |
| Signature | | | Title | | Date |
| | | | | |
| /s/ Allen R. Hartman | | | Chief Executive Officer and Director (Principal Executive Officer) | | February 5, 2020 |
| Allen R. Hartman | | | | | |
| | | | | |
| /s/ Louis T. Fox III | | | Chief Financial Officer and Treasurer (Principal Financial Officer and Principal Accounting Officer) | | February 5, 2020 |
| Louis T. Fox III | | | | | |
| | | | | |
| /s/ Richard R. Ruskey | | | Independent Director | | February 5, 2020 |
| Richard R. Ruskey | | | | | |
| | | | | |
| /s/ Jack I. Tompkins | | | Independent Director | | February 5, 2020 |
| Jack I. Tompkins | | | | | |
| | | | | |
| | | | | |
EXHIBIT INDEX
| | | | | | | | |
| | |
| Exhibit No. | | Description |
| 2.1 | |
|
| 2.2 | |
|
| 2.3 | | Modification of Agreement and Plan of Merger, dated as of July 21, 2017 by and among Hartman Short Term Income Properties XX, Inc., and Hartman Short Term Income Properties XIX, Inc. and Extension of Agreement and Modification of Agreement and Plan of Merger, dated as of July 21, 2017, by and among Hartman Short Term Income Properties XX, Inc., Hartman Income REIT, Inc., HARTMAN XX Limited Partnership and Hartman Income REIT Operating Partnership, L.P. to extend the Outside Date from December 31, 2017 to September 30, 2018. (incorporated by reference to Form 8-K filed on January 29, 2018, commission file No. 000-53912)
|
| 2.3 | | Modification of Agreement and Plan of Merger, dated as of July 21, 2017 by and among Hartman Short Term Income Properties XX, Inc., and Hartman Short Term Income Properties XIX, Inc. and Extension of Agreement and Modification of Agreement and Plan of Merger, dated as of July 21, 2017, by and among Hartman Short Term Income Properties XX, Inc., Hartman Income REIT, Inc., HARTMAN XX Limited Partnership and Hartman Income REIT Operating Partnership, L.P. to extend the Outside Date to December 31, 2019. (incorporated by reference to Form 8-K filed on August , 2019, commission file No. )
|
| 3.1 | |
|
| 3.2 | |
|
| 3.3 | |
|
| 3.4 | |
|
| 3.5 | |
|
| 4.1 | |
|
| | | | | | | | |
| 5.1* | |
|
| 8.1.1* | |
|
| 8.1.2* | |
|
| 8.1.3* | |
|
| 8.1.4* | |
|
| 10.1 | |
|
| 10.2 | |
|
| 10.3 | | Guaranty executed as of October 1, 2018 by Hartman Income REIT, Inc., a Maryland corporation, Hartman Short Term Properties, XIX, Inc., a Texas corporation, and Hartman Short Term Properties XX, Inc., a Maryland corporation (collectively, jointly and severally, together with any permitted successors and assigns, “Guarantor”), for the benefit of Goldman Sachs Mortgage Company (together with its successors and assigns, “Lender”).
|
| 21.1 | |
|
| 23.1* | | Consent of Moran Reeves Conn as to the legality of the securities being registered, included in opinion of Moran Reeves Conn - see exhibit 5.1.
|
| 23.2* | | Consent of Alston & Bird LLP as to tax matters, included in opinions of Alston & Bird LLP - see exhibits 8.1.1, 8.1.2, 8.1.3, and 8.1.4.
|
| 23.3* | |
|
| 23.4* | |
|
| 23.5* | |
|
| 23.6* | |
|
| 99.1 | |
|
| 99.2 | |
|
| 99.3 | |
|
| 99.4** | | Form of Proxy Card of Hartman Short Term Income Properties XX, Inc.
|
| 99.5** | | Form of Proxy Card of Hartman Short Term Income Properties XIX, Inc.
|
| | | | | | | | |
| 99.6** | | Form of Proxy Card of Hartman Income REIT, Inc.
|
| 99.7 | |
|
| 99.8 | |
|
*Filed Herewith
**to be filed by amendment