Please wait
TABLE OF CONTENTS
The information in this preliminary prospectus supplement is not complete and may be changed. This preliminary prospectus supplement is not an offer to sell nor does it seek an offer to buy these securities in any jurisdiction where the offer or sale is not permitted.
 Filed Pursuant to Rule 424(b)(5)
 Registration No. 333-269169
Subject to Completion. Dated January 10, 2023.
Prospectus Supplement to Prospectus dated January 10, 2023
US$260,000,000
       American Depositary Shares
[MISSING IMAGE: lg_hworld-4c.jpg]
H World Group Limited
Representing         Ordinary Shares
We are offering        American Depositary Shares, or ADSs, each representing ten ordinary shares, par value US$0.00001 per share, of H World Group Limited.
Our ADSs are listed on the NASDAQ Global Select Market under the symbol “HTHT.” The last reported sale price of the ADSs on January 9, 2023 was US$43.80 per ADS. Our ordinary shares are listed on The Stock Exchange of Hong Kong Limited (the “Hong Kong Stock Exchange”) pursuant to Chapter 19C (Secondary Listings of Qualifying Issuers) of the Hong Kong Listing Rules under the stock code “1179.”
H World Group Limited is not a Chinese operating company but a holding company incorporated in the Cayman Islands. As a holding company with no material operations of its own, H World Group Limited conducts substantially all of its business through its subsidiaries, and for some businesses the direct holding of which is restricted by PRC law, through the Consolidated Affiliated Entities (defined below). While we do not have any equity ownership of the Consolidated Affiliated Entities, the contractual arrangements we have with the Consolidated Affiliated Entities enables us to direct the activities that most significantly affect the economic performance of the Consolidated Affiliated Entities, as well as receive the economic benefits from the Consolidated Affiliated Entities. In addition, we also have one Consolidated Fund (defined below, and together with the Consolidated Affiliated Entities, the “VIEs”), and the Consolidated Fund has two subsidiaries, which primarily operate hotel businesses and invest in companies in the hotel industry. While we have minority equity ownership in the Consolidated Fund, the partnership arrangement enables us to direct the activities that most significantly affect its economic performance, as well as receive its significant economic benefits. Because of these arrangements, we have control over and are the primary beneficiary of the VIEs for accounting purposes and, therefore, have consolidated the financial results of the VIEs in our consolidated financial statements in accordance with U.S. GAAP. Any references to control or benefits that accrue to us because of the VIEs in this prospectus are limited to, and are subject to conditions for consolidation of, the VIEs under U.S. GAAP. Investors in our securities do not own equity interest in our operating entities, including our subsidiaries, the Consolidated Affiliated Entities and the Consolidated Fund in China, but instead own equity interest in the Cayman Islands holding company. Our securities that are listed on the stock exchanges are securities of our Cayman Islands holding company, not of our operating subsidiaries or the VIEs. As used in this prospectus, “we,” “us,” “our company,” “our” or “Huazhu” refers to H World Group Limited (formerly known as Huazhu Group Limited and China Lodging Group, Limited), a Cayman Islands exempted company with limited liability, its predecessor entities and its subsidiaries and, in the context of describing our operations and consolidated financial information, the VIEs; the “Consolidated Affiliated Entities” refers to Tianjin Mengguang Information Technology Co., Ltd., Huanmei Information Technology (Shanghai) Co., Ltd. and its wholly owned subsidiary Huanmei International Travel Agency (Shanghai) Co., Ltd., and Ningbo Futing Enterprise Management Co., Ltd., each of which is a Consolidated Affiliated Entity; and the “Consolidated Fund” refers to Ningbo Hongting Investment Management Center (LLP) and its subsidiaries.

TABLE OF CONTENTS
The contractual arrangements underlying our VIE model, including our arrangements with the Consolidated Affiliated Entities and Consolidated Fund, have not been tested in court. There is no entry restriction on foreign investment in the business operated by the Consolidated Fund. However, the Special Administrative Measures for Access of Foreign Investment, or the Negative List (2021 Edition) (as issued by the National Development and Reform Commission, or the NDRC, and the Ministry of Commerce, or MOFCOM, and amended from time to time), and other applicable PRC laws and regulations (including the Regulations on Travel Agencies (Revised in 2020)), prohibit direct foreign investment in certain international travel agency businesses and restrict direct foreign investment in certain internet-based businesses. Due to these regulatory restrictions on direct foreign investment, we conduct relevant operations through contractual arrangements with the Consolidated Affiliated Entities, which hold the licenses, permits and approvals that are necessary for operating relevant restricted businesses in the PRC.
The VIEs in aggregate contributed an insignificant portion (less than 1%) of our total revenues and total net profit (loss) in each of the years ended December 31, 2019, 2020 and 2021 and the nine months ended September 30, 2022, and the impact of the VIEs to our consolidated balance sheets as of December 31, 2019, 2020 and 2021 and September 30, 2022 were also immaterial (in aggregate contributing less than 1% of our total assets as of these respective dates). If the PRC government deems that any of our business operations carried out through the VIEs do not comply with PRC regulatory restrictions, in particular restrictions on foreign investment in the relevant industries, or if the relevant regulations or their interpretation change in the future, the PRC regulatory authorities could disallow the VIE structure, which could result in us being subject to penalties, being forced to relinquish our interests in the affected operations, or both. Additionally, potential future actions by the PRC government could affect the legality and enforceability of the contractual arrangements underlying the VIE model, which, consequently, would affect our ability to consolidate the financial results of the VIEs. If any of these happen, there would likely be changes in our operations and/or changes in the value of our securities. In the worst circumstances, if contribution from the VIEs becomes significant to our operations and the VIE model does not comply with PRC laws and regulations, such changes could cause the value of our securities to significantly decline or become worthless. See “Risk Factors — Risks Related to Our Corporate Structure” in the accompanying prospectus.
H World Group Limited is a holding company with no material operations of its own. H World Group Limited conducts its operations primarily through its subsidiaries in China and Europe. Under legacy Huazhu, H World Group Limited generally transfers cash to its Hong Kong or Singapore subsidiaries, by way of loans and capital contributions, and these Hong Kong or Singapore subsidiaries generally transfer cash to its PRC subsidiaries by making capital contributions or providing loans to them. H World Group Limited may also directly transfer cash to its PRC subsidiaries by making capital contributions or providing loans to them. These PRC subsidiaries generally transfer cash to the VIEs by loans or by making payment to the VIEs for inter-group transactions. These PRC subsidiaries generally transfer cash to these Hong Kong or Singapore subsidiaries by way of repayment of loans and dividends, and these Hong Kong or Singapore subsidiaries generally transfer cash to H World Group Limited through repayment of loans. To a lesser extent, H World Group Limited and its subsidiaries may transfer cash to entities of Deutsche Hospitality by way of loans, if needed.Except as disclosed in the paragraph below, the VIEs have not distributed and do not currently have any plans to distribute any earnings or settle any amounts owed under the contractual agreements to our subsidiaries. The VIEs in aggregate contributed an insignificant portion (less than 2%) of our total retained earnings as of December 31, 2019, 2020 and 2021 and September 30, 2022.
For the years ended December 31, 2019, 2020 and 2021 and the nine months ended September 30, 2022,

our subsidiaries paid service fees of approximately RMB34 million, RMB29 million, RMB34 million and RMB20 million (US$3 million), respectively, to the VIEs for telecommunication services and internet-related services provided to our hotels;

cash inflows of the VIEs were primarily provided through loan arrangements with our subsidiaries, our payment to the VIEs for inter-group transactions, and capital contributions of the nominee shareholders. For example, Huazhu Hotel Management Co., Ltd. (“HZ Hotel Management”), which is our wholly-owned subsidiary that entered into contractual arrangements with the Consolidated Affiliated Entities, provided loans of approximately RMB5 million to nominee shareholders of Shanghai Huanmei in 2020 as capital contributions to the VIEs;

TABLE OF CONTENTS

the VIEs lent approximately RMB8 million, RMB14 million, RMB21 million and RMB2 million (US$0.3 million) to our subsidiaries other than HZ Hotel Management, and these subsidiaries repaid approximately nil, RMB3 million, RMB7 million and RMB5 million (US$1 million) to the VIEs for loans that the VIEs previously provided to them; and

cash was transferred from us to our subsidiaries, primarily through shareholder loans. In these same respective periods, our subsidiaries borrowed approximately RMB1,039 million, RMB6,267 million, RMB1,050 million and RMB34 million (US$5 million) from us, and these subsidiaries repaid approximately RMB9 million, nil, nil and RMB1,099 million (US$154 million) to us for such loans.
For more details, see “Our Company — Our Holding Company Structure and Contractual Arrangements — Transfer of Cash within Our Organization” in the accompanying prospectus.
We face various legal and operational risks and uncertainties of a company based in and primarily operating in China. PRC regulatory agencies have significant authority to exert influence on the ability of a China-based company, like us, to conduct its business, accept foreign investments or be listed on a U.S. stock exchange. For example, we face risks associated with regulatory approvals of offshore offerings, anti-monopoly regulatory actions, cybersecurity and data privacy, as well as the uncertainties with respect to inspection from the U.S. Public Company Accounting Oversight Board, or the PCAOB, on our auditor. The PRC regulatory authorities may also intervene with or influence our operations as the government deems appropriate to further regulatory, political and societal goals. Any such action, once taken by the PRC regulatory authorities, could cause the value of our securities to significantly decline or in extreme cases, become worthless. For a detailed description of risks relating to doing business in China, please refer to “Item 3. Key Information — 3.D. Risk Factors — Risks Related to Doing Business in China” in our annual report on Form 20-F for the fiscal year ended December 31, 2021 filed with the SEC on April 27, 2022 (the “Annual Report for 2021 on Form 20-F”) and “Risk Factors — Risks Related to Our Corporate Structure” in the accompanying prospectus.
Our ADSs will be prohibited from trading on a national exchange or over-the-counter in the United States under the Holding Foreign Companies Accountable Act, or the HFCA Act, in 2024 if the PCAOB is unable to inspect or fully investigate auditors located in China for three consecutive years. On December 29, 2022, the Accelerating Holding Foreign Companies Accountable Act, or the AHFCA Act, was signed into law by the U.S. president as part of the fiscal year 2023 omnibus spending legislation, which reduced the number of consecutive non-inspection years required for triggering the prohibitions under the HFCA Act from three years to two. As a result, the risk has been heightened.The process for implementing trading prohibitions pursuant to the HFCA Act will be based on a list of registered public accounting firms that the PCAOB has been unable to inspect and investigate completely as a result of a position taken by a non-U.S. government. The first such list was announced by the PCAOB on December 16, 2021, and all PCAOB-registered firms in China, including our auditor, were included on that list. Subsequently, we were conclusively identified as a “Commission-Identified Issuer” under the HFCA Act on May 26, 2022 in respect of our Annual Report for 2021 on Form 20-F. Such identification and other efforts under the HFCA Act to increase U.S. regulatory access to audit information could cause investment uncertainties for affected issuers, including us, which could increase the volatility of the trading price of our ADSs. On August 26, 2022, the PCAOB signed a Statement of Protocol with the China Securities Regulatory Commission and the Ministry of Finance of the PRC, taking a first step toward opening access for the PCAOB to inspect and investigate registered public accounting firms headquartered in Mainland China and Hong Kong. On December 15, 2022, the PCAOB announced its determination that it has been able to inspect and investigate audit firms in mainland China and Hong Kong completely for purposes of the HFCA Act, and the PCAOB vacated its December 16, 2021 determinations. Based on this announcement, we do not expect to be a Commission-Identified Issuer in respect of our annual report for 2022 on Form 20-F to be filed in 2023. However, the PCAOB stated that should PRC authorities obstruct the PCAOB’s ability to inspect or investigate completely in any way and at any point in the future, the PCAOB Board will act immediately to consider the need to issue new determinations consistent with the HFCA Act. While we currently do not expect the HFCA Act or the AHFCA Act to prevent us from maintaining the trading of our ADSs in the U.S., uncertainties exist with respect to future determinations of the PCAOB in this respect and any further legislative or regulatory actions to be taken by the U.S. or Chinese governments that could affect our listing status in the U.S. The delisting of the ADSs, or the threat of their being delisted, may materially and adversely affect the value of your investment. Such risks could result in a material change in our operations and/or the value of our ADSs or could significantly limit or completely hinder our ability to offer or continue to offer

TABLE OF CONTENTS
ADSs and/or other securities to investors and cause the value of such securities to significantly decline or be worthless. For details of the risks associated with the enactment of the HFCA Act and the AHFCA Act, see “Our Company — The Holding Foreign Companies Accountable Act” and “Risk Factors — Risks Related to Doing Business in China — If the PCAOB is unable to inspect our auditors as required under the HFCA Act, the SEC will prohibit the trading of our ADSs, which may materially and adversely affect the value of your investment” in the accompanying prospectus.
See the “Risk Factors” beginning on page S-17 of this prospectus supplement, in any accompanying prospectus and in any documents incorporated by reference into this prospectus supplement to read about factors you should consider before buying the ADSs.
Neither the United States Securities and Exchange Commission (“SEC”) nor any other regulatory body has approved or disapproved of these securities or passed upon the accuracy or adequacy of this prospectus supplement or the accompanying prospectus. Any representation to the contrary is a criminal offense.
Price US$
PER ADS
Per ADS
Total
Initial price to public
US$ US$
Underwriting discount(1)
US$ US$
Proceeds, before expenses, to us
US$ US$
(1)
The underwriters will not receive underwriting discounts or commissions on        ADSs purchased by certain investors. See “Underwriting” beginning on page S-39 of this prospectus supplement for a description of the compensation payable to the underwriters.
The underwriters have an option to purchase up to an aggregate of      additional ADSs from us at the public offering price, less underwriting discounts and commissions, within 30 days of the date of this prospectus supplement. The underwriters will not receive underwriting discounts or commissions on up to         additional ADSs purchased by certain investors if the underwriters exercise their option to purchase additional ADSs.
The underwriters expect to deliver the ADSs against payment in New York, New York on           , 2023.
Goldman Sachs
UBS Investment Bank
Prospectus Supplement dated                 , 2023

TABLE OF CONTENTS
 
TABLE OF CONTENTS
Prospectus Supplement
S-iii
S-v
S-1
S-11
S-13
S-17
S-33
S-34
S-35
S-37
S-39
S-52
S-55
S-63
S-64
S-65
S-66
Prospectus
1
3
4
19
25
26
34
44
46
47
48
51
52
53
54
You should rely only on the information contained or incorporated by reference into this prospectus supplement, the accompanying prospectus or any free writing prospectus we file with the SEC. We have not, and the underwriters have not, authorized any other person to provide you with different information. If anyone provides you with different or inconsistent information, you should not rely on such different or inconsistent information. We are not, and the
 
S-i

TABLE OF CONTENTS
 
underwriters are not, making an offer of the ADSs in any jurisdiction where such offer is not permitted. You should not assume that the information contained or incorporated by reference into this prospectus supplement and the accompanying prospectus or in any free writing prospectus is accurate as of any date other than the respective dates thereof. Our business, financial condition, results of operations and prospects may have changed since those dates.
 
S-ii

TABLE OF CONTENTS
 
ABOUT THIS PROSPECTUS SUPPLEMENT
This prospectus supplement and the accompanying prospectus are part of an automatic shelf registration statement that we filed with the SEC, as a “well-known seasoned issuer” as defined in Rule 405 under the Securities Act of 1933, as amended, or the Securities Act. Under the shelf registration process, from time to time, we may offer and sell the securities described in the accompanying prospectus in one or more offerings. This document is in two parts. The first part is the prospectus supplement, which describes the specific terms of this offering of the ADSs, and supplements information contained in the accompanying prospectus and certain documents incorporated by reference into the accompanying prospectus. The second part consists of the accompanying prospectus dated January 10, 2023 and was included in the registration statement on Form F-3 (File No. 333-269169) filed with the SEC on the same date. It gives more general information about us and the securities we may offer from time to time under our shelf registration statement, some of which may not be applicable to this offering.
To the extent of a conflict between the information contained in this prospectus supplement, on the one hand, and the information contained in the accompanying prospectus or any previously filed document incorporated by reference into this prospectus supplement or the accompanying prospectus, on the other hand, you should rely on the information in this prospectus supplement.
You should carefully read the accompanying prospectus, this prospectus supplement, the documents incorporated by reference in the accompanying prospectus and this prospectus supplement, and any free writing prospectus that we have authorized for use in connection with this offering, in their entirety before making an investment decision, together with additional information described below under the heading “Where You Can Find More Information” and “Incorporation of Documents by Reference.”
You should not consider any information in this prospectus supplement or the accompanying prospectus to be investment, legal or tax advice. You should consult your own counsel, accountants and other advisors for legal, tax, business, financial and related advice regarding the purchase of any of the securities offered by this prospectus supplement.
In this prospectus supplement, unless otherwise indicated or unless the context otherwise requires:

“ADRs” refers to the American depositary receipts that may evidence our ADSs;

“ADSs” refers to our American depositary shares, each representing ten ordinary shares;

“China” or the “PRC” refers to the People’s Republic of China, excluding, for the purpose of this prospectus only, Hong Kong, Macau and Taiwan;

“Consolidated Affiliated Entities” refers to Tianjin Mengguang, Shanghai Huanmei and its wholly owned subsidiary Huanmei Travel, and Ningbo Futing, each of which is a Consolidated Affiliated Entity;

“Consolidated Fund” refers to Ningbo Hongting and its subsidiaries;

“Deutsche Hospitality” or “legacy DH” refers to Steigenberger Hotels GmbH (formerly known as Steigenberger Hotels Aktiengesellschaft), a subsidiary of our company established under the laws of Germany on September 12, 1985, and its subsidiaries;

“EUR” or “Euro” refers to the legal currency of European Union;

“HK$” refers to the legal currency of Hong Kong;

“Hong Kong” or “HK” refers to the Hong Kong Special Administrative Region of the PRC;

“Hong Kong Listing Rules” refers to the Rules Governing the Listing of Securities on the Stock Exchange of Hong Kong Limited;

“Hong Kong Stock Exchange” refers to The Stock Exchange of Hong Kong Limited;

“Huanmei Travel” refers to Huanmei International Travel Agency (Shanghai) Co., Ltd.;
 
S-iii

TABLE OF CONTENTS
 

“leased hotels” refers to leased-and-operated hotels;

“legacy Huazhu” refers to our company excluding Deutsche Hospitality;

“manachised hotels” refers to franchised-and-managed hotels;

“Ningbo Futing” refers to Ningbo Futing Enterprise Management Co., Ltd.;

“Ningbo Hongting” refers to Ningbo Hongting Investment Management Center (LLP);

“occupancy rate” refers to the number of rooms in use divided by the number of available rooms for a given period;

“RevPAR” refers to revenue per available room, calculated by room revenue during a period divided by the number of available rooms of such hotel during the same period;

“ordinary shares” or “Shares” refers to our ordinary shares, par value US$0.00001 per share;

“RMB” or “Renminbi” refers to the legal currency of China;

“Shanghai Huanmei” refers to Huanmei Information Technology (Shanghai) Co., Ltd.;

“Tianjin Mengguang” refers to Tianjin Mengguang Information Technology Co., Ltd.;

“US$” or “U.S. dollars” refers to the legal currency of the United States;

“VIEs” refers to the Consolidated Affiliated Entities and the Consolidated Fund; and

“We,” “us,” “our company,” “our” or “Huazhu” refers to H World Group Limited (formerly known as Huazhu Group Limited and China Lodging Group, Limited), a Cayman Islands exempted company with limited liability, its predecessor entities and its subsidiaries and, in the context of describing our operations and consolidated financial information, the VIEs.
In June 2021, we effected a share subdivision to sub-divide each ordinary share with a par value of US$0.0001 each into ten ordinary shares with a par value of US$0.00001 each (the “Share Subdivision”). Concurrent with the Share Subdivision, the ratio of ADS to ordinary share was adjusted from one (1) ADS representing one (1) ordinary share to one (1) ADS representing ten (10) ordinary shares after the Share Subdivision. Except otherwise stated, the Share Subdivision has been retrospectively applied for all periods presented in this prospectus supplement.
Our reporting currency is RMB. Unless otherwise noted, all translations from RMB to U.S. dollars in this prospectus supplement are made at a rate of RMB7.1135 to US$1.00, the exchange rate in effect as of September 30, 2022 as set forth in the H.10 statistical release of The Board of Governors of the Federal Reserve System. We make no representation that any RMB amounts could have been, or could be, converted into U.S. dollars at any particular rate, or at all. On January 6, 2023, this exchange rate was RMB6.8370 to US$1.00.
All discrepancies in any table between the amounts identified as total amounts and the sum of the amounts listed therein are due to rounding.
 
S-iv

TABLE OF CONTENTS
 
CAUTIONARY STATEMENT CONCERNING FORWARD-LOOKING STATEMENTS
This prospectus supplement, the accompanying prospectus and the documents incorporated by reference herein and therein may contain forward-looking statements that involve risks and uncertainties. All statements other than statements of historical facts are forward-looking statements. These statements are made under the “safe harbor” provisions of the U.S. Private Securities Litigation Reform Act of 1995. Known and unknown risks, uncertainties and other factors, including those listed under the section headed “Item 3. Key Information — D. Risk Factors” in our Annual Report for 2021 on Form 20-F and under “Risk Factors” in this prospectus supplement, may cause our actual results, performance or achievements to be materially different from those expressed or implied by the forward-looking statements.
You can identify some of these forward-looking statements by words or phrases such as “aim,” “anticipate,” “believe,” “could,” “estimate,” “expect,” “going forward,” “intend,” “may,” “ought to,” “plan,” “potential,” “predict,” “project,” “seek,” “should,” “will,” “would,” “vision,” “aspire,” “target,” “schedules,” “goal,” “outlook” and the negative of these words and other similar expressions. We have based these forward-looking statements largely on our current expectations and projections about future events and financial trends that we believe may affect our financial condition, results of operations, business strategy and financial needs. The risks and uncertainties facing us which could affect the accuracy of forward-looking statements include, but are not limited to, the following:

our anticipated growth strategies, including developing new hotels at desirable locations in a timely and cost-effective manner and launching a new hotel brand;

our future business development, results of operations and financial condition;

expected changes in our revenues and certain cost or expense items;

our ability to attract and retain customers and leverage our brands;

trends and competition in the lodging industry;

economic conditions globally and in China and Europe in particular;

the status of China-U.S. relations and related regulatory and legislative developments;

health epidemics, pandemics and similar outbreaks, including COVID-19; and

general economic, business and socio-political conditions globally, including recent Russia-Ukraine war.
By their nature, certain disclosures relating to these and other risks are only estimates and should one or more of these uncertainties or risks, among others, materialize, actual results may vary materially from those estimated, anticipated or projected, as well as from historical results. Specifically but without limitation, sales could decrease, costs could increase, capital costs could increase, capital investment could be delayed and anticipated improvements in performance might not be fully realized.
Other sections of this prospectus supplement, the accompanying prospectus and the documents incorporated by reference herein and therein include additional factors that could adversely impact our business and financial performance. Moreover, we operate in an evolving environment. New risk factors and uncertainties emerge from time to time and it is not possible for our management to predict all risk factors and uncertainties, nor can we assess the impact of all factors on our business or the extent to which any factor, or combination of factors, may cause actual results to differ materially from those contained in any forward-looking statements.
We would like to caution you not to place undue reliance on these forward-looking statements and you should read these statements in conjunction with the risk factors disclosed in the documents incorporated by reference in this prospectus supplement, the accompanying prospectus and the documents incorporated by reference herein and therein for a more complete discussion of the risks of an investment in our ADSs and other risks outlined in our other filings with the SEC. The forward-looking statements included in this prospectus supplement or incorporated by reference into this prospectus supplement are made only as of the date of this prospectus supplement or the date of the incorporated document, and we do not undertake any obligation to update the forward-looking statements except as required under applicable law. We qualify all of our forward-looking statements by these cautionary statements.
 
S-v

TABLE OF CONTENTS
 
PROSPECTUS SUPPLEMENT SUMMARY
This summary highlights information more fully described elsewhere in this prospectus supplement and within the materials incorporated by reference herein. Because it is a summary, it does not contain all the information that you should consider before buying the securities offered by this prospectus supplement. You should read the entire prospectus supplement and the documents incorporated by reference in their entirety, including the “Risk Factors” section in this prospectus supplement, the risks outlined under the heading “Risk Factors” in our Annual Report for 2021 on Form 20-F and our consolidated financial statements and the related notes incorporated by reference into this prospectus supplement before deciding to invest in the securities.
Our Company
We are a leading, fast-growing multi-brand hotel group in China with international operations. Our hotels are operated under three different models: leased and owned, franchised, and franchised hotels that we operate under management contracts, which we refer to as “manachised.” We expanded our hotel network from 5,618 hotels as of December 31, 2019 to 7,830 hotels (including 124 hotels under legacy DH) as of December 31, 2021, representing a CAGR of 18.1%. As of September 30, 2022, we had 8,402 hotels (including 126 hotels under legacy DH) in operation, including 710 leased and owned hotels and 7,692 manachised and franchised hotels, with an aggregate of 797,489 hotel rooms. As of the same date, we were developing an additional 2,313 hotels, including 44 leased and owned hotels and 2,269 manachised and franchised hotels.
Brands are the bedrock of our success. In over a decade, we grew from an economy hotel chain to a multi-brand hotel group covering the full spectrum of market segments. Leveraging our consumer insights and our capability to deliver innovative and trend-setting products, we now operate a portfolio of over 20 distinct hotel brands. As an example of our success in brand-building, our mainstay HanTing Hotel brand has become a household name in China, synonymous with a comfortable stay and an affordable price. Our JI Hotel, another established brand, is one of the top-of-mind brands among all midscale hotel brands for consumers in China. Since launching Joya Hotel, our first upscale brand, in 2013, we have further expanded into the upscale market. We have also enlarged our portfolio with international midscale to upscale brands through our strategic alliance with Accor in 2016 and acquisition of Deutsche Hospitality in January 2020. By expanding our brand portfolio, we now offer not only products targeting business travelers, but also brands catering to emerging market trends and customer needs — from weekend getaways to life-enriching experiences. Our lifestyle and resort brand, Blossom House, is particularly popular among leisure travelers.
Below presents our major hotel brands1,2 by category as of the date of this prospectus supplement.

Economy hotel brands:   HanTing Hotel, Ni Hao Hotel, Hi Inn, Elan Hotel, Zleep Hotels and Ibis Hotel;

Midscale hotel brands:   JI Hotel, Orange Hotel, Starway Hotel, Ibis Styles Hotel and CitiGO Hotel;

Upper midscale hotel brands:   Crystal Orange Hotel, IntercityHotel, Manxin Hotel, Mercure Hotel, Madison Hotel and Novotel Hotel;

Upscale hotel brands:   Joya Hotel, Blossom House, Steigenberger Hotels & Resorts, MAXX by Steigenberger, Jaz in the City, and Grand Mercure; and

Luxury hotel brand:   Steigenberger Icon and Song Hotels.
Notes:
1
We enjoy exclusive franchise rights in respect of Accor’s Mercure Hotel, Ibis Hotel and Ibis Styles Hotel brands and non-exclusive franchise rights in respect of its Grand Mercure and Novotel Hotel brands in certain regions. In addition, we have exclusive rights to operate, manage, franchise and license hotels under the Jaz in the City brand in certain regions.
2
As of September 30, 2022, we also operated nine other hotels and had five other hotels in the pipeline, including other partner hotels and other hotel brands in Yongle Huazhu Hotel & Resort Group (excluding Steigenberger Hotels & Resorts and Blossom House).
 
S-1

TABLE OF CONTENTS
 
We have developed a vast base of loyal and engaged customers under our H Rewards loyalty program. H Rewards covers all of our brands and had more than 195 million members as of September 30, 2022. We engage with program members through multiple online and offline touch points to personalize their lodging experiences and foster strong and long-lasting relationships that inspire loyalty to our brands. H Rewards is a powerful distribution platform, enabling us to conduct lower-cost, targeted marketing campaigns and maintain a high percentage of direct sales to customers. In the nine months ended September 30, 2022, approximately 75% of our room-nights were sold to customers who were individual or corporate H Rewards members in legacy Huazhu. In the same period, approximately 88% of our room nights were sold through our own sales channels.
We have developed industry-leading, proprietary technology infrastructure that enhances customer experience, increases our operational efficiency, and supports our fast growth. The core of this infrastructure is a comprehensive suite of modularized applications, including a cloud-based property management system and centralized reservation, procurement and revenue management systems. Leveraging our operational experience and technological capabilities, we have built a centralized shared service center and realized the economies of scale made possible through our sizable hotel operations. We have also undertaken a series of industry-first digitalization initiatives to optimize our hotels’ operational efficiency and cost structure and operate “smart” hotels. Our digital transformation initiative, the “Easy” series, has increased the speed and efficiency of our hotels’ entire business processes, from the moment a reservation is made until a guest checks out.
Leveraging our strong brand recognition, massive member traffic, and robust technology infrastructure, we have pioneered a business operating system designed to enhance hotel operations across all fronts. Our business operating system is the result of our years of industry know-how, and it includes innovative ideas that are first tested and refined by our leased and owned business. Subsequently, these ideas can be “plugged-and-played” by our franchisees with confidence, thus allowing us to effectively expand our hotel network in an asset-light manner. We added a net of 2,784 hotels in operation from December 31, 2019 to September 30, 2022, 99.2% of which were manachised and franchised hotels. Apart from receiving franchise fees for these hotels, we also share our technology infrastructure and our vast customers base with our franchisees. In addition to extending our expertise to our manachised and franchised hotels, we can also monetize our core competencies by offering standardized and tailored SaaS and IT solutions to other hotel operators, real estate companies and service apartment providers. We believe that our distinct approach to hospitality has helped us establish a highly differentiated business model that balances scale, quality and returns.
We have recorded outstanding financial performance in recent years, although our financial performance has been adversely affected by COVID-19 since 2020 and was also affected by exchange loss as a result of the Euro’s depreciation in the nine months ended September 30, 2022. Our total revenue was RMB11,212 million, RMB10,196 million, RMB12,785 million and RMB10,156 million (US$1,428 million) in 2019, 2020, 2021 and the nine months ended September 30, 2022, respectively. We had net income attributable to H World Group Limited of RMB1,769 million in 2019. We recorded net loss attributable to H World Group Limited of RMB2,192 million, RMB465 million and RMB1,697 million (US$240 million) in 2020, 2021 and the nine months ended September 30, 2022, respectively. Our Adjusted EBITDA (non-GAAP) amounted to RMB3,349 million, negative RMB244 million, RMB1,571 million and RMB211 million (US$29 million) in 2019, 2020, 2021 and the nine months ended September 30, 2022, respectively. Legacy Huazhu’s Adjusted EBITDA (non-GAAP) amounted to RMB1.1 billion, RMB2.0 billion and RMB327 million (US$46 million) in 2020, 2021 and the nine months ended September 30, 2022, respectively. For more information on our Adjusted EBITDA, see “Selected Historical Consolidated Financial and Operating Data — Non-GAAP Financial Data” in this prospectus supplement and “Key Performance Indicators — Financial Key Performance Indicators” in our January Form 6-K. Our net cash provided by operating activities amounted to RMB3,293 million, RMB609 million, RMB1,342 million and RMB520 million (US$72 million) in 2019, 2020, 2021 and the nine months ended September 30, 2022, respectively.
We believe that our core competencies and proven business model well-position us to increase our share in the expanding global lodging industry and continue to deliver encouraging financial performance.
 
S-2

TABLE OF CONTENTS
 
Our Competitive Strengths and Strategies
Competitive Strengths
We believe that the following competitive strengths have contributed significantly to our success and differentiate us from our competitors:

A world leading and fast-expanding hotel group, well-positioned for continuing rapid growth;

A highly differentiated development approach balancing scale, quality and returns;

Brand of choice, boosting a massive, loyal customer base;

Robust technology infrastructure built on data insights and industry know-how;

Proven track record of successful acquisition and integration;

Powerful and self-reinforcing market position; and

Visionary and seasoned management team committed to innovation.
Strategies
Our objective is to become a world-leading company in the lodging industry. We expect to achieve our objective by pursuing the following strategies:

Rapid expansion of quality hotel network;

Strengthening multi-brand portfolio;

Bolstering multi-channel direct sales;

Rollout of global technology platform; and

Global expansion.
Summary of Risk Factors
Risks Related to Our Business

Our operating results are subject to conditions affecting the lodging industry in general;

Our business is sensitive to Chinese, European and global economic conditions. A severe or prolonged downturn in the Chinese, European or global economy could materially and adversely affect our revenues and results of operations;

The lodging industries in China and Europe are competitive, and if we are unable to compete successfully, our financial condition and results of operations may be harmed;

The COVID-19 outbreak has adversely affected, and may continue to adversely affect, our financial and operating performance;

Seasonality of our business and national or regional special events may cause fluctuations in our revenues, cause our ADS or ordinary share price to decline, and adversely affect our profitability;

We may not be able to manage our planned growth, which could adversely affect our operating results;

Failure to comply with data protection laws or maintain the integrity of internal or customer data could result in harm to our reputation or subject us to costs, liabilities, fines or lawsuits; and

We, our directors, management and employees may from time to time be subject to claims, controversies, lawsuits and legal proceedings, which could have a material adverse effect on our financial condition, results of operations, cash flows and reputation.
 
S-3

TABLE OF CONTENTS
 
Risks Related to Doing Business in China

We are subject to many of the economic and political risks associated with emerging markets due to our operations in China. Adverse changes in economic and political policies of the PRC government could have a material adverse effect on the overall economic growth of China, which could adversely affect our business;

Inflation in China may disrupt our business and have an adverse effect on our financial condition and results of operations;

Uncertainties with respect to the Chinese legal system could limit the legal protections available to us and our investors and have a material adverse effect on our business and results of operations;

Recent regulatory developments in China may subject us to additional regulatory review and disclosure requirements, expose us to government interference, or otherwise restrict or completely hinder our ability to offer securities and raise capital outside China, which could adversely affect our business operations and cause the value of our securities to significantly decline or become worthless;

If the PCAOB is unable to inspect our auditors as required under the HFCA Act, the SEC will prohibit the trading of our ADSs, which may materially and adversely affect the value of your investment; and

Proceedings instituted by the SEC against the Big Four PRC-based accounting firms, including our independent registered public accounting firm, could result in financial statements being determined to not be in compliance with the requirements of the Exchange Act.
Risks Related to Our Corporate Structure

H World Group Limited is a holding company with no operations of its own. H World Group Limited conducts its operations primarily by our subsidiaries, a majority of which are based in China and Europe, and through contractual arrangements with the Consolidated Affiliated Entities and the Consolidated Fund;

Revenue and assets contributions from the Consolidated Affiliated Entities have not been material. Nonetheless, if the PRC government deems that the contractual arrangements in relation to the Consolidated Affiliated Entities do not comply with PRC regulatory restrictions on foreign investment in the relevant industries, or if these regulations or the interpretation of existing regulations change in the future, our ordinary shares and ADSs may decline in value if we are unable to assert our contractual control rights over the assets of the Consolidated Affiliated Entities;

We rely in part on contractual arrangements with each of the Consolidated Affiliated Entities and their respective nominee shareholders to operate certain restricted business. These contractual arrangements may not be as effective as direct ownership in providing operational control and otherwise have a material adverse effect as to our business;

If we exercise the option to acquire equity ownership of the Consolidated Affiliated Entities, the ownership transfer may subject us to certain limitations and substantial costs;

The nominee shareholders of the Consolidated Affiliated Entities may have potential conflicts of interest with us, which may materially and adversely affect our business and financial condition; and

Uncertainties exist with respect to the interpretation and implementation of the Foreign Investment Law and its implementing rules and how they may impact our business, financial condition and results of operations.
Risks Related to Our ADSs, Ordinary Shares and this Offering

The market prices for our ADSs and/or ordinary shares has been and may continue to be volatile;
 
S-4

TABLE OF CONTENTS
 

An active trading market for our ordinary shares on the Hong Kong Stock Exchange might not be sustained and trading prices of our ordinary shares might fluctuate significantly;

Techniques employed by short sellers may drive down the market prices of the ADSs and/or ordinary shares;

We may need additional capital, and the sale of additional ADSs, ordinary shares or other equity securities could result in additional dilution to our shareholders and the incurrence of additional indebtedness could increase our debt service obligations;

Future sales or issuances, or perceived future sales or issuances, of substantial amounts of our ordinary shares or ADSs could adversely affect the prices of our ADSs and/or ordinary shares;

As our founder and co-founders collectively hold a controlling interest in us, they have significant influence over our management and their interests may not be aligned with our interests or the interests of our other shareholders;

Our management has broad discretion over the use of proceeds from this offering, and may spend the proceeds in ways with which you may disagree or that may not be profitable;

Purchasers of our ADSs in this offering will experience immediate dilution and may experience further dilution if we issue additional ADSs or ordinary shares in the future; and

There is uncertainty as to whether Hong Kong stamp duty will apply to the trading or conversion of our ADSs.
Our Holding Company Structure and Contractual Arrangements
Our Corporate Structure and Operations in China
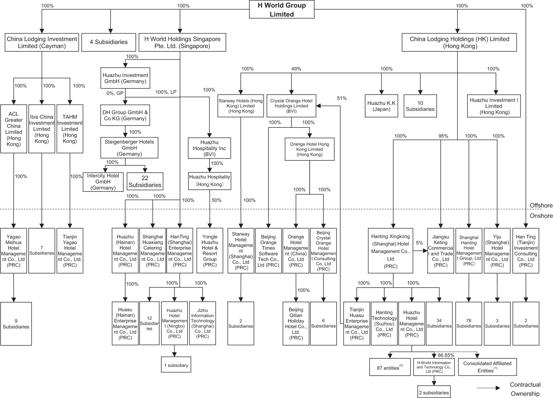
Holders of our ADSs do not hold equity interest in our operating subsidiaries, the Consolidated Affiliated Entities or the Consolidated Fund, but instead hold equity interest in H World Group Limited, a Cayman Islands holding company whose consolidated financial results include those of the Consolidated Affiliated Entities and the Consolidated Fund under U.S. GAAP. Our securities that are listed on the NASDAQ Global Select Market and the Hong Kong Stock Exchange are securities of our Cayman Islands holding company, not of our operating subsidiaries or the VIEs.
H World Group Limited is a Cayman Islands holding company that conducts its business primarily through its subsidiaries, a majority of which are based in China and Europe, and for some businesses (including internet-based and international travel agency businesses), the direct holding of which is restricted by PRC law, through the Consolidated Affiliated Entities. Neither H World Group Limited nor its subsidiaries directly own any equity interest in the Consolidated Affiliated Entities. Instead, H World Group Limited relies on contractual arrangements among one of its PRC subsidiaries, the Consolidated Affiliated Entities and the Consolidated Affiliated Entities’ respective nominee shareholders, which allow H World Group Limited, to the extent permitted by PRC law, to:
(i)
direct the activities of the Consolidated Affiliated Entities that most significantly impact the Consolidated Affiliated Entities’ economic performance;
(ii)
receive substantially all of the economic benefits of the Consolidated Affiliated Entities; and
(iii)
have an exclusive option to purchase all or part of the equity interests in the Consolidated Affiliated Entities.
In addition, we serve as the general partner and the fund manager of the Consolidated Fund, which comprises an investment fund and two of its subsidiaries established in the PRC that operate hotel businesses and invest in companies in the hotel industry. While we have a minority equity ownership in the Consolidated Fund, the Consolidated Fund’s partnership arrangement enables us to direct the activities that most significantly affect the economic performance of the entities comprising the Consolidated Fund, as well as receive significant economic benefits of these entities.
 
S-5

TABLE OF CONTENTS
 
As a result of these arrangements, we have control over and are the primary beneficiary of the VIEs (composed of the Consolidated Affiliated Entities and the Consolidated Fund) for accounting purposes and, therefore, we have consolidated the financial results of the VIEs in our consolidated financial statements in accordance with U.S. GAAP. Any references to control or benefits that accrue to us because of the VIEs in this prospectus supplement are limited to, and subject to conditions for consolidation of, the VIEs under U.S. GAAP.
For further details on our corporate structure, including our VIEs and our contractual arrangements, see “Our Company — Our Holding Company Structure and Contractual Arrangements” of the accompanying prospectus.
The contractual arrangements underlying our VIE model, including our arrangements with the Consolidated Affiliated Entities and the Consolidated Fund, have not been tested in court. There is no entry restriction on foreign investment in the business operated by the Consolidated Fund. However, the Negative List (2021 Edition) (as issued by the NDRC and the MOFCOM, and amended from time to time), and other applicable PRC laws and regulations (including Regulations on Travel Agencies (Revised in 2020)), prohibit direct foreign investment in certain international travel agency businesses and restrict direct foreign investment in certain internet-based businesses. Due to these regulatory restrictions on direct foreign investment, we conduct relevant operations through contractual arrangements with the Consolidated Affiliated Entities, which hold the licenses, permits and approvals that are necessary for operating the relevant restricted businesses in the PRC.
The VIEs in aggregate contributed an insignificant portion (less than 1%) of our total revenues and total net profit (loss) in each of the years ended December 31, 2019, 2020 and 2021 and the nine months ended September 30, 2022, and the impact of the VIEs to our consolidated balance sheets as of December 31, 2019, 2020 and 2021 and September 30, 2022 were also immaterial (in aggregate contributing less than 1% of our total assets as of these respective dates). If the PRC government deems that any of our business operations carried out through the VIEs do not comply with PRC regulatory restrictions, especially the restrictions on foreign investment in the relevant industries, or if the relevant regulations or their interpretation change in the future, the PRC regulatory authorities could disallow this structure, which could result in us being subject to penalties or being forced to relinquish its interests in the affected operations. Additionally, potential future actions by the PRC government could affect the legality and enforceability of the contractual arrangements underlying the VIE model, which, consequently, would affect our ability to consolidate the financial results of the VIEs. If any of these happens, there would likely be changes in our operations and/or changes in the value of the securities of the investors. In the worst circumstances, if the contribution from VIEs becomes significant to our operations and the VIE model does not comply with PRC laws and regulations, such changes could cause the value of our securities to significantly decline or become worthless. For more information, see “Risk Factors — Risks Related to Our Corporate Structure” in the accompanying prospectus.
Transfer of Cash within Our Organization
H World Group Limited is a holding company with no material operations of its own. H World Group Limited conducts its operations primarily through its subsidiaries in China and Europe. Under legacy Huazhu, H World Group Limited generally transfers cash to its Hong Kong or Singapore subsidiaries, by way of loans and capital contributions, and these Hong Kong or Singapore subsidiaries generally transfer cash to its PRC subsidiaries by making capital contributions or providing loans to them. H World Group Limited may also directly transfer cash to its PRC subsidiaries by making capital contributions or providing loans to them. These PRC subsidiaries generally transfer cash to the VIEs by loans or by making payment to the VIEs for inter-group transactions. These PRC subsidiaries generally transfer cash to these Hong Kong or Singapore subsidiaries by way of repayment of loans and dividends, and these Hong Kong or Singapore subsidiaries generally transfer cash to H World Group Limited through repayment of loans.
To a lesser extent, H World Group Limited and its subsidiaries may transfer cash to entities of Deutsche Hospitality by way of loans, if needed.
 
S-6

TABLE OF CONTENTS
 
Except as disclosed in the paragraph below, the VIEs have not distributed and do not currently have any plans to distribute any earnings or settle any amounts owed under the contractual agreements to our subsidiaries. The VIEs in aggregate contributed an insignificant portion (less than 2%) of our total retained earnings as of December 31, 2019, 2020 and 2021 and September 30, 2022.
For the years ended December 31, 2019, 2020 and 2021 and the nine months ended September 30, 2022,

our subsidiaries paid service fees of approximately RMB34 million, RMB29 million, RMB34 million and RMB20 million (US$3 million), respectively, to the VIEs for telecommunication services and internet-related services provided to our hotels;

cash inflows of the VIEs were primarily provided via loan arrangements with our subsidiaries, our payment to the VIEs for inter-group transactions, and capital contributions of the nominee shareholders;

the VIEs lent approximately RMB8 million, RMB14 million, RMB21 million and RMB2 million (US$0.3 million) to our subsidiaries other than HZ Hotel Management, and these subsidiaries repaid approximately nil, RMB3 million, RMB7 million and RMB5 million (US$1 million) to the VIEs for loans that the VIEs previously provided to them; and

cash was transferred from us to our subsidiaries primarily through shareholder loans. In these same respective periods, our subsidiaries borrowed approximately RMB1,039 million, RMB6,267 million, RMB1,050 million and RMB34 million (US$5 million) from us, and these subsidiaries repaid approximately RMB9 million, nil, nil and RMB1,099 million (US$154 million) to us for such loans.
Other than the above, no assets were transferred among us, our subsidiaries, and the VIEs for the years ended December 31, 2019, 2020 and 2021 and the nine months ended September 30, 2022.
See “Our Company — Our Holding Company Structure and Contractual Arrangements — Transfer of Cash within Our Organization” of the accompanying prospectus for further details on cash flows among us, our subsidiaries and the VIEs for the fiscal years ended December 31, 2019, 2020 and 2021 and the nine months ended September 30, 2022.
Restrictions on Cash Transfers to Us
H World Group Limited is a holding company with no material operations of its own. We conduct our operations primarily through our subsidiaries in China and Europe. We face various restrictions and limitations on foreign exchange; our ability to transfer cash between entities; across borders and to U.S. investors, and our ability to distribute earnings from our subsidiaries and/or the VIEs, to us and holders of our ADSs as well as the ability to settle amounts owed under the contractual arrangements with the VIEs. If our subsidiaries or any newly formed subsidiaries incur debt on their own behalf in the future, the instruments governing their debt may restrict their ability to pay dividends to us. In addition, our subsidiaries are permitted to pay dividends to us only out of their retained earnings, if any, as determined in accordance with PRC accounting standards and regulations. Pursuant to laws applicable to entities incorporated in the PRC, our subsidiaries in the PRC must make appropriations from after-tax profit to non-distributable reserve funds, among which, subject to certain cumulative limits, the statutory reserve fund requires an annual appropriation of 10% of after-tax profit (as determined under accounting principles generally accepted in the PRC at each year-end) until the accumulative amount of such reserve fund reaches 50% of a PRC subsidiary’s registered capital. These reserve funds can only be used for such specific purposes as provided in PRC laws, and are not distributable as cash dividends. In addition, due to restrictions on the distribution of share capital from our PRC subsidiaries, the share capital of our PRC subsidiaries is considered restricted. As a result of these requirements under PRC laws and regulations, as of September 30, 2022, approximately RMB3,656 million (US$514 million) was not available for distribution to us by our PRC subsidiaries in the form of dividends, loans, or advances.
Due to various requirements imposed by PRC regulations on loans to and direct investment in PRC entities by offshore holding companies, we and the VIEs may not be able to obtain the necessary
 
S-7

TABLE OF CONTENTS
 
government approvals or complete the necessary government registrations or other procedures on a timely basis, or at all, with respect to future loans by us to our PRC subsidiaries or the VIEs or with respect to future capital contributions by us to our PRC subsidiaries. These requirements may delay or prevent us from using our offshore funds to make loans or capital contributions to our PRC subsidiaries and the VIEs, and thus may restrict our ability to execute our business strategy, and materially and adversely affect our liquidity and our ability to fund and expand our business.
In addition, uncertainties regarding the interpretation and implementation of the contractual arrangements with the VIEs could limit our ability to enforce these agreements. If the PRC authorities determine that the contractual arrangements constituting part of the VIE structure do not comply with PRC regulations, or if current regulations change or are interpreted differently in the future, our ability to settle amounts owed by the VIEs under the VIE agreements may be seriously hindered.
Furthermore, due to restrictions on foreign exchange placed on our PRC subsidiaries and the VIEs by the PRC government under PRC laws and regulations, to the extent cash is located in the PRC or within a PRC-domiciled entity and may need to be used to fund our operations outside of the PRC, the funds may not be available due to such limitations unless and until related approvals and registrations are obtained. Under regulations of the State Administration of Foreign Exchange (“SAFE”), the Renminbi is not convertible into foreign currencies for capital account items, such as loans, repatriation of investments and investments outside of China, unless the prior approvals and registrations of the SAFE and other competent PRC authorities are obtained.
Dividends or Distributions to US investors
Starting from 2018, each year we have considered making moderate dividend distributions within the range of 0.5% to 2.0% of our market capitalization from current-year net income.
Our company did not distribute cash dividends to our shareholders in 2021, as it was restricted from distributing cash dividends until June 30, 2021 pursuant to a waiver from certain financial covenants that we obtained on April 17, 2020 for our syndicated bank loans; we have paid off these syndicated bank loans as of the date of this prospectus supplement. On March 3, 2022, our company declared a cash dividend of approximately US$68 million, which was paid in full in April 2022.
H World Group Limited’s source of dividends has come primarily from dividends from our PRC subsidiaries.
Taxation on Dividends or Distributions
The PRC Enterprise Income Tax Law and its implementing regulations (collectively “EIT Law”) provide that enterprises established outside of China whose “de facto management bodies” are located in China are considered resident enterprises. Currently, it is still unclear whether the PRC tax authorities would determine that we should be classified as a PRC resident enterprise. See “Item 10. Additional Information — E. Taxation — PRC Taxation” in our Annual Report for 2021 on Form 20-F .
The EIT Law imposes a withholding tax of 10% on dividends distributed by a PRC subsidiary to its immediate holding company outside of China, if such immediate holding company is considered a non-resident enterprise without any establishment or place of business within China or if the dividends received have no connection with the establishment or place of business of such immediate holding company within China, unless such immediate holding company’s jurisdiction of incorporation has a tax treaty with China that provides for a preferential withholding tax rate. A holding company which is a tax resident in Hong Kong, for example, would be subject to a 5% withholding tax on dividends under the Tax Arrangement between the PRC central government and the Hong Kong Special Administrative Region, if the holding company is the beneficial owner of the dividends and holds more than 25% of the share capital of the PRC company.
The EIT Law provides that PRC resident enterprises are generally subject to a uniform 25% enterprise income tax rate on their worldwide income. Therefore, if we are treated as a PRC resident enterprise, we will be subject to PRC income tax on our worldwide income at the 25% uniform tax rate, which could have an impact on our effective tax rate and an adverse effect on our net income and results
 
S-8

TABLE OF CONTENTS
 
of operations, although we may be exempted from enterprise income tax on dividends distributed from our directly or indirectly controlled non-PRC subsidiaries sourced from outside China, since such income received by PRC resident enterprise may be tax exempted subject to certain requirements and limitations under the EIT Law.
Our German subsidiaries are permitted to pay dividends from their distributable profit as long as there are no agreements, such as debt covenants, that restrict such payments, in which regulations applying to limited liability companies (Gesellschaft mit beschränkter Haftung) have to be taken into account. Pursuant to the Companies Act 1967 of Singapore, dividends are only payable out of profits. Typically, the directors of the relevant companies will recommend a particular rate of dividend and these subsidiaries will, in general meetings, declare the dividend subject to the maximum recommended by the directors.
In 2019, 2020, 2021 and the nine months ended September 30, 2022, RMB1,956 million, nil, nil and RMB943 million (US$133 million) were paid as dividends from our PRC subsidiaries to our Hong Kong and Singapore subsidiaries, respectively. Except as disclosed under “— Transfer of Cash within Our Organization,” no dividend or distribution was made by our offshore subsidiaries to our company in 2019, 2020, 2021 and the nine months ended September 30, 2022. See “Our Company — Our Holding Company Structure and Contractual Arrangements — Taxation on Dividends or Distributions” in the accompanying prospectus for more information.
Currently, it is still unclear whether the PRC tax authorities will determine that we should be classified as a PRC resident enterprise. If we are deemed to be a PRC resident enterprise by the PRC tax authorities, dividends paid to our non-PRC individual shareholders, including our ADS holders, and any gain realized on the transfer of ADSs or ordinary shares by such holders may be subject to PRC individual income tax at a rate of 20% which in the case of dividends may be withheld at source. Any such tax may reduce the returns on your investment in the ADSs or ordinary shares. See “Item 3. Key Information — 3.D. Risk Factors — Risks Related to Doing Business in China — It is unclear whether we will be considered as a PRC resident enterprise under the Enterprise Income Tax Law of the PRC, and depending on the determination of our PRC resident enterprise status, if we are not treated as a PRC resident enterprise, dividends paid to us by our PRC subsidiaries will be subject to PRC withholding tax; if we are treated as a PRC resident enterprise, we may be subject to 25% PRC income tax on our worldwide income, and holders of our ADSs or ordinary shares that are non-PRC resident investors may be subject to PRC withholding tax on dividends on and gains realized on their transfer of our ADSs or ordinary shares” in our Annual Report for 2021 on Form 20-F.
Corporate Information
We commenced our operation in December 2005 and we incorporated H World Group Limited (formerly known as Huazhu Group Limited and China Lodging Group, Limited), an exempted company incorporated in the Cayman Islands with limited liability, on January 4, 2007. We conduct our operations in China principally through our wholly owned subsidiaries in China. On November 4, 2019, we entered into a share purchase agreement to acquire 100% of the equity interest in Steigenberger Hotels GmbH, a company established under the laws of Germany, which operated hotels under five separate hotel brands primarily in Europe. Our ADSs, each of which represents ten ordinary share, par value US$0.00001 per share, of our company, currently trade on the NASDAQ Global Select Market under the symbol “HTHT.”
Our principal executive offices are located at No. 1299 Fenghua Road, Jiading District, Shanghai 201803, People’s Republic of China. Our telephone number at this address is +86 (21) 6195-2011. Our registered office in the Cayman Islands is located at the offices of Cricket Square, Hutchins Drive, P.O. Box 2681, Grand Cayman, KY1-1111, Cayman Islands. We have appointed Cogency Global Inc., located at 122 East 42nd Street, 18th Floor, New York, NY 10168, as our agent upon whom process may be served in any action brought against us under the securities laws of the United States in connection with offerings of securities registered by the registration statement of which this prospectus supplement is a part.
The SEC maintains an internet site that contains reports, proxy and information statements, and other information regarding issuers that file electronically with the SEC at www.sec.gov. You can also
 
S-9

TABLE OF CONTENTS
 
find information on our website at ir.hworld.com. The information contained on our website is not a part of this prospectus supplement or the accompanying prospectus.
Additional information with respect to our company is included in the documents incorporated by reference in this prospectus supplement, including our Annual Report for 2021 on Form 20-F.
 
S-10

TABLE OF CONTENTS
 
THE OFFERING
Offering price
US$         per ADS.
ADSs offered by us
        ADSs (or         ADSs if the underwriters exercise their option to purchase additional ADSs in full).
Ordinary shares outstanding immediately after this offering
        ordinary shares (or         ordinary shares if the underwriters exercise their option to purchase additional ADSs in full).
NASDAQ symbol for ADSs
HTHT
Hong Kong Stock Exchange Code for ordinary shares
1179
The ADSs
Each ADS represents ten ordinary shares, par value US$0.00001 per share. For a description of the ADSs, see “Description of American Depositary Shares” and for a description of ordinary shares, see “Description of Share Capital,” in each case in the accompanying prospectus.
Option to purchase additional ADSs
We have granted the underwriters an option, exercisable within 30 days from the date of this prospectus supplement, to purchase up to an aggregate of        additional ADSs, which purchase will be settled only in ADSs.
Use of proceeds
We estimate that our net proceeds from this offering will be approximately US$253 million (or US$292 million if the underwriters exercise their option to purchase additional ADSs in full), after deducting underwriting commissions and fees and estimated offering expenses payable by us.
We intend to use the net proceeds from this offering (i) to fund our growth strategies amid post-COVID reopening, including enhancing the competitiveness of our hotel portfolio and developing our regional-based operating paradigm; (ii) to invest in initiatives that support our long term success, including our technology infrastructure, supply chain ecosystem, distribution system that connects both individual guests and corporate clients, and environment, social and governance (ESG) efforts; and (iii) for working capital and general corporate purposes. See “Use of Proceeds” in this prospectus supplement for additional information.
 
S-11

TABLE OF CONTENTS
 
Lock-up
We and certain of our officers, directors and principal shareholders have agreed with the underwriters, subject to certain exceptions, not to dispose of or hedge any of our ordinary shares or ADSs or securities convertible into or exercisable or exchangeable for the ADSs or ordinary shares for a period from the date of this prospectus supplement continuing through the date 90 days after the date of this prospectus supplement, except with the prior written consent of the representatives. See “Underwriting” in this prospectus supplement for more information.
Risk factors
See “Risk factors” and other information included in this prospectus supplement, the accompanying prospectus and the documents incorporated by reference therein for a discussion of factors you should carefully consider before deciding to invest in the ADSs.
Depositary for the ADSs
Citibank, N.A.
Payment and settlement
The underwriters expect to deliver the ADSs against payment therefor on or about            , 2023.
 
S-12

TABLE OF CONTENTS
 
SELECTED HISTORICAL CONSOLIDATED FINANCIAL AND OPERATING DATA
The following selected consolidated statements of comprehensive income data and selected consolidated cash flow data for the years ended December 31, 2019, 2020 and 2021 and selected consolidated balance sheet data as of December 31, 2020 and 2021 are derived from our audited consolidated financial statements included in our Annual Report for 2021 on Form 20-F, which is incorporated herein by reference. The following selected consolidated balance sheet data as of December 31, 2019 are derived from our audited consolidated financial statements that have not been included herein and were prepared in accordance with U.S. GAAP.
The following selected consolidated statements of comprehensive income data and selected consolidated cash flow data for the nine months ended September 30, 2021 and 2022 and the selected consolidated balance sheet data as of September 30, 2022 are derived from our unaudited consolidated financial statements included in our January Form 6-K, which is incorporated herein by reference. We have prepared our consolidated financial statements in accordance with the U.S. GAAP.
You should read the following information in conjunction with (i) our audited consolidated financial statements for the years ended December 31, 2019, 2020 and 2021 and as of December 31, 2020 and 2021 and related notes and “Item 5. Operating and Financial Review and Prospects” in our Annual Report for 2021 on Form 20-F, (ii) our unaudited consolidated financial statements for the nine months ended September 30, 2021 and 2022 and as of September 30, 2022, included in our January Form 6-K, and (iii) the management’s discussion and analysis of financial condition and results of operations included in our January Form 6-K, as well as the other financial information included elsewhere in this prospectus supplement or the documents incorporated by reference herein. Our historical results for any prior period do not necessarily indicate our results to be expected for any future period.
Selected Consolidated Statements of Comprehensive Income Data
Year Ended December 31,
Nine Months Ended September 30,
2019
2020
2021
2021
2022
(RMB)
(RMB)
(RMB)
(US$)
(In millions)
(Unaudited)
Total revenues
11,212 10,196 12,785 9,437 10,156 1,428
Total operating costs and
expenses(1)
9,236 11,925 13,607 9,742 10,631 1,496
Income (loss) from operations
2,108 (1,686) 164 126 (200) (29)
Unrealized gain (loss) from fair value
changes of equity securities
316 (265) (96) 120 (499) (70)
Foreign exchange (loss) gain
(35) 175 (317) (204) (822) (116)
Income (loss) before income taxes
2,565 (2,279) (408) (2) (1,679) (238)
Net income (loss)
1,761 (2,204) (480) (17) (1,722) (244)
Net income (loss) attributable to H World Group Limited
1,769 (2,192) (465) (7) (1,697) (240)
(1)
Includes share-based compensation expenses as follows:
 
S-13

TABLE OF CONTENTS
 
Year Ended December 31,
Nine Months Ended September 30,
2019
2020
2021
2021
2022
(RMB)
(RMB)
(RMB)
(US$)
(In millions)
(Unaudited)
Share-based compensation expenses
110 122 109 94 77 11
Selected Consolidated Balance Sheet Data
As of December 31,
2019
2020
2021
As of September 30, 2022
(RMB)
(RMB)
(US$)
(Unaudited)
Cash and cash equivalents
3,234 7,026 5,116 5,177 728
Restricted cash
10,765 64 25 40 6
Property and equipment, net
5,854 6,682 7,056 6,804 957
Intangible assets, net
1,662 5,945 5,385 5,240 737
Operating lease right-of-use assets
20,875 28,980 29,942 28,610 4,022
Long-term investments
1,929 1,923 1,965 1,865 262
Goodwill
2,657 4,988 5,132 5,069 713
Total assets
52,983 65,155 63,269 61,387 8,631
Short-term debt
8,499 1,142 6,232 5,144 723
Accounts payable
1,176 1,241 968 810 114
Operating lease liabilities, current
3,082 3,406 3,628 3,732 525
Long-term debt
8,084 10,856 3,565 6,091 856
Operating lease liabilities, non-current
18,496 27,048 28,012 27,216 3,826
Deferred revenue
1,738 1,934 2,151 2,102 296
Total liabilities
45,483 53,723 52,225 52,624 7,398
Total equity
7,500 11,432 11,044 8,763 1,233
Selected Consolidated Cash Flow Data
Year Ended December 31,
Nine Months Ended September 30,
2019
2020
2021
2021
2022
(RMB)
(RMB)
(RMB)
(US$)
(In millions)
(Unaudited)
Net cash provided by operating activities
3,293 609 1,342 473 520 72
Net cash used in investing
activities
(285) (8,101) (1,402) (899) (670) (94)
Net cash provided by (used in) financing activities
6,045 883 (1,801) (1,202) 6 2
 
S-14

TABLE OF CONTENTS
 
Non-GAAP Financial Data
In evaluating our business, we consider and use non-GAAP measures, such as EBITDA and Adjusted EBITDA, as supplemental measures to review and assess our operating performance.
We use earnings before interest income, interest expense, income tax expense (benefit) and depreciation and amortization, or EBITDA, a non-GAAP financial measure, to assess our results of operations before the impact of investing and financing transactions and income taxes. Given the significant investments that we have made in leasehold improvements, depreciation and amortization expense comprises a significant portion of our cost structure. We believe that EBITDA is widely used by other companies in the lodging industry and may be used by investors as a measure of our financial performance. We also use Adjusted EBITDA, another non-GAAP measure, which is defined as EBITDA before share-based compensation expenses and unrealized gains (losses) from fair value changes of equity securities. We exclude share-based compensation expenses and unrealized gains (losses) from fair value changes of equity securities in calculating Adjusted EBITDA because these line items are non-cash expenses that are not directly related to our business operations. Share-based compensation expenses represent non-cash expenses associated with share options and restricted stock we granted under our share incentive plans. We present Adjusted EBITDA because it is used by our management to evaluate our operating performance. We also believe that Adjusted EBITDA provides useful information to investors and others in understanding and evaluating our consolidated results of operations in the same manner as our management and in comparing financial results across accounting periods and to those of our peer companies. The presentation of EBITDA and Adjusted EBITDA should not be construed as an indication that our future results will be unaffected by other charges and gains we consider to be outside the ordinary course of our business.
The use of EBITDA and Adjusted EBITDA has certain limitations. Depreciation and amortization expense for various long-term assets, income tax, interest income and interest expense have been and will be incurred and are not reflected in the presentation of EBITDA. Share-based compensation expenses and unrealized gains (losses) from fair value changes of equity securities have been and will be incurred and are not reflected in the presentation of Adjusted EBITDA. Each of these items should also be considered in the overall evaluation of our results. Additionally, EBITDA and Adjusted EBITDA do not consider capital expenditures and other investing activities and should not be considered as a measure of our liquidity. We compensate for these limitations by providing the relevant disclosure of our depreciation and amortization, interest income, interest expense, income tax expense, share-based compensation expenses, unrealized gains (losses) from fair value changes of equity securities, capital expenditures and other relevant items both in our reconciliations to the U.S. GAAP financial measures and in our consolidated financial statements, all of which should be considered when evaluating our performance.
The terms EBITDA and Adjusted EBITDA are not defined under U.S. GAAP, and none of EBITDA and Adjusted EBITDA is a measure of net income, operating income, operating performance or liquidity presented in accordance with U.S. GAAP. When assessing our operating and financial performance, you should not consider this data in isolation or as a substitute for our net income, operating income or any other operating performance measure that is calculated in accordance with U.S. GAAP. In addition, our EBITDA and Adjusted EBITDA may not be comparable to EBITDA, Adjusted EBITDA or similarly titled measures utilized by other companies since such other companies may not calculate EBITDA or Adjusted EBITDA in the same manner as we do.
 
S-15

TABLE OF CONTENTS
 
Year Ended December 31,
Nine Months Ended September 30,
2019
2020
2021
2021
2022
(RMB)
(RMB)
(RMB)
(RMB)
(RMB)
(US$)
(In millions)
Net income (loss) attributable to H World Group Limited
1,769 (2,192) (465) (7) (1,697) (240)
Interest income
(160) (119) (89) (64) (60) (8)
Interest expense
315 533 405 313 292 41
Income tax expense (benefit)
640 (215) 12 (3) 4 1
Depreciation and amortization
991 1,362 1,503 1,082 1,096 154
EBITDA (Non-GAAP)
3,555 (631) 1,366 1,321 (365) (52)
Share-based compensation expenses
110 122 109 94 77 11
Unrealized (gains) losses from fair value changes of equity securities
(316) 265 96 (120) 499 70
Adjusted EBITDA (Non-GAAP)
3,349 (244) 1,571 1,295 211 29
Selected Operating Data
As of
December 31,
2019
As of
December 31, 2020
As of
December 31, 2021
As of
September 30, 2022
Legacy
Huazhu(1)
Legacy
DH(2)
Legacy
Huazhu(1)
Legacy
DH(2)
Legacy
Huazhu(1)
Legacy
DH(2)
Total hotels in operation
5,618 6,669 120 7,706 124 8,276 126
Leased and owned hotels
688 681 72 662 76 631 79
Manachised hotels
4,519 5,718 28 6,797 27 7,433 26
Franchised hotels
411 270 20 247 21 212 21
Total hotel rooms in operation
536,876 628,135 24,027 728,143 25,073 772,227 25,262
Leased and owned hotels
87,465 90,942 13,371 91,284 14,264 90,034 14,939
Manachised hotels
418,700 515,338 5,630 617,340 5,390 666,197 5,196
Franchised hotels
30,711 21,855 5,026 19,519 5,419 15,996 5,127
Total hotel room-nights available
for sale(3)
171,660,048 193,819,296 6,488,185 234,841,153 8,203,832 173,268,776 6,530,470
Leased and owned hotels
32,018,639 31,286,112 3,998,572 32,818,789 4,933,508 21,539,520 3,941,387
Manachised hotels
130,860,614 154,743,646 1,439,155 195,076,643 1,681,517 147,927,085 1,280,393
Franchised hotels
8,780,795 7,789,583 1,050,458 6,945,721 1,588,807 3,802,171 1,308,690
(1)
Legacy Huazhu refers to our company excluding our newly acquired Deutsche Hospitality.
(2)
Legacy DH refers to Deutsche Hospitality.
(3)
The numbers of hotel room-nights available for sale set forth in the table above exclude room-nights of hotels under governmental requisition or temporarily closed.
 
S-16

TABLE OF CONTENTS
 
RISK FACTORS
An investment in the ADSs involves significant risks. You should consider carefully all of the information in this prospectus supplement and the accompanying prospectus, including the risks outlined under the heading “Risk Factors” in our Annual Report for 2021 on Form 20-F, which is incorporated by reference herein, and the other documents incorporated by reference herein and therein, and the risks and uncertainties described below, before making an investment in the ADSs. Any of the following risks could have a material and adverse effect on our business, financial condition and results of operations. In any such case, the market price of the ADSs could decline, and you may lose all or part of your investment.
Risks Related to Our Business
The COVID-19 outbreak has adversely affected, and may continue to adversely affect, our financial and operating performance.
In December 2019, COVID-19 was reported to have surfaced in Wuhan, China, which subsequently spread throughout China. On January 31, 2020, the World Health Organization declared COVID-19 as a Public Health Emergency of International Concern. The travel industry has been severely affected by the outbreak of COVID-19 since the beginning of 2020 due to the reduced traveler traffic in China. In the past three years until December 2022, the Chinese government implemented strict nationwide containment measures against COVID-19, including travel restrictions, lock-downs of certain cities and hotel closures. These containment measures negatively affected occupancy rates and revenue of our hotels (including both leased and owned hotels and manachised and franchised hotels). Since the outbreak of COVID-19, we have taken various cost and cash flow mitigation measures to counter the negative impact of COVID-19 on our results of operations. Despite these efforts, our business operations and results in 2020, 2021 and 2022 were adversely affected by COVID-19. In particular, during the large-scale outbreak of the Omicron variant in over 30 provinces from early March to early December 2022, many cities in China were locked down from time to time, which resulted in a sharp decline in business and leisure travel. For example, our occupancy rate (excluding hotels under requisition) reached only around 70% in November 2022. On the other hand, the outbreak also led to increased demand for quarantine hotels. As of November 30, 2022, we had 2,133 hotels of legacy Huazhu under governmental requisition for use as quarantine facilities. Due to the impact of COVID-19, we experienced operating losses and closed down certain of our hotels in 2020, 2021 and the nine months ended September 30, 2022. Also, we recorded impairments of property and equipment, right-of-use assets and intangible assets of RMB180 million, RMB317 million and RMB101 million (US$14 million) in 2020, 2021 and the nine months ended September 30, 2022, respectively, mainly due to the pandemic.
China has significantly eased its COVID-19 control measures. In early December 2022, China substantially reduced the frequency of PCR testing and removed the designation of high-risk areas for lockdown and various travel restrictions. On January 8, 2023, China downgraded the management of COVID-19 from Class A to Class B; this change in the classification of the illness means, among other things, that infected cases will no longer be quarantined, their close contacts will no longer be tracked, large scale PRC testing will no longer be conducted, and disease control measures targeting incoming international travelers and imported cargo will be lifted. While we believe that these actions have boosted consumers’ willingness to travel and demand for lodging, uncertainties still exist with respect to the effect of these measures on our business and results of operations. In particular, a large number of people in China have reportedly contracted COVID-19 after China’s control measures were relaxed, and many people may avoid travelling in the coming months for fear of being infected. In addition, we cannot guarantee that governments of the PRC or any other jurisdiction where we operate will not re-adopt control measures, such as travel restrictions and quarantine requirements, to combat the pandemic (including any new variant), which could slow down the recovery of our industry. Any significant decline in revenues for our hotels also increases the probability that franchisees will be unable to fund working capital and to repay or refinance indebtedness, which may cause our franchisees to declare bankruptcy. Such bankruptcies may result in termination of our franchise agreements and eliminate our anticipated income and cash flows. Moreover, bankrupted franchisees may not have sufficient assets to pay termination fees, other unpaid fees, reimbursements or unpaid loans owed to us.
 
S-17

TABLE OF CONTENTS
 
As the COVID-19 pandemic continues to develop, its overall impact on our business, liquidity and results of operations remains uncertain. Moreover, COVID-19 has not been eliminated and new variants may develop, in particular as a result of high case numbers in China. While vaccines for COVID-19 are being and have been developed, there is no guarantee that vaccines will continue to work as expected or be made available or will be accepted on a significant scale and in a timely manner. Furthermore, future variants of COVID-19 could also prove to be more resistant to vaccines and other mitigation measures. The potential downturn brought by and the duration of the COVID-19 pandemic may be difficult to assess or predict where actual effects will depend on many factors beyond our control. To the extent COVID-19 adversely affects our business, financial condition and results of operations, it may also heighten some of the other risks described under the heading “Risk Factors” in our Annual Report for 2021 on Form 20-F and in this prospectus supplement.
Failure to comply with data protection laws or maintain the integrity of internal or customer data could result in harm to our reputation or subject us to costs, liabilities, fines or lawsuits.
Our business involves collecting and retaining large volumes of internal and customer data, including personal information as our various information technology systems enter, process, summarize and report such data. We also maintain information about various aspects of our operations as well as regarding our employees. The integrity and protection of our customer, employee and company data is critical to our business. Our customers and employees expect that we will adequately protect their personal information. We are required by applicable laws to keep strictly confidential the personal information that we collect, and to take adequate security measures to safeguard such information.
The PRC regulatory and enforcement regime regarding privacy and data security is evolving and tightening:

The PRC Criminal Law, as amended by its Amendment 7 (effective on February 28, 2009) and Amendment 9 (effective on November 1, 2015), prohibits institutions, companies and their employees from selling or otherwise illegally disclosing a citizen’s personal information obtained during the course of performing duties or providing services or obtaining such information through theft or other illegal ways.

On November 7, 2016, the Standing Committee of the PRC National People’s Congress, or the NPC Standing Committee, issued the Cyber Security Law of the PRC, which became effective on June 1, 2017. Pursuant to the Cyber Security Law of the PRC, network operators must not, without users’ consent, collect their personal information, and may only collect users’ personal information necessary to provide their services. Providers are also obliged to provide security maintenance for their products and services and shall comply with provisions regarding the protection of personal information as stipulated under the relevant laws and regulations. In addition, pursuant to the Cyber Security Law of the PRC, personal information and important data collected and generated by a critical information infrastructure operator in the course of its operations in China must be stored in China, and if a critical information infrastructure operator purchases internet products and services that affects or may affect national security, it should be subject to cybersecurity review by the Cyberspace Administration of China, or the CAC. Due to the lack of further interpretations, the exact scope of “critical information infrastructure operator” remains unclear.

In June 2021, the NPC Standing Committee promulgated the Data Security Law of the PRC, which took effect in September 2021. The Data Security Law of the PRC applies to data handling activities carried out within the territory of the PRC. The Data Security Law of the PRC further provides that data processing activities carried out outside of China, which harm national security, public interest or legal interests of Chinese citizens and organizations, should be subject to legal liabilities. Pursuant to the Data Security Law of the PRC, those conducting data handling activities should, in accordance with laws and regulations, establish and perfect a data security management system across their entire workflow and adopt the corresponding technical measures and other necessary measures to ensure data security.

The Civil Code of the PRC (effective since January 1, 2021) provides the main legal basis for privacy and personal information infringement claims under the Chinese civil laws.
 
S-18

TABLE OF CONTENTS
 

The Personal Information Protection Law, which took effect on November 1, 2021, outlines the main system framework and comprehensive requirements for personal information processing.

On July 2, 2020, the CAC announced that it had launched a cybersecurity review of DiDi Global, a company with its principal operations in China that had recently listed on the NASDAQ to prevent the risk of national data security breach and protect national security and public interest. The CAC then ordered the removal of DiDi’s app from China’s smartphone app stores. On July 5, 2021, the CAC announced the commencement of cybersecurity review of “Yunmanman,” “Huochebang” and “BOSS Zhipin” and suspended their registration of new users.

In December 2021, the CAC and related authorities promulgated the Cybersecurity Review Measures, or the Cybersecurity Measures, which took effect on February 15, 2022. According to the Cybersecurity Measures, a company is subject to cybersecurity review if it affects or may affect national security and falls under any of the following circumstances: (i) it is a critical information infrastructure operator who purchases network products and service, or (ii) it is a network platform operator who carries out data processing activities. In addition, any network platform operator possessing over one million users’ personal information must apply for a cybersecurity review before listing abroad. Relevant PRC governmental authorities may also initiate cybersecurity review if they determine certain network products, services, or data processing activities affect or may affect national security.

On July 7, 2022, the CAC issued the Measures for the Security Assessment of Data Cross-border Transfer, or the Security Assessment Measures, which became effective on September 1, 2022. In accordance with the Security Assessment Measures, a data processor should apply to the CAC for a security assessment under certain circumstances, including (i) where a data processor provides important data abroad; (ii) where a critical information infrastructure operator or a data processor processing personal information of over one million people provides personal information abroad; (iii) where a data processor has provided personal information of 100,000 people or sensitive personal information of 10,000 people in total abroad since January 1 of the previous year; and (iv) other circumstances prescribed by the CAC. Moreover, the Security Assessment Measures provide that for non-compliant cross-border data transfers that had been carried out before this regulation came into effect, rectification must be completed within six months from the effective date of the regulation.
We have implemented comprehensive cybersecurity and data protection policies, procedures and measures to safeguard personal information and ensure secured storage and transmission of data and prevent unauthorized access or use of data. As of the date of this prospectus supplement, we have not received any notice of and are not currently subject to any proceedings initiated by the CAC or any other PRC regulatory authority. However, we cannot guarantee that the regulators will agree with us. As there remains significant uncertainty in the interpretation and enforcement of China’s laws and regulations in relation to data security and cross-border transfer of personal information, we cannot assure you that we will be able to comply with such regulations in all respects. Any non-compliance with these laws and regulations may subject us to fines, orders to rectify or terminate any actions that are deemed illegal by regulatory authorities, other penalties, including reputational damage, legal proceedings against us, which may affect our business, financial condition and results of operations.
PRC regulators, including the NPC Standing Committee, the CAC, the Ministry of Industry and Information Technology and the Ministry of Public Security, have been increasingly focused on the regulation of data security and data protection. The interpretation, application and enforcement of these laws, rules and regulations evolve from time to time and their scope may change continually through new legislation, amendments to existing legislation and changes in enforcement. We expect that these areas will receive greater and continued attention and scrutiny from regulators and the public going forward, which could cause us to incur substantial compliance costs and subject us to heightened risks and challenges associated with data security and protection. If we are unable to manage these risks, we could become subject to civil litigation brought by relevant individuals; administrative penalties,
 
S-19

TABLE OF CONTENTS
 
including fines, suspension of business, website closure, and revocation of prerequisite licenses; and our reputation and results of operations could be materially and adversely affected.
In addition, after our acquisition of Deutsche Hospitality, the European Union has become an important region for our data protection compliance. European data protection laws, in particular the Regulation (EU) 2016/679 of 27 April 2016 on the protection of natural persons with regard to the processing of personal data and on the free movement of such data, and repealing Directive 95/46/EC (GDPR) (complemented by EU Member States Law on data protection such as the German Federal Data Protection Act), include strict rules on the processing of personal data, including the transfer of data from the European Union to China. Under the GDPR, any personal data may be used only if there is a legal justification (which could be a consent or an express statutory justification set out in the GDPR or other applicable EU laws), and the use must be restricted to legitimate purposes. Deutsche Hospitality has taken various technical and organizational measures, which are regularly reviewed and updated, to stay compliant, including appointment of a data protection officer and a special data protection working group, regulation of data processes, risk management assessment, preparation of relevant documentation and training. We also put high emphasis on proper dealing with data subject rights requests, i.e. the requests of customers, employees and other natural persons regarding our use of their data. We, including Deutsche Hospitality, take GDPR requirements and, in particular, data subject rights requests very seriously. However, we cannot guarantee that we are fully compliant in this complex area where many items are still unclear. This includes, in particular, international data transfers which have become even more complex and unclear under the Judgment of the European Court of Justice of 16 July 2020 (C-311/18 Data Protection Commissioner v Facebook Ireland Limited and Maximillian Schrems). Theoretically, fines for a violation of the GDPR can amount up to 4% of the global turnover of the whole group.
There is no guarantee that our current security measures and those of our third-party service providers may always be adequate for the protection of our customer, employee or company data; and like all companies, we have experienced data incidents from time to time. In addition, given the size of our customer base and the types and volume of personal data on our system, we may be a particularly attractive target. Unauthorized access to our proprietary internal and customer data may be obtained through break-ins, sabotage, breach of our secure network by an unauthorized party, computer viruses, computer denial-of-service attacks, employee theft or misuse, breach of the security of the networks of our third-party service providers, or other misconduct. Because the techniques used by computer programmers who may attempt to penetrate and sabotage our proprietary internal and customer data change frequently and may not be recognized until launched against a target, we may be unable to anticipate these techniques. Unauthorized access to our proprietary internal and customer data may also be obtained through inadequate use of security controls. For instance, in August 2018, online reports alleged that we had become the subject of potential information leak and a proposed class action complaint was filed against us and our management, which was voluntarily dismissed by the plaintiffs in February 2019. For more information, please see “Item 4. Information on the Company — 4.B. Business Overview — Legal and Administrative Proceedings” in our Annual Report for 2021 on Form 20-F. We may face similar litigation in the future. Any of such proceedings may harm our reputation and adversely affect our business and results of operations. Besides proceedings, we may be subject to negative publicity about our security and privacy policies, systems, or measurements from time to time.
The laws and regulations applicable to security and privacy are becoming increasingly important globally. Complying with any additional or new regulatory requirements on a jurisdiction-by-jurisdiction basis would impose significant burdens and costs on our operations. Any failure to prevent or mitigate security breaches, cyber-attacks or other unauthorized access to our systems or disclosure of our customers’ data, including their personal information, could result in loss or misuse of such data, interruptions to our service system, diminished customer experience, loss of customer confidence and trust, impairment of our technology infrastructure, and harm our reputation and business, resulting in significant legal and financial exposure and potential lawsuits.
 
S-20

TABLE OF CONTENTS
 
Risks Related to Doing Business in China
Recent regulatory developments in China may subject us to additional regulatory review and disclosure requirements, expose us to government interference, or otherwise restrict or completely hinder our ability to offer securities and raise capital outside China, which could adversely affect our business operations and cause the value of our securities to significantly decline or become worthless.
As our business is primarily conducted in China, we are exposed to legal and other risks associated with our operations in China. The PRC government has significant authority to exert influence on the ability of a company with operations in China, including us, to conduct its business, and may exert substantial intervention and influence over the manner our operations. Any actions by the PRC government to exert more oversight and control over offerings that are conducted overseas or foreign investment in companies having operations in China, including us, could significantly limit or completely hinder our ability to offer or continue to offer securities to investors, and cause the value of our securities to significantly decline or become worthless. Recently, the PRC government initiated a series of regulatory actions and statements to regulate business operations in China with little advance notice, including cracking down on illegal activities in the securities market, enhancing supervision over China-based companies listed overseas, adopting new measures to extend the scope of cybersecurity reviews, adopting new laws and regulations related to data security, and expanding the efforts in anti-monopoly enforcement. While we do not believe that these regulatory changes would have any material impact on us, we cannot guarantee that the authorities will agree with us or will not promulgate new regulations that restrict our business operations or access to capital.
On August 8, 2006, six PRC regulatory agencies, namely the Ministry of Commerce, the State Assets Supervision and Administration Commission, the State Administration of Taxation, the State Administration for Industry and Commerce, the CSRC and the SAFE, jointly adopted the Regulations on Mergers and Acquisitions of Domestic Enterprises by Foreign Investors, or the New M&A Rule, which became effective on September 8, 2006. This New M&A Rule, as amended on June 22, 2009, purports, among other things, to require offshore special purpose vehicles, or SPVs, formed for overseas listing purposes through acquisitions of PRC domestic companies and controlled by PRC companies or individuals, to obtain the approval of the CSRC prior to publicly listing their securities on an overseas stock exchange. On September 21, 2006, the CSRC published a notice on its official website specifying documents and materials required to be submitted to it by SPVs seeking the CSRC approval of their overseas listings.
While the application of the New M&A Rule remains unclear, we believe, based on the advice of our PRC counsel, that the CSRC approval is not required in the context of this offering because we established our PRC subsidiaries by means of direct investment other than by merger or acquisition of domestic companies, and we started to operate our business in the PRC through foreign invested enterprises before September 8, 2006, the effective date of the New M&A Rule. However, we cannot assure you that the relevant PRC government agency, including the CSRC, would reach the same conclusion as our PRC counsel. If the CSRC or other PRC regulatory body subsequently determines that the CSRC approval is required for this offering, we may face sanctions by the CSRC or other PRC regulatory agencies, which could have a material adverse effect on our business, financial condition, results of operations, reputation and prospects, as well as the trading prices of our ADSs and/or ordinary shares.
On July 6, 2021, the General Office of the Central Committee of the Communist Party of China and the General Office of the State Council jointly issued the Opinions on Severe and Lawful Crackdown on Illegal Securities Activities. These opinions emphasized the need to strengthen the administration over illegal securities activities and the supervision of overseas listings by China-based companies. These opinions proposed to take effective measures, such as promoting the construction of relevant regulatory systems, to deal with the risks and incidents facing China-based overseas-listed companies and the demand for cybersecurity and data privacy protection. These opinions and any related implementation rules to be enacted may subject us to additional compliance requirement in the future. There are still uncertainties regarding the interpretation and implementation of these opinions, and further
 
S-21

TABLE OF CONTENTS
 
explanations or detailed rules and regulations with respect to these opinions may be issued in the future that could impose additional requirements on us. Therefore, we cannot assure you that we will remain fully compliant with all new regulatory requirements of these opinions or any future implementation rules on a timely basis, or at all.
On December 24, 2021, the CSRC published consultation drafts on the State Council Regulations on the Overseas Issuance and Listing of Securities by Domestic Enterprises and the Filing Management Rules on the Overseas Issuance and Listing of Securities by Domestic Enterprises. These regulations, if they were to come into effective in their current form, would apply to various types of overseas equity offerings and listings, including secondary or dual primary listings, listing through special purchase acquisition companies, issuance of equity incentive awards, issuance of equity securities or securities convertible into or exchangeable for equity securities. Issuers conducting these transactions will need to make filings with the CSRC. According to the CSRC’s answer to reporters’ questions on these two drafts on December 24, 2021, these regulations will adhere to the principle of non-retroactivity of laws, and would require new issuers with overseas listing plan and overseas listed companies with overseas refinancing to go through filing procedures. The filing for listed companies would be arranged separately, and a sufficient transition period will be given. Since these are drafts, it is currently unclear to what extent that the CSRC will conduct review of our future overseas equity offerings or listings. These new regulations and their future developments could potentially complicate our future equity offerings and require us to incur significant compliance costs.
In addition, new rules or regulations promulgated in the future could impose additional requirements on us. If it is determined that we are subject to any CSRC approval, filing or other governmental authorization or requirements for this or other future offerings, we cannot assure you that we would be able to obtain such approval or meet such requirements in a timely manner or at all. Such failure may subject us to fines, penalties or other sanctions which may have a material adverse effect on our business and financial condition as well as our ability to complete this or other future offerings.
Risks Related to Our ADSs, Ordinary Shares and this Offering
The market prices for our ADSs and/or ordinary shares has been and may continue to be volatile.
The market price for our ADSs has been volatile and ranged from a low of US$22.28 to a high of US$45.62 on the NASDAQ Global Select Market in the nine months ended September 30, 2022. Likewise, the high and low prices of our ordinary shares on the Hong Kong Stock Exchange in the nine months ended September 30, 2022 were HK$35.7 and HK$17.9, respectively. In addition, the performance and fluctuation of the market prices of other companies with business operations located mainly in China that have listed their securities in Hong Kong and/or the United States may affect the volatility in the prices of and trading volumes for our ADSs and/or ordinary shares. Some of these companies have experienced significant volatility. The trading performance of these companies’ securities may affect the overall investor sentiment towards other companies with business operations located mainly in China and listed in Hong Kong and/or the United States and consequently may impact the trading performance of our ADSs and/or ordinary shares. The market price is subject to wide fluctuations in response to various factors, including the following:

actual or anticipated fluctuations in our quarterly operating results;

changes in financial estimates by securities research analysts;

conditions in the travel and lodging industries;

changes in the economic performance or market valuations of other lodging companies;

announcements by us or our competitors of new products, acquisitions, strategic partnerships, joint ventures or capital commitments;

addition or departure of key personnel;

fluctuations of exchange rates between the RMB and U.S. dollar, Hong Kong dollar or other foreign currencies;
 
S-22

TABLE OF CONTENTS
 

potential litigation or administrative investigations;

release of lock-up or other transfer restrictions on our outstanding ADSs or ordinary shares or sales of additional ADSs or ordinary shares; and

political or market instability or disruptions, pandemics or epidemics and other disruptions to China’s economy or the global economy, and actual or perceived social unrest in the United States, Hong Kong, Europe or other countries and regions that we operate.
In addition, the market prices for companies with operations in China in particular have experienced volatility that might have been unrelated to the operating performance of such companies. The securities of some China-based companies that have listed their securities in the United States and/or in Hong Kong have experienced significant volatility, including, in some cases, substantial declines in the market prices of their securities. The performance of the securities of these China-based companies after their offerings may affect the attitudes of investors toward Chinese companies listed in the United States and/or Hong Kong, which consequently may impact the performance of our ADSs and ordinary shares, regardless of our actual operating performance. In addition, any negative news or perceptions about inadequate corporate governance practices or fraudulent accounting, corporate structure or other matters of other China-based companies may also negatively affect the attitudes of investors towards China-based companies in general, including us, regardless of whether we have engaged in any inappropriate activities.
Inflation has accelerated in many economies, including the United States and Europe, and policy actions to address inflation have slowed, and could reverse, economic growth in relevant countries. In addition, the continuing Russia-Ukraine war and the related energy crisis in Europe have weighed on global economic prospects. These types of economic conditions could result in postponed or decreased spending amid consumer concerns over unemployment, inflation, reduced asset values, increased energy costs, geographical issues, the availability and cost of credit, and the stability and solvency of financial institutions, financial markets, businesses, local and state governments, and sovereign nations. The economic recessions in many countries have contributed and may continue to contribute to extreme volatility in the global stock markets, such as the large declines in share prices in the United States, China, Hong Kong and other jurisdictions at various times since 2008. These broad market and industry fluctuations may adversely affect the prices of our ADSs and/or ordinary shares, regardless of our operating performance.
An active trading market for our ordinary shares on the Hong Kong Stock Exchange might not be sustained and trading prices of our ordinary shares might fluctuate significantly.
Since our listing in Hong Kong in 2020, our ordinary shares have been traded on the Hong Kong Stock Exchange. However, we cannot assure you that an active trading market for our ordinary shares on the Hong Kong Stock Exchange will be sustained. The trading price or liquidity for our ADSs on the NASDAQ Global Select Market and the trading price or liquidity for our ordinary shares on the Hong Kong Stock Exchange in the past might not be indicative of those of our ordinary shares on the Hong Kong Stock Exchange in the future. If an active trading market of our ordinary shares on the Hong Kong Stock Exchange is not sustained, the market price and liquidity of our ordinary shares could be materially and adversely affected.
In 2014, the Hong Kong, Shanghai and Shenzhen Stock Exchanges collaborated to create an inter-exchange trading mechanism called Stock Connect that allows international and mainland Chinese investors to trade eligible equity securities listed in each other’s markets through the trading and clearing facilities of their home exchange. Stock Connect allows certain mainland Chinese investors to trade directly in eligible equity securities listed on the Hong Kong Stock Exchange, known as Southbound Trading. If a company’s shares are not considered eligible, they cannot be traded through Stock Connect. It is unclear whether and when the ordinary shares of our company will be eligible to be traded through Stock Connect, if at all. The ineligibility of our ordinary shares for trading through Stock Connect will affect certain mainland Chinese investors’ ability to trade our ordinary shares.
 
S-23

TABLE OF CONTENTS
 
If securities or industry analysts do not continue to publish research or if they publish inaccurate or unfavorable research about our business, the market prices and trading volume for our ADSs and/or ordinary shares could decline.
The trading market for our ADSs and/or ordinary shares relies in part on the research and reports that equity research analysts publish about us or our business. We do not control these analysts. If research analysts do not maintain adequate research coverage or if one or more of the analysts who covers us downgrades our ADSs and/or ordinary shares or publishes inaccurate or unfavorable research about our business, the market price for our ADSs and/or ordinary shares would likely decline. If one or more of these analysts cease coverage of us or fail to publish reports on us regularly, we could lose visibility in the financial markets, which, in turn, could cause the market price or trading volume for the ADSs and/or ordinary shares to decline significantly.
Techniques employed by short sellers may drive down the market prices of the ADSs and/or ordinary shares.
Short selling is the practice of selling securities that the seller does not own but rather has borrowed from a third party with the intention of buying identical securities back at a later date to return to the lender. The short seller hopes to profit from a decline in the value of the securities between the sale of the borrowed securities and the purchase of the replacement shares, as the short seller expects to pay less in that purchase than it received in the sale. As it is in the short seller’s interest for the price of the security to decline, many short sellers publish, or arrange for the publication of, negative opinions and allegations regarding the relevant issuer and its business prospects in order to create negative market momentum and generate profits for themselves after selling a security short. These short attacks have, in the past, led to selling of shares in the market and significant volatility of the prices of ordinary shares and/or ADSs of the targeted company. We received two short seller reports in September 2020. After receiving those reports, we immediately formed a special investigation committee, hired attorneys and conducted an internal investigation regarding the allegations in the relevant reports. Though we concluded that those unfavorable allegations in the short sellers reports were untrue and without merit, the short seller reports, the volatility in the prices of our ADSs and ordinary shares, as well as our responses to regulatory inquiries and relevant institutions, had diverted and could continue to divert our management’s attention. Furthermore, we have spent and could continue to spend a significant amount of resources investigating such allegations, responding to relevant regulatory inquiries and defending ourselves against any potential class action lawsuits. In the event we receive additional short seller reports in the future, our management’s attention could be diverted, which could adversely affect our business operations and administration. We may need to spend a significant amount of time and resources responding to the short selling firms and regulatory inquiries and preparing for or defending against potential class action lawsuits or derivative actions initiated by our investors and shareholders. Additionally, we may also be constrained in the manner in which we can proceed against the relevant short sellers by principles of freedom of speech, applicable laws of the relevant jurisdictions or issues of commercial confidentiality.
We may need additional capital, and the sale of additional ADSs, ordinary shares or other equity securities could result in additional dilution to our shareholders and the incurrence of additional indebtedness could increase our debt service obligations.
We believe that our current cash and cash equivalents, anticipated cash flow from operations, and funds available from borrowings under our bank facilities (including the undrawn bank facilities currently available to us and bank facilities we plan to obtain in 2023) will be sufficient to meet our anticipated working capital cash needs for at least the next 12 months. We may, however, require additional cash resources due to changed business conditions, strategic acquisitions or other future developments, including expansion through leased and owned hotels and any investments or acquisitions we may decide to pursue. If these resources are insufficient to satisfy our cash requirements, we may seek to sell additional equity or debt securities or obtain additional credit facilities. The sale of additional equity and equity-linked securities could dilute the interests of our shareholders and ADS holders and adversely impact the market prices of our ADSs and/or ordinary shares. Our incurrence of indebtedness would result in increased debt service obligations and could result in operating and financing covenants
 
S-24

TABLE OF CONTENTS
 
that would restrict our operations. We cannot assure you that financing will be available in amounts or on terms acceptable to us, if at all.
Due to the global outbreak of COVID-19, our business has been significantly impacted and we experienced operating losses in 2020, 2021 and the nine months ended September 30, 2022. We recorded net loss attributable to H World Group Limited of RMB465 million in 2021, compared to net loss attributable to H World Group Limited of RMB2,192 million in 2020. We recorded net loss attributable to H World Group Limited of RMB1,697 million (US$240 million) in the nine months ended September 30, 2022, compared to net loss attributable to H World Group Limited of RMB7 million in the same period of 2021. As of September 30, 2022, our current liabilities exceeded our current assets by US$586 million. We repaid all outstanding principal and interest on our convertible senior notes due 2022 of US$475 million (RMB3,372 million) on the maturity date of November 1, 2022 by utilizing our revolving facility of EUR70 million and our cash and cash equivalents. Our ability to continue as a going concern depends on our ability to generate cash flows from operations and to arrange adequate financing arrangements to support our working capital requirements. For more information, please see “Item 5. Operating and financial review and prospects — 5.B. Liquidity and Capital Resources” in our Annual Report for 2021 on Form 20-F and January Form 6-K, each of which is incorporated herein by reference. If we are unable to continue as a going concern or achieve or maintain profitability, the market price of our ADSs may significantly decrease.
Future sales or issuances, or perceived future sales or issuances, of substantial amounts of our ordinary shares or ADSs could adversely affect the prices of our ADSs and/or ordinary shares.
If our existing shareholders sell, or are perceived as intending to sell, substantial amounts of our ordinary shares or ADSs, including those issued upon the exercise of our outstanding stock options, the market price of our ADSs and/or ordinary shares could fall. As of September 30, 2022, we had approximately 173.8 million ordinary shares outstanding held as ADSs, and approximately 82.8 million non-vested restricted shares outstanding. Such sales, or perceived potential sales, by our existing shareholders might make it more difficult for us to issue new equity or equity-related securities in the future at a time and place we deem appropriate. Ordinary shares held by our existing shareholders may be sold in the public market in the future subject to the restrictions contained in Rule 144 and Rule 701 under the Securities Act and the applicable lock-up agreements. If any existing shareholder or shareholders sell a substantial amount of ordinary shares after the expiration of the lock-up period, the prevailing market price for our ADSs and/or ordinary shares could be adversely affected.
In addition, certain of our shareholders or their transferees and assignees will have the right to cause us to register the sale of their shares under the Securities Act upon the occurrence of certain circumstances. Registration of these shares under the Securities Act would result in these shares becoming freely tradable without restriction under the Securities Act immediately upon the effectiveness of the registration. Sales of these registered shares in the public market could cause the prices of our ADSs and/or ordinary shares to decline.
Furthermore, we will be required to issue ADSs to holders of our convertible senior notes due 2026, upon their conversion of the notes. We have not entered into any hedging transactions to reduce the dilution to our existing shareholders upon the holders’ conversion of our convertible senior notes due 2026. As a result, the prevailing trading prices of our ADSs and/or ordinary shares could be adversely affected by conversions of these notes.
As our founder and co-founders collectively hold a controlling interest in us, they have significant influence over our management and their interests may not be aligned with our interests or the interests of our other shareholders.
As of September 30, 2022, our founder, Mr. Qi Ji, who is also our chairman of the board and our co-founders, Ms. Tong Tong Zhao and Mr. John Jiong Wu, in total beneficially owned approximately 31.9% of our outstanding ordinary shares on an as-converted basis. The interests of these shareholders may conflict with the interests of our other shareholders. Our founder and co-founders have significant influence over us, including on matters relating to mergers, consolidations and the sale of all or
 
S-25

TABLE OF CONTENTS
 
substantially all of our assets, election of directors and other significant corporate actions. This concentration of ownership may discourage, delay or prevent a change in control of us, which could deprive our shareholders of an opportunity to receive a premium for their shares as part of a sale of our company or of our assets and might reduce the price of our ADSs and/or ordinary shares. These actions may be taken even if they are opposed by our other shareholders, including holders of our ADSs and/or ordinary shares.
Holders of our ADSs may not receive dividends or other distributions on our ordinary shares and may not receive any value for them, if it is illegal or impractical to make them available to these holders.
The depositary of the ADSs has agreed that if it or the custodian receives any cash dividends or other distributions on our ordinary shares or other deposited securities underlying the ADSs, it will pay them to the holders of ADSs after deducting its fees and expenses pursuant to the deposit agreement. The holders of ADSs will receive these distributions in proportion to the number of ordinary shares that their ADSs represent. However, the depositary or the custodian is not responsible if it decides that it is unlawful or impractical to make a distribution available to any holders of ADSs. For example, it would be unlawful to make a distribution to a holder of ADSs if it consists of securities that require registration under the Securities Act, but that are not properly registered or distributed under an applicable exemption from registration. The depositary may also determine that it is not practicable to distribute certain property. In these cases, the depositary may determine not to distribute such property. We have no obligation to register under U.S. securities laws any ADSs, ordinary shares, rights or other securities received through such distributions. We also have no obligation to take any other action to permit the distribution of ADSs, ordinary shares, rights or anything else to holders of ADSs. This means that the holders of ADSs may not receive distributions we make on our ordinary shares or any value for them if it is illegal or impractical for us to make them available to these holders. These restrictions may cause a material decline in the value of the ADSs.
ADS holders may not have the same voting rights as the holders of our ordinary shares and generally have fewer rights than our ordinary shareholders, and must act through the depositary to exercise those rights.
Holders of ADSs do not have the same rights as our ordinary shareholders and may only exercise voting and other shareholder rights with respect to the underlying ordinary shares in accordance with the provisions of the deposit agreement. Except as described in the deposit agreement, holders of our ADSs may not be able to exercise voting rights attaching to the shares evidenced by our ADSs on an individual basis. Holders of our ADSs appoint the depositary or its nominee as their representative to exercise the voting rights attaching to the shares represented by the ADSs. ADS holders may not receive voting materials in time to instruct the depositary to vote, and it is possible that they may not have the opportunity to exercise a right to vote and/or may lack recourse if the ADSs are not voted as you requested.
Except in limited circumstances, the depositary will give us a discretionary proxy to vote our ordinary shares underlying the ADSs if holders of these ADSs do not give voting instructions to the depositary, which could adversely affect the interests of holders of ordinary shares and/or the ADSs.
Under the deposit agreement, the depositary will give us a discretionary proxy to vote the ordinary shares underlying the ADSs at shareholders’ meetings if holders of these ADSs do not give voting instructions to the depositary, unless:

we have instructed the depositary that we do not wish a discretionary proxy to be given;

we have informed the depositary that there is substantial opposition as to a matter to be voted on at the meeting;

a matter to be voted on at the meeting may adversely affect the rights of shareholders; or

voting at the meeting is made on a show of hands.
 
S-26

TABLE OF CONTENTS
 
The effect of this discretionary proxy is that, if holders of ADSs fail to give voting instructions to the depositary, they cannot prevent our ordinary shares underlying their ADSs from being voted, except under the circumstances described above. This may make it more difficult for shareholders to influence our management. Holders of our ordinary shares are not subject to this discretionary proxy.
We adopt different practices as to certain matters as compared with many other companies listed on the Hong Kong Stock Exchange.
We completed our public offering and listing in Hong Kong in September 2020 and the trading of our ordinary shares on the Hong Kong Stock Exchange commenced on September 22, 2020 under the stock code “1179.” As a company listed on the Hong Kong Stock Exchange pursuant to Chapter 19C of the Hong Kong Listing Rules, we are not subject to certain provisions of the Hong Kong Listing Rules pursuant to Rule 19C.11, including, among others, rules on notifiable transactions, connected transactions, share option schemes, content of financial statements as well as certain other continuing obligations. In addition, in connection with the listing of our ordinary shares on the Hong Kong Stock Exchange, we have been granted a number of waivers and/or exemptions from strict compliance with the Hong Kong Listing Rules, the Companies (Winding Up and Miscellaneous Provisions) Ordinance (Chapter 32 of the Laws of Hong Kong), the Code on Takeovers and Mergers and Share Buy-backs (the “Takeovers Codes”) and the Securities and Futures Ordinance (Chapter 571 of the Laws of Hong Kong) (the “SFO”). As a result, we will adopt different practices as to those matters, including with respect to the content and presentation of our annual reports and interim reports, as compared with other companies listed on the Hong Kong Stock Exchange that do not enjoy those exemptions or waivers. Furthermore, if 55% or more of the total worldwide trading volume, by dollar value, of our ordinary shares and ADSs over our most recent fiscal year takes place on the Hong Kong Stock Exchange, the Hong Kong Stock Exchange will regard us as having a dual primary listing in Hong Kong and we will no longer enjoy certain exemptions or waivers from strict compliance with the requirements under the Hong Kong Listing Rules, the Companies (Winding Up and Miscellaneous Provisions) Ordinance (Chapter 32 of the Laws of Hong Kong), the Takeovers Codes and the SFO, which could result in our needing to undertake additional compliance activities, to devote additional resources to comply with new requirements, and our incurring of incremental compliance costs.
ADS holders may not be able to participate in rights offerings and may experience dilution of his, her or its holdings as a result.
We may from time to time distribute rights to our shareholders, including rights to acquire our securities. Under the deposit agreement for the ADSs, the depositary will not offer those rights to ADS holders unless both the rights and the underlying securities to be distributed to ADS holders are either registered under the Securities Act, or exempt from registration under the Securities Act with respect to all holders of ADSs. We are under no obligation to file a registration statement with respect to any such rights or underlying securities or to endeavor to cause such a registration statement to be declared effective. In addition, we may not be able to take advantage of any exemptions from registration under the Securities Act. Accordingly, holders of our ADSs may be unable to participate in our rights offerings and may experience dilution in their holdings as a result.
ADS holders may be subject to limitations on transfer of their ADSs.
Our ADSs are transferable on the books of the depositary. However, the depositary may close its transfer books at any time or from time to time when it deems expedient in connection with the performance of its duties. In addition, the depositary may refuse to deliver, transfer or register transfers of ADSs generally when our books or the books of the depositary are closed, or at any time if we or the depositary deem it advisable to do so because of any requirement of law or of any government or governmental body, or under any provision of the deposit agreement, or for any other reason.
We may be subject to securities litigation, which is expensive and could divert management attention.
Companies that have experienced volatility in the volume and market prices of their shares have been subject to an increased incidence of securities class action litigation. We may be the target of this
 
S-27

TABLE OF CONTENTS
 
type of litigation in the future. Securities litigation against us could result in substantial costs and divert our management’s attention from other business concerns, and, if adversely determined, could have a material adverse effect on our business, financial condition and results of operations.
Our management has broad discretion over the use of proceeds from this offering, and may spend the proceeds in ways with which you may disagree or that may not be profitable.
Our management will have significant discretion in applying the net proceeds that we receive from this offering. Although we expect to use the net proceeds from this offering for the purposes described in “Use of Proceeds,” our board of directors retains significant discretion with respect to the use of proceeds and may spend the proceeds in ways with which you may disagree or that may not be profitable. If an unforeseen event occurs or business conditions change, we may use these proceeds differently than as described in “Use of Proceeds.” The proceeds from this offering may be used in a manner that does not generate favorable returns. In addition, if we use the proceeds for future acquisitions or investments, there can be no assurance that we would successfully integrate any such acquisition into our operations and/or that the entity acquired or the investment made would perform as expected.
As a foreign private issuer, we are permitted to, and we will, rely on exemptions from certain NASDAQ corporate governance standards applicable to U.S. issuers, including the requirement regarding the implementation of a nominations committee. This may afford less protection to holders of our ordinary shares and ADSs.
The NASDAQ Marketplace Rules in general require listed companies to have, among other things, a nominations committee consisting solely of independent directors. As a foreign private issuer, we are permitted to, and we will, follow home country corporate governance practices instead of certain requirements of the NASDAQ Marketplace Rules, including, among others, the implementation of a nominations committee. The corporate governance practice in our home country, the Cayman Islands, does not require the implementation of a nominations committee. We currently intend to rely upon the relevant home country exemption with respect to the nominations committee. As a result, the level of independent oversight over management of our company may afford less protection to holders of our ordinary shares and ADSs.
Our amended and restated articles of association contain anti-takeover provisions that could have a material adverse effect on the rights of holders of our ordinary shares and ADSs.
Our amended and restated articles of association contain provisions that have potential to limit the ability of others to acquire control of our company or cause us to enter into change-of-control transactions. These provisions could have the effect of depriving our shareholders of opportunities to sell their shares at a premium over prevailing market prices by discouraging third parties from seeking to obtain control of our company in a tender offer or similar transaction.
For example, our board of directors has the authority, without further action by our shareholders, to issue preferred shares in one or more classes or series and to fix their designations, powers, preferences, and relative participating, optional or other rights and the qualifications, limitations or restrictions, including, without limitation, dividend rights, conversion rights, voting rights, terms of redemption privileges and liquidation preferences, any or all of which may be greater than the rights associated with our ordinary shares, in the form of ADSs or otherwise. In the event these preferred shares have better voting rights than our ordinary shares, in the form of ADSs or otherwise, they could be issued quickly with terms calculated to delay or prevent a change in control of our company or make removal of management more difficult. If our board of directors decides to issue preferred shares, the price of our ADSs may decline and the voting and other rights of the holders of our ordinary shares and ADSs may be materially and adversely affected.
The provisions of our amended and restated articles of association may encourage potential acquirers to negotiate with us and allow our board of directors the opportunity to consider alternative proposals in the interest of maximizing shareholder value. However, these provisions may also discourage acquisition proposals or delay or prevent a change in control that could be beneficial to holders of our ordinary shares and ADSs.
 
S-28

TABLE OF CONTENTS
 
You may face difficulties in protecting your interests, and your ability to protect your rights through the U.S. federal courts or Hong Kong courts may be limited. The ability of U.S. or Hong Kong authorities to bring actions against us or our management may also be limited.
We are an exempted company with limited liability incorporated under the laws of the Cayman Islands, and conduct a substantial portion of our business and operations through our subsidiaries in China, the world’s largest emerging market. With the acquisition of Deutsche Hospitality in January 2020, we also operate part of our business in Germany, among other jurisdictions. Most of our officers reside outside the United States and Hong Kong and some or all of the assets of those persons are located outside of the United States and Hong Kong. It may be difficult or impossible for you to bring an action against us or against these individuals in the Cayman Islands, China, Hong Kong or Germany in the event that you believe that your rights have been infringed under the securities laws or otherwise. Even if you are successful in bringing an action of this kind outside the Cayman Islands, China, Hong Kong or Germany, the laws of the Cayman Islands, China, Hong Kong and Germany may render you unable to effect service of process upon, or to enforce a judgment against our assets or the assets of our directors and officers. There is no statutory recognition in the Cayman Islands of judgments obtained in the United States, Hong Kong, China or Germany. Although there is no statutory enforcement in the Cayman Islands of judgments obtained in the federal or state courts of the United States, the courts of the Cayman Islands will, at common law, recognize and enforce a foreign money judgment of a foreign court of competent jurisdiction based on the principle that a judgment of a competent foreign court imposes upon the judgment debtor an obligation to pay the liquidated sum for which judgment has been given, provided such judgment (a) is final and conclusive and for a liquidated sum; (b) is not in respect of taxes, a fine or a penalty; (c) is not inconsistent with a Cayman Islands judgment in respect of the same matter; (d) is not impeachable on the grounds of fraud; and (e) was not obtained in a manner and is not of a kind the enforcement of which is contrary to natural justice or the public policy of the Cayman Islands (awards of punitive or multiple damages may well be held to be contrary to public policy). A Cayman Islands court may stay enforcement proceedings if concurrent proceedings are being brought elsewhere.
A judgment of a court of another jurisdiction may be reciprocally recognized or enforced if the jurisdiction has a treaty with China or if judgments of the PRC courts have been recognized before in that jurisdiction, subject to the satisfaction of other requirements. However, China does not have treaties providing for the reciprocal enforcement of judgments of courts with Japan, the United Kingdom, the United States and most other Western countries. There are also uncertainties as to the enforceability in Germany of civil liabilities based on the U.S. federal and state securities laws or Hong Kong laws, either in an original action or in an action to enforce a judgment obtained in U.S. courts or Hong Kong courts (as the case may be). Germany currently does not have a treaty with the U.S. or Hong Kong providing for the reciprocal recognition and enforcement of judgments, other than arbitration awards, in civil and commercial matters. German courts usually deny the recognition and enforcement of punitive damages as incompatible with the fundamental principles of German law. In addition, due to jurisdictional limitations, matters of comity and various other factors, the SEC, the Department of Justice and other U.S. authorities may be limited in their ability to take enforcement actions, including in instances of fraud, against us or our directors and officers in China. In addition, shareholder claims that are common in the United States, including class action securities law and fraud claims, are generally uncommon in China.
Our corporate affairs are governed by our amended and restated memorandum and articles of association and by the Companies Act, Cap 22 (Act 3 of 1961, as consolidated and revised) (the “Companies Act”) and the common law of the Cayman Islands. The rights of shareholders to take legal action against our directors and us, actions by minority shareholders and the fiduciary responsibilities of our directors to us under Cayman Islands law are to a large extent governed by the common law of the Cayman Islands. The common law of the Cayman Islands is derived in part from comparatively limited judicial precedent in the Cayman Islands as well as from English common law, which has persuasive, but not binding, authority on a court in the Cayman Islands. The rights of our shareholders and the fiduciary responsibilities of our directors under Cayman Islands law are not as clearly established as they would be under statutes or judicial precedents in the United States and Hong Kong. In particular, the Cayman Islands has a less developed body of securities laws as compared to the United States and
 
S-29

TABLE OF CONTENTS
 
Hong Kong, and provides significantly less protection to investors. In addition, Cayman Islands companies may not have standing to initiate a shareholder derivative action before the federal courts of the United States or the courts of Hong Kong. Furthermore, our amended and restated articles of association are specific to us and include certain provisions that may be different from common practices in Hong Kong, such as the absence of requirements that the appointment, removal and remuneration of auditors must be approved by a majority of our shareholders.
As a result of all of the above, our public shareholders may have more difficulty in protecting their interests through actions against our management, directors or major shareholders than would shareholders of a corporation incorporated in a jurisdiction in the United States or in Hong Kong.
It may be difficult for overseas regulators to conduct investigations or collect evidence within China.
Shareholder claims or regulatory investigations that are common in the United States generally are difficult to pursue as a matter of law or practicality in China. For example, in China, there are significant legal and other obstacles to providing information needed for regulatory investigations or litigation initiated outside China. Although the authorities in China may establish a regulatory cooperation mechanism with the securities regulatory authorities of another country or region to implement cross-border supervision and administration, such cooperation with the securities regulatory authorities in the United States may not be efficient in the absence of mutual and practical cooperation mechanisms. Furthermore, according to Article 177 of the PRC Securities Law, or Article 177, which became effective in March 2020, no overseas securities regulator is allowed to directly conduct investigation or evidence collection activities within the territory of the PRC. While detailed interpretations of or implementation rules under Article 177 have yet to be promulgated, the inability for an overseas securities regulator to directly conduct investigation or evidence collection activities within China may increase difficulties you may face in protecting your interests.
The different characteristics of the capital markets in Hong Kong and the U.S. may negatively affect the trading prices of our ordinary shares and ADSs.
We are subject to Hong Kong and NASDAQ listing and regulatory requirements concurrently. The Hong Kong Stock Exchange and the NASDAQ Global Select Market have different trading hours, trading characteristics (including trading volume and liquidity), trading and listing rules, and investor bases (including different levels of retail and institutional participation). As a result of these differences, the trading prices of our ordinary shares and/or ADSs may not be the same, even allowing for currency differences and the ADS ratio. Fluctuations in the price of our ADSs due to circumstances peculiar to the U.S. capital markets could materially and adversely affect the price of the ordinary shares, or vice versa. Certain events having significant negative impact specifically on the U.S. capital markets may result in a decline in the trading price of our ordinary shares notwithstanding that such event may not impact the trading prices of securities listed in Hong Kong generally or to the same extent, or vice versa. Because of the different characteristics of the U.S. and Hong Kong capital markets, the historical market prices of our ADSs in the NASDAQ Global Select Market may not be indicative of the trading performance of the ordinary shares in the Hong Kong Stock Exchange, and vice versa.
Exchange between our ordinary shares and our ADSs may adversely affect the liquidity and/or trading price of each other.
Our ADSs are currently traded on the NASDAQ Global Select Market. Subject to compliance with U.S. securities law and the terms of the deposit agreement, holders of our ordinary shares may deposit ordinary shares with the depositary in exchange for the issuance of our ADSs. Any holder of ADSs may also withdraw the ordinary shares underlying the ADSs pursuant to the terms of the deposit agreement for trading on the Hong Kong Stock Exchange. In the event that a substantial number of ordinary shares are deposited with the depositary in exchange for ADSs, or vice versa, the liquidity and trading prices of our ordinary shares on the Hong Kong Stock Exchange and our ADSs on the NASDAQ Global Select Market may be adversely affected.
 
S-30

TABLE OF CONTENTS
 
The time required for the exchange between ordinary shares and ADSs may be longer than expected and investors may not be able to settle or effect any sale of their securities during this period, and the exchange of ordinary shares into ADSs involves costs.
There is no direct trading or settlement route between the NASDAQ Global Select Market and the Hong Kong Stock Exchange on which our ADSs and the ordinary shares are respectively traded. In addition, the time differences between Hong Kong and New York and unforeseen market circumstances or other factors may delay the deposit of ordinary shares in exchange of ADSs or the withdrawal of ordinary shares underlying the ADSs. Investors will be prevented from settling or effecting the sale of their securities during such periods of delay. In addition, there is no assurance that any exchange of ordinary shares into ADSs (and vice versa) will be completed in accordance with the timelines investors may anticipate.
Furthermore, the depositary for the ADSs is entitled to charge holders fees for various services including for the issuance of ADSs upon deposit of ordinary shares, the release of ordinary shares upon cancelation of ADSs, distributions of cash dividends or other cash distributions, distributions of ADSs pursuant to share dividends or other free share distributions, distributions of securities other than ADSs and annual service fees. As a result, shareholders who exchange ordinary shares into ADSs, and vice versa, may not achieve the level of economic return the shareholders may anticipate.
Purchasers of our ADSs in this offering will experience immediate dilution and may experience further dilution if we issue additional ADSs or ordinary shares in the future.
The public offer price of our ADSs is higher than the net tangible asset value per ADS of the outstanding ADSs immediately prior to this offering. Therefore, purchasers of our ADSs in this offering will experience an immediate dilution in terms of the pro forma net tangible asset value. In addition, we may consider offering and issuing additional ADSs, ordinary shares or equity-related securities in the future to raise additional funds, finance acquisitions or for other purposes. Purchasers of our ADSs may experience further dilution in terms of the net tangible asset value per ADS if we issue additional ADSs, ordinary shares or equity-related securities in the future at a price that is lower than the net tangible asset value per ADS.
We may be classified as a passive foreign investment company, which could result in adverse United States federal income tax consequences for U.S. Holders of our ADSs or ordinary shares.
Based on our financial statements and relevant market and shareholder data, we believe that we should not be treated as a passive foreign investment company (a “PFIC”) for U.S. federal income tax purposes for 2021. In addition, based on our financial statements and our current expectations regarding the value and nature of our assets, the sources and nature of our income, and relevant market and shareholder data, we do not anticipate becoming a PFIC in 2022. The application of the PFIC rules is subject to ambiguity in several respects and, in addition, we must make annual separate determinations each year as to whether we are a PFIC (after the close of each taxable year). The determination of whether we are or will become a PFIC will depend in part upon the value of our goodwill and other intangible assets (which will depend upon the market prices of our ADSs from time to time, which may be volatile). Among other matters, if our market capitalization declines, we may be or become a PFIC in future taxable years. It is also possible that the Internal Revenue Service may challenge our classification or valuation of our goodwill and other intangible assets, which may result in our company being or becoming a PFIC for the current or one or more future taxable years. Accordingly, we cannot assure you of our PFIC status for 2022 or for any future taxable year. If we were treated as a PFIC for any taxable year during which a U.S. Holder held an ADS or an ordinary share, certain adverse United States federal income tax consequences could apply to the U.S. Holder (as defined herein). For a more detailed discussion of United States federal income tax consequences to U.S. Holders, see “Taxation — United States Federal Income Tax Considerations” in this prospectus supplement.
There is uncertainty as to whether Hong Kong stamp duty will apply to the trading or conversion of our ADSs.
In connection with the public offering of our ordinary shares in Hong Kong in September 2020, or the Hong Kong IPO, we established a branch register of members in Hong Kong, or the Hong Kong
 
S-31

TABLE OF CONTENTS
 
share register. Our ordinary shares that are traded on the Hong Kong Stock Exchange, including those issued in the Hong Kong IPO and those that may be converted from ADSs, are registered on the Hong Kong share register, and the trading of these ordinary shares on the Hong Kong Stock Exchange are subject to the Hong Kong stamp duty. To facilitate ADS-ordinary share conversion and trading between the NASDAQ Global Select Market and the Hong Kong Stock Exchange, we have moved a portion of our issued ordinary shares from our Cayman share register to our Hong Kong share register.
Under the Hong Kong Stamp Duty Ordinance, any person who effects any sale or purchase of Hong Kong stock, defined as stock the transfer of which is required to be registered in Hong Kong, is required to pay Hong Kong stamp duty. The stamp duty is currently set at a total rate of 0.26% of the greater of the consideration for, or the value of, shares transferred, with 0.13% payable by each of the buyer and the seller.
To the best of our knowledge, Hong Kong stamp duty has not been levied in practice on the trading or conversion of ADSs of companies that are listed in both the United States and Hong Kong and that have maintained all or a portion of their ordinary shares, including ordinary shares underlying ADSs, in their Hong Kong share registers. However, it is unclear whether, as a matter of Hong Kong law, the trading or conversion of ADSs of these dual-listed companies constitutes a sale or purchase of the underlying Hong Kong-registered ordinary shares that is subject to Hong Kong stamp duty. We advise investors to consult their own tax advisors on this matter. If Hong Kong stamp duty is determined by the competent authority to apply to the trading or conversion of our ADSs, the trading price and the value of your investment in our ADSs or ordinary shares may be affected.
 
S-32

TABLE OF CONTENTS
 
USE OF PROCEEDS
We estimate that we will receive net proceeds from this offering of approximately US$253 million, or approximately US$292 million if the underwriters exercise their option to purchase additional ADSs in full, after deducting estimated underwriting discounts and the estimated offering expenses payable by us. These estimates are based upon an assumed firm offering of US$260 million of ADSs and the underwriters’ option to purchase up to US$39 million of additional ADSs from the Company.
We plan to use the net proceeds of this offering for the following purposes:

funding our growth strategies amid post-COVID reopening, including enhancing the competitiveness of our hotel portfolio and developing our regional-based operating paradigm;

investing in initiatives that support our long term success, including our technology infrastructure, supply chain ecosystem, distribution system that connects both individual guests and corporate clients, and ESG efforts; and

for working capital and general corporate purposes.
The foregoing represents our current intention based upon our present plans and business conditions to use and allocate the net proceeds of this offering. Our management, however, will have significant flexibility and discretion to apply the net proceeds of this offering. If an unforeseen event occurs or business conditions change, we may use the proceeds of this offering differently than as described in this prospectus supplement. See “Risk Factors — Risks Related to Our ADSs, Ordinary Shares and this Offering — Our management has broad discretion over the use of proceeds from this offering, and may spend the proceeds in ways with which you may disagree or that may not be profitable.”
In utilizing the proceeds of this offering, we are permitted under PRC laws and regulations to provide funding to our PRC subsidiaries only through loans or capital contributions. Subject to satisfaction of applicable government registration and approval requirements, we may extend inter-company loans to our PRC subsidiaries or make additional capital contributions to our PRC subsidiaries, or extend loans to the VIEs, to fund their capital expenditures or working capital. We cannot assure you that we will be able to obtain these government registrations or approvals on a timely basis, if at all. See “Item 3. Key Information — D. Risk Factors — Risks Related to Doing Business in China — PRC regulation of loans and direct investment by offshore holding companies to PRC entities may delay or prevent us from using the proceeds from offerings of the ADSs, ordinary shares or other securities to make loans or additional capital contributions to our PRC operating subsidiaries and VIEs” in our Annual Report for 2021 on Form 20-F.
 
S-33

TABLE OF CONTENTS
 
CAPITALIZATION
The following table sets forth our capitalization as of September 30, 2022:

on an actual basis; and

on an as adjusted basis to reflect the issuance and sale of US$260 million of ADSs in this offering (assuming the underwriters do not exercise their option to purchase additional ADSs), which results in estimated net proceeds to us of US$253 million after deducting the underwriters’ discounts and commissions and the estimated offering expenses payable by us.
You should read the following table together with (i) our consolidated financial statements for the years ended December 31, 2019, 2020 and 2021 and as of December 31, 2020 and 2021 and the related notes and “Item 5. Operating and Financial Review and Prospects” included in our Annual Report for 2021 on Form 20-F, (ii) our unaudited interim condensed consolidated financial statements as of and for the nine months ended September 30, 2022 and related notes, included in our January Form 6-K, and (iii) the management’s discussion and analysis of financial condition and results of operations included in our January Form 6-K, each of which is incorporated herein by reference.
As of September 30, 2022
Actual
As Adjusted(1)
RMB
US$
RMB
US$
(In millions, except for share and per share data)
Long-term debt (non-current)
6,091 856 6,091 856
Shareholders’ equity:
Ordinary shares
0 0 0 0
Treasury stock
(441) (62) (441) (62)
Additional paid-in capital
10,127 1,424 11,930 1,677
Retained deficit
(1,076) (151) (1,076) (151)
Accumulated other comprehensive income
70 10 70 10
Total H World Group Limited shareholders’ equity
8,680 1,221 10,483 1,474
Non-controlling interests
83 12 83 12
Total equity
8,763 1,233 10,566 1,486
Total capitalization(2)
14,854 2,089 16,657 2,342
Notes:
(1)
The as-adjusted information discussed above is illustrative only. Our total shareholders’ equity and total capitalization following the completion of this offering are subject to adjustment based on the actual public offering price and other terms of this offering determined at pricing.
(2)
Total capitalization equals the sum of long-term debt (non-current) and total equity.
 
S-34

TABLE OF CONTENTS
 
DILUTION
If you invest in our ADSs, your investment will be diluted for each ADS you purchase to the extent of the difference between the public offering price per ADS and our net tangible book value per ADS immediately after this offering. Dilution results from the fact that the public offering price per ADS is in excess of the book value per ADS, attributable to the existing shareholders for our presently outstanding ADSs.
As of September 30, 2022, we had a net tangible book value of negative US$229 million, or negative US$0.07 per ordinary share and negative US$0.74 per ADS. Net tangible book value represents the amount of our total consolidated assets, less the amount of our intangible assets, goodwill, and total consolidated liabilities. Dilution is determined by subtracting the as adjusted net tangible book value per ADS from the public offering price per ADS. Without taking into account any other changes in such net tangible book value after September 30, 2022, after giving effect to the receipt of the estimated net proceeds from our sale of 5,936,073 ADSs in this offering, and the application of the estimated net proceeds therefrom as described under “Use of Proceeds,” our as adjusted net tangible book value at September 30, 2022 (assuming a public offering price of US$43.80 per ADS, which was the last reported sales price of our ADSs on the NASDAQ Global Select Market on January 9, 2023) would have been approximately US$24 million, or US$0.01 per ordinary share and US$0.08 per ADS. This represents an immediate increase in net tangible book value of US$0.08 per ordinary share and US$0.82 per ADS to existing shareholders and an immediate dilution in net tangible book value of US$4.37 per ordinary share and US$43.72 per ADS to you. The following table illustrates this dilution on a per ordinary share and per ADS basis.
Per ordinary share
Per ADS
Assumed public offering price
US$ 4.38 US$ 43.80
Net tangible book value per share as of September 30, 2022
US$ (0.07) US$ (0.74)
Increase in net tangible book value per share after this offering
US$ 0.08 US$ 0.82
As adjusted net tangible book value per share after this offering
US$ 0.01 US$ 0.08
Amount of dilution in net tangible book value to new investors in this offering
US$ 4.37 US$ 43.72
If the underwriters exercise their option to purchase 890,411 additional ADSs in full (which represents a total price to public of US$39 million), the as adjusted net tangible book value would be US$0.02 per ordinary shares and US$0.20 per ADS, and the dilution in as adjusted net tangible book value to investors in this offering would be US$4.36 per ordinary shares and US$43.60 per ADS.
The following table sets forth, as of September 30, 2022, the number of ADSs purchased from us, the total consideration paid to us and the average price per ADS paid by existing shareholders and to be paid by new investors purchasing ADSs in this offering, before deducting underwriting discounts and commissions and estimated offering expenses payable by us.
ADSs purchased
Total consideration
Average
price per ADS
Number
Percent
Amount
(In millions)
Percent
Existing shareholders
310,926,586 98.1% US$ 1,423 84.6% US$ 4.58
New investors
5,936,073 1.9% US$ 260 15.4% US$ 43.80
Total 316,862,659 100.0% US$ 1,683 100.0%
If the underwriters were to fully exercise their option to purchase 890,411 additional ADSs from us (which represents a total price to public of US$39 million), the percentage of our ordinary shares and ADSs held by existing shareholders and ADS holders would be 97.9%, and the percentage of our ordinary shares and ADSs held by new investors would be 2.1%.
The discussion and tables above do not reflect any outstanding share options or granted but not yet vested restricted stock. As of September 30, 2022, the awards that had been granted to our directors,
 
S-35

TABLE OF CONTENTS
 
officers, employees and consultants and remained outstanding included restricted stock to receive an aggregate of approximately 82.8 million ordinary shares, excluding restricted shares that were forfeited, cancelled, or vested after the relevant grant dates.
To the extent that outstanding options are exercised or the ordinary shares underlying restricted stock are granted, you will experience further dilution. In addition, we may choose to raise additional capital due to market conditions or strategic considerations even if we believe we have sufficient funds for our current or future operating plans. To the extent that additional capital is raised through the sale of equity or convertible debt securities, the issuance of these securities may result in further dilution to our shareholders.
The as adjusted information discussed above is illustrative only. Our net tangible book value following the completion of this offering is subject to adjustment based on the actual public offering price of our ADSs and other terms of this offering determined at pricing.
 
S-36

TABLE OF CONTENTS
 
DIVIDEND POLICY
On March 3, 2022, we declared a cash dividend of US$0.021 per ordinary share, or US$0.21 per ADS, each representing ten ordinary shares. Cash dividends on our ordinary shares are paid in U.S. dollars, and the total amount of cash distributed for the dividend was approximately US$68 million, which was paid in full in April 2022.
We approved in November 2019 and declared on January 3, 2020 a cash dividend of US$0.34 per ordinary share, or US$0.34 per ADS, each representing one ordinary share. Cash dividends on our ordinary shares are paid in U.S. dollars, and the total amount of cash distributed for the dividend was approximately US$100 million, which was paid in full in February 5, 2020.
H World Group Limited is a holding company with no material operations of its own. H World Group Limited conducts its operations primarily through its subsidiaries in China and Europe. As a result, our ability to pay dividends and to finance any debt we may incur depends upon dividends paid to us by our subsidiaries. If our subsidiaries or any newly formed subsidiaries incur debt on their own behalf in the future, the instruments governing their debt may restrict their ability to pay dividends to us. In addition, our PRC subsidiaries are permitted to pay dividends to us only out of their retained earnings, if any, as determined in accordance with PRC accounting standards and regulations. Pursuant to laws applicable to entities incorporated in the PRC, our subsidiaries in the PRC must make appropriations from after-tax profit to non-distributable reserve funds. In particular, subject to certain cumulative limits, the statutory reserve fund requires an annual appropriation of 10% of after-tax profit (as determined under accounting principles generally accepted in the PRC at each year-end) until the accumulative amount of such reserve fund reaches 50% of its registered capital. These reserve funds can only be used for specific purposes as provided in PRC laws, and are not distributable as cash dividends. Starting from 2018, each year we have considered making moderate dividend distributions within the range of 0.5% to 2.0% of our market capitalization from current year net income. If we pay any dividends, we will pay our ADS holders to the same extent as holders of our ordinary shares, subject to the terms of the deposit agreement, including the fees and expenses payable thereunder. We are restricted from distributing cash dividends until June 30, 2021 pursuant to a waiver from certain financial covenants that we obtained on April 17, 2020 for our syndicated bank loans; we have repaid these syndicated bank loans as of the date of this prospectus supplement. In March 2022, we announced that our board of directors declared a cash dividend of approximately US$68 million. To facilitate this dividend distribution and meet the oversea treasury demand, certain amount of dividends from our PRC subsidiaries to our oversea subsidiaries was planned. Other than these dividends distributions, we intend to indefinitely reinvest the remaining undistributed earnings of our PRC subsidiaries.
Our German subsidiaries are permitted to pay dividends from their distributable profit as long as there are no agreements, such as debt covenants, that restrict such payments, in which regulations applying to limited liability companies (Gesellschaft mit beschränkter Haftung) have to be taken into account. The distributable profit is calculated based on the respective subsidiary’s annual unconsolidated financial statements prepared in accordance with the German accounting principles, namely, the general accounting principles stated in the German Commercial Code (Handelsgesetzbuch). Distributions of dividends on shares of limited liability companies (Gesellschaft mit beschränkter Haftung) for a given financial year are generally determined by a process in which the managing directors (Geschäftsführer) submit the annual financial statements to the shareholders’ meeting (Gesellschafterversammlung) held in the subsequent financial year without delay after their preparation for approval of the annual financial statements. If the company has a supervisory board (Aufsichtsrat), its report on the result of its audit of the annual financial statements is likewise to be presented without delay. The shareholders’ meeting (Gesellschafterversammlung) then adopts a resolution on the approval of the annual financial statements and the appropriation of the balance sheet profit (Bilanzgewinn). Subject to the provisions of the company’s articles of association (Gesellschaftsvertrag), the shareholders’ meeting (Gesellschafterversammlung) may resolve to (but is not obliged to) allocate part of or the entire net income of the company for the financial year to other surplus reserves. Dividends on shares resolved by the shareholders’ meeting (Gesellschafterversammlung) are paid annually, generally shortly after the shareholders’ meeting (Gesellschafterversammlung). Dividend payment claims by shareholders are subject to a three-year statute of limitations. The German subsidiaries are mainly
 
S-37

TABLE OF CONTENTS
 
integrated into Steigenberger Hotels GmbH through control and profit and loss transfer agreements (Beherrschungs- und Gewinnabführungsverträge) in such a way that its annual profits or losses are automatically transferred to Steigenberger Hotels GmbH. Steigenberger Hotels GmbH is prohibited from conducting dividend distribution during the 60-month term of a facility it obtained in July 2020.
Pursuant to the Companies Act 1967 of Singapore, dividends are only payable out of profits. Typically, the directors will recommend a particular rate of dividend and the company in general meeting will declare the dividend subject to the maximum recommended by the directors.
Subject to certain contractual restrictions, our board of directors has complete discretion in deciding whether to distribute dividends and the dividend amounts within the approved range.
 
S-38

TABLE OF CONTENTS
 
UNDERWRITING
We and the underwriters named below have entered into an underwriting agreement with respect to the ADSs being offered. Subject to certain conditions, each underwriter has severally agreed to purchase the number of ADSs indicated in the following table. Goldman Sachs (Asia) L.L.C. and UBS Securities LLC are the representatives of the underwriters.
Underwriters
Number of ADSs
Goldman Sachs (Asia) L.L.C.
UBS Securities LLC
Total
             
The underwriters are committed to take and pay for all of the ADSs being offered, if any are taken, other than the ADSs covered by the option described below unless and until this option is exercised.
The underwriters have an option to buy up to an additional           ADSs from us to cover sales by the underwriters of a greater number of ADSs than the total number set forth in the table above. They may exercise that option for 30 days. If any ADSs are purchased pursuant to this option, the underwriters will severally purchase ADSs in approximately the same proportion as set forth in the table above.
The following table shows the per ADSs and total underwriting discounts and commissions to be paid to the underwriters by us. Such amounts are shown assuming both no exercise and full exercise of the underwriters’ option to purchase           additional ADSs.
Paid by Us
No Exercise
Full Exercise
Per ADS(1)
US$        
US$        
Total
US$        
US$        
Note:
(1)
The underwriters will not receive underwriting discounts or commissions on           ADSs purchased by certain investors or on up to           additional ADSs purchased by certain investors if the underwriters exercise their option to purchase additional ADSs.
ADSs sold by the underwriters to the public will initially be offered at the public offering price set forth on the cover of this prospectus supplement. Any ADSs sold by the underwriters to securities dealers may be sold at a discount of up to US$      per ADS from the public offering price. After the initial offering of the ADSs, the representatives may change the offering price and the other selling terms. The offering of the ADSs by the underwriters is subject to receipt and acceptance and subject to the underwriters’ right to reject any order in whole or in part.
We have agreed to reimburse the underwriters for certain of their expenses in an amount up to US$       . The underwriters have agreed to reimburse us for US$      of our expenses in connection with the offering.
Goldman Sachs (Asia) L.L.C. will offer ADSs in the United States through its SEC-registered broker-dealer affiliate in the United States, Goldman Sachs & Co. LLC. The address of Goldman Sachs (Asia) L.L.C. is 68th Floor, Cheung Kong Center, 2 Queens Road, Central, Hong Kong. The address of UBS Securities LLC is 1285 Avenue of the Americas, New York, NY 10019, United States of America.
We and certain of our officers, directors and principal shareholders have agreed with the underwriters not to dispose of or hedge any of our ordinary shares or ADSs or securities convertible into or exchangeable for any of our ordinary shares or ADSs during the period from the date of this prospectus supplement continuing through the date 90 days after the date of this prospectus supplement, except with the prior written consent of the representatives. These restrictions are subject to certain exceptions, including the transfer of up to US$11 million of ordinary shares, which our independent director Zhao Tong Tong has pledged to secure loans from a third party financial institution, to such
 
S-39

TABLE OF CONTENTS
 
financial institution, its affiliates or third parties in the event the financial institution forecloses on the pledged ordinary shares. In addition, this agreement does not apply to any existing employee benefit plans.
In connection with the offering, the underwriters may purchase and sell ADSs in the open market. These transactions may include short sales, stabilizing transactions and purchases to cover positions created by short sales. Short sales involve the sale by the underwriters of a greater number of ADSs than they are required to purchase in the offering, and a short position represents the amount of such sales that have not been covered by subsequent purchases. A “covered short position” is a short position that is not greater than the amount of additional ADSs for which the underwriters’ option described above may be exercised. The underwriters may cover any covered short position by either exercising their option to purchase additional ADSs or purchasing ADSs in the open market. In determining the source of ADSs to cover the covered short position, the underwriters will consider, among other things, the price of ADSs available for purchase in the open market as compared to the price at which they may purchase additional ADSs pursuant to the option described above. “Naked” short sales are any short sales that create a short position greater than the amount of additional ADSs for which the option described above may be exercised. The underwriters must cover any such naked short position by purchasing ADSs in the open market. A naked short position is more likely to be created if the underwriters are concerned that there may be downward pressure on the price of the ADSs in the open market after pricing that could adversely affect investors who purchase in the offering. Stabilizing transactions consist of various bids for or purchases of ADSs made by the underwriters in the open market prior to the completion of the offering.
The underwriters may also impose a penalty bid. This occurs when a particular underwriter repays to the underwriters a portion of the underwriting discount received by it because the representatives have repurchased ADSs sold by or for the account of such underwriter in stabilizing or short covering transactions.
Purchases to cover a short position and stabilizing transactions, as well as other purchases by the underwriters for their own accounts, may have the effect of preventing or retarding a decline in the market price of our ADSs, and together with the imposition of the penalty bid, may stabilize, maintain or otherwise affect the market price of our ADSs. As a result, the price of the ADSs may be higher than the price that otherwise might exist in the open market. The underwriters are not required to engage in these activities and may end any of these activities at any time. These transactions may be effected on NASDAQ Global Select Market or relevant exchange, in the over-the-counter market or otherwise.
Australia
No placement document, prospectus, product disclosure statement or other disclosure document has been lodged with the Australian Securities and Investments Commission, or ASIC, in relation to the offering. This prospectus supplement does not constitute a prospectus, product disclosure statement or other disclosure document under the Corporations Act 2001, or the Corporations Act, and does not purport to include the information required for a prospectus, product disclosure statement or other disclosure document under the Corporations Act. Any offer in Australia of the ADSs may only be made to persons, or the Exempt Investors, who are “sophisticated investors” ​(within the meaning of section 708(8) of the Corporations Act), “professional investors” ​(within the meaning of section 708(11) of the Corporations Act) or otherwise pursuant to one or more exemptions contained in section 708 of the Corporations Act so that it is lawful to offer the ADSs without disclosure to investors under Chapter 6D of the Corporations Act. The ADSs applied for by Exempt Investors in Australia must not be offered for sale in Australia in the period of 12 months after the date of allotment under the offering, except in circumstances where disclosure to investors under Chapter 6D of the Corporations Act would not be required pursuant to an exemption under section 708 of the Corporations Act or otherwise or where the offer is pursuant to a disclosure document which complies with Chapter 6D of the Corporations Act. Any person acquiring ADSs must observe such Australian on-sale restrictions. This prospectus supplement contains general information only and does not take account of the investment objectives, financial situation or particular needs of any particular person. It does not contain any ADSs recommendations or financial product advice. Before making an investment decision, investors need to
 
S-40

TABLE OF CONTENTS
 
consider whether the information in this prospectus supplement is appropriate to their needs, objectives and circumstances, and, if necessary, seek expert advice on those matters.
Bermuda
ADSs may be offered or sold in Bermuda only in compliance with the provisions of the Investment Business Act of 2003 of Bermuda which regulates the sale of securities in Bermuda. Additionally, non- Bermudian persons (including companies) may not carry on or engage in any trade or business in Bermuda unless such persons are permitted to do so under applicable Bermuda legislation.The offer of the ADSs under the offering is private and is not intended for the public. This prospectus supplement has not been approved by the Bermuda Monetary Authority or the Registrar of Companies in Bermuda. Any representation to the contrary, explicit or implicit is prohibited.
British Virgin Islands
The ADSs are not being and may not be offered to the public or to any person in the British Virgin Islands for purchase or subscription. The ADSs may be offered to companies incorporated under the BVI Business Companies Act, 2004 (“BVI Companies”), but only where the offer will be made to, and received by, the relevant BVI Company entirely outside of the British Virgin Islands. This prospectus supplement has not been, and will not be, registered with the Financial Services Commission of the British Virgin Islands. No registered prospectus has been or will be prepared in respect of the ADSs for the purposes of the Securities and Investment Business Act, 2010 or the Public Issuers Code of the British Virgin Islands.
Canada
The securities may be sold in Canada only to purchasers purchasing, or deemed to be purchasing, as principal that are accredited investors, as defined in National Instrument 45-106 Prospectus Exemptions or subsection 73.3(1) of the Securities Act (Ontario), and are permitted clients, as defined in National Instrument 31-103 Registration Requirements, Exemptions, and Ongoing Registrant Obligations, and are located in Alberta, BC, Ontario or Quebec. Any resale of the securities must be made in accordance with an exemption from, or in a transaction not subject to, the prospectus requirements of applicable securities laws.
Securities legislation in certain provinces or territories of Canada may provide a purchaser with remedies for rescission or damages if this prospectus supplement (including any amendment thereto) contains a misrepresentation, provided that the remedies for rescission or damages are exercised by the purchaser within the time limit prescribed by the securities legislation of the purchaser’s province or territory. The purchaser should refer to any applicable provisions of the securities legislation of the purchaser’s province or territory of these rights or consult with a legal advisor.
Pursuant to section 3A.3 of National Instrument 33-105 Underwriting Conflicts (NI 33-105), the underwriters are not required to comply with the disclosure requirements of NI 33-105 regarding underwriter conflicts of interest in connection with this offering.
Cayman Islands
This prospectus supplement does not constitute an invitation or offer to the public in the Cayman Islands of the ADSs, whether by way of sale or subscription. The underwriters have not offered or sold, and will not offer or sell, directly or indirectly, any ADSs in the Cayman Islands.
Dubai International Financial Center
This prospectus supplement relates to an exempt offer in accordance with the Offered Securities Rules of the Dubai Financial Services Authority. This prospectus supplement is intended for distribution only to persons of a type specified in those rules. It must not be delivered to, or relied on by, any other person. The Dubai Financial Services Authority has no responsibility for reviewing or verifying any documents in connection with exempt offers. The Dubai Financial Services Authority has not approved
 
S-41

TABLE OF CONTENTS
 
this prospectus supplement nor taken steps to verify the information set out in it, and has no responsibility for it. The ADSs which are the subject of the offering contemplated by this prospectus supplement may be illiquid and/or subject to restrictions on their resale. Prospective purchasers of the ADSs offered should conduct their own due diligence on the ADSs. If you do not understand the contents of this prospectus supplement you should consult an authorized financial advisor.
European Economic Area
In relation to each EEA Member State (each a “Relevant Member State”), no ADSs have been offered or will be offered pursuant to the Offering to the public in that Relevant Member State prior to the publication of a prospectus in relation to the ADSs which has been approved by the competent authority in that Relevant Member State or, where appropriate, approved in another Relevant Member State and notified to the competent authority in that Relevant Member State, all in accordance with the Prospectus Regulation, except that the ADSs may be offered to the public in that Relevant Member State at any time:
a)
to any legal entity which is a qualified investor as defined under Article 2 of the Prospectus Regulation;
b)
to fewer than 150 natural or legal persons (other than qualified investors as defined under Article 2 of the Prospectus Regulation), subject to obtaining the prior consent of the underwriters for any such offer; or
c)
in any other circumstances falling within Article 1(4) of the Prospectus Regulation,
provided that no such offer of ADSs shall require the Issuer or any underwriter to publish a prospectus pursuant to Article 3 of the Prospectus Regulation or supplement a prospectus pursuant to Article 23 of the Prospectus Regulation.
The below sets forth common “qualified investors,” though others exist:
(i)   legal entities which are authorized or regulated to operate in the financial markets, including: credit institutions, investment firms, other authorized or regulated financial institutions, insurance companies, collective investment schemes and their management companies, pension funds and their management companies, commodity dealers, as well as entities not so authorized or regulated whose corporate purpose is solely to invest in securities; or
(ii)   national and regional governments, central banks, international and supranational institutions such as the International Monetary Fund, the European Central Bank, the European Investment Bank and other similar international organizations.
For the purposes of this provision, the expression an “offer to the public” in relation to the ADSs in any Relevant Member State means the communication in any form and by any means of sufficient information on the terms of the offer and any ADSs to be offered so as to enable an investor to decide to purchase or subscribe for any ADSs, and the expression “Prospectus Regulation” means Regulation (EU) 2017/1129.
Each person in a Relevant Member State who receives any communication in respect of, or who acquires any ADSs under, the Offering contemplated hereby will be deemed to have represented, warranted and agreed to and with each of the underwriters and their affiliates and us that:
a)
it is a qualified investor within the meaning of the Prospectus Regulation; and
b)
in the case of any ADSs acquired by it as a financial intermediary, as that term is used in Article 5 of the Prospectus Regulation, (i) the ADSs acquired by it in the Offering have not been acquired on a non-discretionary basis on behalf of, nor have they been acquired with a view to their offer or resale to, persons in any Relevant Member State other than qualified investors, as that term is defined in the Prospectus Regulation, or have been acquired in other circumstances falling within the points (a) to (d) of Article 1(4) of the Prospectus Regulation and the prior consent of the underwriters has been given to the offer or resale; or
 
S-42

TABLE OF CONTENTS
 
(ii) where the ADSs have been acquired by it on behalf of persons in any Relevant Member State other than qualified investors, the offer of those ADSs to it is not treated under the Prospectus Regulation as having been made to such persons.
We, the underwriters and their affiliates, and others will rely upon the truth and accuracy of the foregoing representation, acknowledgement and agreement. Notwithstanding the above, a person who is not a qualified investor and who has notified the underwriters of such fact in writing may, with the prior consent of the underwriters, be permitted to acquire ADSs in the Offering.
France
Neither this prospectus supplement nor any other offering material relating to the ADSs described in this prospectus supplement has been submitted to the clearance procedures of the Autorité des Marchés Financiers or of the competent authority of another member state of the European Economic Area and notified to the Autorité des Marchés Financiers. The ADSs have not been offered or sold and will not be offered or sold, directly or indirectly, to the public in France. Neither this prospectus supplement nor any other offering material relating to the ADSs has been or will be:

to any legal entity which is a qualified investor as defined in the Prospectus Directive;

to fewer than 100 or, if the relevant member state has implemented the relevant provision of the 2010 PD Amending Directive, 150 natural or legal persons (other than qualified investors as defined in the Prospectus Directive), as permitted under the Prospectus Directive, subject to obtaining the prior consent of the relevant Dealer or Dealers nominated by us for any such offer; or

in any other circumstances falling within Article 3(2) of the Prospectus Directive,

released, issued, distributed or caused to be released, issued or distributed to the public in France; or

used in connection with any offer for subscription or sale of the ADSs to the public in France.

Such offers, sales and distributions will be made in France only:

to qualified investors (investisseurs qualifiés) and/or to a restricted circle of investors (cercle restreint d’investisseurs), in each case investing for their own account, all as defined in, and in accordance with articles L.411-2, D.411-1, D.411-2, D.734-1, D.744-1, D.754-1 and D.764-1 of the French Code monétaire et financier;

to investment services providers authorized to engage in portfolio management on behalf of third parties; or

in a transaction that, in accordance with article L.411-2-II-1° -or-2° -or 3° of the French Code monétaire et financier and article 211-2 of the General Regulations (Règlement Général) of the Autorité des Marchés Financiers, does not constitute a public offer (appel public à l’épargne).
The ADSs may be resold directly or indirectly, only in compliance with articles L.411-1, L.411-2, L.412-1 and L.621-8 through L.621-8-3 of the French Code monétaire et financier.
Germany
This prospectus supplement does not constitute a Prospectus Directive-compliant prospectus in accordance with the German Securities Prospectus Act (Wertpapierprospektgesetz) and does therefore not allow any public offering in the Federal Republic of Germany, or Germany, or any other Relevant Member State pursuant to § 17 and § 18 of the German Securities Prospectus Act. No action has been or will be taken in Germany that would permit a public offering of the ADSs, or distribution of a prospectus or any other offering material relating to the ADSs. In particular, no securities prospectus (Wertpapierprospekt) within the meaning of the German Securities Prospectus Act or any other applicable laws of Germany, has been or will be published within Germany, nor has this prospectus supplement been filed with or approved by the German Federal Financial Supervisory Authority (Bundesanstalt für Finanzdienstleistungsaufsicht) for publication within Germany.
 
S-43

TABLE OF CONTENTS
 
Each underwriter will represent, agree and undertake (i) that it has not offered, sold or delivered and will not offer, sell or deliver the ADSs within Germany other than in accordance with the German Securities Prospectus Act (Wertpapierprospektgesetz) and any other applicable laws in Germany governing the issue, sale and offering of ADSs, and (ii) that it will distribute in Germany any offering material relating to the ADSs only under circumstances that will result in compliance with the applicable rules and regulations of Germany.
This prospectus supplement is strictly for use of the person who has received it. It may not be forwarded to other persons or published in Germany.
Hong Kong
The ADSs may not be offered or sold in Hong Kong by means of any document other than (i) in circumstances which do not constitute an offer to the public within the meaning of the Companies (Winding Up and Miscellaneous Provisions) Ordinance (Cap. 32 of the Laws of Hong Kong) (“Companies (Winding Up and Miscellaneous Provisions) Ordinance”) or which do not constitute an invitation to the public within the meaning of the Securities and Futures Ordinance (Cap. 571 of the Laws of Hong Kong) (“Securities and Futures Ordinance”), or (ii) to “professional investors” as defined in the Securities and Futures Ordinance and any rules made thereunder, or (iii) in other circumstances which do not result in the document being a “prospectus” as defined in the Companies (Winding Up and Miscellaneous Provisions) Ordinance. No advertisement, invitation or document relating to the ADSs may be issued or may be in the possession of any person for the purpose of issue (in each case whether in Hong Kong or elsewhere), which is directed at, or the contents of which are likely to be accessed or read by, the public in Hong Kong (except if permitted to do so under the securities laws of Hong Kong) other than with respect to the ADSs which are or are intended to be disposed of only to persons outside Hong Kong or only to “professional investors” in Hong Kong as defined in the Securities and Futures Ordinance and any rules made thereunder.
Israel
This prospectus supplement does not constitute a prospectus under the Israeli Securities Law, 5728-1968, and has not been filed with or approved by the Israel Securities Authority.
In the State of Israel, the ADSs offered hereby may not be offered to any person or entity other than the following: 1) a fund for joint investments in trust (i.e., mutual fund), as such term is defined in the Law for Joint Investments in Trust, 5754-1994, or a management company of such a fund; 2) a provident fund as defined in Section 47(a)(2) of the Income Tax Ordinance of the State of Israel, or a management company of such a fund; 256; 3) an insurer, as defined in the Law for Oversight of Insurance Transactions, 5741-1981, a banking entity or satellite entity, as such terms are defined in the Banking Law (Licensing), 5741-1981, other than a joint services company, acting for their own account or for the account of investors of the type listed in Section 15A(b) of the Securities Law 1968; 4) a company that is licensed as a portfolio manager, as such term is defined in Section 8(b) of the Law for the Regulation of Investment Advisors and Portfolio Managers, 5755-1995, acting on its own account or for the account of investors of the type listed in Section 15A(b) of the Securities Law 1968; 5) a company that is licensed as an investment advisor, as such term is defined in Section 7(c) of the Law for the Regulation of Investment Advisors and Portfolio Managers, 5755-1995, acting on its own account; 6) a company that is a member of the Tel Aviv Stock Exchange, acting on its own account or for the account of investors of the type listed in Section 15A(b) of the Securities Law 1968; 7) an underwriter fulfilling the conditions of Section 56(c) of the Securities Law, 5728-1968; 8) a venture capital fund (defined as an entity primarily involved in investments in companies which, at the time of investment, (i) are primarily engaged in research and development or manufacture of new technological products or processes and (ii) involve above average risk); 9) an entity primarily engaged in capital markets activities in which all of the equity owners meet one or more of the above criteria; and 10) an entity, other than an entity formed for the purpose of purchasing the ADSs in this offering, in which the shareholders equity (including pursuant to foreign accounting rules, international accounting regulations and U.S. generally accepted accounting rules, as defined in the Securities Law Regulations (Preparation of Annual Financial Statements),1993) is in excess of NIS 250 million. These persons and entities are collectively referred
 
S-44

TABLE OF CONTENTS
 
to as qualified investors. Qualified investors may be required to submit written confirmation that they meet the criteria for one of the categories of investors set forth in the prospectus supplement.
Italy
The offering of ADSs has not been registered with the Commissione Nazionale per le Società e la Borsa, or CONSOB, pursuant to Italian securities legislation and, accordingly, no ADSs may be offered, sold or delivered, nor copies of this prospectus supplement or any other documents relating to the ADSs may not be distributed in Italy except:

to “qualified investors”, as referred to in Article 100 of Legislative Decree No. 58 of February 24, 1998, as amended, or the Decree No. 58, and defined in Article 26, paragraph 1, letter d) of CONSOB Regulation No. 16190 of October 29, 2007, as amended, or Regulation No. 16190, pursuant to Article 34-ter, paragraph 1, letter. b) of CONSOB Regulation No. 11971 of May 14, 1999, as amended, or Regulation No. 11971; or

in any other circumstances where an express exemption from compliance with the offer restrictions applies, as provided under Decree No. 58 or Regulation No. 11971.
Any offer, sale or delivery of the ADSs or distribution of copies of this prospectus supplement or any other documents relating to the ADSs in the Republic of Italy must be:

made by investment firms, banks or financial intermediaries permitted to conduct such activities in the Republic of Italy in accordance with Legislative Decree No. 385 of September 1, 1993, as amended, or the Banking Law, Decree No. 58 and Regulation No. 16190 and any other applicable laws and regulations;

in compliance with Article 129 of the Banking Law, and the implementing guidelines of the Bank of Italy, as amended; and

in compliance with any other applicable notification requirement or limitation which may be imposed, from time to time, by CONSOB or the Bank of Italy or other competent authority.
Please note that, in accordance with Article 100-bis of Decree No. 58, where no exemption from the rules on public offerings applies, the subsequent distribution of the ADSs on the secondary market in Italy must be made in compliance with the public offer and the prospectus requirement rules provided under Decree No. 58 and Regulation No. 11971.
Furthermore, ADSs which are initially offered and placed in Italy or abroad to qualified investors only but in the following year are regularly distributed on the secondary market in Italy to non-qualified investors become subject to the public offer and the prospectus requirement rules provided under Decree No. 58 and Regulation No. 11971. Failure to comply with such rules may result in the sale of the ADSs being declared null and void and in the liability of the intermediary transferring the ADSs for any damages suffered by such non-qualified investors.
Japan
The securities have not been and will not be registered under the Financial Instruments and Exchange Act of Japan (Act No. 25 of 1948, as amended), or the FIEA. The securities may not be offered or sold, directly or indirectly, in Japan or to or for the benefit of any resident of Japan (including any person resident in Japan or any corporation or other entity organized under the laws of Japan) or to others for reoffering or resale, directly or indirectly, in Japan or to or for the benefit of any resident of Japan, except pursuant to an exemption from the registration requirements of the FIEA and otherwise in compliance with any relevant laws and regulations of Japan.
For Qualified Institutional Investors, or QII
Please note that the solicitation for newly-issued or secondary securities (each as described in Paragraph 2, Article 4 of the FIEA) in relation to the ADSs constitutes either a “QII only private placement” or a “QII only secondary distribution” ​(each as described in Paragraph 1, Article 23-13 of the FIEA).
 
S-45

TABLE OF CONTENTS
 
Disclosure regarding any such solicitation, as is otherwise prescribed in Paragraph 1, Article 4 of the FIEA, has not been made in relation to the ADSs. The ADSs may only be transferred to QIIs.
For Non-QII Investors
Please note that the solicitation for newly-issued or secondary securities (each as described in Paragraph 2, Article 4 of the FIEA) in relation to the ADSs constitutes either a “small number private placement” or a “small number private secondary distribution” ​(each as is described in Paragraph 4, Article 23-13 of the FIEA). Disclosure regarding any such solicitation, as is otherwise prescribed in Paragraph 1, Article 4 of the FIEA, has not been made in relation to the ADSs. The ADSs may only be transferred en bloc without subdivision to a single investor.
Kingdom of Saudi Arabia
This prospectus supplement may not be distributed in the Kingdom of Saudi Arabia except to such persons as are permitted under the Offers of Securities Regulations issued by the Capital Market Authority of the Kingdom of Saudi Arabia (the “Capital Market Authority”) pursuant to resolution number 2-11-2004 dated October 4, 2004 as amended by resolution number 1-28-2008, as amended. The Capital Market Authority does not make any representation as to the accuracy or completeness of this prospectus supplement, and expressly disclaims any liability whatsoever for any loss arising from, or incurred in reliance upon, any part of this prospectus supplement. Prospective purchasers of the ADS under the offering offered hereby should conduct their own due diligence on the accuracy of the information relating thereto. If you do not understand the contents of this prospectus supplement, you should consult an authorized financial adviser.
Kuwait
Unless all necessary approvals from the Kuwait Ministry of Commerce and Industry required by Law No. 31/1990 “Regulating the Negotiation of Securities and Establishment of Investment Funds”, its Executive Regulations and the various Ministerial Orders issued pursuant thereto or in connection therewith, have been given in relation to the marketing and sale of the ADSs, these may not be marketed, offered for sale, nor sold in the State of Kuwait. Neither this prospectus supplement (including any related document), nor any of the information contained therein is intended to lead to the conclusion of any contract of whatsoever nature within Kuwait.
Malaysia
No prospectus or other offering material or document in connection with the offer and sale of the ADSs has been or will be registered with the Securities Commission of Malaysia, or Commission, for the Commission’s approval pursuant to the Capital Markets and Services Act 2007. Accordingly, this prospectus supplement and any other document or material in connection with the offer or sale, or invitation for subscription or purchase, of the ADSs may not be circulated or distributed, nor may the ADSs be offered or sold, or be made the subject of an invitation for subscription or purchase, whether directly or indirectly, to persons in Malaysia other than (i) a closed end fund approved by the Commission; (ii) a holder of a Capital Markets Services License; (iii) a person who acquires the ordinary shares as principal, if the offer is on terms that the ordinary shares may only be acquired at a consideration of not less than RM250,000 (or its equivalent in foreign currencies) for each transaction; (iv) an individual whose total net personal assets or total net joint assets with his or her spouse exceeds RM3 million (or its equivalent in foreign currencies), excluding the value of the primary residence of the individual; (v) an individual who has a gross annual income exceeding RM300,000 (or its equivalent in foreign currencies) per annum in the preceding twelve months; (vi) an individual who, jointly with his or her spouse, has a gross annual income of RM400,000 (or its equivalent in foreign currencies), per annum in the preceding twelve months; (vii) a corporation with total net assets exceeding RM10 million (or its equivalent in a foreign currencies) based on the last audited accounts; (viii) a partnership with total net assets exceeding RM10 million (or its equivalent in foreign currencies); (ix) a bank licensee or insurance licensee as defined in the Labuan Financial Services and Securities Act 2010; (x) an Islamic bank licensee or takaful licensee as defined in the Labuan Financial Services and Securities Act 2010; and (xi) any other person as may be specified by the Commission; provided that, in the each of
 
S-46

TABLE OF CONTENTS
 
the preceding categories (i) to (xi), the distribution of the ordinary shares is made by a holder of a Capital Markets Services License who carries on the business of dealing in securities. The distribution in Malaysia of this prospectus supplement is subject to Malaysian laws. This prospectus supplement does not constitute and may not be used for the purpose of public offering or an issue, offer for subscription or purchase, invitation to subscribe for or purchase any ADSs requiring the registration of a prospectus with the Commission under the Capital Markets and Services Act 2007.
PRC
This prospectus supplement has not been and will not be circulated or distributed in the PRC, and the ADSs may not be offered or sold, and will not be offered or sold, directly or indirectly, to any resident of the PRC or to persons for re-offering or resale, directly or indirectly, to any resident of the PRC except pursuant to applicable laws and regulations of the PRC. For the purpose of this paragraph, the PRC does not include Taiwan and the Special Administrative Regions of Hong Kong and Macao.
Qatar
The ADSs have not been and will not be offered, sold or delivered at any time, directly or indirectly, in the State of Qatar, or Qatar, in a manner that would constitute a public offering. This prospectus supplement has not been reviewed or approved by or registered with the Qatar Central Bank, the Qatar Exchange or the Qatar Financial Markets Authority. This prospectus supplement is strictly private and confidential, and may not be reproduced or used for any other purpose, nor provided to any person other than the recipient thereof.
Singapore
This prospectus supplement has not been registered as a prospectus with the Monetary Authority of Singapore (the “MAS”). Accordingly, this prospectus supplement and any other document or material in connection with the offer or sale, or invitation for subscription or purchase, of ADSs may not be circulated or distributed, nor may ADSs be offered or sold, or be made the subject of an invitation for subscription or purchase, whether directly or indirectly, to persons in Singapore other than (i) to an institutional investor (as defined under Section 4A of the Securities and Futures Act 2001 of Singapore (the “SFA”)) under Section 274 of the SFA, (ii) to a relevant person (as defined in Section 275(2) of the SFA) pursuant to Section 275(1) of the SFA, or any person pursuant to Section 275(1A) of the SFA, and in accordance with the conditions specified in Section 275 of the SFA and (where applicable) Regulation 3 of the Securities and Futures (Classes of Investors) Regulations 2018, or (iii) otherwise pursuant to, and in accordance with the conditions of, any other applicable provision of the SFA.
Where ADSs are subscribed or purchased under Section 275 of the SFA by a relevant person which is:
(a)
a corporation (which is not an accredited investor (as defined in Section 4A of the SFA)) the sole business of which is to hold investments and the entire share capital of which is owned by one or more individuals, each of whom is an accredited investor; or
(b)
a trust (where the trustee is not an accredited investor) whose sole purpose is to hold investments and each beneficiary of the trust is an individual who is an accredited investor,
securities or securities-based derivatives contracts (each term as defined in Section 2(1) of the SFA) of that corporation or the beneficiaries’ rights and interest (howsoever described) in that trust shall not be transferred within six months after that corporation or that trust has acquired the ADSs pursuant to an offer made under Section 275 of the SFA except:
(1)
to an institutional investor or to a relevant person, or to any person arising from an offer referred to in Section 275(1A) or Section 276(4)(c)(ii) of the SFA;
(2)
where no consideration is or will be given for the transfer;
(3)
where the transfer is by operation of law;
 
S-47

TABLE OF CONTENTS
 
(4)
as specified in Section 276(7) of the SFA; or
(5)
as specified in Regulation 37A of the Securities and Futures (Offers of Investments) (Securities and Securities-based Derivatives Contracts) Regulations 2018.
Any reference to the SFA is a reference to the Securities and Futures Act 2001 of Singapore and a reference to any term as defined in the SFA or any provision in the SFA is a reference to that term as modified or amended from time to time including by such of its subsidiary legislation as may be applicable at the relevant time.
Notification under Section 309B(1)(c) of the SFA:   We have determined that the ADSs are prescribed capital markets products (as defined in the Securities and Futures (Capital Markets Products) Regulations 2018) and Excluded Investment Products (as defined in MAS Notice SFA 04-N12: Notice on the Sale of Investment Products and MAS Notice FAA-N16: Notice on Recommendations on Investment Products).
South Africa
Due to restrictions under the securities laws of South Africa, the ADSs are not offered, and the offer shall not be transferred, sold, renounced or delivered, in South Africa or to a person with an address in South Africa, unless one or other of the following exemptions applies:
i.   the offer, transfer, sale, renunciation or delivery is to:
(a)
persons whose ordinary business is to deal in securities, as principal or agent;
(b)
the South African Public Investment Corporation;
(c)
persons or entities regulated by the Reserve Bank of South Africa;
(d)
authorized financial service providers under South African law;
(e)
financial institutions recognized as such under South African law;
(f)
a wholly-owned subsidiary of any person or entity contemplated in (c), (d) or (e), acting as agent in the capacity of an authorized portfolio manager for a pension fund or collective investment scheme (in each case duly registered as such under South African law); or
(g)
any combination of the person in (a) to (f); or
ii.   the total contemplated acquisition cost of the securities, for any single addressee acting as principal is equal to or greater than ZAR1,000,000.
No ‘‘offer to the public’’ (as such term is defined in the South African Companies Act, No. 71 of 2008 (as amended or re-enacted) (the ‘‘South African Companies Act’’)) in South Africa is being made in connection with the issue of the ADSs. Accordingly, this prospectus supplement does not, nor is it intended to, constitute a ‘‘registered prospectus’’ (as that term is defined in the South African Companies Act) prepared and registered under the South African Companies Act and has not been approved by, and/or filed with, the South African Companies and Intellectual Property Commission or any other regulatory authority in South Africa. Any issue or offering of the ADSs in South Africa constitutes an offer of the ADSs in South Africa for subscription or sale in South Africa only to persons who fall within the exemption from ‘‘offers to the public’’ set out in section 96(1)(a) of the South African Companies Act. Accordingly, this prospectus supplement must not be acted on or relied on by persons in South Africa who do not fall within section 96(1)(a) of the South African Companies Act (such persons being referred to as ‘‘SA Relevant Persons’’). Any investment or investment activity to which this prospectus supplement relates is available in South Africa only to SA Relevant Persons and will be engaged in South Africa only with SA relevant persons.
South Korea
The ADSs have not been and will not be registered with the Financial Services Commission of Korea for public offering in South Korea under the Financial Investment Services and Capital Markets
 
S-48

TABLE OF CONTENTS
 
Act (the ‘‘FSCMA’’), and none of the ADSs may be offered, sold or delivered, or offered or sold to any person for re-offering or resale, directly or indirectly in South Korea or to any resident of South Korea except pursuant to applicable laws and regulations of South Korea, including the FSCMA and the Foreign Exchange Transaction Law (the ‘‘FETL’’) and the decrees and regulations thereunder. Furthermore, the ADSs may not be resold to South Korean residents unless the purchaser of the ADSs complies with all applicable regulatory requirements (including, but not limited to, governmental approval requirements under the FETL and its subordinate decrees and regulations) in connection with the purchase of the ADSs.
Switzerland
This prospectus supplement is not intended to constitute an offer or solicitation to purchase or invest in the ADSs described herein. The ADSs may not be publicly offered, sold or advertised, directly or indirectly, in, into or from Switzerland and will not be listed on the SIX Swiss Exchange or on any other exchange or regulated trading facility in Switzerland. Neither this prospectus supplement nor any other offering or marketing material relating to the ADSs constitutes a prospectus as such term is understood pursuant to article 652a or article 1156 of the Swiss Code of Obligations or a listing prospectus within the meaning of the listing rules of the SIX Swiss Exchange or any other regulated trading facility in Switzerland, and neither this prospectus supplement nor any other offering or marketing material relating to the ADSs may be publicly distributed or otherwise made publicly available in Switzerland.
Neither this prospectus supplement nor any other offering or marketing material relating to the offering, nor the Company nor the ADSs have been or will be filed with or approved by any Swiss regulatory authority. The ADSs are not subject to the supervision by any Swiss regulatory authority, e.g., the Swiss Financial Markets Supervisory Authority FINMA, and investors in the ADSs will not benefit from protection or supervision by such authority.
Taiwan
The ADSs have not been and will not be registered or filed with, or approved by, the Financial Supervisory Commission of Taiwan pursuant to relevant securities laws and regulations and may not be offered or sold in Taiwan through a public offering or in circumstances which constitute an offer within the meaning of the Securities and Exchange Act of Taiwan or relevant laws and regulations that require a registration, filing or approval of the Financial Supervisory Commission of Taiwan. No person or entity in Taiwan has been authorized to offer or sell the ADSs in Taiwan.
United Arab Emirates (Excluding the Dubai International Financial Center)
The ADSs have not been, and are not being, publicly offered, sold, promoted or advertised in the United Arab Emirates, or U.A.E., other than in compliance with the laws of the U.A.E. Prospective investors in the Dubai International Financial Centre should have regard to the specific selling restrictions on prospective investors in the Dubai International Financial Centre set out below.
The information contained in this prospectus supplement does not constitute a public offer of ADSs in the U.A.E. in accordance with the Commercial Companies Law (Federal Law No. 8 of 1984 of the U.A.E., as amended) or otherwise and is not intended to be a public offer. This prospectus supplement has not been approved by or filed with the Central Bank of the United Arab Emirates, the Emirates Securities and Commodities Authority or the Dubai Financial Services Authority, or DFSA. If you do not understand the contents of this prospectus supplement, you should consult an authorized financial adviser. This prospectus supplement is provided for the benefit of the recipient only, and should not be delivered to, or relied on by, any other person.
United Kingdom
In relation to the United Kingdom, no ADSs have been offered or will be offered pursuant to the offering to the public in the United Kingdom prior to the publication of a prospectus in relation to the ADSs which has been approved by the Financial Conduct Authority in accordance with the UK Prospectus
 
S-49

TABLE OF CONTENTS
 
Regulation, except that it may make an offer to the public in the United Kingdom of our ADSs at any time under the following exemptions under the UK Prospectus Regulation:
(a)
to any legal entity which is a qualified investor as defined under the UK Prospectus Regulation;
(b)
to fewer than 150 natural or legal persons (other than qualified investors as defined under the UK Prospectus Regulation), subject to obtaining the prior consent of the underwriters for any such offer; or
(c)
in any other circumstances falling within Article 1(4) of the UK Prospectus Regulation,
provided that no such offer of the ADSs shall require the issuer or any underwriter to publish a prospectus pursuant to Article 3 of the UK Prospectus Regulation or supplement a prospectus pursuant to Article 23 of the UK Prospectus Regulation.
In the United Kingdom, the offering is only addressed to, and is directed only at, “qualified investors” within the meaning of Article 2(e) of the UK Prospectus Regulation, who are also (i) persons having professional experience in matters relating to investments who fall within the definition of “investment professionals” in Article 19(5) of the Financial Services and Markets Act 2000 (Financial Promotion) Order 2005 (the “Order”); (ii) high net worth bodies corporate, unincorporated associations and partnerships and trustees of high value trusts as described in Article 49(2) of the Order; or (iii) persons to whom it may otherwise lawfully be communicated (all such persons being referred to as “relevant persons”). This prospectus supplement must not be acted on or relied on by persons who are not relevant persons. Any investment or investment activity to which this prospectus supplement relates is available only to relevant persons and will be engaged in only with relevant persons.
For the purposes of this provision, the expression an “offer to the public” in relation to the ADSs in the United Kingdom means the communication in any form and by any means of sufficient information on the terms of the offerings and our ADSs to be offered so as to enable an investor to decide to purchase or subscribe for our ADSs, and the expression “UK Prospectus Regulation” means the UK version of Regulation (EU) No 2017/1129 as amended by The Prospectus (Amendment etc.) (EU Exit) Regulations 2019, which is part of UK law by virtue of the European Union (Withdrawal) Act 2018.
We estimate that our share of the total expenses of the offering, excluding underwriting discounts and commissions, will be approximately US$      million.
We have agreed to indemnify the several underwriters against certain liabilities, including liabilities under the Securities Act.
This prospectus supplement and the accompanying prospectus in electric format may be made available on websites maintained by one or more underwriters, or selling group members, if any, participating in this offering. The representatives may agree to allocate a number of ADSs to underwriters for sale to their online brokerage account holders. Internet distributions will be allocated by the representatives to underwriters that may make Internet distributions on the same basis as other allocations.
The underwriters and their respective affiliates are full service financial institutions engaged in various activities, which may include sales and trading, commercial and investment banking, advisory, investment management, investment research, principal investment, hedging, market making, brokerage and other financial and non-financial activities and services. Certain of the underwriters and their respective affiliates have provided, and may in the future provide, a variety of these services to us and to persons and entities with relationships with us, for which they received or will receive customary fees and expenses.
In the ordinary course of their various business activities, the underwriters and their respective affiliates, officers, directors and employees may purchase, sell or hold a broad array of investments and actively traded securities, derivatives, loans, commodities, currencies, credit default swaps and other financial instruments for their own account and for the accounts of their customers, and such investment and trading activities may involve or relate to our assets, securities and/or instruments (directly, as collateral securing other obligations or otherwise) and/or persons and entities with relationships with us.
 
S-50

TABLE OF CONTENTS
 
The underwriters and their respective affiliates may also communicate independent investment recommendations, market color or trading ideas and/or publish or express independent research views in respect of such assets, securities or instruments and may at any time hold, or recommend to clients that they should acquire, long and/or short positions in such assets, securities and instruments.
 
S-51

TABLE OF CONTENTS
 
CONVERSION BETWEEN ORDINARY SHARES TRADING IN HONG KONG AND ADSs
Dealings and Settlement of Ordinary Shares in Hong Kong
Our ordinary shares trade on the Hong Kong Stock Exchange in board lots of 100 shares. Dealings in our ordinary shares on the Hong Kong Stock Exchange will be conducted in Hong Kong dollars.
The transaction costs of dealings in our ordinary shares on the Hong Kong Stock Exchange include:

Hong Kong Stock Exchange trading fee of 0.00565% of the consideration of the transaction, charged to each of the buyer and seller;

the Securities and Futures Commission of Hong Kong, or the SFC, transaction levy of 0.0027% of the consideration of the transaction, charged to each of the buyer and seller;

Accounting and Financial Reporting Council of Hong Kong, or the AFRC, transaction levy of 0.00015% of the consideration of the transaction, charged to each of the buyer and seller;

transfer deed stamp duty of HK$5.00 per transfer deed (if applicable), payable by the seller;

ad valorem stamp duty at a total rate of 0.26% of the value of the transaction, with 0.13% payable by each of the buyer and the seller;

stock settlement fee, which is currently 0.002% of the gross transaction value, subject to a minimum fee of HK$2.00 and a maximum fee of HK$100.00 per side per trade;

brokerage commission, which is freely negotiable with the broker (other than brokerage commissions for certain public offering transactions, which are currently set at 1% of the subscription or purchase price and will be payable by the person subscribing for or purchasing the securities); and

the Hong Kong share registrar will charge between HK$2.50 to HK$20.00, depending on the speed of service (or such higher fee as may from time to time be permitted under the Hong Kong Listing Rules), for each transfer of ordinary shares from one registered owner to another, each share certificate canceled or issued by it and any applicable fee as stated in the share transfer forms used in Hong Kong.
Investors must settle their trades executed on the Hong Kong Stock Exchange through their brokers directly or through custodians. For an investor who has deposited his or her ordinary shares in his or her stock account or in his or her designated Central Clearing and Settlement System, or CCASS, participant’s stock account maintained with CCASS, settlement will be effected in CCASS in accordance with the General Rules of CCASS and CCASS Operational Procedures in effect from time to time. For an investor who holds the physical certificates, settlement certificates and the duly executed transfer forms must be delivered to his or her broker or custodian before the settlement date.
Conversion Between Ordinary Shares Trading in Hong Kong and ADSs
In connection with the initial public offering of our shares in Hong Kong, we established a branch register of members in Hong Kong, or the Hong Kong share register, which is maintained by our Hong Kong share registrar, Computershare Hong Kong Investor Services Limited. Our principal register of members, or the Cayman share register, will continue to be maintained by our principal share registrar, Conyers Trust Company (Cayman) Limited.
As described in further detail below, holders of ordinary shares registered on the Hong Kong share register will be able to convert these ordinary shares into ADSs, and vice versa.
Our ADSs
Our ADSs are traded on NASDAQ. Dealings in our ADSs on NASDAQ are conducted in U.S. dollars.
 
S-52

TABLE OF CONTENTS
 
ADSs may be held either:

by having a certificated ADS, or an ADR, registered in the holder’s name, or by holding in the direct registration system, pursuant to which the depositary may register the ownership of uncertificated ADSs, which ownership shall be evidenced by periodic statements issued by the depositary to the ADS holders entitled thereto; or

indirectly, through the holder’s broker or other financial institution.
The depositary for our ADSs is Citibank, N.A., whose office is located at 388 Greenwich Street, New York, New York 10013, United States.
Converting Ordinary Shares Trading in Hong Kong into ADSs
An investor who holds ordinary shares registered in Hong Kong and who intends to convert them to ADSs to trade on NASDAQ must deposit or have his or her broker deposit the ordinary shares with the depositary’s Hong Kong custodian, Citibank, N.A., Hong Kong, or the custodian, in exchange for ADSs.
A deposit of ordinary shares trading in Hong Kong in exchange for ADSs involves the following procedures:

If ordinary shares have been deposited with CCASS, the investor must transfer ordinary shares to the depositary’s account with the custodian within CCASS by following the CCASS procedures for transfer and submit and deliver a duly completed and signed conversion form to the depositary via his or her broker.

If ordinary shares are held outside CCASS, the investor must arrange to deposit, his or her shares into CCASS for delivery to the depositary’s account with the custodian within CCASS, submit and deliver a request for conversion form to the custodian and after duly completing and signing such conversion form, deliver such conversion form to the custodian.

Upon payment of its fees and expenses and of any taxes or charges, such as stamp taxes or stock transfer taxes or fees, if applicable, the depositary will issue the corresponding number of ADSs in the name(s) requested by an investor and will deliver the ADSs to the designated DTC account of the person(s) designated.
For ordinary shares deposited in CCASS, under normal circumstances, the above steps generally require two business days. For ordinary shares held outside CCASS in physical form, the above steps may take 14 business days, or more, to complete. Temporary delays may arise. For example, the transfer books of the depositary may from time to time be closed to ADS issuances. The investor will be unable to trade the ADSs until the procedures are completed.
Converting ADSs to Ordinary Shares Trading in Hong Kong
An investor who holds ADSs and who intends to convert his/her ADSs into ordinary shares to trade on the Hong Kong Stock Exchange must cancel the ADSs the investor holds and withdraw ordinary shares from our ADS program and cause his or her broker or other financial institution to trade such ordinary shares on the Hong Kong Stock Exchange.
An investor that holds ADSs indirectly through a broker should follow the broker’s procedure and instruct the broker to arrange for cancelation of the ADSs, and transfer of the underlying ordinary shares from the depositary’s account with the custodian within the CCASS system to the investor’s Hong Kong stock account.
For investors holding ADSs directly, the following steps must be taken:

To withdraw ordinary shares from our ADS program, an investor who holds ADSs may turn in such ADSs at the office of the depositary (and the applicable ADR(s) if the ADSs are held in certificated form), and send an instruction to cancel such ADSs to the depositary.
 
S-53

TABLE OF CONTENTS
 

Upon payment or net of its fees and expenses and of any taxes or charges, such as stamp taxes or stock transfer taxes or fees, if applicable, the depositary will cancel the ADSs and instruct the custodian to deliver ordinary shares underlying the canceled ADSs to the CCASS account designated by an investor.

If an investor prefers to receive ordinary shares outside CCASS, he or she must receive ordinary shares in CCASS first and then arrange for withdrawal from CCASS. Investors can then obtain a transfer form signed by HKSCC Nominees Limited (as the transferor) and register ordinary shares in their own names with the Hong Kong share registrar.
For ordinary shares to be received in CCASS, under normal circumstances, the above steps generally require two business days. For ordinary shares to be received outside CCASS in physical form, the above steps may take 14 business days, or more, to complete. The investor will be unable to trade the ordinary shares on the Hong Kong Stock Exchange until the procedures are completed.
Temporary delays may arise. For example, the transfer books of the depositary may from time to time be closed to ADS cancelations. In addition, completion of the above steps and procedures is subject to there being a sufficient number of ordinary shares on the Hong Kong share register to facilitate a withdrawal from the ADS program directly into the CCASS system. We are not under any obligation to maintain or increase the number of ordinary shares on the Hong Kong share register to facilitate such withdrawals.
Depositary Requirements
Before the depositary issues ADSs or permits withdrawal of ordinary shares, the depositary may require:

production of satisfactory proof of the identity and genuineness of any signature or other information it deems necessary; and

compliance with procedures it may establish, from time to time, consistent with the deposit agreement, including but not limited to presentation of transfer documents.
The depositary may refuse to deliver, transfer or register issuances, transfers and cancelations of ADSs generally when the transfer books of the depositary or our Hong Kong share registrar are closed or at any time if the depositary or we determine it advisable to do so.
All costs attributable to the transfer of ordinary shares to effect a withdrawal from or deposit of ordinary shares into our ADS program will be borne by the investor requesting the transfer. In particular, holders of ordinary shares and ADSs should note that the Hong Kong share registrar will charge between HK$2.50 to HK$20, depending on the speed of service (or such higher fee as may from time to time be permitted under the Hong Kong Listing Rules), for each transfer of ordinary shares from one registered owner to another, each share certificate canceled or issued by it and any applicable fee as stated in the share transfer forms used in Hong Kong. In addition, holders of ordinary shares and ADSs must pay up to US$5.00 per 100 ADSs for each issuance of ADSs and each cancelation of ADSs, as the case may be, in connection with the deposit of ordinary shares into, or withdrawal of ordinary shares from, our ADS program.
 
S-54

TABLE OF CONTENTS
 
TAXATION
The following is a general summary of certain Cayman Islands, Hong Kong, PRC and United States federal income tax consequences relevant to an investment in our ADSs. The discussion is not intended to be, nor should it be construed as, legal or tax advice to any particular prospective purchaser. The discussion is based on laws and relevant interpretations thereof in effect as of the date of this prospectus supplement, all of which are subject to change or different interpretations, possibly with retroactive effect. The discussion does not address U.S. state or local tax laws, or tax laws of jurisdictions other than the Cayman Islands, Hong Kong, the PRC and the United States. You should consult your own tax advisors with respect to the consequences of investment in our ADSs. To the extent that this discussion relates to matters of Cayman Islands tax law, it is the opinion of Maples and Calder (Hong Kong) LLP, our Cayman Islands counsel. To the extent that the discussion states definitive legal conclusions under PRC tax laws and regulations, it is the opinion of JunHe LLP, our special PRC counsel.
Cayman Islands taxation
The Cayman Islands currently levies no taxes on individuals or corporations based upon profits, income, gains or appreciation and there is no taxation in the nature of inheritance tax or estate duty. There are no other taxes likely to be material to us or holders of our ADSs or ordinary shares levied by the Government of the Cayman Islands except for stamp duties which may be applicable on instruments executed in, or brought within the jurisdiction of, the Cayman Islands. The Cayman Islands are not party to any double tax treaties that are applicable to any payments made by or to our company. There are no exchange control regulations or currency restrictions in the Cayman Islands.
Under existing Cayman Islands laws, payments of dividends and capital in respect of our ADSs and ordinary shares will not be subject to taxation in the Cayman Islands and no withholding will be required on the payment of a dividend or capital to any holder of our ADSs or ordinary shares, as the case may be, nor will gains derived from the disposal of our ADSs or ordinary shares be subject to Cayman Islands income or corporation tax.
Hong Kong Taxation
Hong Kong profits tax is chargeable on every person carrying on a trade, profession or business in Hong Kong in respect of profits arising in or derived from Hong Kong from such trade, profession or business (excluding profits arising from the sale of capital assets).
Our Hong Kong subsidiaries are subject to Hong Kong profits tax at a maximum rate of 16.5% of their respective estimated assessable profits determined under relevant Hong Kong tax regulations. No Hong Kong profits tax has been provided as our Hong Kong subsidiaries have no estimated assessable profits during the years presented.
Gains arising from the sale of ADSs, where the purchases and sales of ADSs are effected outside of Hong Kong, should not be subject to Hong Kong profits tax.
According to the current tax practice of the Hong Kong Inland Revenue Department, dividends paid by us on ADSs would not be subject to any Hong Kong tax, even if received by investors in Hong Kong.
To the best of our knowledge, Hong Kong stamp duty has not been levied in practice on the trading or conversion of ADSs of companies that are listed in both the United States and Hong Kong and that have maintained all or a portion of their shares, including shares underlying ADSs, in their Hong Kong share registers. However, it is unclear whether, as a matter of Hong Kong law, the trading or conversion of ADSs of these dual-listed companies constitutes a sale or purchase of the underlying Hong Kong-registered ordinary shares that is subject to Hong Kong stamp duty.
In connection with the initial public offering of our ordinary shares in Hong Kong, we established a branch register of members in Hong Kong, or the Hong Kong share register. Dealings in our ordinary shares registered on our Hong Kong share register will be subject to Hong Kong stamp duty. The stamp duty is charged to each of the seller and purchaser at the ad valorem rate of 0.13% of the consideration
 
S-55

TABLE OF CONTENTS
 
for, or (if greater) the value of, our ordinary shares transferred. In other words, a total of 0.26% is currently payable on a typical sale and purchase transaction of our ordinary shares. In addition, a fixed duty of HK$5.00 is charged on each instrument of transfer (if required).
To facilitate ADS-ordinary share conversion and trading between NASDAQ and the Hong Kong Stock Exchange, we also moved a portion of our issued ordinary shares from our register of members maintained in the Cayman Islands to our Hong Kong share register. It is unclear whether, as a matter of Hong Kong law, the trading or conversion of ADSs constitutes a sale or purchase of the underlying Hong Kong-registered ordinary shares that is subject to Hong Kong stamp duty. We advise investors to consult their own tax advisors on this matter.
PRC Taxation
PRC Taxation on Us
Enterprise Income Tax
On March 16, 2007, the National People’s Congress, the Chinese legislature, passed the Enterprise Income Tax Law of the PRC, which was amended in February 2017 and December 2018, and on December 6, 2007, the PRC State Council issued the Implementation Regulations of the Enterprise Income Tax Law of the PRC, which was amended in April 2019, both of which became effective on January 1, 2008. The Enterprise Income Tax Law of the PRC and its Implementation Regulations, or the EIT Law, applies a uniform 25% enterprise income tax rate to PRC resident enterprises, including both foreign-invested enterprises and domestic enterprises. The EIT Law restructures China’s tax preference policy under the general principle that industries and projects that are encouraged and supported by the State may enjoy tax preferential treatment. For example, enterprises classified as “high and new technology enterprises strongly supported by the State” are entitled to a 15% enterprise income tax rate. Enterprises classified as “small and micro businesses” enjoy a preferential enterprise income tax rate of 20%.
The EIT Law provides that enterprises established outside of China whose “de facto management bodies” are located in China are considered “resident enterprises.” The “de facto management body” is defined as the organizational body that effectively exercises overall management of and full and substantial control over production and business operations, personnel, finance and accounting, and properties of the enterprise. The State Taxation Administration, or the STA (previously known as State Administration of Taxation, or the SAT), issued on April 22, 2009 the Notice Regarding the Determination of Chinese-Controlled Offshore Incorporated Enterprises as PRC Tax Resident Enterprises on the Basis of De Facto Management Bodies, or Circular 82, implemented from January 1, 2008. Circular 82 provides certain specific criteria for determining whether the “de facto management body” of a PRC-controlled offshore incorporated enterprise is located in China, which include: (a) the primary location where senior management members responsible for an enterprise’s daily production and operations management and the senior management departments discharge their duties; (b) the location where financial and human resource decisions are made or approved by organizations or persons; (c) the location where the major assets and corporate documents are kept; and (d) the location where more than half (inclusive) of all directors with voting rights or senior management have their habitual residence. In addition, the STA issued Public Announcement [2011] No. 45 in 2011 and Public Announcement [2014] No.9 in 2014, providing more guidance on the implementation of Circular 82 and clarifying matters including resident status determination, post-determination administration and competent tax authorities. The above-mentioned tax circulars apply only to offshore enterprises controlled by PRC enterprises or PRC enterprise groups and are not applicable to our case. But the determining criteria set forth in such tax circulars may reflect the STA’s general position on how the “de facto management body” test should be applied in determining the tax resident status of offshore enterprises, regardless of whether they are controlled by PRC enterprises or PRC enterprise groups or by PRC or foreign individuals. Currently, there are no further detailed rules or precedents applicable to us regarding the procedures and specific criteria for determining “de facto management body” for a company like us. As such, it is still unclear if the PRC tax authorities would determine that, notwithstanding our status as the Cayman Islands holding company of our operating business in China, we should be classified as a PRC “resident enterprise”.
 
S-56

TABLE OF CONTENTS
 
The EIT Law imposes an enterprise income tax of 10% on dividends distributed by a foreign-invested enterprise to its immediate holding company outside of China, if such immediate holding company is considered a “non-resident enterprise” without any establishment or place of business within China or if the received dividends have no actual connection with the establishment or place of business of such immediate holding company within China, unless such immediate holding company’s jurisdiction of incorporation has a tax treaty with China that provides for a preferential withholding tax rate. A holding company which is a tax resident in Hong Kong, for example, would be subject to a 5% withholding tax rate on the dividends received from its PRC subsidiary if the holding company owns at least 25% equity in the PRC subsidiary and is the beneficial owner of the dividends.
The EIT Law provides that PRC resident enterprises are generally subject to a uniform 25% enterprise income tax rate on their worldwide income. Therefore, if we are treated as a PRC “resident enterprise”, we will be subject to PRC income tax on our worldwide income at the 25% uniform tax rate, which could have an impact on our effective tax rate and an adverse effect on our net income and results of operations. Although the EIT Law provides that dividend payments between qualified PRC resident enterprises are exempted from enterprise income tax, it remains unclear as to the detailed qualification requirements for this exemption and whether dividend payments by our PRC subsidiaries to us would meet such qualification requirements if we were considered a PRC resident enterprise for this purpose. If we are required under the EIT Law to pay income tax on any dividends we receive from our PRC subsidiaries, our income tax expenses will increase and the amount of dividends, if any, we may pay to our shareholders and ADS holders may be materially and adversely affected.
Value-added Tax
On March 23, 2016, the Ministry of Finance of China (the “MOF”), and the STA jointly issued the Circular on the Nationwide Implementation of Pilot Program for the Collection of Value Added-Tax Instead of Business Tax, or Circular 36, which became effective on May 1, 2016. Pursuant to Circular 36, most of our PRC subsidiaries’ business are subject to value-added tax, or VAT, at a rate of 6% as general VAT taxpayers, and they would be permitted to offset input VAT by providing valid VAT special invoices received from vendors against their VAT liability.
On March 20, 2019, the MOF, the STA and the General Administration of Customs of China jointly issued the Public Announcement on Strengthening the VAT Reform Policies, or Public Announcement [2019] No. 39, pursuant to which, during the period from April 1, 2019 to December 31, 2021, a general VAT taxpayer engaging in the provision of living services, postal services, telecommunications services or modern services with sales revenue from the provision of such services accounting for more than 50% of its total sales revenue is allowed to deduct extra 10% of the deductible input VAT for the current period from the VAT payable. Such rate of extra deduction of input VAT was increased to 15% during the period from October 1, 2019 to December 31, 2021 for general VAT taxpayers engaging in provision of living services with sales revenue from the provision of living services accounting for more than 50% of its total sales revenue pursuant to the Public Announcement on Clarifying the VAT Super Deduction Policy for the Living Service Sector, or Public Announcement [2019] No. 87, jointly issued by the MOF and the STA on September 30, 2019. Our PRC subsidiaries that provide living services and meet the required criteria stipulated in Public Announcement [2019] No. 39 and Public Announcement [2019] No. 87 would be permitted to enjoy such extra deduction of input VAT at a rate of 10% during period from April 1, 2019 to September 30, 2019, and at a rate of 15% during period from October 1, 2019 to December 31, 2021, and PRC subsidiaries that do not provide living services but provide postal services, telecommunications services or modern services and meet the required sales revenue criteria stipulated in Public Announcement [2019] No. 39 would be permitted to enjoy such extra deduction of input VAT at a rate of 10% during period from April 1, 2019 to December 31, 2021. The above-mentioned super VAT deduction policy was extended to December 31, 2022 pursuant to Public Announcement [2022] No. 11 jointly issued by the MOF and the STA on March 3, 2022. It is uncertain whether such preferential policy will continue to be applicable upon expiry.
On February 6, 2020, the MOF and the STA jointly issued the Public Announcement on Tax Policies to Support Prevention and Control of Pneumonia Caused by COVID-19, or Public Announcement [2020] No.8, which retroactively came into force on January 1, 2020, providing that revenue derived by VAT taxpayers from provision of living services shall be temporarily exempted from VAT from
 
S-57

TABLE OF CONTENTS
 
January 1, 2020. Such temporary VAT exemption policy was extended to March 31, 2021 pursuant to Public Announcement [2021] No. 7 jointly issued by the MOF and the STA on March 17, 2021, and was no longer applicable upon expiry. Pursuant to Circular 36, VAT taxpayers that enjoy such temporary VAT exemption would not be permitted to issue VAT special invoices to customers.
PRC Taxation of Our Overseas Shareholders
Under the EIT Law, PRC enterprise income tax at the rate of 10% is applicable to dividends payable to investors that are “non-resident enterprises”, which do not have an establishment or place of business in the PRC, or which have such establishment or place of business but the relevant income is not effectively connected with the establishment or place of business, to the extent such dividends have their sources within the PRC. Similarly, any gain realized on the transfer of ADSs or ordinary shares by such investors is also subject to 10% PRC enterprise income tax if such gain is regarded as income derived from sources within the PRC. Therefore, if we are considered a PRC “resident enterprise”, dividends we pay to non-resident enterprise investors with respect to our ADSs or ordinary shares and the gains realized from the transfer of our ADSs or ordinary shares may be considered as income derived from sources within the PRC and be subject to PRC enterprise income tax at a rate of 10% or lower, subject to the provisions of any applicable bilateral tax treaty. The double taxation treaty between the PRC and the United States, or the Treaty, does not reduce the 10% tax rate.
Moreover, non-resident individual investors are required to pay PRC individual income tax at the rate of 20% instead of 10% enterprise income tax on dividends payable to the investors or any capital gains realized from the transfer of ADSs or ordinary shares if such gains are deemed income derived from sources within the PRC, unless there is an applicable tax treaty providing exemption or for a lower withholding tax rate. Under the PRC Individual Income Tax Law (as amended), or IITL, non-resident individual refers to an individual who has no domicile in China and does not stay in the territory of China or who has no domicile in China and has stayed in the territory of China for less than 183 days in aggregate in a calendar year. Pursuant to the IITL and its implementation rules, for purposes of the PRC individual income tax levied on the income from transfer of property, the taxable income will be the balance of the transfer price for the transfer of the ADSs or ordinary shares minus the original value and reasonable expenses paid for such transfer. Therefore, if we are considered a PRC resident enterprise and dividends we pay with respect to our ADSs or ordinary shares and the gains realized from the transfer of our ADSs or ordinary shares are considered income derived from sources within the PRC by relevant competent PRC tax authorities, such dividends and gains earned by non-resident individuals may be subject to PRC individual income tax.
United States Federal Income Tax Considerations
The following is a description of material U.S. federal income tax consequences to the U.S. Holders described below of owning and disposing of ordinary shares or ADSs, but it does not purport to be a comprehensive description of all tax considerations that may be relevant to a particular person’s decision to own such ordinary shares or ADSs. This discussion applies only to a U.S. Holder that holds ordinary shares or ADSs as capital assets within the meaning of Section 1221 of the U.S. Internal Revenue Code of 1986, as amended (the “Code”). In addition, it does not describe all of the tax consequences that may be relevant in light of a U.S. Holder’s particular circumstances, including alternative minimum tax consequences, the Medicare tax on net investment income, and different tax consequences that may apply to U.S. Holders subject to special rules, such as:

certain financial institutions;

dealers or traders in securities who use a mark-to-market method of tax accounting;

persons holding ordinary shares or ADSs as part of a straddle, wash sale, conversion transaction or integrated transaction or persons entering into a constructive sale with respect to the ordinary shares or ADSs;

persons whose functional currency for U.S. federal income tax purposes is not the U.S. dollar;

entities or arrangements that are treated as partnerships for U.S. federal income tax purposes (or partners therein);
 
S-58

TABLE OF CONTENTS
 

tax-exempt entities;

persons that own or are deemed to own ten percent or more of our ordinary shares (measured by voting power or value); or

persons who acquired our ordinary shares or ADSs pursuant to the exercise of an employee stock option or otherwise as compensation.
This discussion is based on the Code, administrative pronouncements, judicial decisions, final, temporary and proposed Treasury regulations, and the Treaty, all as of the date hereof, and any of which is subject to change, possibly with retroactive effect. It is also based in part on representations by the depositary and assumes that each obligation under the deposit agreement and any related agreement will be performed in accordance with its terms.
A “U.S. Holder” is a beneficial owner of ordinary shares or ADSs that is a citizen or resident of the United States or a U.S. domestic corporation or that otherwise is subject to U.S. federal income taxation on a net income basis in respect of such ordinary shares or ADSs.
In general, a U.S. Holder who owns ADSs will be treated as the owner of the underlying ordinary shares represented by those ADSs for U.S. federal income tax purposes. The remainder of this discussion assumes that a U.S. Holder of our ADSs will be treated as the beneficial owner of the underlying ordinary shares represented by the ADSs.
U.S. Holders should consult their tax advisers concerning the U.S. federal, state, local and foreign tax consequences of owning and disposing of ordinary shares or ADSs in their particular circumstances.
Taxation of Distributions
Subject to the discussion under “— Passive Foreign Investment Company Rules” below, distributions paid on ordinary shares or ADSs, other than certain pro rata distributions of ordinary shares, will be treated as dividends to the extent paid out of our current or accumulated earnings and profits (as determined under U.S. federal income tax principles). Because we do not maintain calculations of our earnings and profits under U.S. federal income tax principles, it is expected that distributions generally will be treated as dividends for U.S. federal income tax purposes.
A non-corporate recipient of dividend income from a “qualified foreign corporation” will generally be subject to tax at a reduced U.S. federal tax rate rather than the marginal tax rates generally applicable to ordinary income provided that certain holding period and other requirements are met. A non-U.S. corporation will generally be considered to be a qualified foreign corporation (a) if it is eligible for the benefits of a comprehensive tax treaty with the United States which the Secretary of Treasury of the United States determines is satisfactory for purposes of this provision and which includes an exchange of information program, or (b) with respect to any dividend it pays on stock or that are readily tradable on an established securities market in the United States, provided, in both cases, that the corporation is not a PFIC for the taxable year in which the dividend is paid or the preceding taxable year. Our ADSs are listed on the NASDAQ Global Select Market, and will qualify as readily tradable on an established securities market in the United States so long as they are so listed. As discussed below in “Passive Foreign Investment Company Rules”, based on our financial statements and relevant market and shareholder data, we believe that we should not be treated as a PFIC for U.S. federal income tax purposes with respect to the year of 2021. In addition, based on our financial statements and our current expectations regarding the value and nature of our assets, the sources and nature of our income, and relevant market and shareholder data, we do not anticipate becoming a PFIC for our 2022 taxable year or in the foreseeable future. Since our ordinary shares are not themselves listed on an established securities market in the United States, dividends that we pay on our ordinary shares that are not backed by ADSs may not be eligible for the reduced tax rate. If, however, we are deemed to be a resident enterprise under the PRC Enterprise Income Tax Law, we may be eligible for the benefits of the Treaty (which the U.S. Treasury has determined is satisfactory for this purpose) and in that case we would be treated as a qualified foreign corporation with respect to dividends paid on our ordinary shares or ADSs. Each non-corporate U.S. Holder is advised to consult its tax advisors regarding the availability of the reduced tax rate applicable to qualified dividend income for any dividends we pay with respect to
 
S-59

TABLE OF CONTENTS
 
our ADSs or ordinary shares. The amount of the dividend will be treated as foreign-source dividend income to U.S. Holders and will not be eligible for the dividends-received deduction generally available to U.S. corporations under the Code.
Dividends we pay may be subject to PRC withholding tax. For U.S. federal income tax purposes, the amount of any dividend will include amounts withheld in respect of such PRC withholding tax. See “Taxation — PRC Taxation” above. Subject to generally applicable limitations and conditions, PRC dividend withholding tax paid at the appropriate rate applicable to the U.S. Holder may be eligible for a credit against such U.S. Holder’s federal income tax liability. These generally applicable limitations and conditions include new requirements recently adopted by the U.S. Internal Revenue Service (“IRS”) and any PRC tax will need to satisfy these requirements in order to be eligible to be a creditable tax for a U.S. Holder. In the case of a U.S. Holder that is eligible for, and properly elects, the benefits of the Treaty, the PRC tax on dividends will be treated as meeting the new requirements and therefore as a creditable tax. In the case of all other U.S. Holders, the application of these requirements to the PRC tax on dividends is uncertain and we have not determined whether these requirements have been met. If the PRC dividend tax is not a creditable tax for a U.S. Holder or the U.S. Holder does not elect to claim a foreign tax credit for any foreign income taxes paid or accrued in the same taxable year, the U.S. Holder may be able to deduct the PRC tax in computing such U.S. Holder’s taxable income for U.S. federal income tax purposes. Dividend distributions will constitute income from sources without the United States and, for U.S. Holders that elect to claim foreign tax credits, generally will constitute “passive category income” for foreign tax credit purposes.
The availability and calculation of foreign tax credits and deductions for foreign taxes depend on a U.S. Holder’s particular circumstances and involve the application of complex rules to those circumstances. U.S. Holders should consult their own tax advisors regarding the application of these rules to their particular situations.
Dividends will be included in a U.S. Holder’s income on the date of the U.S. Holder’s, or in the case of ADSs, the depositary’s, actual or constructive receipt of the dividend. The amount of any dividend income paid in RMB will be the U.S. dollar amount calculated by reference to the exchange rate in effect on the date of receipt, regardless of whether the payment is in fact converted into U.S. dollars. If the dividend is converted into U.S. dollars on the date of receipt, a U.S. Holder should not be required to recognize foreign currency gain or loss in respect of the dividend income. A U.S. Holder may have foreign currency gain or loss, which would be U.S. source ordinary gain or loss, if the dividend is converted into U.S. dollars after the date of receipt.
Sales or Other Dispositions of Ordinary Shares or ADSs
For U.S. federal income tax purposes, gain or loss realized on the sale or other disposition of ordinary shares or ADSs will be capital gain or loss, and will be long-term capital gain or loss if the U.S. Holder held the ordinary shares or ADSs for more than one year. The amount of the gain or loss will equal the difference between the U.S. Holder’s tax basis in the ordinary shares or ADSs disposed of and the amount realized on the disposition, in each case as determined in U.S. dollars. The deductibility of capital losses is subject to limitations.
As described in “— PRC Taxation — PRC Taxation on Us,” if we were deemed to be a tax resident enterprise under PRC tax law, gains from dispositions of our ordinary shares or ADSs may be subject to PRC withholding tax. In that case, a U.S. Holder’s amount realized would include the gross amount of the proceeds of the sale or disposition before deduction of the PRC tax. Although any such gain of a U.S. Holder would generally be characterized as U.S.-source income, a U.S. Holder that is eligible for, and properly elects to claim, the benefits of the Treaty may be entitled to elect to treat the gain as foreign-source income for foreign tax credit purposes. Under the new foreign tax credit requirements recently adopted by the IRS, any PRC tax imposed on the sale or other disposition of the ordinary shares or ADSs generally will not be treated as a creditable tax for U.S. foreign tax credit purposes except in the case of a U.S. Holder that is eligible for, and properly elects to claim, the benefits of the Treaty. If the PRC tax is not a creditable tax or claimed as a credit by the U.S. Holder pursuant to the Treaty, the tax would reduce the amount realized on the sale or other disposition of the shares even if the U.S. Holder has elected to claim a foreign tax credit for other taxes in the same year. U.S. Holders should consult their own
 
S-60

TABLE OF CONTENTS
 
tax advisors regarding the application of the foreign tax credit rules to a sale or other disposition of the ordinary shares or ADSs and any PRC tax imposed on such sale or disposition.
Deposits and withdrawals of ordinary shares by U.S. Holders in exchange for ADSs will not result in the realization of gain or loss for U.S. federal income tax purposes.
Passive Foreign Investment Company Rules
We do not believe we were a passive foreign investment company, or PFIC, for U.S. federal income tax purposes for the year of 2021 and do not expect to be a PFIC for 2022 or in the foreseeable future. However, because PFIC status depends on the composition of our income and assets and the market value of our assets from time to time, as well as our market capitalization at the close of each quarter, there can be no assurance that we will not be a PFIC for any taxable year. While we do not expect to be or become a PFIC in the current or future taxable years, the determination of whether we are or will become a PFIC will depend in part upon the value of our goodwill and other intangible assets (which will depend upon the market price of our ADSs from time to time, which may be volatile). Among other matters, if our market capitalization declines, we may be or become a PFIC for the current or future taxable years. It is also possible that the IRS may challenge our classification or valuation of our goodwill and other intangible assets, which may result in our company being or becoming a PFIC for the current or one or more future taxable years.
If we were a PFIC for any taxable year during which a U.S. Holder held ordinary shares or ADSs, gain recognized by a U.S. Holder on a sale or other disposition (including certain pledges) of the ordinary shares or ADSs would be allocated ratably over the U.S. Holder’s holding period for the ordinary shares or ADSs. The amounts allocated to the taxable year of the sale or other disposition and to any year before we became a PFIC would be taxed as ordinary income. The amount allocated to each other taxable year would be subject to tax at the highest rate in effect for individuals or corporations, as appropriate, for that taxable year, and an interest charge would be imposed on the amount allocated to that taxable year. Further, to the extent that any distribution received by a U.S. Holder on its ordinary shares or ADSs exceeds 125% of the average of the annual distributions on the ordinary shares or ADSs received during the preceding three years or the U.S. Holder’s holding period, whichever is shorter, that distribution would be subject to taxation in the same manner as gain, described immediately above.
If we were a PFIC, a U.S. Holder could, if certain conditions are met, make a mark-to-market election with respect to our ADSs that would result in tax treatment different from the general tax treatment for PFICs described above. Because a mark-to-market election cannot be made for any lower-tier PFICs that a PFIC may own, a U.S. Holder who makes a mark-to-market election with respect to our ADSs will generally continue to be subject to the foregoing rules with respect to such U.S. Holder’s indirect interest in any investments held by us that are treated as an equity interest in a PFIC for U.S. federal income tax purposes. If a U.S. Holder were to make an effective mark-to-market election for the first year that we are a PFIC, the holder generally would recognize as ordinary income any excess of the fair market value of the ADSs at the end of each taxable year over its adjusted tax basis, and would recognize an ordinary loss in respect of any excess of the adjusted tax basis of the ADSs over their fair market value at the end of the taxable year (but only to the extent of the net amount of income previously included as a result of the mark-to-market election). If a U.S. Holder makes the election, the holder’s tax basis in the ADSs will be adjusted to reflect these income or loss amounts. If we were a PFIC, it is unclear whether our ordinary shares would be treated as “marketable stock” eligible for the mark-to-market election. Any gain recognized on the sale or other disposition of ADSs in a year when we are a PFIC would be treated as ordinary income and any loss would be treated as an ordinary loss (but only to the extent of the net amount of income previously included as a result of the mark-to-market election).
A timely election to treat us as a qualified electing fund under Section 1295 of the Code would also result in alternative treatment from the general treatment for PFICs described above (which alternative treatment could, in certain circumstances, mitigate the adverse tax consequences of holding shares in a PFIC). U.S. Holders should be aware, however, that we do not intend to satisfy record-keeping and other requirements or provide relevant information that would permit U.S. Holders to make qualified electing fund elections if we were a PFIC.
 
S-61

TABLE OF CONTENTS
 
In addition, if we were a PFIC, the favorable rates discussed above with respect to dividends paid to certain non-corporate U.S. Holders would not apply. Furthermore, if we were a PFIC for any taxable year during which a U.S. Holder held ordinary shares or ADSs, such U.S. Holder may be required to file a report (IRS Form 8621 or other relevant form) containing such information as the U.S. Treasury may require. U.S. Holders should consult their tax advisers regarding the potential application of the PFIC rules, including potential reporting obligations.
Specified Foreign Financial Assets
Certain U.S. Holders that own “specified foreign financial assets” with an aggregate value in excess of US$50,000 on the last day of the taxable year or US$75,000 at any time during the taxable year are generally required to file an information statement along with their tax returns, currently on Form 8938, with respect to such assets. “Specified foreign financial assets” include any financial accounts held at a non-U.S. financial institution, as well as securities issued by a non-U.S. issuer that are not held in accounts maintained by financial institutions. The understatement of income attributable to “specified foreign financial assets” in excess of US$5,000 extends the statute of limitations with respect to the tax return to six years after the return was filed. Higher reporting thresholds apply to certain individuals living abroad and to certain married individuals. Regulations extend this reporting requirement to certain entities that are treated as formed or availed of to hold direct or indirect interests in specified foreign financial assets based on certain objective criteria. U.S. Holders who fail to report the required information could be subject to substantial penalties. Prospective investors should consult their own tax advisors concerning the application of these rules to their investment in ADSs or ordinary shares, including the application of the rules to their particular circumstances.
Information Reporting and Backup Withholding
Dividend payments with respect to ADSs or ordinary shares and proceeds from the sale or exchange of ADSs or ordinary shares may be subject to information reporting to the Internal Revenue Service and possible U.S. backup withholding. Backup withholding will not apply, however, to a U.S. Holder who furnishes a correct taxpayer identification number and makes any other required certification or who is otherwise exempt from backup withholding. U.S. Holders who are required to establish their exempt status generally must provide such certification on Internal Revenue Service Form W-9. U.S. Holders should consult their tax advisers regarding the application of the U.S. information reporting and backup withholding rules.
Backup withholding is not an additional tax. Amounts withheld as backup withholding may be credited against your U.S. federal income tax liability, and you may obtain a refund of any excess amounts withheld under the backup withholding rules by timely filing the appropriate claim for refund with the Internal Revenue Service and furnishing any required information.
 
S-62

TABLE OF CONTENTS
 
LEGAL MATTERS
We are being represented by Cleary Gottlieb Steen & Hamilton LLP with respect to legal matters of United States federal securities and New York State law. The underwriters are being represented by Latham & Watkins LLP with respect to certain legal matters as to United States federal securities and New York State law. The validity of the ordinary shares represented by the ADSs offered in this offering and legal matters as to Cayman Islands law will be passed upon for us by Maples and Calder (Hong Kong) LLP. Certain legal matters as to PRC law will be passed upon for us by JunHe LLP and for the underwriters by Jingtian & Gongcheng. Cleary Gottlieb Steen & Hamilton LLP may rely upon Maples and Calder (Hong Kong) LLP with respect to matters governed by Cayman Islands law and JunHe LLP with respect to matters governed by PRC law. Latham & Watkins LLP may rely upon Jingtian & Gongcheng with respect to matters governed by PRC law. Certain legal matters as to German law will be passed upon for us by Linklaters LLP and as to Singapore law by Shook Lin & Bok LLP.
 
S-63

TABLE OF CONTENTS
 
EXPERTS
The financial statements of H World Group Limited incorporated by reference in this prospectus supplement, and the effectiveness of H World Group Limited’s internal control over financial reporting, have been audited by Deloitte Touche Tohmatsu Certified Public Accountants LLP, an independent registered public accounting firm, as stated in their reports. Such financial statements are incorporated by reference in reliance upon the reports of such firm, given their authority as experts in auditing and accounting.
The office of Deloitte Touche Tohmatsu Certified Public Accountants LLP is located at 30th Floor, Bund Center, 222 Yan An Road East, Shanghai 200002, People’s Republic of China.
 
S-64

TABLE OF CONTENTS
 
WHERE YOU CAN FIND MORE INFORMATION
We are subject to the reporting requirements of the Securities Exchange Act of 1934, as amended, or the Exchange Act, and, in accordance with the Exchange Act, we file annual reports and other information with the SEC. Information we file with the SEC can be obtained over the internet at the SEC’s website at www.sec.gov. You can also find information on our website ir.hworld.com. The information contained on our website is not a part of this prospectus supplement and the accompanying prospectus or the registration statement of which this prospectus supplement and the accompanying prospectus are a part.
This prospectus supplement is part of a registration statement that we filed with the SEC, using a “shelf” registration process under the Securities Act and relating to the securities to be offered. This prospectus supplement does not contain all of the information set forth in the registration statement, certain parts of which are omitted in accordance with the rules and regulations of the SEC. For further information with respect to H World Group Limited and the securities, reference is hereby made to the registration statement and the prospectus contained therein. The registration statement, including the exhibits thereto, may be inspected on the SEC’s website.
 
S-65

TABLE OF CONTENTS
 
INCORPORATION OF DOCUMENTS BY REFERENCE
The SEC allows us to “incorporate by reference” the information we file with or submit to the SEC, which means that we can disclose important information to you by referring you to those documents. Each document incorporated by reference is current only as of the date of such document, and the incorporation by reference of such documents shall not create any implication that there has been no change in our affairs since the date thereof or that the information contained therein is current as of any time subsequent to its date. The information incorporated by reference is considered to be a part of this prospectus supplement and should be read with the same care. Information that we file with or submit to the SEC in the future and incorporate by reference will automatically update and supersede the previously filed information. As you read the documents incorporated by reference, you may find inconsistencies in information from one document to another. If you find inconsistencies, you should rely on the statements made in the most recent document.
We incorporate by reference documents listed below:

our annual report on Form 20-F for the year ended December 31, 2021 filed with the SEC on April 27, 2022 (File No. 001-34656);

Our current report on Form 6-K furnished to the SEC on January 10, 2023 (File No. 001-34656), or January Form 6-K; and

all our subsequent annual reports on Form 20-F and any report on Form 6-K that indicates that it is being incorporated by reference, in each case, that we file with the SEC on or after the date of this prospectus supplement and until the termination or completion of the offering under this prospectus supplement.
Unless expressly incorporated by reference, nothing in this prospectus supplement shall be deemed to incorporate by reference information furnished to, but not filed with, the SEC. We will provide to you, upon your written or oral request, without charge, a copy of any or all of the documents we refer to above which we have incorporated in this prospectus supplement by reference, other than exhibits to those documents unless such exhibits are specifically incorporated by reference in the documents. You should direct your requests to our principal executive office located at No. 1299 Fenghua Road, Jiading District, Shanghai 201803, People’s Republic of China. Our telephone number at this address is +86 (21) 6195-2011.
 
S-66

TABLE OF CONTENTS
PROSPECTUS
[MISSING IMAGE: lg_hworld-4c.jpg]
H World Group Limited
Ordinary Shares
We may from time to time in one or more offerings offer and sell our ordinary shares, including ordinary shares represented by American depositary shares, or ADSs.
In addition, from time to time, selling shareholders (if any) to be named in a prospectus supplement may offer and sell our ordinary shares or ADSs held by them. We will not receive any proceeds from the sale of our ordinary shares or ADSs by the selling shareholders (if any).
We will provide specific terms of any offering in a supplement to this prospectus. Any prospectus supplement may also add, update, or change information contained in this prospectus. You should carefully read this prospectus and the applicable prospectus supplement as well as the documents incorporated or deemed to be incorporated by reference in this prospectus before you purchase any of the securities offered hereby.
These securities may be offered and sold in the same offering or in separate offerings; to or through underwriters, dealers, and agents; or directly to purchasers. The names of any underwriters, dealers, or agents involved in the sale of our securities, their compensation and any options to purchase additional securities held by them will be described in the applicable prospectus supplement. For a more complete description of the plan of distribution of these securities, see the section entitled “Plan of Distribution” of this prospectus.
The ADSs are listed on the NASDAQ Global Select Market under the symbol “HTHT.” On January 9, 2023, the last reported sale price of the ADSs on the NASDAQ Global Select Market was US$43.80 per ADS. Our ordinary shares are listed on The Stock Exchange of Hong Kong Limited (the “Hong Kong Stock Exchange”) pursuant to Chapter 19C (Secondary Listings of Qualifying Issuers) of the Hong Kong Listing Rules under the stock code “1179.”
Investing in our securities involves a high degree of risk. You should carefully consider the risks described under “Risk Factors” starting on page 19 of this prospectus, included in any prospectus supplement or in the documents incorporated by reference into this prospectus before you invest in our securities.
H World Group Limited is not a Chinese operating company but a holding company incorporated in the Cayman Islands. As a holding company with no material operations of its own, H World Group Limited conducts substantially all of its business through its subsidiaries, and for some businesses the direct holding of which is restricted by PRC law, through the Consolidated Affiliated Entities (defined below). While we do not have any equity ownership of the Consolidated Affiliated Entities, the contractual arrangements we have with the Consolidated Affiliated Entities enables us to direct the activities that most significantly affect the economic performance of the Consolidated Affiliated Entities, as well as receive the economic benefits from the Consolidated Affiliated Entities. In addition, we also have one Consolidated Fund (defined below, and together with the Consolidated Affiliated Entities, the “VIEs”), and the Consolidated Fund has two subsidiaries, which primarily operate hotel businesses and invest in companies in the hotel industry. While we have minority equity ownership in the Consolidated Fund, the Consolidated Fund’s partnership arrangement enables us to direct the activities that most significantly affect its economic performance, as well as receive its significant economic benefits. Because of these arrangements, we have control over and are the primary beneficiary of the VIEs for accounting purposes and, therefore, have consolidated the financial results of the VIEs in our consolidated financial statements in accordance with U.S. GAAP. Any references to control or benefits that accrue to us because of the VIEs in this prospectus are limited to, and are subject to conditions for consolidation of, the VIEs under U.S. GAAP. Investors in our securities do not own equity interest in our operating

TABLE OF CONTENTS
entities, including our subsidiaries, the Consolidated Affiliated Entities and the Consolidated Fund in China, but instead own equity interest in the Cayman Islands holding company. Our securities that are listed on the stock exchanges are securities of our Cayman Islands holding company, not of our operating subsidiaries or the VIEs. As used in this prospectus, “we,” “us,” “our company,” “our” or “Huazhu” refers to H World Group Limited (formerly known as Huazhu Group Limited and China Lodging Group, Limited), a Cayman Islands exempted company, its predecessor entities and its subsidiaries and, in the context of describing our operations and consolidated financial information, the VIEs; the “Consolidated Affiliated Entities” refers to Tianjin Mengguang Information Technology Co., Ltd., Huanmei Information Technology (Shanghai) Co., Ltd. and its wholly owned subsidiary Huanmei International Travel Agency (Shanghai) Co., Ltd., and Ningbo Futing Enterprise Management Co., Ltd., each of which is a Consolidated Affiliated Entity; and the “Consolidated Fund” refers to Ningbo Hongting Investment Management Center (LLP) and its subsidiaries.
The contractual arrangements underlying our VIE model, including our arrangements with the Consolidated Affiliated Entities and Consolidated Fund, have not been tested in court. There is no entry restriction on foreign investment in the business operated by the Consolidated Fund. However, the Special Administrative Measures for Access of Foreign Investment, or the Negative List (2021 Edition) (as issued by the National Development and Reform Commission, or the NDRC, and the Ministry of Commerce, or MOFCOM, and amended from time to time), and other applicable PRC laws and regulations (including the Regulations on Travel Agencies (Revised in 2020)), prohibit direct foreign investment in certain international travel agency businesses and restrict direct foreign investment in certain internet-based businesses. Due to these regulatory restrictions on direct foreign investment, we conduct relevant operations through contractual arrangements with the Consolidated Affiliated Entities, which hold the licenses, permits and approvals that are necessary for operating relevant restricted businesses in the PRC.
The VIEs in aggregate contributed an insignificant portion (less than 1%) of our total revenues and total net profit (loss) in each of the years ended December 31, 2019, 2020 and 2021 and the nine months ended September 30, 2022, and the impact of the VIEs to our consolidated balance sheets as of December 31, 2019, 2020 and 2021 and September 30, 2022 were also immaterial (in aggregate contributing less than 1% of our total assets as of these respective dates). If the PRC government deems that any of our business operations carried out through the VIEs do not comply with PRC regulatory restrictions, in particular restrictions on foreign investment in the relevant industries, or if the relevant regulations or their interpretation change in the future, the PRC regulatory authorities could disallow the VIE structure, which could result in us being subject to penalties, being forced to relinquish our interests in the affected operations, or both. Additionally, potential future actions by the PRC government could affect the legality and enforceability of the contractual arrangements underlying the VIE model, which, consequently, would affect our ability to consolidate the financial results of the VIEs. If any of these happens, there would likely be changes in our operations and/or changes in the value of our securities. In the worst circumstances, if contribution from the VIEs becomes significant to our operations and the VIE model does not comply with PRC laws and regulations, such changes could cause the value of our securities to significantly decline or become worthless. See “Risk Factors — Risks Related to Our Corporate Structure” below in this prospectus.
H World Group Limited is a holding company with no material operations of its own. H World Group Limited conducts its operations primarily through its subsidiaries in China and Europe. Under legacy Huazhu, H World Group Limited generally transfers cash to its Hong Kong or Singapore subsidiaries, by way of loans and capital contributions, and these Hong Kong or Singapore subsidiaries generally transfer cash to its PRC subsidiaries by making capital contributions or providing loans to them. H World Group Limited may also directly transfer cash to its PRC subsidiaries by making capital contributions or providing loans to them. These PRC subsidiaries generally transfer cash to the VIEs by loans or by making payment to the VIEs for inter-group transactions. These PRC subsidiaries generally transfer cash to these Hong Kong or Singapore subsidiaries by way of repayment of loans and dividends, and these Hong Kong or Singapore subsidiaries generally transfer cash to H World Group Limited through repayment of loans. To a lesser extent, H World Group Limited and its subsidiaries may transfer cash to entities of Deutsche Hospitality by way of loans, if needed. Except as disclosed in the paragraph below, the VIEs have not distributed and do not currently have any plans to distribute any earnings or settle any amounts owed under the contractual agreements to our subsidiaries. The VIEs in aggregate contributed an insignificant portion (less than 2%) of our total retained earnings as of December 31, 2019, 2020 and 2021 and September 30, 2022.

TABLE OF CONTENTS
For the years ended December 31, 2019, 2020 and 2021 and the nine months ended September 30, 2022,

our subsidiaries paid service fees of approximately RMB34 million, RMB29 million, RMB34 million and RMB20 million (US$3 million), respectively, to the VIEs for telecommunication services and internet-related services provided to our hotels;

cash inflows of the VIEs were primarily provided through loan arrangements with our subsidiaries, our payment to the VIEs for inter-group transactions, and capital contributions of the nominee shareholders. For example, Huazhu Hotel Management Co., Ltd. (“HZ Hotel Management”), which is our wholly-owned subsidiary that entered into contractual arrangements with the Consolidated Affiliated Entities, provided loans of approximately RMB5 million to nominee shareholders of Shanghai Huanmei in 2020 as capital contributions to the VIEs;

the VIEs lent approximately RMB8 million, RMB14 million, RMB21 million and RMB2 million (US$0.3 million) to our subsidiaries other than HZ Hotel Management, and these subsidiaries repaid approximately nil, RMB3 million, RMB7 million and RMB5 million (US$1 million) to the VIEs for loans that the VIEs previously provided to them; and

cash was transferred from us to our subsidiaries, primarily through shareholder loans. In these same respective periods, our subsidiaries borrowed approximately RMB1,039 million, RMB6,267 million, RMB1,050 million and RMB34 million (US$5 million) from us, and these subsidiaries repaid approximately RMB9 million, nil, nil and RMB1,099 million (US$154 million) to us for such loans.
For more details, see “Our Company — Our Holding Company Structure and Contractual Arrangements — Transfer of Cash within Our Organization” below in this prospectus.
We face various legal and operational risks and uncertainties of a company based in and primarily operating in China. PRC regulatory agencies have significant authority to exert influence on the ability of a China-based company, like us, to conduct its business, accept foreign investments or be listed on a U.S. stock exchange. For example, we face risks associated with regulatory approvals of offshore offerings, anti-monopoly regulatory actions, cybersecurity and data privacy, as well as the uncertainties with respect to inspection from the U.S. Public Company Accounting Oversight Board, or PCAOB, on our auditor. The PRC regulatory authorities may also intervene with or influence our operations as the government deems appropriate to further regulatory, political and societal goals. Any such action, once taken by the PRC regulatory authorities, could cause the value of our securities to significantly decline or in extreme cases, become worthless. For a detailed description of risks relating to doing business in China, please refer to “Item 3. Key Information — 3.D. Risk Factors — Risks Related to Doing Business in China” in our annual report on Form 20-F for the year ended December 31, 2021 filed with the SEC on April 27, 2022 (“Annual Report for 2021 on Form 20-F”) and “Risk Factors — Risks Related to Our Corporate Structure” below in this prospectus.
Our ADSs will be prohibited from trading on a national exchange or over-the-counter in the United States under the Holding Foreign Companies Accountable Act, or the HFCA Act, in 2024 if the PCAOB is unable to inspect or fully investigate auditors located in China for three consecutive years. On December 29, 2022, the Accelerating Holding Foreign Companies Accountable Act, or the AHFCA Act, was signed into law by the U.S. president as part of the fiscal year 2023 omnibus spending legislation, which reduced the number of consecutive non-inspection years required for triggering the prohibitions under the HFCA Act from three years to two. As a result, the risk has been heightened. The process for implementing trading prohibitions pursuant to the HFCA Act will be based on a list of registered public accounting firms that the PCAOB has been unable to inspect and investigate completely as a result of a position taken by a non-U.S. government. The first such list was announced by the PCAOB on December 16, 2021, and all PCAOB-registered firms in China, including our auditor, were included on that list. Subsequently, we were conclusively identified as a “Commission-Identified Issuer” under the HFCA Act on May 26, 2022 in respect of our Annual Report for 2021 on Form 20-F filed on April 27, 2022. Such identification and other efforts under the HFCA Act to increase U.S. regulatory access to audit information could cause investment uncertainties for affected issuers, including us, which could increase the volatility of the trading price of our ADSs. On August 26, 2022, the PCAOB signed a Statement of Protocol with the China Securities Regulatory Commission (the “CSRC”) and the Ministry of Finance of the PRC, taking a first step toward opening access for the PCAOB to inspect and investigate registered public accounting firms headquartered in mainland China and Hong Kong. On December 15, 2022, the PCAOB announced its determination that it has been able to inspect and

TABLE OF CONTENTS
investigate audit firms in mainland China and Hong Kong completely for purposes of the HFCA Act, and the PCAOB vacated its December 16, 2021 determinations. Based on this announcement, we do not expect to be a Commission-Identified Issuer in respect of our annual report for 2022 on Form 20-F to be filed in 2023. However, the PCAOB stated that should PRC authorities obstruct the PCAOB’s ability to inspect or investigate completely in any way and at any point in the future, the PCAOB Board will act immediately to consider the need to issue new determinations consistent with the HFCA Act. While we currently do not expect the HFCA Act or the AHFCA Act to prevent us from maintaining the trading of our ADSs in the U.S., uncertainties exist with respect to future determinations of the PCAOB in this respect and any further legislative or regulatory actions to be taken by the U.S. or Chinese governments that could affect our listing status in the U.S. The delisting of the ADSs, or the threat of their being delisted, may materially and adversely affect the value of your investment. Such risks could result in a material change in our operations and/or the value of our ADSs or could significantly limit or completely hinder our ability to offer or continue to offer ADSs and/or other securities to investors and cause the value of such securities to significantly decline or be worthless. For details of the risks associated with the enactment of the HFCA Act and the AHFCA Act, see “Our Company — The Holding Foreign Companies Accountable Act” and “Risk Factors — Risks Related to Doing Business in China — If the PCAOB is unable to inspect our auditors as required under the HFCA Act, the SEC will prohibit the trading of our ADSs, which may materially and adversely affect the value of your investment” in this prospectus.
This prospectus may not be used to offer or sell any securities unless accompanied by a prospectus supplement. We will provide the specific terms of any offering and the offered securities in one or more supplements to this prospectus. Any prospectus supplement may also add, update or change information contained in this prospectus.
Neither the United States Securities and Exchange Commission nor any state securities commission has approved or disapproved of these securities or determined if this prospectus is truthful or complete. Any representation to the contrary is a criminal offense.
The date of this prospectus is January 10, 2023.

TABLE OF CONTENTS
 
Table of Contents
1
3
4
19
25
26
34
44
46
47
48
51
52
53
54
 
i

TABLE OF CONTENTS
 
ABOUT THIS PROSPECTUS
We are a “well-known seasoned issuer” as defined in Rule 405 under the Securities Act of 1933, as amended, or the Securities Act. This prospectus is part of an automatic shelf registration statement that we filed with the U.S. Securities and Exchange Commission, or the SEC. By using an automatic shelf registration statement, we or any selling shareholder may, at any time and from time to time, sell the securities described in this prospectus in one or more offerings. We may also add, update or change information contained in this prospectus by means of a prospectus supplement or by incorporating by reference information that we file or furnish to the SEC. As allowed by the SEC rules, this prospectus and any prospectus supplement do not contain all of the information included in the registration statement. For further information, we refer you to the registration statement, including its exhibits. Statements contained in this prospectus or any prospectus supplement about the provisions or contents of any agreement or other document are not necessarily complete. If the SEC’s rules and regulations require that an agreement or document be filed as an exhibit to the registration statement, please see that agreement or document for a complete description of these matters.
You should carefully read this document and any applicable prospectus supplement. You should also read the documents we have referred you to under “Where You Can Find More Information About Us” and “Incorporation of Documents by Reference” below for information on our company, the risks we face and our financial statements. The registration statement and exhibits can be read on the SEC’s website as described under “Where You Can Find More Information About Us.”
You should not consider any information in this prospectus to be investment, legal or tax advice. You should consult your own counsel, accountants and other advisors for legal, tax, business, financial and related advice regarding the purchase of any of the securities offered by this prospectus supplement.
Unless otherwise indicated and except where the context otherwise requires, references in this prospectus to:

“ADRs” are to the American depositary receipts that may evidence our ADSs;

“ADSs” are to our American depositary shares, each representing ten ordinary shares;

“China” or the “PRC” are to the People’s Republic of China, excluding, for the purpose of this prospectus only, Hong Kong, Macau and Taiwan;

“Consolidated Affiliated Entities” are to Tianjin Mengguang, Shanghai Huanmei and its wholly owned subsidiary Huanmei Travel, and Ningbo Futing, each of which is a Consolidated Affiliated Entity;

“Consolidated Fund” are to Ningbo Hongting and its subsidiaries;

“Deutsche Hospitality” or “legacy DH” are to Steigenberger Hotels GmbH (formerly known as Steigenberger Hotels Aktiengesellschaft), a subsidiary of our company established under the laws of Germany on September 12, 1985, and its subsidiaries;

“EUR” and “Euro” are to the legal currency of European Union;

“HK$” are to the legal currency of Hong Kong;

“Hong Kong” or “HK” are to the Hong Kong Special Administrative Region of the PRC;

“Hong Kong Listing Rules” are to the Rules Governing the Listing of Securities on the Stock Exchange of Hong Kong Limited;

“Hong Kong Stock Exchange” are to The Stock Exchange of Hong Kong Limited;

“Huanmei Travel” are to Huanmei International Travel Agency (Shanghai) Co., Ltd.;

“leased hotels” are to leased-and-operated hotels;

“legacy Huazhu” are to our company excluding Deutsche Hospitality;

“manachised hotels” are to franchised-and-managed hotels;
 
1

TABLE OF CONTENTS
 

“Ningbo Futing” are to Ningbo Futing Enterprise Management Co., Ltd.;

“Ningbo Hongting” are to Ningbo Hongting Investment Management Center (LLP);

“occupancy rate” are to the number of rooms in use divided by the number of available rooms for a given period;

“RevPAR” are to revenue per available room, calculated by room revenue during a period divided by the number of available rooms of such hotel during the same period;

“ordinary shares” or “Shares” are to our ordinary shares, par value US$0.00001 per share;

“RMB” and “Renminbi” are to the legal currency of China;

“Shanghai Huanmei” are to Huanmei Information Technology (Shanghai) Co., Ltd.;

“Tianjin Mengguang” are to Tianjin Mengguang Information Technology Co., Ltd.;

“US$” and “U.S. dollars” are to the legal currency of the United States;

“VIEs” are to the Consolidated Affiliated Entities and the Consolidated Fund; and

“We,” “us,” “our company,” “our” or “Huazhu” are to H World Group Limited (formerly known as Huazhu Group Limited and China Lodging Group, Limited), a Cayman Islands exempted company with limited liability, its predecessor entities and its subsidiaries and, in the context of describing our operations and consolidated financial information, the VIEs.
When calculating the number of cities in China with our hotel network coverage in this prospectus, we include the number of municipalities, cities and counties with at least one hotel under our operation or under development.
In June 2021, we effected a share subdivision to sub-divide each ordinary share with a par value of US$0.0001 each into ten ordinary shares with a par value of US$0.00001 each (the “Share Subdivision”). Concurrent with the Share Subdivision, the ratio of ADS to ordinary share was adjusted from one (1) ADS representing one (1) ordinary share to one (1) ADS representing ten (10) ordinary shares after the Share Subdivision. Except otherwise stated, the Share Subdivision has been retrospectively applied for all periods presented in this prospectus.
A significant portion of our revenues, expenses and financial assets are denominated in the Renminbi. Unless otherwise stated, our reporting currency is Renminbi. This prospectus contains translations of certain foreign currency amounts into U.S. dollars for the convenience of the reader. Unless otherwise stated, all translations from Renminbi to U.S. dollars were made at RMB7.1135 to US$1.00, the noon buying rate on September 30, 2022 set forth in the H.10 statistical release of the U.S. Federal Reserve Board. We make no representation that the Renminbi or U.S. dollar amounts referred to in this prospectus could have been or could be converted into U.S. dollars or Renminbi, as the case may be, at any particular rate or at all. On January 6, 2023, this exchange rate was RMB6.8370 to US$1.00.
All discrepancies in any table between the amounts identified as total amounts and the sum of the amounts listed therein are due to rounding.
We are not making an offer to sell the securities in any jurisdiction where the offer or sale is not permitted.
 
2

TABLE OF CONTENTS
 
FORWARD-LOOKING STATEMENTS
This prospectus and the documents incorporated by reference in this prospectus may contain forward-looking statements that involve risks and uncertainties. All statements other than statements of historical facts are forward-looking statements. These statements are made under the “safe harbor” provisions of the U.S. Private Securities Litigation Reform Act of 1995. Known and unknown risks, uncertainties and other factors, including those listed under the section headed “Item 3. Key Information — D. Risk Factors” in our Annual Report for 2021 on Form 20-F and under “Risk Factors” in this prospectus, may cause our actual results, performance or achievements to be materially different from those expressed or implied by the forward-looking statements.
You can identify some of these forward-looking statements by words or phrases such as “aim,” “anticipate,” “believe,” “could,” “estimate,” “expect,” “going forward,” “intend,” “may,” “ought to,” “plan,” “potential,” “predict,” “project,” “seek,” “should,” “will,” “would,” “vision,” “aspire,” “target,” “schedules,” “goal,” “outlook” and the negative of these words and other similar expressions. We have based these forward-looking statements largely on our current expectations and projections about future events and financial trends that we believe may affect our financial condition, results of operations, business strategy and financial needs. The risks and uncertainties facing us which could affect the accuracy of forward-looking statements include, but are not limited to, the following:

our anticipated growth strategies, including developing new hotels at desirable locations in a timely and cost-effective manner and launching a new hotel brand;

our future business development, results of operations and financial condition;

expected changes in our revenues and certain cost or expense items;

our ability to attract and retain customers and leverage our brands;

trends and competition in the lodging industry;

economic conditions globally and in China and Europe in particular;

the status of China-U.S. relations and related regulatory and legislative developments;

health epidemics, pandemics and similar outbreaks, including COVID-19; and

general economic, business and socio-political conditions globally, including recent Russia-Ukraine war.
By their nature, certain disclosures relating to these and other risks are only estimates and should one or more of these uncertainties or risks, among others, materialize, actual results may vary materially from those estimated, anticipated or projected, as well as from historical results. Specifically but without limitation, sales could decrease, costs could increase, capital costs could increase, capital investment could be delayed and anticipated improvements in performance might not be fully realized.
Other sections of this prospectus, the documents incorporated by reference in this prospectus and any prospectus supplement include additional factors that could adversely impact our business and financial performance. Moreover, we operate in an evolving environment. New risk factors and uncertainties emerge from time to time and it is not possible for our management to predict all risk factors and uncertainties, nor can we assess the impact of all factors on our business or the extent to which any factor, or combination of factors, may cause actual results to differ materially from those contained in any forward-looking statements.
We would like to caution you not to place undue reliance on these forward-looking statements and you should read these statements in conjunction with the risk factors disclosed in the documents incorporated by reference in this prospectus or in any prospectus supplement for a more complete discussion of the risks of an investment in our securities and other risks outlined in our other filings with the SEC. The forward-looking statements included in this prospectus or incorporated by reference into this prospectus are made only as of the date of this prospectus or the date of the incorporated document, and we do not undertake any obligation to update the forward-looking statements except as required under applicable law. We qualify all of our forward-looking statements by these cautionary statements.
 
3

TABLE OF CONTENTS
 
OUR COMPANY
Company Overview
We are a leading, fast-growing multi-brand hotel group in China with international operations. Our hotels are operated under three different models: leased and owned, franchised, and franchised hotels that we operate under management contracts, which we refer to as “manachised.” We expanded our hotel network from 5,618 hotels as of December 31, 2019 to 7,830 hotels (including 124 hotels under legacy DH) as of December 31, 2021, representing a CAGR of 18.1%. As of September 30, 2022, we had 8,402 hotels (including 126 hotels under legacy DH) in operation, including 710 leased and owned hotels and 7,692 manachised and franchised hotels, with an aggregate of 797,489 hotel rooms. As of the same date, we were developing an additional 2,313 hotels, including 44 leased and owned hotels and 2,269 manachised and franchised hotels.
Brands are the bedrock of our success. In over a decade, we grew from an economy hotel chain to a multi-brand hotel group covering the full spectrum of market segments. Leveraging our consumer insights and our capability to deliver innovative and trend-setting products, we now operate a portfolio of over 20 distinct hotel brands. As an example of our success in brand-building, our mainstay HanTing Hotel brand has become a household name in China, synonymous with a comfortable stay and an affordable price. Our JI Hotel, another established brand, is one of the top-of-mind brands among all midscale hotel brands for consumers in China. Since launching Joya Hotel, our first upscale brand, in 2013, we have further expanded into the upscale market. We have also enlarged our portfolio with international midscale to upscale brands through our strategic alliance with Accor in 2016 and acquisition of Deutsche Hospitality in January 2020. By expanding our brand portfolio, we now offer not only products targeting business travelers, but also brands catering to emerging market trends and customer needs — from weekend getaways to life-enriching experiences. Our lifestyle and resort brand, Blossom House, is particularly popular among leisure travelers.
Below presents our major hotel brands(1)(2) by category as of the date of this prospectus.

Economy hotel brands: HanTing Hotel, Ni Hao Hotel, Hi Inn, Elan Hotel, Zleep Hotels and Ibis Hotel;

Midscale hotel brands: JI Hotel, Orange Hotel, Starway Hotel, Ibis Styles Hotel and CitiGO Hotel;

Upper midscale hotel brands: Crystal Orange Hotel, IntercityHotel, Manxin Hotel, Mercure Hotel, Madison Hotel and Novotel Hotel;

Upscale hotel brands: Joya Hotel, Blossom House, Steigenberger Hotels & Resorts, MAXX by Steigenberger, Jaz in the City, and Grand Mercure; and

Luxury hotel brand: Steigenberger Icon and Song Hotels.
We have developed a vast base of loyal and engaged customers under our H Rewards loyalty program. H Rewards covers all of our brands and had more than 195 million members as of September 30, 2022. We engage with program members through multiple online and offline touch points to personalize their lodging experiences and foster strong and long-lasting relationships that inspire loyalty to our brands. H Rewards is a powerful distribution platform, enabling us to conduct lower-cost, targeted marketing campaigns and maintain a high percentage of direct sales to customers. In the nine months ended September 30, 2022, approximately 75% of our room-nights were sold to customers who were individual or corporate H Rewards members in legacy Huazhu. In the same period, approximately 88% of our room-nights were sold through our own sales channels.
Notes:
(1)
We enjoy exclusive franchise rights in respect of Accor’s Mercure Hotel, Ibis Hotel and Ibis Styles Hotel brands and non-exclusive franchise rights in respect of its Grand Mercure and Novotel Hotel brands in certain regions. In addition, we have exclusive rights to operate, manage, franchise and license hotels under the Jaz in the City brand in certain regions.
(2)
As of September 30, 2022, we also operated nine other hotels and had five other hotels in the pipeline, including other partner hotels and other hotel brands in Yongle Huazhu Hotel & Resort Group (excluding Steigenberger Hotels & Resorts and Blossom House).
 
4

TABLE OF CONTENTS
 
We have developed industry-leading, proprietary technology infrastructure that enhances customer experience, increases our operational efficiency, and supports our fast growth. The core of this infrastructure is a comprehensive suite of modularized applications, including a cloud-based property management system and centralized reservation, procurement and revenue management systems. Leveraging our operational experience and technological capabilities, we have built a centralized shared service center and realized the economies of scale made possible through our sizable hotel operations. We have also undertaken a series of industry-first digitalization initiatives to optimize our hotels’ operational efficiency and cost structure and operate “smart” hotels. Our digital transformation initiative, the “Easy” series, has increased the speed and efficiency of our hotels’ entire business processes, from the moment a reservation is made until a guest checks out.
Leveraging our strong brand recognition, massive member traffic, and robust technology infrastructure, we have pioneered a business operating system designed to enhance hotel operations across all fronts. Our business operating system is the result of our years of industry know-how, and it includes innovative ideas that are first tested and refined by our leased and owned business. Subsequently, these ideas can be “plugged-and-played” by our franchisees with confidence, thus allowing us to effectively expand our hotel network in an asset-light manner. We added a net of 2,784 hotels in operation from December 31, 2019 to September 30, 2022, 99.2% of which were manachised and franchised hotels. Apart from receiving franchise fees for these hotels, we also share our technology infrastructure and our vast customers base with our franchisees. In addition to extending our expertise to our manachised and franchised hotels, we can also monetize our core competencies by offering standardized and tailored SaaS and IT solutions to other hotel operators, real estate companies and service apartment providers. We believe that our distinct approach to hospitality has helped us establish a highly differentiated business model that balances scale, quality and returns.
We have recorded outstanding financial performance in recent years, although our financial performance has been adversely affected by COVID-19 since 2020 and was also affected by exchange loss as a result of the Euro’s depreciation in the nine months ended September 30, 2022. Our total revenue was RMB11,212 million, RMB10,196 million, RMB12,785 million and RMB10,156 million (US$1,428 million) in 2019, 2020, 2021 and the nine months ended September 30, 2022, respectively. We had net income attributable to H World Group Limited of RMB1,769 million in 2019. We recorded net loss attributable to H World Group Limited of RMB2,192 million, RMB465 million and RMB1,697 million (US$240 million) in 2020, 2021 and the nine months ended September 30, 2022, respectively. Our Adjusted EBITDA (non-GAAP) amounted to RMB3,349 million, negative RMB244 million, RMB1,571 million and RMB211 million (US$29 million) in 2019, 2020, 2021 and the nine months ended September 30, 2022, respectively. Legacy Huazhu’s Adjusted EBITDA (non-GAAP) amounted to RMB1.1 billion, RMB2.0 billion and RMB327 million (US$46 million) in 2020, 2021 and the nine months ended September 30, 2022, respectively. For more information on our Adjusted EBITDA, see “Item 5. Operating and Financial Review and Prospects — A. Operating Results — Key Performance Indicators” in our Annual Report for 2021 on Form 20-F and “Key Performance Indicators — Financial Key Performance Indicators” in our January Form 6-K (defined below), each of which is incorporated in this prospectus by reference. Our net cash provided by operating activities amounted to RMB3,293 million, RMB609 million, RMB1,342 million and RMB520 million (US$72 million) in these respective periods.
We believe that our core competencies and proven business model well-position us to increase our share in the expanding global lodging industry and continue to deliver encouraging financial performance.
For more information about our company, please see “Item 4. Information on the Company” in our Annual Report for 2021 on Form 20-F, which is incorporated in this prospectus by reference, and any prospectus supplement before investing in any securities that may be offered pursuant to this prospectus.
Corporate Information
Our principal executive offices are located at No. 1299 Fenghua Road, Jiading District, Shanghai 201803, People’s Republic of China. Our telephone number at this address is +86 (21) 6195-2011. Our registered office in the Cayman Islands is located at the offices of Cricket Square, Hutchins Drive, P.O. Box 2681, Grand Cayman, KY1-1111, Cayman Islands. We have appointed Cogency Global Inc.,
 
5

TABLE OF CONTENTS
 
located at 122 East 42nd Street, 18th Floor, New York, NY 10168, as our agent upon whom process may be served in any action brought against us under the securities laws of the United States in connection with offerings of securities registered by the registration statement of which this prospectus is a part.
The SEC maintains an internet site that contains reports, proxy and information statements, and other information regarding issuers that file electronically with the SEC at www.sec.gov. You can also find information on our website at ir.hworld.com. The information contained on our website is not a part of this prospectus.
Additional information with respect to our company is included in the documents incorporated by reference in this prospectus, including our Annual Report for 2021 on Form 20-F.
Our Holding Company Structure and Contractual Arrangements
Our Corporate Structure and Operations in China
Holders of our ADSs do not hold equity interest in our operating subsidiaries, the Consolidated Affiliated Entities or the Consolidated Fund, but instead hold equity interest in H World Group Limited, a Cayman Islands holding company whose consolidated financial results include those of the Consolidated Affiliated Entities and the Consolidated Fund under U.S. GAAP. Our securities that are listed on the NASDAQ Global Select Market and the Hong Kong Stock Exchange are securities of our Cayman Islands holding company, not of our operating subsidiaries or the VIEs.
H World Group Limited is a Cayman Islands holding company that conducts its business primarily through its subsidiaries, a majority of which are based in China and Europe, and for some businesses (including internet-based and international travel agency businesses), the direct holding of which is restricted by PRC law, through the Consolidated Affiliated Entities. Neither H World Group Limited nor its subsidiaries directly own any equity interest in the Consolidated Affiliated Entities. Instead, H World Group Limited relies on contractual arrangements among one of its PRC subsidiaries, the Consolidated Affiliated Entities and the Consolidated Affiliated Entities’ respective nominee shareholders, which allow H World Group Limited, to the extent permitted by PRC law, to:
(i)
direct the activities of the Consolidated Affiliated Entities that most significantly impact the Consolidated Affiliated Entities’ economic performance;
(ii)
receive substantially all of the economic benefits of the Consolidated Affiliated Entities; and
(iii)
have an exclusive option to purchase all or part of the equity interests in the Consolidated Affiliated Entities.
In addition, we serve as the general partner and the fund manager of the Consolidated Fund, which comprises an investment fund and two of its subsidiaries established in the PRC that operate hotel businesses and invest in companies in the hotel industry. While we have a minority equity ownership in the Consolidated Fund, the Consolidated Fund’s partnership arrangement enables us to direct the activities that most significantly affect the economic performance of the entities comprising the Consolidated Fund, as well as receive significant economic benefits of these entities.
As a result of these arrangements, we have control over and are the primary beneficiary of the VIEs (composed of the Consolidated Affiliated Entities and the Consolidated Fund) for accounting purposes and, therefore, we have consolidated the financial results of the VIEs in our consolidated financial statements in accordance with U.S. GAAP. Any references to control or benefits that accrue to us because of the VIEs in this prospectus are limited to, and subject to conditions for consolidation of, the VIEs under U.S. GAAP.
 
6

TABLE OF CONTENTS
 
The following diagram illustrates our corporate structure as of the date of this prospectus, including our significant subsidiaries and other entities that are material to our business and the VIEs:
[MISSING IMAGE: fc_worldgroup-bw.jpg]
Notes:
(1)
We have four affiliated entities consolidated through contractual arrangements: Tianjin Mengguang, Shanghai Huanmei and its wholly-owned subsidiary Huanmei Travel, and Ningbo Futing. The registered shareholders of these Consolidated Affiliated Entities are (i) Mr. Pengfei Jiang, who is the director/supervisor of certain of our subsidiaries, holding 100% of equity interest in Tianjin Mengguang, (ii) Mr. Pengfei Jiang and Mr. Andong Chen, our employee, holding 90% and 10% of equity interest in Shanghai Huanmei, respectively, and (iii) Mr. Dongfu Shi, who is the director/supervisor of certain of our subsidiaries, holding 100% of equity interest in Ningbo Futing.
(2)
Includes our Consolidated Fund, namely Ningbo Hongting, which is a limited liability partnership with Huazhu Hotel Management Co., Ltd, a wholly-owned entity of us, and certain third-party investors serving as the limited partners (“LPs”) and Ningbo Qiji Galaxy Investment Management Center (“Ningbo Qiji”), a wholly-owned entity of us, serving as the general partner (“GP”). Ningbo Hongting and two of its subsidiaries primarily operate hotel businesses and invest in companies in the hotel industry.
The contractual arrangements underlying our VIE model, including our arrangements with the Consolidated Affiliated Entities and the Consolidated Fund, have not been tested in court. There is no entry restriction on foreign investment in the business operated by the Consolidated Fund. However, the Special Administrative Measures for Access of Foreign Investment, or the Negative List (2021 Edition) (as issued by the NDRC, and the MOFCOM, and amended from time to time), and other applicable PRC laws and regulations (including Regulations on Travel Agencies (Revised in 2020)), prohibit direct foreign investment in certain international travel agency businesses and restrict direct foreign investment in certain internet-based businesses. Due to these regulatory restrictions on direct foreign investment, we conduct relevant operations through contractual arrangements with the Consolidated Affiliated Entities, which hold the licenses, permits and approvals that are necessary for operating the relevant restricted businesses in the PRC.
The VIEs in aggregate contributed an insignificant portion (less than 1%) of our total revenues and total net profit (loss) in each of the years ended December 31, 2019, 2020 and 2021 and the nine months ended September 30, 2022, and the impact of the VIEs to our consolidated balance sheets as of
 
7

TABLE OF CONTENTS
 
December 31, 2019, 2020 and 2021 and September 30, 2022 were also immaterial (in aggregate contributing less than 1% of our total assets as of these respective dates). If the PRC government deems that any of our business operations carried out through the VIEs do not comply with PRC regulatory restrictions, especially the restrictions on foreign investment in the relevant industries, or if the relevant regulations or their interpretation change in the future, the PRC regulatory authorities could disallow this structure, which could result in us being subject to penalties or being forced to relinquish its interests in the affected operations. Additionally, potential future actions by the PRC government could affect the legality and enforceability of the contractual arrangements underlying the VIE model, which, consequently, would affect our ability to consolidate the financial results of the VIEs. If any of these happens, there would likely be changes in our operations and/or changes in the value of the securities of the investors. In the worst circumstances, if the contribution from VIEs becomes significant to our operations and the VIE model does not comply with PRC laws and regulations, such changes could cause the value of our securities to significantly decline or become worthless. For more information, see “Risk Factors — Risks Related to Our Corporate Structure” below in this prospectus.
Contractual Arrangements with the Consolidated Affiliated Entities
We have entered into a series of contractual arrangements with each of Tianjin Mengguang, Shanghai Huanmei and Ningbo Futing and the respective nominee shareholder(s) of the Consolidated Affiliated Entities (the “Affiliated Entity Shareholders”), as described in more detail below, including (i) the power of attorney, the share pledge agreement and the loan agreement, which provide us with effective control over and ability to receive significant economic benefits from the Consolidated Affiliated Entities to the extent permitted by PRC law; and (ii) exclusive option agreements, which provide us with exclusive options to purchase all or part of the equity interests in the Consolidated Affiliated Entities to the extent permitted by PRC law.
The contractual arrangements with each of Tianjin Mengguang, Shanghai Huanmei and Ningbo Futing were entered into by and among HZ Hotel Management, the Consolidated Affiliated Entities and each of their respective nominee shareholder(s). The contractual arrangements between each Consolidated Affiliated Entity on the one hand, and HZ Hotel Management and the respective Affiliated Entity Shareholders on the other hand, are all on substantially the same terms, which are summarized below:
Share Pledge Agreement
Pursuant to the Share Pledge Agreement among HZ Hotel Management, the Consolidated Affiliated Entity and the Affiliated Entity Shareholders, the Affiliated Entity Shareholders have pledged 100% equity interest in the Consolidated Affiliated Entity to HZ Hotel Management to guarantee the performance by the Consolidated Affiliated Entity and its shareholder(s) of their obligations under the contractual arrangements. Pursuant to this agreement, HZ Hotel Management has right to claim dividends or distributive profits with regard to the pledged shares from the Consolidated Affiliated Entity. The Consolidated Affiliated Entity Shareholders also agreed, without HZ Hotel Management’s prior written consent, not to transfer the pledged shares, or establish or permit the existence of any security interest or other encumbrance on the pledged shares, except by the performance of the Exclusive Option Agreement. The Share Pledge Agreement will remain effective until the Consolidated Affiliated Entity and the Affiliated Entity Shareholders have discharged all their obligations and fully paid all the amounts payable under the contractual arrangements.
Loan Agreement
Pursuant to the Loan Agreement among HZ Hotel Management and the respective Affiliated Entity Shareholders, HZ Hotel Management agrees to provide the shareholders of the Consolidated Affiliated Entity with a loan to fund the Consolidated Affiliated Entity. This loan will be repaid only by transfer of Affiliated Entity Shareholders’ equity interest in the Consolidated Affiliated Entity to HZ Hotel Management or any person designated by HZ Hotel Management pursuant to the Exclusive Option Agreement. Without the prior written consent of HZ Hotel Management, Affiliated Entity Shareholders may not, in any manner, among other things, supplement or amend the articles of associations of the Consolidated
 
8

TABLE OF CONTENTS
 
Affiliated Entity; increase or reduce its registered capital or change the structure of its registered capital in other manners; sell, transfer, pledge or dispose of its assets, legal or beneficial interests in business or revenue or allow any encumbrance on such assets, business or revenue; assume, inherit, guarantee any debt, or allow the existence of any debt, except for debts incurred in the ordinary course of business and debts known and agreed in writing by HZ Hotel Management; cause the Consolidated Affiliated Entity to enter into any material contract with value above RMB100,000 outside the ordinary course of business; provide loans or credits in any form to any other persons; cause or permit to merge, consolidate with, acquire or invest in any other persons; or distribute dividends to its shareholders. The loan agreement will remain effective until ten years after the date of the Loan Agreement and the loan under this agreement should be fully repaid before or upon the termination of the Loan Agreement.
Exclusive Option Agreement
Pursuant to the Exclusive Option Agreement among HZ Hotel Management, the Consolidated Affiliated Entity and the Affiliated Entity Shareholders, the Affiliated Entity Shareholders irrevocably grant HZ Hotel Management or any third party designated by HZ Hotel Management an exclusive option to purchase all or part of their equity interests in the Consolidated Affiliated Entity at the higher of (i) the lowest price permitted by applicable PRC laws and (ii) a nominal price of RMB100. This agreement will remain effective until 20 years after the date of the agreement, and will be automatically renewed at the discretion of HZ Hotel Management.
Power of Attorney
Pursuant to the Power of Attorney given by the Affiliated Entity Shareholders, the Affiliated Entity Shareholders irrevocably authorize HZ Hotel Management or any person(s) designated by HZ Hotel Management to act as his or her attorney-in-fact to exercise all of his or her rights as a shareholder of the Consolidated Affiliated Entity, including, but not limited to, the right to call and attend shareholders’ meetings, vote, sell, transfer, pledge or dispose of any or all of the shares, nominate, appoint or remove the directors, supervisors and senior management, and other shareholders rights conferred by the articles of association of the Consolidated Affiliated Entity and the relevant laws and regulations. This power of attorney will remain in force as long as the shareholder remains a shareholder of the respective Consolidated Affiliated Entity unless otherwise instructed by us. The Affiliated Entity Shareholders shall not have the right to terminate this power of attorney or revoke the appointment of the attorney-in-fact.
These contractual arrangements may not be as effective as direct ownership in providing us with control over the Consolidated Affiliated Entities. If the Consolidated Affiliated Entities or their shareholders fail to perform their respective obligations under these contractual arrangements, our recourse to the assets held by the Consolidated Affiliated Entities is indirect and we may have to incur substantial costs and expend significant resources to enforce such arrangements in reliance on legal remedies under PRC law. These remedies may not always be effective, particularly in light of uncertainties in the PRC legal system. Furthermore, in connection with litigation, arbitration or other judicial or dispute resolution proceedings, assets under the name of any record holder of equity interest in the Consolidated Affiliated Entities, including such equity interest, may be put under court custody. As a consequence, we cannot be certain that the equity interest will be disposed of pursuant to the contractual arrangement or ownership by the record holder of the equity interest.
There are substantial uncertainties regarding the interpretation and application of current and future PRC laws, regulations and rules, and regarding the status of the rights of our Cayman Islands holding company with respect to its contractual arrangements with the Consolidated Affiliated Entities, and their shareholders. See “Risk Factors — Risks Related to Our Corporate Structure — Uncertainties exist with respect to the interpretation and implementation of the Foreign Investment Law and its implementing rules and how they may impact our business, financial condition and results of operations” and “Risk Factors — Risks Related to Our Corporate Structure — The nominee shareholders of the Consolidated Affiliated Entities may have potential conflicts of interest with us, which may materially and adversely affect our business and financial condition” below in this prospectus for more details regarding these uncertainties.
 
9

TABLE OF CONTENTS
 
Partnership Arrangement with the Consolidated Fund
In 2017, Ningbo Qiji, as the GP, and Huazhu Hotel Management Co., Ltd and certain third-party investors, as the LPs, entered into a Limited Partnership Agreement (the “LPA”) to establish Ningbo Hongting. Ningbo Qiji and Huazhu Hotel Management Co., Ltd together hold 40% of partnership interests in Ningbo Hongting. The term of the partnership as stipulated in the LPA is 10 years.
Pursuant to the LPA, the GP, acting as the managing partner for Ningbo Hongting, is solely responsible for the management and the execution of all the activities required to carry on the main objectives of Ningbo Hongting and receive significant economic benefits. The LPs have limited influence over Ningbo Hongting’s investment decisions.
Transfer of Cash within Our Organization
H World Group Limited is a holding company with no material operations of its own. H World Group Limited conducts its operations primarily through its subsidiaries in China and Europe. Under legacy Huazhu, H World Group Limited generally transfers cash to its Hong Kong or Singapore subsidiaries, by way of loans and capital contributions, and these Hong Kong or Singapore subsidiaries generally transfer cash to its PRC subsidiaries by making capital contributions or providing loans to them. H World Group Limited may also directly transfer cash to its PRC subsidiaries by making capital contributions or providing loans to them. These PRC subsidiaries generally transfer cash to the VIEs by loans or by making payment to the VIEs for inter-group transactions. These PRC subsidiaries generally transfer cash to these Hong Kong or Singapore subsidiaries by way of repayment of loans and dividends, and these Hong Kong or Singapore subsidiaries generally transfer cash to H World Group Limited through repayment of loans.
To a lesser extent, H World Group Limited and its subsidiaries may transfer cash to entities of Deutsche Hospitality by way of loans, if needed.
Except as disclosed in the table and discussion below, the VIEs have not distributed and do not currently have any plans to distribute any earnings or settle any amounts owed under the contractual agreements to our subsidiaries. The VIEs in aggregate contributed an insignificant portion (less than 2%) of our total retained earnings as of December 31, 2019, 2020 and 2021 and September 30, 2022.
The following table presents the cash flows among us, our subsidiaries and the VIEs for the years ended December 31, 2019, 2020 and 2021 and the nine months ended September 30, 2022.
Cash Transfers between Our Company, Subsidiaries and VIEs (unaudited)
(RMB in Millions)
For the years ended December 31,
For the nine
months ended
September 30,
2022
Cash flows between subsidiaries and VIEs
2019
2020
2021
Loans from subsidiaries to the VIEs under the contractual arrangements
5 5 1
Cash received by the VIEs from subsidiaries for
services
34 29 34 20
Loans to subsidiaries by the VIEs
(8) (14) (21) (2)
Repayment of loans by subsidiaries
3 7 5
Cash flows between holding company and subsidiaries(1)
2019 2020 2021 2022
Loans to subsidiaries
(1,039) (6,267) (1,050) (34)
Repayment of loans by subsidiaries
9 1,099
Note:
(1)
Includes overseas and PRC subsidiaries.
 
10

TABLE OF CONTENTS
 
For the years ended December 31, 2019, 2020 and 2021 and the nine months ended September 30, 2022,

our subsidiaries paid service fees of approximately RMB34 million, RMB29 million, RMB34 million and RMB20 million (US$3 million), respectively, to the VIEs for telecommunication services and internet-related services provided to our hotels;

cash inflows of the VIEs were primarily provided via loan arrangements with our subsidiaries, our payment to the VIEs for inter-group transactions, and capital contributions of the nominee shareholders. For example, HZ Hotel Management, which is our subsidiary that entered into contractual arrangements with the Consolidated Affiliated Entities, provided loans of approximately RMB5 million to nominee shareholders of Shanghai Huanmei in 2020 as capital contributions to the VIEs, the cash flows of which have been included in “loans from subsidiaries to the VIEs under the contractual arrangements” in the table above;

the VIEs lent approximately RMB8 million, RMB14 million, RMB21 million and RMB2 million (US$0.3 million) to our subsidiaries other than HZ Hotel Management, and these subsidiaries repaid approximately nil, RMB3 million, RMB7 million and RMB5 million (US$1 million) to the VIEs for loans that the VIEs previously provided to them; and

cash was transferred from us to our subsidiaries primarily through shareholder loans. In these same respective periods, our subsidiaries borrowed approximately RMB1,039 million, RMB6,267 million, RMB1,050 million and RMB34 million (US$5 million) from us, and these subsidiaries repaid approximately RMB9 million, nil, nil and RMB1,099 million (US$154 million) to us for such loans.
Other than the transfers described above, no assets were transferred among us, our subsidiaries, and the VIEs for the years ended December 31, 2019, 2020 and 2021 and the nine months ended September 30, 2022.
Restrictions on Cash Transfers to Us
H World Group Limited is a holding company with no material operations of its own. We conduct our operations primarily through our subsidiaries in China and Europe. We face various restrictions and limitations on foreign exchange; our ability to transfer cash between entities, across borders and to U.S. investors; and our ability to distribute earnings from our subsidiaries and/or the VIEs, to us and holders of the ADSs as well as the ability to settle amounts owed under the contractual arrangements with the VIEs. If our subsidiaries or any newly formed subsidiaries incur debt on their own behalf in the future, the instruments governing their debt may restrict their ability to pay dividends to us. In addition, our subsidiaries are permitted to pay dividends to us only out of their retained earnings, if any, as determined in accordance with PRC accounting standards and regulations. Pursuant to laws applicable to entities incorporated in the PRC, our subsidiaries in the PRC must make appropriations from after-tax profit to non-distributable reserve funds. In particular, subject to certain cumulative limits, the statutory reserve fund requires an annual appropriation of 10% of after-tax profit (as determined under accounting principles generally accepted in the PRC at each year-end) until the accumulative amount of such reserve fund reaches 50% of a PRC subsidiary’s registered capital. These reserve funds can only be used for such specific purposes as provided in PRC laws, and are not distributable as cash dividends. In addition, due to restrictions on the distribution of share capital from our PRC subsidiaries, the share capital of our PRC subsidiaries is considered restricted. As a result of these requirements under PRC laws and regulations, as of September 30, 2022, approximately RMB3,656 million (US$514 million) was not available for distribution to us by our PRC subsidiaries in the form of dividends, loans, or advances.
Due to various requirements imposed by PRC regulations on loans to and direct investment in PRC entities by offshore holding companies, we and the VIEs may not be able to obtain the necessary government approvals or complete the necessary government registrations or other procedures on a timely basis, or at all, with respect to future loans by us to our PRC subsidiaries or the VIEs or with respect to future capital contributions by us to our PRC subsidiaries. These requirements may delay or prevent us from using our offshore funds to make loans or capital contributions to our PRC subsidiaries
 
11

TABLE OF CONTENTS
 
and the VIEs, and thus may restrict our ability to execute our business strategy, and materially and adversely affect our liquidity and our ability to fund and expand our business.
In addition, uncertainties regarding the interpretation and implementation of the contractual arrangements with the VIEs could limit our ability to enforce these agreements. If the PRC authorities determine that the contractual arrangements constituting part of the VIE structure do not comply with PRC regulations, or if current regulations change or are interpreted differently in the future, our ability to settle amounts owed by the VIEs under the VIE agreements may be seriously hindered.
Furthermore, due to restrictions on foreign exchange placed on our PRC subsidiaries and the VIEs by the PRC government under PRC laws and regulations, to the extent cash is located in the PRC or within a PRC-domiciled entity and may need to be used to fund our operations outside of the PRC, the funds may not be available due to such limitations unless and until related approvals and registrations are obtained. Under regulations of the State Administration of Foreign Exchange (“SAFE”), the Renminbi is not convertible into foreign currencies for capital account items, such as loans, repatriation of investments and investments outside of China, unless the prior approvals and registrations of the SAFE and other competent PRC authorities are obtained.
Dividends or Distributions to US investors
Starting from 2018, each year we have considered making moderate dividend distributions within the range of 0.5% to 2.0% of our market capitalization from current-year net income.
Our company did not distribute cash dividends to our shareholders in 2021, as it was restricted from distributing cash dividends until June 30, 2021 pursuant to a waiver from certain financial covenants that we obtained on April 17, 2020 for our syndicated bank loans; we have paid off these syndicated bank loans as of the date of this prospectus. On March 3, 2022, our company declared a cash dividend of approximately US$68 million, which was paid in full in April 2022.
H World Group Limited’s source of dividends has come primarily from dividends from our PRC subsidiaries.
Taxation on Dividends or Distributions
The PRC Enterprise Income Tax Law and its implementing regulations (collectively “EIT Law”) provide that enterprises established outside of China whose “de facto management bodies” are located in China are considered resident enterprises. Currently, it is still unclear whether the PRC tax authorities would determine that we should be classified as a PRC resident enterprise. See “Item 10. Additional Information — E. Taxation — PRC Taxation” in our Annual Report for 2021 on Form 20-F.
The EIT Law imposes a withholding tax of 10% on dividends distributed by a PRC subsidiary to its immediate holding company outside of China, if such immediate holding company is considered a non-resident enterprise without any establishment or place of business within China or if the dividends received have no connection with the establishment or place of business of such immediate holding company within China, unless such immediate holding company’s jurisdiction of incorporation has a tax treaty with China that provides for a preferential withholding tax rate. A holding company which is a tax resident in Hong Kong, for example, would be subject to a 5% withholding tax on dividends under the Tax Arrangement between the PRC central government and the Hong Kong Special Administrative Region, if the holding company is the beneficial owner of the dividends and holds more than 25% of the share capital of the PRC company.
The EIT Law provides that PRC resident enterprises are generally subject to a uniform 25% enterprise income tax rate on their worldwide income. Therefore, if we are treated as a PRC resident enterprise, we will be subject to PRC income tax on our worldwide income at the 25% uniform tax rate, which could have an impact on our effective tax rate and an adverse effect on our net income and results of operations, although we may be exempted from enterprise income tax on dividends distributed from our directly or indirectly controlled non-PRC subsidiaries sourced from outside China, since such income received by PRC resident enterprise may be tax exempted subject to certain requirements and limitations under the EIT Law.
 
12

TABLE OF CONTENTS
 
Our German subsidiaries are permitted to pay dividends from their distributable profit as long as there are no agreements, such as debt covenants, that restrict such payments, in which regulations applying to limited liability companies (Gesellschaft mit beschränkter Haftung) have to be taken into account. Pursuant to the Companies Act 1967 of Singapore, dividends are only payable out of profits. Typically, the directors of the relevant companies will recommend a particular rate of dividend and these subsidiaries will, in general meetings, declare the dividend subject to the maximum recommended by the directors.
In 2019, 2020, 2021 and the nine months ended September 30, 2022, RMB1,956 million, nil, nil and RMB943 million (US$133 million) were paid as dividends from our PRC subsidiaries to our Hong Kong and Singapore subsidiaries, respectively. Except as disclosed under “— Transfer of Cash within Our Organization,” no dividend or distribution was made by our offshore subsidiaries to our company in 2019, 2020, 2021 and the nine months ended September 30, 2022.
For purposes of illustration only, the following discussion reflects the hypothetical taxes that might be required to be paid in Mainland China, Hong Kong and Singapore, assuming that: (i) we have taxable earnings in the PRC subsidiaries/VIEs, and (ii) we determine to pay dividends with funds derived from our earnings in the PRC subsidiaries/VIEs in the future. The illustration below, presented by percentages, starts with pre-tax earnings of our PRC subsidiaries and VIEs and concludes with the percentage of that amount payable to our company as dividends.
Taxation
Scenario(1)
Statutory Tax and
Standard Rates
Hypothetical pre-tax earnings in the PRC subsidiaries/VIEs
100%
Tax on earnings at statutory rate of 25% at WFOE(2) level
(25)%
Amount to be distributed as dividend from WFOE(2) to Hong Kong or Singapore entities
75%
Withholding tax at standard rate of 10%(3)
(7.5)%
Amount to be distributed as dividend at Hong Kong entities level/Singapore entities
level and net distribution to H World Group Limited(4)
67.5%
Notes:
(1)
For purposes of this example, the tax calculation has been simplified. The hypothetical book pre-tax earnings amount is assumed to equal Chinese taxable income.
(2)
We use the term “WFOE” to refer to our wholly-owned subsidiary in the PRC that is the counterparty to the VIEs in our contractual arrangements with them.
(3)
The EIT Law imposes a withholding income tax of 10% on dividends distributed by a PRC subsidiary to its immediate holding company outside of Mainland China. A lower withholding income tax rate of 5% is applied if the immediate holding company is a Hong Kong or Singapore entity which is the beneficial owner of the dividends and holds more than 25% of the share capital of the PRC subsidiary. There is no incremental tax at Hong Kong or Singapore entities level for any dividend distribution to H World Group Limited.
(4)
If the treaty benefit is available and a 5% withholding income tax rate is imposed, the withholding tax would be 3.75% of the hypothetical book pre-tax earnings amount and the amount to be distributed as dividend at Hong Kong or Singapore entities level and net distribution to H World Group Limited would be 71.25%.
Currently, it is still unclear whether the PRC tax authorities will determine that we should be classified as a PRC resident enterprise. If we are deemed to be a PRC resident enterprise by the PRC tax authorities, dividends paid to our non-PRC individual shareholders, including our ADS holders, and any gain realized on the transfer of ADSs or ordinary shares by such holders may be subject to PRC individual income tax at a rate of 20%, which in the case of dividends may be withheld at source. Any such tax may reduce the returns on your investment in the ADSs or ordinary shares. See “Item 3. Key Information — 3.D. Risk Factors — Risks Related to Doing Business in China — It is unclear whether we will be considered as a PRC resident enterprise under the Enterprise Income Tax Law of the PRC, and depending on the determination of our PRC resident enterprise status, if we are not treated as a PRC resident enterprise, dividends paid to us by our PRC subsidiaries will be subject to PRC withholding tax; if we are treated as a PRC resident enterprise, we may be subject to 25% PRC income tax on our
 
13

TABLE OF CONTENTS
 
worldwide income, and holders of our ADSs or ordinary shares that are non-PRC resident investors may be subject to PRC withholding tax on dividends on and gains realized on their transfer of our ADSs or ordinary shares” in our Annual Report for 2021 on Form 20-F.
Permits and Permission Required from the PRC Authorities for Our Operations
As advised by our PRC counsel, JunHe LLP, as of the date of this prospectus, none of our PRC subsidiaries or VIEs are required to obtain any further permission or approval from the CSRC, Cyberspace Administration of China, or the CAC, or other PRC regulatory authorities to approve our contractual arrangements with the VIEs and their respective shareholders other than the permissions related to certain businesses operated by the Consolidated Affiliated Entities, or the renewal of the permission or approval we have already obtained (if applicable).
JunHe LLP is of the view that:
(a)   pursuant to Provisions on the Administration of Overseas Securities Offerings and Listings by Domestic Companies (Draft for Comments) (the “Draft Administrative Provisions”) and the Administrative Measures for the Filing of Overseas Securities Offerings and Listings by Domestic Companies (Draft for Comments) (the “Draft Overseas Listing Regulations”), if the offering and listing of securities in an overseas market are made in the name of an offshore entity based on equity, assets, earnings or other similar rights of PRC companies that operate the offshore entity’s main businesses, an offering or listing of securities would be subject to filing requirements. However, as at this stage the Draft Administrative Provisions and the Draft Overseas Listing Regulations were released only for soliciting public comment and have not yet come into effect, none of our company, our PRC subsidiaries or the VIEs is subject to the filing requirements described in them with respect to the offering and listing of securities by our company in the overseas market; and
(b)   with respect to the regulatory requirements for cyber security and data protection, according to the Cybersecurity Review Measures, which became effective in February 2022, a company is subject to cybersecurity review if it affects or may affect national security and falls under any of the following circumstances: (i) it is a critical information infrastructure operator (“CIIO”) who purchases network products and service, or (ii) it is a network platform operator who carries out data processing activities. In addition, any network platform operator possessing over one million users’ individual information must apply for a cybersecurity review before listing abroad. Relevant PRC governmental authorities may also initiate cybersecurity review if they determine that certain network products, services, or data processing activities affect or may affect national security.
As of the date of this prospectus, none of our company, our subsidiaries or the VIEs has received any notice from the CAC or other PRC regulatory authorities that identifies any of these entities as a CIIO under the Cybersecurity Review Measures, or has been required to go through a cybersecurity review by any PRC authorities.
In November 2021, the CAC promulgated the Draft Administrative Regulations on Cyber Data Security, or the Draft Cyber Data Security Regulations, for public comment. These draft regulations set forth different scenarios under which data processors would be required to apply for cybersecurity review, including, among others, (i) merger, reorganization or division of Internet platform operators with significant data resources related to national security, economic development or public interests that affects or may affect national security; (ii) overseas listing of issuers who process over one million users’ personal information; (iii) Hong Kong listing that affects or may affect national security; or (iv) other data processing activities that affect or may affect national security. In addition, data policies and rules and any material amendments thereof of large Internet platform operators with over 100 million daily active users would be evaluated by a third-party organization designated by the CAC and be approved by the respective local branch of cyberspace and telecommunication at the provincial or above level. However, there is no definite timetable as to when these draft regulations will be enacted. As such, none of our company, our PRC subsidiaries or the VIEs is required to obtain approval from CAC.
On July 7, 2022, the CAC issued the Measures for the Security Assessment of Data Cross-border Transfer, or the Security Assessment Measures, which became effective on September 1, 2022. In
 
14

TABLE OF CONTENTS
 
accordance with the Security Assessment Measures, a data processor should apply to the CAC for a security assessment under certain circumstances, including, among others, (i) where a data processor provides important data abroad; (ii) where a critical information infrastructure operator or a data processor processing personal information of over one million people provides personal information abroad; (iii) where a data processor has provided personal information of 100,000 people or sensitive personal information of 10,000 people in total abroad since January 1 of the previous year; and (iv) other circumstances prescribed by the CAC. Moreover, the Security Assessment Measures provide that for non-compliant cross-border data transfers that had been carried out before this regulation came into effect, rectification must be completed within six months from the effective date of the regulation. Since the Security Assessment Measures are relatively new, it remains uncertain whether relevant governmental authorities will implement this regulation in ways that may negatively affect us.
There remains uncertainty as to how current or future relevant rules published by the CSRC and the CAC will be interpreted or implemented, and the opinions summarized above are subject to new laws, rules and regulations and/or detailed implementations and interpretations. In addition, PRC laws and regulations governing the conditions and the requirements of such approval are uncertain, and the relevant government authorities have broad discretion in interpreting these laws and regulations. Accordingly, the PRC regulatory authorities may take a different view than what is described above. PRC government authorities that regulate our business and other participants in our industry may not agree that our corporate structure or any of the above contractual arrangements comply with PRC licensing, registration or other regulatory requirements, with existing policies or with requirements or policies that may be adopted in the future.
Furthermore, under current PRC laws, regulations and regulatory rules, our PRC subsidiaries or VIEs may be required to obtain permissions from the CSRC, and may be required to go through cybersecurity review by the CAC, in connection with any offering and listing in an overseas market. If we fail to obtain the relevant approval or complete other review or filing procedures for any future offshore offering or listing, we may face sanctions by the CSRC or other PRC regulatory authorities, which could include fines and penalties on our operations in China, limitations on our operating privileges in China, restrictions on or prohibition of the payments or remittance of dividends by our subsidiaries in China, restrictions on or delays to our financing transactions offshore, or other actions that could have a material adverse effect on our business, financial condition, results of operations, reputation and prospects, as well as the trading price of our ADSs.
The PRC government has recently indicated an intent to exert more oversight and control over offerings that are conducted overseas and/or foreign investment in China-based issuers. For more detailed information, see “Item 3. Key Information — D. Risk Factors — Risks Related to Doing Business in China — Recent regulatory developments in China may subject us to additional regulatory review and disclosure requirements, expose us to government interference, or otherwise restrict or completely hinder our ability to offer securities and raise capital outside China, which could adversely affect our business operations and cause the value of our securities to significantly decline or become worthless” in our Annual Report for 2021 on Form 20-F.
Recent Regulatory Developments
Cyber Security Review and Data Privacy Regulations
Recently, the PRC governmental authorities have promulgated, among others, the Personal Information Protection Law of the PRC and the Data Security Law of the PRC to ensure cybersecurity, data and personal information protection. These new laws, as well as other proposed regulations, demonstrate that relevant laws and regulations governing these areas are developing along with the enforced and constantly tightening of relevant regulatory supervision. The State Council of the PRC promulgated the Regulations on the Protection of the Security of Critical Information Infrastructure on July 30, 2021, which took effect on September 1, 2021. This regulation requires, among other things, that certain competent authorities identify and protect critical information infrastructures. In addition, in November 2021, the CAC promulgated the Draft Cyber Data Security Regulations for public comments, which set forth different scenarios where data processors should apply for cybersecurity review. The
 
15

TABLE OF CONTENTS
 
CAC and a number of other departments under the State Council promulgated the Cybersecurity Review Measures on December 28, 2021, which became effective on February 15, 2022. According to this regulation, critical information infrastructure operators purchasing network products and services and network platform operators carrying out data processing activities, which affect or may affect national security, are required to conduct cybersecurity review. On July 7, 2022, the CAC issued the Security Assessment Measures, which became effective on September 1, 2022 and require a data processor to apply to the CAC for a security assessment under certain circumstances. See “— Permits and Permission Required from the PRC Authorities for Our Operations” above in this prospectus for more information.
On September 1, 2021, the Data Security Law of the PRC became effective, which imposes data security and privacy obligations on entities and individuals conducting data-related activities, and introduces a data classification and hierarchical protection system. In addition, the Standing Committee of the National People’s Congress promulgated the Personal Information Protection Law of the PRC (the “PIPL”) on August 20, 2021, and this law took effect on November 1, 2021. The PIPL further emphasizes processors’ obligations and responsibilities for personal information protection and sets out the basic rules for processing personal information and the rules for cross-border provision of personal information. Under the Draft Cyber Data Security Regulations for public comments, critical data processors or foreign-listed data processors are required to carry out annual data security evaluations and submit evaluation reports to the municipal cyberspace administration authority. We have implemented comprehensive cybersecurity and data protection policies, procedures and measures to safeguard personal information and ensure secured storage and transmission of data and prevent unauthorized access or use of data. However, we cannot guarantee that the regulators will agree with us or will not in the future adopt new laws and regulations that restrict our business operations.
There are uncertainties as to the interpretation and application of these cybersecurity and data privacy laws, regulations and standards, and they may be interpreted and applied in a manner that is inconsistent with our current policies and practices or require changes to the features of our data systems. If the CSRC, the CAC or other regulatory agencies later deem us to be a CIIO and require that we obtain their approvals for our offshore offerings, we may be unable to obtain such approvals in a timely manner, or at all, and such approvals may be rescinded even if obtained. Any such circumstance could significantly limit or completely hinder our ability to continue to offer securities to investors and cause the value of our securities to significantly decline or be worthless. In addition, implementation of industry-wide regulations affecting our business operations could limit our ability to attract new customers and/or users and cause the value of our securities to significantly decline. Therefore, investors of our company and our business face potential uncertainties from actions taken by the PRC government affecting our business.
Potential CSRC Approval on Overseas Listing
On July 6, 2021, the General Office of the Central Committee of the Communist Party of China and the General Office of the State Council jointly issued the Opinions on Severe and Lawful Crackdown on Illegal Securities Activities. These opinions emphasized the need to strengthen the administration over illegal securities activities and the supervision on overseas listings by China-based companies. These opinions proposed to take effective measures, such as promoting the construction of relevant regulatory systems, to deal with the risks and incidents facing China-based overseas-listed companies and the demand for cybersecurity and data privacy protection. These opinions and any related implementation rules to be enacted may subject us to additional compliance requirement.
On December 24, 2021, the CSRC promulgated the Draft Administrative Provisions and the Draft Overseas Listing Regulations for public comment. These draft regulations would require Chinese companies that seek to offer and list securities in overseas markets to fulfill the filing procedures with and report relevant information to the CSRC, and would require that (a) an initial filing be submitted within three working days after the application for an initial public offering in an overseas market is submitted, and (b) a second filing be submitted within three working days after the listing is completed. Moreover, an overseas offering and listing would be prohibited under circumstances if (i) it is prohibited by PRC laws, (ii) it may constitute a threat to or endanger national security as reviewed and determined by
 
16

TABLE OF CONTENTS
 
competent PRC authorities, (iii) it has material ownership disputes over equity, major assets, and core technology, (iv) in the last three years, the Chinese operating entities and their controlling shareholders and actual controllers have committed relevant prescribed criminal offenses or are currently under investigation for suspicion of criminal offenses or major violations, (v) the directors, supervisors, or senior executives have been subject to administrative punishment for severe violations, or are currently under investigations for suspicion of criminal offenses or major violations in the recent three years, or (vi) it has other circumstances as prescribed by the State Council. In addition, these draft regulations stipulate that when determining whether an offering and listing would be deemed as “an indirect overseas offering and listing by a Chinese company,” the principle of “substance over form” would be followed, and if the issuer meets the following conditions, its offering and listing would be determined as an “indirect overseas offering and listing by a Chinese company” and would therefore be subject to the filing requirement: (i) the revenues, profits, total assets or net assets of the Chinese operating entities in the most recent financial year account for more than 50% of the corresponding data in the issuer’s audited consolidated financial statements for the same period; and (ii) the majority of senior management in charge of business operation are Chinese citizens or have domicile in the PRC, and their principal place of business is located in the PRC or main business activities are conducted in the PRC.
As of the date of this prospectus, the content and effective date of the Draft Administration Provisions and the Draft Overseas Listing Regulations are subject to change and uncertainty. It is uncertain whether the Draft Administration Provisions and the Draft Overseas Listing Regulations would apply to the follow-on offerings or other offerings of the Chinese companies, like us, that are already listed overseas.
We have been closely monitoring regulatory developments in China regarding any necessary approvals from the CSRC, the CAC, or other PRC regulatory authorities required for overseas listings. As of the date of this prospectus, we have not received any inquiry, notice, warning, sanctions or regulatory objection from the CSRC or the CAC. Because these regulatory actions are relatively new, it is uncertain how soon legislative or regulatory bodies will respond and what existing or new laws or regulations or detailed implementations and interpretations will be modified or promulgated, if any, or the potential impact such modified or new laws and regulations will have on our daily business operation, our ability to accept foreign investments and listing on a U.S. or other foreign exchanges. PRC laws and their interpretations and enforcement continue to develop and are subject to change, and the PRC government may adopt other rules and restrictions in the future. See “Item 3. Key Information — D. Risk Factors — Risks Related to Doing Business in China” in our Annual Report for 2021 on Form 20-F for more details.
The Holding Foreign Companies Accountable Act
Our financial statements contained in this prospectus have been audited by Deloitte Touche Tohmatsu Certified Public Accountants LLP, an independent registered public accounting firm that is headquartered in Shanghai, China with offices in other cities in China. It is a firm registered with the PCAOB, and is required by the laws of the U.S. to undergo regular inspections by the PCAOB to assess its compliance with the laws of the U.S. and professional standards. According to Article 177 of the PRC Securities Law which became effective in March 2020, the securities regulatory authority of the State Council may establish a regulatory cooperation mechanism with the securities regulatory authorities of another country or region, to implement cross-border supervision and administration (“Regulatory Cooperation Mechanism”); no overseas securities regulator is allowed to directly conduct investigation or evidence collection activities within the territory of the PRC. Accordingly, without a Regulatory Cooperation Mechanism or the consent of the competent PRC securities regulators and relevant authorities, no organization or individual may provide the documents and materials relating to securities business activities to overseas parties.
The HFCA Act was enacted on December 18, 2020. The HFCA Act states if the SEC determines that a company has filed audit reports issued by a registered public accounting firm that has not been subject to inspection by the PCAOB for three consecutive years beginning in 2021, the SEC shall prohibit such securities from being traded on a national securities exchange or in the over the counter trading market in the U.S. The SEC has adopted rules to implement the HFCA Act and, pursuant to the HFCA
 
17

TABLE OF CONTENTS
 
Act, the PCAOB issued a report notifying the SEC of its determinations on December 16, 2021 that it was unable to inspect or investigation completely accounting firms headquartered in mainland China or Hong Kong, including our auditor Deloitte Touche Tohmatsu Certified Public Accountants LLP. We were also conclusively identified as a “Commission-Identified Issuer” under the HFCA Act on May 26, 2022 in respect of our Annual Report for 2021 on Form 20-F filed on April 27, 2022. Further, on December 29, 2022, the AHFCA Act was signed into law by the U.S. president as part of the fiscal year 2023 omnibus spending legislation, which reduced the number of consecutive non-inspection years required for triggering the prohibitions under the HFCA Act from three years to two. As a result, the risk has been heightened.
On August 26, 2022, the PCAOB signed a Statement of Protocol with the CSRC and the Ministry of Finance of the PRC, taking a first step toward opening access for the PCAOB to inspect and investigate registered public accounting firms headquartered in Mainland China and Hong Kong. On December 15, 2022, the PCAOB announced its determination that it has been able to inspect and investigate audit firms in mainland China and Hong Kong completely for purposes of the HFCA Act, and the PCAOB vacated its December 16, 2021 determinations. Based on this announcement, we do not expect to be a Commission-Identified Issuer in respect of our annual report for 2022 on Form 20-F to be filed in 2023. However, the PCAOB stated that should PRC authorities obstruct the PCAOB’s ability to inspect or investigate completely in any way and at any point in the future, the PCAOB Board will act immediately to consider the need to issue new determinations consistent with the HFCA Act. While we currently do not expect the HFCA Act or the AHFCA Act to prevent us from maintaining the trading of our ADSs in the U.S., uncertainties exist with respect to future determinations of the PCAOB in this respect and any further legislative or regulatory actions to be taken by the U.S. or Chinese governments that could affect our listing status in the U.S.
The delisting of our ADSs, or the threat of their being delisted, may materially and adversely affect the value of your investment. See “Risk Factors — Risks Related to Doing Business in China — If the PCAOB is unable to inspect our auditors as required under the HFCA Act, the SEC will prohibit the trading of our ADSs, which may materially and adversely affect the value of your investment” in this prospectus for more details.
 
18

TABLE OF CONTENTS
 
RISK FACTORS
Investing in our securities involves risk. Before you decide to buy our securities, you should carefully consider the risks described below and in our Annual Report for 2021 on Form 20-F, which is incorporated herein by reference, as well as the risks that are described in the applicable prospectus supplement and in other documents incorporated by reference into this prospectus. If any of these risks actually occurs, our business, financial condition and results of operations could suffer, and you may lose all or part of your investment.
Please see “Where You Can Find More Information About Us” and “Incorporation of Documents by Reference” for information on where you can find the documents we have filed with or furnished to the SEC and which are incorporated into this prospectus by reference.
Risks Related to Doing Business in China
If the PCAOB is unable to inspect our auditors as required under the HFCA Act, the SEC will prohibit the trading of our ADSs, which may materially and adversely affect the value of your investment.
The HFCA Act was enacted into law on December 18, 2020. Under the HFCA Act, if the SEC determines that we have filed audit reports issued by a registered public accounting firm that has not been subject to inspection by the PCAOB for three consecutive years (beginning with those we filed in 2022), the SEC will prohibit our securities, including our ADSs, from being traded on a U.S. national securities exchange, including the NYSE, or in the over-the-counter trading market in the U.S. Each chamber of the U.S. On December 29, 2022, the AHFCA Act was signed into law by the U.S. president as part of the fiscal year 2023 omnibus spending legislation, which reduced the number of consecutive non-inspection years required for triggering the prohibitions under the HFCA Act from three years to two. As a result, the risk has been heightened. The process for implementing trading prohibitions pursuant to the HFCA Act will be based on a list of registered public accounting firms that the PCAOB has been unable to inspect and investigate completely as a result of a position taken by a non-U.S. government. The first such list was announced by the PCAOB on December 16, 2021, and our auditor was included on that list.
The SEC reviews annual reports filed with it to determine if the auditor used for such reports was so identified by the PCAOB, and such issuers are designated as “Commission-Identified Issuers” on a list to be published by the SEC. If an issuer is a Commission-Identified Issuer for two consecutive years (which will be determined after the second such consecutive annual report), the SEC will issue an order that will implement the trading prohibitions described above. We were conclusively identified as a “Commission-Identified Issuer” under the HFCA Act on May 26, 2022 in respect of our Annual Report for 2021 on Form 20-F filed on April 27, 2022. If our ADSs are subject to a trading prohibition under the HFCA Act, the price of our ADSs may be adversely affected, and the threat of such a trading prohibition would also adversely affect their price. If our listing in Hong Kong cannot provide sufficient liquidity or if we are unable to be listed on another securities exchange that provides sufficient liquidity, such a trading prohibition may substantially impair your ability to sell or purchase our ADSs when you wish to do so. Furthermore, even if we are able to maintain a listing of our ordinary shares on the Hong Kong Stock Exchange or another non-U.S. exchange, investors owning our ADSs may have to take additional steps to engage in transactions on that exchange, including converting ADSs into ordinary shares and establishing non-U.S. brokerage accounts.
On August 26, 2022, the PCAOB signed a Statement of Protocol with the CSRC and the Ministry of Finance of the PRC, taking a first step toward opening access for the PCAOB to inspect and investigate registered public accounting firms headquartered in Mainland China and Hong Kong. On December 15, 2022, the PCAOB announced its determination that it has been able to inspect and investigate audit firms in mainland China and Hong Kong completely for purposes of the HFCA Act, and the PCAOB vacated its December 16, 2021 determinations. Based on this announcement, we do not expect to be a Commission-Identified Issuer in respect of our annual report for 2022 on Form 20-F to be filed in 2023. However, the PCAOB stated that should PRC authorities obstruct the PCAOB’s ability to inspect or investigate completely in any way and at any point in the future, the PCAOB Board will act
 
19

TABLE OF CONTENTS
 
immediately to consider the need to issue new determinations consistent with the HFCA Act. While we currently do not expect the HFCA Act or the AHFCA Act to prevent us from maintaining the trading of our ADSs in the U.S., uncertainties exist with respect to future determinations of the PCAOB in this respect and any further legislative or regulatory actions to be taken by the U.S. or Chinese governments that could affect our listing status in the U.S. The delisting of our ADSs, or the threat of their being delisted, may materially and adversely affect the value of your investment.
Risks Related to Our Corporate Structure
H World Group Limited is a Cayman Islands holding company. As a result, you may experience difficulties in effecting service of legal process, enforcing foreign judgments or bringing actions in China against us or our management based on foreign laws.
H World Group Limited is a holding company with no operations of its own. H World Group Limited conducts its operations primarily by our subsidiaries, a majority of which are based in China and Europe, and through contractual arrangements with the Consolidated Affiliated Entities and the Consolidated Fund. Investors in our ADSs and ordinary shares do not hold equity interest in our operating entities in China, but instead are purchasing equity securities of a Cayman Islands holding company. In addition, most of our executive officers reside within China for a significant portion of the time and most of them are PRC nationals. As a result, it may be difficult for our shareholders to effect service of process upon us or those persons residing inside China. In addition, China does not have treaties providing for the reciprocal recognition and enforcement of judgments of courts with the Cayman Islands, United States and many other countries and regions.
Therefore, recognition and enforcement in China of judgments of a court in any of these non-PRC jurisdictions in relation to any matter not subject to a binding arbitration provision may be difficult or impossible.
Revenue and assets contributions from the Consolidated Affiliated Entities have not been material. Nonetheless, if the PRC government deems that the contractual arrangements in relation to the Consolidated Affiliated Entities do not comply with PRC regulatory restrictions on foreign investment in the relevant industries, or if these regulations or the interpretation of existing regulations change in the future, our ordinary shares and ADSs may decline in value if we are unable to assert our contractual control rights over the assets of the Consolidated Affiliated Entities.
The current industry entry clearance requirements governing foreign investment activities in the PRC are set out in two categories, namely the Encouraged Industry Catalogue for Foreign Investment (2020 version), as promulgated by the NDRC and the MOFCOM, which became effective on January 27, 2021, and the Negative List (2021 Edition). Industries not listed in either of these two catalogs are generally deemed “permitted” for foreign investments unless specifically prohibited or restricted by other PRC laws. According to the Negative List (2021 Edition), a foreign stake in a value-added telecommunications service may not exceed 50% (except for e-commerce, domestic conferencing, store-and-forward, and call center services). Pursuant to the Regulations on Travel Agencies (2020 Revision), which was promulgated by the State Council and became effective on November 29, 2020, no foreign-invested travel agency may operate a business providing travel services to Chinese mainland residents’ traveling to other countries or to the Hong Kong or Macao Special Administrative Region, or Taiwan.
Because H World Group Limited is an exempted company incorporated in the Cayman Islands with limited liability, it is classified as a foreign enterprise under PRC laws and regulations, and our PRC subsidiaries are foreign-invested enterprises (“FIEs”). PRC laws and regulations restrict and impose conditions on foreign investment in certain internet-based businesses and international travel agency businesses. Accordingly, to comply with PRC laws and regulations, we operate these businesses in China through the variable interest entity model, and rely on contractual arrangements among our PRC subsidiaries, the Consolidated Affiliated Entities and their respective nominee shareholders to control the business operations of the Consolidated Affiliated Entities and their subsidiary.
 
20

TABLE OF CONTENTS
 
If our corporate structure and contractual arrangements are deemed by the Ministry of Industry and Information Technology or the MOFCOM or other regulators having competent authority to be illegal, either in whole or in part, we may lose control of the Consolidated Affiliated Entities and have to modify such structure and contractual arrangements to comply with regulatory requirements. However, there can be no assurance that we can achieve this without disrupting our business. Further, if our corporate structure and contractual arrangements are found to be in violation of any existing or future PRC laws or regulations, the relevant regulatory authorities would have broad discretion in dealing with such violations, including:

revoking our relevant business and operating licenses;

levying fines on us;

confiscating any of our income that they deem to be obtained through illegal operations;

shutting down our relevant services;

discontinuing or restricting our operations in China;

imposing conditions or requirements with which we may not be able to comply;

requiring us to change our corporate structure and contractual arrangements;

prohibiting our use of the proceeds from overseas offerings to finance the Consolidated Affiliated Entities’ business and operations; and

taking other regulatory or enforcement actions that could be harmful to our business.
Furthermore, new PRC laws, rules and regulations may be introduced to impose additional requirements that may be applicable to our corporate structure and contractual arrangements. See “—Uncertainties exist with respect to the interpretation and implementation of the Foreign Investment Law and its implementing rules and how they may impact our business, financial condition and results of operations” below for more information. Occurrence of any of these events could materially and adversely affect our business, financial condition and results of operations. If the PRC government determines that these contractual arrangements do not comply with PRC regulations, or if these regulations change or are interpreted differently in the future, our ordinary shares and ADSs may decline in value if we are unable to assert our contractual control rights over the assets of the Consolidated Affiliated Entities. In addition, H World Group Limited, which is the company our investors hold securities in, may never have a direct equity ownership interest in the businesses that are conducted by the Consolidated Affiliated Entities. If the imposition of any of these penalties or requirement to restructure our corporate structure causes us to lose the rights to direct the activities of the Consolidated Affiliated Entities or our right to receive their economic benefits, we would no longer be able to consolidate the financial results of such Consolidated Affiliated Entities in our consolidated financial statements.
We rely in part on contractual arrangements with each of the Consolidated Affiliated Entities and their respective nominee shareholders to operate certain restricted business. These contractual arrangements may not be as effective as direct ownership in providing operational control and otherwise have a material adverse effect as to our business.
H World Group Limited is not a Chinese operating company but a Cayman Islands holding company with operations primarily conducted by our subsidiaries, a majority of which are based in China and Europe, and through contractual arrangements with the Consolidated Affiliated Entities. The Consolidated Affiliated Entities include (i) Tianjin Mengguang, (ii) Shanghai Huanmei and Huanmei Travel, and (iii) Ningbo Futing. Mr. Pengfei Jiang, who is the director/supervisor of certain of our subsidiaries, holds 100% of equity interest in Tianjin Mengguang. Mr. Pengfei Jiang and Mr. Andong Chen, our employee, hold 90% and 10% of equity interest in Shanghai Huanmei, respectively. Mr. Dongfu Shi, who is the director/supervisor of certain of our subsidiaries, holds 100% of equity interest in Ningbo Futing.
We rely in part on contractual arrangements entered into among HZ Hotel Management, the Consolidated Affiliated Entities and their respective nominee shareholders to operate certain restricted
 
21

TABLE OF CONTENTS
 
business. We have control over and are the primary beneficiary of the Consolidated Affiliated Entities for accounting purposes and, therefore, have consolidated the financial results of the Consolidated Affiliated Entities in our consolidated financial statements in accordance with U.S. GAAP. Any references to control or benefits that accrue to us because of the Consolidated Affiliated Entities in this prospectus are limited to, and are subject to conditions for consolidation of, the Consolidated Affiliated Entities under U.S. GAAP. These contractual arrangements may not be as effective as direct ownership in providing us with control over the Consolidated Affiliated Entities. Investors in our ADSs and ordinary shares are not purchasing equity interest in our operating entities in China, but instead are purchasing an equity interest in H World Group Limited, a Cayman Islands holding company. The Consolidated Affiliated Entities do not have a material contribution to our results of operations and the Consolidated Affiliated Entities do not support material revenues reported within other subsidiaries of our company. The Consolidated Affiliated Entities are consolidated with our results of operations for accounting purposes. If the Consolidated Affiliated Entities or the respective nominee shareholders of the Consolidated Affiliated Entities fail to perform their respective obligations under these contractual arrangements, our recourse to the assets held by the Consolidated Affiliated Entities is indirect and we may have to incur substantial costs and expend significant resources to enforce such arrangements in reliance on legal remedies under PRC law. These remedies may not always be effective, particularly in light of uncertainties in the PRC legal system. Furthermore, in connection with litigation, arbitration or other judicial or dispute resolution proceedings, assets under the name of any of record holder of equity interest in the Consolidated Affiliated Entities, including such equity interest, may be put under court custody. As a consequence, we cannot be certain that the equity interest will be disposed pursuant to the contractual arrangement or ownership by the record holder of the equity interest.
All of these contractual arrangements are governed by PRC law and provide for the resolution of disputes through arbitration in the PRC. Accordingly, these contractual arrangements would be interpreted in accordance with PRC laws and any disputes would be resolved in accordance with PRC legal procedures. However, the legal framework and system in China, in particularly those relating to arbitration proceedings, are not as developed as in some other jurisdictions, such as the United States. As a result, uncertainties in the PRC legal system could limit our ability to enforce these contractual arrangements. Meanwhile, there are very few precedents and little formal guidance as to how contractual arrangements in the context of variable interest entities should be interpreted or enforced under PRC law. There remain significant uncertainties regarding the ultimate outcome of such arbitration should legal action become necessary. In addition, under PRC laws, rulings by arbitrators are final, parties cannot appeal the arbitration results in courts, and if the losing parties fail to carry out the arbitration awards within a prescribed time limit, the prevailing parties may only enforce the arbitration awards in the PRC courts through arbitration award recognition proceedings, which would require additional expenses and delay. In the event that we are unable to enforce these contractual arrangements, or if we suffer significant time delays or other obstacles in the process of enforcing these contractual arrangements, it would be very difficult to exert effective control over the Consolidated Affiliated Entities, and our ability to conduct our business and our financial condition and results of operations may be materially and adversely affected. See “— Uncertainties with respect to the Chinese legal system could limit the legal protections available to us and our investors and have a material adverse effect on our business and results of operations” below in this prospectus.
If we exercise the option to acquire equity ownership of the Consolidated Affiliated Entities, the ownership transfer may subject us to certain limitations and substantial costs.
Pursuant to the contractual arrangements, to the extent allowed by PRC laws, rules and regulations, HZ Hotel Management or its designated person has the exclusive right to purchase all or any part of the equity interests in the Consolidated Affiliated Entities from their respective nominee shareholders at the higher of (i) the lowest price permitted by applicable PRC laws and (ii) a nominal price of RMB100. The transfer prices of such equity transfers might be subject to review and tax adjustment with reference to the market value by the relevant tax authorities, and such authorities may require HZ Hotel Management to pay individual income tax in the PRC on behalf of the individual shareholders of such Consolidated Affiliated Entities for ownership transfer income with reference to the market value accordingly, in which case the amount of tax could be substantial.
 
22

TABLE OF CONTENTS
 
The nominee shareholders of the Consolidated Affiliated Entities may have potential conflicts of interest with us, which may materially and adversely affect our business and financial condition.
The Consolidated Affiliated Entities include (i) Tianjin Mengguang, (ii) Shanghai Huanmei, and (iii) Ningbo Futing. Mr. Pengfei Jiang, who is the director/supervisor of certain of our subsidiaries, holds 100% of equity interest in Tianjin Mengguang. Mr. Pengfei Jiang and Mr. Andong Chen, our employee, hold 90% and 10% of equity interest in Shanghai Huanmei, respectively. Mr. Dongfu Shi, who is the director/supervisor of certain of our subsidiaries, holds 100% of equity interest in Ningbo Futing.
We rely on the nominee shareholders of the Consolidated Affiliated Entities to abide by the obligations under such contractual arrangements. The interests of these shareholders in their capacities as the shareholders of the Consolidated Affiliated Entities may differ from the interests of our company as a whole, as what is in the best interests of the Consolidated Affiliated Entities, including matters such as whether to distribute dividends or to make other distributions to fund our offshore requirements, may not be in the best interests of our company. There can be no assurance that when conflicts of interest arise, any or all of these shareholders will act in the best interests of our company or that those conflicts of interest will be resolved in our favor. In addition, these shareholders may breach or cause the Consolidated Affiliated Entities and their subsidiary to breach or refuse to renew the existing contractual arrangements with us. Control over, and funds due from, the Consolidated Affiliated Entities may be jeopardized if such shareholders breach the terms of the contractual arrangements or are subject to legal proceedings.
Currently, we do not have arrangements to address potential conflicts of interest the nominee shareholders of the Consolidated Affiliated Entities may encounter, on the one hand, and as a director, supervisor or employee of our group company, on the other hand. We could, however, at all times, exercise our option under the exclusive option agreements to cause them to transfer all of their equity ownership in the Consolidated Affiliated Entities to an entity or individual designated by us as permitted by the then applicable PRC laws. In addition, if such conflicts of interest arise, we could also, in the capacity of attorney-in-fact of the nominee shareholders of the Consolidated Affiliated Entities as provided under the power of attorney, directly appoint new directors, supervisors or senior management of the Consolidated Affiliated Entities. We rely on the nominee shareholders of the Consolidated Affiliated Entities to comply with PRC laws and regulations, which protect contracts and provide that directors and senior management owe a duty of loyalty to the companies they serve and require them to avoid conflicts of interest and not to take advantage of their positions for personal gains. If we cannot resolve any conflicts of interest or disputes between us and the individual shareholders of the Consolidated Affiliated Entities, we would have to rely on legal proceedings, which could result in disruption of our business and subject us to substantial uncertainty as to the outcome of any such legal proceedings.
If the custodians or authorized users of our controlling non-tangible assets, including chops and seals, fail to fulfill their responsibilities, or misappropriate or misuse these assets, our business and operations may be materially and adversely affected.
Under PRC law, legal documents for corporate transactions, including agreements and contracts such as the leases and sales contracts that our business relies on, are executed using the chop or seal of the signing entity or with the signature of a legal representative whose designation is registered and filed with the relevant local branch of the State Administration for Market Regulation. We generally execute legal documents by affixing chops or seals, rather than having the designated legal representatives sign the documents. The chops of our subsidiaries and the Consolidated Affiliated Entities are generally held by the relevant entities so that documents can be executed locally. Although we usually utilize chops to execute contracts, the registered legal representatives of our subsidiaries and the Consolidated Affiliated Entities have the apparent authority to enter into contracts on behalf of such entities without chops, unless such contracts set forth otherwise.
In order to maintain the physical security of our chops, we generally have them stored in secured locations accessible only to the designated key employees of our legal, human resources or finance departments. Our designated legal representatives generally do not have access to the chops. Although we have approval procedures in place and monitor our key employees, including the designated legal representatives of our subsidiaries and the Consolidated Affiliated Entities, the procedures may not be
 
23

TABLE OF CONTENTS
 
sufficient to prevent all instances of abuse or negligence. There is a risk that our key employees or designated legal representatives could abuse their authority, for example, by binding our subsidiaries and the Consolidated Affiliated Entities with contracts against our interests, as we would be obligated to honor these contracts if the other contracting party acts in good faith in reliance on the apparent authority of our chops or signatures of our legal representatives. If any designated legal representative obtains control of the chop in an effort to obtain control over the relevant entity, we would need to have a shareholder or board resolution to designate a new legal representative and to take legal action to seek the return of the chop, apply for a new chop with the relevant authorities, or otherwise seek legal remedies for the legal representative’s misconduct. If any of the designated legal representatives obtains and misuses or misappropriates our chops and seals or other controlling intangible assets for whatever reason, we could experience disruption to our normal business operations. We may have to take corporate or legal action, which could involve significant time and resources to resolve while distracting management from our operations, and our business and operations may be materially and adversely affected.
Uncertainties exist with respect to the interpretation and implementation of the Foreign Investment Law and its implementing rules and how they may impact our business, financial condition and results of operations.
The VIE structure through contractual arrangements has been adopted by many PRC-based companies, including us, to obtain necessary licenses and permits in industries that are currently subject to foreign investment restrictions in China. The MOFCOM published a discussion draft of the proposed Foreign Investment Law of the PRC in January 2015, or the 2015 Draft FIL, according to which, variable interest entities that are controlled via contractual arrangements would also be deemed as foreign-invested entities, if they are ultimately controlled by foreign investors. In March 2019, the PRC National People’s Congress promulgated the Foreign Investment Law of the PRC, or the FIL, and in December 2019, the State Council promulgated the Implementing Rules of the Foreign Investment Law of the PRC, or the Implementing Rules, to further clarify and elaborate the relevant provisions of the FIL. The FIL and the Implementing Rules both became effective from January 1, 2020 and replaced the major previous laws and regulations governing foreign investments in the PRC. Pursuant to the FIL, “foreign investments” refer to investment activities conducted by foreign investors (including foreign natural persons, foreign enterprises or other foreign organizations) directly or indirectly in the PRC, which include any of the following circumstances: (i) foreign investors setting up foreign-invested enterprises in the PRC solely or jointly with other investors, (ii) foreign investors obtaining shares, equity interests, property portions or other similar rights and interests of enterprises within the PRC, (iii) foreign investors investing in new projects in the PRC solely or jointly with other investors, and (iv) investment in other methods as specified in laws, administrative regulations, or as stipulated by the State Council. The FIL and the Implementing Rules do not introduce the concept of “control” in determining whether a company would be considered as a foreign-invested enterprise, nor do they explicitly provide whether the VIE structure through contractual arrangements would be deemed as a method of foreign investment. However, the FIL has a catch-all provision that includes in its definition of “foreign investments” made by foreign investors in China in other methods as specified in laws, administrative regulations, or as stipulated by the State Council. To implement this provision of the FIL, the relevant government authorities may promulgate more laws, regulations or rules on the interpretation and implementation of the FIL, and we cannot rule out the possibility that the concept of “control” as stated in the 2015 Draft FIL may be embodied in, or the VIE structure through contractual arrangements adopted by us may be deemed as a method of foreign investment by, any of such future laws, regulations and rules. If any of the Consolidated Affiliated Entities were deemed as a foreign-invested enterprise under any of such future laws, regulations and rules, and any of the businesses operated by such Consolidated Affiliated Entities in any “negative list” for foreign investment were therefore subject to any foreign investment restrictions or prohibitions, our business, financial condition and results of operations may be materially and adversely affected. Furthermore, if future laws, administrative regulations or provisions mandate further actions to be taken by companies with respect to existing contractual arrangements, we may face substantial uncertainties as to whether we can complete such actions in a timely manner, or at all. Failure to take timely and appropriate measures to cope with any of these or similar regulatory compliance challenges could materially and adversely affect our current corporate structure, business, financial condition and results of operations.
 
24

TABLE OF CONTENTS
 
USE OF PROCEEDS
We intend to use the net proceeds from the sale of the securities we offer as set forth in the applicable prospectus supplement(s). The specific allocations of the proceeds we receive from the sale of our securities will be described in the applicable prospectus supplement(s).
We will not receive any proceeds from the sale of our ordinary shares or ADSs by the selling shareholders (if any).
 
25

TABLE OF CONTENTS
 
DESCRIPTION OF SHARE CAPITAL
Our company was incorporated as an exempted company with limited liability in the Cayman Islands. Its affairs are governed by its memorandum and articles of association, as amended and restated from time to time, and the Companies Act (As Revised) of the Cayman Islands, which we refer to as the Companies Act below, and the common law of the Cayman Islands.
Any company that is registered in the Cayman Islands but conducts business mainly outside of the Cayman Islands may apply to be registered as an exempted company. The requirements for an exempted company are essentially the same as for an ordinary company except that an exempted company:

does not have to file an annual return of its shareholders with the Registrar of Companies;

is not required to open its register of members for inspection;

does not have to hold an annual general meeting;

may issue shares with no par value;

may obtain an undertaking against the imposition of any future taxation (such undertakings are usually given for 20 years in the first instance);

may register by way of continuation in another jurisdiction and be deregistered in the Cayman Islands;

may register as a limited duration company; and

may register as a segregated portfolio company.
“Limited liability” means that the liability of each shareholder is limited to the amount unpaid by the shareholder on the shares of the company (except in exceptional circumstances, such as involving fraud, the establishment of an agency relationship or an illegal or improper purpose or other circumstances in which a court may be prepared to pierce or lift the corporate veil that would otherwise limit shareholder liability).
As of the date of this prospectus, our authorized share capital is US$900,000 and consists of 80,000,000,000 ordinary shares of par value US$0.00001 each and 10,000,000,000 preferred shares of par value US$0.00001 each. As of the same date, we have 3,112,657,900 ordinary shares issued and outstanding and we do not have any preferred shares outstanding.
The following are summaries of material provisions of our amended and restated memorandum and articles of association and of the Companies Act, insofar as they relate to the material terms of our ordinary shares.
Ordinary Shares
General.   All of our issued and outstanding ordinary shares are fully paid and non-assessable. Certificates representing the ordinary shares are issued in registered form. Our shareholders who are non-residents of the Cayman Islands may freely hold and vote their shares. Each of our ordinary shares has a par value US$0.00001.
Preemptive Rights.   The shareholders of us do not have preemptive rights.
Transfer of Shares.   Subject to any applicable restrictions set forth in our amended and restated articles of association, including, for example, the board of directors’ discretion to refuse to register a transfer of any share (not being a fully paid up share) to a person of whom it does not approve, or any share issued under the share incentive plans for employees upon which a restriction on transfer imposed thereby still subsists, any of our shareholders may transfer all or any of his or her shares by an instrument of transfer in the usual or common form or in a form prescribed by the NASDAQ Global Select Market or the Hong Kong Stock Exchange or in another form that our directors may approve.
 
26

TABLE OF CONTENTS
 
Our directors may decline to register any transfer of any share which is not paid up or on which we have a lien. Our directors may also decline to register any transfer of any share unless:

the instrument of transfer is lodged with us accompanied by the certificate for the shares to which it relates and such other evidence as our directors may reasonably require to show the right of the transferor to make the transfer;

the instrument of transfer is in respect of only one class of share;

the instrument of transfer is properly stamped (in circumstances where stamping is required);

in the case of a transfer to joint holders, the number of joint holders to whom the share is to be transferred does not exceed four; and

fee of such maximum sum as the NASDAQ Global Select Market or the Hong Kong Stock Exchange may determine to be payable or such lesser sum as our directors may from time to time require is paid to us in respect thereof.
If our directors refuse to register a transfer, they shall, within two months after the date on which the instrument of transfer was lodged, send to each of the transferor and the transferee notice of such refusal.
The registration of transfers may, on notice being given by advertisement in such one or more newspapers or by any other means in accordance with the requirements of the NASDAQ Global Select Market or the Hong Kong Stock Exchange, be suspended and the register closed at such times and for such periods as our directors may from time to time determine; provided, however, that the registration of transfers shall not be suspended nor the register closed for more than 30 days in any year as our directors may determine.
Limitations or Qualifications.   The rights of our shareholders are not materially limited or qualified.
Dividends.   Subject to the Companies Act, our company in general meeting or our directors may declare dividends in any currency to be paid to our shareholders. Dividends may be declared and paid out of our profits, realized or unrealized, or from any reserve set aside from profits which our directors determine is no longer needed. Our board of directors may also declare and pay dividends out of the share premium account or any other fund or account that can be authorized for this purpose in accordance with the Companies Act.
Except in so far as the rights attaching to, or the terms of issue of, any share otherwise provides (i) all dividends shall be declared and paid according to the amounts paid up on the shares in respect of which the dividend is paid, but no amount paid up on a share in advance of calls shall be treated for this purpose as paid up on that share and (ii) all dividends shall be apportioned and paid pro rata according to the amounts paid up on the shares during any portion or portions of the period in respect of which the dividend is paid.
Our directors may deduct from any dividend or bonus payable to any shareholder all sums of money (if any) presently payable by such shareholder to us on account of calls or otherwise.
No dividend or other money payable by us on or in respect of any share shall bear interest against us.
In respect of any dividend proposed to be paid or declared on our share capital, our directors may resolve and direct that (i) such dividend be satisfied wholly or in part in the form of an allotment of shares credited as fully paid up, provided that our shareholders entitled thereto will be entitled to elect to receive such dividend (or part thereof if our directors so determine) in cash in lieu of such allotment or (ii) the shareholders entitled to such dividend will be entitled to elect to receive an allotment of shares credited as fully paid up in lieu of the whole or such part of the dividend as our directors may think fit. On the recommendation of our directors, we may also by ordinary resolution resolve in respect of any particular dividend that, notwithstanding the foregoing, a dividend may be satisfied wholly in the form of an allotment of shares credited as fully paid up without offering any right to shareholders to elect to receive such dividend in cash in lieu of such allotment.
 
27

TABLE OF CONTENTS
 
Any dividend interest or other sum payable in cash to the holder of shares may be paid by check or warrant sent by mail addressed to the holder at his registered address, or addressed to such person and at such addresses as the holder may in writing direct. Every check or warrant shall, unless the holder or joint holders otherwise direct, be made payable to the order of the holder or, in the case of joint holders, to the order of the holder whose name stands first on the register in respect of such shares, and shall be sent at his or their risk and payment of the check or warrant by the bank on which it is drawn shall constitute a good discharge to us.
All dividends unclaimed for one year after having been declared may be invested or otherwise made use of by our board of directors for the benefit of our company until claimed. Any dividend unclaimed after a period of six years from the date of declaration of such dividend shall be forfeited and reverted to us.
Whenever our directors or our company in general meeting have resolved that a dividend be paid or declared, our directors may further resolve that such dividend be satisfied wholly or in part by the distribution of specific assets of any kind, and in particular of paid up shares, debentures or warrants to subscribe for our securities or securities of any other company. Where any difficulty arises with regard to such distribution, our directors may settle it as they think expedient. In particular, our directors may issue fractional certificates, ignore fractions altogether or round the same up or down, fix the value for distribution purposes of any such specific assets, determine that cash payments shall be made to any of our shareholders upon the footing of the value so fixed in order to adjust the rights of the parties, vest any such specific assets in trustees as may seem expedient to our directors, and appoint any person to sign any requisite instruments of transfer and other documents on behalf of the persons entitled to the dividend, which appointment shall be effective and binding on our shareholders.
Voting Rights.   Subject to any special rights or restrictions as to voting for the time being attached to any shares, at any general meeting every shareholder who is present in person or by proxy (or, in the case of a shareholder being a corporation, by its duly authorized representative) shall have one vote on a show of hands, and on a poll every shareholder present in person or by proxy (or, in the case of a shareholder being a corporation, by its duly appointed representative) shall have one vote for each fully paid share of which such shareholder is the holder.
No shareholder shall be entitled to attend and vote or be reckoned in a quorum at any general meeting unless such shareholder is duly registered as our shareholder at the applicable record date for that meeting and all calls or other sums due by such shareholder to us have been paid.
If a clearing house (or its nominee(s)), being a corporation, is our shareholder, it may authorize such person or persons as it thinks fit to act as its representative(s) at any meeting or at any meeting of any class of shareholders provided that the authorization shall specify the number and class of shares in respect of which each such person is so authorized. A person authorized pursuant to this provision is entitled to exercise the same powers on behalf of the recognized clearing house (or its nominee(s)) as if such person was the registered holder of our shares held by that clearing house (or its nominee(s)) including the right to vote individually on a show of hands.
While there is nothing under the laws of the Cayman Islands which specifically prohibits or restricts the creation of cumulative voting rights for the election of our directors, it is not a concept that is accepted as a common practice in the Cayman Islands, and our company has made no provisions in its amended and restated articles of association to allow cumulative voting for such elections.
Liquidation.   Subject to any special rights, privileges or restrictions as to the distribution of available surplus assets on liquidation for the time being attached to any class or classes of shares: (i) if we are wound up and the assets available for distribution among our shareholders are more than sufficient to repay the whole of the capital paid up at the commencement of the winding up, the excess shall be distributed pari passu among those shareholders in proportion to the amount paid up on the shares held by them, respectively and (ii) if we are wound up and the assets available for distribution among the shareholders as such are insufficient to repay the whole of the paid-up capital, those assets shall be distributed so that, as nearly as may be, the losses shall be borne by the shareholders in proportion to the capital paid up at the commencement of the winding up on the shares held by them, respectively.
 
28

TABLE OF CONTENTS
 
If we are wound up, the liquidator may with the sanction of our special resolution and any other sanction required by the Companies Act, divide among our shareholders in specie or kind the whole or any part of our assets (whether or not they shall consist of property of the same kind) and may, for such purpose, set such value as the liquidator deems fair upon any property to be divided and may determine how such division shall be carried out as between the shareholders or different classes of shareholders. The liquidator may also vest the whole or any part of these assets in trustees upon such trusts for the benefit of the shareholders as the liquidator shall think fit, but so that no shareholder will be compelled to accept any assets, shares or other securities upon which there is a liability.
Share Repurchase.   We are empowered by the Companies Act and our amended and restated articles of association to purchase our own shares, subject to certain restrictions. Our directors may only exercise this power on behalf of us, subject to the Companies Act, our amended and restated memorandum and articles of association and to any applicable requirements imposed from time to time by the NASDAQ Global Select Market, the SEC, or by any other recognized stock exchange on which our securities are listed.
Sinking Fund Provision.   There are no sinking fund provisions applicable to our ordinary shares.
Calls on Shares and Forfeiture of Shares.   Our board of directors may from time to time make calls upon shareholders for any amounts unpaid on their shares in a notice served to such shareholders at least 14 clear days prior to the specified time of payment. Shares that have been called upon and remain unpaid on the specified time are subject to forfeiture.
Modification of Rights of Shares.   Except with respect to share capital and the location of the registered office, alterations to our amended and restated memorandum and articles of association may only be made by special resolution, meaning a majority of not less than two-thirds of votes cast at a shareholders meeting.
Subject to the Companies Act, all or any of the special rights attached to shares of any class (unless otherwise provided for by the terms of issue of the shares of that class) may be varied, modified or abrogated, with the sanction of a special resolution, passed at a separate general meeting of the holders of the shares of that class. The provisions of our amended and restated articles of association relating to general meetings shall apply similarly to every such separate general meeting, but so that the quorum for the purposes of any such separate general meeting or at its adjourned meeting shall be a person or persons together holding (or represented by proxy) on the date of the relevant meeting not less than one-third in nominal value of the issued shares of that class, that every holder of shares of the class shall be entitled on a poll to one vote for every such share held by such holder and that any holder of shares of that class present in person or by proxy may demand a poll.
The special rights conferred upon the holders of any class of shares shall not, unless otherwise expressly provided in the rights attaching to or the terms of issue of such shares, be deemed to be varied by the creation or issue of further shares ranking pari passu therewith.
Anti-takeover Provisions in the Amended and Restated Memorandum and Articles of Association.   Our amended and restated memorandum and articles of association contain provisions which may have the effect of limiting the ability of others to acquire control of our company or cause us to engage in change-of-control transactions. These provisions could have the effect of depriving our shareholders of an opportunity to sell their shares at a premium over prevailing market prices by discouraging third parties from seeking to obtain control of our company in a tender offer or similar transaction. Our board of directors has the authority, without further action by our shareholders, to issue preferred shares in one or more classes or series and to fix their designations, powers, preferences, and relative participating, optional or other rights and the qualifications, limitations or restrictions, including, without limitation, dividend rights, conversion rights, voting rights, terms of redemption privileges and liquidation preferences, any or all of which may be greater than the rights associated with our ordinary shares, in the form of ADSs or otherwise. In the event these preferred shares have better voting rights than our ordinary shares, in the form of ADSs or otherwise, they could be issued quickly with terms calculated to delay or prevent a change in control of our company or make removal of management more difficult.
 
29

TABLE OF CONTENTS
 
Disclosure of Shareholder Ownership.   There are no provisions under Cayman Islands law applicable to our company, or in our amended and restated memorandum and articles of association that require our company to disclose the ownership threshold above which shareholder ownership must be disclosed.
General Meetings of Shareholders.   Shareholders’ meetings may be convened by our board of directors. Advance notice of at least 14 clear days is required for the convening of our annual general shareholders’ meeting and any other general meeting of our shareholders, subject to exceptions in certain circumstances as set out in our amended and restated memorandum and articles of association. A quorum for a meeting of shareholders consists of members holding not less than one-third in nominal value of the total issued voting shares in our company present in person or by proxy.
Registered Office and Objects
Our registered office in the Cayman Islands is located at the offices of Cricket Square, Hutchins Drive, P.O. Box 2681, Grand Cayman KY1-1111, Cayman Islands, or at such other location within the Cayman Islands as our directors may from time to time determine. The objects for which we are established are unrestricted and we have full power and authority to carry out any object not prohibited by the Companies Act or any other law of the Cayman Islands.
Differences in Corporate Law
The Companies Act is modeled after similar laws in the United Kingdom but does not follow recent changes in United Kingdom laws. In addition, the Companies Act differs from laws applicable to United States corporations and their shareholders. Set forth below is a summary of the significant differences between the provisions of the Companies Act applicable to us and the laws applicable to companies incorporated in the United States.
Mergers and Similar Arrangements.   Under the laws of the Cayman Islands, two or more companies may merge or consolidate in accordance with Section 233 of the Companies Act. A merger means the merging of two or more constituent companies and the vesting of their undertaking, property and liabilities in one of such constituent companies as the surviving company. A consolidation means the combination of two or more constituent companies into a new consolidated company and the vesting of the undertaking, property and liabilities of such constituent companies in the new consolidated company. In order to merge or consolidate, the directors of each constituent company must approve a written plan of merger or consolidation which must be authorized by each constituent company by a special resolution of the shareholders and such other authorization as may be specified in such company’s articles of association. The consent of each holder of a fixed or floating security interest of a constituent company in a proposed merger or consolidation must also be obtained.
For a director who has a financial interest in the plan of merger or consolidation, he should declare the nature of his interest at the board meeting where the plan was considered. Following such declaration, subject to any separate requirement for Audit Committee approval under the applicable law or any applicable requirements imposed from time to time by the NASDAQ Global Select Market, the SEC, or by any other recognized stock exchange on which the securities are listed, and unless disqualified by the chairman of the relevant board meeting, he may vote on the plan of merger or consolidation.
A shareholder resolution is not required if a Cayman Islands incorporated parent company is seeking to merge with one or more of its Cayman Islands incorporated subsidiary companies (i.e., companies where at least ninety per cent (90%) of the issued shares of which (of one or more classes) that are entitled to vote are owned by the parent company). In any event, all shareholders must be given a copy of the plan of merger or consolidation irrespective of whether they are entitled to vote at the meeting or consent to the written resolution to approve the plan of merger or consolidation.
The shareholders of the constituent companies are not required to receive shares of the surviving or consolidated company but may receive debt obligations or other securities of the surviving or consolidated company, or money and other assets or a combination thereof. Further, some or all of the shares of a class or series may be converted into a kind of asset while the other shares of the same
 
30

TABLE OF CONTENTS
 
class or series may receive a different kind of asset. As such, not all the shares of a class or series must receive the same kind of consideration.
After the plan of merger or consolidation has been approved by the directors, authorized by a resolution of the shareholders and the holders of fixed or floating security interest have given their consent, the plan of merger or consolidation is executed by each company and filed, together with certain ancillary documents, with the Registrar of Companies in the Cayman Islands.
A shareholder may dissent from a merger or consolidation. A shareholder properly exercising his dissent rights is entitled to payment in cash of the fair value of his shares. Such dissent rights are unavailable in respect of shares subject to a plan of merger or consolidation for which an open market exists on a recognized stock exchange or recognized interdealer quotation system at the expiry date of the period allowed for written notice of an election to dissent subject to the provisions of the Companies Act.
A shareholder dissenting from a merger or consolidation must object in writing to the merger or consolidation before the vote by the shareholders on the merger or consolidation. If the merger or consolidation is approved by the shareholders, the company must within 20 days give notice of this fact to each shareholder who gave written objection. Such shareholders then have 20 days to give to the company their written election in the form specified by the Companies Act to dissent from the merger or consolidation.
Upon giving notice of his election to dissent, a shareholder ceases to have any rights of a shareholder except the right to be paid the fair value of his shares. As such, the merger or consolidation may proceed in the ordinary course notwithstanding the dissent.
Within seven days of the later of the delivery of the notice of election to dissent and the effective date of the merger or consolidation, the company must make a written offer to each dissenting shareholder to purchase his shares at a specified price that the company determines to be their fair value. The company and the shareholder then have 30 days to agree upon the price. If the company and a shareholder fail to agree on the price within the 30 days, then within 20 days thereafter, the company shall or any dissenting shareholder may file a petition with the Grand Court for a determination of the fair value of the shares of all dissenting shareholders. At the petition hearing, the Grand Court shall determine the fair value of the shares of such dissenting shareholders as it finds are involved, together with a fair rate of interest, if any, to be paid by our company upon the amount determined to be the fair value.
Shareholders’ Suits.   In principle, we will normally be the proper plaintiff and a derivative action may not be brought by a minority shareholder. However, based on English authorities, which would in all likelihood be of persuasive authority in the Cayman Islands, the Cayman Islands court can be expected to follow and apply the common law principles (namely the rule in Foss v. Harbottle and the exceptions thereto) so that a non-controlling shareholder may be permitted to commence a class action against or derivative actions in the name of the company to challenge actions where:

a company is acting or proposing to act illegally or beyond the scope of its authority;

the act complained of, although not beyond the scope of its authority, could only be effected duly if authorized by more than a simple majority vote which has not been obtained; or

those who control the company are perpetrating a “fraud on the minority.”
Corporate Governance.   Cayman Islands laws do not restrict transactions with directors, requiring only that directors exercise a duty of care and owe a fiduciary duty to the companies for which they serve. Under our amended and restated memorandum and articles of association, subject to any separate requirement for audit committee approval under the applicable rules of the NASDAQ Global Select Market or unless disqualified by the chairman of the relevant board meeting, so long as a director discloses the nature of his interest in any contract or arrangement which he is interested in, such a director may vote in respect of any contract or proposed contract or arrangement in which such director is interested and may be counted in the quorum at such a meeting.
 
31

TABLE OF CONTENTS
 
Restructuring.   A company may present a petition to the Grand Court of the Cayman Islands for the appointment of a restructuring officer on the grounds that the company:
(a)   is or is likely to become unable to pay its debts; and
(b)   intends to present a compromise or arrangement to its creditors (or classes thereof) either pursuant to the Companies Act, the law of a foreign country or by way of a consensual restructuring.
The Grand Court may, among other things, make an order appointing a restructuring officer upon hearing of such petition, with such powers and to carry out such functions as the court may order. At any time (i) after the presentation of a petition for the appointment of a restructuring officer but before an order for the appointment of a restructuring officer has been made, and (ii) when an order for the appointment of a restructuring officer is made, until such order has been discharged, no suit, action or other proceedings (other than criminal proceedings) may be proceeded with or commenced against the company, no resolution to wind up the company may be passed, and no winding up petition may be presented against the company, except with the leave of the court. However, notwithstanding the presentation of a petition for the appointment of a restructuring officer or the appointment of a restructuring officer, a creditor who has security over the whole or part of the assets of the company is entitled to enforce the security without the leave of the court and without reference to the restructuring officer appointed.
History of Securities Issuances
The following is a summary of our securities issuances in the past three years:
Issuance of Convertible Senior Notes
In May 2020, we issued US$500 million of 3% convertible senior notes due 2026. See a description of the terms of these convertible senior notes in our financial statements included in our Annual Report for 2021 on Form 20-F.
In November 2020, we completed the put right offer relating to our 0.375% convertible senior notes due 2022 with a principal amount of US$475 million, pursuant to the indenture governing these notes. On the maturity date of November 1, 2022, we repaid all outstanding principal and interest on these notes according to the indenture.
Global Offering and Secondary Listing on the Hong Kong Stock Exchange
We completed our global offering and secondary listing on the Hong Kong Stock Exchange in 2020. We issued a total of 23,485,450 ordinary shares (including 3,063,300 ordinary shares pursuant to exercise of the over-allotment option) at a public offering price of HK$297 (US$38.31) per ordinary share. Our ordinary shares started to trade on the Hong Kong Stock Exchange on September 22, 2020. The offering size and offering price presented in this paragraph did not retroactively reflect the Share Subdivision.
Share Subdivision
In June 2021, we effected a share subdivision to sub-divide each ordinary share with a par value of US$0.0001 each into ten ordinary shares with a par value of US$0.00001 each, or the Share Subdivision. Concurrent with the Share Subdivision, the ratio of ADS to ordinary share was adjusted from one (1) ADS representing one (1) ordinary share to one (1) ADS representing ten (10) ordinary shares after the Share Subdivision. Except otherwise stated, the Share Subdivision has been retrospectively applied for all periods presented in this prospectus.
Option and Award Grants
We have granted options to purchase our ordinary shares and restricted stocks to our directors, executive officers and certain other individuals. See more information in “Item 6. Directors, Senior Management and Employees — 6.B. Compensation — Share Incentive Plans” in our Annual Report for 2021 on Form 20-F, which is incorporated by reference in this prospectus.
 
32

TABLE OF CONTENTS
 
Share Repurchase Program
We announced a share repurchase program approved by our board of directors on August 21, 2019. Under the terms of the approved program, we may repurchase up to $750 million worth of our issued and outstanding ADSs in open market at prevailing market prices or privately negotiated transaction, depending on market conditions and other factors, as well as in accordance with restrictions relating to volume, price and timing. This share repurchase plan will be effective for five years. Our board of directors reviews the share repurchase program periodically, and may authorize adjustment of its terms and size accordingly. The share repurchase program may be suspended or discontinued at any time. We did not repurchase any ADSs under this program in 2019 and 2020. We repurchased 640 ADSs in 2021 and 1,779,470 ADSs in the nine months ended September 30, 2022. See more information in “Item 16E. Purchase of Equity Securities by the Issuer and Affiliated Purchasers” in our Annual Report for 2021 on Form 20-F, which is incorporated by reference in this prospectus.
Registration Rights
Investor and Registration Rights Agreements Entered into with Trip.com and AAPC on March 12, 2010 and January 25, 2016, respectively
Pursuant to the investor and registration rights agreements we entered into with Trip.com Group Limited, or Trip.com and AAPC Hong Kong Limited, or AAPC, on March 12, 2010 and January 25, 2016, respectively, we have granted certain registration rights to Trip.com and AAPC. The registration rights entitle AAPC and Trip.com to, subject to conditions, request our company to effect a registration statement with the SEC covering the registration of at least 50% of the registrable securities held by it, or a registration statement on Form F-3 with respect to all or any of the registrable securities held by it. Further, our company must notify AAPC and Trip.com in writing at least 30 days prior to filing any registration statement (subject to certain exceptions) and allow each of them an opportunity to include in that registration all or any of its registrable securities held.
Supplemental Registration Rights Agreements Entered into with Trip.com on August 3, 2020
Pursuant to an indenture dated July 20, 2020, Trip.com issued a US$500,000,000 principal amount of its 1.50% exchangeable senior notes due 2027, or the Exchangeable Notes, which will initially be exchangeable for cash, our ADSs or a combination of cash and our ADSs, at Trip.com’s election. Pursuant to the indenture, prior to the date that is six months following July 20, 2020 (the date of original issuance of the Exchangeable Notes), and at all times thereafter, Trip.com and a collateral agent will enter into a collateral agreement, pursuant to which the exchange obligations of Trip.com will be secured by a pledge of, and the collateral agent on behalf of the noteholders will have an enforceable, first priority security interest in (subject to customary exceptions) a certain number of our shares as determined pursuant to the indenture. Trip.com has requested us to provide certain additional registration rights with respect to resales of any ADSs deliverable upon exchange of the Exchangeable Notes or upon any enforcement, as well as the ordinary shares represented thereby, by noteholders under the Securities Act. As such, we entered into a supplemental registration rights agreement with Trip.com on August 3, 2020.
In accordance with this supplemental agreement, we filed a delivery registration statement on Form F-3 on July 19, 2021, which relates to transfers and deliveries of our ADSs, if any, that may be made from time to time to the holders of the notes in exchange for their Exchangeable Notes. Subject to the terms and conditions under the supplemental registration rights agreement, we are required to use our best efforts to maintain the effectiveness of the delivery registration statement filed until the earliest of (i) the date on which there are no longer outstanding any Exchangeable Notes, (ii) following any enforcement in respect of all of the registrable securities then pledged pursuant to the collateral agreement, the earlier of (a) 30 trading days following such enforcement and (b) the date on which all registrable securities have been disposed of by the collateral agent or noteholders, as applicable, and (iii) the date on which the ADSs (or other common equity or ADSs in respect of common equity underlying the Exchangeable Notes for which the Exchangeable Notes are then exchangeable) cease to be listed on any of the New York Stock Exchange, The Nasdaq Global Select Market, or The Nasdaq Global Market (or any of their respective successors).
 
33

TABLE OF CONTENTS
 
DESCRIPTION OF AMERICAN DEPOSITARY SHARES
American Depositary Shares
Citibank, N.A. acts as the depositary for the American Depositary Shares. Citibank’s depositary offices are located at 388 Greenwich Street, New York, New York 10013. American Depositary Shares are frequently referred to as “ADSs” and represent ownership interests in securities that are on deposit with the depositary. ADSs may be represented by certificates that are commonly known as “American Depositary Receipts” or “ADRs.” The depositary typically appoints a custodian to safe-keep the securities on deposit. In this case, the custodian is Citibank, N.A.-Hong Kong, located at 9/F, Citi Tower, One Bay East, 83 Hoi Bun Road, Kwun Tong, Kowloon, Hong Kong.
We have appointed Citibank as depositary pursuant to a deposit agreement. A copy of the deposit agreement is on file with the SEC, under cover of a Registration Statement on Form F-6 (Registration No. 333-225171). You may obtain a copy of the deposit agreement from the SEC’s Public Reference Room at 100 F Street, N.E., Washington, D.C. 20549 and from the SEC’s website (www.sec.gov).
We are providing you with a summary description of the material terms of the ADSs and of your material rights as an owner of ADSs. Please remember that summaries by their nature lack the precision of the information summarized and that the rights and obligations of an owner of ADSs will be determined by reference to the terms of the deposit agreement and not by this summary. For the complete information, you should read the entire deposit agreement and the form of American Depositary Receipt. The portions of this summary description that are italicized describe matters that may be relevant to the ownership of ADSs but that may not be contained in the deposit agreement.
Each ADS represents the right to receive, and to exercise the beneficial ownership interests in, ten (10) ordinary shares on deposit with the depositary and/or the custodian. An ADS also represents the right to receive, and to exercise the beneficial interests in, any other property received by the depositary or the custodian on behalf of the owner of the ADS but that has not been distributed to the owners of ADSs because of legal restrictions or practical considerations. We and the depositary may agree to change the ADS-to-ordinary shares ratio by amending the deposit agreement. This amendment may give rise to, or change, the depositary fees payable by ADS owners. The custodian, the depositary and their respective nominees will hold all deposited property for the benefit of the holders and beneficial owners of ADSs. The deposited property does not constitute the proprietary assets of the depositary, the custodian or their nominees. Beneficial ownership in the deposited property will under the terms of the deposit agreement be vested in the beneficial owners of the ADSs. The depositary, the custodian and their respective nominees will be the record holders of the deposited property represented by the ADSs for the benefit of the holders and beneficial owners of the corresponding ADSs. A beneficial owner of ADSs may or may not be the holder of ADSs. Beneficial owners of ADSs will be able to receive, and to exercise beneficial ownership interests in, the deposited property only through the registered holders of our ADSs, the registered holders of our ADSs (on behalf of the applicable ADS owners) only through the depositary, and the depositary (on behalf of the owners of the corresponding ADSs) directly, or indirectly, through the custodian or their respective nominees, in each case upon the terms of the deposit agreement.
If you become an owner of ADSs, you will become a party to the deposit agreement and therefore will be bound to its terms and to the terms of any ADR that represents your ADSs. The deposit agreement and the ADR specify our rights and obligations as well as your rights and obligations as an owner of ADSs and those of the depositary. As an ADS holder, you appoint the depositary to act on your behalf in certain circumstances. The deposit agreement and the ADRs are governed by New York law. However, our obligations to the holders of ordinary shares will continue to be governed by the laws of the Cayman Islands, which may be different from the laws in the United States.
In addition, applicable laws and regulations may require you to satisfy reporting requirements and obtain regulatory approvals in certain circumstances. You are solely responsible for complying with such reporting requirements and obtaining such approvals. Neither the depositary, the custodian, our company or any of their or our respective agents or affiliates shall be required to take any actions
 
34

TABLE OF CONTENTS
 
whatsoever on your behalf to satisfy such reporting requirements or obtain such regulatory approvals under applicable laws and regulations.
We will not treat you, being an owner of ADSs, as one of our shareholders and you will not have direct shareholder rights. The depositary will hold on your behalf the shareholder rights attached to the ordinary shares underlying your ADSs. As an owner of ADSs you will be able to exercise the shareholders rights for the ordinary shares represented by your ADSs through the depositary only to the extent contemplated in the deposit agreement. To exercise any shareholder rights not contemplated in the deposit agreement you will, as an ADS owner, need to arrange for the cancellation of your ADSs and become a direct shareholder.
The manner in which you own the ADSs (e.g., in a brokerage account vs. as registered holder, or as holder of certificated vs. uncertificated ADSs) may affect your rights and obligations, and the manner in which, and extent to which, the depositary’s services are made available to you. As an owner of ADSs, you may hold your ADSs either by means of an ADR registered in your name, through a brokerage or safekeeping account, or through an account established by the depositary in your name reflecting the registration of uncertificated ADSs directly on the books of the depositary (commonly referred to as the “direct registration system” or “DRS”). The direct registration system reflects the uncertificated (book-entry) registration of ownership of ADSs by the depositary. Under the direct registration system, ownership of ADSs is evidenced by periodic statements issued by the depositary to the holders of our ADSs. The direct registration system includes automated transfers between the depositary and The Depository Trust Company (“DTC”), the central book-entry clearing and settlement system for equity securities in the United States. If you decide to hold your ADSs through your brokerage or safekeeping account, you must rely on the procedures of your broker or bank to assert your rights as ADS owner. Banks and brokers typically hold securities such as the ADSs through clearing and settlement systems such as DTC. The procedures of such clearing and settlement systems may limit your ability to exercise your rights as an owner of ADSs. Please consult with your broker or bank if you have any questions concerning these limitations and procedures. All ADSs held through DTC will be registered in the name of a nominee of DTC. This summary description assumes you have opted to own the ADSs directly by means of an ADS registered in your name and, as such, we will refer to you as the “holder.” When we refer to “you,” we assume the reader owns ADSs and will own ADSs at the relevant time.
The registration of the ordinary shares in the name of the depositary or the custodian shall, to the maximum extent permitted by applicable law, vest in the depositary or the custodian the record ownership in the applicable ordinary shares with the beneficial ownership rights and interests in such ordinary shares being at all times vested with the beneficial owners of the ADSs representing the ordinary shares. The depositary or the custodian shall at all times be entitled to exercise the beneficial ownership rights in all deposited property, in each case only on behalf of the holders and beneficial owners of the ADSs representing the deposited property.
Dividends and Distributions
As a holder of ADSs, you generally have the right to receive the distributions we make on the securities deposited with the custodian. Your receipt of these distributions may be limited, however, by practical considerations and legal limitations. Holders of ADSs will receive such distributions under the terms of the deposit agreement in proportion to the number of ADSs held as of a specified record date, after deduction of the applicable fees, taxes and expenses.
Distributions of Cash
Whenever we make a cash distribution for the securities on deposit with the custodian, we will deposit the funds with the custodian. Upon receipt of confirmation of the deposit of the requisite funds, the depositary will arrange for the funds received in a currency other than U.S. dollars to be converted into U.S. dollars and for the distribution of the U.S. dollars to the holders, subject to the applicable laws and regulations.
The conversion into U.S. dollars will take place only if practicable and if the U.S. dollars are transferable to the United States. The amounts distributed to holders will be net of the fees, expenses,
 
35

TABLE OF CONTENTS
 
withheld taxes and governmental charges payable by holders under the terms of the deposit agreement. The depositary will apply the same method for distributing the proceeds of the sale of any property (such as undistributed rights) held by the custodian in respect of securities on deposit.
Distributions of Ordinary Shares
Whenever we make a free distribution of ordinary shares for the securities on deposit with the custodian, we will deposit the applicable number of ordinary shares with the custodian. Upon receipt of confirmation of such deposit, the depositary will either distribute to holders new ADSs representing the ordinary shares deposited or modify the ADS-to-ordinary shares ratio, in which case each ADS you hold will represent rights and interests in the additional ordinary shares so deposited. Only whole new ADSs will be distributed. Fractional entitlements will be sold and the proceeds of such sale will be distributed as in the case of a cash distribution.
The distribution of new ADSs or the modification of the ADS-to-ordinary shares ratio upon a distribution of ordinary shares will be made net of the fees, expenses, withheld taxes and governmental charges payable by holders under the terms of the deposit agreement. In order to pay such taxes or governmental charges, the depositary may sell all or a portion of the new ordinary shares so distributed.
No such distribution of new ADSs will be made if it would violate a law (e.g., the U.S. securities laws) or if it is not operationally practicable. If the depositary does not distribute new ADSs as described above, it may sell the ordinary shares received upon the terms described in the deposit agreement and will distribute the proceeds of the sale as in the case of a distribution of cash.
Distributions of Rights
Whenever we intend to distribute rights to subscribe for additional ordinary shares, we will give prior notice to the depositary and we will assist the depositary in determining whether it is lawful and reasonably practicable to distribute rights to subscribe for additional ADSs to holders.
The depositary will establish procedures to distribute rights to purchase additional ADSs to holders and to enable such holders to exercise such rights if it is lawful and reasonably practicable to make the rights available to holders of ADSs, and if we provide all of the documentation contemplated in the deposit agreement (such as opinions to address the lawfulness of the transaction). You may have to pay fees, expenses, taxes and other governmental charges to purchase the new ADSs upon the exercise of your rights. The depositary is not obligated to establish procedures to facilitate the distribution and exercise by holders of rights to purchase new ordinary shares other than in the form of ADSs.
The depositary will not distribute the rights to you if:

we do not timely request that the rights be distributed to you or we request that the rights not be distributed to you; or

we fail to deliver satisfactory documents to the depositary; or

it is not reasonably practicable to distribute the rights.
The depositary will sell the rights that are not exercised or not distributed if such sale is lawful and reasonably practicable. The proceeds of such sale will be distributed to holders as in the case of a cash distribution. If the depositary is unable to sell the rights, it will allow the rights to lapse.
Elective Distributions
Whenever we intend to distribute a dividend payable at the election of shareholders either in cash or in additional shares, we will give prior notice thereof to the depositary and will indicate whether we wish the elective distribution to be made available to you. In such case, we will assist the depositary in determining whether such distribution is lawful and reasonably practicable.
The depositary will make the election available to you only if we timely request it to do so, if it is reasonably practicable and if we have provided all of the documentation contemplated in the deposit
 
36

TABLE OF CONTENTS
 
agreement. In such case, the depositary will establish procedures to enable you to elect to receive either cash or additional ADSs in each case as described in the deposit agreement. The depositary is not obligated to establish procedures to facilitate the distribution and exercise by holders of elective distributions to purchase new ordinary shares other than in the form of ADSs.
If the election is not made available to you, you will receive either cash or additional ADSs, depending on what a shareholder would receive upon failing to make an election, as more fully described in the deposit agreement.
Other Distributions
Whenever we intend to distribute property other than cash, ordinary shares or rights to purchase additional ordinary shares, we will notify the depositary in advance and will indicate whether we wish such distribution to be made to you. If so, we will assist the depositary in determining whether such distribution to holders is lawful and reasonably practicable.
If it is reasonably practicable to distribute such property to you, if we timely request the depositary to do so and if we provide to the depositary all of the documentation contemplated in the deposit agreement, the depositary will distribute the property to the holders in a manner it deems practicable.
The distribution will be made net of fees, expenses, withheld taxes and governmental charges payable by holders under the terms of the deposit agreement. In order to pay such taxes and governmental charges, the depositary may sell all or a portion of the property received.
The depositary will not distribute the property to you and will sell the property if:

we do not request that the property be distributed to you or if we ask that the property not be distributed to you; or

we do not deliver satisfactory documents to the depositary; or

the depositary determines that all or a portion of the distribution to you is not reasonably practicable.
The proceeds of such a sale will be distributed to holders as in the case of a cash distribution.
Redemption
Whenever we decide to redeem any of the securities on deposit with the custodian, we will timely notify the depositary. If it is reasonably practicable and if we provide all of the documentation contemplated in the deposit agreement, the depositary will provide notice of the redemption to the holders.
The custodian will be instructed to surrender the shares being redeemed against payment of the applicable redemption price. The depositary will convert the redemption funds received in a currency other than U.S. dollars into U.S. dollars upon the terms of the deposit agreement and will establish procedures to enable holders to receive the net proceeds from the redemption upon surrender of their ADSs to the depositary. You may have to pay fees, expenses, taxes and other governmental charges upon the redemption of your ADSs. If less than all ADSs are being redeemed, the ADSs to be retired will be selected by lot or on a pro rata basis, as the depositary may determine.
Changes Affecting Ordinary Shares
The ordinary shares held on deposit for your ADSs may change from time to time. For example, there may be a change in nominal or par value, a split-up, cancellation, consolidation or reclassification of such ordinary shares or a recapitalization, reorganization, merger, consolidation or sale of assets.
If any such change were to occur, your ADSs would, to the extent permitted by law and the deposit agreement, represent the right to receive the property received or exchanged in respect of the ordinary shares held on deposit. The depositary may in such circumstances deliver new ADSs to you, amend the deposit agreement, the ADRs and the applicable Registration Statement(s) on Form F-6, call for the exchange of your existing ADSs for new ADSs and take any other actions that are appropriate to
 
37

TABLE OF CONTENTS
 
reflect as to the ADSs the change affecting the ordinary shares. If the depositary may not lawfully distribute such property to you, the depositary may sell such property and distribute the net proceeds to you as in the case of a cash distribution.
Issuance of ADSs upon Deposit of Ordinary Shares
The depositary may create ADSs on your behalf if you or your broker deposit ordinary shares with the custodian. The depositary will deliver these ADSs to the person you indicate only after you pay any applicable issuance fees and any charges and taxes payable for the transfer of the ordinary shares to the custodian. Your ability to deposit ordinary shares and receive ADSs may be limited by legal considerations applicable at the time of deposit.
The issuance of ADSs may be delayed until the depositary or the custodian receives confirmation that all required approvals have been given and that the ordinary shares have been duly transferred to the custodian. The depositary will only issue ADSs in whole numbers.
When you make a deposit of ordinary shares, you will be responsible for transferring good and valid title to the depositary. As such, you will be deemed to represent and warrant that:

The ordinary shares are duly authorized, validly issued, fully paid, non-assessable and legally obtained.

All preemptive (and similar) rights, if any, with respect to such ordinary shares have been validly waived or exercised.

You are duly authorized to deposit the ordinary shares.

The ordinary shares presented for deposit are free and clear of any lien, encumbrance, security interest, charge, mortgage or adverse claim, and are not, and the ADSs issuable upon such deposit will not be, “restricted securities” ​(as defined in the deposit agreement).

The ordinary shares presented for deposit have not been stripped of any rights or entitlements.
If any of the representations or warranties are incorrect in any way, we and the depositary may, at your cost and expense, take any and all actions necessary to correct the consequences of the misrepresentations.
Transfer, Combination and Split Up of ADRs
As an ADR holder, you will be entitled to transfer, combine or split up your ADRs and the ADSs evidenced thereby. For transfers of ADRs, you will have to surrender the ADRs to be transferred to the depositary and also must:

ensure that the surrendered ADR certificate is properly endorsed or otherwise in proper form for transfer;

provide such proof of identity and genuineness of signatures as the depositary deems appropriate;

provide any transfer stamps required by the State of New York or the United States; and

pay all applicable fees, charges, expenses, taxes and other government charges payable by ADR holders pursuant to the terms of the deposit agreement, upon the transfer of ADRs.
To have your ADRs either combined or split up, you must surrender the ADRs in question to the depositary with your request to have them combined or split up, and you must pay all applicable fees, charges and expenses payable by ADR holders pursuant to the terms of the deposit agreement, upon a combination or split up of ADRs.
Withdrawal of Ordinary Shares Upon Cancellation of ADSs
As a holder, you will be entitled to present your ADSs to the depositary for cancellation and then receive the corresponding number of underlying ordinary shares at the custodian’s offices. Your ability
 
38

TABLE OF CONTENTS
 
to withdraw the ordinary shares held in respect of the ADSs may be limited by U.S. and Cayman Islands legal considerations applicable at the time of withdrawal. In order to withdraw the ordinary shares represented by your ADSs, you will be required to pay to the depositary the fees for cancellation of ADSs and any charges and taxes payable upon the transfer of the ordinary shares being withdrawn. You assume the risk for delivery of all funds and securities upon withdrawal. Once canceled, the ADSs will not have any rights under the deposit agreement.
If you hold ADSs registered in your name, the depositary may ask you to provide proof of identity and genuineness of any signature and such other documents as the depositary may deem appropriate before it will cancel your ADSs. The withdrawal of the ordinary shares represented by your ADSs may be delayed until the depositary receives satisfactory evidence of compliance with all applicable laws and regulations. Please keep in mind that the depositary will only accept ADSs for cancellation that represent a whole number of securities on deposit.
You will have the right to withdraw the securities represented by your ADSs at any time except for:

temporary delays that may arise because (i) the transfer books for the ordinary shares or ADSs are closed or (ii) ordinary shares are immobilized on account of a shareholders’ meeting or a payment of dividends;

obligations to pay fees, taxes and similar charges; and

restrictions imposed because of laws or regulations applicable to ADSs or the withdrawal of securities on deposit.
The deposit agreement may not be modified to impair your right to withdraw the securities represented by your ADSs except to comply with mandatory provisions of law.
Voting Rights
As a holder, you generally have the right under the deposit agreement to instruct the depositary to exercise the voting rights for the ordinary shares represented by your ADSs. The voting rights of holders of ordinary shares are described in “Description of Share Capital — Ordinary Shares — Voting Rights” above.
At our request, the depositary will distribute to you any notice of shareholders’ meeting received from us together with information explaining how to instruct the depositary to exercise the voting rights of the securities represented by ADSs. In lieu of distributing such materials, the depositary may distribute to holders of ADSs instructions on how to retrieve such materials upon request.
If the depositary timely receives voting instructions from a holder of ADSs, it will endeavor to vote the securities represented by the holder’s ADSs. In the event voting takes place at a shareholders’ meeting by show of hands, the depositary will instruct the custodian to vote in accordance with the voting instructions received from a majority of holders of ADSs who provided voting instructions. In the event voting takes place at a shareholders’ meeting by poll, the depositary will instruct the custodian to vote in accordance with the voting instructions received from the holders of ADSs.
In the event of voting by poll, holders of ADSs in respect of which no timely voting instructions have been received shall be deemed to have instructed the depositary to give a discretionary proxy to a person designated by us to vote the ordinary shares represented by such holders’ ADSs; provided, that no such instructions shall be deemed given and no such discretionary proxy shall be given with respect to any matter as to which we inform the depositary that (i) we do not wish such proxy to be given, (ii) substantial opposition exists or (iii) the rights of our shareholders may be adversely affected. No discretionary proxy shall be given with respect to any vote by show of hands.
Please note that the ability of the depositary to carry out voting instructions may be limited by practical and legal limitations and the terms of the securities on deposit. We cannot assure you that you will receive voting materials in time to enable you to return voting instructions to the depositary in a timely manner.
 
39

TABLE OF CONTENTS
 
The depositary will not join in demanding a vote by poll. A holder of ADSs will not be able to exercise any rights that may attach to the ordinary shares represented by such ADSs to requisition a shareholder meeting or propose resolutions for a shareholder vote. At our request, the depositary will represent deposited ordinary shares for the purpose of establishing a quorum regardless of whether voting instructions have been provided with respect thereto.
Fees and Expenses
ADS holders will be required to pay the following fees under the terms of the deposit agreement:
Service
Fees
Issuance of ADSs Up to US$0.05 per ADS issued
Cancelation of ADSs Up to US$0.05 per ADS canceled
Distribution of cash dividends or other cash distributions (e.g., sale of rights and other entitlements) Up to US$0.05 per ADS held
Distribution of ADSs pursuant to stock dividends, other free stock distributions or exercise of rights to purchase additional ADSs Up to US$0.05 per ADS held
Distribution of securities other than ADSs or rights to purchase additional ADSs Up to US$0.05 per ADS held
Depositary services
Up to US$0.05 per ADS held on the applicable record date(s) established by the depositary
As an ADS holder, you will also be responsible to pay certain charges such as:

fees for the transfer and registration of ordinary shares charged by the registrar and transfer agent for the ordinary shares in the Cayman Islands (i.e., upon deposit and withdrawal of ordinary shares);

expenses incurred for converting foreign currency into U.S. dollars;

expenses for cable, telex and fax transmissions and for delivery of securities;

taxes (including applicable interest and penalties) and other governmental charges;

fees and expenses incurred by the depositary in connection with compliance with exchange control regulations and other applicable regulatory requirements; and

fees and expenses incurred in connection with the delivery or servicing of ordinary shares on deposit.
Depositary fees payable upon the issuance and cancellation of ADSs are typically paid to the depositary by the brokers (on behalf of their clients) receiving the newly issued ADSs from the depositary and by the brokers (on behalf of their clients) delivering the ADSs to the depositary for cancellation. The brokers in turn charge these fees to their clients. Depositary fees payable in connection with distributions of cash or securities to ADS holders and the depositary services fee are charged by the depositary to the holders of record of ADSs as of the applicable ADS record date.
The depositary fees payable for cash distributions are generally deducted from the cash being distributed. In the case of distributions other than cash (i.e., stock dividend, rights), the depositary charge the applicable fee to the ADS record date holders concurrent with the distribution. In the case of ADSs registered in the name of the investor (whether certificated or uncertificated in direct registration), the depositary send invoices to the applicable record date ADS holders. In the case of ADSs held in brokerage and custodian accounts (via DTC), the depositary generally collects its fees through the systems provided by DTC (whose nominee is the registered holder of the ADSs held in DTC) from the brokers and custodians holding ADSs in their DTC accounts. The brokers and custodians who hold their clients’ ADSs in DTC accounts in turn charge their clients’ accounts the amount of the fees paid to the depositary.
 
40

TABLE OF CONTENTS
 
In the event of refusal to pay the depositary fees, the depositary may, under the terms of the deposit agreement, refuse the requested service until payment is received or may set off the amount of the depositary fees from any distribution to be made to the ADS holder.
Note that the fees and charges you may be required to pay may vary over time and may be changed by us and by the depositary. You will receive prior notice of such changes.
The depositary may reimburse us for certain expenses incurred by us in respect of the ADR program established pursuant to the deposit agreement, by making available a portion of the depositary fees charged in respect of the ADR program or otherwise, upon such terms and conditions as we and the depositary may agree from time to time.
Amendments and Termination
We may agree with the depositary to modify the deposit agreement at any time without your consent. We undertake to give holders 30 days’ prior notice of any modifications that would materially prejudice any of their substantial rights under the deposit agreement. We will not consider to be materially prejudicial to your substantial rights any modifications or supplements that are reasonably necessary for the ADSs to be registered under the Securities Act or to be eligible for book-entry settlement, in each case without imposing or increasing the fees and charges you are required to pay. In addition, we may not be able to provide you with prior notice of any modifications or supplements that are required to accommodate compliance with applicable provisions of law.
You will be bound by the modifications to the deposit agreement if you continue to hold your ADSs after the modifications to the deposit agreement become effective. The deposit agreement cannot be amended to prevent you from withdrawing the ordinary shares represented by your ADSs (except as permitted by law).
We have the right to direct the depositary to terminate the deposit agreement. Similarly, the depositary may in certain circumstances on its own initiative terminate the deposit agreement. In either case, the depositary must give notice to the holders at least 30 days before termination. Until termination, your rights under the deposit agreement will be unaffected.
After termination, the depositary will continue to collect distributions received (but will not distribute any such property until you request the cancellation of your ADSs) and may sell the securities held on deposit. After the sale, the depositary will hold the proceeds from such sale and any other funds then held for the holders of ADSs in a non-interest bearing account. At that point, the depositary will have no further obligations to holders other than to account for the funds then held for the holders of ADSs still outstanding (after deduction of applicable fees, taxes and expenses) or as may be required by law.
Books of Depositary
The depositary will maintain ADS holder records at its depositary office. You may inspect such records at such office at all reasonable times but solely for the purpose of communicating with other holders in the interest of business matters relating to the ADSs and the deposit agreement.
The depositary will maintain in New York facilities to record and process the issuance, cancellation, combination, split-up and transfer of ADSs. These facilities may be closed from time to time, to the extent not prohibited by law.
The depositary may close the transfer books at any time and from time to time, when deemed necessary or at the reasonable written request of us, to the extent not prohibited by law.
Limitations on Obligations and Liabilities
The deposit agreement limits our obligations and the depositary’s obligations to you. Please note the following:

We and the depositary are obligated only to take the actions specifically stated in the deposit agreement without negligence or bad faith. Without limiting the foregoing, neither we nor the
 
41

TABLE OF CONTENTS
 
depositary is obligated to participate in any action, suit or other proceeding relating to deposited property or the ADSs without satisfactory indemnity. The depositary disclaims any liability for any failure to carry out voting instructions, for any manner in which a vote is cast or for the effect of any vote, provided it acts in good faith and in accordance with the terms of the deposit agreement.

The depositary disclaims any liability for any failure to determine the lawfulness or practicality of any action, for the content of any document forwarded to you on behalf of us or for the accuracy of any translation of such a document, for the investment risks associated with investing in ordinary shares, for the validity or worth of the ordinary shares, for any tax consequences that result from the ownership of ADSs, for the credit-worthiness of any third party, for allowing any rights to lapse under the terms of the deposit agreement, for the timeliness of any of our notices or for our failure to give notice.

We and the depositary will not be obligated to perform any act that is inconsistent with the terms of the deposit agreement.

We and the depositary disclaim any liability if we are prevented or forbidden from acting on account of any law or regulation, any provision of our amended and restated Memorandum and Articles of Association, any provision of any securities on deposit or by reason of any act of God or war or other circumstances beyond our control.

We and the depositary disclaim any liability by reason of any exercise of, or failure to exercise, any discretion provided for the deposit agreement or in our amended and restated Memorandum and Articles of Association or in any provisions of securities on deposit.

We and the depositary further disclaim any liability for any action or inaction in reliance on the advice or information received from legal counsel, accountants, any person presenting ordinary shares for deposit, any holder of ADSs or authorized representatives thereof, or any other person believed by either of us in good faith to be competent to give such advice or information.

We and the depositary also disclaim liability for the inability by a holder to benefit from any distribution, offering, right or other benefit which is made available to holders of ordinary shares but is not, under the terms of the deposit agreement, made available to you.

We and the depositary may rely without any liability upon any written notice, request or other document believed to be genuine and to have been signed or presented by the proper parties.

We and the depositary also disclaim liability for any consequential or punitive damages for any breach of the terms of the deposit agreement.

No disclaimer of any Securities Act liability is intended by any provision of the deposit agreement.

Nothing in the deposit agreement gives rise to a partnership or joint venture, or establishes a fiduciary relationship, among us, the depositary and you as an ADS holder.

Nothing in the deposit agreement precludes Citibank (or its affiliates) from engaging in transactions in which parties adverse to us or the ADS owners have interests, and nothing in the deposit agreement obligates Citibank to disclose those transactions, or any information obtained in the course of those transactions, to us or to the ADS owners, or to account for any payment received as part of those transactions.
Taxes
You will be responsible for the taxes and other governmental charges payable on the ADSs and the securities represented by the ADSs. We, the depositary and the custodian may deduct from any distribution the taxes and governmental charges payable by holders and may sell any and all property on deposit to pay the taxes and governmental charges payable by holders. You will be liable for any deficiency if the sale proceeds do not cover the taxes that are due.
 
42

TABLE OF CONTENTS
 
The depositary may refuse to issue ADSs, to deliver, transfer, split and combine ADRs or to release securities on deposit until all taxes and charges are paid by the applicable holder. The depositary and the custodian may take reasonable administrative actions to obtain tax refunds and reduced tax withholding for any distributions on your behalf. However, you may be required to provide to the depositary and to the custodian proof of taxpayer status and residence and such other information as the depositary and the custodian may require to fulfill legal obligations. You are required to indemnify us, the depositary and the custodian for any claims with respect to taxes based on any tax benefit obtained for you.
Foreign Currency Conversion
The depositary will arrange for the conversion of all foreign currency received into U.S. dollars if such conversion is practical, and it will distribute the U.S. dollars in accordance with the terms of the deposit agreement. You may have to pay fees and expenses incurred in converting foreign currency, such as fees and expenses incurred in complying with currency exchange controls and other governmental requirements.
If the conversion of foreign currency is not practical or lawful, or if any required approvals are denied or not obtainable at a reasonable cost or within a reasonable period, the depositary may take the following actions in its discretion:

Convert the foreign currency to the extent practical and lawful and distribute the U.S. dollars to the holders for whom the conversion and distribution is lawful and practical.

Distribute the foreign currency to holders for whom the distribution is lawful and practical.

Hold the foreign currency (without liability for interest) for the applicable holders.
Governing Law
The deposit agreement, the ADRs and the ADSs will be interpreted in accordance with the laws of the State of New York. The rights of holders of ordinary shares (including ordinary shares represented by ADSs) are governed by the laws of the Cayman Islands. We and the depositary have agreed that the federal or state courts in the City of New York shall have jurisdiction to hear and determine any suit, action or proceeding and to settle any dispute between us that may arise out of or in connection with the Deposit Agreement. We also submitted to the jurisdiction of these courts, and we have appointed an agent for service of process in the City of New York.
 
43

TABLE OF CONTENTS
 
ENFORCEABILITY OF CIVIL LIABILITIES
Our company is incorporated and existing under the laws of the Cayman Islands to take advantage of certain benefits associated with being a Cayman Islands exempted company, such as:

political and economic stability;

an effective judicial system;

a favorable tax system;

the absence of exchange control or currency restrictions; and

the availability of professional and support services.
However, certain disadvantages accompany incorporation in the Cayman Islands. These disadvantages include but are not limited to:

the Cayman Islands has a less developed body of securities laws as compared to the United States and these securities laws provide significantly less protection to investors as compared to the United States; and

Cayman Islands companies may not have standing to sue before the federal courts of the United States.
Our memorandum and articles of association does not contain provisions requiring that disputes, including those arising under the securities laws of the United States, between us, our officers, directors and shareholders, be arbitrated.
Our company is incorporated in the Cayman Islands, and conducts a substantial portion of its operations through our subsidiaries in China. Following our acquisition of Deutsche Hospitality, we expanded our operations to Europe. Most of our officers reside outside the United States and some or all of the assets of those persons are located outside of the United States. As a result, it may be difficult or impossible for you to bring an action against us or against these individuals in the Cayman Islands or in China in the event that you believe that your rights have been infringed under the securities laws of the United States or otherwise.
We have appointed Cogency Global Inc. as our agent upon whom process may be served in any action brought against us under the securities laws of the United States.
Maples and Calder (Hong Kong) LLP, our legal counsel as to Cayman Islands law, has advised us that the courts of the Cayman Islands are unlikely:

to recognize or enforce judgments of United States courts obtained against us or our directors or officers predicated upon the civil liability provisions of the federal securities laws of the United States or any state or territory in the United States; and

in original actions brought in the courts of the Cayman Islands, to impose liabilities against us or our directors or officers predicated solely upon the federal securities laws of the United States or any state or territory within the United States, so far as the liabilities imposed by those provisions are penal in nature.
Maples and Calder (Hong Kong) LLP has informed us that in those circumstances, although there is no statutory enforcement in the Cayman Islands of judgments obtained in the federal or state courts of the United States, the courts of the Cayman Islands will, at common law, recognize and enforce a foreign money judgment of a foreign court of competent jurisdiction without any re-examination of the merits of the underlying dispute based on the principle that a judgment of a competent foreign court imposes upon the judgment debtor an obligation to pay the liquidated sum for which such judgment has been given, provided such judgment (i) is final and conclusive and for a liquidated sum, (ii) is not in respect of taxes, a fine or a penalty, (iii) is not inconsistent with a Cayman Islands judgment in respect of the same matter, and (iv) is not impeachable on the grounds of fraud and was not obtained in a manner and is not of a kind the enforcement of which is contrary to natural justice or the public policy of the Cayman Islands. However, the Cayman Islands courts are unlikely to enforce a judgment obtained from
 
44

TABLE OF CONTENTS
 
the U.S. courts under civil liability provisions of the U.S. federal securities law if such judgment is determined by the courts of the Cayman Islands to give rise to obligations to make payments that are penal or punitive in nature. A Cayman Islands court may stay enforcement proceedings if concurrent proceedings are being brought elsewhere.
JunHe LLP has further advised us that the recognition and enforcement of foreign judgments are primarily provided for under the PRC Civil Procedures Law. PRC courts may recognize and enforce foreign judgments in accordance with the requirements of the PRC Civil Procedures Law based either on treaties between the PRC and the country where the judgment is made or on reciprocity between jurisdictions. There is currently no treaty between the PRC and the United States that provides for mutual recognition and enforcement of judgments rendered in the other state. As of the date of this prospectus, although there have been occasions where courts in the PRC recognized and enforced judgments rendered by courts in the other jurisdiction, there is uncertainty whether a PRC court would generally form the view that reciprocity exists between the PRC and the United States and therefore recognize and enforce judgments rendered by United States courts on reciprocal basis. In addition, according to the PRC Civil Procedures Law, courts in the PRC will not enforce a foreign judgment against us or our directors and officers if they decide that the judgment violates the basic principles of PRC law or national sovereignty, security or public interest. Therefore, it is uncertain whether a PRC court would enforce a judgment rendered by a court in the United States.
 
45

TABLE OF CONTENTS
 
TAXATION
Material Cayman Islands, Hong Kong, PRC and United States federal income tax consequences of the ownership and disposition of the securities offered by this prospectus will be set forth in any prospectus supplement or free writing prospectus relating to the offering of those securities.
 
46

TABLE OF CONTENTS
 
SELLING SHAREHOLDERS
Selling shareholders (if any) to be named in a prospectus supplement may, from time to time, offer, sell and lend some or all of the ordinary shares or ADSs of us held by them pursuant to this prospectus and the applicable prospectus supplement. Such selling shareholders (if any) may sell the ordinary shares or ADSs to or through underwriters, dealers or agents or directly to purchasers or as otherwise set forth in the applicable prospectus supplement. See “Plan of Distribution.” Such selling shareholders (if any) may also sell, transfer or otherwise dispose of ordinary shares or ADSs in transactions exempt from the registration requirements of the Securities Act.
If any selling shareholder is to offer and sell ordinary shares or ADSs pursuant to this prospectus, we will provide you with a prospectus supplement, which will set forth the name of each such selling shareholder, the number of ordinary shares or ADSs beneficially owned by each such selling shareholder, and the number of ordinary shares or ADSs they are offering. The prospectus supplement also will disclose whether any of the selling shareholders (if any) have held any position or office with, have been employed by, or otherwise have had a material relationship with us during the three years prior to the date of the prospectus supplement.
 
47

TABLE OF CONTENTS
 
PLAN OF DISTRIBUTION
We and/or the selling shareholders named in the applicable prospectus supplement may sell the securities described in this prospectus from time to time in one or more transactions, including:

to or through underwriters, brokers or dealers;

through agents;

on any national exchange on which the securities offered by this prospectus are listed or any automatic quotation system through which the securities may be quoted;

through a block trade in which the broker or dealer engaged to handle the block trade will attempt to sell the securities as agent, but may position and resell a portion of the block as principal to facilitate the transaction;

directly to one or more purchasers in negotiated sales or competitively bid transactions; or

through a combination of any of these methods.
In addition, we may enter into derivative or hedging transactions with third parties, or sell securities not covered by this prospectus to third parties in privately negotiated transactions. In connection with such a transaction, the third parties may sell securities covered by and pursuant to this prospectus and the applicable prospectus supplement. If so, the third party may use securities borrowed from us or others to settle such sales and may use securities received from us to close out any related short positions. We may also loan or pledge securities covered by this prospectus and an applicable prospectus supplement to third parties, who may sell the loaned securities or, in an event of default in the case of a pledge, sell the pledged securities pursuant to this prospectus and the applicable prospectus supplement.
We may issue the securities as a dividend or distribution or in a subscription rights offering to our existing security holders. In some cases, we or dealers acting for us or on behalf of us may also repurchase securities and reoffer them to the public by one or more of the methods described above. This prospectus may be used in connection with any offering of our securities through any of these methods or other methods described in the applicable prospectus supplement.
We and/or the selling shareholders named in the applicable prospectus supplement may sell the securities offered by this prospectus at:

a fixed price or prices, which may be changed;

market prices prevailing at the time of sale;

prices related to such prevailing market prices; or

negotiated prices.
We and/or the selling shareholders named in the applicable prospectus supplement may solicit offers to purchase the securities directly from the public from time to time. We and/or the selling shareholders named in the applicable prospectus supplement may also designate agents from time to time to solicit offers to purchase securities from the public on our or their behalf. The prospectus supplement relating to any particular offering of securities will name any agents designated to solicit offers, and will include information about any commissions to be paid to the agents, in that offering. Agents may be deemed to be “underwriters” as that term is defined in the Securities Act. From time to time, we and/or the selling shareholders named in the applicable prospectus supplement may sell securities to one or more dealers as principals. The dealers, who may be deemed to be “underwriters” as that term is defined in the Securities Act, may then resell those securities to the public. We and/or the selling shareholders named in the applicable prospectus supplement may sell securities from time to time to one or more underwriters, who would purchase the securities as principal for resale to the public, either on a firm-commitment or best-efforts basis. If we and/or the selling shareholders named in the applicable prospectus supplement sell securities to underwriters, we and/or the selling shareholders named in the applicable prospectus supplement will execute an underwriting agreement with them at the time of sale and will name them in the applicable prospectus supplement. In connection with those
 
48

TABLE OF CONTENTS
 
sales, underwriters may be deemed to have received compensation from us or the selling shareholders named in the applicable prospectus supplement in the form of underwriting discounts or commissions and may also receive commissions from purchasers of the securities for whom they may act as agents. Underwriters may resell the securities to or through dealers, and those dealers may receive compensation in the form of discounts, concessions or commissions from the underwriters and/or commissions from purchasers for whom they may act as agents. Underwriters, dealers, agents and other persons may be entitled, under agreements that they may enter into with us or the selling shareholders named in the applicable prospectus supplement, to indemnification by us or the selling shareholders named in the applicable prospectus supplement against civil liabilities, including liabilities under the Securities Act, or to contribution with respect to payments which they may be required to make.
The applicable prospectus supplement will describe the terms of the securities offering, including the following:

the name or names of any underwriters, dealers or agents;

the public offering or purchase price;

the proceeds from such sale;

any discounts and commissions to be allowed or paid to the agent or underwriters;

all other items constituting underwriting compensation;

any over-allotment options under which underwriters may purchase additional securities from us;

any discounts and commissions to be allowed or paid to dealers; and

any exchanges on which the securities will be listed.
If we offer securities in a subscription rights offering to our existing security holders, we may enter into a standby underwriting agreement with dealers, acting as standby underwriters. We may pay the standby underwriters a commitment fee for the securities they commit to purchase on a standby basis. If we do not enter into a standby underwriting arrangement, we may retain a dealer-manager to manage a subscription rights offering for us.
We may pay expenses incurred with respect to the registration of shares owned by any selling shareholders.
The underwriters, dealers and agents, as well as their associates, may be customers of or lenders to, and may engage in transactions with and perform services for, H World Group Limited and its subsidiaries. In addition, we may offer securities to or through our affiliates, as underwriters, dealers or agents. Our affiliates may also offer the securities in other markets through one or more selling agents, including one another. If so indicated in an applicable prospectus supplement, we will authorize dealers or other persons acting as our agent to solicit offers by some institutions to purchase securities from us pursuant to contracts providing for payment and delivery on a future date. Institutions with which these contracts may be made include commercial and savings banks, insurance companies, pension funds, investment companies, educational and charitable institutions and others.
In order to facilitate the offering of the securities, any underwriters may engage in transactions that stabilize, maintain or otherwise affect the price of the securities or any other securities the prices of which may be used to determine payments on such securities. Specifically, any underwriters may over-allot in connection with the offering, creating a short position for their own accounts. In addition, to cover overallotments or to stabilize the price of the securities or of any such other securities, the underwriters may bid for, and purchase, the securities or any such other securities in the open market. Finally, in any offering of the securities through a syndicate of underwriters, the underwriting syndicate may reclaim selling concessions allowed to an underwriter or a dealer for distributing the securities in the offering if the syndicate repurchases previously distributed securities in transactions to cover syndicate short positions, in stabilization transactions or otherwise. Any of these activities may stabilize or maintain the
 
49

TABLE OF CONTENTS
 
market price of the securities above independent market levels. Any such underwriters are not required to engage in these activities and may end any of these activities at any time.
Unless otherwise indicated in an applicable prospectus supplement or confirmation of sale, the purchase price of the securities will be required to be paid in immediately available funds in New York City.
The securities may be new issues of securities and may have no established trading market. The securities may or may not be listed on a national securities exchange. We can make no assurance as to the liquidity of or the existence of trading markets for any of the securities.
 
50

TABLE OF CONTENTS
 
LEGAL MATTERS
We are being represented by Cleary Gottlieb Steen & Hamilton LLP with respect to certain legal matters as to United States federal securities and New York State law. The validity of the ordinary shares offered in any offering and legal matters as to Cayman Islands law will be passed upon for us by Maples and Calder (Hong Kong) LLP. Certain legal matters as to PRC law will be passed upon for us by JunHe LLP. Cleary Gottlieb Steen & Hamilton LLP may rely upon Maples and Calder (Hong Kong) LLP with respect to matters governed by Cayman Islands law and JunHe LLP with respect to matters governed by PRC law. Certain legal matters in connection with any offering made pursuant to this prospectus will be passed upon for the underwriters by a law firm or firms named in the applicable prospectus supplement.
 
51

TABLE OF CONTENTS
 
EXPERTS
The financial statements of H World Group Limited incorporated by reference in this prospectus, and the effectiveness of H World Group Limited’s internal control over financial reporting, have been audited by Deloitte Touche Tohmatsu Certified Public Accountants LLP, an independent registered public accounting firm, as stated in their reports. Such financial statements are incorporated by reference in reliance upon the reports of such firm, given their authority as experts in auditing and accounting.
The office of Deloitte Touche Tohmatsu Certified Public Accountants LLP is located at 30th Floor, Bund Center, 222 Yan An Road East, Shanghai 200002, People’s Republic of China.
 
52

TABLE OF CONTENTS
 
WHERE YOU CAN FIND MORE INFORMATION ABOUT US
We are subject to the reporting requirements of the Exchange Act, and in accordance with the Exchange Act, we file annual reports and other information with the SEC. Information we file with the SEC can be obtained over the internet on the SEC’s website at www.sec.gov. You can also find information on our website ir.hworld.com. The information contained on our website is not a part of this prospectus.
This prospectus is part of a registration statement we have filed with the SEC. This prospectus omits some information contained in the registration statement in accordance with SEC rules and regulations. You should review the information and exhibits in the registration statement for further information on us and the securities being offered. Statements in this prospectus concerning any document that we filed as an exhibit to the registration statement or that we otherwise filed with the SEC are not intended to be comprehensive and are qualified by reference to these filings. You should review the complete document to evaluate these statements.
 
53

TABLE OF CONTENTS
 
INCORPORATION OF DOCUMENTS BY REFERENCE
The SEC allows us to “incorporate by reference” the information we file with them. This means that we can disclose important information to you by referring you to those documents. Each document incorporated by reference is current only as of the date of such document, and the incorporation by reference of such documents shall not create any implication that there has been no change in our affairs since the date thereof or that the information contained therein is current as of any time subsequent to its date. The information incorporated by reference is considered to be a part of this prospectus and should be read with the same care. When we update the information contained in documents that have been incorporated by reference by making future filings with the SEC, the information incorporated by reference in this prospectus is considered to be automatically updated and superseded. In other words, in the case of a conflict or inconsistency between information contained in this prospectus and information incorporated by reference into this prospectus, you should rely on the information contained in the document that was filed later.
We incorporate by reference the following documents:

our annual report on Form 20-F for the year ended December 31, 2021 filed with the SEC on April 27, 2022 (File No. 001-34656);

our current report on Form 6-K furnished to the SEC on January 10, 2023 (File No. 001-34656), or January Form 6-K; and

all our subsequent annual reports on Form 20-F and any report on Form 6-K that indicates that it is being incorporated by reference, in each case, that we file with the SEC on or after the date of this prospectus and until the termination or completion of the offering under this prospectus.
Copies of all documents incorporated by reference in this prospectus, other than exhibits to those documents unless such exhibits are specially incorporated by reference in this prospectus, will be provided at no cost to each person, including any beneficial owner, who receives a copy of this prospectus on the written or oral request of that person made to:
H World Group Limited
No. 1299 Fenghua Road
Jiading District
Shanghai 201803
People’s Republic of China
+86 (21) 6195-2011
Attention: Investor Relations
You should rely only on the information that we incorporate by reference or provide in this prospectus or in any applicable prospectus supplement. We have not authorized anyone to provide you with different information. We are not making any offer of these securities in any jurisdiction where the offer is not permitted. You should not assume that the information in this prospectus is accurate as of any date other than the date on the front of those documents.
 
54

TABLE OF CONTENTS
US$260,000,000
          American Depositary Shares
H World Group Limited
Representing           Ordinary Shares
[MISSING IMAGE: lg_hworld-4c.jpg]
PROSPECTUS SUPPLEMENT
Goldman Sachs
UBS Investment Bank