UNITED STATES SECURITIES AND EXCHANGE COMMISSION
Washington, D.C. 20549
FORM
(Mark One)
OR
For the fiscal year ended
OR
For the transition period from to
OR
Date of event requiring this shell company report
Commission file number:
(Exact name of Registrant as specified in its charter)
Not Applicable
(Translation of Registrant’s name into English)
(Jurisdiction of incorporation or organization)
Jiading District
People’s Republic of
+86 (21) 6195-2011
(Address of principal executive offices)
Chief Financial Officer
H World Group Limited
Jiading District
People’s Republic of
+
(Name, Telephone, E-mail and/or Facsimile number and Address of Company Contact Person)
Securities registered or to be registered pursuant to Section 12(b) of the Act:
Title of Each Class |
| Trading Symbol(s) |
| Name of Each Exchange on Which Registered |
Ordinary Shares, par value US$0.00001 per share | 1179 | The Stock Exchange of Hong Kong Limited | ||
ten ordinary shares | ||||
Securities registered or to be registered pursuant to Section 12(g) of the Act: None
Securities for which there is a reporting obligation pursuant to Section 15(d) of the Act: None
Indicate the number of outstanding shares of each of the issuer’s classes of capital or common stock as of the close of the period covered by the annual report:
Indicate by check mark if the registrant is a well-known seasoned issuer, as defined in Rule 405 of the Securities Act.
If this report is an annual or transition report, indicate by check mark if the registrant is not required to file reports pursuant to Section 13 or 15(d) of the Securities Exchange Act of 1934.
Yes ☐
Note – Checking the box above will not relieve any registrant required to file reports pursuant to Section 13 or 15(d) of the Securities Exchange Act of 1934 from their obligations under those Sections.
Indicate by check mark whether the registrant (1) has filed all reports required to be filed by Section 13 or 15(d) of the Securities Exchange Act of 1934 during the preceding 12 months (or for such shorter period that the registrant was required to file such reports), and (2) has been subject to such filing requirements for the past 90 days.
Indicate by check mark whether the registrant has submitted electronically every Interactive Data File required to be submitted pursuant to Rule 405 of Regulation S-T (§232.405 of this chapter) during the preceding 12 months (or for such shorter period that the registrant was required to submit such files).
Indicate by check mark whether the registrant is a large accelerated filer, an accelerated filer, a non-accelerated filer, or an emerging growth company. See the definitions of “large accelerated filer,” “accelerated filer,” and “emerging growth company” in Rule 12b-2 of the Exchange Act.
Emerging growth company
If an emerging growth company that prepares its financial statements in accordance with U.S. GAAP, indicate by check mark if the registrant has elected not to use the extended transition period for complying with any new or revised financial accounting standards† provided pursuant to Section 13(a) of the Exchange Act. ☐
† The term “new or revised financial accounting standard” refers to any update issued by the Financial Accounting Standards Board to its Accounting Standards Codification after April 5, 2012.
Indicate by check mark whether the registrant has filed a report on and attestation to its management’s assessment of the effectiveness of its internal control over financial reporting under Section 404(b) of the Sarbanes-Oxley Act (15 U.S.C. 7262(b)) by the registered public accounting firm that prepared or issued its audit report.
If securities are registered pursuant to Section 12(b) of the Act, indicate by check mark whether the financial statements of the registrant included in the filing reflect the correction of an error to previously issued financial statements.
Indicate by check mark whether any of those error corrections are restatements that required a recovery analysis of incentive-based compensation received by any of the registrant’s executive officers during the relevant recovery period pursuant to §240.10D-1(b). ☐
Indicate by check mark which basis of accounting the registrant has used to prepare the financial statements included in this filing:
☒
☐ International Financial Reporting Standards as issued by the International Accounting Standards Board
☐ Other
If “Other” has been checked in response to the previous question, indicate by check mark which financial statement item the registrant has elected to follow.
☐ Item 17 ☐ Item 18
If this is an annual report, indicate by check mark whether the registrant is a shell company (as defined in Rule 12b-2 of the Exchange Act).
Yes
(APPLICABLE ONLY TO ISSUERS INVOLVED IN BANKRUPTCY PROCEEDINGS DURING THE PAST FIVE YEARS)
Indicate by check mark whether the registrant has filed all documents and reports required to be filed by Sections 12, 13 or 15(d) of the Securities Exchange Act of 1934 subsequent to the distribution of securities under a plan confirmed by a court.
Yes ☐ No ☐
TABLE OF CONTENTS
| Page | |
1 | ||
4 | ||
ITEM 1. IDENTITY OF DIRECTORS, SENIOR MANAGEMENT AND ADVISERS | 4 | |
4 | ||
4 | ||
11 | ||
11 | ||
11 | ||
12 | ||
54 | ||
54 | ||
55 | ||
85 | ||
88 | ||
88 | ||
88 | ||
88 | ||
104 | ||
110 | ||
110 | ||
110 | ||
111 | ||
111 | ||
114 | ||
117 | ||
119 | ||
119 | ||
6.F. Disclosure of Action to Recover Erroneously Awarded Compensation | 120 | |
121 | ||
121 | ||
121 | ||
121 | ||
122 | ||
8.A. Consolidated Statements and Other Financial Information | 122 | |
123 | ||
123 | ||
123 | ||
124 | ||
124 | ||
124 | ||
124 | ||
124 | ||
124 | ||
124 | ||
124 | ||
124 | ||
| 124 | |
124 | ||
135 | ||
135 | ||
135 | ||
135 |
i
ii
CERTAIN CONVENTIONS
Unless otherwise indicated, all translations from U.S. dollars to RMB in this annual report were made at a rate of US$1.00 to RMB 7.2993, the exchange rate as set forth in the H.10 statistical release of the U.S. Federal Reserve Board on December 31, 2024. No representation is made that the RMB amounts referred to herein could have been or could be converted into U.S. dollars at any particular rate or at all. On April 18, 2025, the exchange rate was US$1.00 to RMB 7.2996. Any discrepancies in any table between totals and sums of the amounts listed are due to rounding.
Unless otherwise indicated, in this annual report,
| ● | “ADRs” are to the American depositary receipts that may evidence our ADSs; |
| ● | “ADSs” are to our American depositary shares, each representing ten ordinary shares; |
| ● | “China” or the “PRC” refers to the People’s Republic of China, excluding, for purposes of this annual report, Hong Kong, Macau and Taiwan; |
| ● | “Consolidated Affiliated Entities” are to Tianjin Jizhu, Shanghai Huanmei and its wholly owned subsidiary Huanmei Travel, and Ningbo Futing, each of which is a Consolidated Affiliated Entity; |
| ● | “Deutsche Hospitality” or “legacy DH” refers to Steigenberger Hotels GmbH (formerly known as Steigenberger Hotels Aktiengesellschaft), a subsidiary of our company established under the laws of Germany on September 12, 1985, and its subsidiaries; |
| ● | “EUR” or “Euro” refers to the legal currency of European Union; |
| ● | “HKD” refers to the legal currency of Hong Kong; |
| ● | “Hong Kong” or “HK” refers to the Hong Kong Special Administrative Region of the PRC; |
| ● | “Hong Kong Listing Rules” are to the Rules Governing the Listing of Securities on the Stock Exchange of Hong Kong Limited; |
| ● | “Hong Kong Stock Exchange” is to The Stock Exchange of Hong Kong Limited; |
| ● | “Huanmei Travel” is to Huanmei International Travel Agency (Shanghai) Co., Ltd.; |
| ● | “leased hotels” are to leased-and-operated hotels; |
| ● | “legacy Huazhu” refers to our company excluding Deutsche Hospitality; |
| ● | “manachised hotels” are to franchised-and-managed hotels; |
| ● | “Ningbo Futing” is to Ningbo Futing Enterprise Management Co., Ltd.; |
| ● | “occupancy rate” refers to the number of rooms in use divided by the number of available rooms for a given period; |
| ● | “RevPAR” refers to revenue per available room, calculated by room revenue during a period divided by the number of available rooms of such hotel during the same period; |
| ● | “ordinary shares” or “Shares” are to our ordinary shares, par value US$0.00001 per share; |
| ● | “RMB” or “Renminbi” refers to the legal currency of China; |
1
| ● | “Shanghai Huanmei” is to Huanmei Information Technology (Shanghai) Co., Ltd.; |
| ● | “Tianjin Jizhu” is to Tianjin Jizhu Information Technology Co., Ltd. (formerly known as Tianjin Mengguang Information Technology Co., Ltd.); |
| ● | “US$” and “U.S. dollars” are to the legal currency of the United States; |
| ● | “VIEs” are to the Consolidated Affiliated Entities; and |
| ● | “We,” “us,” “our company,” “our” and “Huazhu” are to H World Group Limited (formerly known as Huazhu Group Limited and China Lodging Group, Limited), a Cayman Islands exempted company with limited liability, its predecessor entities and its subsidiaries and, in the context of describing our operations and consolidated financial information, the VIEs. |
When calculating the number of cities in China with our hotel network coverage in this annual report, we include the number of municipalities, cities and counties with at least one hotel under our operation or under development.
2
FORWARD-LOOKING STATEMENTS
This annual report on Form 20-F contains forward-looking statements that are made under the “safe harbor” provisions of the U.S. Private Securities Litigation Reform Act of 1995. All statements other than statements of historical fact contained in this annual report, including those regarding our future financial position, strategies, plans, objectives, goals and targets, future developments in the markets where we participate or are seeking to participate and any statements preceded by, followed by or that include the words “aim,” “anticipate,” “believe,” “could,” “estimate,” “expect,” “going forward,” “intend,” “may,” “ought to,” “plan,” “potential,” “predict,” “project,” “seek,” “should,” “will,” “would,” “vision,” “aspire,” “target,” “schedules,” “goal,” “outlook” and the negative of these words and other similar expressions, as they relate to us or our management, are intended to identify forward-looking statements. Such statements reflect the current views of our management with respect to future events, operations, liquidity and capital resources, some of which may not materialize or may change. These statements are subject to certain known and unknown risks, uncertainties and assumptions, including the risk factors as described in this annual report. You are strongly cautioned that reliance on any forward-looking statements involves known and unknown risks and uncertainties. The risks and uncertainties facing us which could affect the accuracy of forward-looking statements include, but are not limited to, the following:
| ● | our anticipated growth strategies, including developing new hotels at desirable locations in a timely and cost-effective manner and launching a new hotel brand; |
| ● | our future business development, results of operations and financial condition; |
| ● | expected changes in our revenues and certain cost or expense items; |
| ● | our ability to attract customers and leverage our brand; |
| ● | trends and competition in the lodging industry; |
| ● | the status of the relevant regulatory and legislative developments in the countries we operate; and |
| ● | general economic, business and socio-political conditions globally, including recent Israel-Hamas military conflict and Russia-Ukraine military conflict. |
By their nature, certain disclosures relating to these and other risks are only estimates and should one or more of these uncertainties or risks, among others, materialize, actual results may vary materially from those estimated, anticipated or projected, as well as from historical results. Specifically but without limitation, sales could decrease, costs could increase, capital costs could increase, capital investment could be delayed and anticipated improvements in performance might not be fully realized.
We would like to caution you not to place undue reliance on these forward-looking statements and you should read these statements in conjunction with the risk factors disclosed in “Item 3. Key Information—3D. Risk Factors.” Other sections of this annual report include additional factors that could adversely affect our business and financial performance. Moreover, we operate in an evolving environment. New risk factors and uncertainties emerge from time to time and it is not possible for our management to predict all risk factors and uncertainties, nor can we assess the impact of all factors on our business or the extent to which any factor, or combination of factors, may cause actual results to differ materially from those contained in any forward-looking statements. We qualify all of our forward-looking statements by these cautionary statements.
You should not rely upon forward-looking statements as predictions of future events. We undertake no obligation to update or revise any forward-looking statements, whether as a result of new information, future events or otherwise.
3
PART I
ITEM 1. IDENTITY OF DIRECTORS, SENIOR MANAGEMENT AND ADVISERS
Not applicable.
ITEM 2. OFFER STATISTICS AND EXPECTED TIMETABLE
Not applicable.
ITEM 3. KEY INFORMATION
H World Group Limited is a holding company incorporated in the Cayman Islands. As a holding company, it has no material operations of its own and conducts substantially all its operations through its subsidiaries. China is one of our major markets, and we also have operations in other countries and areas including Europe, the Middle East and the Southeast Asia.
Permits and Permission Required from the PRC Authorities for Our Operations
We conduct our business in China through our subsidiaries, and for some businesses the direct holding of which is restricted by PRC law, through the Consolidated Affiliated Entities, including the VIEs, which we are required to obtain certain permissions from the PRC authorities. The PRC government has exercised, and may continue to exercise, substantial influence or control across sectors of the Chinese economy. Our ability to operate in China may be undermined if our subsidiaries or the VIEs are not able to obtain or maintain approvals to operate in China. The central or local governments could impose new, stricter regulations or interpretations of existing regulations that could require additional expenditures and efforts on our part to ensure our compliance with such regulations or interpretations. As of the date of this annual report, we and the VIEs have received all requisite permits, approvals and certificates from the PRC government authorities to conduct our business operations in China. However, given the uncertainties of interpretation and implementation of relevant laws and regulations and the enforcement practice by government authorities, we cannot assure you that relevant policies in this regard will not change in the future, and such change may require us or our subsidiaries or VIEs to obtain additional licenses, permits, filings or approvals for conducting our business in the PRC. If we or our subsidiaries or VIEs do not receive or maintain required permissions or approvals, or inadvertently conclude that such permissions or approvals are not required, we may be subject to governmental investigations or enforcement actions, fines, penalties, suspension of operations, or be prohibited from engaging in relevant business or conducting securities offering, and these risks could result in a material adverse change in our operations, significantly limit or completely hinder our ability to offer or continue to offer securities to investors, or cause such securities to significantly decline in value or become worthless.
As advised by our PRC counsel, JunHe LLP, as of the date of this annual report, none of our PRC subsidiaries or VIEs are required to obtain any further permission or approval from China Securities Regulatory Commission (the “CSRC”), Cyberspace Administration of China (the “CAC”), or other PRC regulatory authorities to approve our contractual arrangements with the VIEs and their respective shareholders other than the permissions related to certain businesses operated by the Consolidated Affiliated Entities, or the renewal of the permission or approval we have already obtained (if applicable).
JunHe LLP is of the view that:
(a) pursuant to the Trial Administrative Measures of Overseas Securities Offering and Listing by Domestic Companies (the “Trial Measures”) and its relevant notes and five supporting guidelines (each, “Supporting Guideline”), which came into effect on March 31, 2023, PRC-based companies that seek to offer and list securities in overseas markets, either through direct or indirect means, are required to conduct relevant filings with the CSRC.
Furthermore, pursuant to the Circular on the Arrangements for the Filing-based Administration of Overseas Securities Offering and Listing by Domestic Companies (the “Trial Measures Circular”), companies that have already offered or listed securities overseas prior to the implementation of the Trial Measures are considered as “Stock Enterprises”, and these Stock Enterprises are not required to apply for filings immediately with CSRC until a re-financing event takes place and then a filing for such re-financing is required.
4
As our company is considered as a Stock Enterprise, our PRC subsidiaries or the VIEs are not subject to immediate filing requirements under the Trial Measures. However, in the event of our future re-financing in an overseas market (whether on Nasdaq, Hong Kong Stock Exchange or in other overseas market), we will be subject to relevant filing requirements of the CSRC; and
(b) with respect to the regulatory requirements for cyber security and data protection, according to the Cybersecurity Review Measures, which became effective in February 2022, a company is subject to cybersecurity review if it affects or may affect national security and falls under any of the following circumstances: (i) it is a critical information infrastructure operator (“CIIO”), who purchases network products and service, or (ii) it is a network platform operator who carries out data processing activities. In addition, any network platform operator possessing over one million users’ individual information must apply for a cybersecurity review before listing abroad. Relevant PRC regulatory authorities may also initiate cybersecurity review if they determine that certain network products, services, or data processing activities affect or may affect national security.
As of the date of this annual report, none of our company, our subsidiaries or the VIEs has received any notice from the CAC or other PRC regulatory authorities that identifies any of these entities as a CIIO under the Cybersecurity Review Measures or has been required to go through a cybersecurity review by any PRC authorities. Also, none of our company, our subsidiaries or the VIEs has received any notice from the CAC or other PRC regulatory authorities that investigate our data processing activities or accuses our data processing activities affecting national security.
On July 7, 2022, the CAC issued the Measures for the Security Assessment of Data Cross-border Transfer, or the Security Assessment Measures, which became effective on September 1, 2022. In accordance with the Security Assessment Measures, a data processor should apply to the CAC for a data export security assessment under certain circumstances, including, among others, (i) where a data processor provides important data abroad; (ii) where a critical information infrastructure operator or a data processor processing personal information of over one million people provides personal information abroad; (iii) where a data processor has provided personal information of 100,000 people or sensitive personal information of 10,000 people in total abroad since January 1 of the previous year; and (iv) other circumstances prescribed by the CAC. Moreover, the Security Assessment Measures provide that for non-compliant cross-border data transfers that had been carried out before this regulation came into effect, rectification must be completed within six months from the effective date of the regulation. The said rectification includes, among others, a self-assessment on the risks of cross-border data transmission. After the completion of rectification, the data processor should file an application with the CAC by submitting materials including, (i) a declaration form; (ii) a self-assessment report on the risks of cross-border data transmission; (iii) the legal documents to be concluded by the data processor and the overseas recipient; and (iv) other materials necessary for data export security assessment.
As of the date of this annual report, we have conducted the self-assessment on the risks of the cross-border data transfers involved in our business operations pursuant to the regulation and have filed an assessment filing with the CAC within six months from the effective date of the Security Assessment Measures. We have received the written decision from the CAC approving the cross-border data transfers required for overseas hotel reservation.
On February 22, 2023, the CAC issued the Measures for the Standard Contract for Outbound Transfer of Personal Information, which became effective on June 1, 2023. Pursuant to PRC law and such regulation, entering into a CAC-formulated standard contract with the overseas data recipient is a pre-requisite for a data processor to transfer data abroad, if such data processor meets all the following conditions: (i) it is not a CIIO; (ii) it processes personal information of fewer than one million individuals; (iii) it has cumulatively transferred personal information of fewer than 100,000 individuals abroad since January 1 of the previous year; and (iv) it has cumulatively transferred sensitive personal information of fewer than 10,000 individuals abroad since January 1 of the previous year. Within ten (10) working days after the standard contract takes effect, the data processor should file the executed standard contract with the CAC.
5
On March 22, 2024, the CAC enacted the Provisions on Promoting and Regulating Cross-Border Data Flows (the “Cross-Border Data Flows Provisions”), which replaced the trigger event of a data processor’s responsibility to apply for the data export security assessment, submit the standard contract filing, or obtain the compliance certification under the Security Assessment Measures and the Measures for the Standard Contract for Outbound Transfer of Personal Information, and further regulated that such responsibilities can be exempted under certain circumstances, including, among others: (i) an individual’s information must be provided abroad for entering into or performing a contract which the individual is a contracting party, such as for cross-border shopping, cross-border delivery, cross-border remittance, cross-border payment, cross-border account opening, air ticket and hotel reservation, visa processing and examination services; (ii) an employee’s information must be provided abroad for human resource management under the labor-relating rules and regulations and a collective contract signed in accordance with the law; (iii) an individual’s information that must be provided abroad to protect the safety of his/her life and property under emergency circumstances; and (iv) the cumulative number of the individuals’ information that a data processor (other than CIIO) transferred abroad in a year since January 1 is smaller than 100,000 individuals and no sensitive personal information is included.
On September 24, 2024, the CAC formally issued the Administrative Regulations on Cyber Data Security (“Cyber Data Security Regulations”), which became effective on January 1, 2025, stipulating that where network data handlers carry out network data processing activities that affect or may affect national security, they should undergo a national security review in accordance with relevant national regulations. The Cyber Data Security Regulations optimize regulations for cross-border data security management, specifying conditions under which network data processors may provide personal information abroad in accordance with international treaties or agreements. The regulations clarify that data not identified or publicly disclosed as important data by relevant regions or departments need not undergo cross-border security assessments for important data. Further, the Cyber Data Security Regulations set forth network data security protection requirements for network platform service providers, third-party product and service providers, and other relevant entities.
As of the date of this annual report, we have conducted a personal information protection impact assessment on our cross-border data transfer scenarios and concluded that the personal information export involved in hotel reservation scenarios can be exempted from applying for the data export security assessment, submitting standard contract filing, and obtaining the compliance certification. This exemption is justified as our cross-border data transfers are conducted for hotel reservations pursuant to contracts entered into with our customers, which is explicitly recognized as an exempted scenario under the Cross-Border Data Flows Provisions.
There remains uncertainty as to how current or future relevant rules published by the CSRC and the CAC will be interpreted or implemented, and the opinions summarized above are subject to new laws, rules and regulations and/or detailed implementations and interpretations. In addition, PRC laws and regulations governing the conditions and the requirements of such approval are uncertain, and the relevant regulatory authorities have broad discretion in interpreting these laws and regulations. Accordingly, the PRC regulatory authorities may take a different view than what is described above. PRC regulatory authorities that regulate our business and other participants in our industry may not agree that our corporate structure or any of the above contractual arrangements comply with PRC licensing, registration or other regulatory requirements, with existing policies or with requirements or policies that may be adopted in the future.
Furthermore, under current PRC laws, regulations and regulatory rules, our PRC subsidiaries or VIEs may be required to obtain permissions from the CSRC and may be required to go through cybersecurity review by the CAC, in connection with any offering and listing in an overseas market. If we fail to obtain the relevant approval or complete other review or filing procedures for any future offshore offering or listing, we may face sanctions by the CSRC or other PRC regulatory authorities, which could include fines and penalties on our operations in China, limitations on our operating privileges in China, restrictions on or prohibition of the payments or remittance of dividends by our subsidiaries in China, restrictions on or delays to our financing transactions offshore, or other actions that could have a material adverse effect on our business, financial condition, results of operations, reputation and prospects, as well as the trading price of our ADSs.
For more detailed information, see “—D. Risk Factors—Risks Related to Doing Business in China—Recent regulatory developments in China may subject us to additional regulatory review and disclosure requirements, expose us to government influence, or otherwise restrict or completely hinder our ability to offer securities and raise capital outside China, which could adversely affect our business operations and cause the value of our securities to significantly decline or become worthless.”
6
Risks and Uncertainties Relating to Doing Business in China
We are a foreign private issuer within the meaning of the rules under the Securities Exchange Act of 1934 (the “Exchange Act”), and as such we are exempt from certain provisions of the securities rules and regulations in the United States that are applicable to U.S. domestic issuers. Moreover, the information we are required to file with or furnish to the Securities and Exchange Commission (the “SEC”) will be less extensive and less timely compared to that required to be filed with the SEC by U.S. domestic issuers. In addition, as a company incorporated in the Cayman Islands, we are permitted to adopt certain home country practices in relation to corporate governance matters that differ significantly from the Nasdaq corporate governance standards. These practices may afford less protection to shareholders than they would enjoy if we complied fully with the Nasdaq corporate governance standards.
We face various legal and operational risks and uncertainties as China is one of our major markets. We are subject to risks arising from the uncertainty in the interpretation and the enforcement of the PRC laws and regulations. In addition, rules and regulations in China can change quickly with little advance notice. In recent years, Chinese regulators have announced regulatory actions targeting certain sectors of China’s economy, including cracking down on illegal activities in the securities market, enhancing supervision over China-based companies listed overseas, adopting new measures to extend the scope of cybersecurity reviews, adopting new laws and regulations related to data security, and expanding the efforts in anti-monopoly enforcement. Although the lodging industry does not appear to be the focus of these regulatory actions, we cannot guarantee that the Chinese regulators will not in the future take regulatory actions that materially adversely affect the business environment and financial markets in China as they relate to us, our ability to operate our business, our liquidity and our access to capital. Moreover, recent statements made by the Chinese government have indicated an intent to increase the government’s oversight and control over offerings of companies with significant operations in the PRC that are to be conducted in foreign markets, and the PRC regulatory authorities may intervene or influence our operations at any time, which could result in a material change in our operations or the value of our ADSs. Any actions by the PRC regulatory authorities to exert more oversight and control over offerings that are conducted overseas could significantly limit or completely hinder our ability to offer or continue to offer securities to investors and cause the value of such securities to significantly decline or be worthless.
Our Holding Company Structure and Operations in China
Holders of our ADSs do not hold equity interest in our operating subsidiaries or the Consolidated Affiliated Entities, but instead hold equity interest in H World Group Limited, a Cayman Islands holding company whose consolidated financial results include those of the Consolidated Affiliated Entities under U.S. GAAP. Our securities that are listed on the NASDAQ Global Select Market and the Hong Kong Stock Exchange are securities of our Cayman Islands holding company, not of our operating subsidiaries or the VIEs.
H World Group Limited is a Cayman Islands holding company that conducts its business primarily through its subsidiaries, a majority of which are based in China and Europe, and for some businesses (including internet-based and international travel agency businesses), the direct holding of which is restricted by PRC law, through the Consolidated Affiliated Entities. Neither H World Group Limited nor its subsidiaries directly own any equity interest in the Consolidated Affiliated Entities. Instead, H World Group Limited relies on contractual arrangements among one of its PRC subsidiaries, the Consolidated Affiliated Entities and the Consolidated Affiliated Entities’ respective nominee shareholders, which allow H World Group Limited, to the extent permitted by PRC law, to:
| (i) | direct the activities of the Consolidated Affiliated Entities that most significantly impact the Consolidated Affiliated Entities’ economic performance; |
| (ii) | receive substantially all of the economic benefits of the Consolidated Affiliated Entities; and |
| (iii) | have an exclusive option to purchase all or part of the equity interests in the Consolidated Affiliated Entities. |
As a result of these arrangements, we have control over and are the primary beneficiary of the VIEs (composed of the Consolidated Affiliated Entities) for accounting purposes and, therefore, we have consolidated the financial results of the VIEs in our consolidated financial statements in accordance with U.S. GAAP. Any references to control or benefits that accrue to us because of the VIEs in this annual report are limited to, and subject to conditions for consolidation of, the VIEs under U.S. GAAP.
7
The contractual arrangements underlying our VIE model, including our arrangements with the Consolidated Affiliated Entities, have not been tested in court. However, the Special Administrative Measures for Access of Foreign Investment, or the Negative List (2024 Edition) (as issued by the National Development and Reform Commission, or the NDRC, and the Ministry of Commerce, or MOFCOM, and amended from time to time), and other applicable PRC laws and regulations (including the Regulations on Travel Agencies (Revised in 2020)), prohibit direct foreign investment in certain international travel agency businesses and restrict direct foreign investment in certain internet-based businesses. Due to these regulatory restrictions on direct foreign investment, we conduct relevant operations through contractual arrangements with the Consolidated Affiliated Entities, which hold the licenses, permits and approvals that are necessary for operating relevant restricted businesses in the PRC.
The financial impacts of these VIEs were immaterial to our historical consolidated financial statements. The VIEs in aggregate contributed an insignificant portion (less than 1%) of our total revenues and total net profit (loss) in each of the fiscal years ended December 31, 2022, 2023 and 2024 and the impact of the VIEs to our consolidated balance sheets as of December 31, 2022, 2023 and 2024 were also immaterial (in aggregate contributing less than 1% of our total assets as of these respective dates). If the PRC regulatory authorities deem that any of our business operations carried out through the VIEs do not comply with PRC regulatory restrictions, especially the restrictions on foreign investment in the relevant industries, or if the relevant regulations or their interpretation change in the future, the PRC regulatory authorities could disallow this structure, which could result in us being subject to penalties or being forced to relinquish its interests in the affected operations. Additionally, potential future actions by the PRC regulatory authorities could affect the legality and enforceability of the contractual arrangements underlying the VIE model, which, consequently, would affect our ability to consolidate the financial results of the VIEs. If any of these happens, there would likely be changes in our operations and/or changes in the value of the securities of the investors. In the worst circumstances, if the contribution from VIEs becomes significant to our operations and the VIE model does not comply with PRC laws and regulations, such changes could cause the value of our securities to significantly decline or become worthless. For more information, see “—D. Risk Factors—Risks Related to Our Corporate Structure” below in this annual report.
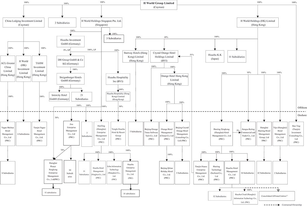
For our corporate structure as of the date of this annual report, including our significant subsidiaries and the VIEs, see “Item 4. Information on the Company—4.C. Organizational Structure” below in this annual report.
Recent Regulatory Developments
Cyber Security Review and Data Privacy Regulations
The PRC regulatory authorities have promulgated, among others, the Personal Information Protection Law of the PRC, the Data Security Law of the PRC and the Draft Amendment to Cyber Security Law of the PRC for public comments to ensure cybersecurity, data and personal information protection. These new laws, as well as other proposed regulations, demonstrate that relevant laws and regulations governing these areas are developing along with the enforced and constantly tightening of relevant regulatory supervision. The State Council of the PRC promulgated the Regulations on the Protection of the Security of Critical Information Infrastructure on July 30, 2021, which took effect on September 1, 2021. This regulation requires, among other things, that certain competent authorities identify and protect critical information infrastructures. The CAC and a number of other departments under the State Council promulgated the Cybersecurity Review Measures on December 28, 2021, which became effective on February 15, 2022. According to this regulation, critical information infrastructure operators purchasing network products and services and network platform operators carrying out data processing activities, which affect or may affect national security, are required to conduct cybersecurity review. On July 7, 2022, the CAC issued the Security Assessment Measures, which became effective on September 1, 2022 and require a data processor to apply to the CAC for a data export security assessment under certain circumstances. On February 22, 2023, the CAC issued the Measures for the Standard Contract for Outbound Transfer of Personal Information, which requires a data processor to enter into standard contracts under certain circumstances. On March 22, 2024, the CAC issued the Cross-Border Data Flows Provisions, which further regulates that the responsibility to apply for data export security assessments, submit standard contract, or obtain compliance certifications can be exempted under certain circumstances. See “—Permits and Permission Required from the PRC Authorities for Our Operations” above in this annual report for more information.
8
On September 1, 2021, the Data Security Law of the PRC became effective, which imposes data security and privacy obligations on entities and individuals conducting data-related activities, and introduces a data classification and hierarchical protection system. In addition, the Standing Committee of the National People’s Congress promulgated the Personal Information Protection Law of the PRC (the “PIPL”) on August 20, 2021, and this law took effect on November 1, 2021. The PIPL further emphasizes processors’ obligations and responsibilities for personal information protection and sets out the basic rules for processing personal information and the rules for cross-border provision of personal information. Furthermore, the Cyberspace Administration of China promulgated the Draft Amendment to Cyber Security Law (the “CSL”) for public comments on March 28, 2025. The proposed amendments of CSL imposed more severe and comprehensive fines and other penalties for offences under CSL, among others, the persons directly in charge and other directly liable persons of a company that is in violation of the CSL and causes particularly serious consequences may be fined up to RMB 1 million. On September 24, 2024, the CAC formally issued the Cyber Data Security Regulations, which became effective on January 1, 2025, stipulating that where network data handlers carry out network data processing activities that affect or may affect national security, they should undergo a national security review in accordance with relevant national regulations. The Cyber Data Security Regulations optimize regulations for cross-border data security management, specifying conditions under which network data processors may provide personal information abroad in accordance with international treaties or agreements. The regulations clarify that data not identified or publicly disclosed as important data by relevant regions or departments need not undergo cross-border security assessments for important data. Further, the Cyber Data Security Regulations set forth network data security protection requirements for network platform service providers, third-party product and service providers, and other relevant entities.
There are uncertainties as to the interpretation and application of these cybersecurity and data privacy laws, regulations and standards, and they may be interpreted and applied in a manner that is inconsistent with our current policies and practices or require changes to the features of our data systems. If the CAC or other regulatory agencies later deem us to be a CIIO and require that we obtain their approvals for our future offshore offerings, we may be unable to obtain such approvals in a timely manner, or at all, and such approvals may be rescinded even if obtained. Any such circumstance could significantly limit or completely hinder our ability to continue to offer securities to investors and cause the value of our securities to significantly decline or be worthless. In addition, implementation of industry-wide regulations affecting our business operations could limit our ability to attract new customers and/or users and cause the value of our securities to significantly decline. Therefore, investors of our company and our business face potential uncertainties from actions taken by the PRC regulatory authorities affecting our business.
Potential CSRC Filings on Overseas Listing
On February 17, 2023, the CSRC promulgated the Trial Measures and relevant notes and Supporting Guidelines, which came into effect on March 31, 2023. The Trial Measures seek to regulate all types of overseas offerings and listings by PRC based companies, including: (a) direct overseas listings, i.e. overseas listings by joint-stock companies which are established in PRC (such as H shares, N shares, GDRs); and (b) indirect overseas listings, i.e. overseas listings by PRC based companies in the names of an overseas entity (such as red-chip listings), if such issuers meets both of the following conditions: (i) more than 50% of its audited financial indicators (either operating revenue, profits, total assets or net assets) for the most recent accounting year is accounted for by its PRC-based companies, and (ii) major business activities or operations are conducted within the territory of PRC; main places of business are located within the territory of the PRC; or the majority of senior management staff domicile in the PRC or are Chinese citizens.
The Trial Measures does not only govern initial public offerings (the “IPOs”), but also governs spin-off listings, single or multiple acquisitions of domestic assets, share swaps or transfer of shares, reverse takeovers, SPAC listings, subsequent issuances of securities, secondary listings or dual listing, etc. In addition to offering and listing of shares, offering and listing of depository receipts, corporate bonds convertible to shares, and other equity securities by PRC-based companies shall also be subject to the filing requirements under the Trial Measures.
The Trial Measures and Supporting Guidelines require PRC-based companies that seek overseas offerings and listings to fulfill the filing procedures with and report relevant information to the CSRC, specifically: (a) for an IPO, the filing with CSRC shall be conducted within three (3) working days following the submission of the application; (b) for a subsequent issuance of securities, the filing shall be conducted within three (3) working days following the completion of the offering; (c) for the listings in other stock markets (e.g. secondary listings or dual listings), the same filing timeline applied to an IPO shall apply; (d) for the listing of assets via multiple acquisitions, share swaps, transfers of shares (e.g. reverse takeover), the same filing timeline applied to an IPO shall apply; (e) for the unlisted shares of PRC Companies applying for conversion to listed shares trading on overseas market, the filings shall be conducted pursuant to the other regulations.
9
Furthermore, an overseas offering and listing would be prohibited under the following circumstances: (a) it is explicitly prohibited under applicable laws and administrative regulations; (b) there exists national security concerns as reviewed and determined by competent authorities under the State Council; (c) a crime has been committed by the issuer’s PRC-based company, its controlling shareholder(s) or actual shareholder(s) in the last three (3) years (e.g. corruption, bribery, embezzlement, misappropriation of property or undermining the market economy orders); (d) the issuer’s PRC-based company is under investigations for criminal acts or major violations of applicable laws and regulations, and no conclusion of the investigation has yet been made; and (e) there exists material ownership disputes over equity interests held by controlling shareholders (or by shareholders who are controlled by the controlling shareholder or actual controllers). If there exists any of the aforementioned circumstances, the overseas offerings and listings shall be postponed or even terminated.
Specifically, if an issuer adopts a VIE structure for the purpose of overseas offering and listing, it shall disclose relevant contractual arrangements to the CSRC through fillings. The Supporting Guidance also provides that PRC counsel needs to verify the following issues, including (i) the participation of foreign investors in the issuer management operation, for example, the appointment of directors; (ii) whether there exist situations where PRC laws and administrative regulations expressly prohibit the use of contractual arrangements to retain business licenses and qualifications, etc.; (iii) whether there exist situations where the PRC operating entity of the issuer falls under the scope of foreign investment security review, or within the restricted or prohibited sectors of foreign investment.
Despite the foregoing, pursuant to the Trial Measures Circular, companies that have already offered shares or been listed overseas prior to the implementation of the Trial Measures will be considered as “Stock Enterprises”. Stock Enterprises are not required to apply for filings until a subsequent re-financing event occurs.
As our company is considered as a Stock Enterprise, our PRC subsidiaries and the VIEs are not subject to the immediate filing requirements under the Trial Measures. However, in the events of any re-financing in the future, such as subsequent share issuance, our company will be subject to the relevant filing requirements pursuant to the Trial Measures.
On February 24, 2023, the CSRC, the Ministry of Finance, the National Administration of State Secrets Protection and the National Archives Administration jointly issued the Provisions on Strengthening Confidentiality and Archives Administration of Overseas Securities Offering and Listing by Domestic Companies (the “Confidentiality and Archives Provisions”), which became effective from March 31, 2023. The Confidentiality and Archives Provisions specify that during the overseas issuance of securities and listing activities of domestic enterprises, domestic enterprises and securities companies and securities service institutions that provide relevant securities services shall, by strictly abiding by the relevant laws and regulations of the PRC and the requirements therein, establish sound confidentiality and archives management systems, take necessary measures to implement confidentiality and archives management responsibilities, and shall not leak national secrets, work secrets of governmental agencies and undermine national and public interests. Work manuscripts generated in the PRC by securities companies and securities service institutions that provide relevant securities services for overseas issuance and listing of securities by domestic enterprises shall be kept in the PRC. Without the approval of relevant competent authorities, it shall not be transferred overseas. Where archives or copies need to be transferred outside of the PRC, it shall be subject to the approval procedures in accordance with relevant PRC regulations. The Confidentiality and Archives Provisions further require that (a) a domestic enterprise that plans to, either directly or indirectly through its overseas listed entity, publicly disclose or provide to relevant individuals or entities including securities companies, securities service providers and overseas regulators, any documents and materials that contain state secrets or working secrets of government agencies, shall first obtain approval from competent authorities according to law, and file with the secrecy administrative department at the same level; and (b) a domestic enterprise that plans to, either directly or indirectly through its overseas listed entity, publicly disclose or provide to relevant individuals and entities including securities companies, securities service providers and overseas regulators, any other documents and materials that, if leaked, will be detrimental to national security or public interest, shall strictly fulfill relevant procedures stipulated by applicable national regulations.
As of the date of this annual report, we have not received any inquiry, notice, warning, sanctions or regulatory objection from the CSRC or the CAC. Because these regulatory actions are relatively new, it is uncertain how soon legislative or regulatory bodies will respond and what existing or new laws or regulations or detailed implementations and interpretations will be modified or promulgated, if any, or the potential impact such modified or new laws and regulations will have on our daily business operation, our ability to accept foreign investments and listing on a U.S. or other overseas exchanges. PRC laws and their interpretations and enforcement continue to develop and are subject to change, and the PRC regulators may adopt other rules and restrictions in the future. See “—D. Risk Factors—Risks Related to Doing Business in China” below for more details.
10
The Holding Foreign Companies Accountable Act
Our financial statements contained in this annual report have been audited by Deloitte Touche Tohmatsu Certified Public Accountants LLP, an independent registered public accounting firm that is headquartered in Shanghai, China with offices in other cities in China. It is a firm registered with the U.S. Public Company Accounting Oversight Board, or PCAOB, and is required by the laws of the U.S. to undergo regular inspections by the PCAOB to assess its compliance with the laws of the U.S. and professional standards. According to Article 177 of the PRC Securities Law, which became effective in March 2020, the securities regulatory authority of the State Council may establish a regulatory cooperation mechanism with the securities regulatory authorities of another country or region to implement cross-border supervision and administration, or the Regulatory Cooperation Mechanism; no overseas securities regulator is allowed to directly conduct investigation or evidence collection activities within the territory of the PRC. Accordingly, without a Regulatory Cooperation Mechanism or the consent of the competent PRC securities regulators and relevant authorities, no organization or individual may provide the documents and materials relating to securities business activities to overseas parties.
The United States adopted the Holding Foreign Companies Accountable Act on December 18, 2020, and it was amended by the Consolidated Appropriations Act, 2023 in December 2022 (the amended act hereinafter referred to as the “HFCA Act”). The HFCA Act states if the SEC determines that a company has filed audit reports issued by a registered public accounting firm that has not been subject to inspection by the PCAOB for two consecutive years, the SEC shall prohibit such securities from being traded on a national securities exchange or in the over the counter trading market in the U.S. Pursuant to amendments made to the HFCA Act in 2022, the PCAOB may determine that it is unable to inspect or investigate completely registered public accounting firms in any foreign jurisdictions because of positions taken by any foreign authority, rather than an authority in the location in which the firms are headquartered or in which they have a branch or office, as was the case under the original version of the Act. The SEC has adopted rules to implement the HFCA Act and, pursuant to the HFCA Act, the PCAOB issued a report notifying the SEC of its determinations on December 16, 2021 that it was unable to inspect or investigation completely accounting firms headquartered in mainland China or Hong Kong, including our auditor Deloitte Touche Tohmatsu Certified Public Accountants LLP. We were also conclusively identified as a “Commission-Identified Issuer” under the HFCA Act on May 26, 2022 in respect of our Annual Report for 2021 on Form 20-F filed on April 27, 2022.
On August 26, 2022, the PCAOB signed a Statement of Protocol with the CSRC and the Ministry of Finance of the PRC, taking a first step toward opening access for the PCAOB to inspect and investigate registered public accounting firms headquartered in Mainland China and Hong Kong. On December 15, 2022, the PCAOB announced its determination that it has been able to inspect and investigate audit firms in mainland China and Hong Kong completely for purposes of the HFCA Act, and the PCAOB vacated its December 16, 2021 determinations. As a result of this announcement, we were not for the fiscal year of 2022 or 2023, and do not expect to be for the fiscal year of 2024 a Commission-Identified Issuer in respect of our annual report on Form 20-F. However, the PCAOB stated that should PRC authorities obstruct the PCAOB’s ability to inspect or investigate completely in any way and at any point in the future, the PCAOB Board will act immediately to consider the need to issue new determinations consistent with the HFCA Act. While we currently do not expect the HFCA Act to prevent us from maintaining the trading of our ADSs in the U.S., uncertainties exist with respect to future determinations of the PCAOB in this respect and any further legislative or regulatory actions to be taken by the U.S. or Chinese regulatory authorities that could affect our listing status in the U.S.
The delisting of our ADSs, or the threat of their being delisted, may materially and adversely affect the value of your investment. See “—D. Risk Factors—Risks Related to Doing Business in China—If the PCAOB is unable to inspect our auditors as required under the HFCA Act, the SEC will prohibit the trading of our ADSs, which may materially and adversely affect the value of your investment” in this annual report for more details.
3.A. [Reserved]
3.B. Capitalization and Indebtedness
Not applicable.
3.C. Reason for the Offer and Use of Proceeds
Not applicable.
11
3.D. Risk Factors
An investment in our ADSs involves risks. You should carefully consider the risks described below, as well as the other information included or incorporated by reference in this annual report, before making an investment decision. Our business, financial condition or results of operations could be materially adversely affected by any of these risks. The market or trading price of our ADSs could decline due to any of these risks, and you may lose all or part of your investment. In addition, the risks discussed below also include forward-looking statements and our actual results may differ substantially from those discussed in these forward-looking statements. Please note that additional risks not presently known to us, that we currently deem immaterial or that we have not anticipated may also impair our business and operations.
Risk Factor Summary
Risks Related to Our Business
| ● | Our operating results are subject to conditions affecting the lodging industry in general; |
| ● | Our business is sensitive to Chinese, European, Middle Eastern, Southeast Asian and global economic conditions. A severe or prolonged downturn in the Chinese, European, Middle Eastern, Southeast Asian or global economy could materially and adversely affect our revenues and results of operations; |
| ● | The lodging industries in China, Europe, the Middle East, the Southeast Asia, and other countries and regions where we operate are competitive, and if we are unable to compete successfully, our financial condition and results of operations may be harmed; |
| ● | Seasonality of our business and national or regional special events may cause fluctuations in our revenues, cause our ADS or ordinary share price to decline, and adversely affect our profitability; |
| ● | We may not be able to manage our planned growth, which could adversely affect our operating results; |
| ● | Failure to comply with data protection laws or maintain the integrity of internal or customer data could result in harm to our reputation or subject us to costs, liabilities, fines or lawsuits; and |
| ● | We, our directors, management and employees may be subject to certain risks related to legal proceedings filed by or against us, and adverse results may harm our business. |
Risks Related to Doing Business in China
| ● | We are subject to many of the economic and political risks associated with emerging markets due to our operations in China; |
| ● | Inflation in China may disrupt our business and have an adverse effect on our financial condition and results of operations; |
| ● | Developments in the interpretation and enforcement of PRC laws and regulations could limit the legal protections available to you and us; |
| ● | Recent regulatory developments in China may subject us to additional regulatory review and disclosure requirements, expose us to government influence, or otherwise restrict or completely hinder our ability to offer securities and raise capital outside China, which could adversely affect our business operations and cause the value of our securities to significantly decline or become worthless; and |
| ● | If the PCAOB is unable to inspect our auditors as required under the HFCA Act, the SEC will prohibit the trading of our ADSs, which may materially and adversely affect the value of your investment. |
12
Risks Related to Our Corporate Structure
| ● | H World Group Limited is a Cayman Islands holding company. As a result, you may experience difficulties in effecting service of legal process, enforcing foreign judgments or bringing actions in China against us or our management based on foreign laws; |
| ● | Revenue and assets contributions from the Consolidated Affiliated Entities have not been material. Nonetheless, if the PRC regulatory authorities deem that the contractual arrangements in relation to the Consolidated Affiliated Entities do not comply with PRC regulatory restrictions on foreign investment in the relevant industries, or if these regulations or the interpretation of existing regulations change in the future, our ordinary shares and ADSs may decline in value if we are unable to assert our contractual control rights over the assets of the Consolidated Affiliated Entities; |
| ● | We rely in part on contractual arrangements with each of the Consolidated Affiliated Entities and their respective nominee shareholders to operate certain restricted business. These contractual arrangements may not be as effective as direct ownership in providing operational control and otherwise have a material adverse effect as to our business; |
| ● | If we exercise the option to acquire equity ownership of the Consolidated Affiliated Entities, the ownership transfer may subject us to certain limitations and substantial costs; |
| ● | The nominee shareholders of the Consolidated Affiliated Entities may have potential conflicts of interest with us, which may materially and adversely affect our business and financial condition; |
| ● | If the custodians or authorized users of our controlling non-tangible assets, including chops and seals, fail to fulfill their responsibilities, or misappropriate or misuse these assets, our business and operations may be materially and adversely affected; and |
| ● | Uncertainties exist with respect to the interpretation and implementation of the Foreign Investment Law and its implementing rules and how they may impact our business, financial condition, and results of operations. |
Risks Related to Our ADSs, Ordinary Shares and Our Trading Market
| ● | The market prices for our ADSs and/or ordinary shares have been and may continue to be volatile; |
| ● | An active trading market for our ordinary shares on the Hong Kong Stock Exchange might not be sustained, and trading prices of our ordinary shares might fluctuate significantly; |
| ● | If securities or industry analysts do not continue to publish research or if they publish inaccurate or unfavorable research about our business, the market prices and trading volume for our ADSs and/or ordinary shares could decline; |
| ● | Techniques employed by short sellers may drive down the market prices of the ADSs and/or ordinary shares; |
| ● | We may need additional capital, and the sale of additional ADSs, ordinary shares or other equity securities could result in additional dilution to our shareholders, and the incurrence of additional indebtedness could increase our debt service obligations; |
| ● | As our founder and co-founders collectively hold a controlling interest in us, they have significant influence over our management and their interests may not be aligned with our interests or the interests of our other shareholders; and |
| ● | There is uncertainty as to whether Hong Kong stamp duty will apply to the trading or conversion of our ADSs. |
13
Risks Related to Our Business
Our operating results are subject to conditions affecting the lodging industry in general.
Our operating results are subject to conditions typically affecting the lodging industry, which include:
| ● | changes and volatility in national, regional and local economic conditions in China, Europe, the Middle East, the Southeast Asia, and other countries and regions where we operate; |
| ● | competition from other hotels, the attractiveness of our hotels to customers, and our ability to maintain and increase sales to existing customers and attract new customers; |
| ● | adverse weather conditions, natural disasters or travelers’ fears of exposure to contagious diseases and social unrest; |
| ● | changes in travel patterns or in the desirability of particular locations; |
| ● | increases in operating costs and expenses due to inflation and other factors; |
| ● | local market conditions such as an oversupply of, or a reduction in demand for, hotel rooms; |
| ● | the quality and performance of managers and other employees of our hotels; |
| ● | the availability and cost of capital to fund construction and renovation of, and make other investments in, our hotels; |
| ● | seasonality of the lodging business and national or regional special events; |
| ● | the possibility that leased properties may be subject to challenges as to their compliance with the relevant government regulations; and |
| ● | maintenance and infringement of our intellectual property. |
Changes in any of these conditions could adversely affect our occupancy rates, average daily room rates and RevPAR, or otherwise adversely affect our results of operations and financial condition.
Our business is sensitive to Chinese, European, Middle Eastern, Southeast Asian and global economic conditions. A severe or prolonged downturn in the Chinese, European, Middle Eastern, Southeast Asian or global economy could materially and adversely affect our revenues and results of operations.
China is one of our major markets, and we also have operations in other countries and areas including Europe, the Middle East and the Southeast Asia. We depend on domestic business and leisure travel customers in China for a significant majority of our revenues, and we also derive a relatively large portion of our revenues from Europe following our acquisition of Deutsche Hospitality in 2020. Our operations have expanded to the Middle East and the Southeast Asia. Accordingly, our financial results have been, and we expect will continue to be, affected by developments in the economies and travel industries primarily of China, as well as those of Europe, the Middle East and the Southeast Asia.
As the travel industry is highly sensitive to business and personal discretionary spending levels, it tends to decline during general economic downturns. A prolonged slowdown in the Chinese economy could erode consumer confidence which could result in changes to consumer spending patterns for travel and lodging-related products and services. The European hotel industry is also significantly affected by European countries’ economic growth. While the European hotel industry demonstrated stable growth from 2015 to 2019, its growth rate slowed down from 2020 to 2021 due to the impact of COVID-19 and gradually recovered since early 2022.
14
The global financial markets experienced significant disruptions from time to time. In addition, conflicts between the United States and China have extended to multiple areas, which could place further pressure on China’s economic growth. For example, the U.S. government imposed economic and trade sanctions directly or indirectly affecting China-based technology companies. Such laws and regulations are likely subject to frequent changes, and their interpretation and enforcement involve substantial uncertainties, which may be heightened by national security concerns or driven by political and/or other factors that are out of our control. Recently, the United States has, through several rounds of increases, imposed higher tariffs on a wide range of goods imported from multiple countries. The tariff increases on goods from China are particularly high, with most goods subject to tariffs of 145% since April 9, 2025. China responded to the U.S. actions with retaliatory tariffs on most U.S. goods of 125% from April 12, 2025; China also implemented export restrictions on certain critical minerals and related products. These tariffs and other trade restrictions are expected to reduce trade volumes, cross-border investment, technological exchange, and other economic activities between major economies, and have a material adverse effect on global economic conditions and the stability of global financial and stock markets. Moreover, the heightened geopolitical uncertainty and potential for further escalation may discourage investments in securities issued by China-based issuers (including us) and affect the global macroeconomic environment. Although cross-border trade is not our principal business, these types of geopolitical developments could materially and adversely affect our overall financial performance and the market prices of our ADSs and ordinary shares. For example, some of our franchisees work in industries that are relatively more vulnerable to heightened tariffs, such as manufacturing, and the escalated trade war might have a material adverse effect on their business and cash flow, thereby weakening potential franchisees’ willingness to entering into franchise agreements with us or existing franchisees’ ability to invest in the maintenance and operation of our hotels.
Legislative or administrative actions in respect of Sino-U.S. relations could increase investor caution towards affected issuers, including us, and the market price of our ordinary shares and ADSs could be adversely affected. For example, the SEC has issued statements primarily focused on companies with significant China-based operations, such as us. In addition, beginning in December 2020, the United States imposed sanctions on certain Chinese companies that prohibit U.S. persons from buying or selling the publicly traded securities of these companies as well as securities that are derivatives of or provide investment exposure to these companies. The implementation of these restrictions forced the delisting of those sanctioned issuers that were then listed on U.S. exchanges. The U.S. government designated these companies as “China Military-Industrial Complex Companies,” or CMIC Companies, based on their purported links to the Chinese military or Chinese military infrastructure or capabilities. Furthermore, during a recent television interview, in response to a journalist’s question on whether the U.S. government could include possible delistings of Chinese companies from U.S. exchanges as a possible step the U.S. could take in its ongoing trade disputes from China, U.S. Secretary of Treasury, Scott Bessent, declined to exclude this possibility. If the U.S. government were to issue any order or otherwise require or cause the delisting of equity securities issued by China-based issuers, it could have a material adverse effect on the price of our ADSs. If our ADSs were to be delisted from the Nasdaq, we may be unable to readily obtain a listing on another stock exchange, and our shareholders may suffer losses or be unable to trade our securities as a result. All of these events have introduced uncertainties to the geopolitical situations and the global economic outlook. Furthermore, rather than just delisting our securities from the Nasdaq, the U.S. government could implement sanctions, such as those applicable to CMIC Companies, which apply to U.S. persons globally, which could even more significantly affect our shareholders, in particular U.S. persons, and the market price of our securities, including our Hong Kong Stock Exchange-listed ordinary shares.
Separately, we may also be subject to review and enforcement under domestic and foreign laws that screen foreign investment and acquisitions. In both the United States and non-U.S. jurisdictions, these regulatory requirements may treat companies differently based on the type of company in question and the location and nature of its operations. As a result of these laws and regulations, investments by particular investors may need to be filed with local regulators, which in turn may impose added costs on our business, impact our operations, and limit our ability to engage in strategic transactions that might otherwise be beneficial to us and our investors. These laws are also frequently changed and updated. For example, in October 2024, the U.S. Department of the Treasury issued a final rule (the “Outbound Investment Rule”), which imposes a new national security regulatory framework to control outbound investment from the United States in certain sensitive industry sectors in the China, including Hong Kong and Macau. The Outbound Investment Rule took effect in January 2025, and it restricts U.S. persons’ direct and indirect investment into companies with specified connections to China that engage in specified “covered activities” within three areas of technology: semiconductors and microelectronics, quantum information technologies, and artificial intelligence systems. Subsequent to the effectiveness of the Outbound Investment Rule, on February 20, 2025, President Trump issued the America First Trade Policy Memorandum, which proposes possible expansion of the set of technologies of concern and a review of exceptions to the Rule, possibly including changes to the existing exception for publicly trades securities. These rules, including any changes to them that may be adopted, may limit our ability to engage in certain kinds of business operations; they may also limit our ability to raise capital from U.S. and other sources if we engage in the development of technologies specified in these rules. Continuing changes in both U.S. and non-U.S. jurisdictions to foreign investment laws and rules could adversely affect our strategic initiatives, financial performance, and growth prospects.
15
There is considerable uncertainty over the long-term effects of the expansionary monetary and fiscal policies that have been adopted by China. On the other hand, after a sustained period of low interest rates, interest rates have risen significantly in the U.S. and Europe since 2022. The combination of rising interest rates and inflation has resulted in significant market volatility and economic uncertainty.
There have also been concerns over unrest in the Middle East and Africa, which have resulted in significant market volatility, and over the possibility of a war involving Iran or North Korea. Furthermore, eruptions of regional tensions, such as the ongoing military conflicts involving Israel and Palestine, Ukraine and Russia, and the related sanctions against Russia have resulted in major economic shocks worldwide and substantial volatility across global financial markets. Moreover, there have been concerns about the economic effect of the earthquake, tsunami and nuclear crisis in Japan and the tensions between Japan and its neighboring countries and about the uncertainties of growth in economies in the Southeast Asia. Economic conditions in China, Europe and the Middle East and the Southeast Asia are sensitive to global economic conditions.
It is unclear whether the above challenges will be contained or resolved and what effects they may have. Any prolonged slowdown in the Chinese, European, Middle Eastern, Southeast Asian or global economy may have a negative impact on our business, results of operations and financial condition, and continued turbulence in the international markets may adversely affect our ability to access the capital markets to meet liquidity needs.
The lodging industries in China, Europe, the Middle East, the Southeast Asia, and other countries and regions where we operate are competitive, and if we are unable to compete successfully, our financial condition and results of operations may be harmed.
The lodging industries in China, Europe, the Middle East, Southeast Asia and other countries and regions where we operate, are highly fragmented. As a multi-brand hotel group, we believe that we compete primarily based on location, room rates, brand recognition, quality of accommodations, geographic coverage, service quality, range of services, guest amenities, and convenience of the central reservation system. We primarily compete with other hotel groups as well as various independent hotels in each of the markets in which we operate, including Chinese hotel groups such as BTG Hotels, Jinjiang, and Atour, as well as international hotel groups such as Marriott, Intercontinental, Accor and Hilton. We also face competitions from lodging products offered on platforms such as Airbnb and service apartments. New and existing competitors may offer more competitive rates, greater convenience, services, or amenities or superior facilities, which could attract customers away from our hotels and result in a decrease in occupancy rates and average daily room rates of our hotels. Competitors may also outbid us for new leased hotel conversion sites, negotiate better terms for potential manachised or franchised hotels, or offer better terms to our existing franchisees in connection with our manachised or franchised hotels, thereby slowing our anticipated pace of expansion. Furthermore, our typical guests may change their travel, spending and consumption patterns and choose to stay in other kinds of hotels, especially given the increase in our hotel room rates to keep pace with inflation. Even if our peers cannot outcompete us, any increasing supply of hospitality assets in the areas we operate could negatively affect our operational and financial results. Any of these factors may have an adverse effect on our competitive position, results of operations and financial condition.
Seasonality of our business and national or regional special events may cause fluctuations in our revenues, cause our ADS or ordinary share price to decline, and adversely affect our profitability.
The lodging industry is subject to fluctuations in revenues due to seasonality and national or regional special events. The seasonality of our business may cause fluctuations in our quarterly operating results. Generally, the first quarter, in which both the New Year and Spring Festival holidays fall, accounts for a lower percentage of our annual revenues than other quarters of the year. Our hotels in China typically have a lower RevPAR in the fourth quarter, as compared to the second and third quarters, due to reduced travel activities in winter, though some of our European hotels may recognize higher sales in the fourth quarter as a result of more trade fairs and corporate events. In addition, national or regional special events that attract large numbers of people to travel may also cause fluctuations in our operating results in particular for the hotel locations where those events are held. Therefore, you should not rely on our operating or financial results for prior periods as an indication of our results in any future period. As our revenues may vary from quarter to quarter, our business performance is difficult to predict and our quarterly results could fall below investor expectations, which could cause our ordinary share and/or ADS prices to decline. Furthermore, the ramp-up process of our new hotels can be delayed during the low season, which may negatively affect our revenues and profitability.
16
Our new leased and owned hotels typically incur significant pre-opening expenses during their development stages and generate relatively low revenues during their ramp-up stages, which may have a significant negative impact on our financial performance.
The operation of each of our leased and owned hotels goes through three stages: development, ramp-up, and mature operations. During the development stage, leased and owned hotels do not generate any revenue, and incur pre-opening expenses generally ranging from approximately RMB1.5 million to RMB20.0 million per hotel. During the ramp-up stage, when the occupancy rate is relatively low, revenues generated by these hotels may be insufficient to cover their operating costs, which are relatively fixed in nature. As a result, these newly opened leased and owned hotels may not achieve profitability during the ramp-up stage. Although we have adopted an asset-light business strategy and gradually and strategically optimized our leased and owned hotel portfolio, we may continue to incur significant pre-opening expenses during the development stage and relatively low revenues during the ramp-up stage of our newly opened leased and owned hotels, which may have a negative impact on our financial performance. Moreover, we may plan to develop more midscale and upscale leased and owned hotels in the future with relatively higher pre-opening expenses, especially rent, which may lead to a more evident negative impact on our financials. In addition, we must maintain our hotels’ conditions and may upgrade a certain number of our hotels, which requires renovation and other improvements to our hotels from time to time. Hotels under renovation may need to be closed partially or entirely or otherwise be seriously disrupted due to the renovations, which could adversely affect the hotels’ revenues.
A significant portion of our costs and expenses may remain at the same level or increase even if our revenues decline, which would adversely affect our net margins and results of operations.
A significant portion of our operating costs, including rent and depreciation and amortization, is fixed. Accordingly, a decrease in revenues could result in a disproportionately higher decrease in our earnings because our operating costs and expenses are unlikely to decrease proportionately. For example, the New Year and Spring Festival holiday periods generally account for a lower portion of our annual revenues than other periods. However, our expenses do not vary as significantly with changes in occupancy and revenues as we need to continue to pay rent and salary and to make regular repairs, maintenance and renovations and invest in other capital improvements throughout the year to maintain the attractiveness of our hotels. Our property development and renovation costs may increase as a result of increasing costs of materials. However, we may have a limited ability to pass increased costs to customers through room rate increases. Therefore, our costs and expenses may remain constant or increase even if our revenues decline, which would adversely affect our net margins and results of operations.
We may not be able to manage our planned growth, which could adversely affect our operating results.
Our hotel group has been growing rapidly since we commenced our business of operating and managing a multi-brand hotel group.
We intend to continue developing and operating additional hotels in different geographic locations in China and overseas. Such expansions have placed, and will continue placing, substantial demands on our managerial, operational, technological and other resources. Our planned expansion will also require us to maintain the consistency of our products and the quality of our services to ensure that our business does not suffer as a result of any deviations, whether actual or perceived, in our quality standards. In order to manage and support our growth, we must continue improving our existing operational, administrative and technological systems and our financial and management controls, and recruit, train and retain qualified hotel management personnel as well as other administrative and sales and marketing personnel, particularly as we expand into new markets. We cannot assure you that we will be able to effectively and efficiently manage the growth of our operations, recruit and retain qualified personnel, and integrate new hotels into our operations. Our inability to anticipate the changing demands that expanding operations will impose on our management and information and operational systems, or our failure to quickly adapt our systems and procedures to the new markets, could result in declines of revenues and increases in expenses or otherwise harm our results of operations and financial condition.
17
In addition, our expansion within existing markets may affect our existing hotels in those markets and, as a result, negatively affect our overall results of operations. While expansion into new geographic markets, especially overseas, and addition of new hotel products for which we may have limited operating experience and brand recognition may present operating and marketing challenges that are different from those we currently encounter in our existing markets. Those new markets may have different regulatory requirements, competitive conditions, consumer preferences, and discretionary spending patterns as compared to our existing markets. As a result, any new hotels we open in those markets may be less successful than hotels in our existing markets. Guests and franchisees in any new market may not be familiar with our brands and we may need more time to build brand awareness in that market through greater investments in advertising and promotional activities than we anticipated. We may find it more difficult in new markets to hire, motivate and retain qualified employees who share our vision, passion and culture. Hotels operated in new markets may also have lower average revenues or higher operating costs than hotels in existing markets. Revenues at hotels operated in new markets may take longer than expected to ramp up and reach expected revenues and profit levels, and may never do so, thereby affecting our overall profitability.
There can be no assurance that any expansion, new hotel products or brands we introduce will be well received by our customers and become profitable in a timely fashion, or at all. If a new product or brand is not well received by our customers and our expansion into new geographic markets is not successful, we may not be able to generate sufficient revenue to offset related costs and expenses, and our overall financial performance and condition may be adversely affected.
Our multi-brand business strategy exposes us to potential risks and if any of the new hotel brands are not well received by the market, we may not be able to generate sufficient revenue to offset related costs and expenses, and our overall financial performance and condition may be adversely affected.
We launched our hotel brand HanTing Hotel in 2005, our economy hotel brand Hi Inn in 2008 and our midscale hotel brand JI Hotel in 2010. In 2012, we acquired the Starway Hotel brand. In addition, we launched Manxin Hotels & Resorts in October 2013, which was subsequently rebranded as Manxin Hotel, an upper midscale hotel brand; Joya Hotel, a hotel brand targeting the upscale market, in December 2013 and Elan Hotel, an economy hotel brand, in September 2014. We acquired Crystal Orange Hotel Holdings Limited, or Crystal Orange, in May 2017, which holds hotels under the brands of Crystal Orange Hotel and Orange Hotel. In August 2018, we completed the acquisition of a majority stake in Blossom Hotel Investment Management (Kunshan) Co., Ltd., or Blossom Hotel Management, which holds hotels under the brand of Blossom Hill Hotels & Resorts (currently Blossom House). We launched the Madison Hotel brand and Grand Madison Hotel brand in 2019. In 2020, Grand Madison Hotel was merged into Madison Hotel brand. In January 2020, we completed the acquisition of Deutsche Hospitality, which operates in Europe, the Middle East, Asia and Africa, with hotels under brands of Steigenberger Hotels & Resorts, MAXX, Jaz in the City, IntercityHotel, and Zleep Hotels. In 2020, we acquired the Ni Hao Hotel brand, and started to develop and operate hotels under this brand. In May 2021, we completed the acquisition of CitiGO, which operates hotels under the brand of CitiGO Hotel. We also launched our luxury hotel brands Steigenberger Icons and Song Hotels in 2021. In addition to the hotel brands owned by us, we entered into strategic alliance transactions with Accor S.A., or Accor. in January 2016, and are developing Accor’s certain number of hotel brands in PRC, Taiwan and Mongolia under our brand franchise agreements.
We cannot guarantee the size and profitability of the various market segments that each new brand is targeting. The business models of these new brands are not proven, and we cannot guarantee that they can generate return comparable to the established brands. The process of developing new brands may divert management attention and resources from our established brands. We may not be able to find competent management staff to lead and manage the execution of the multi-brand business strategy. If we are unable to successfully execute our multi-brand strategy to target various market segments, we may be unable to generate revenues from these market segments in the amounts and by the times we anticipate, or at all, and our business, competitive position, financial condition and prospects may be adversely affected.
18
We may not be able to successfully identify, secure and develop in a timely fashion additional hotel properties under the lease and ownership model or develop hotel properties in a timely or cost-efficient manner, which may adversely affect our growth strategy and business.
We plan to open more hotels to grow our business. Under our lease and ownership model (other than Deutsche Hospitality) and the lease model of Deutsche Hospitality, we may not be successful in identifying and leasing or acquiring additional hotel properties at desirable locations and on commercially reasonable terms or at all. Even if we are able to successfully identify and acquire new hotel properties, new hotels may not generate the returns we expect. We may also incur costs in connection with evaluating hotel properties and negotiating with property owners, including properties that we are subsequently unable to lease or own. In addition, we may not be able to develop additional hotel properties in a timely fashion due to construction or regulatory delays. If we fail to successfully identify, secure or develop in a timely fashion additional hotel properties, our ability to execute our growth strategy could be impaired and our business and prospects may be materially and adversely affected.
We develop a substantial majority of our leased and owned hotels directly. Our involvement in the development of properties presents a number of risks, including construction delays or cost overruns, which may result in increased project costs or lost revenue. We may be unable to recover development costs we incur for projects that do not reach completion. Properties that we develop could become less attractive due to market saturation or oversupply, and as a result we may not be able to recover development costs at the expected rate, or at all. Furthermore, we may not have available cash to complete projects that we have commenced, or we may be unable to obtain financing for the development of future properties on favorable terms, or at all. If we are unable to successfully manage our hotel development to minimize these risks, our growth strategies and business prospects may be adversely affected.
Our leases could be terminated early, we may not be able to renew our existing leases on commercially reasonable terms and our rents could increase substantially in the future, which could materially and adversely affect our operations.
The lease agreements between our lessors and us typically provide, among other things, that the leases could be terminated under certain legal or factual conditions. If our leases were terminated early, our operation of such properties may be interrupted or discontinued, and we may incur costs in relocating our operations to other locations. Furthermore, we may have to pay losses and damages and incur other liabilities to our customers and other vendors due to our default under our contracts. As a result, our business, results of operations and financial condition could be materially and adversely affected.
We plan to retain the operation of our leased hotels upon lease expiration through (i) renewal of existing leases or (ii) execution of franchise agreements with the lessors. We cannot assure you, however, that we will be able to retain our hotel operation on satisfactory terms, or at all. In particular, we may experience an increase in our rent payments and cost of revenues in connection with renegotiating our leases. If we fail to retain our hotel operation on satisfactory terms upon lease expiration, our costs may increase, and our profit generated from the hotel operation may decrease in the future. If we are unable to pass the increased costs on to our customers through room rate increases, our operating margins and earnings could decrease, and our results of operations could be materially and adversely affected.
We may not be able to successfully compete for franchise agreements and, as a result, we may not be able to achieve our planned growth.
Our growth strategy includes expanding through manachising and franchising, by entering into franchise agreements with our franchisees. We believe that our ability to compete for franchise agreements primarily depends on our brand recognition and reputation, the results of our overall operations in general, and the success of the hotels that we currently manachise and franchise. Other competitive factors for franchise agreements include marketing support, capacity of the central reservation channel, and the ability to operate hotels cost-effectively. The terms of any new franchise agreements that we obtain also depend on the terms that our competitors offer for those agreements. In addition, if the availability of suitable locations for new properties decreases, or regulatory planning or other local regulations change, the supply of suitable properties for our manachise and franchise models could be diminished. If the hotels that we manachise or franchise perform less successfully than those of our competitors or if we are unable to offer terms as favorable as those offered by our competitors, we may not be able to compete effectively for new franchise agreements. As a result, we may not be able to achieve our planned growth and our business and results of operations may be materially and adversely affected.
19
We may have disputes with our franchisees, and they may terminate the franchise agreements with us earlier if the franchised hotels’ performance is worse than they expected.
We may have disputes with our franchisees with respect to the performance of the franchise agreements. For example, we have in the past closed certain manachised and franchised hotels as a result of disputes with the franchisees regarding our measures to avoid competition between the franchisees, including keeping appropriate distances between the manachised and franchised hotels. Some franchisees were not satisfied with the performance of the hotel managers we appointed for our manachised hotels or generally the manachised or franchised hotels’ profitability or growth rates. Some franchisees complained that our loyalty program and other marketing efforts did not bring sufficient customers for their hotels. Our franchisees may also have disputes with us regarding other matters, such as the amount and settlement of fees payable by them and the adequacy of our operational support to them. In addition, our franchise agreements with franchisees typically provide that the franchise agreements could be terminated under certain circumstances. If franchise agreements are terminated early, we lose the franchise fees and related management fees. Furthermore, we may have to pay losses and damages to our guests, and our brand image may be adversely impacted. As a result, our business and results of operations and financial conditions may be adversely affected by early termination of our franchise agreements.
We plan to renew our existing franchise agreements upon expiration. However, we may be unable to retain our franchisees on satisfactory terms, or at all. If a significant number of our existing franchise agreements are terminated early or are not renewed on satisfactory terms upon expiration, our revenue and profit may decrease in the future. If we cannot secure new franchisees to replace those expired or terminated franchises and compensate for the loss of business, our results of operations could be materially and adversely affected.
Acquisitions, financial investments or strategic investments may have an adverse effect on our ability to manage our business and harm our results of operations and financial condition.
If we are presented with appropriate opportunities, we may acquire or invest in businesses or assets. For example, in the past years, we invested in AAPC Hotel Management Limited and China Cjia Group Limited. We completed the acquisition of Crystal Orange, Blossom Hotel Management and Deutsche Hospitality. We also jointly established Yongle Huazhu Hotel & Resort Group with a subsidiary of Sunac China Holdings Limited and Chengdu Global Times Exhibition and Travel Development Company Limited to develop and operate hotels.
The existing and future acquisitions or investments may expose us to potential risks, including risks associated with unforeseen or hidden liabilities, risks that acquired or invested companies will not achieve anticipated performance levels, diversion of management attention and resources from our existing business, difficulty in integrating the acquired businesses with our existing operational infrastructure, and inability to generate sufficient revenues to offset the costs and expenses of acquisitions or investments. In addition, following completion of an acquisition or investment, our management and resources may be diverted from their core business activities due to the integration process, which diversion may harm the effective management of our business. Furthermore, it may not be possible to achieve the expected level of benefits after integration and the actual cost of delivering such benefits may exceed the anticipated cost. Potential risk exposures associated with acquisition or investments, difficulties in business integration, and requirements of cost, expenses and management attention may be more severe and unpredictable if international acquisitions and investments are involved. Any difficulties encountered in the acquisition or investment and integration process may have an adverse effect on our ability to manage our business and harm our results of operations and financial condition. In addition, if we purchase shares from the open market, we may experience volatility in our investments as the prices of such shares fluctuate frequently. For example, we incurred loss from fair value changes of equity securities associated with shares we purchased from the open market in the past. If a financial or strategic investment is unsuccessful, then in addition to the diversion of management attention and resources from our existing business we may lose the value of our investment, which could have a material adverse effect on our financial condition and results of operations.
20
Our legal right to lease certain properties could be challenged or affected adversely by property owners or other third parties or subject to government regulation.
Part of our business model relies on leases with third parties who either own or lease the properties from the ultimate property owners. We also grant franchises to hotel operators who may or may not own their hotel properties. The land use rights and other property rights with respect to properties we currently lease, manachise or franchise for our existing hotels could be challenged. For example, our lessors have failed to provide the property ownership certificates and/or the land use rights certificates for certain properties that we lease for our hotel operations. While we have performed due diligence to verify the rights of our lessors to lease such properties, including inspecting documentation issued by competent regulatory authorities evidencing these lessors’ land use rights and other property rights with respect to these properties, our rights under those leases could be challenged by other parties including regulatory authorities. If the properties are deemed to be illegal constructions or the landlords do not have the rights to lease the properties to us for hotel operations purposes, the landlords (instead of us, as the lessee) may be subject to monetary penalties and the lease agreements may be invalidated. We may therefore be required to relocate our relevant hotels. We also cannot assure you that we can always keep good title of the properties we lease currently or will lease in the future, free and clear of all liens, encumbrances and defects. If the ultimate owner of the property changes after the original owner of such property mortgages such property to any third party, our legal rights under the lease agreement may be affected adversely and we may not rank senior in the right of continuing occupying the property.
Under PRC laws, lease agreements related to buildings and houses constructed on state-owned land and within urban zoning areas are required to be registered with the local housing bureau. While the majority of our standard lease agreements require the lessors to make such registrations, some of our leases have not been registered as required, which may expose both our lessors and us to potential monetary fines. Some of our rights under the unregistered leases may also be subordinated to the rights of other interested third parties. In addition, in some instances where our immediate lessors are not the ultimate owners of hotel properties, no consents or permits have been obtained from the owners, the primary lease holders or competent regulatory authorities, as applicable, for the subleases of the hotel properties to us, which could potentially impact the enforceability of our leases or lead to the renegotiation of such leases that result in terms less favorable to us or even relocation of our relevant hotels. In addition, even if such aforementioned consents or permits have been obtained, we cannot rule out any possible default by our immediate lessors (as sub-lessors) to the primary lease holders, which may lead to the termination of lease agreements between the sub-lessors and the primary lease holders. As a result, it could render the lease agreements between us and the sub-lessors unenforceable. Some of the properties we lease from third parties were also subject to mortgages at the time the leases were signed. Where consent to the lease has not been obtained from the mortgage holder in such circumstances, the lease may not be binding on the transferee of the property if the mortgage holder forecloses on the mortgage and transfers the property. Moreover, the property ownership or leasehold in connection with our manachised and franchised hotels could be subject to similar third-party challenges.
In Germany, our hotels are operated on the legal basis of lease, management or franchise agreements. Some agreements for hotels located in Germany are concluded subject to conditions precedent or require a consent by a third party, such as authorities in case of local measurement areas (for example, re-development) or ground owners in case of a hereditary building right. There are no indications that these requirements have not been fulfilled; however, if not met, failure to meet these requirements could potentially invalidate the respective agreements or lead to the renegotiation of these agreements which could result in less favorable terms. Furthermore, provisions or parts of lease, management or franchise agreements may not be effective or may lead to legal disputes. This could lead to additional cost burdens for our hotel operations. In addition, some of our leases, management or franchise agreements contain break rights and rescission rights entitling the landlords to terminate the agreements on a certain date or upon the occurrence of certain events. Previously, German law required lease agreements with a fixed lease period of more than one year to be concluded in written form, excluding an ordinary termination right prior to the lapse of the lease period. However, as of January 1, 2025, the written-form requirement for lease agreements with a fixed lease period of more than one year has been replaced by a text-form requirement. This means that such lease agreements may now be concluded in text form, which encompasses, for instance, emails or other electronic documents. For lease agreements concluded before January 1, 2025, the statutory written-form requirement remains applicable during a transition period until December 31, 2025. During this period, a written-form defect may still constitute grounds for termination in accordance with statutory provisions. However, for agreements concluded after January 1, 2025, this risk no longer applies, as the text form requirement is now sufficient. Some of our lease agreements concluded before January 1, 2025 may have a written-form defect, which effectively leads to a statutory termination right with a notice period. For leases concluded before January 1, 2025, such legal notice—in general—has to be given at the beginning of a calendar quarter with termination being effective at the end of the following calendar quarter (i.e., the notice period is between six and nine months, depending on the date of the termination notice). Similar issues, except for the written-form defect, may occur in connection with our managed and franchised hotels.
21
Any challenge to our legal rights to the properties used for our hotel operations, if successful, could impair the development or operations of our hotels in such properties. We are also subject to the risk of potential disputes with property owners or third parties who otherwise have rights to or interests in our hotel properties. Such disputes, whether resolved in our favor or not, may divert management’s attention, harm our reputation, or otherwise disrupt our business.
Any failure to comply with land- and property-related PRC laws and regulations may negatively affect our ability to operate our hotels and we may suffer significant losses as a result.
Our lessors are required to comply with various land- and property-related laws and regulations to enable them to lease effective titles of their properties for our hotel use. For example, before any properties located on state-owned land in China with allocated or leased land use rights or on land owned by collective organizations may be leased to third parties, lessors should obtain appropriate approvals from the competent regulatory authorities. In addition, properties used for hotel operations and the underlying land should be approved for commercial use purposes by competent regulatory authorities. Some of the lessors of our executed lease agreements have not obtained the required regulatory approvals, including approvals of the properties for commercial use purposes. Such failure may subject the lessors to monetary fines or other penalties and may lead to the invalidation or termination of our leases and relocation of our relevant hotels, and therefore may adversely affect our results of operations. While some lessors have agreed to indemnify us against our losses resulting from their failure to obtain the required approvals, we cannot assure you that we will be able to successfully enforce such indemnification obligations against our lessors or that such indemnification can cover losses from all the property defects. As a result, we may suffer significant losses resulting from our lessors’ failure to obtain required approvals to the extent that we are not fully indemnified by our lessors.
Our success could be adversely affected by the performance of our manachised and franchised hotels and defaults or wrongdoings of our franchisees may affect our reputation, which would adversely affect our results of operations.
Our success could be adversely affected by the performance of our manachised and franchised hotels, over which we have less control compared to our leased and owned hotels. As of December 31, 2024, we manachised and franchised approximately 94.3% of our hotels, and we plan to further increase the number of manachised and franchised hotels to increase our presence in China and our overseas markets. Our franchisees for both our manachised and franchised hotels may not be able to develop hotel properties on a timely basis, which could adversely affect our growth strategy and may impact our ability to collect fees from them on a timely basis. Furthermore, given that our franchisees are typically responsible for the costs of developing and operating the hotels, including renovating the hotels to our standards, and all of the operating expenses, the quality of our manachised and franchised hotel operations may be diminished by factors beyond our control.
Our franchisees may not successfully operate hotels in a manner consistent with our standards and requirements. Our manachised and franchised hotels are also operated under our brand names. If our brands are misused by any of our franchisees, there may be an adverse impact on our business reputation and brand image. In addition, like any operators in service-oriented industries, we are subject to customer complaints, and we may face complaints from unsatisfied customers who are unhappy with the standard of service offered by our franchisees. Any complaints, regardless of their nature and validity, may affect our reputation, thereby adversely affecting our results of operations. We may also have to incur additional costs in placating any customers or salvaging our reputation. For example, in 2024, we closed 188 manachised and franchised hotels that did not comply with our brand and operating standards.
If any of our franchisees defaults or commits wrongdoing, there could be situations where the franchisee is not in a position to sufficiently compensate us for losses which we have suffered as a result of such defaults or wrongdoings. While we ultimately can take action to terminate our franchise agreements that do not comply with the terms of our franchise agreements or commit wrongdoing, we may not be able to identify problems and make timely responses and, as a result, our image and reputation may suffer, which may have a material adverse effect on our results of operations.
22
If we are unable to access funds to maintain our hotels’ condition and appearance, or if our franchisees fail to make investments necessary to maintain or improve their properties, the attractiveness of our hotels and our reputation could suffer, and our hotel occupancy rates may decline.
In order to maintain our hotels’ condition and appearance, ongoing renovations and other leasehold improvements, including periodic replacement of furniture, fixtures and equipment, are required. In particular, we manachise and franchise properties leased or owned by franchisees under the terms of franchise agreements, substantially all of which require our franchisees to comply with standards that are essential to maintaining the relevant product integrity and our reputation. We depend on our franchisees to comply with these requirements by maintaining and improving properties through investments, including investments in furniture, fixtures, amenities and personnel.
Such investments and expenditures require ongoing funding and, to the extent we or our franchisees cannot fund these expenditures from existing cash or cash flow generated from operations, we or our franchisees must borrow or raise capital through financing. We or our franchisees may not be able to access capital and our franchisees may be unwilling to spend available capital when necessary, even if required by the terms of our franchise agreements. If we or our franchisees fail to make investments necessary to maintain or improve the properties, our hotel’s attractiveness and reputation could suffer, we could lose market share to our competitors and our hotel occupancy rates and RevPAR may decline.
Interruption or failure of our information systems or our business partners’ systems could impair our ability to effectively provide our services, which could damage our reputation and subject us to penalties.
Our ability to provide consistent and high-quality services and to monitor our operations on a real-time basis throughout our hotel group depends on the continued operation of our information technology systems, including our web property management, central reservation, and customer relationship management systems. Certain damage to or failure of our systems could interrupt our inventory management, affect the manner of our services in terms of efficiency, consistency and quality, and reduce our customer satisfaction.
Our technology platform plays a central role in our management of inventory, revenues, loyalty program, and franchisees. We also rely on our call center and mobile application to facilitate customer reservations. Our systems remain vulnerable to damage or interruption as a result of power loss, telecommunications failures, computer viruses, fires, floods, earthquakes, interruptions in access to our toll-free numbers, hacking or other attempts to harm our systems, and other similar events. Our servers may also be vulnerable to break-ins, sabotage and vandalism. Some of our systems are not fully redundant, and our disaster recovery planning does not account for all possible scenarios.
Furthermore, our systems and technologies, including our website and database, could contain undetected errors or “bugs” that could adversely affect their performance, or could become outdated, and we may not be able to replace or introduce upgraded systems as quickly as our competitors or within budgeted costs for such upgrades. If we experience frequent, prolonged or persistent system failures, our quality of services, customer satisfaction, and operational efficiency could be severely harmed, which could also adversely affect our reputation. Steps we take to increase the reliability and redundancy of our systems may be costly, which could reduce our operating margin, and there can be no assurance that any increased reliability may be achievable in practice or would justify the costs incurred.
In addition, we collaborate with various business partners in our day-to-day operations, and our ability to provide satisfactory services to customers also depends on the maintenance and efficacy of such business partners’ systems, such as the maintenance of networks with necessary speed, bandwidth, and stability. If any of our business partners’ systems encounter errors, “bugs” or other problems, our ability to effectively provide our services may be adversely affected, our reputation may be harmed, and we may also face customer complaints and be subject to fines and other penalties from competent authorities.
23
Failure to comply with data protection laws or maintain the integrity of internal or customer data could result in harm to our reputation or subject us to costs, liabilities, fines or lawsuits.
Our business involves collecting and retaining large volumes of internal and customer data, including personal information as our various information technology systems enter, process, summarize and report such data. We also maintain information about various aspects of our operations as well as regarding our employees. The integrity and protection of our customer, employee and company data is critical to our business. Our customers and employees expect that we will adequately protect their personal information. We are required by applicable laws to keep strictly confidential the personal information that we collect, and to take adequate security measures to safeguard such information.
The PRC regulatory and enforcement regime regarding privacy and data security is evolving and tightening:
| ● | The PRC Criminal Law, as amended by its Amendment 7 (effective on February 28, 2009) and Amendment 9 (effective on November 1, 2015), prohibits institutions, companies and their employees from selling or otherwise illegally disclosing a citizen’s personal information obtained during the course of performing duties or providing services or obtaining such information through theft or other illegal ways. |
| ● | On November 7, 2016, the Standing Committee of the PRC National People’s Congress, or the NPC Standing Committee, issued the Cyber Security Law of the PRC, which became effective on June 1, 2017. Pursuant to the Cyber Security Law of the PRC, network operators must not, without users’ consent, collect their personal information, and may only collect users’ personal information necessary to provide their services. Providers are also obliged to provide security maintenance for their products and services and shall comply with provisions regarding the protection of personal information as stipulated under the relevant laws and regulations. In addition, pursuant to the Cyber Security Law of the PRC, personal information and important data collected and generated by a critical information infrastructure operator in the course of its operations in China must be stored in China, and if a critical information infrastructure operator purchases internet products and services that affects or may affect national security, it should be subject to cybersecurity review by the Cyberspace Administration of China, or the CAC. |
| ● | In June 2021, the NPC Standing Committee promulgated the Data Security Law of the PRC, which took effect in September 2021. The Data Security Law of the PRC applies to data handling activities carried out within the territory of the PRC. The Data Security Law of the PRC further provides that data processing activities carried out outside of China, which harm national security, public interest or legal interests of Chinese citizens and organizations, should be subject to legal liabilities. Pursuant to the Data Security Law of the PRC, those conducting data handling activities should, in accordance with laws and regulations, establish and perfect a data security management system across their entire workflow and adopt the corresponding technical measures and other necessary measures to ensure data security. |
| ● | The Civil Code of the PRC (effective since January 1, 2021) provides the main legal basis for privacy and personal information infringement claims under the Chinese civil laws. |
| ● | The Personal Information Protection Law, which took effect on November 1, 2021, outlines the main system framework and comprehensive requirements for personal information processing. |
| ● | On July 2, 2021, the CAC announced that it had launched a cybersecurity review of DiDi Global, a company with its principal operations in China that had recently listed on the NASDAQ to prevent the risk of national data security breach and protect national security and public interest. The CAC then ordered the removal of DiDi’s app from China’s smartphone app stores. On July 5, 2021, the CAC announced the commencement of cybersecurity review of “Yunmanman,” “Huochebang” and “BOSS Zhipin” and suspended their registration of new users. Apart from that, on June 23, 2022, the CAC announced the commencement of cybersecurity review of “CNKI”, a Chinese academic resource database and knowledge service platform. |
24
| ● | On July 30, 2021, the State Council promulgated the Regulations on the Security Protection of Critical Information Infrastructure, which came into effect on September 1, 2021. Under such Regulations, critical information infrastructure refers to the important network facilities and information systems in crucial industries and fields such as public telecommunications, information services, energy, transportation, water conservancy, finance, public services, e-government and national defense science, technology and industry, as well as other important network facilities and information systems which, in case of destruction, loss of function or leak of data, may result in serious damage to national security, national economy, the people’s livelihood and public interests. According to such Regulations, a CIIO is required to perform certain obligations to protect the critical information infrastructure’s security, including but not limited to, conducting network security tests and risk assessments at least once a year. The security protection departments are responsible for organizing the identification of CIIOs in their respective industries and areas in accordance with the identification rules and shall inform the identification results to the operators of network facilities and information systems in a timely manner and in the meanwhile report such results to the public security department of the State Council. As of the date of this annual report, none of our company, or our operating subsidiaries has been identified as a CIIO by the CAC or other PRC regulatory authorities. Nevertheless, PRC regulatory authorities have wide discretion in the interpretation and enforcement of these laws. As a hotel management group operating a large hotel booking internet, we are still exposed to risks of being deemed to be a CIIO. If we are identified as a CIIO, we would be required to fulfill various obligations as required under applicable PRC laws for CIIOs, including, among others, setting up a special security management organization, organizing regular cybersecurity education and training, formulating emergency plans for cyber security incidents, and conducting regular emergency drills. |
| ● | In December 2021, the CAC and related authorities promulgated the Cybersecurity Review Measures, or the Cybersecurity Measures, which took effect on February 15, 2022. According to the Cybersecurity Measures, a company is subject to cybersecurity review if it affects or may affect national security and falls under any of the following circumstances: (i) it is a critical information infrastructure operator who purchases network products and service, or (ii) it is a network platform operator who carries out data processing activities. In addition, any network platform operator possessing over one million users’ personal information must apply for a cybersecurity review before listing abroad. Relevant PRC regulatory authorities may also initiate cybersecurity review if they determine certain network products, services, or data processing activities affect or may affect national security. |
| ● | On July 7, 2022, the CAC issued the Measures for the Security Assessment of Data Cross-border Transfer, or the Security Assessment Measures, which became effective on September 1, 2022. In accordance with the Security Assessment Measures, a data processor should apply to the CAC for a data export security assessment under certain circumstances, including (i) where a data processor provides important data abroad; (ii) where a critical information infrastructure operator or a data processor processing personal information of over one million people provides personal information abroad; (iii) where a data processor has provided personal information of 100,000 people or sensitive personal information of 10,000 people in total abroad since January 1 of the previous year; and (iv) other circumstances prescribed by the CAC. Moreover, the Security Assessment Measures provide that for non-compliant cross-border data transfers that had been carried out before this regulation came into effect, rectification must be completed within six months from the effective date of the regulation. |
| ● | On February 22, 2023, the CAC issued the Measures for the Standard Contract for Outbound Transfer of Personal Information, which became effective on June 1, 2023. Pursuant to such regulation, entering into a CAC-formulated standard contract with the overseas data recipient is a pre-requisite for a data processor to transfer data abroad, if such data processor meets all of the following conditions: (i) it is not a CIIO; (ii) it processes personal information of fewer than one million individuals; (iii) it has cumulatively transferred personal information of fewer than 100,000 individuals abroad since January 1 of the previous year; and (iv) it has cumulatively transferred sensitive personal information of fewer than 10,000 individuals abroad since January 1 of the previous year. Within ten (10) working days after the standard contract takes effect, the data processor should file the executed standard contract with the CAC. |
| ● | On September 28, 2023, the CAC issued the Provisions on Regulating and Promoting Cross - Border Data Flows (Draft for Comments) for public consultation. On that basis, the CAC has then enacted the official Cross - Border Data Flows Provisions on March 22, 2024, according to which a company is exempted from applying for the data export security assessment, submitting the standard contract filing, or obtaining the compliance certification when the cumulative number of the individuals’ information that a data processor (other than CIIO) transferred abroad in a year since January 1 is smaller than 100,000 individuals and no sensitive personal information is included. |
25
| ● | On September 24, 2024, the CAC formally issued the Cyber Data Security Regulations, which became effective on January 1, 2025, stipulating that where network data handlers carry out network data processing activities that affect or may affect national security, they should undergo a national security review in accordance with relevant national regulations. The Cyber Data Security Regulations optimize regulations for cross-border data security management, specifying conditions under which network data processors may provide personal information abroad in accordance with international treaties or agreements. The regulations clarify that data not identified or publicly disclosed as important data by relevant regions or departments need not undergo cross-border security assessments for important data. Further, the Cyber Data Security Regulations set forth network data security protection requirements for network platform service providers, third-party product and service providers, and other relevant entities. |
| ● | On March 28, 2025, the Cyberspace Administration of China promulgated the Draft Amendment to Cyber Security Law (the “CSL”) for public comments. The proposed amendments of CSL imposed more severe and comprehensive fines and other penalties for offences under CSL, among others, the persons directly in charge and other directly liable persons of a company that is in violation of the CSL and causes particularly serious consequences may be fined up to RMB 1 million. |
We have implemented comprehensive cybersecurity and data protection policies, procedures and measures to safeguard personal information and ensure secured storage and transmission of data and prevent unauthorized access or use of data. As of the date of this annual report, except for receiving the written decision from the CAC approving the cross-border data transfers required for overseas hotel reservation, we have not received any notice of and are not currently subject to any proceedings initiated by the CAC or any other PRC regulatory authority. However, we cannot guarantee that the regulators will recognize our measures as sufficient. As there remains significant uncertainty in the interpretation and enforcement of China’s laws and regulations in relation to data security and cross-border transfer of personal information, we cannot assure you that we will be able to comply with such regulations in all respects. Any non-compliance with these laws and regulations may subject us to fines, orders to rectify or terminate any actions that are deemed illegal by regulatory authorities, other penalties, including reputational damage, legal proceedings against us, which may affect our business, financial condition and results of operations.
PRC regulators, including the NPC Standing Committee, the CAC, the Ministry of Industry and Information Technology and the Ministry of Public Security, have been increasingly focused on the regulation of data security and data protection. The interpretation, application and enforcement of these laws, rules and regulations evolve from time to time and their scope may change continually through new legislation, amendments to existing legislation and changes in enforcement. We expect that these areas will receive greater and continued attention and scrutiny from regulators and the public going forward, which could cause us to incur substantial compliance costs and subject us to heightened risks and challenges associated with data security and protection. If we are unable to manage these risks, we could become subject to civil litigation brought by relevant individuals, administrative penalties, including fines, suspension of business, website closure, and revocation of prerequisite licenses, and criminal penalties in severe violation of relevant legal requirements, and our reputation and results of operations could be materially and adversely affected.
In addition, after our acquisition of Deutsche Hospitality, the European Union has become an important region for our data protection compliance. European data protection laws, in particular the Regulation (EU) 2016/679 of 27 April 2016 on the protection of natural persons with regard to the processing of personal data and on the free movement of such data, and repealing Directive 95/46/EC (GDPR) (complemented by EU Member States Law on data protection such as the German Federal Data Protection Act), include strict rules on the processing of personal data, including the transfer of data from the European Union to China or other third countries. Under the GDPR, any personal data may be used only if there is a legal justification (which could be a consent or an express statutory justification set out in the GDPR or other applicable EU or national laws), and the principles relating to processing of personal data (see Art. 5 GDPR) must be fulfilled. Deutsche Hospitality has taken various technical and organizational measures, which are regularly reviewed and updated, to stay compliant, including appointment of a data protection officer and a special data protection working group, regulation of data processes, risk management assessment, preparation of relevant documentation and training. We also put high emphasis on proper dealing with data subject rights requests, i.e., the requests of customers, employees and other natural persons regarding our use of their data. We, including Deutsche Hospitality, take GDPR requirements and, in particular, data subject rights requests very seriously. However, we cannot guarantee that we are fully compliant in this complex area where many items are still unclear. This includes, in particular, international data transfers which are a complex topic in general. Theoretically, fines for a violation of the GDPR can amount up to 4% of the global turnover of the whole group.
26
There is no guarantee that our current security measures and those of our third-party service providers may always be adequate for the protection of our customer, employee or company data; and like all companies, we have experienced data incidents from time to time. In addition, given the size of our customer base and the types and volume of personal data on our system, we may be a particularly attractive target. Unauthorized access to our proprietary internal and customer data may be obtained through break-ins, sabotage, breach of our secure network by an unauthorized party, computer viruses, computer denial-of-service attacks, employee theft or misuse, breach of the security of the networks of our third-party service providers, or other misconduct. Because the techniques used by computer programmers who may attempt to penetrate and sabotage our proprietary internal and customer data change frequently and may not be recognized until launched against a target, we may be unable to anticipate these techniques. Unauthorized access to our proprietary internal and customer data may also be obtained through inadequate use of security controls. For instance, in August 2018, online reports alleged that we had become the subject of potential information leak and a proposed class action complaint was filed against us and our management, which was voluntarily dismissed by the plaintiffs in February 2019. We may face similar litigation in the future. Any of such proceedings may harm our reputation and adversely affect our business and results of operations. Besides proceedings, we may be subject to negative publicity about our security and privacy policies, systems, or measurements from time to time.
The laws and regulations applicable to security and privacy are becoming increasingly important globally. Complying with any additional or new regulatory requirements on a jurisdiction-by-jurisdiction basis would impose significant burdens and costs on our operations. Any failure to prevent or mitigate security breaches, cyber-attacks or other unauthorized access to our systems or disclosure of our customers’ data, including their personal information, could result in loss or misuse of such data, interruptions to our service system, diminished customer experience, loss of customer confidence and trust, impairment of our technology infrastructure, and harm our reputation and business, resulting in significant legal and financial exposure and potential lawsuits.
If the value of our brand or image diminishes, it could have a material adverse effect on our business and results of operations.
We offer multiple hotel products that are designed to target distinct segments of customers. Our continued success in maintaining and enhancing our brands and image depends, to a large extent, on our ability to satisfy customer needs by further developing and maintaining our innovative and distinctive products and maintaining consistent quality of services across our hotel group, as well as our ability to respond to competitive pressures. If we are unable to do so, our occupancy rates may decline, which could in turn adversely affect our results of operations. Our business may also be adversely affected if our public image or reputation were to be diminished by the operations of any of our hotels, whether due to unsatisfactory service, accidents or otherwise. If the value of our products or image is diminished or if our products do not continue to be attractive to customers, our business and results of operations may be materially and adversely affected.
Failure to protect our tradenames and trademarks as well as other intellectual property rights could have a negative impact on our brands and adversely affect our business.
The success of our business depends in part upon our continued ability to use our brands, trade names and trademarks to increase brand awareness and to further develop our products. As of December 31, 2024, we registered 3,205 trademarks within and outside China. The unauthorized reproduction of our trademarks could diminish the value of our brands and their market acceptance, competitive advantages or goodwill. In addition, we consider our proprietary information systems and operational system to be key components of our competitive advantage and our growth strategy.
Monitoring and preventing the unauthorized use of our intellectual property is difficult. The measures we take to protect our brands, trade names, trademarks, and other intellectual property rights may not be adequate to prevent their unauthorized use by third parties. Furthermore, the application of laws governing intellectual property rights in China and other jurisdictions is evolving and could involve substantial risks to us. In particular, the laws and enforcement procedures in the PRC are uncertain and do not protect intellectual property rights to the same extent as do the laws and enforcement procedures in the United States and other developed countries. If we are unable to adequately protect our brands, trade names, trademarks and other intellectual property rights, we may lose these rights and our business may suffer materially.
We may also be subject to claims for infringement, invalidity, or indemnification relating to third parties’ intellectual property rights. Regardless of their merits, such third-party claims may be time-consuming and costly to defend, divert management attention and resources, or require us to enter into licensing agreements, which may not be available on commercially reasonable terms, or at all.
27
If we are not able to retain, hire and train qualified managerial and other employees, our business may be materially and adversely affected.
Our managerial and other employees manage our hotels and interact with our customers on a daily basis. They are critical to maintaining the quality and consistency of our services as well as our established brands and reputation. In general, employee turnover, especially in lower-level positions, is relatively high in the lodging industry. As a result, it is important for us to retain as well as attract qualified managerial and other employees who are experienced in lodging or other consumer-service industries. There is a limited supply of such qualified individuals in cities where we have operations and other cities into which we intend to expand. In addition, we need to hire qualified managerial and other employees on a timely basis to keep pace with our rapid growth while maintaining consistent quality of services across our hotels in various geographic locations. We must also provide training to our managerial and other employees so that they have up-to-date knowledge of various aspects of our hotel operations and can meet our demand for high-quality services. If we fail to do so, the quality of our services may decrease, which in turn, may have a material adverse effect on our business.
Our current employment practices may be adversely impacted under the applicable labor laws.
The PRC National People’s Congress promulgated the Labor Contract Law of the PRC (the “Labor Contract Law”) in 2007, which took effect in 2008, and amended it on December 28, 2012. The Labor Contract Law imposes requirements concerning, among others, the execution of written contracts between employers and employees, the time limits for probationary periods, and the length of fixed-term employment contracts. Because the PRC regulatory authorities have introduced various new labor-related regulations since the effectiveness of the labor contract law, and the interpretation and implementation of these regulations are still evolving, our employment practices could violate the Labor Contract Law and related regulations and could be subject to related penalties, fines or legal fees. If we are subject to severe penalties or incur significant legal fees in connection with labor law disputes or investigations, our business, financial condition and results of operations may be adversely affected. In addition, a significant number of our employees are dispatched from third-party human resources companies, which are responsible for managing, among others, payrolls, social insurance contributions and local residency permits of these employees. According to a regulation on labor dispatch, which was promulgated in January 2014 to implement the provisions of the labor contract law, a company is permitted to use dispatched employees for only up to 10% of its labor force after February 29, 2016. To comply with the labor dispatch regulation, we have reduced the percentage of dispatched employees since January 2014 by using service outsourcing arrangement. Under the service outsourcing arrangement, we have entered into service outsourcing agreements with a service outsourcing firm and relevant employees are deemed as employees of this service outsourcing firm. However, since the current labor dispatch regulation does not clearly define the distinction of labor dispatch and service outsourcing, our service outsourcing arrangement may be considered as labor dispatch by the relevant PRC regulators.
In addition, according to the Labor Contract Law and its implementing rules, if we intend to enforce the non-compete provision with our employees in the employment contracts or confidentiality agreements, we have to compensate our employees on a monthly basis during the term of the restriction period after the termination or ending of the employment contract, which may cause extra expenses to us.
In Germany, our business is subject to various labor-related statutory regulations. For example, there are restrictions regarding the assignment and use of temporary agency workers under the German Temporary Agency Work Act (Arbeitnehmerüberlassungsgesetz). The interpretation of the amended regulations is still evolving. It is possible that we may be responsible for non-compliant assignments of temporary-agency workers, even if the root cause of the non-compliance lies with the temporary-work agency engaged by us. We could therefore be subject to related fines or temporary-agency workers could be deemed to be our employees by fiction. If we are subject to severe fines or incur significant legal fees in connection with labor law disputes or investigations, our business, financial condition and results of operations may be adversely affected.
In addition, our employment practices in other jurisdictions are also subject to changes in applicable labor law. If we are found to have violated any other applicable labor law requirements, we may be subject to fines or other penalties, which could in turn negatively affect our reputation and results of operations, and disputes with our employees could interrupt our business operations.
28
Failure to retain our management team could harm our business.
We place substantial reliance on the experience and the institutional knowledge of members of our current management team. Mr. Qi Ji, our founder and chairman of the board, Mr. Hui Jin, our chief executive officer, Ms. Hui Chen, our chief financial officer, and other members of the management team are particularly important to our future success due to their substantial experiences in lodging and other consumer-service industries. Finding suitable replacements for Mr. Qi Ji, Mr. Hui Jin, Ms. Hui Chen and other members of our management team could be difficult, and competition for such personnel of similar experience is intense. The loss of the services of one or more members of our management team due to their departures or otherwise could hinder our ability to effectively manage our business and implement our growth strategies.
We are subject to various laws and regulations, including franchise, hotel industry, construction, hygiene, health and safety environmental, anti-monopoly and advertising laws and regulations that may subject us to liability.
Our business is subject to various compliance and operational requirements under PRC laws. For example, we are required to complete the filing and submit annual reports with the MOFCOM, to engage in the hotel franchising business. In addition, each of our hotels in China is required to obtain a special industry license from the local public security authority and complete fire prevention safety inspection/commitment with the local fire and rescue department, to have hotel operations included in the business scope of its business license, to obtain hygiene permits, and to comply with license requirements and laws and regulations with respect to construction permit, zoning, fire prevention, public area hygiene, food safety, public safety, and environmental protection. We are also subject to anti-monopoly, advertising, and other laws and regulations. See “Item 4. Information on the Company — B. Business Overview — Regulation — Regulations on Hotel Operation.” If we fail to comply with any applicable franchise, hotel industry, construction, hygiene, health and safety environmental, anti-monopoly, and advertising laws and regulations related to our business, we may be subject to potentially significant monetary damages and fines or the suspension of our operations or development activities. Furthermore, new regulations could also require us to retrofit or modify our hotels or incur other significant expenses.
New zoning plans or regulations applicable to a specific location may cause us to relocate our hotel(s) in that location or require additional approvals and licenses that may not be granted to us promptly or at all, which may adversely affect our operating results. Any failure by us to control the use of, or to adequately restrict the discharge of, hazardous substances in our development activities, or to otherwise operate in compliance with environmental laws could also subject us to potentially significant monetary damages and fines or the suspension of our hotel development activities or hotel operations, which could materially adversely affect our financial condition and results of operations. Some of our hotels are not in full compliance with all of the applicable requirements. Such failure to comply with applicable construction permit, environmental, fire prevention, health and safety laws and regulations related to our business and hotel operation may subject us to potentially significant monetary damages and fines or the suspension of operations and development activities of our company or related hotels. We could be subject to any challenges or other actions with respect to such non-compliance.
Our manachised and franchised hotels are subject to these same permit and safety requirements. Although our franchise agreements require these franchisees to obtain and maintain all required permits or licenses, we have limited control over these franchisees. Any failure to obtain and maintain the required permits or licenses by any franchisee of a manachised or franchised hotel may require us to delay opening of the manachised or franchised hotel or to forgo or terminate our franchise agreement, which could harm our brand, result in lost revenues and subject us to potential indirect liability.
29
In particular, the implementation of our strategy of investing in a competing business could be adversely affected by uncertainties in the implementation and enforcement of the amended PRC Anti-Monopoly Law, which came into effect on August 1, 2022. Under the Anti-Monopoly Law, any mergers, acquisitions, establishment of joint ventures, or other transactions resulting in change of control may be deemed as “concentrations of undertakings” in China and the relevant undertaking(s) must notify the State Administration for Market Regulation, or the SAMR, with the transaction before implementing the transaction if certain turnover thresholds are met. The SAMR will consider numerous factors in determining “control” based. In practice, any newly established joint venture under the joint control of at least two undertakings also constitutes a concentration of undertakings. Because of the uncertainties in interpretation, implementation, and enforcement of the Anti-Monopoly Law, we cannot assure you that the SAMR will not regard our past or future acquisitions or investments, to have met the filing thresholds, or investigate or demand a filing for merger control review, or otherwise take enforcement actions. The amended Anti-Monopoly Law has significantly increased the penalties for failing to notify with SAMR. On March 24, 2023, the SAMR issued four implementing rules of the Anti-Monopoly Law, including the Provisions on the Review of Concentration of Undertakings, which came into effect on April 15, 2023. The new implementing rules strengthen the enforcement of merger control reviews but still remain silent on the specific factors to be considered in determination of “control”, which gives the SAMR great discretion and may result in investigations into our acquisition or investment transactions conducted in the past and make our acquisition transactions in the future more difficult. Our strategic investments, including our past and future transactions, may be subject to SAMR’s scrutiny from the anti-monopoly perspective from time to time. There can be no assurance as to whether the SAMR will impose any administrative penalties or other restrictive measures on us or any relevant parties for our strategic investments. If we are deemed to have carried out a concentration of undertakings in violation of the Anti-Monopoly Law, in each incident, we could be subject to a fine of up to RMB5,000,000 where such concentration does not have the effect of excluding or restricting competition, or penalties of being ordered to cease the concentration and unwind the transaction and being imposed with other restrictive measures to restore the pre-concentration market status, or be subject to a fine of up to 10% of our sales revenue from the previous year where such concentration has had or may have the effect of excluding or restricting competition. Our businesses in Europe and other jurisdictions are also subject to local anti-monopoly requirements and the business activities have to comply with various compliance and operational requirements, including inter alia, regulations for customer and data protection, as well as regulations with respect to health, safety and fire protection and hygiene requirements. Compliance with these regulations and adaptions to new regulations could potentially increase the cost of operating our business and lead to additional expenses.
We could suffer impairment losses for our intangible assets.
We had net intangible assets of RMB5,280 million and RMB4,776 million (US$654 million) as of December 31, 2023 and 2024, respectively. Our intangible assets consist primarily of brand names, master brand agreements, franchise or manachise agreements, and our purchased software.
Brand names and master brand agreements are considered to have indefinite lives. We test indefinite life intangible assets at least annually for impairment, and more frequently if events or changes in circumstances indicate that they might be impaired. Our other intangible assets are considered to be finite life intangible assets. We evaluate finite life intangibles for impairment whenever events or changes in circumstances indicate that the carrying amount of the assets may not be recoverable. If such an adverse event occurs and has the effect of changing one of the critical assumptions or estimates related to the fair value of our intangible assets, an impairment charge could result.
We recorded impairment loss of RMB166 million and RMB391 million (US$54 million) for the years ended December 31,2023 and 2024, respectively. The extent, magnitude and duration of multiple factors, such as market conditions, changes in business factors, and adjustments to our strategies, may change the assumptions and estimates used in the indefinite life intangible assets valuation, which could result in future impairment charges. There can be no assurance that future reviews of intangible assets will not result in significant impairment charges. Although it does not affect cash flow, an impairment charge will have the effect of decreasing our earnings, assets, and shareholders’ equity.
30
We may suffer impairment losses for our goodwill.
We have acquired businesses from time to time, which have resulted in the recognition of goodwill on our financial statements. We had goodwill of RMB5,318 million and RMB5,221 million and (US$715 million) as of December 31, 2023 and 2024, respectively. Goodwill is tested for impairment annually or more frequently if events or changes in circumstances indicate that it might be impaired. Factors that could lead to impairment of goodwill include significant adverse changes in the business climate, unanticipated changes in the competitive environment, adverse legal or regulatory actions or developments, changes in clients’ perception and the reputation of our brands, changes in interest rates, our strategic realignment, unfavorable changes in our stock price and market capitalization, and deterioration in our financial condition.
Our financial and operating performance may be adversely affected by epidemics, adverse weather conditions, natural disasters and other catastrophes.
Our financial and operating performance may be adversely affected by epidemics, adverse weather conditions, natural disasters and other catastrophes, particularly in locations where we operate a large number of hotels.
Our business could be materially and adversely affected by the outbreak of swine influenza, avian influenza, severe acute respiratory syndrome, COVID-19, or other epidemics. For example, in recent years, there have been reports on the occurrences of avian influenza in various parts of China, Europe, and other countries and regions that we operate, including hundreds of confirmed human deaths. In addition, the COVID-19 pandemic had caused material disruptions to our business operations in China and Europe since early 2020 till early 2023. Though we have witnessed strong recovery in our operations in both China and Europe since 2023, the ultimate effects of the COVID-19 due to its unprecedented nature remains uncertain and unpredictable. Even if the pandemic diminishes, its global economic repercussions, including any resulting recession, could continue to adversely affect our business. Therefore, the impact of the COVID-19 pandemic or any similar health epidemic on our business is uncertain and could be substantial. Losses caused by epidemics, adverse weather conditions, natural disasters and other catastrophes, including earthquakes or typhoons, are either uninsurable or too expensive to justify insuring against in China, Europe, and other countries and regions that we operate. In the event an uninsured loss or a loss in excess of insured limits occurs, we could lose all or a portion of the capital we have invested in a hotel, as well as the anticipated future revenues from the hotel. In that event, we might nevertheless remain obligated for any financial commitments related to the hotel.
Similarly, war (including the potential of war), terrorist activity (including threats of terrorist activity), social unrest and heightened travel security measures instituted in response, travel-related accidents, as well as geopolitical uncertainty and international conflict, will affect travel and may in turn have a material adverse effect on our business and results of operations. In addition, we may not be adequately prepared in contingency planning or recovery capability in relation to a major incident or crisis, and as a result, our operational continuity may be adversely and materially affected and our reputation may be harmed.
Our limited insurance coverage may expose us to losses, which may have a material adverse effect on our reputation, business, financial condition, and results of operations.
We carry all mandatory and certain optional commercial insurance, including property, business interruption, third-party liability, public liability and employer’s liability insurance for our leased and owned hotel operations. We also require our lessors, franchisees and contractors to purchase customary insurance policies. Although we require our franchisees to obtain the requisite insurance coverage through our franchisees management, we cannot guarantee that our franchisees will adhere to such requirements. In particular, there are inherent risks of accidents or injuries in hotels. One or more accidents or injuries at any of our hotels could adversely affect our safety reputation among customers and potential customers, decrease our overall occupancy rates and increase our costs by requiring us to take additional measures to make our safety precautions even more visible and effective. In the future, we may be unable to renew our insurance policies or obtain new insurance policies without increases in cost or decreases in coverage levels. We may also encounter disputes with insurance providers regarding payments of claims that we believe are covered under our policies. Furthermore, if we are held liable for amounts and claims exceeding the limits of our insurance coverage or outside the scope of our insurance coverage, our reputation, business, financial condition and results of operations may be materially and adversely affected.
31
If we fail to maintain an effective system of internal control over financial reporting, we may not be able to accurately report our financial results or prevent fraud.
We are subject to reporting obligations under the U.S. securities laws. The Securities and Exchange Commission, or the SEC, as required by Section 404 of the Sarbanes-Oxley Act of 2002, or the Sarbanes-Oxley Act, adopted rules requiring every public company to include in its annual report a management report on such company’s internal control over financial reporting containing management’s assessment of the effectiveness of its internal control over financial reporting. In addition, an independent registered public accounting firm must attest to and report on the effectiveness of such company’s internal control over financial reporting except where the company is a non-accelerated filer. We currently are a large accelerated filer.
In connection with the preparation of this annual report, we carried out an evaluation of the effectiveness of our internal control over financial reporting. Based on this assessment and evaluation, our management has concluded that our internal control over financial reporting was effective as of December 31, 2024. Our independent registered public accounting firm has issued an attestation report as of December 31, 2024. See “Item 15. Controls and Procedures—Attestation Report of the Registered Public Accounting Firm.” However, if we fail to maintain effective internal control over financial reporting in the future, our management and our independent registered public accounting firm may not be able to conclude that we have effective internal control over financial reporting. This could in turn result in the loss of investor confidence in the reliability of our financial statements and negatively impact the trading prices of our ADSs and/or ordinary shares. Furthermore, we have incurred and anticipate that we will continue to incur considerable costs, management time and other resources in an effort to continue to comply with Section 404 and other requirements of the Sarbanes-Oxley Act.
We, our directors, management and employees may be subject to certain risks related to legal proceedings filed by or against us, and adverse results may harm our business.
We cannot predict with certainty the cost of defense, the cost of prosecution or the ultimate outcome of litigation and other proceedings filed by or against us, our directors, management or employees, including remedies or damage awards, and adverse results in such litigation and other proceedings may harm our business or reputation. Such litigation and other proceedings may include, but are not limited to, actions relating to intellectual property, commercial arrangements, leased properties, share transfer, employment, non-competition fiduciary duties, personal injury, death, property damage, or other harm resulting from acts or omissions by individuals or entities outside of our control, including franchisees and third-party property owners. For example, as of December 31, 2024, we had some pending legal, administrative and arbitration proceedings, including lease contract disputes, franchise agreement disputes and labor disputes. Moreover, in the case of intellectual property litigation and proceedings, adverse outcomes could include the cancellation, invalidation or other loss of material intellectual property rights used in our business and injunctions prohibiting our use of business processes or technology that is subject to third- party patents or other third-party intellectual property rights.
We generally are not liable for the willful actions of our franchisees and property owners; however, there is no assurance that we would be insulated from liability in all cases.
Risks Related to Doing Business in China
We are subject to many of the economic and political risks associated with emerging markets due to our operations in China.
With global presence, including but not limited to Europe, the Middle East and the Southeast Asia, we conduct a substantial portion of our business and operations in China. As the lodging industry is highly sensitive to business and personal discretionary spending levels, it tends to decline during general economic downturns. Accordingly, our results of operations, financial condition and prospects are subject to a significant degree to economic developments in China. The PRC regulatory authorities have implemented various measures to encourage economic development and guide the allocation of resources. While some of these measures benefit the overall PRC economy, they may also have a negative effect on us. For example, our results of operations and financial condition may be adversely affected by regulatory control over capital investments or changes in environmental, health, labor, or tax regulations that are applicable to us.
32
As the PRC economy is increasingly intricately linked to the global economy, it is affected in various respects by downturns and recessions of major economies around the world, such as the global financial crisis and sovereign debt crisis in Europe. Stimulus measures designed to help China weather the global financial crisis may contribute to higher inflation, which could adversely affect our results of operations and financial condition. For example, certain operating costs and expenses, such as employee compensation and hotel operating expenses, may increase as a result of higher inflation. Measures to control the pace of economic growth may cause a decrease in the level of economic activity in China, which in turn could adversely affect our results of operations and financial condition. In addition, the PRC regulators exercise influence over China’s economic growth through its allocation of resources, control of payment of foreign currency-denominated obligations, monetary policy, and preferential treatment for particular industries or companies where the regulators deem appropriate to further regulatory, political and societal goals. Certain measures adopted by the PRC regulatory authorities, such as changes of the People’s Bank of China’s statutory deposit reserve ratio and lending guideline imposed on commercial banks, may restrict loans to certain industries. The State Administration of Foreign Exchange, or “SAFE”, and the relevant Chinese banks where our operating subsidiaries or VIEs in China opened bank accounts may adopt restrictions on the cross-border payment obligations and dividends repatriation made by these subsidiaries or VIEs by way of “window guidance” measures. These actions, as well as future actions and policies, could materially affect our liquidity and access to capital and our ability to operate our business. There have also been concerns about the relationships among China and other Asian countries, the relationship between China and the United States, as well as the relationship between the United States and certain Asian countries such as North Korea, which may result in or intensify potential conflicts in relation to territorial, regional security and trade disputes. Specifically, deterioration in political conditions and abrupt changes in Sino - U.S. relations are difficult to predict and could adversely affect China’s overall economic and market conditions and consequently our business, operating results and financial condition. Any ongoing controversies between the United States and China, whether or not related to our business, could cause investors to be unwilling to hold or buy our ADSs and consequently cause the trading price of our ADSs to decline.
Any adverse changes in economic conditions in China, or in the laws and regulations and the policies in China could have a material adverse effect on the overall economic growth of China. Such developments could adversely affect our business and operating results, leading to reduction in demand for our services and solutions and adversely affect our competitive position. An economic downturn, whether actual or perceived, a further decrease in economic growth rates or an otherwise uncertain economic outlook in China could have a material adverse effect on business and consumer spending and, as a result, adversely affect our business, financial condition, and results of operations.
Inflation in China may disrupt our business and have an adverse effect on our financial condition and results of operations.
The Chinese economy has experienced rapid expansion together with rising rates of inflation and increasing salaries. Salary increases could potentially increase discretionary spending on travel, but general inflation may also erode disposable incomes and consumer spending. Furthermore, certain components of our operating costs, including personnel, food, laundry, consumables, property development and renovation costs, may increase as a result of an increase in the cost of materials and labor resulting from general inflation. However, we cannot guarantee that we can pass increased costs to customers through room rate increases. This could adversely impact our business, financial condition and results of operations.
Developments in the interpretation and enforcement of PRC laws and regulations could limit the legal protections available to you and us.
China is one of our major markets and most of our operations are conducted in the PRC through our PRC subsidiaries, and are governed by PRC laws, rules and regulations. The PRC legal system is based on written statutes. It is a system in which prior court decisions have limited value as precedents. Our PRC subsidiaries and the VIEs are subject to various PRC laws and regulations generally applicable to companies in China. However, these laws and regulations are relatively new, and the PRC legal system continues to rapidly evolve.
In particular, PRC laws and regulations concerning the lodging industry are developing and evolving. The PRC governmental authorities may promulgate new laws and regulations regulating the lodging industries. We cannot assure you that our business operations would not be deemed to violate any such new PRC laws or regulations. Moreover, developments in the lodging industry may lead to changes in PRC laws, regulations and policies or in the interpretation and application of existing laws, regulations and policies, which in turn may limit or restrict us, and could materially and adversely affect our business and operations.
Besides, the PRC is geographically large and divided into various provinces and municipalities and, as such, different laws, rules, regulations and policies may have different and varying applications and interpretations in different parts of the PRC.
33
From time to time, we may have to rely on administrative and court proceedings to enforce our legal rights. However, since the PRC administrative and court authorities have discretion in interpreting and implementing statutory and contractual terms, these types of uncertainties, including uncertainty over the scope and effect of our contractual, property (including intellectual property) and procedural rights, and any failure to respond to changes in the regulatory environment in China, could materially and adversely affect our business and impede our ability to continue our operations, and may further affect the legal remedies and protections available to investors, which may, in turn, adversely affect the value of your investment.
Recent regulatory developments in China may subject us to additional regulatory review and disclosure requirements, expose us to government influence, or otherwise restrict or completely hinder our ability to offer securities and raise capital outside China, which could adversely affect our business operations and cause the value of our securities to significantly decline or become worthless.
As our business is primarily conducted in China, we are exposed to legal and other risks associated with our operations in China. The PRC regulators have authority to exert influence on the ability of a company with operations in China, including us, to conduct its business, and may exert influence over the manner our operations. Any actions by the PRC regulators to exert more oversight over offerings that are conducted overseas or foreign investment in companies having operations in China, including us, could significantly limit or completely hinder our ability to offer or continue to offer securities to investors, and cause the value of our securities to significantly decline or become worthless. Recently, the PRC regulators initiated a series of regulatory actions and statements to regulate business operations in China, including cracking down on illegal activities in the securities market, enhancing supervision over China-based companies listed overseas, adopting new measures to extend the scope of cybersecurity reviews, adopting new laws and regulations related to data security, and expanding the efforts in anti-monopoly enforcement. While we do not believe that these regulatory changes would have any material impact on us, we cannot guarantee that the authorities will agree with us or will not promulgate new regulations that restrict our business operations or access to capital.
On August 8, 2006, six PRC regulatory agencies, namely the MOFCOM, the State Assets Supervision and Administration Commission, the State Administration of Taxation, the State Administration for Industry and Commerce, the CSRC and the SAFE, jointly adopted the Regulations on Mergers and Acquisitions of Domestic Enterprises by Foreign Investors, or the M&A Rule, which became effective on September 8, 2006. The M&A Rule, as amended on June 22, 2009, purports, among other things, to require offshore special purpose vehicles, or SPVs, formed for overseas listing purposes through acquisitions of PRC domestic companies and controlled by PRC companies or individuals, to obtain the approval of the CSRC prior to publicly listing their securities on an overseas stock exchange. On September 21, 2006, the CSRC published a notice on its official website specifying documents and materials required to be submitted to it by SPVs seeking the CSRC approval of their overseas listings.
On July 6, 2021, the General Office of the Central Committee of the Communist Party of China and the General Office of the State Council jointly issued the Opinions on Severe and Lawful Crackdown on Illegal Securities Activities. These opinions emphasized the need to strengthen the administration over illegal securities activities and the supervision of overseas listings by China-based companies. These opinions proposed to take effective measures, such as promoting the construction of relevant regulatory systems, to deal with the risks and incidents facing China-based overseas-listed companies and the demand for cybersecurity and data privacy protection. These opinions and any related implementation rules to be enacted may subject us to additional compliance requirement in the future. There are still uncertainties regarding the interpretation and implementation of these opinions, and further explanations or detailed rules and regulations with respect to these opinions may be issued in the future that could impose additional requirements on us. Therefore, we cannot assure you that we will remain fully compliant with all new regulatory requirements of these opinions or any future implementation rules on a timely basis, or at all.
34
On February 17, 2023, the CSRC promulgated the Trial Administrative Measures of Overseas Securities Offering and Listing by Domestic Companies (which came into effect on March 31, 2023) and its relevant notes and five supporting guidelines. Pursuant to these regulations, if the offering and listing of securities in an overseas market are made in the name of an offshore entity based on equity, assets, earnings of PRC companies that operate the offshore entity’s main businesses, such offering or listing of securities is subject to filing requirements of the CSRC. These regulations apply to various types of overseas equity offerings and listings, including re-financing, secondary or dual primary listings, listing through special purchase acquisition companies, issuance of equity incentive awards, issuance of equity securities or securities convertible into or exchangeable for equity securities. Issuers conducting these transactions will need to make filings with the CSRC. According to the Circular on the Arrangements for the Filing-based Administration of Overseas Securities Offering and Listing by Domestic Companies, for companies that have already offered shares or been listed overseas prior to the implementation of such new regulations, these companies qualify as “Stock Enterprises”, and Stock Enterprises are not required to apply for the filing immediately until a subsequent re-financing event occurs. These new regulations and their future developments could potentially complicate our future equity offerings and require us to incur significant compliance costs.
In addition, these new rules or regulations impose additional requirements on our future re-financing activities and will subject us to relevant CSRC filings or other regulatory authorization or requirements. We cannot assure you that we would be able to obtain such fillings, approval or meet such requirements in a timely manner or at all. Any failure may subject us to fines, penalties or other sanctions which may have a material adverse effect on our business and financial condition as well as our ability to complete this or other future offerings.
Rapid urbanization and changes in zoning and urban planning in China may cause our leased and owned hotels to be demolished, removed or otherwise affected and our franchise agreements to terminate.
China is undergoing a rapid urbanization process, and zoning requirements and other regulatory mandates with respect to urban planning of a particular area may change from time to time. When there is a change in zoning requirements or other regulatory mandates with respect to the areas where our hotels are located, the affected hotels may need to be demolished or removed. We have experienced such demolition and relocation in the past and we may encounter additional demolition and relocation cases in the future. Our franchise agreements typically provide that if the manachised or franchised hotels are demolished, the franchise agreements will terminate. Any such demolition and relocation could cause us to lose primary locations for our hotels and we may not be able to achieve comparable operation results following the relocations. While we may be reimbursed for such demolition and relocation, we cannot assure you that the reimbursement, as determined by the relevant regulatory authorities, will be sufficient to cover our direct and indirect losses. Accordingly, our business, results of operations and financial condition could be adversely affected.
Regulatory control of currency conversion may limit our ability to pay dividends in foreign currencies to our shareholders and therefore adversely affect the value of your investment.
The PRC regulators impose controls on the convertibility of RMB into foreign currencies and, in certain cases, the remittance of currency out of China. For example, Our PRC subsidiaries must present certain documents to SAFE, its authorized branch, or the designated foreign exchange bank, before they can obtain and remit foreign currencies out of the PRC, including evidence that the relevant PRC taxes have been paid. See “Item 4. Information on the Company — B. Business Overview — Regulation — Regulations on Foreign Currency Exchange” for discussions of the principal regulations and rules governing foreign currency exchange in China. We receive a substantial portion of our revenues in RMB. For most capital account items, approval from appropriate regulatory authorities is required where RMB is to be converted into foreign currency and remitted out of China to pay capital expenses such as the repayment of bank loans denominated in foreign currencies. The PRC regulators may also at its discretion restrict access in the future to foreign currencies for current account transactions. If our PRC subsidiaries, for any reason, fail to satisfy any of the PRC legal requirements for remitting foreign currency, or if the foreign exchange control system otherwise prevents us from obtaining sufficient foreign currency to satisfy our currency demands, we may not be able to pay dividends in foreign currencies to our shareholders, including holders of our ADSs and ordinary shares, which would adversely affect the value of your investment.
Fluctuation in the value of the Renminbi may have a material adverse effect on your investment.
The value of the Renminbi against the U.S. dollar, Euro, Hong Kong dollar and other currencies is affected by, among other things, changes in China’s political and economic conditions and China’s foreign exchange policies.
35
A significant portion of our revenues, expenses and financial assets are denominated in the Renminbi. Our reporting currency is Renminbi. The functional currencies of the entities within Deutsche Hospitality include Euro and other currencies such as Swiss Franc. We rely substantially on dividends paid to us by our operating subsidiaries in China and Europe. Any significant depreciation of the Renminbi or Euro against the U.S. dollar may have a material adverse effect on our revenues, and the value of, and any dividends payable on, our ADSs and ordinary shares, when translated into U.S. dollars. If we decide to convert our Renminbi or Euro into U.S. dollars for the purpose of making payments for dividends on our ordinary shares or for other business purposes, depreciation of the Renminbi or Euro against the U.S. dollar or Hong Kong dollar would reduce the U.S. dollar or Hong Kong dollar amount available to us. On the other hand, to the extent that we need to convert U.S. dollars or Hong Kong dollar into Renminbi or Euro for our operations, appreciation of the Renminbi or Euro against the U.S. dollar or Hong Kong dollar would have an adverse effect on the Renminbi amount we receive from the conversion. See “Item 11. Quantitative and Qualitative Disclosures about Market Risk — Foreign Exchange Risk” for discussions of our exposure to foreign currency risks. In summary, fluctuation in the value of the Renminbi in either direction could have a material adverse effect on the value of our company and the value of your investment.
In addition, because we also have operations in Europe (namely, Deutsche Hospitality) with the functional currencies of Euro and other currencies such as Swiss Franc, when the Renminbi appreciates (or depreciates) against these other functional currencies, such as Euro and Swiss Franc, our revenues from these operations could decrease (or increase) when translated into Renminbi. In general, fluctuation in the value of the Renminbi in either direction could result in the fluctuation in the value of our Company and the value of your investment.
PRC regulations relating to the establishment of offshore special purpose companies by PRC residents may subject our PRC resident shareholders to personal liability and limit our ability to inject capital into our PRC subsidiaries, limit our PRC subsidiaries’ ability to distribute profits to us, or otherwise adversely affect us.
On July 4, 2014, SAFE issued the Circular of the State Administration of Foreign Exchange on Relevant Issues concerning Foreign Exchange Administration of the Overseas Investment and Financing and Round-trip Investments by Domestic Residents through Special Purpose Vehicles, or Circular 37, which replaced the Circular on Relevant Issues Concerning Foreign Exchange Control on Domestic Residents’ Corporate Financing and Roundtrip Investment Through Offshore Special Purpose Vehicles issued by SAFE in October 2005, or Circular 75. Pursuant to Circular 37, any PRC residents, including both PRC institutions and individual residents, are required to register with the local SAFE branch before making contribution to a company set up or controlled by the PRC residents outside of the PRC for the purpose of overseas investment or financing with their legally owned domestic or offshore assets or interests, referred to in this circular as a “special purpose vehicle.” In addition, such PRC residents or entities must update their SAFE registrations when the offshore special purpose vehicle undergoes material events relating to any change of basic information (including change of such PRC citizens or residents, name and operation term), increases or decreases in investment amount, transfers or exchanges of shares, or mergers or spin-offs. In February 2015, SAFE promulgated the Notice on Further Simplifying and Improving the Administration of the Foreign Exchange Management Policies on Direct Investment, which took effect on June 1, 2015. This notice has amended SAFE Circular 37, requiring PRC residents or entities to register with qualified banks rather than SAFE or its local branch in connection with their establishment or control of an offshore entity established for the purpose of overseas investment or financing, where banks are required to review and carry out foreign exchange registration for offshore direct investments, and SAFE and its branches supervise foreign exchange registration for direct investments indirectly through the banks. See “Item 4. Information on the Company — B. Business Overview — Regulation — Regulations on Offshore Financing” for discussions of the registration requirements and the relevant penalties.
We attempt to comply, and attempt to ensure that our shareholders and beneficial owners of our shares who are subject to these rules comply, with the relevant requirements. We cannot provide any assurance that our shareholders and beneficial owners of our shares who are PRC residents have complied or will comply with the requirements imposed by Circular 37 or other related rules. Any failure by any of our shareholders and beneficial owners of our shares who are PRC residents to comply with relevant requirements under this regulation could subject such shareholders, beneficial owners and us to fines or sanctions imposed by the PRC regulators, including limitations on our relevant subsidiary’s ability to pay dividends or make distributions to us and our ability to increase our investment in China, or other penalties that may adversely affect our operations.
36
We rely principally on dividends and other distributions on equity paid by our subsidiaries to fund any cash and financing requirements we may have, and any limitation on the ability of our subsidiaries to make payments to us could have a material adverse effect on our ability to conduct our business.
We are a holding company, and we rely principally on dividends from our subsidiaries in China for our cash requirements, including any debt we may incur. Current PRC laws and regulations permit our subsidiaries to pay dividends to us only out of their accumulated profits, if any, determined in accordance with PRC accounting standards and regulations. In addition, each of our subsidiaries in China is required to set aside a certain percentage of its after-tax earnings each year, if any, to fund certain statutory reserves. These reserves are not distributable as cash dividends. As of December 31, 2024, a total of RMB1,455 million (US$199 million) was not distributable in the form of dividends to us due to these PRC regulations. In addition, due to restrictions on the distribution of share capital from our PRC subsidiaries, the PRC subsidiaries’ share capital of RMB2,726 million (US$373 million) as of December 31, 2024 is considered restricted. Furthermore, if our subsidiaries in China incur debt on their own behalf in the future, the instruments governing the debt may restrict their ability to pay dividends or make other payments to us. The inability of our subsidiaries to distribute dividends or other payments to us could materially and adversely limit our ability to grow, make investments or acquisitions that could be beneficial to our businesses, pay dividends, or otherwise fund and conduct our business.
PRC regulation of loans and direct investment by offshore holding companies to PRC entities may delay or prevent us from using the proceeds from offerings of the ADSs, ordinary shares or other securities to make loans or additional capital contributions to our PRC operating subsidiaries and VIEs.
As an offshore holding company, our ability to make loans or additional capital contributions to our PRC operating subsidiaries and VIEs is subject to PRC regulatory requirements. These regulatory requirements may delay or prevent us from using the proceeds we received in the past or will receive in the future from the offerings of ADSs, ordinary shares or other securities to make loans or additional capital contributions to our PRC operating subsidiaries and VIEs, and impair our ability to fund and expand our business which may adversely affect our business, financial condition and result of operations. For example, SAFE promulgated the Circular on Reforming and Regulating the Management Policies on the Settlement of Capital Projects, or Circular 16, on June 9, 2016. Under Circular 16, registered capital of a foreign-invested company settled in RMB converted from foreign currencies shall be subject to certain limitations prescribed under Circular 16, which was amended by Circular of the State Administration of Foreign Exchange on Further Deepening Reform and Promoting Cross-border Trade and Investment Facilitation issued by SAFE on December 4, 2023. In addition, according to Regulation on Foreign Exchange Administration amended on August 5, 2008, foreign-invested companies may not change how they use such capital without SAFE’s approval.
Furthermore, any offshore funds that we use to finance our PRC entities, including the net proceeds from the offering of the ADSs, ordinary shares or other securities, are subject to the foreign investment regulations and foreign exchange regulations in the PRC. We may make loans to our PRC entities, but they are subject to such PRC entities’ sufficient foreign debt quota and foreign exchange loan registration with SAFE. For example, loans by us to our PRC entities (as foreign-invested enterprises) in China to finance their activities cannot exceed statutory limits, i.e., the difference between its total amount of investment and its registered capital, or certain amount calculated based on elements including capital or net assets, the cross-border financing leverage ratio and the macro prudential coefficient (“Macro-prudential Management Mode”) under relevant PRC laws. Pursuant to the Notice on Expanding the Pilot Program for High-Level Opening Up of Cross-Border Trade and Investment issued by SAFE on December 4, 2023, enterprises located in Shanghai, Jiangsu, Guangdong, Beijing, Zhejiang, Hainan, Shenzhen, and Ningbo are permitted to complete registration procedures directly through designated banks. For loans obtained by entities outside these pilot regions, registration with SAFE remains mandatory in accordance with applicable foreign exchange regulations. According to the Circular of the People’s Bank of China and the State Administration of Foreign Exchange on Adjusting the Macro-prudent Adjustment Parameter for Cross-border Financing issued on January 7, 2021 and the Notice on Matters concerning the Macro-Prudential Management of Full-Covered Cross-Border Financing issued on January 11, 2017 and Notice on Adjusting the Macro-prudential Adjustment Parameter for Cross-border Financing issued by the People’s Bank of China and SAFE on January 13, 2025, the limit for the total amount of foreign debt under the Macro-prudential Management Mode is adjusted to 3.5 times of their respective net assets.
37
In addition, the application of the proceeds under the ADSs, ordinary shares or other securities is subject to the foreign exchange regulations in the PRC. We may also decide to finance our entities by means of capital contributions. According to the relevant PRC regulations on foreign-invested enterprises in China, depending on the total amount of investment, capital contributions to our PRC operating subsidiaries and VIEs is no longer subject to the approval of the MOFCOM or its local branches. Instead, if we finance our PRC subsidiaries by means of additional capital contributions, these capital contributions must be filed and registered with relevant regulatory authorities, including the MOFCOM, or its local counterparts, the State Administration for Market Regulation, or SAMR, through the Enterprise Registration System and the National Enterprise Credit Information Publicity System, and SAFE. However, we cannot assure you that the regulations will always remain favorable to us. If the regulations are revised in the future or we fail to complete such registration or obtain such approvals on time, our ability to use the proceeds of the ADSs, ordinary shares or other securities and to capitalize our operations in PRC may be negatively affected, which could adversely affect our liquidity and our ability to fund and expand our business.
We may be subject to fines and legal sanctions imposed by SAFE or other Chinese regulatory authorities and our ability to further grant shares or share options to, and to adopt additional share incentive plans for, our directors and employees may be restricted if we or the participants of our share incentive plans fail to comply with PRC regulations relating to employee shares or share options granted by offshore special purpose companies or offshore listed companies to PRC participants.
In February 2012, the SAFE issued the Notice on Relevant Issues Concerning Foreign Exchange Control on Domestic Individuals Participating in the Stock Incentive Plan of An Overseas Listed Company, or Circular 7, which requires PRC individual participants of stock incentive plans to register with the SAFE and to comply with a series of other requirements. See “Item 4. Information on the Company — B. Business Overview — Regulation — Regulations on Foreign Currency Exchange.” We are an offshore listed company and as a result we and the participants of our share incentive plans who are PRC citizens or non-PRC citizens residing in China successively for at least one year, or, collectively, the PRC participants, are subject to Circular 7. While we completed the foreign exchange registration procedures and complied with other requirements according to Circular 7 in June 2012 and September 2023, we cannot provide any assurance that we or the PRC participants of our share incentive plans will be deemed by regulatory authorities to have complied with the requirements imposed by Circular 7. If we or the PRC participants of our share incentive plans fail to comply with Circular 7, we or the PRC participants of our share incentive plans may be subject to fines or other legal sanctions imposed by SAFE or other PRC regulatory authorities and our ability to further grant shares or share options under our share incentive plans to, and to adopt additional share incentive plans for, our directors and employees may be restricted. Such events could adversely affect our business operations.
It is unclear whether we will be considered as a PRC resident enterprise under the Enterprise Income Tax Law of the PRC. If we are not treated as a PRC resident enterprise, dividends paid to us by our PRC subsidiaries will be subject to PRC withholding tax; if we are treated as a PRC resident enterprise, we may be subject to a 25% PRC income tax on our worldwide income, and holders of our ADSs or ordinary shares that are non-PRC resident investors may be subject to PRC withholding tax on dividends on and gains realized on their transfer of our ADSs or ordinary shares.
On March 16, 2007, the PRC National People’s Congress passed the Enterprise Income Tax Law, and the PRC State Council subsequently issued the Implementation Regulations of the Enterprise Income Tax Law (the “Implementation Regulations”). The Enterprise Income Tax Law (last amended on December 29, 2018) and its Implementation Regulations (last amended on December 6, 2024), collectively the “EIT Law”, provides that enterprises established outside of China whose “de facto management bodies” are located in China are considered resident enterprises and are therefore subject to PRC enterprise income tax at a uniform rate of 25% with respect to their income sourced from both within and outside of China. The Implementation Regulations define the term “de facto management body” as a management body that exercises substantial and overall control and management over the production and operations, personnel, accounting and properties of an enterprise.
38
On April 22, 2009, the State Taxation Administration, or the “STA” (previously known as State Administration of Taxation, or the “SAT”) issued the Notice Regarding the Determination of Chinese-Controlled Enterprises Registered Offshore as PRC Tax Resident Enterprises on the Basis of De Facto Management Bodies, or Circular 82. Circular 82 provides certain specific criteria for determining whether the “de facto management body” of a Chinese-controlled offshore-incorporated enterprise is located in China. In addition, the STA issued Public Announcement [2011] No. 45 in 2011 and Public Announcement [2014] No. 9 in 2014, providing more guidance on the implementation of Circular 82 and clarifying matters including resident status determination, post-determination administration and competent tax authorities. However, the above-mentioned tax circulars apply only to offshore enterprises controlled by PRC enterprises, not those invested in or controlled by PRC individuals. Currently, there are no further detailed rules or precedents applicable to us regarding the procedures and specific criteria for determining “de facto management body” for a company invested in or controlled by PRC individuals. It is still unclear if the PRC tax authorities would determine that we should be classified as a PRC resident enterprise.
Although we have not been notified that we are treated as a PRC resident enterprise, we cannot assure you that we will not be treated as a resident enterprise under the EIT Law, any aforesaid circulars or any amended regulations in the future. If we are treated as a PRC resident enterprise for PRC enterprise income tax purposes, among other things, we would be subject to the PRC enterprise income tax at the rate of 25% on our worldwide taxable income. Furthermore, if we are treated as a PRC resident enterprise, payments of dividend by us may be regarded as derived from sources within the PRC and therefore we may be obligated to withhold PRC income tax at 10% on payments of dividend on the ADSs or ordinary shares to non-PRC resident enterprise investors. In the case of non-PRC resident individual investors, the tax may be withheld at a rate of 20%.
In addition, if we are treated as a PRC resident enterprise, pursuant to the EIT Law and the Individual Income Tax Law of the PRC, any gain realized on the transfer of the ADSs and/or ordinary shares by non-PRC resident investors may be regarded as derived from sources within the PRC and accordingly may be subject to a 10% PRC income tax in the case of non-PRC resident enterprises or 20% in the case of non-PRC resident individuals. The PRC income tax on dividends and/or gains may be reduced or exempted under applicable tax treaties between the PRC and the ADS holder’s or ordinary share holder’s home country. See “Item 10. Additional Information — E. Taxation — PRC Taxation.”
If the PCAOB is unable to inspect our auditors as required under the HFCA Act, the SEC will prohibit the trading of our ADSs, which may materially and adversely affect the value of your investment.
The United States adopted the HFCA Act on December 18, 2020, which was amended by the Consolidated Appropriations Act, 2023 in December 2022. Under the HFCA Act, if the SEC determines that we have filed audit reports issued by a registered public accounting firm that has not been subject to inspection by the PCAOB for two consecutive years (beginning with those we filed in 2022), the SEC will prohibit our securities, including our ADSs, from being traded on a U.S. national securities exchange, including NASDAQ, or in the over-the-counter trading market in the U.S. Pursuant to amendments made to the HFCA Act in 2022, the PCAOB may determine that it is unable to inspect or investigate completely registered public accounting firms in any foreign jurisdictions because of positions taken by any foreign authority, rather than an authority in the location in which the firms are headquartered or in which they have a branch or office, as was the case under the original version of the Act. The process for implementing trading prohibitions pursuant to the HFCA Act will be based on a list of registered public accounting firms that the PCAOB has been unable to inspect and investigate completely as a result of a position taken by a non-U.S. government. The first such list was announced by the PCAOB on December 16, 2021, and our auditor was included on that list.
The SEC reviews annual reports filed with it to determine if the auditor used for such reports was so identified by the PCAOB, and such issuers are designated as “Commission-Identified Issuers” on a list to be published by the SEC. If an issuer is a Commission-Identified Issuer for two consecutive years (which will be determined after the second such consecutive annual report), the SEC will issue an order that will implement the trading prohibitions described above. We were conclusively identified as a “Commission-Identified Issuer” under the HFCA Act on May 26, 2022 in respect of our Annual Report for 2021 on Form 20-F filed on April 27, 2022. If our ADSs are subject to a trading prohibition under the HFCA Act, the price of our ADSs may be adversely affected, and the threat of such a trading prohibition would also adversely affect their price. If our listing in Hong Kong cannot provide sufficient liquidity or if we are unable to be listed on another securities exchange that provides sufficient liquidity, such a trading prohibition may substantially impair your ability to sell or purchase our ADSs when you wish to do so. Furthermore, even if we are able to maintain a listing of our ordinary shares on the Hong Kong Stock Exchange or another non-U.S. exchange, investors owning our ADSs may have to take additional steps to engage in transactions on that exchange, including converting ADSs into ordinary shares and establishing non-U.S. brokerage accounts.
39
On August 26, 2022, the PCAOB signed a Statement of Protocol with the CSRC and the Ministry of Finance of the PRC, taking a first step toward opening access for the PCAOB to inspect and investigate registered public accounting firms headquartered in Mainland China and Hong Kong. On December 15, 2022, the PCAOB announced its determination that it has been able to inspect and investigate audit firms in mainland China and Hong Kong completely for purposes of the HFCA Act, and the PCAOB vacated its December 16, 2021 determinations. As a result of this announcement, we were not for the fiscal year of 2022 or 2023, and do not expect to be for the fiscal year of 2024, a Commission-Identified Issuer in respect of our annual report on Form 20-F. However, the PCAOB stated that should PRC authorities obstruct the PCAOB’s ability to inspect or investigate completely in any way and at any point in the future, the PCAOB Board will act immediately to consider the need to issue new determinations consistent with the HFCA Act. While we currently do not expect the HFCA Act to prevent us from maintaining the trading of our ADSs in the U.S., uncertainties exist with respect to future determinations of the PCAOB in this respect and any further legislative or regulatory actions to be taken by the U.S. or Chinese regulators that could affect our listing status in the U.S. The delisting of our ADSs, or the threat of their being delisted, may materially and adversely affect the value of your investment.
Risks Related to Our Corporate Structure
H World Group Limited is a Cayman Islands holding company. As a result, you may experience difficulties in effecting service of legal process, enforcing foreign judgments or bringing actions in China against us or our management based on foreign laws.
H World Group Limited is a holding company with no operations of its own. H World Group Limited conducts its operations primarily by our subsidiaries, a majority of which are based in China and Europe, and through contractual arrangements with the Consolidated Affiliated Entities. Investors in our ADSs and ordinary shares do not hold equity interest in our operating entities in China, but instead are purchasing equity securities of a Cayman Islands holding company. In addition, most of our executive officers reside within China for a significant portion of the time and most of them are PRC nationals. As a result, it may be difficult for our shareholders to effect service of process upon us or those persons residing inside China. In addition, China does not have treaties providing for the reciprocal recognition and enforcement of judgments of courts with the Cayman Islands, United States and many other countries and regions.
Therefore, recognition and enforcement in China of judgments of a court in any of these non-PRC jurisdictions in relation to any matter not subject to a binding arbitration provision may be difficult or impossible.
Revenue and assets contributions from the Consolidated Affiliated Entities have not been material. Nonetheless, if the PRC regulatory authorities deem that the contractual arrangements in relation to the Consolidated Affiliated Entities do not comply with PRC regulatory restrictions on foreign investment in the relevant industries, or if these regulations or the interpretation of existing regulations change in the future, our ordinary shares and ADSs may decline in value if we are unable to assert our contractual control rights over the assets of the Consolidated Affiliated Entities.
The current industry entry clearance requirements governing foreign investment activities in the PRC are set out in two categories, namely the Encouraged Industry Catalogue for Foreign Investment (2022 version), as promulgated by the NDRC and the MOFCOM, which became effective on January 1, 2023 (the “Encouraged List”), and the Negative List (2024 Edition). Industries listed in the Encouraged List are generally deemed “encouraged” for foreign investments, and industries not listed in either of these two lists are generally deemed “permitted” for foreign investments unless specifically prohibited or restricted by other PRC laws. According to the Negative List (2024 Edition), a foreign stake in a value-added telecommunications service may not exceed 50% (except for e-commerce, domestic conferencing, store-and-forward, and call center services). Pursuant to the Regulations on Travel Agencies (2020 Revision), which was promulgated by the State Council and became effective on November 29, 2020, generally, no foreign-invested travel agency may operate a business providing travel services to Chinese mainland residents’ traveling to other countries or to the Hong Kong or Macao Special Administrative Region, or Taiwan.
Because H World Group Limited is an exempted company incorporated in the Cayman Islands with limited liability, it is classified as a foreign enterprise under PRC laws and regulations, and our PRC subsidiaries are foreign-invested enterprises (“FIEs”). PRC laws and regulations restrict and impose conditions on foreign investment in certain internet-based businesses and international travel agency businesses. Accordingly, to comply with PRC laws and regulations, we operate these businesses in China through the variable interest entity model, and rely on contractual arrangements among our PRC subsidiaries, the Consolidated Affiliated Entities and their respective nominee shareholders to control the business operations of the Consolidated Affiliated Entities and their subsidiary.
40
If our corporate structure and contractual arrangements are deemed by the Ministry of Industry and Information Technology or the MOFCOM or other regulators having competent authority to be illegal, either in whole or in part, we may lose control of the Consolidated Affiliated Entities and have to modify such structure and contractual arrangements to comply with regulatory requirements. However, there can be no assurance that we can achieve this without disrupting our business. Further, if our corporate structure and contractual arrangements are found to be in violation of any existing or future PRC laws or regulations, the relevant regulatory authorities would have broad discretion in dealing with such violations, including:
| ● | revoking our relevant business and operating licenses; |
| ● | levying fines on us; |
| ● | confiscating any of our income that they deem to be obtained through illegal operations; |
| ● | shutting down our relevant services; |
| ● | discontinuing or restricting our operations of such Consolidated Affiliated Entities in China; |
| ● | imposing conditions or requirements with which we may not be able to comply; |
| ● | requiring us to change our corporate structure and contractual arrangements; |
| ● | prohibiting our use of the proceeds from overseas offerings to finance the Consolidated Affiliated Entities’ business and operations; and |
| ● | taking other regulatory or enforcement actions that could be harmful to our business. |
Furthermore, new PRC laws, rules and regulations may be introduced to impose additional requirements that may be applicable to our corporate structure and contractual arrangements. See “—Uncertainties exist with respect to the interpretation and implementation of the Foreign Investment Law and its implementing rules and how they may impact our business, financial condition and results of operations” below for more information. Occurrence of any of these events could materially and adversely affect our business, financial condition and results of operations. If the PRC regulators determine that these contractual arrangements do not comply with PRC regulations, or if these regulations change or are interpreted differently in the future, our ordinary shares and ADSs may decline in value if we are unable to assert our contractual control rights over the assets of the Consolidated Affiliated Entities. In addition, H World Group Limited, which is the company our investors hold securities in, may never have a direct equity ownership interest in the businesses that are conducted by the Consolidated Affiliated Entities. If the imposition of any of these penalties or requirement to restructure our corporate structure causes us to lose the rights to direct the activities of the Consolidated Affiliated Entities or our right to receive their economic benefits, we would no longer be able to consolidate the financial results of such Consolidated Affiliated Entities in our consolidated financial statements.
We rely in part on contractual arrangements with each of the Consolidated Affiliated Entities and their respective nominee shareholders to operate certain restricted business. These contractual arrangements may not be as effective as direct ownership in providing operational control and otherwise have a material adverse effect as to our business.
H World Group Limited is not a Chinese operating company but a Cayman Islands holding company with operations primarily conducted by our subsidiaries, a majority of which are based in China and Europe, and through contractual arrangements with the Consolidated Affiliated Entities. The Consolidated Affiliated Entities include (i) Tianjin Jizhu, (ii) Shanghai Huanmei and Huanmei Travel, and (iii) Ningbo Futing. Mr. Pengfei Jiang, who is the director/supervisor of certain of our subsidiaries, holds 100% of equity interest in Tianjin Jizhu. Mr. Pengfei Jiang and Mr. Andong Chen, our employee, hold 90% and 10% of equity interest in Shanghai Huanmei, respectively. Mr. Dongfu Shi is the director of and holds 100% of equity interest in Ningbo Futing.
41
We rely in part on contractual arrangements entered into among Huazhu Hotel Management Co., Ltd., a wholly-owned subsidiary of H World Group Limited (“HZ Hotel Management”), the Consolidated Affiliated Entities and their respective nominee shareholders to operate certain restricted business. We have control over and are the primary beneficiary of the Consolidated Affiliated Entities for accounting purposes and, therefore, have consolidated the financial results of the Consolidated Affiliated Entities in our consolidated financial statements in accordance with U.S. GAAP. Any references to control or benefits that accrue to us because of the Consolidated Affiliated Entities in this annual report are limited to, and are subject to conditions for consolidation of, the Consolidated Affiliated Entities under U.S. GAAP. These contractual arrangements may not be as effective as direct ownership in providing us with control over the Consolidated Affiliated Entities. Investors in our ADSs and ordinary shares are not purchasing equity interest in our operating entities in China, but instead are purchasing an equity interest in H World Group Limited, a Cayman Islands holding company. The Consolidated Affiliated Entities do not have a material contribution to our results of operations and the Consolidated Affiliated Entities do not support material revenues reported within other subsidiaries of our company. The Consolidated Affiliated Entities are consolidated with our results of operations for accounting purposes. If the Consolidated Affiliated Entities or the respective nominee shareholders of the Consolidated Affiliated Entities fail to perform their respective obligations under these contractual arrangements, our recourse to the assets held by the Consolidated Affiliated Entities is indirect and we may have to incur substantial costs and expend significant resources to enforce such arrangements in reliance on legal remedies under PRC law. These remedies may not always be effective. Furthermore, in connection with litigation, arbitration or other judicial or dispute resolution proceedings, assets under the name of any of record holder of equity interest in the Consolidated Affiliated Entities, including such equity interest, may be put under court custody. As a consequence, we cannot be certain that the equity interest will be disposed pursuant to the contractual arrangement or ownership by the record holder of the equity interest.
All of these contractual arrangements are governed by PRC law and provide for the resolution of disputes through arbitration in the PRC. Accordingly, these contractual arrangements would be interpreted in accordance with PRC laws and any disputes would be resolved in accordance with PRC legal procedures. However, the legal framework and system in China, in particularly those relating to arbitration proceedings, are not as developed as in some other jurisdictions, such as the United States. As a result, uncertainties regarding the enforcement of laws in China could limit our ability to enforce these contractual arrangements. Meanwhile, there are very few precedents and little formal guidance as to how contractual arrangements in the context of variable interest entities should be interpreted or enforced under PRC law. There remain significant uncertainties regarding the ultimate outcome of such arbitration should legal action become necessary. In addition, under PRC laws, rulings by arbitrators are final, parties cannot appeal the arbitration results in courts, and if the losing parties fail to carry out the arbitration awards within a prescribed time limit, the prevailing parties may only enforce the arbitration awards in the PRC courts through arbitration award recognition proceedings, which would require additional expenses and delay. In the event that we are unable to enforce these contractual arrangements, or if we suffer significant time delays or other obstacles in the process of enforcing these contractual arrangements, it would be very difficult to exert effective control over the Consolidated Affiliated Entities, and our ability to conduct our business and our financial condition and results of operations may be materially and adversely affected. See “ —Risks Related to Doing Business in China—Developments in the interpretation and enforcement of PRC laws and regulations could limit the legal protections available to you and us” below in this annual report.
If we exercise the option to acquire equity ownership of the Consolidated Affiliated Entities, the ownership transfer may subject us to certain limitations and substantial costs.
Pursuant to the contractual arrangements, to the extent allowed by PRC laws, rules and regulations, HZ Hotel Management or its designated person has the exclusive right to purchase all or any part of the equity interests in the Consolidated Affiliated Entities from their respective nominee shareholders at the higher of (i) the lowest price permitted by applicable PRC laws and (ii) a nominal price of RMB100. The transfer prices of such equity transfers might be subject to review and tax adjustment with reference to the market value by the relevant tax authorities, and such authorities may require HZ Hotel Management to pay individual income tax in the PRC on behalf of the individual shareholders of such Consolidated Affiliated Entities for ownership transfer income with reference to the market value accordingly, in which case the amount of tax could be substantial.
42
The nominee shareholders of the Consolidated Affiliated Entities may have potential conflicts of interest with us, which may materially and adversely affect our business and financial condition.
We rely on the nominee shareholders of the Consolidated Affiliated Entities to abide by the obligations under such contractual arrangements. The interests of these shareholders in their capacities as the shareholders of the Consolidated Affiliated Entities may differ from the interests of our company as a whole, as what is in the best interests of the Consolidated Affiliated Entities, including matters such as whether to distribute dividends or to make other distributions to fund our offshore requirements, may not be in the best interests of our company. There can be no assurance that when conflicts of interest arise, any or all of these shareholders will act in the best interests of our company or that those conflicts of interest will be resolved in our favor. In addition, these shareholders may breach or cause the Consolidated Affiliated Entities and their subsidiary to breach or refuse to renew the existing contractual arrangements with us. Control over, and funds due from, the Consolidated Affiliated Entities may be jeopardized if such shareholders breach the terms of the contractual arrangements or are subject to legal proceedings.
Though it is difficult to address the potential conflicts of interest the nominee shareholders of the Consolidated Affiliated Entities may encounter, on the one hand, and as a director, supervisor or employee of our group company, on the other hand, we could, however, at all times, exercise our option under the exclusive option agreements to cause them to transfer all of their equity ownership in the Consolidated Affiliated Entities to an entity or individual designated by us as permitted by the then applicable PRC laws. In addition, if such conflicts of interest arise, we could also, in the capacity of attorney-in-fact of the nominee shareholders of the Consolidated Affiliated Entities as provided under the power of attorney, directly appoint new directors, supervisors or senior management of the Consolidated Affiliated Entities. We rely on the nominee shareholders of the Consolidated Affiliated Entities to comply with PRC laws and regulations, which protect contracts and provide that directors and senior management owe a duty of loyalty to the companies they serve and require them to avoid conflicts of interest and not to take advantage of their positions for personal gains. If we cannot resolve any conflicts of interest or disputes between us and the individual shareholders of the Consolidated Affiliated Entities, we would have to rely on legal proceedings, which could result in disruption of our business and subject us to substantial uncertainty as to the outcome of any such legal proceedings.
If the custodians or authorized users of our controlling non-tangible assets, including chops and seals, fail to fulfill their responsibilities, or misappropriate or misuse these assets, our business and operations may be materially and adversely affected.
Under PRC law, legal documents for corporate transactions, including agreements and contracts such as the leases and sales contracts that our business relies on, are executed using the chop or seal of the signing entity or with the signature of a legal representative whose designation is registered and filed with the relevant local branch of the State Administration for Market Regulation. We generally execute legal documents by affixing chops or seals, rather than having the designated legal representatives sign the documents. The chops of our subsidiaries and the Consolidated Affiliated Entities are generally held by the relevant entities so that documents can be executed locally. Although we usually utilize chops to execute contracts, the registered legal representatives of our subsidiaries and the Consolidated Affiliated Entities have the apparent authority to enter into contracts on behalf of such entities without chops, unless such contracts set forth otherwise.
In order to maintain the physical security of our chops, we generally have them stored in secured locations accessible only to the designated key employees of our legal, human resources or finance departments. Our designated legal representatives generally do not have access to the chops. Although we have approval procedures in place and monitor our key employees, including the designated legal representatives of our subsidiaries and the Consolidated Affiliated Entities, the procedures may not be sufficient to prevent all instances of abuse or negligence. There is a risk that our key employees or designated legal representatives could abuse their authority, for example, by binding our subsidiaries and the Consolidated Affiliated Entities with contracts against our interests, as we would be obligated to honor these contracts if the other contracting party acts in good faith in reliance on the apparent authority of our chops or signatures of our legal representatives. If any designated legal representative obtains control of the chop in an effort to obtain control over the relevant entity, we would need to have a shareholder or board resolution to designate a new legal representative and to take legal action to seek the return of the chop, apply for a new chop with the relevant authorities, or otherwise seek legal remedies for the legal representative’s misconduct. If any of the designated legal representatives obtains and misuses or misappropriates our chops and seals or other controlling intangible assets for whatever reason, we could experience disruption to our normal business operations. We may have to take corporate or legal action, which could involve significant time and resources to resolve while distracting management from our operations, and our business and operations may be materially and adversely affected.
43
Uncertainties exist with respect to the interpretation and implementation of the Foreign Investment Law and its implementing rules and how they may impact our business, financial condition and results of operations.
The VIE structure through contractual arrangements has been adopted by many PRC-based companies, including us, to obtain necessary licenses and permits in industries that are currently subject to foreign investment restrictions in China. The MOFCOM published a discussion draft of the proposed Foreign Investment Law of the PRC in January 2015, or the 2015 Draft FIL, according to which, variable interest entities that are controlled via contractual arrangements would also be deemed as foreign-invested entities, if they are ultimately controlled by foreign investors. In March 2019, the PRC National People’s Congress promulgated the Foreign Investment Law of the PRC, or the FIL, and in December 2019, the State Council promulgated the Implementing Rules of the Foreign Investment Law of the PRC, or the Implementing Rules, to further clarify and elaborate the relevant provisions of the FIL. The FIL and the Implementing Rules both became effective from January 1, 2020 and replaced the major previous laws and regulations governing foreign investments in the PRC. Pursuant to the FIL, “foreign investments” refer to investment activities conducted by foreign investors (including foreign natural persons, foreign enterprises or other foreign organizations) directly or indirectly in the PRC, which include any of the following circumstances: (i) foreign investors setting up foreign-invested enterprises in the PRC solely or jointly with other investors, (ii) foreign investors obtaining shares, equity interests, property portions or other similar rights and interests of enterprises within the PRC, (iii) foreign investors investing in new projects in the PRC solely or jointly with other investors, and (iv) investment in other methods as specified in laws, administrative regulations, or as stipulated by the State Council. The FIL and the Implementing Rules do not introduce the concept of “control” in determining whether a company would be considered as a foreign-invested enterprise, nor do they explicitly provide whether the VIE structure through contractual arrangements would be deemed as a method of foreign investment. However, the FIL has a catch-all provision that includes in its definition of “foreign investments” made by foreign investors in China in other methods as specified in laws, administrative regulations, or as stipulated by the State Council. To implement this provision of the FIL, the relevant regulatory authorities may promulgate more laws, regulations or rules on the interpretation and implementation of the FIL, and we cannot rule out the possibility that the concept of “control” as stated in the 2015 Draft FIL may be embodied in, or the VIE structure through contractual arrangements adopted by us may be deemed as a method of foreign investment by, any of such future laws, regulations and rules. If any of the Consolidated Affiliated Entities were deemed as a foreign-invested enterprise under any of such future laws, regulations and rules, and any of the businesses operated by such Consolidated Affiliated Entities in any “negative list” for foreign investment were therefore subject to any foreign investment restrictions or prohibitions, our business, financial condition and results of operations may be materially and adversely affected. Furthermore, if future laws, administrative regulations or provisions mandate further actions to be taken by companies with respect to existing contractual arrangements, we may face substantial uncertainties as to whether we can complete such actions in a timely manner, or at all. Failure to take timely and appropriate measures to cope with any of these or similar regulatory compliance challenges could materially and adversely affect our current corporate structure, business, financial condition and results of operations.
Risks Related to Our ADSs, Ordinary Shares and Our Trading Market
The market prices for our ADSs and/or ordinary shares have been and may continue to be volatile.
The market price for our ADSs has been volatile and ranged from a low of US$27.56 to a high of US$42.04 on the NASDAQ Global Select Market in 2024. Likewise, the high and low prices of our ordinary shares on the Hong Kong Stock Exchange in 2024 were HK$33.3 and HK$21.0, respectively. In addition, the performance and fluctuation of the market prices of other companies with business operations located mainly in China that have listed their securities in Hong Kong and/or the United States may affect the volatility in the prices of and trading volumes for our ADSs and/or ordinary shares. Some of these companies have experienced significant volatility. The trading performance of these companies’ securities may affect the overall investor sentiment towards other companies with business operations located mainly in China and listed in Hong Kong and/or the United States and consequently may impact the trading performance of our ADSs and/or ordinary shares. The market price is subject to wide fluctuations in response to various factors, including the following:
| ● | actual or anticipated fluctuations in our quarterly operating results; |
| ● | changes in financial estimates by securities research analysts; |
| ● | conditions in the travel and lodging industries; |
| ● | changes in the economic performance or market valuations of other lodging companies; |
44
| ● | announcements by us or our competitors of new products, acquisitions, strategic partnerships, joint ventures or capital commitments; |
| ● | addition or departure of key personnel; |
| ● | fluctuations of exchange rates between the RMB and U.S. dollar, Hong Kong dollar or other foreign currencies; |
| ● | potential litigation or administrative investigations; |
| ● | release of lock-up or other transfer restrictions on our outstanding ADSs or ordinary shares or sales of additional ADSs or ordinary shares; and |
| ● | political or market instability or disruptions, pandemics or epidemics and other disruptions to China’s economy or the global economy, and actual or perceived social unrest in the United States, Hong Kong, Europe, the Middle East and the Southeast Asia or other countries and regions that we operate. |
In addition, the market prices for companies with operations in China in particular have experienced volatility that might have been unrelated to the operating performance of such companies. The securities of some China-based companies that have listed their securities in the United States and/or in Hong Kong have experienced significant volatility, including, in some cases, substantial declines in the market prices of their securities. The performance of the securities of these China-based companies after their offerings may affect the attitudes of investors toward Chinese companies listed in the United States and/or Hong Kong, which consequently may impact the performance of our ADSs and ordinary shares, regardless of our actual operating performance. In addition, any negative news or perceptions about inadequate corporate governance practices or fraudulent accounting, corporate structure or other matters of other China-based companies may also negatively affect the attitudes of investors towards China-based companies in general, including us, regardless of whether we have engaged in any inappropriate activities.
Inflation has accelerated in many economies, including the United States and Europe, and policy actions to address inflation have slowed, and could reverse, economic growth in relevant countries. In addition, the continuing Russia-Ukraine war and the related energy crisis in Europe have weighed on global economic prospects. These types of economic conditions could result in postponed or decreased spending amid consumer concerns over unemployment, inflation, reduced asset values, increased energy costs, geographical issues, the availability and cost of credit, and the stability and solvency of financial institutions, financial markets, businesses, local and state governments, and sovereign nations. The economic recessions in many countries have contributed and may continue to contribute to extreme volatility in the global stock markets, such as the large declines in share prices in the United States, China, Hong Kong and other jurisdictions at various times since 2008. These broad market and industry fluctuations may adversely affect the prices of our ADSs and/or ordinary shares, regardless of our operating performance.
An active trading market for our ordinary shares on the Hong Kong Stock Exchange might not be sustained, and trading prices of our ordinary shares might fluctuate significantly.
Since our listing in Hong Kong in 2020, our ordinary shares have been traded on the Hong Kong Stock Exchange. However, we cannot assure you that an active trading market for our ordinary shares on the Hong Kong Stock Exchange will be sustained. The trading price or liquidity for our ADSs on the NASDAQ Global Select Market and the trading price or liquidity for our ordinary shares on the Hong Kong Stock Exchange in the past might not be indicative of those of our ordinary shares on the Hong Kong Stock Exchange in the future. If an active trading market of our ordinary shares on the Hong Kong Stock Exchange is not sustained, the market price and liquidity of our ordinary shares could be materially and adversely affected.
In 2014, the Hong Kong, Shanghai and Shenzhen Stock Exchanges collaborated to create an inter-exchange trading mechanism called Stock Connect that allows international and mainland Chinese investors to trade eligible equity securities listed in each other’s markets through the trading and clearing facilities of their home exchange. Stock Connect allows certain mainland Chinese investors to trade directly in eligible equity securities listed on the Hong Kong Stock Exchange, known as Southbound Trading. If a company’s shares are not considered eligible, they cannot be traded through Stock Connect. It is unclear whether and when the ordinary shares of our company will be eligible to be traded through Stock Connect, if at all. The ineligibility of our ordinary shares for trading through Stock Connect will affect certain mainland Chinese investors’ ability to trade our ordinary shares.
45
If securities or industry analysts do not continue to publish research or if they publish inaccurate or unfavorable research about our business, the market prices and trading volume for our ADSs and/or ordinary shares could decline.
The trading market for our ADSs and/or ordinary shares relies in part on the research and reports that equity research analysts publish about us or our business. We do not control these analysts. If research analysts do not maintain adequate research coverage or if one or more of the analysts who covers us downgrades our ADSs and/or ordinary shares or publishes inaccurate or unfavorable research about our business, the market price for our ADSs and/or ordinary shares would likely decline. If one or more of these analysts cease coverage of us or fail to publish reports on us regularly, we could lose visibility in the financial markets, which, in turn, could cause the market price or trading volume for the ADSs and/or ordinary shares to decline significantly.
Techniques employed by short sellers may drive down the market prices of the ADSs and/or ordinary shares.
Short selling is the practice of selling securities that the seller does not own but rather has borrowed from a third party with the intention of buying identical securities back at a later date to return to the lender. The short seller hopes to profit from a decline in the value of the securities between the sale of the borrowed securities and the purchase of the replacement shares, as the short seller expects to pay less in that purchase than it received in the sale. As it is in the short seller’s interest for the price of the security to decline, many short sellers publish, or arrange for the publication of, negative opinions and allegations regarding the relevant issuer and its business prospects in order to create negative market momentum and generate profits for themselves after selling a security short. These short attacks have, in the past, led to selling of shares in the market and significant volatility of the prices of ordinary shares and/or ADSs of the targeted company. We received two short seller reports in September 2020. After receiving those reports, we immediately formed a special investigation committee, hired attorneys and conducted an internal investigation regarding the allegations in the relevant reports. Though we concluded that those unfavorable allegations in the short sellers’ reports were untrue and without merit, the short seller reports, the volatility in the prices of our ADSs and ordinary shares, as well as our responses to regulatory inquiries and relevant institutions, had diverted and could continue to divert our management’s attention. Furthermore, we have spent and could continue to spend a significant amount of resources investigating such allegations, responding to relevant regulatory inquiries and defending ourselves against any potential class action lawsuits. In the event we receive additional short seller reports in the future, our management’s attention could be diverted, which could adversely affect our business operations and administration. We may need to spend a significant amount of time and resources responding to the short selling firms and regulatory inquiries and preparing for or defending against potential class action lawsuits or derivative actions initiated by our investors and shareholders. Additionally, we may also be constrained in the manner in which we can proceed against the relevant short sellers by principles of freedom of speech, applicable laws of the relevant jurisdictions or issues of commercial confidentiality.
We may need additional capital, and the sale of additional ADSs, ordinary shares or other equity securities could result in additional dilution to our shareholders, and the incurrence of additional indebtedness could increase our debt service obligations.
We believe that our current cash and cash equivalents, anticipated cash flow from operations, and funds available from borrowings under our bank facilities (including the undrawn bank facilities currently available to us and bank facilities we plan to obtain in 2025) will be sufficient to meet our anticipated working capital cash needs for at least the next 12 months. We may, however, require additional cash resources due to changed business conditions, strategic acquisitions or other future developments, including expansion through leased and owned hotels and any investments or acquisitions we may decide to pursue. If these resources are insufficient to satisfy our cash requirements, we may seek to sell additional equity or debt securities or obtain additional credit facilities. The sale of additional equity and equity-linked securities could dilute the interests of our shareholders and ADS holders and adversely impact the market prices of our ADSs and/or ordinary shares. Our incurrence of indebtedness would result in increased debt service obligations and could result in operating and financing covenants that would restrict our operations. We cannot assure you that financing will be available in amounts or on terms acceptable to us, if at all.
46
Due to the global outbreak of COVID-19, our business was significantly impacted and we recorded net loss attributable to H World Group Limited of RMB1,821 million in 2022. We have witnessed recovery since 2023. Our operating income and net income attributable to H World Group Limited in 2023 totaled RMB4,714 million and RMB4,085 million (US$575 million), respectively. Our operating income and net income attributable to H World Group Limited in 2024 totaled RMB5,200 million and RMB3,048 million (US$418 million), respectively. As of December 31, 2024, our current liabilities exceeded our current assets by US$15 million. Our ability to continue to meet our working capital demands depends on our ability to generate cash flows from operations and to arrange adequate financing arrangements. For more information, please see “Item 5. Operating and financial review and prospects—5.B. Liquidity and Capital Resources.” If we are unable to continue funding our business operations or achieve or maintain profitability, the market price of our ADSs may significantly decrease.
Future sales or issuances, or perceived future sales or issuances, of substantial amounts of our ordinary shares or ADSs could adversely affect the prices of our ADSs and/or ordinary shares.
If our existing shareholders sell, or are perceived as intending to sell, substantial amounts of our ordinary shares or ADSs, including those issued upon the exercise of our outstanding stock options, the market price of our ADSs and/or ordinary shares could fall. For example, as of December 31, 2024, we had approximately 127.5 million non-vested restricted stocks and 28.0 million share options outstanding. Such sales, or perceived potential sales, by our existing shareholders might make it more difficult for us to issue new equity or equity-related securities in the future at a time and place we deem appropriate. Ordinary shares held by our existing shareholders may be sold in the public market in the future subject to the restrictions contained in Rule 144 and Rule 701 under the Securities Act and the applicable lock-up agreements. If any existing shareholder or shareholders sell a substantial amount of ordinary shares after the expiration of the lock-up period, the prevailing market price for our ADSs and/or ordinary shares could be adversely affected.
In addition, certain of our shareholders or their transferees and assignees will have the right to cause us to register the sale of their shares under the Securities Act upon the occurrence of certain circumstances. Registration of these shares under the Securities Act would result in these shares becoming freely tradable without restriction under the Securities Act immediately upon the effectiveness of the registration. Sales of these registered shares in the public market could cause the prices of our ADSs and/or ordinary shares to decline.
Furthermore, we will be required to issue ADSs to holders of our convertible senior notes due 2026, upon their conversion of the notes. We have not entered into any hedging transactions to reduce the dilution to our existing shareholders upon the holders’ conversion of our convertible senior notes due 2026. As a result, the prevailing trading prices of our ADSs and/or ordinary shares could be adversely affected by conversions of these notes.
As our founder and co-founders collectively hold a controlling interest in us, they have significant influence over our management and their interests may not be aligned with our interests or the interests of our other shareholders.
As of March 31, 2025, our founder, Mr. Qi Ji, who is also our chairman of the board and our co-founders, Ms. Tong Tong Zhao and Mr. John Jiong Wu, in total beneficially owned approximately 32.2% of our outstanding ordinary shares on an as-converted basis. The interests of these shareholders may conflict with the interests of our other shareholders. Our founder and co-founders have significant influence over us, including on matters relating to mergers, consolidations and the sale of all or substantially all of our assets, election of directors and other significant corporate actions. This concentration of ownership may discourage, delay or prevent a change in control of us, which could deprive our shareholders of an opportunity to receive a premium for their shares as part of a sale of our company or of our assets and might reduce the price of our ADSs and/or ordinary shares. These actions may be taken even if they are opposed by our other shareholders, including holders of our ADSs and/or ordinary shares.
47
Holders of our ADSs may not receive dividends or other distributions on our ordinary shares and may not receive any value for them, if it is illegal or impractical to make them available to these holders.
The depositary of the ADSs has agreed that if it or the custodian receives any cash dividends or other distributions on our ordinary shares or other deposited securities underlying the ADSs, it will pay them to the holders of ADSs after deducting its fees and expenses pursuant to the deposit agreement. The holders of ADSs will receive these distributions in proportion to the number of ordinary shares that their ADSs represent. However, the depositary or the custodian is not responsible if it decides that it is unlawful or impractical to make a distribution available to any holders of ADSs. For example, it would be unlawful to make a distribution to a holder of ADSs if it consists of securities that require registration under the Securities Act, but that are not properly registered or distributed under an applicable exemption from registration. The depositary may also determine that it is not practicable to distribute certain property. In these cases, the depositary may determine not to distribute such property. We have no obligation to register under U.S. securities laws any ADSs, ordinary shares, rights or other securities received through such distributions. We also have no obligation to take any other action to permit the distribution of ADSs, ordinary shares, rights or anything else to holders of ADSs. This means that the holders of ADSs may not receive distributions we make on our ordinary shares or any value for them if it is illegal or impractical for us to make them available to these holders. These restrictions may cause a material decline in the value of the ADSs.
ADS holders may not have the same voting rights as the holders of our ordinary shares and generally have fewer rights than our ordinary shareholders and must act through the depositary to exercise those rights.
Holders of ADSs do not have the same rights as our ordinary shareholders and may only exercise voting and other shareholder rights with respect to the underlying ordinary shares in accordance with the provisions of the deposit agreement. Except as described in the deposit agreement, holders of our ADSs may not be able to exercise voting rights attaching to the shares evidenced by our ADSs on an individual basis. Holders of our ADSs appoint the depositary or its nominee as their representative to exercise the voting rights attaching to the shares represented by the ADSs. ADS holders may not receive voting materials in time to instruct the depositary to vote, and it is possible that they may not have the opportunity to exercise a right to vote and/or may lack recourse if the ADSs are not voted as you requested.
Except in limited circumstances, the depositary will give us a discretionary proxy to vote our ordinary shares underlying the ADSs if holders of these ADSs do not give voting instructions to the depositary, which could adversely affect the interests of holders of ordinary shares and/or the ADSs.
Under the deposit agreement, the depositary will give us a discretionary proxy to vote the ordinary shares underlying the ADSs at shareholders’ meetings if holders of these ADSs do not give voting instructions to the depositary, unless:
| ● | we have instructed the depositary that we do not wish a discretionary proxy to be given; |
| ● | we have informed the depositary that there is substantial opposition as to a matter to be voted on at the meeting; |
| ● | a matter to be voted on at the meeting may adversely affect the rights of shareholders; or |
| ● | voting at the meeting is made on a show of hands. |
The effect of this discretionary proxy is that, if holders of ADSs fail to give voting instructions to the depositary, they cannot prevent our ordinary shares underlying their ADSs from being voted, except under the circumstances described above. This may make it more difficult for shareholders to influence our management. Holders of our ordinary shares are not subject to this discretionary proxy.
48
We adopt different practices as to certain matters as compared with many other companies listed on the Hong Kong Stock Exchange.
We completed our public offering and listing in Hong Kong in September 2020 and the trading of our ordinary shares on the Hong Kong Stock Exchange commenced on September 22, 2020 under the stock code “1179.” As a company listed on the Hong Kong Stock Exchange pursuant to Chapter 19C of the Hong Kong Listing Rules, we are not subject to certain provisions of the Hong Kong Listing Rules pursuant to Rule 19C.11, including, among others, rules on notifiable transactions, connected transactions, share option schemes, content of financial statements as well as certain other continuing obligations. In addition, in connection with the listing of our ordinary shares on the Hong Kong Stock Exchange, we have been granted a number of waivers and/or exemptions from strict compliance with the Hong Kong Listing Rules, the Companies (Winding Up and Miscellaneous Provisions) Ordinance (Chapter 32 of the Laws of Hong Kong), the Code on Takeovers and Mergers and Share Buy-backs (the “Takeovers Codes”) and the Securities and Futures Ordinance (Chapter 571 of the Laws of Hong Kong) (the “SFO”). As a result, we will adopt different practices as to those matters, including with respect to the content and presentation of our annual reports and interim reports, as compared with other companies listed on the Hong Kong Stock Exchange that do not enjoy those exemptions or waivers. Furthermore, if 55% or more of the total worldwide trading volume, by dollar value, of our ordinary shares and ADSs over our most recent financial year takes place on the Hong Kong Stock Exchange’s markets, the Hong Kong Stock Exchange will regard us as having a dual primary listing in Hong Kong and we will no longer enjoy certain exemptions or waivers from strict compliance with the requirements under the Hong Kong Listing Rules, the Companies (Winding Up and Miscellaneous Provisions) Ordinance (Chapter 32 of the Laws of Hong Kong), the Takeovers Codes and the SFO, which could result in our needing to undertake additional compliance activities, to devote additional resources to comply with new requirements, and our incurring of incremental compliance costs.
ADS holders may not be able to participate in rights offerings and may experience dilution of his, her or its holdings as a result.
We may from time to time distribute rights to our shareholders, including rights to acquire our securities. Under the deposit agreement for the ADSs, the depositary will not offer those rights to ADS holders unless both the rights and the underlying securities to be distributed to ADS holders are either registered under the Securities Act or exempt from registration under the Securities Act with respect to all holders of ADSs. We are under no obligation to file a registration statement with respect to any such rights or underlying securities or to endeavor to cause such a registration statement to be declared effective. In addition, we may not be able to take advantage of any exemptions from registration under the Securities Act. Accordingly, holders of our ADSs may be unable to participate in our rights offerings and may experience dilution in their holdings as a result.
ADS holders may be subject to limitations on transfer of their ADSs.
Our ADSs are transferable on the books of the depositary. However, the depositary may close its transfer books at any time or from time to time when it deems expedient in connection with the performance of its duties. In addition, the depositary may refuse to deliver, transfer or register transfers of ADSs generally when our books or the books of the depositary are closed, or at any time if we or the depositary deem it advisable to do so because of any requirement of law or of any government or governmental body, or under any provision of the deposit agreement, or for any other reason.
We may be subject to securities litigation, which is expensive and could divert management attention.
Companies that have experienced volatility in the volume and market prices of their shares have been subject to an increased incidence of securities class action litigation. We may be the target of this type of litigation in the future. Securities litigation against us could result in substantial costs and divert our management’s attention from other business concerns, and, if adversely determined, could have a material adverse effect on our business, financial condition and results of operations.
49
As a foreign private issuer, we are permitted to, and we will, rely on exemptions from certain NASDAQ corporate governance standards applicable to U.S. issuers, including the requirement regarding the implementation of a nominations committee. This may afford less protection to holders of our ordinary shares and ADSs.
The NASDAQ Marketplace Rules in general require listed companies to have, among other things, a nominations committee consisting solely of independent directors. As a foreign private issuer, we are permitted to, and we will, follow home country corporate governance practices instead of certain requirements of the NASDAQ Marketplace Rules, including, among others, the implementation of a nominations committee. The corporate governance practice in our home country, the Cayman Islands, does not require the implementation of a nominations committee. We currently intend to rely upon the relevant home country exemption with respect to the nominations committee. As a result, the level of independent oversight over management of our company may afford less protection to holders of our ordinary shares and ADSs.
Our currently effective articles of association contain anti-takeover provisions that could have a material adverse effect on the rights of holders of our ordinary shares and ADSs.
Our currently effective articles of association contain provisions that have potential to limit the ability of others to acquire control of our company or cause us to enter into change-of-control transactions. These provisions could have the effect of depriving our shareholders of opportunities to sell their shares at a premium over prevailing market prices by discouraging third parties from seeking to obtain control of our company in a tender offer or similar transaction.
For example, our board of directors has the authority, without further action by our shareholders, to issue preferred shares in one or more classes or series and to fix their designations, powers, preferences, and relative participating, optional or other rights and the qualifications, limitations or restrictions, including, without limitation, dividend rights, conversion rights, voting rights, terms of redemption privileges and liquidation preferences, any or all of which may be greater than the rights associated with our ordinary shares, in the form of ADSs or otherwise. In the event these preferred shares have better voting rights than our ordinary shares, in the form of ADSs or otherwise, they could be issued quickly with terms calculated to delay or prevent a change in control of our company or make removal of management more difficult. If our board of directors decides to issue preferred shares, the price of our ADSs may decline and the voting and other rights of the holders of our ordinary shares and ADSs may be materially and adversely affected.
The provisions of our currently effective articles of association may encourage potential acquirers to negotiate with us and allow our board of directors the opportunity to consider alternative proposals in the interest of maximizing shareholder value. However, these provisions may also discourage acquisition proposals or delay or prevent a change in control that could be beneficial to holders of our ordinary shares and ADSs.
50
You may face difficulties in protecting your interests, and your ability to protect your rights through the U.S. federal courts or Hong Kong courts may be limited. The ability of U.S. or Hong Kong authorities to bring actions against us or our management may also be limited.
We are an exempted company limited by shares incorporated under the laws of the Cayman Islands and conduct a substantial portion of our business and operations through our subsidiaries in China, the world’s largest emerging market. With the acquisition of Deutsche Hospitality in January 2020, we also operate part of our business in Germany, among other jurisdictions. Most of our officers reside outside the United States and Hong Kong and some or all of the assets of those persons are located outside of the United States and Hong Kong. It may be difficult or impossible for you to bring an action against us or against these individuals in the Cayman Islands, China, Hong Kong or Germany in the event that you believe that your rights have been infringed under the securities laws or otherwise. Even if you are successful in bringing an action of this kind outside the Cayman Islands, China, Hong Kong or Germany, the laws of the Cayman Islands, China, Hong Kong and Germany may render you unable to effect service of process upon, or to enforce a judgment against our assets or the assets of our directors and officers. There is uncertainty as to whether the courts of the Cayman Islands would (i) recognize or enforce judgments of U.S. courts obtained against us or our directors or officers that are predicated upon the civil liability provisions of the securities laws of the United States or any state in the United States, or (ii) entertain original actions brought in the Cayman Islands against us or our directors or officers that are predicated upon the securities laws of the United States or any state in the United States. Although there is no statutory enforcement in the Cayman Islands of judgments obtained in the federal or state courts of the United States (and the Cayman Islands are not a party to any treaties for the reciprocal enforcement or recognition of such judgments), the courts of the Cayman Islands would recognize as a valid judgment, a final and conclusive judgment in personam obtained in the foreign courts against our company under which a sum of money is payable (other than a sum of money payable in respect of multiple damages, taxes or other charges of a like nature or in respect of a fine or other penalty) or, in certain circumstances, an in personam judgment for non-monetary relief, and would give a judgment based thereon provided that (a) such courts had proper jurisdiction over the parties subject to such judgment, (b) such courts did not contravene the rules of natural justice of the Cayman Islands, (c) such judgment was not obtained by fraud, (d) the enforcement of the judgment would not be contrary to the public policy of the Cayman Islands, (e) no new admissible evidence relevant to the action is submitted prior to the rendering of the judgment by the courts of the Cayman Islands, and (f) there is due compliance with the correct procedures under the laws of the Cayman Islands. A Cayman Islands court may stay enforcement proceedings if concurrent proceedings are being brought elsewhere.
A judgment of a court of another jurisdiction may be reciprocally recognized or enforced if the jurisdiction has a treaty with China or if judgments of the PRC courts have been recognized before in that jurisdiction, subject to the satisfaction of other requirements. However, China does not have treaties providing for the reciprocal enforcement of judgments of courts with Japan, the United Kingdom, the United States and most other Western countries. There are also uncertainties as to the enforceability in Germany of civil liabilities based on the U.S. federal and state securities laws or Hong Kong laws, either in an original action or in an action to enforce a judgment obtained in U.S. courts or Hong Kong courts (as the case may be). Germany currently does not have a treaty with the U.S. or Hong Kong providing for the reciprocal recognition and enforcement of judgments, other than arbitration awards, in civil and commercial matters. German courts usually deny the recognition and enforcement of punitive damages as incompatible with the fundamental principles of German law. In addition, due to jurisdictional limitations, matters of comity and various other factors, the SEC, the Department of Justice and other U.S. authorities may be limited in their ability to take enforcement actions, including in instances of fraud, against us or our directors and officers in China. In addition, shareholder claims that are common in the United States, including class action securities law and fraud claims, are generally uncommon in China.
Our corporate affairs are governed by our currently effective memorandum and articles of association and by the Companies Act, Cap 22 (Act 3 of 1961, as consolidated and revised) (the “Companies Act”) and the common law of the Cayman Islands. The rights of shareholders to take legal action against our directors and us, actions by minority shareholders and the fiduciary responsibilities of our directors to us under Cayman Islands law are to a large extent governed by the common law of the Cayman Islands. The common law of the Cayman Islands is derived in part from comparatively limited judicial precedent in the Cayman Islands as well as from English common law, which has persuasive, but not binding, authority on a court in the Cayman Islands. The rights of our shareholders and the fiduciary responsibilities of our directors under Cayman Islands law are not as clearly established as they would be under statutes or judicial precedents in the United States and Hong Kong. In particular, the Cayman Islands has a less developed body of securities laws as compared to the United States and Hong Kong, and provides significantly less protection to investors. In addition, Cayman Islands companies may not have standing to initiate a shareholder derivative action before the federal courts of the United States or the courts of Hong Kong. Furthermore, our currently effective articles of association are specific to us and include certain provisions that may be different from common practices in Hong Kong, such as the absence of requirements that the appointment, removal and remuneration of auditors must be approved by a majority of our shareholders.
51
As a result of all of the above, our public shareholders may have more difficulty in protecting their interests through actions against our management, directors or major shareholders than would shareholders of a corporation incorporated in a jurisdiction in the United States or in Hong Kong.
It may be difficult for overseas regulators to conduct investigations or collect evidence within China.
On February 24, 2023, the CSRC released the Confidentiality and Archives Provisions, which came into effect on March 31, 2023. Pursuant to which, a PRC based company must obtain approvals and make filings with relevant authorities when providing or publicly disclosing, by itself or through the overseas listing entity, any document or material that involves state secret or work secret of state agencies. In addition, pursuant to such regulation, any cross-border investigation, collection of evidence or inspection targeting PRC-based issuers, securities companies and security service institutions proposed by overseas securities regulatory authorities must be carried out through cross-border regulatory cooperation mechanism and reported to CSRC or relevant competent departments in advance.
As of the date of this annual report, there remains uncertainties as to the interpretation and implementation of such regulation. Also, shareholder claims or regulatory investigations that are common in the United States generally are difficult to pursue as a matter of law or practicality in China. For example, in China, there are significant legal and other obstacles to providing information needed for regulatory investigations or litigation initiated outside China. Although the authorities in China may establish a regulatory cooperation mechanism with the securities regulatory authorities of another country or region to implement cross-border supervision and administration, such cooperation with the securities regulatory authorities in the United States may not be efficient in the absence of mutual and practical cooperation mechanisms. Furthermore, according to Article 177 of the PRC Securities Law, or Article 177, which became effective in March 2020, no overseas securities regulator is allowed to directly conduct investigation or evidence collection activities within the territory of the PRC. In addition, the Data Security Law and the Personal Information Protection Law provide that no entity or individual within the PRC territory can provide any foreign judicial body and law enforcement body with any data or any personal information stored within the PRC territory without the approval of the competent PRC regulatory authority. While detailed interpretations of or implementation rules under Article 177 have yet to be promulgated, the inability for an overseas securities regulator to directly conduct investigation or evidence collection activities within China may increase difficulties you may face in protecting your interests.
The different characteristics of the capital markets in Hong Kong and the U.S. may negatively affect the trading prices of our ordinary shares and ADSs.
We are subject to Hong Kong and NASDAQ listing and regulatory requirements concurrently. The Hong Kong Stock Exchange and the NASDAQ Global Select Market have different trading hours, trading characteristics (including trading volume and liquidity), trading and listing rules, and investor bases (including different levels of retail and institutional participation). As a result of these differences, the trading prices of our ordinary shares and/or ADSs may not be the same, even allowing for currency differences and the ADS ratio. Fluctuations in the price of our ADSs due to circumstances peculiar to the U.S. capital markets could materially and adversely affect the price of the ordinary shares, or vice versa. Certain events having significant negative impact specifically on the U.S. capital markets may result in a decline in the trading price of our ordinary shares notwithstanding that such event may not impact the trading prices of securities listed in Hong Kong generally or to the same extent, or vice versa. Because of the different characteristics of the U.S. and Hong Kong capital markets, the historical market prices of our ADSs in the NASDAQ Global Select Market may not be indicative of the trading performance of the ordinary shares in the Hong Kong Stock Exchange, and vice versa.
Exchange between our ordinary shares and our ADSs may adversely affect the liquidity and/or trading price of each other.
Our ADSs are currently traded on the NASDAQ Global Select Market. Subject to compliance with U.S. securities law and the terms of the deposit agreement, holders of our ordinary shares may deposit ordinary shares with the depositary in exchange for the issuance of our ADSs. Any holder of ADSs may also withdraw the ordinary shares underlying the ADSs pursuant to the terms of the deposit agreement for trading on the Hong Kong Stock Exchange. In the event that a substantial number of ordinary shares are deposited with the depositary in exchange for ADSs, or vice versa, the liquidity and trading prices of our ordinary shares on the Hong Kong Stock Exchange and our ADSs on the NASDAQ Global Select Market may be adversely affected.
52
The time required for the exchange between ordinary shares and ADSs may be longer than expected and investors may not be able to settle or effect any sale of their securities during this period, and the exchange of ordinary shares into ADSs involves costs.
There is no direct trading or settlement route between the NASDAQ Global Select Market and the Hong Kong Stock Exchange on which our ADSs and the ordinary shares are respectively traded. In addition, the time differences between Hong Kong and New York and unforeseen market circumstances or other factors may delay the deposit of ordinary shares in exchange of ADSs or the withdrawal of ordinary shares underlying the ADSs. Investors will be prevented from settling or effecting the sale of their securities during such periods of delay. In addition, there is no assurance that any exchange of ordinary shares into ADSs (and vice versa) will be completed in accordance with the timelines investors may anticipate.
Furthermore, the depositary for the ADSs is entitled to charge holders fees for various services including for the issuance of ADSs upon deposit of ordinary shares, the release of ordinary shares upon cancelation of ADSs, distributions of cash dividends or other cash distributions, distributions of ADSs pursuant to share dividends or other free share distributions, distributions of securities other than ADSs and annual service fees. As a result, shareholders who exchange ordinary shares into ADSs, and vice versa, may not achieve the level of economic return the shareholders may anticipate.
We may be classified as a passive foreign investment company, which could result in adverse United States federal income tax consequences for U.S. Holders of our ADSs or ordinary shares.
Based on our financial statements and relevant market and shareholder data, we believe that we should not be treated as a passive foreign investment company (a “PFIC”) for U.S. federal income tax purposes for 2024. In addition, based on our financial statements and our current expectations regarding the value and nature of our assets, the sources and nature of our income, and relevant market and shareholder data, we do not anticipate becoming a PFIC in 2025. The application of the PFIC rules is subject to ambiguity in several respects and, in addition, we must make annual separate determinations each year as to whether we are a PFIC (after the close of each taxable year). Accordingly, we cannot assure you of our PFIC status for 2025 or for any future taxable year. If we were treated as a PFIC for any taxable year during which a U.S. Holder (as defined herein) held an ADS or an ordinary share, certain adverse United States federal income tax consequences could apply to the U.S. Holder. For a more detailed discussion of United States federal income tax consequences to U.S. Holders, see “Item 10. Additional Information—E. Taxation—United States Federal Income Tax Consideration.”
There is uncertainty as to whether Hong Kong stamp duty will apply to the trading or conversion of our ADSs.
In connection with the public offering of our ordinary shares in Hong Kong in September 2020, or the Hong Kong IPO, we established a branch register of members in Hong Kong, or the Hong Kong share register. Our ordinary shares that are traded on the Hong Kong Stock Exchange, including those issued in the Hong Kong IPO and those that may be converted from ADSs, are registered on the Hong Kong share register, and the trading of these ordinary shares on the Hong Kong Stock Exchange are subject to the Hong Kong stamp duty. To facilitate ADS-ordinary share conversion and trading between the NASDAQ Global Select Market and the Hong Kong Stock Exchange, we have moved a portion of our issued ordinary shares from our Cayman share register to our Hong Kong share register.
Under the Hong Kong Stamp Duty Ordinance, any person who effects any sale or purchase of Hong Kong stock, defined as stock the transfer of which is required to be registered in Hong Kong, is required to pay Hong Kong stamp duty. The stamp duty is currently set at a total rate of 0.2% of the greater of the consideration for, or the value of, shares transferred, with 0.1% payable by each of the buyer and the seller.
To the best of our knowledge, Hong Kong stamp duty has not been levied in practice on the trading or conversion of ADSs of companies that are listed in both the United States and Hong Kong and that have maintained all or a portion of their ordinary shares, including ordinary shares underlying ADSs, in their Hong Kong share registers. However, it is unclear whether, as a matter of Hong Kong law, the trading or conversion of ADSs of these dual-listed companies constitutes a sale or purchase of the underlying Hong Kong-registered ordinary shares that is subject to Hong Kong stamp duty. We advise investors to consult their own tax advisors on this matter. If Hong Kong stamp duty is determined by the competent authority to apply to the trading or conversion of our ADSs, the trading price and the value of your investment in our ADSs or ordinary shares may be affected.
53
ITEM 4. INFORMATION ON THE COMPANY
4.A. History and Development of the Company
The following table illustrates the key milestones of our history and business development:
Year |
| Milestone |
|---|---|---|
2005 | We launched the first HanTing Hotel in Kunshan, Suzhou. | |
2008 | We launched our budget hotel product, HanTing Hi Inn, which was subsequently rebranded as Hi Inn. | |
2010 | Our ADSs were listed on the NASDAQ Global Selected Market. We launched the first JI Hotel in Shanghai. | |
2012 | We acquired a 51% equity interest in Starway HK, a midscale hotel chain, and expanded our offering to four hotel brands. | |
We changed our Chinese trade name from “HanTing Hotel Group” to “HuaZhu Hotel Group”. | ||
2013 | We acquired the remaining 49% equity interest in Starway HK from C-Travel International Limited. | |
We adopted the first proprietary cloud-based property management system in China. | ||
2014 | We entered into agreements with Accor, to join forces in the Pan-China region to develop Accor brand hotels and to form an extensive and long-term alliance with Accor. | |
We offered the first automated self-check-in or check-out kiosks in China, featuring advanced technologies such as facial recognition. | ||
2016 | We completed our transaction with Accor. | |
We adopted a centralized procurement system, leveraging our Internet of Things technology, which allows all hotels across the network to make bulk purchases of hotel supplies. | ||
2017 | We completed the acquisition of all of the equity interests in Crystal Orange, which operated hotels under the brands Crystal Orange Hotel and Orange Hotel. | |
We issued US$475 million of 0.375% convertible senior notes due 2022. | ||
2018 | We changed our name to Huazhu Group Limited, or Huazhu. | |
We completed the acquisition in steps of a majority stake in Blossom Hotel Management, which was engaged in the business of operating and managing hotels under Blossom Hill Hotels & Resorts (currently Blossom House) brand in the upscale market in the PRC. | ||
2019 | We were a winner of the “2019 CIO 100 Award”, which recognized us as one of the 100 most innovative organizations worldwide that use information technology in innovative ways to deliver business value. | |
Our H Rewards loyalty program surpassed 150 million members. | ||
We opened our first overseas hotel in Singapore under JI Hotel brand, which we directly operate. | ||
2020 | We completed the acquisition of all equity interest in Steigenberger Hotels AG, which was engaged in the business of operating and managing hotels under five brands, namely Steigenberger Hotels & Resorts, MAXX, Jaz in the City, IntercityHotel and Zleep Hotels, primarily in Europe. | |
We issued US$500 million of 3% convertible senior notes due 2026. | ||
We completed our global offering and listing on the Hong Kong Stock Exchange. Our ordinary shares started to be traded on the Hong Kong Stock Exchange on September 22, 2020. | ||
We completed the put right offer relating to the 2022 Notes. | ||
2021 | We completed the acquisition of CitiGO in May 2021, which operates hotels under the brand of CitiGO Hotel. | |
2022 | We changed our name to H World Group Limited, or H World. | |
We fully redeemed our convertible senior notes due 2022 on the maturity date of November 1, 2022. |
54
Year |
| Milestone |
|---|---|---|
2023 | We issued a total of 7,118,500 ADSs (including 928,500 additional ADSs pursuant to the exercise of a 30-day option), each representing ten ordinary shares of H World Group Limited, at a price of US$42.0 per ADS, in January 2023. | |
2024 | We achieved the milestone of opening 10,000 hotels. | |
Our principal executive offices are located at No. 1299 Fenghua Road, Jiading District, Shanghai 201803, People’s Republic of China. Our telephone number at this address is +86 (21) 6195-2011. Our registered office in the Cayman Islands is located at the offices of Cricket Square, Hutchins Drive, P.O. Box 2681, Grand Cayman, KY1-1111, Cayman Islands.
Investors should contact us for any inquiries through the address and telephone number of our principal executive offices. Our website is http://www.hworld.com. The information contained on our website is not a part of this annual report.
The SEC maintains an internet site (http://www.sec.gov), which contains reports, proxy and information statements, and other information regarding us that file electronically with the SEC.
4.B. Business Overview
We are a leading, fast-growing multi-brand hotel group in China with international operations. Our hotels are operated under three different models: leased and owned, franchised, and franchised hotels that we operate under management contracts, which we refer to as “manachised.” We expanded our hotel network from 8,543 hotels as of December 31, 2022 to 11,147 hotels as of December 31, 2024, representing a CAGR of 14.2%. As of December 31, 2024, we had 11,147 hotels in operation, including 633 leased and owned hotels and 10,514 manachised and franchised hotels, with an aggregate of 1,088,218 hotel rooms. As of the same date, we were developing an additional 3,013 hotels, including 17 leased and owned hotels and 2,996 manachised and franchised hotels.
Brands are the bedrock of our success. Over a decade, we grew from an economy hotel chain to a multi-brand hotel group covering the full spectrum of market segments. Leveraging our consumer insights and our capability to deliver innovative and trend-setting products, we now operate a portfolio of over 20 distinct hotel brands.
We have developed a vast base of loyal and engaged customers under our H Rewards loyalty program. H Rewards covers all of our brands and had more than 266 million members as of December 31, 2024. We engage with program members through multiple online and offline touch points to personalize their lodging experiences and foster strong and long-lasting relationships that inspire loyalty to our brands. H Rewards is a powerful distribution platform, enabling us to conduct lower-cost, targeted marketing campaigns and maintain a high percentage of direct sales to customers. In 2024, approximately 70% of our room nights under legacy Huazhu were sold to customers who were individual or corporate H Rewards members. In the same year, approximately 75% of our room nights under legacy Huazhu were sold through our own sales channels.
We have developed industry-leading, proprietary technology infrastructure that enhances customer experience, increases our operational efficiency, and supports our fast growth. The core of this infrastructure is a comprehensive suite of modularized applications, including a cloud-based property management system and centralized reservation, procurement and revenue management systems. Leveraging our operational experience and technological capabilities, we have built a centralized shared service center and realized the economies of scale made possible through our sizable hotel operations. We have also undertaken a series of industry-first digitalization initiatives to optimize our hotels’ operational efficiency and cost structure and operate “smart” hotels. Our digital transformation initiative, the “Easy” series, has increased the speed and efficiency of our hotels’ entire business processes, from the moment a reservation is made until a guest checks out.
Leveraging our strong brand recognition, massive member traffic, and robust technology infrastructure, we have pioneered a business operating system designed to enhance hotel operations across all fronts. Our business operating system is the result of our years of industry know-how, and it includes innovative ideas that are first tested and refined by our leased and owned business. Subsequently, these ideas can be “plugged-and-played” by our franchisees with confidence, thus allowing us to effectively expand our hotel network in an asset-light manner. We added a net 2,604 hotels from December 31, 2022 to December 31, 2024, 2,675 of which were manachised and franchised hotels. Apart from receiving franchise fees for these hotels, we also share our technology infrastructure and our vast customers base with our franchisees. We believe that our distinct approach to hospitality has helped us establish a highly differentiated business model that balances scale, quality and returns.
55
We recorded outstanding financial performance in the past, although our financial performance was adversely affected by COVID-19 in 2022 and was also affected by exchange loss as a result of the Euro’s depreciation in 2022. We witnessed strong recovery since 2023. Our total revenue was RMB13,862 million, RMB21,882 million and RMB23,891 million (US$3,274 million) in 2022, 2023 and 2024, respectively. We had net loss attributable to H World Group Limited of RMB1,821 million in 2022, and net income attributable to H World Group Limited of RMB4,085 million and RMB3,048 million in 2023 and 2024, respectively. Our adjusted EBITDA (non-GAAP) amounted to RMB1,178 million, RMB6,268 million and RMB6,820 million (US$935 million) in 2022, 2023 and 2024, respectively. Our net cash provided by operating activities amounted to RMB1,564 million, RMB7,674 million and RMB7,518 million (US$1,030 million) in these respective periods.
We believe that our core competencies and proven business model well-position us to increase our share in the expanding global lodging industry and continue to deliver encouraging financial performance.
Our Brands and Products
As of the date of this annual report, we have hotels in operation or under development under the following brands, which are designed to target distinct segments of customers:
| ● | Economy hotel brands: HanTing Hotel, Ni Hao Hotel, Hi Inn, Elan Hotel, Zleep Hotels, and Ibis Hotel; |
| ● | Midscale hotel brands: JI Hotel, Orange Hotel, Starway Hotel, and Ibis Styles Hotel; |
| ● | Upper midscale hotel brands: Crystal Orange Hotel, IntercityHotel, Manxin Hotel, Mercure Hotel, Madison Hotel, Novotel Hotel, CitiGO Hotel, and MAXX; |
| ● | Upscale hotel brands: Joya Hotel, Blossom House, Steigenberger Hotels & Resorts, Jaz in the City, and Grand Mercure Hotel; and |
| ● | Luxury hotel brand: Steigenberger Icons and Song Hotels. |
We have entered into brand franchise agreements with Accor and enjoy exclusive franchise rights in respect of Mercure Hotel, Ibis Hotel, and Ibis Styles Hotel in the PRC, Taiwan, and Mongolia and non-exclusive franchise rights in respect of Grand Mercure Hotel and Novotel Hotel in the PRC, Taiwan, and Mongolia. Through our acquisition of Deutsche Hospitality, we have obtained exclusive rights to construct, operate, manage, franchise, and license hotels under the Jaz in the City brand in China, Southeast Asia, Japan, South Korea, and Europe subject to certain exceptions, and non-exclusive rights to operate, manage, franchise, and license certain number of hotels under the Jaz in the City brand in certain other countries and regions, such as Tunisia, Cape Verde, the United Arab Emirates (the “UAE”), and Egypt.
As of December 31, 2024, we also operated eleven other hotels, including other partner hotels and other hotel brands in Yongle Huazhu Hotel & Resort Group (excluding Steigenberger Hotels & Resorts and Blossom House).
We believe that our multi-brand strategy provides us with a competitive advantage to open more hotels in attractive markets, capture a wider range of customers with evolving lodging preferences and needs thereby achieving greater economies of scale through shared platforms.
Economy Hotel Brands
HanTing Hotel
Launched in 2005, HanTing Hotel is our starting brand and our economy hotel product with a brand mission of being “Accessible to All, Loved by All” and a vision to become the most beloved hotel brand for the general public nationwide. HanTing Hotels also include hotels we previously marketed under the name of Hanting Premium Hotels. HanTing Hotel has witnessed the evolution of accommodation for Chinese people, consistently committed to providing customers with a familiar, reliable and affordable travel experience. With its provision of efficient self-service and friendly, timely support, HanTing Hotel has enhanced people’s sense of happiness associated with hotel stay, becoming the “close neighbor” of 1.4 billion Chinese people. As of December 31, 2024, we had 4,139 HanTing Hotels in operation and an additional 711 HanTing Hotels under development.
56
Ni Hao Hotel
Ni Hao Hotel is our economy hotel product targeting young customers. The brand new Ni Hao Hotel 2.0 integrates contemporary aesthetics with traditional Chinese colors and symbols, creating a joyful and prosper atmosphere and offering traveler with various aesthetic choices. As of December 31, 2024, we had 415 Ni Hao Hotels in operation and 136 Ni Hao Hotels under development.
Hi Inn
Launched in late 2008 and originally marketed under the name of HanTing Hi Inn, Hi Inn is our high value-for-money budget hotel product committed to support self-help service. With the tenet of “sleep better, spend less,” Hi Inn offers travelers with international standard accommodation experience with exceptional value for money through its provision of tidy hotel rooms and convenient and efficient self-service options. Consistently being customer-oriented and focusing on customers’ core lodging needs—quality sleep and refreshing showers—Hi Inn provides travelers with carefully-designed, high-quality sleep and bathing products and guest amenities in the hotel room, as well as convenient self-service facilities in the lobby, including washers and dryers, grab and go breakfast, luggage storage, power banks, and water dispenser. To enhance operating efficiency and promote green concept of sustainability, Hi Inn has innovatively established a three-pillar digitalized operating system that integrates self-service, digital front desk and staff mobility. In addition, Hi Inn pioneers flexible business models such as green stay and timeshare, aiming to establish benchmark for economy hotels. As of December 31, 2024, we had 546 Hi Inns in operation and an additional 294 Hi Inns under development.
Elan Hotel
In September 2014, we launched Elan Hotel. Elan Hotel is our economy hotel product committed to improving the operating efficiency of individual micro, small- and medium-sized economy hotels. As of December 31, 2024, we had 162 Elan Hotels in operation.
Ibis Hotel
Ibis Hotel is the world’s leading economy hotel brand originated from France. Ibis Hotel breaks through the conventional monotonous atmosphere of economy hotels and creates a space without boundaries. Featuring it with front desk that also serves as bar, restaurant that turns into livehouse at night, and vibrant music setting the ambiance at any time, we intend to transform economy hotel into a lively environment open for everyone. As of December 31, 2024, we had 223 Ibis Hotels in operation and an additional 17 Ibis Hotels under development.
Zleep Hotels
Zleep Hotels, our economy hotel brand, is a well-known and successful hotel brand in Scandinavia and other parts of Europe offering service and design at a great rate. As of December 31, 2024, we had four Zleep Hotels in operation and an additional nine Zleep Hotels under development.
Midscale Hotel Brands
JI Hotel
JI Hotel is a midscale brand that we launched in 2010. Over the past 15 years, JI Hotel adheres to its original aspiration to “design for Chinese, offer experience to all.” Drawing from oriental wisdom, humanity and culture, it offers quality lodging experience with friendly services, dedicating to providing travelers with accommodations that resonate with the aesthetics and lifestyle of Chinese people and sharing the unique Chinese lodging culture with guests from all over the world. As of December 31, 2024, we had 2,867 JI Hotels in operation and an additional 814 JI Hotels under development.
57
Orange Hotel
Orange Hotel, previously marketed under two brand names: Orange Hotel and Orange Select Hotel, is our midscale hotel brand. Drawing inspiration from Orange County in California and having “bright sunny days” as its brand concept, Orange Hotel creates a bright and memorable journey for travelers by creating sunny living spaces, offering vibrant and efficient services, and promoting a healthy lifestyle. As of December 31, 2024, we had 851 Orange Hotels in operation and an additional 255 Orange Hotels under development.
Starway Hotel
Starway Hotel is our select midscale hotel brand. It offers a diverse range of products and quality lodging experiences, meanwhile merging the local characters and creates unique memories for the travelers. Through its thoughtful sleeping system, distinctive breakfast represented by Starway Hotel’s signature noodle, convenient smart facilities, laundry services and other ancillary services, Starway Hotel caters to customers’ diverse travel needs and conveys the unique charm of each city. Starway Hotel is committed to accompanying travelers along the way, helping them discover unexpected delights, and light up their journeys. As of December 31, 2024, we had 724 Starway Hotels in operation and an additional 127 Starway Hotels under development.
Ibis Styles Hotel
Ibis Styles Hotel is a midscale brand that offers comfortable and designer hotels. Ibis Styles Hotel advocates one-hotel-one-design, with each hotel choosing a different story theme to create creative spaces through a fun and premium design approach that is eye-catching. The different style collections of Ibis Styles Hotel can cater to the accommodation needs of different people, covering not only business and vacation, but also attracting the innovative Z-Generations. As of December 31, 2024, we had 105 Ibis Styles Hotels in operation and an additional eight Ibis Styles Hotels under development.
Upper Midscale Hotel Brands
Crystal Orange Hotel
Crystal Orange Hotel is our upper midscale hotel brand featuring boutique design hotels. Crystal Orange Hotel has launched a new version, targeting the upper midscale segment market and empowering customers with a five-star quality experience at a four-star price. The “New Crystal” returns to the essence and purity, using walnut, antique copper and glass elements to create a more textured and premium space atmosphere. As our representative hotel brand with premium services, Crystal Orange Hotel stands as the “pinnacle of aesthetics.” Its modern urban designs reflect the vibrant essence of contemporary life and offer a sense of sophistication that contemporary middle-class travelers would enjoy. It has won multiple international design awards from Switzerland, the United States, Japan, and other countries. As of December 31, 2024, we had 245 Crystal Orange Hotels in operation and an additional 159 Crystal Orange Hotels under development.
IntercityHotel
IntercityHotel is our upper midscale urban hotel brand targeting business travelers. The hotels boast prime locations and utilize cutting-edge smart designs featuring high-quality amenities. Whether travel for business or leisure, IntercityHotel is the perfect starting point for the guests at any city they visit. As of December 31, 2024, we had 99 IntercityHotels in operation and an additional 113 IntercityHotels under development.
Manxin Hotel
Manxin Hotel was launched as an upper midscale brand of resorts in October 2013, and was previously branded as Manxin Hotel & Resorts. Manxin Hotel incorporates localized features into the design and experience, and is a must-stay lifestyle hotel for urban exploration, with both business and travel features. Currently there are two product lines under Manxin Hotel, namely Manxin Hotel and Manxin Mansion. As of December 31, 2024, we had 166 Manxin Hotels in operation and an additional 64 Manxin Hotels under development.
58
Mercure Hotel
Mercure Hotel is an upper midscale hotel brand that focuses on local characteristics and adheres to consistent quality standards and vibrant hotel management philosophy. Whether located in the center of a city or in the countryside, Mercure Hotel offers authentic travel experience for business and leisure travelers. Mercure Hotel integrates the powerful international hotel network, professional and experienced hotel staff and digital technologies in its operations. Mercure Hotel also brings elegant lifestyle that infused with French romance, creating a diverse and colorful living space for its guests. As of December 31, 2024, we had 199 Mercure Hotels in operation and an additional 55 Mercure Hotels under development.
Madison Hotel
We launched our new upper midscale hotel brands Madison Hotel and Grand Madison Hotel in 2019, which are committed to offering guests a classic lodging experience. In 2020, we merged the Grand Madison Hotel brand into the Madison Hotel brand. Madison Hotel integrates local characteristics to create a warm and vibrant travel experience for the guests. As of December 31, 2024, we had 149 Madison Hotels in operation, and an additional 105 Madison Hotels under development.
Novotel Hotel
Novotel is an upper midscale brand that provides a multi-service offering for both business and leisure guests, with spacious, modular rooms, 24/7 catering offers with balanced meals, meeting rooms, attentive and proactive staff, kid areas, multi-purpose lobbies and fitness centers. As of December 31, 2024, we had 31 Novotel Hotels in operation and an additional 19 Novotel Hotels under development.
CitiGO Hotel
CitiGO Hotel is a lifestyle brand that mainly targets young people. Crafted by internationally prestigious designers, CitiGO blends travel, sports and urban culture together to provide guests with unique lodging experience. CitiGO introduces a new concept space that combines elements of hotel, apartment and community, aiming to provide travelers with distinctive travel experience. With a focus on engaging different demographics, CitiGO emphasizes stylish and trendy designs along with rich and vibrant communal entertainment areas, breaking traditional perceptions of hotels. The hotel restaurant provides extra-long breakfast from 7:00 am to 12:00 pm, fresh coffee, craft beer and free late-night snack. CitiGO is passionate about cross-industry collaborations, embedding a youthful and playful attitude into its brand DNA, leading new travel trends for urban youth seeking quality life. As of December 31, 2024, we had 34 CitiGO Hotels in operation, and an additional four CitiGO Hotels under development.
MAXX
MAXX is our upper midscale hotel brand originated from Germany. MAXX inherits European elegance and style, redefining new luxury lifestyle through an international perspective and insights into the local market, serving as an urban oasis that captures every extraordinary moment, and integrates insights into the local market. As of December 31, 2024, we had 12 MAXX hotels in operation and seven MAXX hotels under development.
Upscale Hotel Brands
Joya Hotel
In December 2013, we launched our upscale brand Joya Hotel. These hotels are typically located in areas close to major business and commercial districts in first- and second-tier cities. With the new Chinese-style design and diversified service features, Joya Hotel creates a hotel space more in line with the Chinese culture and lifestyle. As of December 31, 2024, we had seven Joya Hotels in operation and one additional Joya Hotels under development.
59
Blossom House
Blossom House, launched in Lijiang, China in 2009, previously branded Blossom Hill Hotels & Resorts, is our upscale resort brand targeting affluent travelers. With the unique brand connotation of Chinese culture and regional culture and creativity, Blossom House hotels have created two resort types: Blossom House, the full-service resorts, each of which is irreplaceable and one-of-a-kind, and Blossom Collection, the selective personalized-themed resorts, which provide diverse and vibrant themed resort experience through a combination of innovative, multidimensional design of hotel products and site-specific attributes, natural scenery, regional culture, and themed settings of areas where the hotels are located. As of December 31, 2024, we have 75 Blossom House hotels in operation and an additional 91 Blossom House hotels under development.
Steigenberger Hotels & Resorts
Steigenberger Hotels & Resorts is our upscale brand originated in Germany. With high-quality facilities and services and unique entertainment resources, Steigenberger Hotels & Resorts provides guests with a super high-end experience of high-quality conference services, high-quality leisure and quality meals to meet the diverse needs of guests’ various activities. As of December 31, 2024, we had 55 Steigenberger Hotels & Resorts in operation and an additional 13 Steigenberger Hotels & Resorts under development.
Jaz in the City
Jaz in the City is our upscale lifestyle brand. Jaz in the City branded hotels reflect metropolitan lifestyle and draw upon the local music and cultural scene. As of December 31, 2024, we have three Jaz in the City hotels in operation and one Jaz in the City hotel under development.
Grand Mercure Hotel
Grand Mercure Hotel offers guests an imaginative, discovery-filled hotel experience, a fresh and engaging stay that attracts visitors from around the world. Deeply rooted in its destinations, Grand Mercure Hotel offers an elegant and immersive cultural experience through warm, attentive staff who tell vivid stories and take guests on a journey through the traditions of fine dining and high-end hospitality. As of December 31, 2024, we had nine Grand Mercure Hotels in operation.
Luxury Hotel Brand
Steigenberger Icons
Steigenberger Icons is our first brand under luxury level, a prestigious level we granted only to our most legendary Steigenberger hotels. It offers customers with legendary living experience through its provision of German-style butler services. As of December 31, 2024, we had nine Steigenberger Icons Hotels in operation and three Steigenberger Icons Hotel under development.
Song Hotels
Song Hotels is our luxury hotel brand designed for high-end vacation experience. It creates luxurious and leisure stay experience for the guests through its portrait of contemporary Chinese lifestyle of pursuing perfection and its innovation of delicate aesthetics rooted in Song dynasty. As of December 31, 2024, we had seven Song Hotels in operation and an additional two Song Hotels under development.
Our Hotel Network
We operate hotels under lease and ownership, manachise and franchise models. Under the lease and ownership model, we directly operate hotels located primarily on leased properties, as well as on owned properties. Under the manachise model, we manage manachised hotels through the on-site hotel managers we appoint and collect fees from franchisees. Under the franchise model, we collect fees from franchisees but do not appoint on-site hotel managers. We have adopted a disciplined return-driven development model aimed at achieving high growth and profitability and applied consistent operational and quality standards across all of our hotels.
60
Our hotel network has grown rapidly. The following table sets forth the number of hotels we operated as of the dates indicated.
As of December 31, | ||||||||||||||||||||||
2014 | 2015 | 2016 | 2017 | 2018 | 2019 | 2020 | 2021 |
| 2022 | 2023 | 2024 | |||||||||||
Leased and owned hotels |
| 611 |
| 616 |
| 624 |
| 671 |
| 699 |
| 688 |
| 753 |
| 738 | 704 |
| 691 |
| 633 | |
Manachised hotels |
| 1,376 |
| 2,067 |
| 2,471 |
| 2,874 |
| 3,309 |
| 4,519 |
| 5,746 | 6,824 |
| 7,617 |
| 8,526 |
| 10,380 | |
Franchised hotels |
| 8 |
| 80 |
| 174 |
| 201 |
| 222 |
| 411 |
| 290 | 268 |
| 222 |
| 177 |
| 134 | |
Total |
| 1,995 |
| 2,763 |
| 3,269 |
| 3,746 |
| 4,230 |
| 5,618 |
| 6,789 | 7,830 |
| 8,543 |
| 9,394 |
| 11,147 | |
As of December 31, 2024, our hotel network covered 11,147 hotels spanning 1,115 cities in 31 provinces and municipalities across the greater China region and 18 other countries, and we also had a pipeline of hotels in these countries and regions. As of December 31, 2024, we had an additional 3,013 leased and owned as well as manachised and franchised hotels under development.
The following table sets forth a summary of all of our hotels by geographic region as of December 31, 2024.
Leased and | Manachised | |||||||||
Leased and | Owned Hotels | and Franchised | ||||||||
Owned | Manachised | Franchised | Under | Hotels Under | ||||||
| Hotels(1) |
| Hotels(2) |
| Hotels(2) |
| Development(5) |
| Development(5) | |
Greater China: | ||||||||||
Shanghai, Beijing, Guangzhou, Shenzhen and Hangzhou | 225 |
| 1,958 |
| 36 |
| 3 |
| 341 | |
Others (including Taiwan)(3) | 331 | 8,399 | 73 | 2 | 2,638 | |||||
Subtotal | 556 | 10,357 | 109 | 5 | 2,979 | |||||
Outside Greater China: | ||||||||||
Europe | 76 | 4 | 14 | 12 | 7 | |||||
Other countries(4) |
| 1 |
| 19 |
| 11 |
| — |
| 10 |
Subtotal | 77 | 23 | 25 | 12 | 17 | |||||
Total(5) |
| 633 |
| 10,380 |
| 134 |
| 17 |
| 2,996 |
Notes:
| (1) | Include 76 leased hotels operated by Deutsche Hospitality and 557 leased and owned hotels operated by the rest of our Group. |
| (2) | Include 46 manachised and franchised hotels operated by Deutsche Hospitality and 10,468 manachised and franchised hotels operated by the rest of our Group. |
| (3) | For our hotels in operation, include 1,110 cities across 29 provinces and municipalities; for our hotels under development, include 946 cities across 30 provinces and municipalities (including Taiwan). |
| (4) | For our hotels in operation, include Tunisia, Egypt, the UAE, Oman, Saudi Arabia, Singapore, Qatar, Mongolia, and Cambodia; for our hotels under development, include Egypt, Oman, the UAE, India, Cambodia, Uzbekistan, Thailand, Korea, and Laos. |
| (5) | Include hotels for which we have entered into binding leases, purchase agreements of land use right or property, or franchise agreements but that have not yet commenced operations. The inactive projects are excluded from this list according to management judgment. |
The following table sets forth the status of our hotels under development as of December 31, 2024.
| Pre-conversion |
| Conversion |
| ||
Period(1) | Period(2) | Total | ||||
Leased and owned hotels |
| 16 |
| 1 |
| 17 |
Manachised and franchised hotels |
| 1,773 |
| 1,223 |
| 2,996 |
Total |
| 1,789 |
| 1,224 |
| 3,013 |
Notes:
| (1) | Includes hotels for which we have entered into binding leases or franchise agreements but of which the property has not been delivered by the respective lessors or property owners, as the case may be. The inactive projects are excluded from this list according to management judgment. |
| (2) | Includes hotels for which we have commenced conversion activities but that have not yet commenced operations. The inactive projects are excluded from this list according to management judgment. |
61
Among the 17 leased and owned hotels under development as of December 31, 2024, we had 16 leased and owned hotels during pre-conversion period, for which we have entered into binding leases but of which the property has not been delivered by the respective lessors, and had one leased and owned hotels during the conversion period, for which we have completed conversion activities in February 2025 and have started operations. Total development costs for the leased and owned hotels during the conversion period were no more than RMB10 million. The average development costs per square meter for completed leased and owned hotels in 2024 were approximately RMB2,300 (US$315). The franchisees are responsible for development costs for our manachised hotels and franchised hotels.
The reasons for hotel closures typically include property-related matters (such as rezoning and expiry of leases), hotel operation quality or results not meeting our requirements, and other commercial reasons.
Leased and owned hotels
As of December 31, 2024, we had 625 leased hotels and eight owned hotels, accounting for approximately 5.7% of our hotels in operation. We manage and operate each aspect of these hotels and bear all of the accompanying expenses. We are responsible for recruiting, training, and supervising the hotel managers and employees, paying for leases and costs associated with construction and renovation of these hotels, and purchasing all supplies and other required equipment.
Our leased hotels are located on leased properties. The terms of our leases typically range from ten to 25 years. We generally enjoy an initial two- to eight-month rent-free period. For certain of our hotels (under Deutsche Hospitality), the landlords are responsible for renovating the hotels (other than soft furnishing) and we are not required to pay rent until this renovation is completed. We generally pay fixed rent on a monthly, quarterly or biannual basis for the first three to five years of the lease term, after which we are generally subject to a 2% to 6% increase on rent every three to five years or, for Deutsche Hospitality’s hotels, generally annual adjustments based on consumer price index levels. Our leases usually allow extensions by mutual agreement. In addition, for our leased hotels located in China, our lessors are typically required to notify us in advance if they intend to sell or dispose of their properties, in which case we have a right of first refusal to purchase the properties on equivalent terms and conditions.
The following table sets forth the number of our leases for hotels in operation and under development that were expected to expire in the periods indicated as of December 31, 2024.
| Number of | |
Leases | ||
2025(1) |
| 83 |
2026 |
| 57 |
2027 |
| 53 |
2028 |
| 62 |
2029 |
| 41 |
2030-2032 |
| 124 |
2033-2035 |
| 111 |
2036 and onward |
| 111 |
Total |
| 642 |
Note:
(1) | Including leases of 20 legacy DH hotels we plan to dispose of. For more information, see “Notes to Consolidated Financial Statements — Note 8. Assets and liabilities held for sale.” |
62
Manachised and Franchised Hotels
As of December 31, 2024, we had 10,380 manachised hotels and 134 franchised hotels, accounting for approximately 93.1% and 1.2%, respectively, of our hotels in operation. Our franchisees lease or own their hotel properties and are responsible for the costs of developing and operating the manachised or franchised hotels, including constructing and renovating the hotels according to our standards, and all of the hotel operating expenses. We impose the same standards on all of our manachised and franchised hotels to ensure product quality and consistency across our hotel network. Our franchisees are not allowed to sub-franchise hotels under our brands to any third party. We collect fees from the franchisees of our manachised and franchised hotels and do not bear loss incurred by our franchisees. We believe that the manachise and franchise models have enabled us to quickly and effectively expand our geographical coverage and market share in a less capital-intensive manner through leveraging the local knowledge and relationships of our franchisees.
Manachised hotels
We manage our manachised hotels and impose the same standards on all manachised hotels as our other hotels to ensure product quality and consistency across our hotel network. For our manachised hotels under legacy Huazhu, our manachise agreements typically have the following terms:
Scope of service: We authorize a manachised hotel to use our relevant brand name, logo and relevant trademarks. The franchisee is responsible for the hotel’s construction, renovation and maintenance. We provide guidance to the franchisee on the construction or renovation of the hotel and require the hotel to meet our standards before approving it to commence operations. We are engaged in the appointment and training of hotel managers who are responsible for hiring hotel staff and managing daily operations of our manachised hotels. We also provide our franchisees with services such as central reservation, sales and marketing support, technology support, quality assurance inspections, and other operational support and information.
Fees charged to franchisees: we generally charge our franchisees an upfront franchise fee typically ranging between RMB80,000 and RMB1,000,000 per hotel, as well as a monthly franchise fee of approximately 3% to 6.5% of the gross revenues generated by each manachised hotel. In addition, we collect from franchisees a reservation fee for using our central reservation system and a membership registration fee for customers who join our H Rewards (previously known as HUAZHU Rewards) loyalty program at the manachised hotels. We also charge system maintenance and support fees and other IT service fees from our franchisees for sharing our technology infrastructure with our manachised hotels. Furthermore, we employ and appoint hotel managers for the manachised hotels and charge franchisees for a manager fee on a monthly basis.
Term of service: our franchise and management agreements for our manachised hotels typically run for an initial term of eight to ten years and may be extended upon mutual agreement between us and the franchisee three months prior to the expiration of the franchise and management agreements.
Termination: we typically have the right to early terminate the franchise and management agreements immediately, if the franchisee commences operations without our approval, goes bankrupt, suspends operation for a specified period, interferes in our appointed manager’s management of the hotel, or violates applicable laws and regulations that result in harm to our brand, among others. We are also entitled to terminate these agreements in case of material breaches of the agreements by the franchisee, if the franchisee fails to rectify within a grace period.
For our manachised hotels under Deutsche Hospitality, the franchisees have historically been required to pay Deutsche Hospitality a management fee consisting of a base fee of 0.5% to 3.5% of the hotel’s turnover and an incentive fee of 6% to 10% of the hotel’s adjusted gross operating profit. Deutsche Hospitality participates in the distribution of the manachised hotel’s profit, and charges a marketing fee for a few manachised hotels. General manager compensation of a manachised hotel, including salaries, social security contribution, and various benefits and bonuses, is borne by the manachised hotel. For some manachised hotels outside Germany, Deutsche Hospitality further charges a license fee of approximately 0.5% to 1% of the hotel’s turnover. The term of service for our manachised hotels under Deutsche Hospitality is typically 15 to 20 years.
63
Franchised hotels
We do not appoint hotel managers for our franchised hotels and do not manage their daily operations. We apply the same standards to our franchised hotels as our other hotels. For our franchised hotels under legacy Huazhu, the terms of the franchise agreements are subject to negotiation with individual hotel owners, while they generally have the following terms:
Scope of service: the services that we provide to franchised hotels are similar to those we provide to manachised hotels, except that we do not appoint managers and do not provide management services to the franchised hotels.
Franchise fee: we charge our franchised hotels fees on generally the same terms as our manachised hotels, except that we do not appoint hotel managers to our franchised hotels and thus do not charge these hotels hotel manager fee on a monthly basis.
Term of service: our franchise agreements for our franchised hotels typically run for an initial term of eight to ten years and may be extended upon mutual agreement between us and the franchisee three months prior to the expiration of the franchise agreements.
Termination: our rights to terminate the franchise agreements for our franchised hotels are similar to those for our manachised hotels.
For our franchised hotels under Deutsche Hospitality, the franchisees have historically been required to pay Deutsche Hospitality a franchise fee of approximately 0.5% to 4.0% of the hotel’s gross room revenue or turnover. Some hotels outside Germany are charged a fixed franchise fee ranging from EUR40,000 to EUR200,000 per year. Most franchised hotels are also charged a central service fee (or marketing fee) and a license fee. The term of service for our franchised hotels under Deutsche Hospitality is typically ten to 15 years.
Hotel Development
We mainly use the manachise and franchise models to expand our network in a less capital-intensive manner. We also lease the properties of the hotels we operate. Other than the properties we acquired as part of our strategic alliance with Accor in 2016, and from our acquisition of Blossom Hotel Management, we typically do not acquire properties ourselves, as owning properties is generally much more capital intensive. We have adopted a systematic process with respect to the planning and execution of new development projects. Our development department analyzes economic data by city, field visit reports and market intelligence information to identify target locations in each city and form a three-year development plan for new hotels on a regular basis. The plan is subsequently reviewed and approved by our investment committee. Once a property is identified in the targeted location, staff in our development department analyzes the business terms and formulates a proposal for the project. In the case of a lease opportunity, the investment committee evaluates each proposed project based on several factors, including the length of the investment payback period, the rate of return on the investment, the amount of net cash flow projected during the operating period and the impact on our existing hotels in the vicinity. When evaluating potential manachising and franchising opportunities, the investment committee considers the attractiveness of the location as well as additional factors such as quality of the prospective franchisee and product consistency with our standards. Our investment committee weighs each investment proposal carefully to ensure that we can effectively expand our coverage while concurrently improving our profitability.
The following is a description of our hotel development process.
Manachised and franchised hotels
We open manachised and franchised hotels to expand our geographical coverage or to further penetrate in our existing markets. Manachised and franchised hotels provide us valuable operating information in assessing the attractiveness of new markets, and supplement our coverage in areas where the potential franchisees can have access to attractive locations by leveraging their own assets and local network. As is the case with leased and owned hotels, we generally look to establish manachised and franchised hotels near popular commercial and office districts that tend to generate stronger demand for hotel accommodations. Manachised and franchised hotels must also meet specified criteria in connection with the infrastructure of the building, such as adequate water, electricity and sewage systems.
64
We typically source potential franchisees through word-of-mouth referrals, applications submitted via our website, our WeChat service platform and industry conferences. Some of our franchisees operate several of our manachised and franchised hotels. In general, we seek franchisees who share our values and management philosophies.
We typically supervise the franchisees in designing and renovating their properties pursuant to the same standards required for our leased and owned hotels and provide assistance as required. We also provide technical expertise and recommend pre-selected qualified suppliers to our franchisees. In addition, we appoint or train hotel managers and help train other hotel staff for our manachised hotels to ensure that high quality and consistent services are provided throughout all our hotels.
Leased and owned hotels
We seek properties that are in central or highly accessible locations in economically more developed cities in order to showcase our hotel operation expertise and ability to achieve desirable investment returns. In addition, we typically seek properties that will accommodate hotels of 80 to 300 rooms.
After identifying a proposed site, we conduct thorough due diligence and typically negotiate leases concurrently with the lessors. All leases and development plans are subject to the final approval of our investment committee. Once a lease agreement has been executed, we then engage independent design firms and construction companies to begin work on leasehold improvement. Our construction management team works closely with these firms on planning and architectural design. Our contracts with construction companies typically contain warranties for quality and requirements for timely completion of construction. Contractors or suppliers are typically required to compensate us in the event of delays or poor work quality. A majority of the construction materials and supplies used in the construction of our new hotels are purchased by us through a centralized procurement system.
Hotel Management
Our management team has accumulated significant experience with respect to the operation of hotels. Building on this experience, our management team has developed a robust operational platform for our years of operations, implemented a rigorous budgeting process, and utilized our real-time information systems to monitor our hotel performance. We believe these systems are critical in maximizing our revenues and profitability. The following are some of the key components of our hotel management infrastructure:
Budgeting. Our budget and analysis team prepares a detailed annual cost and revenue budget for each of our leased and owned hotels, and an annual revenue budget for each of our manachised and franchised hotels. The hotel budget is prepared based on, among other things, the historical operating performance of each hotel, the performance of comparable hotels and local market conditions. We may adjust the budget upon the occurrence of unexpected events that significantly affect a specific hotel’s operating performance. In addition, our compensation scheme for managers in each hotel is directly linked to its performance against the annual budget.
Pricing. The room rates of our leased and owned hotels as well as manachised hotels are determined using a centralized RMS. We adjust room rates regularly based on seasonality and market demand. We also adjust room rates for certain events, such as the China Import and Export Fair held twice a year in Guangzhou and public health events such as COVID-19. Room rates for our franchised hotels are determined by the franchisees based on local market conditions.
Monitoring. Through our cloud-based property management system, we are able to monitor each hotel’s occupancy status, average daily room rates, RevPAR, and other operating data on a real-time basis. Real-time hotel operating information allows us to adjust our sales efforts and other resources to rapidly capitalize on changes in the market and to maximize operating efficiency.
Centralized cash management. Our leased and owned hotels deposit cash into our central account several times a week. We also generally centralize all payments for expenditures. Our manachised and franchised hotels manage their cash separately.
Centralized procurement. We have implemented a centralized procurement system to cope with our large procurement requirements. Given the scale of our hotel network and our centralized procurement system, we have the purchasing power to secure favorable terms from suppliers for all of our hotels.
65
Quality assurance. We have formed detailed brand standards on hotel facilities and interior decoration for us and our franchisees to follow. We have also developed an operating manual to which our staff closely adhere to ensure the consistency and quality of our customer experience. We conduct periodic internal quality checks of our hotels to ensure that our operating policies and procedures are followed. We also engage “mystery guests” from time to time to ensure that we are providing consistent quality services. Furthermore, we actively solicit customer feedback by conducting outbound e-mail surveys and monitor comments posted on our website and third-party websites.
Training. We view the quality and skill sets of our employees as essential to our business and thus have made employee training one of our top priorities. Our Huazhu Academy, previously known as Research and Study Center of H World Group, together with our regional management teams, offers structured training programs for our hotel managers, other hotel-based staff and corporate staff. Our hotel managers are required to attend a series of learning programs, covering topics such as our corporate culture, team management, sales and marketing, customer service, hotel operation standards, and financial and human resource management. A substantial number of our hotel managers have received training completion certificates. Our Huazhu Academy has prepared a new-hire training package to standardize the training for hotel-based staff across our hotel group. In addition, we provide our corporate staff with various training programs, such as managerial skills, leadership development, corporate culture and best practice sharing.
Technology Infrastructure and Digitalization
We have successfully developed and fully implemented an advanced, scalable technology infrastructure platform at the group level, along with a comprehensive suite of digital transformation initiatives at the hotel level. These initiatives encompass our hotel operations, utilizing cutting-edge technologies like algorithms, big data analytics, data mining, AI, machine learning, and Internet of Things (“IoT”). These technologies have enabled us to enhance operational efficiency, make informed decisions promptly, and increase our profitability.
In a global context, based on data centers in Shanghai, Singapore, and Frankfurt, we have successfully built a globally unified digital core platform with proprietary intellectual property rights. This platform meets the regulatory requirements for data compliance around the globe in a better way. The platform consists of the following three main components:
Global Unified Distribution Platform (H-HUB). This platform achieves 100% direct connectivity to all countries, all brands, and all hotels. Sales are conducted through direct channels such as the H World App, B2B Enterprise Channel and overseas H Rewards Internet Booking Engine (IBE). Simultaneously, it integrates with over 20 global distribution platforms, including major online travel agencies, global distribution system, and travel management companies, enabling unified management, pricing, and distribution of global hotel inventory.
Hotel Operating System Platform (H-HOS). Starting from room property management system (PMS), this platform has extended to integrate food and beverage POS (Point of Sale System) and banquet EMS (Event Management System) systems. It not only covers all of our brands in the PRC, but has also extended to overseas markets.
Global Unified Collaboration Platform (H-TONE). H-TONE is an integrated collaboration platform that includes instant messaging, email, video conferencing, online documents, calendars, and application workspaces. It has already been deployed in multiple countries across Asia-Pacific and Europe. With real-time intelligent voice translation, it effectively addresses language barriers, allowing seamless communication between overseas employees and employees in China.
The following discusses certain other key elements of our technology infrastructure as well as our digitalization initiatives:
Central Cloud Services
Customer relationship management (CRM) system. Our integrated CRM system maintains information of our H Rewards members, including their reservation and consumption history and pattern, points accumulated and redeemed, and prepayment and balance. This allows us to better serve the members of our loyalty program and offer targeted promotions to enhance customer loyalty. The CRM system also allows us to monitor the performance of our corporate client sales representatives. An integrated CRM system effectively supports the promotion of H Rewards membership benefits worldwide and provides members with more precise and competitive services and promotional activities, constantly enhancing the consumption experience of our H Rewards members. At the same time, based on member reviews and feedback, it can more effectively and comprehensively track the service quality of every hotel, promoting closed-loop comprehensive quality management driven by customers.
66
Centralized revenue management system (RMS). Our RMS is the first in-house developed, large scale, fully automated RMS in China’s hotel industry. Powered by in-house developed algorithms and AI, our RMS automatically adjusts room rates of hotels within our hotel network in a centralized manner at the group level or the business unit level, based on the current business status and real-time demand forecasts for the local markets within minutes, effectively increasing hotel occupancy through price and promotional tools. We believe our centralized revenue managing system enhances our ability to adjust room rates in a timely fashion, maximizing the revenue per room for hotels within our network.
Centralized procurement system (CPS). Leveraging IoT technology, our CPS is the most representative top collection platform. Our CPS has enabled us to efficiently manage our operating costs, especially with respect to supplies used in large quantities, and allows all hotels across our network to make bulk purchases of hotel supplies at the same time.
Digital Hotel Solutions
Cloud-based property management system (Cloud-PMS). A property management system is a hotel management software suite that hotel managers and front desk staff use to manage every hotel’s daily business operations. It is the core component of our H - HOS. Our Cloud-PMS is a cloud-based, hotel-level application that is empowered by, and seamlessly integrated with, our centralized technology infrastructure (which is comprised of our RMS and other group-level modules). Unlike onsite-PMSs which require significant upfront hardware investment and are costly and time-consuming to upgrade, our cloud-based PMS is highly scalable and enables the simultaneous launch of new services across all of our hotels. This system enables each hotel within our network to efficiently and cost-effectively manage its room inventory, reservations and pricing on its own on a real-time basis through an Internet browser, which in turn optimizes each hotel’s occupancy rate, average daily room rates, and revenues generated per available room, or RevPAR. The system is designed to enable us to enhance our profitability and compete more effectively by integrating with our central reservation system (CRS) and CRM. We believe our Cloud-PMS has enabled our management to more effectively assess the performance of our hotels on a timely basis and to efficiently allocate resources and effectively identify specific market and sales targets.
“Easy” series. We have implemented an “Easy” series digital system to improve our hotel’s operating efficiency. For example, our “Easy House Keeping” digital system, which is the first of its kind in the industry, streamlines and digitizes various hotel housekeeping processes, including room cleaning, room status update and maintenance, which in turn reduces the time between check-out and check-in of a hotel room, increasing hotel room turnover efficiency. This system features an in-house developed, designated mobile application which automatically assigns cleaning or maintenance staff to a room that requires cleaning or repairs. In addition, our “Easy Invoicing” digital system greatly simplifies the check-out process for business travelers.
Self-check-in/out guest terminals. Our user-friendly, patented self-check-in/out guest terminals, featuring a variety of advanced automated technologies to replace traditional manual check-in and check-out services.
Digital payment initiatives. We currently offer a variety of convenient digital payment options for our hotel guests, including online credit card payment, Alipay, WeChat Pay, and Apple Pay.
Smart robots. We are one of the first hotel groups in China that have achieved large-scale deployment of smart robots. These smart robots powered by big data and algorithms, which we co-developed with our partner, can travel the entire hotel to make deliveries of snacks, toiletries and other hotel amenities, greet guests and lead them to their rooms, improving both the hotel’s operating efficiency and guest experience.
AI assistant. Our intelligent AI assistant, which we co-launched with our partner, is a pioneer in China’s hotel industry based on intelligent voice recognition technology. Embedded in our mobile apps, our intelligent AI assistant can engage in conversation with hotel guests and answer their queries, thereby enhancing guest experience.
Smart rooms. A number of other smart features of our hotel rooms also help enhance the quality of guests’ stay. For example, one of our AI initiatives, “Hello Huazhu,” also enables voice control of room facilities such as lights, TV, air-conditioning, and window shades.
Complimentary Wi-Fi. We were one of the first in China to offer complimentary Wi-Fi to all hotel guests in 2013. This initiative has greatly contributed to the growth of our customer base and has become mainstream in the industry.
67
Privacy and Data Security
We place a strong emphasis on data security. We have established dedicated committees for the oversight and management of data security, such as our information security committee, information security and privacy protection working group, and special data security committee. We also have a dedicated information security center that provides other departments with professional data security and risk management services. For more details on our governance with respect to privacy and data security, see “Item 16K. Cybersecurity — Governance.”
We strictly comply with privacy and data security laws of the jurisdictions where we operate, including Cyber Security Law of the People’s Republic of China, the Data Security Law of the People’s Republic of China, the Personal Information Protection Law of the People’s Republic of China, and the General Data Protection Regulation (“GDPR”) of the European Union. We have in place extensive policies, processes, network architecture, and software to protect customer data. Our major systems, including those regarding property management, customer relationship management, as well as our website and mobile apps, have passed the Level III information security protection assessment conducted by the China National Accreditation Service for Conformity Assessment. We have also obtained the ISO27001 information security management certification and the ISO27701 privacy information management certification. Our payment system has passed the payment card industry (“PCI”) data security standard (“DSS”) requirements and security assessment procedures assessment. In addition, we collaborate with renowned consulting companies to strengthen the infrastructure of our information technologies and systems and to ensure compliance with all applicable laws and regulations.
We attach great importance to customer privacy and security, adhere to the requirements of data security, and have implemented relevant protection measures in all aspects throughout the data life cycle. We strictly comply with relevant laws and regulations, carry out compliance analyses on our internal App to ensure that the collection, use and processing of personal information are legal and compliant, and adopt the principle of minimum necessity to only collect customer information with the authorization and consent of customers. All personal information of guests is classified as the upmost confidential data in our data security system.
We have real-time controls over networks and network services to ensure that users can only access authorized networks and network services. Employee can only access authorized internal resources and, by default, enjoys only minimal authorities. We conduct at least one vulnerability scan per year covering all production devices. The information security team implements a 24/7 emergency response strategy, performs annual data security compliance assessments, and conducts occasional security-related audits to ensure continuous data security compliance.
We have set up the H World Security Response Center, inviting external security experts to submit online reports outlining security vulnerabilities in our products and business to help us discover and resolve security issues in a timely manner. We are committed to safeguarding the security of hundreds of millions of our members and Internet users. In addition, we are committed to building the information security ecology across the hotel industry. For example, to build an inclusive and win-win ecosystem, we actively hold information security events, establish information security industry alliances and jointly publish industry white papers.
Sales and Marketing
Our marketing strategy is designed to enhance our brand recognition and customer loyalty. Building and differentiating the brand image of each of our hotel products is critical to increasing our brand recognition. We focus on targeting the distinct guest segments that each of our hotel products serves and adopting effective marketing measures based on thorough analysis and application of data and analytics. In 2024, approximately 75% of our room nights under legacy Huazhu were sold through our own sales channels and the remaining 25% of our room nights were sold through intermediaries.
We use our RMS and Cloud-PMS systems to conduct pricing management for all of our hotels except for our franchised hotels. We review our hotel pricing regularly and adjust room rates as needed based on local market conditions and the specific location of each hotel, focusing mainly on three factors: (i) optimum occupancy rate of the hotel and our other hotels nearby, (ii) seasonal demand for the hotel, and (iii) event-driven demand for the hotel.
68
A key component of our marketing efforts is the H Rewards, our loyalty program, which covers all of our brands. We believe the H Rewards loyalty program allows us to build customer loyalty and conduct lower-cost, targeted marketing campaigns. As of December 31, 2024, our H Rewards had more than 266 million members. In 2024, approximately 70% of our room nights under legacy Huazhu were sold to our H Rewards members. Members of the H Rewards are provided with discounts on room rates, free breakfasts (for gold and platinum members), more convenient check-out procedures, and other benefits. H Rewards members can also accumulate points through stays in our hotels or by purchasing products and services provided at our hotels and from Huazhu Mall. These points can be used to offset the room charges in our hotels, buy products in Huazhu Mall or be redeemed for various coupons. The H Rewards includes five levels of membership: star, silver, rose gold, gold, and platinum. Rose gold membership is only available for corporate members of the H Rewards. H Rewards was previously known as HanTing Club and HuaZhu Club.
Competition
The hotel industry is highly fragmented. A significant majority of the room supply has come from independent hotels, guest houses and other lodging facilities. In recent years, hotel groups emerged and began to consolidate the market by converting independent hotels into hotel chains. As a multi-brand hotel group, we believe that we compete primarily based on location, room rates, brand recognition, quality of accommodations, geographic coverage, service quality, range of services, guest amenities, and convenience of the central reservation system. We primarily compete with other hotel chains as well as various independent hotels in each of the markets in which we operate, including Chinese hotel groups such as BTG Hotels, Jinjiang, and Atour, as well as international hotel groups such as Marriot, Intercontinental, Accor, and Hilton. We also face competition from Airbnb and service apartments.
Intellectual Property
We regard our trademarks, copyrights, domain names, trade secrets and other intellectual property rights as critical to our business. We rely on a combination of copyright and trademark law, trade secret protection and confidentiality agreements with our employees, business partners and others, to protect our intellectual property rights.
The trademarks and logos used in our current hotels are under protection of the registered trademarks and logos. As of December 31, 2024, we registered 1,751 trademarks and logos with the China National Intellectual Property Administration (CNIPA). As of December 31, 2024, we filed 148 trademark applications pending for examination and review by the CNIPA. As of the same date, we also registered 1,454 trademarks and filed 164 trademark applications outside China. As of December 31, 2024, we received 32 patents; another 12 patents were applied and under review by relevant PRC authority. We also received copyright registration certificates for 206 software programs developed by us as of December 31, 2024. In addition, we registered 695 national and international top-level domain names, including www.hworld.com, as of December 31, 2024. Our intellectual property is subject to risks of theft and other unauthorized use, and our ability to protect our intellectual property from unauthorized use is limited. In addition, we may be subject to claims that we have infringed the intellectual property rights of others. See “Item 3. Key Information — D. Risk Factors — Risks Related to Our Business — Failure to protect our tradenames and trademarks as well as other intellectual property rights could have a negative impact on our brands and adversely affect our business.”
Insurance
We believe that our hotels are covered by adequate property and liability insurance policies with coverage features and insured limits that we believe are customary for similar companies in China and overseas. We also require our franchisees to carry adequate property and liability insurance policies. We carry property insurance that covers the assets that we own at our hotels. Although we require our franchisees to purchase customary insurance policies, we cannot guarantee that they will adhere to such requirements. If we were held liable for amounts and claims exceeding the limits of our insurance coverage or outside the scope of our insurance coverage, our business, results of operations, and financial condition may be materially and adversely affected. See “Item 3. Key Information — D. Risk Factors — Risks Related to Our Business — Our limited insurance coverage may expose us to losses, which may have a material adverse effect on our reputation, business, financial condition, and results of operations.”
69
Legal and Administrative Proceedings
In the ordinary course of our business, we, our directors, management and employees are subject to legal or administrative proceedings. Although we cannot predict with certainty the ultimate resolution of lawsuits, investigations and claims asserted against us, our directors, management and employees, we do not believe that any currently pending legal or administrative proceeding to which we, our directors, management and employees are a party will have a material adverse effect on our business or reputation. See “Item 3. Key Information — D. Risk Factors — Risks Related to Our Business — We, our directors, management and employees may be subject to certain risks related to legal proceedings filed by or against us, and adverse results may harm our business.”
As of December 31, 2024, we had several pending legal and administrative proceedings, including lease contract disputes, franchise agreement disputes and labor disputes. As of the same date, our accrued contingent liability was RMB29 million (US$8 million).
Corporate Social Responsibility: Environmental Impact
As a global leader and rapidly emerging multi-brand hotel group originated in China, we are deeply aware of our corporate responsibility and mission. On top of providing customers with comfortable, safe and personalized stay experiences, we are also committed to exploring green operation methods and reducing environmental footprint, upholding the concept of sustainability development.
Throughout the design and construction process of hotels, we have kept on promoting the “modular” construction plan. This approach not only ensures high standards of quality control, but also effectively reduces construction waste. Additionally, we actively explore opportunities to use renewable energy and improve our energy structure. By the end of 2024, over 3,300 of our hotels had been equipped with air source heat pumps, and nearly 1,000 hotels had adopted solar water heating systems. Through ongoing efforts and collaboration with franchisees, we strive to expand usage of such equipment across our hotel network.
H World’s environmental protection initiatives also extend to the field of hotel operations. Increasingly more hotels have been introduced to “Easy Energy Consumption”, our online energy and water consumption management system. Not only can this system record energy and water consumption data on a regular basis, it is also capable of providing real-time alerts for abnormal consumption situations, so that failures of electricity and heating systems and undetected water leaks can be dealt with in a timely manner, avoiding unnecessary waste of resources. During the reporting period, we further promoted the system by holding training sessions and workshops for franchisees, teaching them the correct way to use it, while emphasizing the significance of management methods as such. Meanwhile, we attach great importance to the development of energy and environment management system on property level, with around 90% of Legacy DH’s leased hotels holding both ISO 50001 Energy Management System Certification and ISO 14001 Environmental Management System Certification.
In 2024, we newly launched the “ESG Series Course of H World”, an online training program that aims to introduce our employees to professional knowledge related to the concept of ESG (Environmental, Social, and Governance) and sustainable development. During the reporting period, we also promoted World Environment Day, Earth Day, World Oceans Day, etc., further enhancing employees’ environmental awareness, while encouraging them to implement environmental protection measures during daily work.
We also share our energy conservation and environmental protection philosophy with our customers. During the reporting period, our “Green Living, Towel Reuse” initiative expanded to over 9,000 hotels, and had successfully avoided washing of over 7.8 million towels. In March 2025, “Green Living, Towel Reuse” initiative took one more step forward, launching a collaboration project with Alipay Ant Forest. Customers who make reservation on H World official APP, pay via Alipay, and choose to forgo towel changes or bring their own toiletries, will be rewarded extra “green energy points.” After their “green energy points” reach a certain amount, guests can exchange the points for virtual saplings in the Alipay APP. Ant Forest and its collaboration partners will then plant real vegetation in desertification areas accordingly.
70
H World also extends the green development requirements to its suppliers. Taking laundry suppliers as an example, we have incorporated environmental criteria into our supplier selection process, specifying requirements for equipment’s water and energy-saving capabilities, laundry chemical types and the inspection procedures. We actively encourage them to utilize tunnel washers that use water recycling and filtration technology. In 2024, our “Smart Linen Project” continued, with linens in over 500 hotels already installed with chips. These chips can accurately identify the linens’ affiliated hotels, while tracking washing conditions such as water temperature, washing duration, and number of washes. The Project helps digitalize linen handovers, extend the overall lifespan of linens, reduce comprehensive management costs, and support suppliers to improve water and electricity efficiency. At the same time, we actively collaborate with suppliers to develop eco-friendly consumables, which include but are not limited to: wheat straw brush, corn starch shower caps, natural bamboo paper, and RPET (Recycled Polyethylene Terephthalate)-bottled body care products. Through iterative improvements and continuous cooperation with suppliers, we aim to transfer our environmental philosophy into an industry benchmark, and then promote its adoption across the whole sector.
Regulation
The hotel industry in the countries and regions where we operate business, including China, is subject to a number of laws and regulations, including laws and regulations relating specifically to hotel operation, management and commercial franchising, and travel agency business, as well as those relating to environmental and consumer protection. The principal regulations governing foreign ownership of hotel businesses in the PRC currently are the Special Administrative Measures (Negative List) for the Access of Foreign Investment (Edition 2024) issued on September 6, 2024, which became effective on November 1, 2024, and the Encouraged Industry Catalogue for Foreign Investment (2022 version) issued on October 26, 2022, which became effective as of January 1, 2023, both of which were promulgated by the MOFCOM, or the MOC, and the NDRC as well as other negative lists (generally with fewer limitations) applicable to the free trade zones. Pursuant to these regulations, there are no restrictions on foreign investment in hotel businesses in China aside from business licenses and other permits that every hotel must obtain. Similar with other industries in China, regulations governing the hotel industry in China are still developing and evolving. As a result, most legislative actions consist of general measures such as industry standards, rules or circulars issued by different ministries rather than detailed legislations. This section summarizes the principal regulations in the countries and regions we operate that are currently relevant to our business and operations.
Regulations on Hotel Operation
The Ministry of Public Security issued the Measures for the Control of Security in the Hotel Industry in November 1987 and amended it in 2011, 2020 and 2022, respectively, and the State Council promulgated the Decision of the State Council on Establishing Administrative License for Necessarily Retained Items Requiring Administrative Examination and Approval in June 2004 and amended it in January 2009 and August 2016, respectively. Under these two regulations, anyone who applies to operate a hotel is subject to examination and approval by the local public security authority and must obtain a special industry license. The Measures for the Control of Security in the Hotel Industry impose certain security control obligations on the operators. For example, the hotel must examine the identification card of any guest to whom accommodation is provided and make an accurate registration. The hotel must also report to the local public security authority if it discovers anyone violating the law or behaving suspiciously or an offender wanted by the public security authority. Pursuant to the Measures for the Control of Security in the Hotel Industry, hotels failing to obtain the special industry license may be subject to warnings or fines of up to RMB200. In addition, pursuant to the Law of the PRC on Penalties for the Violation of Public Security Administration promulgated in August, 2005 and amended in October 2012, and various local regulations, hotels failing to obtain the special industry license may be subject to warnings, orders to suspend or cease continuing business operations, confiscations of illegal gains or fines. Operators of hotel businesses who have obtained the special industry license but violate applicable administrative regulations may also be subject to revocation of such licenses in serious circumstances.
71
The State Council promulgated the Administrative Regulations on Sanitation of Public Places in April 1987 and most recently amended it in December 2024, according to which, a hotel must obtain a public area hygiene license before opening for business. Pursuant to this regulation, hotels failing to obtain a public area hygiene license may be subject to the following administrative penalties depending on the seriousness of their respective activities: (i) warnings; (ii) fines; or (iii) orders to suspend or cease continuing business operations. In March 2011, the Ministry of Health promulgated the Implementation Rules of the Administrative Regulations on Sanitation of Public Places, which was amended in January 2016 and December 2017, according to which, starting from May 1, 2011, hotel operators shall establish sanitation management system and keep records of sanitation management. The Standing Committee of the National People’s Congress, or the SCNPC enacted the Food Safety Law of the PRC in February 2009, which was most recently amended in April 2021, according to which any hotel that provides food must obtain a license. The State Administration for Market Regulation, or the SAMR (previously known as “China Food and Drug Administration”), enacted the Measures for the Administration of Food Trade Licensing and Recordation on June 15, 2023, which became effective on December 1, 2023, according to which any entity involving sales of food or food services must obtain a food business license, unless it sells (i) edible agricultural products, (ii) prepackaged food only, (iii) specific full-nutritional formula food in formula food for special medical purposes by a medical institution or drug retailer, or (iv) food produced by a permitted food producer at its production and processing place or through the Internet only. Pursuant to the Food Safety Law of the PRC, hotels failing to obtain the food business license (or formerly the food service license) may be subject to: (i) confiscation of illegal gains, food illegally produced for sale, and tools, facilities and raw materials used for illegal production; or (ii) fines between RMB50,000 and RMB100,000 if the value of food illegally produced is less than RMB10,000, or fines equal to 10 to 20 times of the value of food if such value is equal to or more than RMB10,000.
The Fire Prevention Law of the PRC, promulgated in April 1998 and amended in October 2008, April 2019 and April 2021 by the SCNPC, and the Provisions on Supervision and Inspection on Fire Prevention and Control, promulgated on June 9, 2004 and most recently amended on July 17, 2012 by the Ministry of Public Security, together with the Interim Provisions on the Administration of Fire Protection Design Review and Final Inspection of Construction Projects, promulgated by the Ministry of Housing and Urban-Rural Development on April 1, 2020 and most recently amended on August 21, 2023, require that (i) the fire prevention design documents of special construction projects, such as hotels with overall floor area of more than 10,000 square meters, shall be reviewed and inspected by local housing and urban-rural construction authorities before construction; (ii) the construction of specific construction projects, such as hotels with overall floor area of more than 10,000 square meters be inspected and accepted by local housing and urban-rural construction authorities from a fire prevention perspective before completion; and (iii) the public gathering places, such as hotels, shall complete fire prevention safety inspection with the local fire and rescue department, which is a prerequisite for business opening. Pursuant to these regulations, related hotels failing to obtain approval of fire prevention inspection and acceptance or failing fire prevention safety inspections (including acceptance check and safety check on fire prevention) may be subject to: (i) orders to suspend the construction of projects, use or operation of business; and (ii) fines between RMB30,000 and RMB300,000.
In January 2006, the State Council promulgated the Regulations for Administration of Entertainment Places, which was amended in February 2016 and November 2020. The Ministry of Culture issued the Administrative Measures for Entertainment Places in February 2013 and amended it in December 2017 and May 2022. Under these regulations, hotels that provide entertainment facilities, such as discos, karaoke venues or ballrooms, are required to obtain a license for entertainment business operations.
On October 18, 2010, the General Administration of Quality Supervision, Inspection and Quarantine and Standardization Administration approved and issued Classification and Accreditation for Star-rated Tourist Hotels (GB/T14308-2010), which became effective on January 1, 2011. On November 27, 2023, the Ministry of Culture and Tourism issued the latest version of Classification and Accreditation for Star-rated Tourist Hotels (GB/T14308-2023), which took effect on March 1, 2024. On November 19, 2010, the National Tourist Administration promulgated the Implementation Measures of Classification and Accreditation for Star-rated Tourist Hotels, which became effective on January 1, 2011. Under these regulations, all hotels with operations of over one year are eligible to apply for a star rating assessment. There are five ratings from one star to five stars for tourist hotels, assessed based on the level of facilities, management standards and quality of service. A star rating, once granted, is valid for three years.
On September 21, 2012, the MOFCOM promulgated the Provisional Administrative Measures for Single-purpose Commercial Prepaid Cards, which was amended on August 18, 2016. Pursuant to this regulation, if an enterprise engaged in retail, accommodation and catering, or residential services issues any single-purpose commercial prepaid card to its customers, it should undergo a record-filing procedure. For a hotel primarily engaged in the business of accommodation, the aggregate balance of the advance payment under the single-purpose commercial prepaid cards it issued shall not exceed 40% of its income from its primary business in the previous financial year.
72
On April 25, 2013, the Standing Committee of the National People’s Congress issued the Tourism Law of the PRC, which became effective on October 1, 2013 and was most recently amended on October 26, 2018. According to this law, the accommodation operators shall fulfill their obligations under the agreements with customers. If the accommodation operators subcontract part of their services to any third party or involve any third party to provide services to customers, the accommodation operators shall assume the joint and several liabilities with the third parties for any damage caused to the customers.
Regulations on Travel Agency Business
Generally, the travel agency business is subject to the Regulations on Travel Agencies promulgated by the State Council on February 20, 2009 and last amended on November 29, 2020, which prohibits foreign-invested travel agencies from providing travel services to Chinese mainland residents for their travels to foreign countries, and to Hong Kong Special Administrative Region, Macao Special Administrative Region and Taiwan region.
On August 20, 2020, the Ministry of Culture and Tourism promulgated a Tentative Administrative Measure on Online Travel Operation, which was intended to standardize the online travel operation business. The online travel operation services mean the provision of travel services to the travelers via information network such as Internet, and such services include package tour, transportation, accommodation, dining, sightseeing, entertainment and so on. The operator of online travel business shall provide real and accurate travel services information without false promotion and advertisement. The operator of online travel platform shall verify the identification, license, quality standard and credit rating of all travel business operators registered on the platform. The online travel business operator shall protect the personal data privacy of travelers and shall not set unfair trading conditions based on consumption record and preference by abusing data analyzing technology. The platform operator shall examine the license and qualification of travel business operators inside the platform and alert the travelers for safety warning, and shall take the liability if it fails to perform relevant obligations requested by such administrative measures.
Regulations on Leasing
Under the Law of the PRC on Administration of Urban Real Estate promulgated by the SCNPC, which took effect as of January 1995 and was amended in August 2007, August 2009 and August 2019, respectively, and the Administrative Measures on Leasing of Commodity House promulgated by the Ministry of Housing and Urban-rural Construction, which took effect as of February 1, 2011, when leasing premises, the lessor and lessee are required to enter into a written lease contract, prescribing such provisions as the leasing term, use of the premises, rental and repair liabilities, and other rights and obligations of both parties. Both lessor and lessee are also required to go through registration procedures to record the lease with the real estate administration department. Pursuant to these laws and regulations and various local regulations, if the lessor and lessee fail to go through the registration procedures, both lessor and lessee may be subject to fines, and the leasing interest will be subordinated to an interested third party acting in good faith.
In May 2020, the National People’s Congress, the China legislature, passed the Civil Code of the PRC, or the Civil Code, which took effect on January 1, 2021. According to Chapter 14, Book 3 of the Civil Code, which governs lease agreements, subject to consent of the lessor, the lessee may sublease the leased item to a third party. Where the lessee subleases the lease item, the leasing contract between the lessee and the lessor remains valid. The lessor is entitled to terminate the contract if the lessee subleases the lease item without the consent of the lessor.
Pursuant to Chapter 17, Book 2 of the Civil Code, which where a mortgagor leases the mortgaged property and the possession thereof has been transferred before the creation of mortgage interest, the previously established leasing relation shall not be affected; and where a mortgagor leases the mortgaged property after the creation of the mortgage interest, the leasing interest will be subordinated to the registered mortgage interest.
Regulations on Consumer Protection
In October 1993, the SCNPC promulgated the Law of the PRC on the Protection of the Rights and Interests of Consumers, or the Consumer Protection Law, which became effective on January 1, 1994 and was lately amended in October 2013. Under the Consumer Protection Law, a business operator providing a commodity or service to a consumer is subject to a number of requirements, including the following:
| ● | to ensure that commodities and services meet with certain safety requirements; |
73
| ● | to protect the safety of consumers; |
| ● | to disclose serious defects of a commodity or a service and to adopt preventive measures against damage occurrence; |
| ● | to provide consumers with accurate information and to refrain from conducting false advertising; |
| ● | to obtain consents of consumers and to disclose the rules for the collection and/or use of information when collecting data or information from consumers; to take technical measures and other necessary measures to protect the personal information collected from consumers; not to divulge, sell, or illegally provide consumers’ information to others; not to send commercial information to consumers without the consent or request of consumers or with a clear refusal from consumers; |
| ● | not to set unreasonable or unfair terms for consumers or alleviate or release itself from civil liability for harming the legal rights and interests of consumers by means of standard contracts, circulars, announcements, shop notices or other means; |
| ● | to remind consumers in a conspicuous manner to pay attention to the quality, quantity and prices or fees of commodities or services, duration and manner of performance, safety precautions and risk warnings, after-sales service, civil liability and other terms and conditions vital to the interests of consumers under a standard form of agreement prepared by the business operators, and to provide explanations as required by consumers; and |
| ● | not to insult or slander consumers or to search the person of, or articles carried by, a consumer or to infringe upon the personal freedom of a consumer. |
Business operators may be subject to civil liabilities for failing to fulfill the obligations listed above. These liabilities include restoring the consumer’s reputation, eliminating the adverse effects suffered by the consumer, and offering an apology and compensation for any losses incurred. The following penalties may also be imposed upon business operators for the infraction of these obligations: issuance of a warning, confiscation of any illegal income, imposition of a fine, an order to cease business operation, revocation of its business license or imposition of criminal liabilities under circumstances that are specified in laws and statutory regulations. Art. 1198 of the Civil Code further increases the liabilities of business operators engaged in the operation of hotels, restaurants, or entertainment facilities and subjects such operators to tort liabilities for failing to guarantee the personal safety of others.
Regulations on Environmental Protection
In February 2012, the SCNPC issued the newly amended Law of the PRC on Promoting Clean Production, which regulates service enterprises such as restaurants, entertainment establishments and hotels and requires them to use technologies and equipment that conserve energy and water, serve other environmental protection purposes, and reduce or stop the use of consumer goods that waste resources or pollute the environment.
74
According to the Environmental Protection Law of the PRC promulgated by the SCNPC on December 26, 1989 and last amended on April 24, 2014, the Environmental Impact Assessment Law of the PRC promulgated by the SCNPC on October 28, 2002 and last amended on December 29, 2018, the Administrative Regulations on Environmental Protection for Construction Projects promulgated by the State Council on November 29, 1998 and amended on July 16, 2017, the Interim Measures on Acceptance of Environmental Protection for Completion of Construction Projects promulgated by the Ministry of Environmental Protection (renamed as the Ministry of Ecology and Environment) on November 20, 2017 and effective as of the same date and the Category-Based Management Directory on the Environmental Impact Assessment for Construction Projects (Edition 2021) issued by the Ministry of Ecology and Environment, hotels which involve Environment Sensitive Areas should submit a Form on Environmental Impact Assessment to competent environmental protection authorities for approvals, and shall prepare and make public an Acceptance Inspection Report of the Environmental Protection Facilities before commencing the operation. Such Environment Sensitive Areas are defined by the Category-Based Management Directory on the Environmental Impact Assessment for Construction Projects (Edition 2021), which was issued by the Ministry of Ecology and Environment. Pursuant to the Environmental Impact Assessment Law, any hotel failing to obtain the approval of the Form of Environmental Impact Assessment may be ordered to cease construction and restore the property to its original state, and according to the violation activities committed and the harmful consequences thereof, be subject to fines of no less than 1% but no more than 5% of the total investment amount for the construction project of such hotel. The person directly responsible for the project may be subject to certain administrative penalties. Pursuant to the Administrative Regulations on Environmental Protection for Construction Projects, where the construction project is put into production or use when the environmental protection facilities have not undergone acceptance inspection or do not pass acceptance inspection, the responsible hotels may be ordered to make correction within a stipulated period and subject to a fine ranging from RMB200,000 to RMB1 million; where correction is not made within the stipulated period, a fine ranging from RMB1 million to RMB2 million will be imposed. The directly responsible person may be subject to a fine ranging from RMB50,000 to RMB200,000. If the construction project causes any significant environmental pollution or ecological damage, the production or use should be suspended, or the project should be closed down upon approval by the relevant local regulators. Furthermore, any hotel failing to public the Acceptance Inspection Report may be ordered to publicize the Report, and may be subject to a fine ranging from RMB50,000 to RMB200,000. The relevant breach may also be announced by local environmental protection authorities.
Regulations on Commercial Franchising
Franchise operations are subject to the supervision and administration of the MOFCOM, and its regional counterparts. Such activities are currently regulated by the Administrative Regulations on Commercial Franchising, which was promulgated by the State Council on February 6, 2007 and became effective on May 1, 2007. The Administrative Regulations on Commercial Franchising were subsequently supplemented by the Administrative Measures on Filing of Commercial Franchises, which was most recently amended by the MOFCOM on December 29, 2023 and became effective on the same date, and the newly amended Administrative Measures on Information Disclosure of Commercial Franchises, which was most recently amended by the MOFCOM on February 23, 2012 and became effective on April 1, 2012.
Under the above applicable regulations, a franchisor must have certain prerequisites including a mature business model, the capability to provide long-term business guidance and training services to franchisees and ownership of at least two self-operated storefronts that have been in operation for at least one year. Franchisors engaged in franchising activities without satisfying the above requirements may be subject to penalties such as forfeit of illegal income and imposition of fines between RMB100,000 and RMB500,000 and may be bulletined by the MOFCOM or its local counterparts. Franchise contracts shall include certain required provisions, such as terms, termination rights and payments.
Franchisors are generally required to file franchise contracts with the MOFCOM or its local counterparts. Failure to report franchising activities may result in penalties such as fines up to RMB100,000. Such noncompliance may also be bulletined. In the first quarter of every year, franchisors are required to report to the MOFCOM or its local counterparts any franchise contracts they executed, canceled, renewed or amended in the previous year.
The term of a franchise contract shall be no less than three years unless otherwise agreed by franchisees. The franchisee is entitled to terminate the franchise contract in his sole discretion within a set period of time upon signing of the franchise contract.
75
Pursuant to the Administrative Measures on Information Disclosure of Commercial Franchises, 30 days prior to the execution of franchise contracts, franchisors are required to provide franchisees with copies of the franchise contracts, as well as written true and accurate basic information on matters including:
| ● | the name, domiciles, legal representative, registered capital, scope of business and basic information relating to its commercial franchising; |
| ● | basic information relating to the registered trademark, logo, patent, know-how and business model; |
| ● | the type, amount and method of payment of franchise fees (including payment of deposit and the conditions and method of refund of deposit); |
| ● | the price and conditions for the franchisor to provide goods, service and equipment to the franchisee; |
| ● | the detailed plan, provision and implementation plan of consistent services including operational guidance, technical support and business training provided to the franchisee; |
| ● | detailed measures for guiding and supervising the operation of the franchisor; |
| ● | investment budget for all franchised hotels of the franchisee; |
| ● | the current numbers, territory and operation evaluation of the franchisees within China; |
| ● | a summary of accounting statements audited by an accounting firm and a summary of audit reports for the previous two years; |
| ● | information on any lawsuit in which the franchisor has been involved in the previous five years; |
| ● | basic information regarding whether the franchisor and its legal representative have any record of material violation; and |
| ● | other information required to be disclosed by the MOFCOM. |
In the event of failure to disclose or misrepresentation, the franchisee may terminate the franchise contract and the franchisor may be fined up to RMB100,000. In addition, such noncompliance may be bulletined.
Regulations on Trademarks
Both the Trademark Law of the PRC adopted by the SCNPC on August 23, 1982 and subsequently revised in 1993, 2001, 2013 and 2019, and the Implementation Regulation of the Trademark Law of the PRC adopted by the State Council on August 3, 2002 and revised on April 29, 2014 give protection to the holders of registered trademarks. The CNIPA handles trademark registrations. Trademarks can be registered for a term of ten years and can be extended for another ten years if requested upon expiration of any ten-year term. Trademark licensing agreements should be submitted to the CNIPA for record. Without the filing, the trademark licensing should not be used against a bona fide third party.
Regulations on Foreign Currency Exchange
The principal regulations governing foreign currency exchange in China are the Foreign Exchange Control Regulations of the PRC promulgated by the State Council, as amended on August 5, 2008, or the Foreign Exchange Regulations. Under the Foreign Exchange Regulations, the RMB is freely convertible for current account items, including the distribution of dividends, interest payments, trade and service-related foreign exchange transactions, but not for capital account items, such as direct investments, loans, repatriation of investments and investments in securities outside of China, unless the prior approval of the State Administration of Foreign Exchange, or the SAFE, is obtained and prior registration with the SAFE is made.
76
The Circular on Reforming the Management Method regarding the Settlement of Foreign Exchange Capital of Foreign-invested Enterprises (“Circular 19”), promulgated by the SAFE on March 30, 2015 and last amended on March 23, 2023, allows foreign-invested enterprises to make equity investments by using RMB funds converted from foreign exchange capital. Under Circular 19, the foreign exchange capital in the capital account of foreign-invested enterprises upon the confirmation of rights and interests of monetary contribution by the local foreign exchange bureau (or the book-entry registration of monetary contribution by the banks) can be settled at the banks based on the actual operation needs of the enterprises. The proportion of willingness-based foreign exchange settlement of capital for foreign-invested enterprises is temporarily set at 100%. The SAFE can adjust such proportion in due time based on the circumstances of the international balance of payments. However, Circular 19 and the Circular on Reforming and Regulating the Management Policies on the Settlement of Capital Projects (“Circular 16”), promulgated by the SAFE on and effective as of June 9, 2016, continues to prohibit foreign-invested enterprises from, among other things, using RMB fund converted from its foreign exchange capitals for expenditure beyond its business scope, investment and financing in securities and other investments except for bank’s principal-secured products, providing loans to non-affiliated enterprises or constructing or purchasing real estate not for self-use. Recently, Circular 16 has further been amended by Circular of the State Administration of Foreign Exchange on Further Deepening Reform and Promoting Cross-border Trade and Investment Facilitation issued by SAFE on December 4, 2023 to further explicit restrictions on the use of domestic institutions’ income from foreign exchange receipts under capital account and the RMB funds obtained from the settlement.
On October 23, 2019, the SAFE promulgated the Circular on Further Promoting the Facilitation of Cross-border Trade and Investment (“Circular 28”). Pursuant to Circular 28, on the basis of allowing investment-oriented foreign-invested enterprise (including foreign-invested investment companies, foreign-invested venture capital enterprises and foreign-invested equity investment enterprises) to use capital funds for domestic equity investment in accordance with laws and regulations, non-investment foreign-invested enterprises shall be allowed to use capital funds for domestic equity investment in accordance with the laws under the premise of not violating the Negative List and the authenticity and compliance of their domestic invested projects. Such provisions have recently been replaced by Circular on Further Deepening Reform and Promoting Cross-border Trade and Investment Facilitation that when non-investing foreign-funded enterprise makes domestic equity investment with capital funds in the domestic currency, the investee shall handle the registration for the acceptance of domestic reinvestment and open a capital account to receive funds, and no entry registration of cash contribution is further required. The domestic institution that transfers the equity shall, in accordance with the relevant provisions, register the receipt of domestic reinvestment and open a settlement account under the capital account to receive the consideration for equity transfer.
According to the Circular on Optimizing Administration of Foreign Exchange to Support the Development of Foreign-related Business issued by the SAFE on April 10, 2020, eligible enterprises are allowed to make domestic payments by using their capital funds, foreign credits and the income under capital accounts of overseas listing, with no need to provide the evidentiary materials concerning authenticity of such capital for banks in advance, provided that their capital use shall be authentic and in line with provisions, and conform to the prevailing administrative regulations on the use of income under capital accounts. The concerned bank shall conduct spot checking in accordance with the relevant requirements.
On December 25, 2006, the People’s Bank of China issued the Administration Measures on Individual Foreign Exchange Control and its Implementation Rules were issued by the SAFE on January 5, 2007, both of which became effective on February 1, 2007. The Implementation Rules was later partly amended on May 29, 2016 and March 23, 2023. Under these regulations, all foreign exchange matters involved in the employee stock ownership plan, stock option plan and other similar plans, participated by onshore individuals shall be transacted upon approval from the SAFE or its authorized branch. On February 15, 2012, the SAFE promulgated the Notice on Relevant Issues Concerning Foreign Exchange Control on Domestic Individuals Participating in the Stock Incentive Plan of An Overseas Listed Company, or Circular 7, to replace the Operating Procedures for Administration of Domestic Individuals Participating in the Employee Stock Option Plan or Stock Option Plan of An Overseas Listed Company. Under Circular 7, the board members, supervisors, officers or other employees, including PRC citizens and foreigners having lived within the territory of the PRC successively for at least one year of a PRC entity, who participate in stock incentive plans or equity compensation plans by an overseas publicly listed company, or the PRC participants, are required, through a PRC agent or PRC subsidiaries of such overseas publicly-listed company, to complete certain foreign exchange registration procedures with respect to the plans upon the examination by, and approval of, the SAFE. We and our PRC participants who have been granted stock options are subject to Circular 7. If our PRC participants who hold such options or our PRC subsidiary fail to comply with these regulations, such participants and their PRC employer may be subject to fines and legal sanctions.
77
Regulations on Foreign Investment
The SCNPC enacted the Foreign Investment Law of the PRC on March 15, 2019, and the State Council promulgated the Implementation Regulations of Foreign Investment Law of the PRC on December 26, 2019, both of which came into force on January 1, 2020. On December 30, 2019, the MOFCOM and the SAMR jointly promulgated the Measures on Reporting of Foreign Investment Information, which also became effective on January 1, 2020. Under these laws and regulations, foreign investors or foreign-invested enterprises shall report and update investment information to the competent authorities for commerce through the Enterprise Registration System and the Enterprise Credit Information Publicity System. Any foreign investor or foreign-invested company found to be non-compliant with these reporting obligations may potentially be subject to fines and legal sanctions.
The Foreign Investment Law of the PRC, together with its Implementation Regulations replaced, in their entirety, the trio of previous laws regulating foreign investment in China, namely, the Sino-foreign Equity Joint Venture Enterprise Law, the Sino-foreign Cooperative Joint Venture Enterprise Law and the Wholly Foreign-invested Enterprise Law, together with their implementation rules and ancillary regulations. Generally speaking, the Company Law of the PRC (promulgated by the SCNPC in December 1993 and was most recently amended in December 2023) or the Partnership Law of the PRC (promulgated by the SCNPC in February 1997 and amended in August 2006) shall apply with respect to the organization of foreign-invested enterprises.
Regulations on Share Capital
In October 2005, the SCNPC issued the amended Company Law of the PRC, which became effective on January 1, 2006 and was then amended in March 2014, October 2018 and July 2024. On June 17, 2014, the MOFCOM issued the Notice of the Ministry of Commerce on Improving the Administration of Foreign Investment Review. Pursuant to the above regulations, shareholders of a foreign-invested company are obligated to make full and timely contribution to the registered capital of the foreign-invested company in accordance with the Company Law of the PRC and the company’s articles of association pursuant to which the restrictions or requirements on the percentage of initial capital contribution, the percentage of cash contribution and the period of contribution imposed on foreign-invested companies (including companies invested by investors from Taiwan, Hong Kong and Macao regions) are abolished. A company which proposes to reduce its registered capital shall prepare a balance sheet and a list of assets. The company shall notify its creditors within ten days from the date of resolution on reduction of registered capital and publish an announcement in the newspapers within 30 days. The creditors may, within 30 days from receipt of the notice or within 45 days from the announcement date, require the company to settle the debts or provide a corresponding guarantee. Shareholders of certain of our PRC subsidiaries have mandatory preemptive rights.
Regulations on Dividend Distribution
The principal regulations governing distribution of dividends of foreign-invested enterprises include the Company Law of the PRC (the “Company Law”).
Under the Company Law, companies shall contribute 10% of the profits into their statutory surplus reserve upon distribution of their post-tax profits of the current year. A company may discontinue the contribution when the aggregate sum of the statutory surplus reserve is more than 50% of its registered capital.
78
Regulations on Offshore Financing
On October 21, 2005, the SAFE issued Notice on Relevant Issues Concerning Foreign Exchange Control on Domestic Residents’ Corporate Financing and Roundtrip Investment Through Offshore Special Purpose Vehicles, or Circular 75, which became effective as of November 1, 2005. Under Circular 75, if PRC residents use assets or equity interests in their PRC entities as capital contributions to establish offshore companies or inject assets or equity interests of their PRC entities into offshore companies to raise capital overseas, they are required to register with local SAFE branches with respect to their overseas investments in offshore companies. PRC residents are also required to file amendments to their registrations if their offshore companies experience material events involving capital variation, such as changes in share capital, share transfers, mergers and acquisitions, spin-off transactions, long-term equity or debt investments or uses of assets in China to guarantee offshore obligations. Moreover, Circular 75 applies retroactively. As a result, PRC residents who have established or acquired control of offshore companies that have made onshore investments in the PRC in the past were required to complete the relevant registration procedures with the local SAFE branch by March 31, 2006. Under the relevant rules, failure to comply with the registration procedures set forth in Circular 75 may result in restrictions being imposed on the foreign exchange activities of the relevant onshore company, including the increase of its registered capital, the payment of dividends and other distributions to its offshore parent or affiliate and the capital inflow from the offshore entity, and may also subject relevant PRC residents to penalties under PRC foreign exchange administration regulations. PRC residents who control our company are required to register periodically with the SAFE in connection with their investments in us.
The SAFE issued a series of guidelines to its local branches with respect to the operational process for SAFE registration, including the Notice of the State Administration of Foreign Exchange on Further Improving and Adjusting Foreign Exchange Administration Policies for Direct Investment, or Circular 59, which came into effect as of December 17, 2012. The guidelines standardized more specific and stringent supervision on the registration required by Circular 75. For example, the guidelines impose obligations on onshore subsidiaries of an offshore entity to make true and accurate statements to the local SAFE authorities in case any shareholder or beneficial owner of the offshore entity is a PRC citizen or resident. Untrue statements by the onshore subsidiaries will lead to potential liability for the subsidiaries, and in some instances, for their legal representatives and other individuals.
On July 4, 2014, the SAFE issued the Circular of the State Administration of Foreign Exchange on Relevant Issues concerning Foreign Exchange Administration of the Overseas Investment and Financing and Round-trip Investments by Domestic Residents through Special Purpose Vehicles, or Circular 37, which became effective and suspended Circular 75 on the same date, and Circular 37 shall prevail over any other inconsistency between itself and relevant regulations promulgated previously. Pursuant to Circular 37, any PRC residents, including both PRC institutions and individual residents, are required to register with the local branch of the SAFE before making a contribution to an enterprise directly established or indirectly controlled by the PRC residents outside of the PRC for the purpose of overseas investment or financing with their legally owned domestic or offshore assets or equity interests, referred to in this circular as a “special purpose vehicle”. Under Circular 37, the term “PRC institutions” refers to entities with legal person status or other economic organizations established within the territory of the PRC. The term “PRC individual residents” includes all PRC citizens (also including PRC citizens abroad) and foreigners who habitually reside in the PRC for economic benefit. A registered special purpose vehicle is required to amend its SAFE registration or file with respect to such vehicle in connection with any change of basic information including PRC individual resident shareholder, name, term of operation, or PRC individual resident’s increase or decrease of capital, transfer or exchange of shares, merger, division or other material changes. In addition, if a non-listed special purpose vehicle grants any equity incentives to directors, supervisors or employees of domestic companies under its direct or indirect control, the relevant PRC individual residents could register with the local branch of the SAFE before exercising such options. The SAFE simultaneously issued guidance to its local branches with respect to the implementation of Circular 37. Under Circular 37, failure to comply with the foreign exchange registration procedures may result in restrictions being imposed on the foreign exchange activities of the relevant onshore company, including restrictions on the payment of dividends and other distributions to its offshore parent company and the capital inflow from the offshore entity, and may also subject the relevant PRC residents and onshore company to penalties under the PRC foreign exchange administration regulations. See “Risk Factors—Risks Related to Doing Business in China—PRC regulations relating to the establishment of offshore special purpose companies by PRC residents may subject our PRC resident shareholders to personal liability and limit our ability to inject capital into our PRC subsidiaries, limit our PRC subsidiaries’ ability to distribute profits to us, or otherwise adversely affect us.”
On September 14, 2015, the NDRC issued the Circular of the National Development and Reform Commission on Promoting the Administrative Reform of the Record-filing and Registration System for the Issuance of Foreign Debts by Enterprises to remove the quota review and approval system for the issuance of foreign debts (including bonds and loans for more than 1 year) by enterprises, reform and innovate the ways that foreign debts are managed, and implement the administration of record-filing and the registration system.
79
On January 5, 2023, the NDRC issued the Administrative Measures for Examination and Registration of Medium- and Long-term Foreign Debts of Enterprises, which took effect on February 10, 2023, replacing the above Circular of the National Development and Reform Commission on Promoting the Administrative Reform of the Record-filing and Registration System for the Issuance of Foreign Debts by Enterprises. The new Administrative Measures provide more clarity on the procedures and requirements of the registration and reporting of medium- and long-term foreign debts.
Regulations on Merger and Acquisition and Overseas Listing
On August 8, 2006, six PRC regulatory agencies, namely the MOFCOM, the State Assets Supervision and Administration Commission, the State Administration of Taxation, the SAIC, the China Securities Regulatory Commission, or the CSRC, and the SAFE, jointly adopted the Regulations on Mergers and Acquisitions of Domestic Enterprises by Foreign Investors, or the M&A Rule, also known as Circular 10, which became effective on September 8, 2006. The M&A Rule, as amended on June 22, 2009, purports, among other things, to require offshore special purpose vehicles, or SPVs, formed for overseas listing purposes through acquisitions of PRC domestic companies and controlled by PRC companies or individuals, to obtain the approval of the CSRC prior to publicly listing their securities on an overseas stock exchange. On September 21, 2006, the CSRC published a notice on its official website specifying documents and materials required to be submitted to it by SPVs seeking the CSRC approval of their overseas listings.
We believe, based on the advice of our PRC counsel, that the CSRC approval is not required in the context of our existing listing on the Nasdaq and the Hong Kong Stock Exchange because we established our PRC subsidiaries by means of direct investment other than by merger or acquisition of domestic companies, and we started to operate our business in the PRC through foreign invested enterprises before September 8, 2006, the effective date of the M&A Rule. However, we cannot assure you that the relevant PRC regulators, including the CSRC, would reach the same conclusion as our PRC counsel. If the CSRC or other PRC regulatory body subsequently determines that CSRC’s approval was required for our existing listing on the Nasdaq and the Hong Kong Stock Exchange, we may face sanctions by the CSRC or other PRC regulatory agencies, which could have a material adverse effect on our business, financial condition, results of operations, reputation and prospects, as well as the trading prices of our ADSs and/or ordinary shares.
The M&A Rule also established additional procedures and requirements that could make merger and acquisition activities by foreign investors more time-consuming and complex, including requirements in some instances that the MOFCOM be notified in advance of any change of control transaction in which a foreign investor takes control of a PRC domestic enterprise.
On July 30, 2017, for the purpose of promoting the reform of the foreign investment administrative system and simplifying the administrative procedures, the MOFCOM amended the Interim Measures for the Record-filing Administration of the Incorporation and Change of Foreign-invested Enterprises which was promulgated in October 2016 and further amended in June 2018. According to the amended interim measures, a record-filing administration system shall apply to foreign investors’ mergers and acquisitions of domestic non-foreign-invested enterprises and strategic investments in listed companies, provided that they do not involve the implementation of special access administrative measures prescribed by the PRC regulators or involve the mergers and acquisitions of affiliates.
On December 30, 2019, for the purpose of further promoting the foreign investment administration and simplifying the administrative procedures, the MOFCOM and the SAMR promulgated the Measures on Reporting of Foreign Investment Information, which became effective on January 1, 2020 and suspended the Interim Measures for the Record-filing Administration of the Incorporation and Change of Foreign-invested Enterprises on the same date. Under this regulation, an information reporting system shall apply to foreign investors’ mergers and acquisitions of domestic non-foreign-invested enterprises and strategic investments in listed companies, provided that they comply with the implementation of special access administrative measures prescribed by the PRC regulators and do not involve the mergers and acquisitions of affiliates. Specifically, under the information reporting system, where a new foreign-invested enterprise is incorporated or a non-foreign invested enterprise changes to a foreign-invested enterprise through acquisition, merger or other means, such incorporation or change no longer requires approval or record-filing of MOFCOM, but shall be reported online to the commerce administrative authorities through the Enterprise Registration System and the National Enterprise Credit Information Publicity System, together with the registration with the relevant department of the SAMR through the same systems.
80
On February 17, 2023, the CSRC promulgated the Trial Administrative Measures of Overseas Securities Offering and Listing by Domestic Companies, or the Trial Measures, and relevant notes and Supporting Guidelines, which came into effect on March 31, 2023. The Trial Measures seek to regulate all types of overseas offerings and listings by PRC based companies, including: (a) direct overseas listings, i.e. overseas listings by joint-stock companies which are established in PRC (such as H shares, N shares, GDRs); and (b) indirect overseas listings, i.e. overseas listings by PRC based companies in the names of an overseas entity (such as red-chip listings), if such issuers meets both of the following conditions: (i) more than 50% of its audited financial indicators (either operating revenue, profits, total assets or net assets) for the most recent accounting year is accounted for by its PRC-based companies, and (ii) major business activities or operations are conducted within the territory of PRC; main places of business are located within the territory of the PRC; or the majority of senior management staff domicile in the PRC or are Chinese citizens. Furthermore, pursuant to the Circular on the Arrangements for the Filing-based Administration of Overseas Securities Offering and Listing by Domestic Companies, or the Trial Measures Circular, companies that have already offered or listed securities overseas prior to the implementation of the Trial Measures are considered as “Stock Enterprises”, and these Stock Enterprises are not required to apply for filings immediately with CSRC until a re-financing event takes place and then a filing for such re-financing is required.
On February 24, 2023, the CSRC, the Ministry of Finance, the National Administration of State Secrets Protection and the National Archives Administration jointly issued the Provisions on Strengthening Confidentiality and Archives Administration of Overseas Securities Offering and Listing by Domestic Companies, or the Confidentiality and Archives Provisions, which became effective from March 31,2023. The Confidentiality and Archives Provisions specify that during the overseas issuance of securities and listing activities of domestic enterprises, domestic enterprises and securities companies and securities service institutions that provide relevant securities services shall, by strictly abiding by the relevant laws and regulations of the PRC and the requirements therein, establish sound confidentiality and archives management systems, take necessary measures to implement confidentiality and archives management responsibilities, and shall not leak national secrets, work secrets of governmental agencies and undermine national and public interests. Work manuscripts generated in the PRC by securities companies and securities service institutions that provide relevant securities services for overseas issuance and listing of securities by domestic enterprises shall be kept in the PRC. Without the approval of relevant competent authorities, it shall not be transferred overseas. Where archives or copies need to be transferred outside of the PRC, it shall be subject to the approval procedures in accordance with relevant PRC regulations.
Regulation on Security Review
In August 2011, the MOFCOM promulgated the Rules of Ministry of Commerce on Implementation of Security Review System of Mergers and Acquisitions of Domestic Enterprises by Foreign Investors, or the MOFCOM Security Review Rule, which came into effect on September 1, 2011, to implement the Notice of the General Office of the State Council on Establishing the Security Review System for Mergers and Acquisitions of Domestic Enterprises by Foreign Investors promulgated on February 3, 2011. Under these regulations, a security review is required for foreign investors’ mergers and acquisitions having “national defense and security” implications and mergers and acquisitions by which foreign investors may acquire “de facto control” of domestic enterprises having “national security” implications. In addition, when deciding whether a specific merger or acquisition of a domestic enterprise by foreign investors is subject to a security review, the MOFCOM will look into the substance and actual impact of the transaction. The MOFCOM Security Review Rule further prohibits foreign investors from bypassing the security review requirement by structuring transactions through proxies, trusts, indirect investments, leases, loans, control through contractual arrangements or offshore transactions. Based on the above regulations, on December 19, 2020, the NDRC and MOFCOM jointly issued the Measures for the Security Review of Foreign Investments, which became effective as of January 18, 2021. The Measures for the Security Review of Foreign Investments establishes a comprehensive security review system of foreign investments, which, among others, expands the review subjects to various types of foreign investments that affect or may affect national security, including greenfield investments and investments in other forms. Similar to the previous regulations, the foreign investments subject to security review include investments having “national defense security” implications and investments by which foreign investors may acquire “de facto control” of invested enterprises having “national security” implications.
81
Regulations on Labor Contracts and Social Security
The Labor Law of the PRC, which was promulgated by the SCNPC on July 5, 1994, came into effect on January 1, 1995, and was amended on August 27, 2009 and December 29, 2018, the Labor Contract Law of the PRC that became effective on January 1, 2008, as amended on December 28, 2012, and the Implementation Regulations on Labor Contract Law of the PRC which was promulgated and came into effect on September 18, 2008 by the State Council seek to clarify the responsibilities of both employers and employees and codifies certain basic rights and protections of employees. Among others, the Labor Contract Law of the PRC provides that after completing two fixed-term employment contracts, an employee that desires to continue working for an employer is entitled to require a non-fixed-term employment contract. In addition, employees who have been employed for more than ten years by the same employer are entitled to require a non-fixed-term contract. The Labor Contract Law of the PRC also requires that the employees dispatched from human resources outsourcing firms or labor agencies be limited to temporary, auxiliary or substitute positions. Furthermore, where an employer causes any damage to the dispatched employee, the labor dispatch entity and the employer shall assume joint and several liabilities. According to the Interim Provisions on Labor Dispatch, which was promulgated in January 2014 and took effect in March 2014, to implement the provisions of the Labor Contract Law of the PRC regarding labor dispatch, a company is permitted to use dispatched employees for up to 10% of its labor force and the companies currently using dispatched employees are given a two-year grace period after March 1, 2014 to comply with this limit.
According to the Individual Income Tax Law of the PRC, which was promulgated on September 10, 1980 by the National People’s Congress, last amended by the SCNPC on August 31, 2018 and came into effect on January 1, 2019, companies operating in China are required to withhold individual income tax on employees’ salaries based on the actual salary of each employee upon payment.
According to the Law on Social Insurance of the PRC, which was promulgated by the SCNPC on October 28, 2010, came into effect on July 1, 2011, and was amended on December 29, 2018, the Provisional Regulations on the Collection and Payment of Social Insurance Premium, which was promulgated by the State Council on January 22, 1999 and amended on March 24, 2019, and the Regulations on the Administration of Housing Provident Fund, which was promulgated by the State Council on April 3, 1999 and came into effect on the same date, and was amended on March 24, 2002 and March 24, 2019, employers are required to contribute, on behalf of their employees, to a number of social security funds, including funds for basic pension insurance, unemployment insurance, basic medical insurance, occupational injury insurance, maternity insurance and housing provident funds. Employers who fail to contribute may be fined and ordered to make good the deficit within a stipulated time limit.
Considering the PRC regulatory authorities have continued to introduce various new labor-related regulations since the effectiveness of the labor contract law, and the interpretation and implementation of these regulations are still evolving, we cannot assure you that our employment practice will at all times be deemed in compliance with the new regulations. If we are subject to severe penalties or incur significant liabilities in connection with labor disputes or investigations, our business and results of operations may be adversely affected. See “Risk Factors—Risks Related to Our Business—Our current employment practices may be adversely impacted under the applicable labor laws.”
Regulation on Information Protection on Networks
On December 28, 2012, the SCNPC issued Decision of the Standing Committee of the National People’s Congress on Strengthening Information Protection on Networks, pursuant to which network service providers and other enterprises and institutions shall, when gathering and using electronic personal information of citizens in business activities, publish their collection and usage rules and adhere to the principles of legality, rationality and necessarily, explicitly state the purposes, manners and scopes of collecting and using information, and obtain the consent of those from whom information is collected, and shall not collect and use information in violation of laws and regulations and the agreement between both sides; and the network service providers and other enterprises and institutions and their personnel must strictly keep such information confidential and may not divulge, alter, damage, sell, or illegally provide others with such information.
82
On July 16, 2013, the Ministry of Industry and Information Technology, or the MIIT, issued the Provisions on the Protection of Personal Information of Telecommunication and Internet User. The requirements under this order are stricter and specific compared to the above decision issued by the National People’s Congress. According to the provisions, if a network service provider wishes to collect or use personal information, it may do so only if such collection is necessary for the services it provides. Furthermore, it must disclose to its users the purpose, method and scope of any such collection or usage, and must obtain consent from the users whose information is being collected or used. Network service providers are also required to establish and publish their protocols relating to personal information collection or usage, keep any collected information strictly confidential and take technological and other measures to maintain the security of such information. Network service providers are required to cease any collection or usage of the relevant personal information and provide services for the users to de-register the relevant user account, when a user stops using the relevant Internet service. Network service providers are further prohibited from divulging, distorting or destroying any such personal information, or selling or providing such personal information unlawfully to other parties. In addition, if a network service provider appoints an agent to undertake any marketing or technical services that involve the collection or usage of personal information, the network service provider is required to supervise and manage the protection of the information. The provisions state, in broad terms, that violators may face warnings, fines, public exposure and, criminal liability whereas the case constitutes a crime.
On June 1, 2017, the Cybersecurity Law of the PRC promulgated in November, 2016 by the SCNPC became effective. This law also absorbed and restated the principles and requirements mentioned in the aforesaid decision and order, and further provides that, where an individual finds any network operator collects or uses his or her personal information in violation of the provisions of any law, regulation or the agreement of both parties, the individual shall be entitled to request the network operator to delete his or her personal information; if the individual finds that his or her personal information collected or stored by the network operator has any error, he or she shall be entitled to request the network operator to make corrections, and the network operator shall take measures accordingly. Pursuant to this law, the violators may be subject to: (i) warning; (ii) confiscation of illegal gains and fines equal to one to ten times of the illegal gains; or if without illegal gains, fines up to RMB1,000,000; or (iii) an order to shut down the website, suspend the business operation for rectification, or revoke business license. Besides, responsible persons may be subject to fines between RMB10,000 and RMB100,000.
On January 1, 2021, the Civil Code promulgated in May 2020 by the SCNPC became effective. The Civil Code protects individuals’ right to personal information and provides for similar requirements for personal information protection as the Cybersecurity Law. Individuals may bring up civil litigations based on the Civil Code if their right to personal information is infringed upon.
From criminal law perspective, the PRC Criminal Law, as amended by its Amendment 7 (effective on February 28, 2009) and Amendment 9 (effective on November 1, 2015), prohibits institutions, companies and their employees from selling or otherwise illegally disclosing a citizen’s personal information obtained during the course of performing duties or providing services or obtained through theft or other illegal ways.
83
Data Protection Law in Europe
The Regulation (EU) 2016/679 of 27 April 2016 on the protection of natural persons with regard to the processing of personal data and on the free movement of such data, and repealing Directive 95/46/EC (GDPR), complemented by EU Member States law on data protection (e.g. in Germany the German Federal Data Protection Act), imposes certain requirements and restrictions on the processing of personal data relating to natural persons. GDPR requirements will apply both to companies established in the EU and to companies, such as us, that are not established in the EU but process personal data of individuals who are in the EU (and in the EEA subject to the enactment of implementation procedures), where the processing activities relate to: (a) the offering of goods or services, irrespective of whether a payment of the data subject is required, to such data subjects in the EU; or (b) the monitoring of their behavior as far as their behavior takes place within the EU. Therefore, the GDPR applies to our EU entities as well as the offering of services by our non-EU entities to EU guests. The GDPR imposes on subject companies a large number of obligations, which relate for example, but are not limited, to (i) the principles applying to the processing of personal data, for example, lawfulness, fairness, transparency, purpose limitation, data minimization and “privacy by design”, accuracy, storage limitations to process and store personal data only as long as necessary, access restrictions on a “need to know basis”, and ensuring security and confidentiality of personal data by technical and organizational measures; (ii) the ability of the controller to demonstrate compliance with such principles (accountability); (iii) a there must be a legal basis for the data processing (special requirements apply to certain specific categories of data such as health related data and other special categories of personal data); and (iv) data subjects rights (for example, transparency, right of information about personal data processed, right of access/receive copies, right to rectification, right to erasure, right to restrict processing, right to data portability, and right to object to a processing under certain circumstances). This leads to companies being under the obligation to implement a number of formal processes and policies regarding the implementation of the GDPR requirements, such as ensuring the rights of the data subjects, handling of data breaches, documentation of the processing activities, processes for regularly testing, assessing and evaluating the effectiveness of technical and organizational measures for ensuring the security of the processing, processes for the selection and auditing of processors. The GDPR provides for substantial fines for breaches of data protection requirements, which, depending on the infringed provisions of the GDPR, can go up to either (thresholds depending on the obligations which have been breached): (i) 2% of the group’s annual worldwide turnover of the preceding financial year or EUR10 million, whichever is greater, or (ii) 4% of the group’s annual worldwide turnover of the preceding financial year or EUR20 million, whichever is greater. The fine may be imposed instead of, or in addition to, measures that may be ordered by supervisory authorities (for example, request to cease the processing). The GDPR and EU Member States law also provide for private enforcement mechanisms and, in the most severe cases, criminal liability.
The Directive (EC) 2002/58 of 12 July 2002 concerning the processing of personal data and the protection of privacy in the electronic communications sector imposes restrictions on the use of cookies and similar means as well as on website tracking, including the requirement to obtain informed and prior consent for storage or access to information stored on a user’s terminal equipment in the EU in certain cases (in particular for cookies which track for marketing purposes). The Directive (EC) 2002/58 is transposed into German law as the Telecommunications Digital Services Data Protection Act.
84
4.C. Organizational Structure
The following diagram illustrates our corporate and ownership structure, the place of formation and the ownership interests of our subsidiaries as of March 31, 2025.

Notes:
| (1) | We have four affiliated entities consolidated through contractual arrangements: Tianjin Jizhu, Shanghai Huanmei and its wholly-owned subsidiary Huanmei Travel, and Ningbo Futing. The registered shareholders of these Consolidated Affiliated Entities are (i) Mr. Pengfei Jiang, who is the director/supervisor of certain of our subsidiaries, holding 100% of equity interest in Tianjin Jizhu, (ii) Mr. Pengfei Jiang and Mr. Andong Chen, our employee, holding 90% and 10% of equity interest in Shanghai Huanmei, respectively, and (iii) Mr. Dongfu Shi, who is the director of Ningbo Futing, holding 100% of equity interest in Ningbo Futing. |
85
The following table sets forth summary information for our significant subsidiaries as of March 31, 2025.
| Percentage of |
| Date of |
| ||
Major Subsidiaries | Ownership | Incorporation/Acquisition | Place of Incorporation | |||
H World Holdings (HK) Limited |
| 100% | October 22, 2008 |
| Hong Kong | |
H World Holdings Singapore Pte. Ltd. |
| 100% | April 14, 2010 |
| Singapore | |
HanTing Xingkong (Shanghai) Hotel Management Co., Ltd. |
| 100% | March 3, 2006 |
| PRC | |
HanTing (Tianjin) Investment Consulting Co., Ltd |
| 100% | January 16, 2008 |
| PRC | |
HanTing Technology (Suzhou) Co., Ltd. |
| 100% | December 3, 2008 |
| PRC | |
HanTing (Shanghai) Enterprise Management Co., Ltd. |
| 100% | December 14, 2010 |
| PRC | |
HuaZhu Hotel Management Co., Ltd. |
| 100% | August 16, 2012 |
| PRC | |
Jizhu Information Technology (Shanghai) Co., Ltd. |
| 100% | February 26, 2014 |
| PRC | |
Huazhu Enterprise Management Co., Ltd. | 100% | June 6, 2014 | PRC | |||
ACL Greater China Limited |
| 100% | January 25, 2016 |
| Hong Kong | |
Yagao Meihua Hotel Management Co., Ltd. |
| 100% | January 25, 2016 |
| PRC | |
Orange Hotel Management (China) Co., Ltd. |
| 100% | May 25, 2017 |
| PRC | |
Beijing Crystal Orange Hotel Management Consulting Co., Ltd. |
| 100% | May 25, 2017 |
| PRC | |
Huazhu Hotel Management (Ningbo) Co., Ltd. |
| 100% | July 20, 2018 |
| PRC | |
Huazhu Cloud (Shanghai) Information Technology Co., Ltd. | 100% | November 7, 2013 | PRC | |||
Steigenberger Hotels GmbH | 100% | January 2, 2020 |
| Germany | ||
Intercity Hotel GmbH |
| 100% | January 2, 2020 | Germany |
H World Group Limited is not a Chinese operating company but a holding company incorporated in the Cayman Islands. As a holding company with no material operations of its own, H World Group Limited conducts substantially all of its business through its subsidiaries, and for some businesses the direct holding of which is restricted by PRC law, through the Consolidated Affiliated Entities. While we do not have any equity ownership of the Consolidated Affiliated Entities, the contractual arrangements we have with the Consolidated Affiliated Entities enables us to direct the activities that most significantly affect the economic performance of the Consolidated Affiliated Entities, as well as receive the economic benefits from the Consolidated Affiliated Entities. Because of these arrangements, we have control over and are the primary beneficiary of the VIEs for accounting purposes and, therefore, have consolidated the financial results of the VIEs in our consolidated financial statements in accordance with U.S. GAAP. Any references to control or benefits that accrue to us because of the VIEs in this annual report are limited to, and are subject to conditions for consolidation of, the VIEs under U.S. GAAP. Investors in our securities do not own equity interest in our operating entities, including our subsidiaries and the Consolidated Affiliated Entities in China, but instead own equity interest in the Cayman Islands holding company. Our securities that are listed on the stock exchanges are securities of our Cayman Islands holding company, not of our operating subsidiaries or the VIEs.
Contractual Arrangements with the Consolidated Affiliated Entities
We have entered into a series of contractual arrangements with each of Tianjin Jizhu, Shanghai Huanmei and Ningbo Futing and the respective nominee shareholder(s) of the Consolidated Affiliated Entities (the “Affiliated Entity Shareholders”), as described in more detail below, including (i) the power of attorney, the share pledge agreement and the loan agreement, which provide us with effective control over and ability to receive significant economic benefits from the Consolidated Affiliated Entities to the extent permitted by PRC law; and (ii) exclusive option agreements, which provide us with exclusive options to purchase all or part of the equity interests in the Consolidated Affiliated Entities to the extent permitted by PRC law.
The contractual arrangements with each of Tianjin Jizhu, Shanghai Huanmei and Ningbo Futing were entered into by and among HZ Hotel Management, the Consolidated Affiliated Entities and each of their respective nominee shareholder(s). The contractual arrangements between each Consolidated Affiliated Entity on the one hand, and HZ Hotel Management and the respective Affiliated Entity Shareholders on the other hand, are all on substantially the same terms, which are summarized below:
86
Share Pledge Agreement
Pursuant to the Share Pledge Agreement among HZ Hotel Management, the Consolidated Affiliated Entity and the Affiliated Entity Shareholders, the Affiliated Entity Shareholders have pledged 100% equity interest in the Consolidated Affiliated Entity to HZ Hotel Management to guarantee the performance by the Consolidated Affiliated Entity and its shareholder(s) of their obligations under the contractual arrangements. Pursuant to this agreement, HZ Hotel Management has right to claim dividends or distributive profits with regard to the pledged shares from the Consolidated Affiliated Entity. The Consolidated Affiliated Entity Shareholders also agreed, without HZ Hotel Management’s prior written consent, not to transfer the pledged shares, or establish or permit the existence of any security interest or other encumbrance on the pledged shares, except by the performance of the Exclusive Option Agreement. The Share Pledge Agreement will remain effective until the Consolidated Affiliated Entity and the Affiliated Entity Shareholders have discharged all their obligations and fully paid all the amounts payable under the contractual arrangements.
Loan Agreement
Pursuant to the Loan Agreement among HZ Hotel Management and the respective Affiliated Entity Shareholders, HZ Hotel Management agrees to provide the shareholders of the Consolidated Affiliated Entity with a loan to fund the Consolidated Affiliated Entity. This loan will be repaid only by transfer of Affiliated Entity Shareholders’ equity interest in the Consolidated Affiliated Entity to HZ Hotel Management or any person designated by HZ Hotel Management pursuant to the Exclusive Option Agreement. Without the prior written consent of HZ Hotel Management, Affiliated Entity Shareholders may not, in any manner, among other things, supplement or amend the articles of associations of the Consolidated Affiliated Entity; increase or reduce its registered capital or change the structure of its registered capital in other manners; sell, transfer, pledge or dispose of its assets, legal or beneficial interests in business or revenue or allow any encumbrance on such assets, business or revenue; assume, inherit, guarantee any debt, or allow the existence of any debt, except for debts incurred in the ordinary course of business and debts known and agreed in writing by HZ Hotel Management; cause the Consolidated Affiliated Entity to enter into any material contract with value above RMB100,000 outside the ordinary course of business; provide loans or credits in any form to any other persons; cause or permit to merge, consolidate with, acquire or invest in any other persons; or distribute dividends to its shareholders. The loan agreement will remain effective until ten years after the date of the Loan Agreement and the loan under this agreement should be fully repaid before or upon the termination of the Loan Agreement.
Exclusive Option Agreement
Pursuant to the Exclusive Option Agreement among HZ Hotel Management, the Consolidated Affiliated Entity and the Affiliated Entity Shareholders, the Affiliated Entity Shareholders irrevocably grant HZ Hotel Management or any third party designated by HZ Hotel Management an exclusive option to purchase all or part of their equity interests in the Consolidated Affiliated Entity at the higher of (i) the lowest price permitted by applicable PRC laws and (ii) a nominal price of RMB100. This agreement will remain effective until 20 years after the date of the agreement and will be automatically renewed at the discretion of HZ Hotel Management.
Power of Attorney
Pursuant to the Power of Attorney given by the Affiliated Entity Shareholders, the Affiliated Entity Shareholders irrevocably authorize HZ Hotel Management or any person(s) designated by HZ Hotel Management to act as his or her attorney-in-fact to exercise all of his or her rights as a shareholder of the Consolidated Affiliated Entity, including, but not limited to, the right to call and attend shareholders’ meetings, vote, sell, transfer, pledge or dispose of any or all of the shares, nominate, appoint or remove the directors, supervisors and senior management, and other shareholders rights conferred by the articles of association of the Consolidated Affiliated Entity and the relevant laws and regulations. This power of attorney will remain in force as long as the shareholder remains a shareholder of the respective Consolidated Affiliated Entity unless otherwise instructed by us. The Affiliated Entity Shareholders shall not have the right to terminate this power of attorney or revoke the appointment of the attorney-in-fact.
87
These contractual arrangements may not be as effective as direct ownership in providing us with control over the Consolidated Affiliated Entities. If the Consolidated Affiliated Entities or their shareholders fail to perform their respective obligations under these contractual arrangements, our recourse to the assets held by the Consolidated Affiliated Entities is indirect and we may have to incur substantial costs and expend significant resources to enforce such arrangements in reliance on legal remedies under PRC law. These remedies may not always be effective. Furthermore, in connection with litigation, arbitration or other judicial or dispute resolution proceedings, assets under the name of any record holder of equity interest in the Consolidated Affiliated Entities, including such equity interest, may be put under court custody. As a consequence, we cannot be certain that the equity interest will be disposed of pursuant to the contractual arrangement or ownership by the record holder of the equity interest.
There are substantial uncertainties regarding the interpretation and application of current and future PRC laws, regulations and rules, and regarding the status of the rights of our Cayman Islands holding company with respect to its contractual arrangements with the Consolidated Affiliated Entities, and their shareholders. See “Risk Factors—Risks Related to Our Corporate Structure—Uncertainties exist with respect to the interpretation and implementation of the Foreign Investment Law and its implementing rules and how they may impact our business, financial condition and results of operations” and “—The nominee shareholders of the Consolidated Affiliated Entities may have potential conflicts of interest with us, which may materially and adversely affect our business and financial condition” below in this annual report for more details regarding these uncertainties.
4.D. Property, Plants and Equipment
Our headquarters are located in Shanghai, China and occupy nearly 41,000 square meters of office space, which is owned by us. As of December 31, 2024, we leased 625 out of our 11,147 hotel facilities with an aggregate size of approximately 4.9 million square meters, including approximately 131,000 square meters subleased to others. As of December 31, 2024, we owned eight out of our 11,147 hotel facilities with an aggregate size of approximately 85,000 square meters. For detailed information about the locations of our hotels, see “Item 4. Information on the Company — B. Business Overview — Our Hotel Network.”
ITEM 4A. UNRESOLVED STAFF COMMENTS
Not applicable.
ITEM 5. OPERATING AND FINANCIAL REVIEW AND PROSPECTS
5.A. Operating Results
You should read the following discussion and analysis of our financial condition and results of operations in conjunction with our consolidated financial statements and the related notes included elsewhere in this annual report on Form 20-F. This discussion may contain forward-looking statements based upon current expectations that involve risks and uncertainties. Our actual results may differ materially from those anticipated in these forward-looking statements as a result of various factors, including those set forth under “Item 3. Key Information – D. Risk Factors” or in other parts of this annual report on Form 20-F.
Overview
We are a leading, fast-growing multi-brand hotel group in China with international operations. Our hotels are operated under three different models: leased and owned, franchised, and franchised hotels that we operate under management contracts, which we refer to as “manachised.” We expanded our hotel network from 8,543 hotels as of December 31, 2022 to 11,147 hotels as of December 31, 2024, representing a CAGR of 14.2%. As of December 31, 2024, we had 11,147 hotels in operation, including 633 leased and owned hotels and 10,514 manachised and franchised hotels, with an aggregate of 1,088,218 hotel rooms. As of the same date, we were developing an additional 3,013 hotels, including 17 leased and owned hotels and 2,996 manachised and franchised hotels. On January 2, 2020, we completed the acquisition of Deutsche Hospitality and have consolidated its financial information since then.
Our total revenue was RMB13,862 million, RMB21,882 million and RMB23,891 million (US$3,274 million) in 2022, 2023 and 2024, respectively. We had net loss attributable to H World Group Limited of RMB1,821 million in 2022, and net income attributable to H World Group Limited of RMB4,085 million and RMB3,048 million (US$418 million) in 2023 and 2024, respectively. Our adjusted EBITDA (non-GAAP) amounted to RMB1,178 million, RMB6,268 million and RMB6,820 million (US$935 million) in 2022, 2023 and 2024, respectively, and our net cash provided by operating activities amounted to RMB1,564 million, RMB7,674 million and RMB7,518 million (US$1,030 million) in these respective years.
88
Specific factors affecting our results of operations
While our business is affected by factors relating to general economic conditions and the lodging industry in China and other jurisdictions in which we operate, including business and leisure travel of the customers and market competition (see “Item 3. Key Information — D. Risk Factors — Risks Related to Our Business — Our operating results are subject to conditions affecting the lodging industry in general” and “—The lodging industries in China, Europe, the Middle East, the Southeast Asia, and other countries and regions where we operate are competitive, and if we are unable to compete successfully, our financial condition and results of operations may be harmed”), we believe that our results of operations are also affected by company-specific factors, including, among others:
| ● | The total number of hotels and hotel rooms in our hotel network. Our revenues largely depend on the size of our hotel network. Furthermore, we believe that the expanded geographic coverage of our hotel network will enhance our brand recognition. Whether we can successfully increase the number of hotels and hotel rooms in our hotel group is largely affected by our ability to effectively identify and lease, own, manachise or franchise additional hotel properties at desirable locations on commercially favorable terms and the availability of funding to make necessary capital investments to open these new hotels. |
| ● | Nature of the cost of our business. A significant portion of our operating costs and expenses, including rent and depreciation and amortization, is relatively fixed. As a result, an increase in our revenues achieved through higher RevPAR generally will result in higher profitability. Vice versa, a decrease in our revenues, in particular with respect to hotels temporarily closed during the COVID-19 outbreak, could result in a disproportionately larger decrease in our earnings because our operating costs and expenses are unlikely to decrease proportionately. |
| ● | The number of new leased and owned hotels under development. Generally, the operation of each leased and owned hotel goes through three stages: development, ramp-up, and mature operations. During the development stage, our leased and owned hotels generate no revenue. In addition, we bear the pre-opening expenses for a substantial majority of our leased and owned hotels, which generally range from approximately RMB1.5 million to RMB20.0 million per hotel. For certain of our hotels (under Deutsche Hospitality), the landlords are responsible for renovating the hotels (other than soft furnishing) and we are not required to pay rent until this renovation is completed. During periods when a large number of new leased and owned hotels are under development, the pre-opening expenses incurred may have a significant negative impact on our financial performance. |
| ● | The mix of mature and new leased and owned hotels, manachised hotels and franchised hotels. When a new hotel starts operation and goes through the ramp-up stage, the occupancy rate is relatively low, and the room rate may be subject to discount. Revenues generated by these hotels are lower than those generated by mature hotels and may be insufficient to cover their operating costs, which are relatively fixed in nature and are similar to those of mature hotels. The lower profitability during the ramp-up stage for leased and owned hotels may have a significant negative impact on our financial performance. The length of the ramp-up stage may be affected by factors such as hotel size, seasonality, and location. New hotels opened in lower-tier cities generally have longer ramp-up period. On average, it takes our hotels approximately six months to ramp up. We define mature leased and owned hotels as those that have been in operation for more than six months. |
Under the manachise and franchise models, we generate revenues from franchise and service fees we charge to each manachised and franchised hotel while the franchisee bears substantially all the capital expenditures and pre-opening and operational expenses. The hotel operating costs relating to manachised hotels are mainly costs for hotel managers as we hire and send them to manachised hotels. An increasing proportion of manachised and franchised hotels in our hotel mix will allow us to benefit from the recurring cash inflows from franchise and service fees with minimal upfront costs and capital expenditures. Our manachised and franchised hotels have been and will continue to be significant contributor to our revenues in the foreseeable future.
89
Key Performance Indicators
We utilize a set of non-financial and financial key performance indicators which our senior management reviews frequently. The review of these indicators facilitates timely evaluation of the performance of our business and effective communication of results and key decisions, allowing our business to react promptly to changing customer demands and market conditions. After our acquisition of Deutsche Hospitality hotels in January 2020, we modified our operating segment structure into two operating segments⸺legacy Huazhu and legacy DH. Our analysis below sets forth information of both operating segments.
Non-financial Key Performance Indicators
Our non-financial key performance indicators consist of (i) change in the total number of hotels and hotel rooms in our hotel group, (ii) RevPAR, especially RevPAR achieved by our leased and owned hotels, and (iii) same-hotel RevPAR change.
Change in the total number of hotels and hotel rooms. We track the change in the total number of hotels and hotel rooms in operation to monitor our business expansion. Our total hotels in operation increased from 8,543 as of December 31, 2022 to 11,147 as of December 31, 2024.
Due to the impact of COVID-19, we had a large number of hotels in China temporarily requisitioned in various locations and during different periods for the accommodation of medical support workers and for quarantine purposes in relation to COVID-19 in 2022. We also had a large number of hotels temporarily closed from time to time amid the pandemic. Our legacy Huazhu business witnessed accelerated recovery since mid-November 2022 after the Chinese authorities modified the COVID policy. As a result, excluding hotels under temporary requisition (in 2022 only) or temporarily closed, our total number of hotel room nights available for sale increased from 229.5 million as of December 31, 2022 to 351.2 million as of December 31, 2024 for legacy Huazhu.
The hotel operations of Deutsche Hospitality in Europe were also adversely affected due to travel restrictions and lockdowns imposed by local governments in Europe to contain the spread of COVID-19, and as a result, a number of our Deutsche Hospitality hotels were temporarily closed in 2020. Thanks to the progress of vaccination campaigns and easing of social restrictions, legacy DH hotels have experienced RevPAR recovery since March 2022. As of December 31, 2024, the total room nights available for sale was 9.7 million for legacy DH.
The following table sets forth various measures of changes in the total number of hotels and hotel rooms as of the dates indicated.
As of December 31, | ||||||||||||
2022 | 2023 | 2024 | ||||||||||
Legacy | Legacy | Legacy | ||||||||||
Huazhu | Legacy DH | Huazhu | Legacy DH | Huazhu | Legacy DH | |||||||
Total hotels in operation |
| 8,411 |
| 132 |
| 9,263 |
| 131 |
| 11,025 |
| 122 |
Leased and owned hotels |
| 623 |
| 81 | 607 |
| 84 | 557 | 76 | |||
Manachised hotels |
| 7,588 |
| 29 | 8,501 |
| 25 | 10,359 | 21 | |||
Franchised hotels |
| 200 |
| 22 | 155 |
| 22 | 109 | 25 | |||
Total hotel rooms in operation |
| 783,174 |
| 26,304 | 885,630 |
| 26,814 | 1,062,329 | 25,889 | |||
Leased and owned hotels |
| 89,638 |
| 15,328 | 86,691 |
| 16,303 | 82,580 | 15,490 | |||
Manachised hotels |
| 678,245 |
| 5,711 | 786,157 |
| 5,196 | 970,181 | 4,647 | |||
Franchised hotels |
| 15,291 |
| 5,265 | 12,782 |
| 5,315 | 9,568 | 5,752 | |||
Total hotel room nights available for sale(1) |
| 229,534,995 |
| 8,851,555 | 292,643,397 |
| 9,405,932 | 351,212,097 | 9,700,173 | |||
Leased and owned hotels |
| 28,046,243 |
| 5,302,509 | 31,592,103 |
| 5,573,744 | 30,529,097 | 5,740,957 | |||
Manachised hotels |
| 196,734,849 |
| 1,788,026 | 256,346,691 |
| 1,921,324 | 316,743,951 | 1,809,668 | |||
Franchised hotels |
| 4,753,903 |
| 1,761,020 | 4,704,603 |
| 1,910,864 | 3,939,049 | 2,149,548 | |||
Note:
| (1) | Excluding room nights of hotels that were temporarily requisitioned or closed during the outbreak of COVID-19 (for 2022 only) or room nights of hotels that were temporarily closed. Legacy Huazhu’s hotels may be temporarily closed due to decoration, brand upgrade, or business model change purposes. Legacy DH’s hotels may be temporarily closed due to repair work. |
90
RevPAR. RevPAR is a commonly used operating measure in the lodging industry and is defined as the product of average occupancy rates and average daily room rates achieved.
Occupancy rates of our hotels mainly depend on the locations of our hotels, product and service offering, the effectiveness of our sales and brand promotion efforts, our ability to effectively manage hotel reservations, the performance of managerial and other employees of our hotels, as well as our ability to respond to competitive pressure. From year to year, occupancy of our portfolio may fluctuate as a result of changes in the mix of our mature and ramp-up hotels, as well as special events and public health events.
We set the room rates of our hotels primarily based on the location of a hotel, room rates charged by our competitors within the same locality, and our relative brand and product strength in the city or city cluster. From year to year, average daily room rates of our portfolio may change due to our yield management practice, city mix change and special events.
The following table sets forth our RevPAR, average daily room rate and occupancy rate for legacy Huazhu’s leased and owned hotels as well as manachised and franchised hotels for the periods indicated.
Year Ended December 31, | ||||||
2022 | 2023 | 2024 | ||||
(Excluding hotels under requisition) | ||||||
RevPAR(1) (in RMB) |
|
|
|
|
|
|
Leased and owned hotels |
| 174 |
| 308 |
| 308 |
Manachised hotels |
| 156 |
| 234 |
| 228 |
Franchised hotels |
| 130 |
| 226 |
| 229 |
Total hotels in operation |
| 157 |
| 242 |
| 235 |
Average daily room rate (1) (in RMB) |
|
|
| |||
Leased and owned hotels |
| 272 |
| 372 |
| 364 |
Manachised hotels |
| 231 |
| 289 |
| 281 |
Franchised hotels |
| 222 |
| 309 |
| 320 |
Total hotels in operation |
| 236 |
| 299 |
| 289 |
Occupancy rate (as a percentage) |
|
|
| |||
Leased and owned hotels |
| 64 |
| 83 |
| 84 |
Manachised hotels |
| 67 |
| 81 |
| 81 |
Franchised hotels |
| 59 |
| 73 |
| 72 |
Total hotels in operation |
| 67 |
| 81 |
| 81 |
Weight of hotel room nights available for sale contributed by leased and owned hotels less than 6 months (as a percentage)(2) |
| 2 |
| 1 |
| 2 |
Notes:
| (1) | The RevPAR and average daily room rates disclosed in this annual report for legacy Huazhu are based on the tax-inclusive room rates. |
| (2) | Represents (i) the aggregate of monthly hotel room nights available for sale in a given period of leased and owned hotels, which had been in operation for less than six months, divided by (ii) the aggregate of monthly total hotel room nights available for sale in that same period. |
RevPAR may change from period to period due to (i) the change in the mix of our leased and owned hotels in the ramp-up and mature phases, (ii) the change in the mix of our hotels in different cities and locations, (iii) the change in the mix of our hotels of different brands, and (iv) the change in same-hotel RevPAR. The RevPAR for all hotels in operation of legacy Huazhu in 2024 was lower than the RevPAR for all of our hotels in operation of legacy Huazhu in 2023, primarily due to a high base in 2023 as well as an increase in supply in 2024. The RevPAR for all hotels in operation of legacy Huazhu in 2023 was higher than the RevPAR for all of our hotels in operation of legacy Huazhu (excluding hotels under temporary requisition) in 2022 primarily due to the relief of COVID-19 restriction measures and recovery from COVID-19.
91
The following table sets forth our RevPAR, average daily room rate and occupancy rate for the leased hotels as well as manachised and franchised hotels of legacy DH for the periods indicated.
| Year Ended December 31, | |||||
| 2022 | 2023 |
| 2024 | ||
RevPAR(1) (in EUR) |
|
|
| |||
Leased and owned hotels | 61 |
| 74 | 79 | ||
Manachised hotels | 61 |
| 60 | 61 | ||
Franchised hotels | 67 |
| 75 | 80 | ||
All hotels in operation | 62 |
| 71 | 76 | ||
Average daily room rate(1) (in EUR) |
| |||||
Leased and owned hotels | 110 |
| 115 | 117 | ||
Manachised hotels | 110 |
| 99 | 94 | ||
Franchised hotels | 116 |
| 120 | 124 | ||
All hotels in operation | 111 |
| 113 | 114 | ||
Occupancy rate (as a percentage) |
| |||||
Leased and owned hotels | 56 |
| 65 | 67 | ||
Manachised hotels | 55 |
| 61 | 64 | ||
Franchised hotels | 57 |
| 62 | 65 | ||
All hotels in operation | 56 |
| 63 | 66 | ||
Note:
| (1) | The RevPAR and average daily room rates for legacy DH are based on the tax-exclusive room rates. |
The RevPAR for all legacy DH hotels in operation continually increased from 2022 to 2024, primarily due to the improving conditions in the lodging market after Europe lifted COVID-19 related restrictions in mid-February 2022.
The seasonality of our business may cause fluctuations in our quarterly RevPAR. We typically have the lowest RevPAR in the first quarter due to reduced travel activities in winter and during the Spring Festival holidays, and the highest RevPAR in the third quarter due to increased travel during summer. National and regional special events that attract large numbers of people to travel may also cause fluctuations in our RevPAR.
The following table sets forth quarterly RevPAR of legacy Huazhu’s hotels for the periods indicated.
For the Three Months Ended | ||||||||||||||||
March 31, | June 30, | September 30, | December 31, | March 31, | June 30, | September 30, | December 31, | |||||||||
| 2023 |
| 2023 |
| 2023 |
| 2023 |
| 2024 |
| 2024 |
| 2024 |
| 2024 | |
RevPAR (in RMB): |
|
|
|
|
|
|
|
| ||||||||
Leased and owned hotels | 257 | 321 | 356 | 298 | 280 | 321 | 333 | 296 | ||||||||
Manachised hotels | 204 | 241 | 269 | 221 | 209 | 237 | 249 | 215 | ||||||||
Franchised hotels | 189 | 237 | 267 | 213 | 206 | 240 | 254 | 218 | ||||||||
Total hotels in operation | 210 | 250 | 278 | 229 | 216 | 244 | 256 | 222 | ||||||||
The following table sets forth the quarterly RevPAR of the hotels operated by legacy DH for the periods indicated.
| For the Three Months Ended | |||||||||||||||
| March 31, |
| June 30, | September 30, | December 31, |
| March 31, | June 30, | September 30, | December 31, | ||||||
2023 |
| 2023 |
| 2023 |
| 2023 |
| 2024 |
| 2024 |
| 2024 |
| 2024 | ||
RevPAR (in EUR): |
|
|
|
|
|
|
|
|
| |||||||
Leased and owned hotels | 57 | 83 |
| 81 | 76 | 61 | 88 | 85 | 81 | |||||||
Manachised hotels | 46 | 61 |
| 76 | 59 | 49 | 60 | 70 | 65 | |||||||
Franchised hotels | 60 | 82 |
| 76 | 80 | 59 | 82 | 82 | 96 | |||||||
Total hotels in operation | 55 | 78 |
| 79 | 73 | 58 | 82 | 82 | 81 | |||||||
92
Same-hotel RevPAR change. Our overall RevPAR trend does not reflect the trend of a stable and mature portfolio, because it may fluctuate when city mix and mix of mature and ramp-up hotels change. We track same-hotel year-over-year RevPAR change for legacy Huazhu’s hotels in operation for at least 18 months to monitor the RevPAR trend for our mature hotels on a comparable basis. The following table sets forth our same-hotel RevPAR for hotels in operation under legacy Huazhu for at least 18 months for the periods indicated.
For the Three Months Ended | ||||||||||||||||
March 31, | June 30, | September 30, | December 31, | March 31, | June 30, | September 30, | December 31, | |||||||||
2023 | 2023 | 2023 | 2023 | 2024 | 2024 | 2024 | 2024 | |||||||||
Number of hotels in operation for at least 18 months |
| 5,860 |
| 6,191 |
| 6,466 |
| 6,539 |
| 6,799 |
| 6,920 |
| 7,035 |
| 7,163 |
RevPAR (RMB) |
| 210 | 251 | 281 | 230 | 218 | 248 | 258 | 222 | |||||||
Same-hotel RevPAR change (as a percentage)(1) |
| 51.8 | 71.8 | 41.1 | 40.8 | 0.9 | (3.6) | (10.3) | (6.7) | |||||||
Note:
| (1) | In calculating the same-hotel RevPAR change (as a percentage) of our hotels which have been in operation for at least 18 months as of the beginning of any month within a certain period, the average RevPAR of these hotels within this period is compared with the average RevPAR of these same hotels in the corresponding period of the prior year. |
Financial Key Performance Indicators
Our financial key performance indicators consist of (i) revenues, (ii) operating costs and expenses, and (iii) EBITDA (Non-GAAP) and Adjusted EBITDA (Non-GAAP).
Revenues. We primarily derive our revenues from operations of our leased and owned hotels and franchise and service fees from our manachised and franchised hotels. The following table sets forth the revenues generated by our leased and owned as well as manachised and franchised hotels and other revenues, each in absolute amount and as a percentage of total revenues for the periods indicated.
Year Ended December 31, | ||||||||||||||
2022 | 2023 | 2024 | ||||||||||||
(RMB) | % | (RMB) | % | (RMB) | (US$) | % | ||||||||
(In millions, except percentages) | ||||||||||||||
Revenues: |
|
|
|
|
|
|
|
|
|
|
|
|
|
|
Leased and owned hotels |
| 9,148 |
| 66.0 |
| 13,796 |
| 63.0 |
| 13,843 | 1,897 | 57.9 | ||
Manachised and franchised hotels |
| 4,405 |
| 31.8 |
| 7,694 |
| 35.2 |
| 9,498 | 1,301 | 39.8 | ||
Others |
| 309 |
| 2.2 |
| 392 |
| 1.8 |
| 550 | 76 | 2.3 | ||
Total revenues |
| 13,862 |
| 100.0 |
| 21,882 |
| 100.0 |
| 23,891 | 3,274 | 100.0 | ||
| ● | Leased and Owned Hotels. In 2022, we generated revenues of RMB9,148 million from our leased and owned hotels, which accounted for 66.0% of our total revenues for the year. In 2023, we generated revenue of RMB13,796 million from our leased and owned hotels, which accounted for 63.0% of our total revenues for the year. In 2024, we generated revenues of RMB13,843 million (US$1,897 million) from our leased and owned hotels, which accounted for 57.9% of our total revenues for the year. As of December 31, 2024, we had 17 leased and owned hotels under development. |
93
For our leased hotels, we lease properties from real estate owners or lessors and we are responsible for hotel development and customization to conform to our standards, as well as for repairs and maintenance and operating costs and expenses of properties over the term of the lease. We are also responsible for substantially all aspects of hotel operations and management, including hiring, training, and supervising the hotel managers and employees required to operate our hotels and purchasing supplies. Our typical lease term ranges from ten to 25 years. For a substantial majority of our hotels, we typically enjoy an initial two- to eight-month rent-free period. For certain of our hotels (under Deutsche Hospitality), the landlords are responsible for renovating the hotels (other than soft furnishing) and we are not required to pay rent until this renovation is completed. We generally pay fixed rent on a monthly, quarterly, or biannual basis for the first three to five years of the lease term, after which we are generally subject to a 2% to 6% increase every three to five years or, for Deutsche Hospitality’s hotels, generally annual adjustments based on consumer price index levels.
Our owned hotels include the hotels we acquired as part of our strategic alliance with Accor in 2016 and the ones we acquired through acquisition of Blossom Hotel Management in 2018.
Our revenues generated from leased and owned hotels are significantly affected by the following two operating measures:
| ● | The total number of room nights available from the leased and owned hotels in our hotel group. The future growth of revenues generated from our leased and owned hotels will depend significantly upon our ability to expand our hotel group into new locations and maintain and further increase our RevPAR at existing hotels. |
| ● | RevPAR achieved by our leased and owned hotels, which represents the product of average daily room rates and occupancy rates. To understand factors impacting our RevPAR, please see “– Non-financial Key Performance Indicators – RevPAR.” |
| ● | Manachised and Franchised Hotels. In 2022, we generated revenues of RMB4,405 million from our manachised and franchised hotels, which accounted for 31.8% of our total revenues for the year. In 2023, we generated revenues of RMB7,694 million from our manachised and franchised hotels, which accounted for 35.2% of our total revenues for the year. In 2024, we generated revenues of RMB9,498 million (US$1,301 million) from our manachised and franchised hotels, which accounted for 39.8% of our total revenues for the year. We expect that revenues from our manachised and franchised hotels will increase in the foreseeable future as we add more manachised and franchised hotels in our hotel group. We also expect the number of our manachised and franchised hotels as a percentage of the total number of hotels in our network to increase. As of December 31, 2024, we had 2,996 manachised and franchised hotels under development. |
| ● | Manachised Hotels. Our franchisees either lease or own their hotel properties and also invest in the renovation of their properties according to our product standards. Our franchisees are typically responsible for the costs of developing and operating the hotels, including renovating the hotels according to our standards, and all of the operating expenses. We manage our manachised hotels and impose the same standards for all manachised hotels to ensure product quality and consistency across our hotel network. Management services we provide to our franchisees for our manachised hotels generally include hiring, appointing, and training hotel managers, managing reservations, providing sales and marketing support, conducting quality inspections and providing other operational support and information. We believe that our manachise model has enabled us to quickly and effectively expand our geographical coverage and market share in a less capital-intensive manner through leveraging the local knowledge and relationships of our franchisees. |
We collect fees from our franchisees. Our franchisees are responsible for all costs and expenses related to hotel construction and refurbishing. Our franchise and management agreements for manachised hotels typically run for an initial term of eight to ten years under legacy Huazhu, and for our hotels under Deutsche Hospitality, 15 to 20 years.
94
For our manachised hotels under legacy Huazhu, our franchisees are generally required to pay us an upfront franchise fee typically ranging between RMB80,000 and RMB1,000,000 per hotel. In general, we charge a monthly franchise fee of approximately 3% to 6.5% of the gross revenues generated by each manachised hotel. We also collect from franchisees a reservation fee for using our central reservation system and a membership registration fee for customers who join our H Rewards loyalty program at the manachised hotels. In addition, we charge system maintenance and support fees and other IT service fees from our franchisees for sharing our technology infrastructure with our manachised hotels. Furthermore, we employ and appoint hotel managers for the manachised hotels and charge franchisees manager fee on a monthly basis.
For our manachised hotels under Deutsche Hospitality, the franchisees have historically been required to pay Deutsche Hospitality a management fee consisting of a base fee of 0.5% to 3.5% of the hotel’s turnover and an incentive fee of 6% to 10% of the hotel’s adjusted gross operating profit. Deutsche Hospitality participates in the distribution of the manachised hotel’s profit and charges a marketing fee for the manachised hotels. General manager compensation of a manachised hotel, including salaries, social security contribution, and various benefits and bonuses, is borne by the manachised hotel. For some manachised hotels outside Germany, Deutsche Hospitality further charges a license fee of approximately 0.5% to 1% of the hotel’s turnover.
| ● | Franchised Hotels. Under our typical franchise agreements, we provide our franchisees with training, central reservation, sales and marketing support, technology support, quality assurance inspections and other operational support and information. We do not appoint hotel managers for our franchised hotels. We collect fees from the franchisees of our franchised hotels and do not bear any loss incurred or otherwise, share any profit realized by our franchisees. Our franchise agreements for our franchised hotels typically run for an initial term of eight to ten years under legacy Huazhu, and for our hotels under Deutsche Hospitality, 10 to 15 years. |
For our franchised hotels under legacy Huazhu, we charge our franchised hotels fees on generally the same terms as our manachised hotels, except that we do not appoint hotel managers to our franchised hotels and thus do not charge these hotels a monthly management service fee.
For our franchised hotels under Deutsche Hospitality, the franchisees have historically been required to pay Deutsche Hospitality a franchise fee of approximately 0.5% to 4.0% of the hotel’s gross room revenue turnover and gross operating revenue. Some hotels outside Germany are charged a fixed franchise fee ranging from EUR40,000 to EUR200,000 per year. Most franchised hotels are also charged a central service fee (or marketing fee) and a license fee.
| ● | Other Revenues. Other revenues of RMB309 million, RMB392 million and RMB550 million (US$76 million) in 2022, 2023 and 2024, respectively, represented revenues generated from services other than the operation of hotel businesses, which mainly included revenues from the provision of IT products and services and revenues from Huazhu Mall and other revenues from legacy DH. |
95
Operating Costs and Expenses. Our operating costs and expenses consist of costs for hotel operation, other operating cost, selling and marketing expenses, general and administrative expenses, and pre-opening expenses. During the COVID-19 period, we had managed to adopt measures to improve our cost structure, including negotiating with landlords to reduce or delay rental payments, streamlining our hotel staff, work shift sharing, temporary furlough of staff, and reducing or eliminating discretionary spending and capital expenditures. The following table sets forth the components of our operating costs and expenses, both in absolute amount and as a percentage of total revenues for the periods indicated.
Year Ended December 31, | ||||||||||||||
2022 | 2023 | 2024 | ||||||||||||
(RMB) | % | (RMB) | % | (RMB) | (US$) | % | ||||||||
(In millions, except percentages) | ||||||||||||||
Total revenues |
| 13,862 |
| 100.0 |
| 21,882 |
| 100.0 |
| 23,891 |
| 3,274 |
| 100.0 |
Operating costs and expenses |
|
|
|
|
|
|
| |||||||
Hotel operating costs: |
|
|
|
|
|
|
| |||||||
Rents |
| 3,927 |
| 28.3 |
| 4,290 |
| 19.6 |
| 4,365 |
| 598 |
| 18.3 |
Utilities |
| 603 |
| 4.3 |
| 685 |
| 3.1 |
| 690 |
| 94 |
| 2.9 |
Personnel costs |
| 3,683 |
| 26.6 |
| 4,684 |
| 21.4 |
| 5,326 |
| 730 |
| 22.3 |
Depreciation and amortization |
| 1,414 |
| 10.2 |
| 1,329 |
| 6.1 |
| 1,254 |
| 172 |
| 5.2 |
Consumables, food and beverage |
| 1,026 |
| 7.4 |
| 1,327 |
| 6.1 |
| 1,293 |
| 177 |
| 5.4 |
Others |
| 1,607 |
| 11.6 |
| 2,026 |
| 9.2 |
| 2,357 |
| 323 |
| 9.9 |
Total hotel operating costs |
| 12,260 |
| 88.4 |
| 14,341 |
| 65.5 |
| 15,285 |
| 2,094 |
| 64.0 |
Other operating costs |
| 62 |
| 0.5 |
| 34 |
| 0.2 |
| 31 |
| 4 |
| 0.1 |
Selling and marketing expenses |
| 613 |
| 4.4 |
| 1,072 |
| 4.9 |
| 1,176 |
| 161 |
| 4.9 |
General and administrative expenses |
| 1,675 |
| 12.1 |
| 2,086 |
| 9.5 |
| 2,508 |
| 344 |
| 10.5 |
Pre-opening expenses |
| 95 |
| 0.7 |
| 35 |
| 0.2 |
| 50 |
| 7 |
| 0.2 |
Total operating costs and expenses |
| 14,705 |
| 106.1 |
| 17,568 |
| 80.3 |
| 19,050 |
| 2,610 |
| 79.7 |
| ● | Hotel Operating Costs. Our hotel operating costs consist primarily of costs and expenses directly attributable to the operation of our leased and owned as well as manachised hotels. Leased and owned hotel operating costs primarily include rental payments and utility costs for hotel properties, compensation and benefits for our hotel-based employees, costs of hotel room consumable products and depreciation and amortization of leasehold improvements, intangible assets and land use rights. Manachised hotel operating costs primarily include compensation and benefits for manachised hotel managers and other limited number of employees directly hired by us, which are recouped by us in the form of monthly service fees. We anticipate that our hotel operating costs in absolute amount will increase as we continue to open new hotels. Our hotel operating costs as a percentage of our total revenue may change from period to period mainly driven by three factors: (i) the hotel operating costs as a percentage of revenues from our leased and owned hotels, (ii) the operating costs, mainly personnel costs, as a percentage of revenues from the manachised and franchised business, and (iii) the weight of manachised and franchised hotels in our revenue mix. |
| ● | Selling and Marketing Expenses. Our selling and marketing expenses consist primarily of commissions to travel intermediaries, expenses for marketing programs and materials, bank fees for processing bank card payments, and compensation and benefits for our sales and marketing personnel, including personnel at our centralized reservation center. We expect that our selling and marketing expenses will increase as our sales increase and as we further expand into new geographic locations and promote our brands. |
| ● | General and Administrative Expenses. Our general and administrative expenses consist primarily of compensation and benefits for our corporate and regional office employees and other employees who are not sales and marketing or hotel-based employees, travel and communication expenses of our general and administrative staff, costs of third-party professional services, and office expenses for corporate and regional offices. We expect that our general and administrative expenses will increase as we hire additional personnel and incur additional costs in connection with the expansion of our business. |
96
| ● | Pre-opening Expenses. Our pre-opening expenses consist primarily of rents, personnel cost, and other miscellaneous expenses incurred prior to the opening of a new leased or owned hotel. Our pre-opening expenses are largely determined by the number of pre-opening hotels in the pipeline and the rental fees incurred during the development stage. Landlords typically offer a two- to eight-month rent-free period at the beginning of the lease. Nevertheless, rental is booked during this period on a straight-line basis. Therefore, a portion of pre-opening expenses is non-cash rental expenses. For certain of our hotels (under Deutsche Hospitality), the landlords are responsible for renovating the hotels (other than soft furnishing) and we are not required to pay rent until this renovation is completed. |
EBITDA (Non-GAAP) and Adjusted EBITDA (Non-GAAP). We use earnings before interest income, interest expense, income tax expense (benefit), and depreciation and amortization, or EBITDA, a non-GAAP financial measure, to assess our results of operations before the impact of investing and financing transactions and income taxes. Given the significant investments that we have made in leasehold improvements, depreciation and amortization expense comprises a significant portion of our cost structure. In addition, we believe that EBITDA is widely used by other companies in the lodging industry and may be used by investors as a measure of our financial performance. We believe that EBITDA is a useful financial metric to assess our results of operations before the impact of investing and financing transactions and income taxes and will provide investors with a useful tool for comparability between periods because it eliminates depreciation and amortization expense attributable to capital expenditures. We also use Adjusted EBITDA, another non-GAAP measure. In 2024, to better reflect the profitability of our core business, we redefined Adjusted EBITDA as EBITDA excluding share-based compensation expenses, gain (loss) from fair value changes of equity securities, foreign exchange gain (loss), net, and gain (loss) on disposal of investments, and as a result, our Adjusted EBITDA in 2022 and 2023 were adjusted to conform to the 2024 presentation. We present Adjusted EBITDA because it is used by our management to evaluate our operating performance. We believe that Adjusted EBITDA provides meaningful supplemental information regarding our performance by excluding share-based compensation expenses, gain (loss) from fair value changes of equity securities, foreign exchange gain (loss), net, and gain (loss) on disposal of investments that may not be indicative of our operating performance. We also believe that: (i) both our management and investors benefit from referring to these non-GAAP financial measures in assessing our performance and when planning and forecasting future periods; (ii) these non-GAAP financial measures facilitate our management’s internal comparisons to our historical performance; and (iii) these non-GAAP financial measures are useful to investors in allowing for greater transparency with respect to supplemental information used regularly by our management in financial and operational decision-making. The presentation of EBITDA and Adjusted EBITDA should not be construed as an indication that our future results will be unaffected by other charges and gains we consider to be outside the ordinary course of our business.
A reconciliation of EBITDA and Adjusted EBITDA to net income, which is the most directly comparable U.S. GAAP measure, is provided below:
| For the Year Ended December 31, | |||||||
2022 | 2023 | 2024 | ||||||
| (RMB) |
| (RMB) |
| (RMB) |
| (US$) | |
(In millions) | ||||||||
Net income (loss) attributable to our company |
| (1,821) |
| 4,085 |
| 3,048 |
| 418 |
Interest income |
| (87) |
| (248) |
| (210) |
| (29) |
Interest expense |
| 409 |
| 385 |
| 318 |
| 44 |
Income tax expense | 207 | 1,204 | 1,662 | 228 | ||||
Depreciation and amortization | 1,456 | 1,414 | 1,332 | 183 | ||||
EBITDA (Non-GAAP) | 164 | 6,840 | 6,150 | 844 | ||||
Share-based compensation expenses | 87 | 143 | 322 | 44 | ||||
(Gain) loss from fair value changes of equity securities, net | 359 | (109) | 66 | 9 | ||||
Foreign exchange (gain) loss, net | 641 | (90) | 272 | 37 | ||||
(Gain) loss on disposal of investments | (73) | (516) | 10 | 1 | ||||
Adjusted EBITDA (Non-GAAP) | 1,178 | 6,268 | 6,820 | 935 | ||||
97
The use of EBITDA and Adjusted EBITDA has certain limitations. Depreciation and amortization expense for various long-term assets, income tax, interest income and interest expense have been and will be incurred and are not reflected in the presentation of EBITDA. Share-based compensation expenses, gain (loss) from fair value changes of equity securities, foreign exchange gain (loss), net, and gain (loss) on disposal of investments have been and will be incurred and are not reflected in the presentation of Adjusted EBITDA. Each of these items should also be considered in the overall evaluation of our results. Additionally, EBITDA or Adjusted EBITDA does not consider capital expenditures and other investing activities and should not be considered as a measure of our liquidity. We compensate for these limitations by providing the relevant disclosure of our depreciation and amortization, interest income, interest expense, income tax expense, share-based compensation expenses, gain (loss) from fair value changes of equity securities, foreign exchange gain (loss), net, gain (loss) on disposal of investments, capital expenditures and other relevant items both in our reconciliations to the U.S. GAAP financial measures and in our consolidated financial statements, all of which should be considered when evaluating our performance.
The terms EBITDA and Adjusted EBITDA are not defined under U.S. GAAP, and neither EBITDA nor Adjusted EBITDA is a measure of net income, operating income, operating performance or liquidity presented in accordance with U.S. GAAP. When assessing our operating and financial performance, you should not consider this data in isolation or as a substitute for our net income, operating income or any other operating performance measure that is calculated in accordance with U.S. GAAP. In addition, our EBITDA or Adjusted EBITDA may not be comparable to EBITDA or Adjusted EBITDA or similarly titled measures utilized by other companies since such other companies may not calculate EBITDA or Adjusted EBITDA in the same manner as we do.
Taxation
We are incorporated in the Cayman Islands. Under the current laws of the Cayman Islands, the British Virgin Islands and Seychelles, our subsidiaries are not subject to tax on income or capital gain. Under the current laws of Singapore, companies are subject to Singapore corporate income tax at a rate of 17%. Under the current laws of Germany, companies are subject to income tax at a standard rate of 15% (15.825% including solidarity surcharge), plus municipal trade tax of 7%-21%. Companies established in Japan are subject to Japan corporate income tax at a rate of 23.2% (30%-34% including local taxes). Companies established in Hong Kong are subject to Hong Kong profit tax at a rate of 16.5%. Companies established in Taiwan are subject to Taiwan corporate income tax at a rate of 20%.
Under the Law of the People’s Republic of China on Enterprise Income Tax (“EIT Law”), which was effective from January 1, 2008, domestically-owned enterprises and foreign-invested enterprises are subject to a uniform tax rate of 25%, and the industries and projects that are encouraged and supported by the State may enjoy tax preferential treatment. Jizhu Information and Technology (Shanghai) Co., Ltd. (“Jizhu Shanghai”) (previously named Mengguang Information and Technology (Shanghai) Co., Ltd) is a recognized software development entity located in Shanghai of PRC. In November 2018, Jizhu Shanghai was qualified as a high and new tech enterprise, resulting Jizhu Shanghai being subject to a reduced tax rate of 15% in 2018, 2019 and 2020. In December 2021, Jizhu Shanghai was qualified as a high and new tech enterprise, resulting Jizhu Shanghai being subject to a reduced tax rate of 15% in 2021, 2022 and 2023. In December 2024, Jizhu Shanghai was again qualified as a high and new tech enterprise, resulting Jizhu Shanghai being subject to a reduced tax rate of 15% in 2024, 2025 and 2026. Huazhu Cloud (Shanghai) Information and Technology Co., Ltd. (“Huazhu Cloud”) (previously named H-World Information and Technology Co., Ltd.) is qualified as a high and new tech enterprise, resulting Huazhu Cloud being subject to a reduced tax rate of 15% in 2019, 2020 and 2021. In December 2022, Huazhu Cloud was qualified as a high and new tech enterprise, resulting Huazhu Cloud being subject to a reduced tax rate of 15% in 2022, 2023 and 2024.
98
The EIT Law imposes a withholding tax of 10% on dividends distributed by a PRC foreign-invested enterprise to its immediate holding company outside of China, if such immediate holding company is considered a “non-resident enterprise” without any establishment or place within China or if the dividends received have no connection with the establishment or place of such immediate holding company within China, unless such immediate holding company’s jurisdiction of incorporation has a tax treaty with China that provides for a different withholding tax rate. A holding company which is a tax resident in Hong Kong, for example, would be subject to a 5% withholding tax rate on the dividends received from its PRC subsidiary if it owns at least 25% equity in the PRC subsidiary and is the beneficial owner of the dividends. See “Item 3. Key Information — D. Risk Factors — Risks Related to Doing Business in China — It is unclear whether we will be considered as a PRC resident enterprise under the Enterprise Income Tax Law of the PRC, and depending on the determination of our PRC resident enterprise status, if we are not treated as a PRC resident enterprise, dividends paid to us by our PRC subsidiaries will be subject to PRC withholding tax; if we are treated as a PRC resident enterprise, we may be subject to 25% PRC income tax on our worldwide income, and holders of our ADSs or ordinary shares that are non-PRC resident investors may be subject to PRC withholding tax on dividends on and gains realized on their transfer of our ADSs or ordinary shares.”
Results of Operations
We have grown rapidly since we began our current business of operating and managing a multi-brand hotel portfolio in 2007. We believe that the period-to-period comparison of operating results should not be relied upon as being indicative of future performance. The following table sets forth a summary of our consolidated results of operations, both in absolute amount and as a percentage of total revenues for the periods indicated. This information should be read together with our consolidated financial statements and related notes for the relevant periods.
| Year Ended December 31, | |||||||||||||
2022 | 2023 | 2024 | ||||||||||||
| (RMB) |
| % |
| (RMB) |
| % |
| (RMB) |
| (US$) |
| % | |
(In millions, except percentages) | ||||||||||||||
Consolidated Statement of Comprehensive Income Data: | ||||||||||||||
Revenues: |
|
|
|
|
|
|
|
|
|
|
|
|
|
|
Leased and owned hotels |
| 9,148 |
| 66.0 |
| 13,796 |
| 63.0 |
| 13,843 |
| 1,897 |
| 57.9 |
Manachised and franchised hotels |
| 4,405 |
| 31.8 |
| 7,694 |
| 35.2 |
| 9,498 |
| 1,301 |
| 39.8 |
Others |
| 309 |
| 2.2 |
| 392 |
| 1.8 |
| 550 |
| 76 |
| 2.3 |
Total revenues |
| 13,862 |
| 100.0 |
| 21,882 |
| 100.0 |
| 23,891 |
| 3,274 |
| 100.0 |
Operating costs and expenses(1): |
|
|
|
|
|
|
|
|
| |||||
Hotel operating costs |
| 12,260 |
| 88.4 |
| 14,341 |
| 65.5 |
| 15,285 |
| 2,094 |
| 64.0 |
Other operating costs |
| 62 |
| 0.5 |
| 34 |
| 0.2 |
| 31 |
| 4 |
| 0.1 |
Selling and marketing expenses |
| 613 |
| 4.4 |
| 1,072 |
| 4.9 |
| 1,176 |
| 161 |
| 4.9 |
General and administrative expenses |
| 1,675 |
| 12.1 |
| 2,086 |
| 9.5 |
| 2,508 |
| 344 |
| 10.5 |
Pre-opening expenses |
| 95 |
| 0.7 |
| 35 |
| 0.2 |
| 50 |
| 7 |
| 0.2 |
Total operating costs and expenses |
| 14,705 |
| 106.1 |
| 17,568 |
| 80.3 |
| 19,050 |
| 2,610 |
| 79.7 |
Goodwill impairment loss |
| — | — | 4 | 0.0 | — | — | — | ||||||
Other operating income, net |
| 549 |
| 4.0 |
| 404 |
| 1.8 |
| 359 |
| 49 |
| 1.5 |
Income (loss) from operations |
| (294) |
| (2.1) |
| 4,714 |
| 21.5 |
| 5,200 |
| 713 |
| 21.8 |
Interest income |
| 87 |
| 0.6 |
| 248 |
| 1.1 |
| 210 |
| 29 |
| 0.9 |
Interest expense |
| 409 |
| 3.0 |
| 385 |
| 1.7 |
| 318 |
| 44 |
| 1.3 |
Other income, net | 10 |
| 0.1 |
| 573 |
| 2.6 |
| 51 |
| 7 |
| 0.2 | |
(Loss) gain from fair value changes of equity securities, net |
| (359) |
| (2.6) |
| 109 |
| 0.5 |
| (66) |
| (9) |
| (0.3) |
Foreign exchange (loss) gain, net |
| (641) |
| (4.6) |
| 90 |
| 0.4 |
| (272) |
| (37) |
| (1.1) |
Income (loss) before income taxes | (1,606) |
| (11.6) |
| 5,349 |
| 24.4 |
| 4,805 |
| 659 |
| 20.2 | |
Income tax expense |
| 207 |
| 1.4 |
| 1,204 |
| 5.5 |
| 1,662 |
| 228 |
| 7.0 |
Loss from equity method investments |
| (36) |
| (0.3) |
| (14) |
| (0.0) |
| (41) |
| (6) |
| (0.2) |
Net (loss) income |
| (1,849) |
| (13.3) |
| 4,131 |
| 18.9 |
| 3,102 |
| 425 |
| 13.0 |
Less: net (loss) income attributable to noncontrolling interest |
| (28) |
| (0.2) |
| 46 |
| 0.2 |
| 54 |
| 7 |
| 0.2 |
Net (loss) income attributable to H World Group Limited |
| (1,821) |
| (13.1) |
| 4,085 |
| 18.7 |
| 3,048 |
| 418 |
| 12.8 |
99
Note:
| (1) | Includes share-based compensation expenses as follows: |
| Year Ended December 31, | |||||||
2022 | 2023 | 2024 | ||||||
| (RMB) |
| (RMB) |
| (RMB) |
| (US$) | |
(In millions) | ||||||||
Share-based compensation expenses |
| 87 |
| 143 |
| 322 |
| 44 |
After our acquisition of Deutsche Hospitality hotels in January 2020, we modified our operating segment structure into two operating segments⸺legacy Huazhu and legacy DH. We changed the segment profit measure from EBITDA to adjusted EBITDA starting from the second quarter of 2023 as we use adjusted EBITDA to evaluate the performance of each segment. Adjusted EBITDA has also been presented for the disclosure for prior period as the segment profit.
The following table provides a summary of our operating segment results for the years ended December 31, 2022, 2023 and 2024.
| Years Ended December 31, | |||||||||||||||||||||||
2022 | 2023 | 2024 | ||||||||||||||||||||||
| Legacy |
| Legacy |
|
|
| Legacy |
| Legacy |
|
|
| Legacy |
| Legacy |
|
| |||||||
Huazhu | DH | Elimination | Total | Huazhu | DH | Elimination | Total | Huazhu | DH | Elimination | Total | |||||||||||||
Total revenues |
| 10,661 |
| 3,212 |
| (11) |
| 13,862 |
| 17,444 |
| 4,465 |
| (27) |
| 21,882 |
| 19,029 |
| 4,881 |
| (19) |
| 23,891 |
Adjusted EBITDA |
| 1,273 |
| (92) |
| (3) |
| 1,178 |
| 6,185 |
| 84 |
| (1) |
| 6,268 |
| 6,974 |
| (154) |
| (0) |
| 6,820 |
Year Ended December 31, 2024 Compared to Year Ended December 31, 2023
Total Revenues. Our total revenues increased by 9.2% from RMB21,882 million in 2023 to RMB23,891 million (US$3,274 million) in 2024. This increase was primarily due to expansion of our hotel network.
| ● | Leased and Owned Hotels. Total revenues from our leased and owned hotels increased to RMB13,843 million (US$1,897 million) in 2024 from RMB13,796 million in 2023. |
| ● | Manachised and Franchised Hotels. Total revenues from our manachised and franchised hotels increased by 23.4% from RMB7,694 million in 2023 to RMB9,498 million (US$1,301 million) in 2024, primarily due to the increased number of our manachised hotels. |
| ● | Other Revenues. Other revenues increased by 40.3% from RMB392 million in 2023 to RMB550 million (US$76 million) in 2024. |
Operating Costs and Expenses. Our total operating costs and expenses increased by 8.4% from RMB17,568 million in 2023 to RMB19,050 million (US$2,610 million) in 2024.
| ● | Hotel Operating Costs. Our hotel operating costs increased by 6.6% from RMB14,341 million in 2023 to RMB15,285 million (US$2,094 million) in 2024, primarily due to the rising personnel costs as our hotel network continued to expand. Our hotel operating costs as a percentage of total revenues decreased from 65.5% in 2023 to 64.0% in 2024. |
| ● | Selling and Marketing Expenses. Our selling and marketing expenses increased by 9.7% from RMB1,072 million in 2023 to RMB1,176 million (US$161 million) in 2024. Our selling and marketing expenses as a percentage of total revenues remained flat at 4.9% in 2023 and 2024. |
| ● | General and Administrative Expenses. Our general and administrative expenses increased by 20.2% from RMB2,086 million in 2023 to RMB2,508 million (US$344 million) in 2024. The increase was mainly due to increased headcount as well as an increase in share-based compensation to attract and retain core employees who are key to our sustainable long-term business growth. |
100
| ● | Pre-opening Expenses. Our pre-opening expenses increased by 42.9% from RMB35 million in 2023 to RMB50 million (US$7 million) in 2024. Our pre-opening expenses as a percentage of total revenues remained flat at 0.2% in 2023 and 2024. Our pre-opening expenses in 2024 was primarily from legacy Huazhu. |
Other Operating Income, Net. Our other operating income decreased by 11.1% from RMB404 million in 2023 to RMB359 million (US$49 million) in 2024.
Income (Loss) from Operations. As a result of the foregoing, our income from operations increased by 10.3% from RMB4,714 million in 2023 to RMB5,200 million (US$713 million) in 2024.
Interest Expense, Net. Our net interest expense was RMB108 million (US$15 million) in 2024. Our interest income was RMB210 million (US$29 million), and our interest expense was RMB318 million (US$44 million) in 2024. Our net interest expense was RMB137 million in 2023. Our interest income was RMB248 million, and our interest expense was RMB385 million in 2023.
Other Income, Net. We recorded other income, net of RMB51 million (US$7 million) in 2024, compared to other income, net of RMB573 million in 2023. The higher other income, net in 2023 was mainly due to gains from sales of Accor’s shares.
(Loss) Gain from Fair Value Changes of Equity Securities, Net. (Loss) gain from fair value changes of equity securities, net mainly represents the (loss) gain from our investment in equity securities with readily determinable fair values. Our loss from fair value changes of equity securities was RMB66 million (US$9 million) in 2024, primarily due to loss from fair value changes of UBOX shares.
Foreign Exchange (Loss) Gain. Our foreign exchange loss was RMB272 million (US$37 million) in 2024, compared to our foreign exchange gain of RMB90 million in 2023. Our foreign exchange loss in 2024 was primarily attributable to certain internal loan receivables denominated in Euro as a result of the Euro’s depreciation.
Income Tax Expense. Our income tax expense was RMB1,662 million (US$228 million) in 2024, compared to income tax expense of RMB1,204 million in 2023. Our effective tax rate in 2024 was 34.6%, compared with 22.5% in 2023. The higher effective tax rate in 2024 was mainly attributable to increased withholding tax related to dividend distribution.
Equity Method Investments. Our loss from equity method investments increased from RMB14 million in 2023 to RMB41 million (US$6 million) in 2024, primarily due to the increase in losses incurred by certain of our investee companies.
Net Income (Loss) Attributable to Noncontrolling Interest. Net income attributable to noncontrolling interest represents joint venture partners’ share of our net income or loss based on their equity interest in the leased and owned hotels owned by the joint ventures which are controlled and consolidated by us. Net income attributable to noncontrolling interest was RMB54 million (US$7 million) in 2024.Net income attributable to noncontrolling interest was RMB46 million in 2023.
Net Income (Loss) Attributable to H World Group Limited. As a result of the foregoing, net income attributable to H World Group Limited decreased from RMB4,085 million in 2023 to RMB3,048 million (US$418 million) in 2024.
Segment Results
Total Revenue. Legacy Huazhu’s total revenues for 2024 were RMB19,029 million (US$2,607 million), representing a 9.1% increase from RMB17,444 million in 2023 as a result of our hotel network expansion. Legacy DH’s total revenues from 2024 were RMB4,881 million (US$669 million), representing a 9.3% increase from RMB4,465million in 2023 primarily due to optimized hotel operations and improved hotel performance.
Adjusted EBITDA. Legacy Huazhu’s adjusted EBITDA from 2024 was RMB6,974 million (US$955 million), representing an increase from RMB6,185 million in 2023 as a result of our hotel network expansion. Legacy DH’s negative adjusted EBITDA from 2024 was RMB154 million (US$21 million), representing a decrease from its adjusted EBITDA of RMB84 million in 2023, primarily due to increased impairment loss from intangible assets and restructuring costs incurred in 2024.
101
Year Ended December 31, 2023 Compared to Year Ended December 31, 2022
Total Revenues. Our total revenues increased by 57.9% from RMB13,862 million in 2022 to RMB21,882 million in 2023. This increase was primarily due to our continuous business recovery from COVID-19 and increased occupancy rate, driven by an increased demand for leisure travel and the continued recovery for business travel.
| ● | Leased and Owned Hotels. Total revenues from our leased and owned hotels increased by 50.8% from RMB9,148 million in 2022 to RMB13,796 million in 2023. This increase was primarily due to our continuous business recovery from COVID-19. |
| ● | Manachised and Franchised Hotels. Total revenues from our manachised and franchised hotels increased by 74.7% from RMB4,405 million in 2022 to RMB7,694 million in 2023 due to our business recovery from COVID-19. |
| ● | Other Revenues. Other revenues increased by 26.9% from RMB309 million in 2022 to RMB392 million in 2023. |
Operating Costs and Expenses. Our total operating costs and expenses increased by 19.5% from RMB14,705 million in 2022 to RMB17,568 million in 2023.
| ● | Hotel Operating Costs. Our hotel operating costs increased by 17.0% from RMB12,260 million in 2022 to RMB14,341 million in 2023. This increase was primarily due to an increase in the personnel costs and consumables, food and beverage, which was in line with the increase in our occupancy rate and revenues. Our hotel operating costs as a percentage of total revenues decreased from 88.4% in 2022 to 65.5% in 2023. |
| ● | Selling and Marketing Expenses. Our selling and marketing expenses increased by 74.9% from RMB613 million in 2022 to RMB1,072 million in 2023, mainly due to higher commissions to travel agencies and promotional expenses associated with business recovery. Our selling and marketing expenses as a percentage of total revenues increased slightly from 4.4% in 2022 to 4.9% in 2023. |
| ● | General and Administrative Expenses. Our general and administrative expenses increased by 24.5% from RMB1,675 million in 2022 to RMB2,086 million in 2023. The increase was mainly attributable to higher personnel costs along with our business recovery. Our general and administrative expenses as a percentage of total revenues decreased from 12.1% in 2022 to 9.5% in 2023, primarily attributable to our increased revenues and economies of scale. |
| ● | Pre-opening Expenses. Our pre-opening expenses decreased by 63.2% from RMB95 million in 2022 to RMB35 million in 2023 due to more selective openings of leased and owned hotels. Our pre-opening expenses as a percentage of total revenues decreased from 0.7% in 2022 to 0.2% in 2023. Our pre-opening expenses in 2023 was primarily from legacy Huazhu. |
Other Operating Income, Net. Our other operating income decreased by 26.4% from RMB549 million in 2022 to RMB404 million in 2023, mainly because we received higher COVID-related government subsidies and insurance compensation granted to legacy DH in 2022 compared to 2023.
Income (Loss) from Operations. As a result of the foregoing, we had income from operations of RMB4,714 million in 2023, compared to loss from operations of RMB294 million in 2022.
Interest Expense, Net. Our net interest expense was RMB137 million in 2023. Our interest income was RMB248 million, and our interest expense was RMB385 million in 2023. Our net interest expense was RMB322 million in 2022. Our interest income was RMB87 million, and our interest expense was RMB409 million in 2022.
Other Income, Net. We recorded other income, net of RMB573 million in 2023, compared to other income, net of RMB10 million in 2022. The higher other income, net in 2023 was mainly due to gains from sales of Accor’s shares.
102
(Loss) Gain from Fair Value Changes of Equity Securities, Net. (Loss) gain from fair value changes of equity securities, net mainly represents the unrealized (loss) gain from our investment in equity securities with readily determinable fair values. Our gain from fair value changes of equity securities was RMB109 million in 2023, primarily due to gains from fair value changes of UBOX in 2023 and we no longer incurred losses from holding Accor shares after we sold those shares in 2023. We had loss from fair value changes of equity securities of RMB359 million in 2022.
Foreign Exchange (Loss) Gain. Our foreign exchange gain was RMB90 million in 2023, compared to our foreign exchange loss of RMB641 million in 2022. Our foreign exchange gain in 2023 was primarily attributable to certain internal loan receivables denominated in Euro as a result of the Euro’s appreciation.
Income Tax Expense. Our income tax expense was RMB1,204 million in 2023, compared to income tax expense of RMB207 million in 2022. Our effective tax rate in 2023 was 22.5%, compared with negative 12.9% in 2022.
Equity Method Investments. Our loss from equity method investments decreased from RMB36 million in 2022 to RMB14 million in 2023, primarily due to the decrease in losses incurred by certain of our investee companies.
Net (Loss) Income Attributable to Noncontrolling Interest. Net income attributable to noncontrolling interest represents joint venture partners’ share of our net income or loss based on their equity interest in the leased and owned hotels owned by the joint ventures which are controlled and consolidated by us. Net income attributable to noncontrolling interest was RMB46 million in 2023, primarily due to our business recovery. The net loss attributable to noncontrolling interest was RMB28 million in 2022.
Net (Loss) Income Attributable to H World Group Limited. As a result of the foregoing, we recorded net income attributable to H World Group Limited of RMB4,085 million in 2023, compared to net loss attributable to H World Group Limited of RMB1,821 million in 2022.
Segment Results
Total Revenue. Legacy Huazhu’s total revenues for 2023 were RMB17,444 million, representing a 63.6% increase from RMB10,661 million in 2022 as a result of our business recovery from COVID-19 in China. Legacy DH’s total revenues from 2023 were RMB4,465 million, representing a 39.0% increase from RMB3,212 million in 2022 due to the continuous business recovery of our European business.
Adjusted EBITDA. Legacy Huazhu’s adjusted EBITDA from 2023 was RMB6,185 million, representing a significant increase from RMB1,273 million in 2022 as a result of our business recovery from COVID-19 in China. Legacy DH’s adjusted EBITDA from 2023 was RMB84 million, representing a significant improvement from negative RMB92 million in 2022 due to the continuous business recovery of our European business.
Outstanding Indebtedness
In May 2020, we issued US$500 million Convertible Senior Notes (the “2026 Notes”). The 2026 Notes will mature on May 1, 2026 and bear interest at a rate of 3.00% per annum, payable in arrears semi-annually on May 1 and November 1 of each year, beginning on November 1, 2020. The 2026 Notes can be converted into our ADSs at an initial conversion rate of 23.971, subject to adjustment in some events, of our ADSs per US$1,000 principal amount of the 2026 Notes (equivalent to an initial conversion price of US$41.72 per ADS). The holders may require our Company to repurchase all or portion of the 2026 Notes for cash on May 1, 2024, or in the event of certain fundamental changes, at a repurchase price equal to 100% of the principal amount, plus accrued and unpaid interest. In 2023, RMB0.01 million of the 2026 Notes was converted into 24 ADSs upon holders’ requests. As of December 31, 2023, we reclassified the 2026 Notes as short-term debt as the holders have a put option which can be exercised within one year. After May 1, 2024, we reclassified the 2026 Notes as long-term debt because the put option was not exercised.
103
In August 2022, we entered into a 3-year long-term facility of EUR220 million and RMB-equivalent of EUR110 million term facility, and EUR70 million revolving credit facility agreement with several banks. The EUR70 million revolving credit facility is available for 35 months after the date of the agreement. The interest rate on the loan for each interest period is the aggregate of the applicable Margin and EURIBOR or one-year benchmark LPR. The margin for each loan depends on the currency of loan, a loan denominated in EUR means 1.55% per annum and a loan denominated in RMB means -0.15% to -0.2% per annum. There are some financial covenants including interest cover, leverage and book equity related to this facility. We were fully in compliance with the amended covenants in 2023 and 2024. As of December 31, 2024, we had drawn down EUR220 million, RMB equivalent of EUR110 million and EUR70 million under the facility agreement and repaid EUR220 million, RMB equivalent of EUR11 million and EUR70 million, respectively.
In March 2024, we entered into a five-year syndicated loan contract with a facility amount of RMB400 million expiring in March 2029. Buildings with a net book value of RMB510 million and land use rights with a net book value of RMB69 million are pledged as collateral for the loan. The interest rate resets every year and is based on the People’s Bank of China one-year benchmark LPR minus 55 basis points on the pricing date There are some financial covenants, including revenue and profit related to this facility, and we were in compliance with the covenants as of December 31, 2024. As of December 31, 2024, we had drawn down RMB340 million under the facility agreement and repaid RMB15 million. As of December 31, 2024, the outstanding loan amount is RMB325 million.
As of December 31, 2024, we had a total debt balance of RMB5.4 billion (US$0.7 billion), unutilized facilities of approximately RMB3.3 billion.
We had complied with the covenants under our existing banking facilities as of December 31, 2024.
5.B. Liquidity and Capital Resources
Our principal sources of liquidity have been cash generated from operating activities, proceeds from our follow-on offering of ADSs in January 2023, borrowings from commercial banks, and issuance of convertible senior notes due 2026. As of December 31, 2024, we had RMB7,474 million (US$1,024 million) in cash and cash equivalents and RMB50 million (US$7 million) in restricted cash. Our cash and cash equivalents and restricted cash consist of cash on hand, liquid investments which have maturities of three months or less when acquired and are unrestricted as to withdrawal or use, deposits used as security against borrowings, and deposits restricted due to contract disputes or lawsuits or special purpose. Our cash and cash equivalents as of December 31, 2024 primarily consisted of Renminbi and U.S. dollars.
As of December 31, 2024, we had 17 properties for our leased and owned hotels under development. As of December 31, 2024, we expected to incur approximately RMB638 million (US$87 million) of capital expenditures in connection with (i) certain recently completed leasehold improvements and installation of equipment and (ii) the funding of the leasehold improvements and installation of equipment of these 17 leased and owned hotels, which is expected to be incurred within one to two years. We intend to fund this planned expansion with our operating cash flow, our cash balance and our credit facilities.
The following table sets forth a summary of our cash flows for the periods indicated:
| Year Ended December 31, | |||||||
2022 | 2023 | 2024 | ||||||
| (RMB) |
| (RMB) |
| (RMB) |
| (US$) | |
(In millions) | ||||||||
Net cash provided by operating activities |
| 1,564 |
| 7,674 |
| 7,518 |
| 1,030 |
Net cash used in investing activities |
| (522) |
| (1,477) |
| (2,239) |
| (307) |
Net cash used in financing activities |
| (1,394) |
| (3,720) |
| (5,504) |
| (754) |
Effect of exchange rate changes on cash and cash equivalents, and restricted cash |
| 297 |
| 164 |
| 30 |
| 4 |
Net (decrease) increase in cash, cash equivalents and restricted cash, including cash classified within assets held for sale |
| (55) |
| 2,641 |
| (195) |
| (27) |
Less: net increase (decrease) in cash and cash equivalents classified within assets held for sale | — | 17 | (9) | (1) | ||||
Cash, cash equivalents and restricted cash at the beginning of the year |
| 5,141 |
| 5,086 |
| 7,710 |
| 1,057 |
Cash, cash equivalents and restricted cash at the end of the year |
| 5,086 |
| 7,710 |
| 7,524 |
| 1,031 |
104
Operating Activities
In 2022, 2023 and 2024, we financed our operating activities primarily through cash generated from operations.
Net cash provided by operating activities amounted to RMB7,518 million (US$1,030 million) in 2024, primarily attributable to (i) our net income of RMB3,102 million, (ii) an added-back of RMB2,300 million in noncash lease expense, and (iii) an added-back of RMB1,332 million in noncash depreciation and amortization, partially offset by a decrease in operating lease liabilities of RMB2,453 million.
Net cash provided by operating activities amounted to RMB7,674 million in 2023, primarily attributable to (i) our net income of RMB4,131 million, (ii) an added-back of RMB2,163 million in noncash lease expense, (iii) an added-back of RMB1,414 million in noncash depreciation and amortization, and (iv) an increase in accrued expenses and other current liabilities of RMB1,133 million, partially offset by a decrease in operating lease liabilities of RMB2,548 million.
Net cash provided by operating activities amounted to RMB1,564 million in 2022, primarily attributable to (i) an add-back of RMB2,257 million in noncash lease expense and (ii) an add-back of RMB1,456 million in depreciation and amortization, partially offset by (i) our net loss of RMB1,849 million and (ii) a decrease in operating lease liabilities of RMB1,608 million.
Investing Activities
Net cash used in investing activities increased from RMB1,477 million in 2023 to RMB2,239 million (US$307 million) in 2024, primarily due to (i) purchases of investments of RMB4,017 million mainly related to our purchase of time deposits and financial products and (ii) purchase of property and equipment of RMB883 million, partially offset by proceeds from maturity/sale and return of investments of RMB2,563 million.
Net cash used in investing activities increased from RMB522 million in 2022 to RMB1,477 million in 2023, primarily due to (i) purchases of investments of RMB3,509 million mainly related to our purchase of time deposits and financial products and (ii) purchase of property and equipment of RMB894 million, partially offset by proceeds from maturity/sale and return of investments of RMB2,972 million.
Our cash used in investing activities in 2022 is primarily related to purchases of property and equipment of RMB1,049 million, proceeds from maturity/sale of investments of RMB937 million, and purchase of investments of RMB401 million.
Financing Activities
Our major financing activities since 2021 consist of loans with commercial banks, proceeds from our follow-on offering of ADSs in January 2023, payment of dividends, and share repurchases.
We had net cash used in financing activities of RMB5,504 million (US$754 million) in 2024, compared with net cash used in financing activities of RMB3,720 million in 2023. Net cash used in financing activities in 2024 primarily consisted of (i) dividends paid of RMB3,480 million, (ii) payment of repurchases of ordinary shares of RMB1,172 million and (iii) purchase of prepaid put option of RMB710 million.
We had net cash used in financing activities of RMB3,720 million in 2023, compared with net cash used in financing activities of RMB1,394 million in 2022. Net cash used in financing activities in 2023 primarily consisted of repayment of short-term debt of RMB3,436 million and repayment of long-term debt of RMB2,336 million, partially offset by (i) net proceeds from issuance of ordinary shares of RMB1,973 million and (ii) proceeds from debt of RMB1,169 million.
We had net cash used in financing activities of RMB1,394 million in 2022, compared with net cash used in financing activities of RMB1,801 million in 2021. Net cash used in financing activities in 2022 primarily consisted of proceeds from short-term debt of RMB4,249 million, proceeds from long-term debt of RMB2,797 million and repayment of convertible senior notes of RMB3,406 million, partially offset by (i) repayment of short-term debt of RMB1,935 million and (ii) repayment of long-term debt of RMB2,364 million.
105
Capital Expenditure
Our capital expenditures were incurred primarily in connection with leasehold improvements, investments in furniture, fixtures and equipment and technology, information and operational software. Our cash paid on capital expenditures totaled RMB1,053 million, RMB901 million and RMB898 million (US$123 million) in 2022, 2023 and 2024, respectively. Our capital expenditures in 2024 consisted of RMB883 million (US$121 million) in property and equipment and RMB15 million (US$2 million) in software and license. We will continue to make capital expenditures to meet the expected growth of our operations and expect our cash balance, cash generated from our operating activities and credit facilities will meet our capital expenditure needs in the foreseeable future.
Transfer of Cash within Our Organization
H World Group Limited is a holding company with no material operations of its own. H World Group Limited conducts its operations primarily through its subsidiaries in China and Europe. Under legacy Huazhu, H World Group Limited generally transfers cash to its Hong Kong or Singapore subsidiaries, by way of loans and capital contributions, and these Hong Kong or Singapore subsidiaries generally transfer cash to its PRC subsidiaries by making capital contributions or providing loans to them. H World Group Limited may also directly transfer cash to its PRC subsidiaries by making capital contributions or providing loans to them. These PRC subsidiaries generally transfer cash to the VIEs by loans or by making payment to the VIEs for inter-group transactions. These PRC subsidiaries generally transfer cash to these Hong Kong or Singapore subsidiaries by way of repayment of loans and dividends, and these PRC, Hong Kong or Singapore subsidiaries generally transfer cash to H World Group Limited through loans or repayment of loans.
To a lesser extent, H World Group Limited and its subsidiaries may transfer cash to entities of Deutsche Hospitality by way of loans, if needed.
Except as disclosed in the table and discussion below, the VIEs have not distributed and do not currently have any plans to distribute any earnings or settle any amounts owed under the contractual agreements to our subsidiaries. The VIEs in aggregate contributed an insignificant portion (less than 1%) of our total retained earnings as of December 31, 2022, 2023 and 2024.
The following table presents the cash flows among the Company, its subsidiaries and the VIEs for the fiscal years ended December 31, 2022, 2023 and 2024.
Cash transfer between our company, subsidiaries and VIEs |
|
|
|
|
|
|
(RMB in millions) | ||||||
Cash flows between subsidiaries and VIEs |
| 2022 |
| 2023 |
| 2024 |
Loans from subsidiaries to the VIEs under the contractual arrangement |
| 1 |
| — |
| 0 |
Cash receipts by the VIEs from subsidiaries for services |
| 30 |
| 21 |
| 12 |
Loans to subsidiaries by the VIEs |
| (2) |
| — |
| — |
Repayment of loans by subsidiaries |
| 5 |
| — |
| — |
Cash flows between holding company and subsidiaries(1) | 2022 | 2023 | 2024 | |||
Loans to subsidiaries | (750) | (987) | (0) | |||
Repayment of loans by subsidiaries | 4,165 | 2,061 | 1,000 | |||
Loans from subsidiaries |
| 798 |
| 2,574 |
| 2,553 |
Repayment of loans from subsidiaries |
| — |
| (540) |
| (457) |
Dividend payment from subsidiaries |
| — |
| — |
| 19 |
Note:
| (1) | Includes overseas and PRC subsidiaries. |
For the years ended December 31, 2022, 2023 and 2024,
| ● | our subsidiaries paid service fee totaled approximately RMB30 million, RMB21 million and RMB12 million (US$2 million), respectively, to the VIEs for telecommunication services and internet-related services provided to hotels; |
106
| ● | cash inflows of the VIEs were primarily provided via loan arrangements with our subsidiaries, our payment to the VIEs for inter-group transactions, and capital contributions of the nominee shareholders; |
| ● | the VIEs lent approximately RMB2 million, nil and nil, respectively, to our subsidiaries other than HZ Hotel Management, and these subsidiaries repaid RMB5 million, nil and nil, respectively, to the VIEs for loans that the VIEs previously provided to them; |
| ● | cash was transferred from H World Group Limited to our subsidiaries primarily through shareholder loans. In these same respective periods, our subsidiaries borrowed approximately RMB750 million, RMB987 million and RMB0 million, respectively, from H World Group Limited, and our subsidiaries repaid a total of approximately RMB4,165 million, RMB2,061 million and RMB1,000 million (US$137 million) loans, respectively, to H World Group Limited; |
| ● | our subsidiaries provided RMB798 million, RMB2,574 million and RMB2,553 million (US$350 million) loans, respectively, to H World Group Limited, and H World Group Limited repaid approximately nil, RMB540 million and RMB457 million (US$63 million), respectively, to these subsidiaries for such loans; and |
| ● | our subsidiaries paid dividend of nil, nil and RMB19 million (US$3 million), respectively, to H World Group Limited. |
Other than the transfers described above, no assets were transferred among H World Group Limited, our subsidiaries, and the VIEs for the years ended December 31, 2022, 2023 and 2024.
Restrictions on Cash Transfers to Us
H World Group Limited is a holding company with no material operations of its own. We conduct our operations primarily through our subsidiaries in China and Europe. We face various restrictions and limitations on foreign exchange, our ability to transfer cash between entities, across borders and to U.S. investors, and our ability to distribute earnings from our subsidiaries and/or the VIEs, to us and holders of the ADSs as well as the ability to settle amounts owed under the contractual arrangements with the VIEs. If our subsidiaries or any newly formed subsidiaries incur debt on their own behalf in the future, the instruments governing their debt may restrict their ability to pay dividends to us. In addition, our subsidiaries are permitted to pay dividends to us only out of their retained earnings, if any, as determined in accordance with PRC accounting standards and regulations. Pursuant to laws applicable to entities incorporated in the PRC, our subsidiaries in the PRC must make appropriations from after-tax profit to non-distributable reserve funds. In particular, subject to certain cumulative limits, the statutory reserve fund requires an annual appropriation of 10% of after-tax profit (as determined under accounting principles generally accepted in the PRC at each year-end) until the accumulative amount of such reserve fund reaches 50% of a PRC subsidiary’s registered capital. These reserve funds can only be used for such specific purposes as provided in PRC laws and are not distributable as cash dividends. In addition, due to restrictions on the distribution of share capital from our PRC subsidiaries, the share capital of our PRC subsidiaries is considered restricted. As a result of these requirements under PRC laws and regulations, as of December 31, 2024, approximately RMB4,181 million (US$573 million) was not available for distribution to us by our PRC subsidiaries in the form of dividends, loans, or advances.
Due to various requirements imposed by PRC regulations on loans to and direct investment in PRC entities by offshore holding companies, we and the VIEs may not be able to obtain the necessary regulatory approvals or complete the necessary regulatory registrations or other procedures on a timely basis, or at all, with respect to future loans by us to our PRC subsidiaries or the VIEs or with respect to future capital contributions by us to our PRC subsidiaries. These requirements may delay or prevent us from using our offshore funds to make loans or capital contribution to our PRC subsidiaries and the VIEs, and thus may restrict our ability to execute our business strategy, and materially and adversely affect our liquidity and our ability to fund and expand our business.
In addition, uncertainties regarding the interpretation and implementation of the contractual arrangements with the VIEs could limit our ability to enforce such agreements. If the PRC authorities determine that the contractual arrangements constituting part of the VIE structure do not comply with PRC regulations, or if current regulations change or are interpreted differently in the future, our ability to settle amounts owed by the VIEs under the VIE agreements may be seriously hindered.
107
Furthermore, due to restrictions on foreign exchange placed on our PRC subsidiaries and the VIEs by the PRC regulators under PRC laws and regulations, to the extent cash is located in the PRC or within a PRC-domiciled entity and may need to be used to fund our operations outside of the PRC, the funds may not be available due to such limitations unless and until related approvals and registrations are obtained. Under regulations of the SAFE, the Renminbi is not convertible into foreign currencies for capital account items, such as loans, repatriation of investments and investments outside of China, unless the prior approvals and registrations of the SAFE and other competent PRC authorities are obtained.
Dividends or Distributions to US Investors
We consider making an ordinary dividend distribution semi-annually, the aggregate amount of which for each financial year shall be no less than 60% of our net income in such financial year.
On March 3, 2022, our company declared a cash dividend of approximately US$68 million. On November 29, 2023, our company declared a cash dividend of approximately US$300 million, including an ordinary dividend in the amount of approximately US$200 million and a special dividend in the amount of approximately US$100 million. On July 23, 2024, our company declared a cash dividend of approximately US$200 million. On March 20, 2025, our company declared a cash dividend of approximately US$300 million.
H World Group Limited’s source of dividends has come primarily from dividends from our PRC subsidiaries.
Taxation on Dividends or Distributions
The PRC Enterprise Income Tax Law and its implementing regulations (collectively “EIT Law”) provide that enterprises established outside of China whose “de facto management bodies” are located in China are considered resident enterprises. Currently, it is still unclear whether the PRC tax authorities would determine that we should be classified as a PRC resident enterprise. See “Item 10. Additional Information — E. Taxation — PRC Taxation.”
The EIT Law imposes a withholding tax of 10% on dividends distributed by a PRC subsidiary to its immediate holding company outside of China, if such immediate holding company is considered a non-resident enterprise without any establishment or place of business within China or if the dividends received have no connection with the establishment or place of business of such immediate holding company within China, unless such immediate holding company’s jurisdiction of incorporation has a tax treaty with China that provides for a preferential withholding tax rate. A holding company which is a tax resident in Hong Kong, for example, would be subject to a 5% withholding tax on dividends under the Tax Arrangement between the PRC central government and the Hong Kong Special Administrative Region if the holding company is the beneficial owner of the dividends and holds more than 25% of the share capital of the PRC company.
The EIT Law provides that PRC resident enterprises are generally subject to a uniform 25% enterprise income tax rate on their worldwide income. Therefore, if we are treated as a PRC resident enterprise, we will be subject to PRC income tax on our worldwide income at the 25% uniform tax rate, which could have an impact on our effective tax rate and an adverse effect on our net income and results of operations, although we may be exempted from enterprise income tax on dividends distributed from our directly or indirectly controlled non-PRC subsidiaries sourced from outside China, since such income received by PRC resident enterprise may be tax exempted subject to certain requirements and limitations under the EIT Law.
Our German subsidiaries are permitted to pay dividends from their distributable profit as long as there are no agreements, such as debt covenants, that restrict such payments, in which regulations applying to limited liability companies (Gesellschaft mit beschränkter Haftung) have to be taken into account. Pursuant to the Law on Limited Liability Companies of Germany (Gesetz betreffend die Gesellschaften mit beschränkter Haftung), dividends are only payable out of profits. Typically, the directors of the relevant companies will recommend a particular rate of dividend and these subsidiaries will, in general meetings, declare the dividend subject to the maximum recommended by the directors. However, the general meetings are not bound by the directors’ recommendation. They may also declare a dividend exceeding the amount of the recommendation up to the amount of the total distributable profit of the company.
108
In 2022, 2023 and 2024, RMB1,310 million, RMB1,454 million and RMB3,787 million were paid as dividends from our PRC subsidiaries to our Hong Kong and Singapore subsidiaries, respectively. In 2024, RMB208 million of PRC withholding tax was incurred as a result of our distribution of dividends. Except as disclosed under “—Transfer of Cash within Our Organization,” no other dividend or distribution was made by our offshore subsidiaries to our company in 2022, 2023 and 2024.
As of December 31, 2024, we planned to distribute RMB3,135 million from our PRC subsidiaries to our oversea subsidiaries, and we have accrued for an additional PRC dividend withholding tax of RMB191 million as a result. Other than these planned dividends distributions, we intend to indefinitely reinvest the remaining undistributed earnings of PRC subsidiaries, of which, no provision for PRC dividend withholding tax has been accrued.
For purposes of illustration only, the following discussion reflects the hypothetical taxes that might be required to be paid in Mainland China, Hong Kong and Singapore, assuming that: (i) we have taxable earnings in the PRC subsidiaries/VIEs, and (ii) we determine to pay dividends with funds derived from our earnings in the PRC subsidiaries/VIEs in the future. The illustration below, presented by percentages, starts with pre-tax earnings of our PRC subsidiaries and VIEs and concludes with the percentage of that amount payable to our company as dividends.
| Taxation Scenario(1) |
| |
Statutory Tax and | |||
Standard Rates | |||
Hypothetical pre-tax earnings in the PRC subsidiaries/VIEs | 100 | % | |
Tax on earnings at statutory rate of 25% at WFOE(2) level |
| (25) | % |
Amount to be distributed as dividend from WFOE(2) to Hong Kong or Singapore entities |
| 75 | % |
Withholding tax at standard rate of 10%(3) | (7.5) | % | |
Amount to be distributed as dividend at Hong Kong entities level/Singapore entities level and net distribution to H World Group Limited(4) |
| 67.5 | % |
Notes:
| (1) | For purposes of this example, the tax calculation has been simplified. The hypothetical book pre-tax earnings amount is assumed to equal Chinese taxable income. |
| (2) | We use the term “WFOE” to refer to our wholly-owned subsidiary in the PRC that is the counterparty to the VIEs in our contractual arrangements with them. |
| (3) | The EIT Law imposes a withholding income tax of 10% on dividends distributed by a PRC subsidiary to its immediate holding company outside of Mainland China. A lower withholding income tax rate of 5% is applied if the immediate holding company is a Hong Kong or Singapore entity which is the beneficial owner of the dividends and holds more than 25% of the share capital of the PRC subsidiary. There is no incremental tax at Hong Kong or Singapore entities level for any dividend distribution to H World Group Limited. |
| (4) | If the treaty benefit is available and a 5% withholding income tax rate is imposed, the withholding tax would be 3.75% of the hypothetical book pre-tax earnings amount and the amount to be distributed as dividend at Hong Kong or Singapore entities level and net distribution to H World Group Limited would be 71.25%. |
Currently, it is still unclear whether the PRC tax authorities will determine that we should be classified as a PRC resident enterprise. If we are deemed to be a PRC resident enterprise by the PRC tax authorities, dividends paid to our non-PRC individual shareholders, including our ADS holders, and any gain realized on the transfer of ADSs or ordinary shares by such holders may be subject to PRC individual income tax at a rate of 20%, which in the case of dividends may be withheld at source. Any such tax may reduce the returns on your investment in the ADSs or ordinary shares. See “Item 3. Key Information—3D. Risk Factors—Risks Related to Doing Business in China—It is unclear whether we will be considered as a PRC resident enterprise under the Enterprise Income Tax Law of the PRC, and depending on the determination of our PRC resident enterprise status, if we are not treated as a PRC resident enterprise, dividends paid to us by our PRC subsidiaries will be subject to PRC withholding tax; if we are treated as a PRC resident enterprise, we may be subject to 25% PRC income tax on our worldwide income, and holders of our ADSs or ordinary shares that are non-PRC resident investors may be subject to PRC withholding tax on dividends on and gains realized on their transfer of our ADSs or ordinary shares.”
109
5.C. Research and Development, Patents and Licenses, etc.
See “Item 4. Information on the Company — B. Business Overview — Technology Infrastructure and Digitalization” and “— Intellectual Property”.
5.D. Trend Information
Jizhu Shanghai is a recognized software development entity located in Shanghai of PRC. In November 2018, Jizhu Shanghai was qualified as high and new tech enterprise, resulting in it being subject to a reduced tax rate of 15% in 2018, 2019 and 2020. In December 2021, Jizhu Shanghai was qualified as high and new tech enterprise, resulting Jizhu Shanghai subject to a reduced tax rate of 15% in 2021,2022 and 2023. In December 2024, Jizhu Shanghai was again qualified as a high and new tech enterprise, resulting Jizhu Shanghai being subject to a reduced tax rate of 15% in 2024, 2025 and 2026. Huazhu Cloud is qualified as high and new tech enterprise, resulting in Huazhu Cloud being subject to a reduced tax rate of 15% in 2019, 2020 and 2021. In December 2022, Huazhu Cloud was qualified as high and new tech enterprise, resulting Huazhu Cloud subject to a reduced tax rate of 15% in 2022, 2023 and 2024. Pursuant to the relevant regulations applicable to small and micro businesses, several PRC subsidiaries enjoy a preferential tax rate of 20% with a discount to taxable income. From January 1, 2022 to December 31, 2022, for taxable income less than RMB1 million, 87.5% of the taxable income would be exempted in tax computation, and for taxable income over RMB1 million but less than RMB3 million, the discount would be 75%. From January 1, 2023 to December 31, 2027, for taxable income less than RMB3 million, 75% of the taxable income would be exempted in tax computation. Entities qualified as small and micro businesses shall be engaged in industries not restricted or prohibited by the state, which simultaneously meet the following three conditions: annual taxable income does not exceed RMB3 million, the number of employees does not exceed 300, and the total assets does not exceed RMB50 million. The aggregate amount and per share effect of tax holidays were as follows:
| Year Ended December 31, | |||||
2022 | 2023 | 2024 | ||||
| (RMB) |
| (RMB) |
| (RMB) | |
(In millions, except per share data) | ||||||
Aggregate amount |
| 22 |
| 60 |
| 47 |
Per share effect—basic |
| 0.01 |
| 0.02 |
| 0.02 |
Per share effect—diluted |
| 0.01 |
| 0.02 |
| 0.02 |
Other than as disclosed elsewhere in this annual report, we are not aware of any trends, uncertainties, demands, commitments or events for the current fiscal year that are reasonably likely to have a material adverse effect on our total revenues, income, profitability, liquidity or capital resources, or that caused the disclosed financial information to be not necessarily indicative of future operating results or financial conditions.
5.E. Critical Accounting Estimates
We prepare our consolidated financial statements in accordance with U.S. GAAP, which requires our management to make estimates that affect the reported amounts of assets, liabilities and disclosures of contingent assets and liabilities at the balance sheet dates, as well as the reported amounts of revenues and expenses during the reporting periods. To the extent that there are material differences between these estimates and actual results, our financial condition or results of operations would be affected. We base our estimates on our own historical experience and other assumptions that we believe are reasonable after taking account of our circumstances and expectations for the future based on available information. We evaluate these estimates on an ongoing basis.
Our expectations regarding the future are based on available information and assumptions that we believe to be reasonable, which together form our basis for making judgments about matters that are not readily apparent from other sources. Since the use of estimates is an integral component of the financial reporting process, our actual results could differ from those estimates. Some of our accounting policies require a higher degree of judgment than others in their application.
110
We consider an accounting estimate to be critical if: (i) the accounting estimate requires us to make assumptions about matters that were highly uncertain at the time the accounting estimate was made, and (ii) changes in the estimate that are reasonably likely to occur from period to period or use of different estimates that we reasonably could have used in the current period, would have a material impact on our financial condition or results of operations. There are other items within our financial statements that require estimation but are not deemed critical, as defined above. Changes in estimates used in these and other items could have a material impact on our financial statements. For a detailed discussion of our significant accounting policies and related judgments, see “Notes to Consolidated Financial Statements – Note 2 Summary of Principal Accounting Policies.”
Impairment of Goodwill and Brand Names Arising from the Acquisition of Deutsche Hospitality
Brand names are generally considered to have indefinite useful lives which are obtained through business acquisitions and originally recorded at their estimated fair values at the date of acquisition.
Determining whether impairment indicators exist and estimating the fair value of our goodwill reporting units and intangible assets for impairment testing require significant judgment. Brand names are evaluated for impairment using an income approach utilizing the relief from royalty method. The determination of the fair value using the discounted cash flow model requires our management to make significant estimates and assumptions related to projected hotels’ revenues, growth rates, projected operating cost, royalty saving rates and discount rates.
The assumptions used to assess impairment consider historical trends, macroeconomic conditions, and projections are consistent with our operating strategy. Changes in these estimates can have a significant impact on the assessment of fair value which could result in material impairment losses.
For the year ended December 31, 2024, we performed a quantitative assessment of goodwill for legacy DH. No goodwill impairment charges were recorded as a result of the testing. The estimated fair value of goodwill for legacy DH exceeded the calculated carrying value by more than 30%. A 5% decline in projected cash flows or increase in the discount rate would not result in an impairment.
We also performed quantitative impairment testing for brand names for legacy DH. As of December 31, 2024, the estimated fair value of one brand name acquired in DH acquisition was lower than its carrying value, and an impairment of RMB391 million was recognized in 2024, which reduced the carrying value by 16%. A 5% increase in the discount rate or decrease in royalty saving rate could result in further impairment charges of approximately RMB129 million and RMB105 million, respectively. In addition, the estimated fair value of both the other two brand names acquired in DH acquisition exceeded their carrying value by approximately 177% and 112%, respectively. A 5% increase in the discount rate or decrease in royalty saving rate would not result in impairments.
ITEM 6. DIRECTORS, SENIOR MANAGEMENT AND EMPLOYEES
6.A. Directors and Senior Management
The following table sets forth the name, age and position of each of our directors and executive officers as of the date of this annual report. The business address of all of our directors and executive officers is No. 1299 Fenghua Road, Jiading District, Shanghai 201803, People’s Republic of China.
Directors and Executive Officers |
| Age |
| Position/Title |
Qi Ji | 58 | Founder and Executive Chairman of the Board of Directors | ||
John Jiong Wu | 57 | Co-founder, Independent Director | ||
Tong Tong Zhao |
| 58 |
| Co-founder, Independent Director |
Jie Zheng |
| 54 |
| Executive Director |
Jian Shang |
| 57 |
| Independent Director |
Theng Fong Hee | 70 | Independent Director | ||
Lei Cao | 50 | Independent Director | ||
Hui Jin | 47 | Chief Executive Officer | ||
Hui Chen |
| 58 |
| Chief Financial Officer |
111
Qi Ji is our founder, and was appointed as a director in February 2007. Mr. Ji has also served as the executive chairman of our board since August 2009. Prior to his current role, he also served as our chief executive officer from 2007 to August 2009, from January 2012 to May 2015, and from November 2019 to September 2021. He co-founded Home Inns & Hotels Management Inc. and served as its chief executive officer from 2002 to January 2005. He also co-founded Trip.com Group Limited (“Trip.com,” a company listed on the NASDAQ, ticker symbol: TCOM), one of the largest online travel services providers in China, in 1999, acted as its chief executive officer and president until 2001, and currently serves on Trip.com’s board as an independent director. Mr. Ji received his bachelor’s degree in engineering mechanics and master degree in mechanical engineering from Shanghai Jiao Tong University in the PRC in 1989 and February 1992, respectively.
John Jiong Wu, a co-founder of our company, has served as our director since January 2007. He is founding partner and chairman of FengHe Fund Management Pte. Ltd. He served as the venture partner of Northern Light Venture Capital and was an angel investor and the chief technology officer of Alibaba Group from 2000 to 2007. Mr. Wu was a non-executive director of Viva Biotech Holdings (a company listed on the Hong Kong Stock Exchange, stock code: 1873) from 2018 to 2020. Mr. Wu received his Bachelor of Science in Computer Science degree from the University of Michigan in August 1989.
Tong Tong Zhao, a co-founder of our company, has served as our director since February 2007. Ms. Zhao has served in several companies, including the supervisor of Shanghai Asia-Tang Health Technology Development Co., Ltd., the executive director of Shanghai Hong Ying Hi-Tech Co., Ltd., and the executive director of Shanghai Xie Cheng Science and Technology Co., Ltd. Ms. Zhao received her Master of Engineering degree from Shanghai Jiao Tong University in the PRC in March 1992 and her Master of Business Administration degree from McGill University in Canada in June 2003. She also obtained her bachelor’s degree with a major in biomedical engineering from Southeast University in the PRC in July 1989.
Jie Zheng has served as our executive director since July 2024. Ms. Zheng has over 20 years of leadership experience across automotive and hospitality sectors both in China and internationally. Ms. Zheng is currently a venture partner of Peeli Ventures, where she provides management consulting for portfolio companies in consumer goods and MarTech industries. Ms. Zheng served as our chief strategist from October 2019 to September 2020, and rejoined us in January 2023 as a senior advisor and has served as a supervisory board member of Steigenberger Hotels GmbH since November 2023. From October 2010 to April 2019, Ms. Zheng held various positions within Fiat Chrysler Automobiles Group in China (“FCA China”), including chief executive officer of FCA China (currently known as Stellantis) and general manager of GAC Fiat Chrysler Automobiles Sales Co., Ltd. Prior to that, Ms. Zheng served as the vice president of marketing in Chrysler Group China Sales Ltd. from May 2008 to October 2010, the vice president of communications of Honeywell (China) Co., Ltd. from January 2007 to May 2008, the vice president of global public affairs and communications of OnStar Corporation (a subsidiary of General Motors) in the U.S. from October 2005 to January 2007, the assistant manager, senior manager and director, successively, of public affairs and communications of General Motors China Inc. from January 1997 to September 2005, and a business reporter of China Daily and Shanghai Star from July 1993 to January 1997. Ms. Zheng obtained her bachelor’s degree in international journalism from Shanghai International Studies University in 1993, master’s degree of business administration from Rutgers University in 2004, master’s degree in psychology from Arizona State University in 2023, and is currently pursuing her PhD degree in psychology from California Institute of Integral Studies. Ms. Zheng was awarded the Most Influential Business Women in China by Fortune in 2011, 2014, 2017 and 2018, respectively, and she has also received Mulan Award for Top Business Women in China by China Entrepreneur for six consecutive years since 2013.
Jian Shang has served as our independent director since May 2014. Mr. Shang has been the general manager of Hong Shang Asset Management Co., Ltd. since July 2013. From September 2006 to November 2012, he served as chief executive officer of UBS SDIC Fund Management Company. Prior to that, he served as chief executive officer of Yin Hua Fund Management Co., Ltd., deputy chief executive officer of Hua An Fund Management Co., Ltd, and head of strategic planning of Shanghai Stock Exchange respectively from January 2001 to June 2006. Previously, he was a deputy division director of CSRC. Mr. Shang has been an independent non-executive director of Shanghai Realway Capital Assets Management Co., Ltd. (a company listed on the Hong Kong Stock Exchange, stock code: 1835) since October 2018. Mr. Shang obtained his PhD in business administration and Master of Arts in economics from University of Connecticut in the United States in December 1997 and December 1994, respectively, and his bachelor’s degree with a major in industrial and foreign trade from Shanghai Jiao Tong University in the PRC in July 1989.
112
Theng Fong Hee has served as our independent director of the Company since July 2020. Mr. Hee is a senior lawyer in Singapore with over 40 years of experience. He is now a full - time independent arbitrator and mediator with The Arbitration Chambers. Mr. Hee is a fellow of Singapore Institute of Arbitrators and Chartered Institute of Arbitrators (UK). He is also on the panel of arbitrators in various arbitration institutions including Singapore International Arbitration Centre (SIAC), China International Economic and Trade Arbitration Commission (CIETAC), Beijing Arbitration Commission (BAC), Shanghai International Economic and Trade Arbitration Commission (SHIAC), Hong Kong International Arbitration Centre (HKIAC), Hainan International Arbitration Court (HIAC), Chongqing Arbitration Commission (CQAC), Shanghai Arbitration Commission (SHAC), Wuhan Arbitration Commission (WHAC) and Asian International Arbitration Centre (AIAC). Mr. Hee is also an ambassador of Singapore International Mediation Centre (SIMC) and has been an accredited mediator of Singapore Mediation Centre (SMC) since March 2017. He serves as an independent director of several listed companies, including Zheneng Jinjiang Environment Holding Company Limited (a company listed on the Singapore Exchange, stock code: BWM) from 2016 to 2022, Straco Corporation Limited (a company listed on the Singapore Exchange, stock code: S85) since April 2016, Yanlord Land Group Limited (a company listed on the Singapore Exchange, stock code: Z25) since October 2017, China Aviation Oil (Singapore) Corporation Ltd (a company listed on the Singapore Exchange, stock code: G92) since April 2019, Haidilao International Holding Ltd. (a company listed on the Hong Kong Stock Exchange, stock code:6862) since September 2018, Tye Soon Limited (a company listed on the Singapore Exchange, stock code: BFU) from May 1997 to June 2020, APAC Realty Limited (a company listed on the Singapore Exchange, stock code: CLN) from September 2017 to June 2020, First Resources Limited (a company listed on the Singapore Exchange, stock code: EB5) from October 2007 to May 2018, YHI International Limited (a company listed on the Singapore Exchange, stock code: BPF) from May 2003 to April 2018, and Datapulse Technology Limited (a company listed on the Singapore Exchange, stock code: BKW) from January 1994 to December 2017. Mr. Hee was also a director of Chinese Development Assistance Council from June 2012 to June 2018 and Singapore Chinese Cultural Centre from May 2015 to September 2019. He has been a director of Chua Foundation of Singapore from March 2015 to 2021, F&H Singhome Fund II Ltd. since April 2012, F&H Singhome Fund III Ltd. since August 2015 and independent non-executive director of Greenland (Singapore) Trust Management Pte. Ltd. since April 2018. Mr. Hee was awarded the Public Service Medal and Public Service Star awards respectively in 2008 and 2015. He was also appointed as a Justice of the Peace in April 2018. Mr. Hee obtained his bachelor’s degree in law from National University of Singapore (formerly known as the University of Singapore) with honors in Singapore in May 1979 and also received a diploma in Chinese law from Soochow University in the PRC in October 2004. He has been admitted as an advocate and solicitor by the Supreme Court of Singapore since October 1981.
Lei Cao has served as our independent director since July 2020. She has been the head of tax Greater China in Philips Electronic Singapore Pte Ltd. since May 2012. Prior to that, Ms. Cao served as a senior tax director from January 2010 to May 2012 and a tax director from October 2007 to December 2009 in Philips China Investment Co., Ltd. She was also a tax director in Philips Electronics Singapore Pte Ltd from January 2006 to September 2007 and the senior tax manager in Philips China Investment Co., Ltd. from November 2003 to December 2005. Her primary role is to manage a team to provide tax solutions for Philips group in the responsible market, as well as to support and secure Philips group’s interests and operations. Previously, Ms. Cao worked in Deloitte Touche Tohmatsu Certified Public Accountants LLP from September 1995 to October 2003 under various roles and her last position was a manager in the tax and business advisory department. Ms. Cao received a bachelor’s degree with a major in international business management from Shanghai University of Finance and Economics in the PRC in July 1995. Ms. Cao is a PRC Certified Public Accountant, who has obtained her qualification from Shanghai Institute of Certified Public Accountants in December 2009, and is also a PRC Certified Tax Agent, who has obtained her qualification from Shanghai Certified Tax Agent Management Center in June 2000.
Hui Jin joined us in 2005 and has served as our chief executive officer since September 2021. He has successively served as the director of our Development Department, our vice president, executive vice president, and president, respectively. Mr. Jin worked with Shanghai Home Inns Hotels Management Limited as regional development manager during the period from March 2004 to December 2004. Mr. Jin received his executive master’s degree from China Europe International Business School in the PRC in August 2014, and a Bachelor of Science degree in Psychology from the East China Normal University in the PRC in July 2000.
Hui Chen has served as our chief financial officer since September 2024. Ms. Chen initially joined us in 2014, and from 2014 to early 2016, Ms. Chen served as our executive vice president of finance responsible for internal financial management and then chief financial officer. From March 2018 to February 2020, Ms. Chen served as the chief financial officer of Cjia Group Limited, our affiliate company which primarily engages in providing apartment services. In February 2020, Ms. Chen rejoined us as the chief compliance officer. Ms. Chen then served as our chief financial officer from May 2021 to December 2022 and our chief compliance officer since December 2022. Ms. Chen’s other previous work experiences also include chief financial officer of Home Inns Group and finance director of Trip.com. Ms. Chen received her master’s degree in management from Shanghai Jiaotong University.
113
Employment Agreements
We have entered into an employment agreement with each of our named executive officers. Each of our named executive officers is employed for a specified time period, which will be automatically extended unless either we or the named executive officer gives prior notice to terminate such employment. We may terminate the employment for cause, at any time, without notice or compensation, for certain acts, including but not limited to the conviction of a criminal offence and negligent or dishonest acts to our detriment. A named executive officer may terminate his or her employment at any time with a one-month prior written notice.
Each named executive officer has agreed to hold, both during and after the termination or expiry of his or her employment agreement, in strict confidence, and not to use, except as required in the performance of his or her duties in connection with the employment, any of our confidential information or trade secrets or the confidential or proprietary information of any third party received by us and for which we have confidential obligations. In addition, each named executive officer has agreed to be bound by non-competition restrictions. Specifically, each named executive officer has agreed not to, during his or her employment with us and for a period of two years following his or her termination with our company, be engaged as employee or in another capacity to participant directly or indirectly in any business that is in competition with ours. Each named executive officer also agrees to comply with all material applicable laws and regulations related to his or her responsibilities at our company as well as all material written corporate and business policies and procedures of our company.
6.B. Compensation
For the fiscal year ended December 31, 2024, the aggregate cash compensation and benefits that we paid to our directors and executive officers were approximately RMB24 million (US$3 million). No pension, retirement or similar benefits have been set aside or accrued for our executive officers or directors. We have no service contracts with any of our directors providing for benefits upon termination of employment.
Share Incentive Plans
2009 Share Incentive Plan
In September 2009, our board of directors and our shareholders adopted our 2009 Share Incentive Plan with purposes similar to our 2007 Global Share Plan and 2008 Global Share Plan. Our 2009 Share Incentive Plan was subsequently amended in October 2009, August 2010, March 2015 and May 2018. 430 million ordinary shares may be issued under our amended 2009 Share Incentive Plan, or the Amended 2009 Plan.
Plan Administration. The compensation committee administers our Amended 2009 Plan. Our ESOP administration committee, currently comprised solely of Mr. Qi Ji, has been delegated certain authorities, among others, to grant, in its sole discretion, options, restricted stocks and restricted stock units to be issued under the respective share incentive plans to any of our employees and consultants except for our directors and executive officers, and the aggregate number of shares covered by any single grant it makes shall not exceed 5,000,000 ordinary shares.
Types of Awards.
| ● | Options. The purchase price per share under an option will be determined by a committee appointed by our board and set forth in the award agreement. The term of an option granted under the Amended 2009 Plan must not exceed ten years from the grant date, and a shorter term may be required. |
| ● | Restricted Stock and Restricted Stock Units. An award of restricted stock is a grant of our ordinary shares subject to restrictions the committee appointed by our board may impose. A restricted stock unit is a contractual right that is denominated in our ordinary shares, each of which represents a right to receive the value of a share or a specified percentage of such value upon the terms and conditions set forth in the Amended 2009 Plan and the applicable award agreement. |
114
| ● | Other Stock-based Awards. The committee is authorized to grant other stock-based awards that are denominated or payable in or otherwise related to our ordinary shares such as stock appreciation rights and rights to dividends and dividend equivalents. Terms and conditions of such awards will be determined by the committee appointed by our board. Unless the awards are granted in substitution for outstanding awards previously granted by an entity that we acquired or combined, the value of the consideration for the ordinary shares to be purchased upon the exercise of such awards shall not be less than the fair market value of the underlying ordinary shares on the grant date. |
Vesting Schedule. As of the date of this annual report, we have entered into option agreements and restricted stock award agreements respectively under our Amended 2009 Plan. Pursuant to our typical option agreement, 50% of the options granted shall vest on the second anniversary of the vesting commencement date specified in the corresponding option agreement, and 1/48 of the options shall vest each month thereafter over the next two years on the first day of each month, subject to the optionee’s continuing to provide services to us. Pursuant to our typical restricted stock award agreement, 50% of the restricted stock granted shall vest on the second anniversary of the vesting commencement date specified in the corresponding restricted stock award agreement, and 1/8 of the restricted stock shall vest each six-month period thereafter over the next two years on the last day of each six-month period, subject to the grantee’s continuing to provide services to us. For certain grants, we may also apply different vesting schedules set forth in the relevant agreements between the grantees and us or apply different performance conditions. For example, certain restricted stocks granted shall vest over a period of ten years in equal yearly installments.
Termination of the Amended 2009 Plan. Our Amended 2009 Plan will terminate in 2029. Our board of directors may amend, suspend, or terminate our Amended 2009 Plan at any time. No amendment, alteration, suspension, or termination of these plans shall materially and adversely impair the rights of any participant with respect to an outstanding award, unless mutually agreed otherwise between the participant and the administrator.
2023 Share Incentive Plan
In June 2023, our board of directors adopted our 2023 Share Incentive Plan with purposes similar to our Amended 2009 Plan. In June 2024, our shareholders amended and restated the 2023 Share Incentive Plan (the “Amended 2023 Plan”). 300 million ordinary shares may be issued under our Amended 2023 Plan.
Plan Administration. The compensation committee administers our Amended 2023 Plan. Our ESOP administration committee, currently comprised solely of Mr. Qi Ji, has been delegated certain authorities, among others, to grant, in its sole discretion, restricted stock units and options to be issued under the respective share incentive plans to any of our directors, senior management, employees and consultants, provided that the aggregate number of shares covered by any single grant it makes shall not exceed 5,000,000 ordinary shares and that any such grant shall be made in compliance with the rules of the Amended 2023 Plan.
Types of Awards.
| ● | Options. The purchase price per share under an option will be determined by the compensation committee or a committee otherwise appointed by our board and set forth in the award agreement. The term of an option granted under the Amended 2023 Plan must not exceed ten years from the grant date, and a shorter term may be required. |
| ● | Restricted Stock and Restricted Stock Units. An award of restricted stock is a grant of our ordinary shares subject to restrictions the compensation committee or the committee otherwise appointed by our board of directors may impose. A restricted stock unit is a contractual right that is denominated in our ordinary shares, each of which represents a right to receive the value of a share or a specified percentage of such value upon the terms and conditions set forth in the Amended 2023 Plan and the applicable award agreement. |
| ● | Other Stock-based Awards. The compensation committee or the committee otherwise appointed by our board of directors is authorized to grant other stock-based awards that are denominated or payable in or otherwise related to our ordinary shares such as stock appreciation rights and rights to dividends and dividend equivalents. Terms and conditions of such awards will be determined by the compensation committee or the committee otherwise appointed by our board of directors. Unless the awards are granted in substitution for outstanding awards previously granted by an entity that we acquired or combined, the value of the consideration for the ordinary shares to be purchased upon the exercise of such awards shall not be less than the fair market value of the underlying ordinary shares on the grant date. |
115
Vesting Schedule. As of the date of this annual report, we have entered into option agreements and restricted stock award agreements respectively under our Amended 2023 Plan. Pursuant to our typical option agreement, 50% of the options granted shall vest on the second anniversary of the date of grant specified in the corresponding option agreement, and 1/48 of the options shall vest each month thereafter over the next two years on the first day of each month, subject to the optionee’s continuing to provide services to us. Pursuant to our typical restricted stock award agreement, 50% of the restricted stock granted shall vest on the second anniversary of the vesting commencement date specified in the corresponding restricted stock award agreement, and 1/8 of the restricted stock shall vest each six-month period over the next two years on the last day of each six-month period, subject to the grantee’s employment or service with us.
Termination of the Amended 2023 Plan. Our Amended 2023 Plan will terminate in 2038. Our board of directors may amend, alter, suspend, discontinue or terminate our Amended 2023 Plan at any time. No amendment, alteration, suspension, discontinuation or termination of these plans shall adversely impair the rights of any participant with respect to an outstanding award, unless mutually agreed otherwise between the participant and the administrator.
The following tables summarize the outstanding options and restricted stocks that we have granted to our directors and executive officers and to other individuals as a group under our share incentive plans as of December 31, 2024.
| Ordinary Shares |
|
|
| ||||
Underlying | ||||||||
Outstanding Options | Exercise Price | |||||||
Name | Awarded | (US$/Share) | Date of Grant | Date of Expiration | ||||
Qi Ji | 8,045,450 | 2.8 | May 31, 2023 | May 31, 2033 | ||||
Hui Jin |
| * |
| 2.8 | May 31, 2023 | May 31, 2033 | ||
Hui Chen | * | 2.8 | May 31, 2023 | May 31, 2033 | ||||
Other individuals as a group(1) |
| 11,125,220 |
| 2.8 | May 31, 2023 | May 31, 2033 |
| Ordinary Shares |
| ||
Underlying | ||||
Outstanding Restricted | ||||
Name | Stocks Awarded | Date of Grant | ||
Qi Ji | 8,045,450 | May 31, 2023 | ||
32,181,800 | January 17, 2024 | |||
Hui Jin | * | March 26, 2015 | ||
* | May 9, 2022 | |||
* | May 31, 2023 | |||
* | January 17, 2024 | |||
Hui Chen | * | November 3, 2020 | ||
* | May 9, 2022 | |||
* | May 31, 2023 | |||
* | December 27, 2023 | |||
* | January 17, 2024 | |||
* | November 27, 2024 | |||
Jian Shang | * | June 28, 2024 | ||
Lei Cao | * | June 28, 2024 | ||
Other individuals as a group(1) | 71,050,670 | March 17, 2015 – November 27, 2024 |
* | Upon exercise of all options granted and vesting restricted stock granted, would beneficially own less than 1% of our outstanding ordinary shares. |
(1) | The number may subject to change as certain of the awards granted are subject to performance conditions. |
116
6.C. Board Practices
General
Our board of directors currently consists of seven directors. Under our currently effective memorandum and articles of association, our board of directors shall consist of no less than two directors. Pursuant to our currently effective articles of association, our directors may be elected by our shareholders. If our board appoints any person as a director to fill a casual vacancy or as an addition to our existing board, such director shall be subject to re-election at our first subsequent annual general meeting. There is no shareholding requirement for qualification to serve as a member of our board of directors.
Our board of directors may exercise all the powers of our company to borrow money, mortgage or charge its undertaking, property and uncalled capital, and issue debentures, bonds and other securities whenever money is borrowed or as security for any debt, liability or obligation of our company or of any third party.
We believe that each of Ms. Tong Tong Zhao, Mr. John Jiong Wu, Mr. Jian Shang, Mr. Theng Fong Hee and Ms. Lei Cao is an “independent director” as that term is used in NASDAQ corporate governance rules.
Duties of Directors
Under Cayman Islands law, our directors owe fiduciary duties to our company, including a duty of loyalty, a duty to act honestly and a duty to act in good faith with a view to our best interests. Our directors also have a duty to exercise the skill they actually possess and such care and diligence that a reasonably prudent person would exercise in comparable circumstances. In fulfilling their duty of care to us, our directors must ensure compliance with our memorandum and articles of association.
Terms of Directors and Executive Officers
Each of our directors holds office until a successor has been duly elected and qualified or until his or her office is otherwise vacated in accordance with our currently effective articles of association. All of our executive officers are appointed by and serve at the discretion of our board of directors.
Board Committees
We have established two committees under the board of directors — the audit committee and the compensation committee. We have adopted a charter for each of the board committees. Each committee’s members and functions are described below. We currently do not plan to establish a nominations committee. As a foreign private issuer, we are permitted to follow home country corporate governance practices under Rule 5615(a)(3) of the NASDAQ Marketplace Rules. This home country practice of ours differs from Rule 5605(e) of the NASDAQ Marketplace Rules regarding implementation of a nominations committee, because there are no specific requirements under Cayman Islands law on the establishment of a nominations committee.
Audit Committee
Our audit committee consists of three directors, namely Mr. Jian Shang, Mr. Theng Fong Hee and Ms. Lei Cao. All directors satisfy the “independence” requirements of the NASDAQ Global Select Market and the SEC regulations. The chairman of our audit committee is Mr. Jian Shang, who is qualified as an audit committee financial expert within the meaning of the SEC regulations. The audit committee oversees our accounting and financial reporting processes and the audits of the financial statements of our company. The audit committee is responsible for, among other things:
| ● | selecting the independent auditors and pre-approving all auditing and non-auditing services permitted to be performed by the independent auditors; |
| ● | setting clear hiring policies for employees or former employees of the independent auditors; |
| ● | reviewing with the independent auditors any audit problems or difficulties and management’s response; |
117
| ● | reviewing and approving all proposed related-party transactions; |
| ● | discussing the annual audited financial statements with management and the independent auditors; |
| ● | discussing with management and the independent auditors major issues regarding accounting principles and financial statement presentations; |
| ● | reviewing reports prepared by management or the independent auditors relating to significant financial reporting issues and judgments; |
| ● | reviewing with management and the independent auditors related-party transactions and off-balance sheet transactions and structures; |
| ● | reviewing with management and the independent auditors the effect of regulatory and accounting initiatives and actions; |
| ● | reviewing policies with respect to risk assessment and risk management; |
| ● | reviewing our disclosure controls and procedures and internal control over financial reporting; |
| ● | timely reviewing reports from the independent auditors regarding all critical accounting policies and practices to be used by our company, all alternative treatments of financial information within GAAP that have been discussed with management and all other material written communications between the independent auditors and management; |
| ● | establishing procedures for the receipt, retention and treatment of complaints received from our employees regarding accounting, internal accounting controls or auditing matters and the confidential, anonymous submission by our employees of concerns regarding questionable accounting or auditing matters; |
| ● | annually reviewing and reassessing the adequacy of our audit committee charter; |
| ● | such other matters that are specifically delegated to our audit committee by our board of directors from time to time; and |
| ● | meeting separately, periodically, with management, the internal auditors and the independent auditors. |
Compensation Committee
Our compensation committee consists of Mr. John Jiong Wu and Mr. Jian Shang. Both directors satisfy the “independence” requirements of NASDAQ Marketplace Rules and the SEC regulations. Our compensation committee assists the board in reviewing and approving the compensation structure of our directors and executive officers, including all forms of compensation to be provided to our directors and executive officers. The compensation committee is responsible for, among other things:
| ● | reviewing and approving the compensation for our directors and senior executives; |
| ● | reviewing and evaluating our director and executive compensation and benefits policies generally; |
| ● | reporting to our board of directors periodically; |
| ● | evaluating its own performance and reporting to our board of directors on such evaluation; |
| ● | periodically reviewing and assessing the adequacy of the compensation committee charter and recommending any proposed changes to our board of directors; and |
| ● | such other matters that are specifically delegated to the compensation committee by our board of directors from time to time. |
118
6.D. Employees
We had 24,335, 26,985 and 28,502 employees as of December 31, 2022, 2023 and 2024, respectively. We recruit and directly train and manage all of our employees. We believe that we maintain a good working relationship with our employees and we have not experienced any significant labor disputes. Some of our employees are represented by Unions and Works Councils, with a variety of collective bargaining agreements in place. Generally, we consider the relationships between us and Unions and Works Councils that represent our employees to be respectful.
6.E. Share Ownership
The following table sets forth information with respect to the beneficial ownership, within the meaning of Rule 13d-3 under the Exchange Act, of our ordinary shares, as of March 31, 2025 by:
| ● | each of our directors and executive officers; and |
| ● | each person known to us to own beneficially more than 5% of our ordinary shares. |
Beneficial ownership is determined in accordance with the rules of the Securities and Exchange Commission and includes voting or investment power with respect to the ordinary shares. Except as indicated below, and subject to applicable community property laws, the persons named in the table have sole voting and investment power with respect to all ordinary shares shown as beneficially owned by them.
| Ordinary Shares Beneficially Owned(1) | ||||
Number | % | ||||
Directors and Executive Officers: |
|
|
| ||
Qi Ji |
| 977,841,260 | (2) | 31.8 | % |
John Jiong Wu |
| * | (4) | * | |
Tong Tong Zhao |
| 263,246,520 | (3) | 8.6 | % |
Jie Zheng |
| * |
| * | |
Jian Shang |
| * |
| * | |
Theng Fong Hee |
| — |
| — | |
Lei Cao |
| * |
| * | |
Hui Jin |
| * |
| * | |
Hui Chen | * | * | |||
All Directors and Executive Officers as a Group | 994,052,730 | (5) | 32.4 | % | |
Principal Shareholders: |
|
|
|
| |
Winner Crown Holdings Limited |
| 696,880,420 | (6) | 22.7 | % |
East Leader International Limited |
| 262,246,520 | (7) | 8.5 | % |
Invesco Ltd. |
| 349,803,705 | (8) | 11.4 | % |
Trip.com Group Limited | 220,494,460 | (9) | 7.2 | % | |
* | Less than 1%. |
Notes:
| (1) | The number of ordinary shares outstanding in calculating the percentages for each listed person or group includes the ordinary shares underlying options held by such person or group exercisable within 60 days from March 31, 2025. Percentage of beneficial ownership of each listed person or group is based on (i) 3,069,390,730 ordinary shares outstanding as of March 31, 2025, and (ii) the ordinary shares underlying share options exercisable by such person within 60 days from March 31, 2025. |
119
| (2) | Includes (i) 684,449,150 ordinary shares and 1,243,127 ADSs representing 12,431,270 ordinary shares held by Winner Crown Holdings Limited, or Winner Crown, a British Virgin Islands company wholly owned by Sherman Holdings Limited, a Bahamas company. Sherman is owned 100% by vote and value by the Ji Family Trust which is a revocable trust valid under the laws of the Republic of Singapore. Butterfield Trust (Asia) Limited acts as trustee of the Ji Family Trust, of which Mr. Qi Ji and his family members are the beneficiaries, (ii) 4,895,370 ordinary shares and 1,100,958 ADSs representing 11,009,580 ordinary shares held by Mr. Qi Ji, (iii) 262,246,520 ordinary shares held by East Leader International Limited, or East Leader, over which Mr. Ji has voting power pursuant to a power of attorney dated November 27, 2014. East Leader is wholly owned by Perfect Will Holdings Limited, or Perfect Will, a British Virgin Islands company, which is in turn wholly owned by Trident Trust Company (Singapore) Pte. Limited, or Trident Trust. Trident Trust acts as trustee of the Tanya Trust with effect from August 4, 2021, of which Ms. Tong Tong Zhao and her family members are the beneficiaries, (iv) 804,540 ordinary shares underlying options held by Mr. Qi Ji that are exercisable within 60 days from March 31, 2025, and (v) 2,004,830 ordinary shares underlying options held by certain participants of our amended 2023 Plan exercisable within 60 days from March 31, 2025, over which Mr. Qi Ji has voting power pursuant to relevant award agreements. Consequently, Mr. Qi Ji may be deemed to have beneficial ownership of the 2,004,830 ordinary shares underlying options that are exercisable within 60 days from March 31, 2025. Mr. Qi Ji disclaims economic interests associated with the 2,004,830 ordinary shares underlying options that are exercisable within 60 days from March 31, 2025. |
| (3) | Includes (i) 1,000,000 ordinary shares, and (ii) 262,246,520 ordinary shares held by East Leader, a British Virgin Islands company wholly owned by Perfect Will, a British Virgin Islands company, which is in turn wholly owned by Trident Trust. Trident Trust acts as trustee of the Tanya Trust with effect from August 4, 2021, of which Ms. Tong Tong Zhao and her family members are the beneficiaries. Ms. Zhao is the sole director of East Leader. |
| (4) | Includes 9,784,090 ordinary shares held by Mr. John Jiong Wu. |
| (5) | Includes ordinary shares and ordinary shares issuable upon exercise of all of the options that are exercisable within 60 days from March 31, 2025 held by all of our directors and executive officers as a group. |
| (6) | Winner Crown is a British Virgin Islands company wholly owned by Sherman Holdings Limited, a Bahamas company. Sherman is owned 100% by vote and value by the Ji Family Trust which is a revocable trust valid under the laws of the Republic of Singapore. Butterfield Trust (Asia) Limited acts as trustee of the Ji Family Trust, of which Mr. Qi Ji and his family members are the beneficiaries. Mr. Ji is the sole director of Winner Crown. The address of Winner Crown is Vistra Corporate Service Centre, Wickhams Cay II, Road Town, Tortola, VG1110, British Virgin Islands. |
| (7) | East Leader is a British Virgin Islands company wholly owned by Perfect Will Holdings Limited, a British Virgin Islands company, which is in turn wholly owned by Trident Trust. Trident Trust acts as trustee of the Tanya Trust with effect from August 4, 2021, of which Ms. Tong Tong Zhao and her family members, are the beneficiaries. Ms. Zhao is the sole director of East Leader. The address of East Leader is Vistra Corporate Services Centre, Wickhams Cay II, Road Town, Tortola, VG1110, British Virgin Islands. |
| (8) | Based on Amendment No. 6 to Schedule 13G filed with the SEC on November 17, 2024 by Invesco Ltd, Invesco Ltd. held sole dispositive power and sole voting power of 349,803,705 and 342,579,665 of ordinary shares in H World, respectively. |
| (9) | Includes (i) 72,024,820 ordinary shares that Trip.com purchased from us, (ii) an aggregate of 116,469,640 of our ordinary shares that Trip.com purchased from the Chengwei Funds, CDH Courtyard Limited, the IDG Funds, the Northern Light Funds and Pinpoint Capital 2006 A Limited, and (iii) 3,200,000 ADSs representing 32,000,000 ordinary shares that Trip.com subscribed in our initial public offering. Trip.com is a Cayman Islands company and its registered address is PO Box 309, Ugland House, Grand Cayman, KY1-1104, Cayman Islands. |
As of March 31, 2025, we had 3,069,390,730 ordinary shares issued and outstanding. To our knowledge, we had two record shareholders in the United States. The number of beneficial owners of our ADSs in the United States is likely to be much larger than the number of record holders of our ordinary shares in the United States.
None of our existing shareholders has different voting rights from other shareholders since the closing of our initial public offering. We are not aware of any arrangement that may, at a subsequent date, result in a change of control of our company.
6.F. Disclosure of Action to Recover Erroneously Awarded Compensation
We have adopted a policy relating to recovery of erroneously awarded compensation (the “Clawback Policy”), a form of which is included as Exhibit 97.1 attached herein.
120
During or after the fiscal year of 2024, we were not required to prepare an accounting restatement that required recovery of erroneously awarded compensation pursuant to the Clawback Policy. As of December 31, 2024, there was no outstanding balance of erroneously awarded compensation to be recovered from the application of the Clawback Policy to a prior restatement.
ITEM 7. MAJOR SHAREHOLDERS AND RELATED PARTY TRANSACTIONS
7.A. Major Shareholders
Please refer to “Item 6. Directors, Senior Management and Employees — E. Share Ownership.”
7.B. Related Party Transactions
Transactions with Trip.com
We conduct transactions in the ordinary course of our business with Trip.com, one of our principal shareholders in which Mr. Qi Ji, our founder, is a co-founder and independent director. Trip.com rendered reservation services to us to facilitate our customers in making reservations at our hotels from Trip.com’s hotel booking system. In 2024, the aggregate commission fees of our leased and owned hotels paid to Trip.com for its reservation services amounted to RMB297 million (US$41 million). In 2024, the lease expenses of our leased and owned hotel paid to Trip.com amounted to RMB19 million (US$3 million).
In 2024, we provided technical services to Trip.com and recorded service fees amounted to RMB146 million (US$20 million).
Transaction with Cjia Group
China Cjia Group Limited (the “Cjia Group”) is one of our equity investees. We sold goods and provided IT and other services to Cjia Group amounted to RMB32 million (US$4 million) in 2024.
In 2024, the lease expenses our lease hotels recognized to Cjia Group amounted to RMB36 million (US$5 million). In 2024, we recognized sublease income from Cjia Group amounted to RMB6 million (US$1 million).
Transaction with Shanghai Lianquan Hotel Management Co., Ltd. (“Lianquan”)
Lianquan is one of our equity investees. In 2024, the sublease income we recognized from Lianquan amounted to RMB11 million (US$2 million).
Transaction with AZURE Hospitality Fund I Limited Partnership (“Azure”)
Azure is one of our equity investees. We recognized service fees from Azure in the amount of RMB21 million (US$3 million) in 2024.
Employment Agreements
See “Item 6. Directors, Senior Management and Employees — A. Directors and Senior Management — Employment Agreements” for a description of the employment agreements we have entered into with our senior executive officers.
Share Incentives
See “Item 6. Directors, Senior Management and Employees — B. Compensation of Directors and Executive Officers — Share Incentive Plans” for a description of share options we have granted to our directors, officers and other individuals as a group.
7.C. Interests of Experts and Counsel
Not applicable.
121
ITEM 8. FINANCIAL INFORMATION
8.A. Consolidated Statements and Other Financial Information
8.A.1. See “Item 18. Financial Statements” for our audited consolidated financial statements.
8.A.2. See “Item 18. Financial Statements” for our audited consolidated financial statements, which cover the last three financial years.
8.A.3. See page F-2 for the report of our independent registered public accounting firm.
8.A.4. Not applicable.
8.A.5. Not applicable.
8.A.6. Not applicable.
8.A.7. See “Item 4. Information on the Company — B. Business Overview — Legal and Administrative Proceedings.”
8.A.8. Dividend Policy
On March 3, 2022, we declared a cash dividend of US$0.021 per ordinary share, or US$0.21 per ADS. Cash dividends are paid in U.S. dollars, and the total amount of cash distributed for the dividend was approximately US$68 million.
On November 29, 2023, we declared a cash dividend of US$0.093 per ordinary share, or US$0.93 per ADS. The cash dividend was comprised of two tranches, including (i) an ordinary dividend of US$0.062 per ordinary share, or US$0.62 per ADS and (ii) a special dividend of US$0.031 per ordinary share, or US$0.31 per ADS. Cash dividends are paid in U.S. dollars, and the total amount of cash distributed for the dividend was approximately US$300 million.
On July 23, 2024, we declared a cash dividend of US$0.063 per ordinary share, or US$0.63 per ADS. Cash dividends are paid in U.S. dollars, and the total amount of cash distributed for the dividend was approximately US$200 million.
On March 20, 2025, we declared a cash dividend of US$0.097 per ordinary share, or US$0.97 per ADS. Cash dividends are paid in U.S. dollars, and the total amount of cash distributed for the dividend was approximately US$300 million.
We are a holding company with no material operations of our own. We conduct our operations primarily through our subsidiaries in China and Europe. As a result, our ability to pay dividends and to finance any debt we may incur depends upon dividends paid to us by our subsidiaries. If our subsidiaries or any newly formed subsidiaries incur debt on their own behalf in the future, the instruments governing their debt may restrict their ability to pay dividends to us.
Our PRC subsidiaries are permitted to pay dividends to us only out of their retained earnings, if any, as determined in accordance with PRC accounting standards and regulations. Pursuant to laws applicable to entities incorporated in the PRC, our subsidiaries in the PRC must make appropriations from after-tax profit to non-distributable reserve funds. In particular, subject to certain cumulative limits, the statutory reserve fund requires an annual appropriation of 10% of after-tax profit (as determined under accounting principles generally accepted in the PRC at each year-end) until the accumulative amount of such reserve fund reaches 50% of a PRC subsidiary’s registered capital. These reserve funds can only be used for such specific purposes as provided in PRC laws and are not distributable as cash dividends.
122
For our German subsidiaries, the distributable profit is calculated based on the respective subsidiary’s annual unconsolidated financial statements prepared in accordance with the German accounting principles, namely, the general accounting principles stated in the German Commercial Code (Handelsgesetzbuch). Distributions of dividends on shares of stock corporations (Aktiengesellschaften) for a given financial year are generally determined by a process in which the management board (Vorstand) and supervisory board (Aufsichtsrat) submit a proposal to the annual general shareholders’ meeting (Hauptversammlung) held in the subsequent financial year and such annual general shareholders’ meeting (Hauptversammlung) adopts a resolution. German law provides that a resolution concerning dividends and distribution thereof may be adopted only on the basis of a balance sheet profit (Bilanzgewinn) shown in the company’s adopted annual single entity financial statements (festgestellter Jahresabschluss). If the management board and supervisory board adopt the financial statements, they can (but are not obliged to) allocate an amount of up to half of the company’s net income for the year to other surplus reserves. Additions to the legal reserves and loss carryforwards must be deducted in advance when calculating the amount of net income for the year to be allocated to other surplus reserves. Dividends on shares resolved by the general shareholders’ meeting (Hauptversammlung) are paid annually, generally three days after the annual shareholders’ meeting (Hauptversammlung). The German subsidiaries are mainly integrated into Steigenberger Hotels AG through control and profit and loss transfer agreements (Beherrschungs- und Gewinnabführungsverträge) in such a way that its annual profits or losses are automatically transferred to Steigenberger Hotels AG and integrated into its financial statements. Steigenberger Hotels AG is prohibited from conducting dividend distribution during the 60-month term of a credit facility with KFW it obtained in July 2020.
Steigenberger Hotels AG has changed its legal form on 8 November 2022 into a limited liability company (Steigenberger Hotels GmbH). Consequently, the distribution of profits follows the Law on Limited Liability Companies (Gesetz betreffend die Gesellschaften mit beschränkter Haftung). The distributable profit is calculated based on the respective subsidiary’s annual unconsolidated single entity financial statements prepared in accordance with the German accounting principles, namely, the general accounting principles stated in the German Commercial Code (Handelsgesetzbuch). Distributions of dividends on shares of limited liability companies (GmbH) for a given financial year are generally determined by a process in which the management board (Geschäftsführung) presents the single entity financial statements to the supervisory board (Aufsichtsrat) for review. The supervisory board submits a proposal regarding the approval of the financial statements and another proposal regarding the distribution of a possible profit to the annual general shareholders’ meeting (Gesellschafterversammlung) held in the subsequent financial year. Such annual general shareholders’ meeting passes a resolution regarding the confirmation of the single entity financial statements and passes another resolution on the distribution of profits.
For our Singapore subsidiary, pursuant to the Companies Act 1967 of Singapore, dividends are only payable out of profits. Typically, the directors will recommend a particular rate of dividend and the company in general meeting will declare the dividend subject to the maximum recommended by the directors.
We may declare and distribute an ordinary dividend semi-annually, the aggregate amount of which for each financial year shall be no less than 60% of the Company’s net income in such financial year. We may also declare and distribute, from time to time, special dividends. If we pay any dividends, we will pay our ADS holders to the same extent as holders of our ordinary shares, subject to the terms of the deposit agreement, including the fees and expenses payable thereunder. Subject to certain contractual restrictions, our board of directors has sole discretion in deciding whether to distribute dividends and the dividend amounts within the approved range.
8.B. Significant Changes
Except as disclosed elsewhere in this annual report, we have not experienced any significant changes since the date of our audited consolidated financial statements included in this annual report.
ITEM 9. THE OFFER AND LISTING
9.A. Offering and Listing Details
Our ADSs have been listed on the NASDAQ Global Select Market under the symbol “HTHT” since March 26, 2010. In 2022, 2023 and 2024, no significant trading suspensions occurred.
Our ordinary shares have been listed on the Hong Kong Stock Exchange since September 22, 2020 under the stock code “1179.”
123
9.B. Plan of Distribution
Not applicable.
9.C. Markets
The principal trading market for our shares is the NASDAQ Global Select Market, on which our shares are traded in the form of ADSs. Our ordinary shares are also traded on the Hong Kong Stock Exchange under the stock code “1179.”
9.D. Selling Shareholders
Not applicable.
9.E. Dilution
Not applicable.
9.F. Expenses of the Issue
Not applicable.
ITEM 10. ADDITIONAL INFORMATION
10.A. Share Capital
Not applicable.
10.B. Memorandum and Articles of Association
We incorporate by reference into this annual report the description of our amended and restated memorandum and articles of association contained in our registration statement on Form F-1 (File No. 333-165247) originally filed with the Securities and Exchange Commission on March 5, 2010, as amended. Our shareholders adopted our amended and restated memorandum currently in effect by a special resolution on June 29, 2021, which was further amended by special resolutions on June 24, 2022. Our shareholders adopted our second amended and restated articles of associations in effect by a special resolution on June 27, 2023.
10.C. Material Contracts
We have not entered into any material contracts other than in the ordinary course of business and other than those described in Item 4, “Information on the Company” and in Item 7, “Major Shareholders and Related Party Transactions” or elsewhere in this annual report.
10.D. Exchange Controls
See “Item 4. Information on the Company — B. Business Overview — Regulation — Regulations on Foreign Currency Exchange.”
10.E. Taxation
The following summary of the material Cayman Islands, Hong Kong, People’s Republic of China, Germany and United States federal income tax consequences of an investment in our ADSs or ordinary shares is based upon laws and relevant interpretations thereof in effect as of the date of this annual report, all of which are subject to change. This summary does not deal with all possible tax consequences relating to an investment in our ADSs or ordinary shares, such as the tax consequences under state, local and other tax laws.
124
Cayman Islands Taxation
The Cayman Islands currently levy no taxes on individuals or corporations based upon profits, income, gains or appreciations and there is no taxation in the nature of inheritance tax or estate duty. There are no other taxes likely to be material to us or holders of our ADSs or ordinary shares levied by the government of the Cayman Islands except for stamp duties which may be applicable on instruments executed in, or after execution brought within the jurisdiction of, the Cayman Islands. The Cayman Islands are a party to a double tax treaty entered into with the United Kingdom in 2010 but otherwise are not a party to any double tax treaties. There are no exchange control regulations or currency restrictions in the Cayman Islands.
Under existing Cayman Islands laws, payments of dividends and capital in respect of our ADSs and ordinary shares will not be subject to taxation in the Cayman Islands and no withholding will be required on the payment of a dividend or capital to any holder of our ADSs or ordinary shares, as the case may be, nor will gains derived from the disposal of our ADSs or ordinary shares be subject to Cayman Islands income or corporation tax.
Hong Kong Taxation
Taxation on us
Hong Kong profits tax is chargeable on every person carrying on a trade, profession or business in Hong Kong in respect of profits arising in or derived from Hong Kong from such trade, profession or business (excluding profits arising from the sale of capital assets).
Our Hong Kong subsidiaries are subject to Hong Kong profits tax at a maximum rate of 16.5% of their respective estimated assessable profits determined under relevant Hong Kong tax regulations. No Hong Kong profits tax has been provided as our Hong Kong subsidiaries have no estimated assessable profits during the years presented.
Taxation on our shareholders
Gains arising from the sale of ADSs, where the purchases and sales of ADSs are effected outside of Hong Kong, should not be subject to Hong Kong profits tax.
According to the current tax practice of the Hong Kong Inland Revenue Department, dividends paid by us on ADSs would not be subject to any Hong Kong tax, even if received by investors in Hong Kong.
To the best of our knowledge, Hong Kong stamp duty has not been levied in practice on the trading or conversion of ADSs of companies that are listed in both the United States and Hong Kong and that have maintained all or a portion of their shares, including shares underlying ADSs, in their Hong Kong share registers. However, it is unclear whether, as a matter of Hong Kong law, the trading or conversion of ADSs of these dual-listed companies constitutes a sale or purchase of the underlying Hong Kong-registered ordinary shares that is subject to Hong Kong stamp duty.
In connection with the initial public offering of our ordinary shares in Hong Kong, we established a branch register of members in Hong Kong, or the Hong Kong share register. Dealings in our ordinary shares registered on our Hong Kong share register will be subject to Hong Kong stamp duty. The stamp duty is charged to each of the seller and purchaser at the ad valorem rate of 0.1% of the consideration for, or (if greater) the value of, our ordinary shares transferred. In other words, a total of 0.2% is currently payable on a typical sale and purchase transaction of our ordinary shares. In addition, a fixed duty of HK$5.00 is charged on each instrument of transfer (if required).
To facilitate ADS-ordinary share conversion and trading between NASDAQ and the Hong Kong Stock Exchange, we also moved a portion of our issued ordinary shares from our register of members maintained in the Cayman Islands to our Hong Kong share register. It is unclear whether, as a matter of Hong Kong law, the trading or conversion of ADSs constitutes a sale or purchase of the underlying Hong Kong-registered ordinary shares that is subject to Hong Kong stamp duty. We advise investors to consult their own tax advisors on this matter.
125
PRC Taxation
PRC taxation on us
| ● | Enterprise Income Tax |
On March 16, 2007, the National People’s Congress, the Chinese legislature, passed the Enterprise Income Tax Law of the PRC, which was amended in February 2017 and December 2018, and on December 6, 2007, the PRC State Council issued the Implementation Regulations of the Enterprise Income Tax Law of the PRC, which was amended in April 2019 and December 2024. The Enterprise Income Tax Law of the PRC and its Implementation Regulations, or the EIT Law, applies a uniform 25% enterprise income tax rate to PRC resident enterprises, including both foreign-invested enterprises and domestic enterprises. The EIT Law restructures China’s tax preference policy under the general principle that industries and projects that are encouraged and supported by the State may enjoy tax preferential treatment. For example, enterprises classified as “high and new technology enterprises strongly supported by the State” are entitled to a 15% enterprise income tax rate. Enterprises classified as “small and micro businesses” enjoy a preferential enterprise income tax rate of 20%.
The EIT Law provides that enterprises established outside of China whose “de facto management bodies” are located in China are considered “resident enterprises.” The “de facto management body” is defined as the organizational body that effectively exercises overall management of and full and substantial control over production and business operations, personnel, finance and accounting, and properties of the enterprise. The State Taxation Administration, or the STA (previously known as State Administration of Taxation, or the SAT), issued on April 22, 2009 the Notice Regarding the Determination of Chinese-Controlled Offshore Incorporated Enterprises as PRC Tax Resident Enterprises on the Basis of De Facto Management Bodies, or Circular 82, implemented from January 1, 2008. Circular 82 provides certain specific criteria for determining whether the “de facto management body” of a PRC-controlled offshore incorporated enterprise is located in China, which include: (a) the primary location where senior management members responsible for an enterprise’s daily production and operations management and the senior management departments discharge their duties; (b) the location where financial and human resource decisions are made or approved by organizations or persons; (c) the location where the major assets and corporate documents are kept; and (d) the location where more than half (inclusive) of all directors with voting rights or senior management have their habitual residence. In addition, the STA issued Public Announcement [2011] No. 45 in 2011 and Public Announcement [2014] No.9 in 2014, providing more guidance on the implementation of Circular 82 and clarifying matters including resident status determination, post-determination administration and competent tax authorities. The above-mentioned tax circulars apply only to offshore enterprises controlled by PRC enterprises or PRC enterprise groups and are not applicable to our case. But the determining criteria set forth in such tax circulars may reflect the STA’s general position on how the “de facto management body” test should be applied in determining the tax resident status of offshore enterprises, regardless of whether they are controlled by PRC enterprises or PRC enterprise groups or by PRC or foreign individuals. Currently, there are no further detailed rules or precedents applicable to us regarding the procedures and specific criteria for determining “de facto management body” for a company invested in or controlled by PRC individuals. As such, it is still unclear if the PRC tax authorities would determine that, notwithstanding our status as the Cayman Islands holding company of our operating business in China, we should be classified as a PRC “resident enterprise”.
The EIT Law imposes an enterprise income tax of 10% on dividends distributed by a foreign-invested enterprise to its immediate holding company outside of China, if such immediate holding company is considered a “non-resident enterprise” without any establishment or place of business within China or if the received dividends have no actual connection with the establishment or place of business of such immediate holding company within China, unless such immediate holding company’s jurisdiction of incorporation has a tax treaty with China that provides for a preferential withholding tax rate. A holding company which is a tax resident in Hong Kong, for example, would be subject to a 5% withholding tax rate on the dividends received from its PRC subsidiary if the holding company owns at least 25% equity in the PRC subsidiary and is the beneficial owner of the dividends.
126
The EIT Law provides that PRC resident enterprises are generally subject to a uniform 25% enterprise income tax rate on their worldwide income. Therefore, if we are treated as a PRC “resident enterprise”, we will be subject to PRC income tax on our worldwide income at the 25% uniform tax rate, which could have an impact on our effective tax rate and an adverse effect on our net income and results of operations. Although the EIT Law provides that dividend payments between qualified PRC resident enterprises are exempted from enterprise income tax, it remains unclear as to the detailed qualification requirements for this exemption and whether dividend payments by our PRC subsidiaries to us would meet such qualification requirements if we were considered a PRC resident enterprise for this purpose. If we are required under the EIT Law to pay income tax on any dividends we receive from our PRC subsidiaries, our income tax expenses will increase and the amount of dividends, if any, we may pay to our shareholders and ADS holders may be materially and adversely affected.
| ● | Value-added Tax |
On March 23, 2016, the Ministry of Finance of China (the “MOF”), and the STA jointly issued the Circular on the Nationwide Implementation of Pilot Program for the Collection of Value Added-Tax Instead of Business Tax, or Circular 36, which became effective on May 1, 2016. Pursuant to Circular 36, most of our PRC subsidiaries’ business are subject to value-added tax, or VAT, at a rate of 6% as general VAT taxpayers, and they would be permitted to offset input VAT by providing valid VAT special invoices received from vendors against their VAT liability.
On March 20, 2019, the MOF, the STA and the General Administration of Customs of China jointly issued the Public Announcement on Strengthening the VAT Reform Policies, or Public Announcement [2019] No. 39, pursuant to which, during the period from April 1, 2019 to December 31, 2021, a general VAT taxpayer engaging in the provision of living services, postal services, telecommunications services or modern services with sales revenue from the provision of such services accounting for more than 50% of its total sales revenue is allowed to deduct extra 10% of the deductible input VAT for the current period from the VAT payable. Such rate of extra deduction of input VAT was increased to 15% during the period from October 1, 2019 to December 31, 2021 for general VAT taxpayers engaging in provision of living services with sales revenue from the provision of living services accounting for more than 50% of its total sales revenue pursuant to the Public Announcement on Clarifying the VAT Super Deduction Policy for the Living Service Sector, or Public Announcement [2019] No. 87, jointly issued by the MOF and the STA on September 30, 2019. Our PRC subsidiaries that provide living services and meet the required criteria stipulated in Public Announcement [2019] No. 39 and Public Announcement [2019] No. 87 would be permitted to enjoy such extra deduction of input VAT at a rate of 10% during period from April 1, 2019 to September 30, 2019, and at a rate of 15% during period from October 1, 2019 to December 31, 2021, and PRC subsidiaries that do not provide living services but provide postal services, telecommunications services or modern services and meet the required sales revenue criteria stipulated in Public Announcement [2019] No. 39 would be permitted to enjoy such extra deduction of input VAT at a rate of 10% during period from April 1, 2019 to December 31, 2021. The above-mentioned super VAT deduction policy was extended to December 31, 2022 pursuant to Public Announcement [2022] No. 11 jointly issued by the MOF and the STA on March 3, 2022. On January 9, 2023, the MOF and the STA jointly issued the Public Announcement on Clarifying the VAT Relief and Other Policies for Small-scale VAT Taxpayers, or Public Announcement [2023] No. 1, to renew the relevant super VAT deduction policy, pursuant to which, during the period from January 1, 2023 to December 31, 2023, a general VAT taxpayer engaging in the provision of living services, postal services, telecommunications services or modern services with sales revenue from the provision of such services accounting for more than 50% of its total sales revenue is allowed to deduct extra 5% of the deductible input VAT for the current period from the VAT payable, and a general VAT taxpayer engaging in provision of living services with sales revenue from the provision of living services accounting for more than 50% of its total sales revenue is allowed to deduct extra 10% of the deductible input VAT for the current period from the VAT payable.
The policy notified by the Ministry of Finance and the State Taxation Administration of the Additional Value - Added Tax Credit Policy for productive services and living services has not yet been updated or extended. We will pay attention to the policy and will evaluate its influence on us in terms of VAT.
On February 6, 2020, the MOF and the STA jointly issued the Public Announcement on Tax Policies to Support Prevention and Control of Pneumonia Caused by COVID-19, or Public Announcement [2020] No.8, which retroactively came into force on January 1, 2020, providing that revenue derived by VAT taxpayers from provision of living services shall be temporarily exempted from VAT from January 1, 2020. Such temporary VAT exemption policy was extended to March 31, 2021 pursuant to Public Announcement [2021] No. 7 jointly issued by the MOF and the STA on March 17, 2021, and was no longer applicable upon expiry. Pursuant to Circular 36, VAT taxpayers that enjoy such temporary VAT exemption would not be permitted to issue VAT special invoices to customers.
127
On December 25, 2024, the SCNPC issued the Value-Added Tax Law of the PRC, or the VAT Law, which shall become effective from January 1, 2026. According to the VAT Law, any entities and individuals (including individual industrial and commercial households) that sell goods, services, intangible assets, or immovables, or import goods within the territory of the PRC are taxpayers of VAT and shall pay the VAT in accordance with the law and regulation. Except for taxpayers’ export of goods, the sale of services or intangible assets within the scope as prescribed by the State Council by domestic entities and individuals across national borders and other circumstances specified for by the State Council, the rate of VAT for sale of goods, labor services of processing, repair or replacement, or tangible movable property leasing services or import of goods is 13% unless otherwise specified, such as the rate of VAT for sale of agricultural products is 9%, and the rate of VAT for sale of transportation, postal, basic telecommunications, construction, or immovable leasing services, sale of immovables, or transfer of the rights to use land is 9%. In addition to the above circumstances, the rate of VAT for sale of services or intangible assets is 6%.
PRC taxation of our overseas shareholders
Under the EIT Law, PRC enterprise income tax at the rate of 10% is applicable to dividends payable to investors that are “non-resident enterprises”, which do not have an establishment or place of business in the PRC, or which have such establishment or place of business but the relevant income is not effectively connected with the establishment or place of business, to the extent such dividends have their sources within the PRC. Similarly, any gain realized on the transfer of ADSs or ordinary shares by such investors is also subject to 10% PRC enterprise income tax if such gain is regarded as income derived from sources within the PRC. Therefore, if we are considered a PRC “resident enterprise”, dividends we pay to non-resident enterprise investors with respect to our ADSs or ordinary shares and the gains realized from the transfer of our ADSs or ordinary shares may be considered as income derived from sources within the PRC and be subject to PRC enterprise income tax at a rate of 10% or lower, subject to the provisions of any applicable bilateral tax treaty. The double taxation treaty between the PRC and the United States, or the Treaty, does not reduce the 10% tax rate.
Moreover, non-resident individual investors are required to pay PRC individual income tax at the rate of 20% instead of 10% enterprise income tax on dividends payable to the investors or any capital gains realized from the transfer of ADSs or ordinary shares if such gains are deemed income derived from sources within the PRC, unless there is an applicable tax treaty providing exemption or for a lower withholding tax rate. Under the PRC Individual Income Tax Law (as amended), or IITL, non-resident individual refers to an individual who has no domicile in China and does not stay in the territory of China or who has no domicile in China and has stayed in the territory of China for less than 183 days in aggregate in a calendar year. Pursuant to the IITL and its implementation rules, for purposes of the PRC individual income tax levied on the income from transfer of property, the taxable income will be the balance of the transfer price for the transfer of the ADSs or ordinary shares minus the original value and reasonable expenses paid for such transfer. Therefore, if we are considered a PRC resident enterprise and dividends we pay with respect to our ADSs or ordinary shares and the gains realized from the transfer of our ADSs or ordinary shares are considered income derived from sources within the PRC by relevant competent PRC tax authorities, such dividends and gains earned by non-resident individuals may be subject to PRC individual income tax.
United States Federal Income Tax Considerations on Our Shareholders
The following is a description of material U.S. federal income tax consequences to the U.S. Holders (described below) of owning and disposing of ordinary shares or ADSs, but it does not purport to be a comprehensive description of all tax considerations that may be relevant to a particular person’s decision to own such ordinary shares or ADSs. This discussion applies only to a U.S. Holder that holds ordinary shares or ADSs as capital assets within the meaning of Section 1221 of the U.S. Internal Revenue Code of 1986, as amended (the “Code”). In addition, it does not describe all of the tax consequences that may be relevant in light of a U.S. Holder’s particular circumstances, including alternative minimum tax consequences, the Medicare tax on net investment income, and different tax consequences that may apply to U.S. Holders subject to special rules, such as:
| ● | certain financial institutions; |
| ● | dealers or traders in securities who use a mark-to-market method of tax accounting; |
| ● | persons holding ordinary shares or ADSs as part of a straddle, wash sale, conversion transaction or integrated transaction or persons entering into a constructive sale with respect to the ordinary shares or ADSs; |
| ● | entities or arrangements that are treated as partnerships for U.S. federal income tax purposes (or partners therein); |
128
| ● | tax-exempt entities; |
| ● | persons that own or are deemed to own ten percent or more of our ordinary shares (measured by voting power or value); or |
| ● | persons who acquired our ordinary shares or ADSs pursuant to the exercise of an employee stock option or otherwise as compensation. |
This discussion is based on the Code, administrative pronouncements, judicial decisions, final, temporary and proposed Treasury regulations, and the Treaty, all as of the date hereof, and any of which is subject to change, possibly with retroactive effect. It is also based in part on representations by the depositary and assumes that each obligation under the deposit agreement and any related agreement will be performed in accordance with its terms.
A “U.S. Holder” is a beneficial owner of ordinary shares or ADSs that is a citizen or resident of the United States or a U.S. domestic corporation or that otherwise is subject to U.S. federal income taxation on a net income basis in respect of such ordinary shares or ADSs. In general, a U.S. Holder who owns ADSs will be treated as the owner of the underlying ordinary shares represented by those ADSs for U.S. federal income tax purposes. The remainder of this discussion assumes that a U.S. Holder of our ADSs will be treated as the beneficial owner of the underlying ordinary shares represented by the ADSs.
U.S. Holders should consult their tax advisors concerning the U.S. federal, state, local and foreign tax consequences of owning and disposing of ordinary shares or ADSs in their particular circumstances.
Taxation of Distributions
Subject to the discussion under “—Passive Foreign Investment Company Rules” below, distributions paid on ordinary shares or ADSs, other than certain pro rata distributions of ordinary shares, will be treated as dividends to the extent paid out of our current or accumulated earnings and profits (as determined under U.S. federal income tax principles). Because we do not maintain calculations of our earnings and profits under U.S. federal income tax principles, it is expected that distributions generally will be treated as dividends for U.S. federal income tax purposes.
A non-corporate recipient of dividend income from a “qualified foreign corporation” will generally be subject to tax at a reduced U.S. federal tax rate rather than the marginal tax rates generally applicable to ordinary income provided that certain holding period and other requirements are met. A non-U.S. corporation will generally be considered to be a qualified foreign corporation (a) if it is eligible for the benefits of a comprehensive tax treaty with the United States which the Secretary of Treasury of the United States determines is satisfactory for purposes of this provision and which includes an exchange of information program, or (b) with respect to any dividend it pays on stock or that are readily tradable on an established securities market in the United States, provided, in both cases, that the corporation is not a PFIC for the taxable year in which the dividend is paid or the preceding taxable year. Our ADSs are listed on the NASDAQ Global Select Market and will qualify as readily tradable on an established securities market in the United States so long as they are so listed. As discussed below in “Passive Foreign Investment Company Rules”, based on our financial statements and relevant market and shareholder data, we believe that we should not be treated as a PFIC for U.S. federal income tax purposes with respect to our 2024 taxable year. In addition, based on our financial statements and our current expectations regarding the value and nature of our assets, the sources and nature of our income, and relevant market and shareholder data, we do not anticipate becoming a PFIC for our 2025 taxable year or in the foreseeable future. Since our ordinary shares are not themselves listed on an established securities market in the United States, dividends that we pay on our ordinary shares that are not backed by ADSs may not be eligible for the reduced tax rate. If, however, we are deemed to be a resident enterprise under the PRC Enterprise Income Tax Law, we may be eligible for the benefits of the Treaty (which the U.S. Treasury has determined is satisfactory for this purpose) and in that case we would be treated as a qualified foreign corporation with respect to dividends paid on our ordinary shares or ADSs. Each non-corporate U.S. Holder is advised to consult its tax advisors regarding the availability of the reduced tax rate applicable to qualified dividend income for any dividends we pay with respect to our ADSs or ordinary shares. The amount of the dividend will be treated as foreign-source dividend income to U.S. Holders and will not be eligible for the dividends-received deduction generally available to U.S. corporations under the Code.
129
Dividends we pay may be subject to PRC withholding tax. For U.S. federal income tax purposes, the amount of any dividend will include amounts withheld in respect of such PRC withholding tax. See “—PRC Taxation” above. Subject to generally applicable limitations and conditions, PRC dividend withholding tax paid at the appropriate rate applicable to the U.S. Holder may be eligible for a credit against such U.S. Holder’s federal income tax liability. These generally applicable limitations and conditions include requirements adopted by the U.S. Internal Revenue Service (“IRS”) in regulations promulgated in December 2021 and any PRC tax will need to satisfy these requirements in order to be eligible to be a creditable tax for a U.S. Holder. In the case of a U.S. Holder that either (i) is eligible for, and properly elects, the benefits of the Treaty, or (ii) consistently elects to apply a modified version of these rules under temporary guidance promulgated in December 2023 and complies with specific requirements set forth in such guidance, the PRC tax on dividends will be treated as meeting the requirements and therefore as a creditable tax. In the case of all other U.S. Holders, the application of these requirements to the PRC tax on dividends is uncertain and we have not determined whether these requirements have been met. If the PRC dividend tax is not a creditable tax for a U.S. Holder or the U.S. Holder does not elect to claim a foreign tax credit for any foreign income taxes paid or accrued in the same taxable year, the U.S. Holder may be able to deduct the PRC tax in computing such U.S. Holder’s taxable income for U.S. federal income tax purposes. Dividend distributions will constitute income from sources without the United States and, for U.S. Holders that elect to claim foreign tax credits, generally will constitute “passive category income” for foreign tax credit purposes.
The availability and calculation of foreign tax credits and deductions for foreign taxes depend on a U.S. Holder’s particular circumstances and involve the application of complex rules to those circumstances. The temporary guidance discussed above also indicates that the Treasury and the IRS are considering proposing amendments to the December 2021 regulations and that the temporary guidance can be relied upon until additional guidance is issued that withdraws or modifies the temporary guidance. U.S. Holders should consult their own tax advisors regarding the application of these rules to their particular situations.
Dividends will be included in a U.S. Holder’s income on the date of the U.S. Holder’s, or in the case of ADSs, the depositary’s, actual or constructive receipt of the dividend. The amount of any dividend income paid in RMB will be the U.S. dollar amount calculated by reference to the exchange rate in effect on the date of receipt, regardless of whether the payment is in fact converted into U.S. dollars. If the dividend is converted into U.S. dollars on the date of receipt, a U.S. Holder should not be required to recognize foreign currency gain or loss in respect of the dividend income. A U.S. Holder may have foreign currency gain or loss, which would be U.S. source ordinary gain or loss, if the dividend is converted into U.S. dollars after the date of receipt.
Sales or Other Dispositions of Ordinary Shares or ADSs
For U.S. federal income tax purposes, gain or loss realized on the sale or other disposition of ordinary shares or ADSs will be capital gain or loss and will be long-term capital gain or loss if the U.S. Holder held the ordinary shares or ADSs for more than one year. The amount of the gain or loss will equal the difference between the U.S. Holder’s tax basis in the ordinary shares or ADSs disposed of and the amount realized on the disposition, in each case as determined in U.S. dollars. The deductibility of capital losses is subject to limitations.
As described in “— PRC Taxation — PRC Taxation on Us,” if we were deemed to be a tax resident enterprise under PRC tax law, gains from dispositions of our ordinary shares or ADSs may be subject to PRC withholding tax. In that case, a U.S. Holder’s amount realized would include the gross amount of the proceeds of the sale or disposition before deduction of the PRC tax. Although any such gain of a U.S. Holder would generally be characterized as U.S.-source income, a U.S. Holder that is eligible for, and properly elects to claim, the benefits of the Treaty may be entitled to elect to treat the gain as foreign-source income for foreign tax credit purposes. Any PRC tax imposed on the sale or other disposition of our ordinary shares or ADSs generally will not be treated as a creditable tax for U.S. foreign tax credit purposes, except in the case of a U.S. Holder that either (i) is eligible for, and properly elects to claim, the benefits of the Treaty, or (ii) consistently elects to apply a modified version of the U.S. foreign tax credit rules that is permitted under the temporary guidance discussed above and complies with the specific requirements set forth in such guidance. If the PRC tax is not a creditable tax or claimed as a credit by the U.S. Holder pursuant to the Treaty, the tax would reduce the amount realized on the sale or other disposition of the shares even if the U.S. Holder has elected to claim a foreign tax credit for other taxes in the same year. The temporary guidance discussed above also indicates that the Treasury and the IRS are considering proposing amendments to the December 2021 regulations and that the temporary guidance can be relied upon until additional guidance is issued that withdraws or modifies the temporary guidance. U.S. Holders should consult their own tax advisors regarding the application of the foreign tax credit rules to a sale or other disposition of the ordinary shares or ADSs and any PRC tax imposed on such sale or disposition.
Deposits and withdrawals of ordinary shares by U.S. Holders in exchange for ADSs will not result in the realization of gain or loss for U.S. federal income tax purposes.
130
Passive Foreign Investment Company Rules
Special U.S. federal income tax rules apply to U.S. persons owning shares of a “passive foreign investment company”, or “PFIC”. If we were a PFIC for any taxable year during which a U.S. Holder held ordinary shares or ADSs, such U.S. holder may be subject to adverse tax consequences upon a sale or exchange of our ordinary shares or ADSs (including a sale or exchange that is treated as an “excess distribution” in respect of the ordinary shares or ADSs). Additionally, a sale or exchange that is treated as a dividend paid by a PFIC are not qualified dividends eligible to be taxed at preferential rates. Based on our audited consolidated financial statements, we do not believe we were a passive foreign investment company, or PFIC, for U.S. federal income tax purposes for the 2023 or 2024 taxable years and do not anticipate becoming a PFIC in 2025 or in the foreseeable future.
Specified Foreign Financial Assets
Certain U.S. Holders that own “specified foreign financial assets” with an aggregate value in excess of US$ 50,000 on the last day of the taxable year or US$75,000 at any time during the taxable year are generally required to file an information statement along with their tax returns, currently on IRS Form 8938, with respect to such assets. “Specified foreign financial assets” include any financial accounts held at a non-U.S. financial institution, as well as securities issued by a non-U.S. issuer that are not held in accounts maintained by financial institutions. Higher reporting thresholds apply to certain individuals living abroad and to certain married individuals. Regulations extend this reporting requirement to certain entities that are treated as formed or availed of to hold direct or indirect interests in specified foreign financial assets based on certain objective criteria. U.S. Holders who fail to report the required information could be subject to substantial penalties. In addition, the statute of limitations for assessment of tax would be suspended, in whole or part. Prospective investors should consult their own tax advisors concerning the application of these rules to their investment in ADSs or ordinary shares, including the application of the rules to their particular circumstances.
Information Reporting and Backup Withholding
Dividend payments with respect to ADSs or ordinary shares and proceeds from the sale or exchange of ADSs or ordinary shares may be subject to information reporting to the IRS and possible U.S. backup withholding. Backup withholding will not apply, however, to a U.S. Holder who furnishes a correct taxpayer identification number and makes any other required certification or who is otherwise exempt from backup withholding. U.S. Holders should consult their tax advisers regarding the application of the U.S. information reporting and backup withholding rules.
Backup withholding is not an additional tax. Amounts withheld as backup withholding may be credited against your U.S. federal income tax liability, and you may obtain a refund of any excess amounts withheld under the backup withholding rules by timely filing the appropriate claim for refund with the IRS and furnishing any required information.
German Taxation
Income Taxation
German-based corporations (AG and GmbH) are subject to corporate income tax (CIT) and in general also to trade tax, which is a profit tax levied by the municipalities (TT). CIT is charged at a rate of 15% on the taxable income. A 5.5% solidarity surcharge is charged on the CIT, resulting in an effective tax rate of 15.825%. Trade tax is also charged on the taxable income by the local municipalities whereas the tax rates depend on the local multiplier of each municipality. Thus, TT rates vary from town to town. Typically, TT is levied at an effective rate of 7% – 21%. For Frankfurt, the TT rate amounts to 16.1% and for Munich to 17.15%. Partnerships themselves (GmbH & Co. KG) that qualify as so-called entrepreneurial partnerships for tax purposes (Mitunternehmerschaften) are subject to TT but not subject to CIT. For CIT purposes, a partnership is tax transparent; i.e., the taxable income of a partnership is determined at the level of the partnership itself and then allocated to the partners in proportion to their interest in the partnership, irrespective of an actual distribution. In case a partner of a partnership is a corporation, the income is subject to CIT at the level of the partners. If the conditions are fulfilled, expenses of the partner that arise in connection with its partnership participation are tax deductible from the taxable income of the partnership as so-called special purpose expenses (Sonderbetriebsausgaben), subject to general rules that may be applicable in relation to deduction of expenses and further provided that the expenses are included in the tax-filing at the level of the partnership.
131
German branches/permanent establishments of foreign corporations are subject to CIT and TT. In case of permanent establishments, the German double tax treaties generally assign the taxation right to the state in which the permanent establishment is located. The participation of a foreign corporation (H World Holdings Singapore Pte. Ltd.) in a German partnership (DH Group GmbH & Co. KG) as limited partner can create a permanent establishment of the foreign corporation in Germany for CIT and TT purposes.
Tax group for CIT and TT purposes
A tax group in Germany allows a set-off of taxable income (positive and negative) for CIT and TT purposes at the level of the entity heading the tax group (parent company). Such tax group requires in particular the holding of the majority in voting rights (financial integration) from the beginning of the fiscal year of the parent subsidiary company as well as the implementation and proper execution of a profit and loss transfer agreement for a fixed minimum period of at least five calendar years. Accordingly, all profits made as well as all losses suffered at the level of the subsidiary/ies in a tax group as determined pursuant to German accounting rules (HGB) have to be transferred to or need to be compensated by the head of the tax group. One advantage of the tax group is that the profit transfer is not subject to dividend taxation (i.e., no CIT/TT on the 5% non-deductible expenses). Only corporations subject to unlimited corporate income tax with its place of registered office and management in Germany and seat in an EU or EEA country can be subsidiaries in a tax group.
Participation exemption
Dividends received by a German corporation are generally exempt from CIT if in particular a participation quota of at least 10% at the beginning of the year the dividend distribution takes place is fulfilled and the distributed dividend has not reduced the taxable income of the distributing entity; 5% of the dividends are deemed as non-deductible business expenses. Consequently, dividends are effectively 95% tax exempt. The effective CIT including solidarity surcharge on dividends therefore amounts to approximately 0.8% (= 5% taxable portion x 15.825% tax rate). This participation exemption applies regardless of a minimum holding period or the residence of the subsidiary (German or foreign). The participation exemption inter alia does not apply if the shares are held as a trading stock of banks and financial institutions or as an investment of a life or health insurance company.
The 95% exemption applies to TT under additional requirements. For dividends from German corporations the minimum shareholding at the beginning of the year must be at least 15% instead of 10%; Otherwise, the dividends are fully taxable for TT purposes. The same holds principally true with regard to the TT-treatment of dividends from foreign corporations.
The 95% participation exemption also applies to capital gains from the disposal of shares in corporations, regardless of the shareholding percentage. Exceptions only apply in case of certain tax neutral restructurings made in the past and in case of past tax-effective write-downs. The 95% participation exemption for capital gains applies to both CIT and TT. Again, the participation exemption for capital gains inter alia does not apply if the shares are held as a trading stock of banks and financial institutions or as an investment of a life or health insurance company.
Withholding Taxes
Dividends paid by German corporations are subject to withholding tax (Kapitalertragsteuer) at a rate of 25% plus 5.5% solidarity surcharge thereupon. A German resident shareholder in the form of a corporation or a foreign corporate shareholder that holds its German participation through a German permanent establishment may offset the paid withholding tax against its tax burden or if higher than its tax burden get a refund in the course of the tax assessment. For shareholders which are non-resident in Germany, the withholding tax may generally become a final tax cost unless exemptions apply.
In this regard, for example, a 40% (resp. two fifths) refund on the withholding tax is granted upon application at the Federal Central Tax Office (Bundeszentralamt für Steuern), if the dividend recipient is domiciled abroad and there is no double taxation treaty with Germany. Therefore, an effective withholding tax rate of 15.825% on dividends for German non-resident shareholders applies. However, this refund is subject to enhanced substance requirements.
According to the EU Parent-Subsidiary Directive as implemented into German domestic law, the withholding tax can be reduced to zero (upon prior application and issuance of a respective tax exemption certificate), if the dividends are paid by a German subsidiary to its EU shareholder corporation that has held a 10% minimum participation in the German subsidiary for at least 12 months and respective substance requirements pursuant to German anti-treaty shopping provisions are met.
132
Furthermore, based on double tax treaties between Germany and the shareholder’s country of residence, the withholding tax may be (upon application) reduced to 5% to 15%. Also in these cases, the WHT reduction has to be applied for and substance requirements have to be met.
By contrast, profit distributions paid by a partnership (for example, GmbH &Co. KG) are not subject to withholding tax because they are qualified as “withdrawals” rather than dividends from a German income tax perspective.
If a partnership receives dividends from its corporate subsidiaries and if these corporate subsidiaries are to be actually attributable to the permanent establishment of the German partnership, the dividend withholding tax cannot be reclaimed at the level of a partnership but only at the level of its partners. This also applies to foreign partners of the German partnership which creates a permanent establishment due to the participation in a partnership in Germany and are therefore subject to limited CIT and thus, have to file a CIT return in Germany.
However, reclaiming of the dividend withholding tax in such German CIT return of the foreign partner can only be made in case the corporate subsidiaries of the partnership are actually attributable to the permanent establishment of the German partnership. As a German partnership is a semi-transparent entity, the corporate subsidiaries must be in a functional relationship with the partnership in order to be attributed to the German permanent establishment of the partnership. If the corporate subsidiaries are not attributable to the permanent establishment of the German partnership, they would be directly attributed to the foreign partner of the partnership. In this case, the dividends from such corporations would be seen as directly received by the foreign partner and not by the German partnership, leading to the application of the general refund procedure explained above (including the prove of substance).
Singapore Taxation
Corporate Tax
The prevailing corporate tax rate in Singapore is 17% with effect from Year of Assessment 2011. In addition, with effect from Year of Assessment 2020, the partial tax exemption scheme applies on the first S$200,000 of a company’s normal chargeable income; specifically 75% of up to the first S$10,000 of a company’s normal chargeable income, and 50% of up to the next S$190,000 is exempt from corporate tax. The remaining chargeable income (after the partial tax exemption) will be taxed at 17%.
Singapore has a tax exemption scheme for new start-up companies that was introduced in Year of Assessment 2005 to support entrepreneurship and help the growth of local enterprises. With effect from Year of Assessment 2020 onwards, there will be a 75% exemption on the first S$100,000 of normal chargeable income, and a further 50% exemption on the next S$100,000 of normal chargeable income.
Our subsidiaries in Singapore are subject to Singapore corporate income tax at a rate of 17%.
Goods and Services Tax
Goods and services tax (“GST”) in Singapore is a consumption tax that is levied on the import of goods and services into Singapore, as well as nearly all supplies of goods and services in Singapore at a prevailing rate of 7%.With effect from January 1, 2023, GST rate had increased to 8%, which further increased to 9% with effect from January 1, 2024.
Dividend Distributions
Singapore adopts a one-tier corporate tax system under which the tax collected from corporate profits is a final tax and the after-tax profits of a company resident in Singapore can be distributed to its shareholders as tax-exempt dividends. Such dividends are tax-exempt in the hands of the shareholders, irrespective of whether the shareholder is a company or an individual and whether or not the shareholder is a Singapore tax resident. Singapore does not currently impose withholding tax on dividends paid to resident or non-resident shareholders.
133
Capital Gains upon Disposition of Shares
Any gains considered to be in the nature of capital made from the sale of our shares will not be taxable in Singapore to the extent that they do not fall within the ambit of the new Section 10L of the Income Tax Act 1947 (“ITA”), which came into effect on January 1, 2024. Any gains of an income nature would be subject to tax at the prevailing corporate income tax rate of 17.0%. There are no specific laws or regulations which deal with the characterization of whether a gain is income or capital in nature. Gains arising from the disposal of our shares may be construed to be of an income nature and subject to Singapore income tax, if they arise from activities which the Inland Revenue Authority of Singapore (“IRAS”) regards as the carrying on of a trade or business in Singapore. Such gains, even if they do not arise from an activity in the ordinary course of trade or business or from an ordinary incident of some other business activity, may also be considered gains or profits of an income nature if the investor had the intention or purpose of making a profit at the time of acquisition of our shares. However, under Singapore tax laws, subject to section 10L of the ITA, there is a temporary safe harbor rule where any gains derived by a divesting company from its disposal of ordinary shares in an investee company between June 1, 2012 and December 31, 2027 are generally exempt from tax if immediately prior to the date of the relevant disposal, the divesting company has held at least 20% of the ordinary shares in the investee company for a continuous period of at least 24 months. Subject to certain prescribed exemptions and section 10L of the ITA, the safe harbor rule is only applicable if the divesting company, at the time of lodgment of its income tax return in Singapore relating to the period in which the disposal of ordinary shares occurred, provides such information and documentation as may be specified by the IRAS.
Under Section 10L of the Income Tax Act 1947, gains received in Singapore by an entity of a relevant group from the sale or disposal of any movable or immovable property outside Singapore will be treated as income chargeable to tax under Section 10(1)(g) of the ITA under certain circumstances. Any registered shares, equity securities or securities will be deemed to be located outside Singapore if the register or principal register (if there is more than one register) is located outside Singapore regardless of where the company is incorporated. If our shares are deemed to be foreign assets, gains from their disposal will be subject to tax if an entity of a relevant group (other than an excluded entity) disposed of our shares on or after 1 January 2024. An entity is a member of a group of entities if its assets, liabilities, income, expenses and cash flows are (a) included in the consolidated financial statements of the parent entity of the group, or (b) excluded from the consolidated financial statements of the parent entity of the group solely on size or materiality grounds or on the grounds that the entity is held for sale. A group is a relevant group if (a) the entities of the group are not all incorporated, registered or established in Singapore; or (b) any entity of the group has a place of business outside Singapore. An excluded entity is defined in Section 10L of the ITA to include (a) a pure equity-holding company satisfying the conditions in Section 10L(16) or (b) any other entity with adequate economic substance in Singapore, taking into account factors enumerated in Section 10L, whose operations are managed and performed in Singapore.
Investors are advised to consult their own tax advisors on the applicable tax treatment if they received gains in Singapore from the disposal of our shares.
Global Anti-Base Erosion Model Rules (Pillar Two)
The Global Anti-Base Erosion Model Rules (Pillar Two) (“BEPS Pillar 2”) rules are implemented in Singapore via the Multinational Enterprise (Minimum Tax) Act 2024 (“MMTA”). It introduces (i) the multinational enterprise top-up tax (“MTT”), and (ii) the domestic top-up tax (“DTT”).
The MMTA applies to a multinational enterprise (“MNE”) group for a financial year beginning on or after January 1, 2025 if its annual consolidated group revenue (determined by reference to the consolidated financial statements of its ultimate parent entity) for at least two financial years out of the four financial years immediately before that financial year is equal to or exceeds EUR750 million.
MTT applies to a Singapore parent entity’s ownership interest in its relevant entities outside Singapore and its stateless entities but does not apply to its ownership interest in its domestic entities. The minimum rate for MTT is 15% and the top-up amount is computed using the effective tax rate (“ETR”) that is calculated on a jurisdictional basis for an MNE group. The charging provision for MTT is found in section 12 of the MMTA, which imposes MTT on an entity if (i) the entity is a responsible member of an MNE group at any time in the financial year, (ii) the MNE group is an in-scope MNE group for the financial year, (iii) the entity holds an ownership interest in another constituent entity (“CE”) of the MNE group at any time in the financial year, (iv) that other CE is located in a jurisdiction outside Singapore or is a stateless entity, and has a top up amount for the financial year, and (v) the entity is located in Singapore.
134
The DTT imposes a top-up tax on certain CEs located in Singapore to raise their ETR to at least 15%. The charging provision for the DTT is section 28 of the MMTA, which imposes DTT equivalent to the on an MNE group for a financial year if (i) the MNE group is an in-scope MNE group, (ii) at least one of its CEs is located in Singapore or is: (a) a flow through entity established, formed, incorporated or registered under the laws of Singapore, (b) not a responsible member, and (c) a reverse hybrid entity with respect to any of its income, expenditure, profit or loss, and (3) the MNE group has a top up amount for that financial year.
Do note that in-scope MNE groups are subject to various administrative requirements. This includes registering under the MMTA, designating a Singapore CE to be a Designated Local DTT Filing Entity (“DFE”) / Designated Local GIR Filing Entity (“GFE”), submitting MTT and DTT returns, and making a GloBE information return (“GIR”) filing.
However, excluded entities are excluded from the MTT and DTT. While their revenue is still taken into account to determine if the MNE group is in-scope, their attributes such as their profits, losses, taxes accrued, tangible assets, and payroll expenses are excluded from the various computations under MTT and DTT including the de minimis exclusion. Further, such entities are not subject to any administrative obligations under MTT and DTT, such as the filing of a GloBE Information Return. Excluded entities include a governmental entity, an international organisation and a non-profit organisation.
Further, the MTT and DTT regimes also provide for safe harbours that help reduce the MNE groups’ compliance burden. Where a safe harbour is elected by an MNE group for a jurisdiction, the top-up amounts for qualifying entities of the MNE group in the jurisdiction are treated as nil. Singapore currently has three safe harbours: (1) transitional CbCR Safe Harbour, (2) simplified Calculations Safe Harbour, and (3) QDMTT Safe Harbour.
Penalties may be imposed under the MMT Act where an in-scope MNE group fails to meet its obligations for MTT and DTT. As MTT and DTT rules are new, MNEs will require time to familiarise themselves with the rules. In view that some MNEs have given feedback that such rules are complex, IRAS will adopt a light touch approach for the first 3 FYs from FY 2025, if an MNE group can demonstrate that it has taken reasonable measures to ensure the correct application of the rules.
10.F. Dividends and Paying Agents
Not applicable.
10.G. Statement by Experts
Not applicable.
10.H. Documents on Display
We are subject to the periodic reporting and other informational requirements of the Exchange Act. Under the Exchange Act, we are required to file reports and other information with the SEC. Specifically, we are required to file annually a Form 20-F no later than four months after the close of each fiscal year, which is December 31. Copies of reports and other information, when so filed, may be inspected without charge and may be obtained at prescribed rates at the public reference facilities maintained by the Securities and Exchange Commission at 100 F Street, N.E., Room 1580, Washington, D.C. 20549. The public may obtain information regarding the Washington, D.C. Public Reference Room by calling the SEC at 1-800-SEC-0330. The SEC also maintains a website at www.sec.gov that contains reports, proxy and information statements, and other information regarding registrants that make electronic filings with the SEC using its EDGAR system. As a foreign private issuer, we are exempt from the rules under the Exchange Act prescribing the furnishing and content of quarterly reports and proxy statements, and officers, directors and principal shareholders are exempt from the reporting and short-swing profit recovery provisions contained in Section 16 of the Exchange Act.
10.I. Subsidiary Information
Not applicable.
10.J. Annual Report to Security Holders
Not applicable.
135
ITEM 11. QUANTITATIVE AND QUALITATIVE DISCLOSURES ABOUT MARKET RISK
Interest Rate Risk
Our exposure to interest rate risk primarily relates to the interest rates for our outstanding debt and the interest income generated by excess cash invested in liquid investments. We do not rely on derivative financial instruments to manage our interest risk exposure. Interest-earning instruments carry a degree of interest rate risk.
We have not been exposed to material risks due to changes in interest rates. However, our future interest income and interest expense may be different from expected due to changes in market interest rates.
Foreign Exchange Risk
A significant portion of our revenues, expenses and financial assets are denominated in the Renminbi. Our reporting currency is Renminbi. The functional currencies of entities within Deutsche Hospitality include Euro and other currencies such as Swiss Franc. We rely substantially on dividends paid to us by our operating subsidiaries in China and Europe. Any significant depreciation of the Renminbi or Euro against the U.S. dollar may have a material adverse effect on our revenues and the value of, and any dividends payable on, our ADSs and ordinary shares, when translated into U.S. dollars. In general, our exposure to foreign exchange risks should be limited, the value of your investment in our ADSs will be affected by the foreign exchange rate between U.S. dollars and RMB and between U.S. dollars and Euro because the value of our business is effectively denominated in RMB and Euro, while the ADSs will be traded in U.S. dollars.
The value of the RMB against the U.S. dollar, the Hong Kong dollar and other currencies may fluctuate and is affected by, among other things, changes in China’s political and economic conditions. The conversion of RMB into other currencies, including U.S. dollars and Hong Kong dollar, has been based on rates set by the People’s Bank of China. On July 21, 2005, the PRC regulatory authorities changed its decade-old policy of pegging the value of the RMB to the U.S. dollar. Under the new policy, the RMB is permitted to fluctuate within a narrow and managed band against a basket of certain foreign currencies. This change in policy caused the Renminbi to appreciate by more than 20% against the U.S. dollar between July 2005 and July 2008. Between July 2008 and June 2010, this appreciation halted and the exchange rate between the Renminbi and the U.S. dollar remained within a narrow band. Since June 2010, the RMB has fluctuated against the U.S. dollar, at times significantly and unpredictably. It is difficult to predict how market forces or the PRC or U.S. government policy may impact the exchange rate between the RMB and the U.S. dollar in the future. To the extent we hold assets denominated in U.S. dollars, any appreciation of the RMB against the U.S. dollar could result in a change to our statement of operations and a reduction in the value of our U.S. dollar denominated assets. On the other hand, a decline in the value of the RMB against the U.S. dollar and the Hong Kong dollar could reduce the U.S. dollar equivalent amounts of our financial results, the value of your investment in our company and the dividends we may pay in the future, if any, all of which may have a material adverse effect on the prices of ADSs and ordinary shares. To the extent that we need to convert U.S. dollars or Hong Kong dollars into Renminbi or Euro for our operations, appreciation of the Renminbi or Euro against the U.S. dollar or Hong Kong dollar would have an adverse effect on the Renminbi or Euro amount we receive from the conversion.
By way of example, assuming we had converted a U.S. dollar denominated cash balance of US$1 million as of December 31, 2024 into Renminbi at the exchange rate of US$1.00 for RMB7.2993, such cash balance would have been approximately RMB7.3 million (US$1 million). Assuming a 1.0% depreciation of the RMB against the U.S. dollar, such cash balance would have increased to RMB7.4million (US$1 million) as of December 31, 2024.
ITEM 12. DESCRIPTION OF SECURITIES OTHER THAN EQUITY SECURITIES
12.A. Debt Securities
Not applicable.
12.B. Warrants and Rights
Not applicable.
136
12.C. Other Securities
Not applicable.
12.D. American Depositary Shares
Fees and Expenses
ADS holders will be required to pay the following fees under the terms of the deposit agreement:
Service |
| Fees |
|
Issuance of ADSs | Up to US$0.05 per ADS issued | ||
Cancelation of ADSs | Up to US$0.05 per ADS canceled | ||
Distribution of cash dividends or other cash distributions (e.g., sale of rights and other entitlements) | Up to US$0.05 per ADS held | ||
Distribution of ADSs pursuant to stock dividends, other free stock distributions or exercise of rights to purchase additional ADSs | Up to US$0.05 per ADS held | ||
Distribution of securities other than ADSs or rights to purchase additional ADSs | Up to US$0.05 per ADS held | ||
Depositary services | Up to US$0.05 per ADS held on the applicable record date(s) established by the depositary |
As an ADS holder, you will also be responsible to pay certain charges such as:
| ● | fees for the transfer and registration of ordinary shares charged by the registrar and transfer agent for the ordinary shares in the Cayman Islands (i.e., upon deposit and withdrawal of ordinary shares); |
| ● | expenses incurred for converting foreign currency into U.S. dollars; |
| ● | expenses for cable, telex and fax transmissions and for delivery of securities; |
| ● | taxes (including applicable interest and penalties) and other governmental charges; |
| ● | fees and expenses incurred by the depositary in connection with compliance with exchange control regulations and other applicable regulatory requirements; and |
| ● | fees and expenses incurred in connection with the delivery or servicing of ordinary shares on deposit. |
Depositary fees payable upon the issuance and cancellation of ADSs are typically paid to the depositary by the brokers (on behalf of their clients) receiving the newly issued ADSs from the depositary and by the brokers (on behalf of their clients) delivering the ADSs to the depositary for cancellation. The brokers in turn charge these fees to their clients. Depositary fees payable in connection with distributions of cash or securities to ADS holders and the depositary services fee are charged by the depositary to the holders of record of ADSs as of the applicable ADS record date.
The depositary fees payable for cash distributions are generally deducted from the cash being distributed. In the case of distributions other than cash (i.e., stock dividend, rights), the depositary charges the applicable fee to the ADS record date holders concurrent with the distribution. In the case of ADSs registered in the name of the investor (whether certificated or uncertificated in direct registration), the depositary sends invoices to the applicable record date ADS holders. In the case of ADSs held in brokerage and custodian accounts (via The Depository Trust Company (“DTC”)), the depositary generally collects its fees through the systems provided by DTC (whose nominee is the registered holder of the ADSs held in DTC) from the brokers and custodians holding ADSs in their DTC accounts. The brokers and custodians who hold their clients’ ADSs in DTC accounts in turn charge their clients’ accounts the amount of the fees paid to the depositary.
137
In the event of refusal to pay the depositary fees, the depositary may, under the terms of the deposit agreement, refuse the requested service until payment is received or may set off the amount of the depositary fees from any distribution to be made to the ADS holder.
Note that the fees and charges you may be required to pay may vary over time and may be changed by us and by the depositary. You will receive prior notice of such changes.
Fees and Other Payments Made by the Depositary to Us
The depositary may reimburse us for certain expenses incurred by us in respect of the ADR program established pursuant to the deposit agreement, by making available a portion of the depositary fees charged in respect of the ADR program or otherwise, upon such terms and conditions as we and the depositary may agree from time to time. For the year ended December 31, 2024, we have received a total of RMB49 million (US$7 million) from the depositary as reimbursement for our expenses incurred in connection with investor relationship programs related to the ADS program.
Dealings and Settlement of Ordinary Shares in Hong Kong
Our ordinary shares trade on the Hong Kong Stock Exchange in board lots of 100 shares. Dealings in our ordinary shares on the Hong Kong Stock Exchange are conducted in Hong Kong dollars.
The transaction costs of dealings in our ordinary shares on the Hong Kong Stock Exchange include:
| ● | Hong Kong Stock Exchange trading fee of 0.00565% of the consideration of the transaction, charged to each of the buyer and seller; |
| ● | the Securities and Futures Commission of Hong Kong, or the SFC, transaction levy of 0.0027% of the consideration of the transaction, charged to each of the buyer and seller; |
| ● | Accounting and Financial Reporting Council of Hong Kong, or the AFRC, transaction levy of 0.00015% of the consideration of the transaction, charged to each of the buyer and seller; |
| ● | transfer deed stamp duty of HK$5.00 per transfer deed (if applicable), payable by the seller; |
| ● | ad valorem stamp duty at a total rate of 0.2% of the value of the transaction, with 0.1% payable by each of the buyer and the seller; |
| ● | stock settlement fee, which is currently 0.002% of the gross transaction value, subject to a minimum fee of HK$2.00 and a maximum fee of HK$100.00 per side per trade; |
| ● | brokerage commission, which is freely negotiable with the broker (other than brokerage commissions for certain public offering transactions, which are currently set at 1% of the subscription or purchase price and will be payable by the person subscribing for or purchasing the securities); and |
| ● | the Hong Kong share registrar will charge between HK$2.50 to HK$20.00, depending on the speed of service (or such higher fee as may from time to time be permitted under the Hong Kong Listing Rules), for each transfer of ordinary shares from one registered owner to another, each share certificate canceled or issued by it and any applicable fee as stated in the share transfer forms used in Hong Kong. |
Investors must settle their trades executed on the Hong Kong Stock Exchange through their brokers directly or through custodians. For an investor who has deposited his or her ordinary shares in his or her stock account or in his or her designated Central Clearing and Settlement System, or CCASS, participant’s stock account maintained with CCASS, settlement will be effected in CCASS in accordance with the General Rules of HKSCC and HKSCC Operational Procedures in effect from time to time. For an investor who holds the physical certificates, settlement certificates and the duly executed transfer forms must be delivered to his or her broker or custodian before the settlement date.
138
Conversion between Ordinary Shares Trading in Hong Kong and ADSs
In connection with the initial public offering of our shares in Hong Kong, we established a branch register of members in Hong Kong, or the Hong Kong share register, which is maintained by our Hong Kong share registrar, Computershare Hong Kong Investor Services Limited. Our principal register of members, or the Cayman share register, will continue to be maintained by our principal share registrar, Conyers Trust Company (Cayman) Limited.
As described in further detail below, holders of ordinary shares registered on the Hong Kong share register will be able to convert these ordinary shares into ADSs, and vice versa.
Converting Ordinary Shares Trading in Hong Kong into ADSs
An investor who holds ordinary shares registered in Hong Kong and who intends to convert them to ADSs to trade on NASDAQ must deposit or have his or her broker deposit the ordinary shares with the depositary’s Hong Kong custodian, Citibank, N.A., Hong Kong, or the custodian, in exchange for ADSs.
A deposit of ordinary shares trading in Hong Kong in exchange for ADSs involves the following procedures:
| ● | If ordinary shares have been deposited with CCASS, the investor must transfer ordinary shares to the depositary’s account with the custodian within CCASS by following the CCASS procedures for transfer and submit and deliver a duly completed and signed conversion form to the depositary via his or her broker. |
| ● | If ordinary shares are held outside CCASS, the investor must arrange to deposit, his or her shares into CCASS for delivery to the depositary’s account with the custodian within CCASS, submit and deliver a request for conversion form to the custodian and after duly completing and signing such conversion form, deliver such conversion form to the custodian. |
| ● | Upon payment of its fees and expenses and of any taxes or charges, such as stamp taxes or stock transfer taxes or fees, if applicable, the depositary will issue the corresponding number of ADSs in the name(s) requested by an investor and will deliver the ADSs to the designated DTC account of the person(s) designated. |
For ordinary shares deposited in CCASS, under normal circumstances, the above steps generally require two business days. For ordinary shares held outside CCASS in physical form, the above steps may take 14 business days, or more, to complete. Temporary delays may arise. For example, the transfer books of the depositary may from time to time be closed to ADS issuances. The investor will be unable to trade the ADSs until the procedures are completed.
Converting ADSs to Ordinary Shares Trading in Hong Kong
An investor who holds ADSs and who intends to convert his/her ADSs into ordinary shares to trade on the Hong Kong Stock Exchange must cancel the ADSs the investor holds and withdraw ordinary shares from our ADS program and cause his or her broker or other financial institution to trade such ordinary shares on the Hong Kong Stock Exchange.
An investor that holds ADSs indirectly through a broker should follow the broker’s procedure and instruct the broker to arrange for cancelation of the ADSs, and transfer of the underlying ordinary shares from the depositary’s account with the custodian within the CCASS system to the investor’s Hong Kong stock account.
For investors holding ADSs directly, the following steps must be taken:
| ● | To withdraw ordinary shares from our ADS program, an investor who holds ADSs may turn in such ADSs at the office of the depositary (and the applicable ADR(s) if the ADSs are held in certificated form), and send an instruction to cancel such ADSs to the depositary. |
| ● | Upon payment or net of its fees and expenses and of any taxes or charges, such as stamp taxes or stock transfer taxes or fees, if applicable, the depositary will cancel the ADSs and instruct the custodian to deliver ordinary shares underlying the canceled ADSs to the CCASS account designated by an investor. |
139
| ● | If an investor prefers to receive ordinary shares outside CCASS, he or she must receive ordinary shares in CCASS first and then arrange for withdrawal from CCASS. Investors can then obtain a transfer form signed by HKSCC Nominees Limited (as the transferor) and register ordinary shares in their own names with the Hong Kong share registrar. |
For ordinary shares to be received in CCASS, under normal circumstances, the above steps generally require two business days. For ordinary shares to be received outside CCASS in physical form, the above steps may take 14 business days, or more, to complete. The investor will be unable to trade the ordinary shares on the Hong Kong Stock Exchange until the procedures are completed.
Temporary delays may arise. For example, the transfer books of the depositary may from time to time be closed to ADS cancellations. In addition, completion of the above steps and procedures is subject to there being a sufficient number of ordinary shares on the Hong Kong share register to facilitate a withdrawal from the ADS program directly into the CCASS system. We are not under any obligation to maintain or increase the number of ordinary shares on the Hong Kong share register to facilitate such withdrawals.
Depositary Requirements
Before the depositary issues ADSs or permits withdrawal of ordinary shares, the depositary may require:
| ● | production of satisfactory proof of the identity and genuineness of any signature or other information it deems necessary; and |
| ● | compliance with procedures it may establish, from time to time, consistent with the deposit agreement, including but not limited to presentation of transfer documents. |
The depositary may refuse to deliver, transfer or register issuances, transfers and cancelations of ADSs generally when the transfer books of the depositary or our Hong Kong share registrar are closed or at any time if the depositary or we determine it advisable to do so.
All costs attributable to the transfer of ordinary shares to effect a withdrawal from or deposit of ordinary shares into our ADS program will be borne by the investor requesting the transfer. In particular, holders of ordinary shares and ADSs should note that the Hong Kong share registrar will charge between HK$2.50 to HK$20, depending on the speed of service (or such higher fee as may from time to time be permitted under the Hong Kong Listing Rules), for each transfer of ordinary shares from one registered owner to another, each share certificate canceled or issued by it and any applicable fee as stated in the share transfer forms used in Hong Kong. In addition, holders of ordinary shares and ADSs must pay up to US$5.00 per 100 ADSs for each issuance of ADSs and each cancelation of ADSs, as the case may be, in connection with the deposit of ordinary shares into, or withdrawal of ordinary shares from, our ADS program.
140
PART II
ITEM 13. DEFAULTS, DIVIDEND ARREARAGES AND DELINQUENCIES
None of these events occurred in any of the years ended December 31, 2022, 2023 and 2024.
ITEM 14. MATERIAL MODIFICATIONS TO THE RIGHTS OF SECURITY HOLDERS AND USE OF PROCEEDS
In June 2021, we effected a share subdivision to sub-divide each ordinary share with a par value of US$0.0001 each into ten ordinary shares with a par value of US$0.00001 each. Concurrent with the share subdivision, the ratio of ADS to ordinary share was adjusted from one (1) ADS representing one (1) ordinary share to one (1) ADS representing ten (10) ordinary shares after share subdivision.
The following “Use of Proceeds” information relates to the registration statement on Form F-3ASR (File No. 333-269169), together with the prospectus supplement dated January 10, 2023 in relation to our follow-on offering of 7,118,500 ADSs (including the exercise in full of the underwriters’ option to purchase additional ADSs), representing an aggregate of 71,185,000 ordinary shares. The net proceeds raised from the follow-on public offering were approximately US$291.6 million (including the exercise in full of the underwriters’ option to purchase additional ADSs), after deducting underwriting discounts and commissions and the offering expenses. Goldman Sachs (Asia) L.L.C. and UBS Securities LLC are the representatives of the underwriters for our follow-on offering.
The total expenses incurred for our company’s account in connection with the follow-on offering was approximately US$7.4 million, which included approximately US$6.0 million in underwriting discounts and commissions and approximately US$1.4 million of other costs and expenses. None of the transaction expenses included payments to directors or officers of our company or their associates, persons owning more than 10% or more of our equity securities or our affiliates.
For the period from January 10, 2023 to March 31, 2024, we had used all of our net proceeds from our follow-on offering to fund our growth strategies amid post-COVID reopening and for working capital and general corporate purposes and invest in initiatives that support our long term success, including our technology infrastructure, supply chain ecosystem, distribution system that connects both individual guests and corporate clients, and ESG efforts. There is no material change in the use of proceeds as described in our prospectus supplement dated January 10, 2023.
None of the net proceeds we received from this follow-on offering were paid, directly or indirectly, to any of our directors or officers or their associates, persons owning 10% or more of our equity securities or our affiliates.
ITEM 15. CONTROLS AND PROCEDURES
Disclosure Controls and Procedures
Our management, with the participation of our chief executive officer and chief financial officer, has performed an evaluation of the effectiveness of our disclosure controls and procedures within the meaning of Rules 13a-15(e) and 15d-15(e) of the Exchange Act as of the end of the period covered by this annual report. Based on such evaluation, our management has concluded that, as of the end of the period covered by this annual report, our disclosure controls and procedures were effective.
141
Management’s Annual Report on Internal Control over Financial Reporting
Our management is responsible for establishing and maintaining adequate internal control over financial reporting, as defined in Rules 13a-15(f) and 15d-15(f) under the Exchange Act, for our company. Internal control over financial reporting is a process designed to provide reasonable assurance regarding the reliability of financial reporting and the preparation of consolidated financial statements in accordance with generally accepted accounting principles and includes those policies and procedures that (a) pertain to the maintenance of records that, in reasonable detail, accurately and fairly reflect the transactions and dispositions of a company’s assets, (b) provide reasonable assurance that transactions are recorded as necessary to permit preparation of consolidated financial statements in accordance with generally accepted accounting principles and that a company’s receipts and expenditures are being made only in accordance with authorizations of a company’s management and directors and (c) provide reasonable assurance regarding prevention or timely detection of unauthorized acquisition, use or disposition of a company’s assets that could have a material effect on the consolidated financial statements.
Because of its inherent limitations, a system of internal control over financial reporting can provide only reasonable assurance with respect to consolidated financial statement preparation and presentation and may not prevent or detect misstatements. Also, projections of any evaluation of effectiveness to future periods are subject to the risk that controls may become inadequate because of changes in conditions, or that the degree of compliance with the policies and procedures may deteriorate.
As required by Section 404 of the Sarbanes-Oxley Act and related rules as promulgated by the SEC, our management assessed the effectiveness of the internal control over financial reporting as of December 31, 2024 using criteria established in Internal Control – Integrated Framework (2013) issued by the Committee of Sponsoring Organizations of the Treadway Commission. Based on this evaluation, our management has concluded that our internal control over financial reporting was effective as of December 31, 2024.
Attestation Report of the Registered Public Accounting Firm
The effectiveness of our internal control over financial reporting as of December 31, 2024 has been audited by Deloitte Touche Tohmatsu Certified Public Accountants LLP, an independent registered public accounting firm. The attestation report issued by Deloitte Touche Tohmatsu Certified Public Accountants LLP can be found on page F-4 of this annual report on Form 20-F.
Changes in Internal Control over Financial Reporting
There were no significant changes that have materially affected or are reasonably likely to materially affect our internal control over financial reporting.
ITEM 16. [RESERVED]
ITEM 16A. AUDIT COMMITTEE FINANCIAL EXPERT
Our board of directors has determined that Mr. Jian Shang is an audit committee financial expert, as that term is defined in Item 16A(b) of Form 20-F, and is independent for the purposes of Rule 5605(a)(2) of the NASDAQ Marketplace Rules, or the NASDAQ Rules, and Rule 10A-3 under the Exchange Act.
ITEM 16B. CODE OF ETHICS
Our board of directors adopted a code of business conduct and ethics on January 27, 2010 that applies to our directors, officers, employees and agents, including certain provisions that specifically apply to our executive officers and any other persons who perform similar functions for us. We have filed our code of business conduct and ethics as an exhibit to our registration statement on Form F-1 (File No. 333-165247) originally filed with the Securities and Exchange Commission on March 5, 2010, as amended. Our code of business conduct and ethics is publicly available on our website at https://ir.hworld.com/.
142
ITEM 16C. PRINCIPAL ACCOUNTANT FEES AND SERVICES
Deloitte Touche Tohmatsu Certified Public Accountants LLP, or Deloitte, serves as our independent registered public accounting firm.
Our audit committee is responsible for the oversight of Deloitte’s work. The policy of our audit committee is to pre-approve all audit and non-audit services provided by Deloitte, including audit services, audit-related services, tax services and other services, other than those for de minimis services which are approved by the audit committee prior to the completion of the audit.
We paid the following fees for professional services to Deloitte for the years ended December 31, 2023 and 2024.
| Year Ended December 31, | |||
2023 | 2024 | |||
US$ | US$ | |||
(In millions) | ||||
Audit Fees(1) |
| 3.5 |
| 3.0 |
Audit-related Fees(2) | 0.6 | 0.1 | ||
Tax Fees(3) |
| 0.3 |
| 0.0 |
Other Service Fees(4) | — | 0.2 | ||
Total |
| 4.4 |
| 3.3 |
Notes:
| (1) | Audit Fees. This category includes the aggregate fees billed for the professional services rendered by our principal auditors for the interim review of quarterly financial statements and the audit of our annual financial statements. |
| (2) | Audit - related Fees. This category includes the aggregated fees billed for the professional services rendered by our principal auditors for assurance and related services that are reasonably related to the performance of the audit or review of our consolidated financial statements that are not reported under “Audit Fees.” Audit - related Fees in 2023 was incurred to support our follow - on offering. |
| (3) | Tax Fees. This category includes the aggregate fees billed for the professional services rendered by our principal auditors for tax compliance and tax advice. |
| (4) | Other Service Fees. This category includes the aggregate fees billed for the professional services rendered by our principal auditors for business consulting. |
ITEM 16D. EXEMPTIONS FROM THE LISTING STANDARDS FOR AUDIT COMMITTEES
Not applicable.
ITEM 16E. PURCHASES OF EQUITY SECURITIES BY THE ISSUER AND AFFILIATED PURCHASERS
We announced a share repurchase program approved by our board of directors on August 21, 2019. Under the terms of the approved program, we may repurchase up to US$750 million worth of our issued and outstanding ADSs in open market at prevailing market prices or privately negotiated transaction, depending on market conditions and other factors, as well as in accordance with restrictions relating to volume, price and timing. This share repurchase plan will be effective for five years. Our board of directors review the share repurchase program periodically, and may authorize adjustment of its terms and size accordingly. The share repurchase program may be suspended or discontinued at any time. We repurchased 1,779,470, 3,458,597 and 6,876,340 ADSs in 2022, 2023 and 2024 under this program, respectively.
143
We announced a share repurchase program approved by our board of directors on July 23, 2024, which replaced the previous share repurchase program approved and adopted on August 21, 2019 with an aggregate amount of up to US$750 million. Under the terms of the approved program, effective from August 21, 2024, we may repurchase up to US$1,000 million worth of our issued and outstanding ADSs through open market transactions at prevailing market prices or in privately negotiated transactions from time to time as market conditions warrant and in compliance with applicable requirements of Rule 10b5-1 and Rule 10b-18 under the U.S. Securities Exchange Act of 1934, as amended, at times and in such amounts as our company deems appropriate. This share repurchase plan will be effective for five years. Our board of directors review the share repurchase program periodically, and may authorize adjustment of its terms and size or suspend or discontinue the program. We repurchased 1,503,206 ADSs in 2024 under this program.
The following table sets forth information about our purchases of outstanding ADSs in 2024.
|
|
| (c) Total Number |
| (d) Approximate | |||
of ADSs | Dollar Value of ADSs that May | |||||||
Purchased as Part | Yet be Purchased | |||||||
(a) Total Number | (b) Average Price | of Publicly | Under the Plans | |||||
of ADSs | Paid per ADSs | Announced Plans | or Programs (in | |||||
Period | Purchased | (US$) | or Programs | US$million) | ||||
January 2024 | 2,403,439 | 31.88 | 2,403,439 | 501 | ||||
February 2024 |
| — |
| — |
| — |
| 501 |
March 2024 |
| — |
| — |
| — |
| 501 |
April 2024 |
| — |
| — |
| — |
| 501 |
May 2024 |
| — |
| — |
| — |
| 501 |
June 2024 |
| 544,292 |
| 33.92 |
| 544,292 |
| 483 |
July 2024 |
| 1,267,152 |
| 31.73 |
| 1,267,152 |
| 443 |
August 2024 |
| 3,615,185 |
| 31.35 |
| 3,615,185 |
| 972 |
September 2024 |
| 549,478 |
| 29.86 |
| 549,478 |
| 956 |
October 2024 |
| — |
| — |
| — |
| 956 |
November 2024 |
| — |
| — |
| — |
| 956 |
December 2024 |
| — |
| — |
| — |
| 956 |
ITEM 16F. CHANGE IN REGISTRANT’S CERTIFYING ACCOUNTANT
Not applicable.
ITEM 16G. CORPORATE GOVERNANCE
We are a “foreign private issuer” (as such term is defined in Rule 3b-4 under the Exchange Act), and our ADSs are listed on the NASDAQ Global Select Market. The NASDAQ rules provide that foreign private issuers may follow home country practice in lieu of the corporate governance requirements of the NASDAQ Stock Market LLC, subject to certain exceptions and requirements and except to the extent that such exemptions would be contrary to U.S. federal securities laws and regulations. The significant differences between our corporate governance practices and those followed by domestic companies under the NASDAQ rules are summarized as follows:
| ● | We follow home country practice that permits our board of directors not to have a majority of independent directors in lieu of complying with Rule 5605(b)(1) of the NASDAQ. |
| ● | We follow home country practice that permits our independent directors not to hold regularly scheduled meetings at which only independent directors are present in lieu of complying with Rule 5605(b)(2) of the NASDAQ. |
| ● | We follow home country practice that permits our board of directors not to implement a nominations committee, in lieu of complying with Rule 5605(e) of the NASDAQ Rules that requires the implementation of a nominations committee. |
| ● | We followed home country practice that permits us not to disclose in our annual report or website the material terms of all agreements or arrangements between any director, nominee for director and any person or entity other than our company relating to compensation or other payment in connection with that person’s candidacy or services as a director of our company, in lieu of complying with Rule 5250(b)(3) of the NASDAQ. |
144
Other than the above, we have followed and intend to continue to follow the applicable corporate governance standards under the NASDAQ rules.
In accordance with Rule 5250(d)(1) of the NASDAQ, we will post this annual report on Form 20-F on our company website at https://ir.hworld.com.
Under Rule 19C.11 of the Hong Kong Listing Rules, we are exempt from certain corporate governance requirements of the Hong Kong Stock Exchange, including Appendix C1 of the Hong Kong Listing Rules (Corporate Governance Code) and Appendix D2 of the Hong Kong Listing Rules (Disclosure of Financial Information).
In connection with our listing on the Hong Kong Stock Exchange, the Hong Kong Stock Exchange and the SFC granted certain waivers and exemptions from strict compliance with the relevant provisions of the Hong Kong Listing Rules and the SFO, respectively, and the SFC also granted a ruling under the Takeovers Codes.
Not a Public Company in Hong Kong
Section 4.1 of the Introduction to the Takeovers Codes provides that the Takeovers Codes applies to takeovers, mergers and share buy-backs affecting public companies in Hong Kong and companies with a primary listing in Hong Kong. According to the Note to Section 4.2 of the Introduction to the Takeovers Codes, a Grandfathered Greater China Issuer within the meaning of Rule 19C.01 of the Hong Kong Listing Rules with a secondary listing on the Hong Kong Stock Exchange will not normally be regarded as a public company in Hong Kong under Section 4.2 of the Introduction to the Takeovers Codes.
The SFC granted a ruling that we are not a “public company in Hong Kong” for the purposes of Section 4.2. Therefore, the Takeovers Codes do not apply to us. In the event that the bulk of trading in the Shares migrates to Hong Kong such that our Company would be treated as having a dual-primary listing pursuant to Rule 19C.13 of the Hong Kong Listing Rules, the Takeovers Codes will apply to our Company.
Disclosure of Interests under Part XV of SFO
Part XV of the SFO imposes duties of disclosure of interests in ordinary shares. Under the U.S. Exchange Act, which we are subject to, any person (including directors and officers of the company concerned) who acquires beneficial ownership, as determined in accordance with the rules and regulations of the SEC and which includes the power to direct the voting or the disposition of the securities, of more than 5% of a class of equity securities registered under Section 12 of the U.S. Exchange Act must file beneficial owner reports with the SEC, and such person must promptly report any material change in the information provided (including any acquisition or disposition of 1% or more of the class of equity securities concerned), unless exceptions apply. Therefore, compliance with Part XV of the SFO would subject our corporate insiders to a second level of reporting, which would be unduly burdensome to them, would result in additional costs and would not be meaningful, since the statutory disclosure of interest obligations under the U.S. Exchange Act that apply to us and our corporate insiders would provide our investors with sufficient information relating to the shareholding interests of our significant shareholders.
The SFC granted a partial exemption under section 309(2) of the SFO from the provisions of Part XV of the SFO (other than Divisions 5, 11 and 12 of Part XV of the SFO), on the conditions that (i) the bulk of trading in the ordinary shares is not considered to have migrated to Hong Kong on a permanent basis in accordance with Rule 19C.13 of the Hong Kong Listing Rules; (ii) all disclosures of interest filed in the SEC are also filed with the Hong Kong Stock Exchange as soon as practicable, which will then publish such disclosure in the same manner as disclosures made under Part XV of the SFO; and (iii) we will advise the SFC if there is any material change to any of the information which has been provided to the SFC, including any significant changes to the disclosure requirements in the U.S. and any significant changes in the volume of our worldwide share turnover that takes place on the Hong Kong Stock Exchange. This exemption may be reconsidered by the SFC in the event there is a material change in information provided to the SFC.
The U.S. Exchange Act and the rules and regulations promulgated thereunder require disclosure of interests by shareholders that are broadly equivalent to Part XV of the SFO. For relevant disclosure in respect of the substantial shareholder’s interests, see “Item 7. Major Shareholders and Related Party Transactions — A. Major Shareholders.”
145
We undertook to file with the Hong Kong Stock Exchange, as soon as practicable, any declaration of shareholding and securities transactions filed with the SEC. We further undertook to disclose in present and future listing documents any shareholding interests as disclosed in an SEC filing and the relationship between our directors, officers, members of committees and their relationship to any controlling shareholder.
Corporate Communication
Rule 2.07A of the Hong Kong Listing Rules, as amended with effect from December 31, 2023, provides that a listed issuer may (i) send or otherwise make available to the relevant holders of its securities any corporate communication by electronic means or (ii) make the corporate communication available on its website and the website of the Hong Kong Stock Exchange, and must set out on its website the manner in which (i) and/or (ii) above is adopted for the dissemination of its corporate communications.
The Hong Kong Stock Exchange granted us a waiver from strict compliance with the requirements under Rule 2.07A of the Hong Kong Listing Rules, which remains effective.
Since our listing on the Hong Kong Stock Exchange, we made the following arrangements:
| ● | We issue all corporate communications as required by the Hong Kong Listing Rules on our own website in English and Chinese, and on the Hong Kong Stock Exchange’s website in English and Chinese. |
| ● | We continue to make arrangements to provide printed copies of proxy materials and notices to our shareholders at no costs upon request. |
| ● | We have added to the “Investor Relations” page of our website which directs investors to all of our filings with the Hong Kong Stock Exchange. |
In light of the amendments to Rule 2.07A of the Hong Kong Listing Rules, we have also set out in the relevant sections of our website the manner of our corporation communication dissemination.
Rule 13.25B of the Hong Kong Listing Rules requires a listed issuer to publish a monthly return in relation to movements in its equity securities (including treasury shares), debt securities and any other securitized instruments, as applicable, during the period to which the monthly return relates. Pursuant to the Joint Policy Statement Regarding the Listing of Overseas Companies, or Joint Policy Statement, we sought a waiver from Rule 13.25B subject to satisfying the waiver condition that the SFC has granted a partial exemption from strict compliance with Part XV of the SFO (other than Divisions 5, 11 and 12 of Part XV of the SFO) in respect of disclosure of shareholders’ interests. As we have obtained a partial exemption from the SFC, the Hong Kong Stock Exchange granted a waiver from strict compliance with Rule 13.25B of the Hong Kong Listing Rules. We disclose information about share repurchases, if any, in our quarterly earnings releases and annual reports on Form 20-F which are furnished or filed with the SEC in accordance with applicable U.S. rules and regulations.
ITEM 16H. MINE SAFETY DISCLOSURE
Not applicable.
ITEM 16I. DISCLOSURE REGARDING FOREIGN JURISDICTIONS THAT PREVENT INSPECTIONS
Not applicable.
ITEM 16J. INSIDER TRADING POLICIES
146
ITEM 16K. CYBERSECURITY
Risk Management and Strategy
We have implemented procedures for assessing, identifying, and managing material risks from cybersecurity threats and for prevention, detection, mitigation and remediation of material cybersecurity incidents.
The framework of our cybersecurity risk management process mainly includes four steps: (i) identifying cybersecurity threats, assessing the severity, identifying the source and whether the threat is associated with a
We have also developed a comprehensive cybersecurity threat defense system to address both internal and external threats. This system encompasses various levels, including network, host and application security, and incorporates systematic security capabilities for threat defense, monitoring, analysis, response, deception, and countermeasures. We strive to manage cybersecurity risks and protect sensitive information through various methods, including technical safeguards, procedural requirements, an intensive monitoring program on our corporate network, continuous testing of our security posture both internally and with outside vendors, a robust incident response program, a review of the effectiveness of our security system with reference to applicable security standards by qualified third parties and regular cybersecurity awareness training for employees. Our Operation and Maintenance Security Department continuously monitor the performance of our platforms and infrastructure to enable us to respond quickly to potential problems, including potential cybersecurity threats.
In addition, we regularly engage
Governance
We place a strong emphasis on data security. We have established an information security committee and an information security and privacy protection working group consisting of heads of various departments. To further ensure data security, we have also set up a special data security committee to ensure the security of customer data and prevent data leakage by setting data security guidelines and coordinating data security planning. We also have a dedicated information security center equipped with personnel specialized in data security, compliance, and risk management. This center is involved in key aspects of our business operations and provides other departments with professional data security and risk management services.
Our information security committee is responsible for the oversight of risks from cybersecurity threats, including full authority in monitoring, resolving, disclosing, and otherwise handling matters related to or arising out any cybersecurity incidents.
147
PART III
ITEM 17. FINANCIAL STATEMENTS
We have elected to provide financial statements pursuant to Item 18.
ITEM 18. FINANCIAL STATEMENTS
Our consolidated financial statements are included at the end of this annual report.
ITEM 19. EXHIBITS
Exhibit |
| Description of Document |
1.1 | ||
2.1 | ||
2.2 | ||
2.3 | ||
2.4 | ||
2.5* | ||
4.1 | ||
4.2 | ||
4.3 | ||
4.4 | ||
4.5 | ||
4.6 |
148
4.7 | ||
4.8 | ||
4.9 | ||
8.1* | ||
11.1 | ||
11.2* | ||
12.1* | ||
12.2* | ||
13.1** | ||
15.1* | ||
15.2* | ||
97.1 | ||
101.INS* | Inline XBRL Instance Document — the instance document does not appear in the Interactive Data File because its XBRLtags are embedded within the Inline XBRL document. | |
101.SCH* | Inline XBRL Taxonomy Extension Schema Document | |
101.CAL* | Inline XBRL Taxonomy Extension Calculation Linkbase Document | |
101.DEF* | Inline XBRL Taxonomy Extension Definition Linkbase Document | |
101.LAB* | Inline XBRL Taxonomy Extension Label Linkbase Document | |
101.PRE* | Inline XBRL Taxonomy Extension Presentation Linkbase Document | |
104.* | Cover Page Interactive Data File (embedded within the Inline XBRL document) |
* | Filed with this Annual Report on Form 20-F. |
** | Furnished with this Annual Report on Form 20-F. |
149
SIGNATURES
The registrant hereby certifies that it meets all of the requirements for filing on Form 20-F and that it has duly caused and authorized the undersigned to sign this annual report on its behalf.
H WORLD GROUP LIMITED | |||
By: | /s/ Hui Jin | ||
Name: | Hui Jin | ||
Title: | Chief Executive Officer | ||
Date: April 25, 2025 | |||
150
H WORLD GROUP LIMITED
INDEX TO CONSOLIDATED FINANCIAL STATEMENTS FOR THE YEARS ENDED
DECEMBER 31, 2022, 2023 AND 2024
F-1
REPORT OF INDEPENDENT REGISTERED PUBLIC ACCOUNTING FIRM
TO THE BOARD OF DIRECTORS AND SHAREHOLDERS OF H WORLD GROUP LIMITED
Opinion on the Financial Statements
We have audited the accompanying consolidated balance sheets of H World Group Limited and its subsidiaries (the “Company”) as of December 31, 2024 and 2023, the related consolidated statements of comprehensive income, changes in equity, and cash flows, for each of the three years in the period ended December 31, 2024, and the related notes and the financial statements schedules (collectively referred to as the “financial statements”). In our opinion, the financial statements present fairly, in all material respects, the financial position of the Company as of December 31, 2024 and 2023, and the results of its operations and cash flows for each of the three years in the period ended December 31, 2024, in conformity with accounting principles generally accepted in the United States of America.
We have also audited, in accordance with the standards of the Public Company Accounting Oversight Board (United States) (PCAOB), the Company’s internal control over financial reporting as of December 31, 2024, based on the criteria established in Internal Control – Integrated Framework (2013) issued by the Committee of Sponsoring Organizations of the Treadway Commission and our report dated April 25, 2025, expressed an unqualified opinion on the Company’s internal control over financial reporting.
Convenience Translation
Our audits also comprehended the translation of Renminbi amounts into United States dollar amounts and, in our opinion, such translation has been made in conformity with the basis stated in Note 2. Such United States dollar amounts are presented solely for the convenience of readers outside the People’s Republic of China.
Basis for Opinion
These financial statements are the responsibility of the Company’s management. Our responsibility is to express an opinion on the Company’s financial statements based on our audits. We are a public accounting firm registered with the PCAOB and are required to be independent with respect to the Company in accordance with the U.S. federal securities laws and the applicable rules and regulations of the Securities and Exchange Commission and the PCAOB.
We conducted our audits in accordance with the standards of the PCAOB. Those standards require that we plan and perform the audit to obtain reasonable assurance about whether the financial statements are free of material misstatement, whether due to error or fraud. Our audits included performing procedures to assess the risks of material misstatement of the financial statements, whether due to error or fraud, and performing procedures that respond to those risks. Such procedures included examining, on a test basis, evidence regarding the amounts and disclosures in the financial statements. Our audits also included evaluating the accounting principles used and significant estimates made by management, as well as evaluating the overall presentation of the financial statements. We believe that our audits provide a reasonable basis for our opinion.
Critical Audit Matter
The critical audit matter communicated below is a matter arising from the current-period audit of the financial statements that was communicated or required to be communicated to the audit committee and that (1) relates to accounts or disclosures that are material to the financial statements and (2) involved our especially challenging, subjective, or complex judgments. The communication of the critical audit matter does not alter in any way our opinion on the financial statements, taken as a whole, and we are not, by communicating the critical audit matter below, providing a separate opinion on the critical audit matter or on the accounts or disclosures to which it relates.
F-2
Impairment Assessment of Goodwill and Brand Names related to DH acquisition - Refer to Notes 2, 5 and 7 to the financial statements
Critical Audit Matter Description
As more fully described in Notes 2, 5 and 7 to the consolidated financial statements, the Company recognized goodwill and brand names related to its acquisition of Steigenberger Hotels Aktiengesellschaft Germany (“DH”). The Company concluded through its impairment analyses, no impairment on goodwill and RMB391 million of impairment loss on brand names should be recognized for the year ended December 31, 2024.
We identified impairment assessments of goodwill and brand names with indefinite lives assigned to the legacy DH reporting unit as a critical audit matter because of the significant judgments made by management relating the determination of the estimated fair value of the legacy DH reporting unit as part of the impairment assessments. The Company determined the estimated fair value of the legacy DH reporting unit and each brand name assigned to the legacy DH reporting unit using the discounted cash flow methodology under income approach, which requires management to make significant estimates and assumptions related to projected hotels’ revenues, growth rates, projected operating cost, royalty saving rates and discount rates (collectively referred to as “significant assumptions”). These significant assumptions are inherently uncertain in that the estimates change from year to year based on forecasted operating results and are sensitive to change in market conditions and consumer demands. It required a high degree of auditor judgment and an increased extent of effort when performing audit procedures to evaluate the reasonableness of management’s significant assumptions.
How the Critical Audit Matter was addressed in the Audit
| ● | We tested the effectiveness of internal controls related to management’s determination of significant assumptions used in the discounted cash flow model. |
| ● | We evaluated the reasonableness of significant assumptions used by management in the cash flow projections for the determination of fair value of legacy DH reporting unit and brand names with infinite lives. We also evaluated the ranges and probabilities of reasonably possible outcomes, and whether management set its point estimates within the ranges. |
| ● | We evaluated management’s ability to accurately forecast future revenues and operating margins by comparing actual results to management’s historical forecasts. |
| ● | With the assistance of internal fair value specialists, we evaluated the reasonableness of the discount rates by developing a range of independent estimates and comparing those to the related rates selected by management. |
| ● | We tested the accuracy and completeness of the key data used in developing estimates. |
/s/
April 25, 2025
We have served as the Company’s auditor since 2009.
F-3
REPORT OF INDEPENDENT REGISTERED PUBLIC ACCOUNTING FIRM
TO THE BOARD OF DIRECTORS AND SHAREHOLDERS OF H WORLD GROUP LIMITED
Opinion on Internal Control over Financial Reporting
We have audited the internal control over financial reporting of H World Group Limited (previously known as Huazhu Group Limited) and its subsidiaries (the “Company”) as of December 31, 2024 based on criteria established in Internal Control — Integrated Framework (2013 framework) issued by the Committee of Sponsoring Organizations of the Treadway Commission (COSO). In our opinion, the Company maintained, in all material respects, effective internal control over financial reporting as of December 31, 2024, based on the COSO criteria established in Internal Control — Integrated Framework (2013) issued by COSO.
We have also audited, in accordance with the standards of the Public Company Accounting Oversight Board (United States) (the “PCAOB”), the financial statements as of and for the year ended December 31, 2024 of the Company and our report dated April 25, 2025 expressed an unqualified opinion on those financial statements and included explanatory paragraphs regarding the convenience translation of Renminbi amounts into United States dollar amounts.
Basis for Opinion
The Company’s management is responsible for maintaining effective internal control over financial reporting and for its assessment of the effectiveness of internal control over financial reporting, included in the accompanying Management’s Annual Report on Internal Control over Financial Reporting. Our responsibility is to express an opinion on the Company’s internal control over financial reporting based on our audit. We are a public accounting firm registered with the PCAOB and are required to be independent with respect to the Company in accordance with the U.S. federal securities laws and the applicable rules and regulations of the Securities and Exchange Commission and the PCAOB.
We conducted our audit in accordance with the standards of the PCAOB. Those standards require that we plan and perform the audit to obtain reasonable assurance about whether effective internal control over financial reporting was maintained in all material respects. Our audit included obtaining an understanding of internal control over financial reporting, assessing the risk that a material weakness exists, testing and evaluating the design and operating effectiveness of internal control based on the assessed risk, and performing such other procedures as we considered necessary in the circumstances. We believe that our audit provides a reasonable basis for our opinion.
Definition and Limitations of Internal Control over Financial Reporting
A company’s internal control over financial reporting is a process designed to provide reasonable assurance regarding the reliability of financial reporting and the preparation of financial statements for external purposes in accordance with generally accepted accounting principles. A company’s internal control over financial reporting includes those policies and procedures that (1) pertain to the maintenance of records that, in reasonable detail, accurately and fairly reflect the transactions and dispositions of the assets of the company; (2) provide reasonable assurance that transactions are recorded as necessary to permit preparation of financial statements in accordance with generally accepted accounting principles, and that receipts and expenditures of the company are being made only in accordance with authorizations of management and directors of the company; and (3) provide reasonable assurance regarding prevention or timely detection of unauthorized acquisition, use, or disposition of the company’s assets that could have a material effect on the financial statements.
Because of the inherent limitations, internal control over financial reporting may not prevent or detect misstatements. Also, projections of any evaluation of the effectiveness to future periods are subject to the risk that the controls may become inadequate because of changes in conditions, or that the degree of compliance with the policies or procedures may deteriorate.
/s/ Deloitte Touche Tohmatsu Certified Public Accountants LLP
Shanghai, China
April 25, 2025
F-4
H WORLD GROUP LIMITED
CONSOLIDATED BALANCE SHEETS
(Renminbi in millions, except share and per share data, unless otherwise stated)
As of December 31, | ||||||
| 2023 |
| 2024 |
| 2024 | |
US$’ in millions | ||||||
| (Note 2) | |||||
ASSETS |
|
|
| |||
Current assets: |
|
|
|
|
|
|
Cash and cash equivalents |
| |
| |
| |
Restricted cash |
| |
| |
| |
Short-term investments, including marketable securities measured at fair value of RMB |
| |
| |
| |
Accounts receivable, net |
| |
| |
| |
Loan receivables - current, net |
| |
| |
| |
| |
| |
| | |
Inventories |
| |
| |
| |
Other current assets, net |
| |
| |
| |
Total current assets |
| |
| |
| |
Property and equipment, net |
| |
| |
| |
Intangible assets, net |
| |
| |
| |
Operating lease right-of-use assets | | | | |||
Finance lease right-of-use assets |
| |
| |
| |
Land use rights, net |
| |
| |
| |
Long-term investments, including available-for-sale debt securities measured at fair value of RMB |
| |
| |
| |
Goodwill |
| |
| |
| |
| | |||||
Loan receivables, net |
| |
| |
| |
Other assets, net |
| |
| |
| |
Deferred income tax assets |
| |
| |
| |
Assets held for sale | | | | |||
Total assets |
| |
| |
| |
LIABILITIES AND EQUITY |
|
|
| |||
Current liabilities: |
|
|
| |||
Short-term debt and current portion of long-term debt |
| |
| |
| |
Accounts payable |
| |
| |
| |
| |
| |
| | |
Salary and welfare payables |
| |
| |
| |
Deferred revenue |
| |
| |
| |
Operating lease liabilities, current |
| |
| |
| |
Finance lease liabilities, current | | | | |||
Accrued expenses and other current liabilities |
| |
| |
| |
Dividends payable |
| |
| |
| |
Income tax payable |
| |
| |
| |
Total current liabilities |
| |
| |
| |
Long-term debt |
| |
| |
| |
Operating lease liabilities, non-current |
| |
| |
| |
Finance lease liabilities, non-current | | | | |||
Deferred revenue |
| |
| |
| |
Other long-term liabilities |
| |
| |
| |
Retirement benefit obligations | | | | |||
Deferred income tax liabilities |
| |
| |
| |
Liabilities held for sale | | | | |||
Total liabilities |
| |
| |
| |
Commitments and contingencies (Note 21) |
|
|
| |||
Equity: |
|
|
| |||
Ordinary shares (US$ |
| |
| |
| |
Treasury shares ( |
| ( |
| ( | ( | |
Additional paid-in capital |
| |
| |
| |
Retained earnings |
| |
| |
| |
Accumulated other comprehensive income |
| |
| |
| |
Total H World Group Limited shareholders’ equity |
| |
| |
| |
Noncontrolling interest |
| |
| |
| |
Total equity |
| |
| |
| |
Total liabilities and equity |
| |
| |
| |
The accompanying notes are an integral part of these consolidated financial statements.
F-5
H WORLD GROUP LIMITED
CONSOLIDATED STATEMENTS OF COMPREHENSIVE INCOME
(Renminbi in millions, except share and per share data, unless otherwise stated)
Years Ended December 31, | ||||||||
| 2022 |
| 2023 |
| 2024 |
| 2024 | |
US$’ in millions | ||||||||
| (Note 2) | |||||||
Revenues: |
|
|
|
| ||||
Leased and owned hotels |
| |
| |
| |
| |
Manachised and franchised hotels |
| |
| |
| |
| |
Others |
| |
| |
| |
| |
Total revenues |
| |
| |
| |
| |
Operating costs and expenses: |
|
|
|
| ||||
Hotel operating costs |
| |
| |
| |
| |
Other operating costs |
| |
| |
| |
| |
Selling and marketing expenses |
| |
| |
| |
| |
General and administrative expenses |
| |
| |
| |
| |
Pre-opening expenses |
| |
| |
| |
| |
Total operating costs and expenses |
| |
| |
| |
| |
Goodwill impairment loss | | | | | ||||
Other operating income, net |
| |
| |
| |
| |
(Loss) income from operations |
| ( |
| |
| |
| |
Interest income |
| |
| |
| |
| |
Interest expense |
| |
| |
| |
| |
Other income, net |
| |
| |
| |
| |
(Loss) gain from fair value changes of equity securities, net |
| ( |
| |
| ( |
| ( |
Foreign exchange (loss) gain, net |
| ( |
| |
| ( |
| ( |
(Loss) income before income taxes |
| ( |
| |
| |
| |
Income tax expense |
| |
| |
| |
| |
Loss from equity method investments |
| ( |
| ( |
| ( |
| ( |
Net (loss) income |
| ( |
| |
| |
| |
Less: net (loss) income attributable to noncontrolling interest |
| ( |
| |
| |
| |
Net (loss) income attributable to H World Group Limited |
| ( |
| |
| |
| |
| ||||||||
Other comprehensive income (loss) |
|
|
|
| ||||
Gain (loss) arising from defined benefit plan, net of tax of RMB |
| |
| ( |
| | | |
Gain (loss) from fair value changes of debt securities, net of tax of RMB |
| |
| ( |
| ( |
| ( |
Foreign currency translation adjustments, net of tax of |
| |
| |
| | | |
Comprehensive (loss) income |
| ( |
| |
| |
| |
Less: comprehensive (loss) income attributable to the noncontrolling interest |
| ( |
| |
| |
| |
Comprehensive (loss) income attributable to H World Group Limited |
| ( |
| |
| |
| |
| ||||||||
(Losses) earnings per share: |
| |||||||
Basic |
| ( |
| |
| |
| |
Diluted |
| ( |
| |
| |
| |
Weighted average number of shares used in computation: |
|
|
|
| ||||
Basic |
| |
| |
| |
| |
Diluted |
| |
| |
| |
| |
The accompanying notes are an integral part of these consolidated financial statements.
F-6
H WORLD GROUP LIMITED
CONSOLIDATED STATEMENTS OF CHANGES IN EQUITY
(Renminbi in millions, except share data, unless otherwise stated)
Accumulated | ||||||||||||||||||
Ordinary Shares | Treasury Shares | Additional | Other | |||||||||||||||
Outstanding | Paid-in | Retained | Comprehensive | Noncontrolling | ||||||||||||||
| shares |
| Amount |
| Shares |
| Amount |
| Capital |
| Earnings |
| (Loss) Income |
| Interest |
| Total Equity | |
Balance at January 1, 2022 |
| |
| |
| |
| ( |
| |
| |
| |
| |
| |
Issuance of ordinary shares upon exercise of options and vesting of restricted stocks |
| |
| |
| — |
|
| ( |
|
|
|
| |||||
Return of loaned ADS in connection with issuance of Convertible Senior Notes due 2022 |
| — |
|
| |
|
|
|
|
|
| | ||||||
Share-based compensation | — |
|
| — |
|
| |
|
|
|
| | ||||||
Net loss |
| — |
|
| — |
|
|
| ( |
|
| ( |
| ( | ||||
Dividends to noncontrolling interest holders |
| — |
|
| — |
|
|
|
|
| ( |
| ( | |||||
Capital contribution from noncontrolling interest holders |
| — |
|
| — |
|
|
|
|
| |
| | |||||
Acquisition of noncontrolling interest |
| — |
|
| — |
|
| |
|
|
| ( |
| ( | ||||
Gain from fair value changes of debt securities, net of tax of RMB |
| — |
|
| — |
|
|
|
| |
|
| | |||||
Foreign currency translation adjustments, net of tax of |
| — |
|
| — |
|
|
|
| |
|
| | |||||
Repurchase of ordinary shares |
| ( |
|
| |
| ( |
|
|
|
|
| ( | |||||
Cash dividends declared |
| — |
|
| — |
|
|
| ( |
|
|
| ( | |||||
Noncontrolling interest recognized in connection with acquisitions |
| — |
|
| — |
|
|
|
|
| |
| | |||||
Termination of Capped Call |
| — |
|
| — |
|
| |
|
|
|
| | |||||
Income arising from defined benefit plan, net of tax of RMB |
| — |
|
| — |
|
|
|
| |
|
| | |||||
Balance at December 31, 2022 |
| |
| |
| |
| ( |
| |
| ( |
| |
| |
| |
Issuance of ordinary shares upon exercise of options and vesting of restricted stocks |
| |
| |
| — |
| |
| ( |
|
|
|
| ||||
Vesting of restricted stock in Treasury Shares |
| |
|
| ( |
| |
| ( |
|
|
|
| |||||
Conversion of Convertible Senior Notes due 2022 |
| |
| |
| — |
| |
| |
|
|
|
| | |||
Share-based compensation |
| — |
|
| — |
|
| |
|
|
|
| | |||||
Net income |
| — |
|
| — |
|
|
| |
|
| |
| | ||||
Dividends to noncontrolling interest holders |
| — |
|
| — |
|
|
|
|
| ( |
| ( | |||||
Issuance of ordinary shares |
| |
| |
| — |
|
| |
|
|
|
| | ||||
Capital contribution from noncontrolling interest holders |
| — |
|
| — |
|
|
|
|
| |
| | |||||
Acquisition of noncontrolling interest |
| — |
|
| — |
|
| ( |
|
|
| ( |
| ( | ||||
Loss from fair value changes of debt securities, net of tax benefit of RMB |
| — |
|
| — |
|
|
|
| ( |
|
| ( | |||||
Foreign currency translation adjustments, net of tax of |
| — |
|
| — |
|
|
|
| |
|
| | |||||
Repurchase of ordinary shares |
| ( |
|
| |
| ( |
| |
| |
| |
|
| ( | ||
Cash dividends declared |
| — |
|
| — |
| |
|
| ( |
|
|
| ( | ||||
Cancellation of ordinary shares |
| — |
| |
| ( |
| |
| ( |
|
|
|
| | |||
Loss arising from defined benefit plan, net of tax benefit of RMB |
| — |
|
| — |
| |
|
|
| ( |
|
| ( | ||||
Balance at December 31, 2023 | | | | ( | | | | | | |||||||||
Issuance of ordinary shares upon exercise of options and vesting of restricted stocks |
| |
| |
| — |
|
| ( |
|
|
|
| | ||||
Vesting of restricted stock in Treasury Shares | | ( | | ( | | |||||||||||||
Share-based compensation |
| — |
|
| — |
|
| |
|
|
|
| | |||||
Net income |
| — |
|
| — |
|
|
| |
|
| |
| | ||||
Dividends to noncontrolling interest holders |
| — |
|
| — |
|
|
|
|
| ( |
| ( | |||||
Capital contribution from noncontrolling interest holders |
|
|
|
|
| |
|
|
| |
| | ||||||
Acquisition of noncontrolling interest | — | — | ( | | ( | ( | ||||||||||||
Loss from fair value changes of debt securities, net of tax benefit of RMB |
| — |
|
| — |
|
|
|
| ( |
|
| ( | |||||
Foreign currency translation adjustments, net of tax of |
| — |
|
| — |
|
|
|
| |
|
| | |||||
Repurchase of ordinary shares | ( | | ( | ( | ||||||||||||||
Purchase of prepaid put option | — | — | ( | ( | ||||||||||||||
Repurchase of ordinary shares upon exercise of prepaid put option |
| ( |
|
| |
| ( |
| |
|
|
|
| |||||
Cash dividends declared | — | — | ( | ( | ||||||||||||||
Cancellation of ordinary shares | — | | ( | | ( | |||||||||||||
Gain arising from defined benefit plan, net of tax of RMB | — | — | | | ||||||||||||||
Balance at December 31, 2024 |
| | | | ( | | | | | | ||||||||
The accompanying notes are an integral part of these consolidated financial statements.
F-7
H WORLD GROUP LIMITED
CONSOLIDATED STATEMENTS OF CASH FLOWS
(Renminbi in millions, unless otherwise stated)
Years Ended December 31, | ||||||||
| 2022 |
| 2023 |
| 2024 |
| 2024 | |
US$ in millions | ||||||||
| (Note 2) | |||||||
Operating activities: |
|
|
|
|
|
|
|
|
Net (loss) income |
| ( |
| |
| |
| |
Adjustments to reconcile net (loss) income to net cash provided by operating activities: |
|
|
|
| ||||
Share-based compensation |
| |
| |
| |
| |
Depreciation and amortization |
| |
| |
| |
| |
Amortization of issuance cost of convertible senior notes and upfront fee on bank borrowings |
| |
| |
| |
| |
Deferred income taxes |
| ( |
| |
| |
| |
Credit loss |
| |
| |
| |
| |
Impairment loss |
| |
| |
| |
| |
Loss from equity method investments, net of dividends |
| |
| |
| |
| |
Foreign currency exchange loss (gain) |
| |
| ( |
| |
| |
Investment loss (income) |
| |
| ( |
| ( |
| ( |
Noncash lease expense |
| |
| |
| |
| |
Others | ( | | | |||||
Changes in operating assets and liabilities, net of effect of acquisitions: |
|
|
|
| ||||
Accounts receivable |
| ( |
| |
| ( |
| ( |
Other assets |
| |
| |
|
| | |
Salary and welfare payables |
| |
| |
|
| | |
Deferred revenue |
| ( |
| |
|
| | |
Accrued expenses and other current liabilities |
| |
| |
|
| | |
Operating lease liabilities |
| ( |
| ( |
| ( |
| ( |
Income tax payable |
| |
| |
|
| | |
Other long-term liabilities |
| |
| |
|
| | |
Others, net | ( | ( | ( | ( | ||||
Net cash provided by operating activities |
| |
| |
| |
| |
Investing activities: |
|
|
|
| ||||
Purchases of property and equipment |
| ( |
| ( |
| ( |
| ( |
Purchases of intangible asset |
| ( |
| ( |
| ( |
| ( |
Acquisitions, net of cash received |
| ( |
| |
| — |
| — |
Purchases of investments |
| ( |
| ( |
| ( |
| ( |
Proceeds from maturity/sale and return of investments |
| |
| |
| |
| |
Origination of loan receivables |
| ( |
| ( |
| ( |
| ( |
Collection of loan receivables |
| |
| |
| |
| |
Other investing activities | | | | | ||||
Net cash used in investing activities |
| ( |
| ( |
| ( |
| ( |
F-8
Financing activities: |
|
|
|
|
|
| ||
Proceeds from issuance of ordinary shares |
| — |
| |
| — |
| — |
Proceeds from Termination of Capped Call |
| |
| — |
| — |
| — |
Payment of repurchases of ordinary shares | ( | ( | ( | ( | ||||
Proceeds from short-term debt |
| |
| |
| |
| |
Repayment of short-term debt |
| ( |
| ( |
| ( |
| ( |
Proceeds from long-term debt |
| |
| |
| |
| |
Repayment of long-term debt |
| ( |
| ( |
| ( |
| ( |
Proceeds from long-term finance liabilities | | | | | ||||
Repayment of long-term finance liabilities | ( | ( | ( | ( | ||||
Dividends paid |
| ( |
| — |
| ( |
| ( |
Repayment of convertible senior notes | ( | ( | — | — | ||||
Principal payments of finance lease | ( | ( | ( | ( | ||||
Purchase of prepaid put option | — | — | ( | ( | ||||
Other financing activities | ( | ( | ( | ( | ||||
Net cash used in financing activities |
| ( |
| ( |
| ( |
| ( |
Effect of exchange rate changes on cash and cash equivalents, and restricted cash | | | | | ||||
Net (decrease) increase in cash, cash equivalents and restricted cash, including cash and cash equivalents classified within assets held for sale |
| ( |
| |
| ( |
| ( |
Less: net increase (decrease) in cash and cash equivalents classified within assets held for sale | — | | ( | ( | ||||
Cash, cash equivalents and restricted cash at the beginning of the year |
| |
| |
| |
| |
Cash, cash equivalents and restricted cash at the end of the year |
| |
| |
| |
| |
|
|
|
| |||||
Cash and cash equivalents | | | | | ||||
Restricted cash | | | | | ||||
Total cash, cash equivalents and restricted cash shown in the statements of cash flows | |
| | | | |||
Supplemental disclosure of cash flow information: | ||||||||
Interest paid, net of amounts capitalized |
| |
| |
| |
| |
Income taxes paid |
| |
| |
| |
| |
Supplemental schedule of non-cash investing and financing activities: |
|
|
|
| ||||
Purchases of property and equipment included in payables |
| |
| |
| |
| |
The accompanying notes are an integral part of these consolidated financial statements.
F-9
H WORLD GROUP LIMITED
NOTES TO CONSOLIDATED FINANCIAL STATEMENTS
FOR THE YEARS ENDED DECEMBER 31, 2022, 2023 and 2024
(Renminbi in millions, except share and per share data, unless otherwise stated)
1.ORGANIZATION AND PRINCIPAL ACTIVITIES
H World Group Limited (the “Company”) was incorporated in the Cayman Islands under the laws of the Cayman Islands on January 4, 2007. The principal business activities of the Company and its subsidiaries and consolidated variable interest entities (the “Group”) are to develop leased and owned, manachised and franchised hotels mainly in the People’s Republic of China (“PRC”) and Europe.
On January 2, 2020, the Group completed the acquisition of
Leased and owned hotels
The Group leases hotel properties from property owners or purchases properties directly and is responsible for all aspects of hotel operations and management, including hiring, training and supervising the managers and employees required to operate the hotels. In addition, the Group is responsible for hotel development and customization to conform to the standards of the Group brands at the beginning of the lease or the construction, as well as repairs and maintenance, operating expenses and management of properties over the term of the lease or the land and building certificate.
As of December 31, 2023 and 2024, the Group had
Manachised and franchised hotels
The Group enters into franchise and management arrangements with franchisees for which the Group is responsible for providing branding, quality assurance, training, reservation, hiring and appointing of the hotel general manager and various other support services relating to hotel renovation and operations. Those hotels are classified as manachised hotels. Under the typical franchise and management agreements, the franchisee is required to pay an initial franchise fee and ongoing franchise and management service fees, which typically equal to a certain percentage of the revenues of the hotel. The franchisee is responsible for the costs of hotel development, renovation and the costs of its operations. The franchise and management agreements typically range from to
2.SUMMARY OF PRINCIPAL ACCOUNTING POLICIES
Basis of presentation
The consolidated financial statements of the Group have been prepared in accordance with the accounting principles generally accepted in the United States of America (“U.S. GAAP”).
Basis of consolidation
The consolidated financial statements include the financial statements of the Company, its majority-owned subsidiaries and consolidated variable interest entities (the “VIEs”). All intercompany transactions and balances are eliminated on consolidation.
F-10
Variable Interest Entities
The Group evaluates the need to consolidate certain variable interest entities in which equity investors do not have the characteristics of a controlling financial interest or do not have sufficient equity at risk for the entity to finance its activities without additional subordinated financial support.
As of December 31, 2023 and 2024, the impact of the consolidated VIEs are immaterial to the Group’s consolidated financial statements.
Use of estimates
The preparation of financial statements in conformity with U.S. GAAP requires management to make estimates and assumptions that affect the reported amounts of assets and liabilities, disclosure of contingent assets and liabilities at the date of the financial statements and the reported amount of revenues and expenses during the reporting period. Actual results could differ from those estimates. The Group bases its estimates on historical experience and various other factors believed to be reasonable under the circumstances, the results of which form the basis for making judgments about the carrying value of assets and liabilities that are not readily apparent from other sources. Significant accounting estimates reflected in the Group’s consolidated financial statements include the useful lives and impairment of property and equipment, right-of-use assets and intangible assets with definite lives, valuation allowance of deferred tax assets, purchase price allocation, impairment of investment, goodwill and intangible assets without definite lives and incremental borrowing rate used to measure lease liabilities.
Cash and cash equivalents
Cash and cash equivalents consist of cash on hand and demand deposits, which are unrestricted as to withdrawal and use, and which have original maturities of three months or less when purchased.
Restricted cash
Restricted cash mainly represents deposits used as security against borrowings, deposits restricted due to contract disputes or lawsuit and cash restricted for special purposes.
Investments
The Group uses the equity method of accounting to account for equity investment with significant influence, no control over the investee. Equity-method investment is reviewed for impairment by assessing whether there is an indication that a loss in value has occurred and whether a decline is deemed to be other-than-temporary. In making this determination, factors are evaluated in determining whether a loss in value should be recognized. These include consideration of the intent and ability of the Group to hold investment and the ability of the investee to sustain an earnings capacity, justifying the carrying amount of the investment.
Held to maturity investments are stated at amortized cost.
Investments in equity securities that have readily determinable fair values (except those accounted for under the equity method of accounting or those that result in consolidation of the investee) are measured at fair value, with gains and losses from fair value changes recognized in net income in the consolidated statements of comprehensive income.
Equity investments without readily determinable fair values are measured at cost, less impairment, plus or minus observable price changes.
The Group classifies debt securities for which it does not have an intent to hold till maturity or may sell the security in response to the changes in economic conditions are classified as available-for-sale debt securities. These securities are carried at estimated fair value with unrealized holding gains and losses, net of tax impact, if any, reported as a net amount in a separate component of shareholders’ equity, accumulated other comprehensive income, until realized. In determining the allowance for credit losses, the Group evaluates available-for-sale debt securities at the individual security level and considers the Group’s investment strategy, current market conditions, financial strength of the underlying investments, term to maturity, and the Group’s intent and ability to sell the securities.
F-11
Allowances for Losses on Certain Financial Assets
The Group establishes allowances for credit losses on accounts receivable, loans receivables and certain other similar financial assets. For accounts receivables and other financial assets, the adequacy of these allowances is assessed regularly for pools of assets with similar risk characteristics by evaluating of factors such as historical levels of credit losses, current economic condition that may affect a customer’s ability to pay, customer credit ratings, and age of the receivable. When specific customers are identified as no longer sharing the same risk profile as their current pool, they are removed from the pool and evaluated separately.
For loan receivables, the Group estimate current expected credit losses based on the expectation of future economic conditions, historical collection experience and a loss-rate approach whereby the allowance is calculated using the probability of default and recovery rates and multiplying it by the asset’s amortized cost at the balance sheet date.
Property and equipment, net
Property and equipment, net are stated at cost less accumulated depreciation, and impairment, if any. The renovations, betterments and interest cost incurred during construction are capitalized. Depreciation of property and equipment is provided using the straight line method over their expected useful lives. The expected useful lives are as follows:
Leasehold improvements |
| |
Buildings | ||
Furniture, fixtures and equipment | ||
Motor vehicles |
Construction in progress represents leasehold improvements and property under construction or being installed and is stated at cost. Cost comprises original cost of property and equipment, installation, construction and other direct costs. Construction in progress is transferred to the cost of property and equipment, and depreciation commences when the asset is ready for its intended use.
Expenditures for repairs and maintenance are expensed as incurred. Gain or loss on disposal of property and equipment, if any, is recognized in the consolidated statements of comprehensive income as the difference between the net sales proceeds and the carrying amount of the underlying asset.
Intangible assets, net
Intangible assets with finite useful lives are amortized using the straight-line method over their respective estimated useful lives over which the assets are expected to contribute directly or indirectly to the future cash flows of the Group. These estimated useful lives are generally as follows:
Franchise or manachise agreements |
| Remaining contract terms from |
Purchased software | ||
Other intangible assets including trademark, licenses and other rights |
Almost all the brand names and master brand agreement acquired by the Group are considered to have indefinite useful lives since there are no legal, regulatory, contractual, competitive, economic or other factors that limit the useful lives of these brands and these brands can be renewed at nominal cost. The Group evaluates the brand name and master brand agreement each reporting period to determine whether events and circumstances continue to support an indefinite useful life.
Land use rights, net
The land use rights represent the operating lease prepayments for the rights to use the land in the PRC under ASC 842, Leases, which are amortized on a straight-line basis over the remaining term of the land certificates, between
F-12
Impairment of long-lived assets
The Group evaluates its long-lived assets including property and equipment, net, right-of-use assets and finite lived intangibles for impairment whenever events or changes in circumstances indicate that the carrying amount of an asset may not be recoverable. When these events occur, the Group measures impairment by comparing the carrying amount of the assets to future undiscounted net cash flows expected to result from the use of the assets and their eventual disposition. If the sum of the expected undiscounted cash flows is less than the carrying amount of the assets, the Group recognizes an impairment loss equal to the difference between the carrying amount and fair value of these assets.
The Group performed a recoverability test of its long-lived assets associated with certain hotels due to the continued underperformance relative to the projected operating results, of which the carrying amount of the long-lived assets exceeded the future undiscounted net cash flows, and recognized an impairment loss of RMB
Fair value of the long-lived assets was determined by the Group based on the income approach using the discounted cash flow associated with the underlying assets, which incorporated certain assumptions including projected hotels’ revenue, growth rates and projected operating costs based on current economic condition, expectation of management and projected trends of current operating results.
Goodwill
Goodwill is tested for impairment annually or more frequently if events or changes in circumstances indicate that it might be impaired. The Group performs a one-step impairment test in which it compares the fair value of a reporting unit with its carrying amount and recognizes an impairment charge for the amount by which the carrying amount exceeds the reporting unit’s fair value, if any. The goodwill impairment testing was performed at each reporting unit level. If the carrying amount of a reporting unit exceeds its fair value, an impairment amounts to that excess should be recognized in the consolidated statements of comprehensive income.
Revenue recognition
Revenue are primarily derived from products and services in leased and owned hotels, contracts of manachised and franchised hotels with third-party franchisees as well as activities other than the operation of hotel businesses.
Leased and owned hotel revenues
Leased and owned hotel revenues are primarily derived from the rental of rooms, sales of food, beverage and other ancillary goods and services, including but not limited to souvenir, laundry, parking and conference reservation. Each of these products and services represents an individual performance obligation and, in exchange for these services, the Group receives fixed amounts based on published rates or negotiated contracts. Payment is due in full at the time when the services are rendered or the goods are provided. Room rental revenue is recognized on a daily basis when rooms are occupied. Food and beverage revenue and other goods and services revenue are recognized when they have been delivered or rendered to the guests as the respective performance obligations are satisfied.
Manachised and franchised hotel revenues
Manachised and franchised hotel revenues are derived from franchise or manachise agreements where the franchisees are required to pay (i) an initial one-time franchise fee, and (ii) continuing franchise fees, which mainly consist of (a) primarily on-going management and franchise service fees, (b) central reservation system usage fees, system maintenance and support fees and (c) reimbursements for hotel manager fees.
Initial one-time license/franchise fee: For the manachised and franchised hotel, the Group is entitled to an initial one-time franchise fee, which is typically fixed and collected upfront. Initial franchise fee is recognized as revenue on a straight-line basis over the term of the franchise agreements.
F-13
On-going management and franchise service/royalty fees: On-going management and franchise service/royalty fees for our manachised and franchised hotels are variable and generally calculated as a percentage of the room revenues of the hotels as defined by each contract. Generally, on-going management and franchise service/royalty fees are recognized on a monthly basis over the term of the agreements as these amounts became payable. For the manachised hotel under Deutsche Hospitality, the franchisees are generally required to pay the Group an on-going management fees consisting of a base fee as a percentage of the hotel’s gross revenues and an incentive fee as a percentage of the hotel’s gross adjusted profit. Based fee is recognized on a monthly basis over the term of the agreement when the amounts become payable. Incentive fee are recognized on a monthly basis over the term of the agreement based on each hotel’s financial results, as long as the Group does not expect a significant reversal of the hotel’s gross adjusted profit.
Central reservation system usage fees, other system maintenance and support fees: The group also charges a monthly system maintenance and support fees as part of the contracts. These fees are recognized on a monthly basis over the term of the agreements as these amount become payable.
Reimbursements for hotel manager fees: Under the management and franchise agreements, the Group is entitled to be reimbursed for payroll related for the appointed hotel general managers and other out-of-pocket expenses the Group incurs on behalf of the manachised hotels. The Group is entitled to reimbursement in the period the Group incurs the related reimbursable costs, which are recognized within manachised and franchised hotels revenue.
Other revenues
Other revenues mainly include revenues from the provision of IT products and services and commissions from suppliers for goods sold through Huazhu Mall. Revenue from commissions charged to suppliers for goods through Huazhu Mall is recognized upon delivery of goods to end customers when the suppliers’ obligations are fulfilled. Revenues from IT products are recognized when goods are delivered and revenues from IT services are recognized when services are rendered.
Loyalty Program
H Rewards loyalty program members earn loyalty points based on nights and other consumptions that they spent at the Group’s hotels and Huazhu Mall. These loyalty points can be redeemed for future products and services. Points earned by loyalty program members represent a material right to free or discounted goods or services in the future. The loyalty program has one performance obligation that consists of marketing and managing the program and arranging for award redemptions by members. The Group is responsible for arranging for the redemption of points, but the Group does not directly fulfill the redemption obligation except at leased and owned hotels. Therefore, the Group is the agent with respect to this performance obligation for manachised and franchised hotels, and is the principal with respect to leased and owned hotels.
For leased and owned hotels, a portion of the leased and owned revenues is deferred until a member redeems points. The amount of revenue the Group recognizes upon point redemption is impacted by the estimate of the “breakage” for points that members will never redeem in the Group’s owned and leased hotels.
For manachised and franchised hotels, the Group receives monthly cash contributions from manachised and franchised hotels determined based on the value of qualified spend when the points are earned. The Group recognizes these contributions into revenue as the Group provides the related service. The amount of revenue recognized is based on a blend of historical funding rates and is impacted by the Group’s estimate of the “breakage” for points that members will never redeem.
Membership fees from the Group’s customer loyalty program are earned and recognized on a straight-line basis over the expected membership duration of the different membership levels. The membership duration is estimated to be to
Advertising and promotional expenses
Advertising related expenses, including promotion expenses and production costs of marketing materials, are charged to the consolidated statements of comprehensive income as incurred, and amounted to RMB
F-14
Leases
The Group determines if an arrangement is a lease or contains a lease at the inception of the contract. A lease arrangement is evaluated for classification as operating or financing upon lease commencement. Lease liabilities, which represent the Group’s obligation to make lease payments arising from the lease, and corresponding right of-use assets, which represent the Group’s right to use an underlying asset for the lease term, are recognized at the commencement date of the lease based on the present value of fixed future payments and variable lease payments that depend on an index or a rate (initially measured using the index or rate as at the commencement date) over the lease term, calculated using the discount rate implicit in the lease, if available, or the Group’s incremental borrowing rate. For operating leases, lease expense relating to fixed payments is recognized on a straight-line basis over the lease term and lease expense relating to variable payments is expensed as incurred. For finance leases, the amortization of the asset is recognized over the shorter of the lease term or useful life of the underlying asset.
Most leases have initial terms ranging from
For operating leases, the Group recognizes lease expense on a straight-line basis over the lease term and variable lease payments that depend on an index or a rate are initially measured using the index or rate at the commencement date, otherwise variable lease payments are recognized in the period in which the obligation for those payments is incurred. The operating lease expense is recognized as hotel operating costs, general and administrative expenses and pre-opening expenses in the consolidated statements of comprehensive income. For finance leases, lease expense is front-loaded, because ROU asset is depreciated on a straight-line basis over the shorter of the lease term or useful life of the underlying asset, and the lease liability is measured at amortized cost using the effective interest method, and the interest expense declines as the balance of lease liability declines; the depreciation of ROU assets and interest expenses on lease liabilities are respectively classified as hotel operating costs and interest expense in the consolidated statements of comprehensive income. Additionally, the Group elected not to recognize leases with lease terms of 12 months or less at the commencement date. Lease payments on short-term leases are recognized as an expense on a straight-line basis over the lease term, and are not included in lease liabilities. The Group’s lease agreements do not contain any significant residual value guarantees or restricted covenants.
The Group reassesses of a contract is or contains a leasing arrangement and re-measures ROU assets and liabilities upon modification of the contract. The Group will derecognize ROU assets and liabilities, with difference recognized in the consolidated statements of comprehensive income on the contract termination.
Income taxes
Current income taxes are provided for in accordance with the relevant statutory tax laws and regulations.
Deferred income taxes are recognized for temporary differences between the tax basis of assets and liabilities and their reported amounts in the financial statements. Net operating losses are carried forward and credited by applying enacted statutory tax rates applicable to future years. Deferred tax assets are reduced by a valuation allowance when, in the opinion of the Group, it is more-likely-than-not that some portion or all of the deferred tax assets will not be realized. For a particular tax-paying component of an entity and within a particular tax jurisdiction, all deferred tax liabilities and assets, as well as any related valuation allowance, shall be offset and presented as a single noncurrent amount. However, an entity shall not offset deferred tax liabilities and assets attributable to different tax-paying components of the entity or to different tax jurisdictions.
F-15
Foreign currency translation
The reporting currency of the Group is the Renminbi (“RMB”). The functional currency of the Company is the United States dollar (“US$”). Monetary assets and liabilities denominated in currencies other than the functional currency are remeasured in functional currency at the rates of exchange ruling at the balance sheet date. Transactions in currencies other than the functional currency during the year are converted into the functional currency at the applicable rates of exchange prevailing on the day transactions occurred. Transaction gains and losses are recognized in the statements of comprehensive income.
Assets and liabilities are translated into RMB at the exchange rates at the balance sheet date, equity accounts are translated at historical exchange rates and revenues, expenses, gains and losses are translated using the average rate for the year. Translation adjustments are reported as cumulative translation adjustments and are shown as a separate component of comprehensive income.
The financial records of the Group’s subsidiaries are maintained in local currencies, which are the functional currencies.
Fair value
The established fair value hierarchy by U.S. GAAP has three levels based on the reliability of the inputs used to measure fair value:
Level 1 applies to assets or liabilities for which there are quoted prices in active markets for identical assets or liabilities.
Level 2 applies to assets or liabilities for which there are inputs other than quoted prices included within Level 1 that are observable for the asset or liability such as quoted prices for similar assets or liabilities in active markets; quoted prices for identical assets or liabilities in markets with insufficient volume or infrequent transactions (less active markets); or model-derived valuations in which significant inputs are observable or can be derived principally from, or corroborated by, observable market data.
Level 3 applies to assets or liabilities for which there are unobservable inputs to the valuation methodology that are significant to the measurement of the fair value of the assets or liabilities.
The financial instruments of the Group not measured at fair value include cash and cash equivalent, restricted cash, loan receivables, receivables, held to maturity investments in short-term investments and long-term investments, payables, short-term debts, and long-term debts. The carrying amounts of the short-term financial instruments approximates their fair value due to their short-term nature. The long-term debts, long-term loan receivables and held to maturity investments in long-term investments approximate their fair values, because the bearing interest rates approximate market interest rate, and market interest rates have not fluctuated significantly since the commencement of loan contracts signed. Convertible senior notes are measured at amortized costs of RMB
The following table presents our assets that are measured at fair value on a recurring basis and are categorized using the fair value hierarchy.
As of December 31, 2023 | Fair Value Measurements at Reporting Date Using | |||||
Quoted Prices in Active | Significant Other | Significant | ||||
Markets for Identical | Observable Inputs | Unobservable | ||||
Description |
| Assets (Level 1) |
| (Level 2) |
| Inputs (Level 3) |
Short term investments | ||||||
Equity securities with readily determinable fair values | | — | — | |||
Long term investments | ||||||
Available-for-sale debt securities |
| — |
| — |
| |
Employee benefit plan assets | | — | — | |||
F-16
As of December 31, 2024 | Fair Value Measurements at Reporting Date Using | |||||
Quoted Prices in Active | Significant Other | Significant | ||||
Markets for Identical | Observable Inputs | Unobservable | ||||
Description |
| Assets (Level 1) |
| (Level 2) |
| Inputs (Level 3) |
Short term investments | ||||||
Equity securities with readily determinable fair values |
| |
| — |
| — |
Long term investments | ||||||
Available-for-sale debt securities |
| — |
| — |
| |
Employee benefit plan assets |
| |
| — |
| — |
Equity securities with readily determinable fair value and employee benefit plan assets are valued using a market approach based on the quoted market prices or broker/dealer quotes of identical or comparable instruments.
Level 3 fair value of available-for-sale debt securities is determined based on income approach using various unobservable inputs. The determination of the fair value required significant judgement by management with respect to the assumptions and estimates for the revenue growth rate, weighted average cost of capital, lack of marketability discounts, expected volatility and probability in equity allocation.
Certain assets are measured at a non-recurring basis. The following table presents the asset classification, the fair value and losses recognized for the years ended December 31, 2023 and 2024 due to impairment of the related assets.
As of December 31, 2023 | Fair Value Measurements at Reporting Date Using | |||||
Significant Unobservable | Total Loss for | |||||
Description |
| Fair Value |
| Inputs (Level 3) |
| the Year |
Property and equipment |
| |
| |
| |
Operating lease right-of-use assets | | | | |||
| | | ||||
Long-term investment | | | | |||
Goodwill | — | — | | |||
As of December 31, 2024 | Fair Value Measurements at Reporting Date Using | |||||
Significant Unobservable | Total Loss for | |||||
Description | Fair Value | Inputs (Level 3) | the Year | |||
Property and equipment |
| |
| |
| |
Operating lease right-of-use assets |
| |
| |
| |
| |
| |
| | |
Long-term investment |
| |
| |
| |
Assets held for sale | | | | |||
Property and equipment, operating lease right-of-use assets, intangible assets and assets held for sale were primarily valued using the income approach based on discounted cash flows associated with the underlying assets, which incorporate certain assumptions including projected hotels’ revenue, growth rates and projected operating costs based on current economic condition, expectation of future trends. The revenue growth rate, royalty saving rate and the discount rate were the significant unobservable input used in the fair value measurement, which are ranged between
Assets and liabilities held for sale
The Group recognizes the assets and liabilities of a disposal group as held for sale in the period (i) it has approved and committed to a plan to sell the disposal group, (ii) the disposal group is available for immediate sale in its present condition, (iii) an active program to locate a buyer and other actions to sell the disposal group have been initiated, (iv) it is unlikely that significant changes to the plan will be made or that the plan will be withdrawn. The Group measures a disposal group that is classified as held for sale at the lower of its carrying value or fair value less any costs to sell. Any loss resulting from this measurement is recognized in the period in which the held for sale criteria are met. Conversely, gains are not recognized on the sale of a disposal group until closing. Long-lived assets are not depreciated or amortized while they are classified as held for sale.
F-17
Share-based compensation
The Group recognizes share-based compensation in the consolidated statements of comprehensive income based on the fair value of equity awards on the date of the grant, with compensation expenses recognized over the period in which the grantee is required to provide service to the Group in exchange for the equity award. Vesting of certain equity awards are based on the performance conditions for a period of time following the grant date. Share-based compensation expense is recognized according to the Group’s judgement of likely future performance and will be adjusted in future periods based on the actual performance.
Treasury shares
Treasury shares represent ordinary shares repurchased by the Company that are no longer outstanding and are held by the Company. The repurchase of ordinary shares is accounted for under the cost method whereby the total acquisition cost is recorded as treasury shares.
Earnings (losses) per share
Basic earnings (losses) per share is computed by dividing income attributable to holders of ordinary shares by the weighted average number of ordinary shares outstanding during the year. Diluted earnings (losses) per share reflects the potential dilution that could occur if securities or other contracts to issue ordinary shares were exercised or converted into ordinary shares, which consist of the ordinary shares issuable upon the conversion of the convertible senior notes (using the if-converted method) and ordinary shares issuable upon the exercise of stock options and vesting of nonvested restricted stocks (using the treasury stock method).
Recently Issued Accounting Pronouncements
Adopted Accounting Standards
On November 27, 2023, the FASB issued ASU 2023-07, under which all public entities that are required to report segment information in accordance with Topic 280 are required to disclose significant segment expenses by reportable segment if they are regularly provided to the CODM and included in each reported measure of segment profit or loss. In addition, the amendments enhance interim disclosure requirements, clarify circumstances in which an entity can disclose multiple segment measures of profit or loss, provide new segment disclosure requirements for entities with a single reportable segment, and contain other disclosure requirements. The purpose of the amendments is to enable “investors to better understand an entity’s overall performance” and assess “potential future cash flows.” The amendments in ASU 2023-07 are effective for all public entities for fiscal years beginning after December 15, 2023 and interim periods within fiscal years beginning after December 15, 2024. The Group adopted this ASU, with additional disclosures provided in the notes to the consolidated financial statements.
Accounting Standards Not Yet Adopted
On December 14, 2023, the FASB issued ASU 2023-09, which establishes new income tax disclosure requirements in addition to modifying and eliminating certain existing requirements. The ASU amends ASC 740-10-50-12 to require a public business entity to disclose a reconciliation between the amount of reported income tax expense (or benefit) from continuing operations and the amount computed by multiplying the income (or loss) from continuing operations before income taxes by the applicable statutory federal (national) income tax rate of the jurisdiction (country) of domicile. If the public business entities is not domiciled in the United States, the federal (national) income tax rate in such entity’s jurisdiction (country) of domicile shall normally be used in the rate reconciliation. The amendments prohibit the use of different income tax rates for subsidiaries or segments. Further, public business entities that use an income tax rate in the rate reconciliation that is other than the U.S. income tax rate must disclose the rate used and the basis for using it. The ASU also adds ASC 740-10-50-12A, which requires entities to annually disaggregate the income tax rate reconciliation between the following eight categories by both percentages and reporting currency amounts: 1. State and local income tax, net of federal (national) income tax effect, 2. Foreign tax effects, 3. Effect of changes in tax laws or rates enacted in the current period, 4. Effect of cross-border tax laws, 5. Tax credits, 6. Changes in valuation allowances, 7. Nontaxable or nondeductible items, 8. Changes in unrecognized tax benefits. Public business entities must apply the ASU’s guidance to annual periods beginning after December 15, 2024. Early adoption is permitted. Entities may apply the amendments prospectively or may elect retrospective application. The Group does not expect the adoption of this ASU will have a significant impact on the consolidated financial statements.
F-18
In November 2024, the FASB issued ASU No. 2024-03 (“ASU 2024-03”), Income Statement - Reporting Comprehensive Income - Expense Disaggregation Disclosures (Subtopic 220-40): Disaggregation of Income Statement Expenses, which requires, among other things, the following for public business entities: (i) tabular disclosure of amounts for the following categories that are included in each expense caption within continuing operations on the statement of operations, with each expense caption that includes one of these expense categories deemed a relevant expense caption: (a) purchases of inventory, (b) employee compensation, (c) depreciation, (d) intangible asset amortization and (e) depreciation, depletion, and amortization recognized as part of oil-and gas-producing activities; (ii) disclosure of certain amounts that are already required to be disclosed under current GAAP in the same disclosure as the other disaggregation requirements; (iii) qualitative description of the amount remaining in relevant expense captions that are not separately disaggregated quantitatively; and (iv) disclosure of the total amount of selling expenses and, in annual reporting periods, an entity’s definition of selling expenses. In January 2025, the FASB issued ASU 2025-01, which clarifies the effective date of ASU 2024-03. ASU 2024-03 is effective for annual periods beginning after December 15, 2026, and interim periods within annual reporting periods beginning after December 15, 2027. Early adoption is permitted. The Group does not expect the adoption of this ASU will have a significant impact on the consolidated financial statements.
Translation into United States Dollars
The financial statements of the Group are stated in RMB. Translations of amounts from RMB into United States dollars are solely for the convenience of the reader and were calculated at the rate of US$1 = RMB
3.REVENUE
Disaggregated Revenues
The following tables present the Group’s revenues disaggregated by the nature of the product or service:
Years Ended December 31, | ||||||
| 2022 |
| 2023 |
| 2024 | |
Room revenues | | | | |||
Food and beverage revenues |
| |
| |
| |
Others |
| |
| |
| |
Leased and owned hotel revenues |
| |
| |
| |
Initial one-time license/franchise fee |
| |
| |
| |
On-going management and service/royalty fees |
| |
| |
| |
Central reservation system usage fees, other system maintenance and support fees |
| |
| |
| |
Reimbursements for hotel manager fees |
| |
| |
| |
Other fees |
| |
| |
| |
Manachised and franchised hotel revenues |
| |
| |
| |
Other revenues |
| |
| |
| |
Total revenues |
| |
| |
| |
Contract Balances
The Group’s contract assets are insignificant at December 31, 2023 and 2024.
As of December 31, | ||||
| 2023 |
| 2024 | |
Current contract liabilities | | | ||
Long-term contract liabilities |
| |
| |
Total contract liabilities |
| |
| |
The contract liabilities balances above are classified as deferred revenue on the consolidated balance sheets, as of December 31, 2023 and 2024.
F-19
The Group recognized revenues that were previously deferred as contract liabilities of RMB
4.PROPERTY AND EQUIPMENT, NET
Property and equipment, net consist of the following:
As of December 31, | ||||
| 2023 |
| 2024 | |
Cost: |
|
| ||
Buildings |
| |
| |
Leasehold improvements |
| |
| |
Furniture, fixtures and equipment |
| |
| |
Motor vehicles |
| |
| |
| |
| | |
Less: Accumulated depreciation |
| |
| |
| |
| | |
Construction in progress |
| |
| |
Property and equipment, net |
| |
| |
Depreciation expense was RMB
5.INTANGIBLE ASSETS, NET
Intangible assets, net consist of the following:
As of December 31, | ||||
| 2023 |
| 2024 | |
Intangible assets with indefinite lives: |
|
| ||
Brand names |
| |
| |
Master brand agreement |
| |
| |
Intangible assets with finite lives: |
|
| ||
Franchise or manachise agreements |
| |
| |
Purchased software |
| |
| |
Other intangible assets |
| |
| |
Total |
| |
| |
Less: Accumulated amortization |
| |
| |
Less: Accumulated impairment loss(Note2) | | | ||
Total |
| |
| |
Amortization expense of intangible assets for the years ended December 31, 2022, 2023 and 2024 amounted to RMB
There were
F-20
The annual estimated amortization expense for the above intangible assets excluding brand names and master brand agreement for the following years is as follows:
Amortization for | ||
| Intangible Assets | |
2025 |
| |
2026 |
| |
2027 |
| |
2028 |
| |
2029 |
| |
Thereafter |
| |
Total |
| |
6.INVESTMENTS
The investments as of December 31, 2023 and 2024 were as follows:
As of December 31, | ||||
| 2023 |
| 2024 | |
Short-term investments | ||||
Equity securities with readily determinable fair values: |
|
| ||
Marketable securities |
| |
| |
Held to maturity investments | ||||
Bank time deposits and financial products | | | ||
Total | | | ||
Long-term investments | ||||
Equity securities without readily determinable fair values: |
|
| ||
Cjia Group-preferred shares |
| |
| |
Oravel Stays Private limited (“OYO”) |
| |
| — |
Other equity securities without readily determinable fair values |
| |
| |
Subtotal | | | ||
Equity-method investments: |
|
| ||
AAPC LUB |
| |
| |
Hotel related funds |
| |
| |
Other investments |
| |
| |
Subtotal | | | ||
Available-for-sale debt securities: |
|
| ||
Cjia Group-convertible notes |
| |
| |
Held to maturity investments | ||||
Bank time deposits | | | ||
Total |
| |
| |
F-21
7.GOODWILL
The changes in the carrying amount of goodwill for the years ended December 31, 2023 and 2024 were as follows:
| Legacy Huazhu |
| Legacy DH |
| Total | |
Balance at January 1, 2023 |
|
|
| |||
Goodwill | | | | |||
Accumulated impairment loss |
| ( |
| ( |
| ( |
| | | ||||
Impairment loss recognized during the year | — | ( | ( | |||
Net foreign exchange-goodwill | — | | | |||
Net foreign exchange-impairment loss | — | ( | ( | |||
Balance at December 31, 2023 | ||||||
Goodwill | | | | |||
Accumulated impairment loss | ( | ( | ( | |||
| | | ||||
Net foreign exchange-goodwill | — | ( | ( | |||
Net foreign exchange-impairment loss | — | | | |||
Balance at December 31, 2024 | ||||||
Goodwill | | | | |||
Accumulated impairment loss | ( | ( | ( | |||
| | |
As of December 31, 2023 and 2024, the estimated fair value of legacy Huazhu exceeded over
8. ASSETS AND LIABILITIES HELD FOR SALE
In the fourth quarter of 2023, the Group committed to a plan to sell certain lease-and-owned hotels (the “disposal group”) included in legacy DH. In February 2024, the Group entered into a Share and Asset Purchase and Transfer Agreement with an unaffiliated third party, and the transaction is expected to be closed in mid-2024, subject to certain customary closing conditions. As of December 31, 2023, the related assets and liabilities were classified as held for sale on the Group’s consolidated balance sheet. As the estimated fair value of the disposal group exceeded its carrying value,
F-22
The total assets and liabilities of the disposal group that were classified as held for sale on the Group’s consolidated balance sheet as of December 31, 2023 and 2024, were as follows:
As of December 31, | ||||
| 2023 |
| 2024 | |
Assets held for sale: |
|
| ||
Cash and cash equivalents and restricted cash |
| | | |
Property and equipment, net |
| | | |
Operating lease right-of-use assets |
| | | |
Finance lease right-of-use assets |
| | | |
Other assets |
| | | |
Total |
| | | |
Liabilities held for sale: |
|
| ||
Accrued expenses and other current liabilities |
| | | |
Operating lease liabilities, current | | | ||
Operating lease liabilities, non-current |
| | | |
Finance lease liabilities |
| | | |
Other liabilities |
| | | |
Total |
| | | |
9.DEBT
The short-term and long-term debt as of December 31, 2023 and 2024 were as follows:
As of December 31, | ||||
| 2023 |
| 2024 | |
Short-term debt: |
|
|
|
|
Long-term bank borrowings, current portion |
| |
| |
Short-term bank borrowings |
| |
| |
Convertible senior notes, current portion |
| |
| — |
FF&E liability, current portion | | | ||
Total |
| |
| |
Long-term debt: |
|
| ||
Long-term bank borrowings, non-current portion |
| |
| |
Convertible senior notes, non-current portion |
| — |
| |
FF&E liability, non-current portion | | | ||
Others | | | ||
Total |
| |
| |
Bank borrowings
In August 2022, the Group entered into a long-term facility of EUR
F-23
In March 2024, the Group entered into a
Convertible Senior Notes due 2026
On May 12, 2020, the Company issued US$
Holders of the 2026 Notes have the option to convert their Notes at any time prior to the close of business on the second business day immediately preceding the maturity date. The 2026 Notes can be converted into the Company’s ADSs at an initial conversion rate of
The holders may require the Company to repurchase all or portion of the 2026 Notes for cash on May 1, 2024, or in the event of certain fundamental changes, at a repurchase price equal to
The Company accounted for the 2026 Notes as a single instrument. Issuance costs related to the 2026 Notes is recorded in consolidated balance sheet as a direct deduction from the principal amount of the 2026 Notes, and is amortized over the period from May 12, 2020, the date of issuance, to May 1, 2024, the first put date of the 2026 Notes, using the effective interest method.
During the year ended December 31, 2023, RMB
Debt Maturities
The contractual maturities of the Group’s debt as of December 31, 2024 were as follows:
Year Ending December 31, |
| Principal Amounts |
2025 |
| |
2026 |
| |
2027 |
| |
2028 |
| |
2029 | | |
Thereafter | | |
Total |
| |
F-24
10.ACCRUED EXPENSES AND OTHER CURRENT LIABILITIES
As of December 31, | ||||
| 2023 |
| 2024 | |
Payables to franchisees |
| |
| |
Other payables |
| |
| |
Accrued utilities and other accrued expenses |
| |
| |
Liabilities related to customer loyalty program |
| |
| |
Value-added tax, other tax and surcharge payables |
| |
| |
Advance from noncontrolling interest holders |
| |
| |
Total |
| |
| |
11.HOTEL OPERATING COSTS
Hotel operating costs include all direct costs incurred in the operation of the leased and owned hotels, manachised and franchised hotels and consist of the following:
Years Ended December 31, | ||||||
| 2022 |
| 2023 |
| 2024 | |
Rents |
| |
| |
| |
Utilities |
| |
| |
| |
Personnel costs |
| |
| |
| |
Depreciation and amortization |
| |
| |
| |
Consumable, food and beverage |
| |
| |
| |
Others |
| |
| |
| |
Total |
| |
| |
| |
12.SHARE-BASED COMPENSATION
In September 2009, the Group adopted the 2009 Share Incentive Plan which allows the Group to offer incentive awards to employees, officers, directors and consultants or advisors (the “Participants”). In March 2015, the Group increased the maximum number of incentive awards available under the 2009 Share Incentive Plan to
a.)Vest
b.)Vest over a period of in equal yearly installments;
As of December 31, 2024, the Group had granted a total of
F-25
Share options
In 2023, the Group granted
The weighted - average grant date fair value for options granted during the year ended December 31, 2023 was US$
The fair value of stock options was estimated using the following significant assumptions:
| 2023 |
| |
Suboptimal exercise factor |
| | |
Risk-free interest rate |
| | % |
Volatility |
| | % |
Dividend yield |
| | % |
Life of option |
|
The following table summarized the Group’s share option activity under the option plans:
|
|
| Weighted |
| ||||
Weighted | Average | Aggregate | ||||||
Number of | Average | Remaining | Intrinsic | |||||
Options | Exercise Price | Contractual Life | Value | |||||
| US$ |
| Years |
| US$’million | |||
Share options outstanding at January 1, 2024 |
| |
| |
|
| ||
Adjusted for performance conditions | ( | | ||||||
Share options outstanding at December 31, 2024 |
| |
| |
|
| | |
Share options vested or expected to vest at December 31, 2024 |
| |
| |
|
| | |
Share options exercisable at December 31, 2024 |
| — |
| — |
| — |
| — |
Given the actual number of share options that could be exercised is contingent on certain financial performance of the year when vesting commences, the share - based compensation expenses related to these options would be recognized when the financial performance is expected to be met. The Group didn’t record any compensation expenses relating to options awarded indexed to financial performance beyond the year ended December 31, 2024. The total share based compensation expenses relating to these options was RMB
As of December 31, 2024, there was RMB
Nonvested restricted stocks
The fair value of nonvested restricted stock with service conditions or performance conditions is based on the fair market value of the underlying ordinary shares on the date of grant.
F-26
In 2022, the Group granted
In 2023, the Group granted
The following table summarized the Group’s nonvested restricted stock activities in 2024.
Weighted Average | ||||
Number of | Grant Date | |||
| Restricted Stocks |
| Fair Value | |
| US$ | |||
Nonvested restricted stocks outstanding at January 1, 2024 |
| |
| |
Granted | | | ||
Forfeited | ( | | ||
Vested | ( | | ||
Adjusted for performance conditions | ( | | ||
Nonvested restricted stocks outstanding at December 31, 2024 | | |
As of December 31, 2024, there was RMB
The total fair value of nonvested restricted stocks vested in 2022, 2023 and 2024 was RMB
For the years ended December 31, 2022, 2023 and 2024, the Group recognized share-based compensation expenses of RMB
Years Ended December 31, | ||||||
| 2022 |
| 2023 |
| 2024 | |
Hotel operating costs | | | | |||
Selling and marketing expenses |
| |
| |
| |
General and administrative expenses |
| |
| |
| |
Total |
| |
| |
| |
F-27
13.EARNINGS (LOSSES) PER SHARE
The following table sets forth the computation of basic and diluted earnings (losses) per share for the years indicated:
Years Ended December 31, | ||||||
| 2022 |
| 2023 |
| 2024 | |
Net (loss) income attributable to ordinary shareholders — basic |
| ( |
| |
| |
Net (loss) income attributable to ordinary shareholders — diluted |
| ( |
| |
| |
Weighted average ordinary shares outstanding — basic |
| |
| |
| |
Incremental weighted-average ordinary shares from assumed exercise of share options and nonvested restricted stocks using the treasury stock method |
| — |
| |
| |
Dilutive effect of convertible senior notes |
| — |
| |
| |
Weighted average ordinary shares outstanding — diluted |
| |
| |
| |
Basic (losses) earnings per share |
| ( |
| |
| |
Diluted (losses) earnings per share |
| ( |
| |
| |
For the years ended December 31, 2022, 2023 and 2024, the Group had securities which could potentially dilute basic earnings per share in the future, but which were excluded from the computation of diluted earnings per share as their effects would have been anti-dilutive. Such outstanding securities consist of the following at non-weighted basis:
As of December 31, | ||||||
| 2022 |
| 2023 |
| 2024 | |
Outstanding employee options and nonvested restricted stocks | | | | |||
Shares of convertible senior notes | | — | — | |||
Total |
| |
| |
| |
In accordance with ASC Topic 470-20, although legally issued, the loaned ADSs in connection with the “2022 Notes” are not considered outstanding, and then excluded from basic and diluted earnings per share unless default of the ADS lending arrangement occurs, at which time the Loaned ADSs would be included in the basic and diluted earnings per share calculation.
All these Loaned ADSs had been returned to the Company with the maturity of 2022 Notes on November 1, 2022 and was accounted for as an increase to the treasury shares.
14. SEGMENT
The Group’s chief operating decision maker (“CODM”) has been identified as the chief executive officer. The Group has
F-28
The following table provides a summary of the Group’s operating segment results and reconciliation of Adjusted EBITDA to net (loss) income attributable to H World Group Limited for the years ended December 31, 2022, 2023 and 2024.
Years Ended December 31, | ||||||||||||||||||||||||
2022 | 2023 | 2024 | ||||||||||||||||||||||
Legacy | Legacy | Legacy | Legacy | Legacy | Legacy | |||||||||||||||||||
| Huazhu |
| DH |
| Elimination |
| Total |
| Huazhu |
| DH |
| Elimination |
| Total |
| Huazhu |
| DH |
| Elimination |
| Total | |
Leased and owned hotels | | | — | | | | ( | | | | — | | ||||||||||||
Manachised and franchised hotels | | | ( | | | | ( | | | | ( | | ||||||||||||
Others | | | ( | | | | ( | | | | ( | | ||||||||||||
Total revenues |
| |
| |
| ( | |
| |
| |
| ( | |
| |
| |
| ( | | |||
Adjusted hotel operating costs |
| ( |
| ( | — | — |
| ( |
| ( |
| — | — |
| ( |
| ( |
| — | — | ||||
Adjusted selling and marketing expenses |
| ( |
| ( | — | — |
| ( |
| ( |
| — | — |
| ( |
| ( |
| — | — | ||||
Adjusted general and administrative expenses | ( | ( | — | — | ( | ( | — | — | ( | ( | — | — | ||||||||||||
Other segment items (primarily include other operating income, net) | | | — | — | | | — | — | | | — | — | ||||||||||||
Adjusted EBITDA |
| | ( | ( | | | | ( | |
| | ( | ( | | ||||||||||
Interest income |
| — |
| — | — | |
| — |
| — |
| — | |
| — |
| — | — | | |||||
Interest expense |
| — |
| — | — | ( |
| — |
| — |
| — | ( |
| — |
| — | — | ( | |||||
Income tax expense |
| — |
| — | — | ( |
| — |
| — |
| — | ( |
| — |
| — | — | ( | |||||
Depreciation and amortization |
| — |
| — | — | ( |
| — |
| — |
| — | ( |
| — |
| — | — | ( | |||||
Share-based compensation |
| — | — |
| — | ( |
| — |
| — | — | ( |
| — |
| — | — | ( | ||||||
(Loss) gain from fair value changes of equity securities | — | — | — | ( | — | — | — | | — | — | — | ( | ||||||||||||
Foreign exchange gain (loss), net | — | — | — | ( | — | — | — | | — | — | — | ( | ||||||||||||
Gain (loss) on disposal of investments | — | — | — | | — | — | — | | — | — | — | ( | ||||||||||||
Net (loss) income attributable to H World Group Limited |
| — | — | — | ( | — | — | — | | — | — | — | | |||||||||||
The following tables represent revenues and property and equipment, net, intangible assets, net, right-of-use assets, land use rights, net and goodwill by geographical region.
Revenues:
Years Ended December 31, | ||||||
| 2022 |
| 2023 |
| 2024 | |
China |
| | |
| | |
Germany |
| | |
| | |
All others |
| | |
| | |
Total |
| | |
| | |
Property and equipment, net, intangible assets, net, right - of - use assets, land use rights, net and goodwill:
As of December 31, | ||||
| 2023 |
| 2024 | |
China |
| |
| |
Germany |
| |
| |
All others |
| |
| |
Total |
| |
| |
Other than China and Germany, there were no countries that individually represented more than 10% of the total revenue for the years ended December 31, 2022, 2023 and 2024.
15.CASH DIVIDEND
On
On
F-29
On
On
16.LEASES
The Group’s leases mainly related to buildings and the rights to use the land. The total expense related to short-term leases was insignificant for the years ended December 31, 2022, 2023 and 2024, and sublease income of the Group which was recognized in revenues in the consolidated statements of comprehensive income was RMB
A summary of supplemental information related to operating leases in 2023 and 2024 is as follows:
| Years Ended December 31, |
| |||
2023 |
| 2024 | |||
Lease cost: |
|
| |||
Operating fixed lease cost |
| | | ||
Finance lease cost | |||||
— Amortization of ROU assets | | | |||
— Interest on lease liabilities | | | |||
Operating variable lease cost |
| | | ||
Total lease cost |
| | | ||
Other information: |
| ||||
Weighted average remaining lease term |
| ||||
Operating leases | |||||
Finance leases | |||||
Weighted average discount rate | |||||
Operating leases | | % | | % | |
Finance leases |
| | % | | % |
As of December 31, 2024, the maturities of lease liabilities, excluding lease liabilities classified in liabilities held for sale (Note 8), in accordance with ASC 842 in each of the next five years and thereafter are as follows:
Total Operating | Total Finance | |||
Year Ending December 31, |
| Leases |
| Leases |
2025 |
| |
| |
2026 |
| | | |
2027 |
| | | |
2028 |
| | | |
2029 |
| | | |
Thereafter |
| | | |
Total minimum lease payments |
| | | |
Less: amount representing interest |
| | | |
Present value of minimum lease payments |
| | |
F-30
As of December 31, 2024, the Group has entered
As of December 31, 2023, the maturities of lease liabilities, excluding lease liabilities classified in liabilities held for sale (Note 8), in accordance with ASC 842 in each of the next five years and thereafter were as follows:
| Total Operating | Total Finance | ||
Year Ending December 31, |
| Leases |
| Leases |
2024 |
| | | |
2025 |
| | | |
2026 |
| | | |
2027 |
| | | |
2028 |
| | | |
Thereafter |
| | | |
Total minimum lease payments | | | ||
Less: amount representing interest | | | ||
Present value of minimum lease payments |
| | |
Supplemental cash flow information related to leases for the years ended December 31, 2023 and 2024 are as follows:
| Years Ended December, 31 | |||
2023 |
| 2024 | ||
Cash paid for amounts included in the measurement of operating lease liabilities | | | ||
Cash paid for amounts included in the measurement of finance lease liabilities | | | ||
Non-cash right-of-use assets obtained in exchange for operating lease liabilities |
| |
| |
Non-cash right-of-use assets obtained in exchange for finance lease liabilities, net of reassessment of finance lease payments |
| |
| |
17.INCOME TAXES
The Group is subject to different income tax rates in various countries and jurisdictions under laws and relevant interpretations depending on the place of formation.
F-31
Under the Law of the People’s Republic of China on Enterprise Income Tax (“EIT Law”), which was effective from January 1, 2008, domestically-owned enterprises and foreign-invested enterprises are subject to a uniform tax rate of
Under the current laws of Germany, companies are subject to income tax at a standard rate of
(Loss) income before income taxes consists of:
Years Ended December 31, | ||||||
| 2022 |
| 2023 |
| 2024 | |
PRC including Hong Kong and Taiwan | ( | | | |||
Germany |
| ( |
| ( |
| ( |
Other |
| ( |
| ( |
| |
Total |
| ( |
| |
| |
Income tax expense (benefit) is comprised of the following:
Years Ended December 31, | ||||||
| 2022 |
| 2023 |
| 2024 | |
Current Tax |
| |
| |
| |
Deferred Tax |
| ( |
| |
| |
Total |
| |
| |
| |
A reconciliation between the effective income tax rate and the PRC statutory income tax rate is as follows:
Years Ended December 31, | |||||||
| 2022 |
| 2023 |
| 2024 | ||
PRC statutory tax rate |
| | % | | % | | % |
Tax effect of non-deductible expenses and non-taxable income in determining taxable profit |
| ( | % | | % | | % |
Effect of different tax rate of group entities operating in other jurisdictions |
| ( | % | ( | % | ( | % |
Effect of change in valuation allowance |
| ( | % | ( | % | | % |
Effect of tax holiday |
| | % | ( | % | ( | % |
Effect of cash dividends |
| ( | % | | % | | % |
Effective tax rate |
| ( | % | | % | | % |
F-32
The aggregate amount and per share effect of the tax holidays are as follows:
Years Ended December 31, | ||||||
| 2022 |
| 2023 |
| 2024 | |
Aggregate amount |
| |
| |
| |
Per share effect—basic |
| |
| |
| |
Per share effect—diluted |
| |
| |
| |
The principal components of the Group’s deferred income tax assets and liabilities as of December 31, 2023 and 2024 are as follows:
As of December 31, | ||||
| 2023 |
| 2024 | |
Deferred tax assets: |
|
|
|
|
Net loss carryforward |
| |
| |
Deferred revenue |
| |
| |
Long-term assets |
| |
| |
Bad debt provision |
| |
| |
Accrued payroll |
| ( |
| |
Other accrued expenses |
| |
| ( |
Others |
| |
| |
Valuation allowance |
| ( |
| ( |
Total deferred tax assets, net of valuation allowance |
| |
| |
Deferred tax liabilities: |
|
| ||
Fair value adjustment for building, land use rights and identified intangible assets due to acquisition |
| |
| |
Others |
| |
| |
Withholding tax | — | | ||
Total deferred tax liabilities | |
| | |
Net deferred tax assets | | | ||
Analysis as: | ||||
Deferred tax assets | | | ||
Deferred tax liabilities | | | ||
Net deferred tax assets |
| | | |
Deferred tax assets and liabilities have been offset where the Group has a legally enforceable right to do so, and intends to settle on a net basis.
The Group considers positive and negative evidence to determine whether some portion or all of the deferred tax assets will more likely than not be realized. This assessment considers, among other matters, the nature, frequency and severity of recent losses, forecasts of future profitability, the duration of statutory carryforward periods, the Group’s experience with tax attributes expiring unused and tax planning alternatives. Valuation allowances have been established for deferred tax assets based on a more likely than not threshold. The Group’s ability to realize deferred tax assets depends on its ability to generate sufficient taxable income within the carryforward periods provided for in the tax law. Movement of the valuation allowance is as follows:
Years Ended December 31, | ||||||
| 2022 |
| 2023 |
| 2024 | |
Balance at the beginning of the year | ( | ( | ( | |||
Provided |
| ( |
| ( |
| ( |
Reversed |
| |
| |
| |
Written off |
| |
| |
| |
Balance at the end of the year |
| ( |
| ( |
| ( |
As of December 31, 2024, the Group’s PRC subsidiaries had tax loss carryforwards of RMB
F-33
The Group determines whether or not a tax position is “more-likely-than-not” of being sustained upon audit based solely on the technical merits of the position. At December 31, 2023 and 2024, the Group had recorded liabilities for uncertain tax benefit of approximately RMB
Years Ended December 31, | ||||||
| 2022 |
| 2023 |
| 2024 | |
Balance at the beginning of the year |
| |
| |
| |
Addition for tax positions |
| |
| |
| |
Balance at the end of the year |
| |
| |
| |
In accordance with the EIT Law, dividends, which arise from profits of foreign invested enterprises (“FIEs”) earned after January 1, 2008, are subject to a
In 2024, the Group distributed dividends totaling RMB
According to the PRC Tax Administration and Collection Law, the statute of limitations is
According to the German General Fiscal Code, the statute of limitations for the assessment and collection of taxes is four years. The four-year period usually starts at the end of the year in which the tax return is filed. If no tax return is filed, the statute of limitations starts with the end of the third year following the year in which the tax arose. Extended limitations of
The Organisation for Economic Co-operation and Development (OECD) developed a Global Anti-Base Erosion Rules (Pillar Two) to ensure a
F-34
On 1 January 2025, Singapore’s Multinational Enterprise Top - up Tax Act came into effect. Hong Kong, China, gazetted the Inland Revenue (Amendment) (Minimum Tax for Multinational Enterprise Groups) Bill 2024 on 27 December 2024, which will come into operation for financial years commencing on or after 1 January 2025.
Some other major jurisdictions have either enacted certain parts of the Pillar Two rules or begun the process of enacting such rules, with varying effective dates.
Based on current enacted legislation effective in 2025, group’s structure and assessment, the Group does not expect Pillar Two to have a material impact on the effective tax rate, consolidation results of operation, financial position, and cash flows in near term. The Group will continue to closely monitor Pillar Two global implementation process and executive the assessment.
18.EMPLOYEE BENEFIT PLANS
a. Defined Benefit Plans
The Group maintains a German pension plan after the completion of the acquisition of DH.
As of December 31, 2023 and 2024, accumulated benefit obligation net of plan assets recognized in the consolidated balance sheets consist of the following:
| As of December 31, | |||
2023 |
| 2024 | ||
Salary and welfare payables |
| | | |
Retirement benefit obligation |
| | | |
Liability in the balance sheet |
| | | |
b. Defined Contribution Plans
Full time employees of the Group in the PRC participate in a government-mandated defined contribution plan pursuant to which certain pension benefits, medical care, unemployment insurance, employee housing fund and other welfare benefits are provided to employees. PRC labor regulations require the Group to accrue for these benefits based on a certain percentage of the employees’ salaries. The total contribution for such employee benefits were RMB
Furthermore, the Group pays contribution to governmental and private pension insurance organizations based on legal regulations in some countries out of China. The contributions are recognized as expense and amount RMB
19.RESTRICTED NET ASSETS
Pursuant to laws applicable to entities incorporated in the PRC, our subsidiaries in the PRC must make appropriations from after-tax profit to non-distributable reserve funds. In particular, subject to certain cumulative limits, the statutory reserve fund requires an annual appropriation of
20.RELATED PARTY TRANSACTIONS AND BALANCES
Parties are considered to be related if one party has the ability, directly or indirectly, to control the other party or exercise significant influence over the other party in making financial and operational decisions. Parties are also considered to be related if they are subject to common control or common significant influence. Related parties may be individuals or corporate entities.
F-35
The following entities are considered to be related parties to the Group. The related parties mainly act as service providers or service recipients to the Group. The Group is not obligated to provide any type of financial support to these related parties.
Related Party |
| Nature of the Party |
| Relationship with the Group |
Trip.com Group Limited (“Trip.com”) |
| Online travel services provider |
| Mr. Qi Ji is a director; Shareholder of the Group |
Sheen Star Group Limited (“Sheen Star”) |
| Investment holding company |
| Equity method investee of the Group, controlled by Mr. Qi Ji |
China Cjia Group Limited (“Cjia Group”) |
| Apartment Management Group |
| Equity method investee of the Group |
Shanghai Zhuchuang Enterprise Management Co., Ltd. (“Zhuchuang”) |
| Staged office space company |
| Equity method investee of the Group |
Shanghai Lianquan Hotel Management Co., Ltd. (“Lianquan”) |
| Hotel management company |
| Equity method investee of the Group |
Huamai (Guangzhou) Hotel Management Co., Ltd. (“Huamai”) | Hotel management company | Equity method investee of the Group | ||
Azure Hospitality Fund I Limited Partnership (LLP) (“Azure”) | Fund | Equity method investee of the Group |
(a) Related party balances
Amounts due from related parties consist of the following:
As of December 31, | ||||
| 2023 |
| 2024 | |
Trip.com |
| |
| |
Lianquan |
| |
| |
Huamai | | | ||
Cjia Group |
| |
| |
Zhuchuang |
| |
| |
Others |
| |
| |
Allowance for expected credit losses | ( | ( | ||
Total |
| |
| |
Amounts due to related parties consist of the following:
As of December 31, | ||||
| 2023 |
| 2024 | |
Trip.com | | | ||
Cjia Group | | | ||
Others | | | ||
Total | | | ||
F-36
(b) Related party transactions
During the years ended December 31, 2022, 2023 and 2024, significant related party transactions were as follows:
Years Ended December 31, | ||||||
| 2022 |
| 2023 |
| 2024 | |
Commission expenses to Trip.com | |
| |
| | |
Lease expenses to Trip.com | |
| |
| | |
Lease expenses to Cjia Group | | | | |||
Goods sold and service provided to Cjia Group | | |
| | ||
Service fee from Trip.com | | | | |||
Service fee from Sheen Star | | | — | |||
Service fee from Azure | | | | |||
Sublease income from Lianquan | | | | |||
Sublease income from Cjia Group | | | | |||
Interest income from Sheen Star | — | | — | |||
21. | COMMITMENTS AND CONTINGENCIES |
(a) Commitments
As of December 31, 2024, the Group’s commitments related to leasehold improvements and installation of equipment for hotel operations was RMB
(b) Contingencies
The Group is subject to periodic legal or administrative proceedings in the ordinary course of the Group’s business, including lease contract terminations and disputes, management agreement disputes and other disputes. The Group does not believe that any currently pending legal or administrative proceeding to which the Group is a party will have a material adverse effect on the financial statements. As of December 31, 2024, the accrued contingent liability was RMB
F-37
ADDITIONAL FINANCIAL INFORMATION — FINANCIAL STATEMENTS SCHEDULE I
H WORLD GROUP LIMITED
FINANCIAL INFORMATION FOR PARENT COMPANY
CONDENSED BALANCE SHEETS
(Renminbi in millions, except share and per share data, unless otherwise stated)
As of December 31, | ||||||
| 2023 |
| 2024 |
| 2024 | |
US$’ in millions | ||||||
(Note 2) | ||||||
Assets | ||||||
Current assets: | ||||||
Cash and cash equivalents |
| |
| |
| |
Short-term investments |
| |
| |
| |
Other current assets |
| |
| |
| |
Total current assets |
| |
| |
| |
Investment in and amount due from subsidiaries |
| |
| |
| |
Total assets |
| |
| |
| |
Liabilities and equity | ||||||
Current liabilities: | ||||||
Short-term debt |
| |
| — |
| — |
Dividends payable |
| |
| |
| |
Amount due to subsidiaries |
| |
| |
| |
Accrued expenses and other current liabilities |
| |
| |
| |
Total current liabilities |
| |
| |
| |
Long-term debt |
| |
| |
| |
Total liabilities |
| |
| |
| |
Equity: | ||||||
Ordinary shares (US$ |
| |
| |
| |
Treasury shares ( |
| ( |
| ( |
| ( |
Additional paid-in capital |
| |
| |
| |
Retained earnings |
| |
| |
| |
Accumulated other comprehensive income |
| |
| |
| |
Total equity |
| |
| |
| |
Total liabilities and equity |
| |
| |
| |
F-38
ADDITIONAL FINANCIAL INFORMATION — FINANCIAL STATEMENTS SCHEDULE I
H WORLD GROUP LIMITED
FINANCIAL INFORMATION FOR PARENT COMPANY
CONDENSED STATEMENTS OF COMPREHENSIVE INCOME
(Renminbi in millions, unless otherwise stated)
Years Ended December 31, | ||||||||
| 2022 |
| 2023 |
| 2024 |
| 2024 | |
US$’ in millions | ||||||||
(Note 2) | ||||||||
Operating costs and expenses: | ||||||||
General and administrative expenses |
| |
| |
| |
| |
Total operating costs and expenses |
| |
| |
| |
| |
Loss from operations |
| ( |
| ( |
| ( |
| ( |
Interest income |
| |
| |
| |
| |
Interest expense |
| |
| |
| |
| |
Foreign exchange loss |
| ( |
| ( |
| ( |
| ( |
Other income, net |
| |
| |
| |
| |
(Loss) gain from fair value changes of equity securities, net |
| ( |
| ( |
| |
| |
(Loss) income in investment in subsidiaries |
| ( |
| |
| |
| |
Net (loss) income attributable to H World Group Limited |
| ( |
| |
| |
| |
Other comprehensive (loss) income, net of tax |
| |
| |
| ( |
| ( |
Comprehensive (loss) income |
| ( |
| |
| |
| |
F-39
ADDITIONAL FINANCIAL INFORMATION — FINANCIAL STATEMENTS SCHEDULE I
H WORLD GROUP LIMITED
FINANCIAL INFORMATION FOR PARENT COMPANY
CONDENSED STATEMENTS OF CASH FLOWS
(Renminbi in millions, unless otherwise stated)
Years Ended December 31, | ||||||||
| 2022 |
| 2023 |
| 2024 |
| 2024 | |
| US$’ in millions | |||||||
(Note 2) | ||||||||
Net cash provided by (used in) operating activities |
| ( |
| ( |
| |
| |
Investing activities: | ||||||||
Loans to subsidiaries |
| ( |
| ( |
| ( |
| ( |
Repayment of loans by subsidiaries |
| |
| |
| |
| |
Purchase of investments |
| — |
| ( |
| ( |
| ( |
Proceeds from maturity/sale of investments |
| — |
| |
| |
| |
Dividends received | — | — | | | ||||
Net cash (used in) provided by investing activities |
| |
| |
| |
| |
Financing activities: | ||||||||
Proceeds from issuance of ordinary shares in Hong Kong public offering | — | | — | — | ||||
Proceeds from termination of Capped Call | | — | — | — | ||||
Payment of ordinary share issuance costs | ( | ( | — | — | ||||
Payment of repurchases of ordinary shares | ( | ( | ( | ( | ||||
Loans from subsidiaries | | | | | ||||
Repayment of loans from subsidiaries | — | ( | ( | ( | ||||
Proceeds from short-term bank borrowings |
| |
| — |
| — |
| — |
Repayment of short-term bank borrowings |
| — | ( | — | — | |||
Repayment of convertible senior notes | ( | ( | — | — | ||||
Dividends paid |
| ( |
| — |
| ( |
| ( |
Purchase of prepaid put option | — | — | ( | ( | ||||
Net cash provided by (used in) financing activities |
| ( |
| |
| ( |
| ( |
Effect of exchange rate changes on cash and cash equivalents |
| |
| |
| ( |
| ( |
Net (decrease) increase in cash and cash equivalents |
| |
| |
| ( |
| ( |
Cash, cash equivalents at the beginning of the year |
| |
| |
| |
| |
Cash, cash equivalents at the end of the year |
| |
| |
| |
| |
The accompanying notes are an integral part of these consolidated financial statements
F-40
ADDITIONAL FINANCIAL INFORMATION — FINANCIAL STATEMENTS SCHEDULE I
H WORLD GROUP LIMITED
FINANCIAL INFORMATION FOR PARENT COMPANY
Note to Schedule I
Schedule I has been provided pursuant to the requirements of Rule 12-04(a) and 5-04-(c) of Regulation S-X, which require condensed financial information as to the financial position, change in financial position and results of operations of a parent company as of the same dates and for the same periods for which audited consolidated financial statements have been presented when the restricted net assets of consolidated subsidiaries exceed 25 percent of consolidated net assets as of the end of the most recently completed fiscal year.
The condensed financial information has been prepared using the same accounting policies as set out in the accompanying consolidated financial statements except that the equity method has been used to account for investments in its subsidiaries. Such investments in subsidiaries are presented on the balance sheets as investment in subsidiaries and the profit of the subsidiaries is presented as income in investment in subsidiaries.
Certain information and footnote disclosures normally included in financial statements prepared in accordance with accounting principles generally accepted in the United States of America have been condensed or omitted. The footnote disclosures contain supplemental information relating to the operations of the Company and, as such, these statements should be read in conjunction with the notes to the accompanying consolidated financial statements.
As of December 31, 2024, there are no material contingencies, mandatory dividend, and significant provision of long-term obligation or guarantee of the Company, except for those which have separately disclosed in the consolidated financial statements.
F-41
ADDITION INFORMATION — FINANCIAL STATEMENTS SCHEDULE II
H WORLD GROUP LIMITED
This financial information has been prepared in conformity with accounting principles generally accepted in the United States.
VALUATION AND QUALIFYING ACCOUNTS
| Balance at |
| Charge to |
|
| |||
Beginning of | Costs and | Balance at | ||||||
Year | Expenses | Write off | End of Year | |||||
(Renminbi in millions) | ||||||||
Allowance for accounts receivable, loan receivables, assets held for sale, and other financial assets: | ||||||||
2022 |
| |
| |
| ( |
| |
2023 |
| | | ( | | |||
2024 | | | ( | | ||||
******
F-42