UNITED STATES
SECURITIES AND EXCHANGE COMMISSION
WASHINGTON, D.C. 20549
FORM
(Mark One)
REGISTRATION STATEMENT PURSUANT TO SECTION 12(b) OR 12(g) OF THE SECURITIES EXCHANGE ACT OF 1934 | |
|
|
OR | |
|
|
ANNUAL REPORT PURSUANT TO SECTION 13 OR 15(d) OF THE SECURITIES EXCHANGE ACT OF 1934 | |
|
|
OR | |
|
|
TRANSITION REPORT PURSUANT TO SECTION 13 OR 15(d) OF THE SECURITIES EXCHANGE ACT OF 1934 | |
|
|
OR | |
|
|
SHELL COMPANY REPORT PURSUANT TO SECTION 13 OR 15(d) OF THE SECURITIES EXCHANGE ACT OF 1934. | |
For the transition period from to
Commission file number
(Exact name of Registrant as specified in its charter) |
|
(Jurisdiction of incorporation or organization) |
|
People’s Republic of |
(Address of principal executive offices) |
|
Contact Person: Chief Financial Officer + People’s Republic of |
* (Name, Telephone, E-mail and/or Facsimile number and Address of Company Contact Person) |
Securities registered or to be registered pursuant to Section 12(b) of the Act:
Title of each class |
| Trading Symbol(s) |
| Name of each exchange on which registered |
| 9698 | The Stock Exchange of Hong Kong | ||
|
|
* Not for trading, but only in connection with the registration of American Depositary Shares representing such Class A ordinary shares pursuant to the requirements of the Securities and Exchange Commission.
Securities registered or to be registered pursuant to Section 12(g) of the Act:
None |
Securities for which there is a reporting obligation pursuant to Section 15(d) of the Act:
None |
Indicate the number of outstanding shares of each of the issuer’s classes of capital or common stock as of the close of the period covered by the annual report.
Title of class |
| Number of shares outstanding |
Class A ordinary shares were outstanding as of December 31, 2020 | ||
Class B ordinary shares were outstanding as of December 31, 2020 |
Indicate by check mark if the registrant is a well-known seasoned issuer, as defined in Rule 405 of the Securities Act.
⌧
If this report is an annual or transition report, indicate by check mark if the registrant is not required to file reports pursuant to Section 13 or 15(d) of the Securities Exchange Act of 1934.
☐ Yes ⌧
Note — Checking the box above will not relieve any registrant required to file reports pursuant to Section 13 or 15(d) of the Securities Exchange Act of 1934 from their obligations under those Sections.
Indicate by check mark whether the registrant (1) has filed all reports required to be filed by Section 13 or 15(d) of the Securities Exchange Act of 1934 during the preceding 12 months (or for such shorter period that the registrant was required to file such reports), and (2) has been subject to such filing requirements for the past 90 days.
⌧
Indicate by check mark whether the registrant has submitted electronically every Interactive Data File required to be submitted pursuant to Rule 405 of Regulation S-T (§ 232.405 of this chapter) during the preceding 12 months (or for such shorter period that the registrant was required to submit such files).
⌧
Indicate by check mark whether the registrant is a large accelerated filer, an accelerated filer, a non-accelerated filer, or an emerging growth company. See the definitions of “large accelerated filer,” “accelerated filer,” and “emerging growth company” in Rule 12b-2 of the Exchange Act.
| Accelerated filer ☐ | Non-accelerated filer ☐ | Emerging growth company ☐ |
If an emerging growth company that prepares its financial statements in accordance with U.S. GAAP, indicate by check mark if the registrant has elected not to use the extended transition period for complying with any new or revised financial accounting standards† provided pursuant to Section 13(a) of the Exchange Act.
† The term “new or revised financial accounting standard” refers to any update issued by the Financial Accounting Standards Board to its Accounting Standards Codification after April 5, 2012.
Indicate by check mark whether the registrant has filed a report on and attestation to its management’s assessment of the effectiveness of its internal control over financial reporting under Section 404(b) of the Sarbanes-Oxley Act (15 U.S.C. 7262(b)) by the registered public accounting firm that prepared or issued its audit report. ⌧
Indicate by check mark which basis of accounting the registrant has used to prepare the financial statements included in this filing:
International Financial Reporting Standards as issued | Other ☐ |
If “Other” has been checked in response to the previous question, indicate by check mark which financial statement item the registrant has elected to follow.
☐ Item 17 ☐ Item 18
If this is an annual report, indicate by check mark whether the registrant is a shell company (as defined in Rule 12b-2 of the Exchange Act).
(APPLICABLE ONLY TO ISSUERS INVOLVED IN BANKRUPTCY PROCEEDINGS DURING THE PAST FIVE YEARS)
Indicate by check mark whether the registrant has filed all documents and reports required to be filed by Section 12, 13 or 15(d) of the Securities Exchange Act of 1934 subsequent to the distribution of securities under a plan confirmed by a court.
☐ Yes ☐ No
GDS HOLDINGS LIMITED
FORM 20-F ANNUAL REPORT
FISCAL YEAR ENDED DECEMBER 31, 2020
6 | |||
6 | |||
6 | |||
6 | |||
74 | |||
131 | |||
131 | |||
162 | |||
180 | |||
184 | |||
185 | |||
186 | |||
193 | |||
194 | |||
198 | |||
198 | |||
MATERIAL MODIFICATIONS TO THE RIGHTS OF SECURITY HOLDERS AND USE OF PROCEEDS | 198 | ||
200 | |||
201 | |||
201 | |||
201 | |||
201 | |||
PURCHASE OF EQUITY SECURITIES BY THE ISSUER AND AFFILIATED PURCHASERS | 202 | ||
202 | |||
202 | |||
204 | |||
204 | |||
204 | |||
204 | |||
205 |
i
Conventions That Apply to This Annual Report on Form 20-F
Unless we indicate otherwise, references in this annual report on Form 20-F to:
| ● | “2019 PRC Foreign Investment Law” are to the PRC Foreign Investment Law promulgated by the National People’s Congress in March 2019, which became effective on January 1, 2020; |
| ● | “ADSs” are to our American depositary shares, each of which represents eight Class A ordinary shares, and “ADRs” are to the American depositary receipts that evidence our ADSs; |
| ● | “area committed” are to that part of our area in service which is committed to customers pursuant to customer agreements remaining in effect; |
| ● | “area held for future development” are to the estimated net floor area that we have secured for potential future development by different means, including greenfield and brownfield land which we have acquired or which we expect to acquire pursuant to binding framework agreements with local governments, building shells which we have purpose-built on land which we own, and existing buildings for which we have entered into agreements in connection with their acquisition or lease with the intention of converting or redeveloping into data centers, but which are not actively under construction; |
| ● | “area in service” are to the entire net floor area of data centers (or phases of data centers) which are ready for service; |
| ● | “area pre-committed” are to that part of our area under construction which is pre-committed to customers pursuant to customer agreements remaining in effect; |
| ● | “area under construction” are to the entire net floor area of data centers (or phases of data centers) which are actively under construction and have not yet reached the stage of being ready for service; |
| ● | “area utilized” are to that part of our area in service that is committed to customers and revenue generating pursuant to the terms of customer agreements remaining in effect; |
| ● | “Articles” or “Articles of Association” are to our Articles of Association (as amended from time to time), adopted on October 18, 2016 and effective on November 7, 2016; |
| ● | “build-operate-transfer data centers” or “B-O-T data centers” are to data centers that we undertake to build and operate for specific customers for their exclusive use, and transfer to such customers at the end of the contract period; |
| ● | “B-O-T joint venture data centers” are to B-O-T data centers in which we intend to sell an equity interest to our joint venture partner, GIC; |
| ● | “carrier-neutral” or “cloud-neutral” are to data centers that are not owned, operated, or tied to any one network or cloud service provider, respectively; |
| ● | “CBIRC” are to the China Banking and Insurance Regulatory Commission; |
| ● | “CCASS” are to the Central Clearing and Settlement System established and operated by Hong Kong Securities Clearing Company Limited, a wholly-owned subsidiary of Hong Kong Exchanges and Clearing Limited; |
| ● | “China” and the “PRC” are to the People’s Republic of China, excluding, for the purposes of this annual report only, Taiwan, the Hong Kong and the Macao; |
| ● | “Circular 82” are to the Notice Regarding the Determination of Chinese-controlled Offshore-Incorporated Enterprises as PRC Tax Resident Enterprises on the basis of de facto management bodies, issued on April 22, 2009 and further amended on December 29, 2017; |
1
| ● | “Class A ordinary shares” are to Class A ordinary shares in the share capital of our company with a par value of US$0.00005 each, conferring a holder of a Class A ordinary share to one vote per share on any resolution tabled at our general meeting; |
| ● | “Class B ordinary shares” are to Class B ordinary shares in the share capital of our company with a par value of US$0.00005 each, conferring weighted voting rights in our company such that a holder of a Class B ordinary share is entitled to 20 votes per share on resolutions tabled at our general meeting for (i) the election or removal of a simple majority, or six, of our directors; and (ii) any change to our Articles of Association that would adversely affect the rights of Class B shareholders, and which are convertible into Class A ordinary shares, and will automatically convert into Class A ordinary shares under certain circumstances; |
| ● | “commitment rate” are to the ratio of area committed to area in service; |
| ● | “Companies (WUMP) Ordinance” are to the Companies (Winding Up and Miscellaneous Provisions) Ordinance (Chapter 32 of the Laws of Hong Kong), as amended or supplemented from time to time; |
| ● | “Controlling Shareholders” are to Mr. Huang and STT GDC, unless the context otherwise requires; such term has the meaning ascribed to it under the Hong Kong Listing Rules; |
| ● | “CSRC” are to the China Securities Regulatory Commission; |
| ● | “Data Center Operation Management Platform” are to the platform we developed and operate which provides real-time information on many aspects of data center operating performance; |
| ● | “DTC” are to The Depository Trust Company, the central book-entry clearing and settlement system for equity securities in the United States and the clearance system for our ADSs; |
| ● | “Entity List” are to the list maintained by the United States or U.S. Department of Commerce identifying foreign entities believed to be involved, or pose a significant risk of being or becoming involved, in activities contrary to the national security or foreign policy interests of the United States and which are prohibited from acquiring some or all items subject to the U.S. Export Administration Regulations (“EAR”); |
| ● | “foreign private issuer” are to such term as defined in Rule 3b-4 under the U.S. Exchange Act; |
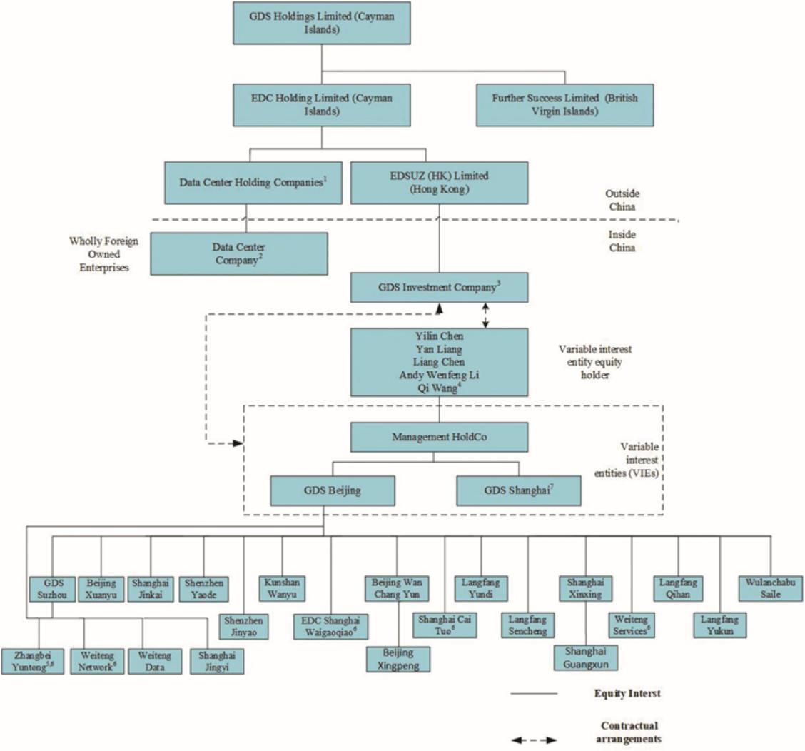
| ● | “GDS Beijing” are to Beijing Wanguo Chang’an Science and Technology Co., Ltd., a limited liability company established in the PRC on May 30, 2006 and a wholly-owned subsidiary of Management HoldCo; |
| ● | “GDS Holdings,” “company,” “our company,” “we,” “our” or “us” are to GDS Holdings Limited, a company incorporated in the Cayman Islands with limited liability on December 1, 2006 and, where the context requires, its consolidated subsidiaries and its consolidated affiliated entities, including its variable interest entities and their subsidiaries, from time to time; |
| ● | “GDS Investment Company” are to GDS (Shanghai) Investment Co., Ltd. (formerly known as Shanghai Free Trade Zone GDS Management Co., Ltd.), a limited liability company established in the PRC on December 30, 2015 and our wholly-owned indirect subsidiary; |
| ● | “GDS Shanghai” are to Shanghai Shu’an Data Services Co., Ltd., a limited liability company established in the PRC on May 4, 2011 and a wholly-owned subsidiary of Management HoldCo; |
| ● | “GDS Suzhou” are to Global Data Solutions Co., Ltd., a limited liability company established in the PRC on September 30, 2000 and a wholly-owned subsidiary of GDS Beijing; |
| ● | “GIC” are to GIC Private Limited, Singapore’s sovereign wealth fund; |
2
| ● | “gross floor area” are either to the total internal area of buildings which we own, or to the total area under lease with respect to buildings which we lease; |
| ● | “Group,” “our Group,” “the Group,” “we,” “us,” or “our” are to our company and our subsidiaries (including the variable interest entities) from time to time; |
| ● | “HK$,” “Hong Kong dollars” or “HK dollars” are to Hong Kong dollars, the lawful currency of Hong Kong; |
| ● | “Hong Kong” or “HK” are to the Hong Kong of the PRC; |
| ● | “Hong Kong Listing Rules” are to the Rules Governing the Listing of Securities on The Stock Exchange of Hong Kong Limited, as amended or supplemented from time to time; |
| ● | “Hong Kong Share Registrar” are to Computershare Hong Kong Investor Services Limited; |
| ● | “Hong Kong Stock Exchange” are to The Stock Exchange of Hong Kong Limited; |
| ● | “IDC(s)” are to internet data center(s); |
| ● | “M&A Rules” are to the Rules on the Merger and Acquisition of Domestic Enterprises by Foreign Investors jointly issued by MOFCOM, SASAC, STA, CSRC, SAIC and SAFE on August 8, 2006, effective on September 8, 2006 and further amended on June 22, 2009 by MOFCOM; |
| ● | “Macau” are to the Macau of the PRC; |
| ● | “Management HoldCo” are to Shanghai Xinwan Enterprise Management Co., Ltd., a limited liability company established in the PRC on October 16, 2019; as of March 31, 2021, the shareholders of Management HoldCo were Yilin Chen (senior vice president, product and service), Yan Liang (senior vice president, operation and delivery), Liang Chen (senior vice president, data center design), Andy Wenfeng Li (general counsel, compliance officer, and company secretary) and Qi Wang (head of cloud and network business); such shareholders were designated by the board of directors of our company; |
| ● | “Memorandum” or “Memorandum of Association” are to our memorandum of association (as amended from time to time); |
| ● | “MIIT” are to the Ministry of Industry and Information Technology; |
| ● | “MOFCOM” are to the Ministry of Commerce of the PRC; |
| ● | “move-in period” are to the period commencing when part of the area committed under a particular customer agreement becomes area utilized and ending when all of the area committed under such customer agreement becomes area utilized in accordance with the terms of such customer agreement remaining in effect; |
| ● | “Mr. Huang” are to Mr. William Wei Huang, the founder, chairman of the board, and chief executive officer of our company and a Controlling Shareholder; |
| ● | “Nasdaq” are to the Nasdaq Global Market; |
| ● | “NDRC” are to the National Development and Reform Commission; |
| ● | “Negative List (2020)” are to the Special Administrative Measures (Negative List) for Foreign Investment Access, most recently jointly promulgated by the MOFCOM and the NDRC on June 23, 2020 and which became effective on July 23, 2020, as amended, supplemented or otherwise modified from time to time; |
3
| ● | “net floor area” are to the total internal area of the computer rooms within each data center where customers can house, power and cool their computer systems and networking equipment; |
| ● | “ordinary shares” are to, collectively, our Class A ordinary shares and Class B ordinary shares, par value US$0.00005 per share; |
| ● | “PBOC” are to the People’s Bank of China; |
| ● | “PCAOB” are to the Public Company Accounting Oversight Board; |
| ● | “PRC government” or “State” are to the central government of the PRC, including all political subdivisions (including provincial, municipal and other regional or local government entities) and its organs or, as the context requires, any of them; |
| ● | “pre-commitment rate” are to the ratio of area pre-committed to area under construction; |
| ● | “Principal Share Registrar” are to Conyers Trust Company (Cayman) Limited; |
| ● | “PUE” are to power usage effectiveness; |
| ● | “PUE ratio” are to power usage effectiveness ratio, a metric used to determine the energy efficiency of a data center; it is determined by dividing the total amount of power consumed by the data center by the total amount of power consumed directly by customers to operate their IT systems housed in the data center; |
| ● | “ready for service” are to data centers (or phases of data centers) which have passed commissioning and testing, obtained government approvals for operation, are fully supplied with power, and contain one or more computer rooms fully equipped and fitted out ready for utilization by customers; |
| ● | “RMB” or “Renminbi” are to Renminbi, the lawful currency of the PRC; |
| ● | “SAFE” are to the State Administration of Foreign Exchange of the PRC, the PRC governmental agency responsible for matters relating to foreign exchange administration, including local branches, when applicable; |
| ● | “SAFE Circular 37” are to the Circular on Relevant Issues Concerning Foreign Exchange Control on Domestic Residents’ Offshore Investment and Financing and Roundtrip Investment through Special Purpose Vehicles promulgated by SAFE with effect from July 4, 2014; |
| ● | “SAIC” are to the State Administration for Industry and Commerce of the PRC, currently known as the PRC State Administration for Market Regulation; |
| ● | “SASAC” are to the State-owned Assets Supervision and Administration Commission of the State Council; |
| ● | “SCNPC” are to the Standing Committee of the National People’s Congress of the PRC; |
| ● | “SEC” are to the United States Securities and Exchange Commission; |
| ● | “self-developed data centers” are to data centers operated by us that we either purpose-build from the ground up, develop from building shells purpose-built for us, convert from existing buildings, acquire, or build, operate, and transfer pursuant to contacts with specific customers, excluding B-O-T joint venture data centers; |
| ● | “SFO” are to the Securities and Futures Ordinance (Chapter 571 of the Laws of Hong Kong), as amended or supplemented from time to time; |
4
| ● | “shareholder(s)” are to holder(s) of ordinary shares and, where the context requires, ADSs; |
| ● | “sqm” are to square meters; |
| ● | “STA” are to the State Taxation Administration of the PRC; |
| ● | “State Council” are to the PRC State Council; |
| ● | “STT GDC” are to STT GDC Pte. Ltd., a private limited liability company incorporated in Singapore on November 21, 2012, and a wholly owned subsidiary of STT Communications Ltd, which is in turn a wholly owned subsidiary of Singapore Technologies Telemedia Pte. Ltd.; |
| ● | “Takeovers Codes” are to the Codes on Takeovers and Mergers and Share Buy-backs issued by the Securities and Futures Commission of Hong Kong; |
| ● | “third-party data centers” are to data center net floor area operated by us that we lease on a wholesale basis from other data center providers and use to provide data center services to our customers; |
| ● | “Tier 1 markets” are to the areas in and around the cities of Shanghai, Beijing, Shenzhen, Guangzhou, Hong Kong, Chengdu and Chongqing; |
| ● | “total area committed” are to the sum of area committed and area pre-committed; |
| ● | “UK” or “United Kingdom” are to the United Kingdom of Great Britain and Northern Ireland; |
| ● | “U.S.” or “United States” are to the United States of America, its territories, its possessions and all areas subject to its jurisdiction; |
| ● | “U.S. Exchange Act” are to the United States Securities Exchange Act of 1934, as amended, and the rules and regulations promulgated thereunder; |
| ● | “U.S. GAAP” are to accounting principles generally accepted in the United States; |
| ● | “U.S. Securities Act” are to the United States Securities Act of 1933, as amended, and the rules and regulations promulgated thereunder; |
| ● | “US$” or “U.S. dollars” are to the legal currency of the United States; |
| ● | “utilization rate” are to the ratio of area utilized to area in service; |
| ● | “variable interest entities,” “VIE” or “VIEs” are to our variable interest entities that are 100% owned by PRC citizens or by PRC entities owned by PRC citizens, where applicable, that hold the VATS licenses, or other business operation licenses or approvals, in which foreign investment is restricted or prohibited, and are consolidated into our consolidated financial statements in accordance with U.S. GAAP as if they were our wholly-owned subsidiaries; |
| ● | “VAT” are to value-added tax; all amounts are exclusive of VAT in this annual report except where indicated otherwise; |
| ● | “VATS” are to value-added telecommunications services; |
| ● | “VIE structure” or “Contractual Arrangements with consolidated VIEs” are to the variable interest entity structure; and |
| ● | “WFOE(s)” are to wholly foreign owned enterprise(s) incorporated in the PRC which is/are directly or indirectly wholly owned by our company. |
5
Unless specifically indicated otherwise or unless the context otherwise requires, all references to our ordinary shares exclude Class A ordinary shares issuable upon (i) the exercise of options outstanding under our share incentive plans, (ii) conversion of our convertible senior notes and (iii) conversion of our convertible preferred shares.
This annual report contains translations between Renminbi and U.S. dollars solely for the convenience of the reader. The translations from Renminbi to U.S. dollars and from U.S. dollars to Renminbi in this annual report were made at a rate of RMB6.5250 to US$1.00, the exchange rate set forth in the H.10 statistical release of the Federal Reserve Board on December 31, 2020. We make no representation that the Renminbi or U.S. dollar amounts referred to in this annual report could have been or could be converted into U.S. dollars or Renminbi, as the case may be, at any particular rate or at all.
This annual report includes our audited consolidated financial statements for the years ended December 31, 2018, 2019 and 2020.
Our ADSs are listed on the Nasdaq Global Market under the ticker symbol “GDS.” Our ordinary shares are listed on the Hong Kong Stock Exchange under the stock code “9698.”
PART I
ITEM 1. IDENTITY OF DIRECTORS, SENIOR MANAGEMENT AND ADVISERS
Not required.
ITEM 2. OFFER STATISTICS AND EXPECTED TIMETABLE
Not required.
ITEM 3. KEY INFORMATION
A. | Selected Financial Data |
The selected consolidated financial data shown below should be read in conjunction with “Item 5. Operating and Financial Review and Prospects,” and the financial statements and the notes to those statements included elsewhere in this annual report. The selected consolidated statement of operations data for the years ended December 31, 2018, 2019 and 2020 and the selected consolidated balance sheet data as of December 31, 2019 and 2020 have been derived from our audited consolidated financial statements included elsewhere in this annual report. We derived the selected consolidated statement of operations data for the years ended December 31, 2016 and 2017, and the selected consolidated balance sheet data as of December 31, 2016, 2017 and 2018, as set forth below, from our audited consolidated financial statements that are not included in this Form 20-F. Our consolidated financial statements are prepared and presented in accordance with generally accepted accounting principles in the United States, or U.S. GAAP.
We adopted Accounting Standards Update (“ASU”) No. 2016-02, Leases (Topic 842) (“ASC 842”) on January 1, 2019, using a modified retrospective method. Accordingly, financial data for the years ended December 31, 2016, 2017 and 2018 were not restated, which impacts the year-to-year comparability. See Note 2 of the Consolidated Financial Statements for more detailed information regarding adoption of the new lease standard.
6
We adopted ASU No. 2014-09, Revenue from Contracts with Customers (Topic 606) (“ASC 606”) on January 1, 2018, and applied the cumulative effect method – i.e. by recognizing the cumulative effect of initially applying ASC 606 as an adjustment to the opening balance of accumulated deficit at January 1, 2018. We elect to apply this guidance retrospectively only to contracts that are not completed contracts as of January 1, 2018.
Year Ended December 31, | ||||||||||||
2016 | 2017 | 2018 | 2019 | 2020 | ||||||||
| RMB |
| RMB |
| RMB |
| RMB |
| RMB |
| US$ | |
| (in thousands, except for numbers of shares and per share data) | |||||||||||
Consolidated Statement of Operations Data: | ||||||||||||
Net revenue | 1,055,960 | 1,616,166 | 2,792,077 | 4,122,405 | 5,738,972 |
| 879,536 | |||||
Cost of revenue | (790,286) | (1,207,694) | (2,169,636) | (3,079,679) | (4,188,521) |
| (641,919) | |||||
Gross profit | 265,674 | 408,472 | 622,441 | 1,042,726 | 1,550,451 |
| 237,617 | |||||
Operating expenses |
| |||||||||||
Selling and marketing expenses | (71,578) | (90,118) | (110,570) | (129,901) | (134,937) |
| (20,680) | |||||
General and administrative expenses | (227,370) | (228,864) | (329,601) | (411,418) | (702,524) |
| (107,667) | |||||
Research and development expenses | (9,100) | (7,261) | (13,915) | (21,627) | (40,049) |
| (6,138) | |||||
(Loss) Income from operations | (42,374) | 82,229 | 168,355 | 479,780 | 672,941 |
| 103,132 | |||||
Other income (expenses) |
| |||||||||||
Net interest expense | (263,164) | (406,403) | (636,973) | (915,676) | (1,287,495) |
| (197,317) | |||||
Foreign currency exchange (loss) gain, net | 18,310 | (12,299) | 20,306 | (6,000) | (21,038) |
| (3,224) | |||||
Government grants | 2,217 | 3,062 | 3,217 | 9,898 | 27,050 |
| 4,146 | |||||
Gain from purchase price adjustment | — | — | — | — | 55,154 |
| 8,453 | |||||
Others, net | 284 | 435 | 5,436 | 5,565 | 4,952 |
| 759 | |||||
Loss before income taxes | (284,727) | (332,976) | (439,659) | (426,433) | (548,436) |
| (84,051) | |||||
Income tax benefits (expenses) | 8,315 | 6,076 | 9,391 | (15,650) | (120,778) |
| (18,510) | |||||
Net loss | (276,412) | (326,900) | (430,268) | (442,083) | (669,214) |
| (102,561) | |||||
Net loss attributable to redeemable non-controlling interests | — | — | — | — | 2,807 |
| 430 | |||||
Net loss attributable to GDS Holdings Limited shareholders | (276,412) | (326,900) | (430,268) | (442,083) | (666,407) |
| (102,131) | |||||
Accretion to redemption value of redeemable non-controlling interests | — | — | — | — | (18,627) |
| (2,855) | |||||
Net loss available to GDS Holdings Limited shareholders | (276,412) | (326,900) | (430,268) | (442,083) | (685,034) |
| (104,986) | |||||
Change in redemption value of redeemable preferred shares | 205,670 | — | — | (17,760) | — |
| — | |||||
Cumulative dividend on redeemable preferred shares | (332,660) | — | — | (40,344) | (52,709) | (8,078) | ||||||
Net loss available to GDS Holdings Limited ordinary shareholders | (403,402) | (326,900) | (430,268) | (500,187) | (737,743) | (113,064) | ||||||
Loss per ordinary share—basic and diluted | (1.35) | (0.42) | (0.43) | (0.45) | (0.59) | (0.09) | ||||||
Weighted average number of ordinary shares outstanding—basic and diluted | 299,093,937 | 784,566,371 | 990,255,959 | 1,102,953,366 | 1,253,559,523 |
| 1,253,559,523 | |||||
As of December 31, | ||||||||||||
2016 | 2017 | 2018 | 2019 | 2020 | ||||||||
| RMB |
| RMB |
| RMB |
| RMB |
| RMB |
| US$ | |
| (in thousands, except for numbers of shares and per share data) | |||||||||||
Consolidated Balance Sheet Data: | ||||||||||||
Cash | 1,811,319 |
| 1,873,446 |
| 2,161,622 |
| 5,810,938 |
| 16,259,457 |
| 2,491,871 | |
Accounts receivable, net | 198,851 |
| 364,654 |
| 536,842 |
| 879,962 |
| 1,480,335 |
| 226,871 | |
Total current assets | 2,210,313 |
| 2,454,028 |
| 3,037,396 |
| 7,084,709 |
| 18,318,806 |
| 2,807,480 | |
Total assets | 8,203,866 |
| 13,144,567 |
| 20,885,243 |
| 31,492,531 |
| 57,258,795 |
| 8,775,294 | |
Total current liabilities | 1,479,221 |
| 2,423,071 |
| 3,507,879 |
| 3,999,514 |
| 7,643,821 |
| 1,171,466 | |
Total liabilities | 5,217,392 |
| 8,669,055 |
| 15,363,318 |
| 20,136,969 |
| 30,591,073 |
| 4,688,287 | |
Total mezzanine equity | — |
| — |
| — |
| 1,061,981 |
| 1,101,730 |
| 168,847 | |
Total shareholders’ equity | 2,986,474 |
| 4,475,512 |
| 5,521,925 |
| 10,293,581 |
| 25,565,992 |
| 3,918,160 | |
7
Key Financial Metrics
We monitor the following key financial metrics to help us evaluate growth trends, establish budgets, measure the effectiveness of our business strategies and assess operational efficiencies:
Year Ended December 31, |
| ||||||||||
| 2016 |
| 2017 |
| 2018 |
| 2019 |
| 2020 |
| |
Other Consolidated Financial Data: |
|
|
|
|
|
|
|
|
|
| |
Gross margin(1) |
| 25.2 | % | 25.3 | % | 22.3 | % | 25.3 | % | 27.0 | % |
Operating margin(2) |
| (4.0) | % | 5.1 | % | 6.0 | % | 11.6 | % | 11.7 | % |
Net margin(3) |
| (26.2) | % | (20.2) | % | (15.4) | % | (10.7) | % | (11.7) | % |
| (1) | Gross profit as a percentage of net revenue. |
| (2) | (Loss)/income from operations as a percentage of net revenue. |
| (3) | Net loss as a percentage of net revenue. |
Non-GAAP Measures
In evaluating our business, we consider and use the following non-GAAP measures as supplemental measures to review and assess our operating performance:
Year Ended December 31, |
| ||||||||||||
2016 | 2017 | 2018 | 2019 | 2020 |
| ||||||||
| RMB |
| RMB |
| RMB |
| RMB |
| RMB |
| US$ |
| |
| (in thousands, except for numbers of shares and per share data) |
| |||||||||||
Non-GAAP Consolidated Financial Data: |
|
|
|
|
|
|
|
|
|
|
| ||
Adjusted EBITDA(1) | 270,545 |
| 512,349 |
| 1,046,538 |
| 1,824,021 |
| 2,680,561 |
| 410,814 | ||
Adjusted EBITDA margin(2) | 25.6 | % | 31.7 | % | 37.5 | % | 44.2 | % | 46.7 | % | 46.7 | % | |
Adjusted gross profit(3) | 475,100 |
| 764,726 |
| 1,322,585 |
| 2,163,442 |
| 3,071,744 |
| 470,765 | ||
Adjusted gross profit margin(4) | 45.0 | % | 47.3 | % | 47.4 | % | 52.5 | % | 53.5 | % | 53.5 | % | |
| (1) | Adjusted EBITDA is defined as net income or net loss (computed in accordance with GAAP) excluding net interest expenses, incomes tax expenses (benefits), depreciation and amortization, operating lease cost relating to prepaid land use rights, accretion expenses for asset retirement costs, share-based compensation expenses and gain from purchase price adjustment. |
| (2) | Adjusted EBITDA margin is defined as adjusted EBITDA as a percentage of net revenue. |
| (3) | Adjusted gross profit is defined as gross profit (computed in accordance with U.S. GAAP), excluding depreciation and amortization, operating lease cost relating to prepaid land use rights, accretion expenses for asset retirement costs and share-based compensation expenses allocated to cost of revenue. |
| (4) | Adjusted gross profit margin is defined as adjusted gross profit as a percentage of net revenue. |
Our management and board of directors use adjusted EBITDA, adjusted EBITDA margin, adjusted gross profit, and adjusted gross profit margin, which are non-GAAP financial measures, to evaluate our operating performance, establish budgets and develop operational goals for managing our business. We believe that the exclusion of the income and expenses eliminated in calculating adjusted EBITDA and adjusted gross profit can provide useful supplemental measures of our core operating performance. In particular, we believe that the use of adjusted EBITDA as a supplemental performance measure captures the trend in our operating performance by excluding from our operating results the impact of our capital structure (primarily interest expense), asset base charges (primarily depreciation and amortization and accretion expenses for asset retirement costs), other non-cash expenses (primarily share-based compensation expenses), and other income and expenses which we believe are not reflective of our operating performance, whereas the use of adjusted gross profit as a supplemental performance measure captures the trend in gross profit performance of our data centers in service by excluding from our gross profit the impact of asset base charges (primarily depreciation and amortization and accretion expenses for asset retirement costs) and other non-cash expenses (primarily share-based compensation expenses) included in cost of revenue.
We note that depreciation and amortization is a fixed cost which commences as soon as each data center enters service. However, it usually takes several years for new data centers to reach high levels of utilization and profitability. The Company incurs significant depreciation and amortization costs for its early stage data center assets. Accordingly, gross profit, which is a measure of profitability after taking into account depreciation and amortization, does not accurately reflect the Company’s core operating performance.
8
We also present these non-GAAP measures because we believe these non-GAAP measures are frequently used by analysts, investors and other interested parties as measures of the financial performance of companies in our industry.
These non-GAAP financial measures are not defined under U.S. GAAP and are not presented in accordance with U.S. GAAP. These non-GAAP financial measures have limitations as analytical tools, and when assessing our operating performance, cash flows or our liquidity, investors should not consider them in isolation, or as a substitute for net income (loss), cash flows provided by (used in) operating activities or other consolidated statements of operations and cash flow data prepared in accordance with U.S. GAAP. There are a number of limitations related to the use of these non-GAAP financial measures instead of their nearest GAAP equivalent. First, adjusted EBITDA, adjusted EBITDA margin, adjusted gross profit, and adjusted gross profit margin are not substitutes for gross profit, net income (loss), cash flows provided by (used in) operating activities or other consolidated statements of operation and cash flow data prepared in accordance with U.S. GAAP. Second, other companies may calculate these non-GAAP financial measures differently or may use other measures to evaluate their performance, all of which could reduce the usefulness of these non-GAAP financial measures as tools for comparison. Finally, these non-GAAP financial measures do not reflect the impact of net interest expenses, incomes tax benefits (expenses), depreciation and amortization, operating lease cost relating to prepaid land use rights, accretion expenses for asset retirement costs, share-based compensation expenses and gain from purchase price adjustment, each of which has been and may continue to be incurred in our business.
We mitigate these limitations by reconciling the non-GAAP financial measure to the most comparable U.S. GAAP performance measure, all of which should be considered when evaluating our performance.
The following table reconciles our adjusted EBITDA in the years presented to the most directly comparable financial measure calculated and presented in accordance with U.S. GAAP, which is net income or net loss:
Year Ended December 31, | ||||||||||||
2016 | 2017 | 2018 | 2019 | 2020 | ||||||||
| RMB |
| RMB |
| RMB |
| RMB |
| RMB |
| US$ | |
| (in thousands, except for numbers of shares and per share data) | |||||||||||
Net loss | (276,412) |
| (326,900) |
| (430,268) |
| (442,083) |
| (669,214) |
| (102,561) | |
Net interest expenses | 263,164 |
| 406,403 |
| 636,973 |
| 915,676 |
| 1,287,495 |
| 197,317 | |
Income tax (benefits) expenses | (8,315) |
| (6,076) |
| (9,391) |
| 15,650 |
| 120,778 |
| 18,510 | |
Depreciation and amortization | 227,355 |
| 378,130 |
| 741,507 |
| 1,142,032 |
| 1,638,474 |
| 251,107 | |
Operating lease cost relating to prepaid land use rights | — |
| — |
| — |
| — |
| 20,412 |
| 3,128 | |
Accretion expenses for asset retirement costs | 588 |
| 949 |
| 1,840 |
| 2,990 |
| 4,084 |
| 626 | |
Share-based compensation expenses | 64,165 | 59,843 | 105,877 | 189,756 | 333,686 | 51,140 | ||||||
Gain from purchase price adjustment | — |
| — |
| — |
| — |
| (55,154) |
| (8,453) | |
Adjusted EBITDA | 270,545 |
| 512,349 |
| 1,046,538 |
| 1,824,021 |
| 2,680,561 |
| 410,814 | |
The following table reconciles our adjusted gross profit in the years presented to the most directly comparable financial measure calculated and presented in accordance with U.S. GAAP, which is gross profit:
Year Ended December 31, | ||||||||||||
2016 | 2017 | 2018 | 2019 | 2020 | ||||||||
| RMB |
| RMB |
| RMB |
| RMB |
| RMB |
| US$ | |
| (in thousands, except for numbers of shares and per share data) | |||||||||||
Gross profit | 265,674 |
| 408,472 |
| 622,441 |
| 1,042,726 |
| 1,550,451 |
| 237,617 | |
Depreciation and amortization | 206,724 |
| 345,364 |
| 680,296 |
| 1,071,719 |
| 1,425,906 |
| 218,530 | |
Operating lease cost relating to prepaid land use rights | — |
| — |
| — |
| — |
| 1,360 |
| 208 | |
Accretion expenses for asset retirement costs | 588 |
| 949 |
| 1,840 |
| 2,990 |
| 4,084 |
| 626 | |
Share-based compensation expenses | 2,114 |
| 9,941 |
| 18,008 |
| 46,007 |
| 89,943 |
| 13,784 | |
Adjusted gross profit | 475,100 |
| 764,726 |
| 1,322,585 |
| 2,163,442 |
| 3,071,744 |
| 470,765 | |
9
B. Capitalization and Indebtedness
Not required.
C. Reasons for the Offer and Use of Proceeds
Not required.
D. Risk Factors
Risks Relating to Our Business and Industry
A slowdown in the demand for data center capacity or managed services could have a material adverse effect on us.
Adverse developments in the data center market, in the industries in which our customers operate, or in demand for cloud computing could lead to a decrease in the demand for data center capacity or managed services, which could have a material adverse effect on us. We face risks including:
| ● | a decline in the technology industry, such as a decrease in the use of mobile or web-based commerce, business layoffs or downsizing, relocation of businesses, increased costs of complying with existing or new government regulations and other factors; |
| ● | a reduction in cloud adoption or a slowdown in the growth of the internet generally as a medium for commerce and communication and the use of cloud-based platforms and services in particular; |
| ● | a downturn in the market for data center capacity generally, which could be caused by an oversupply of or reduced demand for space, and a downturn in cloud-based data center demand in particular; and |
| ● | the rapid development of new technologies or the adoption of new industry standards that render our or our customers’ current products and services obsolete or unmarketable and, in the case of our customers, that contribute to a downturn in their businesses, increasing the likelihood of a default under their service agreements or that they become insolvent. |
To the extent that any of these or other adverse conditions occur, they are likely to impact market demand and pricing for our services.
Any inability to manage the growth of our operations could disrupt our business and reduce our profitability.
We have experienced significant growth in recent years. Our net revenue grew from RMB2,792.1 million in 2018 to RMB4,122.4 million in 2019, representing an increase of 47.6%, and further increased to RMB5,739.0 million (US$879.5 million) in 2020, representing an increase of 39.2%. We derive net revenue primarily from colocation services and, to a lesser extent, managed services. In addition, we also sell IT equipment either on a stand-alone basis or bundled in a managed service agreement and provide consulting services. Our net revenues from colocation services were RMB2,104.3 million, RMB3,261.7 million and RMB4,710.9 million (US$722.0 million) in 2018, 2019 and 2020, representing 75.4%, 79.1% and 82.1% of total net revenue over the same periods, respectively. Our net revenues from managed services and other services were RMB655.2 million, RMB832.8 million and RMB1,006.0 million (US$154.2 million) in 2018, 2019 and 2020, representing 23.4%, 20.2% and 17.5% of total net revenue over the same periods, respectively. Our net revenue from IT equipment sales were RMB32.6 million, RMB27.9 million and RMB22.1 million (US$3.4 million) in 2018, 2019 and 2020, representing 1.2%, 0.7% and 0.4% of total net revenue over the same periods, respectively.
10
Our operations have also expanded in recent years through increases in the number and size of the data center facilities we operate, which we expect will continue to grow. Our rapid growth has placed, and will continue to place, significant demands on our management and our administrative, operational and financial systems. Continued expansion increases the challenges we face in:
| ● | obtaining suitable sites or land to build new data centers; |
| ● | establishing new operations at additional data centers and maintaining efficient use of the data center facilities we operate; |
| ● | managing a large and growing customer base with increasingly diverse requirements; |
| ● | expanding our service portfolio to cover a wider range of services, including managed cloud services; |
| ● | creating and capitalizing on economies of scale; |
| ● | being exposed to protectionist or national security policies that restrict our ability to invest in or acquire companies or develop, import or export certain technologies; |
| ● | obtaining additional capital to meet our future capital needs; |
| ● | recruiting, training and retaining a sufficient number of skilled technical, sales and management personnel; |
| ● | maintaining effective oversight over personnel and multiple data center locations; |
| ● | coordinating work among sites and project teams; and |
| ● | developing and improving our internal systems, particularly for managing our continually expanding business operations. |
In addition, we have grown our business through acquisitions in the past and intend to continue selectively pursuing strategic partnerships and acquisitions to expand our business. From time to time, we may have a number of pending investments and acquisitions that are subject to closing conditions. See “Item 4. Information on the Company-A. History and Development of the Company.” There can be no assurance that we will be able to identify, acquire and successfully integrate other businesses and, if necessary, to obtain satisfactory debt or equity financing to fund those acquisitions. See “-We have expanded in the past and expect to continue to expand in the future through acquisitions of other companies, each of which may divert our management’s attention, result in additional dilution to shareholders or use resources that are necessary to operate our business.”
If we fail to manage the growth of our operations effectively, our businesses and prospects may be materially and adversely affected.
If we are not successful in expanding our service offerings, we may not achieve our financial goals and our results of operations may be adversely affected.
We have been expanding, and plan to continue to expand, the nature and scope of our service offerings, particularly into the area of managed cloud services, including direct private connection to major cloud platforms , an innovative service platform for managing hybrid clouds and, where required, the resale of public cloud services. The success of our expanded service offerings depends, in part, upon demand for such services by new and existing customers and our ability to meet their demand in a cost-effective manner. We may face a number of challenges in expanding our service offerings, including:
| ● | acquiring or developing the necessary expertise in IT; |
| ● | maintaining high-quality control and process execution standards; |
| ● | maintaining productivity levels and implementing necessary process improvements; |
11
| ● | controlling costs; and |
| ● | successfully attracting existing and new customers for new services we develop. |
A failure by us to effectively manage the growth of our service portfolio could damage our reputation, cause us to lose business and adversely affect our results of operations. In addition, because managed cloud services may require significant upfront investment, we expect that continued expansion into these services will reduce our profit margins. In the event that we are unable to successfully grow our service portfolio, we could lose our competitive edge in providing our existing colocation and managed services, since significant time and resources that are devoted to such growth could have been utilized instead to improve and expand our existing colocation and managed services.
Our business requires us to make significant capital expenditures and resource commitments prior to recognizing revenue for those services.
We have a long selling cycle for our services, which typically requires significant investment of capital, human resources and time by both our customers and us. Constructing, developing and operating our data centers require significant capital expenditures. A customer’s decision to utilize our colocation services, our managed solutions or our other services typically involves time-consuming contract negotiations regarding the service level commitments and other terms, and substantial due diligence on the part of the customer regarding the adequacy of our infrastructure and attractiveness of our resources and services. Furthermore, we may expend significant time and resources in pursuing a particular sale or customer, and we do not recognize revenue for our services until such time as the services are provided under the terms of the applicable agreement. Our efforts in pursuing a particular sale or customer may not be successful, and we may not always have sufficient capital on hand to satisfy our working capital needs between the date on which we sign an agreement with a new customer and when we first receive revenue for services delivered to the customer. If our efforts in pursuing sales and customers are unsuccessful, or our cash on hand is insufficient to cover our working capital needs over the course of our long selling cycle, our financial condition could be negatively affected.
The data center business is capital-intensive, and we expect our capacity to generate capital in the short term will be insufficient to meet our anticipated capital requirements.
The costs of constructing, developing and operating data centers are substantial. Further, we may encounter development delays, excess development costs, or delays in developing space for our customers to utilize. We also may not be able to secure suitable land or buildings for new data centers or at a cost on terms acceptable to us. We are required to fund the costs of constructing, developing and operating our data centers with cash retained from operations, as well as from financings from bank and other borrowings. Moreover, the costs of constructing, developing and operating data centers have increased in recent years, and may further increase in the future, which may make it more difficult for us to expand our business and to operate our data centers profitably. Based on our current expansion plans, we do not expect that our net revenue in the short term will be sufficient to offset increases in these costs, or that our business operations in the short term will generate capital sufficient to meet our anticipated capital requirements. If we cannot generate sufficient capital to meet our anticipated capital requirements, our financial condition, business expansion and future prospects could be materially and adversely affected.
Our substantial level of indebtedness could adversely affect our ability to raise additional capital to fund our operations, expose us to interest rate risk to the extent of our variable rate debt and prevent us from meeting our obligations under our indebtedness.
We have substantial indebtedness. As of December 31, 2020, we had total consolidated indebtedness of RMB23,000.9 million (US$3,525.0 million), including borrowings, finance lease and other financing obligations and convertible bonds. Based on our current expansion plans, we expect to continue to finance our operations through the incurrence of debt. Our indebtedness could, among other consequences:
| ● | make it more difficult for us to satisfy our obligations under our indebtedness, exposing us to the risk of default, which, in turn, would negatively affect our ability to operate as a going concern; |
| ● | require us to dedicate a substantial portion of our cash flows from operations to interest and principal payments on our indebtedness, reducing the availability of our cash flows for other purposes, such as capital expenditures, acquisitions and working capital; |
| ● | limit our flexibility in planning for, or reacting to, changes in our business and the industries in which we operate; |
12
| ● | increase our vulnerability to general adverse economic and industry conditions; |
| ● | place us at a disadvantage compared to our competitors that have less debt; |
| ● | expose us to fluctuations in the interest rate environment because the interest rates on borrowings under our project financing agreements are variable; |
| ● | increase our cost of borrowing; |
| ● | limit our ability to borrow additional funds; and |
| ● | require us to sell assets to raise funds, if needed, for working capital, capital expenditures, acquisitions or other purposes. |
As a result of the covenants and restrictions, we are limited in how we conduct our business, and we may be unable to raise additional debt or equity financing to compete effectively or to take advantage of new business opportunities. Our current or future borrowings could increase the level of financial risk to us and, to the extent that the interest rates are not fixed and rise, or that borrowings are refinanced at higher rates, our available cash flow and results of operations could be adversely affected.
We have financing arrangements in place with various lenders to support specific data center construction projects. Certain of these financing arrangements are secured by share pledge over equity interests of our subsidiaries, our accounts receivable, property and equipment and land use rights. The terms of these financing arrangements may impose covenants and obligations on the part of our borrowing subsidiaries and/or GDS Beijing and its subsidiaries, and our company as guarantor. For example, some of these agreements contain requirements to maintain a specified minimum cash balance at all times or require that the borrowing subsidiary maintain a certain debt-to-equity ratio. We cannot provide any assurances that we will always be able to meet any covenant tests under our financing arrangements. Other loan facility agreements of ours require that STT GDC, one of our major shareholders, maintain (i) an ownership percentage in our company of at least 25%, or (ii) have the power (whether by way of ownership of shares, proxy, contract, agency or otherwise) to control the casting of, at least 25% of the votes that may be cast at a meeting of the board of directors (or similar governing body) of our company, or (iii) its status as the single largest shareholder of our company. If any of the abovementioned conditions were not maintained, pursuant to the terms of relevant facility agreements we could be obligated to notify the lender or repay any loans outstanding immediately or on an accelerated repayment schedule. In addition, the majority of our loan facility agreements require that the IDC license of GDS Beijing or the borrowing subsidiaries, other affiliated entities or the authorization by GDS Beijing to one such subsidiary to operate the data center business and provide IDC services under the auspices of the IDC license held by GDS Beijing, be maintained and renewed on or before the expiry date of the IDC license or authorization thereunder, as applicable. However, we have learned that the MIIT will not allow subsidiaries authorized to provide IDC services by an IDC license holder to renew its current authorization in the future; instead, the MIIT will require subsidiaries of IDC license holders to apply for their own IDC licenses. See “—Risks Related to Doing Business in the People’s Republic of China—We may be regarded as being non-compliant with the regulations on VATS due to the lack of IDC licenses for which penalties may be assessed that may materially and adversely affect our business, financial condition, growth strategies and prospects.” If the subsidiaries of GDS Beijing cannot renew their authorizations to provide IDC services under the auspices of GDS Beijing’s IDC license timely, and such subsidiaries cannot apply for and obtain their own IDC licenses, we also could be obligated to notify the lender or repay any loans outstanding immediately or on an accelerated repayment schedule.
In May 2019, one of GDS Beijing’s subsidiaries, GDS Suzhou, obtained its own IDC license. In September and November 2019, the other two of GDS Beijing’s subsidiaries, Beijing Wan Chang Yun Science & Technology Co., Ltd., or Beijing Wan Chang Yun, and Shenzhen Yaode Data Services Co., Ltd., or Shenzhen Yaode obtained their own IDC license respectively. Other subsidiaries of our VIEs plan to apply for their own IDC licenses in order to continue to maintain authorizations to provide IDC services. While we do not foresee any legal impediment based on our experience with IDC license applications, there can be no assurance that these subsidiaries will be able to obtain approvals from the MIIT for their own IDC licenses in a timely manner or at all, or obtain such approvals for an expansion of authorization by GDS Beijing to allow the other subsidiaries of our VIEs to provide IDC services under the auspices of GDS Beijing’s IDC license. There also can be no assurance that we will be able to renew such authorizations and expansions in due course.
13
The terms of any future indebtedness we may incur could include more restrictive covenants. A breach of any of these covenants could result in a default with respect to the related indebtedness. If a default occurs, the relevant lenders could elect to declare the indebtedness, together with accrued interest and other fees, to be due and payable immediately. This, in turn, could cause our other debt, to become due and payable as a result of cross-default or acceleration provisions contained in the agreements governing such other debt. In the event that some or all of our debt is accelerated and becomes immediately due and payable, we may not have the funds to repay, or the ability to refinance, such debt.
In mid-August 2019, the PBOC decided to reform the formation mechanism of the Loan Prime Rate, or LPR, and authorized the National Interbank Funding Center to release LPR monthly, which may impact the interest rate on our variable rate debt. Uncertainty on future LPR reforms and rate changes may impact our indebtedness.
We will likely require additional capital to meet our future capital needs, which may adversely affect our financial position and result in additional shareholder dilution.
To grow our operations, we will be required to commit a substantial amount of operating and financial resources. Our planned capital expenditures, together with our ongoing operating expenses, will cause substantial cash outflows. In the near term, we will likely be unable to fund our expansion plans solely through our operating cash flows. Accordingly, we will likely need to raise additional funds through equity, equity-linked or debt financings in the future in order to meet our operating and capital needs. In this regard, at our annual general meeting, or AGM, held on August 6, 2020, our shareholders passed ordinary resolutions authorizing our board of directors to approve the allotment or issuance, in the 12-month period from the date of the AGM, of ordinary shares or other equity or equity-linked securities of our company up to an aggregate twenty percent (20%) of our existing issued share capital at the date of the AGM, whether in a single transaction or a series of transactions (other than any allotment or issues of shares on the exercise of any options that have been granted by our company). Additional debt or equity financing may not be available when needed or, if available, may not be available on satisfactory terms. In connection with our ongoing development and operation of hyperscale B-O-T joint venture data centers at locations in China selected by our customers, we will need to raise additional capital, either from our joint venture partners, through the equity and debt capital markets, bank loans or otherwise, and we may be unable to do so on terms acceptable to us or at all. Our inability to obtain additional debt and/or equity financing or to generate sufficient cash from operations may require us to prioritize projects or curtail capital expenditures and could adversely affect our results of operations.
If we raise additional funds through further issuances of equity or equity-linked securities, our existing shareholders could suffer significant dilution in their percentage ownership of our company, and any new equity securities we issue could have rights, preferences and privileges senior to those of the holders of our ordinary shares. In addition, any debt financing that we may obtain in the future could have restrictive covenants relating to our capital raising activities and other financial and operational matters, which may make it more difficult for us to obtain additional capital and to pursue business opportunities, including potential acquisitions.
The ongoing COVID-19 pandemic could materially and adversely affect our business, results of operations and financial condition.
Beginning in early 2020, there was an outbreak of a novel strain of coronavirus, later named COVID-19. In March 2020, the World Health Organization declared COVID-19 to be a pandemic. As part of its efforts to contain the spread of COVID-19, from time to time the PRC government has taken and may continue to take a number of actions, including quarantining and otherwise treating individuals in China who are infected with COVID-19, asking residents to remain at home and to avoid public gatherings, among other actions. COVID-19 has resulted in temporary closures of many corporate offices, retail stores, and manufacturing facilities and factories across China. Most of our revenues are generated in and our workforce are located in China. Consequently, our business could be materially and adversely impacted by the effects of COVID-19 or other pandemics or epidemics.
14
The construction of new data centers or the expansion of existing data centers might be significantly delayed because of temporary closures of our construction sites and shortages of workers due to travel restrictions that have been or may be imposed in China. The completion of pending acquisitions of data centers might also be delayed or suffer other adverse impacts due to the impact of COVID-19. If the construction of new data centers, the expansion of existing data centers, or the completion of our pending acquisitions of data centers cannot be completed or delivered on time, we may be unable to meet our customer demand as expected, which may adversely and materially affect our business, results of operations and financial condition. Business distributions caused by the COVID-19 pandemic may also adversely and materially affect the business operations and financial condition of many of our customers, especially those that are small and medium-sized enterprises. Any prolonged disruption of our businesses or those of our customers or business partners could negatively impact our results of operations and financial condition. We have experienced slower cash collection as a result of the COVID-19 pandemic, for administrative reasons unrelated to our customers’ ability to pay, which has resulted in an increase in our accounts receivable. An increase in our accounts receivable and any decrease in our recovery rate on accounts receivable could impact our cash flow, increase our need to fund operations from other sources of capital and impact our operations and business. Our customers may encounter cash flow or operating difficulties, which may reduce their demand for our services, further delay their payments to us thereby increasing our accounts receivable turnover days, or even increase the risk that they may default on their payment obligations. Any of these events would negatively affect our operating results. In response to the pandemic, we temporarily suspended our offline customer acquisition activities and business travel to ensure the safety and health of our employees. The measures we took or are taking may reduce our business operation capacity and are likely to negatively affect our operating results.
In addition, our results of operations could be adversely affected to the extent that this pandemic harms the Chinese economy or global economy in general. The costs of constructing, developing and operating data centers are substantial. See “—The data center business is capital-intensive, and we expect our capacity to generate capital in the short term will be insufficient to meet our anticipated capital requirements.” Expanding our data center capacity and growing our business requires substantial amounts of capital. If our existing cash resources are insufficient to meet our needs to expand our data center capacity and grow our business, we may seek to raise capital by selling equity or equity-linked securities, debt securities or by arranging financing and incurring indebtedness through borrowing from banks. Any economic slowdown in China or worldwide due to COVID-19 may result in a shortage of available credit and insufficient funds for our future expansion or growth, and we may not be able to raise additional capital, obtain additional financing from banks or other financial institutions, or draw down our existing loans and financing facilities. We cannot assure you that financing will be available in the amounts we need or on terms acceptable to us, if at all. If we were unable to obtain additional equity or debt financing as required, our business, operations and prospects and our ability to maintain our desired level of revenue growth may suffer materially. This in turn could limit our capital expenditures and cause our revenues to decrease, and our business, results of operations and financial condition may be materially and adversely affected as a result.
While many of the restrictions on movements within China have been relaxed, there is great uncertainty around the future of the COVID-19 outbreak and how it will impact our operations in Mainland China and in Hong Kong. In particular, we cannot accurately forecast the potential impact of additional outbreaks as government restrictions are relaxed, further shelter-in-place or other government restrictions implemented in response to such outbreaks, or the impact on the ability of our customers to remain in business as a result of the ongoing pandemic or such additional outbreaks. With the uncertainties surrounding the COVID-19 outbreak , including the availability of effective vaccines or cure, the threat to our business disruption and the related financial impact remains.
If we fail to manage effectively or collect our accounts receivable, our results of operations, financial condition and liquidity may be adversely affected.
As of December 31, 2018, 2019 and 2020, our accounts receivable, net, amounted to RMB536.8 million, RMB880.0 million and RMB1,480.3 million (US$226.9 million). Our accounts receivable turnover days, which are the average accounts receivable balances as of the beginning and the end of the period divided by total net revenues during the period and multiplied by the number of days during the period, were relatively stable at 58.9 days in 2018 and 62.7 days in 2019. However, our accounts receivable turnover days increased to 75.3 days in 2020, as a higher proportion of our contracts were billed quarterly in arrears as opposed to monthly in arrears. In addition, we experienced slower cash collection for administrative reasons as a result of the COVID-19 pandemic, unrelated to our customers’ ability to pay.
The amount and turnover days of our accounts receivable may increase in the future, which will make it more challenging for us to manage our working capital effectively and our results of operations, financial conditions and liquidity may be adversely affected.
15
We had net current liabilities as of December 31, 2018 and we may experience net current liabilities again in the future.
Having net current liabilities could constrain our operational flexibility and affect our ability to expand our business. We expect to continue to rely upon a combination of cash retained from operations as well as the financing methods we have historically used to fund our expansion. If we do not generate sufficient cash flow from our operations to meet our present and future financial needs, we may need to rely on additional external equity capital and debt financing for funding. If adequate funds are not available, whether on satisfactory terms or at all, we may be forced to delay or abandon our development and expansion plans, and our business, financial condition and results of operations may be materially and adversely affected. As of December 31, 2018, we had net current liabilities of RMB470.5 million. We may record net current liabilities in the future if we fail to maintain current assets at a level that exceeds current liabilities. If we have significant net current liabilities for an extended period of time, our working capital for purposes of our operations may be subject to constraints, which may materially adversely affect our business, results of operations and financial condition.
Increased power costs and limited availability of power resources, together with stringent regulatory requirements or restrictions on data center development, may adversely affect our results of operations.
We are a large consumer of power and costs of power account for a significant portion of our cost of revenue. We require power supply to provide many services we offer, such as powering and cooling our customers’ servers and network equipment and operating critical data center plant and equipment infrastructure. Since we rely on two suppliers, State Grid and Southern Grid, each of which has a monopoly in its area of operation, to provide our data centers with power, our data centers could have limited or inadequate access to power.
More stringent requirements or restrictions imposed by local authorities in the Tier 1 markets as to energy conservation or industrial policies may also limit our ability to obtain the regulatory approvals for the development and operation of data centers, which are essential for us to obtain power supply and expand our business. For example, the Development and Reform Commission of Shenzhen Municipality, or Shenzhen DRC, issued regulations in the first half of 2017 to tighten the requirements for energy conservation review of fixed-asset investment projects for data centers by requiring all such projects to obtain an energy conservation review opinion from Shenzhen DRC regardless of the amount of their energy consumption and conditioning its approval of power supply applications on the receipt of such energy conservation review opinion. In September 2018, the General Office of the People’s Government of Beijing Municipality issued the Beijing Municipality’s Catalogue for the Prohibition and Restriction of Newly Increased Industries (2018 Edition) to strictly control new construction or expansion of data centers in Beijing. In January 2019, the Shanghai Municipal Commission of Economy and Informatization and the Shanghai Municipal Development and Reform Commission jointly published their Guideline Opinion on Coordinated Construction of Internet Data Centers in Shanghai to control the aggregate number of newly increased IDC racks from 2019 to 2020 in Shanghai. In April 2019, the Shenzhen DRC published a Notice on the Relevant Matters of Energy Conservation Examination for Data Centers to strictly control the newly increased amount of annual comprehensive energy consumption of data centers. In November 2020, the General Office of the People’s Government of Guangdong Province issued the Three-year Implementation Plan (2020-2022) on Promotion of the Construction of New Infrastructures in Guangdong Province, pursuant to which the average designed PUE of data centers in Guangdong Province should be lower than 1.3 as of the year 2022. In January 2021, the Beijing Municipal Bureau of Economy and Information Technology published the Implementation Plan on Coordinated Development of Data Centers in Beijing (Exposure Draft), to stipulate lower PUE and other energy conservation requirements applicable to upgrade of existing data centers and new construction of data centers in Beijing. Failure to meet the evolving requirements, new restrictions imposed on our expansion, and lack of regulatory approvals could have a material and adverse effect on our business and expected growth. See “—Our business operations are extensively impacted by the policies and regulations of the PRC government. Any policy or regulatory change may cause us to incur significant compliance costs.”
16
The amount of power required by our customers may increase as they adopt new technologies, for example, for virtualization of hardware resources and for specialized processing of artificial intelligence. As a result, the average amount of power utilized per server is increasing, which in turn increases power consumption required to cool the data center facilities. Pursuant to our colocation service agreements, we provide our customers with a committed level of power supply availability. Although we aim to improve the energy efficiency of the data center facilities that we operate, there can be no assurance such data center facilities will be able to provide sufficient power to meet the growing needs of our customers. Our customers’ demand for power may exceed the power capacity in our older data centers, which may limit our ability to fully utilize the net floor area of these data centers. We may lose customers or our customers may reduce the services purchased from us due to increased power costs, and limited availability of power resources, or we may incur costs for data center capacity which we cannot utilize, which would reduce our net revenue and have a material and adverse effect on our cost of revenue and results of operations.
We attempt to manage our power resources and limit exposure to system downtime due to power outages from the electric grid by having redundant power feeds from the grid and by using backup generators and battery power. However, these protections may not limit our exposure to power shortages or outages entirely. Any system downtime resulting from insufficient power resources or power outages could damage our reputation and lead us to lose current and potential customers, which may materially and adversely affect our business, financial condition and results of operations.
We have a history of net losses and negative cash flows from operating activities and may continue to incur losses and experience negative cash flows from operating activities in the future.
We incurred net losses of RMB430.3 million, RMB442.1 million and RMB669.2 million (US$102.6 million) in 2018, 2019 and 2020, respectively, and we may incur losses in the future. We had cash used in operating activities of RMB12.9 million in 2018. We expect our costs and expenses to increase as we expand our operations, primarily including costs and expenses associated with owning and leasing data center capacity, increasing our headcount and utility expenses. Our ability to achieve and maintain profitability depends on the continued growth and maintenance of our customer base, our ability to control our costs and expenses, the expansion of our service offerings and our ability to provide our services at the level needed to satisfy the stringent demands of our customers. In addition, our ability to achieve profitability is affected by many factors which are beyond our control, such as the overall demand for data center services in China and general economic conditions. If we cannot efficiently manage the data center facilities we operate, our financial condition and results of operations could be materially and adversely affected. We may continue to incur losses in the future due to our continued investments in data center capacity, increased headcount and increased utility expenses.
The data center business is capital-intensive. Constructing, developing and operating our data centers require significant capital expenditures. We need to fund these costs with various forms of financing, in addition to cash retained from operations. We have historically funded data center development through additional equity or debt financing. We expect to continue to fund future developments through debt financing or through the issuance of additional equity securities if necessary and when market conditions permit. If we are unable to secure such additional financing, it will have a material adverse effect on our business and we may have to limit operations in a manner inconsistent with our development plans. If additional funds are raised through the issuance of equity securities or convertible debt securities, it will be dilutive to our shareholders and could result in a decrease in our stock price. In addition, if there are other factors that negatively impact our cash flow, such as the credit risk associated with accounts receivable or the ability to recover VAT on a timely basis, our cash flow and ability to fund our operations and capital expenditures would be negatively affected. If we are unable to obtain requisite financing needed to fund our planned operations and expansion, it would have a material adverse effect on our business.
17
Any significant or prolonged failure in the data center facilities we operate or services we provide would lead to significant costs and disruptions and would reduce our net revenue, harm our business reputation and have a material adverse effect on our results of operation.
The data center facilities we operate are subject to failure. Any significant or prolonged failure in any data center facility we operate or services that we provide, including a breakdown in critical plant, equipment or services, such as the cooling equipment, generators, backup batteries, routers, switches, or other equipment, power supplies, or network connectivity, whether or not within our control, could result in service interruptions and data losses for our customers as well as equipment damage, which could significantly disrupt the normal business operations of our customers and harm our reputation and reduce our net revenue. Any failure or downtime in one of the data center facilities that we operate could affect many of our customers. The total destruction or severe impairment of any of the data center facilities we operate could result in significant downtime of our services and catastrophic loss of customer data. Since our ability to attract and retain customers depends on our ability to provide highly reliable service, even minor interruptions in our service could harm our reputation and cause us to incur financial penalties. The services we provide are subject to failures resulting from numerous factors, including:
| ● | power loss; |
| ● | equipment failure; |
| ● | human error or accidents; |
| ● | theft, sabotage and vandalism; |
| ● | failure by us or our suppliers to provide adequate service or maintenance to our equipment; |
| ● | network connectivity downtime and fiber cuts; |
| ● | security breaches to our infrastructure; |
| ● | improper building maintenance by us or by the landlords of the data center buildings which we lease; |
| ● | physical, electronic and cyber security breaches; |
| ● | fires and fire hazards, earthquake, hurricane, tornado, flood and other natural disasters; |
| ● | extreme temperatures; |
| ● | water damage; |
| ● | public health emergencies; and |
| ● | terrorism. |
18
We have in the past experienced, and may in the future experience, interruptions in service due to power outages or other technical failures or for reasons outside of our control, including a service interruption that caused system downtime to certain banking and financial institution customers and other customers. These interruptions in service, regardless of whether they result in breaches of the service level agreements we have with customers, may negatively affect our relationships with customers, including resulting in customers terminating their agreements with us or seeking damages from us or other compensatory actions. Interruptions in service may also have consequences for customers, such as banking and financial institutions, that are under the oversight of industry regulators, including the CBIRC and other PRC regulatory agencies. In response to such interruptions in service, industry regulators have taken, and may in the future take, various regulatory actions, including notifications or citations to our customers, over which they have oversight. Such regulatory actions with respect to our customers, including banking and financial institutions, could negatively impact our relationships with such customers, lead to audits of our services, inspections of our facilities, place restrictions or prohibitions upon the ability of such institutions to use our services, and thereby negatively affect our business operations and results of operations. We have taken and continue to take steps to improve our infrastructure to prevent service interruptions, including upgrading our electrical and mechanical infrastructure and sourcing, designing the best facilities possible and implementing rigorous operational procedures to maintenance programs to manage risk. However, we cannot assure you that such interruptions in service will not occur again in the future, or that such incidents will not result in the loss of customers and revenue, our paying compensation to customers, reputational damage to us, penalties or fines against us, and would not have a material and adverse effect on our business and results of operations. See “Item 4. Information on the Company—B. Business Overview—Regulatory Matters—Regulations Related to Information Technology Outsourcing Services Provided to Banking Financial Institutions.” Service interruptions continue to be a significant risk for us and could affect our reputation, damage our relationships with customers and materially and adversely affect our business.
Delays in the construction of new data centers or the expansion of existing data centers could involve significant risks to our business.
In order to meet customer demand and the continued growth of our business, we need to expand existing data centers, lease buildings for conversion into new data center facilities or obtain suitable land to build new data centers. Expansion of existing data centers and/or construction of new data centers are currently underway or being contemplated and such expansion and/or construction require us to carefully select and rely on the experience of one or more designers, general contractors, and subcontractors during the design and construction process. If a designer or contractor experiences financial or other problems during the design or construction process, we could experience significant delays and/or incur increased costs to complete the projects, resulting in negative impacts on our results of operations.
In addition, we need to work closely with the local power suppliers, and sometimes local governments, where our proposed data centers are located. Delays in actions that require the assistance of such third parties, or delays in receiving required permits and approvals from such parties, may also affect the speed with which we complete data center projects or result in their not being completed at all. We have experienced such delays in receiving approvals and permits or in actions to be taken by third parties in the past and may experience them again in the future.
If we experience significant delays in the supply of power required to support the data center expansion or new construction, either during the design or construction phases, the progress of the data center expansion and/or construction could deviate from our original plans, which could , among others, result in liability for penalties and loss of customers, and cause material and negative effect to our revenue growth, profitability and results of operations.
19
The occurrence of a catastrophic event or a prolonged disruption may exceed our insurance coverage by significant amounts.
Our operations are subject to hazards and risks normally associated with the daily operations of our data center facilities. Currently, we maintain insurance policies in nine categories: construction and installation, work interruption expense due to public health event, business interruption for lost profits, property and casualty, public liability, cyber security liability, directors and officers liability, employer liability and commercial employee insurance. Our business interruption insurance for lost profits includes coverage for business interruptions, our property and casualty insurance includes coverage for equipment breakdowns and our commercial employee insurance includes employee group insurance and senior management medical insurance. We believe our insurance coverage adequately covers the risks of our daily business operations. However, our current insurance policies may be insufficient in the event of a prolonged or catastrophic event. The occurrence of any such event that is not entirely covered by our insurance policies may result in interruption of our operations and subject us to significant losses or liabilities and damage our reputation as a provider of business continuity services. In addition, any losses or liabilities that are not covered by our current insurance policies may have a material adverse effect on our business, financial condition and results of operations.
We may be vulnerable to security breaches which could disrupt our operations and have a material adverse effect on our financial condition and results of operations.
A party who is able to compromise the security measures protecting the data center facilities we operate or any of the data stored in such data center facilities could misappropriate our or our customers’ proprietary information or cause interruptions or malfunctions in our operations. As we provide assurances to our customers that we provide the highest level of security, such a compromise could be particularly harmful to our brand and reputation. We may be required to expend significant capital and resources to protect against such threats or to alleviate problems caused by breaches in security. In addition, as we continue expanding our service offerings in managed cloud services, including direct private connection to major cloud platforms and the provision of cloud infrastructure, we will face greater risks from potential attacks because the provision of cloud-related services will increase the flow of internet user data through the data center facilities we operate and create broader public access to our system. As techniques used to breach security change frequently and are often not recognized until launched against a target, we may not be able to implement new security measures in a timely manner or, if and when implemented, we may not be certain whether these measures could be circumvented. Any breaches that may occur could expose us to increased risk of lawsuits, regulatory penalties, loss of existing or potential customers, harm to our reputation and increases in our security costs, which could have a material adverse effect on our financial condition and results of operations.
Security risks and deficiencies may also be identified in the course of government inspections, which could subject us to fines and other sanctions. During construction of certain of our facilities, government inspectors have cited security risks at our construction sites and subjected us and our legal representative to fines for such risks. We cannot assure you that similar fines and sanctions will not occur in the future, or that such fines and sanctions will not result in damage to our business and reputation, which could have a material and adverse effect on our results of operations.
In addition, any assertions of alleged security breaches or systems failure made against us, whether true or not, could harm our reputation, cause us to incur substantial legal fees and have a material adverse effect on our business, reputation, financial condition and results of operations.
20
Our ability to provide data center services depends on the major telecommunications carriers in China providing sufficient network services to our customers in the data center facilities that we operate on commercially acceptable terms.
Our ability to provide data center services depends on the major telecommunications carriers in China, namely China Telecom, China Unicom and China Mobile, providing sufficient network connectivity and capacity to enable our customers to transfer data to and from equipment that they locate in the data center facilities that we operate. Furthermore, given the limited competition among basic service providers in the telecommunications market in China, we depend on the dominant carrier in each location to provide such services to our customers on commercially acceptable terms. Although we believe we have maintained good relationships with China Telecom, China Unicom and China Mobile in the past, there can be no assurance that they will continue to provide the network services that our customers require on commercially acceptable terms at each of the data centers where we operate, if at all. In addition, if China Telecom, China Unicom or China Mobile increases the price of their network services, it would have a negative impact on the overall cost-effectiveness of data center services in China, which could cause our customers’ demand for our services to decline and would materially and adversely affect our business and results of operations.
Our leases for self-developed data centers or our agreements for third-party data centers could be terminated early and we may not be able to renew our existing leases and agreements on commercially acceptable terms or our rent or payment under the agreements could increase substantially in the future, which could materially and adversely affect our operations.
Most of our self-developed data centers are located in properties that we hold under long-term leases. Such leases generally have 15 to 20-year terms from inception. In some instances, we may negotiate an option to purchase the leased premises and facilities or a right of first refusal for the renewal of the existing leases according to the terms and conditions under the relevant lease agreements. However, upon the expiration of such leases, we may not be able to renew these leases on commercially reasonable terms, if at all. Under certain lease agreements, the lessor may terminate the agreement by giving prior notice and paying default penalties to us. However, such default penalties may not be sufficient to cover our losses. Even though the lessors for most of our data centers generally do not have the right of unilateral early termination unless they provide the required notice, the lease may nonetheless be terminated early if we are in material breach of the lease agreements. We may assert claims for compensation against the landlords if they elect to terminate a lease agreement early and without due cause. If the leases for our data centers were terminated early prior to their expiration date, notwithstanding any compensation we may receive for early termination of such leases, or if we are not able to renew such leases, we may have to incur significant cost related to relocation. In addition, we have entered into five agreements in respect of data centers in operation with parties who have not produced evidence of proper legal title of the premises, and although we may seek damages from such parties, such leases may be void and we may be forced to relocate. The five agreements are in relation to eight leased data centers which collectively accounted for approximately 4.1%, 5.7% and 8.2% of our revenues in the years ended December 31, 2018, 2019 and 2020, respectively, and approximately 10.3%, 8.9% and 8.6% of total area committed as of December 31, 2018, 2019 and 2020, respectively. Except for one data center, which accounted for 1.8%, 0.9%, and 0.9% of net revenues in the years ended December 31, 2018, 2019 and 2020 and 0.5%, 0.4% and 0.2% of total area committed as of December 31, 2018, 2019 and 2020, the owners of the premises for the seven other data centers have confirmed such property ownership certificates are in the process of being obtained without any foreseen legal or regulatory difficulties; in addition, as advised by our PRC legal counsel, as the owners have obtained relevant construction planning permits with regard to the construction of the premises, the relevant leases will be deemed valid and effective by a court in case of any dispute. Ten of our data centers are located in properties that were already mortgaged to third parties before the commencement of the lease. If such third parties claim their rights on the mortgaged properties in case of default or breach under the principal debt by the lessors or other relevant parties, we may not be able to protect our leasehold interest and may be ordered to vacate the affected premises. Any relocation could also affect our ability to provide continuous uninterrupted services to our customers and harm our reputation. As a result, our business and results of operations could be materially and adversely affected.
21
Furthermore, certain portions of our data center operations are located in third-party data centers that we lease from wholesale data center providers. Our agreements with third parties are typically five years but may also be up to ten years. Under some of such agreements, we have the right of first refusal to renew the agreements subject to mutual agreement with the third parties. Some of such agreements allow the third parties to terminate the agreements early, subject to a notification period requirement and the payment of a pre-determined termination fee, which in some cases may not be sufficient to cover any direct and indirect losses we might incur as a result. Although historically we have successfully renewed all agreements we wanted to renew, and we do not believe that any of our agreements will be terminated early in the future, there can be no assurance that the counterparties will not terminate any of our agreements prior to its expiration date. We plan to renew our existing agreements with third parties upon expiration or migrate our operations to the data centers leased or owned by our company. However, we may not be able to renew these agreements on commercially acceptable terms, if at all, or the space in data centers that we lease or own may not be adequate for us to relocate such operations, and we may experience an increase in our payments under such agreements. Any adverse change to our ability to exert operational control over any of the data center facilities we operate could have a material adverse effect on our ability to operate these data center facilities at the standards required for us to meet our service level commitments to our customers.
We generate significant revenue from data centers located in only a few locations and a significant disruption to any location could materially and adversely affect our operations.
We generate significant revenue from data centers located in only a few locations and a significant disruption to any single location could materially and adversely affect our operations. As of March 31, 2021, most of our data centers (self-developed and third-party) were located in our Tier 1 markets. Furthermore, several of our data centers are located on campuses or clusters in close proximity to each other in specific districts within our Tier 1 markets. The occurrence of a catastrophic event, or a prolonged disruption in any of these regions, could materially and adversely affect our operations.
Our net revenue is highly dependent on a limited number of customers, and the loss of, or any significant decrease in business from, any one or more of our major customers could adversely affect our financial condition and results of operations.
We consider our customers to be the end users of our services. We may enter into agreements directly with our customers or provide services to our customers through agreements with intermediate contracting parties. See “Item 4. Information on the Company—B. Business Overview—Our Customers.”
We have in the past derived, and believe that we will continue to derive, a significant portion of our net revenue from a limited number of customers. We had two customers that generated 27.0% and 17.4% of our total net revenue, respectively, in 2018, three customers that generated 27.2%, 19.1% and 10.8% of our total net revenue, respectively, in 2019, and two customers that generated 26.3% and 20.5% of our total net revenue, respectively, in 2020. No other customer accounted for 10% or more of our total net revenue during those periods. We expect our net revenue will continue to be highly dependent on a limited number of customers who account for a large percentage of our total area committed. As of December 31, 2020, we had two customers who accounted for 35.8% and 22.3%, respectively, of our total area committed (excluding B-O-T joint venture data centers). No other customer accounted for 10% or more of our total area committed (excluding B-O-T joint venture data centers). Moreover, for several of our data centers, a limited number of customers accounted for or are expected to account for a substantial majority of area committed or area utilized, including some cases where a single customer accounted for all area committed or area utilized. If there are delays in the move-in, whereby the net floor area they are committed to is not utilized as expected, or there is contract termination in relation to these customers, then our net revenue and results of operations would be materially and adversely affected.
There are a number of factors that could cause us to lose major customers. Because many of our agreements involve services that are mission-critical to our customers, any failure by us to meet a customer’s expectations could result in cancellation or non-renewal of the agreement. Our service agreements usually allow our customers to terminate their agreements with us before the end of the contract period under certain specified circumstances, including our failure to deliver services as required under such agreements, and in some cases without cause as long as sufficient notice is given. In addition, our customers may decide to reduce spending on our services due to a challenging economic environment or other factors, both internal and external, relating to their business such as corporate restructuring or changing their outsourcing strategy by moving more facilities in-house or outsourcing to other service providers. Furthermore, our customers, some of whom have experienced rapid changes in their business, substantial price competition and pressures on their profitability, may demand price reductions or reduce the scope of services to be provided by us, any of which could reduce our profitability. In addition, our reliance on any individual customer for a significant portion of our net revenue may give that customer a degree of pricing leverage against us when negotiating agreements and terms of services with us.
22
The loss of any of our major customers, or a significant decrease in the extent of the services that they outsource to us or the price at which we sell our services to them, could materially and adversely affect our financial condition and results of operations.
If we are unable to meet our service level commitments, our reputation and results of operation could suffer.
Most of our customer agreements provide that we maintain certain service level commitments to our customers. If we fail to meet our service level commitments, we may be contractually obligated to pay the affected customer a financial penalty, which varies by agreement, and the customer may in some cases be able to terminate its agreement. Although we have not had to pay any material financial penalties for failing to meet our service level commitments in the past, there is no assurance that we will be able to meet all of our service level commitments in the future and that no material financial penalties may be imposed. In addition, if such a failure were to occur, there can be no assurance that our customers will not seek other legal remedies that may be available to them, including:
| ● | requiring us to provide free services; |
| ● | seeking damages for losses incurred; and |
| ● | cancelling or electing not to renew their agreements. |
Any of these events could materially increase our expenses or reduce our net revenue, which would have a material adverse effect on our reputation and results of operations. Our failure to meet our commitments could also result in substantial customer dissatisfaction or loss. As a result of such customer loss and other potential liabilities, our net revenue and results of operations could be materially and adversely affected.
Our customer base may decline if our customers or potential customers develop their own data centers or expand their own existing data centers.
Some of our customers may develop their own data center facilities. Other customers with their own existing data centers may choose to expand their data center operations in the future. In the event that any of our key customers were to develop or expand their data centers, we may lose business or face pressure as to the pricing of our services. Although we believe that the trend is for companies in China to outsource more of their data center facilities and operations to colocation data center service providers, there can be no assurance that this trend will continue. In addition, if we fail to offer services that are cost-competitive and operationally advantageous as compared with services provided in-house by our customers, we may lose customers or fail to attract new customers. If we lose a customer, there is no assurance that we would be able to replace that customer at the same or a higher rate, or at all, and our business and results of operations would suffer.
23
We may be unable to achieve high agreement renewal rates.
We seek to renew customer agreements when those agreements are due for renewal. We endeavor to provide high levels of customer service, support, and satisfaction to maintain long-term customer relationships and to secure high rates of agreement renewals for our services. Nevertheless, we cannot assure you that we will be able to renew service agreements with our existing customers or re-commit space relating to expired service agreements to new customers if our current customers do not renew their agreements. In the event of a customer’s termination or non-renewal of expired agreements, or a renewal of an expired agreement for fewer services or less area than it had previously utilized, our ability to enter into services agreements so that new or other existing customers utilize the expired existing space in a timely manner will impact our results of operations. If such expired existing space is not utilized by new or other existing customers in a timely manner, our service revenue and results of operations may be negatively impacted. Our quarterly churn rate, which we define as the ratio of quarterly service revenue from agreements which terminated or expired without renewal during the quarter to the total quarterly service revenue for the preceding quarter, averaged 0.9%, 0.5% and 0.8% in 2018, 2019 and 2020, respectively. During 2021, data center service agreements with our customers with respect to 7.4% of our total area committed (excluding B-O-T joint venture data centers) as of December 31, 2020 will become due for renewal.
If we do not succeed in attracting new customers for our services and/or growing revenue from existing customers, we may not achieve our revenue growth goals.
We have been expanding our customer base to cover a range of industry verticals, particularly cloud service providers and other internet-based businesses. Our ability to attract new customers, as well as our ability to grow revenue from our existing customers, depends on a number of factors, including our ability to offer high-quality services at competitive prices, the strength of our competitors and the capabilities of our marketing and sales teams to attract new customers. If we fail to attract new customers, we may not be able to grow our net revenue as quickly as we anticipate or at all.
As our customer base grows and diversifies into other industries, we may be unable to provide customers with services that meet the specific demand of such customers or their industries, or with quality customer support, which could result in customer dissatisfaction, decreased overall demand for our services and loss of expected revenue. In addition, our inability to meet customer service expectations may damage our reputation and could consequently limit our ability to retain existing customers and attract new customers, which would adversely affect our ability to generate revenue and negatively impact our results of operations.
Customers who rely on us for the colocation of their servers, the infrastructure of their cloud systems, and management of their IT and cloud operations could potentially sue us for their lost profits or damages if there are disruptions in our services, which could impair our financial condition.
As our services are critical to many of our customers’ business operations, any significant disruption in our services could result in lost profits or other indirect or consequential damages to our customers. Although our customer agreements typically contain provisions attempting to limit our liability for breach of the agreement, including failing to meet our service level commitments, there can be no assurance that a court would enforce any contractual limitations on our liability in the event that one of our customers brings a lawsuit against us as the result of a service interruption that they may ascribe to us. The outcome of any such lawsuit would depend on the specific facts of the case and any legal and policy considerations that we may not be able to mitigate. In such cases, we could be liable for substantial damage awards. Since we do not carry liability insurance coverage, such damage awards could seriously impair our financial condition.
24
Our customers operate in a limited number of industries, particularly in the cloud services, internet and financial services industries. Factors that adversely affect these industries or information technology spending in these industries may adversely affect our business.
Our customers operate in a limited number of industries, particularly in the cloud services, internet and financial services industries. As of December 31, 2020, customers from the cloud services, internet and financial services industries accounted for 76.7%, 14.1% and 5.0% of our total area committed (excluding B-O-T joint venture data centers), respectively. Our business and growth depend on continued demand for our services from our current and potential customers in the cloud services, internet and financial services industries. Demand for our services, and technology services in general, in any particular industry could be affected by multiple factors outside of our control, including a decrease in growth or growth prospects of the industry, a slowdown or reversal of the trend to outsource information technology operations, or consolidation in the industry. In addition, serving a major customer within a particular industry may effectively preclude us from seeking or obtaining engagements with direct competitors of that customer if there is a perceived conflict of interest. Any significant decrease in demand for our services by customers in these industries, or other industries from which we derive significant net revenue in the future, may reduce the demand for our services.
We enter into fixed-price agreements with many customers, and our failure to accurately estimate the resources and time required for the fulfillment of our obligations under these agreements could negatively affect our results of operations.
Our data center services are generally provided on a fixed-price basis that requires us to undertake significant projections and planning related to resource utilization and costs. Although our past project experience helps to reduce the risks associated with estimating, planning and performing fixed-price agreements, we bear the risk of failing to accurately estimate our projected costs, including power costs as we may not accurately predict our customer’s ultimate power usage once the agreement is implemented, and failing to efficiently utilize our resources to deliver our services, and there can be no assurance that we will be able to reduce the risk of estimating, planning and performing our agreements. Any failure to accurately estimate the resources and time required for a project, or any other factors that may impact our costs, could adversely affect our profitability and results of operations.
Our customer agreement commitments are subject to reduction and potential cancellation.
Many of our customer agreements allow for early termination, subject to payment of specified costs and penalties, which are usually less than the revenues we would expect to receive under such agreements. Our customer agreement commitments could significantly decrease if any of the customer agreements is terminated either pursuant to, or in violation of, the terms of such agreement. In addition, our customer agreement commitments during a particular future period may be reduced for reasons outside of our customers’ control, such as general prevailing economic conditions. It is difficult to predict how market forces, or PRC or U.S. government policies, in particular, the severe and continued deterioration of bilateral relations between the PRC and the U.S., may continue to impact the PRC economy as well as related demand for our colocation and managed services going forward. See “Geopolitical tensions have led to a heightened trend towards trade, technology and even finance “de-coupling” between China and the United States and this adverse trend may continue to deteriorate, which could negatively affect our business operations and results of operations.” If our customer agreement commitments are significantly reduced, our results of operations could be materially and adversely affected.
Even if our current and future customers have entered into a binding agreement with us, they may choose to terminate such agreement prior to the expiration of its terms. Any penalty for early termination may not adequately compensate us for the time and resources we have expended in connection with such agreement, or at all, which could have a material adverse effect on our results of operations and cash flows.
We may not be able to compete effectively against our current and future competitors.
We offer a broad range of data center services and, as a result, we may compete with a wide range of data center service providers for some or all of the services we offer. Policies recently promoted by the PRC government concerning the concept of “new infrastructure” may encourage and result in a new wave of investment in, among other things, largescale data centers, artificial intelligence and industrial internet at all levels of the economy. Accordingly, there may be an increase in the number of companies engaging in the data center services business due to the numerous opportunities presented by such policies, which may result in increased competition in our industry.
25
We face competition from the state-owned telecommunications carriers, namely China Telecom, China Unicom and China Mobile, as well as other domestic and international carrier-neutral data center service providers. Our current and future competitors may vary by size and service offerings and geographic presence. See “Item 4. Information on the Company—B. Business Overview—Competition.”
Competition is primarily centered on reputation and track record, quality and availability of data center capacity, quality of service, technical expertise, security, reliability, functionality, breadth and depth of services offered, geographic coverage, financial strength and price. Some of our current and future competitors may have greater brand recognition, marketing, technical and financial resources than we do. As a result, some of our competitors may be able to:
| ● | bundle colocation services with other services or equipment they provide at reduced prices; |
| ● | develop superior products or services, gain greater market acceptance, and expand their service offerings more efficiently or rapidly; |
| ● | adapt to new or emerging technologies and changes in customer requirements more quickly; |
| ● | take advantage of acquisition and other opportunities more readily; and |
| ● | adopt more aggressive pricing policies and devote greater resources to the promotion, marketing and sales of their services. |
We operate in a competitive market, and we face pricing pressure for our services. Prices for our services are affected by a variety of factors, including supply and demand conditions and pricing pressures from our competitors. Although we offer a broad range of data center services, our competitors that specialize in only one of our services offerings may have competitive advantages in that offering. With respect to all of our colocation services, our competitors may offer such services at rates below current market rates or below the rates we currently charge our customers. With respect to both our colocation and managed services offerings, our competitors may offer services in a greater variety that are more sophisticated or that are more competitively priced than the services we offer. We may be required to lower our prices to remain competitive, which may decrease our margins and adversely affect our business prospects, financial condition and results of operations.
An oversupply of data center capacity could have a material adverse effect on us.
A buildup of new data centers or reduced demand for data center services could result in an oversupply of data center capacity in China’s large commercial centers. Excess data center capacity could lower the value of data center services and limit the number of economically attractive markets that are available to us for expansion, which could negatively impact our business and results of operations.
26
Export control and economic or trade sanctions could subject us to regulatory investigations or other actions, and may limit our ability to sell to certain customers, which could materially and adversely affect our competitiveness and business operations.
Recent economic and trade sanctions threatened and/or imposed by the U.S. government on a number of China-based technology companies, including ZTE Corporation, Huawei Technologies Co., Ltd., or Huawei, and certain of their respective affiliates and other China-based technology companies, as well as actions brought against Huawei and related persons by the U.S. and the Canadian governments, have raised further concerns as to whether, in the future, there may be additional regulatory challenges or enhanced restrictions involving other China-based technology companies including us in a wide range of areas such as data security, telecommunications, artificial intelligence, technologies deployed for surveillance purposes, import/export of technology or other business activities. We may also face restrictions on transactions with certain customers, business partners and other persons. For instance, the U.S. government announced several orders effectively barring sales of components and software subject to U.S. export controls to, among others, Huawei and certain other China-based technology companies and their respective affiliates. In particular, on May 15, 2019, the U.S. Department of Commerce added Huawei and certain of its affiliates to the Entity List. On May 15, 2020, the U.S. Department of Commerce took two sets of actions further targeting Chinese firms, including further tightening export controls against Huawei and its non-U.S. affiliates and adding additional China-related entities to the Entity List, which imposes restrictions on the transfer of technology to these entities. On August 17, 2020, the U.S. Department of Commerce imposed further export control restrictions on Huawei and its affiliates on the Entity List and added additional Huawei affiliates to the Entity List. The Entity List identifies foreign parties that are prohibited from acquiring—whether by export, reexport, or transfer in-country—some or all items subject to the U.S. Export Administration Regulations (“EAR”), unless the exporter secures a license. Licenses, and exceptions to the license requirement, are rarely granted to exporters. Exporting, reexporting or transferring items subject to the EAR in violation of licensing requirements could result in criminal and/or civil penalties. The U.S. Department of Commerce has indicated that engaging in activities contrary to U.S. national security and/or foreign policy interests would be grounds for inclusion on the Entity List. In June and August of 2020, the U.S. Department of Defense (“DOD”) made public two lists of Chinese companies, including the major Chinese telecommunications carriers, that have been determined to be “Communist Chinese military companies” operating directly or indirectly in the United States. While not sanctions lists, the DOD lists may lead to future sanctions by the U.S. government of companies on the DOD lists, including the PRC telecommunications carriers who provide network services to our customers. Additionally, the United States has ended trade preferences for Hong Kong as well as imposed sanctions on certain officials of Hong Kong and PRC government.
These restrictions, and similar or more expansive restrictions or sanctions that may be imposed by the U.S. or other jurisdictions in the future, may adversely affect our ability to work with certain existing and future customers and business partners, which could possibly lead to the modification or cancellation of our existing customer contracts, all of which would harm our business. Furthermore, our association with customers or business partners that are or become subject to U.S. regulatory scrutiny or export restrictions could subject us to actual or perceived reputational harm among current or prospective investors, suppliers or customers, customers of our customers, other parties doing business with us, or the general public. Any such reputational harm could result in the loss of investors, suppliers or customers, which could harm our business, financial conditions or prospects.
Additionally, these developments may materially and adversely affect certain of our suppliers’ and customers’ abilities to acquire technologies, systems, devices or components that may be critical to their technology infrastructure, service offerings and business operations, and further cause a turmoil to their industries including telecommunications, information technology infrastructure and consumer electronics, which may, in turn, materially and adversely affect their demand for our services and affect our business, financial condition and results of operations. These restrictions or sanctions, even targeting specific entities unrelated to us, could nevertheless also negatively affect our and our technology partners’ abilities to recruit research and development talent or conduct technological collaboration with scientists and research institutes in the U.S., Europe or other countries, which could significantly harm our competitiveness. There can be no assurance that we will not be affected by current or future export controls or economic and trade sanctions regulations.
Such potential restrictions, as well as any associated inquiries or investigations or any other government actions, may be difficult or costly to comply with and may, among other things, delay or impede the development of the technology, products and solutions of our customers, hinder the stability of our customers’ supply chain, and may result in negative publicity, any of which may have a material and adverse effect on our business, financial condition and results of operations.
The Company provided colocation services to two PRC companies (which belong to the same group) on the Entity List during the years ended December 31, 2018, 2019 and 2020.
27
The Company does not sell to any entities listed on the U.S. Commerce Department’s Entity List any servers, IT equipment or any other products that are subject to the EAR and the Company does not export, re-export, or transfer any U.S.-origin products, technology, components or software that are subject to the EAR to any entities listed on the U.S. Commerce Department’s Entity List.
Geopolitical tensions have led to a heightened trend towards trade, technology and even finance “de-coupling” between China and the United States and this adverse trend may continue to deteriorate, which could negatively affect our business operations and results of operations.
In recent years, there has been a deterioration in the relationship between China and the United States which has resulted in intense potential conflicts between the two countries in trade, technology and other areas, and this has led to greater uncertainties in the geopolitical situations in other parts of the world affecting China and Chinese companies. Political tensions between the United States and China have escalated in recent years due to, among other things, the trade war between the two countries since 2018, the COVID-19 outbreak, the PRC National People’s Congress’ passage of Hong Kong national security legislation and decision of the National People’s Congress on improving the electoral system of the Hong Kong, the imposition of U.S. sanctions on certain Chinese officials from China’s central government and the Hong Kong by the U.S. government, and the imposition of sanctions on certain individuals from the U.S. by the Chinese government. Export controls, economic and trade sanctions have been threatened and/or imposed by the U.S. government on a number of Chinese technology companies, some of which are existing or potential customers and/or suppliers to us. The United States has also threatened to impose further export controls, sanctions, trade embargoes, and other heightened regulatory requirements on China and Chinese companies. These have raised concerns that there may be increasing regulatory challenges or enhanced restrictions against China and other Chinese technology companies, including us, in a wide range of areas such as data security, emerging technologies, “dual-use” commercial technologies and applications that could be deployed for surveillance or military purposes, import/export of technology or other business activities. For instance, in 2019 and 2020, the U.S. government announced several executive orders and regulations effectively barring American firms from selling, exporting, re-exporting, or transferring U.S.-origin technology, components and software, among other items, to Chinese technology companies and their respective affiliates. In May 2020, the U.S. Bureau of Industry and Security announced plans to restrict certain Chinese companies and their overseas-related affiliates’ ability to use U.S. technology and software to design and manufacture their products. On August 5, 2020, the U.S. State Department expanded their “Clean Network” program to cover, among others, availability of apps from Chinese companies and storage of data sensitive to U.S. citizens and businesses on cloud-based storage systems run by Chinese companies, including Alibaba. Various executive orders issued by former U.S. President Donald J. Trump have also led to escalating political tensions between the U.S. and China, such as the one issued in August 2020 that prohibits certain transactions with ByteDance Ltd., Tencent Holdings Ltd. and the respective subsidiaries of such companies, the executive order issued in November 2020 that prohibits U.S. persons from transacting publicly traded securities of certain “Communist Chinese military companies” named in such executive order, as well as the executive order issued in January 2021 that prohibits such transactions as are identified by the U.S. Secretary of Commerce with certain “Chinese connected software applications,” including Alipay and WeChat Pay. When such measures become effective, any transaction that is related to such target companies by any such person, or with respect to any such property, subject to the jurisdiction of the United States, with such target companies shall be prohibited. These restrictions, and similar or more expansive restrictions that may be imposed by the U.S. or other jurisdictions in the future, may materially and adversely affect our ability to acquire technologies, systems, devices or components that may be critical to our technology infrastructure, service offerings and business operations. We cannot assure you that the current and/or future export controls or economic and trade sanctions regulations or their developments will not have a negative impact on our business operations or reputation.
28
In addition, if any additional existing or potential customers and/or suppliers of ours, any other parties that have collaborative relationships with us or our affiliates, or our company, were to become targeted under sanctions or export control restrictions, this may result in significant interruption in our business, regulatory investigations and reputational harm to us. Media reports on alleged violation of export control or economic and trade sanctions or data security and privacy laws, by us or by our customers, even on matters not involving us, could nevertheless damage our reputation and lead to regulatory investigations, fines and penalties against us. Such fines and penalties may be significant, and if we were publicly named or investigated by any regulator on the basis of suspected or alleged violations of export control or economic and trade sanctions or data security and privacy laws and rules, even in situations where the potential amount or fine involved may be relatively small, our businesses could be severely interrupted and our reputation could be significantly harmed.
Furthermore, rising trade and political tensions between the United States and China could place pressure on the economic growth in China as well as the rest of the world. Such rising tensions could also reduce levels of trade, investments, technological exchanges and other economic activities between the two major economies, which would have a material adverse effect on global economic conditions and the stability of global financial markets. The U.S. administration under former U.S. President Trump had advocated for and taken steps toward restricting trade in certain goods, particularly from China. While the two nations reached a “Phase One” trade agreement in January 2020, the progress of future trade talks between China and the United States are subject to uncertainties, and there can be no assurance as to whether the United States will maintain or reduce tariffs, or impose additional tariffs on Chinese products in the near future. Trade tension between China and the United States may intensify and the United States may adopt even more drastic measures in the future. China has retaliated and may further retaliate in response to new trade policies, treaties and tariffs implemented by the United States. For example, on January 9, 2021, MOFCOM promulgated the Rules on Counteracting Unjustified Extra-territorial Application of Foreign Legislation and Other Measures, which will apply to Chinese individuals or entities that are purportedly barred by a foreign country’s law from dealing with nationals or entities of a third country. The measures taken by the U.S. and Chinese governments may have the effect of restricting our ability to transact or otherwise do business with entities within or outside of China and may cause investors to lose confidence in Chinese companies and counterparties, including us. If we were unable to conduct our business as it is currently conducted as a result of such regulatory changes, our business, results of operations and financial condition would be materially and adversely affected.
Any further escalation in trade or other tensions between the United States and China or news and rumors of any escalation, could introduce uncertainties to China’s economy and the global economy which in turn could affect the Chinese economy generally, including the use of mobile, web-based commerce as well as our customers’ cloud-based platforms and services. Any such decline in the technology industry, reduction in cloud adoption or slowdown in the growth of the internet and the use of our customers’ platforms and services may lead to decreased demand for data center capacity or managed services, which could have a material and adverse effect on our business, results of operations and financial condition. Foreign policies of the United States tend to be followed by certain other countries, and those countries may adopt similar policies in their relationships with China and the Chinese companies.
29
Changes in international trade or investment policies and barriers to trade or investment, and the ongoing trade conflict, may have an adverse effect on our business and expansion plans.
In recent years, international market conditions and the international regulatory environment have been increasingly affected by competition among countries and geopolitical frictions. Changes to national trade or investment policies, treaties and tariffs, fluctuations in exchange rates or the perception that these changes could occur, could adversely affect the financial and economic conditions in the jurisdictions in which we operate, as well as our international and cross-border operations, our financial condition and results of operations. For example, in 2018 the United States announced tariffs that applied to products imported from China, totaling approximately US$250 billion, and in May 2019 the United States increased the rate of certain tariffs previously levied on Chinese products from 10% to 25%. In August 2019, the United States announced that it would apply an additional tariff of 10% on the remaining US$300 billion of goods and products coming from China. After several rounds of trade talks between China and the United States, the United States temporarily delayed an increase in tariffs on US$250 billion of products imported from China, and in September and October 2019, the United States announced several tariff exemptions for certain Chinese products. In August 2019, the U.S. Treasury labeled China a currency manipulator and withdrew such designation in January 2020. In addition, the United States is reported to be considering ways to limit U.S. investment portfolio flows into China, though no details in such regard have been officially announced.
China and other countries have retaliated and may further retaliate in response to new trade policies, treaties and tariffs implemented by the United States. For instance, in response to the tariffs announced by the United States in May 2018, China imposed retaliatory tariffs on U.S. goods of a similar value, and in response to the tariff announcements by the United States in August 2019, China announced it would stop buying U.S. agricultural products and would not rule out import tariffs on newly purchased U.S. agricultural products. In September 2019, China unveiled several tariff exemptions for U.S. products, including various agricultural products. Even though, in January 2020, the “Phase One” trade agreement was signed between the United States and China, the U.S.-China relationship has deteriorated further, and there can be no assurances that the U.S. or China will not increase tariffs or impose additional tariffs in the future. Any further actions to increase existing tariffs or impose additional tariffs could result in an escalation of the trade conflict, and may have tremendous negative impact on the economies of not merely the two countries concerned, but the global economy as a whole. If these measures and tariffs affect any of our customers and their business results and prospects, their demand for, or ability to pay for, our data center services may decrease, which would materially and adversely affect our results of operations. In addition, if China were to increase the tariff on any of the items imported by our suppliers and contract manufacturers from the U.S., they might not be able to find substitutes with the same quality and price in China or from other countries. As a result, our costs would increase and our business, financial condition and results of operations would be adversely affected.
30
Our failure to comply with regulations applicable to our leased data center buildings may materially and adversely affect our ability to use such data centers.
Among the data center buildings that we lease, including those under construction, a majority of the lease agreements have not been registered or filed with relevant authorities in accordance with the applicable PRC laws and regulations. The enforcement of this legal requirement varies depending on local practices. In case of failure to register or file a lease, the parties to the unregistered lease may be ordered to make rectifications (which would involve registering such leases with the relevant authority) before being subject to penalties. The penalty ranges from RMB1,000 to RMB10,000 for each unregistered lease, at the discretion of the relevant authority. The relevant PRC law is not clear as to which of the parties, the lessor or the lessee, is liable for the failure to register the lease, and the lease agreements of several of our data centers provide that the lessor is responsible for processing the registration and must compensate us for losses caused by any breach of the obligation. Although we have proactively requested that the applicable lessors complete or cooperate with us to complete the registration in a timely manner, we are unable to control whether and when such lessors will do so. In the event that a fine is imposed on both the lessor and lessee, and if we are unable to recover from the lessor any fine paid by us in accordance with the terms of the lease agreement, such fine will be borne by us. In the case of one data center in Beijing, a portion of the building has been constructed without obtaining the building ownership certificate, and the part of the lease in relation to such portion may be deemed invalid if the construction has not been duly approved by the government, in which event we would not be able to use that portion of property. If the owners fail to obtain the necessary consents and/or to comply with the applicable legal requirements for the change of usage of these premises, and the relevant authority or the court orders us to use the relevant leased buildings for the designated usage only, we may not be able to continue to use these buildings for data center purposes and we may need relocate our operation there to other suitable premises. We may also be subject to administrative penalties for lack of fire safety approvals for renovation of the leased premises, and we may be ordered to suspend operations at applicable premises if we fail to timely cure any such defect. Construction or renovation of certain other of our data centers was carried out without obtaining construction (including zoning) related permits, and certain leased premises were put into use without fulfillment of construction inspection and acceptance procedures, which may cause administrative penalties to be imposed on us in the case of renovation, and may cause the use of the leased premises to be deemed illegal, and we may be forced to suspend our operations as a result. See also “—Risks Related to Doing Business in the People’s Republic of China—Our business operations are extensively impacted by the policies and regulations of the PRC government. Any policy or regulatory change may cause us to incur significant compliance costs.”
We may be regarded as being non-compliant with the regulations on VATS due to the lack of IDC licenses for which penalties may be assessed that may materially and adversely affect our business, financial condition, growth strategies and prospects.
The laws and regulations regarding VATS, licenses in the PRC are relatively new and are still evolving, and their interpretation and enforcement involve significant uncertainties. Investment activities in the PRC by foreign investors are principally governed by the Industry Catalog Relating to Foreign Investment, or the Catalog, which was promulgated and is amended from time to time by the MOFCOM and the NDRC. Industries not included in the Special Management Measures (Negative List) of the Catalog are permitted industries. Industries such as value-added telecommunication services, including internet data center services, are restricted to foreign investment. The Special Management Measures (Foreign Investment Permitted Negative List) of the Catalog has been superseded by the Special Management Measures (Negative List) (2018) and the Encouraged Foreign Investment Industry Catalog has been superseded by Encouraged Foreign Investment Industry Catalog (2019). On June 23, 2020, the MOFCOM and the NDRC promulgated the Special Management Measures (Negative List) for the Access of Foreign Investment, or the Negative List (2020), which became effective on July 23, 2020. Foreign investment in VATS (other than e-commerce, domestic multi-party communications, store-and-forward and call center), including internet data center services, still falls within the Negative List (2020). Specifically, the Administrative Regulations on Foreign-Invested Telecommunications Enterprises restrict the ultimate capital contribution percentage held by foreign investor(s) in a foreign-invested VATS enterprise to 50% or less. Under the Telecommunications Regulations, telecommunications service providers are required to procure operating licenses prior to their commencement of operations. The Administrative Measures for Telecommunications Business Operating License, which took effect on April 10, 2009 and was amended on September 1, 2017, set forth the types of licenses required to provide telecommunications services in China and the procedures and requirements for obtaining such licenses.
Before 2013, the definition of the IDC services was subject to interpretation as to whether our services would fall within its scope. In addition, authorities in different localities had different interpretations. According to the Classification Catalogue of Telecommunications Services, or the Telecom Catalogue, publicized in February 2003 by the Ministry of Information Industry, the predecessor of the MIIT, which took effect in April 2003, and our consultations with the MIIT, IDC services should be rendered through the connection with the internet or other public telecommunications networks.
31
On May 6, 2013, the “Q&A on the Application of IDC/ISP Business,” or the Q&A, was published on the website of China Academy of Telecom Research, an affiliate of the MIIT. The Q&A was issued together with the draft revised Telecom Catalogue of the 2013 version, which although not an official law or regulation, reflected the evolving attitude of the MIIT towards the legal requirements as to applications for IDC licenses. A national consulting body and certain telephone numbers, the Designated Numbers, are provided in the Q&A to answer any questions arising from the application of IDC licenses. Since then, even though the definition of IDC services under the Q&A is identical to that under the Telecom Catalogue, whether a business model should be deemed to be IDC services is subject to the unified clarifications under the Q&A and replies obtained from such Designated Numbers, rather than different replies which may be obtained from different officials from the MIIT or its local branches. The draft revised Telecom Catalogue did not come into effect until March 2016, when it was further revised to adapt to developments in the telecommunications industry. During such period, we closely followed legislative developments and conducted feasibility studies for restructuring our business. Based on the Q&A and our consultation with both the Designated Numbers and MIIT officials in 2014 and 2015, IDC services which did not utilize public telecommunications networks would also require an IDC license and that IDC services could only be provided by a holder of an IDC license, or a subsidiary of such holder, with the authorization of the holder.
GDS Beijing obtained a cross-regional IDC license in November 2013, the scope of which now includes Shanghai, Suzhou, Beijing, Shenzhen, Chengdu, Guangzhou, Zhangjiakou, Langfang, Tianjin, Huizhou and Chongqing. In order to adapt to the new regulatory requirements and address pre-existing customer agreements, we converted GDS Suzhou into a domestic company wholly owned by GDS Beijing by acquiring all of the equity interests in GDS Suzhou from Further Success Limited, or FSL, a limited liability company established in the British Virgin Islands, in order to enable GDS Suzhou to provide IDC services with the authorization of GDS Beijing, and under the auspices of an IDC license held by GDS Beijing. The MIIT approved GDS Beijing’s application to expand its IDC license coverage to include GDS Suzhou and Kunshan Wanyu Data Service Co., Ltd., or Kunshan Wanyu, so that they are now authorized to provide IDC services. As part of the VIE restructuring, we converted and changed the shareholding of Shanghai Waigaoqiao EDC Technology Co, Ltd., or EDC Shanghai Waigaoqiao, in the same way as GDS Suzhou, and the MIIT has approved GDS Beijing’s application to expand its IDC license coverage to include EDC Shanghai Waigaoqiao so that EDC Shanghai Waigaoqiao is also authorized to provide IDC services, and the MIIT has approved GDS Beijing’s application to expand its IDC license coverage to include Shenzhen Yaode. As the result of our acquisition of BJ10, BJ11 and BJ12, we have acquired all of the equity interests in Lanting (Beijing) Information Science and Technology Co., Ltd., or Lanting Information, which therefore has been converted into a foreign-invested company. The existing customer agreements of BJ10, BJ11 and BJ12 were entered into by Lanting Information as an IDC service provider before our acquisition. As part of the acquisition, Lanting Information canceled its IDC license prior to the closing and the relevant counterparties have completed the assignment of all of the rights and obligations of Lanting Information as the IDC service provider under these customer agreements to GDS Beijing as the IDC service provider. In addition, with regard to the other WFOEs that have not contributed substantial revenue, we are deliberating different measures to ensure that any business activity that may have to be conducted by IDC license holders will be conducted by our IDC license holders, which are our consolidated VIEs.
However, there can be no assurance that our agreements signed before the completion of the VIE restructuring with any of our WFOEs as the service provider will not be deemed as historical non-compliance. Also, we cannot assure you that the fact that Lanting Information is the signing party of such agreements during the interim period from the cancellation date of its own IDC license to the completion date of the assignment of such agreements will not be deemed as historical non-compliance. If the MIIT regards us as existing in a state of non-compliance, penalties could potentially be assessed against us. It is possible that the amount of any such penalties may be several times more than the net revenue generated from these services. Our business, financial condition, expected growth and prospects would be materially and adversely affected if such penalties were to be assessed upon us. It is also possible that the PRC government may prohibit a non-compliant entity from continuing to carry on its business, which would materially and adversely affect our results of operations, expected growth and prospects.
32
We have learned that the MIIT will not approve any expansion of authorization by an IDC license holder to its subsidiary, and that it will not allow any such subsidiary of an IDC license holder to renew its current authorization in the future. Instead, the MIIT will require subsidiaries of IDC license holders to apply for their own IDC licenses. Although, to our knowledge, such policy is not supported by any published laws or regulations, we have been making efforts to comply with this regulatory development. GDS Suzhou has already obtained its own IDC license in May 2019. Beijing Wan Chang Yun and Shenzhen Yaode have obtained their own IDC license respectively in September and November 2019. The other subsidiaries of our VIEs currently plan to apply for their own IDC licenses in order to continually maintain authorizations to provide IDC services going forward. However, we cannot assure you that we will be able to obtain approvals from the MIIT for their own IDC Licenses in a timely manner or at all, or obtain approvals from the MIIT for an expansion of authorization from GDS Beijing under its IDC license to allow IDC services to be provided by the other subsidiaries of our VIEs, who rely on such authorizations and expansions to provide IDC services, or that we will be able to renew such authorizations and expansions in due course. Based on our experience with IDC license applications, we do not foresee any legal impediment for such subsidiaries to obtain their IDC licenses. In the unlikely event that such subsidiaries fail to obtain their IDC licenses, we plan to have such subsidiaries assign relevant customer agreements to GDS Beijing so that GDS Beijing will provide the IDC services under such customer agreements, as GDS Beijing’s IDC license covers the locations and scope of IDC services provided by such subsidiaries. However, we will need to obtain customers’ consent to the foregoing assignment, and there can be no assurance that we will be able to obtain such consents from customers before the authorization expires. If any of these situations occur, our business, financial condition, expected growth and prospects would be materially and adversely affected.
Some of our consolidated VIEs may be regarded as being non-compliant with the regulations on VATS, due to operating beyond the permitted scope of their IDC licenses.
One of our consolidated VIEs, GDS Shanghai, obtained a regional IDC license for the Shanghai area in January 2012. Nevertheless, GDS Shanghai provided IDC services in cities outside of Shanghai, which were beyond the scope of its then-effective IDC license. GDS Shanghai upgraded its IDC license to a cross-regional license in April 2016, according to which GDS Shanghai is allowed to provide IDC services in Beijing, Shanghai, Suzhou, Shenzhen and Chengdu. A subsidiary of one of our consolidated VIEs, GDS Suzhou, was historically authorized to provide general IDC services under the auspices of an IDC license held by GDS Beijing but such authorization approved by MIIT did not include internet resources collaboration services. Nevertheless, GDS Suzhou signed agreements with clients to provide internet resources collaboration services. In 2018, we further expanded GDS Beijing’s authorization to GDS Suzhou so that GDS Suzhou also was allowed to provide internet resources collaboration services. In addition, in 2016, 2017 and 2018, GDS Beijing and GDS Suzhou entered into IDC service agreements with relevant customers, according to which GDS Beijing and GDS Suzhou have been providing IDC services to their respective customers through third-party data centers in Tianjin. In 2017, GDS Beijing entered into an IDC services agreement with a certain customer, according to which GDS Beijing has been providing IDC services since 2018 in our three data centers located at Zhangjiakou, Hebei Province. However, GDS Beijing’s IDC license and its authorization granted to GDS Suzhou have not included the Tianjin and Zhangjiakou areas until 2019, when GDS Beijing has upgraded its IDC license to cover the Zhangjiakou, Langfang and Tianjin areas, and GDS Suzhou has obtained its own IDC license whereby GDS Suzhou is also allowed to provide general IDC services in broad geographic scope including Tianjin and Zhangjiakou. However, although such approvals have been obtained, we cannot assure you that any agreements signed before GDS Beijing and GDS Suzhou obtained such approvals may not be deemed as historical non-compliance. If the MIIT regards GDS Shanghai, GDS Suzhou and GDS Beijing as being historically non-compliant, penalties which could be several times more than the net revenue generated from these services, could potentially be assessed against us, and as a result, our business, financial condition, expected growth and prospects would be materially and adversely affected. It is also possible that the PRC government may prohibit a historically non-compliant entity from continuing to carry on its business, which would materially and adversely affect our results of operations, expected growth and prospects.
One of our subsidiaries, GDS (Hong Kong) Limited, entered into IDC service agreements with customers outside China, which may be regarded as non-compliance with the regulations on foreign investment restriction and VATS, by providing IDC service without qualification.
In 2015 and 2016, GDS (Hong Kong) Limited, or GDS HK, which is one of our Hong Kong incorporated subsidiaries, entered into IDC service agreements with a few customers outside China, while the actual service provider was intended to be GDS Beijing or EDC Shanghai Waigaoqiao. These IDC service agreements may be regarded as non-compliant, because the law prohibits foreign entities providing IDC services in the PRC.
33
We have amended all of our IDC service agreements to specify GDS Beijing or its subsidiaries as the contracting party for such agreements, so that such agreements are, in our belief, compliant. However, we cannot assure you that our IDC service agreements as amended will not be found to be non-compliant. If the MIIT regards such agreements as non-compliant, penalties could potentially be assessed against us, and as a result, our business, financial condition, expected growth and prospects would be materially and adversely affected.
We may fail to obtain, maintain and update licenses or permits necessary to conduct our operations in the PRC, and our business may be materially and adversely affected as a result of any changes in the laws and regulations governing the VATS industry in the PRC.
There can be no assurance that we will be able to maintain our existing licenses or permits necessary to provide our current IDC services in the PRC, renew any of them when their current term expires, or update existing licenses or obtain additional licenses necessary for our future business expansion. The failure to obtain, retain, renew or update any license or permit generally, and our IDC licenses in particular, could materially and adversely disrupt our business and future expansion plans.
For example, the revised Telecom Catalogue came into effect in March 2016 in which the definition of the IDC business also covers the internet resources collaboration services business to reflect the developments in the telecommunications industry in China and covers cloud-based services. Also, in January 2017, the MIIT issued The Circular of the Ministry of Industry and Information Technology on Clearing up and Regulating the Internet Access Service Market, or the 2017 MIIT Circular, according to which an enterprise that obtained its IDC license prior to the implementation of the revised Telecom Catalogue and has actually carried out internet resources collaboration services shall make a written commitment to its original license issuing authority before March 31, 2017 to meet the relevant requirements for business licensing and obtain the corresponding telecommunication business license by the end of 2017. The 2017 MIIT Circular also requires that companies providing IDC services shall not construct communication transmission facilities without permission. Although we have successfully expanded the scope of our IDC licenses to cover internet resources collaboration services, fixed network domestic data transmission services and domestic internet virtual private network services as required under the 2017 MIIT Circular, changes in the regulatory environment of this kind are potentially disruptive to our business as they may require us to modify the way we conduct our business in order to receive licenses or otherwise comply with such requirements. We may also be deemed in non-compliance for failure to update our operation licenses in a timely manner according to such new regulatory requirements. Any such changes could increase our compliance costs, divert management’s attention or interfere with our ability to serve customers, any of which could harm our results of operations.
In addition, if future PRC laws or regulations governing the VATS industry require that we obtain additional licenses or permits or update existing licenses in order to continue to provide our IDC services, there can be no assurance that we would be able to obtain such licenses or permits or update existing licenses in a timely manner, or at all. If any of these situations occur, our business, financial condition and prospects would be materially and adversely affected.
Third-party data center providers from whom we lease data center capacity on a wholesale basis may fail to maintain licenses and permits necessary to conduct their operations in the PRC, and our business may be materially and adversely affected.
As of December 31, 2020, we operated an aggregate net floor area of 8,144 sqm that we lease on a wholesale basis from other data center providers, and which we refer to as our third-party data centers. There can be no assurance that the wholesale data center providers from whom we lease will be able to maintain their existing licenses or permits necessary to provide our current IDC services in the PRC or renew any of them when their current term expires. Their failure to obtain, retain or renew any license or permit generally, and their IDC licenses in particular, could materially and adversely disrupt our business.
In addition, if any future PRC laws or regulations governing the VATS industry require that the wholesale data center providers from whom we lease obtain additional licenses or permits in order to continue to provide their IDC services, there can be no assurance that they would be able to obtain such licenses or permits in a timely manner, or at all. If any of these situations occur, our business, financial condition and prospects could be materially and adversely affected.
We cannot assure you that we will be able to relocate such operations to suitable alternative premises, and any such relocation may result in disruption to our business operations and thereby result in loss of earnings. We may also need to incur additional costs for the relocation of our operation. There is also no assurance that we will be able to effectively mitigate the possible adverse effects that may be caused by such disruption, loss or costs. Any of such disruption, loss or costs could materially and adversely affect our financial condition and results of operations.
34
Our failure to maintain our relationships with various cloud service providers may adversely affect our managed cloud services, and as a result, our business, operating results and financial condition.
Our managed cloud services involve providing services to the customers of cloud service providers. If we do not maintain good relationships with cloud service providers, our business could be negatively affected. If these cloud service providers fail to perform as required under our agreements for any reason or suffer service level interruptions or other performance issues, or if our customers are less satisfied than expected with the services provided or results obtained, we may not realize the anticipated benefits of these relationships.
Since our agreements with key cloud service providers in China are non-exclusive, these companies may decide in the future to partner with more of our competitors, develop in-house data center capabilities or terminate their agreements with us, any of which could adversely and materially affect our business expansion plan and expected growth.
We may not be able to keep up with rapidly changing technology, including our ability to upgrade our power, cooling, security or connectivity systems cost-effectively or at all.
The markets for the data centers we own and operate, as well as certain of the industries in which our customers operate, are characterized by rapidly changing technology, evolving industry standards, frequent new service introductions, shifting distribution channels and changing customer demands. As a result, the infrastructure at our data centers may become obsolete or unmarketable due to demand for new processes and/or technologies, including, without limitation: (i) new processes to deliver power to, or eliminate heat from, computer systems; (ii) customer demand for additional redundancy capacity; (iii) new technology that permits higher levels of critical load and heat removal than our data centers are currently designed to provide; and (iv) an inability of the power supply to support new, updated or upgraded technology. In addition, the systems that connect our self-developed data centers, and in particular, our third-party data centers, to the internet and other external networks may become outdated, including with respect to latency, reliability and diversity of connectivity. When customers demand new processes or technologies, we may not be able to upgrade our data centers on a cost-effective basis, or at all, due to, among other things, increased expenses to us that cannot be passed on to customers or insufficient revenue to fund the necessary capital expenditures. The obsolescence of our power and cooling systems and/or our inability to upgrade our data centers, including associated connectivity, could reduce revenue at our data centers and could have a material adverse effect on us. Furthermore, potential future regulations that apply to industries we serve may require customers in those industries to seek specific requirements from their data centers that we are unable to provide. If such regulations were adopted, we could lose customers or be unable to attract new customers in certain industries, which could have a material adverse effect on us.
If we are unable to adapt to evolving technologies and customer demands in a timely and cost-effective manner, our ability to sustain and grow our business may suffer.
To be successful, we must adapt to our rapidly changing market by continually improving the performance, features and reliability of our services and modifying our business strategies accordingly, which could cause us to incur substantial costs. We may not be able to adapt to changing technologies in a timely and cost-effective manner, if at all, which would adversely impact our ability to sustain and grow our business.
In addition, new technologies have the potential to replace or provide lower cost alternatives to our services. The adoption of such new technologies could render some or all of our services obsolete or unmarketable. We cannot guarantee that we will be able to identify the emergence of all of these new service alternatives successfully, modify our services accordingly, or develop and bring new services to market in a timely and cost-effective manner to address these changes. If and when we do identify the emergence of new service alternatives and introduce new services to market, those new services may need to be made available at lower profit margins than our then-current services. Failure to provide services to compete with new technologies or the obsolescence of our services could lead us to lose current and potential customers or could cause us to incur substantial costs, which would harm our operating results and financial condition. Our introduction of new alternative services that have lower price points than our current offerings may also result in our existing customers switching to the lower cost products, which could reduce our net revenue and have a material adverse effect on our results of operation.
35
We have limited ability to protect our intellectual property rights, and unauthorized parties may infringe upon or misappropriate our intellectual property.
Our success depends in part upon our proprietary intellectual property rights, including certain methodologies, practices, tools and technical expertise we utilize in designing, developing, implementing and maintaining applications and processes used in providing our services. We rely on a combination of copyright, trademark, trade secrets and other intellectual property laws, nondisclosure agreements with our employees, customers and other relevant persons and other measures to protect our intellectual property, including our brand identity. Nevertheless, it may be possible for third parties to obtain and use our intellectual property without authorization. The unauthorized use of intellectual property is common in China and enforcement of intellectual property rights by PRC regulatory agencies is inconsistent. As a result, litigation may be necessary to enforce our intellectual property rights. Litigation could result in substantial costs and diversion of our management’s attention and resources, and could disrupt our business, as well as have a material adverse effect on our financial condition and results of operations. Given the relative unpredictability of China’s legal system and potential difficulties in enforcing a court judgment in China, there is no guarantee that we would be able to halt any unauthorized use of our intellectual property in China through litigation.
We may be subject to third-party claims of intellectual property infringement.
We derive most our revenues in China and use,
our figure trademarks, in a majority of our services. We have registered the figure trademark
in China and the trademark
in Hong Kong in several categories that cover our services areas and we plan to register the figure trademark
in China in certain additional categories. We have also registered the pure text of “GDS” as a trademark in several categories that cover our services areas, however, a third party has also registered the pure text of “GDS” as a trademark in certain IT-related services. As the services for which the third-party trademark is registered are also IT-related and could be construed as similar to ours in some respects, infringement claims may be asserted against us, and we cannot assure you that a government authority or a court will hold the view that such similarity will not cause confusion in the market. In this case, if we use the pure text of GDS (which we have not registered as a trademark with respect to all services we provide) as our trademark, we may be required to explore the possibility of acquiring this trademark or entering into an exclusive licensing agreement with the third party, which will cause us to incur additional costs. In addition, we may be unaware of intellectual property registrations or applications that purport to relate to our services, which could give rise to potential infringement claims against us. Parties making infringement claims may be able to obtain an injunction to prevent us from delivering our services or using trademark or technology containing the allegedly intellectual property. If we become liable to third parties for infringing upon their intellectual property rights, we could be required to pay a substantial damage award. We may also be subject to injunctions that require us to alter our processes or methodologies so as not to infringe upon a third party’s intellectual property, which may not be technically or commercially feasible and may cause us to expend significant resources. Any claims or litigation in this area, whether we ultimately win or lose, could be time-consuming and costly, could cause the diversion of management’s attention and resources away from the operations of our business and could damage our reputation.
36
If our customers’ proprietary intellectual property or confidential information is misappropriated or disclosed by us or our employees in violation of applicable laws and contractual agreements, we could be exposed to protracted and costly legal proceedings and lose clients.
We and our employees are in some cases provided with access to our customers’ proprietary intellectual property and confidential information, including technology, software products, business policies and plans, trade secrets and personal data. Many of our customer agreements require that we do not engage in the unauthorized use or disclosure of such intellectual property or information and that we will be required to indemnify our customers for any loss they may suffer as a result. We use security technologies and other methods to prevent employees from making unauthorized copies, or engaging in unauthorized use or unauthorized disclosure, of such intellectual property and confidential information. We also require our employees to enter into nondisclosure arrangements to limit access to and distribution of our customers’ intellectual property and other confidential information as well as our own. However, the steps taken by us in this regard may not be adequate to safeguard our customers’ intellectual property and confidential information. Moreover, most of our customer agreements do not include any limitation on our liability with respect to breaches of our obligation to keep the intellectual property or confidential information we receive from them confidential. In addition, we may not always be aware of intellectual property registrations or applications relating to source codes, software products or other intellectual property belonging to our customers. As a result, if our customers’ proprietary rights are misappropriated by us or our employees, our customers may consider us liable for such act and seek damages and compensation from us.
Assertions of infringement of intellectual property or misappropriation of confidential information against us, if successful, could have a material adverse effect on our business, financial condition and results of operations. Protracted litigation could also result in existing or potential customers deferring or limiting their purchase or use of our services until resolution of such litigation. Even if such assertions against us are unsuccessful, they may cause us to lose existing and future business and incur reputational harm and substantial legal fees.
We rely on third-party suppliers for key elements of our facilities, equipment, network infrastructure and software.
We contract with third parties for the supply of facilities, equipment and hardware that we use in the provision of our services to our customers and that we sell to our customers in some cases. The loss of a significant supplier could delay expansion of the data center facilities that we operate, impact our ability to sell our services and hardware and increase our costs. If we are unable to purchase the hardware or obtain a license for the software that our services depend on, our business could be significantly and adversely affected. In addition, if our suppliers are unable to provide products that meet evolving industry standards or that are unable to effectively interoperate with other products or services that we use, then we may be unable to meet all or a portion of our customer service commitments, which could materially and adversely affect our results of operations.
We engage third-party contractors to carry out various services relating to our data center facilities.
We engage third-party contractors to carry out various services relating to our data center facilities, including on-site security, cleaning and greening service, part of the 24/7 on duty operations and IT and customer service delivery. We endeavor to engage third-party companies with a strong reputation and proven track record, high-performance reliability and adequate financial resources. However, any such third-party contractor may still fail to provide satisfactory security services or quality outsourced labor, resulting in inappropriate access to our facilities or IT faults which, though non-critical, may cause poor service quality to customers.
Undertaking and managing expansions in overseas markets subject us to risks different than those we face in Mainland China and Hong Kong, and we may not be able to effectively implement our overseas expansion plans.
We are currently evaluating expansion opportunities outside of Mainland China and Hong Kong. Undertaking and managing expansions in overseas markets may subject us to a number of additional risks, including:
| ● | protectionist laws and business practices favoring local competition; |
| ● | greater difficulty or delay in accounts receivable collection; |
| ● | difficulties in staffing and managing foreign operations, including negotiating with foreign labor unions or workers’ councils; |
37
| ● | political and economic instability; |
| ● | unexpected changes in regulatory, tax and political environments; |
| ● | fluctuations in currency exchange rates; |
| ● | difficulties in repatriating funds from certain countries;; |
| ● | difficulties in managing across cultures and in foreign languages; |
| ● | our ability to obtain, transfer or maintain licenses required by governmental entities with respect to our business; |
| ● | our ability to secure and maintain the necessary physical and telecommunications infrastructure; |
| ● | compliance with anti-bribery and corruption laws; |
| ● | compliance with evolving governmental regulation with which we have little experience; and |
| ● | compliance with evolving and varied regulations related to the ongoing COVID-19 pandemic. |
As we expand into overseas markets, we may face risks associated with a lack of market knowledge or understanding of the local economy and culture, forging new business relationships in the area and unfamiliarity with local government procedures. In addition, due diligence, transaction and structuring costs may be higher than those we may face in the Mainland China and Hong Kong. We may mitigate such risks through extensive diligence and research and associations with experienced local partners; however, we cannot assure you that all such risks will be eliminated.
We have expanded in the past and expect to continue to expand in the future through acquisitions of other companies, each of which may divert our management’s attention, result in additional dilution to shareholders or use resources that are necessary to operate our business.
In the past, we have grown our business through acquisitions and we expect to continue to evaluate and enter into discussions regarding potential strategic acquisition transactions and alliances to further expand our business, and, from time to time, we may have a number of pending investments and acquisitions that are subject to closing conditions. See “Item 4. Information on the Company—A. History and Development of the Company” for additional details. However, such pending acquisitions are subject to uncertainties and may not be completed due to failure to satisfy all closing conditions as a result of inaccuracy or breach of representations and warranties of, or non-compliance with covenants by, either party or other reasons. If we are presented with appropriate opportunities, we may acquire additional businesses, services, resources, or assets, including data centers, that are complementary to our core business. Our integration of the acquired entities or assets into our business may not be successful and may not enable us to generate the expected revenues or expand into new services, customer segments or operating locations as well as we expect. This would significantly affect the expected benefits of these acquisitions. Moreover, the integration of any acquired entities or assets into our operations could require significant attention from our management. The diversion of our management’s attention and any difficulties encountered in any integration process could have an adverse effect on our ability to manage our business. In addition, we may face challenges trying to integrate new operations, services and personnel with our existing operations. Our possible future acquisitions may also expose us to other potential risks, including risks associated with unforeseen or hidden liabilities, litigation, corrupt practices of prior owners, problems with data center design or operation, or other issues not discovered in the due diligence process or addressed through acquisition agreements, the diversion of resources from our existing businesses and technologies, our inability to generate sufficient revenue to offset the costs, expenses of acquisitions and potential loss of, or harm to, relationships with employees and customers as a result of our integration of new businesses.
38
Our failure to address these risks or other problems encountered in connection with our past or future acquisitions and investments could cause us to fail to realize the anticipated benefits of these acquisitions or investments, cause us to incur unanticipated liabilities and harm our business generally. Future acquisitions could also result in the use of substantial amounts of our cash and cash equivalents, dilutive issuances of our equity securities, the incurrence of debt, contingent liabilities, amortization expenses or the write-off of goodwill, any of which could harm our financial condition. Also, the anticipated benefits of any acquisitions may not materialize, may be less beneficial, or may develop more slowly, than we expect. If we do not receive the benefits anticipated from these acquisitions and investments, or if the achievement of these benefits is delayed, our operating results may be adversely affected and our stock price could decline.
The anticipated benefits of our joint ventures and strategic partnerships or future joint ventures or strategic partnerships may not be fully realized, or take longer to realize than expected.
We have entered into onshore and offshore joint ventures with CPE Fund, SBCVC Fund and other third-party partners, and have formed a strategic partnership with GIC. See “Item 4. Information on the Company—A. History and Development of the Company” for additional details. We may continue to evaluate and establish potential joint ventures and strategic partnerships with other appropriate partners to further develop our business.
We may not realize the anticipated benefits from these joint ventures and strategic partnerships. The success of these joint ventures and strategic partnerships will depend, in part, on the successful partnership between the relevant partner and us. Such a partnership is subject to the risks outlined below, and more generally, to the same types of business risks as would impact our business operations when pursued on a cooperative basis:
| ● | we may not have the right to exercise sole decision-making authority regarding the joint venture; |
| ● | our partner may become bankrupt or fail to pay the relevant consideration for the cooperation with us; |
| ● | our partner’s interests may not be aligned with our interests, our partner may have economic, tax or other business interests or goals which are inconsistent with our business interests or goals, and may take actions contrary to our policies or objectives; |
| ● | our partner may take actions unrelated to our business agreement but which reflect adversely on us because of our joint venture; |
| ● | changes in the terms of the arrangements of our partnerships may materially and adversely affect our ability to complete or operate projects we are pursuing or contemplating through joint venture partnerships; |
| ● | disputes between us and our partner may result in litigation or arbitration that would increase our expenses and prevent our management from focusing their time and effort on our business; and |
| ● | we may in certain circumstances be liable for the actions of our partner or guarantee all or a portion of the joint venture’s liabilities. |
A failure to successfully partner, or a failure to realize our expectations for the joint ventures, could materially impact our business, financial condition and results of operations.
39
The uncertain economic environment may have an adverse impact on our business and financial condition.
The uncertain economic environment could have an adverse effect on our liquidity. While we believe we have a strong customer base, if the current market conditions were to worsen, some of our customers may have difficulty paying us and we may experience increased churn in our customer base and reductions in their commitments to us. We may also be required to make allowances for doubtful accounts and our results would be negatively impacted. Our sales cycle could also be lengthened if customers reduce spending on, or delay decision-making with respect to, our services, which could adversely affect our revenue growth and our ability to recognize net revenue. We could also experience pricing pressure as a result of economic conditions if our competitors lower prices and attempt to lure away our customers with lower cost solutions. Finally, our ability to access the equity and debt capital markets may be severely restricted at a time when we would like, or need, to do so, especially during times of increased volatility in global financial markets and stock markets, which could limit our ability to raise funds through additional equity sales. Any inability to raise funds from capital markets generally, and equity capital markets in particular, could adversely affect our liquidity as well as hinder our ability to pursue additional strategic expansion opportunities, execute our business plans and maintain our desired level of revenue growth in the future.
A downturn in the PRC or global economy could reduce the demand for our services, which could materially and adversely affect our business and financial condition.
The recovery since the economic downturns of 2008 and 2009 has been uneven and is facing new challenges. These include the United Kingdom’s exit from the European Union, the outbreak of a trade war between the PRC and the United States, the imposition of additional tariffs on bilateral imports in 2018 and 2019, the slower growth of the PRC economy since 2012, as well as the outbreak and global spread of a novel strain of coronavirus, or COVID-19, in early 2020 and the severe deterioration of bilateral relations between the PRC and the United States in 2019, 2020 and 2021, all of which have contributed to uncertainty about the global economy. See “Geopolitical tensions have led to a heightened trend towards trade, technology and even finance “de-coupling” between China and the United States and this adverse trend may continue to deteriorate, which could negatively affect our business operations and results of operations.” There is considerable uncertainty over the long-term effects of the expansionary monetary and fiscal policies adopted by the central banks and financial authorities of some of the world’s leading economies, including those of the United States and the PRC. There have been concerns about the economic effects of rising tensions between the PRC and surrounding Asian countries. Economic conditions in the PRC are sensitive to global economic conditions. International conditions and any new or escalating trade war can lead to disruption in our supply chain and higher costs of capital expenditures. There also have been concerns over unrest across the globe, including in the Middle East, Africa and Hong Kong, which have contributed to volatility in financial and other markets. In particular, actual or perceived social unrest in Hong Kong, one of our Tier 1 markets, could result in service interruptions and data losses for our customers as well as equipment damage, which could significantly disrupt the normal business operations of our customers and reduce our net revenue.
Any disruptions or continuing or worsening slowdown in the global economy or the PRC economy, whether as a result of the COVID-19 pandemic, trade conflicts, the deterioration of the U.S.-China relationship, or other reasons, could significantly impact and reduce domestic commercial activities in China, which may lead to decreased demand for our colocation or managed services and have a negative impact on our business, financial condition and results of operations. A decrease in economic activity, whether actual or perceived, a further decrease in economic growth rates or an otherwise uncertain economic outlook in China could have a material adverse effect on our customers’ expenditures and, as a result, may also adversely affect our business, financial condition and results of operations. Additionally, continued turbulence in the international markets may adversely affect our ability to access the capital markets to meet our liquidity needs. Any periods of continuing or worsening increased or heightened volatility in financial, equity and other markets, particularly due to investor concerns relating to the COVID-19 pandemic and the deterioration of the U.S.-China relationship, could limit our ability to raise funds, pursue further business expansion and maintain revenue growth. See “—The uncertain economic environment may have an adverse impact on our business and financial condition” above.
40
Our success depends to a substantial degree upon our senior management, including Mr. Huang, and key personnel, and our business operations may be negatively affected if we fail to attract and retain highly competent senior management.
We depend to a significant degree on the continuous service of Mr. Huang, our founder, chairman and chief executive officer, and our experienced senior management team and other key personnel such as project managers and other middle management. If one or more members of our senior management team or key personnel resigns, it could disrupt our business operations and create uncertainty as we search for and integrate a replacement. If any member of our senior management leaves us to join a competitor or to form a competing company, any resulting loss of existing or potential clients to any such competitor could have a material adverse effect on our business, financial condition and results of operations. Additionally, there could be unauthorized disclosure or use of our technical knowledge, practices or procedures by such personnel. We have entered into employment agreements with our senior management and key personnel. We have also entered into confidentiality agreements with our personnel which contain nondisclosure covenants that survive indefinitely as to our trade secrets. Additionally, pursuant to these confidentiality agreements, any inventions and creations of our employees relating to the company’s business that are completed within twelve months after termination of employment shall be transferred to the company without payment of consideration, and the employees shall assist the company in applying for corresponding patents or other rights. However, these employment agreements do not ensure the continued service of these senior management and key personnel, and we may not be able to enforce the confidentiality agreements we have with our personnel. In addition, we do not maintain key man life insurance for any of the senior members of our management team or our key personnel.
Competition for employees is intense, and we may not be able to attract and retain the qualified and skilled employees needed to support our business.
We believe our success depends on the efforts and talent of our employees, including data center design, construction management, operations, engineering, IT, risk management, and sales and marketing personnel. Our future success depends on our continued ability to attract, develop, motivate and retain qualified and skilled employees. Competition for highly skilled personnel is extremely intense. We may not be able to hire and retain these personnel at compensation levels consistent with our existing compensation and salary structure. Some of the companies with which we compete for experienced employees have greater resources than we have and may be able to offer more attractive terms of employment.
In addition, we invest significant time and expenses in training our employees, which increases their value to competitors who may seek to recruit them. If we fail to retain our employees, we could incur significant expenses in hiring and training their replacements, and the quality of our services and our ability to serve our customers could diminish, resulting in a material adverse effect to our business.
Our operating results may fluctuate, which could make our future results difficult to predict, and may fall below investor or analyst expectations.
Our operating results may fluctuate due to a variety of factors, including many of the risks described in this section, which are outside of our control. You should not rely on our operating results for any prior periods as an indication of our future operating performance. Fluctuations in our net revenue can lead to even greater fluctuations in our operating results. Our budgeted expense levels depend in part on our expectations of long-term future net revenue. Given relatively large fixed cost of revenue for services, other than utility costs, any substantial adjustment to our costs to account for lower than expected levels of net revenue will be difficult. Consequently, if our net revenue does not meet projected levels, our operating performance will be negatively affected. If our net revenue or operating results do not meet or exceed the expectations of investors or securities analysts, the price of our ADSs and/or ordinary shares may decline.
41
Declining fixed asset valuations could result in impairment charges, the determination of which involves a significant amount of judgment on our part. Any impairment charge could have a material adverse effect on us.
We review our fixed assets for impairment on an annual basis and whenever events or changes in circumstances indicate that the carrying amount may not be recoverable. Indicators of impairment include, but are not limited to, a sustained significant decrease in the market price of or the cash flows expected to be derived from a property. A significant amount of judgment is involved in determining the presence of an indicator of impairment. If the total of the expected undiscounted future cash flows is less than the carrying amount of a property on our balance sheet, a loss is recognized for the difference between the fair value and carrying value of the asset. The evaluation of anticipated cash flows requires a significant amount of judgment regarding assumptions that could differ materially from actual results in future periods, including assumptions regarding future occupancy, contract rates and estimated costs to service the contracts. Any impairment charge could have a material adverse effect on us.
We may fail to acquire land use rights according to our investment and framework agreements and failure to commence or resume development of land that we have been granted right to use within the required timeframe or to fulfill the investment commitments under the land use right grant contracts and/or investment/framework agreements may cause us to lose such land use rights and subject us to liabilities under land use right grant contracts and investment/framework agreements.
We have entered into, and may enter into additional, binding investment and framework agreements to reserve or acquire land use rights. The reservation or acquisition of land use rights under such investment and framework agreements are usually subject to certain grant conditions and subsequently entering into a land use right grant contract through relevant tender, auction or listing-for-sale procedures, and we cannot assure you that all these grant conditions will be satisfied or that ultimately we will be able to enter into the land use right grant contract, or that we will indeed acquire the land use right under the relevant investment and framework agreement.
Contracts for the grant of land use rights and some of the investment/framework agreements that we have entered into with the local governments as well as PRC regulations provide for the timeframe within which we are obligated to carry out the construction projects on the land parcels under these contracts and/or agreements. According to the relevant PRC regulations, the PRC government may impose an “idle land fee” equal to 20% of the land fees on land use if the relevant construction land has been identified as “idle land.” The construction land may be identified as “idle land” under any of the following circumstances: (i) where development of and construction on the land fails to commence for more than one year from the construction commencement date prescribed in the land grant contract; or (ii) the development and construction on the land have commenced but have been suspended when the area of the developed land is less than one-third of the total area to be developed or the invested amount is less than 25% of the total amount of investment, and the suspension of development attains for one year. Furthermore, the PRC government has the authority to confiscate any land without compensation if the construction does not commence within two years after the construction commencement date specified in the land grant contract, unless the delay is caused by force majeure, governmental action or preliminary work necessary for the commencement of construction. In addition, these contracts and agreements usually provide for certain investment commitments (such as total investment amount and amount of revenues and taxes generated by the investment projects on the land parcels). We may lose the land use rights and be subject to other liabilities under the land use right grant contracts and the investment/framework agreements if we fail to commence or resume development of land that we have been granted right to use within the required timeframe or to fulfill the investment commitments under the land use right grant contracts and/or investment/framework agreements.
42
For example, we have two parcels of land, one in Chengdu and one in Kunshan, over which we have obtained land use rights, but which may be treated as “idle land” by the respective local government authorities. We suspended the development of one parcel of land in Chengdu after completion of the construction of the then existing buildings thereon in November 2010, and upon such suspension, the area of the developed land was less than one third of the total land area. The development of one parcel of land in Kunshan was not timely commenced before the December 2012 deadline. We have received approvals from the local government authorities to commence construction on the rest of such land parcel in Chengdu and the parcel of land in Kunshan, respectively, and we commenced construction after receiving such approvals. As of December 31, 2020, we have obtained the property ownership certificate of the data centers on the parcel in Kunshan, and made progress in construction on the parcel in Chengdu. Our PRC legal counsel, based on their consultation with the local authorities, has advised us that it is unlikely the local authorities will order penalties against us or require us to forfeit the relevant land by invoking the laws and regulations in relation to “idle land” or for breach of relevant land use right grant contracts and/or the investment/framework agreements.
We have not been subject to any penalties or required to forfeit any land as a result of failing to commence or resume development or fulfill the relevant investment commitments we made pursuant to the relevant land grant contracts and/or the investment/framework agreements. However, we cannot assure you that we will not be subject to penalties as a result of any failure to commence development or fulfill our investment commitments in accordance with the relevant land grant contracts and/or the investment/framework agreements in the future. If this occurs, our financial condition and results of operations could be materially and adversely affected.
We may experience impairment of goodwill in connection with our acquisition of entities.
We are required to perform an annual goodwill impairment test. As of December 31, 2020, we carried RMB2,596.4 million (US$397.9 million) of goodwill on our balance sheet. However, goodwill can become impaired. We test goodwill for impairment annually or more frequently if events or changes in circumstances indicate possible impairment, but the fair value estimates involved require a significant amount of difficult judgment and assumptions. We may not achieve the anticipated benefits of the acquisitions, which may result in the need to recognize impairment of some or all of the goodwill we recorded.
We are subject to anti-corruption laws of China and Hong Kong as well as the U.S. Foreign Corrupt Practices Act. Our failure to comply with these laws could result in penalties, which could harm our reputation and have an adverse effect on our business, financial condition and results of operations.
We operate our business in China and Hong Kong and are thus subject to PRC and Hong Kong laws and regulations related to anti-corruption, which prohibit bribery to government agencies, state or government owned or controlled enterprises or entities, to government officials or officials that work for state or government owned enterprises or entities, as well as bribery to non-government entities or individuals. We are also subject to the U.S. Foreign Corrupt Practices Act, or the FCPA, which generally prohibits companies and any individuals or entities acting on their behalf from offering or making improper payments or providing benefits to foreign officials for the purpose of obtaining or keeping business, along with various other anti-corruption laws. Our existing policies prohibit any such conduct and we have implemented and conducted additional policies and procedures designed, and providing training, to ensure that we, our employees, business partners and other third parties comply with PRC anti-corruption laws and regulations, the FCPA and other anti-corruption laws to which we are subject. There is, however, no assurance that such policies or procedures will work effectively all the time or protect us against liability under the FCPA or other anti-corruption laws. There is no assurance that our employees, business partners and other third parties would always obey our policies and procedures. Further, there is discretion and interpretation in connection with the implementation of PRC anti-corruption laws. We could be held liable for actions taken by our employees, business partners and other third parties with respect to our business or any businesses that we may acquire. We operate in the data center services industry in China and generally purchase our colocation facilities and telecommunications resources from state or government-owned enterprises and sell our services domestically to customers that include state or government-owned enterprises or government ministries, departments and agencies. This puts us in frequent contact with persons who may be considered “foreign officials” under the FCPA, resulting in an elevated risk of potential FCPA violations. If we are found not to be in compliance with PRC anti-corruption laws, the FCPA and other applicable anti-corruption laws governing the conduct of business with government entities, officials or other business counterparties, we may be subject to criminal, administrative, and civil penalties and other remedial measures, which could have an adverse impact on our business, financial condition and results of operations. Any investigation of any potential violations of the FCPA or other anti-corruption laws by U.S., Chinese or Hong Kong authorities or the authorities of any other foreign jurisdictions, could adversely impact our reputation, cause us to lose customer sales and access to colocation facilities and telecommunications resources, and lead to other adverse impacts on our business, financial condition and results of operations.
43
We face risks related to natural disasters, health epidemics and other outbreaks, which could significantly disrupt our operations.
On May 12, 2008 and April 14, 2010, severe earthquakes hit part of Sichuan Province in southwestern China and part of Qinghai Province in western China, respectively, resulting in significant casualties and property damage. While we did not suffer any loss or experience any significant increase in cost resulting from these earthquakes, if a similar disaster were to occur in the future that affected our Tier 1 markets or another city where we have data centers or are in the process of developing data centers, our operations could be materially and adversely affected due to loss of personnel and damages to property. In addition, a similar disaster affecting a larger, more developed area could also cause an increase in our costs resulting from the efforts to resurvey the affected area. Even if we are not directly affected, such a disaster could affect the operations or financial condition of our customers and suppliers, which could harm our results of operations.
In addition, our business could be materially and adversely affected by other natural disasters, such as snowstorms, typhoon, fires or floods, the outbreak of a widespread health epidemic or pandemic, such as swine flu, avian influenza, severe acute respiratory syndrome, or SARS, Ebola, Zika, COVID-19, or other events, such as wars, acts of terrorism, environmental accidents, power shortage or communication interruptions. If any of our employees is suspected of having contracted any contagious disease, we may under certain circumstances be required to quarantine such employees and the affected areas of our premises. Therefore, we may have to temporarily suspend part of or all of our operations. Furthermore, any future outbreak may restrict economic activities in affected regions, resulting in temporary closure of our offices or prevent us and our customers from traveling. Such closures could severely disrupt our business operations and adversely affect our results of operations.
If we fail to maintain proper and effective internal controls, our ability to produce accurate financial statements on a timely basis could be impaired.
We are subject to the reporting requirements of the U.S. Exchange Act, the Sarbanes-Oxley Act of 2002, or the Sarbanes-Oxley Act, and the rules and regulations of Nasdaq. The Sarbanes-Oxley Act requires, among other things, that we maintain effective disclosure controls and procedures and internal controls over financial reporting. Commencing with our year ended December 31, 2017, we have been obligated to perform system and process evaluation and testing of our internal controls over financial reporting to allow management to report on the effectiveness of our internal controls over financial reporting in our Form 20-F filing for that year, as required by Section 404 of the Sarbanes-Oxley Act. In addition, as of December 31, 2018, we ceased to be an “emerging growth company” as the term is defined in the Jumpstart Our Business Startups Act, or the JOBS Act, and our independent registered public accounting firm must attest to and report on the effectiveness of our internal control over financial reporting. Even if our management concludes that our internal control over financial reporting is effective, our independent registered public accounting firm, after conducting its own independent testing, may issue a report that is qualified if it is not satisfied with our internal controls or the level at which our controls are documented, designed, operated or reviewed, or if it interprets the relevant requirements differently from us. This has required and will continue to require us to incur substantial additional professional fees and internal costs to expand our accounting and finance functions and that we expend significant management efforts. We continue to enhance our accounting personnel and other resources to address our internal controls and procedures. We also continuously enhance our accounting procedures and internal controls.
In addition, our internal control over financial reporting will not prevent or detect all errors and all fraud. A control system, no matter how well designed and operated, can provide only reasonable, not absolute, assurance that the control system’s objectives will be met. Because of the inherent limitations in all control systems, no evaluation of controls can provide absolute assurance that misstatements due to error or fraud will not occur or that all control issues and instances of fraud will be detected.
If we are not able to comply with the requirements of Section 404 of the Sarbanes-Oxley Act in a timely manner, or if we are unable to maintain proper and effective internal controls, we may not be able to produce timely and accurate financial statements. If that were to happen, the market price of our ADSs and/or ordinary shares could decline and we could be subject to sanctions or investigations by the SEC, Nasdaq, or other regulatory authorities.
44
Risks Related to Our Corporate Structure
If the PRC government deems that the contractual arrangements in relation to our consolidated variable interest entities do not comply with PRC regulatory restrictions on foreign investment in the relevant industries, or if these regulations or the interpretation of existing regulations change in the future, we could be subject to severe penalties or be forced to relinquish our interests in those operations.
The PRC government regulates telecommunications-related businesses through strict business licensing requirements and other government regulations. These laws and regulations also include limitations on foreign ownership of PRC companies that engage in telecommunications-related businesses. Specifically, foreign investors are not allowed to own more than a 50% equity interest in any PRC company engaging in value-added telecommunications businesses, with certain exceptions relating to certain categories which do not apply to us. Any such foreign investor must also have experience and a good track record in providing VATS overseas.
Because we are a Cayman Islands company, we are classified as a foreign enterprise under PRC laws and regulations, and our wholly owned PRC subsidiaries or PRC joint ventures are foreign-invested enterprises, or their subsidiaries. See List of Subsidiaries of the Registrant, Exhibit 8.1 to this annual report, for a complete list of our wholly owned subsidiaries and joint ventures incorporated in the PRC. To comply with PRC laws and regulations, we conduct our business in China through contractual arrangements with our consolidated variable interest entities and their shareholders. These contractual arrangements provide us with effective control over our consolidated VIEs, and enable us to receive substantially all of the economic benefits of our consolidated VIEs in consideration for the services provided by our wholly-owned PRC subsidiaries, and have an exclusive option to purchase all of the equity interest in our consolidated VIEs when permissible under PRC laws. See List of Subsidiaries of the Registrant, Exhibit 8.1 to this annual report, for a complete list of our consolidated VIEs. For a description of the contractual arrangements among GDS Investment Company, Management HoldCo, GDS Beijing and GDS Shanghai, see “Item 4. Information on the Company—C. Organizational Structure—Contractual Arrangements with Our Affiliated Consolidated Entities.”
We believe that our corporate structure and contractual arrangements comply with the current applicable PRC laws and regulations. Our PRC legal counsel, based on its understanding of the relevant laws and regulations, is of the opinion that each of the contracts among our wholly-owned PRC subsidiaries, our consolidated VIEs and their shareholders is valid, binding and enforceable in accordance with its terms. However, as there are substantial uncertainties regarding the interpretation and application of PRC laws and regulations, including the Regulations on Mergers and Acquisitions of Domestic Enterprises by Foreign Investors, or the M&A Rules, the telecommunications circular described above and the Telecommunications Regulations of the People’s Republic of China, or the Telecommunications Regulations, and the relevant regulatory measures concerning the telecommunications industry, there can be no assurance that the PRC government, such as the MIIT, or other authorities that regulate providers of data center service and other participants in the telecommunications industry would agree that our corporate structure or any of the above contractual arrangements comply with PRC licensing, registration or other regulatory requirements, with existing policies or with requirements or policies that may be adopted in the future. PRC laws and regulations governing the validity of these contractual arrangements are uncertain and the relevant government authorities have broad discretion in interpreting these laws and regulations.
If our corporate and contractual structure is deemed by the MIIT, MOFCOM or other regulators having competent authority to be illegal, either in whole or in part, we may lose control of our consolidated VIEs and have to modify such structure to comply with regulatory requirements as interpreted by such authorities. However, there can be no assurance that we can achieve this without material disruption to our business. Further, if our corporate and contractual structure is found to be in violation of any existing or future PRC laws or regulations, the relevant regulatory authorities would have broad discretion in dealing with such violations, including:
| ● | revoking our business and operating licenses; |
| ● | levying fines on us; |
| ● | confiscating any of our income that they deem to be obtained through illegal operations; |
| ● | shutting down a portion or all of our networks and servers; |
45
| ● | discontinuing or restricting our operations in China; |
| ● | imposing conditions or requirements with which we may not be able to comply; |
| ● | requiring us to restructure our corporate and contractual structure; |
| ● | restricting or prohibiting our use of the proceeds from overseas offering to finance our PRC consolidated VIEs’ business and operations; and |
| ● | taking other regulatory or enforcement actions that could be harmful to our business. |
Furthermore, new PRC laws, rules and regulations may be introduced to impose additional requirements that may be applicable to our corporate structure and contractual arrangements. See “—Substantial uncertainties exist with respect to the interpretation and implementation of the 2019 PRC Foreign Investment Law and how it may impact the viability of our current corporate structure, corporate governance and business operations.” Occurrence of any of these events could materially and adversely affect our business, financial condition and results of operations. In addition, if the imposition of any of these penalties or requirement to restructure our corporate structure causes us to lose the rights to direct the activities of our consolidated VIEs or our right to receive their economic benefits, we would no longer be able to consolidate in our consolidated financial statements such VIEs. However, we do not believe that such actions would result in the liquidation or dissolution of our company, our wholly-owned subsidiaries in China or our consolidated VIEs or their subsidiaries. For the years ended December 31, 2018, 2019 and 2020, our consolidated VIEs contributed 97.2%, 97.4% and 95.0%, respectively, of our total net revenue.
Our contractual arrangements with our consolidated VIEs may result in adverse tax consequences to us.
We could face material and adverse tax consequences if the PRC tax authorities determine that our contractual arrangements with our consolidated VIEs were not made on an arm’s length basis and adjust our income and expenses for PRC tax purposes by requiring a transfer pricing adjustment. A transfer pricing adjustment could adversely affect us by (i) increasing the tax liabilities of our consolidated VIEs without reducing the tax liability of our subsidiaries, which could further result in late payment fees and other penalties to our consolidated VIEs for underpaid taxes; or (ii) limiting the ability of our consolidated VIEs to obtain or maintain preferential tax treatments and other financial incentives.
We rely on contractual arrangements with our consolidated VIEs and their shareholders for our China operations, which may not be as effective as direct ownership in providing operational control and otherwise have a material adverse effect as to our business.
We rely on contractual arrangements with our consolidated VIEs and their shareholders to operate our business in China. The shareholders of GDS Beijing and GDS Shanghai were Mr. Huang, our founder, chairman and chief executive officer, and his relative. In order to further improve our control over our variable interest entities, reduce key man risks associated with having certain individuals be the equity holders of the variable interest entities, and address the uncertainty resulting from any potential disputes between us and the individual equity holders of the variable interest entities that may arise, we have completed enhancing the structure of our variable interest entities and certain other variable interest entities, or the VIE Enhancement. As part of the VIE Enhancement, the entire equity interests of GDS Beijing and GDS Shanghai have been transferred from Mr. Huang and his relative to a holding company, Management HoldCo. The entire equity interest in Management HoldCo is held by a number of management personnel designated by our board of directors. In conjunction with the transfer of legal ownership, GDS Investment Company, one of our subsidiaries, entered into a series of contractual arrangements with Management HoldCo, its shareholders, GDS Beijing and GDS Shanghai to replace the previous contractual arrangements with GDS Beijing and GDS Shanghai on substantially the same terms under such previous contractual arrangements. We also replaced the sole director of GDS Shanghai and certain subsidiaries of GDS Beijing with a board of three directors. Mr. Huang acts as the chairman of the boards of directors of Management HoldCo, GDS Investment Company, GDS Beijing, and certain subsidiaries of GDS Beijing and GDS Shanghai. Other management members of us and board appointees serve as directors and officers of Management HoldCo, GDS Investment Company, GDS Beijing, and certain subsidiaries of GDS Beijing and GDS Shanghai.
46
For a description of the abovementioned contractual arrangements, see “Item 4. Information on the Company— C. Organizational Structure—Contractual Arrangements with Our Affiliated Consolidated Entities.” In 2018, 2019 and 2020, 97.2%, 97.4% and 95.0% of our total net revenue, respectively, were attributed to our consolidated VIEs. See “Item 4. Information on the Company—A. History and Development of the Company.” These contractual arrangements may not be as effective as direct ownership in providing us with control over our consolidated VIEs. If our consolidated VIEs or their shareholders fail to perform their respective obligations under these contractual arrangements, our recourse to the assets held by our consolidated VIEs is indirect and we may have to incur substantial costs and expend significant resources to enforce such arrangements in reliance on legal remedies under PRC law. These remedies may not always be effective, particularly in light of uncertainties in the PRC legal system. Furthermore, in connection with litigation, arbitration or other judicial or dispute resolution proceedings, assets under the name of any of record holder of equity interest in our consolidated VIEs, including such equity interest, may be put under court custody. As a consequence, we cannot be certain that the equity interest will be disposed pursuant to the contractual arrangement or ownership by the record holder of the equity interest.
All of these contractual arrangements are governed by PRC law and provide for the resolution of disputes through arbitration in the PRC. Accordingly, these contracts would be interpreted in accordance with PRC laws and any disputes would be resolved in accordance with PRC legal procedures. The legal environment in the PRC is not as developed as in other jurisdictions, such as the United States. As a result, uncertainties in the PRC legal system could limit our ability to enforce these contractual arrangements. In the event that we are unable to enforce these contractual arrangements, or if we suffer significant time delays or other obstacles in the process of enforcing these contractual arrangements, it would be very difficult to exert effective control over our consolidated VIEs, and our ability to conduct our business and our financial condition and results of operation may be materially and adversely affected. See “—Risks Related to Doing Business in the People’s Republic of China—There are uncertainties regarding the interpretation and enforcement of PRC laws, rules and regulations.”
The individual management shareholders of our Management HoldCo may have potential conflicts of interest with us, which may materially and adversely affect our business and financial condition.
In connection with our operations in China, we rely on the individual management shareholders of our Management HoldCo to abide by the obligations under such contractual arrangements. In particular, GDS Beijing and GDS Shanghai are wholly-owned by Management HoldCo, which, as of March 31, 2021, is in turn owned by five individual management shareholders designated by our board, each holding 20% equity interest in Management HoldCo, namely Yilin Chen (senior vice president, product and service), Yan Liang (senior vice president, operation and delivery), Liang Chen (senior vice president, data center design), Andy Wenfeng Li (general counsel, compliance officer, and company secretary) and Qi Wang (head of cloud and network business) (together referred as “Individual Management Shareholders”). The interests of such Individual Management Shareholders in their individual capacities as the shareholders of Management HoldCo may differ from the interests of our company as a whole, as what is in the best interests of Management HoldCo, including matters such as whether to distribute dividends or to make other distributions to fund our offshore requirement, may not be in the best interests of our company. There can be no assurance that when conflicts of interest arise, any or all of these individuals will act in the best interests of our company or that conflicts of interest will be resolved in our favor. In addition, these individuals may breach or cause our consolidated VIEs to breach or refuse to renew the existing contractual arrangements with us.
Currently, we do not have arrangements to address potential conflicts of interest the Individual Management Shareholders may encounter; provided that we could, at all times, exercise our option under the exclusive call option agreements to cause them to transfer all of their equity ownership in Management HoldCo to a PRC entity or individual designated by us as permitted by the then applicable PRC laws. In addition, if such conflicts of interest arise, we could also, in the capacity of attorney-in-fact of the then existing shareholders of Management HoldCo as provided under the shareholder voting rights proxy agreements, directly appoint new directors of Management HoldCo. We rely on the shareholders of our consolidated VIEs to comply with PRC laws and regulations, which protect contracts and provide that directors and executive officers owe a duty of loyalty to our company and require them to avoid conflicts of interest and not to take advantage of their positions for personal gains, and the laws of the Cayman Islands, which provide that directors and executive officers have a duty of care and a duty of loyalty to act honestly in good faith with a view to our best interests. However, the legal frameworks of China and Cayman Islands do not provide guidance on resolving conflicts in the event of a conflict with another corporate governance regime. If we cannot resolve any conflicts of interest or disputes between us and the shareholders of our consolidated VIEs, we would have to rely on legal proceedings, which could result in disruption of our business and subject us to substantial uncertainty as to the outcome of any such legal proceedings.
47
In order to enhance corporate governance and facilitate administration of its VIEs, we have also replaced the sole director of GDS Shanghai and certain subsidiaries of GDS Beijing with a board of three directors. Mr. Huang acts as the chairman of the boards of directors of Management HoldCo, GDS Investment Company, GDS Beijing and certain subsidiaries of GDS Beijing and GDS Shanghai. Other management members of us and board appointees serve as directors and officers of Management HoldCo., GDS Investment Company, GDS Beijing, and certain subsidiaries of GDS Beijing and GDS Shanghai. These enhancements to the corporate governance and management of our VIEs may help to mitigate some of the conflict of interest and other risks detailed above; however, we cannot assure you that the enhancements will be effective in preventing or mitigating such risks.
Our corporate actions are substantially controlled by our principal shareholders, including our founder, chairman and chief executive officer, Mr. Huang, who have the ability to control or exert significant influence over important corporate matters that require approval of shareholders, which may deprive you of an opportunity to receive a premium for your ADSs and/or ordinary shares and materially reduce the value of your investment.
Our amended articles of association provide that Class B ordinary shares are entitled to 20 votes per ordinary share at general meetings of our shareholders with respect to the election or removal of a simple majority of our directors. Mr. Huang beneficially owns 100% of the Class B ordinary shares issued and outstanding, and any additional Class A ordinary shares which Mr. Huang directly or indirectly acquires may be converted into Class B ordinary shares. In addition, for so long as there are Class B ordinary shares outstanding, the Class B shareholders are entitled (i) to nominate one less than a simple majority, or five, of our directors, and (ii) to have 20 votes per ordinary share with respect to the election and removal of a simple majority, or six, of our directors. In addition, our amended articles of association provide that STT GDC (a wholly owned subsidiary of STT Communications Ltd., or STTC, which is in turn a wholly owned subsidiary of Singapore Technologies Telemedia Pte Ltd, or ST Telemedia), has the right to appoint up to three directors to our board of directors for so long as they beneficially own certain percentages of our issued share capital. Such appointments will not be subject to a vote by our shareholders. See “Item 6. Directors, Senior Management and Employees—C. Board Practices—Appointment, Nomination and Terms of Directors.”
Furthermore, as of March 31, 2021, two of our principal shareholders—STT GDC and Mr. Huang, our founder, chairman and chief executive officer—beneficially owned approximately 34.5% of our outstanding Class A ordinary shares and 100% of our outstanding Class B ordinary shares, respectively. On matters where Class A and Class B ordinary shares vote on a 1:1 basis, STT GDC exercises 32.2% of the aggregate voting power. On matters where Class A and Class B ordinary shares vote on a 1:20 basis, Mr. Huang exercises 49.3% of the aggregate voting power.
As a result of these appointment rights, nomination rights, dual-class ordinary share structure and ownership concentration, these shareholders have the ability to control or exert significant influence over important corporate matters, investors may be prevented from affecting important corporate matters involving our company that require approval of shareholders, including:
| ● | the composition of our board of directors and, through it, any determinations with respect to our operations, business direction and policies, including the appointment and removal of officers; |
| ● | any determinations with respect to mergers or other business combinations; |
| ● | our disposition of substantially all of our assets; and |
| ● | any change in control. |
48
These actions may be taken even if they are opposed by our other shareholders, including the holders of our ADSs and/or ordinary shares. We have granted special rights to STT GDC and certain of our other shareholders. The rights granted to STT GDC include an anti-dilution right, directors’ appointment rights, right to requisition an extraordinary general meeting, committee rights, registration rights and information rights, which enable STT GDC to maintain its significant shareholding in and influence over our Company. In particular, STT GDC’s anti-dilution right entitles it to subscribe for up to a 35% pro rata ordinary share of future issuances of equity or equity linked securities by our Company any time within 18 months following June 26, 2020. We have also granted registration rights to certain other shareholders, including STT GDC, Hillhouse Capital and PA Goldilocks Limited, an affiliate of China Ping An Insurance Overseas (Holdings) Limited (a subsidiary of Ping An Insurance (Group) Company of China). If any shareholders exercise their registration rights, we will incur costs and be required to divert management attention and resources associated with facilitating the registration of their ordinary shares. We have also granted Ping An Overseas Holdings the right to designate an observer to join meetings of our board of directors, subject to maintaining its shareholders at or above a specified percentage threshold.
Furthermore, this concentration of ownership may also discourage, delay or prevent a change in control of our company, which could have the dual effect of depriving our shareholders of an opportunity to receive a premium for their ordinary shares as part of a sale of our company and reducing the price of the ADSs and/or ordinary shares. As a result of the foregoing, the value of your investment could be materially reduced.
If the custodians or authorized users of our controlling non-tangible assets, including chops and seals, fail to fulfill their responsibilities, or misappropriate or misuse these assets, our business and operations may be materially and adversely affected.
Under PRC law, legal documents for corporate transactions, including agreements and contracts such as the leases and sales contracts that our business relies on, are executed using the chop or seal of the signing entity or with the signature of a legal representative whose designation is registered and filed with the relevant local branch of the SAIC. We generally execute legal documents by affixing chops or seals, rather than having the designated legal representatives sign the documents.
We have three major types of chops—corporate chops, contract chops and finance chops. We use corporate chops generally for documents to be submitted to government agencies, such as applications for changing business scope, directors or company name, and for legal letters. We use contract chops for executing leases and commercial, contracts. We use finance chops generally for making and collecting payments, including, but not limited to issuing invoices. Use of corporate chops and contract chops must be approved by our legal department and administrative department, and use of finance chops must be approved by our finance department. The chops of our subsidiaries and consolidated VIEs are generally held by the relevant entities so that documents can be executed locally. Although we usually utilize chops to execute contracts, the registered legal representatives of our subsidiaries and consolidated VIEs have the apparent authority to enter into contracts on behalf of such entities without chops, unless such contracts set forth otherwise.
In order to maintain the physical security of our chops, we generally have them stored in secured locations accessible only to the designated key employees of our legal, administrative or finance departments. Our designated legal representatives generally do not have access to the chops. Although we have approval procedures in place and monitor our key employees, including the designated legal representatives of our subsidiaries and consolidated VIEs, the procedures may not be sufficient to prevent all instances of abuse or negligence. There is a risk that our key employees or designated legal representatives could abuse their authority, for example, by binding our subsidiaries and consolidated VIEs with contracts against our interests, as we would be obligated to honor these contracts if the other contracting party acts in good faith in reliance on the apparent authority of our chops or signatures of our legal representatives. If any designated legal representative obtains control of the chop in an effort to obtain control over the relevant entity, we would need to have a shareholder or board resolution to designate a new legal representative and to take legal action to seek the return of the chop, apply for a new chop with the relevant authorities, or otherwise seek legal remedies for the legal representative’s misconduct. If any of the designated legal representatives obtains and misuses or misappropriates our chops and seals or other controlling intangible assets for whatever reason, we could experience disruption to our normal business operations. We may have to take corporate or legal action, which could involve significant time and resources to resolve while distracting management from our operations, and our business and operations may be materially and adversely affected.
49
Substantial uncertainties exist with respect to the interpretation and implementation of the 2019 PRC Foreign Investment Law and how it may impact the viability of our current corporate structure, corporate governance and business operations.
On March 15, 2019, the National People’s Congress adopted the 2019 PRC Foreign Investment Law, which became effective on January 1, 2020 and replaced three existing laws regulating foreign investment in China, namely, the Wholly Foreign-Invested Enterprise Law of the PRC, the Sino-Foreign Cooperative Joint Venture Enterprise Law of the PRC and the Sino-Foreign Equity Joint Venture Enterprise Law of the PRC, together with their implementation rules and ancillary regulations. On December 26, 2019, the State Council issued the Regulations on Implementing the 2019 PRC Foreign Investment Law, which came into effect on January 1, 2020, and replaced the Regulations on Implementing the Sino-Foreign Equity Joint Venture Enterprise Law of the PRC, Provisional Regulations on the Duration of Sino-Foreign Equity Joint Venture Enterprise Law, the Regulations on Implementing the Wholly Foreign-Invested Enterprise Law of the PRC, and the Regulations on Implementing the Sino-Foreign Cooperative Joint Venture Enterprise Law of the PRC. The 2019 PRC Foreign Investment Law embodies an expected PRC regulatory trend to rationalize its foreign investment regulatory regime in line with prevailing international practice and the legislative efforts to unify the corporate legal requirements for both foreign and domestic investments. However, since it is relatively new, uncertainties still exist in relation to its interpretation and implementation. For example, the 2019 PRC Foreign Investment Law adds a catch-all clause to the definition of “foreign investment” so that foreign investment, by its definition, includes “investments made by foreign investors in China through other means defined by other laws or administrative regulations or provisions promulgated by the State Council” without further elaboration on the meaning of “other means.” It leaves leeway for future legislations to provide for contractual arrangements as a form of foreign investment. It is therefore uncertain whether our corporate structure will be seen as violating the foreign investment rules as we are currently leveraging the contractual arrangements to operate certain businesses in which foreign investors are prohibited from or restricted to investing. Furthermore, if future legislations mandate further actions to be taken by companies with respect to existing contractual arrangements, we may face substantial uncertainties as to whether we can complete such actions in a timely manner, or at all. If we fail to take appropriate and timely measures to comply with any of these or similar regulatory compliance requirements, our current corporate structure, corporate governance and business operations could be materially and adversely affected.
Risks Related to Doing Business in the People’s Republic of China
Changes in the political and economic policies of the PRC government may materially and adversely affect our business, financial condition and results of operations and may result in our inability to sustain our growth and expansion strategies.
Substantially all of our operations are conducted in the PRC and a substantial majority of our net revenue is sourced from the PRC. Accordingly, our financial condition and results of operations are affected to a significant extent by economic, political and legal developments in the PRC.
The PRC economy differs from the economies of most developed countries in many respects, including the extent of government involvement, level of development, growth rate, and control of foreign exchange and allocation of resources. Although the PRC government has implemented measures emphasizing the utilization of market forces for economic reform, the reduction of state ownership of productive assets, and the establishment of improved corporate governance in business enterprises, a substantial portion of productive assets in China is still owned by the government. In addition, the PRC government continues to play a significant role in regulating industry development by imposing industrial policies. The PRC government also exercises significant control over China’s economic growth by allocating resources, controlling payment of foreign currency-denominated obligations, setting monetary policy, regulating financial services and institutions and providing preferential treatment to particular industries or companies.
While the PRC economy has experienced significant growth in the past three decades, such growth has been uneven, both geographically and among various sectors of the economy. The PRC government has implemented various measures to encourage economic growth and guide the allocation of resources. Some of these measures may benefit the overall PRC economy, but may also have a negative effect on us. Our financial condition and results of operation could be materially and adversely affected by government control over capital investments or changes in tax regulations that are applicable to us. In addition, the PRC government has implemented in the past certain measures to control the pace of economic growth. These measures may cause decreased economic activity, which in turn could lead to a reduction in demand for our services and consequently have a material adverse effect on our businesses, financial condition and results of operations.
50
There are uncertainties regarding the interpretation and enforcement of PRC laws, rules and regulations.
Substantially all of our operations are conducted in the PRC, and are governed by PRC laws, rules and regulations. Our PRC subsidiaries and consolidated VIEs are subject to laws, rules and regulations applicable to foreign investment in China. The PRC legal system is a civil law system based on written statutes. Unlike the common law system, prior court decisions may be cited for reference but have limited precedential value.
In 1979, the PRC government began to promulgate a comprehensive system of laws, rules and regulations governing economic matters in general. The overall effect of legislation over the past three decades has significantly enhanced the protections afforded to various forms of foreign investment in China. However, China has not developed a fully integrated legal system, and enacted laws, rules and regulations may not sufficiently cover all aspects of economic activities in China or may be subject to significant degrees of interpretation by PRC regulatory agencies. In particular, because these laws, rules and regulations are relatively new, and because of the limited number of published decisions and the nonbinding nature of such decisions, and because the laws, rules and regulations often give the relevant regulator significant discretion in how to enforce them, the interpretation and enforcement of these laws, rules and regulations involve uncertainties and can be inconsistent and unpredictable. In addition, the PRC legal system is based in part on government policies and internal rules, some of which are not published on a timely basis or at all, and which may change from time to time and have a retroactive effect. As a result, we may not be aware of our violation of these policies and rules until after the occurrence of the violation. For example, although under the PRC Anti-monopoly Law, companies conducting certain investments and acquisitions relating to businesses in China must file with the anti-monopoly enforcement agency, in advance of any transaction where the parties’ revenues exceed certain thresholds and the buyer would obtain control of, or decisive influence over, the other party, it has been long debated in the past whether transactions involving companies with a VIE structure, including us, are subject to such prior filing requirements, namely filing of notification of concentration of undertaking. However, the enforcement of notification of concentration of undertaking filing requirement by companies with a VIE structure has been strengthening recently. In April 2020, the SAMR, which is the anti-monopoly enforcement agency, published a case of concentration of undertaking where a VIE structure was involved (such case was closed in July 2020 and unconditional approval was granted). In December 2020, the SAMR, for the first time, formally penalized three internet companies with a VIE structure for failure to make the filing. Since then, the SAMR has been reviewing historical cases of concentrations of undertaking of certain major internet companies with a VIE structure, and past failure to file prior notification of concentrations of undertaking may be investigated and penalized. Although we have not received any investigation or enquiry from the SAMR related to the filing of notification of concentration of undertaking, there can be no assurance that we will not be subject to such enquiries or any penalty in connection with any such enquiry in the future. Any failure or perceived failure to comply with the anti-monopoly laws and regulations, as well as the related government policies and guidance, by us or our top customers, may result in governmental investigations or enforcement actions, litigations or claims against us or our top customers and could have an adverse effect on our business, financial condition and results of operations.
Any administrative and court proceedings in China may be protracted, resulting in substantial costs and diversion of resources and management attention. Since PRC administrative and court authorities have significant discretion in interpreting and implementing statutory and contractual terms, it may be more difficult to evaluate the outcome of administrative and court proceedings and the level of legal protection we enjoy than in more developed legal systems. These uncertainties may impede our ability to enforce the contracts we have entered into and could materially and adversely affect our business, financial condition and results of operations.
Our business operations are extensively impacted by the policies and regulations of the PRC government. Any policy or regulatory change may cause us to incur significant compliance costs.
We are subject to extensive national, provincial and local governmental regulations, policies and controls. Central governmental authorities and provincial and local authorities and agencies regulate many aspects of Chinese industries, including without limitation, among others and in addition to specific industry-related regulations, the following aspects:
| ● | construction or development of new data centers or renovation, rebuilding or expansion of existing data centers; |
| ● | banking regulations, as a result of the colocation services we provide to banks and financial institutions, including regulations governing the use of subcontractors in the management and maintenance of facilities; |
| ● | environmental protection laws and regulations; |
51
| ● | security laws and regulations; |
| ● | establishment of or changes in shareholder of foreign investment enterprises; |
| ● | foreign exchange; |
| ● | taxes, duties and fees; |
| ● | customs; |
| ● | land planning and land use rights; |
| ● | energy conservation and emission reduction; and |
| ● | cyber security and information protection laws and regulations, including the Cyber Security Law of the People’s Republic of China, or the Cyber Security Law, and the Administrative Measures for the Graded Protection of Information Security. |
The liabilities, costs, obligations and requirements associated with these laws and regulations may be material, may delay the commencement of operations at our new data centers or cause interruptions to our operations. Failure to comply with the relevant laws and regulations in our operations may result in various penalties, including, among others the suspension of our operations and thus adversely and materially affect our business, prospects, financial condition and results of operations. While we have endeavored to comply with the relevant laws and regulations in the development and operation of our data centers, we may incur additional costs in order to fulfill such requirements, and we cannot assure you that we have complied with, or will comply with the requirements of all relevant laws and regulations (including obtaining of all relevant approvals required for the development and operation of data centers). Additionally, there can be no assurance that the relevant government agencies will not change such laws or regulations or impose additional or more stringent laws or regulations. For example, see “Item 4. Information on the Company—B. Business Overview—Regulatory Matters—Regulations Related to Information Technology Outsourcing Services Provided to Banking Financial Institutions” for information regarding regulations of banking and financial institutions that outsource their data center services to us, and “—Regulations Related to Land Use Rights” for information regarding restrictions on the new construction or expansion of data centers within the boundaries of the Beijing municipality. We cannot assure you that we will comply with the requirements of all new laws and regulations. For example, the PRC Civil Code, which was passed on May 28, 2020 by the National People’s Congress and became effective in January 2021, replaces among other laws, the General Provisions of the PRC Civil Law, the PRC Marriage Law, the PRC Guarantee Law, the PRC Contract Law, the PRC Property Law and the PRC Tort Liability Law. It remains to be seen how the PRC Civil Code will be implemented and enforced in practice. In addition, in March 2021, the National People’s Congress published the Fourteenth Five-Year Plan for the National Economic and Social Development of the People’s Republic of China and the Outline of the Long-term Goals for 2035, according to which the PRC government aims to reach the goal of achieving net-zero carbon dioxide emissions by offsetting emissions of carbon dioxide by 2060, namely carbon neutrality, through various measures including afforestation, energy conservation and emission reduction. To achieve the carbon neutrality goal, the PRC government may promulgate more laws and regulations in the future. Compliance with such laws or regulations may require us to incur material capital expenditures or other obligations or liabilities.
52
Additionally, the Cyber Security Law came into effect on June 1, 2017, which provides certain rules and requirements applicable to network service providers in China. The Cyber Security Law requires network operators to perform certain functions related to cyber security protection and the strengthening of network information management through taking technical and other necessary measures as required by laws and regulations to safeguard the operation of networks, responding to network security effectively, preventing illegal and criminal activities, and maintaining the integrity and confidentiality and usability of network data. In addition, the Cyber Security Law imposes certain requirements on network operators of critical information infrastructure (CII). For example, network operators of critical information infrastructure generally shall, during their operations in the PRC, store the personal information and important data collected and produced within the territory of PRC, and shall perform certain security obligations as required under the Cyber Security Law. However, the Cyber Security Law still leaves a series of gaps to be filled due to the complex and sensitive nature of this regulatory area. While the Cyber Security law sets out a broad set of principles, certain key terms and clauses are uncertain and ambiguous, which appear intended to be clarified through a series of laws, implementing regulations and guidelines to be issued by relevant authorities. For example, data security laws and implementing regulations dealing with “personal information protection,” “security assessment of cross-border transfer of personal information and important data” and “protection of critical information infrastructure” are being formulated. Currently, the Cyber Security Law has not directly impacted our operations, but in light of rapid advances in its implementation, we believe the implementation of the Cyber Security Law involves potential risks to our business because we may be deemed as the network operator of critical information infrastructure thereunder. We have formulated a cyber security management policy and information security management guidelines to comply with the requirements under the Cyber Security Law. See “Item 4. Information on the Company—B. Business Overview—Environmental and Operational Sustainability Initiatives—Information security” for details on measures we have taken to manage information security risk. However, we cannot assure you that the measures we have taken or will take are adequate under the Cyber Security Law, and we may be held liable in the event of any breach of the relevant requirements under the Cyber Security Law or other relevant laws and regulations. We may also be held liable in the event of any breach of general clauses on our compliance with such statutory requirements as well as some other specific requirements related to data protection under the relevant customer contracts. If further changes in our business practices are required under China’s evolving regulatory framework for the protection of information in cyberspace, our business, financial condition and results of operations may be adversely affected.
The approval of the CSRC may be required under a PRC regulation. The regulation also establishes more complex procedures for acquisitions conducted by foreign investors that could make it more difficult for us to grow through acquisitions.
On August 8, 2006, six PRC regulatory agencies, including MOFCOM, the SASAC, the State Administration of Taxation, or the STA, the SAIC, the CSRC, and the State Administration of Foreign Exchange, or the SAFE, jointly adopted the M&A Rules, which came into effect on September 8, 2006 and were amended on June 22, 2009. The M&A Rules include, among other things, provisions that purport to require that an offshore special purpose vehicle formed for the purpose of an overseas listing of securities in a PRC company obtain the approval of the CSRC prior to the listing and trading of such special purpose vehicle’s securities on an overseas stock exchange. On September 21, 2006, the CSRC published on its official website procedures regarding its approval of overseas listings by special purpose vehicles. However, substantial uncertainty remains regarding the scope and applicability of the M&A Rules to offshore special purpose vehicles.
While the application of the M&A Rules remains unclear, we believe, based on the advice of our PRC counsel, King & Wood Mallesons, that the CSRC approval was not required in the context of our initial public offering or follow-on public offerings because we had not acquired any equity interests or assets of a PRC company owned by its Controlling Shareholders or beneficial owners who are PRC companies or individuals, as such terms are defined under the M&A Rules. There can be no assurance that the relevant PRC government agencies, including the CSRC, would reach the same conclusion as our PRC counsel. If the CSRC or another PRC regulatory body subsequently determines that its approval was needed for our initial public offering or follow-on public offerings or such approval is needed for any future offerings, we may face adverse actions or sanctions by the CSRC or other PRC regulatory agencies. In any such event, these regulatory agencies may impose fines and penalties on our operations in China, limit our operating privileges in China, delay or restrict the repatriation of the proceeds from our initial public offering or follow-on public offerings into the PRC or take other actions that could have a material adverse effect on our business, financial condition, results of operations, reputation and prospects, as well as the trading price of our ADSs and/or ordinary shares.
53
The regulations also established additional procedures and requirements that are expected to make merger and acquisition activities in China by foreign investors more time-consuming and complex, including requirements in some instances that MOFCOM be notified in advance of any change-of-control transaction in which a foreign investor takes control of a PRC domestic enterprise, or that the approval from MOFCOM be obtained in circumstances where overseas companies established or controlled by PRC enterprises or residents acquire affiliated domestic companies. We may grow our business in part by acquiring other companies operating in our industry. Complying with the requirements of the new regulations to complete such transactions could be time-consuming, and any required approval processes, including approval from MOFCOM, may delay or inhibit our ability to complete such transactions, which could affect our ability to expand our business or maintain our market share. See “Item 4. Information on the Company—B. Business Overview—Regulatory Matters—Regulations Related to M&A and Overseas Listings.”
PRC regulations relating to investments in offshore companies by PRC residents may subject our PRC-resident beneficial owners or our PRC subsidiaries to liability or penalties, limit our ability to inject capital into our PRC subsidiaries or limit our PRC subsidiaries’ ability to increase their registered capital or distribute profits.
SAFE promulgated the Circular on Relevant Issues Concerning Foreign Exchange Control on Domestic Residents’ Offshore Investment and Financing and Roundtrip Investment through Special Purpose Vehicles, or SAFE Circular 37, on July 4, 2014, which replaced the former circular commonly known as “SAFE Circular 75” promulgated by SAFE on October 21, 2005. SAFE Circular 37 requires PRC residents to register with local branches of SAFE in connection with their direct establishment or indirect control of an offshore entity, for the purpose of overseas investment and financing, with such PRC residents’ legally owned assets or equity interests in domestic enterprises or offshore assets or interests, referred to in SAFE Circular 37 as a “special purpose vehicle.” SAFE Circular 37 further requires amendment to the registration in the event of any significant changes with respect to the special purpose vehicle, such as increase or decrease of capital contributed by PRC individuals, share transfer or exchange, merger, division or other material event. In the event that a PRC shareholder holding interests in a special purpose vehicle fails to fulfill the required SAFE registration, the PRC subsidiaries of that special purpose vehicle may be prohibited from making profit distributions to the offshore parent and from carrying out subsequent cross-border foreign exchange activities, and the special purpose vehicle may be restricted in its ability to contribute additional capital into its PRC subsidiary. Moreover, failure to comply with the various SAFE registration requirements described above could result in liability under PRC law for evasion of foreign exchange controls. According to the Notice on Further Simplifying and Improving Policies for the Foreign Exchange Administration of Direct Investment released on February 13, 2015 by SAFE, local banks will examine and handle foreign exchange registration for overseas direct investment, including the initial foreign exchange registration and amendment registration, under SAFE Circular 37 from June 1, 2015.
Mr. Huang has completed the initial SAFE registration pursuant to SAFE Circular 75 in 2012, and is in the process of applying for amendment of such registration. We have notified substantial beneficial owners of ordinary shares who we know are PRC residents of their filing obligation. Nevertheless, we may not be aware of the identities of all of our beneficial owners who are PRC residents. We do not have control over our beneficial owners and there can be no assurance that all of our PRC-resident beneficial owners will comply with SAFE Circular 37 and subsequent implementation rules, and there is no assurance that the registration under SAFE Circular 37 and any amendment will be completed in a timely manner or will be completed at all. The failure of our beneficial owners who are PRC residents to register or amend their foreign exchange registrations in a timely manner pursuant to SAFE Circular 37 and subsequent implementation rules, or the failure of future beneficial owners of our company who are PRC residents to comply with the registration procedures set forth in SAFE Circular 37 and subsequent implementation rules, may subject such beneficial owners or our PRC subsidiaries to fines and legal sanctions. Failure to register or comply with relevant requirements may also limit our ability to contribute additional capital to our PRC subsidiaries and limit our PRC subsidiaries’ ability to distribute dividends to our company. These risks may have a material adverse effect on our business, financial condition and results of operations.
54
Any failure to comply with PRC regulations regarding our employee share incentive plans may subject the PRC plan participants or us to fines and other legal or administrative sanctions.
Pursuant to SAFE Circular 37, PRC residents who participate in share incentive plans in overseas non-publicly-listed companies due to their position as director, senior management or employees of the PRC subsidiaries of the overseas companies may submit applications to SAFE or its local branches for the foreign exchange registration with respect to offshore special purpose companies. Our directors, executive officers and other employees who are PRC residents and who were granted options may follow SAFE Circular 37 to apply for the foreign exchange registration before our company became an overseas listed company. Since our company became an overseas listed company upon completion of our initial public offering, we and directors, executive officers and other employees of our PRC subsidiaries and consolidated VIEs and who have been granted options have been subject to the Notice on Issues Concerning the Foreign Exchange Administration for Domestic Individuals Participating in Stock Incentive Plan of Overseas Publicly Listed Company, issued by SAFE in February 2012, or SAFE Circular 7, according to which, among others, employees, directors, supervisors and other management members of PRC companies participating in any stock incentive plan of an overseas publicly listed company who are domestic individuals as defined therein are required to register and make regular periodic filings with SAFE through a domestic qualified agent, which could be a PRC subsidiary of such overseas listed company, and complete certain other procedures. One of our subsidiaries, as the domestic qualified agent, has completed the registration under SAFE Circular 7 for our share incentive plans and we are making efforts to comply with these requirements stipulated in SAFE Circular 7. Failure to complete the SAFE registrations or meet other requirements may subject relevant participants in our share incentive plans to fines and legal sanctions and may also limit the ability to make payment under our share incentive plans or receive dividends or sales proceeds related thereto, or our ability to contribute additional capital into our wholly-foreign owned enterprises in China and limit our wholly-foreign owned enterprises’ ability to distribute dividends to us. We also face regulatory uncertainties that could restrict our ability to adopt additional share incentive plans for our directors and employees under PRC law.
It may be difficult for overseas regulators to conduct investigation or collect evidence within China.
There are significant legal and other obstacles in China to providing information needed for regulatory investigations or litigation initiated by regulators outside China. Although the authorities in China may establish a regulatory cooperation mechanism with the securities regulatory authorities of another country or region to implement cross-border supervision and administration, such cooperation with the securities regulatory authorities in the Unities States involves uncertainty. Furthermore, according to Article 177 of the PRC Securities Law, or Article 177, which became effective in March 2020, no overseas securities regulator is allowed to directly conduct investigation, evidence collection and other activities within the territory of the PRC. While detailed interpretation of or implementation rules under Article 177 have yet to be promulgated, the inability for an overseas securities regulator to directly conduct investigation or evidence collection activities within China may further increase difficulties faced by you in protecting your interests.
55
The enforcement of the Labor Contract Law of the People’s Republic of China, or the PRC Labor Contract Law, and other labor-related regulations in the PRC may increase our labor costs, impose limitations on our labor practices and adversely affect our business and our results of operations.
On June 29, 2007, the SCNPC enacted the PRC Labor Contract Law, which became effective on January 1, 2008 and was amended on December 28, 2012. The PRC Labor Contract Law introduces specific provisions related to fixed-term employment contracts, part-time employment, probation, consultation with labor unions and employee assemblies, employment without a written contract, dismissal of employees, severance, and collective bargaining, which together represent enhanced enforcement of labor laws and regulations. According to the PRC Labor Contract Law, an employer is obliged to sign an unfixed-term labor contract with any employee who has worked for the employer for 10 consecutive years. Further, if an employee requests or agrees to renew a fixed-term labor contract that has already been entered into twice consecutively, the resulting contract must have an unfixed term, with certain exceptions. The employer must pay economic compensation to an employee where a labor contract is terminated or expires in accordance with the PRC Labor Contract Law, except for certain situations which are specifically regulated. In addition, the government has issued various labor-related regulations to further protect the rights of employees. According to such laws and regulations, employees are entitled to annual leave ranging from five to 15 days and are able to be compensated for any untaken annual leave days in the amount of three times their daily salary, subject to certain exceptions. In the event that we decide to change our employment or labor practices, the PRC Labor Contract Law and its implementation rules may also limit our ability to effect those changes in a manner that we believe to be cost-effective. In addition, as the interpretation and implementation of these new regulations are still evolving, our employment practices may not be at all times deemed in compliance with the new regulations. If we are subject to severe penalties or incur significant liabilities in connection with labor disputes or investigations, our business and financial conditions may be adversely affected.
We rely to a significant extent on dividends and other distributions on equity paid by our principal operating subsidiaries to fund offshore cash and financing requirements.
We are a holding company and rely to a significant extent on dividends and other distributions on equity paid by our principal operating subsidiaries and on remittances from the consolidated VIEs, for our offshore cash and financing requirements, including the funds necessary to pay dividends and other cash distributions to our shareholders, fund inter-company loans, service any debt we may incur outside of China and pay our expenses. When our principal operating subsidiaries or the consolidated VIEs incur additional debt, the instruments governing the debt may restrict their ability to pay dividends or make other distributions or remittances to us. Furthermore, the laws, rules and regulations applicable to our PRC subsidiaries and certain other subsidiaries permit payments of dividends only out of their retained earnings, if any, determined in accordance with applicable accounting standards and regulations.
Under PRC laws, rules and regulations, each of our subsidiaries incorporated in China is required to set aside at least 10% of its net income each year to fund certain statutory reserves until the cumulative amount of such reserves reaches 50% of its registered capital. These reserves, together with the registered capital, are not distributable as cash dividends. As a result of these laws, rules and regulations, our subsidiaries incorporated in China are restricted in their ability to transfer a portion of their respective net assets to their shareholders as dividends, loans or advances. As of December 31, 2020, the restricted net assets were RMB13,109.9 million (US$2,009.2 million), which mainly consisted of paid-in registered capital. Our subsidiaries did not have any significant retained earnings available for distribution in the form of dividends as of December 31, 2020. In addition, registered share capital and capital reserve accounts are also restricted from withdrawal in the PRC, up to the amount of net assets held in each operating subsidiary.
Limitations on the ability of VIEs to make remittance to the wholly-foreign owned enterprise and on the ability of our subsidiaries to pay dividends to us could limit our ability to access cash generated by the operations of those entities, including to make investments or acquisitions that could be beneficial to our businesses, pay dividends to our shareholders or otherwise fund and conduct our business.
56
In January 2017, SAFE promulgated the Circular on Further Improving Reform of Foreign Exchange Administration and Optimizing Genuineness and Compliance Verification, or SAFE Circular 3, which stipulates several capital control measures with respect to the outbound remittance of profit from domestic entities to offshore entities, including (i) under the principle of genuine transactions, banks shall check board resolutions regarding profit distribution, original copies of tax filing records and audited financial statements; and (ii) domestic entities shall hold income to account for previous years’ losses before remitting any profits. Moreover, pursuant to SAFE Circular 3, domestic entities shall make detailed explanations of their sources of capital and utilization arrangements, and provide board resolutions, contracts and other proof when completing the registration procedures in connection with any outbound investment.
We may be treated as a resident enterprise for PRC tax purposes under the PRC Enterprise Income Tax Law, and we may therefore be subject to PRC income tax on our global income.
Under the PRC Enterprise Income Tax Law and its implementing rules, enterprises established under the laws of jurisdictions outside of China with “de facto management bodies” located in China may be considered PRC tax resident enterprises for tax purposes and may be subject to the PRC enterprise income tax at the rate of 25% on their global income. “De facto management body” refers to a managing body that exercises substantive and overall management and control over the production and business, personnel, accounting books and assets of an enterprise. The STA issued Circular 82 on April 22, 2009. Circular 82 provides certain specific criteria for determining whether the “de facto management body” of a Chinese-controlled offshore-incorporated enterprise is located in China. Although Circular 82 only applies to offshore enterprises controlled by PRC enterprises, not those controlled by foreign enterprises or individuals, the determining criteria set forth in Circular 82 may reflect the STA general position on how the “de facto management body” test should be applied in determining the tax resident status of offshore enterprises, regardless of whether they are controlled by PRC enterprises. If we were to be considered a PRC resident enterprise, we would be subject to PRC enterprise income tax at the rate of 25% on our global income. In such case, our profitability and cash flow may be materially reduced as a result of our global income being taxed under the Enterprise Income Tax Law. We believe that none of our entities outside of China is a PRC resident enterprise for PRC tax purposes. However, the tax resident status of an enterprise is subject to determination by the PRC tax authorities and uncertainties remain with respect to the interpretation of the term “de facto management body.”
We may not be able to obtain certain benefits under the relevant tax treaty on dividends paid by our PRC subsidiaries to us through our Hong Kong subsidiary.
We are a holding company incorporated under the laws of the Cayman Islands and as such rely on dividends and other distributions on equity from our PRC subsidiaries to satisfy part of our liquidity requirements. Pursuant to the PRC Enterprise Income Tax Law, a withholding tax rate of 10% currently applies to dividends paid by a PRC “resident enterprise” to a foreign enterprise investor, unless any such foreign investor’s jurisdiction of incorporation has a tax treaty with China that provides for preferential tax treatment. Pursuant to the Arrangement between Mainland China and the Hong Kong for the Avoidance of Double Taxation and Prevention of Fiscal Evasion with Respect to Taxes on Income, such withholding tax rate may be lowered to 5% if a Hong Kong resident enterprise owns no less than 25% of a PRC enterprise. However, the 5% withholding tax rate does not automatically apply and certain requirements must be satisfied, including without limitation that (a) the Hong Kong enterprise must be the beneficial owner of the relevant dividends; and (b) the Hong Kong enterprise must directly hold no less than 25% share ownership in the PRC enterprise during the 12 consecutive months preceding its receipt of the dividends.
57
Dividends payable to our foreign investors and gains on the sale of our ADSs and/or ordinary shares by our foreign investors may become subject to PRC tax.
Under the Enterprise Income Tax Law and its implementation regulations issued by the State Council, a 10% PRC withholding tax , subject to any reduction or exemption set forth in applicable tax treaties or under applicable tax arrangements between jurisdictions, is applicable to dividends payable to investors that are non-resident enterprises, which do not have an establishment or place of business in the PRC or which have such establishment or place of business but the dividends are not effectively connected with such establishment or place of business, to the extent such dividends are derived from sources within the PRC. Similarly, any gain realized on the transfer of ADSs and/or ordinary shares by such investors is also subject to PRC tax at a current rate of 10%, subject to any reduction or exemption set forth in applicable tax treaties or under applicable tax arrangements between jurisdictions, if such gain is regarded as income derived from sources within the PRC. If we are deemed a PRC resident enterprise, dividends paid on our ordinary shares and/or ADSs, and any gain realized from the transfer of our ordinary shares and/or ADSs, would be treated as income derived from sources within the PRC and would as a result be subject to PRC taxation. Furthermore, if we are deemed a PRC resident enterprise, dividends payable to individual investors who are non-PRC residents and any gain realized on the transfer of ADSs and/or ordinary shares by such investors may be subject to PRC tax at a current rate of 20%, subject to any reduction or exemption set forth in applicable tax treaties or under applicable tax arrangements between jurisdictions. If we or any of our subsidiaries established outside China are considered a PRC resident enterprise, it is unclear whether holders of our ADSs and/or ordinary shares would be able to claim the benefit of income tax treaties or agreements entered into between China and other countries or areas. If dividends payable to our non-PRC investors, or gains from the transfer of our ADSs and/or ordinary shares by such investors, are deemed as income derived from sources within the PRC and thus are subject to PRC tax, the value of your investment in our ADSs and/or ordinary shares may decline significantly.
We and our shareholders face uncertainties with respect to indirect transfers of equity interests in PRC resident enterprises or other assets attributed to a Chinese establishment of a non-Chinese company, or immovable properties located in China owned by non-Chinese companies.
On February 3, 2015, the STA issued the Bulletin on Issues of Enterprise Income Tax on Indirect Transfers of Assets by Non-PRC Resident Enterprises, or STA Bulletin 7, which replaced or supplemented previous rules under the Notice on Strengthening Administration of Enterprise Income Tax for Share Transfers by Non-PRC Resident Enterprises, or Circular 698, issued by the STA, on December 10, 2009. Pursuant to STA Bulletin 7, an “indirect transfer” of assets, including equity interests in a PRC resident enterprise, by non-PRC resident enterprises may be recharacterized and treated as a direct transfer of PRC taxable assets, if such arrangement does not have a reasonable commercial purpose and was established for the purpose of avoiding payment of PRC enterprise income tax. As a result, gains derived from such indirect transfer may be subject to PRC enterprise income tax. According to STA Bulletin 7, “PRC taxable assets” include assets attributed to an establishment in China, immoveable properties located in China, and equity investments in PRC resident enterprises, in respect of which gains from their transfer by a direct holder, being a non-PRC resident enterprise, would be subject to PRC enterprise income taxes. When determining whether there is a “reasonable commercial purpose” of the transaction arrangement, features to be taken into consideration include: whether the main value of the equity interest of the relevant offshore enterprise derives from PRC taxable assets; whether the assets of the relevant offshore enterprise mainly consists of direct or indirect investment in China or if its income mainly derives from China; whether the offshore enterprise and its subsidiaries directly or indirectly holding PRC taxable assets have real commercial nature which is evidenced by their actual function and risk exposure; the duration of existence of the business model and organizational structure; the replicability of the transaction by direct transfer of PRC taxable assets; and the tax situation of such indirect transfer and applicable tax treaties or similar arrangements. In respect of an indirect offshore transfer of assets of a PRC establishment, the resulting gain is to be included with the enterprise income tax filing of the PRC establishment or place of business being transferred, and would consequently be subject to PRC enterprise income tax at a rate of 25%. Where the underlying transfer relates to the immoveable properties located in China or to equity investments in a PRC resident enterprise, which is not related to a PRC establishment or place of business of a non-resident enterprise, a PRC enterprise income tax of 10% would apply, subject to available preferential tax treatment under applicable tax treaties or similar arrangements, and the party who is obligated to make the transfer payments has the withholding obligation. Where the payor fails to withhold any or sufficient tax, the transferor shall declare and pay such tax to the tax authority by itself within the statutory time limit. Late payment of applicable tax will subject the transferor to default interest. Bulletin 7 does not apply to transactions of sale of ordinary shares by investors through a public stock exchange where such ordinary shares were acquired from a transaction through a public stock exchange.
58
On October 17, 2017, the STA issued the Announcement on Issues Relating to Withholding at Source of Income Tax of Non-resident Enterprises, or STA Circular 37. STA Circular 37 supersedes Circular 698 in its entirety, and amends certain provisions in STA Bulletin 7, but does not touch upon other provisions of STA Bulletin 7, which remain in full force. STA Circular 37 purports to clarify certain issues in the implementation of the above regime, by providing, among others, the definitions of equity transfer income and tax basis, the foreign exchange rate to be used in the calculation of withholding amounts and the date of occurrence of the withholding obligation. Specifically, STA Circular 37 provides that where the transfer income subject to withholding at its source is derived by a non-PRC resident enterprise by way of instalments, the instalments may first be treated as recovery of costs of previous investments; upon recovery of all costs, the tax amount to be withheld shall then be computed and withheld.
There is uncertainty as to the application of STA Bulletin 7 and STA Circular 37. STA Bulletin 7 and STA Circular 37 may be determined by the tax authorities to be applicable to our historical or future offshore restructuring transactions or sale of our ordinary shares or ADSs or those of our offshore subsidiaries, with non-resident enterprises being the transferors. We may be subject to filing obligations or taxed as the transferor, or subject to withholding obligations as the transferee, in such transactions. For transfers of our ordinary shares or ADSs by investors that are non-PRC resident enterprises, our PRC subsidiaries may be requested to assist with filings under STA Bulletin 7 and STA Circular 37. For example, in the past, we acquired EDC Holding Limited, or EDC Holding, by issuing shares of GDS Holdings, to its shareholders in exchange for all of the outstanding shares of EDC Holding that were not held by us then. In addition, certain of our direct and indirect shareholders transferred some or all of their equity interest in us through indirect transfers conducted by their respective overseas holding companies which held ordinary shares in us. As a result, the transferors and transferees in these transactions, including us may be subject to the tax filing and withholding or tax payment obligation, while our PRC subsidiaries may be requested to assist in the filing. Furthermore, we, our non-resident enterprises and PRC subsidiaries may be required to spend valuable resources to comply with STA Bulletin 7 and STA Circular 37 or to establish that we and our non-resident enterprises should not be taxed under STA Bulletin 7 and STA Circular 37, for our previous and future restructuring or disposal of shares of our offshore subsidiaries, which may have a material adverse effect on our financial condition and results of operations.
Restrictions on currency exchange may limit our ability to utilize our net revenue effectively.
Substantially all of our net revenue is denominated in Renminbi. The Renminbi is currently convertible under the “current account,” which includes dividends, trade and service-related foreign exchange transactions, but not under the “capital account,” which includes foreign direct investment and loans, including loans we may secure from our onshore subsidiaries or consolidated VIEs. Currently, certain of our PRC subsidiaries, may purchase foreign currency for settlement of “current account transactions,” including payment of dividends to us, without the approval of SAFE by complying with certain procedural requirements. However, the relevant PRC governmental authorities may limit or eliminate our ability to purchase foreign currencies in the future for current account transactions. Foreign exchange transactions under the capital account remain subject to limitations and require approvals from, or registration with, SAFE and other relevant PRC governmental authorities. Since a significant amount of our future net revenue will be denominated in Renminbi, any existing and future restrictions on currency exchange may limit our ability to utilize net revenue generated in Renminbi to fund our business activities outside of the PRC or pay dividends in foreign currencies to our shareholders, including holders of our ADSs and/or ordinary shares, and may limit our ability to obtain foreign currency through debt or equity financing for our subsidiaries and consolidated VIEs.
Fluctuations in exchange rates could result in foreign currency exchange losses and could materially reduce the value of your investment.
The value of the Renminbi against the U.S. dollar and other currencies may fluctuate and is affected by, among other things, changes in political and economic conditions and the foreign exchange policy adopted by the PRC government. On July 21, 2005, the PRC government changed its policy of pegging the value of the Renminbi to the U.S. dollar. The Renminbi has fluctuated against the U.S. dollar, at times significantly and unpredictably. We cannot assure you that the Renminbi will not appreciate or depreciate significantly in value against the U.S. dollar in the future. It is difficult to predict how market forces or PRC or U.S. government policy may impact the exchange rate between the Renminbi and the U.S. dollar in the future or what impact this will have on our results of operations.
Substantially all of our net revenue and costs are denominated in Renminbi. We are a holding company and we rely on dividends paid by our operating subsidiaries in China for our cash needs. Any significant revaluation of the Renminbi may materially reduce any dividends payable on, our ADSs and/or ordinary shares in U.S. dollars.
59
The audit report included in this annual report is prepared by an auditor who is not inspected by the Public Company Accounting Oversight Board and, as such, our investors are deprived of the benefits of such inspection and are exposed to uncertainties. In addition, the adoption of any rules, legislations or other efforts to increase U.S. regulatory access to audit information could cause uncertainty, and we could be delisted if we were unable to meet any PCAOB inspection requirement in time.
Our independent registered public accounting firm that issues the audit report included elsewhere in this annual report filed with the SEC, as auditors of companies that are traded publicly in the United States and a firm registered with the U.S. PCAOB, is required by the laws of the United States to undergo regular inspections by the PCAOB to assess its compliance with the laws of the United States and professional standards. According to Article 177 of the PRC Securities Law which became effective in March 2020, no overseas securities regulator is allowed to directly conduct investigation or evidence collection activities within the territory of the PRC. Accordingly, without the consent of the competent PRC securities regulators and relevant authorities, no organization or individual may provide the documents and materials relating to securities business activities to overseas parties. Because our auditors are located in the Peoples’ Republic of China, a jurisdiction where the PCAOB is currently unable to conduct inspections without the approval of the Chinese authorities, our auditors are not currently inspected by the PCAOB.
On May 24, 2013, PCAOB announced that it had entered into a Memorandum of Understanding on Enforcement Cooperation with the CSRC and the Ministry of Finance, or the MOF, which establishes a cooperative framework between the parties for the production and exchange of audit documents relevant to investigations in the United States and China. PCAOB continues to be in discussions with the CSRC and the MOF to permit joint inspections in the PRC of audit firms that are registered with PCAOB and audit Chinese companies that trade on U.S. exchanges.
On December 7, 2018, the SEC and the PCAOB issued a joint statement highlighting continued challenges faced by U.S. regulators in their oversight of financial statement audits of U.S.-listed companies with significant operations in China. The joint statement reflects the U.S. regulators’ heightened interest in this issue. In a statement issued on December 9, 2019, the SEC reiterated concerns over the inability of the PCAOB to conduct inspections of the audit firm work papers with respect to U.S.-listed companies that have operations in China, and emphasized the importance of audit quality in emerging markets, such as China. On April 21, 2020, the SEC and the PCAOB issued a new joint statement, reminding investors that invest in companies that are based in or have substantial operations in many emerging markets, including China, there is substantially greater risk that disclosures will be incomplete or misleading, and there is also a greater risk of fraud. In the event of investor harm, there is substantially less ability to bring and enforce SEC, Department of Justice or DOJ and other U.S. regulatory actions, in comparison to U.S. domestic companies, and the joint statement reinforced past SEC and PCAOB statements on matters including the difficulty to inspect audit work papers in China and its potential harm to investors. However, it remains unclear what further actions the SEC and PCAOB will take to address the concerns. On June 4, 2020, the U.S. President issued a memorandum ordering the President’s Working Group on Financial Markets, or the PWG, to submit a report to the President within 60 days of the memorandum that includes recommendations for actions that can be taken by the executive branch and by the SEC or PCAOB on Chinese companies listed on the U.S. stock exchanges and their audit firms, in an effort to protect investors in the U.S. On August 6, 2020, the PWG released a report recommending that the SEC take steps to implement the five recommendations outlined in the report. In particular, to address companies from jurisdictions that do not provide the PCAOB with sufficient access to fulfill its statutory mandate, or NCJs, the PWG recommends enhanced listing standards on U.S. stock exchanges. This would require, as a condition to initial and continued exchange listing, PCAOB access to work papers of the principal audit firm for the audit of the listed company. Companies unable to satisfy this standard as a result of governmental restrictions on access to audit work papers and practices in NCJs may satisfy this standard by providing a co-audit from an audit firm with comparable resources and experience where the PCAOB determines it has sufficient access to audit work papers and practices to conduct an appropriate inspection of the co-audit firm. There is currently no legal process under which such a co-audit may be performed in China. The report permits the new listing standards to provide for a transition period until January 1, 2022 for listed companies, but would apply immediately to new listings once the necessary rulemakings and/or standard-setting are effective. The measures in the report are expected to be subject to the standard SEC rulemaking process before becoming effective. On August 10, 2020, the SEC announced that SEC Chairman had directed the SEC staff to prepare proposals in response to the report, and that the SEC was soliciting public comments and information with respect to these proposals. If we fail to meet the new listing standards before the deadline specified thereunder due to factors beyond our control, we could face possible de-listing from the Nasdaq, deregistration from the SEC and/or other risks, which may materially and adversely affect, or effectively terminate, our ADS trading in the United States.
60
Inspections of other firms that the PCAOB has conducted outside China have identified deficiencies in those firms’ audit procedures and quality control procedures, which may be addressed as part of the inspection process to improve future audit quality. The inability of the PCAOB to conduct inspections of auditors in China makes it more difficult to evaluate the effectiveness of our auditor’s audit procedures or quality control procedures as compared to auditors outside of China that are subject to PCAOB inspections. Investors may lose confidence in our reported financial information and procedures and the quality of our consolidated financial statements.
As part of a continued regulatory focus in the United States on access to audit and other information currently protected by national law, in particular China’s, in December 2020, the U.S. enacted the Holding Foreign Companies Accountable Act, or the HFCA Act, which includes requirements for the SEC to identify issuers whose audit reports are prepared by auditors that the PCAOB is unable to inspect or investigate because of restrictions imposed by non-U.S. authorities in the auditor’s local jurisdiction. The HFCA Act also requires public companies on this SEC list to certify that they are not owned or controlled by a foreign government and make certain additional disclosures on foreign ownership and control of such issuers in their SEC filings. On March 24, 2021, the SEC announced the adoption of interim final amendments to implement the foregoing certification and disclosure requirements and that it is seeking public comment on the requirements. Furthermore, the HFCA Act amends the Sarbanes-Oxley Act of 2002 to require the SEC to prohibit securities of any U.S. listed companies from being traded on any of the U.S. national securities exchanges, such as the NYSE and Nasdaq Stock Market, or in the U.S. “over-the-counter” markets, if the auditor of the U.S. listed companies’ financial statements is not subject to PCAOB inspections for three consecutive “non-inspection” years after the law becomes effective. The SEC has not yet identified a list of issuers whose auditors are not subject to PCAOB inspections. Enactment of the HFCA Act and other efforts to increase U.S. regulatory access to audit information could cause investor uncertainty for affected issuers, including us, and the market price of the ADSs could be adversely affected. There can be no assurance that we will not be identified by the SEC as an issuer whose audit report is prepared by auditors that the PCAOB is unable to inspect or investigate. There can be no assurance that, once we have a “non-inspection” year, we will be able to take remedial measures in a timely manner, and as a result, and there can be no assurance that we will always be able to maintain the listing of our ADSs on a national stock exchange in the U.S., such as the NYSE or the Nasdaq Stock Market, or that you will always be allowed to trade our shares or ADSs. If our ADSs were not listed on a national stock exchange in the U.S., the Hong Kong Stock Exchange will regard us as having a primary listing in Hong Kong and we will no longer enjoy certain exemptions or waivers from strict compliance with the requirements under the Hong Kong Listing Rules, the Companies (WUMP) Ordinance, the Takeovers Codes and the SFO, which could result in our incurring of incremental compliance costs. See “—Risks Related to Our ADSs and Class A Ordinary Shares—We adopt different practices as to certain matters as compared with many other companies listed on the Hong Kong Stock Exchange.”
If additional remedial measures are imposed on the “big four” PRC-based accounting firms, including our independent registered public accounting firm, in administrative proceedings brought by the SEC alleging such firms’ failure to meet specific criteria set by the SEC with respect to requests for the production of documents, we could be unable to timely file future financial statements in compliance with the requirements of the U.S. Exchange Act.
Starting in 2011 the Chinese affiliates of the “big four” accounting firms, including our independent registered public accounting firm, were affected by a conflict between U.S. and Chinese law. Specifically, for certain U.S. listed companies operating and audited in mainland China, the SEC and the PCAOB sought to obtain from the Chinese accounting firms access to their audit work papers and related documents. The firms were, however, advised and directed that under Chinese law they could not respond directly to the U.S. regulators on those requests, and that requests by foreign regulators for access to such papers in China had to be channeled through the CSRC.
61
In December 2012 this impasse led the SEC to commence administrative proceedings under Rule 102(e) of its Rules of Practice and also under the Sarbanes-Oxley Act against the Chinese affiliates of the “big four” accounting firms, including our independent registered public accounting firm. In January 2014, the administrative law judge reached an initial decision to impose penalties on the firms including a temporary suspension of their right to practice before the SEC. The accounting firms filed a petition for review of the initial decision. On February 6, 2015, before a review by the commissioners of the SEC had taken place, the firms reached a settlement with the SEC. Under the settlement, the SEC accepts that future requests by the SEC for the production of documents will normally be made to the CSRC. The firms will receive matching Section 106 requests and are required to abide by a detailed set of procedures with respect to such requests, which in substance require them to facilitate production via the CSRC. If they fail to meet the specified criteria, the SEC retains authority to impose a variety of additional remedial measures on the firms depending on the nature of the failure. Remedies for any future noncompliance could include, as appropriate, an automatic six-month bar on a single firm’s performance of certain audit work, commencement of a new proceeding against a firm, or in extreme cases the resumption of the current proceeding against all four firms. Under the terms of the settlement, the underlying proceeding against the four PRC-based accounting firms was deemed dismissed with prejudice four years after entry of the settlement. The four-year mark occurred on February 6, 2019. It is uncertain whether the SEC will further challenge the four PRC-based accounting firms’ compliance with U.S. laws in connection with U.S. regulatory requests for audit work papers or if the results of such challenge would result in the SEC imposing penalties such as suspensions. If additional remedial measures are imposed on the Chinese affiliates of the “big four” accounting firms, including our independent registered public accounting firm, we could be unable to timely file future financial statements in compliance with the requirements of the U.S. Exchange Act.
In the event that the SEC restarts the administrative proceedings, depending upon the final outcome, listed companies in the United States with major PRC operations may find it difficult or impossible to retain auditors in respect of their operations in the PRC, which could result in financial statements being determined to not be in compliance with the requirements of the U.S. Exchange Act, including possible delisting. Moreover, any negative news about any such future proceedings against these audit firms may cause investor uncertainty regarding China-based, United States-listed companies and the market price of our ADSs and/or ordinary shares may be adversely affected.
The perception among investors that the Company is at heightened risk of delisting from Nasdaq could negatively affect the market price of our securities and trading volume of our ADSs. If a delisting were to occur, we would face material adverse consequences.
The perception among investors, due to current and proposed rules and regulations relating to the ability of the PCAOB to inspect our auditors, political tensions between the United States and China, and other matters, that the Company is at heightened risk of delisting from Nasdaq, could negatively affect the market price of our securities and trading volume of our ADSs. There have been recent media reports on deliberations within the U.S. government regarding limiting or restricting China-based companies from accessing U.S. capital markets, and delisting China-based companies from U.S. national securities exchanges. If any further such deliberations were to materialize, the resulting legislation may have a material and adverse impact on the stock performance of China-based issuers listed in the United States such as us, and there can be no assurance that we will always be able to maintain the listing of our ADSs on a national stock exchange in the U.S., such as the NYSE or the Nasdaq Stock Market, or that you will always be allowed to trade our shares or ADSs. See “—The audit report included in this annual report is prepared by an auditor who is not inspected by the PCAOB and, as such, our investors are deprived of the benefits of such inspection and are exposed to uncertainties. In addition, the adoption of any rules, legislations or other efforts to increase U.S. regulatory access to audit information could cause uncertainty, and we could be delisted if we were unable to meet any PCAOB inspection requirement in time.” If our ADSs were not listed on a national stock exchange in the U.S., the Hong Kong Stock Exchange will regard us as having a primary listing in Hong Kong and we will no longer enjoy certain exemptions or waivers from strict compliance with the requirements under the Hong Kong Listing Rules, the Companies (WUMP) Ordinance, the Takeovers Codes and the SFO, which could result in our incurring of incremental compliance costs. See “—Risks Related to Our ADSs and Class A Ordinary Shares—We adopt different practices as to certain matters as compared with many other companies listed on the Hong Kong Stock Exchange.”
62
Additionally, any actual delisting determination could seriously decrease or eliminate the value of an investment in our ADSs. We could face substantial material adverse consequences, including, but not limited to, among other things: limited availability for market quotations for our ADSs; reduced liquidity with respect to our shares; a reduced number of investors willing to hold or acquire our shares, which could negatively impact our ability to raise equity financing; an impaired ability to provide equity incentives to our employees; and limited news and analyst coverage. Additionally, many of our loan agreements include a covenant that we maintain our shares listed on at least one of the following stock exchanges before the maturity date: (i) Nasdaq; or (ii) The Singapore Exchange Securities Trading Limited; or (iii) the Hong Kong Stock Exchange; or (iv) any other stock exchange acceptable to the lender. The breach of such covanent could result in a default with respect to the related indebtedness. If a default occurs, the relevant lenders could elect to declare the indebtedness, together with accrued interest and other fees, to be due and payable immediately. This, in turn, could cause our other debt, to become due and payable as a result of cross-default or acceleration provisions contained in the agreements governing such other debt. In the event that some or all of our debt is accelerated and becomes immediately due and payable, we may not have the funds to repay, or the ability to refinance, such debt.
Risks Related to Our ADSs and Class A Ordinary Shares
The trading prices of our ADSs and ordinary shares may be volatile, which could result in substantial losses to you.
The trading prices of our ADSs and ordinary shares have been, and are likely to continue to be, volatile and could fluctuate widely due to factors beyond our control. The trading price of our ordinary shares, likewise, can be volatile for similar or different reasons. This may happen because of broad market and industry factors, like the performance and fluctuation in the market prices or the underperformance or deteriorating financial results of other listed companies based in China. The securities of some of these companies have experienced significant volatility since their initial public offerings, including, in some cases, substantial price declines in the trading prices of their securities. The trading performances of other Chinese companies’ securities after their offerings, including internet and e-commerce companies, may affect the attitudes of investors toward Chinese companies listed in Hong Kong and/or the United States, which consequently may impact the trading performance of our ADSs and/or ordinary shares, regardless of our actual operating performance. In addition, any negative news or perceptions about inadequate corporate governance practices or fraudulent accounting, corporate structure or matters of other Chinese companies may also negatively affect the attitudes of investors towards Chinese companies in general, including us, regardless of whether we have conducted any inappropriate activities. Furthermore, securities markets may from time to time experience significant price and volume fluctuations that are not related to our operating performance, such as the large decline in share prices in the United States, China and other jurisdictions in late 2008, early 2009, the second half of 2011, in 2015 and early 2020. Any additional volatility or further declines in securities markets, such as the Nasdaq, on which our ADSs are listed, and the Hong Kong Stock Exchange, on which our ordinary shares are listed, may have a material and adverse effect on the prices and trading volumes of our ADSs and/or ordinary shares.
In addition to the above factors, the prices and trading volumes of our ADSs and/or ordinary shares may be highly volatile due to multiple factors, including the following:
| ● | regulatory developments affecting us or our industry, customers or suppliers; |
| ● | announcements of studies and reports relating to the quality of our service offerings or those of our competitors; |
| ● | changes in the economic performance or market valuations of other data center services companies; |
| ● | actual or anticipated fluctuations in our quarterly results of operations and changes or revisions of our expected results; |
| ● | changes in financial estimates by securities research analysts; |
| ● | conditions in the market for data center services; |
| ● | announcements by us or our competitors of new product and service offerings, acquisitions, strategic relationships, joint ventures, capital raisings or capital commitments; |
| ● | additions to or departures of our senior management; |
63
| ● | any actual or alleged illegal acts of our senior management or other key employees; |
| ● | fluctuations of exchange rates between the Renminbi, the Hong Kong dollar and the U.S. dollar; |
| ● | political or market instability or disruptions, and actual or perceived social unrest in the United States, Hong Kong or other jurisdictions; |
| ● | release or expiry of lock-up or other transfer restrictions on our ADSs and/or ordinary shares; |
| ● | sales or perceived potential sales or other dispositions of existing or additional ADSs and/or ordinary shares or other equity or equity-linked securities; and |
| ● | attacks by short sellers, including the publication of negative opinions regarding us and our business prospects in order to create negative market momentum and generate profits for themselves after selling a stock short. See “—Techniques employed by short sellers may drive down the market price of our ADSs and/or ordinary shares.” |
If securities or industry analysts do not publish research or publish inaccurate or unfavorable research about our business, the market price for our ADSs and/or ordinary shares and trading volume could decline.
The trading market for our ADSs and ordinary shares depends in part on the research and reports that securities or industry analysts publish about us or our business. If research analysts do not establish and maintain adequate research coverage or if one or more of the analysts who covers us downgrades our ADSs and/or ordinary shares or publishes inaccurate or unfavorable research about our business, the market price for our ADSs and ordinary shares would likely decline. If one or more of these analysts cease coverage of our company or fail to publish reports on us regularly, we could lose visibility in the financial markets, which, in turn, could cause the market price or trading volume for our ADSs and ordinary shares to decline.
Techniques employed by short sellers may drive down the market price of our ADSs and/or ordinary shares.
Short selling is the practice of selling securities that the seller does not own but rather has borrowed from a third party with the intention of buying identical securities back at a later date to return to the lender. The short seller hopes to profit from a decline in the value of the securities between the sale of the borrowed securities and the purchase of the replacement shares, as the short seller expects to pay less in that purchase than it received in the sale. As it is in the short seller’s best interests for the price of the stock to decline, many short sellers publish, or arrange for the publication of, negative opinions regarding the relevant issuer and its business prospects in order to create negative market momentum and generate profits for themselves after selling a stock short. These short attacks have, in the past, led to selling of shares in the market.
Public companies that have substantially all of their operations in China have been the subject of short selling. Much of the scrutiny and negative publicity has centered on allegations of a lack of effective internal control over financial reporting resulting in financial and accounting irregularities and mistakes, inadequate corporate governance policies or a lack of adherence thereto and, in many cases, allegations of fraud. As a result, many of these companies are now conducting internal and external investigations into the allegations and, in the interim, are subject to shareholder lawsuits and/or SEC enforcement actions.
We have in the past been, are currently, and may in the future be, the subject of unfavorable allegations made by a short seller. Any such allegations may be followed by periods of instability in the market price of our ADSs and ordinary shares and negative publicity. Regardless of whether such allegations are proven to be true or untrue, it is not clear what effect such negative publicity could have on us, and we could have to expend a significant amount of resources to investigate such allegations and/or defend ourselves. While we would strongly defend against any such short seller attacks, we may be constrained in the manner in which it can proceed against the relevant short seller by principles of freedom of speech, applicable state law or issues of commercial confidentiality. Such a situation could be costly and time-consuming and could distract our management from growing our business. Even if such allegations are ultimately proven to be groundless, allegations against us could severely impact our business operations and shareholders’ equity, and any investment in our ADSs or ordinary shares could be greatly reduced or rendered worthless.
64
Because we do not expect to pay dividends in the foreseeable future, you must rely on price appreciation of our ADSs and/or ordinary shares for return on your investment.
We currently intend to retain most, if not all, of our available funds and any future earnings to fund the development and growth of our business. As a result, we do not expect to pay any cash dividends in the foreseeable future. See “Item 8. Financial Information—A. Consolidated Statements and Other Financial Information—Dividend Policy and Distributions.” Therefore, you should not rely on an investment in our ADSs and/or ordinary shares as a source for any future dividend income.
Our board of directors has complete discretion as to whether to distribute dividends. Even if our board of directors decides to declare and pay dividends, the timing, amount and form of future dividends, if any, will depend on, among other things, our future results of operations and cash flow, our capital requirements and surplus, the amount of distributions, if any, received by us from our subsidiaries, our financial condition, contractual restrictions and other factors deemed relevant by our board of directors. Accordingly, the return on your investment in our ADSs and/or ordinary shares will likely depend entirely upon any future price appreciation of our ADSs and/or ordinary shares. There is no guarantee that our ADSs and/or ordinary shares will appreciate in value or even maintain the price at which you purchased the ADSs and/or ordinary shares. You may not realize a return on your investment in our ADSs and/or ordinary shares and you may even lose your entire investment in our ADSs and/or ordinary shares.
The different characteristics of the capital markets in Hong Kong and the U.S. may negatively affect the trading prices of our ADSs and/or ordinary shares.
As a dual-listed company, we are subject to Hong Kong and Nasdaq listing and regulatory requirements concurrently. The Hong Kong Stock Exchange and Nasdaq have different trading hours, trading characteristics (including trading volume and liquidity), trading and listing rules, and investor bases (including different levels of retail and institutional participation). As a result of these differences, the trading prices of our ADSs and our ordinary shares may not be the same, even allowing for currency differences. Fluctuations in the price of our ADSs due to circumstances peculiar to the U.S. capital markets could materially and adversely affect the price of our ordinary shares, or vice versa. Certain events having significant negative impact specifically on the U.S. capital markets may result in a decline in the trading price of our ordinary shares notwithstanding that such event may not impact the trading prices of securities listed in Hong Kong generally or to the same extent, or vice versa.
Substantial future sales or perceived potential sales of our ADSs, ordinary shares, or other equity or equity-linked securities in the public market could cause the price of our ADSs and/or ordinary shares to decline significantly.
Sales of our ADSs, ordinary shares, or other equity or equity-linked securities in the public market, or the perception that these sales could occur, could cause the market price of our ADSs and/or ordinary shares to decline significantly. As of March 31, 2021, we had 1,495,180,395 ordinary shares outstanding, comprising 1,427,590,059 Class A ordinary shares (including 47,715,168 Class A ordinary shares held by JPMorgan Chase Bank, N.A., as depositary, which are reserved for future delivery upon exercise or vesting of share awards granted under our share incentive plans) and 67,590,336 Class B ordinary shares. All ADSs representing our Class A ordinary shares sold in our public offerings are freely transferable by persons other than our “affiliates” without restriction or additional registration under the U.S. Securities Act. All of the other Class A ordinary shares may be available for sale, subject to volume and other restrictions as applicable under Rules 144 and 701 under the U.S. Securities Act.
Divestiture in the future of our ADSs and/or ordinary shares by shareholders, the announcement of any plan to divest our ADS and/or ordinary shares, or hedging activity by third-party financial institutions in connection with similar derivative or other financing arrangements entered into by shareholders, could cause the price of our ADSs and/or ordinary shares to decline.
Certain major holders of our ordinary shares have the right to cause us to register under the U.S. Securities Act the sale of their shares. Registration of these shares under the U.S. Securities Act would result in ADSs representing these shares becoming freely tradable without restriction under the U.S. Securities Act immediately upon the effectiveness of the registration. Sales of these registered shares in the form of ADSs in the public market could cause the price of our ADSs and/or ordinary shares to decline significantly.
65
We have adopted share incentive plans, under which we have the discretion to grant a broad range of equity-based awards to eligible participants. See “Item 6. Directors, Senior Management and Employees—B. Compensation—Share Incentive Plans.” We intend to register all ordinary shares that we may issue under these share incentive plans. Once we register these ordinary shares, they can be freely sold in the public market, subject to volume limitations applicable to affiliates. If a large number of our ordinary shares or securities convertible into our ordinary shares are sold in the public market after they become eligible for sale, the sales could reduce the trading price of our ADSs and/or ordinary shares and impede our ability to raise future capital.
The ADSs and ordinary shares are equity and are subordinate to our existing and future indebtedness, the convertible preferred stock and any preferred stock we may issue in the future.
The ADSs and ordinary shares are our equity interests and do not constitute indebtedness. As such, ADSs and ordinary shares will rank junior to all indebtedness and other non-equity claims on us with respect to assets available to satisfy claims on us, including in a liquidation of us. Additionally, holders of our ADSs and/or ordinary shares may be subject to prior dividend and liquidation rights of any holders of our preferred stock or depositary shares representing such preferred stock then outstanding.
Our ADSs and ordinary shares will rank junior to our convertible preferred stock with respect to the payment of dividends and amounts payable in the event of our liquidation, dissolution or winding-up of our affairs. This means that, unless accumulated dividends have been paid on all our convertible preferred stock through the most recently completed dividend period, no dividends may be declared or paid on our ADSs and ordinary shares and we will not be permitted to repurchase any of our ADSs and ordinary shares, subject to limited exceptions. Likewise, in the event of our voluntary or involuntary liquidation, dissolution or winding-up of our affairs, no distribution of our assets may be made to holders of our ADSs and/or ordinary shares until we have paid to holders of our preferred stock a liquidation preference equal to the greater of (i) the stated value per convertible preferred share, plus an amount equal to any dividends accumulated but unpaid thereon (whether or not declared), and (ii) the payment such holders would have received had such holders, immediately prior to such liquidation, converted their convertible preferred shares into Class A ordinary shares (at the then applicable conversion rate).
Our board of directors is authorized to issue additional classes or series of preferred stock without any action on the part of the shareholders. The board of directors also has the power, without shareholder approval, to set the terms of any such classes or series of preferred stock that may be issued, including voting rights, dividend rights, and preferences over our ADSs and ordinary shares with respect to dividends or upon our dissolution, winding-up and liquidation and other terms. If we issue preferred stock in the future that has a preference over our ADSs and ordinary shares with respect to the payment of dividends or upon our liquidation, dissolution, or winding up, or if we issue preferred stock with voting rights that dilute the voting power of our ADSs and ordinary shares, the rights of holders of our ADSs and/or ordinary shares or the market price of our ADSs and/or ordinary shares could be adversely affected.
Our dual-class voting structure and concentrated ownership limits your ability to influence corporate matters and could discourage others from pursuing any change of control transactions that holders of our ADSs and/or ordinary shares may view as beneficial.
As discussed under “—Risks Related to Our Corporate Structure—Our corporate actions are substantially controlled by our principal shareholders, including our founder, chairman and chief executive officer, Mr. Huang, who have the ability to control or exert significant influence over important corporate matters that require approval of shareholders, which may deprive you of an opportunity to receive a premium for your ordinary shares and/or ADSs and materially reduce the value of your investment” above, Mr. Huang, our founder, chairman and chief executive officer and our other principal shareholders have considerable influence over matters requiring shareholder approval. To the extent that their interests differ from yours, you may be disadvantaged by any action that they may seek to pursue. This concentrated control could also discourage others from pursuing any potential merger, takeover or other change of control transactions, which could have the effect of depriving the holders of our ADSs and/or ordinary shares of the opportunity to sell their shares at a premium over the prevailing market price.
66
ADS holders may have fewer rights than holders of our ordinary shares and must act through the depositary to exercise those rights.
ADS holders do not have the same rights of our shareholders and may only exercise the voting rights with respect to the underlying Class A ordinary shares in accordance with the provisions of the deposit agreement. Under our amended articles of association, the minimum notice period required to convene a general meeting will be 10 days. When a general meeting is convened, ADS holders may not receive sufficient notice of a shareholders’ meeting to permit them to withdraw their Class A ordinary shares to allow them to cast their vote with respect to any specific matter. In addition, the depositary and its agents may not be able to send voting instructions to them or carry out their voting instructions in a timely manner. We will make all reasonable efforts to cause the depositary to extend voting rights to them in a timely manner, but there can be no assurance that they will receive the voting materials in time to ensure that they can instruct the depositary to vote their ADSs. Furthermore, the depositary and its agents will not be responsible for any failure to carry out any instructions to vote, for the manner in which any vote is cast or for the effect of any such vote. As a result, ADS holders may not be able to exercise their right to vote and they may lack recourse if their ADSs are not voted as they requested. In addition, in their capacity as an ADS holder, they will not be able to call a shareholders’ meeting.
The right of ADS holders to participate in any future rights offerings may be limited, which may cause dilution to their holdings.
We may from time to time distribute rights to our shareholders, including rights to acquire our securities. However, we cannot make rights available to ADS holders in the United States unless we register both the rights and the securities to which the rights relate under the U.S. Securities Act or an exemption from the registration requirements is available. Under the deposit agreement, the depositary will not make rights available to ADS holders unless both the rights and the underlying securities to be distributed to ADS holders are either registered under the U.S. Securities Act or exempt from registration under the U.S. Securities Act. We are under no obligation to file a registration statement with respect to any such rights or securities or to endeavor to cause such a registration statement to be declared effective and we may not be able to establish a necessary exemption from registration under the U.S. Securities Act. Accordingly, ADS holders may be unable to participate in our rights offerings and may experience dilution in their holdings.
ADS holders may not receive cash dividends if the depositary decides it is impractical to make them available to them.
The depositary will pay cash dividends on the ADSs only to the extent that we decide to distribute dividends on our ordinary shares or other deposited securities, and we do not have any present plan to pay any cash dividends in the foreseeable future. See “Item 8. Financial Information—A. Consolidated Statements and Other Financial Information—Dividend Policy and Distributions.” To the extent that there is a distribution, the depositary of our ADSs has agreed to pay to ADS holders the cash dividends or other distributions it or the custodian receives on our ordinary shares or other deposited securities after deducting its fees and expenses. ADS holders will receive these distributions in proportion to the number of Class A ordinary shares their ADSs represent. However, the depositary may, at its discretion, decide that it is inequitable or impractical to make a distribution available to any ADS holders. For example, the depositary may determine that it is not practicable to distribute certain property through the mail, or that the value of certain distributions may be less than the cost of mailing them. In these cases, the depositary may decide not to distribute such property to ADS holders.
ADS holders may be subject to limitations on transfer of their ADSs.
Our ADSs are transferable on the books of the depositary. However, the depositary may close its transfer books at any time or from time to time when it deems expedient in connection with the performance of its duties. In addition, the depositary may refuse to deliver, transfer or register transfers of ADSs generally when our books or the books of the depositary are closed, or at any time if we or the depositary deems it advisable to do so because of any requirement of law or of any government or governmental body, or under any provision of the deposit agreement, or for any other reason.
67
Certain judgments obtained against us by our shareholders may not be enforceable.
We are an exempted company limited by shares incorporated under the laws of the Cayman Islands. We conduct a substantial portion of our operations in the PRC and substantially all of our assets are located in the PRC. In addition, some of our directors and executive officers and the experts named in this document do not reside within the U.S. or Hong Kong, and most of their assets are not located in the U.S. or Hong Kong. As a result, it may be difficult or impossible for you to bring an action against us or against them in the United States or in Hong Kong in the event that you believe that your rights have been infringed under the U.S. federal securities laws, Hong Kong laws or otherwise. Even if you are successful in bringing an action of this kind, the laws of the Cayman Islands or other relevant jurisdiction may render you unable to enforce a judgment against our assets or the assets of our directors and officers.
There is no statutory enforcement in the Cayman Islands of judgments obtained in the Hong Kong courts or federal or state courts of the United States (and the Cayman Islands are not a party to any treaties for the reciprocal enforcement or recognition of such judgments). A judgment obtained in such jurisdiction will be recognized and enforced in the courts of the Cayman Islands at common law, without any re-examination of the merits of the underlying dispute, by an action commenced on the foreign judgment debt in the Grand Court of the Cayman Islands, provided such judgment (a) is given by a foreign court of competent jurisdiction, (b) imposes on the judgment debtor a liability to pay a liquidated sum for which the judgment has been given, (c) is final, (d) is not in respect of taxes, a fine or a penalty, and (e) was not obtained in a manner and is not of a kind the enforcement of which is contrary to natural justice or the public policy of the Cayman Islands. However, the Cayman Islands courts are unlikely to enforce a judgment obtained from the U.S. or Hong Kong courts under civil liability provisions of the U.S. federal securities law or Hong Kong law if such judgment is determined by the courts of the Cayman Islands to give rise to obligations to make payments that are penal or punitive in nature. Because such a determination has not yet been made by a court of the Cayman Islands, it is uncertain whether such civil liability judgments from U.S. or Hong Kong courts would be enforceable in the Cayman Islands.
The recognition and enforcement of foreign judgments are provided for under the PRC Civil Procedures Law. PRC courts may recognize and enforce foreign judgments in accordance with the requirements of the PRC Civil Procedures Law based either on treaties between China and the country where the judgment is made or on principles of reciprocity between jurisdictions. China does not have any treaties or other forms of reciprocity with the United States that provide for the reciprocal recognition and enforcement of foreign judgments. In addition, according to the PRC Civil Procedures Law, the PRC courts will not enforce a foreign judgment against us or our director and officers if they decide that the judgment violates the basic principles of PRC laws or national sovereignty, security or public interest. As a result, it is uncertain whether and on what basis a PRC court would enforce a judgment rendered by a court in the United States.
Since we are a Cayman Islands exempted company, the rights of our shareholders may be different from those of shareholders of a company organized in the United States or Hong Kong.
Under the laws of some jurisdictions in the United States, majority and controlling shareholders generally have certain fiduciary responsibilities to the minority shareholders. Shareholder action must be taken in good faith, and actions by controlling shareholders which are obviously unreasonable may be declared null and void. Cayman Islands law protecting the interests of minority shareholders may not be as protective in all circumstances as the law protecting minority shareholders in some U.S. jurisdictions. In addition, the circumstances in which a shareholder of a Cayman Islands company may sue the company derivatively, and the procedures and defenses that may be available to the company, may result in the rights of shareholders of a Cayman Islands company being more limited than those of shareholders of a company organized in the United States.
Furthermore, our directors have the power to take certain actions without shareholder approval which would require shareholder approval under Hong Kong law or the laws of most U.S. jurisdictions. Our ability to create and issue new classes or series of shares without shareholders’ approval could have the effect of delaying, deterring or preventing a change in control without any further action by our shareholders, including a tender offer to purchase our ordinary shares at a premium over then current market prices.
Furthermore, our Articles of Association are specific to us and include certain provisions that may be different from common practices in Hong Kong, such as the absence of requirements that the appointment, removal and remuneration of auditors must be approved by a majority of our shareholders.
68
You may face difficulties in protecting your interests, and your ability to protect your rights through Hong Kong or U.S. courts may be limited, because we are incorporated under Cayman Islands law.
We are an exempted company limited by shares incorporated under the laws of the Cayman Islands. Our corporate affairs are governed by our Memorandum and Articles of Association, the Companies Act (As Revised) of the Cayman Islands and the common law of the Cayman Islands. The rights of shareholders to take action against our directors, actions by minority shareholders and the fiduciary duties of our directors to us under Cayman Islands law are to a large extent governed by the common law of the Cayman Islands. The common law of the Cayman Islands is derived in part from comparatively limited judicial precedent in the Cayman Islands as well as from the common law of England, the decisions of whose courts are of persuasive authority, but are not binding, on a court in the Cayman Islands. The rights of our shareholders and the fiduciary duties of our directors under Cayman Islands law are not as clearly established as they would be under statutes or judicial precedent in some jurisdictions in the United States or the Hong Kong courts. In particular, the Cayman Islands has a less developed body of securities laws than the United States or Hong Kong. In addition, Cayman Islands companies may not have standing to initiate a shareholder derivative action in a federal court of the United States or Hong Kong courts.
Shareholders of Cayman Islands exempted companies like us have no general rights under Cayman Islands law to inspect corporate records or to obtain copies of lists of shareholders of these companies. Our directors have discretion under our Memorandum and Articles of Association to determine whether or not, and under what conditions, our corporate records may be inspected by our shareholders, but are not obliged to make them available to our shareholders. This may make it more difficult for you to obtain the information needed to establish any facts necessary for a shareholder resolution or to solicit proxies from other shareholders in connection with a proxy contest.
As a result of all of the above, our public shareholders may have more difficulty in protecting their interests in the face of actions taken by management, members of the board of directors or Controlling Shareholders than they would as public shareholders of a company incorporated in the United States or Hong Kong.
Our articles of association contain anti-takeover provisions that could discourage a third party from acquiring us, which could limit our shareholders’ opportunity to sell their ADSs and/or ordinary shares at a premium.
We have adopted amended and restated articles of association that contain provisions to limit the ability of others to acquire control of our company or cause us to engage in change-of-control transactions. These provisions could have the effect of depriving our shareholders of an opportunity to sell their shares at a premium over prevailing market prices by discouraging third parties from seeking to obtain control of our company in a tender offer or similar transaction. For example, our board of directors has the authority, without further action by our shareholders, to issue preferred shares in one or more series and to fix their designations, powers, preferences, privileges, and relative participating, optional or special rights and the qualifications, limitations or restrictions, including dividend rights, conversion rights, voting rights, terms of redemption and liquidation preferences, any or all of which may be greater than the rights associated with our ordinary shares, in the form of ADS or otherwise. Preferred shares could be issued quickly with terms calculated to delay or prevent a change in control of our company or make removal of management more difficult. If our board of directors decides to issue preferred shares, the price of our ADSs and/or ordinary shares may fall and the voting and other rights of the holders of our ADSs and/or ordinary shares may be materially and adversely affected. In addition, our amended articles of association contain other provisions that could limit the ability of third parties to acquire control of our company or cause us to engage in a transaction resulting in a change of control, as defined in our amended articles of association, including: a provision that entitles Class B ordinary shares to 20 votes per share at general meetings of our shareholders with respect to the election or removal of a simple majority of our directors; a provision that entitles Class B shareholders to nominate one less than a simple majority, or five of our directors; a provision that allows one of our principal shareholders to appoint up to three directors to our board of directors for so long as they beneficially own certain percentages of our issued share capital; and a classified board with staggered terms for our directors, which will prevent the replacement of a majority of directors at one time.
These provisions could have the effect of depriving our shareholders of an opportunity to sell their shares at a premium over prevailing market prices by discouraging third parties from seeking to obtain control of our company in a tender offer or similar transaction.
69
We are a foreign private issuer within the meaning of the rules under the U.S. Exchange Act, and as such we are exempt from certain provisions applicable to U.S. domestic public companies.
Because we qualify as a foreign private issuer under the U.S. Exchange Act, we are exempt from certain provisions of the securities rules and regulations in the United States that are applicable to U.S. domestic issuers, including:
| ● | the rules under the U.S. Exchange Act requiring the filing with the SEC of quarterly reports on Form 10-Q or current reports on Form 8-K; |
| ● | the sections of the U.S. Exchange Act regulating the solicitation of proxies, consents, or authorizations in respect of a security registered under the U.S. Exchange Act; |
| ● | the sections of the U.S. Exchange Act requiring insiders to file public reports of their stock ownership and trading activities and liability for insiders who profit from trades made in a short period of time; and |
| ● | the selective disclosure rules by issuers of material non-public information under Regulation Fair Disclosure. |
We are required to file an annual report on Form 20-F within four months of the end of each fiscal year. In addition, we intend to publish our results on a quarterly basis as press releases, distributed pursuant to the rules and regulations of Nasdaq. Press releases relating to financial results and material events will also be furnished to the SEC on Form 6-K. However, the information we are required to file with or furnish to the SEC will be less extensive and less timely compared to that required to be filed with the SEC by U.S. domestic issuers. As a result, ADS holders may not be afforded the same protections or information that would be made available to them were they investing in a U.S. domestic issuer.
As a company incorporated in the Cayman Islands, we are permitted to adopt certain home country practices in relation to corporate governance matters that differ significantly from the Nasdaq corporate governance listing standards; these practices may afford less protection to shareholders than they would enjoy if we complied fully with the Nasdaq corporate governance listing standards.
As a Cayman Islands company listed on the Nasdaq Global Market, we are subject to the Nasdaq corporate governance listing standards. However, Nasdaq Stock Market Rules permit a foreign private issuer like us to follow the corporate governance practices of its home country. Certain corporate governance practices in the Cayman Islands, which is our home country, may differ significantly from the Nasdaq corporate governance listing standards.
For instance, we are not required to:
| ● | have a majority of the board be independent (although all of the members of the audit committee must be independent under the U.S. Exchange Act); |
| ● | have a compensation committee or a nominations or corporate governance committee consisting entirely of independent directors; or |
| ● | have regularly scheduled executive sessions with only independent directors each year. |
We have relied on and intend to continue to rely on some of these exemptions. As a result, you may not be provided with the benefits of certain corporate governance requirements of Nasdaq.
70
We adopt different practices as to certain matters as compared with many other companies listed on the Hong Kong Stock Exchange.
We completed our public offering in Hong Kong in November 2020 and the trading of our ordinary shares on the Hong Kong Stock Exchange commenced on November 2, 2020 under the stock code “9698.” As a company listed on the Hong Kong Stock Exchange pursuant to Chapter 19C of the Hong Kong Listing Rules, we are not subject to certain provisions of the Hong Kong Listing Rules pursuant to Rule 19C.11, including, among others, rules on notifiable transactions, connected transactions, share option schemes, content of financial statements as well as certain other continuing obligations. In addition, in connection with the listing of our ordinary shares on the Hong Kong Stock Exchange, we have been granted a number of waivers and/or exemptions from strict compliance with the Hong Kong Listing Rules, the Companies (WUMP) Ordinance, the Takeovers Codes and the SFO. As a result, we adopt different practices as to those matters, including with respect to the content and presentation of our annual reports and interim reports, as compared with other companies listed on the Hong Kong Stock Exchange that do not enjoy those exemptions or waivers.
Furthermore, if 55% or more of the total worldwide trading volume, by dollar value, of our ADSs and ordinary shares over our most recent fiscal year takes place on the Hong Kong Stock Exchange, the Hong Kong Stock Exchange will regard us as having a dual primary listing in Hong Kong . If our ADSs were not listed on a national stock exchange in the U.S., the Hong Kong Stock Exchange will regard us as having a primary listing in Hong Kong. See “—Risks Related to Doing Business in the People’s Republic of China—The audit report included in this annual report is prepared by an auditor who is not inspected by the Public Company Accounting Oversight Board and, as such, our investors are deprived of the benefits of such inspection and are exposed to uncertainties. In addition, the adoption of any rules, legislations or other efforts to increase U.S. regulatory access to audit information could cause uncertainty, and we could be delisted if we were unable to meet any PCAOB inspection requirement in time” and “—Risks Related to Doing Business in the People’s Republic of China—The perception among investors that the Company is at heightened risk of delisting from Nasdaq could negatively affect the market price of our securities and trading volume of our ADSs. If a delisting were to occur, we would face material adverse consequences.” If the Hong Kong Stock Exchange were to regard us has having a dual primary listing or primary listing in Hong Kong, we will no longer enjoy certain exemptions or waivers from strict compliance with the requirements under the Hong Kong Listing Rules, the Companies (WUMP) Ordinance, the Takeovers Codes and the SFO, which could result in our incurring of incremental compliance costs.
Exchange between our ordinary shares and our ADSs may adversely affect the liquidity and/or trading price of each other.
Our ADSs are currently traded on Nasdaq. Subject to compliance with U.S. securities law and the terms of the deposit agreement, holders of our Class A ordinary shares may deposit Class A ordinary shares with the depositary in exchange for the issuance of our ADSs. Any holder of ADSs may also withdraw the underlying Class A ordinary shares represented by the ADSs pursuant to the terms of the deposit agreement for trading on the Hong Kong Stock Exchange. In the event that a substantial number of Class A ordinary shares are deposited with the depositary in exchange for ADSs or vice versa, the liquidity and trading price of our Class A ordinary shares on the Hong Kong Stock Exchange and our ADSs on Nasdaq may be adversely affected.
The time required for the exchange between ADSs and ordinary shares might be longer than expected and investors might not be able to settle or effect any sale of their securities during this period, and the exchange of ADSs into Class A ordinary shares involves costs.
There is no direct trading or settlement between Nasdaq and the Hong Kong Stock Exchange on which our ADSs and our ordinary shares are respectively traded. In addition, the time differences between Hong Kong and New York and unforeseen market circumstances or other factors may delay the deposit of ordinary shares in exchange of ADSs or the withdrawal of ordinary shares underlying the ADSs. Investors will be prevented from settling or effecting the sale of their securities during such periods of delay. In addition, there is no assurance that any exchange of ordinary shares into ADSs (and vice versa) will be completed in accordance with the timelines investors may anticipate.
Furthermore, the depositary for the ADSs is entitled to charge holders fees for various services including for the issuance of ADSs upon deposit of ordinary shares, cancellation of ADSs, distributions of cash dividends or other cash distributions, distributions of ADSs pursuant to share dividends or other free share distributions, distributions of securities other than ADSs and annual service fees. As a result, shareholders who exchange ordinary shares into ADSs, and vice versa, may not achieve the level of economic return the shareholders may anticipate.
71
We may become a passive foreign investment company, which could result in adverse United States federal income tax consequences to United States investors.
Based on the past and projected composition of our income and assets, and the valuation of our assets, including goodwill, we do not believe we were a passive foreign investment company, or PFIC, for our most recent taxable year and we do not expect to become one in the future, although there can be no assurance in this regard. The determination of whether or not we are a PFIC is made on an annual basis and will depend on the composition of our income and assets from time to time. Specifically, for any taxable year, we will be classified as a PFIC for United States federal income tax purposes if either (i) 75% or more of our gross income in that taxable year is passive income or (ii) the average percentage of our assets (which includes cash) by value in that taxable year which produce, or are held for the production of, passive income is at least 50%. The calculation of the value of our assets will be based, in part, on the quarterly market value of our ADSs, which is subject to change. See “Item 10. Additional Information—E. Taxation—Material United States Federal Income Tax Considerations—Passive Foreign Investment Company.”
In addition, there is uncertainty as to the treatment of our corporate structure and ownership of our consolidated VIEs for United States federal income tax purposes. For United States federal income tax purposes, we consider ourselves to own the stock of our consolidated VIEs. If it is determined, contrary to our view, that we do not own the stock of our consolidated VIEs for United States federal income tax purposes (for instance, because the relevant PRC authorities do not respect these arrangements), we may be treated as a PFIC.
If we are a PFIC for any taxable year during which you hold our ADSs or Class A ordinary shares, our PFIC status could result in adverse United States federal income tax consequences to you if you are a United States Holder, as defined under “Item 10. Additional Information-E. Taxation—Material United States Federal Income Tax Considerations.” For example, if we are or become a PFIC, you may become subject to increased tax liabilities under United States federal income tax laws and regulations and will become subject to burdensome reporting requirements. See “Item 10. Additional Information—E. Taxation—Material United States Federal Income Tax Considerations—Passive Foreign Investment Company.” There can be no assurance that we will not be a PFIC for 2020 or any future taxable year.
We will continue to incur increased costs as a result of being a public company, particularly since we have ceased to qualify as an “emerging growth company.”
Since the completion of our initial public offering, we have incurred significant legal, accounting and other expenses that we did not incur as a private company. The Sarbanes-Oxley Act, as well as rules subsequently implemented by the SEC and Nasdaq, impose various requirements on the corporate governance practices of public companies. Since December 31, 2018, we have been deemed to be a “large accelerated filer” as the term is defined in Rule 12b-2 of the U.S. Exchange Act, and we thereby ceased to be an “emerging growth company” as the term is defined in the JOBS Act.
These rules and regulations have increased our legal and financial compliance costs and made some corporate activities more time-consuming and costly. Since we have ceased to be an “emerging growth company,” we expect to incur significant expenses and devote substantial management effort toward ensuring compliance with the requirements of Section 404 of the Sarbanes-Oxley Act and the other rules and regulations of the SEC. Operating as a public company has also made it more difficult and more expensive for us to obtain director and officer liability insurance, and we may be required to accept reduced policy limits and coverage or incur substantially higher costs to obtain the same or similar coverage. In addition, we have incurred additional costs associated with our public company reporting requirements. It may also be more difficult for us to find qualified persons to serve on our board of directors or as executive officers. We will also incur additional costs as a result of the listing of our ordinary shares on the Hong Kong Stock Exchange. We are currently evaluating and monitoring developments with respect to these rules and regulations, and we cannot predict or estimate with any degree of certainty the amount of additional costs we may incur or the timing of such costs.
72
Shareholders of our company have in the past brought, and may in the future bring, securities class action lawsuits against our company following periods of instability in the market price of our ADSs and/or ordinary shares. On August 2, 2018, a securities class action lawsuit was filed in the United States District Court in the Eastern District of Texas against GDS Holdings Limited, our Chief Executive Officer Mr. Huang, and our Chief Financial Officer Mr. Daniel Newman (collectively, “Defendants”) by Hamza Ramzan, a GDS shareholder. See “Item 4. Information on the Company—B. Business Overview—Legal Proceedings.” On April 7, 2020, the court granted Defendants’ motion to dismiss the amended complaint, and dismissed the action in its entirety against all Defendants. On May 6, 2020, plaintiffs filed a notice of appeal of that decision. On June 29, 2020, plaintiffs voluntarily withdrew their appeal, resulting in the dismissal of the case against all Defendants with prejudice Any further class action lawsuit could divert a significant amount of our management’s attention and other resources from our business and operations, which could harm our results of operations and require us to incur significant expenses to defend the suit. Any such class action lawsuit, whether or not successful, could harm our reputation and restrict our ability to raise capital in the future.
We are exposed to risks associated with the potential spin-off of one or more of our businesses.
We are exposed to risks associated with the potential spin-off of one or more of our businesses. We have been granted a waiver from strict compliance with the requirements in Paragraph 3(b) of Practice Note 15 to the Hong Kong Listing Rules such that we are able to spin-off a subsidiary entity and list on the Hong Kong Stock Exchange within three years of the listing of our ordinary shares on the Hong Kong Stock Exchange. While we currently do not have any plan with respect to any spin-off listing on the Hong Kong Stock Exchange, we may consider a spin-off listing on the Hong Kong Stock Exchange for one or more of our businesses within the three year period subsequent to the listing of our ordinary shares on the Hong Kong Stock Exchange. The waiver granted by the Hong Kong Stock Exchange is conditional upon us confirming to the Hong Kong Stock Exchange in advance of any spin-off that it would not render our company incapable of fulfilling the eligibility requirements under Rule 19C.05 of the Hong Kong Listing Rules based on the financial information of the entity or entities to be spun-off at the time of the listing of our ordinary shares on the Hong Kong Stock Exchange (calculated cumulatively if more than one entity is spun-off). In the event that we proceed with a spin-off, our interest in the entity to be spun-off will be reduced accordingly.
There is uncertainty as to whether Hong Kong stamp duty will apply to the trading or conversion of our ADSs.
In connection with the initial public offering of our Class A ordinary shares in Hong Kong in November 2020, or the Hong Kong IPO, we established a branch register of members in Hong Kong, or the Hong Kong share register. Our Class A ordinary shares that are traded on the Hong Kong Stock Exchange, including those issued in the Hong Kong IPO and those that may be converted from ADSs, are registered on the Hong Kong share register, and the trading of these Class A ordinary shares on the Hong Kong Stock Exchange are subject to Hong Kong stamp duty. To facilitate ADS-ordinary share conversion and trading between Nasdaq and the Hong Kong Stock Exchange, we have moved a portion of our issued Class A ordinary shares from our register of members maintained in the Cayman Islands to our Hong Kong share register.
Under the Hong Kong Stamp Duty Ordinance, any person who effects any sale or purchase of Hong Kong stock, defined as stock the transfer of which is required to be registered in Hong Kong, is required to pay Hong Kong stamp duty. The stamp duty is currently set at a total rate of 0.2% of the greater of the consideration for, or the value of, shares transferred, with 0.1% payable by each of the buyer and the seller.
To the best of our knowledge, Hong Kong stamp duty has not been levied in practice on the trading or conversion of ADSs of companies that are listed in both the United States and Hong Kong and that have maintained all or a portion of their ordinary shares, including ordinary shares underlying ADSs, in their Hong Kong share registers. However, it is unclear whether, as a matter of Hong Kong law, the trading or conversion of ADSs of these dual-listed companies constitutes a sale or purchase of the underlying Hong Kong-registered ordinary shares that is subject to Hong Kong stamp duty. We advise investors to consult their own tax advisors on this matter. If Hong Kong stamp duty is determined by the competent authority to apply to the trading or conversion of our ADSs, the trading price and the value of your investment in our ordinary shares and/or ADSs may be affected.
73
ITEM 4. INFORMATION ON THE COMPANY
A. History and Development of the Company
We are an exempted company and were incorporated under the laws of the Cayman Islands on December 1, 2006. Our ADSs are listed on the Nasdaq under the symbol “GDS.” Our ordinary shares are listed on the Hong Kong Stock Exchange under the stock code “9698.”
We operate our business through our wholly-owned subsidiaries, joint ventures and PRC consolidated VIEs. We own 100% of the shares in EDC Holding, an exempted company also incorporated in the Cayman Islands, through which we indirectly hold 100% of the equity interests in holding companies in Hong Kong, many of which own our data centers through one or more data center companies. Through EDC Holding we also indirectly hold 100% of the equity interests in GDS Investment Company.
Since 2014, we received several rounds of investment from STT GDC, a sophisticated strategic investor. As of March 31, 2021, STT GDC is one of our Controlling Shareholders and we have been benefiting from its industry expertise, access to potential customer and supplier relationships, and solid corporate governance guidance. STT GDC is a wholly owned subsidiary of STTC, which is in turn a wholly owned subsidiary of ST Telemedia. STT GDC is an experienced and strategic data center player that owns a portfolio of data centers in Singapore, Thailand, India, the United Kingdom and China, either directly or through investments in data center operating companies, such as GDS Holdings. Leveraging STT GDC’s integrated data center platform, we have access to STT GDC’s customer and supplier relationships. We also benefit from STT GDC’s platform through knowledge sharing to enhance our technology, operational performance and customer service. We believe that the support, relationships, industry expertise and corporate governance best practices that come from having sophisticated strategic investors provide us with competitive advantages in our industry.
74
The following is a summary of our key business milestones:
· | 2001 | |||||||
· | In 2001, we began as an IT service provider. Our initial focus was on providing business continuity and disaster recovery solutions. We mainly served financial institutions. For this purpose, we leased data center capacity from third parties on a wholesale basis. | |||||||
2009 | ||||||||
In 2009, realizing that there was a shortage of qualified data center space in key markets in China, we launched a separate vehicle to implement our own data center development strategy. | · | |||||||
2010-2011 | ||||||||
In 2010-2011, our first three self-developed data centers entered service, two serving the Shanghai market and one serving the Chengdu market. | ||||||||
2013-2014 | · | |||||||
In 2013-2014, we began the second phase of our data center development, with three data center projects, including our first in the Beijing and Shenzhen markets. | ||||||||
· | 2014 | |||||||
In 2014, we received a major infusion of capital to fund the expansion of our data center development program and established a strategic partnership with STT GDC. | ||||||||
2016 | · | In 2014, we obtained our first orders from Alibaba and Tencent, respectively, the two largest internet companies in China. | ||||||
In 2016, we completed our IPO on NASDAQ. | ||||||||
· | 2017 | |||||||
· | In 2017, we were recognized as preferred vendor and strategic partner for data center services by Alibaba In 2017, the total area committed by our customers exceeded 100,000 sqm.and Tencent. | |||||||
2018 | ||||||||
In 2018, we acquired our first property in Hong Kong for redevelopment as a data center. | ||||||||
· | 2019 | |||||||
In 2019, the total area committed by our customers exceeded 200,000 sqm. | ||||||||
2020 | · | |||||||
In 2020, we completed our secondary listing on the Hong Kong Stock Exchange. | ||||||||
In 2020, the total area committed by our customers exceeded 400,000 sqm. | ||||||||
75
Due to PRC regulations that limit foreign equity ownership of entities providing VATS at 50%, and the inclusion of IDC services within the scope of VATS, we conduct a substantial part of our operations in China through contractual arrangements among GDS Investment Company, our data center companies, two VIEs that hold licenses required to operate our business, GDS Beijing and GDS Shanghai and Management HoldCo and its shareholders. As a result of these contractual arrangements, we control Management HoldCo, GDS Shanghai, GDS Beijing and its subsidiaries, and have consolidated the financial information of these VIEs in our consolidated financial statements in accordance with U.S. GAAP.
In order to adapt to regulatory requirements and address pre-existing customer agreements, in 2016, as part of a VIE restructuring, we converted GDS Suzhou into a domestic company wholly-owned by GDS Beijing by acquiring all of the equity interests in GDS Suzhou from FSL. MIIT has approved GDS Beijing’s application to expand its IDC license coverage to include GDS Suzhou and Kunshan Wanyu so that they are now authorized to provide IDC services. As part of the VIE restructuring in 2016, we converted and changed the shareholding of EDC Shanghai Waigaoqiao in the same way as GDS Suzhou, and MIIT has approved GDS Beijing’s application to expand its IDC license coverage to include EDC Shanghai Waigaoqiao so that EDC Shanghai Waigaoqiao is also authorized to provide IDC services. MIIT has also approved GDS Beijing’s application to expand its IDC license coverage to include Shenzhen Yaode, the company operating the data center we acquired in the SZ5 acquisition. In addition, with regard to the other WFOEs that have not contributed substantial revenue, we are deliberating different measures to ensure that any business activity that may have to be conducted by IDC license holders will be conducted by our IDC license holders, which are consolidated VIEs. See “Item 4. Information on the Company—B. Business Overview—Regulatory Matters—Regulations Related to Value-Added Telecommunications Business” for additional details.
As of March 31, 2021, we conducted the substantial majority of our operations in China through GDS Beijing and its subsidiaries. Accordingly, going forward we expect that substantially all of our net revenue will be generated through GDS Shanghai, GDS Beijing and its subsidiaries.
Due to PRC regulations that limit foreign equity ownership of entities providing IDC services, we conduct a substantial part of our operations in China through VIEs which are ultimately owned by PRC citizens and licensed or authorized to provide IDC services. To comply with such statutory requirements, as part of the 2016 VIE restructuring, we have also converted some entities which used to be our subsidiaries into subsidiaries of GDS Beijing. In addition, due to the same reason, we have consummated a number of acquisitions of target companies that are licensed or authorized to provide IDC services through our existing VIEs.
In order to enhance corporate governance and facilitate administration of the VIEs, we have completed a further VIE restructuring and enhancement plan under which we transferred the ownership of the 100% equity interest of GDS Beijing and GDS Shanghai from Mr. Huang and his relative to a holding company, Management HoldCo, 100% of the equity interest in which is owned by a number of management personnel designated by our board of directors.
Currently, there are five individual management shareholders, each holding a 20% equity interest in Management HoldCo, namely Yilin Chen (senior vice president, product and service), Yan Liang (senior vice president, operation and delivery), Liang Chen (senior vice president, data center design), Andy Wenfeng Li (general counsel, compliance officer, and company secretary) and Qi Wang (head of cloud and network business). In conjunction with the transfer of ownership, we have, through GDS Investment Company, entered into a set of contractual arrangements with Management HoldCo, its shareholders, GDS Beijing and GDS Shanghai on substantially the same terms as those under the previous contractual arrangements with GDS Beijing and GDS Shanghai. We have also replaced the sole director of GDS Shanghai and certain subsidiaries of GDS Beijing with a board of three directors. Mr. Huang acts as the chairman of the board of directors of Management HoldCo, GDS Investment Company, GDS Beijing, and certain subsidiaries of GDS Beijing and GDS Shanghai, respectively. Other management members of us and board appointees serve as directors and officers of Management HoldCo, GDS Investment Company, GDS Beijing, and certain subsidiaries of GDS Beijing and GDS Shanghai.
We believe that this restructuring reduces risk by allocating ownership of the VIEs among a larger number of individual management shareholders, and strengthens corporate governance with the establishment of the boards of directors in the VIEs and their subsidiaries. We also believe that this restructuring creates a more stable ownership structure by avoiding reliance on a single or small number of natural persons, and by buffering the ownership of the VIEs with an additional layer of legal entities, creating an institutional structure that is tied to our management and culture.
76
We have been advised by our PRC legal counsel, King & Wood Mallesons, that such restructuring does not violate any current applicable PRC laws or regulations. We believe such restructuring would not give rise to any material tax charges and the consolidation of the VIEs will not be affected under the relevant accounting rules.
Our Acquisitions
In addition to organic growth, we have made, or have entered into agreements to make strategic acquisitions that increase and expand our data center network, solidify our position in key markets and provide expanded resources to customers. The financial results for these strategic transactions are reflected in our operating results beginning with the period of their respective completion.
We believe we derive operational synergies from our acquisitions, including by adding strategic locations to our inter-connected data center platform, and expanding our large-scale and high-quality capacity, and high quality customers, which provides strategic benefit to our overall business by solidifying our position in key markets, increasing the attractiveness of our offerings to existing and potential new customers as well as placing us in a better competitive position.
We follow a prudent investment and development strategy according to our investment policy approved by our board. Our investment strategy is to acquire data centers at different stages of construction and at different stages of maturity. Our investment decision-making policy with respect to value is based upon target minimum internal rates of return derived from long-term cash flow forecasts, taking into account any expected remaining costs associated with construction or development of such targets. When evaluating targets, we calculate an enterprise value derived by projecting a stabilized EBITDA for the data center and applying an appropriate valuation multiple. We derive a stabilized EBITDA by estimating stabilized revenue based upon customer contracts that are already in place and our knowledge of prevailing selling prices and expected utilization rates that are reasonably achievable. In addition, we look at cost of revenue based on the specific costs of the facility and our own operating cost benchmarks. We also take into account any estimated costs to complete and time to complete a data center, as well as any assumed liabilities and risks associated with the target to derive a reasonable equity consideration.
We have recorded significant goodwill historically in connection with our acquisitions, with the goodwill primarily representing the expected synergies from combining operations of the target group with those of our Company and intangible assets that do not qualify for separate recognition and are not deductible for tax purposes. See “Risk Factors—Risks Relating to Our Business and Industry—We may experience impairment of goodwill in connection with our acquisition of entities.”
Acquisition of GZ3
In May 2018, we acquired all the equity interests in a target group comprising an onshore entity (Guangzhou Weiteng Data Science & Technology Co., Ltd., or Weiteng Data) and an offshore entity (PSDC Limited, or PSDC, which has an onshore subsidiary, Shenzhen Qian Hai Wan Chang Technology Services Co., Ltd., or Qian Hai Wan Chang) from third parties for a cash consideration of RMB262.2 million, including contingent consideration of RMB245.2 million, subject to adjustment, if any, pursuant to the terms and conditions of the equity purchase agreement. Pursuant to a supplemental agreement entered into among Weiteng Data, PSDC, Qian Hai Wan Chang, the sellers of both Weiteng Data and PSDC, and us in May 2020, all parties agreed to reduce the total cash consideration (including contingent consideration) from RMB262.2 million (US$40.2 million) to RMB207.3 million (US$31.8 million), subject to the achievement of the revised conditions as set out in the supplemental agreement. As of December 31, 2020, consideration payables of RMB37.4 million (US$5.7 million) were outstanding, including the contingent portion of RMB31.0 million (US$4.7 million). The target group owns GZ3 in Guangzhou, Guangdong Province. As of the date of completion of the acquisition, the first phase of the data center, comprising 7,648 sqm net floor area, had come into service and was 100% committed. As of December 31, 2020, we had completed the second phase of the data center, bringing an additional 3,423 sqm net floor area into service, 100% of which was committed. Subject to obtaining additional power supply, we plan to expand GZ3 further into a third phase with approximately 3,400 sqm net floor area.
77
Acquisition of SH11
In June 2018, we acquired all the equity interests in a target company (Cai Tuo Cloud Computing (Shanghai) Co., Ltd., or Shanghai Cai Tuo) from third parties for a cash consideration of RMB320.0 million, including contingent consideration of RMB70.0 million, subject to adjustment, if any, pursuant to the terms and conditions of the equity purchase agreement. As of December 31, 2020, the consideration had been fully paid. The target company owns SH11 in Shanghai, China. As of December 31, 2020, the data center was fully operational with a net floor area of 4,515 sqm and was 100% committed.
Acquisition of greenfield land in Langfang for data center development, Langfang Land Site 1
In July 2019, we acquired the right of use for greenfield land with a ground area of approximately 20,000 sqm in the city of Langfang, Hebei Province (“Langfang Land Site 1 Phase 1”), located approximately 50 kilometers from Beijing, China, from the local government, for a cash consideration of RMB14.3 million. This acquired land is the first part of a contiguous site with a ground area of approximately 120,000 sqm in aggregate (“Langfang Land Site 1”) that we plan to acquire pursuant to the binding framework agreement that we entered into with the local government in February 2019.As of December 31, 2020, we were constructing our LF3 data center on Langfang Land Site 1 Phase 1. It will have a net floor area of 11,664 sqm and is 100% pre-committed.
In December 2019, we acquired the right of use for greenfield land with a ground area of approximately 44,000 sqm in the city of Langfang, Hebei Province (“Langfang Land Site 1 Phase 2”), from the local government, for a cash consideration of RMB31.2 million. As of December 31, 2020, we were constructing our LF4 and LF5 data centers on Langfang Land Site 1 Phase 2, each of which will have a net floor area of 14,832 sqm and is being developed in two phases. As of December 31, 2020, LF4 Phase 1 and Phase 2 were 100% pre-committed, LF5 Phase 1 was 100% pre-committed and LF5 Phase 2 was 40.4% pre-committed.
In December 2020, we entered into a land use right grant contract to acquire the right of use for greenfield land with a ground area of approximately 55,000 sqm in the city of Langfang, Hebei Province, from the local government, for a cash consideration of RMB38.9 million (US$6.0 million) (“Langfang Land Site 1 Phase 3”). The acquisition of Langfang Land Site 1 Phase 3 was completed in January 2021. This acquired land is the third and final phase of Langfang Land Site 1. Once developed, it will yield a total net floor area of approximately 30,000 sqm according to the initial design. As of December 31, 2020, Langfang Land Site 1 Phase 3 was held for future development.
Acquisition of BJ9
In August 2019, we entered into an equity purchase agreement to acquire all of the equity interests in a target company, Beijing Ruiwei Cloud Computing Science & Technology Co., Ltd., or Beijing Ruiwei, from a third party. The target company owns a data center which we refer to as BJ9 in Beijing, China. In December 2019, we entered into contracts with Beijing Ruiwei to operate BJ9 and with all of the existing customers of BJ9 to provide services to them in lieu of Beijing Ruiwei, pending completion of the acquisition. We completed the acquisition in December 2020 with a cash consideration of RMB817.0 million (US$125.2 million), including contingent consideration of RMB463.5 million (US$71.0 million), subject to adjustment, if any, pursuant to the terms and conditions of the equity purchase agreement. As of December 31, 2020, consideration payables of RMB472.2 million (US$72.4 million) were outstanding, including the contingent portion of RMB454.1 million (US$69.6 million). As of December 31, 2020, BJ9 was fully operational, with a net floor area of 8,029 sqm in service, 95.9% of which was committed.
Acquisition of GZ6
In October 2019, we acquired all the equity interests in a target company, Guangzhou Yinwu Data Science & Technology Co., Ltd., or Guangzhou Yinwu, from a third party for an aggregate cash consideration of RMB431.7 million, including contingent consideration of RMB243.7 million. As of December 31, 2020, contingent consideration payables of RMB226.7 million (US$34.7 million) were outstanding. The target company owns a data center which we refer to as GZ6 in Guangzhou, Guangdong Province. GZ6 has a net floor area of 6,608 sqm. The contingent consideration payables are subject to performance obligations, including expansion of power capacity. As of December 31, 2020, GZ6 was in service with a commitment rate of 91.9%.
78
Acquisition of a data center project company in Huizhou
In November 2019, we acquired all the equity interests in a target company, Huizhou Jiacheng Information, Communications & Technology Co., Ltd., or Huizhou Jiacheng, from third parties for an aggregate cash consideration of RMB15.5 million, including a contingent consideration of RMB6.0 million. The target company holds a leased property in Huizhou, Guangdong Province, located approximately 50 kilometers from Shenzhen, which we intend to convert into a data center, HZ1, with a net floor area of 12,533 sqm according to the initial design. HZ1 is being developed in two phases and was 100% pre-committed as of December 31, 2020.
Acquisition of greenfield land in Langfang for data center development, Langfang Land Site 2
In December 2019, we acquired the right of use for greenfield land with a ground area of approximately 38,000 sqm in the city of Langfang, Hebei Province, from the local government, at a site adjacent to our LF3, LF4 and LF5 data centers (“Langfang Land Site 2”), for a cash consideration of RMB26.9 million. Once developed, it will yield a total net floor area of approximately 18,000 sqm according to the initial design. Construction is expected to commence in the first half of 2021. As of December 31, 2020, Langfang Land Site 2 was held for future development.
Acquisition of brownfield site in Hong Kong for data center development
In December 2019, we acquired an existing building located in Kwai Chung, New Territories, Hong Kong, close to our existing HK1 data center project, for a purchase price of RMB788.3 million. We intend to demolish the existing building and redevelop the site, to which we hold the right of use, as our HK2 data center, with a net floor area of approximately 7,400 sqm according to the initial design. As of December 31, 2020, HK2 was held for future development.
Acquisition of greenfield land in Changshu for data center development, Changshu Land Site 1
In December 2019, we acquired the right of use for greenfield land with a ground area of approximately 67,000 sqm in the city of Changshu, Jiangsu Province, located approximately 70 kilometers from Shanghai, China, from the local government for a cash consideration of RMB19.9 million (“Changshu Land Site 1 Phase 1”). This acquired land is the first phase of a contiguous site with a ground area of approximately 140,000 sqm in aggregate that we plan to acquire pursuant to the binding framework agreement that we entered into with the local government in November 2018 (“Changshu Land Site 1”). Once Changshu Land Site 1 Phase 1 is developed, it will yield a total net floor area of approximately 33,000 sqm according to the initial design. We plan to develop three data centers on Changshu Land Site 1 Phase 1. As of December 31, 2020, the first of the three data centers, Changshu 1 (“CS1”), was under construction. CS1 is being developed in two phases. CS1 Phase 1 is expected to have a net floor area of 6,060 sqm and was 100% pre-committed and CS1 Phase 2 is expected to have a net floor area of 5,028 and was 0% pre-committed. Construction of the first phase is expected to be completed in the second half of 2021 and the second phase is expected to be completed in the first half of 2022. The remaining land area of Changshu Land Site 1 Phase 1 is held for future development.
In March 2021, we acquired the right of use for greenfield land with a ground area of approximately 73,000 sqm in the city of Changshu, Jiangsu Province, from the local government for a cash consideration of RMB25.3 million (US$3.9 million) (“Changshu Land Site 1 Phase 2”). This acquired land is the second and final phase of Changshu Land Site 1. Once Changshu Land Site 1 Phase 2 is developed, it will yield a total net floor area of approximately 33,000 sqm according to the initial design. As of December 31, 2020, Changshu Land Site 1 Phase 2 was held for future development.
Acquisition of a building for data center development in Shanghai
In December 2019, we acquired an existing building in the same area as our data center cluster in Waigaoqiao, Shanghai for a total consideration of RMB330.2 million. We intend to convert the building into a data center which we refer to as SH14. It will yield a net floor area of 11,040 sqm and is being developed in two phases. As of December 31, 2020, the first phase of the data center was in service with a net floor area of 7,000 sqm and was 100% committed, while the second phase of the data center was under construction with a net floor area of 4,040 sqm and is expected to come into service in the first half of 2022.
79
Acquisition of site in Shanghai for major new data center campus
In March 2020, we acquired a site in Pujiang Area, Minhang District of Shanghai, located around 25 kilometers from our existing data center cluster in Waigaoqiao, Shanghai, from a third party for a cash consideration of RMB1.37 billion (US$210.0 million). Minhang District is an established data center hub due to its proximity to submarine cable landing stations. The site consists of approximately 212,000 sqm of total ground area, with roughly half of it developed and half of it greenfield land. It will be used for a major new data center campus, which we intend to develop in multiple phases over several years. For Phase 1, we intend to convert two of the existing industrial buildings on the site into data centers (to be known as SH16 and SH17), yielding a total net floor area of approximately 22,600 sqm according to the initial design. The construction commenced in 2020. As of December 31, 2020, SH16 was in service with a net floor area of 3,734 sqm, while the first phase of SH17 was under construction with a net floor area of 6,188 sqm and is expected to come into service in the first half of 2021. Access to power has been obtained for Phase 1, while the development of subsequent phases, with roughly 49,500 sqm of potential net floor area, will be contingent upon obtaining additional power capacity.
Acquisition of greenfield land in Chongqing for data center development
In February 2020, we acquired the right of use for greenfield land with a ground area of approximately 49,000 sqm in the city of Chongqing from the local government for a consideration of RMB28.0 million (US$4.3 million) pursuant to a binding framework agreement that we entered into with the local government in August 2018 and August 2019, respectively. Once developed, it will yield an aggregate net floor area of approximately 33,000 sqm according to the initial design. We plan to develop two data centers on the site. As of March 31, 2021, the first such data center on this land, Chongqing 1 (“CQ1”), was under construction. CQ1 will yield a net floor area of approximately 8,640 sqm and is expected to come into service in late 2021. The remaining land area of this site is held for future development.
Acquisition of BJ10, BJ11 and BJ12
In June 2020, we acquired all of the equity interests in Lanting (Beijing) Information Science and Technology Co., Ltd. and its subsidiary, Lanting Xuntong (Beijing) Science and Technology Co., Ltd. (collectively, the “Lanting Entities”), from third parties. The total cash consideration, which included purchase price adjustments based on certain assets and liabilities of Lanting Entities on the date of acquisition, was initially estimated to be RMB847.6 million (US$129.9 million), including a maximum contingent consideration of RMB130.7 million (US$20.0 million). Based on information subsequently received, we identified certain adjustments to the consideration. As a result, the total cash consideration was updated to RMB788.6 million (US$120.9 million), including approximately RMB133.0 million (US$20.4 million) which is contingent upon future performance. As of December 31, 2020, consideration payables of RMB55.1 million (US$8.4 million) were outstanding, including contingent consideration of RMB50.0 million (US$7.7 million). The Lanting Entities own three data centers, which we refer to as BJ10, BJ11, and BJ12. As of December 31, 2020, the three data centers were fully operational with a total aggregate net floor area of 20,288 sqm which is 100% committed.
Acquisition of LF9
In June 2020, we completed the acquisition of all of the equity interests in a project company, Langfang Cloud Base Science & Technology Co., Ltd., or Langfang Cloud Base, from third parties for a consideration of RMB34.3 million (US$5.3 million), including a maximum contingent consideration of RMB10.3 million (US$1.6 million). The project company holds a leased property to be converted into a data center we refer to as Langfang 9 data center, or LF9, in Langfang, Hebei Province. As of December 31, 2020, we had commenced the construction of LF9 with a net floor area of 10,830 sqm which is 100% pre-committed.
80
Undertaking of BJ13 and BJ14 through a joint venture with CPE Fund
In July 2020, we entered into a definitive agreement with a private equity fund (“CPE Fund”) controlled by CITIC Private Equity Funds Management Co., Limited, a leading alternative asset manager in China, to form a joint venture to undertake a major new data center project in Beijing (“BJ13 and BJ14”). As of March 31, 2021, we owned a 58% controlling interest in the joint venture, while CPE Fund owned 42%. As a first step, the joint venture took an approximately 81.72% equity interest in Tenglong IoT (Beijing) Data Science and Technology Co., Ltd., or Tenglong IoT (“Project Company”) through the acquisition of shares and injection of new capital. The Project Company obtained government approval for the development of a largescale data center at a site in the Tongzhou District of Beijing. The proceeds of the capital injection were used by the Project Company to take an approximately 87.83% equity interest in a company which owns the land use right for the site. The joint venture will proceed to acquire the remaining approximately 18.28% of the Project Company when the data center development is complete and certain other conditions are met. The Project Company will buy out the remaining approximately 12.17% equity interest in the land company when certain conditions are met. CPE Fund identified and brought the joint venture opportunity to us when seeking a development partner. Based on preliminary designs, we expect BJ13 and BJ14 to generate a total net floor area of approximately 28,500 sqm, compared with the previous design of approximately 18,000 sqm, with a slightly higher power density of approximately 2.5 kW per sqm. We will assume responsibility for data center construction on a turnkey basis. On completion of the project and satisfaction of certain other conditions, we will acquire CPE Fund’s 42% equity interest in the joint venture. Based on the most recent development plan, the estimated total acquisition and development cost to GDS for 100% ownership of BJ13 and BJ14 as complete data centers was approximately RMB3.3 billion (US$0.5 billion), compared with the provisional estimation of RMB2.6 billion (US$0.4 billion), to reflect an upsized capacity of the site, subject to further adjustment based on the final design, the actual construction cost, and the amount of contingent and variable consideration payable for the minority interests in the joint venture and its subsidiaries. As of December 31, 2020, BJ13 and BJ14 were held for future development.
Acquisition of KS4
In August 2020, we acquired all the equity interests in a target company, Kunshan Wantuo Electronic & Technology Co.,Ltd. or Kunshan Wantuo, from third parties for an aggregate cash consideration of RMB15.1 million (US$2.3 million). The target company holds a leased property in Kunshan, Jiangsu Province, located approximately 6 kilometers from our existing KS1, KS2 and KS3 data centers, which we intend to convert into a data center, KS4, with a net floor area of approximately 3,500 sqm according to the initial design. As of December 31, 2020, construction had commenced.
Acquisition of greenfield land in Langfang for data center development, Langfang Land Site 3
In September 2020, we acquired all the equity interests in a target company, Langfang Zhouyu Electronic & Technology Co., Ltd., from a third party for an aggregate cash consideration of RMB5.1 million (US$0.8 million). The target company has the right of use for greenfield land with a ground area of approximately 34,700 sqm in the city of Langfang, Hebei Province, at a site (“Langfang Land Site 3”) near our LF3, LF4 and LF5 data centers in the same development zone. Once developed, it will yield a total net floor area of approximately 18,750 sqm according to the initial design. As of December 31, 2020, Langfang Land Site 3 was held for future development.
Acquisition of SH19
In November 2020, we acquired from a third partyall of the equity interests in a target group comprising two onshore entities, Shanghai Xinxin Information & Technology Co., Ltd. and Shanghai Xinxing Data Science & Technology Co., Ltd., which group owns a data center project (“SH19”) through a project company named Shanghai Guangxun Information Science & Technology Development Co., Ltd. SH19 located in the same area as our existing Waigaoqiao data center cluster. SH19 has a net floor area of 12,810 sqm, and is being developed in two phases. SH19 Phase 1, with a net floor area of 7,984 sqm, came into service in the fourth quarter of 2020. It is fully committed by one of our existing top customers. SH19 Phase 2, with a net floor area of 4,826 sqm, is currently under construction. It is expected to come into service in the second half of 2021. The cash consideration for 100% of the equity interests is RMB62.5 million (US$9.6 million), which had been fully paid as of December 31, 2020. The estimated total acquisition and development cost of SH19, including cost to date, cost to complete and acquisition premium, is approximately RMB778.0 million (US$119.2 million).
81
Acquisition of greenfield land in Huidong for data center development, Huidong Land Site 1
In December 2020, pursuant to the binding framework agreement that we entered into with the local government in September 2020, we acquired the right of use for greenfield land with a ground area of approximately 115,000 sqm in Huidong County, Huizhou City, Guangdong Province (“Huidong Land Site 1”) located approximately 24 kilometers from our SZ4 data center, from the local government for a cash consideration of RMB73.7 million (US$11.3 million). Once Huidong Land Site 1 is fully developed, it will yield a net floor area of approximately 72,000 sqm according to the initial design. As of December 31, 2020, Huidong Land Site 1 was held for future development.
Acquisition of greenfield land in Langfang for data center development, Langfang Land Site 4
In December 2020, we acquired from the local government a greenfield site in Langfang (“Langfang Land Site 4”), within our existing Langfang cluster, adjacent to Langfang Land Site 3, for a cash consideration of RMB72.0 million (US$11.0 million). Langfang Land Site 4 has a land area of approximately 101,000 sqm. Based on initial design, it will yield a net floor area of approximately 54,000 sqm. As of December 31, 2020, Langfang Land Site 4 was held for future development.
Acquisition of TJ1
In February 2021, we entered into an agreement to purchase from third parties all of the equity interests of two entities which will acquire and hold in aggregate 65% of the equity interests in a project company, Guofurui Data Science & Technology (Tianjin) Co., Ltd., which owns a major data center project currently under development in the Wuqing District of Tianjin (“TJ1”). TJ1 is located approximately 30 kilometers from our existing BJ1, BJ2, BJ3 and BJ9 data center cluster in the Yizhuang District of Beijing. TJ1 will have a net floor area of approximately 14,000 sqm, and is expected to come into service in the second half of 2021. The cash consideration for the 65% equity interest is RMB133.1 million (US$20.4 million), subject to adjustment, if any, pursuant to the terms of the equity purchase agreement. As of March 31, 2021, the acquisition has not been completed.
Acquisition of BJ15
In February 2021, we entered into two equity purchase agreements to respectively acquire 100% of the equity interests in two companies as a target group, namely Zhongyunxin Science & Technology Co., Ltd. and Tianjin Zhongyunxin Science & Technology Co., Ltd., which own a major data center in the Shunyi District of Beijing (“BJ15”). The total enterprise value of BJ15 is approximately RMB3.8 billion (US$0.6 billion), with a further RMB500.0 million (US$76.6 million) contingent on the acquisition by the target companies of the property interests in the site. The target companies are owned by CPE Fund and its affiliated parties. BJ15 is located adjacent to our BJ5 data center and 8 kilometers from our data center campus comprised of BJ10, BJ11 and BJ12, forming a cluster in the Shunyi District of Beijing. BJ15 has a net floor area of over 19,000 sqm. BJ15 is fully operational and currently is approximately 80% utilized. It is expected to be fully utilized in 2022. As of March 31, 2021, the acquisition has not been completed.
Acquisition of SZ8
In March 2021, we entered into an agreement to acquire 100% of the equity interests in a target company which owns a data center in the Bao’an District of Shenzhen (“SZ8”), from third parties for an aggregate cash consideration of RMB89.8 million (US$13.8 million), including contingent consideration of RMB35.9 million (US$5.5 million), subject to adjustment, if any, pursuant to the terms and conditions of the equity purchase agreement. SZ8 is located approximately 15 kilometers from our existing SZ1, SZ2 and SZ3 data center cluster, and is close to the headquarters of certain of our major internet and financial customers in Shenzhen. It has a net floor area of approximately 2,500 sqm and is currently under construction. It is expected to come into service in mid-2021. As of March 31, 2021, the acquisition has not been completed.
Public Offerings
The following is a summary of our public offerings since January 1, 2018.
82
On January 30, 2018, we completed our follow-on public offering of 12,650,000 ADSs (including full exercise of the underwriters’ option to purchase additional ADSs), comprising 8,225,000 ADSs offered and sold by us and 4,425,000 ADSs offered and sold by certain selling shareholder entities affiliated with SBCVC Holdings Limited, or SBCVC, representing an aggregate of 101,200,000 Class A ordinary shares, raising US$204.8 million in proceeds to us and US$110.2 million in proceeds to SBCVC before expenses but after underwriting discounts and commissions. We did not receive any of the proceeds from the sale of ADSs by SBCVC.
On March 19, 2019, we completed our follow-on public offering of 13,731,343 ADSs, including full exercise of the underwriters’ option to purchase additional ADSs, representing 109,850,744 Class A ordinary shares, raising US$445.0 million in proceeds to us before expenses but after underwriting discounts and commissions.
On December 10, 2019, we completed our follow-on public offering of 6,318,680 ADSs, including full exercise of the underwriters’ option to purchase additional ADSs, representing 50,549,440 Class A ordinary shares, raising US$278.2 million in proceeds to us before expenses but after underwriting discounts and commissions.
Hong Kong Secondary Listing
On November 2, 2020, we completed our secondary listing on the Hong Kong Stock Exchange and public offering of 160,000,000 Class A ordinary shares, equivalent to 20,000,000 ADSs. On November 6, 2020, we announced that the underwriters had fully exercised their over-allotment option to purchase 24,000,000 additional Class A ordinary shares, equivalent to 3,000,000 ADSs, to cover over-allocations. We raised approximately US$1.9 billion in net proceeds to us after deducting underwriting discounts and commissions and other offering expenses.
Upgrade of GDS Management Company to an Investment Holding Company
On March 28, 2018, we completed the regulatory filing and registration to upgrade Shanghai Free Trade Zone GDS Management Co., Ltd. (formerly known as GDS Management Company) to a foreign invested investment holding company in the PRC by changing its name from “Shanghai Free Trade Zone GDS Management Co., Ltd.” to “GDS (Shanghai) Investment Co., Ltd.” and expanding its business scope to include, among other things, equity investment.
Issuance of Convertible Notes
On June 5, 2018, we completed our offering of US$300 million aggregate principal amount of 2% convertible senior notes due 2025 (including full exercise of the initial purchasers’ option to purchase additional notes), raising US$291.1 million in net proceeds to us after deducting underwriting discounts and commissions and other offering expenses.
Strategic Cooperation with GIC
In August 2019, we entered into a strategic cooperation framework agreement with GIC, Singapore’s sovereign wealth fund, to develop and operate hyperscale B-O-T joint venture data centers at locations in China selected by our customers. Together with GIC, we will focus initially on a B-O-T data center program for a leading internet and cloud service provider, which is our strategic customer. In parallel with the framework agreement, we also signed a memorandum of understanding with the same strategic customer to develop and operate seven B-O-T data centers at several of its campuses serving different regions of China, including Nantong, Jiangsu Province, Heyuan, Guangdong Province and Wulanchabu, Inner Mongolia Autonomous Region.
83
Investment from Ping An and Issuance of Convertible Preferred Shares
In March 2019, China Ping An Insurance Overseas (Holdings) Limited, or Ping An Overseas Holdings made an investment in us, and we issued 150,000 Series A convertible preferred shares to an affiliate of Ping An Overseas Holdings for a total consideration of US$150 million. Pursuant to the terms of the investment, during the first eight years from their issuance date, the convertible preferred shares accrue a minimum 5.0% per annum dividend, payable quarterly in arrears, in cash or in kind in the form of additional convertible preferred shares, at our option. As of the eighth anniversary of the issuance date, the convertible preferred shares accrue a 7.0% per annum minimum dividend, payable quarterly in arrears, in cash only, which dividend rate will further increase by 50 basis points per quarter thereafter for so long as any convertible preferred shares remain outstanding. The convertible preferred shares are convertible into our Class A ordinary shares at the option of their holder, at a conversion rate corresponding to a conversion price of US$35.60 per ADSs, representing a premium of 13.3% to the volume weighted average price of our ADSs for the 30 trading days immediately preceding the date of signing the definitive agreement, subject to customary anti-dilution adjustments. We have the right to trigger a mandatory conversion at our election, beginning on March 15, 2022, provided certain conditions are met, including our Class A ordinary shares achieving a specified price threshold of 150% of the conversion price for a specified period. Holders will not have any redemption right or put option over the convertible preferred shares, except upon (i) the occurrence of a change of control, or (ii) our ADSs ceasing to be listed for trading on any of the New York Stock Exchange, the Nasdaq Global Select Market or the Nasdaq Global Market. After eight years, we will have certain rights in connection with the redemption of the convertible preference shares at 100% of their face value, plus accrued and unpaid dividends. In addition, Ping An Overseas Holdings has the right to designate one non-voting observer to attend any meetings of our board of directors, subject to maintaining its shareholding at or above a specified percentage threshold.
Investment from Hillhouse
In June 2020, we issued to affiliates of Hillhouse Capital and to STT GDC a total of 62,153,848 Class A ordinary shares, equivalent to approximately 7.8 million ADSs, at a price equivalent to US$65 per ADS for a total consideration of US$505 million. Hillhouse Capital subscribed US$400 million and STT GDC subscribed US$105 million.
Partnership on Renewable Energy Initiatives
In September 2020, we and Sembcorp Industries Limited, or Sembcorp, through our respective Chinese subsidiaries, signed a memorandum of understanding to partner on renewable energy initiatives. Sembcorp, a Temasek portfolio company, has more than 700 MW of wind power assets in operation across Hebei province and Inner Mongolia autonomous region and also provides innovative water and wastewater treatment solutions in China. Under the memorandum of understanding, we and Sembcorp will work together to develop and provide renewable energy solutions for our data centers wherever accessible in China. Both companies will also seek to explore other opportunities to realize operational synergies between our green data centers and Sembcorp’s renewable power generation and water management systems.
84
Principal Offices
Our principal executive offices are located at F4/F5, Building C, Sunland International, No. 999 Zhouhai Road, Pudong, Shanghai 200137, People’s Republic of China. Our registered office in the Cayman Islands is located at the offices of Conyers Trust Company (Cayman) Limited, Cricket Square, Hutchins Drive, P.O. Box 2681, Grand Cayman, KY1-1111, Cayman Islands. Prior to September 30, 2018, our agent for service of process in the United States was Law Debenture Corporate Services Inc., located at 801 2nd Avenue, Suite 403, New York, New York 10017, U.S.A. We appointed Cogency Global Inc., located at 122 East 42nd Street, 18th Floor, New York, New York 10168, U.S.A., as our successor agent for service of process in the United States, effective as of and after October 1, 2018.
B. Business Overview
We are a leading developer and operator of high-performance data centers in China. Our facilities are strategically located in China’s primary economic hubs where demand for high-performance data center services is concentrated. We also build, operate and transfer data centers at other locations selected by our customers in order to fulfill their broader requirements. Our data centers are designed and configured as high-performance data centers with large net floor area and power capacity, high power density and efficiency, and multiple redundancy across all critical systems. We are carrier and cloud neutral, which enables our customers to access all the major PRC telecommunications networks, as well as the largest PRC and global public clouds which we host in many of our facilities. We offer colocation and managed services, including direct private connection to leading public clouds, an innovative service platform for managing hybrid clouds and, where required, the resale of public cloud services. Our innovative and unique platform of interconnected data centers enables cloud service providers to expand in a flexible way in their key markets, and also enables enterprises to deploy their hybrid clouds in close proximity to the networked nodes of leading public clouds. We have a 20-year track record of service delivery, successfully fulfilling the requirements of some of the largest and most demanding customers for outsourced data center services in China. As of December 31, 2020, we had an aggregate net floor area of 318,272 sqm in service, 94.3% of which was committed by customers, and an aggregate net floor area of 137,070 sqm under construction, 73.9% of which was pre-committed by customers, in each case excluding B-O-T joint venture data centers.
We believe the market for high-performance data center services in China is experiencing strong growth. Demand is driven by rapid growth in the volume of data created, transmitted, processed and stored as a result of the accelerating trend of digital transformation and the rising adoption of new technologies such as cloud computing, 5G, artificial intelligence, big data, machine learning, blockchain, internet of things, augmented and virtual reality, e-payments and digital currency. Demand is also driven by PRC government policies which consistently and actively support technology-driven development and the growth of the digital economy. Recently, the PRC government has promoted the concept of “new infrastructure” which includes, among other things, largescale data centers, artificial intelligence and industrial internet. Such policy orientation is ushering in new waves of investment at all levels of the economy, which we believe will give rise to numerous opportunities we can take advantage of in the years to come.
To satisfy such demand requires data centers which are largescale, both in terms of net floor area and power capacity, highly reliable in terms of uptime, and highly efficient in terms of power usage. With increasing scale, it has become increasingly challenging to source, develop and operate new facilities that meet the required standard, in particular to secure suitable land and buildings which can be developed or converted into data center facilities and to obtain the necessary regulatory approvals and power supply in China’s primary economic hubs where demand is concentrated. As a result, we believe that there is a relative scarcity of high-performance data center capacity in these areas.
85
Our platform of interconnected data centers and secured expansion capacity is strategically located to address this growing demand. We develop and operate our data centers predominantly in and around Shanghai, Beijing, Shenzhen, Guangzhou, Hong Kong, Chengdu and Chongqing, the primary financial, commercial, industrial and communications hubs in each region of China. We refer to the areas in and around these hubs as Tier 1 markets. Our customers typically use our data centers in Tier 1 markets to house their mission-critical, latency-sensitive data and applications. Our data center locations provide convenient access for our customers and, furthermore, the extensive multi-carrier telecommunications networks in these markets enable our customers to enhance the performance and lower the cost of connectivity to our facilities. In the past, our data centers were mainly clustered in key urban districts within each Tier 1 market in accordance with customer preference. More recently, in order to keep pace with demand and overcome the challenge of creating new supply, we are developing more data centers at strategic locations on the outer edge of these markets, including on campuses where we can expand capacity in multiple phases. These outer edge developments, which we still consider Tier 1 markets, enable our hyperscale customers to fulfill their requirement for larger deployments of IT capacity on a single site and to upscale over time, while remaining within acceptable parameters for network latency. In addition to our presence in Tier 1 markets, we also build, operate and transfer data centers at other locations selected by our customers in order to house their offline and less critical data and applications in lower cost areas where, at times, renewable energy sources are also accessible.
From our inception, we have built up our own in-house data center design capability, which we believe is unparalleled in the industry. We were one of the first movers in developing high-performance data centers in China, anticipating the trend for IT to become increasingly mission-critical, and then in combining high availability with larger net floor area and power capacity to meet the unprecedented requirements of hyperscale cloud service providers and large internet companies. Our data centers are largescale, highly reliable and highly efficient facilities that provide a flexible, modular and secure operating environment in which our customers can house, power and cool the computer systems and networking equipment that support their mission-critical IT. We install high power density (which refers to the ratio of power capacity to net floor area) and optimize power usage efficiency, which enables our customers to deploy their IT systems more efficiently and reduce their operating and capital costs. As a result of our advanced data center design, high technical specifications and robust operating procedures, we are able to make service level commitments related to service availability and other key metrics that meet our customers’ required standards. Within our data centers, we have also developed an innovative service platform to assist our enterprise customers to integrate and control every aspect of their hybrid cloud computing environment across their private servers and one or more public cloud service providers.
As of December 31, 2020, we served 703 customers, including PRC and global hyperscale cloud service providers and large internet companies, a diverse community of financial institutions, telecommunications carriers and IT service providers and large domestic private sector and multinational corporations, many of which are leaders in their respective industries. We host the largest public cloud platforms operating in China, some of which are present in multiple GDS data centers. Agreements with our hyperscale cloud service provider and large internet customers generally have terms of three to ten years, while agreements with our financial institution and enterprise customers typically have terms of one to five years.
As of December 31, 2020, we operated 51 self-developed data centers with an aggregate net floor area of 310,128 sqm in service. We also operated capacity at approximately 19 third-party data centers with an aggregate net floor area of 8,144 sqm in service, which we lease on a wholesale basis and use to provide colocation and managed services to our customers. As of the same date, we had a further 14 new self-developed data centers and second phases of two existing self-developed data centers with an aggregate net floor area of 137,070 sqm under construction. In addition to the above, we also operated four B-O-T joint venture data centers with a net floor area of 15,581 sqm in service, and had five B-O-T joint venture data centers with an aggregate net floor area of 19,441 sqm under construction. As of the same date, we had an estimated aggregate developable net floor area of approximately 480,000 sqm held for potential future development. Our net revenue and results of operations are largely determined by the degree to which our data center capacity is committed or pre-committed as well as its utilization. We had commitment rates for our area in service (excluding B-O-T joint venture data centers) of 94.9%, 91.9% and 94.3% as of December 31, 2018, 2019 and 2020, respectively. We had utilization rates for our area in service (excluding B-O-T joint venture data centers) of 67.6%, 69.0% and 71.1% as of December 31, 2018, 2019 and 2020, respectively. The difference between commitment rate and utilization rate is primarily attributable to customers who have entered into agreements but have not yet started to use revenue-generating services.
86
We have experienced significant growth in recent years. Our net revenue grew from RMB2,792.1 million in 2018 to RMB4,122.4 million in 2019, representing an increase of 47.6%, and increased to RMB5,739.0 million (US$879.5 million) in 2020, representing an increase of 39.2%. Our net loss increased from RMB430.3 million in 2018 to RMB442.1 million in 2019, and increased to RMB669.2 million (US$102.6 million) in 2020. Our adjusted EBITDA increased from RMB1,046.5 million in 2018 to RMB1,824.0 million in 2019, and increased to RMB2,680.6 million (US$410.8 million) in 2020. As of December 31, 2018, 2019 and 2020, our accumulated deficit was RMB1,615.1 million, RMB2,057.2 million and RMB2,723.6 million (US$417.4 million), respectively.
Our Business Model
Our core business operations entail the planning and sourcing of new data centers, developing such facilities, securing customer commitments, providing our colocation and managed services to customers, and maintaining high levels of service and customer satisfaction to develop and maintain long-term relationships with our customers. We focus on developing and operating what we refer to as high-performance data centers. These are data centers that feature large net floor area and power capacity, high power density and efficiency, and multiple redundancy across all critical systems.
Sourcing
Our strong customer and industry relationships offer us insight into the size, timing, and location of future demand which is reflected in our data center capacity development plan. Based on this insight, we aim to secure land and buildings in Tier 1 markets, together with the required power capacity,for future development commensurate with anticipated demand for our services. Our in-house team begins sourcing potential sites a few years in advance of planned development. We source new data center capacity by: (i) acquiring or leasing property which we develop for use as data center facilities, whether through constructing on greenfield land, redeveloping brownfield sites, converting existing industrial buildings, or fitting out and equipping purpose-built building shells; (ii) leasing existing data center capacity from third-party wholesale providers; and (iii) acquiring high-performance data centers from other companies.
Regardless of the source of our data center capacity, we ensure that the facilities meet the high-performance standards required by our target customers.
Construction
After procuring greenfield or brownfield sites or existing industrial buildings or purpose-built building shells, we design and, through cooperation with developers, contractors, and suppliers, build out the facility to achieve our advanced design and high technical specifications.
We take a modular approach to developing, commissioning, equipping and fitting out of facilities, so that we can cater to a range of customer requirements with regard to redundancy, power density, cooling, rack configuration and other technical specifications. In addition, by taking a modular approach, we are able to phase our capital expenditures related to equipping and fitting out individual computer rooms in accordance with proven sales demand or contractual delivery commitments to customers.
Marketing
We usually commence marketing new data center facilities before we commence construction by seeking strong indications of interest from customers. We aim to convert such indications of interest into legally-binding pre-commitment agreements for a substantial part of the capacity under development as early as possible in the construction cycle. Such pre-commitments typically come from anchor customers who require largescale capacity, such as hyperscale cloud service providers and large internet companies. Through securing such pre-commitments, we are able to reduce investment risk and optimize resource planning. We had pre-commitment rates of 48.4%, 63.6% and 73.9% as of December 31, 2018, 2019 and 2020, respectively. Once construction is complete, and the data center enters service, we re-categorize area pre-committed as area committed. We aim to maintain high commitment rates for each of our data centers.
87
Due to the strength of customer demand, for certain sites, we deliberately do not seek pre-commitments, in order to reserve sufficient capacity for our financial institution and large enterprise customers who typically procure with a shorter lead time once data centers are in service. This also helps to ensure that we have sufficient capacity available to fulfill the anticipated expansion requirements of strategic customers who we are already serving in the same location. As a result of this sales approach, some of our data centers under construction and in service have lower pre-commitment and commitment rates, respectively.
Delivery
Once construction is complete, and the data center enters service, we re-categorize area under construction as area in service.
Anchor customers with largescale commitments typically move in over a period of 12 to 24 months, whereas financial institutions and large enterprise customers typically move in over a period of three to six months. The longer move-in period for anchor customers is due to the larger scale of their deployments and operational models, under which they increase utilization of committed data center capacity in multiple phases and in-line with the increasing load on their IT systems. During such move-in periods, customers have the right to use part or all of the services for which they have committed. They are billed for the amount of services they actually use, subject to a minimum billable amount as stated in the sales agreements. Such minimum billable amount typically steps up over time. In practice, during the move-in period, most customers’ actual usage and billing is higher than the minimum. Customers are not allowed to terminate their sales agreements before the end of the move-in period. See “Our Business—Our Customers—Sales Agreements.” The portion of area committed by customers which is revenue generating is referred to as area utilized. As a result of the flexibility granted to customers to use part or all of the services during the move-in period, some of our data centers have lower utilization rates.
Commitment and Utilization Rates
Our business model provides us with high levels of revenue visibility due to the long-term nature of our customer agreements and substantial backlog. Backlog is defined as area committed or pre-committed by customers but yet to be utilized (total area committed minus area utilized at the end of each period). As of December 31, 2018, 2019 and 2020, we had backlog of 75,417 sqm, 108,856 sqm and 175,342 sqm, respectively. The increase in backlog across these periods was primarily due to higher levels of customer commitments and pre-commitments. We endeavor to provide high levels of customer service, support, and satisfaction so as to maintain long-term customer relationships and high rates of agreement renewals for our services. We had a very low incidence of sales agreements that expired without renewal or terminated early, as evidenced by our average quarterly churn rate of 0.9%, 0.5% and 0.8% for the years ended December 31, 2018, 2019 and 2020, respectively.
For our in-service data centers, we aim to maintain high levels of long-term commitment and utilization rates. We had commitment rates for our area in service (excluding B-O-T joint venture data centers) of 94.9%, 91.9% and 94.3% as of December 31, 2018, 2019 and 2020, respectively. We had utilization rates for our area in service (excluding B-O-T joint venture data centers) of 67.6%, 69.0% and 71.1% as of December 31, 2018, 2019 and 2020, respectively. The difference between commitment rate and utilization rate is primarily attributable to customers who have not yet fully utilized all of the revenue-generating services for which they have committed. Until the end of the move-in period, the area committed is not fully categorized as area utilized.
Due to the typical time lag for move-in, our continual expansion of our data center capacity, and the high proportion of anchor customers with largescale commitments, we expect that our utilization rate will continue to lag behind our commitment rate. For data centers that have been in operation for a longer period of time, the commitment rate and utilization rate will tend to converge, as customers have fully moved in.
Our Data Centers
Our data centers are largescale, highly reliable and highly efficient facilities that provide a flexible, modular and secure operating environment in which our customers can house, power and cool the computer systems and networking equipment that support their mission-critical IT infrastructure. We install large power capacity, together with engineering technologies to optimize PUE, enabling our customers to deploy their IT infrastructure more efficiently and reduce their operating and capital costs.
88
We develop and operate our data centers predominantly in and around Shanghai, Beijing, Shenzhen, Guangzhou, Hong Kong, Chengdu and Chongqing, the primary financial, commercial, industrial and communications hubs in each region of China. We refer to the areas in and around these hubs as Tier 1 markets. Our customers typically use our data centers in Tier 1 markets to house their mission-critical, latency-sensitive data and applications. Our data center locations provide convenient access for our customers and, furthermore, the extensive multi-carrier telecommunications networks in these markets enable our customers to enhance the performance and lower the cost of connectivity to our facilities. We also build, operate and transfer data centers at other locations selected by our customers in order to fulfill their broader requirements.
In 2020, we commenced construction of 12 new self-developed data centers with a total net floor area of 105,359 sqm. As of December 31, 2020, we had an aggregate net floor area under construction of 137,070 sqm, 73.9% of which was pre-committed. In 2020, we completed construction and brought into service 12 new self-developed data centers in Tier 1 markets with a total net floor area of 65,866 sqm. In 2020, we acquired BJ10, BJ11 and BJ12 with a net floor area of 20,288 sqm which were in service when acquired and acquired SH19, of which the first phase with a net floor area of 7,984 sqm was in service when acquired and second phase with a net floor area of 4,826 sqm was under construction. As of December 31, 2020, this capacity was 94.3% committed and 71.1% utilized. In addition to the above, in 2020, we also commenced construction of six B-O-T joint venture data centers, with a total net floor area of 23,357 sqm. As of December 31, 2020, we had five B-O-T joint venture data centers under construction with an aggregate net floor area of 19,441 sqm and four B-O-T joint venture data centers in service with an aggregate net floor area of 15,581 sqm. As of December 31, 2020, all the B-O-T joint venture data centers were 100% committed or pre-committed.
The following table presents certain information relating to our data center portfolio (excluding B-O-T joint venture data centers) as of December 31, 2020:
Area held for | ||||||
Area | Area under | future | ||||
(Sqm) |
| in service(1) |
| construction(1) |
| development |
Location | ||||||
Greater Shanghai and Jiangsu |
| 111,715 |
| 33,295 |
| 137,592 |
Greater Beijing and Hebei |
| 114,878 |
| 77,181 |
| 154,575 |
Greater Bay Area (2) | 69,023 | 26,594 | 141,063 | |||
Chengdu and Chongqing |
| 14,512 |
| — |
| 46,645 |
Total |
| 310,128 |
| 137,070 |
| 479,875 |
Type |
|
|
| |||
Self-developed |
| 310,128 |
| 137,070 |
| 479,875 |
Third party |
| 8,144 |
| — |
| — |
Total |
| 318,272 |
| 137,070 |
| 479,875 |
| (1) | Excludes 15,581 sqm net floor area relating to B-O-T joint venture data centers in service, 100% of which were committed and 19,441 sqm net floor area relating to B-O-T joint venture data centers under construction, 100% of which were pre-committed as of December 31, 2020. |
| (2) | Greater Bay Area includes Guangzhou, Shenzhen, Huizhou, Hong Kong and Macau. |
As of December 31, 2020, our total area committed (excluding B-O-T joint venture data centers) was 401,554 sqm, of which 300,213 sqm and 101,341 sqm related to data centers in service and data centers under construction, respectively.
Self-Developed Data Centers
As of December 31, 2020, we operated 51 self-developed data centers with an aggregate net floor area of 310,128 sqm in service. As of the same date, we had a further 14 new self-developed data centers and second phases of two existing self-developed data centers with an aggregate net floor area of 137,070 sqm, under construction. In addition, we had an estimated aggregate developable net floor area of approximately 480,000 sqm held for potential future development in Tier 1 markets.
89
High-Performance Features. Our self-developed data centers generally feature:
| ● | High Availability. Over 90% of our self-developed data center capacity in service and under construction is equipped with 2N redundant delivery paths for power, cooling and other critical systems. 2N redundancy entails significant additional up-front investment and decreases the yield of net floor area in a building of a given size. By installing 2N redundancy and operating our facilities to the highest standards, we are able to satisfy the requirements of the most demanding customers for housing their mission-critical IT infrastructure. |
| ● | High Power Density. Our self-developed data center capacity in service and under construction has an average power density of approximately 2.15 kW/sqm, which we believe is far above the average for data centers in China. High power density must be incorporated into the data center design from inception and entails increased development cost per sqm of net floor area. By installing high power density, we enable our customers to deploy their IT infrastructure more efficiently and to optimize their IT infrastructure performance. This is of particular importance to hyperscale cloud service provider and large internet customers as it reduces their IT investment and operating costs. |
| ● | High Power Efficiency. Our self-developed data centers are designed to achieve high power efficiency, which is expressed conversely by a low PUE ratio. Our self-developed data centers had around 1.22-1.4 times PUE on average in stabilized operation, which we believe is significantly below the average for data centers in China. High power efficiency reduces operating costs, for the benefit of our customers and ourselves, and reduces our carbon footprint. A low PUE ratio is of particular importance to hyperscale cloud service provider and large internet customers who have the most demanding performance targets. |
In addition to the high-performance features described above, our data centers provide flexible fit-out, sufficient floor load bearing strength and clear slab-to-slab height to support dense deployment of IT hardware, multiple layers of physical security, early fire detection monitoring and fire suppression systems, diverse connectivity, and other amenities.
We believe that this combination of high availability, high power density, high power efficiency and other features enables us to serve the most sophisticated and demanding users of data center services who seek cost efficient solutions for their requirements, without compromise on performance across multiple operating parameters.
Types of Data Centers. We have a diversified and flexible approach to developing our data center portfolio. We categorize our self-developed data centers into the following three types:
| ● | Purpose-Built. Purpose-built data centers are facilities which are designed and constructed specifically for use as data centers. Our purpose-built facilities comprise those that we design ourselves and for which we directly oversee the construction and fit out, as well as certain of the facilities that we lease or have acquired from third parties. Purpose-built and build-operate-transfer facilities represented approximately 42.8% by aggregate net floor area of our self-developed data centers in service and under construction as of December 31, 2020. |
| ● | Converted. Conversion involves repurposing existing industrial buildings for use as data centers. We undertake conversions in order to fulfill demand where time-to-market and site opportunity do not allow us to purpose-build. We carefully select such buildings based on their suitability for use as data centers. We design and construct to the same high technical specifications as our purpose-built data centers, so as to ensure that the end product is of a comparable standard. Converted facilities represented approximately 57.2% by aggregate net floor area of our self-developed data centers in service and under construction as of December 31, 2020. |
| ● | Build-Operate-Transfer. Build-operate-transfer data centers are facilities which are located in other locations to fulfill the broader requirements of our strategic customers. We undertake B-O-T projects through wholly-owned vehicles, as well as through the joint ventures which we are establishing with GIC. The projects are typically greenfield developments on the customer’s own campus. |
90
Data Center Tenure. We hold our self-developed data center buildings either through direct ownership or lease. In China, land cannot be owned outright, but is secured through land use rights. For data center buildings which we own, we have the right to use the underlying land for up to 50 years, which is the longest permissible period, except for our Guangzhou Land where the period of the land use right is 20 years, plus ownership of the buildings and other fixed assets comprising the data center. In Hong Kong, almost all the land is leasehold land leased from the Hong Kong government. The tenure of the relevant government leases for the two parcels of brownfield land where our HK 1 and HK 2 are located that were purchased by us in 2018 and 2019 respectively will expire in June 2047 and the residue of the term of years of the relevant government leases is approximately 26 years. For data centers that we lease, we enter into long-term leases with the owners of the building generally for periods of 15 to 20 years, which is the longest permitted lease period under PRC law. However, in the case of the build-operate-transfer projects which we have undertaken to date, where the owner of the building shell is our customer, the lease term is usually 10 years.
Stage of Development. We categorize our data centers, and the corresponding net floor area, according to the following stages of development:
| ● | In Service. Data centers are categorized as in service once the construction of the building is complete, critical systems have been installed, the facility has passed rigorous integrated system testing, government approvals for operation are obtained, and one or more computer rooms have been fully equipped and fitted out ready for utilization by customers. Once this stage has been reached, we categorize the entire net floor area of the data center (or phase of a data center) as area in service, including the net floor area of computer rooms, if any, which may require additional capex for equipping and fitting out prior to utilization by customers. |
| ● | Under Construction. Data centers are categorized as under construction once we have secured control of the site, obtained the necessary construction and other permits, established the design, and building and engineering works are in progress. We also categorize data centers as under construction when the shell and core are being developed by the building landlord under certain circumstances. We usually construct our data centers in a single phase. However, in some cases, we construct data centers in several distinct phases for reasons such as optimal design, sales plan, and timing of activation of power supply. When we successfully secure pre-commitments from customers, we calculate pre-commitment rate based on the area under construction. |
| ● | Held for Future Development. Area held for future development consists of the estimated data center net floor area that we have secured for potential future development by different means, including greenfield and brownfield land which we have acquired or which we expect to acquire pursuant to binding framework agreements with local governments, building shells which we have purpose-built on land which we own, and existing buildings for which we have entered into agreements in connection with the acquisition or lease with the intention of converting or redeveloping into data centers, but which are not actively under construction. Our in-house team begins sourcing potential greenfield and brownfield land several years in advance of planned delivery. We begin construction of a facility from six months to over two years in advance of planned delivery, depending on the complexity of the project. The developable net floor area estimates are subject to a number of contingencies and uncertainties. |
91
Self-Developed Data Centers in Service: The following table sets forth additional details concerning our portfolio of self-developed data centers in service as of December 31, 2020:
Date ready for |
| |||||||||||||||||
service | Area in service | Area committed | Area utilized |
| ||||||||||||||
Market |
| Data center | (HHYY) |
| Type |
| Tenure |
| (sqm)(4) |
| (sqm)(4) |
| Commitment rate(1) (4) |
| (sqm)(4) |
| Utilization rate(2) |
|
Greater Shanghai and Jiangsu |
| KS1 | 2H10 |
| Purpose-Built |
| Owned |
| 6,546 |
| 6,454 |
| 99 | % | 6,178 |
| 94 | % |
KS2 | 1H20 | Purpose-Built | Owned | 7,771 | 7,771 | 100 | % | 6,702 | 86 | % | ||||||||
KS3 | 2H20 | Purpose-Built | Owned | 7,410 | 7,410 | 100 | % | 6,433 | 87 | % | ||||||||
| SH1 | 2H11 |
| Purpose-Built |
| Leased |
| 6,432 |
| 6,298 |
| 98 | % | 6,081 |
| 95 | % | |
| SH2 | 2H15 |
| Purpose-Built |
| Leased |
| 7,712 |
| 7,157 |
| 93 | % | 7,004 |
| 91 | % | |
| SH3 | 2H16 |
| Purpose-Built |
| Leased |
| 7,950 |
| 7,941 |
| 100 | % | 7,804 |
| 98 | % | |
SH4 | 2H17 | Purpose-Built | Leased | 8,395 | 8,150 | 97 | % | 7,640 | 91 | % | ||||||||
SH5 | 1H18 | Converted | Leased | 2,062 | 1,780 | 86 | % | 1,658 | 80 | % | ||||||||
SH6 | 2H18 | Purpose-Built | Leased | 7,620 | 7,201 | 95 | % | 4,150 | 54 | % | ||||||||
| SH7 | 2H19 |
| Purpose-Built |
| Leased |
| 6,365 |
| 3,517 |
| 55 | % | 2,421 |
| 38 | % | |
| SH8 | 2H18 |
| Converted |
| Leased |
| 4,924 |
| 4,847 |
| 98 | % | 4,329 |
| 88 | % | |
| SH9 | 1H19 |
| Converted |
| Leased |
| 3,330 |
| 3,330 |
| 100 | % | 3,137 |
| 94 | % | |
| SH10 | 1H19 |
| Converted |
| Leased |
| 3,745 |
| 3,745 |
| 100 | % | 2,147 |
| 57 | % | |
| SH11 | 1H18 |
| Converted |
| Leased |
| 4,515 |
| 4,515 |
| 100 | % | 3,665 |
| 81 | % | |
SH13 | 2H20 | Converted | Leased | 6,634 | 4,293 | 65 | % | 1,008 | 15 | % | ||||||||
SH14 Phase 1 | 2H20 | Converted | Owned | 7,000 | 7,000 | 100 | % | 0 | 0 | % | ||||||||
SH15 | 2H20 | Converted | Leased | 1,587 | 1,587 | 100 | % | 1,079 | 68 | % | ||||||||
SH16 | 2H20 | Purpose-Built | Owned | 3,734 | 742 | 20 | % | 0 | 0 | % | ||||||||
SH19 Phase 1 | 2H20 | Converted | Leased | 7,984 | 7,984 | 100 | % | 248 | 3 | % | ||||||||
Greater Beijing and Hebei |
| BJ1 | 2H15 |
| Converted |
| Leased |
| 2,435 |
| 2,400 |
| 99 | % | 2,353 |
| 97 | % |
| BJ2 | 2H17 |
| Converted |
| Leased |
| 5,819 |
| 5,720 |
| 98 | % | 5,456 |
| 94 | % | |
| BJ3 | 2H17 |
| Converted |
| Leased |
| 3,144 |
| 3,144 |
| 100 | % | 3,039 |
| 97 | % | |
BJ4 | 1H19 | Converted | Leased | 4,695 | 3,169 | 68 | % | 2,093 | 45 | % | ||||||||
BJ5 | 1H19 | Converted | Leased | 13,366 | 13,239 | 99 | % | 11,944 | 89 | % | ||||||||
| BJ6 | 2H19 |
| Converted |
| Leased |
| 5,965 |
| 5,786 |
| 97 | % | 4,427 |
| 74 | % | |
BJ7 | 2H20 | Converted | Leased | 10,246 | 8,251 | 81 | % | 795 | 8 | % | ||||||||
| BJ9 | 2H19 |
| Converted |
| Leased |
| 8,029 |
| 7,699 |
| 96 | % | 7,507 |
| 93 | % | |
BJ10 | 1H20 | Converted | Leased | 6,440 | 6,440 | 100 | % | 6,100 | 95 | % | ||||||||
BJ11 | 1H20 | Converted | Leased | 6,832 | 6,832 | 100 | % | 6,474 | 95 | % | ||||||||
BJ12 | 1H20 | Converted | Leased | 7,016 | 7,016 | 100 | % | 6,010 | 86 | % | ||||||||
| LF1 | 2H19 |
| Converted |
| Leased |
| 4,949 |
| 4,949 |
| 100 | % | 2,520 |
| 51 | % | |
LF2 | 2H20 | Converted | Leased | 5,458 | 5,458 | 100 | % | 0 | 0 | % | ||||||||
LF6 | 1H20 | Converted | Leased | 3,787 | 3,787 | 100 | % | 2,356 | 62 | % | ||||||||
LF7 | 1H20 | Converted | Leased | 5,558 | 5,558 | 100 | % | 3,762 | 68 | % | ||||||||
LF8 | 2H20 | Converted | Leased | 2,670 | 2,670 | 100 | % | 993 | 37 | % | ||||||||
ZB1 | 1H18 | B-O-T | Leased | 5,132 | 5,132 | 100 | % | 4,870 | 95 | % | ||||||||
ZB2 | 2H18 | B-O-T | Leased | 4,662 | 4,662 | 100 | % | 4,404 | 94 | % | ||||||||
ZB3 | 2H18 | B-O-T | Leased | 4,662 | 4,662 | 100 | % | 4,412 | 95 | % | ||||||||
ZB4 | 1H20 | B-O-T | Leased | 4,012 | 4,012 | 100 | % | 3,472 | 87 | % | ||||||||
Greater Bay Area |
| SZ1 | 2H14 |
| Converted |
| Leased |
| 4,286 |
| 4,272 |
| 100 | % | 4,252 |
| 99 | % |
SZ2 | 1H16 | Converted | Leased | 4,308 | 4,308 | 100 | % | 4,308 | 100 | % | ||||||||
SZ3 | 2H16 | Converted | Leased | 2,678 | 2,667 | 100 | % | 2,574 | 96 | % | ||||||||
SZ4 Phase 1 | 2H17 | Converted | Leased | 4,678 | 4,678 | 100 | % | 3,423 | 73 | % | ||||||||
SZ5 | 2H19 | Converted | Leased | 20,583 | 20,583 | 100 | % | 20,035 | 97 | % | ||||||||
SZ6 | 2H19 | Converted | Leased | 2,133 | 113 | 5 | % | 55 | 3 | % | ||||||||
GZ1 | 1H16 | Converted | Leased | 6,548 | 6,534 | 100 | % | 6,529 | 100 | % | ||||||||
GZ2 | 2H17 | Converted | Leased | 6,131 | 6,131 | 100 | % | 6,074 | 99 | % | ||||||||
GZ3 Phase 1 | 1H18 | Purpose-Built | Leased | 7,648 | 7,648 | 100 | % | 7,558 | 99 | % | ||||||||
| GZ3 Phase 2 | 2H19 |
| Purpose-Built |
| Leased |
| 3,423 |
| 3,423 |
| 100 | % | 3,423 |
| 100 | % | |
| GZ6 | 2H19 |
| Converted |
| Leased |
| 6,608 |
| 6,073 |
| 92 | % | 362 |
| 5 | % | |
Chengdu and Chongqing |
| CD1 | 1H17 |
| Purpose-Built |
| Owned |
| 6,262 |
| 6,006 |
| 96 | % | 4,712 |
| 75 | % |
| CD2 Phase 1 | 2H18 |
| Purpose-Built |
| Owned |
| 8,250 |
| 8,250 |
| 100 | % | 1,990 |
| 24 | % |
| (1) | The ratio of area committed to area in service. |
| (2) | The ratio of area utilized to area in service. |
| (3) | We are developing our SH14, SH19, SZ4, GZ3 and CD2 data centers in phases. The categorization of data centers by stage of development is applied to each phase of the SH14, SH19, SZ4, GZ3 and CD2 project. |
| (4) | Excludes 15,581 sqm net floor area relating to B-O-T joint venture data centers in service, 100% of which were committed as of December 31, 2020. |
As of December 31, 2020, 15.1% of our self-developed area in service was in data center buildings which we own and 84.9% was in data center buildings which we lease. Our self-developed area in service had an average power density of approximately 2.05 kW/sqm.
Apart from the current lease period for our SZ2 data center, which expires in May 2025, in the above table, no other self-developed data center that is leased has a remaining lease period of less than five years. The lease agreement for the SZ2 data center provides that, in the event that the lessee notifies the lessor of the lessee’s request to renew the lease within three months prior to the expiration of the foregoing lease term, the lessor will be obligated to renew the lease on the same terms for another five years as long as the rental fee is not lower than the recent highest rental fee under the existing agreement, and not higher than the average rent of similar buildings in the area where the lease property is located. For self-developed data center buildings leased from third parties, we have entered into long-term leases with the owners of the buildings generally for periods of 15 to 20 years, which is the longest permitted lease period under PRC law.
92
Self-Developed Data Centers Under Construction. The following data table presents certain information relating to our self-developed data centers under construction as of December 31, 2020:
Estimated date |
| ||||||||||||||
ready for service | Area under | Area pre- | Pre-commitment |
| |||||||||||
Market |
| Data center |
| (HHYY) |
| Type |
| Tenure |
| construction (sqm)(2) |
| committed (sqm)(2) |
| rate (1) (2) |
|
Greater Shanghai and Jiangsu |
| SH12 |
| 1H21 |
| Purpose-Built |
| Leased |
| 3,653 |
| 3,653 |
| 100 | % |
| SH14 Phase 2 |
| 1H22 |
| Converted |
| Owned |
| 4,040 |
| 0 |
| 0 | % | |
| SH17 Phase 1 |
| 1H21 |
| Converted |
| Owned |
| 6,188 |
| 6,188 |
| 100 | % | |
| SH19 Phase 2 |
| 2H21 |
| Converted |
| Leased |
| 4,826 |
| 0 |
| 0 | % | |
KS4 | 2H21 | Converted | Leased | 3,500 | 0 | 0 | % | ||||||||
CS1 Phase 1 | 2H21 | Purpose-Built | Owned | 6,060 | 6,060 | 100 | % | ||||||||
| CS1 Phase 2 |
| 1H22 |
| Purpose-Built |
| Owned |
| 5,028 |
| 0 |
| 0 | % | |
Greater Beijing and Hebei |
| BJ8 |
| 1H21 |
| Converted |
| Leased |
| 10,911 |
| 10,911 |
| 100 | % |
| LF3 | 1H21 |
| Purpose-Built |
| Owned |
| 11,664 |
| 11,664 |
| 100 | % | ||
| LF4 Phase 1 |
| 2H21 |
| Purpose-Built |
| Owned |
| 7,416 |
| 7,416 |
| 100 | % | |
LF4 Phase 2 | 1H22 | Purpose-Built | Owned | 7,416 | 7,416 | 100 | % | ||||||||
LF5 Phase 1 | 2H21 | Purpose-Built | Owned | 7,665 | 7,665 | 100 | % | ||||||||
| LF5 Phase 2 |
| 2H22 |
| Purpose-Built |
| Owned |
| 7,167 |
| 2,893 |
| 40 | % | |
LF9 | 1H21 | Converted | Leased | 10,830 | 10,830 | 100 | % | ||||||||
LF10 | 1H21 | B-O-T | Leased | 10,672 | 10,672 | 100 | % | ||||||||
HL1 | 1H21 | B-O-T | Leased | 3,440 | 3,440 | 100 | % | ||||||||
Greater Bay Area | HZ1 Phase 1 | 2H21 | Converted | Leased | 6,267 | 6,267 | 100 | % | |||||||
HZ1 Phase 2 | 1H22 | Converted | Leased | 6,266 | 6,266 | 100 | % | ||||||||
GZ4 | 2H21 | Converted | Leased | 7,000 | 0 | 0 | % | ||||||||
HK1 | 2H22 | Purpose-Built | Owned | 7,061 | 0 | 0 | % |
| (1) | The ratio of area pre-committed divided by the area under construction. |
| (2) | Excludes 19,441 sqm net floor area relating to B-O-T joint venture data centers under construction, 100% of which were pre-committed as of December 31, 2020. |
As of December 31, 2020, 50.9% of our self-developed area under construction was in data center buildings which we own and 49.1% was in data center buildings which we lease. Our self-developed area under construction had an average power density of approximately 2.35 kW/sqm.
Self-Developed Data Center Capacity Held for Future Development. We have also secured data center capacity that we classify as held for future development. We have acquired land and entered into binding framework agreements with local governments for further land acquisitions, and we have entered into agreements in connection with the acquisition and lease for buildings which could potentially be developed into data centers with an estimated aggregate developable net floor area of approximately 480,000 sqm in Tier 1 markets as of December 31, 2020.
Self-developed data center capacity held for future development in Tier 1 markets includes the following:
| (i) | SH17 Remaining Phases, the remaining capacity of SH17, an existing industrial building on the Shanghai Pujiang Site that we previously acquired. SH17 Phase 1 is already under construction; |
| (ii) | Shanghai Pujiang Site Remaining Phases, the remaining land area on the Shanghai Pujiang Site that we previously acquired in addition to SH17 Remaining Phases; |
| (iii) | Changshu Land Site 1 Phase 1 Remaining Area, the remaining land area at the Changshu Land Site 1 Phase 1 that we previously acquired, in addition to our CS1 data center where we have initiated construction; |
| (iv) | Changshu Land Site 1 Phase 2, the second phase at the Changshu Land Site 1 that we acquired; |
93
| (v) | KS5 and KS6, a site in Kunshan which we have leased together with KS4 on the same site, and which is approximately 6 kilometers from our existing KS1, KS2 and KS3 data centers; |
| (vi) | BJ13, a site in Beijing Tongzhou District, for which we formed a joint venture with CITIC PE to acquire together with BJ14; |
| (vii) | BJ14, a site in Beijing Tongzhou District, for which we formed a joint venture with CITIC PE to acquire together with BJ13; |
| (viii) | Langfang Land Site 1 Phase 3, the third and final phase of Langfang Land Site 1 that we acquired; |
| (ix) | Langfang Land Site 2, a greenfield site that we previously acquired, adjacent to our Langfang Land Site 1; |
| (x) | Langfang Land Site 3, a greenfield site that we previously acquired in the Longhe zone of Langfang; |
| (xi) | Langfang Land Site 4, a greenfield site that we acquired, located in the Longhe zone of Langfang close to Langfang Land Site 3 and LF7; |
| (xii) | LF11, an existing building that we have leased, close to LF9, located in the middle of the Anci zone of Langfang; |
| (xiii) | SZ4 Phase 2, an extension of an existing building in Shenzhen which we have leased and which we are developing in two phases; |
| (xiv) | SZ7, an existing building in Shenzhen that we have leased; |
| (xv) | GZ3 Phase 3, an extension of an existing building in Guangzhou which we have leased and are developing in three phases; |
| (xvi) | Guangzhou Land, a greenfield site in Guangzhou that we previously acquired; |
| (xvii) | Huidong Land Site 1, a greenfield site that we acquired in the Greater Bay Data Center Industrial Park; |
| (xviii) | HK2, a brownfield site in Hong Kong close to HK1 which we have previously acquired and intend to redevelop; |
| (xix) | CD2 Phase 2, an extension of an existing building shell in Chengdu which we own and are developing in two phases; |
| (xx) | CD3, a site in Chengdu adjacent to CD1 and CD2 for which we have previously acquired the underlying land; and |
| (xxi) | Chongqing Land, a greenfield site in Chongqing which we have previously acquired. |
94
The following table presents certain information relating to our self-developed data centers held for future development in Tier 1 markets as of December 31, 2020
|
|
| Area Held For | |||
Future | ||||||
Development | ||||||
Market | Data center | Tenure | (sqm) | |||
Greater Shanghai and Jiangsu |
| (i) SH17 Remaining Phases | Owned |
| 13,468 | |
| (ii) SH Pujiang Site Remaining Phases | Owned |
| 49,562 | ||
| (iii) CS Land Site 1 Phase 1 Remaining Area | Owned |
| 28,911 | ||
(iv) CS Land Site 1 Phase 2 | Owned | 32,851 | ||||
(v) KS5 and KS6 | Leased | 12,800 | ||||
Greater Beijing and Hebei |
| (vi) BJ13 | Owned |
| 13,903 | |
| (vii) BJ14 | Owned |
| 14,669 | ||
| (viii) LF Land Site 1 Phase 3 | Owned |
| 30,000 | ||
(ix) LF Land Site 2 | Owned | 18,248 | ||||
(x) LF Land Site 3 | Owned | 18,750 | ||||
(xi) LF Land Site 4 | Owned | 54,000 | ||||
(xii) LF11 | Leased | 5,005 | ||||
Greater Bay Area |
| (xiii) SZ4 Phase 2 | Leased |
| 5,268 | |
| (xiv) SZ7 | Leased |
| 18,714 | ||
| (xv) GZ3 Phase 3 | Leased |
| 3,441 | ||
| (xvi) GZ Land | Owned |
| 34,200 | ||
(xvii) Huidong Land Site 1 | Owned | 72,000 | ||||
(xviii) HK2 | Owned | 7,440 | ||||
Chengdu and Chongqing |
| (xix) CD2 Phase 2 | Owned |
| 11,286 | |
(xx) CD3 | Owned | 10,220 | ||||
| (xxi) Chongqing Land | Owned |
| 25,139 |
As of December 31, 2020, 90.6% of our Tier-1 market self-developed area held for future development was related to property which we own or expect to own pursuant to binding framework agreements and 9.4% was related to property which we lease or expect to lease pursuant to the relevant binding agreements.
The following table presents certain information relating to our self-developed data centers that have a further aggregate developable net floor area of approximately 1,980 sqm area held for future development in Tier 1 markets which we secured subsequent to December 31, 2020:
|
|
| Area Held For | |||
Future | ||||||
Development | ||||||
Market | Data center | Tenure | (sqm) | |||
Greater Shanghai and Jiangsu |
| SH20 |
| Leased |
| 1,980 |
In August and September 2019 we entered into two framework agreements or equivalent legal documents with relevant local governments and development agencies with a view to potentially acquiring the land use rights for certain parcels of land for the development of data centers in Wulanchabu, located approximately 300 kilometers from Beijing. The acquisition of such land use rights is subject to execution of definitive agreements.
95
Third-Party Data Centers
In addition to operating and providing services in our self-developed data centers, we also provide data center services with respect to net floor area that we lease from third-party data center providers on a wholesale basis and use to provide colocation and managed services to our customers. For this kind of facility, we typically enter into leases for fixed terms of three to ten years. As of December 31, 2020, we operated capacity at approximately 19 third-party data centers with an aggregate net floor area of 8,144 sqm in service.
The third-party data centers where we lease capacity on a wholesale basis were not purpose-built or converted according to our design and technical specification. However, on a selective basis, we may carry out improvement work at third-party data centers in order to attain the performance levels required to serve our customers. In particular, one of our third-party data centers is a facility in which we leased increasing amounts of space over time, so that we now lease the entire data center. As we accumulated leased data center capacity in the data center over time, and we never conducted any comprehensive conversion or repurposing of the facility, we continue to categorize that data center as a third-party data center.
B-O-T Joint Venture Data Centers
In August 2019, we entered into a strategic cooperation framework agreement with GIC to develop and operate ten hyperscale build-operate-transfer data centers in locations outside Tier 1 markets in China for a leading internet and cloud service provider, which is a strategic customer of us. In parallel with the strategic cooperation framework agreement, we also signed a memorandum of understanding with the same strategic customer to develop seven build-operate-transfer data centers at several of its campuses serving different regions of China, including Nantong, Jiangsu Province, Heyuan, Guangdong Province and Wulanchabu, Inner Mongolia Autonomous Region. According to the strategic cooperation framework agreement, we will set up individual project companies to undertake the development of each data center and own 100% during the construction phase. Upon completion of each data center, subject to certain conditions, we will sell a 90% equity interest in the project company to GIC and accordingly the project company will become a joint venture. We will continue to hold the remaining 10% equity interest of the project company and provide management and operating services to the joint venture, and GIC will pay us management fees for our provision of management services. As of December 31, 2020, we had 15,581 sqm net floor area relating to four B-O-T joint venture data centers in service, 100% of which were committed, and 19,441 sqm net floor area relating to five B-O-T joint venture data centers under construction, 100% of which was pre-committed. We still held 100% of the equity interests in the project companies holding such B-O-T joint venture data centers as of December 31, 2020, as certain equity transfer conditions had not been met.
Lease Agreements Relating to Our Data Centers
We enter into leases in connection with our self-developed data centers. In addition, certain third-party data centers in which we lease capacity on a wholesale basis are subject to property lease agreements. Under relevant PRC laws and regulations, lease agreements are required to be registered or filed with the relevant housing authorities. Among the data centers that we lease, including those under construction, the majority of the lease agreements have not been filed with relevant authorities in accordance with the applicable PRC laws and regulations. The failure to register or file the lease will not affect the legal validity of the lease agreements but may subject us to fines. In order to address the situations where the relevant leases have not been registered by the lessors, we have communicated with the relevant lessors with regard to completing the registration of the relevant lease agreements to the extent practicable. However, there is no guarantee that the lessors will respond to our requests or take remedial action with regard to the lack of registration and filing, and we, or the third-party lessors, may be liable if timely rectifications are not made. A portion of any such losses will be recoverable from the lessors according to the terms of certain of the lease agreements. See “Item 3. Key Information— D. Risk Factors—Risk Factors Relating to Our Business and Industry—Our failure to comply with regulations applicable to our leased data center buildings may materially and adversely affect our ability to use such data centers.”
Our Services
We offer a broad range of services including colocation services and managed services, which includes managed hosting services and managed cloud services. We also provide certain other services, including consulting services. We primarily provide colocation services to cloud service providers while we provide both colocation services and managed services to all other customers.
96
Colocation Services
We offer our customers a highly secure, reliable and fault-tolerant environment in which to house their servers and related IT equipment. Our core colocation services primarily comprise the provision of critical facilities space, customer-available power, racks and cooling. Our customers have several choices for hosting their servers, networking and storage equipment. They can place their equipment in a shared or private space that can be customized to their requirements. We offer a variety of power options to suit individual customer requirements, including high power density racks. In some instances, colocation customers will request that we provide IT equipment for their use in our data centers. In such cases, we will sell such IT equipment to the colocation customer.
Our data centers are high-performance, with high availability, high power density and high power efficiency, which combination is critical to satisfying the most demanding needs of hyperscale customers. Our IT infrastructure platform of interconnected data centers is located strategically in and around Tier 1 markets, enabling high performance while lowering network latency and connectivity costs. Our ecosystem has attracted all leading public cloud service providers to our platform and thereby offers value to enterprises that have hybrid clouds or need to connect to cloud service providers.
Managed Services
Managed Hosting Services. Our managed hosting services comprise a broad range of value-added services, covering each layer of the data center IT value chain. Our suite of managed hosting services includes business continuity and disaster recovery, or BCDR, solutions, network management services, data storage services, system security services, operating system services, database services and server middleware services. Our managed hosting services are tailored to meet the specific objectives of individual customers. We help our customers reduce their costs, re-engineer existing processes, improve the quality of service delivery and realize a better return on their investment.
Our network management services help our customers to design and maintain their private network systems. Our data storage services provide storage architecture design and customization for specific requirements. Our system security services include identity and access control, firewall management, intrusion protection and vulnerability protection services. Our operating system services provide pro-active administration, management, monitoring and reporting across a wide range of operating systems. Our database services provide database customization and performance tuning operation, administration and monitoring services across a range of database platforms. Our server middleware services provide customization and performance tuning services across a range of platforms. We also offer consulting services for customers who request additional know-how and guidance relating to disaster recovery and other aspects of our managed hosting services. Our managed hosting services are provided on a continuous basis over the term of the agreement.
Managed Cloud Services. The adoption of cloud computing continues to rise and has become a key element of IT strategy for enterprises globally. We believe that our data centers are well-suited for the hosting of cloud platforms. As a result, we have succeeded in attracting most of the largest cloud service providers in China to colocate their public cloud platforms in our data centers.
The presence of major public cloud platforms in our data centers enables us to offer our enterprise customers direct private connection to high capacity cloud resources of their choosing across our network infrastructure. We are able to provide such services at minimal incremental cost, while enabling our customers to enjoy a number of critical operational benefits as a result, such as high reliability, high flexibility, and high efficiency. We also assist our enterprise customers to access cloud resources by providing and reselling public cloud services offered by major cloud service providers, including certain of our major customers. This has the added benefit of assisting our cloud service provider customers with their route to market.
Large enterprises are increasingly deploying a combination of multiple private, hosted, or public cloud services, a configuration known as hybrid cloud. While this configuration can provide enterprises with greater flexibility, scalability, security and cost efficiency, it also presents new challenges in integrating and operating multiple systems. Leveraging our long track record as a provider of IT managed services, we are developing an innovative service platform to assist our enterprise customers to integrate and control every aspect of their hybrid cloud computing environment across their private servers and one or more public cloud service providers. In addition, we offer consulting services for customers who request additional know-how and assistance concerning the implementation of cloud-based solutions, such as migration from physical to cloud-based hosting. As part of the offering, we also provide our customers with cloud resources.
97
Data Center Sourcing and Development
We believe that the size, location, and quality of our facilities are key to maintaining our competitiveness. We apply the same rigor to the process of sourcing, design and construction as we do to our operations. We have a substantial in-house team dedicated to sourcing, feasibility analysis, technical design, costing and project management. The process is comprised of the following steps:
| ● | Planning and Sourcing. Our strong customer and industry relationships, combined with our data center presence in key markets in each region and direct sales force, afford us insight into the size, timing, and location of future demand. We incorporate this insight into a multi-year resource plan for our key markets. Our in-house team begins sourcing potential sites a few years in advance of planned delivery. We seek to secure sites both in close proximity to central business districts or to areas where there is a concentration of enterprise operations centers so as to satisfy the location preferences of our target customer segments. We consider both greenfield sites when available, and also existing industrial buildings suitable for conversion. We require security of tenure for a minimum of ten years. Our team works closely with local government authorities to obtain necessary permits and approvals, with electric utilities to obtain sufficient power infrastructure and supply, and with telecommunications carriers to ensure multi-carrier connectivity to our data centers. We generally seek to secure sites that can support a net floor area of at least 5,000 sqm per data center building and sufficient power capacity to fulfill the requirements of the customer segments which we expect to serve in the facility. |
| ● | Design and Construction. We undertake the technical design, specification and costing in-house as we believe that these are important to ensuring the data center meets our strategic requirements. This also enables us to achieve a high level of design standardization. We continuously study new engineering and technologies to maintain an advanced design. Our in-house team also takes responsibility for construction project management, which includes scheduling, vendor selection, procurement, budget control and cost analysis, and quality supervision and assurance. We believe that these elements are important to ensure the project is completed on time, within budget and to the required quality standard. We begin construction of a facility from six months to over two years in advance of planned delivery, depending on the complexity of the project. |
| ● | Commissioning and Fit Out. After the shell and core of a building are completed, we work with our contractors and suppliers to make the data center ready for service. This involves: (i) obtaining necessary operating permits and approvals; (ii) equipping and fitting out the critical facilities area for utilization by customers; and, (iii) pre-operational testing, also referred to as commissioning, to ensure that the facility is fully functioning and capable of providing the required service levels. We have a team dedicated to testing and commissioning before operations commence. |
Operations
We have separate teams for data center operations and service delivery. Our data center operations team is responsible for directing, coordinating and monitoring the daily operation of our data center facilities. Our service delivery team is responsible for delivery of the services which we provide to customers on a 24/7 basis. Our teams are deployed in regional operations centers, as well as on site, in order to provide two layers of management and support. We outsource part of the above operations and service delivery, primarily on-site security, cleaning and greening service, part of the 24/7 on duty operations and IT and customer service delivery to reputable third-party service providers.
We undertake in-house all technical functions which impact data center performance, including floor planning, equipment lifecycle management, optimizing data center efficiency, surveillance of the critical facilities environment and network performance, incident response management and rectification. We also undertake in-house substantially all activities which have a direct bearing on customers, including support for setting up customer IT equipment, remote hands services, outsourced IT operations, incident and compliance reporting, and response to customer requests.
98
We have developed a proprietary Data Center Operation Management Platform which provides real-time information on many aspects of data center operating performance and enables us to streamline our data center management processes. We have also developed robust operating procedures, protocols and standards which enable us to meet or exceed the performance and quality levels specified in our service level agreements, or SLAs, with the most sophisticated customers. We have been certified ISO9001, ISO20000 and ISO27001 for more than ten years, and received certification for ISO 22301 in September 2016. We also received certification for ISO 14001, ISO 45001, ISO 50001 in November 2020. As of December 31, 2020, we had 14 data centers awarded with “Management and Operations (“M&O”) Approved Site” awards by the Uptime Institute, an unbiased advisory organization focused on improving the performance, efficiency, and reliability of business-critical infrastructure. In 2018, we signed a three-year framework contract with the Uptime Institute to support continuous verification of operation and maintenance capabilities of our data centers. At the same time, in order to verify the unified regional operation and management capability based on our Data Center Operation Management Platform, the Uptime Institute also awarded the regional “M&O Approved Site” to GDS. We believe that our standard of data center operations, which reflects our history and culture as an IT service provider, set us apart from many data center service providers in China.
Our Customers
We had two customers that generated 27.0% and 17.4% of our total net revenue, respectively, in 2018. We had three customers that generated 27.2%, 19.1% and 10.8% of our total net revenue, respectively, in 2019. We had two customers that generated 26.3% and 20.5% of our total net revenue, respectively, in 2020. No other customer accounted for 10% or more of our total net revenue during those periods.
We consider our customers to be the end users of our services because: (i) we are selected as vendor by our end users; (ii) we negotiate and agree all aspects of the sales agreements with our end users, including scope of work, pricing and other commercial terms, design, specification, and customization of the parts of the facility which they will use, delivery schedule, and extensive service level parameters; (iii) we work directly with our end users on the delivery, installation, cabling, testing, operation, and monitoring of their IT systems; and (iv) we generally reconcile with our end users the amount of services (including net floor area and power) which they have used and the financial amount billable for each billing period. We may enter into sales agreements directly with our customers or, at the customer’s request, provide services to our customers through agreements with intermediate contracting parties, such as the major PRC telecommunications carriers. We understand our customers may request us to provide services to them through the major PRC telecommunications carriers for commercial reasons. When a PRC telecommunications carrier acts as an intermediate contracting party, we bill them and collect cash payment from them. We have long-standing relationships with all the major PRC telecommunications carriers who are both intermediate contracting parties for the sale of our services to our customers, as well as partners providing network services to our customers and, to a significantly lesser extent, end users of our services.
As of December 31, 2020, we served 703 customers, including hyperscale cloud service providers and large internet companies, a diverse community of PRC and foreign financial institutions as well as telecommunications carriers and IT service providers and large domestic private sector and multinational corporations, many of which are leaders in their respective industry verticals. We host the largest PRC and global public cloud platforms operating in China, some of which are present in multiple GDS data centers.
Our cloud service provider, large internet, financial institution and enterprise customers accounted for 76.7%, 14.1% and 9.2% of our total area committed (excluding B-O-T joint venture data centers) as of December 31, 2020, respectively. Our two largest customers accounted for 35.8% and 22.3%, respectively, of our total area committed (excluding B-O-T joint venture data centers) as of December 31, 2020. No other customer accounted for 10% or more of our total area committed as of that date.
99
The following table presents the total area committed (excluding B-O-T joint venture data centers) of our top five customers, all of which are cloud service providers or large internet companies, as of December 31, 2020:
| Total area |
| Total area |
| |
committed | committed |
| |||
End User Customer |
| (sqm) (1)(2) |
| (%)(2) | |
Customer 1 |
| 143,747 |
| 35.8 | % |
Customer 2 |
| 89,426 |
| 22.3 | % |
Customer 3 |
| 23,183 |
| 5.8 | % |
Customer 4 |
| 22,864 |
| 5.7 | % |
Customer 5 |
| 19,164 |
| 4.8 | % |
| (1) | Includes data center area for which we have entered into non-binding agreements or letters of intent, or have received other confirmations from, certain customers. |
| (2) | Excludes B-O-T joint venture data centers. |
We endeavor to establish strategic relationships with key customers, particularly hyperscale cloud service providers and large internet companies who have large data center capacity requirements and who can help enhance the value of our data center ecosystem.
Sales Agreements
Contract Term
A substantial majority of our sales agreements are for multi-year service periods. Agreements with our cloud service provider and large internet customers typically have service periods of three to ten years, while agreements with our financial institution and enterprise customers typically have service periods of one to five years. The service period starts either on a date specified in the sales agreement, or within a specific time period when the data center is ready for the customer’s use and the customer has accepted delivery in accordance with the provisions of the sales agreements.
Pricing Structure
We have two main pricing structures depending on the preferences of individual customers. Most of our sales agreements with our cloud service provider and large internet customers have unbundled pricing. Under such pricing structure, we charge our customers for the right to use a specific amount of net floor area, power capacity and other services. In addition to which, we also charge our customers based on the actual amount of power which they consume. Unbundled pricing is often expressed as a price per square meter or a price per kilowatt for the right of use and a price per kilowatt/hour for power consumed. Most of our sales agreements with our financial institution and large enterprise customers have bundled pricing. Under such pricing structure, we charge our customers for the right to use a specific amount of net floor area, power capacity and other services, without any additional charge for power consumed as long as their actual power usage does not exceed a stated limit. Bundled pricing is often expressed as a price per rack or cabinet. Under both unbundled and bundled structures, the unit price which we charge per square meter, per kilowatt, per rack or cabinet is generally fixed over the term of the sales agreement, except for permitted adjustments when input power tariffs change. We do not usually charge any fee for reserving or committing capacity prior to the commencement of the service period.
100
Move-in Period
Commencing at the start of the service period our sales agreements typically provide for a flexible move-in period. During such period, customers have the right to use part or all of the services for which they have committed. They are billed for the amount of services they actually use, subject to a minimum billable amount as stated in such sales agreements. Such minimum billable amount typically steps up over time. In practice, during the move-in period, most customers’ actual usage and billing is higher than the minimum. Our sales agreements with anchor customers with largescale commitments typically allow for a move-in period of 12 to 24 months, whereas our sales agreements with financial institutions and large enterprise customers typically allow for a move-in period of three to six months.
Contract Renewal and Termination
Most of our sales agreements provide for automatic renewal at the end of the service period, subject to mutual agreement of renewal terms.
Many of our sales agreements give customers the option of early termination after the end of the move-in period, subject to a notice period of one to six months and payment by the customer of specified costs and penalties. In certain cases, we are entitled to a substantial amount of early termination damages equivalent to up to 12 months’ service fee, in addition to payment for our services already provided before such early termination. Customers may also terminate the sales agreements if we fail to perform the contracted services. In this circumstance, customers are generally required to notify us of their intention to terminate and to allow us a period of time to rectify any service failure.
We had a very low incidence of sales agreements that expired without renewal or terminated early, as evidenced by our average quarterly churn rate of 0.9%, 0.5% and 0.8% for the years ended December 31, 2018, 2019 and 2020, respectively.
Billing
We generally bill customers on a monthly or quarterly basis in arrears. On a monthly basis, we recognize revenue as service is rendered in the period. As we are billing in arrears, this results in unbilled receivables between the time when we have the unconditional right to the consideration for the services we provided to our customers (i.e. billable revenue) and the time when we actually bill our customers. Once we issue the bill at the end of the monthly or quarterly billing period, it becomes a billed receivable and then we collect cash payment. This is a recurring cycle and it is common in businesses which provide services on a long-term contract basis, recognizing revenue as services are rendered and billing in arrears. We have a very low incidence of doubtful accounts and write-offs. See “Risk Factors—Risks Relating to Our Business and Industry—If we fail to manage effectively or collect our accounts receivable, our results of operations, financial condition and liquidity may be adversely affected.” During the years ended December 31, 2018, 2019 and 2020, we recorded RMB241 thousand, RMB133 thousand, and RMB2.2 million (US$331 thousand) of allowance for doubtful accounts in 2018, 2019 and 2020, respectively and only recorded a write-off of RMB382 thousand in 2019.
Customer Satisfaction
We endeavor to provide high levels of customer service, support, and satisfaction. We interact regularly with our customers to receive their feedback and continuously improve. In 2020, we engaged third-party research firm NielsenIQ to conduct a client satisfaction survey. NielsenIQ conducted their survey from November 29 to December 30, 2020. The survey used quota sampling, computer assisted telephone interviews, and in-depth interviews. It covered our company’s business users in an array of industries. The survey collected feedback from 279 business users. The average client satisfaction score was 9.556 out of 10. The net promoter score was 79.8%.
Our Suppliers
Our five largest suppliers accounted for less than 60% of our purchases for each of the three years ended December 31, 2018, 2019 and 2020; and none of them individually accounted for more than 30% of our annual purchases over this same period.
101
Sales and Marketing
Sales. Our sales activities are mainly conducted through our direct sales force. We organize our direct sales force into four geographic regions, Northern China, Southern China, Eastern China and South-western China. We incentivize our sales force to meet their annual targets through performance-based bonuses. For new customers, our sales cycle typically begins with creating a sales plan for a particular region or industry and then identifying new customers in these regions or industries. We also receive referrals from our vendors and other relationships, and often our reputation attracts customers to our services without any directed sales efforts. For our existing customers, our sales team focuses on identifying upsell opportunities.
Many of our customer agreements are won through a competitive bidding process. For new customers, the bidding process begins with evaluation of the potential customer’s requirements. We formulate a service proposal based on these requirements. Our team representing multiple departments prepares a proposal to meet the required service scope and level. We negotiate the agreement and service details.
Marketing. To support our sales effort and to actively promote our brand, we conduct wide-ranging marketing programs. Our marketing strategies include active public relations and ongoing customer communications programs. We participate in a variety of IT industry and financial services industry conferences and workshops to raise awareness about the value of data center services. We also build our brand recognition by participating in industry and government workshops and industry standard-setting bodies, such as the China National Institute of Standardization Committee on Disaster Recovery for Information Systems.
Innovation, Technology and Intellectual Property
We employ a modular approach to developing, commissioning, equipping and fitting out our data center facilities. This approach allows us to cater to a range of customer requirements with regard to redundancy, power density, cooling, rack configuration and other technical specifications. The modular approach is an innovative construction technique designed to shorten the development timeline and lower costs, as advocated by leading industry participants. Additionally, we are adopting innovative pre-fabrication technology to further shorten the development period in order to meet the requirements for increasingly larger scale data centers. We were able to develop these innovative approaches as a result of having established and grown our own in-house data center design and construction project management capability, the experience gained through executing a hyperscale development program over multiple years, and by leveraging the know-how of certain of our international strategic partners.
We operate our data center facilities using a proprietary Data Center Operation Management Platform that was almost entirely developed in-house. It provides real-time monitoring of key operational metrics, allowing for greater efficiency of data center management processes. In addition, we have self-developed additional operational enhancement tools and technologies including robots, AI and smart buildings. This system was developed based on our proprietary know-how in customer service and the operation of data centers.
As of December 31, 2020, we had 117 registered computer software copyrights and 95 trademark registrations in China, one trademark registration outside China and 40 pending trademark applications in China, including registered trademarks for “GDS” and
, our figure trademark. As of December 31, 2020, we had 29 patents granted and 16 patent applications in China, and had registered 11 domain names, including gds-services.com.
102
We rely on a combination of copyright, trademark, trade secrets and other intellectual property laws, nondisclosure agreements and other measures to protect our intellectual property, such as our proprietary storage and management system, for which we have registered a copyright. We also promote protection through contractual prohibitions, such as requiring our employees to enter into confidentiality and non-compete agreements which are applicable to selected employees. We derive most our revenues in China and use
, our figure trademark, in a majority of our services. We have registered the figure trademark in China in several categories that cover our service areas and we plan to register the figure trademark in China in certain additional categories. We have also registered the pure text of “GDS” as a trademark in several categories that cover our services areas, however, a third party has also registered the pure text of “GDS” as a trademark in certain IT-related services. It is our belief, based on our industrial experience, that our business is different from the services for which the third party registered its trademark. Nevertheless, since the services for which the third party’s trademark is registered are also IT-related and could be deemed as similar to ours to some extent, we cannot assure you that a government authority or court will hold the same view with us that such similarity will not cause confusion in the market. In such a case, if we are to use the pure text of GDS as our trademark, we may be required to explore the possibility of acquiring this trademark, or entering into an exclusive licensing agreement with the third party, which will cause us to incur additional cost. See “Item 3. Key Information—D. Risk Factors—Risk Factors Relating to Our Business and Industry—We may be subject to third-party claims of intellectual property infringement.”
Seasonality
Our business is not materially affected by seasonality.
Insurance
We maintain various insurance policies to safeguard against risks and unexpected events. We have in place insurance coverage up to a level which we consider to be reasonable and which covers the type of risks usually insured by companies on the same or similar types of business as ours in China. Our insurance broadly falls under the following nine categories: construction and installation, work interruption expense due to public health event, business interruption for lost profits, property and casualty, public liability, cyber security liability, directors and officers liability, employer liability and commercial employee insurance.
Competition
We offer a broad range of data center services and, as a result, we may compete with a wide range of data center service providers for some or all of the services we offer.
We compete on the basis of our data center quality, operating track record and differentiated managed service capabilities.
We primarily compete with other carrier-neutral data center service providers, including:
| ● | Domestic carrier-neutral data center service providers. We compete with domestic carrier-neutral data center service providers with a presence in some of our markets, such as 21Vianet, Sinnet, Baosight and AtHub. We believe that we are well-positioned in terms of our operational track record and our ability to: deliver high-performance data center services in all key markets; maintain consistently high facility and service quality; continue capacity expansion in all key markets to accommodate growing demand; and provide differentiated managed service offerings with a unique value proposition. |
| ● | International carrier-neutral data center service providers. We compete to a lesser extent with foreign carrier-neutral data center service providers such as Equinix, KDDI and NTT Global Data Centers, each of which has a presence in Shanghai and/or Beijing and primarily serves international customers. We believe that we distinguish ourselves by our larger capacity and more extensive market presence across the key economics hubs in China, deep operating knowledge and long track record in the China market, and long-term relationships with the telecommunications carriers. |
103
We also face competition from the state-owned telecommunications carriers, namely China Telecom, China Unicom and China Mobile. One of the main purposes for which these carriers develop data centers is in order to facilitate the sale of related telecommunications network services. In locations outside of the key economic hubs, these three carriers may sometimes be the only available provider of data center services. We distinguish ourselves from these carriers because we are carrier-neutral, enabling our customers to connect within our facilities with all three carriers based on their cost and/or network and application requirements. Although we compete with carriers for colocation customers, our customers also rely on the connectivity that carriers provide. We believe that we also have a mutually beneficial relationship with these carriers since our data center services often help carriers attract more customers for their telecommunications services.
Risk Management and Internal Control
We have established risk management and internal control systems consisting of policies and procedures that we consider to be appropriate for our business operations.
Information Security Risk Management
We have established a system comprised of our policy, guidelines and management task force to ensure the security of our and our customers’ information. See “—Environmental and Operational Sustainability Initiatives—Information security” for further details.
We have adopted and published a privacy policy on our website that explains how we collect, use, share and protect personal information. We sign confidentiality agreements with all our employees, customers and suppliers to prevent unauthorized disclosure of information. We also regularly conduct trainings and inspections under the supervision of our management to strengthen information security.
Anti-corruption Risk Management
We have anti-corruption compliance policies in place that clearly define requirements for our employees, vendors and suppliers to comply with applicable laws and regulations and act with integrity. See “—Environmental and Operational Sustainability Initiatives—Anti-corruption” for further details.
Business Continuity
We have established a plan and management system to ensure the continuity of our business. We conduct impact analyses of our business and our customer engagements to identify resources necessary for each line of our business and its potential risks.
As part of our business continuity plan, we have adopted an emergency operating procedure to and mitigate potential disruptions from power outages, fires or floods, typhoons, other natural disasters and public health events. We conduct an emergency drill on an annual basis and evaluate our performance during the drill to further improve our procedure. We also regularly conduct trainings with relevant personnel to ensure their preparedness to manage emergency situations and handle potential contingencies.
In order to ensure the availability of our power supplies, energy transmission as well as fire prevention and detection systems, we implement a monthly operating and inspection plan and annual maintenance plan for relevant equipment.
Environmental and Operational Sustainability Initiatives
As a leading developer and operator of high-performance data centers in China, we are dedicated to delivering cutting-edge, comprehensive data center solutions that offer high power efficiency, guaranteed uptime, a key market footprint, carrier neutrality, and rigorous operating standards. We are equally committed to delivering these solutions in a responsible, transparent manner that drives sustainability and enhances value creation for all our stakeholders.
104
Environmental sustainability. Managing our data centers’ energy consumption and corresponding environmental impact is of great importance to us. We use energy conservation technology in our data centers, including high efficiency HVAC systems that recycle excess heat from the heating and ventilation system, and supply this heat to office areas inside the data centers or to nearby offices. We onsite renewable energy systems and other technologies, including use air side and water side free cooling We also use high-efficiency transformers, modular high-efficiency uninterruptible power supplies, and high voltage direct current to reduce energy transmission and distribution loss. Moreover, we developed a customized AI-based energy efficiency assessment tool to more precisely manage our data centers’ PUE. In 2020, our self-developed data centers achieved an average PUE of 1.22-1.4 times, compared to a global average for data centers of 1.59 times in 2020.8
We are also making progress in reducing our greenhouse gas emissions by utilizing renewable energy whenever it is available at the location of our data centers. We used renewable energy sources for over 20% of our electricity consumption in 2020. We use wind power for our four build-operate-transfer data centers in Zhangbei, Hebei Province. We use hydroelectric energy for our two self-developed data centers in Chengdu and our three self-developed data centers in Shanghai through direct purchase plans. Several of the B-O-T joint venture data centers under development will also use renewable energy.
We offset our carbon emissions by purchasing energy certificates under the International REC Standard, or I-RECs. The I-REC Standard was created by the International REC Standard Foundation to trace the origin and to prove the consumption of energy generated from renewable sources in any country in the world. The I-RECs are a recognized tool for documenting and tracking the consumption of electricity from renewable sources. We signed a letter of intent to secure a supply of I-RECs for the future as well.
Since the PRC government committed itself to peak its carbon emission by around 2030 and become carbon neutral by 2060, we expect more renewable polices to be planned or published. We believe the opportunity to access renewable energy will increase. We are actively seeking ways to increase our use of renewable energy, including by potentially contracting directly with renewable energy suppliers. See “Item 4. Information on the Company—A. History and Development of the Company—Partnership on Renewable Energy Initiatives” for details on our partnership with Sembcorp.
As of December 31, 2020, 15 of our self-developed data centers have been recognized and awarded sustainability related certifications by leading domestic and global organizations. Among the 15 data centers, three have earned Leadership in Energy and Environmental Design (LEED) certifications with two having been conferred with a gold award, three have been recognized as National Green Data Center by the MIIT and 13 have been honored as Green Data Center by Open Data Center Committee (ODCC) including four as 5A Level data center, which is regarded as the highest standard of green data center in China.
Fourteen of our facilities have obtained the Uptime Institute’s Management & Operation Stamp of Approval, which is widely recognized as the global standard of excellence for data center reliability, sustainability and efficiency.
We implement ISO14001 (Environmental Management) and ISO50001 (Energy Management) to measure, manage and improve the energy and environmental performance of our data centers.
Information security. We are dedicated to offering our customers first class disaster recovery solutions and efficient high-availability hosting, network, and cloud services. We have established an information security management task force to be responsible for identifying, evaluating, and mitigating potential information security risks related to our business operations. We have formulated GDS cyber security management policy and information security management guidelines, based on the ISO27001 information security management standard, to provide a framework for the protection of information security and all valuable information, data and intellectual property within GDS. Our information security management system assigns detailed areas of responsibility across our Company to ensure the security of information stored in and transmitted through our data centers. We published a new privacy policy in 2020 to further enhance our data privacy control. We regularly share information security notices with our employees through internal communication channels. We conduct internal and external information security audits on an annual basis. We also invite independent third-party auditors to conduct information security risk assessments on an ad hoc basis.
8 Uptime Institute: 2020 Annual Data Center Survey Results
105
Anti-corruption. We have a zero-tolerance policy for corruption. We operate our business in China and Hong Kong and are thus subject to PRC and Hong Kong laws and regulations related to anti-corruption, which prohibit bribery to government agencies, state or government owned or controlled enterprises or entities, to government officials or officials that work for state or government owned enterprises or entities, as well as bribery to non-government entities or individuals. We are also subject to the FCPA, which generally prohibits companies and any individuals or entities acting on their behalf from offering or making improper payments or providing benefits to foreign officials for the purpose of obtaining or keeping business, along with various other anti-corruption laws.
We have compliance policies in place that clearly define the company’s compliance requirements, including business ethics, vendor access and the acceptance and provision of travel and entertainment and gifts. We have also established an ethics committee under the oversight of the audit committee to supervise matters related to FCPA compliance. Our whistle blowing policy and the related reporting mechanism provide a confidential and protected channel for reporting suspected compliance violations. Regardless of position or location, we require all GDS employees to comply with our anti-corruption compliance policies and attend related trainings to embrace the highest standard on integrity.
We constantly make improvements to our procurement policies and processes from a compliance perspective. We conduct due diligence on our suppliers and require them to enter into non-disclosure agreements. We monitor our suppliers’ commitment to act with integrity.
Occupational Health and Safety. We are committed to providing a safe and healthy work environment for both our employees and the suppliers who work on our sites. We have established an occupational health and safety management system based on the ISO45001 standard. We conduct audits for our data centers to monitor the performance of our management systems.
Employment and talent development. We are committed to providing all of our employees with equal employment opportunities and a workplace culture of honesty, integrity, and mutual respect. We regularly update our employee handbook to address our talent recruitment principles and strongly oppose discrimination or harassment based on characteristics including race, religion, gender, age, and nationality. We have formal diversity, inclusion, and non-discrimination policies. We communicate these policies to our employees through formal channels. As of December 31, 2020, we had 1,479 full-time employees, of which, 17% were female. Female employees comprise 22% of our mid to senior level management staff, 34% senior level management staff and 18% of our board of directors are women.
COVID-19 Control
In the wake of the COVID-19 pandemic, we implemented a number of health and safety measures. We established emergency teams and launched emergency operation plans at the beginning of the COVID-19 outbreak. We immediately contacted local authorities to understand the procedures for dealing with suspected cases. We conduct daily sterilization, temperature testing, visit registration and other pandemic control activities. We provide essential goods such as masks, sanitizers, disinfectants, and continually monitor whether supplies are sufficient. We track our employees’ travel histories during Chinese New Year to determine if special arrangements are necessary. We communicated relevant information to our customers. Our in-service data center operations and construction activities remained uninterrupted by the pandemic throughout 2020. We recorded zero infections and zero COVID-19 incidents as of December 31, 2020. Refer to the discussion in “Item 5. Operating and Financial Review and Prospects” for further information relating to the impact of the pandemic on our business.
106
Employees
We aim to provide our employees with a fair and transparent career development platform, with training opportunities available to all employees. We adopt “growth mindset” and use 3E (Experience, Exposure and Education) as our main development methodology to provide a wide range of orientation for new hires, on-job training, internal and external knowledge sharing, formal professional training, job related certification and others. We had 893, approximately 1,100 and 1,479 employees as of December 31, 2018, 2019 and 2020, respectively. The following table sets forth the number of our employees by function as of December 31, 2020:
Number of |
|
| |||
| Employees |
| % of Total |
| |
Colocation services |
| 985 |
| 66.6 | % |
Managed services |
| 79 |
| 5.3 | % |
Sales and marketing |
| 96 |
| 6.5 | % |
Management, finance and administration |
| 319 |
| 21.6 | % |
Total |
| 1,479 |
| 100.0 | % |
To maintain the highest level of service, employee training and certification is essential to ensure that our employees meet and exceed industry requirements. Many of our engineering employees have received training and certifications from globally recognized IT service organizations, such as IBM AS/400 certifications, CCIE Safety Certified qualifications, VMware VCP and CISP Certificates.
We pay most of our employees a base salary and performance-based bonuses and provide welfare and other benefits required by law. In addition, we provide some of our employees with share-based compensation to align their interests more closely with our shareholders. We believe that our compensation and benefits packages are competitive within our industry. Our employee turnover rate in 2020 was 17.0%, which is lower than 18.2% in 2019. We have not had any labor disputes that materially interfered with our operations and we believe that our employee relations are good.
We also outsource certain operations, primarily on-site security, cleaning and greening service, part of the 24/7 on duty operations and IT and customer service delivery to reputable third-party service providers.
Facilities
Our headquarters are located at F4/F5, Building C, Sunland International, No. 999 Zhouhai Road, Pudong, Shanghai 200137, People’s Republic of China. We also have six regional offices in Suzhou, Beijing, Chengdu, Shenzhen, Guangzhou and Hong Kong.
As of December 31, 2020, our offices were located on leased premises totaling approximately 13,000 sqm across China. We lease our office premises from third parties.
There was no single property interest of our Group that formed part of non-property activities had a carrying amount of 15% or more of our Group’s total assets as of December 31, 2020. Pursuant to section 6(2) of the Hong Kong Companies (Exemption of Companies and Prospectuses from Compliance with Provisions) Notice, this document is exempted from compliance with the requirement of section 342(1)(b) of the Companies(WUMP) Ordinance in relation to paragraph 34(2) of the Third Schedule to the Companies (WUMP) Ordinance, which requires a valuation report with respect to all of our interests in land or buildings.
Legal Proceedings
We may become subject to legal proceedings, investigations and claims incidental to the conduct of our business from time to time.
107
On August 2, 2018, a securities class action lawsuit was filed against GDS Holdings Limited, our Chief Executive Officer Mr. Huang, and our Chief Financial Officer Mr. Daniel Newman (collectively, “Defendants”) by Hamza Ramzan, a GDS shareholder in the United States District Court for the Eastern District of Texas. The complaint purports to assert claims on behalf of a class comprising purchasers of GDS’s ADS shares during the proposed class period from March 29, 2018 to July 31, 2018. On October 26, 2018 the Court appointed GDS shareholder Yuanli He as the lead plaintiff in the lawsuit, and on December 24, 2018 plaintiffs filed a consolidated amended complaint. The amended complaint alleged, among other things, that GDS made material misstatements and omissions in its 2017 Form 20-F Annual Report with respect to the commitment rate and utilization rate at GDS’s GZ1 data center, and inflated the purchase prices for its acquisitions of the GZ2, GZ3, and SZ5 data centers. The complaint alleged violations of Section 10(b) of the U.S. Exchange Act, 15 U.S.C. § 78j(b), and Rule 10b-5 promulgated thereunder by the SEC, against all Defendants and also alleged control person claims under Section 20(a) of the U.S. Exchange Act against our Chief Executive Officer Mr. Huang and our Chief Financial Officer Mr. Daniel Newman. The complaint sought, among other relief, class certification of the lawsuit, unspecified damages, prejudgment and postjudgment interest, costs and expenses. On February 22, 2019, Defendants filed a motion to dismiss the amended complaint in the United States District Court for the Eastern District of Texas and, alternatively, to transfer venue to the United States District Court for the Southern District of New York. On September 30, 2019, the court granted Defendants’ motion to transfer the case to the United States District Court for the Southern District of New York. Defendants then moved to dismiss the action in the United States District Court for the Southern District of New York on December 6, 2019. On April 7, 2020, the court granted Defendants’ motion and dismissed the action in its entirety against all Defendants. On May 6, 2020, plaintiffs filed a notice of appeal of that decision. On June 29, 2020, plaintiffs voluntarily withdrew their appeal, resulting in the dismissal of the case against all Defendants with prejudice.
Other than as described above, we are not currently a party to, nor are we aware of, any legal proceeding, investigation or claim which, in the opinion of our management, could have a material adverse effect on our business, financial condition or results of operation.
Regulatory Matters
The following is a summary of the material laws and regulations or requirements that affect our business activities in China or the rights of our shareholders to receive dividends and other distributions from us.
Our internet data center businesses are classified as value-added telecommunication businesses by the PRC government. Current PRC laws, rules and regulations restrict foreign ownership in value-added telecommunication services. As a result, we operate our internet data center businesses through our consolidated VIEs, each of which is ultimately owned by PRC citizens and certain of which hold the licenses associated with these businesses. As the development of the internet and telecommunications industry in China is still evolving, new laws and regulations may be adopted from time to time that will require us to obtain additional licenses and permits in addition to those that we currently have, and to address new issues that arise from time to time. As a result, substantial uncertainties exist regarding the interpretation and implementation of current and future Chinese laws and regulations applicable to the data center services industry. See “Item 3. Key Information—D. Risk Factors—Risk Relating to Doing Business in the People’s Republic of China.”
108
Regulations Relating to Foreign Investment and Wholly Foreign Owned Enterprises
The establishment, operation and management of corporate entities in the PRC are governed by the PRC Company Law, which was promulgated by the SCNPC on December 29, 1993, became effective on July 1, 1994 and was subsequently amended on December 25, 1999, August 28, 2004, October 27, 2005, December 28, 2013 and October 26, 2018. The PRC Company Law generally governs two types of companies, namely limited liability companies and joint stock limited companies, each a limited liability company or a joint stock limited company being an enterprise legal person and liable for its debts with all its assets. The PRC Company Law shall also apply to foreign-invested companies in the form of limited liability companies or joint stock limited companies, except otherwise set out in any other regulations. On March 15, 2019, the National People’s Congress adopted the 2019 PRC Foreign Investment Law, which became effective on January 1, 2020 and replaced three existing laws regulating foreign investment in China, namely, the Wholly Foreign-Invested Enterprise Law of the PRC, the Sino-Foreign Cooperative Joint Venture Enterprise Law of the PRC and the Sino-Foreign Equity Joint Venture Enterprise Law of the PRC, together with their implementation rules and ancillary regulations. On December 26, 2019, the State Council issued the Regulations on Implementing the 2019 PRC Foreign Investment Law, which became effective on January 1, 2020, and replaced the Regulations on Implementing the Sino-Foreign Equity Joint Venture Enterprise Law of the PRC, Provisional Regulations on the Duration of Sino-Foreign Equity Joint Venture Enterprise Law, the Regulations on Implementing the Wholly Foreign-Invested Enterprise Law of the PRC, and the Regulations on Implementing the Sino-Foreign Cooperative Joint Venture Enterprise Law of the PRC. The 2019 PRC Foreign Investment Law embodies an expected PRC regulatory trend to rationalize its foreign investment regulatory regime in line with prevailing international practice and the legislative efforts to unify the corporate legal requirements for both foreign and domestic investments.
Pursuant to the 2019 PRC Foreign Investment Law, foreign investment means the investment activities within the PRC directly or indirectly conducted by foreign natural persons, enterprises, and other organizations (the “foreign investor”), including the following circumstances: a foreign investor acquires any shares, equities, portion of property, or other similar interest in an enterprise within the PRC. The PRC applies the administrative system of pre-establishment national treatment plus negative list to foreign investment. Where a foreign investor invests in a field prohibited from investment by the Negative List (2020) (as defined below), the competent department shall order cessation of investment activity, disposition of shares and assets or adoption of other necessary measures during a specified period, and restoration to the state before investment; and its illegal income, if any, shall be confiscated. Where the investment activity of a foreign investor violates any special administrative measure for restrictive access as set out in the Negative List (2020), the competent department shall order the investor to take corrective action during a specified period and adopt necessary measures to meet the requirements of the special administrative measure. Where the investment activity of a foreign investor violates the Negative List (2020), it shall be otherwise subject to corresponding legal liabilities under the applicable law.
109
According to Measures for Reporting of Information on Foreign Investment, promulgated by the MOFCOM and the SAMR on December 30, 2019 and became effective on January 1, 2020, foreign investors or foreign-invested enterprises shall submit their investment information to the competent commerce authorities through the enterprise registration system and the National Enterprise Credit Information Publicity System. Market regulators shall post the aforesaid investment information submitted by foreign investors and foreign-invested enterprises to competent commerce authorities in a timely manner. When submitting the initial report, a foreign investor shall submit the information including but not limited to basic enterprise information, the information on the investor and the actual controller thereof, and investment transaction information. Where any information in the initial report changes, a foreign-invested enterprise shall submit the report of changes through the enterprise registration system. Where a foreign investor or a foreign-invested enterprise fails to submit the investment information as required, and fails to resubmit or correct such information after being notified by the competent commerce authority, the competent commerce authority shall order it to make corrections within 20 business days; in case that it fails to make corrections within the specified period, the competent commerce authority shall impose a fine of not less than RMB100,000 but not more than RMB300,000, or a fine of RMB300,000 to RMB500,000 if other severe violations exist simultaneously.
On December 19, 2020, the NDRC and the MOFCOM jointly promulgated the Measures on the Security Review of Foreign Investment, effective on January 18, 2021, setting forth provisions concerning the security review mechanism on foreign investment, including the types of investments subject to review, review scopes and procedures, among others. The Office of the Working Mechanism of the Security Review of Foreign Investment, or the Office of the Working Mechanism, will be established under the NDRC, which will lead the task together with the MOFCOM. Foreign investor or relevant parties in China must declare the security review to the Office of the Working Mechanism prior to (i) the investments in the military industry, military industrial supporting and other fields relating to the security of national defense, and investments in areas surrounding military facilities and military industry facilities; and (ii) investments in important agricultural products, important energy and resources, important equipment manufacturing, important infrastructure, important transport services, important cultural products and services, important information technology and Internet products and services, important financial services, key technologies and other important fields relating to national security, and obtain control in the target enterprise. Control exists when the foreign investor (i) holds over 50% equity interests in the target, (ii) has voting rights that can materially impact on the resolutions of the board of directors or shareholders meeting of the target even when it holds less than 50% equity interests in the target, or (iii) has material impact on target’s business decisions, human resources, accounting and technology.
Regulation on Foreign Investment Restrictions
Investment activities in the PRC by foreign investors are principally governed by the Industry Catalog Relating to Foreign Investment, or the Catalog, which was promulgated and is amended from time to time by the MOFCOM and the NDRC. The Catalog divides industries into three categories: encouraged, restricted and prohibited. Industries not listed in the Catalog are generally deemed as constituting a fourth “permitted” category and open to foreign investment unless specifically restricted by other PRC regulations. Industries such as value-added telecommunication services, including internet data center services, are restricted to foreign investment.
On June 23, 2020, the MOFCOM and the NDRC promulgated the Special Management Measures (Negative List) for the Access of Foreign Investment, or the Negative List (2020), which became effective on July 23, 2020. The Negative List (2020) expands the scope of industries in which foreign investment is permitted by reducing the number of industries that fall within the Negative List (2020). Foreign investment in value-added telecommunications services (other than e-commerce, domestic multi-party communications, store-and-forward and call center), including internet data center services, still falls within the Negative List (2020).
According to the Administrative Regulations on Foreign-Invested Telecommunications Enterprises issued by the State Council on December 11, 2001 and amended on September 10, 2008 and February 6, 2016 respectively, foreign-invested value-added telecommunications enterprises must be in the form of a Sino-foreign equity joint venture. The regulations restrict the ultimate capital contribution percentage held by foreign investor(s) in a foreign-invested value-added telecommunications enterprise to 50% or less and require the primary foreign investor in a foreign invested value-added telecommunications enterprise to have a good track record and operational experience in the VATS industry.
110
According to the Mainland and Hong Kong Closer Economic Partnership Arrangement entered into by the MOFCOM and the Financial Department of Hong Kong on June 29, 2003 and the Mainland and Macau Closer Economic Partnership Arrangement entered into by the MOFCOM and the Department of Economy and Finance of Macau on October 17, 2003 together with their supplemental agreements, services providers from Hong Kong and Macau are permitted to set up foreign-invested enterprises in the form of a Sino-foreign equity joint venture in mainland to provide five types of specific VATS, including internet data center services, and the ultimate capital contribution percentage held by the services provider from Hong Kong and Macau is restricted to 50% or less.
On July 13, 2006, the MIIT issued the Circular of the Ministry of Information Industry on Strengthening the Administration of Foreign Investment in Value-added Telecommunications Business, or the MIIT Circular, according to which, a foreign investor in the telecommunications service industry in China must establish a foreign invested enterprise and apply for a telecommunications businesses operation license. The MIIT Circular further requires that: (i) PRC domestic telecommunications business enterprises must not, through any form, lease, transfer or sell a telecommunications businesses operation license to a foreign investor, or provide resources, offices and working places, facilities or other assistance to support the illegal telecommunications services operations of a foreign investor; (ii) value-added telecommunications business enterprises or their shareholders must directly own the domain names and trademarks used by such enterprises in their daily operations; (iii) each value-added telecommunications business enterprise must have the necessary facilities for its approved business operations and to maintain such facilities in the regions covered by its license; and (iv) all VATS providers are required to maintain network and internet security in accordance with the standards set forth in relevant PRC regulations. If a license holder fails to comply with the requirements in the MIIT Circular and cure such noncompliance, the MIIT or its local counterparts have the discretion to take measures against such license holder, including revoking its value-added telecommunications business operation license.
In light of the above restrictions and requirements, we conduct our value-added telecommunications businesses through our consolidated VIEs.
Regulations Related to Value-Added Telecommunications Business
Among all of the applicable laws and regulations, the Telecommunications Regulations of the People’s Republic of China, or the Telecom Regulations, promulgated by the State Council on September 25, 2000 and amended on July 29, 2014 and February 6, 2016 respectively, is the primary governing law, and sets out the general framework for the provision of telecommunications services by domestic PRC companies. Under the Telecom Regulations, telecommunications service providers are required to procure operating licenses prior to their commencement of operations. The Telecom Regulations distinguish basic telecommunications services from VATS.
The Telecom Catalogue, was issued as an attachment to the Telecom Regulations to categorize telecommunications services as either basic or value-added. The Telecom Catalogue amended on December 28, 2015 (which took effect from March 1, 2016 and was further amended on June 6, 2019), or the 2015 Telecom Catalogue, categorizes internet data centers, online data and transaction processing, on-demand voice and image communications, domestic internet virtual private networks, message storage and forwarding (including voice mailbox, e-mail and online fax services), call centers, internet access and online information and data search, among others, as VATS. The “internet data center” business is defined under the 2015 Telecom Catalogue as a business that (i) uses relevant infrastructure facilities in order to render outsourcing services for housing, maintenance, system configuration and management services for clients’ internet or other network related equipment such as servers, (ii) provides the leasing of equipment, such as database systems or servers, and the storage space housing the equipment and (iii) provides lease agency services of connectivity lines and bandwidth of infrastructure facilities and other application services. Also, internet resources collaboration services business is incorporated into the definition of internet data center business under the 2015 Telecom Catalogue, and defined as “the data storage, internet application development environment, internet application deployment and running management and other services provided for users through internet or other networks in the manners of access at any time and on demand, expansion at any time and coordination and sharing, by using the equipment and resources built on database centers.” Under the 2015 Telecom Catalogue, “fixed network domestic data transmission services” is categorized as a basic telecommunications business and defined as “a domestic end-to-end data transfer business by wired mode under fixed-net, except for the internet data transfer business,” and the “domestic internet virtual private networks service” is categorized as a value-added telecommunications business and defined as “a customization business of internet closed user group network for domestic users by self-owned or leased internet network resources of the operators and adopting TCP/IP agreement.”
On March 1, 2009, the MIIT promulgated the Administrative Measures for Telecommunications Business Operating License, or the original Telecom License Measures, which took effect on April 10, 2009. The original Telecom License Measures set forth the
111
types of licenses required to provide telecommunications services in China and the procedures and requirements for obtaining such licenses. With respect to licenses for value-added telecommunications businesses, the original Telecom License Measures distinguish between licenses for business conducted in a single province, which are issued by the provincial-level counterparts of the MIIT and licenses for cross-regional businesses, which are issued by the MIIT. The licenses for foreign invested telecommunications business operators need to be applied with MIIT. An approved telecommunications services operator must conduct its business in accordance with the specifications stated on its telecommunications business operating license. Pursuant to the original Telecom License Measures, cross-regional VATS licenses shall be approved and issued by the MIIT with five-year terms. On July 3, 2017, the MIIT issued the Telecom License Measures, which took effect on September 1, 2017 and replaced the original Telecom License Measures. The changes mainly include among others, (i) the establishment of a telecommunications business integrated management online platform; (ii) provisions allowing the holder of a telecommunications business license (including the IDC license) to authorize a company, of which such license holder holds at least 51% of the equity interests indirectly, to engage in the relevant telecommunications business; and (iii) the cancellation of the requirement of an annual inspection of telecommunications business licenses, instead requiring license holders to complete an annual report.
On November 30, 2012, the MIIT issued the Circular of the Ministry of Industry and Information Technology of the People’s Republic of China on Further Standardizing the Market Access-related Work for Businesses Concerning Internet Data Centers and Internet Service Providers which clarifies the application requirements and verification procedures for the licensing of IDC and internet service provider, or ISP, businesses and states that entities intending to engage in the IDC or ISP business could apply for a license since December 1, 2012.
On May 6, 2013, the Q&A was published on the website of China Academy of Information and Communications Technology. The Q&A, although not an official law or regulation, is deemed by the market as a guideline in practice which reflected the attitude of MIIT as to the application for VATS licenses, especially as to IDC services.
To comply with the above restrictions and requirements, among others, GDS Beijing has obtained a cross-regional value-added telecommunications license which permits it to provide data center services across 11 cities in China: Beijing, Chengdu, Shanghai, Shenzhen, Suzhou, Guangzhou, Zhangjiakou, Langfang, Tianjin, Huizhou and Chongqing. GDS Shanghai has obtained a cross-regional value-added telecommunications license which permits it to provide data center services across five cities in China: Beijing, Chengdu, Shanghai, Shenzhen and Suzhou, and GDS Suzhou has obtained a cross-regional value-added telecommunications license which permits it to provide data center services across 11 cities in China: Beijing, Chengdu, Shanghai, Shenzhen, Suzhou, Guangzhou, Zhangjiakou, Langfang, Tianjin, Huizhou and Chongqing.
On January 17, 2017, the MIIT issued the Circular of the Ministry of Industry and Information Technology on Clearing up and Regulating the Internet Access Service Market, or the 2017 MIIT Circular, according to which the MIIT determined to clear up and regulate the internet access service market nationwide from the issuance date of the 2017 MIIT Circular until March 31, 2018. The 2017 MIIT Circular provides, among others, that (i) an enterprise that holds the corresponding telecom business license, including the relevant VATS license, shall not provide, in the name of technical cooperation or other similar ways, qualifications or resources to any unlicensed enterprises for their illegal operation of the telecom business, (ii) if an enterprise with its IDC license obtained prior to the implementation of 2015 Telecom Catalogue issued on March 1, 2016, has actually carried out internet resources collaboration services, it shall make a written commitment to its original license issuing authority before March 31, 2017 to meet the relevant requirements for business licensing and obtain the corresponding telecom business license by the end of 2017, failure of which will result in such enterprise not being able to continue operating the business of internet resources collaboration services as it currently does as of January 1, 2018, and (iii) without the approval of the MIIT, enterprises are not allowed to carry out cross-border business operations by setting up on its own or leasing private network circuits (including virtual private networks, or VPNs) or other information channels.
We received approvals from the MIIT to expand the scope of GDS Beijing’s IDC license and enable GDS Suzhou’s IDC license to cover internet resources collaboration services, fixed network domestic data transmission services and domestic internet virtual private networks service which, among other things, enable us to provide connectivity services over our own network to cloud and enterprise customers colocated in all of our data centers.
112
Regulations Related to Information Technology Outsourcing Services Provided to Banking Financial Institutions
On June 4, 2010, the CBIRC issued the Guidelines on the Management of Outsourcing Risks of Banking Financial Institutions, or the Guidelines, which requires that the banking financial institutions should manage risks in relation to outsourcing services, and thus, outsourcing services providers should meet the relevant standards and requirements with respect to their technical strength, service capacity, emergency response capacity, familiarity to the banking industry and etc., to pass the due diligence investigations conducted by the banking financial institutions pursuant to the Guidelines, and should also make commitments as to fulfilling reporting, cooperating, or other obligations as may be required by the banking financial institutions under the Guidelines.
On February 16, 2013, the CBIRC issued the Circular of the China Banking Regulatory Commission on Printing and Distributing the Guidelines for the Regulation of Information Technology Outsourcing Risks of Banking Financial Institutions, or Circular 5. According to Circular 5, the CBIRC is responsible for supervising banking financial institutions in their access management of information technology outsourcing service providers, organizing relevant banking financial institutions to establish service management records for such service providers, and conducting risk assessment and rating of them. For the outsourcing services providers, including those that are engaged in providing outsourcing services of system operation and maintenance, such as outsourcing of operation and maintenance of data centers, disaster recovery centers, machine room ancillary facilities, and etc., a banking financial institution shall submit a report to the CBIRC or the local CBIRC office 20 business days before entering into an outsourcing contract, and the CBIRC or the local CBIRC office may take measures, such as risk alert, interview or regulatory inquiry, for outsourcing risks of the banking financial institution. Outsourcing service providers may not subcontract material services to others. In certain circumstances, including, among others, where the outsourcing service provider (i) commits a serious violation of applicable PRC laws, regulations or regulatory policies, (ii) steals or divulges sensitive information of banking financial institutions, the circumstance of which is severe, (iii) engages in repeated occurrences of service interruption of important information systems or data destruction, loss or divulgence due to such service provider’s negligence in management, (iv) provides low quality services which causes losses to multiple banking financial institutions, and fails to make rectification after being warned repeatedly, or (v) there is an occurrence of other severe information technology risk incident as determined by the CBIRC, the CBIRC may prohibit the banking financial institutions from engaging the services of such outsourcing service provider for a period of at least two years, and such prohibition period may be extended if such outsourcing service provider has not made rectification within two years.
In addition, the CBIRC promulgated the Notice of the General Office of China Banking Regulatory Commission on Strengthening the Management of Risks Involved in the Offsite and Centralized Information Technology Outsourcing of Banking Financial Institutions on July 1, 2014, and the Circular of the General Office of the China Banking Regulatory Commission on Performing Supervision over and Evaluation on Offsite and Centralized Information Technology Outsourcing of Banking Financial Institutions on December 2, 2014. Pursuant to these regulations, in order to further administrate and supervise the offsite and centralized information technology outsourcing provided by the outsourcing services providers to the banking financial institutions, the CBIRC requires the contracts between the outsourcing services providers and the banking financial institutions specify, among other things, that outsourcing services providers should comply with the laws and regulations and other regulatory requirements for banking and accept the supervision and review as conducted by the CBIRC. Outsourcing service providers which are non-banking institutions can voluntarily apply to CBIRC to incorporate their services into the supervision and evaluation scope of CBIRC and such service providers, if they pass the inspection of CBIRC, may have priority in being selected to provide outsourcing services to banking financial institutions. However, failure to comply with these regulatory requirements and other incidents, including, among others, (i) violation of applicable PRC laws, regulations or regulatory policies, (ii) stealing or divulgence of sensitive information of banking financial institutions, (iii) repeated occurrences of service interruption of important information systems or data destruction, loss or divulgence due to the service provider’s negligence in management, (iv) low quality services which cause losses to multiple banking financial institutions, or breaches of undertakings or obligations pertinent to such application to CBIRC, and failure to make rectification after repeated warning, or (v) complaints from three or more banking financial institutions about negligence in management or low service quality, would cause such outsourcing services providers to be disqualified for incorporating their services into the supervision and evaluation scope of CBIRC, and CBIRC will not accept their applications for incorporating their outsourcing services into its supervision and evaluation scope within five years. Banking financial institutions are required to gradually terminate their cooperation with any such disqualified service providers.
113
Regulations Related to Land Use Rights and Construction
On June 11, 2003, the Ministry of Land and Resources, or the MLR, promulgated the Regulation on Grant of State-owned Land Use Rights by Agreement, which became effective on August 1, 2003. According to such regulation, the land use rights (excluding land use rights of properties to be used for business purposes, such as commercial, tourism, entertainment and commodity residential properties, which land use rights must be granted by way of tender, auction or listing-for-sale according to relevant laws and regulations) may be granted by way of agreement. The local land bureau and the intended user will negotiate the land fees which shall not be lower than the minimum price approved by the relevant government and enter into the grant contract. Upon signing of the contract for the grant of land use rights, the grantee is required to pay the land fees pursuant to the terms of the contract and the contract is then submitted to the relevant local land bureau for the issue of the land use right certificate.
If two or more entities are interested in the land use rights proposed to be granted, such land use rights shall be granted by way of tender, auction or listing-for-sale. Furthermore, according to the Provisions on the Grant of State-owned Construction Land Use Right by Way of Tender, Auction and Listing-for-Sale, which is effective from November 1, 2007, land use rights for properties for commercial use, tourism, entertainment and commodity residential purposes can only be granted through tender, auction and listing-for-sale.
According to the Interim Regulations of the People’s Republic of China Concerning the Assignment and Transfer of the Right to the Use of the State-Owned Land in the Urban Areas, which is effective from May 19, 1990 and amended on November 29, 2020, after land use rights relating to a particular area of land have been granted by the State, unless any restriction is imposed, the party to whom such land use rights are granted may transfer (for a term not exceeding the term which has been granted by the State), lease or mortgage such land use rights on the conditions provided by laws and regulations. Upon a transfer of land use rights, all rights and obligations contained in the contract pursuant to which the land use rights were originally granted by the State are assigned from the transferor to the transferee. Upon expiration of the term of grant, the grantee may apply for renewal of the term. Upon approval by the relevant local land bureau, a new contract shall be entered into to renew the grant, and a grant fee shall be paid.
According to the Land Registration Regulations promulgated by the State Land Administration Bureau, the predecessor of the MLR, on December 28, 1995 and implemented on February 1, 1996, all land use rights which are duly registered are protected by the law, and the land registration is achieved by the issue of a land use right certificate by the relevant authority to the land user.
Under the Administration Law of Urban Real Property of the People’s Republic of China, which was promulgated by the SCNPC on July 5, 1994, amended on August 30, 2007, August 27, 2009 and August 26, 2019, and the amendment became effective on January 1, 2020, the land must be developed in line with the purposes of the land and the deadline for commencement of construction as stipulated in the grant contract. Where construction does not commence within one year of commencement of construction as stipulated in the grant contract, an idle land fee may be charged at a rate of not more than 20% of the fee for the grant of land use rights. Where construction does not commence within two years, land use rights may be forfeited without compensation, except where the commencement of construction is delayed due to force majeure, an act of the government or relevant government departments, or preliminary work necessary for the commencement of construction.
Regulations Related to Fire Control
Pursuant to the Fire Safety Law, which was promulgated by the SCNPC on April 29, 1998, amended on October 28, 2008 and April 23, 2019, and the Interim Provisions on Administration of Fire Control Design Review and Acceptance of Construction Project promulgated by the Ministry of Housing and Urban-Rural Development on April 1, 2020, which became effective on June 1, 2020, the construction entity of a largescale crowded venue (including the construction of a manufacturing plant whose size is over 2,500 square meters) and other special construction projects must apply for fire prevention design review with fire control authorities, and complete fire assessment inspection and acceptance procedures after the construction project is completed. The construction entity of other construction projects must complete the fire safety completion inspection and acceptance procedures within five business days after passing the construction completion inspection and acceptance. If the construction entity fails to pass the fire safety inspection before such venue is put into use or fails to conform to the fire safety requirements after such inspection but still put it into use, it will be subject to (i) orders to suspend the construction of projects, use of such projects, or operation of relevant business, and (ii) a fine between RMB30,000 and RMB300,000.
114
Regulations Related to Filing and Energy Conservation of Fixed-Asset Investment
On November 30, 2016, the State Council promulgated the Administrative Regulations on the Approval and Filing of Enterprises’ Investment Projects, which became effective on February 1, 2017. On March 8, 2017, the NDRC promulgated the Measures for the Administration of the Approval and Filing of Enterprises’ Investment Projects which became effective on April 8, 2017. Under such regulation, except those concerning national security or involving the allocation of major productive forces nationwide, strategic resource development or vital public interests, among others, investment projects shall be subject to filing administration. The projects subject to filing administration shall undergo the filing formalities under the territorial principle, except as otherwise provided by the State Council. After a project has completed the filing formalities, if the legal person of the project changes, there is any material change in the construction site, scale or content of the project, or the construction of the project is given up, the construction entity shall inform the project filing authority in a timely manner through the online platform, and modify the relevant information. Provinces in China have formulated the administrative measures for the project filing administration measures within their respective administrative regions, and specified the filing authorities and their power.
Under the Measures for the Energy Conservation Examination of Fixed-Asset Investment Projects, which was promulgated by the NDRC on November 27, 2016, and effective from January 1, 2017, for an enterprise investment project, the construction entity shall, before commencing construction, obtain the energy conservation examination opinion issued by the energy conservation examination authority. The construction entity shall not commence the construction of a project which fails to undergo energy conservation examination in accordance with the provisions of these Measures or fails to pass energy conservation examination, and if the project has been completed, it shall not be put into production and use. In the case of any major change in the construction content and energy efficiency level of a fixed-asset investment project passing energy conservation examination, the construction entity shall file an amendment application with the energy conservation examination authority. Shanghai, Beijing, Shenzhen, Guangdong, Chengdu, Hebei, Jiangsu, Inner Mongolia and other provinces and cities have formulated detailed regulations on the examination of energy conservation of fixed-asset investment within their jurisdictions, and reinforced interim and post-filing supervision.
New regulations, policies and rules have been issued with respect to the construction or development of new data centers, and rebuilding or expansion of existing data centers. For example, on January 21, 2019, the MIIT, the National Government Office Administration and National Energy Administration jointly published the Guidance on Promotion of Green Data Center Construction, pursuant to which authorities encourage data centers to adhere to certain average levels of energy conservation and aim to reach several goals including, among others, reaching the PUE of newly constructed large and extra-large data centers at or below 1.4 as of the year 2022. On December 23, 2020, the NDRC, the Office of the Central Cyberspace Affairs Commission, the MIIT and National Energy Administration jointly published the Guiding Opinion on Accelerating the Construction of National Integrated Large Data Center Collaborative Innovation System, pursuant to which authorities aim to reach the PUE of large and extra-large data centers at or below 1.3 as of the year 2025. On September 6, 2018, the General Office of People’s Government of Beijing Municipality, or the GOPGB, issued the Beijing Municipality’s Catalogue for the Prohibition and Restriction of Newly Increased Industries (2018 Edition), or the 2018 Catalogue, which is a revised edition of the catalogue GOPGB issued in 2015. The 2018 Catalogue prohibits new construction or expansion within Beijing’s municipal boundaries of data centers which are involved in providing internet data services or information processing and storage support services, except for cloud computing data centers with PUE lower than 1.4. In addition, new construction or expansion of data centers which are involved in providing internet data services or information processing and storage support services with PUE lower than 1.4 is also prohibited within the boundaries of Beijing’s Dongcheng District, Xicheng District, Chaoyang District, Haidian District, Fengtai District, Shijingshan District and Tongzhou New Town. On January 2, 2019, the Shanghai Commission of Economy and Informatization, or the Shanghai CEI, and the Shanghai Development and Reform Commission, or the Shanghai DRC, jointly issued the Guideline Opinion on Coordinated Construction of Internet Data Centers in Shanghai, pursuant to which the aggregate number of newly increased IDC racks within the period from 2019 to 2020 in Shanghai should be controlled to no more than 60,000, and the PUE of newly constructed internet data centers should be at or below 1.3 and reconstructed internet data centers be at or below 1.4. On April 11, 2019, the Shenzhen DRC published a Notice on the Relevant Matters of Energy Conservation Examination for Data Centers, pursuant to which key energy consumption entities (defined as those that consume the equivalent of more than 5,000 tons of standard coal in energy) should establish an online supervision system for energy consumption and access to Guangdong’s platform for supervising such key energy consumption entities. The Notice also specifies that the newly increased amount of annual comprehensive energy consumption of data centers should be strictly controlled and the practical replacement amount for newly increased amount of energy consumption will be supported based on the PUE of the data centers. On November 9, 2020, the General Office of the People's Government of Guangdong Province issued the Three-year Implementation Plan (2020-2022) on Promotion of the Construction of New Infrastructures in Guangdong Province, pursuant to which the average utilization rate of data centers in Guangdong Province should reach 65% and the average designed PUE of data centers in Guangdong Province should be lower than 1.3 as of the year 2022.
115
Regulations Related to Information Security and Confidentiality of User Information
Internet activities in China are regulated and restricted by the PRC government and are subject to penalties under the Decision Regarding the Protection of Internet Security, promulgated by the SCNPC on December 28, 2000 and amended on August 27, 2009.
The Ministry of Public Security, or the MPS, has promulgated measures that prohibit use of the internet in ways that, among other things, divulge government secrets or disseminate socially destabilizing content. The MPS and its local counterparts have authority to supervise and inspect domestic websites to implement its measures. Internet information service providers that violate these measures may have their licenses revoked and their websites shut down.
On June 22, 2007, the MPS, the State Secrecy Administration and other relevant authorities jointly issued the Administrative Measures for the Hierarchical Protection of Information Security, which divides information systems into five categories and requires the operators of information systems ranking above Grade II to file an application with the local Bureau of Public Security within 30 days of the date of its security protection grade determination or since its operation.
The PRC government regulates the security and confidentiality of internet users’ information. The Administrative Measures on Internet Information Service promulgated by the State Council on September 25, 2000 and amended on January 8, 2011, the Regulations on Technical Measures of Internet Security Protection promulgated by the MPS on December 13, 2005 and the Provisions on Protecting Personal Information of Telecommunication and Internet Users promulgated by the MIIT on July 16, 2013 set forth strict requirements to protect personal information of internet users and require internet information service providers to maintain adequate systems to protect the security of such information. Personal information collected must be used only in connection with the services provided by the internet information service provider. Moreover, the Rules for Regulating the Order in the Market for Internet Information Service which was promulgated by the MIIT on December 29, 2011 and came into effect on March 15, 2012 also protect internet users’ personal information by (i) prohibiting internet information service providers from unauthorized collection, disclosure or use of their users’ personal information and (ii) requiring internet information service providers to take measures to safeguard their users’ personal information.
The Cyber Security Law of the People’s Republic of China, or the Cyber Security Law, which was approved by the SCNPC on November 7, 2016 and came into effect on June 1, 2017, which provides certain rules and requirements applicable to network service providers in China. The Cyber Security Law requires network operators to perform certain functions related to cyber security protection and strengthening network information management by taking technical and other necessary measures as required by laws and regulations to safeguard the operation of networks, effectively addressing network security, preventing illegal and criminal activities, and maintaining the integrity, confidentiality and usability of network data. In addition, the Cyber Security Law imposes certain requirements on network operators of critical information infrastructure, including that such network operators with operations in the PRC shall store personal information and important data collected and produced within the territory of PRC, and shall perform certain security obligations as required under the Cyber Security Law.
Regulations Related to Leases
According to the PRC Civil Code, the lease agreement shall be in writing if its term is over six months, and the term of any lease agreement shall not exceed twenty years. During the lease term, any change of ownership to the leased property does not affect the validity of the lease contract. The tenant may sub-let the leased property if it is agreed by the landlord and the lease agreement between the landlord and the tenant is still valid and binding. When the landlord is to sell a leased housing under a lease agreement, it shall give the tenant a reasonable advance notice before the sale, and the tenant has the priority to buy such leased housing on equal conditions. The tenant must pay rent on time in accordance with the lease contract. In the event of default of rental payment without reasonable cause, the landlord may ask the tenant to pay within a reasonable period of time, failing which the landlord may terminate the lease. The landlord has the right to terminate the lease agreement if the tenant sub-lets the property without consent from the landlord, or causes loss to the leased properties resulting from its using the property not in compliance with the usage as stipulated in the lease agreement, or defaults in rental payment after the reasonable period as required by the landlord, or other circumstances occurs allowing the landlord terminate the lease agreement under relevant PRC laws and regulations, or otherwise, if the landlord wishes to terminate the lease before its expiry date, prior consent shall be obtained from the tenants.
116
On December 1, 2010, Ministry of Housing and Urban-Rural Development promulgated the Administrative Measures for Leasing of Commodity Housing, which became effective on February 1, 2011. According to such measures, the landlords and tenants are required to enter into lease contracts which should generally contain specified provisions, and the lease contract should be registered with the relevant construction or property authorities at municipal or county level within 30 days after its conclusion. If the lease contract is extended or terminated or if there is any change to the registered items, the landlord and the tenant are required to effect alteration registration, extension of registration or deregistration with the relevant construction or property authorities within 30 days after the occurrence of the extension, termination or alteration.
Regulations Related to Intellectual Property Rights
The State Council and the National Copyright Administration, or the NCAC, have promulgated various rules and regulations relating to the protection of software in China. Under these rules and regulations, software owners, licensees and transferees may register their rights in software with the NCAC or its local branches and obtain software copyright registration certificates. Although such registration is not mandatory under PRC law, software owners, licensees and transferees are encouraged to go through the registration process to enjoy the better protections afforded to registered software rights.
The PRC Trademark Law, issued in 1982 and amended in 1993, 2001, 2013 and 2019 respectively, with its implementation rules issued in 2002 and amended in 2014, protects registered trademarks. The PRC Trademark Office of the State Administration for Industry and Commerce handles trademark registrations and grants a protection term of ten years to registered trademarks.
On August 24, 2017, the MIIT replaced the Administrative Measures on China Internet Domain Names promulgated on November 5, 2004 with the Administration Measures of Internet Domain Names, which took effect on November 1, 2017. According to these measures, the MIIT is in charge of the overall administration of domain names in China. The registration of domain names in PRC is on a “first-apply-first-registration” basis. A domain name applicant will become the domain name holder upon the completion of the application procedure.
On March 12, 1984, the SCNPC promulgated the Patent Law, which was amended in 1992, 2000 and 2008, respectively. On June 15, 2001, the State Council promulgated the Implementation Regulation for the Patent Law, which was amended on December 28, 2002 and January 9, 2010, respectively. According to these laws and regulations, the State Intellectual Property Office is responsible for administering patents in the PRC. The Chinese patent system is premised upon the “first to file” principle, which means that where more than one person files a patent application for the same invention, a patent will be granted to the person who filed the application first. To be patentable, invention or utility models must meet three conditions: novelty, inventiveness and practical applicability. A patent is valid for 20 years in the case of an invention, and for ten years in the case of utility models and designs. A third-party user must obtain consent or a proper license from the patent owner in order to use the patent.
Regulations Related to Employment
On June 29, 2007, the SCNPC, adopted the Labor Contract Law, or the LCL, which became effective as of January 1, 2008 and was amended on December 28, 2012 (effective from July 1, 2013). The LCL requires employers to enter into written contracts with their employees, restricts the use of temporary workers and aims to give employees long-term job security.
Pursuant to the LCL, employment contracts lawfully concluded prior to the implementation of the LCL and continuing as of the date of its implementation will continue to be performed. Where an employment relationship was established prior to the implementation of the LCL but no written employment contract was concluded, a contract must be concluded within one month after the LCL’s implementation.
According to the Social Insurance Law promulgated by SCNPC which became effective from July 1, 2011 and was amended on December 29, 2018, the Regulation of Insurance for Work-Related Injury promulgated by the State Council on April 27, 2003 and amended on December 20, 2010, the Provisional Measures on Insurance for Maternity of Employees promulgated by the Ministry of Labor on December 14, 1994, the Regulation of Unemployment Insurance promulgated by the State Council on January 22, 1999, the Decision of the State Council on Setting Up Basic Medical Insurance System for Staff Members and Workers in Cities and Towns promulgated by the State Council on December 14, 1998, and the Interim Regulation on the Collection and Payment of Social Insurance Premiums promulgated by the State Council on January 22, 1999 and amended on March, 24, 2019, an employer is required to contribute the social insurance for its employees in the PRC, including the basic pension insurance, basic medical insurance, unemployment insurance, maternity insurance and injury insurance.
117
Under the Regulations on the Administration of Housing Funds, promulgated by the State Council on April 3, 1999 and as amended on March 24, 2002 and March 24, 2019, respectively, an employer is required to make contributions to a housing fund for its employees. Where an enterprise fails to deposit the housing provident funds within the time limit or underpays the funds for its employees which is in violation of the aforesaid regulations, the competent administration authority shall order it to deposit the funds within a time limit, failing in which the competent administration authority may apply to the people’s court for enforcement.
Regulations Related to Foreign Currency Exchange and Dividend Distribution
Foreign Currency Exchange
The principal regulations governing foreign currency exchange in China are the Foreign Exchange Administration Regulations, promulgated by the State Council on January 29, 1996 (effective from April 1, 1996) as amended on January 14, 1997 and August 1, 2008 (which became effective on August 5, 2008), respectively. Under this regulation, the State does not restrict the international payment and transfer for current account items, including the goods and service-related foreign exchange transactions and other current exchange transactions, but not for capital account items, such as direct investments, loans, capital transfer and investments in securities, unless the prior approval of the SAFE is obtained and prior registration with the SAFE is made.
Pursuant to the Administration Rules of the Settlement, Sale and Payment of Foreign Exchange promulgated on June 20, 1996 by the PBOC, foreign-invested enterprises in China may purchase or remit foreign currency for settlement of current account transactions without the approval of the SAFE. Foreign currency transactions under the capital account are still subject to limitations and require approvals from, or registration with, the SAFE and other relevant PRC governmental authorities.
In addition, the Notice of the General Affairs Department of SAFE on The Relevant Operation Issues Concerning the Improvement of the Administration of Payment and Settlement of Foreign Currency Capital of Foreign-invested Enterprises, or Circular 142, which was promulgated on August 29, 2008 by SAFE, regulates the conversion by foreign-invested enterprises of foreign currency into Renminbi by restricting how the converted Renminbi may be used. Circular 142 requires that Renminbi converted from the foreign currency-denominated capital of a foreign-invested enterprise may only be used for purposes within the business scope approved by the relevant government authority and may not be used to make equity investments in PRC, unless specifically provided otherwise. The SAFE further strengthened its oversight over the flow and use of Renminbi funds converted from the foreign currency-denominated capital of a foreign-invested enterprise. The use of such Renminbi may not be changed without approval from the SAFE, and may not be used to repay Renminbi loans if the proceeds of such loans have not yet been used. Any violation of Circular 142 may result in severe penalties, including substantial fines.
On November 19, 2012, SAFE promulgated the Circular of Further Improving and Adjusting Foreign Exchange Administration Policies on Foreign Direct Investment, which substantially amends and simplifies the current foreign exchange procedure and became partially invalid according to the Circular on Repealing and Invalidating Five Normative Documents Concerning Administration of Foreign Exchange and some Articles of Seven Normative Documents Concerning Administration of Foreign Exchange promulgate by the SAFE on December 30, 2019, or Circular on Repealing and Invalidating. Pursuant to this circular, the opening of various special purpose foreign exchange accounts, such as pre-establishment expenses accounts, foreign exchange capital accounts and guarantee accounts, the reinvestment of Renminbi proceeds by foreign investors in the PRC, and remittance of foreign exchange profits and dividends by a foreign-invested enterprise to its foreign shareholders no longer require the approval or verification of SAFE, and multiple capital accounts for the same entity may be opened in different provinces, which was not possible previously. In addition, SAFE promulgated the Circular on Printing and Distributing the Provisions on Foreign Exchange Administration over Domestic Direct Investment by Foreign Investors and the Supporting Documents in May 2013, or Circular 21, which specifies that the administration by SAFE or its local branches over direct investment by foreign investors in the PRC shall be conducted by way of registration and banks shall process foreign exchange business relating to the direct investment in the PRC based on the registration information provided by SAFE and its branches. Circular 21 was partially invalid according to Circular on Repealing and Invalidating.
In July 2014, SAFE decided to further reform the foreign exchange administration system in order to satisfy and facilitate the business and capital operations of foreign invested enterprises, and issued the Circular on the Relevant Issues Concerning the Launch of Reforming Trial of the Administration Model of the Settlement of Foreign Currency Capital of Foreign-Invested Enterprises in Certain Areas, or Circular 36, on July 4, 2014 (which became effective on August 4, 2014). This circular suspends the application of Circular 142 in certain areas and allows a foreign-invested enterprise registered in such areas to use the Renminbi capital converted from foreign currency registered capital for equity investments within the PRC.
118
On March 30, 2015, SAFE released the Notice on the Reform of the Management Method for the Settlement of Foreign Exchange Capital of Foreign-invested Enterprises, or Circular 19, which made certain adjustments to some regulatory requirements on the settlement of foreign exchange capital of foreign-invested enterprises, lifted some foreign exchange restrictions under Circular 142, and annulled Circular 142 and Circular 36. However, Circular 19 continues to, prohibit foreign-invested enterprises from, among other things, using Renminbi fund converted from its foreign exchange capitals for expenditure beyond its business scope, providing entrusted loans or repaying loans between non-financial enterprises. Circular 19 was partially invalid according to Circular on Repealing and Invalidating.
On June 9, 2016, SAFE issued the Circular of the State Administration of Foreign Exchange on Reforming and Regulating Policies on the Control over Foreign Exchange Settlement of Capital Accounts, or Circular 16, which took effect on the same day. Compared to Circular 19, Circular 16 not only provides that, in addition to foreign exchange capital, foreign debt funds and proceeds remitted from foreign listings should also be subject to the discretional foreign exchange settlement, but also lifted the restriction, that foreign exchange capital under the capital accounts and the corresponding Renminbi capital obtained from foreign exchange settlement should not be used for repaying the inter-enterprise borrowings (including advances by the third party) or repaying the bank loans in Renminbi that have been sub-lent to the third party.
On January 26, 2017, SAFE promulgated the Circular on Further Improving Reform of Foreign Exchange Administration and Optimizing Genuineness and Compliance Verification, or Circular 3, which stipulates several capital control measures with respect to the outbound remittance of profit from domestic entities to offshore entities, including (i) under the principle of genuine transactions, banks shall check board resolutions regarding profit distribution, original copies of tax filing records and audited financial statements; and (ii) domestic entities shall hold income to account for previous years’ losses before remitting any profits. Moreover, pursuant to Circular 3, domestic entities shall make detailed explanations of their sources of capital and utilization arrangements, and provide board resolutions, contracts and other proof when completing the registration procedures in connection with any outbound investments.
On October 23, 2019, the SAFE promulgated the Notice for Further Advancing the Facilitation of Cross-border Trade and Investment, or Circular 28, which in principle, among other things, allows all foreign-invested companies to use Renminbi converted from foreign currency-denominated capital for equity investments in China, as long as the equity investment is genuine, does not violate applicable laws, and complies with the Negative List (2020) on foreign investment.
On April 10, 2020, SAFE promulgated the Circular on Optimizing Administration of Foreign Exchange to Support the Development of Foreign-related Business, or Circular 8. According to Circular 8, eligible enterprises are allowed to make domestic payments by using their registered capitals, foreign debts and financings from overseas listing, with no need to provide evidentiary materials concerning authenticity of each of such funds for banks in advance, provided that their funds usage shall be authentic and in line with the currently effective administrative regulations on the use of funds under capital accounts. The concerned banks may conduct random examination in accordance with the relevant requirements, in which case the certain evidentiary materials concerning authenticity of such funds may be required to be provided.
Circular 37
On July 4, 2014, SAFE promulgated the Circular on Relevant Issues Concerning Foreign Exchange Control on Domestic Residents’ Offshore Investment and Financing and Roundtrip Investment through Special Purpose Vehicles, or Circular 37, which replaced the former circular commonly known as Circular 75 promulgated by SAFE on October 21, 2005. Circular 37 requires PRC residents to register with local branches of SAFE in connection with their direct establishment or indirect control of an offshore entity, for the purpose of overseas investment and financing, with such PRC residents’ legally owned assets or equity interests in domestic enterprises or offshore assets or interests, referred to in Circular 37 as a “special purpose vehicle.” Circular 37 further requires amendment to the registration in the event of any significant changes with respect to the special purpose vehicle, such as increase or decrease of capital contributed by PRC individuals, share transfer or exchange, merger, division or other material event. In the event that a PRC shareholder holding interests in a special purpose vehicle fails to fulfill the required SAFE registration, the PRC subsidiaries of that special purpose vehicle may be prohibited from making profit distributions to the offshore parent and from carrying out subsequent cross-border foreign exchange activities, and the special purpose vehicle may be restricted in its ability to contribute additional capital into its PRC subsidiary. Furthermore, failure to comply with the various SAFE registration requirements described above could result in liability under PRC law for evasion of foreign exchange controls.
119
On February 13, 2015, SAFE released the Notice on Further Simplifying and Improving Policies for the Foreign Exchange Administration of Direct Investment, or Circular 13 (effective from June 1, 2015), which has amended Circular 37 by requiring PRC residents or entities to register with qualified banks rather than SAFE or its local branch in connection with their establishment or control of an offshore entity established for the purpose of overseas investment or financing. Circular 13 was partially invalid according to Circular on Repealing and Invalidating.
Share Option Rules
Under the Administration Measures on Individual Foreign Exchange Control issued by the PBOC on December 25, 2006 (effective from February 1, 2007), all foreign exchange matters involved in employee share ownership plans and share option plans in which PRC citizens participate require approval from SAFE or its authorized branch. Pursuant to Circular 37, PRC residents who participate in share incentive plans in overseas non-publicly-listed companies may submit applications to SAFE or its local branches for the foreign exchange registration with respect to offshore special purpose companies. In addition, under the Notices on Issues concerning the Foreign Exchange Administration for Domestic Individuals Participating in Share Incentive Plans of Overseas Publicly-Listed Companies issued by SAFE on February 15, 2012, or the Share Option Rules, PRC residents who are granted shares or share options by companies listed on overseas stock exchanges under share incentive plans are required to (i) register with SAFE or its local branches, (ii) retain a qualified PRC agent, which may be a PRC subsidiary of the overseas listed company or another qualified institution selected by the PRC subsidiary, to conduct the SAFE registration and other procedures with respect to the share incentive plans on behalf of the participants, and (iii) retain an overseas institution to handle matters in connection with their exercise of share options, purchase and sale of shares or interests and funds transfers.
Dividend Distribution
The principal regulations governing the distribution of dividends paid by wholly foreign-owned enterprises include the PRC Company Law, the 2019 PRC Foreign Investment Law and Regulations on Implementing the 2019 PRC Foreign Investment Law. Under these regulations, wholly foreign-owned enterprises in China may pay dividends only out of their accumulated profits, if any, as determined in accordance with PRC accounting standards and regulations. In addition, a wholly foreign-owned enterprise in China is required to set aside at least 10% of its after-tax profit based on PRC accounting standards each year to its general reserves until its cumulative total reserve funds reaches 50% of its registered capital. These reserve funds, however, may not be distributed as cash dividends.
Regulations Related to Taxation
Enterprise Income Tax
Prior to January 1, 2008, according to the Provisional Regulations of the People’s Republic of China on Enterprises Income Tax promulgated by the State Council on December 13, 1993 and the Income Tax Law of the People’s Republic of China for Enterprises with Foreign Investment and Foreign Enterprises promulgated by the National People’s Congress on April 9, 1991, entities established in the PRC were generally subject to a 30% national and 3% local enterprise income tax rate. Various preferential tax treatments promulgated by PRC tax authorities were available to foreign-invested enterprises.
In March 2007, the National People’s Congress enacted the Enterprise Income Tax Law, which was amended in February 2017 and December 2018, respectively, and in December 2007 the State Council promulgated the Implementing Rules of the Enterprise Income Tax Law, or the Implementing Rules, which was amended in April 2019, both of which became effective on January 1, 2008. The Enterprise Income Tax Law (i) reduces the top rate of enterprise income tax from 33% to a uniform 25% rate applicable to both foreign-invested enterprises and domestic enterprises and eliminates many of the preferential tax policies afforded to foreign investors, (ii) permits companies to continue to enjoy their existing tax incentives, subject to certain transitional phase-out rules and (iii) introduces new tax incentives, subject to various qualification criteria.
120
The Enterprise Income Tax Law also provides that enterprises organized under the laws of jurisdictions outside China with their “de facto management bodies” located within China may be considered PRC resident enterprises and therefore be subject to PRC enterprise income tax at the rate of 25% on their worldwide income. The Implementing Rules further define the term “de facto management body” as the management body that exercises substantial and overall management and control over the production and operations, personnel, accounts and properties of an enterprise. If an enterprise organized under the laws of jurisdiction outside China is considered a PRC resident enterprise for PRC enterprise income tax purposes, a number of unfavorable PRC tax consequences could follow. First, it would be subject to the PRC enterprise income tax at the rate of 25% on its worldwide income. Second, a 10% withholding tax would be imposed on dividends it pays to its non-PRC enterprise shareholders and with respect to gains derived by its non-PRC enterprise shareholders from transfer of its shares.
Prior to January 1, 2008, according to the Income Tax Law of the People’s Republic of China for Enterprises with Foreign Investment and Foreign Enterprises promulgated by the National People’s Congress on April 9, 1991 dividends payable to foreign investors derived by foreign enterprises from business operations in China were exempted from PRC enterprise income tax. However, such exemption was revoked by the Enterprise Income Tax Law and dividends generated after January 1, 2008 and payable by a foreign-invested enterprise in China to its foreign enterprise investors are subject to a 10% withholding tax, unless any such foreign investor’s jurisdiction of incorporation has a tax treaty with China that provides for a preferential withholding arrangement. Pursuant to the Notice of the State Administration of Taxation on Negotiated Reduction of Dividends and Interest Rates, which was issued by the STA on January 29, 2008 and supplemented and revised on February 29, 2008, and the Arrangement between Mainland China and the Hong Kong for the Avoidance of Double Taxation and Prevention of Fiscal Evasion with Respect to Taxes on Income, which became effective on December 8, 2006 and applies to income derived in any year of assessment commencing on or after April 1, 2007 in Hong Kong and in any year commencing on or after January 1, 2007 in the PRC, such withholding tax rate may be lowered to 5% if a Hong Kong enterprise is deemed the beneficial owner of any dividend paid by a PRC subsidiary by PRC tax authorities and holds at least 25% of the equity interest in that particular PRC subsidiary at all times within the 12-month period immediately before distribution of the dividends. Furthermore, according to the Circular on Several Questions regarding the “beneficial owner” in Tax Treaties, which was issued by the STA on February 3, 2018 and became effective on April 1, 2018, when determining an applicant’s status as a “beneficial owner” regarding tax treatments in connection with dividends, interest or royalties in the tax treaties, several factors, including without limitation, whether the applicant is obligated to pay more than 50% of his or her income in twelve months to residents in other countries or regions, whether the business operated by the applicant constitutes actual business activities, and whether the country or region which is a counterparty to the tax treaty does not levy any tax, grants tax exemption on relevant income, or levies tax at an extremely low rate, will be taken into account. Such factors will be analyzed according to the actual circumstances of each specific case. This circular further provides that applicants who intend to prove his or her status as a “beneficial owner” shall submit relevant documents to the relevant tax bureau according to the Announcement on Issuing the Measures for the Administration of Non-Resident Taxpayers’ Enjoyment of the Treatment under Agreements issued by the STA on October 14, 2019.
Value-Added Tax and Business Tax
Pursuant to Provisional Regulations of the People’s Republic of China on Business Tax promulgated by the State Council on December 13, 1993 and annulled on November 19, 2017, any entity or individual conducting business in the service industry is generally required to pay a business tax at the rate of 5% on the revenues generated from providing such services. However, if the services provided are related to technology development and transfer, such business tax may be exempted subject to approval by the relevant tax authorities.
Whereas, pursuant to the Provisional Regulations on Value-Added Tax of the PRC and its implementation regulations, unless otherwise specified by relevant laws and regulations, any entity or individual engaged in the sales of goods, provision of processing, repairs and replacement services, sales of services, intangible assets and real properties, and importation of goods are generally required to pay a value-added tax, or VAT.
In November 2011, the MOF and the STA promulgated the Pilot Plan for Imposition of Value-Added Tax to Replace Business Tax. In March 2016, the MOF and the STA further promulgated the Notice on Fully Promoting the Pilot Plan for Replacing Business Tax by Value-Added Tax, which became effective on May 1, 2016. Pursuant to the pilot plan and relevant notices, VAT is generally imposed in the modern service industries, including the VATS, on a nationwide basis. VAT of a rate of 6% applies to revenue derived from the provision of some modern services. Unlike business tax, a taxpayer is allowed to offset the qualified input VAT paid on taxable purchases against the output VAT chargeable on the modern services provided.
121
In April 2018, the MOF and the STA jointly promulgated the Circular of the Ministry of Finance and the State Administration of Taxation on Adjustment of Value-Added Tax Rates, or Circular 32, according to which (i) for VAT taxable sales acts or importation of goods originally subject to value-added tax rates of 17% and 11%, respectively, such tax rates shall be adjusted to 16% and 10%, respectively; (ii) for purchase of agricultural products originally subject to deduction rate of 11%, such deduction rate shall be adjusted to 10%; (iii) for purchase of agricultural products for the purpose of production and sales or consigned processing of goods subject to tax rate of 16%, such tax shall be calculated at a deduction rate of 12%; (iv) for exported goods originally subject to tax rate of 17% and export tax refund rate of 17%, the export tax refund rate shall be adjusted to 16%; and (v) for exported goods and cross-border taxable acts originally subject to tax rate of 11% and export tax refund rate of 11%, the export tax refund rate shall be adjusted to 10%. Circular 32 became effective on May 1, 2018 and shall supersede existing provisions which are inconsistent with Circular 32.
In March 2019, the MOF, the STA and General Administration of Customs jointly promulgated the Announcement on Policies for Deepening the VAT Reform, or Circular 39, according to which (i) for VAT taxable sales acts or importation of goods originally subject to value-added tax rates of 16% and 10% respectively, such tax rates shall be adjusted to 13% and 9%, respectively; (ii) for purchase of agricultural products originally subject to deduction rate of 10%, such deduction rate shall be adjusted to 9%; (iii) for purchase of agricultural products for the purpose of production and sales or consigned processing of goods subject to tax rate of 13%, such tax shall be calculated at the deduction rate of 10%; (iv) for exported goods originally subject to tax rate of 16% and export tax refund rate of 16%, the export tax refund rate shall be adjusted to 13%; and (v) for exported goods and cross-border taxable acts originally subject to tax rate of 10% and export tax refund rate of 10%, the export tax refund rate shall be adjusted to 9%. Circular 39 became effective on April 1, 2019 and shall supersede existing provisions which are inconsistent with Circular 39.
Regulations Related to M&A and Overseas Listings
On August 8, 2006, six PRC regulatory agencies, including the MOFCOM, the SASAC, the STA, the SAIC, the CSRC, and the SAFE, jointly issued the Regulations on Mergers and Acquisitions of Domestic Enterprises by Foreign Investors, or the M&A Rules, which became effective on September 8, 2006 and was amended on June 22, 2009. The M&A Rules, among other things, require that (i) PRC entities or individuals obtain MOFCOM approval before they establish or control a special purpose vehicle, or SPV, overseas, provided that they intend to use the SPV to acquire their equity interests in a PRC company at the consideration of newly issued share of the SPV, or Share Swap, and list their equity interests in the PRC company overseas by listing the SPV in an overseas market; (ii) the SPV obtains MOFCOM’s approval before it acquires the equity interests held by the PRC entities or PRC individual in the PRC company by Share Swap; and (iii) the SPV obtains CSRC approval before it lists overseas.
C. Organizational Structure
Our Corporate Structure
In order to comply with PRC regulations, particularly those with respect to restrictions on foreign ownership in entities providing IDC services and foreign exchange control, our preferred approach to structuring our data center operations and investments in China is to have VIEs and their subsidiaries which hold VATS licenses and provide services to customers and data center companies established as wholly foreign owned enterprises under the PRC Law which hold the data center property interests and assets. As of December 31, 2020, our VIEs included Management HoldCo, GDS Shanghai, GDS Beijing, and 22 direct and indirect subsidiaries of GDS Beijing. The reasons we have various VIEs and their subsidiaries are due to the historical development of our corporate structure at the early stage of GDS with different VIEs to serve different regions before certain of our VIEs obtained cross-regional VATS licenses, our internal restructuring conducted to comply with regulatory requirements and our various acquisitions of companies licensed to provide IDC services. See “Item 4. Information on the Company—A. History and Development of the Company.” For historical reasons and as a result of our acquisitions, several direct and indirect subsidiaries of GDS Beijing also hold data center property interests and assets. GDS Beijing, GDS Shanghai, Management HoldCo and their shareholders, have a contractual relationship with GDS Investment Company, which is the investment holding company we use to manage and control our overall data center business in the PRC.
122
In addition, for our data centers in China, in order to comply with PRC regulatory requirements, particularly those with respect to company registration and tax filing, as well as local government requirements, and to facilitate the onshore financing of our data centers by financial institutions in the PRC which is generally provided on an individual data center basis, we generally establish one wholly foreign owned enterprise at the district where the data center is located to hold the property interests and assets for such data center. In a small number of cases, we establish one wholly foreign owned enterprise to hold the property interests and assets for two to three data centers located at the same or adjacent premises. Furthermore, in order to provide flexibility for obtaining offshore financing for our data centers, which usually requires the pledge of the shares of the holding companies of data centers as collateral, we usually establish Hong Kong holding companies to separately hold the equity interest of the wholly foreign owned enterprises.
The following diagrams illustrate our corporate structure as of December 31, 2020. They omit certain entities that are immaterial to our results of operations, business and financial condition. Equity interests depicted in these diagrams are held as to 100%, except where noted. The relationships between each of GDS Shanghai, GDS Beijing, Management HoldCo and GDS Investment Company as illustrated in this diagram are governed by contractual arrangements and do not constitute equity ownership.
123
| (1) | Includes 58 direct and indirect subsidiaries incorporated in Hong Kong and 4 direct and indirect subsidiaries incorporated in the British Virgin Islands, Macau and Singapore, respectively. See the chart below for details on the data center holding companies. |
| (2) | Comprises 55 direct and indirect subsidiaries incorporated in China. See the chart below for details on the data center holding companies and their subsidiaries in China. |
| (3) | GDS Investment Company also holds equity interests of 39 subsidiaries in China. See the below chart for details on the subsidiaries of GDS Investment Company. |
| (4) | Each of the five management shareholders, namely Yilin Chen, Yan Liang, Liang Chen, Andy Wenfeng Li and Qi Wang, holds a 20% equity interests in Management HoldCo. |
| (5) | GDS Beijing holds a 1% equity interests in Zhangbei Yuntong Data Technology Co, Ltd., or Zhangbei Yuntong, and GDS Suzhou holds a 99% equity interests in Zhangbei Yuntong. |
| (6) | Weiteng Services, Weiteng Network, EDC Shanghai Waigaoqiao, Shanghai Cai Tuo and Zhangbei Yuntong operate the GZ1, GZ2, SH1, SH11 and ZB1/2/3 data centers, respectively. |
| (7) | In addition to the entities shown in the above diagram, GDS Shanghai holds a 20% equity interest in Wan Bo Zhi Yun Information Technology (Shanghai) Co., Ltd., or Wanbo, GDS Shanghai jointly invested in Wanbo alongside with Shanghai Minghe Entrepreneurship and Investment Partnership (Limited Partnership), or Minghe. Minghe holds a 80% equity interest in Wanbo. |
Except for the data centers listed in footnote 6 to the diagram above (i.e., GZ1, GZ2, SH1, SH11 and ZB1/2/3, which are operated by the direct and indirect subsidiaries of GDS Beijing as indicated in footnote 6), our data centers are operated by the data center companies indicated in the diagram above, which in turn are held by data center holding companies indicated in the diagram above. The following diagrams illustrate the structure and details of the data center holding companies and the data center companies established as wholly foreign owned enterprises that they hold respectively. Due to page size limitations, we have split the complete diagram into the following two parts:

| (1) | GDS Investment Company holds a 98.4% equity interest in Beijing Shou Rong Yun, and LINKDC PTE. LTD. holds a 1.6% equity interest in Beijing Shou Rong Yun. |
| (2) | GDS Investment Company holds a 58% equity interest in Beijing Linze Data Science & Technology Co., Ltd., or Beijing Linze and CPE Fund holds a 42% equity interest in Beijing Linze. Beijing Linze holds an 81.72% equity interest in Tenglong IoT, and Chongqing Yunsuhui Science & Technology Co., Ltd., holds a 18.28% equity interest in Tenglong IoT. Tenglong IoT holds an 87.83% equity interest in Beijing Yeke Nano Science and Technology Co., Ltd., or Beijing Yeke Nano, Yeke Metal Co., Ltd holds an 8.52% equity interest in Beijing Yeke Nano, and Beijing Yeke Magnetic Material Co., Ltd holds a 3.65% equity interest in Beijing Yeke Nano. |
| (3) | EDS II (HK) Limited holds 25% shares of OnePro Cloud Inc., or OnePro. EDS II (HK) Limited jointly invested in OnePro alongside with SBCVC Fund VI, L.P. and other third-party shareholders in July 2020. |
125
The following table sets forth the full legal names of the data center holding companies and corresponding data center companies, and corresponding data centers as of December 31, 2020:
|
|
|
|
| |
|---|---|---|---|---|---|
Data center holding | Data center company | Data center | |||
EDS (HK) Limited | Shenzhen Yungang EDC Technology Co., Ltd. | Shenzhen data centers SZ1, SZ2 and SZ3 | |||
EDKS (HK) Limited | Shenzhen Pingshan New Area Global Data Science & Technology Development Co., Ltd. | Shenzhen data center SZ4 | |||
RDTJ Limited | Guangzhou Shi Wan Guo Yun Lan Data Technology Co., Ltd. | Shenzhen data center SZ5 | |||
EDB II (HK) Limited | Beijing Hengpu’an Data Technology Development Co., Ltd. | Beijing data centers BJ1 and BJ2 | |||
Beijing Hengchang Data Technology Co., Ltd. | Beijing data center BJ3 | ||||
EBG (HK) Limited | Beijing Wan Qing Teng Science & Technology Co., Ltd. | Beijing data center BJ5 | |||
EDJ I (HK) Limited | Beijing Ruiwei Cloud Computing Science & Technology Co., Ltd. | Beijing data center BJ9 | |||
EDC China Holdings Limited | EDC (Chengdu) Industry Co., Ltd. | Chengdu data center CD1 and CD2 | |||
EDC Technology (Kunshan) Co., Ltd. | Kunshan data center KS1 | ||||
FEP (HK) Limited | Guojin Technology (Kunshan) Co., Ltd. | Kunshan data center KS2 and KS3 | |||
EDE I (HK) Limited | Shanghai Yungang EDC Technology Co., Ltd. | Shanghai data center SH2 and SH3 | |||
EDH (HK) Limited | Shanghai Shuchang Data Science & Technology Co., Ltd. | Shanghai data center SH4 | |||
EDE II (HK) Limited | Shanghai Wanshu Data Technology Co., Ltd. | Shanghai data center SH5 | |||
EDCD (HK) Limited | Shanghai Puchang Data Science & Technology Co., Ltd. | Shanghai data centers SH6 and SH7 | |||
EBSD (HK) Limited | Shanghai Shuyao Digital Technology Development Co., Ltd. | Shanghai data center SH8 | |||
EDP (HK) Limited | Shanghai Shuge Data Technology Co., Ltd. | Shanghai data center SH9 and SH10 | |||
EDSN (HK) Limited | Shanghai Lingying Data Technology Co., Ltd. | Shanghai data center SH12 | |||
Mapletreelog Integrated (Shanghai) (HKSAR) Limited | Fenghe Warehouse (Shanghai) Co., Ltd. | Shanghai data center SH14 | |||
EDL V (HK) Limited | Shanghai Jingshuo Data Science & Technology Co., Ltd. | Shanghai data center SH16 and SH17 | |||
FEH (HK) Limited | Shanghai Jingyao Network Technology Co., Ltd. | Shanghai data center SH16 and SH17 | |||
EDF I (HK) Limited | Changshu Wanguo Yunfeng Data Science & Technology Co., Ltd. | Changshu data center CS1 | |||
EDQ III (HK) Limited | Langfang Shucheng Data Science & Technology Co., Ltd. | Langfang data center LF3, LF4 and LF5 | |||
EDQ II (HK) Limited | Langfang Yunchen Data Science & Technology Co., Ltd. | Langfang data center LF10 | |||
PSDC Limited | Shenzhen Qian Hai Wan Chang Technology Services Co., Ltd. | Guangzhou data center GZ3 | |||
EDS I (HK) Limited | Huailai Yutang Data Science & Technology Co., Ltd. | Huailai data center HL1 | |||
EDF II (HK) Limited | Zhangjiakou Yunhong Data & Technology Co., Ltd. | Zhangbei data center ZB4 | |||
GDS Investment Company | Shanghai Shulan Data Science and Technology Co., Ltd. | Shanghai data center SH13 | |||
Shanghai Fengtu Data Science & Technology Co. Ltd. | Shanghai data center SH14 | ||||
Shanghai Fengqing Data Science & Technology Co., Ltd. | Shanghai data center SH15 | ||||
Shanghai Xinxin Information & Technology Co., Ltd. | Shanghai data center SH19 | ||||
Kunshan Wantuo Electronic & Technology Co.,Ltd. | Kunshan data center KS4 | ||||
Shou Xin Yun (Beijing) Science & Technology Co., Ltd. | Beijing data center BJ4 | ||||
Shou Rong Yun (Beijing) Science & Technology Co., Ltd. | Beijing data center BJ6 | ||||
Beijing Wan Teng Yun Science & Technology Co., Ltd | Beijing data center BJ7 | ||||
Beijing Hua Wei Yun Science & Technology Co., Ltd | Beijing data center BJ8 | ||||
Lanting (Beijing) Information Science and Technology Co., Ltd. | Beijing data center BJ10, BJ11 and BJ12 | ||||
Lanting Xuntong (Beijing) Science and Technology Co., Ltd | Beijing data center BJ12 | ||||
Guangzhou Wanzhuo Data &Technology Co., Ltd. | Guangzhou data center GZ4 | ||||
Guangzhou Yinwu Data Science & Technology Co., Ltd. | Guangzhou data center GZ6 | ||||
Langfang Wanguo Yunxin Data Science & Technology Co., Ltd. | Langfang data centers LF1 and LF2 | ||||
Langfang Tianhong Data Science & Technology Co., Ltd. | Langfang data center LF6 | ||||
Langfang Yingshan Data Science & Technology Co., Ltd. | Langfang data center LF7 | ||||
Langfang Yunhan Data Science & Technology Co., Ltd. | Langfang data center LF8 | ||||
Langfang Cloud Base Science & Technology Co., Ltd. | Langfang data center LF9 | ||||
Shenzhen Miao Chuang Yun Science & Technology Co., Ltd. | Shenzhen data center SZ5 | ||||
Shenzhen Zhanfeng Shiye Development Co., Ltd. | Shenzhen data center SZ6 | ||||
Huizhou Jiacheng Information, Communications & Technology Co., Ltd. | Huizhou data center HZ1 | ||||
EDP I (HK) Limited | Hong Kong data center HK1 |
| (1) | The table above excludes (a) the data centers whose assets are owned by the direct and indirect subsidiaries of GDS Beijing respectively as indicated in footnote 6 on Page 125, (b) the data center holding companies and data center companies established for future development projects of data centers and (c) the data center companies for B-O-T joint venture data centers. |
127
Contractual Arrangements with Our Affiliated Consolidated Entities
Contractual Arrangements among GDS Investment Company, Management HoldCo, GDS Beijing and GDS Shanghai
Due to PRC legal restrictions on foreign ownership and investment in VATS, and IDC services in particular, we currently conduct these activities mainly through GDS Shanghai, GDS Beijing and its subsidiaries. Each of GDS Beijing and GDS Shanghai holds an IDC license which is required to operate our business. We effectively control GDS Beijing, GDS Shanghai and their shareholder, Management HoldCo, through a series of contractual arrangements among these consolidated VIEs, Management HoldCo’s shareholders and GDS Investment Company. These contractual arrangements allow us to:
| ● | exercise effective control over these consolidated VIEs; |
| ● | receive substantially all of the economic benefits of these consolidated VIEs; and |
| ● | have an exclusive option to purchase all or part of the equity interests in Management HoldCo, GDS Beijing and GDS Shanghai when and to the extent permitted by PRC law. |
As a result of these contractual arrangements, we are the primary beneficiary of Management HoldCo, GDS Shanghai, GDS Beijing and its subsidiaries. We have consolidated their financial results in our consolidated financial statements in accordance with U.S. GAAP.
The following is a summary of the currently effective contractual arrangements by and among GDS Investment Company, Management HoldCo, GDS Beijing, GDS Shanghai, and the shareholders of Management HoldCo, as applicable.
Agreements that Provide us with Effective Control over GDS Beijing, GDS Beijing’s subsidiaries and GDS Shanghai
Equity Interest Pledge Agreements. Pursuant to the equity interest pledge agreements, Management HoldCo has pledged all of its equity interest in GDS Beijing and GDS Shanghai as a continuing first priority security interest, as applicable, to respectively guarantee GDS Beijing’s, GDS Shanghai’s and Management HoldCo’s performance of their obligations under the relevant contractual arrangement, which include the exclusive technology license and service agreement, loan agreement, exclusive call option agreement, shareholder voting rights proxy agreement, and intellectual property rights license agreement. If GDS Beijing or GDS Shanghai or Management HoldCo breaches their contractual obligations under these agreements, GDS Investment Company, as pledgee, will be entitled to certain rights regarding the pledged equity interests, including receiving proceeds from the auction or sale of all or part of the pledged equity interests of GDS Beijing and GDS Shanghai in accordance with PRC law. Management HoldCo agrees that, during the term of the equity interest pledge agreements, it will not dispose of the pledged equity interests or create or allow creation of any encumbrance on the pledged equity interests without the prior written consent of GDS Investment Company. The equity interest pledge agreements remain effective until GDS Beijing and GDS Shanghai and Management HoldCo discharge all their obligations under the contractual arrangements. We have registered the equity pledge by both GDS Beijing and GDS Shanghai in favor of GDS Investment Company with the relevant office of the Administration for Market Regulation in accordance with the PRC Property Rights Law.
Shareholder Voting Rights Proxy Agreement. Pursuant to the shareholder voting rights proxy agreements, each of GDS Beijing, GDS Shanghai and Management HoldCo has irrevocably appointed the PRC citizen(s) as designated by GDS Investment Company to act as GDS Beijing’s, GDS Shanghai’s and Management HoldCo’s exclusive attorney-in-fact to exercise all shareholder rights, including, but not limited to, voting on all matters of GDS Beijing, GDS Beijing’s subsidiaries and GDS Shanghai requiring shareholder approval, and appointing directors and executive officers. GDS Investment Company is also entitled to change the appointment by designating another PRC citizen(s) to act as exclusive attorney-in-fact of GDS Beijing, GDS Shanghai and Management HoldCo with prior notice to Management HoldCo. Each shareholder voting rights proxy agreement will remain in force for so long as Management HoldCo remains a shareholder of GDS Beijing or GDS Shanghai, as applicable.
128
Agreements that Provide us with Effective Control over our Management HoldCo
Equity Interest Pledge Agreements. Pursuant to the equity interest pledge agreements, each shareholder of Management HoldCo has pledged all of his or her equity interest in Management HoldCo as a continuing first priority security interest, as applicable, to respectively guarantee Management HoldCo’s and its shareholders’ performance of their obligations under the relevant contractual arrangement, which include the exclusive technology license and service agreement, loan agreement, exclusive call option agreement, shareholder voting rights proxy agreement, and intellectual property rights license agreement. If Management HoldCo or any of its shareholders breaches their contractual obligations under these agreements, GDS Investment Company, as pledgee, will be entitled to certain rights regarding the pledged equity interests, including receiving proceeds from the auction or sale of all or part of the pledged equity interests of Management HoldCo in accordance with PRC law. Each of the shareholders of Management HoldCo agrees that, during the term of the equity interest pledge agreements, he or she will not dispose of the pledged equity interests or create or allow creation of any encumbrance on the pledged equity interests without the prior written consent of GDS Investment Company. The equity interest pledge agreements remain effective until Management HoldCo and its shareholders discharge all their obligations under the contractual arrangements. We have registered the equity pledge by Management HoldCo in favor of GDS Investment Company with the relevant office of the Administration for Market Regulation in accordance with the PRC Property Rights Law.
Shareholder Voting Rights Proxy Agreement. Pursuant to the shareholder voting rights proxy agreements, each of the shareholders of Management HoldCo and Management HoldCo has irrevocably appointed the PRC citizen(s) as designated by GDS Investment Company to act as such shareholder’s and Management HoldCo’s exclusive attorney-in-fact to exercise all shareholder rights, including, but not limited to, voting on all matters of Management HoldCo and its subsidiaries requiring shareholder approval, and appointing directors and executive officers. GDS Investment Company is also entitled to change the appointment by designating another PRC citizen(s) to act as exclusive attorney-in-fact of the shareholders of Management HoldCo and Management HoldCo with prior notice to such shareholders. Each shareholder voting rights proxy agreement will remain in force for so long as the shareholder remains a shareholder of Management HoldCo, as applicable.
Agreements that Allow us to Receive Economic Benefits from GDS Beijing and GDS Shanghai
Exclusive Technology License and Service Agreements. Under the exclusive technology license and service agreements, GDS Investment Company licenses certain technology to each of GDS Beijing and GDS Shanghai and GDS Investment Company has the exclusive right to provide GDS Beijing and GDS Shanghai with technical support, consulting services and other services. Without GDS Investment Company’s prior written consent, each of GDS Beijing and GDS Shanghai agrees not to accept the same or any similar services provided by any third party. Each of GDS Beijing and GDS Shanghai agrees to pay service fees on a yearly basis and at an amount equivalent to all of its net profits as confirmed by GDS Investment Company. GDS Investment Company owns the intellectual property rights arising out of its performance of these agreements. In addition, each of GDS Beijing and GDS Shanghai has granted GDS Investment Company an exclusive right to purchase or to be licensed with any or all of the intellectual property rights of either GDS Beijing or GDS Shanghai at the lowest price permitted under PRC law. Unless otherwise agreed by the parties, these agreements will continue remaining effective.
Intellectual Property Rights License Agreement. Pursuant to an intellectual property rights license agreement between GDS Investment Company and each of GDS Beijing and GDS Shanghai, GDS Beijing and GDS Shanghai has granted GDS Investment Company an exclusive license to use for free any or all of the intellectual property rights owned by each of them from time to time, and without the parties’ prior written consent, GDS Beijing and GDS Shanghai cannot take any actions, including without limitation to, transferring or licensing outside its ordinary course of business any intellectual property rights to any third parties, which may affect or undermine GDS Investment Company’s use of the licensed intellectual property rights from GDS Beijing and GDS Shanghai. The parties have also agreed under the agreement that GDS Investment Company should own the new intellectual property rights developed by it regardless whether such development is dependent on any of the intellectual property rights owned by GDS Beijing and GDS Shanghai. This agreement can only be early terminated by prior mutual consent of the parties and need to be renewed upon GDS Investment Company’s unilateral request.
129
Agreements that Allow us to Receive Economic Benefits from our Management HoldCo
Exclusive Technology License and Service Agreements. Under the exclusive technology license and service agreements, GDS Investment Company licenses certain technology to Management HoldCo and GDS Investment Company has the exclusive right to provide Management HoldCo with technical support, consulting services and other services. Without GDS Investment Company’s prior written consent, Management HoldCo agrees not to accept the same or any similar services provided by any third party. Management HoldCo agrees to pay service fees on a yearly basis and at an amount equivalent to all of its net profits as confirmed by GDS Investment Company. GDS Investment Company owns the intellectual property rights arising out of its performance of these agreements. In addition, Management HoldCo has granted GDS Investment Company an exclusive right to purchase or to be licensed with any or all of the intellectual property rights of Management HoldCo at the lowest price permitted under PRC law. Unless otherwise agreed by the parties, these agreements will continue remaining effective.
Intellectual Property Rights License Agreement. Pursuant to an intellectual property rights license agreement between GDS Investment Company and Management HoldCo, Management HoldCo has granted GDS Investment Company an exclusive license to use for free any or all of the intellectual property rights owned by Management HoldCo from time to time, and without the parties’ prior written consent, Management HoldCo cannot take any actions, including without limitation to, transferring or licensing outside its ordinary course of business any intellectual property rights to any third parties, which may affect or undermine GDS Investment Company’s use of the licensed intellectual property rights from Management HoldCo. The parties have also agreed under the agreement that GDS Investment Company should own the new intellectual property rights developed by it regardless whether such development is dependent on any of the intellectual property rights owned by Management HoldCo. This agreement can only be early terminated by prior mutual consent of the parties and need to be renewed upon GDS Investment Company’s unilateral request.
Agreements that Provide Us with the Option to Purchase the Equity Interest in GDS Beijing and GDS Shanghai
Exclusive Call Option Agreements. Pursuant to the exclusive call option agreements, Management HoldCo has irrevocably granted GDS Investment Company an exclusive option to purchase, or have its designated person or persons to purchase, at its discretion, to the extent permitted under PRC law, all or part of Management HoldCo’s equity interests in GDS Beijing and GDS Shanghai. The purchase price should be equal to the minimum price required by PRC law or such other price as may be agreed by the parties in writing. Without GDS Investment Company’s prior written consent, Management HoldCo has agreed that each of GDS Beijing and GDS Shanghai shall not amend its articles of association, increase or decrease the registered capital, sell or otherwise dispose of its assets or beneficial interest, create or allow any encumbrance on its assets or other beneficial interests, provide any loans, distribute dividends to the shareholders and etc. These agreements will remain effective until all equity interests of GDS Beijing and GDS Shanghai held by their shareholders have been transferred or assigned to GDS Investment Company or its designated person(s).
Loan Agreements. Pursuant to the loan agreements between GDS Investment Company and Management HoldCo, GDS Investment Company has agreed to extend loans in an aggregate amount of RMB310.1 million to Management HoldCo solely for the capitalization of GDS Beijing and GDS Shanghai. Pursuant to the loan agreements, GDS Investment Company has the right to require repayment of the loans upon delivery of 30 days’ prior notice to Management HoldCo, and Management HoldCo can repay the loans by either sale of their equity interests in GDS Beijing and GDS Shanghai to GDS Investment Company or its designated person(s) pursuant to their respective exclusive call option agreements, or other methods as determined by GDS Investment Company pursuant to its articles of association and the applicable PRC laws and regulations.
Agreements that Provide Us with the Option to Purchase the Equity Interest in Management HoldCo
Exclusive Call Option Agreements. Pursuant to the exclusive call option agreements, each shareholder of Management HoldCo has irrevocably granted GDS Investment Company an exclusive option to purchase, or have its designated person or persons to purchase, at its discretion, to the extent permitted under PRC law, all or part of such shareholder’s equity interests in Management HoldCo. The purchase price should be equal to the minimum price required by PRC law or such other price as may be agreed by the parties in writing. Without GDS Investment Company’s prior written consent, the shareholders of Management HoldCo have agreed that Management HoldCo shall not amend its articles of association, increase or decrease the registered capital, sell or otherwise dispose of its assets or beneficial interest, create or allow any encumbrance on its assets or other beneficial interests, provide any loans, distribute dividends to the shareholders and etc. These agreements will remain effective until all equity interests of Management HoldCo held by its shareholders have been transferred or assigned to GDS Investment Company or its designated person(s).
130
Loan Agreements. Pursuant to the loan agreements between GDS Investment Company and the shareholders of Management HoldCo, GDS Investment Company has agreed to extend loans in an aggregate amount of RMB1 million to the shareholders of Management HoldCo solely for the capitalization of Management HoldCo. Pursuant to the loan agreements, GDS Investment Company has the right to require repayment of the loans upon delivery of 30 days’ prior notice to the shareholders, and the shareholders can repay the loans by either sale of their equity interests in Management HoldCo to GDS Investment Company or its designated person(s) pursuant to their respective exclusive call option agreements, or other methods as determined by GDS Investment Company pursuant to its articles of association and the applicable PRC laws and regulations.
In the opinion of King & Wood Mallesons, our PRC counsel:
| ● | the ownership structures of GDS Investment Company, Management HoldCo, GDS Shanghai and GDS Beijing, currently do not violate any of the applicable PRC laws or regulations currently in effect; and |
| ● | the contractual arrangements among GDS Investment Company, Management HoldCo, GDS Shanghai, GDS Beijing, and the shareholders of Management HoldCo, are governed by PRC law, and are currently valid, binding and enforceable in accordance with the applicable PRC laws or regulations currently in effect, and do not violate any of the applicable PRC laws or regulations currently in effect. |
However, there are substantial uncertainties regarding the interpretation and application of current and future PRC laws, regulations and rules. The PRC regulatory authorities may in the future take a view that is contrary to the above opinion of our PRC counsel. If the PRC regulatory authorities find that the agreements that establish the structure for providing our IDC services do not comply with PRC government restrictions on foreign investment in IDC services, we could be subject to severe penalties, including being prohibited from continuing operations.
Subsidiaries of GDS Holdings Limited
An exhibit containing a list of our subsidiaries has been filed with this annual report.
D. Property, Plants and Equipment
Please refer to “B. Business Overview—Our Data Centers” for a discussion of our property, plants and equipment.
ITEM 4A. UNRESOLVED STAFF COMMENTS
None.
ITEM 5. OPERATING AND FINANCIAL REVIEW AND PROSPECTS
Unless otherwise stated, the discussion and analysis of our financial condition and results of operations in this section apply to our financial information as prepared in accordance with U.S. GAAP. You should read the following discussion and analysis of our financial position and results of operations in conjunction with our consolidated financial statements and the related notes included elsewhere in this annual report. This discussion contains forward-looking statements that involve risks and uncertainties. Our actual results and the timing of selected events could differ materially from those anticipated in these forward-looking statements as a result of various factors, including those set forth under “Item 3. Key Information—D. Risk Factors” and elsewhere in this annual report.
131
Overview
We are a leading developer and operator of high-performance data centers in China. Our facilities are strategically located in China’s primary economic hubs where demand for high-performance data center services is concentrated. Our data centers are designed and configured as high-performance data centers with large net floor area and power capacity, high power density and efficiency, and multiple redundancy across all critical systems. We are carrier and cloud neutral, which enables our customers to access all the major PRC telecommunications networks, as well as the largest PRC and global public clouds which we host in many of our facilities. We offer colocation and managed services, including an innovative and unique managed cloud value proposition. We have a 20-year track record of service delivery, successfully fulfilling the requirements of some of the largest and most demanding customers for outsourced data center services in China. As of December 31, 2020, we had an aggregate net floor area of 318,272 sqm in service, 94.3% of which was committed by customers, and an aggregate net floor area of 137,070 sqm under construction, 73.9% of which was pre-committed by customers, in each case excluding B-O-T joint venture data centers.
Our results of operations are largely determined by the degree to which our data center capacity is committed or pre-committed as well as its utilization. We had commitment rates for our area in service (excluding B-O-T joint venture data centers) of 94.9%, 91.9% and 94.3% as of December 31, 2018, 2019 and 2020, respectively. We had utilization rates for our area in service (excluding B-O-T joint venture data centers) of 67.6%, 69.0% and 71.1% as of December 31, 2018, 2019 and 2020, respectively. The difference between commitment rate and utilization rate is primarily attributable to customers who have not yet fully utilized all of the revenue-generating services for which they have committed.
We have experienced significant growth in recent years. Our net revenue grew from RMB2,792.1 million in 2018 to RMB4,122.4 million in 2019, representing an increase of 47.6%, and increased to RMB5,739.0 million (US$879.5 million) in 2020, representing an increase of 39.2%. Our net revenues from colocation services were RMB2,104.3 million, RMB3,261.7 million and RMB4,710.9 million (US$722.0 million) in 2018, 2019 and 2020, representing 75.4%, 79.1% and 82.1% of total net revenue over the same periods, respectively. Our net revenues from managed services and other services were RMB655.2 million, RMB832.8 million and RMB1,006.0 million (US$154.2 million) in 2018, 2019 and 2020, representing 23.4%, 20.2% and 17.5% of total net revenue over the same periods, respectively. Our net revenue from IT equipment sales were RMB32.6 million, RMB27.9 million and RMB22.1 million (US$3.4 million) in 2018, 2019 and 2020, representing 1.2%, 0.7% and 0.4% of total net revenue over the same periods, respectively. Our net loss increased from RMB430.3 million in 2018 to RMB442.1 million in 2019, and increased to RMB669.2 million (US$102.6 million) in 2020. Our adjusted EBITDA increased from RMB1,046.5 million 2018 to RMB1,824.0 million in 2019, and increased to RMB2,680.6 million (US$410.8 million) in 2020. As of December 31, 2019 and 2020, our accumulated deficit was RMB2,057.2 million and RMB2,723.6 million (US$417.4 million), respectively.
Key Factors Affecting Our Results of Operations
Our business and results of operations are generally affected by the development of China’s data center services market. We have benefited from rapid growth in this market during recent years and any adverse changes in the data center services market in China may harm our business and results of operations. In addition, we believe that our results of operations are directly affected by the following key factors.
Ability to Source and Develop Data Centers
Our revenue growth depends on our ability to source and develop additional data centers. We endeavor to ensure continuous availability of data center capacity to satisfy customer demand by maintaining a supply of high-performance data centers in various stages of development—from developing a pipeline of sites, to identifying appropriate sites, to data centers under construction to available net floor areas in existing data centers. We expand our sourcing of new data center area by (i) acquiring or leasing property which we develop for use as data center facilities, whether through constructing on greenfield land, redeveloping brownfield sites, converting existing industrial buildings, or fitting out and equipping purpose-built building shells, (ii) leasing existing data center capacity from third-party wholesale providers, and (iii) acquiring high-performance data centers from other companies. Our ability to maintain a growing supply of data center assets directly affects our revenue growth potential.
132
If we are unable to obtain suitable land or buildings for new data centers or to do so at an acceptable cost to us or experience delays or increased costs during the data center design and construction development process which includes securing the power and relevant energy quota, our ability to grow our revenue and improve our results of operations would be negatively affected. Additionally, if demand slows unexpectedly or we source and develop data centers too rapidly, the resulting overcapacity would adversely affect our results of operations.
Ability to Secure Commitments from Our Customers
We usually commence marketing new data center facilities before we commence construction by seeking strong indications of interest from customers. We aim to convert such indications of interest into legally-binding pre-commitment agreements for a substantial part of the capacity under development as early as possible in the construction cycle. Through securing such pre-commitments, we are able to reduce investment risk and optimize resource planning. We had pre-commitment rates of 48.4%, 63.6% and 73.9% as of December 31, 2018, 2019 and 2020, respectively. Once construction is complete, and the data center enters service, we re-categorize area pre-committed as area committed. We aim to maintain high levels of long-term commitment rates. We had commitment rates for our area in service of 94.9%, 91.9% and 94.3% as of December 31, 2018, 2019 and 2020, respectively. Our total area committed, as a leading indicator to our results of operations, increased from 183,743 sqm as of December 31, 2018 to 264,878 sqm as of December 31, 2019, and further to 401,554 sqm as of December 31, 2020.
Pricing Structure and Power Costs
Our results of operations will be affected by our ability to operate our data centers efficiently in terms of power consumption. Our data centers require significant levels of power supply to support their operations. Depending on the agreement, we agree with our customer to either charge them for actual power consumed or we factor it into a fixed price. Accordingly, the customer’s actual power usage during the life of the agreement will affect its profitability to us. Optimal configuration of customers and power usage within each data center will affect our results of operations.
Utilization of Existing Capacity
Our ability to maximize profitability depends on attaining high utilization of data center facilities. A substantial majority of our cost of revenue and operating expenses are fixed in nature. Such costs increase with each new data center and entail additional power commitment costs, depreciation from new property plant and equipment, rental costs on leased facilities and land use rights, personnel costs, and start-up costs. By adopting a modular development approach, we aim to optimize resource utilization and maximize capital efficiency to improve profitability.
Cost Structure Depending on Data Center Tenure and Location
We hold our data centers through a mix of those that we own or lease. The leases typically range from three years for third-party data centers to twenty years for self-developed data centers, all with different renewal periods. The tenure of the leases and the periods during which the amount are fixed or capped under the leases will affect our cost structure in the future. In addition, if many of our data centers continue to be located close to central business districts, where rental costs are generally higher, our cost structure will also be affected.
Ability to Manage Our Development Costs
Our ability to maximize our returns depends on our ability to develop data centers on an economically feasible basis. We regularly monitor and review our equipment and construction costs related to our data center development capital expenditures to ensure we can optimize our cash outlay for capital expenditure. Our ability to manage an efficient supply chain will improve our cost of development and construction time. As part of our initiatives to improve the cost efficiency of our capital expenditure, we also participate in bulk purchasing programs for certain equipment with our strategic shareholders and major customers to leverage larger volume purchases to obtain a cost advantage.
133
Data Center Development and Financing Costs
Our returns depend on our ability to develop data centers at commercially acceptable terms. We have historically funded data center development through additional equity or debt financing. We expect to continue to fund future developments through debt financing or through the issuance of additional equity securities if necessary and when market conditions permit. Such additional financing may not be available, may not be on commercially acceptable terms or may result in an increase to our financing costs. In addition, we may encounter development delays, excess development costs, or challenges in attracting or retaining customers to use our data center services. We also may not be able to secure suitable land or buildings for new data centers or at a cost or terms acceptable to us.
Ability to Identify and Acquire Other Business
We have grown our business through acquisitions in the past and intend to continue selectively pursuing strategic partnerships and acquisitions to expand our business. Our ability to sustain our growth and maintain our competitive position may be affected by our ability to identify, acquire and successfully integrate other businesses and, if necessary, to obtain satisfactory debt or equity financing to fund those acquisitions.
Key Performance Indicators
Our results of operations are largely determined by the amount of data center area in service, the degree to which data center capacity is committed or pre-committed as well as its utilization. Accordingly, we use the following key performance indicators as measures to evaluate our performance:
Area in service: the entire net floor area of data centers (or phases of data centers) which are ready for service.
Area under construction: the entire net floor area of data centers (or phases of data centers) which are actively under construction and have not yet reached the stage of being ready for service.
Area committed: that part of our area in service which is committed to customers pursuant to customer agreements remaining in effect.
Area pre-committed: that part of our area under construction which is pre-committed to customers pursuant to customer agreements remaining in effect.
Total area committed: the sum of area committed and area pre-committed.
Commitment rate: the ratio of area committed to area in service.
Pre-commitment rate: the ratio of area pre-committed to area under construction.
Area utilized: that part of our area in service that is committed to customers and revenue generating pursuant to the terms of customer agreements remaining in effect.
Utilization rate: the ratio of area utilized to area in service.
134
The following table sets forth our key performance indicators for our data center portfolio (excluding B-O-T joint venture data centers) as of December 31, 2018, 2019 and 2020.
As of December 31, |
| ||||||
(Sqm, %) |
| 2018 |
| 2019 |
| 2020 | |
Area in service |
| 160,356 |
| 225,963 | (2) | 318,272 | (2) |
Area under construction |
| 65,201 |
| 89,834 | (2) | 137,070 | (2) |
Area committed |
| 152,163 | 207,716 | (1) (2) | 300,213 | (1) (2) | |
Area pre-committed |
| 31,580 | 57,162 | (1) (2) | 101,341 | (1) (2) | |
Total area committed |
| 183,743 | 264,878 | (1) (2) | 401,554 | (1) (2) | |
Commitment rate |
| 94.9 | % | 91.9 | % | 94.3 | % |
Pre-commitment rate |
| 48.4 | % | 63.6 | % | 73.9 | % |
Area utilized |
| 108,326 |
| 156,022 | 226,212 | ||
Utilization rate |
| 67.6 | % | 69.0 | % | 71.1 | % |
| (1) | Includes data center area for which we have entered into non-binding agreements or letters of intent with, or have received other confirmations from, certain customers. |
| (2) | Excludes 15,581 sqm net floor area relating to B-O-T joint venture data centers in service, 100% of which were committed and 19,441 sqm net floor area relating to B-O-T joint venture data centers under construction, 100% of which were pre-committed as of December 31, 2020. |
Components of Results of Operations
The following table sets forth our net revenue, cost of revenue and gross profit, both in an absolute amount and as a percentage of net revenue, for the years indicated.
Year Ended December 31, | ||||||||||||||
2018 | 2019 | 2020 | ||||||||||||
|
| % of Net |
|
| % of Net |
|
|
| % of Net | |||||
RMB | Revenue | RMB | Revenue | RMB | US$ | Revenue | ||||||||
| (in thousands, except for percentages) | |||||||||||||
Net revenue |
|
|
|
|
|
|
|
|
|
|
|
|
|
|
Service revenue |
| 2,759,490 |
| 98.8 |
| 4,094,571 |
| 99.3 |
| 5,716,868 |
| 876,148 |
| 99.6 |
IT equipment sales |
| 32,587 |
| 1.2 |
| 27,834 |
| 0.7 |
| 22,104 |
| 3,388 |
| 0.4 |
Total |
| 2,792,077 |
| 100.0 |
| 4,122,405 |
| 100.0 |
| 5,738,972 |
| 879,536 |
| 100.0 |
Cost of revenue |
| (2,169,636) |
| (77.7) |
| (3,079,679) |
| (74.7) |
| (4,188,521) |
| (641,919) |
| (73.0) |
Gross profit |
| 622,441 |
| 22.3 |
| 1,042,726 |
| 25.3 |
| 1,550,451 |
| 237,617 |
| 27.0 |
Net Revenue
We derive net revenue primarily from colocation services and, to a lesser extent, managed services, including managed hosting and managed cloud services. In addition, from time to time, we also sell IT equipment on a stand-alone basis or bundled in a managed service agreement to customers and provide consulting services. Substantially all of our service revenue is recognized on a recurring basis.
Our colocation services primarily comprise the provision of space, power and cooling to our customers for housing servers and related IT equipment. Our customers have several choices for hosting their networking, server and storage equipment. They can place the equipment in a shared or private space that can be customized to their requirements. We offer power options customized to a customer’s individual power requirement.
Our managed services include managed hosting and managed cloud services. Our managed hosting services comprise a broad range of value-added services, covering each layer of the data center IT value chain. Our suite of managed hosting services includes technical services, network management services, data storage services, system security services, database services and server middleware services. Our suite of managed cloud services includes direct private connection to leading public clouds, an innovative service platform for managing hybrid clouds and, where required, the resale of public cloud services.
Our customer agreements have either a variable consideration or a fixed consideration.
135
Sales agreements with cloud service provider and large internet customers are typically deemed to have a variable consideration for revenue recognition purposes because the total amount payable over the life of the sales agreement is not a fixed amount. Such amount varies based on the actual amount of services they use during the move-in period and their actual power consumption, which is metered and billed separately. During the move-in period, customers have the right to use all of the services for which they have committed. They are billed for the amount of services they actually use, subject to a minimum billable amount as stated in such sales agreements. Such minimum billable amount typically steps up over time. In practice, most customers’ actual usage and billing is higher than the minimum. From the end of the move-in period until the end of the sales agreement, customers are charged a fixed amount for the right to use all of the capacity for which they have committed, plus a usage-based charge for the actual amount of power which they consume. Revenue under such variable consideration agreements is recognized as services are rendered during the contract term, which means that revenue is recognized based on the amount of services and power which are billable. We do not charge customers or recognize any revenue for services which are pre-committed or for services which are committed but not yet billable under the terms of sales agreements as described above.
Sales agreements with our financial institution and large enterprise customers are typically deemed to have a fixed consideration for revenue recognition purposes because the total amount payable over the life of the sales agreement is a fixed amount. Sales agreements with fixed consideration include a stated amount of space, power, and other services which customers have a right to use. No separate charge is made for power consumed, unless consumption exceeds a specified maximum amount. Revenue under such fixed consideration agreements is recognized on a straight-line basis over the contract term.
We are subject to value-added tax, or VAT, at a rate of 6% on the IDC services we provide and 13% on IT equipment sales and power charges under the unbundled agreements, less any deductible VAT we have already paid or borne. We are also subject to surcharges on VAT payments in accordance with PRC law. During the periods presented, we were not subject to business tax on the services we provide. Revenue is recognized net of applicable VAT and related surcharges.
We consider our customers to be the end users of our services. We may enter into contracts directly with our customers or provide services to our customers through agreements with intermediate contracting parties. We have in the past derived, and believe that we will continue to derive, a significant portion of our total net revenue from a limited number of customers. We had two customers that generated 27.0% and 17.4% of our total net revenue, respectively, in 2018. We had three customers that generated 27.2%, 19.1% and 10.8% of our total net revenue, respectively, in 2019. We had two customers that generated 26.3% and 20.5% of our total net revenue, respectively, in 2020. No other customer accounted for 10% or more of our total net revenue during those periods. We expect our net revenue will continue to be highly dependent on a limited number of customers who account for a large percentage of our total area committed. As of December 31, 2020, we had two customers who accounted for 35.8% and 22.3%, respectively, of our total area committed (excluding B-O-T joint venture data centers).
Cost of Revenue
Our cost of revenue consists primarily of utility costs, depreciation of property and equipment, rental costs related to our leased data centers, labor costs and others. Utility costs refer primarily to the cost of power needed to carry out our data center services. Depreciation of property and equipment primarily relates to depreciation of data center property and equipment, such as assets owned or acquired under finance leases, leasehold improvements to data centers and other long-lived assets. Rental costs relate to the data center capacity we lease under operating lease and use in providing services to our customers. Labor costs refer to compensation and benefit expenses for our engineering and operations personnel. These costs are largely fixed costs. For utility costs, there is a portion that is fixed and a portion that is variable. The fixed portion relates to the amount of power capacity which is activated and committed by the power supplier for use by a given data center. The variable portion of the utility cost relates to the amount of power actually consumed, which is metered and is largely a function of the data center utilization rate. When a new data center comes into service, we mainly incur a level of fixed utility costs that are not directly correlated with net revenue.
We expect that our cost of revenue will continue to increase as our business expands and we expect that utility costs, depreciation and amortization and rental costs will continue to comprise the largest portion of our cost of revenue. In addition, in any given period, the increase in our cost of revenue may also outpace the growth of our net revenue depending on the timing of the development of our data centers, our ability to secure customer agreements and the utilization rate of our data centers during the period. While we strive to both secure customer commitments to our data center services so that the most data center capacity will be utilized as possible and also to minimize the time as to when our data center area becomes operational and the customer occupies that area, these timing differences may result in fluctuation of our cost of revenue as a percentage of our net revenue between periods.
136
Operating Expenses
Our operating expenses consist of selling and marketing expenses, general and administrative expenses, and research and development expenses. The following sets forth our selling and marketing expenses, general and administrative expenses and research and development expenses, both in an absolute amount and as a percentage of net revenue, for the years indicated.
Year Ended December 31, | ||||||||||||||
2018 | 2019 | 2020 | ||||||||||||
|
| % of Net |
|
| % of Net |
|
|
| % of Net | |||||
RMB | Revenue | RMB | Revenue | RMB | US$ | Revenue | ||||||||
| (in thousands, except for percentages) | |||||||||||||
Selling and marketing expenses |
| 110,570 |
| 4.0 |
| 129,901 |
| 3.2 |
| 134,937 |
| 20,680 |
| 2.4 |
General and administrative expenses |
| 329,601 |
| 11.8 |
| 411,418 |
| 10.0 |
| 702,524 |
| 107,667 |
| 12.2 |
Research and development expenses |
| 13,915 |
| 0.5 |
| 21,627 |
| 0.5 |
| 40,049 |
| 6,138 |
| 0.7 |
Total operating expenses |
| 454,086 |
| 16.3 |
| 562,946 |
| 13.7 |
| 877,510 |
| 134,485 |
| 15.3 |
Selling and Marketing Expenses
Our selling and marketing expenses consist primarily of compensation, including share-based compensation, and benefit expenses for our selling and marketing personnel, business development and promotion expenses and office and traveling expenses. As our business grows, we intend to increase the headcount of our selling and marketing staff and to continue to pursue aggressive branding and marketing campaigns and, as a result, our sales and marketing expenses are expected to increase.
General and Administrative Expenses
Our general and administrative expenses consist primarily of compensation, including share-based compensation, and benefit expenses for management and administrative personnel, start-up costs incurred prior to the operation of new data centers, depreciation and amortization, office and traveling expenses, professional fees and other fees. Depreciation relates primarily to our office equipment and facilities used by our management and staff in the administrative department. Start-up costs consist of costs incurred prior to commencement of operations of a new data center, including rental costs incurred pursuant to operating leases of buildings during the construction of leasehold improvements and other miscellaneous costs. Professional fees relate primarily to audit and legal expenses. We expect our general and administrative expenses to increase as we continue to increase our staff and office space as our business grows.
In addition, as a public company, we have incurred increasing legal, accounting and other expenses, including costs associated with public company reporting requirements. We have also incurred costs in order to comply with the Sarbanes-Oxley Act of 2002 and the related rules and regulations implemented by the SEC and Nasdaq. We expect that such compliance, together with the growth and expansion of our business, will cause our general and administrative expenses to increase.
Research and Development Expenses
Research and development expenses consist primarily of compensation and benefit expenses for our research and development personnel. As we continue to invest in our proprietary data center operating systems and innovative technologies to further scale our operations, we expect our research and development expenses to increase as we continue to increase our staff and expand our research and development center.
137
Share-Based Compensation
The table below shows the effect of the share-based compensation expenses on our cost of revenue and operating expense line items, both in an absolute amount and as a percentage of net revenues, for the years indicated.
Year Ended December 31, | ||||||||||||||
2018 | 2019 | 2020 | ||||||||||||
|
| % of Net |
|
| % of Net |
|
|
| % of Net | |||||
RMB | Revenue | RMB | Revenue | RMB | US$ | Revenue | ||||||||
| (in thousands, except for percentages) | |||||||||||||
Cost of revenue |
| 18,008 |
| 0.6 |
| 46,007 |
| 1.1 |
| 89,943 |
| 13,784 |
| 1.6 |
Selling and marketing expenses |
| 25,213 |
| 0.9 |
| 39,436 |
| 0.9 |
| 54,204 |
| 8,307 |
| 0.9 |
General and administrative expenses |
| 61,707 |
| 2.2 |
| 101,949 |
| 2.5 |
| 184,943 |
| 28,345 |
| 3.2 |
Research and development expenses |
| 949 |
| 0.1 |
| 2,364 |
| 0.1 |
| 4,596 |
| 704 |
| 0.1 |
Total share-based compensation expenses |
| 105,877 |
| 3.8 |
| 189,756 |
| 4.6 |
| 333,686 |
| 51,140 |
| 5.8 |
We incurred higher share-based compensation expenses in 2020 as compared to 2019 due to grants of 14,314,160 restricted shares and 11,520,312 restricted shares in August 2019 and August 2020, respectively, to employees, officers and directors. We expect to continue to grant share options, restricted shares and other share-based awards under our share incentive plans and incur further share-based compensation expenses in future periods.
See “—Critical Accounting Policies—Share-based Compensation” in this section for a description of how we account for the compensation cost from share-based payment transactions.
Taxation
Cayman Islands
We are an exempted company incorporated in the Cayman Islands and conduct substantially all of our business through our PRC subsidiaries in the PRC. Under the current laws of the Cayman Islands, we are not subject to tax on income or capital gains. In addition, upon payment of dividends by us to our shareholders, no Cayman Islands withholding tax will be imposed.
British Virgin Islands
Under the current laws of the British Virgin Islands, we are not subject to tax on income or capital gains. In addition, upon payments of dividends by us to our shareholders, no British Virgin Islands withholding tax will be imposed.
Hong Kong
Our Hong Kong SAR entities are subject to the Hong Kong SAR profits tax at the rate of 16.5%. A two-tiered Profits Tax rates regime was introduced since year 2018 where the first HK$2.0 million of assessable profits earned will be taxed at half the current tax rate (8.25%) whilst the remaining profits will continue to be taxed at 16.5%. There is an anti-fragmentation measure where each group will have to nominate only one entity in the group to benefit from the progressive rates.
Singapore
Our subsidiaries in Singapore are subject to enterprise income tax on their taxable income in Singapore at a rate of 17%.
PRC
Generally, our subsidiaries and consolidated VIEs in China are subject to enterprise income tax on their taxable income in China at a rate of 25%. Those entities that are recognized as "High and New Technology Enterprise" are entitled to enterprise income tax rate of 15% as long as the relevant requirements are satisfied. The enterprise income tax is calculated based on the entity’s global income as determined under PRC tax laws and accounting standards.
138
Dividends paid by our wholly foreign-owned subsidiaries in China to our intermediary holding company in Hong Kong will be subject to a withholding tax rate of 10%, unless the relevant Hong Kong entity satisfies all the requirements under the Arrangement between Mainland China and the Hong Kong for the Avoidance of Double Taxation and Prevention of Fiscal Evasion with Respect to Taxes on Income and receives approval from the relevant tax authority. If our Hong Kong subsidiary satisfies all the requirements under the tax arrangement and receives approval from the relevant tax authority, then the dividends paid to the Hong Kong subsidiary would be subject to withholding tax at the standard rate of 5%. Effective from November 1, 2015, the above mentioned approval requirement has been abolished, but a Hong Kong entity is still required to file an application package with the relevant tax authority, and settle overdue taxes if the preferential 5% tax rate is denied based on the subsequent review of the application package by the relevant tax authority. On October 14, 2019, STA Announcement [2019] No. 35, Measures for the Administration of Non-Resident Taxpayers’ Enjoyment of Treaty Benefits, was issued to simplify the procedures for claiming China tax treaty benefits by non-resident taxpayers.
If our holding company in the Cayman Islands or any of our subsidiaries outside of China were deemed to be a “resident enterprise” under the PRC Enterprise Income Tax Law, it would be subject to enterprise income tax on its worldwide income at a rate of 25%. See “Item 3. Key Information—D. Risk Factors—Risks Related to Doing Business in the People’s Republic of China—We may be treated as a resident enterprise for PRC tax purposes under the PRC Enterprise Income Tax Law, and we may therefore be subject to PRC income tax on our global income.”
Effective from June 2014, all value-added telecommunication services provided in mainland China were subject to a VAT of 6% whereas basic telecommunication services were subject to a VAT of 11%. Effective from May 2018, the VAT rate on basic telecommunication services was replaced by a new rate of 10%. On March 20, 2019, the MOF, the STA and the General Administration of Customs jointly issued the Notice of Strengthening Reform of VAT Policies, or the Announcement No. 39, which became effective on April 1, 2019. Pursuant to the Announcement No. 39, the generally applicable VAT rates were simplified to 13%, 9%, 6%, and nil, among which the VAT rate on basic telecommunication services was further replaced by the rate of 9% and the VAT rate on value-added telecommunication services remained at 6%. In addition, a general VAT taxpayer is allowed to offset its qualified input VAT paid on taxable purchases against the output VAT chargeable on the telecommunication services and modern services that it provides.
Critical Accounting Policies
We prepare our financial statements in conformity with U.S. GAAP, which requires us to make judgments, estimates and assumptions. We continually evaluate these estimates and assumptions based on the most recently available information, our own historical experience and various other assumptions that we believe to be reasonable under the circumstances. Since the use of estimates is an integral component of the financial reporting process, actual results could differ from our expectations as a result of changes in our estimates.
An accounting policy is considered critical if it requires an accounting estimate to be made based on assumptions about matters that are highly uncertain at the time such estimate is made, and if different accounting estimates that reasonably could have been used, or changes in the accounting estimates that are reasonably likely to occur, could materially impact the consolidated financial statements. We believe that the following accounting policies involve a higher degree of judgment and complexity in their application and require us to make significant accounting estimates. The following descriptions of critical accounting policies, judgments and estimates should be read in conjunction with our consolidated financial statements and other disclosures included in this annual report.
139
Consolidation of VIEs
We account for entities qualifying as VIEs in accordance with Financial Accounting Standards Boards, or FASB, Accounting Standards Codification Topic 810, Consolidation, or ASC 810. Our operations are primarily conducted through our VIEs, namely Management HoldCo, GDS Beijing, GDS Beijing’s subsidiaries and GDS Shanghai, to comply with relevant PRC laws and regulations, which prohibit foreign investment in companies that are engaged in data center-related businesses in those regions. Individuals acting as nominee equity holders hold the legal equity interests of Management HoldCo on our behalf. The equity holders of Management HoldCo are Yilin Chen (senior vice president, product and service), Yan Liang (senior vice president, operation and delivery), Liang Chen (senior vice president, data center design), Andy Wenfeng Li (general counsel, compliance officer, and company secretary) and Qi Wang (head of cloud and network Business). Management HoldCo holds the legal equity interests of GDS Beijing and GDS Shanghai on our behalf.
A series of contractual agreements, including equity interest pledge agreements, shareholder voting rights proxy agreements, exclusive technology license and service agreements, intellectual property rights license agreements, exclusive call option agreements and loan agreements, collectively, the VIE Agreements, were entered among GDS Investment Company, GDS Beijing, GDS Shanghai and Management HoldCo, as well as among GDS Investment Company, Management HoldCo and the equity holders of Management HoldCo. Through these agreements, Management HoldCo and the equity holders of Management HoldCo have granted all their legal rights, including voting rights, dividends rights, and disposition rights, of their equity interests in Management HoldCo, GDS Beijing and GDS Shanghai to us. Accordingly, Management HoldCo and the equity holders of Management HoldCo do not have (i) rights to make decisions about the activities of Management HoldCo, GDS Beijing and GDS Shanghai or (ii) rights to receive the expected residual returns of Management HoldCo, GDS Beijing and GDS Shanghai.
Under the terms of the VIE Agreements, we have (i) the right to receive service fees on a yearly basis at an amount equivalent to all of the net profits of Management HoldCo, GDS Beijing and GDS Shanghai under the exclusive technology license and service agreements when such services are provided; (ii) the right to receive all dividends declared by Management HoldCo, GDS Beijing and GDS Shanghai and the right to all undistributed earnings of Management HoldCo, GDS Beijing and GDS Shanghai; (iii) the right to receive the residual benefits of the Management HoldCo, GDS Beijing and GDS Shanghai through its exclusive option to acquire 100% of the equity interests in Management HoldCo, GDS Beijing and GDS Shanghai, to the extent permitted under PRC law; and (iv) the right to require the shareholders of Management HoldCo, GDS Beijing, GDS Beijing’s subsidiaries and GDS Shanghai to appoint the PRC citizen (s) as designated by us to act as such shareholder’s exclusive attorney-in-fact to exercise all shareholder rights, including, but not limited to, voting on all matters of Management HoldCo, GDS Beijing, GDS Beijing’s subsidiaries and GDS Shanghai requiring shareholder approval, disposing of all or part of the shareholder’s equity interest in Management HoldCo, GDS Beijing and GDS Shanghai, and appointing directors and executive officers. During the periods presented, we provided loans to Management HoldCo, GDS Beijing and GDS Shanghai to support their working capital requirements and for capitalization purposes.
In accordance with ASC 810, we have a controlling financial interest in Management HoldCo, GDS Beijing and GDS Shanghai because we have (i) the power to direct activities of Management HoldCo, GDS Beijing and GDS Shanghai that most significantly impact their economic performance; and (ii) the obligation to absorb the expected losses and the right to receive expected residual return of Management HoldCo, GDS Beijing and GDS Shanghai that could potentially be significant to Management HoldCo, GDS Beijing and GDS Shanghai.
The significant judgments used and assumptions made in our determination that we are the primary beneficiary of Management HoldCo, GDS Beijing and GDS Shanghai were the terms of the VIE Agreements and our financial support to Management HoldCo, GDS Beijing and GDS Shanghai. Accordingly, we have included the financial statements of Management HoldCo, GDS Beijing and GDS Shanghai in our consolidated financial statements.
Our PRC legal counsel, based on its understanding of the relevant laws and regulations, is of the opinion that each of the contracts among our wholly-owned PRC subsidiaries, our consolidated VIEs and their shareholders is valid, binding and enforceable in accordance with its terms. However, there are substantial uncertainties regarding the interpretation and application of PRC laws and future PRC laws and regulations. Any changes in PRC laws and regulations that affect our ability to control our PRC VIEs may preclude us from consolidating these companies in the future.
140
Revenue Recognition
We adopted ASC 606, Revenue from Contracts with Customers on January 1, 2018. We applied ASC 606 using the cumulative effect method – i.e. by recognizing the cumulative effect of initially applying ASC 606 as an adjustment to the opening balance of accumulated deficit at January 1, 2018. We elect to apply this guidance retrospectively only to contracts that are not completed contracts as of January 1, 2018.
We recognize revenue as we satisfy a performance obligation by transferring control over a good or service to a customer. For each performance obligation satisfied over time, we recognize revenue over time by measuring progress toward complete satisfaction of that performance obligation. If we do not satisfy a performance obligation over time, the performance obligation is satisfied at a point in time. Revenue is measured as the amount of consideration to which we expect to be entitled in exchange for transferring promised goods or services to a customer, excluding amounts collected on behalf of third parties.
For contracts with customers that contain multiple performance obligations, we account for individual performance obligations separately if they are distinct or as a series of distinct obligations if the individual performance obligations meet the series criteria. Determining whether products and services are considered distinct performance obligations that should be accounted for separately versus together may require significant judgment. The transaction price is allocated to the separate performance obligation on a relative standalone selling price basis. The standalone selling price is determined based on overall pricing objectives, taking into consideration market conditions, geographic locations and other factors.
We derive revenue primarily from the delivery of colocation services and managed services, including managed hosting services and managed cloud services. The remainder of our revenue is from IT equipment sales that are either sold on a stand-alone basis or bundled in a managed hosting service contract arrangement and consulting services.
Certain contracts with customers for colocation services and managed services provide for variable considerations that are primarily based on the usage of such services. Revenues on such contracts are recognized based on the agreed usage-based fees as the services are rendered throughout the contract term. Certain contracts with customers for colocation services and managed services provide for a fixed consideration over the contract service period. Revenue on such contracts are recognized on a straight-line basis over the term of the contract.
In certain colocation and managed hosting service contracts, we agree to charge customers for their actual power consumption. Relevant revenue is recognized based on actual power consumption during each period. In certain other colocation and managed hosting service contracts, we specify a fixed power consumption limit each month for customers. If a customer’s actual power consumption is below the limit, no additional fee is charged, while if its actual power consumption is above the limit, we charge the customers additional power consumption fees calculated based on the portion of actual power consumption exceeding the limit, multiplied by a fixed unit price, which is determined based on market price and does not provide customers with rights to acquire additional goods or services. Accordingly, relevant revenue is recognized each month based on actual additional power consumption fees.
Our colocation service and managed service contracts with customers contain both lease and nonlease components. We elected to adopt the practical expedient which allows lessors to combine lease and non-lease components and account for them as one component if i) they have the same timing and pattern of transfer; and ii) the lease component, if accounted for separately, would be classified as an operating lease. We elected to apply the practical expedient on the contracts that meet the conditions. In addition, we have performed a qualitative analysis to determine that the non-lease component is the predominant component of our revenue stream as the customer would ascribe more value to the services provided rather than to the lease component. Therefore, the combined component is accounted for in accordance with the current revenue accounting guidance (“ASC 606”). For contracts that do not meet the conditions required to adopt the practical expedient, the lease component is accounted for in accordance with the current lease accounting guidance (“ASC 842”), which is immaterial for the years ended December 31, 2019 and 2020. We have elected to apply the practical expedient on a prospective basis.
Revenue recognized for colocation or managed hosting and cloud services delivered prior to billing is recorded within accounts receivable. We generally bill the customer on a monthly or quarterly basis in arrears. Cash received in advance from customers prior to the delivery of the colocation or managed hosting and cloud services is recorded as deferred revenue.
141
Revenue is generally recognized on a gross basis as we are primarily responsible for fulfilling the contract, assume inventory risk and have discretion in establishing the price when selling to the customer. To the extent we do not meet the criteria for recognizing revenue on a gross basis, we record the revenue on a net basis.
Leases
We adopted ASC 842, Leases using a modified retrospective transition method on all leases existing at January 1, 2019, the date of initial application.
We lease a number of our data centers from third-party lessors. Each time we enter into a new lease or lease amendments, we analyze each lease or lease amendment for the proper accounting, including determining if an arrangement is or contains a lease at inception and making assessment of the leased properties to determine if they are operating or finance leases.
Determination of accounting treatment, including the result of the lease classification test for each new lease or lease amendment, is dependent on a variety of judgments, such as identification of lease and non-lease components, allocation of total consideration between lease and non-lease components, determination of lease term, assessing the valuation of leased property and establishing the incremental borrowing rate to calculate the present value of the minimum lease payment for the lease test. The judgments used in the accounting for leases are inherently subjective. Different assumptions or estimates could result in different accounting treatment for a lease.
Impairment of Goodwill
Goodwill is an asset representing the future economic benefits arising from other assets acquired in the acquisition that are not individually identified and separately recognized.
Goodwill is not amortized but is tested for impairment annually or more frequently if events or changes in circumstances indicate that it might be impaired. Goodwill is tested for impairment at the reporting unit level on an annual basis and between annual tests if an event occurs or circumstances change that would more-likely-than-not reduce the fair value of a reporting unit below its carrying value. These events or circumstances could include a significant change in the stock prices, business climate, legal factors, operating performance indicators, competition, or sale or disposition of a significant portion of a reporting unit. Application of the goodwill impairment test requires judgment, including the identification of the reporting unit, assignment of assets and liabilities to the reporting unit, assignment of goodwill to the reporting unit, and determination of the fair value of each reporting unit.
We have the option to perform a qualitative assessment to determine whether it is more-likely-than-not that the fair value of a reporting unit is less than its carrying value prior to performing the goodwill impairment test. If it is more-likely-than-not that the fair value of a reporting unit is greater than its carrying amount, the goodwill impairment test is not required. If the goodwill impairment test is required, the fair value of the reporting unit is compared with its carrying amount (including goodwill). If the fair value of the reporting unit is less than its carrying amount, an impairment loss shall be recognized in an amount equal to that excess, limited to the total amount of goodwill allocated to that reporting unit. The implied fair value of goodwill is determined by allocating the fair value of the reporting unit in a manner similar to a purchase price allocation and the residual fair value after this allocation is the implied fair value of the reporting unit goodwill.
We conducted qualitative assessment to determine whether it is necessary to perform a quantitative goodwill impairment test. In assessing the qualitative factors, we considered the impact of key factors such as changes in the general economic conditions, changes in industry and competitive environment, share price, actual revenue performance compared to previous years, and cash flow generation. Our market capitalization quoted on Nasdaq significantly outsized the carrying amount (net assets) of our company as of December 31, 2019 and 2020. In addition, we also analyzed and concluded that there was no negative impact of other key qualitative factors, such as downturn of the economic conditions or changes in industry and competitive environment, changes in our revenue, cash flow generation or other similar factors during the years ended December 31, 2018, 2019 and 2020. As a result, we concluded that there were no impairment indicators that would warrant a quantitative impairment assessment. Therefore, no impairment charge was recognized for the years ended December 31, 2018, 2019 and 2020.
142
Impairment of Long-Lived Assets
Long-lived assets (primary including property and equipment, operating lease right-of-use assets and prepaid land use rights) are reviewed for impairment whenever events or changes in circumstances indicate that the carrying amount of an asset may not be recoverable. If circumstances require a long-lived asset or asset group be tested for possible impairment, we first compare undiscounted cash flows expected to be generated by that asset or asset group to its carrying amount. If the carrying amount of the long-lived asset or asset group is not recoverable on an undiscounted cash flow basis, an impairment is recognized to the extent that the carrying amount exceeds its fair value. Fair value is determined through various valuation techniques including discounted cash flow models, quoted market values and third-party independent appraisals, as considered necessary. For purposes of impairment testing of long-lived assets, we have concluded that an individual data center is the lowest level for which identifiable cash flows are largely independent of the cash flows of other assets and liabilities. When there were circumstances that require a long-lived asset or asset group for certain data centers be tested for possible impairment, we compared undiscounted cash flows generated by that asset or asset group to its carrying amount. As a result of the test, the carrying amount of the long-lived assets or asset group is recoverable on an undiscounted cash flow basis. Accordingly, no impairment losses were recorded for long-lived assets for the years ended December 31, 2018, 2019 and 2020.
Share-based Compensation
We adopted an equity incentive plan in July 2014, or the 2014 share incentive plan, for the granting of share options to key employees, directors and external consultants in exchange for their services. The total number of shares that may be issued under the 2014 share incentive plan is 29,240,000 ordinary shares.
We adopted a second equity incentive plan in August 2016, or the 2016 share incentive plan, for the granting of share options and other equity awards to key employees and directors in exchange for their services. The maximum aggregate number of shares which may be subject to equity awards under the 2016 share incentive plan is 56,707,560 shares, provided, however, that such maximum aggregate number of shares shall be automatically increased on the first day of each fiscal year (i.e., January 1 of each calendar year) during which the 2016 share incentive plan remains in effect to three percent (3%) of our then total issued and outstanding shares, if and whenever the shares which may be subject to equity awards under the 2016 share incentive plan accounts for less than one and half percent (1.5%) of our then total issued and outstanding shares.
Restricted shares to directors, officers and employees
In August 2018, August 2019 and August 2020, we granted 12,941,952, 14,314,160 and 11,520,312 non-vested restricted shares, respectively, to employees, officers and directors. The restricted share awards were granted subject to service and market conditions, or service and performance conditions, which are tied to our financial performance. For restricted shares granted, the value of the restricted shares was determined by the fair value of the restricted shares on the grant date, on which all criteria for establishing the grant dates were satisfied. The value of restricted shares subject to service conditions and market conditions attached is recognized as a compensation expense using the graded-vesting method. The value of restricted shares subject to performance conditions attached is recognized as a compensation expense using the graded-vesting method only when achievement of the performance conditions becomes probable. For restricted shares with market conditions, the probability to achieve market conditions is reflected in the grant date fair value.
143
A summary of the restricted share activity is as follows:
| Number of | |
Shares | ||
Unvested at January 1, 2018 |
| 24,525,620 |
Granted |
| 13,202,512 |
Vested |
| (7,326,620) |
Forfeited |
| (891,008) |
Unvested at December 31, 2018 |
| 29,510,504 |
Granted |
| 14,551,472 |
Vested |
| (9,122,432) |
Forfeited |
| (1,582,248) |
Unvested at December 31, 2019 |
| 33,357,296 |
Granted |
| 11,710,848 |
Vested |
| (12,684,640) |
Forfeited |
| (1,364,736) |
Unvested at December 31, 2020 |
| 31,018,768 |
We recognized restricted share related share-based compensation expenses of RMB89.8 million, RMB189.4 million and RMB333.7 million (US$51.1 million) for the years ended December 31, 2018, 2019 and 2020, respectively. As of December 31, 2020, total unrecognized compensation expense relating to the unvested shares was RMB574.6 million (US$88.1 million). The expense is expected to be recognized over a weighted average period of 1.73 years using the graded-vesting attribution method. We did not capitalize any of the share-based compensation expenses as part of the cost of any asset for the years ended December 31, 2018, 2019 and 2020.
The fair value of the restricted shares granted is estimated on the date of grant using the Monte Carlo simulation model with the following assumptions used.
Grant date: |
| August 2018 |
| August 2019 |
| August 2020 |
|
Risk-free rate of return |
| 2.047% ~ 2.418% | 1.67% ~ 1.88% | 0.14% ~ 0.19% | |||
Volatility |
| 71.85 | % | 63.22 | % | 59.23 | % |
Expected dividend yield |
| — |
| — | — |
| |
Share price at grant date |
| US$3.125 |
| US$5.02375 | US$10.1475 |
| |
| (RMB21.3) |
| (RMB34.6) | (RMB70.5) |
| ||
Expected term |
| 1~3 | years | 1~3 | years | 1~3 | years |
| (1) | Volatility |
Expected volatility is assumed based on the historical volatility of our comparable companies or our historical volatility in the period equal to the expected term of each grant.
| (2) | Risk-free interest rate |
Risk-free rate equal to the United States Government Treasury Yield Rates for a term equal to the remaining expected term.
| (3) | Dividend yield |
We estimated the dividend yield based on our expected dividend policy over the expected terms of the restricted shares.
Income Taxes
Income taxes are accounted for under the asset and liability method. Deferred tax assets and liabilities are recognized for the future tax consequences attributable to differences between the financial statement carrying amounts of existing assets and liabilities and their respective tax bases and operating loss and tax credit carry forwards. Deferred tax assets and liabilities are measured using enacted tax rates expected to apply to taxable income in the years in which those temporary differences are expected to be recovered or settled. The effect on deferred tax assets and liabilities of a change in tax rates is recognized in income in the period that includes the enactment date. A valuation allowance is provided for deferred tax assets for which it is more likely than not that the related tax benefits will not be realized. We recognize the effect of income tax positions only if those positions are more likely than not of being sustained. Recognized income tax positions are measured at the largest amount that is greater than 50% likely of being realized. Changes in recognition or measurement are reflected in the period in which the change in judgment occurs. We record interest related to unrecognized tax benefits in interest expense and penalties in general and administrative expenses.
144
Uncertainties exist with respect to how the current income tax law in the PRC applies to our overall operations, and more specifically, with regard to tax residency status. The Enterprise Income Tax Law includes a provision specifying that legal entities organized outside the PRC are considered residents for Chinese income tax purposes if the place of effective management or control is within the PRC. The implementation rules to the Enterprise Income Tax Law provide that non-resident legal entities are considered PRC residents if substantial and overall management and control over the manufacturing and business operations, personnel, accounting, properties, etc., occurs within the PRC. Despite the present uncertainties resulting from the limited PRC tax guidance on the issue, we do not believe that the legal entities organized outside the PRC should be treated as residents for Enterprise Income Tax Law purposes. If the PRC tax authorities subsequently determine that we and our subsidiaries registered outside the PRC are deemed resident enterprises, we and our subsidiaries registered outside the PRC will be subject to the PRC income tax at a rate of 25%.
If we were to be non-resident for PRC tax purposes, dividends paid to us from profits earned by the PRC subsidiaries after January 1, 2008 would be subject to a withholding tax. The Enterprise Income Tax Law and its relevant regulations impose a withholding tax at 10%, unless reduced by a tax treaty or agreement, for dividends distributed by a PRC-resident enterprise to its non-PRC-resident corporate investor for earnings generated beginning on January 1, 2008. Undistributed earnings generated prior to January 1, 2008 are exempt from such withholding tax. We have not recognized any deferred tax liability for the undistributed earnings of the PRC-resident enterprise as of December 31, 2019 and 2020, as we plan to permanently reinvest these earnings in the PRC. See “Item 3. Key Information—D. Risk Factors—Risks Related to Doing Business in the People’s Republic of China— Dividends payable to our foreign investors and gains on the sale of our ADSs and/or ordinary shares by our foreign investors may become subject to PRC tax” and “—We and our shareholders face uncertainties with respect to indirect transfers of equity interests in PRC resident enterprises or other assets attributed to a Chinese establishment of a non-Chinese company, or immovable properties located in China owned by non-Chinese companies.”
Recently Issued Accounting Standards
In December 2019, the FASB issued ASU 2019-12, Income Tax (Topic 740), Simplifying the Accounting for Income Taxes, which simplifies accounting for income taxes by removing certain exceptions to the general principles in Topic 740. The ASU also improves consistent application of and simplifies GAAP for other areas of Topic 740 by clarifying and amending existing guidance. For public entities, the ASU is effective for fiscal years, and interim periods within those fiscal years, beginning after December 15, 2020, with early adoption permitted including adoption in any interim period for periods for which financial statements have not yet been issued. The adoption of this standard is not expected to have a significant impact on our consolidated financial statements.
In January 2020, the FASB issued ASU 2020-01, Investments—Equity Securities (Topic 321), Investments—Equity Method and Joint Ventures (Topic 323), and Derivatives and Hedging (Topic 815), which clarifies the interaction for equity securities under Topic 321 and investments accounted for under the equity method of accounting in Topic 323 and the accounting for certain forward contracts and purchased options accounted for under Topic 815. ASU 2020-01 is effective for fiscal years beginning after December 15, 2020, and interim periods within those fiscal years, with early adoption permitted. The adoption of this standard is not expected to have a significant impact on our consolidated financial statements.
In August 2020, the FASB issued ASU 2020-06, Debt—Debt with Conversion and Other Options (Subtopic 470-20) and Derivatives and Hedging—Contracts in Entity’s Own Equity (Subtopic 815-40), which reduces the number of accounting models for convertible debt instruments and convertible preferred stock and clarifies the scope and certain requirements under Subtopic 815-40. The ASU also improves the guidance related to the disclosures and earnings-per-share (EPS) for convertible instruments and contract in entity’s own equity. ASU 2020-06 is effective for fiscal years beginning after December 15, 2021, and interim periods within those fiscal years, with early adoption permitted. We are currently evaluating the impact on the adoption of this standard will have on our consolidated financial statements.
In October 2020, the FASB issued ASU 2020-08, Codification Improvements to Subtopic 310-20, Receivables—Nonrefundable Fees and Other Costs, which clarifies that an entity should reevaluate for each reporting period whether a callable debt security is within the scope of certain guidance in ASC 310-20 that was issued in ASU 2017-08, Receivables – Nonrefundable Fees and Other Costs (Subtopic 310-20): Premium Amortization on Purchased Callable Debt Securities. The adoption of this standard is not expected to have a significant impact on our consolidated financial statements.
145
A. Results of Operations
Selected Consolidated Financial Information
The following table sets forth a summary of our consolidated results of operations for the years ended December 31, 2018, 2019 and 2020. This information should be read together with our audited consolidated financial statements as of December 31, 2019 and 2020 and for the years ended December 31, 2018, 2019 and 2020 and related notes included elsewhere in this annual report. The operating results in any period are not necessarily indicative of the results that may be expected for any future period.
Year Ended December 31, | ||||||||||||||
2018 | 2019 | 2020 | ||||||||||||
| RMB |
| % |
| RMB |
| % |
| RMB |
| US$ |
| % | |
| (in thousands, except for percentages) | |||||||||||||
Consolidated Statements of Operations Data: | ||||||||||||||
Net revenue |
| 2,792,077 |
| 100.0 |
| 4,122,405 |
| 100.0 |
| 5,738,972 |
| 879,536 |
| 100.0 |
Cost of revenue |
| (2,169,636) |
| (77.7) |
| (3,079,679) |
| (74.7) |
| (4,188,521) |
| (641,919) |
| (73.0) |
Gross profit |
| 622,441 |
| 22.3 |
| 1,042,726 |
| 25.3 |
| 1,550,451 |
| 237,617 |
| 27.0 |
Operating expenses |
|
|
|
|
|
|
|
|
| |||||
Selling and marketing expenses |
| (110,570) |
| (4.0) |
| (129,901) |
| (3.2) |
| (134,937) |
| (20,680) |
| (2.4) |
General and administrative expenses |
| (329,601) |
| (11.8) |
| (411,418) |
| (10.0) |
| (702,524) |
| (107,667) |
| (12.2) |
Research and development expenses |
| (13,915) |
| (0.5) |
| (21,627) |
| (0.5) |
| (40,049) |
| (6,138) |
| (0.7) |
Income from operations |
| 168,355 |
| 6.0 |
| 479,780 |
| 11.6 |
| 672,941 |
| 103,132 |
| 11.7 |
Other income (expenses) |
|
|
|
|
|
|
|
|
| |||||
Net interest expense |
| (636,973) |
| (22.8) |
| (915,676) |
| (22.2) |
| (1,287,495) |
| (197,317) |
| (22.4) |
Foreign currency exchange (loss) gain, net |
| 20,306 |
| 0.8 |
| (6,000) |
| (0.1) |
| (21,038) |
| (3,224) |
| (0.4) |
Government grants |
| 3,217 |
| 0.1 |
| 9,898 |
| 0.3 |
| 27,050 |
| 4,146 |
| 0.5 |
Gain from purchase price adjustment | — | — | — | — | 55,154 | 8,453 | 0.9 | |||||||
Others, net |
| 5,436 |
| 0.2 |
| 5,565 |
| 0.1 |
| 4,952 |
| 759 |
| 0.1 |
Loss before income taxes |
| (439,659) |
| (15.7) |
| (426,433) |
| (10.3) |
| (548,436) |
| (84,051) |
| (9.6) |
Income tax benefits (expenses) |
| 9,391 |
| 0.3 |
| (15,650) |
| (0.4) |
| (120,778) |
| (18,510) |
| (2.1) |
Net loss |
| (430,268) |
| (15.4) |
| (442,083) |
| (10.7) |
| (669,214) |
| (102,561) |
| (11.7) |
Year Ended December 31, 2020 Compared to Year Ended December 31, 2019
Net Revenue
Our net revenue increased by 39.2% to RMB5,739.0 million (US$879.5 million) in 2020 from RMB4,122.4 million in 2019. This increase was due to increases in service revenue of RMB1,622.3 million, partially offset by the decrease in IT equipment sales of RMB5.7 million. The increase in service revenue consisted of an increase in revenue from colocation services of RMB1,449.2 million and an increase in revenue from managed services and other services of RMB173.1 million. These increases in service revenue were mainly due to (i) an increase in area utilized from 156,022 sqm as of December 31, 2019 to 226,212 sqm as of December 31, 2020, as customers with commitments moved into the data center area, (ii) the signing of new service contracts by customers who commenced utilizing services during the period, (iii) the commencement of operations of new data centers since December 31, 2019 and (iv) the acquisition of a data center in Guangzhou in 2019 and three data centers in Beijing in 2020, respectively.
146
Cost of Revenue
Our cost of revenue increased by 36.0% to RMB4,188.5 million (US$641.9 million) in 2020 from RMB3,079.7 million in 2019. This increase was primarily due to an increase of 46.6% in utility costs to RMB1,352.9 million (US$207.3 million) in 2020 from RMB922.8 million in 2019, and an increase of 33.0% in depreciation and amortization costs to RMB1,425.9 million (US$218.5 million) in 2020 from RMB1,071.7 million in 2019. Increases in both utility costs and depreciation and amortization costs were largely a result of an increase in new data center facilities. In addition, the increase in cost of revenue was also due to (i) an increase of RMB159.1 million in rental expense for operating lease, including prepaid land use rights, and service fees for third-party data centers, (ii) an increase of RMB90.3 million for network cost, (iii) an increase of RMB43.9 million for share-based compensation expenses and (iv) an increase of RMB31.2 million for personnel, maintenance and other costs. Cost of revenue as percentage of net revenue decreased to 73.0% in 2020 from 74.7% in 2019.
Operating Expenses
Our total operating expenses increased by 55.9% to RMB877.5 million (US$134.5 million) in 2020 as compared to RMB562.9 million in 2019. The increase was primarily due to an increase in share-based compensation expenses of RMB100.0 million, depreciation and amortization expenses of RMB142.3 million, operating lease cost relating to land of RMB40.8 million, personnel cost of RMB7.8 million and marketing expenses of RMB6.0 million. Our total operating expenses as a percentage of our net revenue increased to 15.3% in 2020 from 13.7% in 2019.
Selling and Marketing Expenses. Our selling and marketing expenses increased by 3.9% to RMB134.9 million (US$20.7 million) in 2020 from RMB129.9 million in 2019. This increase was primarily attributable to the increase in marketing expenses of RMB6.0 million due to one-off marketing expenses incurred around the time of our secondary listing on the Hong Kong Stock Exchange and public offering.
General and Administrative Expenses. Our general and administrative expenses increased by 70.8% to RMB702.5 million (US$107.7 million) in 2020 from RMB411.4 million in 2019. This increase was primarily a result of (i) an increase in depreciation and amortization expenses of RMB139.9 million, (ii) an increase in share-based compensation expenses of RMB83.0 million, (iii) an increase in operating lease cost relating to land of RMB40.8 million and (iv) an increase in personnel costs of RMB17.2 million due to the expansion of our business.
Research and Development Expenses. Our research and development expenses increased by 85.2% to RMB40.0 million (US$6.1 million) in 2020 from RMB21.6 million in 2019, which was primarily due to an increase in research and development projects to enhance our existing operations.
Other Income (Expenses)
Interest Income. Our interest income decreased by 45.3% to RMB29.0 million (US$4.4 million) in 2020 from RMB53.0 million in 2019. The decrease was primarily a result of more cash used in investing and operating activities.
Interest Expenses. Our interest expenses increased by 35.9% to RMB1,316.5 million (US$201.8 million) in 2020 from RMB968.7 million in 2019. This increase was primarily a result of an increase of borrowings, finance lease and other financing obligations.
Government Grants. Income from government grants increased by 173.3% to RMB27.1 million (US$4.2 million) in 2020 from RMB9.9 million in 2019, primarily due to the additional deduction of input value-added tax.
Foreign Currency Exchange Gain (Loss), net. Changes in currency rates resulted in a loss of RMB21.0 million (US$3.2 million) in 2020 as compared to a loss of RMB6.0 million in 2019, primarily due to the depreciation of the U.S. dollar relative to Renminbi.
Gain from Purchase Price Adjustment. Gain from purchase price adjustment of RMB55.2 million (US$8.5 million) in 2020 arose because of a reduction in cash consideration pursuant to a supplemental agreement entered into with the seller related to acquisition of GZ3.
147
Income Tax Benefits (Expenses)
Income tax expenses were RMB120.8 million (US$18.5 million) in 2020, compared to RMB15.7 million in 2019. The income tax expenses in 2020 were primarily due to the profit generated in certain of our subsidiaries as a result of increase in utilization in the related data centers.
Net Loss
As a result of the foregoing, net loss increased to RMB669.2 million (US$102.6 million) in 2020 from RMB442.1 million in 2019.
Year Ended December 31, 2019 Compared to Year Ended December 31, 2018
For a discussion of our results of operations for the fiscal year ended December 31, 2019 compared with the fiscal year ended December 31, 2018, see “Item 5. Operating and Financial Review and Prospects — A. Operating Results — Year Ended December 31, 2019 Compared to Year Ended December 31, 2018” in our annual report on Form 20-F for the fiscal year ended December 31, 2019, filed with the SEC on April 17, 2020.
B. Liquidity and Capital Resources
Our primary sources of liquidity have been cash flow from short-term and long-term borrowings, issuance of debt and equity securities, including in our initial public offering, follow-on public offerings, private placement (including convertible preferred shares) and convertible bonds, which have historically been sufficient to meet our working capital and substantially all of our capital expenditure requirements. Historically, we also have had finance lease and other financing obligations. As of December 31, 2020, we had cash of RMB16,259.5 million (US$2,491.9 million). In addition, as of December 31, 2020, total short-term debt was RMB2,407.8 million (US$369.0 million), comprised of short-term borrowings and the current portion of long-term borrowings of RMB2,153.4 million (US$330.0 million) and the current portion of finance lease and other financing obligations of RMB254.4 million (US$39.0 million). As of the same date, total long-term debt was RMB20,593.1 million (US$3,156.0 million), comprised of long-term borrowings (excluding current portion) of RMB10,566.7 million (US$1,619.4 million), the non-current portion of finance lease and other financing obligations of RMB8,097.9 million (US$1,241.1 million) and convertible bonds payable of RMB1,928.5 million (US$295.5 million).
Based on our current level of operations and available cash, including the proceeds we received from our initial public offering, follow-on public offerings, private placement and offering of convertible bonds, we believe our available cash, cash flows from operations, will provide sufficient liquidity to fund our current obligations, projected working capital requirements, debt service requirements and capital spending requirements at least for the next 12 months. However, we may require additional cash resources due to changing business conditions or other future developments, including any investments or acquisitions we may decide to selectively pursue. If our existing cash resources are insufficient to meet our requirements, we may seek to sell equity or equity-linked securities, debt securities or borrow from banks. We cannot assure you that financing will be available in the amounts we need or on terms acceptable to us, if at all. The sale of additional equity securities, including convertible debt securities, would result in additional dilution to our shareholders. The incurrence of indebtedness and issuance of debt securities would result in debt service obligations and could result in operating and financial covenants that restrict our operations and our ability to pay dividends to our shareholders. If we were unable to obtain additional equity or debt financing as required, our business, operations and prospects and our ability to maintain our desired level of revenue growth may suffer materially.
As a holding company with no material operations of our own, we are a corporation separate and apart from our subsidiaries and our consolidated VIEs and, therefore, provide for our own liquidity. We conduct our operations primarily through our PRC subsidiaries in China. As a result, our ability to pay dividends and to finance any debt we may incur depends upon dividends paid by our subsidiaries. If our PRC subsidiaries, or any newly formed PRC subsidiaries, incur debt on their own behalf in the future, the instruments governing their debt may restrict their ability to pay dividends to us. In addition, our PRC subsidiaries are permitted to pay dividends to us only out of their respective retained earnings, if any, as determined in accordance with PRC accounting standards and regulations. Under applicable PRC laws and regulations, our PRC subsidiaries are each required to set aside a portion of their after-tax profits each year to fund certain statutory reserves, and funds from such reserves may not be distributed to us as cash dividends except in the event of liquidation of such subsidiaries.
148
The PRC government imposes controls on the convertibility of the Renminbi into foreign currencies and, in certain cases, the remittance of currency out of China. We receive substantially all of our revenues in Renminbi. Under our current corporate structure, our company in the Cayman Islands may rely on dividend payments from our PRC subsidiaries to fund any of our cash and financing requirements. Under China’s existing foreign exchange regulations, our PRC subsidiaries are able to make payments of current accounts, such as dividends, to their offshore holding companies, in foreign currencies, without prior approval from SAFE, by complying with certain procedural requirements. However, approval from appropriate government authorities will be required where Renminbi is to be converted into foreign currency and remitted out of China to pay capital expenses such as the repayment of loans denominated in foreign currencies. There is no requirement imposed on investors to complete registration or obtain approval from appropriate government authorities before they can receive dividend payments from our company in the Cayman Islands. See “Item 3. Key Information—D. Risk Factors—Risks Related to Doing Business in the People’s Republic of China—Restrictions on currency exchange may limit our ability to utilize our net revenue effectively.” These statutory limitations affect, and future covenant debt limitations might affect, our PRC subsidiaries’ ability to pay dividends to us.
As of December 31, 2020, our cash and restricted cash were deposited in major financial institutions located in PRC, Hong Kong, United States and Singapore. We currently believe that such limitations will not impact our ability to meet our ongoing short-term cash obligations although we cannot assure you that such limitations will not affect our ability in the future to meet our short-term cash obligations and to distribute dividends to our shareholders. See “Item 3. Key Information—D. Risk Factors—Risks Related to Doing Business in the People’s Republic of China—We rely to a significant extent on dividends and other distributions on equity paid by our principal operating subsidiaries to fund offshore cash and financing requirements” and “—Statutory Reserves.”
We do not plan for our PRC subsidiaries to pay dividends in the foreseeable future and we intend for those subsidiaries to retain any future earnings for use in the operation and expansion of our business in China. Accordingly, our ability to pay dividends and finance debt will be affected by this current plan. In the future, we may take advantage of financing options available to us in connection with any dividend payments we may make or repayments of any offshore indebtedness we may incur. For example, we may fund dividend payments through offshore debt, whether unsecured or secured by the assets of our onshore consolidated entities. In order to service offshore debt, we may rely upon financing options through the capital markets, including issuances of equity or debt securities, the proceeds of which we may use to service offshore debt.
Pursuant to the PRC Enterprise Income Tax Law, a withholding tax rate of 10% currently applies to dividends paid by a PRC “resident enterprise” to a foreign enterprise investor, unless any such foreign investor’s jurisdiction of incorporation has a tax treaty with China that provides for preferential tax treatment. Accordingly, if in the future our PRC subsidiaries that are considered “resident enterprises” pay dividends to the Hong Kong subsidiary that holds such PRC subsidiary, any such dividend may be subject to a withholding tax of 10%. Such withholding tax rate may be lowered to 5% if a Hong Kong resident enterprise owns no less than 25% of a PRC enterprise. However, the 5% withholding tax rate does not automatically apply and certain requirements must be satisfied. See “Item 3. Key Information—D. Risk Factors—Risks Related to Doing Business in the People’s Republic of China—We may not be able to obtain certain benefits under the relevant tax treaty on dividends paid by our PRC subsidiaries to us through our Hong Kong subsidiary.”
As a result of these laws, rules and regulations relating to statutory reserves, foreign exchange conversion and withholding taxes described above, our subsidiaries incorporated in China are restricted in their ability to transfer a portion of their respective net assets to their offshore holding companies as dividends, loans or advances. As of December 31, 2020, we had restricted net assets of RMB13,109.9 million (US$2,009.2 million), which mainly consisted of paid-in registered capital.
149
The following table sets forth a summary of our cash flows for the years indicated.
For the Year Ended December 31, | ||||||||
2018 | 2019 | 2020 | ||||||
| RMB |
| RMB |
| RMB |
| US$ | |
| (in thousands) | |||||||
Net cash (used in) provided by operating activities |
| (12,910) |
| 293,436 |
| 320,887 |
| 49,178 |
Net cash used in investing activities |
| (4,733,050) |
| (5,131,231) |
| (9,378,007) |
| (1,437,242) |
Net cash provided by financing activities |
| 4,876,806 |
| 8,361,939 |
| 20,143,661 |
| 3,087,152 |
Effect of exchange rate changes on cash and restricted cash |
| 206,302 |
| 164,370 |
| (566,874) |
| (86,878) |
Net increase in cash and restricted cash |
| 337,148 |
| 3,688,514 |
| 10,519,667 |
| 1,612,210 |
Cash and restricted cash at beginning of year |
| 1,947,600 |
| 2,284,748 |
| 5,973,262 |
| 915,442 |
Cash and restricted cash at end of year |
| 2,284,748 |
| 5,973,262 |
| 16,492,929 |
| 2,527,652 |
Operating Activities
Cash provided by operating activities was RMB320.9 million (US$49.2 million) in 2020, primarily due to a net loss of RMB669.2 million (US$102.6 million), adjusted primary for (i) depreciation and amortization of RMB1,638.5 million (US$251.1 million), primarily relating to our data center property and equipment; (ii) share-based compensation expenses of RMB333.7 million (US$51.1 million), (iii) amortization of debt issuance cost and commitment cost and debt discount of RMB160.7 million (US$24.6 million), (iv) deferred tax benefits of RMB89.7 million (US$13.8 million), (v) gain from purchase price adjustment of RMB55.2 million (US$8.5 million), (vi) operating lease cost relating to prepaid land use rights of RMB20.4 million (US$3.1 million) and (vii) changes in working capital. Adjustments for changes in working capital primarily consisted of (i) an increase in accounts receivable of RMB465.2 million (US$71.3 million) due to increased revenue, (ii) an increase in VAT recoverable of RMB463.6 million (US$71.1 million) mainly as a result of the capital expenditures, (iii) a decrease of accrued expenses and other payables of RMB139.9 million (US$21.4 million) and (iv) the increase in prepaid expenses of RMB53.9 million (US$8.3 million) for prepaid operating expenses, partially offset by (v) an increase in accounts payable of RMB119.2 million (US$18.3 million).
Cash provided by operating activities was RMB293.4 million in 2019, primarily due to a net loss of RMB442.1 million, adjusted for (i) depreciation and amortization of RMB1,142.0 million, primarily relating to our data center property and equipment; (ii) share-based compensation expenses of RMB189.8 million, (iii) amortization of debt issuance cost and debt discount of RMB99.4 million, (iv) deferred tax benefits of RMB50.2 million and (v) changes in working capital. Adjustments for changes in working capital primarily consisted of (i) an increase in accounts receivable of RMB342.2 million due to increased revenue, (ii) an increase in VAT recoverable of RMB323.0 million mainly as a result of the capital expenditures, (iii) the increase in prepaid expenses of RMB13.3 million for operating expenses and (iv) increases in other current assets and other non-current assets of RMB8.1 million and RMB8.7 million, respectively, mainly due to the increase in rental and other deposits, partially offset by (v) an increase in deferred revenue of RMB31.4 million due to the increase in sales, (vi) an increase in accounts payable of RMB22.5 million.
Cash used in operating activities was RMB12.9 million in 2018, primarily due to a net loss of RMB430.3 million, adjusted for (i) depreciation and amortization of RMB741.5 million, primarily relating to our data center property and equipment; (ii) share-based compensation expenses of RMB105.9 million, (iii) amortization of debt issuance cost and debt discount of RMB61.4 million, (iv) deferred tax benefits of RMB36.6 million, (v) net loss on disposal of property and equipment of RMB2.2 million, (vi) allowance for doubtful accounts of RMB0.2 million and (vii) changes in working capital. Adjustments for changes in working capital primarily consisted of (i) an increase in accounts receivable of RMB157.7 million due to increased revenue, (ii) an increase in VAT recoverable of RMB221.4 million as a result of the expansion of our business, (iii) a decrease in accrued expenses and other payables of RMB56.7 million mainly due to the settlement of interest expenses in the period and (iv) increases in other current assets and other non-current assets of RMB11.5 million and RMB37.0 million, respectively, mainly due to the increase in rental and other deposits, partially offset by (i) an increase in accounts payable of RMB25.3 million for operating expenses, and (ii) an increase in deferred revenue of RMB17.5 million due to the increase in sales.
Investing Activities
Net cash used in investing activities was RMB9,378.0 million (US$1,437.2 million) in 2020, which was primarily due to the payments for purchase of property and equipment and land use rights of RMB8,020.6 million (US$1,229.2 million) for the development of our data centers, including the deposit paid and net of the proceeds from disposal of property and equipment, and payments for acquisitions of RMB1,357.4 million (US$208.0 million).
150
Net cash used in investing activities was RMB5,131.2 million in 2019, which was primarily due to the payments for purchase of property and equipment and land use rights of RMB4,552.6 million for the development of our data centers, including the deposit paid and net of the proceeds from disposal of property and equipment, and payments for acquisitions of RMB578.6 million.
Net cash used in investing activities was RMB4,733.1 million in 2018, which was primarily due to the payments for purchase of property and equipment and land use rights of RMB4,258.0 million for the development of our data centers, including the deposit paid and net of the proceeds from disposal of property and equipment, and payments for acquisitions of RMB475.1 million.
Financing Activities
Net cash provided by financing activities was RMB20,143.7 million (US$3,087.2 million) in 2020, which was primarily due to proceeds from borrowings, net of issuance cost, of RMB7,982.8 million (US$1,223.4 million), net proceeds from issuance of ordinary shares of RMB15,974.5 million (US$2,448.2 million), proceeds from other financing arrangements of RMB1,079.4 million (US$165.4 million), capital contribution from redeemable non-controlling shareholder of RMB105.0 million (US$16.1 million) and proceeds from exercise of stock options of RMB78.7 million (US$12.1 million), partially offset by repayment of short-term and long-term borrowings of RMB4,626.1 million (US$709.0 million), payment under finance lease and other financing obligations of RMB198.2 million (US$30.4 million), payment for purchase of property and equipment through vendor financing of RMB92.3 million (US$14.1 million), payment of redeemable preferred shares dividends of RMB65.5 million (US$10.0 million), payment of contingent consideration for acquisitions of RMB48.7 million (US$7.5 million) and payment of commitment cost of borrowings of RMB46.0 million (US$7.0 million).
Net cash provided by financing activities was RMB8,361.9 million in 2019, which was primarily due to proceeds from borrowings, net of issuance cost, of RMB5,311.5 million, net proceeds from issuance of ordinary shares of RMB4,934.1 million, net proceeds from issuance of redeemable preferred shares of RMB989.3 million, proceeds from other financing arrangements of RMB302.8 million, partially offset by repayment of short-term and long-term borrowings of RMB2,727.9 million, payment under finance lease and other financing obligations of RMB289.5 million and payment of contingent consideration for acquisitions of RMB120.1 million.
Net cash provided by financing activities was RMB4,876.8 million in 2018, which was primarily due to proceeds from borrowings and convertible bonds, net of issuance cost, of RMB5,533.5 million, net proceeds from issuance of ordinary shares of RMB1,283.3 million, partially offset by repayment of short-term and long-term borrowings of RMB1,610.4 million, payment under finance lease and other financing obligations of RMB190.7 million and payment of contingent consideration for acquisitions of RMB155.7 million.
Statutory Reserves
Under applicable PRC laws and regulations, foreign-invested enterprises in China are required to provide for certain statutory reserves, namely a general reserve, an enterprise expansion fund and a staff welfare and bonus fund. Pursuant to such laws and regulations, we may pay dividends only out of our after-tax profits, if any, determined in accordance with PRC accounting standards and regulations. Further, we are required to allocate at least 10% of our after-tax profits to fund the general reserve until such reserve has reached 50% of our registered capital. In addition, we may also set aside, at our or our Board’s discretion, a portion of our after-tax profits to fund the employee welfare and bonus fund. These reserves may only be used for specific purposes and are not distributable to us in the form of loans, advances, or cash dividends.
As of December 31, 2018, 2019 and 2020, we had RMB0.6 million, RMB15.7 million and RMB55.3 million (US$8.5 million) respectively, in our statutory reserves.
Capital Expenditures
We had capital expenditures, excluding payments related to acquisitions, of RMB4,258.0 million, RMB4,552.6 million and RMB8,020.6 million (US$1,229.2 million) in 2018, 2019 and 2020, respectively. Our capital expenditures were primarily for the purchase of equipment, prepaid land use rights reported in investing activities in the Consolidated Financial Statements and leasehold-improvement of data centers. Our capital expenditures have been primarily funded by net cash provided by financing activities.
151
Holding Company Structure
As a holding company with no material operations of our own, we are a corporation separate and apart from our subsidiaries and our consolidated VIEs and, therefore, provide for our own liquidity. We conduct our operations primarily through our PRC subsidiaries in China. As a result, our ability to pay dividends and to finance any debt we may incur depends upon dividends paid by our subsidiaries. If our PRC subsidiaries, or any newly formed PRC subsidiaries, incur debt on their own behalf in the future, the instruments governing their debt may restrict their ability to pay dividends to us. In addition, our PRC subsidiaries are permitted to pay dividends to us only out of their respective retained earnings, if any, as determined in accordance with PRC accounting standards and regulations. Under applicable PRC laws and regulations, our PRC subsidiaries are each required to set aside a portion of their after-tax profits each year to fund certain statutory reserves, and funds from such reserves may not be distributed to us as cash dividends except in the event of liquidation of such subsidiaries.
For 2018, 2019 and 2020, our consolidated VIEs contributed 97.2%, 97.4% and 95.0%, respectively, of our total net revenue.
Project Financing Structure
Our data center projects are financed with both equity and debt. We typically capitalize a portion of our data center project’s funding requirement with proceeds raised from financing offshore that is injected into China as registered capital through each of our data center project-specific legal entities. Under SAFE and PRC regulations, registered capital for each legal entity can only be used for its own business use or project-designated purposes, which also follows under its registered business scope. Once the registered capital is injected into China, it is often difficult to remit the proceeds back offshore or to lend it to our other onshore subsidiaries. Thus, we inject registered capital only as needed throughout the development phase of the data center project to remain flexible with our offshore capital. Concurrently, we capitalize each data center project through onshore project-specific loan facilities from banking or other financial institutions in China to finance the remaining capital required in completing the data center project. Under this arrangement, each data center’s estimated cash flows are matched and committed to service its own debt obligations during the term of its loan facilities.
In conjunction with the registered capital injected, we sometimes inject a portion of our offshore capital to our onshore project entities through shareholder’s loans. In these instances, we utilize the shareholder’s loans as a temporary bridge to capitalize our projects until project-specific loan facilities have been obtained. Once the project loans are in place, subject to the agreement by lending bank(s), the shareholder’s loans are repaid back offshore.
Convertible Senior Notes
On June 5, 2018, we issued and sold convertible senior notes due in 2025 in an aggregate principal amount of US$300 million, which bear interest at a rate of 2% per year, payable on June 1 and December 1 of each year, beginning on December 1, 2018. The convertible senior notes will mature on June 1, 2025, unless earlier redeemed, repurchased or converted in accordance with their terms. The convertible senior notes may be converted into our ADSs, at the option of the holders, at an initial conversion rate of 19.3865 of our ADSs per US$1,000 principal amount of notes, or approximately 5,815,950 ADSs, representing 46,527,600 Class A ordinary shares, assuming conversion of the entire US$300 million aggregate principal amount at the initial conversion rate.
152
Convertible Preferred Shares
In March 2019, Ping An Overseas Holdings made an investment in us, and we issued 150,000 Series A convertible preferred shares to an affiliate of Ping An Overseas Holdings for a total consideration of US$150 million. Pursuant to the terms of the investment, during the first eight years from their issuance date, the convertible preferred shares accrue a minimum 5.0% per annum dividend, payable quarterly in arrears, in cash or in kind in the form of additional convertible preferred shares, at our option. As of the eighth anniversary of the issuance date, the convertible preferred shares accrue a 7.0% per annum minimum dividend, payable quarterly in arrears, in cash only, which dividend rate will further increase by 50 basis points per quarter thereafter for so long as any convertible preferred shares remain outstanding. The convertible preferred shares are convertible into 33,707,864 Class A ordinary shares at the option of their holder, at a conversion rate corresponding to a conversion price of US$35.60 per ADSs, representing a premium of 13.3% to the volume weighted average price of our ADSs for the 30 trading days immediately preceding the date of signing the definitive agreement, subject to customary anti-dilution adjustments. Assuming conversion of all the Series A convertible preferred shares held by its affiliate, Ping An Overseas Holdings would have beneficially owned 2.4% of our Class A ordinary shares as of December 31, 2020. We have the right to trigger a mandatory conversion at our election, beginning on March 15, 2022, provided certain conditions are met, including our Class A ordinary shares achieving a specified price threshold of 150% of the conversion price for a specified period. Holders will not have any redemption right or put option over the convertible preferred shares, except upon (i) the occurrence of a change of control, or (ii) our ADSs ceasing to be listed for trading on any of the New York Stock Exchange, the Nasdaq Global Select Market or the Nasdaq Global Market. Assuming that either of the two foregoing events occurred on December 31, 2020 and that all holders exercised their redemption right to require our Company to purchase all of the convertible preferred shares, the total purchase price would have been RMB1.0 billion (US$0.2 billion) and total cash would have been reduced by the same amount in the event of such redemption. After eight years, we will have certain rights in connection with the redemption of the convertible preference shares at 100% of their face value, plus accrued and unpaid dividends. In addition, Ping An Overseas Holdings has the right to designate one non-voting observer to attend any meetings of our board of directors, subject to maintaining its shareholding at or above a specified percentage threshold.
Loans and borrowings
As of December 31, 2019 and 2020, we had short-term borrowings of RMB397.2 million with weighted average interest rate of 5.64%, and RMB1,230.8 million (US$188.6 million) with weighted average interest rate of 4.67%, respectively, and long-term borrowings (including current portion) of RMB8,769.0 million with weighted average interest rate of 7.40%, and RMB11,489.4 million (US$1,760.8 million) with weighted average interest rate of 6.73%, respectively, taking into consideration of debt issuance costs relating to the facilities.
Our company, through one or more of our subsidiaries, entered into secured and unsecured loan agreements with various financial institutions for project development and working capital purpose with terms ranging from one to 15 years.
More specifically, the terms of these secured loan facility agreements generally include one or more of the following conditions. If any of the below conditions were to be triggered, we could be obligated to notify the lender or repay any loans outstanding immediately or on an accelerated repayment schedule. See “Item 3. Key Information—D. Risk Factors—Risk Factors Relating to Our Business and Industry—Our substantial level of indebtedness could adversely affect our ability to raise additional capital to fund our operations, expose us to interest rate risk to the extent of our variable rate debt and prevent us from meeting our obligations under our indebtedness.”
| ● | STTC ceases to, directly or indirectly, own at least 50.1% of equity interests of STT GDC; |
| ● | STT GDC (a) is not or ceases to, directly or indirectly, be the beneficial owner of at least 25% of the issued share capital of our company, or (b) does not or ceases to have the power (whether by way of ownership of shares, proxy, contract, agency or otherwise) to cast, or control the casting of, at least 25% of the votes that may be cast at a meeting of the board of directors (or similar governing body) of our company, or (c) is not or ceases to be the single largest shareholder of our company; |
| ● | our company and GDS Investment Company are not or cease to be, directly or indirectly, the legal and beneficial owner of 100% of equity interests of, and have the power (whether by way of ownership of shares, proxy, contract, agency or otherwise) to control, GDS Investment Company (in the case of our company), GDS Beijing, GDS Suzhou and the relevant borrowing subsidiaries; |
| ● | Management HoldCo ceases to, directly or indirectly, own at least 100% of the equity interests of, and have the power to control, GDS Beijing or GDS Suzhou; |
| ● | GDS Beijing, GDS Suzhou and the relevant borrowing subsidiaries cease to, directly or indirectly, be the legal and beneficial owner of 100% of equity interests of, and have the power (whether by way of ownership of shares, proxy, contract, agency or otherwise) to control, their consolidated subsidiaries; |
| ● | there are changes in the shareholding structure of a principal operating subsidiary of ours, as defined in the relevant loan facility agreement; and |
| ● | the IDC license of GDS Beijing, the borrowing subsidiaries, other affiliated entities or the authorization by GDS Beijing to one such subsidiary to operate the data center business and provide IDC services under the auspices of the IDC license held by GDS Beijing, is cancelled or fails to be renewed on or before the expiry date. |
There are certain other events in the loan facility agreements the occurrence of which could obligate us to notify the lender or repay any loans outstanding immediately or on an accelerated repayment schedule, including, among others, if our borrowing subsidiary fails to use the loan in accordance with the use of proceeds as provided in the loan facility agreement, the borrowing subsidiary violates or fails to perform any of its commitments under the loan facility agreement, or if we fail to maintain our shares listed on at least one of the following stock exchanges before the maturity date under the relevant loan facility agreement: (i) Nasdaq; or (ii) The Singapore Exchange Securities Trading Limited; or (iii) the Hong Kong Stock Exchange; or (iv) any other stock exchange acceptable to the lender. In addition, the terms of these loan agreements include financial covenants that limit certain financial ratios, such as the interest coverage ratio and gross leverage ratio, during the relevant period, as defined in the agreements. The terms of these loan agreements also include cross default provisions which could be triggered if our company (i) fails to repay any financial indebtedness in an aggregate amount exceeding US$4.5 million, or, in some cases, RMB50 million (US$7.7 million), when due or within any originally applicable grace period; (ii) fails to repay any financial indebtedness or perform any of its obligations under any agreement which could have a material adverse effect on its performance of the loan facility agreements; (iii) fails to repay any financial indebtedness raised with any financial institution; or (iv) fails to perform any loan facility agreement with any financial institution which could result in immediate or accelerated repayment of the financial indebtedness or downgrading of the borrowing subsidiary by any credit rating agency administered by the PBOC in accordance with the regulations promulgated by PBOC governing loan market rating standards. As of December 31, 2020, our company was in compliance with all of the abovementioned covenants.
As of December 31, 2020, we had total working capital and project financing credit of RMB23,421.4 million (US$3,589.5 million) from various financial institutions, of which the unused amount was RMB10,505.5 million (US$1,610.0 million). As of December 31, 2020, we had drawn down RMB12,915.9 million (US$1,979.4 million) under these loan facilities, of which RMB1,229.4 million (US$188.4 million), net of debt issuance costs of RMB1.2 million (US$0.2 million) was recorded in short-term loans and borrowings and RMB11,489.4 million (US$1,760.8 million), net of debt issuance costs of RMB195.9 million (US$30.0 million), was recorded in long-term loans and borrowings, respectively. Drawdowns from these credit facilities are subject to the approval of the relevant lending financial institution and are subject to the terms and conditions of each loan agreement.
Below is a summary of the key terms for the abovementioned secured and unsecured loans and borrowings, which are in RMB, USD and HKD denominations:
154
RMB Loans
|
| Facility |
| Drawdown |
|
|
| |||||
|---|---|---|---|---|---|---|---|---|---|---|---|---|
Amount as of | Amount as of | |||||||||||
Data | December 31, | December 31, | Facility | Facility | ||||||||
Center and | 2020 (RMB | 2020(e) (RMB | Agreement | Agreement | ||||||||
Corporate | Facility Type | (US$) million) | (US$) million) | Interest Rate | Begin Date | Maturity Date | ||||||
BJ1-3 |
| Term Loan |
| 487.8 ($74.8) |
| 487.8 ($74.8) |
| LPR(f) |
| September 2019 |
| September 2027 |
| Term Loan |
| 56.0 ($8.6) |
| 56.0 ($8.6) |
| LPR(f) |
| September 2019 |
| September 2027 | |
BJ4 |
| Term Loan |
| 236.9 ($36.3) |
| 203.1 ($31.1) |
| LPR(f) |
| October 2019 |
| October 2024 |
| Revolving Credit |
| 29.0 ($4.4) |
| 15.7 ($2.4) |
| LPR(f) |
| October 2019 |
| October 2024 | |
BJ5 |
| Term Loan |
| 467.0 ($71.6) |
| 467.0 ($71.6) |
| Fixed Rate of | December 2018 |
| December 2023 | |
| Revolving Credit |
| 60.0 ($9.2) |
| 31.2 ($4.8) |
| Fixed Rate of | December 2018 |
| December 2023 | ||
BJ6 |
| Term Loan |
| 318.0 ($48.7) |
| 318.0 ($48.7) |
| LPR(f) | August 2019 |
| August 2024 | |
| Revolving Credit |
| 23.0 ($3.5) |
| 8.9 ($1.4) |
| LPR(f) |
| August 2019 |
| August 2024 | |
BJ7-8 |
| Term Loan |
| 977.0 ($149.7) |
| 799.5 ($122.5) |
| LPR(f) |
| April 2020 |
| April 2025 |
| Revolving Credit |
| 119.0 ($18.2) |
| 20.4 ($3.1) |
| LPR(f) |
| April 2020 |
| April 2025 | |
CD1-2 |
| Term Loan(b) |
| 842.2 ($129.1) |
| 842.2 ($129.1) |
| LPR(f) |
| April 2020 |
| April 2030 |
| Term Loan |
| 355.0 ($54.4) |
| 63.9 ($9.8) |
| LPR(f) |
| August 2020 |
| July 2030 | |
CS1-3 |
| Term Loan |
| 1,300.0 ($199.2) |
| 116.3 ($17.8) |
| LPR(f) |
| August 2020 |
| August 2035 |
GZ1 |
| Term Loan |
| 125.0 ($19.2) |
| 125.0 ($19.2) |
| LPR(f) |
| November 2018 |
| November 2025 |
GZ2 |
| Term Loan(b) |
| 96.0 ($14.7) |
| 96.0 ($14.7) |
| LPR(f) |
| December 2020 |
| December 2028 |
GZ3 |
| Term Loan |
| 347.6 ($53.3) |
| 347.6 ($53.3) |
| LPR(f) |
| June 2018 |
| June 2023 |
| Term Loan |
| 193.0 ($29.6) |
| 193.0 ($29.6) |
| LPR(f) |
| June 2018 |
| June 2023 |
155
|
| Facility |
| Drawdown |
|
|
| |||||
|---|---|---|---|---|---|---|---|---|---|---|---|---|
Amount as of | Amount as of | |||||||||||
Data | December 31, | December 31, | Facility | Facility | ||||||||
Center and | 2020 (RMB | 2020(e) (RMB | Agreement | Agreement | ||||||||
Corporate | Facility Type | (US$) million) | (US$) million) | Interest Rate | Begin Date | Maturity Date | ||||||
| Revolving Credit |
| 41.0 ($6.3) |
| 33.8 ($5.2) |
| LPR(f) |
| June 2018 |
| June 2023 | |
GZ6 |
| Term Loan |
| 150.0 ($23.0) |
| 114.5 ($17.5) |
| LPR(f) |
| November 2019 |
| November 2026 |
| Term Loan |
| 50.0 ($7.7) |
| 39.9 ($6.1) |
| LPR(f) |
| November 2019 |
| November 2022 | |
KS1 |
| Term Loan |
| 64.4 ($9.9) |
| 64.4 ($9.9) |
| PBOC |
| July 2009 |
| December 2022 |
KS2-3 |
| Term Loan |
| 568.0 ($87.0) |
| 506.9 ($77.7) |
| LPR(f) |
| June 2019 |
| July 2027 |
KS4 |
| Term Loan |
| 196.0 ($30.0) |
| - (-) |
| LPR(f) |
| December 2020 |
| 180 months after drawdown |
LF3-5 |
| Term Loan |
| 937.0 ($143.6) |
| 187.0 ($28.7) |
| LPR(f) |
| August 2020 |
| August 2032 |
| Term Loan |
| 1,174.0 ($179.9) |
| 15.0 ($2.3) |
| LPR(f) |
| December 2020 |
| July 2032 | |
LF9 |
| Term Loan |
| 645.0 ($98.9) |
| 64.7 ($9.9) |
| LPR(f) |
| December 2020 |
| December 2030 |
SH1-3 |
| Term Loan |
| 250.1 ($38.3) |
| 250.1 ($38.3) |
| PBOC |
| June 2019 |
| June 2027 |
| Term Loan |
| 468.0 ($71.7) |
| 468.0 ($71.7) |
| PBOC |
| June 2019 |
| June 2027 | |
SH5 |
| Term Loan |
| 87.5 ($13.4) |
| 87.5 ($13.4) |
| LPR(f) |
| December 2017 |
| December 2027 |
SH6-7 |
| Term Loan |
| 220.6 ($33.8) |
| 220.6 ($33.8) |
| Fixed Rate of | September 2018 |
| June 2023 | |
| Term Loan |
| 282.0 ($43.2) |
| 258.0 ($39.5) |
| Fixed Rate of | September 2018 |
| June 2022 | ||
| Revolving Credit |
| 80.0 ($12.3) |
| 33.9 ($5.2) |
| Fixed Rate of | September 2018 |
| June 2023 | ||
SH8 |
| Term Loan |
| 220.0 ($33.7) |
| 220.0 ($33.7) |
| LPR(f) |
| July 2018 |
| August 2028 |
SH9-10 |
| Term Loan |
| 278.0 ($42.6) |
| 278.0 ($42.6) |
| Fixed Rate of | January 2019 |
| January 2024 | |
| Revolving Credit |
| 31.0 ($4.8) |
| 13.4 ($2.0) |
| Fixed Rate of | January 2019 |
| January 2024 | ||
SH11 |
| Term Loan |
| 163.1 ($25.0) |
| 163.1 ($25.0) |
| LPR(f) |
| August 2018 |
| August 2023 |
156
|
| Facility |
| Drawdown |
|
|
| |||||
|---|---|---|---|---|---|---|---|---|---|---|---|---|
Amount as of | Amount as of | |||||||||||
Data | December 31, | December 31, | Facility | Facility | ||||||||
Center and | 2020 (RMB | 2020(e) (RMB | Agreement | Agreement | ||||||||
Corporate | Facility Type | (US$) million) | (US$) million) | Interest Rate | Begin Date | Maturity Date | ||||||
| Revolving Credit |
| 28.0 ($4.3) |
| - (-) |
| LPR(f) |
| August 2018 |
| August 2023 | |
SH12 |
| Term Loan |
| 230.0 ($35.2) |
| 155.2 ($23.8) |
| LPR(f) |
| April 2020 |
| April 2030 |
SH13 |
| Term Loan |
| 320.0 ($49.0) |
| 242.1 ($37.1) |
| LPR(f) |
| December 2020 |
| December 2032 |
SH14 |
| Term Loan |
| 560.0 ($85.8) |
| 210.1 ($32.2) |
| LPR(f) |
| June 2020 |
| July 2027 |
| Revolving Credit |
| 40.0 ($6.1) |
| - (-) |
| LPR(f) |
| June 2020 |
| July 2027 | |
SH15 |
| Term Loan |
| 110.0 ($16.9) |
| 90.4 ($13.9) |
| Fixed Rate of | July 2020 |
| July 2032 | |
SH16-17 |
| Term Loan(b) |
| 709.6 ($108.8) |
| 709.6 ($108.8) |
| LPR(f) |
| July 2020 |
| June 2032 |
| Term Loan |
| 1,240.0 ($190.0) |
| 215.0 ($33.0) |
| LPR(f) |
| July 2020 |
| June 2032 | |
SH19 |
| Term Loan |
| 560.0 ($85.8) |
| 79.9 ($12.2) |
| LPR(f) |
| December 2020 |
| September 2032 |
SZ1-3 |
| Term Loan |
| 276.3 ($42.3) |
| 276.3 ($42.3) |
| LPR(f) |
| November 2017 |
| December 2023 |
SZ4 |
| Term Loan |
| 250.0 ($38.3) |
| 238.9 ($36.6) |
| LPR(f) |
| June 2020 |
| June 2028 |
SZ5 |
| Term Loan(b) |
| 837.0 ($128.3) |
| 837.0 ($128.3) |
| LPR(f) |
| December 2020 |
| December 2030 |
| Term Loan(b) |
| 22.7 ($3.5) |
| 22.7 ($3.5) |
| LPR(f) |
| December 2020 |
| December 2021 | |
ZB1-4 |
| Term Loan |
| 710.6 ($108.9) |
| 678.7 ($104.0) |
| LPR(f) |
| March 2019 |
| March 2024 |
| Term Loan |
| 238.9 ($36.6) |
| 132.3 ($20.3) |
| LPR(f) |
| March 2019 |
| March 2024 | |
| Revolving Credit |
| 30.0 ($4.6) |
| 5.0 ($0.8) |
| LPR(f) |
| March 2019 |
| March 2024 | |
BOT JV1 |
| Bridge Loan(c) |
| 100.0 ($15.3) |
| 85.3 ($13.1) |
| LPR(f) |
| August 2019 |
| February 2021 |
157
|
| Facility |
| Drawdown |
|
|
| |||||
|---|---|---|---|---|---|---|---|---|---|---|---|---|
Amount as of | Amount as of | |||||||||||
Data | December 31, | December 31, | Facility | Facility | ||||||||
Center and | 2020 (RMB | 2020(e) (RMB | Agreement | Agreement | ||||||||
Corporate | Facility Type | (US$) million) | (US$) million) | Interest Rate | Begin Date | Maturity Date | ||||||
| Bridge Loan(c) |
| 10.0 ($1.5) |
| - (-) |
| LPR(f) |
| August 2019 |
| February 2021 | |
BOT JV2 |
| Bridge Loan(c) |
| 80.0 ($12.3) |
| 74.7 ($11.4) |
| LPR(f) |
| March 2020 |
| March 2021 |
BOT JV3 |
| Bridge Loan(c) |
| 80.0 ($12.3) |
| 42.4 ($6.5) |
| LPR(f) |
| March 2020 |
| September 2021 |
BOT JV4 |
| Bridge Loan(c) |
| 110.0 ($16.9) |
| 14.8 ($2.3) |
| LPR(f) |
| March 2020 |
| November 2021 |
BOT JV5 |
| Bridge Loan(c) |
| 115.0 ($17.6) |
| 87.1 ($13.4) |
| LPR(f) |
| January 2020 |
| July 2021 |
BOT JV6 |
| Bridge Loan(c) |
| 175.0 ($26.8) |
| 34.1 ($5.2) |
| LPR(f) |
| November 2020 |
| November 2021 |
BOT JV7 |
| Bridge Loan(c) |
| 175.0 ($26.8) |
| 2.4 ($0.4) |
| LPR(f) |
| November 2020 |
| December 2021 |
Corporate |
| Term Loan(d) |
| 12.5 ($1.9) |
| 12.5 ($1.9) |
| LPR(f) |
| July 2019 |
| January 2021 |
| Term Loan |
| 40.0 ($6.1) |
| 40.0 ($6.1) |
| LPR(f) |
| January 2020 |
| January 2021 | |
| Term Loan |
| 30.0 ($4.6) |
| 30.0 ($4.6) |
| LPR(f) |
| March 2020 |
| January 2021 | |
| Term Loan |
| 30.0 ($4.6) |
| 30.0 ($4.6) |
| Fixed Rate of | March 2020 |
| April 2021 | ||
| Term Loan(d) |
| 20.0 ($3.1) |
| 20.0 ($3.1) |
| LPR(f) | April 2020 |
| April 2021 | ||
| Term Loan(d) |
| 30.0 ($4.6) |
| 30.0 ($4.6) |
| Fixed Rate of | April 2020 |
| December 2021 | ||
| Term Loan(d) |
| 50.0 ($7.7) |
| 50.0 ($7.7) |
| Fixed Rate of | May 2020 |
| May 2022 | ||
| Term Loan(d) |
| 50.0 ($7.7) |
| 50.0 ($7.7) |
| Fixed Rate of | June 2020 |
| June 2022 | ||
| Term Loan(d) |
| 100.0 ($15.3) |
| 100.0 ($15.3) |
| Fixed Rate of | November 2020 |
| November 2021 | ||
| Term Loan(d) |
| 20.0 ($3.1) |
| 20.0 ($3.1) |
| Fixed Rate of | December 2020 |
| December 2021 | ||
| Term Loan(d) |
| 50.0 ($7.7) |
| 50.0 ($7.7) |
| Fixed Rate of | December 2020 |
| December 2021 |
158
US Dollar Loans
|
|
|
|
|
| |||||||
Facility | Drawdown | |||||||||||
Amount as of | Amount as of | |||||||||||
Data | December 31, | December 31, | Facility | Facility | ||||||||
Center and | 2020 (US$ | 2020(e) (US$ | Agreement | Agreement | ||||||||
Corporate | Facility Type | million) | million) | Interest Rate | Begin Date | Maturity Date | ||||||
SH14 | Term Loan | 35.0 | 35.0 | 3-Month | June 2020 | July 2022 | ||||||
Corporate | Uncommitted | 75.0 | 42.0 | 3-Month | December 2019 | Up to 24 months after each drawdown | ||||||
Uncommitted | 75.0 | 17.0 | 3-Month | April 2020 | Up to 24 months after each drawdown | |||||||
Revolving Credit | 300.0 | — | 3-Month | June 2020 | Up to 36 months after the date of facility signing |
HK Dollar Loans
|
| Facility |
| Drawdown |
|
|
| |||||
Amount as of | Amount as of | |||||||||||
December 31, | December 31, | |||||||||||
Data | 2020 | 2020(e) | Facility | Facility | ||||||||
Center and | (HKD (US$) | (HKD (US$) | Agreement | Agreement | ||||||||
Corporate | Facility Type | million) | million) | Interest Rate | Begin Date | Maturity Date | ||||||
HK1 |
| Term Loan |
| 1,043.7 ($134.6) |
| 506.1 ($65.3) |
| 3-Month |
| March 2019 |
| March 2023 |
Notes:
(a)Revolving Credit Facility allows our company to borrow, repay and reborrow.
(b)New facilities drawn down to refinance previous project term loans.
(c) | These loan facilities are dedicated to support the development and construction of our B-O-T JV data centers. The tenure of each loan facility is between 12-24 months, as these facilities are expected to be refinanced upon the completion of certain conditions under the strategic cooperation framework agreement between GIC and GDS. |
(d)Unsecured loans.
(e)Drawdown amount does not deduct debt issuance costs of RMB197.1 million (US$30.2 million) in total.
(f)LPR refers to Loan Prime Rate.
C. Research and Development, Patents and Licenses, etc.
Sourcing and Development
See “Item 4. Information on the Company—B. Business Overview—Data Center Sourcing and Development.”
Intellectual Property
See “Item 4. Information on the Company—B. Business Overview—Technology and Intellectual Property.”
159
D. Trend Information
Please refer to “—A. Results of Operations” for a discussion of the most recent trends in our services, sales and marketing by the end of 2020. In addition, please refer to discussions included in such Item for a discussion of known trends, uncertainties, demands, commitments or events that we believe are reasonably likely to have a material effect on our net sales and operating revenues, income from continuing operations, profitability, liquidity or capital resources, or that would cause reported financial information to be not necessarily indicative of our future operating results or financial condition.
E. Off-Balance Sheet Arrangements
Other than the obligations set forth in the table below, we have not entered into any financial guarantees or other commitments to guarantee the payment obligations of any third parties. We have not entered into any derivative contracts that are indexed to our shares and classified as shareholder’s equity, or that are not reflected in our consolidated financial statements. Furthermore, we do not have any retained or contingent interest in assets transferred to an unconsolidated entity that serves as credit, liquidity or market risk support to such entity. Moreover, we do not have any variable interest in any unconsolidated entity that provides financing, liquidity, market risk or credit support to us or engages in leasing, hedging or research and development services with us.
F. Tabular Disclosure of Contractual Obligations
The following table sets forth our contractual obligations as of December 31, 2020:
Payment due by period | ||||||||||
|
| Less than 1 |
|
|
| More than 5 | ||||
Total | Year | 1-3 Years | 3-5 Years | Years | ||||||
| (in thousands of RMB) | |||||||||
Short-term borrowings and interests(1) |
| 1,266,476 |
| 1,266,476 |
| — |
| — |
| — |
Long-term borrowings and interests(1) |
| 14,468,165 |
| 1,631,685 |
| 5,371,614 |
| 4,019,790 |
| 3,445,076 |
Finance lease and other financing obligations(2) |
| 13,322,418 |
| 803,283 |
| 1,931,638 |
| 2,070,948 |
| 8,516,549 |
Operating lease commitments(2) |
| 2,661,982 |
| 180,447 |
| 339,543 |
| 302,608 |
| 1,839,384 |
Capital commitments(3) |
| 3,949,623 |
| 3,577,806 |
| 371,090 |
| 349 |
| 378 |
Other liabilities(4) |
| 1,087,365 |
| 832,862 |
| 70,631 |
| 43,083 |
| 140,789 |
Total |
| 36,756,029 |
| 8,292,559 |
| 8,084,516 |
| 6,436,778 |
| 13,942,176 |
| (1) | The interests are calculated using the effective interest rate as of December 31, 2020 for each loan. |
| (2) | Represent minimum lease payments and payments for other financing obligations. |
| (3) | Capital commitments primarily represent purchases of equipment and maintenance services. |
| (4) | Other liabilities represent consideration payables for the acquisitions of SZ5, GZ3, GZ6, BJ9, BJ10, BJ11 and BJ12, the minimum lease payments for the leases not yet commenced and the commitment for purchase of land use rights. |
G. Safe Harbor
This annual report contains forward-looking statements that involve risks and uncertainties, including statements based on our current expectations, assumptions, estimates and projections about us and our industry. These forward-looking statements are made under the “safe harbor” provision under Section 21E of the U.S. Exchange Act and as defined in the Private Securities Litigation Reform Act of 1995. These statements involve known and unknown risks, uncertainties and other factors that may cause our actual results, performance or achievements to be materially different from those expressed or implied by the forward-looking statements. In some cases, these forward-looking statements can be identified by words or phrases such as “may”, “will”, “expect”, “anticipate”, “aim”, “estimate”, “intend”, “plan”, “believe”, “potential”, “continue”, “is/are likely to” or other similar expressions. The forward-looking statements included in this annual report relate to, among others:
| ● | our goals and strategies; |
| ● | our expansion plans; |
| ● | our future business development, financial condition and results of operations; |
| ● | the expected growth of the data center and cloud services market; |
| ● | our expectations regarding demand for, and market acceptance of, our services; |
| ● | our expectations regarding maintaining and strengthening our relationships with customers; |
| ● | the completion of any proposed acquisition transactions, including the regulatory approvals and other conditions that must be satisfied or waived in order to complete the acquisition transactions; |
| ● | international trade policies, protectionist policies and other policies that could place restrictions on economic and commercial activity; |
| ● | general economic and business conditions in the regions where we operate; and |
| ● | assumptions underlying or related to any of the foregoing. |
In addition, any projections, assumptions and estimates of our future performance and the future performance of the industry in which we operate is necessarily subject to a high degree of uncertainty and risk due to a variety of factors, including those described in “Item 3. Key Information—D. Risk Factors” and elsewhere in this annual report. You should not place undue reliance on these forward-looking statements.
The forward-looking statements made in this annual report relate only to events or information as of the date on which the statements are made in this annual report. Except as required by law, we undertake no obligation to update or revise publicly any forward-looking statements to reflect events or circumstances after the date on which the statements are made or to reflect the occurrence of unanticipated events. You should read this annual report and the documents that we have referred to in this annual report and have filed as exhibits hereto completely and with the understanding that our actual future results may be materially different from what we expect.
Other sections of this annual report include additional factors that could adversely impact our business and financial performance. Moreover, we operate in an evolving environment. New risk factors and uncertainties emerge from time to time and it is not possible for our management to predict all risk factors and uncertainties, nor can we assess the impact of all factors on our business or the extent to which any factor, or combination of factors, may cause actual results to differ materially from those contained in any forward-looking statements.
161
ITEM 6. DIRECTORS, SENIOR MANAGEMENT AND EMPLOYEES
A. Directors and Senior Management
The following table sets forth certain information relating to our directors, executive officers and senior management.
Name |
| Age |
| Position/Title |
William Wei Huang‡ | 53 | Chairman and chief executive officer | ||
Daniel Newman | 60 | Chief financial officer | ||
Jamie Gee Choo Khoo | 56 | Chief operating officer | ||
Sio Tat Hiang† | 73 | Vice-chairman | ||
Satoshi Okada‡ | 62 | Director | ||
Bruno Lopez† | 56 | Director | ||
Lee Choong Kwong† | 64 | Director | ||
Lim Ah Doo‡ | 71 | Independent director | ||
Bin Yu°° | 51 | Independent director | ||
Zulkifli Baharudin | 61 | Independent director | ||
Chang Sun‡ | 64 | Independent director | ||
Gary J. Wojtaszek‡ | 55 | Director | ||
Judy Qing Ye | 50 | Independent director | ||
Jonathan King | 44 | Member of the executive committee | ||
Xu Wei | 48 | Senior vice president, sales | ||
Yilin Chen | 50 | Senior vice president, product and service | ||
Liang Chen | 46 | Senior vice president, data center design | ||
Yan Liang | 45 | Senior vice president, operation and delivery |
† Designated as an STT GDC appointee.
‡ Designated as a Class B director nominee and subject to Class B 20-vote-per-share voting.
°° Designated as a director subject to Class B 20-vote-per-share voting.
We have received from each independent director an annual confirmation of his/her independence pursuant to the Hong Kong Listing Rules and we consider them as independent.
Mr. William Wei Huang is our founder, chairman of our board of directors and, since 2002, has served as our chief executive officer. From 2004 to 2020, Mr. Huang also served as a director of Haitong-Fortis Private Equity Fund Management Co., Ltd., a domestic private equity fund management company in China. Prior to founding our company, he served as a senior vice president of Shanghai Meining Computer Software Co., Ltd., which operates StockStar.com, a website primarily providing finance and securities related information and services in China.
Mr. Daniel Newman has served as the chief financial officer of GDS since September 2011. Prior to joining us in this capacity, Mr. Newman acted as an advisor to GDS from 2009 to 2011. From 2008 to 2009, Mr. Newman served as a managing director at Bank of America Merrill Lynch with responsibility for investment banking clients in the telecom, media, and technology sectors in Asia. From 2005 to 2007, Mr. Newman acted as an advisor in the chairman’s office of Reliance Communications in Mumbai, India. From 2001 to 2005, Mr. Newman served as a managing director at Deutsche Bank with responsibility for investment banking clients in the telecom and media sectors in Asia. Mr. Newman previously worked as an investment banker at Salomon Brothers (and its successors) from 1997 to 2001 and at S.G. Warburg (and its successors) from 1983 to 1997 in London and Hong Kong. Mr. Newman received his bachelor’s degree in history from Bristol University in the UK in 1983.
Ms. Jamie Gee Choo Khoo has served as the chief operating officer of GDS since January 2019. Ms. Khoo joined the GDS senior management team in 2014, serving as deputy chief financial officer. From 1996 to 2007, Ms. Khoo worked at ST Telemedia, holding various management roles in finance, accounting and treasury as well as having responsibility for designated overseas investment entities. Prior to joining ST Telemedia, she worked for ABB (China) Holdings Limited from 1994 to 1996, Ernst & Young (Singapore) in 1994 and Baker Hughes (Singapore) from 1989 to 1993, mainly in finance and consulting roles. Ms. Khoo graduated from the National University of Singapore with a bachelor’s degree in accountancy and an MBA from the University of Hull. Ms. Khoo is a fellow member of the Institute of Singapore Chartered Accountants and a member of the Singapore Institute of Directors.
162
Mr. Sio Tat Hiang is vice-chairman of our board of directors and has been a director of our company since August 2014. Since 2020, Mr. Sio has been a director of ST Telemedia (the sole indirect shareholder of STT GDC), and STTC. From 2012 to 2020, Mr. Sio was a director of STT GDC and from 2017 to 2020, Mr. Sio was the chairman of the board of STT GDC. In addition, Mr. Sio currently also sits on the Boards of U Mobile Sdn Bhd, Virtus HoldCo Limited and STT Global Data Centres India Private Limited. He graduated with a bachelor’s degree in business administration with honors from the National University of Singapore and attended the London Business School Senior Executive Programme.
Mr. Satoshi Okada has been a director of our company since June 2014. From 2000 to 2005, Mr. Okada had held various management positions within the Softbank Corp. group. Since 2008, he also serves as a director of Alibaba.com Japan, which is engaged in the Alibaba related business. Mr. Okada also represented the SOFTBANK Group as a director on the board of Baozun Inc., a Nasdaq-listed company since 2014 and Alibaba.com while it was a public company in Hong Kong from 2007 to 2012.
Mr. Bruno Lopez has been a director of our company since August 2014. Mr. Lopez is the group chief executive officer of ST Telemedia’s data center business—STT GDC. Since joining ST Telemedia in 2014, Mr. Lopez has led STT GDC in its strategy to build a large portfolio of integrated data centers across a global platform in Singapore, UK, Thailand, India and in China through GDS Holdings. He is a board member and the chairman of the executive committee in GDS Holdings as well as in all these other operational platforms owned by STT GDC. An industry veteran in the telecommunications and data center sectors with more than 25 years of experience, Mr. Lopez was the chief executive officer and executive director of Keppel Data Centres where he was instrumental in leading the company’s growth and business expansion in Asia and Europe. From 2009 to 2014, he was also responsible for setting up Securus Data Property Fund, an investment fund focused on developing data center assets in the Asia-Pacific region, Europe and the Middle East, which was eventually merged with Keppel Data Centres’ assets as part of the company’s SGX listing. He received a bachelor’s degree with honors from the National University of Singapore and a master’s degree in human resource management from Rutgers University.
Mr. Lee Choong Kwong has been a director of our company since August 2014. From 2013 to 2017, Mr. Lee was ST Telemedia’s executive vice president for China. He was responsible for China investments and business development. Mr. Lee brings with him more than 20 years of China business experience. He played a key role in ST Telemedia’s investments in China. Mr. Lee received a bachelor’s degree in electrical and electronic engineering from the National University of Singapore, and a UCLA-NUS Executive MBA degree.
Mr. Lim Ah Doo has served as our director since August 2014. Mr. Lim is currently the chairman and independent non-executive director of Olam International Limited, as well as an independent non-executive director of GP Industries Limited, Singapore Technologies Engineering Ltd (STE), STT Global Data Centres India Private Limited, or GDC India, Virtus Holdco Ltd (VHL) and U Mobile Sdn Bhd. He also chairs the audit committees of GP Industries, GDC India, VHL and U Mobile, and is also a member of the audit committee of STE. Mr. Lim currently serves as a non-executive director of ST Telemedia and STTC and also chairs the audit committees of ST Telemedia and STTC. From 2016 to 2020, Mr. Lim served as an independent non-executive director of STT GDC and also chaired the audit committee of STT GDC. During his 18-year distinguished banking career in Morgan Grenfell, Mr. Lim held several key positions including chairing Morgan Grenfell (Asia). From 2003 to 2007, he was president and then vice chairman of the RGM group, a leading global resource-based group and in 2008, he served as a deputy chairman of a member of RGM Group. Mr. Lim obtained a bachelor’s degree in engineering with honors from the Queen Mary College, University of London, and an MBA from the Cranfield School of Management.
163
Ms. Bin Yu has served as our independent director since November 2016. She served as the chief financial officer for Lingochamp Information Technology (Shanghai) Co., Ltd., a company engaged in AI driven education from September 2017 to January 2020. Ms. Yu has served as an independent director of Zero2IPO Holdings Inc., a company committed to providing the industry with leading services for entrepreneurship and investment since December 2020, an independent director of Kuke Music Holding Limited, a leading provider of classical music licensing, subscription and smart education services in China since January 2021, an independent director of Baozun Inc., a Nasdaq-listed brand e-commerce solutions provider based in China since May 2015, and an independent director of iDreamSky Technology Holdings Limited, a leading mobile game publisher in China listed on the Hong Kong Stock Exchange since May 2018. From 2015 to May 2017, she served as the chief financial officer of Innolight Technology Corp. From 2013 to 2015, she served as a director and the chief financial officer of Star China Media Limited, a company engaged in the entertainment TV programs business. From 2012 to 2013, she was a senior vice president of Youku Tudou Inc., and had responsibility for the company’s investments in content production, mergers and acquisitions and strategic investments. She previously served as the chief financial officer from 2012 to 2013, and the vice president of finance from 2010 to 2011, of Youku Tudou’s predecessor, Tudou Holdings Limited. Prior to that, she worked at KPMG from 1999 to 2010 and was a senior manager of KPMG’s Greater China region. Ms. Yu received a master’s degree in accounting from the University of Toledo, and an EMBA from Tsinghua University and INSEAD, respectively. Ms. Yu is a Certified Public Accountant in the United States admitted by the Accountancy Board of Ohio.
Mr. Zulkifli Baharudin has served as our independent director since November 2016. Since 2011, he has been serving as the executive chairman of Indo-Trans Corporation, a logistics and supply chain company across Indo-China. Since 2004, he has also been serving as a managing director of Global Business Integrators Pte Ltd. Mr. Zulkifli has been the non-executive director on the Board of Virtus Holdco Limited and Omni Holdco, LLC since 2017 and 2018, respectively. Since 2013, he has also been the non-executive director at Ascott Residence Trust Management Limited. Mr. Zulkifli has been serving as a director on the Board of Ang Mo Kio Thye Hua Kwan Hospital Ltd, Thye Hua Kwan Moral Charities Limited and Thye Hua Kwan Nursing Home Limited since 2012, 2011 and 2014, respectively. Mr. Zulkifli also serves as Singapore’s Non-Resident Ambassador to the Republic of Kazakhstan and Uzbekistan. From 1997 to 2001, he also served as a nominated member of Parliament in Singapore. Mr. Zulkifli received his bachelor’s degree in estate management from the National University of Singapore.
Mr. Chang Sun has served as our independent director since April 2017. Since 2017, Mr. Sun has been the managing partner for China at TPG, a global alternative investment firm. Prior to joining TPG, he founded and was the chairman of Black Soil Group Ltd., an agriculture impact investing company. Prior to founding Black Soil in 2015, Mr. Sun was the chairman of Asia Pacific at Warburg Pincus, a global private equity firm, where he had served for 20 years. Mr. Sun also was the founder and current honorary chairman of the China Venture Capital and Private Equity Association and the founder and current executive vice chairman of the China Real Estate Developers and Investor’s Association. He is also a board member of the Lauder Institute of the Wharton School and a board member of The China Entrepreneur Club. Mr. Sun earned a joint degree of MA/MBA from the Joseph Lauder Institute of International Management and the Wharton School of the University of Pennsylvania.
164
Mr. Gary J. Wojtaszek has served as our director since June 2018, and had been an observer of our board of directors since October 2017. He currently serves as the founder and chief executive officer of Recreational Realty, a high growth real estate company focused on storage for marine and recreational vehicles. Prior to Recreational Realty, he served as the president and chief executive officer and a member of the board of directors of CyrusOne from July 2012 to February 2020. Prior to becoming the president of CyrusOne in August 2011, Mr. Wojtaszek served as chief financial officer of Cincinnati Bell Inc., where he had responsibility for the data center business and oversaw CyrusOne’s successful spin-off and IPO. Prior to joining Cincinnati Bell in July 2008, he was senior vice president, treasurer and chief accounting officer for the Laureate Education Corporation in Baltimore, Maryland from 2006 to 2008. Prior to that, Mr. Wojtaszek worked from 2001 to 2008 at Agere Systems, the semiconductor and optical electronics communications division of Lucent Technologies, which was subsequently spun off through an initial public offering. While at Agere Systems, Mr. Wojtaszek worked in a number of finance positions, ultimately serving as the vice president of corporate finance, overseeing all controllership, tax and treasury functions. Mr. Wojtaszek started his career in General Motors Company’s New York treasury group and joined Delphi Automotive Systems as the regional European treasurer in connection with the initial public offering and spin-off of Delphi Automotive Systems from General Motors. Mr. Wojtaszek is currently serving on the board of directors of the Lyle School of Engineering at Southern Methodist University, and the advisory board of the Lyle School of Engineering’s Datacenter Systems Engineering (DSE) Program at Southern Methodist University, Columbia University’s Lang Entrepreneur Center, Interprivate IV Infra Tech Partners, and Poema Global Holdings Corporation. Mr. Wojtaszek previously served as a director of Cincinnati Bell Inc., the Dallas Zoo, Tech Wildcatters and the Dallas Chamber of Commerce. Mr. Wojtaszek obtained a master’s degree of Business Administration from Columbia University.
Ms. Judy Qing Ye has served as our independent director since October 2018. Ms. Judy Qing Ye is the founding partner for Yimei Capital, a global alternative investment firm and has over 20 years of experience in investment. Prior to founding Yimei Capital in 2011, Ms. Ye was the chairman of EM Alternatives (“EMA”), a global private equity firm from 2008 to 2010. Prior to EMA, Ms. Ye served as director of strategic investments at Hewlett-Packard Company from 2001 to 2008. In her earlier career, Ms. Ye worked as M&A project manager at PepsiCo, New York from 1997 to 1999. Ms. Ye is also the co-founder and managing partner of NE Social Impact Fund (NESIF), a dedicated social impact investing fund in China. Ms. Ye is also the council member of United Way Worldwide, a global non-profit charitable organization. She is also the President of the Wharton Club of Shanghai and the Director of the Union of Finance Alumni of Peking University. Ms. Ye received her bachelor of arts degree from Peking University and earned her MA from Tufts University, MBA from the Wharton School at University of Pennsylvania.
Mr. Jonathan King has been a member of our executive committee since October 2016 and has been involved with our company since 2014, in his role as chief operating officer and head of investments of ST Telemedia’s data center business—STT GDC. In this role he is responsible for the performance of STT GDC’s existing platforms as well as leading its investment activities into new markets. From 2009 to 2014, Mr. King was the co-fund manager of Securus Data Property Fund, an investment fund focused on the acquisition and management of high quality data center assets in Asia-Pacific region and Europe. During that time, Mr. King played a key role in developing the portfolio of data centers that was eventually listed as Keppel DC REIT on the Singapore Exchange. Mr. King was an associate director with Macquarie Bank’s real estate group. He obtained a bachelor’s degree in engineering from the University of Sydney and a graduate diploma in finance and investment from the Financial Services Institute of Australasia.
Mr. Xu Wei joined our company in 2013 as our senior vice president of sales, and is responsible for sales operations and management. Prior to joining us, Mr. Wei was a general manager of Beijing VPro Intellectual Technology Limited Company from 2011 to 2013, with responsibility for mobile value-added business promotion and software development. From 2005 to 2010, Mr. Wei served as a general manager of Shenzhen VPro Technology Limited Company, with responsibility for operations and software development and integration. From 1998 to 2005, Mr. Wei held various roles at Zhong Lian Group, including technical director, business development manager and division general manager, engaged in sales and management of core systems. From 1996 to 1998, Mr. Wei served as an engineer at Beijing Electronic Office, with responsibility for network-building and management. Mr. Wei received a bachelor’s degree in physics from Shandong University.
Ms. Yilin Chen joined our company in 2008 and has served as our senior vice president for product and service business since March 2017. Prior to joining us, Ms. Chen held various roles in consulting, business planning and analysis, product and operations. Ms. Chen worked at HP China from 1995 to 2008, holding leadership roles related to IT solutions and service, outsourcing, business development and management. From 1992 to 1995, Ms. Chen worked at the East China Institute of Computer and Science. She graduated from Shanghai Science and Technology University with a bachelor’s degree in computer science.
165
Ms. Liang Chen joined our company in 2015 with responsibility for product strategy management and the delivery of data center projects, design and construction. Due to the rapid growth of our business, since September 2017, Ms. Chen’s responsibilities have focused on data center design and she is leading our company in designing and building multiple data centers. Prior to joining us, Ms. Chen worked with IBM Global Technology Service for 14 years. Ms. Chen held several leadership roles in IBM, including manager of IBM’s China data center solution design team, general manager of IBM’s data center consulting and design department and service product line manager of IBM’s Greater China data center department. Prior to joining IBM in 2001, Ms. Chen spent seven years at the East China Architectural Design and Research Institute. Ms. Chen obtained a bachelor’s degree in electrical and electronic engineering from Shanghai University and a master’s degree in electrical and electronic engineering from Tongji University.
Ms. Yan Liang joined our company in 2010 and has served as our senior vice president of operation and delivery since March 2014 with responsibility for establishing the operation governance system and management platform for data centers. Ms. Liang currently also serves on the China Data Center Committee as vice chairman with responsibility for contributing to white papers for the operation and maintenance management technology of data centers and promoting maintenance and operation in data center industry. Prior to joining us in 2010, Ms. Liang served as a director of operations and business development with COSCO’s global data center business where she had responsibility for information system centralization, construction of large data centers, establishment and promotion of ITIL operation management systems and global disaster recovery from 1997 to 2010. Ms. Liang received a bachelor’s degree from Shanghai Tie Dao University and an MBA from Fudan University.
Board Observer
In accordance with the Investor Rights Agreement entered into among Ping An Overseas Holdings and our company, we have agreed that an observer designated by Ping An Overseas Holdings may join meetings of our board of directors as an observer, subject to maintaining its shareholding at or above a specified percentage threshold. Mr. Hoi Tung, chairman and chief executive officer of China Ping An Insurance Overseas (Holdings) Limited, as well as a member of the Investment Committee of Ping An Insurance (Group) of China, was designated by Ping An Overseas Holdings after the completion of its investment to join meetings of our board of directors as an observer.
Mr. Hoi Tung is currently a member of the Investment Committee of Ping An Insurance (Group) of China and the CEO and Chairman of China Ping An Insurance Overseas (Holdings) Limited. From 2014 to 2016, Mr. Tung was the Chairman of Investment Committee of Ping An Insurance (Group) of China, Ltd. From 2004 to 2014, Mr. Tung was the Chairman and CEO of Ping An Trust Co. Ltd. Before joining Ping An, Mr. Tung was an executive director with Goldman Sachs (Asia) L.L.C., advising major financial institutions in the Asia Pacific region on restructuring, M&As and capital markets activities. Mr. Tung started his career as a management consultant with McKinsey & Co. He obtained a Master’s degree in Engineering Science from Oriel College, University of Oxford, and an MBA from INSEAD. Mr. Tung is a fellow of the Global Finance Leaders Fellowship at the Aspen Institute and also served as a selection committee member for Rhodes Scholarship in China.
Weighted Voting Rights (WVR) Structure
Under our weighted voting rights structure, our share capital comprises Class A ordinary shares and Class B ordinary shares. Class A ordinary shares and Class B ordinary shares carry equal rights, generally rank pari passu with one another and are entitled to one vote per share at general meetings of shareholders, except for only the following matters at general meetings of shareholders, with respect to which Class B ordinary shares are entitled to 20 votes per share: (i) the election or removal of a simple majority, or six, of our directors; and (ii) any change to our Articles of Association that would adversely affect the rights of Class B shareholders. These rights are categorized as a weighted voting rights structure, or WVR structure, under the Hong Kong Listing Rules. As a result, we are deemed as a company with a WVR structure. For further information about the risks associated with our WVR structure, see “Item 3. Key Information — D. Risk Factors — Risks Related to Our Corporate Structure.”
As of March 31, 2021, the beneficiary of the WVR structure was Mr. Huang, the beneficial owner of the 67,590,336 Class B ordinary shares then issued and outstanding.
166
Subject to the provisions of our Articles of Association, our Class B ordinary shares may be converted into Class A ordinary shares at the option of the holder or automatically at the occurrence of an automatic conversion event. Such automatic conversion event refers to the first occurrence of (i) Mr. Huang having beneficial ownership in less than 5% of our issued share capital on an as converted basis; (ii) the consultation draft Foreign Investment Law of the People’s Republic of China published by the MOFCOM on January 19, 2015, or the FIL, in the form implemented not requiring VIE entities operating the PRC business to be owned or controlled (as defined in the FIL as officially promulgated by the PRC legislator) by PRC nationals or entities (including without limitation the FIL as officially promulgated by the PRC legislator grandfathering then-existing VIE Entities in the PRC); (iii) PRC law no longer requiring the conduct of the PRC business to be owned or controlled by PRC nationals or entities; (iv) the promulgation of the FIL as it relates to VIE entities is abandoned by the PRC legislator; or (v) the relevant authorities in the PRC having approved the Company’s VIE structure without the need for the VIE entities to be owned or controlled by PRC nationals or entities. Subject to the provisions of our Articles of Association, if the Class B ordinary shares are automatically converted into Class A ordinary shares, the WVR structure will thereby be terminated.
Each Class B ordinary share is convertible into one Class A ordinary share at any time by the holder thereof, and will automatically convert into Class A ordinary shares under certain circumstances. Upon the conversion of all the issued and outstanding Class B ordinary shares into Class A ordinary shares, the company will issue 67,590,336 Class A ordinary shares. Any Class A ordinary shares which Mr. Huang directly or indirectly acquire may be converted into Class B ordinary shares.
Article 86(4) of our Articles of Association provides that for so long as Mr. Huang continues to have beneficial ownership in not less than five per cent. (5%) of the then issued share capital of our company on an as converted basis, the holders of the Class B Ordinary Shares shall have the right to nominate five (5) directors (one of which is intended to be Mr. Huang) for appointment as directors. Such directors shall be elected by resolutions of the members (with the Class B ordinary shares having twenty (20) votes per Class B ordinary share in respect of such resolutions).
Upon either (i) the automatic conversion of the Class B ordinary share, or (ii) the conversion of such of the Class B ordinary shares that results in Mr. Huang having beneficial ownership in less than five per cent. (5%) but not less than two per cent. (2%) of the then issued share capital of our company on an as converted basis, (a) any directors (other than William Wei Huang) appointed pursuant to the above provisions shall retire from office by rotation at the appropriate annual general meeting of members in accordance with the terms of their appointment, and (b) at the relevant annual general meeting, their replacement as a director shall be nominated by the Nominating and Corporate Governance Committee and shall be elected by resolutions of the members (with the Class B ordinary shares having one (1) vote per Class B ordinary share in respect of such resolutions); and (c) Mr. Huang shall continue to have the right to appoint and remove one (1) director (which is intended to be Mr. Huang).
Upon Mr. Huang having beneficial ownership in less than two per cent. (2%) of the then issued share capital of our company on an as converted basis, (a) Mr. Huang’s above appointment right shall cease and terminate, (b) any director appointed pursuant to such right shall retire from office by rotation at the appropriate annual general meeting of members in accordance with the terms of their appointment, and (c) at the relevant annual general meeting, their replacement as a director shall be nominated by the Nominating and Corporate Governance Committee and shall be elected by resolutions of the members (with the Class B ordinary shares having one (1) vote per Class B ordinary share in respect of such resolutions).
In addition, a quorum required for a meeting of shareholders consists of at least two shareholders present in person or by proxy or by duly authorized representative, representing not less than one-third in nominal value of the total issued voting shares in our company.
B. Compensation
For the year ended December 31, 2020, we and our subsidiaries paid aggregate compensation of approximately US$6.6 million to our directors and executive officers as a group, of which, US$5.1 million was settled in cash and US$1.5 million was settled in restricted shares issued under our 2016 share incentive plan. We did not pay any other cash compensation or benefits in kind to our directors and executive officers. We set aside an aggregate of US$0.1 million for pensions, retirement or other benefits for our directors and executive officers in 2020.
For information regarding options granted to our directors and executive officers, see “—Share Incentive Plans.”
167
Share Incentive Plans
2014 Share Incentive Plan
Our equity incentive plan adopted in 2014, or the 2014 share incentive plan, provides for the grant of options, share appreciation rights or other share-based awards, which we refer to collectively as equity awards. Up to 29,240,000 ordinary shares upon exercise of equity awards may be granted under the 2014 share incentive plan. We believe that the plan will aid us in recruiting, retaining and motivating key employees, directors and consultants of outstanding ability through the granting of equity awards.
Administration
The 2014 share incentive plan is administered by our board of directors (only with respect to options granted on the date of the completion of our initial public offering), the remuneration committee, or any subcommittee thereof to whom the board or the remuneration committee shall delegate the authority to grant or amend equity awards. The plan administrator is authorized to interpret the plan, to establish, amend and rescind any rules and regulations relating to the plan, and to make any other determinations that it deems necessary or desirable for the administration of the plan, as well as determine the provisions, terms and conditions of each award consistent with the provisions of the plan.
Change in Control
In the event of a change in control, any outstanding awards that are unexercisable or otherwise unvested or subject to lapse restrictions, as determined by the plan administrator, will automatically be deemed exercisable or otherwise vested or no longer subject to lapse restrictions, as the case may be, immediately prior to such change in control. The plan administrator may also, in its sole discretion, decide to cancel such awards for fair value, provide for the issuance of substitute awards that will substantially preserve the otherwise applicable terms of any affected awards previously granted or provide that affected options will be exercisable for a period of at least 15 days prior to the change in control but not thereafter. A “change in control” under the 2014 share incentive plan is defined as (i) the sale of all or substantially all of our assets, (ii) any person or group (other than certain permitted holders) becomes the beneficial owner of more than 50% of the total voting power of our voting stock or (iii) a majority of our board of directors ceases to be continuing directors during any period of two consecutive years.
Term
Unless terminated earlier, the 2014 share incentive plan will continue in effect for a term of five years from the date of its adoption.
Vesting Schedule
In general, the plan administrator determines, or the award agreement specifies, the vesting schedule.
Amendment and Termination of Plan
The 2014 share incentive plan automatically terminated in 2019, five years after its effective date, in accordance with its terms.
Granted Options
The total number of shares that may be issued under the 2014 share incentive plan is 29,240,000. As of March 31, 2021, options to purchase 16,000 ordinary shares were fully vested and outstanding.
We did not grant any options to our directors and executive officers under the 2014 share incentive plan in the year ended December 31, 2020. As of March 31, 2021, all options we previously granted to our directors and executive officers under the 2014 share incentive plan were fully vested and exercised.
As of March 31, 2021, individuals other than our directors and executive officers as a group held options to purchase a total of 16,000 ordinary shares of our company, with an exercise price of US$0.7792 per ordinary share.
168
2016 Share Incentive Plan
Our second equity incentive plan adopted in 2016, or the 2016 share incentive plan, provides for the grant of share options, share appreciation rights, restricted share units, restricted shares or other share-based awards, which we refer to collectively as equity awards. We believe that the 2016 share incentive plan will aid us in recruiting, retaining and motivating key employees and directors of outstanding ability through the granting of equity awards.
The maximum aggregate number of shares which may be subject to equity awards under the 2016 share incentive plan is 56,707,560 shares, provided, however, that the maximum number of unallocated ordinary shares which may be issuable pursuant to awards under the 2016 share incentive plan shall be automatically increased on the first day of each fiscal year (i.e., January 1 of each calendar year) during which the 2016 share incentive plan remains in effect to three percent (3%) of our then total issued and outstanding ordinary shares, if and whenever the unallocated ordinary shares which may be subject to equity awards under the 2016 share incentive plan accounts for less than one and half percent (1.5%) of our then total issued and outstanding ordinary shares, provided further that solely for the fiscal year 2020, the increase of the unallocated ordinary shares which may be issuable pursuant to awards under the plan was given effect as of the date of the approval by the shareholders at the annual general meeting on August 6, 2020 (but calculated based on the total issued and outstanding ordinary shares of the Company as of January 1, 2020). In August 2020, the maximum number of unallocated shares which may be issuable pursuant to awards under the 2016 share incentive plan was automatically increased by 32,592,288 to 3.0% of the then total issued and outstanding ordinary shares, which was 1,216,432,715.
Administration
The 2016 share incentive plan is administered by our board of directors (only with respect to equity awards granted on the date of the completion of our initial public offering), the remuneration committee, or any subcommittee thereof to whom the board or the remuneration committee shall delegate the authority to grant or amend equity awards. The plan administrator is authorized to interpret the plan, to establish, amend and rescind any rules and regulations relating to the plan, and to make any other determinations that it deems necessary or desirable for the administration of the plan, as well as determine the provisions, terms and conditions of each award consistent with the provisions of the plan.
Change in Control
In the event of a change in control (as defined below), if determined by the plan administrator in an award agreement or otherwise, any outstanding equity awards that are non-exercisable or otherwise unvested or subject to lapse restrictions, will automatically be deemed exercisable or otherwise vested or no longer subject to lapse restrictions, as the case may be, immediately prior to such change in control. The plan administrator may also, in its sole discretion, decide to cancel such equity awards for fair value, provide for the issuance of substitute awards that will substantially preserve the otherwise applicable terms of any affected awards previously granted or provide that affected share options or share appreciation rights will be exercisable for a period of at least 15 days prior to the change in control and terminated upon the change in control if not previously exercised. A “change in control” under the 2016 share incentive plan is generally defined as (i) the sale of all or substantially all of our assets to any person or group (other than certain permitted holders), unless the primary purpose of the sale is to create a holding entity for us that will be directly or indirectly owned in substantially the same proportions by the same persons that held our shares immediately prior to the consummation of such sale, or (ii) one or more related transactions whereby any person or group (other than certain permitted holders) becomes the beneficial owner of more than 50% of the total voting power of our voting shares and controls the composition of a majority of our board of directors, unless the primary purpose of such transaction or transactions, as applicable, is to create a holding entity for us that will be directly or indirectly owned in substantially the same proportions by the same persons that held our shares immediately prior to the consummation of such transaction.
Term
Unless terminated earlier, the 2016 share incentive plan will continue in effect for a term of ten years from the date of its adoption.
169
Award Agreements
Generally, equity awards granted under the 2016 share incentive plan are evidenced by an award agreement providing for the number of ordinary shares subject to the award, and the terms and conditions of the award, which must be consistent with the 2016 share incentive plan.
Vesting Schedule
The plan administrator determines the vesting schedule of each equity award granted under the 2016 share incentive plan, which vesting schedule will be set forth in the award agreement for such equity award.
Amendment and Termination of Plan
Our board of directors may at any time amend, alter or discontinue the 2016 share incentive plan, subject to certain exceptions.
Granted Restricted Shares
In August 2016, we granted 877,400 restricted shares to directors pursuant to equity awards under the 2016 share incentive plan. These restricted shares were fully vested upon the date of grant in lieu of cash to our directors to settle a portion of their remuneration for services provided by the directors in the past.
In July 2017, August 2018, August 2019 and August 2020 we granted 13,475,060, 12,941,952, 14,314,160 and 11,520,312 non-vested restricted shares to employees, officers and directors, respectively. The restricted share awards were granted subject to service and market conditions, or service and performance conditions, which are tied to our financial performance.
In May, August and November 2017, we issued an aggregate of 502,000 restricted shares to directors pursuant to equity awards under the 2016 share incentive plan. In March, May, August and November 2018, we issued a total of 260,560 restricted shares to directors pursuant to equity awards under the 2016 share incentive plan. In March, May, August and November 2019, we issued a total of 237,312 restricted shares to directors pursuant to equity awards under the 2016 share incentive plan. In March, June, July and October 2020 we issued a total of 190,536 restricted shares to directors pursuant to equity awards under the 2016 share incentive plan. In January 2021 we issued a total of 34,088 restricted shares to directors pursuant to equity awards under the 2016 share incentive plan. These restricted shares were fully vested upon the date of grant and were granted to our directors in lieu of cash to settle a portion of remuneration for their services previously rendered.
The table below summarizes, as of March 31, 2021, the restricted shares we have granted to our directors and executive officers:
170
Name |
| Position |
| Numbers of |
| Grant Date |
William Wei Huang | Chairman and chief executive officer | * | December 5, 2016, July 17, 2017, August 1, 2018, August 1, 2019 and August 13, 2020. | |||
Daniel Newman | Chief financial officer | * | December 5, 2016, July 17, 2017, August 1, 2018, August 1, 2019 and August 13, 2020. | |||
Jamie Gee Choo Khoo | Chief operating officer | * | December 5, 2016, July 17, 2017, August 1, 2018, August 1, 2019 and August 13, 2020. | |||
Sio Tat Hiang | Vice-chairman | * | August 29, 2016, May 9, 2017, August 8, 2017, November 9, 2017, March 13, 2018, May 10, 2018, August 14, 2018, November 13, 2018, March 13, 2019, May 14, 2019, August 13, 2019, November 14, 2019, March 19, 2020, June 1, 2020, July 1, 2020, October 1, 2020 and January 1, 2021. | |||
Satoshi Okada | Director | * | August 29, 2016, May 9, 2017, August 8, 2017, November 9, 2017, March 13, 2018, May 10, 2018, August 14, 2018, November 13, 2018, March 13, 2019, May 14, 2019, August 13, 2019, November 14, 2019, March 19, 2020, June 1, 2020, July 1, 2020, October 1, 2020 and January 1, 2021. | |||
Bruno Lopez | Director | * | August 29, 2016, May 9, 2017, August 8, 2017, November 9, 2017, March 13, 2018, May 10, 2018, August 14, 2018, November 13, 2018, March 13, 2019, May 14, 2019, August 13, 2019, November 14, 2019, March 19, 2020, June 1, 2020, July 1, 2020, October 1, 2020 and January 1, 2021. | |||
Lee Choong Kwong | Director | * | August 29, 2016, May 9, 2017, August 8, 2017, November 9, 2017, March 13, 2018, May 10, 2018, August 14, 2018, November 13, 2018, March 13, 2019, May 14, 2019, August 13, 2019, November 14, 2019, March 19, 2020, June 1, 2020, July 1, 2020, October 1, 2020 and January 1, 2021. | |||
Lim Ah Doo | Independent Director | * | August 29, 2016, May 9, 2017, August 8, 2017, November 9, 2017, March 13, 2018, May 10, 2018, August 14, 2018, November 13, 2018, March 13, 2019, May 14, 2019, August 13, 2019, November 14, 2019, March 19, 2020, June 1, 2020, July 1, 2020, October 1, 2020 and January 1, 2021. | |||
Bin Yu | Independent Director | * | May 9, 2017, August 8, 2017, November 9, 2017, March 13, 2018, May 10, 2018, August 14, 2018, November 13, 2018, March 13, 2019, May 14, 2019, August 13, 2019, November 14, 2019 March 19, 2020, June 1, 2020, July 1, 2020, October 1, 2020 and January 1, 2021. | |||
Zulkifli Baharudin | Independent Director | * | May 9, 2017, August 8, 2017, November 9, 2017, March 13, 2018, May 10, 2018, August 14, 2018, November 13, 2018, March 13, 2019, May 14, 2019, August 13, 2019, November 14, 2019 March 19, 2020, June 1, 2020, July 1, 2020, October 1, 2020 and January 1, 2021. | |||
Chang Sun | Independent Director | * | August 8, 2017, November 9, 2017, March 13, 2018, May 10, 2018, August 14, 2018, November 13, 2018, March 13, 2019, May 14, 2019, August 13, 2019, November 14, 2019 March 19, 2020, June 1, 2020, July 1, 2020, October 1, 2020 and January 1, 2021. |
171
Judy Qing Ye | Independent Director | * | March 13, 2019, May 14, 2019, August 13, 2019, November 14, 2019 March 19, 2020, June 1, 2020, July 1, 2020, October 1, 2020 and January 1, 2021. | |||
Gary J. Wojtaszek | Director | * | June 1, 2020, July 1, 2020, October 1, 2020 and January 1, 2021. | |||
Jonathan King | Member of the executive committee | * | May 9, 2017, August 8, 2017, November 9, 2017, March 13, 2018, May 10, 2018, August 14, 2018, November 13, 2018, March 13, 2019, May 14, 2019, August 13, 2019, November 14, 2019, March 19, 2020, June 1, 2020, July 1, 2020, October 1, 2020 and January 1, 2021. | |||
Xu Wei | Senior vice president, sales | * | December 5, 2016, July 17, 2017, August 1, 2018, August 1, 2019 and August 13, 2020. | |||
Yilin Chen | Senior vice president, product and service | * | December 5, 2016, July 17, 2017, August 1, 2018, August 1, 2019 and August 13, 2020. | |||
Liang Chen | Senior vice president, data center design | * | December 5, 2016, July 17, 2017, August 1, 2018, August 1, 2019 and August 13, 2020. | |||
Yan Liang | Senior vice president, operation and delivery | * | December 5, 2016, July 17, 2017, August 1, 2018, August 1, 2019 and August 13, 2020. |
* | Less than 1% of our outstanding ordinary shares assuming conversion of all restricted shares into ordinary shares. |
As of March 31, 2021, individuals other than our directors and executive officers as a group held a total of 16,472,136 restricted shares of our company, subject to various vesting schedules and conditions.
C. Board Practices
Duties of Directors
Under Cayman Islands law, our directors have a fiduciary duty to act honestly in good faith with a view to our best interests. Our directors also have a duty to exercise the care, diligence and skill that a reasonably prudent person would exercise in comparable circumstances. In fulfilling their duty of care to us, our directors must ensure compliance with our Amended and Restated Memorandum and Articles of Association. A shareholder has the right to seek damages if a duty owed by our directors is breached.
The functions and powers of our board of directors include, among others:
| ● | conducting and managing the business of our company; |
| ● | representing our company in contracts and deals; |
| ● | appointing attorneys for our company; |
| ● | select senior management such as managing directors and executive directors; |
| ● | providing employee benefits and pension; |
| ● | managing our company’s finance and bank accounts; |
| ● | exercising the borrowing powers of our company and mortgaging the property of our company; and |
| ● | exercising any other powers conferred by the shareholders’ meetings or under our Amended and Restated Memorandum and Articles of Association. |
172
Appointment, Nomination and Terms of Directors
Pursuant to our amended articles of association, our board of directors are classified into three classes of directors designated as Class I, Class II and Class III, each generally serving a three-year term unless earlier removed and except as described below. The Class I directors consist of Gary J. Wojtaszek, Satoshi Okada and Bruno Lopez; the Class II directors consist of Lee Chong Kwong, Lim Ah Doo, Chang Sun, and Judy Qing Ye; and the Class III directors consist of William Wei Huang, Sio Tat Hiang, Bin Yu and Zulkifli Baharudin. Class I directors initially retired from office by rotation and were up for re-election or re-appointment one year after the completion of our initial public offering. Class II directors initially retired from office by rotation and were up for re-election or re-appointment two years after the completion of our initial public offering. Class III directors initially retired from office by rotation and were up for re-election three years after the completion of our initial public offering.
Our board currently consists of eleven (11) directors. Unless otherwise determined by us in a general meeting, our board will consist of not less than two (2) directors. There is no maximum number of directors unless otherwise determined by our shareholders in a general meeting, provided, however, that for so long as STT GDC has the right to appoint one or more directors to our board of directors, any change in the total number of directors on our board shall require the prior approval of the director or directors appointed by STT GDC.
Our amended articles of association provide that for so long as STT GDC beneficially owns: not less than 25% of our issued and outstanding share capital, they may appoint three directors to our board of directors, including our vice-chairman; less than 25%, but not less than 15%, of our issued and outstanding share capital, they may appoint two directors to our board of directors, including our vice-chairman; and less than 15%, but not less than 8%, of our issued and outstanding share capital, they may appoint one director to our board of directors, including our vice-chairman, none of which appointments will be subject to a vote by our shareholders. In addition, the above rights of STT GDC may not be amended without the approval of STT GDC. Where STT GDC beneficially owns: less than 25%, but 15% or more, of our issued and outstanding share capital, then of the directors appointed by STT GDC, only two may remain in office, and the other director, who shall be determined by STT GDC, or failing which shall be the director whose term is due to expire soonest, shall retire at the expiry of his/her term; less than 15%, but 8% or more, of our issued and outstanding share capital, then of the directors appointed by STT GDC, only one may remain in office, and the other directors, who shall be determined by STT GDC, or failing which shall be the directors whose terms are due to expire soonest, shall retire at the expiry of their respective terms; less than 8% of our issued and outstanding share capital, then the directors appointed by STT GDC may not remain in office and all shall retire at the expiry of their respective terms. Any director appointed by STT GDC who retires pursuant to the foregoing sentence may, in the sole discretion of our nominating and corporate governance committee, be re-nominated and subject to re-election at the next general meeting of our shareholders.
Our amended articles of association further provide that for so long as there are Class B ordinary shares outstanding: (i) the Class B shareholders shall be entitled to nominate one less than a simple majority, or five, of our directors (and such Class B shareholders shall have 20 votes per shares with respect to the resolutions approving the appointment or removal of such directors); and (ii) the nominating and corporate governance committee shall nominate one director, which one shall satisfy the requirements for an “independent director” within the meaning of the Nasdaq Stock Market Rules including the requirements for audit committee independence. As of and after such time as there ceases to be any Class B ordinary shares outstanding, all of the directors nominated by Class B shareholders shall retire from office at the expiry of their respective terms, and, if re-nominated, be subject to re-election at a subsequent general meeting of shareholders. Prior to such time, if any of the directors nominated by or subject to election by Class B shareholders at 20 votes per share (i) is not elected or (ii) ceases to be a director, then the Class B shareholders may appoint an interim replacement for each such director. Any person so appointed shall hold office until the next general meeting of our shareholders and be subject to re-nomination and re-election at such meeting.
Subject to the abovementioned appointment rights, we may nominate, and shareholders may by ordinary resolution elect (with Class A ordinary shares and Class B ordinary shares each being entitled to one vote per share), any person to be a director to fill a casual vacancy on our board.
Board Committees
Our board of directors has established an audit committee, a compensation committee, a nominating and corporate governance committee and an executive committee. As a foreign private issuer, we are permitted to follow home country corporate governance practices under Nasdaq Stock Market Rules.
173
Audit Committee
Our audit committee consists of Lim Ah Doo, Bin Yu and Zulkifli Baharudin. Lim Ah Doo is the chairman of our audit committee. All members satisfy the criteria of an audit committee financial expert as set forth under the applicable rules of the SEC and satisfy the requirements for an “independent director” within the meaning of Nasdaq Stock Market Rules and meets the criteria for independence set forth in Rule 10A-3 of the U.S. Exchange Act. Our audit committee consists solely of independent directors.
The audit committee oversees our accounting and financial reporting processes and the audits of our financial statements. Our audit committee is responsible for, among other things:
| ● | selecting the independent auditor; |
| ● | pre-approving auditing and non-auditing services permitted to be performed by the independent auditor; |
| ● | annually reviewing the independent auditor’s report describing the auditing firm’s internal quality control procedures, any material issues raised by the most recent internal quality control review, or peer review, of the independent auditors and all relationships between the independent auditor and our company; |
| ● | reviewing with the independent auditor any audit problems or difficulties and management’s response; |
| ● | reviewing and, if material, approving all related person transactions on an ongoing basis; |
| ● | reviewing and discussing the annual audited financial statements with management and the independent auditor; |
| ● | reviewing and discussing with management and the independent auditors about major issues regarding accounting principles and financial statement presentations; |
| ● | reviewing reports prepared by management or the independent auditors relating to significant financial reporting issues and judgments; |
| ● | discussing earnings press releases with management, as well as financial information and earnings guidance provided to analysts and rating agencies; |
| ● | reviewing with management and the independent auditors the effect of regulatory and accounting initiatives, as well as off-balance sheet structures, on our financial statements; |
| ● | discussing policies with respect to risk assessment and risk management with management, internal auditors and the independent auditor; |
| ● | timely reviewing reports from the independent auditor regarding all critical accounting policies and practices to be used by our company, all alternative treatments of financial information within U.S. GAAP that have been discussed with management and all other material written communications between the independent auditor and management; |
| ● | establishing procedures for the receipt, retention and treatment of complaints received from our employees regarding accounting, internal accounting controls or auditing matters and the confidential, anonymous submission by our employees of concerns regarding questionable accounting or auditing matters; |
| ● | annually reviewing and reassessing the adequacy of our audit committee charter; |
| ● | such other matters that are specifically delegated to our audit committee by our board of directors from time to time; |
| ● | performing, at least annually, an evaluation of the performance of the audit committee; and |
| ● | reporting regularly to the full board of directors. |
An ethics committee has been established in early 2017 under the audit committee to handle the FCPA compliance-related matters on a routine basis. The members of the ethics committee include our chief executive officer, chief financial officer, vice president of internal control, general counsel, compliance officer and other members appointed by the audit committee.
Compensation Committee
Our compensation committee consists of Sio Tat Hiang, William Wei Huang and Zulkifli Baharudin. Sio Tat Hiang is the chairman of our compensation committee. Zulkifli Baharudin satisfies the requirements for an “independent director” within the meaning of Nasdaq Stock Market Rules.
Our compensation committee is responsible for, among other things:
| ● | reviewing, evaluating and, if necessary, revising corporate goals and objectives with respect to the compensation of the chief executive officer; |
| ● | reviewing and making recommendations to the board of directors regarding the compensation of our directors; |
| ● | reviewing, approving or making recommendations to the board of directors with respect to our incentive—compensation plan and equity-based compensation plans; |
| ● | administering our equity-based compensation plans in accordance with the terms thereof; and |
| ● | such other matters that are specifically delegated to the compensation committee by our board of directors from time to time. |
Nominating and Corporate Governance Committee
Our nominating and corporate governance committee consists of William Wei Huang, Sio Tat Hiang and Zulkifli Baharudin. William Wei Huang is the chairman of our nominating and corporate governance committee. Zulkifli Baharudin satisfies the requirements for an “independent director” within the meaning of Nasdaq Stock Market Rules.
The nominating and corporate governance committee is generally responsible for reviewing, evaluating and, if necessary, revising our corporate governance guidelines, reviewing and evaluating any instance of deviation from our corporate governance guidelines, as well as issuing and reviewing nominations of persons to be appointed as certain of our directors as described herein and of our officers. The nominating and corporate governance committee shall have the right to nominate three directors, all of whom shall satisfy the requirements for an “independent director” within the meaning of the Nasdaq Stock Market Rules including the requirements for audit committee independence. If any of the directors nominated by the nominating and corporate governance committee (i) is not elected or (ii) ceases to be a director, then nominating and corporate governance committee or the Class B ordinary shareholders, as applicable, may appoint an interim replacement for such director. Any person so appointed shall hold office until the next general meeting of our shareholders. These three directors shall be subject to election at general meetings of shareholders as described under “—Appointment, Nomination and Terms of Directors.”
In November 2019, the nominating and corporate governance committee has approved the establishment of the long-term succession planning review committee as its subcommittee, initially consisting of Zulkifli Baharudin, Judy Qing Ye, Bruno Lopez and Sio Tat Hiang. The authority and responsibility of the long-term succession planning review committee are to conduct a periodic review and assessment of succession policies for the CEO and other senior management members of our company and to make related recommendations to the nominating and corporate governance committee and the board of directors.
Executive Committee
Our executive committee consists of Bruno Lopez, William Wei Huang, Judy Qing Ye and Jonathan King. Bruno Lopez is the chairman of our executive committee.
175
The executive committee functions primarily as an advisory body to our board of directors to oversee the business of our group companies. The executive committee shall also provide consultation and recommendations to our board of directors on operating and strategic matters for any of our group companies, acting within authorities delegated to it by our board of directors. In addition, the executive committee shall have such other authority as may be delegated to it by our board of directors from time to time. Our executive committee is responsible for, among other things, advising, providing consultation and recommendations to our board of directors on:
| ● | operational performance of any of our group companies; |
| ● | appropriate strategies for any of our group companies; |
| ● | strategic business and financing plans and annual budget of any of the group companies; |
| ● | acquisitions, dispositions, investments and other potential growth and expansion opportunities for any of our group companies; |
| ● | capital structure and financing strategy of our group companies, including but not limited to any debt, equity or equity-linked financing transactions, as well as any issuance, repurchase, conversion or redemption of any equity interests or debt of any of our group companies; |
| ● | any material litigation or other legal or administrative proceedings to which any of our group companies is a party; |
| ● | entry into any material contracts exceeding the approval authority of our chief executive officer or its equivalent, the chief financial officer, and all the other executive officers of any of our group companies; |
| ● | the approval of the incurrence of debt above certain thresholds; |
| ● | reporting regularly to our board of directors; and |
| ● | any other responsibilities as are delegated to the executive committee by our board of directors from time to time. |
Corporate Governance
Our board of directors has adopted a code of business conduct, which is applicable to all of our directors, officers and employees. We have made our code of business conduct publicly available on our web site.
In addition, our board of directors has adopted a set of corporate governance guidelines. The guidelines reflect certain guiding principles with respect to our board’s structure, procedures and committees. The guidelines are not intended to change or interpret any law, or our amended and restated memorandum and articles of association.
Remuneration and Borrowing
The directors may determine remuneration to be paid to the directors. The compensation committee will assist the directors in reviewing and approving the compensation structure for the directors. The directors may exercise all the powers of our company to borrow money, mortgage or charge its undertaking, property and uncalled capital and issue debentures or other securities whether outright or as security for any debt obligations of our company or of any third party.
Qualification
There is no requirement for our directors to own any shares in our company in order for them to qualify as a director.
176
Employment Agreements
We have entered into employment agreements with each of our executive officers. We may terminate their employment for cause at any time without remuneration for certain acts, such as a material breach of our company’s employment principles, policies or rules, a material failure to perform his or her duties or misappropriation or embezzlement or a criminal conviction. We may also terminate any executive officer’s employment without cause or due to a change of control event involving our company by giving written notice. In such cases, an executive officer is entitled to severance payments and benefits. An executive officer may terminate his or her employment at any time by giving written notice, in which case the executive officer will not be entitled to any severance payments or benefits.
Our executive officers have also agreed not to engage in any activities that compete with us or to directly or indirectly solicit the services of any of our employees, for a certain period after the termination of employment. Each executive officer has agreed to hold in strict confidence any trade secrets of our company, including technical secrets, marketing information, management information, legal information, third-party business secrets and other kinds of confidential information. Each executive officer also agrees to perform his or her confidentiality obligation and protect our company’s trade secrets in a way consistent with the policies, rules and practices of our company. Breach of the above confidentiality obligations would be deemed as material breach of our company’s employment policies and we are entitled to seek legal remedies.
D. Employees
See “Item 4. Information on the Company—B. Business Overview—Employees.”
E. Share Ownership
The following table sets forth information as of March 31, 2021 with respect to the beneficial ownership of our ordinary shares by:
| ● | each of our directors and executive officers; and |
| ● | each person known to us to own beneficially 5.0% or more of our ordinary shares. |
Beneficial ownership is determined in accordance with the rules of the SEC and includes voting or investment power with respect to, or the power to receive the economic benefit of ownership of, the securities. In computing the number of shares beneficially owned by a person and the percentage ownership of that person, we have included shares that the person has the right to acquire within 60 days, including through the exercise of any option or other right or the conversion of any other security. These shares, however, are not included in the computation of the percentage ownership of any other person. The percentages are calculated excluding the 47,715,168 Class A ordinary shares that are held by JPMorgan Chase Bank, N.A., as depositary, and reserved for future delivery upon exercise or vesting of share awards granted under our share incentive plans.
The total number of ordinary shares outstanding as of March 31, 2021 is 1,495,180,395, comprising 1,427,590,059 Class A ordinary shares (including 47,715,168 Class A ordinary shares held by JPMorgan Chase Bank, N.A., as depositary, which are reserved for future delivery upon exercise or vesting of share awards granted under our share incentive plans) and 67,590,336 Class B ordinary shares, but excludes ordinary shares issuable upon the exercise of outstanding share options, vested but not yet issued restricted shares and ordinary shares reserved for future issuance under our share incentive plans.
177
Percentage of aggregate voting |
| ||||||||||||
power with Class A |
| ||||||||||||
and Class B ordinary |
| ||||||||||||
Class A ordinary shares | Class B ordinary shares | shares voting on a |
| ||||||||||
Number | Percent | Number | Percent | 1:20 Basis*** | 1:1 Basis |
| |||||||
Directors and Executive Officers**: |
|
|
|
|
|
|
|
|
|
|
|
| |
William Wei Huang(1) |
| 15,735,904 |
| 1.1 | % | 83,326,240 |
| 100.0 | % | 49.3 | % | 5.4 | % |
Daniel Newman |
| * |
| * |
| — |
| — |
| * |
| * | |
Jamie Gee Choo Khoo |
| * |
| * |
| — |
| — |
| * |
| * | |
Sio Tat Hiang |
| * |
| * |
| — |
| — |
| * |
| * | |
Satoshi Okada |
| * |
| * |
| — |
| — |
| * |
| * | |
Bruno Lopez |
| * |
| * |
| — |
| — |
| * |
| * | |
Lee Choong Kwong |
| * |
| * |
| — |
| — |
| * |
| * | |
Lim Ah Doo |
| * |
| * |
| — |
| — |
| * |
| * | |
Bin Yu |
| * |
| * |
| — |
| — |
| * |
| * | |
Zulkifli Baharudin |
| * |
| * |
| — |
| — |
| * |
| * | |
Chang Sun |
| * |
| * |
| — |
| — |
| * |
| * | |
Gary J. Wojtaszek |
| * |
| * |
| — |
| — |
| * |
| * | |
Judy Qing Ye |
| * |
| * |
| — |
| — |
| * |
| * | |
Jonathan King |
| * |
| * |
| — |
| — |
| * |
| * | |
Xu Wei |
| * |
| * |
| — |
| — |
| * |
| * | |
Yilin Chen |
| * |
| * |
| — |
| — |
| * |
| * | |
Liang Chen |
| * |
| * |
| — |
| — |
| * |
| * | |
Yan Liang |
| * |
| * |
| — |
| — |
| * |
| * | |
Directors and Executive Officers as a Group(2) |
| 32,838,671 |
| 2.4 | % | 83,326,240 |
| 100.0 | % | 49.6 | % | 6.0 | % |
Principal Shareholders: |
|
|
|
|
|
|
|
|
| ||||
STT GDC(3) |
| 477,288,484 |
| 34.6 | % | — |
| — |
| 17.3 | % | 32.2 | % |
12 West Capital Management(4) | 79,906,888 | 5.8 | % | — | — | 2.9 | % | 5.4 | % |
* Beneficially owns less than 1% of our outstanding shares.
** The business address for our directors and executive officers is at F4/F5, Building C, Sunland International, No. 999 Zhouhai Road, Pudong, Shanghai 200137, People’s Republic of China.
*** For each person or group included in this column, the percentage of total voting power represents voting power based on all ordinary shares beneficially owned by such person or group. With respect to (i) the election or removal of a simple majority of our directors and (ii) any change to our amended articles of association that would adversely affect the rights of the holders of Class B ordinary shares, at general meetings of our shareholders, each Class A ordinary share is entitled to one vote per share, and each Class B ordinary share is entitled to 20 votes per share. With respect to any other matters at general meetings of our shareholders, each Class A ordinary share is entitled to one vote, and each Class B ordinary share is entitled to one vote, voting together as a combined class. Class B ordinary shares are convertible into Class A ordinary shares. The voting power percentages are calculated including the 33,707,864 votes to which the holders of the 150,000 Series A convertible preferred shares are entitled, but excluding ordinary shares issuable upon (x) conversion of our convertible senior notes, (y) the exercise or vesting of share awards granted under our Share Incentive Plans, and the 47,715,168 Class A ordinary shares held by JPMorgan Chase Bank, N.A., as depositary, which are reserved for future delivery upon the exercise or vesting of share awards granted under our share incentive plans. The holders of the Series A convertible preferred shares are entitled to a number of votes per convertible preferred share equal to the number of Class A ordinary shares into which each such convertible preferred share is then convertible. Since the 150,000 Series A convertible preferred shares are convertible into 33,707,864 Class A ordinary shares, the affiliates of Ping An Overseas are entitled to 33,707,864 votes on all matters at general meetings of our shareholders, voting together with the holders of ordinary shares as a single class.
178
| (1) | The number of ordinary shares beneficially owned is as of March 31, 2021, and consists of 15,735,904 Class A ordinary shares and 67,590,336 Class B ordinary shares, including: (i) 3,286,144 Class B ordinary shares held by Solution Leisure Investment Limited, (ii) 42,975,884 Class B ordinary shares held by EDC Group Limited, (iii) 21,328,308 Class B ordinary shares held by GDS Enterprises Limited, (iv) 1,606,988 ADSs representing 12,855,904 Class A ordinary shares beneficially owned by Mr. Huang, and (v) 2,880,000 Class A ordinary shares in the form of 360,000 ADSs underlying restricted share units that will vest within 60 days after March 31, 2021 held by Mr. Huang. Such Class A ordinary shares will convert into 15,735,904 Class B ordinary shares if directly held by Mr. Huang or an entity established or controlled by him. These 15,735,904 Class A ordinary shares are also reflected in Mr. Huang’s beneficial ownership in the adjacent column, “Class A ordinary shares.” Solution Leisure Investment Limited is a limited liability company established in the British Virgin Islands which is indirectly wholly owned by a trust of which Mr. Huang’s family is the beneficiary. EDC Group Limited is a limited liability company established in the British Virgin Islands wholly owned by Solution Leisure Investment Limited. GDS Enterprises Limited is indirectly wholly owned by a trust of which Mr. Huang’s family is a beneficiary. The registered address of Solution Leisure Investment Limited is Portcullis TrustNet Chambers, P.O. Box 3444, Road Town, Tortola, British Virgin Islands. The registered address of EDC Group Limited is OMC Chambers, Wickhams Cay 1, Road Town, Tortola, British Virgin Islands. |
| (2) | Represents ordinary shares beneficially held by all of our directors and executive officers as a group and ordinary shares issuable upon exercise of options and vesting of restricted share units within 60 days after March 31, 2021 held by all of our directors and executive officers as a group. |
| (3) | The number of ordinary shares beneficially owned is as of October 20, 2020, as reported in Amendment No. 11 to Schedule 13D filed by ST Telemedia on October 27, 2020, after giving effect to the October 2020 Global Offering as defined therein, and represents 477,288,484 Class A ordinary shares (directly or in the form of ADSs) owned by STT GDC. STT GDC is wholly-owned by STTC. STTC is wholly-owned by ST Telemedia. Each of STT GDC, STTC and ST Telemedia is a company organized under the laws of the Republic of Singapore. The address of the principal business office of STT GDC is 3 Temasek Avenue, #28-01, Centennial Tower, Singapore 039190. The address of the principal business office of each of ST Telemedia and STTC is 1 Temasek Avenue, #33-01, Millenia Tower, Singapore 039192. On November 14, 2017, STT GDC exercised its option to convert, and converted, the convertible bonds in a principal amount of US$50.0 million due December 30, 2019 (the “Convertible Bonds”) then held by it, together with interest accrued thereon of US$4,513,889.00, into 32,540,515 Class A ordinary shares, at a conversion price of US$1.675262 per Class A ordinary share pursuant to and in accordance with the terms and conditions of the Convertible Bonds. On January 30, 2018, we completed our public offering of 12,650,000 ADSs, comprising 8,225,000 ADSs offered by us and 4,425,000 ADSs offered by certain selling shareholders, at a public offering price of US$26.00 per ADS (the “January 2018 Offering”). STT GDC purchased an aggregate of 3,009,857 ADSs in the January 2018 Offering at the public offering price. On March 19, 2019, we completed our public offering of 13,731,343 ADSs at a public offering price of US$33.50 per ADS (the “March 2019 Offering”). STT GDC purchased an aggregate of 6,373,134 ADSs in the March 2019 Offering at the public offering price. On December 10, 2019, we completed our public offering of 6,318,680 ADSs at a public offering price of US$45.50 per ADS (the “December 2019 Offering”). STT GDC purchased an aggregate of 2,274,725 ADSs in the December 2019 Offering at the public offering price. On June 26, 2020, we completed our private placement of 62,153,848 Class A ordinary shares, equivalent to approximately 7.8 million ADSs, to affiliates of Hillhouse Capital and STT GDC at a purchase price of US$8.125 per share, equivalent to US$65 per ADS (the “June 2020 Private Placement”). STT GDC purchased an aggregate of 12,923,080 Class A ordinary shares in the June 2020 Private Placement at the purchase price of $8.125 per share. On November 2, 2020, we completed our Hong Kong public offering, which forms part of the global offering of 160,000,000 Class A ordinary shares at a public offering price of HK$80.88 per Class A ordinary share (the “November 2020 Global Offering”). STT GDC purchased an aggregate of 40,244,800 Class A ordinary shares in the November 2020 Global Offering at the public offering price. |
| (4) | The number of ordinary shares beneficially owned is as of December 31, 2020, as reported in a Schedule 13G filed by 12 West Capital Management LP, a Delaware limited partnership (“12 West Management”) on February 17, 2021, and consists of (i) 45,857,336 Class A ordinary shares in the form of 5,732,167 ADSs held by 12 West Capital Fund LP, a Delaware limited partnership (“12 West Onshore Fund”), (ii) 30,901,176 Class A ordinary shares in the form of 3,862,647 ADSs held by 12 West Capital Offshore Fund LP, a Cayman Islands exempted limited partnership (“12 West Offshore Fund”), and (iii) 3,148,376 Class A ordinary shares in the form of 393,547 ADSs held by DC Opportunity Fund LLC, a Delaware limited liability company (“DCOF”). 12 West Management serves as the investment manager to 12 West Onshore Fund, 12 West Offshore Fund and DCOF, and possesses the sole power to vote and the sole power to direct the disposition of all securities held by them. Joel Ramin, as the sole member of 12 West Capital Management, LLC, the general partner of 12 West Management, possesses the voting and dispositive power with respect to all securities beneficially owned by 12 West Management. The principal business office of 12 West Management is 90 Park Avenue, 40th Floor, New York, New York 10016, United States. |
On June 5, 2018, we issued and sold convertible senior notes due in 2025 in an aggregate principal amount of US$300 million, which notes bear interest at a rate of 2% per year, payable on June 1 and December 1 of each year, beginning on December 1, 2018. The convertible senior notes will mature on June 1, 2025, unless earlier redeemed, repurchased or converted in accordance with their terms. The convertible senior notes may be converted into our ADSs, at the option of the holders, at an initial conversion rate of 19.3865 of our ADSs per US$1,000 principal amount of notes, or approximately 5,815,950 ADSs, representing 46,527,600 Class A ordinary shares, assuming conversion of the entire US$300 million aggregate principal amount at the initial conversion rate.
179
In March 2019, Ping An Overseas Holdings made an investment in us, and we issued 150,000 Series A convertible preferred shares to an affiliate of Ping An Overseas Holdings for a total consideration of US$150 million. Pursuant to the terms of the investment, during the first eight years from their issuance date, the convertible preferred shares accrue a minimum 5.0% per annum dividend, payable quarterly in arrears, in cash or in kind in the form of additional convertible preferred shares, at our option. As of the eighth anniversary of the issuance date, the convertible preferred shares accrue a 7.0% per annum minimum dividend, payable quarterly in arrears, in cash only, which dividend rate will further increase by 50 basis points per quarter thereafter for so long as any convertible preferred shares remain outstanding. The convertible preferred shares are convertible into our Class A ordinary shares at the option of their holder, at a conversion rate corresponding to a conversion price of US$35.60 per ADSs, representing a premium of 13.3% to the volume weighted average price of our ADSs for the 30 trading days immediately preceding the date of signing the definitive agreement, subject to customary anti-dilution adjustments. We have the right to trigger a mandatory conversion at our election, beginning on March 15, 2022, provided certain conditions are met, including our Class A ordinary shares achieving a specified price threshold of 150% of the conversion price for a specified period. Holders will not have any redemption right or put option over the convertible preferred shares, except upon (i) the occurrence of a change of control, or (ii) our ADSs ceasing to be listed for trading on any of the New York Stock Exchange, the Nasdaq Global Select Market or the Nasdaq Global Market. After eight years, we will have certain rights in connection with the redemption of the convertible preference shares at 100% of their face value, plus accrued and unpaid dividends. In addition, Ping An Overseas Holdings has the right to designate one non-voting observer to attend any meetings of our board of directors, subject to maintaining its shareholding at or above a specified percentage threshold.
Except as stated in the footnotes to the table above, we are not aware of any of our shareholders being affiliated with a registered broker-dealer or being in the business of underwriting securities.
Except as otherwise disclosed in this annual report, none of our existing shareholders has voting rights that differ from the voting rights of other shareholders. We are not aware of any arrangement that may, at a subsequent date, result in a change of control of our company.
ITEM 7. MAJOR SHAREHOLDERS AND RELATED PARTY TRANSACTIONS
A. Major Shareholders
See “Item 6. Directors, Senior Management and Employees—E. Share Ownership.”
B. Related Party Transactions
Transactions with Certain Directors, Shareholders, Affiliates and Key Management Personnel
Our WFOEs provided outsourcing and other services to the VIEs within our company with revenues being recognized by the WFOEs, and costs being recognized by the VIEs, RMB1,260.5 million, RMB2,017.0 million and RMB3,076.4 million (US$471.5 million) in 2018, 2019 and 2020, respectively. These inter-company transactions are eliminated on a consolidated basis.
Transactions with Our Shareholders
One of our subsidiaries, GDS IDC Services Pte. Ltd., or GDS Singapore, entered into a master service agreement with STT Singapore DC Pte. Ltd., STT DEFU 2 Pte. Ltd. and cloud service providers, pursuant to which GDS Singapore will provide billing and payment collection services as well as other coordination and administration services. During the year ended December 31, 2019, we recognized agency commissions from STT Singapore DC Pte. Ltd. and STT DEFU 2 Pte. Ltd. of RMB0.6 million and RMB0.3 million, respectively. During the year ended December 31, 2020, we recognized agency commissions from STT Singapore DC Pte. Ltd. and STT DEFU 2 Pte. Ltd. of RMB0.6 million (US$0.1 million) and RMB0.5 million (US$0.1 million), respectively.
Contractual Arrangements with Our Affiliated Consolidated Entities and their Shareholders
See “Item 4. Information on the Company—C. Organizational Structure—Contractual Arrangements with Our Affiliated Consolidated Entities.”
180
Securities Issuances
The following is a summary of our securities issuances since January 1, 2018.
Ordinary Shares
On January 30, 2018, we completed our follow-on public offering of 12,650,000 ADSs (including full exercise of the underwriters’ option to purchase additional ADSs), comprising 8,225,000 ADSs offered and sold by us and 4,425,000 ADSs offered and sold by certain selling shareholder entities affiliated with SBCVC Holdings Limited, or SBCVC, representing an aggregate of 101,200,000 Class A ordinary shares, raising US$204.8 million in proceeds to us and US$110.2 million in proceeds to SBCVC before expenses but after underwriting discounts and commissions. We did not receive any of the proceeds from the sale of ADSs by SBCVC.
On March 19, 2019, we completed our follow-on public offering of 13,731,343 ADSs, including full exercise of the underwriters’ option to purchase additional ADSs, representing 109,850,744 Class A ordinary shares, raising US$445.0 million in proceeds to us before expenses but after underwriting discounts and commissions.
On December 10, 2019, we completed our follow-on public offering of 6,318,680 ADSs, including full exercise of the underwriters’ option to purchase additional ADSs, representing 50,549,440 Class A ordinary shares, raising US$278.2 million in proceeds to us before expenses but after underwriting discounts and commissions. In December 2019, we also entered into an amendment of our investment rights agreement with STT GDC (“Amendment No. 2”) to extend their preemptive rights with respect to future private issuances of equity or equity-linked securities we conduct anytime in the eighteen months following the follow-on public offering, whereby STT GDC has the right to subscribe for up to 35% of any such future offerings.
In June 2020, we issued to affiliates of Hillhouse Capital and to STT GDC a total of 62,153,848 Class A ordinary shares, equivalent to approximately 7.8 million ADSs, at a price equivalent to US$65 per ADS for a total consideration of US$505 million. Hillhouse Capital subscribed US$400 million and STT GDC subscribed US$105 million.
On November 2, 2020, we completed our secondary listing on the Hong Kong Stock Exchange and public offering of 160,000,000 Class A ordinary shares, equivalent to 20,000,000 ADSs. On November 6, 2020, we announced that the underwriters had fully exercised their over-allotment option to purchase 24,000,000 additional Class A ordinary shares, equivalent to 3,000,000 ADSs, to cover over-allocations. We raised US$1.9 billion in net proceeds to us after deducting underwriting discounts and commissions and other offering expenses.
181
Convertible Preferred Shares
In March 2019, Ping An Overseas Holdings made an investment in us, and we issued 150,000 Series A convertible preferred shares to an affiliate of Ping An Overseas Holdings for a total consideration of US$150 million. Pursuant to the terms of the investment, during the first eight years from their issuance date, the convertible preferred shares accrue a minimum 5.0% per annum dividend, payable quarterly in arrears, in cash or in kind in the form of additional convertible preferred shares, at our option. As of the eighth anniversary of the issuance date, the convertible preferred shares accrue a 7.0% per annum minimum dividend, payable quarterly in arrears, in cash only, which dividend rate will further increase by 50 basis points per quarter thereafter for so long as any convertible preferred shares remain outstanding. The convertible preferred shares are convertible into our Class A ordinary shares at the option of their holder, at a conversion rate corresponding to a conversion price of US$35.60 per ADSs, representing a premium of 13.3% to the volume weighted average price of our ADSs for the 30 trading days immediately preceding the date of signing the definitive agreement, subject to customary anti-dilution adjustments. We have the right to trigger a mandatory conversion at our election, beginning on March 15, 2022, provided certain conditions are met, including our Class A ordinary shares achieving a specified price threshold of 150% of the conversion price for a specified period. Holders will not have any redemption right or put option over the convertible preferred shares, except upon (i) the occurrence of a change of control, or (ii) our ADSs ceasing to be listed for trading on any of the New York Stock Exchange, the Nasdaq Global Select Market or the Nasdaq Global Market. After eight years, we will have certain rights in connection with the redemption of the convertible preference shares at 100% of their face value, plus accrued and unpaid dividends. In addition, Ping An Overseas Holdings has the right to designate one non-voting observer to attend any meetings of our board of directors, subject to maintaining its shareholding at or above a specified percentage threshold. In March 2019, we also entered into an amendment of our investment rights agreement with STT GDC to extend their preemptive rights with respect to future private issuances of equity or equity-linked securities we conduct anytime in the eighteen months following the investment by Ping An Overseas Holdings, whereby STT GDC has the right to subscribe for pro rata portions of any such future offerings based on their shareholdings at the time of the agreement.
Convertible Senior Notes
On June 5, 2018, we completed our offering of US$300 million aggregate principal amount of 2% convertible senior notes due 2025 (including full exercise of the initial purchasers’ option to purchase additional notes), raising US$291.1 million in net proceeds to us after deducting underwriting discounts and commissions and other offering expenses.
Share Options and Restricted Shares
See “Item 6. Directors, Senior Management and Employees—B. Compensation—Share Incentive Plans.”
Members (Shareholders) Agreements
Pursuant to our amended members agreement entered into on May 19, 2016, we granted the holders of our registrable securities certain preferential rights, including registration rights, information and inspection rights, drag-along rights and pre-emptive rights. The amended members agreement also provides that our board of directors consists of nine directors, including (i) four directors appointed by STT GDC, (ii) two directors appointed by holders of 75% of our then outstanding preferred shares other than the Series C preferred shares, such holders voting together as a separate class on an as-converted basis, and (iii) three directors appointed by holders of a majority of our then outstanding ordinary shares, such holders voting as a separate class. The board composition arrangements under the amended members agreement will terminate immediately prior to the effectiveness of the registration statement of our initial public offering. In addition, pursuant to our amended voting agreement entered into on May 19, 2016, the holders of our registrable securities have agreed to exercise voting rights so as to maintain the composition of the board of directors as set forth in the amended members agreement and described above. The amended voting agreement terminated on the date of the closing of our initial public offering.
The drag-along rights terminated effective upon the closing of our initial public offering. The pre-emptive rights terminated immediately prior to the closing of our initial public offering.
On November 7, 2016, we entered into an information rights agreement with STT GDC, pursuant to which we granted certain information rights to STT GDC for so long as it has the right to appoint directors under our articles of association. A copy of the information rights agreement has been filed with this annual report.
182
Registration Rights
Pursuant to our amended members agreement, we have also granted certain registration rights to holders of our registrable securities, which include our preferred shares and ordinary shares converted from preferred shares, for a period of up to five years from the closing of the offering. Set forth below is a description of the registration rights under the amended members agreement.
Demand Registration Rights
Under the terms of the amended members agreement dated May 19, 2016, among us and our existing shareholders, certain holders of our registrable securities, at any time from after the earlier of (i) six months after our initial public offering and (ii) three years after August 13, 2014, until the date that is five years after the closing of our initial public offering, have the right to demand that we file a registration statement under the U.S. Securities Act covering the registration of all or part of their registrable securities. We, however, are not obligated to effect a demand registration if, among other things, we have already effected two demand registrations. We have the right to defer filing of a registration statement for up to 90 days if our board of directors determine in good faith that filing of a registration will be materially detrimental to us, but we cannot exercise the deferral right more than once in any twelve-month period.
Piggyback Registration Rights
If we propose to file a registration statement in connection with a public offering of securities of our company other than relating to an employee incentive plan, corporate reorganization, demand registration or Form S-3/F-3 registration then we must offer each holder of the registrable securities the opportunity to include their shares in the registration statement. Such requests for registrations are not counted as demand registrations.
Form S-3/F-3 Registration Rights
When eligible for use of form S-3/F-3, holders of our registrable securities then outstanding may request in writing that we effect a registration on Form S-3/F-3 so long, among other things, the gross proceeds of the securities to be sold under the registration statement exceeds US$1 million. We, however, are not obligated to effect a registration on Form S-3/F-3 if, among other things, we have already effected a registration within any six-month period preceding the date of the registration request. We have the right to defer filing of a registration statement for up to 90 days if our board of directors determine in good faith that filing of a registration will be materially detrimental to us, but we cannot exercise the deferral right more than once in any twelve-month period.
Registration pursuant to Form S-3/F-3 registration rights is not deemed to be a demand registration, and there is no limit on the number of times the holders may exercise their Form S-3/F-3 registration rights.
Expenses of Registration
We will pay all expenses incurred by us relating to any demand, piggyback or Form S-3/F-3 registration, except that the requesting holders shall bear the expense of any underwriting discounts and selling commissions relating to the offering of their securities. We will not be required to pay for any expenses of any registration proceeding begun pursuant to demand registration rights, unless subject to certain exception, if the registration request is subsequently withdrawn at the request of a majority of the holders of the registrable securities to be registered.
Investor Rights Agreements
In October 2017, in connection with an investment from CyrusOne Inc., or CyrusOne, of US$100 million, we granted to CyrusOne registration rights substantially similar to the foregoing registration rights granted to holders of our registrable securities pursuant to our amended members agreement described above. In October 2017, we also agreed to grant to STT GDC and SBCVC preemptive rights with respect to future private issuances of equity or equity-linked securities we conduct anytime in the eighteen months following CyrusOne’s investment, whereby STT GDC and SBCVC had the right to subscribe for pro rata portions of any such future offerings based on their shareholdings at the time of the agreement. Copies of these rights agreements have been filed with this annual report.
183
In March 2019, in connection with an investment from Ping An Overseas Holdings of US$150 million, we entered into an investment rights agreement with Ping An Overseas Holdings in which we agreed to grant to Ping An Overseas Holdings (i) preemptive rights with respect to future private issuances of equity or equity-linked securities we conduct anytime in the eighteen months following Ping An Overseas Holdings’ investment, whereby Ping An Overseas Holdings had the right to subscribe for pro rata portions of any such future offerings based on its shareholding at the time of the agreement, and (ii) registration rights substantially similar to the foregoing registration rights granted to holders of our registrable securities pursuant to our amended members agreement described above. In March 2019, we also entered into an amendment of our investment rights agreement with STT GDC to extend their preemptive rights with respect to future private issuances of equity or equity-linked securities we conduct anytime in the eighteen months following the investment by Ping An Overseas Holdings, whereby STT GDC had the right to subscribe for pro rata portions of any such future offerings based on their shareholdings at the time of the agreement. Copies of this rights agreement and the form of amendment have been filed with this annual report.
In December 2019, in connection with our follow-on public offering of ADSs representing Class A ordinary shares, we entered into another amendment of our investment rights agreement with STT GDC to extend their preemptive rights with respect to future private issuances of equity or equity-linked securities we conduct anytime in the eighteen months following the follow-on public offering, whereby STT GDC has the right to subscribe for up to 35% of any such future offerings. A copy of this amendment has been filed with this annual report.
In June 2020, in connection with investments from Hillhouse Capital and STT GDC of US$400 million and US$105 million, respectively, we granted to Hillhouse Capital registration rights substantially similar to the registration rights granted to holders of our registrable securities pursuant to our amended members agreement described above. In June 2020, we also entered into a new investment rights agreement with STT GDC to grant to STT GDC (i) preemptive rights with respect to future private issuances of equity or equity-linked securities we conduct anytime in the eighteen months following Hillhouse Capital investment, whereby STT GDC has the right to subscribe for up to 35% of any such future offerings, as well as (ii) registration rights substantially identical to those provided to Hillhouse Capital. In June 2020, we also entered into an amendment of our investment rights agreement with Ping An Overseas Holdings to undertake to grant to Ping An Overseas Holdings registration rights substantially identical to those provided to Hillhouse Capital. Copies of these rights agreements and amendment have been filed with this annual report.
In August 2020, we entered into an amendment of our June 2020 investment rights agreement with STT GDC (“Amendment No. 1”) to expand the scope of their preemptive rights, to the extent permissible by applicable law, to cover any future issuances of equity or equity-linked securities we conduct anytime in the eighteen months following June 26, 2020, whereby STT GDC has the right to subscribe for up to 35% of any such future offerings. A copy of this Amendment No. 1 has been filed with this annual report.
C. Interests of Experts and Counsel
Not applicable.
ITEM 8. FINANCIAL INFORMATION
A. Consolidated Statements and Other Financial Information
Please refer to Item 18 for a list of our annual consolidated financial statements filed as part of this annual report.
Legal Proceedings
See “Item 4. Information on the Company—B. Business Overview—Legal Proceedings.”
Dividend Policy and Distributions
Since our inception, except for the US$50.8 million preference dividend paid to our preferred shareholders upon completion of our initial public offering, of which US$11.4 million was paid in cash and US$39.4 million was paid in the form of 31,490,164 Class A ordinary shares based on the initial public offering price of US$10.00 per ADS and dividends on our preferred shares issued on March 19, 2019, we have not declared or paid any dividends on our shares. We do not have any present plan to pay any dividends on our Class A ordinary shares or ADSs in the foreseeable future. We intend to retain most, if not all, of our available funds and any future earnings to operate and expand our business.
184
The holder of our convertible preferred shares, i.e., an affiliate of Ping An Overseas Holdings, is entitled to receive cumulative preferred dividends which began to accrue and accumulate from the date the convertible preferred shares were issued, regardless of whether any funds of our company are legally available for the payment of such dividends. The cumulative preferred dividends generally accrue (i) during the first eight years from the issuance date, at a minimum rate of 5% per annum of a specified value for each convertible preferred share, payable quarterly in arrears, in cash or in kind in the form of additional convertible preferred shares, at our option, and (ii) as of the eighth anniversary of the issuance date, at a minimum rate of 7% per annum of a specified value for each convertible share, payable quarterly in arrears, in cash only, which rate shall be further increased by 50 basis points per quarter thereafter for so long as any convertible preferred shares remain outstanding.
Any future determination to pay dividends will be made at the discretion of our board of directors and may be based on a number of factors, including our future operations and earnings, capital requirements and surplus, general financial condition, contractual restrictions and other factors that the board of directors may deem relevant. If we pay any dividends, we will pay our ADS holders to the same extent as holders of our Class A ordinary shares, subject to the terms of the deposit agreement, including the fees and expenses payable thereunder. Cash dividends on our ordinary shares, if any, will be paid in U.S. dollars.
We are an exempted company incorporated in the Cayman Islands. In order for us to distribute any dividends to our shareholders and ADS holders, we may rely on dividends distributed by our PRC subsidiaries. Certain payments from our PRC subsidiaries to us may be subject to PRC withholding income tax. In addition, regulations in the PRC currently permit payment of dividends of a PRC company only out of accumulated distributable after-tax profits as determined in accordance with its articles of association and the accounting standards and regulations in China. Each of our PRC subsidiaries is required to set aside at least 10% of its after-tax profit based on PRC accounting standards every year to a statutory common reserve fund until the aggregate amount of such reserve fund reaches 50% of the registered capital of such subsidiary. Such statutory reserves are not distributable as loans, advances or cash dividends.
B. Significant Changes
We have not experienced any significant changes since the date of our audited consolidated financial statements included in this annual report.
ITEM 9. THE OFFER AND LISTING
A. Offer and Listing Details
Our ADSs have been listed on the Nasdaq Global Market since November 2, 2016 under the ticker symbol “GDS.” Each ADS represents eight of our Class A ordinary shares.
Our ordinary shares have been listed on the Hong Kong Stock Exchange since November 2, 2020 under the stock code “9698.”
B. Plan of Distribution
Not applicable.
C. Markets
Our ADSs have been trading on the Nasdaq Global Market since November 2, 2016 under the ticker symbol “GDS.” Each ADS represents eight of our Class A ordinary shares.
Our ordinary shares have been listed on the Hong Kong Stock Exchange since November 2, 2020 under the stock code “9698.”
D. Selling Shareholders
Not applicable.
185
E. Dilution
Not applicable.
F. Expenses of the Issue
Not applicable.
ITEM 10. ADDITIONAL INFORMATION
A. Share Capital
Not applicable.
B. Memorandum and Articles of Association
We incorporate by reference into this annual report the description of our eighth amended and restated memorandum and articles of association contained in our Form F-1 registration statement (File No. 333-213951), as amended, initially filed with the SEC on October 4, 2016. Our shareholders conditionally adopted our eighth amended and restated memorandum and articles of association by way of a special resolution passed on October 18, 2016. Our eighth amended and restated memorandum and articles of association became effective immediately upon the completion of our initial public offering on November 7, 2016.
C. Material Contracts
In the past three fiscal years, we have not entered into any material contracts other than in the ordinary course of business or other than those described elsewhere in this annual report.
D. Exchange Controls
See “Item 4. Information on the Company—B. Business Overview—Regulatory Matters—Regulations Related to Foreign Currency Exchange and Dividend Distribution.”
E. Taxation
Cayman Islands Taxation
The Cayman Islands currently levies no taxes on individuals or corporations based upon profits, income, gains or appreciation and there is no taxation in the nature of inheritance tax or estate duty or withholding tax applicable to us or to any holder of our ADSs and ordinary shares. There are no other taxes likely to be material to us levied by the Government of the Cayman Islands except for stamp duties which may be applicable on instruments executed in, or after execution brought within the jurisdiction of the Cayman Islands. No stamp duty is payable in the Cayman Islands on transfers of shares of Cayman Islands companies except those which hold interests in land in the Cayman Islands. The Cayman Islands is a party to a double tax treaty entered with the United Kingdom in 2010 but is otherwise not party to any double tax treaties. There are no exchange control regulations or currency restrictions in the Cayman Islands.
Pursuant to Section 6 of the Tax Concessions Act (1999 Revision) of the Cayman Islands, we have obtained an undertaking from the Governor-in-Council:
(i) | that no law which is enacted in the Cayman Islands imposing any tax to be levied on profits or income or gains or appreciation shall apply to us or our operations; and |
(ii) | that the aforesaid tax or any tax in the nature of estate duty or inheritance tax shall not be payable on our shares, debentures or other obligations. |
The undertaking for us is for a period of twenty years from December 19, 2006.
186
People’s Republic of China Taxation
In March 2007, the National People’s Congress of China enacted the Enterprise Income Tax Law, which became effective on January 1, 2008 and was amended on December 29, 2018. The Enterprise Income Tax Law provides that enterprises organized under the laws of jurisdictions outside China with their “de facto management bodies” located within China may be considered PRC resident enterprises and therefore subject to PRC enterprise income tax at the rate of 25% on their worldwide income. The Implementation Rules of the Enterprise Income Tax Law further defines the term “de facto management body” as the management body that exercises substantial and overall management and control over the business, personnel, accounts and properties of an enterprise. While we do not currently consider our company or any of our overseas subsidiaries to be a PRC resident enterprise, there is a risk that the PRC tax authorities may deem our company or any of our overseas subsidiaries as a PRC resident enterprise since a substantial majority of the members of our management team as well as the management team of some of our overseas subsidiaries are located in China, in which case we or the overseas subsidiaries, as the case may be, would be subject to the PRC enterprise income tax at the rate of 25% on worldwide income. If the PRC tax authorities determine that our Cayman Islands holding company is a “resident enterprise” for PRC enterprise income tax purposes, a number of unfavorable PRC tax consequences could follow. One example is a 10% withholding tax would be imposed on dividends we pay to our non-PRC enterprise shareholders and with respect to gains derived by our non-PRC enterprise shareholders from transferring our shares or ADSs. It is unclear whether, if we are considered a PRC resident enterprise, holders of our shares or ADSs would be able to claim the benefit of income tax treaties or agreements entered into between China and other countries or areas.
Hong Kong Taxation
Our subsidiaries incorporated in Hong Kong were subject to Hong Kong profits tax at a rate of 16.5% in the fiscal years ended December 31, 2018, 2019 and 2020.
Our principal register of members is maintained by our Principal Share Registrar in the Cayman Islands, and our Hong Kong register of members is maintained by the Hong Kong Share Registrar in Hong Kong.
Dealings in our Class A ordinary shares registered on our Hong Kong share register are subject to Hong Kong stamp duty. The stamp duty is charged to each of the seller and purchaser at the rate of 0.1% of the consideration for, or (if greater) the value of, our Class A ordinary shares transferred. In other words, a total of 0.2% is currently payable on a typical sale and purchase transaction of our Class A ordinary shares. In addition, a fixed duty of HK$5.00 is charged on each instrument of transfer (if required).
To facilitate ADS-Class A ordinary share conversion and trading between the Nasdaq and the Hong Kong Stock Exchange, we have moved a portion of our issued ordinary shares from our Cayman share register to our Hong Kong share register. It is unclear whether, as a matter of Hong Kong law, the trading or conversion of ADSs constitutes a sale or purchase of the underlying Hong Kong-registered ordinary shares that is subject to Hong Kong stamp duty. We advise investors to consult their own tax advisors on this matter. See “Item 3. Key Information — D. Risk Factors — Risks Related to Our ADSs and Class A Ordinary Shares — There is uncertainty as to whether Hong Kong stamp duty will apply to the trading or conversion of our ADSs.”
Material United States Federal Income Tax Considerations
The following summary describes the material United States federal income tax consequences of the purchase, ownership and disposition of our ADSs and ordinary shares as of the date hereof. This summary is only applicable to ADSs and ordinary shares held as capital assets by a United States Holder (as defined below).
As used herein, the term “United States Holder” means a beneficial owner of our ADSs or ordinary shares that is for United States federal income tax purposes:
| ● | an individual citizen or resident of the United States; |
| ● | a corporation (or other entity treated as a corporation for United States federal income tax purposes) created or organized in or under the laws of the United States, any state thereof or the District of Columbia; |
| ● | an estate the income of which is subject to United States federal income taxation regardless of its source; or |
187
| ● | a trust if it (i) is subject to the primary supervision of a court within the United States and one or more United States persons have the authority to control all substantial decisions of the trust or (ii) has a valid election in effect under applicable United States Treasury regulations to be treated as a United States person. |
The discussion below is based upon the provisions of the Internal Revenue Code of 1986, as amended, or the Code, and regulations, rulings and judicial decisions thereunder as of the date hereof, and such authorities may be replaced, revoked or modified so as to result in United States federal income tax consequences different from those discussed below. In addition, this summary is based, in part, upon representations made by the depositary to us and assumes that the deposit agreement, and all other related agreements, will be performed in accordance with their terms.
This summary does not represent a detailed description of the United States federal income tax consequences applicable to you if you are subject to special treatment under the United States federal income tax laws, including if you are:
| ● | a dealer in securities or currencies; |
| ● | a financial institution; |
| ● | a regulated investment company; |
| ● | a real estate investment trust; |
| ● | an insurance company; |
| ● | a tax-exempt organization; |
| ● | a person holding our ADSs or ordinary shares as part of a hedging, integrated or conversion transaction, a constructive sale or a straddle; |
| ● | a trader in securities that has elected the mark-to-market method of accounting for your securities; |
| ● | a person liable for alternative minimum tax; |
| ● | a person who owns or is deemed to own 10% or more of our stock (by vote or value); |
| ● | a partnership or other pass-through entity for United States federal income tax purposes; |
| ● | a person required to accelerate the recognition of any item of gross income with respect to our ADSs or ordinary shares as a result of such income being recognized on an applicable financial statement; or |
| ● | a person whose “functional currency” is not the United States dollar. |
If a partnership (or other entity treated as a partnership for United States federal income tax purposes) holds our ADSs or ordinary shares, the tax treatment of a partner will generally depend upon the status of the partner and the activities of the partnership. If you are a partner of a partnership holding our ADSs or ordinary shares, you should consult your tax advisors.
This summary does not contain a detailed description of all the United States federal income tax consequences to you in light of your particular circumstances and does not address the Medicare tax on net investment income, United States federal estate and gift taxes, United States federal estate and gift taxes or the effects of any state, local or non-United States tax laws. If you are considering the purchase, ownership or disposition of our ADSs or ordinary shares, you should consult your own tax advisors concerning the United States federal income tax consequences to you in light of your particular situation as well as any consequences arising under other United States federal tax laws and the laws of any other taxing jurisdiction.
188
ADSs
If you hold ADSs, for United States federal income tax purposes, you generally will be treated as the owner of the underlying ordinary shares that are represented by such ADSs. Accordingly, deposits or withdrawals of ordinary shares for ADSs will not be subject to United States federal income tax.
Taxation of Dividends
Subject to the discussion under “—Passive Foreign Investment Company” below, the gross amount of any distributions on the ADSs or ordinary shares (including any amounts withheld to reflect PRC withholding taxes) will be taxable as dividends, to the extent paid out of our current or accumulated earnings and profits, as determined under United States federal income tax principles. Such income (including withheld taxes) will be includable in your gross income as ordinary income on the day actually or constructively received by you, in the case of the ordinary shares, or by the depositary, in the case of ADSs. Such dividends will not be eligible for the dividends received deduction allowed to corporations under the Code.
With respect to non-corporate United States Holders, certain dividends received from a qualified foreign corporation may be subject to reduced rates of taxation. A foreign corporation is treated as a qualified foreign corporation with respect to dividends received from that corporation on ordinary shares (or ADSs backed by such shares) that are readily tradable on an established securities market in the United States. Our ADSs are listed on the Nasdaq. United States Treasury Department guidance indicates that our ADSs are readily tradable on an established securities market in the United States. Thus, subject to the discussion under “—Passive Foreign Investment Company” below, we believe that dividends we pay on our ADSs will meet the conditions required for the reduced tax rates. Since we do not expect that our ordinary shares will be listed on an established securities market, we do not believe that dividends that we pay on our ordinary shares that are not represented by ADSs will meet the conditions required for these reduced tax rates. There also can be no assurance that our ADSs will continue to be readily tradable on an established securities market in later years. Consequently, there can be no assurance that our ADSs will continue to be afforded the reduced tax rates. A qualified foreign corporation also includes a foreign corporation that is eligible for the benefits of certain income tax treaties with the United States. In the event that we are deemed to be a PRC resident enterprise under the PRC tax law (see “—People’s Republic of China Taxation” above), we may be eligible for the benefits of the income tax treaty between the United States and the PRC, or the Treaty. In that case, dividends we pay on our ordinary shares would be eligible for the reduced rates of taxation whether or not the shares are readily tradable on an established securities market in the United States, and whether or not the shares are represented by ADSs. Non-corporate United States Holders that do not meet a minimum holding period requirement during which they are not protected from the risk of loss or that elect to treat the dividend income as “investment income” pursuant to Section 163(d)(4) of the Code will not be eligible for the reduced rates of taxation regardless of our status as a qualified foreign corporation. In addition, the rate reduction will not apply to dividends if the recipient of a dividend is obligated to make related payments with respect to positions in substantially similar or related property. This disallowance applies even if the minimum holding period has been met. You should consult your own tax advisors regarding the application of these rules given your particular circumstances.
Non-corporate United States Holders will not be eligible for reduced rates of taxation on any dividends received from us if we are a passive foreign investment company, or PFIC, in the taxable year in which such dividends are paid or in the preceding taxable year (see “—Passive Foreign Investment Company” below).
In the event that we are deemed to be a PRC resident enterprise under the PRC tax law, you may be subject to PRC withholding taxes on dividends paid to you with respect to the ADSs or ordinary shares. See “—People’s Republic of China Taxation.” In that case, subject to certain conditions and limitations (including a minimum holding period requirement), PRC withholding taxes on dividends may be treated as foreign taxes eligible for credit against your United States federal income tax liability. For purposes of calculating the foreign tax credit, dividends paid on the ADSs or ordinary shares will be treated as foreign-source income and will generally constitute passive category income. The rules governing the foreign tax credit are complex. You are urged to consult your tax advisor regarding the availability of the foreign tax credit under your particular circumstances.
189
To the extent that the amount of any distribution exceeds our current and accumulated earnings and profits, as determined under United States federal income tax principles, the distribution ordinarily would be treated, first, as a tax-free return of capital, causing a reduction in the adjusted basis of the ADSs or ordinary shares (thereby increasing the amount of gain, or decreasing the amount of loss, to be recognized by you on a subsequent disposition of the ADSs or ordinary shares), and, second, the balance in excess of adjusted basis ordinarily would be taxed as capital gain recognized on a sale or exchange. However, we do not expect to determine our earnings and profits in accordance with United States federal income tax principles. Therefore, you should expect that distributions will generally be reported to the Internal Revenue Service, or IRS, and taxed to you as dividends (as discussed above), even if they might ordinarily be treated as a tax-free return of capital or as capital gain.
Passive Foreign Investment Company
Based on the past and projected composition of our income and assets, and the valuation of our assets, including goodwill, we do not believe we were a PFIC for our taxable year ended December 31, 2020 and we do not expect to be a PFIC for our taxable year ending December 31, 2021 or in future taxable years, although there can be no assurance in this regard, since the determination of our PFIC status cannot be made until the end of a taxable year and depends significantly on the composition of our assets and income throughout the year.
In general, we will be a PFIC for any taxable year in which:
| ● | at least 75% of our gross income is passive income, or |
| ● | at least 50% of the value (based on a quarterly average) of our assets is attributable to assets that produce or are held for the production of passive income. |
For this purpose, passive income generally includes dividends, interest, royalties and rents (other than royalties and rents derived in the active conduct of a trade or business and not derived from a related person), as well as gains from the sale of assets (such as stock) that produce passive income, foreign currency gains, and certain other categories of income. If we own at least 25% (by value) of the stock of another corporation, we will be treated, for purposes of determining whether we are a PFIC, as owning our proportionate share of the other corporation’s assets and receiving our proportionate share of the other corporation’s income. However, it is not entirely clear how the contractual arrangements between us and our consolidated VIEs will be treated for purposes of the PFIC rules. For United States federal income tax purposes, we consider ourselves to own the stock of our consolidated VIEs. If it is determined, contrary to our view, that we do not own the stock of our consolidated VIEs for United States federal income tax purposes (for instance, because the relevant PRC authorities do not respect these arrangements), that would alter the composition of our income and assets for purposes of testing our PFIC status, and may cause us to be treated as a PFIC.
The determination of whether we are a PFIC is made annually. Accordingly, it is possible that we may become a PFIC in the current or any future taxable year due to changes in our asset or income composition. The calculation of the value of our assets will be based, in part, on the quarterly market value of our ADSs, which is subject to change.
If we are a PFIC for any taxable year during which you hold our ADSs or ordinary shares and you do not make a timely mark-to-market election, as described below, you will be subject to special—and generally very unfavorable—tax rules with respect to any “excess distribution” received and any gain realized from a sale or other disposition, including a pledge, of ADSs or ordinary shares. Distributions received in a taxable year that are greater than 125% of the average annual distributions received during the shorter of the three preceding taxable years or your holding period for the ADSs or ordinary shares will be treated as excess distributions. Under these special tax rules:
| ● | the excess distribution or gain will be allocated ratably over your holding period for the ADSs or ordinary shares, |
| ● | the amount allocated to the current taxable year, and any taxable year prior to the first taxable year in which we were a PFIC, will be treated as ordinary income, and |
| ● | the amount allocated to each other year will be subject to tax at the highest tax rate in effect for that year for individuals or corporations, as applicable, and the interest charge generally applicable to underpayments of tax will be imposed on the resulting tax attributable to each such year. |
190
Although the determination of whether we are a PFIC is made annually, if we are a PFIC for any taxable year in which you hold our ADSs or ordinary shares, you will generally be subject to the special tax rules described above for that year and for each subsequent year in which you hold the ADSs or ordinary shares (even if we do not qualify as a PFIC in any subsequent years). However, if we cease to be a PFIC, you can avoid the continuing impact of the PFIC rules by making a special election to recognize gain as if your ADSs or ordinary shares had been sold on the last day of the last taxable year during which we were a PFIC. You are urged to consult your own tax advisor about this election.
In certain circumstances, in lieu of being subject to the special tax rules discussed above, you may make a mark-to-market election with respect to your ADSs or ordinary shares provided such ADSs or ordinary shares are treated as “marketable stock.” The ADSs or ordinary shares generally will be treated as marketable stock if the ADSs or ordinary shares are “regularly traded” on a “qualified exchange or other market” (within the meaning of the applicable Treasury regulations). Under current law, the mark-to-market election may be available to ADS holders as the ADSs are listed on the Nasdaq, which constitutes a qualified exchange, although there can be no assurance that the ADSs will be “regularly traded” for purposes of the mark-to-market election. It should also be noted that only the ADSs and not the ordinary shares are listed on the Nasdaq. Consequently, if you are a holder of ordinary shares that are not represented by ADSs, you generally will not be eligible to make a mark-to-market election.
If you make an effective mark-to-market election, for each taxable year that we are a PFIC, you will include as ordinary income the excess of the fair market value of your ADSs at the end of the year over your adjusted basis in the ADSs. You will be entitled to deduct as an ordinary loss in each such year the excess of your adjusted basis in the ADSs over their fair market value at the end of the year, but only to the extent of the net amount previously included in income as a result of the mark-to-market election. If you make an effective mark-to-market election, any gain you recognize upon the sale or other disposition of your ADSs in a year that we are a PFIC will be treated as ordinary income and any loss will be treated as ordinary loss, but only to the extent of the net amount previously included in income as a result of the mark-to-market election.
Your adjusted basis in the ADSs will be increased by the amount of any income inclusion and decreased by the amount of any deductions under the mark-to-market rules. If you make a mark-to-market election it will be effective for the taxable year for which the election is made and all subsequent taxable years unless the ADSs are no longer regularly traded on a qualified exchange or other market, or the IRS consents to the revocation of the election. You are urged to consult your tax advisor about the availability of the mark-to-market election, and whether making the election would be advisable in your particular circumstances.
A different election, known as the “qualified electing fund,” or “QEF” election, is generally available to holders of PFIC stock, but requires that the corporation provide the holders with a “PFIC Annual Information Statement” containing certain information necessary for the election, including the holder’s pro rata share of the corporation’s earnings and profits and net capital gains for each taxable year, computed according to United States federal income tax principles. We do not intend, however, to determine our earnings and profits or net capital gain under United States federal income tax principles, nor do we intend to provide United States Holders with a PFIC Annual Information Statement. Therefore, you should not expect to be eligible to make this election.
If we are a PFIC for any taxable year during which you hold our ADSs or ordinary shares and any of our non-United States subsidiaries is also a PFIC, you will be treated as owning a proportionate amount (by value) of the shares of the lower-tier PFIC for purposes of the application of these rules. You are urged to consult your tax advisors about the application of the PFIC rules to any of our subsidiaries.
You will generally be required to file IRS Form 8621 if you hold our ADSs or ordinary shares in any year in which we are classified as a PFIC. You are urged to consult your tax advisors concerning the United States federal income tax consequences of holding ADSs or ordinary shares if we are considered a PFIC in any taxable year.
191
Taxation of Capital Gains
For United States federal income tax purposes, you will recognize taxable gain or loss on any sale, exchange or other taxable disposition of ADSs or ordinary shares in an amount equal to the difference between the amount realized for the ADSs or ordinary shares and your adjusted basis in the ADSs or ordinary shares. Subject to the discussion under “—Passive Foreign Investment Company” above, such gain or loss will generally be capital gain or loss and will generally be long-term capital gain or loss if you have held the ADSs or ordinary shares for more than one year. Long-term capital gains of non-corporate United States Holders (including individuals) are eligible for reduced rates of taxation. The deductibility of capital losses is subject to limitations. Any gain or loss recognized by you will generally be treated as United States source gain or loss. However, if we are treated as a PRC resident enterprise for PRC tax purposes and PRC tax is imposed on any gain, and if you are eligible for the benefits of the Treaty, you may elect to treat such gain as PRC source gain. If you are not eligible for the benefits of the Treaty or you fail to make the election to treat any gain as PRC source, then you may not be able to use the foreign tax credit arising from any PRC tax imposed on the disposition of our ADSs or ordinary shares unless such credit can be applied (subject to applicable limitations) against United States federal income tax due on other income derived from foreign sources in the same income category (generally, the passive category). You are urged to consult your tax advisors regarding the tax consequences if any PRC tax is imposed on gain on a disposition of our ordinary shares or ADSs, including the availability of the foreign tax credit and the election to treat any gain as PRC source, under your particular circumstances.
Information Reporting and Backup Withholding
In general, information reporting will apply to dividends in respect of our ADSs or ordinary shares and the proceeds from the sale, exchange or other disposition of our ADSs or ordinary shares that are paid to you within the United States (and in certain cases, outside the United States), unless you are an exempt recipient such as a corporation. A backup withholding tax may apply to such payments if you fail to provide a taxpayer identification number or certification of exempt status or fail to report in full dividend and interest income.
Backup withholding is not an additional tax and any amounts withheld under the backup withholding rules will be allowed as a refund or a credit against your United States federal income tax liability provided the required information is furnished to the IRS in a timely manner.
Certain United States Holders are required to report information relating to our ADSs or ordinary shares by attaching a complete Form 8938, Statement of Specified Foreign Financial Assets, with their tax returns for each year in which they hold ADSs or ordinary shares. Significant penalties can apply if you are required to file this form and you fail to do so. You are urged to consult your own tax advisor regarding this and other information reporting requirements relating to your ownership of the ADSs or ordinary shares.
F. Dividends and Paying Agents
Not applicable.
G. Statement by Experts
Not applicable.
H. Documents on Display
We have filed this annual report, including exhibits, with the SEC. As allowed by the SEC, in Item 19 of this annual report, we incorporate by reference certain information we filed with the SEC. This means that we can disclose important information to you by referring you to another document filed separately with the SEC. The information incorporated by reference is considered to be part of this annual report.
You may read and copy this annual report, including the exhibits incorporated by reference in this annual report, at the SEC’s Public Reference Room at 100 F Street, N.E., Washington, D.C. 20549 and at the SEC’s regional offices in New York, New York, and Chicago, Illinois. You can also request copies of this annual report, including the exhibits incorporated by reference in this annual report, upon payment of a duplicating fee, by writing to the SEC’s Public Reference Room for information.
192
The SEC also maintains a website that contains reports, proxy statements and other information about issuers, such as us, who file electronically with the SEC. The address of that website is http://www.sec.gov. The information on that website is not a part of this annual report.
I. Subsidiary Information
Not applicable.
ITEM 11. QUANTITATIVE AND QUALITATIVE DISCLOSURES ABOUT MARKET RISK
Interest Rate Risk
Our exposure to interest rate risk primarily relates to interest expenses incurred in respect of bank borrowings, bonds payable and capital lease and other financing obligations and interest income generated by excess cash, which is mostly held in interest-bearing bank deposits. We have not used derivative financial instruments in our investment portfolio. Interest earning instruments and interest-bearing obligations carry a degree of interest rate risk. We have not been exposed to material risks due to changes in market interest rates. However, our future interest income and interest expenses may fluctuate due to changes in market interest rates.
Foreign Exchange Risk
Almost all of our revenue and substantially all of our expenses are denominated in Renminbi. We do not believe that we currently have any significant direct foreign exchange risk and have not used any derivative financial instruments to hedge exposure to such risk. Although in general our exposure to foreign exchange risks should be limited, the value of your investment in our ADSs will be affected by the exchange rate between the U.S. dollar and the Renminbi because the value of our business is effectively denominated in Renminbi, while our ADSs will be traded in U.S. dollars.
The conversion of Renminbi into foreign currencies, including U.S. dollars, is based on rates set by the PBOC. On July 21, 2005, the PRC government changed its policy of pegging the value of the Renminbi to the U.S. dollar. The PRC government allowed the Renminbi to appreciate by more than 20% against the U.S. dollar between July 2005 and July 2008. Between July 2008 and June 2010, the exchange rate between the Renminbi and the U.S. dollar had been stable and traded within a narrow band. Since June 2010, the Renminbi has fluctuated against the U.S. dollar, at times significantly and unpredictably. On November 30, 2015, the Executive Board of the International Monetary Fund (IMF) completed the regular five-year review of the basket of currencies that make up the Special Drawing Right, or the SDR, and decided that with effect from October 1, 2016, Renminbi is determined to be a freely usable currency and will be included in the SDR basket as a fifth currency, along with the U.S. dollar, the Euro, the Japanese yen and the British pound. From December 31, 2015 to December 31, 2016, the Renminbi depreciated approximately 6.7% against the U.S. dollar. In 2017, however, the Renminbi appreciated approximately 6.7% against the U.S. dollar. While the Renminbi depreciated approximately 5.7% and 1.3%, respectively, against the U.S. dollar in 2018 and 2019, the Renminbi appreciated approximately 6.3% against the U.S. dollar in 2020. It is difficult to predict how market forces or PRC or U.S. government policy may impact the exchange rate between the Renminbi and the U.S. dollar in the future. It remains unclear what further fluctuations may occur or what impact this will have on our results of operations.
To the extent that we need to convert U.S. dollars into Renminbi for our operations, appreciation of the Renminbi against the U.S. dollar would have an adverse effect on the Renminbi amount we receive from the conversion. Conversely, if we decide to convert Renminbi into U.S. dollars for the purpose of making payments for dividends on our ordinary shares or ADSs or for other business purposes, appreciation of the U.S. dollar against the Renminbi would have a negative effect on the U.S. dollar amounts available to us.
Inflation
Since our inception, inflation in China has not materially affected our results of operations. According to the National Bureau of Statistics of China, the consumer price index in China was 2.1%, 2.9% and 2.5% in 2018, 2019 and 2020, respectively. Although we have not been materially affected by inflation in the past, we may be affected if China experiences higher rates of inflation in the future.
193
ITEM 12. DESCRIPTION OF SECURITIES OTHER THAN EQUITY SECURITIES
A. Debt Securities
Not applicable.
B. Warrants and Rights
Not applicable.
C. Other Securities
Not applicable.
D. American Depositary Shares
Fees and Charges
As an ADS holder, you will be required to pay the following service fees to the depositary bank:
Service: |
| Fee: |
Issuance of ADSs, including issuances resulting from a distribution of shares or rights or other property | $5.00 for each 100 ADSs (or portion thereof) issued | |
Cancellation of ADSs, including in the case of termination of the deposit agreement | $5.00 for each 100 ADSs (or portion thereof) cancelled | |
Distribution of cash dividends or other cash distributions | Up to $0.05 per ADS held | |
Distribution of ADSs pursuant to share dividends, free share distributions or exercise of rights | Up to $0.05 per ADS held | |
Distribution of securities other than ADSs or rights to purchase ADSs or additional ADSs | A fee being in an amount equal to the fee for the execution and delivery of ADSs which would have been charged as a result of the deposit of such securities | |
Depositary services | An aggregate fee of $0.05 per ADS per calendar year (or portion thereof) for services performed by the Depositary in administering the ADRs | |
Transfer of ADRs | $1.50 per certificate presented for transfer |
As an ADS holder, you will also be responsible to pay certain fees and expenses incurred by the depositary bank and certain taxes and governmental charges such as:
Fees for the transfer and registration of ordinary shares charged by the registrar and transfer agent for the ordinary shares in the Cayman Islands (i.e., upon deposit and withdrawal of ordinary shares).
| ● | Expenses incurred for converting foreign currency into U.S. dollars. |
| ● | Expenses for cable, telex and fax transmissions and for delivery of securities. |
| ● | Taxes and duties upon the transfer of securities, including any applicable stamp duties, any stock transfer charges or withholding taxes (i.e., when ordinary shares are deposited or withdrawn from deposit). |
| ● | Fees and expenses incurred in connection with the delivery or servicing of ordinary shares on deposit. |
| ● | Fees and expenses incurred in connection with complying with exchange control regulations and other regulatory requirements applicable to ordinary shares, deposited securities, ADSs and ADRs. |
194
| ● | Any applicable fees and penalties thereon. |
The depositary fees payable upon the issuance and cancellation of ADSs are typically paid to the depositary bank by the brokers (on behalf of their clients) receiving the newly issued ADSs from the depositary bank and by the brokers (on behalf of their clients) delivering the ADSs to the depositary bank for cancellation. The brokers in turn charge these fees to their clients. Depositary fees payable in connection with distributions of cash or securities to ADS holders and the depositary services fee are charged by the depositary bank to the holders of record of ADSs as of the applicable ADS record date.
The depositary fees payable for cash distributions are generally deducted from the cash being distributed or by selling a portion of distributable property to pay the fees. In the case of distributions other than cash (i.e., share dividends, rights), the depositary bank charges the applicable fee to the ADS record date holders concurrent with the distribution. In the case of ADSs registered in the name of the investor (whether certificated or uncertificated in direct registration), the depositary bank sends invoices to the applicable record date ADS holders. In the case of ADSs held in brokerage and custodian accounts (via DTC), the depositary bank generally collects its fees through the systems provided by DTC (whose nominee is the registered holder of the ADSs held in DTC) from the brokers and custodians holding ADSs in their DTC accounts. The brokers and custodians who hold their clients’ ADSs in DTC accounts in turn charge their clients’ accounts the amount of the fees paid to the depositary banks.
In the event of refusal to pay the depositary fees, the depositary bank may, under the terms of the deposit agreement, refuse the requested service until payment is received or may set off the amount of the depositary fees from any distribution to be made to the ADS holder.
The depositary has agreed to reimburse us for a portion of certain expenses we incur that are related to establishment and maintenance of the ADR program, including investor relations expenses. There are limits on the amount of expenses for which the depositary will reimburse us, but the amount of reimbursement available to us is not related to the amounts of fees the depositary collects from investors. Further, the depositary has agreed to reimburse us certain fees payable to the depositary by ADS holders. Neither the depositary nor we can determine the exact amount to be made available to us because (i) the number of ADSs that will be issued and outstanding, (ii) the level of service fees to be charged to ADS holders and (iii) our reimbursable expenses related to the program are not known at this time.
Payments by Depositary
In 2020, we received total payments of US$1.1 million from JPMorgan Chase Bank, N.A., the depositary bank for our ADR program, for reimbursement of investor relations expenses and other program related expenses.
Conversion between ADSs and Class A Ordinary Shares
In connection with our initial public offering of Class A ordinary shares in Hong Kong, or the Hong Kong IPO, we have established a branch register of members in Hong Kong, or the Hong Kong share register, which is maintained by our Hong Kong Share Registrar, Computershare Hong Kong Investor Services Limited. Our principal register of members, or the Cayman share register, will continue to be maintained by our principal share registrar, Conyers Trust Company (Cayman) Limited.
All Class A ordinary shares offered in the Hong Kong IPO are registered on the Hong Kong share register in order to be listed and traded on the Hong Kong Stock Exchange. As described in further detail below, holders of Class A ordinary shares registered on the Hong Kong share register are able to convert these shares into ADSs, and vice versa.
In connection with the Hong Kong public offering, and to facilitate fungibility and conversion between ADSs and Class A ordinary shares and trading between the Nasdaq and the Hong Kong Stock Exchange, we moved a portion of our issued Class A ordinary shares that are represented by ADSs from our Cayman share register to our Hong Kong share register.
195
Our ADSs
Our ADSs representing our Class A ordinary shares are traded on the Nasdaq Global Market, or Nasdaq. Dealings in our ADSs on Nasdaq are conducted in U.S. Dollars.
ADSs may be held either:
| ● | directly, by having a certificated ADS, or an ADR, registered in the holder’s name, or by holding in the direct registration system, pursuant to which the depositary may register the ownership of uncertificated ADSs, which ownership shall be evidenced by periodic statements issued by the depositary to the ADS holders entitled thereto; or |
| ● | indirectly, by holding a security entitlement in ADSs through a broker or other financial institution that is a direct or indirect participant in The Depository Trust Company. |
The depositary for our ADSs is JPMorgan Chase Bank, N.A., whose office is located at 383 Madison Avenue, Floor 11, New York, NY 10179.
Converting Class A Ordinary Shares Trading in Hong Kong into ADSs
An investor who holds ordinary shares registered in Hong Kong and who intends to convert them to ADSs to trade on Nasdaq must deposit or have his or her broker deposit the Class A ordinary shares with the depositary’s Hong Kong custodian, JP Morgan Chase Bank, N.A., Hong Kong Branch, or the custodian, in exchange for ADSs.
A deposit of Class A ordinary shares trading in Hong Kong in exchange for ADSs involves the following procedures:
| ● | If Class A ordinary shares have been deposited with CCASS, the investor must transfer Class A ordinary shares to the depositary’s account with the custodian within CCASS by following the CCASS procedures for transfer and submit and deliver a duly completed and signed conversion form to the depositary via his or her broker. |
| ● | If Class A ordinary shares are held outside CCASS, the investor must arrange to deposit his or her Class A ordinary shares into CCASS for delivery to the depositary’s account with the custodian within CCASS, submit and deliver a request for conversion form to the custodian and after duly completing and signing such conversion form, and deliver such conversion form to the custodian. |
| ● | Upon payment of its fees and expenses and of any taxes or charges, such as stamp taxes or stock transfer taxes or fees, if applicable, the depositary will issue the corresponding number of ADSs in the name(s) requested by an investor and will deliver the ADSs to the designated DTC account of the person(s) designated by an investor or his or her broker. |
For Class A ordinary shares deposited in CCASS, under normal circumstances, the above steps generally require two business days. For Class A ordinary shares held outside CCASS in physical form, the above steps may take 14 business days, or more, to complete. Temporary delays may arise. For example, the transfer books of the depositary may from time to time be closed to ADS issuances. The investor will be unable to trade the ADSs until the procedures are completed.
Converting ADSs to Class A Ordinary Shares Trading in Hong Kong
An investor who holds ADSs and who intends to convert his/her ADSs into Class A ordinary shares to trade on the Hong Kong Stock Exchange must cancel the ADSs the investor holds and withdraw Class A ordinary shares from our ADS program and cause his or her broker or other financial institution to trade such ordinary shares on the Hong Kong Stock Exchange.
An investor that holds ADSs indirectly through a broker should follow the broker’s procedure and instruct the broker to arrange for cancellation of the ADSs, and transfer of the underlying ordinary shares from the depositary’s account with the custodian within the CCASS system to the investor’s Hong Kong stock account.
196
For investors holding ADSs directly, the following steps must be taken:
| ● | To withdraw Class A ordinary shares from our ADS program, an investor who holds ADSs may turn in such ADSs at the office of the depositary (and the applicable ADR(s) if the ADSs are held in certificated form), and send an instruction to cancel such ADSs to the depositary. |
| ● | Upon payment or net of its fees and expenses and of any taxes or charges, such as stamp taxes or stock transfer taxes or fees, if applicable, the depositary will instruct the custodian to deliver Class A ordinary shares underlying the canceled ADSs to the CCASS account designated by an investor. |
| ● | If an investor prefers to receive Class A ordinary shares outside CCASS, he or she must receive Class A ordinary shares in CCASS first and then arrange for withdrawal from CCASS. Investors can then obtain a transfer form signed by HKSCC Nominees Limited (as the transferor) and register Class A ordinary shares in their own names with the Hong Kong Share Registrar. |
For Class A ordinary shares to be received in CCASS, under normal circumstances, the above steps generally require two business days. For Class A ordinary shares to be received outside CCASS in physical form, the above steps may take 14 business days, or more, to complete. The investor will be unable to trade the Class A ordinary shares on the Hong Kong Stock Exchange until the procedures are completed.
Temporary delays may arise. For example, the transfer books of the depositary may from time to time be closed to ADS cancellations. In addition, completion of the above steps and procedures is subject to there being a sufficient number of Class A ordinary shares on the Hong Kong share register to facilitate a withdrawal from the ADS program directly into the CCASS system. We are not under any obligation to maintain or increase the number of Class A ordinary shares on the Hong Kong share register to facilitate such withdrawals.
Depositary Requirements
Before the depositary issues ADSs or permits withdrawal of ordinary shares, the depositary may require:
| ● | production of satisfactory proof of the identity and genuineness of any signature or other information it deems necessary; and |
| ● | compliance with procedures it may establish, from time to time, consistent with the deposit agreement, including presentation of transfer documents. |
The depositary may refuse to deliver, transfer, or register issuances, transfers and cancellations of ADSs generally when the transfer books of the depositary or our Hong Kong or Cayman Share Registrars are closed or at any time if the depositary or we determine it advisable to do so or if it would violate any applicable law or the Depository’s policies and procedures.
All costs attributable to the transfer of Class A ordinary shares to effect a withdrawal from or deposit of ordinary shares into our ADS program will be borne by the investor requesting the transfer. In particular, holders of ordinary shares and ADSs should note that the Hong Kong Share Registrar will charge between HK$2.50 to HK$20, depending on the speed of service (or such higher fee as may from time to time be permitted under the Hong Kong Listing Rules), for each transfer of ordinary shares from one registered owner to another, each share certificate canceled or issued by it and any applicable fee as stated in the share transfer forms used in Hong Kong. In addition, holders of Class A ordinary shares and ADSs must pay up to US$5.00 (or less) per 100 ADSs for each issuance of ADSs and each cancellation of ADSs, as the case may be, in connection with the deposit of Class A ordinary shares into, or withdrawal of Class A ordinary shares from, our ADS program.
197
PART II
ITEM 13. DEFAULTS, DIVIDEND ARREARAGES AND DELINQUENCIES
None of these events occurred in any of the years ended December 31, 2018, 2019 and 2020.
ITEM 14. MATERIAL MODIFICATIONS TO THE RIGHTS OF SECURITY HOLDERS AND USE OF PROCEEDS
A. Modifications of Rights
In October 2017, in connection with an investment from CyrusOne Inc., or CyrusOne, of US$100 million, we granted to CyrusOne registration rights substantially similar to the registration rights granted to holders of our registrable securities pursuant to our amended members agreement. See “Item 10. Additional Information—B. Memorandum and Articles of Association” for a description of the rights of securities holders. In October 2017, we also agreed to grant to STT GDC and SBCVC preemptive rights with respect to future private issuances of equity or equity-linked securities we conduct anytime in the eighteen months following CyrusOne’s investment, whereby STT GDC and SBCVC had the right to subscribe for pro rata portions of any such future offerings based on their shareholdings at the time of the agreement. Copies of these rights agreements have been filed with this annual report.
In March 2019, in connection with an investment from Ping An Overseas Holdings, of US$150 million, we entered into an amendment of our investment rights agreement with STT GDC (“Amendment No. 1”) to extend their preemptive rights with respect to future private issuances of equity or equity-linked securities we conduct anytime in the eighteen months following the investment by Ping An Overseas Holdings, whereby STT GDC has the right to subscribe for pro rata portions of any such future offerings based on their shareholdings at the time of the agreement. A copy of the form of this Amendment No. 1 has been filed with this annual report.
In December 2019, in connection with our follow-on public offering of ADSs representing Class A ordinary shares, we entered into an amendment of our investment rights agreement with STT GDC (“Amendment No. 2”) to extend their preemptive rights with respect to future private issuances of equity or equity-linked securities we conduct anytime in the eighteen months following the offering, whereby STT GDC has the right to subscribe for up to 35% of any such future offerings. A copy of this Amendment No. 2 has been filed with this annual report.
In June 2020, in connection with investments from Hillhouse Capital and STT GDC of US$400 million and US$105 million, respectively, we granted to Hillhouse Capital registration rights substantially similar to the registration rights granted to holders of our registrable securities pursuant to our amended members agreement. See “Item 10. Additional Information—B. Memorandum and Articles of Association” for a description of the rights of securities holders. In June 2020, we also entered into a new investment rights agreement with STT GDC to grant to STT GDC (i) preemptive rights with respect to future private issuances of equity or equity-linked securities we conduct anytime in the eighteen months following Hillhouse Capital investment, whereby STT GDC has the right to subscribe for pro rata portions of any such future offerings based on their shareholdings at the time of the agreement, as well as (ii) registration rights substantially identical to those provided to Hillhouse Capital. In June 2020, we also entered into an amendment of our investment rights agreement with Ping An Overseas Holdings to undertake to grant to Ping An Overseas Holdings registration rights substantially identical to those provided to Hillhouse Capital. Copies of these rights agreements have been filed with this annual report.
In August 2020, we entered into an amendment of our June 2020 investment rights agreement with STT GDC (“Amendment No. 1”) to expand the scope of their preemptive rights, to the extent permissible by applicable law, to cover any future issuances of equity-linked securities we conduct anytime in the eighteen months following June 26, 2020, whereby STT GDC has the right to subscribe for up to 35% of any such future offerings. A copy of this Amendment No. 1 has been filed with this annual report.
B. Use of Proceeds
On November 7, 2016, we completed our initial public offering in which we offered and sold 19,250,000 ADSs, raising US$179.0 million in proceeds to us before expenses but after underwriting discounts and commissions. On December 6, 2016, the underwriters exercised their option to purchase 820,735 additional ADSs from us, and we thereby raised an additional US$7.6 million in proceeds to us before expenses but after underwriting discounts and commissions. Apart from underwriting discounts and commissions of US$14.0 million, our other expenses incurred in connection with the issuance and distribution of our ADSs in our initial public offering totaled US$6.0 million.
198
The effective date of our registration statement on Form F-1 (File number 333-213951) was November 1, 2016.
As of December 31, 2016, we had used a portion of the net proceeds received from our initial public offering, which consisted of US$11.4 million used for payment of preference dividends to holders of our preferred shares and US$15.0 million for the repayment of a portion of our outstanding indebtedness.
As of December 31, 2017, we had used majority portion of the net proceeds received from our initial public offering, which consisted of US$11.4 million used for payment of preference dividends to holders of our preferred shares and US$20.8 million for the repayment of a portion of our outstanding indebtedness.
As of December 31, 2018, we had fully used the net proceeds received from our initial public offering, which consisted of US$11.4 million used for payment of preference dividends to holders of our preferred shares and US$20.8 million for the repayment of a portion of our outstanding indebtedness.
On January 30, 2018, we completed our follow-on public offering of 12,650,000 ADSs (including full exercise of the underwriters’ option to purchase additional ADSs), comprising 8,225,000 ADSs offered and sold by us and 4,425,000 ADSs offered and sold by certain selling shareholder entities affiliated with SBCVC Holdings Limited, or SBCVC, representing an aggregate of 101,200,000 Class A ordinary shares, raising US$204.8 million in proceeds to us and US$110.2 million in proceeds to SBCVC before expenses but after underwriting discounts and commissions. We did not receive any of the proceeds from the sale of ADSs by SBCVC.
As of December 31, 2018, we had fully used the net proceeds received from our follow-on public offering in January 2018, which consisted of US$189.8 million used for the development and acquisition of new data centers, with the remaining amounts used for general corporate purposes.
On June 5, 2018, we completed our offering of US$300 million aggregate principal amount of 2% convertible senior notes due 2025 (including full exercise of the initial purchasers’ option to purchase additional notes), raising US$291.1 million in net proceeds to us after deducting underwriting discounts and commissions and other offering expenses.
As of December 31, 2018, we had used a portion of the net proceeds received from our offering of convertible senior notes due 2025, which consisted of US$41.4 million used for the repayment of a portion of our outstanding indebtedness and US$58.7 million used for the development and acquisition of new data centers.
As of December 31, 2019, we had fully used the net proceeds received from our offering of convertible senior notes due 2025, which consisted of US$176 million used for the development and acquisition of new data centers, with the remaining amounts used for general corporate purposes.
On March 19, 2019, we completed our follow-on public offering of 13,731,343 ADSs, including full exercise of the underwriters’ option to purchase additional ADSs, representing 109,850,744 Class A ordinary shares, raising US$445.0 million in proceeds to us before expenses but after underwriting discounts and commissions.
As of December 31, 2019, we had used a portion of the net proceeds received from our follow-on public offering in March 2019, which consisted of US$154.0 million used for the development and acquisition of new data centers as well as general corporate purposes.
As of December 31, 2020, we had fully used the net proceeds received from our follow-on public offering in March 2019, which consisted of US$291.0 million used for the development and acquisition of new data centers as well as general corporate purposes.
On December 10, 2019, we completed our follow-on public offering of 6,318,680 ADSs, including full exercise of the underwriters’ option to purchase additional ADSs, representing 50,549,440 Class A ordinary shares, raising US$278.2 million in proceeds to us before expenses but after underwriting discounts and commissions.
As of December 31, 2019, we had not used any portion of the net proceeds received from our follow-on public offering in December 2019.
199
As of December 31, 2020, we had fully used the net proceeds received from our follow-on public offering in December 2019, which consisted of US$278.2 million used for the development and acquisition of new data centers as well as general corporate purposes.
On November 2, 2020, we completed our secondary listing on the Hong Kong Stock Exchange and public offering of 160,000,000 Class A ordinary shares, equivalent to 20,000,000 ADSs. On November 6, 2020, we announced that the underwriters had fully exercised their over-allotment option to purchase 24,000,000 additional Class A ordinary shares, equivalent to 3,000,000 ADSs, to cover over-allocations. We raised approximately US$1.9 billion in net proceeds to us after deducting underwriting discounts and commissions and other offering expenses.
As of December 31, 2020, we had not used any portion of the net proceeds received from our secondary listing on the Hong Kong Stock Exchange and public offering in November 2020.
ITEM 15. CONTROLS AND PROCEDURES
Evaluation of Disclosure Controls and Procedures
As of the end of the period covered by this annual report, an evaluation has been carried out under the supervision and with the participation of our management, including our chief executive officer and our chief financial officer, of the effectiveness of the design and operation of our disclosure controls and procedures, as such term is defined under Rules 13a-15(e) and 15d-15(e) promulgated under the U.S. Exchange Act. Based on that evaluation, our chief executive officer and chief financial officer have concluded that our disclosure controls and procedures are effective in ensuring that material information required to be disclosed in this annual report is recorded, processed, summarized and reported to them for assessment, and required disclosure is made within the time period specified in the rules and forms of the SEC.
Management’s Annual Report on Internal Control over Financial Reporting
Our management is responsible for establishing and maintaining adequate internal control over financial reporting, as such term is defined in Rule 13a-15(f) under the Securities Exchange Act of 1934, as amended, for our company. Internal control over financial reporting is a process designed to provide reasonable assurance regarding the reliability of financial reporting and the preparation of consolidated financial statements in accordance with generally accepted accounting principles and includes those policies and procedures that (i) pertain to the maintenance of records that, in reasonable detail, accurately and fairly reflect the transactions and dispositions of our assets, (ii) provide reasonable assurance that transactions are recorded as necessary to permit preparation of consolidated financial statements in accordance with U.S. GAAP and that a company’s receipts and expenditures are being made only in accordance with authorizations of our management and directors, and (iii) provide reasonable assurance regarding prevention or timely detection of unauthorized acquisition, use, or disposition of our assets that could have a material effect on our consolidated financial statements.
As required by Section 404 of the Sarbanes-Oxley Act of 2002 and related rules as promulgated by the Securities and Exchange Commission, our management including our Chief Executive Officer and Chief Financial Officer assessed the effectiveness of internal control over financial reporting as of December 31, 2020 using the criteria set forth in the report “Internal Control— Integrated Framework (2013)” published by the Committee of Sponsoring Organizations of the Treadway Commission (known as COSO). Based on this evaluation, management concluded that our internal control over financial reporting was effective as of December 31, 2020.
Because of its inherent limitations, a system of internal control over financial reporting can provide only reasonable assurance with respect to consolidated financial statements preparation and presentation and may not prevent or detect misstatements. Also, projections of any evaluation of effectiveness to future periods are subject to the risk that controls may become inadequate because of changes in conditions, or that the degree of compliance with the policies or procedures may deteriorate.
Our independent registered public accounting firm, KPMG Huazhen LLP, has audited the effectiveness of our internal control over financial reporting as of December 31, 2020, as stated in its report, which appears on page F-2 of this annual report.
200
Changes in Internal Control over Financial Reporting
There were no changes in our internal control over financial reporting that occurred during the period covered by this annual report that have materially affected, or are reasonably likely to materially affect, our internal control over financial reporting.
ITEM 16A. AUDIT COMMITTEE FINANCIAL EXPERT
Our Board of Directors has determined that each of Lim Ah Doo and Bin Yu, who are independent directors, satisfies the criteria of an audit committee financial expert as defined in Item 16A of the instruction to Form 20-F.
ITEM 16B. CODE OF ETHICS
We have adopted a code of business conduct that applies to our directors, employees, advisors and officers, including our Chief Executive Officer and Chief Financial Officer. No changes have been made to the code of business conduct since its adoption and no waivers have been granted therefrom to our directors or employees. We have filed our code of business conduct as an exhibit to our F-1 registration statement (File No. 333-213951), as amended, initially filed with the SEC on October 4, 2016, and a copy is available to any shareholder upon request. This code of business conduct is also available on our website at investors.gds-services.com.
ITEM 16C. PRINCIPAL ACCOUNTANT FEES AND SERVICES
KPMG Huazhen LLP has served as our independent public accountant for each of the fiscal years in the three-year period ended December 31, 2020, for which audited financial statements appear in this annual report.
The following table sets forth the aggregate fees by categories specified below in connection with certain professional services rendered by KPMG Huazhen LLP, for the years indicated.
For the Year Ended | ||||
December 31, | ||||
| 2019 |
| 2020 | |
| (In thousands of US dollars) | |||
Audit Fees(1) |
| 1,555 |
| 2,962 |
Audit-related Fees(2) |
| — |
| 140 |
Tax Fees(3) |
| 170 |
| 194 |
All Other Fees(4) |
| — |
| — |
Total |
| 1,725 |
| 3,296 |
| (1) | “Audit Fees” represents the aggregate fees billed for each of the fiscal years listed for professional services rendered by our principal auditors for the audit of our annual financial statements, issue of comfort letters in connection with our registration statements, prospectuses and offering memoranda, and audit services in connection with our global offering and secondary listing on the Main Board of the Hong Kong Stock Exchange, assistance with and review of documents filed with the SEC and other statutory and regulatory filings. |
| (2) | “Audit-related Fees” represents the aggregate fees billed for each of the fiscal years listed for the assurance, agreed-upon procedures, review of internal controls in connection with our global offering and secondary listing on the Main Board of the Hong Kong Stock Exchange and related services rendered by our principal auditors that are reasonably related to the performance of the audit or review of our financial statements and not reported under “Audit Fees.” |
| (3) | “Tax Fees” represents the aggregate fees billed for each of the fiscal years listed for the professional tax services rendered by our principal auditors. |
| (4) | “All Other Fees” represents the aggregate fees for services rendered by our principal auditors other than services reported under “Audit Fees,” “Audit-related Fees” and “Tax Fees.” |
Pre-Approval Policies and Procedures
Our audit committee is responsible for the oversight of our independent accountants’ work. The policy of our audit committee is to pre-approve all audit and non-audit services provided by KPMG Huazhen LLP, including audit services, audit-related services, tax services and other services, as described above.
ITEM 16D. EXEMPTIONS FROM THE LISTING STANDARDS FOR AUDIT COMMITTEES
None.
201
ITEM 16E. PURCHASE OF EQUITY SECURITIES BY THE ISSUER AND AFFILIATED PURCHASERS
None.
ITEM 16F. CHANGE IN REGISTRANT’S CERTIFYING ACCOUNTANT
Not applicable.
ITEM 16G. CORPORATE GOVERNANCE
We are a “foreign private issuer” (as such term is defined in Rule 3b-4 under the U.S. Exchange Act), and our ADSs, each representing eight ordinary shares, are listed on the Nasdaq Global Market. Nasdaq Stock Market Rules permit a foreign private issuer like us to follow the corporate governance practices of its home country. Certain corporate governance practices in the Cayman Islands, which is our home country, may differ significantly from the Nasdaq corporate governance listing standards. For instance, we are not required to:
| ● | have a majority of the board be independent (although all of the members of the audit committee must be independent under the U.S. Exchange Act); |
| ● | have a compensation committee or a nominations or corporate governance committee consisting entirely of independent directors; or |
| ● | have regularly scheduled executive sessions with only independent directors each year. |
We have relied on and intend to continue to rely on some of these exemptions.
Under Rule 19C.11 of the Hong Kong Listing Rules, we are exempt from certain corporate governance requirements of the Hong Kong Stock Exchange, including Appendix 14 of the Hong Kong Listing Rules (Corporate Governance Code and Corporate Governance Report) and Appendix 16 of the Hong Kong Listing Rules (Disclosure of Financial Information).
In connection with our listing on the Hong Kong Stock Exchange, the Hong Kong Stock Exchange and the SFC granted certain waivers and exemptions from strict compliance with the relevant provisions of the Hong Kong Listing Rules and the SFO, respectively, and the SFC also granted a ruling under the Takeovers Codes.
Not a Public Company in Hong Kong
Section 4.1 of the Introduction to the Takeovers Codes provides that the Takeovers Codes applies to takeovers, mergers and share buy-backs affecting public companies in Hong Kong, companies with a primary listing of their equity interests in Hong Kong. According to the Note to Section 4.2 of the Introduction to the Takeovers Codes, a Grandfathered Greater China Issuer within the meaning of Rule 19C.01 of the Hong Kong Listing Rules with a secondary listing on the Hong Kong Stock Exchange will not normally be regarded as a public company in Hong Kong under Section 4.2 of the Introduction to the Takeovers Codes.
The SFC granted a ruling that we are not a “public company in Hong Kong” for the purposes of the Takeovers Codes. Therefore, the Takeovers Codes does not apply to us. In the event that the bulk of trading in our Shares migrates to Hong Kong such that we would be treated as having a dual-primary listing pursuant to Rule 19C.13 of the Hong Kong Listing Rules, the Takeover Codes will apply to us.
202
Disclosure of Interests under Part XV of the SFO
Part XV of the SFO imposes duties of disclosure of interests in Shares. Under the U.S. Exchange Act, which we are subject to, any person (including directors and officers of the company concerned) who acquires beneficial ownership, as determined in accordance with the rules and regulations of the SEC and which includes the power to direct the voting or the disposition of the securities, of more than 5% of a class of equity securities registered under Section 12 of the U.S. Exchange Act must file beneficial owner reports with the SEC, and such person must promptly report any material change in the information provided (including any acquisition or disposition of 1% or more of the class of equity securities concerned), unless exceptions apply. Therefore, compliance with Part XV of the SFO would subject our corporate insiders to a second level of reporting, which would be unduly burdensome to them, would result in additional costs and would not be meaningful, since the statutory disclosure of interest obligations under the U.S. Exchange Act that apply to us and our corporate insiders would provide our investors with sufficient information relating to the shareholding interests of our significant shareholders.
The SFC granted a relevant partial exemption under section 309(2) of the SFO to us, our Substantial Shareholders, directors and chief executives from strict compliance with the provisions of Part XV of the SFO (other than Divisions 5, 11 and 12 of Part XV of the SFO), on the conditions that (i) the bulk of trading in the Shares is not considered to have migrated to Hong Kong on a permanent basis in accordance with Rule 19C.13 of the Hong Kong Listing Rules; (ii) all disclosures of interests filed with the SEC are also filed with the Hong Kong Stock Exchange as soon as practicable, which will then publish such disclosures in the same manner as disclosures made under Part XV of the SFO; and (iii) we will advise the SFC if there is any material change to any of the information which has been provided to the SFC, including any significant changes to the disclosure requirements in the U.S. and any significant changes in the volume of our worldwide share turnover that takes place on the Hong Kong Stock Exchange. This exemption may be reconsidered by the SFC in the event there is a material change in information provided to the SFC.
The U.S. Exchange Act and the rules and regulations promulgated thereunder require disclosure of interests by shareholders that are broadly equivalent to Part XV of the SFO. For relevant disclosure in respect of the substantial shareholder’s interests, see “Item 6. Directors, Senior Management and Employees—E. Share Ownership.”
Corporate Communications
Rule 2.07A of the Hong Kong Listing Rules provides that a listed issuer may send or otherwise make available to the relevant holders of its securities any corporate communication by electronic means, provided that either the listed issuer has previously received from each of the relevant holders of its securities an express, positive confirmation in writing or the shareholders of the listed issuer have resolved in a general meeting that the listed issuer may send or supply corporate communications to shareholders by making them available on the listed issuer’s own website or the listed issuer’s constitutional documents contain provision to that effect, and certain conditions are satisfied.
Since our listing on the Hong Kong Stock Exchange, we made the following arrangements:
| ● | We issue all future corporate communications as required by the Hong Kong Listing Rules on our own website in English and Chinese, and on the Hong Kong Stock Exchange’s website in English and Chinese; |
| ● | We continue to provide printed copies of notices of general meetings of shareholders including the proxy materials in English and Chinese to our shareholders at no costs; and |
| ● | We have added to the “Investor Relations” page of our website which will direct investors to all of our future filings with the Hong Kong Stock Exchange. |
The Hong Kong Stock Exchange granted us a waiver from strict compliance with the corporate communication requirements under Rule 2.07A of the Hong Kong Listing Rules.
203
Monthly Returns
Rule 13.25B of the Hong Kong Listing Rules requires a listed issuer to publish a monthly return in relation to movements in its equity securities, debt securities and any other securitized instruments, as applicable, during the period to which the monthly return relates. Pursuant to the Joint Policy Statement Regarding the Listing of Overseas Companies, or Joint Policy Statement, companies applying for a secondary listing may seek a waiver from Rule 13.25B subject to satisfying the waiver condition that the SFC has granted a partial exemption from strict compliance with Part XV of the SFO (other than Divisions 5, 11 and 12 of Part XV of the SFO) in respect of disclosure of shareholders’ interests. As we have obtained a partial exemption from the SFC, the Hong Kong Stock Exchange granted a waiver from strict compliance with Rule 13.25B of the Hong Kong Listing Rules. We will disclose information about share repurchases, if any, in our quarterly earnings releases and annual reports on Form 20-F which are furnished or filed with the SEC in accordance with applicable U.S. rules and regulations.
ITEM 16H. MINE SAFETY
Not applicable.
PART III
ITEM 17. FINANCIAL STATEMENTS
The Registrant has elected to provide the financial statements and related information specified in Item 18.
ITEM 18. FINANCIAL STATEMENTS
The consolidated financial statements of GDS Holdings Limited are included at the end of this annual report.
204
ITEM 19. EXHIBIT INDEX
Exhibit | Description of Exhibit | |
|---|---|---|
1.1** | ||
2.1** | ||
2.2** | ||
2.3 | ||
*2.4 | Description of Securities Registered under Section 12 of the U.S. Exchange Act | |
2.5 | ||
4.1** | ||
4.2** | ||
4.3** | ||
4.4** | ||
4.5 | ||
4.6** | ||
205
Exhibit | Description of Exhibit | |
|---|---|---|
4.7** | ||
4.8** | ||
4.9** | ||
4.10** | ||
4.11** | ||
4.12** | ||
4.13** | ||
4.14** | ||
4.15** | ||
4.16** | ||
4.17** | ||
4.18** | ||
206
Exhibit | Description of Exhibit | |
|---|---|---|
4.19** | ||
4.20** | ||
4.21** | ||
4.22**† | ||
4.23**† | ||
4.24**† | ||
4.25**† | ||
4.26**† | ||
4.27**† | ||
4.28**† | ||
4.29**† | ||
*4.30 | GDS Holdings Limited 2016 Equity Incentive Plan (as amended on August 6, 2020). | |
4.31 | ||
4.32 | ||
4.33 | ||
207
Exhibit | Description of Exhibit | |
|---|---|---|
4.34 | ||
4.35 | ||
4.36 | ||
4.37 | ||
4.38†† | ||
4.39 | ||
4.40 | ||
4.41 | ||
4.42 | ||
4.43 | ||
208
Exhibit | Description of Exhibit | |
|---|---|---|
4.44 | ||
4.45 | ||
4.46 | ||
4.47 | ||
4.48 | ||
4.49 | ||
4.50 | ||
4.51 | ||
4.52 | ||
4.53 | ||
209
Exhibit | Description of Exhibit | |
|---|---|---|
4.54 | ||
4.55 | ||
4.56 | ||
4.57 | ||
4.58 | ||
4.59 | ||
4.60 | ||
4.61 | ||
4.62 | ||
4.63 | ||
210
Exhibit | Description of Exhibit | |
|---|---|---|
4.64 | ||
4.65 | ||
4.66 | ||
4.67 | ||
4.68 | ||
4.69 | ||
4.70 | ||
4.71 | ||
4.72 | ||
4.73 | ||
4.74 | ||
211
Exhibit | Description of Exhibit | |
|---|---|---|
4.75 | ||
4.76 | ||
4.77 | ||
*4.78†† | ||
*4.79†† | ||
*8.1 | ||
11.1** | ||
*12.1 | ||
*12.2 | ||
*13.1 | ||
*13.2 | ||
*15.1 | ||
*15.2 | ||
*101.INS | XBRL Instance Document. | |
*101.SCH | XBRL Taxonomy Extension Schema Document. | |
*101.CAL | XBRL Taxonomy Extension Calculation Linkbase Document. | |
*101.DEF | XBRL Taxonomy Extension Definition Linkbase Document. | |
*101.LAB | XBRL Taxonomy Extension Labels Linkbase Document. | |
*101.PRE | XBRL Taxonomy Extension Presentation Linkbase Document. |
212
Exhibit | Description of Exhibit | |
|---|---|---|
*104 | Cover Page Interactive Data File (embedded within the Inline XBRL document) |
* Filed herewith.
** Previously filed as an exhibit to our Registration Statement on Form F-1 (File No. 333-213951), which was initially filed with the SEC on October 4, 2016.
As permitted by Item 601(b)(4)(iii)(A) of Regulation S-K, our company has not filed with this annual report certain instruments defining the rights of holders of long-term debt of our company and its subsidiaries because the total amount of securities authorized under any such instruments does not exceed 10% of the total assets of our company and its subsidiaries on a consolidated basis. The Company agrees to furnish a copy of any such agreement to the SEC upon request.
† Confidential treatment has been granted for portions of this document.
†† Portions of this exhibit have been omitted in accordance with Item 601(b)(10) of Regulation S-K.
213
SIGNATURES
The registrant hereby certifies that it meets all of the requirements for filing on Form 20-F and that it has duly caused and authorized the undersigned to sign this annual report on its behalf.
GDS Holdings Limited | ||
By: | /s/ William Wei Huang | |
Name: William Wei Huang | ||
Title: Chief Executive Officer | ||
Date: April 12, 2021 | ||
214
GDS HOLDINGS LIMITED AND SUBSIDIARIES
Index to Consolidated Financial Statements
F-1
Report of Independent Registered Public Accounting Firm
To the Board of Directors and Shareholders
GDS Holdings Limited:
Opinions on the Consolidated Financial Statements and Internal Control Over Financial Reporting
We have audited the accompanying consolidated balance sheets of GDS Holdings Limited and subsidiaries (“the Company”) as of December 31, 2019 and 2020, the related consolidated statements of operations, comprehensive loss, changes in shareholders’ equity, and cash flows for each of the years in the three-year period ended December 31, 2020, and the related notes (collectively, the “consolidated financial statements”). We also have audited the Company’s internal control over financial reporting as of December 31, 2020, based on criteria established in Internal Control — Integrated Framework (2013) issued by the Committee of Sponsoring Organizations of the Treadway Commission.
In our opinion, the consolidated financial statements referred to above present fairly, in all material respects, the financial position of the Company as of December 31, 2019 and 2020, and the results of its operations and its cash flows for each of the years in the three-year period ended December 31, 2020, in conformity with U.S. generally accepted accounting principles. Also in our opinion, the Company maintained, in all material respects, effective internal control over financial reporting as of December 31, 2020 based on criteria established in Internal Control — Integrated Framework (2013) issued by the Committee of Sponsoring Organizations of the Treadway Commission.
Change in Accounting Principle
As discussed in Note 2 to the consolidated financial statements, the Company has changed its method of accounting for leases in 2019 due to the adoption of Accounting Standards Update (“ASU”) No. 2016-02, Leases (Topic 842), as amended.
Basis for Opinions
The Company’s management is responsible for these consolidated financial statements, for maintaining effective internal control over financial reporting, and for its assessment of the effectiveness of internal control over financial reporting, included in the accompanying Management’s Annual Report on Internal Control over Financial Reporting. Our responsibility is to express an opinion on these consolidated financial statements and an opinion on the Company’s internal control over financial reporting based on our audits. We are a public accounting firm registered with the Public Company Accounting Oversight Board (United States) (PCAOB) and are required to be independent with respect to the Company in accordance with the U.S. federal securities laws and the applicable rules and regulations of the Securities and Exchange Commission and the PCAOB.
We conducted our audits in accordance with the standards of the PCAOB. Those standards require that we plan and perform the audits to obtain reasonable assurance about whether the consolidated financial statements are free of material misstatement, whether due to error or fraud, and whether effective internal control over financial reporting was maintained in all material respects.
Our audits of the consolidated financial statements included performing procedures to assess the risks of material misstatement of the consolidated financial statements, whether due to error or fraud, and performing procedures that respond to those risks. Such procedures included examining, on a test basis, evidence regarding the amounts and disclosures in the consolidated financial statements. Our audits also included evaluating the accounting principles used and significant estimates made by management, as well as evaluating the overall presentation of the consolidated financial statements. Our audit of internal control over financial reporting included obtaining an understanding of internal control over financial reporting, assessing the risk that a material weakness exists, and testing and evaluating the design and operating effectiveness of internal control based on the assessed risk. Our audits also included performing such other procedures as we considered necessary in the circumstances. We believe that our audits provide a reasonable basis for our opinions.
F-2
Definition and Limitations of Internal Control Over Financial Reporting
A company’s internal control over financial reporting is a process designed to provide reasonable assurance regarding the reliability of financial reporting and the preparation of financial statements for external purposes in accordance with generally accepted accounting principles. A company’s internal control over financial reporting includes those policies and procedures that (1) pertain to the maintenance of records that, in reasonable detail, accurately and fairly reflect the transactions and dispositions of the assets of the company; (2) provide reasonable assurance that transactions are recorded as necessary to permit preparation of financial statements in accordance with generally accepted accounting principles, and that receipts and expenditures of the company are being made only in accordance with authorizations of management and directors of the company; and (3) provide reasonable assurance regarding prevention or timely detection of unauthorized acquisition, use, or disposition of the company’s assets that could have a material effect on the financial statements.
Because of its inherent limitations, internal control over financial reporting may not prevent or detect misstatements. Also, projections of any evaluation of effectiveness to future periods are subject to the risk that controls may become inadequate because of changes in conditions, or that the degree of compliance with the policies or procedures may deteriorate.
Critical Audit Matter
The critical audit matter communicated below is a matter arising from the current period audit of the consolidated financial statements that was communicated or required to be communicated to the audit committee and that: (1) relates to accounts or disclosures that are material to the consolidated financial statements and (2) involved our especially challenging, subjective, or complex judgments. The communication of critical audit matter does not alter in any way our opinion on the consolidated financial statements, taken as a whole, and we are not, by communicating the critical audit matter below, providing separate opinions on the critical audit matter or on the accounts or disclosures to which it relates.
Realizability of deferred tax assets associated with the Company’s net operating losses carry forwards
As discussed in Note 21 to the consolidated financial statements, the Company’s net deferred tax assets were RMB146,088 thousand as of December 31, 2020. This balance was net of a valuation allowance of RMB328,821 thousand. The deferred tax assets for net operating losses carry forwards and related valuation allowance were RMB386,999 thousand and RMB251,868 thousand, respectively. The Company evaluated the realizability of the deferred tax assets associated with the Company’s net operating losses carry forwards to determine whether there was more than a 50% likelihood that these deferred tax assets would be realized. The evaluation was based on the Company’s expectations of the future taxable income and the timing of net operating losses carry forwards expirations.
We identified the realizability of deferred tax assets associated with the Company’s net operating losses carry forwards as a critical audit matter. A high degree of auditor judgment was required to evaluate the future taxable income that would be sufficient to realize the net operating losses carry forwards before their expiration.
The following are the primary procedures we performed to address this critical audit matter. We evaluated the design and tested the operating effectiveness of certain internal controls related to the Company’s deferred tax assets valuation allowance assessment process. This included controls related to the development of the forecast of future taxable income and timing of realization of net operating losses carry forwards. We evaluated the utilization rates of certain data centers used in the development of the forecast of future taxable income, by comparing the utilization rates of such data centers to the historical actual utilization rates and the Company’s business plans for those data centers which were approved by the board of directors. To assess the Company’s ability to accurately forecast revenue, we compared the Company’s historical revenue forecasts of certain data centers to actual results. We performed sensitivity analysis over the Company’s assumptions used to determine the amount and the timing of forecasted taxable income to assess the impact of changes in those assumptions on the realization of the net operating losses carry forwards prior to expiration.
/s/ KPMG Huazhen LLP
We have served as the Company’s auditor since 2015.
Shanghai, China
April 12, 2021
F-3
GDS HOLDINGS LIMITED AND SUBSIDIARIES
CONSOLIDATED BALANCE SHEETS
(In thousands of RMB, except share data and per share data, or otherwise noted)
As of December 31, | ||||||
| Note |
| 2019 |
| 2020 | |
Assets | ||||||
Current assets | ||||||
Cash | 3 |
| |
| | |
Restricted cash | 3 |
| |
| | |
Accounts receivable, net of allowance for doubtful accounts |
| 4 |
| |
| |
Value-added-tax (“VAT”) recoverable |
| |
| | ||
Prepaid expenses |
| |
| | ||
Other current assets |
|
| |
| | |
Total current assets |
| | | |||
Property and equipment, net |
| 5 |
| |
| |
Intangible assets, net |
| 6 |
| |
| |
Prepaid land use rights, net |
| 7 |
| |
| |
Operating lease right-of-use assets |
| 12 |
| |
| |
Goodwill |
| 8 |
| |
| |
Deferred tax assets |
| 21 |
| |
| |
Restricted cash | 3 | | | |||
VAT recoverable | | | ||||
Other non-current assets | | | ||||
Total assets |
| |
| | ||
Liabilities, Mezzanine Equity and Shareholders’ Equity | ||||||
Current liabilities | ||||||
Short-term borrowings and current portion of long-term borrowings (including amounts of the consolidated VIEs without resource to the primary beneficiary of RMB |
| 9 |
| |
| |
Accounts payable (including amounts of the consolidated VIEs without resource to the primary beneficiary of RMB |
| |
| | ||
Accrued expenses and other payables (including amounts of the consolidated VIEs without resource to the primary beneficiary of RMB |
| 11 |
| |
| |
Deferred revenue (including amounts of the consolidated VIEs without resource to the primary beneficiary of RMB | 4 |
| |
| | |
Operating lease liabilities, current (including amounts of the consolidated VIEs without resource to the primary beneficiary of RMB |
| 12 |
| |
| |
Finance lease and other financing obligations, current (including amounts of the consolidated VIEs without resource to the primary beneficiary of RMB |
| 12 |
| |
| |
Total current liabilities |
| |
| | ||
Long-term borrowings, excluding current portion (including amounts of the consolidated VIEs without resource to the primary beneficiary of RMB |
| 9 |
| |
| |
Convertible bonds payable |
| 10 |
| |
| |
Operating lease liabilities, non-current (including amounts of the consolidated VIEs without resource to the primary beneficiary of RMB |
| 12 |
| |
| |
Finance lease and other financing obligations, non-current (including amounts of the consolidated VIEs without resource to the primary beneficiary of RMB |
| 12 |
| |
| |
Deferred tax liabilities (including amounts of the consolidated VIEs without resource to the primary beneficiary of RMB |
| 21 |
| |
| |
Other long-term liabilities (including amounts of the consolidated VIEs without resource to the primary beneficiary of RMB | 13 |
| |
| | |
Total liabilities |
| |
| | ||
Mezzanine Equity | ||||||
Redeemable preferred shares (US$ | 14 | | | |||
Redeemable non-controlling interests | 15 | — | | |||
Total mezzanine equity | | | ||||
Shareholders’ Equity | ||||||
Ordinary shares (US$ |
| 18 |
| |
| |
Additional paid-in capital |
| |
| | ||
Accumulated other comprehensive loss |
| ( |
| ( | ||
Accumulated deficit |
|
| ( |
| ( | |
Total shareholders’ equity |
| |
| | ||
Commitments and contingencies |
| 26 | ||||
Total liabilities, mezzanine equity and shareholders' equity |
| |
| | ||
See accompanying notes to consolidated financial statements.
F-4
GDS HOLDINGS LIMITED AND SUBSIDIARIES
CONSOLIDATED STATEMENTS OF OPERATIONS
(In thousands of RMB, except share data and per share data, or otherwise noted)
Years ended December 31, | ||||||||
| Note |
| 2018 |
| 2019 |
| 2020 | |
Net revenue |
| 20 |
| |
| | | |
Cost of revenue |
| ( |
| ( | ( | |||
Gross profit |
| |
| | | |||
Operating expenses | ||||||||
Selling and marketing expenses |
| ( |
| ( | ( | |||
General and administrative expenses |
| ( |
| ( | ( | |||
Research and development expenses |
| ( |
| ( | ( | |||
Income from operations |
| |
| | | |||
Other income (expenses): | ||||||||
Interest income |
| |
| | | |||
Interest expenses |
| ( |
| ( | ( | |||
Foreign currency exchange gain (loss), net |
| |
| ( | ( | |||
Government grants |
| |
| | | |||
Gain from purchase price adjustment | — | — | | |||||
Others, net |
| |
| | | |||
Loss before income taxes |
| ( |
| ( | ( | |||
Income tax benefits (expenses) |
| 21 |
| |
| ( | ( | |
Net loss |
| ( |
| ( | ( | |||
Net loss attributable to redeemable non-controlling interests |
| — |
| — | | |||
Net loss attributable to GDS Holdings Limited shareholders | ( | ( | ( | |||||
Accretion to redemption value of redeemable non-controlling interests | — | — | ( | |||||
Net loss available to GDS Holdings Limited shareholders | ( | ( | ( | |||||
|
|
| ||||||
Change in redemption value of redeemable preferred shares |
| 14 |
| — |
| ( | — | |
Cumulative dividend on redeemable preferred shares | 14 | — | ( | ( | ||||
Net loss available to GDS Holdings Limited ordinary shareholders |
| ( |
| ( | ( | |||
Loss per ordinary share |
|
|
| |||||
Basic and diluted | 23 | ( | ( | ( | ||||
Weighted average number of ordinary share outstanding |
|
|
| |||||
Basic and diluted | 23 | |||||||
See accompanying notes to consolidated financial statements.
F-5
GDS HOLDINGS LIMITED AND SUBSIDIARIES
CONSOLIDATED STATEMENTS OF COMPREHENSIVE LOSS
(In thousands of RMB, except share data and per share data, or otherwise noted)
Years ended December 31, | ||||||
| 2018 |
| 2019 |
| 2020 | |
Net loss |
| ( |
| ( | ( | |
Other comprehensive income (loss) | ||||||
Foreign currency translation adjustments, net of |
| |
| | ( | |
Comprehensive loss | ( | ( | ( | |||
Comprehensive loss attributable to redeemable non-controlling interests | — | — | | |||
Comprehensive loss attributable to GDS Holdings Limited shareholders |
| ( |
| ( | ( | |
See accompanying notes to consolidated financial statements.
F-6
GDS HOLDINGS LIMITED AND SUBSIDIARIES
CONSOLIDATED STATEMENT OF CHANGES IN SHAREHOLDERS’ EQUITY
(In thousands of RMB, except share data and per share data, or otherwise noted)
Accumulated | ||||||||||||||
Additional | other | Total | ||||||||||||
Ordinary Shares | paid-in | comprehensive | Accumulated | Shareholders’ | ||||||||||
| Note |
| Number |
| Amount |
| capital |
| (loss)/income |
| deficit |
| equity | |
Balance at January 1, 2018 | | | | ( | ( | | ||||||||
Impact of change in accounting policy | — | — | — | — | | | ||||||||
Adjusted balance at January 1, 2018 | | | | ( | ( | | ||||||||
Loss for the year | — | — | — | — | ( | ( | ||||||||
Other comprehensive income | — | — | — | | — | | ||||||||
Total comprehensive loss | — | — | — | | ( | ( | ||||||||
Issuance of ordinary shares | 18 | | | | — | — | | |||||||
Shares surrendered | ( | — | — | — | — | — | ||||||||
Share-based compensation | 19 | — | — | | — | — | | |||||||
Exercise of share options | 19 | | — | | — | — | | |||||||
Vesting of restricted shares | 19 | | — | — | — | — | — | |||||||
Settlement of liability-classified restricted shares award | 19 | | — | | — | — | | |||||||
Settlement of share options and restricted share awards with shares held by depository bank | ( | — | — | — | — | — | ||||||||
Balance at December 31, 2018 and January 1, 2019 |
| |
| |
| | ( | ( | | |||||
Loss for the year | — | — | — | — | ( | ( | ||||||||
Other comprehensive income | — | — | — | | — | | ||||||||
Total comprehensive loss | — | — | — | | ( | ( | ||||||||
Issuance of ordinary shares | 18 | | | | — | — | | |||||||
Shares surrendered | ( | — | — | — | — | — | ||||||||
Shares issued to depository bank | 23 | | | ( | — | — | — | |||||||
Redeemable preferred shares dividends | 14 | — | — | ( | — | — | ( | |||||||
Change in redemption value of redeemable preferred shares | 14 | — | — | ( | — | — | ( | |||||||
Share-based compensation | 19 | — | — | | — | — | | |||||||
Exercise of share options | 19 | | — | | — | — | | |||||||
Vesting of restricted shares | 19 | | — | — | — | — | — | |||||||
Settlement of liability-classified restricted shares award | 19 | | — | | — | — | | |||||||
Settlement of share options and restricted share awards with shares held by depository bank | ( | — | — | — | — | — | ||||||||
Balance at December 31, 2019 and January 1, 2020 |
| |
| |
| | ( | ( | | |||||
Loss for the year (Note i) | — | — | — | — | ( | ( | ||||||||
Other comprehensive loss | — | — | — | ( | — | ( | ||||||||
Total comprehensive loss | — | — | — | ( | ( | ( | ||||||||
Issuance of ordinary shares | 18 | | | | — | — | | |||||||
Shares issued to depository bank | 23 | | | ( | — | — | — | |||||||
Conversion of convertible bonds | 10 | | — | | — | — | | |||||||
Accretion to redemption value of redeemable non-controlling interests | 15 | — | — | ( | — | — | ( | |||||||
Redeemable preferred shares dividends | 14 | — | — | ( | — | — | ( | |||||||
Share-based compensation | 19 | — | — | | — | — | | |||||||
Exercise of share options | 19 | | — | | — | — | | |||||||
Vesting of restricted shares | 19 | | — | — | — | — | — | |||||||
Settlement of liability-classified restricted shares award | 19 | | — | | — | — | | |||||||
Settlement of share options and restricted share awards with shares held by depository bank | ( | — | — | — | — | — | ||||||||
Balance at December 31, 2020 |
| |
| |
| | ( | ( | | |||||
Note i: Exclude net loss attributable to redeemable non-controlling interests of RMB
See accompanying notes to consolidated financial statements.
F-7
GDS HOLDINGS LIMITED AND SUBSIDIARIES
CONSOLIDATED STATEMENTS OF CASH FLOWS
(In thousands of RMB, except share data and per share data, or otherwise noted)
| Years ended December 31, | |||||||
|
| Note |
| 2018 |
| 2019 |
| 2020 |
Cash flows from operating activities: |
| |||||||
Net loss |
|
|
| ( |
| ( | ( | |
Adjustments to reconcile net loss to net cash (used in) provided by operating activities: |
|
| ||||||
Amortization of debt issuance and commitment cost and debt discount |
|
|
| |
| | | |
Depreciation and amortization |
|
|
| |
| | | |
Operating lease cost relating to prepaid land use rights | — | — | | |||||
Net loss (gain) on disposal of property and equipment |
|
|
| |
| ( | ( | |
Share-based compensation expenses |
| 19 |
| |
| | | |
Gain from purchase price adjustment | — | — | ( | |||||
Loss from equity method investment | — | | | |||||
Allowance for doubtful accounts |
| 4 |
| |
| | | |
Deferred tax benefit |
| 21 |
| ( |
| ( | ( | |
Changes in operating assets and liabilities, net of effect of acquisitions: |
|
| ||||||
Accounts receivable |
|
|
| ( |
| ( | ( | |
VAT recoverable |
|
|
| ( |
| ( | ( | |
Prepaid expenses |
|
|
| ( |
| ( | ( | |
Other current assets | ( | ( | | |||||
Other non-current assets |
|
|
| ( |
| ( | ( | |
Accounts payable |
|
|
| |
| | | |
Deferred revenue |
|
|
| |
| | | |
Accrued expenses and other payables |
|
|
| ( |
| ( | ( | |
Other long-term liabilities |
|
|
| ( |
| | | |
Operating leases | — | | ( | |||||
Net cash (used in) provided by operating activities |
|
|
| ( |
| | | |
Cash flows from investing activities: |
|
| ||||||
Payments for purchase of property and equipment and land use rights |
|
| ( |
| ( | ( | ||
Cash acquired from the business combinations |
| 8 |
| |
| | | |
Cash paid for the business combinations |
|
| ( |
| ( | ( | ||
Cash paid for the asset acquisitions | 8 | ( | ( | ( | ||||
Cash paid for equity investments | — | ( | ( | |||||
Deposits paid for potential acquisitions | ( | ( | ( | |||||
Proceeds from sale of property and equipment |
|
|
| |
| | | |
Deposits paid for construction of property and equipment | ( | — | — | |||||
Net cash used in investing activities |
|
|
| ( |
| ( | ( | |
See accompanying notes to consolidated financial statements.
F-8
GDS HOLDINGS LIMITED AND SUBSIDIARIES
CONSOLIDATED STATEMENTS OF CASH FLOWS (CONTINUED)
(In thousands of RMB, except share data and per share data, or otherwise noted)
| Years ended December 31, | |||||||
|
| Note |
| 2018 |
| 2019 |
| 2020 |
Cash flows from financing activities: |
|
|
|
| ||||
Proceeds from short-term borrowings |
| |
| | | |||
Proceeds from long-term borrowings |
| |
| | | |||
Repayment of short-term borrowings |
| ( |
| ( | ( | |||
Repayment of long-term borrowings |
| ( |
| ( | ( | |||
Payment of issuance cost of borrowings |
| ( |
| ( | ( | |||
Payment of commitment cost of borrowings | — | — | ( | |||||
Proceeds from exercise of stock options | | | | |||||
Net proceeds from issuance of convertible bonds |
| 10 |
| |
| — | — | |
Net proceeds from issuance of ordinary shares | 18 | | | | ||||
Net proceeds from issuance of redeemable preferred shares | 14 | — | | — | ||||
Payment of redeemable preferred shares dividends | 14 | — | ( | ( | ||||
Capital contribution from non-controlling shareholder | 15 |
| — |
| — | | ||
Payment under finance leases and other financing obligations | 12 | ( | ( | ( | ||||
Proceeds from other financing arrangements |
| — |
| | | |||
Payment for purchase of property and equipment through vendor financing | — | ( | ( | |||||
Payment of contingent consideration for the acquisition of subsidiaries | ( | ( | ( | |||||
Net cash provided by financing activities |
| |
| | | |||
Effect of exchange rate changes on cash and restricted cash |
| |
| | ( | |||
Net increase in cash and restricted cash |
| |
| | | |||
Cash and restricted cash at beginning of year |
| |
| | | |||
Cash and restricted cash at end of year |
| |
| | | |||
Supplemental disclosures of cash flow information |
|
| ||||||
Interest paid |
| |
| | | |||
Income tax paid |
| |
| | | |||
Supplemental disclosures of non-cash investing and financing activities |
|
| ||||||
Changes in consideration payable for the acquisition of subsidiaries | | | | |||||
Settlement of liability-classified restricted share award | 19 | | | | ||||
Conversion of convertible bonds | 10 | — | — | | ||||
See accompanying notes to consolidated financial statements.
F-9
GDS HOLDINGS LIMITED AND SUBSIDIARIES
NOTES TO CONSOLIDATED FINANCIAL STATEMENTS
(In thousands of RMB, except share data and per share data, or otherwise noted)
1 DESCRIPTION OF BUSINESS AND BASIS OF PRESENTATION
(a) Description of business
GDS Holdings Limited (the “Parent” or “GDS Holdings”) was incorporated in the Cayman Islands on December 1, 2006. GDS Holdings and its consolidated subsidiaries and consolidated variable interest entities (collectively referred to as “the Company”) are principally engaged in providing colocation, managed hosting and managed cloud services in the People’s Republic of China (the “PRC” excluding Taiwan, the Hong Kong (the “Hong Kong SAR”) and the Macau for the purposes of these consolidated financial statements only) and Hong Kong SAR. The Company operates its data centers in Hong Kong SAR, Shanghai Municipality, Beijing Municipality, Chongqing Municipality, Jiangsu Province, Guangdong Province, Sichuan Province, Hebei Province and Inner Mongolia of the PRC and serves customers that primarily operate in the cloud, internet and banking industries.
(b) Basis of presentation
The accompanying consolidated financial statements have been prepared in accordance with U.S. generally accepted accounting principles (“US GAAP”).
The consolidated financial statements are presented in Renminbi (“RMB”), rounded to the nearest thousand.
2. SUMMARY OF SIGNIFICANT ACCOUNTING POLICIES
(a) Principles of consolidation
The accompanying consolidated financial statements include the financial statements of GDS Holdings Limited, its subsidiaries and consolidated variable interest entities and variable interest entities’ subsidiaries for which the Company is the primary beneficiary.
In certain regions of the PRC, the Company’s operations are conducted through Shanghai Xinwan Enterprise Management Co., Ltd. (“Management HoldCo”), Beijing Wanguo Chang’an Science and Technology Co., Ltd. (“GDS Beijing”), GDS Beijing’s subsidiaries and Shanghai Shu’an Data Services Co., Ltd. (“GDS Shanghai”) (referred to as the “VIEs”) to comply with the PRC laws and regulations, which prohibit foreign investments in companies that are engaged in data center related business in those regions. Individuals acting as nominee equity holders ultimately hold the legal equity interests of the VIEs on behalf of the Company.
Prior to December 2019, the equity holders of GDS Beijing and GDS Shanghai were William Wei Huang, CEO of the Company, and his relative. In order to enhance corporate governance and facilitate administration of the VIEs, in December 2019, GDS Holdings completed transfer of ownership of the
F-10
GDS HOLDINGS LIMITED AND SUBSIDIARIES
NOTES TO CONSOLIDATED FINANCIAL STATEMENTS
(In thousands of RMB, except share data and per share data, or otherwise noted)
This restructuring could reduce risk by allocating ownership of the VIEs among a larger number of individual management shareholders, and strengthen corporate governance with the establishment of the board of directors of the VIEs and their subsidiaries. This restructuring could also create a more stable ownership structure by avoiding reliance on a single or small number of natural persons, and by buffering the ownership of the VIEs with an additional layer of legal entities, creating an institutional structure that is tied to the Company’s management philosophy and culture.
VIE Agreements were entered into among GDS Beijing, GDS Shanghai, Management HoldCo, its shareholders and GDS Investment Company. The following is a summary of the contractual VIE Agreements entered among GDS Investment Company, GDS Beijing, GDS Shanghai, Management HoldCo and its shareholders.
Equity Interest Pledge Agreements. Pursuant to the equity interest pledge agreements, each shareholder of Management HoldCo has pledged all of his or her equity interest in Management HoldCo as a continuing first priority security interest in favor of GDS Investment Company, as applicable, to respectively guarantee Management HoldCo’s and its shareholders’ performance of their obligations under the relevant contractual arrangement, and Management HoldCo has pledged all of its equity interest in GDS Beijing and GDS Shanghai as a continuing first priority security interest in favor of GDS Investment Company, as applicable, to respectively guarantee their performance of their obligations under the relevant contractual arrangement, which include the exclusive technology license and service agreement, loan agreement, exclusive call option agreement, and shareholder voting rights proxy agreement, and intellectual property rights license agreement. If GDS Beijing or GDS Shanghai or Management HoldCo or any of its shareholders breaches their contractual obligations under these agreements, GDS Investment Company, as pledgee, will be entitled to certain rights regarding the pledged equity interests, including receiving proceeds from the auction or sale of all or part of the pledged equity interests of Management HoldCo, GDS Beijing and GDS Shanghai in accordance with PRC law. Management HoldCo and each of its shareholders agrees that, during the term of the equity interest pledge agreements, it or he or she will not dispose of the pledged equity interests or create or allow creation of any encumbrance on the pledged equity interests without the prior written consent of GDS Investment Company. The equity interest pledge agreements remain effective until GDS Beijing and GDS Shanghai and Management HoldCo and its shareholders discharge all their obligations under the contractual arrangements. The equity pledge has been registered by Management HoldCo, GDS Beijing and GDS Shanghai in favor of GDS Investment Company with the relevant office of the Administration for Market Regulation in accordance with the PRC Property Rights Law.
Shareholder Voting Rights Proxy Agreements. Pursuant to the shareholder voting rights proxy agreements, each of GDS Beijing, GDS Shanghai, Management HoldCo and each of its shareholders has irrevocably appointed the PRC citizen(s) as designated by GDS Investment Company to act as GDS Beijing’s, GDS Shanghai’s, Management HoldCo’s and its such shareholder’s exclusive attorney-in-fact to exercise all shareholder rights, including, but not limited to, voting on all matters of Management HoldCo, GDS Beijing, GDS Beijing’s subsidiaries, GDS Shanghai and GDS Shanghai’s subsidiaries requiring shareholder approval, and appointing directors and executive officers. GDS Investment Company is also entitled to change the appointment by designating another PRC citizen(s) to act as exclusive attorney-in-fact of GDS Beijing, GDS Shanghai, Management HoldCo and its shareholders with prior notice to Management HoldCo or its such shareholders. Each shareholder voting rights proxy agreement will remain in force for so long as Management HoldCo remains a shareholder of GDS Beijing or GDS Shanghai and the shareholder remains a shareholder of Management HoldCo, as applicable.
F-11
GDS HOLDINGS LIMITED AND SUBSIDIARIES
NOTES TO CONSOLIDATED FINANCIAL STATEMENTS
(In thousands of RMB, except share data and per share data, or otherwise noted)
Exclusive Technology License and Service Agreements. Under the exclusive technology license and service agreements, GDS Investment Company licenses certain technology to each of Management Holdco, GDS Beijing and GDS Shanghai and GDS Investment Company has the exclusive right to provide Management HoldCo, GDS Beijing and GDS Shanghai with technical support, consulting services and other services. Without GDS Investment Company’s prior written consent, each of Management HoldCo, GDS Beijing and GDS Shanghai agrees not to accept the same or any similar services provided by any third party. Each of Management HoldCo, GDS Beijing and GDS Shanghai agrees to pay service fees on a yearly basis and at an amount equivalent to all of its net profits as confirmed by GDS Investment Company. GDS Investment Company owns the intellectual property rights arising out of its performance of these agreements. In addition, each of Management HoldCo, GDS Beijing and GDS Shanghai has granted GDS Investment Company an exclusive right to purchase or to be licensed with any or all of the intellectual property rights of Management HoldCo, GDS Beijing or GDS Shanghai at the lowest price permitted under PRC law. Unless otherwise agreed by the parties, these agreements will continue remaining effective.
Intellectual Property Rights License Agreements. Pursuant to an intellectual property rights license agreement between GDS Investment Company and each of Management HoldCo, GDS Beijing and GDS Shanghai, Management HoldCo, GDS Beijing and GDS Shanghai has granted GDS Investment Company an exclusive license to use for free any or all of the intellectual property rights owned by each of them from time to time, and without the parties’ prior written consent, Management HoldCo, GDS Beijing and GDS Shanghai cannot take any actions, including without limitation to, transferring or licensing outside its ordinary course of business any intellectual property rights to any third parties, which may affect or undermine GDS Investment Company’s use of the licensed intellectual property rights from Management HoldCo, GDS Beijing and GDS Shanghai. The parties have also agreed under the agreement that GDS Investment Company should own the new intellectual property rights developed by it regardless whether such development is dependent on any of the intellectual property rights owned by Management HoldCo, GDS Beijing and GDS Shanghai. This agreement can only be early terminated by prior mutual consent of the parties and need to be renewed upon GDS Investment Company’s unilateral request.
Exclusive Call Option Agreements. Pursuant to the exclusive call option agreements, Management HoldCo and each of its shareholders has irrevocably granted GDS Investment Company an exclusive option to purchase, or have its designated person or persons to purchase, at its discretion, to the extent permitted under PRC law, all or part of Management HoldCo’s equity interests in GDS Beijing and GDS Shanghai or its such shareholders’ equity interests in Management HoldCo. The purchase price should equal to the minimum price required by PRC law or such other price as may be agreed by the parties in writing. Without GDS Investment Company’s prior written consent, Management HoldCo and its shareholders have agreed that each of Management HoldCo, GDS Beijing and GDS Shanghai shall not amend its articles of association, increase or decrease the registered capital, sell or otherwise dispose of its assets or beneficial interest, create or allow any encumbrance on its assets or other beneficial interests, provide any loans, distribute dividends to the shareholders and etc. These agreements will remain effective until all equity interests of Management HoldCo, GDS Beijing and GDS Shanghai held by their shareholders have been transferred or assigned to GDS Investment Company or its designated person(s).
Loan Agreements. Pursuant to the loan agreements between GDS Investment Company and Management HoldCo or its shareholders, GDS Investment Company has agreed to extend loans in an aggregate amount of RMB
F-12
GDS HOLDINGS LIMITED AND SUBSIDIARIES
NOTES TO CONSOLIDATED FINANCIAL STATEMENTS
(In thousands of RMB, except share data and per share data, or otherwise noted)
Under the terms of the VIE Agreements, the Company has (i) the right to receive service fees on a yearly basis at an amount equivalent to all of the net profits of the VIEs under the exclusive technology license and services agreements when such services are provided; (ii) the right to receive all dividends declared by the VIEs and the right to all undistributed earnings of the VIEs; (iii) the right to receive the residual benefits of the VIEs through its exclusive option to acquire 100% of the equity interests in the VIEs, to the extent permitted under PRC law; and (iv) the right to require each of the shareholder of the VIEs to appoint the PRC citizen(s) as designated by GDS Investment Company to act as such shareholder’s exclusive attorney-in-fact to exercise all shareholder rights, including, but not limited to, voting on all matters of the VIEs requiring shareholder approval, disposing of all or part of the shareholder’s equity interest in the VIEs, and appointing directors and executive officers.
In accordance with Accounting Standards Codification (“ASC”) 810-10-25-38A, the Company has a controlling financial interest in the VIEs because the Company has (i) the power to direct activities of the VIEs that most significantly impact the economic performance of the VIEs; and (ii) the obligation to absorb the expected losses and the right to receive expected residual return of the VIEs that could potentially be significant to the VIEs. The terms of the VIE Agreements and the Company’s financial support to the VIEs were considered in determining that the Company is the primary beneficiary of the VIEs. Accordingly, the financial statements of the VIEs are consolidated in the Company’s consolidated financial statements.
Under the terms of the VIE Agreements, the VIEs’ equity holders have no rights to the net assets nor have the obligations to fund the deficit, and such rights and obligations have been vested to the Company. All of the equity (net assets) or deficits (net liabilities) and net income (loss) of the VIEs are attributed to the Company.
The Company has been advised by its PRC legal counsel that each of the VIE agreements is valid, binding and enforceable in accordance with its terms and applicable PRC laws and the ownership structure of the VIEs does not violate applicable PRC Laws. However, there are substantial uncertainties regarding the interpretation and application of PRC laws and future PRC laws and regulations. There can be no assurance that the PRC authorities will take a view that is not contrary to or otherwise different. If the current ownership structure of the Company and the VIE Agreements are determined to be in violation of any existing or future PRC laws and regulations, the PRC government could:
| ● | Levy fines on the Company or confiscate income of the Company; |
| ● | Revoke or suspend the VIEs’ business or operating licenses; |
| ● | Discontinue or place restrictions or onerous conditions on VIE’s operations; |
| ● | Require the Company to discontinue their operations in the PRC; |
| ● | Require the Company to undergo a costly and disruptive restructuring; |
| ● | Take other regulatory or enforcement actions that could be harmful to the Company’s business. |
The imposition of any of these government actions could result in the termination of the VIE agreements, which would result in the Company losing the (i) ability to direct the activities of the VIEs and (ii) rights to receive substantially all the economic benefits and residual returns from the VIEs and thus result in the deconsolidation of the VIEs in the Company’s consolidated financial statements.
F-13
GDS HOLDINGS LIMITED AND SUBSIDIARIES
NOTES TO CONSOLIDATED FINANCIAL STATEMENTS
(In thousands of RMB, except share data and per share data, or otherwise noted)
The following tables set forth the financial statement balances and amounts of the VIEs and their subsidiaries included in the consolidated financial statements after the elimination of intercompany balances and transactions among VIEs and their subsidiaries.
As of December 31, | ||||
| 2019 |
| 2020 | |
Assets |
|
|
|
|
Current assets |
|
|
|
|
Cash |
| |
| |
Accounts receivable, net of allowance for doubtful accounts |
| |
| |
VAT recoverable |
| |
| |
Prepaid expenses |
| |
| |
Other current assets |
| |
| |
Total current assets |
| |
| |
Property and equipment, net |
| |
| |
Intangible assets, net |
| |
| |
Operating lease right-of-use assets |
| |
| |
Deferred tax assets |
| |
| |
Restricted cash |
| |
| |
VAT recoverable |
| |
| |
Other non-current assets |
| |
| |
Total assets |
| |
| |
Liabilities |
|
|
|
|
Current liabilities |
|
|
|
|
Short-term borrowings and current portion of long-term borrowings |
| |
| |
Accounts payable |
| |
| |
Accrued expenses and other payables |
| |
| |
Deferred revenue |
| |
| |
Operating lease liabilities, current |
| |
| |
Finance lease and other financing obligations, current |
| |
| |
Total current third-party liabilities |
| |
| |
Long-term borrowings, excluding current portion |
| |
| |
Operating lease liabilities, non-current |
| |
| |
Finance lease and other financing obligations, non-current |
| |
| |
Deferred tax liabilities |
| |
| |
Other long-term liabilities |
| |
| |
Total third-party liabilities |
| |
| |
Amounts due to GDS Holdings and its non-VIE subsidiaries, net |
| |
| |
Total liabilities |
| |
| |
As of December 31, 2019 and 2020, accounts receivable of RMB
F-14
GDS HOLDINGS LIMITED AND SUBSIDIARIES
NOTES TO CONSOLIDATED FINANCIAL STATEMENTS
(In thousands of RMB, except share data and per share data, or otherwise noted)
Net revenue, net (loss) income, operating, investing and financing cash flows of the VIEs that were included in the Company’s consolidated financial statements for the years ended December 31, 2018, 2019 and 2020 are as follows:
Years ended December 31, | ||||||
| 2018 |
| 2019 |
| 2020 | |
Net revenue |
| |
| | | |
Net (loss) income |
| ( |
| | | |
Net cash provided by operating activities | | | | |||
Net cash used in investing activities | ( | ( | ( | |||
Net cash provided by (used in) financing activities | | ( | ( | |||
The unrecognized revenue-producing assets that are held by the VIEs comprise of internally developed software, intellectual property and trademarks which were not recorded on the Company’s consolidated balance sheets as they do not meet all the capitalization criteria.
Costs recognized by the VIEs for outsourcing and other services provided by other entities within the Company were RMB
(b) Use of estimates
The preparation of consolidated financial statements in conformity with U.S. generally accepted accounting principles requires management to make estimates and assumptions that affect the reported amounts of assets and liabilities and disclosure of contingent assets and liabilities at the date of the consolidated financial statements and the reported amounts of revenues and expenses during the reporting period. Actual results could differ from those estimates. Significant items subject to such estimates and assumptions include, but are not limited to, the useful lives of long-lived assets, the fair values of assets acquired and liabilities assumed and the consideration transferred in a business combination, the allowance for credit losses, the realization of deferred income tax assets, the fair value of share-based compensation awards, the recoverability of long-lived assets, valuation of right-of-use assets and the fair value of the asset retirement obligation. Changes in facts and circumstances may result in revised estimates. Actual results could differ from those estimates, and as such, differences may be material to the consolidated financial statements.
(c) Cash and cash equivalents
The Company considers all highly liquid investments with a maturity of three months or less when purchased to be cash equivalents. The Company does not have any cash equivalents as of December 31, 2019 and 2020.
(d) Restricted cash
Restricted cash represents amounts held by banks, which are not available for the Company’s use, as security for bank borrowings, related interests and certain special capital expenditures. Upon repayment of bank borrowings and the related interests, the deposits are released by the bank and available for general use by the Company.
F-15
GDS HOLDINGS LIMITED AND SUBSIDIARIES
NOTES TO CONSOLIDATED FINANCIAL STATEMENTS
(In thousands of RMB, except share data and per share data, or otherwise noted)
(e) Fair value of financial instruments
The Company utilizes valuation techniques that maximize the use of observable inputs and minimize the use of unobservable inputs to the extent possible. The Company determines fair value based on assumptions that market participants would use in pricing an asset or liability in the principal or most advantageous market. When considering market participant assumptions in fair value measurements, the following fair value hierarchy distinguishes between observable and unobservable inputs, which are categorized in one of the following levels (Note 17 to the consolidated financial statements):
| ● | Level 1 Inputs: Unadjusted quoted prices in active markets for identical assets or liabilities accessible to the reporting entity at the measurement date. |
| ● | Level 2 Inputs: Other than quoted prices included in Level 1 inputs that are observable for the asset or liability, either directly or indirectly, for substantially the full term of the asset or liability. |
| ● | Level 3 Inputs: Unobservable inputs for the asset or liability used to measure fair value to the extent that observable inputs are not available, thereby allowing for situations in which there is little, if any, market activity for the asset or liability at the measurement date. |
(f) Contract balances
The timing of revenue recognition, billings and cash collections result in accounts receivable, contract assets and contract liabilities (i.e. deferred revenue). Accounts receivable are recorded at the invoice amount, net of an allowance for doubtful account and is recognized in the period when the Company has transferred products or provided services to its customers and when its right to consideration is unconditional. Amounts collected on accounts receivable are included in net cash provided by operating activities in the consolidated statements of cash flows. Prior to the adoption of ASC 326, Financial Instruments - Credit Loss, the Company maintains an allowance for doubtful accounts for estimated losses inherent in its accounts receivable portfolio. In establishing the required allowance, management considers historical losses adjusted to take into account current market conditions and customers’ financial condition, the amount of receivables in dispute, the accounts receivable aging, and the customers’ repayment patterns. The Company reviews its allowance for doubtful accounts on a customer-by-customer basis. Account balances are charged off against the allowance after all means of collection have been exhausted and the potential for recovery is considered remote.
Upon adoption of ASC 326 starting from January 1, 2020, the provision of credit losses for accounts receivable is based upon the current expected credit losses (“CECL”) model. The CECL model requires an estimate of the credit losses expected over the life of accounts receivable since initial recognition, and accounts receivable with similar risk characteristics are grouped together when estimating CECL. In assessing the CECL, the Company considers both quantitative and qualitative information that is reasonable and supportable, including historical credit loss experience, adjusted for relevant factors impacting collectability and forward-looking information indicative of external market conditions. While the Company uses the best information available in making determination, the ultimate recovery of recorded receivables is also dependent upon future economic events and other conditions that may be beyond the Company’s control. Accounts receivable that are ultimately deemed to be uncollectible, and for which collection efforts have been exhausted, are written off against the allowance for doubtful accounts. The Company does not have any off-balance-sheet credit exposure related to its customers.
A contract asset exists when the Company has transferred products or provided services to its customers but customer payment is contingent upon satisfaction of additional performance obligations. Contract assets are recorded in other current assets and other non-current assets in the consolidated balance sheet.
Deferred revenue (a contract liability) is recognized when the Company has an unconditional right to a payment before it transfers goods or services to customers.
F-16
GDS HOLDINGS LIMITED AND SUBSIDIARIES
NOTES TO CONSOLIDATED FINANCIAL STATEMENTS
(In thousands of RMB, except share data and per share data, or otherwise noted)
(g) Fulfilment costs
Fulfilment costs are capitalized when all three of the criteria are met: a) the costs relate directly to a contract or an anticipated contract that the Company can specifically identify; b) the costs generate or enhance resources of the Company that will be used in satisfying or continuing to satisfy future performance obligations; and c) the costs are expected to be recovered. The asset recognized from capitalizing the costs to obtain or fulfill a contract is amortized on a systematic basis consistent with the pattern of the transfer of the goods or services to which the asset relates. As of December 31, 2019 and 2020, the Company recorded capitalized fulfilment cost of
(h) Equity method investments
The Company’s investments in entities in which the Company can exercise significant influence but does not own a majority equity interest or control are generally accounted for under the equity method of accounting, as the Company concluded it does not have control, but has the ability to exercise significant influence over the investees. Equity method investments are initially measured at cost, and are subsequently adjusted for cash contributions, distributions and the Company’s share of the income and losses of the investees. The Company records its equity method investment in other non-current assets on the consolidated balance sheet. The Company’s proportionate share of the income or loss from its equity method investment are recorded in others, net on the consolidated statement of operations. The Company reviews its investment periodically to determine if any investment may be impaired considering both qualitative and quantitative factors that may have a significant impact on the investees’ fair value. The Company did not record any impairment charges related to its equity method investment for the years ended December 31, 2019 and 2020.
(i) Property and equipment
Property and equipment are carried at cost less accumulated depreciation and any recorded impairment. Property and equipment acquired under finance leases are initially recorded at the present value of minimum lease payments.
Gains or losses arising from the disposal of an item of property and equipment are determined based on the difference between the net disposal proceeds and the carrying amount of the item and are recognized in profit or loss on the date of disposal.
The estimated useful lives are presented below.
Land | Remaining lease terms | |
Buildings |
| Shorter of the lease term and |
Data center equipment | ||
– Machinery | - | |
– Other equipment | - | |
Leasehold improvement | Shorter of the lease term and the estimated useful lives of the assets | |
Furniture and office equipment | - | |
Vehicles |
Construction in progress primarily consists of the cost of data center buildings and the related construction expenditures that are required to prepare the data center buildings for their intended use.
No depreciation is provided in respect of construction in progress until it is substantially completed and ready for its intended use. Once a data center building is ready for its intended use and becomes operational, construction in progress is transferred to the respective category of property and equipment and is depreciated over the estimated useful life of the underlying assets.
F-17
GDS HOLDINGS LIMITED AND SUBSIDIARIES
NOTES TO CONSOLIDATED FINANCIAL STATEMENTS
(In thousands of RMB, except share data and per share data, or otherwise noted)
Depreciation on property and equipment is calculated on the straight-line method over the estimated useful lives of the assets. For assets acquired under a finance lease, the assets are amortized in a manner consistent with the Company’s normal depreciation policy for owned assets if the lease transfers ownership to the Company by the end of the lease term or contains a bargain-purchase-option. Otherwise, assets acquired under a finance lease are amortized over the lease term.
(j) Leases
The Company is a lessee in several non-cancellable operating leases and finance leases, primarily for data centers, lands, offices and other equipment. The Company adopted ASC 842 , Leases, on January 1, 2019, using a modified retrospective method.
The Company determines if an arrangement is or contains a lease at its inception.
The Company recognizes lease liabilities and right-of-use (“ROU”) assets at lease commencement date. Lease liabilities are measured at the present value of unpaid lease payments at the lease commencement date and is subsequently measured at amortized cost using the effective-interest method. Since most of the Company’s leases do not provide an implicit rate, the Company uses its own incremental borrowing rate on a collateralized basis in determining the present value of unpaid lease payments.
ROU assets are initially measured at cost, which consist of (i) initial measurement of the lease liability; (ii) lease payments made to the lessor at or before the commencement date less any lease incentives received; and (iii) initial direct costs incurred by the Company. Variable lease payments are excluded from the measurement of ROU assets and lease liabilities and are recognized in the period in which the obligation for those payments is incurred. For operating leases, the Company recognizes a single lease cost on a straight-line basis over the remaining lease term. For finance leases, the ROU assets are subsequently amortized using the straight-line method from the lease commencement date to the earlier of the end of its useful life or the end of the lease term. Amortization of the ROU assets are recognized and presented separately from interest expense on the lease liability. For leases acquired in business combinations or asset acquisitions, ROU assets also include unamortized balance of an asset or liability recognized in accordance with ASC 805 relating to favorable or unfavorable lease terms.
ROU assets for operating and finance leases are periodically reduced by impairment losses. The Company uses the long-lived assets impairment guidance in ASC 360-10, Property, Plant, and Equipment—Overall, to determine whether a ROU asset is impaired, and if so, the amount of the impairment loss to recognize.
Prior to the adoption of ASC 842, Leases, prepayment for land use rights are presented as prepaid land use rights on the consolidated balance sheet and are measured at cost and subsequently amortized using the straight-line method. Upon the adoption of ASC 842 on January 1, 2019, land use rights acquired are assessed in accordance with ASC 842 and recognized in operating lease ROU assets if they meet the definition of operating lease, or property and equipment if they meet the definition of finance lease.
The Company has elected not to recognize ROU assets and lease liabilities for short-term leases (i.e. leases that, at the commencement date, have a lease term of 12 months or less and do not include an option to purchase the underlying asset that the lessee is reasonably certain to exercise).
The Company records an asset and related financing obligation for the estimated construction costs under build-to-suit lease arrangements where it controls the asset during construction. Upon completion of the construction and commencement of the lease terms, the Company assesses whether these arrangements qualify for sales recognition under the deemed sale-leaseback transaction. If the arrangements do not qualify for sales recognition under the sale-leaseback accounting guidance, the Company continues to be the deemed owner of the build-to-suit assets for financial reporting purposes. The Company keeps the construction costs of the assets on its balance sheet. In addition, lease payments less the portion considered to be interest expense decrease the financing liability.
F-18
GDS HOLDINGS LIMITED AND SUBSIDIARIES
NOTES TO CONSOLIDATED FINANCIAL STATEMENTS
(In thousands of RMB, except share data and per share data, or otherwise noted)
If a lease is modified and that modification is not accounted for as a separate contract, the classification of the lease is reassessed as of the effective date of the modification based on its modified terms and conditions and the facts and circumstances as of that date.
(k) Asset retirement costs
The Company’s asset retirement obligations are primarily related to its data center buildings, of which the majority are leased under long-term arrangements, and, in certain cases, are required to be returned to the landlords in their original condition.
The fair value of a liability for an asset retirement obligation is recognized in the period in which it is incurred. The corresponding asset retirement costs are capitalized as part of the cost of leasehold improvements and are depreciated over the shorter of the estimated useful life of the asset or the term of the lease subsequent to the initial measurement. The Company accretes the liability in relation to the asset retirement obligations over time and the accretion expense is recorded in cost of revenue.
Asset retirement obligations are recorded in other long-term liabilities. The following table summarizes the activity of the asset retirement obligation liability:
Asset retirement obligations as of January 1, 2018 |
| |
Additions |
| |
Accretion expense |
| |
Asset retirement obligations as of December 31, 2018 | | |
Additions | | |
Accretion expense | | |
Asset retirement obligations as of December 31, 2019 | | |
Additions | | |
Accretion expense | | |
Asset retirement obligations as of December 31, 2020 |
| |
(l) Intangible assets
Intangible assets acquired in the acquisitions comprised of customer relationships and licenses.
The weighted-average amortization period by major intangible asset class is as follows:
Customer relationships |
| - |
Licenses |
Customer relationships represent the orders, backlog and customer lists, which arise from contractual rights or through means other than contracts. Customer relationships are amortized using a straight-line method, as the pattern in which the economic benefits of the intangible assets are consumed or used up cannot be reliably determined. The amortization period of customer relationships is determined based on the remaining contractual period of the contracts with the customers at the time of acquisition and an estimate of the contract renewal period.
Licenses are amortized using a straight-line method over the estimated beneficial period. The amortization period of licenses is determined based on the terms of those licenses.
F-19
GDS HOLDINGS LIMITED AND SUBSIDIARIES
NOTES TO CONSOLIDATED FINANCIAL STATEMENTS
(In thousands of RMB, except share data and per share data, or otherwise noted)
(m) Prepaid land use rights
The land use rights represent the amounts paid and relevant costs incurred for the rights to use land in the PRC and Hong Kong SAR acquired before the adoption of ASC 842, and are carried at cost less accumulated amortization. Amortization is provided on a straight-line basis over the remaining terms of the land use right ranging from to
(n) Goodwill
Goodwill is an asset representing the future economic benefits arising from other assets acquired in the acquisition that are not individually identified and separately recognized.
Goodwill is not amortized but is tested for impairment annually or more frequently if events or changes in circumstances indicate that it might be impaired. Goodwill is tested for impairment at the reporting unit level on an annual basis and between annual tests if an event occurs or circumstances change that would more-likely-than-not reduce the fair value of a reporting unit below its carrying value. These events or circumstances could include a significant change in the stock prices, business climate, legal factors, operating performance indicators, competition, or sale or disposition of a significant portion of a reporting unit. Application of the goodwill impairment test requires judgment, including the identification of the reporting unit, assignment of assets and liabilities to the reporting unit, assignment of goodwill to the reporting unit, and determination of the fair value of each reporting unit.
The Company has the option to perform a qualitative assessment to determine whether it is more-likely-than-not that the fair value of a reporting unit is less than its carrying value prior to performing the goodwill impairment test. If it is more-likely-than-not that the fair value of a reporting unit is greater than its carrying amount, the goodwill impairment test is not required. If the goodwill impairment test is required, the fair value of the reporting unit is compared with its carrying amount (including goodwill). If the fair value of the reporting unit is less than its carrying amount, an impairment loss shall be recognized in an amount equal to that excess, limited to the total amount of goodwill allocated to that reporting unit. The implied fair value of goodwill is determined by allocating the fair value of the reporting unit in a manner similar to a purchase price allocation and the residual fair value after this allocation is the implied fair value of the reporting unit goodwill. In assessing the qualitative factors, the Company considered the impact of key factors such as changes in the general economic conditions, changes in industry and competitive environment, stock price, actual revenue performance compared to previous years, and cash flow generation. Based on the results of the qualitative assessment completed as of December 31, 2020, there were no indicators of impairment.
(o) Impairment of long-lived assets
Long-lived assets (primarily including property and equipment, operating lease ROU assets and prepaid land use rights) are reviewed for impairment whenever events or changes in circumstances indicate that the carrying amount of an asset may not be recoverable. If circumstances require a long-lived asset or asset group be tested for possible impairment, the Company first compares undiscounted cash flows generated by that asset or asset group to its carrying amount. If the carrying amount of the long-lived assets or asset group is not recoverable on an undiscounted cash flow basis, an impairment is recognized to the extent that the carrying amount exceeds its fair value. Fair value is determined through various valuation techniques including discounted cash flow models, quoted market values and third-party independent appraisals, as considered necessary. For the purposes of impairment testing of long-lived assets, the Company has concluded that an individual data center is the lowest level for which identifiable cash flows are largely independent of the cash flows of other assets and liabilities. When there were circumstances that require a long-lived asset or asset group for certain data centers be tested for possible impairment, the Company compared undiscounted cash flows generated by that asset or asset group to its carrying amount. As a result of the test, the carrying amount of the long-lived assets or asset group is recoverable on an undiscounted cash flow basis. Accordingly,
F-20
GDS HOLDINGS LIMITED AND SUBSIDIARIES
NOTES TO CONSOLIDATED FINANCIAL STATEMENTS
(In thousands of RMB, except share data and per share data, or otherwise noted)
(p) Value-added-tax (“VAT”)
Entities that are VAT general taxpayers are permitted to offset qualified input VAT paid to suppliers against their output VAT upon receipt of appropriate supplier VAT invoices on an entity by entity basis. When the output VAT exceeds the input VAT, the difference is remitted to tax authorities, usually on a monthly basis; whereas when the input VAT exceeds the output VAT, the difference is treated as VAT recoverable which can be carried forward indefinitely to offset future net VAT payables. VAT related to purchases and sales which have not been settled at the balance sheet date is disclosed separately as an asset and liability, respectively, in the consolidated balance sheets.
As of December 31, 2019 and 2020, the Company recorded a VAT recoverable of RMB
(q) Derivative financial instruments
Derivative financial instruments are recognized initially at fair value. At the end of each reporting period, the fair value is remeasured. The gain or loss on remeasurement to fair value is recognized immediately in profit or loss.
The Company entered into interest rate swap contracts primarily for the purpose to manage the interest rate risk for the long-term borrowings. The Company has elected not to apply hedge accounting to these derivative instruments and recognized all derivatives on the Company’s consolidated balance sheets at fair value. The Company estimates the fair value of its interest rate swap contracts using a pricing model based on market observable inputs. Fair value gains or losses associated with interest rate swap contracts are recorded within interest expenses in the Company’s consolidated statements of operations. Cash received or paid for realized gains or losses associated with interest rate swap contracts are included in operating cash flows in the consolidated statements of cash flows.
For further information on derivative financial instruments, see Note 16 below.
(r) Commitment and contingencies
Liabilities for loss contingencies arising from claims, assessments, litigation, fines, penalties and other sources are recorded when it is probable that a liability has been incurred and the amount can be reasonably estimated. Legal costs incurred in connection with loss contingencies are expensed as incurred.
(s) Revenue recognition
The Company recognizes revenue as the Company satisfies a performance obligation by transferring control over a good or service to a customer. For each performance obligation satisfied over time, the Company recognizes revenue over time by measuring the progress toward complete satisfaction of that performance obligation. If the Company does not satisfy a performance obligation over time, the performance obligation is satisfied at a point in time. Revenue is measured as the amount of consideration to which the Company expects to be entitled in exchange for transferring promised goods or services to a customer, excluding amounts collected on behalf of third parties.
For contracts with customers that contain multiple performance obligations, the Company accounts for individual performance obligations separately if they are distinct or as a series of distinct obligations if the individual performance obligations meet the series criteria. Determining whether products and services are considered distinct performance obligations that should be accounted for separately versus together may require significant judgment. The transaction price is allocated to the separate performance obligation on a relative standalone selling price basis. The standalone selling price is determined based on overall pricing objectives, taking into consideration market conditions, geographic locations and other factors.
F-21
GDS HOLDINGS LIMITED AND SUBSIDIARIES
NOTES TO CONSOLIDATED FINANCIAL STATEMENTS
(In thousands of RMB, except share data and per share data, or otherwise noted)
The Company derives revenue primarily from the delivery of (i) colocation services; and (ii) managed services, including managed hosting services and managed cloud services. The remainder of the Company’s revenue is from IT equipment sales that are either sold on a stand-alone basis or bundled in a managed service contract arrangement and consulting services.
Colocation services are services where the Company provides space, power and cooling to customers for housing and operating their IT system equipment in the Company’s data centers.
Managed hosting services are services where the Company provides outsourced services to manage the customers’ data center operations, including data migration, IT operations, security and data storage.
Managed cloud services are services where the Company offers direct private connection to major cloud platforms, an innovative service platform for managing hybrid clouds and, where required, the resale of public cloud services.
Certain contracts with customers for colocation services and managed services provide for variable considerations that are primarily based on the usage of such services. Revenues on such contracts are recognized based on the agreed usage-based fees as the actual services are rendered throughout the contract term. Certain contracts with remaining customers provide for a fixed consideration over the contract service period. Revenue on such contracts are recognized on a straight-line basis over the term of the contract.
In certain colocation and managed hosting service contracts, the Company agrees to charge customers for their actual power consumption. Relevant revenue is recognized based on actual power consumption during each period. In certain other colocation and managed hosting service contracts, the Company specifies a fixed power consumption limit each month for customers. If a customer’s actual power consumption is below the limit, no additional fee is charged. If the actual power consumption is above the limit, the Company charges the customer additional power consumption fees calculated based on the portion of actual power consumption exceeding the limit, multiplied by a fixed unit price, which is determined based on market price, without providing the customer with any rights to acquire additional goods or services. Accordingly, relevant revenue is recognized each month based on actual additional power consumption fees.
The Company’s colocation service and managed service contracts with customers contain both lease and nonlease components. The Company elected to adopt the practical expedient which allows lessors to combine lease and non-lease components and account for them as one component if i) they have the same timing and pattern of transfer; and ii) the lease component, if accounted for separately, would be classified as an operating lease. The Company elected to apply the practical expedient on the contracts that meet the conditions. In addition, the Company has performed a qualitative analysis to determine that the non-lease component is the predominant component of its revenue stream as the customer would ascribe more value to the services provided rather than to the lease component. Therefore, the combined component is accounted for in accordance with the current revenue accounting guidance (“ASC 606”). For contracts that do not meet the conditions required to adopt the practical expedient, the lease component is accounted for in accordance with the current lease accounting guidance (“ASC 842”), which is immaterial for the years ended December 31, 2019 and 2020. The Company has elected to apply the practical expedient on a prospective basis.
Revenue recognized for colocation or managed hosting and cloud services delivered prior to billing is recorded within accounts receivable. The Company generally bills the customer on a monthly or quarterly basis in arrears.
Cash received in advance from customers prior to the delivery of the colocation or managed hosting and cloud services is recorded as deferred revenue.
The sale of IT equipment is recognized when the customer obtains control of the equipment, which is typically when delivery has occurred, the customer accepts the equipment and the Company has no performance obligation after the delivery.
F-22
GDS HOLDINGS LIMITED AND SUBSIDIARIES
NOTES TO CONSOLIDATED FINANCIAL STATEMENTS
(In thousands of RMB, except share data and per share data, or otherwise noted)
In certain managed service contracts, the Company sells and delivers IT equipment such as servers and computer terminals prior to the delivery of the services. Since sale of equipment can be distinguished and is separately identifiable from other promises in the contract and it is distinct within the context of the contract, the sale of equipment is considered a separate performance obligation. Accordingly, the contract consideration is allocated to the equipment and the managed services based on their relative standalone selling prices.
Consulting services are provided to customers for a fixed amount over the service period, usually less than
Revenue is generally recognized on a gross basis as the Company is primarily responsible for fulfilling the contract, assumes inventory risk and has discretion in establishing the price when selling to the customer. To the extent the Company does not meet the criteria for recognizing revenue on a gross basis, the Company records the revenue on a net basis.
(t) Cost of revenues
Cost of revenues consists primarily of utility costs, depreciation of property and equipment, rental costs, labor costs and other costs directly attributable to the provision of the service revenue.
(u) Research and development and advertising costs
Research and development and advertising costs are expensed as incurred. Research and development costs amounted to RMB
Advertising costs amounted to RMB
(v) Government grants
Government grants are recognized when received and when all the conditions for their receipt have been met. Subsidies that compensate the Company for expenses incurred are recognized as a reduction of expenses in the consolidated statements of operations. Subsidies that are not associated with expenses are recognized as other income.
Subsidies for the acquisition of property and equipment are recorded as a liability until earned and then depreciated over the useful life of the related assets as a reduction of the depreciation charges. Subsidies for obtaining the rights to use land are recorded as a liability until earned and then amortized over the land use right period as a reduction of the amortization charges of the related land use rights. In 2010 and 2011, the Company received government subsidies that required the Company to operate in a particular area for a certain period. The Company recorded the subsidies in other long-term liabilities when the subsidies were received and subsequently recognized as government subsidy income ratably over the period the Company is required to operate in the area. In 2017, the Company received government subsidies that required the Company to pass certain inspection on the related project . The Company recorded such subsidies in other long-term liabilities when received , which are reclassified to accrued expenses and other payables when the inspection is expected to be completed within one year, and will be recorded as government subsidy income when the conditions are met.
As of December 31, 2019 and 2020, deferred government grants of RMB
F-23
GDS HOLDINGS LIMITED AND SUBSIDIARIES
NOTES TO CONSOLIDATED FINANCIAL STATEMENTS
(In thousands of RMB, except share data and per share data, or otherwise noted)
(w) Capitalized interest
A reconciliation of total interest costs to ‘‘Interest expenses’’ as reported in the consolidated statements of operations for the years ended December 31, 2018, 2019 and 2020 is as follows:
| Years ended December 31, | |||||
|
| 2018 |
| 2019 |
| 2020 |
Total interest costs |
| |
| | | |
Less: interest costs capitalized |
| ( |
| ( | ( | |
Interest expenses |
| |
| | | |
Interest costs that are directly attributable to the construction of an asset which necessarily takes a substantial period of time to get ready for its intended use or sale are capitalized as part of the cost of that asset. The capitalization of interest costs as part of the cost of a qualifying asset commences when expenditure for the asset is being incurred, interest costs are being incurred and activities that are necessary to prepare the asset for its intended use or sale are in progress. Capitalization of interest costs is ceased when the asset is substantially complete and ready for its intended use.
(x) Debt issuance costs
Debt issuance costs are capitalized and are amortized over the life of the related debts based on the effective interest method. Such amortization is included as a component of interest expense.
Unamortised debt issuance costs of RMB
(y) Income tax
Income taxes are accounted for under the asset and liability method. Deferred tax assets and liabilities are recognized for the future tax consequences attributable to differences between the financial statement carrying amounts of existing assets and liabilities and their respective tax bases and operating losses and tax credit carry forwards. Deferred tax assets and liabilities are measured using enacted tax rates expected to apply to taxable income in the years in which those temporary differences are expected to be recovered or settled. The effect on deferred tax assets and liabilities of a change in tax rates is recognized in income in the period that includes the enactment date. A valuation allowance is provided for deferred tax assets for which it is more likely than not that the related tax benefits will not be realized. The Company recognizes the effect of income tax positions only if those positions are more likely than not of being sustained. Recognized income tax positions are measured at the largest amount that is greater than 50% likely of being realized. Changes in recognition or measurement are reflected in the period in which the change in judgment occurs. The Company records interest related to unrecognized tax benefits in interest expense and penalties in general and administrative expenses.
(z) Share-based compensation
The Company accounts for the compensation cost from share-based payment transactions with employees based on the grant-date fair value of the equity instrument issued. The grant-date fair value of the award is recognized as compensation expense, net of forfeitures, over the period during which an employee is required to provide service in exchange for the award, which is generally the vesting period. When no future services are required to be performed by the employee in exchange for an award of equity instruments, and if such award does not contain a performance or market condition, the cost of the award is expensed on the grant date. The Company recognizes compensation cost for an award with only service conditions that has a graded vesting schedule on a straight-line basis over the requisite service period for the entire award, provided that the cumulative amount of compensation cost recognized at any date at least equals the portion of the grant-date value of such award that is vested at that date.
F-24
GDS HOLDINGS LIMITED AND SUBSIDIARIES
NOTES TO CONSOLIDATED FINANCIAL STATEMENTS
(In thousands of RMB, except share data and per share data, or otherwise noted)
Awards granted to employees with performance conditions attached are measured at fair value on the grant date and are recognized as the compensation expenses in the period and thereafter when the performance goal becomes probable to achieve. Awards granted to employees with market conditions attached are measured at fair value on the grant date and are recognized as the compensation expenses over the estimated requisite service period, regardless of whether the market condition has been satisfied if the requisite service period is fulfilled.
The Company recognizes the estimated compensation cost of service-based restricted share based on the fair value of its ordinary shares on the date of the grant. The Company recognizes the compensation cost, net of forfeitures, over its respective vesting term. The Company recognizes the estimated compensation cost of performance-based restricted share based on the fair value of its ordinary shares on the date of the grant. The rewards are earned upon attainment of identified performance goals. The Company recognizes the compensation cost, net of forfeitures, over the performance period. The Company also adjusts the compensation cost based on the probability of performance goal achievement at the end of each reporting period.
The Company accounts for forfeitures when they occur. Compensation cost previously recognized are reversed in the period the award is forfeited, for an award that is forfeited before completion of the requisite service period.
Share-based payment transactions with nonemployees in which goods or services are received in exchange for equity instruments are accounted for based on the fair value of the consideration received or the fair value of the equity instrument issued, whichever is more reliably measurable. The measurement date of the fair value of the equity instrument issued is the earlier of either the date on which the counterparty’s performance is complete or the date at which a commitment for performance by the counterparty to earn the equity instrument is reached.
For further information on share-based compensation, see Note 19 below.
(aa) Employee benefits
Pursuant to relevant PRC regulations, the Company is required to make contributions to various defined contribution plans organized by municipal and provincial PRC governments. The contributions are made for each PRC employee at rates ranging from
(bb) Foreign currency translation and foreign currency risks
The functional currency of GDS Holdings is the United States dollar(“USD”) whereas the functional currency of its PRC subsidiaries and consolidated VIEs in PRC, subsidiaries in Hong Kong SAR and subsidiaries in Singapore is the RMB, Hong Kong dollar (“HKD”) and Singapore dollar (“SGD”), respectively. The reporting currency of the Company is RMB as the major operations of the Company are within the PRC.
Transactions denominated in currencies other than the functional currency are re-measured into the functional currency at the exchange rates prevailing on the transaction dates. Monetary assets and liabilities denominated in foreign currencies are re-measured at the exchange rates prevailing at the balance sheet dates. Non-monetary items that are measured in terms of historical costs in foreign currency are re-measured using the exchange rates at the dates of the initial transactions. Exchange gains and losses are recognized in profit or loss and are reported in foreign currency exchange gain (loss) on a net basis.
The results of foreign operations are translated into RMB at the exchange rates as of the balance sheet date for assets and liabilities, the average daily exchange rate for each month for income and expense items and the historical exchange rates for equity accounts. Translation gains and losses are recorded in other comprehensive income and accumulated in the translation adjustment component of equity until the sale or liquidation of the foreign entity.
F-25
GDS HOLDINGS LIMITED AND SUBSIDIARIES
NOTES TO CONSOLIDATED FINANCIAL STATEMENTS
(In thousands of RMB, except share data and per share data, or otherwise noted)
The RMB is not a freely convertible currency. The PRC State Administration for Foreign Exchange, under the authority of the PRC government, controls the conversion of RMB to foreign currencies. The value of the RMB is subject to changes of central government policies and international economic and political developments affecting supply and demand in the China foreign exchange trading system market. The Company’s cash and restricted cash denominated in RMB amounted to RMB
As of December 31, 2020, the Company’s cash and restricted cash were deposited in major financial institutions located in PRC, Hong Kong SAR, US and Singapore, and were denominated in the following currencies:
|
| RMB |
| USD |
| HKD |
| JPY |
| EUR |
| SGD |
In PRC |
| |
| |
| — |
| — | — | — | ||
In Hong Kong SAR |
| |
| |
| |
| | | — | ||
In US | — | | — | — | — | — | ||||||
In Singapore | — | | — | — | — | | ||||||
Total in original currency |
| |
| |
| |
| | | | ||
RMB equivalent |
| |
| |
| |
| | | |
(cc) Concentration of credit risk
Financial instruments that potentially expose the Company to concentrations of credit risk consist principally of cash and cash equivalent, restricted cash, and accounts receivable. The Company’s investment policy requires cash and cash equivalents and restricted cash to be placed with high-quality financial institutions and to limit the amount of credit risk from any one issuer. The Company regularly evaluates the credit standing of the counterparties or financial institutions.
The Company conducts credit evaluations on its customers prior to delivery of goods or services. The assessment of customer creditworthiness is primarily based on historical collection records, research of publicly available information and customer on-site visits by senior management. Based on this analysis, the Company determines what credit terms, if any, to offer to each customer individually. If the assessment indicates a likelihood of collection risk, the Company will not deliver the services or sell the products to the customer or require the customer to pay cash, post letters of credit to secure payment or to make significant down payments. Historically, credit losses on accounts receivable have been insignificant.
(dd) Earnings (loss) per share
Basic earnings (loss) per ordinary share is computed by dividing net income (loss) available to the Company’s ordinary shareholders by the weighted average number of ordinary shares outstanding during the year using the two-class method. Under the two-class method, net income (loss) available to the Company’s ordinary shareholders is allocated between ordinary shares and other participating securities based on participating rights in undistributed earnings. The Company’s redeemable preferred shares (Note 14) are participating securities since the holders of these securities participate in dividends on the same basis as ordinary shareholders. These participating securities are not included in the computation of basic loss per ordinary share in periods when the Company reports net loss, because these participating security holders have no obligation to share in the losses of the Company.
Diluted earnings (loss) per share is calculated by dividing net income (loss) available to the Company’s ordinary shareholders as adjusted for the effect of dilutive ordinary share equivalents, if any, by the weighted average number of ordinary and dilutive ordinary share equivalents outstanding during the year. Ordinary share equivalents include the ordinary shares issuable upon the exercise of the outstanding share options (using the treasury stock method) and conversion of redeemable preferred shares and convertible bonds (using the as-if-converted method). Potential dilutive securities are not included in the calculation of diluted earnings (loss) per share if the impact is anti-dilutive.
F-26
GDS HOLDINGS LIMITED AND SUBSIDIARIES
NOTES TO CONSOLIDATED FINANCIAL STATEMENTS
(In thousands of RMB, except share data and per share data, or otherwise noted)
(ee) Changes in accounting principle
1) | The Company adopted ASU 2018-13, Fair Value Measurement (Topic 820): Disclosure Framework - Changes to the Disclosure Requirements for Fair Value Measurement on January 1, 2020. This ASU changes the fair value measurement disclosure requirements of ASC 820. Under this ASU, key provisions include new, eliminated and modified disclosure. The adoption of this ASU does not have a material impact on the consolidated financial statements. |
2) | The Company adopted ASU 2017-04, Intangibles - Goodwill and Other (Topic 350): Simplifying the Test for Goodwill Impairment on January 1, 2020. This ASU is to simplify the subsequent measurement of goodwill. The ASU eliminates step 2 from the goodwill impairment test and the requirements for any reporting unit with a zero or negative carrying amount to perform a qualitative assessment and, if it fails that qualitative test, to perform step 2 of the goodwill impairment test. An entity still has the option to perform the qualitative assessment for a reporting unit to determine if the quantitative impairment test is necessary. This ASU is applied on a prospective basis. The adoption of this standard does not have impact on the Company’s consolidated financial statements. |
3) | The Company adopted ASU 2016-13, Financial Instruments-Credit Losses (Topic 326), Measurement of Credit Losses on Financial Instruments, and subsequent amendments to the initial guidance within ASU 2018-19, ASU 2019-04, ASU 2019-05, ASU 2019-11 and ASU 2020-02, collectively referred to as “ASC 326” on January 1, 2020 using the modified retrospective approach. ASC 326 requires a financial asset (or a group of financial assets) measured at amortized cost basis to be presented at the net amount expected to be collected. The allowance for credit losses is a valuation account that is deducted from the amortized cost basis of the financial asset(s) to present the net carrying value at the amount expected to be collected on the financial asset. The measurement of expected credit losses is based on relevant information about past events, including historical experience, current conditions, and reasonable and supportable forecasts that affect the collectability of the reported amount. ASC 326 eliminates the probable initial recognition threshold in current GAAP and, instead, reflects an entity’s current estimate of all expected credit losses. This adoption did not have material impact on the Company’s consolidated financial statements. |
(ff) Recently issued accounting standards
In December 2019, the FASB issued ASU 2019-12, Income Tax (Topic 740), Simplifying the Accounting for Income Taxes, which simplifies accounting for income taxes by removing certain exceptions to the general principles in Topic 740. The ASU also improves consistent application of and simplifies GAAP for other areas of Topic 740 by clarifying and amending existing guidance. For public entities, the ASU is effective for fiscal years, and interim periods within those fiscal years, beginning after December 15, 2020, with early adoption permitted including adoption in any interim period for periods for which financial statements have not yet been issued. The adoption of this standard is not expected to have a significant impact on its consolidated financial statements.
In January 2020, the FASB issued ASU 2020-01, Investments – Equity Securities (Topic 321), Investments - Equity Method and Joint Ventures (Topic 323), and Derivatives and Hedging (Topic 815), which clarifies the interaction for equity securities under Topic 321 and investments accounted for under the equity method of accounting in Topic 323 and the accounting for certain forward contracts and purchased options accounted for under Topic 815. ASU 2020-01 is effective for fiscal years beginning after December 15, 2020, and interim periods within those fiscal years, with early adoption permitted. The adoption of this standard is not expected to have a significant impact on its consolidated financial statements.
F-27
GDS HOLDINGS LIMITED AND SUBSIDIARIES
NOTES TO CONSOLIDATED FINANCIAL STATEMENTS
(In thousands of RMB, except share data and per share data, or otherwise noted)
In August 2020, the FASB issued ASU 2020-06, Debt – Debt with Conversion and Other Options (Subtopic 470-20) and Derivatives and Hedging – Contracts in Entity’s Own Equity (Subtopic 815-40), which reduces the number of accounting models for convertible debt instruments and convertible preferred stock and clarifies the scope and certain requirements under Subtopic 815-40. The ASU also improves the guidance related to the disclosures and earnings-per-share (EPS) for convertible instruments and contract in entity’s own equity. ASU 2020-06 is effective for fiscal years beginning after December 15, 2021, and interim periods within those fiscal years, with early adoption permitted. The Company is currently evaluating the impact on the adoption of this standard will have on its consolidated financial statements.
In October 2020, the FASB issued ASU 2020-08, Codification Improvements to Subtopic 310-20, Receivables - Nonrefundable Fees and Other Costs, which clarifies that an entity should reevaluate for each reporting period whether a callable debt security is within the scope of certain guidance in ASC 310-20 that was issued in ASU 2017-08, Receivables - Nonrefundable Fees and Other Costs (Subtopic 310-20): Premium Amortization on Purchased Callable Debt Securities. The adoption of this standard is not expected to have a significant impact on its consolidated financial statements.
3 CASH AND RESTRICTED CASH
A reconciliation of cash and restricted cash in the consolidated balance sheets to the amounts in the consolidated statements of cash flows is as follows:
|
| |||
As of December 31, | ||||
2019 | 2020 | |||
Cash |
| |
| |
Restricted cash - current assets |
| |
| |
Restricted cash - non-current assets |
| |
| |
Total cash and restricted cash shown in the consolidated statements of cash flows |
| |
| |
Restricted cash included in non-current assets was to secure the repayment of long-term bank borrowings and related interests.
4 CONTRACT BALANCES
Accounts Receivable, Net
Accounts receivable, net consisted of the following:
| As of December 31, | |||
|
| 2019 |
| 2020 |
Accounts receivable |
| |
| |
Less: allowance for doubtful accounts |
| ( |
| ( |
Accounts receivable, net |
| |
| |
Including: | ||||
- Current portion | | | ||
- Non-current portion | | — | ||
F-28
GDS HOLDINGS LIMITED AND SUBSIDIARIES
NOTES TO CONSOLIDATED FINANCIAL STATEMENTS
(In thousands of RMB, except share data and per share data, or otherwise noted)
As of December 31, 2019 and 2020, the accounts receivable expected to be received after one year amounted to RMB
Accounts receivable of RMB
The following table presents the movement of the allowance for doubtful accounts:
| Years ended December 31, | |||||
|
| 2018 |
| 2019 |
| 2020 |
Balance at the beginning of the year |
| — |
| | | |
Allowance made during the year |
| |
| | | |
Write-off during the year | — | ( | — | |||
Foreign exchange impact | — | — | ( | |||
Balance at the end of the year |
| |
| | | |
During the years ended December 31, 2018, 2019 and 2020, the Company made an allowance on accounts receivable of RMB
Deferred Revenue
The opening and closing balances of the Company’s deferred revenue are as following:
| Deferred revenue | |
Beginning balance as of January 1, 2020 |
| |
Increase |
| |
Closing balance as of December 31, 2020 |
| |
The difference between the opening and closing balances of the Company’s deferred revenue primarily results from the timing difference between the satisfaction of the Company’s performance obligation and the customer’s payment. As of December 31, 2019 and 2020, the deferred revenue expected to be recognized as revenue after one year amounted to RMB
Remaining performance obligations
The Company elected to apply the practical expedient that allows the Company not to disclose the remaining performance obligations for variable considerations. This includes usage-based contracts for certain colocation and managed hosting services.
As of December 31, 2020, approximately RMB
F-29
GDS HOLDINGS LIMITED AND SUBSIDIARIES
NOTES TO CONSOLIDATED FINANCIAL STATEMENTS
(In thousands of RMB, except share data and per share data, or otherwise noted)
5 PROPERTY AND EQUIPMENT, NET
Property and equipment consisted of the following:
| As of December 31, | |||
2019 | 2020 | |||
At cost: |
|
|
|
|
Land | | | ||
Buildings |
| |
| |
Data center equipment |
| |
| |
Leasehold improvement |
| |
| |
Furniture and office equipment |
| |
| |
Vehicles |
| |
| |
| |
| | |
Less: Accumulated depreciation |
| ( |
| ( |
| |
| | |
Construction in progress |
| |
| |
Property and equipment, net |
| |
| |
| (1) | The carrying amounts of the Company’s acquired under finance leases and other financing arrangement were RMB |
| (2) | Depreciation of property and equipment (including assets acquired under finance leases and other financing arrangement) was RMB |
Years ended December 31, | ||||||
| 2018 |
| 2019 |
| 2020 | |
Cost of revenue |
| |
| | | |
General and administrative expenses |
| |
| | | |
Research and development expenses | | | | |||
| |
| | | ||
| (3) | Property and equipment with net a book value of RMB |
| (4) | As of December 31, 2019 and 2020, payables for purchase of property and equipment that are contractually due beyond one year of RMB |
F-30
GDS HOLDINGS LIMITED AND SUBSIDIARIES
NOTES TO CONSOLIDATED FINANCIAL STATEMENTS
(In thousands of RMB, except share data and per share data, or otherwise noted)
6 INTANGIBLE ASSETS, NET
Intangible assets consisted of the following:
| As of December 31, | |||||
|
| Note |
| 2019 |
| 2020 |
Customer relationships | 8 | |
| | ||
Licenses | | | ||||
|
| | ||||
Less: accumulated amortization | ( |
| ( | |||
Intangible assets, net | |
| | |||
The Company’s customer relationships were acquired in business combinations (Note 8). Amortization of intangible assets was RMB
Estimated future amortization expense related to these intangible assets is as follows:
Fiscal year ending December 31, |
|
|
2021 |
| |
2022 |
| |
2023 |
| |
2024 |
| |
2025 | | |
Thereafter |
| |
Total |
| |
7 PREPAID LAND USE RIGHTS
Prepaid land use rights, representing the amounts paid and relevant costs incurred for the rights to use land in the PRC and Hong Kong SAR acquired before the adoption of ASC 842, consisted of the following:
As of December 31, | ||||
| 2019 |
| 2020 | |
Prepaid land use rights |
| |
| |
Less: Accumulated amortization |
| ( |
| ( |
Prepaid land use rights, net |
| |
| |
Amortization of prepaid land use rights was RMB
Prepaid land use rights with a net book value of RMB
Upon the adoption of ASC 842 on January 1, 2019, land use rights acquired are assessed in accordance with ASC 842 and recognized in operating lease right-of-use assets if they meet the definition of operating lease, or property and equipment if they meet the definition of finance lease (Note (2)(j)).
F-31
GDS HOLDINGS LIMITED AND SUBSIDIARIES
NOTES TO CONSOLIDATED FINANCIAL STATEMENTS
(In thousands of RMB, except share data and per share data, or otherwise noted)
8 BUSINESS COMBINATIONS
The movement of goodwill is set out as below:
As of December 31, | ||||
| 2019 |
| 2020 | |
Balance at the beginning of the year |
| |
| |
Addition during the year |
| |
| |
Measurement period adjustments | — | ( | ||
Balance at end of year |
| |
| |
Goodwill represents the excess of the purchase price over the fair value of the net tangible and intangible assets acquired in the acquisition. The goodwill is not deductible for tax purposes. Goodwill is assigned to the design, build-out and operation of data centers reporting unit.
Guangzhou 3 Acquisition
On May 2, 2018, the Company consummated an acquisition of all equity interests in a target group comprising onshore and offshore entities from third parties for an aggregate cash consideration of RMB
The target group owns a data center project (“Guangzhou 3”) in Guangzhou, China.
F-32
GDS HOLDINGS LIMITED AND SUBSIDIARIES
NOTES TO CONSOLIDATED FINANCIAL STATEMENTS
(In thousands of RMB, except share data and per share data, or otherwise noted)
The identifiable assets acquired and liabilities assumed in the business combination were recorded at their fair value on the acquisition date and consisted of the following major items.
| Note |
|
| |
Fair value of consideration | (i) |
| | |
Recognized amounts of identifiable assets acquired and liabilities assumed: |
| |||
Cash |
| ( | ||
Accounts receivable |
| ( | ||
Property and equipment | (ii) |
| ( | |
Identifiable intangible assets | (iii) |
| ( | |
Other assets |
| ( | ||
Accounts payable |
| | ||
Finance lease and other financing obligations, non-current |
| | ||
Short-term borrowings |
| | ||
Long-term borrowings |
| | ||
Deferred tax liabilities |
| | ||
Other liabilities |
| | ||
Total identifiable net assets |
| ( | ||
Goodwill | (iv) |
| |
| Note (iii): | Identifiable intangible assets acquired consisted of customer relationships of RMB |
| Note (iv): | Goodwill represents the excess of the purchase price over the fair value of the net tangible and intangible assets acquired in the acquisition. Goodwill is assigned to the design, build-out and operation of data centers reporting unit. Goodwill primarily represents the expected synergies from combining operations of the target group with those of the Company and intangible assets that do not qualify for separate recognition and is not deductible for tax purposes. |
The amounts of net revenue and net loss of the target group included in the Company’s consolidated statements of operations from the acquisition date to December 31, 2018 amounted to RMB
Shanghai 11 Acquisition
On June 1, 2018, the Company consummated an acquisition of all equity interests in a target entity from third parties for an aggregate cash consideration of RMB
F-33
GDS HOLDINGS LIMITED AND SUBSIDIARIES
NOTES TO CONSOLIDATED FINANCIAL STATEMENTS
(In thousands of RMB, except share data and per share data, or otherwise noted)
The target entity owns a data center project ("Shanghai 11") in Shanghai, China.
The identifiable assets acquired and liabilities assumed in the business combination were recorded at their fair value on the acquisition date and consisted of the following major items.
| Note |
|
| |
Fair value of consideration | (i) |
| | |
Recognized amounts of identifiable assets acquired and liabilities assumed: |
| |||
Cash |
| ( | ||
Property and equipment |
| ( | ||
Identifiable intangible assets | (ii) |
| ( | |
Other assets |
| ( | ||
Accounts payable |
| | ||
Deferred tax liabilities |
| | ||
Other liabilities |
| | ||
Total identifiable net assets |
| ( | ||
Goodwill | (iii) |
| |
| Note (i): | The fair value of the consideration represents the present value of the purchase price of RMB |
| Note (ii): | Identifiable intangible assets acquired consisted of customer relationships of RMB |
| Note (iii): | Goodwill represents the excess of the purchase price over the fair value of the net tangible and intangible assets acquired in the acquisition. Goodwill is assigned to the design, build-out and operation of data centers reporting unit. Goodwill primarily represents the expected synergies from combining operations of the target entity with those of the Company and intangible assets that do not qualify for separate recognition and is not deductible for tax purposes. |
The amounts of net revenue and net loss of the target entity included in the Company’s consolidated statements of operations from the acquisition date to December 31, 2018 amounted to RMB
Guangzhou 6 Acquisition
On October 18, 2019, the Company consummated an acquisition of all equity interests in a target entity from a third party for an aggregate cash consideration of RMB
The target entity owns a data center project ("Guangzhou 6") in Guangzhou, China.
F-34
GDS HOLDINGS LIMITED AND SUBSIDIARIES
NOTES TO CONSOLIDATED FINANCIAL STATEMENTS
(In thousands of RMB, except share data and per share data, or otherwise noted)
The identifiable assets acquired and liabilities assumed in the business combination were recorded at their fair value on the acquisition date and consisted of the following major items.
| Note |
|
| |
Fair value of consideration |
| (i) |
| |
Recognized amounts of identifiable assets acquired and liabilities assumed: |
|
|
|
|
Cash |
|
|
| ( |
Property and equipment |
| (ii) |
| ( |
Operating lease ROU assets |
|
|
| ( |
Identifiable intangible assets |
| (iii) |
| ( |
Other assets |
|
|
| ( |
Accounts payable |
|
|
| |
Finance lease and other financing obligations, current |
|
|
| |
Operating lease liabilities, current |
|
|
| |
Finance lease and other financing obligations, non-current |
|
|
| |
Operating lease liabilities, non-current |
|
|
| |
Deferred tax liabilities |
|
|
| |
Other liabilities |
|
|
| |
Total identifiable net assets |
|
|
| ( |
Goodwill |
| (iv) |
| |
Note (i): | The fair value of consideration represents the present value of the purchase price of RMB |
Note (ii): | Property and equipment acquired included properties acquired under finance lease of RMB |
Note (iii): | Identifiable intangible assets acquired consisted of customer relationships of RMB |
Note (iv): | Goodwill represents the excess of the purchase price over the fair value of the net tangible and intangible assets acquired in the acquisition. Goodwill is assigned to the design, build-out and operation of data centers reporting unit. Goodwill primarily represents the expected synergies from combining operations of the target entity with those of the Company and intangible assets that do not qualify for separate recognition and is not deductible for tax purposes. |
The amounts of net revenue and net loss of the target entity included in the Company’s consolidated statements of operations from the acquisition date to December 31, 2019 amounted to
F-35
GDS HOLDINGS LIMITED AND SUBSIDIARIES
NOTES TO CONSOLIDATED FINANCIAL STATEMENTS
(In thousands of RMB, except share data and per share data, or otherwise noted)
Beijing 10, Beijing 11 and Beijing 12 Acquisition
On June 5, 2020, the Company consummated an acquisition of all equity interests in a target group from third parties. The target group owns
The identifiable assets acquired and liabilities assumed were recorded at their provisional amounts on the acquisition date and consisted of the following major items.
|
| Estimated |
|
| ||||
fair value, as | Estimated | |||||||
previously | Adjustments | fair value, as | ||||||
Note | reported | (Note (v)) | adjusted | |||||
Fair value of consideration |
|
| |
| ( |
| | |
Effective settlement of pre-existing relationships upon consolidation |
| (i) |
| |
|
| | |
Recognized amounts of identifiable assets acquired and liabilities assumed: |
|
|
|
|
|
|
|
|
Cash |
|
| ( |
|
|
| ( | |
Accounts receivable |
|
| ( |
| ( |
| ( | |
Property and equipment |
| (ii) |
| ( |
| ( |
| ( |
Operating lease ROU assets |
|
| ( |
|
|
| ( | |
Identifiable intangible assets |
| (iii) |
| ( |
|
| ( | |
Other assets |
|
| ( |
| |
| ( | |
Accounts payable |
|
| |
| |
| | |
Finance lease and other financing obligations, current |
|
| |
| |
| | |
Operating lease liabilities, current |
|
| |
| |
| | |
Finance lease and other financing obligations, non-current |
|
| |
|
|
| | |
Operating lease liabilities, non-current |
|
| |
|
|
| | |
Deferred tax liabilities |
|
| |
|
|
| | |
Other liabilities |
|
| |
| |
| | |
Total identifiable net assets |
|
| ( |
| |
| ( | |
Goodwill |
| (iv) |
| |
| ( |
| |
| Note (i): | Prior to the acquisition, the Company had receivables from the target group of RMB |
| Note (ii): | Property and equipment acquired included properties acquired under finance lease of RMB |
| Note (iii): | Identifiable intangible assets acquired consisted of customer relationships of RMB |
| Note (iv): | Goodwill represents the excess of the purchase price over the fair value of the net tangible and intangible assets acquired in the acquisition. Goodwill is assigned to the design, build-out and operation of data centers reporting unit. Goodwill primarily represents the expected synergies from combining operations of the target group with those of the Company and intangible assets that do not qualify for separate recognition and is not deductible for tax purposes. |
| Note (v): | The adjustments noted in the table above were a result of information obtained subsequent to the Company’s initial reporting of provisional amounts in accordance with ASC 805, Business Combinations. |
F-36
GDS HOLDINGS LIMITED AND SUBSIDIARIES
NOTES TO CONSOLIDATED FINANCIAL STATEMENTS
(In thousands of RMB, except share data and per share data, or otherwise noted)
The Company estimated that, pursuant to the share purchase agreement, all specified conditions related to the contingent considerations would be met and the Company would be required to settle full amount of the revised purchase price of RMB
The amounts of net revenue and net profit of the target group included in the Company’s consolidated statements of operations from the acquisition date to December 31, 2020 amounted to RMB
Shanghai 19 Acquisition
On November 17, 2020, the Company consummated an acquisition of all equity interests in a target group from third parties for an aggregate cash consideration of RMB
The target group owns a data center project (“Shanghai 19 Phase I and II”) in Shanghai, China.
The identifiable assets acquired and liabilities assumed in the business combination were recorded at their fair value on the acquisition date and consisted of the following major items.
| Note |
| ||
Fair value of consideration |
|
| | |
Recognized amounts of identifiable assets acquired and liabilities assumed: |
|
|
| |
Cash |
|
| ( | |
Property and equipment |
|
| ( | |
Operating lease ROU assets |
|
| ( | |
Identifiable intangible assets |
| (i) |
| ( |
Other assets |
|
| ( | |
Accounts payable |
|
| | |
Operating lease liabilities, current |
|
| | |
Operating lease liabilities, non-current |
|
| | |
Deferred tax liabilities |
|
| | |
Other liabilities |
|
| | |
Total identifiable net assets |
|
| ( | |
Goodwill |
| (ii) |
| |
| Note (i): | Identifiable intangible assets acquired consisted of customer relationships of RMB |
| Note (ii): | Goodwill represents the excess of the purchase price over the fair value of the net tangible and intangible assets acquired in the acquisition. Goodwill is assigned to the design, build-out and operation of data centers reporting unit. Goodwill primarily represents the expected synergies from combining operations of the target group with those of the Company and intangible assets that do not qualify for separate recognition and is not deductible for tax purposes. |
The amounts of net revenue and net loss of the target group included in the Company’s consolidated statements of operations from the acquisition date to December 31, 2020 were immaterial.
F-37
GDS HOLDINGS LIMITED AND SUBSIDIARIES
NOTES TO CONSOLIDATED FINANCIAL STATEMENTS
(In thousands of RMB, except share data and per share data, or otherwise noted)
Beijing 9 Acquisition
On December 18, 2020, the Company consummated an acquisition of all equity interests in a target entity from a third party for an aggregate cash consideration of RMB
The target entity owns a data center project (“Beijing 9”) in Beijing, China.
The identifiable assets acquired and liabilities assumed in the business combination were recorded at their provisional amounts on the acquisition date and consisted of the following major items.
| Note |
|
| |
Fair value of consideration |
| (i) |
| |
Effective settlement of pre-existing relationships upon consolidation |
| (ii) |
| ( |
Recognized amounts of identifiable assets acquired and liabilities assumed: |
|
|
|
|
Cash |
| ( | ||
Accounts receivable |
| ( | ||
Property and equipment |
| (iii) |
| ( |
Operating lease ROU assets |
| ( | ||
Identifiable intangible assets |
| (iv) |
| ( |
Other assets |
| ( | ||
Accounts payable |
| | ||
Finance lease and other financing obligations, current |
| | ||
Operating lease liabilities, current |
| | ||
Finance lease and other financing obligations, non-current |
| | ||
Operating lease liabilities, non-current |
| | ||
Deferred tax liabilities |
| | ||
Other liabilities |
| | ||
Total identifiable net assets |
| ( | ||
Goodwill |
| (v) |
| |
Note (i): The fair value of consideration represents the present value of the estimated purchase price of RMB
Note (ii):Prior to the acquisition, the Company had payables to the target entity of RMB
Note (iii):Property and equipment acquired included properties acquired under finance lease of RMB
Note (iv):Identifiable intangible assets acquired consisted of customer relationships of RMB
Note (v):Goodwill represents the excess of the purchase price over the fair value of the net tangible and intangible assets acquired in the acquisition. Goodwill is assigned to the design, build-out and operation of data centers reporting unit. Goodwill primarily represents the expected synergies from combining operations of the target entity with those of the Company and intangible assets that do not qualify for separate recognition and is not deductible for tax purposes.
The amounts of net revenue and net profit of the target entity included in the Company’s consolidated statements of operations from the acquisition date to December 31, 2020 were immaterial.
Supplemental pro forma financial information as if the acquisitions had occurred as of the earliest date presented has not been provided as the acquisitions are not material to the Company’s results of operations in 2020.
F-38
GDS HOLDINGS LIMITED AND SUBSIDIARIES
NOTES TO CONSOLIDATED FINANCIAL STATEMENTS
(In thousands of RMB, except share data and per share data, or otherwise noted)
Asset acquisitions in 2018, 2019 and 2020
In 2018, 2019 and 2020, the Company consummated several acquisitions of certain target entities. These target entities did not meet the definition of a business as of the acquisition date in accordance with ASC 805 Business Combinations, and the acquisitions were accounted for as assets acquisitions. The primary assets acquired were properties self-owned or under finance leases, equipment and leasehold improvements.
9 LOANS AND BORROWINGS
The Company’s borrowings consisted of the following:
| As of December 31, | |||
|
| 2019 |
| 2020 |
Short-term borrowings |
| |
| |
Current portion of long-term borrowings |
| |
| |
Sub-total |
| |
| |
Long-term borrowings, excluding current portion |
| |
| |
Total loans and borrowings |
| |
| |
Short-term borrowings
The Company’s short-term borrowings consisted of the following:
| As of December 31, | |||
|
| 2019 |
| 2020 |
Unsecured short-term loans and borrowings |
| |
| |
Secured short-term loans and borrowings |
| |
| |
| |
| | |
Short-term borrowings were secured by the following assets:
As of December 31, | ||||
| 2019 |
| 2020 | |
Accounts receivable | | | ||
The weighted average interest rates of short-term borrowings outstanding as of December 31, 2019 and 2020 were
F-39
GDS HOLDINGS LIMITED AND SUBSIDIARIES
NOTES TO CONSOLIDATED FINANCIAL STATEMENTS
(In thousands of RMB, except share data and per share data, or otherwise noted)
Long-term borrowings
The Company’s long-term borrowings consisted of the following:
As of December 31, | ||||
| 2019 |
| 2020 | |
Unsecured long-term loans and borrowings |
| |
| |
Secured long-term loans and borrowings |
| |
| |
| |
| | |
Long-term borrowings were secured by the following assets:
As of December 31, | ||||
| 2019 |
| 2020 | |
Accounts receivable |
| |
| |
Property and equipment, net |
| |
| |
Prepaid land use rights, net |
| |
| |
Operating lease ROU assets | — | | ||
| |
| | |
The weighted average interest rates of long-term borrowings as of December 31, 2019 and 2020 were
The outstanding long-term borrowings mature serially from 2021 to 2034. The aggregate maturities of the above long-term borrowings for each for the five years and thereafter subsequent to December 31, 2020 are as follows:
| ||
Long-term borrowings | ||
Twelve months ending December 31, | ||
2021 |
| |
2022 |
| |
2023 |
| |
2024 |
| |
2025 | | |
Thereafter |
| |
| |
The Company entered into secured loan agreements with various financial institutions for project development and working capital purpose with terms ranging from to
As of December 31, 2020, the Company had total working capital and project financing credit facilities of RMB
F-40
GDS HOLDINGS LIMITED AND SUBSIDIARIES
NOTES TO CONSOLIDATED FINANCIAL STATEMENTS
(In thousands of RMB, except share data and per share data, or otherwise noted)
More specifically, the terms of these secured loan facility agreements generally include one or more of the following conditions. If any of the below conditions were to be triggered, the Company could be obligated to notify the lender or repay any loans outstanding immediately or on an accelerated repayment schedule:
| (i) | STT Communications Ltd. ceases to, directly or indirectly, own at least |
| (ii) | STT GDC (a) is not or ceases to, directly or indirectly, be the beneficial owner of at least |
| (iii) | GDS Holdings and GDS Investment Company are not or cease to be, directly or indirectly, the legal and beneficial owner of |
| (iv) | Management HoldCo ceases to, directly or indirectly, own at least |
| (v) | GDS Beijing, GDS Suzhou and the relevant borrowing subsidiaries cease to, directly or indirectly, be the legal and beneficial owner of |
| (vi) | there are changes in the shareholding structure of a principal operating subsidiary of GDS Holdings, as defined in the relevant loan facility agreement; and |
| (vii) | the IDC license of GDS Beijing, the borrowing subsidiaries, other affiliated entities, or the authorization by GDS Beijing to one such subsidiary to operate the data center business and provide IDC services under the auspices of the IDC license held by GDS Beijing, is cancelled or fail to be renewed on or before the expiry date. |
There are certain other events in the loan facility agreements the occurrence of which could obligate GDS Holdings to notify the lender or repay any loans outstanding immediately or on an accelerated repayment schedule,including, among others, if the borrowing subsidiary fails to use the loan in accordance with the use of proceeds as provided in the loan facility agreement, the borrowing subsidiary violates or fails to perform any of its commitments under the loan facility agreement, or if GDS Holdings fails to maintain its shares listed on at least one of the following stock exchanges before the maturity date under the relevant loan facility agreement : (i) Nasdaq; or (ii) The Singapore Exchange Securities Trading Limited; or (iii) The Stock Exchange of Hong Kong Limited; or (iv) any other stock exchange acceptable to the lender. In addition, the terms of these loan agreements include financial covenants that limit certain financial ratios, such as the interest coverage ratio and gross leverage ratio, during the relevant period, as defined in the agreements. The terms of these loan agreements also include cross default provisions which could be triggered if the Company (i) fails to repay any financial indebtedness in an aggregate amount exceeding US$
F-41
GDS HOLDINGS LIMITED AND SUBSIDIARIES
NOTES TO CONSOLIDATED FINANCIAL STATEMENTS
(In thousands of RMB, except share data and per share data, or otherwise noted)
10 CONVERTIBLE BONDS PAYABLE
Convertible Notes due June 1, 2025 issued by the Company (“Convertible Bonds due 2025”)
On June 5, 2018, the Company completed its issuance of Convertible Bonds due 2025 in an aggregate principal amount of US$
The key terms of the Convertible Bonds due 2025 are summarized as follows:
Maturity Date
| ● | June 1, 2025 |
Interest
| ● |
Repurchase of Notes
| ● | Holders will have the right to require the Company to repurchase for cash all of their notes, or any portion of the principal thereof that is equal to US$ |
Tax redemption
| ● | The Company may redeem, at its option, all but not part of the Convertible Bonds due 2025 if it becomes obligated to pay to the holder of any note “additional amounts” (which are more than a de minimis amount) as a result of any change in tax law at the price equal to |
Conversion rights
| ● | Holders may convert their notes at their option at any time prior to the close of business on the third scheduled trading day immediately preceding the maturity date. |
| ● | The conversion rate is initially |
The Company determined that the embedded conversion option of the Convertible Bonds due 2025 was not required to be accounted for as an embedded derivative pursuant to ASC 815 Derivatives and Hedging. The Company also determined that there was no embedded beneficial conversion feature (“BCF”) attributable to Convertible Bonds due 2025 at the commitment date because the initial conversion price of Convertible Bonds due 2025 was greater than the fair value of the Company’s ordinary shares. Contingent BCF will be assessed upon occurrence of an adjusting event to the conversion price. The Company also determined there was no other embedded derivative to be separated from the Convertible Bonds due 2025.
F-42
GDS HOLDINGS LIMITED AND SUBSIDIARIES
NOTES TO CONSOLIDATED FINANCIAL STATEMENTS
(In thousands of RMB, except share data and per share data, or otherwise noted)
In the year ended December 31, 2020, Convertible Bonds with principal amount of US$
The effective interest rate of the convertible bonds, after considering the related issuance cost, was
11 ACCRUED EXPENSES AND OTHER PAYABLES
Accrued expenses and other payables consisted of the following:
| As of December 31, | |||
|
| 2019 |
| 2020 |
Accrued interest expenses |
| |
| |
Accrued debt issuance costs and other financing costs | | | ||
Income tax payable |
| |
| |
Other tax payables |
| |
| |
Consideration payables for acquisitions | | | ||
Deferred government grants | | — | ||
Accrued payroll and welfare benefits | | | ||
Accrued professional fees | | | ||
Accrued data center outsourcing service fees | | | ||
Amount due to related parties | | | ||
Amount due to a financial institution | | | ||
Other accrued operating expenses | | | ||
Other payables |
| |
| |
| |
| | |
12 LEASES
The Company enters into lease arrangements primarily for data center spaces, office spaces and equipment.
Data center buildings and land leases
During the year ended December 31, 2020, the Company entered into lease agreements with the landlords to lease the building and land, including those acquired through acquisition of subsidiaries, for certain data centers. The Company assessed the lease classification of the building and land components separately at the commencement date. During the year ended December 31, 2020, the Company recorded additional finance lease liabilities of RMB
F-43
GDS HOLDINGS LIMITED AND SUBSIDIARIES
NOTES TO CONSOLIDATED FINANCIAL STATEMENTS
(In thousands of RMB, except share data and per share data, or otherwise noted)
Equipment lease
During the year ended December 31, 2020, the Company entered into lease agreements with a third-party lessor for the leases of certain equipment in Hebei, China, in which the underlying assets needs to be constructed. The lessor purchased these underlying assets prior to the lease commencement for the construction based on the Company’s specifications and supervision. The Company had the right to obtain the partially constructed underlying assets at any point during the construction period by making a payment to the lessor, and the Company concluded that it controls the underlying assets before the lease commencement in accordance with ASC 842-40-55-5. Accordingly, the Company recorded an asset for the estimated construction costs incurred for the equipment and a liability for those costs funded by the lessor during the construction period. Upon completion of the construction, the Company will assess if the arrangement qualifies for sales recognition under the sale and lease back accounting guidance. The obligations under above lease arrangements are recognized as other financing obligations.
In 2019, the Company also entered into
The components of lease cost are as follows:
Years ended December 31, | ||||
| 2019 |
| 2020 | |
Finance lease cost: | ||||
- Amortization of right-of-use assets |
| |
| |
- Interest on lease liabilities |
| |
| |
Operating lease cost |
| |
| |
Short-term lease cost |
| |
| |
Variable lease cost (Note) | — | ( | ||
Total lease cost |
| |
| |
Note: During the year ended December 31, 2020, the Company was granted lease concessions of RMB
F-44
GDS HOLDINGS LIMITED AND SUBSIDIARIES
NOTES TO CONSOLIDATED FINANCIAL STATEMENTS
(In thousands of RMB, except share data and per share data, or otherwise noted)
Supplemental cash flow information related to leases is as follows:
Years ended December 31, | ||||
| 2019 |
| 2020 | |
Cash paid for amounts included in measurement of lease liabilities (Note): |
|
|
|
|
- Operating cash flows from finance leases |
| ( |
| ( |
- Operating cash flows from operating leases |
| ( |
| ( |
- Financing cash flows from finance leases |
| ( |
| ( |
Non-cash information on lease liabilities arising from obtaining ROU assets |
|
| ||
- Finance leases |
| |
| |
- Operating leases |
| |
| |
Note: The above table does not include cash paid for purchase of land use rights and initial direct costs of leases of RMB
Weighted average remaining lease term and weighted average discount rate for leases, excluding prepaid land use rights, are as follows:
| As of December 31, | |||
| 2019 |
| 2020 | |
Weighted average remaining lease term: | ||||
- Finance leases |
|
| ||
- Operating leases |
|
| ||
Weighted average discount rate: | ||||
- Finance leases |
|
| ||
- Operating leases |
|
| ||
Maturities of lease and other financing obligations were as follows:
As of December 31, 2019 | As of December 31, 2020 | |||||||||||||||||||
Total of | Total of | |||||||||||||||||||
finance lease | finance lease | |||||||||||||||||||
Other | and other | Operating | Other | and other | Operating | |||||||||||||||
Finance lease | financing | financing | lease | Finance lease | financing | financing | lease | |||||||||||||
| obligations |
| obligations |
| obligations |
| obligations |
| Total |
| obligations |
| obligations |
| obligations |
| obligations |
| Total | |
Within 1 year |
| |
| |
| |
| |
| |
| |
| |
| |
| |
| |
After 1 year but within 2 years |
| |
| |
| |
| |
| |
| |
| |
| |
| |
| |
After 2 years but within 3 years |
| |
| |
| |
| |
| |
| |
| |
| |
| |
| |
After 3 years but within 4 years |
| |
| |
| |
| |
| |
| |
| |
| |
| |
| |
After 4 years but within 5 years |
| |
| |
| |
| |
| |
| |
| |
| |
| |
| |
After 5 years |
| |
| |
| |
| |
| |
| |
| |
| |
| |
| |
Total |
| |
| |
| |
| |
| |
| |
| |
| |
| |
| |
Less: total future interest |
| ( |
| ( |
| ( |
| ( |
| ( |
| ( |
| ( |
| ( |
| ( |
| ( |
Less: estimated construction costs |
| — |
| ( |
| ( |
| — |
| ( |
| — |
| ( |
| ( |
| - |
| ( |
Present value of lease and other financing obligations |
| |
| |
| |
| |
| |
| |
| |
| |
| |
| |
Including: |
|
|
|
|
|
|
|
|
|
|
|
|
|
| ||||||
- Current portion |
|
|
| |
| |
| |
|
|
| |
| |
| | ||||
- Non-current portion |
|
|
| |
| |
| |
|
|
| |
| |
| | ||||
F-45
GDS HOLDINGS LIMITED AND SUBSIDIARIES
NOTES TO CONSOLIDATED FINANCIAL STATEMENTS
(In thousands of RMB, except share data and per share data, or otherwise noted)
As of December 31, 2020, the Company has additional leases, primarily for data center buildings, that have not yet commenced with total future lease payments of RMB
Lease and other financing obligations were secured by the following assets:
As of December 31, | ||||
| 2019 |
| 2020 | |
Accounts receivable |
| — |
| |
Property and equipment, net |
| — |
| |
| — |
| | |
13 OTHER LONG-TERM LIABILITIES
Other long-term liabilities consisted of the following:
As of December 31, | ||||
| 2019 |
| 2020 | |
|
|
|
| |
Consideration payable for acquisitions | | | ||
Payables for purchase of property and equipment |
| |
| |
Deferred revenue - non-current (Note 4) |
| |
| |
Deferred government grants |
| |
| |
Interest rate swap contracts (Note 16) | | — | ||
Asset retirement obligations | | | ||
Others |
| |
| |
Total |
| |
| |
F-46
GDS HOLDINGS LIMITED AND SUBSIDIARIES
NOTES TO CONSOLIDATED FINANCIAL STATEMENTS
(In thousands of RMB, except share data and per share data, or otherwise noted)
14 REDEEMABLE PREFERRED SHARES
On March 27, 2019 (the “Issue Date”), GDS Holdings completed its issuance of
The movement of redeemable preferred shares is set out as below:
| Redeemable | |
| preferred shares | |
Balance at January 1, 2019 | — | |
Issuance of redeemable preferred shares |
| |
Change in redemption value of redeemable preferred shares |
| |
Accrual of redeemable preferred shares dividends | | |
Settlement of redeemable preferred shares dividends | ( | |
Foreign exchange impact | | |
Balance at December 31, 2019 | | |
Accrual of redeemable preferred shares dividends | | |
Settlement of redeemable preferred shares dividends | ( | |
Foreign exchange impact | ( | |
Balance at December 31, 2020 | |
Key terms of the convertible preferred shares
Dividends
The holders of the preferred shares are entitled to receive, in priority to the holders of the ordinary shares, cumulative preferred share dividends which are payable quarterly in arrears on March 15, June 15, September 15 and December 15, commencing on June 15, 2019 (each such payment date being a "Regular Dividend Payment Date"). The dividends are
Conversion
The holders of preferred shares have the right to convert any or all of their holdings of preferred shares Stated Value into Class A Ordinary Shares based on the conversion rate then in effect.
In addition, if, at any time beginning on March 15, 2022, (i) the volume-weighted average price ("VWAP") per ADS of the GDS Holdings equals or exceeds US$
F-47
GDS HOLDINGS LIMITED AND SUBSIDIARIES
NOTES TO CONSOLIDATED FINANCIAL STATEMENTS
(In thousands of RMB, except share data and per share data, or otherwise noted)
The initial conversion rate is corresponding to a conversion price of US$
Liquidation preference
Upon a liquidation, after satisfaction of all liabilities and obligations to creditors of the Company and before any distribution or payment shall be made to holders of ordinary shares, each holder of preferred shares shall be entitled to receive an amount per preferred share equal to the greater of: (1) the Stated Value of preferred shares plus any dividends accumulated but unpaid thereon after the immediately preceding Regular Dividend Payment Date to but excluding the date of liquidation; (2) the payment such holders would have received had such holders, immediately prior to such liquidation converted their preferred shares into Class A Ordinary Shares.
Optional Redemption by the Company
The preferred shares may be redeemed, in whole or in part, at any time after March 15, 2027, at the option of the Company at a redemption price per share equal to the sum of the Stated Value per preferred share to be redeemed plus an amount per share equal to accrued but unpaid dividends on such preferred shares after the immediately preceding Regular Dividend Payment Date to but excluding the date of redemption.
Repurchase at the Option of the Holder Upon a Fundamental Change
Upon the occurrence of a Fundamental Change, as defined in the share subscription agreement, each holder of preferred shares shall have the right to require the Company to repurchase all or any portion of such holder’s preferred shares at a purchase price per preferred share equal to the greater of
| (i) | the sum of (x) 100% multiplied by the Stated Value per preferred share plus (y) an amount equal to accrued but unpaid dividends on such preferred share after the immediately preceding Regular Dividend Payment Date to but excluding the date of repurchase, plus (z) solely in the event that such Fundamental Change occurs prior to the third anniversary of the Issue Date, the present value of all undeclared dividends from the date of redemption to, and including, the third anniversary of the Issue Date, in each case, discounted to the date of redemption on the basis of actual days elapsed (assuming a 360-day year consisting of twelve 30-day months) at the Treasury Rate, which is the yield to maturity at the time of computation of United States Treasury securities with a constant maturity, plus 50 basis points, and |
| (ii) | the amount of cash and/or other assets such holder would have received had such holder, immediately prior to the occurrence of such Fundamental Change, converted such preferred shares into Class A Ordinary Shares. |
Financing for Redemption of Convertible Preferred Shares
In the event that any preferred shares remain outstanding from and after the tenth anniversary of the Issue Date, the holders of preferred shares constituting at least
F-48
GDS HOLDINGS LIMITED AND SUBSIDIARIES
NOTES TO CONSOLIDATED FINANCIAL STATEMENTS
(In thousands of RMB, except share data and per share data, or otherwise noted)
Voting rights
The holders of the preferred shares have voting rights equivalent to the ordinary shareholders on an "if converted" basis. In addition, the Company shall not take certain actions without first obtaining the written consent or affirmative vote at a meeting called for that purpose by holders of at least
The Company has classified these preferred shares as mezzanine equity in the consolidated balance sheets since they are contingently redeemable upon a Fundamental Change or include liquidation preference provisions that are not solely within the Company’s control. The Company evaluated the embedded conversion, call and put options in the preferred shares to determine if they require bifurcation and are accounted for as derivatives, and concluded that there were no embedded derivatives to be bifurcated from the preferred share pursuant to ASC 815. The Company also determined that there was no BCF attributable to the preferred shares because the initial conversion price was higher than the fair value of the Company’s ordinary shares.
The Company incurred issuance cost of US$
15 REDEEMABLE NON-CONROLLING INTERESTS
In July 2020, the Company formed a joint venture (“JV”) to undertake a new data center project in Beijing (“Beijing 13” and “Beijing 14”, previously referred to as “Beijing 13” which was then split to
The non-controlling interest of JV is redeemable for cash when specified conditions are met, which are not events that are certain to occur. However, the occurrence of these conditions and therefore the Company’s redemption obligations are not solely within the control of the Company. Pursuant to ASC 480-10-S99 and the related guidance, the redeemable non-controlling interest in the JV is accounted for as temporary equity and measured at redemption value. The initial carrying amount of the redeemable non-controlling interests was the capital injection received from CPE Fund in July 2020. The change of the carrying amount of the redeemable non-controlling interests, other than the capital injection received and the net income or loss attributable to redeemable non-controlling interests, is recognized as accretion to redemption value of redeemable non-controlling interests in the consolidated statements of operations and charged against retained earnings or, in the absence of retained earnings, against additional paid-in capital.
The change in the carrying amount of redeemable non-controlling interests is as follows:
Year ended | ||
| December 31, 2020 | |
Capital injection from CPE Fund |
| |
Net loss attributable to redeemable non-controlling interests |
| ( |
Accretion to redemption value of redeemable non-controlling interests |
| |
| |
F-49
GDS HOLDINGS LIMITED AND SUBSIDIARIES
NOTES TO CONSOLIDATED FINANCIAL STATEMENTS
(In thousands of RMB, except share data and per share data, or otherwise noted)
16 DERIVATIVE FINANCIAL INSTRMENTS
As of December 31, 2019 and 2020, the Company had outstanding interest rate swap contracts with notional amounts of US$
The following table reflects the fair values of derivatives included in the consolidated balance sheets as of December 31, 2019:
Consolidated balance | ||||
| sheets location |
| As of December 31, 2019 | |
Interest rate swap contracts (not designated as hedging instruments) | Accrued expenses and other payables | | ||
Interest rate swap contracts (not designated as hedging instruments) | Other long-term liabilities | |
The following table reflects the location in the consolidated statements of operations and the amount of realized and unrealized gains/(losses) recognized for the derivative contracts not designated as hedging instruments for the years ended December 31, 2018, 2019 and 2020:
Consolidated | ||||||||
statements of | Years ended December 31, | |||||||
operations location |
| 2018 |
| 2019 |
| 2020 | ||
Interest rate swap contracts (not designated as hedging instruments) — realized loss |
| Interest expenses |
| ( |
| ( |
| ( |
Interest rate swap contracts (not designated as hedging instruments) — unrealized (loss) gain |
| Interest expenses |
| |
| ( |
| |
| |
| ( |
| ( | |||
17 FAIR VALUE MEASUREMENT
The Company did not have financial assets or liabilities measured at fair value on a recurring basis as of December 31, 2020. As of December 31, 2019, the Company’s financial assets and liabilities measured at fair value on a recurring basis were as follows:
Fair value measurement using | ||
Level 2 inputs | ||
Liabilities | ||
- Interest rate swap contracts (Note 16) |
| |
Following is a description of the valuation techniques that the Company uses to measure fair value of other financial assets and financial liabilities:
| ● | Short-term financial instruments (cash, restricted cash, accounts receivable and payable, short-term borrowings, and accrued expenses and other payables) — cost approximates fair value because of the short maturity period. |
| ● | Long-term borrowings — fair value is based on the amount of future cash flows associated with each debt instrument discounted at the Company’s current borrowing rate for similar debt instruments of comparable terms. The carrying values of the long-term borrowings approximate their fair values as all the long-term debt carry various interest rates which approximate rates currently offered by the Company’s bankers for similar debt instruments of comparable maturities. |
| ● | Convertible Bonds payable—the estimated fair value was RMB |
18 ORDINARY SHARES
On January 26, 2018, the Company completed a public offering in which the Company offered and sold
On March 19, 2019, the Company completed a public offering in which the Company offered and sold
On December 10, 2019, the Company completed a public offering in which the Company offered and sold
In June 2020,
On November 2, 2020, the Company successfully completed its secondary listing in Hong Kong and public offering of
As of December 31, 2020, the Company’s outstanding share capital consisted of
19 SHARE-BASED COMPENSATION
Equity Incentive Plans
The Company adopted the 2014 Equity Incentive Plan (“the 2014 Plan”) in July 2014 for the granting of share options to key employees, directors and external consultants in exchange for their services. The total number of shares, which may be issued under the 2014 Plan, is
F-51
GDS HOLDINGS LIMITED AND SUBSIDIARIES
NOTES TO CONSOLIDATED FINANCIAL STATEMENTS
(In thousands of RMB, except share data and per share data, or otherwise noted)
The Company adopted the 2016 Equity Incentive Plan (“the 2016 Plan”) in August 2016 for the granting of share options, stock appreciation rights and other stock-based award (collectively referred to as the “Awards”) to key employees and directors. The maximum aggregate number of ordinary shares, which may be subject to Awards under the Plan, is
In June 2018, the Company granted
A summary of the option activity is as follows:
|
|
| Weighted | |||
average | ||||||
Weighted | grant-date | |||||
Number | average | fair value | ||||
| of options |
| exercise price |
| per option | |
|
|
| (RMB) |
| (RMB) | |
Options outstanding at January 1, 2018 |
| |
| |
| |
Granted |
| |
| |
| |
Exercised |
| ( |
| |
| |
Forfeited | ( | | | |||
Options outstanding at December 31, 2018 |
| |
| |
| |
Granted |
| — |
|
| ||
Exercised | ( | | | |||
Forfeited |
| — |
|
| ||
Options outstanding at December 31, 2019 |
| |
| |
| |
Granted | — | |||||
Exercised | ( | | | |||
Forfeited | — | |||||
Options outstanding at December 31, 2020 | | | | |||
Options vested and expected to be vested at December 31, 2020 |
| |
| | |
Total intrinsic value of options exercised was RMB
F-52
GDS HOLDINGS LIMITED AND SUBSIDIARIES
NOTES TO CONSOLIDATED FINANCIAL STATEMENTS
(In thousands of RMB, except share data and per share data, or otherwise noted)
The following table summarizes information with respect to stock options outstanding and stock options exercisable as of December 31, 2020:
Weighted | ||||||
average | Weighted | |||||
Number |
| remaining |
| average | ||
| of shares |
| contractual life |
| exercise price | |
| (years) |
| (RMB) | |||
Options outstanding and exercisable |
As of December 31, 2019 and 2020, there were
Settlement of liability-classified restricted shares award
In March, May, August and November 2018, the Company issued a total of
In March, May, August and November 2019, the Company issued a total of
In March, June, July and October 2020, the Company issued a total of
Pursuant to ASC 480-10-25-14, such award that is share-settleable for a fixed monetary amount is a liability-classified award and therefore is re-measured each reporting period until settlement.
Upon issuance of the shares to settle the obligation, equity is increased by the amount of the liability settled in shares and
Restricted shares to directors, officers and employees
In July 2018 , August 2019 and August 2020, the Company granted non-vested restricted shares of
F-53
GDS HOLDINGS LIMITED AND SUBSIDIARIES
NOTES TO CONSOLIDATED FINANCIAL STATEMENTS
(In thousands of RMB, except share data and per share data, or otherwise noted)
A summary of the restricted share activity is as follows:
Weighted average grant- | ||||
Number of | date fair value per share | |||
| Shares |
| (RMB) | |
| ||||
Unvested at January 1, 2018 | | | ||
Granted | | | ||
Vested | ( | | ||
Forfeited | ( | | ||
Unvested at December 31, 2018 |
| | | |
Granted |
| | | |
Vested |
| ( | | |
Forfeited |
| ( | | |
Unvested at December 31, 2019 | | | ||
Granted | | | ||
Vested | ( | | ||
Forfeited | ( | | ||
Unvested at December 31, 2020 |
| | |
The Company recognized share-based compensation expenses of RMB
Total intrinsic value of restricted shares vested was RMB
The fair value of the restricted shares granted is estimated on the date of grant using the Monte Carlo simulation model with the following assumptions used.
Grant date: |
| August 2018 |
| August 2019 |
| August 2020 | |
Risk-free rate of return |
| % | % | % | |||
Volatility |
| | % | | % | | % |
Expected dividend yield |
| | % | | % | | % |
Share price at grant date |
| US$ | US$ | US$ | |||
| (RMB | (RMB | (RMB | ||||
Expected term |
|
| (1) | Volatility |
Expected volatility is assumed based on the historical volatility of the Company’s comparable companies or the Company in the period equal to the expected term of each grant.
F-54
GDS HOLDINGS LIMITED AND SUBSIDIARIES
NOTES TO CONSOLIDATED FINANCIAL STATEMENTS
(In thousands of RMB, except share data and per share data, or otherwise noted)
| (2) | Risk-free interest rate |
Risk-free rate equal to the United States Government Treasury Yield Rates for a term equal to the remaining expected term.
| (3) | Dividend yield |
The dividend yield was estimated by the Company based on its expected dividend policy over the expected term of the restricted shares.
A summary of share-based compensation expenses for the years ended December 31, 2018, 2019 and 2020 is as follows:
| Years ended December 31, | |||||
|
| 2018 |
| 2019 |
| 2020 |
Costs of revenue |
| |
| | | |
Selling and marketing expenses |
| |
| | | |
General and administrative expenses |
| |
| | | |
Research and development expenses | | | | |||
Total share-based compensation expenses |
| |
| | | |
20 REVENUE
Net revenue consisted of the following:
| Years ended December 31, | |||||
| 2018 |
| 2019 |
| 2020 | |
Colocation services | | | | |||
Managed service and others | | | | |||
Service revenue | | | | |||
Equipment sales | | | | |||
Total | | | | |||
21 INCOME TAX
Pursuant to the rules and regulations of the Cayman Islands, GDS Holdings is not subject to any income tax in the Cayman Islands.
Two PRC entities are entitled to PRC Corporate Income Tax (“CIT”) rate of
The Company’s Hong Kong SAR subsidiaries are subject to the Hong Kong SAR Profits Tax rate of
The Company’s Singapore subsidiaries are subject to the Singapore CIT rate of
F-55
GDS HOLDINGS LIMITED AND SUBSIDIARIES
NOTES TO CONSOLIDATED FINANCIAL STATEMENTS
(In thousands of RMB, except share data and per share data, or otherwise noted)
The operating results before income tax and the provision for income taxes by tax jurisdictions for the years ended December 31, 2018, 2019 and 2020 are as follows:
| Years ended December 31, | |||||
|
| 2018 |
| 2019 |
| 2020 |
Loss (income) before income taxes: |
|
|
|
| ||
PRC |
| |
| | ( | |
Other jurisdictions |
| |
| | | |
Total loss before income taxes |
| |
| | | |
Current tax expenses: |
|
| ||||
PRC |
| |
| | | |
Other jurisdictions |
| — |
| | | |
Total current tax expenses |
| |
| | | |
Deferred tax benefits: |
|
| ||||
PRC |
| ( |
| ( | ( | |
Other jurisdictions |
| — |
| — | — | |
Total deferred tax benefits |
| ( |
| ( | ( | |
Total income taxes (benefits) expenses |
| ( |
| | | |
The actual income tax expense reported in the consolidated statements of operations differs from the amount computed by applying the PRC statutory income tax rate to loss before income taxes due to the following:
| Years ended December 31, | ||||||
|
| 2018 |
| 2019 |
| 2020 | |
PRC enterprise income tax rate |
| | % | | % | | % |
Non-PRC resident enterprises not subject to income tax |
| ( | % | ( | % | ( | % |
Tax differential for entities in non-PRC jurisdiction |
| ( | % | ( | % | ( | % |
Preferential tax rate |
| % | % | ( | % | ||
Tax effect of current year permanent differences | ( | % | % | % | |||
Expiration of unused net operating losses |
| ( | % | ( | % | ( | % |
Non-taxable income | | % | % | % | |||
Change in valuation allowance | ( | % | ( | % | ( | % | |
Return to provision adjustment |
| ( | % | | % | | % |
| | % | ( | % | ( | % | |
F-56
GDS HOLDINGS LIMITED AND SUBSIDIARIES
NOTES TO CONSOLIDATED FINANCIAL STATEMENTS
(In thousands of RMB, except share data and per share data, or otherwise noted)
The components of deferred tax assets and liabilities are as follows:
| As of December 31, | |||
|
| 2019 |
| 2020 |
Deferred tax assets: |
|
|
|
|
Allowance for accounts receivable |
| | | |
Government subsidy |
| |
| |
Accrued expenses |
| |
| |
Asset retirement obligation |
| |
| |
Net operating losses carry forwards |
| |
| |
Total gross deferred tax assets |
| |
| |
Valuation allowance on deferred tax assets |
| ( |
| ( |
Deferred tax assets, net of valuation allowance |
| |
| |
Deferred tax liabilities: |
|
| ||
Property and equipment |
| ( |
| ( |
Intangible assets |
| ( |
| ( |
Prepaid land use rights |
| ( |
| ( |
Leases | ( | ( | ||
Accounts receivable | ( | — | ||
Total deferred tax liabilities |
| ( |
| ( |
Net deferred tax liabilities |
| ( |
| ( |
Analysis as: |
|
| ||
Deferred tax assets |
| |
| |
Deferred tax liabilities |
| ( |
| ( |
Net deferred tax liabilities |
| ( |
| ( |
The following table presents the movement of the valuation allowance for the deferred tax assets:
| Years ended December 31, | |||||
|
| 2018 |
| 2019 |
| 2020 |
Balance at the beginning of the year |
| |
| | | |
Increase during the year |
| |
| | | |
Balance at the end of the year |
| |
| | | |
As of December 31, 2020, the Company’s net deferred tax assets were RMB
F-57
GDS HOLDINGS LIMITED AND SUBSIDIARIES
NOTES TO CONSOLIDATED FINANCIAL STATEMENTS
(In thousands of RMB, except share data and per share data, or otherwise noted)
The net operating losses carry forwards of the Company’s PRC subsidiaries amounted to RMB
Uncertainties exist with respect to how the current income tax law in the PRC applies to the Company’s overall operations, and more specifically, with regard to tax residency status. The 2008 Enterprise Income Tax Law (the “EIT Law”) includes a provision specifying that legal entities organized outside the PRC are considered residents for Chinese income tax purposes if the place of effective management or control is within the PRC. The implementation rules to the EIT Law provide that non-resident legal entities are considered PRC residents if substantial and overall management and control over the manufacturing and business operations, personnel, accounting, properties, etc., occurs within the PRC. Despite the present uncertainties resulting from the limited PRC tax guidance on the issue, the Company does not believe that the legal entities organized outside the PRC should be treated as residents for EIT Law purposes. If the PRC tax authorities subsequently determine that GDS Holdings and its subsidiaries registered outside the PRC are deemed resident enterprises, GDS Holdings and its subsidiaries registered outside the PRC will be subject to the PRC income tax at a rate of
If the Company were to be non-resident for PRC tax purposes, dividends paid to it from profits earned by the PRC subsidiaries after January 1, 2008 would be subject to a withholding tax. The EIT Law and its relevant regulations impose a withholding tax at
22 DISTRIBUTION OF PROFIT
Pursuant to the laws and regulations of the PRC, the PRC entities are required to allocate at least
These PRC entities are restricted in their ability to transfer the registered capital and general reserve fund to GDS Holdings in the form of dividends, loans or advances. The restricted portion amounted to RMB
F-58
GDS HOLDINGS LIMITED AND SUBSIDIARIES
NOTES TO CONSOLIDATED FINANCIAL STATEMENTS
(In thousands of RMB, except share data and per share data, or otherwise noted)
23 LOSS PER ORDINARY SHARE
The computation of basic and diluted loss per share is as follows:
| Years ended December 31, | |||||
|
| 2018 |
| 2019 |
| 2020 |
Net loss |
| ( |
| ( | ( | |
|
| |||||
Net loss attributable to redeemable non-controlling interests | — | — | | |||
Accretion to redemption value of redeemable non-controlling interests | — | — | ( | |||
Change in redemption value of redeemable preferred shares |
| — |
| ( | — | |
Cumulative dividend on redeemable preferred shares |
| — |
| ( | ( | |
Net loss available to ordinary shareholders |
| ( |
| ( | ( | |
Weighted average number of ordinary shares outstanding - basic and diluted |
| |
| | | |
Loss per ordinary share - basic and diluted |
| ( |
| ( | ( | |
During the years ended December 31, 2018, 2019 and 2020, the Company issued
The following securities were excluded from the computation of diluted loss per share as inclusion would have been anti-dilutive. The share options and restricted shares below represented the maximum number of shares to be issued.
| Years ended December 31, | |||||
|
| 2018 |
| 2019 |
| 2020 |
Share options/restricted shares |
| |
| | | |
Convertible bonds payable |
| |
| | | |
Total |
| |
| | | |
24 SEGMENT INFORMATION
The Company has
During the years ended December 31, 2018, 2019 and 2020, substantially all of the Company’s operations are in the PRC. As of December 31, 2019 and 2020, the long-lived assets amounted to RMB
F-59
GDS HOLDINGS LIMITED AND SUBSIDIARIES
NOTES TO CONSOLIDATED FINANCIAL STATEMENTS
(In thousands of RMB, except share data and per share data, or otherwise noted)
25 MAJOR CUSTOMERS
During the year ended December 31, 2018, the Company had
26 COMMITMENTS AND CONTINGENCIES
(a) Capital commitments
Capital commitments outstanding at December 31, 2019 and 2020 not provided for in the financial statements were as follows:
| As of December 31, | |||
|
| 2019 |
| 2020 |
|
| |||
Contracted for |
| |
| |
Commitment for purchase of land use rights was RMB
(b) Lease commitments
The Company’s lease commitments are disclosed in Note 12.
(c) Litigation contingencies
In August 2018, the Company and its chief executive officer and chief financial officer were named as defendants in a consolidated class action lawsuit filed in the United States District Court. The complaints in the action allege that the Company’s registration statements contained misstatements or omissions regarding its business, operation, and compliance in violation of the U.S. securities laws. As of December 31, 2019, the Company had unpaid legal cost and other related costs of approximately RMB
F-60
GDS HOLDINGS LIMITED AND SUBSIDIARIES
NOTES TO CONSOLIDATED FINANCIAL STATEMENTS
(In thousands of RMB, except share data and per share data, or otherwise noted)
27 RELATED PARTY TRANSACTIONS
In 2018, 2019 and 2020, the related parties of the Company are as follows:
Name of party |
| Relationship |
STT GDC | Principal ordinary shareholder of the Company | |
STT Singapore DC Pte. Ltd. | Subsidiary of STT GDC | |
STT DEFU 2 Pte. Ltd. | Subsidiary of STT GDC |
In addition to the related party information disclosed elsewhere in the consolidated financial statements, the Company entered into the following material related party transactions.
(a) Major transactions with related parties
| Years ended December 31, | |||||||
|
|
|
| 2018 |
| 2019 |
| 2020 |
Commission income | (Note) | |||||||
STT Singapore DC Pte. Ltd. | — | | | |||||
STT DEFU 2 Pte. Ltd. | — | | | |||||
— | | | ||||||
(b) Major balances with related parties
As of December 31, | ||||||
|
| 2019 |
| 2020 | ||
Amount due to related parties: | (Note) |
|
|
| ||
STT Singapore DC Pte. Ltd. |
| |
| | ||
STT DEFU 2 Pte. Ltd. |
| |
| | ||
| | |||||
Note: During the year ended December 31, 2019, the Company successfully referred a customer to STT Singapore DC Pte. Ltd. and STT DEFU 2 Pte. Ltd. and recognized RMB
During the year ended December 31, 2020, the Company recognized RMB
These amounts due to related parties are trade in nature and are settled on a recurring basis.
F-61
GDS HOLDINGS LIMITED AND SUBSIDIARIES
NOTES TO CONSOLIDATED FINANCIAL STATEMENTS
(In thousands of RMB, except share data and per share data, or otherwise noted)
28 PARENT ONLY FINANCIAL INFORMATION
The following condensed parent company financial information of GDS Holdings has been prepared using the same accounting policies as set out in the accompanying consolidated financial statements except that the equity method has been used to account for investments in its subsidiaries. As of December 31, 2020, there were no material contingencies, significant provisions of long-term obligations, mandatory dividend or redemption requirements of redeemable stocks or guarantees of GDS Holdings, except for those, which have been separately disclosed in the consolidated financial statements.
F-62
GDS HOLDINGS LIMITED AND SUBSIDIARIES
NOTES TO CONSOLIDATED FINANCIAL STATEMENTS
(In thousands of RMB, except share data and per share data, or otherwise noted)
Condensed Balance Sheets
| As of December 31, | |||
|
| 2019 |
| 2020 |
Assets |
|
|
|
|
Current assets |
|
|
|
|
Cash |
| |
| |
Prepaid expenses | | | ||
Other current assets | | | ||
Total current assets |
| |
| |
Restricted cash | | — | ||
Investment and loans to subsidiaries |
| |
| |
Other non-current assets | | | ||
Total assets |
| |
| |
Liabilities, Mezzanine Equity and Shareholders’ Equity |
|
| ||
Current liabilities |
|
| ||
Accounts payable |
| |
| |
Accrued expenses and other payables |
| |
| |
Due to subsidiaries |
| |
| |
Total current liabilities |
| |
| |
Long-term borrowings | | — | ||
Convertible bonds payable |
| |
| |
Other long-term liabilities |
| |
| |
Total liabilities |
| |
| |
Mezzanine equity | ||||
Redeemable preferred shares (US$ | | | ||
Total mezzanine equity | | | ||
Shareholders' equity | ||||
Ordinary shares (US$ |
| |
| |
Additional paid-in capital |
| |
| |
Accumulated other comprehensive loss |
| ( |
| ( |
Accumulated deficit |
| ( |
| ( |
Total shareholders’ equity |
| |
| |
Commitments and contingencies |
|
| ||
Total liabilities, mezzanine equity and shareholders’ equity |
| |
| |
F-63
GDS HOLDINGS LIMITED AND SUBSIDIARIES
NOTES TO CONSOLIDATED FINANCIAL STATEMENTS
(In thousands of RMB, except share data and per share data, or otherwise noted)
Condensed Statements of Operations
| Years ended December 31, | |||||
|
| 2018 |
| 2019 |
| 2020 |
Net revenue |
| — |
| — | — | |
Cost of revenue |
| ( |
| ( | ( | |
Gross loss |
| ( |
| ( | ( | |
Operating expenses |
|
| ||||
Selling and marketing expenses |
| ( |
| ( | ( | |
General and administrative expenses |
| ( |
| ( | ( | |
Research and development expenses | ( | ( | ( | |||
Loss from operations |
| ( |
| ( | ( | |
Other income (expenses): |
|
| ||||
Interest income |
| |
| | | |
Interest expenses |
| ( |
| ( | ( | |
Equity in loss of subsidiaries |
| ( |
| ( | ( | |
Others, net |
| ( |
| ( | ( | |
Loss before income taxes |
| ( |
| ( | ( | |
Income tax expenses |
| — |
| — | — | |
Net loss |
| ( |
| ( | ( | |
Condensed Statements of Comprehensive Loss
| Years ended December 31, | |||||
|
| 2018 |
| 2019 |
| 2020 |
Net loss |
| ( |
| ( | ( | |
Other comprehensive income (loss): |
|
| ||||
Foreign currency translation adjustments, net of |
| |
| | ( | |
Comprehensive loss | ( | ( | ( | |||
F-64
GDS HOLDINGS LIMITED AND SUBSIDIARIES
NOTES TO CONSOLIDATED FINANCIAL STATEMENTS
(In thousands of RMB, except share data and per share data, or otherwise noted)
Condensed Statements of Cash Flows
Years ended December 31, | ||||||
|
| 2018 |
| 2019 |
| 2020 |
Operating activities: |
|
|
|
| ||
Net cash used in operating activities |
| ( |
| ( | ( | |
Investing activities: |
|
| ||||
Increase of due from subsidiaries |
| ( |
| ( | ( | |
Net cash used in investing activities |
| ( |
| ( | ( | |
Financing activities: |
|
| ||||
Proceeds from long-term borrowings |
| |
| | — | |
Payment of issuance cost of borrowings |
| ( |
| — | ( | |
Payment of commitment cost of borrowings | — | — | ( | |||
Repayment of long-term borrowings | — | — | ( | |||
Proceeds from exercise of stock options |
| |
| | | |
Net proceeds from issuance of convertible bonds |
| |
| — | — | |
Net proceeds from issuance of ordinary shares | | | | |||
Net proceeds from issuance of redeemable preferred shares | — | | — | |||
Payment of redeemable preferred shares dividends | — | ( | ( | |||
Net cash provided by financing activities |
| |
| | | |
Effect of exchange rate changes on cash and restricted cash |
| |
| | ( | |
Net (decrease) increase in cash and restricted cash |
| ( |
| | | |
Cash and restricted cash at beginning of year |
| |
| | | |
Cash and restricted cash at end of year |
| |
| | | |
Supplemental disclosures of cash flow information |
|
| ||||
Interest paid |
| |
| | | |
Supplemental disclosures of non-cash investing and financing activities |
|
| ||||
Settlement of liability-classified restricted share award | | | | |||
Conversion of convertible bonds |
| — |
| — | | |
29 SUBSEQUENT EVENTS
| a) | Acquisition of Beijing 15 |
In February 2021, the Company entered into share purchase agreements to acquire all equity interests in a target group, which owns a data center (Beijing 15, formerly known as Beijing 14) in Beijing, China, from third parties. The cash consideration will be determined from the estimated total enterprise value of RMB
F-65
GDS HOLDINGS LIMITED AND SUBSIDIARIES
NOTES TO CONSOLIDATED FINANCIAL STATEMENTS
(In thousands of RMB, except share data and per share data, or otherwise noted)
| b) | Acquisition of Shenzhen 8 |
In March 2021, the Company entered into a share purchase agreement to acquire all equity interests in a target company, which owns a data center project (Shenzhen 8) in Shenzhen, Guangdong Province, China, from a third party for an estimated purchase price of RMB
| c) | Acquisition of Tianjin 1 |
In February 2021, the Company entered into a share purchase agreement to acquire
| d) | New project loan facilities |
From January 1 to April 9, 2021,
F-66