Please wait

QuickLinks -- Click here to rapidly navigate through this document

UNITED STATES
SECURITIES AND EXCHANGE COMMISSION
Washington, D.C. 20549




FORM T-3

FOR APPLICATION FOR QUALIFICATION OF INDENTURE UNDER
THE TRUST INDENTURE ACT OF 1939

BRP Finance ULC
Brookfield Renewable Energy Partners L.P.
Brookfield Renewable Energy L.P.
Brookfield BRP Holdings (Canada) Inc.
BRP Bermuda Holdings I Limited
(Names of Applicants)

Brookfield Renewable Energy Partners L.P.
Brookfield Renewable Energy L.P.
BRP Bermuda Holdings I Limited
Canon's Court, 22 Victoria Street
Hamilton, HM12 Bermuda
(+441) 294-3304
  BRP Finance ULC
Suite 800, 400 - 3 Avenue S.W.
Calgary, Alberta T2P 4H2
(819) 561-8659
  Brookfield BRP Holdings (Canada) Inc.
1700, 180 Kent Street
Ottawa, Ontario K1P 0B6
(819) 561-8659
(Addresses and Phone Numbers of Principal Executive Offices)

SECURITIES TO BE ISSUED UNDER THE INDENTURE TO BE QUALIFIED

Title of Class   Amount
5.25% Medium Term Notes, Series 3   C$200,000,000
5.84% Medium Term Notes, Series 4   C$150,000,000
6.132% Medium Term Notes, Series 6   C$300,000,000
5.14% Medium Term Notes, Series 7   C$450,000,000

Approximate Date Of Proposed Public Offering:
Upon the effectiveness of the Arrangement referred to herein.

Brookfield Renewable Power US Asset Management LLC
200 Donald Lynch Boulevard, Suite 300
Marlborough, MA 01752-4707
(Name and Address of Agent for Service)

With a copy to:
Andrew J. Beck, Esq.
Torys LLP
1114 Avenue of the Americas
23rd Floor
New York, New York
10036-7703 USA
(212) 880-6000

The applicants hereby amend this Application for Qualification on such date or dates as may be necessary to delay its effectiveness until: (i) the 20th day after the filing of an amendment which specifically states that it shall supersede this Application for Qualification, or (ii) such date as the Securities and Exchange Commission, acting pursuant to Section 307(c) of the Trust Indenture Act of 1939, may determine upon the written request of the applicants.



GENERAL

1.     General Information.

        Each of the Issuer, BREP, BRELP, CanHoldco and Bermuda Holdco hereby acknowledges that, under Section 306(c) of the Trust Indenture Act of 1939, as amended (the "Trust Indenture Act"), it shall be unlawful for any person, directly or indirectly, to make use of any means or instruments of transportation or communication in interstate commerce or of the mails to offer to sell through the use or medium of any prospectus or otherwise any security which is not registered under the Securities Act of 1933, as amended (the "Securities Act"), and to which this subsection is applicable notwithstanding the provisions of Section 304 of the Trust Indenture Act, unless such security has been or is to be issued under an indenture and an application for qualification has been filed as to such indenture, or while the application is the subject of a refusal order or stop order or (prior to qualification) any public proceeding or examination under Section 307(c) of the Trust Indenture Act. The failure to file an application on a timely basis could result in an enforcement or other action by the Securities and Exchange Commission (the "SEC"). Each of the Issuer, BREP, BRELP, CanHoldco and Bermuda Holdco (i) represents that (x) the Issuer has not assumed the obligations of Brookfield Power under the Notes (as defined below), (y) Brookfield Power has not been released from the obligations relating to the Notes, and (z) none of the Note Guarantees (as defined below) have been issued, and (ii) covenants that (x) the Issuer will not assume the obligations of Brookfield Power under the Notes, (y) Brookfield Power will not be released from the obligations relating to the Notes, and (z) none of the Note Guarantees will be issued, in each case, prior to this Application for Qualification (this "Application") being declared effective.

2.     Securities Act Exemption Applicable.

        The Issuer, BREP, BRELP, CanHoldco and Bermuda Holdco are offering securities pursuant to Section 3(a)(10) of the Securities Act.

        The following is a summary of the key elements of the proposed transaction (the "Transaction"):

2


        Brookfield Power intends to hold a meeting of the holders of the Notes on or about October 25, 2011 to approve the Transaction. The Fund and BRP Equity intend to hold meetings of Fund unitholders and holders of the BRP Equity Preferred Shares on or about November 18, 2011 and November 10, 2011, respectively, to approve the Transaction.

        Registration of the distribution of the Notes and the Note Guarantees under the Securities Act is not required by reason of the exemption from registration provided by Section 3(a)(10) of the Securities Act. The complete terms of the Arrangement are contained in Brookfield Power's Information Circular, dated September 28, 2011 (the "Circular") incorporated by reference herein as Exhibit T3E. Capitalized terms used herein that are not otherwise defined herein shall have the meanings ascribed to such terms in the Circular.

        The Notes will be issued under the indenture (the "Indenture") to be qualified by this Application. For more detailed information on the Indenture, see Item 8 of this Application.

        Section 3(a)(10) of the Securities Act provides an exemption from the registration provisions of the Securities Act for, in relevant part:

        The three main elements of Section 3(a)(10) of the Securities Act are (a) an exchange of outstanding securities, claims or property interests, (b) a fairness hearing and (c) court approval of the issuance and exchange of securities. As described below and in the Circular, each of these elements will be satisfied in connection with the issuance of the Notes.

(a)   Exchange of Securities.

(b)   Fairness Hearing.

(c)   Court Approval.

3



AFFILIATIONS

3.     Affiliates.

        Furnish a list or diagram of all affiliates of the applicant and indicate the respective percentages of voting securities or other bases of control.


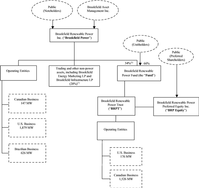
Organizational Chart Prior to Completion of Transaction*

GRAPHIC


(1)
Brookfield Power owns interests in other infrastructure assets primarily focused on utilities and energy, transportation and timber assets in North and South America, Australasia and Europe, through an approximate 28% interest in Brookfield Infrastructure LP and an approximate 10% interest in Transelec Chile S.A. Brookfield Power's infrastructure, energy trading and non-power generation assets and enterprise will not be transferred to BREP as they are not part of Brookfield Power's renewable power business and will remain with Brookfield Power.

(2)
Assuming the exchange by Brookfield Power of the exchangeable shares of a subsidiary of the Fund into units of the Fund.

*
Unless otherwise indicated, all ownership percentages are 100%.

4


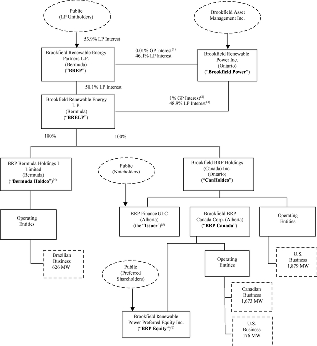
        The following chart sets forth the organizational structure of the Issuer, BREP, BRELP, CanHoldco and Bermuda Holdco as of the effective date of the Arrangement:


Organizational Chart on Completion of Transaction*

GRAPHIC


(1)
Brookfield Power's general partner interest is held through 2288509 Ontario Inc., an Ontario corporation that is wholly-owned by Brookfield Power ("BREP GP").

(2)
Brookfield Power's general partner interest is held through BREP Holding L.P., a Bermuda limited partnership ("BREP Holding"), the sole general partner of which is 2288508 Ontario Inc., an Ontario corporation that is wholly owned by Brookfield Power ("BRELP GP"), and the sole limited partner of which is Brookfield Power.

5


(3)
Brookfield Power's limited partnership interest in BRELP is redeemable for cash or exchangeable for BREP Units in accordance with the redemption-exchange mechanism contained in BRELP's limited partnership agreement, which could result in Brookfield Power eventually owning approximately 73% of the issued and outstanding BREP Units on a fully exchanged basis, including its interest in the BREP GP and BREP Holding.

(4)
Brookfield Power will provide an aggregate of $5 million of working capital to Bermuda Holdco through a subscription for shares. In addition, Brookfield Power will hold special shares the redemption price of which will be tied to the successful development of projects in Brazil.

(5)
Subject to Noteholder approval, the Issuer will be substituted for Brookfield Power as the issuer of the Notes, Brookfield Power will be released from the obligations relating to the Notes, and BREP, BRELP, CanHoldco and Bermuda Holdco will provide guarantees of the Notes. Absent such Noteholder approval, if the Arrangement is completed, the Issuer will contractually assume the obligations of Brookfield Power (and BREP, BRELP, CanHoldco and Bermuda Holdco will each guarantee the Issuer's obligations to Brookfield Power) under the Notes and the trust indenture pursuant to which Brookfield Power issued the Notes, but Brookfield Power will remain the issuer of the Notes.

(6)
If the Arrangement is approved by holders of not less than two-thirds of votes cast by the holders of the BRP Equity Preferred Shares (the "Preferred Shareholders"), the BRP Equity Preferred Shares will remain outstanding on closing of the Arrangement and the existing guarantee by the Fund will be replaced by a joint and several guarantees by each of BREP, BRELP, CanHoldco and Bermuda Holdco, which guarantees will be subordinate to the Note Guarantees. If the Preferred Shareholders do not approve the Arrangement, Brookfield Power will have the right to terminate the Arrangement. If Brookfield Power elects to proceed with the Arrangement, all of the Preferred Shares will be redeemed in accordance with their terms.

*
Unless otherwise indicated, all ownership percentages are 100%.


MANAGEMENT AND CONTROL

4.     Directors and Executive Officers.

        List the names and complete mailing addresses of all directors and executive officers of the applicant and all persons chosen to become directors and executive officers. Indicate all offices held or to be held by each person named.

        The names of the directors and executive officers of each of the Issuer, BREP GP (as the general partner of BREP), BRELP GP (as the ultimate general partner of BRELP), CanHoldco and Bermuda Holdco as of the date of this Application and on or about the effective date of the Arrangement are set forth below. The mailing address for each director and executive officer of the Issuer is Suite 800, 400 - 3 Avenue S.W., Calgary, Alberta T2P 4H2 and each such person's telephone number is (819) 561-8659. The mailing address for each director and executive officer of BREP GP, BRELP GP and Bermuda Holdco is Canon's Court, 22 Victoria Street, Hamilton, HM12 Bermuda, and each such person's telephone number is (+441) 294 3304. The mailing address for each

6



executive officer and director of CanHoldco is 1700, 180 Kent Street, Ottawa, Ontario K1P 0B6, and each such person's telephone number is (819) 561-8659.

As of the Date of this Application   On or About the Effective Date of the Arrangement
Name   Title   Name   Title

Issuer

      Issuer    

Edward C. Kress

  Director   Edward C. Kress   Director

Harry A. Goldgut

  Director   Jamie Wallace   Director

      O. Allan Kupcis   Director

Richard Legault

  Director and Chief Executive Officer   Richard Legault   Chief Executive Officer

Ben Vaughan

  President and Chief Operating Officer   Ben Vaughan   President and Chief Operating Officer

Sachin Shah

  Chief Financial Officer   Sachin Shah   Chief Financial Officer

Donald Tremblay

  Executive Vice President   Donald Tremblay   Executive Vice President

Patricia Bood

  Secretary, Senior Vice President of Legal Services and General Counsel   Patricia Bood   Secretary, Senior Vice President of Legal Services and General Counsel

Brian Cook

  Vice President, Finance and Corporate Controller   Brian Cook   Vice President, Finance and Corporate Controller

Simon Lachance

  Vice President, Tax   Simon Lachance   Vice President, Tax

BREP GP(1)

     

BREP GP(1)

   

Edward C. Kress

  Director   Jeff Blidner   Director

Harry A. Goldgut

  Director   David Mann   Director

Richard Legault

  Director and Chief Executive Officer   Eleazar de Carvalho Filho   Director

Ben Vaughan

  President and Chief Operating Officer   John Van Egmond   Director

Sachin Shah

  Chief Financial Officer   Patricia Zuccotti   Director

Donald Tremblay

  Executive Vice President   Lou Maroun   Director

Patricia Bood

  Secretary, Senior Vice President of Legal Services and General Counsel        

Brian Cook

  Vice President, Finance and Corporate Controller        

Simon Lachance

  Vice President, Tax        

7


As of the Date of this Application   On or About the Effective Date of the Arrangement
Name   Title   Name   Title

BRELP GP(2)

     

BRELP GP(1)

   

Edward C. Kress

  Director   Jeff Blidner   Director

Harry A. Goldgut

  Director   David Mann   Director

      Eleazar de Carvalho Filho   Director

Richard Legault

  Director and Chief Executive Officer   John Van Egmond   Director

Ben Vaughan

  President and Chief Operating Officer   Patricia Zuccotti   Director

Sachin Shah

  Chief Financial Officer   Lou Maroun   Director

Donald Tremblay

  Executive Vice President        

Patricia Bood

  Secretary, Senior Vice President of Legal Services and General Counsel        

Brian Cook

  Vice President, Finance and Corporate Controller        

Simon Lachance

  Vice President, Tax        

CanHoldco

     

CanHoldco

   

Edward C. Kress

  Director   Edward C. Kress   Director

Harry A. Goldgut

  Director   Jamie Wallace   Director

      O. Allan Kupcis   Director

Richard Legault

  Director and Chief Executive Officer   Richard Legault   Chief Executive Officer

Ben Vaughan

  President and Chief Operating Officer   Ben Vaughan   President and Chief Operating Officer

Sachin Shah

  Chief Financial Officer   Sachin Shah   Chief Financial Officer

Donald Tremblay

  Executive Vice President   Donald Tremblay   Executive Vice President

Patricia Bood

  Secretary, Senior Vice President of Legal Services and General Counsel   Patricia Bood   Secretary, Senior Vice President of Legal Services and General Counsel

Brian Cook

  Vice President, Finance and Corporate Controller   Brian Cook   Vice President, Finance and Corporate Controller

Simon Lachance

  Vice President, Tax   Simon Lachance   Vice President, Tax

Bermuda Holdco

     

Bermuda Holdco

   

Jeff Blidner

  Director   Jeff Blidner   Director

Lou Maroun

  Director   Lou Maroun   Director

James A. Bodi

  Director   James A. Bodi   Director

Appleby Services (Bermuda) Ltd.

  Secretary   Appleby Services (Bermuda) Ltd.   Secretary

(1)
BREP GP is the general partner of BREP.

(2)
BRELP GP is the general partner of BREP Holding, which is the general partner of BRELP.

5.     Principal Owners of Voting Securities.

        Furnish the following information as to each person owning 10 percent or more of the voting securities of the applicants.

8


        Each of the Issuer, BREP, BRELP, CanHoldco and Bermuda Holdco furnishes the following information as to each person owning 10% or more of the voting securities of such applicant as of October 24, 2011:

Name and Complete Mailing Address(1)   Title and Class Owned   Amount Owned   Percentage of Voting
Securities Owned
 

Issuer

                 

CanHoldco

  Common Shares     1     100%  

BREP

                 

Brookfield Power

  Limited Partnership Units(2)(3)     US$1.00     100% (4)

BREP GP

  General Partner Interest     US$100     100% (5)

BRELP

                 

BREP

  Limited Partnership Units     US$1.00     100% (4)

BREP Holding

  General Partner Interest     US$100     100% (5)

CanHoldco

                 

Brookfield Energy Marketing LP

  Common Shares     1,000     12.5%  

Brookfield Power

  Common Shares     7,001     87.5%  

Bermuda Holdco

                 

Brookfield Power Brazil US LLC

  Common Shares     100     100%  

(1)
The complete mailing address of Brookfield Power is 480 Boulevard de la Cite, Gatineau, Q.C. J8T 8R3. The complete mailing address of BREP GP is Legal Services, 1700, 180 Kent Street, Ottawa, Ontario K1P 0B6. The complete mailing address of BREP Holding is Canon's Court, 22 Victoria Street, Hamilton, HM12 Bermuda. The complete mailing address of Brookfield Energy Marketing LP is 480 Boulevard de la Cite, Gatineau, Q.C. J8T 8R3. The complete mailing address of Brookfield Power Brazil US LLC is 200 Donald Lynch Boulevard, Suite 300, Marlborough, MA 01752-4707.

(2)
Except as otherwise set forth under "Description of Our LP Units and the Amended and Restated Limited Partnership Agreement of BREP" in the Unitholder Circular (as defined below), holders of the BREP Units are not entitled to vote on matters relating to BREP.

(3)
Brookfield Power's limited partnership interest in BRELP is redeemable for cash or exchangeable for BREP Units in accordance with the redemption-exchange mechanism contained in BRELP's limited partnership agreement, which could result in Brookfield Power eventually owning approximately 73% of BREP on a fully exchanged basis.

(4)
Represents the percentage of the limited partnership units.

(5)
Represents the percentage of the general partner interests.

        Each of the Issuer, BREP, BRELP, CanHoldco and Bermuda Holdco furnishes the following information as to each person owning 10% or more of the voting securities of such applicant as of the effective date of the Arrangement:

Name and Complete Mailing Address   Title and Class Owned   Amount Owned   Percentage of Voting
Securities Owned
 

Issuer

               

CanHoldco

  Common Shares   1     100%  

BREP

               

Brookfield Power

  Limited Partnership Units(1)(2)   To be determined(3)     46.1% (4)

BREP GP

  General Partner Interest   US$100     100% (5)

BRELP

               

BREP

  Limited Partnership Units   To be determined(3)     50.6% (4)

Brookfield Power

  Limited Partnership Units   To be determined(3)     49.4% (4)

BREP Holding

  General Partner Interest   US$100     100% (5)

9


Name and Complete Mailing Address   Title and Class Owned   Amount Owned   Percentage of Voting
Securities Owned
 

CanHoldco

               

BRELP

  Common Shares   To be determined(3)     100%  

Bermuda Holdco

               

BRELP

  Common Shares   To be determined(3)     100%  

(1)
Except as otherwise set forth under "Description of Our LP Units and the Amended and Restated Limited Partnership Agreement of BREP" in the Unitholder Circular, holders of the BREP Units are not entitled to vote on matters relating to BREP.

(2)
Brookfield Power's limited partnership interest in BRELP is redeemable for cash or exchangeable for BREP Units in accordance with the redemption-exchange mechanism contained in BRELP's limited partnership agreement, which could result in Brookfield Power eventually owning approximately 73% of BREP's issued and outstanding LP Units on a fully exchanged basis.

(3)
This amount will not be determined until the effective date of the Arrangement.

(4)
Represents the percentage of the limited partnership units.

(5)
Represents the percentage of the general partner interests.


UNDERWRITERS

6.     Underwriters.

        Give the name and complete mailing address of (a) each person who, within three years prior to the date of filing the application, acted as an underwriter of any securities of the obligor which were outstanding on the date of filing the application, and (b) each proposed principal underwriter of the securities proposed to be offered. As to each person specified in (a), give the title of each class of securities underwritten.


CAPITAL SECURITIES

7.     Capitalization.

        As of October 24, 2011, each of the Issuer, BREP, BRELP, CanHoldco and Bermuda Holdco had the following capitalization:

Title of Class   Amount Authorized   Amount Outstanding  

Issuer

           

Common Shares

  Unlimited     1  

BREP

           

Limited Partnership Units

  Unlimited     US$1.00  

General Partner Interest

  Unlimited     US$100  

BRELP

           

Limited Partnership Units

  Unlimited     US$1.00  

General Partner Interest

  Unlimited     US$100  

CanHoldco

           

Common Shares

  Unlimited     8,001  

Bermuda Holdco

           

Common Shares, par value US$1.00

  100     100  

10


        Holders of the Issuer's common shares, no par value per share, are entitled to one vote for each share registered in such holder's name.

        See "Description of Our LP Units and the Amended and Restated Limited Partnership Agreement" in the circular that was mailed to the Unitholders and the Preferred Shareholders by BREP and BRP Equity (the "Unitholder Circular"), incorporated by reference herein as Exhibit 99.1, for a brief outline of the voting rights of each class of voting securities of BREP.

        See "Description of the Amended and Restated Limited Partnership Agreement" in the Unitholder Circular for a brief outline of the voting rights of each class of voting securities of BRELP.

        Holders of CanHoldco's common shares, no par value per share, are entitled to one vote for each share registered in such holder's name.

        Holders of Bermuda Holdco's common shares, par value US$1.00 per share, are entitled to one vote for each share registered in such holder's name.


INDENTURE SECURITIES

8.     Analysis of Indenture Provisions.

        Insert at this point the analysis of indenture provisions required under Section 305(a)(2) of the Trust Indenture Act of 1939, as amended.


Notes

        The Notes will be issued under the Indenture. The following is a general description of certain provisions of the Indenture, and the description is qualified in its entirety by reference to the form of the Indenture relating to the Notes filed as Exhibit T3C hereto. All capitalized and otherwise undefined terms shall have the meanings ascribed to them in the Indenture.

(a)   Event of Default

        Each of the following constitutes an event of default under the Indenture:

11


        Subject to the provisions of the Indenture relating to the duties of the Trustees, in case an Event of Default shall occur and be continuing, the Trustees will be under no obligation to exercise any of their rights or powers under the Indenture at the request or direction of any of the Holders, unless such Holders shall have provided the Canadian Trustee with sufficient funds for the purpose of exercising such rights or powers or in the case of a U.S. Trustee, reasonable indemnity. Subject to such provisions, the Holders of a majority in aggregate principal amount of the outstanding Notes will have the right to direct the time, method and place of conducting any proceeding for any remedy available to the Trustees or exercising any trust or power conferred on the Trustees.

        If an Event of Default shall occur and be continuing, either Trustee shall, within 30 days after it has received notice of the occurrence of such Event of Default, give notice of such Event of Default to the Noteholders; provided, however, that, except in the case of a default in the payment of the principal of (or Premium, if any) or interest on any Note, the Trustees shall be protected in withholding such notice if and so long as the board of directors, the executive committee or a trust committee of directors and/or responsible officers of each Trustee in good faith determines that the withholding of such notice is in the best interests of the Holders and the Trustees so advise the Issuer in writing.

(b)   Authentication and Delivery of the Notes and Application of Proceeds.

        All Notes shall be signed (either manually or by facsimile signature) by any two of the chairman of the Issuer's board of directors, the president and chief executive officer of the Issuer, the chief financial officer of the Issuer and the secretary of the Issuer. A facsimile signature on any Note shall for all purposes of the Indenture be deemed to be the signature of the individual whose signature it purports to be and to have been signed at the time such facsimile signature was reproduced, and each Note so signed shall be valid and binding upon the Issuer notwithstanding that any individual whose signature (either manual or facsimile) appears on a Note is not at the date of this Indenture or at the date of the Note or at the date of the authentication and delivery thereof an officer of the Issuer.

        No Note shall be issued or, if issued, shall be obligatory or entitle the Holder thereof to the benefit thereof until it has been authenticated by or on behalf of one of the Trustees substantially in the form set out in Schedule "A" of the Indenture or in a Term Schedule or Supplemental Indenture or in some other form acceptable to the Trustees. Such execution of the certificate of authentication on any Note shall be conclusive evidence that such Note has been duly issued under the Indenture and is a valid obligation of the Issuer. The execution of the certificate of authentication by the Trustee shall be deemed to be a representation and warranty by the authenticating Trustee that such Trustee has examined the form of Note so authenticated and delivered and has found the same to be in substantially the form called for by the Indenture

        Notwithstanding the foregoing, if any Note shall have been authenticated and delivered under the Indenture but never issued and sold by the Issuer and the Issuer shall deliver such Note to the Trustee for cancellation, for all purposes of the Indenture such Note will be deemed never to have been authenticated and

12



delivered under the Indenture and will never be entitled to the benefits of the Indenture. The Notes shall be dated the date of their authentication.

        Except as otherwise provided in a Term Schedule or Supplemental Indenture applicable to a Series of Notes, each Series of Notes shall be issued as Book-Entry Only Debentures represented by a Global Debenture. Each Global Debenture authenticated in accordance with any Supplemental Indenture shall be registered in the name of the Depository designated for such Global Debenture or a nominee thereof and delivered to such Depository or a nominee thereof or custodian therefor, and each such Global Debenture shall constitute a single Debenture for all purposes of the Indenture and all Supplemental Indentures. None of the Issuer, the Trustees or any other Paying Agent shall have any responsibility or liability for any aspects of the records relating to or payments made by any Depository on account of the beneficial interest in any Global Debenture. Except as provided in Section 2.5 (Book-Entry Only Debentures) of the Indenture, owners of beneficial interests in any Global Debenture shall not be entitled to have Notes registered in their names, shall not receive or be entitled to receive Notes in definitive form and shall not be considered owners or holders thereof under the Indenture or any Supplemental Indenture.

(c)   Release of Property Subject to Lien

        The Issuer will not create or permit to exist any lien on any present or future assets of the Issuer to secure any borrowed money, or permit any of its Subsidiaries to create or permit to exist any lien on any present or future assets of such Subsidiary to secure any borrowed money, unless at the same time the Notes are secured equally and ratably with such borrowed money, provided that this shall not apply to Permitted Encumbrances. Upon being advised by the Issuer in writing in an Officers' Certificate that security has been provided for the Notes on an equal and ratable basis in connection with the grant to a third party of security for borrowed money and subsequently that such security to the third party has been released, the Trustees will forthwith release the security granted for the Notes.

(d)   Satisfaction and Discharge

        The Indenture will be discharged and will cease to be of further effect as to all Notes issued thereunder, when, upon notice being given to the Trustees that the principal of all the Notes and the Premium thereon and interest (including interest on amounts in default) thereon and other amounts payable under the Indenture have been paid or satisfied, or that all the outstanding Notes have matured or have been duly called for redemption, or the Trustees having been given irrevocable instructions by the Issuer to publish within 90 days of receipt of such instructions a notice of redemption of all the outstanding Notes, such payment or redemption has been duly, irrevocably and effectually provided for by payment to the Trustees or otherwise, and upon payment of all costs, charges and expenses properly incurred by the Trustees in relation to the Indenture and all interest thereon and the remuneration of the Trustees, or upon provision satisfactory to the Trustees being made therefor, the Trustees shall, at the request and at the expense of the Issuer, and upon receipt of an Opinion of Corporation Counsel and Officers' Certificate that all conditions precedent to the discharge of the Indenture have been complied with, execute and deliver to the Issuer an acknowledgement of discharge or such deeds or other instruments as shall be requested of them to evidence the satisfaction and discharge of the Indenture and to release the Issuer from its covenants in the Indenture contained other than those relating to the indemnification of the Trustees.

(e)   Evidence of Compliance with Conditions and Covenants

        Within 90 days after the end of each fiscal year of the Issuer, and at any other time if requested by the Trustee, the Issuer shall furnish the Canadian Trustee (or the U.S. Trustee in the case of a U.S. Dollar Note) with an Officers' Certificate stating that in the course of the performance by the signers thereof of their duties as officers or directors of the Issuer they would normally have knowledge of any default by the Issuer in the performance of its covenants under the Indenture or of any Event of Default and certifying that the Issuer has complied with all covenants, conditions or other requirements contained in the Indenture the non-compliance with which would, with notification or with the lapse of time or otherwise, constitute an Event of Default under the Indenture or, if such is not the case, setting forth with reasonable particulars the circumstances of any failure to comply.

13


9.     Other Obligors.

        Give the name and complete mailing address of any person, other than the applicant, who is an obligor upon indentured securities.

        The Issuer will issue the Notes and the affiliates of the Issuer set forth below will guarantee the Notes.

        Guarantors:


CONTENTS OF APPLICATION FOR QUALIFICATION

        This Application comprises:

*
To be filed by amendment.

14



SIGNATURE

        Pursuant to the requirements of the Trust Indenture Act of 1939, the applicant, BRP Finance ULC, an unlimited liability corporation organized and existing under the laws of Alberta, has duly caused this application to be signed on its behalf by the undersigned, thereunto duly authorized, and its seal to be hereunto affixed and attested, all in Ottawa, Ontario, Canada, on October 24, 2011.

    BRP FINANCE ULC

 

 

By:

 

/s/ Patricia Bood

        Name:   Patricia Bood
        Title:   Secretary, Senior Vice President
of Legal Services and General Counsel

 

Attested By:   /s/ Josée Guibord

    Name:   Josée Guibord
    Title:   Director, Corporate Legal Services

15



SIGNATURE

        Pursuant to the requirements of the Trust Indenture Act of 1939, the applicant, Brookfield Renewable Energy Partners L.P., a limited partnership organized and existing under the laws of Bermuda, has duly caused this application to be signed on its behalf by the undersigned, thereunto duly authorized, and its seal to be hereunto affixed and attested, all in Ottawa, Ontario, Canada, on October 24, 2011.

    BROOKFIELD RENEWABLE ENERGY
PARTNERS L.P., by its general partner
2288509 Ontario Inc.

 

 

By:

 

/s/ Patricia Bood

        Name:   Patricia Bood
        Title:   Secretary, Senior Vice President
of Legal Services and General Counsel

 

Attested By:   /s/ Josée Guibord

    Name:   Josée Guibord
    Title:   Director, Corporate Legal Services

16



SIGNATURE

        Pursuant to the requirements of the Trust Indenture Act of 1939, the applicant, Brookfield Renewable Energy L.P., a limited partnership organized and existing under the laws of Bermuda, has duly caused this application to be signed on its behalf by the undersigned, thereunto duly authorized, and its seal to be hereunto affixed and attested, all in Ottawa, Ontario, Canada, on October 24, 2011.

    BROOKFIELD RENEWABLE ENERGY L.P.,
by the general partner of its general partner
2288508 Ontario Inc.

 

 

By:

 

/s/ Patricia Bood

        Name:   Patricia Bood
        Title:   Secretary, Senior Vice President
of Legal Services and General Counsel

 

Attested By:   /s/ Josée Guibord

    Name:   Josée Guibord
    Title:   Director, Corporate Legal Services

17



SIGNATURE

        Pursuant to the requirements of the Trust Indenture Act of 1939, the applicant, Brookfield BRP Holdings (Canada) Inc., a corporation organized and existing under the laws of Ontario, has duly caused this application to be signed on its behalf by the undersigned, thereunto duly authorized, and its seal to be hereunto affixed and attested, all in Ottawa, Ontario, Canada, on October 24, 2011.

    BROOKFIELD BRP HOLDINGS (CANADA) INC.

 

 

By:

 

/s/ Patricia Bood

        Name:   Patricia Bood
        Title:   Secretary, Senior Vice President
of Legal Services and General Counsel

 

Attested By:   /s/ Josée Guibord

    Name:   Josée Guibord
    Title:   Director, Corporate Legal Services

18



SIGNATURE

        Pursuant to the requirements of the Trust Indenture Act of 1939, the applicant, BRP Bermuda Holdings I Limited, a limited partnership organized and existing under the laws of Bermuda, has duly caused this application to be signed on its behalf by the undersigned, thereunto duly authorized, and its seal to be hereunto affixed and attested, all in Toronto, Ontario, Canada, on October 24, 2011.

(SEAL)

    BRP BERMUDA HOLDINGS I LIMITED

 

 

By:

 

/s/ Jeff Blidner

        Name: Jeff Blidner
        Title: Director

 

Attested By:   /s/ Anne-Marie Kerman

    Name:   Anne-Marie Kerman
    Title:   Assistant

19



EXHIBIT INDEX

EXHIBIT
  DESCRIPTION

Exhibit T3A(i)

  Certificate of Incorporation of BRP Finance ULC.

Exhibit T3A(ii)

  Form of Amended and Restated Limited Partnership Agreement of Brookfield Renewable Energy Partners L.P.

Exhibit T3A(iii)

  Form of Amended and Restated Limited Partnership Agreement of Brookfield Renewable Energy L.P.

Exhibit T3A(iv)

  Certificate of Incorporation of Brookfield BRP Holdings (Canada) Inc.

Exhibit T3A(v)

  Certificate of Incorporation of BRP Bermuda Holdings I Limited.

Exhibit T3A(vi)

  Memorandum of Association of BRP Bermuda Holdings I Limited.

Exhibit T3B(i)

  By-Law No. 1 of BRP Finance ULC.

Exhibit T3B(ii)

  By-Laws of Brookfield BRP Holdings (Canada) Inc.

Exhibit T3B(iii)

  Bye-laws of BRP Bermuda Holdings I Limited.

Exhibit T3C

  Form of Indenture Relating to the Notes.

Exhibit T3D

  Final Order of the Court.*

Exhibit T3E

  Information Circular dated September 28, 2011.

Exhibit T3F

  The Cross Reference Sheet Required by Exhibit T3F.

Exhibit 25.1

  Form T-1 Qualifying The Bank of New York Mellon as Trustee under the Indenture to be Qualified.

Exhibit 99.1

  Management Information Circular dated September 30, 2011.

*To be filed by amendment.

20




QuickLinks

GENERAL
AFFILIATIONS
Organizational Chart Prior to Completion of Transaction
Organizational Chart on Completion of Transaction
MANAGEMENT AND CONTROL
UNDERWRITERS
CAPITAL SECURITIES
INDENTURE SECURITIES
Notes
CONTENTS OF APPLICATION FOR QUALIFICATION
SIGNATURE
SIGNATURE
SIGNATURE
SIGNATURE
SIGNATURE
EXHIBIT INDEX