Please wait
As filed with the Securities and Exchange Commission on April 16, 2024
Registration No. 333-268995
_________________________________________________________________________________________________________________________________________________________________________________
_________________________________________________________________________________________________________________________________________________________________________________
UNITED STATES
SECURITIES AND EXCHANGE COMMISSION
Washington, D.C. 20549
________________________________________________________________________________
Post-Effective Amendment No. 4
to
Form S-11
FOR REGISTRATION UNDER THE SECURITIES ACT OF 1933
OF SECURITIES OF CERTAIN REAL ESTATE COMPANIES
_______________________________________________________________________________
RREEF Property Trust, Inc.
(Exact Name of Registrant as Specified in Governing Instruments)
_______________________________________________________________________________
875 Third Avenue, 26th Floor
New York, NY 10022
(212) 454-4500
(Address, Including Zip Code, and Telephone Number, Including Area Code, of Registrant's Principal Executive Offices)
_________
Anne-Marie Vandenberg
Chief Executive Officer
875 Third Avenue, 26th Floor
New York, NY 10022
(212) 454-4500
(Name, Address, Including Zip Code, and Telephone Number, Including Area Code, of Agent for Service)
_________
With copies to:
Jason W. Goode
Alston & Bird LLP
1201 West Peachtree Street
Atlanta, GA 30309
(404) 881-7000
___________________________________________________________________________________
Approximate date of commencement of proposed sale to the public: As soon as practicable after this registration statement becomes effective.
If any of the securities being registered on this form are to be offered on a delayed or continuous basis pursuant to Rule 415 under the Securities Act of 1933, check the following box. x
If this form is filed to register additional securities for an offering pursuant to Rule 462(b) under the Securities Act, check the following box and list the Securities Act registration statement number of the earlier effective registration statement for the same offering. o
If this form is a post-effective amendment filed pursuant to Rule 462(c) under the Securities Act, check the following box and list the Securities Act registration statement number of the earlier effective registration statement for the same offering. o
If this form is a post-effective amendment filed pursuant to Rule 462(d) under the Securities Act, check the following box and list the Securities Act registration statement number of the earlier effective registration statement for the same offering. x Registration No. 333-268995
If delivery of the prospectus is expected to be made pursuant to Rule 434, check the following box. o
Indicate by check mark whether the registrant is a large accelerated filer, an accelerated filer, a non-accelerated filer, a smaller reporting company or an emerging growth company. See the definitions of “large accelerated filer,” “accelerated filer,”
“smaller reporting company,” and “emerging growth company” in Rule 12b-2 of the Exchange Act. | | | | | | | | | | | |
| Large accelerated filer | o | Accelerated filer | o |
| Non-accelerated filer | x | Smaller reporting company | x |
| | Emerging growth company | o |
If an emerging growth company, indicate by check mark if the registrant has elected not to use the extended transition period for complying with any new or revised financial accounting standards provided pursuant to Section 7(a)(2)(B) of the Securities Act. o
___________________________________________________________________________________
The registrant hereby amends this registration statement on such date or dates as may be necessary to delay its effective date until the registrant shall file a further amendment which specifically states that this registration statement shall thereafter become effective in accordance with Section 8(a) of the Securities Act of 1933 or until the registration statement shall become effective on such date as the Securities and Exchange Commission, acting pursuant to said Section 8(a), may determine.
_________________________________________________________________________________________________________________________________________________________________________________
_________________________________________________________________________________________________________________________________________________________________________________
www.rreefpropertytrust.com
Maximum Offering of $2,000,000,000
________________________________________________________
RREEF Property Trust, Inc. invests in a diversified portfolio of (i) high-quality, income-producing commercial real estate properties, (ii) common and preferred stock of publicly traded REITs and other real estate companies, and (iii) debt backed principally by real estate. We are externally managed by our advisor, RREEF America L.L.C., or RREEF America, which has been actively managing commercial real estate portfolios since 1975 and is one of the largest real estate investment managers in the United States with $36.0 billion in real estate assets under management as of December 31, 2023. We believe that our diversified investment strategy will allow us to achieve stable current income for our investors, along with the potential for long-term capital appreciation in our net asset value, or NAV. We have elected to be taxed as a real estate investment trust, or REIT, for federal income tax purposes commencing with the taxable year ending December 31, 2013. We are not a mutual fund and do not intend to register as an investment company under the Investment Company Act of 1940, as amended.
We are offering up to $2,000,000,000 in shares of common stock, consisting of up to $1,800,000,000 in shares in our primary offering and up to $200,000,000 in shares pursuant to our distribution reinvestment plan. We are offering to sell any combination of seven classes of shares of our common stock, Class A shares, Class I shares, Class M-I shares, Class N shares, Class S shares, Class T shares and Class T2 shares with a dollar value up to the maximum offering amount. Class N shares and Class T shares will only be sold pursuant to our distribution reinvestment plan and will not be sold in our primary offering. The share classes have different selling commissions and ongoing fees and expenses. The per share purchase price for shares of our common stock will vary from day-to-day and, on each day, will equal our NAV per share plus, for Class A shares, Class S shares, and Class T2 shares only, applicable selling commissions and for Class T2 shares only, an up-front dealer manager fee. This is a “best efforts” offering, which means that DWS Distributors, Inc., our dealer manager for this offering and an affiliate of our advisor, will use its best efforts, but is not required to sell any specific amount of shares in this offering. The minimum initial investment in shares of our common stock is $2,500.
Although we do not intend to list our shares of common stock for trading on an exchange or other trading market, in an effort to provide our stockholders with liquidity in respect of their investment in our shares, we have adopted a share redemption plan whereby, subject to certain limitations, stockholders may request on a daily basis that we redeem all or any portion of their shares. The redemption price per share for each class of common stock will be equal to the NAV per share for such class on the date of redemption, less any short-term trading discount.
________________________________________________
This investment involves a high degree of risk. You should purchase these securities only if you can afford the complete loss of your investment. See “Risk Factors” beginning on page 36 for risks to consider before buying our shares, including: •We have a history of operating losses and cannot assure you that we will achieve profitability.
•Other than the investments identified in this prospectus, you will not have the opportunity to evaluate our investments before we make them.
•Since there is no public trading market for shares of our common stock, redemption of shares by us will likely be the only way to dispose of your shares. Our share redemption plan provides stockholders with the opportunity to redeem their shares on a daily basis, but redemptions are subject to available liquidity and other restrictions. Further, our board of directors may modify or suspend our share redemption plan if it deems such action to be in the best interest of our stockholders. As a result, our shares should be considered as having only limited liquidity and at times may be illiquid.
•The amount of distributions we may make is uncertain. We have paid, and likely will continue to pay, distributions and fund redemptions from sources other than cash flow from operations, including, without limitation, the sale of assets, borrowings or offering proceeds, and we have no limits on the amounts we may pay from such sources. Payments of distributions from sources other than cash flow from operations may reduce the amount of capital we ultimately invest in real estate, which may negatively impact the value of your investment and our daily NAV per share.
•The purchase and redemption price for shares of our common stock is based on our NAV and is not based on any public trading market. Because the valuation of properties is inherently subjective, our NAV may not accurately reflect the actual price at which our assets could be liquidated on any given day. Our advisor has paid $5.38 million in expense support payments on our behalf for which repayment is subject to certain conditions. Our NAV has not been reduced by this expense support because the conditions for repayment have not occurred. Such amount will be deducted from our NAV as and when it is reimbursed.
•We are dependent on our advisor to conduct our operations. Our advisor faces conflicts of interest as a result of, among other things, allocation of investment opportunities and the substantial fees that we pay to our advisor based on our NAV.
•This is a “best efforts” offering. If we are not able to raise a substantial amount of capital in the near term, our ability to achieve our investment objectives could be adversely affected.
•If we fail to maintain our status as a REIT and no relief provisions apply, we would be subject to corporate taxes and our NAV and cash available for distribution to our stockholders could materially decrease.
Neither the Securities and Exchange Commission, the Attorney General of the State of New York nor any other state securities regulator has approved or disapproved of these securities or determined if this prospectus is truthful or complete. Any representation to the contrary is a criminal offense. The use of forecasts in this offering is prohibited. Any oral or written predictions about the amount or certainty of any cash benefits or tax consequences which may result from an investment in our common stock is prohibited. | | | | | | | | | | | | | | | | | | | | | | | | | | |
| | | | | Less(1) | | |
| | | Maximum Aggregate Price to Public | | Maximum Selling Commissions | | Maximum Up-Front Dealer Manager Fee | | Net Proceeds to Us |
| Maximum Primary Offering | | $ | 1,800,000,000 | | | $ | 23,554,242 | | | $ | 1,304,348 | | | $ | 1,775,141,410 | |
Class A Shares, per share(2) | | $ | 14.06 | | | $ | 0.41 | | | $ | — | | | $ | 13.65 | |
Class I Shares, per share(2) | | $ | 13.74 | | | $ | — | | | $ | — | | | $ | 13.74 | |
Class M-I Shares, per share(2) | | $ | 13.63 | | | $ | — | | | $ | — | | | $ | 13.63 | |
Class S Shares, per share(2) | | $ | 14.06 | | | $ | 0.41 | | | $ | — | | | $ | 13.65 | |
Class T2 Shares, per share(2) | | $ | 14.04 | | | $ | 0.40 | | | $ | 0.07 | | | $ | 13.57 | |
| Maximum Distribution Reinvestment Plan | | $ | 200,000,000 | | | $ | — | | | $ | — | | | $ | 200,000,000 | |
__________________
(1)The table assumes that 10% of the gross offering proceeds from the primary offering are from the sale of Class A shares, 40% of the gross offering proceeds from the primary offering are from the sale of Class I shares, 15% of the gross offering proceeds from the primary offering are from the sale of Class M-I shares, 20% of the gross offering proceeds from the primary offering are from the sale of Class S shares, and 15% of the gross offering proceeds from the primary offering are from the sale of Class T2 shares. We will pay selling commissions on Class A shares, Class S shares, and Class T2 shares sold in the primary offering of up to approximately 3% of the NAV per share. We will pay our dealer manager (a) a dealer manager fee equal to 1/365th of 0.55% of our NAV for our Class A shares and Class I shares for each day, (b) for Class A shares only, a distribution fee equal to 1/365th of 0.50% of the portion of our NAV for the Class A shares for each day, (c) for Class T shares only, a distribution fee equal to 1/365th of 1% of the portion of our NAV for the Class T shares on each day, (d) for Class T2 shares only, an up-front dealer manager fee on shares sold in the primary offering of up to 0.50% of the NAV of each Class T2 share sold, and (e) for Class S shares and Class T2 shares only, a distribution fee equal to 1/365th of 0.85% of the portion of our NAV for the Class S shares and Class T2 shares for each day. The trail fees will be paid on our total NAV for each class, which includes shares issued pursuant to our distribution reinvestment plan. The total amount that will be paid over time for our dealer manager fee on the Class A and Class I shares, the distribution fee on the Class A, Class S, Class T, and Class T2 shares and other underwriting compensation payable from whatever source depends on the average length of time for which shares remain outstanding, the term over which such amount is measured and the performance of our investments. During the indefinite life of our company, such amount in the aggregate from all sources could reach, but will never exceed, 10% of the aggregate amount of gross proceeds that we receive from our primary offering. This limit will not include any underwriting compensation received from any other public offering or private placements. See “Plan of Distribution,” “Estimated Use of Proceeds” and “Compensation.”
(2)The price per share shown under Net Proceeds to Us reflects the NAV per share of the Class A, Class I, Class M-I, Class S and Class T2 shares as of July 31, 2023, and is used for illustrative purposes only. The first Class S share will be sold at the Class A NAV per share, plus selling commissions.
_____________________________________________________________________
The date of this prospectus is April 16, 2024
HOW TO SUBSCRIBE
Investors who meet the suitability standards described herein may purchase shares of our common stock. See “Suitability Standards” below. Before investing, we encourage investors to read this entire prospectus and any appendices and supplements accompanying this prospectus. Investors seeking to purchase shares of our common stock must proceed as follows:
•Complete the execution copy of the subscription agreement. If you are receiving a copy of the prospectus in paper form, a specimen copy of the subscription agreement, including instructions for completing it, is included as Appendix B. If you are receiving the prospectus in electronic form, a copy of the subscription agreement will be attached in electronic form for you to complete.
•Subscription agreements may be completed by you in either paper or electronic form and may be executed manually, in the case of a paper subscription agreement, or by electronic signature, in the case of an electronic subscription agreement, except where the use of such electronic signature has not been approved. Should you execute the subscription agreement electronically, your electronic signature, whether digital or encrypted, included in the subscription agreement is intended to authenticate the subscription agreement and to have the same force and effect as a manual signature. Electronic signature means any electronic sound, symbol, or process attached to or logically associated with a record and executed and adopted by you with your intent to sign such record. The electronic subscription agreement attached will explain how you can authenticate your signature on the document. Your elections made through an electronic subscription agreement, in accordance with the enclosed authentication procedures, will be binding to the same extent as they would be in manual form.
•Deliver a check or submit a wire transfer for the full purchase price of the shares of our common stock being subscribed for along with the completed subscription agreement to the participating broker-dealer. Your check should be made payable, or wire transfer directed, to “RREEF Property Trust, Inc.” or a recognizable contraction or abbreviation thereof, including, without limitation, “RPT.” After you have satisfied the applicable minimum purchase requirement of $2,500, additional purchases must be in increments of $500, except that the minimum subsequent investment does not apply to purchases made under our distribution reinvestment plan.
By executing the subscription agreement and paying the total purchase price for the shares of our common stock subscribed for, each investor attests that he or she meets the suitability standards as stated in the subscription agreement and agrees to be bound by all of its terms.
A sale of the shares may not be completed until at least five business days after the subscriber receives our final prospectus as filed with the Securities and Exchange Commission, or the SEC, pursuant to Rule 424(b) of the Securities Act of 1933, as amended, or the “Securities Act.” Within ten business days of our receipt of each completed subscription agreement (electronically, including an authenticated signature, or in paper form), we will accept or reject the subscription. Receipt will occur at such time as we or our agent actually receives the document in proper form at the address provided in the subscription agreement. Any subscription may be canceled at any time before it has been accepted. Each accepted purchase order will be executed at a price equal to our NAV per share for the class of shares being purchased determined after the purchase order is received in proper form and processed, plus, for Class A, Class S and Class T2 shares only, any applicable selling commissions and up-front dealer manager fees. If we accept the subscription, we will mail a confirmation within three days. If for any reason we reject the subscription, we will promptly return the funds to you, without interest or deduction, and we will notify you of such rejection within ten business days after rejecting it.
An approved trustee must process through, and forward to, us subscriptions made through individual retirement accounts (IRAs), Keogh plans and 401(k) plans. In the case of individual retirement accounts, Keogh plans and 401(k) plan stockholders, we will send the confirmation or, upon rejection, refund check to the trustee. If you want to purchase shares through an IRA, Keogh plan or 401(k) plan, First Trust Retirement has agreed to serve as IRA custodian for such purpose for an annual maintenance fee.
You have the option of placing a transfer on death, or TOD, designation on your shares purchased in this offering. A TOD designation transfers the ownership of the shares to your designated beneficiary upon your death. This designation may only be made by individuals, not entities, who are the sole or joint owners with right to survivorship of the shares. If you would like to place a TOD designation on your shares, you must check the TOD box on the subscription agreement and you must complete and return a TOD form, which you may obtain from your financial advisor, in order to effect the designation.
SUITABILITY STANDARDS
Shares of our common stock are suitable only as a long-term investment for persons of adequate financial means who do not need immediate liquidity from their investment. Because we do not expect there to be a public market for our shares, it may be difficult for you to sell your shares. On a limited basis, you may be able to have your shares redeemed through our share redemption plan. You should not buy shares of our common stock if you need to sell them quickly in the near future.
In consideration of these factors, we require that a purchaser of shares of our common stock have either:
•a net worth of at least $250,000; or
•a gross annual income of at least $70,000 and a net worth of at least $70,000.
For purposes of determining whether you satisfy the standards above, your net worth is calculated excluding the value of your home, home furnishings and automobiles.
Certain states have established suitability standards in addition to the minimum income, net worth and investment concentration standards described above. Shares will be sold to investors in these states only if they meet the additional suitability standards set forth below. For the purposes of these suitability standards, unless otherwise defined, “liquid net worth” is defined as that portion of net worth that consists of cash, cash equivalents and readily marketable securities.
Alabama Investors. In addition to the general suitability standards, Alabama investors may not invest more than 10% of their liquid net worth in us and our non-listed affiliates.
California Investors. Investors residing in California who are not “accredited investors” as defined in Regulation D under the Securities Act may not invest more than 10% of their net worth in this offering.
Idaho Investors. Each Idaho investor must have either a liquid net worth of at least $300,000, or an annual income of $85,000 and a net worth of $85,000. In addition, each investor’s total investment in us must not exceed 10% of the investor’s liquid net worth. Liquid net worth is the portion of the investor’s net worth that is cash, cash equivalents and readily marketable securities.
Iowa Investors. In addition to the general suitability standards, an Iowa investor’s aggregate investment in this offering and in the securities of other non-publicly traded real estate investment trusts (REITs) may not exceed 10% of the investor’s liquid net worth. Liquid net worth is the portion of the investor’s net worth that is cash, cash equivalents and readily marketable securities. Investors who are accredited investors as defined in Regulation D under the Securities Act of 1933, as amended, are not subject to the foregoing investment concentration limit.
Kansas Investors. It is recommended by the Office of the Kansas Securities Commissioner that Kansas investors limit their aggregate investment in our securities and other similar investments to not more than 10% of their liquid net worth. For these purposes, liquid net worth shall be defined as that portion of total net worth (total assets minus total liabilities) that is comprised of cash, cash equivalents and readily marketable securities, as determined in conformity with GAAP.
Kentucky Investors. A Kentucky resident must not invest more than 10% of his or her liquid net worth (cash, cash equivalents and readily marketable securities) in our shares or the shares of our affiliated non-publicly traded real estate investment trusts.
Maine Investors. The Maine Office of Securities recommends that an investor’s aggregate investment in this offering and similar direct participation investments not exceed 10% of the investor’s liquid net worth. For this purpose, “liquid net worth” is defined as that portion of net worth that consists of cash, cash equivalents and readily marketable investments.
Massachusetts Investors. Massachusetts investors may not invest, in the aggregate, more than 10% of the investor’s liquid net worth in this program and other direct participation programs.
Missouri Investors. No more than ten percent (10%) of any one (1) Missouri investor’s liquid net worth shall be invested in the securities being registered in this offering. For this purpose, “liquid net worth” is defined as that portion of net worth that consists of cash, cash equivalents and readily marketable investments.
Nebraska Investors. A Nebraska investor’s aggregate investment in this offering and in the securities of other non-publicly traded real estate investment trusts (REITs) may not exceed 10% of the investor’s net worth (exclusive of home, home furnishings, and automobiles). Investors who are accredited investors as defined in Regulation D under the Securities Act of 1933, as amended, are not subject to the foregoing investment concentration limit.
New Jersey Investors. New Jersey investors must have either (a) a minimum liquid net worth of at least $100,000 and a minimum annual gross income of not less than $85,000, or (b) a minimum liquid net worth of $350,000. For these purposes, “liquid net worth” is defined as that portion of net worth (total assets exclusive of home, home furnishings, and automobiles, minus total liabilities) that consists of cash, cash equivalent and readily marketable securities. In addition, a New Jersey investor’s investment in us, our affiliates and other non-publicly traded direct investment programs (including real estate investment trusts, business development companies, oil and gas programs, equipment leasing programs and commodity pools, but excluding unregistered, federally and state exempt private offerings) may not exceed ten percent (10%) of his or her liquid net worth.
New Mexico Investors. In addition to the general suitability standards listed above, a New Mexico investor may not invest, and we may not accept from an investor, more than ten percent (10%) of that investor’s liquid net worth in shares of us, our affiliates, and in other non-traded real estate investment trusts. Liquid net worth is defined as that portion of net worth which consists of cash, cash equivalents and readily marketable securities.
North Dakota Investors. Investors residing in North Dakota who are not “accredited investors” as defined in Regulation D under the Securities Act must have a net worth of at least ten times their investment in our common stock.
Ohio Investors. An Ohio investor shall not invest more than 10% of his or her liquid net worth in us, our affiliates, and in any other non-traded real estate investment programs. “Liquid net worth” is defined as that portion of net worth (total assets exclusive of primary residence, home furnishings, and automobiles minus total liabilities) that is comprised of cash, cash equivalents, and readily marketable securities.
Oregon Investors. Oregon investors may not invest more than 10% of their liquid net worth in us.
Pennsylvania Investors. A Pennsylvania investor may not invest more than 10% of the investor’s net worth in our shares.
Puerto Rico Investors. The aggregate investment in us, our affiliates, and other similar non-traded REITs shall not exceed 10% of a Puerto Rico investor’s liquid net worth. For purposes of Puerto Rico’s suitability standard, “liquid net worth” is defined as that portion of net worth (total assets exclusive of primary residence, home furnishings, and automobiles minus total liabilities) consisting of cash, cash equivalents, and readily marketable securities.
Tennessee Investors. Investors residing in Tennessee who are not “accredited investors” as defined in Regulation D under the Securities Act may not invest more than 10% of their net worth in our common stock.
Vermont Investors. A Vermont investor who is not an “accredited investor” as defined in 17 C.F.R. § 230.501 may not purchase an amount of shares in this offering that exceeds 10% of the investor’s liquid net worth. Vermont residents who are “accredited investors” as defined in 17 C.F.R. § 230.501 are not subject to the limitation described in this paragraph. For these purposes, “liquid net worth” is defined as an investor’s total assets (not including home, home furnishings, or automobiles) minus total liabilities.
In the case of sales to fiduciary accounts, the suitability standards shall be met by the fiduciary account, by the person who directly or indirectly supplied the funds for the purchase of the shares of our common stock or by the beneficiary of the account. Our board of directors has determined that, notwithstanding the provisions regarding participant-directed purchases under a 401(k) or other defined contribution plan in our charter, should our shares be available in the future under a participant-directed 401(k) or other defined contribution plan, we shall require that any applicable suitability standard shall be met by the investor, beneficiary, or donor or grantor who directly or indirectly supplies the funds.
RREEF America, our sponsor, and each person selling shares on our behalf, including our dealer manager and participating broker-dealers, must make every reasonable effort to determine that the purchase of shares of our common stock is a suitable and appropriate investment for each investor. Whether an investment in our common stock is appropriate for a given investor is determined based on a number of factors, including, but not limited to, an investor’s age, financial situation and needs, tax status, investment objectives, investment experience, investment time horizon, liquidity needs and risk tolerance. In making this determination, our sponsor and our dealer manager will rely upon information provided by the investor to the participating broker-dealer as well as the suitability assessment made by each participating broker-dealer. Before you purchase shares of our common stock, your participating broker-dealer, authorized representative or other person placing shares on your behalf will consider, among other things, the aforementioned factors to determine that you:
•meet the minimum income and net worth standards established in your state;
•can reasonably benefit from an investment in our common stock based on your overall investment objectives and portfolio structure;
•are able to bear the economic risk of the investment based on your overall financial situation; and
•have an apparent understanding of the fundamental risks of the investment, the risk that you may lose your entire investment, the limited liquidity of our common stock, the restrictions on transferability of our common stock and the tax consequences of the investment.
Participating broker-dealers are required to maintain for six years records of the information used to determine that an investment in shares of our common stock is suitable and appropriate for a stockholder.
By signing the subscription agreement required for purchases of our common stock, either manually or electronically, you represent and warrant to us that you have received a copy of this prospectus and that you meet the net worth and annual gross income requirements described above. Our sponsor and each person selling shares on our behalf has an obligation to take reasonable efforts to determine that the purchase of our shares is a suitable and appropriate investment for each stockholder. RREEF America, our sponsor, and each person selling shares on our behalf, including our dealer manager and participating broker-dealers, must have a reasonable basis to believe that an investment in our common stock is suitable for an investor, based on the information obtained through the reasonable diligence to ascertain the customer’s investment profile. We will assert any representations and warranties made by you, with respect to your investment in us, in any proceeding in which potential liability is disputed. By making these representations, you do not waive any rights that you may have under federal or state securities laws.
On June 5, 2019, the SEC adopted Regulation Best Interest, which established a standard of conduct for broker-dealers and natural persons who are associated persons of a broker-dealer under the Securities Exchange Act of 1934, as amended (the “Exchange Act”), that enhanced the standard beyond suitability. Regulation Best Interest includes the general obligation that broker-dealers shall act in the “best interest” of retail customers in making any recommendation of any securities transaction or investment strategy, without putting the financial or other interests of the broker-dealer ahead of the retail customer. The general obligation can be satisfied by the broker-dealer’s compliance with four specified component obligations: (i) provide certain required disclosure before or at the time of the recommendation, about the recommendation and the relationship between the broker-dealer and the retail customer; (ii) exercise reasonable diligence, care, and skill in making the recommendation; (iii) establish, maintain, and enforce written policies and procedures reasonably designed to address conflicts of interest; and (iv) establish, maintain, and enforce written policies and procedures reasonably designed to achieve compliance with Regulation Best Interest. Regulation Best Interest imposes a duty of care for broker-dealers to evaluate reasonably available alternatives in the best interests of their clients. There are likely alternatives to us that are reasonably available to you, through your broker or otherwise, and those alternatives may be less costly or have a lower investment risk. Under Regulation Best Interest, broker-dealers participating in the offering must consider such alternatives in the best interests of their clients. You should ask your broker-dealer or other financial professional about what reasonable alternatives exist for you, and how our offering compares to other types of investments (e.g., listed entities) that may have lower costs, less complexity, and/or risks, and that may be available for lower or no commissions. Like existing suitability obligations, the component obligations of Regulation Best Interest contain a quantitative standard. Such quantitative standard may be more or less restrictive pursuant to Regulation Best Interest than under the suitability standard. In addition to Regulation Best Interest, certain states may adopt state-level standards that seek to further enhance the broker-dealer standard of conduct to a fiduciary standard for all broker-dealer recommendations made to retail customers in their states. In addition to Regulation Best Interest and state fiduciary standards of care (if any), broker-dealers are required to provide retail investors a brief relationship summary, or Form CRS, that summarizes for the investor key information about the broker-dealer. Form CRS is different from this prospectus, which contains information regarding this offering and our company. The impact of Regulation Best Interest and state fiduciary standards (if any) on broker-dealers cannot be determined at this time as little administrative or case law exists under Regulation Best Interest and state fiduciary standards (if any), and the full scope of their applicability is uncertain.
ABOUT THIS PROSPECTUS
Please carefully read the information in this prospectus and any accompanying prospectus supplements, which we refer to collectively as the “prospectus.” You should rely only on the information contained in this prospectus. We have not authorized anyone to provide you with different information. This prospectus may only be used where it is legal to sell these securities. You should not assume that the information contained in this prospectus is accurate as of any date later than the date hereof or such other dates as are stated herein or as of the respective dates of any documents or other information incorporated herein by reference.
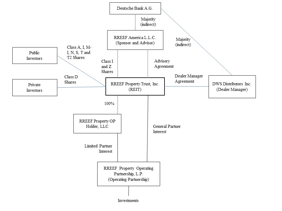
In this prospectus, the term “operating partnership” refers to RREEF Property Operating Partnership, LP, of which RREEF Property Trust, Inc. is the sole general partner. The words “we,” “us” and “our” refer to RREEF Property Trust, Inc. and our operating partnership, taken together, unless the context requires otherwise. The terms “advisor,” “sponsor” and “RREEF America” each refer to RREEF America L.L.C.
This prospectus is part of a registration statement that we filed with the Securities and Exchange Commission. Periodically, as we make material investments or other material developments occur, we will provide a prospectus supplement that may add, update or change information contained in this prospectus. Any statement that we make in this prospectus will be modified or superseded by any inconsistent statement made by us in a subsequent prospectus supplement. The registration statement we filed with the SEC includes exhibits that provide more detailed descriptions of the matters discussed in this prospectus. You should read this prospectus and the related exhibits filed with the SEC and any prospectus supplements, together with additional information described under “Where You Can Find More Information.”
As soon as reasonably practicable after the end of each day on which the New York Stock Exchange, or the NYSE, is open for unrestricted trading, which we refer to as a “business day,” after the close of the NYSE (generally, 4:00 p.m. Eastern time), which we refer to as the “close of business,” we will (1) post our NAV per share for such day for each share class on our website and (2) make our NAV per share for each share class available on our toll-free, automated telephone line. Our website will also contain this prospectus and any prospectus supplements that have not been superseded by a subsequent supplement. In addition, following the last business day of each month, we will file with the SEC a prospectus supplement disclosing our NAV per share for each share class for each business day in the preceding month.
IMPORTANT NOTE FOR BROKER-DEALERS: This prospectus will be supplemented as soon as reasonably practicable following the last business day of each month with respect to the NAV per share for each share class for each business day in the preceding month and from time to time with respect to other information. All sales literature used in connection with this offering must be accompanied by the current prospectus and all prospectus supplements that have not been superseded by a subsequent supplement.
TABLE OF CONTENTS
CAUTIONARY NOTE REGARDING FORWARD-LOOKING STATEMENTS
We make statements in this prospectus that are forward-looking statements within the meaning of the federal securities laws. Forward-looking statements are typically identified by the use of terms such as “may,” “might” “will,” “would,” “should,” “expect,” “could,” “intend,” “plan,” “anticipate,” “estimate,” “believe,” “continue,” “predict,” “seek,” “goal,” “objective,” “potential” or the negative of such terms and other comparable terminology. These forward-looking statements involve known and unknown risks, uncertainties and other important factors that could cause our actual results, performance or achievements, or industry results, to differ materially from any predictions of future results, performance or achievements that we express or imply in this prospectus.
The forward-looking statements included herein are based upon our current expectations, plans, estimates, assumptions and beliefs that involve numerous risks and uncertainties. Assumptions relating to the foregoing involve judgments with respect to, among other things, future economic, competitive and market conditions and future business decisions, all of which are difficult or impossible to predict accurately and many of which are beyond our control. Although we believe that the expectations reflected in such forward-looking statements are based on reasonable assumptions, our actual results and performance could differ materially from those set forth in the forward-looking statements.
Any of the assumptions underlying forward-looking statements could be inaccurate. You are cautioned not to place undue reliance on any forward-looking statements included in this prospectus. All forward-looking statements are made as of the date of this prospectus, and the risk that actual results will differ materially from the expectations expressed in this prospectus will increase with the passage of time. Except as otherwise required by the federal securities laws, we undertake no obligation to publicly update or revise any forward-looking statements after the date of this prospectus, whether as a result of new information, future events, changed circumstances or any other reason. In light of the significant uncertainties inherent in the forward-looking statements included in this prospectus, including, without limitation, the risks described under “Risk Factors,” the inclusion of such forward-looking statements should not be regarded as a representation by us or any other person that the objectives and plans set forth in this prospectus will be achieved.
RISK FACTOR SUMMARY
We are subject to numerous risks and uncertainties that could cause our actual results and future events to differ materially from those set forth or contemplated in our forward-looking statements, including those summarized below. The following list of risks and uncertainties is only a summary of some of the most important factors and is not intended to be exhaustive. This risk factor summary should be read together with the more detailed discussion of risks and uncertainties set forth under “Risk Factors.”
Risks Related to an Investment in Our Shares
•We have a history of operating losses and cannot assure you that we will achieve profitability.
•There is no public trading market for shares of our common stock; therefore, the ability of our stockholders to dispose of their shares will likely be limited to redemption by us. If stockholders sell their shares to us, they may receive less than the price they paid.
•Our ability to redeem shares may be limited, and our board of directors may modify or suspend our redemption plan at any time. Since December 2022, we have consistently received share redemption requests in excess of our quarterly volume limitation, and we may continue to do so in the future.
•The amount and source of distributions we may make to our stockholders is uncertain, and we may be unable to generate sufficient cash flows from our operations to make distributions to our stockholders.
•We may pay distributions from sources other than our funds from operations, or FFO. To the extent that we pay distributions from sources other than FFO, we will have reduced funds available for investment and the overall return to our stockholders may be reduced.
•The purchase and redemption price of shares of our common stock is based on our NAV and not on any public trading market.
•Valuations and appraisals of our properties and real estate-related assets are estimates of fair value and may not necessarily correspond to realizable value.
•Our NAV per share may suddenly change if the appraised values of our properties materially change from prior appraisals or the actual operating results for a particular month differ from what we originally budgeted for that month.
•We depend on our advisor and our dealer manager to conduct our operations and offerings, and we may not be able to secure suitable replacements in the event that we fail to retain their services.
•We may change our investment and operational policies without stockholder consent.
Risks Related to Conflicts of Interest
•The fees we pay in connection with our offerings and our investments, including to the dealer manager and our advisor, were not determined on an arm’s-length basis.
•Our advisor may face a conflict of interest with respect to the allocation of investment opportunities and competition for tenants between us and other real estate programs that it advises.
•Our advisor faces a conflict of interest because the substantial fees it receives for services performed are based on our NAV, which is calculated under the supervision of our advisor.
Risks Related to Our Corporate Structure
•The limits on the percentage of shares of our common stock that any person may own may discourage a takeover or business combination that could otherwise benefit our stockholders.
•The return on an investment in our stock may be reduced if we are required to register as an investment company under the Investment Company Act.
Risks Related to Investments in Real Estate
•Adverse economic conditions in the regions and metropolitan markets where our assets are located may adversely affect our ability to lease our properties and our ability to increase lease prices.
•We may have difficulty selling our properties, which may limit our ability to pay distributions.
•Our properties face significant competition.
•Joint venture investments could be adversely affected by our lack of sole decision-making authority, our reliance on the financial condition of co-venturers and disputes between us and our co-venturers.
•We rely on third-party property managers and leasing agents.
General Risks Related to Investments in Real Estate-Related Assets
•The real estate equity securities in which we invest are subject to specific risks relating to the particular issuer of the securities and can be subject to the general risks of investing in real estate securities.
•The mezzanine loans in which we may invest would involve greater risks of loss than senior loans secured by income-producing real properties, which may result in losses to us.
•Commercial mortgage-backed securities, or CMBS, in which we may invest, are subject to several types of risks that may adversely impact our performance.
•We expect a portion of our portfolio of real estate-related assets to be illiquid, and we may not be able to adjust our portfolio in response to changes in economic and other conditions.
Risks Related to Debt Financing
•We have incurred mortgage indebtedness and other borrowings and expect to incur additional debt, which may increase our business risks and could decrease the value of our shares.
•Increases in interest rates could increase the amount of our loan payments and adversely affect our ability to make distributions to our stockholders.
•Lenders may require us to enter into restrictive covenants relating to our operations or mandatory commitment reductions, which could reduce our available financing and limit our ability to make distributions.
Federal Income Tax Risks
•Failure to maintain our REIT status would have significant adverse consequences to us.
•Compliance with REIT requirements may cause us to forego otherwise attractive opportunities or liquidate otherwise attractive investments, which may reduce your overall return.
•Our board of directors is authorized to revoke our REIT election without stockholder approval.
Risks Related to Sustainability
•We are subject to sustainability risks that may affect the performance of our investment portfolio.
General Risk Factors
•Economic events that may cause our stockholders to request that we redeem their shares, or that may reduce our ability to raise capital, may adversely affect our ability to achieve our investment objectives.
•Inflation may adversely affect our financial condition and results of operations.
•Legislative, regulatory or administrative changes could adversely affect us or our stockholders.
QUESTIONS AND ANSWERS ABOUT THIS OFFERING
Set forth below are some of the more frequently asked questions (and accompanying answers) related to our structure, our management and an offering of this type. They are not a substitute for disclosures elsewhere in this prospectus. You are strongly encouraged to read “Prospectus Summary,” “Risk Factors” and the remainder of this prospectus in their entirety for more detailed information about this offering before deciding to purchase shares of our common stock.
Q: What is RREEF Property Trust?
A: We are a Maryland corporation that invests in a diversified portfolio of (i) high-quality, income-producing commercial real estate properties, (ii) common and preferred stock of publicly traded REITs and other real estate companies, and (iii) debt backed principally by real estate. We are externally managed by our advisor, RREEF America L.L.C., or RREEF America, which has been actively managing commercial real estate portfolios since 1975 and is one of the largest real estate investment managers in the United States with $36.0 billion in real estate assets under management as of December 31, 2023.
Q: Who is RREEF America?
A: RREEF America is our sponsor and our advisor. Headquartered in New York, RREEF America has been acquiring and managing real estate investments in the United States on behalf of institutional investors since 1975. As a result, RREEF America has significant experience acquiring, managing and exiting real property investments across all commercial real estate property types in the United States and through multiple real estate cycles. RREEF America, together with its affiliates in Europe and Asia, comprise the global real estate investment business of DWS Group GmbH & Co. KGaA (“DWS KGaA”, and together with its subsidiaries, “DWS”), a German partnership limited by shares and an indirect majority owned subsidiary of Deutsche Bank A.G., or Deutsche Bank, a publicly listed banking corporation organized under the laws of Germany. The brand DWS represents DWS KGaA and any of its subsidiaries, such as DWS Distributors, Inc., which offers investment products, or DWS Investment Management Americas, Inc. and RREEF America, which offer advisory services. As part of the Alternatives business, DWS’s real estate investment business is one of the largest real estate investment managers globally with more than 350 professionals and staff located in nearly 25 cities worldwide and approximately $83.3 billion in real estate and real estate-related assets under management as of December 31, 2023. Although the day-to-day management of our business will be performed by certain key personnel of RREEF America, our advisor will utilize the personnel and resources of DWS as appropriate in performing services for us, including leveraging the capabilities and strengths of its broader platform. For more information regarding our advisor’s real estate investment management business, see “Management—Our Sponsor and Advisor” and “Investment Objectives and Strategy—Potential Competitive Strengths.”
Q: What are your investment objectives?
A: Our primary investment objectives are to:
•generate an attractive level of current income for distribution to our stockholders;
•preserve and protect our stockholders’ capital investments;
•achieve appreciation of our NAV; and
•enable our stockholders to allocate a portion of their diversified, long-term investment portfolios to real estate as an alternative asset class.
See the “Investment Objectives and Strategy” section of this prospectus for a more complete description of our investment objectives, strategy and policies, as well as our investment restrictions. We may not achieve our investment objectives and from inception through December 31, 2023, on a cumulative basis, our distributions have not been covered by our cash flow from operations. See “Operating Information—Distributions” and “Risk Factors” below.
Q: What is your investment strategy?
A: Our investment strategy is to acquire a diversified portfolio of (1) high-quality, income-producing real estate properties, (2) common and preferred stock of publicly traded REITs and other real estate companies, which we refer to as “real estate equity securities” and (3) debt backed principally by real estate, which we refer to as “real estate loans.” We refer to real estate loans and real estate equity securities collectively as “real estate-related assets.” We believe this strategy will enable us to achieve reasonably stable current income, which will provide a principal source of return for our stockholders, and the potential for capital appreciation in our net asset value, while at the same time maintaining sufficient liquidity to satisfy daily redemption requests.
Q: What types of properties do you acquire?
A: See “Our Real Estate Investment Portfolio” for a description of our properties, which are diversified by geography and sector. We intend to continue to build a diversified portfolio of properties located throughout the United States, primarily in the office, industrial, retail and residential sectors, and we may also invest in the self storage sector. We believe that our advisor’s broad and deep experience acquiring and managing these property types will provide us with a competitive advantage as we invest across multiple property sectors to create a diversified real estate portfolio. As a perpetual-life REIT, we believe that our flexibility to acquire a variety of property types will enable us to benefit from compelling investment and disposition opportunities that arise in different sectors of the commercial real estate industry during various market cycles and economic conditions in order to achieve attractive risk-adjusted returns.
Q: Why do you invest in real estate-related assets in addition to real properties?
A: We believe that investing in real estate-related assets affords us additional diversification, which provides greater financial flexibility and discretion to construct an investment portfolio designed to achieve our investment objectives throughout various economic cycles. Because varying economic conditions can create investment opportunities at different times across property sectors, we believe that investing in real estate-related assets provides us with additional flexibility to continuously reposition our portfolio and capitalize on these opportunities during each market cycle, particularly in times where these types of investments may provide greater potential for attractive risk-adjusted returns than investing in properties. We also believe that our strategy of investing in real estate-related assets will be greatly enhanced due to the in-house investment expertise that our advisor provides us through access to its real estate equity securities and debt investment platforms.
We believe that allocating a portion of our overall investment portfolio to liquid investments will allow us to maintain sufficient liquidity to satisfy daily redemption requests under our share redemption plan. A portion of our real estate-related assets may be of the type that can readily be liquidated. We expect that under normal circumstances, our portfolio will reflect an aggregate allocation to publicly traded equity securities, cash and cash equivalents and other short-term investments of at least 10% of our NAV. See “Investment Objectives and Strategy” below for a more detailed discussion of all of the types of investments we may make.
Q: Do you currently own any assets?
A: Yes. As of December 31, 2023, our real estate portfolio consisted of 13 properties diversified across geography and sector with a value of $481,800,000. As of December 31, 2023, we also owned a portfolio of real estate equity securities consisting of publicly-traded common stock of 27 REITs with a fair value of $109,209. We believe that investing a portion of our proceeds from our offerings into a diversified portfolio of common and preferred shares of REITs and other real estate operating companies will provide the overall portfolio some flexibility with near-term liquidity as well as potentially enhance our NAV over a longer period. Additionally, as of December 31, 2023, we owned all of the Class D certificates and certain interest-only certificates of CMBS securitized through a trust (the “CMBS Trust”) sponsored by the Federal Home Loan Mortgage Corporation ("Freddie Mac"), which securitized an approximate $1,200,000,000 pool of fixed-rate mortgages secured by multifamily properties (commercial mortgage backed securities, or CMBS) with an amortized cost basis of $33,421,386.
Other than the assets described in this prospectus, we have not yet identified the specific properties or other real estate-related assets we intend to acquire using the proceeds of this offering. As a result, you will not have the opportunity to evaluate future investments prior to purchasing shares of our common stock. If we are delayed or unable to find suitable investments, we may not be able to achieve our investment objectives. For more information on our portfolio, see “Our Real Estate Investment Portfolio.”
Q: What is a real estate investment trust, or REIT?
A: In general, a REIT is a company that:
•combines the capital of many investors to acquire or provide financing for real estate assets;
•offers the benefits of a diversified real estate portfolio under professional management;
•satisfies the various requirements of the Internal Revenue Code, or the Code, applicable to REITs, including requirements relating to its organization, assets and income, and a requirement to distribute to stockholders dividends equal to at least 90% of its net taxable income each year (excluding net capital gain); and
•is generally not subject to federal corporate income taxes on its net taxable income that it currently distributes to its stockholders, which substantially eliminates the “double taxation” (i.e., taxation at both the corporate and stockholder levels) that generally results from investments in a C corporation.
We elected to be taxed as a REIT for federal income tax purposes beginning with our taxable year ended December 31, 2013.
Q: What is a non-listed, perpetual-life REIT?
A: A non-listed REIT is a REIT whose shares are not listed for trading on a stock exchange or other securities market. Non-listed REITs traditionally have a finite life with a specified date by which the REIT would effect some type of “liquidity event” for the benefit of all stockholders. We use the term “perpetual-life REIT” to describe an investment vehicle of indefinite duration, whose shares of common stock are intended to be sold and redeemed by the REIT daily on a continuous basis at a price equal to the REIT’s NAV per share. In our perpetual-life structure, the investor will determine when to purchase or liquidate an investment in shares of our common stock, and our charter does not require us to effect a liquidity event at any time in the future.
Q: Why should I consider an investment in real estate?
A: Our goal is to provide a professionally managed, diversified portfolio consisting primarily of high-quality, income-producing commercial real estate properties to investors who generally have had very limited access to such investments in the past. Allocating a portion of your investment portfolio to high-quality, income-producing commercial real estate may provide you with:
•a reasonably predictable and steady source of income;
•portfolio diversification by investing in an asset class that historically has had little correlation with the stock market, resulting in an attractive risk-adjusted return;
•a hedge against inflation; and
•the opportunity for capital appreciation.
Q: How is an investment in shares of your common stock different from an investment in REITs listed on a national securities exchange?
A: While investing in REITs whose shares are listed on a national securities exchange is one alternative for investing in real estate, shares of listed REITs generally fluctuate in value with the stock market as a whole; that is, there is a relatively close correlation between changes in the price of a listed REIT’s shares and changes in the value of the stock market generally. This close correlation suggests that the value of shares of listed REITs may be based on a variety of factors beyond the value of the listed REITs’ underlying real estate investments, such as the supply of available shares (number of sellers), the demand for shares (number of buyers), changes in investors’ short- or long-term financial market expectations and other market forces. By comparison, the change in price of a direct investment in commercial real estate historically has not been closely correlated with the value of the stock market generally. “Direct Investment” refers to owning real estate through an investment vehicle that does not have its equity interests listed for trading on a national securities exchange.
Our objective is to offer an alternative for the investing general public that represents an allocation to direct investments in commercial real estate, where the value of your investment will be based on our net asset value, or NAV per share. Our NAV per share will not fluctuate based on the number of shares available for purchase or the number of investors looking to purchase shares in a trading market. We intend to offer and redeem our shares on a continuous basis, and the offering price and redemption price will be based on the NAV per share for the applicable class of shares, regardless of the volume of redemption requests. As a result, we expect that changes in the value of our shares will be more closely correlated with changes in prices of direct investments in real estate, as compared to changes in trading prices for the common stock of listed REITs. Since direct investments in real estate are not highly correlated with stock market prices generally, we expect that an investment in our shares will provide an additional level of diversification to an investor’s portfolio that stocks traded on a stock exchange typically cannot provide.
In addition, historically, direct investments in real estate have typically exhibited significantly less volatility, or changes in value, than an investment in listed REITs. Although an investment in us is not a direct investment in real estate, the price of our shares will be based on our NAV, which is primarily based on the underlying value of the real estate that we own. As such, we expect that an investment in our shares will fluctuate less in value, over time, than an investment in a listed REIT.
Investors should also bear in mind that investing in our shares differs from investing in listed REITs in significant ways. An investment in our shares has limited liquidity and our share redemption plan may be limited, modified or suspended. In contrast, an investment in a listed REIT is a liquid investment, as shares can be sold on an exchange at any time.
Q: For whom is an investment in your shares appropriate?
A: An investment in our shares may be appropriate for you if you:
•meet the suitability standards described above under “Suitability Standards;”
•seek to allocate a portion of your investment portfolio to a direct investment vehicle with a diversified portfolio of real estate and real estate-related assets;
•seek to receive current income through regular distribution payments;
•wish to obtain the potential benefit of long-term capital appreciation; and
•are able to hold your shares as a long-term investment and do not need liquidity from your investment quickly in the near future.
We cannot assure you that an investment in our shares will allow you to realize any of these objectives. An investment in our shares is only intended for investors who do not need the ability to sell their shares quickly in the future since the opportunity to have your shares redeemed under our share redemption plan may not always be available. See “Share Purchases and Redemptions—Redeeming Shares—Redemption Limitations.”
Q: Are there risks involved in buying shares?
A: Investing in our common stock involves a high degree of risk. If we are unable to effectively manage the impact of these risks, we may not meet our investment objectives and, therefore, you should purchase our shares only if you can afford a complete loss of your investment. An investment in shares of our common stock involves significant risks and is intended only for investors with a long-term investment horizon and who do not require immediate liquidity or guaranteed income. See “Summary Risk Factors” and “Risk Factors” for the more significant risks relating to an investment in shares of our common stock.
Q: What is the difference between the classes of shares of common stock being offered?
A: We are offering to the public the following classes of shares of our common stock: Class A shares, Class I shares, Class M-I shares, Class N shares, Class S shares, Class T shares, and Class T2 shares. Class A, Class S and Class T2 shares are available to the general public for purchase in this offering through qualified financial intermediaries, including participating broker-dealers and certain registered investment advisers. Class I and Class M-I shares are available for purchase in this offering only (1) through fee-based programs, also known as wrap accounts, of investment dealers, (2) through participating broker-dealers that have alternative fee arrangements with their clients, (3) through certain registered investment advisers, (4) through bank trust departments or any other organization or person authorized to act in a fiduciary capacity for its clients or customers, (5) by endowments, foundations, pension funds and other institutional investors or (6) by our executive officers and directors and their immediate family members, as well as officers and employees of our advisor, our sponsor or other affiliates and their immediate family members, and, if approved by our board of directors, joint venture partners, consultants and other service providers. Class N and Class T shares are available only through our distribution reinvestment plan.
In evaluating a potential purchase of shares of our common stock in this offering, you should consider, among other things, the amount of your investment, the length of time you intend to hold the shares, the selling commission and fees attributable to each class of shares and whether you qualify for any selling commission discounts if you elect to purchase Class A, Class S or Class T2 shares. Before making your investment decision, you should consult with your financial advisor regarding your account type and the classes of common stock you may be eligible to purchase. In selecting between the available share classes, you should consider whether you are eligible for Class M-I and Class I shares, which have the lowest selling
compensation. If you are not eligible for Class M-I or Class I shares, you should consider whether you prefer an investment with higher up-front fees and likely higher distributions (Class T2) versus an investment with lower up-front fees but likely lower distributions (Class A or Class S). In addition, for the same investment amount, you will likely receive more Class A or Class S shares than you would if you purchased Class T2 shares, due to the difference in the up-front selling commissions and dealer manager fees of these share classes. Class T shares are only sold pursuant to our distribution reinvestment plan and have a conversion feature whereby the shares will convert to Class N shares when the underwriting compensation paid with respect to Class T shares held in a stockholder’s account reaches 8.5% of the total gross offering price of all the Class T shares purchased over time for such account in the primary portion of an offering. Similarly, Class S shares and Class T2 shares have a conversion feature whereby the shares will convert to Class M-I shares when the underwriting compensation paid with respect to Class S shares or Class T2 shares held in a stockholder’s account reaches 8.75% of the total gross offering price of all the Class S shares or Class T2 shares purchased over time for such account in an offering (including shares purchased via the distribution reinvestment plan). See “Plan of Distribution” for additional details. Because the cap on underwriting compensation applies to the entire offering and Class A shares do not have a conversion feature, it is possible that holders of Class A shares will pay more than more than 10% of their total investment in underwriting compensation over time as a result of trail fees paid.
The differences in selling commissions and dealer manager fees among the share classes are summarized in the table below. In addition, the performance component of the advisory fee is a class-specific expense and calculated differently for various classes of our common stock as set forth in “Compensation”. | | | | | | | | | | | | | | | | | |
| | Selling Commission | | Dealer Manager Fee | | Distribution Fee |
| Class A | Up to 3% up-front fee paid in addition to NAV per share as part of purchase price per Class A share. | | Daily trailing fee equal to 1/365th of 0.55% of NAV per Class A share. | | Daily trailing fee equal to 1/365th of 0.50% of NAV per Class A share. |
| | | |
| Class I | None. | | Daily trailing fee equal to 1/365th of 0.55% of NAV per Class I share. | | None. |
| Class M-I | None. | | None. | | None. |
| | | |
| Class N | None. | | None. | | None. |
| | | |
| Class S | Up to 3% up-front fee paid in addition to NAV per share as part of purchase price per Class S share. | | None. | | Daily trailing fee equal to 1/365th of 0.85% of NAV per Class S share. |
| | | | | |
| Class T | None. | | None. | | Daily trailing fee equal to 1/365th of 1% of NAV per Class T share. |
| | | | | |
| Class T2 | Up to 3% up-front fee paid in addition to NAV per share as part of purchase price per Class T2 share. | | 0.50% up-front fee paid in addition to NAV per share as part of purchase price per Class T2 share. | | Daily trailing fee equal to 1/365th of 0.85% of NAV per Class T2 share. |
Q: What is the per share purchase price?
A: Each class of shares is sold at the NAV per share for such class, plus, for Class A, Class S and Class T2 shares only, applicable selling commissions, and for Class T2 shares only, applicable up-front dealer manager fees. Until we first sell a Class S share, the purchase price will be the Class A NAV per share, plus applicable selling commissions. Each class of shares may have a different NAV per share because certain fees and expenses differ with respect to each class. For information on our historical NAV, see “Operating Information—Historical NAV per Share.” During the three year period ending March 31, 2024, our NAV per Class I share has ranged between $13.68 and $17.62.
Q: How is your NAV per share calculated?
A: Our advisor has delegated responsibility for the calculation of our NAV to a fund administration provider, The Bank of New York Mellon, or BNY Mellon, which calculates our NAV daily under the supervision of our advisor, who retains ultimate responsibility for the calculation of our NAV. In order to calculate our NAV at the end of each business day, BNY Mellon allocates any change in our aggregate NAV (whether an increase or decrease) among each class of shares based on each class’s relative percentage of the previous aggregate NAV. Changes in our daily NAV will include, without limitation and as applicable, daily accruals and amortizations of our net portfolio income, interest expense, unrealized/realized gains and losses on assets, offering costs and any expense reimbursements. Costs incurred by us under the expense support agreement will be allocated to all classes of shares of our common stock on a pro rata basis as and when such amounts are reimbursed to our advisor. In addition, offering costs associated with all of our offerings (including any private offerings) will be allocated to all classes, on a pro rata basis. The net portfolio income will be calculated and accrued on the basis of data extracted from (1) the monthly budget for each property and at the company level, including organization and offering expenses and certain operating expenses, (2) interest accruals and premium or discount amortization on real estate loans, (3) material, unbudgeted non-recurring income and expense events such as capital expenditures, prepayment penalties, assumption fees, tenant buyouts, lease termination fees and tenant turnover with respect to our properties when our advisor becomes aware of such events and the relevant information is available, (4) material investment acquisitions and dispositions occurring during the month and (5) reports from other vendors impacting our aggregate NAV. Acquisition costs with respect to each acquired property are amortized on a daily basis into our NAV over a five-year period following the acquisition date. Costs of purchasing or originating real estate loan investments will be amortized over the term of the investment. On an ongoing basis, BNY Mellon will adjust the accruals to reflect actual operating results and the outstanding receivable, payable and other account balances resulting from the accumulation of daily accruals for which financial information is available.
Pursuant to the terms of our expense support agreement with our advisor, our advisor has incurred expenses related to our operations, which we refer to as “expense payments.” We currently owe our advisor $5.38 million for which we will begin making reimbursement payments once we reach $500 million in proceeds from our offerings. Each monthly reimbursement payment will be deducted from our NAV on a daily basis across the month of repayment. See “Management—The Advisory Agreement—Expense Support Agreement.”
Prior to the initiation of our current follow-on offering period, and prior to initiation of future follow-on offering periods, we have incurred and will incur certain costs in preparation for such follow-on offering periods, which we refer to as prepaid offering costs. Such costs will benefit the entire follow-on offering period to which they relate and as such will be amortized on a straight-line basis over the anticipated follow-on offering period into the NAV for each class of shares beginning upon commencement of each particular follow-on offering. Organization and offering costs incurred during an active follow-on offering period will be deducted from our NAV on an accrual basis as they are incurred. In the event our advisor agrees to pay some or all of our organization and offering costs prior to the commencement of an offering period and
agrees to defer reimbursement of such costs, then such costs will be amortized into the daily NAV calculation as such costs are reimbursed to our advisor. We will allocate all of our offering costs to all outstanding shares of all classes on a pro rata basis, each day that we calculate a NAV for a given class of shares. Similarly, any payments made by our dealer manager of reimbursable offering costs in connection with our offerings on our behalf will also be recognized and reflected in our daily NAV for all share classes on a pro rata basis.
Following the aggregation of the net asset values of our investments, the addition of any other assets (such as cash on hand), the deduction of any other liabilities and the allocation of income and expenses, BNY Mellon will incorporate any class-specific adjustments to our NAV, including additional issuances and redemptions of our common stock and accruals of class-specific fees such as distribution fees. Our share classes may have different fee accruals associated with the advisory fee we will pay our advisor because the performance component of our advisory fee is calculated separately with respect to each class. At the close of business on the date that is one business day after each record date for any declared distribution, which we refer to as the “distribution adjustment date,” our NAV for each class will be reduced to reflect the accrual of our liability to pay the distribution to our stockholders of record of each class as of the record date. NAV per share for each class is calculated by dividing such class’s NAV at the end of each trading day by the number of shares outstanding for that class on such day.
The valuation of our properties is based on appraisal and is administered via a daily accrual schedule by our independent valuation advisor, Altus Group U.S., Inc., or Altus Group, a valuation firm selected by our advisor and approved by our board of directors, including a majority of our independent directors, to serve as our independent valuation advisor. Altus Group is a multidisciplinary provider of independent, professional real estate services with a network of approximately 70 offices around the world, including Asia Pacific, Canada, Europe and the United States. Altus Group is engaged in the business of valuing commercial real estate properties and is not affiliated with our advisor. At the beginning of each calendar year, our independent valuation advisor will prepare a schedule with the objective of having all of our consolidated properties valued during each quarter by an appraisal. Although our independent valuation advisor will perform the majority of the valuations, our valuation guidelines will require that on a rotating basis, approximately 1/12th of our properties in any particular month must be appraised by one or more appraisers who are not affiliated with us, our advisor or our independent valuation advisor. We believe our policy of rotating the appraisers of our properties will meaningfully enhance the accuracy of our NAV calculation. In addition, prior to the beginning of each month, our independent valuation advisor will develop an estimate of the quarter-end value for each property. This estimated value will be based on anticipated cash flows and, if applicable, anticipated property-specific events applied to the cash flow for the property. The difference, if any, between the estimated value for quarter-end and the latest appraised value will be accrued daily over the remainder of the quarter. This daily accrual schedule will be incorporated into the daily calculation of our NAV by BNY Mellon as and when such schedule is updated.
See “Net Asset Value Calculation and Valuation Guidelines” for more information regarding the calculation of our NAV per share and how our properties and real estate-related assets will be valued.
Q: Will the independent valuation advisor calculate or be responsible for the NAV per share?
A: No. Our NAV per share is calculated by BNY Mellon under the supervision of our advisor. While our independent valuation advisor periodically provides estimated valuations of each of our real properties, our independent valuation advisor is not responsible for and will not calculate our daily NAV per share.
Q: How subjective is the calculation of the daily NAV per share?
A: Our goal is to provide a reasonable estimate of the market value of our shares through our daily NAV per share calculation. Our assets consist principally of commercial real estate properties, the valuation of which is prepared by our independent valuation advisor in accordance with valuation guidelines approved by our board of directors. Valuations of real estate properties are inherently subjective and subject to a number of judgments and assumptions that may not prove to be accurate. The use of different judgments or assumptions would likely result in different estimates of the value of our real estate properties. The daily calculation of our NAV per share may not reflect the precise amount that might be paid for your shares in a market transaction. On any given day, our published NAV per share may not fully reflect certain material events to the extent that they are not known or their financial impact on our portfolio is not immediately quantifiable. Furthermore, rapidly changing market conditions may not be fully reflected in our daily NAV. Any resulting potential disparity in our NAV per share may inure to the benefit of redeeming stockholders, existing stockholders or stockholders who buy new shares. See “Net Asset Value Calculation and Valuation Guidelines—NAV and NAV Per Share Calculation.”
Q: Is there any minimum investment required?
A: The minimum initial investment in shares of our common stock is $2,500, and the minimum subsequent investment in our shares is $500 per transaction, except that the minimum subsequent investment amount does not apply to purchases made under our distribution reinvestment plan. In addition, our board may elect to accept smaller investments in its discretion.
Q: What is the expected term of this offering?
A: We have registered $1,800,000,000 in shares of our common stock to be sold in our primary offering and up to $200,000,000 in shares to be sold pursuant to our distribution reinvestment plan. This offering will terminate on August 10, 2025, unless such date is extended in accordance with the rules of the SEC. We reserve the right to suspend or terminate our offering at any time. It is our intent, however, to conduct a continuous offering for an indefinite period of time, by filing for additional offerings of our shares, subject to regulatory approval and continued compliance with the rules and regulations of the SEC and applicable state laws.
We will endeavor to take all reasonable actions to avoid interruptions in the continuous offering of our shares of common stock. There can be no assurance, however, that we will not need to suspend our continuous offering while the SEC and, where requested, state securities regulators, review such filings for additional offerings of our stock until such offerings are declared effective, if at all.
Q: Will I receive distributions and how often?
A: We expect that our board of directors will authorize us to declare distributions with a monthly record date and pay distributions monthly in arrears. We have paid distributions every month since June 2013. Any future distributions we make will be at the discretion of our board of directors, considering factors such as our earnings, cash flow, capital needs, general financial condition and the requirements of Maryland law. Our board of directors’ discretion as to the payment of distributions will be directed, in substantial part, by its determination to cause us to comply with the REIT requirements. While the per share distribution amount declared on each of our classes of common stock will be the same, the final amounts paid will be adjusted for distribution-related class-specific fees. Holders of shares of a class with a relatively higher trailing fee will receive relatively lower distribution amounts as compared to shares of a class with a lower trailing fee. To maintain our qualification as a REIT, we generally are required to distribute aggregate annual dividends to our stockholders equal to at least 90% of our REIT taxable income determined without regard to the dividends-paid deduction and excluding net capital gains. See “Description of Capital Stock—Distributions” and “Material U.S. Federal Income Tax Considerations.”
Q: Will the distributions I receive be taxable as ordinary income?
A: The federal income tax treatment of distributions that you receive, including cash distributions that are reinvested pursuant to our distribution reinvestment plan, depends upon the extent to which they are paid from current or accumulated earnings and profits and, accordingly, treated as dividends and upon whether any portion of such distributions is designated as “qualified dividend income” or capital gain dividends, both of which are subject to federal income tax at capital gains rates that do not exceed 20%, under current law, for non-corporate stockholders. Distributions from REITs that are treated as dividends but are not designated as “qualified dividend income” or capital gain dividends are treated as ordinary income and are not eligible to be taxed at the lower capital gains rates applicable to individuals for “qualified dividend income” from taxable corporations. For taxable years beginning before January 1, 2026, “qualified REIT dividends” (REITs dividends that are not designated as “qualified dividend income” or capital gain dividends) are taxed to REIT stockholders as ordinary income but are eligible for a deduction of up to 20% of the amount of the dividend in the case of non-corporate U.S. stockholders.
In certain circumstances, we may designate a portion of our distributions as qualified dividend income, for example, if we receive qualified dividend income from a C corporation such as a taxable REIT subsidiary of ours, but we do not expect to designate a substantial portion of our distributions as qualified dividend income. In addition, we may designate a portion of distributions as capital gain dividends taxable at capital gain rates to the extent we recognize net capital gains from sales of assets. A portion of your distributions may be considered a return of capital for federal income tax purposes. These amounts will not be subject to tax but will instead reduce the tax basis of your investment. This, in effect, defers a portion of your tax until your shares are redeemed, you sell your shares or we are liquidated, at which time you generally will be taxed at capital gains rates. Because each investor’s tax position is different, you should consult with your tax advisor. See “Material U.S. Federal Income Tax Considerations.”
Q: May I reinvest my cash distributions in additional shares?
A: Yes. We have adopted a distribution reinvestment plan whereby stockholders may elect to have their cash distributions automatically reinvested in additional shares of our common stock. If you participate in our distribution reinvestment plan, the cash distributions attributable to the class of shares that you own will be automatically invested in additional shares of the same class. The purchase price for shares purchased under our distribution reinvestment plan will be equal to our NAV per share for that share class on the date that the distribution is payable, after giving effect to the distribution. Stockholders will not pay up-front selling commissions or up-front dealer manager fees when purchasing shares under our distribution reinvestment plan. See “Description of Capital Stock—Distribution Reinvestment Plan” for more information regarding the reinvestment of distributions you may receive from us. If you participate in our distribution reinvestment plan, you will be treated for federal income tax purposes as if you received a distribution (taxable as described in the previous Q&A) in an amount equal to the value of the additional shares you receive, so that you may have a tax liability that you will have to fund from other sources.
Q: Can I be certain that I will be able to liquidate my investment immediately at the time of my choosing?
A: No. While stockholders may request on a daily basis that we redeem all or any portion of their shares pursuant to our share redemption plan, our ability to fulfill redemption requests is subject to a number of limitations. As a result, redemptions may not be available at all times. The total amount of redemptions during a calendar quarter will be limited to shares of common stock whose aggregate value (based on the redemption price per share on the date of the redemption) is equal to 5% of our combined NAV for all classes of shares as of the last day of the previous calendar quarter. In addition, if redemptions do not reach the 5% limit in a calendar quarter, the unused portion generally will be carried over to the next quarter and not any subsequent quarter, such that the maximum amount of redemptions during any quarter may never
exceed 10% of the combined NAV for all classes of shares as of the last day of the previous calendar quarter.
We expect that the majority of our assets will continue to consist of properties that cannot generally be readily liquidated without impacting our ability to realize full value upon their disposition. Therefore, we may not always have sufficient liquid resources to satisfy redemption requests. In order to provide liquidity for redemptions, we intend to generally maintain under normal circumstances an aggregate allocation to publicly traded equity securities, cash, cash equivalents and other short-term investments of at least 10% of our overall NAV. Should redemption requests, in the business judgment of our board of directors, place an undue burden on our liquidity, adversely affect our operations or risk having a material adverse impact on non-redeeming stockholders, then our board of directors may modify or suspend our share redemption plan if it deems such action to be in the best interest of our stockholders. If our board of directors materially amends (including any reduction of the quarterly limit) or suspends the share redemption plan during any quarter, other than any temporary suspension to address certain external events unrelated to our business, any unused portion of that quarter’s 5% limit will not be carried forward to the next quarter or any subsequent quarter. See “Share Purchases and Redemptions—Redeeming Shares—Redemption Limitations.”
On December 9, 2022, our board of directors modified our share redemption plan to limit redemptions during the three months ended December 31, 2022 to 5% of our combined NAV as of September 30, 2022. During the fourth quarter of 2022, each quarter of 2023 and the first quarter of 2024, we received share redemption requests in excess of 5% of our combined NAV as of the last day of the immediately previous quarter. For these six quarters, we reached our applicable quarterly redemption volume limitation on December 19, 2022, February 23, 2023, April 25, 2023, July 4, 2023, October 9, 2023 and January 4, 2024, respectively. Pursuant to the terms of our share redemption plan, all redemption requests received during a calendar quarter prior to such dates were satisfied 100% on a first-come, first-served basis. Redemptions received on these dates were satisfied on a pro rata basis at 11.7%, 43.9%, 57.4%, 34.4%, 62.2% and 84.4% of the requested amount, without regard to share class. As a result of reaching the quarterly redemption volume limitation during these quarters, we did not accept any redemption requests during the applicable quarter following the date on which such limitation was reached. Stockholders who wished to request redemption of any unfulfilled requests were required to resubmit their redemption requests beginning on the first calendar day of the following quarter. As of January 4, 2024, we had received redemption requests that exceeded the quarterly volume limitation for the quarter ended March 31, 2024, and therefore the per stockholder allocation, as described herein, applies to all redemption requests received during the quarter ending June 30, 2024.
Q: What is the redemption price?
A: The redemption price per share on any business day will be equal to our NAV per share for the class of shares being redeemed. Subject to limited exceptions, purchased shares (excluding shares acquired via our distribution reinvestment plan) redeemed within 365 days of the date of such stockholder’s initial purchase of any shares of our common stock will be subject to a short-term trading discount equal to 2% of the gross proceeds otherwise payable with respect to such purchased shares which are being redeemed, which will inure indirectly to the benefit of our remaining stockholders. See “Share Purchases and Redemptions—Redeeming Shares.”
Q: Will I be notified of how my investment is doing?
A: Yes. We will provide you with periodic updates on the performance of your investment with us, including:
•three quarterly financial reports and investor statements;
•an annual report;
•in the case of certain U.S. stockholders, an annual IRS Form 1099-DIV or Form 1099-B, if required, and, in the case of non-U.S. stockholders, an annual IRS Form 1042-S;
•confirmation statements (after transactions affecting your balance, except reinvestment of distributions in us and certain transactions through minimum account investment or withdrawal programs); and
•a quarterly statement providing material information regarding your participation in the distribution reinvestment plan and an annual statement providing tax information with respect to income earned on shares under the distribution reinvestment plan for the calendar year.
Depending on legal requirements, we will provide this information to you via U.S. mail or other courier, facsimile, electronic delivery, posting on our website, www.rreefpropertytrust.com, or some combination of the foregoing.
In general, the above materials will be provided to you via U.S. mail unless you affirmatively elect to receive them via electronic delivery. If you do not elect to receive these materials via electronic delivery, we will mail to you only those materials which are required to be delivered to stockholders in hard copy form. We will not mail to you other reports we file with the SEC that are available to you on the SEC’s website at www.sec.gov.
In addition, on each business day our current NAV per share will be posted on our website and made publicly available on our toll-free, automated information line, (855) 285-0508, after it has been calculated at the end of each business day.
Q: When will I get my detailed tax information?
A: In the case of certain U.S. stockholders, your Form 1099-DIV tax information, if required, will be mailed each year by the statutorily required date.
Q: Who can help answer my questions?
A: If you have more questions about this offering or if you would like additional copies of this prospectus, you should contact your registered selling representative or our transfer agent at:
SS&C Technologies, Inc.
P.O. Box 219985
Kansas City, MO 64121-9985
Phone: (855) 285-0508
PROSPECTUS SUMMARY
This prospectus summary highlights certain information contained elsewhere in this prospectus. This is only a summary of known information we believe is material to investors and it may not contain all of the information that is important to you. To fully understand this offering, you should carefully read this entire prospectus, including the “Risk Factors” section.
RREEF Property Trust, Inc.
We are a Maryland corporation formed to invest in a diversified portfolio of high-quality, income-producing commercial real estate located throughout the United States, including, without limitation, office, industrial, retail, residential and self-storage property types. Although we intend to invest primarily in real estate properties, we also invest in common and preferred stock of publicly traded REITs and other real estate companies, which we refer to as “real estate equity securities,” and invest in debt backed principally by real estate, such as senior mortgage loans, subordinated mortgage loans, mezzanine loans, CMBS, and preferred equity positions, which we collectively refer to as “real estate loans.” We refer to real estate equity securities and real estate loans collectively as “real estate-related assets.” We seek geographic diversification of our property portfolio and for the properties underlying our investments in real estate-related assets principally in major metropolitan areas and secondary markets throughout the United States. We believe that our diversified investment strategy will allow us to achieve reasonably predictable and stable current income, which will provide a principal source of return for our investors, along with the potential for long-term capital appreciation in our net asset value, or NAV. An investment in our common stock will also provide investors with exposure to a major asset class (commercial real estate) that typically has not been correlated with the stock market, has demonstrated less volatility than listed stocks over time, may serve as a potential hedge against inflation and will provide diversification as part of an overall investment portfolio.
We are structured as a perpetual-life, non-listed REIT. This means that, subject to regulatory approval of our filings for additional offerings, we will sell shares of our common stock on a continuous basis and for an indefinite period of time. In addition, we will sell our shares at a price based on the NAV of our underlying assets, as calculated by BNY Mellon with oversight from our advisor. Although our common stock will not be listed for trading on a stock market or other trading exchange, we provide our investors with limited liquidity through a share redemption plan that permits investors to request redemption of all or a portion of their shares on any business day at the daily NAV per share, subject to certain limitations described in this prospectus. As a perpetual-life, non-listed REIT, our investment strategy is not restricted by the need to provide, and our charter does not require that we provide our stockholders with, liquidity through a single terminal “liquidity event.” We believe that our targeted portfolio allocation to publicly traded real estate equity securities and other liquid assets will allow us under normal market conditions to satisfy daily redemption requests under our share redemption plan, and therefore enable our stockholders to obtain liquidity for their investment in us as needed.
We elected to be taxed as a REIT for federal income tax purposes beginning with our taxable year ended December 31, 2013. We intend to conduct our operations so that neither we, nor our operating partnership or the subsidiaries of our operating partnership are required to register as an investment company under the Investment Company Act of 1940, as amended, or the Investment Company Act. We intend to hold all of our investments through our operating partnership, of which we are the sole general partner.
Our office is located at 875 Third Avenue, 26th Floor, New York, NY 10022 and our telephone number is (212) 454-4500. We maintain a toll-free, automated information line at (855) 285-0508 where you can obtain the daily determination of our NAV per share for each share class. You may find additional information about us at our website, www.rreefpropertytrust.com. The contents of our website are not incorporated by reference in, and are not otherwise a part of, this prospectus.
Class A, Class I, Class M-I, Class N, Class S, Class T and Class T2 Shares of Common Stock
On January 3, 2013, we commenced our initial public offering of up to $2,500,000,000 in shares of our common stock. On July 12, 2016, we commenced our second public offering of up to $2,300,000,000 in shares of various classes of common stock. On January 8, 2020, we commenced our third public offering of up to $2,300,000,000 in shares of various classes of common stock. On August 10, 2023, we commenced our fourth public offering of up to $2,000,000,000 in shares of various classes of common stock, Through December 31, 2023, we raised approximately $391,100,000 in gross offering proceeds in our public offerings.
We are offering to sell any combination of our Class A, Class I, Class M-I, Class N, Class S, Class T and Class T2 shares of common stock, with a dollar value up to the maximum offering amount of $2,000,000,000, consisting of $1,800,000,000 in the primary offering and $200,000,000 pursuant to our distribution reinvestment plan. Our Class N shares and Class T shares are available only pursuant to our distribution reinvestment plan. Eligibility to receive a reallowance of all or a portion of the distribution fee is conditioned on a broker-dealer providing ongoing services with respect to the Class A shares, Class S shares, Class T2 shares, and Class T shares. See “Plan of Distribution—Distribution Fee” for a discussion of such ongoing services. We will not pay a distribution fee on Class I, Class M-I, or Class N shares and no ongoing services will be provided with respect to such shares.
See “Compensation” for a detailed description of the commissions and fees payable in connection with our common stock and “Description of Capital Stock” and “Plan of Distribution” for a further discussion of the differences between our share classes.
Class D Shares and Class Z Shares of Common Stock
In addition to the Class A, Class I, Class M-I, Class N, Class S, Class T and Class T2 shares issued in connection with this offering, we have and may continue to issue Class D shares of our common stock in a continuous private placements. For a description of our Class D common stock, see “Description of Capital Stock—Common Stock—Class D Shares.” We refer to this offering, our prior public offerings and the private placements of the Class D shares as our offerings.
Furthermore, we have and may continue to issue Class Z shares of our common stock to our advisor or its affiliates in a private placement. For a description of our Class Z common stock, see “Description of Capital Stock—Common Stock—Class Z Shares.”
Our Board of Directors
We operate under the direction of our board of directors, the members of which are accountable to us and our stockholders as fiduciaries. We have five directors, three of whom are independent of us, our advisor and its affiliates. Our charter requires that a majority of our directors be independent of our advisor, except for a period of up to 60 days after the death, removal or resignation of an independent director pending the election of such independent director’s successor. Our charter also provides that our independent directors are responsible for reviewing the performance of our advisor and approving the compensation paid to our advisor and its affiliates. Among its other responsibilities, our board of directors (including the independent directors) has adopted valuation guidelines for establishing our NAV on each business day and valuing our commercial real estate assets, related liabilities and notes receivable secured by real estate, and will periodically receive and review such information about the valuation of our assets and liabilities as it deems necessary to exercise its oversight responsibility. Our directors are elected annually by our stockholders. The names and biographical information of our directors are provided under “Management—Directors and Executive Officers.”
Our Sponsor and Advisor
RREEF America is our sponsor and our advisor. Headquartered in New York, RREEF America has been acquiring and managing real estate investments in the United States on behalf of institutional investors since 1975. RREEF America, together with its affiliates in Europe and Asia, comprise the global real estate investment business of DWS Group GmbH & Co. KGaA (“DWS KGaA” and together with its subsidiaries “DWS”), a German partnership limited by shares and an indirect majority owned subsidiary of Deutsche Bank AG (“Deutsche Bank”), a publicly listed banking corporation organized under the laws of Germany. The brand DWS represents DWS KGaA and any of its subsidiaries, such as DWS Distributors, Inc., which offers investment products, or DWS Investment Management Americas, Inc. and RREEF America, which offers advisory services. As part of the Alternatives business, DWS’s real estate investment business is one of the largest real estate investment managers in the world with more than 350 professionals and staff located in nearly 25 cities worldwide. The global business offers a diverse range of risk return and geographic real estate strategies, including stabilized, value-add and high yield properties and investments in real estate-related assets on behalf of its many clients, including public and corporate pensions, foundations and labor union plans. Our advisor employs a disciplined approach to investing and creates innovative investment solutions designed to meet specific client requirements. Regional research teams are complemented by locally focused investment and asset managers that provide proprietary perspectives on market opportunities, trends and risks. Our advisor combines this market intelligence with sophisticated portfolio construction and risk management in order to achieve superior long-term risk adjusted returns, preservation of capital and diversification for its clients. As of December 31, 2023, DWS had approximately $83.3 billion in real estate and real estate-related assets under management, including approximately $71.1 billion of properties, $10.1 billion of real estate securities and $2.1 billion of debt investments.
Pursuant to the advisory agreement, RREEF America is responsible for managing all of our day-to-day operations, including, subject to oversight by our board of directors, sourcing our investment opportunities and making decisions related to the acquisition, management and disposition of our assets, in accordance with our investment objectives, guidelines, policies and limitations. See “Management—Our Sponsor and Advisor” and “Management—The Advisory Agreement.” Where appropriate, RREEF America will leverage the global resources of its affiliated platforms to achieve our investment goals and objectives. We believe that DWS’s extensive hands-on real estate experience in target regional markets and in all aspects of the real estate life cycle are key competitive strengths for our diversified real estate investment and management activities. In addition, we believe that RREEF America’s experience in managing institutional real estate funds with similar NAV pricing structures and valuation processes is beneficial to the implementation of our daily NAV calculation methodologies.
Expense Support Agreement
We are party to an expense support agreement with our advisor, which we refer to as the expense support agreement. Under this agreement, our advisor agreed to incur, and defer reimbursement of, certain organization and offering expenses and operating expenses, which we refer to as expense payments. We owe our advisor $5.38 million under the expense support agreement as of December 31, 2023. We are obligated to reimburse our advisor for expense payments commencing with the first calendar month following the month in which we have reached $500 million in offering proceeds from our offerings, which we refer to as the ESA commencement date. Beginning the month following the ESA commencement date, we will make monthly reimbursement payments to our advisor in the amount of $250,595 for the first 12 months and $197,970 for the second 12 months. In addition, if RREEF America is serving as our advisor at the time that we or our operating partnership undertakes a liquidation, our remaining obligations to reimburse our advisor for the unpaid monthly reimbursements under the expense support agreement shall be waived.
Our Dealer Manager
DWS Distributors, Inc., our dealer manager and an affiliate of our advisor, coordinates the distribution of the shares of our common stock on a best efforts basis, manages our relationships with participating broker-dealers and provides assistance in connection with compliance matters relating to marketing the offering. Our dealer manager is an indirect majority owned subsidiary of Deutsche Bank and is a member of the Financial Industry Regulatory Authority, Inc., or FINRA. Our dealer manager provides distribution related services to us on a contractual basis pursuant to the dealer manager agreement.
Our dealer manager is a registered broker-dealer incorporated in 1994 and is a principal underwriter for the funds supporting the DWS Retail distribution channel. The U.S. Retail business of our dealer manager encompasses all intermediaries. Traditional channels covered include wirehouse, regional broker-dealer, independent broker-dealer channels, registered investment advisors, multi-family offices, trusts, private banks, regional banks, sub-advisory, insurance companies, retirement platforms, ETF strategists and multi-manager platforms. Our dealer manager has an extensive sales team across Active, Alternatives and Passive products in the Americas.
Our Operating Partnership
We own and expect to continue to own substantially all of our assets through RREEF Property Operating Partnership, LP, or our operating partnership, in order to be organized as an umbrella partnership REIT, or UPREIT. An UPREIT is a REIT that holds all or substantially all of its assets through a partnership that the REIT controls as general partner. We have elected to use an UPREIT structure primarily to facilitate acquisitions of real estate properties and to facilitate investments in us by certain institutional investors. A transfer of property directly to a REIT is generally a taxable transaction to the selling property owner. In an UPREIT structure, an owner of appreciated property who desires to defer taxable gain on the transfer of such property may transfer the property to our operating partnership in exchange for limited partnership interests. Such an exchange could be made on a tax-free basis. Being able to offer an owner the opportunity to defer taxation of gain until the owner redeems its interests in our operating partnership for cash may give us a competitive advantage in acquiring desired properties or investments relative to buyers who cannot offer this opportunity. In addition, investing in our operating partnership, rather than in shares of our common stock, may be more attractive to certain institutional or other investors due to their business or tax structure. We are the sole general partner of our operating partnership and RREEF Property OP Holder, LLC, our wholly owned subsidiary, is its initial limited partner.
Our Structure
The following chart shows our current ownership structure and our relationship with RREEF America, our dealer manager and their respective affiliates as of the date of this prospectus.
Investment Objectives
Our primary investment objectives are to:
•generate an attractive level of current income for distribution to our stockholders;
•preserve and protect our stockholders’ capital investments;
•achieve appreciation of our NAV; and
•enable our stockholders to allocate a portion of their diversified, long-term investment portfolios to real estate as an alternative asset class.
See the “Investment Objectives and Strategy” section of this prospectus for a more complete description of our investment objectives, strategy and policies, as well as our investment restrictions. We may not achieve our investment objectives and from inception through December 31, 2023, on a cumulative basis, our distributions have not been covered by our cash flow from operations. See “Operating Information—Distributions” and “Risk Factors” below.
Investment Strategy and Guidelines
Our investment strategy is to acquire a diversified portfolio of (1) high-quality, income-producing commercial properties, (2) common and preferred stock of REITs and other real estate companies, which we refer to as “real estate equity securities,” and (3) debt backed principally by real estate, which we refer to as “real estate loans.” We refer to investments in real estate loans and real estate equity securities collectively as “real estate-related assets.” Our real property portfolio will be diversified in investable and target markets across the United States as selected by our advisor and will consist primarily of office, industrial, retail, residential and self-storage property types. The actual percentage of our portfolio that is invested in office, industrial, retail, residential and self-storage property sectors may fluctuate due to market conditions and investment opportunities. DWS investable markets include those markets that have relatively high liquidity and lower relative supply risks, and have outperformed during certain stages of previous real estate investment cycles. DWS target markets are a subset of the investable market universe in which DWS forecasts strong economic and real estate fundamentals and DWS believes are poised to outperform the overall U.S. real estate market during the next five years. We intend to provide our investors with superior risk-adjusted long-term returns, including attractive and stable distributions of current income as well as capital preservation and appreciation in our NAV. In addition, we believe that our structure as a perpetual-life REIT will allow us to acquire and manage our investment portfolio in a more active and flexible manner because we will not be limited by a pre-determined operational period and the need to provide a “liquidity event” at the end of that period.
Our board of directors has adopted investment guidelines which set forth, among other things, our portfolio allocation targets, guidelines for investing in our targeted property types and investment policies restricting certain types of investments. Our board of directors will formally review our investment guidelines on an annual basis and our portfolio on a quarterly basis or, in each case, more often as it deems appropriate. Changes to our investment guidelines must be approved by our board of directors, including a majority of our independent directors. The investment guidelines delegate broad authority to our advisor to execute acquisitions and dispositions of investments in properties and real estate-related assets to the extent consistent with the investment guidelines. Our board of directors will at all times have ultimate oversight over our investments and may change from time to time the scope of authority delegated to our advisor with respect to acquisition and disposition transactions. See “Investment Objectives and Strategy” for more details regarding our investment strategy and guidelines.
Potential Competitive Strengths
We believe that we will be able to distinguish ourselves from other owners and operators of commercial real estate properties. We believe our long-term success in executing our investment strategy will be supported by the following competitive strengths:
•Leading Global Real Estate Manager. Our advisor, RREEF America, has over 40 years of operating experience managing and implementing a diverse range of real estate strategies and solutions across the risk/return spectrum. RREEF America, together with its affiliates in Europe and Asia, comprise the global real estate investment business of DWS. DWS is one of the world’s largest asset managers of institutional capital invested in real estate and real estate-related assets with a client base comprised predominantly of institutional investors, high net worth individuals and family offices. As of December 31, 2023, DWS’s real estate investment business employed more than 350 professionals and staff and had approximately $83.3 billion in real estate and real estate-related assets under management.
•Seasoned Global Investment Heritage with a Fiduciary Focus. RREEF Real Estate, the predecessor to DWS’s real estate investment business, was founded by five real estate investment professionals in San Francisco, California in 1975 to invest in real estate on behalf of U.S. institutions by offering collective investment vehicles featuring the same hands-on real estate decision making that had previously been available primarily to owners of individual properties. Throughout its history, the organization has developed a set of core principles that comprise its fundamental approach to real estate investment
management, including open and frequent communication with clients and maximizing alignment of interests.
•Veteran Management Team with a History of Working Together. Our advisor’s senior management team includes executives with an established history of working together successfully, with an average of more than 10 years of tenure at our advisor and more than 25 years of real estate industry experience, as of December 31, 2023. This team possesses significant operational and management experience in each of the property sectors in which we intend to invest.
•Multi-Sector Direct Real Estate Investment Experience. Our advisor has significant experience acquiring, managing and exiting real property and debt investments across all of our targeted property types in the Americas. As of December 31, 2023, our advisor managed 371 investments in the Americas with approximately 112.6 million square feet in industrial, office, residential and retail properties.
•In-House Real Estate Equity Securities Team. The combination of a leading direct property investment platform with a real estate equity securities platform makes DWS one of the few global managers capable of providing in-house investment management services for both asset classes. DWS is a leading global investment manager of real estate securities, with approximately $10.1 billion of actively managed listed real estate equity securities as of December 31, 2023 on behalf of institutional and high net worth clients, of which approximately $4.0 billion represents global strategies, and approximately $6.1 billion represents domestic and regional strategies.
•Diversified Portfolio Strategy. Although we intend to invest primarily in a portfolio of high-quality, income-producing properties, we also intend to acquire real estate-related assets. Our strategy is to provide investors with a portfolio of income-producing assets that is well-diversified across property type, geographic region and industry. We believe our investment strategy will enable our investors to realize better risk-adjusted returns than may be achieved through a less diversified portfolio.
•Portfolio Flexibility. Our advisor has strong expertise and capabilities across the real estate industry and in a wide variety of economic conditions throughout varying market cycles over the past 40 years. Because varying economic conditions can create investment opportunities at different times across property sectors, we believe that our flexible and diversified investment strategy will enable us to continuously reposition our portfolio and capitalize on these opportunities during each market cycle.
•Sourcing Capabilities. Through our advisor, we have access to in-depth market knowledge and a large network of longstanding relationships with real estate owners, developers, brokers, national and regional lenders and other market participants.
•Research Driven Approach to Investing. DWS’s real estate business has a 16-member investment research team located in six offices worldwide (as of December 31, 2023) that is dedicated to keeping its global real estate professionals at the forefront of the dynamic real estate investment management industry. The organization’s in-depth research capabilities allow our advisor’s real estate professionals to develop unique perspectives and insights into the real estate market based on changing economic factors.
•Disciplined Investment Process. Our advisor’s management team places a premium on protecting and preserving investors’ capital by performing a comprehensive risk-reward analysis on each prospective investment it evaluates for our portfolio, with a prominent focus on relative values among target assets that are available in the market. Our advisor’s rigorous investment and risk management processes have been developed and refined over multiple real estate cycles throughout its operating history.
•“Hands on” Active Asset Management Process. Our advisor actively manages our portfolio to mitigate investment risks and improve our portfolio’s efficiency and profitability through a “hands-on” approach to investment management. Our advisor has extensive, direct experience in local markets covering all aspects of the real estate investment life cycle. Its personnel are physically located in the markets where we will seek to make investments. In North America, our advisor has over 145 professionals and staff located in ten offices across the country.
Portfolio Allocation Targets
Following stabilization, as further described below, we will seek to invest:
•up to 80% of our net assets in properties;
•up to 35% of our net assets in real estate equity securities;
•up to 40% of our net assets in real estate loans; and
•up to 10% of our net assets in cash, cash equivalents and other short-term investments.
During the period until we have raised substantial proceeds in our offerings (which we define as reaching $500 million in NAV) and acquired a diversified portfolio of our target investments, which we refer to as our “pre-stabilization period,” we will balance the goal of achieving our portfolio allocations with the goal of carefully evaluating and selecting investment opportunities in order to maximize diversification and risk-adjusted returns. As a result, during our pre-stabilization period, the percentages of our net assets comprised of various categories of assets may fluctuate as we identify investment opportunities and make investments with a combination of proceeds from our offerings and proceeds from borrowings. See “Investment Objectives and Strategy—Investment Guidelines and Portfolio Allocation Targets.”
Leverage
We use moderate financial leverage to provide additional funds to support our investment activities. We expect that after we have acquired a substantial portfolio of diversified investments, our leverage ratio will be in the range of 50% of our gross assets, inclusive of property-level and entity-level debt. Until we have acquired an initial substantial portfolio of diversified investments, we may employ greater leverage in order to more quickly build a diversified portfolio of assets. Our board of directors may from time to time modify our borrowing policy in light of then-current economic conditions, the relative costs of debt and equity capital, the market values of our properties, general conditions in the market for debt and equity securities, growth and acquisition opportunities or other factors. Our charter restricts the amount of indebtedness that we may incur to 300% of our net assets, which approximates 75% of the cost of our investments, but does not restrict the amount of indebtedness we may incur with respect to any single investment. Notwithstanding the foregoing, our aggregate indebtedness may exceed the limit set forth in our charter, but only if such excess is approved by a majority of our independent directors. See “Investment Objectives and Strategy—Borrowing Policies” for more details regarding our borrowing policies.
Environmental, Social and Governance Issues
Sustainability risk means an environmental, social, or governance event or condition, that, if it occurs, could potentially or actually cause a negative material impact on the value of our investments and our NAV. We take sustainability risks into account during our real estate investment decision-making process. See “Risk Factors—Risks Related to Sustainability—We are subject to sustainability risks that may affect the performance of our investment portfolio.” Our advisor identifies and assesses relevant sustainability risks during the due diligence phase of each prospective acquisition. Please see “Investment Objectives and Strategy—Environmental, Social and Governance Issues” for more information. Sustainability risks are also taken into account in the analysis of issuers when making investment decisions for our real estate equity securities portfolio. When making investment decisions, the DWS Real Estate Securities team considers relevant sustainability factors from both external and internal data. Once an asset has been acquired, DWS monitors sustainability risks on a regular basis. Sustainability risks can in various ways have a significant impact on the market value of a property and other assets. If left unmanaged, sustainability risks may lead to a significant negative impact on the capital invested by investors.
Our Investment Portfolio
Real Estate Property Portfolio
As of December 31, 2023, we owned 13 properties diversified across geography and sector. Excluding our residential properties with leases that roll over approximately every year, as of December 31, 2023, our weighted average remaining lease term for active leases was 4.0 years. The following table sets forth certain additional information about the properties we owned as of December 31, 2023:
| | | | | | | | | | | | | | | | | | | | | | | | | | |
| Property | | Location | | Rentable Square Feet | | Number of Leases/Units | | Leased(1) |
| Office Properties | | | | | | | | |
| Heritage Parkway | | Woodridge, IL | | 94,233 | | | 1 | | | 100.0 | % |
| Loudoun Gateway | | Sterling, VA | | 102,015 | | | 1 | | | 100.0 | |
| Office Total | | | | 196,248 | | | 2 | | | 100.0 | |
| Retail Properties | | | | | | | | |
Wallingford Plaza(2) | | Seattle, WA | | 30,761 | | | 5 | | | 100.0 | |
| Terra Nova Plaza | | Chula Vista, CA | | 96,114 | | | 1 | | | 46.3 | |
Elston Plaza(3) | | Chicago, IL | | 92,911 | | | 11 | | | 95.7 | |
Providence Square(4) | | Marietta, GA | | 222,805 | | | 25 | | | 98.6 | |
| Retail Total | | | | 442,591 | | | 42 | | | 89.4 | |
| Industrial Properties | | | | | | | | |
Commerce Corner(5) | | Logan Township, NJ | | 259,910 | | | 2 | | | 100.0 | |
Miami Industrial | | | | | | | | |
Palmetto Lakes | | Miami Lakes, FL | | 182,919 | | | 1 | | | 100.0 | |
Hialeah I | | Miami, FL | | 57,000 | | | — | | | — | |
Hialeah II | | Miami, FL | | 50,000 | | | 1 | | | 100.0 | |
Seattle East Industrial | | Redmond, WA | | 210,321 | | | 1 | | | 100.0 | |
| Industrial Total | | | | 760,150 | | | 5 | | | 95.7 | |
| Residential Properties | | | | | | | | |
| The Flats at Carrs Hill | | Athens, GA | | 135,896 | | | 138 | | | 99.7 | |
| The Glenn | | Centennial, CO | | 274,688 | | | 306 | | | 95.8 | |
| Residential Total | | | | 410,584 | | | 444 | | | 97.0 | |
| Grand Total | | | | 1,809,573 | | | 49/444 | | 94.8 | % |
(1) Leased percentage is based on executed leases as of December 31, 2023 (including those which have not yet taken effect as of December 31, 2023), is calculated based on square footage for a single property and is weighted by relative property value when calculated for more than one property together.
(2) Wallingford Plaza is ground floor retail plus two floors of office space.
(3) The total square footage for Elston Plaza includes a freestanding bank branch of 4,860 square feet that is subject to a ground lease to a single tenant.
(4) The total square footage for Providence Square includes a freestanding restaurant of 5,779 square feet that is subject to a ground lease to a single tenant.
(5) In September 2023, our wholly-owned subsidiary entered into a guaranteed maximum price contract to expand the Commerce Corner property by approximately 141,000 square feet (the "Commerce Expansion"). Once the Commerce Expansion has been completed (estimated for the third quarter of 2024), the rentable square feet for the Commerce Corner property will increase to approximately 400,900 rentable square feet.
Real Estate Equity Securities Portfolio
As of December 31, 2023, our real estate equity securities portfolio consisted of publicly-traded common stock of 27 REITs with a fair value of $109,209. We believe that investing a portion of our proceeds from our offerings into a diversified portfolio of common and preferred shares of REITs and other real estate operating companies will provide the overall portfolio some flexibility with near-term liquidity as well as potentially enhance our NAV over a longer period. Our real estate equity securities portfolio is regularly reviewed and evaluated to determine whether the securities held continue to serve their original intended purposes.
Historically, we have invested in a portfolio of publicly-traded REIT securities to potentially enhance performance of the overall portfolio while also providing a source of liquidity available to fund redemptions or other needs. In considering current market volatility as well as higher liquidity demands across the non-listed REIT industry in general, during the first quarter of 2023, we took advantage of a temporary rise in publicly-traded REIT security values and converted nearly all of our securities portfolio into cash. This resulted in a net realized gain to us of approximately $3,472,258. Our strategy to invest in a real estate securities portfolio has not changed and we will look to increase our allocation to real estate securities as broader equity market volatility expectations improve.
Real Estate Loan Portfolio
In October 2022, we purchased all of the Class D certificates and certain interest-only certificates of CMBS securitized through a trust (the “CMBS Trust”) sponsored by the Federal Home Loan Mortgage Corporation (“Freddie Mac”) for a total investment of $30,855,000, excluding closing costs and the net accrued interest receivable. The investment was funded by a borrowing from the amended and restated secured revolving credit facility by and among us, as guarantor, and certain of the wholly owned subsidiaries of our operating partnership, as co-borrowers, with Wells Fargo Bank, National Association, as administrative agent (the "Wells Fargo Line of Credit"). This borrowing was made by utilizing existing borrowing capacity based on the real estate properties encumbered by the Wells Fargo Line of Credit. Our investment in the CMBS Trust is not collateral for the Wells Fargo Line of Credit.
The Class D certificates represent the most subordinate tranche of the CMBS Trust issued through Freddie Mac's K-Series program. The Class D certificates are a zero-coupon investment with a term of nearly ten years that is purchased at a significant discount to its par value.
The Class D certificates contain certain rights which under the authoritative reference for U.S. generally accepted accounting principles (“GAAP”) are considered the controlling class because we have the power to direct the activities that most significantly impact the performance of the CMBS Trust. As a result, we are required to consolidate the CMBS Trust. In addition, we have elected the fair value option under GAAP and thus report all the assets of the CMBS Trust as real estate loans held in consolidated CMBS Trust at fair value, and we report bonds payable held in consolidated CMBS Trust at the fair value of all the certificates that we do not own. As of December 31, 2023, these amounts are $1,182,994,980 and $1,150,453,928, respectively. However, the amount of such liability and their related assets can only be satisfied through the cash flows from the underlying loans which are managed and disbursed directly to the other certificate holders by the administrator of the CMBS Trust. Accordingly, we do not have any rights to those receivables from, nor any obligation to, those other certificate holders. The net difference between the above referenced amounts represents the amount of our actual investment.
In February and March 2024, we sold our investments in the interest-only certificates issued by the CMBS Trust for approximately $7,588,000, excluding accrued interest.We continue to hold all of the Class D certificates. The sale of the interest-only certificates does not affect the accounting treatment described in the previous paragraph.
The CMBS Trust is backed by a pool of 52 underlying loans comprised of approximately $1,224,000,000 of fixed-rate mortgages secured by multifamily properties which are spread across 23 states representing over 10,000 units. As of December 31, 2023, the largest concentrations of the underlying properties were in Florida (14% of the unpaid principal balance, or "UPB"), California (13% of the UPB), Texas (12% of the UPB) and New Hampshire (10% of the UPB).
Daily Purchases of Shares at NAV per Share
The per share purchase price of our common stock varies from day-to-day, and equals our NAV per share as of the close of business on such day, plus, for Class A, Class S and Class T2 shares only, applicable selling commissions, and for Class T2 shares only, applicable up-front dealer manager fees. For information on our historical NAV, see “Operating Information—Historical NAV per Share.” During the three year period ending March 31, 2024, our NAV per Class I share has ranged between $13.68 and $17.62.
After the close of business on each business day, and in any event no later than the opening of business on the immediately following business day, we (1) post our NAV per share for such day for each share class on our website and (2) make that business day’s NAV per share for each share class available on our toll-free, automated telephone line. In addition, following the last business day of each month, we file with the Securities and Exchange Commission, or the SEC, a prospectus supplement disclosing our NAV per share for each share class for each business day in the preceding month. As disclosed in “Share Purchases and Redemptions—Buying Shares,” we disclose, on a quarterly basis in a prospectus supplement filed with the SEC, the principal valuation components of our NAV.
Any purchase orders that we receive prior to the close of the New York Stock Exchange (generally, 4:00 p.m. Eastern time) on any day the New York Stock Exchange is open for trading (a business day) will be executed at a price equal to our NAV per share for that day, as calculated after the close of business on that day. Purchase orders that we receive after the close of business (generally, 4:00 p.m. Eastern time) will be executed at a price equal to our NAV per share as of the close of business on the immediately following business day. Purchase orders placed on a day that is not a business day will be executed as if they were received prior to the close of business on the immediately following business day. See “Share Purchases and Redemptions—Buying Shares” for more details.
Daily Redemption of Shares at NAV Per Share
While you should view your investment as long term and with limited liquidity, we have adopted a share redemption plan, whereby on any business day, stockholders may request that we redeem all or any portion of their shares. Redemption requests received before the close of business (generally, 4:00 p.m. Eastern time) will be effected at a redemption price equal to our NAV per share for the class of shares to be redeemed, calculated at the close of business on that day (that is, at the same price as any purchase orders received that day). Redemption requests received after the close of business (generally, 4:00 p.m. Eastern time) on any business day, or received on a day other than a business day, will be effected at our NAV per share as calculated of the close of business on the next business day. Subject to limited exceptions, purchased shares (excluding shares acquired via our distribution reinvestment plan) redeemed within 365 days of the date of such stockholder’s initial purchase of any shares of our common stock will be subject to a short-term trading discount equal to 2% of the aggregate NAV per share of such purchased shares being redeemed, which will inure indirectly to the benefit of our remaining stockholders. We expect that there will be no regular secondary trading market for shares of our common stock.
The total amount of shares that we will redeem in any calendar quarter will be limited to common stock of all classes of shares whose aggregate value (based on the redemption price per share on the date of the redemption) is equal to 5% of our combined NAV for all classes of stock as of the last day of the previous calendar quarter. In addition, if redemptions do not reach the 5% limit in a calendar quarter, the unused portion
will be carried over to the next quarter and not any subsequent quarter, such that the maximum amount of redemptions during any quarter may never exceed 10% of the combined NAV for all classes of stock as of the last day of the previous calendar quarter. Since December 2022, we have consistently received share redemption requests in excess of the quarterly volume limitation, and we may in the future continue to receive share redemption requests in excess of the quarterly volume limitation. Further, in one or more prior quarters, our board of directors has reduced the quarterly volume limitation by eliminating the carried over portion, and may do so again in the future.
If the quarterly volume limitation is reached on or before the third business day of a calendar quarter, redemption requests during the next quarter will be satisfied pursuant to a per stockholder allocation instead of a first-come, first-served basis. Pursuant to the per stockholder allocation, each of our stockholders would be allowed to request redemption at any time during such quarter of a total number of shares not to exceed 5% of the shares of common stock the stockholder held as of the end of the prior quarter. The per stockholder allocation requirement will remain in effect for each succeeding quarter for which the total redemptions for the immediately preceding quarter exceeded 4% of our NAV on the last business day of such preceding quarter. If total redemptions during a quarter for which the per stockholder allocation applies are equal to or less than 4% of our NAV on the last business day of such preceding quarter, then redemptions will again be satisfied on a first-come, first-served basis for the next succeeding quarter and each quarter thereafter. As of January 4, 2024, we had received redemption requests that exceeded the quarterly volume limitation for the quarter ended March 31, 2024, and therefore the per stockholder allocation shall apply to all redemption requests received during the quarter ending June 30, 2024. During any quarter in which the per stockholder allocation is in place, (1) if redemptions do not reach the 5% limit, the unused portion will be carried over to the next quarter and not any subsequent quarter and (2) if there has been a carryover from the preceding quarter, the per stockholder allocation for each stockholder will be based on a percentage equal to 5% plus such carried over percentage amount.
The majority of our assets consists of properties which cannot generally be readily liquidated without impacting our ability to realize full value upon their disposition. Therefore, we may not always have a sufficient amount of cash to immediately satisfy redemption requests. Should redemption requests, in the business judgment of our board of directors, place an undue burden on our liquidity, adversely affect our investment operations or pose a risk of having a material adverse impact on non-redeeming stockholders, then our board of directors may modify or suspend our share redemption plan. If our board of directors materially amends or suspends the plan, other than a temporary suspension to address an external event unrelated to our business, any unused portion of that quarter’s 5% limit will not be carried forward to the next quarter or any subsequent quarter. Because our board of directors is not required to authorize the recommencement of the share redemption plan within any specified period of time, our board may effectively terminate the plan by suspending it indefinitely. As a result, your ability to have your shares redeemed by us may be limited and at times you may not be able to liquidate your investment. For more information, see “Share Purchases and Redemptions—Redeeming Shares—Redemption Limitations.”
Distributions and Distribution Reinvestment Plan
In order to maintain our status as a REIT, we are required to distribute annually to our stockholders dividends equal to at least 90% of our REIT taxable income. For these purposes, REIT taxable income is determined without regard to the dividends-paid deduction and excludes net capital gain. Further, REIT taxable income does not necessarily equal net income as calculated in accordance with GAAP. Our board of directors may authorize distributions in excess of those required for us to maintain our REIT status depending on our financial condition and such other factors as our board may deem relevant. Generally, our policy will be to pay distributions from cash flow from operations. However, we are authorized to fund distributions from any other source, including, without limitation, the proceeds of our offerings, borrowings or the sale of properties or other investments, and we have not established a limit on the amounts we may pay from such sources. Distributions may constitute a return of capital. The amount of any distributions will be determined by our board of directors
and will depend on, among other things, current and projected cash requirements, tax considerations and other factors deemed relevant by our board.
We have paid and likely will continue to pay distributions and fund redemptions from sources other than cash flow from operations, including, without limitation, the sale of assets, borrowings or offering proceeds, and we have no limits on the amounts we may pay from such sources. Contrary to traditional non-listed REITs, however, the shares of which are typically sold and, on a limited basis, redeemed at, a fixed price that is not intended to reflect the value of the shares, our common stock will be sold and redeemed on a daily basis at a price based on NAV per share. As a result, the NAV per share of our common stock could be reduced to the extent that our distributions exceed cash flows from operations.
We have adopted a distribution reinvestment plan, whereby stockholders may elect to have their cash distributions automatically reinvested in additional shares of our common stock. If you participate in our distribution reinvestment plan, the cash distributions attributable to the class of shares that you own will be automatically invested in additional shares of the same class. The per-share price for shares purchased pursuant to our distribution reinvestment plan will be equal to the NAV per share applicable to the class of shares being purchased, calculated as of the distribution date. Stockholders will not pay selling commissions when purchasing shares pursuant to the distribution reinvestment plan. For the complete terms of the distribution reinvestment plan, see Appendix A to this prospectus.
Fees and Expenses
We will pay our advisor and our dealer manager the fees and expense reimbursements described below in connection with performing services for us. We do not intend to pay our advisor or its affiliates any separate fees for property acquisitions, dispositions or financings, although our charter authorizes us to do so. The total amount of selling commissions, dealer manager fees, and distribution fees on all shares and any other underwriting compensation paid from whatever source will not exceed 10% of the gross proceeds from the primary portion of our offering. In the event we have not paid more than 10% of gross proceeds from the primary portion of this offering in underwriting compensation from whatever source, we will cease to pay underwriting compensation with respect to Class S shares or Class T2 shares from this offering held in a particular stockholder account at the end of the month in which total underwriting compensation from whatever source, including dealer manager fees, selling commissions, distribution fees and any other underwriting compensation paid to participating broker-dealers with respect such Class S shares or Class T2 shares in the stockholder account would be in excess of 8.75% of the total gross investment amount in Class S or Class T2 shares determined at the time of the most recent purchase of the Class S or Class T2 shares held in such account. The following estimates assume that (i) 10% of our offering proceeds are from the sale of Class A shares, 40% of our offering proceeds are from the sale of Class I shares, 15% of our offering proceeds are from the sale of Class M-I shares, 20% of our offering proceeds are from the sale of Class S shares, and 15% of our offering proceeds are from the sale of Class T2 shares; (ii) the maximum selling commission is paid for each Class A, Class S and Class T2 share sold in our primary offering; and (iii) we do not reallocate any shares between our primary offering and our distribution reinvestment plan.
| | | | | | | | | | | | | | |
Type of Compensation and Recipient | | Determination of Amount | | Estimated Amount |
| Organization and Offering Stage |
Selling Commissions—Our Dealer Manager | | Class A, Class S and Class T2 Shares We will pay our dealer manager up-front selling commissions of up to 3% of the NAV per Class A share, Class S share, and Class T2 share sold. All or a portion of the selling commissions may be waived or reallowed at the discretion of our dealer manager and may be reduced for volume purchases. Class I and Class M-I Shares We will not pay selling commissions with respect to purchases of Class I and Class M-I shares. Distribution Reinvestment Plan Shares We will not pay selling commissions with respect to purchases of shares of any class pursuant to our distribution reinvestment plan. | | Class A, Class S and Class T2 Shares Aggregate selling commissions will equal $23,554,242 if we sell the maximum primary offering amount. |
| | | | |
Dealer Manager Fee—Our Dealer Manager | | Class A and Class I Shares We will pay our dealer manager a dealer manager fee that accrues daily in an amount equal to 1/365th of 0.55% of our NAV for our outstanding Class A and Class I shares for such day on a continuous basis from year to year for coordinating our marketing and distribution efforts. Our dealer manager may reallow a portion of the dealer manager fee to participating broker-dealers. The dealer manager fee will be payable in arrears on a monthly basis. Because the dealer manager fee is calculated based on our NAV for all outstanding Class A and Class I shares, it reduces our NAV with respect to all outstanding Class A and Class I shares, including shares issued under our distribution reinvestment plan. This is a class-specific fee. | | Class A and Class I Shares The dealer manager fee will equal $4,921,165 per year if we sell the maximum primary offering amount. Because the cap on underwriting compensation applies to the entire offering and Class A shares do not have a conversion feature, it is possible that holders of Class A shares will pay more than more than 10% of their total investment in underwriting compensation over time as a result of trail fees paid. |
| Class T2 Shares We will pay our dealer manager an up-front dealer manager fee of 0.50% of the NAV per Class T2 share sold. Our dealer manager may reallow a portion of the dealer manager fee to participating broker-dealers. We will not pay a dealer manager fee with respect to Class T2 shares sold pursuant to our distribution reinvestment plan. We will not pay a dealer manager fee with respect to purchases of Class M-I, Class N, Class S shares and Class T shares. | | Class T2 Shares The dealer manager fee will equal $1,304,348 if we sell the maximum offering amount.
|
| | | | | | | | | | | | | | |
Type of Compensation and Recipient | | Determination of Amount | | Estimated Amount |
Distribution Fee—Our Dealer Manager | | Class A Shares We will pay our dealer manager a distribution fee that accrues daily in an amount equal to 1/365th of 0.50% of our NAV for our outstanding Class A shares for such day on a continuous basis from year to year. The distribution fee will be payable in arrears on a monthly basis. Our dealer manager may reallow the distribution fee to participating broker-dealers for services that such broker-dealers perform in connection with the distribution of the Class A shares. Because the distribution fee is calculated based on our NAV for all outstanding Class A shares, it reduces the NAV for all outstanding Class A shares, including shares issued under our distribution reinvestment plan. This is a class-specific fee. | | Class A Shares The distribution fee will equal $873,786 per year if we sell the maximum offering amount. Because the cap on underwriting compensation applies to the entire offering and Class A shares do not have a conversion feature, it is possible that holders of Class A shares will pay more than more than 10% of their total investment in underwriting compensation over time as a result of trail fees paid.
|
| | | |
| Class T Shares We will pay our dealer manager a distribution fee that accrues daily in an amount equal to 1/365th of 1% of our NAV for our outstanding Class T shares sold under our distribution reinvestment plan for such day on a continuous basis from year to year. This distribution fee will be payable in arrears on a monthly basis. Our dealer manager may reallow the distribution fee to participating broker-dealers for services that such broker-dealers perform in connection with the distribution of the Class T shares. The distribution fee is calculated based on the NAV for all outstanding Class T shares, including shares issued under our distribution reinvestment plan. This is a class-specific fee. We will cease to pay such distribution fee upon the occurrence of certain events. See “Plan of Distribution—Underwriting Compensation—Limitations on Underwriting Compensation.” | | Class T Shares This table assumes all shares are sold through the primary offering. Because Class T shares are only sold under the distribution reinvestment plan, there is no estimated Class T distribution fee for the primary offering. |
| | | | | | | | | | | | | | |
Type of Compensation and Recipient | | Determination of Amount | | Estimated Amount |
Distribution Fee—Our Dealer Manager | | Class S and Class T2 Shares We will pay our dealer manager a distribution fee that accrues daily in an amount equal to 1/365th of 0.85% of our NAV for our outstanding Class S shares and Class T2 shares for such day on a continuous basis from year to year. This distribution fee will be payable in arrears on a monthly basis. Our dealer manager may reallow the distribution fee to participating broker-dealers for services that such broker-dealers perform in connection with the distribution of the Class S shares and Class T2 shares. The distribution fee is calculated based on the NAV for all outstanding Class S shares and Class T2 shares, including shares issued under our distribution reinvestment plan. This is a class-specific fee.
We will cease to pay such distribution fee upon the occurrence of certain events. See “Plan of Distribution—Underwriting Compensation—Limitations on Underwriting Compensation.”
Class I and Class M-I Shares We will not pay a distribution fee with respect to Class I and Class M-I shares. | | Class S and Class T2 Shares The distribution fee for Class S shares and Class T2 shares will equal $2,970,874 and $2,217,391, respectively, per year if we sell the maximum offering amount. |
| | | | |
Organization and Offering Expense Reimbursement—Our Advisor and Dealer Manager | | We reimburse our advisor and our dealer manager for organization and offering expenses associated with the offering that they incur on our behalf (including legal, accounting, printing, mailing, subscription processing and filing fees and expenses, reasonable bona fide due diligence expenses of participating broker-dealers supported by detailed and itemized invoices, costs in connection with preparing sales materials, design and website expenses, fees and expenses of our transfer agent, fees to attend retail seminars sponsored by participating broker-dealers, reimbursements for customary travel, lodging and meals and reimbursements to our dealer manager for its legal costs related to this offering) as and when incurred. | | We estimate our organization and offering expenses with respect to this offering to be $12,000,500. |
| | | | | | | | | | | | | | |
Type of Compensation and Recipient | | Determination of Amount | | Estimated Amount |
| Operational Stage |
Acquisition Expense Reimbursement—Our Advisor | | We do not intend to pay our advisor any acquisition, financing or other similar fees in connection with making investments, although our charter authorizes us to do so. We will reimburse our advisor for out-of- pocket expenses in connection with the selection and acquisition of properties and real estate-related assets, whether or not such investments are acquired, including reasonable salaries and wages, benefits and overhead of all employees directly involved in the performance of acquisition services to us other than our executive officers. | | Actual amounts are dependent upon actual expenses incurred and, therefore, cannot be determined at this time. |
|
Operating Expense Reimbursement—Our Advisor | | We will reimburse our advisor for out-of-pocket expenses in connection with providing services to us, including our allocable share of our advisor’s overhead, such as rent, utilities, personnel costs for individuals who are directly involved in the performance of services to us other than our executive officers and those employees which RREEF America earns a separate fee, and travel related costs for its employees who incur such costs on our behalf. | | Actual amounts are dependent upon actual expenses incurred and, therefore, cannot be determined at this time. |
| | |
Advisory Fee—Our Advisor | | We will pay our advisor an advisory fee equal to (1) a fixed component that accrues daily in an amount equal to 1/365th of 1% of our NAV for each class of shares we have issued for such day and (2) a performance component calculated on the basis of the total return of each class of shares in any calendar year. Our classes of shares available in this offering have differing calculations of the performance component as described below and as a result, the performance component is a class-specific fee.
Class A, Class I, Class N and Class T Shares For any year in which the total return per share for such class exceeds 6% per annum (the “Hurdle Amount”), our advisor will receive a performance component in an amount equal to 10% of the aggregate total return allocable to such class with a Catch-Up (defined below) calculated as follows: first, if the total return for the applicable period exceeds the Hurdle Amount, 25% of such total return in excess of the Hurdle Amount (the “Excess Profits”) until the total return reaches 10% (commonly referred to as a “Catch-Up”); and second, to the extent there are remaining Excess Profits, 10% of such remaining Excess Profits. In the event our NAV per share decreases below $12.00 for any class, the performance component will not be earned on any increase in NAV up to $12.00 with respect to that class. See “Management—The Advisory Agreement—Advisory Fee.” | | Actual amounts of the fixed component depend upon our daily NAV. The fixed component of the advisory fee will equal $17,751,414 per year if we sell the maximum offering amount. Actual amounts of the performance component depend on the total return of each share class, consisting of the appreciation of the applicable NAV per share class and the payment of distributions, and, therefore, cannot be calculated at this time. |
| | | | | | | | | | | | | | |
Type of Compensation and Recipient | | Determination of Amount | | Estimated Amount |
Advisory Fee—Our Advisor | | Class M-I, Class S and Class T2 Shares For any year in which the total return per share for such class exceeds 5% per annum (the “Alternative Hurdle Amount”), our advisor will receive a performance component in an amount equal to 12.5% of the aggregate total return allocable to such class with an Alternative Catch-Up (defined below) calculated as follows: first, if the total return for the applicable period exceeds the Alternative Hurdle Amount, 100% of such total return in excess of the Alternative Hurdle Amount (the “Alternative Excess Profits”) until the total return reaches 5.715% (the “Alternative Catch-Up”); and second, to the extent there are remaining Alternative Excess Profits, 12.5% of such remaining Alternative Excess Profits. In the event our NAV per share decreases below $12.00 for any class, the performance component will not be earned on any increase in NAV up to $12.00 with respect to that class. See “Management—The Advisory Agreement—Advisory Fee.” | | |
Conflicts of Interest
Our advisor and its affiliates will experience conflicts of interests in connection with the management of our business, including those listed below.
•Our advisor must determine which investment opportunities are allocated to us and the other real estate funds and separate accounts advised or managed by our advisor or its affiliates, some of which may have investment objectives and strategies comparable to ours.
•Certain personnel of our advisor, acting on its behalf in its capacity as our advisor, will have conflicts of interest in allocating their time and services among us and other real estate programs or business activities in which they may be involved.
•The compensation payable by us to our advisor and our dealer manager may not be on terms that would result from arm’s-length negotiations between unaffiliated parties.
•The advisory fee and performance fee that we pay to our advisor are based upon our NAV, and our advisor will be involved in calculation of our daily NAV.
•Our dealer manager is an affiliate of our advisor, and the conflict of interest associated with calculating our NAV described above will also relate to the fees we pay that are based on our NAV. In addition, you do not have the benefit of an independent dealer manager’s due diligence review of this offering.
Our charter contains provisions, and our advisor has adopted policies and procedures, that are designed to eliminate or mitigate many of the various conflicts of interest. Many investment opportunities that are suitable for us may also be suitable for other real estate funds and separate accounts managed or advised by our advisor and its affiliates, which we refer to together with our company as our “programs.” When our advisor identifies a real estate investment opportunity, it will present the opportunity to the program which it advises or manages that has the highest priority position on the rotating priority list, but only if the investment opportunity is suitable for the
program. The criteria considered in determining whether an opportunity is suitable for a program include the program’s risk profile, portfolio diversification objectives and the intensity of management that the property will require. See “Conflicts of Interest.”
Investment Company Act of 1940
We intend to conduct our operations so that neither we, nor our operating partnership, nor the subsidiaries of our operating partnership are investment companies under the Investment Company Act. Section 3(a)(1)(A) of the Investment Company Act defines an investment company as any issuer that is or holds itself out as being engaged primarily in the business of investing, reinvesting or trading in securities. Section 3(a)(1)(C) of the Investment Company Act defines an investment company as any issuer that is engaged or proposes to engage in the business of investing, reinvesting, owning, holding or trading in securities and owns or proposes to acquire investment securities having a value exceeding 40% of the value of the issuer’s total assets (exclusive of U.S. government securities and cash items) on an unconsolidated basis. Excluded from the term “investment securities,” among other things, are U.S. government securities and securities issued by majority-owned subsidiaries that are not themselves investment companies and are not relying on the exception from the definition of investment company set forth in Section 3(c)(1) or Section 3(c)(7) of the Investment Company Act.
Rule 3a-1 under the Investment Company Act generally provides that, notwithstanding Section 3(a)(1)(C) of the Investment Company Act, an issuer will not be deemed to be an “investment company” under the Investment Company Act provided that (1) it does not hold itself out as being engaged primarily, or proposes to engage primarily, in the business of investing, reinvesting or trading in securities, and (2) on an unconsolidated basis except as otherwise provided, (x) no more than 45% of the value of its total assets, consolidated with the assets of any wholly owned subsidiary, (exclusive of U.S. government securities and cash items) consists of, and (y) no more than 45% of its net income after taxes, consolidated with the net income of any wholly owned subsidiary, (for the last four fiscal quarters combined) is derived from, securities other than (i) U.S. government securities, (ii) securities issued by employees’ securities companies, (iii) securities issued by majority-owned subsidiaries of such company that are not investment companies nor relying on the exclusion from the definition of investment company in Section 3(b)(3) or Section 3(c)(1) of the Investment Company Act and (iv) securities issued by companies that are controlled primarily by such company, are not investment companies and through which such company engages in a business other than that of investing, reinvesting or trading in securities. We believe that we, our operating partnership and the subsidiaries of our operating partnership will satisfy this exclusion.
We will continuously monitor our holdings on an ongoing basis to determine whether we are an investment company under Section 3(a)(1)(C) and, if so, whether we are in compliance with Rule 3a-1.
In addition, we believe that neither we nor our operating partnership will be considered an investment company under Section 3(a)(1)(A) of the Investment Company Act because neither we nor our operating partnership will engage primarily or hold ourselves out as being engaged primarily in the business of investing, reinvesting or trading in securities. Rather, through our operating partnership’s wholly owned or majority-owned subsidiaries, we and our operating partnership will be primarily engaged in the non-investment company business of purchasing or otherwise acquiring real property, mortgages and other interests in real estate.
A change in the value of any of our assets could cause us or one or more of our wholly- or majority-owned subsidiaries to fall within the definition of “investment company” and, thus, be required to register under the Investment Company Act. To avoid being required to register ourselves or any subsidiaries as an investment company under the Investment Company Act, we may be unable to sell assets we would otherwise want to sell and may need to sell assets we would otherwise wish to retain. In addition, we may have to acquire additional income- or loss-generating assets that we might not otherwise have acquired or may have to forgo opportunities to acquire interests in companies that we would otherwise want to acquire and would be important to our investment
strategy. Our advisor will continually review our investment activity to attempt to ensure that we will not be regulated as an investment company.
To the extent that the SEC staff provides more specific guidance regarding any of the matters bearing upon the definition of “investment company,” we may be required to adjust our investment strategy accordingly. Additional guidance from the SEC staff could provide additional flexibility to us, or it could further inhibit our ability to pursue the investment strategy we have chosen.
If we were obligated to register as an investment company, we would have to comply with a variety of substantive requirements under the Investment Company Act that would restrict our activities and significantly increase our operating expenses. See “Risk Factors—Risks Related to This Offering and Our Corporate Structure—Your investment return may be reduced if we are required to register as an investment company under the Investment Company Act” and “Investment Objectives and Strategy—Investment Company Act Considerations.”
RISK FACTORS
An investment in shares of our common stock involves risks. You should specifically consider the following material risks in addition to the other information contained in this prospectus before you decide to purchase shares of our common stock. The occurrence of any of the following risks might cause you to lose a significant part of your investment. The risks and uncertainties discussed below are not the only ones we face, but do represent all known material risks and uncertainties that we believe are most significant to our business, operating results, prospects and statements.
Risks Related to an Investment in Our Shares
We have a history of operating losses and cannot assure you that we will achieve profitability.
Since our inception in 2012, as a consequence of recognizing depreciation and amortization in connection with the properties we own, we have experienced net losses (calculated in accordance with GAAP) for most fiscal years, which have contributed to our accumulated deficit of $97,606,803 as of December 31, 2023. The extent of our future operating losses and the timing of when we will achieve profitability are highly uncertain, and we may never achieve or sustain profitability.
You will not have the opportunity to evaluate our future investments before we make them, which makes your investment more speculative.
We are not able to provide you with information relating to any future properties, real estate securities or real estate debt that we may acquire. We will continue to seek to invest substantially all of our future net offering proceeds, after the payment of fees and expenses, in the acquisition of or investments in interests in properties, real estate securities and real estate debt. However, because you are unable to evaluate the economic merit of our future investments before we make them, you have to rely entirely on the ability of our advisor to select suitable and successful investment opportunities. Furthermore, our advisor has broad discretion in selecting the types of properties we will invest in and the tenants of those properties, and you do not have the opportunity to evaluate potential investments. These factors increase the risk that your investment in our common stock may not generate returns comparable to other real estate investment alternatives.
There is no public trading market for shares of our common stock; therefore, your ability to dispose of your shares will likely be limited to redemption by us. If you do sell your shares to us, you may receive less than the price you paid.
There is no current public trading market for shares of our common stock, and we do not expect that such a market will ever develop. Therefore, redemption of shares by us will likely be the only way for you to dispose of your shares. We will redeem shares at a price equal to the NAV per share of the class of shares being redeemed on the date of redemption, and not based on the price at which you initially purchased your shares. Subject to limited exceptions, purchased shares (excluding shares acquired via our distribution reinvestment plan) redeemed within 365 days of the date of such stockholder’s initial purchase of any shares of our common stock will be subject to a short-term trading discount equal to 2% of the gross proceeds otherwise payable with respect to such purchased shares which are being redeemed. As a result, you may receive less than the price you paid for your shares when you sell them to us pursuant to our share redemption plan. See “Share Purchases and Redemptions—Redeeming Shares—Short-Term Trading Discounts.”
In addition, we may redeem your shares if you fail to maintain a minimum balance of $500 in shares, even if your failure to meet the minimum balance is caused solely by a decline in our NAV. Shares redeemed for this reason are subject to the short-term trading discount of 2% if redeemed within 365 days of the date of such stockholder’s initial purchase of any shares of our common stock. See “Share Purchases and Redemptions—Redeeming Shares—Minimum Account Redemptions.”
Our ability to redeem your shares may be limited, and our board of directors may modify or suspend our share redemption plan at any time.
The total amount of shares that we will redeem in any calendar quarter will be limited to common stock of all classes of shares whose aggregate value (based on the redemption price per share on the date of the redemption) is equal to 5% of our combined NAV for all classes of stock as of the last day of the previous calendar quarter. In addition, if
redemptions do not reach the 5% limit in a calendar quarter, the unused portion will be carried over to the next quarter and not any subsequent quarter, such that the maximum amount of redemptions during any quarter may never exceed 10% of the combined NAV for all classes of stock as of the last day of the previous calendar quarter. Since December 2022, we have consistently received share redemption requests in excess of the quarterly volume limitation, and we may in the future continue to receive share redemption requests in excess of the quarterly volume limitation. Further, in one or more prior quarters, our board of directors has reduced the quarterly volume limitation by eliminating the carried over portion, and may do so again in the future. If the quarterly volume limitation is reached on or before the third business day of a calendar quarter, redemption requests during the next quarter will be satisfied pursuant to a per stockholder allocation instead of a first-come, first-served basis. As of January 4, 2024, we had received redemption requests that exceeded the quarterly volume limitation for the first quarter of 2024, and therefore the per stockholder allocation is in effect for the second quarter of 2024. Pursuant to the per stockholder allocation, each of our stockholders would be allowed to request redemption at any time during such quarter of a total number of shares not to exceed 5% of the shares of common stock the stockholder held as of the end of the prior quarter. The per stockholder allocation requirement will remain in effect for each succeeding quarter for which the total redemptions for the immediately preceding quarter exceeded 4% of our NAV on the last business day of such preceding quarter. If total redemptions during a quarter for which the per stockholder allocation applies are equal to or less than 4% of our NAV on the last business day of such preceding quarter, then redemptions will again be satisfied on a first-come, first-served basis for the next succeeding quarter and each quarter thereafter. During any quarter in which the per stockholder allocation is in place, (1) if redemptions do not reach the 5% limit, the unused portion will be carried over to the next quarter and not any subsequent quarter and (2) if there has been a carryover from the preceding quarter, the per stockholder allocation for each stockholder will be based on a percentage equal to 5% plus such carried over percentage amount.
The majority of our assets consists of properties which cannot generally be readily liquidated without impacting our ability to realize full value upon their disposition. Therefore, we may not always have a sufficient amount of cash to immediately satisfy redemption requests. Should redemption requests, in the business judgment of our board of directors, place an undue burden on our liquidity, adversely affect our investment operations or pose a risk of having a material adverse impact on non-redeeming stockholders, then our board of directors may modify or suspend our share redemption plan. If our board of directors materially amends or suspends the plan, other than a temporary suspension to address an external event unrelated to our business, any unused portion of that quarter’s 5% limit will not be carried forward to the next quarter or any subsequent quarter. Because our board of directors is not required to authorize the recommencement of the share redemption plan within any specified period of time, our board may effectively terminate the plan by suspending it indefinitely. As a result, your ability to have your shares redeemed by us may be limited and at times you may not be able to liquidate your investment. For more information see “Share Purchases and Redemptions—Redeeming Shares—Redemption Limitations.”
Redemptions of our shares will reduce our short-term liquidity position and lead to an increase in our financial leverage ratio for remaining stockholders.
We may fund redemptions of shares from multiple sources of liquidity, including without limitation, cash, offering proceeds, sales of liquid securities or drawing on a line of credit, such as our line of credit with Wells Fargo Bank, National Association, or Wells Fargo. While the total amount of shares that we may redeem in any calendar quarter is subject to certain limits described elsewhere in this prospectus, fulfilling redemption requests reduces our liquidity. Fulfilling redemption requests also will cause our financial leverage to increase, potentially in excess of our target leverage ratio. Lower liquidity and higher leverage implies a higher degree of risk with respect to your investment in us. Our liquidity and leverage ratio may remain at such lower and higher levels, respectively, until we receive additional net proceeds from our offerings or sell assets to repay outstanding indebtedness.
Repurchases of shares under our share redemption plan may be dilutive to our remaining stockholders.
Pursuant to our advisory agreement and our expense support agreement, we have delayed reimbursing our advisor for certain offering and operating costs that have been incurred by our advisor under our expense support agreement until we reach $500 million in gross proceeds from our offerings. We refer to these amounts as the deferred reimbursable amounts. Because the deferred reimbursable amounts are not immediately reflected in our NAV calculation and will not be reflected in our NAV calculation until such amounts are reimbursed to our advisor, stockholders from whom we repurchase shares before reimbursement of the deferred reimbursable amounts may have their shares repurchased at a higher NAV than would otherwise apply if all of the unpaid deferred reimbursable amounts were deducted from our assets when calculating our NAV. As a result, repurchases of shares pursuant to our share redemption plan that occur before all deferred reimbursable amounts are reimbursed by us and reflected in our NAV calculation may be dilutive to our remaining stockholders when such reimbursements are made to our advisor.
Our board of directors will not approve each investment selected by our advisor.
Our board of directors has approved investment guidelines that delegate to our advisor the authority to execute acquisitions and dispositions of investment properties and real estate-related assets on our behalf, in each case so long as such investments are consistent with the investment guidelines. Our board of directors reviews our investment guidelines on an annual basis and our investment portfolio on a quarterly basis or, in each case, as often as it deems appropriate. The prior approval of our board of directors is required only for the acquisition or disposition of assets that are not in accordance with our investment guidelines. In addition, in conducting periodic reviews, our board of directors relies primarily on information provided by our advisor. Furthermore, transactions entered into on our behalf by our advisor may be costly, difficult or impossible to unwind when they are subsequently reviewed by our board of directors.
The amount and source of distributions we may make to our stockholders is uncertain, and we may be unable to generate sufficient cash flows from our operations to make distributions to our stockholders at any time in the future.
Our ability to make distributions to our stockholders may be adversely affected by a number of factors, including the risk factors described in this prospectus. We have not yet identified additional investments to acquire with the proceeds of our offerings, and we may not generate sufficient income to make distributions to our stockholders. Our board of directors makes determinations regarding distributions based upon, among other factors, our financial performance, debt service obligations, debt covenants and capital expenditure requirements. Among the factors that could impair our ability to make distributions to our stockholders are:
•our inability to invest the proceeds from sales of our shares on a timely basis in income-producing properties, real estate equity securities and real estate loans;
•our inability to realize attractive risk-adjusted returns on our investments;
•unanticipated expenses or reduced revenues that reduce our cash flow or non-cash earnings;
•defaults in our investment portfolio or decreases in the value of our investments, including as a result of changes in the economy resulting from macroeconomic conditions;
•negative macro-economic trends including inflation, interest rates, global supply chain disruptions, labor shortages and wage increases; and
•the fact that anticipated operating expense levels may not prove accurate, as actual results may vary from estimates.
As a result, we may not be able to make distributions to our stockholders at any time in the future, and the level of any distributions we do make to our stockholders may not increase or even be maintained over time, any of which could materially and adversely affect the value of your investment in our shares.
Our expense support agreement may be terminated by us or our advisor at any time upon 30 days’ notice.
We have entered into an expense support agreement with our advisor. We owe our advisor $5,382,786 under the expense support agreement as of December 31, 2023. We or our advisor may terminate the expense support agreement at any time, without penalty, upon 30 days’ notice. If our advisor terminates the expense support agreement, we must then reimburse our advisor for all current unreimbursed expense payments on a quarterly basis as provided in the expense support agreement. If we terminate the expense support agreement, we must reimburse our advisor for all current unreimbursed expense payments within 30 days after such termination. At our discretion, such reimbursement may be in the form of cash, a non-interest bearing promissory note with equal monthly principal payments over a term of no more than five years, or any combination thereof.
We may pay distributions from sources other than our cash flow from operations, including, without limitation, the sale of assets, borrowings or offering proceeds, and we have no limits on the amounts we may pay from such sources.
Our organizational documents permit us to pay distributions from any source. While our long-term corporate strategy is to fund the payment of regular distributions to our stockholders entirely from cash flow from our operations, we may not generate sufficient cash flow from operations to fully fund distributions to stockholders. We have used, and likely will continue to use, proceeds of our offerings, cash flows from operations, which was previously supported by expenses incurred by our advisor pursuant to the expense support agreement with our advisor, and other sources to fund distributions to our stockholders. We may be required to continue to fund our regular distributions from a combination of
some of these sources if our investments fail to perform as anticipated, if expenses are greater than expected and due to numerous other factors. We have not established a limit on the amount of our distributions that may be paid from any of these sources. The payment of distributions from sources other than cash flow from operations may be dilutive because it may reduce the amount of proceeds available for investment and operations or cause us to incur additional interest expense as a result of additional borrowed funds. Using borrowings to fund our distributions would result in a liability to us, which would require a future repayment. The ultimate repayment of any liabilities incurred to fund distributions could adversely impact our ability to pay distributions in future periods, decrease our NAV, decrease the amount of cash we have available for operations and new investments and adversely impact the value of your investment in our shares. Our distributions for the year ended December 31, 2023 were covered 42.1% by borrowings. During the year ended December 31, 2023, we paid $1,173,000 in lease commissions for new and renewal leases, which will benefit operating cash flows in future periods but negatively impacted cash flow from operations for the year ended December 31, 2023. The amount of any performance component is based on the total return for each share class during the applicable calendar year, which is calculated based on the change of the applicable NAV per share plus distributions payable with respect to such class of shares.
The purchase and redemption price of shares of our common stock is based on our NAV and not on any public trading market.
The purchase and redemption price for shares of our common stock is based on our NAV and is not based on any public trading market. Because the valuation of properties is inherently subjective, our NAV may not accurately reflect the actual price at which our assets could be liquidated on any given day. Our NAV does not reflect $5,382,786 in payments made by our advisor pursuant to our expense support agreement. Following the month when we have reached $500 million in gross proceeds from our offerings, we will make monthly reimbursement payments to our advisor of $250,595 for the first 12 months and $197,970 for the second 12 months, subject to certain limitations. Such payments will be deducted from our NAV as and when they are reimbursed.
Valuations and appraisals of our properties and real estate-related assets are estimates of fair value and may not necessarily correspond to realizable value.
For the purposes of calculating our NAV after the close of business on each business day, our properties will initially be valued at cost, which we expect to represent fair value at that time. Thereafter, valuations of our properties will be based on appraisals of each of our properties by either our independent valuation advisor or other independent third-party appraisal firms that will be performed at least once during every calendar quarter after the respective calendar quarter in which such property was acquired and will be performed in accordance with valuation guidelines approved by our board of directors. Likewise, our investments in real estate-related assets will initially be valued at cost, and thereafter will be valued quarterly, or in the case of liquid securities, daily, as applicable, at fair value. See “Net Asset Value Calculation and Valuation Guidelines.” Such valuations are based on asset and portfolio level information provided by our advisor, including historical operating revenues and expenses of the properties, lease agreements on the properties, revenues and expenses of the properties, information regarding recent or planned capital expenditures and any other information relevant to valuing the real estate property, which information will not be independently verified by our independent valuation advisor. In addition, on an intra-quarter basis, our advisor is responsible for monitoring our properties and real estate-related assets for events that may be expected to have a material impact on the most recent estimated values provided by our independent valuation advisor. Within the parameters of our valuation guidelines, the valuation methodologies used to value our properties will involve subjective judgments regarding such factors as comparable sales, rental and operating expense data, the capitalization or discount rate, and projections of future rent and expenses, and may not be accurate. Valuation methodologies will also involve assumptions and opinions about future events, which may or may not turn out to be correct. Valuations and appraisals of our properties and real estate-related assets will be only estimates of fair value. Ultimate realization of the value of an asset depends to a great extent on economic and other conditions beyond our control and the control of our advisor and independent valuation advisor. Further, valuations do not necessarily represent the price at which an asset would sell, since market prices of assets can only be determined by negotiation between a willing buyer and seller. Therefore, the valuations of our properties and our investments in real estate-related assets may not correspond to the timely realizable value upon a sale of those assets. There will be no retroactive adjustment in the valuation of such assets, the price of our shares of common stock, the price we paid to redeem shares of our common stock or NAV-based fees we paid to our advisor and our dealer manager for our public offering to the extent such valuations prove to not accurately reflect the true estimate of value and are not a precise measure of realizable value. Because the price you will pay for shares of our common stock in our public offering, and the price at which your shares may be redeemed by us pursuant to our share redemption plan, are based on our estimated NAV per share, you may pay more than realizable value or receive less than realizable value for your investment.
Our NAV per share may suddenly change if the appraised values of our properties materially change from prior appraisals or the actual operating results for a particular month differ from what we originally budgeted for that month.
When the appraisals of our properties are reflected in our NAV calculation, there may be a sudden change in our NAV per share for each class of our common stock. These changes in a property’s value may be as a result of property-specific events or as a result of more general changes to real estate values resulting from local, national or global economic changes, including as a result of pandemics, supply chain disruptions, inflation, labor shortages, and wage increases and the ongoing conflicts between Russia and Ukraine and between Israel and Hamas. In addition, actual operating results for a given month may differ from what we originally budgeted for that month, which may cause a sudden increase or decrease in the NAV per share amounts. We accrue estimated income and expenses on a daily basis based on monthly budgets. As soon as practicable after the end of the last business day of each month, we will adjust the income and expenses we estimated for that month to reflect the income and expenses actually earned and incurred. We will not retroactively adjust the NAV per share of each class for each day of the previous month. Therefore, because the actual results from operations may be better or worse than what we previously budgeted for a particular month, the adjustment to reflect actual operating results may cause the NAV per share for each class of our common stock to increase or decrease, and such increase or decrease will occur on the day the adjustment is made.
It may be difficult to fully and accurately reflect material events that may impact our daily NAV.
The calculation of our daily NAV per share, which is performed by BNY Mellon under the supervision of our advisor, is based in part on estimates of the values of each of our properties provided periodically by our independent valuation advisor and other independent third-party appraisal firms in individual appraisal reports in accordance with valuation guidelines approved by our board of directors. As a result, our published NAV per share on any given day may not fully reflect any or all changes in value that may have occurred since the most recent valuation. Our advisor reviews appraisal reports and monitors our properties and real estate-related assets, and is responsible for notifying the independent valuation advisor of the occurrence of any property-specific or market-driven event it believes may cause a material valuation change in the real estate valuation, but it may be difficult to reflect fully and accurately rapidly changing market conditions or material events that may impact the value of our properties and real estate-related assets or liabilities between valuations, or to obtain quickly complete information regarding any such events. For example, an unexpected termination or renewal of a material lease, a material change in vacancies, an unanticipated structural or environmental event at a property, or a global or national economic event (including the economic impact of a pandemic, supply chain disruptions, inflation, interest rates, labor shortages, wage increases and the ongoing conflicts between Russia and Ukraine and between Israel and Hamas) may cause the value of one or more of our properties to change materially, yet obtaining sufficient relevant information after the occurrence has come to light and/or analyzing fully the financial impact of such an event may be difficult to do and may require some time. As a result, the NAV per share may not reflect a material event until such time as sufficient information is available and analyzed, and the financial impact is fully evaluated, such that our NAV may be appropriately adjusted in accordance with our valuation guidelines. Depending on the circumstance, the resulting potential disparity in our NAV may be in favor of either stockholders who redeem their shares, or stockholders who buy new shares, or existing stockholders.
NAV calculations are not governed by governmental or independent securities, financial or accounting rules or standards.
The method for calculating our NAV, including the components used in calculating our NAV, is not prescribed by rules of the SEC or any other regulatory agency. Further, there are no accounting rules or standards that prescribe which components should be used in calculating NAV, and our NAV is not audited by our independent registered public accounting firm. We calculate and publish NAV solely for purposes of establishing the daily price at which we sell and redeem shares of our common stock, and you should not view our NAV as a measure of our historical or future financial condition or performance. The components and methodology used in calculating our NAV may differ from those used by other companies now or in the future.
In addition, our NAV calculations, to the extent that they incorporate valuations of our assets and liabilities, are not prepared in accordance with GAAP. These valuations, which are based on market values that assume a willing buyer and seller, may differ from liquidation values that could be realized in the event that we were forced to sell assets. You should carefully review the disclosure of our valuation policies and how NAV will be calculated, under “Net Asset Value Calculation and Valuation Guidelines.”
Due to daily fluctuations in our NAV, the price at which your purchase is executed could be higher than our NAV per share at the time you submit your purchase order, and the price at which your redemption is executed could be lower than our NAV per share at the time you submit your redemption request.
The purchase and redemption price for shares of our common stock is determined at the end of each business day based on our NAV and is not based on any established trading price. See “Net Asset Value Calculation and Valuation Guidelines.” Each accepted purchase order will be executed at a price equal to our NAV per share for the class of shares being purchased next determined after the purchase order is received in proper form and processed, plus, for certain classes of shares, up-front selling commissions and dealer manager fees. For example, if a purchase order is received and processed on a business day and before the close of business (4:00 p.m. Eastern time) on that day, the purchase order will be executed at a purchase price equal to our NAV per share for the class of shares being purchased as determined after the close of business on that day, plus any applicable up-front selling commissions and dealer manager fees. If a purchase order is received and processed on a business day, but after the close of business on that day, the purchase order will be executed at a purchase price equal to our NAV per share for the class of shares being purchased as determined after the close of business on the next business day, plus any applicable up-front selling commissions and dealer manager fees. See “Share Purchases and Redemptions—Buying Shares.” Similarly, received and processed redemption requests will be effected at a redemption price equal to the next-determined NAV per share for the class of shares being redeemed (subject to a 2% short-term trading discount for purchased shares, excluding shares acquired via our distribution reinvestment plan, held less than 365 days from the date of such stockholder’s initial purchase of any shares of our common stock). See “Share Purchases and Redemptions—Redeeming Shares—General.” As a result of this process, you will not know the purchase or redemption price at the time you submit your purchase order or redemption request. The purchase price per share at which your purchase order is executed could be higher than the NAV per share on the date you submitted your purchase order, and the redemption price per share at which your redemption request is executed could be lower than the NAV per share on the date you submitted your redemption request.
Changes in the real estate market could have a negative impact on the performance of our investment portfolio.
If the current real estate environment were to worsen in the markets where our properties are located, our NAV per share of our common stock may experience more volatility or decline as a result. The impact of the ongoing conflicts between Russia and Ukraine and between Israel and Hamas as well as pandemics, inflation, interest rates, labor shortages and wage increases is uncertain and is expected to have a negative impact on the real estate market. A negative shock to the economy could result in reduced tenant demand, higher tenancy default and rising vacancy rates. There can be no assurance that our real estate investments will not be adversely affected by a severe slowing of the economy or renewed recession. Tenant defaults, fluctuations in interest rates, limited availability of capital and other economic conditions beyond our control could negatively affect our portfolio, and decrease the value of our investments.
Uncertainty and volatility in the credit markets may make it difficult for us to find debt financing on reasonable terms for property acquisitions or to fund tenant improvements.
During the great recession, and more recently in response to the perceived and potential economic impacts caused by the COVID-19 pandemic, the conflicts between Russia and Ukraine and between Israel and Hamas, rising interest rates and high inflation, U.S. and global credit markets experienced severe dislocations and liquidity disruptions. While credit markets have been adjusting to the aforementioned recent events, and even when credit markets are operating under more normalized conditions, credit spreads continue to be dynamic, and lenders can be reluctant to offer financing at higher leverage ratios or for particular property types, among other restrictions. We currently rely on debt to finance our acquisitions of properties and future tenant improvements. Uncertainty in the credit markets may adversely impact our ability to access debt capital on reasonable terms, or at all, which may adversely affect investment returns on future acquisitions or our ability to make acquisitions or tenant improvements. Deferring necessary or desirable tenant improvements may make it more difficult for us to attract new tenants to our properties or reduce the amount of rent we can charge at such properties. A constrained debt market could cause us to use a greater portion of the proceeds from our offerings to finance our acquisitions and fund tenant improvements, reducing the number of acquisitions we may otherwise make and potentially adversely affecting returns on future acquisitions. We cannot be certain that we will have readily available sources of available financing in the future.
We depend on our advisor and our dealer manager to conduct our operations and our offerings, and we may not be able to secure suitable replacements in the event that we fail to retain their services.
Our success depends in part upon our relationships with, and the performance of, our advisor and its key real estate professionals for the acquisition and management of our investment portfolio and our corporate operations and our dealer
manager for capital raising in our offerings. Any of these parties may suffer or become distracted by adverse financial or operational problems in connection with their business and activities unrelated to us and over which we have no control. Should any of these parties fail to allocate sufficient resources to perform their responsibilities to us for any reason, we may be unable to achieve our investment objectives or to pay distributions to our stockholders. In the event that, for any reason, our advisory agreement or the agreement with our dealer manager are terminated, or our advisor or our dealer manager is unable to retain its key personnel, it may be difficult to secure suitable replacements on acceptable terms, which would adversely impact the value of our stock.
If we are unable to raise substantial funds, we will be limited in the number and type of additional investments we make, and the value of your investment in us will fluctuate with the performance of the specific assets we acquire.
This offering is being made on a “best efforts” basis, and our private placements are being made on a “reasonable efforts” basis, meaning that broker-dealers and others selling our shares in our offerings are only required to use their best and reasonable efforts to sell our stock and do not have a firm commitment or obligation to purchase any shares. As a result, the amount of proceeds we raise in our offerings may be substantially less than the amount we would need to maintain a diversified portfolio of investments. If we are unable to raise substantial funds, we will make fewer investments resulting in less diversification in terms of the type, number, geography and size of investments that we make. In that case, the likelihood that any single asset’s performance would adversely affect our profitability will increase. There is a greater risk that you will lose money in your investment if we have less diversity in our portfolio. Further, we have certain fixed operating expenses, including expenses of being a public reporting company, regardless of whether we are able to raise substantial funds. Our inability to raise substantial funds would increase our fixed operating expenses as a percentage of gross income, reducing our net income and limiting our ability to make distributions.
Our portfolio may be subject to geographic or tenant risk, particularly if we are unable to raise substantial funds in our offerings.
If our portfolio is not sufficiently diversified, we may be subject to geographic or tenant risk, particularly if we do not raise substantial funds in our offerings. If we are unable to raise substantial funds in our offerings, we will make fewer investments resulting in less diversification in terms of the number of investments owned, the geographic regions in which our properties are located and the types of investments that we make. Even if we raise substantial funds, we may still be unable to establish a sufficiently diversified portfolio that would eliminate geographic and tenant risk. In either case, the likelihood that any single investment’s performance would adversely affect our profitability will increase.
The success of our continuous public offering is dependent, in part, on the ability of our dealer manager to retain key employees and to successfully operate and maintain a network of participating broker-dealers.
Our continuous public offering is being conducted on a “best efforts” basis by DWS Distributors, Inc., our dealer manager for our public offering and our placement agent for the private offerings. The success of our public offering and our ability to implement our business strategy is dependent upon the ability of our dealer manager to retain key employees and to operate and maintain a network of participating broker-dealers. If our dealer manager is unable to retain qualified employees or build and maintain a sufficient network of participating broker-dealers to distribute shares in our public offering, we may not be able to raise adequate proceeds through our public offering to implement our investment strategy. In addition, our dealer manager currently serves as distributor for other issuers. As a result, our dealer manager may experience conflicts of interest in allocating its time between our offerings and such other issuers, which could adversely affect our ability to raise adequate proceeds through our offerings and implement our investment strategy.
We may change our investment and operational policies without stockholder consent.
Except for changes to the investment restrictions contained in our charter, which require stockholder consent to amend, we may change our investment and operational policies, including our policies with respect to investments, operations, indebtedness, capitalization and distributions, at any time without the consent of our stockholders, which could result in our making investments that are different from, and possibly riskier or more highly leveraged than, the types of investments contemplated by our current investment policies. A change in our investment strategy may, among other things, increase our exposure to interest rate risk, default risk and real estate market fluctuations, all of which could materially affect our ability to achieve our investment objectives.
Compliance with the SEC’s Regulation Best Interest by participating broker-dealers may negatively impact our ability to raise capital in this offering, which would harm our ability to achieve our investment objectives.
Broker-dealers must comply with Regulation Best Interest, which, among other requirements, establishes a new standard of conduct for broker-dealers and their associated persons when making a recommendation of any securities transaction or investment strategy involving securities to a retail customer. Regulation Best Interest imposes a duty of care for broker-dealers to evaluate reasonably available alternatives in the best interests of their clients. You should ask your broker-dealer or other financial professional about what reasonable alternatives exists for you, and how our offering compares to other types of investments (e.g., listed entities) that may have lower costs, less complexity, and/or risks, and that may be available for lower or no commissions. There are likely alternatives to us that are reasonably available to you, through your broker or otherwise, and those alternatives may be less costly or have a lower investment risk. Under Regulation Best Interest, broker-dealers participating in the offering must consider such alternatives in the best interests of their clients. The impact of Regulation Best Interest on participating dealers cannot be determined at this time, and it may negatively impact whether participating dealers and their associated persons recommend this offering to certain retail customers. If Regulation Best Interest reduces our ability to raise capital in this offering, it would harm our ability to create a diversified portfolio of investments and ability to achieve our investment objectives.
Risks Related to Conflicts of Interest
The fees we pay to our dealer manager and our advisor in connection with our offerings and our investments were not determined on an arm’s-length basis; therefore, we do not have the benefit of arm’s-length negotiations of the type normally conducted between unrelated parties.
The fees to be paid to our advisor and our dealer manager for services they provide for us in connection with our investments and our offerings were not determined on an arm’s-length basis. As a result, the fees have been determined without the benefit of arm’s-length negotiations of the type normally conducted between unrelated parties and may be in excess of amounts that we would otherwise pay to third parties for such services.
Our advisor may face a conflict of interest with respect to the allocation of investment opportunities and competition for tenants between us and other real estate programs that it advises.
Our advisor’s officers and key real estate professionals will identify potential investments in properties and other real estate-related assets which are consistent with our investment guidelines for our possible acquisition. However, our advisor may not acquire any investment in a property unless it has reviewed and approved presenting it to us in accordance with its allocation policies. Our advisor will advise other investment programs that invest in properties and real estate-related assets in which we may be interested and, therefore, could face conflicts of interest in determining which programs will have the opportunity to acquire and participate in such investments as they become available. As a result, other investment programs advised by our advisor may compete with us with respect to certain investments that we may want to acquire. See “Conflicts of Interest—Certain Conflict Resolution Measures—Allocation of Investment Opportunities” for a description of our advisor’s investment opportunity allocation policy.
In addition, we may acquire properties in geographic areas where other investment programs advised by our advisor own properties. Therefore, our properties may compete for tenants with other properties owned by such investment programs. If one of such investment programs attracts a tenant that we are competing for, we could suffer a loss of revenue due to delays locating another suitable tenant.
Our advisor faces a conflict of interest because the fees it receives for services performed are based on our NAV, which is calculated by BNY Mellon under the supervision of our advisor.
Our advisor is paid a fee for its services based on our daily NAV, which is calculated by BNY Mellon under the supervision of our advisor in accordance with our valuation guidelines. The calculation of our NAV includes certain subjective judgments of our advisor with respect to estimating, for example, our accrued expenses, daily net portfolio income and liabilities, and therefore, our NAV may not correspond to realizable value upon a sale of those assets. Our advisor may benefit by us retaining ownership of our assets at times when our stockholders may be better served by the sale or disposition of our assets in order to avoid a reduction in our NAV. If our NAV is calculated in a way that is not reflective of our actual NAV, then the purchase price of shares of our common stock on a given date may not accurately reflect the value of our portfolio, and our shares may be worth less than their purchase price.
Our advisor’s inability to retain the services of key real estate professionals could hurt our performance.
Our success depends to a significant degree upon the contributions of certain key real estate professionals employed by our advisor, each of whom would be difficult to replace. Neither we nor our advisor have employment agreements with these individuals and they may not remain associated with us. If any of these persons were to cease their association with us, our operating results could suffer. Our future success depends, in large part, upon our advisor’s ability to attract and retain highly skilled managerial, operational and marketing professionals. If our advisor loses or is unable to obtain the services of highly skilled professionals, our ability to implement our investment strategies could be delayed or hindered.
Our executive officers, our affiliated directors and the key real estate professionals acting on behalf of our advisor face conflicts of interest related to their positions or interests in affiliates of our advisor, which could hinder our ability to implement our business strategy and to generate returns to our stockholders.
Our executive officers, our affiliated directors and the key real estate professionals acting on behalf of our advisor are also executive officers, directors, managers or key professionals of DWS’s real estate investment business. Some of these persons also serve as managers and investment advisers to other funds and institutional investors in real estate and real estate-related assets. As a result, they owe fiduciary duties to each of these entities and their investors, which fiduciary duties may from time to time conflict with the fiduciary duties that they owe to us and our stockholders, and could face conflicts of interest in allocating their time among us and such other funds, investors and activities. Their loyalties to these other entities and investors could result in action or inaction that is detrimental to our business, which could harm the implementation of our investment strategy, and could cause these individuals to allocate less of their time to us than we may require, which may adversely impact our operations.
Because our dealer manager is affiliated with our advisor, you will not have the benefit of an independent due diligence review of us by our dealer manager, which is customarily performed in underwritten offerings.
Our dealer manager is affiliated with our advisor. As a result, its due diligence review and investigation of us for our offering cannot be considered to be an independent review. Accordingly, you will have to rely on your own broker-dealer to make an independent review of the terms of this offering. If your broker-dealer does not conduct such a review, you will not have the benefit of an independent review of the terms of this offering. Further, the due diligence investigation of us by our dealer manager cannot be considered to be an independent review and therefore may not be as meaningful as a review normally conducted by an unaffiliated, independent underwriter in a public securities offering.
Risks Related to This Offering and Our Corporate Structure
The limits on the percentage of shares of our common stock that any person may own may discourage a takeover or business combination that could otherwise benefit our stockholders.
Our charter, with certain exceptions, authorizes our board of directors to take such actions as are necessary and desirable to preserve our qualification to be taxed as a REIT. Unless exempted (prospectively or retroactively) by our board of directors, no person may own more than 9.8% in value of our outstanding capital stock or more than 9.8% in value or number of shares, whichever is more restrictive, of our outstanding common stock. A person that did not acquire more than 9.8% of our shares may become subject to our charter restrictions if redemptions by other stockholders cause such person’s holdings to exceed 9.8% of our outstanding shares. Our 9.8% ownership limitation may have the effect of delaying, deferring or preventing a change in control of us, including an extraordinary transaction (such as a merger, tender offer or sale of all or substantially all of our assets) that might provide a premium price for our stockholders.
Our charter permits our board of directors to issue stock with terms that may subordinate the rights of the holders of our common stock or discourage a third party from acquiring us in a manner that could result in a premium price to our stockholders.
Our board of directors may classify or reclassify any unissued common stock or preferred stock into other classes or series of stock and establish the preferences, conversion or other rights, voting powers, restrictions, limitations as to dividends and other distributions, qualifications and terms or conditions of redemption of any such stock without stockholder approval. Our board of directors has adopted a resolution not to approve the issuance of any shares of preferred or common stock which possess voting rights superior to those provided to any class of common stock under our charter; provided, however, that the holders of preferred stock may be entitled to elect up to three members of the board of directors without the approval of the holders of common stock; and provided, further, that a majority of the
members of the board of directors shall be elected by holders of common stock. Thus, our board of directors could authorize the issuance of preferred stock with terms and conditions that could have priority as to distributions and amounts payable upon liquidation over the rights of the holders of our common stock. Such preferred stock could also have the effect of delaying, deferring or preventing a change in control of us, including an extraordinary transaction (such as a merger, tender offer or sale of all or substantially all of our assets) that might otherwise provide a premium price to holders of our common stock.
Maryland law and our organizational documents limit our rights and the rights of our stockholders to recover claims against our directors and officers, which could reduce your and our recovery against them if they cause us to incur losses.
Maryland law provides that a director will not have any liability as a director so long as he or she performs his or her duties in accordance with the applicable standard of conduct. In addition, Maryland law and our charter provide that no director or officer shall be liable to us or our stockholders for monetary damages unless the director or officer (1) actually received an improper benefit or profit in money, property or services or (2) was actively and deliberately dishonest as established by a final judgment as material to the cause of action. Moreover, our charter generally requires us to indemnify and advance expenses to our directors and officers for losses they may incur by reason of their service in those capacities unless their act or omission was material to the matter giving rise to the proceeding and was committed in bad faith or was the result of active and deliberate dishonesty, they actually received an improper personal benefit in money, property or services or, in the case of any criminal proceeding, they had reasonable cause to believe the act or omission was unlawful. Further, we have entered into separate indemnification agreements with each of our officers and directors. As a result, you and we may have more limited rights against our directors or officers than might otherwise exist under common law, which could reduce your and our recovery from these persons if they act in a manner that causes us to incur losses. In addition, we are obligated to fund the defense costs incurred by these persons in some cases. However, our charter provides that we may not indemnify our directors, or our advisor and its affiliates, for any liability or loss suffered by them or hold our directors, our advisor and its affiliates harmless for any liability or loss suffered by us, unless they have determined that the course of conduct that caused the loss or liability was in our best interests, they were acting on our behalf or performing services for us, the liability or loss was not the result of negligence or misconduct by our non-independent directors, our advisor and its affiliates, or gross negligence or willful misconduct by our independent directors, and the indemnification or agreement to hold harmless is recoverable only out of our net assets or the proceeds of insurance and not from the stockholders. See “Management—Limited Liability and Indemnification of Directors, Officers, the Advisor and Other Agents.”
Certain provisions of Maryland law could inhibit transactions or changes of control under circumstances that could otherwise provide stockholders with the opportunity to realize a premium.
Certain provisions of the Maryland General Corporation Law applicable to us prohibit business combinations with: (1) any person who beneficially owns, directly or indirectly, 10% or more of the voting power of our outstanding voting stock, which we refer to as an “interested stockholder;” (2) an affiliate or associate of ours who, at any time within the two-year period prior to the date in question, was the beneficial owner, directly or indirectly, of 10% or more of the voting power of our then outstanding stock, which we also refer to as an “interested stockholder;” or (3) an affiliate of an interested stockholder. These prohibitions last for five years after the most recent date on which the interested stockholder became an interested stockholder. Thereafter, any business combination with the interested stockholder or an affiliate of the interested stockholder must be recommended by our board of directors and approved by the affirmative vote of at least 80% of the votes entitled to be cast by holders of our outstanding voting stock, and two-thirds of the votes entitled to be cast by holders of our voting stock other than shares held by the interested stockholder or its affiliate with whom the business combination is to be effected or held by an affiliate or associate of the interested stockholder. These requirements could have the effect of inhibiting a change in control even if a change in control were in our stockholders’ best interest. These provisions of Maryland law do not apply, however, to business combinations that are approved or exempted by our board of directors prior to the time that someone becomes an interested stockholder. Pursuant to the business combination statute, our board of directors has exempted any business combination involving us and any person, provided that such business combination is first approved by a majority of our board of directors, including a majority of our independent directors.
Our UPREIT structure may result in potential conflicts of interest with limited partners in our operating partnership whose interests may not be aligned with those of our stockholders.
Our directors and officers have duties to our corporation and our stockholders under Maryland law and our charter in connection with their management of the corporation. At the same time, we, as general partner, will have fiduciary
duties under Delaware law to our operating partnership and to the limited partners in connection with the management of our operating partnership. Our duties as general partner of our operating partnership and its partners may come into conflict with the duties of our directors and officers to our corporation and our stockholders. Under Delaware law, a general partner of a Delaware limited partnership owes its limited partners the duties of good faith and fair dealing. Other duties, including fiduciary duties, may be modified or eliminated in the partnership’s partnership agreement. The partnership agreement of our operating partnership provides that, for so long as we own a controlling interest in our operating partnership, any conflict that cannot be resolved in a manner not adverse to either our stockholders or the limited partners will be resolved in favor of our stockholders.
Additionally, the partnership agreement expressly limits our liability by providing that we will not be liable or accountable to our operating partnership for losses sustained, liabilities incurred or benefits not derived if we acted in good faith. In addition, our operating partnership is required to indemnify us and our officers, directors, employees, agents and designees to the extent permitted by applicable law from and against any and all claims arising from operations of our operating partnership, unless it is established that: (1) the act or omission was material to the matter giving rise to the proceeding and either was committed in bad faith or was the result of active and deliberate dishonesty; (2) the indemnified party received an improper personal benefit in money, property or services; or (3) in the case of a criminal proceeding, the indemnified person had reasonable cause to believe that the act or omission was unlawful.
The provisions of Delaware law that allow the fiduciary duties of a general partner to be modified by a partnership agreement have not been tested in a court of law, and we have not obtained an opinion of counsel covering the provisions set forth in the partnership agreement that purport to waive or restrict our fiduciary duties.
Your investment return may be reduced if we are required to register as an investment company under the Investment Company Act.
We intend to conduct our operations so that neither we, nor our operating partnership, nor any subsidiary of our operating partnership is an investment company under the Investment Company Act of 1940, as amended, or the Investment Company Act. Section 3(a)(1)(A) of the Investment Company Act defines an investment company as any issuer that is or holds itself out as being engaged primarily in the business of investing, reinvesting or trading in securities. Section 3(a)(1)(C) of the Investment Company Act defines an investment company as any issuer that is engaged or proposes to engage in the business of investing, reinvesting, owning, holding or trading in securities and owns or proposes to acquire investment securities having a value exceeding 40% of the value of the issuer’s total assets (exclusive of U.S. government securities and cash items) on an unconsolidated basis. Excluded from the term “investment securities,” among other things, are U.S. government securities and securities issued by majority-owned subsidiaries that are not themselves investment companies and are not relying on the exception from the definition of investment company set forth in Section 3(c)(1) or Section 3(c)(7) of the Investment Company Act.
Rule 3a-1 under the Investment Company Act, however, generally provides that, notwithstanding Section 3(a)(1)(C) of the Investment Company Act, an issuer will not be deemed to be an “investment company” under the Investment Company Act provided that (1) it does not hold itself out as being engaged primarily, or proposes to engage primarily, in the business of investing, reinvesting or trading in securities, and (2) on an unconsolidated basis except as otherwise provided, (x) no more than 45% of the value of its total assets, consolidated with the assets of any wholly owned subsidiary, (exclusive of U.S. government securities and cash items) consists of, and (y) no more than 45% of its net income after taxes, consolidated with the net income of any wholly owned subsidiary, (for the last four fiscal quarters combined) is derived from, securities other than (i) U.S. government securities, (ii) securities issued by employees’ securities companies, (iii) securities issued by majority-owned subsidiaries of such company that are not investment companies nor relying on the exclusion from the definition of investment company in Section 3(b)(3) or Section 3(c)(1) of the Investment Company Act and (iv) securities issued by companies that are controlled primarily by such company, are not investment companies and through which such company engages in a business other than that of investing, reinvesting or trading in securities. We believe that we, our operating partnership and the subsidiaries of our operating partnership will satisfy this exclusion. We will continuously monitor our holdings on an ongoing basis to determine whether we are an investment company under Section 3(a)(1)(C) and, if so, whether we are in compliance with Rule 3a-1.
A change in the value of any of our assets could cause us, our operating partnership or one or more of our subsidiaries to fall within the definition of “investment company” and, thus, be required to register under the Investment Company Act. To ensure that neither we nor any of our subsidiaries would be required to register as an investment company under the Investment Company Act, we or our operating partnership may be unable to sell assets that we would otherwise want to sell and may need to sell assets we would otherwise wish to retain. In addition, we or our operating
partnership may have to acquire additional income- or loss-generating assets that we might not otherwise have acquired or may have to forego opportunities to acquire interests in companies that we would otherwise want to acquire and that may be important to our investment strategy. Our advisor will continually review our investment activity to attempt to ensure that we will not be regulated as an investment company.
We believe that we, our operating partnership and the subsidiaries of our operating partnership will satisfy the exclusion in Rule 3a-1 under the Investment Company Act. However, if we were obligated to register as an investment company, we would have to comply with a variety of substantive requirements under the Investment Company Act that impose, among other things:
•limitations on capital structure;
•restrictions on specified investments;
•restrictions or prohibitions on retaining earnings;
•restrictions on leverage or senior securities;
•restrictions on unsecured borrowings;
•requirements that our income be derived from certain types of assets;
•prohibitions on transactions with affiliates; and
•compliance with reporting, record keeping, voting, proxy disclosure and other rules and regulations that would significantly increase our operating expenses.
If we were required to register as an investment company but failed to do so, we would be prohibited from engaging in our business, and criminal and civil actions could be brought against us. In addition, our contracts would be unenforceable unless a court required enforcement, and a court could appoint a receiver to take control of us and liquidate our business.
Registration with the SEC as an investment company would be costly, would subject our company to a host of complex regulations, and would divert the attention of management from the conduct of our business. In addition, the purchase of real estate that does not fit our investment guidelines and the purchase or sale of investment securities or other assets to preserve our status as a company not required to register as an investment company could materially adversely affect our NAV, the amount of funds available for investment and our ability to pay distributions to our stockholders.
Risks Related to Investments in Real Estate
Our operating results will be affected by economic and regulatory changes that impact the real estate market in general.
We are subject to risks generally attributable to the ownership of real property, including:
•changes in global, national, regional or local economic, demographic or capital market conditions, such as the decline in the price of oil;
•acts of God, earthquakes, hurricanes, climate change and other natural disasters, acts of war (including the impact on macroeconomic conditions as a result of the conflicts between Russia and Ukraine and between Israel and Hamas), acts of terrorism (any of which may result in uninsured losses), epidemics and pandemics;
•negative macro-economic trends including inflation, global supply chain disruptions, labor shortages and wage increases;
•future adverse national real estate trends, including increasing vacancy rates, declining rental rates and general deterioration of market conditions;
•changes in supply of or demand for similar properties in a given market or metropolitan area which could result in rising vacancy rates or decreasing market rental rates;
•vacancies or inability to lease space on favorable terms;
•increased competition for properties targeted by our investment strategy;
•bankruptcies, financial difficulties or lease defaults by our tenants;
•continued increases in interest rates and availability of financing; and
•changes in government rules, regulations and fiscal policies, including increases in property taxes, changes in zoning laws, and increasing costs to comply with environmental laws.
All of these factors are beyond our control. Any negative changes in these factors could affect our ability to meet our obligations and make distributions to stockholders.
Adverse economic conditions in the regions and metropolitan markets where our assets are located may adversely affect our ability to lease our properties and our ability to increase lease prices.
In addition to our properties being subject to national economic real estate trends, our properties will also be subject to potential adverse conditions in the regions and metropolitan areas where our properties are located, which may reduce our ability to lease our properties, restrict our ability to increase lease prices and force us to lower lease prices or offer tenant incentives. Adverse economic conditions in the regions where our properties are located can lead to, among other things, tenant bankruptcies, decreasing rents and reduced demand for vacant space. As a result, adverse regional or city specific events or trends that occur may impact certain of our properties without impacting our entire portfolio, which could decrease our overall performance.
We may have difficulty selling our properties, which may limit our flexibility and ability to pay distributions.
Real estate investments, including high-quality properties in good markets, are relatively illiquid because it can take a significant amount of time to market a property, locate one or more buyers, negotiate the sale and satisfy the conditions leading up to closing. This is true even for high-quality properties. As a result, it could be difficult for us to promptly sell one or more of our properties on favorable terms. This may limit our ability to change our portfolio quickly in response to adverse changes in the performance of any such property, economic or market trends, or in order to provide liquidity to fund share repurchases or any other reason. In addition, federal tax laws that impose a 100% excise tax on gains from sales of dealer property by a REIT (generally, property held for sale in the ordinary course of a trade or business, rather than investment) could limit our ability to sell properties and may affect our ability to sell properties without adversely affecting returns to our stockholders. These restrictions could adversely affect our ability to achieve our investment objectives.
We face risks associated with property acquisitions.
We intend to continue acquiring properties in accordance with our investment strategy. We may also acquire portfolios of properties, including large portfolios that could result in changes to our capital structure. Our acquisition activities and their success are subject to the following risks:
•we may be unable to complete an acquisition after making a non-refundable deposit and incurring certain other acquisition-related costs;
•we may be unable to obtain financing for acquisitions on commercially reasonable terms or at all;
•acquired properties may fail to perform as expected;
•the actual costs of repositioning or redeveloping acquired properties may be greater than our estimates;
•acquired properties may be located in new markets in which we may face risks associated with a lack of market knowledge or understanding of the local economy, lack of business relationships in the area and unfamiliarity with local governmental and permitting procedures; and
•we may be unable to quickly and efficiently integrate new acquisitions, particularly acquisitions of portfolios of properties, into our existing operations.
Competition in acquiring properties may reduce our profitability and the return on your investment.
We face competition from various entities for investment opportunities in properties, including other REITs, pension funds, insurance companies, investment funds and companies, partnerships and developers. Many of these entities may have greater access to capital to acquire properties than we have. Competition from these entities may reduce the number of suitable investment opportunities offered to us or increase the bargaining power of property owners seeking to sell. In addition, as the non-listed REIT industry develops and matures, the number of entities and the amount of funds competing for suitable investments has increased. In addition to third-party competitors, other programs
sponsored by our advisor have raised additional capital and are seeking investment opportunities under our sponsor’s allocation policy. If we acquire properties and other investments at higher prices or by using less-than-ideal capital structures, our returns will be lower and the value of our assets may not appreciate or may decrease significantly below the amount we paid for such assets. If such events occur, you may experience a lower return on your investment.
Properties that incur vacancies could be difficult and costly to sell or re-lease.
A property may incur a vacancy either by the continued default of a tenant under its lease or the expiration of one of our leases. In addition, certain of the properties we acquire may have some level of vacancy at the time of acquisition. Certain other properties may be specifically suited to the particular needs of a tenant and may become vacant after we acquire them. Therefore, we may have difficulty obtaining a new tenant for any vacant space we have in our properties, and substantial expenditures may be necessary to customize the property to fit the needs of a successor tenant or prepare the property for sale. If the vacancy continues for a long period of time, we may suffer reduced revenues resulting in lower cash distributions to stockholders. In addition, the resale value of the property could be diminished because the market value may depend principally upon the value of the property’s leases.
Potential losses or damage to our properties may not be covered by insurance.
We carry comprehensive liability, fire, extended coverage, business interruption and rental loss insurance covering all of the properties in our portfolio under a blanket policy, and plan to do so for any new properties added to the portfolio. Our advisor will select policy specifications and insured limits which it believes to be appropriate and adequate given the relative risk of loss, the cost of the coverage and industry practice. Insurance policies on our properties may include some coverage for losses that are generally catastrophic in nature, such as losses due to terrorism, earthquakes and floods, but we cannot assure you that it will be adequate to cover all losses and some of our policies will be insured subject to limitations involving large deductibles or co-payments and policy limits which may not be sufficient to cover losses. If we or one or more of our tenants experience a loss which is uninsured or which exceeds policy limits, we could lose the capital invested in the damaged properties as well as the anticipated future cash flows from those properties. In addition, if the damaged properties are subject to recourse indebtedness, we would continue to be liable for the indebtedness, even if these properties were irreparably damaged.
Our properties face significant competition.
We face significant competition from owners, operators and developers of properties. Substantially all of our properties will face competition from similar properties in the same market. This competition may affect our ability to attract and retain tenants and may reduce the rents we are able to charge. These competing properties may have vacancy rates higher than our properties, which may result in their owners being willing to lease available space at lower prices than the space in our properties. If one of our properties were to lose an anchor tenant, this could impact the leases of other tenants, who may be able to modify or terminate their leases as a result. Due to such competition, the terms and conditions of any lease that we enter into with our tenants may vary substantially.
Our properties may be leased at below-market rates under long-term leases.
In general, we seek to negotiate longer-term leases to reduce the cash flow volatility associated with lease rollovers, provided that contractual rent increases are included. In addition, where appropriate, we seek leases that provide for operating expenses, or expense increases, to be paid by the tenants. These leases may allow tenants to renew the lease with pre-defined rate increases. If we do not accurately judge the potential for increases in market rental rates, we may set the rental rates of these long-term leases at levels such that even after contractual rental increases, the resulting rental rates are less than then-current market rental rates, particularly in light of the recent rise in inflation rates. Further, we may be unable to terminate those leases or adjust the rent to then-prevailing market rates. As a result, our income and distributions to our stockholders could be lower than if we did not enter into long-term leases.
Our retail tenants will face competition from numerous retail channels.
Retailers leasing our properties will face continued competition from discount or value retailers, factory outlet centers, wholesale clubs, mail order catalogues and operators, television shopping networks and shopping via the Internet. Such competition could adversely affect our tenants and, consequently, our revenues and funds available for distribution.
Our industrial tenants may be adversely affected by a decline in manufacturing activity in the United States.
Fluctuations in manufacturing activity in the United States may adversely affect our industrial tenants and therefore the demand for and profitability of our industrial properties. Trade agreements with foreign countries have given employers the option to utilize less expensive foreign manufacturing workers. Outsourcing manufacturing activities could reduce the demand for U.S. workers, thereby reducing the profitability of our industrial tenants and the demand for and profitability of our industrial properties.
We face risks associated with our student-oriented residential communities.
Many colleges and universities own and operate their own competing on-campus housing facilities, and changes in university admission policies could adversely affect us. For example, if a university reduces the number of student admissions or requires that certain students, such as freshman, live in a university owned facility, the demand for beds at our properties may be reduced and our occupancy rates may decline.
If any credit market disruptions or economic slowdowns occur, any investments in residential properties may face increased competition from single-family homes and condominiums for rent, which could limit our ability to retain residents, lease residential units or increase or maintain rents.
Our residential properties may compete with numerous housing alternatives in attracting residents, including single-family homes and condominiums available for rent. Such competitive housing alternatives may become more prevalent in a particular area in the event of any tightening of mortgage lending underwriting criteria, homeowner foreclosures, declines in single-family home and condominium sales or lack of available credit. The number of single-family homes and condominiums for rent in a particular area could limit our ability to retain residents, lease residential units or increase or maintain rents.
Our medical office buildings and our tenants may be subject to competition.
Our medical office buildings may face competition from nearby hospitals and other medical office buildings that provide comparable services. Some of those competing facilities are owned by governmental agencies and supported by tax revenues, while others are owned by nonprofit corporations and may be supported to a large extent by endowments and charitable contributions. These types of financial support are not available to buildings we own. Similarly, our tenants face competition from other medical practices in nearby hospitals and other medical facilities. Further, referral sources, including physicians and managed care organizations, may change their lists of hospitals or physicians to which they refer patients. Competition and loss of referrals could adversely affect our tenants’ ability to make rental payments, which could adversely affect our rental revenues. Any reduction in rental revenues resulting from the inability of our medical office buildings and our tenants to compete successfully may have an adverse effect on our business, financial condition and results of operations and our ability to make distributions to our stockholders.
Our office properties may be adversely affected by trends in the office real estate industry.
Some businesses increasingly permit employee telecommuting, flexible work schedules, open workplaces, teleconferencing and outsourcing. These trends are being accelerated as a result of the ongoing COVID-19 pandemic. These practices enable businesses to reduce their space requirements. Over time, these trends could erode the overall demand for office space and, in turn, may place downward pressure on occupancy, rental rates and property valuations.
We rely on third-party property managers to operate our properties and leasing agents to lease vacancies in our properties.
Our advisor has hired, and intends in the future to hire, third-party property managers to manage our properties and third-party leasing agents to lease vacancies in our properties. The third-party property managers have significant decision-making authority with respect to the management of our properties. Our ability to direct and control how our properties are managed on a day-to-day basis may be limited because we engage third parties to perform this function. Thus, the success of our business may depend in large part on the ability of our third-party property managers to manage the day-to-day operations and the ability of our leasing agents to lease vacancies in our properties. Any adversity experienced by our property managers or leasing agents could adversely impact the operation and profitability of our properties.
Joint venture investments could be adversely affected by our lack of sole decision-making authority, our reliance on the financial condition of co-venturers and disputes between us and our co-venturers.
We may co-invest in the future with third parties through partnerships or other entities, which we collectively refer to as joint ventures, acquiring non-controlling interests in or sharing responsibility for managing the affairs of the joint venture. In such event, we would not be in a position to exercise sole decision-making authority regarding the joint venture. Investments in joint ventures may, under certain circumstances, involve risks not present were a third party not involved, including the possibility that partners or co-venturers might become bankrupt or fail to fund their required capital contributions. Co-venturers may have economic or other business interests or goals which are inconsistent with our business interests or goals, and may be in a position to take actions contrary to our policies or objectives. Such investments may also have the potential risk of impasses on decisions, such as a sale, because neither we nor the co-venturer would have full control over the joint venture. Disputes between us and co-venturers may result in litigation or arbitration that would increase our expenses and prevent our officers and directors from focusing their time and effort on our business. Consequently, actions by or disputes with co-venturers might result in subjecting properties owned by the joint venture to additional risk. In addition, we may in certain circumstances be liable for the actions of our co-venturers.
Costs of complying with governmental laws and regulations may reduce our net income and the cash available for distributions to our stockholders.
Real estate and the operations conducted on properties are subject to federal, state and local laws and regulations relating to environmental protection and human health and safety. We could be subject to liability in the form of fines or damages for noncompliance with these laws and regulations. These laws and regulations generally govern wastewater discharges; air emissions; the operation and removal of underground and above-ground storage tanks; the use, storage, treatment, transportation and disposal of solid hazardous materials; the remediation of contaminated property associated with the disposal of solid and hazardous materials; and other health and safety-related concerns.
Our properties may be subject to the Americans with Disabilities Act of 1990, as amended, or the ADA. Under the ADA, all places of public accommodation must meet federal requirements related to access and use by persons with disabilities. The ADA’s requirements could require removal of access barriers and could result in the imposition of injunctive relief, monetary penalties or, in some cases, an award of damages. Additional or new federal, state and local laws also may require modifications to our properties, or restrict our ability to renovate properties. We will attempt to acquire properties that comply with the ADA and other similar legislation or place the burden on the seller or other third party, such as a tenant, to ensure compliance with such legislation. However, we cannot assure you that we will be able to acquire properties or allocate responsibilities in this manner. If we cannot, or if changes to the ADA mandate further changes to our properties, then our funds used for ADA compliance may reduce cash available for distributions and the amount of distributions to you.
We could become subject to liability for environmental contamination, regardless of whether we caused such contamination.
We could become subject to liability in the form of fines or damages for noncompliance with environmental laws and regulations. These laws and regulations generally govern wastewater discharges; air emissions; the operation and removal of underground and above-ground storage tanks; the use, storage, treatment, transportation and disposal of solid hazardous materials; the remediation of contaminated property associated with the disposal of solid and hazardous materials; and other health and safety-related concerns. Some of these laws and regulations may impose joint and several liability on tenants, owners or managers for the costs of investigation or remediation of contaminated properties, regardless of fault or the legality of the original disposal. Under various federal, state and local environmental laws, ordinances, and regulations, a current or former owner or manager of real property may be liable for the cost to remove or remediate hazardous or toxic substances, wastes, or petroleum products on, under, from, or in such property. These costs could be substantial and liability under these laws may attach whether or not the owner or manager knew of, or was responsible for, the presence of such contamination. Even if more than one person may have been responsible for the contamination, each liable party may be held entirely responsible for all of the clean-up costs incurred.
In addition, third parties may sue the owner or manager of a property for damages based on personal injury, natural resources, or property damage and/or for other costs, including investigation and clean-up costs, resulting from the environmental contamination. The presence of contamination on one of our properties, or the failure to properly remediate a contaminated property, could give rise to a lien in favor of the government for costs it may incur to address the contamination, or otherwise adversely affect our ability to sell or lease the property or borrow using the property as collateral. In addition, if contamination is discovered on our properties, environmental laws may impose restrictions on
the manner in which the property may be used or businesses may be operated, and these restrictions may require substantial expenditures or prevent us from entering into leases with prospective tenants. There can be no assurance that future laws, ordinances or regulations will not impose any material environmental liability, or that the current environmental condition of our properties will not be affected by the operations of the tenants, by the existing condition of the land or by operations in the vicinity of the properties. There can be no assurance that these laws, or changes in these laws, will not have a material adverse effect on our business, results of operations or financial condition.
Certain of our investments may be subject to review by and approval from CFIUS, which may prevent us from taking advantage of investment opportunities that would otherwise be advantageous to our stockholders.
Certain of our investments involving the acquisition of a property connected with U.S. national security may be subject to review by and approval from the U.S. Committee on Foreign Investment in the U.S. (“CFIUS”). In the event that CFIUS reviews one or more of our investments, there can be no assurances that we will be able to maintain or proceed with such investments on terms acceptable to us. Additionally, CFIUS may seek to impose limitations on one or more such investments that may prevent us from maintaining or pursuing investment opportunities that we otherwise would have maintained or pursued, which could adversely affect the performance of our investments and thus our overall performance. Certain of our stockholders may be non-U.S. investors, and in the aggregate, may comprise a substantial portion of our NAV, which may increase the risks of such limitations being imposed in connection with investments pursued or made by us. Legislative and regulatory changes, including changes to agency practice, in the future may negatively impact our ability to realize value from certain existing and future investments, including by limiting exit opportunities or causing us to favor buyers that we believe are less likely to require CFIUS review, even in circumstances where other buyers may offer better terms or more consideration.
Our business may be subject to certain U.S. and German regulatory regimes applicable to Deutsche Bank and DWS, including applicable financial industry rules, which may impact our ability to implement our business strategy and to generate returns to our stockholders.
Deutsche Bank and its affiliates (the “Deutsche Bank Group”) are subject to a broad array of U.S. and certain non-U.S. banking laws and regulations. As a result of both the advisor’s investment in us and the advisor being an affiliate of the Deutsche Bank Group, we and the advisor also may be subject to the banking laws and regulations that are applicable to the Deutsche Bank Group. Such laws and regulations may, among other things, impose restrictions on the types and amounts of investments that we may make, the types of activities in which we may engage and the amount of influence and control that we and the advisor may have over the operations of the projects. In addition, certain bank regulatory limits may apply to the Deutsche Bank Group and us on an aggregate basis. As a result, certain investments made by the Deutsche Bank Group in the ordinary course of business may limit the scope and size of the projects that we can make or the degree of influence and control that we and the advisor may have with respect to such project(s). As a result of such limitations, some otherwise suitable projects may not be available to us, or may be unprofitably disposed of by, us.
In the United States, Deutsche Bank is treated as a bank holding company and DWS Group GmbH & Co. KGaA (“DWS KGaA”) is a company controlled by a bank holding company, as such terms are defined under the Bank Holding Company Act, as amended (the “BHC Act”), and thus both DB AG and DWS KGaA are subject in the United States to the BHC Act under the International Banking Act of 1978. Deutsche Bank and DWS KGaA have each elected to be deemed a financial holding company within the meaning of the BHC Act. To comply with the BHC Act, in addition to other laws and regulations, we may be required to alter the investments that we make or act in a manner that would be less advantageous than if we were not subject to such laws and regulations, and may be required to dispose of projects at a time that is ultimately unfavorable to our stockholders.
Changes in applicable banking laws or regulations, or in the interpretation or application thereof, could require us to dispose of some or all of the projects under unfavorable market conditions, thus causing us to recognize a loss that we might not otherwise have recognized, and could cause the advisor to discontinue activities with respect to certain of our activities. The discontinuance of such activities by the adviser could have a material adverse effect on us.
Under the BHC Act, Deutsche Bank or its affiliates, including DWS KGaA, are generally not permitted to have control over an operating business such as us. The advisor has determined that it does not have control over us. This determination is highly fact dependent and is not entirely free from doubt, and the Federal Reserve may take into account all facts and circumstances in a particular case when assessing the presence of absence of control. If it were
subsequently determined that the advisor controlled us, the advisor may be required to limit the types of activities that it would engage in on our behalf, which might have detrimental effects for us and our operations.
Your investment return may be reduced if the Board of Governors of the Federal Reserve System (the “FRB”) concludes that we do not satisfy the applicable requirements for exclusion from the definition of “covered fund” under the Volcker Rule.
The “Volcker Rule,” enacted as part of the Dodd-Frank Act and implemented in final regulations published in the Federal Register on January 31, 2014, generally restricts a banking entity (including non-U.S. banking organizations such as Deutsche Bank and its affiliates, including DWS) from acquiring or retaining any equity, partnership or other ownership interest in, or from sponsoring, hedge funds or private equity funds, defined as “covered funds” in the Volcker Rule.
As a “banking entity” under the Volcker Rule, neither Deutsche Bank or DWS, nor the advisor nor any other US or non-US banking entity is permitted to invest in, or to sponsor, RREEF Property Trust, Inc., in the absence of an applicable exemption or exclusion, including one that excludes us from the definition of “covered fund” under the Volcker Rule. It is intended that we will be organized and operated in a manner such that we will not be an “investment company” under the Investment Company Act. Therefore, we are not a “covered fund” under the Volcker Rule and therefore DWS (and any other US or non-US banking entity and its affiliates) are permitted to sponsor and/or invest in us in compliance with the Volcker Rule.
While it is our intention that we will be organized and operated in a manner that permits banking entities to sponsor and invest in us in compliance with the Volcker Rule pursuant to the exemptions or exceptions referred to above, there can be no assurances that we will be able to accomplish that objective since the applicability of the exemptions or exceptions to us will be based upon our adherence with the criteria prescribed by applicable laws and will be determined by the applicable US regulatory authority in the exercise of its reasonable discretion, which will be the FRB in the case of Deutsche Bank and DWS. Banking entities which desire to invest in us should consult with their own attorneys before making such an investment to determine whether or not such investment can be made in compliance with the Volcker Rule. If the FRB concludes that we do not satisfy the applicable requirements for exclusion from the definition of “covered fund”, then (in the absence of another applicable exemption or exclusion) any banking entity (and its affiliates) that sponsors and/or invests in us (including DWS and its affiliates) will be required to bring any such sponsorships and investments into compliance with the Volcker Rule by terminating such sponsorship and/or divesting of such investments. While the advisor believes that, by divesting its investments in us and refraining from engaging in certain credit related transactions with us, the advisor may be permitted under the Volcker Rule to continue to sponsor us after the FRB conclusion described above in reliance on an exemption or exclusion from the Volcker Rule that differs from the one currently being relied upon, no assurance can be given in that regard.
Risks Related to Investments in Real Estate-Related Assets
The real estate equity securities in which we invest are subject to specific risks relating to the particular issuer of the securities and can be subject to the risks of investing in real estate securities.
We invest in common and preferred stock of publicly traded real estate companies and may invest in the equity securities of private real estate companies. These types of investments involve a higher degree of risk than debt securities due to a variety of factors, including that such investments are subordinate to creditors and are not secured by the issuer’s properties. Our investments in real estate equity securities involve special risks relating to the particular issuer of the equity securities, including the financial condition and business outlook of the issuer. Issuers of real estate common equity securities generally invest in real estate or real estate-related assets and are subject to the inherent risks associated with real estate discussed in this prospectus, including risks relating to rising interest rates.
The value of the real estate securities in which we invest may be volatile.
The value of real estate securities, including those of publicly traded REITs, fluctuates in response to issuer, political, market and economic developments. In the short term, equity prices can fluctuate dramatically in response to these developments. Different parts of the market and different types of equity securities can react differently to these developments and they can affect a single issuer, multiple issuers within an industry, the economic sector or geographic region, or the market as a whole. The real estate industry is sensitive to economic downturns. The value of securities of companies engaged in real estate activities can be affected by changes in real estate values and rental income, property
taxes, interest rates and tax and regulatory requirements. In addition, the value of a publicly traded REIT’s equity securities can depend on the capital structure and amount of cash flow generated by the REIT.
Our investments in real estate-related assets are subject to the risks related to the underlying real estate.
Real estate loans secured by properties are subject to the risks related to underlying real estate. The ability of a borrower to repay a loan secured by a property typically is dependent upon the successful operation of such property rather than upon the existence of independent income or assets of the borrower. If the net operating income of the property is reduced, the borrower’s ability to repay the loan may be impaired. Any default on the loan could result in our acquiring ownership of the property, and we would bear a risk of loss of principal to the extent of any deficiency between the value of the collateral and the principal and accrued interest of the mortgage loan. In addition, foreclosure of a mortgage loan can be an expensive and lengthy process that could have a substantial negative effect on our anticipated return on the foreclosed loan.
We will not know whether the values of the properties ultimately securing our loans will remain at the levels existing on the dates of origination of those loans. If the values of the underlying properties decline, our risk will increase because of the lower value of the security associated with such loans. In this manner, real estate values could impact the values of our loan investments. Our investments in mortgage-backed securities, collateralized debt obligations and other real estate-related investments may be similarly affected by property values.
The mezzanine loans in which we may invest would involve greater risks of loss than senior loans secured by income-producing real properties, which may result in losses to us.
We may invest in mezzanine loans that take the form of subordinated loans secured by second mortgages on the underlying real property or loans secured by a pledge of the ownership interests of either the entity owning the real property or the entity that owns the interest in the entity owning the real property. These types of investments involve a higher degree of risk than first-lien mortgage loans secured by income producing real property because the investment may become unsecured as a result of foreclosure by the senior lender. In the event of a bankruptcy of the entity providing the pledge of its ownership interests as security, we may not have full recourse to the assets of such entity, or the assets of the entity may not be sufficient to satisfy our mezzanine loan. If a borrower defaults on debt senior to our loan, or in the event of a borrower bankruptcy, our mezzanine loan may be satisfied only after the senior debt. As a result, we may not recover some or all of our investment. In addition, mezzanine loans may have higher loan-to-value ratios than conventional mortgage loans, resulting in less equity in the real property and increasing the risk of loss of principal.
Commercial mortgage-backed securities, or CMBS, in which we may invest, are subject to several types of risks that may adversely impact our performance.
CMBS are bonds that evidence interests in, or are secured by, a single commercial mortgage loan or a pool of commercial mortgage loans. Accordingly, the mortgage-backed securities in which we may invest are subject to all the risks of the underlying mortgage loans, including the risks of prepayment or default.
In a rising interest rate environment, the value of CMBS may be adversely affected when repayments on underlying mortgage loans do not occur as anticipated, resulting in the extension of the security’s effective maturity and the related increase in interest rate sensitivity of a longer-term instrument. The prices of lower credit quality securities are generally less sensitive to interest rate changes than more highly rated assets but more sensitive to adverse economic downturns or individual issuer developments. A projection of an economic downturn, for example, could cause a decline in the price of lower credit quality securities because the ability of obligors of mortgages underlying CMBS to make principal and interest payments or to refinance may be impaired. In this case, existing credit support in the securitization structure may be insufficient to protect us against loss of our principal on these securities. The value of CMBS also may change due to shifts in the market’s perception of issuers and regulatory or tax changes adversely affecting the mortgage securities markets as a whole. In addition, CMBS are subject to the credit risk associated with the performance of the underlying mortgage properties.
We have invested and may further invest in “non-investment grade” CMBS which have a higher risk of default than investment grade loans and typically are in a first-loss position relative to other tranches of the same securitization. Non-investment grade ratings for these securities typically result from the overall leverage of the loans, the lack of a strong operating history for the properties underlying the loans, the borrowers’ credit history, the properties’ underlying cash flow or other factors. If the borrowers in the underlying loans are unable to repay their loans at maturity or make
interest payments as required by the underlying loans, our revenues will decrease. If negative economic trends impact the real estate market, borrowers underlying CMBS may have difficulty repaying the principal of their loans at maturity.
We expect a portion of our portfolio of real estate-related assets to be illiquid, and we may not be able to adjust our portfolio in response to changes in economic and other conditions.
As of December 31, 2023, our portfolio of real estate-related assets consisted of (a) publicly traded common stock of 27 REITs with a fair value of $109,209, and (b) a CMBS real estate loan investment with a net fair value of $32,541,052 (such investment is reported on a gross basis on our consolidated balance sheet in accordance with GAAP). In the future, we may also purchase real estate securities in connection with privately negotiated transactions that are not registered under the relevant securities laws, resulting in a prohibition against their transfer, sale, pledge or other disposition except in a transaction that is exempt from the registration requirements of, or is otherwise in accordance with, those laws. As a result, our ability to vary our portfolio in response to changes in economic and other conditions may be relatively limited. The CMBS investment we made in October 2022 may be difficult to sell or liquidate if we deem such action to be necessary or prudent. Further, the mezzanine and bridge loans we may purchase will be particularly illiquid investments due to their short life, their unsuitability for securitization and the greater risk of our inability to recover loaned amounts in the event of a borrower’s default.
Interest rate and related risks may cause the value of our real estate-related assets to be reduced.
We will be subject to interest rate risk with respect to our investments in fixed income securities such as preferred equity and debt securities, and to a lesser extent dividend paying common stocks. Interest rate risk is the risk that these types of securities will decline in value because of changes in market interest rates. Generally, when market interest rates rise, the fair value of such securities will decline, and vice versa. Our investment in such securities means that our NAV may decline if market interest rates rise.
During periods of rising interest rates, the average life of certain types of securities may be extended because of slower than expected principal payments. This may lock in a below-market interest rate, increase the security’s duration and reduce the value of the security. This is known as extension risk. During periods of declining interest rates, an issuer may be able to exercise an option to prepay principal earlier than scheduled, which is generally known as call risk or prepayment risk. If this occurs, we may be forced to reinvest in lower yielding securities. This is known as reinvestment risk. Preferred equity and debt securities frequently have call features that allow the issuer to redeem the security prior to its stated maturity. An issuer may redeem an obligation if the issuer can refinance the debt at a lower cost due to declining interest rates or an improvement in the credit standing of the issuer. These risks may reduce the value of our securities investments.
If we liquidate prior to the maturity of our real estate-related assets, we may be forced to sell those investments on unfavorable terms or at a loss.
Our board of directors may choose to liquidate one or more of our assets, including our real estate-related assets. If we liquidate those investments prior to their maturity, we may be forced to sell those investments on unfavorable terms or at a loss. For instance, if we are required to liquidate mortgage loans at a time when prevailing interest rates are higher than the interest rates of such mortgage loans, we likely would sell such loans at a discount to their stated principal values. Furthermore, we could face a situation in which a lack of available capital in the markets puts downward pressure on prices or prevents us from selling assets our board of directors has chosen to liquidate.
Risks Related to Debt Financing
We have incurred mortgage indebtedness and other borrowings and expect to incur additional debt, which may increase our business risks, could hinder our ability to make distributions and could decrease the value of your investment in our shares.
We have financed a portion of the purchase price of each of the properties we currently own by borrowings, and we expect that we will borrow funds to finance a portion of the purchase price of properties we acquire in the future. Under our charter, we have a limitation on borrowing which precludes us from borrowing in excess of 300% of the value of our net assets. We may obtain mortgage loans and pledge some or all of our properties as security for these loans to obtain funds to acquire additional properties or for working capital. We may also utilize a line of credit, such as our line of credit with Wells Fargo, to provide a flexible borrowing source that will allow us to fund redemptions, to pay distributions or to use for other business purposes.
If there is a shortfall between the cash flow from a property and the cash flow needed to service mortgage loans on that property, then the amount of cash available for distributions to stockholders may be reduced. In addition, incurring mortgage debt increases the risk of loss of a property since defaults on indebtedness secured by a property may result in lenders initiating foreclosure actions. In that case, we could lose the property securing the loan that is in default, thus reducing the value of your investment in our shares. For tax purposes, a foreclosure on any of our properties will be treated as a sale of the property for a purchase price equal to the outstanding balance of the debt secured by the mortgage. If the outstanding balance of the loan secured by the mortgage exceeds our tax basis in the property, we will recognize taxable income on foreclosure, but we would not receive any cash proceeds. We may give full or partial guarantees to lenders of mortgage loans to the entities that own our properties. When we give a guaranty on behalf of an entity that owns one of our properties, we will be responsible to the lender for satisfaction of the loan if it is not paid by such entity. If any mortgage contains cross-collateralization or cross-default provisions, a default on a single property could affect multiple properties. If any of our properties are foreclosed upon due to a default, our ability to pay cash distributions to our stockholders will be adversely affected.
If we draw on a line of credit to fund redemptions or for any other reason, our financial leverage ratio could increase beyond our target range.
We may utilize a line of credit, such as our line of credit with Wells Fargo, in an effort to provide for a ready source of liquidity for any business purpose, including to fund redemptions of shares of our common stock in the event that redemption requests exceed the net proceeds from our public offering or private placements. If we borrow under a line of credit to fund redemptions of shares of our common stock, our financial leverage will increase and may exceed our target leverage ratio. Our leverage may remain at the higher level until we receive additional net proceeds from our public offering or private placements or sell some of our assets to repay outstanding indebtedness.
Increases in interest rates could increase the amount of our loan payments and adversely affect our ability to make distributions to our stockholders.
Interest we pay on our loan obligations will reduce cash available for distributions. If we obtain variable rate loans, increases in interest rates would increase our interest costs, which would reduce our cash flows and our ability to make distributions to you. In addition, if we need to repay existing loans during periods of rising interest rates, we could be required to liquidate one or more of our investments at times which may not permit realization of the maximum return on such investments.
Lenders may require us to enter into restrictive covenants relating to our operations or mandatory commitment reductions, which could reduce our available financing and limit our ability to make distributions.
When providing financing, a lender may impose restrictions on us that affect our distribution and operating policies and our ability to obtain additional loans. For example, loan documents we enter into may contain covenants that limit our ability to further mortgage the property or discontinue insurance coverage. Loan documents may limit our ability to enter into or terminate certain operating or lease agreements related to the property. In addition, revolving credit facilities may contain mandatory commitment reductions triggered by events that may be outside of our control. If we are unable to raise sufficient proceeds in our offerings to meet this requirement or obtain new financing on favorable terms, our sources of liquidity would be restricted. These or other terms or limitations may adversely affect our flexibility, our ability to fund additional property acquisitions, redemptions and distributions, and our ability to achieve our investment objectives.
If we enter into financing arrangements involving balloon payment obligations, it may adversely affect our ability to make distributions to our stockholders.
Some of our financing arrangements may require us to make a lump-sum or “balloon” payment at maturity. Our ability to make a balloon payment is uncertain and may depend upon our ability to obtain replacement financing or our ability to sell particular properties. At the time the balloon payment is due, we may or may not be able to refinance the balloon payment on terms as favorable as the original loan or sell the particular property at a price sufficient to make the balloon payment. The effect of a refinancing or sale could affect the rate of return to stockholders and the projected time of disposition of our assets.
Failure to hedge effectively against interest rate changes may materially adversely affect our ability to achieve our investment objectives.
Subject to any limitations required to maintain qualification to be taxed as a REIT, we may seek to manage our exposure to interest rate volatility by using interest rate hedging arrangements, such as interest rate cap or collar agreements and interest rate swap agreements. These agreements involve risks, such as the risk that counterparties may fail to honor their obligations under these arrangements and that these arrangements may not be effective in reducing our exposure to interest rate changes. These interest rate hedging arrangements may create additional assets or liabilities from time to time that may be held or liquidated separately from the underlying property or loan for which they were originally established. We have adopted a policy relating to the use of derivative financial instruments to hedge interest rate risks related to our variable rate borrowings. This policy is set forth under “Investment Objectives and Strategy—Derivative Instruments and Hedging Activities.” Hedging may reduce the overall returns on our investments. Failure to hedge effectively against interest rate changes may materially adversely affect our ability to achieve our investment objectives.
Federal Income Tax Risks
Failure to maintain our REIT status would have significant adverse consequences to us.
We are organized and operated in a manner intended to permit us to qualify to be taxed as a REIT for U.S. federal income tax purposes. We first elected REIT status for our taxable year that ended December 31, 2013. Our on-going qualification to be taxed as a REIT will depend upon our ability to meet on-going requirements regarding our organization and ownership, distributions of our income, the nature and diversification of our income and assets and other tests imposed by the Internal Revenue Code, or the Code. Our legal counsel does not review our compliance with the REIT qualification standards on an ongoing basis. Future legislative, judicial or administrative changes to the federal income tax laws could be applied retroactively, which could result in our disqualification to be taxed as a REIT. If the IRS determines that we failed to qualify to be taxed as a REIT for any year(s), we will be subject to serious tax consequences:
•we would be subject to federal and applicable state and local corporate income taxation on our taxable income;
•we would not be permitted to take a deduction for dividends paid to stockholders in computing our taxable income; and
•we could not re-elect to be taxed as a REIT for four taxable years following the year during which we failed to qualify (unless we were entitled to relief under applicable statutory provisions).
The increased taxes would cause a reduction in our NAV and cash available for distribution to stockholders. In addition, if we do not maintain our REIT status, we will not be required to make distributions to stockholders. As a result of all these factors, our failure to maintain our REIT status also could hinder our ability to raise capital and grow our business.
Legislative, regulatory or administrative changes could adversely affect us or our stockholders.
On December 22, 2017, tax legislation commonly referred to as the Tax Cuts and Jobs Act was signed into law. The Tax Cuts and Jobs Act made significant changes to the U.S. federal income tax rules for taxation of individuals and corporations. Many of the changes applicable to individuals are temporary and apply only to taxable years beginning before January 1, 2026. Further changes to the tax laws, unrelated to the Tax Cuts and Jobs Act, are possible. In particular, the federal income taxation of REITs may be modified, possibly with retroactive effect, by legislative, administrative or judicial action at any time.
Although REITs generally receive certain tax advantages compared to entities taxed as regular corporations, it is possible that future legislation would result in a REIT having fewer tax advantages, and it could become more advantageous for a company that invests in real estate and real estate related debt to be treated for U.S. federal income tax purposes as a “C” corporation rather than as a REIT. As a result, our charter authorizes our Board to revoke or otherwise terminate our REIT election, without the approval of our stockholders, if it determines that changes to U.S. federal income tax laws and regulations or other considerations mean it is no longer in our best interests to qualify as a REIT.
We cannot provide assurance that future changes to the tax laws will not adversely affect the taxation of us or our stockholders. Any such changes could have an adverse effect on an investment in our common stock or on the market value or the resale potential of our assets. Stockholders are urged to consult with their tax advisor with respect to the
impact of any legislative, regulatory or administrative developments and proposals and their potential effect on their investment.
To maintain our REIT status, we may have to borrow funds on a short-term basis during unfavorable market conditions.
To maintain our status as a REIT, we generally must distribute annually to our stockholders dividends equal to a minimum of 90% of our taxable income, determined without regard to the dividends-paid deduction and excluding net capital gains. Our taxable income will include our allocable share of any taxable income from partnerships (including investment funds and joint ventures that are treated as partnerships for federal income tax purposes) without regard to the amount, if any, of distributions we receive from such partnerships. We will be subject to regular corporate income taxes on any undistributed REIT taxable income, including undistributed net capital gain, each year. Additionally, we will be subject to a 4% nondeductible excise tax on any amount by which distributions paid by us in any calendar year are less than the sum of 85% of our ordinary income, 95% of our capital gain net income and 100% of our undistributed income from previous years. Payments we make to our stockholders under our share redemption plan generally will not be taken into account for purposes of these distribution requirements. If we do not have sufficient cash to make distributions necessary to preserve our REIT status for any year or to avoid taxation, we may be forced to borrow funds or sell assets even if the market conditions at that time are not favorable for these borrowings or sales.
Compliance with REIT requirements may cause us to forego otherwise attractive opportunities, which may hinder or delay our ability to meet our investment objectives and reduce your overall return.
To maintain our status as a REIT, we are required at all times to satisfy tests relating to, among other things, the sources of our income, the nature and diversification of our assets, the ownership of our stock and the amounts we distribute to our stockholders. Compliance with the REIT requirements may impair our ability to operate solely on the basis of maximizing profits. For example, we may be required to make distributions to stockholders at disadvantageous times or when we do not have funds readily available for distribution.
Compliance with REIT requirements may force us to liquidate otherwise attractive investments.
To maintain our status as a REIT, at the end of each calendar quarter, at least 75% of our assets must consist of cash, cash items, government securities and qualified real estate assets. The remainder of our investments in securities (other than securities that are qualifying assets for purposes of the 75% asset test and securities of our taxable REIT subsidiaries) generally cannot include more than 10% of the voting securities of any one issuer or more than 10% of the value of the outstanding securities of any one issuer. Additionally, no more than 5% of the value of our assets (other than securities that are qualifying assets for purposes of the 75% asset test and securities of our taxable REIT subsidiaries) can consist of the securities of any one issuer, and no more than 20% of the value of our assets may be represented by securities of one or more taxable REIT subsidiaries. Finally, no more than 25% of the value of our assets may consist of debt instruments that are (a) issued by “publicly offered REITs” and (b) would not otherwise be treated as qualified real estate assets. In order to satisfy these requirements, we may be forced to liquidate otherwise attractive investments.
Non-U.S. stockholders may be subject to FIRPTA tax and required to file a U.S. federal income tax return upon their receipt of certain distributions from us or upon their disposition of shares of our common stock.
In addition to any potential withholding tax on ordinary dividends, a non-U.S. stockholder (as such term is defined below under “Material U.S. Federal Income Tax Considerations—Taxation of Stockholders—Taxation of Non-U.S. Stockholders”) that recognizes gain on a disposition of a “United States real property interest,” or USRPI (which generally includes shares of stock of a U.S. corporation whose assets consist principally of USRPIs), or that receives a distribution from a REIT attributable to gains from a disposition by the REIT of a USRPI, is generally subject to federal income tax under the Foreign Investment in Real Property Tax Act of 1980, as amended, or FIRPTA, on such gains at regular U.S. federal income tax rates and required to report such gains on a U.S. federal income tax return. We generally invest in various publicly traded REIT stocks and receive dividends therefrom. To the extent such dividends are attributable to a REIT’s gains from disposition of a USRPI, our distributions attributable to such amounts will be treated as gain from sale of a USRPI. While such amounts are likely to be a small portion of the dividends we distribute, any such amount generally would require a non-U.S. stockholder to file a U.S. federal income tax return. It is possible that a non-U.S. stockholder will be required to file a U.S. federal income tax return every year such stockholder receives dividends from us.
Gains from the disposition of stock in a REIT that is “domestically controlled” generally are not subject to federal income tax. A REIT is domestically controlled if less than 50% of its stock, by value, has been owned directly or indirectly by non-U.S. persons during a continuous five-year period ending on the date of disposition or, if shorter, during the entire period of the REIT’s existence. We cannot assure you that we will qualify as a domestically controlled REIT. Proposed Treasury Regulations issued on December 29, 2022 (the “Proposed Regulations”) would modify the existing Treasury Regulations relating to the determination of whether we will be a domestically controlled REIT by providing a look through rule for our stockholders that are non-publicly traded partnerships, REITs, regulated investment companies, or domestic “C” corporations owned 25% or more directly or indirectly by foreign persons (“foreign-owned domestic corporations”) and by treating qualified foreign pension funds as foreign persons for this purpose. We cannot predict if or when or in what form the Proposed Regulations will be finalized or what our composition of investors that are treated as domestic under these final regulations will be at the time of enactment. Stockholders are urged to consult their tax advisors with respect to the impact of these rules on their investment. If we were to fail to qualify as domestically controlled, gains by a non-U.S. stockholder on certain dispositions of shares of our common stock (including repurchases treated as sales or exchanges) would be subject to FIRPTA tax, unless (i) our shares of common stock were regularly traded on an established securities market and (ii) the non-U.S. stockholder did not, at any time during a specified testing period, hold more than 10% of our common stock. Even if we are domestically controlled, distributions by us that are attributable to gains from distributions of USRPIs generally will be subject to FIRPTA tax unless the conditions in clauses (i) and (ii) of the immediately preceding sentence are satisfied. However, our shares are not listed on an exchange and we have no current plans to list our shares. See “Material U.S. Federal Income Tax Considerations—Taxation of Stockholders—Taxation of Non-U.S. Stockholders—Dispositions and Redemptions of Our Common Stock.” FIRPTA gains must be reported on U.S. federal income tax returns, and special withholding rules apply to FIRPTA transactions.
The IRS may deem the gains from sales of our properties to be subject to a 100% prohibited transaction tax.
From time to time, we may be forced to sell assets to fund redemption requests, to satisfy our REIT distribution requirements, to satisfy other REIT requirements or for other purposes. The IRS may deem one or more sales of our properties to be “prohibited transactions.” If the IRS takes the position that we have engaged in a “prohibited transaction” (i.e., we sell a property held by us primarily for sale in the ordinary course of our trade or business), the gain we recognize from such sale would be subject to a 100% tax. The Code sets forth a safe harbor for REITs that wish to sell property without risking the imposition of the 100% tax, but there is no assurance that we will be able to qualify for the safe harbor. We do not intend to hold property for sale in the ordinary course of business, but there is no assurance that our position will not be challenged by the IRS, especially if we make frequent sales or sales of property in which we have short holding periods.
We may be subject to tax liabilities that reduce our cash flow and our ability to make distributions to you even if we maintain our REIT status for federal income tax purposes.
We may be subject to federal and state taxes on our income, property or net worth even if we maintain our qualification as a REIT for federal income tax purposes, including, but not limited to, situations such as those described below:
•In order to maintain our REIT status, we are required to distribute as dividends annually at least 90% of our REIT taxable income, determined without regard to the dividends-paid deduction and excluding net capital gains, to our stockholders. If we satisfy the distribution requirement but distribute less than 100% of our REIT taxable income, we will be subject to corporate income tax on the undistributed income, including undistributed net capital gains.
•If we file income tax returns in states that do not respect the dividends-paid deduction, we will be subject to state income tax.
•We will be required to pay a 4% nondeductible excise tax on the amount, if any, by which the distributions we make to our stockholders in any calendar year are less than the sum of 85% of our ordinary income, 95% of our capital gain net income and 100% of our undistributed income from previous years.
•If we have net income from the sale of foreclosure property that we hold primarily for sale to customers in the ordinary course of business or other non-qualifying income from foreclosure property, we will be required to pay a tax on that income at the highest corporate income tax rate.
•Any gain we recognize on the sale of a property, other than foreclosure property, that we hold primarily for sale to customers in the ordinary course of business, would be subject to the 100% “prohibited transaction” tax unless we qualify for a safe harbor exception.
Restrictions on the deduction of our interest expense could prevent us from satisfying the REIT distribution requirements and avoiding the incurrence of income or excise taxes.
Section 163(j) of the Code may limit our ability (and the ability of entities that are not treated as disregarded entities for U.S. federal income tax purposes and in which we hold an interest) to deduct interest expense. The deduction for business interest expense may be limited to the amount of the taxpayer’s business interest income plus 30% of the taxpayer’s “adjusted taxable income” unless the taxpayer’s gross receipts do not exceed $25 million per year (subject to adjustment for inflation) during the applicable testing period or the taxpayer qualifies to elect and elects to be treated as an “electing real property trade or business.” A taxpayer’s adjusted taxable income will start with its taxable income and, in addition to adjustments required by the Treasury regulations, add back items of non-business income and expense, business interest income and business interest expense, net operating losses, and any deductions for “qualified business income.” A taxpayer that is exempt from the interest expense limitation as an electing real property trade or business is ineligible for certain expensing benefits and is subject to less favorable depreciation rules for real property. The rules for business interest expense will apply to us and at the level of each entity in which or through which we invest that is not a disregarded entity for U.S. federal income tax purposes. To the extent that our interest expense is not deductible, our taxable income will be increased, as will our REIT distribution requirements and the amounts we need to distribute to avoid incurring income and excise taxes.
Our board of directors is authorized to revoke our REIT election without stockholder approval, which may cause adverse consequences to our stockholders.
Our charter authorizes our board of directors to revoke or otherwise terminate our REIT election, without the approval of our stockholders, if it determines that it is not in our best interests to maintain our status as a REIT. In this event, we would become subject to U.S. federal income tax on our taxable income, and we would no longer be required to distribute most of our net income to our stockholders, which may cause a reduction in the total return to our stockholders.
You may have current tax liability on distributions you elect to reinvest in our common stock.
If you participate in our distribution reinvestment plan, you will be deemed to have received, and for income tax purposes will be taxed on, the amount reinvested in shares of our common stock to the extent the amount reinvested was not a tax-free return of capital. Therefore, unless you are a tax-exempt entity, you may be forced to use funds from other sources to pay your tax liability on the reinvested dividends.
Generally, ordinary dividends payable by REITs do not qualify for reduced U.S. federal income tax rates.
The maximum U.S. federal income tax rate for “qualified dividend income” payable by U.S. corporations to individual U.S. stockholders (as such term is defined under “Material U.S. Federal Income Tax Considerations” below) currently is 20% (excluding the 3.8% Medicare tax). Dividends payable by REITs that are not designated as capital gain dividends or qualified dividend income generally are not eligible for the reduced rates applicable to qualified dividend income and generally are taxed at ordinary income tax rates. However, qualified REIT dividends received by non-corporate stockholders are taxed at reduced rates under changes made in the Tax Cuts and Jobs Act. In taxable years beginning before January 1, 2026, non-corporate U.S. stockholders are entitled to a deduction of up to 20% of their qualified REIT dividends, subject to certain limitations. Nevertheless, non-corporate investors may perceive investments in REITs to be relatively less attractive than investments in the stocks of other corporations whose dividends are taxed at the lower rates as qualified dividend income.
We may choose to pay dividends in our own stock, in which case our stockholders may be required to pay income taxes in excess of the cash dividends received.
Under IRS Revenue Procedure 2017-45, as a publicly offered REIT, we may give stockholders a choice, subject to various limits and requirements, of receiving a dividend in cash or in common stock of the REIT. As long as at least 20% of the total dividend is available in cash and certain other requirements are satisfied, the IRS will treat the stock distribution as a dividend (to the extent applicable rules treat such distribution as being made out of the REIT’s earnings and profits). Taxable stockholders receiving such dividends will be required to include the full amount of the dividend
income to the extent of our current and accumulated earnings and profits for federal income tax purposes. As a result, a U.S. stockholder may be required to pay income taxes with respect to such dividends in excess of the cash dividends received. If a U.S. stockholder sells the stock it receives as a dividend in order to pay this tax, the sales proceeds may be less than the amount included in income with respect to the dividend, depending on the NAV per share of our stock at the time of the sale. Furthermore, with respect to non-U.S. stockholders, we may be required to withhold U.S. tax with respect to such dividends, including in respect of all or a portion of such dividend that is payable in stock.
The failure of a mezzanine loan to qualify as a real estate asset could adversely affect our ability to maintain our REIT status.
The IRS has issued Revenue Procedure 2003-65, which provides a safe harbor pursuant to which a mezzanine loan that is secured by interests in a pass-through entity will be treated by the IRS as a real estate asset for purposes of the REIT tests, and interest derived from such loan will be treated as qualifying mortgage interest for purposes of the REIT 75% gross income test. Although the Revenue Procedure provides a safe harbor on which taxpayers may rely, it does not prescribe rules of substantive tax law. To the extent that any such loans do not satisfy all the requirements for reliance on the safe harbor set forth in the Revenue Procedure, there can be no assurance that the IRS will not challenge the tax treatment of such loans, which could jeopardize our ability to maintain our REIT status.
If certain sale-leaseback transactions are not characterized by the IRS as “true leases,” we may be subject to adverse tax consequences.
We may purchase investments in properties and lease them back to the sellers of these properties. If the IRS does not characterize these leases as “true leases,” we could fail to maintain our REIT status.
Benefit Plan Risks
If the fiduciary of an employee benefit plan subject to the Employee Retirement Income Security Act of 1974, as amended, or ERISA, fails to meet the fiduciary and other standards under ERISA, the Code or common law as a result of an investment in our stock, the fiduciary could be subject to criminal and civil penalties.
There are special considerations that apply to investing in our shares on behalf of a trust, pension, profit sharing or 401(k) plans, health or welfare plans, trusts, individual retirement accounts, or IRAs, or Keogh plans. If you are investing the assets of any of the entities identified in the prior sentence in our common stock, you should satisfy yourself that:
•the investment is consistent with your fiduciary obligations under applicable law, including common law, ERISA and the Code;
•the investment is made in accordance with the documents and instruments governing the trust, plan or IRA, including a plan’s investment policy;
•the investment satisfies the prudence and diversification requirements of Sections 404(a)(1)(B) and 404(a)(1)(C) of ERISA and other applicable provisions of ERISA and the Code;
•the investment will not impair the liquidity of the trust, plan or IRA;
•the investment will not produce “unrelated business taxable income” for the plan or IRA;
•our stockholders will be able to value the assets of the plan annually in accordance with ERISA requirements and applicable provisions of the plan or IRA; and
•the investment will not constitute a prohibited transaction under Section 406 of ERISA or Section 4975 of the Code.
Failure to satisfy the fiduciary standards of conduct and other applicable requirements of ERISA, the Code, or other applicable statutory or common law may result in the imposition of civil (and criminal, if the violation was willful) penalties, and can subject the fiduciary to equitable remedies. In addition, if an investment in our shares constitutes a prohibited transaction under ERISA or the Code, the fiduciary that authorized or directed the investment may be subject to the imposition of excise taxes with respect to the amount invested.
As discussed below under “ERISA Considerations,” it is our current belief that our assets will not be deemed to constitute the “plan assets” of benefit plan investors. If, however, we were deemed to hold “plan assets” of benefit plan investors: (i) ERISA’s fiduciary standards may apply and might materially affect our operations and/or results, and
(ii) our transactions could be deemed a transaction with each benefit plan investor and may cause transactions into which we might enter in the ordinary course of business to constitute prohibited transactions under ERISA and/or Section 4975 of the Code, which also may materially affect operations and/or results.
Risks Related to Sustainability
We are subject to sustainability risks that may affect the performance of our investment portfolio.
Sustainability risk means an environmental, social, or governance event or condition, that, if it occurs, could potentially or actually cause a negative material impact on the value of our investments and our NAV. Sustainability risk can either represent a risk on its own or have an impact on other risks and contribute significantly to the risk, such as market risks, liquidity risks or operational risks.
With regards to the environmental event or condition, real estate could be severely damaged or destroyed by physical climate risks, that could materialize as either singular extreme weather events (for example floods, storms and wildfires) or through long-term impacts of climatic conditions (such as precipitation frequency, weather instability and rise of sea levels).
Transition risks can affect real estate assets through the adjustment to a low carbon economy. Political decisions could, for example, increase energy prices or lead to higher investment costs due to necessary refurbishments of real estate to meet enhanced energy efficiency requirements (caused by local, national, regional or global legislation). Transition risks could also lead to a reduction in demand for energy-inefficient real estate.
Sustainability risks may have a negative impact on the market price of real estate loans or real estate equity securities (e.g., if issuers were to underestimate or fail to adequately assess sustainability risks and an event or condition were to occur adversely affecting the market price of their securities), and thus on our return with respect to such investments. In addition, reputational risks caused by unsustainable acts of an issuer could also adversely affect the market price of its securities.
Our investment portfolio is subject to sustainability risks.
The market value of directly and indirectly held real estate may be negatively affected by sustainability risks, including for example, through adverse changes in revenues, higher costs or impaired valuations and sales prices. In addition, the market prices of real estate loans or real estate equity securities can change if companies do not act sustainably and do not invest in sustainable transformations or fail to adequately assess sustainability risks.
We are subject to operational risks due to criminal acts, maladministration or natural disasters that may be caused or exacerbated by lack of attention to sustainability.
We may become a victim of fraud or other criminal acts. In addition, we may suffer losses due to misunderstandings or errors by employees of our advisor or external third parties, or be damaged by outside events such as natural disasters. These events may be caused or exacerbated by a lack of attention to sustainability in the operations of our company.
Sustainability risks may adversely impact our liquidity and our ability to find debt financing on reasonable terms.
Sustainability risks can lead to time delays and value declines if real estate or real estate-related assets are sold. This could lead to higher interest rates or margins, or in special cases even to the unavailability of credit facilities.
General Risk Factors
Economic events that may cause our stockholders to request that we redeem their shares, or that may reduce our ability to raise capital, may materially adversely affect our cash flow and our ability to achieve our investment objectives.
Economic events affecting the U.S. economy, such as the negative performance of the investment real estate sector and the turbulence in the stock markets related to pandemics, inflation, higher interest rates or global or national events that are beyond our control (including wars, terrorist acts or security operations, such as the conflicts between Russia and Ukraine and between Israel and Hamas), could cause our stockholders to seek to sell their shares to us pursuant to our
share redemption plan. The total amount of redemptions in any calendar quarter will be limited to common stock of all classes whose aggregate value (based on the redemption price per share on the date of the redemption) is equal to 5% of our combined NAV for all classes of stock as of the last day of the previous calendar quarter. In addition, if redemptions do not reach the 5% limit in a calendar quarter, the unused portion will be carried over to the next quarter, except that the maximum amount of redemptions during any quarter may never exceed 10% of the combined NAV for all classes of stock as of the last day of the previous calendar quarter. Since December 2022, we have consistently received share redemption requests in excess of the quarterly volume limitation, and we may in the future continue to receive share redemption requests in excess of the quarterly volume limitation. Further, in one or more prior quarters, our board of directors has reduced the quarterly volume limitation by eliminating the carried-over portion and may do so in the future or may otherwise decide to alter or suspend our share redemption plan if they believe such is in the best interest of our stockholders. Even if we are able to satisfy all resulting redemption requests, our cash flow could be materially adversely affected. In addition, if we determine to sell valuable assets to satisfy redemption requests, our ability to achieve our investment objectives, including, without limitation, diversification of our portfolio by property type and location, moderate financial leverage, conservative operating risk and an attractive and reasonably stable level of current income, could be materially adversely affected.
Similarly, such economic events may reduce our ability to raise sufficient capital for investment, or to fund our ongoing operations.
Cybersecurity risks and data protection could result in the loss of data, interruptions in our business, damage to our reputation, and subject us to regulatory actions, increased costs and financial losses, each of which could have a material adverse effect on our business and results of operations.
Our advisor relies on information technology networks and systems, including the Internet, to process, transmit and store electronic information and to manage or support a variety of our business processes, including financial transactions and maintenance of records, which may include confidential information of tenants, lease data and information regarding our stockholders. Our advisor relies on commercially available systems, software, tools and monitoring to provide security for processing, transmitting and storing confidential information.
DWS aligns its information security management system to the latest information security policies defined by Deutsche Bank. The DWS Information Security Framework is managed under Deutsche Bank’s framework. As such, we are reliant on Deutsche Bank Group for assessing, identifying and managing material risks to our business from cybersecurity threats.
Cybersecurity threats are mainly related to the risk of breaches in confidentiality, integrity, or availability of its or its clients’ information, which includes breaches of the security of third-party computer systems. Breaches can occur due to unauthorized access to networks or resources, the introduction of computer viruses or malware, or other forms of cybersecurity attacks or incidents, including regulatory, geopolitical, operational, and third-party risk.
We may face operational risks arising from failures in the control environment, including errors in the performance of processes or Deutsche Bank Group’s information security controls, as well as loss of data, which may disrupt business and lead to material losses. At the same time, we may also face risks of material losses or reputational damage, if services are not provided by Deutsche Bank Group as agreed, or in line with their internal standards, which could result in regulatory penalties and financial losses to us. Cyberattacks could impact us both directly and indirectly including impacts from third parties.
The increasing frequency and sophistication of recent cyberattacks has resulted in an elevated risk profile for many organizations around the world including Deutsche Bank Group. Significant attention by Deutsche Bank Group’s management has been paid to the overall level of preparedness against such attacks. Cybersecurity continues as a focus area due to factors such as the continued and increasing reliance on Deutsche Bank Group’s technology environment, as well as potential risks arising from the need for digital innovation, such as the usage of public cloud services, artificial intelligence, or quantum computing.
The aforementioned technological advancements also pose demands on data privacy, security, and other information security risks. As the use of artificial intelligence becomes widespread, there are increased risks to cybersecurity, such as denial of service, the criminal use of deepfakes, and more sophisticated social engineering attacks. Cybercrime groups may have the capability to use machine learning techniques to automate the deployment and operation of malware campaigns.
Financially motivated and other sophisticated cyberattacks, including ransomware, can be observed as persistent threats across industries and are expected to become more frequent. Additional threats are posed by supply chain attacks, an increasing frequency of critical software vulnerabilities potentially exploited by threat actors (zero-day exploits), and an expanding threat surface introduced by, for example, remote ways of working or the usage of cloud services.
Deutsche Bank Group experienced attacks on computer systems, including attacks aimed at obtaining unauthorized access to confidential company or client information, damaging, or interfering with company data, resources, or business activities, or otherwise exploiting vulnerabilities in its infrastructure, including attacks that occurred at some of Deutsche Bank Group third-party providers. None of such attacks affected us. In 2023, neither we nor Deutsche Bank Group experienced any material effect on its business strategy, results of operations, or financial condition as a result of an information security incident, including an attempted cyberattack. Deutsche Bank Group expects to continue to be the target of such attacks in the future and may not be able to effectively anticipate or prevent more material attacks from occurring in the future.
As a result, cyberattacks could lead to technology failures, security breaches, unauthorized access, unavailability of services, data loss, data destruction, and the inaccessibility of data and/or systems. This includes internal and third-parties information technology systems. A successful cyberattack could have a significant negative impact on us or Deutsche Bank Group that may result in the disclosure or misuse of client as well as proprietary information, damage to or inability to access information technology systems, financial losses, remediation costs (such as for investigation and reestablishing services), increased cybersecurity costs (such as for additional personnel, technology, or third-party vendors), personal data breach notification obligations, reputational damage, client dissatisfaction and potential regulatory penalties or litigation exposure. In addition, any breach in the data security measures employed by the third-party vendors upon which we rely, such as our transfer agent and BNY Mellon, could also result in the improper disclosure of personally identifiable information.
Your interest in us will be diluted if we issue additional shares.
Holders of our common stock will not have preemptive rights to any shares we issue in the future. Our charter authorizes us to issue up to 1,050,000,000 shares of capital stock, of which 1,000,000,000 shares are classified as common stock and 50,000,000 shares are classified as preferred stock. Of the 1,000,000,000 authorized shares of common stock, 45,000,000 are classified as Class A shares, 200,000,000 are classified as Class I shares, 45,000,000 are classified as Class D shares, 200,000,000 are classified as Class M-I shares, 150,000,000 are classified as Class N shares, 200,000,000 are classified as Class S shares, 5,000,000 are classified as Class T shares, 150,000,000 are classified as Class T2 shares and 5,000,000 are classified as Class Z shares. Our board of directors may amend our charter from time to time to increase the aggregate number of authorized shares of capital stock or the number of authorized shares of capital stock of any class or series without stockholder approval. Our board of directors may elect, without stockholder approval, to: (1) sell additional shares in our current or future public offerings; (2) issue additional equity interests in private offerings; (3) issue shares upon the exercise of the options we may grant to our independent directors or future employees; (4) issue shares to our advisor, or its successors or assigns, in payment of an outstanding obligation to pay fees for services rendered to us or to reimburse expenses paid on our behalf; or (5) issue shares to sellers of properties we acquire in connection with an exchange of limited partnership interests of our operating partnership. To the extent we issue additional shares after your purchase in this offering, your percentage ownership interest in us will be diluted.
Inflation may adversely affect our financial condition and results of operations.
An increase in inflation and/or a prolonged period of high inflation could have an adverse impact on our floating rate mortgages, credit facility and general and administrative expenses, as these costs could increase at a rate higher than our rental and other revenue. Inflation could also have an adverse effect on consumer spending, which could impact our tenants’ revenues and, in turn, our percentage rents, where applicable. In addition, leases of long-term duration or that include renewal options that specify a maximum rate increase may result in below-market lease rates over time if we do not accurately estimate inflation or market lease rates. Provisions of our leases designed to mitigate the risk of inflation and unexpected increases in market lease rates, such as periodic rental increases, may not adequately protect us from the impact of inflation or unexpected increases in market lease rates. If we are subject to below-market lease rates on a significant number of our properties pursuant to long-term leases and our operating and other expenses, including property expenses that we are unable to recover from tenants or our general and administrative expenses, are increasing faster than anticipated, our business, financial condition, results of operations, cash flows or our ability to satisfy our debt service obligations or to pay distributions on our common stock could be materially adversely affected. Further, high inflation in combination with higher interest rates may result in lower real estate valuations, which may reduce our NAV.
A change in stated target interest rates or any adverse changes in fiscal policy or market conditions could adversely affect our financial condition and results of operation.
In 2022 and 2023, in response to high inflation, the U.S. Federal Reserve raised its benchmark target interest rate significantly. Any change in the fiscal policies or stated target interest rates of the U.S. Federal Reserve or other central banking institutions, or market expectations of such change, are difficult to predict and may result in significantly higher long-term interest rates. Such a transition may be abrupt and may, among other things, reduce the availability and/or increase the costs of obtaining new debt and refinancing existing indebtedness. Further, an increase in interest rates and adverse changes in fiscal policy or credit market conditions could have an adverse effect on consumer spending, which could impact our tenants’ revenues and, in turn, our percentage rents, where applicable.
ESTIMATED USE OF PROCEEDS
The following table presents information about the proceeds raised in this offering, assuming that we sell the maximum primary offering amount of $1,800,000,000 and no shares under our distribution reinvestment plan. The table assumes that 10% of our gross offering proceeds are from the sale of Class A shares, 40% of our gross offering proceeds are from the sale of Class I shares, 15% of our gross offering proceeds are from the sale of Class M-I shares, 20% of our gross offering proceeds are from the sale of Class S shares, and 15% of our gross offering proceeds are from the sale of Class T2 shares. We may reallocate the shares of our common stock we are offering between the primary offering and our distribution reinvestment plan. We will only use the proceeds raised in this offering for the purposes set forth in this prospectus and in a manner approved by our board of directors, who serve as fiduciaries to our stockholders.
The actual amount of selling commissions will vary from the estimated amounts shown because (1) the number of Class I shares and Class M-I shares, for which no selling commissions are paid, that we will sell is uncertain, (2) our Class A, Class I, Class M-I, Class S and Class T2 shares will each be sold at a price that varies day to day based on our daily NAV per share for each such class of shares and actual selling commissions per Class A, Class S and Class T2 share and up-front dealer manager fees per Class T2 share will be a percentage of NAV per share and (3) the selling commissions or fees may be reduced or eliminated in connection with certain categories of sales of Class A, Class S and Class T2 shares, such as sales for which a volume discount applies. Any reduction in selling commissions or fees will be accompanied by a corresponding reduction in the purchase price for the applicable share class(es), but will not affect the amounts available to us for investment. The tables do not reflect all of the expenses we expect to incur in connection with this offering and our operations, including the dealer manager fee for Class A and Class I shares, the distribution fee for Class A, Class S, Class T and Class T2 shares that we will pay to our dealer manager, and the advisory fee and acquisition expense reimbursements we will pay to our advisor. These fees are not intended to be a principal use of offering proceeds. Because amounts in these tables are estimates, they may not accurately reflect the actual receipt or use of the offering proceeds. In addition to the fees and expenses described in the tables below related to our offering, we incur and pay fees and expenses to our advisor in connection with our operations and these fees and expenses are paid from our operations. See “Compensation” and “Management—The Advisory Agreement.”
We intend to use the net proceeds from this offering to (1) make investments in accordance with our investment strategy and policies, (2) reduce borrowings and repay indebtedness incurred under various financing agreements we may enter into, (3) fund redemptions of shares under our share redemption plan, and (4) pay the fees and expenses we incur. Generally, our policy will be to pay distributions from cash flow from operations. However, our board of directors has the authority under our organizational documents, to the extent permitted by Maryland law, to fund distributions from other sources, including, without limitation, the sale of assets, borrowings, offering proceeds and the deferral of fees and expense reimbursements by our advisor in its sole discretion. We have not established a limit on the amount of proceeds we may use from this offering to fund distributions. | | | | | | | | | | | | | | |
| | | Class A Shares Maximum Primary Offering of $180,000,000 |
| | | Amounts | | Percent |
| Gross Offering Proceeds | | $ | 180,000,000 | | | 100.0 | % |
| Less: | | | | |
Selling Commissions(1) | | 5,242,718 | | | 2.9 | % |
Organization and Offering Expenses(2) | | 1,200,050 | | | 0.7 | % |
| Net Proceeds | | $ | 173,557,232 | | | 96.4 | % |
___________________
(1)Actual dollar amounts of selling commissions are less than 3% of gross offering proceeds from the sale of Class A shares because selling commissions are calculated as 3% of the NAV per Class A share before selling commissions, while gross offering proceeds from the sale of Class A shares include selling commissions. The Class A shares will also pay a trailing dealer manager fee equal to 1/365th of 0.55% of the NAV for our Class A shares for each day and a trailing distribution fee equal to 1/365th of 0.50% of the NAV for our Class A shares for each day.
(2)The organization and offering expense amount represents our estimate of the expenses that will be incurred in connection with our offering (other than selling commissions, the dealer manager fee and the distribution fee), including legal, accounting, printing, mailing and filing fees and expenses, due diligence expenses of participating broker-dealers supported by detailed and itemized invoices, reimbursements for customary travel, lodging, meals and reasonable entertainment expenses, reimbursements to the dealer manager for its legal costs related to this offering, reimbursements to our advisor for the portion of the salaries paid to its employees that are attributable to services rendered to our advisor in connection with preparing sales materials, holding our own educational conferences and attending retail seminars conducted by participating broker-dealers, if any. In addition to the organization and offering expenses set forth above, which are specific to this offering, our offering expenses associated with all of our offerings will be allocated to all outstanding share classes on a pro rata basis for purposes of calculating the NAV per share for each class of shares. See “Net Asset Value Calculation and Valuation Guidelines.”
| | | | | | | | | | | | | | |
| | | Class I Shares Maximum Primary Offering of $720,000,000 |
| | | Amounts | | Percent |
| Gross Offering Proceeds | | $ | 720,000,000 | | | 100.0 | % |
| Less: | | | | |
Selling Commissions(1) | | — | | | — | |
Organization and Offering Expenses(2) | | 4,800,200 | | | 0.7 | % |
| Net Proceeds | | $ | 715,199,800 | | | 99.3 | % |
___________________
(1)The Class I shares will also pay a trailing dealer manager fee equal to 1/365th of 0.55% of the NAV for our Class I shares for each day.
(2)See Note 2 to the table above for Class A shares regarding organization and offering expenses.
| | | | | | | | | | | | | | |
| | | Class M-I Shares Maximum Primary Offering of $270,000,000 |
| | | Amounts | | Percent |
| Gross Offering Proceeds | | $ | 270,000,000 | | | 100.0 | % |
| Less: | | | | |
| Selling Commissions | | — | | | — | |
Organization and Offering Expenses(1) | | 1,800,075 | | | 0.7 | % |
| Net Proceeds | | $ | 268,199,925 | | | 99.3 | % |
___________________
(1)See Note 2 to the table above for Class A shares regarding organization and offering expenses.
| | | | | | | | | | | | | | |
| | | Class S Shares Maximum Primary Offering of $360,000,000 |
| | | Amounts | | Percent |
| Gross Offering Proceeds | | $ | 360,000,000 | | | 100.0 | % |
| Less: | | | | |
Selling Commissions(1) | | 10,485,437 | | | 2.9 | % |
Organization and Offering Expenses(2) | | 2,400,100 | | | 0.7 | % |
| Net Proceeds | | $ | 347,114,463 | | | 96.4 | % |
___________________
(1)Actual dollar amounts of selling commissions are less than 3% of gross offering proceeds from the sale of Class S shares because selling commissions are calculated as 3% of the NAV per Class S share before selling commissions, while gross offering proceeds from the sale of Class S shares include selling commissions. The Class S shares will also pay a trailing distribution fee equal to 1/365th of 0.85% of the NAV for our Class S shares for each day.
(2)See Note 2 to the table above for Class A shares regarding organization and offering expenses.
| | | | | | | | | | | | | | |
| | | Class T2 Shares Maximum Primary Offering of $270,000,000 |
| | | Amounts | | Percent |
| Gross Offering Proceeds | | $ | 270,000,000 | | | 100.0 | % |
| Less: | | | | |
Selling Commissions(1) | | 7,826,087 | | | 2.9 | % |
Dealer Manager Fee(2) | | 1,304,348 | | | 0.5 | % |
Organization and Offering Expenses(3) | | 1,800,075 | | | 0.7 | % |
| Net Proceeds | | $ | 259,069,490 | | | 95.9 | % |
___________________
(1) Actual dollar amounts of selling commissions are less than 3% of gross offering proceeds from the sale of Class T2 shares because selling commissions are calculated as 3% of our NAV per Class T2 share before selling commissions and dealer manager fees, while gross offering proceeds from the sale of Class T2 shares include selling commissions and dealer manager fees. The Class T2 shares will also pay a trailing distribution fee equal to 1/365th of 0.85% of our NAV for our Class T shares for each day.
(2) Actual dollar amounts of the dealer manager fee are less than 0.50% of gross offering proceeds from the sale of Class T2 shares because such fees are calculated as 0.50% of the NAV per Class T2 share before selling commissions and dealer manager fees, while gross offering proceeds from the sale of Class T2 shares include selling commissions and dealer manager fees.
(3) See Note 2 to the table above for Class A shares regarding organization and offering expenses.
INVESTMENT OBJECTIVES AND STRATEGY
Investment Objectives
Our primary investment objectives are:
•to generate an attractive level of current income for distribution to our stockholders;
•to preserve and protect our stockholders’ capital investments;
•to achieve appreciation of our NAV; and
•to enable stockholders to allocate a portion of their diversified, long-term investment portfolios to real estate as an alternative asset class.
We cannot assure you that we will attain our investment objectives and from inception through December 31, 2023, on a cumulative basis, our distributions have not been covered by our cash flow from operations. See the “Operating Information—Distributions” and “Risk Factors” sections of this prospectus.
Investment Strategy
Our investment strategy is to acquire a diversified portfolio of: (1) high-quality, income-producing commercial properties, (2) common and preferred stock of REITs and other real estate companies, which we refer to as “real estate equity securities,” and (3) debt backed principally by real estate, which we refer to as “real estate loans.” We refer to investments in real estate loans and real estate equity securities collectively as “real estate-related assets.” Our real property portfolio is and we expect will continue to be diversified in investable and target markets across the United States as selected by our advisor and will consist primarily of office, industrial, retail, residential and self-storage property types. The actual percentage of our portfolio that is invested in office, industrial, retail, residential and self-storage property sectors may fluctuate due to market conditions and investment opportunities. DWS investable markets include those markets that have relatively high liquidity and lower relative supply risks, and have outperformed during certain stages of previous real estate investment cycles. DWS target markets are a subset of the investable market universe in which DWS forecasts strong economic and real estate fundamentals and DWS believes are poised to outperform the overall U.S. real estate market during the next five years. We intend to provide our investors with superior risk-adjusted long-term returns, including attractive and stable distributions of current income as well as capital preservation and appreciation in our NAV. In addition, we believe that our structure as a perpetual-life REIT will allow us to acquire and manage our investment portfolio in a more active and flexible manner because we will not be limited by a pre-determined operational period and the need to provide a “liquidity event” at the end of that period.
Under normal conditions, we expect to maintain a level of liquid assets as a source of funds to meet redemption requests, in addition to our revolving line of credit.
Real Estate as an Alternative Asset Class
Institutional investors have embraced real estate as a significant asset class for purposes of asset allocations within their investment portfolios for many years. We believe that individual investors can also benefit from adding a diversified real estate component to their investment portfolios. As such, our objective is to offer a similar investment option to a broad universe of investors through our offerings. Historically, real estate has offered attractive returns compared to bonds and lower volatility compared to equities, which makes it an attractive asset class to consider as a component of a diversified, long-term investment portfolio. Institutional investors include an allocation to real estate in their portfolios for a variety of reasons or goals, which generally include improving portfolio diversification, reducing overall portfolio risk and volatility, attempting to hedge against inflation or enhancing risk-adjusted returns. Survey data reported by the Pension Real Estate Association,
or PREA, a non-profit trade association for the global institutional real estate investment industry, indicates that investment in real estate by institutional investors has been steadily increasing since 2000 with a significant percentage of institutional investors having a target allocation to real estate of approximately 10% or more of their overall investment portfolios. Furthermore, historical data suggests that an optimized portfolio combining a blend of private direct real estate and publicly traded REIT securities produces better risk-adjusted returns than either private direct real estate or publicly traded REIT securities alone.
While investing in REITs whose shares are listed on a national securities exchange is one alternative for investing in real estate, shares of listed REITs generally fluctuate in value with the stock market as a whole. Alternatively, a significant number of public and corporate pension plan sponsors as well as endowments, foundations and other institutions have allocated a portion of their portfolio to direct investments in real estate either through separate account arrangements or commingled funds. “Direct investment” refers to owning real estate through an investment vehicle that does not have its equity interests listed for trading on a national securities exchange.
Direct investments in real estate (particularly those held by institutional investors) generally differ from securities of listed REITs in that the value of direct real estate investments is typically based directly on professional assessments of the fair value of the real estate owned by the entity. In contrast, shares of listed REITs are priced by the public trading market, which generally causes a company’s stock price to fluctuate based on factors such as supply (number of sellers) and demand (number of buyers) of shares as well as other market forces. Investments in REIT shares have traditionally been easier to liquidate than direct investments in real estate. However, industry benchmarks that track the value of direct investments in real estate properties have demonstrated a low correlation with the benchmarks for traditional asset classes, such as publicly traded stocks and bonds. Academic and empirical studies have shown that utilizing lower correlated assets in a diversified, long-term investment portfolio can increase portfolio efficiency and may generate higher total returns while decreasing overall risk because the various asset classes may react to changing market conditions differently.
Potential Competitive Strengths
We believe that our long-term success in executing our investment strategy will be supported by the following competitive strengths:
•Leading Global Real Estate Manager. Headquartered in New York, our advisor, RREEF America, has over 40 years of operating experience managing and implementing a diverse range of real estate strategies and solutions across the risk/return spectrum. RREEF America, together with its affiliates in Europe and Asia, comprise the global real estate investment business of DWS. As part of the Alternatives business, DWS is one of the world’s largest asset managers of institutional capital invested in real estate and real estate-related assets with a client base comprised predominantly of pension funds, endowments, foundations, corporations, sovereign wealth funds, insurance companies, high net worth individuals and family offices. As of December 31, 2023, DWS’s real estate investment business employed more than 350 professionals and staff in nearly 25 cities globally and had approximately $83.3 billion in real estate and real estate-related assets under management. Our advisor will utilize the personnel and resources of DWS as appropriate in performing services for us, including leveraging the capabilities and strengths of its global platform.
•Seasoned Global Investment Heritage with a Fiduciary Focus. RREEF Real Estate, the predecessor to DWS’s real estate business, was founded by five real estate investment professionals in San Francisco, California in 1975 to invest in stabilized, unleveraged real estate on behalf of U.S. institutions by offering collective investment vehicles featuring the same hands-on real estate decision-making that had previously been available primarily to owners of individual properties. Throughout its history, the organization has developed a set of core principles that comprise its fundamental approach to real estate investment management, including open and frequent communication with clients and maximizing
alignment of interests. We believe that our stockholders will benefit from this long-tenured, institutional experience and a fiduciary focus.
•Veteran Management Team with a History of Working Together. Our advisor’s senior management team includes executives with an established history of working together successfully, with an average of more than 10 years of tenure at our advisor and more than 25 years of real estate industry experience, as of December 31, 2023. This team has led the growth of our advisor’s investment management business and possesses significant operational and management experience in each of the office, industrial, retail and residential property sectors in which we intend to invest. Please see “Management—Directors and Executive Officers” for biographical information regarding these individuals. We believe our business will benefit from the knowledge and industry contacts these seasoned executives have gained through numerous real estate industry cycles.
•Multi-Sector Direct Real Estate Investment Experience. Our advisor has significant experience acquiring, managing and exiting real property and debt investments across all of our targeted property types in the Americas. As of December 31, 2023, our advisor managed approximately $36.0 billion in real property and debt investments in the Americas comprised of 371 investments with approximately 112.6 million square feet on behalf of nearly 300 institutional clients and one publicly registered fund (RREEF Property Trust). As of December 31, 2023, these properties consisted of approximately 40% in industrial properties, 21% in office properties, 25% in residential properties, 12% in retail properties and 3% in other property types.
•In-House Real Estate Equity Securities Team. The combination of a leading direct property investment platform with a real estate equity securities platform makes DWS one of the few global managers capable of providing in-house investment management services for both asset classes. DWS is a leading global investment manager of real estate securities, with approximately $10.1 billion of actively managed listed real estate securities under management as of December 31, 2023 on behalf of institutional and high net worth clients, of which approximately $4.0 billion represents global strategies, and approximately $6.1 billion represents domestic and regional strategies. With investment teams in Chicago, London, Sydney, Hong Kong and Tokyo, the securities division of DWS manages a variety of investment strategies on behalf of both separate account and commingled fund clients, including global and domestic mandates. This securities investment approach focuses on active stock selection by local investment teams, with a global top-down overlay of strategic allocation and risk management.
•Diversified Portfolio Strategy. Although we intend to invest primarily in a portfolio of high-quality, income-producing properties, we also intend to acquire real estate-related assets. Our strategy is to provide investors with a portfolio of income-producing assets that is well-diversified across property type, geographic region and industry. Our geographic diversification will focus on investments in primary and secondary markets of the United States. See “—Investment Guidelines and Portfolio Allocation Targets” below. We believe our investment strategy will enable our investors to realize better risk-adjusted returns than may be achieved through a less diversified portfolio. Please see “Operating Information—Distributions” for more information about the distributions we have paid.
•Portfolio Flexibility. Our advisor has expertise and capabilities across the real estate industry and in a wide variety of economic conditions, gained through significant experience in acquiring, managing and disposing of properties in our target real estate sectors throughout varying market cycles. Because varying economic conditions can create investment opportunities at different times across property sectors, we believe that our flexible and diversified investment strategy combined with the depth and breadth of our advisor’s expertise will enable us to continuously reposition our portfolio and capitalize on these opportunities during each market cycle.
•Sourcing Capabilities. Through our advisor, we will have access to in-depth market knowledge and a large network of longstanding relationships with real estate owners, developers, brokers, national and regional lenders and other market participants. We believe these relationships, together with the global infrastructure of our advisor and its affiliates, will provide us access to an ongoing pipeline of attractive
investment opportunities, many of which may not be available to our competitors. We believe that access to our advisor’s sourcing capabilities will benefit us in executing our investment strategy. In addition, we believe these relationships will facilitate broad access to attractive sources of financing and in implementing hedging strategies, if necessary.
•Research Driven Approach to Investing. DWS’s real estate business has a 16-member investment research team located in six offices worldwide (as of December 31, 2023) that are dedicated to keeping its global real estate professionals at the forefront of the dynamic real estate investment management industry. The organization’s in-depth research capabilities allow our advisor’s real estate professionals to develop unique perspectives and insights into the real estate market based on changing economic factors. In formulating a proprietary market outlook known as the “House View,” our advisor conducts extensive market analysis, synthesizing data and input received from its research team, independent third-party data providers and senior professionals across the firm. Our advisor’s implementation of our investment strategy will be influenced by the House View, as frequently updated and monitored by its investment research team.
•Disciplined Investment Process. Our advisor’s management team places a premium on protecting and preserving investors’ capital by performing a comprehensive risk-reward analysis on each prospective investment it evaluates for our portfolio, with a prominent focus on relative values among target assets that are available in the market. Our advisor’s rigorous investment and risk management processes have been developed and refined over multiple real estate cycles throughout its operating history.
•“Hands on” Active Asset Management Process. Our advisor actively manages our portfolio to mitigate investment risks and improve our portfolio’s efficiency and profitability through a “hands on” approach to investment management. Our advisor has extensive, direct experience in local markets covering all aspects of the real estate investment life cycle: acquisition, enhancement through active asset management and exit. Our advisor’s personnel are physically located in the markets where we will seek to make investments. In North America, our advisor has over 145 professionals and staff located in ten offices across the country, including Atlanta, Boston, Chicago, Costa Mesa (CA), Dallas, Los Angeles, New York, San Francisco and Seattle, as of December 31, 2023. Our advisor will carefully monitor and oversee the local property managers for all of our portfolio properties in order to enhance each property’s performance.
Investment Guidelines and Portfolio Allocation Targets
Our board of directors is comprised of a majority of directors who are independent from us, our advisor and its affiliates. Our board of directors, including our independent directors, reviews our investment portfolio on a quarterly basis. In addition, our board of directors has adopted investment guidelines which set forth, among other things, our portfolio allocation targets, guidelines for investing in our targeted property types and investment policies restricting certain types of investments, all of which we describe in more detail below. Our board of directors reviews the investment guidelines on an annual basis or more frequently as it deems appropriate. Changes to our investment guidelines must be approved by our board of directors, including a majority of our independent directors. Our board of directors may revise our investment guidelines without the concurrence of our stockholders. However, our board of directors will not amend our charter, including any investment policies that are provided in our charter, without the concurrence of holders of a majority of the outstanding shares entitled to vote, except for amendments that do not adversely affect the rights, preferences and privileges of our stockholders and are permitted to be made without stockholder approval under Maryland law and our charter.
Our investment guidelines delegate to our advisor authority to execute acquisitions and dispositions of investments in properties and real estate-related assets, in each case so long as such acquisitions and dispositions are consistent with the investment guidelines adopted by our board of directors. Our board of directors has ultimate oversight over our investments and may change from time to time the scope of authority delegated to our advisor with respect to acquisition and disposition transactions. The consideration we pay for each property
acquired will ordinarily be based on the fair market value of the property. However, in connection with an acquisition of a property from RREEF America, as our sponsor and advisor, a director or any of their affiliates, and in connection with any other acquisition in which a majority of our independent directors determines to be appropriate, the fair market value of the property acquired will be determined by an independent appraiser selected by our independent directors.
During the period until we have raised substantial proceeds in our offerings (which we define as reaching $500 million in NAV) and acquired a diversified portfolio of our target investments, which we refer to as our “pre-stabilization period,” we will balance the goal of achieving our portfolio allocations with the goal of carefully evaluating and selecting investment opportunities in order to maximize diversification and risk-adjusted returns. As a result, during our pre-stabilization period, the percentages of our net assets comprised of various categories of assets may fluctuate as we identify investment opportunities and make investments with a combination of proceeds from our offerings and borrowings.
Following stabilization, we will seek to invest:
•up to 80% of our net assets in properties;
•up to 35% of our net assets in real estate equity securities;
•up to 40% of our net assets in real estate loans; and
•up to 10% of our net assets in cash, cash equivalents and other short-term investments.
Following stabilization, we believe that the size of our portfolio of investments should be sufficient for our advisor to adhere more closely to our allocations, although we cannot predict how long our pre-stabilization period will last and cannot provide assurances that we will be able to raise sufficient proceeds in our offerings to accomplish this objective. Notwithstanding the foregoing, the actual percentage of our portfolio that is invested in each investment type may from time to time be outside the levels provided above due to factors such as a large inflow of capital over a short period of time, a lack of attractive investment opportunities or an increase in anticipated cash requirements or redemption requests.
Investments in Properties
Commercial Real Estate Properties
We intend to invest up to 80% of our net assets in a diversified portfolio of high-quality, income-producing commercial real estate properties diversified across office, industrial, retail, residential and self-storage property types. See “Our Real Estate Investment Portfolio” for information on our real estate portfolio. We believe that our advisor’s significant experience acquiring, managing and exiting real property investments across all of our targeted property types in various U.S. real estate markets will be beneficial to achieving our investment goals and objectives.
We generally invest in properties in large metropolitan areas that are well-leased with a stable tenant base and predictable income. However, we may make investments in properties with other characteristics if we believe that the investments have the potential to enhance portfolio diversification or investment returns, as further described under “—Value-Add Opportunities.”
Geographic Diversification
We generally invest in properties in the largest metropolitan areas in the United States, classified into our target and investable markets. Our advisor’s research group produces forecasts for all of the major real estate markets that pass a set of screening criteria used to define the most attractive target real estate investment markets.
Research specialists for the various sectors have designed appropriate models for assessing supply and demand in the major target submarkets for investment in these metropolitan areas. Demand models are based upon economic and employment forecasts provided by our advisor’s economists. The purpose of forecasting market behavior is to determine which of the target markets (and property sectors therein) are likely to outperform over the forecasted period in order to determine views on active tactical weighting of a portfolio.
Financing
We incur debt to acquire properties where our advisor determines that incurring such debt is in our best interest and in the best interest of our stockholders. We may finance our properties on our secured line of credit or obtain new property level debt. In addition, from time to time, we may acquire properties without financing and later incur mortgage debt secured by one or more of these properties if favorable financing terms are available. We will use the proceeds from the debt to acquire additional properties and maintain liquidity. See “—Borrowing Policies” below for a more detailed description of our borrowing intentions and limitations.
Description of Leases
In general, we seek a favorable mix of tenants in our properties to achieve greater economic diversification than is afforded by geographic and property type considerations alone. We will strive to maintain a stable blend of national credit worthy tenants and creditworthy regional and local tenants. Tenancy diversification criteria will be applied at the property level as well as at the portfolio level.
The length of tenancy generally will reflect local market conditions for each property. However, if possible, we will seek to negotiate longer-term leases to reduce the cash flow volatility associated with lease rollovers, provided that contractual rent increases are included. We intend to manage lease rollover risk on a portfolio basis. Where appropriate, we will also seek leases that provide for operating expenses, or expense increases, to be paid by the tenants. We may acquire properties under which the lease term has partially expired. We also may acquire properties with shorter lease terms if the property is in an attractive location, if the property is difficult to replace, or if the property has other favorable attributes.
Real Estate Underwriting Process
Our property acquisitions are sourced by our advisor’s real estate transactions group, which has offices strategically located in San Francisco, Chicago and New York. The acquisitions professionals of our advisor spend a majority of their time sourcing, evaluating, and closing transactions. These professionals are organized along regional lines with specific markets and regions of coverage.
Potential acquisitions are systematically screened in the investment process to select the most attractive opportunities. The transactions group applies a comprehensive, systematic, and in-depth process to the analysis of institutional real estate markets as well as to the future performance prospects of each potential investment. The criteria includes specifications such as transaction size, investment process (time frames), leverage, geographic location, property type, physical characteristics, return hurdles, and various other portfolio considerations.
After sourcing a potential acquisition and performing an initial analysis, the transactions group presents the potential transaction to the Americas Investment Committee. The Americas Investment Committee has responsibility for screening and approving each potential real property investment as well as investments in real estate loans. Once deal terms are agreed with a seller, the opportunity is first presented to the program or account that has the highest priority position on the rotation priority list. Please see “Conflicts of Interest—Certain Conflict Resolution Measures—Allocation of Investment Opportunities” for further detail. If we have the highest priority position, and the acquisition is deemed appropriate for our portfolio and meriting future investigation,
then the Americas Investment Committee, including our CEO, formally allocates the investment to us. At this point the acquisition is approved to move forward and due diligence is commenced.
Due Diligence
Our advisor performs a comprehensive due diligence review on each property that it proposes to purchase on our behalf. As part of this review, our advisor will obtain an environmental site assessment, which at a minimum includes a Phase I assessment, and structural condition reports. Our advisor will propose to purchase a property only if our advisor is satisfied with the physical and environmental status of the property as well as the property’s tenancy. Our advisor will also perform tax due diligence on the property to ensure that any purchased asset will not adversely affect our ability to maintain our qualification to be taxed as a REIT for federal income tax purposes. In addition, our advisor will generally seek to condition our obligation to acquire the property on the delivery and verification of certain documents from the seller or developer, including, where appropriate:
•plans and specifications;
•surveys;
•evidence of marketable title;
•title and liability insurance policies;
•asbestos, soil, physical, structural and engineering reports;
•evidence of compliance with zoning, the Americans with Disabilities Act, and fair housing laws;
•tenant leases and other relevant legal documents; and
•financial statements covering recent operations of properties having operating histories.
Closing
The transactions group which sourced and evaluated the acquisition, negotiated the agreement and coordinated the due diligence process also takes responsibility for closing the transaction. Many resources are utilized during closing and may include engineering, finance, legal counsel, accounting, portfolio management, asset management and risk management personnel.
Disposition Policies
As of the date of this prospectus, we have not sold any of the properties that we have acquired since our inception. We anticipate that we will hold most of our properties for an extended period, including any properties we may acquire in the future. However, we may determine to sell a property before the end of its anticipated holding period. We will monitor each investment within the portfolio and the overall portfolio composition for appropriateness in meeting our investment objectives. Our advisor may determine to sell a property before the end of its anticipated holding period if:
•an opportunity arises to enhance overall investment returns by reallocating capital through sale of the property to a more attractive investment;
•there are diversification benefits associated with disposing of the property and rebalancing our investment portfolio;
•in the judgment of our advisor, the value of the property might decline or the property may underperform;
•the property was acquired as part of a portfolio acquisition and does not meet our investment guidelines;
•we need to generate liquidity to satisfy redemption requests, to pay distributions to our stockholders or for working capital; or
•in the judgment of our advisor, the sale of the property is otherwise in our best interest.
Generally, we will reinvest proceeds from the sale, financing or other disposition of properties in a manner consistent with our investment strategy, although we may be required to distribute such proceeds to the stockholders in order to comply with REIT requirements or in other instances.
Real estate investments, including high-quality properties in good markets, are relatively illiquid because it can take a significant amount of time to market a property, locate one or more buyers, negotiate the sale and satisfy the conditions leading up to closing. This is true even for high-quality properties. As a result, it could be difficult for us to promptly sell one or more of our properties on favorable terms.
Ownership Structure
In most cases, our operating partnership or one or more subsidiary entities controlled by our operating partnership will acquire properties on our behalf. We may also utilize qualified REIT subsidiaries or taxable REIT subsidiaries if such structures would provide an economic benefit to us. Generally, we will acquire the entire equity ownership interest in properties. However, we may also enter into joint ventures as described below. We will generally acquire fee simple interests for the properties (in which we own both the land and the building improvements) but may consider leased fee and leasehold interests if we believe the investment is consistent with our investment strategy and objectives.
Joint Venture Investments
In the future, we may co-invest with third parties through partnerships or other entities, which we collectively refer to as joint ventures, acquiring non-controlling interests in or sharing responsibility for managing the affairs of the joint venture. In such event, we would not be in a position to exercise sole decision-making authority regarding the joint venture. Notwithstanding the foregoing, we will normally seek critical elements of control. Investments in joint ventures may, under certain circumstances, involve risks related to the involvement of a third party, including the possibility that partners or co-venturers might become bankrupt or fail to fund their required capital contributions. Co-venturers may have economic or other business interests or goals that are inconsistent with our business interests or goals and may be in a position to take actions contrary to our policies or objectives. Such investments may also have the potential risk of impasses on decisions, such as a sale, because neither we nor the co-venturer would have full control over the joint venture. Disputes between us and co-venturers may result in litigation or arbitration that would increase our expenses and prevent our officers and directors from focusing their time and effort on our business. Consequently, actions by or disputes with co-venturers might result in subjecting properties owned by the joint venture to additional risk. In addition, we may in certain circumstances be liable for the actions of our co-venturers.
Joint Venture with Affiliates
Subject to approval by our board of directors and the separate approval of our independent directors, we may invest in properties and assets jointly with advisory clients of our advisor and its affiliates, as well as third parties. Joint ownership of properties, under certain circumstances, may involve conflicts of interest. Examples of these conflicts include:
•such partners or co-investors might have economic or other business interests or goals that are inconsistent with our business interests or goals, including goals relating to the financing, management, operation, leasing or sale of properties held in the joint venture or the timing of the termination and liquidation of the venture;
•such partners or co-investors may be in a position to take action contrary to our policies or objectives, including our policy with respect to maintaining our qualification to be taxed as a REIT;
•under joint venture or other co-investment arrangements, neither co-venturer or co-investor may have the power to control the venture or co-investment and, under certain circumstances, an impasse could result and this impasse could have an adverse impact on the joint venture or co-investment, which could adversely impact the operations and profitability of the joint venture or co-investment and/or the amount and timing of distributions we receive from such joint venture or co-investment; and
•under joint venture or other co-investment arrangements, each joint venturer or co-investor may have a buy/sell right and, as a result of the exercise of such a right, we may be forced to sell our interest, or buy a co-venturer’s interest, at a time when it would not otherwise be in our best interest to do so.
Each transaction we enter into with our advisor or its affiliates is subject to an inherent conflict of interest. Our board of directors may encounter conflicts of interest in enforcing our rights against any affiliate in the event of a default by or disagreement with an affiliate or in invoking powers, rights or options pursuant to any agreement between us and any affiliate. A majority of our directors, including a majority of the independent directors, who are disinterested in the transaction must approve each transaction between us and our advisor or any of its affiliates as being fair and reasonable to us and on terms and conditions no less favorable to us than those available from unaffiliated third parties.
Value-Add Opportunities
We may periodically seek to enhance investment returns through various value-add opportunities. Examples of potential value-add investments include properties with significant leasing risk, forward purchase commitments, renovation opportunities and other nontraditional property types. These investments generally have a higher risk and higher return profile than properties that fall within our primary investment strategy. Currently, value-add investments are capped at 15% of our gross asset value so long as, in the aggregate, they are not expected to materially change the risk profile of the overall portfolio. As of the date of this prospectus, none of the properties in our portfolio were acquired as value-add opportunities.
Development Opportunities
As of the date of this prospectus, we have not acquired any higher risk properties in need of significant renovation, redevelopment or repositioning, and we do not intend to acquire such properties in the future. However, we may invest in these types of properties if we believe that attractive risk-adjusted investment returns can be achieved through proactive management techniques or value-added programs. In addition, we may acquire (i) properties that include land that is suitable for development or (ii) vacant land parcels if such acquisitions are incidental to, and in concert with, the acquisition of core, well-leased investments. Further, we may acquire vacant land parcels adjacent to properties we already own if such vacant land parcels represent a value-add opportunity to enhance the returns of the adjacent investments. Consequently, we are permitted to undertake speculative development of such vacant land parcels. Investments in development assets are included in, and subject to, the 15% value-added cap described in “—Value-Add Opportunities” above.
Investments in Real Estate Equity Securities
Investing in Real Estate Equity Securities
We may invest up to 35% of our net assets in U.S. real estate equity securities. See “Our Real Estate Investment Portfolio” for information on our real estate equity securities portfolio. We believe the inclusion of an allocation to real estate equity securities allows us to improve the total return profile of our offering. We believe that our advisor’s ability to acquire real estate equity securities in conjunction with acquiring a diverse portfolio of
properties and real estate loans affords us additional liquidity and diversification, which provides greater financial flexibility and discretion to construct an investment portfolio designed to achieve our investment objectives throughout various economic cycles.
We believe that execution of our strategy to include U.S. real estate equity securities in our overall investment portfolio is greatly enhanced due to the expertise that our advisor provides to us through its access to the in-house real estate equity securities platform of DWS’s real estate investment business, which we refer to as “DWS Real Estate Securities.” As of December 31, 2023, the DWS Real Estate Securities team was comprised of 17 professionals who manage approximately $10.1 billion of real estate securities globally, making DWS one of the largest managers of actively managed listed real estate securities in the world. The investment approach of DWS Real Estate Securities focuses on active stock selection by local investment teams with a global top-down overlay of strategic allocation and risk management. The importance of underlying real estate fundamentals is emphasized in the selection and valuation of stocks.
Subject to the gross income and asset requirements required for REIT qualification, we invest in equity securities of companies engaged in the real estate sector where such investment would be consistent with our investment policies and our status as a REIT. In any event, we do not intend that our investments in securities will require us to register as an investment company under the Investment Company Act, and we intend to generally divest appropriate securities before any such registration would be required.
Equity securities in the real estate sector include those issued by REITs and similar tax-transparent entities, real estate operating companies (“REOCs”) and other real estate related companies that, as their primary business own, develop, operate or finance real estate in the United States. Equity securities issued by REITs, REOCs and other real estate related companies include any stapled security or an issued security of an equity nature of a unit trust company that derives the majority of its earnings from real estate activities. REOCs and other real estate related companies in which we invest typically will either have at least 50% of their assets in real estate or related operations, or derive at least 50% of their revenues from such sources. Our real estate equity securities portfolio may consist of securities investments of different types of REITs, such as equity or mortgage REITs. Equity REITs buy real estate and pay investors from the rents they receive and from any profits on the sale of their properties. Mortgage REITs lend money to real estate companies and pay investors from the interest they receive on those loans. Hybrid REITs engage in owning real estate and making real estate based loans. While our advisor expects that our assets will be invested primarily in equity REITs, in changing market conditions we may invest more significantly in other types of REITs. We may also acquire exchange-traded funds and mutual funds focused on REITs and real estate companies. We intend to invest primarily in common stock, but may also include other types of equities, such as preferred or convertible stock.
We invest in securities that are listed on one or more national stock exchanges. Subject to our ability to participate in such investments, we may also invest in securities that are not yet listed on a public stock exchange, but for which (1) the issuer has publicly announced its intention to list the securities on a public stock exchange within 180 days of the date of such announcement or (2) are securities of a listed company and the securities are expected to list on a public stock exchange within 180 days of the date of issuance.
We may also invest in securities that our advisor has determined are not sufficiently marketable to be considered liquid securities, including securities that are eligible for resale in reliance on an exemption from registration with the SEC. We may also invest in exchange-traded funds, including those primarily designed to replicate or model the performance of securities market indices.
We may also invest in securities issued or guaranteed by the U.S. government, its agencies or instrumentalities (“U.S. Government Securities”); certificates of deposit, demand and time deposits and bankers’ acceptances; prime commercial paper, including master demand notes; and repurchase agreements secured by
U.S. Government Securities (or other interim investments in foreign government and other non-U.S. short-term investments).
Our charter requires that any investment in equity securities (other than equity securities traded on a national securities exchange or included for quotation on an inter-dealer quotation system) must be approved by a majority of our directors, including a majority of our independent directors, not otherwise interested in the transaction as being fair, competitive and commercially reasonable.
We may not acquire (1) securities of companies with a market capitalization of less than $50 million at the time of purchase nor (2) interests or equity securities in any entity either holding investments, or engaging in activities, prohibited by our charter. We also may not engage in the business of securities trading, underwriting or the agency distribution of securities issued by other persons.
Real Estate Equity Securities—Investment Decision Process
The DWS Real Estate Securities two-step investment process is summarized as follows:
•The sector allocation process results in overweighting, underweighting or market weighting the property type sectors.
•Stock selection is the result of detailed underwriting of each company’s real estate portfolio as well as other quantitative and qualitative factors that impact value. This leads to a forecast of total return for each individual company in our investment universe.
The robust analytical framework drives the process which involves quantitative and qualitative outputs from the security-level analysis. The strategy looks to invest in the companies and sectors that offer the most attractive risk and return characteristics by applying quantitative, qualitative, and macroeconomic analysis throughout the process. The portfolio construction process is designed to produce alpha through relative stock value and top-down views, while ensuring proper risk management controls.
Sector Allocations
Sector / bucket allocations are established in all regions on a monthly basis by the Global Portfolio Allocation Committee (“GPAC”). This process begins every month with the DWS Real Estate Securities team generating an investment committee book highlighting trends in each sector, individual company performance and valuation, and recommendations for sector allocations. Members of the GPAC discuss their views on trends within property sectors and geographic regions at the meeting. The keys to the sector allocation process involve (1) discussing real-time trends and future expectations for property type sectors from the direct market inputs, (2) comparing these to the public markets views, and (3) positioning the portfolio to take advantage of discrepancies.
Stock Selection
Once sector weights have been determined, names within each sector are selected by using the DWS Real Estate Securities valuation model to forecast total returns. This process starts with its proprietary valuation model generated by the analysts who are sector specialists. Development of these models is a time and resource intensive process, but provides the DWS Real Estate Securities team with a deep understanding of the company and the drivers of its performance.
Our investment universe encompasses over 100 property companies in the United States with a total market capitalization of over $800 billion. We are focused on companies that derive the majority of their operating income or asset base from commercial real estate (residential, office, industrial, storage, hotels, retail, net lease). Operating and capital efficiency are critically important to a successful real estate company and hence we
typically focus on companies with large, high-quality asset bases. If there are securities outside of the benchmark that meet these criteria we would therefore include them as part of our investable universe.
Sale of Real Estate Equity Securities
DWS’s Real Estate Securities may choose to sell a security for a variety of reasons, including but not limited to the following:
•the security is not fulfilling its investment purpose;
•DWS Real Estate Securities determines that the security has reached its optimum valuation; or
•a particular company’s condition or general economic conditions have changed.
Sell decisions are triggered most commonly by one of the following occurrences:
• An individual security’s market price increases towards its intrinsic value, deeming its relative valuation less attractive to its peer group.
•DWS Real Estate Securities’ cash flow expectations change due to changes in the fundamental outlook for a specific market and/or property type, resulting in a decline in our estimation of intrinsic value and thereby lowering our expected return.
•The required return DWS Real Estate Securities applies within its discounted cash flow is increased based on either new transaction data or a general increase in risk premiums across debt capital markets, resulting in a decline in its estimation of intrinsic value and lowering our expected return.
•DWS Real Estate Securities’ outlook for an alternative sector results in an allocation shift away from a given sector, and therefore it must sell down one to fund a more attractive sector.
Investments in Real Estate Loans
Investing in and Originating Real Estate Loans
Historically, our investment guidelines stated we could invest up to 15% of our net assets in real estate loans. During 2023, with the approval of our board of directors, we increased this allocation to a maximum of 40% of our net assets. The inclusion of an allocation to real estate loans allows us to add sources of income and further diversify our portfolio. The type of debt interests we will seek to acquire will be obligations backed principally by real estate of the type that generally meets our criteria for direct investment, including, without limitation, senior mortgage loans, subordinated mortgage loans, mezzanine loans, preferred equity and commercial mortgage-backed securities, or CMBS. The criteria that our advisor will use in making or investing in real estate loans on our behalf is substantially the same as those involved in acquiring our investments in properties. We expect that the average duration of real estate loans will typically be three to ten years.
We believe that execution of our strategy to include real estate loans in our overall investment portfolio will be greatly enhanced due to the expertise that our advisor provides us through its access to our advisor’s in-house real estate debt investment platform, or the Debt Investments Group. The Debt Investments Group is comprised of professionals with long-term experience in originating, underwriting and investing in mezzanine loans, B-notes, preferred equity and mortgages secured by cash-flowing, or transitional, real estate and real estate-related assets across various property types.
Our real estate loans investment strategy is to originate or acquire well-structured, moderate loan-to-value, senior mortgage loans and subordinate real estate debt or preferred equity for institutionally desirable commercial real estate properties sponsored by experienced, financially sound borrowers that achieve strong risk-adjusted returns for investors.
We may originate or acquire interests in mortgage loans, generally on the same types of properties we might otherwise buy. These mortgage loans may pay fixed or variable interest rates or have “participating” features described below. Normally, our mortgage loans will be secured by income-producing properties. They usually will be non-recourse, which means they will not be the borrower’s personal obligations. These loans may provide for payments of principal and interest or may provide for interest-only payments, with a balloon payment at maturity.
We may make mortgage loans that permit us to participate in the revenues from or appreciation of the underlying property consistent with the rules applicable to qualification to be taxed as a REIT. These participations will let us receive additional interest, usually calculated as a percentage of the gross income the borrower receives from operating, selling or refinancing the property above cost. We may also receive an option to buy an interest in the property securing the participating loan. If the nature of the underlying property is not consistent with the rules applicable to qualification to be taxed as a REIT, we may assign participation rights to a taxable REIT subsidiary to avoid prohibited transaction exposure. We may invest in mezzanine loans, which are a type of subordinate loan where the loan is secured by one or more direct or indirect ownership interests in an entity that directly or indirectly owns real estate. Investors in mezzanine loans are compensated for the increased credit risk from a pricing perspective and still benefit from the right to foreclose on its security, in many instances more efficiently than first mortgage loans. Upon a default by the borrower under a mezzanine loan, the mezzanine lender generally can take control of the entity that owns the property on an expedited basis, subject to the rights of the holders of debt senior in priority on the property. Rights of holders of mezzanine loans are usually governed by an intercreditor agreement that provides the mezzanine lender with the right to cure defaults and limit certain decisions of holders of any senior debt secured by the same properties, which provides for additional downside protection and higher recoveries. We may also invest in preferred equity, provided the structure contains certain investment structural protections.
We have invested and may further invest in CMBS, which are securities that evidence interests in, or are secured by, a single commercial mortgage loan or a pool of commercial mortgage loans. As a result, these securities are subject to all of the risks of the underlying mortgage loans. In a typical CMBS transaction, many single mortgage loans of varying size, property type and location are pooled and transferred to a trust. The trust then issues multiple tranches of bonds that may vary in yield, duration and payment priority, thereby allowing an investor to select a credit level that suits its risk profile. Losses and other shortfalls from expected amounts to be received on the mortgage pool are borne by the most subordinate tranches, which receive payments only after the more senior tranches have received all principal and/or interest to which they are entitled.
The securitization process for CMBS is governed by one or more nationally recognized rating agencies, including Fitch, Moody’s and Standard & Poor’s, which determine the respective bond class sizes, generally based on a sequential payment structure commonly referred to as a “waterfall.” Bonds that are rated from AAA to BBB by the rating agencies are considered “investment grade.” Bond classes that are subordinate to the BBB class, including unrated bond classes, are considered below investment grade and are often collectively referred to as the “B-piece” of a CMBS securitization transaction. The respective bond class sizes are determined based on the review of the underlying collateral by the rating agencies. The payments received from the underlying loans are used to make the payments on the securities. Based on the sequential payment priority, the risk of nonpayment for the AAA securities is lower than the risk of nonpayment for the non-investment grade bonds. Accordingly, the AAA class is typically sold at a lower yield compared to the non-investment grade classes that are sold at higher yields. Due to its lower credit ratings and higher risk, successful investing in B-piece debt requires thorough and detailed loan-level due diligence (similar to loan origination), which we believe reduces the competition among potential buyers and presents an opportunity for us to benefit from the experience of our management team and the resources available to it. We may invest in CMBS which are rated AAA through BBB as well as CMBS that are considered below investment grade or are unrated.
In addition, B-piece buyers generally purchase 100% of the B-piece which gives the buyer control over the performance of the underlying loans including strong negotiating leverage in a CMBS securitization transaction, which may be utilized to favorably influence the structure of the transaction and reject undesirable loans. In addition, the B-piece holder may have the ability to terminate the existing, and appoint a different, special servicer. Because of this control, under GAAP, certain buyers, including us, are required to consolidate the entire trust. For the CMBS investment we purchased in October 2022, the Class D certificates contain certain rights which under GAAP are considered the controlling class because we have the power to direct the activities that most significantly impact the performance of the CMBS Trust. As a result, we are required to consolidate the CMBS Trust. In addition, we have elected the fair value option under GAAP and thus report all the assets of the CMBS Trust as real estate loans held in consolidated CMBS Trust at fair value, and we report bonds payable held in consolidated CMBS Trust at the fair value of all the certificates that we do not own. As of December 31, 2023, these amounts are $1,182,994,980 and $1,150,453,928, respectively. However, the amount of such liability and their related assets can only be satisfied through the cash flows from the underlying loans which are managed and disbursed directly to the other certificate holders by the administrator of the CMBS Trust. Accordingly, we do not have any rights to those receivables from, nor any obligation to, those other certificate holders. The net difference between the above referenced amounts represents the amount of our actual investment.
In February and March 2024, we sold our investments in the interest-only certificates issued by the CMBS Trust for approximately $7,588,000, excluding accrued interest.We continue to hold all of the Class D certificates. The sale of the interest-only certificates does not affect the accounting treatment described in the previous paragraph.
Given the complexity of investments in CMBS and CMBS B-pieces and the infrastructure and skills required to successfully make such investments, we believe that the resources of our advisor provide us a competitive advantage in making these types of investments. Our advisor’s ability to evaluate CMBS based on the credit risk of the underlying collateral and the risk of the transactional structure is crucial in creating attractive risk-adjusted investment returns based on our expected performance of a CMBS investment.
We may not make or invest in individual commercial real estate loans or preferred equity (excluding any investments in mortgage pools, commercial mortgage-backed securities or residential mortgage-backed securities) unless an appraisal is obtained concerning the underlying property, except for mortgage loans insured or guaranteed by a government or government agency. In cases where a majority of our independent directors determines the need and in all cases in which the transaction is with our advisor, any of our directors or any of their affiliates, an appraisal shall be obtained from an independent appraiser. We will maintain the appraisal in our records for at least five years, and it will be available for inspection and duplication by common stockholders. We will also obtain a mortgagee’s or owner’s title insurance policy as to the priority of the mortgage, as well as title insurance appropriate for mezzanine loans.
We also may not make or invest in mortgage loans that are subordinate to any lien or other indebtedness of our sponsor, any of our directors, our advisor or any of our affiliates. Additionally, we may not make or invest in mortgage loans, mezzanine loans or preferred equity including construction loans but excluding any investment in commercial mortgage-backed securities or residential mortgage-backed securities, on any one real property if the aggregate amount of all loans on such real property would exceed an amount equal to 85% of the appraised value of such real property as determined by appraisal unless substantial justification exists because of the presence of other underwriting criteria.
We will not invest in mortgage pools, commercial mortgage-backed securities and residential mortgage-backed securities in which the underlying mortgages exceed an amount equal to 85% of the value of the underlying assets, and in which appraisals have not been obtained on the underlying assets.
Real Estate Loans—Investment Decision Process
In evaluating prospective real estate loan investments, including CMBS investments, our advisor will consider factors such as, but not limited to, the following:
•conducting site visits;
•understanding submarket, regional and property market trends as well as the general economic climate;
•reviewing the reputation, track record and objectives of the deal sponsor and guarantor;
•meeting key personnel of the deal sponsor;
•performing property analysis, valuation and assessment of potential investment returns;
◦current and projected cash flow,
◦expected levels of rental and occupancy rates,
◦potential for capital appreciation and
◦condition and use;
•analyzing competition and business plan objectives;
•determining the ratio of investment amount to the underlying property value (i.e. loan-to-value (“LTV”) and debt yield);
•evaluating the degree of liquidity of the investment;
•in the case of mezzanine loans, determining the ability to acquire the underlying real property;
•evaluating the legal, tax, regulatory and accounting aspects of the investment structure;
•performing credit analysis;
•obtaining and reviewing third party reports including appraisals, environmental, engineering, zoning reports and other reports covering related matters;
•developing an asset management plan; and
•considering any additional factors our advisor deems relevant.
The factors considered, including the specific weight we place on each factor, will vary for each prospective loan investment. As a result, we do not, and are not able to, assign a specific weight or level of importance to any particular factor. We will seek to obtain a customary lender’s title insurance policy or commitment as to the priority of the mortgage or condition of the title. We will also consider the requirements of the REIT rules, which may limit our ability to make certain loan investments.
We may originate loans from brokers, bankers or other sources as well as personal solicitations of suitable borrowers, or may acquire existing loans that were originated by other lenders. Our advisor will evaluate all potential real estate loans to determine if the security for the loan and the loan-to-value ratio, or LTV, meets our investment criteria and objectives. Most loans that we will consider for investment would provide for monthly payments of interest and some may also provide for principal amortization, although many loans of the nature that we will consider provide for payments of interest only and a payment of principal in full at the end of the loan term. We will not originate loans with negative amortization provisions.
Our loans may be subject to regulation by federal, state and local authorities and subject to various laws and judicial and administrative decisions imposing various requirements and restrictions, including, among other things, regulating credit granting activities, establishing maximum interest rates and finance charges, requiring disclosures to customers, governing secured transactions and setting collection, repossession and claims handling procedures and other trade practices. In addition, certain states have enacted legislation requiring the licensing of
mortgage bankers or other lenders and these requirements may affect our ability to effectuate our proposed investments in loans. Commencement of operations in these or other jurisdictions may be dependent upon a finding of our financial responsibility, character and fitness. We may determine not to make loans in any jurisdiction in which the regulatory authority determines that we have not complied in all material respects with applicable requirements.
Sale of Real Estate Loans
Our primary investment objective is to hold our real estate loans until the date of maturity. However, we may designate certain real estate loans as available for sale, in which case if an opportunity arises, we may consider a sale of a loan before its maturity date.
Cash, Cash Equivalents and Other Short-Term Investments
We may invest up to 10% of our net assets in cash, cash equivalents and other short-term investments. These types of investments may include the following, to the extent consistent with our qualification to be taxed as a REIT:
•money market instruments, cash and other cash equivalents (such as certificates of deposit and interest- bearing time deposits);
•U.S. government or government agency securities; and
•credit rated corporate debt or asset-backed securities of U.S. or foreign entities, or credit rated debt securities of foreign governments or multi-national organizations.
Derivative Instruments and Hedging Activities
In the normal course of business, we may be exposed to the effect of interest rate changes, price changes and currency fluctuations and may seek to limit these risks by following established risk management policies and procedures including the use of derivatives. To mitigate exposure to variability in interest rates, we may use derivatives primarily to fix the interest rate on debt which is based on floating-rate indices and to manage the cost of borrowing obligations. We may use a variety of commonly used derivative products, including interest rate swaps, caps, collars and floors. If we make investments outside the United States, we may use currency-based derivatives to hedge the income stream generated by those investments or to hedge the eventual proceeds from settlement of such investments. We intend to enter into contracts with only major financial institutions based upon minimum credit ratings and other factors. We will periodically review the effectiveness of each hedging transaction. We intend to conduct our hedging activities in a manner consistent with the REIT qualification requirements.
Other Investments
In addition to the types of investments described above, we may, but do not presently intend to, make other types of investments in the future. At all times, we intend to make investments in such a manner consistent with maintaining our qualification to be taxed as a REIT under the Code. We do not intend to underwrite securities of other issuers.
Sustainability
Sustainability risk means an environmental, social, or governance (“ESG”) event or condition, that, if it occurs, could potentially or actually cause a negative material impact on the value of our investments and our NAV. It is part of the real estate investment decision-making process to take sustainability risks into account. See “Risk Factors—Risks Related to Sustainability—We are subject to sustainability risks that may affect the
performance of our investment portfolio.” Our advisor identifies and assesses relevant sustainability risks during the due diligence phase of each prospective acquisition. Sustainability risks are also taken into account in the analysis of issuers when making investment decisions for our real estate equity securities portfolio. When making investment decisions, the DWS Real Estate Securities team considers relevant sustainability factors from both external and internal data. Once an asset has been acquired, the DWS Real Estate Securities team monitors sustainability risks on a regular basis. Sustainability risks can in various ways have a significant impact on the market value of a property and other assets. If left unmanaged, sustainability risks may lead to a significant negative impact on the capital invested by investors.
DWS takes a fiduciary-led approach to the aforementioned sustainability risks as well as sustainability performance in private real estate investment management, by operating between a sustainability risk boundary and a financial risk boundary – we call this the DWS Real Estate Sustainability Spectrum. The sustainability risk boundary relates to the risk of inaction which could result in negative impacts on sustainability and, often, financial performance of the asset or portfolio. On the other end of the DWS Real Estate Sustainability Spectrum, the financial risk boundary relates to the negative effects of inappropriate actions (e.g., ill-timed, or too extensive) on achievement of investment objectives.
DWS has identified specific sustainability topics, which are most relevant for real estate investment management, and grouped them into the following four sustainability themes:
a.Resilience, encompassing efficiency in construction and operation, and asset adaptation to external conditions, such as severe weather events due to climate change.
b.Well-being, encompassing air quality and the physical and mental comfort of occupants.
c.Nature, encompassing circularity in buildings and protection of ecosystems from pollution.
d.Community, encompassing housing affordability and stakeholder engagement.
DWS seeks to assess and verify performance of the sustainability themes on assets and portfolios, as well as on DWS’s asset management processes, utilizing, as feasible and applicable, well-established third-party ratings, certifications, and benchmarks such as, Energy Star, Building Research Establishment Environmental Assessment Method (“BREEAM”), Leadership in Energy and Environmental Design (“LEED”), Global Real Estate Sustainability Benchmark (“GRESB”), Energy Performance Certificates (“EPCs”) and Principles for Responsible Investment (“PRI”).
The investment process comprises three phases: acquisition, management and disposition. Risks and opportunities related to the ESG aspects are important elements of consideration in each phase.
A Sustainability Due Diligence (“SDD”) process is completed prior to acquisition for all new assets. SDD is delivered through two screening phases, initial and advanced screening, addressing three types of risks:
a.Transition Risk, utilizing the Carbon Risk Real Estate Monitor (“CRREM’) pathway to assess the asset’s stranding timeline.
b.Physical Risk, utilizing Standard & Poor’s Financial Services LLC's Trucost engine, or equivalent, to assess an asset’s location exposure.
c.Social Norms Risk, utilizing a building’s certification to assess alignment with requirements such as health and safety, accessibility, and indoor environmental quality.
The findings from the advanced screening are presented to the Americas Investment Committee in the Sustainability Scorecard which is factored into the accompanying discussion for acquisition approval.
Following acquisition, asset and portfolio managers monitor the sustainability risks not only to ensure proper risk mitigation but to also identify and seek opportunities to add value as part of ongoing business planning, through an active asset management program encompassing:
1.Data collection: Actively collect a broad and robust asset-level ESG dataset on a regular basis to assist in risk management, sustainability reporting, informed decision-making and in unlocking improvement opportunities. The collection of asset-level sustainability data begins prior to acquisitions and continues throughout the holding period of the asset.
2.Risk review: Perform a review of the sustainability risks on each asset prior to acquisition and on all standing assets on an annual basis with a focus on key risks and opportunities.
3.Goal setting: Set annual sustainable action plan goals and initiatives based upon asset-level risk assessments and portfolio’s sustainability strategy.
4.Implementation: Create and execute asset-level actions that represent the best value in terms of improving sustainability performance, decreasing operating costs, and increasing tenant satisfaction.
5.Measurement and reporting: Based on the above activities, track progress in project implementation relative to our goals and evaluate the value created for the asset, portfolio, and platform. Compare performance with peers using industry standards and benchmarks such as BREEAM, EPC, GRESB and PRI.
An asset’s sustainability performance, certification status and risk status are all considered during the disposition process, using the same criteria as used for SDD. The findings are included in presentations to the Americas Investment Committee for disposition consideration.
Our advisor reserves the right to modify its investment process and portfolio risk management from time-to-time.
Borrowing Policies
We use moderate financial leverage to provide additional funds to support our investment activities. This allows us to make more investments than would otherwise be possible, resulting in a more diversified portfolio. See “Operating Information—Indebtedness” for information regarding our indebtedness. Our target leverage ratio after stabilization is in the range of 50% of our gross assets, inclusive of property-level and entity-level debt. During our pre-stabilization period, we may employ greater leverage in order to more quickly build a diversified portfolio of assets. We may leverage our portfolio by assuming or incurring secured or unsecured property-level or entity-level debt. An example of property-level debt is a mortgage loan secured by an individual property or portfolio of properties incurred or assumed in connection with our acquisition of such property or portfolio of properties. An example of entity-level debt is a line of credit obtained by us or our operating partnership. In an effort to provide for a ready source of liquidity to fund redemptions of shares of our common stock in the event that redemption requests exceed net proceeds from our offerings, we may decide to seek to obtain a line of credit under which we would reserve borrowing capacity. Since May 1, 2013, we have had a revolving secured line of credit with available borrowing capacity at all times. Our current revolving secured line of credit matures in December 2025. Borrowings under our line of credit may be used not only to redeem shares, but also to fund acquisitions or for any other corporate purpose.
Our actual leverage level is affected by a number of factors, some of which are outside our control. Significant inflows of proceeds from the sale of shares of our common stock causes our leverage as a percentage of our net assets, or our leverage ratio, to decrease, at least temporarily. Significant outflows of equity as a result of redemptions of shares of our common stock causes our leverage ratio to increase, at least temporarily. Our leverage ratio also increases or decreases with decreases or increases, respectively, in the value of our portfolio. If we borrow under a line of credit to fund redemptions of shares of our common stock or for other purposes, our leverage increases and may exceed our target leverage ratio (in the range of 50%). In such cases, our leverage may
remain at the higher level until we receive additional net proceeds from our offerings or sell assets to repay outstanding indebtedness.
Our board of directors reviews our aggregate borrowings at least quarterly. In connection with such review, our board of directors may determine to modify our financial leverage policy in light of then-current economic conditions, relative costs of debt and equity capital, fair values of our properties, general conditions in the market for debt and equity securities, growth and investment opportunities or other factors. Under our line of credit, we consider actual borrowings when determining whether we are at our leverage target, but not unused borrowing capacity. If, therefore, we are at our target leverage ratio (in the range of 50%) and we borrow additional amounts under our line of credit, or if the value of our portfolio decreases, our leverage could exceed our target leverage ratio range. In the event that our leverage ratio exceeds our target, regardless of the reason, we will thereafter endeavor to manage our leverage back down to our target.
There is no limitation in our charter on the amount we may borrow against any single improved real property. However, we may not borrow more than approximately 75% of the sum of the cost of our investments (before non-cash reserves and depreciation), which is based upon the limit specified in our charter that borrowing may not exceed 300% of the cost of our net assets. “Net assets” is defined as our total assets other than intangibles valued at cost (prior to deducting depreciation, reserves for bad debts and other non-cash reserves) less total liabilities. However, we may temporarily borrow in excess of this amount if such excess is approved by a majority of our board of directors, including a majority of our independent directors, and disclosed to stockholders in our next quarterly report, along with justification for such excess. In such event, we will review our debt levels at that time and take action to reduce any such excess as soon as practicable. In addition to the limitation in our charter regarding our borrowings, our advisor has adopted a guideline stating that the leverage on any single improved property divided by its value (the "LTV ratio") may not exceed 75% at the time of acquisition. For this purpose, the LTV ratio will be measured at the time such leverage is committed (not giving effect to any subsequent reductions in the value of the properties at closing or thereafter).
Our charter prohibits us from obtaining loans from any of our directors, our sponsor, our advisor or any of their affiliates, unless approved by a majority of our board (including a majority of our independent directors) not otherwise interested in the transaction as fair, competitive and commercially reasonable and on terms and conditions not less favorable than comparable loans between unaffiliated parties under the same or similar circumstances.
Charter-Imposed Investment Limitations
Our charter places numerous limitations on us with respect to the manner in which we may invest our funds. We will not:
•make investments in unimproved real property or indebtedness secured by a deed of trust or mortgage loans on unimproved real property in excess of 10% of our total assets. Unimproved real property means a property in which we have an equity interest that was not acquired for the purpose of producing rental or other income, that has no development or construction in process and for which no development or construction is planned, in good faith, to commence within one year;
•invest in commodities or commodity futures contracts, except for futures contracts when used solely for the purpose of hedging in connection with our ordinary business of investing in real property;
•invest in real estate contracts of sale, otherwise known as land sale contracts, unless the contract is in recordable form and is appropriately recorded in the chain of title;
•make or invest in individual mortgage loans (excluding any investments in mortgage pools, commercial mortgage-backed securities or residential mortgage-backed securities) unless an appraisal is obtained concerning the underlying property except for mortgage loans insured or guaranteed by a government or
government agency. The appraisal shall be obtained from an independent appraiser in cases where a majority of our independent directors determines and in all cases in which the transaction is with our advisor, our sponsor, any of our directors or any of their affiliates. We will maintain the appraisal in our records for at least five years and it will be available for inspection and duplication by common stockholders. We will also obtain a mortgagee’s or owner’s title insurance policy as to the priority of the mortgage;
•make or invest in mortgage loans that are subordinate to any lien or other indebtedness of any of our directors, our sponsor, our advisor or any of our affiliates;
•issue (1) equity securities redeemable solely at the option of the holder (except that stockholders may offer their shares of our common stock to us pursuant to our share redemption plan), (2) debt securities unless the historical debt service coverage (in the most recently completed fiscal year) as adjusted for known changes is anticipated to be sufficient to properly service that higher level of debt, (3) equity securities on a deferred payment basis or under similar arrangements, or (4) options or warrants to the directors, our sponsor, our advisor, or any of their affiliates, except on the same terms as such options or warrants, if any, are sold to the general public; options or warrants may be issued to persons other than the directors, our sponsor, our advisor, or any of their affiliates, but not at exercise prices less than the fair value of the underlying securities on the date of grant and not for consideration (which may include services) that in the judgment of the independent directors has a fair value less than the value of the option or warrant on the date of grant;
•make or invest in mortgage loans, including construction loans but excluding any investment in commercial mortgage-backed securities or residential mortgage-backed securities, on any one real property if the aggregate amount of all mortgage loans on such real property would exceed an amount equal to 85% of the appraised value of such real property as determined by appraisal unless substantial justification exists because of the presence of other underwriting criteria;
•engage in the business of securities trading, underwriting or the agency distribution of securities issued by other persons; or
•acquire interests or equity securities in any entity holding investments or engaging in activities prohibited by our charter except for investments in which we hold a non-controlling interest or investments in any entity having securities listed on a national securities exchange or included for quotation on an interdealer quotation system.
In addition, our charter includes many other investment limitations in connection with transactions with affiliated entities or persons, which are described under “Conflicts of Interest—Certain Conflict Resolution Measures—Certain Transactions with Affiliates.” Our charter also includes restrictions on roll-up transactions, which are described under “Description of Capital Stock—Restrictions on Roll-Up Transactions.”
Investment Company Act Considerations
We intend to conduct our operations so that neither we, nor our operating partnership nor the subsidiaries of our operating partnership are investment companies under the Investment Company Act. Section 3(a)(1)(A) of the Investment Company Act defines an investment company as any issuer that is or holds itself out as being engaged primarily in the business of investing, reinvesting or trading in securities. Section 3(a)(1)(C) of the Investment Company Act defines an investment company as any issuer that is engaged or proposes to engage in the business of investing, reinvesting, owning, holding or trading in securities and owns or proposes to acquire investment securities having a value exceeding 40% of the value of the issuer’s total assets (exclusive of U.S. government securities and cash items) on an unconsolidated basis. Excluded from the term “investment securities,” among other things, are U.S. government securities and securities issued by majority-owned subsidiaries that are not themselves investment companies and are not relying on the exception from the definition of investment company set forth in Section 3(c)(1) or Section 3(c)(7) of the Investment Company Act.
Rule 3a-1 under the Investment Company Act generally provides that, notwithstanding Section 3(a)(1)(C) of the Investment Company Act, an issuer will not be deemed to be an “investment company” under the Investment Company Act provided that (1) it does not hold itself out as being engaged primarily, or proposes to engage primarily, in the business of investing, reinvesting or trading in securities, and (2) on an unconsolidated basis except as otherwise provided, (x) no more than 45% of the value of its total assets, consolidated with the assets of any wholly owned subsidiary, (exclusive of U.S. government securities and cash items) consists of, and (y) no more than 45% of its net income after taxes, consolidated with the net income of any wholly owned subsidiary, (for the last four fiscal quarters combined) is derived from, securities other than (i) U.S. government securities, (ii) securities issued by employees’ securities companies, (iii) securities issued by majority-owned subsidiaries of such company that are not investment companies nor relying on the exclusion from the definition of investment company in Section 3(b)(3) or Section 3(c)(1) of the Investment Company Act and (iv) securities issued by companies that are controlled primarily by such company, are not investment companies and through which such company engages in a business other than that of investing, reinvesting or trading in securities. We believe that we, our operating partnership and the subsidiaries of our operating partnership will satisfy this exclusion. We will continuously monitor our holdings on an ongoing basis to determine whether we are an investment company under Section 3(a)(1)(C) and, if so, whether we are in compliance with Rule 3a-1.
In addition, we believe neither we nor our operating partnership will be considered an investment company under Section 3(a)(1)(A) of the Investment Company Act because neither we nor our operating partnership will engage primarily or hold ourselves out as being engaged primarily in the business of investing, reinvesting or trading in securities. Rather, through our operating partnership’s wholly owned or majority-owned subsidiaries, we and our operating partnership will be primarily engaged in the non-investment company business of purchasing or otherwise acquiring real property, mortgages and other interests in real estate.
A change in the value of any of our assets could cause us, our operating partnership or one or more of its subsidiaries to fall within the definition of “investment company” and, thus, be required to register under the Investment Company Act.
Finally, to ensure that neither we nor any of our subsidiaries are required to register as an investment company under the Investment Company Act, we may be unable to sell assets we would otherwise want to sell and may be unable to purchase securities we would otherwise want to purchase. In addition, we may have to acquire additional income- or loss-generating assets that we might not otherwise have acquired or may have to forgo opportunities to acquire interests in companies that we would otherwise want to acquire and would be important to our investment strategy. Our advisor will continually review our investment activity to attempt to ensure that we will not be regulated as an investment company. See “Risk Factors—Risks Related to This Offering and Our Corporate Structure—Your investment return may be reduced if we are required to register as an investment company under the Investment Company Act.”
To the extent that the SEC staff provides more specific guidance regarding any of the matters bearing upon the definition of “investment company,” we may be required to adjust our investment strategy accordingly. Additional guidance from the SEC staff could provide additional flexibility to us, or it could further inhibit our ability to pursue the investment strategy we have chosen.
If we were obligated to register as an investment company, we would have to comply with a variety of substantive requirements under the Investment Company Act that would restrict our activities and significantly increase our operating expenses. See “Risk Factors—Risks Related to This Offering and Our Corporate Structure—Your investment return may be reduced if we are required to register an investment company under the Investment Company Act.”
OUR REAL ESTATE INVESTMENT PORTFOLIO
Real Estate Property Portfolio
As of December 31, 2023, we owned 13 properties comprising 1,809,573 rentable square feet, diversified across geography and sector. As of December 31, 2023, six of the 13 properties were encumbered by our secured revolving credit facility, under which we had a total outstanding balance of $55,964,834 as of December 31, 2023. Each of the remaining properties, except Heritage Parkway, were encumbered by separate property-specific mortgage loans with a total outstanding balance of $189,767,827 as of December 31, 2023.
The following table sets forth certain additional information about the properties we owned as of December 31, 2023: | | | | | | | | | | | | | | | | | | | | | | | | | | | | | | | | |
| Property | | Location | | Rentable Square Feet | | Number of Leases/Units | | Acquisition Date | | Leased(1) |
| Office Properties | | | | | | | | | | |
| Heritage Parkway | | Woodridge, IL | | 94,233 | | | 1 | | | May 31, 2013 | | 100.0 | % |
| Loudoun Gateway | | Sterling, VA | | 102,015 | | | 1 | | | December 21, 2015 | | 100.0 | |
| Office Total | | | | 196,248 | | | 2 | | | | | 100.0 | |
| Retail Properties | | | | | | | | | | |
Wallingford Plaza(2) | | Seattle, WA | | 30,761 | | | 5 | | | December 18, 2013 | | 100.0 | |
| Terra Nova Plaza | | Chula Vista, CA | | 96,114 | | | 1 | | | October 2, 2014 | | 46.3 | |
Elston Plaza(3) | | Chicago, IL | | 92,911 | | | 11 | | | December 31, 2018 | | 95.7 | |
Providence Square(4) | | Marietta, GA | | 222,805 | | | 25 | | | September 16, 2019 | | 98.6 | |
| Retail Total | | | | 442,591 | | | 42 | | | | | 89.4 | |
| Industrial Properties | | | | | | | | | | |
Commerce Corner(5) | | Logan Township, NJ | | 259,910 | | | 2 | | | April 11, 2014 | | 100.0 | |
Miami Industrial | | | | | | | | | | |
Palmetto Lakes | | Miami Lakes, FL | | 182,919 | | | 1 | | | July 17, 2018 | | 100.0 | |
Hialeah I | | Miami, FL | | 57,000 | | | — | | | July 17, 2018 | | — | |
Hialeah II | | Miami, FL | | 50,000 | | | 1 | | | July 17, 2018 | | 100.0 | |
Seattle East Industrial | | Redmond, WA | | 210,321 | | | 1 | | | December 17, 2019 | | 100.0 | |
| Industrial Total | | | | 760,150 | | | 5 | | | | | 95.7 | |
| Residential Properties | | | | | | | | | | |
| The Flats at Carrs Hill | | Athens, GA | | 135,896 | | | 138 | | | September 30, 2015 | | 99.7 | |
| The Glenn | | Centennial, CO | | 274,688 | | | 306 | | | November 19, 2021 | | 95.8 | |
| Residential Total | | | | 410,584 | | | 444 | | | | | 97.0 | |
| Grand Total | | | | 1,809,573 | | | 49/444 | | | | 94.8 | % |
(1) Leased percentage is based on executed leases as of December 31, 2023 (including those which have not taken effect as of December 31, 2023), is calculated based on square footage for a single property and is weighted by relative property value when calculated for more than one property together.
(2) Wallingford Plaza is ground floor retail plus two floors of office space.
(3) The total square footage for Elston Plaza includes a freestanding bank branch of 4,860 square feet that is subject to a ground lease to a single tenant.
(4) The total square footage for Providence Square includes a freestanding restaurant of 5,779 square feet that is subject to a ground lease to a single tenant.
(5) In September 2023, our wholly-owned subsidiary entered into a guaranteed maximum price contract to expand the Commerce Corner property by approximately 141,000 square feet (the "Commerce Expansion"). Once the Commerce Expansion has been completed (estimated for the third quarter of 2024), the rentable square feet for the Commerce Corner property will increase to approximately 400,900 rentable square feet.
The following information generally applies to all of our properties: we own a fee simple interest in each of our properties except for the improvements subject to ground leases at Elston Plaza and Providence Square; we believe all of the properties are adequately covered by insurance and are suitable for their intended purposes; we have no programs for any material renovations; and our properties face competition from similarly situated properties in and around their respective submarkets.
Lease Expirations
The following table summarizes the lease expirations for each of the next ten years and thereafter for leases in effect at the commercial properties we owned as of December 31, 2023. The table does not include any of the leases from our residential properties, totaling approximately $11,129,509 in annualized base rent as of December 31, 2023. As of December 31, 2023, the weighted average remaining lease term for active leases at our commercial properties based on rentable square footage was 4.0 years.
| | | | | | | | | | | | | | | | | | | | | | | | | | | | | | | | |
| Year of Expiration | | Number of Leases Expiring | | Total Expiring Square Feet | | Percent of Portfolio Square Feet Expiring | | Annualized Rental Revenue (1) | | Percent of Portfolio Annualized Rental Revenue Expiring |
| 2024 | | 7 | | | 12,046 | | | 0.9 | | | $ | 416,081 | | | 2.1 | |
| 2025 | | 6 | | | 14,176 | | | 1.1 | | | 461,396 | | | 2.4 | |
2026(2) | | 10 | | | 476,880 | | | 37.2 | | | 4,929,999 | | | 25.4 | |
| 2027 | | 5 | | | 117,740 | | | 9.2 | | | 1,827,356 | | | 9.4 | |
| 2028 | | 12 | | | 399,757 | | | 31.2 | | | 6,424,372 | | | 33.0 | |
| 2029 | | 2 | | | 105,918 | | | 8.3 | | | 682,256 | | | 3.5 | |
| 2030 | | 2 | | | 107,794 | | | 8.4 | | | 3,332,465 | | | 17.1 | |
| 2031 | | 1 | | | 28,914 | | | 2.3 | | | 491,827 | | | 2.5 | |
| 2032 | | — | | | — | | | — | | | — | | | — | |
| 2033 | | 2 | | | 2,525 | | | 0.2 | | | 85,850 | | | 0.5 | |
| Thereafter | | 2 | | | 17,534 | | | 1.4 | | | 804,588 | | | 4.1 | |
| Total | | 49 | | | 1,283,284 | | | 100.0 | % | | $ | 19,456,190 | | | 100.0 | % |
(1)Annualized Rental Revenue represents the annualized monthly base rent of executed leases that were in effect as of December 31, 2023.
(2) See notes (3) and (4) of the Tenant Information table below.
Tenant Information
The following table describes the tenants with leases in effect at our commercial properties as of December 31, 2023. The table does not include any of the leases from our residential properties, totaling approximately $11,129,509 in annualized base rent as of December 31, 2023.
| | | | | | | | | | | | | | | | | | | | | | | | | | | | | | | | |
| Tenant | | Square Feet | | Percent of Total Portfolio Square Feet | |
Annualized Rental Revenue (1) | | Percent of Portfolio Annualized Rental Revenue | | Lease Expiration |
| FedEx Ground Package System, Inc. | | 210,321 | | | 16.4 | % | | $ | 4,085,002 | | | 21.0 | % | | Jul 2028 |
Northrop Grumman Systems Corporation(2) | | 102,015 | | | 7.9 | | | 3,162,465 | | | 16.3 | | | Feb 2030 |
| Mac Papers and Packaging, LLC | | 182,919 | | | 14.3 | | | 1,509,082 | | | 7.8 | | | Jan 2026 |
Allstate(3) | | 94,233 | | | 7.3 | | | 1,394,648 | | | 7.2 | | | May 2026 |
| Dick's Sporting Goods | | 44,477 | | | 3.5 | | | 1,027,419 | | | 5.3 | | | Feb 2027 |
Performance Food Group(4) | | 159,627 | | | 12.4 | | | 959,358 | | | 4.9 | | | Dec 2026 |
| Home Depot | | 67,613 | | | 5.3 | | | 626,838 | | | 3.2 | | | Jun 2027 |
| Jewel-Osco | | 55,024 | | | 4.3 | | | 598,475 | | | 3.1 | | | Sep 2028 |
| TJX Companies | | 54,809 | | | 4.3 | | | 539,869 | | | 2.8 | | | Jan 2028 |
| Mission Produce | | 100,283 | | | 7.8 | | | 502,321 | | | 2.6 | | | Jan 2029 |
| Sprouts Farmers Market | | 28,914 | | | 2.3 | | | 491,827 | | | 2.5 | | | Jan 2031 |
| Walgreen Co. | | 12,674 | | | 1.0 | | | 490,000 | | | 2.5 | | | Mar 2037 |
| C-Air Brokers & Forwarders, Inc. | | 50,000 | | | 3.9 | | | 417,000 | | | 2.1 | | | Feb 2028 |
| Chase Bank | | 4,860 | | | 0.4 | | | 314,588 | | | 1.6 | | | May 2039 |
| GSRE, LLC | | 10,365 | | | 0.8 | | | 285,867 | | | 1.5 | | | Nov 2026 |
| Subtotal - Top 15 Tenants by Annualized Rental Revenue | | 1,178,134 | | | 91.8 | | | 16,404,759 | | | 84.3 | | | |
| Remaining 34 tenants | | 105,150 | | | 8.2 | | | 3,051,431 | | | 15.7 | | | Jan 2024 - Aug 2033 |
| Total | | 1,283,284 | | | 100.0 | % | | $ | 19,456,190 | | | 100.0 | % | | |
(1)Annualized Rental Revenue represents the annualized monthly base rent of executed leases that were in effect as of December 31, 2023.
(2)Northrop Grumman leases 100% of Loudoun Gateway and has a termination option exercisable at its discretion to be effective on a date of its choice between September 2027 and August 2028 by providing at least six months prior notice.
(3)In February 2024, we agreed to an early termination provision with Allstate whereby the lease will expire on May 31, 2024 in exchange for payment of an early termination penalty.
(4) In connection with the Commerce Expansion, we entered into a lease amendment with Performance Food Group whereby upon completion of the Commerce Expansion, (a) Performance Food Group will occupy the entire expansion space, and (b) the Performance Food Group lease for both the expansion space and its existing space at the property will be extended to mature in 2039.
The average occupancy rate and annual effective rent per square foot for each of the last five years, or a lesser period where five-year information is not available, for the properties we owned as of December 31, 2023 are set forth in the table below:
| | | | | | | | | | | | | | |
| | Occupancy Rate | | Annual Effective Rent Per Square Foot |
| Terra Nova Plaza | | | | |
| 2023 | | 59.7 | % | | $21.51 |
| 2022 | | 100.0 | | | 16.56 |
| 2021 | | 100.0 | | | 15.75 |
| 2020 | | 100.0 | | | 15.75 |
| 2019 | | 100.0 | | | 15.75 |
| Commerce Corner | | | | |
| 2023 | | 100.0 | % | | $5.62 |
| 2022 | | 100.0 | | | 5.48 |
| 2021 | | 100.0 | | | 5.44 |
| 2020 | | 100.0 | | | 5.31 |
| 2019 | | 100.0 | | | 5.19 |
| Heritage Parkway | | | | |
| 2023 | | 100.0 | % | | $14.80 |
| 2022 | | 100.0 | | | 14.44 |
| 2021 | | 100.0 | | | 11.74 |
| 2020 | | 100.0 | | | 9.17 |
| 2019 | | 100.0 | | | 14.59 |
| Wallingford Plaza | | | | |
| 2023 | | 93.8 | % | | $33.22 |
| 2022 | | 87.6 | | | 33.48 |
| 2021 | | 87.6 | | | 32.19 |
| 2020 | | 100.0 | | | 31.57 |
| 2019 | | 100.0 | | | 29.23 |
| The Flats at Carrs Hill | | | | |
| 2023 | | 100.0 | % | | $28.22 |
| 2022 | | 100.0 | | | 26.47 |
| 2021 | | 100.0 | | | 25.08 |
| 2020 | | 100.0 | | | 23.85 |
| 2019 | | 100.0 | | | 22.64 |
| | | | | | | | | | | | | | |
| | Occupancy Rate | | Annual Effective Rent Per Square Foot |
| Loudoun Gateway | | | | |
| 2023 | | 100.0 | % | | $29.04 |
| 2022 | | 100.0 | | | 31.06 |
| 2021 | | 100.0 | | | 30.15 |
| 2020 | | 100.0 | | | 29.27 |
| 2019 | | 100.0 | | | 28.42 |
| Miami Industrial | | | | |
| 2023 | | 91.8 | % | | $8.15 |
| 2022 | | 100.0 | | | 6.88 |
| 2021 | | 100.0 | | | 6.59 |
| 2020 | | 100.0 | | | 6.28 |
| 2019 | | 100.0 | | | 6.05 |
| Elston Plaza | | | | |
| 2023 | | 95.8 | % | | $18.91 |
| 2022 | | 95.6 | | | 18.39 |
| 2021 | | 95.5 | | | 18.41 |
| 2020 | | 95.5 | | | 18.10 |
| 2019 | | 95.5 | | | 18.15 |
| Providence Square | | | | |
| 2023 | | 99.2 | % | | $16.44 |
| 2022 | | 99.1 | | | 15.79 |
| 2021 | | 99.3 | | | 15.82 |
| 2020 | | 99.6 | | | 15.32 |
| 2019 | | 100.0 | | | 14.76 |
| Seattle East Industrial | | | | |
| 2023 | | 100.0 | % | | $18.88 |
| 2022 | | 100.0 | | | 18.50 |
| 2021 | | 100.0 | | | 18.50 |
| 2020 | | 100.0 | | | 18.50 |
| 2019 | | 100.0 | | | 18.50 |
| The Glenn | | | | |
| 2023 | | 93.3 | % | | $28.37 |
| 2022 | | 95.2 | | | 25.66 |
| 2021 | | 96.4 | | | 22.17 |
| 2020 | | 94.5 | | | 22.32 |
| 2019 | | 88.0 | | | 22.83 |
Valuation of Properties
The estimated value of our investments in real estate as of December 31, 2023 was $481,800,000. Altus Group U.S. Inc. serves as our independent valuation advisor. Altus Group is responsible for providing an opinion of fair value in individual appraisal reports or expressing an opinion as to the reasonableness of the value expressed in individual third-party appraisal reports based on its review of the underlying reports. While our real estate investments comprise a significant portion of our NAV, Altus Group does not calculate and is not responsible for our daily NAV per share for any class of our shares. Please refer to “Net Asset Value Calculation and Valuation Guidelines” for more information regarding the calculation of our NAV per share and how our properties and real estate-related assets will be valued.
Real Estate Equity Securities Portfolio
As of December 31, 2023, our real estate equity securities portfolio consisted of publicly-traded common stock of 27 REITs with a fair value of $109,209. In the future, we may also purchase real estate securities in connection with privately negotiated transactions that are not registered under the relevant securities laws, resulting in a prohibition against their transfer, sale, pledge or other disposition except in a transaction that is exempt from the registration requirements of, or is otherwise in accordance with, those laws. As a result, our ability to vary our portfolio in response to changes in economic and other conditions may be relatively limited.
We believe that investing a portion of our proceeds from our offerings into a diversified portfolio of common and preferred shares of REITs and other real estate operating companies will provide the overall portfolio some flexibility with near-term liquidity as well as potentially enhance our NAV over a longer period. Our real estate equity securities portfolio is regularly reviewed and evaluated to determine whether the securities held continue to serve their original intended purposes.
Historically, we have invested in a portfolio of publicly-traded REIT securities to potentially enhance performance of the overall portfolio while also providing a source of liquidity available to fund redemptions or other needs. In considering current market volatility as well as higher liquidity demands across the non-listed REIT industry in general, during the first quarter of 2023, we took advantage of a temporary rise in publicly-traded REIT security values and converted nearly all of our securities portfolio into cash. This resulted in a net realized gain to us of approximately $3,472,258. Our strategy to invest in a real estate securities portfolio has not changed and we will look to increase our allocation to real estate securities as broader equity market volatility expectations improve.
Real Estate Loan Portfolio
In October 2022, we purchased all of the Class D certificates and certain interest-only certificates of CMBS securitized through a trust (the “CMBS Trust”) sponsored by the Federal Home Loan Mortgage Corporation ("Freddie Mac") for a total investment of $30,855,000, excluding closing costs and the net accrued interest receivable.
The Class D certificates represent the most subordinate tranche of the CMBS Trust issued through Freddie Mac's K-Series program. The Class D certificates are a zero-coupon investment with a term of nearly ten years that is purchased at a significant discount to its par value.
The Class D certificates contain certain rights which under GAAP are considered the controlling class because we have the power to direct the activities that most significantly impact the performance of the CMBS Trust. As a result, we are required to consolidate the CMBS Trust. In addition, we have elected the fair value
option under GAAP and thus report all the assets of the CMBS Trust as real estate loans held in consolidated CMBS Trust at fair value, and we report bonds payable held in consolidated CMBS Trust at the fair value of all the certificates that we do not own. As of December 31, 2023, these amounts are $1,182,994,980 and $1,150,453,928, respectively. However, the amount of such liability and their related assets can only be satisfied through the cash flows from the underlying loans which are managed and disbursed directly to the other certificate holders by the administrator of the CMBS Trust. Accordingly, we do not have any rights to those receivables from, nor any obligation to, those other certificate holders. The net difference between the above referenced amounts represents the amount of our actual investment.
In February and March 2024, we sold our investments in the interest-only certificates issued by the CMBS Trust for approximately $7,588,000, excluding accrued interest.We continue to hold all of the Class D certificates. The sale of the interest-only certificates does not affect the accounting treatment described in the previous paragraph.
The CMBS Trust is backed by a pool of 52 underlying loans comprised of approximately $1,224,000,000 of fixed-rate mortgages secured by multifamily properties which are spread across 23 states representing over 10,000 units. As of December 31, 2023, the largest concentrations of the underlying properties were in Florida (14% of the unpaid principal balance, or “UPB”), California (13% of the UPB), Texas (12% of the UPB) and New Hampshire (10% of the UPB).
OPERATING INFORMATION
Status of Our Public Offering
On January 3, 2013, we commenced our initial public offering of up to $2,500,000,000 in shares of any combination of our Class A and Class I common stock. On July 12, 2016, we commenced our second public offering of up to $2,300,000,000 in shares of any combination of our Class A, Class I, Class T and Class N shares. On January 8, 2020, we commenced our third public offering of up to $2,300,000,000 in shares of various classes of common stock. On August 10, 2023, we commenced our fourth public offering of up to $2,000,000,000 in shares of various classes of common stock. Through December 31, 2023, we raised approximately $391,100,000 in gross offering proceeds in our public offerings.
We are offering to sell any combination of our Class A, Class I, Class M-I, Class N, Class S, Class T and Class T2 shares of common stock, with a dollar value up to the maximum offering amount of $2,000,000,000, consisting of $1,800,000,000 in the primary offering and $200,000,000 pursuant to our distribution reinvestment plan. Our Class N shares and Class T shares are available to be sold only pursuant to our distribution reinvestment plan.
We are structured as a perpetual-life, non-listed REIT. This means that, subject to regulatory approval of our filings for additional public offerings and our qualification as a REIT for U.S. federal income tax purposes, we intend to conduct a continuous public offering of an unlimited number of shares of our common stock over an unlimited time period. This offering was declared effective by the SEC on August 10, 2023 and will continue for two years, unless we extend it. We will disclose any extension in a prospectus supplement. We will endeavor to take all reasonable actions to avoid interruptions in the continuous public offering of our shares of common stock. There can be no assurance, however, that we will not need to suspend our continuous public offering while the SEC and, where required, state securities regulators, review such amendment until it is declared effective, if at all.
Historical NAV per Share
Our NAV per share is calculated by The Bank of New York Mellon (“BNYM”) on a daily basis in accordance with the valuation guidelines approved by our board of directors for the purposes of establishing a purchase price for our shares sold in our offerings as well as establishing a redemption price for our share redemption plan. Our NAV per share, which is updated at the end of each business day, is posted daily on our website at www.rreefpropertytrust.com and is made available on our toll-free, automated telephone line at (855) 285-0508. Please refer to “Net Asset Value Calculation and Valuation Guidelines” for important information about how our NAV is determined.
The following table provides a breakdown of the major components of our total NAV and NAV per share as of December 31, 2023:
| | | | | | | | | | | | | | | | | | | | | | | | | | | | | | | | | | | | | | | | | | | | | | | | | | | | | | | | |
| Components of NAV | | Aggregate | | Per Class A Share | | Per Class I Share | | Per Class T Share | | Per Class D Share | | Per Class N Share | | Per Class M-I Share | | Per Class T2 Share | | Per Class Z Share |
Investments in real estate (1) | | $ | 481,800,000 | | | $ | 24.16 | | | $ | 24.32 | | | $ | 24.39 | | | $ | 24.34 | | | $ | 24.18 | | | $ | 24.15 | | | $ | 24.08 | | | $ | 24.36 | |
Investments in real estate equity securities (2) | | 109,209 | | | 0.01 | | | 0.01 | | | 0.01 | | | 0.01 | | | 0.01 | | 0.01 | | | 0.01 | | 0.01 |
Real estate loans held in consolidated CMBS Trust, net (3) | | 33,421,386 | | | 1.68 | | 1.69 | | 1.69 | | 1.69 | | 1.68 | | 1.68 | | 1.67 | | 1.69 |
Other assets, net(4) | | 11,290,030 | | | 0.57 | | | 0.57 | | | 0.57 | | | 0.57 | | | 0.57 | | 0.57 | | | 0.56 | | 0.57 |
Line of credit(5) | | (55,964,834) | | | (2.81) | | | (2.83) | | | (2.83) | | | (2.83) | | | (2.81) | | | (2.81) | | | (2.80) | | | (2.83) | |
Mortgage loans payable(5) | | (189,767,827) | | | (9.52) | | | (9.58) | | | (9.60) | | | (9.59) | | | (9.53) | | | (9.52) | | | (9.48) | | | (9.58) | |
Other liabilities, net (4) | | (8,746,673) | | | (0.44) | | | (0.44) | | | (0.46) | | | (0.44) | | | (0.44) | | | (0.42) | | | $ | (0.44) | | | (0.48) | |
| Net asset value | | $ | 272,141,291 | | 272141291 | $ | 13.65 | | | $ | 13.74 | | | $ | 13.77 | | | $ | 13.75 | | | $ | 13.66 | | | $ | 13.66 | | | $ | 13.60 | | | $ | 13.74 | |
Note: No Class S shares were outstanding as of December 31, 2023. |
(1) Our investments in real estate are included at fair value as determined by our advisor based on appraisals completed by our independent valuation advisor or another independent third-party appraiser. Although our independent valuation
advisor performs the majority of the valuations, our valuation guidelines require that on a rotating basis, approximately 1/12th of our properties in any particular month must be appraised by one or more independent third-party appraisers who are not affiliated with us, our advisor or our independent valuation advisor. Newly acquired, consolidated properties are initially valued at cost and thereafter join the daily valuation process during the first full quarter in which we own the property. On an ongoing basis, our advisor monitors our properties for events that our advisor believes may be expected to have a material impact on the most recent estimated values provided by our independent appraisers, and notifies our independent valuation advisor of such events, if any. If, on any given day, in the opinion of our independent valuation advisor, an event identified by our advisor, or an event that becomes known to our independent valuation advisor through other means, is likely to have a material impact on previously provided estimated values of the affected properties, our independent valuation advisor will prepare a revised valuation for such properties. As of December 31, 2023, the value of our investments in real estate was approximately 7.2% more than their historical cost.
(2) As of December 31, 2023, our investments in real estate equity securities consisted entirely of common stock of publicly traded REITs, which are included in our NAV at fair value based on publicly available pricing information provided by third parties. The value of our investments in real estate equity securities was approximately 36.5% more than their historical cost.
(3) Under GAAP, we are required to consolidate the CMBS Trust because we have the power to direct certain activities of the CMBS Trust that may most significantly affect the performance of the CMBS Trust. In connection therewith, we have elected the fair value option available under GAAP and therefore record our investment in the consolidated CMBS Trust at fair value in our GAAP-based consolidated financial statements. If not for the consolidation requirement, GAAP allows debt investments classified as held-to-maturity to be recorded at amortized cost. Because we have the intent and ability to hold this investment to maturity, we value our investment in the consolidated CMBS Trust at amortized cost for purposes of determining our NAV. As of December 31, 2023, the amortized cost of our net investment in real estate loans held in consolidated CMBS Trust was approximately 2.7% more than its carry value under GAAP. In the first quarter of 2024, we decided to sell our investments in the interest-only certificates issued by the CMBS Trust. At the time of this decision, the fair value of the interest-only certificates was estimated to be immaterially different than their amortized cost. The interest-only certificates were sold soon thereafter for a small net gain. We continue to have the intent and ability to hold the Class D certificates to maturity.
(4) Other assets and other liabilities include normal operating items such as cash, accounts receivable, prepaids, accounts payable and due to affiliates, and other accrued liabilities. Each of these are valued at their current carry value as they are typically short term in nature. Liabilities allocable to a specific class of shares will only be included in the NAV calculation for that class.
(5) Our line of credit is valued at cost. Any other debt obligations originated by us will be valued at amortized cost, while any debt obligations assumed by us in connection with a transaction will be valued at the time of assumption pursuant to the purchase price allocation as required by GAAP. Thereafter, assumed debt will not be revalued but rather the discount or premium that resulted from the purchase price allocation will be amortized over the remaining term of the instrument.
As of December 31, 2023, all properties were appraised by a third-party appraisal firm or our independent valuation advisor. Set forth below are the weighted averages of the key assumptions used in the appraisals of the properties by type as of December 31, 2023.
| | | | | | | | | | | | | | |
| | Discount Rate | | Exit Capitalization Rate |
| Office properties | | 9.80% | | 8.55% |
| Retail properties | | 7.57% | | 6.54% |
| Industrial properties | | 6.98% | | 5.53% |
| Residential properties | | 6.83% | | 5.33% |
These assumptions are determined by our independent valuation advisor or by separate third-party appraisers. A change in these assumptions would impact the calculation of the value of our property investments. The table below shows the approximate decrease in the value of our property investments assuming an increase of 0.25% in the weighted-average discount rate or the weighted-average exit capitalization rate used as of December 31, 2023.
| | | | | | | | | | | |
| Discount Rate | | Exit Capitalization Rate |
| Office properties | (2.1) | % | | (2.0) | % |
| Retail properties | (1.8) | % | | (2.2) | % |
| Industrial properties | (2.1) | % | | (3.1) | % |
| Residential properties | (1.9) | % | | (2.8) | % |
The calculation of our NAV is intended to be a calculation of fair value of our assets less our outstanding liabilities and may differ from our financial statements. As a public company, we are required to issue financial statements based on historical cost in accordance with GAAP. To calculate our NAV for the purpose of establishing a purchase and redemption price for our shares, we have adopted a model, as explained below by adjustment, which adjusts the value of our assets from historical cost to fair value in accordance with the GAAP principles set forth in FASB Accounting Standards Codification Topic 820, Fair Value Measurements and Disclosures. The table below sets forth a reconciliation of our stockholders’ equity to our NAV, which we calculate for the purpose of establishing the purchase and redemption price for our shares, as of December 31, 2023.
| | | | | | | | | | | | | | | | | | | | | | | | | | | | | | | | | | | | | | | | | | | | | | | | | | | | | | | | |
| | Aggregate | | Per Class A Share | | Per Class I Share | | Per Class T Share | | Per Class D Share | | Per Class N Share | | Per Class M-I Share | | Per Class T2 Share | | Per Class Z Share |
| Total stockholders' equity | | $ | 139,183,181 | | | $ | 6.98 | | | $ | 7.03 | | | $ | 7.05 | | | $ | 7.03 | | | $ | 6.99 | | | $ | 6.99 | | | $ | 6.95 | | | $ | 7.03 | |
| Plus: | | | | | | | | | | | | | | | | | | |
Unrealized gain on real estate investment(1) | | 32,426,869 | | | 1.63 | | | 1.64 | | | 1.64 | | | 1.64 | | | 1.63 | | 1.63 | | 1.62 | | 1.64 |
Difference in net assets of consolidated CMBS Trust(2) | | 836,574 | | | 0.04 | | | 0.04 | | | 0.04 | | | 0.04 | | | 0.04 | | 0.04 | | 0.04 | | 0.04 |
Accumulated depreciation(3) | | 48,989,737 | | | 2.46 | | | 2.47 | | | 2.48 | | | 2.48 | | | 2.46 | | 2.46 | | 2.45 | | 2.47 |
Accumulated amortization(3) | | 31,880,671 | | | 1.60 | | | 1.61 | | | 1.61 | | | 1.61 | | | 1.60 | | | 1.60 | | 1.59 | | 1.61 |
Deferred costs and expenses(4) | | 22,721,983 | | | 1.14 | | | 1.15 | | | 1.15 | | | 1.15 | | | 1.14 | | | 1.14 | | 1.14 | | 1.15 |
| Less: | | | | | | | | | | | | | | | | | | |
Deferred rent receivable(5) | | (3,897,724) | | | (0.20) | | | (0.20) | | | (0.20) | | | (0.20) | | | (0.20) | | | (0.20) | | | (0.19) | | | (0.20) | |
| Net asset value | | $ | 272,141,291 | | | $ | 13.65 | | | $ | 13.74 | | | $ | 13.77 | | | $ | 13.75 | | | $ | 13.66 | | | $ | 13.66 | | | $ | 13.60 | | | $ | 13.74 | |
Note: No Class S shares were outstanding as of December 31, 2023. |
(1) Our investments in real estate are presented under historical cost in our GAAP consolidated financial statements. As such, any increases in the fair value of our investments in real estate are not included in our GAAP results. For purposes of determining our NAV, our investments in real estate are recorded at fair value.
(2) Under GAAP, we are required to consolidate the CMBS Trust because we have the power to direct certain activities of the CMBS Trust that may most significantly affect the performance of the CMBS Trust. In connection therewith, we have elected the fair value option available under GAAP and therefore record our investment in the consolidated CMBS Trust at fair value in our GAAP-based consolidated financial statements. If not for the consolidation requirement, GAAP allows debt investments classified as held-to-maturity to be recorded at amortized cost. Because we have the intent and ability to hold this investment to maturity, we are reflecting our investment in the consolidated CMBS Trust at amortized cost for purposes of determining our NAV.
(3) Recording of depreciation and amortization are required under GAAP for historical cost financial statements. Because we include our investments in real estate at fair value when determining our NAV, the accumulated depreciation and amortization recorded under GAAP are eliminated for purposes of determining our NAV.
(4) The deferred costs and expenses of $22,721,983 include amounts that have been accrued as a liability under GAAP but are initially excluded from the NAV calculation. The deferred costs and expenses include $17,896,000 in estimated future trailing fees that will be deducted from the NAV on a daily basis as and when they become payable to the dealer manager. Additionally, the deferred costs and expenses include $4,913,685 payable to our advisor which is reflected in due to affiliates and note to affiliate on our consolidated balance sheet but is not yet payable and will be deducted from the NAV as and when they are reimbursed to our advisor in accordance with the advisory agreement, the expense support agreement and the ESA letter agreement dated March 24, 2020 amending the advisory agreement and expense support agreement. Lastly, the deferred cost and expenses above is net of (1) the
portion of the performance component of the advisory fee that is reflected in the NAV calculation, if any, but does not meet the threshold for accrual under GAAP, and (2) the difference in recognition between GAAP and our NAV calculation for (i) certain offering costs and (ii) compensation costs related to the shares granted to our independent directors.
(5) Under GAAP, rental revenue is recorded on a straight-line basis where the total contractual revenue for a given lease is recognized for the same average amount per month over the lease term. The estimate of fair value for real estate generally does not reflect this straight-line concept and as such, the amount of rent accrued but not yet billed to the tenants (deferred rent receivable) is not considered in determining our NAV.
The following table sets forth the NAV per share for each class of our common stock as of the last business day of each quarter for the past three years, and each month since the last complete quarter. We had not sold any Class S shares as of the dates set forth in the table below.
| | | | | | | | | | | | | | | | | | | | | | | | | | | | | | | | | | | | | | | | | | | | | | | | | | |
| Date | | NAV per Class A Share | | NAV per Class I Share | | NAV per Class T Share | | NAV per Class D Share | | NAV per Class N Share | | NAV per Class M-I Share | | NAV per Class T2 Share | | NAV per Class Z Share |
| March 31, 2021 | | $14.59 | | $14.67 | | $14.62 | | $14.64 | | $14.62 | | — | | — | | — |
| June 30, 2021 | | $15.15 | | $15.24 | | $15.19 | | $15.23 | | $15.19 | | $15.23 | | $15.18 | | — |
| September 30, 2021 | | $15.65 | | $15.74 | | $15.69 | | $15.73 | | $15.68 | | $15.70 | | $15.64 | | — |
| December 31, 2021 | | $16.78 | | $16.88 | | $16.82 | | $16.91 | | $16.84 | | $16.84 | | $16.77 | | $16.88 |
| March 31, 2022 | | $17.37 | | $17.47 | | $17.40 | | $17.50 | | $17.43 | | $17.40 | | $17.35 | | $17.46 |
| June 30, 2022 | | $17.18 | | $17.28 | | $17.22 | | $17.31 | | $17.22 | | $17.20 | | $17.18 | | $17.27 |
| September 30, 2022 | | $17.11 | | $17.20 | | $17.17 | | $17.22 | | $17.13 | | $17.08 | | $17.05 | | $17.18 |
| December 31, 2022 | | $16.42 | | $16.52 | | $16.54 | | $16.53 | | $16.43 | | $16.42 | | $16.36 | | $16.52 |
| March 31, 2023 | | $14.87 | | $14.96 | | $15.00 | | $14.98 | | $14.88 | | $14.88 | | $14.82 | | $14.97 |
| June 30, 2023 | | $14.34 | | $14.43 | | $14.47 | | $14.45 | | $14.35 | | $14.35 | | $14.29 | | $14.43 |
| September 30, 2023 | | $14.12 | | $14.21 | | $14.24 | | $14.22 | | $14.13 | | $14.12 | | $14.07 | | $14.21 |
| December 31, 2023 | | $13.65 | | $13.74 | | $13.77 | | $13.75 | | $13.66 | | $13.66 | | $13.60 | | $13.74 |
| March 31, 2024 | | $13.65 | | $13.74 | | $13.77 | | $13.75 | | $13.65 | | $13.63 | | $13.57 | | $13.73 |
Limitations and Risks
As with any valuation methodology, our methodology is based upon a number of estimates and assumptions that may not be accurate or complete. Different parties with different assumptions and estimates could derive a different NAV per share. Accordingly, with respect to our NAV per share, we can provide no assurance that:
•a stockholder would be able to realize this NAV per share upon attempting to resell his or her shares;
•we would be able to achieve, for our stockholders, the NAV per share upon a listing of our shares of common stock on a national securities exchange, selling our real estate portfolio, or merging with another company; or
•the NAV per share, or the methodologies relied upon to estimate the NAV per share, will be found by any regulatory authority to comply with any regulatory requirements.
Furthermore, the NAV per share was calculated as of a particular point in time. The NAV per share will fluctuate over time in response to, among other things, global, national or regional economic events, such as the wars in Ukraine and the Middle East, higher interest rates, inflation, changes in real estate market fundamentals, capital markets activities, and attributes specific to the properties and leases within our portfolio.
Funds from Operations and Adjusted Funds from Operations
We believe that funds from operations, or FFO, and adjusted funds from operations, or AFFO, in combination with net income or loss and cash flows from operating activities, both as defined by GAAP, are useful supplemental performance measures that we use to evaluate our operating performance. However, these supplemental, non-GAAP measures should not be considered as an alternative to net income or loss or to cash flows from operating activities, both as determined by GAAP, as an indication of our performance and are not intended to be used as a liquidity measure
indicative of cash flow available to fund our cash needs, including our ability to make distributions to our stockholders. No single measure can provide users of financial information with sufficient information, and only our disclosures read as a whole can be relied upon to adequately portray our financial position, liquidity and results of operations. In addition, other REITs may define FFO and AFFO measures differently and thus choose to treat certain accounting line items in a manner different from us due to differences in investment and operating strategy or for other reasons.
FFO
As defined by the National Association of Real Estate Investment Trusts, or NAREIT, FFO is a non-GAAP supplemental financial performance measure that excludes certain items such as real estate-related depreciation and amortization and the impact of certain non-recurring items such as realized gains and losses on sales of real estate. We believe FFO is a meaningful supplemental financial performance measure of our operating performance that is useful to investors because depreciation and amortization in accordance with GAAP implicitly assume that the value of real estate assets diminishes predictably over time. Additionally, realized gains and losses on sales of real estate generally occur infrequently. As a result, excluding these items from FFO aids our analysis of our ongoing operations. We use FFO as an indication of our operating performance and as a guide to making decisions about future investments.
AFFO
We believe that AFFO is a non-GAAP supplemental financial performance measure that is helpful as a measure of ongoing operating performance because it excludes costs that management considers more reflective of investing activities and other non-operating items included in FFO. Compared to FFO, AFFO additionally excludes items such as acquisition-related costs (if expensed in accordance with GAAP), straight-line rent, amortization of above- and below-market lease intangibles and lease incentives, amortization of restricted stock awards, amortization of deferred financing costs, amortization of the discount on the note to affiliate, gains or losses on extinguishment of debt, the net unrealized change in the fair value of our investments in marketable securities, and the net unrealized change in the fair value of our investment in the CMBS Trust.
We use FFO and AFFO, among other things: (i) to evaluate and compare the potential performance of the portfolio after the acquisition phase is complete, and (ii) as metrics in evaluating our ongoing distribution policy. We believe investors are best served if the information that is made available to them allows them to align their analyses and evaluation with these same performance metrics used by us in planning and executing our business strategy. We believe that these performance metrics will assist investors in evaluating the potential performance of the portfolio after the completion of the acquisition phase. However, these supplemental, non-GAAP measures are not necessarily indicative of future performance and should not be considered as an alternative to net income or loss or to cash flows from operating activities, both as determined by GAAP, and are not intended to be used as a liquidity measure indicative of cash flow available to fund our cash needs, including our ability to make distributions to our stockholders. Neither the SEC, NAREIT, nor any regulatory body has passed judgment on the acceptability of the adjustments used to calculate AFFO. In the future, the SEC, NAREIT, or a regulatory body may decide to standardize the allowable adjustments across the non-listed REIT industry at which point we may adjust our calculation and characterization of AFFO.
The following unaudited table presents a reconciliation of net income (loss) to FFO and AFFO.
| | | | | | | | | | | | | |
| Three Months Ended December 31, |
| 2023 | | 2022 | | |
| Net (loss) income | $ | (430,774) | | | $ | 1,631,549 | | | |
| | | | | |
| Real estate related depreciation | 2,438,257 | | | 2,883,186 | | | |
| Real estate related amortization | 514,762 | | | 1,550,424 | | | |
Realized (gain) on sale of real estate | — | | | — | | | |
| NAREIT defined FFO | $ | 2,522,245 | | | $ | 6,065,159 | | | |
| | | | | |
| Straight line rents, net | (341,683) | | | 386,548 | | | |
| Amortization of above- and below-market lease intangibles, net | (112,476) | | | (961,517) | | | |
| Amortization of lease incentive | 26,122 | | | 26,652 | | | |
| Loss on extinguishment of debt | — | | | — | | | |
| Net unrealized change in fair value of investment in marketable securities | (12,285) | | | (2,220,170) | | | |
| Net unrealized change in the fair value of our investment in CMBS Trust | (691,206) | | | (311,721) | | | |
| Amortization of restricted stock awards | 18,854 | | | 15,291 | | | |
| Amortization of deferred financing costs | 196,921 | | | 69,753 | | | |
| Amortization of discount on note to affiliate | 47,600 | | | 44,851 | | | |
| AFFO | $ | 1,654,092 | | | $ | 3,114,846 | | | |
| | | | | | | | | | | | | | | | | | | | | | | | | |
| | | Year Ended December 31, | | |
| | | | | 2023 | | 2022 | | 2021 | | | | |
| Net income (loss) | | | | | $ | 19,145,533 | | | $ | (14,923,302) | | | $ | 4,454,680 | | | | | |
| | | | | | | | | | | | | |
| Real estate related depreciation | | | | | 10,843,603 | | | 11,516,389 | | | 7,052,131 | | | | | |
| Real estate related amortization | | | | | 4,200,033 | | | 7,829,950 | | | 6,174,472 | | | | | |
| Realized (gain) on sale of real estate | | | | | (17,980,482) | | | — | | | — | | | | | |
| NAREIT defined FFO | | | | | $ | 16,208,687 | | | $ | 4,423,037 | | | $ | 17,681,283 | | | | | |
| | | | | | | | | | | | | |
| Straight line rents, net | | | | | (143,181) | | | 111,828 | | | (537,053) | | | | | |
| Amortization of above- and below-market lease intangibles, net | | | | | (2,791,779) | | | (1,573,518) | | | (753,307) | | | | | |
| Amortization of lease incentive | | | | | 105,227 | | | 105,757 | | | 105,757 | | | | | |
| Loss on extinguishment of debt | | | | | 131,025 | | | — | | | — | | | | | |
| Net unrealized change in fair value of investment in marketable securities | | | | | 1,279,382 | | | 9,952,541 | | | (7,094,373) | | | | | |
| Net unrealized change in the fair value of our investment in CMBS Trust | | | | | (1,373,877) | | | (311,721) | | | — | | | | | |
| Amortization of restricted stock awards | | | | | 63,017 | | | 54,573 | | | 101,608 | | | | | |
| Amortization of deferred financing costs | | | | | 615,670 | | | 276,534 | | | 275,882 | | | | | |
| Amortization of discount on note to affiliate | | | | | 187,756 | | | 180,856 | | | 174,210 | | | | | |
| AFFO | | | | | $ | 14,281,927 | | | $ | 13,219,887 | | | $ | 9,954,007 | | | | | |
We believe that our FFO for the years ended December 31, 2023, 2022 and 2021, as compared to our distributions declared for the same period, is not indicative of future performance as we are in the development and acquisition phase of our life cycle.
Indebtedness
Wells Fargo Line of Credit
On January 27, 2023, we entered into a second amended and restated secured revolving line of credit with Wells Fargo Bank, National Association, thereby changing certain terms and provisions, including extending the maturity date to February 28, 2025 (the "Wells Fargo Line of Credit").
On September 1, 2023, we added Commerce Corner to the Wells Fargo Line of Credit.
On September 7, 2023, a wholly-owned indirect subsidiary of ours entered into a guaranteed maximum price construction contract in connection with the Commerce Expansion. Commerce Corner is a 259,910 rentable square-foot, 100% leased state-of-the-art, multi-tenant warehouse and distribution center which we acquired in 2014. The Commerce Expansion is expected to cost approximately $29 million and construction commenced in the fourth quarter of 2023 with substantial completion expected to be achieved approximately 12 months later. The Commerce Expansion is being undertaken to accommodate the growth initiatives of Performance Food Group (NYSE: PFGC), who has entered into a 15-year lease with us to take possession of the Commerce Expansion space upon its substantial completion. In connection therewith, Performance Food Group's lease for its existing space at Commerce Corner has been similarly extended to be coterminous, bringing Performance Food Group's footprint to approximately 301,000 square feet once the Commerce Expansion is complete. Performance Food Group has one five-year extension option exercisable at least 180 days prior to the expiration of the 15-year lease.
On December 27, 2023, we entered into a third amendment to the Wells Fargo Line of Credit (the "Third Amendment"). The Third Amendment (1) added CIBC Inc. ("CIBC") to the credit facility as an additional lender; (2) increased the maximum commitment amount from $100,000,000 to $120,000,000; (3) allocated the maximum commitment amount between the Revolving Commitment and the Construction Commitment (each, as defined under the Wells Fargo Line of Credit); and (4) revised or suspended certain covenants. The maximum commitment amount of $120,000,000 is bifurcated as follows: $75,600,000 to the Revolving Commitment and $44,400,000 to the Construction Commitment. The Revolving Commitment and Construction Commitment will both be allocated 70.83% to Wells Fargo and 29.17% to CIBC. Pursuant to the Third Amendment, the Wells Fargo Line of Credit incurs interest based on the 30-day average of the secured overnight financing rate ("SOFR") plus a spread of 225 basis points. The term was extended from February 28, 2025 to December 27, 2025. We also continue to serve as guarantor to the Wells Fargo Line of Credit.
For the Revolving Commitment, as of December 31, 2023, the borrowers' maximum borrowing capacity was $47,616,000, and the borrowers' outstanding balance was $34,624,000. For the Construction Commitment, as of December 31, 2023, the borrowers' maximum borrowing capacity was $44,400,000, and the borrowers' outstanding balance was $21,341,000.The remaining unfunded portion of the Construction Commitment will be used to fully fund the remaining costs of the Commerce Expansion. As of December 31, 2023, the weighted average interest rate was 7.58%.
The Wells Fargo Line of Credit has a current maximum capacity of $120,000,000, and we have the option to expand the Wells Fargo Line of Credit up to a maximum capacity of $250,000,000 upon satisfaction of specified conditions. Each requested expansion must be for at least $25,000,000 and may result in the Wells Fargo Line of Credit being further syndicated.
At any time, the borrowing capacity under the Wells Fargo Line of Credit for the Revolving Commitment is based on the lesser of (1) an amount equal to 65% of the aggregate value of the properties in the collateral pool as determined by lender appraisals, (2) an amount that results in a minimum debt yield of 9.5% based on the in-place net operating income of the collateral pool as defined or (3) the maximum capacity of the Revolving Commitment. Proceeds from the Revolving Commitment can be used to fund acquisitions, redeem shares pursuant to our share redemption plan and for any other corporate purpose. Proceeds from the Construction Commitment can be used only to fund construction activities related to the Commerce Expansion.
The Wells Fargo Line of Credit agreement contains customary representations, warranties, borrowing conditions and affirmative, negative and financial covenants, including that there must be at least four properties in the collateral
pool at all times, and the collateral pool must also meet specified concentration provisions, unless waived by the lender. Certain concentration covenants are suspended until such time that the number of properties encumbered by the Wells Fargo Line of Credit reaches six. In connection with the Commerce Expansion, Commerce Corner will not be included in the borrowing base during the construction period. Upon completion of the Commerce Expansion, we expect that Commerce Corner will become a borrowing base property. In addition, the guarantor must meet tangible net worth hurdles. As of December 31, 2023, we were in compliance with all covenants.
Mortgage Loans
Historically, we have entered into property specific mortgage loans to finance the acquisition of certain properties, or refinance certain properties off of the Wells Fargo Line of Credit to increase available borrowing capacity under the Wells Fargo Line of Credit to fund future property acquisitions. The following table presents a summary of the property specific mortgage loans in place as of December 31, 2023. Each of the below mortgage loans has a fixed interest rate for the entire term of the mortgage loan. In addition, each mortgage loan contains provisions allowing for (a) a one-time transfer of the loan to an unaffiliated borrower at the sole discretion of the lender and upon payment of applicable fees, and (b) full prepayment of the mortgage loan within allowable windows subject to payment of applicable penalties, if any. | | | | | | | | | | | | | | | | | | | | | | | | | | |
| | | | December 31, 2023 |
| Lender | | Encumbered Property | | Outstanding Balance | | Interest Rate | | Maturity Date |
| State Farm Life Insurance Company | | Elston Plaza | | 16,816,027 | | | 3.89 | | | July 1, 2026 |
| Massachusetts Mutual Life Insurance Company | | The Glenn | | 66,000,000 | | | 3.02 | | | December 1, 2028 |
| Transamerica Life Insurance Company | | Wallingford Plaza | | 6,611,800 | | | 4.56 | | | January 1, 2029 |
| Nationwide Life Insurance Company | | Providence Square | | 29,700,000 | | | 3.67 | | | October 5, 2029 |
| JPMorgan Chase Bank | | Seattle East Industrial | | 45,140,000 | | | 3.87 | | | January 1, 2030 |
| Nationwide Life Insurance Company | | The Flats at Carrs Hill | | 25,500,000 | | | 5.51 | | | July 1, 2030 |
| | | | 189,768,000 | | | | | |
Aggregate future principal payments due on the Wells Fargo Line of Credit and mortgage loans payable as of December 31, 2023 are as follows:
| | | | | | | | |
| Year | | Amount |
| 2024 | | $ | 473,674 | |
| 2025 | | 56,458,148 | |
| 2026 | | 16,247,055 | |
| 2027 | | 145,215.5 | |
| 2028 | | 72,068,567.93 | |
| Thereafter | | 100,340,000 | |
| Total | | $ | 245,732,660 | |
In the future, it may not be commercially feasible or we may not be able to secure an adequate line of credit to fund acquisitions, redemptions or other needs. Interest rates available for both fixed and floating rate financing of property acquisitions have increased significantly over the past few quarters in response to higher U.S. Treasury rates, higher inflation, recent bank failures, war and concerns over a potential coming recession, as well as other general economic and/or geopolitical conditions. Consequently, higher interest rates will cause us to incur higher interest costs on our floating rate line of credit, and may reduce the availability of reasonable financing rates relative to yields on property investments. Moreover, actual availability of financing capital may be reduced at any given time if the values of our investments decline, such as that which may occur as a result of the coronavirus pandemic, higher interest rates or an expected or actual recession.
Distributions
Our board of directors and our advisor periodically review the distribution policy to determine the appropriateness of our distribution rate relative to our current and forecasted cash flows. As a daily NAV REIT, our board of directors historically authorized distributions to our stockholders with a daily record date through June 30, 2022, and we had historically accrued distributions daily and reduced our NAV for such accruals daily.
Beginning July 1, 2022, while we will remain a daily NAV REIT allowing for daily purchases and redemptions of shares of our common stock, distributions to our stockholders have been, and we expect will continue to be, authorized and declared with a single record date for each month rather than with daily record dates. Accordingly, distributions for each month beginning with July 2022 have been, and we expect will continue to be, accrued and thus reduce our NAV by such accrual once per month on the business day after the record date. Stockholders for each share class will receive a net amount per share that includes a deduction for applicable distribution fees and dealer manager fees.
The tables below show the aggregate declared distribution amount per share for each period presented based on the actual declared amounts for such period.
| | | | | | | | | | | | | | | | | | | | | |
| | 2023 | 2022 | | 2021 | | | | |
| Three months ended March 31 | | $ | 0.22477 | | $ | 0.20785 | | | $ | 0.17735 | | | | | |
| Three months ended June 30 | | $ | 0.22491 | | $ | 0.21749 | | | $ | 0.18262 | | | | | |
| Three months ended September 30 | | $ | 0.22490 | | $ | 0.22499 | | | $ | 0.19181 | | | | | |
| Three months ended December 31 | | $ | 0.22488 | | $ | 0.22493 | | | $ | 0.19804 | | | | | |
Our board of directors authorized and we declared cash distributions for each month which were payable monthly for each share of our common stock outstanding. Shown below are the details of the distributions for the year ended December 31, 2023:
| | | | | | | | | | | | | | | | | | | | | | | | | | | | | |
| Three Months Ended | | |
| March 31, 2023 | | June 30, 2023 | | September 30, 2023 | | December 31, 2023 | | Year ended December 31, 2023 |
| Distributions: | | | | | | | | | |
| Declared distribution amount per share, before adjustment for class-specific fees | $ | 0.22477276 | | | $ | 0.22490554 | | | $ | 0.22490113 | | | $ | 0.22488440 | | | |
| Distributions paid or payable in cash | $ | 2,128,889 | | | $ | 2,107,934 | | | $ | 2,008,000 | | | $ | 1,878,725 | | | $ | 8,123,548 | |
| Distributions reinvested | $ | 2,357,365 | | | $ | 2,227,423 | | | $ | 2,192,000 | | | $ | 2,171,616 | | | $ | 8,948,404 | |
| Distributions declared | $ | 4,486,254 | | | $ | 4,335,357 | | | $ | 4,200,000 | | | $ | 4,050,341 | | | $ | 17,071,952 | |
| | | | | | | | | |
| | | | | | | | | |
| | | | | | | | | |
| | | | | | | | | |
| | | | | | | | | |
| | | | | | | | | |
| Net Cash Provided by Operating Activities: | $ | 2,182,000 | | | $ | 5,191,000 | | | $ | 1,978,000 | | | $ | 529,000 | | | $ | 9,880,000 | |
| | | | | | | | | |
| Funds From Operations: | $ | 8,352,540 | | | $ | 3,223,000 | | | $ | 2,110,000 | | | $ | 2,524,245 | | | $ | 16,210,000 | |
Total distributions declared to stockholders for the years ended December 31, 2023, 2022 and 2021 were as follows:
| | | | | | | | | | | | | | | | | |
| Year Ended December 31, |
| 2023 | | 2022 | | 2021 |
| Distributions: | | | | | |
| Distributions paid or payable in cash | $ | 8,123,548 | | | $ | 8,472,593 | | | $ | 6,407,436 | |
| Distributions reinvested | $ | 8,948,404 | | | $ | 9,563,135 | | | $ | 6,421,270 | |
| Distributions declared | $ | 17,071,952 | | | $ | 18,035,728 | | | $ | 12,828,706 | |
| | | | | |
| Net Cash Provided by Operating Activities: | $ | 9,880,000 | | | $ | 6,975,000 | | | $ | 13,006,000 | |
| | | | | |
Funds From Operations(1): | $ | 16,208,687 | | | $ | 4,423,037 | | | $ | 17,681,283 | |
(1) See “Operating Information—Funds from Operations and Adjusted Funds from Operations” for a reconciliation of net income or loss calculated under GAAP to funds from operations.
For the year ended December 31, 2021, our distributions were covered 100% by cash flow from operations. For the year ended December 31, 2022, we paid our advisor $6,057,000 for the performance component of the advisory fee that was payable for the year ended December 31, 2021. As a result, for the year ended December 31, 2022, our distributions were covered 38.7% by cash flow from operations and 61.3% by borrowings. For the year ended December 31, 2023, we paid $1,173,000 in lease commissions for new and renewal leases, which will benefit operating cash flows in future periods but negatively impacted cash flow from operations for the year ended December 31, 2023. This, in combination with higher interest rates on our Wells Fargo Line of Credit, resulted in our distributions for the year ended December 31, 2023 being covered 57.9% by cash flow from operations and 42.1% by borrowings.
We expect that we will continue to pay distributions on a monthly basis. Any distributions not reinvested will be payable in cash, and there can be no assurances regarding the portion of the distributions that will be reinvested. We intend to fund distributions from cash generated by operations. However, we may fund distributions from borrowings under our line of credit, from the proceeds of our offering or any other source. The payment of distributions from sources other than cash flow from operations or FFO may be dilutive to our NAV per share because it may reduce the amount of proceeds available for investment and operations or cause us to incur additional interest expense as a result of borrowed funds.
From our inception through December 31, 2023, we declared cumulative distributions of $89,070,555 to common stockholders, as compared to cumulative FFO of $79,107,784 meaning 88.8% of our distributions were covered by FFO.
Redemption of Our Shares
During the year ended December 31, 2023, redemption requests were received as shown below. We funded these redemptions with cash flow from operations, borrowings on the Wells Fargo Line of Credit or offering proceeds. The weighted average redemption price is shown before allowing for any applicable 2% short-term trading discounts.
| | | | | | | | |
| | Year Ended December 31, 2023 |
| Shares | | 4,344,396 |
| Weighted Average Share Price | | $ | 14.99 | |
| Amount | | $ | 65,111,247 | |
On December 9, 2022, our board of directors modified our share redemption plan to limit redemptions during the three months ended December 31, 2022 to 5% of our combined NAV as of September 30, 2022. During the fourth quarter of 2022 and each quarter of 2023, we received share redemption requests in excess of 5% of our combined NAV as of the last day of the immediately previous quarter. For these five quarters, we reached our applicable quarterly redemption volume limitation on December 19, 2022, February 23, 2023, April 25, 2023, July 4, 2023, and October 9, 2023, respectively. Pursuant to the terms of our share redemption plan, all redemption requests received during a calendar quarter prior to such dates were satisfied 100% on a first-come, first-served basis. Redemptions received on these dates were satisfied on a pro rata basis at 11.7%, 43.9%, 57.4%, 34.4% and 62.2% of the requested amount, without regard to share class. As a result of reaching the quarterly redemption volume limitation during these quarters, we did not accept any redemption requests during the applicable quarter following the date on which such limitation was reached. Stockholders who wished to request redemption of any unfulfilled requests were required to resubmit their redemption requests beginning on the first calendar day of the following quarter. As of January 4, 2024, we had received redemption requests that exceeded the quarterly volume limitation for the quarter ended March 31, 2024, and therefore the per stockholder allocation, as described herein, applies to all redemption requests received during the quarter ending June 30, 2024.
Compensation Paid to Our Advisor and its Affiliates
Pursuant to the advisory agreement, RREEF America is entitled to reimbursement of certain costs incurred by RREEF America or its affiliates. Costs eligible for reimbursement include most third-party operating expenses, salaries and related costs of its employees who perform services for us (but not those employees for which RREEF America earns a separate fee or those employees who are our executive officers) and travel related costs for its employees who incur such costs on our behalf. We will reimburse our advisor for all expenses paid or incurred by our advisor in connection with the services provided to us, subject to the limitations described below regarding the 2%/25% guidelines as defined in our advisory agreement.
The following table sets forth the fees and expenses paid by our advisor and dealer manager for the year ended December 31, 2023, and the amount payable at December 31, 2023.
| | | | | | | | | | | | | | | | | | |
| Organization and Offering Stage | | Year ended December 31, 2023 | | Payable at December 31, 2023 | | | | |
| Sales commissions | | $ | 113,790 | | | $ | — | | | | | |
| Dealer manager fees* | | 1,298,920 | | | 96,333 | | | | | |
| Distribution fees* | | 415,908 | | | 32,821 | | | | | |
| Reimbursement of organization and offering expenses – dealer manager | | 33,082 | | | — | | | | | |
| Reimbursement of organization and offering expenses – expense support | | — | | | 195,450 | | | | | |
| Reimbursement of organization and offering expenses – advisory agreement | | — | | | — | | | | | |
*Reflects currently payable amounts; does not include $17,895,831 of trailing fees payable in the future.
| | | | | | | | | | | | | | | | | | |
| Acquisition and Operating Stage | | Year ended December 31, 2023 | | Payable at December 31, 2023 | | | | |
| Fixed advisory fee | | $ | 3,183,934 | | | $ | 238,946 | | | | | |
| Performance advisory fee | | — | | | — | | | | | |
| Reimbursement of operating expenses – expense support | | — | | | 5,187,336 | | | | | |
| Reimbursement of operating expenses – advisory agreement | | 257,596 | | | 56,830 | | | | | |
| Reimbursement for out-of-pocket acquisition expenses | | — | | | — | | | | | |
During the year ended December 31, 2023, we paid our advisor $3,441,530 for the fixed component of the advisory fee plus the reimbursement of operating expenses payable pursuant to the advisory agreement, which was 1.1% of our average daily NAV for the year ended December 31, 2023.
Amounts Owed to our Advisor and Dealer Manager
As set forth in the table below, as of December 31, 2023, we owed our advisor and dealer manager for the following amounts:
| | | | | | | | |
| | December 31, 2023 |
| Reimbursable under the advisory agreement | | $ | 56,830 | |
| Reimbursable under the dealer manager agreement | | — | |
| Advisory fees | | 238,946 | |
| Accrued trailing fees | | 18,024,984 | |
| Due to affiliates | | $ | 18,320,760 | |
| | |
| Note to Affiliate | | $ | 5,382,786 | |
| Unamortized discount | | (273,651) | |
| Note to Affiliate, net of unamortized discount | | $ | 4,966,661 | |
MANAGEMENT
Board of Directors
We operate under the direction of our board of directors, the members of which are accountable to us and our stockholders as fiduciaries. Our board of directors has retained our advisor to manage our day-to-day affairs and the acquisition and dispositions of our investments, subject to the board’s supervision.
We have a five-member board, a majority of which is independent. Our board of directors may change the number of directors, but not to fewer than three directors. Our charter provides that a majority of our directors must be independent directors, except for a period of up to 60 days after the death, removal or resignation of an independent director pending the election of a successor independent director. The North American Securities Administrators Association’s Statement of Policy Regarding Real Estate Investment Trusts, as revised and adopted on May 7, 2007, or the NASAA REIT Guidelines, requires our charter to define an independent director as a director who is not and has not for the last two years been associated, directly or indirectly, with our sponsor or our advisor. A director is deemed to be associated with our sponsor or our advisor if he or she owns any interest in, is employed by, is an officer or director of, or has any material business or professional relationship with our sponsor, our advisor or any of their affiliates, performs services (other than as a director) for us, or serves as a director or trustee for more than three REITs sponsored by our sponsor or advised by our advisor. A business or professional relationship will be deemed material per se if the gross revenue derived by the director from our sponsor, our advisor or any of their affiliates exceeds five percent of (1) the director’s annual gross revenue derived from all sources during either of the last two years or (2) the director’s net worth on a fair market value basis. An indirect relationship is defined to include circumstances in which the director’s spouse, parents, children, siblings, mothers- or fathers-in-law, sons- or daughters-in-law or brothers- or sisters-in-law is or has been associated with us, our sponsor, our advisor or any of its affiliates. Our charter requires that at all times at least one of our independent directors must have at least three years of relevant real estate experience. Our charter and bylaws were ratified by our board of directors, including a majority of our independent directors.
Each director will serve until the next annual meeting of stockholders and until his or her successor has been duly elected and qualified. Although the number of directors may be increased or decreased, a decrease may not shorten the term of any incumbent director. Any director may resign at any time or may be removed with or without cause by the stockholders upon the affirmative vote of at least a majority of all the votes entitled to be cast generally in the election of directors. The notice of a special meeting called to remove a director must indicate that the purpose, or one of the purposes, of the meeting is to determine if the director shall be removed. A vacancy created by an increase in the number of directors or by the death, resignation, removal, adjudicated incompetence or other incapacity of a director may be filled only by a vote of a majority of the remaining directors (in the case of election of an independent director, after nomination by a majority of the remaining independent directors). Any director elected to fill a vacancy will serve for the remainder of the full term of the directorship in which the vacancy occurred.
Our board meets quarterly or more frequently if necessary, in addition to meetings of any committees of the board described below. Our directors are not required to devote all of their time to our business and are only required to devote the time to our business as their duties may require. Consequently, in the exercise of their fiduciary responsibilities, our directors rely heavily on our advisor and on information provided by our advisor. Our directors have a fiduciary duty to our stockholders to supervise the relationship between us and our advisor. Our board is empowered to fix the compensation of all officers that it selects and approve the payment of compensation to directors for services rendered to us.
Our board of directors has adopted written policies on investments and borrowings the general terms of which are set forth in this prospectus. The board may revise these policies or establish further written policies on investments and borrowings and monitors our administrative procedures, investment operations and performance
to ensure that the policies are fulfilled and are in the best interests of our stockholders. Our board of directors, including a majority of our independent directors, reviews our investment policies with sufficient frequency and at least annually to determine that they are in the best interest of our stockholders.
Responsibilities of Our Board of Directors
The responsibilities of our board of directors include the following:
•Review and adopt valuation guidelines to be used in connection with the calculation of our NAV, monitor compliance with the valuation guidelines and approve the selection of our independent valuation advisor;
•Approve and oversee our overall investment strategy, including (1) the allocation percentages of capital to be invested in properties, real estate loans, real estate equity securities and cash, cash equivalents and other short-term investments, (2) diversification strategies, (3) investment selection criteria for real property, real estate loans and real estate equity securities and (4) asset acquisition and disposition strategies;
•Establish investment guidelines that govern our property acquisitions and dispositions and limit the types of investments that may be purchased or sold and, depending on the type of transaction, the extent to which our advisor may execute acquisitions and dispositions without specific board approval;
•Approve and oversee our debt financing strategies;
•Review our fees and expenses on at least an annual basis and with sufficient frequency to determine that the expenses incurred are in the best interest of our stockholders;
•Determine our distribution policy and authorize distributions from time to time; and
•Oversee the share redemption plan.
In order to address certain potential conflicts of interest, our charter requires that a majority of our board of directors (including a majority of the independent directors) not otherwise interested in the transaction approve any transaction with any of our directors, RREEF America, as our sponsor and advisor, or any of their affiliates. The independent directors are also responsible for reviewing the performance of our advisor and determining that the compensation to be paid to our advisor is reasonable in relation to the nature and quality of services performed and that the provisions of the advisory agreement are being carried out. For a list of the factors which may be considered by our board in making this determination, see “—The Advisory Agreement—Advisory Fee and Expense Reimbursements.”
Board Leadership Structure
Our board has determined that since the Chairman of the Board is not an independent director, there should be a lead independent director appointed by a majority of our independent directors. Our independent directors have appointed Deborah H. McAneny to serve as our lead independent director. Responsibilities of our lead independent director include, among others, presiding at executive sessions of independent directors, facilitating communications between the independent directors and the Chairman and our Chief Executive Officer, and calling meetings of the independent directors, as necessary.
Committees of the Board of Directors
Our entire board of directors is responsible for supervising our entire business. However, pursuant to our charter, our board of directors may delegate some of its powers to one or more committees as deemed appropriate by the board, provided that each committee consists of at least a majority of independent directors.
Our board of directors has established an audit committee, which consists of Deborah H. McAneny, Gregg A. Gonsalves and Charles H. Wurtzebach, each of whom is an independent director. Dr. Wurtzebach serves as the chairperson of the audit committee and qualifies as an “audit committee financial expert” as that term is defined by the SEC. The audit committee assists the board in overseeing our accounting and financial reporting processes, the integrity and audits of our financial statements, our compliance with legal and regulatory requirements, the qualifications and independence of our independent auditors, the performance of our internal and independent auditors and all applicable cybersecurity risks . In addition, the audit committee selects the independent auditors to audit our annual financial statements and reviews with the independent auditors the plans and results of the audit engagement. The audit committee also approves the audit and non-audit services provided by the independent public accountants and the fees we pay for these services.
Directors and Executive Officers
Our directors and executive officers are set forth below.
| | | | | | | | | | | | | | |
| Name | | Age | | Position |
| W. Todd Henderson | | 56 | | Chairman of the Board |
| Anne-Marie Vandenberg | | 42 | | Chief Executive Officer, President and Director |
| Eric M. Russell | | 59 | | Chief Financial Officer and Vice President |
| Deborah H. McAneny | | 65 | | Lead Independent Director |
| Gregg A. Gonsalves | | 56 | | Independent Director |
| Charles H. Wurtzebach, Ph.D. | | 75 | | Independent Director |
RREEF Real Estate was re-branded as Deutsche AWM in February 2013, as Deutsche AM in January 2016 and as DWS in March 2018. This change is reflected within the biographies of our executive officers and directors who are affiliated with our advisor.
W. Todd Henderson has served as our Chairman of the Board of Directors since February 2012 and served as our Chief Executive Officer from October 2018 to December 2021. Mr. Henderson has served as Head of Real Estate, Americas, DWS since January 2012, where he has been responsible for all facets of the direct real estate investment management business in the Americas. From March 2009 to January 2012, Mr. Henderson served as the Chief Investment Officer of RREEF Real Estate, Americas. From June 2007 to March 2009, he supervised RREEF Real Estate’s Value-Added and Development team, managing a $4.5 billion real estate investment portfolio for multiple institutional investors. Mr. Henderson served as a Managing Director of RREEF Real Estate’s Acquisitions team from 2003 to June 2007. Prior to joining RREEF Real Estate in 2003, Mr. Henderson was Director of Acquisitions for The J.E. Robert Company in Washington, D.C., where he was involved in the sourcing, executing and financing of over $6 billion of real estate transactions. He began his career at First Gibraltar Bank in 1991, managing the restructuring and disposition of nonperforming real estate loans on behalf of the bank and the Resolution Trust Company. Mr. Henderson holds a B.A. in History from the University of North Texas and an M.B.A. from The Wharton School of the University of Pennsylvania.
Anne-Marie Vandenberg has served as our Chief Executive Officer since December 2021 and as our President and a member of our board of directors since October 2018. She is also a Lead Portfolio Manager for DWS’s Alternatives platform. Ms. Vandenberg previously served as our Chief Operating Officer from October 2018 to December 2021, and prior to that led the RREEF real estate defined contribution strategy. Ms. Vandenberg was previously the Head of Real Estate Capital Markets, responsible for asset and fund level financings across the Americas private real estate platform. In that role, she structured over 200 real estate and fund financing transactions totaling over $11.65 billion. She joined RREEF Real Estate in 2004 as part of the closing team, working on the acquisition and disposition of commercial real estate investments. In 2005, she transitioned to Capital Markets, ultimately taking on the leadership of the group in 2013. Ms. Vandenberg has also
been involved in fund restructuring efforts, sits on RREEF’s Leadership Committee, the America’s Investment Strategy Council and has participated in the strategic capitalization of several real estate products on RREEF Real Estate’s platform. She is an active member of Urban Land Institute where she is a Vice Chair of the Urban Mixed Use and Development Silver Council. She is also a former Chair of the Institute of Portfolio Alternatives and a member of NCREIF and DCREC. Ms. Vandenberg holds a B.A. from Tulane University, a M.S. in Real Estate Finance from DePaul University and a J.D. from The John Marshall Law School.
Eric M. Russell has served as our Chief Financial Officer and Vice President since February 2015. Mr. Russell previously served as our Assistant Treasurer from May 2013 to February 2015. He has served as a Fund Controller, RREEF Real Estate Fund Finance, Americas, DWS since 2011 and as Fund Controller, RREEF Real Estate Fund Finance since 2000. During his tenure, Mr. Russell oversaw RREEF Property Trust since November 2012 and previously presided over a large separate account with a peak size of $4.5 billion, a separate account focused on ground-up development and a private foreign investor-owned REIT of approximately USD 1 billion. In these roles, Mr. Russell oversaw all financial reporting, fund accounting, tax compliance and loan compliance. Prior to joining RREEF Real Estate, Mr. Russell served as an Accounting Manager and Assistant Controller at iStar Financial, Inc., a publicly traded REIT, from 1996 to 2000. From 1994 to 1996, he worked as a Controller at Sierra National Home Warranty Corporation, a publicly traded company. Mr. Russell served as a Senior Auditor at Grant Thornton LLP from 1992 to 1994 and a Staff Auditor from 1991 to 1992. Mr. Russell holds a B.S. in Atmospheric Science from the University of California, Davis and is a certified public accountant (inactive).
Deborah H. McAneny has served as one of our independent directors since November 2012 and as our lead independent director since August 2019. Ms. McAneny served as the Chief Operating Officer of Benchmark Assisted Living, LLC, or Benchmark, an owner and operator of senior living facilities in New England, from April 2007 to May 2009. Prior to joining Benchmark, she was employed by John Hancock Financial Services, or John Hancock, for approximately 20 years, where she advanced to Executive Vice President and was responsible for a portfolio of structured and alternative investment businesses including John Hancock’s real estate, structured fixed-income, timber and agricultural investment business units. Prior to joining John Hancock in 1985, she was a senior auditor for Arthur Anderson & Co. for four years. Ms. McAneny serves on the board of directors of several other companies. Ms. McAneny serves on the board of Jones Lang LaSalle, Inc., or JLL, a publicly traded provider of commercial real estate services, and serves as the Chairperson of its Compensation Committee and a member of the Nominating and Corporate Governance Committee. Prior to its merger with JLL in 2019, she served as the lead independent director, Chairperson of the Nominating and Corporate Governance Committee and a member of the Compensation Committee, for HFF, Inc. Since May 2017, Ms. McAneny also serves as the lead independent director of KKR Real Estate Finance Trust, Inc., a publicly-traded real estate finance company and serves as the Chairperson of its Audit Committee and a member of its Compensation Committee and Affiliated Transaction Committee. From 2015 to 2023, Ms. McAneny also served as a director of First Eagle Alternative Capital BDC, Inc. (formerly known as THL Credit, Inc.), a publicly-traded business development company, and served as the Chairperson of its Audit Committee. Ms. McAneny has also served as a board member of RREEF America REIT II, Inc., a private REIT sponsored by our sponsor, since May 2011. She is currently the Chair of the Board of Directors of the University of Vermont Foundation and formerly served as a trustee of the University of Vermont from 2004 to 2016. Ms. McAneny holds a B.S. in Business Management from the University of Vermont.
Gregg A. Gonsalves has served as one of our independent directors since October 2022. Mr. Gonsalves is an Advisory Partner at Integrated Capital LLC, a hotel-focused, private real estate advisory and investment firm. Prior to joining Integrated Capital LLC in 2013, he was employed by Goldman Sachs & Co., or Goldman Sachs, from 1993 to 2013, where he advanced to Partner and Managing Director and was ultimately responsible for Goldman Sachs’ real estate mergers and acquisition business, where he completed over fifty transactions totaling approximately $100 billion. During his 20 year career at Goldman Sachs, Mr. Gonsalves also served as Vice President of the Investment Banking Division and oversaw the Aerospace and Defense Sector. From 1989 to 1991, he was employed by Mobil Oil Corporation where he worked as a sales engineer in the Marketing and Refining division. Mr. Gonsalves serves on the board of directors of several other companies. He serves on the
board of Rayonier, Inc., a publicly traded timber REIT, and serves on its Audit and Compensation and Management Development Committees. Since 2020, he has served as a director of RREEF America REIT II, a private REIT sponsored by the Company’s sponsor. Until its sale in 2022, Mr. Gonsalves served as Chairman of the Board of Cedar Realty Trust, a publicly traded REIT that owned retail real estate and served on its Audit, Nominating, Corporate Governance, and Compensation Committees. Until its sale in 2023, Mr. Gonsalves serviced as a Director of the investment bank Cowen, Inc., and served on its Audit and Nominating and Corporate Governance Committees. He is currently Chairman of the Board of the Jackie Robinson Foundation. Mr. Gonsalves holds a B.Sc. in Mechanical Engineering from Columbia University and an M.B.A. from Harvard Business School.
Charles H. Wurtzebach, Ph.D., has served as one of our independent directors since November 2012. Dr. Wurtzebach is Professor Emeritus, Department of Finance and Real Estate at DePaul University in Illinois. Dr. Wurtzebach joined the DePaul University faculty in January 2009 and retired in July 2022. From 1999 to November 2008, Dr. Wurtzebach served as Managing Director and Property Chief Investment Officer of Henderson Global Investors (North America) Inc., or Henderson, an international investment management company headquartered in London, where he was responsible for the strategic portfolio planning and the overall management of Henderson’s North American business. He served as a member of Henderson’s Senior Management Team from 2001 to November 2008 and Chairman of Henderson’s North America Senior Management Committee from 1999 to November 2008. Dr. Wurtzebach served as President and Chief Executive Officer of Heitman Capital Management from 1994 to 1998 and President of JMB Institutional Realty from 1991 to 1994. His responsibilities included supervising the financial risk exposure, financial reporting and internal control procedures of each company. Since May 2009 until July 2014, Dr. Wurtzebach served as a director of Inland Diversified Real Estate Trust, Inc., a public non-listed REIT. Since July 2014, he has served as an Independent Director of Kite Realty Group, a publicly-registered, publicly-traded REIT. He is also a founder, former president and former director of the Real Estate Research Institute, or RERI. Dr. Wurtzebach holds a B.S. in Finance from DePaul University in Illinois, an M.B.A. from Northern Illinois University and a Ph.D in finance from the University of Illinois at Urbana.
Although most of the services provided to us by the individuals who are executive officers are in their respective roles as executive officers of our advisor, they have certain duties as executive officers of our company arising from Maryland law, our charter and our bylaws. These duties include executing contracts and other instruments in our name and on our behalf and such other duties as may be prescribed by our board of directors from time to time.
Our executive officers act as our agents, execute contracts and other instruments in our name and on our behalf, and in general perform all duties incident to their offices and such other duties as may be prescribed by our board of directors from time to time. Our officers devote such portion of their time to our affairs as is required for the performance of their duties, but they are not required to devote all of their time to us. Specifically, Ms. Vandenberg, our Chief Executive Officer and President, and Mr. Russell, our Chief Financial Officer and Vice President, will spend a significant amount of time on our behalf.
Compensation of Directors
Pursuant to the independent directors compensation plan, which operates as a sub-plan of our long-term incentive plan (described below), the annual retainer for our independent directors is $125,000, plus an additional retainer of $15,000 to the Chairman of the Audit Committee. On an annual basis, $25,000 of the annual retainer will be paid in the form of a grant of Class D shares of restricted stock, or the annual restricted stock grant, and the remaining amount will be paid in cash.
The annual restricted stock grants will generally vest immediately prior to the annual meeting of stockholders in the year following the year in which such grant occurred; provided, however, that the annual restricted stock
grants will become fully vested on the earlier occurrence of (1) the termination of the independent director’s service as a director due to his or her death or disability or (2) a change in control of our company. We do not pay our directors additional fees for attending board meetings.
Prior to the adoption of our current independent directors compensation plan, our directors received the annual restricted stock grants in Class I shares. In connection with the adoption the current independent directors compensation plan, all Class I shares previously granted to our directors were converted into Class D shares.
All directors are reimbursed for reasonable out-of-pocket expenses incurred in connection with attendance at board meetings. If a director is also one of our officers, we will not pay such director separate compensation for services rendered as a director.
Executive Compensation
We currently have no employees to whom we pay salaries, and we do not intend to pay any salaries to our officers for their services as officers. Each of our officers is also an employee of our advisor and receives compensation from our advisor or one of its affiliates.
Long-Term Incentive Plan
Our board of directors has adopted a long-term incentive plan, which we use to attract and retain directors, officers, employees and consultants. Our long-term incentive plan offers qualified individuals an opportunity to participate in our growth through awards in the form of, or based on, our common stock. The long-term incentive plan authorizes the granting of restricted stock, stock options, restricted or deferred stock units and other stock-based awards and cash-based awards to directors, employees and consultants of ours selected by the board of directors for participation in the plan. Stock options may not have an exercise price that is less than the fair market value of a share of our common stock on the date of grant and may not have a term in excess of ten years from the grant date.
Our board of directors or a committee appointed by our board of directors administers the long-term incentive plan, with sole authority to determine all of the terms and conditions of the awards. No awards will be granted under the long-term incentive plan if the grant or vesting of the awards would jeopardize our status as a REIT under the Code or otherwise violate the ownership and transfer restrictions imposed under our charter. Unless otherwise determined by our board of directors, no award granted under the plan will be transferable except through the laws of descent and distribution.
Our board of directors has authorized and reserved an aggregate maximum number of 300,000 Class D shares for issuance under the long-term incentive plan. However, no awards shall be granted under the incentive plan on any date on which the aggregate number of shares subject to awards previously issued under the incentive plan, together with the proposed awards to be granted on such date, exceeds 2% of the number of outstanding shares of common stock on such date. In the event of a transaction between our company and our stockholders that causes the per-share value of our common stock to change (including, without limitation, a stock dividend, stock split, spin-off, rights offering or large nonrecurring cash dividend), the share authorization limits under the plan will be adjusted proportionately and our board of directors will make adjustments to the long-term incentive plan and awards as it deems necessary, in its sole discretion, to prevent dilution or enlargement of rights immediately resulting from the transaction. In the event of a stock split, a stock dividend or a combination or consolidation of the outstanding shares of common stock into a lesser number of shares, the authorization limits under the plan will automatically be adjusted proportionately and the shares then subject to each award will automatically be adjusted proportionately without any change in the aggregate purchase price.
Our board of directors may, in its sole discretion at any time, determine that all or a portion of a participant’s awards will become fully vested. The board may discriminate among participants or among awards in exercising
its discretion. The incentive plan will continue until terminated by our board of directors, which may terminate the plan at any time. The termination of the plan will not, without the participant’s consent, have an adverse impact on any award that is outstanding at the time the plan expires or is terminated. Our board of directors may amend the plan at any time, but no amendment will adversely affect any award without the participant’s consent and no amendment to the plan will be effective without the approval of our stockholders if such approval is required by any law, regulation or rule applicable to the plan.
Our board of directors is responsible for determining the form and amount of compensation that is paid to our independent directors. In addition, our executive officers may make recommendations regarding the compensation level for the independent directors and provide comparison data. Our board of directors periodically assesses the level of independent director compensation, taking into account the responsibilities and duties of the independent directors and the time required to perform those duties. In determining the level of independent director compensation, our board of directors attempts to be consistent with market practices, but does not set compensation at a level that would call into question the independent directors’ objectivity.
Our Sponsor and Advisor
RREEF America is our sponsor and our advisor. Headquartered in New York, RREEF America has been acquiring and managing real estate investments in the United States on behalf of institutional investors since 1975. RREEF America, together with its affiliates in Europe and Asia, comprise the global real estate investment business of DWS and an indirect majority owned subsidiary of Deutsche Bank. The brand DWS represents DWS KGaA and any of its subsidiaries such as DWS Distributors, Inc., which offers investment products, or DWS Investment Management Americas, Inc. and RREEF America, which offers advisory services. As part of the Alternatives business, DWS’s real estate investment business is one of the largest real estate investment managers in the world with more than 350 professionals and staff located in nearly 25 cities worldwide. The global business offers a diverse range of risk return and geographic real estate strategies, including stabilized, value-add and high yield properties and investments in real estate-related assets on behalf of its many institutional clients, including public and corporate pensions, foundations and labor union plans. Our advisor employs a disciplined approach to investing and creates innovative investment solutions designed to meet specific client requirements. Regional research teams are complemented by locally focused investment and asset managers that provide proprietary perspectives on market opportunities, trends and risks. Our advisor combines this market intelligence with sophisticated portfolio construction and risk management in order to achieve superior long-term risk adjusted returns, preservation of capital and diversification for its clients. As of December 31, 2023, DWS had approximately $83.3 billion in real estate and real estate-related assets under management, including approximately $71.1 billion of properties, $10.1 billion of real estate securities and $2.1 billion of debt investments.
We believe that the following attributes of our advisor’s investment platform and approach to real estate investing distinguish it from its peers:
•Fiduciary focus. Our advisor’s culture is predicated upon acting as a fiduciary to its clients. Our advisor’s professionals pride themselves on their responsiveness and transparency in all aspects of managing clients’ investments.
•Thought leadership in real estate research. DWS’s real estate business takes a research-driven approach to investing with a dedicated 16-member research team focused on developing a unique market outlook known as the “House View.” The House View incorporates extensive market analysis, synthesizing proprietary data, independent third-party data and input from senior professionals across the firm to drive targeted, thoughtful real estate investing, and is regularly monitored and updated by its research team in an effort to keep the firm’s real estate professionals at the forefront of the commercial real estate industry.
•Proven access to transaction flow. The size, scale, reputation and long standing relationships of DWS and RREEF America often facilitate their ability to identify attractive investment opportunities for their clients before they are presented to the market and brokers.
•Risk management. Our advisor’s rigorous lifecycle approach is designed to identify, implement and monitor investment themes and tactics to achieve superior, long-term, risk-adjusted returns for its clients.
•Active “hands-on” asset management approach. Our advisor’s local teams and hands-on approach enables its real estate professionals to make better and more efficient real estate decisions, which increase property income returns and add long-term value for investors.
Pursuant to the advisory agreement, RREEF America has contractual and fiduciary responsibilities to us and our stockholders and is responsible for managing all of our day-to-day operations, including, subject to oversight by our board of directors, sourcing our investment opportunities and making decisions related to the acquisition, management and disposition of our assets, in accordance with our investment objectives, guidelines, policies and limitations. Where appropriate, RREEF America will leverage the resources of its affiliated platforms to achieve our investment goals and objectives. We believe that our advisor’s extensive hands-on real estate experience in target regional markets and in all aspects of the real estate life cycle are key competitive strengths for our diversified real estate investment and management activities. In addition, RREEF America’s experience in managing institutional real estate funds with similar NAV pricing structures and valuation processes is beneficial to the implementation of our daily NAV calculation methodologies. Our advisor’s role in our daily NAV per share valuation process includes (1) monitoring our real estate properties and real estate-related assets for events that may be expected to have a material impact on the most recent estimated values provided by our independent valuation advisor and notifying our independent valuation advisor of such events, (2) providing estimates of our accrued revenues and expenses and information about our commercial real estate assets to our independent valuation advisor and (3) overseeing the calculation of our daily NAV per share by BNY Mellon.
The officers of our advisor and its affiliates who have significant management responsibility and authority with respect to the performance of services to us pursuant to the advisory agreement are as follows: | | | | | | | | | | | | | | |
| Name | | Age | | Position |
| W. Todd Henderson | | 56 | | Head of Real Estate, Americas, DWS |
| Anne-Marie Vandenberg | | 42 | | Lead Portfolio Manager, Real Estate, DWS |
| Vikram Mehra | | 49 | | Head of Portfolio Management, Real Estate, Americas, DWS |
| Jane Benefield | | 62 | | Lead Asset Manager & Team Lead, Real Estate - Retail, DWS |
| Courtney Burkett | | 39 | | Lead Asset Manager & Team Lead, Real Estate - Residential, DWS |
| Terence Callahan | | 44 | | Lead Transactions Officer & Team Lead, Real Estate, DWS |
| Timothy E. Ellsworth | | 62 | | Head of Real Estate Transactions, Americas, DWS |
| Stephen George | | 58 | | Head of Asset Management, Real Estate, Americas, DWS |
| Jessica Hamill | | 38 | | Head of Fund Finance, Americas, DWS |
| Jas Hodzic | | 42 | | Portfolio Manager & Team Lead, Real Estate, DWS |
| Michael J. Nigro | | 49 | | Chief Investment Officer of Real Estate, Head of Real Estate Value Add & Development, Americas, DWS |
| Eric M. Russell | | 59 | | Senior Portfolio Manager, Real Estate Retail Products, Americas, DWS |
| Bob Thomas | | 43 | | Co-Head of Real Estate Securities Americas, DWS |
| John W. Vojticek | | 51 | | Chief Investment Officer and Head of Liquid Real Assets, DWS |
| Kevin White | | 52 | | Head of Research, Real Estate, Americas, DWS |
| David W. Zonavetch | | 54 | | Co-Head of Real Estate Securities, Americas, DWS |
For information concerning the background of Ms. Vandenberg and Messrs. Henderson and Russell, see “—Directors and Executive Officers” above. Information concerning the background of the remainder of the individuals named in the chart above is set forth below.
RREEF Real Estate was re-branded as Deutsche AWM in February 2013, as Deutsche AM in January 2016 and as DWS in March 2018. This change is reflected within the biographies of the officers of our advisor and affiliates.
Vikram Mehra has served as our Secretary since August 2015. He also serves as Head of Portfolio Management for Real Estate, Americas, and as a member of the DWS America’s Investment Committee, both since December 2021. Mr. Mehra also serves on the Real Estate Americas Leadership Committee which is involved in key strategic decisions on behalf of the business as well as the Real Estate Americas Asset Management Oversight Committee which is involved in providing oversight to asset management and third-party contract manager performance. Prior to December 2021, Mr. Mehra served as Chief Operating Officer for Americas Real Estate business since 2015, and was responsible for oversight of Financial Planning and Analysis, Fund Accounting Operations, Resourcing and Technology. In 2019 and 2021 Mr. Mehra's role expanded to become Chief Administrative Officer for Illiquid Investments Americas and later Chief Administrative Officer for Investment Division Americas respectively. In these roles, Mr. Mehra represented the Illiquid Investment business and the Investment Division Americas on the DWS Americas Operating Committee and lead oversight of all administrative activities. From 2011 to 2015, Mr. Mehra was Head of Strategic, Planning and Analysis for DWS’s Alternatives business where he was responsible for leading the development of the annual strategic plan, overseeing all senior management reporting, as well as providing key support related to strategic decision making. Mr. Mehra joined DWS in 2005 in the Strategic, Planning and Analysis group. Previously, Mr. Mehra was Controller for Finance Operations at JP Morgan Chase from 2002 to 2005, and he was Manager for Global Futures Trading at REFCO India Private Limited from 1997 to 2000. Mr. Mehra holds an M.B.A. from the University of Mumbai and received his Masters of Science in Finance from the Carroll School of Management, Boston College. Mr. Mehra is also a CFA Charterholder.
Jane Benefield has served as a member of the DWS Americas Investment Committee since April 2023 and has served as Lead Asset Manager and Team Lead Real Estate – Retail since November 2018. Ms. Benefield joined RREEF Real Estate’s Asset Management team in May 2015. Ms. Benefield served as asset manager at Gregory Greenfield and Associates, Ltd., from April 2000 to May 2015, where she specialized in redevelopment and repositioning of regional malls and also led certain acquisitions and disposition efforts. Prior to that, Ms. Benefield held various positions in Corporate Finance and Reporting for both private and public real estate investments at Jones Lang LaSalle, Equitable Real Estate and The Noro Group of Companies and earlier held various positions in public accounting. Ms. Benefield holds a B.S. in Accounting from The University of Alabama and an M.B.A. from Emory University.
Courtney Burkett has served as a member of the DWS Americas Investment Committee since April 2023 and has served as Lead Asset Manager and Team Lead Real Estate – Residential since April 2022. Prior to this, Ms. Burkett oversaw residential asset management at Goldman Sachs & Co. from 2007. Ms. Burkett holds a B.S. in Business Administration from Texas A&M University.
Terence Callahan has served as a member of the DWS Americas Investment Committee since April 2023 and has served as Lead Transactions Officer and Team Lead Real Estate for the Eastern United States since March 2022. Prior to this, Mr. Callahan was a Transaction Officer from March 2013 and a Transaction Associate from March 2011 sourcing commercial real estate transactions throughout the Northeastern United States. Mr. Callahan joined DWS in 2006 as a real estate market research associate, being promoted to Assistant Vice President before transitioning to the transactions group in March 2011. Prior to this, Mr. Callahan worked in real estate market research at Sentinel Real Estate Corporation. Mr. Callahan holds a B.A. in History from Gettysburg College and an M.S. in Real Estate from New York University.
Timothy E. Ellsworth has served as Head of Real Estate Transactions for the Americas, DWS, since September 2012. Mr. Ellsworth is also a member of DWS Investment Committee and Leadership Committee. From June 2009 to September 2012, Mr. Ellsworth was Head of Portfolio Management for RREEF Real Estate in the Americas. From 2001 to May 2009, he served as Managing Director of Acquisitions for RREEF Real Estate, where he served on RREEF Real Estate’s Investment Committee and was responsible for acquiring commercial real estate in the Southeastern and Midwestern United States. From 1998 to 2001, he held various positions in the RREEF Real Estate Acquisitions group and was later responsible for RREEF Real Estate’s property dispositions in the Eastern United States. From 1996 until joining RREEF Real Estate in 1998, he served as Regional Vice President of Acquisitions for Cornerstone Real Estate Advisors, where he was responsible for the acquisition and development of commercial property in the Midwestern United States. Mr. Ellsworth was a Vice President at General Electric Capital, where he specialized in debt and equity finance, asset management and investment sales, from 1989 to 1996. He is currently a member of the Urban Land Institute. Mr. Ellsworth holds a B.S. in Finance from Indiana University.
Stephen George has served as a member of the DWS Americas Investment Committee since April 2023 and has served as the Head of Asset Management, Real Estate, Americas, DWS since 2017. Mr. George joined DWS in 2001 as an Asset Manager, Real Estate, Americas specializing in the office and industrial property sectors. Prior to joining DWS, Mr. George was Project Manager/Director at Spieker Properties, from January 1996 to July 2001. Prior to this, Mr. George was an office and industrial leasing broker at Bishop Hawk Commercial Real Estate Brokerage Services. Mr. George holds a B.S. in Business Administration from the California State University, Chico, and holds a California Real Estate Sales license.
Jessica Hamill has served as our Treasurer since July 2023 and as Head of Fund Finance for DWS since July 2023. Prior to that Ms. Hamill serviced as Senior Fund Finance Controller for DWS, where she was responsible for managing the accounting and operations for real estate funds and separate accounts. From September 2008 to November 2014, Ms. Hamill worked as an auditor at KPMG LLP in their Real Estate assurance practice. Ms. Hamill holds a B.S. in Accounting from Indiana University. She is also a Certified Public Accountant.
Jas Hodzic has served as our Vice President of Property Investments since October 2018. Mr. Hodzic has served as a Portfolio Manager and Team Lead in the Real Estate Portfolio Management group for DWS’s Alternatives platform since September 2017 and as Portfolio Manager since March 2016. In this role, Mr. Hodzic oversees the day-to-day management of our direct real estate property investments. Mr. Hodzic joined RREEF Real Estate in April 2008 as an analyst in the Portfolio Management group, where he worked on a $500 million core separate account for a pension fund and subsequently a $3 billion REIT focused on value-added investments in office, industrial, multifamily and retail investments. Prior to joining DWS, Mr. Hodzic was a real estate analyst for HSBC Bank from July 2005 to March 2008, where he worked on a $1.0 billion debt portfolio. Mr. Hodzic holds a B.S. in Business Administration from the University of New Mexico.
Michael J. Nigro serves as Chief Investment Officer of Real Estate, Americas, DWS. Mr. Nigro is the Chairman of the DWS America’s Investment Committee, which governs equity and debt investments and portfolios. Mr. Nigro is a member of the Americas Leadership Committee and leads the firm’s Value-add and Development and Asset Management teams. From January 2010 to December 2021, Mr. Nigro was the Head of Value-add and Development where he was responsible for sourcing and executing over $10 Billion of investments. From September 2004 to January 2010, Mr. Nigro led Value-add and Development activities in the eastern United States and Texas. Prior to joining the firm in 2004, Mr. Nigro served as a Senior Manager at Mesirow Financial Real Estate, where he was responsible for large public-private partnership projects. He began his career as a Project Manager. Mr. Nigro holds a B.S. in Civil Engineering from University of Illinois at Urbana-Champaign, an M.B.A. in Finance (with Distinction) from DePaul University and is a licensed professional engineer.
Bob Thomas has served as Co-Head of Real Estate Securities, Americas since joining DWS in January 2017 with 15 years of industry experience. From August 2015 to December 2016, Mr. Thomas served as lead portfolio
manager of North America for global listed property funds at Henderson Global Investors. He was co-lead portfolio manager of North America for global listed property funds at AMP Capital from 2012. Prior to this, he served as an analyst at Nuveen Asset Management, at BNP Paribas Asset Management and at Security Capital Research & Management. Mr. Thomas started his career as an investment banking analyst in the Real Estate group at KeyBanc Capital Markets. Mr. Thomas holds a BA in Economics from Duke University and an MBA in Finance, Management & Strategy from Kellogg School of Management, Northwestern University.
John W. Vojticek has served as Head of Liquid Real Assets, DWS since May 2016, and was Co-Head of Liquid Real Assets, DWS from February 2015 until May 2016. Mr. Vojticek has retained his role as Chief Investment Officer of Real Estate & Infrastructure Securities and Global Portfolio Manager, DWS since July 2011 and was Co-Head of Americas Real Estate Securities from 2006 to July 2011. Mr. Vojticek was responsible for launching the firm’s first listed infrastructure securities strategy in June 2008 and served as Head of the Listed Infrastructure Securities business from June 2008 until his appointment as Chief Information Officer in July 2011. Mr. Vojticek is an associate member of the National Association of Real Estate Investment Trusts. Mr. Vojticek holds a B.S. in Business Administration from the University of Southern California.
Kevin White has served as a member of the DWS America’s Investment Committee since June 2015 and has served as the Head of Americas Real Estate Research since February 2015. Prior to joining DWS, Mr. White was a Senior Vice President of Research at Cole Capital Corporation. From September 2004 to November 2011, Mr. White advised institutional clients as a Research Strategist at Property & Portfolio Research. Previously, Mr. White served as an economist at International Data Corporation from September 2000 to September 2004 and a tax policy officer in the Department of Finance at the Government of Canada from September 1996 to September 2000. Mr. White received a B.A. in Economics from Queen’s University and an M.A. in Economics from University of British Columbia. He is also a CFA Charterholder.
David W. Zonavetch has served as Co-Head of Real Estate Securities for the Americas and Co-Lead Portfolio Manager, DWS, based in Chicago, since August 2013. From February 2007 to February 2012, Mr. Zonavetch was a Vice President and Securities Analyst at RREEF Real Estate. From 1998 to 2001, Mr. Zonavetch served as a Senior Accountant in Corporate Finance of RREEF Real Estate, and from 2001 to 2003, he served as Securities Accounting Coordinator with RREEF Real Estate’s Securities Group, covering the office and self-storage sectors. From 1995 until joining RREEF Real Estate in 1998, Mr. Zonavetch worked as an analyst for Cendant Mobility Services Corp., a corporate employee relocation company. Mr. Zonavetch holds a B.S. in Finance from the University of Illinois at Urbana-Champaign and is a certified public accountant.
Investment Committees of the Advisor
Our advisor will utilize the internal committees described below to oversee the implementation of our investment strategy. Many of the investment committee members are not officers or directors of our company and therefore have no policy-making authority for our business.
Americas Investment Committee
Our advisor utilizes the Americas Investment Committee to govern multiple aspects of our portfolio. The committee monitors our strategy for portfolio allocations among real properties, real estate equity securities and real estate loans consistent with the target allocations approved by our board of directors. The committee is also responsible for (i) monitoring liquidity for compliance with our investment guidelines, (ii) reviewing our investment guidelines that will be implemented by our advisor and (iii) developing, monitoring and implementing financing strategies and material capital expenditures. The Americas Investment Committee monitors our investment strategy and portfolio performance and provides guidance to real estate professionals in order to assist them with meeting our investment objectives. In addition, the Americas Investment Committee evaluates direct investment opportunities in real properties for our portfolio and monitors individual investment exit strategies with
respect to our real properties. The committee reviews and approves each potential real property investment before our advisor considers the opportunity for our portfolio. The Americas Investment Committee also screens and approves investments in real estate loans, including the origination or purchase of debt instruments and the disposition, financing, re-financing, workout or material modification or restructuring of such investments. The members of the Americas Investment Committee are Jane Benefield, Courtney Burkett, Terence Callahan, Timothy E. Ellsworth, Stephen George, W. Todd Henderson, Vikram Mehra, Michael J. Nigro, John W. Vojticek and Kevin White; provided, however, that Ms. Benefield will only vote on matters relating to our investments in retail properties, Ms. Burkett will only vote on matters relating to our investments in residential properties, Mr. Callahan will only vote on matters related to our investments in real properties located in the Easter region, Mr. George will only vote on matters related to our investments in office and industrial properties, and Mr. Vojticek will only vote on matters relating to our investments in real estate securities. The members of the Americas Investment Committee are all employees of DWS.
For information concerning the background of Mr. Henderson, see “—Directors and Executive Officers” above. For information concerning the background of Mses. Benefield and Burkett and Messrs. Callahan, Ellsworth, George, Mehra, Nigro, Vojticek and White, see “—Our Sponsor and Advisor” above.
Americas Stock Selection and Portfolio Construction Committee
Our advisor will utilize the Americas Stock Selection and Portfolio Construction Committee to review and determine the appropriate stock selections and portfolio weightings for our real estate equity securities investments. The members of the Americas Stock Selection and Portfolio Construction Committee are Bob Thomas, John W. Vojticek and David W. Zonavetch. The members of the Americas Stock Selection and Portfolio Construction Committee are all employees of DWS.
For information concerning the background of Messrs. Thomas, Vojticek and Zonavetch, see “—Our Sponsor and Advisor” above.
The Advisory Agreement
Our board of directors will at all times have ultimate oversight and policy-making authority, including responsibility for governance, financial controls, compliance and disclosure with respect to our company and our operating partnership. Pursuant to the advisory agreement, our board has delegated to our advisor the authority to manage our day-to-day business in accordance with our investment objectives, strategy, guidelines, policies and limitations. We believe that our advisor currently has sufficient staff and resources so as to be capable of fulfilling the duties set forth in the advisory agreement.
Services
Pursuant to the terms of the advisory agreement, our advisor has responsibility to, among other things:
•consult with our board of directors in formulating our financial, investment, valuation and other policies, consistent with achieving our investment objectives;
•find, evaluate, present and recommend to us investment opportunities consistent with our investment policies and objectives;
•serve as our investment and financial advisor and provide research and economic and statistical data in connection with our assets and investment policies;
•determine the proper allocation of our investments between properties, real estate loans, real estate equity securities and cash, cash equivalents and other short-term investments;
•select a sub-advisor or similar entity, joint venture and strategic partners, and service providers for us such as our transfer agent and structure corresponding agreements;
•calculate, at the end of each business day, the NAV per share for our classes of common stock in accordance with the valuation guidelines, and in connection therewith, obtain appraisals performed by the independent valuation advisor and other independent third-party appraisal firms concerning the value of the real properties, provided, however, that effective February 2, 2015 BNY Mellon has, under the supervision of our advisor, calculated, at the end of each business day, the NAV per share of our classes of common stock in accordance with our valuation guidelines;
•monitor our independent valuation advisor’s valuation process to ensure that it complies with our valuation guidelines and report on such compliance to our board of directors on a quarterly basis;
•provide our independent valuation advisor with periodic asset and portfolio level information on our properties and real estate-related assets;
•monitor our properties and real estate-related assets for events that may be expected to have a material impact on the most recent estimated values provided by our independent valuation advisor and notify our independent valuation advisor of such events;
•provide the daily management and perform and supervise the various administrative functions reasonably necessary for our management and operations;
•enter into leases of property and service contracts for assets and, to the extent necessary, perform all other operational functions for the maintenance and administration of such assets, including the servicing of mortgages and selecting, engaging and supervising the performance of third-party property managers and leasing agents for property management and leasing services;
•hire, direct and establish policies for employees who will have direct responsibility for the operations of each property we acquire, which may include, but is not limited to, on-site managers and building and maintenance personnel;
•investigate, select, and on our behalf, engage and conduct business with such third parties as the advisor deems necessary to the proper performance of the advisor’s obligations under the advisory agreement;
•consult with, and provide information to, our officers and our board of directors and assist our board of directors in formulating and implementing our financial policies;
•structure and negotiate the terms and conditions of our real estate acquisitions, sales or joint ventures;
•review and analyze each property’s operating and capital budget;
•acquire properties and make investments on our behalf in compliance with our investment objectives and policies;
•arrange, structure and negotiate financing and refinancing of properties;
•actively manage our real estate portfolio in accordance with our investment objectives, strategies and policies;
•provide periodic reports to our board of directors on the performance of our investments and prepare and review on our behalf, with the participation of one designated principal executive officer and principal financial officer, all reports and returns required by the SEC, IRS and other state or federal governmental agencies; and
•dispose of properties on our behalf in compliance with our investment objectives, strategies and policies.
The above summary is provided to illustrate the material functions which our advisor will perform for us, and it is not intended to include all of the services which may be provided to us by our advisor or third parties.
Our advisor may provide certain administrative services to us through certain of its affiliates. The advisory agreement provides that our advisor may engage one or more sub-advisors to assist our advisor in providing these services; provided, however, that each sub-advisor that performs substantially all of the management function will be deemed to have a fiduciary relationship with us and our stockholders. Our advisor entered into a services agreement with BNY Mellon, pursuant to which BNY Mellon will provide certain real estate and infrastructure fund administration services to DWS. Pursuant to the services agreement, BNY Mellon, which is unaffiliated with us, provides the fund accounting and reporting, asset management accounting and fund administration services; provided that our advisor remains ultimately responsible for the performance of all such services for us pursuant to the terms of the advisory agreement. As part of the services provided by BNY Mellon, under the supervision of our advisor, BNY Mellon calculates our daily NAV in accordance with the valuation guidelines established by our board of directors. For additional discussion, see “Net Asset Valuation and Calculation Guidelines.”
Term and Termination Rights
The term of the advisory agreement is for one-year periods, subject to renewals by our board of directors for an unlimited number of successive one-year periods. Our independent directors will evaluate the performance of our advisor before renewing the advisory agreement. The advisory agreement may be terminated:
•at the option of either party immediately upon a change of control;
•immediately by us for “cause” or upon the bankruptcy of our advisor;
•upon 60 days’ written notice by us without cause or penalty upon the vote of a majority of our independent directors; or
•upon 60 days’ written notice by our advisor.
“Cause” is defined in the advisory agreement to mean fraud, criminal conduct, willful misconduct or willful or negligent breach of fiduciary duty by our advisor in connection with performing its duties under the advisory agreement.
In the event the advisory agreement is terminated, our advisor will be entitled to receive its prorated advisory fee through the date of termination. In addition, upon the termination or expiration of the advisory agreement, our advisor will cooperate with us and take all reasonable steps requested to assist our board of directors in making an orderly transition of the advisory function.
Advisory Fee
As compensation for its services provided pursuant to the advisory agreement, we pay our advisor an advisory fee comprised of two separate components:
(1)a fixed component in an amount equal to 1/365th of 1% of our NAV for each class of our common stock for each day, payable monthly in arrears; and
(2)a performance component calculated based on our total return of each class of our common stock in any calendar year (defined for each class of our common stock as the change in NAV per share for such class plus distributions per share for such class), payable annually in arrears. Our classes of shares available in this offering have differing calculations of the performance component as described below and as a result, the performance component is a class-specific fee.
We accrue into our NAV the fixed component of the advisory fee on a daily basis and the performance component of the advisory fee on a daily basis to the extent that it is earned.
The performance component with respect to Class A, Class D, Class I, Class N, Class T and Class Z shares is calculated such that for any calendar year in which the aggregate total return per share for a particular class exceeds 6% per annum (the “Hurdle Amount”), our advisor will receive up to 10% of the aggregate total return allocable to such classes with a Catch-Up (defined below) calculated as follows: first, if the total return for the applicable period exceeds the Hurdle Amount, 25% of such total return in excess of the Hurdle Amount (the “Excess Profits”) until the total return reaches 10% (the “Catch-Up”); and second, to the extent there are remaining Excess Profits, 10% of such remaining Excess Profits.
The performance component with respect to Class M-I, Class S and Class T2 shares is calculated such that for any calendar year in which the aggregate total return per share for a particular class exceeds 5% per annum (the “Alternative Hurdle Amount”), our advisor will receive up to 12.5% of the aggregate total return allocable to such classes with a Alternative Catch-Up (defined below) calculated as follows: first, if the total return for the applicable period exceeds the Alternative Hurdle Amount, 100% of such total return in excess of the Alternative Hurdle Amount (the “Alternative Excess Profits”) until the total return reaches 5.715% (the “Alternative Catch-Up”); and second, to the extent there are remaining Alternative Excess Profits, 12.5% of such remaining Alternative Excess Profits.
The NAV per share for a class calculated on the last trading day of a calendar year shall be the amount against which changes in NAV per share are measured during the subsequent calendar year. In the event our NAV per share decreases below $12.00 for any class, the performance component will not be earned on any increase in NAV up to $12.00 with respect to that class. The foregoing NAV thresholds for each class are also subject to adjustment by our board of directors to account for any stock dividend, stock split, recapitalization or any other similar change in our capital structure or any distributions we make that the board of directors deems to be a return of capital to the applicable class of stockholders. Therefore, for each class of our common stock, payment of the performance component of the advisory fee (1) is contingent upon our actual annual total return exceeding the Hurdle Amount or the Alternative Hurdle Amount, as applicable, (2) will vary in amount based on our actual performance, (3) cannot cause our total return as a percentage of stockholders’ invested capital for the year to be reduced below 6% or 5%, as applicable, and (4) is payable to our advisor if our total return exceeds the Hurdle Amount or the Alternative Hurdle Amount, as applicable in a particular calendar year, even if the total return to stockholders (or any particular stockholder) on a cumulative basis over any longer or shorter period has been less than the Hurdle Amount or the Alternative Hurdle Amount, as applicable. The performance component does not take into account any selling commissions or any short-term trading discounts, if applicable. Our advisor will not be obligated to return any portion of advisory fees paid based on our subsequent performance.
The performance component of the advisory fee is calculated from the total return to stockholders for each class of our common stock over a calendar year and the performance component is not calculated according to the same formula for each class of our common stock. As a result, our advisor may be entitled to receive the performance component with respect to one class of shares but not on other classes of shares and may be entitled to receive compensation under the performance component of the advisory fee for a given year even if some of our stockholders who purchased shares during such year experienced a decline in NAV per share. Similarly, stockholders whose shares are redeemed during a given year may have their shares redeemed at a lower NAV per share as a result of an accrual for the estimated performance component of the advisory fee, even if no performance component is ultimately payable to the advisor at the end of such calendar year. In addition, if the NAV of our classes of common stock remains above the threshold levels described in the paragraph above, our advisor’s ability to earn the performance fee in any year will not be affected by poor performance in prior years.
On August 2, 2023, we entered into the third amended and restated advisory agreement with our operating partnership and our advisor, which amended the provision related to the minimum NAV above which the performance component of the advisory fee may be earned.
Expense Reimbursements—General
Subject to certain limitations set forth in the advisory agreement and the terms of the expense support agreement with our advisor (as discussed below), we will reimburse our advisor for costs and expenses it incurs in connection with the services it provides to us, including, but not limited to (1) organization and offering expenses, which include, legal, accounting and printing fees and expenses attributable to our organization, preparation of the registration statement for this offering and similar documents for future offerings or private placements, registration and qualification of our common stock for sale with the SEC and in the various states and filing fees incurred by our advisor, (2) the annual cost of goods and services used by us and obtained from third parties, including brokerage fees paid in connection with the purchase and sale of securities, (3) expenses of managing and operating our properties, whether payable to an affiliate or a non-affiliated person and (4) acquisition expenses related to the selection and acquisition of assets, whether or not a property is actually acquired. The expense reimbursements include the portion of the salaries, wages, and other personnel-related expenses of all employees of our advisor that are attributable to services rendered by our advisor in connection with our operations, provided, however, that we will not reimburse our advisor for the salaries paid to our executive officers and personnel costs for those employees which RREEF America earns a separate fee.
Reimbursement of Organization and Offering Expenses
We reimburse our advisor for organization and offering expenses associated with this offering that it incurs on our behalf (including legal, accounting, printing, mailing, subscription processing and filing fees and expenses, reasonable bona fide due diligence expenses of participating broker-dealers supported by detailed and itemized invoices, costs in connection with preparing sales materials, design and website expenses, fees and expenses of our escrow agent and transfer agent, fees to attend retail seminars sponsored by participating broker-dealers and reimbursements for customary travel, lodging, and meals) as and when incurred.
Pursuant to our advisory agreement, we will not reimburse our advisor for any organization and offering expenses incurred in connection with any public offering to the extent such reimbursement would cause the aggregate of such costs paid by us to exceed 15% of the gross proceeds from the sale of shares in such offering as of the date of the reimbursement payment.
Expense Support Agreement
We are party to an expense support agreement with our advisor, which we refer to as the expense support agreement. Under this agreement, our advisor agreed to incur, and defer reimbursement of, certain organization and offering expenses and operating expenses, which we refer to as expense payments. We owe our advisor $5,382,786 under the expense support agreement as of December 31, 2023. We are obligated to reimburse our advisor for expense payments commencing with the first calendar month following the month in which we have reached $500 million in offering proceeds from our offerings, which we refer to as the ESA commencement date. Beginning the month following the ESA commencement date, we will make monthly reimbursement payments to our advisor in the amount of $250,595 for the first 12 months and $197,970 for the second 12 months. In addition, if RREEF America is serving as our advisor at the time that we or our operating partnership undertakes a liquidation, our remaining obligations to reimburse our advisor for the unpaid monthly reimbursements under the expense support agreement shall be waived.
Reimbursement payments we make under the expense support agreement, for both organization and offering expenses and for operating expenses, will be allocated for purposes of our per share NAV calculation to all outstanding share classes of our common stock, on a pro rata basis. In all cases, the reimbursement payments to our advisor will be subject to reduction as necessary in order to ensure that such reimbursement payments (1) will not cause the aggregate organization and offering expenses paid by us to exceed 15% of the gross proceeds from the sale of shares in each of our public offerings as of the date of the reimbursement payment, and (2) will not adversely affect our ability to maintain our status as a REIT for federal tax purposes. Pursuant to the expense support agreement, the amount of the reimbursement payment paid in any calendar quarter will not be aggregated
with our cumulative operating expenses for any four consecutive calendar quarters that includes the calendar quarter in which such reimbursement payment is paid, and instead the amount of the unreimbursed expense payments comprising such reimbursement payment will have previously been aggregated with our total operating expenses for the four calendar quarter periods ending with the calendar quarter in which such expense payment was originally incurred, which we refer to as prior 2%/25% periods. If an unreimbursed expense payment incurred during a prior 2%/25% period exceeded the 2%/25% guidelines (as defined below) for such prior 2%/25% period, the amount of such excess will only be reimbursed pursuant to the expense support agreement to the extent that our independent directors previously approved such excess with respect to the applicable prior 2%/25% period.
Limit on Total Operating Expenses
As described above, our advisor is entitled to reimbursement of certain expenses. However, except as described below, we will not reimburse our advisor at the end of any fiscal quarter for “total operating expenses” that for the four consecutive fiscal quarters then ended, which we refer to as the “expense year,” exceeded the greater of (1) 2% of our “average invested assets” or (2) 25% of our “net income,” which we collectively refer to as the “2%/25% guidelines.” Our advisor must reimburse us for any amounts by which our total operating expenses exceed the 2%/25% guidelines in the expense year, unless our independent directors have determined that such excess expenses were justified based on unusual and non-recurring factors (as discussed below). For purposes of the 2%/25% guidelines, (1) “total operating expenses” are our aggregate expenses of every character paid or incurred as determined under GAAP, including the advisory fee, but excluding: (a) the expenses of raising capital such as organization and offering expenses, legal, audit, accounting, underwriting, brokerage, listing, registration and other fees, printing and other such expenses, and tax incurred in connection with the issuance, distribution, transfer and registration of our shares; (b) interest payments; (c) taxes; (d) non-cash expenditures such as depreciation, amortization and bad debt reserves; (e) reasonable incentive fees based on the gain in the sale of our assets; and (f) acquisition fees, acquisition expenses, brokerage fees on resale of properties and other expenses connected with the acquisition, disposition, management and ownership of real estate interests, mortgage loans or other property (including the costs of foreclosure, insurance premiums, legal services, maintenance, repair and improvement of property); (2) “average invested assets” is the average of the aggregate book value of our assets (other than intangibles) invested, directly or indirectly, in real estate and other real estate related assets, before deducting depreciation, bad debts or other non-cash reserves, computed by taking the average of such values at the end of each month during the period; (3) “net income” is our total revenues less our total expenses excluding reserves for depreciation, bad debts and other similar non-cash reserves. With respect to “total operating expenses” as defined above, and with respect to “acquisition expenses” in clause (1)(f) above, our board of directors has determined that we will not read the defined terms “Total Operating Expenses” and “Acquisition Expenses” in our charter in a manner that is inconsistent with the NASAA REIT Guidelines, and further, total operating expenses shall include any Company-level management fees and we will pay any acquisition expenses in compliance therewith.
Notwithstanding the foregoing, to the extent that our total operating expenses exceed the 2%/25% guidelines and the independent directors determine that the excess expenses were justified based on unusual and nonrecurring factors which they deem sufficient, our advisor may be reimbursed in future periods for the full amount of the excess expenses or any portion thereof. Within 60 days after the end of any fiscal quarter for which our total operating expenses for the four consecutive fiscal quarters then ended exceed the 2%/25% guidelines, we will send our stockholders a written disclosure of such fact, together with an explanation of the factors our independent directors considered in arriving at the conclusion that such excess expenses were justified. In addition, our independent directors will review the total fees and expense reimbursements for operating expenses paid to our advisor to determine if they are reasonable in light of our performance, our net assets and our net income and the fees and expenses of other comparable unaffiliated REITs.
Review by Independent Directors
Our independent directors evaluate at least annually whether the compensation that we contract to pay to our advisor is reasonable in relation to the nature and quality of services performed and that such compensation is within the limits prescribed by our charter. Our independent directors supervise the performance of our advisor and the compensation we pay to it to determine that the provisions of the advisory agreement are being carried out. This evaluation is based on the factors set forth below, as well as any other factors deemed relevant by the independent directors:
•the amount of fees paid to our advisor in relation to the size, composition and performance of our investments;
•the success of our advisor in generating investments that meet our investment objectives;
•rates charged to other externally advised REITs and other similar investment entities by advisors performing similar services;
•additional revenues realized by our advisor and its affiliates through their advisory relationship with us;
•the quality and extent of the services and advice furnished by our advisor;
•the performance of the assets, including income, conservation or appreciation of capital, frequency of problem investments and competence in dealing with distress situations; and
•the quality of our portfolio in relationship to the investments generated by our advisor for its own account.
Indemnification
In addition to the advisory fee and expense reimbursements discussed above, we have agreed to indemnify and hold harmless our advisor and its affiliates performing services for us from specific claims and liabilities arising out of the performance of their obligations under the advisory agreement, subject to certain limitations. See “—Limited Liability and Indemnification of Directors, Officers, the Advisor and Other Agents” below.
Dealer Manager
Our dealer manager, an affiliate of our advisor, provides certain sales, promotional and marketing services to us in connection with the distribution of the shares of common stock offered pursuant to this prospectus. We pay our dealer manager selling commissions and fees from the sale of shares of our common stock, some of which will be reallowed to third-party participating broker-dealers participating in this offering, as described in the “Plan of Distribution.” We may also pay directly, or reimburse our dealer manager if our dealer manager pays on our behalf, any organizational and offering expenses (other than selling commissions and dealer manager fees).
Our dealer manager is a registered broker-dealer incorporated in 1994 and is a principal underwriter for the funds supporting the DWS Retail distribution channel. The U.S. Retail business of our dealer manager encompasses all intermediaries. Traditional channels covered include wirehouse, regional broker-dealer, independent broker-dealer channels, registered investment advisors, multi-family offices, trusts, private banks, regional banks, sub-advisory, insurance companies, retirement platforms, ETF strategists and multi-manager platforms. Our dealer manager has an extensive sales team across Active, Alternatives and Passive products in the Americas.
Limited Liability and Indemnification of Directors, Officers, the Advisor and Other Agents
Maryland law permits us to include in our charter a provision limiting the liability of our directors and officers to us and our stockholders for money damages, except for liability resulting from (1) actual receipt of an
improper benefit or profit in money, property or services or (2) active and deliberate dishonesty established by a final judgment and which is material to the cause of action.
Maryland law requires us (unless our charter provides otherwise, which our charter does not) to indemnify a director or officer who has been successful, on the merits or otherwise, in the defense of any proceeding to which he or she is made or threatened to be made a party by reason of his or her service in that capacity. Maryland law permits us to indemnify our present and former directors and officers, among others, against judgments, penalties, fines, settlements and reasonable expenses actually incurred by them in connection with any proceeding to which they may be made or threatened to be made a party by reason of their service in those or other capacities unless it is established that:
•the act or omission of the director or officer was material to the matter giving rise to the proceeding and (1) was committed in bad faith or (2) was the result of active and deliberate dishonesty;
•the director or officer actually received an improper personal benefit in money, property or services; or
•in the case of any criminal proceeding, the director or officer had reasonable cause to believe that the act or omission was unlawful.
However, under Maryland law, a Maryland corporation may not indemnify for an adverse judgment in a suit by or in the right of the corporation or for a judgment of liability on the basis that personal benefit was improperly received, unless in either case a court orders indemnification and then only for expenses.
In addition, Maryland law permits us to advance reasonable expenses to a director or officer upon receipt of (1) a written affirmation by the director or officer of his or her good faith belief that he or she has met the standard of conduct necessary for indemnification and (2) a written undertaking by him or her or on his or her behalf to repay the amount paid or reimbursed if it is ultimately determined that the standard of conduct was not met.
Our charter generally limits the liability of our directors and officers for monetary damages and requires us to indemnify and advance expenses to our directors, our officers, our advisor and its affiliates for losses that they incur by reason of their service in those capacities. However, we may not indemnify a director, our advisor or any of our advisor’s affiliates for any liability or loss suffered by them or hold a director, our advisor or any of our advisor’s affiliates harmless for any loss or liability suffered by us unless all of the following conditions are met:
•the party seeking indemnification has determined, in good faith, that the course of conduct that caused the loss or liability was in our best interests;
•the party seeking indemnification was acting on our behalf or performing services for us;
•in the case of an independent director, the liability or loss was not the result of gross negligence or willful misconduct;
•in the case of a non-independent director, our advisor or one of its affiliates, the liability or loss was not the result of negligence or misconduct; and
•the indemnification or agreement to hold harmless is recoverable only out of our net assets and not from the stockholders.
We have agreed to indemnify and hold harmless our advisor and its affiliates performing services for us from specific claims and liabilities arising out of the performance of their obligations under the advisory agreement to the maximum extent permitted by law and the NASAA REIT Guidelines. As a result, we and our stockholders may be entitled to a more limited right of action than we would otherwise have if these indemnification rights were not included in the advisory agreement.
The SEC and certain state regulators take the position that indemnification against liabilities arising under the Securities Act of 1933, as amended, or the Securities Act, is against public policy and unenforceable. Furthermore, our charter prohibits the indemnification of our directors, our advisor, its affiliates or any person acting as a broker-dealer for liabilities arising from or out of a violation of state or federal securities laws, unless one or more of the following conditions are met:
•there has been a successful adjudication on the merits of each count involving alleged securities law violations;
•such claims have been dismissed with prejudice on the merits by a court of competent jurisdiction; or
•a court of competent jurisdiction approves a settlement of the claims against the indemnitee and finds that indemnification of the settlement and the related costs should be made, and the court considering the request for indemnification has been advised of the position of the SEC and of the published position of any state securities regulatory authority in which the securities were offered as to indemnification for violations of securities laws.
Our charter further provides that the advancement of funds to our directors and to our advisor and its affiliates for reasonable legal expenses and other costs incurred in advance of the final disposition of a proceeding for which indemnification is being sought is permissible only if all of the following conditions are satisfied:
•the proceeding relates to acts or omissions with respect to the performance of duties or services on our behalf;
•the person seeking advancement provides us with written affirmation of such person’s good faith belief that such person has met the standard of conduct necessary for indemnification by us;
•the legal proceeding was initiated by a third party who is not a stockholder or, if by a stockholder acting in his or her capacity as such, a court of competent jurisdiction approves such advancement; and
•the person seeking the advancement undertakes to repay the amount paid or reimbursed by us, together with the applicable legal rate of interest thereon, if it is ultimately determined that such person is not entitled to indemnification.
We have entered into indemnification agreements with each of our officers and directors. The indemnification agreements require, among other things, that we indemnify our officers and directors and advance to the officers and directors all related expenses, subject to reimbursement if it is subsequently determined that indemnification is not permitted. In accordance with these agreements, we are required to indemnify and advance all expenses incurred by officers and directors seeking to enforce their rights under the indemnification agreements. We will also purchase and maintain insurance on behalf of all of our directors and officers against liability asserted against or incurred by them in their official capacities with us, whether or not we are required or have the power to indemnify them against the same liability.
Determinations by Our Board of Directors
Our charter contains a provision that clarifies the authority of our board of directors to manage our business and affairs. This provision enumerates certain matters and states that the determination as to any such enumerated matters made by or pursuant to the direction of our board of directors (consistent with our charter) is final and conclusive and binding upon us and our stockholders. This provision does not alter the duties our board of directors owes to us or our stockholders pursuant to our charter and under Maryland law. Further, it would not restrict the ability of a stockholder to challenge an action by our board of directors which was taken in a manner that is inconsistent with our charter or the directors’ duties under Maryland law or which did not comply with the requirements of the provision. Finally, this provision does not permit our board of directors to make any determination pursuant to this provision regarding the definitions of “Affiliate,” “Independent Director” or
“Sponsor,” in applying such definitions to any other section of our charter, in a manner which would be inconsistent with the NASAA REIT Guidelines.
Legal Proceedings
Neither we nor our advisor is currently involved in any material litigation. As a registered investment advisor, our advisor is examined periodically by the SEC.
COMPENSATION
We pay our advisor and our dealer manager the fees and expense reimbursements described below in connection with performing services for us. We do not intend to pay our advisor or its affiliates any separate fees for property acquisitions, dispositions or financings, although our charter authorizes us to do so. The table below includes only the fees and expenses that impact the NAV of the classes of shares offered hereby.
The total amount of selling commissions, dealer manager fees, and distribution fees on all shares and any other underwriting compensation paid from whatever source will not exceed 10% of the gross proceeds from the primary portion of our offering. The following estimates assume that (i) 10% of our offering proceeds are from the sale of Class A shares, 40% of our offering proceeds are from the sale of Class I shares, 15% of our offering proceeds are from the sale of Class M-I shares, 20% of our offering proceeds are from the sale of Class S shares, and 15% of our offering proceeds are from the sale of Class T2 shares; (ii) the maximum selling commission is paid for each Class A, Class S and Class T2 share sold in our primary offering; and (iii) we do not reallocate any shares between our primary offering and our distribution reinvestment plan. | | | | | | | | | | | | | | |
Type of Compensation and Recipient | | Determination of Amount | | Estimated Amount |
| Organization and Offering Stage |
| | |
Selling Commissions(1)(2)—Our Dealer Manager | | Class A, Class S and Class T2 Shares We will pay our dealer manager up-front selling commissions of up to 3% of the NAV per Class A share, Class S share, and Class T2 share sold. All or a portion of the selling commissions may be waived or reallowed at the discretion of the dealer manager and may be reduced for volume purchases. Class I and Class M-I Shares We will not pay selling commissions with respect to purchases of Class I and Class M-I shares. Distribution Reinvestment Plan Shares We will not pay selling commissions with respect to purchases of shares of any class pursuant to our distribution reinvestment plan. | | Class A, Class S and Class T2 Shares Aggregate selling commissions will equal $23,554,242 if we sell the maximum primary offering amount. |
| | |
Dealer Manager Fee(2)—Our Dealer Manager | | Class A and Class I Shares We will pay our dealer manager a dealer manager fee that accrues daily in an amount equal to 1/365th of 0.55% of our NAV for our outstanding Class A and Class I shares for such day on a continuous basis from year to year for coordinating our marketing and distribution efforts. Our dealer manager may reallow a portion of the dealer manager fee to participating broker-dealers. The dealer | | Class A and Class I Shares The dealer manager fee will equal $4,921,165 per year for Class A and Class I shares if we sell the maximum primary offering amount. Because the cap on underwriting compensation applies to the entire offering and Class A shares do not have a conversion feature, it is possible that holders of Class A shares will pay more than more than 10% of their total investment in underwriting compensation over time as a result of trail fees paid. |
| | | | | | | | | | | | | | |
Type of Compensation and Recipient | | Determination of Amount | | Estimated Amount |
| | | | |
Dealer Manager Fee(2)—Our Dealer Manager | | manager fee will be payable in arrears on a monthly basis. Because the dealer manager fee is calculated based on our NAV for all outstanding Class A and Class I shares, it reduces our NAV with respect to all outstanding Class A and Class I shares, including shares issued under our distribution reinvestment plan. This is a class-specific fee. Class T2 Shares We will pay our dealer manager an up-front dealer manager fee of 0.50% of the NAV per Class T2 share sold. Our dealer manager may reallow a portion of the dealer manager fee to participating broker-dealers. We will not pay a dealer manager fee with respect to Class T2 shares sold pursuant to our distribution reinvestment plan. Class M-I and Class S Shares We will not pay a dealer manager fee with respect to purchases of Class M-I and Class S Shares. | | Class T2 Shares The dealer manager fee will equal $1,304,348 if we sell the maximum offering amount. |
| | |
Distribution Fee(2)—Our Dealer Manager | | Class A Shares We will pay our dealer manager a distribution fee that accrues daily in an amount equal to 1/365th of 0.50% of our NAV for our outstanding Class A shares for such day on a continuous basis from year to year. The distribution fee will be payable in arrears on a monthly basis. Our dealer manager may reallow the distribution fee to participating broker-dealers for services that such broker-dealers perform in connection with the distribution of the Class A shares. The distribution fee is calculated based on the NAV for all outstanding Class A shares, including shares issued under our distribution reinvestment plan. This is a class-specific fee. | | Class A Shares The distribution fee will equal $873,786 per year if we sell the maximum offering amount. Because the cap on underwriting compensation applies to the entire offering and Class A shares do not have a conversion feature, it is possible that holders of Class A shares will pay more than more than 10% of their total investment in underwriting compensation over time as a result of trail fees paid. |
| | | | | | | | | | | | | | |
Type of Compensation and Recipient | | Determination of Amount | | Estimated Amount |
| | | | |
Distribution Fee(2)—Our Dealer Manager | | Class T Shares We will pay our dealer manager a distribution fee that accrues daily in an amount equal to 1/365th of 1% of our NAV for our outstanding Class T shares sold under our distribution reinvestment plan for such day on a continuous basis from year to year. This distribution fee will be payable in arrears on a monthly basis. Our dealer manager may reallow the distribution fee to participating broker-dealers for services that such broker-dealers perform in connection with the distribution of the Class T shares. The distribution fee is calculated based on the NAV for all outstanding Class T shares, including shares issued under our distribution reinvestment plan. This is a class-specific fee.
We will cease to pay such distribution fee upon any of the following events, each of which we refer to as a “conversion event:” (i) a listing of our common stock on a national securities exchange, (ii) when a Class T share is no longer outstanding, either because it was redeemed by us or we otherwise repurchased such share or because of our merger or consolidation with or into another entity or other extraordinary transaction pursuant to which such share is exchanged for cash or other securities, (iii) when total underwriting compensation from whatever source with respect to this offering reaches 10% of the gross proceeds from the primary portion of the offering (based on the applicable time period prescribed by FINRA rules), (iv) with respect to Class T shares held in a particular stockholder account, at the end of the month in which total underwriting compensation from whatever source, including dealer manager fees, selling commissions, distribution fees and any other underwriting compensation paid to broker-dealers with respect to such Class T shares in the stockholder account is equal to 8.5% (or such lower percentage as set forth in an agreement between our dealer manager and a participating broker-dealer in effect at the time such Class T shares were first issued to such account) of the total gross offering price of all the Class T shares purchased over time for such account in the primary portion of an offering, or (v) upon the termination of our dealer manager agreement. The primary portion of the offering does not include shares delivered to stockholders under our distribution reinvestment plan. Class T shares will automatically convert into Class N shares upon the occurrence of a conversion event. | | Class T Shares This table assumes all shares are sold through the primary offering. Because Class T shares are only sold under the distribution reinvestment plan, there is no estimated Class T distribution fee for the primary offering. |
| | | | | | | | | | | | | | |
Type of Compensation and Recipient | | Determination of Amount | | Estimated Amount |
| | | | |
Distribution Fee(2)—Our Dealer Manager | | Class I and Class M-I Shares We will not pay a distribution fee with respect to Class I and Class M-I shares. | | |
| | | | |
| | Class S and Class T2 Shares We will pay our dealer manager a distribution fee that accrues daily in an amount equal to 1/365th of 0.85% of our NAV for our outstanding Class S shares and Class T2 shares for such day on a continuous basis from year to year. The distribution fee will be payable in arrears on a monthly basis. Our dealer manager may reallow the distribution fee to participating broker-dealers for services that such broker-dealers perform in connection with the distribution of the Class S shares and Class T2 shares. The distribution fee is calculated based on the NAV for all outstanding Class S and Class T2 shares, including shares issued under our distribution reinvestment plan. This is a class-specific fee.
We will cease to pay such distribution fee upon any of the following events, each of which we refer to as a “conversion event:” (i) a listing of our common stock on a national securities exchange, (ii) when a Class S or Class T2 share is no longer outstanding, either because it was redeemed by us or we otherwise repurchased such share or because of our merger or consolidation with or into another entity or other extraordinary transaction pursuant to which such share is exchanged for cash or other securities, (iii) when total underwriting compensation from whatever source with respect to this offering reaches 10% of the gross proceeds from the primary portion of the offering (based on the applicable time period prescribed by FINRA rules), (iv) with respect to Class S or Class T2 shares held in a particular stockholder account, at the end of the month in which total underwriting compensation from whatever source, including dealer manager fees, selling commissions, distribution fees and any other underwriting compensation paid to broker-dealers with respect to such Class S or Class T2 shares in the stockholder account is equal to 8.75% (or such lower percentage as set forth in an agreement between our dealer manager and a participating broker-dealer in effect at the time such Class S or Class T2 shares were first issued to such account) of the total gross offering price of all the Class T shares purchased over time for such account in both our primary offering and pursuant to our distribution reinvestment plan, or (v) upon the termination of our dealer manager agreement. Class S and Class T2 shares will automatically convert into Class M-I shares upon the occurrence of a conversion event. | | Class S and Class T2 Shares The distribution fee for Class S shares and Class T2 shares will equal $2,970,874 and $2,217,391 respectively, per year if we sell the maximum offering amount. |
| | | | | | | | | | | | | | |
Type of Compensation and Recipient | | Determination of Amount | | Estimated Amount |
| | | | |
Organization and Offering Expense Reimbursement(3)—Our Advisor and Dealer Manager | | We reimburse our advisor and our dealer manager for organization and offering expenses associated with the offering that they incur on our behalf (including legal, accounting, printing, mailing, subscription processing and filing fees and expenses, reasonable bona fide due diligence expenses of participating broker-dealers supported by detailed and itemized invoices, costs in connection with preparing sales materials, design and website expenses, fees and expenses of our transfer agent, fees to attend retail seminars sponsored by participating broker-dealers, reimbursements for customary travel, lodging and meals and reimbursements to our dealer manager for its legal costs related to this offering) as and when incurred. | | We estimate our organization and offering expenses with respect to this offering to be $12,000,500. |
| | | | |
| Operational Stage |
| | | | |
Acquisition Expense Reimbursement(4)—Our Advisor
| | We do not intend to pay our advisor any acquisition, financing or other similar fees in connection with making investments, although our charter authorizes us to do so. We will reimburse our advisor for out-of- pocket expenses in connection with the selection and acquisition of properties and real estate-related assets, whether or not such investments are acquired, including reasonable salaries and wages and benefits of all employees directly involved in the performance of acquisition services to us other than our executive officers and those employees for which REEF America earns a separate fee, including those employees directly engaged in the asset and portfolio management services. | | Actual amounts are dependent upon actual expenses incurred and, therefore, cannot be determined at this time.
|
| | | | |
Operating Expense Reimbursement(5)—Our Advisor and Dealer Manager | | We will reimburse our advisor for out-of-pocket expenses in connection with providing services to us, including our allocable share of our advisor’s personnel costs for individuals who are directly involved in the performance of services to us other than our executive officers and those employees for which RREEF America earns a separate fee, including those employees directly engaged in asset and portfolio management services, and travel related costs for its employees who incur such costs on our behalf. | | Actual amounts are dependent upon actual expenses incurred and, therefore, cannot be determined at this time. |
| | | | | | | | | | | | | | |
Type of Compensation and Recipient | | Determination of Amount | | Estimated Amount |
| | |
Advisory Fee— Our Advisor | | We will pay our advisor an advisory fee equal to (1) a fixed component that accrues daily in an amount equal to 1/365th of 1% of our NAV for each class of shares we have issued for such day and (2) a performance component calculated on the basis of the total return of each class of shares in any calendar year. Our classes of shares available in this offering have differing calculations of the performance component as described below and as a result, the performance component is a class-specific fee.
Class A, Class I, Class N and Class T Shares For any year in which the total return per share for such class exceeds 6% per annum (the “Hurdle Amount”), our advisor will receive a performance component of the advisory fee in an amount equal to 10% of the aggregate total return allocable to such class with a Catch-Up (defined below) calculated as follows: first, if the total return for the applicable period exceeds the Hurdle Amount, 25% of such total return in excess of the Hurdle Amount (the “Excess Profits”) until the total return reaches 10% (commonly referred to as a “Catch-Up”); and second, to the extent there are remaining Excess Profits, 10% of such remaining Excess Profits. In the event our NAV per share decreases below $12.00 for any class, the performance component will not be earned on any increase in NAV up to $12.00 with respect to that class. See “Management—The Advisory Agreement—Advisory Fee.” | | Actual amounts of the fixed component depend upon our daily NAV. The fixed component of the advisory fee will equal $17,751,414 per year if we sell the maximum amount in our primary offering. Actual amounts of the performance component depend on the total return of each share class (consisting of the appreciation of the applicable NAV per share for such class and the payment of distributions) and, therefore, cannot be calculated at this time. |
| | | | | | | | | | | | | | |
Type of Compensation and Recipient | | Determination of Amount | | Estimated Amount |
| | Class M-I, Class S and Class T2 Shares For any year in which the total return per share for such class exceeds 5% per annum (the “Alternative Hurdle Amount”), our advisor will receive the performance component of the advisory fee in an amount equal to 12.5% of the aggregate total return allocable to such class with an Alternative Catch-Up (defined below) calculated as follows: first, if the total return for the applicable period exceeds the Alternative Hurdle Amount, 100% of such total return in excess of the Alternative Hurdle Amount (the “Alternative Excess Profits”) until the total return reaches 5.715% (the “Alternative Catch-Up”); and second, to the extent there are remaining Alternative Excess Profits, 12.5% of such remaining Alternative Excess Profits. In the event our NAV per share decreases below $12.00 for any class, the performance component will not be earned on any increase in NAV up to $12.00 with respect to that class. See “Management—The Advisory Agreement—Advisory Fee.” | | |
______
(1) Selling commissions for sales of Class A, Class S and Class T2 shares may be reduced or waived in connection with volume or other discounts, other fee arrangements or for sales to certain categories of purchasers. See “Plan of Distribution—Underwriting Compensation—Selling Commissions and Discounts.”
(2) The total amount of selling commissions, dealer manager fees, and distribution fees on all shares and other underwriting compensation paid from whatever source will not exceed 10% of the gross proceeds from the primary portion of the offering (i.e., excluding proceeds from sales pursuant to our distribution reinvestment plan). Other underwriting compensation may include amounts paid by the advisor and its affiliates, without reimbursement by us, in connection with the sale and distribution of our shares. Because the cap on underwriting compensation applies to the entire offering, it is possible that Class A holders will pay more than 10% of their total investment in underwriting compensation, as the trail fees described below are paid over time.
(3) Under no circumstances may our total organization and offering expenses (including selling commissions, dealer manager fees, distribution fees and due diligence expenses) in connection with this offering exceed 15% of the gross proceeds from the offering.
(4) While most of the acquisition expenses are expected to be paid to third parties, a portion of the out-of-pocket acquisition expenses, such as travel or due diligence expenses, may be reimbursed to our advisor or its affiliates.
(5) Our advisor must reimburse us at least quarterly for reimbursements paid to our advisor in any four consecutive fiscal quarters to the extent that such reimbursements to the advisor cause our total operating expenses to exceed the greater of (1) 2% of our average invested assets, which generally consists of the average book value of our real properties before reserves for depreciation or bad debts and the average book value of securities, or (2) 25% of our net income, which is defined as our total revenues less total expenses for any given period excluding reserves for depreciation and bad debt, unless the independent
directors have determined that such excess expenses were justified based on unusual and non-recurring factors. See “Management—The Advisory Agreement—Advisory Fee and Expense Reimbursements.”
CONFLICTS OF INTEREST
We are subject to various conflicts of interest arising out of our relationship with our advisor its affiliates and its employees, some of whom serve as our executive officers and directors. These conflicts include (1) conflicts with respect to the allocation of the time of our advisor and its key personnel, (2) conflicts with respect to the allocation of investment opportunities and (3) conflicts related to the compensation arrangements between our advisor, its affiliates and us. Our independent directors have an obligation to function on our behalf in all situations in which a conflict of interest may arise. All of our directors have a fiduciary obligation to act on behalf of our stockholders. We have adopted corporate governance measures to mitigate material conflict risk. Material conflicts and the corporate governance measures we have adopted to mitigate some of the risks associated with these conflicts are discussed below.
Interests of Our Advisor and Its Affiliates in Other Real Estate Programs
We rely on the real estate professionals employed by, and acting on behalf of, our advisor to source potential investments in properties, real estate-related assets and other investments in which we may be interested. Our advisor and certain members of its management team are presently, and in the future intend to be, involved with a number of other real estate programs and activities. Our advisor currently manages private commingled investment funds which are focused on the major real estate property types and markets primarily throughout the United States and, to a limited extent, internationally. Existing funds, such as our advisor’s commingled diversified core fund, our advisor’s commingled industrial-focused fund, and future programs may directly compete with us for investment opportunities because the programs also may seek to provide investors with an attractive level of current income by means of stable distributions from investments in real estate as an asset class. In addition, our advisor manages a number of separate accounts on behalf of institutional investors that seek similar investment opportunities and may compete with us in receiving allocated investment opportunities.
Our advisor and other affiliates are not prohibited from engaging, directly or indirectly, in any other business or from possessing interests in any other business venture or ventures, including businesses and ventures involved in the acquisition, ownership, development, management, leasing or sale of real property or the acquisition, ownership, management and disposition of real estate-related assets. None of the entities affiliated with our advisor are prohibited from raising money for another entity that makes the same types of investments that we target, and we may co-invest with any such entity. Any such potential co-investment will be subject to approval by our independent directors.
Our advisor will not make any investment in properties on our behalf or recommend that we make any investment in properties unless the opportunity is approved in advance by our advisor’s Americas Investment Committee. The Americas Investment Committee, which is a committee comprised of certain key personnel of our advisor, is responsible for determining which of its investment programs will have the opportunity to acquire and participate in real property investments as they become available and could face conflicts of interest in making these determinations. As a result, other investment programs and investors advised by our advisor or its affiliates may compete with us with respect to certain investments that we may want to acquire. Pursuant to the Americas Investment Committee charter, the committee administers an allocation policy designed to address this potential conflict of interest. See “—Certain Conflict Resolution Measures—Allocation of Investment Opportunities” below.
In connection with our advisor’s services there may be fees, costs and expenses (including, without limitation, fees, costs and expenses relating to insurance and software and technological systems used for the benefit of the investment programs advised or managed by our advisor) incurred for the benefit of more than one investment program advised or managed by our advisor. Each investment program generally bears an allocable portion of any such fees, costs and expenses in proportion to the size of its investment in the activity or entity to which the fee, cost or expense relates or in such other manner as our advisor considers reasonable under the circumstances. For
example, our insurance may be obtained through one or more blanket insurance policies covering properties of multiple investment programs of our advisor and may include, in addition to the policy premium, per occurrence deductibles related to specific claims that need to be paid prior to the applicable insurance company covering losses on the insured properties. The amounts of any insurance premiums and/or other related insurance costs relating to blanket insurance policies will be allocated by our advisor in its reasonable discretion, among us and our advisor's other investment programs, which could result in conflicts between us and our advisor's other investment programs. To the extent such premiums and other costs are allocated to us, they will be borne as operating expenses, which may result in an indirect benefit to other investment programs of our advisor. There is no assurance that we would not be able to obtain lower insurance costs through insurance policies only covering our properties and operations.
Competition for Acquiring, Leasing and Selling Investments
We may compete with other entities that our advisor’s affiliates may advise for opportunities to acquire, lease, finance or sell investments. As a result of this competition, certain investment opportunities may not be available to us. Our advisor has developed procedures to resolve potential conflicts of interest in the allocation of investment opportunities between us and other programs or investors it advises. Our advisor will be required to provide information to our board of directors to enable the board, including the independent directors, to determine whether such procedures are being fairly applied to us. See “—Certain Conflict Resolution Measures—Allocation of Investment Opportunities” for a further description of how potential investment opportunities will be allocated.
Our executive officers, certain of our directors and their affiliates also have, and may continue to, acquire or develop real estate and real estate-related assets for their own accounts. Furthermore, our executive officers, certain of our directors and their affiliates may form additional real estate investment entities in the future, whether public or private, which can be expected to have the same or similar investment objectives and targeted assets as we have, and such persons may be engaged in sponsoring one or more of such entities at approximately the same time as the offering of our shares of common stock. Our advisor, its employees and certain of its affiliates and related parties will experience conflicts of interest as they simultaneously perform investment services for us and other real estate programs that they sponsor or have involvement with.
Certain of our advisor’s affiliates or other related entities currently own or manage properties in geographic areas in which we own or expect to acquire real properties. Conflicts of interest will exist to the extent that we own real properties in the same geographic areas where real properties owned or managed by RREEF America or its affiliates are located. In such a case, a conflict could arise in the leasing of real properties in the event that we and another entity managed by RREEF America were to compete for the same tenants in negotiating leases, or a conflict could arise in connection with the resale of real properties in the event that we and another entity managed by RREEF America were to attempt to sell similar real properties at the same time. Conflicts of interest may also exist at such time as we or our affiliates or other related entities managing real property on our behalf seek to employ developers, contractors or building managers.
Allocation of Time of Our Advisor’s Key Personnel
We rely on the personnel of our advisor and its affiliates to manage our day-to-day activities and to implement our investment strategy. Our officers and non-independent directors are also employees of our advisor and certain of its affiliates and are presently, and plan in the future to continue to be, involved with real estate programs and activities which are unrelated to us. W. Todd Henderson, our Chairman of the Board, serves as President and Director of our advisor’s commingled diversified core fund, and as a Chairman of the Board for our advisor’s commingled industrial-focused fund. The commingled diversified core fund is a private REIT formed to generate attractive, predictable investment returns from low-risk equity investments in residential, industrial and office properties within the continental United States. The commingled industrial-focused fund is a private fund
formed to generate predictable income and a spread in total returns over core industrial real estate by investing in a combination of core and non-core investments. Both the commingled diversified core fund and the commingled industrial-focused fund, which are sponsored and managed by our advisor, may directly compete with us for investors and investment opportunities. As a result, these individuals may have conflicts of interest in allocating their time between us and other activities in which they are or may become involved. Our advisor and its employees will devote only as much of its time to our business as our advisor, in its judgment, determines is reasonably required, which, with respect to each individual, may be substantially less than full time. Therefore, our advisor and its employees may experience conflicts of interest in allocating management’s time and services among us and other real estate programs or business ventures that our advisor or its affiliates manage. This could result in actions that are more favorable to other entities affiliated with our advisor than to us. However, our advisor has assured us that it and its affiliates have, and will continue to have, sufficient personnel to discharge fully their responsibilities to all of the activities in which they are involved.
Receipt of Fees and Other Compensation by Our Advisor
The advisory agreement with our advisor is not the result of arm’s-length negotiations. As a result, the fees we agree to pay pursuant to this agreement may exceed what we would pay to an independent third party. The advisory agreement requires approval by a majority of our directors, including a majority of the independent directors, not otherwise interested in the transaction as being fair and reasonable to us and on terms and conditions not less favorable than those which could be obtained from unaffiliated entities.
Our advisor will receive substantial fees from us. These compensation arrangements could influence our advisor’s advice to us, as well as the judgment of the personnel of our advisor who serve as our officers or directors. Among other matters, the compensation arrangements could affect the judgment of our advisor’s personnel with respect to:
•the continuation, renewal or enforcement of the advisory agreement, and the amounts we pay under such agreement;
•the advisory fee that we pay to our advisor is based upon our NAV, and our advisor will have authority under certain circumstances to adjust the value of certain portions of our portfolio of other real estate-related assets, or the calculation of our NAV;
•our advisor could be motivated to recommend riskier or more speculative investments in order for us to generate the specified levels of performance that would entitle our advisor to incentive compensation; and
•the decision to buy or sell an asset based on whether it will increase or decrease our NAV as opposed to whether it is the most suitable investment for our portfolio.
We will pay the fixed component of the advisory fee to our advisor regardless of the quality of the services it provides during the term of the advisory agreement. Our advisor, however, has a fiduciary duty to us. If our advisor fails to act in our best interest, then it will have violated this duty. The advisory agreement may be terminated by us or our advisor on 60 days’ notice.
Dealer Manager
Our dealer manager provides distribution-related services to us for this offering on a contractual basis. Our dealer manager is an affiliate of our advisor. Our dealer manager exercises no control or influence over our investment, asset management or accounting functions or any other aspect of our management or operations.
Our dealer manager also distributes the securities of other issuers. In addition, future programs may seek to raise capital through offerings conducted concurrently with our offering and distributed by our dealer manager. As
a result, our dealer manager may face conflicts of interest arising from potential competition with these other programs for investors and investment capital.
Joint Venture and Co-ownership Arrangements with Affiliates
Subject to approval by our board of directors and the separate approval of our independent directors, we may invest in properties and assets jointly with advisory clients of our advisor or its affiliates, as well as third parties. Joint ownership of properties, under certain circumstances, may involve conflicts of interest. Examples of these conflicts include:
•such partners or co-investors might have economic or other business interests or goals that are inconsistent with our business interests or goals, including goals relating to the financing, management, operation, leasing or sale of properties held in the joint venture or the timing of the termination and liquidation of the venture;
•such partners or co-investors may be in a position to take action contrary to our policies or objectives, including our policy with respect to maintaining our qualification to be taxed as a REIT;
•under joint venture or other co-investment arrangements, neither co-venturer nor co-investor may have the power to control the venture or co-investment and, under certain circumstances, an impasse could result and this impasse could have an adverse impact on the joint venture or co-investment, which could adversely impact the operations and profitability of the joint venture or co-investment and/or the amount and timing of distributions we receive from such joint venture or co-investment; and
•under joint venture or other co-investment arrangements, each joint venturer or co-investor may have a buy/sell right and, as a result of the exercise of such a right, we may be forced to sell our interest, or buy a co-venturer’s interest, at a time when it would not otherwise be in our best interest to do so.
Each transaction we enter into with our advisor or its affiliates is subject to an inherent conflict of interest. Our board of directors may encounter conflicts of interest in enforcing our rights against any affiliate in the event of a default by or disagreement with an affiliate, or in invoking powers, rights or options pursuant to any agreement between us and any affiliate. A majority of our directors, including a majority of the independent directors, who are disinterested in the transaction, must approve each transaction between us and our advisor or any of its affiliates as being fair and reasonable to us and on terms and conditions no less favorable to us than those available from unaffiliated third parties.
UPREIT Structure
Our UPREIT structure may result in potential conflicts of interest with limited partners in our operating partnership whose interests may not be aligned with those of our stockholders.
Our directors and officers have duties to our corporation and our stockholders under Maryland law and our charter in connection with their management of the corporation. At the same time, we, as general partner, have fiduciary duties under Delaware law to our operating partnership and to the limited partners in connection with the management of our operating partnership. Our duties as general partner of our operating partnership and its partners may come into conflict with the duties of our directors and officers to our corporation and our stockholders. Under Delaware law, a general partner of a Delaware limited partnership owes its limited partners the duties of good faith and fair dealing. Other duties, including fiduciary duties, may be modified or eliminated in the partnership’s partnership agreement. The partnership agreement of our operating partnership provides that, for so long as we own a controlling interest in our operating partnership, any conflict that cannot be resolved in a manner not adverse to either our stockholders or the limited partners will be resolved in favor of our stockholders.
Additionally, the partnership agreement expressly limits our liability by providing that we will not be liable or accountable to our operating partnership for losses sustained, liabilities incurred or benefits not derived if we acted in good faith. In addition, our operating partnership is required to indemnify us and our officers, directors, employees, agents and designees to the extent permitted by applicable law from and against any and all claims arising from operations of our operating partnership, unless it is established that: (1) the act or omission was material to the matter giving rise to the proceeding and either was committed in bad faith or was the result of active and deliberate dishonesty; (2) the indemnified party received an improper personal benefit in money, property or services; or (3) in the case of a criminal proceeding, the indemnified person had reasonable cause to believe that the act or omission was unlawful.
The provisions of Delaware law that allow the fiduciary duties of a general partner to be modified by a partnership agreement have not been tested in a court of law, and we have not obtained an opinion of counsel covering the provisions set forth in the partnership agreement that purport to waive or restrict our fiduciary duties.
Certain Conflict Resolution Measures
Our charter contains many restrictions relating to conflicts of interest, including those described below.
Advisor Compensation
The independent directors evaluate at least annually whether the compensation that we contract to pay to our advisor is reasonable in relation to the nature and quality of services performed and whether such compensation is within the limits prescribed by our charter. The independent directors supervise the performance of our advisor and the compensation we pay to it to determine whether the provisions of our advisory agreement are being carried out. For a list of factors that our board may consider when making this determination, see “Management—The Advisory Agreement—Advisory Fee and Expense Reimbursements.”
Term of Advisory Agreement
Each contract for the services of our advisor may not exceed one year, although there is no limit on the number of times that we may retain a particular advisor. Our charter provides that a majority of the independent directors may terminate our advisory agreement with our advisor without cause or penalty on 60 days’ written notice. Our advisor may terminate our advisory agreement on 60 days’ written notice.
Certain Transactions with Affiliates
In order to reduce the conflicts inherent in transactions with affiliates, our charter has provisions relating to entering into certain types of transactions with our directors, our advisor, our sponsor or any of their affiliates. We may not purchase or lease properties from our sponsor, our advisor, any of our directors or any of their affiliates without a determination by a majority of our board of directors, including a majority of our independent directors, not otherwise interested in the transaction that the transaction is fair and reasonable and at a price to us no greater than the cost of the property to our sponsor, our advisor, our director or their affiliate unless there is substantial justification for such excess amount and such excess is reasonable. In all cases in which real property is acquired from our sponsor, our advisor, any of our directors or any of their affiliates, the fair market value of the property shall be determined by an independent appraiser selected by our independent directors not otherwise interested in the transaction.
We may not sell or lease properties to our sponsor, our advisor, any of our directors or any of their affiliates without a determination by a majority of our board of directors, including a majority of our independent directors not otherwise interested in the transaction that the transaction is fair and reasonable to us.
In addition, we may not make any loans to our sponsor, our advisor, any of our directors or any of their affiliates, except for certain mortgages for which an independent appraisal is obtained concerning the underlying property and for loans to our wholly owned subsidiaries. Our charter also prohibits us from investing in indebtedness secured by a mortgage on real property which is subordinate to any mortgage or equity interest of our sponsor, our advisor, our directors or any of our affiliates.
Our charter prohibits us from borrowing funds from our sponsor, our advisor, any of our directors or any of their affiliates unless approved by a majority of our board of directors, including a majority of our independent directors, not otherwise interested in the transaction as fair, competitive and commercially reasonable, and on terms not less favorable to us than comparable loans between unaffiliated parties under the same circumstances. This prohibition on loans will only apply to advances of cash that are commonly viewed as loans, as determined by the board of directors. By way of example only, the prohibition on loans would not restrict advances of cash for legal expenses or other costs incurred as a result of any legal action for which indemnification is being sought, nor would the prohibition limit our ability to advance reimbursable expenses incurred by directors or officers, our sponsor, our advisor or any of their affiliates.
A majority of our directors, including a majority of the independent directors, not otherwise interested in the transaction, must conclude that all other transactions between us and our advisor, our sponsor, any of our directors or any of their affiliates are fair and reasonable to us and on terms and conditions not less favorable to us than those available from unaffiliated third parties.
Our charter prohibits us from paying a fee to our advisor, our sponsor, our directors or any of their affiliates in connection with our redemption of our common stock.
Our advisor, our directors and their affiliates may not vote their shares regarding (1) the removal of any of them or (2) any transaction between them and us. In determining the requisite percentage in interest of shares necessary to approve a matter on which our advisor, our directors and their affiliates may not vote, any shares owned by them will not be included.
Allocation of Investment Opportunities
Many investment opportunities that are suitable for us may also be suitable for other real estate funds, including our advisor’s commingled diversified core fund, our advisor’s commingled industrial-focused fund or future funds, which we refer to as “programs,” and approximately 16 separate accounts managed or advised by our advisor and its affiliates, which we refer to as “accounts,” as of December 31, 2023. Our advisor’s Americas Investment Committee administers an investment allocation policy that assigns each program and account a relative priority on a rotation priority list. When our advisor identifies a real estate investment opportunity, it will present the opportunity to the program or account that it advises or manages that has the highest priority position on the rotation priority list, but only if the investment opportunity is suitable for the program or account. The criteria considered in determining whether an opportunity is suitable include the risk profile and portfolio diversification objectives of the program or account and the intensity of management that the property will require.
The rotation priority list will be continuously maintained so that, subject to any conflicting legal or regulatory requirements, the program or account with the longest elapsed time since being allocated an investment opportunity holds the highest priority position. When a program or account accepts an investment opportunity, it will be moved to the lowest priority position, unless (1) it subsequently determines not to proceed with the transaction, (2) the transaction is terminated or determined to be unsuitable for the program or account as a result of its due diligence review or (3) the transaction is subject to an auction or bidding process that results in the property being sold to a third party. In the event that a transaction is not consummated as a result of any of the three scenarios described above, the program or account will retain its position on the rotation priority list as if it
had not accepted the investment opportunity, except that investment opportunities allocated to other programs or accounts after the first program or account initially accepted the opportunity but before the transaction was terminated will not be affected. Notwithstanding the foregoing allocation policy, if an investment opportunity pertains to a property that is contiguous or located near, and is highly competitive with, an existing property owned by a program or account, the opportunity will first be offered to the program or account that owns the existing property, regardless of its position on the rotation priority list. In addition, in the event that there are multiple investments to be allocated, all investments must be presented prior to initiating the allocation process so that the program or account holding the highest priority position may select the investment that it considers to be most attractive.
Furthermore, preference will be given to a program or account that can accept the entire investment opportunity over a program or account that is willing to accept only a portion of the investment opportunity, even if the program or account willing to accept the entire investment opportunity holds a lower priority position than the program or account willing to accept only a portion of the investment opportunity. If no programs or accounts are willing to accept the entire investment opportunity, then programs and accounts will be offered a portion of the investment opportunity, in order of their priority position.
NET ASSET VALUE CALCULATION AND VALUATION GUIDELINES
General
Our board of directors, including a majority of our independent directors, has adopted valuation guidelines that contain a comprehensive set of methodologies to be used by our advisor and our independent valuation advisor in connection with estimating the fair value of our assets and liabilities for purposes of our NAV calculation. These guidelines are designed to produce a fair and accurate estimate of the price that would be received for our investments in an arm’s-length transaction between a willing buyer and a willing seller in possession of all material information about our investments. Our independent valuation advisor will review our valuation guidelines and methodologies with our advisor and our board of directors at least annually. From time to time, our board, including a majority of our independent directors, may adopt changes to the valuation guidelines if it (1) determines that such changes are likely to result in a more accurate reflection of NAV or a more efficient or less costly procedure for the determination of NAV without having a material adverse effect on the accuracy of such determination or (2) otherwise reasonably believes a change is appropriate for the determination of NAV.
Our Independent Valuation Advisor
With the approval of our board of directors, including a majority of our independent directors, we have engaged Altus Group U.S., Inc., which we refer to as Altus Group or our independent valuation advisor, to serve as our independent valuation advisor with respect to our real properties. Altus Group is a multidisciplinary provider of independent, professional real estate services with a network of approximately 70 offices around the world, including in Asia Pacific, Canada, Europe and the United States. Altus Group is engaged in the business of valuing commercial real estate properties and is not affiliated with us or our advisor. Our advisor, with the approval of our board of directors, including a majority of our independent directors, may engage additional independent valuation advisors in the future as our portfolio grows and diversifies. Our independent valuation advisor may be replaced at any time, in accordance with agreed upon notice requirements, by a majority vote of our board of directors, including a majority of our independent directors. We will promptly disclose any changes to the identity or role of the independent valuation advisor in reports we publicly file with the SEC.
Our independent valuation advisor discharges its responsibilities under the oversight of our board of directors and in accordance with our valuation guidelines and its engagement letter. Our board will not be involved in the day to day valuation of our assets and liabilities, but will periodically receive and review such information about the valuation of our assets and liabilities as it deems necessary to exercise its oversight responsibility. The valuations performed by our independent valuation advisor and other independent third-party appraisal firms, which we refer to collectively as independent appraisers, will be one of several components to be used by BNY Mellon, under the supervision of our advisor, in the calculation of our NAV per share in the manner described below. While our independent appraisers will periodically provide estimated values for each of our properties based upon individual appraisal reports, our independent appraisers will not be responsible for or calculate our daily NAV per share.
Our Independent Appraisers
Pursuant to our valuation services agreements with our independent appraisers, each individual appraisal report for our assets will be addressed solely to our company to assist BNY Mellon in calculating our NAV. Our independent appraisers’ appraisal reports will not be addressed to the public and may not be relied upon by any other person to establish an estimated value of our common stock and will not constitute a recommendation to any person to purchase or sell any shares of our common stock. In preparing its appraisal reports, our independent appraisers will not, and will not be requested to, solicit third-party indications of interest for our common stock in connection with possible purchases thereof or the acquisition of all or any part of our company.
In conducting its investigation and analyses, our independent appraisers will take into account customary and accepted financial and commercial procedures and considerations as they deem relevant, which may include, without limitation, the review of documents, materials and information relevant to valuing the property that are provided by us, such as (i) historical operating revenues and expenses of the property; (ii) lease agreements on the property; (iii) budgeted revenues and expenses of the property; (iv) information regarding recent or planned capital expenditures; and (v) any other information relevant to valuing the real estate property. Although our independent appraisers may review information supplied or otherwise made available by us for reasonableness, they will assume and rely upon the accuracy and completeness of all such information and of all information supplied or otherwise made available to them by any other party and will not undertake any duty or responsibility to verify independently any of such information. At this time, the independent appraisers will not make or obtain an independent valuation or appraisal of any of our other assets or liabilities (contingent or otherwise) other than our real properties. With respect to operating or financial forecasts and other information and data to be provided to or otherwise to be reviewed by or discussed with our independent appraisers, our independent appraisers will assume that such forecasts and other information and data were reasonably prepared in good faith on bases reflecting the best currently available estimates and judgments of our management, board of directors and advisor, and will rely upon us to advise our independent appraisers promptly if any information previously provided becomes inaccurate or was required to be updated during the period of its review.
In performing their analyses, our independent appraisers will make numerous other assumptions with respect to industry performance, general business, economic, social and regulatory conditions and other matters, many of which are beyond their control and our control, as well as certain factual matters. For example, our independent appraisers may assume that we have clear and marketable title to each real estate property valued, that no title defects exist unless specifically informed to the contrary, that improvements were made in accordance with law, that no hazardous materials are present or were present previously, that no deed restrictions exist, and that no changes to zoning ordinances or regulations governing use, density or shape are pending or being considered. Furthermore, our independent appraisers’ analysis, opinions and conclusions will necessarily be based upon market, economic, financial, social and other circumstances and conditions existing prior to the valuation, and any material change in such circumstances and conditions may affect our independent appraisers’ analysis and conclusions. Our independent appraisers’ appraisal reports may contain other assumptions, qualifications and limitations set forth in the respective appraisal reports that qualify the analysis, opinions and conclusions set forth therein.
The analyses to be performed by our independent appraisers will not address the market value of our common stock. Furthermore, the prices at which our real estate properties may actually be sold could differ from our independent appraisers’ analyses. Among its other responsibilities, our board of directors has adopted our valuation guidelines for establishing our NAV on each business day. Consequently, the analyses contained in our independent appraisers’ individual valuation reports should not be viewed as being determinative of the value of our common stock.
We have agreed to pay fees to our independent appraisers upon their delivery to us of their valuation reports. We have also agreed to indemnify our independent valuation advisor against certain liabilities arising out of this engagement. The compensation we pay to our independent appraisers will not be based on the estimated values of our properties.
Our independent valuation advisor is a wholly owned subsidiary of Altus Group Limited, a parent holding company of affiliated companies that are engaged in the ordinary course of business in many areas related to commercial real estate consulting and advisory services, software and data solutions. Our independent valuation advisor has provided real estate appraisal, appraisal management and real estate valuation advisory services to our advisor and its affiliates and has received fees in connection with such services. Our independent valuation advisor and its affiliates may from time to time in the future perform other commercial real estate and financial advisory services for our advisor and its affiliates, or in transactions related to the properties that are the subjects
of the valuations performed for us, or otherwise, so long as such other services do not adversely affect the independence of the applicable appraiser as certified in the applicable appraisal report.
Valuation of Properties
Consolidated Properties
At the beginning of each calendar year, our independent valuation advisor prepares a schedule with the objective of having all of our consolidated properties valued during each quarter by an appraisal. Appraisals are performed in accordance with the Code of Professional Ethics and Standards of Professional Appraisal Practice of the Appraisal Institute and the Uniform Standards of Professional Appraisal Practice, or USPAP, the real estate appraisal industry standards created by The Appraisal Foundation, and other appropriate standards as reasonably agreed to by our advisor and our independent appraisers. Each appraisal is reviewed, approved and signed by an individual with the professional designation of MAI (a Designated Member of the Appraisal Institute). Although our independent valuation advisor performs the majority of the valuations, our valuation guidelines require that on a rotating basis, approximately 1/12th of our properties in any particular month must be appraised by one or more independent third-party appraisers who are not affiliated with us, our advisor or our independent valuation advisor. We believe our policy of obtaining appraisals by another independent third-party appraiser meaningfully enhances the accuracy of our NAV calculation. Our independent valuation advisor recommends independent third-party appraisal firms to our advisor and upon approval by our advisor, the independent third-party appraisal firms are engaged by our advisor. Any appraisal provided by a firm other than our independent valuation advisor is performed in accordance with our valuation guidelines and is not incorporated into the calculation of our NAV until our independent valuation advisor has reviewed and expressed an opinion as to the reasonableness of the value developed in such appraisal report. Newly acquired, consolidated properties are initially valued at cost and thereafter join the daily valuation process during the first full quarter in which we own the property. For the first quarter in which we acquire a property, we calculate and accrue net portfolio income with respect to such property based on the performance of the property before the acquisition and the contractual arrangements in place at the time of the acquisition, as identified and reviewed through our due diligence and underwriting process in connection with the acquisition.
In addition to the daily valuation process, prior to the beginning of each month, our independent valuation advisor develops a prospective quarter-end appraisal for each property. The resulting forward-looking value is based on anticipated cash flows and, if applicable, anticipated property-specific events applied to the cash flows for the property. The difference, if any, between the prospective value for quarter-end and the latest appraised value is accrued daily over the remainder of the quarter. This daily accrual schedule will be incorporated into the daily calculation of our NAV by BNY Mellon as and when such schedule is updated.
Under the daily valuation process, our advisor monitors our properties for events that our advisor believes may be expected to have a material impact on the most recent estimated values provided by our independent appraisers, and notifies our independent valuation advisor of such events, if any. If, on any given day, in the opinion of our independent valuation advisor, an event identified by our advisor, or an event that becomes known to our independent valuation advisor through other means, is likely to have a material impact on previously provided estimated values of the affected properties, our independent valuation advisor will prepare a revised daily amortization schedule reflecting the updated estimated property values. For example, property appraisals may be updated to reflect the occurrence of an unexpected property-specific event such as a termination or renewal of a material lease, a change in vacancies, an unanticipated structural or environmental event at a property or a significant capital market event that may cause the value of a wholly owned property to change materially. Property appraisals may also be updated to reflect the occurrence of broader economic, social or market-driven events identified by our advisor or our independent valuation advisor which may impact more than one specific property. Any such appraisals reflect the market impact of specific events as they occur, based on assumptions and judgments that may or may not prove to be correct, and may also be based on the limited information readily
available at that time. If our advisor or our independent valuation advisor believes that the estimated value of a property has changed materially since the most recent valuation or that circumstances have arisen that were not previously contemplated in our independent appraiser’s latest appraisal for a property, our advisor or our independent valuation advisor, as applicable, promptly communicates the relevant information to the other party. If deemed appropriate by our independent valuation advisor, a revised appraisal is completed as soon as practicable. Once our independent valuation advisor has completed the revised appraisal, it updates the daily accrual schedule incorporating these revised values as of such date. BNY Mellon then incorporates these changes into our daily NAV calculations.
In general, we expect that any value updates will be processed as soon as practicable after a determination that a material change has occurred and the financial effects of such a change are quantifiable in an appraisal by our independent valuation advisor. However, rapidly changing market conditions or material events may not be immediately reflected in our daily NAV. The resulting potential disparity in our NAV may inure to the benefit of stockholders whose shares are redeemed or new purchasers of our common stock, depending on whether our published NAV per share for such class is overstated or understated.
Wholly owned development assets, if any, will be valued at cost plus capital expenditures, including capitalized interest, in accordance with GAAP, and will be included in the daily valuation process upon stabilization. Acquisition costs and expenses incurred in connection with the acquisition of consolidated properties that are not directly related to any single property generally are allocated among the applicable properties pro rata based on relative values. Properties purchased as a portfolio may be valued as a single asset.
Real estate appraisals are reported on a free and clear basis (for example, without taking into consideration any mortgage on the property), irrespective of any property level financing that may be in place. We expect the primary methodology used to value properties will be the income approach, whereby value is derived by determining the present value of an asset’s stream of future cash flows (for example, through a discounted cash flow analysis). Consistent with industry practices, the income approach incorporates subjective judgments regarding comparable rental and operating expense data, capitalization or discount rate, and projections of future rent and expenses based on appropriate evidence as well as the residual value of the property. Other methodologies that may also be used to value properties include sales comparisons and cost approaches. Because the appraisals performed by our independent appraisers involve subjective judgments, those valuations of our consolidated properties, which are included in our NAV, may not reflect the liquidation value or net realizable value of our consolidated properties.
Unconsolidated Properties Held Through Joint Ventures
Unconsolidated properties held through joint ventures will be valued in a manner that is consistent with the guidelines described above for consolidated properties. Each time the value of a property held by a joint venture is determined via the daily valuation process, the value of our interest in such joint venture would then be determined using a hypothetical liquidation calculation to value our interest in the joint venture, which would be a percentage of the joint venture’s NAV. Unconsolidated properties held in a joint venture that acquires multiple properties over time may be valued as a single investment. Our independent valuation advisor will not be responsible for the calculation of the joint venture’s NAV.
Valuation of Real Estate-Related Assets
Real estate-related assets that we may acquire include debt and equity interests backed principally by real estate, such as common and preferred stock of REITs and real estate companies, commercial mortgage-backed securities (“CMBS”), mortgage loans, participations in mortgage loans, mezzanine loans and preferred equity positions. In general, real estate-related assets will be valued according to the procedures specified below upon acquisition or issuance and then quarterly, or in the case of liquid securities, daily, thereafter. For certain illiquid real estate-related assets, our board of directors will retain independent valuation firms to value such real estate-
related assets no less than quarterly. Intra-quarter valuations of real estate-related assets that generally are valued quarterly may be performed if our advisor or the independent valuation firm retained to value such assets believes the value of the applicable asset has changed materially since the most recent valuation.
Publicly Traded Real Estate-Related Assets
Publicly traded debt and equity real estate-related securities (such as bonds, certain CMBS and shares of publicly traded REITs) that are not restricted as to salability or transferability will be valued on the basis of publicly available information provided by third parties. Generally, the third parties will, upon our advisor’s request, look up the price of the last trade of such securities that was executed at or prior to closing on the valuation day or, in the absence of such trade, the last “bid” price. Our advisor may adjust the value of publicly traded debt and equity real estate-related securities that are restricted as to salability or transferability for a liquidity discount. In determining the amount of such discount, consideration will be given to the nature and length of such restriction and the relative volatility of the market price of the security.
Private Real Estate-Related Assets
Investments in privately placed debt instruments and securities of real estate-related operating businesses (other than joint ventures), such as real estate development or management companies, will be valued by our advisor at cost (purchase price plus all related acquisition costs and expenses, such as legal fees and closing costs) and thereafter will be revalued no less than quarterly by an independent valuation firm as approved by our board of directors. In evaluating the fair value of our interests in certain commingled investment vehicles (such as private real estate funds), values periodically assigned to such interests by the respective issuers or broker-dealers may be relied upon.
Mortgage Loans, CMBS, Participations in Mortgage Loans, Mezzanine Loans and Preferred Equity Positions
Individual investments in mortgages, CMBS, mortgage participations, mezzanine loans and preferred equity positions will be valued initially at our acquisition cost. Thereafter, the valuation of our real estate loan investments will depend on whether we intend to hold the investment to maturity. If a real estate loan investment is to be held to maturity (“HTM”), then the valuation of such investment will be its amortized cost basis. If the real estate loan investment may not be held to maturity (and thus available-for-sale), then such investment will be revalued via a daily valuation process by an independent valuation agent (the “Independent Debt Valuation Advisor”) as approved by our board of directors. We expect that any such revaluations of any available-for-sale real estate loans will reflect the changes in value of the underlying real estate, with estimated cash flows during the term of the investment, including any sale or payoff proceeds, discounted to their present value using a discount rate based on current market rates applicable to each particular investment.
Valuation of Liquid Non-Real Estate-Related Assets
Liquid non-real estate-related assets may include credit rated government and corporate debt securities, publicly traded equity securities and cash and cash equivalents. Liquid non-real estate-related assets will be valued daily by our advisor based on information provided by third-party pricing services.
Liabilities
The value of our company-level liabilities will be included as part of our NAV calculation. Our independent valuation advisor will not be responsible for the valuation or the review of valuations of our liabilities. We expect that these liabilities will include the fees payable to our advisor and our dealer manager, accounts payable, accrued operating expenses, property-level mortgages, any portfolio-level credit facilities and other liabilities. All
liabilities will be valued using widely accepted methodologies specific to each type of liability. We anticipate having access to a line of credit, which will be held at cost. Additionally, any debt obligations originated by us will be valued at amortized cost, while any debt obligations assumed by us in connection with a transaction will be valued at the time of assumption pursuant to the purchase price allocation as required by GAAP. Thereafter, assumed debt will not be revalued but rather the discount or premium that resulted from the purchase price allocation will be amortized over the remaining term of the instrument. Liabilities allocable to a specific class of shares will only be included in the NAV calculation for that class. Estimated amounts of future trailing fees, as determined by our advisor, will be deducted from the NAV on a daily basis as and when they become payable to the dealer manager. These amounts have not yet been included in the calculation of our NAV because the timing and ultimate amount of the trailing fees to be paid are unknown and dependent on factors including how long the applicable shares remain outstanding. However, under GAAP, we have incurred a liability for estimated future trailing fees as of December 31, 2023.
NAV and NAV Per Share Calculation
Our NAV and our NAV per share are calculated by The Bank of New York Mellon, or BNY Mellon, in accordance with the valuation guidelines established by our board of directors. Our advisor is responsible for overseeing, and is ultimately responsible for, the calculation of our NAV and our NAV per share as performed by BNY Mellon. The valuation of our assets and liabilities which are utilized by BNY Mellon in the calculation of our NAV and our NAV per share are determined as described above.
We are offering the following classes of shares of our common stock in our public offering: Class A shares, Class I shares, Class M-I shares, Class N shares, Class S shares, Class T shares and Class T2 shares (see “Description of Capital Stock—Common Stock”). We are also offering Class D shares of our common stock pursuant to private placement memorandums and we have issued, and may issue additional, Class Z shares of our common stock to our advisor or its affiliates in a separate private placement. Each such class has an undivided interest in our assets and liabilities, other than any class-specific liabilities. In accordance with the valuation guidelines, BNY Mellon calculates our NAV per share for each class after the end of each business day, using a process that reflects several components, as applicable, including, but not limited to, (1) estimated values of each of our properties based upon individual appraisal reports provided periodically by our independent valuation advisor and other third-party independent valuation firms, (2) the value of our liquid assets for which third party market quotes are available, (3) estimated values of our other real estate equity securities and non-HTM real estate loan investments, as provided by independent valuation agents, and (4) estimated accruals and amortizations of our operating revenues and expenses, including our organization and offering expenses.
The calculation of our NAV is intended to be a calculation of fair value of our assets less our outstanding liabilities and may differ from our financial statements. As a public company, we are required to issue financial statements based on historical cost in accordance with GAAP. To calculate our NAV for the purpose of establishing a purchase and redemption price for our shares, we have adopted a model, as explained below, which adjusts the value of our assets from historical cost to fair value in accordance with the GAAP principles set forth in FASB Accounting Standards Codification Topic 820, Fair Value Measurements and Disclosures. Our advisor will calculate the fair value of our real estate properties based on appraisals provided by our independent appraisers and in accordance with these principles. Because these appraisals involve significant professional judgment in the application of both observable and unobservable attributes, the calculated fair value of our assets may differ from their actual realizable value or future fair value. Furthermore, no rule or regulation requires that we calculate NAV in a certain way. While we believe our NAV calculation methodologies are consistent with standard industry principles, there is no established practice among public REITs, whether listed or not, for calculating NAV in order to establish a purchase or redemption price. As a result, other public REITs may use different methodologies or assumptions to determine NAV.
At the end of each business day, before taking into consideration additional issuances of shares of capital stock, redemptions or class-specific fee accruals for that day, any change in our aggregate NAV (whether an increase or decrease) is allocated among each class of shares based on each class’s relative percentage of the previous aggregate NAV. Changes in our daily NAV will include, without limitation and as applicable, daily accruals and amortizations of our net portfolio income, interest expense, the advisory fee, the dealer manager fee, the distribution fee, unrealized/realized gains and losses on assets, offering costs and any expense reimbursements. Costs incurred by us under the expense support agreement for both organization and offering expenses and operating expenses will be allocated to all classes of shares of our common stock on a pro rata basis in connection with calculating the NAV for each class as and when such amounts are reimbursed to our advisor. In addition, all of our offering costs associated with all of our offerings (including any private placements) will be allocated to all outstanding shares of all classes, on a pro rata basis. The net portfolio income will be calculated and accrued on the basis of data extracted from (1) the monthly budget for each property and at the company level, including organization and offering expenses and certain operating expenses, (2) interest accruals and premium or discount amortization on real estate loans, (3) material, unbudgeted non-recurring income and expense events such as capital expenditures, prepayment penalties, assumption fees, tenant buyouts, lease termination fees and tenant turnover with respect to our properties when our advisor becomes aware of such events and the relevant information is available, (4) material investment acquisitions and dispositions occurring during the month and (5) reports from other vendors impacting our aggregate NAV. Acquisition costs with respect to each acquired property are amortized on a daily basis into our NAV over a five-year period following the acquisition date. Costs of purchasing or originating real estate loan investments will be amortized over the term of the investment. On an ongoing basis, BNY Mellon will adjust the accruals to reflect actual operating results and the outstanding receivable, payable and other account balances resulting from the accumulation of daily accruals for which financial information is available.
Pursuant to the terms of our expense support agreement with our advisor described elsewhere in this memorandum, our advisor has incurred expenses related to our offerings and operations, which we refer to as expense payments. Expense payments made by our advisor in accordance with the expense support agreement will not be recognized as expenses and reflected in our daily NAV until we reimburse our advisor for these costs. Expense payments will be allocated to all classes of shares of our common stock daily on a pro rata basis in connection with calculating the daily NAV for each class. Prior to the initiation of our current follow-on offering period, and prior to initiation of future follow-on offering periods, we have incurred and will incur certain costs in preparation for such follow-on offering periods, which we refer to as prepaid offering costs. Such costs will benefit the entire follow-on offering period to which they relate and as such will be amortized on a straight-line basis over the anticipated follow-on offering period into the NAV for each class of shares beginning upon commencement of each particular follow-on offering. Organization and offering costs incurred during an active follow-on offering period will be deducted from our NAV on an accrual basis as they are incurred. In the event our advisor agrees to pay some or all of our organization and offering costs prior to the commencement of an offering period and agrees to defer reimbursement of such costs, then such costs will be amortized into the daily NAV calculation as such costs are reimbursed to our advisor. We will allocate all of our offering costs to all outstanding shares of all classes on a pro rata basis, each day that we calculate a NAV for a given class of shares. Similarly, any payments made by our dealer manager of reimbursable offering costs in connection with our offerings on our behalf will also be recognized and reflected in our daily NAV for all share classes on a pro rata basis.
Following the aggregation of the net asset values of our investments, the addition of any other assets (such as cash on hand), the deduction of any other liabilities and the allocation of income and expenses, BNY Mellon will incorporate any class-specific adjustments to our NAV, including additional issuances and redemptions of our common stock and accruals of class-specific fees such as distribution fees. Our share classes may have different fee accruals associated with the advisory fee we will pay our advisor because the performance component of our advisory fee is calculated separately with respect to each class. See “Management—The Advisory Agreement—
Advisory Fee” for a discussion of the calculation of the performance component of the advisory fee. At the close of business on the date that is one business day after each record date for any declared distribution, which we refer to as the “distribution adjustment date,” our NAV for each class will be reduced to reflect the accrual of our liability to pay the distribution to our stockholders of record of each class as of the record date. NAV per share for each class is calculated by dividing such class’s NAV at the end of each trading day by the number of shares outstanding for that class on such day.
The combination of the NAV for each of our classes of common stock will equal the value of our assets, which will consist almost entirely of the value of our interest in our operating partnership, less our liabilities, which include certain class-specific liabilities. The value of our interest in our operating partnership will be equal to the excess of the value of our operating partnership over the portion thereof that would be distributed to any limited partners if our operating partnership were liquidated. The value of our operating partnership is the excess of the value of our operating partnership’s assets (including the fair value of its properties, real estate-related assets, cash and other investments) over its liabilities (including its debt, any declared and accrued unpaid distributions and the expenses attributable to its operations). BNY Mellon will calculate the value of the assets of our operating partnership as directed by our valuation guidelines based upon values received from various sources, as described in more detail above.
Limits on the Calculation of Our NAV Per Share
The overarching principle of our valuation guidelines is to produce reasonable estimated values for each of our investments that could be available for sale at any time, or the price that would be received for that investment in orderly transactions between market participants. However, the majority of our assets will consist of real estate properties and, as with any real estate valuation protocol, the valuations of our properties provided by our independent valuation advisor and the valuation of our non-HTM real estate loans provided by the Independent Debt Valuation Advisor will be based on a number of judgments, assumptions and opinions about future events that may or may not prove to be correct. The use of different judgments, assumptions or opinions would likely result in a different estimate of the value of our real estate properties and non-HTM real estate loans. Any resulting potential disparity in our NAV per share may be in favor of stockholders whose shares are redeemed, existing stockholders or new purchasers of our common stock, depending on the circumstances at the time. Additionally, while the methodologies contained in the valuation guidelines are designed to operate reliably within a wide variety of circumstances, it is possible that in certain unanticipated situations or after the occurrence of certain extraordinary events (such as a significant disruption in relevant markets, a terrorist attack or an act of nature), BNY Mellon’s ability to calculate our NAV may be impaired or delayed, including, without limitation, circumstances where there is a delay in accessing or receiving information from vendors or other reporting agents upon which BNY Mellon may rely in determining the daily value of our NAV. In these circumstances, a more accurate valuation of our NAV could be obtained by using different assumptions or methodologies. Accordingly, in special situations when, in our advisor’s reasonable judgment, the administration of the valuation guidelines would otherwise result in a valuation that does not represent a fair and accurate estimate of the value of our investment, our advisor and, to the extent of our independent valuation advisor’s responsibilities with respect to the valuation of our real properties, our independent valuation advisor, may apply alternative methodologies; provided, that our advisor and, if applicable, our independent valuation advisor, must notify our board of directors of any alternative methodologies utilized and their impact on the overall valuation of our investments at the next scheduled board meeting. Notwithstanding the foregoing, our board of directors may suspend the offering if it determines that the calculation of NAV is materially incorrect or unreliable or there is a condition that restricts the valuation of a material portion of our assets.
Our NAV per share does not represent the amount of our assets less our liabilities in accordance with GAAP. We do not represent, warrant or guarantee that:
•a stockholder would be able to realize the NAV per share for the class of shares a stockholder owns if the stockholder attempts to sell its shares;
•a stockholder would ultimately realize distributions per share equal to the NAV per share for the class of shares it owns upon liquidation of our assets and settlement of our liabilities or a sale of our company;
•shares of our common stock would trade at their NAV per share on a national securities exchange;
•a third party would offer the NAV per share for each class of shares in an arm’s-length transaction to purchase all or substantially all of our shares;
•the NAV per share would equate to a market price of an open-ended real estate fund; or
•the methodologies we use to determine NAV per share would be acceptable to the SEC or any other regulatory agency.
STOCK OWNERSHIP OF CERTAIN BENEFICIAL OWNERS AND MANAGEMENT
The following table sets forth, as of March 15, 2024, the beneficial ownership of our common stock for each director and executive officer, all directors and executive officers as a group, and any person or group that holds more than 5% of any class of our common stock. Except as otherwise indicated, the address for each of the persons (excluding ASB Bank Corp. who is unaffiliated with us, our advisor, DWS or any of their respective affiliates) listed in the table below is in care of our principal executive offices at 875 Third Avenue, 26th floor, New York, New York 10022.
| | | | | | | | | | | | | | | | | | | | |
| Class of Stock | | Name of Beneficial Owner | | Number of Shares Beneficially Owned | | Percent of Common Stock |
| | Directors and Executive Officers: | | | | |
| | W. Todd Henderson | | — | | | — | % |
| D | | Anne-Marie Vandenberg | | 833.95 | | | * |
| D, I | | Deborah H. McAneny | | 17,279.76 | | | * |
| D | | Gregg A. Gonsalves | | 2,550.65 | | | * |
| D, I | | Charles H. Wurtzebach, Ph.D. | | 17,434.52 | | | * |
| D, I | | Eric M. Russell | | 2,349.36 | | | * |
| | All current executive officers and directors as a group (6 persons) | | 40,448.24 | | | * |
| | 5% Stockholders: | | | | |
| D | | ASB Bank Corp. | | 1,442,567.94 | | | 7.56 | % |
(1) The address for ASB Bank Corp. is 50th St and Elvira Mendez St, Tower Financial Center 1, Panama. |
* Less than one percent.
DESCRIPTION OF CAPITAL STOCK
The following summary of the material terms of our capital stock does not purport to be complete and is subject to and qualified in its entirety by reference to Maryland law and our charter and bylaws. Our charter authorizes us to issue up to 1,050,000,000 shares of capital stock, of which 1,000,000,000 shares are classified as common stock and 50,000,000 are classified as preferred stock, par value $0.01 per share. Below is a summary of the authorized shares of common stock by share class.
| | | | | | | | |
| Common Stock | | No. of Authorized Shares |
| Class A Shares | | 45,000,000 | |
| Class D Shares | | 45,000,000 | |
| Class I Shares | | 200,000,000 | |
| Class M-I Shares | | 200,000,000 | |
| Class N Shares | | 150,000,000 | |
| Class S Shares | | 200,000,000 | |
| Class T Shares | | 5,000,000 | |
| Class T2 Shares | | 150,000,000 | |
| Class Z Shares | | 5,000,000 | |
| | 1,000,000,000 | |
Our charter authorizes our board of directors to amend our charter from time to time, to increase or decrease the aggregate number of authorized shares or the number of authorized shares of any class or series without stockholder approval. In addition, our board of directors may designate one or more classes of our common stock to provide for the conversion of such class(es) into another class of stock under certain circumstances.
Common Stock
Subject to the provisions of our charter regarding the restrictions on ownership and transfer of our stock, the holders of shares of our common stock are entitled to one vote per share on all matters voted on by stockholders, including the election of our directors. Our board of directors has adopted a resolution not to approve the issuance of any shares of preferred or common stock which possess voting rights superior to those provided to any class of common stock under our charter; provided, however, that the holders of preferred stock may be entitled to elect up to three members of the board of directors without the approval of the holders of common stock; and provided, further, that a majority of the members of the board of directors shall be elected by holders of common stock. Each holder of a share of common stock will vote together with the holders of all other shares of common stock entitled to vote on all matters (as to which a common stockholder is entitled to vote pursuant to applicable law) at all meetings of stockholders. Our charter does not provide for cumulative voting in the election of directors. Subject to any preferential rights of any outstanding series of preferred stock and the provisions of our charter regarding the restrictions on ownership and transfer of our stock, the holders of shares of our common stock are entitled to such distributions as may be authorized from time to time by our board of directors out of legally available funds and declared by us and, upon liquidation, are entitled to receive all assets available for distribution to stockholders. All shares of our common stock issued in the offering will be fully paid and nonassessable shares of common stock. Holders of shares of our common stock will not have preemptive rights, which means that you will not have an option to purchase any new shares of common stock that we issue, or preference, conversion, exchange, sinking fund or redemption rights. Holders of shares of our common stock will not have appraisal rights, unless our board of directors determines that appraisal rights apply, with respect to all or any classes or series of our common stock, to one or more transactions occurring after the date of such
determination in connection with which stockholders would otherwise be entitled to exercise such rights. Stockholders are not liable for our acts or obligations.
We will not issue certificates for shares of our common stock. Shares of our common stock will be held in “uncertificated” form which will eliminate the physical handling and safekeeping responsibilities inherent in owning transferable share certificates and eliminate the need to return a duly executed share certificate to effect a transfer. SS&C Technologies, Inc. acts as our registrar and as the transfer agent for shares of our common stock. Transfers can be effected by contacting the transfer agent at:
SS&C Technologies, Inc.
P.O. Box 219985
Kansas City, MO 64121-9985
Phone: (855) 285-0508
Each class of shares of our common stock pays an advisory fee with a fixed component and a performance component. The fixed component is the same for each class and equals an amount equal to 1/365th of 1.0% of our NAV for each class of our common stock for each day. The performance component of the advisory fee is a class-specific expense and calculated differently for various classes of our common stock as set forth in “Compensation.”
Class A Shares
Each Class A share issued in the primary offering is subject to a selling commission of up to 3% of the NAV for such Class A share. In addition, we pay our dealer manager a dealer manager fee and a distribution fee that accrues daily in an amount equal to 1/365th of 0.55% and equal to 1/365th of 0.50%, respectively, of the amount of our NAV for the Class A shares for such day on a continuous basis from year to year, subject to certain limitations. The dealer manager fee and distribution fee will be payable in arrears on a monthly basis. Because the dealer manager fee and the distribution fee are based on our NAV for the Class A shares, they are payable with respect to all Class A shares, including Class A shares issued under our distribution reinvestment plan. The total amount of selling commissions, dealer manager fees, and distribution fees on all shares, including Class A shares, and any other underwriting compensation paid from whatever source will not exceed 10% of the gross proceeds from the primary portion of our offering. Because the cap on underwriting compensation applies to the entire offering and Class A shares do not have a conversion feature, it is possible that holders of Class A shares will pay more than more than 10% of their total investment in underwriting compensation over time as a result of trail fees paid.
Class D Shares
No Class D shares will be issued in this offering. When we issue Class D shares in a private placement, each Class D share sold in the primary portion of such private placement will be subject to a selling commission to the distribution agent. We will not pay a dealer manager fee or distribution fee with respect to Class D shares.
Class I Shares
No selling commissions are paid for sales of any Class I shares, and we do not pay distribution fees to our dealer manager with respect to the Class I shares. We pay our dealer manager a dealer manager fee that accrues daily in an amount equal to 1/365th of 0.55% of the amount of our NAV for the Class I shares for such day on a continuous basis from year to year. Because the dealer manager fee is based on our NAV for the Class I shares, it is payable with respect to all Class I shares, including those shares issued pursuant to our distribution reinvestment plan. The total amount of selling commissions, dealer manager fees, and distribution fees on all shares, including
Class I shares, and any other underwriting compensation paid from whatever source will not exceed 10% of the gross proceeds from the primary portion of our offering.
Class I shares are available for purchase in this offering only (1) through fee-based programs, also known as wrap accounts, of investment dealers, (2) through participating broker-dealers that have alternative fee arrangements with their clients, (3) through certain registered investment advisers, (4) through bank trust departments or any other organization or person authorized to act in a fiduciary capacity for its clients or customers, (5) by endowments, foundations, pension funds and other institutional investors or (6) by our executive officers and directors and their immediate family members, as well as officers and employees of our advisor, our sponsor or other affiliates and their immediate family members, and, if approved by our board of directors, joint venture partners, consultants and other service providers. All sales of Class I shares must be made through registered broker-dealers.
Class M-I Shares
No selling commissions are paid for sales of any Class M-I shares, and we do not pay a dealer manager fee or distribution fee to our dealer manager with respect to Class M-I shares.
Class M-I shares are available for purchase in this offering only (1) through fee-based programs, also known as wrap accounts, of investment dealers, (2) through participating broker-dealers that have alternative fee arrangements with their clients, (3) through certain registered investment advisers, (4) through bank trust departments or any other organization or person authorized to act in a fiduciary capacity for its clients or customers, (5) by endowments, foundations, pension funds and other institutional investors or (6) by our executive officers and directors and their immediate family members, as well as officers and employees of our advisor, our sponsor or other affiliates and their immediate family members, and, if approved by our board of directors, joint venture partners, consultants and other service providers. All sales of Class M-I shares must be made through registered broker-dealers.
Class N Shares
Class N shares will be issued in exchange for Class T shares upon the conversion of certain Class T shares as described in “—Class T Shares,” below. After a stockholder’s Class T shares convert to Class N shares, as described below, the stockholder will be issued additional Class N shares if the stockholder participates in our distribution reinvestment plan, pursuant to the terms of that plan in effect at the time such additional Class N shares are issued. The Class N shares are not subject to selling commissions, dealer manager fees or distribution fees.
Class S Shares
Each Class S share issued in the primary offering is subject to a selling commission of up to 3% of the NAV for such Class S share. In addition, we pay our dealer manager a distribution fee that accrues daily in an amount equal to 1/365th of 0.85% of the amount of our NAV for the Class S shares for such day on a continuous basis from year to year, subject to certain limitations. We do not pay a dealer manager fee to our dealer manager with respect to Class S shares. The distribution fee will be payable in arrears on a monthly basis. Because the distribution fee is based on our NAV for the Class S shares, they are payable with respect to all Class S shares, including Class S shares issued under our distribution reinvestment plan.
We will cease to pay a distribution fee on Class S shares upon any of the following events, each of which we refer to as a “conversion event:” (i) a listing of our common stock on a national securities exchange, (ii) when a Class S share is no longer outstanding, either because it was redeemed by us or we otherwise repurchased such share or because of our merger or consolidation with or into another entity or other extraordinary transaction
pursuant to which such share is exchanged for cash or other securities, (iii) when total underwriting compensation from whatever source with respect to this offering reaches 10% of the gross proceeds from the primary portion of the offering (based on the applicable time period prescribed by FINRA rules), (iv) with respect to Class S shares held in a particular stockholder account, at the end of the month in which total underwriting compensation from whatever source, including selling commissions, distribution fees and any other underwriting compensation paid to broker-dealers with respect to such Class S shares in the stockholder account is equal to 8.75% (or such lower percentage as set forth in an agreement between our dealer manager and a participating broker-dealer in effect at the time such Class S shares were first issued to such account) of the total gross offering price of all the Class S shares purchased over time for such account in both our primary offering and pursuant to our distribution reinvestment plan, or (v) upon the termination of our dealer manager agreement. The primary portion of the offering does not include shares delivered to stockholders under our distribution reinvestment plan. Class S shares will automatically convert into Class M-I shares upon the occurrence of a conversion event. The number of Class M-I shares derived in such conversion shall be determined by a conversion ratio, defined as the NAV per Class S share on the date of conversion divided by the NAV per Class M-I share on the date of conversion. Following the conversion of their Class S shares to Class M-I shares, those stockholders participating in the distribution reinvestment plan will receive Class M-I shares going forward at the then-current NAV per Class M-I share, which may be higher than the NAV per Class S share.
Class T Shares
We will pay our dealer manager a distribution fee that accrues daily in an amount equal to 1/365th of 1% of our NAV for our outstanding Class T shares for such day on a continuous basis from year to year. This distribution fee will be payable in arrears on a monthly basis. This distribution fee will be paid on all Class T shares, including those purchased pursuant to our distribution reinvestment plan.
We will cease to pay such distribution fee upon any of the following events, each of which we refer to as a “conversion event:” (i) a listing of our common stock on a national securities exchange, (ii) when a Class T share is no longer outstanding, either because it was redeemed by us or we otherwise repurchased such share or because of our merger or consolidation with or into another entity or other extraordinary transaction pursuant to which such share is exchanged for cash or other securities, (iii) when total underwriting compensation from whatever source with respect to this offering reaches 10% of the gross proceeds from the primary portion of the offering (based on the applicable time period prescribed by FINRA rules), (iv) with respect to Class T shares held in a particular stockholder account, at the end of the month in which total underwriting compensation from whatever source, including dealer manager fees, selling commissions, distribution fees and any other underwriting compensation paid to broker-dealers with respect to such Class T shares in the stockholder account is equal to 8.5% (or such lower percentage as set forth in an agreement between our dealer manager and a participating broker-dealer in effect at the time such Class T shares were first issued to such account) of the total gross offering price of all the Class T shares purchased over time for such account in the primary portion of an offering, or (v) upon the termination of our dealer manager agreement. The primary portion of the offering does not include shares delivered to stockholders under our distribution reinvestment plan. Class T shares will automatically convert into Class N shares upon the occurrence of a conversion event. The number of Class N shares derived in such conversion shall be determined by a conversion ratio, defined as the NAV per Class T share on the date of conversion divided by the NAV per Class N share on the date of conversion. Following the conversion of their Class T shares to Class N shares, those stockholders participating in the distribution reinvestment plan will receive Class N shares going forward at the then-current NAV per Class N share, which may be higher than the NAV per Class T share.
Class T2 Shares
Each Class T2 share issued in the primary offering is subject to a selling commission of up to 3% of the NAV for such Class T2 share. We will also pay our dealer manager an up-front dealer manager fee of up to 0.50%
of the NAV per Class T2 share sold, and a distribution fee that accrues daily in an amount equal to 1/365th of 0.85% of our NAV for our outstanding Class T2 shares for such day on a continuous basis from year to year. This distribution fee will be payable in arrears on a monthly basis. In addition, this distribution fee will be paid on all Class T2 shares, whether purchased in our primary offering or pursuant to our distribution reinvestment plan.
We will cease to pay a distribution fee on Class T2 shares upon any of the following events, each of which we refer to as a “conversion event:” (i) a listing of our common stock on a national securities exchange, (ii) when a Class T2 share is no longer outstanding, either because it was redeemed by us or we otherwise repurchased such share or because of our merger or consolidation with or into another entity or other extraordinary transaction pursuant to which such share is exchanged for cash or other securities, (iii) when total underwriting compensation from whatever source with respect to this offering reaches 10% of the gross proceeds from the primary portion of the offering (based on the applicable time period prescribed by FINRA rules), (iv) with respect to Class T2 shares held in a particular stockholder account, at the end of the month in which total underwriting compensation from whatever source, including dealer manager fees, selling commissions, distribution fees and any other underwriting compensation paid to broker-dealers with respect to such Class T2 shares in the stockholder account is equal to 8.75% (or such lower percentage as set forth in an agreement between our dealer manager and a participating broker-dealer in effect at the time such Class T2 shares were first issued to such account) of the total gross offering price of all the Class T2 shares purchased over time for such account in the primary offering and pursuant to our distribution reinvestment plan, or (v) upon the termination of our dealer manager agreement. The primary portion of the offering does not include shares delivered to stockholders under our distribution reinvestment plan. Class T2 shares will automatically convert into Class M-I shares upon the occurrence of a conversion event. The number of Class M-I shares derived in such conversion shall be determined by a conversion ratio, defined as the NAV per Class T2 share on the date of conversion divided by the NAV per Class M-I share on the date of conversion. Following the conversion of their Class T2 shares to Class M-I shares, those stockholders participating in the distribution reinvestment plan will receive Class M-I shares going forward at the then-current NAV per Class M-I share, which may be higher than the NAV per Class T2 share.
With respect to a conversion of a Class S, Class T or Class T2 shares due to reaching the limit on underwriting compensation on either an offering-wide or account-level basis, as described above, such conversion will occur as of the last calendar day of the month in which the underwriting compensation limit was reached. Our transfer agent will be responsible for tracking the amount of total underwriting compensation paid with respect to each stockholder’s account. In the event of such conversion, stockholders will receive notice that their Class S, Class T or Class T2 shares have been converted into Class M-I, Class N or Class M-I shares, respectively, in accordance with industry practice at the time of conversion, which we expect to be either a transaction confirmation from the transfer agent or notification through the next account statement.
Stockholders may elect to make subsequent purchases of Class S shares, Class T shares or Class T2 shares in a separate account. Because all Class S shares, Class T shares or Class T2 shares in an account will be converted to Class M-I shares, Class N shares or Class M-I shares, respectively, simultaneously, multiple purchases of Class S shares, Class T shares or Class T2 shares over time into the same stockholder account may affect the timing of the conversion of the Class S shares, Class T shares or Class T2 shares in that account by causing earlier-purchased Class S shares, Class T shares or Class T2 shares to convert on a later date than they otherwise would have converted had the later purchases of Class S shares, Class T shares or Class T2 shares not occurred. In addition, to the extent a stockholder continues to purchase additional Class S shares, Class T shares or Class T2 shares, it may continue to delay the date on which earlier-purchased shares will convert. If a stockholder’s account includes Class S shares, Class T shares or Class T2 shares and the stockholder makes a subsequent purchase of Class S shares, Class T shares or Class T2 shares in the same stockholder account, then the calculation of the total underwriting compensation limit will be based on the total number of Class S shares, Class T shares or Class T2 shares in the account after the subsequent purchase. This means that (i) the conversion of the Class S shares, Class T shares or Class T2 shares from the initial purchase will occur later than if no subsequent purchase was made and
(ii) the conversion of the subsequently purchased shares may occur sooner than if those shares were purchased in a separate account.
If we redeem a portion, but not all, of the Class S shares, Class T shares or Class T2 shares in a stockholder’s account, then total underwriting compensation paid on the stockholder’s Class S shares, Class T shares or Class T2 shares will be prorated between the shares redeemed and the shares that remain in the stockholder’s account. The total underwriting compensation limit will be measured according to those shares that remain in the account, and ongoing underwriting compensation (if any) will be assessed against those shares that remain in the account. If a portion of the Class S shares, Class T shares or Class T2 shares in a stockholder’s account is sold or otherwise transferred in a secondary transaction, the total underwriting compensation deemed to have been paid with respect to the account will be prorated between the Class S shares, Class T shares or Class T2 shares that were transferred and the Class S shares, Class T shares or Class T2 shares that were retained in the account.
Class Z Shares
No Class Z shares will be issued in this offering. We have issued, may issue additional, Class Z shares in a private placement to the advisor or its affiliates. We do not anticipate that any underwriting compensation will be paid in connection with the sale of Class Z shares.
Rights Upon Liquidation
In the event of any voluntary or involuntary liquidation, dissolution or winding up of our company, or any distribution of our assets, the holder of each share of a given class shall be entitled to be paid, out of our assets that are legally available for distribution, a liquidation preference equal to our NAV for all shares of such class divided by the number of such shares of such class outstanding, or the NAV per share of such class. If upon the voluntary or involuntary liquidation, dissolution or winding up of our company, our available assets, or proceeds thereof, distributable among our stockholders are insufficient to pay these liquidation preferences, then such assets, or the proceeds thereof, will be distributed among the holders of each class of shares ratably in the same proportion as the respective amounts that would be payable on all such shares in each class if all amounts payable thereon were paid in full.
Preferred Stock
Our charter authorizes our board of directors, without stockholder approval, to classify and reclassify any unissued shares of our common stock and preferred stock into other classes or series of stock. Prior to issuance of shares of each class or series, the board of directors is required by the Maryland General Corporation Law and by our charter to set, subject to our charter restrictions on transfer of our stock, the terms, preferences, conversion or other rights, voting powers, restrictions, limitations as to dividends or other distributions, qualifications and terms and conditions of redemption for each class or series. Our board of directors has adopted a resolution not to approve the issuance of any shares of preferred or common stock which possess voting rights superior to those provided to any class of common stock under our charter; provided, however, that the holders of preferred stock may be entitled to elect up to three members of the board of directors without the approval of the holders of common stock; and provided, further, that a majority of the members of the board of directors shall be elected by holders of common stock. The board of directors could authorize the issuance of shares of common stock or preferred stock with terms and conditions which could have the effect of delaying, deferring or preventing a transaction or change in control that might involve a premium price for holders of our common stock or otherwise be in their best interest. Our charter generally prohibits our board of directors from effecting an extraordinary transaction such as a merger or the sale of all or substantially all of our assets without the concurrence of holders of a majority of the outstanding shares entitled to vote. Our board of directors has no present plans to issue preferred stock, but may do so at any time in the future without stockholder approval. The issuance of preferred
stock must be approved by a majority of our independent directors not otherwise interested in the transaction, who will have access, at our expense, to our legal counsel or to independent legal counsel.
Meetings, Special Voting Requirements and Access to Records
An annual meeting of the stockholders will be held each year at our principal executive office or such other location convenient to stockholders, on a specific date which will be at least 30 days after delivery of our annual report. Special meetings of stockholders may be called upon the request of a majority of our directors, a majority of our independent directors, our chairman of the board, our chief executive officer or our president and must be called by our secretary to act on any matter that may properly be considered at a meeting of stockholders upon the written request of stockholders entitled to cast at least 10% of the votes entitled to be cast on such matter at the meeting. The presence either in person or by proxy of stockholders entitled to cast at least 50% of the votes entitled to be cast at the meeting on any matter will constitute a quorum. Generally, the affirmative vote of a majority of all votes cast is necessary to take stockholder action, except as described in the next paragraph and except that the affirmative vote of a majority of the shares entitled to vote and represented in person or by proxy at a meeting at which a quorum is present is required to elect a director.
Under the Maryland General Corporation Law, a Maryland corporation generally cannot dissolve, amend its charter, merge, convert, sell all or substantially all of its assets, engage in a share exchange or engage in similar transactions outside the ordinary course of business, unless declared advisable by the board of directors and approved by the affirmative vote of stockholders entitled to cast at least two-thirds of the votes entitled to be cast on the matter. However, a Maryland corporation may provide in its charter for approval of these matters by a lesser percentage, but not less than a majority of all of the votes entitled to be cast on the matter. Our charter provides for approval of these matters by the affirmative vote of stockholders entitled to cast at least a majority of the votes entitled to be cast on the matter. In addition, the MGCL permits us to conduct the following without stockholder approval: (a) a merger of an entity into us if the merger does not reclassify or change the terms of any class or series of stock that is outstanding or otherwise amend our charter and the number of shares of any class or series of stock outstanding immediately after the effective time of the merger does not increase by more than 20% of the number of shares outstanding immediately before the merger becomes effective; (b) a merger with a 90% or more owned subsidiary in which we are not the successor if the charter of the successor is not amended in the merger other than to change its name, the name or other designation or the par value of any class or series of stock or the aggregate par value of its stock and the contract rights of any stock of the successor issued in the merger in exchange for stock of the other corporation participating in the merger are identical to the contract rights of the stock for which the stock of the successor was exchanged; and (c) a transfer of all or substantially all of our assets pursuant to (i) a transfer of assets in the ordinary course of business actually conducted by us or as a distribution, (ii) a mortgage, pledge or creation of any other security interest in any or all of the our assets, (iii) an exchange of shares through voluntary action or under any agreement with our stockholders or (iv) a transfer of assets to one or more persons if all of the equity interests of the person or persons are owned, directly or indirectly, by us.
The advisory agreement is approved annually by our board of directors, including a majority of our independent directors. While the stockholders do not have the ability to vote to replace our advisor or to select its replacements, stockholders do have the ability, by the affirmative vote of a majority of the votes entitled to be cast generally in the election of directors, to remove a director from our board of directors.
Under the Maryland General Corporation Law, any stockholder and any designated representative will be permitted access to the following corporate records: our charter, our bylaws, the minutes of the proceedings of our stockholders, our annual statements of affairs and voting trust agreements deposited with us. We will make any of these requested documents available at our principal office within seven days after receipt of a request; provided, however, that we will have up to 20 days to prepare and have available on file for inspection and copying certain requested statements of stock and securities issued. A requesting stockholder may inspect and copy any of these documents for a reasonable charge, upon reasonable notice and during normal business hours. In addition, we may
require the stockholder to execute a confidentiality agreement prior to reviewing certain other corporate records relating to our proposed and existing investments. Inspection of our corporate records by the office or agency administering the securities laws of a jurisdiction will be provided upon reasonable notice and during normal business hours.
In addition to the corporate records described above, we will maintain and make available for inspection by any stockholder or the stockholder’s designated agent at our office, an alphabetical list of the names, addresses and telephone numbers of our stockholders, along with the number of shares of our stock held by each of them, as part of our books and records. The stockholder list will be updated at least quarterly to reflect changes in the information contained therein. A copy of the list will be mailed to any stockholder who requests the list within 10 days of the receipt of the request. A stockholder may request a copy of the stockholder list in connection with matters relating to voting rights and the exercise of stockholder rights under federal proxy laws. A stockholder requesting a list will be required to pay reasonable costs of postage and duplication. We have the right to request that a requesting stockholder represent to us that the list will not be used to pursue commercial interests. In addition to the foregoing, stockholders have rights under Rule 14a-7 under the Securities Exchange Act of 1934, as amended, or the Exchange Act, which provides that, upon the request of investors and the payment of the expenses of the distribution, we are required to distribute specific materials to stockholders in the context of the solicitation of proxies for voting on matters presented to stockholders or, at our option, provide requesting stockholders with a copy of the list of stockholders so that the requesting stockholders may make the distribution of proxies themselves. If a proper request for the stockholder list is not honored, then the requesting stockholder will be entitled to recover certain costs incurred in compelling the production of the list as well as actual damages suffered by reason of the refusal or failure to produce the list.
Further, although the Maryland General Corporation Law would permit us to effect a share exchange without stockholder approval if we are the successor, our board of directors has resolved that we may not effect such share exchange without the approval of a majority of shares entitled to vote on the matter unless our charter is subsequently amended with the approval of our stockholders to delete the requirement that our board of directors may not, without approval of a majority of shares entitled to vote on the matter, cause our merger or similar reorganization.
Restriction On Ownership of Shares of Capital Stock
For us to maintain our REIT status, no more than 50% in value of the outstanding shares of our stock may be owned, directly or indirectly through the application of certain attribution rules under the Code, by any five or fewer individuals, as defined in the Code to include specified entities, during the last half of any taxable year. In addition, the outstanding shares of our stock must be owned by 100 or more persons independent of us and each other during at least 335 days of a 12-month taxable year or during a proportionate part of a shorter taxable year. These ownership tests did not apply in our first taxable year for which we elected to be taxed as a REIT. In addition, we must meet requirements regarding the nature of our gross income to maintain our REIT status. One of these requirements is that at least 75% of our gross income for each calendar year must consist of specified types of income, such as rents from real property and certain income from other real property investments. The rents received by our operating partnership from any tenant will not qualify as rents from real property, which could result in our loss of REIT status, if we own, actually or constructively within the meaning of certain provisions of the Code, 10% or more of the ownership interests in that tenant. To assist us in preserving our status as a REIT, our charter contains limitations on the ownership and transfer of shares of common stock which prohibit (1) any person or entity from owning or acquiring, directly or indirectly, more than 9.8% of the value of our then outstanding capital stock or more than 9.8% of the value or number of shares, whichever is more restrictive, of our then outstanding common stock and (2) any transfer of or other event or transaction with respect to shares of capital stock that would result in the beneficial ownership of our outstanding shares of capital stock by fewer than 100 persons. In addition, our charter prohibits any transfer of, or other event with respect to, shares of our capital stock that would (1) result in us being “closely held” within the meaning of Section 856(h) of the Code, (2) cause
us to own, actually or constructively, 9.9% or more of the ownership interests in a tenant of our real property or the real property of our operating partnership or any direct or indirect subsidiary of our operating partnership or (3) otherwise cause us to fail to maintain our REIT status.
Our charter provides that the shares of our capital stock that, if transferred, would (1) result in a violation of the 9.8% ownership limits, (2) result in us being “closely held” within the meaning of Section 856(h) of the Code, (3) cause us to own 9.9% or more of the ownership interests in a tenant of our real property or the real property of our operating partnership or any direct or indirect subsidiary of our operating partnership or (4) otherwise cause us to fail to maintain our REIT status, will be transferred automatically to a trust for the benefit of a charitable beneficiary effective as of the close of business on the business day before the purported transfer of such shares of our capital stock. We will designate a trustee of the share trust that will not be affiliated with us or the purported transferee or record holder. We will also name a charitable organization as beneficiary of the share trust. The trustee will receive all dividends or other distributions on the shares of our capital stock in the share trust and will hold such dividends or other distributions in trust for the benefit of the beneficiary. The trustee also will vote the shares of capital stock in the share trust and, subject to Maryland law, will have the authority (1) to rescind as void any vote cast by the intended transferee prior to our discovery that the shares have been transferred to the share trust and (2) to recast the vote in accordance with the desires of the trustee acting for the benefit of the charitable beneficiary. However, if we have already taken irreversible corporate action, then the trustee will not have the authority to rescind and recast the vote. The intended transferee will acquire no rights in such shares of capital stock, unless, in the case of a transfer that would cause a violation of the 9.8% ownership limits, the transfer is exempted by the board of directors from the ownership limit (prospectively or retroactively) based upon receipt of information (including certain representations and undertakings from the intended transferee) establishing that such transfer would not violate the provisions of the Code for our qualification to be taxed as a REIT. In addition, our charter provides that any transfer of shares of our capital stock that would result in shares of our capital stock being beneficially owned by fewer than 100 persons will be null and void and the intended transferee will acquire no rights in such shares of our capital stock.
The trustee will transfer the shares of our capital stock to a person whose ownership of shares of our capital stock will not violate the ownership limits. The transfer will be within 20 days after the trustee receives notice from us that shares of our capital stock have been transferred to the share trust or the date we determine that a purported transfer of shares of stock has occurred. Upon any such transfer, the purported transferee or holder will receive the lesser of (1) the price paid by the purported transferee or holder for the shares or, if the purported transferee or holder did not give value for the shares in connection with the event causing the shares to be transferred to the share trust (e.g., a gift, devise or other similar transaction), the market price of the shares on the day of the event causing the shares to be transferred to the share trust and (2) the price received by the trustee from the sale or other disposition of the shares. The trustee may reduce the amount payable to the purported transferee or holder by the amount of dividends and other distributions which has been paid to the purported transferee or holder and is owed by the purported transferee or holder to the trustee. The charitable beneficiary will receive any excess amounts. If, prior to our discovery that shares of our capital stock have been transferred to the share trust, the shares are sold by the purported transferee or holder, then (1) the shares will be deemed to have been sold on behalf of the share trust and (2) to the extent that the purported transferee or holder received an amount for the shares that exceeds the amount such purported transferee or holder was entitled to receive, the excess must be paid to the trustee upon demand.
In addition, shares of our capital stock held in the share trust will be deemed to have been offered for sale to us, or our designee, at a price per share equal to the lesser of (1) the price per share in the transaction that resulted in the transfer to the share trust (or, in the case of a devise or gift, the market price at the time of the devise or gift) and (2) the market price on the date we, or our designee, accept the offer. We will have the right to accept the offer until the trustee has sold the shares. Upon a sale to us, the interest of the charitable beneficiary in the shares sold will terminate and the trustee will distribute the net proceeds of the sale to the purported transferee or holder. We may reduce the amount payable to the purported transferee or holder by the amount of dividends and other
distributions which has been paid to the purported transferee or holder and is owed by the purported transferee or holder to the trustee. We may pay the amount of such reduction to the trustee for the benefit of the charitable beneficiary.
Any person who acquires or attempts or intends to acquire shares of our capital stock in violation of the foregoing restrictions or who would have owned shares of our capital stock that were transferred to any such share trust is required to give immediate written notice to us of such event or, in the case of a proposed or attempted transaction, at least 15 days prior written notice. In both cases, such persons must provide to us such other information as we may request to determine the effect, if any, of such event on our status as a REIT. The foregoing restrictions will continue to apply until the board of directors determines it is no longer in our best interest to continue to maintain our REIT status or that compliance is no longer required for REIT qualification.
The ownership limits do not apply to a person or persons that the board of directors exempts (prospectively or retroactively) from the applicable ownership limit upon the receipt of certain representations and undertakings and other appropriate assurances that our qualification to be taxed as a REIT is not jeopardized. Any person who owns more than 5% (or such lower percentage applicable under the regulations promulgated by the U.S. Treasury Department, or the Treasury Regulations) of the outstanding shares of our capital stock during any taxable year will be asked to deliver a statement or affidavit setting forth the number of shares of our capital stock beneficially owned.
Distributions
We expect to declare and make distributions on a monthly basis, based on monthly record dates. In connection with a distribution to our stockholders, our board of directors will authorize a maximum gross monthly distribution per share applicable to each class of our common stock, which will be reduced by any class-specific expenses before payment to our stockholders. For purposes of calculating our NAV to account for any declared distributions, BNY Mellon will accrue as our liability on the day after the record date (the distribution adjustment date) the amount of the declared distributions. Distributions will be payable to stockholders of record on the record date.
Distributions will be made on all classes of our common stock at the same time. The per share amount of distributions on our various classes of shares may differ to the extent of any different allocation of class-specific fees. We expect to use the record share method of determining the per share amount of distributions on each class of shares, although our board of directors may choose another method. The record share method is one of several distribution calculation methods for multiple-class funds recommended, but not required, by the American Institute of Certified Public Accountants. Under this method, the amount to be distributed on our common stock will be increased by the sum of all distribution-related class-specific fees accrued for such period. Such amount will be divided by the number of shares of our common stock outstanding on the record date. Such per share amount will be reduced for each class of common stock by the per share amount of any class-specific fees allocable to such class.
We are required to make distributions sufficient to satisfy the requirements for qualification to be taxed as a REIT for federal income tax purposes. Generally, income we distribute to our stockholders will not be taxable to us under the Internal Revenue Code if we distribute dividends equal to at least 90% of our taxable income each year, determined without regard to the dividends-paid deduction and excluding net capital gains. Distributions will be authorized at the discretion of our board of directors, in accordance with our earnings, cash flow and general financial condition. Our board of directors’ discretion will be directed, in substantial part, by its obligation to cause us to comply with the REIT requirements. Because we may receive income from interest or rents at various times during our fiscal year, distributions may not reflect our income earned in that particular distribution period and may be made in advance of actual receipt of funds in an attempt to make relatively uniform distributions. We
are authorized to borrow money, issue new securities or sell assets to make distributions. There are no restrictions on the ability of our operating partnership to transfer funds to us.
We are not prohibited from distributing our own securities in lieu of making cash distributions to stockholders, provided that the securities distributed to stockholders are readily marketable. The receipt of marketable securities in lieu of cash distributions may cause stockholders to incur transaction expenses in liquidating the securities. We do not have any current intention to list the shares of our common stock on a national securities exchange, nor is it expected that a public market for the shares of common stock will develop.
Generally, our policy will be to pay distributions from cash flow from operations. However, we may pay distributions from any other source, including, without limitation, the sale of assets, borrowings, the net proceeds from this offering, any private placements, the issuance of additional securities, and the deferral of fees and expense reimbursements by our advisor in its sole discretion. If we fund distributions from financings, the net proceeds from this offering or any private placements, we will have fewer funds available for investment. We expect that our cash flow from operations available for distribution will be lower in the initial stages of this offering until we have raised significant capital and made substantial investments. Further, because we may receive income at various times during our fiscal year and because we may need cash flow from operations during a particular period to fund expenses, we expect that during the early stages of our operations and from time to time thereafter, we may declare distributions in anticipation of cash flow that we expect to receive during a later period and these distributions would be paid in advance of our actual receipt of these funds. In these instances, we expect to look to third-party borrowings to fund our distributions. Payments to our advisor and our dealer manager for services provided to us, including advisory fees, dealer manager fees, distribution fees and expense reimbursements, will reduce the amount of cash available for distributions. Finally, payments to fulfill redemption requests under our share redemption plan will also reduce funds available for distribution to remaining stockholders. However, as described in greater detail under “Share Purchases and Redemptions—Redeeming Shares—Redemption Limitations,” our board of directors may modify or suspend our share redemption plan if it deems such modification or suspension to be in the best interests of our stockholders, which may include the preservation of funds to pay distributions.
Distribution Reinvestment Plan
We have adopted a distribution reinvestment plan, whereby stockholders will be able to elect to have their cash distributions attributable to the class of shares owned automatically reinvested in additional shares of the same class. All such distributions will be immediately reinvested in our shares on behalf of the participants on the business day such distribution would have been paid to such stockholder.
The per share purchase price for shares purchased pursuant to the distribution reinvestment plan is equal to our NAV per share applicable to the class of shares purchased, calculated as of the distribution date. Stockholders do not pay selling commissions or up-front dealer manager fees (for Class T2 shares only) when purchasing shares pursuant to the distribution reinvestment plan. Because the dealer manager fee on our Class A and Class I shares is calculated based on our NAV of such shares, it reduces the NAV with respect to all shares of each class of our common stock, including shares issued under the distribution reinvestment plan. Similarly, the distribution fees incurred on our Class A, Class S, Class T and Class T2 shares reduce the NAV of such classes because they are calculated based on the NAV of those classes. Additionally, the distribution fees will be applied to Class A, Class S, Class T and Class T2 shares purchased pursuant to the distribution reinvestment plan. No distribution fees will be paid with respect to Class I or Class M-I shares. Shares acquired under the distribution reinvestment plan entitle the participant to the same rights, and will be treated in the same manner as, shares of that class purchased in this offering.
We reserve the right to amend any aspect of our distribution reinvestment plan without the consent of our stockholders, provided that notice of any material amendment is sent to participants at least ten days prior to the
effective date of that amendment. In addition, we may suspend or terminate the distribution reinvestment plan for any reason at any time upon ten days’ prior written notice to participants. A stockholder’s participation in the plan will be terminated to the extent that a reinvestment of such stockholder’s distributions in our shares would cause the percentage ownership or other limitations contained in our charter to be violated. Participants may terminate their participation in the distribution reinvestment plan with ten days’ prior written notice to us.
Account Statements
We provide at least on a quarterly basis to each participant in the distribution reinvestment plan a statement of account describing, as to such participant, (1) the distributions reinvested during the period, (2) the number of shares purchased during the period and (3) the per share purchase price for such shares. On an annual basis, tax information with respect to income earned on shares under the plan for the calendar year is provided to each applicable participant.
Tax Consequences of Participation
If a stockholder elects to participate in the distribution reinvestment plan, the stockholder will be treated as receiving, in lieu of the reinvested cash distribution, a distribution of additional shares of the same class of common stock on which the distribution is made. If the stockholder is subject to federal income taxation, the stockholder will be treated for federal income tax purposes as if he or she has received a dividend, to the extent of our current and accumulated earnings and profits, in an amount equal to the fair value on the relevant distribution date of the shares of the class of common stock purchased with the reinvested distributions, and will be taxed on the amount of such distribution as ordinary income (after taking into account up to a 20% deduction for ordinary REIT dividends received by non-corporate U.S. stockholders in taxable years beginning before January 1, 2026) to the extent such distribution is from current or accumulated earnings and profits, unless we have designated all or a portion of the distribution as a capital gain dividend or qualified dividend income in which event the appropriate portion of the distribution will be treated as long-term capital gain to the extent the distribution does not exceed our current and accumulated earnings and profits. See “Material U.S. Federal Income Tax Considerations—Taxation of Stockholders—Taxation of Taxable U.S. Stockholders” and “Material U.S. Federal Income Tax Considerations—Taxation of Stockholders—Taxation of Non-U.S. Stockholders.”
Business Combinations
Under the Maryland General Corporation Law, business combinations between a Maryland corporation and an interested stockholder or the interested stockholder’s affiliate are prohibited for five years after the most recent date on which the stockholder becomes an interested stockholder. For this purpose, the term “business combinations” includes mergers, consolidations, share exchanges or, in circumstances specified in the Maryland General Corporation Law, asset transfers and issuances or reclassifications of equity securities. An “interested stockholder” is defined for this purpose as (1) any person who beneficially owns, directly or indirectly, 10% or more of the voting power of the corporation’s outstanding voting stock; or (2) an affiliate or associate of the corporation who, at any time within the two-year period prior to the date in question, was the beneficial owner, directly or indirectly, of 10% or more of the voting power of the then outstanding stock of the corporation. A person is not an interested stockholder under the Maryland General Corporation Law if the board of directors approved in advance the transaction by which he otherwise would have become an interested stockholder. However, in approving the transaction, the board of directors may provide that its approval is subject to compliance, at or after the time of approval, with any terms and conditions determined by the board of directors.
After the five-year prohibition, any business combination between the corporation and an interested stockholder generally must be recommended by the board of directors of the corporation and approved by the affirmative vote of at least (1) 80% of the votes entitled to be cast by holders of outstanding shares of voting stock of the corporation, voting together as a single voting group, and (2) two-thirds of the votes entitled to be cast by
holders of voting stock of the corporation other than shares of stock held by the interested stockholder or its affiliate with whom the business combination is to be effected or held by an affiliate or associate of the interested stockholder, voting together as a single voting group.
These super-majority vote requirements do not apply if the corporation’s common stockholders receive a minimum price, as defined under the Maryland General Corporation Law, for their shares of common stock in the form of cash or other consideration in the same form as previously paid by the interested stockholder for its shares of common stock.
None of these provisions of the Maryland General Corporation Law will apply, however, to business combinations that are approved or exempted by the board of directors of the corporation prior to the time that the interested stockholder becomes an interested stockholder. Pursuant to the business combination statute, our board of directors has exempted any business combination involving us and any person, provided that such business combination is first approved by a majority of our board of directors, including a majority of our independent directors. Consequently, the five-year prohibition and the super majority vote requirements may not apply to business combinations between us and any person. As a result, any person may be able to enter into business combinations with us that may not be in the best interest of our stockholders, without compliance with the super-majority vote requirements and other provisions of the statute.
Should our board of directors opt into the business combination statute or otherwise fail to first approve a business combination, it may discourage others from trying to acquire control of us and increase the difficulty of consummating any offer.
Control Share Acquisitions
The Maryland General Corporation Law provides that control shares of a Maryland corporation acquired in a control share acquisition have no voting rights except to the extent approved by the affirmative vote of stockholders entitled to cast two-thirds of the votes entitled to be cast on the matter. Shares of common stock owned by the acquirer, by officers or by employees who are directors of the corporation are not entitled to vote on the matter. “Control shares” are voting shares of stock which, if aggregated with all other shares of stock owned by the acquirer or with respect to which the acquirer has the right to vote or to direct the voting of, other than solely by virtue of revocable proxy, would entitle the acquirer to exercise voting power in electing directors within one of the following ranges of voting powers:
•one-tenth or more but less than one-third;
•one-third or more but less than a majority; or
•a majority or more of all voting power.
Control shares do not include shares of stock the acquiring person is then entitled to vote as a result of having previously obtained stockholder approval. Except as otherwise specified in the statute, a “control share acquisition” means the acquisition of issued and outstanding control shares. Once a person who has made or proposes to make a control share acquisition has undertaken to pay expenses and has satisfied other required conditions, the person may compel the board of directors to call a special meeting of stockholders to be held within 50 days of demand to consider the voting rights of the shares of stock. If no request for a meeting is made, the corporation may itself present the question at any stockholders meeting. If voting rights are not approved for the control shares at the meeting or if the acquiring person does not deliver an “acquiring person statement” for the control shares as required by the statute, the corporation may redeem any or all of the control shares for their fair value, except for control shares for which voting rights have previously been approved. Fair value is to be determined for this purpose without regard to the absence of voting rights for the control shares, and is to be determined as of the date of any meeting of stockholders at which the voting rights for control shares are considered and not approved or, if no such meeting is held, as of the date of the last control share acquisition.
If voting rights for control shares are approved at a stockholders’ meeting and the acquirer becomes entitled to vote a majority of the shares of stock entitled to vote, all other stockholders may exercise appraisal rights. The fair value of the shares of stock as determined for purposes of these appraisal rights may not be less than the highest price per share paid in the control share acquisition. Some of the limitations and restrictions otherwise applicable to the exercise of dissenters’ rights do not apply in the context of a control share acquisition.
The control share acquisition statute does not apply to shares of stock acquired in a merger or consolidation or share exchange if the corporation is a party to the transaction or to acquisitions approved or exempted by the charter or bylaws of the corporation. As permitted by the Maryland General Corporation Law, we have provided in our bylaws that the control share provisions of the Maryland General Corporation Law will not apply to any acquisition by any person of shares of our stock, but the board of directors retains the discretion to change this provision at any time in the future.
Unsolicited Takeover Statutes
Subtitle 8 of Title 3 of the Maryland General Corporation Law permits a Maryland corporation with a class of equity securities registered under the Exchange Act and at least three independent directors to elect to be subject, without a stockholder vote, by provision in its charter or bylaws or a resolution of its board of directors and notwithstanding any contrary provision in the charter or bylaws, to any or all of five provisions:
•a classified board;
•requiring two-thirds stockholder vote for removing a director;
•requiring that the number of directors be fixed only by vote of the board of directors;
•requiring that a vacancy on the board be filled only by the remaining directors and for the remainder of the full term of the class of directors in which the vacancy occurred; and
•a majority requirement for the calling of a stockholder-requested special meeting of stockholders.
Pursuant to Subtitle 8, we have elected to provide that vacancies on our board of directors be filled only by the remaining directors and for the remainder of the full term of the directorship in which the vacancy occurred. Through provisions in our charter and bylaws unrelated to Subtitle 8, we vest in the board the exclusive power to fix the number of directors.
Anti-Takeover Effect of Certain Provisions of Maryland Law and of Our Charter and Bylaws
Our charter and bylaws and Maryland law contain provisions that may delay, defer or prevent a change of control or other transaction that might involve a premium price for our common stock or otherwise be in the best interest of our stockholders, including the power of our board to issue additional shares of our common stock, the restrictions on ownership and transfer of our shares, advance notice requirements for director nominations and stockholder proposals and the application of the Maryland business combination provisions. Likewise, if the provision in the bylaws opting out of the control share acquisition provisions of the Maryland General Corporation Law were rescinded, these provisions of the Maryland General Corporation Law could have similar anti-takeover effects. See “Risk Factors—Risks Related to This Offering and Our Corporate Structure—The limits on the percentage of shares of our common stock that any person may own may discourage a takeover or business combination that could otherwise benefit our stockholders” and “Risk Factors—Risks Related to This Offering and Our Corporate Structure—Certain provisions of Maryland law could inhibit transactions or changes of control under circumstances that could otherwise provide stockholders with the opportunity to realize a premium.”
Restrictions on Roll-Up Transactions
In accordance with our charter, in connection with any proposed transaction considered a “roll-up transaction” (as defined below) involving us and the issuance of securities of an entity that would be created or would survive after the successful completion of the roll-up transaction, an appraisal of all of our assets shall be obtained from a competent independent appraiser. If the appraisal will be included in a prospectus or similar document used to offer the securities of a roll-up entity, the appraisal shall be filed with the SEC and the states as an exhibit to the registration statement for the offering. The assets shall be appraised on a consistent basis, and the appraisal shall be based on the evaluation of all relevant information and shall indicate the value of the assets as of a date immediately prior to the announcement of the proposed roll-up transaction. The appraisal shall assume an orderly liquidation of the assets over a 12-month period. The terms of the engagement of the independent appraiser shall clearly state that the engagement is for our benefit and the benefit of our stockholders. A summary of the appraisal, indicating all material assumptions underlying the appraisal, shall be included in a report to stockholders in connection with any proposed roll-up transaction.
A “roll-up transaction” is a transaction involving the acquisition, merger, conversion or consolidation, directly or indirectly, of us and the issuance of securities of another entity, or a roll-up entity, that would be created or would survive after the successful completion of such transaction. The term roll-up transaction does not include:
•a transaction involving securities of our company that have been for at least 12 months listed on a national securities exchange; or
•a transaction involving our conversion to a corporate, trust, or association form if, as a consequence of the transaction, there will be no significant adverse change in any of the following: common stockholder voting rights; the term of our existence; compensation to our advisor; or our investment objectives.
In connection with a proposed roll-up transaction, the person sponsoring the roll-up transaction must offer to common stockholders who vote “no” on the proposal the choice of:
•accepting the securities of a roll-up entity offered in the proposed roll-up transaction;
•remaining as holders of shares of our common stock and preserving their interests therein on the same terms and conditions as existed previously; or
•receiving cash in an amount equal to the stockholder’s pro rata share of the appraised value of our net assets.
We are prohibited from participating in any proposed roll-up transaction:
•that would result in the common stockholders having voting rights in a roll-up entity that are less than those provided in our charter, including rights with respect to the election and removal of directors, annual and special meetings, amendment of our charter and our dissolution;
•that includes provisions that would operate to materially impede or frustrate the accumulation of shares by any purchaser of the securities of the roll-up entity, except to the minimum extent necessary to preserve the tax status of the roll-up entity, or which would limit the ability of an investor to exercise the voting rights of its securities of the roll-up entity on the basis of the number of shares held by that investor;
•in which investor’s rights to access of records of the roll-up entity will be less than those provided in the section of this prospectus entitled “Description of Capital Stock—Meetings, Special Voting Requirements and Access to Records;” or
•in which any of the costs of the roll-up transaction would be borne by us if the roll-up transaction is rejected by our common stockholders.
Tender Offers
Our charter provides that any tender offer made by any person, including any “mini-tender” offer, must comply with the provisions of Regulation 14D of the Exchange Act, including the notice and disclosure requirements. Among other things, the offeror must provide us notice of such tender offer at least ten business days before initiating the tender offer. In addition, the non-complying offeror will be responsible for all of our expenses in connection with that offeror’s noncompliance.
Advance Notice of Director Nominations and New Business
Our bylaws provide that with respect to an annual meeting of stockholders, nominations of individuals for election to the board of directors and the proposal of business to be considered by stockholders may be made only (1) pursuant to our notice of the meeting, (2) by or at the direction of the board of directors or (3) by a stockholder who is a stockholder of record both at the time of giving the advance notice required by the bylaws and at the time of the meeting, who is entitled to vote at the meeting in the election of each individual so nominated or on any such other business and who has complied with the advance notice procedures of the bylaws. With respect to special meetings of stockholders, only the business specified in our notice of the meeting may be brought before the meeting. Nominations of individuals for election to the board of directors at a special meeting may be made only (1) by or at the direction of the board of directors or (2) provided that the special meeting has been called in accordance with the bylaws for the purpose of electing directors, by a stockholder who is a stockholder of record both at the time of giving the advance notice required by the bylaws and at the time of the meeting, who is entitled to vote at the meeting in the election of each individual so nominated and who has complied with the advance notice provisions of the bylaws.
OPERATING PARTNERSHIP AGREEMENT
We have summarized the material terms and provisions of the Limited Partnership Agreement of RREEF Property Operating Partnership, LP, which we refer to as the “partnership agreement.” For purposes of this section only, references to “we,” “our,” “us” and “the company” refer to RREEF Property Trust, Inc.
Management of Our Operating Partnership
RREEF Property Operating Partnership, LP, our operating partnership, was formed on February 8, 2012 to acquire and hold assets on our behalf. For purposes of satisfying the asset and gross income tests for qualification to be taxed as a REIT for federal income tax purposes, our proportionate share of the assets and income of our operating partnership will be deemed to be our assets and income.
We hold and intend to continue to hold substantially all of our assets in our operating partnership or in subsidiary entities in which our operating partnership owns an interest.
We are, and expect to continue to be, the sole general partner of our operating partnership. As the sole general partner of our operating partnership, we have the exclusive power to manage and conduct the business of our operating partnership. A general partner is accountable to a limited partnership as a fiduciary and consequently must exercise good faith and integrity in handling partnership affairs. The initial limited partner of our operating partnership is RREEF Property OP Holder, LLC, our wholly owned subsidiary. No limited partner of our operating partnership may transact business for our operating partnership, or participate in management activities or decisions, except as provided in the partnership agreement and as required by applicable law. We may not be removed as general partner by the limited partners. Our board of directors will at all times have ultimate oversight and policy-making authority, including responsibility for governance, financial controls, compliance and disclosure with respect to our operating partnership. Pursuant to the advisory agreement, however, we have delegated to our advisor authority to make decisions related to our and our operating partnership’s day-to-day business, the acquisition, management and disposition of assets and the selection of property managers and other service providers, in accordance with our investment objectives, strategy, guidelines, policies and limitations.
RREEF Property OP Holder, LLC has expressly acknowledged and any future limited partners of our operating partnership will expressly acknowledge that we, as general partner, are acting for our benefit, and the benefit of the limited partners of our operating partnership and our stockholders collectively. Neither we nor our board of directors is under any obligation to give priority to the separate interests of the limited partners of our operating partnership or our stockholders in deciding whether to cause our operating partnership to take or decline to take any actions. If there is a conflict between the interests of our stockholders on the one hand and our operating partnership’s limited partners on the other, we will endeavor in good faith to resolve the conflict in a manner not adverse to either our stockholders or our operating partnership’s limited partners; provided, however, that for so long as we own a controlling interest in our operating partnership, any conflict that cannot be resolved in a manner not adverse to either our stockholders or our operating partnership’s limited partners will be resolved in favor of our stockholders. We are not liable under the partnership agreement to our operating partnership or to any of its limited partners for monetary damages for losses sustained, liabilities incurred or benefits not derived by such limited partners in connection with such decisions, provided that we have acted in good faith.
The partnership agreement requires that our operating partnership be operated in a manner that will enable us to (1) satisfy the requirements for qualification to be taxed as a REIT for federal income tax purposes, unless we otherwise cease to qualify to be taxed as a REIT, (2) avoid any federal income or excise tax liability and (3) ensure that our operating partnership will not be classified as a “publicly traded partnership” that is taxable as a corporation. See “Material U.S. Federal Income Tax Considerations.”
Capital Contributions and Distributions
We intend to contribute the net proceeds from this offering, which are not used or retained to pay the fees and expenses attributable to our offering and operations, to our operating partnership as capital contributions. These capital contributions will be reflected in our capital account in our operating partnership.
If our operating partnership requires additional funds at any time in excess of capital contributions made by us, our operating partnership may borrow funds from a financial institution or other lender. In addition, our operating partnership may admit additional limited partners whose investments may be subject to different management fees and redemption limitations if our board of directors concludes in good faith that such admittance is in our best interest.
The partnership agreement generally provides that our operating partnership will, except upon the liquidation of our operating partnership, distribute cash to the partners of our operating partnership in accordance with their relative percentage interests, at the times and amounts determined by us as general partner. In the event that our operating partnership were to liquidate, after payment of debts and obligations, any remaining assets of our operating partnership will be distributed in accordance with the distribution provisions of the partnership agreement to the extent of each partner’s positive capital account balance.
Issuance of Additional Limited Partnership Interests
As sole general partner of our operating partnership, we will have the ability to cause our operating partnership to issue additional limited partnership interests, preferred partnership interests or convertible securities.
Our operating partnership allows us to be organized as an UPREIT. A transfer of property directly to a REIT is generally a taxable transaction to the transferring property owner. In an UPREIT structure, an owner of appreciated property who desires to defer taxable gain on the transfer of such property may transfer the property to our operating partnership in exchange for limited partnership interests on a tax-free basis. Being able to offer an owner the opportunity to defer taxation of gain until the owner disposes of its interest in our operating partnership may give us a competitive advantage in acquiring desired properties relative to buyers who cannot offer this opportunity.
In addition, investing in our operating partnership, rather than in shares of our common stock, may be more attractive to certain institutional or other investors due to their business or tax structure. If an institutional investor is interested in making a substantial investment in our operating partnership, we may agree to terms for such investment different from the terms of this offering of common stock. For example, we may be willing to agree with an investor in our operating partnership that lower advisory fees, dealer manager fees and distribution fees will be payable by such investor in consideration of the size of its investment or the investor’s commitment not to request redemption of its investment for a negotiated period of time.
Transferability of Interests
We may not voluntarily withdraw as the general partner of our operating partnership, engage in any merger, consolidation or other business combination or transfer our general partnership interest in our operating partnership (except to a wholly owned subsidiary), unless: (1) the transaction in which such withdrawal, business combination or transfer occurs results in the limited partners receiving or having the right to receive an amount of cash, securities or other property equal in value to the amount they would have received if they had exercised their exchange rights immediately prior to such transaction or (2) in the case of a merger or other business combination, the successor entity contributes substantially all of its assets to our operating partnership in return for an interest in our operating partnership and agrees to assume all obligations of the general partner of our operating partnership.
We may also enter into a business combination or we may transfer our general partnership interest upon the receipt of the consent of a majority-in-interest of the limited partners of our operating partnership, other than interests held by us. With certain exceptions, the limited partners may not transfer their interests in our operating partnership, in whole or in part, without our written consent, as general partner.
Exculpation
We, as general partner, will not be liable to our operating partnership or limited partners for errors in judgment or other acts or omissions not amounting to willful misconduct or gross negligence since provision has been made in the partnership agreement for exculpation of the general partner. Therefore, purchasers of interests in our operating partnership have a more limited right of action than they would have absent the limitation in the partnership agreement.
Indemnification
The partnership agreement provides for the indemnification of us, as general partner, by our operating partnership for liabilities we incur in dealings with third parties on behalf of our operating partnership. To the extent that the indemnification provisions purport to include indemnification of liabilities arising under the Securities Act, in the opinion of the SEC, such indemnification is contrary to public policy and therefore unenforceable.
MATERIAL U.S FEDERAL INCOME TAX CONSIDERATIONS
The following is a summary of certain material U.S. federal income tax considerations relating to our qualification and taxation as a REIT and the acquisition, holding and disposition of our common stock as of the date hereof by U.S. stockholders and non-U.S. stockholders, each as defined below. For purposes of this section under the heading “Material U.S. Federal Income Tax Considerations,” references to “the company,” “we,” “our” and “us” mean only RREEF Property Trust, Inc. and not its subsidiaries or other lower-tier entities, except as otherwise indicated. You are urged both to review the following discussion and to consult your tax advisor to determine the effect of ownership and disposition of our shares on your individual tax situation, including any state, local or non-U.S. tax consequences.
This summary is based upon the Code, the Treasury Regulations, current administrative interpretations and practices of the IRS (including administrative interpretations and practices expressed in private letter rulings which are binding on the IRS only with respect to the particular taxpayers who received those rulings), and judicial decisions, all as currently in effect, and all of which are subject to differing interpretations or to change, possibly with retroactive effect. No assurance can be given that the IRS would not assert, or that a court would not sustain, a position contrary to any of the tax consequences described below.
This summary of certain federal income tax consequences applies to you if you acquire and hold our common stock as a “capital asset” (generally, property held for investment). This summary does not consider all of the rules which may affect the U.S. tax treatment of your investment in our common stock in light of your particular circumstances. This summary does not discuss any alternative minimum tax considerations or any state, local or non-U.S. tax considerations. In addition, special rules not discussed here may apply to you if you are:
•a broker-dealer or a dealer in securities or currencies;
•an S corporation;
•a partnership or other pass-through entity;
•a bank, thrift or other financial institution;
•a regulated investment company or a REIT;
•an insurance company;
•a tax-exempt organization, except to the extent discussed under “—Taxation of Stockholders—Taxation of Tax-Exempt U.S. Stockholders”;
•subject to the alternative minimum tax provisions of the Code;
•holding our common stock as part of a hedge, straddle, conversion, integrated or other risk reduction or constructive sale transaction;
•holding our common stock through a partnership or other pass-through entity;
•a non-U.S. corporation, non-U.S. trust, non-U.S. estate or an individual who is not a resident or citizen of the U.S. or is a U.S. expatriate, except to the extent discussed under “—Taxation of Stockholders—Taxation of Non-U.S. Stockholders”; or
•a U.S. person whose “functional currency” is not the U.S. dollar.
If a partnership, including any entity that is treated as a partnership for federal income tax purposes, holds our common stock, the federal income tax treatment of the partner in the partnership will generally depend on the status of the partner and the activities of the partnership. If you are a partner in a partnership that will hold our common stock, you should consult your tax advisor regarding the federal income tax consequences of acquiring, holding and disposing of our common stock by the partnership.
Tax legislation commonly referred to as the Tax Cuts and Jobs Act was signed into law on December 22, 2017. The Tax Cuts and Jobs Act made significant changes to the U.S. federal income tax rules for taxation of individuals and corporations. Further changes to the tax laws, unrelated to the Tax Cuts and Jobs Act, are possible. In particular, the federal income taxation of REITs may be modified, possibly with retroactive effect, by legislative, administrative or judicial action at any time.
Prospective stockholders are urged to consult with their tax advisors with respect to any regulatory or administrative developments and proposals and their potential effect on investment in our common stock.
This summary of certain material federal income tax considerations is for general information purposes only and is not tax advice. You are advised to consult your tax advisor regarding the federal, state, local and foreign tax consequences of the purchase, ownership and disposition of our common stock.
Taxation of the Company
We elected to be taxed as a REIT under the Code, beginning with our taxable year ended December 31, 2013. We believe that we are organized and have operated in a manner that will allow us to qualify for taxation as a REIT under the Code commencing with our taxable year ended December 31, 2013, and we intend to continue to be organized and to operate in such a manner.
The law firm of Alston & Bird LLP has acted as our counsel in connection with this offering. We have received an opinion of Alston & Bird LLP dated August 3, 2023 to the effect that, commencing with our taxable year ended December 31, 2013, we have been organized and operated in conformity with the requirements for qualification and taxation as a REIT under the Code, and our present and proposed method of operations will enable us to continue to meet the requirements for qualification and taxation as a REIT under the Code. The opinion of Alston & Bird LLP is based on various assumptions and on our representations to them concerning our organization, our proposed ownership and operations, and other matters relating to our ability to qualify as a REIT, and is expressly conditioned upon the accuracy of such assumptions and representations, which Alston & Bird LLP did not verify. The opinion of Alston & Bird LLP is based upon the law in effect on the date of the opinion, which is subject to change either prospectively or retroactively. Changes in applicable law could modify the conclusions expressed in the opinion, and Alston & Bird LLP will have no obligation to advise us or the holders of our common stock of any subsequent change in the matters stated, represented or assumed, or of any subsequent change in the applicable law. You should be aware that opinions of counsel are not binding on the IRS, and the IRS could challenge the conclusions set forth in such opinions and a court could sustain such a challenge.
Our on-going qualification and taxation as a REIT will depend upon our ability to meet, on an ongoing basis, the various and complex REIT qualification tests imposed under the Code, the results of which will not be reviewed or verified by Alston & Bird LLP. See “—Requirements for Qualification—General” below. Accordingly, no assurance can be given that we will in fact satisfy such requirements. While we believe that we are organized and intend to operate so that we will continue to qualify to be taxed as a REIT, given the highly complex nature of the rules governing REITs, the ongoing importance of factual determinations, the possibility of future changes in our circumstances and circumstances not entirely within our control, no assurance can be given by Alston & Bird LLP or us that we will so qualify for any particular year.
As a REIT, we generally will be entitled to a deduction for dividends that we pay and therefore will not be subject to federal corporate income tax on our taxable income that is currently distributed to our stockholders. This treatment substantially eliminates the “double taxation” at the corporate and stockholder levels that generally results from investment in a corporation. Rather, income generated by a REIT and distributed to its stockholders generally is taxed only at the stockholder level.
Net operating losses, foreign tax credits and other tax attributes of a REIT generally do not pass through to the stockholders of the REIT, subject to special rules for certain items such as capital gains recognized by REITs. See “—Taxation of Stockholders” below.
Even if we continue to qualify to be taxed as a REIT, we will nonetheless be subject to federal tax in the following circumstances:
•We will be taxed at regular corporate rates on any REIT taxable income, including undistributed net capital gains, that we do not distribute to stockholders during, or within a specified period after, the calendar year in which we recognized such income.
•We may elect to retain and pay income tax on our net long-term capital gain. In that case, a stockholder would include its proportionate share of our undistributed long-term capital gain (to the extent we make a timely designation of such gain to the stockholder) in its income, would be deemed to have paid the tax that we paid on the stockholder’s proportionate share of such gain, and would be allowed a credit for its proportionate share of the tax deemed to have been paid, and an adjustment would be made to increase the stockholder’s basis in our common stock.
•If we have net income from prohibited transactions, such income will be subject to a 100% tax. “Prohibited transactions” are, in general, sales or other dispositions of property held primarily for sale to customers in the ordinary course of business, rather than for investment, other than foreclosure property. See “—Prohibited Transactions” and “—Foreclosure Property” below.
•If we have net income from the sale or disposition of “foreclosure property,” as described below, that is held primarily for sale in the ordinary course of business or other non-qualifying net income from foreclosure property, we will be subject to corporate tax on such net income at the highest applicable rate.
•If we fail to satisfy the 75% gross income test or the 95% gross income test, as discussed below, but nonetheless maintain our qualification to be taxed as a REIT because other requirements in the Code are met, we will be subject to a 100% tax on an amount equal to (1) the greater of (a) the amount by which we fail the 75% gross income test or (b) the amount by which we fail the 95% gross income test, as the case may be, multiplied by (2) a fraction intended to reflect our profitability.
•If we fail to satisfy any of the REIT asset tests, as described below, other than certain de minimis failures, but our failure is due to reasonable cause and not due to willful neglect and we nonetheless maintain our REIT qualification because of specified cure provisions in the Code, we will be required to pay a tax equal to the greater of $50,000 or the product of the highest corporate income tax rate times the net income generated by the nonqualifying assets during the period in which we failed to satisfy the asset tests.
•If we fail to satisfy any other REIT qualification requirements (other than a gross income or asset test requirement) and that violation is due to reasonable cause and not due to willful neglect, we may retain our REIT qualification, but we will be required to pay a penalty of $50,000 for each such failure.
•If we fail to distribute during each calendar year at least the sum of (1) 85% of our REIT ordinary income for such year, (2) 95% of our REIT capital gain net income for such year and (3) any undistributed taxable income from prior periods, we will be subject to a 4% excise tax on the excess of such required distribution over the sum of (a) the amounts actually distributed (taking into account excess distributions from prior years), plus (b) retained amounts on which federal income tax is paid at the corporate level.
•We may be required to pay monetary penalties to the IRS in certain circumstances, including if we fail to meet record-keeping requirements intended to monitor our compliance with rules relating to the composition of our stockholders, as described below in “—Requirements for Qualification—General.”
•We will be required to pay a 100% tax on any “redetermined rents,” “redetermined deductions,” “excess interest” or “redetermined TRS service income” resulting from non-arm’s length transactions involving our taxable REIT subsidiaries.
•If we acquire appreciated assets from a C corporation (i.e., a corporation generally subject to corporate income tax) in a transaction in which the adjusted tax basis of the assets in our hands is determined by reference to the adjusted tax basis of the assets in the hands of the C corporation, we may be subject to tax on such appreciation at the highest corporate income tax rate then applicable if we subsequently recognize gain on a disposition of such assets during the five-year period following their acquisition from the C corporation. The results described in this paragraph assume that the C corporation will not elect to be subject to an immediate tax when the asset is acquired by us.
•We may have subsidiaries or own interests in other lower-tier entities that are C corporations, such as “taxable REIT subsidiaries,” the earnings of which would be subject to federal corporate income tax.
In addition, we and our subsidiaries may be subject to a variety of taxes other than federal income tax, including payroll taxes and state, local, and non-U.S. income, franchise, property and other taxes on assets and operations. We could also be subject to tax in situations and on transactions not presently contemplated.
Requirements for Qualification—General
The Code defines a REIT as a corporation, trust or association:
(1)that is managed by one or more trustees or directors;
(2)the beneficial ownership of which is evidenced by transferable shares or by transferable certificates of beneficial interest;
(3)that would be taxable as a domestic corporation but for the special Code provisions applicable to REITs;
(4)that is neither a financial institution nor an insurance company subject to specific provisions of the Code;
(5)the beneficial ownership of which is held by 100 or more persons;
(6)in which, during the last half of each taxable year, not more than 50% in value of the outstanding shares is owned, directly or indirectly, by or for five or fewer “individuals” (as defined in the Code to include specified entities);
(7)that meets other tests described below, including with respect to the nature of its income and assets and the amount of its distributions;
(8)that makes an election to be a REIT for the current taxable year or has made such an election for a previous taxable year that has not been terminated or revoked; and
(9)that uses the calendar year as its fiscal year.
The Code provides that conditions (1) through (4) must be met during the entire taxable year and that condition (5) must be met during at least 335 days of a taxable year of 12 months or during a proportionate part of a shorter taxable year. Conditions (5) and (6) do not need to be satisfied for the first taxable year for which an election to become a REIT has been made. Our charter provides restrictions regarding the ownership and transfer of our shares which are intended to assist us in satisfying the share ownership requirements described in conditions (5) and (6) above. For purposes of condition (6), an “individual” generally includes a supplemental unemployment compensation benefit plan, a private foundation, or a portion of a trust permanently set aside or used exclusively for charitable purposes.
To monitor compliance with the share ownership requirements, we are required to maintain records regarding the actual ownership of our shares. To do so, we must demand written statements each year from the
record holders of certain percentages of our shares in which the record holders are to disclose the actual owners of the shares (i.e., the persons required to include in gross income the dividends paid by us). A list of those persons failing or refusing to comply with this demand must be maintained as part of our records. Failure by us to comply with these record-keeping requirements could subject us to monetary penalties. If we satisfy these requirements and have no reason to know that condition (6) is not satisfied, we will be deemed to have satisfied such condition. A stockholder that fails or refuses to comply with the demand is required by Treasury Regulations to submit a statement with its tax return disclosing the actual ownership of the shares and other information.
Our taxable year is the calendar year, satisfying condition (9).
Effect of Subsidiary Entities
Disregarded Subsidiaries. If a REIT owns a corporate subsidiary that is a “qualified REIT subsidiary,” that subsidiary is disregarded for federal income tax purposes, and all assets, liabilities and items of income, deduction and credit of the subsidiary are treated as assets, liabilities and items of income, deduction and credit of the REIT, including for purposes of the gross income and asset tests applicable to REITs as summarized below. A qualified REIT subsidiary is any entity, other than a taxable REIT subsidiary (as described below), that is classified as a corporation for federal income tax purposes and is wholly owned by a REIT, directly or through one or more other disregarded subsidiaries. Single-member limited liability companies are also generally disregarded for federal income tax purposes, including for purposes of the REIT gross income and asset tests. Our operating partnership currently is a disregarded entity for U.S. federal income tax purposes. Disregarded subsidiaries, along with partnerships in which we hold an equity interest, are sometimes referred to herein as “pass-through subsidiaries.”
In the event that a disregarded subsidiary ceases to be wholly owned by us (e.g., if any equity interest in the subsidiary is acquired by a person other than us or another of our disregarded subsidiaries) the subsidiary’s separate existence would no longer be disregarded for federal income tax purposes. Instead, it would have multiple owners and would be treated as either a partnership or a taxable corporation. Such an event could, depending on the circumstances, adversely affect our ability to satisfy the various asset and gross income tests applicable to REITs. See “—Gross Income Tests” and “—Asset Tests” below.
Taxable Subsidiaries. A REIT generally may jointly elect with a subsidiary corporation (that is not a REIT), whether or not wholly owned, to treat the subsidiary corporation as a taxable REIT subsidiary. If one of our taxable REIT subsidiaries owns, directly or indirectly, more than 35%, by voting power or value, of the outstanding securities, other than certain straight-debt securities, of another corporation, such other corporation will also be treated as our taxable REIT subsidiary. The separate existence of a taxable REIT subsidiary or other taxable corporation is not ignored for federal income tax purposes. Accordingly, such an entity would generally be subject to corporate federal, state, local and income and franchise tax on its earnings, which may reduce the cash flow available to us and our ability to make distributions to our stockholders.
A REIT is not treated as holding the assets of a taxable REIT subsidiary or other taxable subsidiary corporation or as receiving any income that the subsidiary earns for purposes of the REIT gross income and asset tests described below. Rather, the stock issued by the subsidiary is an asset in the hands of the REIT, and the REIT recognizes as income the dividends, if any, that it receives from the subsidiary. Because we would not include the assets and income of a taxable REIT subsidiary in determining our compliance with the REIT gross income and asset tests, we may use taxable REIT subsidiaries to undertake indirectly activities that the REIT rules might otherwise preclude us from engaging in directly or through pass-through subsidiaries (e.g., activities that give rise to certain categories of income such as management fees).
Certain restrictions imposed on taxable REIT subsidiaries are intended to ensure that such entities will be subject to appropriate levels of federal income taxation. Any redetermined rents, redetermined deductions, excess interest or redetermined TRS service income we generate will be subject to a 100% penalty tax. In general,
redetermined rents are rents from real property that are overstated as a result of any services furnished to any of our tenants by a taxable REIT subsidiary, and redetermined deductions and excess interest represent any amounts that are deducted by a taxable REIT subsidiary for amounts paid to us that are in excess of the amounts that would have been deducted based on arm’s length negotiations. Rents that we receive will not constitute redetermined rents if they qualify for certain safe harbor provisions contained in the Code. Redetermined TRS service income is income earned by a taxable REIT subsidiary that is attributable to services provided to us, or on our behalf to any of our tenants, that is less than the amounts that would have been charged based upon arms’ length negotiations.
Rents we receive that include amounts for services furnished by a taxable REIT subsidiary to any of our lessees will not be subject to the 100% tax if such amounts qualify for the safe harbor provisions contained in the Code. Safe harbor provisions are provided where (1) amounts are excluded from the definition of impermissible tenant service income as a result of satisfying a 1% de minimis exception, (2) a taxable REIT subsidiary renders a significant amount of similar services to unrelated parties and the charges for such services are substantially comparable, (3) rents paid to us by lessees that are not receiving services from the taxable REIT subsidiary are substantially comparable to the rents paid by our lessees leasing comparable space that are receiving such services from the taxable REIT subsidiary and the charge for the services is separately stated or (4) the taxable REIT subsidiary’s gross income from the service is not less than 150% of the taxable REIT subsidiary’s direct cost of furnishing the service.
Ownership of Partnership Interests. In the case of a REIT that is a partner in a partnership for U.S. federal income tax purposes (for purposes of this discussion, references to “partnership” include a limited liability company or other entity treated as a partnership for U.S. federal income tax purposes, and references to “partner” include a member in such a limited liability company or other entity), the REIT is deemed to own its proportionate share of the partnership’s assets and to earn its proportionate share of the partnership’s income for purposes of the asset and gross income tests applicable to REITs. In addition, the assets and gross income of the partnership are deemed to retain the same character in the hands of the REIT. Thus, our proportionate share of the assets and items of income of partnerships in which we own an equity interest are treated as our assets and items of income for purposes of applying the REIT requirements. Our proportionate share is generally determined, for these purposes, based upon our percentage interest in the partnership’s equity capital; however, for purposes of the 10% value-based asset test described below, the percentage interest also takes into account certain debt securities issued by the partnership and held by us. Consequently, to the extent that we directly or indirectly hold an equity interest in a partnership, the partnership’s assets and operations may affect our ability to maintain our REIT status, even if we have no control, or only limited influence, over the partnership. Interests in our operating partnership will initially be held only by us and one of our disregarded subsidiaries. As long as that is the case, our operating partnership will be disregarded for federal tax purposes, rather than treated as a partnership, and all assets, liabilities and items of income, deduction and credit of our operating partnership will be treated as our assets, liabilities and items of income, deduction and credit, including for purposes of the gross income and asset tests applicable to REITs as summarized below.
Gross Income Tests
In order to maintain our REIT status, we must satisfy two gross income tests each year. First, at least 75% of our gross income for each taxable year, excluding gross income from prohibited transactions, must be derived from investments relating to real property or mortgages on real property, including “rents from real property,” dividends received from other REITs, interest income derived from mortgage loans secured by real property (including certain types of mortgage-backed securities), and gains from the sale of real estate assets, as well as “qualified temporary investment income,” described below. Second, at least 95% of our gross income in each taxable year, excluding gross income from prohibited transactions, must be derived from sources of income that qualify under the 75% gross income test and other dividends, interest (including interest income from debt instruments issued by publicly offered REITs), gain from the sale or disposition of stock or securities (including
gain from the sale or other disposition of debt instruments issued by publicly offered REITs), and certain other categories of income.
Rents will qualify as “rents from real property” in satisfying the gross income tests only if several conditions are met, including the following:
•The rent must not be based in whole or in part on the income or profits of any person. An amount will not be disqualified, however, solely by being based on a fixed percentage or percentages of receipts or sales or, if it is based on the net income or profits of a lessee which derives substantially all of its income with respect to such property from subleasing of substantially all of such property, to the extent that the rents paid by the sublessees would qualify as rents from real property, if earned directly by us.
•If rent is partly attributable to personal property leased in connection with a lease of real property, the portion of the total rent that is attributable to the personal property will not qualify as rents from real property if it exceeds 15% of the total rent received under the lease.
•For rents received to qualify as rents from real property, we generally must not operate or manage the property or furnish or render certain services to the lessees of such property, other than through an “independent contractor,” as defined in the Code, who is adequately compensated and from which we derive or receive no income or through a taxable REIT subsidiary. We are permitted, however, to perform services that are “usually or customarily rendered” in connection with the rental of space for occupancy only and are not otherwise considered rendered to the occupant of the property. In addition, we may directly or indirectly provide other services to lessees of our properties without disqualifying all of the rents from the property if the gross income from such services does not exceed 1% of the total gross income from the property. In such a case, only the amounts for such services are not treated as rents from real property, and the provision of the services does not disqualify all of the rents from treatment as rents from real property. For purposes of this test, the gross income received from such services is deemed to be at least 150% of the direct cost of providing the services. Moreover, we are permitted to provide services to lessees through a taxable REIT subsidiary without disqualifying the rental income received from lessees as rents from real property.
•Rental income will not qualify as rents from real property if we directly or indirectly (through application of certain constructive ownership rules) own (1) in the case of any lessee which is a corporation, stock possessing 10% or more of the total combined voting power of all classes of stock entitled to vote, or 10% or more of the total value of shares of all classes of stock, of such lessee or (2) in the case of any lessee which is not a corporation, an interest of 10% or more in the assets or net profits of such lessee. Rental payments from a taxable REIT subsidiary, however, will qualify as rents from real property even if we own more than 10% of the total value or combined voting power of the taxable REIT subsidiary if (1) at least 90% of the property is leased to unrelated lessees and the rent paid by the taxable REIT subsidiary is substantially comparable to the rent paid by the unrelated lessees for comparable space or (2) the property is a “qualified lodging property” or a “qualified health care facility” and certain additional requirements are satisfied.
Unless we determine that the resulting nonqualifying income under any of the following situations, taken together with all other nonqualifying income earned by us in the taxable year, will not jeopardize our status as a REIT, we do not intend to:
•charge rent for any property that is based in whole or in part on the income or profits of any person, except by reason of being based on a fixed percentage or percentages of receipts or sales, as described above;
•rent any property to a related party lessee, including a taxable REIT subsidiary, unless the rent from the lease to the taxable REIT subsidiary would qualify for the special exception from the related party lessee rule applicable to certain leases with a taxable REIT subsidiary;
•derive rental income attributable to personal property other than personal property leased in connection with the lease of real property, the amount of which is less than 15% of the total rent received under the lease; or
•directly perform services considered to be noncustomary or rendered to the occupant of the property unless the amount we receive or accrue (directly or indirectly) for performing such services for any taxable year will not exceed 1% of all amounts we receive or accrue during such year with respect to the property.
Distributions from our taxable REIT subsidiary or other corporations that are not REITs or qualified REIT subsidiaries will be classified as dividend income to the extent of the earnings and profits of the distributing corporation. Such dividends will constitute qualifying income for purposes of the 95% gross income test but not for purposes of the 75% gross income test. Any dividends received by us from a REIT, however, will be qualifying income for purposes of both the 75% and 95% gross income tests.
Interest income constitutes qualifying mortgage interest for purposes of the 75% gross income test to the extent that the obligation is secured by a mortgage on real property. If we receive interest income with respect to a mortgage loan that is secured by both real property and personal property, the fair market value of the personal property exceeds 15% of the total value of all property security the loan and the highest principal amount of the loan outstanding during a taxable year exceeds the fair value of the real property on the date that we committed to acquire or originate the mortgage loan, the interest income will be apportioned between the real property and the other property, and our income from the loan will qualify for purposes of the 75% gross income test only to the extent that the interest is allocable to the real property. Even if a loan is not secured by real property or is undersecured, the income that it generates may nonetheless qualify for purposes of the 95% gross income test. A debt obligation secured by a mortgage on both real and personal property will be treated as a real estate asset for purposes of the 75% asset test, and interest thereon will be treated as interest on an obligation secured by real property, if the fair market value of the personal property does not exceed 15% of the fair market value of all property securing the debt. Thus, there would be no apportionment for purposes of the asset tests or the gross income tests if the fair market value of personal property securing the loan does not exceed 15% of the fair market value of all property securing the loan.
To the extent that the terms of a loan provide for contingent interest that is based on the cash proceeds realized upon the sale of the property securing the loan, or a shared appreciation provision, income attributable to the participation feature will be treated as gain from sale of the underlying property, which generally will be qualifying income for purposes of both the 75% and 95% gross income tests provided that the property is not inventory or dealer property in the hands of the borrower or the REIT.
To the extent that a REIT derives interest income from a mortgage loan or income from the rental of real property where all or a portion of the amount of interest or rental income payable is contingent, such income generally will qualify for purposes of the 75% and 95% gross income tests only if it is based upon the gross receipts or sales, and not the net income or profits, of the borrower or lessee. This limitation does not apply, however, where the borrower or lessee leases substantially all of its interest in the property to tenants or subtenants, to the extent that the rental income derived by the borrower or lessee, as the case may be, would qualify as rents from real property had it been earned directly by a REIT.
We may hold mezzanine loans that are secured by equity interests in an entity that directly or indirectly owns real property, rather than by a direct mortgage of the real property. IRS Revenue Procedure 2003-65 provides a safe harbor pursuant to which a mezzanine loan, if it meets each of the requirements contained in the Revenue Procedure, will be treated by the IRS as a real estate asset for purposes of the REIT asset tests described below, and interest derived from it will be treated as qualifying mortgage interest for purposes of the 75% gross income test. Although the Revenue Procedure provides a safe harbor on which taxpayers may rely, it does not prescribe rules of substantive tax law. Our mezzanine loans might not meet all of the requirements for reliance on
this safe harbor. We intend that any investment in mezzanine loans will be structured in a manner that will enable us to continue to satisfy the REIT gross income tests.
We may hold certain participation interests, or B-Notes, in mortgage loans and mezzanine loans originated by other lenders. A B-Note is an interest created in an underlying loan by virtue of a participation or similar agreement, to which the originator of the loan is a party, along with one or more participants. The borrower on the underlying loan is typically not a party to the participation agreement. The performance of a participant’s investment depends upon the performance of the underlying loan, and if the underlying borrower defaults, the participant typically has no recourse against the originator of the loan. We may invest in participations in real estate loans where we believe the interest derived therefrom will be treated as qualifying mortgage interest for purposes of the 75% gross income test. The appropriate treatment of participation interests for federal income tax purposes is not entirely certain, and no assurance can be given that the IRS will not challenge our treatment of participation interests.
We have acquired and may further acquire CMBS, and expect that the CMBS will be treated either as interests in a grantor trust or as regular interests in real estate mortgage investment conduits, or REMICs, for U.S. federal income tax purposes and that all interest income, original issue discount and market discount from our CMBS will be qualifying income for the 95% gross income test. In the case of mortgage-backed securities treated as interests in grantor trusts, we would be treated as owning an undivided beneficial ownership interest in the mortgage loans held by the grantor trust. The interest, original issue discount and market discount on such mortgage loans would be qualifying income for purposes of the 75% gross income test to the extent that the obligation is secured by real property. In the case of CMBS treated as interests in a REMIC, income derived from REMIC interests will generally be treated as qualifying income for purposes of the 75% and 95% gross income tests. If less than 95% of the assets of the REMIC are real estate assets, however, then only a proportionate part of our interest in the REMIC and income derived from the interest will qualify for purposes of the 75% gross income test. In addition, some REMIC securitizations include embedded interest swap or cap contracts or other derivative instruments that potentially could produce non-qualifying income for the holder of the related REMIC securities.
We believe that substantially all of our income from our mortgage-related securities generally will be qualifying income for purposes of the REIT gross income tests. However, to the extent that we own non-REMIC collateralized mortgage obligations or other debt instruments secured by mortgage loans (rather than by real property), or secured by non-real estate assets, or debt securities that are not secured by mortgages on real property or interests in real property, the interest income received with respect to such securities generally will be qualifying income for purposes of the 95% gross income test, but not the 75% gross income test. In addition, the loan amount of a mortgage loan that we own may exceed the value of the real property securing the loan. In that case, if the loan is also secured by personal property and the value of the personal property securing the loan exceeds 15% of the value of all property securing the loan, income from the loan will be qualifying income for purposes of the 95% gross income test, but the interest attributable to the amount of the loan that exceeds the value of the real property securing the loan will not be qualifying income for purposes of the 75% gross income test.
Any income or gain we derive from instruments that hedge the risk of changes in interest rates with respect to debt incurred to acquire or carry real estate assets, certain foreign currency risks, or other hedging positions after a portion of the hedged property or indebtedness has been disposed of will be disregarded for purposes of calculating the 75% or 95% gross income test, provided that specified requirements are met. Such requirements include the proper identification of the instrument as a hedge, together with the risk that it hedges, within prescribed time periods. Income from hedging transactions entered into to hedge existing hedging positions after a portion of the hedged indebtedness or property is disposed of will also be disregarded in applying the gross income tests.
Qualified temporary investment income is income that is attributable to temporary investments in stock and debt securities of new capital proceeds from stock issuances (other than pursuant to our distribution reinvestment plan) and public debt offerings and that is received in the one-year period beginning on the date we receive new capital. We will attempt to track investments of new capital so as to be able to confirm the amount of our qualified temporary investment income.
If we fail to satisfy one or both of the 75% or 95% gross income tests for any taxable year, we may still qualify to be taxed as a REIT for the year if we are entitled to relief under applicable provisions of the Code. These relief provisions will generally be available if our failure to meet these tests was due to reasonable cause and not due to willful neglect and, following the identification of such failure, we set forth a description of each item of our gross income that satisfies the gross income tests in a schedule for the taxable year filed in accordance with regulations prescribed by the Treasury. It is not possible to state whether we would be entitled to the benefit of these relief provisions in all circumstances. If these relief provisions are inapplicable, we will not qualify to be taxed as a REIT. As discussed above under “—Taxation of the Company,” even where these relief provisions apply, a tax would be imposed upon the profit attributable to the amount by which we fail to satisfy the particular gross income test.
Asset Tests
At the close of each calendar quarter we must also satisfy a series of tests relating to the nature of our assets:
•At least 75% of the value of our total assets must be represented by “real estate assets,” cash, cash items and U.S. government securities. For this purpose, real estate assets include interests in real property, such as land, buildings and leasehold interests in real property, personal property that generates rents from real property, stock of other REITs, debt instruments issued by publicly offered REITs, certain kinds of mortgage-backed securities, and mortgage loans, and, under some circumstances, stock or debt instruments purchased with new capital. Securities that do not qualify for purposes of the 75% test are subject to the additional asset tests described below.
•Not more than 25% of the value of our assets may be represented by securities that do not satisfy the 75% test.
•The value of any one issuer’s securities owned by us may not exceed 5% of the value of our gross assets.
•We may not own more than 10% of any one issuer’s outstanding securities, as measured by either voting power or value.
•The aggregate value of all securities of taxable REIT subsidiaries held by us may not exceed 20% of the value of our gross assets.
•Not more than 25% of the value of a REIT’s assets may consist of debt instruments of publicly offered REITs that would not otherwise be treated as real estate assets.
The 5% and 10% asset tests do not apply to securities of taxable REIT subsidiaries, qualified REIT subsidiaries or securities that are “real estate assets” for purposes of the 75% gross asset test described above. The 10% value test does not apply to certain “straight debt” and certain other excluded securities, including, but not limited to, any loan to an individual or estate, any obligation to pay rents from real property, and any security issued by a REIT. In addition, a REIT’s interest as a partner in a partnership is not considered a security for purposes of applying the 10% value test to securities issued by the partnership.
Certain securities will not cause a violation of the 10% value test described above. Such securities include instruments that constitute “straight debt.” A security does not qualify as “straight debt” where a REIT (or a controlled TRS of the REIT) owns other securities of the issuer of that security which do not qualify as straight debt, unless the value of those other securities constitute, in the aggregate, 1% or less of the total value of that
issuer’s outstanding securities. In addition to straight debt, the following securities will not violate the 10% value test: (1) any loan made to an individual or an estate, (2) certain rental agreements in which one or more payments are to be made in subsequent years (other than agreements between a REIT and certain persons related to the REIT), (3) any obligation to pay rents from real property, (4) securities issued by governmental entities that are not dependent in whole or in part on the profits of (or payments made by) a non-governmental entity, (5) any security issued by another REIT, and (6) any debt instrument issued by a partnership if the partnership’s income is such that the partnership would satisfy the 75% gross income test described above under “—Gross Income Tests.” In applying the 10% value test, a debt security issued by a partnership is not taken into account to the extent, if any, of the REIT’s proportionate interest in that partnership.
Any interests we hold in a REMIC are generally treated as qualifying real estate assets. If less than 95% of the assets of a REMIC are real estate assets, however, then only a proportionate part of our interest in the REMIC qualifies for purposes of the REIT asset tests. We may acquire “regular” REMIC interests but do not intend to acquire “residual interests.”
We may hold certain mezzanine loans that do not qualify for the safe harbor in Revenue Procedure 2003-65 discussed above. In addition, such mezzanine loans may not qualify as “straight debt” securities or for one of the other exclusions from the definition of “securities” for purposes of the 10% value test. We intend to make any such investments in such a manner as not to fail the asset tests described above, but there can be no assurance that we will be successful in this regard.
We may hold certain participation interests, including B-Notes, in mortgage loans and mezzanine loans as described above. We generally expect to treat our participation interests in mortgage loans and mezzanine loans that qualify for the safe harbor under Revenue Procedure 2003-65 as qualifying real estate assets for purposes of the REIT asset tests. The appropriate treatment of participation interests for U.S. federal income tax purposes is not entirely certain, however, and no assurance can be given that the IRS will not challenge our treatment of our participation interests. In the event of a determination that such participation interests do not qualify as real estate assets for purposes of the REIT asset tests, we could be subject to a penalty tax or could fail to qualify to be taxed as a REIT.
After initially meeting the asset tests at the close of any quarter, we will not lose our qualification to be taxed as a REIT for failure to satisfy the asset tests at the end of the next quarter solely by reason of fluctuations in asset values. If we fail to satisfy the asset tests because we acquire securities during a quarter, we can cure this failure by disposing of the non-qualifying assets within 30 days after the close of that quarter. If we fail the 5% asset test or the 10% asset test at the end of any quarter, and such failure is not cured within 30-days thereafter, we may dispose of sufficient assets or otherwise satisfy the requirements of such asset tests within six months after the last day of the quarter in which our identification of the failure to satisfy those asset tests occurred to cure the violation, provided that the non-permitted assets do not exceed the lesser of 1% of the total value of our assets at the end of the relevant quarter or $10,000,000. If we fail any of the other asset tests, or our failure of the 5% and 10% asset tests is in excess of this amount, as long as the failure was due to reasonable cause and not willful neglect and, following our identification of the failure, we filed a schedule in accordance with the Treasury Regulations describing each asset that caused the failure, we are permitted to avoid disqualification to be taxed as a REIT, after the 30 day cure period, by taking steps to satisfy the requirements of the applicable asset test within six months after the last day of the quarter in which our identification of the failure to satisfy the REIT asset test occurred, including the disposition of sufficient assets to meet the asset tests and paying a tax equal to the greater of $50,000 or the product of the net income generated by the nonqualifying assets during the period in which we failed to satisfy the relevant asset test and the highest corporate income tax rate.
We believe that our holdings of securities and other assets will comply with the foregoing REIT asset requirements, and we intend to monitor compliance with such tests on an ongoing basis. The values of some of our assets, however, may not be precisely valued, and values are constantly subject to change. Furthermore, the
proper classification of an instrument as debt or equity for U.S. federal income tax purposes may be uncertain in some circumstances, which could affect the application of the REIT asset tests. Accordingly, there can be no assurance that the IRS will not contend that our assets do not meet the requirements of the REIT asset tests.
Annual Distribution Requirements
For each taxable year, we are required to distribute dividends, other than capital gain dividends, to our stockholders in an amount at least equal to the sum of (1) 90% of our “REIT taxable income,” determined without regard to the dividends-paid deduction and excluding net capital gains, and (2) 90% of the net income, if any (after tax), from foreclosure property (as described below); minus, the sum of specified items of non-cash income that exceeds a percentage of our income.
In addition to distributions made in the taxable year to which they relate, certain distributions made in the following year are taken into account for these purposes. If dividends are declared in October, November or December of the taxable year, are payable to stockholders of record on a specified date in any such month, and are actually paid in January of the following year, such dividends are treated as both paid by us and received by our stockholders on December 31 of the year in which they are declared. In addition, at our election, a dividend for a taxable year may be declared before we timely file our tax return for the year provided we pay such dividend with or before our first regular dividend payment after such declaration and such payment is made during the 12-month period following the close of such taxable year. These distributions are taxable to our stockholders in the year in which paid, even though the distributions relate to our prior taxable year for purposes of the 90% distribution requirement.
In certain circumstances, we may be able to rectify a failure to meet the distribution requirements for a year by paying “deficiency dividends” to stockholders in a later year, which may be included in our deduction for dividends paid for the earlier year. In this case, we may be able to avoid losing our REIT qualification or being taxed on amounts distributed as deficiency dividends. However, we will be required to pay interest based on the amount of any deduction taken for deficiency dividends.
To the extent that we distribute dividends equal to at least 90%, but less than 100%, of our REIT taxable income, we will be subject to tax at regular corporate tax rates on the undistributed portion. In addition, we may elect to retain, rather than distribute, our net long-term capital gain and pay tax on such gain. In this case, we may elect to have our stockholders include their proportionate share of such undistributed long-term capital gain in their income and receive a corresponding credit for their proportionate share of the tax paid by us. Our stockholders would then increase their adjusted basis in our shares by the difference between the amount included in their long-term capital gains and the tax deemed paid with respect to their shares.
If we fail to distribute during each calendar year at least the sum of (1) 85% of our REIT ordinary income for such year, (2) 95% of our REIT capital gain net income for such year and (3) any undistributed taxable income from prior periods, we will be subject to a 4% excise tax on the excess of such amount over the sum of (a) the amounts actually distributed (taking into account excess distributions from prior periods) and (b) the amounts of income retained on which we have paid corporate income tax. We intend to make timely distributions so that we are not subject to the 4% excise tax.
It is possible that we, from time to time, may not have sufficient cash to meet the REIT distribution requirements because cash is needed to fund redemptions or due to timing differences between (1) the actual receipt of cash, including the receipt of distributions from our pass-through subsidiaries and (2) the inclusion of items in income by us for U.S. federal income tax purposes. Additional potential sources of non-cash taxable income include loans or mortgage-backed securities held by us as assets that are issued at a discount and require the accrual of taxable interest income in advance of our receipt in cash, loans on which the borrower is permitted to defer cash payments of interest and distressed loans on which we may be required to accrue taxable interest
income even though the borrower is unable to make current interest payments in cash. In addition, we may not have sufficient funds to pay deficiency dividends in the event we were required to pay them to preserve our REIT status with respect to any taxable year. In the event that we do not have sufficient cash to satisfy our distribution requirements, it might be necessary to sell assets, arrange for short-term, or possibly long-term, borrowings or pay dividends in the form of taxable in-kind distributions of property, including potentially, our shares, in order to satisfy such requirements.
The Tax Cuts and Jobs Act contained provisions that impacted the way that we calculate our REIT taxable income and that our subsidiaries calculate their taxable income in taxable years beginning after December 31, 2017. Under the Tax Cuts and Jobs Act, we may have to accrue certain items of income before they would otherwise be taken into income under the Internal Revenue Code if they are taken into account in our applicable financial statements. Additionally, the Tax Cuts and Jobs Act limited interest deductions for businesses, whether in corporate or pass-through form, to the sum of the taxpayer’s business interest income for the tax year and 30% of the taxpayer’s adjusted taxable income for the tax year. Treasury Regulations define interest expansively to cover various amounts not otherwise treated as interest. This limitation could apply to any subsidiaries that are not treated as disregarded entities for U.S. federal income tax purposes. This limitation does not apply to an “electing real property trade or business.” One consequence of electing to be an “electing real property trade or business” is that the accelerated expensing rules under the Tax Cuts and Jobs Act will not apply to certain property used in an electing real property trade or business. In addition, in the case of an electing real property trade or business, real property and “qualified improvement property” are depreciated under the alternative depreciation system over longer useful lives. Finally, under amendments made by the Tax Cuts and Jobs Act to Section 172 of the Code, our deduction for any net operating loss carryforwards arising from losses we have incurred or incur in taxable years beginning after December 31, 2017 is limited to 80% of our annual REIT taxable income (determined without regard to the deduction for dividends paid), and any unused portion of such losses may not be carried back, but may be carried forward indefinitely.
Failure to Maintain REIT Status
In the event we violate a provision of the Code that would result in our failure to maintain our REIT status, specified relief provisions will be available to us to avoid such disqualification if (1) the violation is due to reasonable cause and not due to willful neglect, (2) we pay a penalty of $50,000 for each failure to satisfy the provision and (3) the violation does not include a violation under the gross income or asset tests described above (for which other specified relief provisions are available) or the failure to meet the minimum distribution requirements.
If we fail to maintain our REIT status in any taxable year, and the relief provisions of the Code do not apply, we will be subject to tax on our taxable income at regular corporate income tax rates. Distributions to our stockholders in any year in which we are not a REIT will not be deductible by us, nor will they be required to be made. In this situation, to the extent of current and accumulated earnings and profits, and, subject to limitations of the Code, distributions to our stockholders will generally be taxable to non-corporate U.S. stockholders at a maximum rate of 20%, and dividends received by our corporate U.S. stockholders may be eligible for the dividends received deduction. Unless we are entitled to relief under specific statutory provisions, we will also be disqualified from re-electing to be taxed as a REIT for the four taxable years following a year during which qualification was lost. It is not possible to state whether, in all circumstances, we will be entitled to this statutory relief.
Prohibited Transactions
Net income derived from prohibited transactions is subject to a 100% tax. The term “prohibited transactions” generally includes a sale or other disposition of property (other than foreclosure property) that is held primarily for sale to customers in the ordinary course of a trade or business and does not qualify for a statutory safe harbor. We
intend to hold our properties for investment with a view to long-term appreciation, to engage in the business of owning and operating properties and to make sales of properties that are consistent with our investment objectives. Whether property is held “primarily for sale to customers in the ordinary course of a trade or business,” however, depends on the specific facts and circumstances. No assurance can be given that any particular property in which we hold a direct or indirect interest will not be treated as property held for sale to customers, or that certain safe-harbor provisions of the Code that prevent such treatment will apply. The 100% tax will not apply to gains from the sale of property by a taxable REIT subsidiary, although the taxable REIT subsidiary will be subject to tax on such gains at regular corporate income tax rates.
Foreclosure Property
Foreclosure property is real property (including interests in real property) and any personal property incident to such real property (1) that is acquired by a REIT as a result of the REIT having bid on the property at foreclosure, or having otherwise reduced the property to ownership or possession by agreement or process of law, after there was a default (or default was imminent) on a lease of the property or a mortgage loan held by the REIT and secured by the property, (2) for which the related loan or lease was made, entered into or acquired by the REIT at a time when default was not imminent or anticipated; and (3) for which such REIT makes an election to treat the property as foreclosure property. REITs generally are subject to tax at the maximum corporate income tax rate on any net income from foreclosure property, including any gain from the disposition of foreclosure property, other than income that would otherwise be qualifying income for purposes of the 75% gross income test. Any gain from the sale of property for which a foreclosure property election has been made will not be subject to the 100% tax on gains from prohibited transactions, even if the property is held primarily for sale to customers in the ordinary course of a trade or business.
Hedging Transactions
We may enter into hedging transactions with respect to one or more of our assets or liabilities. Hedging transactions could take a variety of forms, including interest rate swaps or cap agreements, options, futures contracts, forward rate agreements or similar financial instruments. Any income from a hedging transaction to manage risk of interest rate or price changes or currency fluctuations with respect to borrowings made or to be made, or ordinary obligations incurred or to be incurred, by us to acquire or own real estate assets, which is clearly identified as such before the close of the day on which it was acquired, originated or entered into, including gain from the disposition of such a transaction, will be disregarded for purposes of the 75% and 95% gross income tests. There are also rules for disregarding income for purposes of the 75% and 95% gross income tests with respect to hedges of certain foreign currency risks. In addition, income from hedging transactions entered into to hedge existing hedging positions after a portion of the hedged indebtedness or property is disposed of will also be disregarded in applying the gross income tests. To the extent we enter into other types of hedging transactions, the income from those transactions is likely to be treated as non-qualifying income for purposes of both the 75% and 95% gross income tests. We intend to structure any hedging transactions in a manner that does not jeopardize our ability to maintain REIT status.
Sale-Leaseback Transactions
We may enter into sale-leaseback transactions. It is possible that the IRS could take the position that specific sale-leaseback transactions we treat as true leases are not true leases for federal income tax purposes but are, instead, financing arrangements or loans. Successful recharacterization of a sale-leaseback transaction as a financing arrangement or loan could jeopardize our REIT status.
Non-U.S. Investments
To the extent that we hold or acquire any investments and, accordingly, pay taxes in other countries, taxes paid by us in non-U.S. jurisdictions may not be passed through to, or used by, our stockholders as a foreign tax credit or otherwise. In addition, certain passive income earned by a non-U.S. taxable REIT subsidiary must be taken into account by us currently (whether or not distributed by the taxable REIT subsidiary) and will be qualifying income for purposes of the 95% gross income test but not the 75% gross income test.
Taxation of Stockholders
Taxation of Taxable U.S. Stockholders
This section summarizes the taxation of U.S. stockholders that are not tax-exempt organizations. assuming that we qualify to be taxed as a REIT. For these purposes, a U.S. stockholder is a beneficial owner of our common stock that for federal income tax purposes is:
•a citizen or resident of the U.S.;
•a corporation (including an entity treated as a corporation for federal income tax purposes) created or organized in or under the laws of the U.S. or of a political subdivision thereof (including the District of Columbia);
•an estate, the income of which is subject to federal income taxation regardless of its source; or
•any trust if (1) a U.S. court is able to exercise primary supervision over the administration of such trust and one or more U.S. persons have the authority to control all substantial decisions of the trust or (2) it has a valid election in place to be treated as a U.S. person.
Medicare Tax. High-income U.S. individuals, estates, and trusts are subject to an additional 3.8% Medicare tax on net investment income, or the Net Investment Income Tax. For these purposes, net investment income includes dividends and gains from sales of stock. In the case of an individual, the tax will be 3.8% of the lesser of the individual’s net investment income or the excess of the individual’s modified adjusted gross income over an amount equal to (1) $250,000 in the case of a married individual filing a joint return or a surviving spouse, (2) $125,000 in the case of a married individual filing a separate return, or (3) $200,000 in the case of a single individual. The 20% deduction for “qualified REIT dividends” discussed below is not taken into account in computing net investment income.
Distributions. Distributions made to our taxable U.S. stockholders out of our current and accumulated earnings and profits, and not designated as capital gain dividends or “qualified dividend income,” will generally be taken into account by them as ordinary dividend income and will not be eligible for the dividends received deduction for corporations. Non-corporate U.S. stockholders are generally taxed on corporate dividends at a maximum rate of 20% (the same as long-term capital gains). With limited exceptions, however, dividends received by non-corporate U.S. stockholders from us or from other entities that are taxed as REITs will continue to be taxed at rates applicable to ordinary income. However, for taxable years beginning before January 1, 2026, non-corporate U.S. stockholders will be entitled to deduct up to 20% of “qualified REIT dividends” (i.e., dividends other than capital gain dividends and dividends attributable to “qualified dividend income” received by us) they receive.
Under the Tax Cuts and Jobs Act, non-corporate U.S. taxpayers are entitled to a deduction of up to 20% of their qualified REIT dividends. The amount of the deduction may be up to 20% of the amount of the non-corporate U.S. stockholder’s aggregate qualified dividend income, but may be less than 20% of the amount of qualified REIT dividends received by the U.S. stockholder if the U.S. stockholder has losses from publicly traded partnerships or the U.S. stockholder’s taxable income, not taking into account net capital gain, is less than the
amount of the U.S. stockholder’s qualified REIT dividends. In addition, Treasury Regulations under section 199A of the Code impose a minimum holding period for the 20% deduction that was not set forth in the Code. Under the Treasury Regulations, in order for a REIT dividend with respect to a share of REIT stock to be treated as a qualified REIT dividend, the U.S. stockholder (i) must have held the share for more than 45 days during the 91-day period beginning on the date which is 45 days before the date on which such share becomes ex-dividend with respect to such dividend and (ii) cannot have been under an obligation to make related payments with respect to positions in substantially similar or related property, e.g., pursuant to a short sale.
Distributions from us that are designated as capital gain dividends will be taxed to U.S. stockholders as long-term capital gains to the extent that they do not exceed our actual net capital gains for the taxable year, without regard to the period for which the U.S. stockholder has held its shares. To the extent that we elect under the applicable provisions of the Code to retain our net capital gains, U.S. stockholders will be treated as having received, for U.S. federal income tax purposes, our undistributed capital gains as well as a corresponding credit for taxes paid by us on the retained capital gains that we designate as such. In this case, U.S. stockholders will increase their adjusted tax basis in our common stock by the difference between their allocable share of such retained capital gain and their share of the tax paid by us. Corporate U.S. stockholders may be required to treat up to 20% of some capital gain dividends as ordinary income. Long-term capital gains are generally taxable at a maximum federal rate of 20% in the case of non-corporate U.S. stockholders (exclusive of the 3.8% Net Investment Income Tax) and at regular corporate income tax rates for corporations. Capital gains attributable to the sale of depreciable real property held for more than 12 months are subject to a 25% maximum federal income tax rate to the extent of previously claimed depreciation deductions for non-corporate U.S. stockholders.
We may be able to elect to designate a portion of our distributions as “qualified dividend income.” A portion of a distribution that is properly designated as qualified dividend income is taxable to non-corporate U.S. stockholders as net capital gain, provided that the U.S. stockholder has held the common stock with respect to which the distribution is made for more than 60 days during the 121 day period beginning on the date that is 60 days before the date on which such common stock became ex-dividend with respect to the relevant distribution. The maximum amount of our distributions eligible to be designated as qualified dividend income for a taxable year is equal to the sum of:
(1)the qualified dividend income received by us during such taxable year from C corporations (including any taxable REIT subsidiary);
(2)the excess of any “undistributed” REIT taxable income recognized during the immediately preceding year over the federal income tax paid by us with respect to such undistributed REIT taxable income; and
(3)the excess of any income recognized during the immediately preceding year attributable to the sale of a built-in-gain asset that was acquired in a carry-over basis transaction from a C corporation over the federal income tax paid by us with respect to such built-in gain.
Distributions in excess of our current and accumulated earnings and profits will not be taxable to a U.S. stockholder to the extent that they do not exceed the adjusted tax basis of the U.S. stockholder’s shares in respect of which the distributions were made, but rather will reduce the adjusted tax basis of those shares. To the extent that such distributions exceed the adjusted tax basis of a U.S. stockholder’s shares, they will be included in income as long-term capital gain, or short-term capital gain if the shares have been held for one year or less.
Any dividend declared by us in October, November or December of any year and payable to a U.S. stockholder of record on a specified date in any such month will be treated as both paid by us and received by the U.S. stockholder on December 31 of such year, provided that the dividend is actually paid in January of the following calendar year.
To the extent that we have available net operating losses and capital losses carried forward from prior tax years, such losses may reduce the amount of distributions that must be made in order to comply with the REIT
distribution requirements. See “—Taxation of the Company—Annual Distribution Requirements” above. Such losses, however, are not passed through to U.S. stockholders and do not offset income of U.S. stockholders from other sources, nor do they affect the character of any distributions that are actually made by us, which are generally subject to tax in the hands of U.S. stockholders to the extent that we have current or accumulated earnings and profits.
Dispositions of Our Common Stock. In general, a U.S. stockholder will realize gain or loss upon the sale or other taxable disposition of our common stock in an amount equal to the difference between the sum of the fair value of any property and the amount of cash received in such disposition and the U.S. stockholder’s adjusted tax basis in the common stock at the time of the disposition. A U.S. stockholder’s adjusted tax basis generally will equal the U.S. stockholder’s acquisition cost, increased by the excess of net capital gains deemed distributed to the U.S. stockholder (discussed above) less tax deemed paid on it and reduced by distributions that are treated as returns of capital. In general, capital gains recognized by individuals and other non-corporate U.S. stockholders upon the sale or disposition of our common stock will be subject to a maximum federal income tax rate of 20% if shares of our common stock are held for more than 12 months and will be taxed at ordinary income rates if shares of our common stock are held for 12 months or less. Gains recognized by U.S. stockholders that are corporations are subject to U.S. federal income tax at the corporate income tax rate, whether or not classified as long-term capital gains. The IRS has the authority to prescribe, but has not yet prescribed, regulations that would apply a higher capital gain tax rate of 25% to a portion of capital gain realized by a non-corporate holder on the sale of REIT shares that would correspond to the REIT’s “unrecaptured Section 1250 gain.” Capital losses recognized by a U.S. stockholder upon the disposition of shares of our common stock held for more than one year at the time of disposition will be considered long-term capital losses, and are generally available only to offset capital gain income of the U.S. stockholder (except in the case of individuals, who may offset up to $3,000 of ordinary income each year). In addition, any loss upon a sale or exchange of our common stock by a U.S. stockholder who has held the shares for six months or less, after applying certain holding period rules, will be treated as a long-term capital loss to the extent of capital gain dividends received from us.
If a U.S. stockholder recognizes a loss upon a subsequent disposition of our common stock in an amount that exceeds a prescribed threshold, it is possible that the provisions of Treasury Regulations involving “reportable transactions” could apply, with a resulting requirement to separately disclose the loss generating transactions to the IRS. While these regulations are directed towards “tax shelters,” they are written quite broadly and apply to transactions that would not typically be considered tax shelters. Significant penalties apply for failure to comply with these requirements. You should consult your tax advisor concerning any possible disclosure obligation with respect to the receipt or disposition of our common stock or transactions that might be undertaken directly or indirectly by us. Moreover, you should be aware that we and other participants in transactions involving us (including our advisor) might be subject to disclosure or other requirements pursuant to these regulations.
Redemptions of Our Common Stock. A redemption of our common stock will be treated as a distribution in exchange for the redeemed shares and taxed in the same manner as other taxable share sales discussed above, provided that the redemption satisfies one of the tests to be treated as a sale or exchange. A redemption will be treated as a sale or exchange if it (1) is “substantially disproportionate” with respect to the stockholder, (2) results in a “complete termination” of the stockholder’s interest in our shares or (3) is “not essentially equivalent to a dividend” with respect to the stockholder, all within the meaning of applicable provisions of the Code. In determining whether any of these tests have been met, shares considered to be owned by the stockholder by reason of certain constructive ownership rules, as well as shares actually owned, must generally be taken into account.
A redemption that does not qualify as an exchange under such tests will constitute a dividend that is taxed in the same manner as regular distributions (i.e., ordinary dividend income to the extent paid out of earnings and profits unless properly designated as a capital gain dividend). In addition, although guidance is sparse, the IRS could take the position that a stockholder who does not participate in any redemption treated as a dividend should be treated as receiving a constructive share distribution taxable as a dividend in the amount of their increased
percentage ownership of our shares as a result of the redemption, even though the stockholder did not actually receive cash or other property as a result of the redemption.
To avoid certain issues related to our ability to comply with the REIT distribution requirements and utilize the deficiency dividend procedure (see “—Taxation of the Company—Annual Distribution Requirements” above), we intend to implement procedures designed to track our stockholders’ percentage interests in our common stock in order to identify any such dividend equivalent redemptions and will decline to effect a redemption to the extent that we believe that it would constitute a dividend equivalent redemption. We cannot assure you, however, that we will be successful in preventing all dividend equivalent redemptions.
Passive Activity Losses, Excess Business Losses and Investment Interest Limitations. Dividends that we distribute and gain arising from the sale, redemption or exchange by a U.S. stockholder of shares of our common stock will not be treated as passive activity income. As a result, U.S. stockholders will not be able to apply any “passive losses” against income or gain relating to shares of our common stock. Similarly, for taxable years beginning after December 31, 2020 but before January 1, 2029, non-corporate U.S. stockholders cannot apply “excess business losses” against dividends that we distribute and gains arising from the disposition of our common stock. Distributions made by us, to the extent they do not constitute a return of capital, generally will be treated as investment income for purposes of computing the investment interest limitation. A U.S. stockholder that elects to treat capital gain dividends, capital gains from the disposition of shares or qualified dividend income as investment income for purposes of the investment interest limitation will be taxed at ordinary income rates on such amounts.
Taxation of Tax-Exempt U.S. Stockholders
U.S. tax-exempt entities, including qualified employee pension and profit sharing trusts and individual retirement accounts, generally are exempt from U.S. federal income taxation. They are subject to taxation, however, on their unrelated business taxable income, or UBTI. Provided that (1) a tax-exempt U.S. stockholder has not held shares of our common stock as “debt-financed property” within the meaning of the Code (i.e., where the acquisition or ownership of shares is financed through a borrowing by the tax-exempt stockholder) and (2) our common stock is not otherwise used in an unrelated trade or business, distributions from us and income from the sale or redemption of shares of our common stock generally should not give rise to UBTI to a tax-exempt U.S. stockholder.
Tax-exempt U.S. stockholders that are social clubs, voluntary employee benefit associations and supplemental unemployment benefit trusts exempt from federal income taxation under Sections 501(c)(7), (c)(9) and (c)(17) of the Code, respectively, and single parent title-holding corporations exempt under Section 501(c)(2) of the Code the income of which is payable to any of the aforementioned tax-exempt organizations, are subject to different UBTI rules, which generally will require them to characterize distributions from us as UBTI.
In certain circumstances, a pension trust that (1) is described in Section 401(a) of the Code, (2) is tax-exempt under Section 501(a) of the Code and (3) owns more than 10% of the value of our shares could be required to treat a percentage of the dividends from us as UBTI if we are a “pension-held REIT.” We will not be a pension-held REIT unless (1) either (a) one pension trust owns more than 25% of the value of our shares or (b) a group of pension trusts, each individually holding more than 10% of the value of our shares, collectively owns more than 50% of the value of such shares and (2) we would not have qualified to be taxed as a REIT but for the fact that REIT shares owned by such trusts are not treated as individuals for purposes of the requirement that not more than 50% of the value of the outstanding shares of a REIT is owned, directly or indirectly, by five or fewer “individuals” (as defined in the Code to include certain entities). Certain restrictions on ownership and transfer of our shares should generally prevent a tax-exempt entity from owning more than 10% of the value of our shares and prevent us from becoming a pension-held REIT unless we were to waive such restrictions for one or more Section 401(a) pension trusts.
Taxation of Non-U.S. Stockholders
The following is a summary of certain federal income tax consequences of the acquisition, ownership and disposition of our common stock applicable to non-U.S. stockholders. For purposes of this summary, a non-U.S. stockholder is a beneficial owner of our common stock that is not a U.S. stockholder or an entity that is classified as a partnership for federal tax purposes. This discussion is based on current law and is for general information only. It addresses only selective and not all aspects of federal income taxation. The rules governing the U.S. federal income taxation of non-U.S. stockholders are complex. We urge non-U.S. stockholders to consult their own tax advisors to determine the impact of federal, state, local and non-U.S. income tax laws on ownership of the common stock, including any reporting requirements.
Ordinary Dividends. The portion of dividends received by non-U.S. stockholders payable out of our earnings and profits that are not attributable to gains from sales or exchanges of “United States real property interests,” or “USRPIs,” and which are not effectively connected with a U.S. trade or business of the non-U.S. stockholder generally will be treated as ordinary income and will be subject to withholding tax at the rate of 30%, unless reduced or eliminated by an applicable income tax treaty.
A non-U.S. stockholder who wishes to claim the benefit of an applicable treaty rate and avoid backup withholding, as discussed below, for our ordinary dividends will be required (i) to complete the applicable IRS Form W-8 and certify under penalty of perjury that such holder is not a U.S. person as defined under the Code and is eligible for treaty benefits or (ii) if our common stock is held through certain foreign intermediaries, to satisfy the relevant certification requirements of applicable Treasury regulations. Special certification and other requirements apply to certain non-U.S. stockholders that are pass-through entities rather than corporations or individuals.
A non-U.S. stockholder eligible for a reduced rate of U.S. withholding tax pursuant to an income tax treaty may obtain a refund of any excess amounts withheld by timely filing an appropriate claim for refund with the IRS.
In cases where the dividend income from a non-U.S. stockholder’s investment in our common stock is, or is treated as, effectively connected with the non-U.S. stockholder’s conduct of a U.S. trade or business, the non-U.S. stockholder generally will be subject to federal income tax at graduated rates, in the same manner as U.S. stockholders are taxed with respect to such dividends, and, in the case of a non-U.S. stockholder that is a corporation, may also be subject to the 30% branch profits tax (or a lower rate of tax under the applicable income tax treaty) on the income after the application of the income tax. The balance of this discussion assumes that dividends that we distribute to non-U.S. stockholders and gains non-U.S. stockholders recognize with respect to our shares are not effectively connected with the non-U.S. stockholder’s conduct of a U.S. trade or business unless deemed to be effectively connected under FIRPTA rules described below under “—Dispositions and Redemptions of Our Common Stock.”
Non-Dividend Distributions. Distributions by us to non-U.S. stockholders that are not attributable to gains from sales or exchanges of USRPIs and which exceed our earnings and profits will be a non-taxable return of the non-U.S. stockholder’s basis in its shares and, to the extent in excess of the non-U.S. stockholder’s basis, gain from the disposition of such shares, the tax treatment of which is described below. We are required to withhold tax at a 15% rate from distributions to non-U.S. stockholders that are not out of our earnings and profits unless we are a domestically controlled REIT, as described below. If we cannot determine at the time a distribution is made whether or not the distribution will exceed current and accumulated earnings and profits, we will withhold at the rate applicable to dividends. A non-U.S. stockholder, however, may seek a refund from the IRS of any amounts withheld that exceed the non-U.S. stockholder’s substantive federal income tax liability.
Capital Gain Dividends. Under FIRPTA, a distribution made by us to a non-U.S. stockholder, to the extent attributable to gains from dispositions of USRPIs held by us directly or through pass-through subsidiaries, must be reported in U.S. federal income tax returns filed by, and are treated as effectively connected with a U.S. trade or business of, the non-U.S. stockholder. We generally invest in various publicly traded REIT stocks and receive
dividends therefrom. To the extent such dividends are attributable to a REIT’s gains from disposition of a USRPI, our distributions attributable to such amounts will be treated as gain from sale of a USRPI. While such amounts are likely to be a small portion of the dividends we distribute, any such amount would require a non-U.S. stockholder to file a U.S. federal income tax return. It is possible that a non-U.S. stockholder will be required to file a U.S. federal income tax return every year such stockholder receives dividends from us. Such gains are subject to federal income tax at the rates applicable to U.S. stockholders and, in the case of a non-U.S. corporate stockholder, may be subject to an additional 30% branch profits tax (or a lower rate of tax under the applicable income tax treaty). We are required to withhold tax at the highest corporate income tax rate from distributions that are attributable to gains from the sale or exchange of USRPIs. Treasury Regulations recognize that REITs generally make their capital gain dividend designations after the distributions have been made and, accordingly, apply the withholding obligation on a “catch-up” basis.
If any class of our shares were to become regularly traded on an established securities market located in the U.S., capital gain dividends distributed to a non-U.S. stockholder who did not own more than 10% of such class of shares at any time during the one-year period ending on the date of the distribution would be recharacterized as ordinary dividends subject to the rules discussed above under “—Ordinary Dividends.” Non-U.S. stockholders should be aware that we do not expect our common stock to be regularly traded on an established securities market at any time.
Capital gain dividends that are not attributable to sales or exchanges of USRPIs (e.g., that are attributable to sales of mortgages, other than shared appreciation mortgage loans), generally are not subject to federal income or withholding tax. Such capital gain dividends would be subject to a 30% tax in the case of a nonresident alien individual who was present in the U.S. for 183 days or more during the taxable year and has a “tax home” in the U.S.
Dispositions and Redemptions of Our Common Stock. Unless shares of our common stock constitute a USRPI or the distribution is attributable to gain from our sale of a USRPI (as discussed below), a sale of the shares or a redemption of the shares that is treated as a sale or exchange by a non-U.S. stockholder generally will not be subject to federal income taxation under FIRPTA. A redemption that is not treated as an exchange will be taxed in the same manner as regular distributions under the rules described above. See “—Taxation of Stockholders—Taxation of Taxable U.S. Stockholders—Redemptions of Our Common Stock” for a discussion of when a redemption will be treated as a sale or exchange and related matters.
Our common stock will not constitute a USRPI if we are a domestically controlled REIT. A domestically controlled REIT is a REIT in which, at all times during a specified testing period, less than 50% in value of its outstanding shares are held directly or indirectly by non-U.S. stockholders. We believe we will be a domestically controlled REIT and, therefore, the sale of our common stock should not be subject to taxation under FIRPTA. Because our shares may be purchased or redeemed daily, however, no assurance can be given that we are, or that we will remain, a domestically controlled REIT.
Proposed Treasury Regulations issued on December 29, 2022 (the “Proposed Regulations”) would modify the existing Treasury Regulations relating to the determination of whether we will be a domestically controlled REIT by providing a look through rule for our stockholders that are non-publicly traded partnerships, REITs, regulated investment companies, or domestic C corporations owned 25% or more directly or indirectly by foreign persons (“foreign-owned domestic corporations”) and by treating qualified foreign pension funds as foreign persons for this purpose. We cannot predict if or when or in what form the Proposed Regulations will be finalized or what our composition of investors that are treated as domestic under these final regulations will be at the time of enactment. Stockholders are urged to consult their tax advisors with respect to the impact of these rules on their investment
In the event that we do not constitute a domestically controlled REIT, a non-U.S. stockholder’s sale of our common stock nonetheless will generally not be subject to tax under FIRPTA as a sale of a USRPI, provided that
(1) shares of our common stock are “regularly traded,” as defined by applicable Treasury Regulations, on an established securities market and (2) the selling non-U.S. stockholder owned, actually or constructively, 10% or less of our outstanding common stock at all times during a specified testing period. As previously noted, however, we do not expect any of our shares to be regularly traded on an established securities market.
In addition, even if we are a domestically controlled REIT, upon disposition of our shares, a non-U.S. stockholder may be treated as having gain from the sale or exchange of a USRPI if the non-U.S. stockholder (1) disposes of an interest in our shares during the 30-day period preceding the ex-dividend date of a distribution, any portion of which, but for the disposition, would have been treated as gain from sale or exchange of a USRPI and (2) acquires, enters into a contract or option to acquire, or is deemed to acquire, other shares of our shares within 30 days after such ex-dividend date. The foregoing rules do not apply to a transaction if the 10% regularly traded test described above is satisfied with respect to the non-U.S. stockholder. As previously noted, however, we do not expect shares of our common stock to be regularly traded on an established securities market at any time and, therefore, we do not expect the exception for non-U.S. stockholders that satisfy the 10% regularly traded test to apply.
A redemption of shares generally will be taxable under FIRPTA to the extent that our common stock is a USRPI and the non-U.S. stockholder recognizes gain on the distribution in the redemption of the shares is attributable to gains from our dispositions of USRPIs. To the extent the distribution is not attributable to gains from our dispositions of USRPIs, the excess of the amount of money received in the redemption over the non-U.S. stockholder’s basis in the redeemed shares will be taxable if we are not a domestically controlled REIT. The IRS has recently confirmed that redemption payments may be attributable to gains from dispositions of USRPIs (except when the 10% publicly traded exception would apply), but has not provided any guidance to determine when and what portion of a redemption payment is a distribution that is attributable to gains from our dispositions of USRPIs. Due to the uncertainty, although not anticipated, we may withhold at the highest corporate income tax rate from all or a portion of redemption payments to non-U.S. stockholders. To the extent the amount of tax we withhold exceeds the amount of a non-U.S. stockholder’s U.S. federal income tax liability, the non-U.S. stockholder may file a U.S. federal income tax return and claim a refund.
If gain on the sale of shares of our common stock were subject to taxation under FIRPTA, the non-U.S. stockholder would be subject to the same treatment as a U.S. stockholder with respect to such gain, subject to a special alternative minimum tax in the case of nonresident alien individuals, and the purchaser of the shares could be required to withhold 15% of the purchase price and remit such amount to the IRS.
Gain from the sale of shares of our common stock that would not otherwise be subject to FIRPTA will nonetheless be taxable in the U.S. to a non-U.S. stockholder if the non-U.S. stockholder is a nonresident alien individual who was present in the U.S. for 183 days or more during the taxable year and has a “tax home” in the U.S., the nonresident alien individual will be subject to a 30% tax on the individual’s capital gain.
Qualified Shareholders
Generally, a “qualified shareholder” (as defined in the Code) who holds our common stock directly or indirectly (through one or more partnerships) will not be subject to FIRPTA on distributions by us or dispositions of our common stock. While a qualified shareholder will not be subject to FIRPTA on distributions by us or dispositions of our common stock, a distribution to a qualified shareholder that otherwise would have been taxable under FIRPTA will be treated as an ordinary dividend, and certain investors of a qualified shareholder (i.e., non-U.S. persons who hold interests in the qualified shareholder (other than interests solely as a creditor), and hold more than 10% of our common stock (whether or not by reason of the investor’s ownership in the qualified shareholder)) may be subject to tax under FIRPTA and FIRPTA withholding.
Qualified Foreign Pension Funds
A “qualified foreign pension fund” (as defined in the Code) (or an entity all of the interests of which are held by a qualified foreign pension fund) that holds our common stock directly or indirectly (through one or more partnerships) will not be subject to tax under FIRPTA or to FIRPTA withholding on distributions by us or dispositions of our common stock (provided that, with respect to FIRPTA withholding, certain conditions are satisfied in the event common stock is owned indirectly through one or more partnerships.
FATCA
Under the provisions in the Code commonly referred to as FATCA, withholding at a rate of 30% is required on dividends in respect of shares of our common stock held by or through certain foreign financial institutions (including investment funds), unless such institution enters into an agreement with the Secretary of the Treasury (unless alternative procedures apply pursuant to an applicable intergovernmental agreement between the United States and the relevant foreign government) to report, on an annual basis, information with respect to shares in, and accounts maintained by, the institution to the extent such shares or accounts are held by certain U.S. persons or by certain non-U.S. entities that are wholly or partially owned by U.S. persons. Accordingly, the entity through which our shares are held will affect the determination of whether such withholding is required. Similarly, withholding at a rate of 30% is required on dividends in respect of our shares held by an investor that is a passive non-financial non-U.S. entity, unless such entity either (i) certifies to us that such entity does not have any “substantial U.S. owners” or (ii) provides certain information regarding the entity’s “substantial U.S. owners,” which we will in turn provide to the Secretary of the Treasury. While withholding under FATCA also would have applied to payments of gross proceeds from the sale or other disposition of stock after December 31, 2018, proposed Treasury Regulations eliminate FATCA withholding on payments of gross proceeds entirely. Taxpayers generally may rely on these proposed Treasury Regulations until final Treasury Regulations are issued. Non-U.S. stockholders are urged to consult with their tax advisers regarding the possible implications of these rules on their investment in our common stock.
Estate Tax
If our shares are owned or treated as owned by an individual who is not a U.S. citizen or resident (as specially defined for federal estate tax purposes) at the time of the individual’s death, the shares will be includible in the individual’s gross estate for federal estate tax purposes and may be subject to federal estate tax, unless an applicable estate tax treaty provides otherwise.
Backup Withholding and Information Reporting
We will report to our U.S. stockholders and the IRS the amount of dividends paid during each calendar year and the amount of any tax withheld. Under the backup withholding rules, a U.S. stockholder may be subject to backup withholding with respect to dividends paid unless the stockholder is (1) a corporation or comes within other exempt categories and, when required, demonstrates this fact or (2) provides a taxpayer identification number or social security number, certifies under penalties of perjury that such number is correct and that such holder is not subject to backup withholding and otherwise complies with applicable requirements of the backup withholding rules. A U.S. stockholder that does not provide a correct taxpayer identification number or social security number may also be subject to penalties imposed by the IRS. In addition, we may be required to withhold a portion of capital gain distribution to any U.S. stockholder who fails to certify its non-foreign status.
We must report annually to the IRS and to each non-U.S. stockholder the amount of dividends paid to such holder and the tax withheld with respect to such dividends, regardless of whether withholding was required. Copies of the information returns reporting such dividends and withholding may also be made available to the tax authorities in the country in which the non-U.S. stockholder resides under the provisions of an applicable income tax treaty. A non-U.S. stockholder may be subject to back-up withholding unless applicable certification requirements are met.
Payment of the proceeds of a sale of shares of our common stock within the U.S. is subject to both backup withholding and information reporting unless the beneficial owner certifies under penalties of perjury that it is a non-U.S. stockholder (and the payor does not have actual knowledge or reason to know that the beneficial owner is a U.S. person) or the holder otherwise establishes an exemption. Payment of the proceeds of a sale of shares of our common stock conducted through certain U.S. related financial intermediaries is subject to information reporting (but not backup withholding) unless the financial intermediary has documentary evidence in its records that the beneficial owner is a non-U.S. stockholder and specified conditions are met or an exemption is otherwise established.
Backup withholding is not an additional tax. Any amounts withheld under the backup withholding rules may be allowed as a refund or a credit against such holder’s federal income tax liability provided the required information is furnished to the IRS.
Brokers are subject to information reporting requirements relating to certain transactions involving shares of our capital stock acquired by a stockholder other than an exempt recipient (“covered stock”). Specifically, upon the transfer or redemption of shares of covered stock, the broker must report certain information to the stockholder and the IRS, including the adjusted tax basis of the shares and whether any gain or loss recognized on the transfer or redemption is long-term or short-term. Shares of covered stock will be transferred or redeemed on a “first in/first out” basis unless the stockholder identifies specific lots to be transferred or redeemed in a timely matter.
If we take an organizational action such as a stock split, merger or acquisition that affects the tax basis of shares of covered stock or even make distributions that exceed our current or accumulated earning and profits, we will report to each stockholder and the IRS (or post on our website) a description of the action and the quantitative effect of that action on the tax basis of the applicable shares. Although corporations generally qualify as exempt recipients, an S corporation will not qualify as an exempt recipient. Thus, the transfer or redemption of shares of our capital stock acquired by an S corporation will be subject to the reporting requirements discussed above.
Brokers may be subject to transfer statement reporting on certain transactions not otherwise subject to the reporting requirements discussed above. Transfer statements, however, are issued only between “brokers” and are not issued to stockholders or the IRS.
Stockholders are encouraged to consult their tax advisors regarding the application of the information reporting rules discussed above to their investment in shares of our common stock.
State, Local and Foreign Taxes
We and our subsidiaries and stockholders may be subject to state, local and non-U.S. taxation in various jurisdictions, including those in which they or we transact business, own property or reside. We expect to own interests in properties located in a number of jurisdictions, and we may be required to file tax returns and pay taxes in certain of those jurisdictions. The state, local or non-U.S. tax treatment of the company and our stockholders may not conform to the federal income tax treatment discussed above. Any non-U.S. taxes incurred by us would not pass through to stockholders as a credit against their federal income tax liability. Prospective stockholders should consult their tax advisor regarding the application and effect of state, local and non-U.S. income and other tax laws on an investment in shares of our common stock.
Other Tax Considerations
Legislative or Other Actions Affecting REITs
The rules dealing with federal income taxation are constantly under review. No assurance can be given as to whether, when, or in what form, the federal income tax laws applicable to us and our stockholders may be
changed. Changes to the federal tax laws and interpretations of federal tax laws could adversely affect an investment in shares of our common stock.
ERISA CONSIDERATIONS
The Employee Retirement Income Security Act of 1974, as amended, or ERISA, is a broad statutory framework that governs most U.S. retirement and other U.S. employee benefit plans. ERISA and the rules and regulations promulgated thereunder by the Department of Labor, or DOL, contain provisions that should be considered by fiduciaries of employee benefit plans subject to the provisions of Title I of ERISA, or ERISA plans, and their legal advisors. In particular, a fiduciary of an ERISA Plan should consider whether an investment in Class A shares, Class I shares, Class N shares or Class T shares of our common stock satisfies the requirements set forth in Part 4 of Title I of ERISA, including the requirements that (1) the investment satisfy the prudence and diversification standards of ERISA, (2) the investment be in the best interest of the participants and beneficiaries of the ERISA Plan, (3) the investment be permissible under the terms of the ERISA Plan’s investment policies and governing instruments and (4) the investment does not give rise to a non-exempt prohibited transaction under ERISA.
In determining whether an investment in shares of our common stock is prudent for ERISA purposes, a fiduciary of an ERISA Plan should consider all relevant facts and circumstances including, without limitation, possible limitations on the transferability of shares of our common stock, whether the investment provides sufficient liquidity in light of the foreseeable needs of the ERISA Plan, and whether the investment is reasonably designed, as part of the ERISA Plan’s portfolio, to further the ERISA Plan’s purposes, taking into consideration the risk of loss and the opportunity for gain (or other return) associated with the investment. It should be noted that we will invest our assets in accordance with the investment objectives and guidelines described herein, and that neither our advisor nor any of its affiliates, nor our board of directors, has any responsibility for developing any overall investment strategy for any ERISA Plan or for advising any ERISA Plan as to the advisability or prudence of an investment in us. Rather, it is the obligation of the appropriate fiduciary for each ERISA Plan to consider whether an investment in shares of our common stock by the ERISA Plan, when judged in light of the overall portfolio of the ERISA Plan, will meet the prudence, diversification and other applicable requirements of ERISA.
Section 406 of ERISA and Section 4975 of the Code prohibit certain transactions involving (1) the assets of an ERISA Plan, (2) plans (as defined in Section 4975(e)(1) of the Code) that are not subject to ERISA but that are subject to Section 4975 of the Code, such as individual retirement accounts and (3) any other entities, including without limitation, an insurance company general account, whose underlying assets include assets of the plans described in (1) or (2) above by reason of such plan’s investment in the entities, each of which we refer to as a “Plan,” and certain persons (referred to as “parties in interest” for purposes of ERISA or “disqualified persons” for purposes of the Code) having certain relationships to Plans, unless a statutory or administrative exemption is applicable to the transaction. A party in interest or disqualified person who engages in a non-exempt prohibited transaction may be subject to non-deductible excise taxes and other penalties and liabilities under ERISA and the Code, and the transaction might have to be rescinded. In addition, a fiduciary who causes an ERISA Plan to engage in a non-exempt prohibited transaction may be personally liable for any resultant loss incurred by the ERISA Plan and may be subject to other potential remedies.
A Plan that proposes to invest in shares of our common stock may already maintain a relationship with our advisor or one or more of its affiliates, as a result of which our advisor or such affiliate may be a “party in interest” under ERISA or a “disqualified person” under the Code, with respect to such Plan (e.g., if our advisor or such affiliate provides investment management, investment advisory or other services to that Plan). In this circumstance, Plans that propose to invest in our shares of our common stock should consult with their counsel to determine if an investment in shares of our common stock would result in a transaction that is prohibited by ERISA or the Code.
In some circumstances where a Plan holds an interest in an entity, the assets of the entity are deemed to be “Plan Assets” (defined below). This is known as the “look-through rule.” If our assets were considered to be assets
of a Plan, our management might be deemed to be fiduciaries of the investing Plan. In this event, the operation of the company could become subject to the restrictions of the fiduciary responsibility and prohibited transaction provisions of Title I of ERISA or the prohibited transaction rules of the Code.
Plan Assets are defined in Section 3(42) of ERISA. The DOL has promulgated a final regulation under ERISA, 29 C.F.R. § 2510.3-101, or the Plan Assets Regulation, that provides guidelines as to whether, and under what circumstances, the underlying assets of an entity will be deemed to constitute Plan Assets for purposes of applying the fiduciary requirements of Title I of ERISA (including the prohibited transaction rules of Section 406 of ERISA) and the prohibited transaction provisions of Code Section 4975.
Under the Plan Assets Regulation, the assets of an entity in which a Plan makes an equity investment will generally be deemed to be assets of such Plan unless the entity satisfies one of the exceptions to this general rule. Generally, the exceptions require that the investment in the entity be one of the following:
•in securities issued by an investment company registered under the Investment Company Act;
•in which equity participation by “benefit plan investors” is not significant;
•in “publicly offered securities,” defined generally as interests that are “freely transferable,” “widely held” and registered with the SEC; or
•in an “operating company” which includes “venture capital operating companies” and “real estate operating companies.”
The shares we are offering will not be issued by a registered investment company. In addition, the Plan Assets Regulation provides that equity participation in an entity by benefit plan investors is “significant” if at any time 25% or more of the value of any class of equity interest is held by “benefit plan investors.” The term “benefit plan investors” is defined for this purpose under ERISA Section 3(42), and in calculating the value of a class of equity interests, the value of any equity interests held by us or any of our affiliates must be excluded. We anticipate that we will not qualify for this exception since we expect to have equity participation by “benefit plan investors” with respect to our shares of our common stock in excess of 25%, which would be deemed to be significant, as defined above. As a result, and because we are not a registered investment company, we do not anticipate that we will qualify for the exemption for investments in which equity participation by benefit plan investors is not significant nor for the exemption for investments in securities issued by a registered investment company.
In addition, as noted above, the Plan Assets Regulation provides an exception with respect to securities issued by an “operating company,” which includes a “venture capital operating company,” or a VCOC, and a “real estate operating company,” or a REOC. Under the Plan Assets Regulation, an entity will qualify as a VCOC if (1) on certain specified testing dates, at least 50% of the entity’s assets, valued at cost, are invested in “venture capital investments,” with respect to which the entity has or obtains direct contractual rights to substantially participate in the management of such operating company and (2) the entity in the ordinary course of its business actually exercises such management rights. A venture capital investment is an investment in an operating company, other than a venture capital operating company. Under the Plan Assets Regulation, an entity will constitute a REOC if (1) on certain specified testing dates, at least 50% of the entity’s assets, valued at cost, are invested in real estate that is managed or developed and with respect to which the entity has the right to substantially participate directly in the management or development of the real estate and (2) the entity in the ordinary course of its business is engaged directly in real estate management or development activities. A REOC can be a venture capital investment.
As discussed above, if a Plan’s investment in an entity constitutes “publicly offered securities,” the assets of the issuer or the securities will not be deemed to be Plan Assets under the Plan Assets Regulation. The definition
of publicly offered securities requires that such securities be “widely held,” “freely transferable” and satisfy registration requirements under federal securities laws.
Under the Plan Assets Regulation, a class of securities will meet the registration requirements under federal securities laws if they are (1) part of a class of securities registered under section 12(b) or 12(g) of the Exchange Act or (2) part of an offering of securities to the public pursuant to an effective registration statement under the Securities Act and the class of securities of which such security is a part is registered under the Exchange Act within 120 days (or such later time as may be allowed by the SEC) after the end of the fiscal year of the issuer during which the offering of such securities to the public occurred. We anticipate that we will meet the registration requirements under the Plan Assets Regulation. Also under the Plan Assets Regulation, a class of securities will be “widely held” if it is held by 100 or more persons independent of the issuer. We anticipate that this requirement will be easily met with respect to our shares of our common stock. Although all classes of our shares are intended to satisfy the registration requirements under this definition, and we expect that our securities will be “widely-held,” the “freely transferable” requirement must also be satisfied in order for us to qualify for the “publicly offered securities” exception.
The Plan Assets Regulation states that whether a security is “freely transferable” is a determination to be made based on all relevant facts and circumstances. In the case of a security that is part of an offering in which the minimum investment is $10,000 or less, the Plan Assets Regulation states that the certain requirements, alone or in combination, ordinarily will not affect a finding that the security is freely transferable, including: (1) any requirement that not less than a minimum number of shares or units of such security be transferred or assigned by any investor, provided that such requirement does not prevent the transfer of all of the then remaining shares or units held by an investor; (2) a requirement that no transfer or assignment of the security or rights in respect thereof be made to an ineligible or unsuitable investor; (3) any restriction on, or prohibition against, any transfer or assignment which would either result in a termination or reclassification of the entity for federal or state tax purposes or violate any state or federal statute, regulation, court order, judicial decree or rule of law; and (4) a requirement that no transfer or assignment be made without advance written notice being given to the entity that issued the security.
We intend to either qualify as an operating company or satisfy the criteria for “publicly offered securities.” Consequently, it is intended by our management that our assets will not constitute “Plan Assets” under ERISA or be subject to any fiduciary or investment restrictions under Section 4975 of the Code or ERISA.
Shares sold by us may be purchased or owned by investors who are investing assets of their IRAs. Our acceptance of an investment by an IRA should not be considered to be a determination or representation by us or any of our respective affiliates that such an investment is appropriate for an IRA. In consultation with its advisors, each prospective IRA investor should carefully consider whether an investment in our shares is appropriate for, and permissible under, the terms of its IRA governing documents.
Although IRAs are not subject to ERISA, as discussed above, they are subject to the provisions of Section 4975 of the Code, prohibiting transactions with “disqualified persons” and investments and transactions involving fiduciary conflicts. A prohibited transaction or conflict of interest could arise if the fiduciary making the decision to invest has a personal interest in or affiliation with our company or any of its respective affiliates. In the case of an IRA, a prohibited transaction or conflict of interest that involves the beneficiary of the IRA could result in disqualification of the IRA. A fiduciary for an IRA who has any personal interest in or affiliation with our company or any of its respective affiliates, should consult with his or her tax and legal advisors regarding the impact such interest may have on an investment in our shares with assets of the IRA.
Governmental plans, most church plans and foreign plans (“Other Plans”), while not subject to the fiduciary responsibility provisions of ERISA or the prohibited transaction provisions of ERISA and Code Section 4975, may nevertheless be subject to local, state, other federal or foreign laws that are substantially similar to the
foregoing provisions of ERISA and the Code (“Similar Law”). Fiduciaries of any such plans should consult with their counsel and advisors before deciding to invest in our shares.
Prospective investors that are subject to the provisions of Title I of ERISA or Code Section 4975 should consult with their counsel and advisors as to the provisions of Title I of ERISA or Code Section 4975 relevant to an investment in shares of our common stock.
Acceptance of subscriptions of any Plan or Other Plan is in no respect a representation by us or any other party that such investment meets the relevant legal requirements with respect to that Plan or Other Plan or that the investment is appropriate for such Plan or Other Plan.
By investing, each investor represents that either: (A) no portion of the assets used by the investor to invest constitute assets of any benefit plan investor, or (B) if the investor is a benefit plan investor, (i) the investment will not constitute a fiduciary breach or a nonexempt prohibited transaction under § 406 of ERISA or § 4975 of the Code and (ii) the investor has made its own discretionary decision to invest, and we have not provided any investment advice to the investor.
The sale of shares of our common stock to a Plan is in no respect a representation by us or any other person associated with the offering of our common stock that such an investment meets all relevant legal requirements with respect to investments by Plans generally or any particular Plan, or that such an investment is appropriate for Plans generally or any particular Plan.
The preceding discussion is only a summary of certain ERISA implications of an investment in our shares of common stock and does not purport to be complete. Each prospective investor should consult with its own legal, tax, financial and other advisors prior to investing to review these implications in light of such investor’s particular circumstances.
Each purchaser or transferee that is or is acting on behalf of a Plan should consult with its legal advisor concerning the potential consequences to the Plan under ERISA, Section 4975 of the Code or applicable Similar Law of an investment in any class of our shares.
Each Plan investor is advised to contact its own financial advisor or other fiduciary unrelated to us, our advisor or any affiliates thereof about whether an investment in our shares of common stock, or any decision to continue to hold, transfer, vote or provide any consent with respect to any such shares, may be appropriate for the Plan’s circumstances.
VOLCKER RULE CONSIDERATIONS
The “Volcker Rule,” enacted as part of the Dodd-Frank Act and implemented in final regulations published in the Federal Register on January 31, 2014, generally restricts a banking entity (including non-U.S. banking organizations such as Deutsche Bank and its affiliates including DWS) from acquiring or retaining any equity, partnership or other ownership interest in, or from sponsoring, hedge funds or private equity funds, defined as “covered funds” in the Volcker Rule.
As a “banking entity” under the Volcker Rule, neither Deutsche Bank or DWS, nor the advisor nor any other US or non-US banking entity is permitted to invest in, or to sponsor, RREEF Property Trust, Inc., in the absence of an applicable exemption or exclusion, including one that excludes RREEF Property Trust, Inc. from the definition of “covered fund” under the Volcker Rule. It is intended that we will be organized and operated in a manner such that either we will not be an “investment company” under the Investment Company Act or we will not solely rely on the exception from the definition of “investment company” contained in section 3(c)(1) or section 3(c)(7) of the Investment Company Act. Therefore, we are not a “covered fund” under the Volcker Rule and therefore DWS (and any other US or non-US banking entity and its affiliates) are permitted to sponsor and/or invest in us in compliance with the Volcker Rule.
While it is our intention that it be organized and operated in a manner that permits banking entities to sponsor and invest therein in compliance with the Volcker Rule pursuant to the exemptions and/or exceptions referred to above, there can be no assurances that we will be able to accomplish that objective since the applicability of the exemptions and/or exceptions to us will be based upon our adherence with the criteria prescribed by applicable laws and will be determined by the applicable US regulatory authority in the exercise of its reasonable discretion, which will be the Board of Governors of the Federal Reserve System, or the FRB, in the case of Deutsche Bank and DWS. Banking entities which desire to invest in us should consult with their own attorneys before investing in us to determine whether or not such investment can be made in compliance with the Volcker Rule. If the FRB concludes that we do not satisfy the applicable requirements for exclusion from the definition of “covered fund”, then (in the absence of another applicable exemption or exclusion) any banking entity (and its affiliates) that sponsors and/or invests in us (including DWS and its affiliates) will be required to bring any such sponsorships and investments into compliance with the Volcker Rule by terminating such sponsorship and/or divesting of such investments. While the advisor believes that, by divesting its investments in us and refraining from engaging in certain credit related transactions with us, the advisor may be permitted under the Volcker Rule to continue to sponsor us after the FRB conclusion described above in reliance on an exemption or exclusion from the Volcker Rule that differs from the one currently being relied upon, no assurance can be given in that regard.
DILUTION
Purchasers of our common stock in this offering will experience immediate dilution of the net tangible book value of our common stock to the extent of the difference between the public offering price per share of common stock and the net tangible book value per share of our common stock at the time of purchasing shares in this offering. Our historical net tangible book value as of December 31, 2023 was $123.2 million, which represents $6.21 per share of common stock. Net tangible book value per share is determined by dividing our total tangible assets less our total liabilities by the number of shares of common stock outstanding. Assuming that (1) we raise the maximum offering amount of $2.0 billion, (2) all shares sold after December 31, 2023 are Class A shares and (3) all such Class A shares are sold for $13.65 per share (excluding selling commissions), which represents the NAV per Class A share as of December 31, 2023, after deducting offering expenses, our pro forma net tangible book value as of December 31, 2023 would have been approximately $2.01 billion, or $13.32 per Class A share. Assuming that (1) we raise the maximum offering amount of $2.0 billion, (2) all shares sold after December 31, 2023 are Class I shares and (3) all such Class I shares are sold for $13.74 per share, which represents the NAV per Class I share as of December 31, 2023, after deducting offering expenses, our pro forma net tangible book value as of December 31, 2023 would have been approximately $2.07 billion, or $13.09 per Class I share. Assuming that (1) we raise the maximum offering amount of $2.0 billion, (2) all shares sold after December 31, 2023 are Class M-I shares and (3) all such Class M-I shares are sold for $13.66 per share, which represents the NAV per Class M-I share as of December 31, 2023, after deducting offering expenses, our pro forma net tangible book value as of December 31, 2023 would have been approximately $1.98 billion, or $13.51 per Class M-I share. Assuming that (1) we raise the maximum offering amount of $2.0 billion, (2) all shares sold after December 31, 2023 are Class T2 shares and (3) all such Class T2 shares are sold for $13.60 per share (excluding selling commissions and up-front dealer manager fees), which represents the NAV per Class T2 share as of December 31, 2023, after deducting offering expenses, our pro forma net tangible book value as of December 31, 2023 would have been approximately $1.99 billion, or $13.45 per Class T2 share. Assuming all shares sold after December 31, 2023 are Class A shares, there would be an immediate increase in net tangible book value to our existing stockholders of $7.11 per share, and an immediate dilution in pro forma net tangible book value to new purchasers of Class A shares of $0.33 per share. Assuming all shares sold after December 31, 2023 are Class I shares, there would be an immediate increase in net tangible book value to our existing stockholders of $6.88 per share, and an immediate dilution in pro forma net tangible book value to new purchasers of Class I shares of $0.65 per share. Assuming all shares sold after December 31, 2023 are Class M-I shares, there would be an immediate increase in net tangible book value to our existing stockholders of $7.30 per share, and an immediate dilution in pro forma net tangible book value to new purchasers of Class M-I shares of $0.15 per share. Assuming all shares sold after December 31, 2023 are Class T2 shares, there would be an immediate increase in net tangible book value to our existing stockholders of $7.24 per share, and an immediate dilution in pro forma net tangible book value to new purchasers of Class T2 shares of $0.15 per share.
The following table illustrates this per share dilution related to the primary offering:
| | | | | | | | | | | | | | | | | | | | | | | |
| Class A | | Class I | | Class M-I | | Class T2 |
Historical net tangible book value per share(1) as of December 31, 2023 | $ | 6.21 | | | $ | 6.21 | | | $ | 6.21 | | | $ | 6.21 | |
| Increase in net tangible book value per share attributable to this offering | 7.11 | | | 6.88 | | | 7.30 | | | 7.24 | |
| Pro forma net tangible book value per share after giving effect to this offering | 13.32 | | | 13.09 | | | 13.51 | | | 13.45 | |
| Assumed public offering price per share | 13.65 | | | 13.74 | | | 13.66 | | | 13.60 | |
| Dilution in net tangible book value per share to investors in this offering | $ | 0.33 | | | $ | 0.65 | | | $ | 0.15 | | | $ | 0.15 | |
___________________
(1)Net tangible book value per share is calculated by taking our historical cost balance sheet and removing all intangible assets and liabilities (examples include deferred expenses, acquired intangible assets, deferred rent and acquired intangible liabilities) divided by the number of outstanding shares of common stock.
We have authorized and reserved an aggregate maximum number of 300,000 Class D shares for issuance under our incentive plan. As of December 31, 2023, we have issued 33,702 Class D shares under our incentive plan. To the extent that additional stock based-awards are granted or we issue additional shares of any class of common stock in the future, there will be further dilution to investors participating in this offering.
PLAN OF DISTRIBUTION
We are offering up to $2,000,000,000 in shares of our common stock pursuant to this prospectus, to be sold on a “best efforts” basis through DWS Distributors, Inc., our dealer manager, a registered broker-dealer. Because this is a “best efforts” offering, our dealer manager must only use its best efforts to sell the shares, which means that no underwriter, broker-dealer or other person will be obligated to purchase any shares.
We are offering to the public the following classes of shares of our common stock in our primary offering: Class A shares, Class I shares, Class M-I shares, Class S shares (which may convert to Class M-I shares as described herein), and Class T2 shares (which may convert to Class M-I shares as described herein). Our Class N shares and Class T shares are offered only pursuant to our distribution reinvestment plan. We are offering to sell any combination of those classes of shares with a dollar value up to the maximum offering amount. All investors must meet the suitability standards discussed in the section of this prospectus entitled “Suitability Standards.” The share classes have different selling commissions and ongoing fees and expenses. When deciding which class of shares to buy, you should consider, among other things, whether you are eligible to purchase any class of shares, the amount of your investment, the length of time you intend to hold the shares, the selling commission and fees attributable to each class of shares and whether you qualify for any selling commission discounts described below.
Class A, Class S and Class T2 shares are available to the general public. Class I and Class M-I shares are available for purchase in this offering only (1) through fee-based programs, also known as wrap accounts, of investment dealers, (2) through participating broker-dealers that have alternative fee arrangements with their clients, (3) through certain registered investment advisers, (4) through bank trust departments or any other organization or person authorized to act in a fiduciary capacity for its clients or customers, (5) by endowments, foundations, pension funds and other institutional investors or (6) by our executive officers and directors and their immediate family members, as well as officers and employees of our advisor, our sponsor or other affiliates and their immediate family members, and, if approved by our board of directors, joint venture partners, consultants and other service providers. All sales of Class I and Class M-I shares must be made through registered broker-dealers.
We are offering a maximum of $1,800,000,000 in shares of our common stock in our primary offering. We are also offering up to $200,000,000 in shares of our common stock pursuant to our distribution reinvestment plan. In addition, our sponsor, our directors, our executive officers and other affiliated persons or entities, including their respective directors, officers and employees, may purchase shares of our common stock at the same price as such shares are then being sold to the public in this offering, and our dealer manager may waive all of the dealer manager fees on Class I shares purchased by those persons. Prior to the conclusion of this offering, if any of the shares of our common stock initially allocated to the distribution reinvestment plan remain unsold after meeting anticipated obligations under the distribution reinvestment plan, we may decide to sell some or all of such shares in the primary offering. Similarly, prior to the conclusion of this offering, if any of the shares of our common stock initially allocated to the distribution reinvestment plan have been purchased and we anticipate additional demand for shares under our distribution reinvestment plan, we may choose to reallocate some or all of the shares allocated to be offered in the primary offering to the distribution reinvestment plan.
The number of shares we have registered pursuant to the registration statement of which this prospectus forms a part is the number that we reasonably expect to be offered and sold within two years from the initial effective date of the registration statement. Under applicable SEC rules, we may be able to extend this offering one additional year if all of the shares we have registered are not sold within two years. With the filing of a registration statement for a subsequent offering, we may be able to extend this offering beyond three years until the next registration statement is declared effective. Pursuant to this prospectus, we are offering to the public all of the shares that we have registered. Although we have registered a fixed dollar amount of our shares, we intend effectively to conduct a continuous offering of an unlimited number of shares of our common stock over an unlimited time period by filing a new registration statement prior to the end of the three-year period described in
Rule 415 of the Securities Act. In certain states, the registration of our offering may continue for only one year following the initial clearance by applicable state authorities, after which we will renew the offering period for additional one year periods (or longer, if permitted by the laws of each particular state).
We reserve the right to terminate this offering at any time and to extend our offering term to the extent permissible under applicable law.
Purchase Price
Our shares of common stock are sold at the NAV per share of the class of share being purchased, plus applicable selling commissions for Class A, Class S and Class T2 shares, and an up-front dealer manager fee for Class T2 shares. Until we sell our first Class S shares, the purchase price for our Class S shares will equal our Class A NAV per share plus applicable selling commissions. Each class of shares may have a different NAV per share because certain fees and expenses are charged differently with respect to each class. See “Net Asset Value Calculation and Valuation Guidelines—NAV and NAV Per Share Calculation” for more information about the calculation of NAV per share.
If you participate in our distribution reinvestment plan, the cash distributions attributable to the class of shares that you purchase in our primary offering will be automatically invested in additional shares of the same class. Shares are offered pursuant to our distribution reinvestment plan at NAV per share applicable to that class, calculated as of the distribution.
Underwriting Compensation
We have entered into a dealer manager agreement with our dealer manager, pursuant to which to our dealer manager has agreed to (1) advise us regarding this offering, (2) manage our relationships with third-party broker-dealers engaged by our dealer manager to participate in the distribution of shares of our common stock, which we refer to as “participating broker-dealers,” and financial advisors and (3) provide assistance in connection with compliance matters relating to the offering, including compliance regarding any sales literature that we may prepare. Our dealer manager also coordinates our marketing and distribution efforts with participating broker-dealers and their registered representatives with respect to communications related to the terms of the offering, our investment strategies, material aspects of our operations and subscriptions procedures. We will not pay referral or similar fees to any accountants, attorneys or other persons in connection with the distribution of our shares.
Summary
The following table shows the selling commissions payable at the time you subscribe for Class A, Class I, Class M-I, Class S, or Class T2 shares, which selling commissions are subject to the provisions regarding discounts as described below. Our Class N shares and Class T shares are sold only pursuant to our distribution reinvestment plan and no selling commissions are paid on those shares.
| | | | | |
| | Maximum Up-front Selling Commission as a % of NAV per Share (Before Commission) |
| Class A shares | 3% |
| Class I shares | None |
| Class M-I shares | None |
| Class S shares | 3% |
| Class T2 shares | 3% |
The following table shows the fees we pay our dealer manager with respect to the Class A, Class I, Class M-I, Class S, Class T and Class T2 shares. Our Class N shares are sold only pursuant to our distribution reinvestment plan and no dealer manager fees or distribution fees are paid on those shares. | | | | | | | | | | | | | | | | | | | | | | | | | | | | | | | | | | | | | | |
| | Class A | | Class I | | Class M-I | | Class S | | Class T | | Class T2 |
Dealer Manager Fee(1) | | 0.55 | % | | 0.55 | % | | None | | None | | None | | 0.50 | % |
Distribution Fee(2) | | 0.50 | % | | None | | None | | 0.85 | % | | 1.00 | % | | 0.85 | % |
(1)For our Class A and Class I shares, the dealer manager fee accrues daily in an amount equal to 1/365th of 0.55% of our NAV for each class of shares for such day on a continuous basis from year to year, subject to certain limitations under applicable FINRA rules. For our Class T2 shares, we will pay our dealer manager an up-front dealer manager fee of up to 0.50% of the NAV per Class T2 share, sold in this offering.
(2)For our Class A shares, the distribution fee accrues daily in an amount equal to 1/365th of 0.50% of our NAV for such shares for such day on a continuous basis from year to year, subject to certain limitations under applicable FINRA rules. For our Class T shares, the distribution fee accrues daily in an amount equal to 1/365th of 1% of our NAV for such shares sold under our distribution reinvestment plan for such day on a continuous basis from year to year, subject to the conversion feature described in “Description of Capital Stock—Common Stock—Class T Shares.” For our Class S and Class T2 shares, the distribution fee accrues daily in an amount equal to 1/365th of 0.85% of our NAV for such shares for such day on a continuous basis from year to year, subject to the conversion feature described in “Description of Capital Stock—Common Stock—Class S Shares” and “—Class T2 Shares.” These fees are payable on all Class A, Class S, Class T and Class T2 shares, whether purchased in our primary offering or pursuant to our distribution reinvestment plan.
Selling Commissions and Discounts
Class A Shares. Subject to the volume and other discounts or waivers described below, we will pay our dealer manager selling commissions of up to 3% of the NAV per Class A share sold in the primary offering. All of the selling commissions will be reallowed to participating broker-dealers, certain of which may be affiliates of DWS or Deutsche Bank. As described below, selling commissions may be reduced or waived in connection with volume or other discounts, for other fee arrangements, for sales to certain categories of purchasers or at the request of certain participating broker-dealers. The net offering proceeds per share that we receive will not be affected by any reduction or waiver of selling commissions. You should consult with your financial advisor to determine whether reduced selling commissions are available. We will not pay selling commissions on any Class A shares sold to our directors, our advisor or its employees or affiliates.
Class I Shares. We will not pay selling commissions on Class I shares.
Class M-I Shares. We will not pay selling commissions on Class M-I shares.
Class N Shares. We will not pay selling commissions on Class N shares.
Class S Shares. Subject to the volume and other discounts or waivers described below, we will pay our dealer manager selling commissions of up to 3% of the NAV per Class S share sold in the primary offering. All of the selling commissions will be reallowed to participating broker-dealers, certain of which may be affiliates of DWS or Deutsche Bank. As described below, selling commissions may be reduced or waived in connection with volume or other discounts, for other fee arrangements, for sales to certain categories of purchasers or at the request of certain participating broker-dealers. The net offering proceeds per share that we receive will not be affected by any reduction or waiver of selling commissions. You should consult with your financial advisor to determine
whether reduced selling commissions are available. We will not pay selling commissions on any Class S shares sold to our directors, our advisor or its employees or affiliates.
Class T Shares. We will not pay selling commissions on Class T shares.
Class T2 Shares. Subject to the volume and other discounts or waivers described below, we will pay our dealer manager selling commissions of up to 3% of the NAV per Class T2 share sold in the primary offering. All of the selling commissions will be reallowed to participating broker-dealers, certain of which may be affiliates of DWS or Deutsche Bank. As described below, selling commissions may be reduced or waived in connection with volume or other discounts, for other fee arrangements, for sales to certain categories of purchasers or at the request of certain participating broker-dealers. The net offering proceeds per share that we receive will not be affected by any reduction or waiver of selling commissions. You should consult with your financial advisor to determine whether reduced selling commissions are available. We will not pay selling commissions on any Class T2 shares sold to our directors, our advisor or its employees or affiliates.
Distribution Reinvestment Plan Shares. We will not pay upfront selling commissions on shares of any class issued pursuant to our distribution reinvestment plan.
Volume Discounts and Fee Waivers On Class A, Class S and Class T2 Shares
We are offering volume discounts to qualifying purchasers (as defined below) who purchase more than $500,000 in Class A, Class S or Class T2 shares from the same broker-dealer, whether in a single purchase or as the result of multiple purchases. Our dealer manager and any participating broker-dealers and their registered representatives will be responsible for implementing the volume discounts. Any reduction in the amount of the selling commissions as a result of volume discounts received may be credited to the qualifying purchasers in the form of the issuance of additional shares.
The following table illustrates the various volume discount levels that may be offered to qualifying purchasers for Class A, Class S or Class T2 shares purchased in the primary offering:
| | | | | |
| Your Investment | Maximum Up-front Selling Commission as a % of NAV per Share (Before Commission) |
| Up to $500,000 | 3.0% |
| $500,001 to $1,000,000 | 2.5% |
| $1,000,001 and up | 2.0% |
For an example of how the volume discount is calculated, assuming a Class A NAV per share of $12.00 and no volume discount per share, if an investor purchases $800,000 of Class A shares, the investor would pay $12.36 per share and purchase 64,724 shares. With the volume discount, the investor would pay $12.30 per share and purchase 65,040 Class A shares.
The foregoing volume discounts are applied to the Class A, Class S or Class T2 shares separately, i.e., at least $500,001 must be invested in Class A shares to potentially qualify for a volume discount on Class A shares and at least $500,001 must be invested in Class T2 shares to potentially qualify for a volume discount on Class T2 shares. If you qualify for a volume discount as the result of multiple purchases of our Class A, Class S or Class T2 shares, you will receive the benefit of the applicable volume discount for the individual purchase which qualified you for the volume discount, but you will not be entitled to the benefit for prior purchases. Additionally, once you qualify for a volume discount, you will receive the benefit for subsequent purchases through the same participating broker-dealer. For this purpose, if you purchase Class A, Class S or Class T2 shares issued and sold
in this offering, you will receive the benefit of such Class A, Class S or Class T2 share purchases in connection with qualifying for volume discounts in our subsequent offerings through the same participating broker-dealer.
As set forth below, purchase orders of Class A, Class S or Class T2 shares of several persons may be combined as one “qualifying purchaser” for the purpose of qualifying for a volume discount and for determining commissions payable to our dealer manager and participating broker-dealers. For the purposes of such volume discounts, the term “qualifying purchaser” includes:
•related retail and individual retirement accounts for a client, his/her spouse and dependent children;
•any account under the discretion of a professional advisor may be considered a qualifying purchaser with the professional advisor (professional advisors include certified public accountants, lawyers and money managers);
•corporations and their subsidiaries may be qualifying purchasers with chief executive officers, executive management and other key contacts within the firm (any of these individual’s personal accounts may be included in this relationship); and
•non-professional individuals with power of attorney over multiple accounts (this excludes lawyers, certified public accounts, etc.) may be considered qualifying purchasers.
Any request to combine purchases of our Class A, Class S or Class T2 shares as described in the preceding paragraph will be subject to our verification that such purchases were made by a “qualifying purchaser.”
Requests to combine purchase orders of Class A, Class S or Class T2 shares as a part of a combined order for the purpose of qualifying for discounts or fee waivers must be made in writing by the broker-dealer, and any resulting reduction in selling commissions will be prorated among the separate subscribers. As with discounts provided to other purchasers, the net proceeds per share that we receive from the sale of shares will not be affected by discounts provided as a result of a combined order.
Your ability to receive a discount or fee waiver based on combining orders or otherwise may depend on the financial advisor or broker-dealer through which you purchase your Class A, Class S or Class T2 shares. An investor qualifying for a discount will receive a higher percentage return on his or her investment than investors who do not qualify for such discount. Accordingly, you should consult with your financial advisor about the ability to receive such discounts or fee waivers before purchasing Class A, Class S or Class T2 shares.
Our dealer manager may, from time to time, enter into participating broker-dealer agreements that provide for selling commissions that are less than the selling commissions that would otherwise apply as described in this prospectus. For purposes of calculations in the “Plan of Distribution” section and elsewhere in this prospectus, we have assumed a selling commission of 3% of the NAV per Class A, Class S or Class T2 share sold in the primary offering.
Dealer Manager Fee
Class A and Class I Shares. We will pay our dealer manager a dealer manager fee that accrues daily in an amount equal to 1/365th of 0.55% of our NAV for each such share class for coordinating our marketing and distribution efforts. The dealer manager fee is payable in arrears on a monthly basis. Because the dealer manager fee is based on our NAV, it is payable with respect to all Class A and Class I shares of our common stock, including shares of each such class issued under our distribution reinvestment plan. Our dealer manager may reallow a portion of the dealer manager fee to participating broker-dealers, certain of which may be affiliates of DWS or Deutsche Bank. Our dealer manager may waive up to all of the dealer manager fees on Class I shares purchased by our advisor and sponsor, our directors, our executive officers and other affiliated persons or entities,
including their respective directors, officers and employees. Our dealer manager has agreed to waive the dealer manager fees on the Class I shares owned by our sponsor.
Class M-I Shares. We will not pay a dealer manager fee on Class M-I shares.
Class N Shares. We will not pay a dealer manager fee on Class N shares.
Class S Shares. We will not pay a dealer manager fee on Class S shares.
Class T Shares. We will not pay a dealer manager fee on Class T shares.
Class T2 Shares. We will pay our dealer manager an up-front dealer manager fee of 0.50% of the NAV per Class T2 share sold in this offering. Our dealer manager may reallow portions of the dealer manager fees paid with respect to Class T2 shares to participating broker-dealers, certain of which may be affiliates of Deutsche Bank.
Distribution Reinvestment Plan Shares. We will not pay upfront selling commissions on shares of any class issued pursuant to our distribution reinvestment plan.
Distribution Fee
Class A Shares. We will pay our dealer manager a distribution fee with respect to our Class A shares that accrues daily in an amount equal to 1/365th of 0.50% of the amount of our NAV for our Class A shares for such day on a continuous basis from year to year as additional compensation for selling shares in the offering and for ongoing stockholder services. The distribution fee is payable in arrears on a monthly basis. Our dealer manager may reallow all or a portion of the distribution fee to such participating broker-dealers, certain of which may be affiliates of DWS or Deutsche Bank, based on such factors as the level of services that each such broker-dealer performs in connection with the distribution of shares, including ministerial, record-keeping, sub-accounting, stockholder services and other administrative services. Because the distribution fee is based on our NAV for Class A shares, it is payable with respect to all Class A shares, including Class A shares issued under our distribution reinvestment plan.
Class I Shares. We will not pay a distribution fee on Class I shares.
Class M-I Shares. We will not pay a distribution fee on Class M-I shares.
Class N Shares. We will not pay a distribution fees on Class N shares.
Class S and Class T2 Shares. We will pay our dealer manager a distribution fee with respect to our Class S and Class T2 shares that accrues daily in an amount equal to 1/365th of 0.85% of our NAV for our outstanding Class S and Class T2 shares for such day on a continuous basis from year to year (up to the account-level underwriting compensation limit, as described in “—Limitations on Underwriting Compensation—Class S and Class T2 Shares” below) as additional compensation for selling shares in this offering and for ongoing stockholders services. This fee will be payable in arrears on a monthly basis. Our dealer manager may reallow all or a portion of the distribution fee paid with respect to Class S and Class T2 shares to such participating broker-dealers, certain of which may be affiliates of DWS or Deutsche Bank, based on such factors as the level of services that each such broker-dealer performs in connection with the distribution of shares, including ministerial, record-keeping, sub-accounting, stockholder services and other administrative services. Because the distribution fee is based on our NAV for Class S and Class T2 shares, it is payable with respect to all Class S and Class T2 shares, including Class S and Class T2 shares issued under our distribution reinvestment plan.
Class T Shares. We will pay our dealer manager a distribution fee with respect to our Class T shares that accrues daily in an amount equal to 1/365th of 1% of our NAV for our outstanding Class T shares for such day on a continuous basis from year to year (up to the account-level underwriting compensation limit, as described in “—Limitations on Underwriting Compensation—Class T Shares” below) as additional compensation for selling shares and for ongoing stockholders services. This fee will be payable in arrears on a monthly basis. Our dealer manager may reallow all or a portion of the distribution fee paid with respect to Class T shares to such participating broker-dealers, certain of which may be affiliates of DWS or Deutsche Bank, based on such factors as the level of services that each such broker-dealer performs in connection with the distribution of shares, including ministerial, record-keeping, sub-accounting, stockholder services and other administrative services. Because the distribution fee is based on our NAV for Class T shares, it is payable with respect to all Class T shares issued under our distribution reinvestment plan.
Other Compensation
We may also pay directly, or reimburse our dealer manager if our dealer manager pays on our behalf, any underwriting, organization and offering fees and expenses (other than selling commissions, dealer manager fees and distribution fees) incurred in connection with the distribution of our shares. This may, in addition to any other fees and expenses, include payments to participating broker-dealers to support ongoing education and training, expenses relating to providing such participating broker-dealers with education and training materials and other non-cash items to support education and training and fees paid to platform service providers. Our dealer manager and other service providers may also make payments from their own funds, without reimbursement by us, to participating broker-dealers to support ongoing education and training relating to us, and related expenses. Further, our dealer manager may also make payments to participating broker-dealers to reimburse them for other third party fees and expenses they incur in connection with the distribution of our shares, and we may reimburse the dealer manager for such payments. Such payments by us as well as by our dealer manager and certain service providers will be subject to applicable limitations on organization and offering and underwriting expenses under FINRA rules and the NASAA REIT Guidelines.
Limitations on Underwriting Compensation
Our dealer manager will monitor the aggregate amount of underwriting compensation that we pay in connection with this offering in order to ensure we comply with the underwriting compensation limits of applicable FINRA rules. The total amount of selling commissions, dealer manager fees, and distribution fees on all shares and any other underwriting compensation paid from whatever source will not exceed 10% of the gross offering proceeds of the primary portion of the offering.
Class A and Class I Shares. We will cease to pay (i) distribution fees with respect to outstanding Class A Shares sold in this offering and (ii) dealer manager fees with respect to outstanding Class A and Class I shares sold in this offering, upon any of the following events: (1) a listing of our common stock on a national securities exchange, (2) when a Class A or Class I share, as applicable, is no longer outstanding, either because it was redeemed by us or we otherwise repurchased such share or because of our merger or consolidation with or into another entity or other extraordinary transaction pursuant to which such share is exchanged for cash or other securities, (3) when total underwriting compensation from whatever source with respect to this offering reaches 10% of the gross proceeds from the primary portion of the offering (based on the applicable time period prescribed by FINRA rules), or (4) upon the termination of our dealer manager agreement.
Class S and Class T2 Shares. We will cease to pay distribution fees with respect to outstanding Class S and Class T2 Shares sold in this offering upon any of the following events, each of which we refer to as a “conversion event:” (i) a listing of our common stock on a national securities exchange, (ii) when a Class S or Class T2 share is no longer outstanding, either because it was redeemed by us or we otherwise repurchased such share or because of our merger or consolidation with or into another entity or other extraordinary transaction pursuant to which
such share is exchanged for cash or other securities, (iii) when total underwriting compensation from whatever source with respect to this offering reaches 10% of the gross proceeds from the primary portion of the offering (based on the applicable time period prescribed by FINRA rules), (iv) with respect to Class S or Class T2 shares held in a particular stockholder account, at the end of the month in which total underwriting compensation from whatever source, including dealer manager fees, selling commissions, distribution fees and any other underwriting compensation paid to broker-dealers with respect to such Class S or Class T2 shares in the stockholder account is equal to 8.75% (or such lower percentage as set forth in an agreement between our dealer manager and a participating broker-dealer in effect at the time such Class S or Class T2 shares were first issued to such account) of the total gross offering price of all the Class S or Class T2 shares purchased over time for such account in both the primary portion of an offering and pursuant to our distribution reinvestment plan, or (v) upon the termination of our dealer manager agreement. The primary portion of the offering does not include shares delivered to stockholders under our distribution reinvestment plan. Class S and Class T2 shares will automatically convert into Class M-I shares upon the occurrence of a conversion event.
Class T Shares. We will cease to pay distribution fees with respect to outstanding Class T Shares sold in this offering under our distribution reinvestment plan upon any of the following events, each of which we refer to as a “conversion event:” (i) a listing of our common stock on a national securities exchange, (ii) when a Class T share is no longer outstanding, either because it was redeemed by us or we otherwise repurchased such share or because of our merger or consolidation with or into another entity or other extraordinary transaction pursuant to which such share is exchanged for cash or other securities, (iii) when total underwriting compensation from whatever source with respect to this offering reaches 10% of the gross proceeds from the primary portion of the offering (based on the applicable time period prescribed by FINRA rules), (iv) with respect to Class T shares held in a particular stockholder account, at the end of the month in which total underwriting compensation from whatever source, including distribution fees and any other underwriting compensation paid to broker-dealers with respect to such Class T shares in the stockholder account is equal to 8.5% (or such lower percentage as set forth in an agreement between our dealer manager and a participating broker-dealer in effect at the time such Class T shares were first issued to such account) of the total gross offering price of all the Class T shares purchased over time for such account in the primary portion of an offering, or (v) upon the termination of our dealer manager agreement. The primary portion of the offering does not include shares delivered to stockholders under our distribution reinvestment plan. Class T shares will automatically convert into Class N shares upon the occurrence of a conversion event.
If we redeem a portion, but not all, of the Class S, Class T or Class T2 shares in a stockholder’s account, then total underwriting compensation paid on the stockholder’s Class S, Class T or Class T2 shares will be prorated between the shares redeemed and the shares that remain in the stockholder’s account. The total underwriting compensation limit will be measured according to those shares that remain in the account, and ongoing underwriting compensation (if any) will be assessed against those shares that remain in the account. If a portion of the Class S, Class T or Class T2 shares in a stockholder’s account is sold or otherwise transferred in a secondary transaction, the total underwriting compensation deemed to have been paid with respect to the account will be prorated between the Class S, Class T or Class T2 shares that were transferred and the Class S, Class T or Class T2 shares that were retained in the account.
Limitations on Organization and Offering Expenses
In addition to the foregoing limits on underwriting compensation, FINRA rules also limit our total organization and offering expenses (including selling commissions, bona fide due diligence expenses and underwriting compensation) to 15% of our gross proceeds from this offering. After the termination of the primary offering and again after termination of the offering under our distribution reinvestment plan, our advisor has agreed to reimburse us to the extent that organization and offering expenses that we incur exceed 15% of our gross proceeds from the applicable offering.
Estimate of Maximum Underwriting Fees and Expenses
In order to show the maximum amount of underwriting compensation that may be paid in connection with this offering from whatever source, the following table assumes that (1) we sell all of the shares offered by this prospectus, (2) all shares sold in the offering are Class A shares, (3) no shares are reallocated between the primary offering and the distribution reinvestment plan, (4) all Class A shares are sold with the highest possible selling commissions and (5) NAV per share remains constant. The following table also assumes a total of 10% of the gross offering proceeds from the primary offering as underwriting compensation.
| | | | | | | | | | | | | | |
| Maximum Estimated Underwriting Fees and Expenses At Maximum Primary Offering of $1,800,000,000 |
| Selling commissions | | $ | 52,427,184 | | | 2.9 | % |
Dealer manager fee(1) | | 61,742,904 | | | 3.4 | |
Distribution fee(2) | | 56,129,912 | | | 3.1 | |
Other underwriting compensation(3) | | 9,700,000 | | | 0.6 | |
| Total | | $ | 180,000,000 | | | 10.0 | % |
(1)The dealer manager fee accrues daily in an amount equal to 1/365th of 0.55% of our NAV per share class for our Class A and Class I shares for such day. The dealer manager fee for our Class T2 shares is an up-front fee up to 0.50% of the NAV per Class T2 share sold in this offering.
(2)The distribution fee accrues daily in an amount equal to 1/365th of 0.50% of the amount of our NAV for our Class A shares for each day, and 1/365th of 1% of the amount of our NAV for our Class T shares for each day. The numbers presented reflect that distribution fees are paid over a number of years, and as a result, can cumulatively increase above 0.50% for our Class A shares over time. The distribution fee accrues daily in an amount equal to 1/365th of 0.85% of the amount of our NAV for our Class S and Class T2 shares for each day. No distribution fee is payable on Class I or Class M-I shares.
(3)Other reimbursements consist primarily of (a) non-accountable due diligence expenses (i.e., due diligence expenses that are not supported by detailed and itemized invoices), (b) actual costs incurred for fees to attend retail seminars sponsored by participating broker-dealers, (c) amounts used to reimburse participating broker-dealers for the actual costs incurred by registered representatives for travel, meals and lodging in connection with attending bona fide training and education meetings and retail seminars sponsored by participating broker-dealers, (d) non-transaction based compensation paid to registered persons in connection with the wholesaling of our offering, (e) expense reimbursements for actual costs incurred by employees of our dealer manager in the performance of wholesaling activities, (f) legal fees of the dealer manager, (g) platform fees of broker-dealers and (h) additional amounts for gifts and business entertainment expenses. In no event shall any gifts for registered representatives be given that exceed an aggregate value of $100 per annum per individual or are preconditioned on achievement of a sales target. We will reimburse our dealer manager for these expenses to the extent permissible under applicable FINRA rules.
Term of the Dealer Manager Agreement
Our dealer manager agreement with DWS Distributors, Inc. shall continue for the term of this offering and any subsequent public offering of our shares, until it is terminated pursuant to the terms therein. We may terminate the dealer manager agreement for any reason and at any time upon written notice to our dealer manager. Our dealer manager may terminate the dealer manager agreement (a) for any reason upon 180 calendar days written notice to us and our operating partnership or (b) immediately upon the occurrence of certain events specified in the dealer manager agreement. In addition, at least 90 days prior to the date that we intend to file a registration statement with the SEC for a subsequent public offering of our common stock, we will provide notice to our
dealer manager of such intent to file. Our dealer manager shall have 60 days from the date of such notice to inform us if our dealer manager will not serve as our dealer manager for such subsequent public offering.
Indemnification
To the extent permitted by law and our charter, we will indemnify the participating broker-dealers, if any, and our dealer manager against some civil liabilities, including certain liabilities under the Securities Act, and liabilities arising from breaches of our representations and warranties contained in our dealer manager agreement. If we are unable to provide this indemnification, we may contribute to payments the indemnified parties may be required to make in respect of those liabilities.
Notice to Non-U.S. Investors
Neither the shares described in this prospectus nor the issuer of such shares has been registered and are not expected to be registered under the laws of any country or jurisdiction outside of the United States or with any foreign regulatory authority except as otherwise described in this prospectus. To the extent you are a citizen of, or domiciled in, a country or jurisdiction outside of the United States, please consult with your advisors before purchasing or disposing of shares. Investors who are located in a jurisdiction outside the U.S. which is considered to be a “Qualified Jurisdiction” by the issuer may purchase such shares exclusively through and must hold such shares through an SEC-registered broker-dealer, registered investment adviser, bank or other intermediary, which is located in the United States and has determined that an investment in the shares is suitable for such non-U.S. investor.
SHARE PURCHASES AND REDEMPTIONS
You may buy or request that we redeem shares of our common stock through your financial advisor, a participating broker-dealer or other financial intermediary that has a selling agreement with our dealer manager. Because an investment in our common stock involves many considerations, your financial advisor or other financial intermediary may help you with this decision. Due to the illiquid nature of investments in real estate, our shares of common stock are only suitable as a long-term investment. Because there is no public market for our shares, stockholders may have difficulty selling their shares if stockholder demand for redemptions exceeds the volume limitations under our share redemption plan, or if our board of directors modifies or suspends the share redemption plan following a determination that such action is in the best interests of our stockholders.
Buying Shares
Purchase Price
Our shares of common stock are sold at the NAV per share of the class of share being purchased, plus, applicable selling commissions for Class A, Class S and Class T2 shares and applicable dealer manager fees for Class T2 shares. Different classes of our common stock may have a different NAV per share because certain fees and expenses are charged differently with respect to each class. See “Net Asset Value Calculation and Valuation Guidelines—NAV and NAV Per Share Calculation” for more information about the calculation of NAV per share. If you participate in our distribution reinvestment plan, the cash distributions attributable to the class of shares that you purchase in our primary offering will be automatically invested in additional shares of the same class. If you purchase Class S, Class T or Class T2 shares and those shares convert to Class M-I, Class N or Class M-I shares, respectively, as described herein, then if you participate in our distribution reinvestment plan, cash distributions will be invested in Class M-I, Class N or Class M-I shares following conversion of your Class S, Class T or Class T2 shares, respectively. Shares are offered pursuant to our distribution reinvestment plan at the NAV per share applicable to that class, calculated as of the distribution date.
We will generally adhere to the following procedures relating to purchases of shares of our common stock in this offering:
•As soon as practicable after the close of the NYSE (generally, 4:00 p.m. Eastern time), which we refer to as the “close of business,” on each business day, BNY Mellon will determine our NAV per share for that day for each share class. After the close of business on each business day, and in any event no later than the opening of business on the immediately following business day, we will (1) post our NAV per share for such day for each share class on our website, www.rreefpropertytrust.com and (2) make that business day’s NAV per share for each share class available on our toll-free, automated telephone line, (855) 285-0508. In addition, following the last business day of each month, we will file with the SEC a prospectus supplement to our prospectus for this offering disclosing our NAV per share for each share class for each business day in the preceding month. As discussed herein, we will disclose, on a quarterly basis in a prospectus supplement filed with the SEC, the principal valuation components of our NAV.
•On each business day, our transfer agent collects and processes purchase orders. In order to help ensure that you have had an opportunity to review the terms as well as the risks of investing in this offering, you may not submit an initial purchase order until at least five business days after you receive a final prospectus. Notwithstanding, we can reject purchase orders for any reason, even if a prospective investor meets the minimum suitability requirements outlined in this prospectus. Each accepted purchase order is executed at a price equal to our NAV per share for the class of shares being purchased determined after the purchase order is received in proper form and processed, plus, for Class A, Class S and Class T2 shares only, any applicable selling commissions, and applicable up-front dealer manager fees for Class T2 shares. For example, if a purchase order is received in proper form and processed after the close of business on a business day, or on a day that is not a business day, the purchase will be executed at our
NAV per share for the class of shares being purchased determined after the close of business on the next business day, plus, for Class A, Class S and Class T2 shares only, any applicable selling commissions, and applicable up-front dealer manager fees for Class T2 shares. As a result of this process, the price per share at which your order is executed may be different than the price per share on the date you submitted your purchase order.
•You will receive a confirmation statement of each new transaction in your account promptly after your purchase order is processed. The confirmation statement will disclose the price at which the order was executed and will include information on how to obtain information we have filed with the SEC and made publicly available on our website, www.rreefpropertytrust.com, including supplements to the prospectus for this offering.
You will not know at the time you place an order to purchase shares of our common stock precisely the price at which your order will be executed. Although we do not anticipate that our NAV will generally vary significantly from one day to the next, there can be no assurance that this will be the case. Through our website and toll-free information line information, you will have available information about the NAV per share upon which the price for our common stock was based on the immediately preceding business day. Through our prospectus, you will have available the methodology pursuant to which our NAV, and thus the price at which shares of our common stock will be sold on the current business day, is determined. Following the last business day of each month, we will file with the SEC a prospectus supplement to this prospectus disclosing our NAV per share for each share class for each business day in the preceding month. In addition, we will disclose an updated price in a prospectus supplement as promptly as reasonably practicable if the NAV per share for any class of shares changes by 5% or more from the latest price disclosed in our prospectus, including any supplements thereto. We will also disclose, on a quarterly basis in a prospectus supplement filed with the SEC, the primary valuation components of our NAV. We may decline to accept purchase orders from investors or reconfirm orders that were placed if we become aware of facts and circumstances that are likely to materially affect our NAV per share on any particular day, and we will disclose such information as soon as reasonably practicable through a press release that is posted on our website and in our filings with the SEC.
In contrast to securities traded on an exchange or over-the-counter, where the price often fluctuates as a result of, among other things, the supply and demand of securities in the trading market, our NAV will be calculated once daily using our valuation methodology, and the price at which we sell new shares and redeem outstanding shares that day will not change depending on the level of demand by investors or the volume of requests for redemption. We will generally sell as many shares as orders are received from investors, subject to acceptance as discussed below, each day at the same price (NAV per share of the applicable class of shares, without premium or discount, plus, for Class A, Class S and Class T2 shares only, any applicable selling commissions, and applicable up-front dealer manager fees for Class T2 shares) regardless of when orders are received during the day. If, however, we become aware of facts or circumstances that are likely to materially affect our NAV on any particular day, we may decline to accept orders from investors until we have disclosed publicly such information.
How to Buy Shares
In order to purchase shares, you must (1) complete a subscription agreement to be mailed to us by your financial advisor, or delivered electronically together with an authenticated signature if we have approved that method for your financial advisor, and direct your financial advisor to purchase shares in this offering and (2) pay for the shares at the time your purchase order is settled. See “How to Subscribe.” Shares of our common stock purchased by a fiduciary or custodial account will be registered in the name of the fiduciary account and not in the name of the beneficiary. If you place an order to buy shares and your payment is not received and collected, your purchase may be canceled and you could be liable for any losses or fees we have incurred.
We may reject for any reason, or cancel as permitted or required by law, any purchase orders. For example, we may reject any purchase orders from market timers or investors that, in our opinion, may be disruptive to our operations. We may stop offering shares completely or may offer shares only on a limited basis for a period of time or permanently.
Our board of directors will approve any distributions on each class of shares of our common stock for stockholders of record as of a specified date, which we refer to as the record date or date of record. Because we anticipate that each class of shares will have different amounts of net income allocated thereto as a result of the differences in the fees and expenses paid by each class of shares, the distributions paid with respect to each class of shares is not expected to be of equal dollar amounts. At the close of business on the date that is one business day after each record date for any declared distribution, which we refer to as the “distribution adjustment date,” our NAV will be reduced to reflect the accrual of our liability to pay the distribution to our stockholders of record as of the record date. See “Net Asset Value Calculation and Valuation Guidelines—NAV and NAV Per Share Calculation.” You are considered a stockholder of record for distribution purposes if your purchase order is received and processed, and payment for the shares is made, up to and including the record date. As a result, investors purchasing shares of our common stock will be affected in the following manner:
•If your purchase order for our shares is received and processed up to and including the business day immediately preceding the distribution adjustment date, your purchase price will not reflect this reduction in NAV because you will be a stockholder for the purposes of receiving the distribution on the applicable record date and therefore will be entitled to receive the distribution.
•If your purchase order for our shares is received and processed on or after the distribution adjustment date, your purchase price will reflect this reduction in NAV because you will not be a stockholder for the purposes of receiving the distribution on the applicable record date and therefore will not be entitled to receive the distribution.
Redeeming Shares
General
While you should view your investment as long term with limited liquidity, we have adopted a share redemption plan, whereby on a daily basis, stockholders may request that we redeem all or any portion of their shares. Due to the illiquid nature of investments in real estate, we may not have sufficient liquid resources to fund redemption requests. In addition, we have established limitations on the amount of funds we may use for redemptions during any calendar quarter. See “—Redemption Limitations” below. Further, our board of directors has the right to modify or suspend the share redemption plan if it deems such action to be in the best interest of our stockholders.
You may request that we redeem shares of our common stock through your financial advisor, custodian or directly with our transfer agent, as applicable. We will generally adhere to the following procedures relating to the redemption of shares of our common stock:
•Under our share redemption plan, on each business day, stockholders may request that we redeem all or any portion of their shares. Redemption requests received and processed by our transfer agent on a business day and before the close of business (4:00 p.m. Eastern time) on that day will be effected at a redemption price equal to our NAV per share for the class of shares being redeemed calculated after the close of business on that day.
•Redemption requests received and processed by our transfer agent on a business day, but after the close of business on that day or on a day that is not a business day, will be effected at our NAV per share for the class of shares being redeemed calculated after the close of business on the next business day. The redemption price per share on any business day will be our NAV per share for the class of shares being
redeemed, after giving effect to any share purchases or redemptions to be effected on such day, less any applicable short-term trading discounts. Although a stockholder will not know at the time he or she requests the redemption of shares the exact price at which such redemption request will be processed, the stockholder may cancel the redemption request before it has been processed by notifying us by mail or by contacting your financial intermediary. The line will be open on each business day between the hours of 9:00 a.m. and 6:00 p.m. (Eastern time). Redemption requests submitted before 4:00 p.m. on a business day must be cancelled before 4:00 p.m. on the same day. Redemption requests received after 4:00 p.m. on a business day, or at any time on a day that is not a business day, must be cancelled before 4:00 p.m. on the next business day. If the redemption request is not cancelled before the applicable time described above, the stockholder will be contractually bound to redeem the shares and will not be permitted to cancel the request prior to the payment of redemption proceeds.
•Redemption requests may be made by mail or by contacting your financial intermediary, both subject to certain conditions described in this prospectus. Written requests signed by the registered account owner should be sent to our transfer agent specifying (1) the stockholder’s account number, (2) the name or names registered on the account and (3) the dollar value or number of shares that the stockholder wishes to be redeemed. Written requests should be sent to the transfer agent at the following address:
Investment Processing Department
SS&C Technologies, Inc.
P.O. Box 219985
Kansas City, MO 64121-9985
Phone: (855) 285-0508
•Corporate investors and other non-individual entities must have an appropriate certification on file authorizing redemptions. A signature guarantee may be required.
•Generally, for processed redemptions, redemption proceeds will be paid by check and sent by standard U.S. mail to an address on file with the transfer agent for at least 30 days. Stockholders may request that redemption proceeds be paid via ACH transfer to their banking instructions on file with the transfer agent for at least 30 days. Stockholders may request that redemption proceeds be paid to an address or a bank account not on file with the transfer agent for at least 30 days, however such request will require a medallion signature guarantee on the redemption request form. For qualified and other custodial accounts, redemption proceeds will only be sent to the custodian, unless the custodian approves alternative payment arrangements.
•A medallion signature guarantee will be required in certain circumstances. The medallion signature process protects stockholders by verifying the authenticity of a signature and limiting unauthorized fraudulent transactions. A medallion signature guarantee may be obtained from a domestic bank or trust company, broker-dealer, clearing agency, savings association or other financial institution which participates in a medallion program recognized by the Securities Transfer Association. The three recognized medallion programs are the Securities Transfer Agents Medallion Program (STAMP), the Stock Exchanges Medallion Program (SEMP) and the New York Stock Exchange, Inc. Medallion Signature Program (NYSE MSP). Signature guarantees from financial institutions which are not participating in any of these medallion programs will not be accepted. A notary public cannot provide signature guarantees. We reserve the right to amend, waive or discontinue this policy at any time and establish other criteria for verifying the authenticity of any redemption or transaction request. We may require a medallion signature guarantee if, among other reasons: (1) you wish to have redemption proceeds transferred by wire to an account other than the designated bank or brokerage account on file for at least 30 days or sent to an address other than your address of record for the past 30 days; (2) our transfer agent cannot confirm your identity or suspects fraudulent activity; or (3) your custodian requires one.
Our board of directors will approve any distributions on each class of shares of our common stock for stockholders of record as of a record date. Because we anticipate that each class of shares may have a different NAV as a result of the differences in the fees paid by each class of shares, the distributions paid with respect to each class of shares is not expected to be of equal dollar amounts. At the close of business on the distribution adjustment date, our NAV will be reduced to reflect the accrual of our liability to pay the distribution to our stockholders of record as of the record date. As a result, investors whose shares are redeemed will be affected in the following manner:
•If your request for redemption is received and processed up to and including the business day immediately preceding the distribution adjustment date, your redemption price will not reflect a reduction in NAV resulting from the distribution because you will no longer be a stockholder of record on the applicable record date and therefore will not be entitled to receive the distribution.
•If your request for redemption is received and processed on or after the distribution adjustment date, your redemption price will reflect this reduction in NAV because you will still be a stockholder of record for distribution purposes and therefore will be entitled to receive the distribution.
Minimum Account Redemptions
In the event that any stockholder fails to maintain the minimum balance of $500 of shares of our common stock, we may redeem all of the shares held by that stockholder at the redemption price in effect on the date we determine that the stockholder has failed to meet the minimum balance, less any applicable short-term trading discounts discussed below. Minimum account redemptions will apply even in the event that the failure to meet the minimum balance is caused solely by a decline in our NAV. Minimum account redemptions are subject to short-term trading discounts to the extent the redeemed shares were purchased within 365 days of redemption.
Sources of Funds for Redemptions
We may, in our advisor’s discretion, after taking the interests of our company as a whole and the interests of our remaining stockholders into consideration, use proceeds from any available sources at our disposal to satisfy redemption requests, subject to the limitation on the amount of funds we may use described below under “—Redemption Limitations.” Potential sources of funding redemptions include, but are not limited to, available cash, proceeds from sales of shares of our common stock, excess cash flow from operations, sales of our liquid investments, incurrence of indebtedness and, if necessary, proceeds from the disposition of properties or real estate-related assets.
In an effort to have adequate cash available to support our share redemption plan, we may reserve borrowing capacity under a line of credit, such as the one we entered into with Wells Fargo. We could then elect to borrow against this line of credit in part to redeem shares presented for redemption during periods when we do not have sufficient proceeds from the sale of shares in our offerings to fund all redemption requests. If we have a line of credit, we would expect that it would afford us borrowing availability to fund redemptions. As our assets increase, however, it may not be commercially feasible or we may not be able to secure a line of credit of that size. Moreover, actual availability may be reduced at any given time if we use borrowings under the line of credit to fund redemptions or for other corporate purposes.
Payment of Redemption Proceeds
Under normal market conditions, we will pay redemption proceeds, less any applicable short-term trading discounts and any applicable tax or other withholding required by law, by the third business day following receipt by our transfer agent of a redemption request in good order. However, when you request for us to redeem shares for which the purchase money for the shares being redeemed has not yet been collected, the request will be executed at the next determined NAV, but the transfer agent will not release the proceeds until your purchase
payment clears. This may take up to 15 days or more. Because our NAV per share for each class of common stock will be calculated at the close of each business day, the redemption price may fluctuate between the date we receive the redemption request and the date on which redemption proceeds are paid. As a result, the redemption price that a stockholder will receive may be different from the redemption price on the day the redemption proceeds are paid.
Redemption Limitations
The total amount of redemptions in any calendar quarter will be limited to the shares of our common stock whose aggregate value (based on the redemption price per share on the date of the redemption) is equal to 5% of our combined NAV for such classes of stock as of the last day of the previous calendar quarter. In addition, if redemptions do not reach the 5% limit in a calendar quarter, the unused portion generally will be carried over to the next quarter and not any subsequent quarter, such that the maximum amount of redemptions during any quarter may never exceed 10% of the combined NAV for such classes of stock as of the last day of the previous calendar quarter. If the quarterly volume limitation is reached on or before the third business day of a calendar quarter, redemption requests during the next quarter will be satisfied on a stockholder by stockholder basis, which we refer to as a per stockholder allocation, instead of a first-come, first-served basis. Pursuant to the per stockholder allocation, each of our stockholders would be allowed to request redemption at any time during such quarter of a total number of shares not to exceed 5% of the shares of common stock the stockholder held as of the end of the prior quarter. The per stockholder allocation requirement will remain in effect for each succeeding quarter for which the total redemptions for the immediately preceding quarter exceeded 4% of our NAV on the last business day of such preceding quarter. If total redemptions during a quarter for which the per stockholder allocation applies are equal to or less than 4% of our NAV on the last business day of such preceding quarter, then redemptions will again be satisfied on a first-come, first-served basis for the next succeeding quarter and each quarter thereafter. During any quarter in which the per stockholder allocation is in place, (1) if redemptions do not reach the 5% limit, the unused portion will be carried over to the next quarter and not any subsequent quarter and (2) if there has been a carryover from the preceding quarter, the per stockholder allocation for each stockholder will be based on a percentage equal to 5% plus such carried over percentage amount.
On December 9, 2022, our board of directors modified our share redemption plan to limit redemptions during the three months ended December 31, 2022 to 5% of our combined NAV as of September 30, 2022. During the fourth quarter of 2022, each quarter of 2023 and the first quarter of 2024, we received share redemption requests in excess of 5% of our combined NAV as of the last day of the immediately previous quarter. For these six quarters, we reached our applicable quarterly redemption volume limitation on December 19, 2022, February 23, 2023, April 25, 2023, July 4, 2023, October 9, 2023 and January 4, 2024, respectively. Pursuant to the terms of our share redemption plan, all redemption requests received during a calendar quarter prior to such dates were satisfied 100% on a first-come, first-served basis. Redemptions received on these dates were satisfied on a pro rata basis at 11.7%, 43.9%, 57.4%, 34.4%, 62.2% and 84.4% of the requested amount, without regard to share class. As a result of reaching the quarterly redemption volume limitation during these quarters, we did not accept any redemption requests during the applicable quarter following the date on which such limitation was reached. Stockholders who wished to request redemption of any unfulfilled requests were required to resubmit their redemption requests beginning on the first calendar day of the following quarter. As of January 4, 2024, we had received redemption requests that exceeded the quarterly volume limitation for the quarter ended March 31, 2024, and therefore the per stockholder allocation, as described herein, applies to all redemption requests received during the quarter ending June 30, 2024.
On the first business day during any quarter in which we have reached that quarter’s redemption volume limitation, we will publicly disclose such fact through a filing with the SEC and a posting to our website in order to notify stockholders that we will not accept additional redemption requests during such quarter. In such event, unless our board of directors determines to suspend our share redemption plan for any of the reasons described below or the per stockholder allocation is triggered, our share redemption plan will automatically and without
stockholder notification resume on a first-come, first-served basis on the first day of the calendar quarter following the quarter in which redemptions were suspended due to reaching such quarter’s volume limitation. Even when redemption requests do not exceed our plan’s quarterly volume limitation, we may not have a sufficient amount of liquid assets to satisfy redemption requests because our assets will consist primarily of properties and types of real estate-related assets that cannot be readily liquidated. Under normal circumstances, we intend to maintain an allocation to publicly traded equity securities, cash, cash equivalents and other short-term investments of at least 10% of our overall NAV.
Should redemption requests, in the business judgment of our board of directors, place an undue burden on our liquidity, adversely affect our operations or risk having an adverse impact on non-redeeming stockholders, our board of directors may modify or suspend our share redemption plan if it deems such action to be in the best interest of our stockholders. In addition, our board of directors may determine to suspend the share redemption plan due to regulatory changes, changes in law or if our board of directors becomes aware of undisclosed material information that it believes should be publicly disclosed before shares are redeemed. Moreover, if our board of directors materially amends (including any reduction of the quarterly limit) or suspends the share redemption plan during any quarter, other than any temporary suspension to address certain external events (i.e. any temporary suspension that is put into effect for reasons other than issues relating to or materially affecting our business, as determined by our board of directors), any unused portion of that quarter’s 5% limit will not be carried forward to the next quarter or any subsequent quarter. Accordingly, stockholders cannot be assured that all of the shares in their redemption requests will be redeemed. Any suspension of, or material modification to, the share redemption plan will be disclosed to stockholders. Once the share redemption plan is suspended by our board of directors other than as a result of reaching the quarterly volume limitation, our board of directors must affirmatively authorize the recommencement of the plan before stockholder requests will be considered again. The start of a new calendar quarter will not automatically trigger the recommencement of the share redemption plan. Because our board of directors is not required to authorize the recommencement of the plan within any specified period of time, our board may effectively terminate the plan by suspending it indefinitely. We will provide notice to stockholders of any recommencement of the share redemption plan following such a suspension due to action of our board of directors.
If the full amount of all shares of our common stock requested to be redeemed as of any given date are not redeemed, due to our volume limitations or lack of readily available funds, available funds will be allocated pro rata based on the total number of shares of common stock subject to pending redemption requests without regard to class and subject to the volume limitation. All unsatisfied redemption requests due to any of the limitations described above must be resubmitted after the start of the next quarter or upon the recommencement of the share redemption plan, as applicable.
To avoid certain issues related to our ability to comply with the REIT distribution requirements and utilize the deficiency dividend procedure (see “Material U.S. Federal Income Tax Considerations—Taxation of the Company—Annual Distribution Requirements”), we have implemented procedures designed to track our stockholders’ percentage interests in our common stock in order to identify any such dividend equivalent redemptions and will decline to effect a redemption to the extent that we believe that it would constitute a dividend equivalent redemption. See “Material U.S. Federal Income Tax Considerations—Taxation of Stockholders—Taxation of Taxable U.S. Stockholders—Redemptions of Our Common Stock.”
Short-Term Trading Discounts
There is no minimum holding period for shares of our common stock and stockholders can request that we redeem their shares at any time. However, subject to limited exceptions, purchased shares (excluding shares acquired via our distribution reinvestment plan) redeemed within 365 days of the date of such stockholder’s initial purchase of any shares of our common stock will be redeemed at NAV per share for the class of shares being redeemed less a short-term trading discount equal to 2% of the gross proceeds otherwise payable with respect to
such purchased shares which are being redeemed. This short-term trading discount will also generally apply to minimum account redemptions that occur during the 365-day period following the purchase of the shares. The short-term trading discount will inure indirectly to the benefit of our remaining stockholders and is intended to offset the trading costs, market impact and other costs associated with short-term trading in our common stock. We may, from time to time, waive the short-term trading discount in the following circumstances:
•redemptions in which the stockholder agrees to use the proceeds from such redemption to reinvest in shares of another class of our common stock;
•redemptions resulting from death or qualifying disability; or
•in the event that a stockholder’s shares are redeemed because the stockholder has failed to maintain the $500 minimum account balance.
Shares of our common stock may be sold to certain 401(k) plans, 403(b) plans, bank or trust company accounts and accounts of certain financial institutions or intermediaries that do not apply the redemption discount to underlying stockholders, often because of administrative or systems limitations. These shares will be redeemed, and any short-term trading discount will be applied, on a first in-first out basis unless otherwise specified by the stockholder or the stockholder’s representative. For this purpose, shares held for the longest period of time will be treated as being redeemed first and shares held for the shortest period of time as being redeemed last.
Items of Note
When you make a request to have shares redeemed, you should note the following:
•if you are requesting that some but not all of your shares be redeemed, keep your balance above $500 to avoid minimum account redemption, if applicable;
•you will not receive interest on amounts represented by uncashed redemption checks; and
•under applicable anti-money laundering regulations and other federal regulations, redemption requests may be suspended, restricted or canceled and the proceeds may be withheld.
Internal Revenue Service, or IRS, regulations require us to determine and disclose on Form 1099-B the adjusted cost basis for shares of our stock sold or redeemed. Although there are several available methods for determining the adjusted cost basis, unless you elect otherwise, which you may do by checking the appropriate box on the subscription agreement or calling our customer service number at (855) 285-0508, we will utilize the first-in-first-out method.
Redemption of Sponsor Investment
Redemption requests made for shares held by our sponsor, which also serves as our advisor, will only be accepted (i) on the last business day of a calendar quarter, (ii) after all redemption requests from all other stockholders for such quarter have been accepted and (iii) to the extent that such redemptions do not cause redemptions to exceed that quarter’s redemption cap. Redemption requests made for these shares will otherwise be subject to the same limitations as other stockholder redemption requests as described herein.
Frequent Trading Policies
We may reject for any reason, or cancel as permitted or required by law, any purchase orders for shares of our common stock. For example, we may reject any purchase orders from market timers or investors that, in our opinion, may be disruptive to our operations. Frequent purchases and sales of our shares can harm stockholders in various ways, including reducing the returns to long-term stockholders by increasing our costs, disrupting portfolio management strategies and diluting the value of the shares of long-term stockholders. Accordingly, our
board of directors has adopted policies and procedures designed to discourage excessive or short-term trading of our shares. We may alter these policies at any time without prior notice to stockholders.
In general, stockholders may request that we redeem their shares of our common stock once every 30 days. However, we prohibit frequent trading. We define frequent trading as follows:
•any stockholder who requests that we redeem its shares of our common stock within 30 calendar days of the purchase of such shares;
•transactions deemed harmful or excessive by us (including but not limited to patterns of purchases and redemptions), in our sole discretion; and
•transactions initiated by financial advisors, among multiple stockholder accounts, that in the aggregate are deemed harmful or excessive.
The following are excluded when determining whether transactions are excessive:
•purchases and requests for redemption of our shares in the amount of $2,500 or less;
•purchases or redemptions initiated by us; and
•transactions subject to the trading policy of an intermediary that we deem materially similar to our policy.
Upon the first violation of the policy in a calendar year, purchase and redemption privileges shall be suspended for 90 days. Upon a second violation in a calendar year, purchase and redemption privileges shall be suspended for 180 days. On the next business day following the end of the 90 or 180 day suspension, any transaction restrictions placed on a stockholder shall be removed.
Mail and Telephone Instructions
We and our transfer agent will not be responsible for the authenticity of mail or phone instructions or losses, if any, resulting from unauthorized stockholder transactions if they reasonably believe that such instructions were genuine. We and our transfer agent have established reasonable procedures to confirm that instructions are genuine including requiring the stockholder to provide certain specific identifying information on file and sending written confirmation to stockholders of record no later than five days following execution of the instruction. Stockholders, or their designated custodian or fiduciary, should carefully review such correspondence to ensure that the instructions were properly acted upon. If any discrepancies are noted, the stockholder, or its agent, should contact his, her or its financial advisor as well as our transfer agent in a timely manner, but in no event more than 60 days from receipt of such correspondence. Failure to notify such entities in a timely manner will relieve us, our transfer agent and the financial advisor of any liability with respect to the discrepancy.
SUPPLEMENTAL SALES MATERIAL
In addition to this prospectus, we will use sales material in connection with the offering of shares, although only when accompanied by or preceded by the delivery of this prospectus. Some or all of the sales material may not be available in certain jurisdictions. This sales material may include information relating to this offering, the past performance of our advisor and its affiliates, property brochures and articles and publications concerning real estate. In addition, the sales material may contain quotes from various publications without obtaining the consent of the author or the publication for use of the quoted material in the sales material.
We are offering Class A, Class I, Class M-I, Class N, Class S, Class T and Class T2 shares only by means of this prospectus. Although the information contained in the sales material will not conflict with any of the information contained in this prospectus, the sales material does not purport to be complete and should not be
considered as a part of this prospectus or the registration statement of which this prospectus is a part, or as incorporated by reference in this prospectus or the registration statement, or as forming the basis of the offering of the shares of our common stock.
REPORTS TO STOCKHOLDERS
We will cause to be prepared and mailed or delivered to each stockholder, as of a record date after the end of the fiscal year, and to each holder of our other publicly held securities, within 120 days after the end of the fiscal year to which it relates, an annual report for each fiscal year. The annual reports will contain the following:
•financial statements that are prepared in accordance with GAAP and are audited by our independent registered public accounting firm;
•the ratio of the costs of raising capital during the year to the capital raised;
•the aggregate amount of advisory fees and the aggregate amount of any other fees paid to our advisor and any affiliate of our advisor by us or third parties doing business with us during the year;
•our total operating expenses for the year, stated as a percentage of our average invested assets and as a percentage of our net income;
•a report from the independent directors that our policies are in the best interest of our stockholders and the basis for such determination; and
•a separate report containing full disclosure of all material terms, factors and circumstances surrounding any and all transactions involving us and our advisor, a director or any affiliate thereof during the year, which report the independent directors are specifically charged with a duty to examine and to comment on regarding the fairness of the transactions.
We will make available to you on our website, www.rreefpropertytrust.com, or, at our discretion, via email, our quarterly and annual reports and other reports and documents concerning your investment. To the extent required by law or regulation, or, in our discretion, we may also make certain of this information available to you via U.S. mail or other courier. You may always receive a paper copy upon request.
Our tax accountants will prepare our federal tax return (and any applicable state income tax returns). Generally we will provide appropriate tax information to our stockholders within 31 days following the end of each fiscal year. Our fiscal year is the calendar year.
EXPERTS
The consolidated financial statements of RREEF Property Trust, Inc. and subsidiaries as of December 31, 2023 and 2022, and for each of the years in the three-year period ended December 31, 2023, have been incorporated by reference herein and in this registration statement in reliance upon the report of KPMG LLP, independent registered public accounting firm, incorporated by reference herein, and upon the authority of said firm as experts in accounting and auditing.
The statements included in our prospectus under the captions “Net Asset Value Calculation and Valuation Guidelines—Our Independent Valuation Advisor” and “Net Asset Value Calculation and Valuation Guidelines—Valuation of Properties,” relating to the role of our independent valuation advisor, have been reviewed by Altus Group U.S. Inc., an independent valuation firm, and are included in our prospectus given the authority of such firm as experts in property valuations and appraisals. The estimated value of our investments in real estate as of December 31, 2023 presented in this registration statement under the section “Operating Information—Historical NAV per Share” represents the sum of the estimated values of our investments in real estate as of December 31, 2023 as derived from property valuations, appraisals and acquisitions contained in a schedule submitted by Altus
Group in accordance with the process described in the previous sentence and has been reviewed by Altus Group U.S. Inc., an independent valuation firm, and is included in this registration statement given the authority of such firm as experts in property valuations and appraisals. Altus Group is responsible for providing an opinion of fair value in individual appraisal reports or expressing an opinion as to the reasonableness of the value expressed in individual third-party appraisal reports based on its review of the underlying reports. Altus Group does not calculate and is not responsible for our daily NAV per share for any class of our shares.
INCORPORATION OF CERTAIN INFORMATION BY REFERENCE
We have elected to “incorporate by reference” certain information into this prospectus. By incorporating by reference, we are disclosing important information to you by referring you to documents we have filed separately with the SEC. The information incorporated by reference is deemed to be part of this prospectus, except for information incorporated by reference that is superseded by information contained in this prospectus. You can access documents that are incorporated by reference into this prospectus at the website we maintain at www.rreefpropertytrust.com. There is additional information about us and our affiliates at our website, but unless specifically incorporated by reference herein as described in the paragraphs below, the contents of that website are not incorporated by reference in or otherwise a part of this prospectus.
The following documents filed with the SEC are incorporated by reference in this prospectus (Commission File No. 333-268995), except for any document or portion thereof deemed to be “furnished” and not filed in accordance with SEC rules:
We will provide to each person, including any beneficial owner, to whom this prospectus is delivered, upon written or oral request, a copy of any or all of the information that we have incorporated by reference into this prospectus but not delivered with this prospectus, free of charge. To receive a copy of any of the documents incorporated by reference in this prospectus, other than exhibits, unless they are specifically incorporated by reference in those documents, call or write us at:
RREEF Property Trust, Inc.
875 Third Avenue, 26th Floor
New York, NY 10022
(212) 454-4500
The information relating to us contained in this prospectus does not purport to be comprehensive and should be read together with the information contained in the documents incorporated by reference.
LEGAL MATTERS
The validity of the shares of our common stock being offered hereby has been passed upon for us by Venable LLP. Alston & Bird LLP has reviewed the statements relating to certain federal income tax matters that are likely to be material to U.S. holders of our common stock under the caption “Material U.S. Federal Income Tax Considerations” and has passed upon the accuracy of those statements as well as our qualification as a REIT for federal income tax purposes.
WHERE YOU CAN FIND MORE INFORMATION
We have filed a registration statement on Form S-11 with the SEC with respect to the shares of our common stock to be issued in this offering. This prospectus is a part of that registration statement and, as permitted by SEC rules, does not include all of the information you can find in the registration statement or the exhibits to the registration statement. For additional information relating to us, we refer you to the registration statement and the exhibits to the registration statement. Statements contained in this prospectus as to the contents of any contract or document are necessarily summaries of such contract or document and in each instance, if we have filed the contract or document as an exhibit to the registration statement, we refer you to the copy of the contract or document filed as an exhibit to the registration statement.
We will file annual, quarterly and special reports, proxy statements and other information with the SEC. The registration statement is, and any of these future filings with the SEC will be, available to the public over the internet at the SEC’s website at www.sec.gov.
We also maintain a web site at www.rreefpropertytrust.com where there is additional information about our business, but the contents of the website are not incorporated by reference in or otherwise a part of this prospectus.
APPENDIX A: THIRD AMENDED AND RESTATED DISTRIBUTION REINVESTMENT PLAN
This Third Amended and Restated Distribution Reinvestment Plan (the “Plan”) was adopted by RREEF Property Trust, Inc. (the “Company”) pursuant to the Articles of Amendment and Restatement of the Company, as supplemented, amended or restated from time to time (the “Charter”). The Plan supersedes and replaces the distribution reinvestment plan previously adopted by the Company and effective as of February 29, 2016. Unless otherwise defined herein, capitalized terms shall have the same meaning as set forth in the Charter.
1. Distribution Reinvestment. As agent for the stockholders (the “Stockholders”) of the Company who (i) purchase Class A, Class D, Class I, Class M-I, Class N, Class S, Class T or Class T2 shares of the Company’s common stock (collectively the “Shares”) pursuant to a continuous public offering of any of the Company’s Class A, Class I, Class M-I, Class N, Class S, Class T or Class T2 shares (the “Public Offering”) or any unregistered private offering of the Company’s Class D shares (the “Private Offering”), or (ii) purchase Shares pursuant to any future offering of the Company (a “Future Offering”), and who elect to participate in the Plan (the “Participants”), the Company will apply all dividends and other distributions declared and paid in respect of the Shares held by each Participant and attributable to the class of Shares either (1) purchased by such Participant or (2) for the Class N or Class M-I Shares, held in the account of such Participant following a conversion event as described in the Charter (the “Distributions”), including Distributions paid with respect to any full or fractional Shares acquired under the Plan, to the purchase of additional Shares of the same class for such Participant.
2. Effective Date. The effective date of this Plan shall be April 29, 2020.
3. Procedure for Participation. Any Stockholder who has received (i) a Prospectus, as contained in the Company’s registration statement filed with the Securities and Exchange Commission (the “SEC”) in connection with the Public Offering or in any registration statement filed by the Company with the SEC to register any Future Offering, or (ii) a private placement memorandum in connection with the Private Offering (a “Private Placement Memorandum”), may elect to become a Participant by completing and executing an enrollment form or any other appropriate authorization form as may be available from the Company, the Company’s transfer agent, the dealer manager for the Public Offering or any soliciting dealer or distribution agent participating in the distribution of Shares for the Public Offering or the Private Offering. Participation in the Plan will begin with the next Distribution payable after acceptance of a Participant’s subscription, enrollment or authorization. Shares will be purchased under the Plan on the date that Distributions are paid by the Company.
4. Suitability. Each Participant is requested to promptly notify the Company in writing if the Participant experiences a material change in such Participant’s financial condition, including without limitation, (i) with respect to holders of Class A, Class I, Class M-I, Class N, Class S, Class T or Class T2 shares, the failure to meet the income, net worth and investment concentration standards imposed by such Participant’s state of residence and set forth in the Company’s most recent Prospectus and, (ii) with respect to holders of Class D shares, the failure to meet any accredited investor or other investor suitability requirements set forth in the Private Placement Memorandum for the applicable Private Offering. For the avoidance of doubt, this request in no way shifts to the Participant any responsibility of the Company’s sponsor, or any other person selling shares in a Public Offering or a Private Offering on behalf of the Company, to make every reasonable effort to determine that the purchase of Shares offered in the Public Offering or a Private Offering is a suitable and appropriate investment based on information provided by such Participant.
5. Purchase of Shares.
(a) Participants will acquire Shares from the Company under the Plan (the “Plan Shares”) at a price equal to the NAV per Share applicable to the class of Shares held by the Participant, calculated as of the distribution date. No up-front selling commissions or up-front dealer manager fees will be payable with respect to Plan Shares purchased pursuant to the Plan. Participants in the Plan may purchase fractional Plan Shares so that 100% of the Distributions will be used to acquire Plan Shares. However, a Participant will not be able to acquire Plan Shares to
the extent that any such purchase would cause such Participant to exceed the Aggregate Share Ownership Limit or the Common Share Ownership Limit as set forth in the Charter or otherwise would cause a violation of the Share ownership restrictions set forth in the Charter unless the Company’s board of directors previously approved an exception allowing such Participant to own Shares in excess of the Aggregate Share Ownership Limit or the Common Share Ownership Limit.
(b) Shares to be distributed by the Company in connection with the Plan may (but are not required to) be supplied from: (i) the Plan Shares which will be registered with the SEC in connection with a Public Offering, (ii) Shares to be registered with the SEC in a Future Offering for use in the Plan (a “Future Registration”), (iii) Shares purchased by the Company for the Plan in a secondary market (if available) or on a stock exchange (if listed) (collectively, the “Secondary Market”) or (iv) Shares which have not been registered under the Securities Act of 1933, as amended (the “Securities Act”), or the securities laws of any state, and which will be issued in reliance upon exemptions from the registration requirements of the Securities Act and state securities laws.
(c) Shares purchased in any Secondary Market will be purchased at the then-prevailing market price for Shares of the class purchased, which price will be utilized for purposes of issuing Shares in the Plan. Shares acquired by the Company in any Secondary Market or registered in a Future Registration for use in the Plan may be at prices lower or higher than the Share price which will be paid for Shares of that class pursuant to the Public Offering or Private Offering.
(d) If the Company acquires Shares in any Secondary Market for use in the Plan, the Company shall use its reasonable efforts to acquire Shares at the lowest price then reasonably available for Shares of the class acquired. However, the Company does not in any respect guarantee or warrant that the Shares so acquired and purchased by the Participant in the Plan will be at the lowest possible price. Further, irrespective of the Company’s ability to acquire Shares in any Secondary Market or to make a Future Offering for Shares to be used in the Plan, the Company is in no way obligated to do either, but may do so in its sole discretion.
6. Taxes. THE REINVESTMENT OF DISTRIBUTIONS DOES NOT RELIEVE A PARTICIPANT OF ANY INCOME TAX LIABILITY WHICH MAY BE PAYABLE ON THE DISTRIBUTIONS. INFORMATION REGARDING POTENTIAL INCOME TAX LIABILITY OF PARTICIPANTS MAY BE FOUND IN THE PUBLIC FILINGS MADE BY THE COMPANY WITH THE SEC OR THE PRIVATE PLACEMENT MEMORANDUM PROVIDED TO HOLDERS OF CLASS D SHARES IN CONNECTION WITH THE PRIVATE OFFERING, AS APPLICABLE.
7. Share Certificates. The ownership of the Plan Shares purchased through the Plan will be in book-entry form unless and until the Company issues certificates for its outstanding common stock.
8. Reports. Within 90 days after the end of the Company’s fiscal year, the Company shall provide each Participant reports describing, as to such Participant: (i) the Distributions reinvested during the prior year; (ii) the number and class of Plan Shares purchased pursuant to the Plan during the prior year; and (iii) the per-share purchase price for such Plan Shares.
9. Termination by Participant. A Participant may terminate participation in the Plan at any time, without penalty, by delivering written notice to the Company. This notice must be received by the Company prior to the last day of a month in order for a Participant’s termination to be effective for such month (i.e. a termination notice will be effective as of the last day of a month in which it is received and will not affect participation in the Plan for any prior month). Any transfer of Shares by a Participant to a non-Participant will terminate participation in the Plan with respect to the transferred Shares. If the Company redeems a portion of a Participant’s Shares, the Participant’s participation in the Plan with respect to the Participant’s Shares which were not redeemed will not be terminated unless the Participant requests such termination in accordance with the requirements of this Section 9. If a Participant terminates Plan participation, the Company may, at its option, ensure that the terminating Participant’s account will reflect the whole number of shares in such Participant’s account and provide a check for
the cash value of any fractional share in such account. Upon termination of Plan participation for any reason, Distributions will be distributed to the Stockholder in cash.
10. Amendment, Suspension or Termination by the Company. The Board of Directors may by majority vote (including a majority of the Independent Directors) amend the Plan; provided that the Plan cannot be amended to eliminate a Participant’s right to terminate participation in the Plan and that notice of any material amendment must be provided to Participants at least ten days prior to the effective date of that amendment. The Board of Directors may by majority vote (including a majority of the Independent Directors) suspend or terminate the Plan for any reason upon ten days’ written notice to the Participants.
11. Liability of the Company. The Company shall not be liable for any act done in good faith, or for any good faith omission to act, including, without limitation, any claims or liability (i) arising out of failure to terminate a Participant’s account upon such Participant’s death prior to receipt of notice in writing of such death or (ii) with respect to the time and the prices at which Shares are purchased or sold for a Participant’s account. To the extent that indemnification may apply to liabilities arising under the Securities Act, or the securities laws of a particular state, the Company has been advised that, in the opinion of the SEC and certain state securities commissioners, such indemnification is contrary to public policy and, therefore, unenforceable.
APPENDIX B: FORM OF SUBSCRIPTION AGREEMENT
RREEF Property Trust—Subscription Agreement | | | | | | | | | | | | | | | | | | | | |
| Amount of Subscription | | | | State of Sale | | |
Minimum Initial Investment is $2,500
Money Orders, Traveler’s Checks, Starter Checks, Foreign Checks, Counter Checks, Third-Party Checks, ACH or Cash cannot be accepted. | | | | | | | | | | | | | | |
| Payment will be made with | | ☐ Enclosed Check (Personal or Cashiers) | | ☐ Funds Wired |
Please consult with your financial advisor and check one of the following options pertaining to the class of shares you intend to purchase. The Prospectus contains additional information regarding the share classes, including the different fees which are payable with respect to each class.
| | | | | | | | | | | | | | | | | | | | | | | | | | |
| ☐ Class A Shares | | ☐ Class I Shares | | ☐ Class M-I Shares | | ☐ Class S Shares | | ☐ Class T2 Shares |
| | | | | |
| 3 | Account type - Check one box only |
| | | | | | | | | | | | | | | | | | | | |
| Non-Qualified Registration Types | | Qualified Registration Types - IRA |
| | | |
☐ Individual (If TOD, attach application) ☐ Joint Tenant* (If TOD, attach application) ☐ Tenants in Common* ☐ Community Property* ☐ Trust** ☐ Non-Profit Organization** ☐ Estate | | ☐ UGMA: State of ☐ UTMA: State of ☐ Corporation**
☐ S-Corp ☐ C-Corp (Will default to S-Corp if nothing is marked) ☐ Partnership** ☐ LLC** ☐ Other (Specify) | | ☐ Traditional (Individual) IRA ☐ Simple IRA ☐ Beneficial IRA | | ☐ SEP IRA ☐ ROTH IRA ☐ Rollover IRA |
|
| | Decedent’s name: |
| | Qualified Registration Types - Employer Plans |
| | ☐ Profit Sharing Plan** | | ☐ Pension Plan** |
| | ☐ KEOGH Plan** | | |
| | | | | | | | |
*All parties must sign. | ** | Please attach pages of trust/plan document (or Articles of Incorporation) which lists the names of trust/plan, trustees, signatures and date. The Certification of Investment Powers for Trust Accounts form may be completed in lieu of providing trust documents. |
For Non-Qualified Custodial Accounts and All Qualified Accounts, please complete Section 5 | | | | | |
| 4 | Individual or Joint account and IRA |
For joint accounts, the Social Security number of the primary account owner will be used for IRS reporting. | | | | | | | | | | | | | | | | | | | | |
| | | | | | |
| Name of Primary Account Owner | | Social Security Number | | Date of Birth – MM/DD/YYYY |
| Residential Address (P.O. Box not acceptable) | | City | | State | | ZIP |
| Mailing Address (if different) | | City | | State | | ZIP |
| Daytime Phone Number Extension | | E-mail Address |
| | | | | |
| 4 | Individual or Joint account and IRA, continued |
| | | | | | | | | | | |
| ☐ US Citizen | | ☐ Resident alien If resident alien, please provide country of citizenship: | |
Select one: ☐ Employed ☐ Not-employed ☐ Retired | | | | | | | | | | | | | | | | | | | | |
| If you checked not-employed or retired, please provide source of income: | | | |
| | | | | | |
| Occupation | | Name of Employer | | |
| | | | | | |
| Address of Employer | | | City | State | | ZIP |
| | | | | | | | | | | | | | | | | |
| | | | | |
| Name of Second Joint Owner (if any) | Social Security Number | | Date of Birth – MM/DD/YYYY |
| US Residential Address (P.O. Box not acceptable) | City | | State | | ZIP |
| | | | | | | | | | | |
| ☐ US Citizen | | ☐ Resident alien If resident alien, please provide country of citizenship: | |
Select one: ☐ Employed ☐ Not-employed ☐ Retired | | | | | | | | | | | | | | | | | | | | |
| If you checked not-employed or retired, please provide source of income: | | | |
| | | | | | |
| Occupation | | Name of Employer | | |
| | | | | | |
| Address of Employer | | | City | State | | ZIP |
Please attach a separate sheet with the above information for each additional owner. Legal documentation proving the existence of the entity must be presented when establishing one of these account types. (Articles of Incorporation, Trust or Plan document.)
For a trust or business account, is the entity engaged in internet gambling or supporting companies engaged in internet gambling?
| | | | | | | | | | | | | | | | | | | | |
| | | | | | |
| Name of Legal Entity | | Social Security Number | | OR | | Tax ID Number |
| | | | | | |
| Street Address of Legal Entity (P.O. Box not acceptable) | | City | | State | | ZIP |
| | | | | | |
| Mailing Address (if different) | | City | | State | | ZIP |
| | | | | | |
| Daytime Phone Number | | Extension | E-mail Address |
| | | | | | |
| Date of Trust Agreement (for trusts only) – MM/DD/YYYY | | | | |
| | | | | |
| 4a. | Entity account, continued |
| | | | | | | | | | | | | | | | | | | | | | | | | | |
| | | | | | | | |
Name of Trustee/Authorized Signer | | Social Security Number of Trustee/Authorized Signer | | Date of Birth – MM/DD/YYYY |
| US Residential Address (P.O. Box not acceptable) | | City | | State | | ZIP |
| Mailing Address (if different) | | | | City | | State | | ZIP |
| Daytime Phone Number | | Extension | | E-mail Address | | | | |
| | | | | | | | | | | |
| ☐ US Citizen | | ☐ Resident alien If resident alien, please provide country of citizenship: | |
| | | | | | | | | | | | | | | | | | | | | | | | | | |
| | | | | | | | |
| Name of co-trustee/Authorized Signer | | Social Security Number of Co-Trustee/Authorized Signer | | Date of Birth – MM/DD/YYYY |
| US Residential Address (P.O. Box not acceptable) | | City | | State | | ZIP |
| Mailing Address (if different) | | | | City | | State | | ZIP |
| Daytime Phone Number | | Extension | | E-mail Address | | | | |
| | | | | | | | | | | |
| ☐ US Citizen | | ☐ Resident alien If resident alien, please provide country of citizenship: | |
☐ Check here if the grantor/settlor is the same as the trustee | | | | | | | | | | | | | | | | | | | | | | | | | | |
| | | | | | | | |
For Trust Accounts, Name of Grantor/Settlor (if different from Trustee) | | Social Security Number of Grantor/Settlor | | Date of Birth – MM/DD/YYYY |
US Residential Address (P.O. Box not acceptable) | | City | | State | | ZIP |
| | | | | | | | | | | |
| ☐ US Citizen | | ☐ Resident alien If resident alien, please provide country of citizenship: | |
Please attach a separate sheet with the above information for each additional trustee, grantor/settlor, or authorized signer. | | |
|
| For a Business Account (Ex: Corporation, Partnership, etc.) |
| | | | | | | | |
| Please provide the industry in which the legal entity operates: | | |
For business accounts, please provide a listing of all ultimate beneficial owners or controlling parties which have an interest equal to or greater than 25% (If there are none, write “none” above name or leave blank) | | | | | | | | | | | | | | | | | | | | | | | | | | |
| | | | | | | | |
| Name | | Social Security Number | | Date of Birth – MM/DD/YYYY |
Street Address of Legal Entity (P.O. Box not acceptable) | | City | | State | | ZIP |
| | | | | |
| 4a. | Entity account, continued |
| | | | | | | | | | | |
| ☐ US Citizen | | ☐ Resident alien If resident alien, please provide country of citizenship: | |
| | | | | | | | | | | | | | | | | | | | |
| | | | | | |
Name | | Social Security Number | | Date of Birth – MM/DD/YYYY |
Street Address of Legal Entity (P.O. Box not acceptable) | | City | | State | | ZIP |
| | | | | | | | | | | |
| ☐ US Citizen | | ☐ Resident alien If resident alien, please provide country of citizenship: | |
Please attach a separate sheet with the above information for each additional ultimate beneficial owner. If the minor’s Social Security number has been applied for, but not yet received, please include a copy of the Social Security card application (Form-SS5). Unless you indicate otherwise, the account will follow the UGMA/UTMA rules for the minor’s state. | | | | | | | | | | | | | | | | | | | | |
| | | | | | |
| Name of Minor | | Social Security Number | | Date of Birth of Minor – MM/DD/YYYY |
| Street Address (P.O. Box not acceptable) | | City | | State | | ZIP |
| | | | | | | | | | | |
| ☐ US Citizen | | ☐ Resident alien If resident alien, please provide country of citizenship: | |
| | | | | | | | | | | | | | | | | | | | |
| | | | | | |
Name of Custodian | | Social Security Number of Custodian | | Date of Birth of Custodian – MM/DD/YYYY |
| US Residential Address (P.O. Box not acceptable) | | City | | State | | ZIP |
| Mailing Address (if different) | | City | | State | | ZIP |
| Daytime Phone Number Extension | | E-mail Address | | | | |
| | | | | | | | | | | |
| ☐ US Citizen | | ☐ Resident alien If resident alien, please provide country of citizenship: | |
Select one: ☐ Employed ☐ Not-employed ☐ Retired | | | | | | | | | | | | | | | | | | | | |
| If you checked not-employed or retired, please provide source of income: | | | |
| | | | | | |
| Occupation | | Name of Employer | | |
| | | | | | |
| Address of Employer | | | City | State | | ZIP |
| | | | | |
| 4c. | Employer Sponsored Retirement/Savings plan |
Custodian/Trustee | | | | | | | | | | | | | | | | | | | | |
| | | | | | |
| Name of Custodian/Trustee | | Tax ID Number | | |
| US Business Address | | City | | State | | ZIP |
| Mailing Address (if different) | | City | | State | | ZIP |
| Daytime Phone Number Extension | | E-mail Address | | | | |
Participant/Employee | | | | | | | | | | | | | | | | | | | | |
| | | | | | |
| Name of Participant/Employee | | Social Security Number | | Date of Birth – MM/DD/YYYY |
Residential Address (P.O. Box not acceptable) | | City | | State | | ZIP |
| | | | | | | | | | | |
| ☐ US Citizen | | ☐ Resident alien If resident alien, please provide country of citizenship: | |
Select one: ☐ Employed ☐ Not-employed ☐ Retired | | | | | | | | | | | | | | | | | | | | |
| If you checked not-employed or retired, please provide source of income: | | | |
| | | | | | |
| Occupation | | Name of Employer | | |
| | | | | | |
| Address of Employer | | | City | State | | ZIP |
| | | | | |
| 5 | Third party custodian/ Trustee information |
Applies to ALL retirement accounts. Also applies to non-retirement accounts that have elected to use a third party custodian.
Make checks payable to the custodian and send ALL paperwork directly to the custodian. The custodian is responsible for sending payments pursuant to the instructions as set forth below. | | | | | | | | | | | | | | | | | | | | | | | |
| | | | | | | |
| Custodian/Trustee Name | | | | | | | |
| Custodian/Trustee Address 1 | | | | | | | |
| Custodian/Trustee Address 2 | | | | | | | |
| Custodian/Trustee City | | | | State | | | ZIP |
| Custodian/Trustee Telephone Number | | | Custodian/Trustee Tax Identification Number |
| Investor’s Account Number with Custodian/Trustee | | | | | |
Important Note About Proxy Voting: By signing this subscription agreement, investor authorizes the Custodian/Trustee to vote the number of shares of common stock of RREEF Property Trust, Inc. that are beneficially owned by the investor as reflected on the records of RREEF Property Trust, Inc. as of the applicable record date at any meeting of the shareholders of RREEF Property Trust, Inc. This authorization shall remain in place until revoked in writing by investor. RREEF Property Trust, Inc. is hereby authorized to notify the Custodian/Trustee of his or her right to vote consistent with this authorization.
| | | | | |
| 6 | Distribution information (Choose one or more of the following options) |
If you select more than one option you must indicate the percentage of your distribution to be applied to each option and the sum of the allocations must equal 100%.
If you do not complete this section, distributions will be paid to the registered owner at the address in Section 4-4c. IRA accounts may not direct distributions without the custodian’s approval.
If you elect to participate in the Distribution Reinvestment Plan, you are requested to promptly provide written notification to RREEF Property Trust, Inc., c/o SS&C Technologies, Inc. 430 W. 7th Street, Suite 219985, Kansas City, MO 64105, if at any time you experience a material change in your financial condition, including the failure to meet the income and net worth standards imposed by your state of residence and as set forth in the Prospectus and this Subscription Agreement relating to such investment. This request in no way shifts the responsibility of RREEF Property Trust, Inc.’s sponsor, or any other person selling shares on behalf of RREEF Property Trust, Inc. to you, to make every reasonable effort to determine that the purchase of RREEF Property Trust, Inc.’s shares is a suitable and appropriate investment based on
information provided by you. | | | | | | | | | | | |
| | | % of Distribution |
| ☐ | I prefer to participate in the Distribution Reinvestment Plan, as described in the Prospectus. | | |
| | |
| ☐ | Send distributions via check to the investor’s home address (or for all accounts with a custodian to the address listed in Section 5) | | |
| | |
| ☐ | Send distributions via check to the alternate payee listed here (not available for custodial held accounts without the custodian’s approval) | | |
| | | | | | | | |
| | |
| Name | | |
| Address | | |
| City State | | ZIP |
| Account Number | | |
☐ Direct Deposit (Attach Voided Check) I authorize RREEF Property Trust, Inc. or its agent to deposit my distributions in the checking or savings account identified below. This authority will remain in force until I notify RREEF Property Trust, Inc. in writing to cancel it. In the event that RREEF Property Trust, Inc. deposits funds erroneously into my account, RREEF Property Trust, Inc. is authorized to debit my account for an amount not to exceed the amount of the erroneous deposit. (not available for custodial held accounts without the custodian’s approval) | | | | | | | | | | | |
| | | ☐ Checking |
Financial Institution Name | % of Distribution | | ☐ Savings |
| ABA/ Routing Number | Account Number | | |
| | | | | |
| 7 | Broker-dealer and financial advisor information |
| | | | | | | | | | | | | | |
| | | | |
| Broker-Dealer Name | | | | |
| Financial Advisor Name | | | | Rep Number |
| Financial Advisor’s Firm Name | | | | Branch ID |
| Financial Advisor’s Address | | | | |
| Financial Advisor’s City | | State | | ZIP |
| Financial Advisor’s Phone | | Financial Advisor’s Fax Number | | Financial Advisor’s E-mail Address |
| | | | | |
| 7 | Broker-dealer and financial advisor information, continued |
| | | | | | | | | | | |
| This Subscription was made as follows: | | |
☐
☐ | Through a participating Broker-Dealer Through a participating RIA unaffiliated with a participating Broker-Dealer | ☐ | Shares are being purchased net of up-front commissions (Class A shares, Class S shares, and Class T2 shares only) |
| ☐ | Volume Discount**: The subscriber is a qualifying purchaser and may combine this purchase for the purpose of qualifying for a volume discount. (Class A shares, Class S shares, or Class T2 shares only) |
| | |
| Account to be combined with: |
|
| Investor Name |
|
| Account Number |
|
| SSN/TIN |
** Any combination request will be subject to our verification that the subscriptions to be combined are made by a single qualifying purchaser. Please see “Volume Discounts” section of the prospectus for further information on volume discount qualifications.
Based on the information I obtained from the subscriber regarding the subscriber’s financial situation and investment objectives, I hereby certify to RREEF Property Trust, Inc. that I have reasonable grounds for believing that the purchase of the shares by the subscriber is a suitable and appropriate investment for this subscriber. | | | | | | | | |
| | |
| Signature of Financial Advisor | | Date |
Branch Manager Signature (If required by Broker-Dealer) | | Date |
| | | | | |
| 8 | Electronic delivery (Optional - Must sign to receive electronic delivery) |
Instead of receiving paper copies of this Prospectus, Prospectus supplements, annual reports, proxy statements, and other shareholder communications and reports, you may elect to receive electronic delivery of shareholder communications from RREEF Property Trust, Inc. If you would like to consent to electronic delivery, including pursuant to CD-ROM or electronic mail, please sign and return this election with your Subscription Agreement.
By signing below, I acknowledge and agree that I will not receive paper copies of any shareholder communications unless (i) I notify RREEF Property Trust, Inc. that I am revoking this election with respect to all shareholder communications or (ii) I specifically request that RREEF Property Trust, Inc. send a paper copy of a particular shareholder communication to me. RREEF Property Trust, Inc. has advised me that I have the right to revoke this election at any time and receive all shareholder communications as paper copies through the mail. I also understand that I have the right to request a paper copy of any shareholder communication.
By electing electronic delivery, I understand that I may incur certain costs associated with spending time online and downloading and printing shareholder communications and I may be required to download software to read documents delivered in electronic format. Electronic delivery also involves risks related to system or network outages that could impair my timely receipt of or access to shareholder communications. | | | | | | | | |
| Signature of Investor | | Date |
| Signature of Joint Investor | | Date |
| E-mail (If blank - email from Section 4-4c will be used) | | |
Please separately initial each of the representations below. Except in the case of fiduciary, you may not grant any person or power of attorney to make such representations on your behalf. I hereby acknowledge and/or represent the following: | | | | | | | | | | | | | | |
| Mandatory Acknowledgments — ALL INVESTORS: |
Owner | | Co-Owner | | I have received the final Prospectus of RREEF Property Trust, Inc. at least five business days before signing the Subscription Agreement. In addition, I acknowledge that after the end of each business day, I can access the NAV per share for each class of shares through RREEF Property Trust, Inc.’s website and toll-free automated telephone line. |
| | |
Owner | | Co-Owner | | I have (i) a minimum net worth (exclusive of home, home furnishings and personal automobiles) of at least $250,000 or (ii) a minimum net worth (as previously described) of at least $70,000 and a minimum annual gross income of at least $70,000, and, if applicable, I meet the higher net worth and gross income requirements imposed by my state of primary residence as set forth in the Prospectus under “Suitability Standards.” |
| | | | |
Owner | | Co-Owner | | I acknowledge that there is no public market for the shares and, thus, my investment in shares is not liquid. |
| | |
Owner | | Co-Owner | | I am purchasing the shares for the account referenced above. |
| | |
Owner | | Co-Owner | | I acknowledge that I will not be admitted as a stockholder until my investment has been accepted. The acceptance process includes, but is not limited to, reviewing the Subscription Agreement for completeness and signatures, conducting an Anti-Money Laundering check as required by the USA Patriot Act and payment of the full purchase price of the shares. |
| State-Specific Acknowledgments — Initial applicable state if such state is listed: |
Owner | | Co-Owner | | Alabama: Alabama investors may not invest more than 10% of their liquid net worth in us and our non-listed affiliates. |
| | | | |
Owner | | Co-Owner | | California: A California investor who is not an “accredited investor” as defined in Regulation D under the Securities Act may not invest more than 10% of their net worth in this offering. |
| | |
Owner | | Co-Owner | | Idaho: Each Idaho investor must have either a liquid net worth of at least $300,000, or an annual income of $85,000 and a net worth of $85,000. In addition, each investor’s total investment in RREEF Property Trust, Inc. must not exceed 10% of the investor’s liquid net worth. Liquid net worth is the portion of the investor’s net worth that is cash, cash equivalents and readily marketable securities. |
| | |
Owner | | Co-Owner | | Iowa: In addition to the general suitability standards, an Iowa investor’s aggregate investment in this offering and in the securities of other non-publicly traded real estate investment trusts (REITs) may not exceed 10% of the investor’s liquid net worth. Liquid net worth is the portion of the investor’s net worth that is cash, cash equivalents and readily marketable securities. Investors who are accredited investors as defined in Regulation D under the Securities Act of 1933, as amended, are not subject to the foregoing investment concentration limit. |
| | |
Owner | | Co-Owner | | Kansas: It is recommended by the Office of the Kansas Securities Commissioner that Kansas investors limit their aggregate investment in the securities of RREEF Property Trust, Inc. and other similar investments to not more than 10% of their liquid net worth. For these purposes, liquid net worth shall be defined as that portion of total net worth (total assets minus total liabilities) that is comprised of cash, cash equivalents and readily marketable securities, as determined in conformity with GAAP. |
| | |
Owner | | Co-Owner | | Kentucky: A Kentucky resident must not invest more than 10% of his or her liquid net worth (cash, cash equivalents and readily marketable securities) in the shares of RREEF Property Trust or in the shares of RREEF Property Trust’s affiliated non-publicly traded real estate investment trusts. |
| | | | |
Owner | | Co-Owner | | Maine: The Maine Office of Securities recommends that an investor’s aggregate investment in this offering and similar direct participation investments not exceed 10% of the investor’s liquid net worth. For this purpose, “liquid net worth” is defined as that portion of net worth that consists of cash, cash equivalents and readily marketable investments. |
| | | | | |
| 9 | Subscriber signatures (continued) |
| | | | | | | | | | | | | | |
Owner | | Co-Owner | | Massachusetts: Massachusetts investors may not invest, in the aggregate, more than 10% of the investor’s liquid net worth in this program and other direct participation programs. |
| | |
Owner | | Co-Owner | | Missouri: No more than ten percent (10%) of any one (1) Missouri investor’s liquid net worth shall be invested in the securities being registered in this offering. For this purpose, “liquid net worth” is defined as that portion of net worth that consists of cash, cash equivalents and readily marketable investments. |
| | |
Owner | | Co-Owner | | Nebraska: For purchasers residing in Nebraska that are not “accredited investors” within the meaning of the Federal Securities laws, the purchaser’s total investment in RREEF Property Trust, Inc. and other non-traded REITs may not exceed 10% of the purchaser’s net worth (exclusive of home, home furnishings and automobiles). |
| | | | | | | | | | | | | | |
Owner | | Co-Owner | | New Jersey: New Jersey investors must have either (a) a minimum liquid net worth of at least $100,000 and a minimum annual gross income of not less than $85,000, or (b) a minimum liquid net worth of $350,000. For these purposes, “liquid net worth” is defined as that portion of net worth (total assets exclusive of home, home furnishings, and automobiles, minus total liabilities) that consists of cash, cash equivalent and readily marketable securities. In addition, a New Jersey investor’s investment in us, our affiliates and other non-publicly traded direct investment programs (including real estate investment trusts, business development companies, oil and gas programs, equipment leasing programs and commodity pools, but excluding unregistered, federally and state exempt private offerings) may not exceed ten percent (10%) of his or her liquid net worth. |
| | |
| | | | New Jersey investors are advised that the Class A, Class S and Class T2 shares will, with limited exceptions, be subject to up-front selling commissions of up to 3.00% and, with respect to the Class T2 shares only, up-front dealer manager fees of up to 0.50%, which will reduce the amount of the purchase price that is available for investment and which will cause the per share purchase price to be greater than the estimated value per share that will be reflected on the account statement. |
| | |
| | | | New Jersey investors are also advised that RREEF Property Trust, Inc. will pay annual dealer manager and distribution fees of 0.55% and 0.50%, respectively, with respect to the Class A shares; an annual dealer manager fee of 0.55% with respect to the Class I shares; an annual distribution fee of 0.85%, 0.85% and 1.0% per share with respect to Class S shares, Class T2 shares and Class T shares, respectively. All such fees will be based on the total NAV per share for the respective class of shares on which they are charged, and all such fees will be accrued daily and incorporated into the estimated net asset value per share for the respective class of shares on which they are charged. The annual dealer manager and distribution fees will reduce the amount of distributions that are paid with respect to Class A, Class I, Class S, Class T and Class T2 shares. |
| | |
Owner | | Co-Owner | | New Mexico: In addition to the general suitability standards listed above, a New Mexico investor may not invest, and we may not accept from an investor more than ten percent (10%) of that investor’s liquid net worth in shares of us, our affiliates, and in other non-traded real estate investment trusts. Liquid net worth is defined as that portion of net worth which consists of cash, cash equivalents, and readily marketable securities. |
| | | | |
Owner | | Co-Owner | | North Dakota: A North Dakota investor who is not an “accredited investor” as defined in Regulation D under the Securities Act must have a net worth of at least ten times their investment in us. |
| | |
Owner | | Co-Owner | | Ohio: An Ohio investor shall not invest more than 10% of his or her liquid net worth in RREEF Property Trust, Inc., affiliates of RREEF Property Trust, Inc. and in any other non-traded real estate investment programs. “Liquid net worth” is defined as that portion of net worth (total assets exclusive of primary residence, home furnishings, and automobiles minus total liabilities) that is comprised of cash, cash equivalents, and readily marketable securities. |
| | |
Owner | | Co-Owner | | Oregon: Oregon investors may not invest more than 10% of their liquid net worth in us. |
| | |
Owner | | Co-Owner | | Pennsylvania: A Pennsylvania investor may not invest more than 10% of the investor’s net worth in our shares. |
| | |
Owner | | Co-Owner | | Puerto Rico: The aggregate investment in us, our affiliates, and other similar non-traded REITs shall not exceed 10% of a Puerto Rico investor’s liquid net worth. For purposes of Puerto Rico’s suitability standard, “liquid net worth” is defined as that portion of net worth (total assets exclusive of primary residence, home furnishings, and automobiles minus total liabilities) consisting of cash, cash equivalents, and readily marketable securities. |
| | |
Owner | | Co-Owner | | Tennessee: A Tennessee investor who is not an “accredited investor” as defined in Regulation D under the Securities Act, may not invest more than 10% of their net worth in our common stock. |
| | | | |
Owner | | Co-Owner | | Vermont: A Vermont investor who is not an “accredited investor” as defined in 17 C.F.R. § 230.501 may not purchase an amount of shares in this offering that exceeds 10% of the investor’s liquid net worth. Vermont residents who are “accredited investors” as defined in 17 C.F.R. § 230.501 are not subject to the limitation described in this paragraph. For these purposes, “liquid net worth” is defined as an investor’s total assets (not including home, home furnishings, or automobiles) minus total liabilities. |
| | | | | |
| 9 | Subscriber signatures (continued) |
I ACKNOWLEDGE RECEIPT OF THE PROSPECTUS, WHETHER OVER THE INTERNET, ON A CD-ROM, A PAPER COPY OR ANY OTHER DELIVERY METHOD. IF MY SUBSCRIPTION IS ACCEPTED, RREEF PROPERTY TRUST, INC. WILL SEND ME CONFIRMATION OF MY PURCHASE AFTER I HAVE BEEN ADMITTED AS A SHAREHOLDER.
Substitute IRS Form W-9 (required for U.S. investors only): I HEREBY CERTIFY under penalty of perjury (i) that the taxpayer identification number shown on this Subscription Agreement is my correct taxpayer identification number, (ii) unless the box below is
checked, I am not subject to backup withholding because a) I am exempt from backup withholding; or b) the Internal Revenue Service (IRS) has not notified me that I am subject to backup withholding as a result of failure to report all interest or dividends; or c) the IRS has notified me that I am no longer subject to backup withholding; and (iii) I am a U.S. citizen or other U.S. person. | | | | | |
| ☐ | Please check this box only if you are subject to backup withholding. Please include a copy of the notification letter you received from the IRS. |
The Internal Revenue Service does not require your consent to any provision of this document other than the certifications to avoid backup withholding.
California residents may go to https://fundsus.dws.com/us/en-us/legal-resources/privacy-policy.html#statepolicies to obtain additional information relating to their rights under California state law.
| | | | | | | | |
| | |
| Signature of Investor | | Date |
| Signature of Joint Investor | | Date |
| If there is a custodian listed in section 5, or a trustee who is not a signatory on the investor signature lines above, they MUST sign below. |
| Signature of Trustee/Custodian | | Date |
STOP! Please take note of the below instructions.
For all accounts that have elected to use a third party custodian: Your Broker-Dealer or Registered Investment Advisor MUST send the Subscription Agreement directly to the custodian for signature and processing, not to us.
For all other accounts: The Subscription Agreement, together with a check made payable to “RREEF Property Trust, Inc.” for the full purchase price, should be delivered or mailed by your Broker-Dealer or Registered Investment Advisor, as applicable, to: | | | | | | | | | | | | | | | | | | | | |
| Regular Mail | | Overnight Mail | | Subscription Agreements | | Payment may be wired to: |
Investment Processing Department | | Investment Processing Department | | may be faxed to: (844) 616-8637 | | RREEF Property Trust, Inc. UMB Bank, N.A. |
| c/o SS&C Technologies, Inc. | | c/o SS&C Technologies, Inc. | | | | 1010 Grand Boulevard, 4th Floor |
| P.O. Box 219985 | | 430 W. 7th Street Suite 219985 | | | | Kansas City, MO 64106 |
| Kansas City, MO 64121- 9985 | | Kansas City, MO 64105 | | | | ABA #: 101000695 |
Toll Free: (855) 285-0508 | | Toll Free: (855) 285-0508 | | | | Account #: 9872012755 |
| | | | | | FAO: (Include Account Title) |
The brand DWS represents DWS Group GmbH & Co. KGaA and any of its subsidiaries such as DWS Distributors, Inc. which offers investment products or DWS Investment Management Americas, Inc. and RREEF America L.L.C. which offer advisory services.
DWS Distributors, Inc.
222 South Riverside Plaza Chicago, IL 60606-5808
www.dws.com service@dws.com
Tel (800) 621-1148
© 2023 DWS Group GmbH & Co. KGaA. All rights reserved. (07/23) RPT-SAFORM-US
Investor Instructions — Not Required to Be Returned with Subscription Agreement PLEASE NOTE: We do not accept money orders, traveler’s checks, starter checks, foreign checks, counter checks, third-party checks, ACH or cash.
Generally, you must initially invest at least $2,500 in our shares to be eligible to participate in this offering. In order to satisfy this minimum purchase requirement, unless otherwise prohibited by state law, a husband and wife may jointly contribute funds from their separate IRAs, provided that each such contribution is made in increments of $100. You should note that an investment in our shares will not, in itself, create a retirement plan and that, in order to create a retirement plan, you must comply with all applicable provisions of the Code. If you have satisfied the applicable minimum purchase requirement, any additional purchase must be in increments of $500. The investment minimum for subsequent purchases does not apply to shares purchased pursuant to our distribution reinvestment plan. Please check the appropriate box to indicate the class of shares you intend to purchase. | | | | | |
| 3 | Account type—Check one box only |
Please check the appropriate box to indicate the account type of the subscription. | | | | | |
| 4 | Individual or Joint account and IRA |
To help the government fight the funding of terrorism and money laundering activities, federal law requires all financial institutions to obtain, verify and record information that identifies each person who opens an account or person(s) authorized to effect transactions in an account. When you open an account, we will ask for your name, address, date of birth and other information that will allow us to identify you. Some or all of this information will be used to verify the identity of all persons opening an account.
You must include a permanent street address even if your mailing address is a P.O. Box. If the investment is to be held by joint owners you must provide the requested investor information for each joint owner.
Enter the name(s), mailing address and telephone numbers of the registered owner of the investment.
All investors must complete the space provided for taxpayer identification number or social security number. By signing in Section 9, you are certifying that this number is correct. If you are establishing an account for a legal entity, please provide the most recent versions of the documents listed below. RREEF Property Trust, Inc. reserves the right to require additional documents on future transactions. Please note this is not an all inclusive list of documents.
Please Note: You must indicate if the Account is engaged in internet gambling or supports companies engaged in internet gambling.
You must include a permanent street address even if your mailing address is a P.O. Box. Please be sure to indicate the country of citizenship for all resident aliens. | | | | | |
| 4a | Entity account (continued) |
Enter the name(s), SSN, mailing address and telephone numbers of all trustee/guardian/conservator/authorized signer(s).
For Trust Accounts, please attach a separate sheet with the requested information for each additional trustee, grantor/ settlor, or authorized signer.
For Business Accounts, please attach a separate sheet with the requested information for each additional ultimate beneficial owner.
Trust: Trust document (copy of the portion(s) of the trust document that shows the name of the trust, date of the trust, and the trustee name(s)) or certificate/ affidavit of trust
Corporation: Articles of incorporation, certificate of incumbency or corporate by-laws
Financial institution regulated by a federal regulator: Registration certificate
Guardianship/conservatorship: Appointment of guardian/conservator certified within 60 days
Partnership or sole proprietorship: Most recent agreement or documentation showing the existence of a partnership or sole proprietorship
Estate: Appointment of executor(trix) certified within 60 days
Bank regulated by a state bank regulator: Registration certificate
Publicly traded company: (Please provide company’s CUSIP number)
Retirement plan under ERISA: Copy of plan document (If each participant is to have a separate account for the contributions, call us for special forms) Complete this section for UGMA/UTMA accounts.
If the minor’s Social Security number has been applied for, but not yet received, please include a copy of the Social Security card application (Form-SS5). Unless you indicate otherwise, the account will follow the UGMA/UTMA rules for the minor’s state. | | | | | |
| 4c | Employer Sponsored Retirement/Savings plan |
Complete this section for Retirement/Savings Plan accounts. | | | | | |
| 5 | Third party custodian/Trustee information |
Complete this section if the registered owner of the investment will be a Custodian Plan or Trust.
Make checks payable to the custodian and send ALL paperwork directly to the custodian. The custodian is responsible for sending payments pursuant to the instructions as set forth below.
If you wish to purchase shares through an IRA, and need an IRA account, First Trust Retirement has agreed to serve as IRA custodian for such purpose. RREEF Property Trust, Inc. will pay the first-year annual IRA maintenance fees of such accounts with First Trust Retirement. Thereafter, investors will be responsible for the annual IRA maintenance fees. A separate IRA Application from First Trust Retirement must be completed and can be found in the RREEF Property Trust Combined/Traditional Roth Package. Further information about custodial services is also available through your broker or our dealer manager. | | | | | |
| 6 | Distribution information (Choose one or more of the following options) |
PLEASE NOTE: If you elect to participate in the Distribution Reinvestment Plan, you are requested to promptly notify RREEF Property Trust, Inc. in writing if at any time you experience a material change in your financial condition, including the failure to meet the income and net worth standards imposed by your
state of residence and as set forth in the Prospectus and this Subscription Agreement relating to such | | | | | |
| 6 | Distribution information (Choose one or more of the following options) (continued) |
investment. This request in no way shifts the responsibility of RREEF Property Trust, Inc.’s sponsor, or any other person selling shares on behalf of RREEF Property Trust, Inc. to you, to make every reasonable effort to determine that the purchase of RREEF Property Trust, Inc.’s shares is a suitable and appropriate investment based on information provided by you.
Complete this section to enroll in the Distribution Reinvestment Plan, to elect to receive distributions by direct deposit and/ or to elect to receive distributions by check. If you elect direct deposit, you must attach a voided check with this completed Subscription Agreement. If you choose to enroll in the DRP, all of your distributions will be reinvested through the Distribution Reinvestment Plan. (If you do not complete this section, distributions will be paid to the registered owner at the address in Section 4-4c. IRA accounts may not direct distributions without the custodian’s approval). | | | | | |
| 7 | Broker-dealer and financial advisor information |
PLEASE NOTE: The Broker-Dealer or Financial Advisor must complete and sign this section of the Subscription Agreement. All Fields are Mandatory.
Required Representations: By signing Section 7, the Financial Advisor confirms on behalf of the Broker-Dealer that he or she:
•has reasonable grounds to believe the information and representations concerning the investor identified herein are true, correct, and complete in all respects;
•has discussed the investor’s prospective purchase of shares with such investor;
•has advised such investor of all pertinent facts with regard to the lack of liquidity and marketability of the shares and other fundamental risks related to the investment in the shares, the restrictions on transfer of the shares and the risk that the investor could lose his or her entire investment in the shares;
•has delivered to the investor the Prospectus required to be delivered in connection with this subscription;
•has reasonable grounds to believe the investor is purchasing these shares for the account referenced in Sections 4-4c, and
•has reasonable grounds to believe the purchase of shares is a suitable investment for such investor, and such investor meets the suitability standards applicable to the investor set forth in the Prospectus and such investor is in a financial position to enable the investor to realize the benefits of such an investment and to suffer any loss that may occur with respect thereto.
In addition, the Financial Advisor of the Broker-Dealer represents that he or she and the Broker-Dealer, (i) are duly licensed and may lawfully offer and sell the shares in the state where the investment was made and in the state designated as the investor’s legal residence in Section 4-4c; and (ii) agree to maintain records of the information used to determine that an investment in shares is suitable and appropriate for the investor for a period of six years. | | | | | |
| 8 | Electronic delivery (Optional) |
Instead of receiving paper copies of this Prospectus, our Prospectus supplements, annual reports, proxy statements, and other shareholder communications and reports, you may elect to receive electronic delivery of shareholder communications from RREEF Property Trust, Inc. If you would like to consent to electronic delivery, including pursuant to CD-ROM or electronic mail, please sign and return this election with your Subscription Agreement.
| | | | | |
| 8 | Electronic delivery (Optional), continued |
By signing the Subscription Agreement in Section 8, you acknowledge and agree that you will not receive paper copies of any shareholder communications unless (i) you notify RREEF Property Trust, Inc. that you are revoking this election with respect to all stockholder communications or (ii) you specifically request that RREEF Property Trust, Inc. send a paper copy of a particular shareholder communication to you. RREEF Property Trust, Inc. has advised you that you have the right to revoke this election at any time and receive all shareholder communications as paper copies through the mail. You also understand that you have the right to request a paper copy of any shareholder communication. By electing electronic delivery, you understand that you may incur certain costs associated with spending time online and downloading and printing shareholder communications and you may be required to download software to read documents delivered in electronic format. Electronic delivery also involves risks related to system or network outages that could impair your timely receipt of or access to shareholder communications. Please separately initial each of the representations in paragraphs (1) through (6) and any other applicable paragraph. Except in the case of fiduciary accounts, you may not grant any person a power of attorney to make such representations on your behalf.
Please refer to the Prospectus under “Suitability Standards” to verify that you meet the minimum suitability standards imposed by the state of your primary residence.
We may also ask to see other identifying documents. If you do not provide the information, we may not be able to open your account.
By signing this Subscription Agreement, you agree to provide the information in Section 9 of the agreement and confirm the information is true and correct. If we are unable to verify your identity or that of another person authorized to act on your behalf or if we believe we have identified potential criminal activity, we reserve the right to take action as we deem appropriate, including, but not limited to, closing your account or refusing to establish your account.
The brand DWS represents DWS Group GmbH & Co. KGaA and any of its subsidiaries such as DWS Distributors, Inc. which offers investment products or DWS Investment Management Americas, Inc. and RREEF America L.L.C. which offer advisory services.
DWS Distributors, Inc.
222 South Riverside Plaza Chicago, IL 60606-5808
www.dws.com service@dws.com
Tel (800) 621-1148
© 2023 DWS Group GmbH & Co. KGaA. All rights reserved. (07/23) RPT-SAFORM-US
APPENDIX C: FORM OF ADDITIONAL SUBSCRIPTION AGREEMENT
RREEF Property Trust — Additional Subscription Agreement
This form may be used by any current investor in RREEF Property Trust, Inc. (RPT) who desires to purchase additional shares of RREEF Property Trust, Inc. Investors who acquired shares through a transfer of ownership or transfer upon death and wish to make additional investments must complete the RREEF Property Trust, Inc. Subscription Agreement. | | | | | | | | | | | | | | | | | | | | |
| Amount of Subscription | | | | State of Sale | | |
Minimum additional investment is $500 for RPT.
Money Orders, Traveler’s Checks, Starter Checks, Foreign Checks, Counter Checks, Third-Party Checks, ACH or Cash cannot be accepted. | | | | | | | | | | | | | | |
| Payment will be made with: | | ☐ Enclosed Check (Personal or Cashiers) | | ☐ Funds Wired |
| | | | | | | | | | | |
| This Subscription was made as follows: | | |
☐
☐ | Through a participating Broker-Dealer Through a participating RIA unaffiliated with a participating Broker-Dealer | ☐ | Shares are being purchased net of up-front commissions (Class A shares, Class S shares, and Class T2 shares only) |
| ☐ | Volume Discount1: The subscriber is a qualifying purchaser and may combine this purchase for the purpose of qualifying for a volume discount. (Class A shares, Class S shares, or Class T2 shares only) |
Account to be combined with: | | | | | |
| Investor Name | |
| Account Number | |
| SSN / TIN | |
| | | | | |
| 1 | | Any combination request will be subject to our verification that the subscriptions to be combined are made by a single qualifying purchaser. Please see “Volume Discounts” section of the prospectus for further information on volume discount qualifications. |
| | | | | |
| 3 | Investor information - SSN or TIN required |
Account title if an entity, trust or qualified account | | | | | | | | |
Title Line 1 | | |
Title Line 2 | | |
| | | |
Primary SSN/TIN | | Secondary SSN/TIN |
Primary Investor/Authorized Signer for individual account, trustee, officer, other authorized signer
Secondary Investor/Authorized Signer for additional account holder, trustee, officer, other authorized signer
| | | | | | | | | | | | | | |
| | | | |
Primary Investor/Authorized Signer | | SSN/TIN | | DOB |
| | | |
Secondary Investor/Authorized Signer | | SSN/TIN | | DOB |
Please indicate if mailing address has changed since initial investment in RREEF Property Trust ☐ Yes ☐ No
If “yes”, please print new address below: | | | | | | | | | | | | | | |
| | | | |
| | | | |
| Street Address | | | | |
City | | State | | Zip |
| | | | | |
| 4 | Broker-Dealer and financial advisor information |
| | | | | | | | | | | | | | |
Broker-Dealer Name | | | | |
| | | |
Financial Advisor Name | | Rep Number | | |
| | | |
Financial Advisor’s Firm Name | | Branch ID | | |
| | | |
Financial Advisor’s Address | | | | |
| | | |
Financial Advisor’s City | | State | | ZIP |
| | | |
Financial Advisor’s Phone | | Financial Advisor’s Fax Number | | |
| | |
Financial Advisor’s E-mail Address | | | | |
Based on the information I obtained from the subscriber regarding the subscriber’s financial situation and investment objectives, I hereby certify to RREEF Property Trust, Inc. that I have reasonable grounds for believing that the purchase of the shares by the subscriber is a suitable and appropriate investment for this subscriber.
| | | | | | | | |
| Signature of Financial Advisor | | Date |
Branch Manager Signature (If required by Broker-Dealer) | | Date |
Please separately initial each of the representations below. Except in the case of fiduciary, you may not grant any person or power of attorney to make such representations on your behalf. I hereby acknowledge and/or represent the following: | | | | | | | | | | | | | | |
| Mandatory Acknowledgments — ALL INVESTORS: |
Owner | | Co-Owner | | I have received the final Prospectus of RREEF Property Trust, Inc. at least five business days before signing the Subscription Agreement. In addition, I acknowledge that after the end of each business day, I can access the NAV per share for each class of shares through RREEF Property Trust, Inc.’s website and toll-free automated telephone line. |
| | |
Owner | | Co-Owner | | I have (i) a minimum net worth (exclusive of home, home furnishings and personal automobiles) of at least $250,000 or (ii) a minimum net worth (as previously described) of at least $70,000 and a minimum annual gross income of at least $70,000, and, if applicable, I meet the higher net worth and gross income requirements imposed by my state of primary residence as set forth in the Prospectus under “Suitability Standards.” |
| | |
Owner | | Co-Owner | | I acknowledge that there is no public market for the shares and, thus, my investment in shares is not liquid. |
| | |
Owner | | Co-Owner | | I am purchasing the shares for the account referenced above. |
| | |
Owner | | Co-Owner | | I acknowledge that I will not be admitted as a stockholder until my investment has been accepted. The acceptance process includes, but is not limited to, reviewing the Subscription Agreement for completeness and signatures, conducting an Anti-Money Laundering check as required by the USA Patriot Act and payment of the full purchase price of the shares. |
| State-Specific Acknowledgments — Initial applicable state if such state is listed: |
Owner | | Co-Owner | | Alabama: Alabama investors may not invest more than 10% of their liquid net worth in us and our non-listed affiliates. |
| | |
Owner | | Co-Owner | | California: A California investor who is not an “accredited investor” as defined in Regulation D under the Securities Act may not invest more than 10% of their net worth in this offering. |
| | | | |
Owner | | Co-Owner | | Idaho: Each Idaho investor must have either a liquid net worth of at least $300,000, or an annual income of $85,000 and a net worth of $85,000. In addition, each investor’s total investment in RREEF Property Trust, Inc. must not exceed 10% of the investor’s liquid net worth. Liquid net worth is the portion of the investor’s net worth that is cash, cash equivalents and readily marketable securities. |
| | |
Owner | | Co-Owner | | Iowa: In addition to the general suitability standards, an Iowa investor’s aggregate investment in this offering and in the securities of other non-publicly traded real estate investment trusts (REITs) may not exceed 10% of the investor’s liquid net worth. Liquid net worth is the portion of the investor’s net worth that is cash, cash equivalents and readily marketable securities. Investors who are accredited investors as defined in Regulation D under the Securities Act of 1933, as amended, are not subject to the foregoing investment concentration limit. |
| | |
Owner | | Co-Owner | | Kansas: It is recommended by the Office of the Kansas Securities Commissioner that Kansas investors limit their aggregate investment in the securities of RREEF Property Trust, Inc. and other similar investments to not more than 10% of their liquid net worth. For these purposes, liquid net worth shall be defined as that portion of total net worth (total assets minus total liabilities) that is comprised of cash, cash equivalents and readily marketable securities, as determined in conformity with GAAP. |
| | |
Owner | | Co-Owner | | Kentucky: A Kentucky resident must not invest more than 10% of his or her liquid net worth (cash, cash equivalents and readily marketable securities) in the shares of RREEF Property Trust or in the shares of RREEF Property Trust’s affiliated non-publicly traded real estate investment trusts. |
| | |
Owner | | Co-Owner | | Maine: The Maine Office of Securities recommends that an investor’s aggregate investment in this offering and similar direct participation investments not exceed 10% of the investor’s liquid net worth. For this purpose, “liquid net worth” is defined as that portion of net worth that consists of cash, cash equivalents and readily marketable investments. |
| | |
Owner | | Co-Owner | | Massachusetts: Massachusetts investors may not invest, in the aggregate, more than 10% of the investor’s liquid net worth in this program and other direct participation programs. |
| | | | | |
| 5 | Subscriber signatures (continued) |
| | | | | | | | | | | | | | |
Owner | | Co-Owner | | Missouri: No more than ten percent (10%) of any one (1) Missouri investor’s liquid net worth shall be invested in the securities being registered in this offering. For this purpose, “liquid net worth” is defined as that portion of net worth that consists of cash, cash equivalents and readily marketable investments. |
| | |
Owner | | Co-Owner | | Nebraska: For purchasers residing in Nebraska that are not “accredited investors” within the meaning of the Federal Securities laws, the purchaser’s total investment in RREEF Property Trust, Inc. and other non-traded REITs may not exceed 10% of the purchaser’s net worth (exclusive of home, home furnishings and automobiles). |
| | |
Owner | | Co-Owner | | New Jersey: New Jersey investors must have either (a) a minimum liquid net worth of at least $100,000 and a minimum annual gross income of not less than $85,000, or (b) a minimum liquid net worth of $350,000. For these purposes, “liquid net worth” is defined as that portion of net worth (total assets exclusive of home, home furnishings, and automobiles, minus total liabilities) that consists of cash, cash equivalent and readily marketable securities. In addition, a New Jersey investor’s investment in us, our affiliates and other non-publicly traded direct investment programs (including real estate investment trusts, business development companies, oil and gas programs, equipment leasing programs and commodity pools, but excluding unregistered, federally and state exempt private offerings) may not exceed ten percent (10%) of his or her liquid net worth. |
| | |
| | | | New Jersey investors are advised that the Class A, Class S and Class T2 shares will, with limited exceptions, be subject to up-front selling commissions of up to 3.00% and, with respect to the Class T2 shares only, up-front dealer manager fees of up to 0.50%, which will reduce the amount of the purchase price that is available for investment and which will cause the per share purchase price to be greater than the estimated value per share that will be reflected on the account statement. |
| | |
| | | | New Jersey investors are also advised that RREEF Property Trust, Inc. will pay annual dealer manager and distribution fees of 0.55% and 0.50%, respectively, with respect to the Class A shares; an annual dealer manager fee of 0.55% with respect to the Class I shares; an annual distribution fee of 0.85%, 0.85% and 1.0% per share with respect to Class S shares, Class T2 shares and Class T shares, respectively. All such fees will be based on the total NAV per share for the respective class of shares on which they are charged, and all such fees will be accrued daily and incorporated into the estimated net asset value per share for the respective class of shares on which they are charged. The annual dealer manager and distribution fees will reduce the amount of distributions that are paid with respect to Class A, Class I, Class S, Class T and Class T2 shares. |
| | |
Owner | | Co-Owner | | New Mexico: In addition to the general suitability standards listed above, a New Mexico investor may not invest, and we may not accept from an investor more than ten percent (10%) of that investor’s liquid net worth in shares of us, our affiliates, and in other non-traded real estate investment trusts. Liquid net worth is defined as that portion of net worth which consists of cash, cash equivalents, and readily marketable securities. |
| | |
Owner | | Co-Owner | | North Dakota: A North Dakota who is not an “accredited investor” as defined in Regulation D under the Securities Act .must have a net worth of at least ten times their investment in us. |
| | | | |
Owner | | Co-Owner | | Ohio: An Ohio investor shall not invest more than 10% of his or her liquid net worth in RREEF Property Trust, Inc., affiliates of RREEF Property Trust, Inc., and in any other non-traded real estate investment programs. “Liquid net worth” is defined as that portion of net worth (total assets exclusive of primary residence, home furnishings, and automobiles minus total liabilities) that is comprised of cash, cash equivalents, and readily marketable securities. |
| | |
Owner | | Co-Owner | | Oregon: Oregon investors may not invest more than 10% of their liquid net worth in us. |
| | |
Owner | | Co-Owner | | Pennsylvania: A Pennsylvania investor may not invest more than 10% of the investor’s net worth in our shares. |
| | |
Owner | | Co-Owner | | Puerto Rico: The aggregate investment in us, our affiliates, and other similar non-traded REITs shall not exceed 10% of a Puerto Rico investor’s liquid net worth. For purposes of Puerto Rico’s suitability standard, “liquid net worth” is defined as that portion of net worth (total assets exclusive of primary residence, home furnishings, and automobiles minus total liabilities) consisting of cash, cash equivalents, and readily marketable securities. |
| | |
Owner | | Co-Owner | | Tennessee: A Tennessee investor who is not an “accredited investor” as defined in Regulation D under the Securities Act, may not invest more than 10% of their net worth in our common stock. |
| | | | |
Owner | | Co-Owner | | Vermont: A Vermont investor who is not an “accredited investor” as defined in 17 C.F.R. § 230.501 may not purchase an amount of shares in this offering that exceeds 10% of the investor’s liquid net worth. Vermont residents who are “accredited investors” as defined in 17 C.F.R. § 230.501 are not subject to the limitation described in this paragraph. For these purposes, “liquid net worth” is defined as an investor’s total assets (not including home, home furnishings, or automobiles) minus total liabilities. |
I ACKNOWLEDGE RECEIPT OF THE PROSPECTUS, WHETHER OVER THE INTERNET, ON A CD-ROM, A PAPER COPY OR ANY OTHER DELIVERY METHOD. IF MY SUBSCRIPTION IS ACCEPTED, RREEF PROPERTY TRUST, INC. WILL SEND ME CONFIRMATION OF MY PURCHASE AFTER I HAVE BEEN ADMITTED AS A STOCKHOLDER.
| | | | | |
| 5 | Subscriber signatures (continued) |
Substitute IRS Form W-9 (required for U.S. investors only): I HEREBY CERTIFY under penalty of perjury (i) that the taxpayer identification number shown on this Subscription Agreement is my correct taxpayer identification number, (ii) unless the box below is checked, I am not subject to backup withholding because a) I am exempt from backup withholding; or b) the Internal Revenue Service (IRS) has not notified me that I am subject to backup withholding as a result of failure to report all interest or dividends; or c) the IRS has notified me that I am no longer subject to backup withholding; and (iii) I am a U.S. citizen or other U.S. person. | | | | | |
| ☐ | Please check this box only if you are subject to backup withholding. Please include a copy of the notification letter you received from the IRS. |
The Internal Revenue Service does not require your consent to any provision of this document other than the certifications to avoid backup withholding.
California residents may go to https://fundsus.dws.com/us/en-us/legal-resources/privacy-policy.html#statepolicies to obtain
additional information relating to their rights under California state law. | | | | | | | | |
| | |
| Signature of Investor | | Date |
| Signature of Joint Investor | | Date |
| If this is a custodial-held account, the custodian MUST sign below. |
| Signature of Trustee/Custodian | | Date |
STOP! Please take note of the below instructions.
For all accounts that have elected to use a third party custodian: Your Broker-Dealer or Registered Investment Advisor MUST send the Subscription Agreement directly to the custodian for signature and processing, not to us.
For all other accounts: The Subscription Agreement, together with a check made payable to “RREEF Property Trust, Inc.” for the full purchase price, should be delivered or mailed by your Broker-Dealer or Registered Investment Advisor, as applicable, to: | | | | | | | | | | | | | | | | | | | | |
| Regular Mail | | Overnight Mail | | Subscription Agreements | | Payment may be wired to: |
| Investment Processing | | Investment Processing | | may be faxed to: | | RREEF Property Trust, Inc. |
| Department | | Department | | (844) 616-8637 | | UMB Bank, N.A. |
| c/o SS&C Technologies, Inc. | | c/o SS&C Technologies, Inc. | | | | 1010 Grand Boulevard, 4th Floor |
| P.O. Box 219985 | | 430 W. 7th Street Suite 219985 | | | | Kansas City, MO 64106 |
| Kansas City, MO 64121-9985 | | Kansas City, MO 64105 | | | | ABA #: 101000695 |
| Toll Free: (855) 285-0508 | | Toll Free: (855) 285-0508 | | | | Account #: 9872012755 |
| | | | | | FAO: (Include Account Title) |
The brand DWS represents DWS Group GmbH & Co. KGaA and any of its subsidiaries such as DWS Distributors, Inc. which offers investment products or DWS Investment Management Americas, Inc. and RREEF America L.L.C. which offer advisory services.
DWS Distributors, Inc.
222 South Riverside Plaza Chicago, IL 60606-5808
www.dws.com service@dws.com
Tel (800) 621-1148
© 2023 DWS Group GmbH & Co. KGaA. All rights reserved. (07/23) RPT-ADD SUB
Appendix D: PRIVACY NOTICE
| | | | | |
| FACTS | WHAT DOES DWS DO WITH YOUR PERSONAL INFORMATION? |
| WHY? | Financial companies choose how they share your personal information. Federal law gives consumers the right to limit some but not all sharing. Federal law also requires us to tell you how we collect, share and protect your personal information. Please read this notice carefully to understand what we do. |
| WHAT? | The types of personal information we collect and share depend on the product or service you have with us. This information can include: •Social Security number •Income •Account balances •Transaction history •Purchase history •Payment history •Credit history •Contact information such as mailing address, e-mail address and telephone number When you are no longer our customer, we will continue to limit the sharing of your personal information as described in this notice. |
| HOW? | All financial companies need to share customers’ personal information to run their everyday business. In the section below, we list the reasons financial companies can share their customers’ personal information, the reasons DWS chooses to share and whether you can limit this sharing. |
| | | | | | | | |
| Reasons we can share your personal information | Does DWS share? | Can you limit this sharing? |
For our everyday business purposes – such as to process your transactions, maintain your account(s), respond to court orders or legal investigations, or report to credit bureaus | Yes | No |
For our marketing purposes – to offer our products and services to you | Yes | No |
| For joint marketing with other financial companies | No | We don’t share |
For our affiliates’ everyday business purposes – information about your transactions and experiences | Yes | No |
For our affiliates’ everyday business purposes – information about your creditworthiness | No | We don’t share |
| For non-affiliates to market to you | No | We don’t share |
| | | | | |
| Questions? | For mutual fund customers, call (800) 728-3337 or e-mail us at service@dws.com. If we serve you through an investment professional or representative, please contact them directly. |
| | | | | |
| Who we are |
Who is providing this notice? | All DWS US legal entities such as corporations, trust companies and holding companies which include products and services. For greater detail, see “Other Important Information” in this Privacy Notice. This Privacy Notice comes from whichever entity maintains your account and/or provides you with a product or service. |
| What we do |
How does DWS protect my personal information? | To protect your personal information from unauthorized access and use, we use security measures that comply with federal law. These measures include computer safeguards and secured files and buildings. |
How does DWS collect my personal information? | We collect your personal information, for example, when you •open an account •give us your contact information •provide bank account information for ACH or wire transactions •tell us where to send money •seek advice about your investments |
| | | | | |
Why can’t I limit all sharing? | Federal law gives you the right to limit only •sharing for affiliates’ everyday business purposes – information about your creditworthiness •affiliates from using your information to market to you •sharing for non-affiliates to market to you
State laws and individual companies may give you additional rights to limit sharing. |
| Definitions |
| Affiliates | Companies related by common ownership or control. They can be financial or non-financial companies. Our affiliates include financial companies with the DWS or Deutsche Bank (“DB”) name, such as DB AG Frankfurt. |
| Non-affiliates | Companies not related by common ownership or control. They can be financial and non-financial companies. Non-affiliates we share with include account service providers, service quality monitoring services, mailing service providers and verification services to help in the fight against money laundering and fraud. |
| Joint marketing | A formal agreement between non-affiliated financial companies that together market financial products or services to you. DWS does not jointly market. |
| Other Important Information |
DWS comprises the following entities in the US (we may update this list from time to time): DWS Distributors, Inc.; DWS Investment Management Americas, Inc. (includes any private funds and separately managed accounts advised by a DWS); the DWS Funds (includes all funds under Cash Account Trust, Deutsche DWS Asset Allocation Trust, Deutsche DWS Equity 500 Index Portfolio, Deutsche DWS Global / International Fund, Inc., Deutsche DWS Income Trust, Deutsche DWS Institutional Funds, Deutsche DWS International Fund, Inc., Deutsche DWS Investment Trust, Deutsche DWS Investments VIT Funds, Deutsche DWS Market Trust, Deutsche DWS Money Funds, Deutsche DWS Money Market Trust, Deutsche DWS Municipal Trust, Deutsche DWS Portfolio Trust, Deutsche DWS Securities Trust, Deutsche DWS State Tax-Free Income Series, Deutsche DWS Tax Free Trust, Deutsche DWS Variable Series I, Deutsche DWS Variable Series II, DWS Municipal Income Trust, DWS Strategic Municipal Income Trust, Government Cash Management Portfolio, and Investors Cash Trust); DBX Advisors LLC; DBX ETF Funds (includes all funds under DBX ETF Trust and includes all Xtracker Funds); DWS Trust Company; Deutsche Cayman Ltd.; RoPro U.S. Holding, Inc.; Germany Funds (includes The European Equity Fund, Inc., The New Germany Fund, Inc., The Central and Eastern Europe Fund, Inc.); DB Commodity Services LLC; RREEF America L.L.C.; RREEF Property Trust, Inc.; RREEF Management L.L.C.; RREEF DCH, L.L.C.; DBRE Global Real Estate Management US IB, L.L.C.; G.O. IB-US, Management L.L.C; RREEF Fund Holding Co. and DWS Service Company.
|
California residents may go to https://fundsus.dws.com/us/en-us/legal-resources/privacy-policy.html to obtain additional information relating to their rights under California state law.
October 1, 2023
You should rely only on the information contained in this prospectus. No dealer, salesperson or other individual has been authorized to give any information or to make any representations that are not contained in this prospectus. If any such information or statements are given or made, you should not rely upon such information or representation. This prospectus does not constitute an offer to sell any securities other than those to which this prospectus relates, or an offer to sell, or a solicitation of an offer to buy, to any person in any jurisdiction where such an offer or solicitation would be unlawful. This prospectus speaks as of the date set forth above. You should not assume that the delivery of this prospectus will remain fully accurate and correct as of any time subsequent to the date of this prospectus.
Common Stock
Maximum Offering of $2,000,000,000
______________________________
PROSPECTUS
______________________________
April 16, 2024
RPT-PRO
PART II
Information Not Required in the Prospectus
Item 31. Other Expenses of Issuance and Distribution.
The following table itemizes the expenses to be incurred by the registrant in connection with the issuance and registration of the securities being registered hereunder (other than selling commissions, dealer manager fees, distribution fees, and other underwriting compensation). All amounts shown are estimates except the SEC registration fee and the FINRA filing fee and assume that the registrant sells all of the shares being registered by this registration statement.
| | | | | |
| |
| SEC registration fee | $ | — | |
| FINRA filing fee | 500 | |
| Legal | 2,000,000 | |
| Printing | 800,000 | |
| Accounting fees and expenses | 1,200,000 | |
| Blue sky expenses | 500,000 | |
| Advertising and sales | 500,000 | |
| Due diligence | 1,000,000 | |
| Non-cash/Training and education | 500,000 | |
| Transfer agent, escrow agent and custodian fees | 5,500,000 | |
| Total | $ | 12,000,500 | |
Item 32. Sales to Special Parties.
None.
Item 33. Recent Sales of Unregistered Securities.
During the three year period ending on the date of this filing, the registrant completed the sale of 2,806,649 shares of its Class D common stock (“Class D Shares”), par value $0.01 per share, for an aggregate purchase price of approximately $46,020,050. The sale of such Class D Shares was made in connection with the registrant’s private offerings of Class D shares (i) to accredited investors, which is exempt from the registration provisions of the Securities Act of 1933, as amended (the “Securities Act”) by virtue of Section 4(a)(2) and Rule 506 of Regulation D thereunder, and/or (ii) to non-U.S. persons, which is exempt from the registration provisions of the Securities Act by virtue of Section 4(a)(2) and Regulation S thereunder (together, the “Class D Private Offerings”). DWS Distributors, Inc., the dealer manager for the registrant’s continuous public offering, also serves as the placement agent for the registrant’s Class D Private Offerings, and received commissions of approximately $23,264 in connection with the transactions described herein.
Item 34. Indemnification of Directors, Officers and Others.
Maryland law permits a Maryland corporation to include in its charter a provision limiting the liability of directors and officers to the corporation and its stockholders for money damages, except for liability resulting from (1) actual receipt of an improper benefit or profit in money, property or services or (2) active and deliberate dishonesty established by a final judgment and which is material to the cause of action.
Maryland law requires a Maryland corporation (unless its charter provides otherwise, which the registrant’s charter does not) to indemnify a director or officer who has been successful, on the merits or otherwise, in the defense of any proceeding to which he is made or threatened to be made a party by reason of his service in that capacity.
Maryland law permits a Maryland corporation to indemnify its present and former directors and officers against judgments, penalties, fines, settlements and reasonable expenses actually incurred in connection with a proceeding unless the following can be established:
•an act or omission of the director or officer was material to the cause of action adjudicated in the proceeding, and was committed in bad faith or was the result of active and deliberate dishonesty;
•the director or officer actually received an improper personal benefit in money, property or services; or
•with respect to any criminal proceeding, the director or officer had reasonable cause to believe his act or omission was unlawful.
However, under Maryland law, a Maryland corporation may not indemnify for an adverse judgment in a suit by or in the right of the corporation or for a judgment of liability on the basis that personal benefit was improperly received, unless in either case a court orders indemnification and then only for expenses.
In addition, Maryland law permits a corporation to advance reasonable expenses to a director or officer upon receipt of (1) a written affirmation by the director or officer of his good faith belief that he has met the standard of conduct necessary for indemnification and (2) a written undertaking by him or on his behalf to repay the amount paid or reimbursed if it is ultimately determined that the standard of conduct was not met.
The registrant’s charter generally limits the liability of its directors and officers for monetary damages and requires it to indemnify and advance expenses to its directors, officers, advisor and advisor’s affiliates for losses that they may incur by reason of their service in those capacities. However, the registrant may not indemnify its directors, advisor or advisor’s affiliates for any liability or loss suffered by them or hold its directors, advisor or advisor’s affiliates harmless for any loss or liability suffered by the registrant unless all of the following conditions are met:
•the directors, advisor or advisor’s affiliates have determined, in good faith, that the course of conduct which caused the loss or liability was in the registrant’s best interests;
•the directors, advisor or advisor’s affiliates were acting on the registrant’s behalf or performing services for the registrant;
•in the case of affiliated directors, the registrant’s advisor or its affiliates, the liability or loss was not the result of negligence or misconduct;
•in the case of independent directors, the liability or loss was not the result of gross negligence or willful misconduct; and
•the indemnification or agreement to hold harmless is recoverable only out of the registrant’s net assets and not from the stockholders.
Indemnification does not reduce the exposure of directors and officers to liability under federal or state securities laws, nor does it limit the stockholders’ ability to obtain injunctive relief or other equitable remedies for
a violation of a director’s or an officer’s duties to the registrant or its stockholders, although the equitable remedies may not be an effective remedy in some circumstances.
In addition, the registrant may not indemnify its directors, advisor and advisor’s affiliates or any person acting as a broker dealer for losses and liabilities arising from or out of alleged violations of federal or state securities laws unless one or more of the following conditions are met:
•there has been a successful adjudication on the merits of each count involving alleged securities law violations as to the particular indemnitee;
•such claims have been dismissed with prejudice on the merits by a court of competent jurisdiction as to the particular indemnitee; or
•a court of competent jurisdiction approves a settlement of the claims against a particular indemnitee and finds that indemnification of the settlement and the related costs should be made, and the court considering the request for indemnification has been advised of the position of the SEC and of the published position of any state securities regulatory authority in which the registrant’s securities were offered or sold as to indemnification for violation of securities laws.
The registrant’s charter further provides that it may pay or reimburse reasonable legal expenses and other costs incurred by its directors, advisor and advisor’s affiliates in advance of final disposition of a proceeding only if all of the following are satisfied: the proceeding relates to acts or omissions with respect to the performance of duties or services on the registrant’s behalf; the person seeking advancement provides the registrant with written affirmation of his, her or its good faith belief that he, she or it has met the standard of conduct necessary for indemnification; the legal proceeding was initiated by a third party who is not a stockholder or, if by a stockholder acting in his capacity as such, a court of competent jurisdiction approves such advancement; and the person seeking the advancement provides the registrant with a written agreement to repay the amount paid or reimbursed by the registrant, together with the applicable legal rate of interest thereon, if it is ultimately determined that he, she or it is not entitled to indemnification.
The registrant has entered into indemnification agreements with each of its officers and directors. The indemnification agreements require, among other things, that the registrant indemnify its officers and directors and advance to its officers and directors all related expenses, subject to reimbursement if it is subsequently determined that indemnification is not permitted. In accordance with these agreements, the registrant is required to indemnify and advance all expenses incurred by officers and directors seeking to enforce their rights under the indemnification agreements. The registrant will also purchase and maintain insurance on behalf of all of its directors and officers against liability asserted against or incurred by them in their official capacities with the registrant, whether or not the registrant is required or has the power to indemnify them against the same liability. The registrant will also purchase and maintain insurance on behalf of all of the registrant’s directors and officers against liability asserted against or incurred by them in their official capacities with the registrant, whether or not the registrant is required or has the power to indemnify them against the same liability.
The registrant has agreed to indemnify and hold harmless its advisor and its affiliates performing services for it from specific claims and liabilities arising out of the performance of their obligations under the advisory agreement. As a result, the registrant and its stockholders may be entitled to a more limited right of action than it would otherwise have if these indemnification rights were not included in the advisory agreement.
The general effect to investors of any arrangement under which any of the registrants controlling persons, directors or officers are insured or indemnified against liability is a potential reduction in distributions resulting from the registrant’s payment of premiums associated with insurance or, to the extent any such loss is not covered by insurance, the registrant’s payment of indemnified loss. In addition, indemnification could reduce the legal remedies available to the registrant and its stockholders against the officers and directors.
Item 35. Treatment of Proceeds from Shares Being Registered.
Not applicable.
Item 36. Financial Statements and Exhibits.
(a) Financial Statements.
The following financial statements are incorporated into this registration statement by reference:
•The consolidated financial statements and financial statement schedules of the Registrant included in the Registrant’s Annual Report on Form 10-K for the year ended December 31, 2023 filed with the SEC on March 14, 2024.
(b) Exhibits.
| | | | | | |
1.1 | | |
| | |
| 1.2 | First Amendment to Second Amended and Restated Dealer Manager Agreement, dated August 2, 2023, by and among RREEF Property Trust, inc., RREEF Property Operating Partnership, LP and DWS Distributors, Inc., incorporated by reference to Exhibit 1.2 to Pre-Effective Amendment No. 1 to the Company’s Registration Statement on Form S-11, Commission File No. 333-268995, filed on August 3, 2023. | |
| | |
3.1 | | |
| | |
3.2 | | |
| | |
3.3 | | |
| | |
| 4.1 | | |
| | |
5.1 | | |
| | |
8.1 | | |
| | |
8.2 | | |
| | |
10.1 | | |
| | |
| | | | | | |
10.2 | | |
| | |
10.3 | | |
| | |
10.4 | | |
| | |
10.5 | | |
| | |
10.6 | | |
| | |
10.7 | | |
| | |
10.8 | | |
| | |
10.9 | Second Amended and Restated Revolving Loan Agreement and Omnibus Amendment to Loan Documents, dated as of January 27, 2023, by and among RPT Anaheim Hills Office Plaza, LLC, RPT Heritage Parkway, LLC, RPT Terra Nova Plaza, LLC, RPT Loudoun Gateway I, LLC, RPT Allied Drive, LLC, RPT Palmetto Lakes, LLC, RPT Hialeah I, LLC, RPT Hialeah II, LLC, and Wells Fargo Bank, National Association, as Lender and administrative agent, incorporated by reference to Exhibit 10.1 to the Current Report on Form 8-K filed on February 2, 2023. | |
| | |
| 10.10 | First Amendment to Second Amended and Restated Revolving Loan Agreement and Omnibus Amendment to Loan Documents, dated as of July 18, 2023, by and among RPT Anaheim Hills Office Plaza, LLC, RPT Terra Nova Plaza, LLC, RPT Loudoun Gateway I, LLC, RPT Palmetto Lakes, LLC, RPT Hialeah I, LLC, RPT Hialeah II, LLC, and Wells Fargo Bank, National Association, as Lender and administrative agent, incorporated by reference to Exhibit 10.1 to the Current Report on Form 8-K filed on July 24, 2023. | |
| | |
| 10.11 | Second Amendment to Second Amended and Restated Revolving Loan Agreement and Omnibus Amendment to Loan Documents, dated as of October 11, 2023 and effective as of September 6, 2023, by and among RPT Terra Nova Plaza, LLC, RPT Loudoun Gateway I, LLC, RPT Palmetto Lakes, LLC, RPT Hialeah I, LLC, RPT Hialeah II, LLC, RPT 1109 Commerce Boulevard, LLC and Wells Fargo Bank, National Association, as Lender and administrative agent, incorporated by reference to Exhibit 10.1 to the Current Report on Form 8-K filed on October 17, 2023. | |
| | |
| 10.12 | Third Amendment to Second Amended and Restated Revolving Loan Agreement and Omnibus Amendment to Loan Documents, dated as of December 27, 2023, by and among RPT Terra Nova Plaza, LLC, RPT Loudoun Gateway I, LLC, RPT Palmetto Lakes, LLC, RPT Hialeah I, LLC, RPT Hialeah II, LLC, RPT 1109 Commerce Boulevard, LLC and Wells Fargo Bank, National Association, as Lender and administrative agent, , incorporated by reference to Exhibit 10.1 to the Current Report on Form 8-K filed on December 28, 2023. | |
| | |
| 10.13 | | |
| | |
| | | | | | |
| 10.14 | Hazardous Materials Indemnity Agreement, dated March 6, 2015, by RREEF Property Trust, Inc., RPT 1109 Commerce Boulevard, LLC, RPT Anaheim Hills Office Plaza, LLC, RPT Heritage Parkway, LLC, RPT Terra Nova Plaza, LLC and RPT Wallingford Plaza, LLC, and in favor of Wells Fargo Bank, National Association, incorporated by reference to Exhibit 10.3 to the Current Report on Form 8-K filed on March 11, 2015. | |
| | |
| 10.15 | Deed of Trust, Security Agreement and Fixture Filing, entered into as of December 6, 2018, by and between RPT Wallingford Plaza, LLC, as borrower, and Transamerica Premier Life Insurance Company, as lender, incorporated by reference to Exhibit 10.1 to the Current Report on Form 8-K filed on December 12, 2018. | |
| | |
| 10.16 | | |
| | |
| 10.17 | | |
| | |
| 10.18 | | |
| | |
| 10.19 | | |
| | |
| 10.20 | | |
| | |
| 10.21 | | |
| | |
| 10.22 | | |
| | |
| 10.23 | | |
| | |
| 10.24 | | |
| | |
| 10.25 | | |
| | |
| 10.26 | | |
| | |
| | | | | | |
| 10.27 | | |
| | |
| 10.28 | | |
| | |
| 10.29 | | |
| | |
21.1 | | |
| | |
23.1* | | |
| | |
23.2 | Consent of Venable LLP (included in Exhibit 5.1). | |
| | |
23.3 | Consent of Alston & Bird LLP (included in Exhibit 8.1). | |
| | |
23.4* | | |
| | |
24.1 | Power of Attorney (included on the signature page of the Registrant’s Registration Statement on Form S-11 filed on December 23, 2022 and incorporated by reference). | |
| | |
________
* Filed herewith.
Item 37. Undertakings.
1. The undersigned registrant hereby undertakes:
(a)To file, during any period in which offers or sales are being made, a post-effective amendment to this registration statement:
(i) To include any prospectus required by section 10(a)(3) of the Securities Act.
(ii) To reflect in the prospectus any facts or events arising after the effective date of the registration statement (or the most recent post-effective amendment thereof) which, individually or in the aggregate, represent a fundamental change in the information set forth in the registration statement. Notwithstanding the foregoing, any increase or decrease in volume of securities offered (if the total dollar value of securities offered would not exceed that which was registered) and any deviation from the low or high end of the estimated maximum offering range may be reflected in the form of prospectus filed with the SEC pursuant to Rule 424(b) if, in the aggregate, the changes in volume and price represent no more than a 20% change in the maximum aggregate offering price set forth in the “Calculation of Registration Fee” table in the effective registration statement.
(iii) To include any material information with respect to the plan of distribution not previously disclosed in the registration statement or any material change to such information in the registration statement.
(b)That, for the purpose of determining any liability under the Securities Act, each such post-effective amendment shall be deemed to be a new registration statement relating to the securities offered
therein, and the offering of such securities at that time shall be deemed to be the initial bona fide offering thereof.
(c)That all post-effective amendments will comply with the applicable forms, rules and regulations of the SEC in effect at the time such post-effective amendments are filed.
(d)To remove from registration by means of a post-effective amendment any of the securities being registered which remain unsold at the termination of the offering.
(e) That, for the purpose of determining liability under the Securities Act to any purchaser, each prospectus filed pursuant to Rule 424(b) as part of the registration statement relating to the offering, other than a registration statement relying on Rule 430B or other than a prospectus filed in reliance on Rule 430A, shall be deemed to be part of and included in the registration statement as of the date it is first used after effectiveness. Provided, however, that no statement made in a registration statement or prospectus that is part of the registration statement or made in a document incorporated or deemed incorporated by reference into the registration statement or prospectus that is part of the registration statement will, as to a purchaser with a time of contract of sale prior to such first use, supersede or modify any statement that was made in the registration statement or prospectus that was part of the registration statement or made in any such document immediately prior to such date of first use.
(f) That, for the purpose of determining liability of the registrant under the Securities Act to any purchaser in the initial distribution of the securities, in a primary offering of securities pursuant to this registration statement, regardless of the underwriting method used to sell the securities to the purchaser, if the securities are offered or sold to such purchaser by means of any of the following communications, the undersigned registrant will be a seller to the purchaser and will be considered to offer or sell such securities to such purchaser:
(i) any preliminary prospectus or prospectus of the undersigned registrant relating to the offering required to be filed pursuant to Rule 424;
(ii) any free writing prospectus relating to the offering prepared by or on behalf of the undersigned registrant or used or referred to by the undersigned registrant;
(iii) the portion of any other free writing prospectus relating to the offering containing material information about the undersigned registrant or its securities provided by or on behalf of the undersigned registrant; and
(iv) any other communication that is an offer in the offering made by the undersigned registrant to the purchaser.
(g) To send to each stockholder, at least on an annual basis, a detailed statement of any transactions with the advisor or its affiliates, and of fees, commissions, compensation and other benefits paid or accrued to the advisor or its affiliates for the fiscal year completed, showing the amount paid or accrued to each recipient and the services performed.
2. The registrant undertakes to provide to the stockholders the financial statements required by Form 10-K for the first full fiscal year of operations of the registrant.
3. The registrant undertakes to file a sticker supplement pursuant to Rule 424(c) under the Securities Act during the distribution period describing each significant property not identified in the prospectus at such time as there arises a reasonable probability that such property will be acquired and to consolidate all such stickers into a post-effective amendment filed at least once every three months, with the information contained in such amendment provided simultaneously to the existing stockholders. Each sticker supplement should disclose all compensation and fees received by the advisor and its affiliates in connection with any such acquisition. The post-effective amendment shall include or incorporate by reference audited financial statements meeting the
requirements of Rule 3-14 of Regulation S-X that have been filed or should have been filed on Form 8-K for all significant properties acquired during the distribution period.
4. The registrant undertakes to file, after the end of the distribution period, a current report on Form 8-K containing the financial statements and any additional information required by Rule 3-14 of Regulation S-X, for each significant property acquired and to provide the information contained in such report to the stockholders at least once each quarter after the distribution period of the offering has ended.
5. Insofar as indemnification for liabilities arising under the Securities Act may be permitted to directors, officers and controlling persons of the registrant pursuant to the foregoing provisions and otherwise, the registrant has been advised that in the opinion of the SEC such indemnification is against public policy as expressed in the Securities Act and is, therefore, unenforceable. In the event that a claim for indemnification against such liabilities (other than the payment by the registrant of expenses incurred or paid by a director, officer or controlling person of the registrant in the successful defense of any action, suit or proceeding) is asserted by such director, officer or controlling person in connection with securities being registered, the registrant will, unless in the opinion of its counsel the matter has been settled by controlling precedent, submit to a court of appropriate jurisdiction the question whether such indemnification by it is against public policy as expressed in the Securities Act and will be governed by the final adjudication of such issue.
Signatures
Pursuant to the requirements of the Securities Act of 1933, as amended, the registrant certifies that it has reasonable grounds to believe that the registrant meets all of the requirements for filing on Form S-11 and has duly caused this Registration Statement to be signed on its behalf by the undersigned, thereunto duly authorized, in the City of New York, in the State of New York, on this 16th day of April, 2024.
| | | | | |
| RREEF Property Trust, Inc. |
| By: | /s/ Anne-Marie Vandenberg |
| Anne-Marie Vandenberg |
| Chief Executive Officer |
Pursuant to the requirements of the Securities Act of 1933, as amended, this Registration Statement has been signed by the following persons in the capacities and on the dates as indicated. | | | | | | | | | | | |
| Name | Title | Date |
| | | |
| /s/ Anne-Marie Vandenberg | Chief Executive Officer (Principal Executive Officer) | April 16, 2024 |
| Anne-Marie Vandenberg | | |
| | | |
| /s/ Eric M. Russell | Chief Financial Officer (Principal Financial Officer and Principal Accounting Officer) | April 16, 2024 |
| Eric M. Russell | | |
| | | |
| * | Chairman of the Board | April 16, 2024 |
| W. Todd Henderson | | |
| | | |
| * | Lead Independent Director | April 16, 2024 |
| Deborah H. McAneny | | |
| | | |
| * | Independent Director | April 16, 2024 |
| Gregg A. Gonsalves | | |
| | | |
| * | Independent Director | April 16, 2024 |
| Charles H. Wurtzebach | | |
| | | |
| * By: | /s/ Eric M. Russell | | April 16, 2024 |
| as Attorney-in-fact | | |