Please wait
Table of Contents

 

 

UNITED STATES

SECURITIES AND EXCHANGE COMMISSION

Washington, D.C. 20549

 

 

SCHEDULE 14A

Proxy Statement Pursuant to Section 14(a) of the

Securities Exchange Act of 1934

 

Filed by the Registrant    ☒                 Filed by a Party other than the Registrant    ☐

Check the appropriate box:

 

Preliminary Proxy Statement

 

Confidential, for Use of the Commission Only (as permitted by Rule 14a-6(e)(2))

 

Definitive Proxy Statement

 

Definitive Additional Materials

 

Soliciting Material Pursuant to §240.14a-12

Southcross Energy Partners, L.P.

(Name of Registrant as Specified In Its Charter)

 

(Name of Person(s) Filing Proxy Statement, if other than the Registrant)

Payment of Filing Fee (Check the appropriate box):

 

No fee required.

 

Fee computed on table below per Exchange Act Rules 14a-6(i)(1) and 0-11.

 

  (1) Title of each class of securities to which transaction applies:

 

 

  (2) Aggregate number of securities to which transaction applies:

 

 

  (3) Per unit price or other underlying value of transaction computed pursuant to Exchange Act Rule 0-11 (set forth the amount on which the filing fee is calculated and state how it was determined):

 

 

  (4) Proposed maximum aggregate value of transaction:

 

 

  (5) Total fee paid:

 

 

 

Fee paid previously with preliminary materials.

 

Check box if any part of the fee is offset as provided by Exchange Act Rule 0- 11(a)(2) and identify the filing for which the offsetting fee was paid previously. Identify the previous filing by registration statement number, or the Form or Schedule and the date of its filing.

 

  (1) Amount Previously Paid:

 

 

  (2) Form, Schedule or Registration Statement No.:

 

 

  (3) Filing Party:

 

 

  (4) Date Filed:

 

 

 

 

 


Table of Contents

 

 

LOGO

TO THE UNITHOLDERS OF SOUTHCROSS ENERGY PARTNERS, L.P.

—MERGER PROPOSAL—YOUR VOTE IS VERY IMPORTANT

Dear Unitholder of Southcross Energy Partners, L.P.,

On October 31, 2017, American Midstream Partners, LP, a Delaware limited partnership (“AMID”), American Midstream GP, LLC, a Delaware limited liability company and the general partner of AMID (“AMID GP”), Cherokee Merger Sub LLC, a Delaware limited liability company and wholly owned subsidiary of AMID (“AMID Merger Sub”), Southcross Energy Partners, L.P., a Delaware limited partnership (“SXE”), and Southcross Energy Partners GP, LLC, a Delaware limited liability company and the general partner of SXE (“SXE GP”), entered into an Agreement and Plan of Merger (the “Merger Agreement”), pursuant to which AMID Merger Sub will merge with SXE, with SXE surviving as a wholly owned subsidiary of AMID (the “Merger”). Concurrently with the execution of the Merger Agreement, on October 31, 2017, AMID and AMID GP entered into a Contribution Agreement (the “Contribution Agreement” and, together with the Merger Agreement, the “Transaction Agreements”) with Southcross Holdings LP, a Delaware limited partnership (“Southcross Holdings”) that indirectly owns 100% of the limited liability company interests of SXE GP. Upon the terms and subject to the conditions set forth in the Contribution Agreement, Southcross Holdings will contribute to AMID and AMID GP its equity interests in a new wholly owned subsidiary (“SXH Holdings”), which will hold substantially all the current subsidiaries (Southcross Holdings Intermediary LLC, Southcross Holdings Guarantor GP LLC and Southcross Holdings Guarantor LP) and business of Southcross Holdings (the “Contribution” and, together with the Merger, the “Transaction”).

The Conflicts Committee (the “SXE Conflicts Committee”) of the board of directors of SXE GP (the “SXE GP Board”) determined that the Merger Agreement and the Merger are in the best interests of SXE and its subsidiaries, including the holders of the outstanding SXE Common Units (as defined below) that are not held by the Affiliated Unitholders (as defined below) (each such SXE Common Unit, a “Non-Affiliated SXE Common Unit”), approved the Merger and the Merger Agreement and recommended that the SXE GP Board approve the Merger and the Merger Agreement. Upon the receipt of such approval and recommendation of the SXE Conflicts Committee, the SXE GP Board determined that the Merger Agreement and the Merger are advisable and in the best interests of SXE, approved the Merger Agreement and the Merger and directed that the Merger and Merger Agreement be submitted to a vote of the limited partners of SXE (the “SXE Unitholders”).

If the Merger is completed, each common unit of SXE (“SXE Common Unit”) outstanding immediately prior to the effective time of the Merger (the “Effective Time”) held by a holder (“SXE Common Unitholder”) other than Southcross Holdings and its subsidiaries and AMID and its subsidiaries will be converted into the right to receive 0.160 of a common unit of AMID (“AMID Common Unit”). Each SXE Common Unit, each subordinated unit in SXE (“SXE Subordinated Unit”) and each Class B convertible unit in SXE (“SXE Class B Convertible Unit” and, together with the SXE Common Units and the SXE Subordinated Units, the “SXE Units”) held by SXE GP or its affiliates (including without limitation Southcross Holdings or any of its subsidiaries) (together, the “Affiliated Unitholders”) outstanding immediately prior to the Effective Time will be cancelled in connection with the closing of the Merger. The consideration to be received by SXE Common Unitholders other than the Affiliated Unitholders is valued at $2.17 per unit based on the closing price of AMID Common Units as of October 30, 2017, representing a 5% premium to the volume weighted average closing price of SXE Common Units for the 20 trading days ended October 30, 2017. Immediately following completion of the Merger, it is expected that SXE Unitholders other than the Affiliated Unitholders will own approximately 5% of the outstanding AMID Common Units, based on the number of AMID Common Units outstanding as of January 31, 2018. The common units of AMID and SXE are traded on the New York Stock Exchange under the symbols “AMID” and “SXE,” respectively.

SXE is holding a special meeting (the “Special Meeting”) of its unitholders at the Houston offices of Locke Lord LLP, JPMorgan Chase Tower, 600 Travis Street, Suite 2800, Houston, TX 77002 on March 27, 2018 at


Table of Contents

10 a.m., Central Time, to obtain the vote of its unitholders to approve the Merger Agreement and the transactions contemplated thereby (the “Merger Proposal”). Your vote is very important regardless of the number of SXE Units you own. The Merger cannot be completed unless the holders of at least a majority of the outstanding Non-Affiliated SXE Common Units, the holders of at least a majority of the outstanding SXE Subordinated Units, and the holders of at least a majority of SXE Class B Convertible Units vote for the approval of the Merger Agreement and transactions contemplated thereby at the Special Meeting, with the holders of the Non-Affiliated SXE Common Units, the holders of the SXE Subordinated Units, and the holders of the SXE Class B Convertible Units, voting as separate classes. Pursuant to the Support Agreement (as defined herein), the Affiliated Unitholders, which collectively own 100% of the SXE Subordinated Units and 100% of the SXE Class B Convertible Units entitled to vote at the Special Meeting, have agreed to vote all of such SXE Subordinated Units and SXE Class B Convertible Units in favor of approval of the Merger Proposal and any other matter necessary for the consummation of the Merger. Holders of SXE Common Units will also vote on an advisory compensation proposal (the “Advisory Compensation Proposal”).

The SXE GP Board recommends that SXE Unitholders vote “FOR” the Merger Proposal and that SXE Unitholders vote “FOR” the Advisory Compensation Proposal.

Whether or not you plan to attend the Special Meeting, please take the time to vote by completing and returning the enclosed proxy card to SXE by mail or, if the option is available to you, by granting your proxy electronically over the Internet or by telephone. If your SXE Units are held in “street name,” you must follow the instructions provided by your broker in order to vote your SXE Units. More information about AMID, SXE and the Merger is contained in the accompanying proxy statement/prospectus. We encourage you to read carefully the accompanying proxy statement/prospectus (and the documents incorporated by reference into the accompanying proxy statement/prospectus) before voting, including the section entitled “ Risk Factors” beginning on page 32 of the accompanying proxy statement/prospectus.

We believe this Merger will create a strong combined company that will deliver superior results to its unitholders and customers.

Sincerely,

 

LOGO

Bruce A. Williamson

Chairman of the Board, President and Chief
Executive Officer of Southcross Energy Partners,
GP, LLC on behalf of Southcross Energy Partners, L.P.

Neither the Securities and Exchange Commission nor any state securities commission has approved or disapproved of the securities to be issued under the accompanying proxy statement/prospectus or determined that the accompanying proxy statement/prospectus is accurate or complete. Any representation to the contrary is a criminal offense.

The accompanying proxy statement/prospectus is dated February 12, 2018, and is first being mailed to SXE Unitholders on or about February 13, 2018.


Table of Contents

LOGO

NOTICE OF SPECIAL MEETING OF UNITHOLDERS

TO BE HELD ON MARCH 27, 2018

NOTICE IS HEREBY GIVEN that Southcross Energy Partners, L.P. (“SXE”) will hold a special meeting of its unitholders at the Houston offices of Locke Lord LLP, JPMorgan Chase Tower, 600 Travis Street, Suite 2800, Houston, TX 77002 on March 27, 2018, beginning at 10 a.m., Central Time (the “Special Meeting”), for the purpose of considering and voting on the following matters:

 

  Merger Proposal: To consider and vote on a proposal to approve the Agreement and Plan of Merger, dated October 31, 2017, by and among SXE, Southcross Energy Partners GP, LLC (“SXE GP”), American Midstream Partners, LP (“AMID”), American Midstream GP, LLC (“AMID GP”), and Cherokee Merger Sub LLC (“AMID Merger Sub”), a copy of which is attached as Annex A to the proxy statement/prospectus accompanying this notice, as such agreement may be amended from time to time (the “Merger Agreement”), and the transactions contemplated thereby, including the merger of AMID Merger Sub with SXE, with SXE surviving as a wholly owned subsidiary of AMID (the “Merger”);

 

  Advisory Compensation Proposal: To consider and vote on a proposal to approve, on an advisory (non-binding) basis, the compensation that may be paid or become payable to SXE GP’s named executive officers in connection with the Merger; and

 

  To transact such other business as may properly come before the Special Meeting, including any adjournment of the Special Meeting.

These items of business, including the Merger Agreement and the proposed Merger, are described in detail in the accompanying proxy statement/prospectus. The Conflicts Committee (the “SXE Conflicts Committee”) of the board of directors of SXE GP (the “SXE GP Board”) determined that the Merger Agreement and the Merger are in the best interests of SXE and its subsidiaries, including the holders of the Non-Affiliated SXE Common Units (defined below), approved the Merger and the Merger Agreement and recommended that the SXE GP Board approve the Merger and the Merger Agreement. Upon receipt of such approval and recommendation by the SXE Conflicts Committee, the SXE GP Board unanimously determined that the Merger Agreement and the Merger are advisable and in the best interests of SXE, approved the Merger Agreement and the transactions contemplated by the Merger Agreement, including the Merger and directed that the Merger and the Merger Agreement be submitted to a vote of the limited partners of SXE the (“SXE Unitholders”). The SXE GP Board recommends that holders of common units representing limited partner interests in SXE (the “SXE Common Units”), subordinated units representing limited partner interests in SXE (the “SXE Subordinated Units”), and the Class B Convertible Units representing a limited partner interests in SXE (the “SXE Class B Convertible Units” and, together with the SXE Common Units and SXE Subordinated Units, the “SXE Units”) vote “FOR” the Merger Proposal and “FOR” the Advisory Compensation Proposal.

Only unitholders of record of SXE Units as of the close of business on February 12, 2018 are entitled to notice of the Special Meeting and to vote at the Special Meeting or at any adjournment or postponement thereof. A list of unitholders entitled to vote at the Special Meeting will be available in SXE’s offices located at 1717 Main Street, Suite 5200, Dallas, Texas 75201 during regular business hours for a period of ten days before the Special Meeting, and at the place of the Special Meeting during the meeting. Pursuant to a separate Voting and Support Agreement, dated as of October 31, 2017 (the “Support Agreement”) entered into with AMID, Southcross Holdings LP, a Delaware limited partnership (“Southcross Holdings”), Southcross Holdings GP LLC, a Delaware limited liability company and the general partner of Southcross Holdings (“Holdings GP”), and Southcross Holdings Borrower LP, a Delaware limited partnership (“Holdings Borrower”), which collectively own all of the issued and outstanding SXE Subordinated Units and all of the issued and outstanding SXE Class B Convertible Units entitled to vote at the Special Meeting, have agreed to vote all of such SXE Subordinated Units and SXE Class B Units in favor of approval of the Merger Proposal and any other matter necessary for the consummation of the Merger.

Approval of the Merger Proposal by the SXE Unitholders is a condition to the consummation of the Merger and requires the affirmative vote of at least a majority of the holders of the outstanding SXE Common Units that are not held by SXE GP or its affiliates (each such SXE Common Unit, a “Non-Affiliated SXE Common Unit”),


Table of Contents

the affirmative vote of the holders of at least a majority of the outstanding SXE Subordinated Units and the affirmative vote of at least a majority of the holders of the outstanding SXE Class B Convertible Units, with the holders of the Non-Affiliated SXE Common Units, the holders of the SXE Subordinated Units, and the holders of the SXE Class B Convertible Units each voting as separate classes. The affirmative vote of a majority of the holders of the Non-Affiliated SXE Common Units would be deemed to approve the Merger for all purposes of Section 7.9(a) of SXE’s Third Amended and Restated Agreement of Limited Partnership, dated as of August 4, 2014 (the “SXE Partnership Agreement”). Therefore, your vote is very important. Your failure to vote your units will have the same effect as a vote “AGAINST” the approval of the Merger Proposal.

You can vote your SXE Common Units by completing and returning a proxy card. Most SXE Unitholders can also vote over the Internet or by telephone. If Internet and telephone voting are available to you, you can find voting instructions in the materials accompanying the proxy statement/prospectus. You can revoke a proxy at any time prior to its exercise at the Special Meeting by following the instructions in the enclosed proxy statement/prospectus.

By Order of the Board of Directors of Southcross Energy Partners GP, LLC,

as the General Partner of Southcross Energy Partners, L.P.,

 

LOGO

Bruce A. Williamson

Chairman of the Board, President and Chief
Executive Officer of Southcross Energy Partners GP, LLC

on behalf of Southcross Energy Partners, L.P.

February 12, 2018

Dallas, Texas

YOUR VOTE IS IMPORTANT!

WHETHER OR NOT YOU EXPECT TO ATTEND THE SPECIAL MEETING IN PERSON, WE URGE YOU TO SUBMIT YOUR PROXY AS PROMPTLY AS POSSIBLE (1) BY TELEPHONE, (2) VIA THE INTERNET OR (3) BY MARKING, SIGNING AND DATING THE ENCLOSED PROXY CARD AND RETURNING IT IN THE PREPAID ENVELOPE PROVIDED. You may revoke your proxy or change your vote at any time before the Special Meeting. If your units are held in the name of a bank, broker or other fiduciary, please follow the instructions on the voting instruction card furnished to you by such record holder.

We urge you to read the accompanying proxy statement/prospectus, including all documents incorporated by reference into the accompanying proxy statement/prospectus, and its annexes carefully and in their entirety. If you have any questions concerning the Merger Proposal and the Advisory Compensation Proposal, the Special Meeting or the accompanying proxy statement/prospectus or would like additional copies of the accompanying proxy statement/prospectus or need help voting your SXE Units, please contact SXE’s proxy solicitor:

 

 

LOGO

1290 Avenue of the Americas, 9th Floor

New York, NY 10104

Shareholders, Banks and Brokers

Call Toll Free:

888-293-6812


Table of Contents

REFERENCES TO ADDITIONAL INFORMATION

This proxy statement/prospectus incorporates by reference important business and financial information about AMID and SXE from other documents that are not included in or delivered with the proxy statement/prospectus. For a more detailed discussion of the information about AMID and SXE incorporated by reference into the proxy statement/prospectus, see “Where You Can Find More Information,” beginning on page 224. This information is available to you without charge upon your request. You can obtain the documents incorporated by reference into this proxy statement/prospectus by requesting them in writing or by telephone from the appropriate party at the following addresses and telephone numbers:

 

American Midstream Partners, LP

2103 CityWest Blvd., Bldg. 4, Suite 800

Houston, TX 77042

Attn: Legal Department

(346) 241-3400

  

Southcross Energy Partners, L.P.

1717 Main Street, Suite 5200

Dallas, TX 75201

Attn: Senior Vice President, General Counsel

(214) 979-3700

To obtain timely delivery of these documents, you must request them no later than five business days before the date of the Special Meeting. This means that SXE Unitholders requesting documents must do so by March 20, 2018 in order to receive them before the Special Meeting.

ABOUT THIS PROXY STATEMENT/PROSPECTUS

This document, which forms part of a registration statement on Form S-4 filed with the SEC by AMID (File No. 333-222501), constitutes a prospectus of AMID under Section 5 of the Securities Act of 1933, as amended (the “Securities Act”), with respect to the AMID Common Units to be issued pursuant to the Merger Agreement. This document also constitutes a notice of meeting and a proxy statement under Section 14(a) of the Securities Exchange Act of 1934, as amended (the “Exchange Act”), with respect to the Special Meeting of SXE Unitholders, during which SXE Unitholders will be asked to consider and vote on, among other matters, a proposal to approve the Merger Agreement and the transactions contemplated thereby, including the Merger.

You should rely only on the information contained in or incorporated by reference into this proxy statement/prospectus. No one has been authorized to provide you with information that is different from that contained in, or incorporated by reference into, this proxy statement/prospectus. This proxy statement/prospectus is dated February 12, 2018. The information contained in this proxy statement/prospectus is accurate only as of that date or, in the case of information in a document incorporated by reference, as of the date of such document, unless the information specifically indicates that another date applies. Neither the mailing of this proxy statement/prospectus to the SXE Unitholders nor the issuance of AMID Common Units by AMID pursuant to the Merger Agreement will create any implication to the contrary.

This proxy statement/prospectus does not constitute an offer to sell, or a solicitation of an offer to buy, any securities, or the solicitation of a proxy, in any jurisdiction in which or to any person to whom it is unlawful to make any such offer or solicitation in such jurisdiction.

The information concerning AMID contained in this proxy statement/prospectus or incorporated by reference has been provided by AMID, and the information concerning SXE contained in this proxy statement/prospectus or incorporated by reference has been provided by SXE.

This proxy statement/prospectus contains a description of the representations and warranties that each of SXE and AMID made to the other in the Merger Agreement. Representations and warranties made by SXE, AMID and other applicable parties are also set forth in contracts and other documents (including the Merger Agreement) that are attached or filed as exhibits to this proxy statement/prospectus or are incorporated by reference into this proxy statement/prospectus. These representations and warranties were made as of specific dates, may be subject to important qualifications and limitations agreed to between the parties in connection with


Table of Contents

negotiating the terms of the agreement, and may have been included in the agreement for the purpose of allocating risk between the parties rather than to establish matters as facts. These materials are included or incorporated by reference only to provide you with information regarding the terms and conditions of the agreements, and not to provide any other factual information regarding SXE, AMID or their respective businesses. Accordingly, the representations and warranties and other provisions of the Merger Agreement and the other agreements incorporated by reference herein should not be read alone, but instead should be read only in conjunction with the other information provided elsewhere in this proxy statement/prospectus or incorporated by reference herein, as applicable.


Table of Contents

TABLE OF CONTENTS

 

     Page  

QUESTIONS AND ANSWERS ABOUT THE MERGER AND THE SPECIAL MEETING

     1  

SUMMARY

     9  

The Merger

     9  

The Contribution

     9  

Parties to the Merger

     10  

Merger Consideration

     11  

Treatment of SXE Equity-Based Awards

     11  

The SXE Special Unitholder Meeting

     11  

Recommendation of the SXE Conflicts Committee and the SXE GP Board and Reasons for the Merger

     12  

Opinion of the Financial Advisor to the SXE Conflicts Committee

     12  

AMID Unitholder Approval is Not Required

     13  

Governance Matters After the Transaction

     13  

Ownership of AMID After the Transaction

     13  

Interests of the Directors and Executive Officers of SXE in the Transaction

     13  

Risks Relating to the Merger and Ownership of AMID Common Units

     14  

Conditions to Consummation of the Merger

     15  

Regulatory Approvals and Clearances Required for the Transaction

     16  

Amendments to the Existing AMID Partnership Agreement

     16  

No Solicitation by SXE of Alternative Proposals

     18  

Change in SXE GP Board Recommendation

     18  

Termination of the Merger Agreement

     19  

Termination Fee and Expense Reimbursement

     20  

Comparison of Rights of AMID Unitholders and SXE Unitholders

     20  

Material United States Federal Income Tax Consequences of the Merger

     20  

Accounting Treatment of the Merger

     21  

Listing of AMID Common Units; Delisting and Deregistration of SXE Common Units

     21  

No Appraisal Rights

     21  

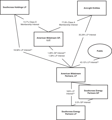
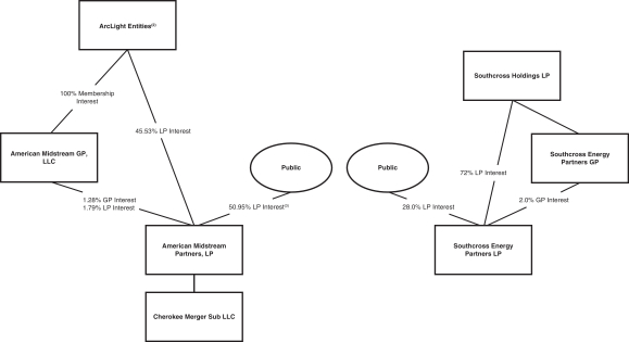
Organizational Structure Prior to and Following the Merger

     22  

Litigation Related to the Merger

     24  

Selected Historical Financial Information of AMID

     24  

Selected Historical Financial Information of SXE

     26  

Selected Unaudited Pro Forma Condensed Consolidated Financial Information

     28  

Unaudited Comparative Per Unit Information

     29  

RISK FACTORS

     32  

Risks Relating to the Merger

     32  

Risk Factors Relating to the Combined Company Following the Merger

     38  

Risks Relating to SXE

     39  

Risks Relating to the Ownership of AMID Common Units

     40  

SPECIAL NOTE CONCERNING FORWARD-LOOKING STATEMENTS

     41  

PARTIES TO THE MERGER

     42  

THE SXE SPECIAL UNITHOLDER MEETING

     44  

Date, Time and Place of the Special Meeting

     44  

Matters to be Considered at the Special Meeting

     44  

Recommendation of the SXE GP Board

     44  

Who Can Vote at the Special Meeting

     44  

 

i


Table of Contents
     Page  

Quorum

     45  

Vote Required for Approval

     45  

Unit Ownership of and Voting by SXE GP and its Affiliates

     46  

Voting of Units by Holders of Record

     46  

Voting of Units Held in Street Name

     46  

Revocability of Proxies; Changing Your Vote

     47  

Solicitation of Proxies

     47  

No Other Business

     47  

Adjournments

     47  

Assistance

     48  

THE MERGER

     49  

Effect of the Merger and the Contribution

     49  

Background of the Merger

     50  

Recommendation of the SXE Conflicts Committee and the SXE GP Board and Reasons for the Merger

     75  

Opinion of the Financial Advisor to the SXE Conflicts Committee

     81  

Certain Unaudited Financial Projections of SXE and AMID

     92  

Governance Matters After the Transaction

     94  

Ownership of AMID After the Transaction

     94  

Interests of and Voting by Affiliated Unitholders

     95  

Interests of Directors and Executive Officers of SXE GP in the Transaction

     95  

Regulatory Approvals and Clearances Required for the Transaction

     98  

Amendments to the Existing AMID Partnership Agreement

     99  

Accounting Treatment of the Merger

     100  

Listing of AMID Common Units; Delisting and Deregistration of SXE Common Units

     100  

No Appraisal Rights

     100  

Litigation Related to the Merger

     100  

Restrictions on Sales of AMID Common Units Received in the Merger

     101  

THE MERGER AGREEMENT

     102  

The Merger

     102  

Effective Time; Closing

     102  

Conditions to Consummation of the Merger

     103  

SXE Unitholder Approval

     105  

No Solicitation by SXE of Alternative Proposals

     106  

Change in SXE GP Board Recommendation

     107  

Merger Consideration

     108  

Treatment of SXE LTIP Units

     109  

Adjustments to Prevent Dilution

     109  

Withholding

     109  

Distributions in Connection with the Merger

     109  

Regulatory Matters

     110  

Termination of the Merger Agreement

     110  

Termination Fee

     111  

Expenses

     111  

Conduct of Business Pending the Consummation of the Merger

     112  

Indemnification; Directors’ and Officers’ Insurance

     116  

SXE Credit Facilities; Backstop Letter

     116  

Tax Matters

     116  

Amendment and Waiver

     117  

Remedies, Specific Performance

     117  

 

ii


Table of Contents
     Page  

Representations and Warranties

     117  

Distributions Prior to the Merger

     118  

Additional Agreements

     119  

The Contribution

     119  

UNAUDITED PRO FORMA CONDENSED CONSOLIDATED FINANCIAL STATEMENTS

     121  

MATERIAL U.S. FEDERAL INCOME TAX CONSEQUENCES OF THE MERGER

     134  

Tax Opinions Required as a Condition to Closing

     134  

Assumptions Related to the U.S. Federal Income Tax Treatment of the Merger

     135  

U.S. Federal Income Tax Treatment of the Merger

     136  

Tax Consequences of the Merger to SXE

     136  

Tax Consequences of the Merger to Holders of Relevant SXE Units

     137  

Tax Basis and Holding Period of the AMID Common Units Received

     138  

Effect of Termination of SXE’s Tax Year at Closing of Merger

     139  

MATERIAL U.S. FEDERAL INCOME TAX CONSEQUENCES OF AMID COMMON UNIT OWNERSHIP

     140  

Partnership Status

     141  

Tax Treatment of Income Earned Through C Corporation Subsidiaries

     142  

Recent Administrative and Legislative Developments

     142  

Limited Partner Status

     143  

Tax Consequences of Common Unit Ownership

     143  

Tax Treatment of Operations

     150  

Disposition of Common Units

     151  

Uniformity of Common Units

     153  

Tax-Exempt Organizations and Other Investors

     153  

Administrative Matters

     154  

State, Local and Non-U.S. Tax Considerations

     158  

DESCRIPTION OF AMID COMMON UNITS

     159  

The Units

     159  

Number of AMID Common Units

     159  

Where Common Units are Traded

     159  

Transfer Agent and Registrar

     159  

Transfer of AMID Common Units

     160  

PROVISIONS OF THE AMID PARTNERSHIP AGREEMENT RELATING TO CASH DISTRIBUTIONS

     161  

Distributions of Available Cash

     161  

Operating Surplus and Capital Surplus

     162  

Capital Expenditures

     164  

Removal of General Partner

     166  

Series A Preferred Units

     166  

Series C Preferred Units

     167  

Series E Preferred Units

     169  

Distributions of Available Cash from Operating Surplus Following Series A Quarterly Distributions and Series C Quarterly Distributions

     170  

General Partner Interest and Incentive Distribution Rights

     170  

Distributions from Capital Surplus

     171  

Adjustment to the Minimum Quarterly Distribution

     172  

Distributions of Cash Upon Liquidation

     172  

 

iii


Table of Contents
     Page  

THE AMID PARTNERSHIP AGREEMENT

     174  

Organization and Duration

     174  

Purpose

     174  

Cash Distributions

     174  

Capital Contributions

     174  

Voting Rights

     175  

Limited Liability

     176  

Issuance of Additional Securities

     177  

Amendment of the AMID Partnership Agreement

     178  

Merger, Sale or Other Disposition of Assets

     180  

Termination and Dissolution

     181  

Liquidation and Distribution of Proceeds

     181  

Withdrawal or Removal of AMID GP

     182  

Transfer of General Partner Interest

     183  

Transfer of Ownership Interests in AMID GP

     184  

Transfer of Units and Incentive Distribution Rights

     184  

Change of Management Provisions

     184  

Limited Call Right

     185  

Limited Series A Preferred Unit Conversion Right, Redemption Right, Anti-Dilution Right and Call Right

     185  

Limited Series C Preferred Unit Conversion Right, Redemption Right, Anti-Dilution Right and Call Right

     186  

Limited Series E Preferred Unit Conversion Right, Redemption Right, Anti-Dilution Right and Call Right

     187  

Meetings; Voting

     187  

Status as Limited Partner

     188  

Non-Citizen Assignees; Non-Taxpaying Assignees; Redemption

     188  

Indemnification

     189  

Reimbursement of Expenses

     189  

Books and Reports

     189  

Right to Inspect AMID’s Books and Records

     190  

Registration Rights

     190  

COMPARISON OF UNITHOLDER RIGHTS

     191  

PROPOSAL NO. 1 THE MERGER

     220  

PROPOSAL NO. 2 ADVISORY VOTE TO APPROVE MERGER-RELATED COMPENSATION FOR SXE NAMED EXECUTIVE OFFICERS

     221  

LEGAL MATTERS

     223  

EXPERTS

     224  

AMID

     224  

SXE

     226  

WHERE YOU CAN FIND MORE INFORMATION

     227  

ANNEX A: AGREEMENT AND PLAN OF MERGER

     A-1  

ANNEX B: OPINION OF JEFFERIES LLC

     B-1  

 

iv


Table of Contents

QUESTIONS AND ANSWERS ABOUT THE MERGER AND THE SPECIAL MEETING

Set forth below are questions that you, as a unitholder of SXE, may have regarding the Merger, the Advisory Compensation Proposal and the Special Meeting, and brief answers to those questions. You are urged to read carefully this proxy statement/prospectus and the other documents referred to in this proxy statement/prospectus in their entirety, including the Merger Agreement, which is attached as Annex A to this proxy statement/prospectus, and the documents incorporated by reference into this proxy statement/prospectus, because this section may not provide all of the information that is important to you with respect to the Merger, the Advisory Compensation Proposal and the Special Meeting. You may obtain a list of the documents incorporated by reference into this proxy statement/prospectus in the section titled “Where You Can Find More Information.”

Q: Why am I receiving this proxy statement/prospectus?

A: AMID and SXE have agreed to a merger, pursuant to which AMID Merger Sub, a wholly owned subsidiary of AMID that was formed for the purpose of the Merger, will merge with SXE. SXE will continue its existence as the surviving entity and become a wholly owned subsidiary of AMID, but will cease to be a publicly traded limited partnership. In order to complete the Merger, SXE Unitholders must vote to approve the Merger Agreement and the Merger. SXE is holding a special meeting of its unitholders to obtain such unitholder approval. SXE Unitholders will also be asked to approve, on an advisory (non-binding) basis, the related compensation payments that will or may be paid to SXE GP’s named executive officers in connection with the Merger.

In the Merger, AMID will issue AMID Common Units as the consideration to be paid to the holders of SXE Common Units not affiliated with SXE GP. This document is being delivered to you as both a proxy statement of SXE and a prospectus of AMID in connection with the Merger. It is the proxy statement by which the SXE GP Board is soliciting proxies from you to vote on the approval of the Merger Agreement and the transactions contemplated thereby, including the Merger, at the Special Meeting or at any adjournment or postponement of the Special Meeting. It is also the prospectus by which AMID will issue AMID Common Units to you in the Merger.

Q: What will happen in the Merger?

A: In the Merger, AMID Merger Sub will merge with SXE. SXE will be the surviving limited partnership in the Merger and become a wholly owned subsidiary of AMID, but SXE will cease to be a publicly traded limited partnership. SXE Common Units will cease to be listed on the New York Stock Exchange (“NYSE”) and will be deregistered under the Exchange Act.

Q: What will I receive in the Merger for my SXE Common Units?

A: If the Merger is completed, each holder of SXE Common Units, other than SXE Common Units held by the Affiliated Unitholders (the “Affiliated SXE Common Units”) and AMID and any of its subsidiaries, outstanding immediately prior to the Effective Time, will be entitled to receive 0.160 of an AMID Common Unit for each SXE Common Unit owned by such holder (the “Exchange Ratio”). AMID will not issue any fractional units of AMID Common Units in connection with the Merger. Instead, all fractional AMID Common Units that an SXE Unitholder would otherwise be entitled to receive will be aggregated and then, if a fractional AMID Common Unit results from that aggregation, be rounded up to the nearest whole AMID Common Unit. Based on the closing price of AMID Common Units on the NYSE on October 31, 2017, the last trading day prior to the public announcement of the Merger, the Merger consideration represented approximately $2.17 in value for each SXE Common Unit other than Affiliated SXE Common Units. Based on the closing price of $12.10 for AMID Common Units on the NYSE on February 9, 2018, the most recent practicable trading day prior to the date of this proxy statement/prospectus, the Merger consideration represented approximately $1.94 in value for each SXE Common Unit other than the Affiliated SXE Common Units. The market price of AMID Common Units will

 

1


Table of Contents

fluctuate prior to the Merger, and the market price of AMID Common Units when received by SXE Common Unitholders after the Merger is completed could be greater or less than the current market price of AMID Common Units. See “Risk Factors.”

Q: What will happen to my SXE LTIP Units (defined below) in the Merger?

A: If the Merger is completed, each outstanding award of phantom units of SXE granted under the SXE Amended and Restated 2012 Long Term Incentive Plan (an “SXE LTIP Unit”) will be fully vested and settled in the form of SXE Common Units, provided that SXE will withhold a portion of the SXE Common Units that would otherwise be delivered upon vesting equal to the amount of any applicable federal, state and local taxes. The holder of the SXE Common Units provided in exchange for SXE LTIP Units will receive the consideration as described above. See “—What will I receive in the Merger for my SXE Common Units?” Any tandem dividend equivalent right issued in connection with an award of SXE LTIP Units will be settled as soon as administratively feasible following the Effective Time.

Q: What happens if the Merger is not completed?

A: If the Merger Agreement is not approved by SXE Common Unitholders or if the Merger is not completed for any other reason, you will not receive any form of consideration for your SXE Common Units in connection with the Merger. Instead, SXE will remain an independent publicly traded limited partnership and SXE Common Units will continue to be listed and traded on the NYSE. If the Merger Agreement is terminated under specified circumstances, including if SXE Common Unitholder approval is not obtained, SXE will be required to pay all of the reasonable documented out-of-pocket expenses incurred by AMID in connection with the Merger Agreement and the transactions contemplated thereby, in certain circumstances, up to a maximum amount of $500,000. In addition, if the Merger Agreement is terminated due to an adverse recommendation change by the SXE GP Board having occurred, SXE may be required to pay AMID a termination fee of $2 million, less any expenses previously paid by SXE. See “The Merger Agreement—Expenses” and “—Termination Fee” beginning on page 111 of this proxy statement/prospectus.

Q: Does SXE expect to pay distributions on my common units prior to the closing of the merger?

A: Under the terms of the Merger Agreement, SXE is not permitted, without the prior written consent of AMID, to declare, set aside for payment or pay any distribution or dividends on the SXE Common Units. After completion of the Merger, you will be entitled to distributions on any AMID Common Units you receive in the Merger and hold through the applicable distribution record date. While AMID provides no assurances as to the level or payment of any future distributions on its AMID Common Units, it is required to distribute its available cash each quarter pursuant to the terms of AMID’s Fifth Amended and Restated Partnership Agreement, dated as of April 25, 2016, as amended (the “Existing AMID Partnership Agreement”). For the quarter ended September 30, 2017, AMID declared a cash distribution of $0.4125 per AMID Common Unit that was paid on November 14, 2017 to holders of record as of the close of business on November 6, 2017.

Q: What am I being asked to vote on?

A: SXE Unitholders are being asked to vote on the following proposals:

 

    Merger Proposal: to approve the Merger Agreement, a copy of which is attached as Annex A to this proxy statement/prospectus, as such agreement may be amended from time to time, and the transactions contemplated thereby, including the Merger; and

 

    Advisory Compensation Proposal: to approve, on an advisory (non-binding) basis, the related compensation that may be paid or become payable to SXE GP’s named executive officers in connection with the Merger.

 

2


Table of Contents

The approval of the Merger Proposal by SXE Common Unitholders is a condition to the obligations of AMID and SXE to complete the Merger. The Advisory Compensation Proposal is not a condition to the obligations of AMID or SXE to complete the Merger.

Q: Does the SXE GP Board recommend that SXE Unitholders approve the Merger Agreement and the transactions contemplated thereby?

A: Yes. The SXE Conflicts Committee determined that the Merger Agreement and the Merger are in the best interests of SXE and its subsidiaries, including the holders of the Non-Affiliated SXE Common Units, and the SXE Conflicts Committee approved the Merger and the Merger Agreement and recommended that the SXE GP Board approve the Merger and the Merger Agreement. Upon receipt of such approval and recommendation by the SXE Conflicts Committee, the SXE GP Board unanimously determined that the Merger Agreement and the Merger are advisable and are in the best interests of SXE, approved the Merger Agreement and the transactions contemplated thereby, including the Merger, and directed that the Merger and the Merger Agreement be submitted to a vote of the SXE Unitholders. Therefore, the SXE GP Board recommends that you vote “FOR” the proposal to approve the Merger Agreement and the transactions contemplated thereby at the Special Meeting. See “The Merger—Recommendation of the SXE Conflicts Committee and the SXE GP Board and Reasons for the Merger” beginning on page 75 of this proxy statement/prospectus. In considering the recommendation of the SXE GP Board with respect to the Merger Agreement and the transactions contemplated thereby, including the Merger, you should be aware that directors and executive officers of SXE GP have interests in the Merger that may be different from, or in addition to, your interests as a unitholder of SXE. You should consider these interests in voting on this proposal. These different interests are described under “The Merger—Interests of Directors and Executive Officers of SXE GP in the Transaction” beginning on page 95 of this proxy statement/prospectus.

Q: How do the Affiliated Unitholders intend to vote?

A: As of the record date of the Special Meeting, the Affiliated Unitholders owned, in the aggregate, 26,492,074 SXE Common Units, 12,213,713 SXE Subordinated Units and 18,656,071 SXE Class B Convertible Units. Simultaneously with the execution of the Merger Agreement, Southcross Holdings, Holdings GP and Holdings Borrower entered into the Support Agreement with AMID. Pursuant to the Support Agreement, Southcross Holdings, Holdings GP and Holdings Borrower have agreed to vote all of their SXE Subordinated Units and SXE Class B Convertible Units in favor of the Merger and the approval of the Merger Agreement and the transactions contemplated thereby. Pursuant to the Third Amended and Restated Limited Partnership Agreement of SXE (the “SXE Partnership Agreement”), SXE Common Units owned by Southcross Holdings and its affiliates will not be entitled to vote for, and will not be counted toward the required majority vote for, approval of the Merger Agreement or the Merger. SXE Common Units owned by Southcross Holdings and its affiliates will be entitled to vote for, and will be counted toward the required majority vote for, the Advisory Compensation Proposal.

Q: What are the related compensation payments to SXE GP named executive officers and why am I being asked to vote on them?

A: The Securities and Exchange Commission (“SEC”) has adopted rules that require SXE to seek an advisory (non-binding) vote on the compensation payments related to the Merger. The related compensation payments are certain compensation payments that are tied to or based on the Merger and that will or may be paid by SXE to its named executive officers in connection with the Merger. This proposal is referred to as the Advisory Compensation Proposal.

Q: Does the SXE GP Board recommend that unitholders approve the Advisory Compensation Proposal?

A: Yes. The SXE GP Board unanimously recommends that you vote “FOR” the Advisory Compensation Proposal. See “Proposal No. 2 Advisory Vote to Approve Merger-Related Compensation for SXE Named Executive Officers” beginning on page 221 of this proxy statement/prospectus.

 

3


Table of Contents

Q: What happens if the Advisory Compensation Proposal is not approved?

A: Approval of the Advisory Compensation Proposal is not a condition to completion of the Merger. The vote is an advisory vote and is not binding. If the Merger is completed, SXE will pay the related compensation to its named executive officers in connection with the Merger even if SXE Unitholders fail to approve the Advisory Compensation Proposal.

Q: What unitholder vote is required for the approval of each proposal?

A: The following are the vote requirements for each proposal:

 

    Merger Proposal. The affirmative vote of holders of at least a majority of the outstanding SXE Common Units (excluding the outstanding Affiliated SXE Common Units), the affirmative vote of holders of at least a majority of the outstanding SXE Subordinated Units, and the affirmative vote of holders of at least a majority of the outstanding SXE Class B Convertible Units, voting as separate classes. Abstentions and unvoted SXE Units will have the same effect as votes “AGAINST” the proposal.

 

    Advisory Compensation Proposal. The affirmative vote of holders of at least a majority of the outstanding SXE Common Units (including the outstanding Affiliated SXE Common Units). Abstentions and unvoted SXE Units will have the same effect as votes “AGAINST” the proposal.

Pursuant to the Support Agreement, the Affiliated Unitholders, which collectively own 100% of the SXE Subordinated Units and 100% of the SXE Class B Convertible Units entitled to vote at the Special Meeting, have agreed to vote all of such SXE Subordinated Units and SXE Class B Convertible Units in favor of approval of the Merger Proposal and any other matter necessary for the consummation of the Merger.

Q: What constitutes a quorum for the Special Meeting?

A: At least a majority of the outstanding SXE Common Units (including the outstanding SXE Common Units owned by the Affiliated Unitholders), a majority of the outstanding SXE Subordinated Units, and a majority of the outstanding SXE Class B Convertible Units, considered as separate classes, must be represented in person or by proxy at the Special Meeting in order to constitute a quorum.

Q: What other transactions will occur in connection with the Merger?

A: Pursuant to the Contribution Agreement, substantially concurrently with, and as a condition to, the Merger, Southcross Holdings will contribute to AMID and AMID GP its equity interests in SXH Holdings, which will hold substantially all the current subsidiaries (Southcross Holdings Intermediary LLC, Southcross Holdings Guarantor GP LLC and Southcross Holdings Guarantor LP (together referred to herein as “SXH”), which in turn directly or indirectly own 100% of the limited liability company interest of SXE GP, 100% of the outstanding SXE Class B Convertible Units, 100% of the outstanding SXE Subordinated Units and approximately 55% of the outstanding SXE Common Units) and business of Southcross Holdings, in exchange for (i) the number of AMID Common Units equal to $185,697,148, subject to certain adjustments for cash, indebtedness, working capital and transaction expenses contemplated by the Contribution Agreement, divided by $13.69, (ii) 4.5 million new series E convertible preferred units of AMID (“series E preferred units”), (iii) options to acquire 4.5 million AMID Common Units, and (iv) 15% of the equity interest in AMID GP.

Q: When is this proxy statement/prospectus being mailed?

A: This proxy statement/prospectus and the proxy card are first being sent to SXE Unitholders on or about February 13, 2018.

 

4


Table of Contents

Q: When and where is the Special Meeting?

A: The Special Meeting will be held at the Houston offices of Locke Lord LLP, JPMorgan Chase Tower, 600 Travis Street, Suite 2800, Houston, TX 77002, on March 27, 2018, at 10 a.m., Central Time.

Q: How do I vote my SXE Units at the Special Meeting?

A: There are four ways you may cast your vote. You may vote:

 

    In Person. If you are a unitholder of record, you may vote in person at the Special Meeting. SXE Units held by a broker, bank or other nominee may be voted in person by you only if you obtain a legal proxy from the record holder (which is your broker, bank or other nominee) giving you the right to vote the SXE Units;

 

    Via the Internet. You may vote electronically via the Internet by accessing the Internet address provided on each proxy card (if you are a unitholder of record) or vote instruction card (if your SXE Units are held by a broker, bank or other nominee);

 

    By Telephone. You may vote by using the toll-free telephone number listed on the enclosed proxy card (if you are a unitholder of record) or vote instruction card (if your SXE Units are held by a broker, bank or other nominee); or

 

    By Mail. You may vote by filling out, signing and dating the enclosed proxy card (if you are a unitholder of record) or vote instruction card (if your SXE Units are held by a broker, bank or other nominee) and returning it by mail in the prepaid envelope provided.

Even if you plan to attend the Special Meeting in person, you are encouraged to submit your proxy as described above so that your vote will be counted if you later decide not to attend the Special Meeting.

If your SXE Units are held by a broker, bank or other nominee, also known as holding units in “street name,” you should receive instructions from the broker, bank or other nominee that you must follow in order to have your SXE Units voted. Please review such instructions to determine whether you will be able to vote via the Internet or by telephone. The deadline for voting SXE Units by telephone or electronically through the Internet is 11:59 p.m., Eastern Time, on March 26, 2018 (the “Telephone/Internet Deadline”).

Q: If my SXE Units are held in “street name” by my broker, will my broker automatically vote my SXE Units for me?

A: No. If your SXE Units are held in an account at a broker or through another nominee, you must instruct the broker or other nominee on how to vote your SXE Units by following the instructions that the broker or other nominee provides to you with these materials. Most brokers offer the ability for unitholders to submit voting instructions by mail by completing a voting instruction card, by telephone and via the Internet.

If you do not provide voting instructions to your broker, your SXE Units will not be voted on any proposal on which your broker does not have discretionary authority to vote. This is referred to as a broker non-vote. Under the current rules of the NYSE, brokers do not have discretionary authority to vote on any of the proposals, including the Merger Proposal. Accordingly, the broker cannot register your SXE Units as being present at the Special Meeting for purposes of determining a quorum, and will not be able to vote on those matters for which specific authorization is required. A broker non-vote will have the same effect as a vote “AGAINST” the Merger Proposal and the Advisory Compensation Proposal.

Q: How will my SXE Units be represented at the Special Meeting?

A: If you submit your proxy by telephone, the Internet website or by signing and returning your proxy card, the officers named in your proxy card will vote your SXE Units in the manner you requested if you correctly

 

5


Table of Contents

submitted your proxy. If you sign your proxy card and return it without indicating how you would like to vote your SXE Units, your proxy will be voted as the SXE GP Board recommends, which is:

 

    Merger Proposal: “FOR” the approval of the Merger Agreement and the transactions contemplated thereby, including the Merger; and

 

    Advisory Compensation Proposal: “FOR” the approval, on an advisory (non-binding) basis, of the related compensation payments that will or may be paid to SXE named executive officers in connection with the Merger.

Q: Who may attend the Special Meeting?

A: SXE Unitholders (or their authorized representatives) and SXE’s invited guests may attend the Special Meeting. All attendees at the Special Meeting should be prepared to present government-issued photo identification (such as a driver’s license or passport) for admittance.

Q: Is my vote important?

A: Yes, your vote is very important. If you do not submit a proxy or vote in person at the Special Meeting, it will be more difficult for SXE to obtain the necessary quorum to hold the Special Meeting. In addition, an abstention or your failure to submit a proxy or to vote in person will have the same effect as a vote “AGAINST” the approval of the Merger Agreement and the transactions contemplated thereby. If you hold your SXE Units through a broker or other nominee, your broker or other nominee will not be able to cast a vote on such approval without instructions from you. The SXE GP Board recommends that SXE Unitholders vote “FOR” the Merger Proposal.

Q: Can I revoke my proxy or change my voting instructions?

A: Yes. If you are a unitholder of record, you may revoke your proxy and/or change your vote at any time before the telephone/internet deadline or before the polls close at the Special Meeting by:

 

    sending a written notice, no later than the telephone/internet deadline, to Southcross Energy Partners, L.P. at 1717 Main Street, Suite 5200, Dallas, TX 75201, Attention: Corporate Secretary, that bears a date later than the date of this proxy and is received prior to the Special Meeting and states that you revoke your proxy;

 

    submitting a valid, later-dated proxy by mail, telephone or Internet that is received prior to the Special Meeting; or

 

    attending the Special Meeting and voting by ballot in person (your attendance at the Special Meeting will not, by itself, revoke any proxy that you have previously given).

If you hold your SXE Units through a broker or other nominee, you must follow the directions you receive from your broker or other nominee in order to revoke your proxy or change your voting instructions.

Q: What happens if I sell my SXE Units after the record date but before the Special Meeting?

A: The record date for the Special Meeting is earlier than the date of the Special Meeting and earlier than the date that the Merger is expected to be completed. If you sell or otherwise transfer your SXE Units after the record date but before the date of the Special Meeting, you will retain your right to vote at the Special Meeting. However, you will not have the right to receive the Merger consideration to be received by SXE’s Unitholders in the Merger. In order to receive the Merger consideration, you must hold your SXE Units through completion of the Merger.

 

6


Table of Contents

Q: What does it mean if I receive more than one proxy card or vote instruction card?

A: Your receipt of more than one proxy card or vote instruction card may mean that you have multiple accounts with SXE’s transfer agent or with a brokerage firm, bank or other nominee. If voting by mail, please sign and return all proxy cards or vote instruction cards to ensure that all of your SXE Units are voted. Each proxy card or vote instruction card represents a distinct number of SXE Units, and it is the only means by which those particular SXE Units may be voted by proxy.

Q: Am I entitled to appraisal rights if I vote against the approval of the Merger Agreement?

A: No. Appraisal rights are not available in connection with the Merger under the Delaware Revised Uniform Limited Partnership Act (the “Delaware LP Act”) or under the SXE Partnership Agreement.

Q: Is completion of the Merger subject to any conditions?

A: Yes. In addition to the approval of the Merger Agreement by SXE Unitholders, completion of the Merger requires the closing of the Contribution in accordance with the terms of the Contribution Agreement (which contains additional conditions to closing), the receipt of the necessary governmental clearances and the satisfaction or, to the extent permitted by applicable law, waiver of the other conditions specified in the Merger Agreement.

Q: When do you expect to complete the Merger?

A: AMID and SXE currently expect to complete the Merger in the second quarter of 2018, subject to receipt of SXE Unitholder approval, regulatory approvals and clearances, the substantially simultaneous closing of the Contribution and other usual and customary closing conditions. However, no assurance can be given as to when, or if, the Merger will occur.

Q: What are the material U.S. federal income tax consequences of the Merger to the SXE Unitholders?

A: Except to the extent that cash or nonqualified liability assumption causes the Merger to be treated as a disguised sale, and except to the extent amounts are deducted and withheld by AMID or the Exchange Agent, no gain or loss should be recognized by SXE Unitholders holding SXE Common Units, SXE Subordinated Units or SXE Class B Convertible Units (other than SXE Common Units, SXE Subordinated Units, SXE Class B Convertible Units or other equity interests in SXE held by Southcross Holdings or an affiliate, subsidiary or partner thereof or AMID or any of its affiliates) solely as a result of the receipt of the Merger consideration, other than any gain resulting from (i) any actual or constructive distribution of cash, including as a result of any decrease in partnership liabilities pursuant to Section 752 of the Internal Revenue Code of 1986, as amended (the “Code”), (ii) the receipt of any Merger consideration that is not pro rata with the other holders of the same class of units (other than units held by Southcross Holdings or an affiliate, subsidiary or partner thereof or AMID or any of its affiliates) or, as described in “Material U.S. Federal Income Tax Consequences of the Merger”, the IRS successfully determines that the Merger consideration issued to holders of SXE Common Units, SXE Subordinated Units or SXE Class B Convertible Units is disproportionate to their pro rata shares of SXE and its assets prior to the Merger or (iii) any liabilities incurred other than in the ordinary course of business of SXE or its subsidiaries), provided, however, that such conclusion does not extend to any SXE Unitholder who acquired SXE Common Units, SXE Subordinated Units or SXE Class B Convertible Units from SXE in exchange for property or services other than cash. The amount and effect of any gain that may be recognized by SXE Unitholders holding SXE Common Units, SXE Subordinated Units or SXE Class B Convertible Units will depend on such unitholder’s particular situation, including the ability of such unitholder to utilize any suspended passive losses.

SXE Unitholders are urged to read the discussion in the section entitled “Material U.S. Federal Income Tax Consequences of the Merger” beginning on page 134 of this proxy statement/prospectus for a more complete discussion of the U.S. federal income tax consequences of the Merger, and to consult their tax advisors as to the U.S. federal income tax consequences of the transaction, as well as the effects of state, local and non-U.S. tax laws.

 

7


Table of Contents

Q: What are the expected U.S. federal income tax consequences for an SXE Unitholder of the ownership of AMID Common Units after the Merger is completed?

A: Each SXE Unitholder who becomes a holder of AMID Common Units as a result of the Merger will, as is the case for existing holders of AMID Common Units, be allocated such unitholder’s distributive share of AMID’s income, gains, losses, deductions and credits. In addition to U.S. federal income taxes, such a holder will be subject to other taxes, including state and local income taxes, unincorporated business taxes, and estate, inheritance or intangibles taxes that may be imposed by the various jurisdictions in which AMID conducts business or owns property or in which the unitholder is resident. See “Material U.S. Federal Income Tax Consequences of AMID Common Unit Ownership.”

Q: How many Schedule K-1s will I receive if I am an SXE Unitholder for the year during which the Merger closes?

A: You will receive two Schedule K-1s, one from SXE, which will describe your share of SXE’s income, gain, loss and deduction for the portion of the tax year that you held SXE Units prior to the Effective Time of the Merger, and one from AMID, which will describe your share of AMID’s income, gain, loss and deduction for the portion of the tax year you held AMID Common Units following the Effective Time of the Merger.

SXE’s taxable year will terminate as of the Effective Time of the Merger and SXE expects to furnish a Schedule K-1 to each SXE Unitholder in the first quarter of 2019, AMID expects to furnish a Schedule K-1 to each holder of AMID Common Units (the “AMID Common Unitholders” and, together with the holders of series A preferred units, series C preferred units and series E preferred units, the “AMID Unitholders”) within 90 days of the closing of AMID’s taxable year on December 31, 2018.

Q: What do I need to do now?

A: Carefully read and consider the information contained in and incorporated by reference into this proxy statement/prospectus, including its annexes. Then, please vote your SXE Units in accordance with the instructions described above.

If you hold SXE Units through a broker or other nominee, please instruct your broker or nominee to vote your SXE Units by following the instructions that the broker or nominee provides to you with these materials.

Q: Whom should I call with questions?

A: SXE Unitholders should call Georgeson LLC, SXE’s proxy solicitor, with any questions about the Merger or the Special Meeting, or to obtain additional copies of this proxy statement/prospectus, proxy cards or voting instruction forms.

 

8


Table of Contents

SUMMARY

The following is a summary of the information contained in this proxy statement/prospectus relating to the Merger. This summary may not contain all of the information about the Merger that is important to you. For a more complete description of the Merger, AMID and SXE encourage you to read carefully this entire proxy statement/prospectus, including the attached annexes. In addition, AMID and SXE encourage you to read the information incorporated by reference into this proxy statement/prospectus, which includes important business and financial information about AMID and SXE. SXE Unitholders may obtain the information incorporated by reference into this proxy statement/prospectus without charge by following the instructions in the section entitled “Where You Can Find More Information” beginning on page 227 of this proxy statement/prospectus.

The Merger

AMID and SXE have agreed to combine their businesses under the terms of the Merger Agreement that is described in this proxy statement/prospectus. Under the terms of the Merger Agreement, a wholly owned subsidiary of AMID will merge with SXE, with SXE surviving as a wholly owned subsidiary of AMID. Upon completion of the Merger, holders of SXE Common Units other than Affiliated Unitholders and AMID or any of its subsidiaries will be entitled to receive 0.160 of an AMID Common Unit for each SXE Common Unit held. Each SXE Common Unit, SXE Subordinated Unit and SXE Class B Convertible Unit held by Southcross Holdings or any of its subsidiaries and AMID or any of its subsidiaries outstanding immediately prior to the Effective Time will be cancelled for no consideration at the Effective Time of the Merger. As a result of the transactions contemplated by the Merger Agreement, including the Merger, former holders of SXE Common Units will own AMID Common Units. AMID Common Unitholders will continue to own their existing AMID Common Units after the Merger.

The Merger Agreement is attached as Annex A to this proxy statement/prospectus. We encourage you to read the Merger Agreement because it is the legal document that governs the terms and conditions of the Merger.

The Contribution

In connection with the Merger, Southcross Holdings, AMID and AMID GP entered into the Contribution Agreement, pursuant to which Southcross Holdings will contribute to AMID and AMID GP its equity interests in SXH Holdings, which will hold substantially all the current subsidiaries (Southcross Holdings Intermediary LLC, Southcross Holdings Guarantor GP LLC and Southcross Holdings Guarantor LP, which in turn directly or indirectly own 100% of the limited liability company interest of SXE GP, 100% of the outstanding SXE Class B Convertible Units, 100% of the outstanding SXE Subordinated Units and approximately 55% of the outstanding SXE Common Units) and business of Southcross Holdings, in exchange for (i) the number of AMID Common Units equal to $185,697,148, subject to certain adjustments for cash, indebtedness, working capital and transaction expenses contemplated by the Contribution Agreement, divided by $13.69, (ii) 4.5 million series E preferred units, (iii) options to acquire 4.5 million AMID Common Units and (iv) 15% of the equity interest in AMID GP.

In connection with the Contribution Agreement, certain funds or accounts managed or advised by EIG Global Energy Partners (the “EIG Sponsors”) and certain funds or accounts managed or advised by Tailwater Capital LLC (the “Tailwater Sponsors” and, together with the EIG Sponsors, the “Sponsors”) guaranteed, for the benefit of AMID, Southcross Holdings’ performance of certain post-closing obligations under the Contribution Agreement.



 

9


Table of Contents

Parties to the Merger (see page 42)

American Midstream Partners, LP

2103 CityWest Blvd., Bldg. 4, Suite 800

Houston, TX 77042

Phone: (346) 241-3400

AMID is a growth-oriented Delaware limited partnership that was formed in August 2009 to own, operate, develop and acquire a diversified portfolio of midstream energy assets. It is engaged in the business of gathering, treating, processing, and transporting natural gas; gathering, transporting, storing, treating and fractionating natural gas liquids (“NGLs”); gathering, storing and transporting crude oil and condensates; and storing specialty chemical products and selling refined products. AMID owns or has ownership interests in more than 5,100 miles of onshore and offshore natural gas, crude oil, NGL and saltwater pipelines across 17 gathering systems, seven interstate pipelines and nine intrastate pipelines; eight natural gas processing plants; four fractionation facilities; an offshore semi-submersible floating production system with nameplate processing capacity of 100 thousand barrels per day (“MBbl/d”) of crude oil and 240 million cubic feet per day (“MMcf/d”) of natural gas; six terminal sites with approximately 6.7 million barrels (“MMBbls”) of above-ground aggregate storage capacity; and 75 crude oil transportation trucks and a fleet of 95 trailers.

American Midstream GP, LLC

2103 CityWest Blvd., Bldg. 4, Suite 800

Houston, TX 77042

Phone: (346) 241-3400

AMID GP is the general partner of AMID. Its board of directors (the “AMID GP Board”) and executive officers manage AMID. AMID GP is 77% owned by High Point Infrastructure Partners, LLC (“HPIP”) and 23% owned by AMID GP Holdings, LLC (“AMID GP Holdings”), both of which are affiliates of ArcLight Capital Partners, LLC (“ArcLight Capital”). Through HPIP, ArcLight Capital controls AMID GP. AMID holds assets through a number of subsidiaries.

Cherokee Merger Sub LLC

c/o American Midstream Partners, LP

2103 CityWest Blvd., Bldg. 4, Suite 800

Houston, TX 77042

Phone: (346) 241-3400

AMID Merger Sub, a Delaware limited liability company and a wholly owned subsidiary of AMID, was formed solely for the purpose of facilitating the Merger. AMID Merger Sub has not carried on any activities or operations to date, except for those activities incidental to its formation and undertaken in connection with the transactions contemplated by the Merger Agreement. By operation of the Merger, AMID Merger Sub will be merged with and into SXE, with SXE surviving the Merger as a wholly owned subsidiary of AMID.

Southcross Energy Partners, L.P.

1717 Main Street, Suite 5200

Dallas, TX 75201

Phone: (214) 979-3700



 

10


Table of Contents

SXE is a master limited partnership that provides natural gas gathering, processing, treating, compression and transportation services and NGL fractionation and transportation services. It also sources, purchases, transports and sells natural gas and NGLs. Its assets are located in South Texas, Mississippi and Alabama and include two gas processing plants, one fractionation plant, one treating facility and approximately 3,100 miles of gathering and transportation pipeline. The South Texas assets are located in or near the Eagle Ford shale region.

Southcross Energy Partners GP, LLC

1717 Main Street, Suite 5200

Dallas, TX 75201

Phone: (214) 979-3700

Southcross Energy Partners GP, LLC is the general partner of SXE. Its board of directors and executive officers manage SXE. Southcross Holdings indirectly owns 100% of and controls SXE GP.

Merger Consideration (see page 108)

The Merger Agreement provides that, at the Effective Time, each SXE Common Unit issued and outstanding as of immediately prior to the Effective Time (other than SXE Common Units held by Affiliated Unitholders and AMID or any of its subsidiaries) will be converted into the right to receive 0.160 of an AMID Common Unit. Each SXE Common Unit, SXE Subordinated Unit and SXE Class B Convertible Unit held by Southcross Holdings or any of its subsidiaries and AMID or any of its subsidiaries, issued and outstanding as of the Effective Time, will be cancelled at the Effective Time for no consideration. The incentive distribution rights in SXE outstanding immediately prior to the Effective Time and any equity interest in SXE owned upon consummation of the Merger and immediately prior to the Effective Time by AMID, SXE or any of their respective subsidiaries will be cancelled for no consideration.

Treatment of SXE Equity-Based Awards (see page 109)

Each award of SXE LTIP Units that is outstanding immediately prior to the Effective Time, automatically and without any action on the part of the holder of such SXE LTIP Unit, will at the Effective Time be fully vested and settled in the form of SXE Common Units, provided that SXE will withhold a portion of the SXE Common Units that would otherwise be delivered upon vesting equal to the amount of any applicable federal, state and local taxes. The holder of the SXE Common Units provided in exchange for SXE LTIP Units will receive the consideration as described above. See “The Merger Agreement—Merger Consideration.”

The SXE Special Unitholder Meeting (see page 44)

Meeting. The Special Meeting will be held at the time and place specified in the Notice of Meeting. At the Special Meeting, SXE Unitholders will be asked to vote on the following proposals:

 

    Merger Proposal: To approve the Merger Agreement, a copy of which is attached as Annex A to this proxy statement/prospectus, and the transactions contemplated thereby, including the Merger; and

 

    Advisory Compensation Proposal: To approve, on an advisory (non-binding) basis, the compensation that may be paid by SXE to its named executive officers in connection with the Merger.

Who Can Vote at the Special Meeting. Only SXE Unitholders of record at the close of business on February 12, 2018 will be entitled to receive notice of and to vote at the Special Meeting. As of the close of business on the record date, there were 26,492,074 SXE Common Units, 12,213,713 SXE Subordinated Units and 18,656,071 SXE Class B Convertible Units outstanding and entitled to vote at the Special Meeting. Each holder of SXE Common Units, SXE Subordinated Units and SXE Class B Convertible Units is entitled to one



 

11


Table of Contents

vote for each SXE Common Unit, SXE Subordinated Unit and SXE Class B Convertible Unit owned as of the record date; provided that holders of Affiliated SXE Common Units will not be entitled to vote upon the Merger Proposal.

Required Vote. The affirmative vote of holders of at least a majority of the outstanding Non-Affiliated SXE Common Units is required to approve the Merger Agreement and the Merger. As of the record date, there were 22,144,280 Non-Affiliated SXE Common Units outstanding. The affirmative vote of a majority of the Non-Affiliated SXE Common Units would be deemed to approve the Merger for all purposes of Section 14.3(b) of the SXE Partnership Agreement. The affirmative vote of the holders of at least a majority of the outstanding SXE Subordinated Units and at least a majority of the SXE Class B Convertible Units is also required to approve the Merger Agreement and the Merger. The Affiliated Unitholders, which collectively own 100% of the SXE Subordinated Units and 100% of the SXE Class B Convertible Units entitled to vote at the Special Meeting, have agreed to vote all of such SXE Subordinated Units and SXE Class B Convertible Units in favor of approval of the Merger Proposal and any other matter necessary for the consummation of the Merger.

The affirmative vote of holders of at least a majority of the outstanding SXE Common Units (including the outstanding SXE Common Units owned by the Affiliated Unitholders) is required to approve, on an advisory (non-binding) basis, the related compensation payments that may be paid or become payable to SXE’s named executive officers in connection with the Merger.

Abstentions will have the same effect as votes “AGAINST” approval and if you fail to cast your vote in person or by proxy or fail to give voting instructions to your broker, bank or other nominee and are otherwise represented in person or by proxy, it will have the same effect as a vote “AGAINST” the proposal.

Unit Ownership of and Voting by Affiliated Unitholders. As of the record date of the Special Meeting, the Affiliated Unitholders owned, in the aggregate, 26,492,074 SXE Common Units, 12,213,713 SXE Subordinated Units and 18,656,071 SXE Class B Convertible Units which respectively represent 100% of the SXE Subordinated Units and 100% of the SXE Class B Convertible Units outstanding and entitled to vote at the Special Meeting. Pursuant to the Support Agreement, the Affiliated Unitholders have agreed to vote all of their SXE Subordinated Units and SXE Class B Convertible Units in favor of the Merger and the approval of the Merger Agreement and the transactions contemplated thereby. Pursuant to the SXE Partnership Agreement, SXE Common Units owned by Southcross Holdings and its affiliates will not be entitled to vote for, and will not be counted toward the required majority vote for, approval of the Merger Agreement or the Merger. SXE Common Units owned by Southcross Holdings and its affiliates will be entitled to vote for, and will be counted toward the required majority vote for, the Advisory Compensation Proposal.

Recommendation of the SXE Conflicts Committee and the SXE GP Board and Reasons for the Merger (see page 75)

The SXE GP Board recommends that SXE Unitholders vote “FOR” the approval of the Merger Proposal and that SXE Unitholders vote “FOR” the Advisory Compensation Proposal.

In the course of reaching its decision to approve the Merger Agreement and the transactions contemplated by the Merger Agreement, the SXE GP Board considered a number of factors in its deliberations. For a more complete discussion of these factors, see “The Merger—Recommendation of the SXE Conflicts Committee and the SXE GP Board and Reasons for the Merger.”

Opinion of the Financial Advisor to the SXE Conflicts Committee (see page 81)

In August 2017, the SXE Conflicts Committee retained Jefferies LLC (“Jefferies”) to act as the SXE Conflicts Committee’s financial advisor in connection with certain potential strategic transactions, including a



 

12


Table of Contents

possible sale of, or other business combination involving, SXE and its affiliates, on the one hand, and AMID and its affiliates, on the other hand. At a meeting of the SXE Conflicts Committee on October 31, 2017, Jefferies rendered its opinion to the SXE Conflicts Committee to the effect that, as of that date and based upon and subject to the various assumptions made, procedures followed, matters considered and limitations on the scope of the review undertaken as set forth in its opinion, the Exchange Ratio pursuant to the Merger Agreement was fair, from a financial point of view, to the holders of SXE Common Units other than SXE, SXE GP, AMID, AMID GP, AMID Merger Sub, Southcross Holdings or any of their respective affiliates (collectively, the “Unaffiliated SXE Unitholders”), as more fully described in the section of this proxy statement/prospectus entitled “The Merger—Opinion of the Financial Advisor to the SXE Conflicts Committee” beginning on page 81 of this proxy statement/prospectus.

The full text of the written opinion of Jefferies, dated as of October 31, 2017, is attached hereto as Annex B. Jefferies’ opinion sets forth, among other things, the assumptions made, procedures followed, matters considered and limitations on the scope of the review undertaken by Jefferies in rendering its opinion. SXE encourages you to read Jefferies’ opinion carefully and in its entirety. Jefferies’ opinion was directed to the SXE Conflicts Committee (in its capacity as such) and addresses only the fairness, from a financial point of view, to the Unaffiliated SXE Unitholders of the Exchange Ratio pursuant to the Merger Agreement. It does not address the relative merits of the transactions contemplated by the Merger Agreement as compared to any alternative transaction or opportunity that might be available to SXE, nor does it address the underlying business decision by SXE or SXE GP to engage in the Merger or the terms of the Merger Agreement or the documents referred to therein. Jefferies’ opinion does not constitute a recommendation as to how any holder of SXE Common Units should vote on the Merger or any matter related thereto.

AMID Unitholder Approval is Not Required

AMID Unitholders are not required to approve the Merger Agreement or the Merger or the issuance of AMID Common Units in connection with the Merger.

Governance Matters After the Transaction (see page 94)

In connection with the closing of the Contribution, Southcross Holdings, as the Class D member of AMID GP following the closing of the Contribution, will appoint two directors reasonably acceptable to the Class A members of AMID GP to the board of AMID GP, expanding the AMID GP board from nine directors to 11 directors.

Ownership of AMID After the Transaction (see page 95)

AMID will issue approximately 3.5 million AMID Common Units to Unaffiliated SXE Unitholders in the Merger. AMID estimates that it will issue approximately 13.6 million AMID Common Units to Southcross Holdings (subject to certain adjustments and escrows) in connection with the Contribution. As of January 31, 2018, after the completion of the Transaction, it is expected that there will be outstanding approximately 69.8 million AMID Common Units. The AMID Common Units estimated to be issued to the SXE Unitholders and to Southcross Holdings in the Merger and in connection with the Contribution, respectively, will represent approximately 5% and 19.4%, respectively, of the outstanding AMID Common Units after the Transaction on a fully diluted basis.

Interests of the Directors and Executive Officers of SXE in the Transaction (see page 95)

SXE’s directors and executive officers may have interests in the Merger that are different from, or in addition to, the interests of SXE Unitholders generally. The members of the SXE GP Board were aware of and considered these interests, among other matters, in evaluating and negotiating the Merger Agreement and the Merger, and in recommending to the SXE Unitholders that the Merger Agreement be adopted.



 

13


Table of Contents

These interests include:

 

    The directors and executive officers of SXE are entitled to continued indemnification and insurance coverage in accordance with the Merger Agreement.

 

    The executive officers of SXE are entitled to payment of their annual incentive cash bonus awards for fiscal year 2017 at target level.

 

    Each executive officer of SXE is entitled to severance payments in the event of the executive officer’s qualifying termination of employment within 12 months following the closing of the Merger.

 

    Unvested SXE LTIP Units held by each of the SXE executive officers will become fully vested and settled in SXE Common Units immediately prior to the Effective Time, subject to withholding for applicable taxes. Then, upon the Effective Time, each such SXE Common Unit shall be converted into the right to receive 0.160 of an AMID Common Unit. Any tandem dividend equivalent right issued in connection with such SXE LTIP Unit awards shall be settled as soon as administratively feasible following the Effective Time.

 

    All executive officers of SXE are entitled to Transaction Bonuses (as defined below) if they are employed by SXE GP as of the closing of the Merger.

 

    Unvested 2016 cash-based long term incentive awards held by certain of the SXE executive officers will become fully vested upon the closing of the Merger, such that each executive officer is entitled to receive a single lump sum cash payment within 30 days after the closing of the Merger.

Risks Relating to the Merger and Ownership of AMID Common Units (see page 32)

SXE Unitholders should consider carefully all the risk factors together with all of the other information included or incorporated by reference in this proxy statement/prospectus before deciding how to vote. Risks relating to the Merger and ownership of AMID Common Units are described in the section titled “Risk Factors.” Some of these risks include, but are not limited to, those described below:

 

    Because the Exchange Ratio is fixed and because the market price of AMID Common Units will fluctuate prior to the consummation of the Merger, SXE Unitholders cannot be sure of the market value of the AMID Common Units they will receive as Merger consideration relative to the value of SXE Common Units they exchange.

 

    AMID and SXE may be unable to obtain the regulatory clearances required to complete the Merger or, in order to do so, AMID and SXE may be required to comply with material restrictions or satisfy material conditions.

 

    The Merger Agreement contains provisions that limit SXE’s ability to pursue alternatives to the Merger, which could discourage a potential competing acquirer of SXE from making a favorable alternative transaction proposal and, in specified circumstances, including if unitholder approval is not obtained or if the Merger Agreement is terminated due to an adverse recommendation change having occurred, could require SXE to pay all of the reasonable documented out-of-pocket expenses incurred by AMID in connection with the Merger Agreement and the transactions contemplated thereby, in certain circumstances, up to a maximum amount of $500,000 and to pay AMID a termination fee of $2 million, less any expenses previously paid by SXE.

 

    Directors and officers of SXE may have certain interests that are different from those of SXE Unitholders generally.

 

    SXE Unitholders will have a reduced ownership in the combined organization after the Merger and will exercise less influence over management.


 

14


Table of Contents
    AMID Common Units to be received by SXE Unitholders as a result of the Merger have different rights from SXE Common Units.

 

    No ruling has been requested with respect to the U.S. federal income tax consequences of the Merger.

 

    The intended U.S. federal income tax consequences of the Merger are dependent upon SXE and AMID being treated as partnerships for U.S. federal income tax purposes.

Conditions to Consummation of the Merger (see page 103)

AMID and SXE currently expect to complete the Transaction in the second quarter of 2018, subject to receipt of the required SXE Unitholder vote and regulatory approvals and clearances and to the satisfaction or waiver of the other conditions to the transactions contemplated by the Transaction Agreements described below.

As more fully described in this proxy statement/prospectus, each party’s obligation to complete the transactions contemplated by the Merger Agreement depends on a number of customary closing conditions being satisfied or, where legally permissible, waived, including the following:

 

    the Merger Agreement and the transactions contemplated thereby must have been approved by the affirmative vote of the holders of at least a majority of the outstanding Non-Affiliated SXE Common Units, the holders of at least a majority of the outstanding SXE Subordinated Units and the holders of at least a majority of the SXE Class B Convertible Units, voting as separate classes;

 

    the waiting period applicable to the Merger, if any, under the Hart-Scott-Rodino Antitrust Improvement Act of 1976, as amended (the “HSR Act”), must have been terminated or expired;

 

    no law, injunction, judgment or ruling enacted, promulgated, issued, entered, amended or enforced by any governmental authority will be in effect enjoining, restraining, preventing or prohibiting the consummation of the transactions contemplated by the Merger Agreement or making the consummation of such transactions illegal;

 

    the registration statement of which this proxy statement/prospectus forms a part must have been declared effective by the SEC and must not be subject to any stop order or proceedings initiated or threatened by the SEC;

 

    the AMID Common Units to be issued in the Merger must have been approved for listing on the NYSE, subject to official notice of issuance;

 

    closing of the Contribution must have occurred in accordance with the terms of the Contribution Agreement;

 

    AMID must have received from Gibson, Dunn & Crutcher LLP (“Gibson Dunn”), counsel to AMID, a written opinion regarding certain U.S. federal income tax matters, as described under “The Merger Agreement—Conditions to Consummation of the Merger”; and

 

    SXE must have received from Locke Lord LLP (“Locke Lord”), counsel to SXE, a written opinion regarding certain U.S. federal income tax matters, as described under “The Merger Agreement—Conditions to Consummation of the Merger”.

The obligation of AMID to effect the Merger is subject to the satisfaction or waiver of the following additional conditions:

 

    the representations and warranties of SXE in the Merger Agreement being true and correct both when made and at and as of the date of the closing of the Merger, subject to certain standards, including materiality and material adverse effect qualifications, as described under “The Merger Agreement—Conditions to Consummation of the Merger;”


 

15


Table of Contents
    SXE and SXE GP having performed, in all material respects, all obligations required to be performed by them under the Merger Agreement; and

 

    the receipt of an officer’s certificate executed by an executive officer of SXE certifying that the two preceding conditions have been satisfied.

The obligation of SXE to effect the Merger is subject to the satisfaction or waiver of the following additional conditions:

 

    the representations and warranties of AMID in the Merger Agreement being true and correct both when made and at and as of the date of the closing of the Merger, subject to certain standards, including materiality and material adverse effect qualifications, as described under “The Merger Agreement—Conditions to Consummation of the Merger;”

 

    AMID and AMID GP having performed, in all material respects, all obligations required to be performed by them under the Merger Agreement;

 

    the receipt of an officer’s certificate executed by an executive officer of AMID certifying that the two preceding conditions have been satisfied; and

 

    AMID having either paid or caused to be paid on behalf of SXE (i) the dollar amount of all indebtedness and any other amounts required to be paid under SXE’s credit facilities in order to fully pay off SXE’s credit facilities and (ii) as applicable, to such accounts as designated in a qualifying notes payoff letter by Southcross Holdings and/or the Sponsors, and in accordance with the qualifying notes payoff letter, the dollar amount of indebtedness and any other amounts required to be paid in order to fully pay off the qualifying notes.

In addition, the Contribution Agreement contains customary representations and warranties and covenants by each of the parties. The closing under the Contribution Agreement is conditioned upon, among other things: (i) expiration or termination of any applicable waiting period under the HSR Act, (ii) the absence of certain legal impediments prohibiting the transactions, and (iii) with respect to AMID’s obligation to close only, the conditions precedent contained in the Merger Agreement having been satisfied or being satisfied concurrently with the closing of the Contribution Agreement. In the event the condition described in clause (iii) is not satisfied, subject to satisfaction or waiver of the other conditions to the Contribution, AMID has the ability to waive the condition described in clause (iii)  and consummate the Contribution without consummating the Merger.

Regulatory Approvals and Clearances Required for the Transaction (see page 98)

Consummation of the Merger is conditioned on the expiration or termination of a 30-day waiting period under the HSR Act. On November 28, 2017, AMID and SXE filed Notification and Report Forms (“HSR Forms”) with the Antitrust Division of the Department of Justice (the “Antitrust Division”) and the Federal Trade Commission (the “FTC”). On December 8, 2017, AMID and SXE received early termination of the applicable waiting period under the HSR Act. The Merger is also subject to review by state regulatory authorities such as the Mississippi Public Services Commission (“MPSC”). See “The Merger—Regulatory Approvals and Clearances Required for the Transaction.”

Amendments to the Existing AMID Partnership Agreement (see page 98)

In connection with the closing of the Merger, AMID GP will enter into the Sixth Amended and Restated Agreement of Limited Partnership of AMID (the “AMID Partnership Agreement”).

In conjunction with the Merger, and as partial consideration under the Contribution Agreement, AMID will issue to Southcross Holdings 4.5 million series E preferred units. Concurrently with the closing of the



 

16


Table of Contents

Transaction, AMID GP will enter into the AMID Partnership Agreement to reflect the issuance of series E preferred units. Series E preferred units have the right to receive cumulative distributions in the same priority as distributions to the series A preferred units and series C preferred units and prior to any other distributions made in respect of the common units (the “series E quarterly distribution”). Distributions on series E units can be made with paid-in-kind series E units, cash or a combination thereof, at the discretion of the AMID GP Board.

The AMID Partnership Agreement amends certain rights and preferences of holders of series C preferred units. In AMID GP’s discretion, the quarterly distribution with respect to series C preferred units representing underlying AMID Common Units having a value of $50 million based upon the closing price of AMID Common Units on the trading date immediately preceding the applicable record date for such conversion the $50 million of series C preferred units (as defined below) may instead be paid as (x) an amount in cash up to the series C distribution rate, as such term is defined in the AMID Partnership Agreement, and (y) a number of series C preferred units equal to (a) the remainder of (i) the series C distribution rate less (ii) the amount of cash paid pursuant to clause (x), divided by (b) the series C adjusted issue price, as such term is defined in the AMID Partnership Agreement. In AMID GP’s discretion, the series C quarterly distribution with respect to the remaining series C preferred units (that is, other than the $50 million of Series C Preferred Units) may be paid as (x) an amount in cash up to the greater of (a) $0.4125 per unit and (b) the series C subsequent distribution rate, as such term is defined in the AMID Partnership Agreement, and (y) a number of series C PIK preferred units equal to (a) the remainder of (i) the greater of (I) $0.4125 and (II) the series C subsequent distribution rate less (ii) the amount of cash paid pursuant to clause (x), divided by (b) the series C adjusted issue price. The AMID Partnership Agreement also provides the Partnership with certain redemption rights related to the series C preferred units. The $50 million series C preferred units are convertible upon the election of the Partnership at any time after the series E preferred units become convertible.

The AMID Partnership Agreement provides each of Southcross Holdings and its permitted transferees of series E preferred units that is the registered holder of any series E preferred units (“Holdings”) with certain limited preemptive rights. If AMID issues to the Class A Member, as such term is defined in the Amended GP LLC Agreement (as defined below), or its affiliates limited partnership interests of the same class held by Holdings (other than issuances of PIK preferred units or issuances of limited partner interests purchased by the general partner to maintain its percentage interest as described above), Holdings has the right to purchase limited partner interests of such class from AMID up to the amount necessary to maintain its aggregate percentage interest equal to that which existed immediately prior to the issuance of such limited partner interests on the same terms provided to the Class A Member or its affiliates. Further, if AMID issues to Magnolia Infrastructure Holdings, LLC (“Magnolia”), or any of its affiliates that holds series C preferred units (the “Magnolia LPs”), or any of their respective affiliates limited partner interests (other than (i) issuances of PIK preferred units or conversion units, (ii) issuances of limited partner interests purchased by the general partner to maintain its percentage interest as described above, (iii) issuances to finance a capital improvement or the replacement of a capital asset or (iv) issuances to all holders of common units on a pro rata basis), Holdings has the right to purchase such limited partner interests from AMID up to the amount necessary to maintain its percentage interest equal to that which existed immediately prior to the issuance of such limited partner interests on the same terms provided to Magnolia, the Magnolia LPs or any of their respective affiliates.

Under the AMID Partnership Agreement, AMID has agreed to register for resale under the Securities Act and applicable state securities laws any AMID Common Units, series A preferred units, series C preferred units, series E preferred units or other partnership securities proposed to be sold by Holdings or any of its affiliates, if an exemption from the registration requirements is not otherwise available. AMID is not obligated to effect more than two registrations at the request of Holdings or its affiliates. These registration rights continue, following any withdrawal or removal of AMID GP as the AMID general partner, for two years and for so long thereafter as is required for the holder to sell its partnership securities. AMID is obligated to pay all expenses incidental to the registration at the request of Holdings or its affiliates, excluding underwriting discounts and commissions, but



 

17


Table of Contents

only to the extent such request is made within 20 days after the issuance of common units pursuant to AMID’s right to exercise its series E conversion right, and all costs and expenses of any other such registration shall be paid by Holdings or its affiliates.

For a description of the relative rights and preferences of holders of series C preferred units and series E preferred units, see “The AMID Partnership Agreement” and “Provisions of the AMID Partnership Agreement Relating to Cash Distributions.” This is only a summary of material changes to the Existing AMID Partnership Agreement and is qualified in its entirety by reference to the form AMID Partnership Agreement filed as an exhibit to this registration statement of which this proxy statement/prospectus forms a part.

No Solicitation by SXE of Alternative Proposals (see page 106)

The Merger Agreement provides that SXE and SXE GP will not, and SXE will cause its subsidiaries and use reasonable best efforts to cause its and its subsidiaries’ directors, officers, employees, investment bankers, financial advisors, attorneys, accountants, agents and other representatives not to, directly or indirectly:

 

    solicit, initiate, knowingly facilitate, knowingly encourage (including by way of furnishing confidential information) or knowingly induce or take any other action intended to lead to any inquiries or any proposals that constitute the submission of an alternative proposal;

 

    grant approval to any person to acquire 20% or more of any partnership securities issued by SXE without such person being subject to the limitations in SXE’s partnership agreement that prevent certain persons or groups that beneficially own 20% or more of any outstanding partnership securities of any class then outstanding from voting any partnership securities of such party on any matter; or

 

    except as permitted by the Merger Agreement, enter into any confidentiality agreement, merger agreement, letter of intent, agreement in principle, unit purchase agreement, asset purchase agreement or unit exchange agreement, option agreement or other similar agreement relating to an alternative proposal.

In addition, the Merger Agreement requires SXE and its subsidiaries to (i) cease and cause to be terminated any discussions or negotiations with any persons conducted prior to the execution of the Merger Agreement regarding an alternative proposal, (ii) request the return or destruction of all confidential information previously provided to any such persons, and (iii) immediately prohibit any access by any persons (other than AMID and its representatives) to any physical or electronic data room relating to a possible alternative proposal.

SXE has also agreed in the Merger Agreement that it (i) will promptly, and in any event within 48 hours after receipt, notify AMID of any alternative proposal or any request for information or inquiry with regard to any alternative proposal and the identity of the person making any such alternative proposal, request or inquiry (including providing AMID with copies of any written materials received from or on behalf of such person relating to such proposal, offer, request or inquiry) and (ii) will provide AMID with the material terms, conditions and nature of any such alternative proposal, request or inquiry. In addition, SXE agrees to keep AMID reasonably informed of all material developments affecting the status and terms of any such alternative proposals, offers, inquiries or requests (and promptly provide AMID with copies of any written materials received by it or that it has delivered to any third party making an alternative proposal that relate to such proposals, offers, requests or inquiries) and of the status of any such discussions or negotiations.

Change in SXE GP Board Recommendation (see page 107)

The Merger Agreement provides that SXE and SXE GP will not, and SXE will cause its subsidiaries and use reasonable best efforts to cause its representatives not to, directly or indirectly, withdraw, modify or qualify, or



 

18


Table of Contents

propose publicly to withdraw, modify or qualify, in a manner adverse to AMID, the recommendation of the SXE GP Board that SXE’s Unitholders approve the Merger Agreement or publicly recommend the approval of, or publicly approve, or propose to publicly recommend or approve, any alternative proposal. In addition, subject to certain limitations, if SXE receives an alternative proposal it will, within 10 business days of receipt of a written request from AMID, publicly reconfirm the recommendation of the SXE GP Board that SXE’s Unitholders approve the Merger Agreement.

SXE’s taking or failing to take, as applicable, any of the actions described above is referred to as an “adverse recommendation change.”

Subject to the satisfaction of specified conditions in the Merger Agreement described under “The Merger Agreement—Change in SXE GP Board Recommendation,” the SXE GP Board may, at any time prior to the approval of the Merger Agreement by SXE Unitholders, effect an adverse recommendation change in response to either (i) any alternative proposal constituting a designated proposal or (ii) a changed circumstance that was not known by the SXE GP Board prior to the date of the Merger Agreement, in each case if the SXE GP Board, after consultation with SXE GP’s financial advisor and outside legal counsel, determines in good faith that the failure to take such action would not be in the best interest of SXE and would be inconsistent with its duties under the SXE Partnership Agreement and applicable law.

Termination of the Merger Agreement (see page 110)

AMID or SXE may terminate the Merger Agreement at any time prior to the Effective Time:

 

    by mutual written consent; or

 

    by either AMID or SXE:

 

    if the Merger has not occurred on or before June 1, 2018 (the “Outside Date”); provided, that the right to terminate is not available to a party if the inability to satisfy such condition was due to the failure of such party to perform any of its obligations under the Merger Agreement or if the other party has filed and is pursuing an action seeking specific performance pursuant to the terms of the agreement;

 

    if any governmental authority has issued a final and nonappealable law, injunction, judgment or ruling that enjoins, restrains, prevents or otherwise prohibits the consummation of the transactions contemplated by the Merger Agreement or makes the transactions contemplated by the Merger Agreement illegal; provided, however, that the right to terminate is not available to a party if such final law, injunction, judgment or rule was due to the failure of such party to perform any of its obligations under the agreement; or

 

    if the unitholders of SXE do not approve the Merger Agreement and the transactions contemplated thereby at the Special Meeting or any adjournment or postponement of such meeting.

AMID may terminate the Merger Agreement at any time prior to the Effective Time:

 

    if an adverse recommendation change by the SXE GP Board has occurred; or

 

    if there is a breach by SXE of any of its representations, warranties, covenants or agreements in the Merger Agreement such that certain closing conditions would not be satisfied or, if capable of being cured, such breach has not been cured within 30 days following delivery of written notice of such breach by AMID, subject to certain exceptions discussed in “The Merger Agreement—Termination of the Merger Agreement.”


 

19


Table of Contents

SXE may terminate the Merger Agreement at any time prior to the Effective Time:

 

    if there is a breach by AMID of any of its representations, warranties, covenants or agreements in the Merger Agreement such that certain closing conditions would not be satisfied or, if capable of being cured, such breach has not been cured within 30 days following delivery of written notice of such breach by SXE, subject to certain exceptions discussed in “The Merger Agreement—Termination of the Merger Agreement.”

In addition, the Merger Agreement will be automatically terminated without further action of any party to the Merger Agreement upon the termination of the Contribution Agreement.

Termination Fee and Expense Reimbursement (see page 111)

Generally, all fees and expenses incurred in connection with the transactions contemplated by the Merger Agreement will be the obligation of the respective party incurring such fees and expenses.

In addition, following a termination of the Merger Agreement in specified circumstances, SXE will be required to pay all of the reasonably documented out-of-pocket expenses incurred by AMID in connection with the Merger Agreement; provided, however, that in the event of a termination of the Merger Agreement by either party because the Merger was not approved at the Special Meeting of SXE Unitholders called for such purpose (or termination by SXE pursuant to a different termination provision provided in the Merger Agreement at a time when the Merger Agreement is terminable because the Merger was not approved at the Special Meeting of SXE Unitholders called for such purpose), SXE will pay AMID’s out-of-pocket expenses, in certain circumstances, up to a maximum amount of $500,000.

Following termination of the Merger Agreement under specified circumstances, including due to an adverse recommendation change having occurred, SXE will be required to pay AMID a termination fee of $2 million, less any expenses previously reimbursed by SXE pursuant to the Merger Agreement.

Comparison of Rights of AMID Unitholders and SXE Unitholders (see page 191)

SXE Unitholders will own AMID Common Units following the completion of the Merger, and their rights associated with those AMID Common Units will be governed by the AMID Partnership Agreement, which differs in a number of respects from the SXE Partnership Agreement, and the Delaware LP Act.

Material United States Federal Income Tax Consequences of the Merger (see page 134)

Tax matters associated with the Merger are complicated. The U.S. federal income tax consequences of the Merger to an SXE Unitholder will depend, in part, on such unitholder’s own tax situation. The tax discussions contained herein focus on the U.S. federal income tax consequences generally applicable to individuals who are residents or citizens of the United States that hold their SXE Units as capital assets, and these discussions have only limited application to other unitholders, including those subject to special tax treatment. SXE Unitholders are urged to consult their tax advisors for a full understanding of the U.S. federal, state, local and foreign tax consequences of the Merger that will be applicable to them.

In connection with the Merger, SXE expects to receive an opinion from Locke Lord to the effect that except to the extent that cash or nonqualified liability assumption causes the Merger to be treated as a disguised sale, and except to the extent amounts are deducted and withheld by AMID or the Exchange Agent: (A) no gain or loss should be recognized by SXE Unitholders holding SXE Common Units, SXE Subordinated Units or SXE Class B Convertible Units (other than SXE Common Units, SXE Subordinated Units, SXE Class B Convertible Units or other equity interests in SXE held by Southcross Holdings or an affiliate, subsidiary or partner thereof or



 

20


Table of Contents

AMID or any of its affiliates) as a result of the Merger with respect to any SXE Common Units, SXE Subordinated Units or SXE Class B Convertible Units held by such SXE Unitholder (other than any gain resulting from (x) any actual or constructive distribution of cash, including as a result of any decrease in partnership liabilities pursuant to Section 752 of the Code, (y) the receipt of any merger consideration that is not pro rata with the other holders of the same class of units (other than units held by Southcross Holdings or an affiliate, subsidiary or partner thereof or AMID or any of its affiliates) or (z) any liabilities incurred other than in the ordinary course of business of SXE or its subsidiaries); provided that such opinion shall not extend to any SXE Unitholder who acquired SXE Common Units, SXE Subordinated Units or SXE Class B Convertible Units from SXE in exchange for property or services other than cash; and (B) SXE is classified as a partnership for U.S. federal income tax purposes.

In connection with the Merger, AMID expects to receive an opinion from Gibson Dunn, to the effect that for U.S. federal income tax purposes: (A) AMID should not recognize any income or gain as a result of the Merger (other than any gain resulting from any decrease in partnership liabilities pursuant to Section 752 of the Code); (B) no gain or loss should be recognized by AMID Common Unitholders as a result of the Merger (other than any gain resulting from (w) any decrease in partnership liabilities pursuant to Section 752 of the Code, (x) any liabilities incurred other than in the ordinary course of business of AMID or its subsidiaries, (y) any disposition or deemed disposition of non-pro rata Merger Consideration or (z) relating to an AMID Unit received for property or services other than cash); and (C) AMID is classified as a partnership for U.S. federal income tax purposes.

Opinions of counsel, however, are subject to limitations and are not binding on the Internal Revenue Service (“IRS”), and no assurance can be given that the IRS would not successfully assert a contrary position. In addition, opinions of counsel are based upon various factual assumptions, representations, warranties and covenants made by the officers of the SXE entities and AMID entities and any of their respective affiliates as to such matters as counsel may reasonably request. See “Material U.S. Federal Income Tax Consequences of the Merger” for a more complete discussion of the material U.S. federal income tax consequences of the Merger.

Accounting Treatment of the Merger (see page 100)

In accordance with accounting principles generally accepted in the United States and in accordance with the Financial Accounting Standards Board’s Accounting Standards Codification Topic 805—Business Combinations, AMID will account for the merger as an acquisition of a business.

Listing of AMID Common Units; Delisting and Deregistration of SXE Common Units (see page 100)

AMID Common Units are currently listed on the NYSE under the ticker symbol “AMID.” It is a condition to closing that the AMID Common Units to be issued in the Merger to SXE Unitholders be approved for listing on the NYSE, subject to official notice of issuance.

SXE Common Units are currently listed on the NYSE under the ticker symbol “SXE.” If the Merger is completed, SXE Common Units will cease to be listed on the NYSE and will be deregistered under the Exchange Act.

No Appraisal Rights (see page 100)

Appraisal rights are not available in connection with the Merger under the Delaware LP Act or under the SXE Partnership Agreement.



 

21


Table of Contents

Organizational Structure Prior to and Following the Merger

The following represents the simplified organizational structure of AMID and SXE prior to the Transaction(1):

 

 

LOGO

 

(1) For purposes of the simplified organizational structure, all of AMID’s preferred limited partner interests are presented as if converted to AMID Common Units, as of January 31, 2018.

 

(2) ArcLight Capital Holdings, LLC (“ArcLight Holdings”) is the sole manager and member of ArcLight Capital and, together with ArcLight Holdings and ArcLight Energy Partners Fund V, L.P. (“Fund V”), the “ArcLight Entities”). ArcLight Capital is the investment adviser to Fund V. ArcLight Holdings is the manager of the general partner of Fund V. Fund V directly owns Magnolia Infrastructure Holdings, LLC (“Magnolia Holdings”), which owns Magnolia Infrastructure Partners, LLC (“Magnolia”). Fund V, through Magnolia, also owns approximately 90% of the ownership interest in HPIP.

 

(3) AMID’s directors and officers who are not affiliated with the ArcLight Entities collectively own an additional approximately 0.45% limited partner interest.


 

22


Table of Contents

The following represents the simplified organizational structure of the combined company following the Transaction(1):

 

 

LOGO

 

(1) For purposes of the simplified organizational structure, all of AMID’s preferred limited partner interests are presented as if converted to AMID Common Units, as of January 31, 2018.

 

(2) AMID’s directors and officers who are not affiliated with the ArcLight Entities collectively own an additional approximately 0.35% limited partner interest.

 

(3) Indirectly held through subsidiaries contributed to AMID by Southcross Holdings immediately prior to the Merger.

 

(4) Following the Transaction, AMID GP will be entitled, but not required, to make an additional capital contribution to maintain its general partner interest of 1.28%.

 

(5) Includes 4.5 million series E preferred units as if converted on a 1:1 basis to AMID Common Units.


 

23


Table of Contents

Litigation Related to the Merger (see page 100)

In connection with the Merger, as of February 8, 2018, five putative class actions have been filed in the United States District Court for the Northern District of Texas. The actions were filed against multiple entities and individuals, including by way of example only and among others, SXE, SXE GP, Southcross Holdings, Holdings GP, AMID, AMID Merger Sub, and certain former and current members of SXE executive management and the SXE GP Board.

The complaints generally allege, among other things, that the registration statement on Form S-4 (file no. 333-222501) of which this proxy statement/prospectus is a part is false and materially misleading and that the defendants have violated Sections 14(a) and 20(a) of the Securities Exchange Act of 1934 and Rule 14a-9 promulgated thereunder. Generally, the complaints seek class certification, injunctive relief, damages, declaratory relief, and attorney’s fees and court costs.

All defendants deny any wrongdoing in connection with the proposed Transaction and plan to vigorously defend against all pending claims.

Selected Historical Financial Information of AMID

The following table sets forth AMID’s selected historical consolidated financial data for the periods ended and as of the dates indicated. The consolidated statements of operations for the years ended December 31, 2016, 2015 and 2014 and the consolidated balance sheet data as of December 31, 2016 and 2015 have been derived from AMID’s audited consolidated financial statements incorporated by reference into this proxy statement/prospectus. The consolidated statements of operations presented below for the years ended December 31, 2013 and 2012 and the consolidated balance sheet data presented below as of December 31, 2014, 2013 and 2012 are unaudited; however, they have been derived from AMID’s audited consolidated financial statements that are not incorporated by reference into this proxy statement/prospectus. The consolidated statements of operations for the nine months ended September 30, 2017 and 2016 and the consolidated balance sheet data as of September 30, 2017 have been derived from AMID’s unaudited condensed consolidated financial statements incorporated by reference into this proxy statement/prospectus. The data presented below has been prepared on the same basis as the audited consolidated financial statements included in AMID’s Current Report on Form 8-K dated December 6, 2017 (the “Recast Form 8-K”), reflecting the change in classification of AMID’s propane and marketing services business (the “Propane Business”) to discontinued operations for all periods presented. The data presented below should be read in conjunction with the consolidated financial statements and the related notes contained in the Recast Form 8-K and AMID’s Quarterly Report on Form 10-Q for the quarterly period ended September 30, 2017, and the section entitled “Management’s Discussion and Analysis of Financial Condition and Results of Operations” contained in AMID’s Current Report on Form 8-K/A dated December 6, 2017 and filed on December 12, 2017 and AMID’s Quarterly Report on Form 10-Q/A for the quarterly period ended September 30, 2017, which are incorporated by reference into this proxy statement/prospectus. See the section entitled “Where You Can Find More Information” beginning on page 227 of this proxy statement/prospectus.

 

    Nine Months ended
September 30,
    For the Years Ended
December 31,
 
    2017(1)
(unaudited)
    2016(1)
(unaudited)
    2016(1)     2015(1)     2014(1)     2013(1)
(unaudited)
    2012(1, 2)
(unaudited)
 
    (in thousands, except per unit data)  

Consolidated Statement of Operations

             

Revenues

             

Total operating revenue

  $ 488,398     $ 413,153     $ 589,026     $ 750,304     $ 838,949     $ 436,021     $ 77,717  

Operating expenses

             

Costs of sales

    342,886       270,712       393,351       567,682       672,948       331,831       72,520  

Direct operating expenses

    56,819       53,872       71,544       71,729       58,048       33,962       5,080  

Corporate expenses

    84,570       60,945       89,438       65,327       60,465       51,193       10,747  

Depreciation, amortization and accretion

    78,834       65,937       90,882       81,335       57,818       43,458       4,790  

Loss (gain) on sale of assets, net

    (4,064     297       688       2,860       4,087       (17     2  


 

24


Table of Contents
    Nine Months ended
September 30,
    For the Years Ended
December 31,
 
    2017(1)
(unaudited)
    2016(1)
(unaudited)
    2016(1)     2015(1)     2014(1)     2013(1)
(unaudited)
    2012(1, 2)
(unaudited)
 
    (in thousands, except per unit data)  

Loss on impairment of property, plant and equipment

    —         —         697       —         21,344       8,830       —    

Loss on impairment of goodwill

    —         —         2,654       148,488       —         —         —    

Total operating expenses

    559,045       451,763       649,254       937,421       874,710       469,257       93,139  

Operating loss

    (70,647     (38,610     (60,228     (187,117     (35,761     (33,236     (15,422

Other income (expense):

             

Interest expense

    (51,037     (24,723     (21,433     (20,077     (16,497     (15,418     (3,167

Loss on extinguishment of debt

    —         —         —         —         (1,634     —         (497

Other income (expense)

    32,248       245       254       1,460       (1,096     544       13  

Earnings in unconsolidated affiliates

    49,781       29,513       40,158       8,201       348       —         —    

Loss from continuing operations before income taxes

    (39,655     (33,575     (41,249     (197,533     (54,640     (48,110     (19,073

Income tax (expense) benefit

    (2,611     (1,839     (2,580     (1,885     (856     212       (185

Loss from continuing operations

    (42,266     (35,414     (43,829     (199,418     (55,496     (47,898     (19,258

Discontinued operations:

             

Income (loss) from discontinued operations

    42,185       7,532       (4,715     (423     (24,071     13,446       10,870  

Net loss

    (81     (27,882     (48,544     (199,841     (79,567     (34,452     (8,388

Net income (loss) attributable to non-controlling interests

    3,386       2,192       2,766       (13     3,993       705       —    

Net loss attributable to the Partnership

  $ (3,467   $ (30,074   $ (51,310   $ (199,828   $ (83,560   $ (35,157   $ (8,388

General Partner’s Interest in net loss

  $ (98   $ (235   $ (233   $ (1,823   $ (398   $ (864   $ —    

Limited Partners’ Interest in net loss

  $ (3,369   $ (29,839   $ (51,077   $ (198,005   $ (83,162   $ (34,293   $ (8,388

Limited Partners’ net (loss) per common unit:

             

Basic and diluted:

             

Loss from continuing operations

  $ (1.35   $ (1.14   $ (1.51   $ (4.91   $ (2.77   $ (3.21   $ (1.19

Income (loss) from discontinued operations

  $ 0.81     $ 0.15     $ (0.09   $ (0.01   $ (0.52   $ (0.07   $ 0.61  

Net loss

  $ (0.54   $ (0.99   $ (1.60   $ (4.92   $ (3.29   $ (3.28   $ (0.58

Weighted average number of common units outstanding:

             

Basic and diluted (3)

    52,021       51,310       51,176       45,050       27,524       18,931       12,069  

 

    As of
September 30,
    As of
December 31,
 
    2017(1)
(unaudited)
    2016(1)     2015(1)     2014(1)
(unaudited)
    2013(1)
(unaudited)
    2012(1, 2)
(unaudited)
 
    (in thousands, except per unit data)  

Balance Sheet Data

           

Cash and cash equivalents

  $ 6,739     $ 5,666     $ 1,987     $ 3,824     $ 3,627     $ 10,099  

Accounts receivable and unbilled revenue

    79,065       67,625       61,016       116,676       129,724       59,721  

Property, plant and equipment, net

    1,140,826       1,066,608       981,321       887,045       537,304       103,954  

Total assets

    2,023,207       2,349,321       1,751,889       1,865,210       1,292,695       562,124  

Current portion of long-term debt

    1,234       5,438       2,758       3,141       3,141       2,694  

Long-term debt

    1,057,845       1,235,538       687,100       456,965       314,764       164,429  

 

(1) On March 8, 2017, AMID completed its acquisition of JP Energy Partners LP (“JPE”), an entity controlled by ArcLight Capital affiliates, in a unit-for-unit merger (“JPE Acquisition”). As both AMID and JPE were controlled by ArcLight Capital affiliates, the acquisition represented a transaction among entities under common control. The selected historical financial information for the periods presented has been retrospectively adjusted to give effect to the JPE Acquisition.

 

  On September 1, 2017, AMID completed the disposition of its Propane Business. As a result of the disposition of its Propane Business, AMID classified the results of operations of the Propane Business as discontinued operations. The selected historical financial information for the periods presented has been retrospectively adjusted to reflect the change in classification of the Propane Business to discontinued operations.

 

(2) The 2012 selected financial data represents JPE financial activity only (including the Propane Business disposition), given the common control was April 15, 2013, as mentioned above.

 

(3) Includes unvested phantom units with distribution equivalent rights, which are considered participating securities, of 200,000 at December 31, 2016 and 2015.


 

25


Table of Contents

Selected Historical Financial Information of SXE

The following table sets forth SXE’s selected historical consolidated financial data for the periods ended and as of the dates indicated. The consolidated statements of operations for the years ended December 31, 2016 and 2015 and the consolidated balance sheet data as of December 31, 2016 and 2015 have been derived from SXE’s audited consolidated financial statements incorporated by reference into this proxy statement/prospectus. The consolidated statements of operations for the years ended December 31, 2014, 2013, and 2012 and the consolidated balance sheet data as of December 31, 2014, 2013 and 2012 have been derived from SXE’s audited consolidated financial statements that are not incorporated by reference into this proxy statement/prospectus. The consolidated statement of operations for the nine months ended September 30, 2017 and 2016 and the consolidated balance sheet data as of September 30, 2017 have been derived from SXE’s unaudited condensed consolidated financial statements incorporated by reference into this proxy statement/prospectus. The data presented below should be read in conjunction with the section entitled “Management’s Discussion and Analysis of Financial Condition and Results of Operations” and the consolidated financial statements and the related notes contained in SXE’s most recent Annual Report on Form 10-K and its Quarterly Report on Form 10-Q for the period ended September 30, 2017 incorporated by reference into this proxy statement/prospectus. See the section entitled “Where You Can Find More Information” beginning on page 227 of this proxy statement/prospectus.

 

    Nine Months Ended
September 30,
    Year Ended December 31,  
    2017     2016     2016     2015(1)     2014(1)     2013     2012  
    (in thousands, except per unit data)  

Revenues:

             

Revenues

  $ 493,914     $ 389,091     $ 548,723     $ 698,473     $ 848,513     $ 634,722     $ 496,129  

Expenses:

             

Cost of natural gas and liquids sold

    388,362       273,638       395,874       517,157       721,132       541,176       424,489  

Operations and maintenance

    43,779       54,173       70,242       82,529       59,915       41,254       35,532  

Depreciation and amortization

    53,673       68,898       106,947       70,814       46,050       33,548       18,977  

General and administrative

    19,616       22,879       28,546       30,026       32,723       21,764       13,842  

Impairment of assets

    1,769       476       476       7,067       1,556       —         —    

Loss (gain) on sale of assets, net

    (5     (12,755     (11,768     416       365       (25     —    
 

 

 

   

 

 

   

 

 

   

 

 

   

 

 

   

 

 

   

 

 

 

Total expenses

    507,194       407,309       590,317       708,009       861,741       637,717       492,840  

Income (loss) from operations

    (13,280     (18,218     (41,594     (9,536     (13,228     (2,995     3,289  

Other income (expense):

             

Equity in losses of joint venture investments

    (9,865     (10,656     (21,123     (13,452     (6,496     —         —    

Interest expense

    (28,670     (26,601     (35,166     (32,738     (15,562     (12,590     (5,767

Other income (expense)

    1,508       —         2,933       —         (2,393     —         (1,764
 

 

 

   

 

 

   

 

 

   

 

 

   

 

 

   

 

 

   

 

 

 

Total other expense

    (37,027     (37,257     (53,356     (46,190     (24,451     (12,590     (7,531
 

 

 

   

 

 

   

 

 

   

 

 

   

 

 

   

 

 

   

 

 

 

Loss before income tax benefit (expense)

    (50,307     (55,475     (94,950     (55,726     (37,679     (15,585     (4,242

Income tax benefit (expense)

    (4     2       2       233       (52     (385     (246
 

 

 

   

 

 

   

 

 

   

 

 

   

 

 

   

 

 

   

 

 

 

Net loss

  $ (50,311   $ (55,473   $ (94,948   $ (55,493   $ (37,731   $ (15,970   $ (4,488
 

 

 

   

 

 

   

 

 

   

 

 

   

 

 

   

 

 

   

 

 

 


 

26


Table of Contents
    Nine Months Ended
September 30,
    Year Ended December 31,  
    2017     2016     2016     2015(1)     2014(1)     2013     2012  
    (in thousands, except per unit data)  

Earnings Per Unit:

             

Net loss allocated to limited partner common units

  $ (30,590   $ (29,235   $ (50,612   $ (24,790   $ (20,175   $ (8,683   $ (2,072

Weighted average number of limited partner common units

    48,545       33,119       34,161       26,781       21,642       12,225       12,214  

Basic and diluted loss per common unit

  $ (0.63   $ (0.88   $ (1.48   $ (0.93   $ (0.93   $ (0.71   $ (0.17

Distributions declared per common unit

  $ —       $ —       $ —       $ 1.20     $ 1.60     $ 1.60     $ 0.24  

Net loss allocated to limited partner subordinated units

  $ (7,694   $ (10,777   $ (18,089   $ (11,300   $ (8,355   $ (8,638   $ (2,072

Weighted average number of limited partner subordinated units outstanding

    12,214       12,214       12,214       12,214       12,214       12,214       12,214  

Basic and diluted loss per subordinated unit

  $ (0.63   $ (0.88   $ (1.48   $ (0.93   $ (0.68   $ (0.71   $ (0.17

 

(1) On May 7, 2015, SXE acquired gathering, treating, compression and transportation assets (the “2015 Holdings Acquisition”). The acquired assets consist of the Valley Wells sour gas gathering and treating system (the “Valley Wells System”), compression assets that are part of the Valley Wells and Lancaster gathering and treating systems (the “Compression Assets”) and two NGL pipelines. The 2015 Holdings Acquisition was deemed a transaction between entities under common control and, as such, was accounted for on an “as if pooled” basis for all periods which common control existed (which began on August 4, 2014). SXE’s financial results retrospectively include the financial results of the Valley Wells System and Compression Assets for all periods ending after August 4, 2014, the date that Southcross Energy LLC and TexStar Midstream Services, LP, combined pursuant to a contribution agreement in which Southcross Holdings was formed.

 

    As of
September 30,
    As of
December 31,
 
    2017     2016     2015     2014     2013     2012  
    (in thousands, except per unit data)  

Balance Sheet Data:

           

Cash and cash equivalents

  $ 14,652     $ 21,226     $ 11,348     $ 1,649     $ 3,349     $ 7,490  

Trade accounts receivable

    30,448       51,894       39,585       74,086       57,669       50,994  

Accounts receivable—affiliates

    18,706       7,976       49,734       11,325       —         —    

Property, plant and equipment, net

    928,247       971,286       1,066,001       1,058,570       575,795       550,603  

Total assets

    1,113,506       1,186,076       1,318,960       1,299,712       647,078       614,220  

Current portion of long-term debt

    4,256       4,500       4,500       4,500       —         —    

Long-term debt

    518,480       543,872       604,518       454,527       262,063       186,615  

Total partners’ capital

    516,726       563,629       621,336       697,104       275,024       326,467  


 

27


Table of Contents

Selected Unaudited Pro Forma Condensed Consolidated Financial Information

The following selected unaudited pro forma condensed consolidated balance sheet data as of September 30, 2017 reflects the Transaction as if it occurred on September 30, 2017. The unaudited pro forma condensed consolidated statement of operations data for the nine months ended September 30, 2017 and the year ended December 31, 2016 reflect the Transaction and a separate completed acquisition by AMID as if they occurred on January 1, 2016.

The following selected unaudited pro forma condensed consolidated financial information has been prepared for illustrative purposes only and is not necessarily indicative of what the combined organization’s condensed consolidated financial position or results of operations actually would have been had the Transaction been completed as of the dates indicated. In addition, the unaudited pro forma condensed consolidated financial information does not purport to project the future financial position or operating results of the combined organization. Future results may vary significantly from the results reflected because of various factors. The following selected unaudited pro forma condensed consolidated financial information should be read in conjunction with the section entitled “Unaudited Pro Forma Condensed Consolidated Financial Statements” and related notes included in this proxy statement/prospectus.

Unaudited Pro Forma Condensed Consolidated Balance Sheet Data as of September 30, 2017

 

    As of September 30, 2017
(in thousands)
 
 

 

 

 
    AMID
Historical
    SXE
Historical
    SXH
Historical
    Eliminations     Pro Forma
Adjustments
    AMID
Pro Forma
Combined
 

Total assets

  $ 2,023,207     $ 1,113,506     $ 1,263,746     $ (331,508   $ (1,093,156)     $ 2,975,795  

Long term debt

    1,059,079       522,736       121,856       —         —         1,703,671  

Total equity and partners’ capital

    444,874       516,726       1,062,820       (313,081     (1,183,028)       528,311  

Unaudited Pro Forma Condensed Consolidated Statement of Operations Data for Nine Months ended September 30, 2017

 

    Nine Months Ended September 30, 2017
(in thousands)
 
  AMID
Pro Forma
    SXE
Historical
    SXH
Historical
    Eliminations     Pro Forma
Adjustments
    AMID
Pro Forma

Combined
 

Revenues

  $ 488,398     $ 493,914     $ 247,817     $ (135,275   $ —       $ 1,094,854  

Total operating expenses

    559,045       507,194       304,912       (135,275     (87,934     1,147,942  

Operating income (loss)

    (70,647     (13,280     (57,095     —         87,934       (53,088

Interest expense

    (55,553     (28,670     (11,295     —         (3,471     (98,989

Earnings (losses) in unconsolidated affiliates

    77,141       (9,865     (48,419     48,419       —         67,276  

Income (loss) from continuing operations before taxes

    (16,811     (50,307     (116,809     48,419       84,463       (51,045


 

28


Table of Contents

Unaudited Pro Forma Condensed Consolidated Statement of Operations for the Year Ended December 31, 2016

 

    Year Ended December 31, 2016
(in thousands)
 
  AMID
Pro Forma
    SXE
Historical
    SXH
Historical
    Eliminations     Pro Forma
Adjustments
    AMID
Pro Forma
Combined
 

Revenues

  $ 589,026     $ 548,723     $ 210,585     $ (126,028   $ —       $ 1,222,306  

Total operating expenses

    649,254       590,317       302,416       (126,028     (149,235     1,266,724  

Operating income (loss)

    (60,228     (41,594     (91,831     —         149,235       (44,418

Interest expense

    (26,813     (35,166     (20,454     —         (2,295     (84,728

Earnings (losses) in unconsolidated affiliates

    73,004       (21,123     (96,935     96,935       —         51,881  

Income (loss) from continuing operations before taxes

    (13,783     (94,950     277,899       96,935       146,940       413,041  

Unaudited Comparative Per Unit Information

Historical Per Unit Information of AMID and SXE

The historical per unit information of AMID and SXE set forth in the table below is derived from the audited consolidated financial statements as of and for the year ended December 31, 2016 and the unaudited condensed consolidated financial statements as of and for the nine months ended September 30, 2017 for each of AMID and SXE.

Pro Forma Combined Per Unit Information of AMID

The unaudited pro forma combined per unit information of AMID set forth in the table below gives effect to the Transaction as if it had been effective on January 1, 2016, in the case of income from continuing operations per unit and distributions data, and September 30, 2017, in the case of book value per unit data, and, in each case, assuming that a number of AMID Common Units equal to 0.160 of an AMID Common Unit have been issued in exchange for each outstanding Non-Affiliated SXE Common Unit.

Unaudited Equivalent Pro Forma per Unit Information of SXE

The unaudited equivalent pro forma per unit information of SXE set forth in the table below is calculated by multiplying the corresponding unaudited pro forma combined per unit information by the Exchange Ratio.



 

29


Table of Contents

General

You should read the information set forth below in conjunction with the selected historical financial information of AMID and SXE included elsewhere in this proxy statement/prospectus and the historical financial statements and related notes of AMID and SXE that are incorporated into this proxy statement/prospectus by reference. See “—Selected Historical Financial Information of AMID,” “—Selected Historical Financial Information of SXE” and “Where You Can Find More Information.”

 

     Nine Months
Ended

September 30,
2017
    For the Year
ended

December 31,
2016
 
     (per unit
data)
    (per unit
data)
 

Historical—SXE

    

Basic earnings per common unit from continuing operations

   $ (0.63   $ (1.48

Diluted earnings per common unit from continuing operations

   $ (0.63   $ (1.48

Distributions per unit declared for the period

   $ —       $ —    

Book value per unit—common

   $ 10.63     $ 11.62  

Historical—AMID

    

Basic earnings per common unit from continuing operations

   $ (1.35   $ (1.51

Diluted earnings per common unit from continuing operations

   $ (1.35   $ (1.51

Distributions per unit declared for the period

   $ 1.24     $ 3.01 (1) 

Book value per unit—common

   $ 8.17     $ 11.07  

Unaudited Pro Forma Combined per Unit—AMID

    

Basic earnings per common unit from continuing operations

   $ (1.48   $ 6.27  

Diluted earnings per common unit from continuing operations

   $ (1.48   $ 4.71  

Distributions per unit declared for the period

   $ 1.24     $ 3.01 (1) 

Book value per unit—common

   $ 8.67    

Unaudited Equivalent Pro Forma per Unit—SXE

    

Basic earnings per common unit from continuing operations

   $ (0.24   $ 1.00  

Diluted earnings per common unit from continuing operations

   $ (0.24   $ 0.75  

Distributions per unit declared for the period

   $ 0.20     $ 0.48  

Book value per unit—common

   $ 1.39    

 

(1) Distribution declared and paid during the year ended December 31, 2016.


 

30


Table of Contents

Equivalent and Comparative Per Unit Information and Distributions

The table below sets forth, for the calendar quarters indicated, the high and low sales prices per unit, as well as the distribution paid per unit, of AMID Common Units, which trade on the NYSE under the symbol “AMID,” and SXE Common Units, which trade on the NYSE under the symbol “SXE.”

 

     Unaudited Comparative per Unit Information  
     SXE
Common
Units
            AMID
Common Units
        
     High      Low      Distribution      High      Low      Distribution  
     (in dollars per unit)  

2016

                 

First Quarter

     3.73        0.38        —          8.49        4.03        0.4125  

Second Quarter

     3.65        1.02        —          14.00        6.18        0.4125  

Third Quarter

     2.10        1.32        —          15.19        10.39        0.4125  

Fourth Quarter

     1.65        1.10        —          18.30        13.06        0.4125  

2017

                 

First Quarter

     3.70        1.20        —          18.45        14.20        0.4125  

Second Quarter

     4.74        2.50        —          15.25        11.10        0.4125  

Third Quarter

     3.19        2.02        —          15.00        12.35        0.4125  

Fourth Quarter

     2.45        1.50           14.75        11.65        0.4125  

2018

                 

First Quarter (through February 9, 2018)

     2.20        1.69           15.25        11.65     

The table below sets forth per unit closing prices of AMID Common Units and SXE Common Units on (i) October 31, 2017, the last trading day before the public announcement of the Merger, and (ii) on February 9, 2018, the most recent practicable trading day before the date of this proxy statement/prospectus. The table also sets forth the equivalent market value per Non-Affiliated SXE Common Unit on such dates. The equivalent market value per Non-Affiliated SXE Common Unit has been determined by multiplying the closing prices of AMID Common Units on those dates by the exchange ratio of 0.160 of an AMID Common Unit per SXE Common Unit.

 

    

SXE

Common

Units

  

AMID

Common

Units

  

Equivalent

Market

Value per

Non-

Affiliated

SXE

Common

Unit

October 31, 2017

   $2.10    $13.55    $2.17

February 9, 2018

   $1.81    $12.10    $1.94

Although the Exchange Ratio is fixed, the market prices of AMID Common Units and SXE Common Units will fluctuate prior to the consummation of the Merger and the market value of the AMID Common Unit Merger consideration ultimately received by SXE Unitholders will depend on the closing price of AMID Common Units on the day the Merger is consummated. Thus, SXE Unitholders will not know the exact market value of the Merger consideration until the closing of the Merger.



 

31


Table of Contents

RISK FACTORS

In addition to the other information included or incorporated by reference in this proxy statement/prospectus, including the matters addressed under the section entitled “Special Note Concerning Forward-Looking Statements,” you should carefully consider the following risks before deciding whether to vote for approval of the Merger Agreement. You should read and consider the risks associated with each of the businesses of AMID and SXE because these risks will relate to the combined company. Certain of these risks can be found in AMID’s annual report on Form 10-K for the fiscal year ended December 31, 2016, in AMID’s subsequent quarterly reports on Form 10-Q and in other filings it makes with the SEC, each of which is incorporated by reference into this proxy statement/prospectus, and in SXE’s annual report on Form 10-K for the fiscal year ended December 31, 2016, in SXE’s subsequent quarterly reports on Form 10-Q and in other filings it makes with the SEC, each of which is incorporated by reference into this proxy statement/prospectus. You should also consider the other information in this proxy statement/prospectus and the other documents incorporated by reference into this proxy statement/prospectus. See the section entitled “Where You Can Find More Information.”

Risks Relating to the Merger

Because the market price of AMID Common Units will fluctuate prior to the consummation of the Merger, SXE Unitholders cannot be sure of the market value of the AMID Common Units they will receive as unit consideration relative to the value of SXE Common Units they exchange.

The market value of the unit consideration that SXE Unitholders will receive in the Merger will depend on the trading price of AMID Common Units at the closing of the Merger. The Exchange Ratio that determines the number of AMID Common Units that SXE Unitholders will receive as unit consideration in the Merger is fixed. This means that there is no mechanism contained in the Merger Agreement that would adjust the number of AMID Common Units that SXE Unitholders will receive based on any decreases in the trading price of AMID Common Units. Unit price changes may result from a variety of factors (many of which are beyond AMID’s or SXE’s control), including:

 

    changes in AMID’s business, operations and prospects;

 

    changes in market assessments of AMID’s business, operations and prospects;

 

    interest rates, general market, industry and economic conditions, and other factors generally affecting the price of AMID Common Units; and

 

    federal, state and local legislation, governmental regulation, and legal developments in the businesses in which AMID operates.

Because the Merger will be completed after the Special Meeting, at the time of the meeting you will not know the exact market value of the AMID Common Units that the SXE Unitholders will receive upon completion of the Merger. If the price of AMID Common Units at the closing of the Merger is less than the price of AMID Common Units on the date that the Merger Agreement was signed, then the market value of the unit consideration received by SXE Unitholders will be less than contemplated at the time the Merger Agreement was signed.

AMID and SXE may be unable to obtain the regulatory clearances required to complete the Merger or, in order to do so, AMID and SXE may be required to comply with material restrictions or satisfy material conditions.

AMID and SXE received early termination of the applicable waiting period under the HSR Act on December 8, 2017. The Merger may still be reviewed under antitrust statutes of other governmental authorities, including by state regulatory authorities such as the MPSC. The closing of the Merger is subject to the condition that there is no law, injunction, judgment or ruling by a governmental authority in effect enjoining, restraining,

 

32


Table of Contents

preventing or prohibiting the Merger. AMID and SXE can provide no assurance that all required regulatory clearances will be obtained. If a governmental authority asserts objections to the Merger, AMID or SXE may be required to divest assets in order to obtain antitrust clearance. There can be no assurance as to the cost, scope or impact of the actions that may be required to obtain antitrust or other regulatory approval. If AMID or SXE takes such actions, it could be detrimental to it or to the combined organization following the consummation of the Merger. Furthermore, these actions could have the effect of delaying or preventing completion of the Merger or imposing additional costs on or limiting the revenues or cash available for distribution of the combined organization following the consummation of the Merger. See “The Merger Agreement—Regulatory Matters.”

State attorneys general could seek to block or challenge the Merger as they deem necessary or desirable in the public interest at any time, including after completion of the transaction. In addition, in some circumstances, a third party could initiate a private action under antitrust laws challenging or seeking to enjoin the Merger, before or after it is completed. AMID may not prevail and may incur significant costs in defending or settling any action under the antitrust laws.

The MPSC requires that when a company proposes a change of control of a certificate of public convenience and necessity (“CPCN”), the company must obtain an order from the MPSC approving the sale and transfer of the CPCN. Southcross Mississippi Industrial Gas Sales, L.P. (“Southcross Mississippi), an indirect subsidiary of SXE, has a CPCN that, subject to the approval of the MPSC, will be transferred in connection with the Transaction. The MPSC could decide not to issue an order authorizing the transfer of the CPCN. Moreover, there is no guarantee that, if granted, such order will be granted in a timely manner or will be free from potentially burdensome conditions.

SXE is subject to provisions that limit its ability to pursue alternatives to the Merger, which could discourage a potential competing acquirer of SXE from making a favorable alternative transaction proposal and, in specified circumstances under the Merger Agreement, would require SXE to reimburse AMID’s out-of-pocket expenses, in certain circumstances up to $500,000, and pay a termination fee to AMID of $2 million.

Under the Merger Agreement, SXE is restricted from entering into alternative transactions. Unless and until the Merger Agreement is terminated, subject to specified exceptions (which are discussed in more detail in “The Merger Agreement—No Solicitation by SXE of Alternative Proposals”), SXE is restricted from soliciting, initiating, knowingly facilitating, knowingly encouraging or knowingly inducing or taking any other action intended to lead to any inquiries or any proposals for a competing proposal with any person. In addition, SXE may not grant approval to any person to acquire 20% or more of any class of its outstanding units without such person losing the ability to vote on any matter under the SXE Partnership Agreement. Under the Merger Agreement, in the event of a potential change by the SXE GP Board of its recommendation with respect to the Merger in light of a designated proposal, SXE must provide AMID with five days’ notice to allow AMID to propose an adjustment to the terms and conditions of the Merger Agreement. These provisions could discourage a third party that may have an interest in acquiring all or a significant part of SXE from considering or proposing that acquisition, even if such third party were prepared to pay consideration with a higher per unit market value than the merger consideration, or might result in a potential competing acquirer of SXE proposing to pay a lower price than it would otherwise have proposed to pay because of the added expense of the termination fee that may become payable in specified circumstances.

Under the terms of the Transaction Agreements, in certain circumstances AMID may consummate the Contribution without consummating the Merger, which may discourage a third party that may have an interest in acquiring all or a significant part of SXE from considering or proposing that acquisition.

If the Merger Agreement is terminated under specified circumstances, including if the SXE Unitholder approval is not obtained, then SXE will be required to pay all of the reasonable documented out-of-pocket expenses incurred by AMID in connection with the Merger Agreement and the transactions contemplated thereby up to a maximum amount of $500,000. In addition, if the Merger Agreement is terminated due to an adverse

 

33


Table of Contents

recommendation change by the SXE GP Board having occurred, SXE may be required to pay AMID a termination fee of $2 million, less any expenses previously paid by SXE. SXE will also be required to pay AMID a termination fee in the event that SXE enters into an agreement with respect to an alternative proposal within 12 months after the date that the Merger Agreement is terminated for certain reasons if such alternative proposal was publicly proposed prior to the Special Meeting or prior to the termination of the Merger Agreement in the event that the Special Meeting never occurred. See “The Merger Agreement—Expenses” and “—Termination Fee.” For a discussion of the restrictions on soliciting or entering into an alternative transaction and the ability of the SXE GP Board to change its recommendation, see “The Merger Agreement—No Solicitation by SXE of Alternative Proposals” and “—Change in SXE GP Board Recommendation.”

AMID or SXE may have difficulty attracting, motivating and retaining executives and other employees in light of the Merger.

Uncertainty about the effect of the Merger on AMID or SXE employees may have an adverse effect on the combined organization. This uncertainty may impair these companies’ ability to attract, retain and motivate personnel until the Merger is completed. Employee retention may be particularly challenging during the pendency of the Merger, as employees may feel uncertain about their future roles with the combined organization. In addition, SXE may have to provide additional compensation in order to retain employees. If employees of SXE depart because of issues relating to the uncertainty and difficulty of integration or a desire not to become employees of the combined organization, the combined organization’s ability to realize the anticipated benefits of the Merger could be reduced.

AMID and SXE are subject to business uncertainties and contractual restrictions while the Merger is pending, which could adversely affect each party’s business and operations.

In connection with the pending Merger, it is possible that some customers, suppliers and other persons with whom AMID or SXE have business relationships may delay or defer certain business decisions or might decide to seek to terminate, change or renegotiate their relationship with AMID or SXE as a result of the Merger, which could negatively affect AMID’s and SXE’s respective revenues, earnings and cash available for distribution, as well as the market price of AMID Common Units and SXE Common Units, regardless of whether the Merger is completed.

Under the terms of the Merger Agreement, each of AMID and SXE is subject to certain restrictions on the conduct of its business prior to completing the Merger, which may adversely affect its ability to execute certain of its business strategies. Such limitations could negatively affect each party’s businesses and operations prior to the completion of the Merger. For a discussion of these restrictions, see “The Merger Agreement—Conduct of Business Pending the Consummation of the Merger.”

Furthermore, the process of planning to integrate two businesses and organizations for the post-merger period can divert management attention and resources and could ultimately have an adverse effect on each party.

However, each of AMID and SXE are permitted to engage in certain activities and transactions prior to completion of the Merger, such as certain financings, incurrence of indebtedness, issuances of equity, sales of assets and acquisitions. Any of these transactions could affect the current and future financial and operating results of each company and the combined company.

The Merger is subject to conditions, including certain conditions that may not be satisfied on a timely basis, if at all. Failure to complete the Merger, or significant delays in completing the Merger, could negatively affect the trading prices of AMID Common Units and SXE Common Units and the future business and financial results of AMID and SXE.

The completion of the Merger is subject to a number of conditions. The completion of the Merger is not assured and is subject to risks, including the risk that approval of the Merger by SXE Unitholders or by

 

34


Table of Contents

governmental agencies is not obtained or that other closing conditions are not satisfied. If the Merger is not completed, or if there are significant delays in completing the Merger, the trading prices of AMID Common Units and SXE Common Units and the respective future business and financial results of AMID and SXE could be negatively affected, and each of them will be subject to several risks, including the following:

 

    the parties may be liable for damages to one another under the terms and conditions of the Merger Agreement;

 

    negative reactions from the financial markets, including declines in the price of AMID Common Units or SXE Common Units due to the fact that current prices may reflect a market assumption that the Merger will be completed; and

 

    the attention of management of AMID and SXE will have been diverted to the Merger rather than each organization’s own operations and pursuit of other opportunities that could have been beneficial to that organization.

The Merger will not occur if the conditions to closing the Contribution under the Contribution Agreement, including AMID refinancing SXE’s indebtedness, are not satisfied and the closing of the Contribution does not occur or if the Contribution Agreement is otherwise terminated.

It is a condition to the closing of the Merger under the terms of the Merger Agreement that the Contribution will have closed in accordance with the Contribution Agreement. Additionally, the Merger Agreement will terminate automatically, and the Merger will not occur, if the Contribution Agreement is terminated. The completion of the Contribution is subject to a number of conditions, is not assured and is subject to risks, including the risk that approval by governmental agencies is not obtained or that other closing conditions are not satisfied. Additionally, Southcross Holdings may not be able to force AMID to complete the Contribution if AMID has not obtained sufficient financing to make the cash payments required to be made at the closing of the Contribution, including for the refinancing of SXE’s indebtedness, in which case AMID may be required under certain circumstances to pay a reverse termination fee of $17 million to Southcross Holdings. AMID does not have in place committed financing sufficient to make the payments at the closing of the Contribution, and there can be no assurances that AMID will be able to obtain such financing on acceptable terms or at all. Any such failure to obtain financing would likely result in the termination of the Contribution Agreement and Merger Agreement and the failure to complete the Merger.

The pro forma financial statements included in this proxy statement/prospectus are based on various assumptions that may not prove to be correct, and they are presented for illustrative purposes only and may not be an indication of the combined company’s financial condition or results of operations following the Merger.

The pro forma financial statements contained in this proxy statement/prospectus are based on various adjustments, assumptions and preliminary estimates and may not be an indication of the combined company’s financial condition or results of operations following the Merger for several reasons. See “Summary—Selected Unaudited Pro Forma Condensed Consolidated Financial Information.” The actual financial condition and results of operations of the combined company following the Merger may not be consistent with, or evident from, these pro forma financial statements. In addition, the assumptions used in preparing the pro forma financial information may not prove to be accurate, and other factors may affect the combined company’s financial condition or results of operations following the Merger. For instance, the cost of AMID’s financing may be greater than that assumed in the pro formas and may be funded with sources other than debt securities. Any potential decline in the combined company’s financial condition or results of operations may cause significant variations in the price of AMID Common Units.

SXE’s and AMID’s financial estimates are based on various assumptions that may not be realized.

The financial estimates set forth in the forecasts included under “The Merger—Certain Unaudited Financial Projections of SXE and AMID” were based on assumptions of, and information available to, SXE’s management

 

35


Table of Contents

and AMID’s management when prepared and these estimates and assumptions are subject to uncertainties, many of which are beyond SXE’s and AMID’s control and may not be realized. Many factors mentioned in this proxy statement/prospectus, including the risks outlined in this “Risk Factors” section and the events or circumstances described under “Special Note Concerning Forward-Looking Statements,” will be important in determining SXE’s, AMID’s and the combined company’s future results. As a result of these contingencies, actual future results may vary materially from SXE’s and AMID’s financial estimates. In view of these uncertainties, the inclusion of SXE’s and AMID’s financial estimates in this proxy statement/prospectus is not and should not be viewed as a representation that the forecasted results will necessarily reflect actual future results.

SXE’s and AMID’s financial estimates were not prepared with a view toward public disclosure, and such financial estimates were not prepared with a view toward compliance with published guidelines of any regulatory or professional body. Further, any forward-looking statement speaks only as of the date on which it is made, and neither SXE nor AMID undertakes any obligation, other than as required by applicable law, to update the financial estimates herein to reflect events or circumstances after the date those financial estimates were prepared or to reflect the occurrence of anticipated or unanticipated events or circumstances.

The financial estimates of SXE and AMID included in this proxy statement/prospectus have been prepared by, and are the responsibility of, SXE and AMID. Moreover, neither SXE’s nor AMID’s respective independent registered public accounting firms, nor any other independent accountants, have audited, reviewed, examined, compiled, or applied agreed-upon procedures with respect to SXE’s or AMID’s prospective financial information contained herein, nor have they expressed any opinion or any other form of assurance on such information or achievability thereof, and, accordingly, such independent registered public accounting firm assumes no responsibility for, and disclaims any association with, SXE’s and AMID’s prospective financial information. The reports of such independent registered public accounting firm incorporated by reference herein relate exclusively to the historical financial information of the entities named in those reports and do not cover any other information in this proxy statement/prospectus and should not be read to do so. See “The Merger—Certain Unaudited Financial Projections of SXE and AMID” for more information.

The number of outstanding AMID Common Units will increase as a result of the Transaction, which could make it more difficult for AMID to pay the current level of quarterly distributions.

As of January 31, 2018, there were approximately 52.7 million AMID Common Units outstanding. AMID estimates that it will issue approximately 3.5 million AMID Common Units in connection with the Merger and 13.6 million AMID Common Units in connection with the Contribution. Accordingly, the aggregate dollar amount required to pay the current per unit quarterly distribution on all AMID Common Units will increase, which could increase the likelihood that AMID will not have sufficient funds to pay the current level of quarterly distributions to all AMID Common Unitholders. Using a $0.4125 per AMID Common Unit distribution (the distribution AMID had declared with respect to the third fiscal quarter of 2017 paid on November 14, 2017 to holders of record as of November 6, 2017) the aggregate cash distribution paid to AMID Common Unitholders totaled approximately $21.6 million, including a distribution to AMID GP in respect of its general partner interest. The combined pro forma AMID distribution with respect to the third fiscal quarter of 2017, had the Merger been completed prior to such distribution, would have resulted in $0.4125 per unit being distributed on approximately 69.8 million AMID Common Units, or a total of approximately $29.1 million including a distribution of $0.3 million to AMID GP in respect of its general partner interest. As a result, AMID would have been required to distribute an additional $7.5 million in order to maintain the distribution level of $0.4125 per AMID Common Unit payable with respect to the third fiscal quarter of 2017.

A substantial number of AMID Common Units and other securities convertible into, or exercisable for, AMID Common Units, will be issued in connection with the Transaction, which will dilute the ownership interests of existing unitholders, or may otherwise reduce the value of AMID Common Units.

Upon the terms and subject to the conditions set forth in the Merger Agreement, at the Effective Time, each SXE Common Unit issued and outstanding as of immediately prior to the Effective Time will be converted into

 

36


Table of Contents

the right to receive 0.160 of an AMID Common Unit. In addition, upon the terms and subject to the conditions set forth in the Contribution Agreement, Southcross Holdings will receive AMID Common Units, series E preferred units, which will be convertible into AMID Common Units, and the Options, which will be exercisable into AMID Common Units. The issuance of AMID Common Units in the Transaction and the issuance of AMID Common Units upon conversion of the series E preferred units or the exercise of the Options issued in the Contribution will dilute the ownership interests of existing unitholders.

While Southcross Holdings has agreed not to sell any AMID Common Units, or any other securities convertible into, or exercisable for, AMID Common Units, for a specified period set forth in the Contribution Agreement, any sales, or expectation of sales, in the public market of AMID Common Units, including those issuable upon the conversion of the series E preferred units or the exercise of the Options, after the expiration of such period could adversely affect prevailing market prices of AMID Common Units.

No ruling has been obtained with respect to the U.S. federal income tax consequences of the Merger.

No ruling has been or will be requested from the IRS with respect to the U.S. federal income tax consequences of the Merger. Instead, AMID and SXE are relying on the opinions of their respective counsel as to the U.S. federal income tax consequences of the Merger, and such counsel’s conclusions may not be sustained if challenged by the IRS. See “Material U.S. Federal Income Tax Consequences of the Merger.”

The expected U.S. federal income tax consequences of the Merger are dependent upon AMID being treated as a partnership for U.S. federal income tax purposes.

The treatment of the Merger as nontaxable to SXE Unitholders holding SXE Common Units, SXE Subordinated Units or SXE Class B Convertible Units is dependent upon AMID being treated as a partnership for U.S. federal income tax purposes. If AMID were treated as a corporation for U.S. federal income tax purposes, the tax consequences of the Merger would be materially different and the Merger would likely be a fully taxable transaction to holders of SXE Common Units, SXE Subordinated Units or SXE Class B Convertible Units.

Holders of SXE Common Units and SXE Subordinated Units could recognize taxable income or gain for U.S. federal income tax purposes, in certain circumstances, as a result of the Merger.

For U.S. federal income tax purposes, the Merger will be treated as a “merger” of AMID and SXE within the meaning of Treasury Regulations promulgated under Code Section 708, with AMID being treated as the continuing partnership and SXE being treated as the terminated partnership. As a result, the following is deemed to occur for U.S. federal income tax purposes: (1) SXE will be deemed to contribute its assets to AMID for (i) the issuance to SXE of AMID Common Units and (ii) the assumption of SXE’s liabilities, and (2) SXE will be deemed to liquidate, distributing AMID Common Units to the holders of SXE Common Units, SXE Subordinated Units and SXE Class B Convertible Units (other than SXE Common Units, SXE Subordinated Units, SXE Class B Convertible Units or other equity interests in SXE held by Southcross Holdings or an affiliate, subsidiary or partner thereof or AMID or any of its affiliates) in exchange for such SXE Common Units, SXE Subordinated Units and SXE Class B Convertible Units . If the Merger were characterized, in part, as a “disguised sale” of property, rather than as a non-taxable contribution of property by SXE to AMID in exchange for AMID Common Units, such disguised sale could result in substantial additional amounts of taxable gain being allocated to the SXE Unitholders. In addition, as a result of the Merger, the holders of SXE Common Units, SXE Subordinated Units or SXE Class B Convertible Units who receive AMID Common Units will become limited partners of AMID and will be allocated a share of AMID’s nonrecourse liabilities. Each holder of SXE Common Units, SXE Subordinated Units or SXE Class B Convertible Units will be treated as receiving a deemed cash distribution equal to the net reduction in the amount of nonrecourse liabilities allocated to such SXE Unitholder (as adjusted to take into account any nonrecourse liabilities included in the Section 707 Consideration (as defined below)). If the amount of such deemed cash distribution received by a holder of SXE Common Units, SXE Subordinated Units or SXE Class B Convertible Units exceeds such SXE Unitholder’s basis in AMID

 

37


Table of Contents

Common Units immediately after the Merger, after reduction to account for any basis allocable to the portion of such unitholder’s SXE Common Units, SXE Subordinated Units or SXE Class B Convertible Units deemed sold as a result of the receipt of “disguised sale” consideration, such SXE Unitholder will recognize gain in an amount equal to such excess. The amount and effect of any gain that may be recognized by holders of SXE Common Units, SXE Subordinated Units or SXE Class B Convertible Units will depend on such unitholder’s particular situation, including the ability of such unitholder to utilize any suspended passive losses. Moreover, as a result of the transactions to be consummated pursuant to the Contribution Agreement, Southcross Holdings will contribute substantially all of its business assets to AMID, in addition to its indirect equity interest in SXE, in exchange for AMID Common Units, series E preferred units and other consideration. If the IRS concludes that the value received in exchange for Southcross Holdings’ SXE units is disproportionate to the value received by holders of Relevant SXE Units (as defined below) on a per unit basis, the holders of Relevant SXE Units could be deemed for U.S. federal income tax purposes to have received an amount of consideration in the Merger disproportionate to their pro rata share of SXE and its assets prior to the Merger with any amount in excess of such pro rata share treated as a taxable transfer to such SXE Unitholders includable in gross income. For additional information, please read “Material U.S. Federal Income Tax Consequences of the Merger—Tax Consequences of the Merger to Holders of Relevant SXE Units ” and “Risk Factors—Risks Relating to the Merger.”

Litigation filed against SXE, the SXE GP Board and AMID could prevent or delay the consummation of the Merger or result in the payment of damages following completion of the Merger.

In connection with the Transaction, purported unitholders of SXE have filed putative unitholder class action lawsuits against SXE, the SXE GP Board and AMID, among others. Among other remedies, the plaintiffs seek to enjoin the transactions contemplated by the Merger Agreement, including the Merger. The outcome of any such litigation is uncertain. If a dismissal is not granted or a settlement is not reached, these lawsuits could prevent or delay completion of the Merger and result in substantial costs to SXE, AMID or the combined partnership following the Merger. Additional lawsuits with similar allegations may be filed in connection with the Merger. The defense or settlement of any lawsuit or claim that remains unresolved at the time the Merger is completed may adversely affect the combined partnership’s business, financial condition, results of operations and cash flows. See “The Merger—Litigation Relating to the Merger” for more information about the lawsuits that have been filed related to the Merger.

Risk Factors Relating to the Combined Company Following the Merger

AMID and SXE will incur substantial transaction-related costs in connection with the Transaction.

AMID and SXE expect to incur a number of non-recurring transaction-related costs associated with completing the Transaction, combining the operations of the acquired organizations and achieving desired synergies. These fees and costs will be substantial. Non-recurring transaction costs include, but are not limited to, fees paid to financial, legal and accounting advisors, filing fees and printing costs. Additional unanticipated costs may be incurred in the integration of the businesses of AMID, SXE and the other businesses acquired from Southcross Holdings. There can be no assurance that the elimination of certain duplicative costs, as well as the realization of other efficiencies related to the integration of the two businesses, will offset the incremental transaction-related costs over time.

Failure to successfully combine the businesses of AMID, SXE and the other businesses acquired from Southcross Holdings in the expected time frame may adversely affect the future results of the combined organization, and, consequently, the value of the AMID Common Units that SXE Unitholders receive as part of the Merger consideration.

The success of the Merger will depend, in part, on the ability of AMID to realize the anticipated benefits and synergies from combining the businesses of AMID, SXE and the other businesses acquired from Southcross Holdings. To realize these anticipated benefits, the businesses must be successfully combined. If the combined

 

38


Table of Contents

organization is not able to achieve these objectives, or is not able to achieve these objectives on a timely basis, the anticipated benefits of the Merger may not be realized fully or at all. In addition, the actual integration may result in additional and unforeseen expenses, which could reduce the anticipated benefits of the Merger. These integration difficulties could result in declines in the market value of AMID Common Units and, consequently, result in declines in the market value of the AMID Common Units that SXE Unitholders receive as part of the Merger consideration.

A downgrade in AMID’s credit ratings could impact its access to capital and costs of doing business, and maintaining credit ratings is under the control of independent third parties.

Rating agencies may reevaluate AMID’s ratings, and any additional actual or anticipated downgrades in such credit ratings could limit its ability to access credit and capital markets, including to finance the Transaction, or to restructure or refinance its indebtedness. On November 1, 2017, S&P and Moody’s both announced that AMID’s credit ratings were on negative watch. As a result of any such downgrades, future financings or refinancings, including to finance the Transaction, may result in higher borrowing costs and require more restrictive terms and covenants, including obligations to post collateral with third parties, which may further restrict its operations and negatively impact liquidity.

Credit rating agencies perform independent analysis when assigning credit ratings. The analysis includes a number of criteria including, but not limited to, business composition, market and operational risks, as well as various financial tests. Credit rating agencies continue to review the criteria for industry sectors and various debt ratings and may make changes to those criteria from time to time. Credit ratings are not recommendations to buy, sell or hold investments in the rated entity. Ratings are subject to revision or withdrawal at any time by the rating agencies, and AMID cannot assure you that it will maintain its current credit ratings.

Risks Relating to SXE

The Affiliated Unitholders of SXE have certain interests that are different from those of holders of Non-Affiliated SXE Common Units generally.

Southcross Holdings, which, through the Affiliated Unitholders, controls SXE’s general partner, is party to the Contribution Agreement and, subject to the terms and conditions thereunder, Southcross Holdings will receive certain consideration at the closing of the Contribution. As a result, the Affiliated Unitholders may have certain interests in the Merger that may be different from, or be in addition to, your interests as a unitholder of SXE.

Directors and executive officers of SXE GP may have certain interests that are different from those of SXE Unitholders generally.

Directors and executive officers of SXE GP are participants in other arrangements that may give them interests in the Merger that may be different from, or be in addition to, your interests as a unitholder of SXE. You should consider these interests in voting on the Merger. These different interests are described under “The Merger—Interests of Directors and Executive Officers of SXE GP in the Transaction.

If the Merger is approved by SXE Unitholders, the date that SXE Unitholders will receive the Merger consideration is uncertain.

As described in this proxy statement/prospectus, completing the Merger is subject to several conditions, not all of which are controllable or waiveable by AMID or SXE. Accordingly, if the Merger is approved by SXE Unitholders, the date that SXE Unitholders will receive the Merger consideration depends on the completion date of the Merger, which is uncertain.

 

39


Table of Contents

SXE Unitholders will have a reduced ownership after the Merger.

When the Merger occurs, each SXE Unitholder that receives AMID Common Units will become a unitholder of AMID with a percentage ownership of the combined organization that is much smaller than such unitholder’s percentage ownership of SXE. In addition, AMID Common Unitholders have only limited voting rights on matters affecting AMID’s business and, therefore, limited ability to influence management’s decisions regarding AMID’s business.

AMID Common Units to be received by SXE Unitholders as a result of the Merger have different rights from SXE Common Units.

Following completion of the Merger, SXE Unitholders will no longer hold SXE Common Units, but will instead be unitholders of AMID. There are important differences between the rights of SXE Unitholders and the rights of AMID Unitholders. See “Comparison of Unitholder Rights” for a discussion of the different rights associated with AMID Common Units and SXE Common Units.

Risks Relating to the Ownership of AMID Common Units

In addition to the risks described above, AMID is, and will continue to be, subject to the risks described in AMID’s Annual Report on Form 10-K for the fiscal year ended December 31, 2016, as updated by any subsequent Quarterly Reports on Form 10-Q and Current Reports on Form 8-K, all of which are filed with the SEC and incorporated by reference into this proxy statement/prospectus. See “Where You Can Find More Information” for the location of information incorporated by reference in this proxy statement/prospectus.

 

40


Table of Contents

SPECIAL NOTE CONCERNING FORWARD-LOOKING STATEMENTS

This document and the documents incorporated herein by reference contain forward-looking statements. Statements identified by words such as “expects,” “anticipates,” “intends,” “plans,” “believes,” “seeks,” “estimates,” “targets,” “projects,” “forecast,” “creates,” “may” or words of similar meaning generally are intended to identify forward-looking statements. These statements are based upon the current beliefs and expectations of AMID’s and SXE’s management and are inherently subject to significant business, economic and competitive risks and uncertainties, many of which are beyond their respective control. These forward-looking statements are subject to a number of factors, assumptions, risks and uncertainties which could cause AMID’s, SXE’s or the combined company’s actual results and experience to differ from the anticipated results and expectations expressed in such forward-looking statements, and such differences may be material. In addition, these forward-looking statements are subject to assumptions with respect to future business strategies and decisions that are subject to change. These factors, assumptions, risks and uncertainties include, but are not limited to:

 

    failure by SXE’s Unitholders to approve the Merger Agreement and the Merger, on the expected timeframe or at all;

 

    failure, difficulties and delays in satisfying conditions to the closing of the Merger Agreement on the expected timeframe or at all;

 

    unexpected costs, liabilities or delays of the Merger;

 

    failure to obtain governmental approvals of the Merger on the proposed terms or expected timeframe;

 

    potential modification of the terms of the Merger Agreement to satisfy such approvals or conditions;

 

    failure to integrate the businesses of AMID and SXE successfully or a more difficult, time-consuming or costly integration process than expected;

 

    failure or delays in fully realizing the expected growth opportunities, cost savings or other benefits from the Merger;

 

    lower revenues than expected following the transaction as a result of customer loss or other reasons;

 

    greater than expected operating costs, customer loss and business disruption following the Merger, including difficulties in maintaining relationships with employees;

 

    failure by AMID to obtain financing required to complete the Merger or to obtain financing on terms other than those currently anticipated;

 

    reputational risks and the reaction of the companies’ customers to the Merger;

 

    diversion of management time on Merger-related issues;

 

    customer acceptance of the combined company’s products and services;

 

    the outcome of any legal proceeding relating to the Merger;

 

    the availability of, or ability to consummate, acquisition or combination opportunities;

 

    any changes in the strategy of AMID, SXE or the anticipated strategy of the combined company;

 

    the occurrence of a natural disaster, catastrophe, terrorist attack or other event, including attacks on electronic and computer systems;

 

    tightened capital markets or other factors that increase cost of capital or limit access to capital;

 

    the level of creditworthiness of, and performance by, the customers and counterparties of AMID and SXE;

 

    the use of derivative financial instruments to hedge commodity and interest rate risks;

 

41


Table of Contents
    industry changes including the impact of consolidations and changes in competition among natural gas midstream companies;

 

    changes in governmental regulation or enforcement practices with respect to the midstream sector of the natural gas industry, especially with respect to environmental, health and safety matters;

 

    dispositions of assets currently owned by AMID or SXE following completion of the Merger, which assets may have been material to AMID or SXE or the combined company;

 

    transactions by AMID or SXE prior to completion of the Merger, including certain financings, issuance of equity, sales of assets or acquisitions;

 

    liabilities or events that are not covered by an indemnity, insurance or existing reserves;

 

    changes in regional, national and worldwide prices of crude oil, refined products, natural gas and NGLs;

 

    fluctuations in consumer demand for refined products, natural gas and NGLs, including seasonal fluctuations;

 

    risks and uncertainties relating to general domestic and international economic (including inflation, interest rates and financial and credit markets) and political conditions; and

 

    any distribution increase by AMID or SXE.

Additional factors that could cause AMID’s and SXE’s results to differ materially from those described in the forward-looking statements can be found in AMID and SXE’s reports (such as Annual Reports on Form 10-K, Quarterly Reports on Form 10-Q and Current Reports on Form 8-K) filed with the SEC and available at the SEC’s website (www.sec.gov). All subsequent written and oral forward-looking statements concerning AMID, SXE, or the Merger, or other matters that are attributable to AMID, SXE or any person acting on behalf of either organization, are expressly qualified in their entirety by the cautionary statements above. In view of these uncertainties, AMID and SXE caution that investors should not place undue reliance on any forward-looking statements. Further, any forward-looking statement speaks only as of the date on which it is made, and, except as required by law, AMID and SXE do not undertake any obligation to update any forward-looking statements, whether written or oral, to reflect circumstances or events that occur after the date the forward-looking statements are made.

PARTIES TO THE MERGER

American Midstream Partners, LP

2103 CityWest Blvd., Bldg. 4, Suite 800

Houston, TX 77042

(346) 241-3400

AMID is a growth-oriented Delaware limited partnership that was formed in August 2009 to own, operate, develop and acquire a diversified portfolio of midstream energy assets. AMID provides critical midstream infrastructure that links producers of natural gas, crude oil, NGLs, condensate and specialty chemicals to numerous intermediate and end-use markets. Through the following five financial reporting segments, (i) Gas Gathering and Processing Services, (ii) Liquid Pipelines and Services, (iii) Natural Gas Transportation Services, (iv) Offshore Pipelines and Services and (v) Terminalling Services, AMID engages in the business of gathering, treating, processing, and transporting natural gas; gathering, transporting, storing, treating and fractionating NGLs; gathering, storing and transporting crude oil and condensates; storing specialty chemical products and selling refined products. As of September 1, 2017, as a result of the disposition of AMID’s propane business, AMID has eliminated its Propane Marketing Services segment.

 

42


Table of Contents

AMID’s primary assets are strategically located in some of the most prolific onshore and offshore producing regions and key demand markets in the United States. Its gathering and processing assets are primarily located in (i) the Permian Basin of West Texas, (ii) the Cotton Valley/Haynesville Shale of East Texas, (iii) the Eagle Ford Shale of South Texas and (iv) offshore in the deep water Gulf of Mexico. Its liquid pipelines, natural gas transportation and offshore pipelines and terminal assets are located in prolific producing regions and key demand markets in Alabama, Louisiana, Mississippi, North Dakota, Texas, Tennessee and in the Port of New Orleans in Louisiana and the Port of Brunswick in Georgia. Additionally, AMID operates a fleet of NGL gathering and transportation trucks in the Eagle Ford Shale and the Permian Basin.

AMID owns or has ownership interests in more than 5,100 miles of onshore and offshore natural gas, crude oil, NGL and saltwater pipelines across 17 gathering systems, seven interstate pipelines and nine intrastate pipelines; eight natural gas processing plants; four fractionation facilities; an offshore semi-submersible floating production system with nameplate processing capacity of 100 MBbl/d of crude oil and 240 MMcf/d of natural gas; six terminal sites with approximately 6.7 MMBbls of above-ground aggregate storage capacity; and 75 crude oil transportation trucks and a fleet of 95 trailers.

American Midstream GP, LLC

2103 CityWest Blvd., Bldg. 4, Suite 800

Houston, TX 77042

(346) 241-3400

AMID GP is the general partner of AMID. Its board of directors and executive officers manage AMID. AMID GP is 77% owned by HPIP and 23% owned by AMID GP Holdings. Through HPIP, ArcLight Capital controls AMID GP. AMID holds assets through a number of subsidiaries.

Cherokee Merger Sub LLC

c/o American Midstream Partners, LP

2103 CityWest Blvd., Bldg. 4, Suite 800

Houston, TX 77042

(346) 241-3400

AMID Merger Sub, LLC, a wholly owned subsidiary of AMID, was formed solely for the purpose of facilitating the Merger. AMID Merger Sub has not carried on any activities or operations to date, except for those activities incidental to its formation and undertaken in connection with the transactions contemplated by the Merger Agreement. By operation of the Merger, AMID Merger Sub will be merged with SXE, with SXE surviving the Merger as a wholly owned subsidiary of AMID.

Southcross Energy Partners, L.P.

1717 Main Street, Suite 5200

Dallas, TX 75201

(214) 979-3700

SXE is a master limited partnership that provides natural gas gathering, processing, treating, compression and transportation services and NGL fractionation and transportation services. It also sources, purchases, transports and sells natural gas and NGLs. Its assets are located in South Texas, Mississippi and Alabama and include two gas processing plants, one fractionation plant, one treating facility and approximately 3,100 miles of gathering and transportation pipeline. The South Texas assets are located in or near the Eagle Ford shale region.

Southcross Energy Partners GP, LLC

1717 Main Street, Suite 5200

Dallas, Texas 75201

(214) 979-3700

 

43


Table of Contents

SXE GP is the general partner of SXE. Its board of directors and executive officers manage SXE. Southcross Holdings indirectly owns 100% of and controls SXE GP.

THE SXE SPECIAL UNITHOLDER MEETING

SXE is providing this proxy statement/prospectus to its unitholders in connection with the solicitation of proxies to be voted at the Special Meeting of unitholders that SXE has called for, among other things, the purpose of holding a vote upon a proposal to approve the Merger Agreement and the transactions contemplated thereby and at any adjournment or postponement thereof. This proxy statement/prospectus constitutes a proxy statement of SXE in connection with the Special Meeting of SXE Unitholders and a prospectus for AMID in connection with the issuance by AMID of AMID Common Units in connection with the Merger.

Date, Time and Place of the Special Meeting

The Special Meeting is scheduled to be held at the time and place specified in the notice of meeting.

Matters to be Considered at the Special Meeting

At the Special Meeting, SXE Unitholders will be asked to consider and vote on the following proposals and consider the following matters:

 

    Merger Proposal. To approve the Merger Agreement and the transactions contemplated thereby, including the Merger;

 

    Advisory Compensation Proposal. To approve, on an advisory (non-binding) basis, the compensation that may be paid or become payable to SXE GP’s named executive officers in connection with the Merger; and

 

    To transact such other business as may properly come before the Special Meeting, including any adjournment of the Special Meeting.

Recommendation of the SXE GP Board

The SXE Conflicts Committee of the SXE GP Board determined that the Merger Agreement and the Merger are in the best interests of SXE and its subsidiaries, including the holders of the Non-Affiliated SXE Common Units, approved the Merger and the Merger Agreement and recommended that the SXE GP Board approve the Merger and the Merger Agreement. Upon the receipt of such approval and recommendation of the SXE Conflicts Committee, the SXE GP Board unanimously determined that the Merger Agreement and the transactions contemplated by the Merger Agreement are advisable and in the best interests of SXE, approved the Merger Agreement and the transactions contemplated by the Merger Agreement, including the Merger, and directed that the Merger and the Merger Agreement be submitted to a vote of the SXE Unitholders. The SXE GP Board recommends that SXE Unitholders vote “FOR” the Merger Proposal and that holders of SXE Common Units vote “FOR” the Advisory Compensation Proposal.

In considering the recommendation of the SXE GP Board with respect to the Merger Agreement and the transactions contemplated thereby, you should be aware that some of SXE GP’s directors and executive officers may have interests that are different from, or in addition to, the interests of SXE Unitholders more generally. See “The Merger—Interests of Directors and Executive Officers of SXE GP in the Transaction.”

Who Can Vote at the Special Meeting

The record date for the Special Meeting is February 12, 2018. Only SXE Unitholders of record at the close of business on the record date will be entitled to receive notice of and to vote at the Special Meeting or any adjournment or postponement of the meeting.

 

44


Table of Contents

As of the close of business on the record date, there were approximately 26,492,074 SXE Common Units, 12,213,713 SXE Subordinated Units, and 18,656,071 SXE Class B Convertible Units outstanding and entitled to vote at the Special Meeting. Each holder of SXE Common Units, SXE Subordinated Units and SXE Class B Convertible Units entitled to vote at the Special Meeting may cast one vote for each SXE Common Unit, each SXE Subordinated Unit or each SXE Class B Convertible Unit that such holder owned on the close of business on the record date.

If at any time any person or group (other than SXE GP and its affiliates) beneficially owns 20% or more of any class of SXE units, such person or group loses voting rights on all of its units and such units will not be considered “outstanding.” This loss of voting rights does not apply to (i) any person or group who acquired 20% or more of any class of SXE Units from SXE GP or its affiliates (other than SXE), (ii) any person or group who directly or indirectly acquired 20% or more of any class of SXE Units from that person or group described in clause (i) provided SXE GP notified such transferee that such loss of voting rights did not apply, or (iii) any person or group who acquired 20% or more of any class of units issued by SXE with the prior approval of the SXE GP Board.

A complete list of SXE Unitholders entitled to vote at the Special Meeting will be available for inspection at the principal place of business of SXE during regular business hours for a period of no less than ten days before the Special Meeting and at the place of the Special Meeting during the meeting.

Quorum

A quorum of unitholders represented in person or by proxy at the Special Meeting is required to vote on approval of the Merger Agreement and the Merger at the Special Meeting. At least a majority of the outstanding SXE Common Units, at least a majority of the outstanding SXE Subordinated Units and at least a majority of the outstanding SXE Class B Convertible Units must be represented in person or by proxy at the meeting in order to constitute a quorum. Any abstentions will be considered to be present at the meeting for purposes of determining whether quorum is present at the Special Meeting. Any broker non-votes will not be considered to be present at the meeting for purposes of determining whether a quorum is present at the Special Meeting.

Vote Required for Approval

The affirmative vote of holders of at least a majority of the outstanding Non-Affiliated SXE Common Units is required to approve the Merger Agreement and the Merger. As of the record date, there were 22,144,280 Non-Affiliated SXE Common Units outstanding. For purposes of determining whether the Merger Agreement and the Merger have been approved by the Non-Affiliated SXE Common Units, SXE Common Units held by SXE GP and its affiliates will not be counted toward the required majority vote of outstanding Non-Affiliated SXE Common Units. The affirmative vote of a majority of the Non-Affiliated SXE Common Units would be deemed to approve the Merger for all purposes of Section 7.9(a) of the SXE Partnership Agreement. The affirmative vote of holders of at least a majority of the outstanding SXE Subordinated Units and SXE Class B Convertible Units is also required to approve the Merger Agreement and the Merger. SXE GP and certain of its affiliates, which collectively own all of the SXE Subordinated Units and SXE Class B Convertible Units entitled to vote at the Special Meeting, have agreed to vote all of such SXE Subordinated Units and SXE Class B Convertible Units in favor of approval of the Merger Proposal and any other matter necessary for the consummation of the Merger.

The affirmative vote of holders of at least a majority of the outstanding SXE Common Units is required to approve, on an advisory (non-binding) basis, the compensation that may be paid or become payable to SXE’s named executive officers in connection with the Merger.

Abstentions will have the same effect as votes “AGAINST” approval, and if you fail to cast your vote in person or by proxy or fail to give voting instructions to your broker, bank or other nominee and are otherwise represented in person or by proxy, it will have the same effect as a vote “AGAINST” the proposal.

 

45


Table of Contents

Unit Ownership of and Voting by SXE GP and its Affiliates

For purposes of determining whether the Merger Agreement and the Merger have been approved by the Non-Affiliated SXE Common Units, SXE Common Units held by SXE GP and its affiliates will not be counted.

At the close of business on the record date for the Special Meeting, SXE GP and its affiliates beneficially owned 12,213,713 SXE Subordinated Units and 18,656,071 SXE Class B Convertible Units, which represent all of the SXE Subordinated Units and SXE Class B Convertible Units entitled to vote at the Special Meeting, and have agreed to vote all of such SXE Subordinated Units and SXE Class B Convertible Units in favor of approval of the Merger Proposal and any other matter necessary for the consummation of the Merger.

Voting of Units by Holders of Record

If you are entitled to vote at the Special Meeting and hold your units in your own name, you can submit a proxy or vote in person by completing a ballot at the Special Meeting. However, SXE encourages you to submit a proxy before the Special Meeting even if you plan to attend the Special Meeting in order to ensure that your units are voted. A proxy is a legal designation of another person to vote your SXE Units on your behalf. If you hold units in your own name, you may submit a proxy for your units by:

 

    calling the toll-free number specified on the enclosed proxy card and follow the instructions when prompted;

 

    accessing the Internet website specified on the enclosed proxy card and follow the instructions provided to you; or

 

    filling out, signing and dating the enclosed proxy card and mailing it in the prepaid envelope included with these proxy materials.

When a unitholder submits a proxy by telephone or through the Internet, his or her proxy is recorded immediately. SXE encourages its unitholders to submit their proxies using these methods whenever possible. If you submit a proxy by telephone or the Internet website, please do not return your proxy card by mail.

All units represented by each properly executed and valid proxy received before the Special Meeting will be voted in accordance with the instructions given on the proxy. If an SXE Unitholder executes a proxy card without giving instructions, the SXE Units represented by that proxy card will be voted as the SXE GP Board recommends. The SXE GP Board recommends that SXE Unitholders vote “FOR” the Merger Proposal and that holders of SXE Common Units vote “FOR” the Advisory Compensation Proposal.

Your vote is important. Accordingly, please submit your proxy by telephone, through the Internet or by mail, whether or not you plan to attend the meeting in person.

Voting of Units Held in Street Name

If your units are held in an account at a broker or through another nominee, you must instruct the broker or other nominee on how to vote your units by following the instructions that the broker or other nominee provides to you with these proxy materials. Most brokers offer the ability for unitholders to submit voting instructions by mail by completing a voting instruction card, by telephone and via the Internet.

If you do not provide voting instructions to your broker, your SXE Units will not be voted on any proposal on which your broker does not have discretionary authority to vote. This is referred to as a broker non-vote. Under the current rules of the NYSE, brokers do not have discretionary authority to vote on any of the proposals, including the Merger Proposal. Accordingly, the broker cannot register your SXE Units as being present at the Special Meeting for purposes of determining a quorum, and will not be able to vote on those matters for which specific authorization is required. A broker non-vote will have the same effect as a vote “AGAINST” the Merger Proposal and the Advisory Compensation Proposal.

 

46


Table of Contents

If you hold units through a broker or other nominee and wish to vote your units in person at the Special Meeting, you must obtain a proxy from your broker or other nominee and present it to the inspector of election with your ballot when you vote at the Special Meeting.

Revocability of Proxies; Changing Your Vote

You may revoke your proxy and/or change your vote at any time before your proxy is voted at the Special Meeting. If you are a unitholder of record, you can do this by:

 

    sending a written notice, no later than the telephone/internet deadline, to Southcross Energy Partners, L.P. at 1717 Main Street, Suite 5200, Dallas, Texas 75201, Attention: Corporate Secretary, that bears a date later than the date of this proxy and is received prior to the Special Meeting and states that you revoke your proxy;

 

    submitting a valid, later-dated proxy by mail, telephone or Internet that is received prior to the Special Meeting; or

 

    attending the Special Meeting and voting by ballot in person (your attendance at the Special Meeting will not, by itself, revoke any proxy that you have previously given).

If you hold your SXE Units through a broker or other nominee, you must follow the directions you receive from your broker or other nominee in order to revoke your proxy or change your voting instructions.

Solicitation of Proxies

This proxy statement/prospectus is furnished in connection with the solicitation of proxies by the SXE GP Board to be voted at the Special Meeting. Under the Merger Agreement, SXE and AMID agreed to each pay one-half of the expenses incurred in connection with the filing, printing and mailing of this proxy statement/prospectus. SXE will bear all costs and expenses in connection with the solicitation of proxies. SXE has engaged Georgeson LLC to assist in the solicitation of proxies for the meeting and SXE estimates it will pay Georgeson LLC a fee of approximately $15,000 for these services. SXE has also agreed to reimburse Georgeson LLC for reasonable out-of-pocket expenses and disbursements incurred in connection with the proxy solicitation and to indemnify against certain losses, costs and expenses. In addition, SXE may reimburse brokerage firms and other persons representing beneficial owners of SXE Units for their reasonable expenses in forwarding solicitation materials to such beneficial owners. Proxies may also be solicited by certain of SXE GP’s directors, officers and employees by telephone, electronic mail, letter, facsimile or in person, but no additional compensation will be paid to them.

A letter of transmittal and instructions for the surrender of SXE Common Units will be mailed to holders of such SXE Units shortly after the completion of the Merger. The AMID Common Units that SXE Unitholders will receive in the Merger will be in book-entry form.

No Other Business

Under the SXE Partnership Agreement, no other business may be brought by any SXE Unitholders before the Special Meeting except as set forth in the notice to SXE Unitholders provided with this proxy statement/prospectus.

Adjournments

Adjournments may be made for the purpose of, among other things, soliciting additional proxies if there are not sufficient votes to approve a proposal. SXE GP may adjourn the Special Meeting one or more times for any reason. No unitholder vote is required for any adjournment. SXE is not required to notify holders of SXE

 

47


Table of Contents

Common Units of any adjournment of 45 days or less if the time and place of the adjourned meeting are announced at the meeting at which the adjournment is taken, unless after the adjournment a new record date is fixed for the adjourned meeting. At any adjourned meeting, SXE may transact any business that it might have transacted at the original Special Meeting, provided that a quorum is present at such adjourned meeting. Proxies submitted by holders of SXE Common Units for use at the original Special Meeting will be used at any adjournment or postponement of the meeting. References to the Special Meeting in this proxy statement/prospectus are to such Special Meeting as adjourned or postponed.

Assistance

If you need assistance in completing your proxy card or have questions regarding the Special Meeting, please contact Georgeson LLC toll-free at 1-888-293-6812.

 

48


Table of Contents

THE MERGER

This section of the proxy statement/prospectus describes the material aspects of the proposed Merger. This section may not contain all of the information that is important to you. You should carefully read this entire proxy statement/prospectus and the documents incorporated herein by reference, including the full text of the Merger Agreement, for a more complete understanding of the Merger. A copy of the Merger Agreement is attached as Annex A hereto. In addition, important business and financial information about each of AMID and SXE is included in or incorporated into this proxy statement/prospectus by reference. See “Where You Can Find More Information.”

Effect of the Merger and the Contribution

Subject to the terms and conditions of the Merger Agreement and in accordance with Delaware law, the Merger Agreement provides for the merger of SXE with AMID Merger Sub. SXE, which is sometimes referred to following the Merger as the surviving entity, will survive the Merger, and the separate limited liability company existence of AMID Merger Sub will cease. As a result of the Merger, AMID will become the sole limited partner of SXE. After the completion of the Merger, the certificate of limited partnership of SXE in effect immediately prior to the Effective Time will be the certificate of limited partnership of the surviving entity, until amended in accordance with its terms and applicable law, and the SXE Partnership Agreement in effect immediately prior to the Effective Time will be the agreement of limited partnership of the surviving entity, until amended in accordance with its terms and applicable law.

Concurrently with the execution of the Merger Agreement, Southcross Holdings, AMID and AMID GP entered into the Contribution Agreement, pursuant to which Southcross Holdings will contribute to AMID and AMID GP its equity interests in SXH Holdings, which will hold substantially all the current subsidiaries (Southcross Holdings Intermediary LLC, Southcross Holdings Guarantor GP LLC and Southcross Holdings Guarantor LP, which, in turn, directly or indirectly own 100% of the limited liability company interest of SXE GP, 100% of the outstanding SXE Class B Convertible Units, 100% of the outstanding SXE Subordinated Units and approximately 55% of the outstanding SXE Common Units) and business of Southcross Holdings, in exchange for (i) the number of AMID Common Units equal to $185,697,148, subject to certain adjustments for cash, indebtedness, working capital and transaction expenses contemplated by the Contribution Agreement, divided by $13.69, (ii) 4.5 million series E preferred units, (iii) options to acquire 4.5 million AMID Common Units, and (iv) 15% of the equity interest in AMID GP. After the completion of the Contribution, Southcross Holdings will become a limited partner of AMID and a member of AMID GP.

The Contribution Agreement contains customary representations and warranties and covenants by each of the parties. Completion of the Contribution is conditioned upon, among other things: (1) the absence of certain legal impediments prohibiting the transactions, (2) applicable regulatory approvals, including the termination or expiration of the applicable waiting period under the HSR Act, and (3) with respect to AMID’s obligation to close only, the conditions precedent contained in the Merger Agreement having been satisfied or being satisfied concurrently with the closing of the Contribution Agreement. The Contribution Agreement contains provisions granting both AMID and Southcross Holdings the right to terminate the Contribution Agreement for certain reasons, including, among others, if the Contribution does not occur on or before June 1, 2018. The Merger Agreement provides that, at the Effective Time, each SXE Common Unit issued and outstanding or as of immediately prior to the Effective Time, other than those held by the Affiliated Unitholders and by AMID or any of its subsidiaries, will be converted into the right to receive 0.160 of an AMID Common Unit. Each SXE Common Unit, SXE Subordinated Unit and SXE Class B Convertible Unit held by Southcross Holdings or any of its subsidiaries and by AMID or any of its subsidiaries outstanding immediately prior to the Effective Time will be cancelled at the Effective Time for no consideration.

Because the Exchange Ratio was fixed at the time the Merger Agreement was executed and because the market value of AMID Common Units and SXE Common Units will fluctuate prior to the consummation of the

 

49


Table of Contents

Merger, SXE Unitholders cannot be sure of the value of the Merger consideration they will receive relative to the value of SXE Common Units that they are exchanging. For example, decreases in the market value of AMID Common Units will negatively affect the value of the Merger consideration that SXE Unitholders receive, and increases in the market value of SXE Common Units may mean that the Merger consideration that such unitholders receive will be worth less than the market value of the SXE Common Units that they are exchanging. See “Risk Factors—Risks Relating to the MergerBecause the market price of AMID Common Units will fluctuate prior to the consummation of the Merger, SXE Common Unitholders cannot be sure of the market value of the AMID Common Units they will receive as unit consideration relative to the value of SXE Common Units they exchange.”

AMID will not issue any fractional units of AMID Common Units in connection with the Merger. Instead, all fractional AMID Common Units that an SXE Unitholder would otherwise be entitled to receive will be aggregated and then, if a fractional AMID Common Unit results from that aggregation, be rounded up to the nearest whole AMID Common Unit.

Each award of SXE LTIP Units that is outstanding immediately prior to the Effective Time will, at the Effective Time, be fully vested and settled in the form of SXE Common Units, provided that SXE will withhold a portion of the SXE Common Units that would otherwise be delivered upon vesting equal to the amount of any applicable federal, state and local taxes. The holder of the SXE Common Units provided in exchange for SXE LTIP Units will receive 0.160 of an AMID Common Unit for each SXE Common Unit.

In connection with the Merger, the incentive distribution rights in SXE outstanding immediately prior to the Effective Time will be cancelled. See the section entitled “The Merger Agreement” for further information.

Background of the Merger

For purposes of the discussion in this “Background of the Merger” section, SXE and Southcross Holdings are referred to collectively herein as “Southcross.”

Southcross’ management, the board of directors of Holdings GP (the “Holdings GP Board”) and the SXE GP Board regularly assess Southcross’ financial position and results of operations as well as potentially available options to create value for Southcross’ unitholders, considering Southcross’ performance and prospects in light of the business and economic environment, as well as developments in the U.S. energy industry and challenges facing participants in the midstream energy sector. These assessments have included, from time to time, consideration of potential alternatives that would further Southcross’ strategic objectives and ability to engage in growth and development projects, taking into account Southcross’ expected capital needs and funding requirements, and an assessment of the expected opportunities and risks relating to Southcross’ strategic plans. Similarly, Southcross’ management periodically explores and evaluates, and discusses with the Holdings GP Board and the SXE GP Board, various strategic alternatives potentially available to Southcross, including acquisitions and divestitures, joint ventures and other potential transactions, including a potential acquisition by Southcross Holdings of all of the outstanding equity of SXE in a going private transaction.

In August 2016, senior management of another company, which we refer to as Company A, contacted Bruce A. Williamson, who was serving as non-executive Chairman of the SXE GP Board and Chairman of Holdings GP, to express an interest in discussing a potential business transaction involving both Southcross Holdings and SXE. On August 11, 2016, Southcross Holdings entered into a confidentiality agreement with Company A in an effort to explore a potential strategic business transaction. On August 23, 2016, Mr. Williamson, together with representatives of the Sponsors met in person with Company A’s senior management regarding a potential strategic transaction. On August 31, 2016, Mr. Williamson received a preliminary proposal from Company A contemplating (i) a joint venture with Southcross involving certain assets of Company A and the Southcross entities, (ii) equity of Company A in exchange for equity of Southcross Holdings and the repayment of net debt outstanding of Southcross Holdings as of December 31, 2016, and (iii) a cash contribution from Company A to

 

50


Table of Contents

repay SXE’s outstanding debt and to purchase all outstanding Non-Affiliated SXE Common Units for cash through a limited call right at no premium to the unit market price. After consultation with the Holdings GP Board, on September 21, 2016, Mr. Williamson and Company A’s chief executive officer met to discuss Company’s A proposal. At the time, the parties could not agree on the relative contributions of the Southcross entities and those of Company A to the proposed joint venture, and there was a significant issue regarding the magnitude of SXE’s debt compared to the balance sheet leverage of Company A. Consequently, negotiations ceased.

For the quarter ended September 30, 2016, SXE was not in compliance with the financial covenant in its revolving credit agreement requiring it to maintain a consolidated total leverage ratio (as defined in the revolving credit agreement) of less than 5.00 to 1.00 for the quarter ended September 30, 2016. This prompted both the SXE GP Board and Holdings GP Board to begin to evaluate possible alternative strategies to address SXE’s leverage and, given the cross default and potential acceleration of debt to Southcross Holdings, to address overall leverage.

On December 29, 2016, SXE entered into a limited waiver agreement and fifth amendment (the “Amendment”) to SXE’s revolving credit agreement. Pursuant to the Amendment, SXE received a full waiver for all defaults or events of default arising from its failure to comply with the financial covenant to maintain a consolidated total leverage ratio of less than 5.00 to 1.00 for the quarter ended September 30, 2016. Among other things, the Amendment suspended the requirement for SXE to comply with the consolidated total leverage ratio until March 31, 2019 and reduced the total aggregate commitments under SXE’s revolving credit agreement. As further required by the lenders under SXE’s revolving credit agreement, in connection with the Amendment, SXE also entered into an investment agreement with Southcross Holdings and Wells Fargo Bank, N.A., a backstop commitment letter with Southcross Holdings, Wells Fargo Bank, N.A. and the Sponsors and a first amendment to equity cure contribution agreement with Southcross Holdings. Under these agreements, Southcross Holdings contributed $17 million to SXE in exchange for 11,486,486 SXE Common Units, SXE partially repaid the outstanding balance under SXE’s revolving credit agreement, Southcross Holdings agreed to provide an additional $15 million to SXE in the future under certain circumstances and the Sponsors agreed to fund any shortfall if Southcross Holdings were required, but unable, to provide the additional funds.

During the second half of 2016 and thereafter, Southcross Holdings and SXE GP continued to evaluate and consider various potential financial and strategic opportunities as part of its strategy to enhance unitholder value at both Southcross Holdings and SXE and to restructure SXE’s balance sheet. The Holdings GP Board and SXE GP Board recognized that SXE’s access to additional credit was limited and the Sponsors were not willing to provide additional financial support to SXE.

In its ongoing assessment of Southcross, the Holdings GP Board and the SXE GP Board considered that as a standalone entity and without a significant equity contribution, which SXE may not be able to obtain, or absent additional amendments to its revolving credit agreement or waivers of the March 31, 2019 requirement to comply with the consolidated total leverage ratio, SXE may not be able to comply with such financial covenant as of such date, which would trigger an event of default, and result in substantial doubt regarding SXE’s ability to continue as a going concern as early as the second quarter of 2018. If SXE’s independent auditors subsequently report in their next annual audit report the existence of substantial doubt regarding SXE’s ability to continue as a going concern, this would also lead to an event of default under SXE’s revolving credit agreement and term loan which, in turn, would trigger a cross default under Southcross Holdings’ credit facilities. Such events of default, if not cured, would allow the lenders under each of these borrowing arrangements to accelerate the maturity of the debt, making it due and payable immediately.

On January 4, 2017, Company A sent Mr. Williamson an amended and restated confidentiality agreement pursuant to which Company A and another party, which we refer to as Company B, and together with Company A, as Company AB, would jointly consider the acquisition of an interest in Southcross.

 

51


Table of Contents

On January 19, 2017, Mr. Williamson and Bret M. Allan, Senior Vice President and Chief Financial Officer of SXE GP, had a lunch meeting with senior management of Company A to discuss possible strategic business alternatives.

In addition, in connection with its consideration of potential strategic alternatives, in January 2017, Mr. Williamson, who was hired as Chairman, President and Chief Executive Officer of SXE GP effective January 6, 2017, was directed by the Holdings GP and SXE GP Boards to retain a financial advisor to assist it in an evaluation of potential strategic alternatives. In January 2017, the Holdings GP Board selected RBC Capital Markets, LLC (“RBC Capital Markets”) as its financial advisor. RBC Capital Markets was selected because of, among other things, its recent experience with transactions in the midstream and energy sectors, its strong investment banking reputation and its experience in advising companies and boards of directors in connection with business combination transactions. In February 2017, the Holdings GP Board also determined to engage Wells Fargo Securities, LLC (“Wells Fargo”) to assist the Holdings GP Board in, among other things, its consideration of potential strategic alternatives. Wells Fargo was selected because of, among other things, its depth of knowledge related to Southcross as a long-standing lender and advisor.

In February 2017, members of Southcross’ senior management contacted Locke Lord, and engaged Locke Lord, as counsel to Southcross in connection with the evaluation of a potential third-party transaction or other strategic alternatives.

On February 22, 2017, the Holdings GP Board held a meeting attended by the SXE GP Board, members of Southcross’ senior management and representatives of RBC Capital Markets. At this meeting, the participants discussed Southcross’ positioning in the midstream energy sector, various measures of Southcross Holdings’ and SXE’s market valuation and potential strategic alternatives to enhance unitholder value. Mr. Williamson stated that the SXE Conflicts Committee, with the assistance of its legal and financial advisors, would be asked to evaluate any potential strategic alternatives, including without limitation, continuing to operate the business as a standalone entity, engaging in a sale of Southcross Holdings or SXE, selling all or a portion of the midstream business segment and/or obtaining an equity infusion from a new Sponsor, thereby diluting all current equity owners. RBC Capital Markets discussed, among other things, an illustrative overview of steps involved in a potential sale process, including potential partners to a strategic alternative transaction, preparation of initial information materials regarding Southcross Holdings and SXE, and an indicative timetable. As envisioned, the third-party solicitation process would involve two phases. In the first phase, a broad range of potential bidders would receive, subject to a confidentiality agreement, a confidential information memorandum (“CIM”) with information regarding Southcross Holdings and SXE and an initial indication of interest instruction letter (the “Phase I Process Letter”) requesting a response by April 5, 2017. Based on the initial response, the Holdings GP Board would determine which potential transaction parties would be invited to participate in the second phase of the sale process which would involve the opportunity to conduct detailed due diligence. These second round potential transaction parties would also be provided with a form of a transaction agreement reflecting the terms on which Southcross intended to pursue a strategic transaction.

Following this meeting, Southcross management, with the assistance of RBC Capital Markets, prepared the CIM.

On February 23, 2017, at the request of the Holdings GP Board, RBC Capital Markets met with Company A regarding the sale process. On March 6, 2017, Southcross Holdings and Company A and Company B entered into an amended and restated confidentiality agreement.

Between February 22, 2017 and March 24, 2017, a total of 40 potential counterparties, including AMID, Company A, Company B and other strategic buyers and new financial sponsors, were contacted. Between February 22, 2017 and March 31, 2017, confidentiality agreements were executed with all interested parties to facilitate further discussions on the basis of confidential information. This resulted in 21 strategic buyers and five financial sponsors signing confidentiality agreements. 23 of the 26 confidentiality agreements included a

 

52


Table of Contents

customary standstill provision, which, among other things, (i) prohibited the counterparty from acquiring securities of Southcross and waging a proxy contest or other unitholder activism campaign and (ii) automatically terminated upon the entry by Southcross into a definitive acquisition agreement with a third party. The remaining three confidentiality agreements did not contain a standstill provision. Upon execution of a confidentiality agreement, each qualified bidder received the CIM and a summary financial model.

Beginning on March 24, 2017, the Phase I Process Letter was provided to all potential bidders that had entered into confidentiality agreements with Southcross Holdings.

During this time and throughout the process, the members of each of the Holdings GP Board and the SXE GP Board received periodic informal updates regarding the status of negotiations and transaction documentation from members of Southcross’ senior management and representatives of Locke Lord and RBC Capital Markets.

On March 1, 2017, the SXE Conflicts Committee, consisting of Jerry W. Pinkerton, Nicholas J. Caruso and Andrew A. Cameron, held a meeting attended by representatives of Akin Gump Strauss Hauer & Feld LLP, legal counsel to the SXE Conflicts Committee (“Akin Gump”). At the meeting, the SXE Conflicts Committee discussed the potential for a future transaction involving SXE and the potential retention of a financial advisor to the SXE Conflicts Committee. The SXE Conflicts Committee considered Jefferies’ qualifications, reputation and experience, as well as Jefferies’ familiarity with and experience advising the SXE Conflicts Committee in the past, and determined to retain Jefferies in connection with its review and consideration of a potential transaction, subject to Jefferies’ disclosure of any relationships related to this retention and agreement on an acceptable fee arrangement and engagement letter.

On April 5 and April 6, 2017, initial indications of interest were received from 12 of the 21 potential counterparties consisting of nine strategic parties, including AMID and Company AB, and three financial sponsors. Thirteen other potential counterparties indicated that they were not interested in pursuing a potential transaction at that time. Eight of the indications of interests received, including those received from AMID and Company AB, provided for an acquisition of Southcross Holdings inclusive of SXE and the assumption of the outstanding debt of Southcross Holdings and SXE. One of the indications of interest received was for a business combination involving Southcross Holdings and SXE with SXE’s public units remaining outstanding and Southcross Holdings and SXE’s public unitholders owning a minority position in the merged entity. Two indications of interests were for acquisitions of assets only, one of which was for SXE’s Mississippi and Alabama assets only and the other proposal was for Southcross Holdings’ and SXE’s Robstown and Bonnie View fractionators only. The final indication of interest was for a joint venture with Southcross Holdings and SXE involving the potential buyer’s asset portfolio.

On April 6, 2017, the Holdings GP Board met telephonically with members of Southcross’ senior management and representatives of RBC Capital Markets to discuss the initial indications of interest received. After discussion regarding the terms of the indications of interest and the financial capacity of each of the interested parties to engage in a transaction with Southcross Holdings and SXE, the Holdings GP Board instructed Southcross’ senior management to invite seven of the 12 initial bidders, including AMID and Company AB, to conduct detailed due diligence and participate in the second phase of the bid process (the “Second Round Bidders”). These Second Round Bidders were selected based on, among other things, their indicated valuation, ability to conduct due diligence in a timely manner and ability to complete the financing of a transaction.

Between April 13, 2017 through May 8, 2017, members of Southcross’ senior management, with input from representatives of the Sponsors and representatives of Locke Lord, prepared a form of a purchase and sale agreement. The draft purchase and sale agreement contemplated the sale by Southcross Holdings of all of its equity interest in Southcross Holdings Intermediary LLC, Southcross Holdings Guarantor GP LLC and Southcross Holdings Guarantor LP, which directly or indirectly own 100% of the limited liability company interest of SXE GP and 100% of the partnership interest of Southcross Holdings Borrower LP (which directly

 

53


Table of Contents

holds 26,492,074 SXE Common Units, 12,213,713 SXE Subordinated Units, and 18,656,071 SXE Class B Convertible Units as of the record date, together representing 72.2% of SXE’s outstanding limited partnership interests).

Beginning on April 14, 2017, the Second Round Bidders, including AMID and Company AB, began their review of materials in a virtual data room. On May 8, 2017, final proposal instruction letters were sent to the Second Round Bidders, including AMID and Company AB, requesting submission of final proposals on or before May 24, 2017. The draft purchase and sale agreement was also made available to these parties.

Between April 18 and April 25, 2017, six of the Second Round Bidders, including AMID and Company AB, participated in management presentations with members of Southcross’ senior management. The seventh Second Round Bidder, after receiving additional materials prior to a management presentation, withdrew its proposal and declined to continue in the process. Shortly after the management presentation to another of the Second Round Bidders, such party also indicated that it was no longer interested in pursuing a transaction with Southcross.

On May 11, 2017, the Holdings GP Board held a telephonic meeting attended by members of Southcross’ senior management and representatives of Tailwater, Locke Lord and RBC Capital Markets. At the meeting, representatives of Locke Lord reviewed the duties of the Holdings GP Board and its obligations pursuant to the Southcross Holdings partnership agreement in connection with its consideration of a proposed transaction. Mr. Williamson and representatives of RBC Capital Markets provided an update on the status of the third-party solicitation process, noting that 40 potential parties had been contacted resulting in 12 parties (including AMID and Company AB) submitting first round indications of interest. RBC Capital Markets then outlined potential steps for the second part of the process, including the evaluation of the consideration and documentation proposed, certain considerations for the Southcross Holdings’ limited partners and the SXE Conflicts Committee approvals and an indicative timeline.

On May 24, 2017, three final bids were received from each of AMID, Company AB and Company C.

On May 26, 2017, the Holdings GP Board held a telephonic meeting attended by members of Southcross’ senior management and representatives of RBC Capital Markets, at which the final proposals received were discussed.

AMID’s initial proposal provided for an acquisition of Southcross Holdings and SXE and the assumption of the outstanding debt of Southcross Holdings and SXE. AMID proposed a total equity consideration of $256 million for Southcross Holdings, payable in AMID Common Units based on the 20-day trading volume weighted average price (“VWAP”) of AMID Common Units prior to execution of a definitive agreement, and offered $80 million to the holders of Non-Affiliated SXE Common Units payable in AMID Common Units based on the 20-trading day VWAP of AMID Common Units prior to execution of a definitive agreement. Since AMID’s proposed consideration was in the form of publicly listed equity securities, AMID’s proposal could be valued. The total enterprise value of the AMID proposal was approximately $1.0 billion.

Company AB’s initial proposal contemplated a cash acquisition of both Southcross Holdings and SXE. At the time of the submission of their final proposal, Company AB indicated that the best they could do would be to form a joint venture with Southcross Holdings and SXE involving certain assets of Company AB, as well as a cash contribution from Company AB and the owners of Southcross Holdings to repay debt and to purchase for cash the outstanding Non-Affiliated SXE Common Units through a limited call right at no premium to the unit market price. Since Company AB’s initial proposal was in the form of a combination of South Texas assets and an earn-out structure, a discernible valuation could not be determined.

Company C’s initial proposal provided for an acquisition of Southcross Holdings for an equity value of $205 million in cash and did not contemplate any acquisition of SXE. The implied total enterprise value of Company C’s proposal was approximately $932 million.

 

54


Table of Contents

After discussion, the Holdings GP Board concluded that AMID’s proposal had the potential to deliver the highest value to the Southcross Holdings’ owners while also providing an attractive combination for the holders of Non-Affiliated SXE Common Units . The Holdings GP Board instructed Southcross’ senior management, with the assistance of RBC Capital Markets, to engage in negotiations with AMID regarding AMID’s proposed valuation of Southcross Holdings and SXE and to obtain clarifications regarding AMID’s valuation, financing assumptions and expectations regarding transaction timing and whether AMID’s sponsor support had reviewed and was supportive of AMID’s proposal.

On June 1, 2017, the SXE GP Board held a telephonic meeting attended by members of Southcross’ senior management and representatives of Locke Lord and RBC Capital Markets. At the meeting, representatives of Locke Lord reviewed the duties of the SXE GP Board and its obligations pursuant to the SXE Partnership Agreement in connection with its consideration of the proposed transaction. RBC Capital Markets then reviewed the final proposals received and relayed AMID’s clarifications to its proposals. The SXE GP Board discussed the merits of an AMID transaction, including the potential benefit of SXE’s public unitholders, receiving a security of a company that currently is making distributions, reducing leverage on SXE and increasing liquidity at SXE. The SXE GP Board directed Southcross’ senior management to conduct due diligence on AMID in order to further assess AMID’s final proposal.

On June 2, 2017, the SXE Conflicts Committee held a telephonic meeting attended by representatives of Akin Gump, members of Southcross’ senior management, and representatives of RBC Capital Markets and Jefferies. At the meeting, Mr. Williamson updated the SXE Conflicts Committee regarding certain transactions under consideration by the Holdings GP Board, including the general terms of such transactions, the status of negotiations with potential counterparties, and certain potential benefits and drawbacks of each transaction. Mr. Williamson also discussed certain challenges SXE was facing on a standalone basis, including SXE’s significant exposure to the Eagle Ford shale region and its declining production levels, low natural gas prices, reduced drilling and reduced contract renewals, as well as SXE’s balance sheet, leverage and financing requirements.

On June 6, 2017, in accordance with the direction of the Holdings GP Board, representatives of RBC Capital Markets met with members of the senior management of AMID regarding AMID’s final proposal, relayed the request of the Holdings GP Board and the SXE GP Board that AMID improve its valuation of both Southcross Holdings and SXE and also conveyed Southcross’ due diligence requests of AMID. On that same day, Mr. Williamson and Lynn L. Bourdon III, President and Chief Executive Officer of AMID, telephonically discussed the timeline for AMID’s responses to Southcross’ reverse due diligence requests on AMID, as well as the provision of AMID’s financial model.

On June 9, 2017, at the request of Southcross’ senior management, RBC Capital Markets provided Southcross’ list of reverse due diligence requests to AMID’s financial advisor, Deutsche Bank Securities Inc. (“Deutsche Bank”). Later that day, Deutsche Bank provided AMID’s financial model to RBC Capital Markets which it relayed to Southcross’ senior management.

On the morning of June 13, 2017, members of Southcross’ senior management, together with representatives of the Sponsors, met with members of AMID’s senior management and its sponsor, ArcLight Capital, to negotiate the terms and structure of a potential transaction involving AMID, Southcross Holdings and SXE.

Later that afternoon, members of Southcross’ senior management and members of AMID’s senior management met in person to discuss AMID’s financial model. Representatives of RBC Capital Markets and Deutsche Bank also attended these meetings.

On June 14, 2017, Southcross management met with PricewaterhouseCoopers to discuss the firm’s potential engagement to assist Southcross management in evaluating the tax implications of the potential transaction involving AMID, Southcross Holdings and SXE.

 

55


Table of Contents

On June 15, 2017, Mr. Williamson and Mr. Bourdon telephonically discussed the potential transactions with AMID, Southcross Holdings and SXE, including possible transaction structures, interim covenants and integration approaches. Mr. Williamson and Mr. Bourdon corresponded on a regular basis about these and other matters related to the proposed transaction until the execution of the Merger Agreement and the Contribution Agreement on October 31, 2017.

On June 19, 2017, the Holdings GP Board and the SXE GP Board held a joint telephonic meeting attended by members of Southcross’ senior management, and representatives of the Sponsors, Locke Lord and RBC Capital Markets. At the meeting, representatives of Locke Lord reviewed the duties of Holdings GP Board and SXE GP Board and their respective obligations pursuant to the Southcross Holdings partnership agreement and SXE Partnership Agreement, respectively, in connection with its consideration of the proposed transaction. Mr. Williamson and Mr. Allan then provided an update on the progress of the discussions with AMID and the due diligence review to date. Mr. Williamson discussed the need for further meetings with AMID for due diligence purposes. Mr. Williamson further discussed the perceived strategic rationale for the transaction for Southcross, which included the holders of Non-Affiliated SXE Common Units receiving cash distribution-paying AMID Common Units as merger consideration, and reduced leverage of the pro forma entity (as compared to SXE on a standalone basis). Mr. Williamson further informed the boards that the proposed deal structure involved the holders of Non-Affiliated SXE Common Units receiving AMID Common Units in exchange for their SXE Common Units and Southcross Holdings’ limited partners receiving AMID Common Units and/or AMID preferred units, and potentially an interest in AMID GP.

Beginning on June 23, 2017, members of Southcross’ senior management together with representatives of the Sponsors, Locke Lord and RBC Capital Markets began weekly update calls to discuss the status of the proposed transaction with AMID.

On June 26, 2017, members of Southcross’ senior management, together with representatives of the Sponsors, met with members of the senior management of AMID and ArcLight Capital to continue to negotiate the terms of a potential transaction involving Southcross Holdings and SXE. Representatives of RBC Capital Markets also attended this meeting.

On June 28, 2017, members of AMID’s senior management, together with representatives of ArcLight Capital, gave a management presentation at the offices of Locke Lord in Houston to members of Southcross’ senior management and representatives of the Sponsors. Also present at the meeting were representatives of Locke Lord, Gibson Dunn, counsel to AMID, and RBC Capital Markets and, at the request of the SXE Conflicts Committee, representatives of Jefferies.

On June 29, 2017, the Holdings GP Board and the SXE GP Board held a joint telephonic meeting attended by Southcross’ senior management and representatives of Locke Lord and RBC Capital Markets. At the meeting, representatives of Locke Lord reviewed the duties of Holdings GP Board and SXE GP Board and their respective obligations pursuant to the Southcross Holdings partnership agreement and SXE Partnership Agreement, respectively, in connection with its consideration of the proposed transaction. Mr. Williamson and representatives of RBC Capital Markets then provided an update on the progress of discussions with AMID. Mr. Williamson also discussed the need for further due diligence on AMID, including a review of its financial projections. At this meeting, Mr. Williamson suggested that it may be advisable for the Holdings GP Board to form a special committee (the “A-II Special Committee”) to consider the potential impact of the transactions on holders of Southcross Holdings’ Class A-II units (the “A-II Holders”).

Also at this meeting, Mr. Williamson informed the boards of directors that another company, which we refer to as Company D, had submitted a non-binding indication of interest on June 27, 2017 to acquire certain natural gas liquids assets owned by Southcross Holdings and SXE for total consideration of $685 million ($620 million for the Southcross Holdings assets and $65 million for the SXE assets) and no assumption of Southcross’ debt. In addition, Company D’s proposal provided that it would cause its affiliate to dedicate certain production from

 

56


Table of Contents

certain of its leasehold interests to Southcross. As proposed, the sale of the SXE assets would be prohibited under the terms of SXE’s revolving credit agreement and would result in a breach of that agreement, triggering an event of default under SXE’s debt of $517 million, which would allow the lenders to accelerate the debt and declare it immediately due and payable. Mr. Williamson stated that Southcross’ management was reviewing the proposal with the assistance of RBC Capital Markets.

On June 29, 2017, at the direction of the Holdings GP Board and the SXE GP Board, representatives of RBC Capital Markets informed Company D that in order to participate in the process, it would be required to submit a proposal for an en bloc acquisition of both Southcross Holdings and SXE, and not just the acquisition of select assets from those entities.

From June 29, 2017 until the execution of the Merger Agreement and the Contribution Agreement, Southcross and AMID continued to engage in due diligence reviews of one another.

On July 5, 2017, the SXE Conflicts Committee held a telephonic meeting attended by representatives of Akin Gump. At the meeting the SXE Conflicts Committee discussed the proposed terms and conditions of Jefferies’ engagement as its financial advisor, the process for evaluating a possible transaction involving SXE, and the SXE Conflicts Committee’s responsibilities under the SXE Partnership Agreement.

On July 7, 2017, on the recommendation of Southcross Holdings’ senior management, the Holdings GP Board established the A-II Special Committee consisting of Mark Cox and Mike Reddin, who are the independent directors designated by the A-II Holders to serve on the Holdings GP Board, to review and evaluate the proposed Contribution Agreement and related transactions on behalf of the A-II Holders and to review, evaluate and negotiate any terms and conditions that might apply to the A-II Holders differently than those applied to the Sponsors, and to determine the advisability of the proposed Contribution Agreement and related transactions, including the Merger Agreement and the Merger, with respect to the A-II Holders.

On July 10, 2017, representatives of Southcross met via teleconference with representatives of AMID to discuss AMID’s financial model. Representatives of RBC Capital Markets and Deutsche Bank also attended this teleconference.

On that same day, Company D provided a revised proposal to acquire 100% of the outstanding partnership interests in Southcross Holdings and 100% of the membership interests in Holdings GP for $645 million in cash, an assumption of $139 million in Southcross Holdings debt and $100 million to $120 million reserved as a capital investment to recapitalize SXE. Southcross’ senior management determined that Company D’s proposal was inadequate, after taking into account that SXE’s debt of $517 million would accelerate and become immediately due and payable upon a change of control and that Company D’s offer would have resulted in a negative equity value for Southcross Holdings.

On July 12, 2017, Gibson Dunn sent an initial draft of a Merger Agreement to representatives of Locke Lord.    The draft Merger Agreement provided for consideration consisting of an exchange of AMID Common Units for each SXE Common Unit. The initial draft Merger Agreement did not contain any provisions allowing for SXE to explore an alternative proposal that might be a superior proposal and to pursue a potentially superior proposal, or to withdraw board support for the merger. Further, the initial draft of the Merger Agreement did not provide for SXE’s ability to withdraw board support in the event of a material changed circumstance.

On July 13, 2017, members of senior management of Southcross, AMID and ArcLight Capital, together with representatives of RBC Capital Markets and Deutsche Bank, met in person for further negotiations on the terms of a potential transaction. At this meeting, AMID presented a revised proposal for an acquisition of Holdings and SXE (the “July 13 Proposal”). The revised proposal provided for equity consideration to Holdings consisting of (i) 9.7 million AMID Common Units ($133 million implied value, at $13.69 per AMID Common Unit (the “AMID Reference Price”)), (ii) 3.3 million series E preferred units ($50 million implied value at $15.00

 

57


Table of Contents

issuance price), (iii) a 15% sharing percentage interest in AMID GP, and (iv) $50 million of nominal contingent consideration. In addition, the July 13 Proposal proposed consideration to the holders of Non-Affiliated SXE Common Units that would equal the number of AMID Common Units per SXE Common Unit reflecting a 6% premium to the exchange ratio of the 20-trading day VWAP of AMID and SXE Common Units. For illustrative purposes, the exchange ratio as presented by AMID in the July 13 Proposal was 0.230 of an AMID Common Unit per SXE Common Unit, implying total equity consideration of $68 million to the holders of Non-Affiliated SXE Common Units, and implying a total enterprise value below AMID’s original May 24, 2017 proposal of $1,000 million.

On July 14, 2017, Company D submitted a revised proposal pursuant to which it would acquire certain assets of Southcross Holdings, which also contemplated that an affiliate would dedicate certain acreage to SXE for processing at competitive terms and Company D would enter into a new NGL purchase agreement with SXE.

On July 17, 2017, the A-II Special Committee held a telephonic meeting attended by representatives of Jones Day, legal counsel retained by the A-II Special Committee. At the meeting, the A-II Special Committee discussed the engagement of Tudor Pickering Holt & Co. (“TPH”) as the A-II Special Committee’s financial advisor with respect to the proposed Contribution and related transactions. TPH was selected by the A-II Special Committee because of, among other things, its investment banking reputation and expertise in similar transactions in the energy industry. The A-II Special Committee engaged TPH pursuant to an engagement letter dated July 19, 2017.

Also, on July 17, 2017, Southcross Holdings and Company D entered into a confidentiality agreement. Following execution of the confidentiality agreement, Southcross made certain confidential information available to Company D and provided responses to Company D’s due diligence requests.

On July 19, 2017, RBC Capital Markets received an inbound email, which was relayed to Southcross’ senior management, from a potential bidder that had participated in the first round of the third-party solicitation process, reiterating its interest in acquiring Southcross Holdings’ Robstown facility and SXE’s Bonnie View fractionator and related assets. After discussion of this proposal, the Holdings GP Board and the SXE GP Board determined that the proposal was still unacceptable as it would have depleted Southcross Holdings and SXE of operational assets on a going forward basis.

Later that day, Deutsche Bank provided an updated version of AMID’s financial model to RBC Capital Markets, which relayed such financial model to Southcross’ senior management.

On July 27, 2017, representatives of Southcross met via teleconference with representatives of AMID and ArcLight Capital to discuss AMID’s financial model. Representatives of RBC Capital Markets and Deutsche Bank also attended this teleconference.

On July 28, 2017, Locke Lord sent a revised draft of the Merger Agreement to Gibson Dunn. The revised draft included, among other changes, (i) symmetrical representations and warranties made by AMID, (ii) the inclusion of certain interim covenants restricting AMID’s conduct during the interim period between signing and closing, and (iii) exceptions to the non-solicitation provisions and flexibility for a material change in circumstances.

On July 29, 2017, Deutsche Bank provided a summary of updates to AMID’s financial model to RBC Capital Markets, which relayed such summary of updates to Southcross’ senior management.

On August 4, 2017, Mr. Williamson sent Mr. Bourdon a counterproposal to the July 13 Proposal (the “August 4 Counterproposal”). The August 4 Counterproposal provided for consideration to Southcross Holdings consisting of (i) 8.7 million AMID Common Units ($119 million implied value at the AMID Reference Price), (ii) 8.7 million series E preferred units ($131 million implied value at a $15.00 issuance price), and (iii) a 17.5%

 

58


Table of Contents

sharing percentage interest in AMID GP. The August 4 Counterproposal did not include the $50 million of nominal contingent consideration as contemplated in the July 13 Proposal and provided that the contemplated consideration to the holders of Non-Affiliated SXE Common Units would be discussed with the SXE Conflicts Committee.

On the morning of August 8, 2017, Mr. Bourdon sent Mr. Williamson a revised term sheet (the “August 8 Term Sheet”). The August 8 Term Sheet reflected proposed consideration to Southcross Holdings consisting of (i) a number of AMID Common Units equal to $244 million, subject to certain adjustments for cash, indebtedness, working capital and transaction expenses contemplated by the Contribution Agreement, divided by the AMID Reference Price of $13.69, (ii) 4.5 million series E preferred units ($68 million implied value at a $15.00 issuance price), and (iii) a 15% sharing percentage interest in AMID GP. Consideration to the holders of Non-Affiliated SXE Common Units would equal the number of AMID Common Units per SXE Common Unit reflecting a 10% premium to the exchange ratio of the 20-trading day VWAPs of AMID and SXE Common Units.

Also, on August 8, 2017, the Holdings GP Board and the SXE GP Board met in Dallas with members of Southcross’ senior management for a regularly scheduled joint meeting of the boards. Also in attendance at the meeting were representatives of the Sponsors, Locke Lord and RBC Capital Markets. At the meeting, representatives of Locke Lord reviewed the duties of Holdings GP Board and SXE GP Board and their respective obligations pursuant to the Southcross Holdings partnership agreement and SXE Partnership Agreement, respectively, in connection with its consideration of the proposed transaction. Mr. Williamson then provided an update on the progress of the discussions with AMID and ArcLight Capital and discussed the August 8 Term Sheet. RBC Capital Markets reviewed the sale process to date, including initial contact with potential parties, the first and second round indications of interests and the final proposals received and certain financial aspects of AMID’s proposal. On the recommendations of Mr. Williamson and Kelly J. Jameson, Senior Vice President, General Counsel and Corporate Secretary of SXE GP, the SXE GP Board authorized and empowered the SXE Conflicts Committee to (i) review and evaluate the proposed merger on behalf of SXE and the holders of Non-Affiliated SXE Common Units, (ii) negotiate, or delegate (subject to continued oversight by the SXE Conflicts Committee) to any person or persons the ability to negotiate, the terms and conditions of the proposed merger, (iii) determine whether to approve the proposed merger for the purposes of providing, if appropriate, “Special Approval” under Section 7.9(a) of the SXE Partnership Agreement, and (iv) determine whether to recommend the proposed merger for the SXE GP Board’s approval. In addition, the SXE GP Board approved the SXE Conflicts Committee’s retention of David W. Biegler, a disinterested director of SXE, as a consultant to the SXE Conflicts Committee with respect to the proposed merger.

Following the joint board meeting on August 8, 2017, the SXE Conflicts Committee and Mr. Biegler held a meeting at the offices of SXE to discuss the August 8 Term Sheet. In its review of the August 8 Term Sheet, the SXE Conflicts Committee considered various matters, including the proposed consideration that would accrue to the holders of Non-Affiliated SXE Common Units, the proposed premium to determine the exchange ratio between the AMID Common Units and the SXE Common Units, and the expectation that the AMID Common Units would be a higher quality security with better liquidity and prospects for cash distributions than the SXE Common Units. In addition, the SXE Conflicts Committee discussed the work to be done by the SXE Conflicts Committee and its independent advisors in the review and consideration of the proposed merger and the additional information to be requested by the SXE Conflicts Committee, including a comparison of the proposed merger against the status quo. That afternoon, the SXE Conflicts Committee met telephonically with representatives of Jefferies and Akin Gump. During this meeting, representatives of Jefferies described the additional information about SXE and AMID that it would request to evaluate the proposed exchange ratio, including the respective management teams’ financial projections.

The SXE Conflicts Committee formally engaged Jefferies as its financial advisor pursuant to an engagement letter dated August 9, 2017. Jefferies informed the SXE Conflicts Committee that, during the two years prior to its engagement by the SXE Conflicts Committee in connection with the proposed merger, Jefferies provided

 

59


Table of Contents

financial advisory services to AMID with respect to a potential transaction not involving SXE that did not go forward, and for which it did not receive any fees.

On August 9, 2017, Gibson Dunn delivered a revised draft of the Merger Agreement and an initial draft of the Contribution Agreement to Locke Lord, Akin Gump and Jones Day. The revised Merger Agreement did not include SXE’s proposed (i) inclusion of certain interim covenants restricting AMID’s conduct during the interim period between signing and closing, or (ii) exceptions to the non-solicitation provisions relating to a superior proposal.

On the afternoon of August 9, 2017, the A-II Special Committee met telephonically with representatives of Jones Day and TPH and discussed initial reactions to the August 8 Term Sheet and the A-II Special Committee’s process for evaluating the transaction in conjunction with its advisors.

On the evening of August 9, 2017, Mr. Allan provided Jefferies with preliminary Southcross financial models for use in its evaluation and analyses of the proposed exchange ratio for the SXE Conflicts Committee.

On August 9 and 10, 2017, Deutsche Bank posted an updated version of AMID’s financial model, as well as models related to certain potential future drop-downs to AMID, into the data room maintained by AMID, and also provided these financial models to RBC Capital Markets, which relayed such financial models to Southcross’ senior management. Jefferies obtained the updated AMID financial model and models related to certain potential future drop-downs from AMID’s data room.

On August 10, 2017, the SXE Conflicts Committee, together with Mr. Biegler, met telephonically with representatives of Jefferies and Akin Gump also in attendance. The participants discussed Jefferies’ evaluation of the proposed exchange ratio and outstanding due diligence requests. The SXE Conflicts Committee, Mr. Biegler and representatives of Jefferies also discussed the proposed methodology for determining the exchange ratio between the SXE Common Units and AMID Common Units and the potential impact that different measurement periods would have on the exchange ratio.

On the morning of August 11, 2017, Southcross senior management and representatives of the Sponsors held a telephonic meeting at which representatives of Locke Lord and RBC Capital Markets were present. At the meeting, representatives of Locke Lord discussed the revised draft of the Merger Agreement and the initial draft of the Contribution Agreement.

On August 11, 2017, the SXE Conflicts Committee held a telephonic meeting also attended by Mr. Biegler, members of Southcross senior management and representatives of RBC Capital Markets, Jefferies and Akin Gump, at which RBC Capital Markets provided an overview of the third-party solicitation process that had been conducted on behalf of Southcross Holdings and SXE to date, the negotiations between Southcross Holdings, SXE and AMID, and AMID’s business, corporate structure and ownership, and historical unit price performance. The participants discussed AMID’s financial projections, the assumptions underlying those projections and the methodology to be used in determining the exchange ratio for the AMID Common Unit consideration payable to the holders of Non-Affiliated SXE Common Units. Southcross management also described to the SXE Conflicts Committee their due diligence efforts and findings to date regarding AMID. Immediately following this meeting, the SXE Conflicts Committee and Mr. Biegler held a separate telephonic meeting also attended by representatives of Jefferies and Akin Gump during which a representative of Akin Gump presented an overview of the terms and conditions of the draft Merger Agreement and a preliminary legal due diligence report based on the review undertaken by Akin Gump. The participants discussed various terms of the Merger Agreement, including the SXE Unitholder approvals required for the Merger Agreement, the SXE GP Board’s ability to change its recommendation to the SXE Unitholders, the cross-conditionality of the Merger Agreement and the Contribution Agreement and the circumstances under which SXE would be required to pay a termination fee to AMID under the Merger Agreement. The SXE Conflicts Committee requested that Akin Gump communicate with Locke Lord to discuss the Merger Agreement and deliver the SXE Conflicts Committee’s comments,

 

60


Table of Contents

including a request for Southcross Holdings to agree to reimburse SXE’s expenses, including the termination fee, if the merger were not completed as a result of any action or inaction of Southcross Holdings.

Later on August 11, 2017, representatives of Akin Gump and Locke Lord met telephonically to discuss certain tax matters related to the proposed merger and to discuss the Merger Agreement and certain comments from the SXE Conflicts Committee. Akin Gump proposed adding provisions to the Merger Agreement requiring Southcross Holdings to reimburse SXE if SXE was required to reimburse AMID for transaction expenses or to pay the termination fee as contemplated in the draft of the Merger Agreement and the cause for such payment was due to the action or inactions of Southcross Holdings or its controlling affiliates.

On the afternoon of August 11, 2017, Locke Lord prepared a list of material issues related to the drafts of the Contribution Agreement and Merger Agreement received on August 9, 2017, which included, among other items, the request that (i) the Merger Agreement be revised for the inclusion of (A) certain interim covenants restricting AMID’s conduct during the interim period between signing and closing, and (B) exceptions to the non-solicitation provisions and flexibility for a material change in circumstances, and (ii) the representations and warranties contemplated in the Contribution Agreement be narrower in scope and not apply broadly to SXE. Locke Lord discussed the material issues list with each of Akin Gump and Jones Day and then distributed the material issues list to Gibson Dunn to aid in a planned conference call with Gibson Dunn to discuss the agreements.

Later on the afternoon of August 11, 2017, Locke Lord, Gibson Dunn, Jones Day, Akin Gump and Andrews Kurth Kenyon LLP (“Andrews Kurth”), counsel to ArcLight Capital, met telephonically to discuss the drafts of Merger Agreement and the Contribution Agreement. Locke Lord discussed its previously provided material issues list.

Also on the afternoon of August 11, 2017, Gibson Dunn distributed a proposed draft of the Support Agreement to Locke Lord, Akin Gump, and Jones Day.

On August 12, 2017, Akin Gump provided comments to the August 9, 2017 draft of the Merger Agreement that primarily related to the role of the SXE Conflicts Committee. Akin Gump also provided desired language with respect to Southcross Holdings’ reimbursement obligations as discussed the prior day with Locke Lord.

On the afternoon of August 13, 2017, the A-II Special Committee met telephonically with representatives of Jones Day and TPH to discuss and consider the proposed transaction with AMID, including discussing with TPH financial considerations relevant to the A-II Holders on a standalone basis and a pro forma basis.

Also on August 13, 2017, the Holdings GP Board met telephonically with Southcross’ senior management, and representatives of Locke Lord and Jones Day. Locke Lord reviewed an issues list of key open points in the Gibson Dunn draft of the Contribution Agreement and markup of the Merger Agreement. Immediately following, the A-II Special Committee met telephonically with representatives of Jones Day and TPH to update TPH and to discuss material open issues with respect to the A-II Holders.

Also on August 13, 2017, Mr. Williamson sent Mr. Bourdon a markup of the August 8 Term Sheet which included comments related to the consideration to Holdings LP under the Contribution Agreement and to minority protections and governance provisions with respect to the AMID GP interest, a request for an additional 500,000 series E preferred units, and changes to the contemplated lock-up periods of the AMID Common Units and series E preferred units.

On August 14, 2017, Mr. Williamson, Mr. Bourdon, Eric T. Kalamaras, Senior Vice President and Chief Financial Officer of AMID, and other members of AMID management met in person at the offices of Locke Lord in Houston. Also in attendance at the meeting were representatives of Locke Lord and Gibson Dunn. The discussion at the meeting focused on proposed revisions to the August 8 Term Sheet and related negotiations with respect to the consideration to be received by Southcross Holdings in the transaction.

 

61


Table of Contents

Also on August 14, 2017 and August 16, 2017, the A-II Special Committee met telephonically with representatives of Jones Day and TPH to discuss and evaluate key terms and conditions as they related specifically to the A-II Holders.

On August 15, 2017, the Holdings GP Board held a telephonic meeting attended by members of Southcross’ senior management and representatives of the Sponsors, Locke Lord and Jones Day. Representatives of Locke Lord reviewed the duties of Holdings GP Board and its obligations pursuant to the Southcross Holdings partnership agreement in connection with its consideration of the proposed transaction. Mr. Williamson then provided an update regarding the status of negotiations with AMID and the estimated timing toward execution of the transaction documents. Following the meeting, Mr. Williamson sent an email to the Holdings GP Board discussing the options for Southcross Holdings and the potential merits of the proposed transaction with AMID.

On the evening of August 15, 2017, Gibson Dunn sent a revised term sheet to Locke Lord, Akin Gump, Jones Day and Mr. Jameson (the “August 15 Term Sheet”) that included new provisions requiring Southcross Holdings to indemnify AMID for certain litigation matters involving SXE.

On August 16, 2017, Locke Lord sent Gibson Dunn a revised draft of the Merger Agreement reflecting, among other items, the inclusion of the ability for the SXE GP Board to change its recommendation or terminate the Merger Agreement for a “superior proposal”, certain revisions to SXE’s and AMID’s interim operating covenants, and the repayment of SXE’s credit facilities as a closing condition. Locke Lord also sent Gibson Dunn a revised draft of the Contribution Agreement. The revised draft, among other things, sought to limit the scope of SXE-level representations and warranties and Southcross Holdings-related indemnification obligations.

Also on August 16, 2017, Company D sent an unsolicited revised proposal to Mr. Williamson that provided for a cash investment by Company D in Southcross Holdings in exchange for a 60% partnership interest in Southcross Holdings and an 85% membership interest in SXE GP. The revised proposal provided for Southcross Holdings to then contribute $240 million of cash and $200 million of assets to SXE in exchange for newly issued SXE Common Units. Company D’s revised proposal assumed that the holders of Non-Affiliated SXE Common Units would own an approximately 9.9% limited partnership interest in SXE following the contemplated recapitalization. Mr. Williamson reviewed this proposal with certain members of the Holdings GP Board and it was deemed to be inferior to the proposed transaction with AMID.

On August 17, 2017, the SXE GP Board held a telephonic meeting also attended by members of Southcross’ senior management and representatives of Locke Lord, Akin Gump, RBC Capital Markets and Jefferies. At the meeting, representatives of Locke Lord reviewed the duties of the SXE GP Board and its obligations pursuant to the SXE Partnership Agreement in connection with its consideration of the proposed transactions. Mr. Williamson then advised the board of the status of the discussions with AMID, indicating that the transaction was proceeding at a slower pace than expected given the mechanics and complexity of the proposed transaction with two separate transactions for Southcross Holdings and SXE. Mr. Williamson discussed the SXE litigation matters for which Southcross Holdings may be required to indemnify AMID under the terms of the Contribution Agreement. Mr. Williamson further discussed the proposed timeline to signing and the delay in receiving AMID’s financial models.

On August 18, 2017, Messrs. Williamson, Allan, Bourdon and Kalamaras met in person at the offices of Locke Lord in Houston. A representative of Locke Lord also attended the meeting. The parties discussed in particular the working capital analysis, transaction expense allocations and the August 15 Term Sheet as it related to the AMID GP interest and the AMID preferred units to be received by Southcross Holdings under the Contribution Agreement. During the discussion, AMID assigned specific transaction expense allocations between Southcross Holdings and SXE.

On the afternoon of August 18, 2017, the Holdings GP Board held a telephonic meeting with representatives of Locke Lord, Jones Day and RBC Capital Markets. Also in attendance were members of the Sponsors. At the meeting, Mr. Williamson provided an update of the ongoing discussions with AMID.

 

62


Table of Contents

On the evening of August 18, 2017, Gibson Dunn sent a draft exclusivity agreement to Locke Lord requesting that Southcross Holdings and SXE agree to negotiate exclusively with AMID until 5:00 p.m. Houston time on September 18, 2017. Over the next day, Locke Lord, with review by Akin Gump, and Gibson Dunn negotiated the terms of the exclusivity agreement which was executed on August 19, 2017.

On the afternoon of August 19, 2017, Gibson Dunn also distributed revised drafts of the Contribution Agreement and Merger Agreement to Locke Lord, Akin Gump and Jones Day. The revised Merger Agreement included provisions allowing the SXE GP Board to change its recommendation for a “designated proposal” and, consistent with the prior drafts, for an intervening event (but did not allow SXE to terminate the Merger Agreement for such a designated proposal (a so-called “force-the-vote” concept)), certain revisions to SXE’s interim operating covenants and the elimination of certain proposed revisions to AMID’s interim operating covenants. The revised draft of the Contribution Agreement maintained the scope of SXE-level representations and warranties and Southcross Holdings-related indemnification obligations.

On August 20, 2017, Locke Lord met telephonically with each of Akin Gump and Jones Day to discuss the revised drafts of the Merger Agreement and the Contribution Agreement. Akin Gump stated that the proposed “force-the-vote” concept and limitation as to the types of agreements that would allow for the SXE GP Board to change its recommendation, among other terms of the Merger Agreement and the proposed merger, were still being evaluated by the SXE Conflicts Committee. Later that afternoon, Locke Lord sent a revised draft of the Support Agreement to Gibson Dunn.

Subsequently that day, Deutsche Bank provided an updated version of AMID’s financial model to Southcross’ senior management, RBC Capital Markets, Jefferies and TPH.

On August 21, 2017, Locke Lord sent Gibson Dunn a revised list of key open items that had been prepared with input from Akin Gump. The issues lists focused on certain interim covenants restricting each of Southcross’ and AMID’s conduct during the interim period between signing and closing under both the Contribution Agreement and Merger Agreement, the representations and warranties contemplated in the Contribution Agreement with respect to SXE, certain tax matters under the Contribution Agreement and Southcross Holdings’ indemnification obligations under the Contribution Agreement.

On August 22, 2017, Locke Lord and Gibson Dunn spoke regarding the August 19, 2017 drafts of the Merger Agreement and the Contribution Agreement. After the call, Locke Lord provided Gibson Dunn with a draft of the transaction expense allocation between SXE and Holdings. That day, Mr. Allan and Mr. Kalamaras met telephonically to discuss AMID’s proposed financing arrangements for the transactions. Also on that day, Locke Lord and Gibson Dunn discussed certain tax matters related to the Contribution Agreement.

On August 23, 2017, the A-II Special Committee held an in-person meeting at the offices of TPH in Houston with representatives of Jones Day and TPH. At the meeting, Jones Day provided a legal update regarding revised drafts of the transaction documents, TPH discussed financial considerations relevant to the A-II Holders and the participants engaged in discussions regarding the merits of the Contribution and related transactions to the A-II Holders.

Also on August 23, 2017, the Holdings GP Board and the SXE GP Board met telephonically with members of Southcross’ senior management. Also present at the meeting were representatives of the Sponsors, as well as representatives of Locke Lord, Akin Gump, Jones Day, RBC Capital Markets, TPH and Jefferies. At the meeting, representatives of Locke Lord reviewed the duties of the Holdings GP Board and the SXE GP Board and their respective obligations pursuant to the Southcross Holdings partnership agreement and SXE Partnership Agreement, respectively, in connection with its consideration of the proposed transaction. Mr. Williamson then provided an update to the boards on the status of the transaction, including a proposed timeline. Mr. Williamson indicated that timing had slipped given AMID’s financing needs for the transactions. At that meeting, Mr. Allan stated that AMID intended to send updated financial models to Jefferies and TPH later that evening.

 

63


Table of Contents

Additionally on August 23, 2017, the SXE Conflicts Committee held a telephonic meeting attended by Mr. Biegler and representatives of Akin Gump, during which they discussed the terms and conditions of the revised Merger Agreement and Contribution Agreement, including the cross-conditionality of the transactions under the agreements, the proposed allocation of the transaction expenses between Southcross Holdings and SXE, deal protection terms in the Merger Agreement relating to the SXE GP Board’s ability to change its recommendation with respect to the proposed merger under certain circumstances, the “force-the-vote” concept, the scope of AMID’s obligation to repay SXE’s credit facilities and the status of the SXE Conflicts Committee’s proposal that Southcross Holdings be required to reimburse certain SXE expenses if the merger were not completed as a result of any action or inaction of Southcross Holdings. The participants also discussed the post-closing indemnification obligations of Southcross Holdings and AMID and the status of Akin Gump’s review of PricewaterhouseCoopers’ analysis of the potential tax implications of the merger transaction on the holders of Non-Affiliated SXE Common Units.

On August 24, 2017, Mr. Allan provided Jefferies with updated Southcross financial models reflecting updated commercial contract assumptions for use in its analysis of the transaction.

Between August 19, 2017 and August 26, 2017, Locke Lord continued to discuss the August 19, 2017 drafts of the Merger Agreement and Contribution Agreement with members of Southcross’ senior management, Akin Gump and Jones Day.

On August 25, 2017, Hurricane Harvey made landfall along the coast of Texas and proceeded to cause significant flooding and operational disruptions in the areas in which Southcross has operations and facilities. Consequently, on August 29, 2017, Mr. Jameson informed the Holdings GP Board and the SXE GP Board, as well as Jones Day and Akin Gump, that due to Hurricane Harvey, Southcross would be focused on an assessment of its operations, assets and employees and that matters related to the transactions with AMID would be delayed for several weeks.

On August 26, 2017 and August 30, 2017, Locke Lord sent revised drafts of the Merger Agreement, Contribution Agreement and other transaction documents to Gibson Dunn.

On August 29, 2017, Southcross engaged PricewaterhouseCoopers to analyze the tax considerations of the proposed transaction structure, evaluate the liabilities of Southcross and Southcross Holdings and review the tax implications of the contribution to AMID GP.

On August 30, 2017, Locke Lord sent Akin Gump a draft letter agreement (the “Letter Agreement”) providing for Southcross Holdings to reimburse SXE if SXE was required to reimburse AMID for transaction expenses or to pay the termination fee as contemplated in the Merger Agreement and the cause for such payment was due solely to the action or inaction of Southcross Holdings or its controlling affiliates.

On September 1, 2017, the Holdings GP Board and the SXE GP Board held a telephonic meeting at which representatives of Locke Lord were in attendance. At the meeting, representatives of Locke Lord reviewed the duties of the Holdings GP Board and the SXE GP Board and their respective obligations pursuant to the Southcross Holdings partnership agreement and SXE Partnership Agreement, respectively, in connection with its consideration of the proposed transaction. Mr. Williamson, together with Southcross’ operational management, then provided an update on the aftermath of Hurricane Harvey and its impact on the assets and operations of Southcross. Mr. Williamson informed the boards that AMID had requested additional due diligence and site assessments in the aftermath of the hurricane.

On September 12, 2017 and on September 21, 2017, Mr. Bourdon, together with representatives of AMID, met with Southcross’ operational management to assess the impact of Hurricane Harvey on Southcross’ operations. Representatives of RBC Capital Markets and Deutsche Bank also attended these meetings.

On the morning of September 14, 2017, Mr. Williamson and Mr. Bourdon met in Houston at the offices of Locke Lord, at which meeting Mr. Bourdon provided a revised term sheet (the “September 14 Term Sheet”) and

 

64


Table of Contents

explained that AMID was adjusting downward its valuation of Southcross Holdings and SXE. Mr. Bourdon stated that the reduced valuation was a result of the lower projections for the Eagle Ford shale region, lower rates or termination of SXE’s commercial contract renewals and AMID’s need for additional equity of at least $50 million to $70 million for the contemplated financing given the significant amount of debt at Southcross Holdings and SXE required to be paid in full upon a change of control of Southcross Holdings and/or SXE.

Later that evening, Mr. Bourdon delivered to Mr. Williamson the revised term sheet providing that the amount of AMID Common Units to be received by Southcross Holdings would be the number of AMID Common Units equal to $170 million, subject to certain adjustments for cash, indebtedness, working capital and transaction expenses contemplated by the Contribution Agreement, divided by the AMID Reference Price of $13.69 (equal to a $73 million reduction from the August 8 Term Sheet). The September 14 Term Sheet did not include any changes to the series E preferred unit consideration or AMID GP consideration amounts to Southcross Holdings as set forth in the August 8 Term Sheet. The consideration to the holders of Non-Affiliated SXE Common Units would remain linked to a 10% premium to the exchange ratio of the 20-trading day VWAPs of AMID and SXE Common Units.

On September 14, 2017, Mr. Jameson sent the September 14 Term Sheet to the Holdings GP Board, the SXE GP Board, Locke Lord, Akin Gump, Jones Day, TPH and Jefferies.

On the morning of September 15, 2017, the Holdings GP Board and the SXE GP Board held a joint telephonic meeting. In attendance at the meeting were members of Southcross’ senior management and representatives of the Sponsors, Locke Lord and RBC Capital Markets. At the meeting, representatives of Locke Lord reviewed the duties of the Holdings GP Board and the SXE GP Board and their respective obligations pursuant to the Southcross Holdings partnership agreement and SXE Partnership Agreement, respectively, in connection with its consideration of the proposed transaction. Mr. Williamson then provided an update on the status of the transactions, informing the boards that representatives of AMID had made site visits to Southcross’ operations impacted by and/or in the path of Hurricane Harvey. Mr. Williamson discussed the September 14 Term Sheet and AMID’s stated reason for the significant reduction in consideration to Southcross Holdings. The boards discussed Southcross’ other options, financing considerations for AMID, updated financial models and transaction documentation processes.

In the early afternoon of September 15, 2017, Gibson Dunn sent Mr. Williamson and Locke Lord the August 19, 2017 drafts of the Merger Agreement and Contribution Agreement that AMID believed better reflected AMID’s position with respect to the transaction than Locke Lord’s August 26, 2017 drafts.

In addition, in the early afternoon of September 15, 2017, members of Southcross’ senior management provided the Holdings GP Board and the SXE GP Board with an update on RBC Capital Markets’ communications with Deutsche Bank regarding the September 14 Term Sheet and AMID’s timeline on financing. RBC Capital Markets indicated that Deutsche Bank had informed RBC Capital Markets that AMID’s stated reasoning for the reduction in its proposed purchase price was due to a recalculation of Southcross’ EBITDA, resulting in a decline in Southcross’ EBITDA of up to $12 million based on an assessment of certain contract terms, contract renewals and contract terminations.

On September 16, 2017, Mr. Allan provided Jefferies with estimated EBITDA and capital expenditure impacts to Southcross Holdings and SXE as a result of Hurricane Harvey. On September 18, 2017, Mr. Allan subsequently provided Jefferies with updated Southcross financial models that incorporated the impacts of Hurricane Harvey for use in its analysis of the transaction.

Also on September 18, 2017, Jason Downie, a director of Holdings GP and Managing Partner at Tailwater, met telephonically with John F. Erhard, a director of AMID GP and a partner at ArcLight Capital, to discuss the September 14 Term Sheet.

 

65


Table of Contents

On September 19, 2017, the Holdings GP Board, together with representatives of the Sponsors, met telephonically with members of Southcross’ senior management. Also in attendance at the meeting were representatives of RBC Capital Markets and Locke Lord. Mr. Downie updated the board on his discussions with Mr. Erhard, which focused on the reduction in the proposed consideration to Southcross Holdings, the ability for the limited partners of Southcross Holdings to transfer their securities after the expiration of various restrictive periods and governance and minority protection rights related to the AMID GP interests to be received by Southcross Holdings under the Contribution Agreement. Representatives of RBC Capital Markets then updated the Holdings GP Board regarding AMID’s financing process.

Between September 19, 2017 and September 20, 2017, Mr. Downie and Mr. Erhard continued to negotiate the September 14 Term Sheet.

On the afternoon of September 20, 2017, Mr. Downie received a revised term sheet (the “September 20 Term Sheet”) from Mr. Erhard which was distributed to members of Southcross’ senior management and representatives of the Sponsors and RBC Capital Markets. The September 20 Term Sheet provided for a $10 million increase to the consideration to Southcross Holdings such that the amount of AMID Common Units to be received by Southcross Holdings would be the number of AMID Common Units equal to $180 million, subject to certain adjustments for cash, indebtedness, working capital and transaction expenses contemplated by the Contribution Agreement, divided by the AMID Reference Price of $13.69 (equal to a $63 million reduction in consideration compared to the August 8 Term Sheet). In addition to the 4.5 million series E preferred units and the 15% sharing percentage interest in AMID GP that had been contemplated under the Contribution Agreement, Southcross Holdings would also receive a three-year option to purchase 4.5 million AMID Common Units at an exercise price of $18.50 per unit. The September 20 Term Sheet adjusted the consideration to the public unitholders of SXE downward to reflect a 10% discount to the exchange ratio of the 20-trading day VWAPs of AMID and SXE Common Units as of September 14, 2017, establishing a fixed exchange ratio of 0.159 of an AMID Common Unit per SXE Common Unit. The September 20 Term Sheet continued to provide for Southcross Holdings’ indemnification of AMID for certain litigation matters at SXE and noted that the holders of Non-Affiliated SXE Common Units would benefit from expected immediate quarterly cash distributions on the AMID Common Units received in the merger and AMID’s post-merger leverage would be meaningfully lower than SXE’s then current leverage.

On the afternoon of September 21, 2017, Locke Lord sent revised drafts of the Merger Agreement and Contribution Agreement to Gibson Dunn, Akin Gump and Jones Day. In addition, Locke Lord provided a list of key open items.

Also on that day, the SXE Conflicts Committee held a telephonic meeting, also attended by Mr. Biegler and representatives of Akin Gump, to discuss the September 20 Term Sheet and the process by which the terms of the transaction were being negotiated solely between AMID and Southcross Holdings. At the end of the meeting, the SXE Conflicts Committee determined to request a meeting with representatives of Southcross Holdings to discuss the September 20 Term Sheet and related negotiations, and to schedule a meeting to be attended by representatives of Jefferies to discuss the latest financial information available regarding SXE and AMID.

On the evening of September 21, 2017, Locke Lord and Gibson Dunn continued discussions on the agreements and material issues list.

On the morning of September 22, 2017, the Holdings GP Board held a telephonic meeting attended by representatives of Locke Lord to discuss the negotiations between Mr. Downie and Mr. Erhard during the prior 48 hours. Mr. Downie stated that since the sale process began, SXE’s unit value had decreased by approximately 33% and AMID’s unit price had decreased by a similar amount. He stated that because the September 20 Term Sheet reflected a fixed exchange ratio, Mr. Downie believed that SXE’s unitholders were effectively receiving the same consideration as originally had been contemplated when the terms of the exchange ratio reflected a 10% premium. The Holdings GP Board agreed that the downward adjustment to the purchase price should be borne by

 

66


Table of Contents

both Southcross Holdings and SXE in part because of (i) Southcross Holdings’ indemnification obligations to AMID under the Contribution Agreement for representations and warranties regarding SXE, (ii) Southcross Holdings’ indemnification obligations to AMID under the Contribution Agreement for certain outstanding SXE litigation matters and (iii) Southcross Holdings’ obligation to bear certain SXE transaction costs under the terms of the Contribution Agreement. Specifically, Southcross Holdings’ indemnification obligations had been expanded to cover SXE’s potential litigation risk for certain specified litigation involving SXE and certain other pending or future liabilities stemming from Southcross Holdings’ indemnification obligations to AMID under the Contribution Agreement for representations and warranties regarding SXE.

On the afternoon of September 22, 2017, the SXE Conflicts Committee held a telephonic meeting attended by Mr. Williamson and Mr. Jameson, as members of Southcross’ senior management, and representatives of Akin Gump and Jefferies, in order for Mr. Williamson to update the SXE Conflicts Committee regarding the September 20 Term Sheet and the status of negotiations between AMID and Southcross Holdings. During the meeting, Mr. Williamson informed the participants that the Holdings GP Board intended to recommend extending the term of the exclusivity agreement between AMID and Southcross Holdings, subject to the agreement of the SXE GP Board. After Mr. Williamson and Mr. Jameson left the meeting, the remaining participants discussed the September 20 Term Sheet and determined to request an in-person meeting with representatives of Southcross Holdings to discuss the terms of the September 20 Term Sheet, the negotiation process and the SXE Conflicts Committee’s desire to have input into the negotiation process.

On September 25, 2017, AMID, Southcross Holdings and SXE executed an amendment to the exclusivity agreement to extend the exclusivity period to October 6, 2017.

On September 26, 2017, Mr. Pinkerton and Mr. Caruso of the SXE Conflicts Committee and Mr. Biegler met in person with Mr. Williamson and Edward Herring, a representative of Tailwater, at Tailwater’s offices in Dallas, in response to the SXE Conflicts Committee’s request to discuss the terms of the September 20 Term Sheet and the relative change in the value of the consideration proposed to be paid to the holders of Non-Affiliated SXE Common Units as compared to AMID’s prior proposals. During the meeting, Mr. Herring presented Tailwater’s views on the decreases to the consideration proposed to be paid by AMID under the September 20 Term Sheet and referred to the fact that Southcross Holdings would be responsible for certain transaction costs and certain indemnification obligations with respect to SXE, as well as changing business conditions at SXE. The SXE Conflicts Committee members expressed their concern that, under the September 20 Term Sheet, the holders of Non-Affiliated SXE Common Units would receive as consideration a number of AMID Common Units based on an exchange ratio reflecting a discount to the then-current market value of the SXE Common Units. The SXE Conflicts Committee expressed its view that the next steps for the transaction should involve a negotiation between the SXE Conflicts Committee and Southcross Holdings regarding the allocation of the consideration proposed to be paid by AMID in order to offer a premium to the holders of Non-Affiliated SXE Common Units.

On September 28, 2017, the Holdings GP Board created a special committee consisting of Mark Cox, Jason Downie and Randall Wade (the “Holdings Special Committee”) to consider and negotiate with the SXE Conflicts Committee the economic terms between Southcross Holdings and SXE with respect to the consideration contemplated in the September 20 Term Sheet.

Also on September 28, 2017, Gibson Dunn distributed revised drafts of the Contribution Agreement, Merger Agreement, and other transaction documents. The revised draft of the Contribution Agreement no longer required AMID to have committed financing prior to the execution of the transaction documents.

On October 2, 2017, Messrs. Williamson, Allan and Downie met with Messrs. Bourdon, Kalamaras and Erhard at ArcLight Capital’s offices in Boston and by teleconference. In attendance at the meeting were representatives of Deutsche Bank and RBC Capital Markets. At the meeting, the participants discussed AMID’s financing alternatives and the state of the debt and equity capital markets.

 

67


Table of Contents

Also on October 2, 2017, Company D provided an unsolicited revised proposal to Mr. Williamson under which Company D would acquire the Robstown fractionator and certain other assets from Southcross Holdings for cash consideration of $300 million and enter into a NGL purchase contract with SXE. In addition, the proposal provided that Company D would pay off the indebtedness at Southcross Holdings. It also assumed Southcross Holdings would drop down its remaining assets to SXE and make a large equity infusion into SXE. Given its exclusivity agreement with AMID, Southcross did not engage in discussions with Company D regarding its proposal, but Southcross senior management subsequently reviewed such proposal with the Holdings GP Board on October 6, 2017.

On the afternoon of October 3, 2017, management of AMID and management of Southcross met at the offices of Locke Lord in Houston to continue negotiations on the transaction documents. Also in attendance at the meeting were representatives of Locke Lord and Gibson Dunn.

On October 4, 2017 and October 5, 2017, representatives of Locke Lord and Gibson Dunn continued to negotiate the terms of the Contribution Agreement, Merger Agreement and other transaction documents.

On the afternoon of October 5, 2017, Mr. Williamson and Mr. Bourdon had a call to continue the negotiations on the terms of the Southcross Holdings transaction. During this call, Mr. Bourdon indicated that Gibson Dunn would be sending a proposed amendment to the exclusivity agreement with AMID extending the exclusivity period to October 20, 2017.

In the early afternoon of October 6, 2017, the Holdings GP Board met telephonically with members of Southcross’ senior management, along with representatives of the EIG Sponsors, Locke Lord and RBC Capital Markets for an update on the transaction. At this meeting, the materials that previously had been provided to the Holdings GP Board regarding Company D’s proposal to purchase the Robstown fractionator and certain other assets from Southcross Holdings and a comparison to the proposed transaction with AMID were discussed. Mr. Williamson noted that the key takeaway of the standalone case of selling only the Robstown fractionator and certain other assets to Company D was that it assumed a large equity infusion potentially on financial terms that would dilute both the holders of Non-Affiliated SXE Common Units as well as the limited partners of Southcross Holdings. Further, Mr. Williamson noted that Company D’s proposal lacked any private equity support and still had significant execution risk. The Holdings GP Board requested that the assumptions regarding a required equity infusion and the ability of Southcross Holdings and SXE to continue to operate as standalone entities be further reviewed. Mr. Downie then reviewed the material open business points in the Contribution Agreement and Merger Agreement, including the indemnity provisions, the preferred unit terms, closing conditions, materiality thresholds in the bringdown of the representations and warranties and the reverse termination fee. The Holdings GP Board directed Mr. Williamson and Mr. Downie to continue to negotiate with management of AMID and ArcLight Capital.

Further, the Holdings GP Board determined that Company D’s proposal was not a compelling alternative proposal given, among other things, the need to renegotiate the underlying commercial contracts with SXE, uncertain financing, structural aspects and lack of private equity support. The Holdings GP Board also approved, contingent upon satisfactory agreement on the open business and legal points, to extend exclusivity with AMID for another two weeks.

On the afternoon of October 6, 2017, Gibson Dunn circulated a second amendment to the AMID exclusivity agreement to extend the AMID exclusivity period to October 20, 2017.

Over the weekend of October 7-8, 2017, Mr. Williamson and Mr. Downie held a series of telephonic meetings with Mr. Bourdon and Mr. Erhard to negotiate the terms of the transactions. During this time, AMID agreed to a $17 million reverse termination fee if the Contribution Agreement is terminated because of AMID’s

 

68


Table of Contents

failure to secure financing, as well as an increase of consideration of $6 million to Southcross Holdings under the Contribution Agreement such that the amount of AMID Common Units received by Southcross Holdings would be a number of AMID Common Units equal to $186 million, subject to certain adjustments for cash, indebtedness, working capital and transaction expenses contemplated by the Contribution Agreement, divided by the AMID Reference Price of $13.69. AMID stated that the upward adjustment reflected a portion of the savings to AMID of not securing committed financing prior to the execution of the Contribution Agreement.

On October 9, 2017, Mr. Kalamaras and Mr. Williamson, together with representatives of Gibson Dunn and Locke Lord, met in person at the offices of Locke Lord in Houston to further negotiate the transaction documents. Following the meeting, AMID, Southcross Holdings and SXE executed the second amendment to the exclusivity agreement extending the exclusivity period to October 20, 2017.

On the afternoon of October 9, 2017, the Holdings GP Board held a telephonic meeting. Present at the meeting were representatives of Locke Lord and RBC Capital Markets. Mr. Williamson summarized the discussions with Mr. Bourdon and Mr. Erhard over the weekend and the negotiations earlier that day in Houston. Mr. Williamson informed the Holdings GP Board that AMID and ArcLight Capital had agreed to an upward adjustment to the proposed consideration to Southcross Holdings by $6 million with no change to the contemplated interest in AMID GP or with respect to the options. The options were now confirmed to be four-year options from the date of closing (and not three years as previously provided in the September 20 Term Sheet). Further, the parties agreed to a reverse termination fee of $17 million under certain specified circumstances. The parties agreed on a deadline for completion of the transaction, and the indemnification amount and period. Mr. Williamson also clarified that the terms of the preferred units had been agreed upon.

On October 10, 2017, the SXE Conflicts Committee held a telephonic meeting attended by Mr. Biegler, members of Southcross senior management and representatives of Akin Gump. At the meeting, Mr. Williamson updated the participants on the status of negotiations between AMID and Southcross Holdings, including AMID’s financing options and the potential for a reverse termination fee to be paid by AMID, as well as an unsolicited proposal that Southcross Holdings had received from Company D for certain of Southcross Holdings’ assets. The participants further discussed the terms of the proposed transaction, including Southcross Holdings’ indemnification obligations under the Contribution Agreement and certain of SXE’s ongoing litigation matters and Southcross Holdings’ potential obligations to reimburse SXE for certain transaction expenses, as well as the status of PricewaterhouseCoopers’ analysis of the potential tax implications of the proposed transaction on the holders of Non-Affiliated SXE Common Units. Mr. Williamson and Mr. Jameson also updated the SXE Conflicts Committee in relation to certain SXE litigation matters.

Later on October 10, 2017, Mr. Downie, as Chair of the Holdings Special Committee, delivered to Mr. Pinkerton, as Chair of the SXE Conflicts Committee, a proposal to SXE to increase the amount of consideration to the holders of Non-Affiliated SXE Common Units from that set forth in the September 20 Term Sheet. The Holdings Special Committee proposed that, in lieu of a fixed exchange ratio of 0.159 which would result in a 1.9% discount to the market price of SXE Common Units based on the 20-trading day VWAPs of AMID and SXE Common Units as of October 9, 2017, Southcross Holdings would agree to reduce the portion of the consideration payable to Southcross Holdings in AMID Common Units under the Contribution Agreement so that the holders of Non-Affiliated SXE Common Units would receive AMID Common Units equal in value to the market price for SXE Common Units as of October 9, 2017, based on the 20-trading day VWAPs of AMID and SXE Common Units as of that date, thereby establishing a fixed exchange ratio of 0.162 of an AMID Common Unit for each outstanding SXE Common Unit. In addition, the proposal from the Holdings Special Committee indicated that, in consideration for providing the support described above and for the ongoing support for SXE’s credit facility, Southcross Holdings would retain the reverse termination fee should the transaction not close for any reason that triggered its payment, but that Southcross Holdings would reimburse SXE for its actual out-of-pocket expenses related to the proposed transaction.

On October 11, 2017, the SXE Conflicts Committee held a telephonic meeting attended by Mr. Biegler, members of Southcross’ senior management, and representatives of Jefferies and Akin Gump to discuss the

 

69


Table of Contents

proposal that the SXE Conflicts Committee had received from the Holdings Special Committee. After Southcross’ senior management left the meeting, the remaining participants continued to discuss the proposal and the transaction generally, including the potential benefits of the proposed merger to the holders of Non-Affiliated SXE Common Units, the proposed exchange ratio, and a comparison of the proposed merger to the status quo. Based on its review and consideration of the Holdings Special Committee’s proposal, the SXE Conflicts Committee determined to respond to the Holdings Special Committee to propose an alternative allocation of the consideration between Southcross Holdings and the holders of Non-Affiliated SXE Common Units, which allocation provided additional consideration to the holders of Non-Affiliated SXE Common Units.

On the evening of October 11, 2017, Mr. Pinkerton, as Chair of the SXE Conflicts Committee, sent Mr. Downie, as Chair of the Holdings Special Committee, a counterproposal providing that the holders of Non-Affiliated SXE Common Units receive as consideration a number of AMID Common Units based on an exchange ratio reflecting an 8% premium to the market value of SXE Common Units determined using the 20-trading day VWAPs of AMID and SXE Common Units as of the market close on the trading day before the public announcement of the proposed merger.

On October 12, 2017, representatives of Locke Lord met telephonically with representatives of Akin Gump to discuss the status of the transaction documents. On that same day, representatives of Locke Lord met telephonically with representatives of Jones Day to discuss certain process issues and the status of the transactions.

Also on October 12, 2017, AMID delivered updated AMID financial projections to Southcross. Mr. Allan subsequently delivered those projections to Jefferies, TPH and RBC Capital Markets.

On October 13, 2017, the Holdings GP Board held a telephonic meeting attended by members of Southcross’ senior management and representatives of Locke Lord and RBC Capital Markets to discuss the status of the transaction documents and negotiations.

Also on October 13, 2017, Mr. Downie, as Chair of the Holdings Special Committee, sent to Mr. Pinkerton, as Chair of the SXE Conflicts Committee, a response to the counterproposal received on October 11, 2017. The Holdings Special Committee proposed that the holders of Non-Affiliated SXE Common Units receive a number of AMID Common Units based on a fixed exchange ratio reflecting a 4% premium determined using the 20-trading day VWAPs of AMID and SXE Common Units as of the market close on the trading day before public announcement of the proposed merger.

On that same day, Locke Lord sent Gibson Dunn, Andrews Kurth, Akin Gump and Jones Day revised drafts of the Merger Agreement, Contribution Agreement, Support Agreement, and related transaction documents.

Later on October 13, 2017, the SXE Conflicts Committee held a telephonic meeting also attended by representatives of Jefferies and Akin Gump. At the meeting, the SXE Conflicts Committee discussed the counterproposal received from the Holdings Special Committee earlier that day and the potential benefits of the proposed merger to SXE and the holders of Non-Affiliated SXE Common Units. The SXE Conflicts Committee also considered whether to make a further counterproposal to the Holdings Special Committee and requested that a representative of Jefferies follow-up with Mr. Downie, as Chair of the Holdings Special Committee, to discuss the Holdings Special Committee’s counterproposal.

On October 14, 2017, a representative of Jefferies spoke by telephone with Mr. Downie about the Holdings Special Committee’s October 13, 2017 counterproposal. The representative of Jefferies then reported to Mr. Pinkerton regarding his conversation with Mr. Downie. Mr. Pinkerton then reported telephonically to the other members of the SXE Conflicts Committee about the Jefferies representative’s conversation with Mr. Downie regarding the Holdings Special Committee’s October 13, 2017 counterproposal.

Later on October 14, 2017, Mr. Pinkerton, as Chair of the SXE Conflicts Committee, sent by email to Mr. Downie, as Chair of the Holdings Special Committee, a subsequent counterproposal to the Holdings Special

 

70


Table of Contents

Committee’s response on October 13, 2017. The SXE Conflicts Committee proposed that the holders of Non-Affiliated SXE Common Units receive a number of AMID Common Units based on a fixed exchange ratio reflecting a 6% premium determined using the 20-trading day VWAPs of AMID and SXE Common Units as of the market close on the trading day before the public announcement of the proposed merger.

On October 15, 2017, Mr. Downie, as Chair of the Holdings Special Committee, delivered a response to Mr. Pinkerton, as Chair of the SXE Conflicts Committee, to the SXE Conflicts Committee’s subsequent counterproposal of October 14, 2017. The Holdings Special Committee proposed that the holders of Non-Affiliated SXE Common Units receive a number of AMID Common Units based on a fixed exchange ratio representing a 5% premium determined using the 20-trading day VWAPs of AMID and SXE Common Units as of the market close on the trading day before the public announcement of the proposed merger.

On the morning of October 16, 2017, the SXE Conflicts Committee held a telephonic meeting attended by Mr. Biegler and representatives of Jefferies and Akin Gump. At the meeting, the participants discussed the terms of the counterproposal received from the Holdings Special Committee the prior day, including the proposal to determine the exchange ratio using a 5% premium to the exchange ratio of the 20-trading day VWAPs of SXE and AMID Common Units, as of the trading day prior to announcement of the proposed merger, compared to the 10% discount to the exchange ratio of the 20-trading day VWAPs of AMID and SXE Common Units as of September 14, 2017 that was proposed at the time of the September 20 Term Sheet. The participants also considered the undertakings by Southcross Holdings to AMID under the transaction, including obligations to indemnify AMID for certain outstanding litigation at SXE and breaches of representations and warranties regarding SXE and an obligation to bear certain SXE-related transaction costs, as well as the potential benefits of the proposed merger to SXE and the holders of Non-Affiliated SXE Common Units, including relative to the status quo. In addition, the participants discussed the status of PricewaterhouseCoopers’ analysis of the potential tax implications of the merger transaction on the holders of Non-Affiliated SXE Common Units. The SXE Conflicts Committee agreed to respond to the Holdings Special Committee by accepting its counterproposal for determining the exchange ratio for the AMID Common Units offered to the holders of Non-Affiliated SXE Common Units, subject to agreement on final transaction documentation, receipt of information from AMID to enable PricewaterhouseCoopers to complete its tax analysis and expeditious signing of the proposed definitive transaction documents.

Also on October 16, 2017, the A-II Special Committee met with representatives of TPH telephonically and in-person with Mr. Williamson and Mr. Allan in TPH’s offices in Houston to discuss financial considerations relevant to the A-II Holders of a standalone case and the merits of the proposed transaction with respect to the A-II Holders. A significant concern to the A-II Holders in the standalone case was the potential for a default of SXE’s debt to cause a cross default of Southcross Holdings’ debt.

Later that same day, Mr. Pinkerton, as Chair of the SXE Conflicts Committee, responded to Mr. Downie, as Chair of the Holdings Special Committee, stating that the SXE Conflicts Committee acknowledged that Southcross Holdings would undertake certain obligations to (i) indemnify AMID for certain outstanding litigation at SXE, (ii) indemnify AMID for breaches of representations and warranties regarding SXE and (iii) bear certain SXE-related transaction costs. As such, the SXE Conflicts Committee, after consultation with its financial and legal advisors, determined that the Holdings Special Committee’s October 15, 2017 proposal that the holders of Non-Affiliated SXE Common Units receive a number of AMID Common Units based on a fixed exchange ratio reflecting a 5% premium determined using the 20-trading day VWAPs of AMID and SXE Common Units as of the market close on the trading day before public announcement of the proposed merger was acceptable, subject to final documentation, receipt of requested AMID tax information and expeditious signing of definitive transaction documents.

Also on October 16, 2017, Locke Lord sent Akin Gump a revised draft of the Letter Agreement, updated to reflect that as an acknowledgment by SXE of Southcross Holdings’ obligations to AMID under the Contribution Agreement with respect SXE and its subsidiaries, including for breaches of representations and warranties

 

71


Table of Contents

regarding SXE and its subsidiaries, Southcross Holdings would be entitled to the full amount of any reverse termination fee received under the Contribution Agreement, and Southcross Holdings would reimburse SXE for all out-of- pocket expenses reasonably incurred by SXE or its subsidiaries in connection with the Letter Agreement or the Merger Agreement.

On October 17, 2017, Gibson Dunn distributed revised drafts of the Merger Agreement and certain other agreements contemplated by the Contribution Agreement. The revised draft of the Merger Agreement reflected a revision to SXE’s interim operating covenants and further narrowing of the exceptions to the material adverse effect definition.

Also on October 17, 2017, the SXE Conflicts Committee held a telephonic meeting attended by Mr. Biegler and representatives of Jefferies and Akin Gump. At the meeting, Jefferies presented to the SXE Conflicts Committee its preliminary financial analyses of the proposed exchange ratio based on the most recently received proposals from AMID and the Holdings Special Committee. The participants also discussed matters relating to the proposed transaction, including the financial condition of SXE, the outcome of PricewaterhouseCoopers’ tax analysis and the status of the transaction documents.

Following the meeting on October 17, 2017, at the request of the SXE Conflicts Committee, Akin Gump sent a markup of the Letter Agreement providing that SXE would be reimbursed for all fees and expenses of legal counsel, accountants, investment bankers and consultants retained by SXE or the SXE Conflicts Committee, without a reasonableness qualification, in the event that Southcross Holdings received payment of the reverse termination fee under the Contribution Agreement.

Additionally on October 17, 2017, Gibson Dunn distributed a revised draft of the Contribution Agreement to Locke Lord, Akin Gump, Jones Day and Andrews Kurth.

On the afternoon of October 17, 2017, the Holdings GP Board held a telephonic meeting with representatives of PricewaterhouseCoopers, Locke Lord, Jones Day and TPH to discuss the tax impact of the Contribution Agreement and related transactions to Southcross Holdings. Immediately following, the A-II Special Committee met telephonically with representatives from Jones Day and TPH during which the A-II Special Committee discussed the tax impacts related specifically to the A-II Holders.

On the evening of October 17, 2017, management of Southcross and management of AMID held a telephonic meeting. Present telephonically at the meeting were representatives of Deutsche Bank, Locke Lord, Gibson Dunn and RBC Capital Markets. At this meeting, Southcross and AMID management confirmed the financial models uploaded to the AMID data room on October 12, 2017 would be used for purposes of the transaction.

On October 18, 2017, Andrews Kurth, Locke Lord, Akin Gump, Jones Day, and Gibson Dunn continued negotiations on the Contribution Agreement and related agreements.

On the morning of October 19, 2017, Mr. Williamson and Mr. Kalamaras discussed via phone certain terms of the restrictions on the series E preferred units and AMID Common Units to be received by Southcross Holdings under the terms of the Contribution Agreement. Later that same day, Mr. Downie spoke telephonically with Mr. Erhard regarding open issues on the Contribution Agreement. Mr. Erhard proposed to send a response the following day.

Later on October 19, 2017, Locke Lord sent a revised draft of the Letter Agreement to Akin Gump rejecting the changes that had removed the reasonableness qualification on the expense reimbursement obligations.

On the morning of October 20, 2017, the SXE GP Board held a telephonic meeting attended by members of Southcross’ senior management and representatives of Locke Lord at which Mr. Williamson provided an update

 

72


Table of Contents

on the status of the negations with AMID and Mr. Downie provided an update on discussions with ArcLight Capital. Representatives of Locke Lord reviewed the duties of the SXE GP Board and its obligations pursuant to the SXE Partnership Agreement in connection with its consideration of the proposed transactions.

Also on October 20, 2017, Locke Lord requested additional due diligence from AMID related to a leak and related spill on a producer system upstream of the Delta House floating production facility that occurred on October 14, 2017. Later that same day, members of Southcross’ senior management and Mr. Kalamaras met telephonically to continue due diligence discussions related to certain disclosure schedules to the Merger Agreement and Contribution Agreement.

Additionally on October 20, 2017, Mr. Bourdon called Mr. Williamson to provide an update on the status of negotiations on the Contribution Agreement (including the escrow of funds for indemnification purposes and financing terms). Later that afternoon, Gibson Dunn sent a third amendment to the exclusivity agreement to extend the AMID exclusivity period to October 30, 2017.

On October 21, 2017, at the request of the SXE Conflicts Committee, Akin Gump sent Locke Lord a revised draft of the Letter Agreement requesting that Southcross Holdings reconsider its rejection of the SXE Conflicts Committee request that SXE be reimbursed under the Letter Agreement for all fees and expenses of legal counsel, accountants, investment bankers and consultants retained by SXE or the SXE Conflicts Committee, without a reasonableness qualification, in the event that Southcross Holdings received payment of the reverse termination fee under the Contribution Agreement or in the event that the Merger Agreement were terminated solely as a result of any action or inaction of Southcross Holdings or its controlling affiliates.

On the afternoon of October 21, 2017, Gibson Dunn sent a revised draft of the Contribution Agreement and other related transaction documents to Locke Lord, Akin Gump, Jones Day and Andrews Kurth.

On October 22, 2017, Gibson Dunn distributed to Locke Lord, Akin Gump, Jones Day, and Andrews Kurth revised drafts of the LP Agreement and a draft of the Escrow Agreement. Later that evening, Mr. Williamson discussed the transaction with the A-II Special Committee.

On the afternoon of October 23, 2017, Mr. Downie and Mr. Erhard held a telephonic conference call to discuss the remaining open business items. Later that evening, representatives of Gibson Dunn called representatives of Locke Lord to inform them that they would be sending a revised draft of the Contribution Agreement to reflect the negotiations between Mr. Downie and Mr. Erhard.

On October 23, 2017, Locke Lord sent a revised Letter Agreement to Akin Gump accepting changes proposed by the SXE Conflicts Committee. In addition, Locke Lord sent a revised draft of the Merger Agreement to Gibson Dunn, Akin Gump, Jones Day, and Andrews Kurth reflecting a change in SXE’s interim operating covenant obligations.

Also on October 23, 2017, Locke Lord and Gibson Dunn met telephonically to discuss the escrow of the AMID Common Units and the series E preferred units to be received by Southcross Holdings under the terms of the Contribution Agreement and certain tax implications that may result from various escrow structures, given that all such units would be entirely held in escrow or otherwise restricted due to Southcross Holdings’ indemnification obligations to AMID regarding SXE.

Additionally on October 23, 2017, the A-II Special Committee met telephonically with representatives of Jones Day and TPH. Jones Day updated the A-II Special Committee on key open legal issues, TPH discussed financial considerations relevant to the A-II Holders and the participants discussed the merits of the transaction with respect to the A-II Holders.

On October 25, 2017, Southcross Holdings, SXE and AMID entered into the third amendment to the exclusivity agreement extending the AMID exclusivity period to October 30, 2017.

 

73


Table of Contents

Also on October 25, 2017, Gibson Dunn sent a revised draft of the Contribution Agreement to Locke Lord and Andrews Kurth reflecting the October 23, 2017 negotiations between Mr. Downie and Mr. Erhard.

On October 26, 2017, the SXE Conflicts Committee held a telephonic meeting attended by members of Southcross’ senior management and representatives of Akin Gump, Jefferies and Locke Lord, at which Southcross’ senior management updated the participants on the status of the negotiations on and documentation for the proposed transaction with AMID.

Additionally, on October 26, 2017, Mr. Downie and Mr. Kalamaras had a telephonic meeting to discuss the potential combination with Southcross. Mr. Downie and Mr. Kalamaras discussed high-level synergies between Southcross and AMID, Southcross social and corporate governance issues and the likelihood of Southcross remaining a going concern or standalone entity.

On October 27, 2017, Gibson Dunn conducted a series of due diligence calls with Mr. Jameson and SXE’s outside legal counsel handling certain litigation matters for SXE, and Locke Lord distributed a revised draft of the Contribution Agreement. On that same day, members of AMID senior management met telephonically with members of Southcross’ senior management and representatives of Locke Lord and RBC Capital Markets to provide an update on matters related to the Delta House floating production facility leak and related spill that occurred on October 14, 2017. Over the next several days, Mr. Jameson continued to provide representatives of Gibson Dunn additional due diligence information related to certain of SXE’s litigation matters.

On October 30, 2017, Mr. Pinkerton, the Chair of the SXE Conflicts Committee, spoke with representatives of Akin Gump and Southcross’ senior management regarding timing considerations relating to potential SXE Conflicts Committee approval of the final terms of the proposed merger and timing for a review of Jefferies’ financial analyses of the Exchange Ratio pursuant to the Merger Agreement. The SXE Conflicts Committee members then spoke telephonically and agreed to use the 20-trading day VWAPs of AMID and SXE Common Units determined at the market close on October 30, 2017 in determining the Exchange Ratio for the proposed merger, in the event that the definitive transaction documents were approved and signed on October 31, 2017, with announcement to follow the next morning.

On the evening of October 30, 2017, Mr. Williamson and Mr. Jameson, together with a representative of the Sponsors, held a telephonic conference call with Mr. Bourdon to discuss the remaining open items in the drafts of the Contribution Agreement and Merger Agreement that had been distributed by Gibson Dunn on October 29, 2017. Later on October 30, Mr. Allan circulated the exchange ratio calculation to Jefferies and TPH.

On October 30, 2017 and through the afternoon of October 31, 2017, Locke Lord, with input from Akin Gump, Jones Day and Southcross’ management teams, and Gibson Dunn, with input from the management teams of AMID and ArcLight Capital, continued to exchange drafts of the Merger Agreement, Contribution Agreement and related transaction documents in an effort to finalize the definitive documentation.

At 4:00 p.m. (Central Time) on October 31, 2017, the SXE Conflicts Committee held a telephonic meeting attended by Mr. Biegler and representatives of Jefferies and Akin Gump. At the meeting, representatives of Akin Gump reviewed with the SXE Conflicts Committee the terms of the Merger Agreement, Contribution Agreement and Letter Agreement, as well as the SXE Conflicts Committee members’ duties under the SXE Partnership Agreement, summaries of which had been provided to the SXE Conflicts Committee in advance of the meeting.

Representatives of Jefferies discussed their financial analyses of the Exchange Ratio pursuant to the Merger Agreement with the SXE Conflicts Committee and, following discussion thereof, rendered Jefferies’ opinion to the SXE Conflicts Committee to the effect that, as of October 31, 2017 and based upon and subject to the various assumptions made, procedures followed, matters considered and limitations on the scope of the review undertaken as set forth in its opinion, the Exchange Ratio pursuant to the Merger Agreement was fair, from a financial point of view, to the Unaffiliated SXE Unitholders. Based on the SXE Conflicts Committee’s

 

74


Table of Contents

consideration of the Merger Agreement, the Letter Agreement and the transactions contemplated thereby and each SXE Conflicts Committee member’s belief that the Merger Agreement, the Letter Agreement and the proposed merger were in the best interests of SXE and its subsidiaries, including the holders of Non-Affiliated SXE Common Units, the SXE Conflicts Committee approved the Merger Agreement, the Letter Agreement and the consummation of the proposed merger, with such approval to constitute “Special Approval” under the SXE Partnership Agreement. The SXE Conflicts Committee also recommended that the SXE GP Board approve the Merger Agreement, the Letter Agreement and the proposed merger, that the SXE GP Board submit the Merger Agreement to a vote of the SXE Unitholders and that the SXE Common Unitholders vote in favor of approving the Merger Agreement.

At 4:30 p.m. (Central Time) on October 31, 2017, the A-II Special Committee held a telephonic meeting attended by representatives of Jones Day and TPH. Jones Day provided legal updates and TPH updated its prior discussions on financial considerations relevant to the A-II Holders. Following discussions with the representatives of Jones Day and TPH, the A-II Special Committee then unanimously approved resolutions approving the Contribution Agreement, the Contribution and the related transactions, including the Merger Agreement and the Merger.

At 5:00 p.m. (Central Time) on October 31, 2017, the SXE GP Board convened a special meeting telephonically with representatives of Locke Lord participating. Representatives of Locke Lord reviewed the duties of the SXE GP Board and its obligations pursuant to the SXE Partnership Agreement in connection with its consideration of the proposed transaction. Prior to the meeting, Locke Lord provided summaries of the proposed Merger Agreement, the Letter Agreement and the Support Agreement. At the meeting, the SXE Conflicts Committee advised the SXE GP Board that after review of the Letter Agreement, Merger Agreement and the transactions contemplated thereby with its advisors and the receipt of an opinion from Jefferies that the Exchange Ratio in the transaction was fair to the Unaffiliated SXE Unitholders from a financial point of view, the SXE Conflicts Committee had unanimously approved the proposed merger transaction (which approval constituted “Special Approval” under the SXE Partnership Agreement) and also unanimously recommended that (i) the Board approve the proposed transaction, (ii) the Board submit the Merger Agreement to a vote of SXE’s limited partners, and (iii) SXE’s limited partners approve the Merger Agreement.

At 5:30 p.m. (Central Time) on October 31, 2017, the Holdings GP Board convened a special meeting telephonically with members of Southcross’ senior management and representatives of Locke Lord and RBC Capital Markets. Representatives of Locke Lord reviewed the duties of the Holdings GP Board and its obligations pursuant to the Southcross Holdings partnership agreement in connection with its consideration of the proposed transaction. Prior to the meeting, Locke Lord provided the Holdings GP Board with summaries of the terms of the Contribution Agreement, the Merger Agreement, the Support Agreement, the Letter Agreement and the Lock-up Letter. At the meeting, RBC Capital Markets discussed with the Holdings GP Board financial aspects of the transactions and related matters. The Holdings GP Board unanimously determined that Contribution Agreement, including the transactions documents that are exhibits thereto, the Merger Agreement, including the transactions documents that are exhibits thereto, the Letter Agreement, and the transactions contemplated thereby are fair and reasonable to, and in the best interests of, Southcross Holdings.

Following the SXE GP and Holdings GP Board meetings on October 31, 2017, the parties finalized and executed the Merger Agreement, the Contribution Agreement, the Letter Agreement, the Support Agreement and related transaction documents.

On the morning of November 1, 2017, AMID and SXE issued a press release announcing the execution of the Merger Agreement and the Contribution Agreement.

Recommendation of the SXE Conflicts Committee and the SXE GP Board and Reasons for the Merger

The SXE GP Board authorized and empowered the SXE Conflicts Committee, consisting of Andrew A. Cameron, Nicholas J. Caruso and Jerry W. Pinkerton, to evaluate, review and negotiate the Merger Agreement

 

75


Table of Contents

and the Merger, and to make a recommendation to the SXE GP Board with respect to the Merger Agreement and the Merger. On October 31, 2017, the SXE Conflicts Committee determined unanimously that the Merger Agreement and the Merger are in the best interests of SXE and its subsidiaries, including the holders of Non-Affiliated SXE Common Units, and recommended that the SXE GP Board approve the Merger Agreement and the Merger and that the SXE Unitholders vote in favor of approving the Merger Agreement. The SXE Conflicts Committee’s approval constituted “Special Approval” under the SXE Partnership Agreement.

After considering such recommendation, the SXE GP Board (i) determined that the Merger Agreement and the transactions contemplated thereby, including the Merger, are advisable and in the best interests of SXE, (ii) approved and adopted the Merger Agreement and the transactions contemplated thereby, including the Merger, and (iii) resolved to recommend the approval of the Merger Agreement by the SXE Unitholders at a special meeting to be held to approve the Merger Agreement.

Both the SXE Conflicts Committee and the SXE GP Board believe, based on their consideration of the factors described below, that the terms of the Merger Agreement are in the best interests of SXE and the holders of Non-Affiliated SXE Common Units.

The SXE Conflicts Committee

In evaluating, and in making determinations with respect to, the Merger Agreement and the Merger, the SXE Conflicts Committee considered information with respect to SXE’s and AMID’s financial condition, results of operations, businesses, competitive positions and business strategies, on both historical and prospective bases, as well as current industry, economic and market conditions and trends. The SXE Conflicts Committee considered the following factors, each of which the SXE Conflicts Committee believes supports its determination to approve, and to recommend that the SXE GP Board and the holders of Non-Affiliated SXE Common Units approve, the Merger Agreement:

 

    the SXE Conflicts Committee’s understanding of SXE’s business, operations, financial condition, earnings, prospects, competitive position and the nature of the midstream sector in which SXE competes, including the risks, uncertainties and challenges facing SXE and that sector, in connection with SXE’s execution of its standalone business plan;

 

    the belief of the SXE Conflicts Committee that the Merger presents the best opportunity to enhance value for the holders of Non-Affiliated SXE Common Units and is superior to SXE’s remaining as a standalone public entity, taking into account, among other things, the current market environment for master limited partnerships (including commodity prices), potential risks and uncertainties associated with the future prospects of SXE, SXE’s limited access to additional capital from debt and equity markets, SXE’s projected capital expenditures, liquidity, leverage and cost of capital and the SXE Conflicts Committee’s belief, based on SXE’s negotiations with AMID, that the Exchange Ratio represented the highest exchange ratio that AMID was willing to pay and that SXE could obtain from negotiations with Southcross Holdings;

 

    that, in receiving AMID Common Units in the Merger, the SXE Common Unitholders will be provided an opportunity to participate in a combined entity that, among other things, is significantly larger than SXE, will have a stronger balance sheet, will be capable of pursuing significantly larger growth opportunities, will participate in the increased quality and diversification of the assets and operations of the combined entity, and is more likely to make cash distributions to its unitholders, in each case as compared to SXE as a standalone entity;

 

   

that, as a standalone entity and without a significant equity contribution, which it may not be able to obtain, or absent additional amendments to its revolving credit agreement or waivers of the March 31, 2019 requirement to comply with the consolidated total leverage ratio, SXE may not be able to comply with such financial covenant as of such date, which would trigger an event of default, and result in substantial doubt regarding SXE’s ability to continue as a going concern as early as the second quarter

 

76


Table of Contents
 

of 2018. If SXE’s independent auditors subsequently report in their next annual audit report the existence of substantial doubt regarding SXE’s ability to continue as a going concern, this would also lead to an event of default under SXE’s revolving credit agreement and under SXE’s term loan which, in turn, would trigger a cross default under Southcross Holdings’ credit facilities. Such events of default, if not cured, would allow the lenders under each of these borrowing arrangements to accelerate the maturity of the debt, making it due and payable immediately;

 

    the combined entity’s improved credit profile and greater financial flexibility due to lower leverage and cost of capital when compared with SXE as a standalone entity;

 

    the presentation of Jefferies to the SXE Conflicts Committee on October 31, 2017 and the opinion of Jefferies, dated October 31, 2017, to the SXE Conflicts Committee to the effect that, as of October 31, 2017, and based upon and subject to the various assumptions made, procedures followed, matters considered and limitations on the scope of the review undertaken as set forth in its opinion, the Exchange Ratio pursuant to the Merger Agreement was fair, from a financial point of view, to the Unaffiliated SXE Unitholders, as more fully described below in the section captioned “Opinion of Financial Advisor to the SXE Conflicts Committee;”

 

    the proposed transaction provides SXE Unitholders with substantial equity ownership in an entity with several third-party strategic opportunities and an identifiable asset drop-down inventory;

 

    the proposed transaction provides SXE’s Unitholders with substantial equity ownership in an entity that is expected to make cash distributions and have significantly more distribution coverage through 2019 than SXE on a standalone basis, taking into account SXE’s projected distributable cash flows and the restriction under SXE’s revolving credit agreement on SXE’s ability to make cash distributions until its Consolidated Total Leverage Ratio (as defined in SXE’s revolving credit agreement) is below 5.0;

 

    the Merger is expected to create operating efficiencies and cost savings in administrative and interest costs as well as other combined benefits;

 

    during the course of negotiating the transaction, the SXE Conflicts Committee, with the assistance of its legal and financial advisors, successfully negotiated an increase of the Exchange Ratio;

 

    the SXE Conflicts Committee’s belief after discussing both the third-party solicitation process undertaken by Southcross Holdings and SXE with the assistance of RBC Capital Markets and SXE’s limited standalone prospects with SXE GP management and the SXE Conflicts Committe’s financial advisor, that the Merger Consideration was the most favorable value that could be obtained for the holders of Non-Affiliated SXE Common Units;

 

    the Exchange Ratio of 0.160 represents a 5% premium to the exchange ratio of SXE Common Units to AMID Common Units, based on the respective VWAP of the SXE Common Units and the AMID Common Units for the 20-trading day period ending October 30, 2017, the last full trading day prior to the execution of the Merger Agreement;

 

    the Exchange Ratio is fixed and therefore the value of the consideration payable to the holders of Non-Affiliated SXE Common Units will increase in the event that the market price of AMID Common Units increases prior to the closing of the Merger;

 

    the SXE Conflicts Committee’s engagement of its own legal and financial advisors who have knowledge and experience with respect to public company merger and acquisition transactions, advising publicly traded limited partnerships and SXE’s and AMID’s industry generally, as well as familiarity with and experience advising the SXE Conflicts Committee;

 

   

the Letter Agreement provides that Southcross Holdings will reimburse SXE for all fees or expenses of SXE in connection with the Merger Agreement including (i) any fees or expenses of counsel, accountants, investment bankers and consultants retained by SXE or the SXE Conflicts Committee, and (ii) the payment of any termination fee or the reimbursement of any AMID Expense, in each case if the

 

77


Table of Contents
 

Merger has not closed and (a) the Merger Agreement is terminated under certain specified circumstances as a result of any action taken or any failure to act by, or at the direction of, Southcross Holdings or any of its controlling affiliates or (b) the Merger Agreement is terminated without the prior approval of the SXE Conflicts Committees under certain specified circumstances;

 

    the Letter Agreement provides that, if the Contribution Agreement is terminated and Southcross Holdings receives the reverse termination fee from AMID, Southcross Holdings will reimburse SXE for all fees or expenses of counsel, accountants, investment bankers and consultants retained by SXE or the SXE Conflicts Committee as a result of the execution and delivery of the Merger Agreement;

 

    the fact that, under the Contribution Agreement, Southcross Holdings is undertaking various obligations to AMID with respect to SXE and its subsidiaries, including indemnification obligations with respect to breaches of representations and warranties regarding SXE and its subsidiaries and certain contingent liabilities of SXE and its subsidiaries;

 

    the SXE Conflicts Committee does not expect there to be significant antitrust or other regulatory impediments to the consummation of the Merger;

 

    the expectation that the receipt of Merger Consideration generally will not be taxable for U.S. federal income tax purposes to the holders of Non-Affiliated SXE Common Units;

 

    the opportunity that the holders of Non-Affiliated SXE Common Units will have to determine by direct vote whether the Merger Agreement will be approved;

 

    the terms of the Merger Agreement, principally:

 

    the provisions allowing the SXE GP Board (upon recommendation of the SXE Conflicts Committee) to withdraw or change its recommendation of the Merger Agreement in the event of a more favorable competing offer or proposal for SXE or its assets, or under certain changed circumstances if the SXE Conflicts Committee makes a good faith determination that the failure to change its recommendation would be inconsistent with its duties under the SXE Partnership Agreement or applicable law;

 

    the operating covenants for AMID providing protection to SXE Unitholders by restricting AMID’s ability to take certain actions prior to the closing of the Merger that could reduce the value of AMID Common Units received by SXE Unitholders in the Merger;

 

    the limited conditions and exceptions to the material adverse effect closing condition and other closing conditions; and

 

    the other terms and conditions of the Merger Agreement, as discussed in the section entitled “The Merger Agreement,” which the SXE Conflicts Committee, after consulting with its legal counsel, considered to be reasonable and consistent with precedents it deemed relevant; and

 

    AMID’s and SXE’s strong commitment to consummate the Merger on the anticipated schedule.

In evaluating the Merger and the Merger Agreement, the SXE Conflicts Committee also considered, among other factors, the following, each of which the SXE Conflicts Committee viewed as generally negative or unfavorable:

 

    the Exchange Ratio is fixed and therefore the value of the consideration payable will decrease in the event that the market price of AMID Common Units decreases prior to the closing of the Merger;

 

    consummation of the Merger is subject to certain conditions that are outside SXE’s control, such as the consummation of the Contribution Agreement, which is subject to AMID’s ability to raise sufficient financing for the transaction;

 

   

AMID does not have committed financing sufficient to make the cash payments required at the closing of the Contribution and Southcross Holdings may not be able to force AMID to complete the

 

78


Table of Contents
 

Contribution if AMID has not obtained sufficient financing to make the cash payments required at the closing of the Contribution; consequently, any such failure to obtain financing would likely result in the termination of the Contribution Agreement and Merger Agreement and the failure to complete the Merger;

 

    the fact that, while the Merger Consideration represented a premium to the NYSE closing sale price of the SXE Common Units on October 30, 2017, the SXE Common Units had traded at higher prices during the course of the trailing 12-month period;

 

    the risk that the potential benefits expected from the Merger might not be fully realized;

 

    that SXE has incurred and will continue to incur significant transaction costs and expenses in connection with the Merger, whether or not the Merger is completed;

 

    the potential for disruptions to SXE’s operations following the announcement of the Merger, including potentially the loss of key employees, which increases the risk that SXE would be unable to continue to execute on its current business plans in the event that the Merger is not consummated;

 

    the restrictions in the Merger Agreement regarding SXE’s ability to terminate the Merger Agreement to accept a more favorable competing proposal received by SXE;

 

    the Merger Agreement’s covenants restricting the conduct of SXE’s business, including, among other things, restricting SXE’s ability (subject to certain exceptions) to enter into new material contracts, incur indebtedness and issue new securities of SXE, without AMID’s consent, which could affect SXE’s performance until the Merger is consummated or abandoned;

 

    the risk that, while the Merger is expected to be consummated, there can be no assurance that all conditions to the parties’ obligations to complete the Merger will be satisfied and, as a result, it is possible that the Merger may not be completed;

 

    the risks and costs to SXE if the Merger is not consummated, including the potential effect of the diversion of management and employee attention from SXE’s business and the substantial expenses which SXE will have incurred, including in connection with any related litigation;

 

    the fact that, if the Merger Agreement is terminated under certain circumstances, including as a result of the SXE GP Board changing its recommendation that the SXE Unitholders vote in favor of the Merger, and SXE enters into a specified alternative transaction in the following 12 months, SXE will be required to pay AMID a termination fee of $2 million;

 

    certain terms of the Merger Agreement, principally the provisions limiting the ability of SXE to solicit, or to consider unsolicited, offers from third parties for SXE or its assets;

 

    the provisions requiring SXE to hold a unitholder meeting as soon as practicable to approve the Merger, even in the event the SXE GP Board (upon the recommendation of the SXE Conflicts Committee) changes its recommendation with respect to such approval;

 

    SXE Unitholders are not entitled to dissenters’ or appraisal rights under the Merger Agreement, SXE’s partnership agreement or Delaware law;

 

    SXE Unitholders will be foregoing the potential benefits, if any, that could be realized by remaining as unitholders of SXE as a standalone entity;

 

    litigation may arise in connection with the Merger and such litigation may increase costs and result in a diversion of management focus; and

 

    some of the directors and officers of SXE GP may have interests in the Merger that are different from, or in addition to, the interests of SXE’s Unitholders generally. Please read “—Interests of Directors and Executive Officers of SXE GP in the Transaction.”

 

79


Table of Contents

The SXE Conflicts Committee also considered a number of factors that are discussed below relating to the process of negotiating the Merger. The SXE Conflicts Committee believes these factors support its determinations and recommendations regarding the Merger to the holders of Non-Affiliated SXE Common Units:

 

    the Merger Agreement must be approved by the affirmative vote of the holders of a majority of the outstanding Non-Affiliated SXE Common Units at the SXE Special Unitholder Meeting, as discussed in the section entitled “The SXE Special Unitholder Meeting—Vote Required for Approval”;

 

    the members of the SXE Conflicts Committee are familiar with and understand the business, assets, liabilities, results of operations, financial condition, competitive position and prospects of SXE;

 

    the SXE Conflicts Committee retained and received advice from Jefferies, as financial advisor, and Akin Gump, as legal advisor, each of which has extensive experience in transactions similar to the Merger and familiarity with and experience advising the SXE Conflicts Committee;

 

    the SXE Conflicts Committee was advised by its financial and legal advisors at each stage of the process and held numerous meetings to discuss and evaluate the Merger, negotiated through representatives of SXE and with representatives of AMID and Southcross Holdings regarding the Merger Consideration and its allocation and the other terms of the Merger Agreement, and successfully negotiated an increase to the Exchange Ratio;

 

    the fact that the Merger Agreement may only be amended with the written agreement of both parties and that any amendment must be approved by the SXE Conflicts Committee;

 

    whenever a determination, decision, approval or consent of SXE or the SXE GP Board is required under the Merger Agreement, such determination, decision, approval or consent must be authorized by the SXE Conflicts Committee;

 

    the SXE Conflicts Committee consists solely of independent and disinterested directors; the members of the SXE Conflicts Committee (i) are not employees of SXE GP or any of its subsidiaries, (ii) are not affiliated with AMID or any of its affiliates and (iii) have no financial interest in the Merger that is different from that of the holders of Non-Affiliated SXE Common Units, other than as discussed in the section entitled “—Interests of the Directors and Executive Officers of SXE GP in the Transaction” ;

 

    the compensation of the SXE Conflicts Committee members was in no way contingent on their approving the Merger Agreement and taking other actions described in this proxy statement/prospectus; and

 

    the recognition by the SXE Conflicts Committee that it had no obligation to recommend the approval of the Merger or any other transaction.

The foregoing discussion of the factors considered is not intended to be exhaustive, but sets forth the principal factors considered by the SXE Conflicts Committee in its consideration of the Merger Agreement and Merger. In view of the variety of factors considered in connection with its evaluation of the Merger Agreement and Merger, the SXE Conflicts Committee did not find it practicable to, and did not, quantify or otherwise assign specific weights to the factors considered in reaching its determination and recommendation. In addition, each of the members of the SXE Conflicts Committee may have given differing weights to different factors. The SXE Conflicts Committee understood that there can be no assurance of future results, including results considered or expected as described in the factors above. While the SXE Conflicts Committee considered potentially positive and negative factors, it concluded that, overall, the potentially positive factors outweighed the potentially negative factors, and at a meeting held on October 31, 2017, the SXE Conflicts Committee unanimously:

 

    determined that the terms of the Merger Agreement are in the best interests of SXE and its subsidiaries, including the holders of Non-Affiliated SXE Common Units;

 

    approved the Merger Agreement and the transactions contemplated thereby;

 

    recommended the approval of the Merger Agreement by the SXE GP Board; and

 

80


Table of Contents
    recommended that the SXE GP Board submit the Merger Agreement to a vote of the SXE Unitholders for approval at a special meeting, and that the SXE Unitholders vote in favor of approving the Merger Agreement.

SXE GP Board

At a meeting that immediately followed the SXE Conflicts Committee meeting, the SXE GP Board approved the Merger Agreement and determined to submit it to the SXE Unitholders to vote upon its approval and recommended that the SXE Unitholders vote in favor of approval of the Merger Agreement. In particular, the SXE GP Board considered:

 

    the SXE Conflicts Committee’s analysis, conclusions, and unanimous determination that the Merger Agreement and the Merger are in the best interests of SXE and the holders of Non-Affiliated SXE Common Units;

 

    the SXE Conflicts Committee’s unanimous recommendation that the SXE GP Board approve the Merger Agreement; and

 

    the same matters considered and adopted by the SXE Conflicts Committee.

The foregoing discussion of the information and factors considered by the SXE GP Board includes all of the material factors considered by the SXE GP Board, but it is not intended to be exhaustive and may not include all of the factors considered by the SXE GP Board. In view of the wide variety of factors considered in connection with its evaluation of the Merger and the complexity of these matters, the SXE GP Board did not find it useful and did not attempt to quantify or assign any relative or specific weights to the various factors considered in its determination to approve the Merger Agreement and the transactions contemplated thereby, including the Merger, and to make its recommendations to SXE Common Unitholders. In addition, individual members of the SXE GP Board may have given weights to different factors. The SXE GP Board conducted an overall review of the factors described above, including through discussions with SXE’s management and outside legal and financial advisors.

After considering this information, the SXE GP Board, acting upon the unanimous recommendation of the SXE Conflicts Committee, determined that the Merger Agreement and the transactions contemplated thereby, including the Merger, are advisable and in the best interests of SXE. The SXE GP Board, acting upon the unanimous approval and recommendation of the SXE Conflicts Committee, approved the Merger Agreement and the transactions contemplated thereby, and recommends that the SXE Unitholders vote “FOR” the Merger Proposal and that the SXE Unitholders vote “FOR” the Advisory Compensation Proposal.

This explanation of the SXE Conflicts Committee’s and the SXE GP Board’s reasons for the Merger and other information presented in this section is forward-looking in nature and, therefore, should be read in light of the factors described under “Special Note Concerning Forward-Looking Statements.”

Opinion of the Financial Advisor to the SXE Conflicts Committee

In August 2017, the SXE Conflicts Committee retained Jefferies to act as the SXE Conflicts Committee’s financial advisor in connection with certain potential strategic transactions, including a possible sale of, or other business combination involving, SXE and its affiliates, on the one hand, and AMID and its affiliates, on the other hand. At a meeting of the SXE Conflicts Committee on October 31, 2017, Jefferies rendered its opinion to the SXE Conflicts Committee to the effect that, as of that date and based upon and subject to the various assumptions made, procedures followed, matters considered and limitations on the scope of the review undertaken as set forth in its opinion, the Exchange Ratio pursuant to the Merger Agreement was fair, from a financial point of view, to the Unaffiliated SXE Unitholders.

 

81


Table of Contents

The full text of the written opinion of Jefferies, dated as of October 31, 2017, is attached hereto as Annex B. Jefferies’ opinion sets forth, among other things, the assumptions made, procedures followed, matters considered and limitations on the scope of the review undertaken by Jefferies in rendering its opinion. SXE encourages you to read Jefferies’ opinion carefully and in its entirety. Jefferies’ opinion was directed to the SXE Conflicts Committee (in its capacity as such) and addresses only the fairness, from a financial point of view, to the Unaffiliated SXE Unitholders of the Exchange Ratio pursuant to the Merger Agreement. It does not address the relative merits of the transactions contemplated by the Merger Agreement as compared to any alternative transaction or opportunity that might be available to SXE, nor did it address the underlying business decision by SXE or SXE GP to engage in the Merger or the terms of the Merger Agreement or the documents referred to therein. Jefferies’ opinion does not constitute a recommendation as to how any holder of SXE Common Units should vote on the Merger or any matter related thereto. The summary of the opinion of Jefferies set forth below is qualified in its entirety by reference to the full text of the opinion.

In arriving at its opinion, Jefferies, among other things:

 

    reviewed a draft dated October 31, 2017 of the Merger Agreement;

 

    reviewed certain publicly available financial and other information about SXE;

 

    reviewed certain publicly available financial and other information about AMID;

 

    reviewed certain information furnished to it by the management of SXE, including financial forecasts and analyses, relating to the business, operations and prospects of SXE and approved for Jefferies’ use by SXE (the “SXE Forecasts”);

 

    reviewed certain information furnished to it by the management of AMID, including financial forecasts and analyses, relating to the business, operations and prospects of AMID and approved for Jefferies’ use by SXE (the “AMID Forecasts”);

 

    held discussions with (x) members of senior management of SXE concerning the matters described in the second, third, fourth and fifth bullet points above and (y) members of senior management of AMID concerning the matters described in the third and fifth bullet points above;

 

    reviewed the trading price history and valuation multiples for SXE Common Units and AMID Common Units and compared them with those of certain publicly traded companies that Jefferies deemed relevant;

 

    compared the proposed financial terms of the Merger with the financial terms of certain other transactions that Jefferies deemed relevant;

 

    considered the potential pro forma impact of the Merger; and

 

    conducted such other financial studies, analyses and investigations as Jefferies deemed appropriate.

In Jefferies’ review and analysis and in rendering its opinion, Jefferies assumed and relied upon, but did not assume any responsibility to independently investigate or verify, the accuracy and completeness of all financial and other information that was supplied or otherwise made available by SXE or AMID or that was publicly available to Jefferies (including, without limitation, the information described above), or that was otherwise reviewed by Jefferies. Jefferies relied on assurances of the managements of SXE and AMID that they were not aware of any facts or circumstances that would make such information inaccurate or misleading. In its review, Jefferies did not obtain any independent evaluation or appraisal of any of the assets or liabilities of, nor did Jefferies conduct a physical inspection of any of the properties or facilities of, the SXE or AMID, nor was Jefferies furnished with any such evaluations or appraisals of such physical inspections, nor did Jefferies assume any responsibility to obtain any such evaluations or appraisals.

With respect to the financial forecasts provided to and examined by Jefferies, including the SXE Forecasts and the AMID Forecasts, Jefferies’ opinion noted that projecting future results of any company is inherently

 

82


Table of Contents

subject to uncertainty. SXE informed Jefferies, however, and Jefferies assumed, that the SXE Forecasts were reasonably prepared on bases reflecting the best currently available estimates and good faith judgments of the management of SXE as to the future financial performance of SXE. In addition, AMID informed Jefferies, and Jefferies assumed, that the AMID Forecasts were reasonably prepared on bases reflecting the best currently available estimates and good faith judgments of the management of AMID as to the future financial performance of AMID. Jefferies expressed no opinion as to the SXE Forecasts or the AMID Forecasts or the assumptions on which they were made.

Jefferies’ opinion was based on economic, monetary, regulatory, market and other conditions that existed and could be evaluated as of the date of its opinion. Jefferies has not undertaken to reaffirm or revise its opinion or otherwise comment on events occurring after the date of its opinion and expressly disclaims any undertaking or obligation to advise any person of any change in any fact or matter affecting Jefferies’ opinion of which Jefferies became aware after the date of its opinion.

Jefferies made no independent investigation of any legal or accounting matters affecting SXE or AMID, and Jefferies assumed the correctness in all respects material to Jefferies’ analysis of all legal and accounting advice given to SXE, SXE GP, the SXE GP Board and the SXE Conflicts Committee, including, without limitation, advice as to the legal, accounting and tax consequences of the terms of, and transactions contemplated by, the Merger Agreement to SXE and its limited partners. In addition, in preparing its opinion, Jefferies did not take into account any tax consequences of the transaction to any holder of SXE Common Units. Jefferies assumed that the final form of the Merger Agreement would be substantially similar to the last draft reviewed by Jefferies. Jefferies also assumed that the Merger will be consummated in accordance with the terms of the Merger Agreement, without waiver, modification or amendment of any term, condition or agreement and in compliance with all applicable laws, documents and other requirements and that in the course of obtaining the necessary regulatory or third party approvals, consents and releases for the Merger, no delay, limitation, restriction or condition will be imposed that would have an adverse effect on SXE, AMID or the contemplated benefits of the Merger.

Jefferies was not authorized to and did not solicit any expressions of interest from any other parties with respect to the sale of all or any part of SXE or any other alternative transaction.

Jefferies understood that Southcross Holdings proposed to enter into the Contribution Agreement contemporaneously with the entry into the Merger Agreement, pursuant to which, among other things, Southcross Holdings will, indirectly through various contributions, contribute to AMID and AMID GP all of the equity interests of certain entities, including SXE and SXE GP, directly or indirectly held by Southcross Holdings for the consideration provided for therein. The SXE Conflicts Committee did not ask Jefferies to address, and Jefferies’ opinion did not address (a) the Contribution Agreement or any matter contemplated thereby or the fairness of the Exchange Ratio relative to the consideration to be received pursuant to the Contribution Agreement or otherwise and (b) the fairness to, or any other consideration of, the holders of any class of securities, creditors or other constituencies of SXE or SXE GP (including pursuant to the Contribution Agreement), other than the Unaffiliated SXE Unitholders. Jefferies expressed no opinion as to the price at which SXE Common Units or AMID Common Units will trade at any time. Furthermore, Jefferies did not express any view or opinion as to the fairness, financial or otherwise, of the amount or nature of any compensation payable to or to be received by any of SXE’s or SXE GP’s officers, directors or employees, or any class of such persons, in connection with the Merger relative to the consideration to be received by holders of SXE Common Units or otherwise. Jefferies’ opinion was authorized by the Fairness Committee of Jefferies LLC.

In preparing its opinion, Jefferies performed a variety of financial and comparative analyses. The preparation of a fairness opinion is a complex process involving various determinations as to the most appropriate and relevant quantitative and qualitative methods of financial analysis and the applications of those methods to the particular circumstances and, therefore, is not necessarily susceptible to partial analysis or summary description.

 

83


Table of Contents

Jefferies believes that its analyses must be considered as a whole. Considering any portion of Jefferies’ analyses or the factors considered by Jefferies, without considering all analyses and factors, could create a misleading or incomplete view of the process underlying the conclusion expressed in Jefferies’ opinion. In addition, Jefferies may have given various analyses more or less weight than other analyses, and may have deemed various assumptions more or less probable than other assumptions, so that the range of valuations resulting from any particular analysis described below should not be taken to be Jefferies’ view of SXE or AMID’s actual value. Accordingly, the conclusions reached by Jefferies are based on all analyses and factors taken as a whole and also on the application of Jefferies’ own experience and judgment.

In performing its analyses, Jefferies made numerous assumptions with respect to industry performance, general business, economic, monetary, regulatory, market and other conditions and other matters, many of which are beyond SXE’s and Jefferies’ control. The analyses performed by Jefferies are not necessarily indicative of actual values or actual future results, which may be significantly more or less favorable than suggested by such analyses. In addition, analyses relating to the per unit value of SXE Common Units and AMID Common Units do not purport to be appraisals or to reflect the prices at which the SXE Common Units or AMID Common Units may actually be sold. The analyses performed were prepared solely as part of Jefferies’ analysis of the fairness, from a financial point of view, of the Exchange Ratio pursuant to the Merger Agreement to the Unaffiliated SXE Unitholders, and were provided to the SXE Conflicts Committee in connection with the delivery of Jefferies’ opinion.

The following is a summary of the material financial and comparative analyses performed by Jefferies in connection with Jefferies’ delivery of its opinion and that was presented to the SXE Conflicts Committee on October 31, 2017. The financial analyses summarized below include information presented in tabular format. In order to understand fully Jefferies’ financial analyses, the tables must be read together with the text of each summary. The tables alone do not constitute a complete description of the financial analyses. Considering the data described below without considering the full narrative description of the financial analyses, including the methodologies and assumptions underlying the analyses, could create a misleading or incomplete view of Jefferies’ financial analyses.

The following summary does not purport to be a complete description of the financial analyses performed by Jefferies. The following quantitative information, to the extent that it is based on market data, is based on market data as it existed on or before October 31, 2017, and is not necessarily indicative of current or future market conditions.

Selected Public Company Analysis

SXE Analysis

Jefferies reviewed publicly available financial and stock market information of the following 13 publicly traded companies that Jefferies in its professional judgment considered generally relevant to SXE for purposes of its financial analyses (the “SXE Selected Public Companies”), and compared such information with similar financial data of SXE provided by the management of SXE to Jefferies, including the SXE Forecasts:

 

    AMID

 

    Antero Midstream Partners LP

 

    CONE Midstream Partners LP

 

    Crestwood Equity Partners LP

 

    DCP Midstream, LP

 

    Enable Midstream Partners, LP

 

    EnLink Midstream Partners, LP

 

84


Table of Contents
    EQT Midstream Partners, LP

 

    Noble Midstream Partners LP

 

    Rice Midstream Partners LP

 

    Summit Midstream Partners, LP

 

    Targa Resources Corp.

 

    Western Gas Partners, LP

In its analysis, Jefferies derived multiples for the SXE Public Companies as follows:

 

    the total enterprise value, defined as equity market value (including common stock, common units and other classes of limited partnership units and implied equity value of general partner, in each case, as applicable), less cash and cash equivalents, plus total debt, preferred equity and non-controlling interests (as applicable), divided by estimated earnings before interest, tax, depreciation and amortization, and, where applicable, adjusted for certain non-cash expenses, non-recurring items and restructuring charges (“Adjusted EBITDA”) for calendar year 2017 (referred to below as “TEV / 2017E ADJ EBITDA”), and

 

    the total enterprise value divided by estimated Adjusted EBITDA for calendar year 2018 (referred to below as “TEV / 2018E ADJ EBITDA”).

Estimated Adjusted EBITDA of the SXE Public Companies was based on publicly available research analysts’ estimates.

This analysis indicated the following:

SXE Selected Public Companies

 

Benchmark

   Mean      Median      High      Low  

TEV / 2017E ADJ EBITDA

     12.3x        11.9x        14.6x        9.8x  

TEV / 2018E ADJ EBITDA

     10.4x        10.3x        12.5x        8.4x  

Using the reference ranges for the benchmarks set forth below, which ranges were selected by Jefferies in its professional judgment, and the SXE Forecasts, Jefferies determined ranges of implied enterprise values for SXE, then added cash and cash equivalents and subtracted total debt as of June 30, 2017 as provided by SXE’s management, to determine implied equity values per SXE Common Unit. This analysis indicated the ranges of implied equity values per SXE Common Unit set forth opposite the relevant benchmarks below, compared in each case to the closing price per SXE Common Unit on October 30, 2017 of $2.08 and the 20-trading day volume weighted average price (“VWAP”) for the period ending on October 30, 2017 per SXE Common Unit of $2.10:

 

Benchmark

   Reference Range    Implied Equity Value Range per
SXE Common Unit

TEV / 2017E ADJ EBITDA

   10.0x – 11.0x    $1.76 – $2.80

TEV / 2018E ADJ EBITDA

   8.5x – 9.5x    $1.53 – $2.71

AMID Analysis

Jefferies reviewed publicly available financial and stock market information of the following thirteen publicly traded companies that Jefferies in its professional judgment considered generally relevant to AMID for purposes of its financial analyses (the “AMID Selected Public Companies”), and compared such information

 

85


Table of Contents

with similar financial data of AMID provided by the management of AMID to Jefferies and approved for our use by SXE, including the AMID Forecasts:

 

    Antero Midstream Partners LP

 

    CONE Midstream Partners LP

 

    Crestwood Equity Partners LP

 

    DCP Midstream, LP

 

    Enable Midstream Partners, LP

 

    EnLink Midstream Partners, LP

 

    EQT Midstream Partners, LP

 

    Noble Midstream Partners LP

 

    Rice Midstream Partners LP

 

    Summit Midstream Partners LP

 

    SXE

 

    Targa Resources Corp.

 

    Western Gas Partners, LP

In its analysis, Jefferies derived multiples for the AMID Public Companies as follows:

 

    TEV / 2017E ADJ EBITDA

 

    TEV / 2018E ADJ EBITDA

 

    estimated distributions or dividends, as applicable, per unit or share, as applicable, for calendar year 2017 divided by closing unit or stock price, as applicable, on October 30, 2017 (referred to below as “2017E Distribution Yield”), and

 

    estimated distributions or dividends, as applicable, per unit or share, as applicable, for calendar year 2017 divided by closing unit or stock price, as applicable, on October 30, 2017 (referred to below as “2018E Distribution Yield”).

Estimated Adjusted EBITDA and distributions of the AMID Public Companies were based on publicly available research analysts’ estimates.

This analysis indicated the following:

AMID Selected Public Companies

 

Benchmark

   Mean     Median     High     Low  

TEV / 2017E ADJ EBITDA

     12.3x       11.9x       14.6x       9.8x  

TEV / 2018E ADJ EBITDA

     10.3x       10.3x       12.5x       8.4x  

2017E Distribution Yield(1)

     7.6     8.0     11.4     3.4

2018E Distribution Yield(1)

     8.1     8.5     11.7     4.2

 

(1) The distribution yield for SXE, which suspended its distributions in January 2016, was excluded from mean, median, high and low percentages.

 

86


Table of Contents

Using the reference ranges for the benchmarks set forth below, which ranges were selected by Jefferies in its professional judgment, and the AMID Forecasts, Jefferies determined ranges of implied enterprise values for AMID, then added cash and cash equivalents and subtracted total debt, the implied equity value of general partner, and the non-controlling interest as of June 30, 2017 as provided by AMID’s management, to determine implied equity values per AMID Common Unit. This analysis indicated the ranges of implied equity values per AMID Common Unit set forth opposite the relevant benchmarks below, compared in each case to the closing price per AMID Common Unit on October 30, 2017 of $13.20 and the 20-trading day VWAP for the period ending on October 30, 2017 per AMID Common Unit of $13.84:

 

Benchmark

   Reference Range    Implied Equity Value Range per
AMID Common Unit

TEV / 2017E ADJ EBITDA

   10.5x – 11.5x    $11.43 – $15.08

TEV / 2018E ADJ EBITDA

   9.0x – 10.0x    $11.19 – $15.42

2017E Distribution Yield

   10.5% – 11.5%    $14.41 – $15.79

2018E Distribution Yield

   11.0% – 12.0%    $14.14 – $15.42

Relative Valuation Analysis

Using the implied value ranges per SXE Common Unit and AMID Common Unit derived using the TEV / 2017E ADJ EBITDA and TEV / 2018E ADJ EBITDA analyses summarized above, Jefferies calculated the ratio of the lowest implied value per SXE Common Unit to the highest implied value per AMID Unit, and the ratio of the lowest implied value per AMID Common Unit to the highest implied value per SXE Common Unit, compared in each case to the Exchange Ratio of 0.160:

 

Benchmark

   Implied Exchange Ratio Range

TEV / 2017E ADJ EBITDA

   0.112x – 0.245x

TEV / 2018E ADJ EBITDA

   0.099x – 0.242x

No SXE Public Company is identical to SXE, and no AMID Public Company is identical to AMID. In evaluating the SXE Public Companies and the AMID Public Companies, Jefferies made numerous judgments and assumptions with regard to industry performance, general business, economic, market and financial conditions and other matters, many of which are beyond SXE’s and Jefferies’ control. Mathematical analysis, such as determining the median, is not in itself a meaningful method of using the SXE Public Companies’ and the AMID Public Companies’ data.

Selected Transaction Analysis

SXE Analysis

Using publicly available information, Jefferies reviewed financial data to the extent available relating to the following five selected transactions announced since January 2013 and listed below that Jefferies in its professional judgment considered generally relevant to SXE for purposes of its financial analyses as transactions involving midstream master limited partnerships (the “Selected Transactions”). The Selected Transactions, and the month and year each was announced, were as follows:

 

Month and Year Announced

  

Buyer

  

Seller

July 2015

   MPLX LP    MarkWest Energy Partners, L.P.

October 2014

   Targa Resources Partners LP    Atlas Pipeline Partners, L.P.

October 2014

   Regency Energy Partners LP    PVR Partners, L.P.

May 2013

   Inergy Midstream Holdings, L.P.    Crestwood Midstream Partners LP

January 2013

   Kinder Morgan Energy Partners, L.P.    Copano Energy, L.L.C.

In its analysis, Jefferies derived multiples for each of the Selected Transactions, calculated as the transaction value, divided by each target company’s projected EBTIDA for the one year following the announcement of the

 

87


Table of Contents

transaction (“TV/FY+1 ADJ EBITDA”). Estimated Adjusted EBITDA of the target companies was based on publicly available research analysts’ estimates.

This analysis indicated the following:

 

Benchmark

   Median      Mean      High      Low  

TV/ FY+1 ADJ EBITDA

     12.8x        13.8x        20.0x        11.2x  

Using the reference range for the benchmark set forth below, which range was selected by Jefferies in its professional judgment, and SXE’s estimated Adjusted EBITDA for calendar year 2018 based on the SXE Forecasts, Jefferies determined implied enterprise values for SXE, then added cash and cash equivalents and subtracted total debt as of June 30, 2017 as provided by SXE’s management, to determine implied equity values per SXE Common Unit. This analysis indicated the range of implied equity values per SXE Common Unit set forth below, compared to the closing price per SXE Common Unit on October 30, 2017 of $2.08 and the 20-trading day VWAP for the period ending on October 30, 2017 per SXE Common Unit of $2.10:

 

Benchmark

   Reference Range    Implied Equity Value Range per
SXE Common Unit

TV/ FY+1 ADJ EBITDA

   9.0x – 10.0x    $2.12 – $3.30

Relative Valuation Analysis

Using the implied value range per SXE Common Unit summarized above and the midpoint of the highest and lowest implied values per AMID Common Unit derived from the AMID Selected Public Companies analyses summarized above of $13.49, Jefferies calculated the ratio of the lowest implied value per SXE Common Unit to such midpoint, and the ratio of the lowest implied value per SXE Common Unit to such midpoint, compared in each case to the Exchange Ratio of 0.160.

This analysis indicated the following:

 

Implied Exchange Ratio Range

0.157x - 0.245x

No Selected Transaction is identical to the Merger, and none of the target companies in the Selected Transactions is identical to SXE. In evaluating the Selected Transactions, Jefferies made numerous judgments and assumptions with regard to industry performance, general business, economic, market and financial conditions and other matters, many of which are beyond SXE’s and Jefferies’ control. Mathematical analysis, such as determining the median, is not in itself a meaningful method of using the Selected Transactions’ data.

Discounted Cash Flow Analysis

SXE Analysis

Jefferies performed a discounted cash flow analysis to estimate the present value of the free cash flows (defined as Adjusted EBITDA, less interest expense, less maintenance capital expenditures and less growth capital expenditures) of SXE from calendar year 2017 through calendar year 2020 using the SXE Forecasts. The terminal value of SXE was then calculated by applying a range of multiples of Adjusted EBITDA in the terminal year of 8.5x to 9.5x, which range was selected by Jefferies in its professional judgment. The present values of the free cash flows and the terminal value of SXE were then calculated using discount rates ranging from 10.6% to 11.6%, which rates were based on the estimated weighted average cost of capital for SXE. Jefferies determined ranges of implied enterprise values for SXE, then added cash and cash equivalents and subtracted total debt as of June 30, 2017 as provided by SXE’s management, to determine implied equity values per SXE Common Unit. This analysis indicated a range of implied equity values per SXE Common Unit of $1.60 to $3.00, compared to the closing price per SXE Common Unit on October 30, 2017 of $2.08 and the 20-trading day VWAP for the period ending on October 30, 2017 per SXE Common Unit of $2.10.

 

88


Table of Contents

AMID Analysis

Jefferies performed a discounted cash flow analysis to estimate the present value of the distributable cash flows of AMID from calendar year 2017 through calendar year 2020 using the AMID Forecasts. The terminal value of AMID was then calculated by applying a range of distribution yields of 11.0% to 12.0% to the projected distributed cash flow from AMID per AMID Common Unit using the AMID Forecasts, which range was selected by Jefferies in its professional judgment. The present values of the distributable cash flows and the terminal value of AMID were then calculated using discount rates ranging from 15.6% to 16.6%, which rates were based on the estimated cost of equity for AMID. Jefferies determined ranges of implied enterprise values for AMID, then added cash and cash equivalents and subtracted total debt as of June 30, 2017 as provided by AMID’s management, to determine implied equity values per AMID Common Unit. This analysis indicated a range of implied equity values per AMID Common Unit of $14.80 to $15.95, compared to the closing price per AMID Common Unit on October 30, 2017 of $13.20 and the 20-trading day VWAP for the period ending on October 30, 2017 per AMID Common Unit of $13.84.

Relative Valuation Analysis

Using the implied value ranges per SXE Common Unit and AMID Common Unit derived using the discounted cash flow analyses summarized above, Jefferies calculated the ratio of the lowest implied value per SXE Common Unit to the highest implied value per AMID Unit, and the ratio of the lowest implied value per AMID Common Unit to the highest implied value per SXE Common Unit, compared in each case to the Exchange Ratio of 0.160.

This analysis indicated the following:

 

Implied Exchange Ratio Range

0.100x - 0.203x

Contribution Analysis

Jefferies reviewed the relative contribution of each of SXE and AMID to the estimated calendar year 2017 and 2018 Adjusted EBITDA and the estimated calendar year 2017 and 2018 distributable cash flow of the pro forma combined company that would result from the Merger, including, in the case of SXE, the percentage of such Adjusted EBITDA and distributable cash flow contributions attributable to the Unaffiliated SXE Unitholders and to Southcross Holdings, respectively, based on the relative ownership of SXE by the Unaffiliated SXE Unitholders and Southcross Holdings on a stand-alone basis. The estimated Adjusted EBITDA and distributable cash flow of SXE, AMID and the pro forma combined company were based on the SXE Forecasts and the AMID Forecasts.

This analysis indicated the following:

 

     Unaffiliated SXE
Unitholders
Contribution
    Southcross Holdings
Contribution
    AMID Contribution  

2017E ADJ EBITDA

     6.7     21.3     72.0

2018E ADJ EBITDA

     6.5     23.4     70.1

2017E Distributable Cash Flow

     5.8     14.9     79.3

2018E Distributable Cash Flow

     5.1     13.0     81.9

Jefferies compared these relative contributions to the implied ownership of the pro forma combined company by the Unaffiliated SXE Unitholders, Southcross Holdings and the current owners of AMID on a stand-alone basis of approximately 4.1%, 9.2% and 86.6%, respectively, in each case before giving effect to the contemplated $175 million equity issuance by AMID in conjunction with the proposed transaction at an assumed 10% discount to closing unit price per AMID Common Unit as of October 30, 2017 of $13.20, and approximately 3.5%, 7.9% and 74.0%, respectively, after giving effect to such equity issuance.

 

89


Table of Contents

Historical Exchange Ratio Analysis

Based on the closing prices per unit of the SXE Common Units and the AMID Common Units on October 30, 2017 and for the various time periods set forth below ending on that date, Jefferies calculated implied historical exchange ratios by dividing the average daily closing price per SXE Common Unit by the average daily closing price per AMID Common Unit. This analysis indicated the following implied historical ratios (compared to the Exchange Ratio of 0.160) and premiums to the market-implied exchange ratio on October 30, 2017 of 0.158x:

 

Date

   Implied Historical
Exchange Ratio(1)
     Premium to Market-Implied
Exchange Ratio on

October 30, 2017
 

October 30, 2017

     0.158x     

1 Month

     0.158x        0.5

3 Months

     0.170x        8.0

6 Months

     0.217x        37.4

Last Twelve Months

     0.187x        18.8

 

(1) Rounded to the nearest one-thousandth.

This analysis also indicated that during the twelve months ending on October 30, 2017, the highest implied historical exchange obtained by dividing the closing price per SXE Common Unit by the closing price per AMID Common Unit was 0.328 on May 22, 2017, and the lowest implied historical exchange obtained by dividing the closing price per SXE Common Unit by the closing price per AMID Common Unit was 0.074 on December 30, 2016.

Premiums Paid Analysis

SXE Analysis

For informational purposes only, using publicly available information Jefferies analyzed the premiums paid in eight master limited partnership midstream transactions announced since December 2003 and listed below that Jefferies in its professional judgment considered generally relevant to SXE for purposes of its financial analyses as transactions involving midstream master limited partnerships (the “Premium Paid Analysis Transactions”). The Premium Paid Analysis Transactions, and the month and year each was announced, were as follows:

 

Month and Year Announced

  

Buyer

  

Seller

July 2015

   MPLX LP    MarkWest Energy Partners, L.P.

October 2014

   Targa Resources Partners LP    Atlas Pipeline Partners, L.P.

October 2013

   Regency Energy Partners LP    PVR Partners, L.P.

May 2013

   Inergy Midstream Holdings, L.P.    Crestwood Midstream Partners LP

January 2013

   Kinder Morgan Energy Partners, L.P.    Copano Energy, L.L.C.

June 2006

   Plains All American Pipeline, L.P.    Pacific Energy Partners, L.P.

November 2004

   Valero Energy Partners LP    Kaneb Pipe Line Partners, L.P.

December 2003

   Enterprise Products Partners L.P.    GulfTerra Energy Partners, L.P.

For each of the Premium Paid Analysis Transactions, Jefferies calculated the premium represented by the offer price over the target company’s closing unit price one trading day, seven trading days and 30 trading days prior to announcement of the relevant transaction. This analysis indicated the following premiums for those time periods prior to announcement:

 

Time Period Prior to Announcement

   High     75%
Percentile
    Median     Mean     25th
Percentile
    Low  

1 trading day

     31.6     24.1     18.2     18.0     13.5     2.2

7 trading days

     35.6     23.0     16.3     17.6     11.1     3.2

30 trading days

     29.9     24.3     16.2     17.0     11.4     3.2

 

90


Table of Contents

Applying the lowest premium from the 25th percentile of the foregoing analysis (i.e., approximately 11.1% to the closing unit price seven trading days prior to announcement) and the highest premium from the 75th percentile of the foregoing analysis (i.e., approximately 24.3% to the closing unit price 30 trading days prior to announcement) to SXE Common Unit seven trading days average price of $2.00 and 30 trading days average price of $2.20, respectively, this analysis indicated a range of implied equity values per SXE Common Unit of $2.22 to $2.73.

Relative Valuation Analysis

Using the implied value ranges per SXE Common Unit derived using the premiums paid analysis summarized above and the closing price per AMID Common Unit on October 30, 2017 of $13.20, Jefferies calculated the ratio of the lowest implied value per SXE Common Unit to the closing price per AMID Common Unit on October 30, 2017, and the ratio of the highest implied value per SXE Common Unit to the closing price per AMID Common Unit on October 30, 2017, compared in each case to the Exchange Ratio of 0.160.

This analysis indicated the following:

 

Implied Exchange Ratio Range

0.168x - 0.207x

No Premiums Paid Analysis Transaction is identical to the Merger, and none of the target companies in such transactions is identical to SXE.

General

Jefferies’ opinion was one of many factors taken into consideration by the SXE Conflicts Committee in making its determination to recommend approval of the Merger and the Merger Agreement to the SXE GP Board and should not be considered determinative of the view of the SXE Conflicts Committee, the SXE GP Board or SXE management with respect to the Merger or the Exchange Ratio.

Jefferies was selected by the SXE Conflicts Committee based on Jefferies’ qualifications, expertise and reputation. Jefferies is an internationally recognized investment banking and advisory firm. Jefferies, as part of its investment banking business, is regularly engaged in the valuation of businesses and securities in connection with mergers and acquisitions, negotiated underwritings, competitive biddings, secondary distributions of listed and unlisted securities, private placements, financial restructurings and other financial services.

In August 2017, Jefferies was engaged by the SXE Conflicts Committee to act as its financial advisor in connection with certain potential strategic transactions, including a possible sale of, or other business combination involving, SXE and its affiliates, on the one hand, and AMID and its affiliates, on the other hand. For its services, Jefferies received a retainer fee of $200,000 upon engagement by the SXE Conflicts Committee, and upon delivery of its opinion received a fee of $800,000 from SXE. No portion of the opinion fee was contingent on the conclusion expressed in Jefferies’ opinion. SXE has agreed to reimburse Jefferies for certain of its expenses incurred. SXE has also agreed to indemnify Jefferies against liabilities, including liabilities under federal securities laws, arising out of or in connection with the services rendered and to be rendered by Jefferies under its engagement. During the two years prior to the date of its opinion, Jefferies has provided financial advisory services to the SXE Conflicts Committee, for which it received fees in the amount of approximately $500,000, and financial advisory services to AMID with respect to a potential transaction not involving SXE that did not go forward, and for which it did not receive any fees. In the ordinary course of its business, Jefferies and its affiliates may trade or hold securities of SXE, AMID and/or their respective affiliates for its own account and for the accounts of its customers and, accordingly, may at any time hold long or short positions in those securities. In addition, Jefferies may seek to, in the future, provide financial advisory and financing services to SXE, SXE GP, AMID, AMID GP, AMID Merger Sub, or Southcross Holdings and their respective affiliates, for which Jefferies would expect to receive compensation.

 

91


Table of Contents

Certain Unaudited Financial Projections of SXE and AMID

Neither SXE nor AMID makes public long-term projections as to its respective future earnings or other results due to, among other reasons, the uncertainty and subjectivity of the underlying assumptions and estimates. However, SXE and AMID are including the following summary of certain non-public unaudited financial projections in this proxy statement/prospectus solely because such information was made available to the SXE GP Board and the SXE Conflicts Committee in connection with its evaluation of the Merger and was provided to Jefferies for its use and reliance in connection with its financial analyses and opinion. The inclusion of the Financial Projections (as defined below) should not be regarded as an indication that any of SXE, SXE GP, the SXE GP Board, AMID or any of their respective officers, directors, affiliates, advisors or other representatives considered, or now considers, any of the Financial Projections to be necessarily predictive of actual future results. The Financial Projections are not included in this proxy statement/prospectus to influence any SXE Unitholders to make any investment decision with respect to the Merger or for any other purpose.

The SXE Financial Projections and AMID Financial Projections were prepared by, and are the sole responsibility of, the management of SXE and AMID, respectively, solely for internal use and are subjective in many respects. As a result, there can be no assurance that the prospective results will necessarily be realized or that actual results will not be significantly higher or lower than estimated. SXE’s management and AMID’s management believe that the assumptions used as a basis for the SXE Financial Projections and AMID Financial Projections, respectively, were reasonable at the time they were made given the information available to SXE’s management and AMID’s management at that time. However, the Financial Projections are not a guarantee of future performance. The future financial results of SXE, AMID or the combined company may materially differ from those expressed in the Financial Projections due to factors that are beyond the ability of the management of SXE and AMID to control or predict.

Although the SXE Financial Projections and the AMID Financial Projections are presented with numerical specificity, they are forward-looking statements that involve inherent risks and uncertainties and reflect numerous estimates and assumptions, all of which are difficult to predict and many of which are beyond the control of SXE and AMID, respectively. Further, since the Financial Projections cover multiple years, such information by its nature becomes less predictive with each successive year. The estimates and assumptions underlying the Financial Projections involve judgments with respect to, among other things, future economic, competitive, regulatory and financial market conditions and future business decisions which may not be realized and that are inherently subject to significant business, economic, competitive and regulatory uncertainties and contingencies, including, among others, risks and uncertainties described under “Special Note Concerning Forward-Looking Statements” and “Risk Factors.” SXE Unitholders are urged to review SXE’s SEC filings and AMID’s SEC filings for a description of risk factors with respect to their respective businesses and as well as the section of this proxy statement/prospectus entitled “Risk Factors.”

Certain of the financial information contained in the Financial Projections, including Adjusted EBITDA and Distributable Cash Flow, are non-GAAP financial measures. Each of SXE’s and AMID’s management provided these non-GAAP financial measures because they are commonly used by investors in master limited partnerships to assess financial performance and operating results of ongoing business operations, and because each of SXE’s and AMID’s management believes that these non-GAAP financial measures could be useful in evaluating SXE’s and AMID’s respective businesses, potential operating performance and cash flow. Non-GAAP financial measures should not be considered in isolation from, or as a substitute for, financial information presented in compliance with GAAP, and non-GAAP financial measures as used by SXE or AMID may not be comparable to similarly titled amounts used by other companies.

The Financial Projections do not give effect to the Merger or the other transactions contemplated by the Merger Agreement and were not prepared with a view toward public disclosure, nor were the Financial Projections prepared with a view toward compliance with GAAP, published guidelines of the SEC or the guidelines established by the American Institute of Certified Public Accountants for preparation and presentation

 

92


Table of Contents

of prospective financial and operating information. In addition, the Financial Projections require significant estimates and assumptions that make the information included therein inherently less comparable to the similarly titled GAAP measures in the respective historical GAAP financial statements of SXE and AMID. Neither SXE’s independent registered public accounting firm, AMID’s independent registered public accounting firm nor any other independent accountants have audited, reviewed, examined, compiled, or applied agreed-upon procedures with respect to the Financial Projections, and accordingly they have not expressed any opinion or any other form of assurance on such information. The report of the independent registered public accounting firm of SXE in SXE’s Annual Report on Form 10-K for the year ended December 31, 2016, which is incorporated herein by reference, relates to SXE’s historical financial information. The report of the independent registered public accounting firm of AMID in AMID’s Current Report on Form 8-K dated December 6, 2017, which is incorporated herein by reference, relates to AMID’s historical financial information. Neither such report extends to the Financial Projections and should not be read to do so. Furthermore, the Financial Projections do not take into account any circumstances or events occurring after the date the Financial Projections were prepared.

Certain Unaudited Financial Projections of SXE

The following table sets forth projected financial information for SXE as of September 18, 2017 for the fiscal years ending December 31, 2017, 2018, 2019, and 2020 (the “SXE Financial Projections”) that was developed by SXE management for purposes of their evaluation of the proposed Merger, presented to the SXE GP Board and provided to Jefferies and the SXE Conflicts Committee.

 

     Year Ending December 31,  
     2017      2018      2019      2020  
     (dollars in thousands)  

Adjusted EBITDA

   $ 62,787      $ 72,170      $ 86,782      $ 95,574  

Distributable cash flow

     22,998        28,313        42,596        53,011  

Free cash flow

     5,485        23,758        42,596        53,011  

Interest expense

     34,290        33,412        32,586        30,963  

Maintenance capital expenditures

     5,512        10,600        11,600        11,600  

Growth capital expenditures

     17,500        4,400        —          —    

Total long-term debt, including current portion

     532,874        502,564        462,465        411,247  

For the purposes of the SXE Financial Projections, (i) “Adjusted EBITDA,” as presented above, represents net income/loss, plus interest expense, income tax expense, depreciation and amortization expense, equity in losses of joint venture investments, certain non-cash charges (such as non-cash unit-based compensation, impairments, loss on extinguishment of debt and unrealized losses on derivative contracts), major litigation costs net of recoveries, transaction-related costs, revenue deferral adjustment, loss on sale of assets, severance expense and selected charges that are unusual or non-recurring; less interest income, income tax benefit, unrealized gains on derivative contracts, equity in earnings of joint venture investments, gain on sale of assets and selected gains that are unusual or non-recurring, (ii) “Distributable cash flow,” as presented above, represents Adjusted EBITDA, plus interest income and income tax benefit, less cash paid for interest (net of capitalized costs), income tax expense and maintenance capital expenditures and (iii) “Free cash flow,” as presented above, represents Adjusted EBITDA, less interest expense, less maintenance capital expenditures and less growth capital expenditures.

Certain Unaudited Financial Projections of AMID

The Adjusted EBITDA forecast for 2018, 2019 and 2020 for AMID was developed utilizing the knowledge and expertise of the commercial and operations departments and incorporated the most recent projections for producer volumes and contractual terms at the time of the forecast. Across the majority of assets, the model incorporated known and high probability connections to new volume sources (well connections and pipeline interconnects) along with other opportunities that were available at the time based upon historical production

 

93


Table of Contents

trends and knowledge of the areas in which AMID operates. AMID has minimal direct commodity price exposure primarily resulting from its retained proceeds from percentage-of-proceeds contracts, and AMID utilizes forward curves for natural gas liquids, natural gas and crude oil as reported by the Chicago Mercantile Exchange group for valuing those revenue sources.

The following table sets forth projected financial information for AMID as of October 8, 2017 for the fiscal years ending December 31, 2017, 2018, 2019, and 2020 (the “AMID Financial Projections” and, together with the SXE Financial Projections, the “Financial Projections”) that was developed by AMID management and provided by AMID to Jefferies and the SXE Conflicts Committee.

 

     Year Ending December 31,  
     2017      2018      2019      2020  
     (dollars in thousands)  

Adjusted EBITDA

   $ 188,793      $ 218,875      $ 246,022      $ 213,368  

Distributable cash flow

     88,022        124,488        153,706        121,440  

Total distributions to be paid

     88,353        93,326        97,753        102,291  

Total long term debt, including current portion

     925,534        717,048        666,401        648,045  

For purposes of the AMID Financial Projections, (i) “Adjusted EBITDA,” as presented above, represents net income (loss) attributable to AMID, plus depreciation, amortization and accretion expense, interest expense, debt issuance costs, unrealized losses on derivatives, non-cash charges such as non-cash equity compensation expense, and charges that are unusual such as transaction expenses primarily associated with AMID’s acquisitions, income tax expense, distributions from unconsolidated affiliates and general partner’s contribution, less earnings in unconsolidated affiliates, gains (losses) that are unusual such as gain on revaluation of equity interest and gain on sale of AMID’s propane business, other, net, and gain on sale of assets, net and (ii) “Distributable cash flow,” as presented above, represents Adjusted EBITDA, less cash paid for interest, preferred unit distributions, income tax expense and maintenance capital expenditures.

Readers of this proxy statement/prospectus are cautioned not to place undue reliance on the Financial Projections set forth above. No representation or warranty is made by either SXE or AMID or any other person to any SXE Unitholder regarding the ultimate performance of SXE or AMID compared to the information included in the above Financial Projections. The inclusion of the Financial Projections in this proxy statement/prospectus should not be regarded as an indication that such prospective financial and operating information will necessarily be predictive of future events, and such information should not be relied on as such.

SXE AND AMID DO NOT INTEND TO UPDATE OR OTHERWISE REVISE THE FINANCIAL PROJECTIONS TO REFLECT CIRCUMSTANCES EXISTING AFTER THE DATE WHEN MADE OR TO REFLECT THE OCCURRENCE OF FUTURE EVENTS, EVEN IN THE EVENT THAT ANY OR ALL OF THE ASSUMPTIONS UNDERLYING SUCH FINANCIAL PROJECTIONS ARE NOT REALIZED, EXCEPT AS MAY BE REQUIRED BY LAW.

Governance Matters After the Transaction

In connection with the closing of the Contribution, Southcross Holdings, as the Class D member of AMID GP following the closing of the Transaction, will appoint two directors reasonably acceptable to the Class A members of AMID GP to the board of AMID GP, expanding the AMID GP board from nine directors to 11 directors.

Ownership of AMID After the Transaction

AMID will issue approximately 3.5 million AMID Common Units to former SXE Unitholders pursuant to the Merger. AMID estimates that it will issue approximately 13.6 million AMID Common Units to Southcross

 

94


Table of Contents

Holdings (subject to certain adjustments and escrows) in connection with the Contribution. Based on the number of AMID Common Units outstanding as of October 31, 2017, which was the date of execution of the Transaction Agreements, immediately following the completion of the Transaction, AMID expects to have approximately 69.8 million AMID Common Units outstanding. SXE Unitholders and Southcross Holdings are therefore expected to hold approximately 24.5% of the aggregate number of AMID Common Units outstanding immediately after the Transaction and approximately 22.5% of AMID’s total units of all classes (on an as-converted basis, excluding options). Holders of AMID Common Units (similar to holders of SXE Common Units) are not entitled to elect directors of the AMID GP Board and have only limited voting rights on matters affecting AMID’s business. Please read “Comparison of Unitholder Rights” for additional information.

Interests of and Voting by Affiliated Unitholders

As of the record date of the Special Meeting, the Affiliated Unitholders owned, in the aggregate, 26,492,074 SXE Common Units, 12,213,713 SXE Subordinated Units and 18,656,071 SXE Class B Convertible Units, which respectively represent 54.5% of the SXE Common Units, 100% of the SXE Subordinated Units and 100% of the SXE Class B Convertible Units outstanding and entitled to vote at the Special Meeting.

The Affiliated Unitholders entered into the Support Agreement with AMID simultaneously with the execution of the Merger Agreement. Under the Support Agreement, the Affiliated Unitholders are required to vote their SXE Common Units, SXE Subordinated Units and SXE Class B Convertible Units, as applicable: (i) in favor of the Merger, and (ii) against, among other things, (A) any alternative proposal, (B) any proposal for recapitalization, reorganization, liquidation, dissolution, amalgamation, merger, sale of assets or other business combination between SXE and any other person (other than the Merger), and (C) any other transaction that could adversely affect the Merger or that would result in a breach by SXE under the Merger Agreement. At least a majority of the outstanding SXE Subordinated Units and a majority of the outstanding SXE Class B Convertible Units, voting separately as a class, must approve the Merger. The Affiliated Unitholders own 12,213,713 SXE Subordinated Units, representing 100% of the total issued and outstanding SXE Subordinated Units, and 18,656,071 SXE Class B Convertible Units, representing 100% of the total issued and outstanding SXE Class B Convertible Units. The Southcross Holdings parties also agreed during the term of the Support Agreement not to (i) enter into any other voting agreement with respect to the SXE Units covered in the Support Agreement and (ii) grant a proxy or power of attorney with respect to any of SXE Units covered in the Support Agreement.

The Support Agreement will remain in effect until the earliest to occur of (i) the Effective Time, (ii) termination of the Merger Agreement in accordance with its terms, and (iii) written notice of termination of the Support Agreement by AMID to the Affiliated Unitholders.

Interests of Directors and Executive Officers of SXE GP in the Transaction

In considering the recommendation of the SXE GP Board that you vote to approve the Merger Agreement and the Merger, you should be aware that aside from their interests as SXE Unitholders, SXE GP’s directors and executive officers may have interests in the Merger that are different from, or in addition to, those of other SXE Unitholders generally. The members of the SXE GP Board were aware of and considered these interests, among other matters, in evaluating and negotiating the Merger Agreement and the Merger and in recommending to the SXE Unitholders that the Merger Agreement be adopted. See “—Background of the Merger” and “—Recommendation of the SXE Conflicts Committee and the SXE GP Board and Reasons for the Merger.” SXE Unitholders should take these interests into account in deciding whether to vote “FOR” the approval of the Merger Agreement. These interests are described in more detail below.

 

95


Table of Contents

Severance Arrangements

SXE GP previously entered into severance agreements with certain executives, other than Mr. Williamson, that would require payments in connection with the transactions contemplated by the Merger Agreement, in the event that within 12 months following the Merger, the executive officer is terminated without cause or resigns for good reason. In addition, Mr. Williamson’s employment agreement provides for the payment of severance in the event he is terminated in connection with the Merger either without cause or he resigns with good reason. The severance payments would be paid following such termination in the following amounts:

 

Name of Executive Officer

   Severance Amount  

Bruce A. Williamson*

   $ 1,000,000  

Joel Moxley**

   $ 1,420,467  

Kelly Jameson**

   $ 1,125,690  

Bret Allan**

   $ 1,197,746  

 

* Mr. Williamson’s employment agreement provides for the payment of one year of base salary.
** The severance agreements provide for the payment of 24 months of base salary, two times annual target bonus, and 18 months of reimbursement for the cost of COBRA coverage. The salary and bonus portions of severance will be paid in a lump sum, and the COBRA reimbursements will be paid for 18 months following termination pursuant to the terms of the severance agreements.

Mr. Williamson’s employment agreement defines the term “cause” to mean the termination of Mr. Williamson’s employment due to: (i) his willful failure to satisfactorily perform his lawful and reasonable material duties (other than any such failure resulting from his disability) or to devote his full time and effort to his position; (ii) his material violation of any material SXE GP policy that remains unremedied after reasonable notice to cure the violation; (iii) his failure to follow lawful and reasonable directives from the SXE GP Board; (iv) his gross negligence or material misconduct; (v) his commission at any time of any material act of fraud, embezzlement, misappropriation, material misconduct, conversion of assets of SXE GP or breach of fiduciary duty against SXE GP (or any predecessor thereto or successor thereof); or (vi) any felony conviction (other than a traffic violation which does not result in serious bodily injury or death). Notwithstanding the foregoing, no act or omission shall constitute cause unless SXE GP provides to Mr. Williamson (x) written notice clearly and fully describing the particular acts or omissions which SXE GP reasonably believes in good faith constitute cause, (y) an opportunity, during the 30 days following Mr. Williamson’s receipt of such notice, to meet in person with SXE GP to explain or defend the alleged acts or omissions relied upon by SXE GP and, to the extent practicable and curable, to cure such acts or omissions, and (z) a copy of the resolution duly adopted by SXE GP finding that, in the good faith opinion of SXE GP, Mr. Williamson committed the alleged acts or omissions and that they constitute grounds for cause under the employment agreement. Mr. Williamson shall have the right to contest a determination of cause by requesting arbitration in accordance with the terms of the employment agreement.

Mr. Williamson’s employment agreement defines the term “good reason” to mean a termination of Mr. Williamson’s employment within 90 days after the occurrence of one or more of the following conditions without his written consent: (i) Mr. Williamson is removed from the office of Chief Executive Officer of SXE GP or as a member of the SXE GP Board; (ii) a material diminution in Mr. Williamson’s annual base salary, as described in the employment agreement; or (iii) a change in the geographic location at which Mr. Williamson must perform services to SXE GP to a location more than 50 miles from Dallas or Houston, Texas; and which, in the case of any of the foregoing, continues beyond 30 days after Mr. Williamson has provided SXE GP written notice that he believes in good faith that such condition giving rise to such claim of good reason has occurred.

For purposes of the severance agreements, “cause” is generally defined to mean employee’s (i) failure to satisfactorily perform employee’s material duties or to devote employee’s full time and effort to employee’s position; (ii) violation of any material SXE GP policy that remains unremedied after reasonable notice to cure the violation; (iii) failure to follow lawful directives from SXE GP’s Chairman, President and Chief Executive Officer, the SXE GP Board, or employee’s direct supervisor; (iv) negligence or material misconduct; (v) dishonesty or fraud; or (vi) felony conviction.

 

96


Table of Contents

The severance agreements define “good reason” as (i) a material change in employee’s job duties and responsibilities; (ii) a material reduction in employee’s base salary unless the reduction applies to all SXE GP employees employed at similar levels; or (iii) a change in the location that employee regularly works of more than 25 miles. The definition of “good reason” under Mr. Jameson’s severance agreement contains an additional prong of reporting to any individual other than the chief executive officer of SXE GP.

Treatment of SXE Equity-Based Awards

In connection with the transactions contemplated by the Merger Agreement, SXE GP will accelerate the vesting of each unvested SXE LTIP Unit held by each of the SXE executive officers and settle such SXE LTIP Units in SXE Common Units immediately prior to the Effective Time, subject to withholding for applicable taxes. Then, upon the Effective Time, each such SXE Common Unit shall be converted into the right to receive 0.160 of an AMID Common Unit. Any tandem dividend equivalent right issued in connection with such SXE LTIP Unit awards will be settled as soon as administratively feasible following the Effective Time. See “The Merger Agreement—Merger Consideration” and “—Treatment of SXE LTIP Units” for more information.

The following table sets forth the number of outstanding SXE LTIP Units held by each of the below executive officers of SXE that would be subject to accelerated vesting immediately prior to the Effective Time, assuming a Merger closing date of January 31, 2018:

 

Executive Officer

   Unvested SXE LTIP Units  

Bruce A. Williamson

     N/A  

Joel Moxley

     15,000  

Kelly Jameson

     10,834  

Bret Allan

     12,000  

2017 Bonus Award

In connection with the transactions contemplated by the Merger Agreement, SXE GP determined the SXE executive officers’ annual incentive bonus awards for fiscal year 2017, such that each executive is entitled to receive a cash payment equal to 100% of the executive’s target annual cash bonus opportunity for fiscal year 2017. The table below sets forth the maximum amount of the 2017 bonus award that may be paid to the following individuals at the closing of the Merger, subject to continued employment through such date.

 

Executive Officer

   2017 Bonus Amount  

Bruce A. Williamson

   $ N/A  

Joel Moxley

   $ 297,750  

Kelly Jameson

   $ 232,500  

Bret Allan

   $ 247,500  

Transaction Bonuses

SXE GP previously entered into certain bonus agreements dated March 27, 2017 with the executives described below providing for a one-time lump sum cash payment of a bonus (“Transaction Bonus”) provided the executive is employed on the closing of the Merger. The Transaction Bonuses are payable at the closing of the Merger. Below is a summary of the Transaction Bonuses:

 

Executive Officer

   Transaction Bonus Amount  

Bruce A. Williamson

   $ 1,500,000  

Joel Moxley

   $ 600,000  

Kelly Jameson

   $ 600,000  

Bret Allan

   $ 600,000  

 

97


Table of Contents

2016 Cash-Based LTIP Awards

In connection with the transactions contemplated by the Merger Agreement, SXE GP determined the SXE executive officers’ outstanding 2016 cash-based long-term incentive awards under the SXE 2016 Cash-Based Long-Term Incentive Plan (“2016 LTIP”) will become vested, such that each executive is entitled to receive a single lump sum cash payment within 30 days after the closing date of the Merger. The unvested 2016 LTIP amounts that are subject to acceleration are set forth in the table below:

 

Executive Officer

   Unvested Amount  

Bruce A. Williamson

   $ N/A  

Joel Moxley

   $ 320,000  

Kelly Jameson

   $ 110,000  

Bret Allan

   $ 260,000  

Indemnification and Insurance

Pursuant to the terms of the Merger Agreement, SXE’s directors and executive officers may be entitled to certain indemnification and insurance coverage under directors’ and officers’ liability insurance policies. Such indemnification and insurance coverage is further described in the section entitled “The Merger Agreement—Indemnification; Directors’ and Officers’ Insurance.”

Regulatory Approvals and Clearances Required for the Transaction

The following is a summary of the material regulatory requirements for completion of the transactions contemplated by the Merger Agreement. There can be no guarantee if and when any of the consents or approvals required for the transactions contemplated by the Merger Agreement will be obtained or as to the conditions that such consents and approvals may contain.

Under the HSR Act, and related rules, certain transactions, including the Merger, may not be completed until notifications have been given and information furnished to the Antitrust Division and all statutory waiting period requirements have been satisfied. On November 28, 2017, AMID and SXE filed HSR Forms with the Antitrust Division and the FTC and on December 8, 2017, AMID and SXE received early termination of the applicable waiting period under the HSR Act.

At any time before or after the Effective Time, the Antitrust Division could take action under the antitrust laws, including seeking to prevent the Merger, to rescind the Merger or to conditionally approve the Merger upon the divestiture of assets of AMID or SXE or subject to other remedies. In addition, U.S. state attorneys general could take action under the antitrust laws as they deem necessary or desirable in the public interest including without limitation seeking to enjoin the completion of the Merger or permitting completion subject to regulatory concessions or conditions. Private parties may also seek to take legal action under the antitrust laws under some circumstances. There can be no assurance that a challenge to the Merger on antitrust grounds will not be made or, if such a challenge is made, that it would not be successful.

AMID and SXE have agreed to (including to cause their respective subsidiaries to) use their reasonable best efforts to resolve any objections that a governmental authority may assert under antitrust laws with respect to the transactions contemplated by the Merger agreement, including the Merger, and to avoid or eliminate each and every impediment under any antitrust law that may be asserted by any governmental authority with respect to the Merger, in each case, so as to enable the closing of the Merger to occur as promptly as practicable and in any event no later than June 1, 2018 (the “Outside Date”). Notwithstanding the foregoing, SXE and AMID are under no obligation to dispose, transfer or separate any assets or operations.

Southcross Mississippi, an indirect subsidiary of SXE, has a CPCN that will be transferred in connection with the Transaction. Southcross Mississippi must obtain an order from the MPSC approving the transfer of the CPCN. At any time before or after the Effective Time, the MPSC could decide not to issue an order to SXE to allow SXE to transfer the CPCN, or grant consent upon certain conditions.

 

98


Table of Contents

Amendments to the Existing AMID Partnership Agreement

In connection with the closing of the Contribution, AMID GP will enter into the AMID Partnership Agreement.

In conjunction with the Transaction, and as partial consideration under the Contribution Agreement, AMID will issue to Southcross Holdings 4.5 million series E preferred units. Concurrently with the closing of the Transaction, AMID GP will enter into the AMID Partnership Agreement to reflect the issuance of series E preferred units. Series E preferred units have the right to receive cumulative distributions in the same priority as distributions to the series A preferred units and series C preferred units and prior to any other distributions made in respect of the AMID Common Units (the “series E quarterly distribution”). Distributions on series E units can be made with paid-in-kind series E units, cash or a combination thereof, at the discretion of the board of directors of AMID GP.

The AMID Partnership Agreement amends certain rights and preferences of holders of series C preferred units. In AMID GP’s discretion, the series C quarterly distribution with respect to series C preferred units representing underlying AMID Common Units having a value of $50 million based upon the closing price of AMID Common Units on the trading date immediately preceding the applicable record date for such conversion the $50 million of series C preferred units (as defined below) may instead be paid as (x) an amount in cash up to the series C distribution rate, as such term is defined in the AMID Partnership Agreement, and (y) a number of series C PIK preferred units equal to (a) the remainder of (i) the series C distribution rate less (ii) the amount of cash paid pursuant to clause (x), divided by (b) the series C adjusted issue price, as such term is defined in the AMID Partnership Agreement. In AMID GP’s discretion, the series C quarterly distribution with respect to the remaining series C preferred units (that is, other than the $50 million of Series C Preferred Units) may be paid as (x) an amount in cash up to the greater of (a) $0.4125 and (b) the series C subsequent distribution rate, as such term is defined in the AMID Partnership Agreement, and (y) a number of series C preferred units equal to (a) the remainder of (i) the greater of (I) $0.4125 per unit and (II) the series C subsequent distribution rate less (ii) the amount of cash paid pursuant to clause (x), divided by (b) the series C adjusted issue price. The AMID Partnership Agreement also provides the Partnership with certain redemption rights related to the series C preferred units. The $50 million Series C Preferred Units are convertible upon the election of the Partnership at any time after the series E preferred units become convertible.

The AMID Partnership Agreement provides Southcross Holdings with certain limited preemptive rights. If AMID issues to the Class A Member, as such term is defined in the Amended GP LLC Agreement (as defined below), or its affiliates limited partnership interests of the same class held by Southcross Holdings (other than issuances of PIK preferred units or issuances of limited partner interests purchased by the general partner to maintain its percentage interest as described above), Southcross Holdings has the right to purchase limited partner interests of such class from AMID up to the amount necessary to maintain its aggregate percentage interest equal to that which existed immediately prior to the issuance of such limited partner interests on the same terms provided to the Class A Member or its affiliates. Further, if AMID issues to Magnolia, or any of its affiliates that holds series C preferred units (the “Magnolia LPs”), or any of their respective affiliates limited partner interests (other than (i) issuances of PIK preferred units or conversion units, (ii) issuances of limited partner interests purchased by the general partner to maintain its percentage interest as described above, (iii) issuances to finance a capital improvement or the replacement of a capital asset or (iv) issuances to all AMID Common Unitholders on a pro rata basis), Southcross Holdings has the right to purchase such limited partner interests from AMID up to the amount necessary to maintain its percentage interest equal to that which existed immediately prior to the issuance of such limited partner interests on the same terms provided to Magnolia, the Magnolia LPs or any of their respective affiliates.

Under the AMID Partnership Agreement, AMID has agreed to register for resale under the Securities Act and applicable state securities laws any AMID Common Units, series A preferred units, series C preferred units, series E preferred units, or other partnership securities proposed to be sold by Southcross Holdings or any of its

 

99


Table of Contents

affiliates, if an exemption from the registration requirements is not otherwise available. AMID is not obligated to effect more than two registrations at the request of Southcross Holdings or its affiliates. These registration rights continue, following any withdrawal or removal of AMID GP as the AMID general partner, for two years and for so long thereafter as is required for the holder to sell its partnership securities. AMID is obligated to pay all expenses incidental to the registration at the request of Holdings or its affiliates, excluding underwriting discounts and commissions, but only to the extent such request is made within 20 days after the issuance of common units pursuant to AMID’s right to exercise its series E conversion right, and all costs and expenses of any other such registration shall be paid by Southcross Holdings or its affiliates.

For a description of the relative rights and preferences of holders of series C preferred units and series E preferred units, see “The AMID Partnership Agreement” and “Provisions of the AMID Partnership Agreement Relating to Cash Distributions.” This is only a summary of material changes to the AMID Partnership Agreement and is qualified in its entirety by reference to the form AMID Partnership Agreement filed as an exhibit to the registration statement of which this proxy statement/prospectus forms a part.

Accounting Treatment of the Merger

In accordance with accounting principles generally accepted in the United States and in accordance with the Financial Accounting Standards Board’s Accounting Standards Codification Topic 805—Business Combinations, AMID will account for the merger as an acquisition of a business.

Listing of AMID Common Units; Delisting and Deregistration of SXE Common Units

It is a condition to closing that the AMID Common Units to be issued in the Merger to SXE Unitholders be approved for listing on the NYSE, subject to official notice of issuance. If the Merger is completed, SXE Common Units will cease to be listed on the NYSE and will be deregistered under the Exchange Act.

No Appraisal Rights

Appraisal rights are not available in connection with the Merger under the Delaware LP Act or under the SXE Partnership Agreement.

Litigation Related to the Merger

In connection with the Merger, as of February 8, 2018, five putative class actions have been filed in the United States District Court for the Northern District of Texas. The actions were filed against multiple, different entities and individuals, including by way of example only and among others, SXE, SXE GP, Southcross Holdings, Holdings GP, AMID, AMID Merger Sub, and certain former and current members of SXE executive management and the SXE GP Board.

The complaints generally allege, among other things, that the registration statement on Form S-4 (file no. 333-222501) of which this proxy statement/prospectus is a part is false and materially misleading and that the defendants have violated Sections 14(a) and 20(a) of the Securities Exchange Act of 1934 and Rule 14a-9 promulgated thereunder. Generally, the complaints seek class certification, injunctive relief, damages, declaratory relief, and attorney’s fees and court costs.

The five actions filed in the United States District Court for the Northern District of Texas are captioned as follows:

 

    Robinson Iglesias v. Southcross Energy Partners, L.P., Southcross Energy Partners GP, LLC, Southcross Holdings LP, Southcross Holdings GP LLC, Bruce A. Williamson, David W. Biegler, Andrew A. Cameron, Nicholas J. Caruso, Jason H. Downie, Wallace Henderson, Jerry W. Pinkerton, Cherokee Merger Sub LLC, and American Midstream Partners, LP, Civil Action No. 3:18-cv-00158-N.

 

100


Table of Contents
    Anthony Franchi v. Southcross Energy Partners, L.P., Southcross Energy Partners GP, LLC, Bruce A. Williamson, David W. Biegler, Andrew A. Cameron, Nicholas J. Caruso, Jr., Jason H. Downie, Jerry W. Pinkerton, Randall S. Wade, American Midstream Partners, LP, American Midstream Partners GP, LLC, and Cherokee Merger Sub LLC, Civil Action No. 3:18-cv-00179-D.

 

    Adrian Marshall v. Southcross Energy Partners, L.P., Southcross Energy Partners GP, LLC, Southcross Holdings LP, Southcross Holdings GP LLC, Bruce A. Williamson, David W. Biegler, Andrew A. Cameron, Nicholas J. Caruso, Jr., Jason H. Downie, Jerry W. Pinkerton, Randall S. Wade, Bret M. Allan, American Midstream Partners, LP, and Cherokee Merger Sub LLC, Civil Action No. 3:18-cv-00272-D.

 

    Kristin Doller v. Southcross Energy Partners, L.P., Southcross Energy Partners GP, LLC, Southcross Holdings LP, Southcross Holdings GP LLC, David W. Biegler, Andrew A. Cameron, Nicholas J. Caruso, Jr., Jason H. Downie, Jerry W. Pinkerton, Randall S. Wade, and Bruce A. Williamson, Civil Action No. 3:18-cv-00291-N.

 

    Robert Johnson v. Southcross Energy Partners, L.P., Southcross Energy Partners GP, LLC, Southcross Holdings LP, Southcross Holdings GP LLC, Bruce A. Williamson, David W. Biegler, Andrew A. Cameron, Nicholas J. Caruso, Jr., Jason H. Downie, Jerry W. Pinkerton, Randall S. Wade, Civil Action No. 3:18-cv-00289-C.

If a dismissal is not granted or a settlement is not reached, these lawsuits could prevent or delay completion of the Merger and result in substantial costs to SXE, AMID or the combined partnership following the Merger. There can be no assurance that any of the defendants will be successful in the outcome of the pending or any potential future lawsuits. All defendants deny any wrongdoing in connection with the proposed Transaction and plan to vigorously defend against all pending claims.

Restrictions on Sales of AMID Common Units Received in the Merger

AMID Common Units issued in the Merger will not be subject to any restrictions on transfer arising under the Securities Act or the Exchange Act, except for AMID Common Units issued to any SXE Unitholder who may be deemed to be an “affiliate” of AMID after the completion of the Merger. This proxy statement/prospectus does not cover resales of AMID Common Units received by any person upon the completion of the Merger, and no person is authorized to make any use of this proxy statement/prospectus in connection with any resale.

 

101


Table of Contents

THE MERGER AGREEMENT

The following describes the material provisions of the Merger Agreement, a copy of which is attached as Annex A to this proxy statement/prospectus and incorporated by reference herein. The description in this section and elsewhere in this proxy statement/prospectus is qualified in its entirety by reference to the Merger Agreement. This summary does not purport to be complete and may not contain all of the information about the Merger Agreement that is important to you. AMID and SXE encourage you to read carefully the Merger Agreement in its entirety before making any decisions regarding the Merger as it is the legal document governing the Merger.

The Merger Agreement and this summary of its terms have been included to provide you with information regarding the terms of the Merger Agreement. Factual disclosures about AMID, SXE or any of their respective subsidiaries or affiliates contained in this proxy statement/prospectus or their respective public reports filed with the SEC may supplement, update or modify the factual disclosures about AMID, SXE or their respective subsidiaries or affiliates contained in the Merger Agreement and described in this summary. The representations, warranties and covenants made in the Merger Agreement by AMID, SXE and their respective subsidiaries were qualified and subject to important limitations agreed to by AMID, SXE and their respective subsidiaries in connection with negotiating the terms of the Merger Agreement. In particular, in your review of the representations and warranties contained in the Merger Agreement and described in this summary, it is important to bear in mind that the representations and warranties were negotiated with the principal purposes of allocating risk between the parties to the Merger Agreement, rather than establishing matters as facts. The representations and warranties may also be subject to a contractual standard of materiality different from those generally applicable to unitholders and reports and documents filed with the SEC and, in some cases, were qualified by confidential disclosures that were made by each party to the other, which disclosures are not reflected in the Merger Agreement or otherwise publicly disclosed. Moreover, information concerning the subject matter of the representations and warranties may have changed since the date of the Merger Agreement and subsequent developments or new information qualifying a representation or warranty may have been included in this proxy statement/prospectus. For the foregoing reasons, the representations, warranties and covenants or any descriptions of those provisions should not be read alone.

The Merger

Subject to the terms and conditions of the Merger Agreement and in accordance with Delaware law, the Merger Agreement provides for the merger of SXE with AMID Merger Sub. SXE, which is sometimes referred to following the Merger as the surviving entity, will survive the merger, and the separate limited liability company existence of AMID Merger Sub will cease. After the completion of the Merger, the certificate of limited partnership of SXE in effect immediately prior to the Effective Time will be the certificate of limited partnership of the surviving entity, until amended in accordance with its terms and applicable law, and the SXE Partnership Agreement in effect immediately prior to the Effective Time will be the agreement of limited partnership of the surviving entity, until amended in accordance with its terms and applicable law.

Effective Time; Closing

The Effective Time of the Merger will be at such time that AMID duly files a certificate of merger effecting the Merger with the Secretary of State of the State of Delaware, executed in accordance with the relevant provisions of the Delaware LP Act and the Delaware Limited Liability Company Act, or at such other date or time as is agreed to by AMID and SXE in writing and specified in the certificate of merger.

Unless the parties agree otherwise, the closing of the Merger will occur at 9:00 a.m., Central Time, on the second business day after the satisfaction or waiver of the conditions to the Merger provided in the Merger Agreement (other than conditions that by their nature are to be satisfied at the closing of the Merger, but subject to the satisfaction or waiver of those conditions), or at such other date or time as AMID and SXE agree. For further discussion of the conditions to the Merger, see “—Conditions to Consummation of the Merger.”

 

102


Table of Contents

AMID and SXE currently expect to complete the Transaction in the second quarter of 2018, subject to receipt of required SXE Unitholder and regulatory approvals and to the satisfaction or waiver of the other conditions to the transactions contemplated by the Merger Agreement and Contribution Agreement described below.

Conditions to Consummation of the Merger

AMID and SXE may not complete the Merger unless each of the following conditions is satisfied or waived, if waiver is permitted by applicable law, on or prior to the Closing Date:

 

    the Merger Agreement and the transactions contemplated thereby must have been approved by the affirmative vote of the holders of at least a majority of the outstanding Non-Affiliated SXE Common Units, the holders of at least a majority of the outstanding SXE Subordinated Units and the holders of at least a majority of the outstanding SXE Class B Convertible Units, voting as separate classes;

 

    the waiting period applicable to the Merger under the HSR Act, if any, must have been terminated or expired;

 

    no law, injunction, judgment or ruling enacted, promulgated, issued, entered, amended or enforced by any governmental authority will be in effect enjoining, restraining, preventing or prohibiting the consummation of transactions contemplated by the Merger Agreement or making the consummation of such transactions illegal;

 

    the registration statement of which this proxy statement/prospectus forms a part must have been declared effective by the SEC and must not be subject to any stop order or proceedings initiated or threatened by the SEC;

 

    the AMID Common Units to be issued in the Merger must have been approved for listing on the NYSE, subject to official notice of issuance;

 

    AMID having received from Gibson Dunn, counsel to AMID, a written opinion dated as of the date of the closing of the Merger to the effect that for U.S. federal income tax purposes (i) no AMID entity should recognize any income or gain as a result of the Merger (other than any gain resulting from any decrease in partnership liabilities pursuant to Section 752 of the Code), (ii) no gain or loss should be recognized by holders of AMID Common Units as a result of the Merger (subject to certain exceptions), and (iii) AMID is classified as a partnership for U.S. federal income tax purposes;

 

    SXE having received from Locke Lord, counsel to SXE, a written opinion dated as of the date of the closing of the Merger to the effect that for U.S. federal income tax purposes subject to certain exceptions, (i) holders of SXE Common Units, SXE Subordinated Units or SXE Class B Convertible Units should not recognize any income or gain as a result of the Merger with respect to such SXE Common Units, SXE Subordinated Units or SXE Class B Convertible Units held (other than any gain resulting from any actual or constructive distribution of cash, including any decrease in partnership liabilities pursuant to Section 752 of the Code, the receipt of any Merger consideration that is not pro rata with the other holders of the same class of units, or liabilities incurred other than in the ordinary course of business of SXE or its subsidiaries); provided that such opinion does not extend to any holder who acquired SXE Common Units, SXE Subordinated Units or SXE Class B Convertible Units from SXE in exchange for property or services other than cash, and (ii) SXE is classified as a partnership for U.S. federal income tax purposes; and

 

    the Contribution must have been completed.

The obligations of AMID to effect the Merger are subject to the satisfaction or waiver of the following additional conditions:

 

   

the representations and warranties of SXE in the Merger Agreement being true and correct, both when made and at and as of the date of the closing of the Merger, except to the extent expressly made as of

 

103


Table of Contents
 

an earlier date, in which case as of such date, except where the failure of such representations and warranties to not be so true and correct (without giving effect to any limitation as to material adverse effect or materiality contained in any individual representation or warranty), does not have and would not reasonably be expected to have, individually or in the aggregate, a material adverse effect on SXE (apart from certain identified representations and warranties providing (i) that there will not have been a material adverse effect on SXE from June 30, 2017 through the closing date of the Merger, (ii) that each of SXE and SXE GP have the authority to execute the Merger Agreement and consummate the transactions contemplated thereby, (iii) that the approval of the Merger Agreement by the affirmative vote of the holders of at least a majority of the outstanding Non-Affiliated SXE Common Units, at least a majority of the outstanding SXE Subordinated Units and at least a majority of the outstanding SXE Class B Convertible Units, voting as separate classes, is the only approval of the holders of any equity interests in SXE that is required for approval of the transactions contemplated by the Merger Agreement, which in each of clauses (i)-(iii) must be true and correct in all respects and (iv) regarding SXE’s capitalization, which must be true and correct in all respects other than immaterial misstatements and omissions);

 

    SXE and SXE GP having performed, in all material respects, all obligations required to be performed by them under the Merger Agreement; and

 

    the receipt of an officer’s certificate executed by an executive officer of SXE certifying that the two preceding conditions have been satisfied.

The obligations of SXE to effect the Merger are subject to the satisfaction or waiver of the following additional conditions:

 

    the representations and warranties of AMID and AMID GP in the Merger Agreement being true and correct both when made and at and as of the date of the closing of the Merger, except to the extent expressly made as of an earlier date, in which case as of such date, except where the failure of such representations and warranties to be so true and correct (without giving effect to any limitation as to material adverse effect or materiality contained in any individual representation or warranty), does not have and would not reasonably be expected to have, individually or in the aggregate, a material adverse effect on AMID (apart from certain identified representations and warranties providing (i) that there will not have been a material adverse effect on AMID from June 30, 2017 through the closing date of the Merger, (ii) that each of AMID and AMID GP have the authority to execute the Merger Agreement and consummate the transactions contemplated thereby, (iii) that neither AMID nor AMID GP or any of their respective subsidiaries holds any limited partner interests, capital stock, voting securities or equity interests of SXE or any of its subsidiaries, which in each of clauses (i)-(iii) must be true and correct in all respects and (iv) regarding AMID’s capitalization, which must be true and correct in all respects other than immaterial misstatements and omissions);

 

    AMID and AMID GP having performed, in all material respects, all obligations required to be performed by them under the Merger Agreement;

 

    the receipt of an officer’s certificate executed by an executive officer of AMID certifying that the two preceding conditions have been satisfied; and

 

    AMID having (i) paid or caused to be paid on behalf of SXE the dollar amount of all indebtedness and any other amounts required to be paid under SXE’s credit facility in order to fully pay off SXE’s credit facility and (ii) as applicable, to such accounts as designated in a qualifying notes payoff letter by Southcross Holdings and/or the Sponsors, and in accordance with the qualifying notes payoff letter, the dollar amount of indebtedness and any other amounts required to be paid in order to fully pay off the qualifying notes.

For purposes of the Merger Agreement, the term “material adverse effect” means, when used with respect to a party to the Merger Agreement, any change, effect, event or occurrence that, individually or in the aggregate,

 

104


Table of Contents

(x) has had or would reasonably be expected to have a material adverse effect on the business, financial condition or results of operations of such party or its subsidiaries, taken as a whole, or (y) prevents or materially impedes, interferes with or hinders the consummation of the transactions contemplated by the Merger Agreement, including the Merger, on or before the Outside Date; provided, however, that, with respect to the foregoing clause (x) only, any adverse changes, effects, events or occurrences resulting from or due to any of the following will be disregarded in determining whether there has been a material adverse effect: (i) changes, effects, events or occurrences generally affecting the United States or global economy, the financial, credit, debt, securities or other capital markets or political, legislative or regulatory conditions or changes in the industries in which such party operates; (ii) the announcement or pendency of the Merger Agreement or the transactions contemplated thereby; (iii) any change in the market price or trading volume of the limited partnership interests or other equity securities of such party (it being understood and agreed that the foregoing will not preclude any other party to the Merger Agreement from asserting that any facts or occurrences giving rise to or contributing to such change that are not otherwise excluded from the definition of material adverse effect should be deemed to constitute, or be taken into account in determining whether there has been, or would reasonably be expected to be, a material adverse effect); (iv) acts of war or terrorism (or the escalation of the foregoing) or natural disasters or other force majeure events; (v) changes in any laws or regulations applicable to such party or applicable accounting regulations or principles or the official interpretation thereof that materially affects the Merger Agreement or the transactions contemplated thereto; (vi) changes, effects, events or occurrences generally affecting the prices of oil, natural gas, natural gas liquids or coal or other commodities; and (vii) any failure of a party to meet any internal or external projections, forecasts or estimates of revenues, earnings or other financial or operating metrics for any period (it being understood and agreed that the foregoing will not preclude any other party to the Merger Agreement from asserting that any facts or occurrences giving rise to or contributing to such failure that are not otherwise excluded from the definition of “material adverse effect” should be deemed to constitute, or be taken into account in determining whether there has been, or would reasonably be expected to be, a material adverse effect); provided, however, that changes, effects, events or occurrences referred to in clauses (i), (iv), (v) and (vi) above will be considered for purposes of determining whether there has been or would reasonably be expected to be a material adverse effect if and to the extent such state of affairs, changes, effects, events or occurrences has had or would reasonably be expected to have a disproportionate adverse effect on such party and its subsidiaries, taken as a whole, as compared to other companies of similar size operating in the industries in which such party and its subsidiaries operate.

SXE Unitholder Approval

SXE has agreed to hold a special meeting of its unitholders as soon as is practicable after the date of the Merger Agreement for the purpose of such unitholders voting on the approval of the Merger Agreement and the transactions contemplated thereby. The Merger Agreement requires SXE to submit the Merger Agreement to a unitholder vote. In addition, unless the SXE GP Board has effected an adverse recommendation change in accordance with the Merger Agreement as described in “—Change in SXE GP Board Recommendation,” SXE has agreed to use reasonable best efforts to solicit from its unitholders proxies in favor of the Merger and to take all other action necessary or advisable to secure the approval by its unitholders of the Merger Agreement and the transactions contemplated thereby. The SXE GP Board has approved the Merger Agreement and the transactions contemplated thereby and authorized that the Merger Agreement be submitted to the unitholders of SXE for their consideration.

For purposes of the Merger Agreement, the term “alternative proposal” means any inquiry, proposal or offer from any person or “group” (as defined in Section 13(d) of the Exchange Act), other than AMID, its subsidiaries and their respective affiliates, including, but not limited to, the Affiliated Unitholders, relating to any (i) direct or indirect acquisition (whether in a single transaction or a series of related transactions), outside of the ordinary course of business, of assets of SXE and its subsidiaries (including securities of subsidiaries) equal to 25% or more of SXE’s consolidated assets or to which 25% or more of SXE’s revenues or earnings on a consolidated basis are attributable, (ii) direct or indirect acquisition (whether in a single transaction or a series of related transactions) of beneficial ownership (within the meaning of Section 13 under the Exchange Act) of 25% or more

 

105


Table of Contents

of any class of equity securities of SXE, (iii) tender offer or exchange offer that if consummated would result in any person or “group” (as defined in Section 13(d) of the Exchange Act) beneficially owning 10% or more of any class of equity securities of SXE, or (iv) merger, consolidation, unit exchange, share exchange, business combination, recapitalization, liquidation, dissolution or similar transaction involving SXE which is structured to permit any person or “group” (as defined in Section 13(d) of the Exchange Act) to acquire beneficial ownership of at least 25% of SXE’s consolidated assets or equity interests; in each case, other than the transactions contemplated by the Merger Agreement.

No Solicitation by SXE of Alternative Proposals

The Merger Agreement contains detailed provisions prohibiting SXE from seeking an alternative proposal to the Merger. Under these “no solicitation” provisions, each of SXE and SXE GP have agreed that it will not, and SXE will cause its subsidiaries and use reasonable best efforts to cause its and its subsidiaries’ directors, officers, employees, investment bankers, financial advisors, attorneys, accountants, agents and other representatives not to, directly or indirectly:

 

    solicit, initiate, knowingly facilitate, knowingly encourage (including by way of furnishing confidential information) or knowingly induce or take any other action intended to lead to any inquiries or any proposals that constitute the submission of an alternative proposal;

 

    grant approval to any person to acquire 20% or more of any partnership securities issued by SXE without such person being subject to the limitations in the SXE Partnership Agreement that prevents certain persons or groups that beneficially own 20% or more of any outstanding partnership securities of any class then outstanding from voting any partnership securities of SXE on any matter; or

 

    enter into any confidentiality agreement, merger agreement, letter of intent, agreement in principle, unit purchase agreement, asset purchase agreement or unit exchange agreement, option agreement or other similar agreement relating to an alternative proposal.

In addition, the Merger Agreement requires SXE and its subsidiaries to (i) immediately cease and cause to be terminated any discussions or negotiations with any persons conducted prior to the execution of the Merger Agreement regarding an alternative proposal, (ii) request the return or destruction of all confidential information previously provided to any such persons by or on behalf of SXE or its subsidiaries, and (iii) immediately prohibit any access by any persons (other than AMID and its representatives) to any physical or electronic data room relating to a possible alternative proposal.

SXE has also agreed in the Merger Agreement that it (i) will promptly, and in any event within 48 hours after receipt, notify AMID of any alternative proposal or any request for information or inquiry with regard to any alternative proposal and the identity of the person making any such alternative proposal, request or inquiry (including providing AMID with copies of any written materials received from or on behalf of such person relating to such proposal, offer, request or inquiry) and (ii) will provide AMID with the material terms, conditions and nature of any such alternative proposal, request or inquiry. In addition, SXE agrees to keep AMID reasonably informed of all material developments affecting the status and terms of any such alternative proposals, offers, inquiries or requests (and promptly provide AMID with copies of any written materials received by it, or that it has delivered to any third party making an alternative proposal, that relate to such proposals, offers, requests or inquiries) and of the status of any such discussions or negotiations.

The Merger Agreement permits SXE or the SXE GP Board to issue a “stop, look and listen” communication pursuant to Rule 14d-9(f) or comply with Rule 14d-9 and Rule 14e-2 under the Exchange Act if the SXE GP Board determines in good faith (after consultation with outside legal counsel) that the failure to take such action would be reasonably likely to constitute a violation of applicable law.

 

106


Table of Contents

Change in SXE GP Board Recommendation

The Merger Agreement provides that SXE and SXE GP will not, and SXE will cause its subsidiaries and use reasonable best efforts to cause its representatives not to, directly or indirectly, withdraw, modify or qualify, or propose publicly to withdraw, modify or qualify, in a manner adverse to AMID, the recommendation of the SXE GP Board that its unitholders approve the Merger Agreement or publicly recommend the approval of, or publicly approve, or propose to publicly recommend or approve, any alternative proposal. In addition, if SXE receives an alternative proposal it will, within 10 business days of receipt of a written request from AMID, publicly reconfirm the recommendation of the SXE GP Board that its unitholders approve the Merger Agreement; provided, that AMID is not permitted to make such request on more than one occasion in respect of each alternative proposal and each material modification to an alternative proposal, if any.

SXE’s taking or failing to take, as applicable, any of the actions described above is referred to as an “adverse recommendation change.”

Notwithstanding the terms described above or any other term of the Merger Agreement to the contrary, subject to the conditions described below, the SXE GP Board may (upon the recommendation of the SXE Conflicts Committee), at any time prior to the approval of the Merger Agreement by the SXE Unitholders, effect an adverse recommendation change in response to either (i) an alternative proposal or (ii) changed circumstance (as defined below), in each case if the SXE GP Board, after consultation with SXE GP’s financial advisor and outside legal counsel, determines in good faith that the failure to take such action would not be in the best interest of SXE and would be inconsistent with its duties under the SXE Partnership Agreement and applicable law, and the following conditions have been met:

 

    if the SXE GP Board intends to effect such adverse recommendation change in response to an alternative proposal:

 

    such alternative proposal is bona fide, in writing and has not been withdrawn or abandoned;

 

    the SXE GP Board has determined, after consultation with SXE GP’s outside legal counsel and financial advisors, that such alternative proposal constitutes a designated proposal as described and defined below;

 

    SXE has provided prior written notice to AMID of the intention of the SXE GP Board to effect an adverse recommendation change, and such notice has specified the identity of the person making such alternative proposal, the material terms and conditions of such alternative proposal, and complete copies of any written proposal or offers (including proposed agreements) received by SXE in connection with such alternative proposal;

 

    during the period that commences on the date of delivery of the above-described notice and ends on the date that is the fifth calendar day following the date of such delivery, SXE must have (1) negotiated with AMID in good faith to make such adjustments to the terms and conditions of the Merger Agreement as would permit the SXE GP Board not to effect an adverse recommendation change and (2) kept AMID reasonably informed with respect to the status and changes in the material terms and conditions of such alternative proposal or other change in circumstances related thereto; provided, that any material revisions to such alternative proposal (including any change in the form, amount or timing of payment of consideration) will require delivery of a subsequent notice and a subsequent notice period, except that such subsequent notice period will expire upon the later of (x) the end of the initial notice period and (y) the date that is the third calendar day following the date of the delivery of such subsequent notice; and

 

   

the SXE GP Board must have considered all revisions to the terms of the Merger Agreement offered in writing by AMID and, at the end of the notice period, must have determined in good faith, after consultation with SXE GP’s financial advisor and outside legal counsel, that (i) such alternative proposal continues to constitute a designated proposal and (ii) failure to effect an

 

107


Table of Contents
 

adverse recommendation change would not be in the best interest of SXE and would be inconsistent with its duties under the SXE Partnership Agreement and applicable law, in each case even if such revisions were to be given effect; or

 

    if the SXE GP Board intends to effect such adverse recommendation change in response to a changed circumstance:

 

    SXE has provided prior written notice to AMID of the intention of the SXE GP Board to effect an adverse recommendation change, and such notice has specified the details of such changed circumstance and the reasons for the adverse recommendation change;

 

    during the period that commences on the date of delivery of the above-described notice and ends on the date that is the fifth calendar day following the date of such delivery, SXE must have (i) negotiated with the other party in good faith to make such adjustments to the terms and conditions of the Merger Agreement as would permit the SXE GP Board not to effect an adverse recommendation change and (ii) kept AMID reasonably informed of any change in circumstances related thereto; and

 

    the SXE GP Board must have considered all revisions to the terms of the Merger Agreement offered in writing by AMID and, at the end of the notice period, must have determined in good faith after consultation with SXE GP’s financial advisor and outside legal counsel, that the failure to effect an adverse recommendation change would not be in the best interest of SXE and would be inconsistent with its duties under the SXE Partnership Agreement and applicable law even if such revisions were to be given effect.

As used in the Merger Agreement, a changed circumstance means a material event, circumstance, change or development, in each case that arises or occurs after the date of the Merger Agreement and was not, prior to such date, known or reasonably foreseeable to the SXE GP Board; and does not relate to (i) the receipt, existence or terms of an alternative proposal or any mater relating to an alternative proposal, (ii) AMID, AMID GP or their respective subsidiaries, (iii) any actions taken pursuant to the Merger Agreement, or (iv) any changes in the price of AMID Common Units or other AMID securities or SXE Common Units or other SXE securities.

As used in the Merger Agreement, a designated proposal means a bona fide unsolicited written alternative proposal, obtained after the date of the Merger Agreement and not in breach of the Merger Agreement, to acquire, directly or indirectly, 50% or more of the outstanding equity interests of SXE or 50% or more of the assets of SXE and its subsidiaries on a consolidated basis, made by any person or “group” (as defined in Section 13(d) of the Exchange Agreement), other than AMID, its subsidiaries, and their affiliates, which is on terms and conditions which the SXE GP Board (upon recommendation of the SXE Conflicts Committee) determines in good faith (after consultation with its outside financial advisor and outside legal counsel), taking into account all legal, regulatory, financial, financing, timing and other aspects of the proposal, including all conditions contained therein and the Person making such alternative proposal, to be (i) reasonably capable of being consummated in accordance with its terms, and (ii) if consummated, more favorable to the SXE Unitholders (in their capacity as SXE Unitholders) from a financial point of view than the transactions contemplated hereby, taking into account at the time of determination any changes to the terms of the Merger Agreement that as of that time had been proposed by AMID in writing.

Merger Consideration

The Merger Agreement provides that, at the Effective Time, each SXE Common Unit issued and outstanding as of immediately prior to the Effective Time (other than SXE Units held by Affiliated Unitholders and SXE Common Units held by AMID and its subsidiaries) will be converted into the right to receive 0.160 of an AMID Common Unit. Each SXE Common Unit, SXE Subordinated Unit and SXE Class B Convertible Unit held by the Affiliated Unitholders, issued and outstanding as of the Effective Time, will be cancelled at the Effective Time for no consideration. In addition, the incentive distribution rights in SXE outstanding

 

108


Table of Contents

immediately prior to the Effective Time and any equity interest in SXE owned upon consummation of the Merger and immediately prior to the Effective Time by AMID, SXE or any of their respective subsidiaries will be cancelled for no consideration.

AMID will not issue any fractional units in the Merger. Instead, all fractional AMID Common Units that an SXE Unitholder would otherwise be entitled to receive will be aggregated and then, if a fractional AMID Common Unit results from that aggregation, be rounded up to the nearest whole AMID Common Unit.

Treatment of SXE LTIP Units

Each award of SXE LTIP Units that is outstanding immediately prior to the Effective Time, automatically and without any action on the part of the holder of such SXE LTIP Unit, will immediately prior to the Effective Time become fully vested and settled in SXE Common Units, provided that SXE will withhold a portion of the SXE Common Units that would otherwise be delivered upon vesting for applicable taxes. As of the Effective Time, such SXE Common Units shall be converted into the right to receive AMID Common Units, except that the number of AMID Common Units covered by the award will be equal to the number of SXE Common Units covered by the corresponding award of SXE LTIP Units multiplied by the Exchange Ratio. Any tandem dividend equivalent right issued in connection with an award of SXE LTIP Units will be settled as soon as administratively feasible following the Effective Time.

Adjustments to Prevent Dilution

Prior to the Effective Time, the Exchange Ratio will be appropriately adjusted to reflect fully the effect of any unit dividend, subdivision, reclassification, recapitalization, split, split-up, unit distribution, unit combination, exchange of units or similar transaction with respect to SXE Common Units, SXE Subordinated Units, or AMID Common Units to provide the holders of SXE Common Units the same economic effect as contemplated by the Merger Agreement prior to such event.

Withholding

AMID and the exchange agent will be entitled to deduct and withhold from the consideration otherwise payable pursuant to the Merger Agreement to a holder of SXE Common Units such amounts as are required to be deducted and withheld with respect to the making of such payment under the Code and the rules and regulations promulgated thereunder, or under any provision of applicable state, local or foreign tax law (and to the extent deduction and withholding is required, such deduction and withholding will be taken in AMID Common Units). To the extent that amounts are so withheld and paid over to the appropriate tax authority, such withheld amounts will be treated for the purposes of the Merger Agreement as having been paid to the former holder of the SXE Common Units, as applicable, in respect of whom such withholding was made. If withholding is taken in AMID Common Units, AMID and the exchange agent will be treated as having sold such consideration for an amount of cash equal to the fair market value of such consideration at the time of such deemed sale and paid such cash proceeds to the appropriate tax authority.

Distributions in Connection with the Merger

No distributions with respect to AMID Common Units issued in the Merger will be paid to the holder of any unsurrendered certificates or book-entry units until such certificates or book-entry units are surrendered. Following such surrender, there will be paid, subject to applicable law, without interest, to the record holder of AMID Common Units issued in exchange therefor (i) at the time of such surrender, all distributions payable in respect of any such AMID Common Units, as applicable, with a record date after the Effective Time and a payment date on or prior to the date of such surrender and not previously paid and (ii) at the appropriate payment date, the distributions payable with respect to such AMID Common Units with a record date after the Effective Time but with a payment date subsequent to such surrender. For purposes of distributions in respect of AMID Common Units, all AMID Common Units to be issued pursuant to the Merger will be entitled to distributions as if issued and outstanding as of the Effective Time.

 

109


Table of Contents

Regulatory Matters

See “The Merger—Regulatory Approvals and Clearances Required for the Transaction” for a description of the material regulatory requirements for the completion of the Merger.

AMID and SXE have agreed to (including to cause their respective subsidiaries to) use their reasonable best efforts to resolve any objections that a governmental authority or any other person may assert under antitrust laws with respect to the Merger, and to avoid or eliminate each and every impediment under any antitrust law that may be asserted by any governmental authority with respect to the Merger, in each case, so as to enable the closing of the Mergers to occur as promptly as practicable and in any event no later than the Outside Date. Notwithstanding the foregoing, AMID or SXE are under no obligation to dispose, transfer or separate any assets or operations.

Termination of the Merger Agreement

AMID or SXE may terminate the Merger Agreement at any time prior to the Effective Time, whether before or after the SXE Unitholders have approved the Merger Agreement, by mutual written consent duly authorized by each of the SXE GP Board and the AMID GP Board, respectively.

Either AMID or SXE may terminate the Merger Agreement at any time prior to the Effective Time by written notice to the other party:

 

    if the Merger has not occurred on or before the Outside Date; provided, however, that the right to terminate the Merger Agreement if the Merger has not occurred on or before the Outside Date will not be available to a party (i) if the inability to satisfy the conditions to closing was due to the failure of such party to perform any of its obligations under the Merger Agreement or (ii) if the other party has filed (and is then pursuing) an action seeking specific performance to enforce the obligations under the Merger Agreement;

 

    if any governmental authority has issued a final and nonappealable law, injunction, judgment or ruling that enjoins, restrains, prevents or otherwise prohibits the consummation of the transactions contemplated by the Merger Agreement or makes the transactions contemplated by the Merger Agreement illegal; provided, however, that the right to terminate for this reason will not be available if the prohibition was due to the failure of the terminating party to perform any of its obligations under the Merger Agreement; or

 

    if the SXE Unitholders do not approve the Merger Agreement at the special meeting of SXE Unitholders called for such purpose or any adjournment or postponement of such meeting.

AMID may terminate the Merger Agreement at any time prior to the Effective Time:

 

    if an adverse recommendation change has occurred; or

 

    if there is a breach by SXE of any of its representations, warranties, covenants or agreements in the Merger Agreement such that certain closing conditions would not be satisfied, or if capable of being cured, such breach has not been cured within 30 days following delivery of written notice of such breach by AMID; provided that AMID will not have the right to terminate the Merger Agreement for this reason if AMID is then in breach of any of its representations, warranties, covenants or agreements contained in the Merger Agreement, which breach or failure would (if it occurred or was continuing as of the closing date) give rise to the failure to satisfy certain closing conditions.

SXE may terminate the Merger Agreement at any time prior to the Effective Time:

 

   

if there is a breach by AMID of any of its representations, warranties, covenants or agreements in the Merger Agreement such that certain closing conditions would not be satisfied, or if capable of being

 

110


Table of Contents
 

cured, such breach has not been cured within 30 days following delivery of written notice of such breach by SXE; provided that SXE will not have the right to terminate the Merger Agreement for this reason if SXE is then in breach of its obligations to duly call, give notice of and hold a special meeting of its unitholders for the purpose of obtaining unitholder approval of the Merger Agreement, use its reasonable best efforts to solicit proxies from unitholders in favor of such approval and, through the SXE GP Board, recommend the approval of the Merger Agreement to SXE Unitholders, in breach of its obligations to comply with the requirements described under “—No Solicitation by SXE of Alternative Proposals” or in material breach of any of its representations, warranties, covenants or agreements contained in the Merger Agreement which breach or failure would (if it occurred or was continuing as of the Closing Date) give rise to the failure to satisfy certain closing conditions.

The Merger Agreement will be automatically terminated without further action of any party to the Merger Agreement upon the termination of the Contribution Agreement.

In some cases, termination of the Merger Agreement will require SXE to reimburse AMID’s out-of-pocket expenses; provided that in the event of termination by either party because the Merger Agreement was not approved at the special meeting of SXE Unitholders called for such purpose (or termination by SXE pursuant to a different termination provision provided in the Merger Agreement at a time when the Merger Agreement is terminable because the Merger Agreement was not approved at the special meeting of SXE Unitholders called for such purpose), SXE shall pay AMID’s out-of-pocket expenses up to a maximum amount of $500,000. Additionally in certain cases, termination of the Merger Agreement will require SXE to pay a termination fee to AMID (less any expenses previously reimbursed), as described below under “—Termination Fee” and “—Expenses.”

Termination Fee

The Merger Agreement provides that SXE is required to pay a termination fee to AMID of $2 million, less any expenses of AMID previously reimbursed by SXE, as described below under “—Expenses,” to AMID:

 

    if (i) an alternative proposal was publicly proposed or publicly disclosed prior to, and not withdrawn at the time of, the date of the special meeting of SXE Unitholders called for the purpose of approving the Merger Agreement (or, if the special meeting of SXE Unitholders did not occur, and such alternative proposal was not withdrawn prior to the date on which the Merger Agreement was terminated as a result of the failure to consummate the Merger prior to the Outside Date), (ii) the Merger Agreement is terminated by either party (A) as a result of the failure to consummate the Merger prior to the Outside Date or (B) because the Merger Agreement was not approved at the special meeting of SXE Unitholders called for such purpose, and (iii) SXE enters into a definitive agreement with respect to, or consummates, any alternative proposal during the 12-month period following the date on which the Merger Agreement is terminated (whether or not such alternative proposal is the same alternative proposal referred to in clause (i)); provided, that for purposes of the payment of the termination fee described above, the term “alternative proposal” has the meaning provided under “—SXE Unitholder Approval,” except that the references to “25% or more” will be deemed to be references to “50% or more”; or

 

    if AMID terminates the Merger Agreement due to an adverse recommendation change having occurred.

Expenses

Generally, all fees and expenses incurred in connection with the transactions contemplated by the Merger Agreement will be the obligation of the party incurring such fees and expenses.

 

111


Table of Contents

In addition, SXE is required to pay the expenses of AMID in the event that the Merger Agreement is terminated:

 

    by SXE or AMID because the Merger Agreement was not approved by SXE Unitholders at a special meeting of SXE Unitholders (or if SXE terminates the Merger Agreement pursuant to another termination right at a time when the agreement was terminable for this reason); or

 

    if there is a breach by SXE of any of its representations, warranties, covenants or agreements in the Merger Agreement such that certain closing conditions would not be satisfied or, if capable of being cured, such breach has not been cured within 30 days following delivery of written notice of such breach by AMID; provided that AMID will not have the right to terminate the Merger Agreement for this reason if AMID is then in breach of any of its representations, warranties, covenants or agreements contained in the Merger Agreement, which breach or failure would (if it occurred or was continuing as of the closing date) give rise to the failure to satisfy certain closing conditions.

In such case, SXE promptly, but in no event later than three business days after receipt of an invoice therefor from AMID, will be required to pay AMID reasonable documented out-of-pocket expenses (including all fees and expenses of counsel, accountants, investment bankers, financing sources, hedging counterparties, experts and consultants) incurred by AMID and its controlled affiliates in connection with the Merger Agreement and the transactions contemplated thereby; provided, however, that in the event of a termination of the Merger Agreement by either party because the Merger Agreement was not approved at the special meeting of SXE Unitholders called for such purpose (or termination by SXE pursuant to a different termination provision provided in the Merger Agreement at a time when the Merger Agreement is terminable because the Merger Agreement was not approved at the special meeting of SXE Unitholders called for such purpose), SXE shall pay AMID’s out-of-pocket expenses up to a maximum amount of $500,000. In no event will SXE be required to make any such payment if, at the time of such termination, the Merger Agreement was terminable by it because there is a breach by AMID of any of its representations, warranties, covenants or agreements in the Merger Agreement such that certain closing conditions would not be satisfied, or if capable of being cured, such breach has not been cured within 30 days following delivery of written notice of such breach.

Conduct of Business Pending the Consummation of the Merger

Under the Merger Agreement, each of AMID and SXE has undertaken certain covenants that place restrictions on it and its respective subsidiaries from the date of the Merger Agreement until the earlier of the termination of the Merger Agreement in accordance with its terms and the Effective Time, unless the other party gives its prior written consent (which, in certain instances, cannot be unreasonably withheld, conditioned or delayed). In general, each party has agreed to (i) cause its respective business to be conducted in the ordinary course of business consistent with past practice, (ii) use commercially reasonable efforts to preserve intact its respective business organization assets and keep available the services of its current officers and key employees, (iii) use commercially reasonable efforts to keep in full force and effect all material permits, and (iv) comply in all material respects with all applicable laws.

Subject to certain exceptions set forth in the Merger Agreement and the disclosure schedules delivered by SXE to AMID in connection with the Merger Agreement, unless AMID consents in writing (which consent cannot be unreasonably withheld, conditioned or delayed), SXE will not, and will not permit any of its subsidiaries to, among other things, undertake the following actions:

 

    issue, sell, grant, set aside, dispose of, accelerate the vesting of, modify or otherwise subject to any lien as applicable, any SXE securities;

 

    redeem, purchase or otherwise acquire any SXE securities including pursuant to contracts as in effect on the date of the Merger Agreement, other than with respect to any equity or equity-based awards granted under any SXE equity plan outstanding on the date of the Merger agreement;

 

112


Table of Contents
    declare, set aside for payment or pay any distribution or dividends on any SXE securities, subject to certain exceptions;

 

    split, combine, subdivide or reclassify or otherwise amend the terms of any SXE securities;

 

    incur, refinance, assume or guarantee any indebtedness for borrowed money, or issue or sell any debt securities or options, warrants, calls or other rights to acquire any debt securities, except that SXE may:

 

    borrow under SXE’s existing credit facility or any replacements thereof, in the ordinary course of business consistent with past practice; provided that borrowings outstanding from time to time under SXE’s revolving credit agreement may not exceed the available liquidity under the revolving credit agreement and borrowings outstanding under SXE’s term loan will not exceed an amount equal to the outstanding borrowings thereunder as of the date of the Merger Agreement plus $10,000,000;

 

    make intercompany borrowings from SXE or any of its subsidiaries;

 

    repay borrowings from any of SXE or its subsidiaries by any of SXE or its subsidiaries;

 

    issue non-convertible qualifying notes to one or more Sponsors in exchange for cash as required by the Investment Agreement, dated December 29, 2016, between SXE, Southcross Holdings and Wells Fargo Bank, N.A. (“Investment Agreement”) and the Backstop Investment Commitment Letter, dated December 29, 2016, and entered into by SXE, Southcross Holdings, Wells Fargo Bank, N.A. and the Sponsors (“Backstop Letter”) or pursuant to an investment in SXE that reduces the committed amount under the Investment Agreement, in an initial aggregate principal amount not in excess of $15,000,000, which in each case, will reduce the amount of borrowings permitted to be incurred under the SXE credit facilities on a dollar for dollar basis, whether through a reduction in available liquidity, a reduction in commitments under the SXE revolving credit agreement or otherwise; or

 

    make guarantees by any of SXE or its subsidiaries, of indebtedness of SXE or its subsidiaries;

 

    repay, prepay or repurchase any long-term indebtedness for borrowed money or debt securities of SXE or any of its subsidiaries, other than revolving indebtedness, borrowings from SXE to a subsidiary and repayments or repurchases required pursuant to the terms of such indebtedness or debt security as in effect on the date of the Merger Agreement and listed in the disclosure schedules;

 

    sell, transfer, lease, license, subject to any lien or otherwise dispose of any properties or assets with a fair market value in excess of $500,000 individually or $1 million in the aggregate (except (i) pursuant to certain contracts listed in the disclosure schedules, (ii) dispositions of obsolete or worthless equipment, (iii) certain transactions in the ordinary course of business consistent with past practice, or (iv) intercompany sales, transfers, leases or other disposals to any of SXE or its subsidiaries);

 

    make any capital expenditures (which includes, among others, any investments by contribution to capital, property transfers, purchase of securities, or otherwise) in excess of $1 million in the aggregate, other than (i) any capital expenditures approved by the SXE GP Board and included in the budget of SXE provided to AMID prior to the date of the Merger Agreement as set forth on the disclosure schedules, (ii) certain capital expenditures set forth on the disclosure schedules, or (iii) as may be reasonably required to conduct emergency operations, repairs or replacements on any well, pipeline, or other facility;

 

    directly or indirectly (i) acquire or agree to acquire any entity, division, business or equity interest in or material assets of, making an investment in or loan or capital contribution to or by any other manner, any person or division, business or equity interest of any person or (ii) enter into any joint venture, strategic alliance, exclusive dealing, noncompetition or similar contract or arrangement that would restrict or limit, in any material respect, the operations of SXE and its subsidiaries;

 

   

assume, guarantee or endorse or otherwise become responsible for, the obligations of any person, or make any loans, advances or capital contributions to, or investments in, any other person other than

 

113


Table of Contents
 

(i) travel, relocation expenses and similar expenses or advances to employees in the ordinary course of business consistent with past practice, (ii) intercompany loans and advances among SXE and its subsidiaries, or (iii) trade credit granted in the ordinary course of business consistent with past practice;

 

    (i) except for in connection with certain contracts relating to indebtedness for borrowed money, commodity derivative instruments entered into in compliance with SXE’s risk management policy, and contracts permitted under clause (v), enter into material contracts, (ii) modify or amend in any material respect or terminate any SXE material contract, (iii) waive any material rights under any material SXE contract, (iv) release any person from, or modify or waive any provision of, any standstill, confidentiality or similar agreement, in each case, related to a sale of SXE or any of its material subsidiaries, or (v) enter into, amend or modify any contract that involves a future or potential liability or receivable, as the case may be, in excess of $1 million and has a term greater than one year and cannot be cancelled by SXE or any of its subsidiaries without penalty or further payment and without more than 90-days’ notice;

 

    except as set forth in the disclosure schedules or as required by the terms of the Merger Agreement or, as of the date of the Merger Agreement, of any SXE benefit plan, (i) increase the compensation of any executive officer or management level employee, or pay any bonus or incentive compensation, (ii) grant any new equity or non-equity-based compensation award, (iii) except in the ordinary course of business consistent with past practice, (A) enter into, establish, amend or terminate any SXE benefit plan or any other agreement or arrangement which would be an SXE benefit plan if it were in effect on the date of the Merger Agreement, (B) accelerate the vesting or payment of, or increase the amount of any compensation or benefits under any SXE benefit plan, or (C) fund any SXE benefit plan or trust relating thereto, or (iv) grant, award, or otherwise provide for the payment of change of control bonuses;

 

    (i) change its fiscal year or any material method of tax accounting, (ii) make, change or revoke any material tax election, (iii) settle or compromise any material liability for taxes, (iv) file any amended tax return, (v) surrender any right to claim for a refund for taxes, (vi) enter into an arrangement with any governmental authority with respect to taxes, (vii) consent to an extension of the statute of limitations applicable to any tax claim or assessment, (viii) take any action or fail to take any action that would reasonably be expected to cause any of SXE or its subsidiaries that is treated as a partnership for U.S. federal income tax purposes to be treated as a corporation for such purposes, or (ix) engage in any activity or conduct any business in a manner that would cause less than 90% of the gross income of SXE for any calendar quarter since its formation to be treated as “qualifying income” within the meaning of Section 7704(d) of the Code;

 

    make any material changes in financial accounting methods, principles or practices (or change an annual accounting period), except insofar as may be required by a change in GAAP or applicable law;

 

    amend or otherwise change, or authorize or propose to amend or otherwise change, SXE’s certificate of limited partnership or the SXE Partnership Agreement;

 

    adopt or enter into a plan or agreement of complete or partial liquidation, dissolution, restructuring, recapitalization, merger, consolidation or other reorganization (other than transactions between wholly owned subsidiaries of SXE);

 

    other than in the ordinary course of business consistent with past practice, cancel, compromise, waive or release any right or claim in a manner or with an effect that is, individually or in the aggregate, adverse to SXE and its subsidiaries, taken as a whole, in any material respect;

 

    (i) permit the lapse (without renewal or replacement) of any existing material policy of insurance relating to the assets, operations and activities of SXE or its subsidiaries or (ii) renew or replace any existing insurance policy for a premium that is in excess of 105% of the premium for such policy as of the of the Merger Agreement or that is for a term in excess of 12 months;

 

114


Table of Contents
    accelerate the collection of or discount any accounts receivable, delay the payment of accounts payable or defer expenses, reduce inventories or otherwise increase cash on hand, except in the ordinary course of business consistent with past practice; or

 

    (i) commence any suit, action, proceeding or material claims (other than with respect to any suit, action, claim or proceeding against AMID or any of its affiliates) or (ii) except in the ordinary course of business consistent with past practice, pay, discharge, settle or satisfy any suit, action, claims or proceeding; provided that such actions do not result in the payment or incurrence of liabilities or obligations by SXE or its subsidiaries of an amount in excess of $500,000 individually or $1 million in the aggregate, and do not include any equitable remedies or other restrictions binding on SXE beyond such cash settlement;

Subject to certain exceptions set forth in the Merger Agreement and the disclosure schedules delivered by AMID to SXE in connection with the Merger Agreement, unless SXE consents in writing (which consent cannot be unreasonably withheld, conditioned or delayed), AMID has agreed to certain restrictions limiting the ability of it and its subsidiaries to, among other things:

 

    except for distributions by a direct or indirect subsidiary of AMID to its parent or AMID’s regular quarterly distributions and associated distributions to AMID GP, declare, set aside for payment or pay any distribution on any AMID Common Units or any other AMID partnership interests, or otherwise make any payments to AMID Unitholders in their capacity as such;

 

    split, combine, subdivide or reclassify any AMID Common Units or other interests;

 

    make any material changes in financial accounting methods, principles or practices (or change an annual accounting period), except insofar as may be required by a change in GAAP or applicable law;

 

    except as provided in the Merger Agreement, amend AMID’s certificate of limited partnership or the Existing AMID Partnership Agreement in any manner that would be reasonably expected to (i) prohibit or materially impede or delay the Merger or the consummation of the other transactions contemplated by the Merger Agreement, or (ii) adversely affect in a material way the rights of holders of its securities or the securities of any other party thereto;

 

    adopt a plan or agreement of complete or partial liquidation, dissolution, restructuring, recapitalization, merger, consolidation or other reorganization (other than transactions between wholly owned subsidiaries of AMID) that would (i) prevent or materially impede or delay the ability of the parties to satisfy the conditions to and the consummation of, the transactions set forth in the Merger Agreement or (ii) adversely affect in a material way the rights of holders of the securities of any party thereto;

 

    take any action that would in any material respect impede or delay the ability of the parties to satisfy any of the conditions to the transactions contemplated by the Merger Agreement, in each case to a date after the Outside Date;

 

    (i) change its fiscal year or any material method of tax accounting, (ii) make, change or revoke any material tax election, or (iii) take any action or fail to take any action that would reasonably be expected to cause any of AMID or its material subsidiaries treated as a partnership for U.S. federal income tax purposes to be treated as a corporation for such purposes; or

 

    engage in any activity or conduct its business in a manner that would cause less than 90% of the gross income of AMID for any calendar quarter since its formation to be treated as “qualifying income” within the meaning of Section 7704(d) of the Code.

Except as set forth above and in the Merger Agreement, AMID and SXE are permitted to engage in certain activities and transactions prior to completion of the Merger, such as financings, incurrence of indebtedness, issuances of equity, sales of assets and acquisitions. Any of these transactions could materially affect the current and future financial and operating results of each company and the combined company.

 

115


Table of Contents

Indemnification; Directors’ and Officers’ Insurance

The Merger Agreement provides, from and after the Effective Time, to the fullest extent that SXE, SXE GP or any applicable subsidiary thereof would be permitted to indemnify past and present directors, officers and agents of SXE, SXE GP or any of their respective subsidiaries, AMID, AMID GP and the surviving entity, jointly and severally, agree to honor the provisions regarding elimination of liability of directors, indemnification of officers, directors and employees and advancement of expenses contained in the SXE charter documents and comparable governing instruments of SXE GP and any subsidiary of SXE or SXE GP as of the date of the Merger Agreement, and ensure that the organizational documents of the surviving entity and AMID GP shall, for a period of six years following the Effective Time, contain provisions no less favorable with respect to indemnification, advancement of expenses and exculpation of present and former directors, officers and agents of SXE, SXE GP and their respective subsidiaries than are set forth in the SXE charter documents and comparable governing instruments of SXE GP as of the date of the Merger Agreement.

SXE, SXE GP or its controlling affiliate must, prior to the closing of the Contribution Agreement, purchase a “tail policy” with respect to acts or omissions occurring or alleged to have occurred prior to the Effective Time that were committed or alleged to have been committed by any past and present directors, officers and agents of SXE, SXE GP or any of their respective subsidiaries in their capacity as such, so long as the cost of such policy does not exceed an amount equal to 300% of the current annual premiums paid by SXE or SXE GP for directors’ and officers’ liability insurance policies.

SXE Credit Facilities; Backstop Letter

With respect to the SXE credit facilities, at least five business days prior to the Closing Date, SXE shall provide to AMID (i) a payoff letter (the “Lender Payoff Letter”), which will provide the dollar amount of all indebtedness required to be paid under the SXE credit facilities in order to fully pay off the SXE credit facilities as of the Closing and to release all liens and guarantees thereunder upon such payment, executed by the applicable administrative agent for the lenders (and, to the extent of any consent needed by any lenders or by any other person that is the beneficiary of any liens securing the SXE credit facilities, by such lenders or other such person) under the respective SXE credit facilities on terms and conditions reasonably satisfactory to AMID GP, such terms to include either (A) the administrative agent’s (on behalf of the lenders and any other person that is the beneficiary of any liens securing the SXE credit facilities) affirmative covenant to file all necessary UCC and lien terminations within five business days following the Closing Date, or (B) such administrative agent’s (on behalf of the lenders and any other person that is the beneficiary of any liens securing the SXE credit facilities) express authorization for the AMID and AMID GP to have any such documents filed on behalf of the administrative agent, lenders or any other person that is the beneficiary of any lien securing the SXE credit facilities, and (ii) to the extent such agreements have not otherwise been terminated prior to such date, evidence of the consent of Wells Fargo Bank, N.A., as administrative agent under the SXE Revolving Credit Agreement, to terminate the Investment Agreement and the Backstop Letter upon the receipt of payment all amounts set forth in the Lender Payoff Letter.

In the event Qualifying Notes (as defined in the Investment Agreement) have been issued as provided under “—Conduct of Business Pending the Consummation of the Merger” pursuant to the Investment Agreement, Backstop Letter or an investment in SXE that reduces the Committed Amount (as defined in the Investment Agreement), at least five business days prior to the Closing Date SXE shall provide to AMID a payoff letter, which will provide the dollar amount of indebtedness required to be paid under the Qualifying Notes (as defined in the Investment Agreement) in order to fully pay off such Qualifying Notes (as defined in the Investment Agreement) as of the Closing, executed by Southcross Holdings and/or the Sponsors (as defined in the Backstop Letter), as applicable, on terms and conditions reasonably satisfactory to AMID GP and the applicable Sponsors.

Tax Matters

The parties to the Merger Agreement shall, to the extent permissible under applicable law, treat the combined businesses of AMID and SXE as a single activity for purposes of Section 469 of the Code.

 

116


Table of Contents

Amendment and Waiver

At any time prior to the Effective Time, whether before or after approval of the Merger Agreement by SXE Unitholders, the parties may, by written agreement, amend the Merger Agreement; provided, however, that following approval of the Merger and the other transactions contemplated by the Merger Agreement by SXE Unitholders, no amendment or change to the provisions of the Merger Agreement will be made which by law would require further approval by SXE Unitholders or AMID Unitholders, as applicable, without such approval. Additionally, any amendment to the Merger Agreement must be approved by the SXE Conflicts Committee. Unless otherwise expressly set forth in the Merger Agreement, whenever a determination, decision, approval or consent of SXE or the SXE GP Board (including a determination to effect an adverse recommendation change) or of AMID or the AMID GP Board is required pursuant to the Merger Agreement, such determination, decision, approval or consent must be authorized by the SXE GP Board and the SXE Conflicts Committee, or the AMID GP Board, as applicable.

At any time prior to the Effective Time, any party to the Merger Agreement may, to the extent legally allowed:

 

    waive any inaccuracies in the representations and warranties of any other party contained in the Merger Agreement;

 

    extend the time for the performance of any of the obligations or acts of any other party provided for in the Merger Agreement; or

 

    waive compliance by any other party with any of the agreements or conditions contained in the Merger Agreement, as permitted under the Merger Agreement; provided that such waiver will only be effective if made in writing and neither SXE and its subsidiaries nor the SXE GP Board may authorize any waiver without the prior approval of the SXE Conflicts Committee.

Remedies, Specific Performance

The Merger Agreement provides that, in the event SXE pays the termination fee (described under “—Termination Fee”) to AMID when required, SXE will not have further liability to AMID or AMID GP except for claims relating to willful breach of SXE’s representations, warranties or covenants, or fraud. Additionally, notwithstanding any termination of the Merger Agreement, the Merger Agreement provides that nothing in the Merger Agreement will relieve any party from any liability for any failure to consummate the transactions when required pursuant to the Merger Agreement or any party from liability for fraud or a willful breach of any covenant or agreement contained in the Merger Agreement. The Merger Agreement also provides that the parties are entitled to obtain an injunction to prevent breaches of the Merger Agreement and to specifically enforce the Merger Agreement. In the event that AMID receives the termination fee, AMID may not seek any award of specific performance under the Merger Agreement.

Representations and Warranties

The Merger Agreement contains representations and warranties made by AMID and SXE. These representations and warranties have been made solely for the benefit of the other parties to the Merger Agreement and:

 

    may be intended not as statements of fact or of the condition of the parties to the Merger Agreement or their respective subsidiaries, but rather as a way of allocating the risk to one of the parties if those statements prove to be inaccurate;

 

    have been qualified by disclosures that were made to the other party in connection with the negotiation of the Merger Agreement, which disclosures may not be reflected in the Merger Agreement;

 

    may apply standards of materiality in a way that is different from what may be viewed as material to you or other investors; and

 

117


Table of Contents
    were made only as of the date of the Merger Agreement or such other date or dates as may be specified in the Merger Agreement and are subject to more recent developments.

The representations and warranties made by both AMID and SXE relate to, among other things:

 

    organization, formation, standing, power and similar matters;

 

    capital structure;

 

    approval and authorization of the Merger Agreement and the transactions contemplated by the Merger Agreement and any conflicts created by such transactions;

 

    required consents and approvals of governmental authorities in connection with the transactions contemplated by the Merger Agreement;

 

    absence of certain changes or events from June 30, 2017 through the date of the Merger Agreement and from the date of the Merger Agreement through the closing date;

 

    brokers and other advisors;

 

    documents filed with the SEC, financial statements included in those documents and regulatory reports filed with governmental authorities;

 

    absence of undisclosed liabilities since June 30, 2017;

 

    legal proceedings;

 

    compliance with applicable laws and permits;

 

    information supplied in connection with this proxy statement/prospectus;

 

    tax matters;

 

    employee benefits;

 

    labor matters;

 

    environmental matters;

 

    contracts of each party;

 

    property;

 

    opinions of financial advisors;

 

    state takeover statutes;

 

    regulatory matters; and

 

    absence of additional representations and warranties.

Additional representations and warranties made only by SXE relate to, among other things:

 

    intellectual property; and

 

    insurance.

Distributions Prior to the Merger

The Merger Agreement provides that, from the date of the Merger Agreement until the Effective Time, each of AMID and SXE will coordinate with the other regarding the declaration of any distributions in respect of AMID Common Units, SXE Common Units, SXE Subordinated Units, SXE LTIP Units and SXE Class B Convertible Units. The Merger Agreement also provides that holders of SXE Common Units, SXE Subordinated

 

118


Table of Contents

Units, SXE LTIP Units and SXE Class B Convertible Units will receive, for any quarter, either: (i) only distributions in respect of SXE Common Units, SXE Subordinated Units and SXE Class B Convertible Units or (ii)  only distributions in respect of AMID Common Units that they receive in exchange therefor in the Merger.

Additional Agreements

The Merger Agreement also contains covenants relating to cooperation in the preparation of this proxy statement/prospectus and additional agreements relating to, among other things, access to information, notice of specified matters and public announcements. The Merger Agreement also obligates AMID to have AMID Common Units to be issued in connection with the Merger approved for listing on the NYSE, subject to official notice of issuance, prior to the date of the consummation of the Merger.

The Contribution

Simultaneously with the execution of the Merger Agreement, Southcross Holdings, AMID and AMID GP entered into the Contribution Agreement, pursuant to which Southcross Holdings will contribute to AMID and AMID GP its equity interests in SXH Holdings, which will hold substantially all the current subsidiaries (Southcross Holdings Intermediary LLC, Southcross Holdings Guarantor GP LLC and Southcross Holdings Guarantor LP, which in turn directly or indirectly own 100% of the limited liability company interest of SXE GP, 100% of the outstanding SXE Class B Convertible Units, 100% of the outstanding SXE Subordinated Units and approximately 55% of the outstanding SXE Common Units) and business of Southcross Holdings, in exchange for (i) the number of AMID Common Units equal to $185,697,148, subject to certain adjustments for cash, indebtedness, working capital and transaction expenses contemplated by the Contribution Agreement, divided by $13.69, (ii) 4.5 million series E preferred units, (iii) options to acquire 4.5 million AMID Common Units (the “Options”), and (iv) 15% of the equity interest in AMID GP.

The Contribution Agreement contains customary representations and warranties and covenants by each of the parties. Southcross Holdings has agreed to indemnify AMID for certain obligations with respect to breaches of representations, warranties and covenants and for certain contingent liabilities of SXE and its subsidiaries, including several ongoing litigation matters. A portion of the consideration, including approximately $25 million of the AMID Common Units to be received by Southcross Holdings, will be deposited into escrow in order to secure Southcross Holdings’ indemnification obligations until the later of the end of 12 months from the closing of the Contribution Agreement, May 31, 2019 or the final resolution of these specified litigation matters. In addition, all of the AMID Common Units, series E preferred units and the Options received by Southcross Holdings as consideration under the Contribution Agreement will be subject to a lock-up agreement whereby such securities will be locked up until the longer of 12 months (with respect to the AMID Common Units) and 24 months (with respect to the series E preferred units and Options) and, together with AMID GP equity interests, the final resolutions of such specified litigation matters. Further, during this time, cash distributions made by AMID or AMID GP to Southcross Holdings will be restricted and must remain within Southcross Holdings, subject to specified exceptions, and will be subject to recapture by AMID. The closing under the Contribution Agreement is conditioned upon, among other things: (i) expiration or termination of any applicable waiting period under the HSR Act, (ii) the absence of certain legal impediments prohibiting the transactions, and (iii) with respect to AMID’s obligation to close only, the conditions precedent contained in the Merger Agreement having been satisfied or being satisfied concurrently with the closing of the Contribution Agreement. In the event the condition described in clause (iii) is not satisfied, subject to satisfaction or waiver of the other conditions to the Contribution, AMID has the ability to waive the condition described in clause (iii) and consummate the Contribution without consummating the Merger.

The Contribution Agreement contains provisions granting both parties the right to terminate the Contribution Agreement for certain reasons, including AMID’s right to terminate in specified circumstances if Southcross Holdings has received any written notice under any Southcross Holdings insurance policy that denies coverage or reserves rights with respect to certain specified litigation matters that would reduce or deny

 

119


Table of Contents

insurance recoveries in respect thereof in excess of $20 million individually or in the aggregate and that remains in effect. The Contribution Agreement further provides that, upon termination by Southcross Holdings of the Contribution Agreement in the event of a funding failure related to AMID’s inability or failure to make cash payments required pursuant to the Contribution Agreement, AMID may be required to pay a reverse termination fee in an amount up to $17 million.

Concurrently with the closing of the Transaction, the Existing AMID Partnership Agreement will be amended to reflect the issuance of series E preferred units, and the Fourth Amended and Restated Limited Liability Company Agreement of AMID GP, dated as of August 10, 2017 (“Existing AMID GP LLC Agreement”) will be amended (the “Amended GP LLC Agreement”) to reflect the issuance of the 15% equity interest in AMID GP, represented by AMID GP Class D Units to Southcross Holdings (“AMID GP Class D Units”). Under the Amended GP LLC Agreement, Southcross Holdings, as the Class D Member in AMID GP, shall not have any voting, consent or control rights in AMID GP other than certain limited rights, including (i) the right to appoint two directors to the AMID GP Board for as long as certain ownership requirements are satisfied, (ii) the ability to vote with respect to the incurrence of indebtedness by AMID GP in excess of $50 million that has a preference as to payment upon liquidation of AMID GP that are senior to the AMID GP Class D Units so long as certain ownership requirements are satisfied, (iii) an amendment of the AMID LLC Agreement that would adversely affect the rights of the Class D Member in relation to the AMID GP Class A Members, (iv) the consent related to limited preemptive rights on the issuance by AMID GP of new securities so long as certain ownership requirements are satisfied, and (v) the consent regarding certain transfers of the Incentive Distribution Rights in AMID by the AMID GP Class A Members.

In connection with the Merger Agreement and Contribution Agreement, Southcross Holdings and SXE entered into a Letter Agreement (the “Letter Agreement”) providing that Southcross Holdings will reimburse SXE for all fees or expenses of SXE incurred in connection with the Merger Agreement including (i) any fees or expenses of counsel, accountants, investment bankers and consultants retained by SXE or the SXE Conflicts Committee, and (ii) the payment of any termination fee or the reimbursement of any AMID expenses, in each case if the Merger has not closed and (a) the Merger Agreement is terminated because the Contribution Agreement has been terminated under certain specified circumstances or (b) the Merger Agreement is terminated without the prior approval of the SXE Conflicts Committee under certain specified circumstances. In addition, the Letter Agreement provides that, if the Contribution Agreement is terminated and Southcross Holdings receives the reverse termination fee from AMID, Southcross Holdings will reimburse SXE for all fees or expenses of counsel, accountants, investment bankers and consultants retained by SXE or the SXE Conflicts Committee as a result of the execution and delivery of the Merger Agreement.

In connection with the Contribution Agreement, AMID agreed to enter into an option agreement between Southcross Holdings and AMID (the “Option Agreement”) to grant the Options effective as of the closing as contemplated in the Contribution Agreement. The Options are exercisable in one or more installments from the date of issuance until the fourth anniversary of initial issuance. The Option Agreement permits cashless exercise of the options based on a 20-day value weighted average price of underlying AMID Common Units. Any outstanding Options will terminate automatically on the fourth anniversary of initial issuance.

Additionally, the Sponsors guaranteed, for the benefit of AMID, Southcross Holdings’ performance of certain post-closing obligations under the Contribution Agreement.

 

120


Table of Contents

UNAUDITED PRO FORMA CONDENSED CONSOLIDATED FINANCIAL STATEMENTS

The accompanying unaudited pro forma condensed consolidated financial statements show the impact of the following pending or completed transactions on the Partnership’s historical financial statements for the periods indicated. References to “AMID,” the “Partnership,” “we”, “us” or “our” in this section refer to American Midstream Partners, LP, and its consolidated subsidiaries. Capitalized terms defined within this section may differ from defined terms used elsewhere in this proxy statement/prospectus.

Set forth below is the unaudited pro forma condensed consolidated financial information (the “Pro Forma Financial Information”) that gives effect to AMID’s proposed Contribution Agreement with Southcross Holdings, LP (“Southcross Holdings”) and concurrent Merger Agreement with Southcross Energy Partners GP, LLC (“SXE GP”) and Southcross Energy Partners, LP (“SXE”) and includes the effects of AMID’s purchase of an additional 15.5% equity interest in Delta House FPS LLC and Delta House Oil and Gas Lateral LLC (collectively, the “Delta House Acquisition”), which closed on September 29, 2017. AMID separately filed pro forma financial information giving effect to the Delta House Acquisition in its Current Report on Form 8-K filed on December 11, 2017 ( the “Delta House Form 8-K”) and such information is incorporated by reference in this Registration Statement. Accordingly, the Partnership has elected to replace the historical AMID financial information in the columnar pro forma financial information for the nine months ended September 30, 2017 and for the year ended December 31, 2016 with the AMID pro forma financial information reflecting the pro forma effects of the Delta House Acquisition, as reflected in the Delta House Form 8-K.

On October 31, 2017, the Partnership and American Midstream GP, LLC, general partner of AMID (“AMID GP”), entered into a Contribution Agreement (the “Contribution Agreement”) with Southcross Holdings. Upon the terms and subject to the conditions set forth in the Contribution Agreement, Southcross Holdings agreed to contribute its equity interests in its new wholly owned subsidiary (“SXH Holdings”), which will hold substantially all the current subsidiaries of Southcross Holdings (Southcross Holdings Intermediary LLC, Southcross Holdings Guarantor GP LLC and Southcross Holdings Guarantor LP, together herein referred to as “SXH”), which in turn directly or indirectly own 100% of the limited liability company interest of SXE GP and 100% of the partnership interest of Southcross Holdings Borrower LP, which directly holds securities of SXE, and the business of Southcross Holdings, to AMID and AMID GP in exchange for (i) the number of common units representing limited partner interests in AMID (each an “AMID common unit”) with a value equal to $185,697,148, subject to certain adjustments for cash, indebtedness, working capital and transaction expenses contemplated by the Contribution Agreement, divided by $13.69 per AMID common unit, (ii) 4,500,000 new Series E convertible preferred units of AMID (the “AMID Preferred Series E Units”), (iii) options to purchase 4,500,000 AMID common units and (iv) a 15% interest in AMID GP (the “AMID GP Series D units”) (the transactions contemplated thereby and the agreements ancillary thereto, the “Contribution”). A portion of the consideration will be deposited into escrow in order to secure certain post-closing obligations of Southcross Holdings. Concurrently with the closing of the Contribution, the Fifth Amended and Restated Agreement of Limited Partnership of AMID will be amended and restated to reflect the issuance of AMID Preferred Series E Units, and the Fourth Amended and Restated Limited Liability Company Agreement of AMID GP will be amended and restated to reflect the issuance of the AMID GP Series D units.

In connection with the Contribution Agreement, on October 31, 2017, AMID, AMID GP, Cherokee Merger Sub LLC, a wholly-owned subsidiary of AMID (“Merger Sub”), SXE, and SXE GP, entered into an Agreement and Plan of Merger (the “Merger Agreement”). Upon the terms and subject to the conditions set forth in the Merger Agreement, SXE will merge with and into Merger Sub, with SXE continuing its existence under Delaware law as the surviving entity and wholly-owned subsidiary of AMID (the “Merger” and, together with the Contribution, the “Transactions”).

At the effective time of the Merger (the “Effective Time”), each common unit of SXE (each, an “SXE Common Unit”) issued and outstanding or deemed issued and outstanding as of immediately prior to the Effective Time will be converted into the right to receive 0.160 (the “Exchange Ratio”) of an AMID common unit (the “Merger

 

121


Table of Contents

Consideration”), except for those SXE Common Units held by affiliates of SXE and SXE GP, which will be cancelled for no consideration. Each SXE Common Unit, SXE Subordinated Unit and SXE Class B Convertible Unit held by Southcross Holdings or any of its subsidiaries and the SXE incentive distribution rights outstanding immediately prior to the Effective Time will be cancelled in connection with the closing of the Merger.

The unaudited pro forma condensed consolidated balance sheet as of September 30, 2017 has been prepared to give effect to the Transactions as if they had occurred on September 30, 2017. The unaudited pro forma condensed consolidated statements of operations for the nine months ended September 30, 2017 and year ended December 31, 2016, have been prepared to give effect to the Transactions as if they had occurred on January 1, 2016. The Pro Forma Financial Information was prepared using the acquisition method of accounting with AMID as the acquirer. Therefore, the historical basis of AMID’s assets and liabilities will not be affected by the Transactions. The Pro Forma Financial Information has been developed from and should be read in conjunction with the financial statements and related notes contained in the indicated reports: (i) the Partnership’s unaudited historical condensed consolidated financial statements set forth in its Quarterly Report on Form 10-Q as of and for the quarterly period ended September 30, 2017, as filed with the Securities and Exchange Commission (“SEC”) on November 9, 2017, (ii) the Partnership’s audited recast historical consolidated financial statements as of and for the year ended December 31, 2016 set forth in its Current Report on Form 8-K dated December 6, 2017 (“Form 8-K Recast”), which was filed with the SEC on December 7, 2017, (iii) the Partnership’s unaudited pro forma condensed consolidated financial statements for the nine months ended September 30, 2017, and for the year ended December 31, 2016 related to the completed acquisition of an additional 15.5% equity interest in Class A units of Delta House FPS LLC and Delta House Oil and Gas Lateral LLC, which was filed with the SEC on December 11, 2017, (iv) SXE’s unaudited historical condensed consolidated financial statements set forth in its Quarterly Report on Form 10-Q as of and for the quarterly period ended September 30, 2017, as filed with the SEC on November 13, 2017, (v) SXE’s historical condensed consolidated financial statements set forth in its Annual Report on Form 10-K for the year ended December 31, 2016, as filed with the SEC on March 9, 2017, (vi) SXH’s audited Combined Financial Statements as of December 31, 2016 and 2015 and for the years ended December 31, 2016, 2015 and 2014 and subsequent unaudited Combined Financial Statements as of September 30, 2017 and for the nine-month periods ended September 30, 2017 and 2016, set forth in AMID’s Current Report on Form 8-K filed with the SEC on December 14, 2017 and (vii) the notes accompanying this unaudited pro forma condensed consolidated financial information. The SXH historical financial statements include the combined results of SXE and the midstream business owned by Southcross Holdings for the year ended December 31, 2016 and the nine-month periods ended September 30, 2017.

The unaudited pro forma financial information is based on financial statements prepared in accordance with accounting principles generally accepted in the United States. These principles require the use of estimates that affect the reported amounts of assets, liabilities, revenues and expenses. Actual results could differ from those estimates. The pro forma adjustments, as described in the notes to the unaudited pro forma financial information, are based on currently available information. Management believes such adjustments are reasonable, factually supportable and directly attributable to the events and transactions described below. The unaudited pro forma financial information gives effect to Delta House Acquisition and the separate probable acquisition resulting from the Merger Agreement and Contribution Agreement in a combined transaction accounted for under the acquisition method of accounting in accordance with Accounting Standards Codification Topic 805, Business Combinations (“ASC 805”). The final allocation of the purchase price will be determined after the Transactions are closed and after completion of updated analyses of the fair value of tangible and identifiable intangible assets and liabilities as of the date of the Transactions. Increases or decreases in the fair values of the net assets as compared with the information shown in the unaudited pro forma financial statements may change the amount of the purchase price allocated to goodwill, if any, and other assets and liabilities and may impact AMID’s statements of operations due to adjustments in amortization of the adjusted assets or liabilities. The final adjustments may be materially different from the unaudited pro forma financial information presented herein.

The following unaudited pro forma financial information does not reflect any revenue enhancements, anticipated synergies, operating efficiencies or cost savings that may be achieved. The unaudited pro forma

 

122


Table of Contents

financial information are not adjusted for any insignificant transactions by the Partnership that took place after the balance sheet date of September 30, 2017. The allocation of the purchase price to the assets and liabilities acquired reflected in this pro forma financial information is preliminary and is based on AMID’s management’s estimates of the fair value and useful lives of the assets acquired and liabilities assumed. Accordingly, the actual financial position and results of operations may differ from these pro forma amounts as additional information becomes available and as additional analyses are performed. The unaudited pro forma financial information also assumes the refinancing of SXE and SXH debt (required by the Transactions) with the issuance of additional senior notes, while the actual sources of funds available for such required refinancing upon closing of the Transactions may differ significantly, which sources may also include net proceeds from the issuance of other forms of Partnership debt with significantly different terms, from possible asset sales or the issuance of equity securities by the Partnership, or a combination of such sources. Please also read “Sensitivity of Pro forma adjustments related to the estimated refinancing rates.”

The unaudited pro forma financial information does not purport to represent what the Partnership’s actual consolidated results of operations or financial position would have been had the events and transactions occurred on the dates assumed, nor is it necessarily indicative of the Partnership’s future financial condition or consolidated results of operations.

 

123


Table of Contents

American Midstream Partners, LP and Subsidiaries

Unaudited Pro Forma Condensed Consolidated Balance Sheet

 

    As of September 30, 2017
(in thousands)
 
          SXH Combined Historical(1)                    
    AMID
Historical
    SXE
Historical
    SXH
Historical
    Eliminations     Subtotal     Pro Forma
Adjustments
          AMID
Pro Forma
Combined
 

Assets

               

Current assets

               

Cash and cash equivalents

  $ 6,739     $ 14,652     $ 18,966     $ —       $ 33,618     $ —         $ 40,357  

Restricted cash

    18,683       —         300       —         300       —           18,983  

Accounts receivable, net of allowance for doubtful accounts

    25,897       30,448       41,891       —         72,339       —           98,236  

Accounts receivable—from Affiliates

    —         18,456       —         (18,456     —         —           —    

Unbilled revenue

    53,168       —         —         —         —         —           53,168  

Inventory

    5,970       —         —         —         —         —           5,970  

Other current assets

    17,144       4,561       3,534       —         8,095       —           25,239  
 

 

 

   

 

 

   

 

 

   

 

 

   

 

 

   

 

 

     

 

 

 

Total current assets

    127,601       68,117       64,691       (18,456     114,352       —           241,953  

Risk management assets

    7,545       —         —         —         —         —           7,545  

Property, plant and equipment, net

    1,140,826       928,247       886,104       —         1,814,351       (1,093,156     [a     1,862,021  

Goodwill

    202,135       —         —         —         —         —           202,135  

Restricted cash—Long Term

    5,693       —         —         —         —         —           5,693  

Intangible assets, net

    194,456       —         —         —         —         —           194,456  

Investment in unconsolidated affiliates

    334,026       114,643       313,052       (313,052     114,643       —           448,669  

Other assets, net

    10,925       2,499       (101     —         2,398       —           13,323  
 

 

 

   

 

 

   

 

 

   

 

 

   

 

 

   

 

 

     

 

 

 

Total assets

  $ 2,023,207     $ 1,113,506     $ 1,263,746     $ (331,508   $ 2,045,744     $ (1,093,156     $ 2,975,795  
 

 

 

   

 

 

   

 

 

   

 

 

   

 

 

   

 

 

     

 

 

 

Liabilities, Equity and Partners’ Capital

               

Current liabilities

               

Accounts payable

  $ 27,285     $ 5,230     $ 25,910     $ (18,427   $ 12,713     $ 21,175       [b   $ 61,173  

Accrued gas purchases

    16,696       —         —         —         —         —           16,696  

Accrued expenses and other current liabilities

    67,505       54,481       26,733       —         81,214       —           148,719  

Current portion of long-term debt

    1,234       4,256       2,393       —         6,649       (6,649     [c     1,234  
 

 

 

   

 

 

   

 

 

   

 

 

   

 

 

   

 

 

     

 

 

 

Total current liabilities

    112,720       63,967       55,036       (18,427     100,576       14,526         227,822  

Asset retirement obligations

    52,046         —         —         —         —           52,046  

Other Long Term liabilities

    2,448       14,333       26,427       —         40,760           43,208  

3.77% Senior notes

    55,186         —         —         —         —           55,186  

8.50% Senior notes

    293,007       422,674       119,463       —         542,137       102,455       [c     937,599  

Revolving credit facility

    709,652       95,806       —         —         95,806       (95,806     [c     709,652  

Deferred tax liabilities

    9,695         —         —         —         —           9,695  
 

 

 

   

 

 

   

 

 

   

 

 

   

 

 

   

 

 

     

 

 

 

Total liabilities

    1,234,754       596,780       200,926       (18,427     779,279       21,175         2,035,208  
 

 

 

   

 

 

   

 

 

   

 

 

   

 

 

   

 

 

     

 

 

 

Convertible preferred units

    343,579               68,697       [d     412,276  

Equity and partners’ capital

               

General Partner Interests

    (86,224     9,743         (9,743     —         6,360       [d     (80,135
              (271     [b  

Limited Partner Interests

    517,081       —         —         —         —         98,252       [d     594,429  
              (20,904     [b  

Owner’s net investment

    —         506,983       1,062,820       (569,158     1,000,645       (1,000,645     [d     —    

Accumulated other comprehensive income

    2       —         —         —         —         —           2  
 

 

 

   

 

 

   

 

 

   

 

 

   

 

 

   

 

 

     

 

 

 

Total partners’ capital

    430,859       516,726       1,062,820       (578,901     1,000,645       (917,208       514,296  

Noncontrolling interests

    14,015       —         —         265,820       265,820       (265,820     [e     14,015  
 

 

 

   

 

 

   

 

 

   

 

 

   

 

 

   

 

 

     

 

 

 

Total equity and partners’ capital

    444,874       516,726       1,062,820       (313,081     1,266,465       (1,183,028       528,311  
 

 

 

   

 

 

   

 

 

   

 

 

   

 

 

   

 

 

     

 

 

 

Total liabilities, equity and partners’ capital

  $ 2,023,207     $ 1,113,506     $ 1,263,746     $ (331,508   $ 2,045,744     $ (1,093,156     $ 2,975,795  
 

 

 

   

 

 

   

 

 

   

 

 

   

 

 

   

 

 

     

 

 

 

 

(1) The financial statements of SXH were filed in the Partnership’s Current Report on Form 8-K dated December 14, 2017.

 

124


Table of Contents

American Midstream Partners, LP and Subsidiaries

Unaudited Pro Forma Condensed Consolidated Statement of Operations

 

    Nine Months Ended September 30, 2017
(in thousands except per unit data)
 
          SXH Combined Historical(1)                    
    AMID
Pro
Forma
    SXE
Historical
    SXH
Historical
    Eliminations     Subtotal     Pro Forma
Adjustments
          AMID
Pro Forma
Combined
 

Revenue:

               

Revenue

  $ 488,398     $ 364,456     $ 242,000     $ —       $ 606,456     $ —         $ 1,094,854  

Revenue from affiliates

    —         129,458       5,817       (135,275     —         —           —    
 

 

 

   

 

 

   

 

 

   

 

 

   

 

 

   

 

 

     

 

 

 

Total revenues

    488,398       493,914       247,817       (135,275     606,456       —           1,094,854  

Operating expenses:

               

Costs of sales

    342,886       388,362       210,011       (127,742     470,631       —           813,517  

Direct operating expenses

    56,819       43,779       28,163       (7,533     64,409       —           121,228  

Corporate expenses

    84,570       19,616       9,581       —         29,197       (2,534     [f]       111,233  

Depreciation, amortization and accretion

    78,834       55,442       56,925       —         112,367       (85,400     [g]       105,801  

Loss (Gain) on sale of assets, net

    (4,064     (5     232       —         227       —           (3,837

Loss on impairment of property, plant and equipment

    —         —         —         —         —         —           —    

Loss on impairment of goodwill

    —         —         —         —         —         —           —    
 

 

 

   

 

 

   

 

 

   

 

 

   

 

 

   

 

 

     

 

 

 

Total operating expenses

    559,045       507,194       304,912       (135,275     676,831       (87,934       1,147,942  
 

 

 

   

 

 

   

 

 

   

 

 

   

 

 

   

 

 

     

 

 

 

Operating Income (Loss)

    (70,647     (13,280     (57,095     —         (70,375     87,934         (53,088

Other income (expenses):

               

Interest expense

    (55,553     (28,670     (11,295     —         (39,965     (3,471     [h]       (98,989

Other income (expense), net

    32,248       1,508       —         —         1,508       —           33,756  

Earnings (losses) in unconsolidated affiliates

    77,141       (9,865     (48,419     48,419       (9,865     —           67,276  
 

 

 

   

 

 

   

 

 

   

 

 

   

 

 

   

 

 

     

 

 

 

Income (loss) from continuing operations before income taxes

    (16,811     (50,307     (116,809     48,419       (118,697     84,463         (51,045

Income tax expense

    (2,611     (4     —         —         (4         (2,615
 

 

 

   

 

 

   

 

 

   

 

 

   

 

 

   

 

 

     

 

 

 

Net Income (loss) from continuing operations

    (19,422     (50,311     (116,809     48,419       (118,701     84,463         (53,660

Net income (loss) attributable to noncontrolling interests

    3,386       —         —         (13,907     (13,907     13,907       [e]       3,386  
 

 

 

   

 

 

   

 

 

   

 

 

   

 

 

   

 

 

     

 

 

 

Net income (loss) from continuing operations attributable to the Partnership

  $ (22,808   $ (50,311   $ (116,809   $ 62,326     $ (104,794   $ 70,556       $ (57,046
 

 

 

   

 

 

   

 

 

   

 

 

   

 

 

   

 

 

     

 

 

 

General Partners’ interest in net income (loss) from continuing operations

  $ (645     n/a       n/a       n/a       n/a       n/a       $ (1,612
 

 

 

   

 

 

   

 

 

   

 

 

   

 

 

   

 

 

     

 

 

 

Limited Partners’ interest in net income (loss) from continuing operations

  $ (22,163     n/a       n/a       n/a       n/a       n/a       $ (55,434
 

 

 

   

 

 

   

 

 

   

 

 

   

 

 

   

 

 

     

 

 

 

Distribution declared per common unit

  $ 1.24       n/a       n/a       n/a       n/a       n/a       $ 1.24  
 

 

 

   

 

 

   

 

 

   

 

 

   

 

 

   

 

 

     

 

 

 

Limited Partners’ net loss from continuing operations per common unit

               

Basic and Diluted:

               

Net Loss

  $ (0.92               $ (1.48
 

 

 

               

 

 

 

Weighted average common shares outstanding:

               

Basic and diluted

    52,021               6,918       [i]       58,939  

 

(1) The financial statements of SXH were filed in the Partnership’s Current Report on Form 8-K dated December 14, 2017.

 

125


Table of Contents

American Midstream Partners, LP and Subsidiaries

Unaudited Pro Forma Condensed Consolidated Statement of Operations

 

    Year Ended December 31, 2016
(in thousands except per unit data)
 
          SXH Combined Historical(1)                  
    AMID
Pro
Forma
    SXE
Historical
    SXH
Historical
    Elimination     Subtotal     Pro Forma
Adjustments
        AMID
Pro Forma
Combined
 

Revenues:

               

Revenue

  $ 589,026     $ 451,271     $ 182,009     $ —       $ 633,280     $ —         $ 1,222,306  

Revenue from affiliates

    —         97,452       28,576       (126,028     —         —           —    
 

 

 

   

 

 

   

 

 

   

 

 

   

 

 

   

 

 

     

 

 

 

Total revenues

    589,026       548,723       210,585       (126,028     633,280       —           1,222,306  

Operating expenses:

               

Cost of Sales

    393,351       395,874       155,030       (116,163     434,741       —           828,092  

Direct operating expenses

    71,544       70,242       37,904       (9,865     98,281       —           169,825  

Corporate expenses

    89,438       28,546       30,298       —         58,844       —           148,282  

Depreciation, amortization and accretion expense

    90,882       107,423       77,768       —         185,191       (149,235   [g]     126,838  

Loss (Gain) on sale of assets, net

    688       (11,768     1,416       —         (10,352     —           (9,664

Loss on impairment of property, plant and equipment

    697       —         —         —         —         —           697  

Loss on impairment of goodwill

    2,654       —         —         —         —         —           2,654  
 

 

 

   

 

 

   

 

 

   

 

 

   

 

 

   

 

 

     

 

 

 

Total operating expenses

    649,254       590,317       302,416       (126,028     766,705       (149,235       1,266,724  
 

 

 

   

 

 

   

 

 

   

 

 

   

 

 

   

 

 

     

 

 

 

Operating Income (Loss)

    (60,228     (41,594     (91,831     —         (133,425     149,235         (44,418

Other income (expense):

               

Interest expense

    (26,813     (35,166     (20,454     —         (55,620     (2,295   [h]     (84,728

Other income (expense), net

    254       2,933       —         —         2,933       —           3,187  

Reorganization items, net

    —         —         487,119       —         487,119       —           487,119  

Earnings in unconsolidated affiliates

    73,004       (21,123     (96,935     96,935       (21,123     —           51,881  
 

 

 

   

 

 

   

 

 

   

 

 

   

 

 

   

 

 

     

 

 

 

Income (loss) from continuing operations before income taxes

    (13,783     (94,950     277,899       96,935       279,884       146,940         413,041  

Income tax expense

    (2,580     2       —         —         2           (2,578
 

 

 

   

 

 

   

 

 

   

 

 

   

 

 

   

 

 

     

 

 

 

Net Income (loss) from continuing operations

    (16,363     (94,948     277,899       96,935       279,886       146,940         410,463  

Net income (loss) attributable to noncontrolling interests

    2,766       —         —         (31,852     (31,852     31,852     [e]     2,766  
 

 

 

   

 

 

   

 

 

   

 

 

   

 

 

   

 

 

     

 

 

 

Net income (loss) from continuing operations attributable to the Partnership

  $ (19,129   $ (94,948   $ 277,899     $ 128,787     $ 311,738     $ 115,088       $ 407,697  
 

 

 

   

 

 

   

 

 

   

 

 

   

 

 

   

 

 

     

 

 

 

General Partners’ interest in net income (loss) from continuing operations

  $ (87     n/a       n/a       n/a       n/a       n/a       $ 1,851  
 

 

 

   

 

 

   

 

 

   

 

 

   

 

 

   

 

 

     

 

 

 

Limited Partners’ interest in net income (loss) from continuing operations

  $ (19,042     n/a       n/a       n/a       n/a       n/a       $ 405,846  
 

 

 

   

 

 

   

 

 

   

 

 

   

 

 

   

 

 

     

 

 

 

Distribution declared per common unit(2)

  $ 3,01       n/a       n/a       n/a       n/a       n/a       $ 3.01  
 

 

 

   

 

 

   

 

 

   

 

 

   

 

 

   

 

 

     

 

 

 

Limited Partners’ net income (loss) from continuing operations per common unit

               

Basic

               

Net Income (Loss)

  $ (0.98               $ 6.27  
 

 

 

               

 

 

 

Diluted

               

Net Income (Loss)

  $ (0.98               $ 4.71  
 

 

 

               

 

 

 

Weighted average common shares outstanding:

               

Basic

    51,176               6,900     [i]     58,076  

Diluted

              26,970     [i]     85,046  

 

(1) The financial statements of SXH were filed in the Partnership’s Current Report on Form 8-K dated December 14, 2017.
(2) Distribution declared and paid during the year ended December 31, 2016.

 

126


Table of Contents

Basis of Pro Forma Presentation

The accompanying unaudited pro forma condensed consolidated financial information is intended to reflect the impact of the Transactions, including the refinancing of SXH’s debt from proceeds of the $125 million private offering of senior notes and the assumed refinancing of the remainder of SXH’s debt upon the close of the Transactions (as described in Note 3(c)) on AMID’s consolidated financial statements, and the purchase of the additional equity interest in Delta House. The presentation of the unaudited pro forma condensed consolidated financial position is based on the historical financial statements of AMID and SXH. The presentation of the unaudited pro forma condensed consolidated results of operations are based on the historical financial statements of AMID, adjusted for the pro forma effects presented in the Partnership’s Current Report on Form 8-K filed on December 11, 2017 (the “Delta House Form 8-K”) in connection with the acquisition of an additional 15.5% equity interest in Delta House, and the historical financial statements of SXH as presented in the Partnership’s Current Report on Form 8-K filed on December 14, 2017 (the “SXH Form 8-K”). The Subtotal reflects the historical combined financial information of SXH contemplated by the Transactions and as filed in the SXH Form 8-K. The combined financial information of SXH includes the historical financial information of SXE on a consolidated basis because SXH controls SXE through its ownership of SXE GP. The historical financial information of SXE, the businesses of SXH, and the eliminations between SXE and SXH have been presented separately within the unaudited pro forma condensed consolidated financial information to clearly distinguish the transaction being voted on by SXE unitholders. SXE Historical has been presented under the equity method of accounting in the SXH Historical column. Pro forma adjustments describing the Transactions, the private offering of senior notes and refinancing of SXH’s remaining debt are included in the notes to the unaudited pro forma condensed consolidated financial information. Pro forma adjustments are included only to the extent they are (i) directly attributable to the Transactions, the private offering of senior notes and refinancing of SXH’s remaining debt, (ii) factually supportable and, (iii) with respect to the statements of operations, expected to have a continuing impact on the consolidated results. Certain items included in the historical consolidated financial statements of AMID, SXE and SXH were not adjusted for in these unaudited pro forma condensed consolidated financial statements, as they were not directly related to the Transactions or the private offering of senior notes, including (i) historical changes to the capital structures of AMID, SXE and SXH, (ii) acquisitions by AMID that are not deemed significant under the SEC’s Regulation S-X that took place after the balance sheet date of September 30, 2017, (iii) SXH’s gain on reorganization items, net upon emergence from Chapter 11 bankruptcy, and (iv) recognized impairments of long-lived assets and goodwill. The accompanying unaudited pro forma condensed consolidated financial information is presented for illustrative purposes only and does not reflect the costs of any integration activities or benefits that may result from realization of commercial synergies expected to result from the Transactions.

The unaudited pro forma condensed consolidated balance sheet as of September 30, 2017 has been prepared to give effect to the Transactions, including the private debt offering of senior notes and refinancing of SXH’s remaining debt, as if those had occurred on September 30, 2017. The unaudited pro forma condensed consolidated statements of operations for the nine-month period ended September 30, 2017 and year ended December 31, 2016, have been prepared to give effect to the Delta House Acquisition, the Transactions, the private debt offering of senior notes and refinancing of SXH’s remaining debt, as if those had occurred on January 1, 2016.

Fair Value Adjustments

The Merger will be accounted for using the acquisition method of accounting with AMID as the acquirer of SXH, inclusive of SXE. The unaudited pro forma consolidated financial information and accompanying notes reflect the preliminary assessment of fair values and useful lives assigned to the assets acquired and liabilities assumed. Fair value estimates were determined based on preliminary discussions between AMID and SXH management, due diligence efforts and information available in public filings. The fair values assigned in these unaudited pro forma consolidated financial statements and accompanying notes are preliminary and represent management’s estimate of fair value and are subject to revision. The actual fair values of the assets acquired and

 

127


Table of Contents

liabilities assumed may differ materially from the amounts presented below as further analysis is completed. The final valuation of assets acquired and liabilities assumed may result in different adjustments than those shown in the unaudited pro forma consolidated financial statements, and these differences may have a material impact on the accompanying unaudited pro forma consolidated financial statements and the consolidated future results of operations and financial position.

AMID Pro Forma Data in Lieu of AMID Historical Data

The previously filed pro forma information for the Delta House Acquisition included in the Delta House Form 8-K filed on December 11, 2017, and which has been incorporated by reference, replaces the historical financial information of the Partnership in the unaudited pro forma condensed consolidated statements of operations for the nine months ended September 30, 2017 and for the year ended December 31, 2016. The pro forma adjustments made to the Partnership’s historical financial information include increases to interest expense and earnings in unconsolidated affiliates based on the Partnership’s use of the revolver to fund the purchase price of the additional 15.5% equity interest. Since the Delta House Acquisition was completed on September 29, 2017, the effect of the transaction was included in the consolidated balance sheet as of September 30, 2017 and no further pro forma adjustments were necessary to the consolidated balance sheet.

1. Purchase Price

The aggregate consideration given reflected in the unaudited pro forma consolidated financial information is approximately $817.9 million, including the fair value of AMID common units, AMID Preferred Series E Units, options to acquire AMID common units, AMID GP Series D units, and approximately $644.6 million of assumed debt at SXH (inclusive of SXE debt). The actual number of AMID common units issued to Southcross Holdings upon the closing of the Contribution Agreement will be based on a value equal to $185.7 million, subject to certain adjustments for cash, indebtedness, working capital and transaction expenses contemplated by the Contribution Agreement, divided by $13.69 per AMID common unit, and the fair value of those units will be based on the current market price of the AMID common units at the date of the closing of the Contribution Agreement. The actual number of AMID common units issued to SXE common unitholders upon closing of the Merger will be based on the number of SXE common units outstanding at closing on a fully-diluted basis, and the fair value of those units will be based on the current market price of the AMID common units at the date of the closing of the Transactions.

The table below presents the preliminary purchase price, and the table in Note 3(a) presents the preliminary fair values of the assets acquired and liabilities assumed, as if the Transaction Agreements had closed on September 30, 2017:

 

Purchase price

  

Fair value of AMID common units issued to SXE unit holders (3.5 million units)

   $ 46,070  

Fair value of AMID common units issued to Holdings LP (3.4 million units)

     45,022  
  

 

 

 

Total fair value of AMID common units

     91,092  

Fair value of AMID Preferred Series E Units to Holdings LP (4.5 million units)

     68,697  

Fair value of options to purchase 4.5 million units of AMID common units to Holdings LP

     7,160  

Fair value of AMID GP Series D units to Holdings LP

     6,360  
  

 

 

 
     173,309  

Debt assumed

  

SXE debt outstanding as of September 30, 2017

     522,736  

SXH debt outstanding as of September 30, 2017

     121,856  
  

 

 

 

Total Debt Assumed

     644,592  
  

 

 

 

Aggregate consideration

   $ 817,901  
  

 

 

 

 

128


Table of Contents

2. Pro Forma Adjustments to the Unaudited Condensed Consolidated Financial Statements

(a) Fair Value Adjustments

Reflects the adjustment of the value of SXH’s assets under the acquisition method of accounting based upon preliminary estimates of fair values of the assets and debt assumed. The Transactions will be accounted for using the acquisition method of accounting in which AMID is the acquirer. The unaudited pro forma consolidated financial information and accompanying notes reflect the preliminary assessment of fair values and useful lives assigned to the assets acquired and liabilities assumed. Fair value estimates were determined based on preliminary discussions between AMID and SXH management, due diligence efforts and information available in public filings. The final valuation of assets acquired and liabilities assumed may result in different adjustments than those shown in the unaudited pro forma consolidated financial statements, and these differences may have a material impact on the accompanying unaudited pro forma consolidated financial statements and the consolidated future results of operations and financial position. This preliminary determination is subject to final adjustments pending additional information sharing between the parties to the Transactions, more detailed third-party appraisal and other potential adjustments.

Preliminary Fair Value of Assets Acquired and Liabilities Assumed:

 

Cash and cash equivalents

   $ 33,918 (1)(2) 

Current assets

     80,434 (1) 

Investments in unconsolidated investments

     114,643 (1) 

Other assets

     2,398 (1) 

Property, plant and equipment

     721,195 (3) 
  

 

 

 

Total assets acquired

     952,588  
  

 

 

 

Current liabilities

     93,927 (1) 

Other LT liabilities

     40,760 (1) 

Interest-bearing debt

     644,592 (1) 
  

 

 

 

Total liabilities assumed

     779,279  
  

 

 

 

Net assets acquired

   $ 173,309  
  

 

 

 

 

(1) Estimate is based on SXH’s net book value as of September 30, 2017 and is considered a reasonable estimate of fair value.
(2) Includes restricted cash of $0.3 million.
(3) Includes an estimated value of $574.5 million of tangible personal property, $134.0 million of right of way assets, and $12.7 million of land.

(b) Transaction Expense Adjustment

Reflects an increase in accounts payable and a reduction in general partner and limited partner capital for estimated expenses (primarily investment advisor, legal, accounting and other professional fees) to be incurred by the Partnership in completing the Transactions. The estimated expenses have been allocated to the general partner and limited partner capital based on the ownership percentages of approximately 1.3% and 98.7%, respectively.

(c) Debt Adjustments

Reflects adjustments for the following two financing transactions:

(1) Private offering of $125.0 million principal amount of 8.5% senior notes due 2021 sold at 102.375% of par completed on December 19, 2017; and

 

129


Table of Contents

(2) Refinancing of all of SXH’s remaining interest-bearing debt, which is required as part of the closing under the Transaction Agreements, which is assumed to be funded for purposes of this unaudited pro forma financial information by the issuance of senior notes by the Partnership and/or its finance subsidiary.

The terms are as follows for each financing transaction:

(1) Private offering of senior notes—proceeds from the sale of $125.0 million principal amount of senior notes sold at 102.375% of par less debt issuance costs of 2.6% of proceeds, with interest at a stated rate of 8.5% paid in cash on a semi-annual basis and a maturity date of 2021.

(2) Refinancing of SXH remaining debt—estimated proceeds of $519.9 million from the sale of senior notes sold at par, less debt issuance costs of approximately 2.0% of proceeds, to refinance SXH’s debt balance at September 30, 2017, with interest at a stated rate of 8.5% paid in cash on a semi-annual basis and a maturity date of five years from the assumed pro forma closing date of the Transactions. Refer to note (h) for the pro forma interest expense adjustment.

 

Reconciliation of SXH debt:

  

Current portion of long-term debt

   $ 6,649  

Long-term debt

     542,137  

Revolving credit facility

     95,806  
  

 

 

 

Total Debt

     644,592  

Less: estimated offering proceeds from debt issuances

  

Private offering of senior notes

     (124,692 )(1) 

Refinancings of remaining debt of SXH

     (519,900 )(2) 
  

 

 

 

Reconciliation of pro forma debt adjustments

   $ —    
  

 

 

 

Proceeds form anticipated private offering of senior notes:

  

Private offering of senior notes

   $ 125,000  

Premium on senior notes

   $ 2,969  

Less: estimated debt issuance costs

     (3,277
  

 

 

 
   $ 124,692 (1) 
  

 

 

 

Refinancing of remaining debt of SXH

   $ 530,500  

Less: estimated debt issuance costs

     (10,600
  

 

 

 
   $ 519,900 (2) 
  

 

 

 

The actual sources of funds available for the required refinancing of SXH debt upon closing of the Transactions may differ significantly, which sources may also include net proceeds from the issuance of other forms of Partnership debt with significantly different terms, from possible asset sales or the issuance of equity securities by the Partnership, or a combination of such sources. Please also read “Sensitivity of Pro forma adjustments related to the estimated refinancing rates.”

(d) Equity and Partners’ Capital Adjustments

Reflects (i) a general partnership interests increase by an estimated value of $6.4 million for the issuance of AMID GP Series D units (ii) limited partner interests increase by $98.3 million due to $91.1 million for the estimated fair value of AMID common units issued to Southcross Holdings and SXE common unitholders (6.9 million units issued in total) and the options to acquire AMID common units for an estimated value of $7.2 million, (iii) preferred unit interests increase for the issuance of 4.5 million AMID Preferred Series E Units with an estimated value of $68.7 million and (iv) the elimination of SXH’s owner’s net investment because it is not part of the pro forma capital structure of AMID.

 

130


Table of Contents

(e) Noncontrolling Interest

Reflects the elimination of SXH’s noncontrolling interest balance with the issuance of various components of AMID equity units as full consideration for the acquired net assets of SXH.

(f) Transaction Expense Adjustment

Reflects the elimination of transaction costs recorded to date for the nine months ended September 30, 2017.

(g) Depreciation Adjustments

Reflects the net decrease in depreciation expense from $112.4 million to $27.0 million for the nine months ended September 30, 2017 and $185.2 million to $36.0 million for the year ended December 31, 2016 as a result of applying business combination accounting as of January 1, 2016. The expected useful lives used to arrive at pro forma depreciation were 23.2 years for pipelines, 16.4 years for other plant equipment, 4.4 years for furniture and fixtures, 5.2 years for vehicles and 23.2 years for rights of way.

(h) Interest Expense Adjustments

Reflects pro forma interest expense adjustments to reflect two separate financing events:

(1) Private offering of $125.0 million of senior notes sold at 102.375% of par and bearing stated interest of 8.5%, completed on December 19, 2017; and

(2) Refinancing of all of SXH’s remaining interest-bearing debt, which refinancing is required as part of closing of the Transactions with net proceeds from an assumed issue of additional senior notes sold at par and bearing stated interest of 8.5%.

 

131


Table of Contents

The reconciliation of pro forma interest expense is as follows:

 

For the nine months ended September 30, 2017:

  

Private offering of senior notes

  

Stated interest expense (8.5%)

   $ 7,969  

Amortization of debt issuance costs

     58  
  

 

 

 
   $ 8,027  
  

 

 

 

Refinancing of SXH’s debt

  

Stated interest expense (8.5%)

   $ 33,819  

Amortization of debt issuance costs

     1,590  
  

 

 

 
   $ 35,409  
  

 

 

 

Pro forma interest expense from refinancings

   $ 43,436  

Less: Interest expense recorded by SXH

     (39,965
  

 

 

 

Pro forma interest expense adjustment

   $ 3,471  
  

 

 

 

For the year ended December 31, 2016:

  

Private offering of senior notes

  

Stated interest expense (8.5%)

   $ 10,625  

Amortization of debt issuance costs

     77  
  

 

 

 
   $ 10,702  
  

 

 

 

Refinancing of SXH’s debt

  

Stated interest expense (8.5%)

   $ 45,093  

Amortization of debt issuance costs

     2,120  
  

 

 

 
   $ 47,213  
  

 

 

 

Pro forma interest expense from refinancings

   $ 57,915  

Less: Annual interest expense recorded by SXH

     (55,620
  

 

 

 

Pro forma interest expense adjustment

   $ 2,295  
  

 

 

 

 

132


Table of Contents

Sensitivity of Pro forma adjustments related to the estimated refinancing rates:

The private offering of senior notes issued for $125.0 million principal amount was sold at 102.375% of par. Additionally, the estimated range of stated interest expense for further assumed offerings to refinance SXH’s debt is between 8.5% and 9.5% (100 basis point variance). For purposes of generating the pro forma interest expense adjustment, the Partnership estimated a range of possible outcomes. As such, the pro forma interest expense reflects one outcome, which anticipates all of SXH’s debt being refinanced at 8.5%, and a second outcome which reflects the $125.0 million principal amount offering at 8.5% with the remaining balance of SXH’s debt being refinanced at 9.5%:

Pro forma interest expense for the private offering of senior notes and the refinancing of SXH’s debt would reflect the following range for the pro forma periods:

 

     $656 million at 8.5%      $125 million at 8.5%;
$531 million at 9.5%
 

For the nine months ended September 30, 2017:

     

Stated interest expense

   $ 41,788      $ 45,972  

Amortization of debt issuance costs

     1,648        2,251  
  

 

 

    

 

 

 
   $ 43,436      $ 48,223  
  

 

 

    

 

 

 

For the year ended December 31, 2016:

     

Stated interest expense

   $ 55,718      $ 61,296  

Amortization of debt issuance costs

     2,197        3,000  
  

 

 

    

 

 

 
   $ 57,915      $ 64,296  
  

 

 

    

 

 

 

(i) Net Income (Loss) Per Common Unit

As discussed above, the accompanying unaudited pro forma condensed consolidated statements of operations for the nine months ended September 30, 2017 and year ended December 31, 2016 represent the combined financial data of AMID and SXH post-merger and net income (loss) is allocated to the combined AMID’s general partner and limited partners in accordance with their respective ownership percentages, after giving effect to contractual distributions on the Partnership’s convertible preferred units, limited partner units and general partner units, including incentive distribution rights, if applicable. Basic and diluted net income (loss) per limited partner unit is calculated by dividing limited partners’ interest in net income (loss) by the weighted average number of limited partner units outstanding during the period. The pro forma basic and dilutive net income (loss) per common unit assumed all newly issued units in connection with the Transactions to have been outstanding for the entire period.

AMID computes earnings per unit using the two-class method, which requires that securities that meet the definition of a participating security be considered for inclusion in the computation of basic earnings per unit. Under the two-class method, earnings per unit are calculated as if all of the earnings for the period were distributed under the terms of the Existing AMID Partnership Agreement, regardless of whether the general partner has discretion over the amount of distributions to be made in any particular period, whether those earnings would actually be distributed during a particular period from an economic or practical perspective, or whether the general partner has other legal or contractual limitations on its ability to pay distributions that would prevent it from distributing all earnings for a particular period.

The two-class method does not impact AMID’s overall net income (loss) or other financial results; however, in periods in which aggregate net income exceeds AMID’s aggregate distributions for such period, it will have the impact of reducing net income (loss) per limited partner unit. This result occurs as a larger portion of AMID’s aggregate earnings, as if distributed, is allocated to the incentive distribution rights of the general partner, even though we make distributions on the basis of available cash and not earnings. In periods in which our aggregate net income does not exceed our aggregate distributions for the period, the two-class method does not have any impact on our calculation of earnings per limited partner unit.

 

133


Table of Contents

MATERIAL U.S. FEDERAL INCOME TAX CONSEQUENCES OF THE MERGER

The following is a discussion of certain material U.S. federal income tax consequences of the Merger that may be relevant to holders of SXE Common Units, SXE Subordinated Units, or SXE Class B Convertible Units (other than SXE Common Units, SXE Subordinated Units, SXE Class B Convertible Units or other equity interests in SXE held by Southcross Holdings or an affiliate, subsidiary or partner thereof or AMID or any of its affiliates) (collectively, the “Relevant SXE Units”). Unless otherwise noted, the legal conclusions set forth in the discussion relating to the consequences of the Merger to SXE and the holders of Relevant SXE Units are the opinion of Locke Lord, counsel to SXE, as to the material U.S. federal income tax consequences relating to those matters. This discussion is based upon current provisions of the Code, existing and proposed Treasury regulations promulgated under the Code (“Treasury Regulations”) and current administrative rulings and court decisions, all of which are subject to change, possibly with retroactive effect. Changes in these authorities may cause the tax consequences to vary significantly from the consequences described below.

This discussion does not address all U.S. federal income tax consequences of the Merger. This discussion focuses solely on holders of Relevant SXE Units who are individual citizens or residents of the United States (for U.S. federal income tax purposes), and, as such, it has limited application to corporations, estates, entities treated as partnerships for U.S. federal income tax purposes, trusts, nonresident aliens, U.S. expatriates and former citizens or long-term residents of the United States or other unitholders subject to specialized tax treatment, such as banks, insurance companies and other financial institutions, tax-exempt institutions, non-U.S. persons (including, without limitation, controlled foreign corporations, passive foreign investment companies and non-U.S. persons eligible for the benefits of an applicable income tax treaty with the United States), IRAs, employee benefit and other tax-qualified retirement plans, real estate investment trusts (REITs) or mutual funds, dealers in securities or currencies, traders in securities, U.S. persons whose “functional currency” is not the U.S. dollar, persons who hold SXE Common Units, SXE Subordinated Units, SXE Class B Convertible Units or AMID Common Units as part of a hedge, straddle, conversion, or other risk reduction transaction, persons who acquired SXE Common Units, SXE Subordinated Units, SXE Class B Convertible Units or AMID Common Units by gift, persons deemed to sell their units under the constructive sale provisions of the Code or directors and employees of SXE that received (or are deemed to receive) SXE Common Units, SXE Subordinated Units or SXE Class B Convertible Units as compensation or through the exercise (or deemed exercise) of options, unit appreciation rights, phantom units or restricted units granted under an SXE equity incentive plan. Also, the discussion assumes that the Relevant SXE Units are held as capital assets at the time of the Merger (generally, property held for investment).

Neither SXE nor AMID has sought a ruling from the IRS with respect to any of the tax consequences discussed below. As a result, no assurance can be given that the IRS will agree with the tax consequences described below. Some aspects of the Merger are not certain, and no assurance can be given that the below-described opinions and/or the statements contained herein with respect to tax matters would be sustained by a court if contested by the IRS. Furthermore, the tax treatment of the Merger may be significantly modified by future legislative or administrative changes or court decisions. Any modifications may or may not be retroactively applied.

Accordingly, SXE and AMID strongly urge each holder of SXE Common Units, SXE Subordinated Units, and/or SXE Class B Convertible Units and each holder of AMID Common Units to consult with, and depend upon, such unitholder’s own tax advisor in analyzing the U.S. federal, state, local, and foreign tax consequences of the Merger particular to such unitholder.

Tax Opinions Required as a Condition to Closing

Since no ruling has been or will be requested from the IRS with respect to the tax consequences of the Merger, SXE and AMID will rely on the opinions of their respective counsel regarding the material U.S. federal income tax consequences of the Merger.

 

134


Table of Contents

It is a condition of each of SXE’s and AMID’s obligation to complete the Merger that:

(A) SXE receive an opinion from its counsel, Locke Lord, to the effect that for U.S. federal income tax purposes:

 

    except to the extent that the Section 707 Consideration (as defined below) causes the Merger to be treated as a disguised sale, and except to the extent amounts are required to be deducted and withheld by AMID or the Exchange Agent, no gain or loss should be recognized by SXE Unitholders holding Relevant SXE Units as a result of the Merger with respect to any Relevant SXE Units held by such SXE Unitholder (other than any gain resulting from (x) any actual or constructive distribution of cash, including as a result of any decrease in partnership liabilities pursuant to Section 752 of the Code, (y) the receipt of any Merger Consideration that is not pro rata with the other holders of the same class of units (other than units held by Southcross Holdings or an affiliate, subsidiary or partner thereof or AMID or any of its affiliates) or (z) any liabilities incurred other than in the ordinary course of business of SXE or its Subsidiaries); provided that such opinion does not extend to any SXE Unitholder who acquired Relevant SXE Units from SXE in exchange for property or services other than cash; and

 

    SXE is classified as a partnership for U.S. federal income tax purposes.

(B) AMID receive an opinion from its counsel, Gibson Dunn, to the effect that for U.S. federal income tax purposes:

 

    AMID should not recognize any income or gain as a result of the Merger (other than any gain resulting from any decrease in partnership liabilities pursuant to Section 752 of the Code);

 

    no gain or loss should be recognized by AMID Common Unitholders as a result of the Merger (other than any gain resulting from (w) any decrease in partnership liabilities pursuant to Section 752 of the Code, (x) any liabilities incurred other than in the ordinary course of business of AMID or its Subsidiaries, (y) any disposition or deemed disposition of non-pro rata Merger Consideration or (z) relating to an AMID Unit received for property or services other than cash); and

 

    AMID is classified as a partnership for U.S. federal income tax purposes.

The opinions of counsel described above will assume that the Merger will be consummated in the manner contemplated by, and in accordance with, the terms set forth in the Merger Agreement and described in this proxy statement/prospectus. In addition, the tax opinions delivered to AMID and SXE at closing will be based upon certain factual assumptions, representations, warranties, and covenants made by the officers of the AMID entities and the SXE entities and their respective affiliates. If either AMID or SXE waives the receipt of the requisite tax opinion as a condition to closing and the changes to the tax consequences would be material, then this proxy statement/prospectus will be amended and recirculated and unitholder approval will be resolicited. Unlike a ruling, an opinion of counsel represents only that counsel’s best legal judgment and does not bind the IRS or the courts. Accordingly, no assurance can be given that the above-described opinions and the opinions and statements made hereafter in the proxy statement/prospectus will be sustained by a court if contested by the IRS.

Assumptions Related to the U.S. Federal Income Tax Treatment of the Merger

If AMID were treated as a corporation for U.S. federal income tax purposes at the time of the Merger, the Merger would be a fully taxable transaction to holders of Relevant SXE Units. The discussion below assumes that AMID will be classified as a partnership for U.S. federal income tax purposes at the time of the Merger. Please read the discussion of the opinion of Gibson Dunn that AMID is classified as a partnership for U.S. federal income tax purposes under “Material U.S. Federal Income Tax Consequences of AMID Common Unit Ownership—Partnership Status” below.

The discussion below also assumes that SXE will be classified as a partnership for U.S. federal income tax purposes at the time of the Merger. Please read the discussion of the opinion of Locke Lord that SXE is classified

 

135


Table of Contents

as a partnership for U.S. federal income tax purposes under “—U.S. Federal Income Tax Treatment of the Merger.” Following the Merger, a holder of Relevant SXE Units that receives AMID Common Units will be treated as a partner in AMID regardless of the U.S. federal income tax classification of SXE.

While there can be no assurances, SXE believes that its liabilities will either (x) qualify for one or more of the exceptions to the “disguised sale” rules (in which case SXE would intend to take the position that SXE will not recognize any income or gain as a result of the “disguised sale” rules with respect to such liabilities) or (y) give rise to an immaterial amount of taxable income or gain as a result of the “disguised sale.”

U.S. Federal Income Tax Treatment of the Merger

Upon the terms and subject to the conditions set forth in the Merger Agreement, SXE will merge with AMID Merger Sub with SXE continuing as the surviving entity following the Merger as a wholly owned subsidiary of AMID. Pursuant to the Merger, all Relevant SXE Units will be converted into the right to receive a number of AMID Common Units (as determined by the Exchange Ratio).

For U.S. federal income tax purposes, the Merger will be treated as a “merger” of AMID and SXE within the meaning of Treasury Regulations promulgated under Code Section 708, with AMID being treated as the continuing partnership and SXE being treated as the terminated partnership. As a result, the following is deemed to occur for U.S. federal income tax purposes: (1) SXE will be deemed to contribute its assets to AMID for (i) the issuance to SXE of AMID Common Units and (ii) the assumption of SXE’s liabilities, and (2) SXE will be deemed to liquidate, distributing AMID Common Units to the holders of the Relevant SXE Units in exchange for such Relevant SXE Units (the “Assets-Over Form”).

The remainder of this discussion, except as otherwise noted, assumes that the Merger and the transactions contemplated thereby will be treated for U.S. federal income tax purposes in the manner described above. For the purposes of this discussion under “U.S. Federal Income Tax Treatment of the Merger” with respect to SXE and the holders of Relevant SXE Units, based upon the representations, warranties and covenants made by the SXE entities, Locke Lord is of the opinion that SXE will be treated as a partnership for U.S. federal income tax purposes immediately prior to the closing of the Merger. The representations, warranties and covenants made by the SXE entities upon which Locke Lord has relied in rendering its opinion include, without limitation: (1) none of SXE nor its operating subsidiaries has elected or will elect to be treated, or is otherwise treated, as a corporation for federal income tax purposes (other than Southcross Energy Finance Corp.); and (2) for each taxable year since formation, more than 90% of SXE’s gross income has been and will be income of a character that SXE’s tax counsel has opined is “qualifying income” within the meaning of Section 7704(d) of the Code.

Tax Consequences of the Merger to SXE

Under the Assets-Over Form, SXE will be deemed to contribute all of its assets to AMID in exchange for AMID Common Units and the assumption of SXE’s liabilities. In general, the contribution of property by a partner to a partnership in exchange for a new or additional interest in such partnership will not result in the recognition of gain or loss by such partner. Under Section 707 of the Code and the Treasury Regulations thereunder, however, a transfer of property (other than money) by a partner to a partnership and a transfer of money or other consideration (other than an interest in such partnership) by the partnership to such partner (including the partnership’s assumption of, or taking of property subject to, certain liabilities), may, in certain circumstances, be characterized, in whole or in part, as a “disguised sale” of property, rather than as a non-taxable contribution of such property to the partnership. For example, if a partner transfers appreciated property to a partnership and within a reasonable period of time before or after the contribution receives a distribution of money or other property approximately equal to the value of the property given up in the exchange, the transfers may be treated as part of a “disguised sale” of the transferred property.

If the Merger were characterized, in part, as a “disguised sale” of property by SXE, such disguised sale could result in substantial additional amounts of taxable gain being allocated to the SXE Unitholders, as further

 

136


Table of Contents

described below. Under the disguised sale rules, the portion of each SXE Unitholder’s share of cash consideration, if any, and any liabilities assumed by AMID in the transaction (other than “qualified liabilities” within the meaning of Treasury Regulations Section 1.707-5(a)(6) to the extent provided in the Treasury Regulations) (the “Section 707 Consideration”) will be treated as consideration for the sale of a portion of the Relevant SXE Units. Accordingly, each SXE Unitholder will recognize gain or loss equal to the difference between the Section 707 Consideration received by such SXE Unitholder and the portion of such SXE Unitholder’s adjusted tax basis allocable to the portion of the Relevant SXE Units deemed sold pursuant to Section 707 of the Code.

Tax Consequences of the Merger to Holders of Relevant SXE Units

Under the Assets-Over Form, SXE Unitholders will be deemed to receive distributions in liquidation of SXE consisting of AMID Common Units. In general, the receipt of AMID Common Units should not result in the recognition of taxable gain or loss to a holder of Relevant SXE Units. Any receipt of cash by an SXE Unitholder (including a deemed distribution of cash resulting from a net reduction in the amount of nonrecourse liabilities allocated to an SXE Unitholder) will result in the recognition of taxable gain if such received amount is attributable to any Relevant SXE Units deemed sold as a result of the receipt of Section 707 Consideration (as discussed above) or if such receipt exceeds the adjusted tax basis in the Relevant SXE Units surrendered in the Merger. Further, the receipt of AMID Common Units may trigger taxable gain under the disguised sale rules of Code Section 707(a)(2)(B) for an SXE Unitholder that contributed property in exchange for SXE units.

A deemed distribution of cash resulting from a net reduction in the amount of nonrecourse liabilities allocated to a holder of Relevant SXE Units (which will be adjusted to take into account any nonrecourse liabilities of SXE included in the Section 707 Consideration) will result in the recognition of taxable gain if such net reduction exceeds such SXE Unitholder’s tax basis in AMID Common Units immediately after the Merger, after reduction to account for any basis allocable to the portion of such SXE Unitholder’s Relevant SXE Units deemed sold as a result of the receipt of Section 707 Consideration. As a partner in SXE, a holder of Relevant SXE Units is entitled to include the nonrecourse liabilities of SXE attributable to its Relevant SXE Units in the tax basis of its Relevant SXE Units. As a partner of AMID after the Merger, a holder of Relevant SXE Units will be entitled to include the nonrecourse liabilities of AMID attributable to the AMID Common Units received in the Merger in the tax basis of such units received. The nonrecourse liabilities of AMID will include the nonrecourse liabilities of SXE after the Merger. The amount of nonrecourse liabilities attributable to a Relevant SXE Unit or an AMID Common Unit is determined under the Treasury Regulations promulgated under Code Section 752, which are complex.

If the nonrecourse liabilities attributable to the AMID Common Units received by a holder of Relevant SXE Units in the Merger exceed the nonrecourse liabilities attributable to the Relevant SXE Units surrendered by such SXE Unitholder in the Merger (as adjusted to take into account any nonrecourse liabilities of SXE included in the Section 707 Consideration), such SXE Unitholder’s tax basis in the AMID Common Units received will be correspondingly higher than such unitholder’s tax basis in the SXE common units surrendered. If the nonrecourse liabilities attributable to the AMID Common Units received by a holder of Relevant SXE Units in the Merger are less than the nonrecourse liabilities attributable to the Relevant SXE Units surrendered by such SXE Unitholder in the Merger (as adjusted to take into account any nonrecourse liabilities of SXE included in the Section 707 Consideration), such SXE Unitholder’s tax basis in the AMID Common Units received will be correspondingly lower than the unitholder’s tax basis in the Relevant SXE Units. Please read “—Tax Basis and Holding Period of the AMID Common Units Received” below.

Any reduction in liabilities described in the preceding paragraph will be treated as a deemed cash distribution to a holder of Relevant SXE Units. If the amount of any such actual or deemed distributions of cash to a holder of Relevant SXE Units exceeds such SXE Unitholder’s tax basis in the Relevant SXE Units surrendered, such SXE Unitholder will recognize taxable gain in an amount equal to the excess, if any, of the amount of any such deemed distribution of cash over such SXE Unitholder’s remaining adjusted tax basis in its

 

137


Table of Contents

Relevant SXE Units after reduction to account for any basis allocable to the portion of such SXE Unitholder’s Relevant SXE Units deemed sold as a result of the receipt of Section 707 Consideration. While there can be no assurance, SXE expects that most holders of Relevant SXE Units will not recognize gain in this manner. The application of the rules governing the allocation of nonrecourse liabilities in the context of the Merger is complex and subject to uncertainty. There can be no assurance that a holder of Relevant SXE Units will not recognize gain as a result of the receipt of Section 707 Consideration or otherwise as a result of the distributions deemed received by such SXE Unitholder as a result of a net decrease in the amount of nonrecourse liabilities allocable to such SXE Unitholder as a result of the Merger. The amount and effect of any gain that may be recognized by an affected SXE Unitholder will depend on the affected SXE Unitholder’s particular situation, including the ability of the affected SXE Unitholder to utilize any suspended passive losses. Depending on these factors, any particular affected SXE Unitholder may, or may not, be able to offset all or a portion of any gain recognized. Each holder of Relevant SXE Units should consult such unitholder’s own tax advisor in analyzing whether the Merger causes such unitholder to recognize actual and/or deemed distributions in excess of the tax basis of its Relevant SXE Units surrendered in the Merger.

As a result of the transactions to be consummated pursuant to the Contribution Agreement, Southcross Holdings will contribute substantially all of its business assets to AMID, in addition to its indirect equity interest in SXE in exchange for AMID Common Units, series E preferred units and other consideration. If the IRS concludes that the value received in exchange for Southcross Holdings’ SXE units is disproportionate to the value received by holders of Relevant SXE Units on a per unit basis, the holders of Relevant SXE Units could be deemed for U.S. federal income tax purposes to have received an amount of consideration in the Merger disproportionate to their pro rata share of SXE and its assets prior to the Merger with any amount in excess of such pro rata share treated as a taxable transfer to such SXE Unitholders includable in gross income. SXE intends to take the position that no such taxable transfer will be deemed to occur for U.S. federal income tax purposes. The IRS may take a different position, in which case a holder of Relevant SXE Units may be required to recognize taxable income with respect to any excess consideration such SXE Unitholder is deemed to receive in the Merger.

Tax Basis and Holding Period of the AMID Common Units Received

A holder of Relevant SXE Units has an initial tax basis in its Relevant SXE Units that consisted of the amount such SXE Unitholder paid for the Relevant SXE Units plus such SXE Unitholder’s share of SXE’s nonrecourse liabilities. That basis has been and will be increased by such SXE Unitholder’s share of income allocated to it and by any increases in such SXE Unitholder’s share of nonrecourse liabilities. That basis has been and will be decreased, but not below zero, by distributions to such SXE Unitholder, by such SXE Unitholder’s share of losses allocated to it, by any decreases in such SXE Unitholder’s share of nonrecourse liabilities, and by such SXE Unitholder’s share of expenditures that are not deductible in computing taxable income and are not required to be capitalized.

A holder of Relevant SXE Units will have an initial aggregate tax basis in the AMID Common Units such SXE Unitholder will receive in the Merger that will be equal to such SXE Unitholder’s adjusted tax basis in the Relevant SXE Units exchanged therefor, (i) decreased by (A) any basis allocable to the portion of the Relevant SXE Units deemed sold as a result of the receipt of Section 707 Consideration and (B) any basis attributable to the SXE Unitholder’s share of SXE’s nonrecourse liabilities and (ii) increased by the SXE Unitholder’s share of AMID’s nonrecourse liabilities outstanding immediately after the Merger. In addition, an SXE Unitholder’s tax basis in the AMID Common Units received will be increased by the amount of any income or gain recognized by the SXE Unitholder as a result of “disguised sale” gain being recognized by SXE.

As a result of the Assets-Over Form, an SXE Unitholder’s holding period in the AMID Common Units received in the Merger will not be determined by reference to its holding period in the Relevant SXE Units exchanged therefor. Instead, an SXE Unitholder’s holding period in the AMID Common Units received in the Merger that are attributable to SXE’s capital assets or assets used in its business as defined in Section 1231 of the

 

138


Table of Contents

Code will include SXE’s holding period in those assets. The holding period for AMID Common Units received by an SXE Unitholder attributable to other assets of SXE, such as inventory and receivables, will begin on the day following the Merger.

Effect of Termination of SXE’s Tax Year at Closing of Merger

SXE uses the year ending December 31 as its taxable year and the accrual method of accounting for U.S. federal income tax purposes. As a result of the Merger, SXE’s tax year will end as of the effective date of the Merger and SXE will be required to file a final U.S. federal income tax return for the taxable year ending upon the effective date of the Merger. Each SXE Unitholder will receive a Schedule K-1 from SXE for the taxable year ending on the effective date of the Merger and will be required to include in income its share of income, gain, loss and deduction for this period. In addition, an SXE Unitholder who has a taxable year ending on a date other than December 31 and after the date the Merger is effected must include its share of income, gain, loss, and deduction in income for its taxable year, with the result that the SXE Unitholder will be required to include in income for its taxable year its share of more than one year of income, gain, loss and deduction from SXE.

 

139


Table of Contents

MATERIAL U.S. FEDERAL INCOME TAX CONSEQUENCES OF AMID COMMON UNIT OWNERSHIP

This section is a summary of the material U.S. federal income tax consequences that may be relevant to prospective unitholders who are individual citizens or residents of the United States receiving AMID Common Units in the Merger and, unless otherwise noted in the following discussion, is the opinion of Gibson Dunn, tax counsel to AMID GP and AMID, only insofar as it relates to legal conclusions with respect to matters of U.S. federal income tax law. This section is based upon current provisions of the Code, including the provisions recently passed by Congress as part of the budget reconciliation act commonly referred to as the Tax Cuts and Jobs Act (hereinafter, “Tax Cuts and Jobs Act”), Treasury Regulations and current administrative rulings and court decisions, all of which are subject to change, possibly with retroactive effect. Later changes in these authorities may cause the tax consequences to vary substantially from the consequences described below. Unless the context otherwise requires, references in this section to AMID include its operating subsidiaries.

The following discussion does not comment on all U.S. federal income tax matters affecting AMID or its unitholders. Moreover, the discussion focuses on unitholders who are individual citizens or residents of the United States (for U.S. federal income tax purposes) and has only limited application to corporations, estates, entities treated as partnerships for U.S. federal income tax purposes, trusts, nonresident aliens, U.S. expatriates and former citizens or long-term residents of the United States or other unitholders subject to specialized tax treatment, such as banks, insurance companies and other financial institutions, tax-exempt institutions, non-U.S. persons (including, without limitation, controlled foreign corporations, passive foreign investment companies and non-U.S. persons eligible for the benefits of an applicable income tax treaty with the United States), IRAs, employee benefit and other tax-qualified retirement plans, real estate investment trusts (REITs) or mutual funds, dealers in securities or currencies, traders in securities, U.S. persons whose “functional currency” is not the U.S. dollar, persons holding their units as part of a “straddle,” “hedge,” “conversion transaction” or other risk reduction transaction, persons who acquired their units by gift, and persons deemed to sell their units under the constructive sale provisions of the Code. In addition, this discussion only comments to a limited extent on state tax consequences and U.S. federal alternative minimum taxes, and does not comment on local or non-U.S. tax consequences or non-income U.S. federal taxes. Accordingly, AMID encourages each prospective unitholder to consult its own tax advisor in analyzing the U.S. federal, state, local and non-U.S. tax consequences particular to it of the ownership or disposition of AMID Common Units and potential changes in applicable law.

No ruling has been requested from the IRS regarding any matter affecting AMID or the consequences of owning AMID Common Units received in connection with the Merger. Instead, AMID will rely on the opinions of Gibson Dunn. Unlike a ruling, an opinion of counsel represents only that counsel’s best legal judgment and does not bind the IRS or the courts. Accordingly, the opinions and statements made herein may not be sustained by a court if contested by the IRS. Any contest of this sort with the IRS may materially and adversely impact the market for the AMID Common Units and the prices at which the AMID Common Units trade. In addition, the costs of any contest with the IRS, principally legal, accounting and related fees, will result in a reduction in cash available for distribution to AMID Common Unitholders and AMID GP and thus will be borne indirectly by AMID Common Unitholders and AMID GP. Furthermore, the tax treatment of AMID, or of an investment in AMID, may be significantly modified by future legislative or administrative changes or court decisions. Any modifications may or may not be retroactively applied.

All statements as to matters of U.S. federal income tax law and legal conclusions with respect thereto, but not as to factual matters, contained in this section, unless otherwise noted, are the opinion of Gibson Dunn and are based on the accuracy of the representations made by AMID. Gibson Dunn has not undertaken any obligation to update its opinion after the date of this filing.

For the reasons described below, Gibson Dunn has not rendered an opinion with respect to the following specific U.S. federal income tax issues: (i) the treatment of a unitholder whose AMID Common Units are loaned

 

140


Table of Contents

to a short seller to cover a short sale of AMID Common Units (please read “—Tax Consequences of Common Unit Ownership—Treatment of Short Sales”); (ii) whether AMID’s monthly convention for allocating taxable income and losses is permitted by existing Treasury Regulations (please read “—Disposition of Common Units—Allocations Between Transferors and Transferees”); (iii) whether assignees of AMID Common Units who are entitled to execute and deliver transfer applications, but who fail to execute and deliver transfer applications, will be treated as partners of AMID for tax purposes (please read “—Limited Partner Status”); and (iv) whether AMID’s method for depreciating Section 743 adjustments is sustainable in certain cases (please read “—Tax Consequences of Common Unit Ownership—Section 754 Election” and “—Uniformity of Common Units”).

In addition, Gibson Dunn has not rendered an opinion with respect to the state, local or non-U.S. tax consequences of an investment in AMID (please read “—State, Local and Non-U.S. Tax Considerations”).

Partnership Status

A partnership is not a taxable entity and generally incurs no U.S. federal income tax liability. Instead, each partner of a partnership is required to take into account its share of items of income, gain, loss and deduction of the partnership in computing its U.S. federal income tax liability, regardless of whether cash distributions are made to such partner by the partnership. Distributions by a partnership to a partner are generally not taxable to the partner unless the amount of cash distributed to the partner is in excess of the partner’s adjusted basis in its partnership interest. Section 7704 of the Code provides that publicly traded partnerships will, as a general rule, be taxed as corporations. However, an exception, referred to as the “Qualifying Income Exception,” exists with respect to publicly traded partnerships of which 90% or more of the gross income for every taxable year consists of “qualifying income.” Qualifying income includes income and gains derived from the transportation, processing, storage and marketing of crude oil, natural gas and products thereof. Other types of qualifying income include interest (other than from a financial business), dividends, gains from the sale of real property and gains from the sale or other disposition of capital assets held for the production of income that otherwise constitutes qualifying income. Qualifying income does not include rental income from leasing personal property. AMID estimates that less than 7% of its gross income for its current taxable year will not be qualifying income; however, this estimate could change from time to time. Based upon and subject to this estimate, the factual representations made by AMID and AMID GP and a review of the applicable legal authorities, Gibson Dunn is of the opinion that at least 90% of such gross income constitutes qualifying income. The portion of AMID’s income that is qualifying income may change from time to time.

No ruling has been or will be sought from the IRS regarding, and the IRS has made no determination as to AMID’s status or the status of its operating subsidiaries for U.S. federal income tax purposes or whether AMID’s operations generate “qualifying income” under Section 7704 of the Code. Instead, AMID will rely on the opinion of Gibson Dunn on such matters. It is the opinion of Gibson Dunn that, based upon the Code, Treasury Regulations, published revenue rulings and court decisions and the representations described below that:

 

    AMID will be classified as a partnership for U.S. federal income tax purposes; and

 

    except as provided below, each of AMID’s operating subsidiaries is disregarded as an entity separate from AMID for U.S. federal income tax purposes.

In rendering its opinion, Gibson Dunn has relied on factual representations made by AMID and AMID GP. The representations made upon which Gibson Dunn has relied include:

 

    neither AMID nor AMID’s operating subsidiaries (other than those noted below) have elected or will elect to be treated as a corporation;

 

    for each taxable year, more than 90% of AMID’s gross income has been and will be income that Gibson Dunn has opined or that AMID anticipates Gibson Dunn will opine is “qualifying income” within the meaning of Section 7704(d) of the Code; and

 

141


Table of Contents
    each hedging transaction that AMID treats as resulting in qualifying income has been and will be appropriately identified as a hedging transaction pursuant to applicable Treasury Regulations, and has been and will be associated with crude oil, natural gas, or products thereof that are held or to be held by AMID in activities that Gibson Dunn has opined or will opine result in qualifying income.

AMID believes that these representations have been true in the past and expects that these representations will continue to be true in the future.

If AMID fails to meet the Qualifying Income Exception, other than a failure that is determined by the IRS to be inadvertent and that is cured within a reasonable time after discovery (in which case the IRS may also require AMID to make adjustments with respect to its unitholders or pay other amounts), AMID will be treated as if it had transferred all of its assets, subject to liabilities, to a newly formed corporation, on the first day of the year in which AMID fails to meet the Qualifying Income Exception, in return for stock in that corporation, and then distributed that stock to the unitholders in liquidation of their interests in AMID. This deemed contribution and liquidation should be tax-free to unitholders and AMID so long as, at that time, AMID does not have liabilities in excess of the tax basis of its assets. Thereafter, AMID would be treated as a corporation for U.S. federal income tax purposes.

If AMID were taxed as a corporation in any taxable year, either as a result of a failure to meet the Qualifying Income Exception or otherwise, its items of income, gain, loss and deduction would be reflected only on its tax return rather than being passed through to AMID Common Unitholders, and AMID’s net income would be taxed to it at corporate rates. In addition, any distribution made to a unitholder would be treated as taxable dividend income, to the extent of AMID’s current and accumulated earnings and profits, or, in the absence of earnings and profits, a nontaxable return of capital, to the extent of the unitholder’s tax basis in its AMID Common Units, or taxable capital gain, after the unitholder’s tax basis in its AMID Common Units is reduced to zero. Accordingly, taxation as a corporation would result in a material reduction in a unitholder’s cash flow and after-tax return and thus would likely result in a substantial reduction of the value of the AMID Common Units.

The discussion below is based on Gibson Dunn’s opinion that AMID will be classified as a partnership for U.S. federal income tax purposes.

Tax Treatment of Income Earned Through C Corporation Subsidiaries

A material portion of AMID’s taxable income is earned through C corporation subsidiaries. Such C corporation subsidiaries are subject to U.S. federal income tax on their taxable income at the corporate tax rate, which, effective for taxable years beginning after December 31, 2017, is 21%, and will likely pay state (and possibly local) income tax at varying rates, on their taxable income. Any such entity level taxes will reduce the cash available for distribution to AMID Common Unitholders. Distributions from AMID’s C corporation subsidiaries will be taxed as dividend income to the extent of current and accumulated earnings and profits of such subsidiary (in the case of a distribution from American Midstream Finance Corporation or Argo Merger GP Sub, LLC) or of the consolidated group (in the case of a distribution from Blackwater Investments, Inc.). The maximum U.S. federal income tax rate applicable to such dividend income which is allocable to individuals currently is 20% and such dividend income is also considered investment income subject to the 3.8% Medicare tax under the circumstances described in “—Tax Consequences of Common Unit Ownership—Tax Rates.” An individual unitholder’s share of dividend and interest income from AMID’s C corporation subsidiaries would constitute portfolio income that could not be offset by the unitholder’s share of AMID’s other losses or deductions.

Recent Administrative and Legislative Developments

The present U.S. federal income tax treatment of publicly traded partnerships, such as an investment in the AMID Common Units, may be modified by administrative, legislative or judicial interpretation at any time. From

 

142


Table of Contents

time to time, members of the U.S. Congress propose and consider substantive changes to the existing U.S. federal income tax laws that affect publicly traded partnerships, such as proposals eliminating the Qualifying Income Exception upon which AMID relies for its treatment as a partnership for U.S. federal income tax purposes. While the Tax Cuts and Jobs Act does not negatively impact the Qualifying Income Exception, there is no guarantee that such proposal will not become part of any future legislation.

On January 24, 2017, the IRS and the U.S. Department of the Treasury published in the Federal Register final Treasury Regulations effective as of January 19, 2017 (the “Final Regulations”) that provide industry-specific guidance regarding whether income earned from certain activities will constitute qualifying income. AMID believes that the Final Regulations have not changed the qualifying status of the income that it currently treats as qualifying income.

Limited Partner Status

Unitholders who have become limited partners of AMID will be treated as partners of AMID for U.S. federal income tax purposes. A unitholder becomes a limited partner when the transfer or issuance of units to such person, or the admission of such person as a limited partner, is reflected in AMID’s books and records. Assignees who have executed and delivered transfer applications, and assignees who are awaiting admission as limited partners, will also be treated as partners of AMID for U.S. federal income tax purposes. Unitholders whose AMID Common Units are held in street name or by a nominee and who have the right to direct the nominee in the exercise of all substantive rights attendant to the ownership of their AMID Common Units will be treated as the holder of such AMID Common Units. As there is no direct authority addressing assignees of units who are entitled to execute and deliver transfer applications and thereby become entitled to direct the exercise of attendant rights, but who fail to execute and deliver transfer applications, Gibson Dunn’s opinion does not extend to these persons. Furthermore, a purchaser or other transferee of units who does not execute and deliver a transfer application may not receive some U.S. federal income tax information or reports furnished to record holders of units unless the units are held in a nominee or street name account and the nominee or broker has executed and delivered a transfer application for those units.

A beneficial owner of AMID Common Units whose units have been transferred to a short seller to complete a short sale would appear to lose its status as a partner with respect to those units for U.S. federal income tax purposes. Please read “—Tax Consequences of Common Unit Ownership—Treatment of Short Sales.”

Income, gain, deductions or losses would not appear to be reportable by a unitholder who is not a partner for U.S. federal income tax purposes, and any cash distributions received by a unitholder who is not a partner for U.S. federal income tax purposes would therefore appear to be fully taxable as ordinary income. These holders are urged to consult their tax advisors with respect to their tax consequences of holding AMID Common Units. The references to “unitholders” in the discussion that follows are to holders of AMID Common Units who are treated as partners in AMID for U.S. federal income tax purposes.

Tax Consequences of Common Unit Ownership

Flow-Through of Taxable Income

Subject to the discussion under “—Tax Treatment of Income Earned Through C Corporation Subsidiaries,” “—Entity-Level Collections” and “—Administrative Matters—Information Returns and Audit Procedures,” AMID will not pay any U.S. federal income tax. Instead, each unitholder will be required to report on its income tax return its share of AMID’s income, gains, losses and deductions without regard to whether AMID makes cash distributions to such unitholder. Consequently, AMID may allocate income to a unitholder even if it has not received a cash distribution. Each unitholder will be required to include in income its allocable share of AMID’s income, gains, losses and deductions for AMID’s taxable year ending with or within its taxable year. AMID’s taxable year ends on December 31.

 

143


Table of Contents

Deduction for Qualified Business Income

Under provisions recently passed by Congress as part of the Tax Cuts and Jobs Act, a unitholder that is an individual, estate or trust generally may deduct 20% of its qualified business income, including “qualified publicly traded partnership income,” which is the sum of (i) the net amount of the unitholder’s allocable share of AMID’s items of income, gain, deduction and loss that are effectively connected with AMID’s trade or business (which does not include investment income) and (ii) the unitholder’s gain from the sale or other disposition of its AMID Common Units to the extent that such gain is attributable to Section 751 Assets (as defined below). Unless amended, this deduction applies only to taxable years beginning prior to December 31, 2025. Each unitholder is encouraged to consult its own tax advisor in determining its eligibility to take such deduction with respect to income allocable to it from AMID.

Treatment of Distributions

Distributions made by AMID to a unitholder generally will not be taxable to the unitholder for U.S. federal income tax purposes, except to the extent the amount of any such cash distribution exceeds such unitholder’s tax basis in its AMID Common Units immediately before the distribution. Cash distributions made by AMID to a unitholder in an amount in excess of a unitholder’s tax basis generally will be considered to be gain from the sale or exchange of the AMID Common Units, taxable in accordance with the rules described under “—Disposition of Common Units.” Any reduction in a unitholder’s share of AMID’s liabilities for which no partner, including AMID GP, bears the economic risk of loss, known as “nonrecourse liabilities,” will be treated as a distribution by AMID of cash to that unitholder. To the extent AMID’s distributions cause a unitholder’s “at-risk” amount to be less than zero at the end of any taxable year, the unitholder must recapture any losses deducted in previous years. Please read “—Limitations on Deductibility of Losses.”

A decrease in a unitholder’s percentage interest in AMID because of AMID’s issuance of additional units will decrease its share of AMID’s nonrecourse liabilities, and thus will result in a corresponding deemed distribution of cash. This deemed distribution may constitute a non-pro rata distribution. A non-pro rata distribution of money or property may result in ordinary income to a unitholder, regardless of its tax basis in its AMID Common Units, if the distribution reduces the unitholder’s share of AMID’s “unrealized receivables,” including depreciation recapture, depletion recapture and/or substantially appreciated “inventory items,” each as defined in the Code, and collectively, “Section 751 Assets.” To that extent, the unitholder will be treated as having been distributed its proportionate share of the Section 751 Assets and then having exchanged those assets with AMID in return for the non-pro rata portion of the actual distribution made to such unitholder. This latter deemed exchange will generally result in the unitholder’s realization of ordinary income, which will equal the excess of (i) the non-pro rata portion of that distribution over (ii) the unitholder’s tax basis (generally zero) for the share of Section 751 Assets deemed relinquished in the exchange.

Basis of Common Units

A unitholder’s initial tax basis for its AMID Common Units will generally equal the amount the unitholder paid for the AMID Common Units plus its share of AMID’s nonrecourse liabilities. Please read “Material U.S. Federal Income Tax Consequences of the Merger—Tax Basis and Holding Period of the AMID Common Units Received” for a discussion of how to determine the initial tax basis of AMID Common Units received in the merger. A unitholder’s basis will be increased by its share of AMID’s income and by any increases in its share of AMID’s nonrecourse liabilities. That basis will be decreased, but not below zero, by distributions from AMID, by the unitholder’s share of AMID’s losses, by any decreases in its share of AMID’s nonrecourse liabilities and by its share of AMID’s expenditures that are not deductible in computing taxable income and are not required to be capitalized. A unitholder will have no share of AMID’s debt that is recourse to AMID GP under Section 752 of the Code and the regulations thereunder, but will have a share, generally based on its share of profits, of AMID’s nonrecourse liabilities. Please read “—Disposition of Common Units—Recognition of Gain or Loss.”

 

144


Table of Contents

Limitations on Deductibility of Losses

The deduction by a unitholder of its share of AMID’s losses will be limited to the tax basis in its units and, in the case of an individual unitholder, estate, trust or corporate unitholder (if more than 50% of the value of the corporate unitholder’s stock is owned directly or indirectly by or for five or fewer individuals or some tax-exempt organizations) to the amount for which the unitholder is considered to be “at risk” with respect to AMID’s activities, if that is less than its tax basis. A unitholder subject to these limitations must recapture losses deducted in previous years to the extent that distributions cause its at-risk amount to be less than zero at the end of any taxable year. Losses disallowed to a unitholder or recaptured as a result of these limitations will carry forward and will be allowable as a deduction to the extent that its at-risk amount is subsequently increased, provided such losses do not exceed such unitholder’s tax basis in its AMID Common Units. Upon the taxable disposition of an AMID Common Unit, any gain recognized by a unitholder can be offset by losses that were previously suspended by the at-risk limitation but may not be offset by losses suspended by the basis limitation. Any loss previously suspended by the at-risk limitation in excess of the gain recognized upon the taxable disposition of all of a unitholder’s AMID Common Units would no longer be utilizable.

In general, a unitholder will be at risk to the extent of the tax basis of its units, excluding any portion of that basis attributable to its share of AMID’s nonrecourse liabilities, reduced by (i) any portion of that basis representing amounts otherwise protected against loss because of a guarantee, stop loss agreement or other similar arrangement and (ii) any amount of money it borrows to acquire or hold its units, if the lender of those borrowed funds owns an interest in AMID, is related to the unitholder or can look only to the units for repayment. A unitholder’s at-risk amount will increase or decrease as the tax basis of the unitholder’s units increases or decreases, other than tax basis increases or decreases attributable to increases or decreases in its share of AMID’s nonrecourse liabilities.

In addition to the basis and at-risk limitations on the deductibility of losses, the passive loss limitations generally provide that individuals, estates, trusts and some closely held corporations and personal service corporations can deduct losses from passive activities, which are generally trade or business activities in which the taxpayer does not materially participate, only to the extent of the taxpayer’s income from those passive activities. The passive loss limitations are applied separately with respect to each publicly traded partnership. Consequently, any passive losses AMID generates will only be available to offset AMID’s passive income generated in the future and will not be available to offset income from other passive activities or investments, including AMID’s investments or a unitholder’s investments in other publicly traded partnerships, or salary or active business income. Passive losses that are not deductible because they exceed a unitholder’s share of income AMID generates may be deducted in full when the unitholder disposes of its entire investment in AMID in a fully taxable transaction with an unrelated party. The passive loss limitations are applied after other applicable limitations on deductions, including the at-risk rules and the basis limitation.

A unitholder’s share of AMID’s net income may be offset by any of the unitholder’s suspended passive losses from AMID, but it may not be offset by any other current or carryover losses from other passive activities, including those attributable to other publicly traded partnerships.

Finally, in addition to the other limitations described above, non-corporate taxpayers may only deduct business losses up the gross income or gain attributable to such trade or business plus $250,000 ($500,000 for unitholders filing jointly). Amounts that may not be deducted in a taxable year may be carried forward into the following taxable year. This limitation shall be applied after the passive loss limitations.

Limitations on Interest Deductions

The deductibility of a non-corporate taxpayer’s “investment interest expense” is generally limited to the amount of that taxpayer’s “net investment income.” Investment interest expense includes:

 

    interest on indebtedness properly allocable to property held for investment;

 

145


Table of Contents
    AMID’s interest expense attributed to income that is treated as portfolio income under the passive loss rules; and

 

    the portion of interest expense incurred to purchase or carry an interest in a passive activity to the extent attributable to portfolio income.

The computation of a unitholder’s investment interest expense will take into account interest on any margin account borrowing or other loan incurred to purchase or carry an AMID Common Unit. Net investment income includes gross income from property held for investment and amounts treated as portfolio income under the passive loss rules, less deductible expenses, other than interest, directly connected with the production of investment income, but generally does not include gains attributable to the disposition of property held for investment or (if applicable) qualified dividend income. The IRS has indicated that the net passive income earned by a publicly traded partnership will be treated as investment income to its unitholders for purposes of the investment interest deduction limitation. In addition, the unitholder’s share of AMID’s income that is treated as portfolio income under the passive loss rules will be treated as investment income.

AMID’s ability to deduct interest on its indebtedness allocable to its trade or business (which excludes investment interest) will be limited to an amount equal to the sum of (i) AMID’s business interest income during the taxable year and (ii) 30% of AMID’s adjusted taxable income for such taxable year. If AMID is not entitled to fully deduct its business interest in any taxable year, such excess business interest expense will be allocated to each unitholder as excess business interest and can be carried forward by the unitholder to successive taxable years and used to offset any excess taxable income allocated by AMID to such unitholder. Any excess business interest expense allocated to a unitholder will reduce such unitholder’s tax basis in its partnership interest in the year of the allocation even if the expense does not give rise to a deduction to the unitholder in that year. Immediately prior to a disposition of its AMID shares, a unitholder’s tax basis will be increased by the amount by which such basis reduction exceeds the excess interest expense that has been deducted by such unitholder.

Entity-Level Collections

If AMID is required under applicable law to pay any U.S. federal, state, local or non-U.S. income tax on behalf of any unitholder or AMID GP or any former unitholder, AMID is authorized to pay those taxes from AMID’s funds. That payment, if made, will be treated as a distribution of cash to the unitholder, AMID GP or former unitholder on whose behalf the payment was made. If the payment is made on behalf of a person whose identity cannot be determined, AMID is authorized to treat the payment as a distribution to all current unitholders. AMID is authorized to amend its partnership agreement in the manner necessary to maintain uniformity of intrinsic tax characteristics of units and to adjust later distributions, so that after giving effect to these distributions, the priority and characterization of distributions otherwise applicable under AMID’s partnership agreement is maintained as nearly as is practicable. Payments by AMID as described above could give rise to an overpayment of tax on behalf of a particular unitholder, in which event the unitholder would be required to file a claim with the appropriate authority in order to obtain a credit or refund.

Allocation of Income, Gain, Loss and Deduction

In general, if AMID has a net profit, its items of income, gain, loss and deduction will be allocated among AMID GP and the unitholders in accordance with their percentage interests in AMID. At any time that incentive distributions are made to AMID GP, gross income will be allocated to AMID GP to the extent of these distributions. Similarly, at any time that distributions are made in respect of series A preferred units, series C preferred units, and series E preferred units, net profit will be allocated to holders of series A preferred units, series C preferred units, and series E preferred units, as applicable, to the extent of these distributions. Upon certain events (such as the conversion of a series A preferred unit, a series C preferred unit or a series E preferred unit into an AMID Common Unit), AMID’s items of income, gain, loss and deduction will be allocated to (and, in some circumstances, reallocated among) holders of units in order to cause the capital accounts of all

 

146


Table of Contents

unitholders to be equal on a per unit basis. If AMID has a net loss, that loss will be allocated first to AMID GP and the unitholders in accordance with their percentage interests in AMID to the extent of their positive capital accounts, second, to the holders of series A preferred units, series C preferred units, and series E preferred units to the extent of their positive capital accounts, and third, to AMID GP.

Specified items of AMID’s income, gain, loss and deduction will be allocated to account for (i) any difference between the tax basis and fair market value of AMID’s assets at the time of an offering and (ii) any difference between the tax basis and fair market value of any property contributed to AMID (including deemed contributions of SXE assets in connection with the Merger) that exists at the time of such contribution, together referred to in this discussion as the “Contributed Property.” The effect of these allocations, referred to as “Section 704(c) Allocations,” to a unitholder acquiring AMID Common Units from AMID will be essentially the same as if the tax bases of AMID’s assets were equal to their fair market values at the time of such acquisition. Following the merger, in the event that AMID divests itself of any SXE assets acquired in the merger or SXE divests itself of certain assets held at the time of the merger (including through distributions of such assets), all or a portion or any gain recognized as a result of a divesture of such units or other assets may be required to be allocated to former SXE Unitholders. In addition, a former SXE Unitholder may be required to recognize its share of “built-in gain” upon certain distributions by AMID to that unitholder of other AMID property (other than money) within seven years following the merger. No special distributions will be made to former SXE Unitholders with respect to any tax liability for such transactions.

In the event AMID issues additional AMID Common Units or engages in certain other transactions in the future, “reverse Section 704(c) Allocations,” similar to the Section 704(c) Allocations described above, will be made to AMID GP and all AMID Common Unitholders immediately prior to such issuance or other transactions to account for the difference between the “book” basis for purposes of maintaining capital accounts and the fair market value of all property held by AMID at the time of such issuance or future transaction. In addition, items of recapture income will be allocated to the extent possible to the unitholder who was allocated the deduction giving rise to the treatment of that gain as recapture income in order to minimize the recognition of ordinary income by some unitholders. Finally, although AMID does not expect that its operations will result in the creation of negative capital accounts, if negative capital accounts nevertheless result, items of AMID’s income and gain will be allocated in an amount and manner sufficient to eliminate the negative balance as quickly as possible.

An allocation of items of AMID’s income, gain, loss or deduction, other than an allocation required by the Code to eliminate the difference between a partner’s “book” capital account, credited with the fair market value of Contributed Property, and “tax” capital account, credited with the tax basis of Contributed Property, referred to in this discussion as the “Book-Tax Disparity,” will generally be given effect for U.S. federal income tax purposes in determining a partner’s share of an item of income, gain, loss or deduction only if the allocation has “substantial economic effect.” In any other case, a partner’s share of an item will be determined on the basis of its interest in AMID, which will be determined by taking into account all the facts and circumstances, including:

 

    its relative contributions to AMID;

 

    the interests of all the partners in profits and losses;

 

    the interest of all the partners in cash flow; and

 

    the rights of all partners to distributions of capital upon liquidation.

Treatment of Short Sales

A unitholder whose units are loaned to a “short seller” to cover a short sale of units may be considered as having disposed of those units. If so, the unitholder would no longer be treated for tax purposes as a partner with respect to those units during the period of the loan and may recognize gain or loss from the disposition. As a result, during this period:

 

    any of AMID’s income, gain, deduction or loss with respect to those AMID Common Units would not be reportable by the unitholder;

 

147


Table of Contents
    any cash distributions received by the unitholder as to those units would be fully taxable; and

 

    all of these distributions would appear to be ordinary income.

Because there is no direct or indirect controlling authority on the issue relating to partnership interests, Gibson Dunn has not rendered an opinion regarding the tax treatment of a unitholder whose AMID Common Units are loaned to a short seller to cover a short sale of AMID Common Units; therefore, unitholders desiring to assure their status as partners and avoid the risk of gain recognition from a loan to a short seller are urged to consult a tax advisor to discuss whether it is advisable to modify any applicable brokerage account agreements to prohibit their brokers from borrowing and loaning their units. The IRS has previously announced that it is studying issues relating to the tax treatment of short sales of partnership interests. Please also read “—Disposition of Common Units—Recognition of Gain or Loss.”

Alternative Minimum Tax

Each unitholder will be required to take into account its distributive share of any items of AMID’s income, gain, loss or deduction for purposes of the alternative minimum tax. The minimum tax rate for non corporate married taxpayers filing jointly in 2018 is 26% on the first $187,800 of alternative minimum taxable income in excess of the exemption amount and 28% on any additional alternative minimum taxable income. Unitholders are urged to consult with their tax advisors as to the impact of an investment in units on their liability for the alternative minimum tax.

Tax Rates

Under current law, the highest marginal U.S. federal income tax rate applicable to ordinary income of individuals is, for taxable years beginning after December 31, 2017, 37% and the highest marginal U.S. federal income tax rate applicable to long-term capital gains (generally, capital gains on certain assets held for more than twelve months) of individuals is 20%. Unless amended, the 37% rate applies only to taxable years beginning prior to December 31, 2025. Thereafter, the highest marginal U.S. federal income tax rate applicable to ordinary income individuals is 39.6%.

In addition, a 3.8% Medicare tax is imposed upon certain net investment income earned by individuals, estates and trusts. For these purposes, net investment income generally includes a unitholder’s allocable share of AMID’s income and gain realized by a unitholder from a sale of units. In the case of an individual, the tax will be imposed on the lesser of (i) the unitholder’s net investment income or (ii) the amount by which the unitholder’s modified adjusted gross income exceeds $250,000 (if the unitholder is married and filing jointly or a surviving spouse), $125,000 (if the unitholder is married and filing separately) or $200,000 (in any other case). In the case of an estate or trust, the tax will be imposed on the lesser of (i) undistributed net investment income or (ii) the excess adjusted gross income over the dollar amount at which the highest income tax bracket applicable to an estate or trust begins. Unitholders are urged to consult with their tax advisors as to the impact of this Medicare tax on an investment in AMID Common Units.

Section 754 Election

AMID has made, and in case of any termination of the partnership for U.S. federal income tax purposes, expects to make, the election permitted by Section 754 of the Code. That election is irrevocable without the consent of the IRS unless there is a constructive termination of the partnership. The election will generally permit AMID to adjust an AMID Common Unit purchaser’s tax basis in AMID’s assets (“inside basis”) under Section 743(b) of the Code to reflect its purchase price. This election does not apply with respect to a person who purchases AMID Common Units directly from AMID. The Section 743(b) adjustment belongs only to the purchaser and not to other unitholders. For purposes of this discussion, a unitholder’s inside basis in AMID’s assets will be considered to have two components: (i) its share of AMID’s tax basis in its assets (“common basis”) and (ii) its Section 743(b) adjustment to that basis.

 

148


Table of Contents

The timing of deductions attributable to a Section 743(b) adjustment to our common basis will depend upon a number of factors, including the nature of the assets to which the adjustment is allocable, the extent to which the adjustment offsets any section 704(c) type gain or loss with respect to an asset and certain elections we make as to the manner in which it applies Section 704(c) principles with respect to an asset with respect to which the adjustment is allocable. Please read “—Tax Consequences of Common Unit Ownership—Allocation of Income, Gain, Loss and Deduction.” The timing of these deductions may affect the uniformity of AMID’s units. Under AMID’s partnership agreement, AMID GP is authorized to take a position to preserve the uniformity of units even if that position is not consistent with these and any other Treasury Regulations. Please read “—Uniformity of Common Units.”

In certain instances, AMID may take a depreciation or amortization position under which all purchasers acquiring AMID Common Units in the same month would receive depreciation or amortization, whether attributable to common basis or a Section 743(b) adjustment, based upon the same applicable rate as if they had purchased a direct interest in AMID’s assets. This kind of aggregate approach may result in lower annual depreciation or amortization deductions than would otherwise be allowable to some unitholders. Please read “—Uniformity of Common Units.” A unitholder’s tax basis for its AMID Common Units is reduced by its share of AMID’s deductions (whether or not such deductions were claimed on an individual’s income tax return) so that any position AMID takes that understates deductions will overstate the unitholder’s basis in its AMID Common Units, which may cause the unitholder to understate gain or overstate loss on any sale of such units. Please read “—Disposition of Common Units—Recognition of Gain or Loss.” Gibson Dunn has not rendered an opinion as to whether AMID’s method for depreciating Section 743 adjustments is sustainable for property subject to depreciation under Section 167 of the Code or if AMID uses an aggregate approach as described above, as there is no direct or indirect controlling authority addressing the validity of these positions. Moreover, the IRS may challenge AMID’s position with respect to depreciating or amortizing the Section 743(b) adjustment AMID takes to preserve the uniformity of the AMID Common Units. If such a challenge were sustained, the gain from the sale of units might be increased without the benefit of additional deductions.

A Section 754 election is advantageous if the transferee’s tax basis in its AMID Common Units is higher than the units’ share of the aggregate tax basis of AMID’s assets immediately prior to the transfer. In that case, as a result of the election, the transferee would have, among other items, a greater amount of depreciation deductions and its share of any gain or loss on a sale of AMID’s assets would be less. Conversely, a Section 754 election is disadvantageous if the transferee’s tax basis in its AMID Common Units is lower than those units’ share of the aggregate tax basis of AMID’s assets immediately prior to the transfer. Thus, the fair market value of the units may be affected either favorably or unfavorably by the election. A basis adjustment is required regardless of whether a Section 754 election is made in the case of a transfer of an interest in AMID if AMID has a substantial built-in loss immediately after the transfer, or if AMID distributes property and has a substantial basis reduction. Generally, a built-in loss or a basis reduction is substantial if it exceeds $250,000.

The calculations involved in the Section 754 election are complex and will be made on the basis of assumptions as to the value of AMID’s assets and other matters. For example, the allocation of the Section 743(b) adjustment among AMID’s assets must be made in accordance with the Code. The IRS could seek to reallocate some or all of any Section 743(b) adjustment allocated by AMID to its tangible assets to goodwill instead. Goodwill, as an intangible asset, is generally nonamortizable or amortizable over a longer period of time or under a less accelerated method than AMID’s tangible assets. AMID cannot assure you that the determinations it makes will not be successfully challenged by the IRS and that the deductions resulting from them will not be reduced or disallowed altogether. Should the IRS require a different basis adjustment to be made, and should, in AMID’s opinion, the expense of compliance exceed the benefit of the election, AMID may seek permission from the IRS to revoke its Section 754 election. If permission is granted, a subsequent purchaser of AMID Common Units may be allocated more income than the purchaser would have been allocated had the election not been revoked.

 

149


Table of Contents

Tax Treatment of Operations

Accounting Method and Taxable Year

AMID uses the year ending December 31 as its taxable year and the accrual method of accounting for U.S. federal income tax purposes. Each unitholder will be required to include in income its share of AMID’s income, gain, loss and deduction for AMID’s taxable year ending within or with its taxable year. In addition, a unitholder who has a taxable year ending on a date other than December 31 and who disposes of all of its AMID Common Units following the close of AMID’s taxable year but before the close of the unitholder’s taxable year must include its share of AMID’s income, gain, loss and deduction in income for its taxable year, with the result that the unitholder will be required to include in income for its taxable year its share of more than 12 months of AMID’s income, gain, loss and deduction. Please read “—Disposition of Common Units—Allocations Between Transferors and Transferees.”

Tax Basis, Depreciation and Amortization

The tax basis of AMID’s assets will be used for purposes of computing depreciation and cost recovery deductions and, ultimately, gain or loss on the disposition of these assets. The U.S. federal income tax burden associated with the difference between the fair market value of AMID’s assets and their tax basis immediately prior to an offering of new units will be borne by AMID Common Unitholders holding interests in AMID prior to such offering. Please read “—Tax Consequences of Common Unit Ownership—Allocation of Income, Gain, Loss and Deduction.”

To the extent allowable, AMID may elect to use the depreciation and cost recovery methods, including bonus depreciation to the extent available, that will result in the largest deductions being taken in the early years after assets subject to these allowances are placed in service. Please read “—Uniformity of Common Units.” Property that AMID subsequently acquires or constructs may be depreciated using accelerated methods permitted by the Code.

The IRS may challenge the useful lives assigned to AMID’s assets or seek to characterize intangible assets as nonamortizable goodwill. If any such challenge or characterization is successful, the deductions allocated to a unitholder in respect of AMID’s assets could be reduced, and its share of taxable income received from AMID could be increased accordingly. Any such increase could be material.

If AMID disposes of depreciable property by sale, foreclosure or otherwise, all or a portion of any gain, determined by reference to the amount of depreciation previously deducted and the nature of the property, may be subject to the recapture rules and taxed as ordinary income rather than capital gain. Similarly, a unitholder who has taken cost recovery or depreciation deductions with respect to property AMID owns will likely be required to recapture some or all of those deductions as ordinary income upon a sale of its interest in AMID. Please read “—Tax Consequences of Common Unit Ownership—Allocation of Income, Gain, Loss and Deduction” and “—Disposition of Common Units—Recognition of Gain or Loss.”

The costs that AMID incurs in selling its units (called “syndication expenses”) must be capitalized and cannot be deducted currently, ratably or upon AMID’s termination. There are uncertainties regarding the classification of costs as organization expenses, which may be amortized by AMID, and as syndication expenses, which may not be amortized by AMID. The underwriting discounts and commissions that AMID incurs will be treated as syndication expenses.

Valuation and Tax Basis of AMID’s Properties

The U.S. federal income tax consequences of the ownership and disposition of AMID Common Units will depend in part on AMID’s estimates of the relative fair market values, and the initial tax bases, of its assets. Although AMID may from time to time consult with professional appraisers regarding valuation matters, AMID

 

150


Table of Contents

will make many of the relative fair market value estimates by itself. These estimates and determinations of basis are subject to challenge and will not be binding on the IRS or the courts. If the estimates of fair market value or determinations of basis are later found to be incorrect, the character and amount of items of income, gain, loss or deductions previously reported by unitholders might change, and unitholders might be required to adjust their tax liability for prior years and incur interest and penalties with respect to those adjustments.

Disposition of Common Units

Recognition of Gain or Loss

Gain or loss will be recognized on a sale of AMID Common Units equal to the difference between the unitholder’s amount realized and the unitholder’s tax basis for the units sold. A unitholder’s amount realized will be measured by the sum of the cash or the fair market value of other property received by it plus its share of AMID’s nonrecourse liabilities attributable to the units sold. Because the amount realized includes all or a portion of a unitholder’s share of AMID’s nonrecourse liabilities, the gain recognized on the sale of units could result in a tax liability in excess of any cash received from the sale.

A unitholder’s tax basis in the unitholder’s units is adjusted by distributions, as well as by virtue of allocations of income, gains, losses, deductions and liabilities. Please read “—Tax Consequences of Common Unit Ownership—Basis of Common Units.” Prior distributions from AMID in excess of cumulative net taxable income for an AMID Common Unit that decreased a unitholder’s tax basis in that unit, in effect, will become taxable income if the unit is sold at a price greater than the unitholder’s tax basis in that unit, even if the price received is less than its original cost. If any of AMID’s allocations are subsequently disputed by the IRS, unitholders who sold units prior to the resolution of such dispute may be required to increase or decrease the amount of gain or loss reported on such sale. Please read—Allocations Between Transferors and Transferees” and “—Tax Consequences of Common Unit Ownership—Section 754 Election.”

Except as noted below, gain or loss recognized by a unitholder, other than a “dealer” in units, on the sale or exchange of an AMID Common Unit will generally be taxable as capital gain or loss. Capital gain recognized by an individual on the sale of AMID Common Units held for more than 12 months will generally be taxed at the U.S. federal income tax rate applicable to long-term capital gains. However, a portion of this gain or loss, which will likely be substantial, will be separately computed and taxed as ordinary income or loss under Section 751 of the Code to the extent attributable to assets giving rise to depreciation or depletion recapture or other “unrealized receivables” or to “inventory items” that AMID owns. Ordinary income attributable to unrealized receivables, inventory items and depreciation recapture may exceed net taxable gain realized upon the sale of a unit and may be recognized even if there is a net taxable loss realized on the sale of an AMID Common Unit. Thus, a unitholder may recognize both ordinary income and a capital loss upon a sale of units. Capital losses may offset capital gains and no more than $3,000 of ordinary income each year, in the case of individuals, and may only be used to offset capital gains in the case of corporations. Both ordinary income and capital gain recognized on a sale of AMID Common Units may be subject to the additional Medicare tax in certain circumstances. Please read “—Tax Consequence of Common Unit Ownership—Tax Rates.”

The IRS has ruled that a partner who acquires interests in a partnership in separate transactions must combine those interests and maintain a single adjusted tax basis for all those interests. Upon a sale or other disposition of less than all of those interests, a portion of that tax basis must be allocated to the interests sold using an “equitable apportionment” method, which generally means that the tax basis allocated to the interest sold equals an amount that bears the same relation to the partner’s tax basis in its entire interest in the partnership as the value of the interest sold bears to the value of the partner’s entire interest in the partnership. Treasury Regulations under Section 1223 of the Code allow a selling unitholder who can identify AMID Common Units transferred with an ascertainable holding period to elect to use the actual holding period of the AMID Common Units transferred. Thus, according to the ruling discussed above, a unitholder will be unable to select high or low basis AMID Common Units to sell as would be the case with corporate stock, but, according to the Treasury

 

151


Table of Contents

Regulations, the unitholder may designate specific AMID Common Units sold for purposes of determining the holding period of the units transferred. A unitholder electing to use the actual holding period of AMID Common Units transferred must consistently use that identification method for all subsequent sales or exchanges of AMID Common Units. A unitholder considering the purchase of additional AMID Common Units or a sale of AMID Common Units purchased in separate transactions is urged to consult its tax advisor as to the possible consequences of this ruling and application of the Treasury Regulations.

Specific provisions of the Code can affect the taxation of some financial products and securities, including partnership interests, by treating a taxpayer as having sold an “appreciated” partnership interest, one in which gain would be recognized if it were sold, assigned or terminated at its fair market value, if the taxpayer or related persons enter(s) into a short sale, an offsetting notional principal contract or a futures or forward contract, in each case, with respect to the partnership interest or substantially identical property.

Moreover, if a taxpayer has previously entered into a short sale, an offsetting notional principal contract or a futures or forward contract with respect to the partnership interest, the taxpayer will be treated as having sold that position if the taxpayer or a related person then acquires the partnership interest or substantially identical property. The Secretary of the Treasury is also authorized to issue regulations that treat a taxpayer that enters into transactions or positions that have substantially the same effect as the preceding transactions as having constructively sold the financial position.

Allocations Between Transferors and Transferees

In general, AMID’s taxable income and losses will be determined annually, will be prorated on a monthly basis and will be subsequently apportioned among the unitholders in proportion to the number of units owned by each of them as of the opening of the applicable exchange on the first business day of the month, which is referred to as the “Allocation Date.” However, gain or loss realized on a sale or other disposition of AMID’s assets other than in the ordinary course of business will be allocated among the unitholders on the Allocation Date in the month in which that gain or loss is recognized. As a result, a unitholder transferring units may be allocated income, gain, loss and deduction realized after the date of transfer.

The U.S. Treasury Department and the IRS have adopted final Treasury Regulations that allow publicly traded partnerships to use similar monthly simplifying conventions to allocate tax items among transferor and transferee unitholders. However, these regulations do not specifically authorize all aspects of the proration method AMID adopted. Accordingly, Gibson Dunn is unable to opine on the validity of all aspects of AMID’s method of allocating income, gain, loss, and deductions among transferor and transferee unitholders. If the IRS were to successfully challenge AMID’s proration method, AMID may be required to change the allocation of items of income, gain, loss, and deduction among its unitholders. AMID is authorized to revise its method of allocation between transferor and transferee unitholders, as well as unitholders whose interests vary during a taxable year, to conform to these Treasury Regulations.

A unitholder who owns AMID Common Units at any time during a quarter and who disposes of those units prior to the record date set for a cash distribution for that quarter will be allocated items of AMID’s income, gain, loss and deductions attributable to that quarter but will not be entitled to receive that cash distribution.

Notification Requirements

A unitholder who sells any AMID Common Units is generally required to notify AMID in writing of that sale within 30 days after the sale (or, if earlier, January 15 of the year following the sale), unless a broker or nominee will satisfy such requirement. A purchaser of AMID Common Units who purchases AMID Common Units from another unitholder is also generally required to notify AMID in writing of that purchase within 30 days after the purchase. Upon receiving such notifications, AMID is required to notify the IRS of that transaction and to furnish specified information to the transferor and transferee. Failure to notify AMID of a sale of AMID

 

152


Table of Contents

Common Units, in some cases, may lead to the imposition of penalties. However, these reporting requirements do not apply to a sale by an individual who is a citizen of the United States and who effects the sale or exchange through a broker who will satisfy such requirements.

Uniformity of Common Units

Because AMID cannot match transferors and transferees of AMID Common Units and for other reasons, AMID must maintain uniformity of the economic and tax characteristics of the AMID Common Units to a purchaser of these units. In the absence of uniformity, AMID may be unable to completely comply with a number of U.S. federal income tax requirements, both statutory and regulatory. Any non-uniformity could have a negative impact on the value of the AMID Common Units. Please read “—Tax Consequences of Common Unit Ownership—Section 754 Election.”

AMID’s partnership agreement permits AMID GP to take positions in filing AMID’s tax returns that preserve the uniformity of the AMID Common Units even under circumstances like those described above. These positions may include reducing for some unitholders the depreciation, amortization or loss deductions to which they would otherwise be entitled or reporting a slower amortization of Section 743(b) adjustments for some unitholders than that to which they would otherwise be entitled. Gibson Dunn is unable to opine as to validity of such filing positions. A unitholder’s basis in AMID Common Units is reduced by its share of AMID’s deductions (whether or not such deductions were claimed on an individual income tax return) so that any position that AMID takes that understates deductions will overstate the unitholder’s basis in its AMID Common Units, and may cause the unitholder to understate gain or overstate loss on any sale of such units. Please read “—Disposition of Common Units—Recognition of Gain or Loss” and “—Tax Consequences of Common Unit Ownership—Section 754 Election.” The IRS may challenge one or more of any positions AMID takes to preserve the uniformity of AMID Common Units. If such a challenge were sustained, the uniformity of AMID Common Units might be affected, and, under some circumstances, the gain from the sale of AMID Common Units might be increased without the benefit of additional deductions.

Tax-Exempt Organizations and Other Investors

Ownership of AMID Common Units by employee benefit plans, other tax-exempt organizations, non-resident aliens, non-U.S. corporations and other non-U.S. persons raises issues unique to those investors and, as described below to a limited extent, may have substantially adverse tax consequences to them. If you are a tax-exempt entity or a non-U.S. person, you should consult your tax advisor before investing in AMID Common Units. Employee benefit plans and other organizations exempt from U.S. federal income tax, including individual retirement accounts and other retirement plans, are subject to U.S. federal income tax on unrelated business taxable income. Virtually all of AMID’s income, less certain allowable deductions, allocated to a unitholder that is a tax-exempt organization will be unrelated business taxable income and will be taxable to it.

Non-resident aliens and foreign corporations, trusts or estates that own AMID Common Units will be considered to be engaged in business in the United States because of the ownership of units. As a consequence, they will be required to file U.S. federal tax returns to report their share of AMID’s income, gain, loss or deduction and pay U.S. federal income tax at regular rates on their share of AMID’s net income or gain. Moreover, under rules applicable to publicly traded partnerships, AMID will withhold tax at the highest applicable effective tax rate, from cash distributions made to non-U.S. unitholders. Each non-U.S. unitholder must obtain a taxpayer identification number from the IRS and submit that number to AMID’s transfer agent on a Form W-8BEN or W-8BEN-E, or applicable substitute form, in order to obtain credit for these withholding taxes. AMID will also withhold tax on U.S. source income recognized by non-U.S. unitholders that is not effectively connected with AMID’s U.S. trade or business, unless non-U.S. unitholders qualify for certain treaty benefits or an exception provided in the Code. Certain exceptions may require non-U.S. unitholders to provide certain information to AMID and to the IRS. A change in applicable law may require AMID to change these procedures. In addition, because a non-U.S. corporation that owns AMID Common Units will be treated as engaged in a U.S.

 

153


Table of Contents

trade or business, that corporation may be subject to the U.S. branch profits tax at a rate of 30%, in addition to regular U.S. federal income tax, on its share of AMID’s earnings and profits, as adjusted for changes in the non-U.S. corporation’s “U.S. net equity,” that is effectively connected with the conduct of a U.S. trade or business. That tax may be reduced or eliminated by an income tax treaty between the United States and the country in which the non-U.S. corporate unitholder is a “qualified resident.” In addition, this type of unitholder is subject to special information reporting requirements under Section 6038C of the Code.

A non-U.S. unitholder who sells or otherwise disposes of an AMID Common Unit will be subject to U.S. federal income tax on gain realized from the sale or disposition of that unit to the extent the gain is effectively connected with a U.S. trade or business of the non-U.S. unitholder. While a 2017 decision by the United States Tax Court held that gain from the sale of a partnership interest is not, solely as a result of the U.S. trade or business activities of the partnership, treated as effectively connected with a U.S. trade or business of a non-U.S. partner, the Tax Cuts and Jobs Act effectively overturns this decision for dispositions occurring after November 27, 2017. The new law also imposes a 10% withholding tax on the amount realized on the disposition of a partnership interest by a non-U.S. partner if any gain on the transfer of such interest would be treated as giving rise to effectively connected income. Such withholding tax obligation is currently suspended in the case of a disposition of certain publicly traded partnership interests until further guidance is provided. Moreover, under the Foreign Investment in Real Property Tax Act, a non-U.S. unitholder (other than certain “qualified foreign pension funds” (or an entity all of the interests of which are held by such a qualified foreign pension fund), which generally are entities or arrangements that are established and regulated by non-U.S. law to provide retirement or other pension benefits to employees, do not have a single participant or beneficiary that is entitled to more than 5% of the assets or income of the entity or arrangement and are subject to certain preferential tax treatment under the laws of the applicable country) generally will be subject to U.S. federal income tax upon the sale or disposition of an AMID Common Unit if (i) the unitholder owned (directly or constructively applying certain attribution rules) more than 5% of the AMID Common Units at any time during the five-year period ending on the date of such disposition and (ii) 50% or more of the fair market value of all of AMID’s assets consisted of U.S. real property interests at any time during the shorter of the period during which such unitholder held the AMID Common Units or the five-year period ending on the date of disposition. Currently, AMID believes that more than 50% of its assets consist of U.S. real property interests and AMID does not expect that to change in the foreseeable future. Therefore, non-U.S. unitholders may be subject to U.S. federal income tax on gain from the sale or disposition of their AMID Common Units.

Administrative Matters

Information Returns and Audit Procedures

AMID intends to furnish to each unitholder, within 90 days after the close of each calendar year, specific tax information, including a Schedule K-1, which describes its share of AMID’s income, gain, loss and deduction for AMID’s preceding taxable year. In preparing this information, which will not be reviewed by counsel, AMID will take various accounting and reporting positions, some of which have been mentioned earlier, to determine each unitholder’s share of income, gain, loss and deduction. AMID cannot assure you that those positions will yield a result that conforms to the requirements of the Code, Treasury Regulations or administrative interpretations of the IRS. Neither AMID nor Gibson Dunn can assure prospective unitholders that the IRS will not successfully contend in court that those positions are impermissible. Any challenge by the IRS could negatively affect the value of the AMID Common Units.

The IRS may audit AMID’s U.S. federal income tax information returns. Adjustments resulting from an IRS audit may require each unitholder to adjust a prior year’s tax liability, and possibly may result in an audit of its return. Any audit of a unitholder’s return could result in adjustments not related to AMID’s returns, as well as those related to AMID’s returns.

 

154


Table of Contents

A unitholder must file a statement with the IRS identifying the treatment of any item on its U.S. federal income tax return that is not consistent with the treatment of the item on AMID’s return. Intentional or negligent disregard of this consistency requirement may subject a unitholder to substantial penalties.

Partnerships generally are treated as separate entities for purposes of U.S. federal tax audits, judicial review of administrative adjustments by the IRS and tax settlement proceedings. The tax treatment of partnership items of income, gain, loss and deduction are determined in a partnership proceeding rather than in separate proceedings with the partners. The Code requires that one partner be designated as the “Tax Matters Partner” for these purposes. AMID’s partnership agreement names AMID GP as the Tax Matters Partner.

The Tax Matters Partner has made and will make some elections on AMID’s behalf and on behalf of unitholders. In addition, the Tax Matters Partner can extend the statute of limitations for assessment of tax deficiencies against unitholders for items in AMID’s returns. The Tax Matters Partner may bind a unitholder with less than a 1% profits interest in AMID to a settlement with the IRS unless that unitholder elects, by filing a statement with the IRS, not to give that authority to the Tax Matters Partner. The Tax Matters Partner may seek judicial review, by which all the unitholders are bound, of a final partnership administrative adjustment and, if the Tax Matters Partner fails to seek judicial review, judicial review may be sought by any unitholder having at least a 1% interest in profits or by any group of unitholders having in the aggregate at least a 5% interest in profits. However, only one action for judicial review will go forward, and each unitholder with an interest in the outcome may participate.

For taxable years beginning after December 31, 2017, if the IRS makes audit adjustments to AMID’s income tax returns, it may assess and collect any taxes (including any applicable penalties and interest) resulting from such audit adjustment directly from AMID. Similarly, for such taxable years, if the IRS makes audit adjustments to income tax returns filed by an entity in which AMID is a member or partner, it may assess and collect any taxes (including penalties and interest) resulting from such audit adjustment directly from such entity. Generally, AMID expects to elect to have AMID GP and unitholders take any such audit adjustment into account in accordance with their interests in AMID during the taxable year under audit, but there can be no assurance that such election will be effective in all circumstances. With respect to audit adjustments as to an entity in which AMID is a member or partner, AMID may not be able to have AMID GP and AMID Common Unitholders take such audit adjustment into account. If AMID is unable to have AMID GP and AMID Common Unitholders take such audit adjustment into account in accordance with their interests in AMID during the taxable year under audit, AMID’s current unitholders may bear some or all of the tax liability resulting from such audit adjustment, even if such unitholders did not own AMID Common Units during the taxable year under audit. If, as a result of any such audit adjustment, AMID is required to make payments of taxes, penalties, and interest, AMID’s cash available for distribution to AMID Common Unitholders might be substantially reduced.

Additionally, for taxable years beginning after December 13, 2017, the Internal Revenue Code will no longer require that AMID designate a Tax Matters Partner. Instead AMID will be required to designate a partner, or other person, with a substantial presence in the United States as the partnership representative (“Partnership Representative”). The Partnership Representative will have the sole authority to act on AMID’s behalf for purposes of, among other things, U.S. federal income tax audits and judicial review of administrative adjustments by the IRS. If AMID does not make such a designation, the IRS can select any person as the Partnership Representative. AMID currently anticipates that it will designate AMID GP as the Partnership Representative. Further, any actions taken by AMID or by the Partnership Representative on AMID’s behalf with respect to, among other things, U.S. federal income tax audits and judicial review of administrative adjustments by the IRS, will be binding on AMID and all of the unitholders.

Additional Withholding Requirements

Under the Foreign Account Tax Compliance Act, the relevant withholding agent may be required to withhold 30% of any interest, dividends and other fixed or determinable annual or periodical gains, profits and

 

155


Table of Contents

income from sources within the United States (“FDAP Income”) or gross proceeds from the sale or other disposition of any property of a type which can produce interest or dividends from sources within the United States (“Gross Proceeds”) paid to (i) a foreign financial institution (for which purposes includes foreign broker-dealers, clearing organizations, investment companies, hedge funds and certain other investment entities) unless such foreign financial institution agrees to verify, report and disclose its U.S. accountholders and meets certain other specified requirements or (ii) a “non-financial foreign entity” (as specifically defined in the Code) that is a beneficial owner of the payment unless such entity certifies that it does not have any substantial U.S. owners or provides the name, address and taxpayer identification number of each substantial U.S. owner and such entity meets certain other specified requirements or otherwise qualifies for an exemption from this withholding. Foreign financial institutions located in jurisdictions that have an intergovernmental agreement with the United States governing these requirements may be subject to different rules. These rules generally apply to payments of FDAP Income and generally will apply to payments of relevant Gross Proceeds that are made after December 31, 2018. Thus, to the extent AMID has FDAP Income, or has Gross Proceeds after that date, that is not treated as effectively connected with a U.S. trade or business (please read “—Tax-Exempt Organizations and Other Investors”), unitholders who are foreign financial institutions or certain other non-U.S. entities may be subject to withholding on distributions they receive from AMID, or their distributive share of AMID’s income, pursuant to the rules described above. Prospective unitholders should consult their own tax advisors regarding the potential application of these withholding provisions to their investment in AMID Common Units.

Nominee Reporting

Persons who hold an interest in AMID as a nominee for another person are required to furnish to AMID:

 

    the name, address and taxpayer identification number of the beneficial owner and the nominee;

 

    whether the beneficial owner is:

 

    a person that is not a U.S. person;

 

    a government of a non-U.S. jurisdiction, an international organization or any wholly owned agency or instrumentality of either of the foregoing; or

 

    a tax-exempt entity;

 

    the amount and description of units held, acquired or transferred for the beneficial owner; and

 

    specific information including the dates of acquisitions and transfers, means of acquisitions and transfers, and acquisition cost for purchases, as well as the amount of net proceeds from dispositions.

Brokers and financial institutions are required to furnish additional information, including whether they are U.S. persons and specific information on units they acquire, hold or transfer for their own account. A penalty of $250 per failure, up to a maximum of $3 million per calendar year, is imposed by the Code for failure to report that information to AMID. The nominee is required to supply the beneficial owner of the units with the information furnished to AMID.

Accuracy-Related Penalties

The Code imposes an additional tax equal to 20% of the amount of any portion of an underpayment of tax that is attributable to one or more specified causes, including negligence or disregard of rules or regulations, substantial understatements of income tax and substantial valuation misstatements. The Code does not impose a penalty, however, for any portion of an underpayment if it is shown that there was a reasonable cause for that portion and that the taxpayer acted in good faith regarding that portion.

For individuals, a substantial understatement of income tax in any taxable year exists if the amount of the understatement exceeds the greater of 10% of the tax required to be shown on the return for the taxable year or

 

156


Table of Contents

$5,000 ($10,000 for most corporations). The amount of any understatement subject to penalty generally is reduced if any portion is attributable to a position adopted on the return: (a) for which there is, or was, “substantial authority;” or (b) as to which there is a reasonable basis and the pertinent facts of that position are disclosed on the return.

If any item of income, gain, loss or deduction included in the distributive shares of unitholders might result in that kind of an “understatement” of income tax for which no “substantial authority” exists, AMID must adequately disclose the pertinent facts on its return. In addition, AMID will make a reasonable effort to furnish sufficient information for unitholders to make adequate disclosure on their returns and to take other actions as may be appropriate to permit unitholders to avoid liability for this penalty. More stringent rules apply to “tax shelters,” which AMID does not believe includes AMID, or any of its investments, plans or arrangements.

A substantial valuation misstatement exists if (a) the value of any property, or the adjusted basis of any property, claimed on a tax return is 150% or more of the amount determined to be the correct amount of the valuation or adjusted basis, (b) the price for any property or services (or for the use of property) claimed on any such return with respect to any transaction between persons described in Section 482 of the Code is 200% or more (or 50% or less) of the amount determined under Section 482 to be the correct amount of such price or (c) the net Code Section 482 transfer price adjustment for the taxable year exceeds the lesser of $5 million or 10% of the taxpayer’s gross receipts. No penalty is imposed unless the portion of the underpayment attributable to a substantial valuation misstatement exceeds $5,000 ($10,000 for most corporations). If the valuation claimed on a return is 200% or more than the correct valuation or certain other thresholds are met, the penalty imposed increases to 40%. AMID does not anticipate making any valuation misstatements.

In addition, the 20% accuracy-related penalty also applies to any portion of an underpayment of tax that is attributable to transactions lacking economic substance. To the extent that such transactions are not adequately disclosed, the penalty imposed is increased to 40%. Additionally, there is no reasonable cause defense to the imposition of this penalty to such transactions. AMID does not anticipate undertaking any transactions that lack economic substance.

Reportable Transactions

If AMID were to engage in a “reportable transaction,” it (and possibly you and others) would be required to make a detailed disclosure of the transaction to the IRS. A transaction may be a reportable transaction based upon any of several factors, including the fact that it is a type of tax avoidance transaction publicly identified by the IRS as a “listed transaction” or that it produces certain kinds of losses for partnerships, individuals, S corporations, and trusts in excess of $2 million in any single year, or $4 million in any combination of six successive taxable years (beginning with the taxable year in which the transaction are entered into). AMID’s participation in a reportable transaction could increase the likelihood that AMID’s U.S. federal income tax information return (and possibly your tax return) would be audited by the IRS. Please read “—Information Returns and Audit Procedures.”

Moreover, if AMID were to participate in a reportable transaction with a significant purpose to avoid or evade tax, or in any listed transaction, you may be subject to the following additional consequences:

 

    accuracy-related penalties with a broader scope, significantly narrower exceptions, and potentially greater amounts than described above at “—Accuracy-Related Penalties;”

 

    for those persons otherwise entitled to deduct interest on U.S. federal tax deficiencies, non-deductibility of interest on any resulting tax liability; and

 

    in the case of a listed transaction, an extended statute of limitations.

AMID does not expect to engage in any “reportable transactions.”

 

157


Table of Contents

State, Local and Non-U.S. Tax Considerations

In addition to U.S. federal income taxes, you likely will be subject to other taxes, such as state, local and non-U.S. income taxes, unincorporated business taxes and estate, inheritance or intangible taxes that may be imposed by the various jurisdictions in which AMID conducts business or owns property or in which you are a resident. AMID currently conducts business or owns property in several states, most of which impose personal income taxes on individuals. Most of these states also impose an income or other entity-level tax on corporations and other entities. Moreover, AMID may also do business or own property in other states in the future that impose income or similar taxes on individuals, corporations and other entities. Although an analysis of those various taxes is not presented here, each prospective unitholder should consider their potential impact on its investment in AMID. A unitholder may be required to file income tax returns and to pay income taxes in many of these jurisdictions in which AMID conducts business or owns property and may be subject to penalties for failure to comply with those requirements. In some jurisdictions, tax losses may not produce a tax benefit in the year incurred and may not be available to offset income in subsequent taxable years. Some of the jurisdictions may require AMID, or AMID may elect, to withhold a percentage of income from amounts to be distributed to a unitholder who is not a resident of the jurisdiction. Withholding, the amount of which may be greater or less than a particular unitholder’s income tax liability to the jurisdiction, generally does not relieve a nonresident unitholder from the obligation to file an income tax return. Amounts withheld will be treated as if distributed to unitholders for purposes of determining the amounts distributed by AMID. Please read “—Tax Consequences of Common Unit Ownership—Entity-Level Collections.” Based on current law and AMID’s estimate of its future operations, AMID GP anticipates that any amounts required to be withheld will not be material.

It is the responsibility of each unitholder to investigate the legal and tax consequences, under the laws of pertinent states, localities and non-U.S. jurisdictions, of its investment in AMID. Accordingly, each prospective unitholder is urged to consult its own tax counsel or other advisor with regard to those matters. Further, it is the responsibility of each unitholder to file all state, local and non-U.S., as well as U.S. federal tax returns, that may be required of the unitholder. Gibson Dunn has not rendered an opinion on the state, local or non-U.S. tax consequences of an investment in AMID.

 

158


Table of Contents

DESCRIPTION OF AMID COMMON UNITS

The Units

AMID Common Units represent limited partner interests in AMID. The holders of AMID Common Units distributed upon the closing of the Transaction are entitled to participate in partnership distributions with the holders of AMID’s series A preferred units, series C preferred units, series E preferred units (when issued), and incentive distribution rights, and are entitled to exercise the rights and privileges available to limited partners under the AMID Partnership Agreement that will be adopted in connection with the closing of the Transaction. For a description of the relative rights and preferences of holders of AMID Common Units, series A preferred units, series C preferred units, series E preferred units and incentive distribution rights in and to partnership distributions as provided for in the AMID Partnership Agreement, see this section and “The AMID Partnership Agreement” and “Provisions of the AMID Partnership Agreement Relating to Cash Distributions.” For a description of the rights and privileges of limited partners under the AMID Partnership Agreement, including voting rights, see “The AMID Partnership Agreement.” AMID urges you to read the form of AMID Partnership Agreement filed as an exhibit to the registration statement of which this proxy statement/prospectus forms a part, because the AMID Partnership Agreement, and not this description, will govern AMID Common Units upon the closing of the Transaction.

Number of AMID Common Units

As of January 31, 2018, 52,714,198 AMID Common Units were outstanding, of which 38,398,620 were held by the public. As of January 31, 2018, 12,628,100 AMID Common Units were held by ArcLight Capital, 1,349,609 AMID Common Units were held by AMID GP and 1.28% general partner interests in AMID were held by AMID GP and its affiliates. AMID has also issued warrants to purchase additional AMID Common Units in connection with its issuance of series C preferred units. For a description of the warrant, see “Provisions of the AMID Partnership Agreement Relating to Cash Distributions.”

Where Common Units are Traded

AMID Common Units are listed on the NYSE under the symbol “AMID.” The AMID Common Units received by SXE Unitholders in the Merger will also be listed on the NYSE.

Transfer Agent and Registrar

Duties

EQ Shareowner Services as sucessor in interest to Wells Fargo serves as the registrar and transfer agent for the AMID Common Units. AMID will pay all fees charged by the transfer agent for transfers of AMID Common Units except the following that must be paid by AMID Common Unitholders:

 

    surety bond premiums to replace lost or stolen certificates, or to cover taxes and other governmental charges in connection therewith;

 

    special charges for services requested by a holder of an AMID Common Unit; and

 

    other similar fees or charges.

There will be no charge to AMID Common Unitholders for disbursements of AMID cash distributions. AMID will indemnify the transfer agent, its agents and each of their respective stockholders, directors, officers and employees against all claims and losses that may arise out of acts performed or omitted for its activities in that capacity, except for any liability due to any gross negligence or intentional misconduct of the indemnified person or entity.

 

159


Table of Contents

Resignation or Removal

The transfer agent may resign, by notice to AMID, or be removed by AMID. The resignation or removal of the transfer agent will become effective upon AMID’s appointment of a successor transfer agent and registrar and its acceptance of the appointment. If no successor has been appointed and has accepted the appointment within 30 days after notice of the resignation or removal, AMID GP may act as the transfer agent and registrar until a successor is appointed.

Transfer of AMID Common Units

By transfer of AMID Common Units in accordance with the AMID Partnership Agreement, each transferee of AMID Common Units shall be admitted as a limited partner with respect to the AMID Common Units transferred when such transfer and admission are reflected in AMID’s books and records. Each transferee:

 

    automatically agrees to be bound by the terms and conditions of, and is deemed to have executed, the AMID Partnership Agreement;

 

    represents that the transferee has the power, authority and capacity to enter into the AMID Partnership Agreement; and

 

    makes the consents, waivers and acknowledgments contained in the AMID Partnership Agreement.

AMID may, at its discretion, treat the nominee holder of an AMID Common Unit as the absolute owner. In that case, the beneficial holder’s rights are limited solely to those that it has against the nominee holder as a result of any agreement between the beneficial owner and the nominee holder.

AMID Common Units are securities and are transferable according to the laws governing the transfer of securities. In addition to other rights acquired upon transfer, the transferor gives the transferee the right to become a substituted limited partner in AMID’s partnership for the transferred AMID Common Units.

Until an AMID Common Unit has been transferred on AMID’s books, AMID and the transfer agent may treat the record holder of the AMID Common Units as the absolute owner for all purposes, except as otherwise required by law or stock exchange regulations.

 

160


Table of Contents

PROVISIONS OF THE AMID PARTNERSHIP AGREEMENT RELATING TO CASH DISTRIBUTIONS

The following is a summary of the relative rights and preferences of holders of AMID Common Units, series A preferred units, series C preferred units, series E preferred units, and incentive distribution rights in and to partnership distributions as provided for in the AMID Partnership Agreement. The AMID Partnership Agreement is filed as an exhibit to the registration statement of which this proxy statement/prospectus forms a part. AMID will provide investors with a copy of the AMID Partnership Agreement upon request at no charge.

Distributions of Available Cash

General

The AMID Partnership Agreement requires that, within 45 days after the end of each quarter, AMID distributes all of its available cash to its unitholders of record on the applicable record date. After payment of series A quarterly distributions (as defined below), series C quarterly distributions (as defined below) and series E quarterly distributions (as defined below), any series A arrearage (as defined below), series C arrearage (as defined below) and series E arrearage (as defined below) and any interest thereon (“series A interest,” “series C interest” and “series E interest,” respectively), the AMID Common Units will have the right to receive distributions of available cash from operating surplus each quarter in an amount equal to $0.4125 per unit, which amount is defined in the AMID Partnership Agreement as the minimum quarterly distribution, plus any arrearages in the payment of the minimum quarterly distribution on the AMID Common Units from prior quarters (as described below), before any distributions of available cash from operating surplus may be made in respect of AMID’s incentive distribution rights (the “incentive distribution rights”). Each distribution payable in respect of the series A preferred units (as described below) will be a number of series A PIK preferred units but may, at AMID’s election, be paid in cash or in a combination of series A PIK preferred units and cash as further described in the AMID Partnership Agreement. Until the series C coupon conversion quarter, each distribution payable in respect of the first $50 million of series C preferred units (as described below) will be a number of series C PIK preferred units but may, at AMID’s election, be paid in cash or in a combination of series C PIK preferred units and cash as further described in the AMID Partnership Agreement. Until the series E coupon conversion quarter, each distribution payable in respect of the series E preferred units (as described below) will be a number of series E PIK preferred units but may, at AMID’s election, be paid in cash or in a combination of series E PIK preferred units and cash as further described in the AMID Partnership Agreement.

Definition of Available Cash

Available cash generally means, for any quarter, all cash and cash equivalents on hand at the end of that quarter:

 

    less the amount of cash reserves established by AMID GP at the date of determination of available cash for that quarter to:

 

    provide for the proper conduct of AMID’s business (including reserves for AMID’s future capital expenditures, anticipated future credit needs and refunds of collected rates reasonably likely to be refunded as a result of a settlement or hearing related to FERC rate proceedings or rate proceedings under applicable law subsequent to that quarter);

 

    comply with applicable law, any of AMID’s debt instruments or other agreements; or

 

    provide funds for distributions to AMID Unitholders and to AMID GP for any one or more of the next four quarters (provided that AMID GP may not establish cash reserves for AMID Common Units unless it determines that the establishment of reserves will not prevent AMID from distributing the minimum quarterly distribution on all AMID Common Units and any cumulative arrearages on such AMID Common Units for the current quarter and the next four quarters);

 

161


Table of Contents
    plus, if AMID GP so determines, all or any portion of the cash on hand on the date of determination of available cash for the quarter resulting from working capital borrowings made subsequent to the end of such quarter.

The purpose and effect of the last bullet point above is to allow AMID GP, if it so decides, to use cash from working capital borrowings made after the end of the quarter but on or before the date of determination of available cash for that quarter to pay distributions to AMID Unitholders. Under the AMID Partnership Agreement, working capital borrowings are generally borrowings that are made under a credit facility, commercial paper facility or similar financing arrangement, and in all cases are used solely for working capital purposes or to pay distributions to partners, and with the intent of the borrower to repay such borrowings within 12 months with funds other than from additional working capital borrowings. The proceeds of working capital borrowings increase operating surplus and repayments of working capital borrowings are generally operating expenditures (as described below) and thus reduce operating surplus. However, if working capital borrowings, which increase operating surplus, are not repaid during the 12-month period following the borrowing, such borrowing will be deemed repaid at the end of such period, thus decreasing operating surplus at such time. When such working capital borrowings are in fact repaid, they will not be treated as a further reduction in operating surplus because operating surplus will have been previously reduced by the deemed repayment.

Minimum Quarterly Distribution

The minimum quarterly distribution, as defined in the AMID Partnership Agreement, is $0.4125 per AMID Common Unit per quarter, or $1.65 on an annualized basis. AMID paid a quarterly distribution on November 14, 2017 in respect of the quarter ended September 30, 2017 of $0.4125 per AMID Common Units, or $1.65 per AMID Common Unit on an annualized basis after payment of the series A quarterly distribution and series C quarterly distribution, any series A arrearage or series C arrearage and any series A interest or series C interest, the establishment of cash reserves and the payment of costs and expenses, including reimbursements of expenses to AMID GP. However, there is no guarantee that AMID will pay the minimum quarterly distribution or any distribution on AMID’s units in any quarter. Even if AMID’s cash distribution policy is not modified or revoked, the amount of distributions paid under AMID’s policy and the decision to make any distribution is determined by and subject to change by AMID GP, taking into consideration the terms of the AMID Partnership Agreement.

If, in any quarter, AMID distributes less than the minimum quarterly distribution on each common unit, then each common unit will accrue arrearages. The amount of arrearage accrued with respect to each common unit is equal to (a) the sum of the deficit between the quarterly distribution paid and the minimum quarterly distribution on all common units issued in AMID’s initial public offering (b) divided by the number of common units outstanding as of the end of such quarter. Because AMID has more common units outstanding than were issued in the initial public offering, the arrearage, if any, accrued on each common unit will be less than the deficit between the quarterly distribution paid on such common unit and the minimum quarterly distribution.

Operating Surplus and Capital Surplus

General

All cash distributed to AMID Unitholders is characterized as either being paid from “operating surplus” or “capital surplus.” The AMID Partnership Agreement treats distributions of available cash from operating surplus differently than distributions of available cash from capital surplus.

Operating Surplus

The AMID Partnership Agreement defines operating surplus as:

 

    $11.5 million (as described below); plus

 

162


Table of Contents
    all of AMID’s cash receipts since the closing of AMID’s initial public offering, excluding cash from interim capital transactions (as defined below); plus

 

    working capital borrowings made after the end of a quarter but on or before the date of determination of operating surplus for that quarter; plus

 

    cash distributions paid on equity issued to finance all or a portion of the construction, acquisition, development or improvement of a capital improvement or replacement of a capital asset (such as equipment or facilities) in respect of the period beginning on the date that AMID enters into a binding obligation to commence the construction, acquisition, development or improvement of a capital improvement or replacement of a capital asset and ending on the earlier to occur of the date the capital improvement or capital asset commences commercial service and the date that it is abandoned or disposed of; plus

 

    cash distributions paid on equity issued to pay the construction-period interest on debt incurred, or to pay construction-period distributions on equity issued, to finance the capital improvements or capital assets referred to above; less

 

    all of AMID’s operating expenditures (as defined below) since the closing of AMID’s initial public offering; less

 

    the amount of cash reserves established by AMID GP to provide funds for future operating expenditures; less

 

    all working capital borrowings not repaid within 12 months after having been incurred, or repaid within such 12-month period with the proceeds of additional working capital borrowings; less

 

    any cash loss realized on disposition of an investment capital expenditure.

As described above, operating surplus does not reflect actual cash on hand that is available for distribution to AMID Unitholders and is not limited to cash generated by operations. For example, it includes a provision that will enable AMID, if it chooses, to distribute as operating surplus up to $11.5 million of cash AMID receives from non-operating sources such as asset sales, issuances of securities and long-term borrowings that would otherwise be distributed as capital surplus.

The AMID Partnership Agreement defines interim capital transactions as (i) borrowings, refinancings or refundings of indebtedness (other than working capital borrowings and items purchased on open account or for a deferred purchase price in the ordinary course of business) and sales of debt securities, (ii) sales of equity securities, (iii) sales or other dispositions of assets, other than sales or other dispositions of inventory, accounts receivable and other assets in the ordinary course of business and sales or other dispositions of assets as part of normal asset retirements or replacements, (iv) the termination of commodity hedge contracts or interest rate hedge contracts prior to the termination date specified therein (provided that cash receipts from any such termination will be included in operating surplus in equal quarterly installments over the remaining scheduled life of the contract), (v) capital contributions received (other than capital contributions received pursuant to the Distribution Support and Expense Reimbursement Agreement among AMID, AMID GP and Magnolia Holdings dated October 23, 2016 or in connection with the reimbursement of expenses or integration costs relating to AMID’s acquisition of JP Energy Partners LP), and (vi) corporate reorganizations or restructurings.

The AMID Partnership Agreement defines operating expenditures as all of AMID’s cash expenditures, including, but not limited to, taxes, reimbursements of expenses of AMID GP and its affiliates, interest payments, payments made in the ordinary course of business under interest rate hedge contracts and commodity hedge contracts (provided that payments made in connection with the termination of any interest rate hedge contract or commodity hedge contract prior to the expiration of its stipulated settlement or termination date will be included in operating expenditures in equal quarterly installments over the remaining scheduled life of such interest rate hedge contract or commodity hedge contract), estimated maintenance capital expenditures (as

 

163


Table of Contents

discussed in further detail below), director and officer compensation, repayment of working capital borrowings and non-pro rata repurchases of AMID’s Common Units, series A preferred units, and series C preferred units; provided, however, that operating expenditures will not include:

 

    repayments of working capital borrowings where such borrowings have previously been deemed to have been repaid (as described above);

 

    payments (including prepayments and prepayment penalties) of principal of and premium on indebtedness other than working capital borrowings;

 

    expansion capital expenditures;

 

    actual maintenance capital expenditures;

 

    investment capital expenditures;

 

    payment of transaction expenses (including, but not limited to, taxes) relating to interim capital transactions;

 

    distributions to AMID’s partners;

 

    non-pro rata purchases of any class of AMID’s units made with the proceeds of an interim capital transaction; or

 

    any other payments made in connection with AMID’s initial public offering that are described in “Use of Proceeds.”

Capital Surplus

Capital surplus is defined in the AMID Partnership Agreement as any distribution of available cash in excess of AMID’s cumulative operating surplus. Accordingly, except as described above, capital surplus would generally be generated by:

 

    borrowings other than working capital borrowings;

 

    sales of AMID’s equity and debt securities; and

 

    sales or other dispositions of assets, other than inventory, accounts receivable and other assets sold in the ordinary course of business or as part of ordinary course retirement or replacement of assets.

Characterization of Cash Distributions

The AMID Partnership Agreement requires that AMID treats all available cash distributed as coming from operating surplus until the sum of all available cash distributed since the closing of AMID’s initial public offering equals the aggregate operating surplus from the closing of AMID’s initial public offering through the end of the quarter immediately preceding that distribution. The AMID Partnership Agreement requires that AMID treats any amount distributed in excess of operating surplus, regardless of its source, as capital surplus. AMID does not anticipate that it will make any distributions from capital surplus.

Capital Expenditures

Maintenance capital expenditures are cash expenditures (including expenditures for the addition or improvement to, or the replacement of, AMID’s capital assets, for the acquisition of existing, or the construction or development of new, capital assets or for any integrity management program) made to maintain AMID’s long-term operating income or operating capacity. AMID expects that a primary component of maintenance capital expenditures will include expenditures for routine equipment and pipeline maintenance or replacement due to obsolescence. Maintenance capital expenditures will also include interest (and related fees) on debt incurred and distributions on equity issued (including incremental distributions on incentive distribution rights) to finance all

 

164


Table of Contents

or any portion of the construction or development of a replacement asset that is paid in respect of the period that begins when AMID enters into a binding obligation to commence constructing or developing a replacement asset and ending on the earlier to occur of the date that any such replacement asset commences commercial service and the date that it is abandoned or disposed of.

Because AMID’s maintenance capital expenditures can be irregular, the amount of AMID’s actual maintenance capital expenditures may differ substantially from period to period, which could cause similar fluctuations in the amounts of operating surplus, adjusted operating surplus and cash available for distribution to AMID Unitholders if AMID subtracted actual maintenance capital expenditures from operating surplus.

The AMID Partnership Agreement requires that an estimate of the average quarterly maintenance capital expenditures be subtracted from operating surplus each quarter as opposed to the actual amounts spent. The amount of estimated maintenance capital expenditures deducted from operating surplus for those periods will be determined by the AMID GP Board at least once a year, subject to the concurrence of the Conflicts Committee of the AMID GP Board (the “AMID Conflicts Committee”). The estimate will be made annually and whenever an event occurs that is likely to result in a material adjustment to the amount of AMID’s maintenance capital expenditures on a long-term basis. For purposes of calculating operating surplus, any adjustment to this estimate will be prospective only.

The use of estimated maintenance capital expenditures in calculating operating surplus will have the following effects:

 

    it will reduce the risk that maintenance capital expenditures in any one quarter will be large enough to render operating surplus less than the minimum quarterly distribution to be paid on all AMID Common Units for the quarter and subsequent quarters;

 

    it will increase AMID’s ability to distribute as operating surplus cash AMID receives from non-operating sources; and

 

    it will be more difficult for AMID to raise its distribution above the minimum quarterly distribution and pay incentive distributions on the incentive distribution rights held by AMID GP.

Estimated maintenance capital expenditures reduce operating surplus, but expansion capital expenditures, investment capital expenditures and actual maintenance capital expenditures do not.

Expansion capital expenditures are cash expenditures incurred for acquisitions or capital improvements that AMID expects will increase AMID’s operating income or operating capacity over the long term. Expansion capital expenditures include interest payments (and related fees) on debt incurred and distributions on equity issued to finance the construction, acquisition or development of an improvement to AMID’s capital assets and paid in respect of the period beginning on the date that AMID enters into a binding obligation to commence construction, acquisition or development of the capital improvement and ending on the earlier to occur of the date that such capital improvement commences commercial service and the date that such capital improvement is abandoned or disposed of. Examples of expansion capital expenditures include the acquisition of equipment, or the construction, development or acquisition of additional pipeline or treating capacity or new compression capacity.

Capital expenditures that are made in part for expansion capital purposes and in part for other purposes will be allocated between expansion capital expenditures and expenditures for other purposes by AMID GP (with the concurrence of the AMID Conflicts Committee).

Investment capital expenditures are those capital expenditures that are neither maintenance capital expenditures nor expansion capital expenditures. Investment capital expenditures largely will consist of capital expenditures made for investment purposes. Examples of investment capital expenditures include traditional

 

165


Table of Contents

capital expenditures for investment purposes, such as purchases of securities, as well as other capital expenditures that might be made in lieu of such traditional investment capital expenditures, such as the acquisition of a capital asset for investment purposes or development of facilities that are in excess of the maintenance of AMID’s existing operating capacity or operating income, but that are not expected to expand, for more than the short term, AMID’s operating capacity or operating income.

Adjusted operating surplus is intended to reflect the cash generated from operations during a particular period and therefore excludes net drawdowns of reserves of cash established in prior periods. Adjusted operating surplus for a period consists of:

 

    operating surplus generated with respect to that period (excluding any amounts attributable to the item described in the first bullet point under “—Operating Surplus and Capital Surplus—Operating Surplus” above); less

 

    any net increase in working capital borrowings with respect to that period; less

 

    any net decrease in cash reserves for operating expenditures with respect to that period not relating to an operating expenditure made with respect to that period; plus

 

    any net decrease in working capital borrowings with respect to that period; plus

 

    any net decrease made in subsequent periods to cash reserves for operating expenditures initially established with respect to that period to the extent such decrease results in a reduction in adjusted operating surplus in subsequent periods; plus

 

    any net increase in cash reserves for operating expenditures with respect to that period required by any debt instrument for the repayment of principal, interest or premium.

Removal of General Partner

If the AMID Unitholders remove AMID GP other than for cause and no units held by AMID GP and its affiliates are voted in favor of such removal:

 

    any existing arrearages in payment of the minimum quarterly distribution on the AMID Common Units will be extinguished; and

 

    AMID GP will have the right to convert its general partner interest and its incentive distribution rights into AMID Common Units or to receive cash in exchange for those interests.

Series A Preferred Units

Distributions

AMID has outstanding series A preferred units, which include both series A-1 and series A-2 preferred units. The series A-1 preferred units were issued in April of 2013, while the series A-2 preferred units were issued in March of 2015. The series A-1 preferred units and series A-2 preferred units are referred to collectively as the “series A preferred units.” Series A preferred units have the right to receive cumulative distributions, in the same priority as distributions to the series C preferred units and series E preferred units (as described below), and prior to any other distributions made in respect of any other partnership interests (the “series A quarterly distribution”) in the amounts described herein. The series A quarterly distribution on each outstanding series A preferred unit was paid as a number of series A PIK preferred units (as defined below) equal to the series A PIK payment amount (as defined below) through the quarter ended March 31, 2014. With respect to all quarters beginning after March 31, 2014 through and including the quarter ended December 31, 2016, the series A quarterly distribution on each outstanding series A preferred unit will be paid as a number of series A PIK preferred units equal to the series A second PIK payment amount (as defined below). In AMID GP’s discretion, the series A quarterly distribution may instead be paid as (x) an amount in cash up to the greater of (a) $0.50 and

 

166


Table of Contents

(b) the series A distribution amount (as defined below), and (y) a number of series A PIK preferred units equal to (a) the remainder of (i) the greater of (I) $0.50 and (II) the series A distribution amount less (ii) the amount of cash paid pursuant to clause (x), divided by (b) the series A adjusted issue price (as defined below). For the quarter ended March 31, 2017 and thereafter, the series A quarterly distribution on each outstanding series A preferred unit will be paid as a number of series A PIK preferred units equal to the series A third PIK payment amount (as defined below). However, in AMID GP’s discretion, which determination shall be made prior to the record date for the relevant quarter, the series A preferred quarterly distribution may be paid as (x) an amount in cash up to the greater of (1) $0.4125 and (2) the series A distribution amount, and (y) a number of series A PIK preferred units equal to the quotient of (a) the remainder of (i) the greater of (I) $0.4125 and (II) the series A distribution amount less (ii) the amount of cash paid pursuant to clause (x), divided by (b) the series A adjusted issue price. If all or any portion of a series A quarterly distribution is to be paid in cash, then the aggregate amount of such cash to be so distributed in respect of the series A preferred units outstanding shall be paid out of available cash in the same priority as any cash distributions made to the series C preferred unitholders and series E preferred unitholders, which will be made prior to making any distribution to AMID GP, or AMID Common Unit unitholders. To the extent that any portion of a series A quarterly distribution, series C quarterly distribution and series E quarterly distribution with respect to any quarter to be paid in cash with respect to any quarter exceeds the amount of available cash for such quarter, an amount of cash equal to the available cash for such quarter will be paid to the series A preferred unitholders, series C preferred unitholders and series E preferred unitholders, pro rata, and the balance of such series A quarterly distribution shall be unpaid and shall constitute an arrearage (the “series A arrearage”) and accrue interest until paid in a future quarter.

The AMID Partnership Agreement defines series A PIK preferred units as additional series A preferred units issued in kind as a distribution to holders of series A preferred units.

The AMID Partnership Agreement defines the series A PIK payment amount as a number of series A PIK preferred units equal to (i) the greater of (x) $0.25 and (y) the series A distribution amount less $0.25 divided by (ii) the series A issue price, as it may be adjusted from time to time pursuant to the AMID Partnership Agreement. AMID defines the series A second PIK payment amount as a number of series A PIK preferred units equal to (i) the greater of (x) $0.50 and (y) the series A distribution amount divided by (ii) the series A issue price, as it may be adjusted from time to time pursuant to the AMID Partnership Agreement. AMID defines the series A third PIK payment amount as the number of series A PIK preferred units equal to the quotient of (i) the greater of (a) $0.4125 and (b) the series A distribution amount divided by (ii) the series A adjusted issue price.

The AMID Partnership defines series A distribution amount with respect to any particular quarter as the cash distribution amount for such quarter that each series A preferred unit would have received on an as-converted basis if it had been converted immediately prior to the beginning of the quarter in respect of which such distributions are being paid into the number of AMID Common Units into which such series A preferred unit is convertible pursuant to Section 5.12(b)(viii) of the AMID Partnership Agreement.

AMID defines series A adjusted issue price as an amount equal to (i) $17.50 per series A preferred unit, divided by (ii) the series A conversion rate, which is currently 1.1490.

Series C Preferred Units

Distributions

AMID has outstanding series C preferred units. The series C preferred units were issued on April 25, 2016. Series C preferred units have the right to receive cumulative distributions in the same priority as distributions to the series A preferred units and series E preferred units and prior to any other distributions made in respect of any other partnership interests (the “series C quarterly distribution”) in the amounts described herein. Through and including the quarter ending immediately prior to the series C coupon conversion quarter (as defined below) (such series C quarterly distribution, the “series C pre-conversion distribution”), the series C quarterly

 

167


Table of Contents

distribution on each outstanding series C preferred unit will be a number of series C PIK preferred units (as defined below) equal to the series C PIK payment amount (as defined below). In AMID GP’s discretion, the series C pre-conversion distribution with respect to the $50M of Series C Preferred Units (as defined below) may instead be paid as (x) an amount in cash up to the series C distribution rate (as defined below) and (y) a number of series C PIK preferred units equal to (a) the remainder of (i) the series C distribution rate less (ii) the amount of cash paid pursuant to clause (x), divided by (b) the series C adjusted issue price (as defined below). In AMID GP’s discretion, the series C pre-conversion distribution with respect to the remaining series C preferred units (that is, other than the $50M of Series C Preferred Units) may be paid as (x) an amount in cash up to the greater of (a) $0.4125 and (b) the series C subsequent distribution rate (as defined below), and (y) a number of series C PIK preferred units equal to (a) the remainder of (i) the greater of (I) $0.4125 and (II) the series C subsequent distribution rate less (ii) the amount of cash paid pursuant to clause (x), divided by (b) the series C adjusted issue price (as defined below). With respect to the series C coupon conversion quarter and all quarters thereafter, the series C quarterly distributions will be paid entirely in cash at the series C distribution rate (as defined below). If all or any portion of a series C quarterly distribution is to be paid in cash, then the aggregate amount of such cash to be distributed in respect of the series C preferred units outstanding will be paid out of available cash in the same priority as any cash distributions made to the series A preferred unitholders, which will be made prior to any distributions to AMID GP or AMID Common Unitholders. To the extent that any portion of a series A quarterly distribution, series C quarterly distribution and series E quarterly distribution paid in cash with regard to any quarter exceeds the amount of available cash for such quarter, an amount of cash equal to the available cash for such quarter will be paid to the series A preferred unitholders, series C preferred unitholders and series E preferred unitholders, pro rata, and the balance of such series C quarterly distribution will be unpaid and will become an arrearage (the “series C arrearage”) and accrue interest until paid in a future quarter.

“$50M of Series C Preferred Units” means the series C preferred units representing underlying AMID Common Units having a value of $50 million based upon the closing price of AMID Common Units on the trading date immediately preceding the applicable record date for such conversion.

The “series C coupon conversion quarter” is the earlier of (1) the quarter beginning July 1, 2020 and (2) the date on which AMID Common Units are issued in respect of a conversion of the series C preferred units, which occurs at the election of the holders.

“Series C PIK preferred units” are the additional series C preferred units issued in kind as a distribution to holders of series C preferred units.

“Series C PIK payment amount” is the number of series C PIK preferred units equal to (i) the series C distribution rate divided by (ii) the series C adjusted issue price.

“Series C distribution amount” with respect to any particular quarter is the cash distribution amount for such quarter that each series C preferred unit would have received on an as-converted basis if it had been converted to AMID Common Units immediately prior to the beginning of such quarter into which such series C preferred unit is convertible pursuant to Section 5.14(b)(viii) of the AMID Partnership Agreement.

“Series C adjusted issue price” is an amount equal to (i) $14.00 per series C preferred unit, divided by (ii) the series C conversion rate, which is currently 1:1.0456.

“Series C distribution rate” is the amount per quarter per series C preferred unit payable in arrears equal to the series C distribution amount.

“Series C subsequent distribution rate” is the amount per quarter per series C preferred unit payable in arrears equal to the greater of (i) $0.4125 and (ii) the series C distribution amount.

 

168


Table of Contents

Warrant

In connection with the issuance of the series C preferred units, on April 25, 2016, AMID issued a warrant to Magnolia Holdings to purchase up to 800,000 AMID Common Units at an exercise price of $7.25 per AMID Common Unit (the “series C warrant”). The series C warrant is subject to standard anti-dilution adjustments and is exercisable for a period of seven years from the date of issuance. In the event that AMID issues, sells or grants any AMID Common Units or convertible securities at an indicative per AMID Common Unit price that is less than $14.00 per AMID Common Unit (subject to customary anti-dilution adjustments), the number of AMID Common Units that may be purchased pursuant to the exercise of the series C warrant will be adjusted by an amount, rounded to the nearest whole AMID Common Unit, equal to the product obtained by the following calculation: (i) 400,000 multiplied by (ii) (A) $14.00 multiplied by the number of series C preferred units then outstanding less $45.0 million divided by (B) $14.00 multiplied by the number of series C preferred units issued, less $45.0 million.

Each issuance of any series C PIK preferred units will increase the number of AMID Common Units that can be purchased upon exercise of the series C warrant by an amount, rounded to the nearest whole AMID Common Unit, equal to the product obtained by the following calculation: (i) the total number of AMID Common Units into which each series C warrant may be exercised immediately prior to the most recent issuance of the series C PIK preferred units multiplied by (ii) (A) the total number of outstanding series C preferred units immediately after the most recent issuance of series C PIK preferred units divided by (B)  the total number of outstanding series C preferred units immediately prior to the most recent issuance of series C PIK preferred units.

Series E Preferred Units

Distributions

4.5 million series E preferred units will be issued at the closing of the Transaction. Series E preferred units have the right to receive cumulative distributions in the same priority as distributions to the series A preferred units and series C preferred units and prior to any other distributions made in respect of any other partnership interests (the “series E quarterly distribution”) in the amounts described herein. Through and including the quarter ending immediately prior to the series E coupon conversion quarter (as defined below) (such series E quarterly distribution, the “series E pre-conversion distribution”), the series E quarterly distribution on each outstanding series E preferred unit will be a number of series E PIK preferred units (as defined below) equal to the series E PIK payment amount (as defined below). In AMID GP’s discretion, the series E pre-conversion distribution may instead be paid as (x) an amount in cash up to the series E distribution amount (as defined below), and (y) a number of series E PIK preferred units equal to (a) the remainder of (i) the series E distribution amount less (ii) the amount of cash paid pursuant to clause (x), divided by (b) the series E adjusted issue price (as defined below). With respect to the series E coupon conversion quarter and all quarters thereafter, the series E quarterly distributions will be paid entirely in cash at the applicable series E distribution rate (as defined below). If all or any portion of a series E quarterly distribution is to be paid in cash, then the aggregate amount of such cash to be distributed in respect of the series E preferred units outstanding will be paid out of available cash in the same priority as any cash distributions made to the series A preferred unitholders and the series C preferred unitholders, which will be made prior to any distributions to AMID GP or AMID Common Unitholders. To the extent that any portion of a series A quarterly distribution, series C quarterly distribution and series E quarterly distribution paid in cash with regard to any quarter exceeds the amount of available cash for such quarter, an amount of cash equal to the available cash for such quarter will be paid to the series A preferred unitholders, series C preferred unitholders and series E preferred unitholders, pro rata, and the balance of such series E quarterly distribution will be unpaid and will become an arrearage (the “series E arrearage”) and accrue interest until paid in a future quarter.

The “series E coupon conversion quarter” is the earlier of (1) the quarter beginning January 1, 2020 and (2) the date on which AMID Common Units are issued in respect of a conversion of the series E preferred units, which occurs at the election of the holders.

 

169


Table of Contents

“Series E PIK preferred units” are the additional series E preferred units issued in kind as a distribution to holders of series E preferred units.

“Series E PIK payment amount” is the number of series E PIK preferred units equal to (i) the series E distribution rate divided by (ii) the series E adjusted issue price.

“Series E distribution amount” with respect to any particular quarter is the cash distribution amount for such quarter that each series E preferred unit would have received on an as-converted basis if it had been converted to AMID Common Units immediately prior to the beginning of such quarter into which such series E preferred unit is convertible pursuant to Section 5.16(b)(viii) of the AMID Partnership Agreement.

“Series E adjusted issue price” is an amount equal to (i) $15.00 per series E preferred unit, divided by (ii) the series C conversion rate, which is currently 1:1.

“Series E distribution rate” is the amount per quarter per series E preferred unit payable in arrears equal to the series E distribution amount.

Distributions of Available Cash from Operating Surplus Following Series A Quarterly Distributions and Series C Quarterly Distributions

AMID will make distributions of available cash from operating surplus for any quarter, after paying the series A quarterly distribution, series C quarterly distribution and series E quarterly distribution, and any series A arrearage, series C arrearage, series E arrearage, series A interest, series C interest and series E interest, in the following manner:

 

    first, 98.72% to the AMID Common Unit unitholders, pro rata, and 1.28% to AMID GP, until AMID distributes for each outstanding AMID Common Unit an amount equal to the minimum quarterly distribution for that quarter;

 

    second, 98.72% to the AMID Common Unit unitholders, pro rata, and 1.28% to AMID GP, until AMID distributes for each outstanding AMID Common Unit an amount equal to any arrearages in payment of the minimum quarterly distribution on the AMID Common Units for any prior quarters; and

 

    thereafter, in the manner described in “—General Partner Interest and Incentive Distribution Rights” below.

The preceding discussion is based on the assumptions that AMID GP maintains its 1.28% general partner interest, that AMID does not issue additional classes of equity securities, and that AMID does not pay distributions in respect of the series A preferred units in series A PIK preferred units, in respect of series C preferred units in series C PIK preferred units or in respect of series E preferred units in series E PIK preferred units.

General Partner Interest and Incentive Distribution Rights

The AMID Partnership Agreement provides that, after paying the series A quarterly distributions, series C quarterly distributions and series E quarterly distributions, and any series A arrearage, series C arrearage, series E arrearage, series A interest, series C interest and series E interest, AMID GP initially is entitled, in accordance with its general partner interest, to a percentage of all distributions that AMID makes prior to its liquidation. AMID GP has the right, but not the obligation, to contribute a proportionate amount of capital to AMID in order to maintain its general partner interest if AMID issues additional units. AMID GP’s interest, and the percentage of AMID’s cash distributions to which it is entitled from such interest, will be proportionately reduced if AMID issues additional units in the future and AMID GP does not contribute a proportionate amount of capital to

 

170


Table of Contents

AMID in order to maintain its general partner interest. The AMID Partnership Agreement does not require that AMID GP fund its capital contribution with cash. It may instead fund its capital contribution by the contribution to AMID of AMID Common Units or other property. As of January 31, 2018, AMID GP held a 1.28% general partner interest.

Incentive distribution rights represent the right to receive 48.0% of quarterly distributions of available cash from operating surplus after the series A quarterly distribution, series C quarterly distribution and series E quarterly distribution, and any series A arrearage, series C arrearage, series E arrearage, series A interest, series C interest and series E interest, the minimum quarterly distribution, and any arrearages in payment of the minimum quarterly distribution have been distributed. AMID GP holds 100% of AMID’s incentive distribution rights.

The following discussion assumes that AMID GP maintains its 1.28% general partner interest and that there are no arrearages on AMID Common Units.

 

    AMID has distributed available cash from operating surplus on outstanding series A preferred units, series C preferred units and series E preferred units in an amount equal to the series A quarterly distribution, series C quarterly distribution and series E quarterly distribution;

 

    AMID has distributed available cash from operating surplus on outstanding series A preferred units, series C preferred units and series E preferred units in an amount necessary to eliminate any series A arrearage, series C arrearage, Series E arrearage, and series A interest, series C interest and series E interest;

 

    AMID has distributed available cash from operating surplus to the AMID Common Unit unitholders pro rata, until the AMID Common Units have received an amount equal to the minimum quarterly distribution; and

 

    AMID has distributed available cash from operating surplus on outstanding AMID Common Units pro rata, until the AMID Common Units have received an amount necessary to eliminate any cumulative arrearages in payment of the minimum quarterly distribution;

then, AMID will distribute any additional available cash from operating surplus for that quarter among the AMID Unitholders and AMID GP in the following manner:

 

    50.72% to the AMID Common Unit unitholders, pro rata, 1.28% to AMID GP, and 48.0% to AMID GP as the holder of AMID’s incentive distribution rights.

The preceding discussion is based on the assumption that AMID GP maintains its 1.28% general partner interest, that AMID does not issue additional classes of equity securities, and that AMID does not pay distributions in respect of the series A preferred units in series A PIK preferred units, in respect of the series C preferred units in series C PIK preferred units or in respect of the series E preferred units in series E PIK preferred units.

Distributions from Capital Surplus

How Distributions from Capital Surplus Will Be Made

AMID will make distributions of available cash from capital surplus, if any, in the following manner:

 

    first, to the holders of series A preferred units, series C preferred units and series E preferred units, the series A quarterly distribution, series C quarterly distribution and series E quarterly distribution, any series A arrearage, series C arrearage, series E arrearage, series A interest, series C interest and series E interest;

 

    second, 98.72% to all unitholders, pro rata, and 1.28% to AMID GP, until the minimum quarterly distribution has been reduced to zero, under a formula based on the ratio of the distribution to the fair market value of the AMID Common Units immediately prior to the announcement of the distribution;

 

171


Table of Contents
    third, 98.72% to the AMID Common Unit unitholders, pro rata, and 1.28% to AMID GP, until AMID distributes for each outstanding AMID Common Unit, an amount of available cash from capital surplus equal to any unpaid arrearages in payment of the minimum quarterly distribution on the AMID Common Units; and

 

    thereafter, as if they were from operating surplus.

The preceding discussion is based on the assumptions that AMID GP maintains its 1.28% general partner interest, that AMID does not issue additional classes of equity securities and that AMID does not pay distributions in respect of the series A preferred units in series A PIK preferred units, in respect of the series C preferred units in series C PIK preferred units or in respect of the series E preferred units in series E PIK preferred units.

Because distributions of capital surplus will reduce the minimum quarterly distribution after any of these distributions are made, it may be easier for AMID GP to receive incentive distributions.

Adjustment to the Minimum Quarterly Distribution

In addition to adjusting the minimum quarterly distribution to reflect a distribution of capital surplus, if AMID combines its units into fewer units or subdivide its units into a greater number of units, AMID is required to proportionately adjust the minimum quarterly distribution and the number of general partner units comprising the general partner interest.

For example, if a two-for-one split of the AMID Common Units should occur, the minimum quarterly distribution would be reduced to 50% of its initial level. AMID will not make any adjustment by reason of the issuance of additional units for cash or property.

In addition, if legislation is enacted or if existing law is modified or interpreted by a governmental authority so that AMID becomes taxable as a corporation or otherwise subject to taxation as an entity for federal, state or local income tax purposes, the AMID Partnership Agreement specifies that the minimum quarterly distribution for each quarter may be reduced by multiplying the applicable minimum quarterly distribution by a fraction, the numerator of which is available cash for that quarter and the denominator of which is the sum of available cash for that quarter plus AMID GP’s estimate of AMID’s aggregate liability for the quarter for such income taxes payable by reason of such legislation or interpretation. To the extent that the actual tax liability differs from the estimated tax liability for any quarter, the difference will be accounted for in subsequent quarters.

Distributions of Cash Upon Liquidation

General

If AMID dissolves in accordance with the AMID Partnership Agreement, AMID will sell or otherwise dispose of its assets in a process called liquidation. AMID will first apply the proceeds of liquidation to the payment of its creditors. Next, AMID will distribute proceeds to the holder of series A preferred units, series C preferred units and series E preferred units, prior and in preference to any distribution of assets to AMID GP, AMID Common Unit unitholders, the positive value in such series A preferred unitholder’s, series C unitholder’s and series E unitholder’s capital account in respect of its series A preferred units, series C preferred units or series E preferred units, as applicable. AMID will distribute any remaining proceeds to the AMID Common Unit unitholders and AMID GP, in accordance with their capital account balances, as adjusted to reflect any gain or loss upon the sale or other disposition of its assets in liquidation.

Manner of Adjustments for Gain

The manner of the adjustment for gain is set forth in the AMID Partnership Agreement. AMID will generally allocate any gain to its partners in the following manner:

 

    first, to AMID GP to the extent of the negative balance in its capital account, if any;

 

172


Table of Contents
    second, to the holders of series A preferred units, series C preferred units and series E preferred units, pro rata, until the capital account in respect of each outstanding series A preferred unit, series C preferred unit and series E preferred unit is equal to the series A liquidation value of such series A preferred unit, the series C liquidation value of such series C preferred unit and the series E liquidation value of such series E preferred unit, respectively, as defined in the AMID Partnership Agreement;

 

    third, 98.72% to the AMID Common Unit unitholders, pro rata, and 1.28% to AMID GP, until the capital account for each AMID Common Unit is equal to the sum of: (1) the unrecovered initial unit price (i.e., the initial public offering price less any distributions of capital surplus per unit); (2) the amount of the minimum quarterly distribution for the quarter during which the AMID liquidation occurs with respect to such AMID Common Unit for such quarter; and (3) any unpaid arrearages in payment of the minimum quarterly distribution; and

 

    thereafter, 50.72% to all unitholders (including holders of series A preferred units, series C preferred units and series E preferred units), pro rata, 1.28% to AMID GP and 48.0% to the holders of AMID’s incentive distribution rights.

The percentages set forth above are based on the assumption that AMID GP maintains its 1.28% general partner interest, AMID GP has not transferred its incentive distribution rights, that AMID does not issue additional classes of equity securities, and that AMID does not pay distributions in respect of the series A preferred units in series A PIK preferred units, in respect of the series C preferred units in series C PIK preferred units, or in respect of the series E preferred units in series E PIK preferred units.

Manner of Adjustments for Losses

AMID will generally allocate any loss to AMID GP and unitholders in the following manner:

 

    first, 98.72% to the holders of AMID Common Units in proportion to the positive balances in their capital accounts and 1.28% to AMID GP, until the capital accounts of the AMID Common Unit unitholders have been reduced to zero;

 

    second, 98.72% to all unitholders (including holders of series A preferred units, series C preferred units and series E preferred units), pro rata, and 1.28% to AMID GP, provided that such loss shall not be allocated in this manner to the extent such allocation would cause any unitholder to have a deficit balance in its adjusted capital account;

 

    third, to the holders of series A preferred units, series C preferred units and series E preferred units, pro rata, until the capital accounts of the series A preferred unitholders, series C preferred unitholders and series E preferred unitholders have been reduced to zero, respectively; and

 

    thereafter, 100.0% to AMID GP.

Adjustments to Capital Accounts

The AMID Partnership Agreement requires that AMID makes adjustments to capital accounts upon the issuance of additional units. In this regard, the AMID Partnership Agreement specifies that AMID allocates any unrealized and, for tax purposes, unrecognized gain resulting from the adjustments to the AMID Unitholders and AMID GP in the same manner as AMID allocates gain upon liquidation. In the event that AMID makes positive adjustments to the capital accounts upon the issuance of additional units, the AMID Partnership Agreement requires that AMID generally allocates any later negative adjustments to the capital accounts resulting from the issuance of additional units or upon the AMID liquidation in a manner which results, to the extent possible, in the partners’ capital account balances equaling the amount which they would have been if no earlier positive adjustments to the capital accounts had been made. In contrast to the allocations of gain, and except as provided above, AMID generally will allocate any unrealized and unrecognized loss resulting from the adjustments to capital accounts upon the issuance of additional units to the AMID Unitholders and AMID GP based on their respective percentage ownership of AMID.

 

173


Table of Contents

THE AMID PARTNERSHIP AGREEMENT

The following is a summary of the material provisions of the AMID Partnership Agreement. The AMID Partnership Agreement is filed as an exhibit to the registration statement of which this proxy statement/prospectus forms a part. AMID will provide investors with a copy of the AMID Partnership Agreement upon request at no charge.

The following provisions of the AMID Partnership Agreement are summarized elsewhere in this proxy statement/prospectus:

 

    with regard to distributions of available cash, please read “Provisions of the AMID Partnership Agreement Relating to Cash Distributions;”

 

    with regard to the transfer of AMID Common Units, please read “Description of AMID Common Units—Transfer of AMID Common Units;” and

 

    with regard to allocations of taxable income and taxable loss, please read “Material U.S. Federal Income Tax Consequences of AMID Common Unit Ownership.”

Organization and Duration

AMID was organized in August 2009 and has a perpetual existence.

Purpose

AMID’s purpose under the AMID Partnership Agreement is limited to any business activities that are approved by AMID GP and in any event that lawfully may be conducted by a limited partnership organized under Delaware law; provided that AMID GP may not cause AMID to engage, directly or indirectly, in any business activity that AMID GP determines would cause AMID to be treated as an association taxable as a corporation or otherwise taxable as an entity for federal income tax purposes.

Although AMID GP has the power to cause AMID, its operating company and its subsidiaries to engage in activities other than the business of gathering, compressing, treating and transporting natural gas, fractionating NGLs, gathering and transporting crude oil and storing specialty chemical and petroleum products, AMID GP has no current plans to do so and may decline to do so free of any fiduciary duty or obligation whatsoever to AMID or the limited partners of AMID (the “limited partners”), including any duty to act in good faith or in the best interests of AMID or the limited partners. AMID GP is generally authorized to perform all acts it determines to be necessary or appropriate to carry out AMID’s purposes and to conduct AMID’s business.

Cash Distributions

The AMID Partnership Agreement specifies the manner in which AMID will make cash distributions to holders of AMID Common Units, series A preferred units, series C preferred units, series E preferred units, incentive distribution rights and other partnership securities as well as to AMID GP in respect of its general partner interest and incentive distribution rights. For a description of these cash distribution provisions, please read “Provisions of the AMID Partnership Agreement Relating to Cash Distributions.”

Capital Contributions

Unitholders are not obligated to make additional capital contributions, except as described below under “—Limited Liability.”

For a discussion of AMID GP’s right to contribute capital to maintain its 1.28% general partner interest if AMID issues additional units, please read “—Issuance of Additional Securities.”

 

174


Table of Contents

Voting Rights

The following is a summary of the unitholder vote required for approval of the matters specified below. Matters that require the approval of a “unit majority” require the approval of a majority of the outstanding AMID Common Units and, to the extent there are any outstanding, the series A preferred units, series C preferred units and series E preferred units, voting together with the AMID Common Units as a single class on an “as if” converted basis. Except as provided in the AMID Partnership Agreement, the outstanding series A preferred units, series C preferred units and series E preferred units will have voting rights identical to the voting rights of the AMID Common Units and will vote with the AMID Common Units as a single class, so that each outstanding series A preferred unit, series C preferred unit and series E preferred unit will be entitled to one vote for each AMID Common Unit into which such series A preferred unit, series C preferred unit or series E preferred unit is then convertible on each matter with respect to which each AMID Common Unit is entitled to vote. In addition, (i) the affirmative vote of a majority of the outstanding series A preferred units, voting separately as a class on a basis of one vote per series A preferred unit, will be necessary to approve any matter, or to take any action (including entry into a merger, consolidation or business combination), that adversely affects any of the rights, preferences and privileges of the series A preferred units or amends or modifies any terms of the series A preferred units, subject to certain limitations and exceptions as set forth in the AMID Partnership Agreement, (ii) the affirmative vote of a majority of the outstanding series C preferred units, voting separately as a class on a basis of one vote per series C preferred unit, will be necessary to approve any matter, or to take any action (including entry into a merger, consolidation or business combination), that adversely affects any of the rights, preferences and privileges of the series C preferred units or amends or modifies any terms of the series C preferred units, subject to certain limitations and exceptions as set forth in the AMID Partnership Agreement and (iii) the affirmative vote of a majority of the outstanding series E preferred units, voting separately as a class on a basis of one vote per series E preferred unit, will be necessary to approve any matter, or to take any action (including entry into a merger, consolidation or business combination), that adversely affects any of the rights, preferences and privileges of the series E preferred units or amends or modifies any terms of the series E preferred units, subject to certain limitations and exceptions as set forth in the AMID Partnership Agreement.

In voting their AMID Common Units, series A preferred units, series C preferred units and series E preferred units, AMID GP and its affiliates will have no fiduciary duty or obligation whatsoever to AMID or its limited partners, including any duty to act in good faith or in the best interests of AMID and its limited partners.

 

Issuance of additional units    No approval required at any time.
Amendment of the AMID Partnership Agreement    Certain amendments may be made by AMID GP without the approval of the unitholders. Other amendments generally require the approval of a unit majority. Please read “—Amendment of the AMID Partnership Agreement.”
Merger of the partnership or the sale of all or substantially all of AMID’s assets    Unit majority in certain circumstances. Please read “—Merger, Sale or Other Disposition of Assets.”
Dissolution of the partnership    Unit majority. Please read “—Termination and Dissolution.”
Continuation of AMID’s business upon dissolution    Unit majority. Please read “—Termination and Dissolution.”
Withdrawal of AMID GP    Under most circumstances, the approval of a majority of the AMID Common Units, excluding AMID Common Units held by AMID GP and its affiliates, is required for the withdrawal of AMID GP prior to June 30, 2021 in a manner that would cause a dissolution of the partnership. Please read “—Withdrawal or Removal of AMID GP.”
Removal of AMID GP    Not less than 66 2/3% of the outstanding units, voting as a single class, including units held by AMID GP and its affiliates, and prior to

 

175


Table of Contents
   August 9, 2018, so long as the holders of incentive distribution rights as of the date of the AMID Partnership Agreement, together with their affiliates, continue to own a majority of the incentive distribution rights, the holders of a majority of the incentive distribution rights. Please read “—Withdrawal or Removal of AMID GP.”
Transfer of AMID GP interest    AMID GP may transfer all, but not less than all, of its general partner interest in AMID without a vote of AMID Unitholders to an affiliate or another person in connection with its merger, consolidation or conversion with or into, or sale of all or substantially all of its assets to, such person. The approval of a majority of the outstanding AMID Common Units, series A preferred units, series C preferred units and series E preferred units, excluding AMID Common Units, series A preferred units, series C preferred units and series E preferred units, held by AMID GP and its affiliates, is required in other circumstances for a transfer of the general partner interest to a third party prior to June 30, 2020. Please read “—Transfer of General Partner Interest.”
Transfer of incentive distribution rights    No approval required at any time. Please read “—Transfer of Units and Incentive Distribution Rights.”
Transfer of ownership interests in AMID GP    No approval required at any time. Please read “—Transfer of Ownership Interests in AMID GP.”

Limited Liability

Assuming that a limited partner does not participate in the control of AMID’s business within the meaning of the Delaware LP Act and that it otherwise acts in conformity with the provisions of the AMID Partnership Agreement, its liability under the Delaware LP Act will be limited, subject to possible exceptions, to the amount of capital it is obligated to contribute to AMID for its AMID Common Units plus its share of any undistributed profits and assets. If it were determined, however, that the right of, or exercise of the right by, the limited partners as a group:

 

    to remove or replace AMID GP;

 

    to approve certain amendments to the AMID Partnership Agreement; or

 

    to take other action under the AMID Partnership Agreement;

constituted “participation in the control” of AMID’s business for the purposes of the Delaware LP Act, then the limited partners could be held personally liable for AMID’s obligations under the laws of Delaware, to the same extent as AMID GP. This liability would extend to persons who transact business with AMID who reasonably believe that a limited partner is a general partner. Neither the AMID Partnership Agreement nor the Delaware LP Act specifically provides for legal recourse against AMID GP if a limited partner were to lose limited liability through any fault of AMID GP. While this does not mean that a limited partner could not seek legal recourse, AMID does not know of any precedent for such a claim in Delaware case law.

Under the Delaware LP Act, a limited partnership may not make a distribution to a partner if, after the distribution, all liabilities of the limited partnership, other than liabilities to partners on account of their partnership interests and liabilities for which the recourse of creditors is limited to specific property of the partnership, would exceed the fair value of the assets of the limited partnership. For the purpose of determining the fair value of the assets of a limited partnership, the Delaware LP Act provides that the fair value of property subject to liability for which recourse of creditors is limited shall be included in the assets of the limited partnership only to the extent that the fair value of that property exceeds the nonrecourse liability. Under the Delaware LP Act, upon the winding up of a limited partnership, assets are distributed first to creditors in respect

 

176


Table of Contents

of the liabilities of the limited partnership (other than liabilities for which reasonable provision has been made by the partnership and liabilities for distributions to partners and former partners), and second (unless the AMID Partnership Agreement provides otherwise) to partners and former partners in satisfaction of liabilities for distributions under the Delaware Act, and finally (unless the AMID Partnership Agreement provides otherwise) to partners, first for the return of their contributions and second respecting their partnership interests, in the proportions in which the partners share distributions. The Delaware LP Act provides that a limited partner who receives a distribution and knew at the time of the distribution that the distribution was in violation of the Delaware LP Act including, but not limited to, a distribution paid in connection with a winding up of the AMID partnership in violation of the Delaware LP Act, shall be liable to the limited partnership for the amount of the distribution for three years. Under the Delaware LP Act, a substituted limited partner of a limited partnership is liable for the obligations of its assignor to make contributions to the partnership, except that such person is not obligated for liabilities unknown to it at the time it became a limited partner and that could not be ascertained from the AMID Partnership Agreement.

AMID’s subsidiaries conduct business primarily in multiple U.S. states and AMID may have subsidiaries that conduct business in other states in the future. Maintenance of AMID’s limited liability as a member of its operating company may require compliance with legal requirements in the jurisdictions in which AMID’s operating company conducts business, including qualifying its subsidiaries to do business there.

Limitations on the liability of members or limited partners for the obligations of a limited liability company or limited partnership have not been clearly established in many jurisdictions. If, by virtue of AMID’s ownership interest in its operating company or otherwise, it were determined that AMID was conducting business in any state without compliance with the applicable limited partnership or limited liability company statute, or that the right or exercise of the right by the limited partners as a group to remove or replace AMID GP, to approve some amendments to the AMID Partnership Agreement, or to take other action under the AMID Partnership Agreement constituted “participation in the control” of AMID’s business for purposes of the statutes of any relevant jurisdiction, then the limited partners could be held personally liable for AMID’s obligations under the law of that jurisdiction to the same extent as AMID GP under the circumstances. AMID will operate in a manner that AMID GP considers reasonable and necessary or appropriate to preserve the limited liability of the limited partners.

Issuance of Additional Securities

The AMID Partnership Agreement authorizes AMID to issue an unlimited number of additional partnership securities for the consideration and on the terms and conditions determined by AMID GP without the approval of the limited partners; provided, however, that AMID may not issue additional series A preferred units, series C preferred units, series E preferred units or any securities that have substantially the same or superior rights and obligations as the series A preferred units, series C preferred units or series E preferred units without the affirmative vote of a majority of the series A preferred units, series C preferred units and series E preferred units, each voting separately as a class on one vote per series A preferred unit basis, one vote per series C preferred unit basis and one vote per series E preferred unit basis.

It is possible that AMID will fund acquisitions through the issuance of additional AMID Common Units, subordinated units or other partnership securities. Holders of any additional AMID Common Units AMID issues will be entitled to share equally with the then-existing holders of AMID Common Units in AMID’s distributions of available cash. In addition, the issuance of additional AMID Common Units or other partnership securities may dilute the value of the interests of the then-existing holders of AMID Common Units in AMID’s net assets.

In accordance with Delaware law and the provisions of the AMID Partnership Agreement, AMID may also issue additional subordinated units or other partnership securities that, as determined by AMID GP, may have rights to distributions or special voting rights to which the AMID Common Units are not entitled. In addition, the AMID Partnership Agreement does not prohibit AMID’s subsidiaries from issuing equity securities, which may effectively rank senior to the AMID Common Units.

 

177


Table of Contents

Upon issuance of additional partnership securities, AMID GP will be entitled, but not required, to make additional capital contributions to the extent necessary to maintain its 1.28% general partner interest in AMID. AMID GP’s 1.28% interest in AMID will be reduced if AMID issues additional units in the future and AMID GP does not contribute a proportionate amount of capital to AMID to maintain its 1.28% general partner interest. Moreover, AMID GP will have the right, which it may from time to time assign in whole or in part to any of its affiliates, to purchase AMID Common Units, subordinated units or other partnership securities whenever, and on the same terms that, AMID issues those securities to persons other than AMID GP and its affiliates, to the extent necessary to maintain the percentage interest of the general partner and its affiliates, including such interest represented by common and subordinated units, that existed immediately prior to each issuance. The holders of AMID Common Units will not have preemptive rights under the AMID Partnership Agreement to acquire additional AMID Common Units or other partnership securities.

Limited Preemptive Rights

If AMID issues to the Class A Member (as defined in the Amended GP LLC Agreement) or its affiliates limited partner interests of the same class held by a Class D Member (as defined in the Amended GP LLC Agreement), which is Holdings, (other than issuances of PIK preferred units issuances of limited partner interests purchased by the general partner to maintain its percentage interest), Holdings has the right to purchase limited partner interests of such class from AMID up to the amount necessary to maintain its aggregate percentage interest equal to that which existed immediately prior to the issuance of such limited partner interests on the same terms provided to the Class A Member or its affiliates.

If AMID issues limited partner interests (other than (i) issuances of PIK preferred units or conversion units, (ii) issuances of limited partner interests purchased by the general partner to maintain its percentage interest as described above, (iii) issuances to finance a capital improvement or the replacement of a capital asset, or (iv) issuances to all holders of common units on a pro rata basis) to Magnolia Holdings and the Magnolia LPs, or any of their respective affiliates, Holdings has the right to purchase such limited partner interests from AMID up to the amount necessary to maintain its percentage interest equal to that which existed immediately prior to the issuance of such limited partner interests on the same terms provided to Magnolia Holdings and the Magnolia LPs or any of their respective affiliates.

Amendment of the AMID Partnership Agreement

General

Amendments to the AMID Partnership Agreement may be proposed only by AMID GP. However, AMID GP will have no duty or obligation to propose any amendment and may decline to do so free of any fiduciary duty or obligation whatsoever to AMID or the limited partners, including any duty to act in good faith or in the best interests of AMID or the limited partners. In order to adopt a proposed amendment, other than the amendments discussed below, AMID GP must seek written approval of the holders of the number of units required to approve the amendment or call a meeting of the limited partners to consider and vote upon the proposed amendment. Except as described below, an amendment requiring unitholder approval must be approved by a unit majority. In addition, any amendment that (i) adversely affects any of the rights, preferences and privileges of the series A preferred units, or amends or modifies any of the terms of the series A preferred units, must be approved by the affirmative vote of a majority of the series A preferred units, voting separately as a class based on one vote per series A preferred unit, (ii) adversely affects any of the rights, preferences and privileges of the series C preferred units, or amends or modifies any of the terms of the series C preferred units, must be approved by the affirmative vote of a majority of the series C preferred units, voting separately as a class based on one vote per series C preferred unit or (iii) adversely affects any of the rights, preferences and privileges of the series E preferred units, or amends or modifies any of the terms of the series E preferred units, must be approved by the affirmative vote of a majority of the series E preferred units, voting separately as a class based on one vote per series E preferred unit.

 

178


Table of Contents

Prohibited Amendments

No amendment may be made that would:

 

    enlarge the obligations of any limited partner without its consent, unless approved by at least a majority of the type or class of limited partner interests so affected; or

 

    enlarge the obligations of, restrict in any way any action by or rights of or reduce in any way the amounts distributable, reimbursable or otherwise payable by AMID to AMID GP or any of its affiliates without the consent of AMID GP, which consent may be given or withheld at its option.

The provision of the AMID Partnership Agreement preventing the amendments having the effects described in the clauses above can be amended upon the approval of the holders of at least 90.0% of the outstanding units, voting as a single class (including units owned by AMID GP and its affiliates). As of January 31, 2018, affiliates of AMID GP owned approximately 48.6% of the outstanding AMID Common Units, series A preferred units, and series C preferred units on an as-converted to AMID Common Units basis.

No Unitholder Approval

AMID GP may generally make amendments to the AMID Partnership Agreement without the approval of any limited partner to reflect:

 

    a change in AMID’s name, the location of AMID’s principal place of business, AMID’s registered agent or AMID’s registered office;

 

    the admission, substitution, withdrawal or removal of partners in accordance with the AMID Partnership Agreement;

 

    a change that AMID GP determines to be necessary or appropriate for AMID to qualify or to continue AMID’s qualification as a limited partnership or a partnership in which the limited partners have limited liability under the laws of any state or to ensure that neither AMID, its operating company, nor its subsidiaries will be treated as an association taxable as a corporation or otherwise taxed as an entity for federal income tax purposes;

 

    a change in AMID’s fiscal year or taxable period and related changes;

 

    an amendment that is necessary, in the opinion of AMID’s counsel, to prevent AMID or AMID GP or its directors, officers, agents or trustees from in any manner being subjected to the provisions of the Investment Company Act of 1940, the Investment Advisors Act of 1940 or “plan asset” regulations adopted under the Employee Retirement Income Security Act of 1974, or ERISA, whether or not substantially similar to plan asset regulations currently applied or proposed;

 

    any amendment expressly permitted in the AMID Partnership Agreement to be made by AMID GP acting alone;

 

    an amendment effected, necessitated, or contemplated by a merger agreement that has been approved under the terms of the AMID Partnership Agreement;

 

    mergers with, conveyances to or conversions into another limited liability entity that is newly formed and has no assets, liabilities or operations at the time of the merger, conveyance or conversion other than those it receives by way of the merger, conveyance or conversion; or

 

    any other amendments substantially similar to any of the matters described above.

In addition, AMID GP may make amendments to the AMID Partnership Agreement without the approval of any limited partner if AMID GP determines that those amendments:

 

    are necessary or appropriate for the formation by AMID of, or AMID’s investment in, any corporation, partnership, joint venture, limited liability company or other entity, as otherwise permitted by the AMID Partnership Agreement;

 

179


Table of Contents
    do not adversely affect in any material respect the limited partners considered as a whole or any particular class of partnership interests as compared to other classes of partnership interests;

 

    are necessary or appropriate to satisfy any requirements, conditions, or guidelines contained in any opinion, directive, order, ruling or regulation of any federal or state agency or judicial authority or contained in any federal or state statute;

 

    are necessary or appropriate to facilitate the trading of units or to comply with any rule, regulation, guideline, or requirement of any securities exchange on which the units are or will be listed for trading;

 

    are necessary or appropriate for any action taken by AMID GP relating to splits or combinations of units under the provisions of the AMID Partnership Agreement; or

 

    are required to effect the intent expressed in AMID’s initial public offering prospectus or the intent of the provisions of the AMID Partnership Agreement or are otherwise contemplated by the AMID Partnership Agreement.

Opinion of Counsel and Limited Partner Approval

AMID GP will not be required to obtain an opinion of counsel that an amendment will not result in a loss of limited liability to the limited partners or result in AMID being treated as an entity for federal income tax purposes in connection with any of the amendments described above under “—No Unitholder Approval.” No other amendments to the AMID Partnership Agreement will become effective without the approval of holders of at least 90.0% of the outstanding units voting as a single class unless AMID first obtains an opinion of counsel to the effect that the amendment will not affect the limited liability under applicable law of any of the limited partners.

In addition to the above restrictions, any amendment that would have a material adverse effect on the rights or preferences of any type or class of outstanding units in relation to other classes of units will require the approval of at least a majority of the type or class of units so affected. Any amendment that reduces the voting percentage required to take any action must be approved by the affirmative vote of limited partners whose aggregate outstanding units constitute not less than the voting requirement sought to be reduced.

Merger, Sale or Other Disposition of Assets

A merger, consolidation or conversion of AMID requires the prior consent of AMID GP. However, AMID GP will have no duty or obligation to consent to any merger, consolidation or conversion and may decline to do so free of any fiduciary duty or obligation whatsoever to AMID or the limited partners, including any duty to act in good faith or in the best interest of AMID or its limited partners.

In addition, the AMID Partnership Agreement generally prohibits AMID GP, without the prior approvals of both (i) the holders of a unit majority, (ii) a majority of the series A preferred units, voting separately as a class on one vote per series A preferred unit basis, (iii) a majority of the series C preferred units, voting separately as a class on one vote per series C preferred unit basis and (iv) a majority of the series E preferred units, voting separately as a class on one vote per series E preferred unit basis, from causing AMID to, among other things, sell, exchange or otherwise dispose of all or substantially all of AMID’s and its subsidiaries’ assets in a single transaction or a series of related transactions, including by way of merger, consolidation, other combination or sale of ownership interests of AMID’s subsidiaries.

AMID GP may, however, convert or merge the partnership into a new limited liability entity without the prior approval of AMID Unitholders if the sole purpose of such merger or conversion is to effect a change in legal form of the partnership, AMID GP has received an opinion of counsel regarding limited liability and tax matters, and the general partner determines that the governing instruments of the new entity provide the limited partners and the general partner with substantially the same rights and obligations as the AMID Partnership

 

180


Table of Contents

Agreement. Additionally, AMID GP may consummate any merger or consolidation without the prior approval of AMID Unitholders if AMID is the surviving entity in the transaction, AMID GP has received an opinion of counsel regarding limited liability and tax matters, the transaction would not result in a material amendment to the AMID Partnership Agreement (other than an amendment that the general partner could adopt without the consent of the limited partners), each AMID unit will be an identical unit of the partnership following the transaction and the partnership securities to be issued do not exceed 20.0% of AMID’s outstanding partnership securities immediately prior to the transaction. AMID GP may also mortgage, pledge, hypothecate, or grant a security interest in all or substantially all of AMID’s and its subsidiaries’ assets without the approval of the unitholders. AMID GP may also sell all or substantially all of AMID’s and its subsidiaries’ assets under a foreclosure or other realization upon those encumbrances without the approval of the unitholders.

AMID Unitholders are not entitled to dissenters’ rights of appraisal under the AMID Partnership Agreement or applicable Delaware law in the event of a merger, consolidation or conversion, a sale of substantially all of AMID’s assets or any other similar transaction or event.

Termination and Dissolution

AMID will continue as a limited partnership until dissolved under the AMID Partnership Agreement. AMID will dissolve upon:

 

    the withdrawal or removal of AMID GP or any other event that results in its ceasing to be AMID GP other than by reason of a transfer of its general partner interest in accordance with the AMID Partnership Agreement or withdrawal or removal following the approval and admission of a successor general partner;

 

    the election of AMID GP to dissolve AMID, if approved by the holders of units representing a unit majority;

 

    the entry of a decree of judicial dissolution of the partnership; or

 

    there being no limited partners, unless AMID is continued without dissolution in accordance with the Delaware LP Act.

Upon a dissolution under the first clause above, the holders of a unit majority may also elect, within specific time limitations, to continue AMID’s business on the same terms and conditions described in the AMID Partnership Agreement and appoint as a successor general partner an entity approved by the holders of units representing a unit majority, subject to AMID’s receipt of an opinion of counsel to the effect that:

 

    the action would not result in the loss of limited liability of any limited partner; and

 

    neither AMID nor any of its subsidiaries would be treated as an association taxable as a corporation or otherwise be taxable as an entity for federal income tax purposes upon the exercise of that right to continue (to the extent not already so treated or taxed).

Liquidation and Distribution of Proceeds

Upon AMID’s dissolution, unless AMID is continued as a limited partnership, the liquidator authorized to wind up AMID’s affairs will, acting with all of the powers of AMID GP that are necessary or appropriate, liquidate AMID’s assets and apply the proceeds of the liquidation as described in “Provisions of The AMID Partnership Agreement Relating to Cash Distributions—Distributions of Cash Upon Liquidation.” The liquidator may defer liquidation or distribution of AMID’s assets for a reasonable period of time if it determines that an immediate sale or distribution would be impractical or would cause undue loss to AMID’s partners. The liquidator may distribute AMID’s assets, in whole or in part, in kind if it determines that a sale would be impractical or would cause undue loss to the partners.

 

181


Table of Contents

Withdrawal or Removal of AMID GP

Except as described below, AMID GP has agreed not to withdraw voluntarily as AMID GP prior to June 30, 2021 without obtaining the approval of the holders of at least a majority of the outstanding AMID Common Units, series A preferred units, series C preferred units and series E preferred units voting as a single class and excluding AMID Common Units, series A preferred units, series C preferred units and series E preferred units held by the general partner and its affiliates, and furnishing an opinion of counsel regarding limited liability and tax matters. On or after June 30, 2021, AMID GP may withdraw as general partner without first obtaining approval of any unitholder by giving at least 90 days’ advance notice, and that withdrawal will not constitute a violation of the AMID Partnership Agreement. Notwithstanding the information above, AMID GP may withdraw without unitholder approval upon 90 days’ notice to the limited partners if at least 50.0% of the outstanding AMID Common Units are held or controlled by one person and its affiliates, other than AMID GP and its affiliates. In addition, the AMID Partnership Agreement permits AMID GP in some instances to sell or otherwise transfer all of its general partner interest and incentive distribution rights in AMID without the approval of the unitholders. Please read “—Transfer of General Partner Interest.”

In addition, AMID GP will be deemed to have withdrawn upon the occurrence of certain events specified in the AMID Partnership Agreement, including:

 

    the general partner transfers all of its general partnership interest to another party pursuant to the terms of the AMID Partnership Agreement;

 

    the general partner makes a general assignment for benefit of creditors, files a voluntary bankruptcy petition, files a petition or answer seeking for itself a liquidation, dissolution or similar relief under any law or seeks, consents or acquiesces in the appointment of a trustee, receiver or liquidator of the general partner or any substantial part of its properties; or

 

    the general partner is dissolved, terminated, wound-up or otherwise ceases its legal existence.

Upon withdrawal of AMID GP under any circumstances, other than as a result of a transfer by AMID GP of all or a part of its general partner interest in AMID, the holders of a unit majority may select a successor to that withdrawing general partner. If a successor is not elected, or is elected but an opinion of counsel regarding limited liability and tax matters cannot be obtained, AMID will be dissolved, wound up and liquidated, unless within a specified period of time after that withdrawal, the holders of a unit majority agree in writing to continue AMID’s business and to appoint a successor general partner. Please read “—Termination and Dissolution.”

AMID GP may not be removed unless that removal is approved by either (a) the vote of the holders of not less than 66 2/3% of all outstanding units, voting together as a single class, including units held by AMID GP and its affiliates, or (b) prior to August 9, 2018, so long as the holders of the incentive distribution rights as of the date of the AMID Partnership Agreement, together with their affiliates, continue to own a majority of the incentive distribution rights, the holders of a majority of the incentive distribution rights, and AMID receives an opinion of counsel regarding limited liability and tax matters. Any removal of AMID GP is also subject to the approval of a successor general partner by the vote of (x) the holders of a majority of the outstanding AMID Common Units, series A preferred units, series C preferred units, and series E preferred units voting as a single class and including units held by AMID GP and its affiliates, and (y) prior to August 9, 2018, so long as the holders of the incentive distribution rights as of the date of the AMID Partnership Agreement, together with their affiliates, continue to own a majority of the incentive distribution rights, the holders of a majority of the incentive distribution rights. The ownership of more than 33 2/3% of the outstanding AMID Common Units, series A preferred units, series C preferred units and series E preferred units and a majority of the incentive distribution rights by AMID GP and its affiliates gives them the ability to prevent AMID GP’s removal. As of January 31, 2018 affiliates of AMID GP owned approximately 48.6% of the aggregate outstanding common, series A preferred units, and series C preferred units on an as converted to AMID Common Units basis, and AMID GP and its affiliates owns 100% of the outstanding incentive distribution rights.

 

182


Table of Contents

The AMID Partnership Agreement also provides that if AMID GP is removed as AMID GP under circumstances where cause does not exist and units held by AMID GP and its affiliates are not voted in favor of that removal:

 

    any existing arrearages in payment of the minimum quarterly distribution on the AMID Common Units will be extinguished; and

 

    AMID GP will have the right to convert its general partner interest and its incentive distribution rights into AMID Common Units or to receive cash in exchange for those interests based on the fair market value of the interests at the time.

In the event of removal of AMID GP under circumstances where cause exists or withdrawal of AMID GP where that withdrawal violates the AMID Partnership Agreement, a successor general partner will have the option to purchase the general partner interest and incentive distribution rights of the departing general partner for a cash payment equal to the fair market value of those interests. Under all other circumstances where AMID GP withdraws or is removed by the limited partners, the departing general partner will have the option to require the successor general partner to purchase the general partner interest of the departing general partner and its incentive distribution rights for their fair market value. In each case, this fair market value will be determined by agreement between the departing general partner and the successor general partner. If no agreement is reached, an independent investment banking firm or other independent expert selected by the departing general partner and the successor general partner will determine the fair market value. Or, if the departing general partner and the successor general partner cannot agree upon an expert, then an expert chosen by agreement of the experts selected by each of them will determine the fair market value.

If the option described above is not exercised by either the departing general partner or the successor general partner, the departing general partner’s general partner interest and its incentive distribution rights will automatically convert into AMID Common Units equal to the fair market value of those interests as determined by an investment banking firm or other independent expert selected in the manner described in the preceding paragraph.

In addition, AMID will be required to reimburse the departing general partner for all amounts due to it, including, without limitation, all employee-related liabilities, including severance liabilities, incurred in connection with the termination of any employees employed by the departing general partner or its affiliates for AMID’s benefit.

Transfer of General Partner Interest

Except for transfer by AMID GP of all, but not less than all, of its general partner interest to:

 

    an affiliate of AMID GP (other than an individual); or

 

    another entity as part of the merger, consolidation or conversion of AMID GP with or into another entity or the transfer by AMID GP of all or substantially all of its assets to another entity,

AMID GP may not transfer all or any of its general partner interest to another person prior to June 30, 2020 without the approval of the holders of at least a majority of the outstanding AMID Common Units, series A preferred units, series C preferred units and series E preferred units voting as a single class and excluding AMID Common Units, series A preferred units, series C preferred units and series E preferred units held by AMID GP and its affiliates. As a condition of this transfer, the transferee must, among other things, assume the rights and duties of AMID GP, agree to be bound by the provisions of the AMID Partnership Agreement and furnish an opinion of counsel regarding limited liability and tax matters.

AMID GP and its affiliates may, at any time, transfer AMID Common Units, series A preferred units, series C preferred units and series E preferred units to one or more persons, without unitholder approval.

 

183


Table of Contents

Transfer of Ownership Interests in AMID GP

At any time, the owners of AMID GP may sell or transfer all or part of their ownership interests in AMID GP to an affiliate or a third party without the approval of AMID Unitholders.

Transfer of Units and Incentive Distribution Rights

By transfer of units, incentive distribution rights or other limited partnership interests in accordance with the AMID Partnership Agreement, each transferee of such a limited partnership interest will be admitted as a limited partner with respect to the limited partnership interest transferred when such transfer and admission is reflected in AMID’s books and records. Each transferee:

 

    represents that the transferee has the capacity, power and authority to become bound by the AMID Partnership Agreement;

 

    automatically becomes bound by the terms and conditions of the AMID Partnership Agreement; and

 

    gives the consents, waivers and approvals contained in the AMID Partnership Agreement, such as the approval of all transactions and agreements AMID entered into in connection with its formation and the initial public offering.

AMID may, at its discretion, treat the nominee holder of units or incentive distribution rights as the absolute owner. In that case, the beneficial holder’s rights are limited solely to those that it has against the nominee holder as a result of any agreement between the beneficial owner and the nominee holder.

Units and incentive distribution rights are securities and any transfers are subject to the laws governing transfer of securities. In addition to other rights acquired upon transfer, the transferor gives the transferee the right to become a limited partner for the transferred units or incentive distribution rights.

Until a unit or incentive distribution right has been transferred on AMID’s books, AMID and the transfer agent may treat the record holder of the unit or right as the absolute owner for all purposes, except as otherwise required by law or stock exchange regulations.

Subject to any restrictions on transfer expressly agreed to by AMID GP, Holdings or their affiliates, as applicable, or expressly set forth in the Contribution Agreement or the AMID Partnership Agreement to be adopted upon the closing of the Transaction, AMID GP, Holdings and their affiliates have the right to transfer their AMID Common Units, incentive distribution rights, series A preferred units, series C preferred units or series E preferred units (when issued) at any time.

Change of Management Provisions

The AMID Partnership Agreement contains specific provisions that are intended to discourage a person or group from attempting to remove AMID GP or otherwise change AMID’s management. If any person or group, other than AMID GP and its affiliates, acquires beneficial ownership of 20.0% or more of any class of units, that person or group loses voting rights on all of its units. This loss of voting rights does not apply to any person or group that acquires the units directly from AMID GP or its affiliates or any transferee of that person or group that is approved by AMID GP or to any person or group who acquires the units with the prior approval of AMID GP Board.

The AMID Partnership Agreement also provides that if AMID GP is removed as the general partner of AMID under circumstances where cause does not exist and units held by AMID GP and its affiliates are not voted in favor of that removal:

 

    any existing arrearages in payment of the minimum quarterly distribution on the AMID Common Units will be extinguished; and

 

184


Table of Contents
    AMID GP will have the right to convert its general partner interest and its incentive distribution rights into AMID Common Units or to receive cash in exchange for those interests based on the fair market value of the interests at the time.

Limited Call Right

If at any time AMID GP and its affiliates own more than 80.0% of the then-issued and outstanding limited partner interests of any class, AMID GP will have the right, which it may assign in whole or in part to any of its affiliates or to AMID, to acquire all, but not less than all, of the remaining limited partner interests of the class held by unaffiliated persons as of a record date to be selected by AMID GP, on at least 10, but not more than 60, days’ notice. The purchase price in the event of this purchase is the greater of:

 

    the highest price paid by AMID GP or any of its affiliates for any limited partner interests of the class purchased within the 90 days preceding the date on which AMID GP first mails notice of its election to purchase those limited partner interests; and

 

    the average of the daily closing prices of the partnership securities of such class for the 20 consecutive trading days preceding the date three days before the date the notice is mailed.

As a result of AMID GP’s right to purchase outstanding limited partner interests, a holder of limited partner interests may have his limited partner interests purchased at an undesirable time or price. The tax consequences to a unitholder of the exercise of this call right are the same as a sale by that unitholder of his AMID Common Units in the market. Please read “Material U.S. Federal Income Tax Consequences of AMID Common Unit Ownership—Disposition of Common Units.”

Limited Series A Preferred Unit Conversion Right, Redemption Right, Anti-Dilution Right and Call Right

The series A preferred units are convertible in whole or in part into AMID Common Units at the holder’s election at any time after January 1, 2014. As of January 31, 2018 each series A preferred unit is convertible into 1.1490 AMID Common Units. The conversion rate is subject to adjustment as described in the AMID Partnership Agreement to account for additional issuances, distributions, combinations, subdivisions and reclassifications of AMID’s securities.

Prior to the consummation of any recapitalization, reorganization, consolidation, merger, spin-off or other business combination in which the holders of AMID Common Units are to receive securities, cash or other assets (a “Partnership Event”), AMID is obligated to make an irrevocable written offer, subject to consummating such transaction, to each holder of series A preferred units to redeem all (but not less than all) of such holder’s series A preferred units for a price per series A preferred unit payable in cash equal to the greater of (i) the sum of $17.50 and all accrued and accumulated but unpaid distributions for each series A preferred unit; and (ii) an amount equal to the product of (A) the number of AMID Common Units into which each series A preferred unit is then convertible, and (B) the sum of the cash consideration per common unit to be paid to the holders of AMID Common Units in connection with the Partnership Event, plus the fair market value per common unit of the securities or other assets to be distributed to the holders of the AMID Common Units in connection with the Partnership Event. Upon receipt of such a redemption offer from AMID, each holder of series A preferred units may elect to receive such cash amount or a preferred security issued by the person surviving or resulting from the Partnership Event and containing provisions substantially equivalent to the provisions set forth in the AMID Partnership Agreement with respect to the series A preferred units without material abridgement.

In the event that AMID issues, sells or grants any AMID Common Units or convertible securities at an indicative per common unit price that is less than $17.50 (subject to customary anti-dilution adjustments, which as of January 31, 2018 has resulted in the series A adjusted issue price being approximately $15.23), then the conversion rate will be adjusted according to a formula.

 

185


Table of Contents

AMID has the right (the “series A-2 call right”) to require the series A-2 preferred unitholders to sell, assign and transfer all or a portion of the then outstanding series A-2 preferred units to AMID for a purchase price of $17.50 per series A-2 preferred unit (subject to appropriate adjustments). AMID may exercise the series A-2 call right at any time, in connection with its acquisition of assets or equity from Fund V, or one of its affiliates, for a purchase price in excess of $100 million. AMID may not exercise the series A-2 call right with respect to any series A-2 preferred units that a series A-2 unitholder has elected to convert into AMID Common Units on or prior to the date AMID has provided notice of its intent to exercise the series A-2 call right, and may not exercise the series A-2 call right if doing so would result in a default under any of AMID’s financing agreements or obligations.

Limited Series C Preferred Unit Conversion Right, Redemption Right, Anti-Dilution Right and Call Right

The series C preferred units are convertible in whole or in part into AMID Common Units at the holder’s election at any time or at AMID’s election at any time after the second anniversary of the series E optional conversion start date. As of January 31, 2018 each series C preferred unit was convertible into 1.0456 AMID Common Unit. The conversion rate is subject to adjustment as described in the AMID Partnership Agreement to account for additional issuances, distributions, combinations, subdivisions and reclassifications of AMID’s securities.

At any time after the series E preferred units become convertible at AMID’s election (as described below), AMID has the option to convert all or any portion of the series C preferred units representing underlying AMID Common Units having a value of $50 million (based upon the closing price of AMID Common Units on the trading date immediately preceding the record date for such conversion) into a number of common units determined by multiplying the number of series C preferred units to be converted by the series C conversion rate, which is currently 1:1.0456.

Prior to the consummation of a Partnership Event, AMID is obligated to make an irrevocable written offer, subject to consummation of such transaction, to the holders of series C preferred units to redeem all (but not less than all) of the series C preferred units for a price per series C preferred unit payable in cash equal to the greater of (i) the sum of $14.00 and all accrued and accumulated but unpaid distributions for each series C preferred unit; and (ii) an amount equal to the product of (A) the number of AMID Common Units into which each series C preferred unit is then convertible, and (B) the sum of the cash consideration per AMID Common Unit to be paid to the holders of AMID Common Units in connection with such transaction, plus the fair market value per common unit of the securities or other assets to be distributed to the holders of the AMID Common Units in connection with such transaction. Upon receipt of a redemption offer, each holder of series C preferred units may elect to receive the cash amount or a preferred security issued by the person surviving or resulting from the Partnership Event and containing provisions substantially equivalent to the provisions set forth in the AMID Partnership Agreement with respect to the series C preferred units without material abridgement.

In the event that AMID issues, sells, or grants any AMID Common Units or securities convertible into AMID Common Units at an indicative per common unit price that is less than $14.00 per unit (subject to customary anti-dilution adjustments), then the conversion rate will be adjusted according to a formula to provide for an increase in the number of AMID Common Units into which series C preferred units are convertible.

No later than 10 days or earlier than 30 days before April 24, 2017, AMID has the right (the “series C call right”) to require the holders of the series C preferred units to sell, assign and transfer all or a portion of the then outstanding series C preferred units to AMID for a purchase price of $14.00 per series C preferred unit (subject to customary anti-dilution adjustments), plus all accrued but unpaid distributions on each series C preferred unit. AMID may not exercise the series C call right with respect to any series C preferred unit if the series C unitholder has elected to convert it into AMID Common Units on or prior to the date AMID has provided notice of its intent to exercise its series C call right, and may not exercise the series C call right if doing so would violate applicable law or result in a default under any financing agreement or obligation of AMID or its affiliates.

 

186


Table of Contents

Limited Series E Preferred Unit Conversion Right, Redemption Right, Anti-Dilution Right and Call Right

The series E preferred units are convertible in whole or in part into AMID Common Units at the holder’s request or at AMID’s election at any time after the second anniversary of the series E issuance date. As of January 31, 2018 each series E preferred unit was convertible into one AMID Common Unit. The conversion rate is subject to adjustment as described in the AMID Partnership Agreement to account for additional issuances, distributions, combinations, subdivisions and reclassifications of AMID’s securities.

Prior to the consummation of a Partnership Event, AMID is obligated to make an irrevocable written offer, subject to consummation of such transaction, to the holders of series E preferred units to redeem all (but not less than all) of the series E preferred units for a price per series E preferred unit payable in cash equal to the greater of (i) the sum of $15.00 and all accrued and accumulated but unpaid distributions for each series E preferred unit; and (ii) an amount equal to the product of (A) the number of AMID Common Units into which each series E preferred unit is then convertible, and (B) the sum of the cash consideration per AMID Common Unit to be paid to the holders of AMID Common Units in connection with such transaction, plus the fair market value per common unit of the securities or other assets to be distributed to the holders of the AMID Common Units in connection with such transaction. Upon receipt of a redemption offer, each holder of series E preferred units may elect to receive the cash amount or a preferred security issued by the person surviving or resulting from the Partnership Event and containing provisions substantially equivalent to the provisions set forth in the AMID Partnership Agreement with respect to the series E preferred units without material abridgement.

In the event that AMID issues, sells, or grants any AMID Common Units or securities convertible into AMID Common Units at an indicative per common unit price that is less than $15.00 per unit (subject to customary anti-dilution adjustments), then the conversion rate will be adjusted according to a formula to provide for an increase in the number of AMID Common Units into which series E preferred units are convertible.

At any time after the fourth anniversary of the series E issuance date, AMID has the right (the “series E call right”) to require the holders of the series E preferred units to sell, assign and transfer all or a portion of the then outstanding series E preferred units to AMID for a purchase price of (i) $15.00 per series E preferred unit (subject to customary anti-dilution adjustments), plus (ii) all accrued but unpaid distributions on each series E preferred unit and all accrued and unpaid interest thereon, plus (iii) an amount equal to the product of (A) the amount of distribution declared relating to such series E preferred unit with respect to the quarter immediately preceding the quarter in which AMID provided notice of its intent to exercise the series E call right times (B) a fraction, of which the numerator is the number of days from the end of such preceding quarter to and including the date of AMID’s notice of its intent to exercise the series E call right and the denominator is 91. AMID may not exercise the series E call right with respect to any series E preferred unit if the series E unitholder has elected to convert it into AMID Common Units on or prior to the date AMID has provided notice of its intent to exercise its series E call right, and may not exercise the series E call right if doing so would violate applicable law or result in a default under any financing agreement or obligation of AMID or its affiliates. In the event that AMID has provided notice of its intent to exercise its series E call right and, within 20 days, the series E unitholder subsequently delivers an irrevocable notice of its intent to exercise its series E conversion right, then the series E unitholder shall be permitted to convert the number of series E preferred units that are the subject of such notice, provided such notice is irrevocable and delivered to AMID within 20 days of AMID’s delivery of its notice to exercise its series E call right.

Meetings; Voting

Except as described below regarding a person or group owning 20.0% or more of any class of units then outstanding, unitholders who are record holders of units on the record date will be entitled to notice of, and to vote at, meetings of AMID’s limited partners and to act upon matters for which approvals may be solicited.

AMID GP does not anticipate that any meeting of unitholders will be called in the foreseeable future. Any action that is required or permitted to be taken by the unitholders may be taken either at a meeting of the

 

187


Table of Contents

unitholders or without a meeting if consents in writing describing the action so taken are signed by holders of the number of units necessary to authorize or take that action at a meeting. Meetings of the unitholders may be called by AMID GP or by unitholders owning at least 20.0% of the outstanding units of the class for which a meeting is proposed. Unitholders may vote either in person or by proxy at meetings. The holders of a majority of the outstanding units of the class or classes for which a meeting has been called, represented in person or by proxy, will constitute a quorum unless any action by the unitholders requires approval by holders of a greater percentage of the units, in which case the quorum will be the greater percentage.

Each record holder of a unit has a vote according to its percentage interest in AMID, although additional limited partner interests having special voting rights could be issued. Please read “—Issuance of Additional Securities.” However, if at any time any person or group, other than AMID GP and its affiliates, or a direct or subsequently approved transferee of AMID GP or its affiliates or any person or group who acquires the units with the prior approval of the AMID GP Board, acquires, in the aggregate, beneficial ownership of 20.0% or more of any class of units then outstanding, that person or group will lose voting rights on all of its units and the units may not be voted on any matter and will not be considered to be outstanding when sending notices of a meeting of unitholders, calculating required votes, determining the presence of a quorum, or for other similar purposes. AMID Common Units held in nominee or street name account will be voted by the broker or other nominee in accordance with the instruction of the beneficial owner unless the arrangement between the beneficial owner and its nominee provides otherwise.

Any notice, demand, request, report or proxy material required or permitted to be given or made to record holders of AMID Common Units under the AMID Partnership Agreement will be delivered to the record holder by AMID or by the transfer agent.

Status as Limited Partner

By transfer of AMID Common Units in accordance with the AMID Partnership Agreement, each transferee of AMID Common Units will be admitted as a limited partner with respect to the AMID Common Units transferred when such transfer and admission are reflected in AMID’s books and records. Except as described above under “—Limited Liability,” the AMID Common Units will be fully paid, and unitholders will not be required to make additional contributions.

Non-Citizen Assignees; Non-Taxpaying Assignees; Redemption

To avoid any adverse effect on the maximum applicable rates chargeable to customers by AMID under Federal Energy Regulatory Commission regulations, or in order to reverse an adverse determination that has occurred regarding such maximum applicable rate, the AMID Partnership Agreement provides AMID GP the power to amend the agreement. If AMID GP, with the advice of counsel, determines that AMID’s not being treated as an association taxable as a corporation or otherwise taxable as an entity for U.S. federal income tax purposes, coupled with the tax status (or lack of proof thereof) of one or more of the limited partners, has, or is reasonably likely to have, a material adverse effect on the maximum applicable rates chargeable to customers by AMID, then AMID GP may adopt such amendments to the AMID Partnership Agreement as it determines necessary or advisable to:

 

    obtain proof of the U.S. federal income tax status of AMID’s member (and their owners, to the extent relevant); and

 

    permit AMID to redeem the units held by any person whose tax status has or is reasonably likely to have a material adverse effect on the maximum applicable rates or who fails to comply with the procedures instituted by AMID GP to obtain proof of the U.S. federal income tax status. The redemption price in the case of such a redemption will be the average of the daily closing prices per unit for the 20 consecutive trading days immediately prior to the date set for redemption.

 

188


Table of Contents

A non-taxpaying assignee will not have the right to direct the voting of his units and may not receive distributions in kind upon AMID’s liquidation.

Indemnification

Under the AMID Partnership Agreement, AMID will indemnify the following persons, in most circumstances, to the fullest extent permitted by law, from and against all losses, claims, damages or similar events:

 

    AMID GP;

 

    any departing general partner;

 

    any person who is or was an affiliate of AMID GP or any departing general partner;

 

    any person who is or was a member, manager, partner, director, officer, fiduciary or trustee of the partnership, AMID’s subsidiaries, AMID GP, any departing general partner or any of their affiliates;

 

    any person who is or was serving at the request of the general partner or any departing general partner as an officer, director, member, manager, partner, fiduciary or trustee of another person; and

 

    any person designated by AMID GP.

However, AMID will not provide indemnification if there has been a final and non-appealable judgment entered by a court of competent jurisdiction determining that, in respect of the matter for which the indemnitee is seeking indemnification, the indemnitee acted in bad faith or engaged in fraud or willful misconduct, or, in the case of a criminal matter, acted with knowledge that the indemnitee’s conduct was unlawful. In addition, AMID will, to the fullest extent permitted by law, advance expenses (including legal fees and expenses) incurred by an indemnitee in defending any claim, demand, action, suit or proceeding upon receipt of an undertaking by or on behalf of the indemnitee to repay such amount if it is ultimately determined that the indemnitee was not entitled to indemnification pursuant to the AMID Partnership Agreement.

Any indemnification under these provisions will only be out of AMID’s assets. Unless it otherwise agrees, AMID GP will not be personally liable for, or have any obligation to contribute or loan funds or assets to AMID to enable AMID to effectuate, indemnification. AMID may purchase insurance against liabilities asserted against and expenses incurred by persons for AMID’s activities, regardless of whether AMID would have the power to indemnify the person against liabilities under the AMID Partnership Agreement.

Reimbursement of Expenses

The AMID Partnership Agreement requires AMID to reimburse AMID GP for all direct and indirect expenses it incurs or payments it makes on AMID’s behalf and all other expenses allocable to AMID or otherwise incurred by AMID GP in connection with operating AMID’s business. These expenses include salary, bonus, incentive compensation and other amounts paid to persons who perform services for AMID or on its behalf and expenses allocated to AMID GP by its affiliates. AMID GP is entitled to determine in good faith the expenses that are allocable to AMID.

Books and Reports

AMID GP is required to keep or cause to be kept appropriate books and records of AMID’s business at its offices. The books will be maintained for both tax and financial reporting purposes on an accrual basis. For fiscal and tax reporting purposes, AMID uses the calendar year.

AMID will furnish or make available (by posting on AMID’s website or other reasonable means) to record holders of AMID Common Units, within 120 days after the close of each fiscal year, an annual report containing

 

189


Table of Contents

audited financial statements and a report on those financial statements by AMID’s independent public accountants, including a balance sheet and statements of operations, and AMID’s equity and cash flows. Except for AMID’s fourth quarter, AMID will also furnish or make available summary financial information within 90 days after the close of each quarter.

As soon as practicable, but in no event later than 90 days after the close of each quarter except the last quarter of each fiscal year, AMID GP will mail or make available to each record holder of a unit a report containing AMID’s unaudited financial statements and such other information as may be required by applicable law, regulation or rule. This information is expected to be furnished in summary form so that some complex calculations normally required of partners can be avoided. AMID’s ability to furnish this summary information to unitholders will depend on the cooperation of unitholders in supplying AMID with specific information. Every unitholder will receive information to assist him in determining its federal and state tax liability and filing its federal and state income tax returns, regardless of whether he supplies AMID with information.

Right to Inspect AMID’s Books and Records

The AMID Partnership Agreement provides that a limited partner can, for a purpose reasonably related to its interest as a limited partner, upon reasonable demand and at its own expense, have furnished to him:

 

    a current list of the name and last known business, residence or mailing address of each record holder;

 

    copies of the AMID Partnership Agreement, the certificate of limited partnership of the partnership, related amendments, and powers of attorney under which they have been executed;

 

    information regarding the status of AMID’s business and financial condition; and

 

    any other information regarding AMID’s affairs as is just and reasonable.

AMID GP may, and intends to, keep confidential from the limited partners trade secrets or other information the disclosure of which AMID GP believes in good faith is not in AMID’s best interests or that AMID is required by law or by agreements with third parties to keep confidential.

Registration Rights

Under the AMID Partnership Agreement, AMID has agreed to register for resale under the Securities Act and applicable state securities laws any AMID Common Units, series A preferred units, series C preferred units, series E preferred units, or other partnership securities proposed to be sold by AMID GP or any of its affiliates other than individuals or their assignees and Holdings or any of its affiliates, if an exemption from the registration requirements is not otherwise available. AMID is not obligated to effect more than six registrations at the request of AMID GP or its affiliates, and AMID is not obligated to effect more than two registrations at the request of Holdings or its affiliates. These registration rights continue, following any withdrawal or removal of AMID GP, LLC as the general partner of AMID, for two years and for so long thereafter as is required for the holder to sell its partnership securities. AMID is obligated to pay all expenses incidental to the registration at the request of AMID GP, excluding underwriting discounts and commissions. AMID is obligated to pay all expenses incidental to the registration at the request of Holdings or its affiliates, excluding underwriting discounts and commissions, but only to the extent such request is made within 20 days after the issuance of common units pursuant to AMID’s right to exercise its series E conversion right, and all costs and expenses of any other such registration shall be paid by Holdings or its affiliates.

 

190


Table of Contents

COMPARISON OF UNITHOLDER RIGHTS

The rights of AMID Unitholders are currently governed by the AMID Existing Partnership Agreement and the Delaware LP Act. The rights of SXE’s Unitholders are currently governed by SXE Partnership Agreement, and the Delaware LP Act. If the Merger is completed, the rights of SXE Unitholders will be governed by the Amended AMID Partnership Agreement and the Delaware LP Act.

There are many differences between the rights of AMID Unitholders and the rights of SXE Unitholders. The following description summarizes the material differences that may affect the rights of holders of AMID Common Units and holders of SXE Common Units but does not purport to be a complete statement of all those differences, or a complete description of the specific provisions referred to in this summary. The identification of specific differences is not intended to indicate that other equally significant or more significant differences do not exist. SXE Unitholders should read carefully the relevant provisions of the AMID Partnership Agreement filed as Exhibit 3.10 to the registration statement of which this proxy statement/prospectus forms a part and the SXE Partnership Agreement. Copies of the documents referred to in this summary may be obtained as described under “Where You Can Find More Information.”

Purpose

 

SXE

  

AMID

SXE’s stated purpose is to engage in any business activities that are approved by its general partner. SXE’s general partner, however, may not cause SXE to engage in any business activities that it determines would cause SXE to be treated as a corporation for federal income tax purposes.

  

AMID’s stated purpose is to engage in any business activities that are approved by its general partner. AMID’s general partner, however, may not cause AMID to engage in any business activities that it determines would cause AMID to be treated as a corporation for federal income tax purposes.

 

191


Table of Contents

Outstanding Units

 

SXE

 

AMID

As of the record date SXE had outstanding (a) 48,623,615 SXE Common Units 12,213,713 SXE Subordinated Units and 18,656,071 SXE Class B Convertible Units.

 

As of January 31, 2018 AMID had outstanding (a) 52,714,198 AMID Common Units, (b) 10,719,398 series A preferred units, (c) 8,965,447 series C preferred units. In connection with the closing of the Transaction, AMID will issue 4,500,000 series E preferred units.

 

The series C preferred units are convertible upon the election of the series C preferred unit unitholder. Series C preferred units representing underlying AMID Common Units having a value of $50 million (based upon the closing price of AMID Common Units on the trading date immediately preceding the record date for such conversion) are convertible upon the election of the Partnership at any time after the series E preferred units become convertible at AMID’s election (described below).

 

The series A preferred units are convertible upon the election of the series A preferred unitholder.

The series E preferred units are convertible upon the election of the series E preferred unitholder any time after the second anniversary of the series E issuance date. The series E preferred units are convertible at AMID’s election within 30 days of the first date upon which the closing price of the AMID Common Units exceeds 150% of the series E issue price for 20 trading days.

 

192


Table of Contents

Issuance of Additional Securities

 

SXE

  

AMID

The SXE Partnership Agreement authorizes SXE to issue an unlimited number of additional partnership securities (other than general partner interests in SXE) for the consideration and on the terms and conditions determined by the general partner without the approval of the unitholders.

 

It is possible that SXE will fund acquisitions through the issuance of additional SXE Common Units or other partnership securities. Holders of any additional SXE Common nits it issues will be entitled to share equally with the then-existing holders of common units in distributions of available cash. In addition, the issuance of additional common units or other partnership securities may dilute the value of the interests of the then-existing holders of common units in SXE’s net assets.

 

In accordance with Delaware law and the provisions of the SXE Partnership Agreement, SXE may also issue additional partnership securities that, as determined by the general partner, may have special voting rights to which the common units are not entitled.

  

The AMID Partnership Agreement authorizes AMID to issue an unlimited number of additional limited partner interests and other equity securities for the consideration and on the terms and conditions established by the general partner in its sole discretion without the approval of any limited partners. Any such additional partnership securities may be senior to the AMID Common Units.

 

It is possible that AMID will fund acquisitions through the issuance of additional AMID Common Units or other equity securities. Holders of any additional AMID Common Units issued by AMID will be entitled to share equally with the then-existing holders of AMID Common Units in distributions of available cash. In addition, the issuance of additional partnership interests may dilute the value of the interests of the then-existing holders of AMID Common Units in AMID’s net assets.

 

In accordance with Delaware law and the provisions of the AMID Partnership Agreement, AMID may also issue additional partnership securities that, in the sole discretion of the general partner, have special voting rights to which the AMID Common Units are not entitled.

 

The AMID Partnership Agreement restricts AMID’s ability to issue any securities with distribution rights prior to or upon liquidation that are senior to or on a parity with the series A preferred units, the series C preferred units or the series E preferred units.

Distributions of Available Cash

 

SXE

  

AMID

General. Within 45 days after the end of each quarter, SXE will distribute all available cash to unitholders of record on the applicable record date.

  

General. Within 45 days after the end of each quarter, AMID will distribute all available cash to unitholders of record on the applicable record date.

Definition of Available Cash. Available cash is defined in the SXE Partnership Agreement and generally means, for each fiscal quarter, all cash on hand at the end of the quarter,

 

•   plus, if the general partner determines, all or any additional cash on hand on the date of determination of available cash for the quarter

  

Definition of Available Cash. Available cash is defined in the AMID Partnership Agreement and generally means, for each fiscal quarter, all cash and cash equivalents on hand at the end of that quarter:

 

•   less the amount of cash reserves established by AMID GP at the date of determination of available cash for that quarter to:

 

193


Table of Contents

SXE

  

AMID

resulting from working capital borrowings made after the end of the quarter;

 

•   less the amount of cash reserves established by its general partner to:

 

•   provide for the proper conduct of SXE’s business;

 

•   comply with applicable law, any of SXE’s debt instruments or other agreements; and

 

•   provide funds for distribution to unitholders and to its general partner for any one or more of the next four quarters.

 

SXE will treat all available cash distributed as coming from operating surplus until the sum of all available cash distributed since it began operations equals the operating surplus as of the most recent date of determination of available cash. SXE will treat any amount distributed in excess of operating surplus, regardless of its source, as capital surplus. SXE does not anticipate that it will make any distributions from capital surplus.

  

 

•   provide for the proper conduct of AMID’s business (including reserves for AMID’s future capital expenditures, anticipated future credit needs and refunds of collected rates reasonably likely to be refunded as a result of a settlement or hearing related to FERC rate proceedings or rate proceedings under applicable law subsequent to that quarter);

 

•   comply with applicable law, any of AMID’s debt instruments or other agreements; or

 

•   provide funds for distributions to AMID Unitholders and to AMID GP for any one or more of the next four quarters (provided that AMID GP may not establish cash reserves for AMID Common Units unless it determines that the establishment of reserves will not prevent AMID from distributing the minimum quarterly distribution on all AMID Common Units and any cumulative arrearages on such AMID Common Units for the current quarter and the next four quarters);

 

plus, if AMID GP so determines, all or any portion of the cash on hand on the date of determination of available cash for the quarter resulting from working capital borrowings made subsequent to the end of such quarter.

 

Definition of Operating Surplus. Operating surplus for any period generally means the sum of:

 

•   $35.0 million (as described below); plus

 

•   all of SXE’s cash receipts after the closing of this offering, excluding cash from interim capital transactions (as defined below), provided that cash receipts from the termination of a commodity hedge or interest rate hedge prior to its specified termination date shall be included in operating surplus in equal quarterly installments over the remaining scheduled life of such commodity hedge or interest rate hedge; plus

 

•   working capital borrowings made after the end of a quarter but on or before the date of determination of operating surplus for that quarter; plus

 

•   cash distributions (including incremental distributions on incentive distribution rights) paid in respect of equity issued, other than equity issued

  

Definition of Operating Surplus. Operating surplus for any period generally means the sum of:

 

•   $11.5 million (as described below); plus

 

•   all of AMID’s cash receipts since the closing of AMID’s initial public offering, excluding cash from interim capital transactions (as defined below); plus

 

•   working capital borrowings made after the end of a quarter but on or before the date of determination of operating surplus for that quarter; plus

 

•   cash distributions paid on equity issued to finance all or a portion of the construction, acquisition, development or improvement of a capital improvement or replacement of a capital asset (such as equipment or facilities) in respect of the period beginning on the date that AMID enters into a binding obligation to commence

 

194


Table of Contents

SXE

  

AMID

in this offering, to finance all or a portion of expansion capital expenditures in respect of the period from the date that SXE enters into a binding obligation to commence the construction, development, replacement, improvement or expansion of a capital asset and ending on the earlier to occur of the date the capital asset commences commercial service and the date that it is abandoned or disposed of; less

 

•   all of SXE’s operating expenditures (as defined below) after the closing of this offering; less

 

•   the amount of cash reserves established by SXE’s general partner to provide funds for future operating expenditures; less

 

•   all working capital borrowings not repaid within twelve months after having been incurred, or repaid within such 12-month period with the proceeds of additional working capital borrowings.

  

the construction, acquisition, development or improvement of a capital improvement or replacement of a capital asset and ending on the earlier to occur of the date the capital improvement or capital asset commences commercial service and the date that it is abandoned or disposed of; plus

 

•   cash distributions paid on equity issued to pay the construction-period interest on debt incurred, or to pay construction-period distributions on equity issued, to finance the capital improvements or capital assets referred to above; less

 

•   all of AMID’s operating expenditures (as defined below) since the closing of AMID’s initial public offering; less

 

•   the amount of cash reserves established by AMID GP to provide funds for future operating expenditures; less

 

•   all working capital borrowings not repaid within 12 months after having been incurred, or repaid within such 12-month period with the proceeds of additional working capital borrowings; less

 

•   any cash loss realized on disposition of an investment capital expenditure

Definition of Capital Surplus. Capital surplus will generally be generated only by:

 

•   borrowings other than working capital borrowings;

 

•   sales of debt and equity securities; and

 

•   sales or other disposition of assets for cash, other than inventory, accounts receivable and other current assets sold in the ordinary course of business or non-current assets sold as part of normal retirements or replacements of assets.

  

Definition of Capital Surplus. Capital surplus for any period generally means any distribution of available cash in excess of AMID’s cumulative operating surplus. Accordingly, capital surplus would generally be generated by:

 

•   borrowings other than working capital borrowings;

 

•   sales of AMID’s equity and debt securities; and

sales or other dispositions of assets, other than inventory, accounts receivable and other assets sold in the ordinary course of business or as part of ordinary course retirement or replacement of assets.

Distributions of Available Cash from Operating Surplus During the Subordination Period

 

SXE will make distributions of available cash from operating surplus during the subordination period in the following manner:

 

•   first, (x) to SXE’s general partner in accordance with its percentage interest and (y) to the SXE Common Unitholders, pro rata, a percentage equal

  

Distributions of Available Cash from Operating Surplus

 

AMID will make distributions of available cash from operating surplus for any quarter, after paying the series A quarterly distribution, series C quarterly distribution and series E quarterly distribution, and any series A arrearage, series C arrearage, series E

 

195


Table of Contents

SXE

  

AMID

to 100.0% less SXE’s general partner’s percentage interest, until SXE distributes for each outstanding SXE Common Unit an amount equal to the minimum quarterly distribution for that quarter;

 

•   second, (x) to SXE’s general partner in accordance with its percentage interest and (y) to the SXE Common Unitholders, pro rata, a percentage equal to 100.0% less SXE’s general partner’s percentage interest, until SXE distributes for each outstanding common unit an amount equal to any arrearages in payment of the minimum quarterly distribution on the common units for any prior quarters during the subordination period;

 

•   third, (x) to SXE’s general partner in accordance with its percentage interest and (y) to the subordinated unitholders, pro rata, a percentage equal to 100.0% less SXE’s general partner’s percentage interest, until SXE distributes for each outstanding SXE Subordinated Unit an amount equal to the minimum quarterly distribution for that quarter; and

 

•   thereafter, in the manner described in “—Incentive Distribution Rights” below.

 

Distributions of Available Cash from Operating Surplus After the Subordination Period

 

SXE will make distributions of available cash from operating surplus after the subordination period in the following manner:

 

•   first, 100.0% to SXE’s general partner and all unitholders, pro rata, until SXE distributes for each outstanding unit an amount equal to the minimum quarterly distribution for that quarter; and

•   thereafter, in the manner described in “—Incentive Distribution Rights” below.

  

arrearage, series A interest, series C interest and series E interest, in the following manner:

 

•   first, 98.72% to the AMID Common Unit unitholders, pro rata, and 1.28% to AMID GP, until AMID distributes for each outstanding AMID Common Unit an amount equal to the minimum quarterly distribution for that quarter;

 

•   second, 98.72% to the AMID Common Unit unitholders, pro rata, and 1.28% to AMID GP, until AMID distributes for each outstanding AMID Common Unit an amount equal to any arrearages in payment of the minimum quarterly distribution on the AMID Common Units for any prior quarters; and

 

•   thereafter, in the manner described in “—General Partner Interest and Incentive Distribution Rights” below.

Distributions from Capital Surplus

 

How Distributions from Capital Surplus Will Be Made. SXE will make distributions of available cash from capital surplus, if any, in the following manner:

 

•   first, 100% to all unitholders and its general partner, in accordance with their respective percentage interests, until SXE distributes for each outstanding SXE Common Unit issued in its initial public offering an amount of available cash from

  

Distributions from Capital Surplus

 

How Distributions from Capital Surplus Will Be Made. AMID will make distributions of available cash from capital surplus, if any, in the following manner:

 

•   first, to the holders of series A preferred units, series C preferred units and series E preferred units, the series A quarterly distribution, series C quarterly distribution, and series E quarterly distribution, any series A arrearage, series C

 

196


Table of Contents

SXE

  

AMID

capital surplus equal to the initial public offering price; and

 

•   thereafter, SXE will make all distributions of available cash from capital surplus as if they were from operating surplus.

 

Effect of a Distribution from Capital Surplus. The SXE Partnership Agreement treats a distribution of capital surplus as the repayment of the initial unit price from the initial public offering, which is a return of capital. The initial public offering price less any distributions of capital surplus per unit is referred to as the unrecovered initial unit price. Each time a distribution of capital surplus is made, the minimum quarterly distribution and the target distribution levels will be reduced in the same proportion as the corresponding reduction in the unrecovered initial unit price. Because distributions of capital surplus will reduce the minimum quarterly distribution, after any of these distributions are made, it may be easier for the general partner to receive incentive distributions. Any distribution of capital surplus before the unrecovered initial unit price is reduced to zero cannot be applied to the payment of the minimum quarterly distribution or any arrearages.

 

Once SXE distributes capital surplus on a unit in an amount equal to the initial unit price, it will reduce the minimum quarterly distribution and the target distribution levels to zero and it will make all future distributions from operating surplus, as follows: (A) to SXE’s general partner in accordance with its percentage interest, (B) 48% to the holders of the incentive distribution rights, pro rata, and (C) to all unitholders, pro rata, a percentage equal to 100% less the sum of the percentages applicable to subclause (A) and (B).

  

arrearage, series E arrearage, series A interest, series C interest, and series E interest;

 

•   second, 98.72% to all unitholders, pro rata, and 1.28% to AMID GP, until the minimum quarterly distribution has been reduced to zero, under a formula based on the ratio of the distribution to the fair market value of the AMID Common Units immediately prior to the announcement of the distribution;

 

•   third, 98.72% to the AMID Common Unit unitholders, pro rata, and 1.28% to AMID GP, until AMID distributes for each outstanding AMID Common Unit, an amount of available cash from capital surplus equal to any unpaid arrearages in payment of the minimum quarterly distribution on the AMID Common Units; and

 

•   thereafter, as if they were from operating surplus.

 

The preceding discussion is based on the assumptions that AMID GP maintains its 1.28% general partner interest, that AMID does not issue additional classes of equity securities and that AMID does not pay distributions in respect of the series A preferred units in series A PIK preferred units, in respect of the series C preferred units in series C PIK preferred units, or in respect of the series E preferred units in series E PIK preferred units. Because distributions of capital surplus will reduce the minimum quarterly distribution after any of these distributions are made, it may be easier for AMID GP to receive incentive distributions.

Subordination Period

 

SXE

  

AMID

SXE currently has 12,213,713 SXE Subordinated Units outstanding. Accordingly, SXE is currently in its “subordination period,” which generally will not end prior to the first business day of any quarter beginning after December 31, 2015. During the subordination period, the common units have the right to receive distributions of available cash from operating surplus each quarter in an amount equal to $0.40 per SXE Common Unit, which amount is defined in the SXE Partnership Agreement as the minimum quarterly

  

AMID has no subordinated units outstanding.

 

197


Table of Contents

SXE

  

AMID

distribution, plus any arrearages in the payment of the minimum quarterly distribution on the common units from prior quarters, before any distributions of available cash from operating surplus may be made on the subordinated units. Furthermore, no arrearages will be paid on the subordinated units. The practical effect of the SXE Subordinated Units is to increase the likelihood that during the subordination period there will be sufficient available cash to pay the minimum quarterly distribution on the SXE Common Units.

 

Upon expiration of the subordination period, each outstanding SXE Subordinated Unit will convert into one SXE Common Unit and will then participate pro rata with the other common units in distributions of available cash. The subordination period is defined in the SXE Partnership Agreement, and will end on the first day of any quarter beginning after December 31, 2015 that each of the following tests are met:

 

•   distributions of available cash from operating surplus on each of the outstanding SXE Common Units and SXE Subordinated Units equaled or exceeded $1.60 (the annualized minimum quarterly distribution), for each of the three consecutive, non-overlapping four-quarter periods immediately preceding that date;

 

•   the “adjusted operating surplus” generated during each of the three consecutive, non-overlapping four-quarter periods immediately preceding that date equaled or exceeded the sum of $1.60 (the annualized minimum quarterly distribution) on all of the outstanding SXE Common Units and SXE Subordinated Units during those periods on a fully diluted basis; and

 

•   there are no arrearages in payment of the minimum quarterly distribution on the common units

Adjusted operating surplus, a measure intended to reflect cash generated from operations, is defined in SXE’s Partnership Agreement and generally means, for any period:

 

•   operating surplus generated with respect to that period; less

 

•   any net increase in working capital borrowings with respect to such period; less

 

•   any net decrease in cash reserves for operating expenditures with respect to such period not relating to an operating expenditure made with respect to that period; plus

  

 

198


Table of Contents

SXE

  

AMID

 

•   any net decrease in working capital borrowings with respect to that period; plus

 

•   any net decrease made in subsequent periods in cash reserves for operating expenditures initially established with respect to such period to the extent such decrease results in a reduction in adjusted operating surplus in subsequent periods; plus

 

•   any net increase in cash reserves for operating expenditures with respect to such period required by any debt instrument for the repayment of principal, interest or premium.

 

Notwithstanding the foregoing, the subordination period will automatically terminate, and all of the SXE Subordinated Units will convert into SXE Common Units on a one-for-one basis, on the first business day following the distribution of available cash to partners in respect of any quarter, beginning with the quarter ending September 30, 2015 that each of the following tests are met:

 

•   distributions of available cash from operating surplus on each of the outstanding SXE Common Units and SXE Subordinated Units equaled or exceeded $2.40 (150.0% of the annualized minimum quarterly distribution) for the four-quarter period immediately preceding that date;

 

•   the “adjusted operating surplus” generated during the four-quarter period immediately preceding that date equaled or exceeded the sum of (i) $2.40 (150.0% of the annualized minimum quarterly distribution) on all of the outstanding SXE Common Units and SXE Subordinated Units during that period on a fully diluted basis and (ii) the corresponding distributions on the incentive distribution rights; and

•   there are no arrearages in payment of the minimum quarterly distribution on the SXE Common Units.

 

•   If the unitholders remove the general partner without cause, the subordination period may also end before December 31, 2015.

  

Incentive Distribution Rights

 

SXE

  

AMID

Incentive distribution rights represent the right to receive an increasing percentage (15.0%, 25.0% and 50.0%) of quarterly distributions of available cash from operating surplus after the minimum quarterly

  

Incentive distribution rights represent the right to receive 48.0% of quarterly distributions of available cash from operating surplus after the series A quarterly distribution, series C quarterly

 

199


Table of Contents

SXE

  

AMID

distribution and the target distribution levels have been achieved. SXE’s general partner currently holds the incentive distribution rights, but may transfer these rights separately from its general partner interest, subject to restrictions in the SXE Partnership Agreement.

 

The following assumes that there are no arrearages on the common units and that the general partner continues to own the incentive distribution rights.

 

If for any quarter:

 

•   SXE has distributed available cash from operating surplus to the SXE Common Unitholders and SXE Subordinated Unitholders in an amount equal to the minimum quarterly distribution; and

 

•   SXE has distributed available cash from operating surplus on outstanding SXE Common Units in an amount necessary to eliminate any cumulative arrearages in payment of the minimum quarterly distribution;

 

then, SXE will distribute any additional available cash from operating surplus for that quarter among the unitholders and its general partner in the following manner:

 

•   first, 100.0% to SXE’s general partner and all unitholders, pro rata, until each unitholder receives a total of $0.46 per unit for that quarter (the “first target distribution”);

 

•   second, (A) to SXE’s general partner in accordance with its percentage interest, (B) 13% to the holders of the incentive distribution rights, pro rata, and (C) to all unitholders, pro rata, a percentage equal to 100% less the sum of the percentages applicable to subclause (A) and (B), until each unitholder receives a total of $0.50 per unit for that quarter (the “second target distribution”);

 

•   third, (A) to SXE’s general partner in accordance with its percentage interest, (B) 23% to the holders of the incentive distribution rights, pro rata, and (C) to all unitholders, pro rata, a percentage equal to 100% less the sum of the percentages applicable to subclause (A) and (B), until each unitholder receives a total of $0.60 per unit for that quarter (the “third target distribution”); and

 

•   thereafter, (A) to SXE’s general partner in accordance with its percentage interest, (B) 48% to

  

distribution, series E quarterly distribution, any series A arrearage, series C arrearage, series E arrearage, series A interest, series C interest, and series E interest, the minimum quarterly distribution, and any arrearages in payment of the minimum quarterly distribution have been distributed.

 

The following discussion assumes that AMID GP maintains its 1.28% general partner interest and that there are no arrearages on AMID Common Units.

 

If for any quarter:

 

•   AMID has distributed available cash from operating surplus on outstanding series A preferred units, series C preferred units and series E preferred units, in an amount equal to the series A quarterly distribution, series C quarterly distribution and series E quarterly distribution;

 

•   AMID has distributed available cash from operating surplus on outstanding series A preferred units, series C preferred units and series E preferred units in an amount necessary to eliminate any series A arrearage, series C arrearage, series E arrearage and series A interest, series C interest and series E interest;

 

•   AMID has distributed available cash from operating surplus to the AMID Common Unit unitholders pro rata, until the AMID Common Units have received an amount equal to the minimum quarterly distribution; and

 

•   AMID has distributed available cash from operating surplus on outstanding AMID Common Units pro rata, until the AMID Common Units have received an amount necessary to eliminate any cumulative arrearages in payment of the minimum quarterly distribution;

 

then, AMID will distribute any additional available cash from operating surplus for that quarter among the unitholders and AMID GP in the following manner:

 

•   50.72% to the AMID Common Unit unitholders, pro rata, 1.28% to AMID GP, and 48.0% to AMID GP as the holder of the AMID incentive distribution rights.

 

200


Table of Contents

SXE

  

AMID

the holders of the incentive distribution rights, pro rata, and (C) to all unitholders, pro rata, a percentage equal to 100% less the sum of the percentages applicable to subclause (A) and (B).

  

 

The preceding discussion is based on the assumption that AMID GP maintains its 1.28% general partner interest, that AMID does not issue additional classes of equity securities, that AMID does not pay distributions in respect of the series A preferred units in series A PIK preferred units, in respect of the series C preferred units in series C PIK preferred units, or in respect of the series E preferred units in series E PIK preferred units.

Adjustment to the Minimum Quarterly Distribution and Target Distribution Levels

 

SXE

  

AMID

In addition to adjusting the minimum quarterly distribution and target distribution levels to reflect a distribution of capital surplus, if SXE combines its units into fewer units or subdivides its units into a greater number of units, it is required to proportionately adjust:

 

•   the minimum quarterly distribution;

 

•   the target distribution levels; and

 

•   the unrecovered initial unit price.

 

For example, if a two-for-one split of the common units should occur, the minimum quarterly distribution, the target distribution levels and the unrecovered initial unit price would each be reduced to 50% of its initial level. SXE will not make any adjustment by reason of the issuance of additional units for cash or property.

 

In addition, if legislation is enacted or if existing law is modified or interpreted by a governmental taxing authority so that SXE becomes taxable as a corporation or otherwise subject to taxation as an entity for federal, state or local income tax purposes in excess of the amount of taxes due from SXE prior to such enactment or modification, under the terms of the SXE Partnership Agreement, SXE may reduce the minimum quarterly distribution and the target distribution levels for each quarter by the amount of income or withholding taxes that are payable by reason of the new legislation or interpretation, or any portion thereof. If the general partner elects to do so, it will estimate for such quarter the amount of such tax liability. To the extent that the actual tax liability differs from the estimated tax liability for any quarter, the difference will be accounted for in subsequent quarters.

  

In addition to adjusting the minimum quarterly distribution and target distribution levels to reflect a distribution of capital surplus, if AMID combines its units into fewer units or subdivides its units into a greater number of units, it is required to proportionately adjust:

 

•   the minimum quarterly distribution;

 

•   the target distribution levels; and

 

•   the unrecovered initial unit price.

 

For example, if a two-for-one split of the AMID Common Units should occur, the minimum quarterly distribution, the target distribution and the unrecovered capital would be reduced to 50% of its initial level. AMID will not make any adjustment by reason of AMID’s issuance of additional units for cash or property.

 

In addition, if legislation is enacted or if existing law is modified or interpreted by a governmental taxing authority so that AMID becomes taxable as a corporation or otherwise subject to taxation as an entity for federal, state or local income tax purposes in excess of the amount of taxes due from AMID prior to such enactment or modification, under the terms of the AMID Partnership Agreement, AMID may reduce the minimum quarterly distribution and the target distribution levels for each quarter by the amount of income or withholding taxes that are payable by reason of the new legislation or interpretation, or any portion thereof. If the general partner elects to do so, it will estimate for such quarter the amount of such tax liability. To the extent that the actual tax liability differs from the estimated tax liability for any quarter, the difference will be accounted for in subsequent quarters.

 

201


Table of Contents

Distributions of Cash upon Liquidation

 

SXE

  

AMID

If SXE dissolves in accordance with the SXE Partnership Agreement, it will sell or otherwise dispose of its assets in a process called liquidation. It will first apply the proceeds of liquidation to the payment of its creditors and the creation of a reserve for contingent liabilities. SXE will distribute any remaining proceeds to first to satisfy the liquidation preferences of the series A preferred units and second to the unitholders, in accordance with the positive balance in their respective capital accounts.

  

If AMID dissolves in accordance with the AMID Partnership Agreement, it will sell or otherwise dispose of its assets in a process called liquidation. It will first apply the proceeds of liquidation to the payment of its creditors and the creation of a reserve for contingent liabilities. AMID will distribute any remaining proceeds to first to satisfy the liquidation preferences of the series A preferred units, series C preferred units and the series E preferred units and second to distribute to the unitholders (including certain equity interests held by HPIP), in accordance with the positive balance in their respective capital accounts.

Merger, Sale or Other Disposition of Assets

 

SXE

  

AMID

A merger or consolidation of SXE requires the prior consent of the general partner. The general partner, however, will have no duty or obligation to consent to any merger or consolidation and may decline to do so free of any duty or obligation whatsoever to SXE or the limited partners, including any duty to act in good faith or SXE pursuant to any other standard.

 

The SXE Partnership Agreement generally prohibits the general partner, without the prior approval of the holders of a unit majority, from causing SXE, among other things, to sell, exchange or otherwise dispose of all or substantially all of SXE’s assets in a single transaction or a series of related transactions, including by way of merger, consolidation or other combination, or approving on SXE’s behalf the sale, exchange or other disposition of all or substantially all of the assets of its subsidiaries. The general partner may, however, mortgage, pledge, hypothecate or grant a security interest in all or substantially all of SXE’s assets without such approval. The general partner may also sell all or substantially all of SXE’s assets under a foreclosure or other realization upon those encumbrances without such approval. Finally, the general partner may consummate any merger without the prior approval of unitholders if SXE is the surviving entity in the transaction, the transaction would not result in certain material amendments to the SXE Partnership Agreement, each of SXE’s units will be an identical unit of SXE following the transaction and the units to be issued do not exceed 20% of SXE’s outstanding

  

A merger or consolidation of AMID requires the prior consent of the general partner. The general partner, however, will have no duty or obligation to consent to any merger or consolidation and may decline to do so free of any fiduciary duty or obligation whatsoever to AMID or the limited partners, including any duty to act in good faith or pursuant to any other standard.

 

The AMID Partnership Agreement generally prohibits the general partner, without the prior approval of the holders of a unit majority, from causing AMID, among other things, to sell, exchange or otherwise dispose of all or substantially all of AMID’s assets in a single transaction or a series of related transactions, including by way of merger, consolidation or other combination, or approving on AMID’s behalf the sale, exchange or other disposition of all or substantially all of the assets of its subsidiaries. Further, if any such sale, merger, consolidation or other combination would adversely affect the rights, preferences and privileges of the series A preferred units, series C preferred units or series E preferred units in any respect, the affirmative vote of a majority of each such class voting separately as a class is required. The general partner may, however, mortgage, pledge, hypothecate or grant a security interest in all or substantially all of AMID’s assets without such approval. The general partner may also sell all or substantially all of AMID’s assets under a foreclosure or other

 

202


Table of Contents

SXE

  

AMID

partnership securities immediately prior to the transaction.

 

If the conditions specified in the SXE Partnership Agreement are satisfied, the general partner may convert SXE or any of its subsidiaries into a new limited liability entity or merge SXE or any of its subsidiaries into, or convey all of its assets to, a newly formed entity if the sole purpose of that merger or conveyance is to effect a mere change in SXE’s legal form into another limited liability entity.

 

Unitholders are not entitled to dissenters’ rights of appraisal under the SXE Partnership Agreement or applicable Delaware law in the event of a conversion, merger or consolidation, a sale of substantially all of SXE’s assets or any other transaction or event.

  

realization upon those encumbrances without such approval. Finally, the general partner may consummate any merger without the prior approval of unitholders if AMID is the surviving entity in the transaction, the transaction would not result in certain material amendments to the AMID Partnership Agreement, each of AMID’s units will be an identical unit of AMID following the transaction and the units to be issued do not exceed 20% of AMID’s outstanding partnership securities immediately prior to the transaction.

 

If the conditions specified in the AMID Partnership Agreement are satisfied, the general partner may convert AMID or any of its subsidiaries into a new limited liability entity or merge AMID or any of its subsidiaries into, or convey all of its assets to, a newly formed entity if the sole purpose of that merger, conveyance or conversion is to effect a mere change in AMID’s legal form into another limited liability entity.

 

Unitholders are not entitled to dissenters’ rights of appraisal under the AMID Partnership Agreement or applicable Delaware law in the event of a merger or consolidation, a sale of substantially all of AMID’s assets or any other transaction or event.

Election of General Partner and Directors of the General Partner

 

SXE

  

AMID

Unitholders are not entitled to elect the general partner or its directors.

 

Unitholders are not entitled to remove directors.

  

Unitholders are not entitled to elect the general partner or its directors.

 

Unitholders are not entitled to remove directors.

Meetings; Voting

 

SXE

  

AMID

Except as described below regarding a person or group owning 20% or more of any class of units then outstanding, unitholders or transferees who are record holders of units on the record date will be entitled to notice of, and to vote at, meetings of the limited partners and to act upon matters for which approvals may be solicited. In the case of SXE Common Units held by the general partner on behalf of non-citizen assignees, the general partner will distribute the votes on those common units in the same ratios as the votes of limited partners on other units are cast.

  

Except as described below regarding a person or group owning 20% or more of any class of units then outstanding, unitholders or assignees who are record holders of units on the record date will be entitled to notice of, and to vote at, meetings of the limited partners and to act upon matters for which approvals may be solicited. In the case of AMID Common Units held by AMID GP on behalf of non-citizen assignees, AMID GP will distribute the votes on those AMID Common Units in the same ratios as the votes of limited partners on other units are cast.

 

203


Table of Contents

SXE

  

AMID

 

Any action that is required or permitted to be taken by the unitholders may be taken either at a meeting of the unitholders or without a meeting if consents in writing describing the action so taken are signed by holders of the number of units necessary to authorize or take that action at a meeting. Meetings of the unitholders may be called by the general partner or by unitholders owning at least 20% of the outstanding units of the class for which a meeting is proposed. Unitholders may vote either in person or by proxy at meetings. The holders of a majority of the outstanding units of the class or classes for which a meeting has been called represented in person or by proxy will constitute a quorum unless any action by the unitholders requires approval by holders of a greater percentage of the units, in which case the quorum will be the greater percentage.

 

Each record holder of a unit has a vote according to his percentage interest in the partnership although additional limited partner interests having special voting rights could be issued. Please read “—Issuance of Additional Securities.” However, if at any time any person or group, other than the general partner and its affiliates owns, in the aggregate, beneficial ownership of 20% or more of any class of units then outstanding, the person or group will lose voting rights on all of its units and the units may not be voted on any matter and will not be considered to be outstanding when sending notices of a meeting of unitholders, calculating required votes, determining the presence of a quorum or for other similar purposes. The holders of the series A preferred units and series B preferred units have special voting rights, and additional limited partner interests having special voting rights could be issued. Please read “—Issuance of Additional Securities.” The affirmative vote of a majority of holders of series A preferred units and series B preferred units, as applicable, voting separately as a class, is required for any matter adversely affecting any of the rights, preferences and privileges of such units, as applicable.

 

SXE Common Units held in nominee or street name account will be voted by the broker or other nominee in accordance with the instruction of the beneficial owner unless the arrangement between the beneficial owner and his nominee provides otherwise.

 

Any notice, demand, request, report or proxy material required or permitted to be given or made to record holders of SXE Common Units under the SXE

  

 

Any action that is required or permitted to be taken by the unitholders may be taken either at a meeting of the unitholders or without a meeting if consents in writing describing the action so taken are signed by holders of the number of units necessary to authorize or take that action at a meeting. Meetings of the unitholders may be called by the general partner or by unitholders owning at least 20% of the outstanding units of the class for which a meeting is proposed. Unitholders may vote either in person or by proxy at meetings. The holders of a majority of the outstanding units of the class or classes for which a meeting has been called represented in person or by proxy will constitute a quorum unless any action by the unitholders requires approval by holders of a greater percentage of the units, in which case the quorum will be the greater percentage.

 

Each record holder of a unit has a vote according to his percentage interest in the partnership, although additional limited partner interests having special voting rights could be issued. Please read “—Issuance of Additional Securities.” However, if at any time any person or group, other than the general partner and its affiliates owns, in the aggregate, beneficial ownership of 20% or more of any class of units then outstanding, the person or group will lose voting rights on all of its units and the units may not be voted on any matter and will not be considered to be outstanding when sending notices of a meeting of unitholders, calculating required votes, determining the presence of a quorum or for other similar purposes. The holders of the series A preferred units, series C preferred units, and series E preferred units have special voting rights, and additional limited partner interests having special voting rights could be issued. Please read “—Issuance of Additional Securities.” The affirmative vote of a majority of holders of series A preferred units, series C preferred units, or series E preferred units, as applicable, voting separately as a class, is required for any matter adversely affecting any of the rights, preferences and privileges of such units, as applicable.

 

Except as required by Delaware law, the holders of the HPIP equity interests are not entitled to vote on any matters.

 

AMID Common Units held in nominee or street name account will be voted by the broker or other

 

204


Table of Contents

SXE

  

AMID

Partnership Agreement will be delivered to the record holder by SXE or by the transfer agent.   

nominee in accordance with the instruction of the beneficial owner unless the arrangement between the beneficial owner and his nominee provides otherwise.

 

Any notice, demand, request, report or proxy material required or permitted to be given or made to record holders of AMID Common Units under the AMID Partnership Agreement will be delivered to the record holder by AMID or by the transfer agent.

Advance Notice Requirements for Nominations and Other Proposals

 

SXE

  

AMID

Not applicable.

  

Not applicable.

Withdrawal or Removal of the General Partner

 

SXE

 

AMID

Except as described below, the general partner of SXE has agreed not to withdraw voluntarily as the general partner prior to December 31, 2022 without obtaining the approval of the holders of at least a majority of the outstanding SXE Common Units, excluding SXE Common Units held by the general partner and its affiliates, and furnishing an opinion of counsel regarding limited liability and tax matters. On or after December 31, 2022, the general partner may withdraw as general partner without first obtaining approval of any unitholder by giving 90 days’ written notice, and that withdrawal will not constitute a violation of the SXE Partnership Agreement. Notwithstanding the information above, the general partner may withdraw without unitholder approval upon 90 days’ notice to the limited partners if at least 50% of the outstanding SXE Common Units are held or controlled by one person and its affiliates other than the general partner and its affiliates. In addition, the SXE Partnership Agreement permits the general partner in some instances to sell or otherwise transfer all of its general partner interest in SXE without the approval of the unitholders. Please read “—Transfer of General Partner Interest” and “—Transfer of Incentive Distribution Rights.”

 

Upon withdrawal of the general partner under any circumstances, other than as a result of a transfer by the general partner of all or a part of its general partner interest in us, the holders of a unit majority may select a successor to that withdrawing general partner. If a

 

Except as described below, the general partner of AMID has agreed not to withdraw voluntarily as the general partner prior to June 30, 2021 without obtaining the approval of the holders of at least a majority of the outstanding AMID Common Units, excluding AMID Common Units held by the general partner and its affiliates, and furnishing an opinion of counsel regarding limited liability and tax matters. On or after June 30, 2021, the general partner may withdraw as general partner without first obtaining approval of any unitholder by giving 90 days’ written notice, and that withdrawal will not constitute a violation of the AMID Partnership Agreement. Notwithstanding the information above, the general partner may withdraw without unitholder approval upon 90 days’ notice to the limited partners if at least 50% of the outstanding AMID Common Units are held or controlled by one person and its affiliates other than the general partner and its affiliates. In addition, the AMID Partnership Agreement permits the general partner in some instances to sell or otherwise transfer all of its general partner interest in AMID without the approval of the unitholders. Please read “—Transfer of General Partner Interest” and “—Transfer of Incentive Distribution Rights.”

 

Upon the withdrawal of the general partner under any circumstances, other than as a result of a transfer by the general partner of all or a part of its general partner interest, the holders of a majority of the outstanding units may select a successor to that

 

205


Table of Contents

SXE

 

AMID

successor is not elected, or is elected but an opinion of counsel regarding limited liability and tax matters cannot be obtained, the partnership will be dissolved, wound up and liquidated, unless within a specified period after that withdrawal, the holders of a unit majority agree in writing to continue SXE’s business and to appoint a successor general partner. Please read “—Termination and Dissolution.”

 

The general partner may not be removed unless that removal is approved by the vote of the holders of not less than 66 23% of the outstanding units, voting together as a single class, including units held by the general partner and its affiliates, and SXE receives an opinion of counsel regarding limited liability and tax matters. Any removal of the general partner is also subject to the approval of a successor general partner by the vote of the holders of a majority of the outstanding common units. The ownership of more than 33 13% of the outstanding units by the general partner and its affiliates would give them the practical ability to prevent the general partner’s removal.

 

The SXE Partnership Agreement also provides that if the general partner is removed as the general partner under circumstances where cause does not exist and units held by the general partner and its affiliates are not voted in favor of that removal, the general partner will have the right to convert its general partner interest and its incentive distribution rights into common units or to receive cash in exchange for those interests based on the fair market value of those interests at that time.

 

In the event of removal of a general partner under circumstances where cause exists or withdrawal of a general partner where that withdrawal violates the SXE Partnership Agreement, a successor general partner will have the option to purchase the general partner interest and incentive distribution rights of the departing general partner for a cash payment equal to the fair market value of those interests. Under all other circumstances where a general partner withdraws or is removed by the limited partners, the departing general partner will have the option to require the successor general partner to purchase the general partner interest of the departing general partner and its incentive distribution rights for fair market value. In each case, this fair market value will be determined by agreement between the departing general partner and the successor general partner. If no agreement is reached,

 

withdrawing general partner. If a successor is not elected, or is elected but an opinion of counsel regarding limited liability and tax matters cannot be obtained, the partnership will be dissolved, wound up and liquidated, unless within 90 days after that withdrawal, the holders of a majority of the outstanding units agree in writing to continue AMID’s business and to appoint a successor general partner. See “—Termination and Dissolution.”

 

The general partner may not be removed unless that removal is approved by the vote of (i) the holders of not less than 66 23% of the outstanding units, including units held by the general partner and its affiliates and (ii) prior to August 9, 2018, so long as the holders of the incentive distribution rights as of August 9, 2013, together with their affiliates, continue to own a majority of the incentive distribution rights, the holders of a majority of the incentive distribution rights, and AMID receives an opinion of counsel regarding limited liability and tax matters, and, in certain circumstances, the approval of a successor general partner by the vote of (i) the holders of a majority of the outstanding AMID Common Units and (ii) prior to August 9, 2018, so long as the holders of the incentive distribution rights as of August 9, 2013, together with their affiliates, continue to own a majority of the incentive distribution rights, the holders of a majority of the incentive distribution rights. The ownership of more than 33 13% of the outstanding units by the general partner and its affiliates would give them the practical ability to prevent the general partner’s removal.

The AMID Partnership Agreement also provides that if the general partner is removed as the general partner under circumstances where cause does not exist or the general partner withdraws and such withdrawal does not violate the AMID Partnership Agreement, if a successor general partner is elected, the general partner has an option to require its successor to purchase its partnership interest as the general partner in AMID and AMID’s subsidiaries, and its incentive distribution rights in an amount in cash equal to the fair market value of those interests.

 

In the event of removal of a general partner under circumstances where cause exists or withdrawal of a general partner where that withdrawal violates the AMID Partnership Agreement, a successor general partner will have the option to purchase the general partner interest and incentive distribution

 

206


Table of Contents

SXE

 

AMID

an independent investment banking firm or other independent expert selected by the departing general partner and the successor general partner will determine the fair market value. Or, if the departing general partner and the successor general partner cannot agree upon an expert, then an expert chosen by agreement of the experts selected by each of them will determine the fair market value.

 

If the option described above is not exercised by either the departing general partner or the successor general partner, the departing general partner’s general partner interest and its incentive distribution rights will automatically convert into SXE Common Units equal to the fair market value of those interests as determined by an investment banking firm or other independent expert selected in the manner described in the preceding paragraph.

 

In addition, SXE will be required to reimburse the departing general partner for all amounts due the departing general partner, including, without limitation, all employee-related liabilities, including severance liabilities, incurred for the termination of any employees employed by the departing general partner or its affiliates for SXE’s benefit.

 

rights of the departing general partner for a cash payment equal to the fair market value of those interests. Under all other circumstances where a general partner withdraws or is removed by the limited partners, the departing general partner will have the option to require the successor general partner to purchase the general partner interest of the departing general partner and its incentive distribution rights for fair market value. In each case, this fair market value will be determined by agreement between the departing general partner and the successor general partner. If no agreement is reached, an independent investment banking firm or other independent expert selected by the departing general partner and the successor general partner will determine the fair market value. Or, if the departing general partner and the successor general partner cannot agree upon an expert, then an expert chosen by agreement of the experts selected by each of them will determine the fair market value.

 

If the options described above are not exercised, the general partner will become a limited partner and the general partner’s interest will be converted into AMID Common Units. The successor will contribute to AMID cash in an amount equal to the product of the percentage interest of the general partner in AMID and the net agreed value of the AMID’s assets.

Transfer of General Partner Interests

 

SXE

  

AMID

Except for transfer by the general partner of all, but not less than all, of its general partner interest to:

 

•   an affiliate of the general partner (other than an individual); or

 

•   another entity as part of the merger or consolidation of the general partner with or into another entity or the transfer by the general partner of all or substantially all of its assets to another entity,

 

the general partner may not transfer all or any part of its general partner interest in the partnership to another person prior to December 31, 2022 without the approval of the holders of at least a majority of the outstanding common units, excluding common units held by the general partner and its affiliates. As a condition of this transfer, the transferee must assume,

  

Except for transfer by the general partner of all, but not less than all, of its general partner interest to:

 

•   an affiliate of the general partner (other than an individual); or

 

•   another entity as part of the merger or consolidation of the general partner with or into another entity or the transfer by the general partner of all or substantially all of its assets to another entity,

 

the general partner may not transfer all or any part of its general partner interest in the partnership to another person prior to June 30, 2020 without the approval of the holders of at least a majority of the outstanding AMID Common Units, excluding AMID Common Units held by the general partner and its affiliates. As a condition of this transfer, the

 

207


Table of Contents

SXE

  

AMID

among other things, the rights and duties of the general partner, agree to be bound by the provisions of the SXE Partnership Agreement, furnish an opinion of counsel regarding limited liability and tax matters and agree to purchase all of the partnership or membership interest held by the general partner of SXE as the general partner.    transferee must assume, among other things, the rights and duties of the general partner, agree to be bound by the provisions of the AMID Partnership Agreement, furnish an opinion of counsel regarding limited liability and tax matters and agree to purchase all of the partnership or membership interest held by the general partner of AMID as the general partner.

Transfer of Incentive Distribution Rights

 

SXE

  

AMID

The general partner or its affiliates or a subsequent holder may transfer its incentive distribution rights without the approval of any limited partner or any other person.

  

The general partner or its affiliates or a subsequent holder may transfer its incentive distribution rights without the approval of any limited partner or any other person.

Limited Preemptive Rights

 

SXE

 

AMID

The general partner of SXE has the right, that it may from time to time assign in whole or in part to any of its affiliates, to purchase partnership securities from SXE whenever, and on the same terms that, SXE issues partnership securities to persons other than the general partner and its affiliates, to the extent necessary to maintain the percentage interests of the general partner and its affiliates equal to which existed immediately prior to the issuance of such partnership securities. No other person shall have any preemptive, preferential or other similar right to acquire additional partnership securities with respect to the issuance of any partnership securities.

 

The general partner of AMID has the right, that it may from time to time assign in whole or in part to any of its affiliates, to purchase partnership securities from AMID whenever, and on the same terms that, AMID issues partnership securities to persons other than the general partner and its affiliates, to the extent necessary to maintain the percentage interests of the general partner and its affiliates equal to which existed immediately prior to the issuance of such partnership securities.

 

If AMID issues to the Class A Member (as defined in the Amended GP LLC Agreement) or its affiliates limited partnership interests of the same class held by a Class D Member (as defined in the Amended GP LLC Agreement), which is Holdings, (other than issuances of PIK preferred units or issuances of limited partner interests purchased by the general partner to maintain its percentage interest as described above), Holdings has the right to purchase limited partner interests of such class from AMID up to the amount necessary to maintain its aggregate percentage interest equal to that which existed immediately prior to the issuance of such limited partner interests on the same terms provided to the Class A Member or its affiliates.

 

If AMID issues limited partner interests (other than (i) issuances of PIK preferred units or conversion units, (ii) issuances of limited partner interests purchased by the general partner to maintain its

 

208


Table of Contents

SXE

 

AMID

  percentage interest as described above, (iii) issuances to finance a capital improvement or the replacement of a capital asset, or (iv) issuances to all holders of AMID Common Units on a pro rata basis) to Magnolia Holdings or any of the Magnolia LPs, or any of their respective affiliates, Holdings has the right to purchase such limited partner interests from AMID up to the amount necessary to maintain its percentage interest equal to that which existed immediately prior to the issuance of such limited partner Interests on the same terms provided to Magnolia Holdings, the Magnolia LPs or any of their respective affiliates.

Limited Call Right

 

SXE

  

AMID

If at any time the general partner and its affiliates own more than 80% of the then-issued and outstanding limited partner interests of any class, the general partner will have the right, which it may assign in whole or in part to any of its affiliates or to SXE, to acquire all, but not less than all, of the remaining limited partner interests of such class held by unaffiliated persons as of a record date to be selected by the general partner, on at least 10 but not more than 60 days’ notice. The purchase price in the event of such a purchase is the greater of (i) the highest cash price paid by either of the general partner or any of its affiliates for any such limited partnership interests of the class purchased within the 90 days preceding the date on which the general partner first mails notice of its election to purchase those limited partner interests, and (ii) the current market price as of the date three days before the date the notice is mailed.

  

If at any time the general partner and its affiliates own more than 80% of the then-issued and outstanding limited partner interests of any class, the general partner will have the right, which it may assign in whole or in part to any of its affiliates or to AMID, to acquire all, but not less than all, of the remaining limited partner interests of such class held by unaffiliated persons as of a record date to be selected by the general partner, on at least 10 but not more than 60 days’ notice. The purchase price in the event of such a purchase is the greater of (i) the highest cash price paid by either of the general partner or any of its affiliates for any such limited partnership interests of the class purchased within the 90 days preceding the date on which the general partner first mails notice of its election to purchase those limited partner interests, and (ii) the current market price as of the date three days before the date the notice is mailed.

Amendment of Partnership Agreement

 

SXE

 

AMID

General. Amendments to the SXE Partnership Agreement may be proposed only by or with the consent of the general partner. The general partner, however, will have no duty or obligation to propose any amendment and may decline to do so free of any duty or obligation whatsoever to SXE or the limited partners, including any duty to act in good faith or pursuant to any other standard imposed by the SXE Partnership Agreement or certain other laws. In order to adopt a proposed amendment, other than the

 

General. Amendments to the AMID Partnership Agreement may be proposed only by or with the consent of the general partner. The general partner, however, will have no duty or obligation to propose any amendment and may decline to do so free of any fiduciary duty or obligation whatsoever to AMID or the limited partners, including any duty to act in good faith or pursuant to any other standard imposed by the AMID Partnership Agreement or certain other laws. In order to adopt a proposed amendment, other than

 

209


Table of Contents

SXE

 

AMID

amendments discussed below, the general partner is required to seek written approval of the holders of the number of units required to approve the amendment or to call a meeting of the limited partners to consider and vote upon the proposed amendment. Except as described below, an amendment must be approved by a unit majority.

 

Prohibited Amendments. Proposed amendments (other than those described below) must be approved by the general partner and the holders of at least a majority of the outstanding common units, unless a greater or different percentage is required under SXE’s partnership agreement or by Delaware law. No provision of SXE’s partnership agreement that establishes a percentage of outstanding units required to take any action may be amended, altered, changed, repealed or rescinded to reduce such voting percentage unless such amendment is approved by the written consent or the affirmative vote of holders of outstanding units whose aggregate outstanding units constitute (i) in the case of a such reduction not less than the voting requirement sought to be reduced, (ii) in the case of an increase in the percentage pursuant of certain provisions relating to removal of the general partner of the SXE Partnership Agreement, not less than 90% of the outstanding units or (iii) in the case of increase in the percentage of certain provisions of the SXE Partnership Agreement relating to special meetings, not less than a majority of the outstanding units.

No amendment to SXE’s partnership agreement (other than those that may be made by the general partner without the approval of SXE’s limited partners) may enlarge the obligations of any limited partner without its consent unless approved by at least a majority of the type or class of limited partner interests so affected or enlarge the obligations of, restrict in any way any action by or rights of, or reduce in any way the amounts distributable, reimbursable or otherwise payable to the general partner or any of its affiliates, without the consent of the general partner, which may be given or withheld at its option.

 

No Unitholder Approval. The general partner may generally make amendments to the SXE Partnership Agreement without the approval of any limited partner or assignee to reflect:

 

•   a change in SXE’s name, the location of its principal place of business, the registered agent or registered office;

 

the amendments discussed below, the general partner is required to seek written approval of the holders of the number of units required to approve the amendment or to call a meeting of the limited partners to consider and vote upon the proposed amendment. Except as described below, an amendment must be approved by a unit majority.

 

Prohibited Amendments. Proposed amendments (other than those described below) must be approved by the general partner and the holders of at least a majority of the outstanding common units, unless a greater or different percentage is required under AMID’s partnership agreement or by Delaware law. No provision of AMID’s partnership agreement that establishes a percentage of outstanding units (including units deemed owned by the general partner) required to take any action may be amended, altered, changed, repealed or rescinded to reduce such voting percentage unless such amendment is approved by the written consent or the affirmative vote of holders of outstanding units whose aggregate outstanding units constitute not less than the voting requirement sought to be reduced or increased, as applicable or the affirmative vote of the partners whose aggregate percentage interest constitutes not less than the voting requirement sought to be reduced, as applicable.

No amendment to AMID’s Partnership Agreement (other than those that may be made by the general partner without the approval of AMID’s limited partners) may enlarge the obligations of any limited partner without its consent unless approved by at least a majority of the type or class of limited partner interests so affected or enlarge the obligations of, restrict, change or modify in any way any action by or rights of, or reduce in any way the amounts distributable, reimbursable or otherwise payable to the general partner or any of its affiliates, without the consent of the general partner, which may be given or withheld at its option.

 

No Unitholder Approval. Except with regards to amendments that adversely affect the rights, preferences and privileges of series A preferred units, series C preferred units and series E preferred units, the general partner may generally make amendments to the AMID Partnership Agreement without the approval of any limited partner or assignee to reflect:

 

•   a change in AMID’s name, the location of its principal place of business, the registered agent or registered office;

 

210


Table of Contents

SXE

 

AMID

 

•   the admission, substitution, withdrawal or removal of partners in accordance with the SXE Partnership Agreement;

 

•   a change that the general partner determines to be necessary or appropriate to qualify or continue the qualification as a limited partnership or a partnership in which the limited partners have limited liability under the laws of any state or to ensure that neither the partnership nor the operating company nor any of its subsidiaries will be treated as an association taxable as a corporation or otherwise taxed as an entity for federal income tax purposes;

 

•   changes the general partner determines (i) do not adversely affect the limited partners (or any particular class of limited partners) in any material respect, (ii) are necessary or appropriate to satisfy any requirements, conditions or guidelines contained in any opinion, directive, order, ruling or regulation of any federal or state agency or judicial authority or contained in any federal or state statute, (iii) are necessary or appropriate to facilitate the trading of limited partner interests or to comply with any rule, regulation, guideline or requirement of any securities exchange on which the limited partner interests are or will be listed for trading, (iv) are necessary or appropriate for any action taken by the general partner relating to splits or combinations of units under the provisions of the SXE Partnership Agreement, or (v) are required to effect the intent expressed in the registration statement relating to SXE’s initial public offering or the intent of the provisions of the SXE Partnership Agreement or are otherwise contemplated by the SXE Partnership Agreement.

 

•   a change in SXE’s fiscal year or taxable year and related changes;

 

•   an amendment that is necessary, in the opinion of SXE’s counsel, to prevent the partnership or the general partner or its directors, officers, agents or trustees from in any manner being subjected to the provisions of the Investment Company Act of 1940, the Investment Advisors Act of 1940, or “plan asset” regulations adopted under the Employee Retirement Income Security Act of 1974, whether or not substantially similar to plan asset regulations currently applied or proposed;

 

•   an amendment that the general partner determines to be necessary or appropriate for the

 

 

•   the admission, substitution, withdrawal or removal of partners in accordance with the AMID Partnership Agreement;

 

•   a change that the general partner determines to be necessary or appropriate to qualify or continue the qualification as a limited partnership or a partnership in which the limited partners have limited liability under the laws of any state or to ensure that neither the partnership nor the operating company nor any of its subsidiaries will be treated as an association taxable as a corporation or otherwise taxed as an entity for federal income tax purposes;

 

•   changes the general partner determines (i) do not adversely affect the limited partners (or any particular class of limited partners) in any material respect, (ii) are necessary or appropriate to satisfy any requirements, conditions or guidelines contained in any opinion, directive, order, ruling or regulation of any federal or state agency or judicial authority or contained in any federal or state statute, (iii) are necessary or appropriate to facilitate the trading of limited partner interests or to comply with any rule, regulation, guideline or requirement of any securities exchange on which the limited partner interests are or will be listed for trading, (iv) are necessary or appropriate for any action taken by the general partner relating to splits or combinations of units under the provisions of the AMID Partnership Agreement, or (v) are required to effect the intent expressed in the registration statement relating to AMID’s initial public offering or the intent of the provisions of the AMID Partnership Agreement or are otherwise contemplated by the AMID Partnership Agreement.

 

•   a change in AMID’s fiscal year or taxable year and related changes;

 

•   an amendment that is necessary, in the opinion of AMID’s counsel, to prevent the partnership or the general partner or its directors, officers, agents or trustees from in any manner being subjected to the provisions of the Investment Company Act of 1940, the Investment Advisors Act of 1940, or “plan asset” regulations adopted under the Employee Retirement Income Security Act of 1974, whether or not substantially similar to plan asset regulations currently applied or proposed;

 

211


Table of Contents

SXE

 

AMID

authorization of additional partnership securities or rights to acquire partnership securities;

 

•   any amendment expressly permitted in the SXE Partnership Agreement to be made by the general partner acting alone;

 

•   an amendment effected, necessitated or contemplated by a merger agreement that has been approved under the terms of the SXE Partnership Agreement;

 

•   any amendment that the general partner determines to be necessary or appropriate for the formation by the partnership of, or its investment in, any corporation, partnership or other entity, as otherwise permitted by the SXE Partnership Agreement;

 

•   mergers with or conveyances to another limited liability entity that is newly formed and has no assets, liabilities or operations at the time of the merger or conveyance other than those it receives by way of the merger or conveyance; or

 

•   any other amendments substantially similar to any of the matters described in the clauses above.

 

Opinion of Counsel and Unitholder Approval. The general partner will not be required to obtain an opinion of counsel that an amendment will not result in a loss of limited liability to the limited partners or result in the partnership being treated as an entity for federal income tax purposes in connection with any of the amendments described under “—No Unitholder Approval.” No other amendments to the SXE Partnership Agreement will become effective without the approval of holders of at least 90% of the outstanding units voting as a single class unless SXE first obtains an opinion of counsel to the effect that the amendment will not affect the limited liability under applicable law of any of the limited partners.

 

In addition to the above restrictions, any amendment that would have a material adverse effect on the rights or preferences of any type or class of outstanding units in relation to other classes of units will require the approval of at least a majority of the type or class of units so affected.

 

 

•   an amendment that the general partner determines to be necessary or appropriate for the authorization of additional partnership securities or rights to acquire partnership securities;

 

•   any amendment expressly permitted in the AMID Partnership Agreement to be made by the general partner acting alone;

 

•   an amendment effected, necessitated or contemplated by a merger agreement that has been approved under the terms of the AMID Partnership Agreement;

 

•   any amendment that the general partner determines to be necessary or appropriate for the formation by the partnership of, or its investment in, any corporation, partnership or other entity, as otherwise permitted by the AMID Partnership Agreement;

 

•   mergers with or conveyances to another limited liability entity that is newly formed and has no assets, liabilities or operations at the time of the merger or conveyance other than those it receives by way of the merger or conveyance; or

•   any other amendments substantially similar to the foregoing.

 

Opinion of Counsel and Unitholder Approval. The general partner will not be required to obtain an opinion of counsel that an amendment will not result in a loss of limited liability to the limited partners or result in the partnership being treated as an entity for federal income tax purposes if one of the amendments described above under “—No Unitholder Approval” should occur. No other amendments to the AMID Partnership Agreement will become effective without the approval of holders of at least 90% of the units unless AMID obtains an opinion of counsel to the effect that the amendment will not affect the limited liability under applicable law of any limited partner in the partnership.

 

In addition to the above restrictions, any amendment that would have a material adverse effect on the rights or preferences of any type or class of outstanding units in relation to other classes of units will require the approval of at least a majority of the type or class of units so affected.

 

212


Table of Contents

Indemnification

 

SXE

  

AMID

Under the SXE Partnership Agreement, in most circumstances, SXE will indemnify the following persons, to the fullest extent permitted by law, from and against all losses, claims, damages or similar events:

 

•   the general partner;

 

•   any departing general partner;

 

•   any person who is or was an affiliate of a general partner or any departing general partner;

 

•   any person who is or was a manager, managing member, general partner, director, officer, employee, agent, fiduciary or trustee of any entity set forth in the preceding three bullet points;

 

•   any person who is or was serving as manager, managing member, general partner, director, officer, employee, agent, fiduciary or trustee of another person at the request of the general partner or any departing general partner; and

 

•   any person designated by the general partner.

 

Any indemnification under these provisions will only be out of SXE’s assets. Unless it otherwise agrees, the general partner will not be personally liable for, or have any obligation to contribute or loan funds or assets to SXE to enable SXE to effectuate such indemnification. SXE may purchase insurance against liabilities asserted against and expenses incurred by persons for its activities, regardless of whether it would have the power to indemnify the person against liabilities under the SXE Partnership Agreement.

  

Under the AMID Partnership Agreement, in most circumstances, AMID will indemnify the following persons, to the fullest extent permitted by law, from and against all losses, claims, damages or similar events:

 

•   the general partner;

 

•   any departing general partner;

 

•   any person who is or was an affiliate of a general partner or any departing general partner;

 

•   any person who is or was a manager, managing member, general partner, director, officer, fiduciary or trustee of any entity set forth in the preceding three bullet points;

 

•   any person who is or was serving as manager, managing member, general partner, director, officer, fiduciary or trustee of another person at the request of the general partner or any departing general partner;

 

•   any person who controls a general partner or departing general partner of AMID;

 

•   any person designated by the general partner.

 

•   Any indemnification under these provisions will only be out of AMID’s assets. Unless it otherwise agrees, the general partner will not be personally liable for, or have any obligation to contribute or loan funds or assets to AMID to enable AMID to effectuate such indemnification. AMID may purchase insurance against liabilities asserted against and expenses incurred by persons for its activities, regardless of whether it would have the power to indemnify the person against liabilities under the AMID Partnership Agreement.

 

213


Table of Contents

Conflicts of Interest

 

SXE

  

AMID

The SXE Partnership Agreement contains provisions that modify and limit the general partner’s fiduciary duties to the unitholders. The SXE Partnership Agreement also restricts the remedies available to unitholders for actions taken that, without those limitations, might constitute breaches of fiduciary duty.

 

The general partner will not be in breach of its obligations under the SXE Partnership Agreement or its duties to SXE or unitholders if the resolution of the conflict is:

 

•   approved by the conflicts committee of the board of directors, although the general partner is not obligated to seek such approval;

 

•   approved by the vote of a majority of the outstanding common units, excluding any common units owned by the general partner or any of its affiliates;

 

•   on terms no less favorable to SXE than those generally being provided to or available from unrelated third parties; or

 

•   fair and reasonable to SXE, taking into account the totality of the relationships among the parties involved, including other transactions that may be particularly favorable or advantageous to SXE.

 

The general partner may, but is not required to, seek the approval of such resolution from the conflicts committee. Whenever the general partner makes a determination to refer or to not refer any potential conflict of interest to the conflicts committee for special approval, to seek or not to seek unitholder approval or to adopt a resolution or course of action that has not received special approval or unitholder approval, then the general partner shall be entitled, to the fullest extent permitted by law, to make such determination free of any duty or obligation whatsoever to SXE or any limited partner, and the general partner shall not, to the fullest extent permitted by law, be required to act in good faith or pursuant to any other standard or duty imposed by the SXE Partnership Agreement or any other agreement contemplated thereby or under applicable law.

  

The AMID Partnership Agreement contains provisions that modify and limit the general partner’s fiduciary duties to the unitholders. The AMID Partnership Agreement also restricts the remedies available to unitholders for actions taken that, without those limitations, might constitute breaches of fiduciary duty.

 

The general partner will not be in breach of its obligations under the AMID Partnership Agreement or its duties to AMID or unitholders if the resolution of the conflict is:

 

•   approved by the conflicts committee of the board of directors, although the general partner is not obligated to seek such approval;

 

•   approved by the vote of a majority of the outstanding AMID Common Units, excluding any AMID Common Units owned by the general partner or any of its affiliates;

 

•   on terms no less favorable to AMID than those generally being provided to or available from unrelated third parties; or

 

•   fair and reasonable to AMID, taking into account the totality of the relationships among the parties involved, including other transactions that may be particularly favorable or advantageous to AMID.

 

The general partner may, but is not required to, seek the approval of such resolution from the conflicts committee. If the general partner does not seek approval from the conflicts committee and the board of directors determines that the resolution or course of action taken with respect to the conflict of interest satisfies either of the standards set forth in the third and fourth bullet points above, then it will be presumed that, in making its decision, the board of directors acted in good faith, and in any proceeding brought by or on behalf of any limited partner or the partnership, the person bringing or prosecuting such proceeding will have the burden of overcoming such presumption.

 

214


Table of Contents

Change of Management Provisions

 

SXE

 

AMID

The SXE Partnership Agreement contains specific provisions that are intended to discourage a person or group from attempting to remove the general partner or otherwise change SXE’s management. If any person or group other than the general partner and its affiliates acquires beneficial ownership of 20% or more of any class of units, that person or group loses voting rights on all of its units.

 

The AMID Partnership Agreement contains specific provisions that are intended to discourage a person or group from attempting to remove the general partner or otherwise change AMID’s management. If any person or group other than the general partner and its affiliates acquires beneficial ownership of 20% or more of any class of units, that person or group loses voting rights on all of its units.

 

215


Table of Contents

Termination and Dissolution

 

SXE

  

AMID

SXE will continue as a limited partnership until terminated under the SXE Partnership Agreement. SXE will dissolve upon:

 

•   an event of withdrawal of the general partner, unless a successor is elected pursuant to the SXE Partnership Agreement;

 

•   the election of the general partner to dissolve the partnership, if approved by the holders of units representing a unit majority;

 

•   the entry of a decree of judicial dissolution of the partnership; or

 

•   there being no limited partners, unless the partnership continued without dissolution in accordance with applicable Delaware law.

 

Upon a dissolution under the last clause above, the holders of a unit majority may also elect, within specific time limitations, to reconstitute the partnership and continue its business on the same terms and conditions described in the SXE Partnership Agreement by forming a new limited partnership on terms identical to those in the SXE Partnership Agreement and having as general partner an entity approved by the holders of units representing a unit majority, subject to SXE’s receipt of an opinion of counsel to the effect that:

 

•   the action would not result in the loss of limited liability of any limited partner; and

 

•   neither the partnership, the reconstituted limited partnership nor any of its subsidiaries, would be treated as an association taxable as a corporation or otherwise be taxable as an entity for federal income tax purposes upon the exercise of that right to continue.

 

  

AMID will continue as a limited partnership until terminated under the AMID Partnership Agreement. AMID will dissolve upon:

 

•   an event of withdrawal of the general partner, unless a successor is elected pursuant to the AMID Partnership Agreement;

 

•   the election of the general partner to dissolve the partnership, if approved by the holders of units representing a unit majority;

 

•   the entry of a decree of judicial dissolution of the partnership; or

 

•   there being no limited partners, unless the partnership continued without dissolution in accordance with applicable Delaware law.

 

Upon a dissolution under the last clause above, the holders of a unit majority may also elect, within specific time limitations, to reconstitute the partnership and continue its business on the same terms and conditions described in the AMID Partnership Agreement by forming a new limited partnership on terms identical to those in the AMID Partnership Agreement and having as general partner an entity approved by the holders of units representing a unit majority, subject to AMID’s receipt of an opinion of counsel to the effect that:

 

•   the action would not result in the loss of limited liability of any limited partner; and

 

•   neither the partnership, the reconstituted limited partnership nor any of its subsidiaries, would be treated as an association taxable as a corporation or otherwise be taxable as an entity for federal income tax purposes upon the exercise of that right to continue.

 

216


Table of Contents

Liquidation

 

SXE

 

AMID

Upon its dissolution, unless SXE is reconstituted and continued as a new limited partnership, the general partner or liquidator authorized by the general partner to wind up SXE’s affairs will, acting with all of the powers of the general partner that are necessary or appropriate to liquidate SXE’s assets and apply the proceeds of the liquidation as provided in “—Distributions of Cash upon Liquidation.” The liquidator may defer liquidation or distribution of SXE’s assets for a reasonable period of time or distribute assets to partners in kind if it determines that a sale would be impractical or would cause undue loss to the partners.

 

Upon its dissolution, unless AMID is reconstituted and continued as a new limited partnership, the liquidator authorized to wind up AMID’s affairs will, acting with all of the powers of the general partner that are necessary or appropriate to liquidate AMID’s assets and apply the proceeds of the liquidation as provided in “—Distributions of Cash upon Liquidation.” The liquidator may defer liquidation or distribution of AMID’s assets for a reasonable period of time or distribute assets to partners in kind if it determines that a sale would be impractical or would cause undue loss to the partners.

Non-Citizen Assignees; Redemption

 

SXE

  

AMID

If SXE is or becomes subject to federal, state or local laws or regulations that, in the reasonable determination of the general partner, create a substantial risk of cancellation or forfeiture of any property that it has an interest in because of the nationality, citizenship or other related status of any limited partner, SXE may redeem the units held by the limited partner at their current market price. In order to avoid any cancellation or forfeiture, the general partner may require each limited partner to furnish information about his nationality, citizenship or related status. If a limited partner fails to furnish information about his nationality, citizenship or other related status within 30 days after a request for the information or the general partner determines after receipt of the information that the limited partner is not an eligible citizen, the limited partner may be treated as a non-citizen assignee. A non-citizen assignee, is entitled to an interest equivalent to that of a limited partner for the right to share in allocations and distributions from SXE, including liquidating distributions. A non-citizen assignee does not have the right to direct the voting of his units and may not receive distributions in kind upon a liquidation of the partnership.

  

If AMID is or becomes subject to federal, state or local laws or regulations that, in the reasonable determination of the general partner, create a substantial risk of cancellation or forfeiture of any property that it has an interest in because of the nationality, citizenship or other related status of any limited partner or assignee, AMID may redeem the units held by the limited partner at their current market price. In order to avoid any cancellation or forfeiture, the general partner may require each limited partner to furnish information about his nationality, citizenship or related status. If a limited partner fails to furnish information about his nationality, citizenship or other related status within 30 days after a request for the information or the general partner determines after receipt of the information that the limited partner is not an eligible citizen, the limited partner may be treated as a non-citizen assignee. A non-citizen assignee, is entitled to an interest equivalent to that of a limited partner for the right to share in allocations and distributions from AMID, including liquidating distributions. A non-citizen assignee does not have the right to direct the voting of his units and may not receive distributions in kind upon a liquidation of the partnership.

 

217


Table of Contents

Transfer of Common Units; Status as Unitholder or Assignee

 

SXE

 

AMID

By transfer of SXE Common Units in accordance with the SXE Partnership Agreement, each transferee of SXE Common Units will be admitted as a limited partner with respect to the SXE Common Units transferred when such transfer and admission is reflected in SXE’s books and records. The general partner will cause any transfers to be recorded on SXE’s books and records no less frequently than quarterly. Each transferee:

 

•   represents that the transferee has the capacity, power and authority to become bound by the SXE Partnership Agreement;

 

•   automatically agrees to be bound by the terms and conditions of, and is deemed to have executed, the SXE Partnership Agreement; and

 

•   makes the consents, acknowledgements and waivers contained in the SXE Partnership Agreement.

 

A transferee will become a substituted limited partner of the partnership for the transferred SXE Common Units automatically upon the recording of the transfer on SXE’s books and records.

 

SXE may, at its discretion, treat the nominee holder of a common unit as the absolute owner. In that case, the beneficial owner’s rights are limited solely to those that it has against the nominee holder as a result of any agreement between the beneficial owner and the nominee holder.

Common units are securities and are transferable according to the laws governing transfers of securities. In addition to other rights acquired upon transfer, a transferor of common units gives a transferee of common units the right to become a substituted limited partner in the partnership for the transferred common units.

 

Until a common unit has been transferred on its books, SXE and the transfer agent may treat the record holder of the common unit as the absolute owner for all purposes, except as otherwise required by law or stock exchange regulations

 

By transfer of AMID Common Units in accordance with the AMID Partnership Agreement, each transferee of AMID Common Units will be admitted as a limited partner with respect to the AMID Common Units transferred when such transfer and admission is reflected in AMID’s books and records. The general partner will cause any transfers to be recorded on AMID’s books and records no less frequently than quarterly. Each transferee:

 

•   represents that the transferee has the capacity, power and authority to become bound by the AMID Partnership Agreement;

 

•   automatically agrees to be bound by the terms and conditions of, and is deemed to have executed, the AMID Partnership Agreement; and

 

•   makes the consents, acknowledgements and waivers contained in the AMID Partnership Agreement.

 

An assignee will become a substituted limited partner of the partnership for the transferred AMID Common Units upon the consent of the general partner and the recording of the name of the assignee on AMID’s books and records. The general partner may withhold its consent in its sole discretion.

 

Transfer applications may be completed, executed and delivered by a purchaser’s broker, agent or nominee. AMID is entitled to treat the nominee holder of a common unit as the absolute owner. In that case, the beneficial holders’ rights are limited solely to those that it has against the nominee holder as a result of any agreement between the beneficial owner and the nominee holder.

 

Common units are securities and are transferable according to the laws governing transfer of securities. In addition to other rights acquired, the purchaser has the right to request admission as a substituted limited partner in the partnership for the purchased AMID Common Units. A purchaser of AMID Common Units who does not execute and deliver a transfer application obtains only:

 

•   the right to assign the common unit to a purchaser or transferee; and

 

•   the right to transfer the right to seek admission as a substituted limited partner in the partnership for the purchased AMID Common Units.

 

218


Table of Contents

SXE

 

AMID

 

 

Thus, a purchaser of AMID Common Units who does not execute and deliver a transfer application:

 

•   will not receive cash distributions or federal income tax allocations, unless the AMID Common Units are held in a nominee or “street name” account and the nominee or broker has executed and delivered a transfer application; and

 

•   may not receive some federal income tax information or reports furnished to record holders of AMID Common Units.

 

Until a common unit has been transferred on its books, AMID and the transfer agent, notwithstanding any notice to the contrary, may treat the record holder of the unit as the absolute owner for all purposes, except as otherwise required by law or stock exchange regulations.

 

219


Table of Contents

PROPOSAL NO. 1

THE MERGER

This proxy statement/prospectus is being furnished to you as a unitholder of SXE as part of the solicitation of proxies by the SXE GP Board for use at the Special Meeting to consider and vote upon a proposal to approve the Merger Agreement, which is attached as Annex A to this proxy statement/prospectus, and the Merger.

The Merger cannot be completed without the approval of the proposal to approve the Merger Agreement and the Merger by the affirmative vote of the holders of a majority of Non-Affiliated SXE Common Units. If you do not vote, the effect will be the same as a vote “AGAINST” the proposal to approve the Merger Agreement and the Merger.

The SXE GP Board recommends a vote “FOR” the proposal to approve the Merger Agreement and the Merger.

 

220


Table of Contents

PROPOSAL NO. 2

ADVISORY VOTE TO APPROVE MERGER-RELATED COMPENSATION FOR SXE NAMED EXECUTIVE OFFICERS

Merger-Related Compensation

Pursuant to Section 14A of the Exchange Act, this proxy statement/prospectus must include a proposal with respect to a non-binding advisory vote on the compensation that may be paid or become payable to each of SXE’s named executive officers, as determined in accordance with Item 402(t) of Regulation S-K, in connection with the Merger. Therefore, the SXE GP Board is asking the holders of SXE Common Units to approve the following resolution:

“RESOLVED, that the compensation that may be paid or become payable to SXE’s named executive officers in connection with the Merger, as disclosed pursuant to Item 402(t) of Regulation S-K, in this Merger-related named executive officer compensation proposal, is hereby APPROVED.”

Golden Parachute Compensation

The information set forth below is required by Item 402(t) of Regulation S-K regarding compensation that is based on or otherwise relates to the Merger which the current SXE GP named executive officers could receive in connection with the Merger, which is referred to as the “golden parachute” compensation. The amounts in the table below were calculated using the following assumptions:

(i) the consummation of the Merger occurred on January 31, 2018;

(ii) the price per unit of SXE Common Units for purposes of calculating the value of accelerated equity awards is $1.87, which is the average closing market price of SXE Common Units over the first five business days following the first public announcement of the Merger; and

(iii) the named executive officers were terminated without cause or resigned for good reason, in each case, immediately following the Merger.

Some of the assumptions used in the table below are based upon information not currently available and, as a result, the actual amounts to be received by any of the named executive officers may differ materially from the amounts set forth below.

 

Name    Cash      Equity
(3)
    

Perquisites/

Benefits (4)

     Other (5)      Total  
   Severance (1)     

2017

Bonus

Award (2)

             

Bruce Williamson

   $ 1,000,000      $ N/A      $ N/A      $ N/A      $ 1,500,000      $ 2,500,000  

Joel Moxley

   $ 1,389,500      $ 297,750      $ 28,050      $ 30,967      $ 920,000      $ 2,666,267  

Kelly Jameson

   $ 1,085,000      $ 232,500      $ 20,260      $ 40,690      $ 710,000      $ 2,088,450  

Bret Allan

   $ 1,155,000      $ 247,500      $ 22,440      $ 42,746      $ 860,000      $ 2,327,686  

 

(1) Amounts shown represent double trigger cash severance amounts that are payable in the event the named executive officer is terminated without cause or resigns for good reason, other than Mr. Williamson, within 12 months following the Merger. See the section above titled “The Merger—Interests of Directors and Executive Officers of SXE GP in the Transaction—Severance Arrangements” for more information.

 

(2) Amount shown for each named executive officer includes the maximum amount of such named executive officer’s target annual cash bonus opportunity for fiscal year 2017 which was determined by SXE GP in connection with the transactions contemplated by the Merger Agreement and payable at the closing of the Merger.

 

221


Table of Contents
(3) Amounts shown reflect single trigger accelerated vesting of unvested SXE LTIP Units as of immediately prior to the Effective Time, assuming a price per unit of SXE Common Units of $1.87. See the section above titled “The Merger—Interests of Directors and Executive Officers of SXE GP in the Transaction—Treatment of SXE Equity-Based Awards” for more information.

 

(4) Amount shown for each of Moxley, Jameson, and Allan represents 18 months of healthcare continuation premiums pursuant to COBRA which would be payable over a period of 18 months following the named executive officer’s termination without cause or resignation for good reason pursuant to the terms of his severance agreement.

 

(5) Amount shown for the executive is the Transaction Bonus payable pursuant to the bonus agreements dated March 27, 2017 and the 2016 cash-based long-term incentive awards under the 2016 LTIP. See the sections above titled “The Merger—Interests of Directors and Executive Officers of SXE GP in the Merger—Transaction Bonuses” and The Merger—Interests of Directors and Executive Officers of SXE GP in the Merger—2016 Cash-Based LTIP Awards” for more information.

Narrative Disclosure to Golden Parachute Compensation Table

For additional information relating to the named executive officers’ severance arrangements, the treatment of SXE equity-based awards and 2017 bonus awards that may become payable in connection with the Merger, see the section entitled “The Merger—Interests of Directors and Executive Officers of SXE GP in the Transaction.”

Completion of the Merger is not conditioned on approval of the Advisory Compensation Proposal.

Vote Required and SXE GP Board Recommendation

The vote on this proposal is a vote separate and apart from the vote to approve the Merger Proposal. Accordingly, holders of SXE Common Units may vote not to approve the Advisory Compensation Proposal and vote to approve the Merger Proposal or vice versa. The vote to approve the Advisory Compensation Proposal is advisory in nature and, therefore, is not binding on SXE or the SXE GP Board or its compensation committee, regardless of whether the Merger proposal is approved. Approval of the Advisory Compensation Proposal is not a condition to completion of the Merger, and failure to approve this advisory matter will have no effect on the vote to approve the Merger Proposal. The Merger-related named executive officer compensation to be paid in connection with the Merger is generally based on contractual arrangements with the named executive officers, and accordingly the outcome of this advisory vote will not affect the obligation to make these payments.

If a quorum is present at the meeting, holders of at least a majority of the outstanding SXE Common Units must vote in favor of the proposal; provided that, if a quorum is not present at the meeting, the affirmative vote of holders of a majority of the outstanding SXE Common Units entitled to vote at such meeting represented either in person or by proxy will be required to approve the proposal. Accordingly, abstentions will have the same effect as votes “AGAINST” approval and if you fail to cast your vote in person or by proxy or fail to give voting instructions to your broker, bank or other nominee and are otherwise represented in person or by proxy, it will have the same effect as a vote “AGAINST” the proposal.

The SXE GP Board unanimously recommends that you vote “FOR” the Advisory Compensation Proposal.

 

222


Table of Contents

LEGAL MATTERS

The validity of the AMID Common Units to be issued to the SXE Unitholders in the Merger will be passed upon by Gibson, Dunn & Crutcher LLP, counsel to AMID. Certain legal matters relating to U.S. federal income tax matters will be passed upon for AMID by Gibson, Dunn & Crutcher LLP. Certain U.S. federal income tax consequences of the Merger will be passed upon for SXE by Locke Lord LLP.

 

223


Table of Contents

EXPERTS

AMID

The consolidated financial statements incorporated in this proxy statement/prospectus by reference to American Midstream Partners, LP’s Current Report on Form 8-K dated December 6, 2017 and management’s assessment of the effectiveness of internal control over financial reporting (which is included in Management’s Report on Internal Control over Financial Reporting) and incorporated in this proxy statement/prospectus by reference to the Annual Report on Form 10-K of American Midstream Partners, LP for the year ended December 31, 2016 have been so incorporated in reliance on the report (which contains an adverse opinion on the effectiveness of internal control over financial reporting and which contains an explanatory paragraph due to the exclusion of certain elements of internal control over financial reporting of JP Energy Partners, LP, which American Midstream Partners, LP acquired during 2017) of PricewaterhouseCoopers LLP, an independent registered public accounting firm, given on the authority of said firm as experts in auditing and accounting.

The financial statements of Pinto Offshore Holdings, LLC as of December 31, 2016 and 2015 and for the year ended December 31, 2016 and period from September 9, 2015 (inception) through December 31, 2015, incorporated by reference in this prospectus and in the registration statement, have been so incorporated in reliance on the report of BDO USA, LLP, an independent registered public accounting firm, given on the authority of said firm as experts in auditing and accounting.

The financial statements of Delta House FPS, LLC as of December 31, 2016 and 2015 and for each of the two years in the period ended December 31, 2016, incorporated by reference in this prospectus and in the registration statement, have been so incorporated in reliance on the report of BDO USA, LLP, an independent registered public accounting firm, given on the authority of said firm as experts in auditing and accounting.

The financial statements of Delta House FPS, LLC as of and for the year ended December 31, 2014, appearing in American Midstream Partners, LP’s Current Report on Form 8-K/A filed on October 23, 2015 and incorporated by reference in this prospectus and in the registration statement have been audited by BDO USA, LLP, an independent auditor, as stated in their report incorporated by reference herein.

The financial statements of Delta House Oil and Gas Lateral, LLC as of December 31, 2016 and 2015 and for each of the two years in the period ended December 31, 2016, incorporated by reference in this prospectus and in the registration statement, have been so incorporated in reliance on the report of BDO USA, LLP, an independent registered public accounting firm, given on the authority of said firm as experts in auditing and accounting.

The financial statements of Delta House Oil and Gas Lateral, LLC as of and for the year ended December 31, 2014, appearing in American Midstream Partners, LP’s Current Report on Form 8-K/A filed on October 23, 2015 and incorporated by reference in this prospectus and in the registration statement have been audited by BDO USA, LLP, an independent auditor, as stated in their report incorporated by reference herein.

The financial statements of Destin Pipeline Company, L.L.C. as of and for the year ended December 31, 2016, incorporated in this proxy statement/prospectus by reference to the Annual Report on Form 10-K of American Midstream Partners, LP for the year ended December 31, 2016, have been so incorporated in reliance on the report of PricewaterhouseCoopers LLP, an independent registered public accounting firm, given on the authority of said firm as experts in auditing and accounting.

The financial statements of Destin Pipeline Company, L.L.C. as of December 31, 2015 and 2014 and for the years then ended appearing in American Midstream Partners, LP’s Annual Report on Form 10-K for the year ended December 31, 2016 have been audited by Ernst & Young LLP, independent auditors, as set forth in their report thereon, and included therein, incorporated herein by reference. Such financial statements are incorporated herein by reference in reliance upon such report given on the authority of such firm as experts in accounting and auditing.

 

224


Table of Contents

The financial statements of Tri-States NGL Pipeline, L.L.C. as of and for the year then ended December 31, 2016, appearing in American Midstream Partners, LP’s Annual Report on Form 10-K for the year ended December 31, 2016, have been audited by Deloitte & Touche LLP, independent auditors, as stated in their report, which is incorporated herein by reference. Such financial statements have been so incorporated in reliance upon the report of such firm given upon their authority as experts in accounting and auditing.

The financial statements of Tri-States NGL Pipeline, L.L.C. as of December 31, 2015 and 2014 and for the years then ended appearing in American Midstream Partners, LP’s Annual Report on Form 10-K for the year ended December 31, 2016 have been audited by Ernst & Young LLP, independent auditors, as set forth in their report thereon, and included therein, incorporated herein by reference. Such financial statements are incorporated herein by reference in reliance upon such report given on the authority of such firm as experts in accounting and auditing.

The financial statements of Okeanos Gas Gathering Company, LLC as of and for the year ended December 31, 2016 incorporated in this proxy statement/prospectus by reference to the Annual Report on Form 10-K of American Midstream Partners, LP for the year ended December 31, 2016, have been so incorporated in reliance on the report of PricewaterhouseCoopers LLP, an independent registered public accounting firm, given on the authority of said firm as experts in auditing and accounting.

The financial statements of Okeanos Gas Gathering Company, LLC as of December 31, 2015 and 2014 and for the years then ended appearing in American Midstream Partners, LP’s Annual Report on Form 10-K for the year ended December 31, 2016 have been audited by Ernst & Young LLP, independent auditors, as set forth in their report thereon, and included therein, incorporated herein by reference. Such financial statements are incorporated herein by reference in reliance upon such report given on the authority of such firm as experts in accounting and auditing.

The financial statements of Main Pass Oil Gathering Company, LLC as of December 31, 2016 and 2015 and for each of the two years in the period ended December 31, 2016, incorporated by reference in this prospectus and in the registration statement, have been so incorporated in reliance on the report of BDO USA, LLP, an independent auditor, given on the authority of said firm as experts in auditing and accounting.

The financial statements of Main Pass Oil Gathering Company as of December 31, 2014 and 2013 and for the years then ended appearing in American Midstream Partners, LP’s Annual Report on Form 10-K for the year ended December 31, 2016 have been audited by Ernst & Young LLP, independent auditors, as set forth in their report thereon, and included herein, incorporated therein by reference. Such financial statements are incorporated herein by reference in reliance upon such report given on the authority of such firm as experts in accounting and auditing.

SXH

The combined financial statements of Southcross Holdings Intermediary LLC, Southcross Holdings Guarantor GP LLC and Southcross Holdings Guarantor LP (collectively, the “SXH”) as of December 31, 2016 and 2015 and for each of the three years in the period ended December 31, 2016 appearing in the Current Report on Form 8-K of American Midstream Partners, LP dated December 14, 2017, which is incorporated by reference in this Prospectus, have been audited by Deloitte & Touche LLP, independent auditors, as stated in their report (which report expresses an unqualified opinion and includes an emphasis of a matter paragraph relating to (1) the Company obtaining a commitment from Southcross Holdings LP to assist the Company in maintaining compliance with the terms of its debt covenants, (2) Southcross Holdings LP, together with the Company (other than Southcross Energy Partners, L.P. (“SXE”), SXE’s general partner and SXE’s subsidiaries), commenced voluntary petitions under Chapter 11 of the United States Bankruptcy Code on March 28, 2016 and subsequently emerged from bankruptcy on April 13, 2016 and (3) the pending acquisition of the Company by American Midstream Partners, LP), which is incorporated herein by reference. Such financial statements have been so

 

225


Table of Contents

incorporated by reference in reliance upon the report of such firm given upon their authority as experts in accounting and auditing.

SXE

The consolidated financial statements of SXE, incorporated in this proxy statement/prospectus by reference from SXE’s Annual Report on Form 10-K for the year ended December 31, 2016 have been audited by Deloitte & Touche LLP, an independent registered public accounting firm, as stated in their report (which report expresses an unqualified opinion and includes an explanatory paragraph relating to SXE obtaining a commitment from Southcross Holdings LP to assist SXE in maintaining compliance with the terms of its debt covenants), which is incorporated herein by reference. Such financial statements have been so incorporated in reliance upon the report of such firm given upon their authority as experts in accounting and auditing.

 

226


Table of Contents

WHERE YOU CAN FIND MORE INFORMATION

This proxy statement/prospectus incorporates documents by reference which are not presented in or delivered with this proxy statement/prospectus. You should rely only on the information contained in this proxy statement/prospectus and in the documents that AMID and SXE have incorporated by reference into this proxy statement/prospectus. AMID and SXE have not authorized anyone to provide you with information that is different from or in addition to the information contained in this document or incorporated by reference into this proxy statement/prospectus.

AMID and SXE file annual, quarterly and current reports, proxy statements and other information with the SEC. You may read and copy any reports, statements or other information filed by AMID and SXE at the SEC’s Public Reference Room at 100 F Street, N.E., Washington, D.C. 20549. Please call the SEC at (800) SEC-0330 for further information on the operation of the Public Reference Room.

The SEC maintains an Internet site that contains reports, proxy and information statements and other information regarding issuers that file electronically with the SEC, including AMID and SXE, at www.sec.gov. You may also access the SEC filings and obtain other information about AMID and SXE through the websites maintained by AMID and SXE, which are www.americanmidstream.com and www.southcrossenergy.com, respectively. The information contained in those websites is not incorporated by reference in this proxy statement/prospectus.

AMID’s Filings (SEC File No. 001-35257)

The following documents, which were filed by AMID with the SEC, and any future filings AMID makes with the SEC under Sections 13(a), 13(c), 14 or 15(d) of the Exchange Act after the date of the initial registration statement (of which this proxy statement/prospectus forms a part) and prior to the effectiveness of the registration statement, as well as between the date of this proxy statement/prospectus and the date on which the special meeting of SXE’s unitholders is held, are incorporated by reference into this proxy statement/prospectus (other than information furnished pursuant to Item 2.02 or Item 7.01 of a Current Report on Form 8-K, or the exhibits related thereto under Item 9.01):

 

    Annual Report on Form 10-K for the year ended December 31, 2016, filed on March 28, 2017 (Part II, Item 6, Part II, Item 7 and Part II, Item 8 have been superseded by recasted information filed by us on a Current Report on Form 8-K on September 18, 2017 and were subsequently superseded by recasted information filed by us on a Current Report on Form 8-K on December 7, 2017, as amended by a Current Report on Form 8-K/A filed on December 12, 2017);

 

    Quarterly Reports on Form 10-Q for the quarter ended March 31, 2017, filed on May 15, 2017, for the quarter ended June 30, 2017, filed on August 10, 2017, and for the quarter ended September 30, 2017, filed on November 9, 2017, as amended by a Quarterly Report on Form 10-Q/A filed on December 12, 2017;

 

    Current Reports on Form 8-K filed on January 4, 2017, January 6, 2017, March 7, 2017, March 8, 2017 (as amended by a Current Report on Form 8-K/A filed on May 24, 2017), March 14, 2017, May 31, 2017, June 1, 2017, July 14, 2017, July 25, 2017, August 9, 2017, August 15, 2017, September 8, 2017, September 11, 2017, September 18, 2017, September 19, 2017, October 3, 2017 (as amended by a Current Report on Form 8-K/A filed on December 11, 2017), October 30, 2017, November 1, 2017 (excluding Exhibits 99.1, 99.2 and 99.3), December 7, 2017 (excluding Exhibits 99.1 and 99.2; as amended by a Current Report on Form 8-K/A filed on December 12, 2017), December 14, 2017, December 19, 2017, and January 31, 2018;

 

    The description of the AMID Common Units contained in the Registration Statement filed on Form 8-A filed on July 26, 2011, and including any other amendments or reports filed for the purpose of updating such description.

 

227


Table of Contents

SXEs Filings (SEC File No. 001-35719)

The following documents, which were filed by SXE with the SEC, and any future filings SXE makes with the SEC under Sections 13(a), 13(c), 14 or 15(d) of the Exchange Act after the date of the initial registration statement (of which this proxy statement/prospectus forms a part) and prior to the effectiveness of the registration statement, as well as between the date of this proxy statement/prospectus and the date on which the special meeting of SXE’s unitholders is held, are incorporated by reference into this proxy statement/prospectus (other than information furnished pursuant to Item 2.02 or Item 7.01 of a Current Report on Form 8-K, or the exhibits related thereto under Item 9.01):

 

    Annual Report on Form 10-K for the year ended December 31, 2016, filed on March 9, 2017;

 

    Quarterly Reports on Form 10-Q for the quarter ended March 31, 2017, filed on May 9, 2017, for the quarter ended June 30, 2017, filed on August 9, 2017, and for the quarter ended September 30, 2017, filed on November 13, 2017;

 

    Current Report on Form 8-K filed on January 3, 2017, January 9, 2017, February 27, 2017, March 9, 2017, March 27, 2017, May 9, 2017, August 8, 2017, November 2, 2017, November 13, 2017, November 20, 2017, January 22, 2018, February 1, 2018 and February 5, 2018; and

 

    The description of the SXE Common Units contained in the Registration Statement filed on Form 8-A filed on October 26, 2012, and including any other amendments or reports filed for the purpose of updating such description.

In addition, all documents filed by AMID and SXE pursuant to Section 13(a), 13(c), 14 or 15(d) of the Exchange Act (other than information furnished pursuant to Item 2.02 or Item 7.01 of a Current Report on Form 8-K or the exhibits related thereto under Item 9.01) after the date of this initial registration statement (of which the proxy statement/prospectus forms a part) and prior to the effectiveness of the registration statement, as well as between the date of this proxy statement/prospectus and the date of the Special Meeting are deemed to be incorporated by reference into, and to be a part of, this registration statement (of which the proxy statement/prospectus forms a part) from the date of filing of those documents.

Any statement contained in this proxy statement/prospectus or in a document incorporated or deemed to be incorporated by reference into this proxy statement/prospectus will be deemed to be modified or superseded for purposes of this proxy statement/prospectus to the extent that a statement contained in this proxy statement/prospectus or any other subsequently filed document that is deemed to be incorporated by reference into this proxy statement/prospectus modifies or supersedes the statement. Any statement so modified or superseded will not be deemed, except as so modified or superseded, to constitute a part of this proxy statement/prospectus.

AMID has supplied all information contained or incorporated by reference in this proxy statement/prospectus about AMID, and SXE has supplied all information contained or incorporated by reference in this proxy statement/prospectus about SXE.

You can also obtain the documents incorporated by reference in the proxy statement/prospectus and any exhibit specifically incorporated by reference in the documents it incorporates by reference, without charge, by requesting them in writing or by telephone from the appropriate company at the addresses and telephone numbers listed below. To obtain timely delivery, you must request the information no later than five business days before you must make your investment decision.

 

American Midstream Partners, LP

2103 CityWest Blvd., Bldg. 4, Suite 800

Houston, TX 77042

Attn: Legal Department

(346) 241-3400

  

Southcross Energy Partners, L.P.

1717 Main Street, Suite 5200

Dallas, TX 75201

Attn: Corporate Secretary

(214) 979-3700

 

228


Table of Contents

In addition, if you have questions about the Merger or the Special Meeting, or if you need to obtain copies of the accompanying proxy statement/prospectus, proxy cards, election forms or other documents incorporated by reference in the proxy statement/prospectus, you may contact the appropriate contact listed above. You will not be charged for any of the documents you request.

This proxy statement/prospectus does not constitute an offer to sell, or a solicitation of an offer to purchase, the securities offered by this proxy statement/prospectus, or the solicitation of a proxy, in any jurisdiction to or from any person to whom or from whom it is unlawful to make such offer, solicitation of an offer or proxy solicitation in such jurisdiction. Neither the delivery of this proxy statement/prospectus nor any distribution of securities pursuant to this proxy statement/prospectus shall, under any circumstances, create any implication that there has been no change in the information set forth or incorporated into this proxy statement/prospectus by reference or in the affairs of AMID and SXE since the date of this proxy statement/prospectus.

 

229


Table of Contents

Annex A

AGREEMENT AND PLAN OF MERGER

DATED AS OF OCTOBER 31, 2017

AMONG

AMERICAN MIDSTREAM PARTNERS, LP

AMERICAN MIDSTREAM GP, LLC

SOUTHCROSS ENERGY PARTNERS, L.P.

SOUTHCROSS ENERGY PARTNERS GP, LLC

AND

CHEROKEE MERGER SUB LLC

 

 


Table of Contents

TABLE OF CONTENTS

 

         Page  

ARTICLE I THE MERGER

     A-2  

Section 1.1

  The Merger      A-2  

Section 1.2

  Closing      A-2  

Section 1.3

  Effective Time      A-2  

Section 1.4

  Effects of the Merger      A-2  

Section 1.5

  Organizational Documents of the Surviving Entity      A-2  

ARTICLE II EFFECT ON UNITS

     A-2  

Section 2.1

  Effect of Merger      A-2  

Section 2.2

  Exchange of Certificates      A-3  

Section 2.3

  Treatment of the SXE LTIP Units      A-6  

Section 2.4

  Adjustments      A-6  

Section 2.5

  No Dissenters’ Rights      A-6  

ARTICLE III REPRESENTATIONS AND WARRANTIES OF THE SXE ENTITIES

     A-6  

Section 3.1

  Organization, Standing and Power      A-6  

Section 3.2

  Capitalization      A-7  

Section 3.3

  Authority; Noncontravention; Voting Requirements      A-8  

Section 3.4

  Governmental Approvals      A-9  

Section 3.5

  SXE SEC Documents; Undisclosed Liabilities      A-9  

Section 3.6

  Absence of Certain Changes or Events      A-10  

Section 3.7

  Legal Proceedings      A-10  

Section 3.8

  Compliance with Laws; Permits      A-11  

Section 3.9

  Information Supplied      A-11  

Section 3.10

  Tax Matters      A-12  

Section 3.11

  Employee Benefits      A-13  

Section 3.12

  Labor Matters      A-14  

Section 3.13

  Environmental Matters      A-15  

Section 3.14

  Contracts      A-15  

Section 3.15

  Property      A-15  

Section 3.16

  Intellectual Property      A-16  

Section 3.17

  Insurance      A-16  

Section 3.18

  Opinion of Financial Advisor      A-16  

Section 3.19

  Brokers and Other Advisors      A-16  

Section 3.20

  State Takeover Statutes      A-17  

Section 3.21

  Regulatory Matters      A-17  

Section 3.22

  No Other Representations or Warranties      A-17  

 

A-i


Table of Contents

TABLE OF CONTENTS (continued)

 

         Page  

ARTICLE IV REPRESENTATIONS AND WARRANTIES OF THE AMID ENTITIES

     A-17  

Section 4.1

  Organization, Standing and Power      A-17  

Section 4.2

  Capitalization      A-18  

Section 4.3

  Authority; Noncontravention; Voting Requirements      A-19  

Section 4.4

  Governmental Approvals      A-20  

Section 4.5

  AMID SEC Documents; Undisclosed Liabilities      A-20  

Section 4.6

  Absence of Certain Changes or Events      A-21  

Section 4.7

  Legal Proceedings      A-21  

Section 4.8

  Compliance with Laws; Permits      A-22  

Section 4.9

  Information Supplied      A-22  

Section 4.10

  Tax Matters      A-23  

Section 4.11

  Employee Benefits      A-24  

Section 4.12

  Labor Matters      A-25  

Section 4.13

  Environmental Matters      A-25  

Section 4.14

  Contracts      A-26  

Section 4.15

  Property      A-26  

Section 4.16

  Brokers and Other Advisors      A-27  

Section 4.17

  Regulatory Matters      A-27  

Section 4.18

  Financing      A-27  

Section 4.19

  No Other Representations or Warranties      A-27  

ARTICLE V ADDITIONAL COVENANTS AND AGREEMENTS

     A-27  

Section 5.1

  Preparation of the Registration Statement and the Proxy Statement; SXE Unitholders Meeting      A-27  

Section 5.2

  Conduct of Business      A-28  

Section 5.3

  No Solicitation      A-32  

Section 5.4

  Reasonable Best Efforts      A-34  

Section 5.5

  Public Announcements      A-36  

Section 5.6

  Access to Information; Confidentiality      A-36  

Section 5.7

  Notification of Certain Matters      A-38  

Section 5.8

  Indemnification and Insurance      A-38  

Section 5.9

  Securityholder Litigation      A-39  

Section 5.10

  Fees and Expenses      A-39  

Section 5.11

  Section 16 Matters      A-39  

Section 5.12

  Listing      A-39  

Section 5.13

  Distributions      A-40  

Section 5.14

  Employee Matters      A-40  

Section 5.15

  SXE Credit Facilities; Backstop Letter      A-41  

Section 5.16

  Tax Matters      A-41  

 

A-ii


Table of Contents

TABLE OF CONTENTS (continued)

 

         Page  

ARTICLE VI CONDITIONS PRECEDENT

     A-41  

Section 6.1

  Conditions to Each Party’s Obligation to Effect the Merger      A-41  

Section 6.2

  Conditions to Obligations of AMID to Effect the Merger      A-43  

Section 6.3

  Conditions to Obligation of SXE to Effect the Merger      A-43  

Section 6.4

  Frustration of Closing Conditions      A-44  

ARTICLE VII TERMINATION

     A-44  

Section 7.1

  Termination      A-44  

Section 7.2

  Effect of Termination      A-45  

Section 7.3

  Fees and Expenses      A-45  

ARTICLE VIII MISCELLANEOUS

     A-46  

Section 8.1

  No Survival, Etc.      A-46  

Section 8.2

  Amendment or Supplement; Determinations; Approvals and Consents      A-46  

Section 8.3

  Extension of Time, Waiver, Etc      A-47  

Section 8.4

  Assignment      A-47  

Section 8.5

  Counterparts      A-47  

Section 8.6

  Entire Agreement; No Third-Party Beneficiaries      A-47  

Section 8.7

  Governing Law; Jurisdiction; Waiver of Jury Trial      A-47  

Section 8.8

  Specific Enforcement      A-48  

Section 8.9

  Notices      A-48  

Section 8.10

  Severability      A-49  

Section 8.11

  Interpretation      A-49  

Section 8.12

  Non-Recourse      A-50  

Section 8.13

  Definitions      A-51  

 

A-iii


Table of Contents

INDEX OF DEFINED TERMS

 

Defined Term

  

Where Used

Affiliate

   Section 8.13

Agreement

   Preamble

AMID

   Preamble

AMID Benefit Plans

   Section 4.11(a)

AMID Charter Documents

   Section 8.13

AMID Confidentiality Agreement

   Section 5.6(a)

AMID Disclosure Schedule

   Article IV

AMID Entities

   Preamble

AMID Equity Plans

   Section 4.2(a)

AMID Expenses

   Section 7.3(e)

AMID GP

   Preamble

AMID GP Board

   Recitals

AMID GP Charter Documents

   Section 8.13

AMID GP Interest

   Section 4.2(a)

AMID Incentive Distribution Right

   Section 8.13

AMID Joint Ventures

   Section 8.13

AMID Limited Partner

   Section 8.13

AMID Material Adverse Effect

   Section 4.1(a)

AMID Material Contract

   Section 4.14(a)

AMID Partnership Agreement

   Section 8.13

AMID Partnership Agreement Amendment

   Recitals

AMID Partnership Interest

   Section 8.13

AMID Permits

   Section 4.8(b)

AMID SEC Documents

   Section 4.5(a)

AMID Series A Units

   Section 4.2(a)

AMID Series C Units

   Section 4.2(a)

AMID Subsidiary Documents

   Section 4.1(d)

AMID Unit

   Section 8.13

AMID Unitholders

   Section 8.13

Antitrust Laws

   Section 8.13

Balance Sheet Date

   Section 3.5(d)

Book-Entry Units

   Section 2.1(e)

business day

   Section 8.13

Certificate

   Section 2.1(e)

Certificate of Merger

   Section 1.3

Class B Convertible Unit

   Section 8.13

Clayton Act

   Section 8.13

Closing

   Section 1.2

Closing Date

   Section 1.2

Code

   Section 2.2(j)

Common Unit

   Section 8.13

Common Unitholders

   Section 8.13

Confidential Disclosure Letter

   Section 8.13

Contract

   Section 3.3(b)

DCP

   Section 5.14(d)

Debt Financing Source

   Section 8.13

Disclosure Schedule

   Section 8.13

DLLCA

   Section 8.13

DRULPA

   Section 8.13

 

A-iv


Table of Contents

INDEX OF DEFINED TERMS (continued)

 

Defined Term

  

Where Used

Effective Time

   Section 1.3

Environmental Law

   Section 8.13

Environmental Permit

   Section 8.13

ERISA

   Section 3.11(a)

ERISA Affiliate

   Section 8.13

Exchange Act

   Section 3.4

Exchange Agent

   Section 2.2(a)

Exchange Fund

   Section 2.2(b)

Exchange Ratio

   Section 2.1(a)

Federal Trade Commission Act

   Section 8.13

GAAP

   Section 8.13

Governmental Authority

   Section 8.13

Hazardous Substance

   Section 8.13

Holdings Contribution

   Recitals

Holdings Contribution Agreement

   Recitals

HSR Act

   Section 8.13

ICA

   Section 3.20(b)

Indemnified Person

   Section 5.8(a)

Inspecting Parties

   Section 5.6(d)

Inspection Indemnitees

   Section 5.6(d)

Knowledge

   Section 8.13

Law

   Section 3.8(a)

Laws

   Section 3.8(a)

Lender Payoff Letter

   Section 5.15(a)

Liens

   Section 3.1(c)

LTIP

   Section 8.13

Material Adverse Effect

   Section 8.13

Maximum Amount

   Section 5.8(c)

Merger

   Section 1.1

Merger Sub

   Preamble

Merger Consideration

   Section 2.1(a)

Multiemployer Plan

   Section 8.13

NGA

   Section 3.20(a)

NGPA

   Section 3.20(a)

NYSE

   Section 8.13

Outside Date

   Section 7.1(b)(i)

Outstanding

   Section 8.13

Party or Parties

   Preamble

Payoff Letters

   Section 5.15(b)

Permit

   Section 8.13

Person

   Section 8.13

Pre-Closing Tax Period

   Section 8.13

Proceeding

   Section 5.8(a)

Proxy Statement

   Section 3.4

Qualifying Notes Payoff Letter

   Section 5.15(b)

Registration Statement

   Section 3.9

Representatives

   Section 5.3(a)

Restraints

   Section 6.1(c)

rights-of-way

   Section 3.15(b)

 

A-v


Table of Contents

INDEX OF DEFINED TERMS (continued)

 

Defined Term

  

Where Used

Risk Management Policy

   Section 8.13

Sarbanes-Oxley Act

   Section 3.5(a)

SEC

   Section 8.13

Section 707 Consideration

   Section 2.2(k)

Securities Act

   Section 3.1(c)

Series A Unit

   Section 8.13

Series C Unit

   Section 8.13

Series D Unit

   Section 8.13

Sherman Act

   Section 8.13

Southcross Holdings

   Recitals

Southcross Holdings Affiliate

   Section 2.1(a)

Subordinated Unit

   Section 8.13

Subordinated Unitholder

   Section 8.13

Subsidiary

   Section 8.13

Support Agreement

   Recitals

Surviving Entity

   Section 1.1

SXE

   Preamble

SXE Adverse Recommendation Change

   Section 5.3(a)

SXE Alternative Proposal

   Section 8.13

SXE Benefit Plans

   Section 3.11(a)

SXE Board Recommendation

   Section 5.1(b)

SXE Charter Documents

   Section 3.1(d)

SXE Conflicts Committee Financial Advisor

   Section 3.18

SXE Credit Facility

   Section 5.2(a)(ii)

SXE Designated Proposal

   Section 8.13

SXE Designated Proposal Notice

   Section 5.3(d)(i)(C)

SXE Designated Proposal Notice Period

   Section 5.3(d)(i)(D)

SXE Disclosure Schedule

   Article III

SXE Employee

   Section 5.14(a)

SXE Entities

   Preamble

SXE Equity Plans

   Section 8.13

SXE General Partner Interest

   Section 8.13

SXE General Partner Units

   Section 8.13

SXE GP

   Preamble

SXE GP Board

   Recitals

SXE GP Charter Documents

   Section 8.13

SXE Incentive Distribution Right

   Section 8.13

SXE Intellectual Property

   Section 3.16

SXE Joint Ventures

   Section 8.13

SXE Limited Partner

   Section 8.13

SXE Limited Partner Interest

   Section 8.13

SXE LTIP Unit

   Section 8.13

SXE Material Adverse Effect

   Section 3.1(a)

SXE Material Contract

   Section 3.14(a)

SXE Partnership Agreement

   Section 8.13

SXE Partnership Interest

   Section 8.13

SXE Permits

   Section 3.8(b)

SXE Recommendation Change Notice

   Section 5.3(d)(ii)(A)

SXE Recommendation Change Notice Period

   Section 5.3(d)(ii)(B)

 

A-vi


Table of Contents

INDEX OF DEFINED TERMS (continued)

 

Defined Term

  

Where Used

SXE Revolving Credit Agreement

   Section 8.13

SXE SEC Documents

   Section 3.5(a)

SXE Security

   Section 8.13

SXE Subsidiary Documents

   Section 3.1(d)

SXE Unitholder

   Section 8.13

SXE Unitholder Approval

   Section 3.3(c)

SXE Unitholders Meeting

   Section 5.1(b)

SXE Term Loan

   Section 8.13

SXE Termination Fee

   Section 7.3(a)

Tax

   Section 8.13

Tax Return

   Section 8.13

Taxes

   Section 8.13

TBOC

   Section 8.13

Unaffiliated Common Unitholders

   Recitals

WARN Act

   Section 3.12(b)
Willful Breach    Section 8.13

 

A-vii


Table of Contents

AGREEMENT AND PLAN OF MERGER

This AGREEMENT AND PLAN OF MERGER, dated as of October 31, 2017 (this “Agreement”), is by and among Southcross Energy Partners, L.P., a Delaware limited partnership (“SXE”), Southcross Energy Partners GP, LLC, a Delaware limited liability company and the general partner of SXE (“SXE GP” and together with SXE, the “SXE Entities”), American Midstream Partners, LP, a Delaware limited partnership (“AMID”), American Midstream GP, LLC, a Delaware limited liability company and the general partner of AMID (“AMID GP” and together with AMID, the “AMID Entities”), and Cherokee Merger Sub LLC, a Delaware limited liability company and a wholly-owned subsidiary of AMID (“Merger Sub”). Each of the SXE Entities, the AMID Entities and Merger Sub are referred to herein individually as a “Party” and collectively as the “Parties.”

W I T N E S S E T H:

WHEREAS, the Conflicts Committee (the “SXE Conflicts Committee”) of the Board of Directors of SXE GP (the “SXE GP Board”), by unanimous vote, at a meeting duly called and held, (a) determined that this Agreement and the transactions contemplated hereby, including the Merger (as defined herein), are in the best interest of SXE and its Subsidiaries and the Common Unitholders (as defined herein) other than SXE GP, AMID and their respective Affiliates (collectively, the “Unaffiliated Common Unitholders”), (b) approved this Agreement and the transactions contemplated hereby, including the Merger (as defined herein), and (c) resolved to recommend to the SXE GP Board approval of this Agreement and the transactions contemplated hereby, including the Merger;

WHEREAS, upon the receipt of such approval and recommendation of the SXE Conflicts Committee, at a meeting duly called and held, the SXE GP Board unanimously (a) approved this Agreement and the transactions contemplated hereby, including the Merger, (b) directed that this Agreement be submitted to a vote of the SXE Limited Partners (as defined herein), and (c) resolved to recommend approval of this Agreement by the SXE Limited Partners;

WHEREAS, at a meeting duly called and held, the AMID GP Board unanimously approved by vote of the directors present this Agreement, the Holdings Contribution Agreement (as defined herein) and the transactions contemplated hereby and thereby, including the Merger and the Holdings Contribution;

WHEREAS, contemporaneously with the execution and delivery of this Agreement and as a condition to the Parties’ willingness to enter into this Agreement, subject to the terms and conditions set forth herein, Southcross Holdings LP (“Southcross Holdings”) and certain of its affiliates entered into a voting support agreement (the “Support Agreement”) in connection with the Merger with respect to, among other things, voting their Subordinated Units and Class B Convertible Units (as defined herein) in favor of the Merger and the approval of this Agreement and the transactions contemplated hereby;

WHEREAS, contemporaneously with the execution and delivery of this Agreement, each of AMID’s Series A Preferred Unit Partner and Series C Preferred Unit Partner (each as defined in the AMID Partnership Agreement) has delivered its written consent approving this Agreement, the Holdings Contribution Agreement, and the transactions contemplated hereby and thereby, including the Merger and the Holdings Contribution, as required under the AMID Partnership Agreement; and

WHEREAS, immediately prior to the Effective Time, and as a condition to the Closing hereunder, Southcross Holdings will contribute to AMID all of the issued and outstanding limited liability company interests of a newly-formed limited liability company that will be a wholly-owned subsidiary of Southcross Holdings and that will hold, directly or indirectly, all of the SXE Securities beneficially owned by Southcross Holdings and the Equity Interests of SXE GP (the “Holdings Contribution”), pursuant to a Contribution Agreement dated as of the date of this Agreement (the “Holdings Contribution Agreement”).

 

A-1


Table of Contents

NOW, THEREFORE, in consideration of the representations, warranties, covenants and agreements contained in this Agreement, and intending to be legally bound, the Parties agree as follows:

ARTICLE I

THE MERGER

Section 1.1 The Merger. Upon the terms and subject to the conditions set forth in this Agreement, and in accordance with the DRULPA and the DLLCA, at the Effective Time, SXE shall be merged with Merger Sub (the “Merger”), the separate limited liability company existence of Merger Sub will cease, and SXE will continue its existence as a limited partnership under Delaware law as the surviving entity in the Merger and an indirect but economically wholly-owned Subsidiary of AMID (the “Surviving Entity”).

Section 1.2 Closing. Subject to the provisions of Article VI, the closing of the Merger (the “Closing”) shall take place at the offices of Gibson, Dunn & Crutcher LLP, 1221 McKinney Street, Houston, Texas 77010 at 9:00 A.M., local time, on the second business day after the satisfaction or waiver of the conditions set forth in Article VI (other than conditions that by their nature are to be satisfied at the Closing, but subject to the satisfaction or waiver of those conditions), or at such other place, date and time as SXE and AMID shall agree. The date on which the Closing actually occurs is referred to as the “Closing Date.”

Section 1.3 Effective Time. Subject to the provisions of this Agreement, at the Closing, AMID shall cause a certificate of merger effecting the Merger, executed in accordance with the relevant provisions of the DRULPA and the DLLCA (the “Certificate of Merger”), to be duly filed with the Secretary of State of the State of Delaware. The Merger will become effective at such time as the Certificate of Merger has been duly filed with the Secretary of State of the State of Delaware or at such later date or time as may be agreed by SXE and AMID in writing and specified in the Certificate of Merger (the effective time of the Merger being hereinafter referred to as the “Effective Time”).

Section 1.4 Effects of the Merger. The Merger shall have the effects set forth herein and in the applicable provisions of the DRULPA and the DLLCA.

Section 1.5 Organizational Documents of the Surviving Entity.

(a) At the Effective Time, the certificate of limited partnership of SXE as in effect immediately prior to the Effective Time shall remain unchanged and shall be the certificate of limited partnership of the Surviving Entity from and after the Effective Time, and thereafter may be amended as provided therein or by Law, in each case consistent with the obligations set forth in Section 5.8.

(b) At the Effective Time, by virtue of the Merger and without any action on the part of SXE GP, AMID GP or their respective members, (i) the SXE Partnership Agreement shall remain unchanged and shall continue in effect until thereafter changed or amended as provided therein or by applicable Law and (ii) all limited partners of SXE immediately prior to the Effective Time shall simultaneously cease to be limited partners of SXE.

ARTICLE II

EFFECT ON UNITS

Section 2.1 Effect of Merger. At the Effective Time, by virtue of the Merger and without any action on the part of SXE GP, SXE, AMID GP, AMID or the holder of any securities of SXE:

(a) Conversion of Common Units. Subject to Section 2.1(c), Section 2.2(h) and Section 2.4, (i) each Common Unit issued and outstanding as of immediately prior to the Effective Time (other than Common Units

 

A-2


Table of Contents

held by Southcross Holdings or any of its Subsidiaries) shall be converted into the right to receive 0.160 (the “Exchange Ratio”) AMID Units (the “Merger Consideration”), and (ii) each Common Unit, Subordinated Unit and Class B Convertible Unit issued and outstanding held by Southcross Holdings or any of its Subsidiaries, as of the Effective Time, shall cease to be outstanding and shall be cancelled and retired and shall cease to exist and no consideration will be delivered in exchange for such cancelled SXE Securities.

(b) Cancellation of SXE Incentive Distribution Rights. The SXE Incentive Distribution Rights outstanding immediately prior to the Effective Time shall cease to be outstanding and shall be canceled and retired and shall cease to exist, and no consideration will be delivered in exchange for such cancelled SXE Incentive Distribution Rights.

(c) Cancellation of SXE-Owned Units. Any SXE Securities that are owned upon consummation of the Holdings Contribution and immediately prior to the Effective Time by AMID, SXE or any of their respective Subsidiaries shall be automatically canceled and shall cease to exist and no consideration shall be delivered in exchange for such canceled SXE Securities.

(d) Conversion of the Membership Interests in Merger Sub. The membership interests in Merger Sub issued and outstanding immediately prior to the Effective Time shall be converted into Common Units of SXE (as the Surviving Entity), representing 100% of the aggregate partnership interest (as defined in the DRULPA) of all limited partners in the Surviving Entity, and AMID shall be admitted as the only limited partner of the Surviving Entity. At the Effective Time, the books and records of SXE (as the Surviving Entity) shall be revised to reflect the admission of AMID as the only limited partner of the Surviving Entity and the simultaneous withdrawal of all other SXE Limited Partners.

(e) Certificates. All Common Units converted into the Merger Consideration pursuant to this Article II shall no longer be outstanding and shall automatically be canceled and shall cease to exist, and each holder of a certificate (or effective affidavits of loss in lieu thereof) (a “Certificate”) or evidence of units in book-entry form (“Book-Entry Units”) that immediately prior to the Effective Time represented any such Common Units shall cease to have any rights with respect thereto, except the right to receive the Merger Consideration, any distributions to which such holder is entitled pursuant to Section 2.2(g) to be issued or paid in consideration therefor upon surrender of such Certificate or Book-Entry Unit in accordance with Section 2.2(c), without interest, and the right to be admitted as an AMID Limited Partner. AMID GP hereby consents to the admission (as an AMID Limited Partner) of each SXE Unitholder who is issued AMID Units in accordance with this Article II, upon the proper surrender of the Certificate or Book-Entry Unit representing Common Units. Upon such surrender of the Certificate or Book-Entry Unit and the recording of the name of such Person as a limited partner of AMID on the books and records of AMID, such Person shall automatically and effective as of the Effective Time be admitted as an AMID Limited Partner and be bound by the AMID Partnership Agreement as such. By its surrender of a Certificate or Book-Entry Unit, or by its acceptance of AMID Units, as applicable, a SXE Unitholder confirms its agreement to be bound by all of the terms and conditions of the AMID Partnership Agreement.

Section 2.2 Exchange of Certificates.

(a) Exchange Agent. Prior to the Closing Date, AMID shall appoint an exchange agent reasonably acceptable to SXE (the “Exchange Agent”) for the purpose of exchanging Certificates or Book-Entry Units for the Merger Consideration. As soon as reasonably practicable after the Effective Time, but in no event more than five business days following the Effective Time, AMID will send, or will cause the Exchange Agent to send, to each holder of record of Common Units as of the Effective Time (and, to the extent commercially practicable, to make available for collection by hand, during customary business hours commencing immediately after the Effective Time, if so elected by such holder of record), whose Common Units were converted into the right to receive the Merger Consideration, a letter of transmittal (which shall specify that the delivery shall be effected, and risk of loss and title shall pass, only upon proper delivery of the Certificates to the Exchange Agent) in such

 

A-3


Table of Contents

forms as SXE and AMID may reasonably agree, including, as applicable, instructions for use in effecting the surrender of Certificates or Book-Entry Units to the Exchange Agent in exchange for the Merger Consideration.

(b) Deposit. At or prior to the Closing, AMID shall cause to be deposited with the Exchange Agent, in trust for the benefit of the holders of Common Units whose Common Units were converted into the right to receive the Merger Consideration an amount of AMID Units (which shall be in non-certificated book-entry form) issuable upon due surrender of the Certificates or Book-Entry Units pursuant to the provisions of this Article II. Following the Effective Time, AMID agrees to make available to the Exchange Agent, from time to time as needed, cash in U.S. dollars sufficient to pay any distributions pursuant to Section 2.2(g), any AMID Units sufficient to pay any Merger Consideration and any that may be payable from time to time following the Effective Time. All cash or book-entry units representing AMID Units deposited with the Exchange Agent or representing AMID Units to be delivered pursuant to Section 2.2(h) shall be referred to in this Agreement as the “Exchange Fund.” The Exchange Agent shall, pursuant to irrevocable instructions, deliver the Merger Consideration contemplated to be issued or paid pursuant to this Article II out of the Exchange Fund. The Exchange Fund shall not be used for any other purpose.

(c) Exchange. Each holder of Common Units that have been converted into the right to receive the Merger Consideration upon surrender to the Exchange Agent of a Book-Entry Unit or a properly completed letter of transmittal, duly executed and completed in accordance with the instructions thereto and a Certificate and such other documents as may reasonably be required by the Exchange Agent, will be entitled to receive in exchange therefor (x) the number of AMID Units representing, in the aggregate, the whole number of AMID Units that such holder has the right to receive in accordance with the provisions of this Article II and/or (y) a check denominated in U.S. dollars in the amount of cash, if any, that such holder has the right to receive pursuant to this Article II. The Merger Consideration shall be paid as promptly as practicable by mail after receipt by the Exchange Agent of the Book-Entry Unit or Certificate and letter of transmittal in accordance with the foregoing. No interest shall be paid or accrued on any Merger Consideration or on any unpaid distributions payable to holders of Certificates or Book-Entry Units. Until so surrendered, each such Certificate or Book-Entry Unit shall, after the Effective Time, represent for all purposes only the right to receive such Merger Consideration. The Merger Consideration paid upon surrender of Certificates or Book-Entry Units shall be deemed to have been paid in full satisfaction of all rights pertaining to the Common Units, as the case may be, formerly represented by such Certificates or Book-Entry Units.

(d) Other Payees. If any portion of the Merger Consideration is to be registered in the name of a Person other than the Person in whose name the applicable surrendered Certificate or Book-Entry Unit is registered, it shall be a condition to the registration thereof that the surrendered Certificate or Book-Entry Unit shall be properly endorsed or otherwise be in proper form for transfer and that the Person requesting such delivery of the Merger Consideration shall pay to the Exchange Agent any transfer or other similar Taxes required as a result of such registration in the name of a Person other than the registered holder of such Certificate or Book-Entry Unit or establish to the satisfaction of the Exchange Agent that such Tax has been paid or is not payable.

(e) No Further Transfers. From and after the Effective Time, there shall be no further registration on the books of SXE of transfers of Common Units. From and after the Effective Time, the holders of Certificates or Book-Entry Units representing Common Units outstanding immediately prior to the Effective Time shall cease to have any rights with respect to such Common Units, except as otherwise provided in this Agreement or by applicable Law. If, after the Effective Time, Certificates or Book-Entry Units are presented to the Exchange Agent or AMID, they shall be canceled and exchanged for the consideration provided for, and in accordance with the procedures set forth, in this Article II.

(f) Termination of Exchange Fund. Any portion of the Exchange Fund that remains unclaimed by the Common Unitholders 12 months after the Effective Time shall be returned to AMID, upon demand, and any such holder who has not exchanged such holder’s Common Units for the Merger Consideration in accordance with

 

A-4


Table of Contents

this Section 2.2 prior to that time shall thereafter look only to AMID for delivery of the Merger Consideration as applicable, in respect of such holder’s Common Units. Notwithstanding the foregoing, AMID and SXE shall not be liable to any Common Unitholder for any Merger Consideration duly delivered to a public official pursuant to applicable abandoned property Laws. Any Merger Consideration remaining unclaimed by Common Unitholders immediately prior to such time as such amounts would otherwise escheat to, or become property of, any Governmental Authority shall, to the extent permitted by applicable Law, become the property of AMID free and clear of any claims or interest of any Person previously entitled thereto.

(g) Distributions. No distributions with respect to AMID Units issued in the Merger shall be paid to the holder of any unsurrendered Certificates or Book-Entry Units until such Certificates or Book-Entry Units are surrendered as provided in this Section 2.2. Following such surrender, subject to the effect of escheat, Tax or other applicable Law, there shall be paid, without interest, to the record holder of the AMID Units, if any, issued in exchange therefor (i) at the time of such surrender, all distributions payable in respect of any such AMID Units with a record date after the Effective Time and a payment date on or prior to the date of such surrender and not previously paid and (ii) at the appropriate payment date, the distributions payable with respect to such AMID Units with a record date after the Effective Time but with a payment date subsequent to such surrender. For purposes of distributions in respect of AMID Units, all AMID Units to be issued pursuant to the Merger shall be entitled to distributions pursuant to the immediately preceding sentence as if issued and outstanding as of the Effective Time.

(h) No Fractional Units. No certificates or scrip representing fractional AMID Units shall be issued upon the surrender for exchange of Certificates or Book-Entry Units. Notwithstanding any other provision of this Agreement, all fractional AMID Units that a holder of Common Units converted pursuant to the Merger would otherwise be entitled to receive as Merger Consideration (after taking into account all Certificates or Book-Entry Units delivered by such holder) will be aggregated and then, if a fractional AMID Unit results from that aggregation, be rounded up to the nearest whole AMID Unit.

(i) Lost, Stolen or Destroyed Certificates. If any Certificate shall have been lost, stolen or destroyed, upon the making of an affidavit of that fact by the Person claiming such Certificate to be lost, stolen or destroyed and, if required by AMID, the posting by such Person of a bond, in such reasonable amount as AMID may direct, as indemnity against any claim that may be made against it with respect to such Certificate, the Exchange Agent will issue in exchange for such lost, stolen or destroyed Certificate the Merger Consideration to be paid in respect of the Common Units represented by such Certificate as contemplated by this Article II.

(j) Withholding Taxes. AMID and the Exchange Agent shall deduct and withhold from the consideration otherwise payable pursuant to this Agreement to a Common Unitholder such amounts as are required to be deducted and withheld with respect to the making of such payment under the Internal Revenue Code of 1986, as amended (the “Code”), and the rules and regulations promulgated thereunder, or under any provision of applicable state, local or foreign Tax Law (and to the extent deduction and withholding is required, such deduction and withholding shall be taken in AMID Units). To the extent amounts are so withheld and paid over to the appropriate Tax authority, such withheld amounts shall be treated for the purposes of this Agreement as having been paid to the former holder of the Common Units, as applicable, in respect of whom such withholding was made. If withholding is taken in AMID Units, AMID and the Exchange Agent shall be treated as having sold such consideration for an amount of cash equal to the fair market value of such consideration at the time of such deemed sale and paid such cash proceeds to the appropriate Tax authority.

(k) Tax Characterization of the Merger. The Parties hereby acknowledge that, for U.S. federal income Tax purposes, the Merger will be treated as an “assets-over” partnership merger transaction under Treasury Regulations Sections 1.708-1(c)(1) and 1.708-1(c)(3)(i), whereby, SXE will be the terminating partnership and AMID will be the resulting partnership and, as a result, the Merger will qualify in part for nonrecognition of gain or loss pursuant to Section 721 of the Code and will be characterized as a disguised sale transaction described in Section 707(a)(2)(B) of the Code with respect to the cash consideration, if any, and any liabilities assumed in the

 

A-5


Table of Contents

transaction (other than “qualified liabilities” within the meaning of Treasury Regulations Section 1.707-5(a)(6) to the extent provided in the Treasury Regulations) (the “Section 707 Consideration”). Each Party agrees to prepare and file all U.S. federal income Tax Returns in accordance with the foregoing and shall not take any position inconsistent therewith on any such Tax Return, or in the course of any audit, litigation or other proceeding with respect to U.S. federal income Taxes, except as otherwise required by applicable Laws following a final determination by a court of competent jurisdiction or other final administrative decision by an applicable Governmental Authority.

Section 2.3 Treatment of the SXE LTIP Units. Immediately prior to the Effective Time, each award of SXE LTIP Units that is then outstanding shall be fully vested and settled in the form of Common Units, provided that SXE shall withhold a portion of the Common Units that would otherwise be delivered upon vesting an amount equal to any applicable federal, state and local taxes, and the holder of such Common Units shall receive the consideration provided under Section 2.1(a) above. Any tandem dividend equivalent right issued in connection with an award of SXE LTIP Units shall be settled as soon as administratively feasible following the Effective Time. As of the Effective Time, AMID shall assume such plans for purposes of employing such plans to make grants of equity based awards on AMID Units following the Closing.

Section 2.4 Adjustments. Notwithstanding any provision of this Article II to the contrary (but without in any way limiting the covenants in Section 5.2), if between the date of this Agreement and the Effective Time the number of outstanding Common Units or AMID Units shall have been changed into a different number of units or a different class by reason of the occurrence or record date of any unit dividend, subdivision, reclassification, recapitalization, split, split-up, unit distribution, unit combination, exchange of units or similar transaction, the Exchange Ratio shall be appropriately adjusted to reflect fully the effect of such unit dividend, subdivision, reclassification, recapitalization, split, split-up, unit distribution, unit combination, exchange of units or similar transaction and to provide the holders of Common Units the same economic effect as contemplated by this Agreement prior to such event.

Section 2.5 No Dissenters Rights. No dissenters’ or appraisal rights shall be available with respect to the Merger or the other transactions contemplated hereby.

ARTICLE III

REPRESENTATIONS AND WARRANTIES OF THE SXE ENTITIES

Except as disclosed in (a) the SXE SEC Documents filed with the SEC on or after December 31, 2014 and prior to the date of this Agreement (but excluding any disclosure contained in any such SXE SEC Documents under the heading “Risk Factors” or “Forward-Looking Information” or similar heading (other than any historical, factual information contained within such headings, disclosures or statements)) or (b) the disclosure letter delivered by SXE to AMID (the “SXE Disclosure Schedules”) prior to the execution of this Agreement, the SXE Entities represent and warrant, jointly and severally, to the AMID Entities as follows:

Section 3.1 Organization, Standing and Power.

(a) Each of SXE, SXE GP and their respective Subsidiaries is a legal entity duly organized, validly existing and in good standing under the Laws of the jurisdiction in which it is incorporated, formed or organized, as applicable, and has all requisite partnership, corporate, limited liability company or other applicable power and authority necessary to own or lease all of its properties and assets and to carry on its business as it is now being conducted, except where the failure to have such power or authority would not, individually or in the aggregate, have a Material Adverse Effect on SXE (a “SXE Material Adverse Effect”).

(b) Each of SXE, SXE GP and their respective Subsidiaries is duly licensed or qualified to do business and is in good standing in each jurisdiction in which the nature of the business conducted by it or the character or

 

A-6


Table of Contents

location of the properties and assets owned or leased by it makes such licensing or qualification necessary, except where the failure to be so licensed, qualified or in good standing would not, individually or in the aggregate, have a SXE Material Adverse Effect.

(c) All the outstanding partnership interests, limited liability company interests, shares of capital stock of, or other equity interests in, each material Subsidiary of SXE that are owned directly or indirectly by SXE have been duly authorized and validly issued and are fully paid and nonassessable (except as such nonassessability may be affected by Sections 18-303, 18-607 or 18-804 of the DLLCA, Sections 17-303, 17-607 or 18-704 of the DRULPA, or Sections 101.114, 101.153, 101.206, 153.102, 153.112, 153.202 and 153.210 of the TBOC) and are owned free and clear of all liens, pledges, charges, mortgages, encumbrances, options, rights of first refusal or other preferential purchase rights, adverse rights or claims and security interests of any kind or nature whatsoever (including any restriction on the right to vote or transfer the same, except for such transfer restrictions of general applicability as may be provided under the Securities Act of 1933, as amended, and the rules and regulations promulgated thereunder (the “Securities Act”), and the “blue sky” laws of the various States of the United States) (collectively, “Liens”). Except for the interests and shares of capital stock of the SXE Joint Ventures held by SXE’s joint venture partners, all such interests and shares of capital stock of each Subsidiary are owned directly or indirectly by SXE.

(d) SXE has made available to AMID correct and complete copies of its certificate of limited partnership and the SXE Partnership Agreement (the “SXE Charter Documents”), and correct and complete copies of the comparable organizational documents of each of its material Subsidiaries (the “SXE Subsidiary Documents”), in each case as amended to the date of this Agreement. All such SXE Charter Documents are in full force and effect and SXE is not in violation of any of their provisions in any material respect.

Section 3.2 Capitalization.

(a) As of the close of business on October 30, 2017, SXE has no SXE Partnership Interests or other partnership interests or equity interests issued and outstanding, other than: (i) 48,614,187 Common Units; (ii) 12,213,713 Subordinated Units; (iii) 18,019,811 Class B Convertible Units; (iv) the SXE Incentive Distribution Rights; and (v) 1,609,137 SXE General Partner Units. As of the close of business on October 30, 2017, 5,325,788 SXE LTIP Units were reserved for issuance under the SXE Equity Plans. All outstanding Common Units, Subordinated Units, Class B Convertible Units, the SXE Incentive Distribution Rights and SXE General Partner Units have been duly authorized and validly issued and are fully paid, nonassessable (except as such nonassessability may be affected by matters described in Sections 17-303, 17-607 and 17-804 of the DRULPA) and free of preemptive rights. Except (A) as set forth above in this Section 3.2(a) or (B) as otherwise permitted by Section 5.2(a), as of the date of this Agreement there are not, and, as of the Effective Time there will not be, any SXE Partnership Interests or other partnership interests, voting securities or other equity interests of SXE issued and outstanding or any subscriptions, options, warrants, calls, convertible or exchangeable securities, rights, commitments or agreements of any character providing for the issuance of any SXE Partnership Interests or other partnership interests, voting securities or other equity interests of SXE, including any representing the right to purchase or otherwise receive any of the foregoing or any bond, debenture or other indebtedness having the right to vote or convertible, exchangeable or exercisable for securities having the right to vote.

(b) Except as set forth in the SXE Subsidiary Documents, none of SXE or any of its Subsidiaries has issued or is bound by any outstanding subscriptions, options, warrants, calls, convertible or exchangeable securities, rights, commitments or agreements of any character providing for the future issuance or disposition of any partnership interests, shares of capital stock, voting securities or equity interests of any Subsidiary of SXE. Except (i) as set forth in the SXE Charter Documents or SXE Subsidiary Documents, as in effect as of the date of this Agreement, or (ii) in connection with the vesting, settlement or forfeiture of, or Tax withholding with respect to, any equity or equity-based awards granted under SXE Equity Plan disclosed in Section 3.2(a) and outstanding as of the date of this Agreement, there are no outstanding obligations of SXE or any of its Subsidiaries to repurchase, redeem or otherwise acquire any SXE Partnership Interests or other partnership interests, shares of

 

A-7


Table of Contents

capital stock, voting securities or equity interests (or any options, warrants or other rights to acquire any SXE Partnership Interests or other partnership interests, shares of capital stock, voting securities or equity interests) of SXE or any of its Subsidiaries.

(c) SXE GP is the sole general partner of SXE. SXE GP is the sole record and beneficial owner of the SXE General Partner Interest, and such SXE General Partner Interest has been duly authorized and validly issued in accordance with applicable Law and the SXE Partnership Agreement. SXE GP owns the SXE General Partner Interest free and clear of any Liens.

Section 3.3 Authority; Noncontravention; Voting Requirements.

(a) Each of the SXE Entities has all necessary power and authority to execute and deliver this Agreement and to consummate the transactions contemplated hereby, including the Merger, subject to obtaining the SXE Unitholder Approval for the Merger. Subject to Section 5.3(d), the execution, delivery and performance by the SXE Entities of this Agreement, and the consummation of the transactions contemplated hereby, including the Merger, have been duly authorized and approved by the SXE GP Board, which, at a meeting duly called and held, has, on behalf of SXE and SXE GP, (i) approved and declared advisable this Agreement and the transactions contemplated hereby, including the Merger, (ii) resolved to submit the Agreement to a vote of the SXE Limited Partners and (iii) resolved to recommend approval of this Agreement by the SXE Limited Partners. Except for obtaining the SXE Unitholder Approval for the approval of this Agreement, and consummation of the transactions contemplated hereby, no other entity action on the part of the SXE Entities is necessary to authorize the execution, delivery and performance by the SXE Entities of this Agreement and the consummation of the transactions contemplated hereby, including the Merger. The member of SXE GP has unanimously approved the adoption of this Agreement and the consummation of the transactions contemplated hereby. This Agreement has been duly executed and delivered by the SXE Entities and, assuming due authorization, execution and delivery of this Agreement by the other Parties hereto, constitutes the legal, valid and binding obligation of each of the SXE Entities, enforceable against each of them in accordance with its terms, except as such enforcement may be limited by applicable bankruptcy, insolvency, reorganization, moratorium, fraudulent conveyance or other similar Laws affecting the enforcement of creditors’ rights and remedies generally and by general principles of equity (whether applied in a Proceeding or at law or in equity).

(b) Neither the execution and delivery of this Agreement by the SXE Entities nor the consummation by the SXE Entities of the transactions contemplated hereby, nor compliance by the SXE Entities with any of the terms or provisions of this Agreement, will (i) assuming that the SXE Unitholder Approval is obtained, conflict with or violate any provision of the SXE Charter Documents, the SXE GP Charter Documents or any of the SXE Subsidiary Documents, (ii) assuming that the authorizations, consents and approvals referred to in Section 3.4 and the SXE Unitholder Approval are obtained and the filings referred to in Section 3.4 are made, (x) violate any Law, judgment, writ or injunction of any Governmental Authority applicable to SXE or any of its Subsidiaries or any of their respective properties or assets, or (y) violate, conflict with, result in the loss of any benefit under, constitute a default (or an event which, with notice or lapse of time, or both, would constitute a default) under, result in the termination of or a right of termination or cancellation under, accelerate the performance required by, or result in the creation of any Lien upon any of the respective properties or assets of, SXE or any of its Subsidiaries under any of the terms, conditions or provisions of any loan or credit agreement, debenture, note, bond, mortgage, indenture, deed of trust, license, lease, contract or other agreement (including any SXE Material Contract), instrument or obligation (each, a “Contract”) or SXE Permit (including any Environmental Permit) to which SXE or any of its Subsidiaries is a party, or by which they or any of their respective properties or assets may be bound or affected or (iii) result in the exercisability of any right to purchase or acquire any material asset of SXE or any of its Subsidiaries, except, in the case of clauses (ii)(x) and (ii)(y), for such violations, conflicts, losses, defaults, terminations, cancellations, accelerations or Liens as, individually or in the aggregate, would not reasonably be expected to have a SXE Material Adverse Effect.

(c) The affirmative vote or consent of the holders of (i) at least a majority of the Outstanding Common Units (excluding Common Units owned by SXE GP or its Affiliates), voting as a class, (ii) at least a majority of

 

A-8


Table of Contents

the Outstanding Subordinated Units, voting as a class, and (iii) at least a majority of the Outstanding Class B Convertible Units voting as a class, as required by the SXE Partnership Agreement, at the SXE Unitholders Meeting or any adjournment or postponement thereof in favor of the approval of this Agreement and the transactions contemplated hereby (the “SXE Unitholder Approval”) is the only vote or approval of the holders of any class or series of SXE Partnership Interests or other partnership interests, equity interests or capital stock of SXE or any of its Subsidiaries which is necessary to approve this Agreement and the transactions contemplated hereby.

Section 3.4 Governmental Approvals. Except for (a) filings required under, and compliance with other applicable requirements of, the Securities Exchange Act of 1934, as amended, and the rules and regulations promulgated thereunder (the “Exchange Act”), and the Securities Act, including the filing of a proxy statement with the SEC in connection with the Merger (the “Proxy Statement”), (b) the filing of the Certificate of Merger with the Secretary of State of the State of Delaware, (c) filings required under, and compliance with other applicable requirements of, the HSR Act or (d) any consents, authorizations, approvals, filings or exemptions in connection with compliance with the rules of the NYSE, no consents or approvals of, or filings, declarations or registrations with, any Governmental Authority are necessary for the execution, delivery and performance of this Agreement by SXE and SXE GP and the consummation by SXE and SXE GP of the transactions contemplated hereby, other than such other consents, approvals, filings, declarations or registrations that, if not obtained, made or given, would not, individually or in the aggregate, reasonably be expected to result in a SXE Material Adverse Effect.

Section 3.5 SXE SEC Documents; Undisclosed Liabilities.

(a) SXE and its Subsidiaries have filed and furnished all reports, schedules, forms, certifications, prospectuses, and registration, proxy and other statements required to be filed by them with the SEC since December 31, 2014 (collectively and together with all documents filed on a voluntary basis on Form 8-K, and in each case including all exhibits and schedules thereto and documents incorporated by reference therein, the “SXE SEC Documents”). The SXE SEC Documents, as of their respective effective dates (in the case of the SXE SEC Documents that are registration statements filed pursuant to the requirements of the Securities Act) and as of their respective SEC filing dates (in the case of all other SXE SEC Documents), or, if amended, as finally amended prior to the date of this Agreement, complied in all material respects with the requirements of the Exchange Act, the Securities Act and the Sarbanes-Oxley Act of 2002, as amended, and the rules and regulations promulgated thereunder (the “Sarbanes-Oxley Act”), as the case may be, applicable to such SXE SEC Documents, and none of the SXE SEC Documents as of such respective dates contained any untrue statement of a material fact or omitted to state a material fact required to be stated therein or necessary in order to make the statements therein, in light of the circumstances under which they were made, not misleading. As of the date of this Agreement, there are no outstanding or unresolved comments received from the SEC staff with respect to the SXE SEC Documents. To the Knowledge of SXE, none of the SXE SEC Documents is the subject of ongoing SEC review or investigation.

(b) The consolidated financial statements of SXE included in the SXE SEC Documents as of their respective dates (if amended, as of the date of the last such amendment) comply as to form in all material respects with applicable accounting requirements and the published rules and regulations of the SEC with respect thereto, have been prepared in accordance with GAAP (except, in the case of unaudited quarterly statements, as indicated in the notes thereto) applied on a consistent basis during the periods involved (except as may be indicated in the notes thereto) and fairly present in all material respects the consolidated financial position of SXE and its consolidated Subsidiaries as of the dates thereof and the consolidated results of their operations, cash flows and changes in partners’ equity for the periods then ended (subject, in the case of unaudited quarterly statements, to normal year-end audit adjustments, none of which has been or will be, individually or in the aggregate, material to SXE and its consolidated Subsidiaries, taken as a whole).

(c) SXE has established and maintains internal control over financial reporting and disclosure controls and procedures (as such terms are defined in Rule 13a-15 and Rule 15d-15 under the Exchange Act); such

 

A-9


Table of Contents

disclosure controls and procedures are designed to ensure that material information relating to SXE, including its consolidated Subsidiaries, required to be disclosed by SXE in the reports that it files or submits under the Exchange Act is accumulated and communicated to SXE’s principal executive officer and its principal financial officer to allow timely decisions regarding required disclosure; and such disclosure controls and procedures are effective to ensure that information required to be disclosed by SXE in the reports that it files or submits under the Exchange Act is recorded, processed, summarized and reported within the time periods specified in SEC rules and forms. SXE’s principal executive officer and its principal financial officer have disclosed, based on their most recent evaluation, to SXE’s auditors and the audit committee of the SXE GP Board (x) all significant deficiencies in the design or operation of internal controls which could adversely affect SXE’s ability to record, process, summarize and report financial data and have identified for SXE’s auditors any material weaknesses in internal controls and (y) any fraud, whether or not material, that involves management or other employees who have a significant role in SXE’s internal controls. The principal executive officer and the principal financial officer of SXE have made all certifications required by the Sarbanes-Oxley Act, the Exchange Act and any related rules and regulations promulgated by the SEC with respect to the SXE SEC Documents, and the statements contained in such certifications were complete and correct when made. The management of SXE has completed its assessment of the effectiveness of SXE’s internal control over financial reporting in compliance with the requirements of Section 404 of the Sarbanes-Oxley Act for the year ended December 31, 2016, and such assessment concluded that such controls were effective. To the Knowledge of SXE, as of the date of this Agreement there are no facts or circumstances that would prevent its principal executive officer and principal financial officer from giving the certifications and attestations required pursuant to the rules and regulations adopted pursuant to Section 404 of the Sarbanes-Oxley Act, without qualification, when next due.

(d) Except (i) as reflected or otherwise reserved against on the balance sheet of SXE and its Subsidiaries as of June 30, 2017 (the “Balance Sheet Date”) (including the notes thereto) included in the SXE SEC Documents filed by SXE and publicly available prior to the date of this Agreement, (ii) for liabilities and obligations incurred since the Balance Sheet Date in the ordinary course of business and (iii) for liabilities and obligations incurred under or in accordance with this Agreement or in connection with the transactions contemplated hereby, neither SXE nor any of its Subsidiaries has any liabilities or obligations of any nature (whether or not accrued or contingent), that would be required to be reflected or reserved against on a consolidated balance sheet of SXE prepared in accordance with GAAP or the notes thereto, other than as have not and would not reasonably be expected to have, individually or in the aggregate, a SXE Material Adverse Effect.

(e) Neither SXE nor any of its Subsidiaries is a party to, or has any commitment to become a party to, any joint venture, off-balance sheet partnership or any similar Contract (including any Contract or arrangement relating to any transaction or relationship between or among SXE and any of its Subsidiaries, on the one hand, and any unconsolidated Affiliate, including any structured finance, special purpose or limited purpose entity or Person, on the other hand, or any “off-balance sheet arrangements” (as defined in Item 303(a) of Regulation S-K of the SEC)), where the purpose of such Contract is to avoid disclosure of any material transaction involving, or material liabilities of, SXE in SXE’s published financial statements or any SXE SEC Documents.

Section 3.6 Absence of Certain Changes or Events.

(a) Since the Balance Sheet Date, there has not been a SXE Material Adverse Effect.

(b) Since the Balance Sheet Date, (i) except for this Agreement and the transactions contemplated hereby, SXE and its Subsidiaries have carried on and operated their respective businesses in all material respects in the ordinary course of business consistent with past practice and (ii) neither SXE nor any of its Subsidiaries has taken any action described in Section 5.2(a) that, if taken after the date of this Agreement and prior to the Effective Time without the prior written consent of AMID, would violate such provision.

Section 3.7 Legal Proceedings. There are no investigations or proceedings pending (or, to the Knowledge of SXE, threatened) by any Governmental Authority with respect to SXE or any of its Subsidiaries or actions,

 

A-10


Table of Contents

suits or proceedings pending (or, to the Knowledge of SXE, threatened) against SXE or any of its Subsidiaries or any of their respective properties, at law or in equity before any Governmental Authority, and there are no orders, judgments or decrees of any Governmental Authority against SXE or any of its Subsidiaries, in each case except for those that would not reasonably be expected to have, individually or in the aggregate, a SXE Material Adverse Effect.

Section 3.8 Compliance with Laws; Permits.

(a) SXE and its Subsidiaries are, and since the later of December 31, 2014 and their respective dates of incorporation, formation or organization have been, in compliance with and are not in default under or in violation of any applicable federal, state, local or foreign or provincial law, statute, tariff, ordinance, rule, regulation, judgment, order, injunction, stipulation, determination, award or decree or agency requirement of or undertaking to any Governmental Authority, including common law (collectively, “Laws” and each, a “Law”), except where such non-compliance, default or violation would not have, individually or in the aggregate, a SXE Material Adverse Effect.

(b) SXE and its Subsidiaries are in possession of all Permits (including Environmental Permits) necessary for SXE and its Subsidiaries to own, lease and operate their properties and assets or to carry on their businesses as they are now being conducted (the “SXE Permits”), except where the failure to have any of the SXE Permits would not have, individually or in the aggregate, a SXE Material Adverse Effect. All SXE Permits are in full force and effect, except where the failure to be in full force and effect would not have, individually or in the aggregate, a SXE Material Adverse Effect. No suspension or cancellation of any of the SXE Permits is pending or, to the Knowledge of SXE, threatened, except where such suspension or cancellation would not have, individually or in the aggregate, a SXE Material Adverse Effect. SXE and its Subsidiaries are not, and since December 31, 2014 have not been, in violation or breach of, or default under, any SXE Permit, except where such violation, breach or default would not have, individually or in the aggregate, a SXE Material Adverse Effect. As of the date of this Agreement, to the Knowledge of SXE, no event or condition has occurred or exists which would result in a violation of, breach, default or loss of a benefit under, or acceleration of an obligation of SXE or any of its Subsidiaries under, any SXE Permit, or has caused (or would cause) an applicable Governmental Authority to fail or refuse to issue, renew or extend any SXE Permit (in each case, with or without notice or lapse of time or both), except for violations, breaches, defaults, losses, accelerations or failures that would not have, individually or in the aggregate, a SXE Material Adverse Effect.

(c) Without limiting the generality of Section 3.8(a), SXE, each of its Subsidiaries, and, to the Knowledge of SXE, each joint venture partner, joint interest owner, consultant, agent, or representative of any of the foregoing (in their respective capacities as such), (i) has not violated the U.S. Foreign Corrupt Practices Act, and any other U.S. and foreign anti-corruption Laws that are applicable to SXE or its Subsidiaries; (ii) has not, to the Knowledge of SXE, been given written notice by any Governmental Authority of any facts which, if true, would constitute a violation of the U.S. Foreign Corrupt Practices Act or any other U.S. or foreign anti-corruption Laws by any such person; and (iii) to the Knowledge of SXE, is not being (and has not been) investigated by any Governmental Authority except, in each case of the foregoing clauses (i) through (iii), as would not have, individually or in the aggregate, a SXE Material Adverse Effect.

Section 3.9 Information Supplied. Subject to the accuracy of the representations and warranties of AMID set forth in Section 4.9, none of the information supplied (or to be supplied) in writing by or on behalf of SXE specifically for inclusion or incorporation by reference in (a) the registration statement on Form S-4 to be filed with the SEC by AMID in connection with the issuance of AMID Units in connection with the Merger (as amended or supplemented from time to time, the “Registration Statement”) will, at the time the Registration Statement, or any amendment or supplement thereto, is filed with the SEC or at the time it becomes effective under the Securities Act, contain any untrue statement of a material fact or omit to state any material fact required to be stated therein or necessary in order to make the statements made therein, in light of the circumstances under which they are made, not misleading, and (b) the Proxy Statement will, on the date it is first

 

A-11


Table of Contents

mailed to SXE Unitholders, and at the time of the SXE Unitholders Meeting, contain any untrue statement of a material fact or omit to state any material fact required to be stated therein or necessary in order to make the statements therein, in light of the circumstances under which they are made, not misleading. The Proxy Statement will comply as to form in all material respects with the applicable requirements of the Exchange Act. Notwithstanding the foregoing, SXE makes no representation or warranty with respect to information supplied by or on behalf of AMID for inclusion or incorporation by reference in any of the foregoing documents.

Section 3.10 Tax Matters.

(a) All Tax Returns that were required to be filed by or with respect to SXE or any of its Subsidiaries have been duly and timely filed (taking into account any extension of time within which to file) and all such Tax Returns are true, complete and accurate in all material respects. All items of income, gain, loss, deduction and credit or other items required to be included in each such Tax Returns have been so included. All Taxes owed by SXE or any of its Subsidiaries that are or have become due have been timely paid in full or an adequate reserve for the payment of such Taxes has been established

(b) There are no audits, examinations, investigations or other legal proceedings pending or threatened with respect to Taxes or with respect to any Tax Return of SXE or any of its Subsidiaries.

(c) All amounts required to be collected or withheld by SXE or any of its Subsidiaries with respect to Taxes have been timely collected or withheld and any such amounts that are required to have been remitted to any Taxing authority have been timely remitted.

(d) Neither SXE nor any of its Subsidiaries has consented to any waivers or extensions of any applicable statute of limitations for the assessment or collection of any Taxes or any due date for the filing of any Tax Return with respect to it that remain in effect.

(e) There are no Liens for Taxes upon the assets of SXE or any of its Subsidiaries, except for statutory Liens for Taxes not yet due and payable or the amount or validity of which is being contested in good faith by appropriate proceedings.

(f) No assessment, deficiency or adjustment in respect of Taxes has been asserted, proposed, assessed or threatened in writing by any Tax authority against SXE or any of its Subsidiaries.

(g) No written claim has been made by a Tax authority in a jurisdiction where SXE or any of its Subsidiaries does not pay Tax or file Tax Returns that SXE or any Subsidiary is or may be subject to Taxes assessed by such jurisdiction, nor has any assertion been threatened or proposed in writing.

(h) Neither SXE nor any of its Subsidiaries will be required to include any amount in income for any taxable period as a result of a change in accounting method for any Pre-Closing Tax Period or pursuant to any agreement with any Tax authority with respect to any such taxable period.

(i) Neither SXE nor any of its Subsidiaries is a party to a Tax allocation or sharing agreement, and no payments are due or will become due by SXE or any of its Subsidiaries pursuant to any such agreement or arrangement or any Tax indemnification agreement.

(j) Neither SXE nor any of its Subsidiaries has been a member of an affiliated group filing a consolidated federal income Tax Return or has any liability for the Taxes of any Person (other than SXE or any Subsidiary), as a transferee or successor, by contract, or otherwise

(k) Neither SXE nor any of its Subsidiaries has entered into any agreement or arrangement with any Tax authority that requires SXE or any of its Subsidiaries to take any action or refrain from taking any action with respect to Taxes.

 

A-12


Table of Contents

(l) Neither SXE nor any of its Subsidiaries has entered into a transaction that is a “reportable transaction” within the meaning of Treasury Regulations Section 1.6011-4(b).

(m) Neither SXE nor any of its Subsidiaries has agreed to or could be required to include any item of income in, or exclude any item of deduction from, taxable income for any Post-Closing Tax Period as a result of any installment sale or open transaction disposition made on or prior to the Closing Date, prepaid amount received on or prior to the Closing Date or election under Section 108(i) of the Code.

(n) SXE and each Subsidiary that is classified as a partnership for U.S. federal income tax purposes have in effect a valid election under Section 754 of the Code

(o) SXE is properly classified as a partnership for U.S. federal income tax purposes, and not as an association or a publicly traded partnership taxable as a corporation under Section 7704 of the Code and has been properly treated as such since its formation, and each Subsidiary is either (i) properly classified as a partnership for U.S. federal income tax purposes or (ii) properly disregarded as an entity separate from its respective owner for U.S. federal income tax purposes pursuant to Treasury Regulations Section 301.7701-3(b).

(p) Neither SXE nor any of its Subsidiaries is a “foreign person” within the meaning of Section 1445 of the Code.

(q) Neither SXE nor its Subsidiaries have any material Section 197 intangibles within the meaning of Section 197 of the Code that would be subject to the anti-churning rules of Section 197(f)(9) of the Code.

Section 3.11 Employee Benefits.

(a) Section 3.11(a) of the SXE Disclosure Schedule lists all material SXE Benefit Plans. “SXE Benefit Plans” means (i) all “employee benefit plans” (within the meaning of Section 3(3) of the Employee Retirement Income Security Act of 1974, as amended (“ERISA”)) and (ii) all other compensation or employee benefit plans, programs, policies, agreements or other arrangements, whether or not subject to ERISA, including, cash or equity or equity-based, employment, retention, change of control, health, medical, dental, disability, accident, life insurance, vacation, severance, retirement, pension, savings, or termination, in each case of clauses (i) and (ii) that are sponsored, maintained, contributed to or required to be contributed to by SXE or any of its Subsidiaries for the benefit of current or former employees, directors or consultants of SXE or its Subsidiaries.

(b) Except as would not, individually or in the aggregate, have a SXE Material Adverse Effect, (i) none of SXE, any of its Subsidiaries, or any of their respective ERISA Affiliates contributes to, is required to contribute to, or has in the last six years contributed to or been required to contribute to a Multiemployer Plan and none of SXE, any of its Subsidiaries, or any of their respective ERISA Affiliates has incurred any “withdrawal liability” (within the meaning of Section 4201 of ERISA) to a Multiemployer Plan that has not been satisfied in full or has (or is reasonably expected to have) any other current or contingent liability with respect to any Multiemployer Plan, and (ii) none of SXE, any of its Subsidiaries, or any of their respective ERISA Affiliates has in the last six years sponsored, maintained, contributed to or been required to contribute to, or has (or is reasonably expected to have) any current or contingent liability with respect to any “employee pension benefit plan,” as defined in Section 3(2) of ERISA, that is subject to Title IV or Section 302 of ERISA or Section 412 of the Code.

(c) Except for such claims which would not, individually or in the aggregate, have a SXE Material Adverse Effect, no action, dispute, suit, claim, arbitration, or legal, administrative or other proceeding or governmental action is pending or, to the Knowledge of SXE, threatened (i) with respect to any SXE Benefit Plan other than claims for benefits in the ordinary course, (ii) alleging any breach of the terms of any SXE Benefit Plan or any fiduciary duties with respect thereto or (iii) with respect to any violation of any applicable Law with respect to such SXE Benefit Plan.

 

A-13


Table of Contents

(d) Each SXE Benefit Plan has been maintained, funded and administered in compliance with its terms and with applicable Law, including ERISA and the Code, except for such non-compliance which would not, individually or in the aggregate, have a SXE Material Adverse Effect.

(e) Except as would not have, individually or in the aggregate, a SXE Material Adverse Effect, with respect to any SXE Benefit Plan, all contributions, premiums and other payments due from any of SXE or its Subsidiaries required by Law or any SXE Benefit Plan have been made or properly accrued under any such plan to any fund, trust or account established thereunder or in connection therewith by the due date thereof.

(f) Each SXE Benefit Plan subject to Section 409A of the Code has complied in form and operation with the requirements of Section 409A of the Code as in effect from time-to-time.

(g) The consummation of the transactions contemplated hereby will not, either alone or in combination with another event, (i) entitle any current or former employee, consultant or officer of SXE, SXE GP or any of their respective Subsidiaries to any severance pay, retention bonuses, parachute payments, non-competition payments, unemployment compensation or any other payment, (ii) accelerate the time of payment or vesting, or increase the amount of any compensation due any such employee, consultant or officer, (iii) result in any forgiveness of indebtedness or obligation to fund benefits with respect to any such employee, director or officer or (iv) result in any amount failing to be deductible by reason of Section 280G of the Code.

Section 3.12 Labor Matters.

(a) Except as would not, individually or in the aggregate, have a SXE Material Adverse Effect, none of the employees of SXE, SXE GP or any of their respective Subsidiaries is represented in his or her capacity as an employee of SXE, SXE GP or such Subsidiary by any labor organization. None of SXE, SXE GP or any such Subsidiary has recognized any labor organization, nor has any labor organization been elected as the collective bargaining agent of any employees of SXE, SXE GP or any of their respective Subsidiaries, nor has SXE, SXE GP or any such Subsidiary entered into any collective bargaining agreement or union contract recognizing any labor organization as the bargaining agent of any employees of SXE, SXE GP or any of their respective Subsidiaries.

(b) Except for such matters which would not, individually or in the aggregate, have a SXE Material Adverse Effect, none of SXE, SXE GP or any of their respective Subsidiaries has received written notice during the past two years of the intent of any Governmental Authority responsible for the enforcement of labor, employment, occupational health and safety or workplace safety and insurance/workers compensation laws to conduct an investigation of SXE, SXE GP or any of their respective Subsidiaries with respect to such matters and, to the Knowledge of SXE and SXE GP, no such investigation is in progress. Except for such matters which would not have, individually or in the aggregate, a SXE Material Adverse Effect, (i) there are no (and have not been during the two-year period preceding the date of this Agreement) strikes or lockouts with respect to any employees of SXE, SXE GP or any of their respective Subsidiaries, (ii) to the Knowledge of SXE and SXE GP, there is no (and has not been during the two-year period preceding the date of this Agreement) union organizing effort pending or threatened against SXE, SXE GP or any of their respective Subsidiaries, (iii) there is no (and has not been during the two-year period preceding the date of this Agreement) unfair labor practice, labor dispute (other than routine individual grievances) or labor arbitration proceeding pending or, to the Knowledge of SXE or SXE GP, threatened against SXE, SXE GP or any of their respective Subsidiaries and (iv) there is no (and has not been during the two year period preceding the date of this Agreement) slowdown, or work stoppage in effect or, to the Knowledge of SXE or SXE GP, threatened with respect to any employees of SXE, SXE GP or any of their respective Subsidiaries. None of SXE, SXE GP or any of their respective Subsidiaries has any liabilities under the Worker Adjustment and Retraining Act of 1988 (the “WARN Act”) as a result of any action taken by SXE, SXE GP or any of their respective Subsidiaries that would have, individually or in the aggregate, a SXE Material Adverse Effect. Except for such non-compliance which would not have, individually or in the aggregate, a SXE Material Adverse Effect, SXE, SXE GP and each of their respective Subsidiaries is, and during

 

A-14


Table of Contents

the two year period preceding the date of this Agreement has been, in compliance with all applicable Laws in respect of employment and employment practices, terms and conditions of employment, wages and hours and occupational safety and health (including classifications of service providers as employees and/or independent contractors).

Section 3.13 Environmental Matters. Except as would not, individually or in the aggregate, have a SXE Material Adverse Effect, (i) each of SXE and its Subsidiaries is, and since the later of December 31, 2014, and their respective dates of organization or formation, has been in compliance with all applicable Environmental Laws, which compliance includes obtaining, maintaining and complying with all Environmental Permits, (ii) there has been no release of any Hazardous Substance by SXE or any of its Subsidiaries, or to the Knowledge of SXE, any other Person in any manner that would reasonably be expected to give rise to SXE or any of its Subsidiaries incurring any remedial obligation or corrective action requirement under applicable Environmental Laws, (iii) there are no investigations, actions, suits or proceedings pending or, to the Knowledge of SXE, threatened against SXE or any of its Subsidiaries or involving any real property currently or, to the Knowledge of SXE, formerly owned, operated or leased by or for SXE or any Subsidiary alleging noncompliance with or liability under, any Environmental Law and (iv) to SXE’s Knowledge, no Hazardous Substance has been disposed of, released or transported in violation of any applicable Environmental Law, from any properties owned or operated by SXE or any of its Subsidiaries or as a result of any operations or activities of SXE or any of its Subsidiaries.

Section 3.14 Contracts.

(a) Section 3.14(a) of the SXE Disclosure Schedule contains a true and complete listing of the each “material contract” (as such term is defined in Item 601(b)(10) of Regulation S-K of the SEC) (which term, for purposes of this Section 3.14, shall not include any SXE Benefit Plan) to which any of SXE or its Subsidiaries is a party in effect on the date of this Agreement (each Contract that is described in this Section 3.14(a) being an “SXE Material Contract”).

(b) Except as would not have, individually or in the aggregate, a SXE Material Adverse Effect, (i) each SXE Material Contract is valid and binding on SXE and its Subsidiaries, as applicable, and is in full force and effect; (ii) each SXE Material Contract will continue to be valid and binding on SXE and any of its Subsidiaries, as applicable, and in full force and effect on identical terms following the consummation of the transactions contemplated by this Agreement; (iii) SXE and each of its Subsidiaries has performed all obligations required to be performed by it to date under each SXE Material Contract; (iv) neither SXE nor any of its Subsidiaries has received written notice of, or knows of, the existence of any event or condition which constitutes, or, after notice or lapse of time or both, will constitute, a default on the part of SXE or any of its Subsidiaries under any such SXE Material Contract; and (v) to the Knowledge of SXE, as of the date of this Agreement no other party to any SXE Material Contract is in default thereunder, nor does any condition exist that with notice or lapse of time or both would constitute a default by any such other party thereunder.

Section 3.15 Property.

(a) Except as would not have, individually or in the aggregate, a SXE Material Adverse Effect, SXE or a Subsidiary of SXE owns and has good title to all of its owned real property (other than severed oil, gas and/or mineral rights and other hydrocarbon interests) and good title to all its owned personal property, and has valid leasehold interests in all of its leased real properties (other than hydrocarbon interests) free and clear of all Liens, in each case, sufficient to conduct their respective businesses as currently conducted (except in all cases for Liens permissible under or not prohibited by any applicable material loan agreements and indentures (together with all related mortgages, deeds of trust and other security agreements)). Except as would not have, individually or in the aggregate, a SXE Material Adverse Effect, all leases under which SXE or any of its Subsidiaries lease any real or personal property (other than hydrocarbon interests) are valid and effective against SXE or any of its Subsidiaries and, to the Knowledge of SXE, the counterparties thereto, in accordance with their respective terms

 

A-15


Table of Contents

and there is not, under any of such leases, any existing material default by SXE or any of its Subsidiaries or, to the Knowledge of SXE, the counterparties thereto, or, to the Knowledge of SXE, any event which, with notice or lapse of time or both, would become a material default by SXE or any of its Subsidiaries, or, to the Knowledge of SXE, the counterparties thereto.

(b) SXE and its Subsidiaries have such consents, easements, rights-of-way, permits or licenses from each person (collectively, “rights-of-way”) as are sufficient to conduct their businesses in all material respects as currently conducted, except where the cost(s) of curing the failure(s) to obtain such rights-of-way would not, individually or in the aggregate, have a SXE Material Adverse Effect. Except as would not, individually or in the aggregate, have a SXE Material Adverse Effect, each of SXE and its Subsidiaries has fulfilled and performed all its obligations with respect to such rights-of-way which are required to be fulfilled or performed as of the date of this Agreement (subject to all applicable waivers, modifications, grace periods and extensions) and no event has occurred that allows, or after notice or lapse of time would allow, revocation or termination thereof or would result in any impairment of the rights of the holder of any such rights-of-way, except for rights reserved to, or vested in, any municipality or other Governmental Authority or any railroad by the terms of any right, power, franchise, grant, license, permit, or by any other provision of any applicable Law, to terminate or to require annual or other periodic payments as a condition to the continuance of such right.

Section 3.16 Intellectual Property. Either SXE or a Subsidiary of SXE owns, or is licensed or otherwise possesses adequate rights to use, all material trademarks, trade names, service marks, service names, mark registrations, logos, assumed names, domain names, registered and unregistered copyrights, patents or applications and registrations, and trade secrets (collectively, the “SXE Intellectual Property”) used in their respective businesses as currently conducted. Except as would not have, individually or in the aggregate, a SXE Material Adverse Effect, (i) there are no pending or, to the Knowledge of SXE, threatened claims by any Person alleging infringement or misappropriation by SXE or any of its Subsidiaries of such Person’s intellectual property, (ii) to the Knowledge of SXE, the conduct of the business of SXE and its Subsidiaries does not infringe or misappropriate any intellectual property rights of any Person, (iii) neither SXE nor any of its Subsidiaries has made any claim of a violation or infringement, or misappropriation by others of its rights to or in connection with the SXE Intellectual Property, and (iv) to the Knowledge of SXE, no Person is infringing or misappropriating any SXE Intellectual Property.

Section 3.17 Insurance. SXE and its Subsidiaries maintain, or are entitled to the benefits of, insurance covering their properties, operations, personnel and businesses in amounts customary for the businesses in which they operate. Section 3.17 of the SXE Disclosure Schedule lists the annual premiums paid by, or on behalf of, SXE for directors and officers liability insurance policies. None of SXE or its Subsidiaries has received notice from any insurer or agent of such insurer that substantial capital improvements or other material expenditures will have to be made in order to continue such insurance, and all such insurance is outstanding and duly in force.

Section 3.18 Opinion of Financial Advisor. The SXE Conflicts Committee (in its capacity as such) has received the opinion of Jefferies LLC (the “SXE Conflicts Committee Financial Advisor”), dated the date of the meeting of the SXE Conflicts Committee at which the SXE Conflicts Committee approved this Agreement, to the effect that, as of such date and based on and subject to the assumptions, qualifications, limitations and other matters set forth therein, the Exchange Ratio provided for pursuant to this Agreement was fair, from a financial point of view, to the Unaffiliated Common Unitholders.

Section 3.19 Brokers and Other Advisors. Except for the financial advisors set forth on Section 3.19 of the SXE Disclosure Schedule and the SXE Conflicts Committee Financial Advisor (the “SXE Brokers”), the fees and expenses of which are to be treated as “Transaction Expenses” or “SXE Transaction Expenses” in accordance with the Holdings Contribution Agreement, no broker, investment banker or financial advisor is entitled to any broker’s, finder’s or financial advisor’s fee or commission, or the reimbursement of expenses, in connection with the Merger or the transactions contemplated hereby based on arrangements made by or on behalf of SXE or any of its Subsidiaries. SXE has heretofore made available to AMID a summary of any broker, finder

 

A-16


Table of Contents

or financial advisory fees payable by SXE to the SXE Brokers in connection with the Merger, provided that other than the fees described in such summary, there is no other compensation payable, or any other obligations, to the SXE Brokers in connection with the Merger or any other transaction on behalf of SXE and its Affiliates.

Section 3.20 State Takeover Statutes. The action of the SXE GP Board in approving this Agreement and the transactions contemplated hereby is sufficient to render inapplicable to this Agreement and the transactions contemplated hereby any state takeover laws and any applicable provision of the SXE Partnership Agreement. There is no unitholder rights plan in effect, to which SXE is a party or otherwise bound.

Section 3.21 Regulatory Matters.

(a) Except as set forth on Schedule 3.21 of the SXE Disclosure Schedules, none of SXE or any of its Subsidiaries owns or operates facilities subject to the Federal Energy Regulatory Commission under the Natural Gas Act, 15 U.S.C. § 717, et seq. (the “NGA”) or the Natural Gas Policy Act of 1978, 15 U.S.C. § 3301, et seq. (the “NGPA”), and there are no proceedings pending, or to the Knowledge of SXE, threatened, alleging that SXE or any of its Subsidiaries is in material violation of the NGA, or the NGPA.

(b) None of SXE or any of its Subsidiaries nor any of the services provided by SXE or any of its Subsidiaries are subject to regulation by the Federal Energy Regulatory Commission pursuant to the Interstate Commerce Act, 49 U.S.C. App. § 1, et seq. (1988) (“ICA”), and there are no Proceedings pending, or to the Knowledge of SXE, threatened, alleging that SXE or any of its Subsidiaries is in material violation of the ICA.

Section 3.22 No Other Representations or Warranties. Except for the representations and warranties set forth in this Article III, neither the SXE Entities nor any other Person makes or has made any express or implied representation or warranty with respect to SXE GP, SXE or its Subsidiaries or with respect to any other information provided to the AMID Entities in connection with the Merger or the other transactions contemplated hereby. Without limiting the generality of the foregoing, none of the SXE Entities nor any other Person will have or be subject to any liability or other obligation to any of the AMID Entities or any other Person resulting from the distribution to any of the AMID Entities (including their Representatives), or any of the AMID Entities’ (or such Representatives’) use of, any such information, including any information, documents, projections, forecasts or other materials made available to the AMID Entities in any “data rooms” or management presentations in expectation of the Merger.

ARTICLE IV

REPRESENTATIONS AND WARRANTIES OF THE AMID ENTITIES

Except as disclosed in (a) the AMID SEC Documents filed with the SEC on or after December 31, 2014 and prior to the date of this Agreement (but excluding any disclosure contained in any such AMID SEC Documents under the heading “Risk Factors” or “Forward-Looking Information” or similar heading (other than any historical, factual information contained within such headings, disclosures or statements)) or (b) the disclosure letter delivered by AMID to SXE (the “AMID Disclosure Schedules”) prior to the execution of this Agreement, the AMID Entities represent and warrant, jointly and severally, to the SXE Entities as follows:

Section 4.1 Organization, Standing and Power.

(a) Each of AMID, AMID GP and their respective Subsidiaries is a legal entity duly organized, validly existing and in good standing under the Laws of the jurisdiction in which it is incorporated, formed or organized, as applicable, and has all requisite partnership, corporate, limited liability company or other applicable power and authority necessary to own or lease all of its properties and assets and to carry on its business as it is now being conducted, except where the failure to have such power or authority would not, individually or in the aggregate, have a Material Adverse Effect on AMID (a “AMID Material Adverse Effect”).

 

A-17


Table of Contents

(b) Each of AMID, AMID GP and their respective Subsidiaries is duly licensed or qualified to do business and is in good standing in each jurisdiction in which the nature of the business conducted by it or the character or location of the properties and assets owned or leased by it makes such licensing or qualification necessary, except where the failure to be so licensed, qualified or in good standing would not, individually or in the aggregate, have an AMID Material Adverse Effect.

(c) All the outstanding partnership interests, limited liability company interests, shares of capital stock of, or other equity interests in, each material Subsidiary of AMID that are owned directly or indirectly by AMID have been duly authorized and validly issued and are fully paid and nonassessable (except as such nonassessability may be affected by Sections 18-303, 18-607 or 18-804 of the DLLCA, Sections 17-303, 17-607 or 18-704 of the DRULPA, Sections 101.114, 101.153, 101.206, 153.102, 153.112, 153.202 or 153.210 of the TBOC or similar Laws of the States of Georgia, Nevada, Alabama, Oklahoma, Maryland or Louisiana) and are owned free and clear of all Liens. Except for the interests and shares of capital stock of the AMID Joint Ventures held by AMID’s joint venture partners, all such interests and shares of capital stock of each Subsidiary are owned directly or indirectly by AMID.

(d) AMID has made available to SXE correct and complete copies of the AMID Charter Documents and correct and complete copies of the comparable organizational documents of each of its material Subsidiaries (the “AMID Subsidiary Documents”), in each case as amended to the date of this Agreement. All such AMID Charter Documents are in full force and effect and AMID is not in violation of any of their provisions in any material respect.

Section 4.2 Capitalization.

(a) As of the close of business on October 27, 2017, the issued and outstanding limited partner interests and general partner interests of AMID consisted of (i) 52,684,359 AMID Units, (ii) 10,563,915 Series A Units representing limited partner interests in AMID (“AMID Series A Units”), (iii) 8,792,205 Series C Units representing limited partner interests in AMID (“AMID Series C Units”), (iv) 5,004,692 Common Units reserved for issuance under any AMID Equity Plans, (v) the AMID Incentive Distribution Rights and (vi) 953,931 AMID General Partner Units representing the general partner interest in AMID (“AMID GP Interest”). There are no issued and outstanding Series B Units representing limited partner interests in AMID or Series D Units representing limited partner interests in AMID. Section 4.2(a) of the AMID Disclosure Schedule sets forth the number of AMID Units that were issuable pursuant to employee and director equity plans of AMID (“AMID Equity Plans”) as of October 27, 2017, including the number of AMID Units that were subject to outstanding awards under the AMID Equity Plans as of such date. All outstanding AMID Units, AMID Series A Units, AMID Series C Units, AMID General Partner Units and the AMID Incentive Distribution Rights have been duly authorized and validly issued and are fully paid, nonassessable (except as such nonassessability may be affected by matters described in Sections 17-303, 17-607 and 17-804 of the DRULPA) and free of preemptive rights. Except (A) as set forth above in this Section 4.2(a), or (B) as otherwise permitted by Section 5.2(b), as of the date of this Agreement there are not, and as of the Effective Time there will not be, any AMID Partnership Interests or other limited partnership interests, voting securities or other equity interests of AMID issued and outstanding or any subscriptions, options, warrants, calls, convertible or exchangeable securities, rights, commitments or agreements of any character providing for the issuance of any AMID Partnership Interests or other partnership interests, voting securities or other equity interests of AMID, including any representing the right to purchase or otherwise receive any of the foregoing or any bond, debenture or other indebtedness having the right to vote or convertible, exchangeable or exercisable for securities having the right to vote.

(b) Except as set forth in the AMID Subsidiary Documents, none of AMID or any of its Subsidiaries has issued or is bound by any outstanding subscriptions, options, warrants, calls, convertible or exchangeable securities, rights, commitments or agreements of any character providing for the future issuance or disposition of any partnership interests, shares of capital stock, voting securities or equity interests of any Subsidiary of AMID. Except (i) as set forth in the AMID Charter Documents or AMID Subsidiary Documents, as in effect as of the

 

A-18


Table of Contents

date of this Agreement or (ii) in connection with the vesting, settlement or forfeiture of, or Tax withholding with respect to, any equity or equity-based awards outstanding as of the date of this Agreement, there are no outstanding obligations of AMID or any of its Subsidiaries to repurchase, redeem or otherwise acquire any AMID Partnership Interests or other limited partnership interests, shares of capital stock, voting securities or equity interests (or any options, warrants or other rights to acquire any AMID Partnership Interests or other limited partnership interests, shares of capital stock, voting securities or equity interests) of AMID or any of its Subsidiaries.

(c) AMID GP is the sole general partner of AMID. AMID GP is the sole record and beneficial owner of the AMID GP Interest, and such AMID GP Interest has been duly authorized and validly issued in accordance with applicable Law and the AMID Partnership Agreement. AMID GP owns the AMID GP Interest free and clear of any Liens.

Section 4.3 Authority; Noncontravention; Voting Requirements.

(a) Each of the AMID Entities has all necessary power and authority to execute and deliver this Agreement and to consummate the transactions contemplated hereby, including the Merger. The execution, delivery and performance by the AMID Entities of this Agreement, the Holdings Contribution Agreement and the consummation of the transactions contemplated hereby and thereby, including the Merger, have been duly authorized and approved by all requisite partnership or limited liability company action on the part of each of the AMID Entities. At a meeting duly called and held, the AMID GP Board unanimously approved this Agreement, the Holdings Contribution Agreement and the transactions contemplated hereby and thereby, including the Merger and the Holdings Contribution, and no other entity action on the part of the AMID Entities is necessary to authorize the execution, delivery and performance by the AMID Entities of this Agreement and the Holdings Contribution Agreement and the consummation of the transactions contemplated hereby and thereby, including the Merger and the Holdings Contribution. This Agreement and the Holdings Contribution Agreement have been duly executed and delivered by the applicable AMID Entities and, assuming due authorization, execution and delivery of this Agreement and the Holdings Contribution Agreement by the other parties hereto, this Agreement constitutes a legal, valid and binding obligation of each of the applicable AMID Entities, enforceable against each of them in accordance with its terms, except as such enforcement may be limited by applicable bankruptcy, insolvency, reorganization, moratorium, fraudulent conveyance or other similar Laws affecting the enforcement of creditors’ rights and remedies generally and by general principles of equity (whether applied in a Proceeding or at law or in equity).

(b) Neither the execution and delivery of each of this Agreement and the Holdings Contribution Agreement by the AMID Entities, nor the consummation by the AMID Entities of the transactions contemplated hereby and thereby, nor compliance by the AMID Entities with any of the terms or provisions of this Agreement, will (i) conflict with or violate any provision of the AMID Charter Documents, the AMID GP Charter Documents, or any of the AMID Subsidiary Documents, (ii) assuming that the authorizations, consents and approvals referred to in Section 4.4 are obtained and the filings referred to in Section 4.4 are made, (x) violate any Law, judgment, writ or injunction of any Governmental Authority applicable to AMID or any of its Subsidiaries or any of their respective properties or assets, or (y) violate, conflict with, result in the loss of any benefit under, constitute a default (or an event which, with notice or lapse of time, or both, would constitute a default) under, result in the termination of or a right of termination or cancellation under, accelerate the performance required by, or result in the creation of any Lien upon any of the respective properties or assets of, AMID or any of its Subsidiaries under any of the terms, conditions or provisions of any Contract or AMID Permit (including any Environmental Permit) to which AMID or any of its Subsidiaries is a party, or by which they or any of their respective properties or assets may be bound or affected or (iii) result in the exercisability of any right to purchase or acquire any material asset of AMID or any of its Subsidiaries, except, in the case of clauses (ii)(x) and (ii)(y), for such violations, conflicts, losses, defaults, terminations, cancellations, accelerations or Liens as, individually or in the aggregate, would not reasonably be expected to have an AMID Material Adverse Effect.

 

A-19


Table of Contents

(c) None of the AMID Entities or any of their respective Subsidiaries holds any limited partner interests, capital stock, voting securities or equity interests of SXE or any of its Subsidiaries, or holds any securities or rights convertible into, exchangeable or exercisable for, or evidencing the right to subscribe for any such limited partner interests, shares of capital stock, voting securities or equity interests, or any rights, warrants, options, calls, commitments or any other agreements of any character to purchase or acquire any such limited partner interests, shares of capital stock, voting securities or equity interests or any securities or rights convertible into, exchangeable or exercisable for, or evidencing the right to subscribe for, any such limited partner interests, shares of capital stock, voting securities or equity interests.

Section 4.4 Governmental Approvals. Except for (i) filings required under, and compliance with other applicable requirements of, the Exchange Act and the Securities Act, including the filing of the Registration Statement and the Proxy Statement with the SEC, (ii) the filing of the Certificate of Merger with the Secretary of State of the State of Delaware, (iii) filings required under, and compliance with other applicable requirements of, the HSR Act or (iv) any consents, authorizations, approvals, filings or exemptions in connection with compliance with the rules of the NYSE, no consents or approvals of, or filings, declarations or registrations with, any Governmental Authority are necessary for the execution, delivery and performance of this Agreement by AMID and the consummation by AMID of the transactions contemplated hereby, other than such other consents, approvals, filings, declarations or registrations that, if not obtained, made or given, would not, individually or in the aggregate, reasonably be expected to result in an AMID Material Adverse Effect.

Section 4.5 AMID SEC Documents; Undisclosed Liabilities.

(a) AMID and its Subsidiaries have filed and furnished all reports, schedules, forms, certifications, prospectuses, and registration, proxy and other statements required to be filed by them with the SEC since December 31, 2014 (collectively and together with all documents filed on a voluntary basis on Form 8-K, and in each case including all exhibits and schedules thereto and documents incorporated by reference therein, the “AMID SEC Documents”). The AMID SEC Documents, as of their respective effective dates (in the case of the AMID SEC Documents that are registration statements filed pursuant to the requirements of the Securities Act) and as of their respective SEC filing dates (in the case of all other AMID SEC Documents), or, if amended, as finally amended prior to the date of this Agreement, complied in all material respects with the requirements of the Exchange Act, the Securities Act and the Sarbanes-Oxley Act, as the case may be, applicable to such AMID SEC Documents, and none of the AMID SEC Documents as of such respective dates contained any untrue statement of a material fact or omitted to state a material fact required to be stated therein or necessary in order to make the statements therein, in light of the circumstances under which they were made, not misleading. As of the date of this Agreement, there are no outstanding or unresolved comments received from the SEC staff with respect to the AMID SEC Documents. To the Knowledge of AMID, none of the AMID SEC Documents is the subject of ongoing SEC review or investigation.

(b) The consolidated financial statements of AMID included in the AMID SEC Documents as of their respective dates (if amended, as of the date of the last such amendment) comply as to form in all material respects with applicable accounting requirements and the published rules and regulations of the SEC with respect thereto, have been prepared in accordance with GAAP (except, in the case of unaudited quarterly statements, as indicated in the notes thereto) applied on a consistent basis during the periods involved (except as may be indicated in the notes thereto) and fairly present in all material respects the consolidated financial position of AMID and its consolidated Subsidiaries as of the dates thereof and the consolidated results of their operations, cash flows and changes in partners’ equity for the periods then ended (subject, in the case of unaudited quarterly statements, to normal year-end audit adjustments, none of which has been or will be, individually or in the aggregate, material to AMID and its consolidated Subsidiaries, taken as a whole).

(c) AMID has established and maintains internal control over financial reporting and disclosure controls and procedures (as such terms are defined in Rule 13a-15 and Rule 15d-15 under the Exchange Act); such disclosure controls and procedures are designed to ensure that material information relating to AMID,

 

A-20


Table of Contents

including its consolidated Subsidiaries, required to be disclosed by AMID in the reports that it files or submits under the Exchange Act is accumulated and communicated to AMID’s principal executive officer and its principal financial officer to allow timely decisions regarding required disclosure; and such disclosure controls and procedures are effective to ensure that information required to be disclosed by AMID in the reports that it files or submits under the Exchange Act is recorded, processed, summarized and reported within the time periods specified in SEC rules and forms. AMID’s principal executive officer and its principal financial officer have disclosed, based on their most recent evaluation, to AMID’s auditors and the audit and risk committee of the AMID GP Board (x) all significant deficiencies in the design or operation of internal controls which could adversely affect AMID’s ability to record, process, summarize and report financial data and have identified for AMID’s auditors any material weaknesses in internal controls and (y) any fraud, whether or not material, that involves management or other employees who have a significant role in AMID’s internal controls. The principal executive officer and the principal financial officer of AMID have made all certifications required by the Sarbanes-Oxley Act, the Exchange Act and any related rules and regulations promulgated by the SEC with respect to the AMID SEC Documents, and the statements contained in such certifications were complete and correct when made. The management of AMID has completed its assessment of the effectiveness of AMID’s internal control over financial reporting in compliance with the requirements of Section 404 of the Sarbanes-Oxley Act for the year ended December 31, 2016, and such assessment concluded that such controls were effective. To the Knowledge of AMID, as of the date of this Agreement, there are no facts or circumstances that would prevent its principal executive officer and principal financial officer from giving the certifications and attestations required pursuant to the rules and regulations adopted pursuant to Section 404 of the Sarbanes-Oxley Act, without qualification, when next due.

(d) Except (i) as reflected or otherwise reserved against on the balance sheet of AMID and its Subsidiaries as of the Balance Sheet Date (including the notes thereto) included in the AMID SEC Documents filed by AMID and publicly available prior to the date of this Agreement, (ii) for liabilities and obligations incurred since the Balance Sheet Date in the ordinary course of business and (iii) for liabilities and obligations incurred under or in accordance with this Agreement or in connection with the transactions contemplated hereby, neither AMID nor any of its Subsidiaries has any liabilities or obligations of any nature (whether or not accrued or contingent), that would be required to be reflected or reserved against on a consolidated balance sheet of AMID prepared in accordance with GAAP or the notes thereto, other than as have not and would not reasonably be expected to have, individually or in the aggregate, an AMID Material Adverse Effect.

(e) Neither AMID nor any of its Subsidiaries is a party to, or has any commitment to become a party to, any joint venture, off-balance sheet partnership or any similar Contract (including any Contract or arrangement relating to any transaction or relationship between or among AMID and any of its Subsidiaries, on the one hand, and any unconsolidated Affiliate, including any structured finance, special purpose or limited purpose entity or Person, on the other hand, or any “off-balance sheet arrangements” (as defined in Item 303(a) of Regulation S-K of the SEC)), where the purpose of such Contract is to avoid disclosure of any material transaction involving, or material liabilities of, AMID in AMID’s published financial statements or any AMID SEC Documents.

Section 4.6 Absence of Certain Changes or Events.

(a) Since the Balance Sheet Date, there has not been an AMID Material Adverse Effect.

(b) Since the Balance Sheet Date, (i) except for this Agreement and the transactions contemplated hereby, AMID and its Subsidiaries have carried on and operated their respective businesses in all material respects in the ordinary course of business consistent with past practice and (ii) neither AMID nor any of its Subsidiaries has taken any action described in Section 5.2(b) that, if taken after the date of this Agreement and prior to the Effective Time without the prior written consent of SXE, would violate such provision.

Section 4.7 Legal Proceedings. There are no investigations or proceedings pending (or, to the Knowledge of AMID, threatened) by any Governmental Authority with respect to AMID or any of its Subsidiaries or actions,

 

A-21


Table of Contents

suits or proceedings pending (or, to the Knowledge of AMID, threatened) against AMID or any of its Subsidiaries or any of their respective properties, at law or in equity before any Governmental Authority, and there are no orders, judgments or decrees of any Governmental Authority against AMID or any of its Subsidiaries, in each case except for those that would not reasonably be expected to have, individually or in the aggregate, an AMID Material Adverse Effect.

Section 4.8 Compliance with Laws; Permits.

(a) AMID and its Subsidiaries are, and since the later of December 31, 2014 and their respective dates of incorporation, formation or organization have been, in compliance with and are not in default under or in violation of any applicable Laws, except where such non-compliance, default or violation would not have, individually or in the aggregate, an AMID Material Adverse Effect.

(b) AMID and its Subsidiaries are in possession of all Permits (including Environmental Permits) necessary for AMID and its Subsidiaries to own, lease and operate their properties and assets or to carry on their businesses as they are now being conducted (the “AMID Permits”), except where the failure to have any of the AMID Permits would not have, individually or in the aggregate, an AMID Material Adverse Effect. All AMID Permits are in full force and effect, except where the failure to be in full force and effect would not have, individually or in the aggregate, an AMID Material Adverse Effect. No suspension or cancellation of any of the AMID Permits is pending or, to the Knowledge of AMID, threatened, except where such suspension or cancellation would not have, individually or in the aggregate, an AMID Material Adverse Effect. AMID and its Subsidiaries are not, and since December 31, 2014 have not been, in violation or breach of, or default under, any AMID Permit, except where such violation, breach or default would not have, individually or in the aggregate, an AMID Material Adverse Effect. As of the date of this Agreement, to the Knowledge of AMID, no event or condition has occurred or exists which would result in a violation of, breach, default or loss of a benefit under, or acceleration of an obligation of AMID or any of its Subsidiaries under, any AMID Permit, or has caused (or would cause) an applicable Governmental Authority to fail or refuse to issue, renew or extend any AMID Permit (in each case, with or without notice or lapse of time or both), except for violations, breaches, defaults, losses, accelerations or failures that would not have, individually or in the aggregate, an AMID Material Adverse Effect.

(c) Without limiting the generality of Section 4.8(a), AMID, each of its Subsidiaries, and, to the Knowledge of AMID, each joint venture partner, joint interest owner, consultant, agent, or representative of any of the foregoing (in their respective capacities as such), (i) has not violated the U.S. Foreign Corrupt Practices Act, and any other U.S. and foreign anti-corruption Laws that are applicable to AMID or its Subsidiaries; (ii) has not, to the Knowledge of AMID, been given written notice by any Governmental Authority of any facts which, if true, would constitute a violation of the U.S. Foreign Corrupt Practices Act or any other U.S. or foreign anti-corruption Laws by any such person; and (iii) to the Knowledge of AMID, is not being (and has not been) investigated by any Governmental Authority except, in each case of the foregoing clauses (i)  through (iii), as would not have, individually or in the aggregate, an AMID Material Adverse Effect.

Section 4.9 Information Supplied. Subject to the accuracy of the representations and warranties of SXE set forth in Section 3.9, none of the information supplied (or to be supplied) in writing by or on behalf of AMID specifically for inclusion or incorporation by reference in (a) the Registration Statement will, at the time the Registration Statement, or any amendment or supplement thereto, is filed with the SEC or at the time it becomes effective under the Securities Act, contain any untrue statement of a material fact or omit to state any material fact required to be stated therein or necessary in order to make the statements made therein, in light of the circumstances under which they are made, not misleading, and (b) the Proxy Statement will, on the date it is first mailed to SXE Unitholders, and at the time of the SXE Unitholders Meeting, contain any untrue statement of a material fact or omit to state any material fact required to be stated therein or necessary in order to make the statements therein, in light of the circumstances under which they are made, not misleading. The Registration Statement and Proxy Statement will comply as to form in all material respects with the applicable requirements of the Securities Act or Exchange Act, as applicable. Notwithstanding the foregoing, AMID makes no

 

A-22


Table of Contents

representation or warranty with respect to information supplied by or on behalf of SXE for inclusion or incorporation by reference in any of the foregoing documents.

Section 4.10 Tax Matters.

(a) All Tax Returns that were required to be filed by or with respect to AMID or any of its Subsidiaries have been duly and timely filed (taking into account any extension of time within which to file) and all such Tax Returns are true, complete and accurate in all material respects. All items of income, gain, loss, deduction and credit or other items required to be included in each such Tax Returns have been so included. All Taxes owed by AMID or any of its Subsidiaries that are or have become due have been timely paid in full or an adequate reserve for the payment of such Taxes has been established.

(b) There are no audits, examinations, investigations or other legal proceedings pending or threatened with respect to Taxes or with respect to any Tax Return of AMID or any of its Subsidiaries.

(c) All amounts required to be collected or withheld by AMID or any of its Subsidiaries with respect to Taxes have been timely collected or withheld and any such amounts that are required to have been remitted to any Taxing authority have been timely remitted.

(d) Neither AMID nor any of its Subsidiaries has consented to any waivers or extensions of any applicable statute of limitations for the assessment or collection of any Taxes or any due date for the filing of any Tax Return with respect to it that remain in effect.

(e) There are no Liens for Taxes upon the assets of AMID or any of its Subsidiaries, except for statutory Liens for Taxes not yet due and payable or the amount or validity of which is being contested in good faith by appropriate proceedings.

(f) No assessment, deficiency or adjustment in respect of Taxes has been asserted, proposed, assessed or threatened in writing by any Tax authority against AMID or any of its Subsidiaries.

(g) No written claim has been made by a Tax authority in a jurisdiction where AMID or any of its Subsidiaries does not pay Tax or file Tax Returns that AMID or any Subsidiary is or may be subject to Taxes assessed by such jurisdiction, nor has any assertion been threatened or proposed in writing.

(h) Neither AMID nor any of its Subsidiaries will be required to include any amount in income for any taxable period as a result of a change in accounting method for any Pre-Closing Tax Period or pursuant to any agreement with any Tax authority with respect to any such taxable period.

(i) Neither AMID nor any of its Subsidiaries is a party to a Tax allocation or sharing agreement, and no payments are due or will become due by AMID or any of its Subsidiaries pursuant to any such agreement or arrangement or any Tax indemnification agreement.

(j) Neither AMID nor any of its Subsidiaries has been a member of an affiliated group filing a consolidated federal income Tax Return or has any liability for the Taxes of any Person (other than AMID or any Subsidiary), as a transferee or successor, by contract, or otherwise.

(k) Neither AMID nor any of its Subsidiaries has entered into any agreement or arrangement with any Tax authority that requires AMID or any of its Subsidiaries to take any action or refrain from taking any action with respect to Taxes.

(l) Neither AMID nor any of its Subsidiaries has entered into a transaction that is a “reportable transaction” within the meaning of Treasury Regulations Section 1.6011-4(b).

 

A-23


Table of Contents

(m) Neither AMID nor any of its Subsidiaries has agreed to or could be required to include any item of income in, or exclude any item of deduction from, taxable income for any Post-Closing Tax Period as a result of any installment sale or open transaction disposition made on or prior to the Closing Date, prepaid amount received on or prior to the Closing Date or election under Section 108(i) of the Code.

(n) AMID and each Subsidiary that is classified as a partnership for U.S. federal income tax purposes have in effect a valid election under Section 754 of the Code.

(o) AMID is properly classified as a partnership for U.S. federal income tax purposes, and not as an association or a publicly traded partnership taxable as a corporation under Section 7704 of the Code and has been properly treated as such since its formation, and each of its Subsidiaries is either (i) properly classified as a partnership for U.S. federal income tax purposes or (ii) properly disregarded as an entity separate from its respective owner for U.S. federal income tax purposes pursuant to Treasury Regulations Section 301.7701-3(b).

(p) Neither AMID nor any of its Subsidiaries is a “foreign person” within the meaning of Section 1445 of the Code.

Section 4.11 Employee Benefits.

(a) Section 4.11(a) of the AMID Disclosure Schedule lists all material AMID Benefit Plans. “AMID Benefit Plans” means (i) all “employee benefit plans” (within the meaning of Section 3(3) of ERISA) and (ii) all other compensation or employee benefit plans, programs, policies, agreements or other arrangements, whether or not subject to ERISA, including, cash or equity or equity-based, employment, retention, change of control, health, medical, dental, disability, accident, life insurance, vacation, severance, retirement, pension, savings, or termination, in each case of clauses (i) and (ii) that are sponsored, maintained, contributed to or required to be contributed to by AMID or any of its Subsidiaries for the benefit of current or former employees, directors or consultants of AMID or its Subsidiaries.

(b) Except as would not, individually or in the aggregate, have an AMID Material Adverse Effect, (i) none of AMID, any of its Subsidiaries, or any of their respective ERISA Affiliates contributes to, is required to contribute to, or has in the last six years contributed to or been required to contribute to a Multiemployer Plan and none of AMID, any of its Subsidiaries, or any of their respective ERISA Affiliates has incurred any “withdrawal liability” (within the meaning of Section 4201 of ERISA) to a Multiemployer Plan that has not been satisfied in full or has (or is reasonably expected to have) any other current or contingent liability with respect to any Multiemployer Plan, and (ii) none of AMID, any of its Subsidiaries, or any of their respective ERISA Affiliates has in the last six years sponsored, maintained, contributed to or been required to contribute to, or has (or is reasonably expected to have) any current or contingent liability with respect to any “employee pension benefit plan,” as defined in Section 3(2) of ERISA, that is subject to Title IV or Section 302 of ERISA or Section 412 of the Code.

(c) Except for such claims which would not, individually or in the aggregate, have an AMID Material Adverse Effect, no action, dispute, suit, claim, arbitration, or legal, administrative or other proceeding or governmental action is pending or, to the Knowledge of AMID, threatened (i) with respect to any AMID Benefit Plan other than claims for benefits in the ordinary course, (ii) alleging any breach of the material terms of any AMID Benefit Plan or any fiduciary duties with respect thereto or (iii) with respect to any violation of any applicable Law with respect to such AMID Benefit Plan.

(d) Each AMID Benefit Plan has been maintained, funded and administered in compliance with its terms and with applicable Law, including ERISA and the Code, except for such non-compliance which would not, individually or in the aggregate, have an AMID Material Adverse Effect.

(e) Except as would not have, individually or in the aggregate, an AMID Material Adverse Effect, with respect to any AMID Benefit Plan, all contributions, premiums and other payments due from any of AMID or its

 

A-24


Table of Contents

Subsidiaries required by Law or any AMID Benefit Plan have been made or properly accrued under any such plan to any fund, trust or account established thereunder or in connection therewith by the due date thereof.

(f) Each AMID Benefit Plan subject to Section 409A of the Code has complied in form and operation with the requirements of Section 409A of the Code as in effect from time-to-time.

(g) The consummation of the transactions contemplated hereby will not, either alone or in combination with another event, (i) entitle any current or former employee, consultant or officer of AMID, AMID GP or any of their respective Subsidiaries to any severance pay, retention bonuses, parachute payments, non-competition payments, unemployment compensation or any other payment, (ii) accelerate the time of payment or vesting, or increase the amount of any compensation due any such employee, consultant or officer, (iii) result in any forgiveness of indebtedness or obligation to fund benefits with respect to any such employee, director or officer or (iv) result in any amount failing to be deductible by reason of Section 280G of the Code.

Section 4.12 Labor Matters.

(a) Except as would not, individually or in the aggregate, have an AMID Material Adverse Effect, none of the employees of AMID, AMID GP or any of their respective Subsidiaries is represented in his or her capacity as an employee of AMID, AMID GP or such Subsidiary by any labor organization. None of AMID, AMID GP or any such Subsidiary has recognized any labor organization, nor has any labor organization been elected as the collective bargaining agent of any employees of AMID, AMID GP or any of their respective Subsidiaries, nor has AMID, AMID GP or any such Subsidiary entered into any collective bargaining agreement or union contract recognizing any labor organization as the bargaining agent of any employees of AMID, AMID GP or any of their respective Subsidiaries.

(b) Except for such matters which would not, individually or in the aggregate, have an AMID Material Adverse Effect, none of AMID, AMID GP or any of their respective Subsidiaries has received written notice during the past two years of the intent of any Governmental Authority responsible for the enforcement of labor, employment, occupational health and safety or workplace safety and insurance/workers compensation laws to conduct an investigation of AMID, AMID GP or any of their respective Subsidiaries with respect to such matters and, to the Knowledge of AMID and AMID GP, no such investigation is in progress. Except for such matters which would not have, individually or in the aggregate, an AMID Material Adverse Effect, (i) there are no (and have not been during the two-year period preceding the date of this Agreement) strikes or lockouts with respect to any employees of AMID, AMID GP or any of their respective Subsidiaries, (ii) to the Knowledge of AMID and AMID GP, there is no (and has not been during the two-year period preceding the date of this Agreement) union organizing effort pending or threatened against AMID, AMID GP or any of their respective Subsidiaries, (iii) there is no (and has not been during the two-year period preceding the date of this Agreement) unfair labor practice, labor dispute (other than routine individual grievances) or labor arbitration proceeding pending or, to the Knowledge of AMID or AMID GP, threatened against AMID, AMID GP or any of their respective Subsidiaries and (iv) there is no (and has not been during the two year period preceding the date of this Agreement) slowdown, or work stoppage in effect or, to the Knowledge of AMID or AMID GP, threatened with respect to any employees of AMID, AMID GP or any of their respective Subsidiaries. None of AMID, AMID GP or any of their respective Subsidiaries has any liabilities under the WARN Act as a result of any action taken by AMID, AMID GP or any of their respective Subsidiaries that would have, individually or in the aggregate, an AMID Material Adverse Effect. Except for such non-compliance which would not have, individually or in the aggregate, an AMID Material Adverse Effect, AMID, AMID GP and each of their respective Subsidiaries is, and during the two year period preceding the date of this Agreement has been, in compliance with all applicable Laws in respect of employment and employment practices, terms and conditions of employment, wages and hours and occupational safety and health (including classifications of service providers as employees and/or independent contractors).

Section 4.13 Environmental Matters. Except as would not, individually or in the aggregate, have an AMID Material Adverse Effect: (i) each of AMID and its Subsidiaries is, and, since December 31, 2014, has been, in

 

A-25


Table of Contents

compliance with all applicable Environmental Laws, which compliance includes obtaining, maintaining and complying with all Environmental Permits, (ii) there has been no release of any Hazardous Substance by AMID or any of its Subsidiaries, or to the Knowledge of AMID, any other Person in any manner that would reasonably be expected to give rise to AMID or any of its Subsidiaries incurring any remedial obligation or corrective action requirement under applicable Environmental Laws, (iii) there are no investigations, actions, suits or proceedings pending or, to the Knowledge of AMID, threatened against AMID or any of its Subsidiaries or involving any real property currently or, to the Knowledge of AMID, formerly owned, operated or leased by or for AMID or any Subsidiary alleging noncompliance with or liability under, any Environmental Law and (iv) to the Knowledge of AMID, no Hazardous Substance has been disposed of, released or transported in violation of any applicable Environmental Law, from any properties owned or operated by AMID or any of its Subsidiaries or as a result of any operations or activities of AMID or any of its Subsidiaries.

Section 4.14 Contracts.

(a) Section 4.14(a) of the AMID Disclosure Schedule contains a true and complete listing of the each “material contract” (as such term is defined in Item 601(b)(10) of Regulation S-K of the SEC) (which term, for purposes of this Section 4.14, shall not include any AMID Benefit Plan) to which any of AMID or its Subsidiaries is a party in effect on the date of this Agreement (each Contract that is described in this Section 4.14(a) being an “AMID Material Contract”).

(b) Except as would not have, individually or in the aggregate, an AMID Material Adverse Effect: (i) each AMID Material Contract is valid and binding on AMID and any of its Subsidiaries, as applicable, and is in full force and effect; (ii) each AMID Material Contract will continue to be valid and binding on AMID and any of its Subsidiaries, as applicable, and in full force and effect on identical terms following the consummation of the transactions contemplated by this Agreement; (iii) AMID and each of its Subsidiaries has performed all obligations required to be performed by it to date under each AMID Material Contract; (iv) neither AMID nor any of its Subsidiaries has received written notice of, or knows of, the existence of any event or condition which constitutes, or, after notice or lapse of time or both, will constitute, a default on the part of AMID or any of its Subsidiaries under any such AMID Material Contract; and (v) to the Knowledge of AMID, as of the date of this Agreement no other party to any AMID Material Contract is in default thereunder, nor does any condition exist that with notice or lapse of time or both would constitute a default by any such other party thereunder.

Section 4.15 Property.

(a) Except as would not have, individually or in the aggregate, an AMID Material Adverse Effect, AMID or a Subsidiary of AMID owns and has good title to all of its owned real property (other than severed oil, gas and/or mineral rights and other hydrocarbon interests) and good title to all its owned personal property, and has valid leasehold interests in all of its leased real properties (other than hydrocarbon interests) free and clear of all Liens, in each case, sufficient to conduct their respective businesses as currently conducted (except in all cases for Liens permissible under or not prohibited by any applicable material loan agreements and indentures (together with all related mortgages, deeds of trust and other security agreements)). Except as would not have, individually or in the aggregate, an AMID Material Adverse Effect, all leases under which AMID or any of its Subsidiaries lease any real or personal property (other than hydrocarbon interests) are valid and effective against AMID or any of its Subsidiaries and, to the Knowledge of AMID, the counterparties thereto, in accordance with their respective terms, and there is not, under any of such leases, any existing material default by AMID or any of its Subsidiaries or, to the Knowledge of AMID, the counterparties thereto, or, to the Knowledge of AMID, any event which, with notice or lapse of time or both, would become a material default by AMID or any of its Subsidiaries, or, to the Knowledge of AMID, the counterparties thereto.

(b) AMID and its Subsidiaries have such rights-of-way as are sufficient to conduct their businesses in all material respects as currently conducted, except where the cost(s) of curing the failure(s) to obtain such such rights-of-way, would not, individually or in the aggregate, have an AMID Material Adverse Effect. Except as

 

A-26


Table of Contents

would not, individually or in the aggregate, have an AMID Material Adverse Effect, each of AMID and its Subsidiaries has fulfilled and performed all its obligations with respect to such rights-of-way which are required to be fulfilled or performed as of the date of this Agreement (subject to all applicable waivers, modifications, grace periods and extensions) and no event has occurred that allows, or after notice or lapse of time would allow, revocation or termination thereof or would result in any impairment of the rights of the holder of any such rights-of-way, except for rights reserved to, or vested in, any municipality or other Governmental Authority or any railroad by the terms of any right, power, franchise, grant, license, permit, or by any other provision of any applicable Law, to terminate or to require annual or other periodic payments as a condition to the continuance of such right.

Section 4.16 Brokers and Other Advisors. Except for Deutsche Bank Securities Inc., the fees and expenses of which will be paid by AMID, no broker, investment banker or financial advisor is entitled to any broker’s, finder’s or financial advisor’s fee or commission, or the reimbursement of expenses, in connection with the Merger or the transactions contemplated hereby based on arrangements made by or on behalf of AMID or any of its Subsidiaries.

Section 4.17 Regulatory Matters.

(a) None of AMID or any of its Subsidiaries owns or operates facilities subject to the NGA or the NGPA, and there are no proceedings pending, or to the Knowledge of AMID, threatened, alleging that AMID or any of its Subsidiaries is in material violation of the NGA, or the NGPA.

(b) None of AMID or any of its Subsidiaries nor any of the services provided by AMID or any of its Subsidiaries are subject to regulation by the Federal Energy Regulatory Commission pursuant to the ICA, and there are no Proceedings pending, or to the Knowledge of AMID, threatened, alleging that AMID or any of its Subsidiaries is in material violation of the ICA.

Section 4.18 Financing. On the Closing Date, AMID shall have sufficient cash, borrowing availability under its credit facilities, available lines of credit or other sources of immediately available funds (in Dollars) to pay in full the amount set forth in the Payoff Letters pursuant to Section 5.15.

Section 4.19 No Other Representations or Warranties. Except for the representations and warranties set forth in this Article IV, neither the AMID Entities nor any other Person makes or has made any express or implied representation or warranty with respect to AMID GP, AMID or its Subsidiaries or with respect to any other information provided to the SXE Entities in connection with the Merger, the Holdings Contribution or the transactions contemplated hereby or by the Holdings Contribution Agreement. Without limiting the generality of the foregoing, neither the AMID Entities nor any other Person will have or be subject to any liability or other obligation to any of the SXE Entities or any other Person resulting from the distribution to any of the SXE Entities (including their Representatives), or any of the SXE Entities’ (or such Representatives’) use of, any such information, including any information, documents, projections, forecasts or other materials made available to the SXE Entities in any “data rooms” or management presentations in expectation of the Merger.

ARTICLE V

ADDITIONAL COVENANTS AND AGREEMENTS

Section 5.1 Preparation of the Registration Statement and the Proxy Statement; SXE Unitholders Meeting.

(a) As soon as practicable following the date of this Agreement, SXE and AMID shall prepare and AMID shall file with the SEC the Registration Statement, in which the Proxy Statement will be included as a prospectus. Each of SXE and AMID shall use its reasonable best efforts to have the Registration Statement declared effective under the Securities Act as promptly as practicable after such filing and keep the Registration

 

A-27


Table of Contents

Statement effective for so long as necessary to consummate the transactions contemplated hereby. SXE shall use its reasonable best efforts to cause the Proxy Statement to be mailed to the SXE Unitholders as promptly as practicable after the Registration Statement is declared effective under the Securities Act. No filing of, or amendment or supplement to, the Registration Statement will be made by AMID, and no filing of, or amendment or supplement to, the Proxy Statement will be made by SXE, without providing the other Party a reasonable opportunity to review and comment thereon. If at any time prior to the Effective Time any information relating to SXE or AMID, or any of their respective Affiliates, directors or officers, is discovered by SXE or AMID that should be set forth in an amendment or supplement to any of the Registration Statement or the Proxy Statement, so that any such document would not include any misstatement of a material fact or omit to state any material fact necessary to make the statements therein, in light of the circumstances under which they were made, not misleading, the Party that discovers such information shall promptly notify the other Parties hereto and an appropriate amendment or supplement describing such information shall be jointly prepared and promptly filed with the SEC and, to the extent required by Law, disseminated to the SXE Unitholders. The Parties shall notify each other promptly of the receipt of any comments from the SEC or the staff of the SEC and of any request by the SEC or the staff of the SEC for amendments or supplements to the Proxy Statement or the Registration Statement or for additional information and shall supply each other with copies of (i) all correspondence between it or any of its Representatives, on the one hand, and the SEC or the staff of the SEC, on the other hand, with respect to the Proxy Statement and the Registration Statement, or the transactions contemplated hereby and (ii) all orders of the SEC relating to the Registration Statement.

(b) SXE shall, as soon as practicable following the date of this Agreement, establish a record date for, duly call, give notice of, convene and hold a special meeting of the SXE Unitholders (the “SXE Unitholders Meeting”) for the purpose of obtaining the SXE Unitholder Approval. Subject to Section 5.3, SXE shall, through the SXE GP Board, recommend to the SXE Unitholders approval of this Agreement (the “SXE Board Recommendation”). Unless the SXE GP Board has effected a SXE Adverse Recommendation Change in accordance with Section 5.3, SXE shall use its reasonable best efforts to solicit from the SXE Unitholders proxies in favor of the Merger and to take all other action necessary or advisable to secure the SXE Unitholder Approval. The Proxy Statement shall include, subject to Section 5.3, the SXE Board Recommendation. Notwithstanding anything in this Agreement to the contrary, unless this Agreement is terminated in accordance with Section 7.1, SXE shall submit this Agreement for approval by the SXE Unitholders at such SXE Unitholders Meeting. Notwithstanding anything in this Agreement to the contrary, SXE may postpone or adjourn the SXE Unitholders Meeting (i) to solicit additional proxies for the purpose of obtaining the SXE Unitholder Approval, (ii) for the absence of a quorum, (iii) to allow reasonable additional time for the filing and/or mailing of any supplemental or amended disclosure that SXE has determined after consultation with outside legal counsel is necessary under applicable Law and for such supplemental or amended disclosure to be disseminated and reviewed by the SXE Unitholders prior to the SXE Unitholders Meeting, or (iv) if SXE has delivered any notice contemplated by Section 5.3(c) and the time periods contemplated by Section 5.3(c) have not expired.

Section 5.2 Conduct of Business.

(a) Except (i) as expressly permitted by this Agreement, (ii) as set forth in Section 5.2(a) of the SXE Disclosure Schedule, (iii) as required by applicable Law, or (iv) as consented to in writing (including by e-mail) by AMID (which consent shall not be unreasonably withheld, delayed or conditioned) (or deemed consented to by AMID as provided in the last sentence of this Section 5.2(a)), during the period from the date of this Agreement until the Effective Time, SXE shall, and shall cause each of its Subsidiaries to, (i) conduct its business in the ordinary course of business consistent with past practice and (ii) use commercially reasonable efforts to (A) preserve intact its business organization and assets; (B) keep available the services of its current officers and key employees; (C) keep in full force and effect all material SXE Permits; and (D) comply in material respects with all applicable Laws. Without limiting the generality of the foregoing, except (i) as expressly permitted by this Agreement, (ii) as set forth in Section 5.2(a) of the SXE Disclosure Schedule, (iii) as required by applicable Law, or (iv) as consented to in writing (including by e-mail) by AMID (which consent shall not be unreasonably withheld, delayed or conditioned) (or deemed consented to by AMID as provided in

 

A-28


Table of Contents

the last sentence of this Section 5.2(a)), during the period from the date of this Agreement to the Effective Time, SXE shall not, and shall not permit its Subsidiaries to:

(i) (A) issue, sell, grant, set aside, dispose of, accelerate the vesting of, modify, or otherwise subject to any Lien as applicable, any SXE Securities, (B) redeem, purchase or otherwise acquire any SXE Securities including pursuant to contracts as in effect on the date hereof, other than with respect to any equity or equity-based awards granted under any SXE Equity Plan outstanding as of the date of this Agreement, (C) declare, set aside for payment or pay any distribution or dividends on any SXE Securities (other than the issuance of Class B PIK Units pursuant to the SXE Partnership Agreement, or distributions from wholly owned Subsidiaries of SXE to its parent), or (D) split, combine, subdivide or reclassify or otherwise amend the terms of any SXE Securities;

(ii) (A) incur, refinance (or enter into a “keep well” or similar agreement with respect to such indebtedness), assume or guarantee any indebtedness for borrowed money, or issue or sell any debt securities or options, warrants, calls or other rights to acquire any debt securities, other than (1) borrowings under the SXE Credit Facilities, or any replacements thereof, in the ordinary course of business consistent with past practice; provided that (x) borrowings outstanding from time to time under the SXE Revolving Credit Agreement, or any replacements thereof, shall not exceed the available Liquidity (as defined in the SXE Revolving Credit Agreement) under the SXE Revolving Credit Agreement and (y) borrowings outstanding from time to time under the SXE Term Loan, or any replacements thereof, shall not exceed an amount equal to the outstanding borrowings thereunder as of the date hereof plus $10,000,000; (2) intercompany borrowings from SXE or any of its Subsidiaries, (3) repayments of borrowings from any of SXE or its Subsidiaries by any of SXE or its Subsidiaries, (4) non-convertible Qualifying Notes (as defined in the Investment Agreement) issued to one or more Sponsors (as defined in the Backstop Letter) in exchange for cash as required by the Investment Agreement, Backstop Letter or pursuant to an investment in SXE that reduces the Committed Amount (as defined in the Investment Agreement), in an initial aggregate principal amount not in excess of $15,000,000, which, in each case, shall reduce the amount of borrowings permitted to be incurred under clause (1) of this Section 5.2(a)(ii) on a dollar for basis, whether through a reduction in available Liquidity, a reduction in commitments under the SXE Revolving Credit Agreement or otherwise (without duplication, plus any paid-in-kind interest in respect of such Qualifying Notes, and (5) guarantees by any SXE or its Subsidiaries of indebtedness of any SXE or its Subsidiaries, or (B) except as permitted pursuant to clause (A) above, repay, prepay or repurchase any long-term indebtedness for borrowed money or debt securities of any of SXE or its Subsidiaries (other than (x) revolving indebtedness, (y) borrowings from any of SXE or its Subsidiaries or (z) repayments or repurchases required pursuant to the terms of such indebtedness or debt security as in effect on the date hereof and listed in Section 5.2(a)(ii) of the SXE Disclosure Schedule);

(iii) sell, transfer, lease, license, subject to any Lien or otherwise dispose of (including pursuant to a sale leaseback transaction or an asset securitization transaction) any of its properties or assets with a fair market value in excess of $500,000 individually or $1,000,000 in the aggregate, except (A) pursuant to contracts in force at the date of this Agreement and listed in Section 5.2(a)(iii) of the SXE Disclosure Schedule, (B) dispositions of obsolete or worthless equipment, (C) transactions involving sales of crude oil, natural gas, condensates, natural gas liquids and other produced hydrocarbons and minerals made in the ordinary course of business consistent with past practice or (D) intercompany sales, transfers, leases or other disposals to any of SXE or its Subsidiaries;

(iv) make any capital expenditure or capital expenditures (which shall include, any investments by contribution to capital, property transfers, purchase of securities or otherwise) in excess of $1,000,000 in the aggregate, except for (A) any capital expenditures approved by the SXE GP Board and included in the budget of SXE provided to AMID prior to the date hereof as set forth on Section 5.2(a)(iv) of the SXE Disclosure Schedule, (B) any capital expenditures set forth in Section 5.2(a) of the SXE Disclosure Schedule or (C) as may be reasonably required to conduct emergency operations, repairs or replacements on any well, pipeline, or other facility;

 

A-29


Table of Contents

(v) directly or indirectly (A) acquire or agree to acquire by merging or consolidating with, or by purchasing all of or a substantial equity interest in or material assets of, making an investment in or loan or capital contribution to or by any other manner, any Person or division, business or equity interest of any Person or (B) enter into any joint venture, strategic alliance, exclusive dealing, noncompetition or similar contract or arrangement that would restrict or limit, in any material respect, the operations of SXE and its Subsidiaries;

(vi) assume, guarantee or endorse, or otherwise become responsible for, the obligations of any Person, or make any loans, advances or capital contributions to, or investments in, any other Person (other than (A) travel, relocation expenses and similar expenses or advances to its employees in the ordinary course of business consistent with past practice), (B) intercompany loans and advances among SXE and its Subsidiaries or (C) trade credit granted in the ordinary course of business consistent with past practice);

(vii) (A) except (1) for Contracts relating to indebtedness for borrowed money permitted under Section 5.2(a)(ii), (2) for commodity derivative instruments entered into in compliance with SXE’s Risk Management Policy and (3) for contracts permitted under clause (E), enter into any contract or agreement that would be a SXE Material Contract if in existence as of the date of this Agreement; (B) modify or amend in any material respect or terminate any SXE Material Contract; (C) waive any material rights under any SXE Material Contract; (D) release any Person from, or modify or waive any provision of, any standstill, confidentiality or similar agreement, in each case, related to a sale of SXE or any of its material Subsidiaries; or (E) enter into, amend or modify any contract that involves a future or potential liability or receivable, as the case may be, in excess of $1,000,000 and has a term greater than one year and cannot be cancelled by SXE or any of its Subsidiaries without penalty or further payment and without more than 90-days’ notice;

(viii) except as provided in Section 5.2(a)(viii) of the SXE Disclosure Schedule or as required by the terms, as of the date hereof, of any SXE Benefit Plan, (A) increase the compensation of any executive officer or management level employee, or pay any bonus or incentive compensation, (B) grant any new equity or non-equity based compensation award, (C) except in the ordinary course of business consistent with past practice, (x) enter into, establish, amend or terminate any SXE Benefit Plan or any other agreement or arrangement which would be a SXE Benefit Plan if it were in effect on the date of this Agreement, (y) accelerate the vesting or payment of, or increase the amount of, any compensation or benefits under any SXE Benefit Plan or (z) fund any SXE Benefit Plan or trust relating thereto, or (D) grant, award, or otherwise provide for the payment of change of control bonuses (not including the payment of the change of control bonus set forth in, and in accordance with, the Confidential Disclosure Letter);

(ix) (A) change its fiscal year or any material method of Tax accounting, (B) make, change or revoke any material Tax election, (C) settle or compromise any material liability for Taxes, (D) file any amended Tax Return, or (E) surrender any right to claim a refund for Taxes, (F) enter into an arrangement with any Governmental Authority with respect to Taxes, (G) consent to an extension of the statute of limitations applicable to any Tax claim or assessment, (H) take any action or fail to take any action that would reasonably be expected to cause any of SXE or its Subsidiaries that is treated as a partnership for U.S. federal income Tax purposes to be treated as a corporation for such purposes, or (I) engage in any activity or conduct any business in a manner that would cause less than 90% of the gross income of SXE for any calendar quarter since its formation to be treated as “qualifying income” within the meaning of Section 7704(d) of the Code;

(x) make any material changes in financial accounting methods, principles or practices (or change an annual accounting period), except insofar as may be required by a change in GAAP or applicable Law;

(xi) amend or otherwise change, or authorize or propose to amend or otherwise change, any SXE Charter Documents;

 

A-30


Table of Contents

(xii) adopt or enter into a plan or agreement of complete or partial liquidation, dissolution, restructuring, recapitalization, merger, consolidation or other reorganization (other than transactions exclusively between wholly owned Subsidiaries of SXE);

(xiii) other than in the ordinary course of business consistent with past practice, cancel, compromise, waive or release any right or claim in a manner or with an effect that is, individually or in the aggregate, adverse to SXE and its Subsidiaries, taken as a whole, in any material respect;

(xiv) (A) permit the lapse (without renewal or replacement) of any existing material policy of insurance relating to the assets, operations and activities of SXE or its Subsidiaries or (B) renew or replace any existing insurance policy for a premium that is in excess of 105% of the premium for such policy as of the date hereof or that is for a term in excess of 12 months;

(xv) accelerate the collection of or discount any accounts receivable, delay the payment of accounts payable or defer expenses, reduce inventories or otherwise increase cash on hand, except in the ordinary course of business consistent with past practice;

(xvi) (A) commence any suit, action, proceeding or material claims (other than with respect to any suit, action claim or proceeding against AMID or any of its Affiliates) or (B) except in the ordinary course of business consistent with past practice, pay, discharge, settle or satisfy any suit, action, claims or proceeding, provided that such actions do not result in the payment or incurrence of liabilities or obligations by SXE or its Subsidiaries of an amount in excess of $500,000 individually or $1,000,000 in the aggregate, and do not include any equitable remedies or other restrictions binding on SXE beyond such cash settlement; or

(xvii) agree, in writing or otherwise, to take any of the foregoing actions.

If SXE requests AMID’s consent in writing (including by e-mail) in accordance with Section 8.9 with additional notice to Eric Kalamaras and Louis Dorey or such other individual as AMID shall designate in writing to SXE (the “Designated AMID Representatives”), with respect to any of the actions described in Section 5.2(a)(vii), and AMID does not provide SXE with a written consent or denial of consent with respect thereto within five Business Days after such request is sent to the Designated AMID Representatives, AMID shall be deemed to have consented to such action; provided that if AMID reasonably requests additional information within such five Business Day period, then AMID shall not be deemed to have consented to such action unless AMID does not provide SXE with a written consent or denial of consent with respect thereto within five Business Days after all such requested information shall have been provided to the Designated AMID Representatives.

(b) Except (i) as expressly permitted by this Agreement, (ii) as set forth in Section 5.2(b) of the AMID Disclosure Schedule, (iii) as required by applicable Law or (iv) as consented to in writing by SXE (which consent shall not be unreasonably withheld, delayed or conditioned), during the period from the date of this Agreement until the Effective Time, AMID shall, and shall cause each of its Subsidiaries to, (i) conduct its business in the ordinary course of business consistent with past practice and (ii) use commercially reasonable efforts to (A) preserve intact its business organization and assets; (B) keep available the services of its current officers and key employees; (C) keep in full force and effect all material AMID Permits; and (D) comply in material respects with all applicable Laws. Without limiting the generality of the foregoing, except (i) as expressly permitted by this Agreement, (ii) as set forth in Section 5.2(b) of the AMID Disclosure Schedule, (iii) as required by applicable Law, or (iv) as consented to in writing by SXE (which consent shall not be unreasonably withheld, delayed or conditioned), during the period from the date of this Agreement to the Effective Time, AMID shall not, and shall not permit its Subsidiaries to:

(i) (A) Except for (y) distributions by a direct or indirect Subsidiary of AMID to its parent or (z) AMID’s regular quarterly distributions and associated distributions to the AMID GP, declare, set aside for payment or pay any distribution on any AMID Units or other AMID Partnership Interests, or otherwise make any payments to the AMID Unitholders in their capacity as such; or (B) split, combine, subdivide or reclassify any of its limited partnership units or other interests;

 

A-31


Table of Contents

(ii) make any material changes in financial accounting methods, principles or practices (or change an annual accounting period), except insofar as may be required by a change in GAAP or applicable Law;

(iii) except as otherwise in connection with the Merger, amend the AMID Charter Documents in any manner that would reasonably be expected to (A) prohibit or materially impede or delay the Merger or the consummation of the other transactions contemplated by this Agreement, or (B) adversely affect in a material way the rights of holders of its securities or the securities of any other Party hereto;

(iv) adopt a plan or agreement of complete or partial liquidation, dissolution, restructuring, recapitalization, merger, consolidation or other reorganization (other than transactions exclusively between wholly owned Subsidiaries of AMID) that would (A) prevent or materially impede or delay the ability of the Parties to satisfy any of the conditions to, or the consummation of the transactions set forth in this Agreement or (B) adversely affect in a material way the rights of holders of the securities of any Party hereto;

(v) take any action that would in any material respect impede or delay the ability of the Parties to satisfy any of the conditions to the transactions contemplated hereby, in each case to a date after the Outside Date;

(vi) change its fiscal year or any material method of Tax accounting, (B) make, change or revoke any material Tax election, (C) take any action or fail to take any action that would reasonably be expected to cause any of AMID or its material Subsidiaries that is treated as a partnership for U.S. federal income Tax purposes to be treated as a corporation for such purposes, or (D) engage in any activity or conduct its business in a manner that would cause less than 90% of the gross income of AMID for any calendar quarter since its formation to be treated as “qualifying income” within the meaning of Section 7704(d) of the Code; or

(vii) agree, in writing or otherwise, to take any of the foregoing actions.

Section 5.3 No Solicitation.

(a) SXE and SXE GP shall, and SXE shall cause its Subsidiaries and use reasonable best efforts to cause SXE’s and its Subsidiaries’ respective directors, officers, employees, investment bankers, financial advisors, attorneys, accountants, agents and other representatives (collectively, “Representatives”) to, immediately cease and cause to be terminated any discussions or negotiations with any Person conducted heretofore with respect to a SXE Alternative Proposal, request the return or destruction of all confidential information previously provided to such parties by or on behalf of SXE or its Subsidiaries and immediately prohibit any access by any Person (other than AMID and its Representatives) to any physical or electronic data room relating to a possible SXE Alternative Proposal. Except as permitted by this Section 5.3, (x) SXE and SXE GP shall not, and SXE shall cause its Subsidiaries and use reasonable best efforts to cause its Representatives not to, directly or indirectly (i) solicit, initiate, knowingly facilitate, knowingly encourage (including by way of furnishing confidential information) or knowingly induce or take any other action intended to lead to any inquiries or any proposals that constitute the submission of a SXE Alternative Proposal, (ii) grant approval to any Person under clause (iii) of the provision in the definition of “Outstanding” in the SXE Partnership Agreement, (iii) enter into any confidentiality agreement, merger agreement, letter of intent, agreement in principle, unit purchase agreement, asset purchase agreement or unit exchange agreement, option agreement or other similar agreement relating to a SXE Alternative Proposal or (iv) withdraw, modify or qualify, or propose publicly to withdraw, modify or qualify, in a manner adverse to AMID, the SXE Board Recommendation or publicly recommend the approval or adoption of, or publicly approve or adopt, or propose to publicly recommend, approve or adopt, any SXE Alternative Proposal and (y) within ten business days of receipt of a written request of AMID following the receipt by SXE of any SXE Alternative Proposal, SXE shall publicly reconfirm the SXE Board Recommendation; provided that AMID shall not be permitted to make such request on more than one

 

A-32


Table of Contents

occasion in respect of each SXE Alternative Proposal and each material modification to a SXE Alternative Proposal, if any (the taking of any action described in clause (x)(iv) or the failure to take the action described in clause (y) being referred to as an “SXE Adverse Recommendation Change”). Without limiting the foregoing, it is understood that any violation of the foregoing restrictions by SXE’s Subsidiaries or Representatives shall be deemed to be a breach of this Section 5.3 by SXE unless such violation is committed without the Knowledge of SXE and SXE uses its reasonable best efforts to promptly cure such violation once SXE is made aware of such violation.

(b) In addition to the other obligations of SXE set forth in this Section 5.3, SXE shall promptly advise AMID, orally and in writing, and in no event later than 48 hours after receipt, if any proposal, offer, inquiry or other contact is received by, any information is requested from, or any discussions or negotiations are sought to be initiated or continued with, SXE in respect of any SXE Alternative Proposal, and shall, in any such notice to AMID, indicate the identity of the Person making such proposal, offer, inquiry or other contact and the material terms and conditions of any proposals or offers or the nature of any inquiries or contacts (and shall include with such notice copies of any written materials received from or on behalf of such Person relating to such proposal, offer, inquiry or request), and thereafter shall promptly keep AMID reasonably informed of all material developments affecting the status and terms of any such proposals, offers, inquiries or requests (and SXE shall promptly provide AMID with copies of any additional written materials received by SXE or that SXE has delivered to any third party making a SXE Alternative Proposal that relate to such proposals, offers, inquiries or requests) and of the status of any such discussions or negotiations.

(c) Notwithstanding any other provision of this Agreement, at any time prior to obtaining the SXE Unitholder Approval, the SXE GP Board (upon the recommendation of the SXE Conflicts Committee) may effect a SXE Adverse Recommendation Change in response to a SXE Designated Proposal or a SXE Changed Circumstance if the SXE GP Board, after consultation with SXE GP’s financial advisor and outside legal counsel, determines in good faith that the failure to take such action would not be in the best interest of SXE and would be inconsistent with its duties under the SXE Partnership Agreement and applicable Law and:

(i) if the SXE GP Board intends to effect such SXE Adverse Recommendation Change in response to a SXE Designated Proposal:

(A) such SXE Alternative Proposal is bona fide, in writing and has not been withdrawn or abandoned;

(B) the SXE GP Board has determined, after consultation with SXE GP’s outside legal counsel and financial advisors, that such SXE Alternative Proposal constitutes a SXE Designated Proposal;

(C) SXE has provided prior written notice to AMID in accordance with Section 8.9 (the “SXE Designated Proposal Notice”) of the SXE GP Board’s intention to effect a SXE Adverse Recommendation Change, and such SXE Designated Proposal Notice has specified the identity of the Person making such SXE Alternative Proposal, the material terms and conditions of such SXE Alternative Proposal, and complete copies of any written proposal or offers (including proposed agreements) received by SXE in connection with such SXE Alternative Proposal;

(D) during the period that commences on the date of delivery of the SXE Designated Proposal Notice as determined in accordance with Section 8.9 and ends at 11:59 p.m. Central time on the date that is the fifth calendar day following the date of such delivery (the “SXE Designated Proposal Notice Period”), SXE shall (1) negotiate with AMID in good faith to make such adjustments to the terms and conditions of this Agreement as would permit the SXE GP Board not to effect a SXE Adverse Recommendation Change; and (2) keep AMID reasonably informed with respect to the status and changes in the material terms and conditions of such SXE Alternative Proposal or other change in circumstances related thereto; provided, however, that any material revisions to such SXE Alternative Proposal (it being agreed that any change in the form, amount

 

A-33


Table of Contents

or timing of payment of consideration in such SXE Alternative Proposal shall be deemed a material revision) shall require delivery of a subsequent SXE Designated Proposal Notice and a subsequent SXE Designated Proposal Notice Period in respect of such revised SXE Alternative Proposal, except that such subsequent SXE Designated Proposal Notice Period shall expire upon the later of (x) the end of the initial SXE Designated Proposal Notice Period and (y) 11:59 p.m. Central time on the date that is the third calendar day following the date of the delivery of such subsequent SXE Designated Proposal Notice; and

(E) the SXE GP Board shall have considered all revisions to the terms of this Agreement offered in writing by AMID and, at the end of the SXE Designated Proposal Notice Period, shall have determined in good faith, after consultation with SXE GP’s financial advisor and outside legal counsel, that (i) such SXE Alternative Proposal continues to constitute a SXE Designated Proposal even if such revisions were to be given effect and (ii) failure to effect a SXE Adverse Recommendation Change would not be in the best interest of SXE and would be inconsistent with its duties under the SXE Partnership Agreement and applicable Law even if such revisions were to be given effect; or

(ii) if the SXE GP Board intends to effect such SXE Adverse Recommendation Change in response to a SXE Changed Circumstance:

(A) SXE has provided prior written notice to AMID in accordance with Section 8.9 (the “SXE Recommendation Change Notice”) of the SXE GP Board’s intention to effect a SXE Adverse Recommendation Change, and such SXE Recommendation Change Notice has specified the details of such SXE Changed Circumstance and the reasons for the SXE Adverse Recommendation Change;

(B) during the period that commences on the date of delivery of the SXE Recommendation Change Notice as determined in accordance with Section 8.9 and ends at 11:59 p.m. Central time on the date that is the fifth calendar day following the date of such delivery (the “SXE Recommendation Change Notice Period”), SXE shall (i) negotiate with AMID in good faith to make such adjustments to the terms and conditions of this Agreement as would permit the SXE GP Board not to effect a SXE Adverse Recommendation Change; and (ii) keep AMID reasonably informed of any change in circumstances related thereto; and

(C) the SXE GP Board shall have considered all revisions to the terms of this Agreement offered in writing by AMID and, at the end of the SXE Recommendation Change Notice Period, shall have determined in good faith, after consultation with SXE GP’s financial advisor and outside legal counsel, that the failure to effect a SXE Adverse Recommendation Change would not be in the best interest of SXE and would be inconsistent with its duties under the SXE Partnership Agreement and applicable Law even if such revisions were to be given effect.

(d) Nothing contained in this Agreement shall prevent SXE or the SXE GP Board from issuing a “stop, look and listen” communication pursuant to Rule 14d-9(f) under the Exchange Act or complying with Rule 14d-9 and Rule 14e-2 under the Exchange Act with respect to a SXE Alternative Proposal if the SXE GP Board determines in good faith (after consultation with outside legal counsel) that its failure to do so would be reasonably likely to constitute a violation of applicable Law; provided that any SXE Adverse Recommendation Change may only be made in accordance with Section 5.3(d). For the avoidance of doubt, a public statement that describes SXE’s receipt of a SXE Alternative Proposal and the operation of this Agreement with respect thereto shall not be deemed to be a violation of this Section 5.3 or a SXE Adverse Recommendation Change.

Section 5.4 Reasonable Best Efforts.

(a) Subject to the terms and conditions of this Agreement (including Section 5.4(d)), each of the AMID Entities, on the one hand, and the SXE Entities, on the other hand, shall cooperate with the other and use (and

 

A-34


Table of Contents

shall cause their respective Subsidiaries to use) its reasonable best efforts to (i) take, or cause to be taken, all actions, and do, or cause to be done, and to assist and cooperate with the other in doing, all things, necessary, proper or advisable under applicable Law to cause the conditions to the Closing to be satisfied as promptly as practicable (and in any event no later than the Outside Date) and to consummate and make effective, in the most expeditious manner practicable, the transactions contemplated hereby, including preparing and filing promptly and fully with any Governmental Authority all documentation to effect all necessary filings, notifications, notices, petitions, statements, registrations, submissions of information, applications and other documents (including any required or recommended filings under applicable Antitrust Laws), (ii) obtain promptly (and in any event no later than the Outside Date) and maintain all approvals, consents, clearances, expirations or terminations of waiting periods, registrations, permits, authorizations and other confirmations from any Governmental Authority or third party necessary, proper or advisable to consummate the transactions contemplated hereby, (iii) defend any lawsuits or other legal proceedings, whether judicial or administrative, challenging this Agreement or the consummation of the transactions contemplated hereby or seek to have vacated, lifted, reversed or rescinded any injunction or restraining order or other order that prohibits, prevents, restricts or otherwise adversely affects the ability of the Parties to consummate the transactions contemplated hereby and (iv) obtain all necessary consents, approvals or waivers from third parties.

(b) In furtherance and not in limitation of the foregoing, (i) each Party hereto (including by their respective Subsidiaries) agrees to make an appropriate filing (if required) of a Notification and Report Form pursuant to the HSR Act with respect to the transactions contemplated hereby as promptly as practicable and in any event within 10 business days after the date of this Agreement (unless a later date is mutually agreed to by the Parties hereto) and to supply as promptly as practicable any additional information and documentary material that may be requested by any Governmental Authority pursuant to the HSR Act or any other Antitrust Law and use its reasonable best efforts to take, or cause to be taken (including by their respective Subsidiaries), all other actions consistent with this Section 5.4 necessary to cause the expiration or termination of any applicable waiting periods under the HSR Act as soon as practicable (and in any event no later than the Outside Date); and (ii) SXE and AMID shall each use its reasonable best efforts to (x) take all action necessary to ensure that no state takeover statute or similar Law is or becomes applicable to any of the transactions contemplated hereby and (y) if any state takeover statute or similar Law becomes applicable to any of the transactions contemplated hereby, take all action necessary to ensure that such transaction may be consummated as promptly as practicable on the terms contemplated by this Agreement and otherwise minimize the effect of such Law on the transaction.

(c) Each of the Parties hereto shall use (and shall cause their respective Subsidiaries to use) its reasonable best efforts to (i) cooperate in all respects with each other in connection with any filing or submission with a Governmental Authority in connection with the transactions contemplated hereby, including by providing the other Parties documents, information and a reasonable opportunity to review and comment thereon in advance, and in connection with any investigation or other inquiry by or before a Governmental Authority relating to the transactions contemplated hereby, including any proceeding initiated by a private Person, (ii) promptly inform the other Party of (and supply to the other Party) any communication received by such Party from, or given by such Party to, the Federal Trade Commission, the Antitrust Division of the Department of Justice, or any other Governmental Authority and of any material communication received or given in connection with any proceeding by a private Person, in each case regarding any of the transactions contemplated hereby, (iii) consult with the other Party prior to taking any material position with respect to the filings under the HSR Act or any other Antitrust Law, or in discussions with or filings to be submitted to any Governmental Authority or prior to entering into any agreement with any Governmental Authority, (iv) permit the other Party to review and discuss in advance, and consider in good faith the views of the other Party in connection with, any analyses, presentations, memoranda, briefs, arguments, opinions and proposals to be submitted to any Governmental Authority with respect to filings under the HSR Act or any other Antitrust Law, (v) coordinate with the other Party in preparing and exchanging such information and promptly provide the other Party (and its counsel) with copies of all filings, presentations or submissions (and a summary of any oral presentations) made by such Party with any Governmental Authority relating to the transactions contemplated hereby under the HSR Act or any other Antitrust Law and (iv) consult with the other Party in advance of any meeting or teleconference with any

 

A-35


Table of Contents

Governmental Authority or, in connection with any proceeding by a private Person, with any other Person, and, to the extent not prohibited by the Governmental Authority or other Person, give the other Party the opportunity to attend and participate in such meetings and teleconferences. AMID shall have the principal responsibility for devising and implementing the strategy for obtaining any clearances required under any Antitrust Law in connection with the transactions contemplated hereby and shall take the lead in all meetings and communications with any Governmental Authority in connection with obtaining such clearances, provided, however, that AMID shall consult in advance with SXE and in good faith take SXE’s views into account regarding the overall strategy. Subject to Section 5.6(b), the Parties shall take reasonable efforts to share information protected from disclosure under the attorney-client privilege, work product doctrine, joint defense privilege or any other privilege pursuant to this Section 5.4 in a manner so as to preserve the applicable privilege.

(d) AMID and SXE (including by causing their respective Subsidiaries) agree to use their reasonable best efforts to (x) resolve any objections that a Governmental Authority or other Person may assert under any Antitrust Law with respect to the transactions contemplated hereby, and (y) avoid or eliminate each and every impediment under any Antitrust Law that may be asserted by any Governmental Authority with respect to the transactions contemplated hereby, in each case, so as to enable the Closing to occur as promptly as practicable and in any event no later than the Outside Date. Notwithstanding the foregoing, this clause (d) shall not impose any requirement on AMID or SXE to (i) to dispose, transfer, or separate any assets or operations, (ii) limit AMID’s freedom of action with respect to, or its ability to consolidate and control, SXE or any of their assets or businesses or any of AMID’s or its Affiliates’ other assets or businesses or (iii) limit AMID’s ability to acquire or hold, or exercise full rights of ownership with respect to, SXE.

Section 5.5 Public Announcements. The initial press release with respect to the execution of this Agreement shall be a joint press release to be reasonably agreed upon by AMID and SXE. Thereafter, neither SXE nor AMID shall issue or cause the publication of any press release or other public announcement (to the extent not previously issued or made in accordance with this Agreement) with respect to this Agreement or the transactions contemplated hereby without the prior consent of the other Party (which consent shall not be unreasonably withheld or delayed), except as may be required by Law or by any applicable listing agreement with the NYSE or other national securities exchange as determined in the good faith judgment of the Party proposing to make such release (in which case such Party shall not issue or cause the publication of such press release or other public announcement without prior consultation with the other Party); provided, however, that (a) SXE shall not be required by this Section 5.5 to consult with any other Party with respect to a public announcement in connection with a SXE Adverse Recommendation Change but nothing in this clause (a) shall limit any obligation of SXE under Section 5.1 or Section 5.3; provided, further, that each Party and their respective controlled affiliates may make statements that are consistent with statements made in previous press releases, public disclosures or public statements made by AMID or SXE in compliance with this Section 5.5.

Section 5.6 Access to Information; Confidentiality.

(a) Upon reasonable notice and subject to applicable Laws relating to the exchange of information, each Party shall, and shall cause each of its Subsidiaries to afford to the other Party and its Representatives reasonable access during normal business hours (and, with respect to books and records, the right to copy) to all of its and its Subsidiaries’ properties, commitments, books, Contracts, records and correspondence (in each case, whether in physical or electronic form), officers, employees, accountants, counsel, financial advisors and other Representatives. Each Party shall furnish promptly to the other Party (i) a copy of each report, schedule and other document filed or submitted by it pursuant to the requirements of federal or state securities Laws and a copy of any communication (including “comment letters”) received by such Party from the SEC concerning compliance with securities Laws and (ii) all other information concerning its and its Subsidiaries’ business, properties and personnel as the other Party may reasonably request (including information necessary to prepare the Proxy Statement). No Parties’ access hereunder shall include the collection or analysis of samples, or any invasive or subsurface investigation of property without the other Parties’ prior written consent, which consent may be withheld or conditioned in the other Parties’ sole discretion. Except for disclosures permitted by the terms of the

 

A-36


Table of Contents

Confidentiality Agreement, dated as of March 9, 2017, between AMID and Southcross Holdings (as it may be amended from time to time, the “AMID Confidentiality Agreement”), each Party and its Representatives shall hold information received from the other Party pursuant to this Section 5.6 in confidence in accordance with the terms of the AMID Confidentiality Agreement.

(b) This Section 5.6 shall not require either Party to permit any access, or to disclose any information, that in the reasonable, good faith judgment (after consultation with counsel, which may be in-house counsel) of such Party would reasonably be expected to result in (A) any violation of any contract or Law to which such Party or its Subsidiaries is a Party or is subject or cause any privilege (including attorney-client privilege) that such Party or any of its Subsidiaries would be entitled to assert to be undermined with respect to such information and such undermining of such privilege could in such Party’s good faith judgment (after consultation with counsel, which may be in-house counsel) adversely affect in any material respect such Party’s position in any pending or, what such Party believes in good faith (after consultation with counsel, which may be in-house counsel) could be, future litigation or (B) if such Party or any of its Subsidiaries, on the one hand, and the other Party or any of its Subsidiaries, on the other hand, are adverse Parties in a litigation, such information being reasonably pertinent thereto; provided that, in the case of clause (A), the Parties hereto shall cooperate in seeking to find a way to allow disclosure of such information (including by entering into a joint-defense or similar agreement) to the extent doing so (1) would not (in the good faith belief of the Party being requested to disclose the information (after consultation with counsel, which may be in-house counsel)) reasonably be likely to result in the violation of any such contract or Law or reasonably be likely to cause such privilege to be undermined with respect to such information or (2) could reasonably (in the good faith belief of the Party being requested to disclose the information (after consultation with counsel, which may be in-house counsel)) be managed through the use of customary “clean-room” arrangements pursuant to which appropriately designated Representatives of the other Party shall be provided access to such information; provided, further, that the Party being requested to disclose the information shall (x) notify the other Party that such disclosures are reasonably likely to violate its or its Subsidiaries’ obligations under any such contract or Law or are reasonably likely to cause such privilege to be undermined, (y) communicate to the other Party in reasonable detail the facts giving rise to such notification and the subject matter of such information (to the extent it is able to do so in accordance with the first proviso in this Section 5.6(b)) and (z) in the case where such disclosures are reasonably likely to violate its or its Subsidiaries’ obligations under any contract, use reasonable commercial efforts to seek consent from the applicable third Party to any such contract with respect to the disclosures prohibited thereby (to the extent not otherwise expressly prohibited by the terms of such contract).

(c) No investigation, or information received, pursuant to this Section 5.6 will modify any of the representations and warranties of the Parties hereto.

(d) If the SXE Entities on the one hand or the AMID Entities on the other hand exercise rights of access under this Section 5.6 or otherwise (the “Inspecting Parties”), or conduct examinations or inspections under this Section 5.6 or otherwise, then (i) such access, examination and inspection will be at the Inspecting Parties’ sole risk, cost and expense and such Inspecting Parties waive and release, on behalf of themselves and each Person undertaking any such examination or inspection on their behalf, all damages, losses, liabilities, fines, penalties and expenses (including reasonable attorneys’ fees) and other claims against the other Parties and their partners and members and their Affiliates and the respective employees, directors, officers, attorneys, contractors, Representatives and agents of such Persons (collectively the “Inspection Indemnitees”) arising in any way therefrom or in any way related thereto and (ii) except to the extent of an Inspection Indemnitee’s gross negligence or willful misconduct, the Inspecting Parties will indemnify, defend and hold harmless the Inspection Indemnitees from and against any and all damages, losses, liabilities, fines, penalties and expenses (including reasonable attorneys’ fees) and other claims of any kind or character arising out of the granting of any such access or the undertaking of any such examination or inspection. THE FOREGOING RELEASE AND INDEMNIFICATION WILL APPLY WHETHER OR NOT SUCH DAMAGES, LOSSES, LIABILITIES, FINES, PENALTIES AND EXPENSES (INCLUDING REASONABLE ATTORNEYS’ FEES) OR OTHER CLAIMS ARISE OUT OF (A) NEGLIGENCE (INCLUDING SOLE NEGLIGENCE, SIMPLE

 

A-37


Table of Contents

NEGLIGENCE, CONCURRENT NEGLIGENCE, ACTIVE OR PASSIVE NEGLIGENCE, BUT EXCLUDING GROSS NEGLIGENCE OR WILLFUL MISCONDUCT) OF THE INSPECTION INDEMNITEES OR (B) STRICT LIABILITY. Notwithstanding any provision to the contrary contained in this Agreement, the provisions of this Section 5.6 will survive the termination of this Agreement pursuant to Article VII and the Closing.

Section 5.7 Notification of Certain Matters. SXE shall give prompt notice to AMID, and AMID shall give prompt notice to SXE, of (i) any notice or other communication received by such Party from any Governmental Authority in connection with the transactions contemplated hereby or from any Person alleging that the consent of such Person is or may be required in connection with the transactions contemplated hereby, if the subject matter of such communication or the failure of such Party to obtain such consent is reasonably likely to be material to SXE or AMID, (ii) any actions, suits, claims, investigations or proceedings commenced or, to such Party’s Knowledge, threatened against, relating to or involving or otherwise affecting such Party or any of its Subsidiaries and that relate to the transactions contemplated hereby, (iii) the discovery of any fact or circumstance that, or the occurrence or non-occurrence of any event the occurrence or non-occurrence of which, would result in the failure to be satisfied of any of the conditions to the Closing in Article VI and (iv) any material failure of such Party to comply with or satisfy any covenant or agreement to be complied with or satisfied by it hereby which would result in the failure to be satisfied of any of the conditions to the Closing in Article VI; provided that, in the case of clauses (iii) and (iv), the failure to comply with this Section 5.7 shall not result in the failure to be satisfied of any of the conditions to the Closing in Article VI, or give rise to any right to terminate this Agreement under Article VII, if the underlying fact, circumstance, event or failure would not in and of itself give rise to such failure or right.

Section 5.8 Indemnification and Insurance.

(a) For purposes of this Section 5.8, (i) “Indemnified Person” shall mean any person who is now, or has been or becomes at any time prior to the Effective Time, an officer or director of SXE, SXE GP or any of their respective Subsidiaries and also with respect to any such Person, in their capacity as a director, officer, manager, employee, member, trustee or fiduciary of another corporation, company, foundation, partnership, joint venture, trust, pension or other employee benefit plan or enterprise (whether or not such other entity or enterprise is affiliated with SXE) serving at the request of or on behalf of SXE, SXE GP or any of their respective Subsidiaries and together with such Person’s heirs, executors or administrators and (ii) “Proceeding” shall mean any actual or threatened claim, action, suit, proceeding or investigation, whether civil, criminal, administrative, investigative or otherwise and whether or not such claim, action, suit, proceeding or investigation results in a formal civil or criminal litigation or regulatory action.

(b) From and after the Effective Time, to the fullest extent that SXE, SXE GP or any applicable Subsidiary thereof would be permitted to indemnify an Indemnified Person, AMID, AMID GP and the Surviving Entity, jointly and severally, agree to honor the provisions regarding elimination of liability of directors, indemnification of officers, directors and employees and advancement of expenses contained in the SXE Charter Documents and comparable governing instruments of SXE GP and any Subsidiary of SXE or SXE GP as of the date hereof and ensure that the organizational documents of the Surviving Entity and AMID GP shall, for a period of six years following the Effective Time, contain provisions no less favorable with respect to indemnification, advancement of expenses and exculpation of present and former directors, officers and agents of SXE, SXE GP and their respective Subsidiaries than are set forth in the SXE Charter Documents and comparable governing instruments of SXE GP (it being acknowledged and agreed that the provisions of the AMID Charter Documents and comparable governing instruments of SXE GP in effect as of the date hereof are no less favorable with respect to indemnification, advancement of expenses and exculpation of such Persons than are in the SXE Charter Documents and comparable governing instruments of SXE GP as of the date hereof). Any right of indemnification of an Indemnified Person pursuant to this Section 5.8(b) shall not be amended, repealed or otherwise modified at any time in a manner that would adversely affect the rights of such Indemnified Person as provided herein.

 

A-38


Table of Contents

(c) SXE, SXE GP or its controlling Affiliate shall, prior to the closing of the Holdings Contribution Agreement, purchase a “tail policy” with respect to acts or omissions occurring or alleged to have occurred prior to the Effective Time that were committed or alleged to have been committed by such Indemnified Persons in their capacity as such; provided that the cost of such “tail policy” shall be borne as set forth in the Holdings Contribution Agreement and in no event shall the cost of such policy exceed the Maximum Amount. The “Maximum Amount” shall be an amount per year equal to 300% of current annual premiums allocated to SXE or SXE GP and set forth in Section 5.8(c) of the SXE Disclosure Schedule for the current directors’ and officers’ liability insurance policies covering acts or omissions occurring at or prior to the Closing Date with respect to the Indemnified Persons.

(d) The rights of any Indemnified Person under this Section 5.8 shall be in addition to any other rights such Indemnified Person may have under the organizational documents of SXE, SXE GP, the Surviving Entity, AMID, AMID GP, the DRULPA or the DLLCA. The provisions of this Section 5.8 shall survive the consummation of the transactions contemplated hereby for a period of six years and are expressly intended to benefit each of the Indemnified Persons and their respective heirs and representatives; provided, however, that in the event that any claim or claims for indemnification or advancement set forth in this Section 5.8 are asserted or made within such six-year period, all rights to indemnification and advancement in respect of any such claim or claims shall continue until disposition of all such claims. If the Surviving Entity, AMID GP or any of their respective successors or assigns (i) consolidates with or merges into any other Person, or (ii) transfers or conveys all or substantially all of their businesses or assets to any other Person, then, in each such case, to the extent necessary, a proper provision shall be made so that the successors and assigns of the Surviving Entity or AMID GP, as the case may be, shall assume the obligations of the Surviving Entity and AMID GP set forth in this Section  5.8.

Section 5.9 Securityholder Litigation. SXE shall give AMID the opportunity to participate in the defense or settlement of any securityholder litigation against SXE and/or its officers and directors relating to the transactions contemplated hereby; provided that SXE shall in any event have principal responsibility for such defense (subject to Section 5.2(a)(xvi)) and shall not be required to provide information if doing so would be reasonably expected to threaten the loss of any attorney-client privilege or other applicable legal privilege. SXE shall not enter into any settlement agreement in respect of any securityholder litigation against the SXE and/or its directors or officers relating to the Merger or any of the other transactions contemplated hereby without AMID’s prior written consent (such consent not to be unreasonably withheld, conditioned or delayed).

Section 5.10 Fees and Expenses. All fees and expenses incurred in connection with the transactions contemplated hereby including all legal, accounting, financial advisory, consulting and all other fees and expenses of third parties incurred by a Party in connection with the negotiation and effectuation of the terms and conditions of this Agreement and the transactions contemplated hereby, shall be the obligation of the respective Party incurring such fees and expenses, except AMID and SXE shall each bear and pay one-half of the expenses incurred in connection with payment of filing fees under the HSR Act and the filing, printing and mailing of the Registration Statement and Proxy Statement (other than the filing fee payable to the SEC in connection with the Registration Statement, which shall be borne solely by AMID).

Section 5.11 Section 16 Matters. Prior to the Effective Time, AMID and SXE shall take all such steps as may be required (to the extent permitted under Applicable Law) to cause any dispositions of Common Units (including derivative securities with respect to Common Units) or acquisitions of AMID Units (including derivative securities with respect to AMID Units) resulting from the transactions contemplated by this Agreement by each individual who is subject to the reporting requirements of Section 16(a) of the Exchange Act with respect to SXE, or will become subject to such reporting requirements with respect to AMID, to be exempt under Rule 16b-3 promulgated under the Exchange Act.

Section 5.12 Listing. AMID shall cause the AMID Units to be issued pursuant to and in accordance with this Agreement to be approved for listing (subject, if applicable, to notice of issuance) for trading on the NYSE prior to the Closing.

 

A-39


Table of Contents

Section 5.13 Distributions. After the date of this Agreement until the Effective Time, each of AMID and SXE shall coordinate with the other regarding the declaration of any distributions in respect of AMID Units or Common Units, Class B Convertible Units, Subordinated Units and SXE LTIP Units and the record dates and payment dates relating thereto, it being the intention of the Parties that holders of Common Units, Class B Convertible Units, Subordinated Units or SXE LTIP Units shall not receive, for any quarter, distributions both in respect of Common Units, Class B Convertible Units, Subordinated Units or SXE LTIP Units and also distributions in respect of AMID Units that they receive in exchange therefor in the Merger, but that they shall receive for any such quarter either: (i) only distributions in respect of Common Units, Class B Convertible Units, Subordinated Units or SXE LTIP Units or (ii) only distributions in respect of AMID Units that they receive in exchange therefor in the Merger.

Section 5.14 Employee Matters.

(a) AMID shall (i) for the six-month period immediately following the Closing Date, treat each employee of SXE, SXE GP or any of their respective Subsidiaries as of the Closing who continues employment with AMID, AMID GP or any of their respective Subsidiaries following the Closing (a “SXE Employee”), equally to similarly situated employees of AMID, AMID GP or their respective Subsidiaries with respect to compensation and employee benefits, or, with respect to certain SXE Employees, provide for continued participation under certain SXE Benefit Plans, and (ii) for the 12-month period immediately following the Closing Date, cause SXE, SXE GP and each of their respective Subsidiaries to comply with the terms of the Southcross Energy Partners GP LLC Employee Protection Plan. No provision of this Agreement shall be construed as a guarantee of continued employment of any SXE Employee and this Agreement shall not be construed so as to prohibit AMID, AMID GP or any of their respective Subsidiaries from having the right to terminate the employment of any SXE Employee, provided that any such termination is effected in accordance with applicable Law.

(b) To the extent any SXE Employees become eligible to participate in any AMID Benefit Plans, AMID shall use commercially reasonably efforts to, and it shall cause its Affiliates (including SXE GP and its Subsidiaries) to use commercially reasonable efforts to, cause each of the AMID Benefit Plans to give each SXE Employee full credit (for all purposes, including eligibility to participate, vesting, vacation or PTO entitlement and severance benefits) for all service with SXE, SXE GP or any of their respective Subsidiaries prior to the Closing Date; provided, however, that (i) such service need not be credited to the extent it would result in a duplication of benefits, and (ii) such service credit shall not be given with respect to benefit accruals under any defined benefit pension plan. In addition, AMID shall use commercially reasonable efforts to, and it shall cause its Affiliates (including SXE GP and its Subsidiaries) to use commercially reasonable efforts to (x) cause to be waived any eligibility waiting periods, any evidence of insurability requirements and the application of any pre-existing condition limitations under each of the AMID Benefit Plans, and (y) credit the expenses of such SXE Employees that were credited toward deductibles or out-of-pocket limits for the SXE Benefit Plans for the plan year up to the Closing Date against satisfaction of any deductibles or out-of-pocket limits for the AMID Benefit Plans for periods following the Closing Date.

(c) The provisions of this Section 5.14 are for the sole benefit of the Parties hereto and nothing herein, express or implied, is intended or shall be construed to confer upon or give to any person (including any SXE Employee), other than the Parties to this Agreement and their respective successors and permitted assigns, any legal or equitable or other rights or remedies under or by reason of any provision of this Section 5.14. Nothing contained herein, express or implied: (i) shall be construed to establish, amend or modify any benefit plan, program, agreement or arrangement (including any AMID Benefit Plan or SXE Benefit Plan); (ii) shall alter or limit AMID or AMID GP’s ability to amend, modify or terminate any benefit plan, program, agreement or arrangement (including any AMID Benefit Plan or SXE Benefit Plan); or (iii) is intended to confer upon any SXE Employee any right to employment or continued employment for any period of time by reason of this Agreement, or any right to a particular term or condition of employment.

 

A-40


Table of Contents

(d) Within 30 days preceding the Closing, SXE GP shall take all necessary action to terminate and liquidate the SXE Non-Employee Director Deferred Compensation Plan (the “DCP”) pursuant to Treasury Regulations Section 1.409A-3(j)(4)(ix) (in accordance with the DCP’s terms, as amended to permit a lump sum payout in the form of a cash payment).

Section 5.15 SXE Credit Facilities; Backstop Letter.

(a) With respect to the SXE Credit Facilities, at least five business days prior to the Closing Date, SXE shall provide to AMID (i) a payoff letter (the “Lender Payoff Letter”), which will provide the dollar amount of all indebtedness required to be paid under the SXE Credit Facilities in order to fully pay off the SXE Credit Facilities as of the Closing and to release all Liens and guarantees thereunder upon such payment, executed by the applicable administrative agent for the lenders (and, to the extent of any consent needed by any lenders or by any other Person that is the beneficiary of any Liens securing the SXE Credit Facilities, by such lenders or other such Person) under the respective SXE Credit Facilities on terms and conditions reasonably satisfactory to AMID GP, such terms to include either (A) the administrative agent’s (on behalf of the lenders and any other Person that is the beneficiary of any Liens securing the SXE Credit Facilities) affirmative covenant to file all necessary UCC and Lien terminations within five business days following the Closing Date, or (B) such administrative agent’s (on behalf of the lenders and any other Person that is the beneficiary of any Liens securing the SXE Credit Facilities) express authorization for the AMID Entities to have any such documents filed on behalf of the administrative agent, lenders or any other Person that is the beneficiary of any Lien securing the SXE Credit Facilities, and (ii) to the extent such agreements have not otherwise been terminated prior to such date, evidence of the consent of Wells Fargo Bank, N.A., as administrative agent under the SXE Revolving Credit Agreement, to terminate the Investment Agreement and the Backstop Letter upon the receipt of payment all amounts set forth in the Lender Payoff Letter and pursuant to Section 6.3(c) hereof.

(b) In the event Qualifying Notes (as defined in the Investment Agreement) shall have been issued in accordance with Section 5.2(a)(ii) pursuant to the Investment Agreement, Backstop Letter or an investment in SXE that reduces the Committed Amount (as defined in the Investment Agreement), at least five business days prior to the Closing Date SXE shall provide to AMID a payoff letter (the “Qualifying Notes Payoff Letter”, and together with the Lender Payoff Letter, the “Payoff Letters”), which will provide the dollar amount of indebtedness required to be paid under the Qualifying Notes in order to fully pay off such Qualifying Notes as of the Closing, executed by Southcross Holdings and/or the Sponsors (as defined in the Backstop Letter), as applicable, on terms and conditions reasonably satisfactory to AMID GP and the applicable Sponsors (as defined in the Backstop Letter).

Section 5.16 Tax Matters. The Parties shall, to the extent permissible under applicable Law, treat the combined businesses of AMID and SXE as a single activity for purposes of Section 469 of the Code.

ARTICLE VI

CONDITIONS PRECEDENT

Section 6.1 Conditions to Each Partys Obligation to Effect the Merger. The respective obligations of each Party hereto to effect the Merger shall be subject to the satisfaction (or waiver, if permissible under applicable Law) on or prior to the Closing Date of the following conditions:

(a) SXE Unitholder Approval. The SXE Unitholder Approval shall have been obtained in accordance with applicable Law, the certificate of limited partnership of SXE and the SXE Partnership Agreement;

(b) Regulatory Approval. Any waiting period applicable to the transactions contemplated hereby under the HSR Act shall have been terminated or shall have expired;

(c) No Injunctions or Restraints. No Law, injunction, judgment or ruling enacted, promulgated, issued, entered, amended or enforced by any Governmental Authority (collectively, “Restraints”) shall be in effect

 

A-41


Table of Contents

enjoining, restraining, preventing or prohibiting consummation of the transactions contemplated hereby or making the consummation of the transactions contemplated hereby illegal;

(d) Registration Statement. The Registration Statement shall have become effective under the Securities Act and no stop order suspending the effectiveness of the Registration Statement shall have been issued and no proceedings for that purpose shall have been initiated or threatened by the SEC; and

(e) Unit Listing. The AMID Units deliverable to the SXE Unitholders as contemplated by this Agreement shall have been approved for listing on the NYSE, subject to official notice of issuance.

(f) Holdings Contribution. The Holdings Contribution shall have closed in accordance with the terms of the Holdings Contribution Agreement.

(g) Tax Opinions.

(i) AMID shall have received an opinion of Gibson, Dunn & Crutcher LLP dated as of the Closing Date, to the effect that, for U.S. federal income tax purposes, (A) AMID should not recognize any income or gain as a result of the Merger (other than any gain resulting from any decrease in partnership liabilities pursuant to Section 752 of the Code), (B) no gain or loss should be recognized by AMID Unitholders as a result of the Merger with respect to any AMID Units held by such AMID Unitholder (other than any gain resulting from (w) any decrease in partnership liabilities pursuant to Section 752 of the Code, (x) any liabilities incurred other than in the ordinary course of business of AMID or its Subsidiaries, (y) any disposition or deemed disposition of non-pro rata Merger Consideration, or (z) relating to an AMID Unit received for property or services other than cash), and (C) AMID is classified as a partnership for U.S. federal income tax purposes. In rendering such opinion, Gibson, Dunn & Crutcher LLP shall be entitled to receive and rely upon representations, warranties and covenants of officers of the AMID Entities and SXE and any of their respective Affiliates as to such matters as Gibson, Dunn & Crutcher LLP may reasonably request.

(ii) SXE shall have received an opinion of Locke Lord LLP dated as of the Closing Date, to the effect that, for U.S. federal income tax purposes, except to the extent that the Section 707 Consideration causes the Merger to be treated as a disguised sale, and except to the extent amounts are deducted and withheld by AMID or the Exchange Agent pursuant to Section 2.2(j) (A) no gain or loss should be recognized by SXE Unitholders holding Common Units, Subordinated Units or Class B Convertible Units (other than Common Units, Subordinated Units, Class B Convertible Units or other equity interests in SXE held by Southcross Holdings or an Affiliate, Subsidiary or partner thereof or AMID or any of its Affiliates) as a result of the Merger with respect to any Common Units, Subordinated Units or Class B Convertible Units held by such SXE Unitholder (other than any gain resulting from (x) any actual or constructive distribution of cash, including as a result of any decrease in partnership liabilities pursuant to Section 752 of the Code, (y) the receipt of any Merger Consideration that is not pro rata with the other holders of the same class of units (other than units held by Southcross Holdings or an Affiliate, Subsidiary or partner thereof or AMID or any of its Affiliates) or (z) any liabilities incurred other than in the ordinary course of business of SXE or its Subsidiaries); provided that such opinion shall not extend to any SXE Unitholder who acquired Common Units, Subordinated Units or Class B Convertible Units from SXE in exchange for property or services other than cash, and (B) SXE is classified as a partnership for U.S. federal income tax purposes. In rendering such opinion, Locke Lord LLP shall be entitled to receive and rely upon representations, warranties and covenants of officers of the AMID Entities and SXE and any of their respective Affiliates as to such matters as Locke Lord LLP may reasonably request.

 

A-42


Table of Contents

Section 6.2 Conditions to Obligations of AMID to Effect the Merger. The obligations of AMID to effect the Merger are further subject to the satisfaction (or waiver, if permissible under applicable Law) on or prior to the Closing Date of the following conditions:

(a) Representations and Warranties. (i) The representations and warranties of SXE contained in Section 3.3(a), Section 3.3(c) and Section 3.6(a), shall be true and correct in all respects, in each case both when made and at and as of the Closing Date, as if made at and as of such time (except to the extent expressly made as of an earlier date, in which case as of such date); (ii) the representations and warranties of SXE contained in Section 3.2(a) shall be true and correct in all respects, other than immaterial misstatements or omissions, both when made and at and as of the Closing Date, as if made at and as of such time (except to the extent expressly made as of an earlier date, in which case as of such date); and (iii) all other representations and warranties of SXE set forth herein shall be true and correct both when made and at and as of the Closing Date, as if made at and as of such time (except to the extent expressly made as of an earlier date, in which case as of such date), except, in the case of this clause (iii), where the failure of such representations and warranties to be so true and correct (without giving effect to any limitation as to “materiality” or “SXE Material Adverse Effect” set forth in any individual such representation or warranty) does not have, and would not reasonably be expected to have, individually or in the aggregate, a SXE Material Adverse Effect. AMID shall have received a certificate signed on behalf of SXE by an executive officer of SXE to such effect.

(b) Performance of Obligations of the SXE Entities. The SXE Entities shall have performed in all material respects all obligations required to be performed by it under this Agreement at or prior to the Closing Date, and AMID shall have received a certificate signed on behalf of SXE by an executive officer of SXE to such effect.

Section 6.3 Conditions to Obligation of SXE to Effect the Merger. The obligation of SXE to effect the Merger is further subject to the satisfaction (or waiver, if permissible under applicable Law) on or prior to the Closing Date of the following conditions:

(a) Representations and Warranties. The representations and warranties of AMID contained in Section 4.3(a), Section 4.3(c) and Section 4.6(a) shall be true and correct in all respects, in each case both when made and at and as of the Closing Date, as if made at and as of such time (except to the extent expressly made as of an earlier date, in which case as of such date); (ii) the representations and warranties of AMID contained in Section 4.2(a) shall be true and correct in all respects, other than immaterial misstatements or omissions, both when made and at and as of the Closing Date, as if made at and as of such time (except to the extent expressly made as of an earlier date, in which case as of such date); and (iii) all other representations and warranties of AMID set forth herein shall be true and correct both when made and at and as of the Closing Date, as if made at and as of such time (except to the extent expressly made as of an earlier date, in which case as of such date), except, in the case of this clause (iii), where the failure of such representations and warranties to be so true and correct (without giving effect to any limitation as to “materiality” or “AMID Material Adverse Effect” set forth in any individual such representation or warranty) does not have, and would not reasonably be expected to have, individually or in the aggregate, an AMID Material Adverse Effect. SXE shall have received a certificate signed on behalf of AMID by an executive officer of AMID to such effect.

(b) Performance of Obligations of the AMID Entities. The AMID Entities shall have performed in all material respects all obligations required to be performed by them under this Agreement at or prior to the Closing Date, and SXE shall have received a certificate signed on behalf of AMID by an executive officer of AMID to such effect.

(c) SXE Credit Facilities; Backstop Letter. Contemporaneously with or prior to the Closing, AMID shall have paid or caused to be paid on behalf of SXE, (i) to such account or accounts as designated in the Lender Payoff Letter by the applicable lender or administrative agent and in accordance with the terms of the Lender Payoff Letter, the dollar amount of all indebtedness and any other amounts required to be paid under the SXE Credit Facilities in order to fully pay off the SXE Credit Facilities, and (ii) as applicable, to such account or

 

A-43


Table of Contents

accounts as designated in the Qualifying Notes Payoff Letter by Southcross Holdings and/or the Sponsors (as defined in the Backstop Letter), as applicable, and in accordance with the terms of the Qualifying Notes Payoff Letter, the dollar amount of all indebtedness and any other amounts required to be paid under the Qualifying Notes (as defined in the Investment Agreement) in order to fully pay off such Qualifying Notes.

Section 6.4 Frustration of Closing Conditions. None of SXE or any of the AMID Entities may rely on the failure of any condition set forth in Section 6.1, Section 6.2 or Section 6.3, as the case may be, to be satisfied if such failure was caused by such Party’s failure to use its reasonable best efforts to consummate the Merger and the other transactions contemplated hereby, or other breach of or noncompliance with this Agreement.

ARTICLE VII

TERMINATION

Section 7.1 Termination. This Agreement may be terminated and the transactions contemplated hereby abandoned at any time prior to the Effective Time:

(a) by the mutual written consent of SXE and AMID duly authorized by each of the SXE GP Board and the AMID GP Board, respectively.

(b) by either of SXE or AMID:

(i) if the Closing shall not have been consummated on or before June 1, 2018 (the “Outside Date”); provided, that the right to terminate this Agreement under this Section 7.1(b)(i) shall not be available (x) to a Party if the inability to satisfy such condition was due to the failure of such party to perform any of its obligations under this Agreement or (y) to a Party if the other Party has filed (and is then pursuing) an action seeking specific performance as permitted by Section 8.8;

(ii) if any Restraint having the effect set forth in Section 6.1(c) shall be in effect and shall have become final and nonappealable; provided, however, that the right to terminate this Agreement under this Section 7.1(b)(ii) shall not be available to a Party if such Restraint was due to the failure of such Party to perform any of its obligations under this Agreement; or

(iii) if the SXE Unitholders Meeting shall have concluded and the SXE Unitholder Approval shall not have been obtained; or

(c) by AMID:

(i) if a SXE Adverse Recommendation Change shall have occurred;

(ii) if SXE shall have breached or failed to perform any of its representations, warranties, covenants or agreements set forth in this Agreement (or if any of the representations or warranties of SXE set forth in this Agreement shall fail to be true), which breach or failure (A) would (if it occurred or was continuing as of the Closing Date) give rise to the failure of a condition set forth in Section 6.2(a) or (b) and (B) is incapable of being cured, or is not cured by SXE within 30 days following receipt of written notice from AMID of such breach or failure; provided that AMID shall not have the right to terminate this Agreement pursuant to this Section 7.1(c) if AMID is then in breach of any of its representations, warranties, covenants or agreements contained in this Agreement, which breach or failure would (if it occurred or was continuing as of the Closing Date) give rise to the failure of a condition set forth in Section 6.3(a) or (b); or

(d) by SXE if AMID shall have breached or failed to perform any of its covenants or agreements set forth in this Agreement (or if any of the representations or warranties of AMID set forth in this Agreement shall fail to be true), which breach or failure (A) would (if it occurred or was continuing as of the Closing Date) give rise to the failure of a condition set forth in Section 6.3(a) or (b) and (B) is incapable of being cured, or is not

 

A-44


Table of Contents

cured, by AMID within 30 days following receipt of written notice from SXE of such breach or failure; provided, that SXE shall not have the right to terminate this Agreement pursuant to this Section 7.1(d) if SXE is then in breach of any of the first three sentences of Section 5.1(b) or Section 5.3 or in breach of any of its other representations, warranties, covenants or agreements contained in this Agreement, which breach or failure would (if it occurred or was continuing as of the Closing Date) give rise to the failure of a condition set forth in Section 6.2(a) or (b).

(e) In addition to the foregoing, this Agreement shall be automatically terminated without further action of any Party upon the termination of the Holdings Contribution Agreement.

Section 7.2 Effect of Termination. In the event of the termination of this Agreement as provided in Section 7.1, written notice thereof shall be given to the other Party or Parties, specifying the provision of this Agreement pursuant to which such termination is made, and this Agreement shall forthwith become null and void (other than the provisions in Section 5.6(d), Section 5.10, Section 7.2 and Section 7.3 and in the last sentence of Section 5.6(a), and the provisions in Article VIII, all of which shall survive termination of this Agreement), and there shall be no liability on the part of any AMID Entity or SXE Entity or their respective directors, officers and Affiliates, except (a) SXE or AMID may have liability as provided in Section 7.3, and (b) nothing shall relieve any Party hereto from any liability or damages for any failure to consummate the Merger and the other transactions contemplated hereby when required pursuant to this Agreement or any Party from liability for fraud or a Willful Breach of any representation, warranty, covenant or other agreement contained in this Agreement.

Section 7.3 Fees and Expenses.

(a) In the event that (A) a SXE Alternative Proposal shall have been publicly proposed or publicly disclosed prior to, and not withdrawn at the time of, the date of the SXE Unitholders Meeting (or, if the SXE Unitholders Meeting shall not have occurred, and such SXE Alternative Proposal shall have not been withdrawn prior to the termination of this Agreement pursuant to Section 7.1(b)(i) [Outside Date]), (B) this Agreement is terminated by SXE or AMID pursuant to Section 7.1(b)(i) [Outside Date] or Section 7.1(b)(iii) [Failed SXE Unitholder Vote], and (C) SXE enters into a definitive agreement with respect to, or consummates, any SXE Alternative Proposal within 12 months after the date this Agreement is terminated (whether or not such SXE Alternative Proposal is the same SXE Alternative Proposal referred to in clause (A)), then SXE shall pay to AMID a termination fee equal to $2,000,000, less any AMID Expenses previously paid by SXE pursuant to Section 7.3(e) (the “SXE Termination Fee”), upon the earlier of the public announcement that SXE has entered into such definitive agreement or the consummation of any such transaction; provided, that the payment by SXE of the SXE Termination Fee pursuant to this Section 7.3 shall not relieve SXE from any liability or damage resulting from a Willful Breach of any of its representations, warranties, covenants or agreements set forth in Section 5.1 or Section 5.3 hereof or fraud. For purposes of this Section 7.3(a), the term “SXE Alternative Proposal” shall have the meaning assigned to such term in Section 8.13, except that the references to “25% or more” shall be deemed to be references to “50% or more.”

(b) In the event this Agreement is terminated by AMID pursuant to Section 7.1(c)(i) [SXE Adverse Recommendation Change], then SXE shall pay to AMID, within two business days after the date of termination, the SXE Termination Fee.

(c) Any payment of the SXE Termination Fee shall be made in cash by wire transfer of same day funds to an account designated in writing by AMID.

(d) In the event that SXE shall fail to pay the SXE Termination Fee required pursuant to this Section 7.3 when due, such fee shall accrue interest for the period commencing on the date such fee became past due, at a rate equal to the legal rate of interest provided for in Section 2301 of Title 6 of the Delaware Code. In addition, if SXE shall fail to pay the SXE Termination Fee when due, SXE shall also pay all of AMID’s reasonable costs and expenses (including attorneys’ fees) in connection with efforts to collect such fee. The SXE

 

A-45


Table of Contents

Entities acknowledge that the provisions of this Section 7.3 are an integral part of the transactions contemplated hereby and that, without these agreements the AMID Entities would enter into this Agreement. The Parties agree that in no event shall SXE be required to pay the SXE Termination Fee on more than one occasion.

(e) Notwithstanding anything to the contrary in this Agreement, in the event of termination of this Agreement by (i) either Party pursuant to Section 7.1(b)(iii) [Failed SXE Unitholder Vote] (or a termination by SXE pursuant to a different provision of Section 7.1 at a time when this Agreement was terminable pursuant to Section 7.1(b)(iii) [Failed SXE Unitholder Vote]) or (ii) AMID pursuant to Section 7.1(c)(ii) [SXE Uncured Breach], then SXE shall promptly, but in no event later than three business days after receipt of an invoice (with supporting documentation) therefor from AMID, pay AMID’s designee all of the reasonably documented out-of-pocket expenses (including all fees and expenses of counsel, accountants, investment bankers, financing sources, hedging counterparties, experts and consultants) incurred by AMID and its Affiliates in connection with this Agreement and the transactions contemplated hereby (the “AMID Expenses”); provided, however, that in the event of a termination of this Agreement by either Party pursuant to Section 7.1(b)(iii) [Failed SXE Unitholder Vote] (or a termination by SXE pursuant to a different provision of Section 7.1 at a time when this Agreement was terminable pursuant to Section 7.1(b)(iii) [Failed SXE Unitholder Vote]), SXE shall pay the AMID Expenses up to a maximum amount of $500,000; provided, further, that that the payment by SXE of the AMID Expenses pursuant to this Section 7.3(e), (i) shall not relieve SXE of any subsequent obligation to pay the Termination Fee pursuant to Section 7.3(a) except to the extent indicated in such Section and (ii) shall not relieve SXE from any liability or damage resulting from a Willful Breach of any of its representations, warranties, covenants or agreements set forth in Section 5.1 or Section 5.3 hereof or fraud. In no event shall SXE have any obligation to make any such payment if, at the time of such termination, this Agreement was terminable by SXE pursuant to Section 7.1(d)(i) [AMID Uncured Breach].

ARTICLE VIII

MISCELLANEOUS

Section 8.1 No Survival, Etc.. Except as otherwise provided in this Agreement, the representations, warranties and agreements of each Party hereto shall remain operative and in full force and effect regardless of any investigation made by or on behalf of any other Party hereto, whether prior to or after the execution of this Agreement. The representations, warranties and agreements in this Agreement shall terminate at the Effective Time or, except as otherwise provided in Section 7.2, upon the termination of this Agreement pursuant to Section 7.1, as the case may be, except that the agreements set forth in Article II, Section 5.8, Section 5.10, and Section 5.13 and any other agreement in this Agreement that contemplates performance after the Effective Time shall survive the Effective Time and those set forth in Section 5.6(d), Section 5.10, Section 7.2, Section 7.3, in the last sentence of Section 5.6(a) and this Article VIII shall survive termination of this Agreement. The AMID Confidentiality Agreement shall (i) survive termination of this Agreement in accordance with its terms and (ii) terminate as of the Effective Time.

Section 8.2 Amendment or Supplement; Determinations; Approvals and Consents. At any time prior to the Effective Time, this Agreement may be amended or supplemented in any and all respects, whether before or after receipt of the SXE Unitholder Approval by written agreement of the Parties hereto; provided, however, that following approval of the Merger and the other transactions contemplated hereunder by the SXE Unitholders, there shall be no amendment or change to the provisions of this Agreement which by Law would require further approval by the SXE Unitholders or AMID Unitholders, as applicable, without such approval; provided further, however, that any amendment or supplement to this Agreement must be approved by the SXE Conflicts Committee. Unless otherwise expressly set forth in this Agreement, whenever a determination, decision, approval or consent of SXE or the SXE GP Board (including, without limitation, a determination to effect a SXE Adverse Recommendation Change) or of AMID or the AMID GP Board is required pursuant to this Agreement, such determination, decision, approval or consent must be authorized by the SXE GP Board and the SXE Conflicts Committee, or the AMID GP Board, as applicable.

 

A-46


Table of Contents

Section 8.3 Extension of Time, Waiver, Etc. At any time prior to the Effective Time, any Party may, subject to applicable Law, (a) waive any inaccuracies in the representations and warranties of any other Party hereto, (b) extend the time for the performance of any of the obligations or acts of any other Party hereto or (c) waive compliance by the other Party with any of the agreements contained herein or, except as otherwise provided herein, waive any of such Party’s conditions provided, that (i) any such waiver or extension shall only be effective if made in writing and (ii) neither SXE and its Subsidiaries nor the SXE GP Board may make or authorize any such waiver or extension without the prior approval of the SXE Conflicts Committee. Notwithstanding the foregoing, no failure or delay by any SXE Entity or any AMID Entity in exercising any right hereunder shall operate as a waiver thereof nor shall any single or partial exercise thereof preclude any other or further exercise thereof or the exercise of any other right hereunder. Any agreement on the part of a Party hereto to any such extension or waiver shall be valid only if set forth in an instrument in writing signed on behalf of such Party.

Section 8.4 Assignment. Neither this Agreement nor any of the rights, interests or obligations hereunder shall be assigned, in whole or in part, by operation of Law or otherwise, by any of the Parties without the prior written consent of all other Parties except that (a) AMID may assign, in its sole discretion, any of or all its rights, interests and obligations under this Agreement to any wholly owned Subsidiary of AMID, but no such assignment shall relieve AMID of any of its obligations hereunder, (b) SXE may assign, in its sole discretion, any or all of its rights, interests and obligations under this Agreement to any wholly owned Subsidiary of SXE, but no such assignment shall relieve SXE of any of its obligations hereunder and (c) AMID may assign any of or all its rights, interests and obligations under this Agreement to any Debt Financing Source as collateral security; provided that such assignment is effected only for security purposes and shall not permit any foreclosure or other execution on such assignment prior to the Closing Date. Subject to the preceding sentence, this Agreement shall be binding upon, inure to the benefit of, and be enforceable by, the Parties hereto and their respective successors and permitted assigns. Any purported assignment not permitted under this Section 8.4 shall be null and void.

Section 8.5 Counterparts. This Agreement may be executed in counterparts (each of which shall be deemed to be an original but all of which taken together shall constitute one and the same agreement) and shall become effective when one or more counterparts have been signed by each of the Parties and delivered to the other Parties. The delivery of signed counterparts by facsimile or email transmission which includes a copy of the sending party’s signature(s) is as effective as signing and delivering the counterpart in person.

Section 8.6 Entire Agreement; No Third-Party Beneficiaries. This Agreement, the Holdings Contribution Agreement, the Support Agreement, the SXE Disclosure Schedule, the AMID Disclosure Schedule and the AMID Confidentiality Agreement (a) constitute the entire agreement, and supersede all other prior agreements and understandings, both written and oral, among the Parties with respect to the subject matter of this Agreement and thereof and (b) shall not confer upon any Person other than the Parties hereto any rights (including third-party beneficiary rights or otherwise) or remedies hereunder, except for, in the case of clause (b), (i) the provisions of Section 5.8 and Section 8.12 and (ii) if and only if the Closing occurs, the right of the SXE Unitholders to receive the Merger Consideration after the Closing (a claim by the SXE Unitholders with respect to which may not be made unless and until the Closing shall have occurred) and the right of holders of equity awards to receive the Merger Consideration to which they are entitled pursuant to this Agreement after the Closing (a claim by such holders with respect to which may not be made unless and until the Closing shall have occurred).

Section 8.7 Governing Law; Jurisdiction; Waiver of Jury Trial.

(a) This Agreement shall be governed by, and construed in accordance with, the laws of the State of Delaware, applicable to contracts executed in and to be performed entirely within that State.

(b) Each of the Parties hereto irrevocably agrees that any legal action or proceeding with respect to this Agreement and the rights and obligations arising hereunder, or for recognition and enforcement of any judgment

 

A-47


Table of Contents

in respect of this Agreement and the rights and obligations arising hereunder brought by the other Party hereto or its successors or assigns, shall be brought and determined exclusively in the Delaware Court of Chancery and any state appellate court therefrom within the State of Delaware (or, if the Delaware Court of Chancery declines to accept jurisdiction over a particular matter, any state or federal court within the State of Delaware). Each of the Parties hereto hereby irrevocably submits with regard to any such action or proceeding for itself and in respect of its property, generally and unconditionally, to the personal jurisdiction of the aforesaid courts and agrees that it will not bring any action relating to this Agreement or any of the transactions contemplated by this Agreement in any court other than the aforesaid courts. Each of the Parties hereto hereby irrevocably waives, and agrees not to assert as a defense, counterclaim or otherwise, in any action or proceeding with respect to this Agreement, (i) any claim that it is not personally subject to the jurisdiction of the above named courts for any reason other than the failure to serve in accordance with this Section 8.7, (ii) any claim that it or its property is exempt or immune from the jurisdiction of any such court or from any legal process commenced in such courts (whether through service of notice, attachment prior to judgment, attachment in aid of execution of judgment, execution of judgment or otherwise) and (iii) to the fullest extent permitted by the applicable Law, any claim that (x) the suit, action or proceeding in such court is brought in an inconvenient forum, (y) the venue of such suit, action or proceeding is improper or (z) this Agreement, or the subject matter hereof, may not be enforced in or by such courts.

(c) EACH PARTY HEREBY IRREVOCABLY WAIVES ALL RIGHT TO TRIAL BY JURY IN ANY ACTION, PROCEEDING OR COUNTERCLAIM (WHETHER BASED ON CONTRACT, TORT OR OTHERWISE) ARISING OUT OF OR RELATING TO THIS AGREEMENT OR THE TRANSACTIONS CONTEMPLATED HEREBY OR THE ACTIONS OF ANY PARTY IN THE NEGOTIATION, ADMINISTRATION, PERFORMANCE AND ENFORCEMENT OF THIS AGREEMENT AND THE TRANSACTIONS CONTEMPLATED BY THIS AGREEMENT.

Section 8.8 Specific Enforcement. The Parties agree that irreparable damage would occur and that the Parties would not have any adequate remedy at law in the event that any of the provisions of this Agreement were not performed in accordance with their specific terms or were otherwise breached and it is accordingly agreed that the Parties shall be entitled to an injunction or injunctions to prevent breaches of this Agreement and to enforce specifically the terms and provisions of this Agreement, in each case, in accordance with this Section 8.8 in the Delaware Court of Chancery or any federal court sitting in the State of Delaware, this being in addition to any other remedy to which they are entitled at law or in equity. Each of the Parties agrees that it will not oppose the granting of an injunction, specific performance and other equitable relief as provided herein on the basis that (x) either Party has an adequate remedy at law or (y) an award of specific performance is not an appropriate remedy for any reason at law or equity. Each Party further agrees that no Party shall be required to obtain, furnish or post any bond or similar instrument in connection with or as a condition to obtaining any remedy referred to in this Section 8.8, and each Party irrevocably waives any right it may have to require the obtaining, furnishing or posting of any such bond or similar instrument. The Parties agree that in the event that AMID receives the SXE Termination Fee, AMID may not seek any award of specific performance under this Section  8.8.

Section 8.9 Notices. All notices, requests and other communications to any Party hereunder shall be in writing and shall be deemed given if delivered personally, by facsimile (which is confirmed) or electronic transmission, or sent by overnight courier (providing proof of delivery) to the Parties at the following addresses:

If to the AMID Entities, to:

American Midstream Partners, LP

2103 CityWest Blvd.

Houston, Texas 77042

Fax No.: (713) 278-8870

Attn: General Counsel

 

A-48


Table of Contents

with a copy (which shall not constitute notice) to:

Gibson, Dunn & Crutcher LLP

1221 McKinney Street

Houston, Texas 77010

Fax No.: (346) 718-6901

Attn: Tull R. Florey

         Hillary H. Holmes

If to the SXE Entities, to:

Southcross Energy Partners, L.P.

750 Town and Country Boulevard

Suite 950

Houston, Texas 77024

E-mail: Kelly.Jameson@southcrossenergy.com

Attn: Kelly Jameson

with a copy to:

Locke Lord LLP

600 Travis Street, Suite 2800

Houston, Texas 77002

Fax No.: (713) 546-5401

Attn: H. William Swanstrom

and

Locke Lord LLP

600 Congress Avenue, Suite 2200

Austin, Texas 78701

Fax No.: (512) 391-4818

Attn: Michelle A. Earley

or such other address or facsimile number as such Party may hereafter specify by like notice to the other Parties hereto. All such notices, requests and other communications shall be deemed received on the date of receipt by the recipient thereof if received prior to 5:00 P.M. in the place of receipt and such day is a business day in the place of receipt. Otherwise, any such notice, request or communication shall be deemed not to have been received until the next succeeding business day in the place of receipt.

Section 8.10 Severability. If any term or other provision of this Agreement is determined by a court of competent jurisdiction to be invalid, illegal or incapable of being enforced by any rule of law or public policy, all other terms, provisions and conditions of this Agreement shall nevertheless remain in full force and effect. Upon such determination that any term or other provision is invalid, illegal or incapable of being enforced, the Parties hereto shall negotiate in good faith to modify this Agreement so as to effect the original intent of the Parties as closely as possible to the fullest extent permitted by applicable law in an acceptable manner to the end that the transactions contemplated hereby are fulfilled to the extent possible.

Section 8.11 Interpretation.

(a) When a reference is made in this Agreement to an Article, a Section, Exhibit or Schedule, such reference shall be to an Article of, a Section of, or an Exhibit or Schedule to, this Agreement unless otherwise indicated. The table of contents and headings contained in this Agreement are for reference purposes only and shall not affect in any way the meaning or interpretation of this Agreement. Whenever the words “include,”

 

A-49


Table of Contents

“includes” or “including” are used in this Agreement, they shall be deemed to be followed by the words “without limitation.” The words “hereof,” “herein” and “hereunder” and words of similar import when used in this Agreement shall refer to this Agreement as a whole and not to any particular provision of this Agreement. All terms defined in this Agreement shall have the defined meanings when used in any certificate or other document made or delivered pursuant hereto unless otherwise defined therein. The definitions contained in this Agreement are applicable to the singular as well as the plural forms of such terms and to the masculine as well as to the feminine and neuter genders of such term. Any agreement, instrument or statute defined or referred to herein or in any agreement or instrument that is referred to herein means such agreement, instrument or statute as from time to time amended, modified or supplemented, including (in the case of agreements or instruments) by waiver or consent and (in the case of statutes) by succession of comparable successor statutes and references to all attachments thereto and instruments incorporated therein. References to a Person are also to its permitted successors and assigns. All references in this Agreement to “transactions contemplated hereby” includes the Merger, but does not include the Holdings Contribution. References to the “other Party” from the perspective of an AMID Entity, refers to the SXE Entities, and from the perspective of a SXE Entity, refers to the AMID Entities.

(b) The Parties hereto have participated jointly in the negotiation and drafting of this Agreement with the assistance of counsel and, in the event an ambiguity or question of intent or interpretation arises, this Agreement shall be construed as jointly drafted by the Parties hereto and no presumption or burden of proof shall arise favoring or disfavoring any Party by virtue of the authorship of any provision of this Agreement or interim drafts of this Agreement.

(c) The Disclosure Schedules to this Agreement are arranged in sections corresponding to those contained in this Agreement merely for convenience, and the disclosure of an item in one section or subsection of such Disclosure Schedules as an exception to any particular covenant, representation or warranty shall be deemed adequately disclosed as an exception with respect to all other covenants, representations or warranties, notwithstanding the presence or absence of an appropriate section or subsection of such Disclosure Schedules with respect to such other covenants, representations or warranties or an appropriate cross-reference thereto, in each case to the extent relevancy of such disclosure to such other covenants, representations or warranties is reasonably apparent on the face of such disclosure that such disclosed information is applicable thereto. Additionally, for each of the Disclosure Schedules, the mere inclusion of an item in such Disclosure Schedules as an exception to a representation or warranty shall not be deemed an admission or acknowledgment, in and of itself and solely by virtue of the inclusion of such information in such Disclosure Schedules, that such information is required to be listed in such Disclosure Schedules or that such item (or any non-disclosed item or information of comparable or greater significance) represents a material exception or fact, event or circumstance, that such item has had, or is expected to result in, a SXE Material Adverse Effect or a AMID Material Adverse Effect, that such item actually constitutes noncompliance with, or a violation of, any Law, Permit or contract or other topic to which such disclosure is applicable or that such item is outside the ordinary course of business. The specification of any dollar amount in the representations and warranties contained in this Agreement or the inclusion of any specific item in the Disclosure Schedules is not intended to imply that such amounts (or higher or lower amounts) are or are not material, and no Party shall use the fact of the setting of such amounts or the fact of the inclusion of any such item in the Disclosure Schedules in any dispute or controversy between the Parties as to whether any obligation, item, or matter not described herein or included in a Disclosure Schedule is or is not material for purposes of this Agreement. Capitalized terms used in the Disclosure Schedules, unless otherwise defined therein, shall have the meanings assigned to them in this Agreement.

Section 8.12 Non-Recourse. No past, present or future director, officer, employee, incorporator, member, partner, stockholder, agent, attorney, representative or affiliate of any Party hereto or any of their respective Affiliates (unless such Affiliate is expressly a Party to this Agreement) shall have any liability (whether in contract or in tort) for any obligations or liabilities of such Party arising under, in connection with or related to this Agreement or for any claim based on, in respect of, or by reason of, the transactions contemplated hereby;

 

A-50


Table of Contents

provided, however, that nothing in this Section 8.12 shall limit any liability of the Parties to this Agreement for breaches of the terms and conditions of this Agreement.

Section 8.13 Definitions. As used in this Agreement, the following terms have the meanings ascribed thereto below:

Affiliate” means, as to any Person, any other Person that, directly or indirectly, controls, or is controlled by, or is under common control with, such Person. For this purpose, “control” (including, with its correlative meanings, “controlled by” and “under common control with”) means the possession, directly or indirectly, of the power to direct or cause the direction of management or policies of a Person, whether through the ownership of securities or partnership or other ownership interests, by contract or otherwise.

AMID Charter Documents” means, collectively, the certificate of limited partnership of AMID, and the Fifth Amended and Restated Agreement of Limited Partnership of American Midstream Partners, LP dated as of April 25, 2016, as amended or supplemented from time to time.

AMID Credit Facility” means the Second Amended and Restated Credit Agreement with Bank of America N.A., as Administrative Agent, Collateral Agent and L/C Issuer, Wells Fargo Bank, National Association, as Syndication Agent, and other lenders party thereto.

AMID General Partner Units” means the “Notional General Partner Units” as defined in the AMID Partnership Agreement.

AMID GP Charter Documents” means, collectively, the certificate of formation of AMID GP, and the Third Amended and Restated Limited Liability Company Agreement of American Midstream GP, LLC, as amended or supplemented from time to time.

AMID Incentive Distribution Right” means “Incentive Distribution Right” as set forth in the AMID Partnership Agreement.

AMID Joint Ventures” means each entity listed on Section 8.13 of the AMID Disclosure Schedule; provided, that with respect to any reference in this Agreement to AMID causing any AMID Joint Venture to take any action, such reference shall only require AMID to cause such AMID Joint Venture to take such action to the maximum extent permitted by the organizational documents and governance arrangements of such AMID Joint Venture and, to the extent applicable, its fiduciary duties in relation to such AMID Joint Venture.

AMID Limited Partner” means a “Limited Partner” as defined in the AMID Partnership Agreement.

AMID Partnership Agreement” means the Fifth Amended and Restated Agreement of Limited Partnership of American Midstream Partners, LP, as amended or supplemented from time to time.

AMID Partnership Interest” means “Partnership Interest” as defined in the AMID Partnership Agreement.

AMID Security” means any class or series of equity interest in AMID (but excluding any options, rights, warrants and appreciation rights relating to an equity interest in AMID), including AMID Units, Series A Units and Series C Units, which are separate classes of AMID Partnership Interests.

AMID Unit” means a “Common Unit” as defined in the AMID Partnership Agreement.

AMID Unitholders” means the holders of AMID Units.

 

A-51


Table of Contents

Antitrust Laws” means the Sherman Act, as amended, the Clayton Act, as amended, the HSR Act, the Federal Trade Commission Act, as amended, and all other applicable Laws issued by a Governmental Authority that are designed or intended to prohibit, restrict or regulate actions having the purpose or effect of monopolization or restraint of trade or lessening of competition.

Backstop Letter” means that certain Backstop Investment Commitment Letter, dated December 29, 2016, and entered into by (a) SXE, (b) Southcross Holdings, (c) Wells Fargo Bank, N.A., (d) (i) TW Aggregator LP, TW BBTS Aggregator LP, TW Southcross Sidecar II LP, TW Southcross Sidecar II (N-QP) LP, EIG BBTS Holdings, LLC, EIG Energy XV (BBTS) Blocker, LLC, EIG Energy Fund XV Holdings, LP, EIG Energy Fund XV Cayman Blocker, LP, EIG Energy Fund XV (Cayman), L.P., EIG Energy Fund XV-B, L.P., EIG Energy Fund XV-A, L.P., EIG Energy Fund XV, L.P., EIG Energy XIV Blocker (BBTS), LLC, EIG Energy Fund XIV (Cayman), L.P., EIG Energy Fund XIV-B, L.P., EIG Energy Fund XIV-A, L.P. and EIG Energy Fund XIV, L.P., as may be amended from time to time.

business day” means a day except a Saturday, a Sunday or other day on which the SEC or banks in the City of New York are authorized or required by Law to be closed.

Class B Convertible Unit” means a “Class B Convertible Unit” as defined in the SXE Partnership Agreement.

Class B PIK Unit” means a “Class B PIK Unit” as defined in the SXE Partnership Agreement.

Class B Unitholders” mean the holders of the Class B Convertible Units.

Clayton Act” means the Clayton Antitrust Act of 1914, as amended, and the rules and regulations promulgated thereunder.

Common Unit” means a SXE Security representing a fractional part of the SXE Partnership Interests of all SXE Limited Partners and assignees, and having the rights and obligations specified with respect to Common Units in the SXE Partnership Agreement. The term “Common Unit” does not refer to a Subordinated Unit or Class B Convertible Unit prior to its conversion into a Common Unit pursuant to the terms of the SXE Partnership Agreement.

Common Unitholders” mean the holders of the Common Units.

Confidential Disclosure Letter” means the Confidential Disclosure Letter delivered by SXE to AMID concurrently with the execution hereof.

Debt Financing Source” has the meaning set forth in the Holdings Contribution Agreement.

DLLCA” mean the Delaware Limited Liability Company Act.

DRULPA” means the Delaware Revised Uniform Limited Partnership Act.

Disclosure Schedules” means the SXE Disclosure Schedules and the AMID Disclosure Schedules, collectively.

Environmental Law” means any Law relating to (i) the protection, preservation or restoration of the environment (including air, surface water, groundwater, drinking water supply, surface land, subsurface land, plant and animal life or any other natural resource), or (ii) the exposure to, or the use, storage, recycling, treatment, generation, transportation, processing, handling, labeling, production, release or disposal of Hazardous Substances, in each case as in effect at the date of this Agreement.

 

A-52


Table of Contents

Environmental Permit” means all Permits required under Environmental Laws.

ERISA Affiliate” means, with respect to any Person, any trade or business, whether or not incorporated, that together with such Person, would be deemed at the relevant time to be a single employer for purpose of Section 414(b), (c), (m) or (o) of the Code.

Federal Trade Commission Act” means the Federal Trade Commission Act of 1914, as amended, and the rules and regulations promulgated thereunder.

GAAP” means generally accepted accounting principles in the United States.

Governmental Authority” means any government, court, arbitrator, regulatory or administrative agency, commission or authority or other governmental instrumentality, federal, state or local, domestic, tribal, foreign or multinational.

Hazardous Substance” means any substance, material or waste that is listed, defined, designated or classified as hazardous, toxic, radioactive, dangerous or a “pollutant” or “contaminant” or words of similar meaning under any Environmental Law or are otherwise regulated by any Governmental Authority with jurisdiction over the environment or natural resources due to their actual or potential adverse effects upon human health or the environment, including without limitation petroleum or any derivative or byproduct thereof, radon, radioactive material, asbestos or asbestos containing material, urea formaldehyde, foam insulation or polychlorinated biphenyls.

HSR Act” means the Hart-Scott-Rodino Antitrust Improvements Act of 1976, as amended, and the rules and regulations promulgated thereunder.

Investment Agreement” means that certain Investment Agreement, dated December 29, 2016, by and between SXE, Southcross Holdings and Wells Fargo Bank, N.A., as may be amended from time to time.

Knowledge” (i) when used with respect to SXE, means the actual knowledge of those individuals listed on Section 8.13(a) of the SXE Disclosure Schedule and (ii) when used with respect to AMID, means the actual knowledge of those individuals listed on Section 8.13 of the AMID Disclosure Schedule.

LTIP” means the Southcross Energy Partners, L.P. Amended and Restated 2012 Long Term Incentive Plan, as may be amended from time to time.

Material Adverse Effect” means, when used with respect to a Person, any change, effect, event or occurrence that, individually or in the aggregate, (x) has had or would reasonably be expected to have a material adverse effect on the business, financial condition or results of operations of such Person and its Subsidiaries, taken as a whole, or (y) prevents or materially impedes, interferes with or hinders the consummation of the transactions contemplated hereby, including the Merger, on or before the Outside Date; provided, however, that, with respect to the foregoing clause (x) only, any adverse changes, effects, events or occurrences resulting from or due to any of the following shall be disregarded in determining whether there has been a Material Adverse Effect: (i) changes, effects, events or occurrences generally affecting the United States or global economy, the financial, credit, debt, securities or other capital markets or political, legislative or regulatory conditions or changes in the industries in which such Person operates; (ii) the announcement or pendency of this Agreement or the transactions contemplated hereby; (iii) any change in the market price or trading volume of the limited partnership interests or other equity securities of such Person (it being understood and agreed that the foregoing shall not preclude any other Party to this Agreement from asserting that any facts or occurrences giving rise to or contributing to such change that are not otherwise excluded from the definition of Material Adverse Effect should be deemed to constitute, or be taken into account in determining whether there has been, or would reasonably be expected to be, a Material Adverse Effect); (iv) acts of war or terrorism (or the escalation of the

 

A-53


Table of Contents

foregoing) or natural disasters or other force majeure events; (v) changes in any Laws or regulations applicable to such Person or applicable accounting regulations or principles or the official interpretation thereof that materially affects this Agreement or the transactions contemplated hereby; (vi) changes, effects, events or occurrences generally affecting the prices of oil, natural gas, natural gas liquids or coal or other commodities; and (vii) any failure of a Person to meet any internal or external projections, forecasts or estimates of revenues, earnings or other financial or operating metrics for any period (it being understood and agreed that the foregoing shall not preclude any other Party to this Agreement from asserting that any facts or occurrences giving rise to or contributing to such failure that are not otherwise excluded from the definition of Material Adverse Effect should be deemed to constitute, or be taken into account in determining whether there has been, or would reasonably be expected to be, a Material Adverse Effect); provided, however, that changes, effects, events or occurrences referred to in clauses (i), (iv), (v) and (vi) above shall be considered for purposes of determining whether there has been or would reasonably be expected to be a Material Adverse Effect if and to the extent such state of affairs, changes, effects, events or occurrences has had or would reasonably be expected to have a disproportionate adverse effect on such Person and its Subsidiaries, taken as a whole, as compared to other companies of similar size operating in the industries in which such Person and its Subsidiaries operate.

Multiemployer Plan” means a multiemployer plan as defined in Section 4001(a)(3) of ERISA.

NYSE” means the New York Stock Exchange.

Outstanding” shall have the meaning assigned to such term in the SXE Partnership Agreement.

Permit” means franchises, tariffs, grants, authorizations, licenses, permits, easements, variances, exceptions, consents, certificates, approvals and orders of any Governmental Authority.

Person” means an individual, a corporation, a limited liability company, a partnership, an association, a trust or any other entity, including a Governmental Authority.

Phantom Unit” means a notional interest granted under the SXE LTIP that entitles the holder to receive a Common Unit at a designated future payment date.

Post-Closing Tax Period” means any taxable period or any portion of a taxable period beginning after the Closing Date.

Pre-Closing Tax Period” means any taxable period or any portion of a taxable period ending on or before the Closing Date.

Risk Management Policy” means the Risk Management Policy of SXE or AMID, as applicable, as adopted by the SXE GP Board or the AMID GP Board, and in effect on the date of this Agreement; provided, that the Risk Management Policy may only be amended or modified after the date of this Agreement by such Board or a committee thereof with the prior written consent of the counter-party.

SEC” means the Securities and Exchange Commission.

Series A Unit” means a Series A Preferred Unit as defined in the AMID Partnership Agreement.

Series C Unit” means a Series C Preferred Unit as defined in the AMID Partnership Agreement.

Series D Unit” means a Series D Preferred Unit as defined in the AMID Partnership Agreement.

Sherman Act” means the Sherman Antitrust Act of 1890, as amended, and the rules and regulations promulgated thereunder.

 

A-54


Table of Contents

Subordinated Unit” means a Subordinated Unit as defined in the SXE Partnership Agreement.

Subordinated Unitholders” mean the holders of the Subordinated Units.

Subsidiary” when used with respect to any Party, means any corporation, limited liability company, partnership, association, trust or other entity the accounts of which would be consolidated with those of such Party in such Party’s consolidated financial statements if such financial statements were prepared in accordance with GAAP, as well as any other corporation, limited liability company, partnership, association, trust or other entity of which securities or other ownership interests representing more than 50% of the equity or more than 50% of the ordinary voting power (or, in the case of a partnership, more than 50% of the general partnership interests or, in the case of a limited liability company, the member) are, as of such date, owned by such Party or one or more Subsidiaries of such Party or by such Party and one or more Subsidiaries of such Party. For purposes of Article IV, when used with respect to AMID, the term “Subsidiary” shall include the AMID Joint Ventures.

SXE Alternative Proposal” means any inquiry, proposal or offer from any Person or “group” (as defined in Section 13(d) of the Exchange Act), other than AMID, its Subsidiaries, and their Affiliates, relating to any (i) direct or indirect acquisition (whether in a single transaction or a series of related transactions), outside of the ordinary course of business, of assets of SXE and its Subsidiaries (including securities of Subsidiaries) equal to 25% or more of SXE’s consolidated assets or to which 25% or more of SXE’s revenues or earnings on a consolidated basis are attributable, (ii) direct or indirect acquisition (whether in a single transaction or a series of related transactions) of beneficial ownership (within the meaning of Section 13 under the Exchange Act) of 25% or more of any class of equity securities of SXE, (iii) tender offer or exchange offer that if consummated would result in any Person or “group” (as defined in Section 13(d) of the Exchange Act) beneficially owning 10% or more of any class of equity securities of SXE or (iv) merger, consolidation, unit exchange, share exchange, business combination, recapitalization, liquidation, dissolution or similar transaction involving SXE which is structured to permit any Person or “group” (as defined in Section 13(d) of the Exchange Act) to acquire beneficial ownership of at least 25% of SXE’s consolidated assets or equity interests; in each case, other than the transactions contemplated hereby.

SXE Changed Circumstance” means a material event, circumstance, change or development, in each case that (i) arises or occurs after the date of this Agreement and was not, prior to the date of this Agreement, known or reasonably foreseeable to the SXE GP Board and (ii) does not relate to (A) the receipt, existence or terms of a SXE Alternative Proposal or any matter relating thereto or consequence thereof, (B) AMID, AMID GP or their respective Subsidiaries, (C) any actions taken pursuant to this Agreement or (D) any changes in the price of AMID Common Units or other AMID Securities or SXE Common Units or other SXE Securities.

SXE Credit Facilities” means the SXE Revolving Credit Agreement and the SXE Term Loan.

SXE Designated Proposal” means a bona fide unsolicited written SXE Alternative Proposal, obtained after the date of this Agreement and not in breach of Section 5.3, to acquire, directly or indirectly, 50% or more of the outstanding equity securities of SXE or 50% or more of the assets of SXE and its Subsidiaries on a consolidated basis, made by any Person or “group” (as defined in Section 13(d) of the Exchange Act), other than AMID, its Subsidiaries, and their Affiliates, which is on terms and conditions which the SXE GP Board (upon the recommendation of the SXE Conflicts Committee) determines in good faith (after consultation with its outside financial advisor and outside legal counsel), taking into account all legal, regulatory, financial, financing, timing and other aspects of the proposal, including all conditions contained therein and the Person making such SXE Alternative Proposal, to be (i) reasonably capable of being consummated in accordance with its terms, and (ii) if consummated, more favorable to the SXE Unitholders (in their capacity as SXE Unitholders) from a financial point of view than the transactions contemplated hereby, taking into account at the time of determination any changes to the terms of this Agreement that as of that time had been proposed by AMID in writing.

 

A-55


Table of Contents

“SXE Equity Plan” means any plans or arrangements of SXE providing for the compensatory grant of awards of Phantom Units or awards denominated, in whole or in part, in Common Units, or options or unit appreciation rights or similar awards relating to Common Units, including the LTIP.

SXE General Partner Interest” means the “General Partner Interest” as defined in the SXE Partnership Agreement.

SXE General Partner Units” means the “General Partner Units” as defined in the SXE Partnership Agreement.

SXE GP Charter Documents” means, collectively, the certificate of formation of SXE GP, and the Second Amended and Restated Limited Liability Company Agreement of SXE GP, as amended or supplemented from time to time.

SXE Incentive Distribution Right” means “Incentive Distribution Right” as defined in the SXE Partnership Agreement.

SXE Joint Ventures” means each entity listed on Section 8.13(a) of the SXE Disclosure Schedule; provided, that with respect to any reference in this Agreement to SXE causing any SXE Joint Venture to take any action, such reference shall only require SXE to cause such SXE Joint Venture to take such action to the maximum extent permitted by the organizational documents and governance arrangements of such SXE Joint Venture and, to the extent applicable, its fiduciary duties in relation to such SXE Joint Venture.

SXE Limited Partner” means “Limited Partner” as defined in the SXE Partnership Agreement.

SXE Limited Partner Interest” means “Limited Partner Interest” as defined in the SXE Partnership Agreement.

SXE LTIP Unit” means an award of Phantom Units granted under the LTIP.

SXE Partnership Agreement” means the Third Amended and Restated Agreement of Limited Partnership of SXE, as amended or supplemented from time to time.

SXE Partnership Interest” means an equity interest in SXE, which shall include the SXE General Partner Interest and SXE Limited Partner Interests.

SXE Revolving Credit Agreement” means that certain Third Amended and Restated Revolving Credit Agreement, dated as of August 4, 2014, by and among Wilmington Trust, National Association (successor to Wells Fargo Bank, N.A.), as the Administrative Agent, the lenders party thereto, and SXE, as may be amended from time to time.

SXE Security” means any class or series of equity interest in SXE (but excluding any options, rights, warrants and appreciation rights relating to an equity interest in SXE), including without limitation, Common Units, Class B Convertible Units and Subordinated Units, which are separate classes of SXE Partnership Interests.

SXE Term Loan” means that certain Term Loan Credit Agreement, dated as of August 4, 2014, by and among the Partnership, Wilmington Trust, National Association (successor to Wells Fargo Bank, N.A.), as Administrative Agent, UBS Securities LLC and Barclays Bank PLC, as Co-Syndication Agents, JPMorgan Chase Bank, N.A., as Documentation Agent, and the lenders party thereto, as may be amended from time to time.

SXE Unitholder” means the Common Unitholders, the Subordinated Unitholders and the Class B.

 

A-56


Table of Contents

Tax” or “Taxes” means any and all federal, state, local or foreign or provincial taxes, charges, imposts, levies or other assessments, including all net income, gross receipts, capital, sales, use, ad valorem, value added, transfer, franchise, margin, profits, net proceeds, alternative or add-on minimum, inventory, goods and services, capital stock, license, registration, leasing, user, withholding, payroll, employment, social security, unemployment, disability, excise, severance, stamp, occupation, property, unclaimed property, fuel, excess profits, premium, windfall profit, deficiency and estimated taxes, customs duties, fees, assessments and similar charges, including any and all interest, penalties, fines, additions to tax or additional amounts imposed by any Governmental Authority in connection with respect thereto.

Tax Return” means any return, report or similar filing (including any attached schedules, supplements and additional or supporting material) filed or required to be filed with respect to Taxes, including any information return, claim for refund, amended return or declaration of estimated Taxes (and including any amendments with respect thereto).

TBOC” means the Texas Business Organizations Code, as amended.

Willful Breach” means (i) with respect to any breaches or failures to perform any of the representations, warranties, covenants or other agreements contained in this Agreement, a material breach that is a consequence of a deliberate act or intentional omission undertaken by the breaching party (or in the case of Section 5.3 with respect to SXE, the consequence of a deliberate act or omission of a Subsidiary of SXE, or of a Representative of SXE at the direction of SXE) regardless of whether breaching this Agreement was the conscious object of the act or omission and (ii) the failure by any party to consummate the transactions contemplated hereby after all of the conditions set forth in Article VI have been satisfied or waived (by the party entitled to waive any such applicable conditions).

[signature pages follows]

 

A-57


Table of Contents

IN WITNESS WHEREOF, the Parties hereto have caused this Agreement to be duly executed and delivered as of the date first above written.

 

AMID:
AMERICAN MIDSTREAM PARTNERS, LP
By:   American Midstream GP, LLC,
  Its general partner
By:  

/s/ Lynn L. Bourdon III

Name:   Lynn L. Bourdon III
Title:   President and Chief Executive Officer
AMID GP:
AMERICAN MIDSTREAM GP, LLC
By:  

/s/ Lynn L. Bourdon III

Name:   Lynn L. Bourdon III
Title:   President and Chief Executive Officer
MERGER SUB:
CHEROKEE MERGER SUB LLC
By:  

/s/ Lynn L. Bourdon III

Name:   Lynn L. Bourdon III
Title:   President and Chief Executive Officer

[Signature Page to Agreement and Plan of Merger (LP)]


Table of Contents
SXE:
SOUTHCROSS ENERGY PARTNERS, L.P.
By:   SOUTHCROSS ENERGY
  PARTNERS GP, LLC
  Its general partner
By:  

/s/ Bret M. Allan

Name:   Bret M. Allan
Title:   Senior Vice President and
  Chief Financial Officer
SXE GP:
SOUTHCROSS ENERGY PARTNERS GP, LLC
By:  

/s/ Bret M. Allan

Name:   Bret M. Allan
Title:   Senior Vice President and
  Chief Financial Officer

[Signature Page to Agreement and Plan of Merger (LP)]


Table of Contents

Annex B

 

   LOGO
   Jefferies LLC
   Three Allen Center
   333 Clay Street, Suite 1000
   Houston, TX 77002
October 31, 2017    tel 281.774.2000
   Jefferies.com

The Conflicts Committee of the Board of Directors

Southcross Energy Partners GP, LLC

1717 Main Street, Suite 5200

Dallas, Texas 75201

Members of the Conflicts Committee:

We understand that Southcross Energy Partners, L.P. (“SXE”), Southcross Energy Partners GP, LLC, the general partner of SXE (“SXE GP”), American Midstream Partners, LP (“AMID”), American Midstream GP, LLC, the general partner of AMID (“AMID GP”) and Cherokee Merger Sub LLC, a wholly-owned subsidiary of AMID (“AMID Merger Sub”), propose to enter into an Agreement and Plan of Merger (the “Merger Agreement”), pursuant to which AMID Merger Sub will merge with and into SXE (the “Merger”) in a transaction in which each Common Unit (as defined in the Merger Agreement) (other than Common Units held by Southcross Holdings LP (“Southcross Holdings”) or any of its subsidiaries) will be converted into the right to receive 0.160 AMID Units (as defined in the Merger Agreement) (the “Exchange Ratio”). The terms and conditions of the Merger are more fully set forth in the Merger Agreement.

You have asked for our opinion as to whether the Exchange Ratio pursuant to the Merger Agreement is fair, from a financial point of view, to the holders of Common Units other than SXE, SXE GP, AMID, AMID GP, AMID Merger Sub, Southcross Holdings or any of their respective affiliates (collectively, the “Unaffiliated SXE Unitholders”).

In arriving at our opinion, we have, among other things:

 

  (i) reviewed a draft dated October 31, 2017 of the Merger Agreement;

 

  (ii) reviewed certain publicly available financial and other information about SXE;

 

  (iii) reviewed certain publicly available financial and other information about AMID;

 

  (iv) reviewed certain information furnished to us by the management of SXE, including financial forecasts and analyses, relating to the business, operations and prospects of SXE and approved for our use by SXE (the “SXE Forecasts”);

 

  (v) reviewed certain information furnished to us by the management of AMID, including financial forecasts and analyses, relating to the business, operations and prospects of AMID and approved for our use by SXE (the “AMID Forecasts”);

 

  (vi) held discussions with (x) members of senior management of SXE concerning the matters described in clauses (ii), (iii), (iv) and (v) above, and (y) members of senior management of AMID concerning the matters described in clauses (iii) and (v) above;

 

  (vii) reviewed the trading price history and valuation multiples for Common Units and AMID Units and compared them with those of certain publicly traded companies that we deemed relevant;

 

  (viii) compared the proposed financial terms of the Merger with the financial terms of certain other transactions that we deemed relevant;


Table of Contents

LOGO

 

 

  (ix) considered the potential pro forma impact of the Merger; and

 

  (x) conducted such other financial studies, analyses and investigations as we deemed appropriate.

In our review and analysis and in rendering this opinion, we have assumed and relied upon, but have not assumed any responsibility to independently investigate or verify, the accuracy and completeness of all financial and other information that was supplied or otherwise made available by SXE or AMID or that was publicly available to us (including, without limitation, the information described above), or that was otherwise reviewed by us. We have relied on assurances of the managements of SXE and AMID that they are not aware of any facts or circumstances that would make such information inaccurate or misleading. In our review, we did not obtain any independent evaluation or appraisal of any of the assets or liabilities of, nor did we conduct a physical inspection of any of the properties or facilities of, SXE or AMID, nor have we been furnished with any such evaluations or appraisals of such physical inspections, nor do we assume any responsibility to obtain any such evaluations or appraisals.

With respect to the financial forecasts provided to and examined by us, including the SXE Forecasts and the AMID Forecasts, we note that projecting future results of any company is inherently subject to uncertainty. SXE has informed us, however, and we have assumed, that the SXE Forecasts were reasonably prepared on bases reflecting the best currently available estimates and good faith judgments of the management of SXE as to the future financial performance of SXE. In addition, AMID has informed us, and we have assumed, that the AMID Forecasts were reasonably prepared on bases reflecting the best currently available estimates and good faith judgments of the management of AMID as to the future financial performance of AMID. We express no opinion as to the SXE Forecasts or the AMID Forecasts or the assumptions on which they are made.

Our opinion is based on economic, monetary, regulatory, market and other conditions existing and which can be evaluated as of the date hereof. We expressly disclaim any undertaking or obligation to advise any person of any change in any fact or matter affecting our opinion of which we become aware after the date hereof.

We have made no independent investigation of any legal or accounting matters affecting SXE or AMID, and we have assumed the correctness in all respects material to our analysis of all legal and accounting advice given to SXE, SXE GP and its Board of Directors and the Conflicts Committee thereof (the “Conflicts Committee”), including, without limitation, advice as to the legal, accounting and tax consequences of the terms of, and transactions contemplated by, the Merger Agreement to SXE and its limited partners. In addition, in preparing this opinion, we have not taken into account any tax consequences of the transaction to any holder of Common Units. We have assumed that the final form of the Merger Agreement will be substantially similar to the last draft reviewed by us. We have also assumed that the Merger will be consummated in accordance with the terms of the Merger Agreement, without waiver, modification or amendment of any term, condition or agreement and in compliance with all applicable laws, documents and other requirements and that in the course of obtaining the necessary regulatory or third party approvals, consents and releases for the Merger, no delay, limitation, restriction or condition will be imposed that would have an adverse effect on SXE, AMID or the contemplated benefits of the Merger.

We were not authorized to and did not solicit any expressions of interest from any other parties with respect to the sale of all or any part of SXE or any other alternative transaction.

It is understood that our opinion is for the use and benefit of the Conflicts Committee (in its capacity as such) in its consideration of the Merger, and our opinion does not address the relative merits of the transactions contemplated by the Merger Agreement as compared to any alternative transaction or opportunity that might be available to SXE, nor does it address the underlying business decision by SXE or SXE GP to engage in the Merger or the terms of the Merger Agreement or the documents referred to therein. Our opinion does not

 

B-2


Table of Contents

LOGO

 

constitute a recommendation as to how any holder of Common Units should vote on the Merger or any matter related thereto. We understand that Southcross Holdings proposes to enter into a Contribution Agreement with AMID and AMID GP contemporaneously with the entry into the Merger Agreement (the “Holdings Contribution Agreement”), pursuant to which, among other things, Southcross Holdings will, indirectly through various contributions, contribute to AMID and AMID GP all of the equity interests of certain entities, including SXE and SXE GP, directly or indirectly held by Southcross Holdings for the consideration provided for therein. You have not asked us to address, and this opinion does not address (a) the Holdings Contribution Agreement or any matter contemplated thereby or the fairness of the Exchange Ratio relative to the consideration to be received pursuant to the Holdings Contribution Agreement or otherwise and (b) the fairness to, or any other consideration of, the holders of any class of securities, creditors or other constituencies of SXE or SXE GP (including pursuant to the Holdings Contribution Agreement), other than the Unaffiliated SXE Unitholders. We express no opinion as to the price at which Common Units or AMID Units will trade at any time. Furthermore, we do not express any view or opinion as to the fairness, financial or otherwise, of the amount or nature of any compensation payable to or to be received by any of SXE’s or SXE GP’s officers, directors or employees, or any class of such persons, in connection with the Merger relative to the consideration to be received by holders of Common Units or otherwise. Our opinion has been authorized by the Fairness Committee of Jefferies LLC.

We have been engaged by the Conflicts Committee to act as financial advisor to the Conflicts Committee in connection with the Merger and have received a fee for our services and will receive a fee for our services upon delivery of this opinion. We also will be reimbursed for expenses incurred. SXE has agreed to indemnify us against liabilities arising out of or in connection with the services rendered and to be rendered by us under such engagement. We have, in the past, provided financial advisory services to the Conflicts Committee and may continue to do so and have received, and may receive, fees for the rendering of such services. We have, in the past, provided financial advisory services to AMID and may continue to do so and may receive fees for the rendering of such services. In the ordinary course of our business, we and our affiliates may trade or hold securities of SXE or AMID and/or their respective affiliates for our own account and for the accounts of our customers and, accordingly, may at any time hold long or short positions in those securities. In addition, we may seek to, in the future, provide financial advisory and financing services to the Conflicts Committee, SXE, SXE GP, AMID, AMID GP or entities that are affiliated with SXE, SXE GP, AMID or AMID GP for which we would expect to receive compensation. Except as otherwise expressly provided in our engagement letter with the Conflicts Committee, our opinion may not be used or referred to by the Conflicts Committee, SXE GP or SXE, or quoted or disclosed to any person in any manner, without our prior written consent.

Based upon and subject to the foregoing, we are of the opinion that, as of the date hereof, the Exchange Ratio pursuant to the Merger Agreement is fair, from a financial point of view, to the Unaffiliated SXE Unitholders.

 

Very truly yours,

/s/ JEFFERIES LLC

JEFFERIES LLC

 

B-3


Table of Contents

LOGO

SOUTHCROSS ENERGY PARTNERS, L.P. PROXY CARD SPECIAL MEETING OF UNITHOLDERS TUESDAY, MARCH 27, 2018, AT 10 A.M. CT THIS PROXY IS SOLICITED ON BEHALF OF THE BOARD OF DIRECTORS OF SOUTHCROSS ENERGY PARTNERS GP, LLC The undersigned unitholder of Southcross Energy Partners, L.P., a Delaware limited partnership (“SXE”), hereby appoints Bruce A. Williamson, Bret M. Allan and Kelly J. Jameson with full power to act alone, the true and lawful attorney-in-fact of the undersigned, with full power of substitution and revocation, and hereby authorizes Bruce A. Williamson, Bret M. Allan and Kelly J. Jameson to represent and to vote, as designated below, in respect of the undersigned’s common units representing the limited partner interests in SXE (the “SXE Common Units”), subordinated units representing limited partner interests in SXE (the “SXE Subordinated Units”), and Class B Convertible Units representing limited partner interests in SXE (the “SXE Class B Convertible Units” and, together with the SXE Common Units and SXE Subordinated Units, the “SXE Units”) at the Special Meeting of Unitholders to be held at the offices of Locke Lord LLP, JPMorgan Chase Tower, 600 Travis Street, Suite 2800, Houston, Texas 77002 on Tuesday, March 27, 2018, at 10 a.m., Central Time (the “Special Meeting”), and at any or all adjournments thereof, the number of SXE Units the undersigned would be entitled to vote if personally present. 1.1 (Continued and to be signed on the reverse side.) 14475


Table of Contents

LOGO

SPECIAL MEETING OF UNITHOLDERS OF SOUTHCROSS ENERGY PARTNERS, L.P. March 27, 2018 GO GREEN e-Consent makes it easy to go paperless. With e-Consent, you can quickly access your proxy material, statements and other eligible documents online, while reducing costs, clutter and paper waste. Enroll today via www.astfinancial.com to enjoy online access. NOTICE OF INTERNET AVAILABILITY OF PROXY MATERIAL: A COPY OF THE PROXY STATEMENT AND PROSPECTUS AND THIS FORM OF PROXY ARE AVAILABLE AT http://www.astproxyportal.com/ast/17947/ Please sign, date and mail your proxy card in the envelope provided as soon as possible. Please detach along perforated line and mail in the envelope provided. 00030000030000000000 8 032718 LIABILITY THE BOARD OF DIRECTORS OF SOUTHCROSS ENERGY PARTNERS GP, LLC, A DELAWARE LIMITED LIABILITY COMPANY AND THE GENERAL PARTNER OF SXE (“SXE GP”) RECOMMENDS THAT HOLDERS OF SXE UNITS VOTE “FOR” THE MERGER PROPOSAL AND “FOR” THE ADVISORY COMPENSATION PROPOSAL: x PLEASE SIGN, DATE AND RETURN PROMPTLY IN THE ENCLOSED ENVELOPE. PLEASE MARK YOUR VOTE IN BLUE OR BLACK INK AS SHOWN HERE FOR AGAINST ABSTAIN 1. Merger Proposal: To approve the Agreement and Plan of Merger, dated October 31, 2017, by and among SXE, SXE GP, American Midstream Partners, LP, a Delaware limited partnership (“AMID”), American Midstream GP, LLC, a Delaware limited liability company and the general partner of AMID (“AMID GP”), and Cherokee Merger Sub LLC, a Delaware limited liability company and wholly owned subsidiary of AMID (“AMID Merger Sub”), as such agreement may be amended from time to time (the “Merger Agreement”), and the transactions contemplated thereby, including the merger of AMID Merger Sub with SXE, with SXE surviving as a wholly owned subsidiary of AMID (the “Merger”). 2. Advisory Compensation Proposal: To approve, on an advisory (non-binding) basis, the compensation that may be paid or become payable to SXE GP’s named executive officers in connection with the Merger. This proxy, when properly executed, will be voted in the manner directed herein by the undersigned unitholder. The units represented by this proxy when properly executed, will be voted in the manner directed herein by the undersigned unitholders. If no direction is made, this proxy will be voted “FOR” the Merger Proposal and “FOR” the Advisory Compensation Proposal and in the discretion of the proxies with respect to such other business as may properly come before the meeting. To indicate changes change your to the the new address registered address on name(s) your in the account, address on the please account space check above. may not the Please be box submitted at note right and that via this method. Signature of Unitholder Date: Signature of Unitholder Date: Notes: Please sign exactly as your name or names appear on this Proxy. When units are held jointly, each holder should sign. When signing as executor, administrator, attorney, trustee or guardian, please give full title as such. If the signer is a corporation, please sign full corporation, please sign full corporate name by duly authorized officer, giving full title as such. If signer is a partnership, please sign in partnership name by authorized person.