Please wait
Table of Contents

Filed Pursuant to Rule 424(b)(4)
Registration No. 333-252843

 

10,723,821 Shares

 

 

LOGO

COMMON STOCK

 

 

The selling shareholders identified in this prospectus are offering an aggregate of 10,723,821 shares of common stock. We are not selling any shares under this prospectus and will not receive any proceeds from the sale of shares by the selling shareholders. Our common stock is listed on the New York Stock Exchange under the symbol “OSH.” On February 5, 2021, the last reported sale price of our common stock on the New York Stock Exchange was $53.53 per share. The final public offering price will be determined through negotiations between the selling shareholders and the lead underwriters in this offering and the recent market price used throughout this prospectus may not be indicative of the actual offering price.

Upon completion of this offering, affiliates of each of General Atlantic and Newlight (each as defined herein, together the “Lead Sponsors”) will beneficially own approximately 48.0% of our issued and outstanding shares of common stock (or 47.3% of our issued and outstanding shares of common stock if the underwriters’ option to purchase additional shares is exercised in full) assuming the number of shares offered by the affiliates of the Lead Sponsors, as set forth in the section titled “Principal and Selling Shareholders”, remains the same. As a result, we expect that we will cease to be a “controlled company” as defined under the New York Stock Exchange listing rules and we will no longer rely on exemptions from corporate governance requirements that are available to controlled companies.

We are an “emerging growth company” as defined under the federal securities laws, and as such, we have elected to comply with certain reduced reporting requirements for this prospectus and may elect to do so in future filings.

 

 

See “Risk Factors” beginning on page 22 to read about factors you should consider before buying shares of our common stock.

 

 

Neither the Securities and Exchange Commission nor any other regulatory body has approved or disapproved of these securities or passed upon the accuracy or adequacy of this prospectus. Any representation to the contrary is a criminal offense.

 

 

 

    Per Share     Total  

Public offering price

  $ 56.00   $ 600,533,976

Underwriting discount(1)

  $ 1.82     $ 19,517,354.22  

Proceeds, before expenses, to the selling shareholders.

  $ 54.18     $ 581,016,621.78  

 

(1)

See “Underwriting” for a description of compensation payable to the underwriters.

The underwriters may also exercise their option to purchase up to an additional 1,608,573 shares from the selling shareholders, at the public offering price, less the underwriting discount, for 30 days after the date of this prospectus.

The underwriters expect to deliver the shares of common stock against payment in New York, New York on February 16, 2021.

 

J.P. Morgan    Goldman Sachs & Co. LLC    Morgan Stanley
William Blair      
   Piper Sandler   
      Truist Securities

 

 

Prospectus dated February 10, 2021.


Table of Contents

TABLE OF CONTENTS

 

     Page  

Prospectus Summary

     1  

Risk Factors

     22  

Forward-Looking Statements

     65  

Market and Industry Data

     68  

Use of Proceeds

     69  

Dividend Policy

     70  

Organizational Transactions

     71  

Capitalization

     74  

Dilution

     75  

Selected Consolidated Financial Data

     76  

Management’s Discussion and Analysis of Financial Condition and Results of Operations

     78  

Business

     110  

Management

     142  

Executive Compensation

     150  

Principal and Selling Shareholders

     156  

Certain Relationships and Related Party Transactions

     159  

Description of Capital Stock

     163  

Shares Eligible for Future Sale

     170  

Material U.S. Federal Income Tax Consequences to Non-U.S. Holders

     173  

Underwriting

     177  

Legal Matters

     188  

Experts

     189  

Where you Can Find More Information

     190  

Index to Consolidated Financial Statements

     F-1  

 

 

Neither we, the selling stockholders or the underwriters have authorized anyone to provide you with any information or to make any representations other than those contained or incorporated by reference in this prospectus or in any free writing prospectuses we have authorized for use in connection with this offering. We, the selling shareholders and the underwriters take no responsibility for, and can provide no assurance as to the reliability of, any other information that others may give you. The selling shareholders are offering to sell, and seeking offers to buy, shares of our common stock only in jurisdictions where offers and sales are permitted. The information contained or incorporated by reference in this prospectus or in any applicable free writing prospectus is accurate only as of its date, regardless of its time of delivery or of any sale of our common stock. Our business, financial condition, results of operations and future growth prospects may have changed since that date.

For investors outside of the United States, neither we, the selling shareholders nor any of the underwriters have done anything that would permit this offering or possession or distribution of this prospectus in any jurisdiction where action for that purpose is required, other than in the United States. You are required to inform yourselves about, and to observe any restrictions relating to, this offering and the distribution of this prospectus outside of the United States.


Table of Contents

BASIS OF PRESENTATION

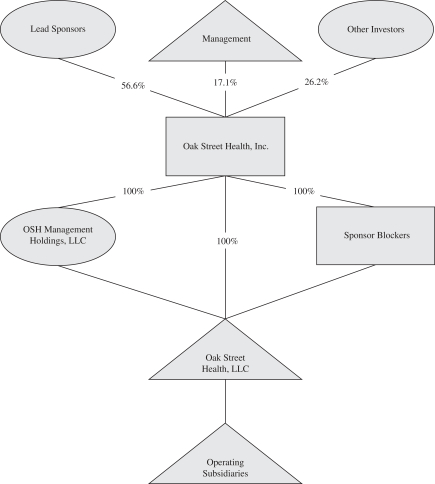
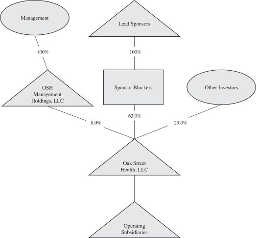
In connection with our initial public offering (“IPO”) in August 2020, we effected certain organizational transactions. Unless otherwise stated or the context otherwise requires, all information in this prospectus reflects the consummation of the organizational transactions, including the IPO, which we refer to collectively as the “Organizational Transactions.” See “Organizational Transactions” for a description of the Organizational Transactions and a diagram depicting our structure after giving effect to the Organizational Transactions.

Unless we state otherwise or the context otherwise requires, the terms “we,” “us,” “our,” “our business” and “our company” and similar references refer: (1) on or following the consummation of the Organizational Transactions, to Oak Street Health, Inc. and its consolidated subsidiaries, including Oak Street Health, LLC and its affiliated medical groups, and (2) prior to the consummation of the Organizational Transactions, to Oak Street Health, LLC and its consolidated subsidiaries, including its affiliated medical groups.

We are a holding company and our sole asset is the capital stock of our wholly owned subsidiaries, including Oak Street Health, LLC. Oak Street Health, Inc. operates and controls all of the business and affairs and consolidates the financial results of Oak Street Health, LLC. Oak Street Health, LLC is the predecessor of the issuer, Oak Street Health, Inc., for financial reporting purposes. The Organizational Transactions are considered transactions between entities under common control. As a result, the financial statements for periods prior to the IPO and the Organizational Transactions have been adjusted to combine the previously separate entities for presentation purposes.


Table of Contents

PROSPECTUS SUMMARY

This summary highlights selected information contained elsewhere in this prospectus. This summary does not contain all of the information that you should consider before investing in our common stock. For a more complete understanding of us and this offering, you should read and carefully consider the entire prospectus, including the more detailed information set forth under “Risk Factors” and “Management’s Discussion and Analysis of Financial Condition and Results of Operations” and our consolidated financial statements and the related notes. Some of the statements in this prospectus are forward-looking statements. See “Forward-Looking Statements.”

Overview

Since our founding in 2012, our mission has been to build a primary care delivery platform that directly addresses rising costs and poor outcomes, two of the most pressing challenges facing the United States healthcare industry. Our patient-centered approach focuses on meaningfully improving the quality of care for the most at-risk populations. It represents the frontline implementation of the solutions addressing the most powerful trends in healthcare, mainly the shift towards value-based care and increasing patient consumerism. Our approach disrupts the current state of care delivery for Medicare-eligible patients and aligns the incentives of our patients, our providers and our payors by simultaneously improving health outcomes and care quality, lowering medical costs and improving the patient experience.

To pursue our mission, we created a technology-enabled, integrated platform, which we refer to as the Oak Street Platform, to deliver value-based care focused exclusively on Medicare patients. The key attributes that differentiate the Oak Street Platform include:

 

   

Our patient focus. We are focused on the Medicare-eligible population, which generally has consistent, clinically cohesive needs and which we believe represents the greatest potential for cost savings, while still benefiting patient health outcomes, in our current healthcare system.

 

   

Our technology-enabled model. We leverage technology that compiles and analyzes comprehensive patient data and provides actionable health insights through applications that are embedded in care delivery workflows, including at the point of patient-provider interaction.

 

   

Our integrated approach to care delivery. We integrate a personalized approach to primary care, proactive management of our patients’ health needs and expanded preventive services to keep our patient population healthy, reducing the number of hospitalizations and other expensive and unnecessary utilization of the healthcare system. As such, we focus on delivering what we believe to be the right care in the right setting, encouraging our patients to visit us in our centers, while also offering robust virtual and digital engagement options.

 

   

Our value-based relationships. Our value-based capitation contracts reward us for providing high-quality care rather than driving a high volume of services.

According to the Centers for Medicare & Medicaid Services (“CMS”), healthcare spending in the United States reached nearly $3.6 trillion in 2018 and Medicare accounted for more than $700 billion of spending in 2019. We believe the core addressable market for the Oak Street Platform is the approximately 27 million Medicare eligibles in our target demographic, which we believe represents an approximately $325 billion annual industry revenue opportunity. We determine the core addressable market by multiplying an average annual revenue of $12,000 per member, which is derived from our experience and industry knowledge and which we believe represents a reasonable national assumption, by the number of Medicare eligibles in our target markets. Average spending on Medicare is projected by CMS to grow approximately 7% annually, driven primarily by the aging United States population as well as the high prevalence of chronic conditions and the associated cost of care for these conditions among the Medicare eligible population.



 

1


Table of Contents

We reimagined the approach to caring for a patient population with a high prevalence of chronic conditions and purpose-built the Oak Street Platform to improve health outcomes and combat wasteful spending. The Oak Street Platform consists of (i) Our Centers, (ii) Our Interdisciplinary Care Teams, (iii) Canopy: Our Purpose-Built, End-to-End Technology and (iv) Our Care Delivery Approach. Based on our patients’ health metrics, we believe that the Oak Street Platform provides a measurably higher-quality alternative to the status quo, including an approximately 51% reduction in hospital admissions, 42% reduction in 30-day readmission rates and 51% reduction in emergency department visits, all while maintaining a Net Promoter Score of 90 across our patients based on survey data we gathered from patients after their physician visits from June 2018 until March 2020. For information on how these statistics are calculated, see “Market and Industry Data.” Additionally, the Oak Street Platform is engineered to be scalable and we have demonstrated our ability to grow our model rapidly across multiple markets.

Although we have incurred net losses since inception, we believe that the Oak Street Platform has enabled us to create a healthcare model where all constituencies involved have the ability to “Win.” Our patients, payors and providers are incentivized to adopt the Oak Street Platform and each has the potential to benefit in a meaningful way.

 

   

Patients. We leverage our differentiated care delivery model to improve the health of our patients, effectively manage their chronic conditions and avoid unnecessary hospitalizations while greatly improving their patient experience.

 

   

Payors. We enter into arrangements with Medicare Advantage (“MA”) plans to manage the care of our patients, allowing us to control the plans’ medical costs, increase the plans’ Medicare quality scoring, improve the plans’ profit margin and help the plans grow membership.

 

   

Providers. We enable our providers to focus on improving the lives of their patients and improve their job satisfaction by providing them with meaningful clinical support and customized technology resources.

We believe we can translate these “Wins” into economic benefits. Since 2016, our performance has been driven by our multi-year, contractual arrangements with payors on a per patient, per month (“PPPM”) basis, which create recurring revenue streams and provide significant visibility into our financial growth trajectory. By focusing on interventions that keep our patients healthy, we can capture the cost savings the Oak Street Platform creates and reinvest them in our care model. We believe these investments lead to better outcomes and improved patient experiences, which will drive further cost savings, power patient retention and enable us to attract new patients. We believe increasing cost savings over a growing patient population will deliver an even greater surplus to the organization, enabling us to reinvest to scale and fund new centers, progress our care model and enhance our technology. This virtuous cycle has created compelling economics at the center level, with our four centers with more than 2,000 at-risk patients for at least the last three months as of September 30, 2020 operating at 84% weighted average capacity and generating total revenues, excluding capitated revenue associated with Medicare Part D, of $98.0 million and weighted average center-level contribution margins (defined as (i) patient revenue, excluding Medicare Part D revenue minus (ii) the sum of (a) medical claims expense, excluding Medicare Part D related expenses, and (b) cost of care, excluding depreciation and amortization) of 25%. As of September 30, 2020, those four centers, as well as an additional 30 of our 67 centers, had positive center-level contribution margins, and the overall average center-level contribution margin across all of our centers, including those opened during the quarter ended September 30, 2020 was 10%.

We have demonstrated an ability to rapidly scale, expanding our model to a network of 67 centers, in 16 markets across 10 states, which provided care for approximately 89,500 patients as of September 30, 2020, of which approximately 66% are under capitation arrangements (which we refer to as “at-risk patients”) and approximately 34% are fee-for-service, although fee-for-service accounted for less than 1% of our revenue for



 

2


Table of Contents

the nine months ended September 30, 2020. As of September 30, 2020, we, together with our affiliated physician entities, employed approximately 2,700 team members, including approximately 315 primary care providers. For the nine months ended September 30, 2019 and 2020, our total revenues were $383.0 million and $634.1 million, respectively, representing a year-over-year growth rate of 66%. We believe we have significant growth opportunities available to us, with less than 40% of our current aggregate center capacity utilized due to our recent center openings and a substantial opportunity to increase the number of centers we operate in new and existing markets.

The U.S. healthcare system is at a transition point in its evolution

Unsustainable and rising healthcare costs

Healthcare spending in the United States reached nearly $3.6 trillion in 2018 according to CMS, representing approximately 17.9% of U.S. GDP, an all-time high. According to a 2017 study, the United States spends $10,209 per person on healthcare each year, more than any other country in the world and twice the OECD average. Healthcare expenditures are particularly concentrated in the Medicare-eligible population due to the high rate of chronic conditions. While representing only 15% of the United States population, the 65 and older age group accounted for 34% of all healthcare spending in 2014, with an average spend of $19,098 per person. Additionally, two-thirds of the Medicare population lives with two or more chronic health conditions, and treatment of these conditions represents 96% of Medicare spending.

Prevalence of wasteful spending and sub-optimal outcomes

A 2019 study estimated that approximately 25% of all healthcare spending is for unnecessary services, excessive administrative costs, fraud and other problems creating waste, implying approximately $760 billion to $935 billion of annual wasteful spending at current levels.

In 2017, hospital care accounted for the largest portion of healthcare spending in the United States, representing 33% of the total. In 2018, over 60% of Medicare expenditures (including both Medicare Part A spend and Medicare Part B institutional spend), or approximately $455 billion, were dedicated to hospitalization, compared to only approximately 3% dedicated to primary care. Proper management of chronic conditions can significantly reduce the incidence of acute episodes, which are the main drivers of trips to the emergency room and hospitalization, particularly among the elderly.

Despite high levels of spending, the United States healthcare system struggles to produce better health outcomes and to keep doctors and patients satisfied. Life expectancy in the United States was 78.6 years in 2017, compared to 82.2 years in comparable developed countries, and patient satisfaction with the healthcare system is low, as evidenced by a Net Promoter Score of 3 for the average provider, as shown in a 2015 Advisory Board survey.

New payment structures have begun to address the problem

Policymakers and healthcare experts generally acknowledge the fundamental challenges and opportunities for improvement in the delivery of healthcare in the United States. Historically, healthcare delivery was centered around reactive care to acute events, which resulted in the development of a fee-for-service payment model. By linking payments to volume of encounters and pricing for higher complexity interventions, the fee-for-service model does not reward prevention, but rather unintentionally incentivizes the treatment of acute care episodes as they occur. Policymakers have responded by creating programs like MA and pushing for transitions to value-based reimbursements.

 

   

Medicare Advantage. MA works as an alternative to traditional fee-for-service Medicare. In MA, CMS pays health plans a monthly sum per member to manage all health expenses of a participating member. This provides the health plans with an incentive to deliver lower-cost, high-quality care.



 

3


Table of Contents
   

Value-based payments. Value-based refers to the goal of incentivizing healthcare providers to simultaneously increase quality while lowering the cost of care. In January 2015, the United States Department of Health and Human Services (“HHS”) announced a goal of tying 30% and 50% of all Medicare payments to value through alternative payment models by the end of 2016 and 2018, respectively. In addition, while not a policy-setting body, the Health Care Payment Learning & Action Network, an active group of public and private healthcare leaders, indicated in October of 2019 its desire to move 100% of Medicare payments to being tied to value-based care by 2025. Additionally, the Center for Medicare and Medicaid Innovation recently announced a Direct Contracting Model set to begin in 2021 to create value-based payment arrangements directly with provider groups for their current Medicare fee-for-service patients similar to the value-based contracts that we enter into with our MA partners.

Legacy healthcare delivery infrastructure has been unable to transition from reactive and episodic care to proactive and comprehensive care models

In order for shifts to value-based payment models to drive meaningful results, there must be a corresponding shift in care delivery models. To date, such care delivery models have been slow to develop. While there has been significant investment by providers, payors and technology companies in developing solutions to drive higher quality and lower cost of care, these investments have not resulted in meaningful change within a healthcare delivery infrastructure that remains optimized for the fee-for-service model.

In order to maintain economically viable practices in a fee-for-service payment model, typical primary care providers:

 

   

need to see an ever-increasing number of patients per day with limited support from staff, which limits time spent with each patient during office visits;

 

   

experience time constraints that restrict their ability to engage with patients outside of office visits, which is a key component of ensuring that patients continue to proactively manage their health and do not fall through the cracks of the healthcare system; and

 

   

experience financial constraints that limit their ability to invest in technology and provide patients with many of the supplemental services they need, such as home-based primary care, medication management and behavioral health services.

Advances in technology have disrupted multiple industries when the technology was thoughtfully applied and integrated. These new business models, systems and approaches have replaced legacy offerings and driven significant changes in consumer behavior. We believe that an integrated, value-based care platform enabled by data and technology has the potential to similarly revolutionize the healthcare industry.

The COVID-19 pandemic has highlighted challenges with the current legacy healthcare delivery system. As healthcare providers were faced with dwindling fee-for-service visits in light of the stay-at-home orders and general patient fear, the revenues of traditional healthcare providers plummeted thereby putting a strain on those providers and their ability to provide needed care for their patients.

Our Market Opportunity

We have designed the Oak Street Platform to bring technology-enabled, value-based care to the Medicare-eligible population, which represents the highest proportion of healthcare spending in the United States. We target populations of Medicare beneficiaries in high-density urban and suburban areas and further refine our target markets by utilizing socioeconomic data to target areas suffering from poor care quality and higher



 

4


Table of Contents

unnecessary spend. As of 2018, there were approximately 60 million Medicare beneficiaries in the United States, with an additional 10,000 individuals reaching the age of eligibility every day. Healthcare spending in the United States reached nearly $3.6 trillion in 2018 and Medicare accounted for more than $700 billion of spending in 2019. We estimate our addressable market of Medicare eligibles, based on the criteria set out above, to be 27 million patients. Based upon our experience and industry knowledge, we estimate average annual revenue of $12,000 per member. Multiplying this figure by the number of Medicare eligibles in our target markets, we arrive at what we believe is an annual total addressable market size of approximately $325 billion.

The Oak Street Platform is Re-Defining Primary Care

We reimagined the approach to caring for a patient population with a high prevalence of chronic conditions and purpose-built the Oak Street Platform to improve our patients’ health outcomes and combat wasteful spending, providing a higher-quality alternative to the status quo. Our Oak Street Platform consists of (i) Our Centers, (ii) Our Interdisciplinary Care Teams, (iii) Canopy: Our Purpose-Built, End-to-End Technology and (iv) Our Care Delivery Approach.

Our Centers

Our novel approach starts with retail-like, community-based centers that implement a branded and consumer-focused design to create a welcoming environment that engages our patients. These centers are leased or licensed by Oak Street Health MSO, LLC or an affiliated entity and, pursuant to the terms of certain contractual relationships between Oak Street Health MSO, LLC and our affiliated medical practices, made available for use by the medical practices in the provision of primary care services. While traditional healthcare facilities are often located in medical office buildings that are removed from where patients spend a majority of their time, we target locations in highly accessible, convenient locations close to where our patients live. Each of our centers has a consistent look and feel, which we believe differentiates Oak Street and contributes to our success in acquiring patients.

Our Interdisciplinary Care Teams

We utilize a team-based approach in our patient-focused primary care delivery model and staff interdisciplinary Care Teams to execute our model. Each Care Team is led by a Primary Care Physician or Nurse Practitioner who is partnered with a Registered Nurse, a Medical Assistant and a Scribe to deliver value-based, coordinated care. As a center grows, we increase the number of Care Teams serving that center in order to keep the average number of patients per Care Team low to ensure optimal care quality and patient experience.

Our Care Teams are trained in preventive and comprehensive care designed to address the whole person, across medical, social and behavioral attributes, in a welcoming and friendly manner. Our Care Teams meet daily to discuss their approach for each patient they will see that day and have weekly and monthly planning and review sessions for their sickest patients to assess their progress and determine the next steps in improving their health. Care is provided in several different ways, including face-to-face visits, telehealth visits, remote patient monitoring and in-home care.

Canopy: Our Purpose-Built, End-to-End Technology

Canopy is a key driver of the success of our care model and underlies every aspect of our day-to-day patient engagement and workflows. Canopy comprises internally developed software that connects a suite of population health analytics and technology applications designed to fit seamlessly into our care delivery model and Care Team virtual and in-person workflows.



 

5


Table of Contents

Our position in the healthcare ecosystem allows Canopy to access and capture an immense amount of data about our patients from a broad set of sources, including payor claims data, pharmacy data and medical records from hospitals and specialists. Canopy enhances our ability to quickly structure and sort these disparate data sets to develop a comprehensive view of both our patients and our target demographic across medical, behavioral and social health attributes. We leverage artificial intelligence and machine learning capabilities to create and refine our clinical rules engine (predictive models and prescriptive algorithms) that informs care delivery and addresses hospital admissions and readmissions, medical costs and patient retention. Our algorithms are internally developed and optimized for the primary care setting, undergo rapid iteration cycles and benefit from clinician partnership and input.

When paired with our operational expertise, we believe Canopy is a key driver in our ability to scale our platform quickly and consistently, while delivering evidence-based care in a value-based model.

Our Care Delivery Approach

Our care delivery approach consists of three core components:

 

   

Personalized Primary Care. We provide preventative care addressing the needs of the whole person—medical, social and behavioral. Upon joining Oak Street, our patients undergo a structured geriatric assessment to understand their care needs. We input these assessments, along with other available data, into Canopy, which analyzes multiple patient risk factors using our internally developed algorithms to stratify patients by the risk of their experiencing an acute event. Based on this analysis we create a tailored, individualized care plan that determines the ideal frequency of primary care visits and use of disease-specific programs. Our patients experience the results of this differentiated approach through approximately eight physician visits per year, significantly more visits than a patient can expect with a typical primary care physician, with our sickest patients being seen even more frequently. In addition, we manage the total number of patients assigned to a Care Team at each center to allow each Care Team to spend more time with their patients and reduce wait times.

 

   

Proactive Patient Health Management. In addition to spending more time with our patients, our smaller ratio of patients to Care Teams allows our physicians to reserve time daily to review their patients’ care plans and each week conduct a deeper dive on high-risk patients. The Oak Street Platform leverages Canopy’s robust data and analytics to generate insights, which are fed into our custom-built workflow applications in order to identify additional actions to take, gaps to close and interventions to perform on our patients. This systematic review of each of our patients is designed to ensure that once a Medicare member becomes an Oak Street patient, they stay current with their recommended health management plan, do not fall through the cracks of the healthcare systems and therefore remain on the path to better health.

 

   

Enhanced Clinical Services. Using Canopy’s internally developed algorithms, we identify high-risk patients with specific needs outside of primary care and provide multi-disciplinary interventions to improve outcomes and reduce cost. We offer a number of programs that are integrated into our care model and that would not typically be available to patients under legacy fee-for-service models, including behavioral health, home-based primary care by dedicated provider teams, virtual digital offerings, medication management, social determinant support, 24x7 live phone support by our clinical call center and transitional care support to help our patients navigate the care journey outside of our centers.



 

6


Table of Contents

Our Impact

Our care model has consistently demonstrated outstanding clinical results, removed costs and delivered an industry-leading patient experience.

 

   

Improving clinical outcomes, driving reduction of costs. In 2018, over 60% of Medicare expenditures (including both Medicare Part A spend and Medicare Part B institutional spend), or approximately $455 billion, were dedicated to hospitalization, compared to only approximately 3% dedicated to primary care. Compared to a Medicare fee-for-service benchmark, we have been able to drive an approximately 51% reduction in hospital admissions, 42% reduction in 30-day readmission rates and 51% reduction in emergency department visits.

 

   

Patient experience. We have highly satisfied and loyal patients, as evidenced by our Net Promoter Score of 90.

Our care model has created a rare instance where high-quality care and a positive customer experience come at a lower cost to the healthcare system. By reducing utilization of high-cost, and often unnecessary, episodes of care and focusing on providing less expensive preventive care to our patients, we are able to reduce instances of expensive emergency care and hospitalization, which lowers the overall cost of care in the healthcare system. As we deliver on keeping our patients healthier, we capture the cost savings, driving our profitability. As of September 30, 2020, our four centers with more than 2,000 at-risk patients for at least the last three months were operating at 84% weighted average capacity and generated total revenues, excluding capitated revenue associated with Medicare Part D, of $98.0 million and weighted average center-level contribution margins (defined as (i) patient revenue, excluding Medicare Part D revenue, minus (ii) the sum of (a) medical claims expense, excluding Medicare Part D related expenses, and (b) cost of care, excluding depreciation and amortization) of 25%. As of September 30, 2020, those four centers, as well as an additional 30 of our 67 centers, had positive center-level contribution margins, and the overall average center-level contribution margin across all of our centers, including those opened during the quarter ended September 30, 2020 was 10%.

We Are Engineered to be Scalable

We have proven our ability to execute our model, evidenced by the consistency of our performance as we have grown to date. Our performance has improved each year and we have seen our model work across all of our markets. Since opening our initial centers in 2013:

 

   

Our center-level contribution ramp has nearly uniformly improved across each subsequent vintage, driven by:

 

   

patient-level contribution continuing to trend upward by vintage, both overall and when adjusted by tenure; and

 

   

steady patient growth across vintages.

 

   

We have generated consistent center-level contribution ramps across all of our markets, driven by both core drivers of center contribution:

 

   

consistent patient contribution across markets; and

 

   

steady patient growth across markets.

This consistent performance gives us the conviction to continue to invest in identifying and building centers, hiring top-tier talent and attracting patients in existing and new markets in order to drive long-term value creation.



 

7


Table of Contents

We believe that we have created a repeatable, data-driven playbook to expand our brand and presence across the United States and we have made substantial investments to support each key component of our approach. The fundamental aspects of our playbook include an algorithmic approach to site selection based on our key criteria, a focused approach to recruiting and developing talent (including physicians, nurse practitioners, Care Team members and regional leaders) and an efficient go-to-market model with grassroots community outreach to engage and attract patients.

Our Value Proposition

We believe that, despite a history of net losses, our healthcare ecosystem provides all constituencies involved in our care delivery model with the opportunity to “Win.” The Oak Street Platform incentivizes our patients, our payors and our providers to adopt our vision and rewards them each in a meaningful way.

Our Patients “Win” due to Measurably Better Health Outcomes and Patient Experience

Our patients have complex health needs. As of 2017, the average income of our patient base, as self-reported to us, was approximately $20,700. Approximately 42% of our patients are dual eligible for both Medicare and Medicaid. Approximately 40% of our patients have a behavioral health diagnosis and approximately 50% struggle with one or more social risk factors like isolation and lack of access to housing and food that are considered social determinants of health. Approximately 86% of our at-risk patients have one or more chronic conditions, with the average at-risk patient having three or more chronic conditions. We currently provide care to this population in at least seven different languages. The Oak Street Platform is designed to address their needs and drive top-rated quality performance, outstanding health outcomes and an experience our patients love. This is evidenced by our strong track record of quality outcomes and patient experience metrics, as evidenced by our Net Promoter Score of 90, and by our patient health metrics, including an approximately 51% reduction in hospital admissions (based on our hospital admission rates per thousand patients of 183 as of March 31, 2020, compared to the Medicare benchmark of 370), 42% reduction in 30-day readmission rates (based on our rate of hospital readmissions within 30 days per thousand patients of 11% as of March 31, 2020, compared to the Medicare benchmark of 19%) and 51% reduction in emergency department visits (based on our rate of emergency department “treat and release” claims per thousand patients of 535 as of December 31, 2019, compared to the Medicare benchmark of 1,091). See the section titled “Business—Overview” for a description of how we derive the above Medicare benchmarks.

Our Payors “Win” as Medical Costs Decline, Membership Volumes Increase, and Medicare Quality Metrics Improve

Although we have limited experience managing contracts with full risk, since entering into our first fully capitated contracts in 2016 we have worked closely with key payors to improve outcomes for patients. Our demonstrated track record of improving patient outcomes enables payors to become net beneficiaries when we open centers in locations where they have insured Medicare members or desire to grow. Payors dedicate a large share of their efforts to reducing medical costs and they have a strong desire to engage with solutions proven to achieve that goal. We believe that our ability to remove unnecessary costs through a comprehensive approach to patient care makes us a partner of choice for payors and allows payors to lock in improved medical cost performance. Also, our strong performance in Medicare quality metrics, as demonstrated by our achievements in addressing Healthcare Effectiveness Data and Information Set (“HEDIS”) gaps and adherence to evidence-based care guidelines, supports improvements in payors’ quality score, which increases their revenue. On the whole, we believe we represent an attractive opportunity for payors to meaningfully improve their financial results.

As of September 30, 2020, we had contractual relationships with 25 payor partners, including all of the top five national MA payors. A significant portion of our revenue is concentrated with three large payors, Humana,



 

8


Table of Contents

WellCare and Cigna HealthSpring, which together comprised approximately 68% of our capitated revenue for the nine months ended September 30, 2020, with 46% from Humana, 12% from WellCare and 10% from Cigna HealthSpring.

Our Providers “Win” because the Oak Street Platform Allows Them to Focus on Improving the Lives of Their Patients

Our providers are supported by integrated Care Teams that partner together to take care of patients and allow providers to spend more time with patients. Additionally, the Oak Street Platform is enabled by technology that our providers leverage to ensure they are aware of each patient’s health history and potential risks, helping to inform proper diagnoses. The Oak Street Platform is designed to reward quality, not quantity, of care. Provider compensation is determined by quality measures across the population of patients for which they are responsible and is not linked to visit volume. This dynamic is valued by providers because it reduces the potential for burnout and rewards them for making decisions in the best interest of their patients.

The net result of our model is that our providers have a smaller number of patients to care for, more time with patients, more support from our Care Teams and better technology to help them care for patients.

We “Win” through a Virtuous Cycle that Promotes Growth across All Facets of Our Business and Drives Our Financial Results

The Oak Street Platform generates a positive feedback loop that can drive our expansion and can perpetuate growth, unlocking the embedded economics of our business as we add centers and those centers mature. We built Oak Street Health to serve patients and provide measurably better health in all communities we serve. By reducing overall cost by increasing the investment in primary and preventive care, we put the dollars where they better serve our patients and increase their overall wellbeing. We have created a model that incentivizes all constituencies to work together, because everyone “Wins.” When all constituencies benefit, we can share in the value. By structuring the majority of our contracts with MA plans as fully capitated arrangements for managing their members, we capture the meaningful value we create by increasing care quality, improving health outcomes and saving the healthcare system money. This potential surplus can then be reinvested in the business to expand and improve our care model which leads to more savings, powering a self-driven cycle of investment and growth that we believe allows us to scale nationally and rebuild healthcare as it should be.

Our Competitive Advantages

We Purpose-Built the Oak Street Platform from the Ground Up

The Oak Street Platform was designed to manage Medicare-eligible patients’ total cost of care through capitated, value-based payments. We designed a brand-new model because the existing primary care infrastructure was not built to be able to provide the type of care necessary to drive the massive improvements in cost and quality the health system needs. We decided to focus on the Medicare market due to its size, growth tailwinds and largely clinically cohesive population. We designed the Oak Street Platform to take risk in managing patients’ health below an agreed-upon baseline cost because we believed there was a meaningful opportunity to generate system-wide cost savings and we saw an opportunity to capture the value we created by delivering those results. The purposeful design of the Oak Street Platform against a specific population with similar clinical needs differentiates it from the majority of other players in the healthcare delivery system.

We Have a First Mover Advantage

Our care delivery model is the result of years of research, observation, iteration and enhancement, and we continue to invest in improving our approach. Due to our existing scale, growth trajectory and demonstrated



 

9


Table of Contents

ability to drive improving center-level financials, we believe we have access to more capital and operational expertise than potential new entrants, meaning we will be able to continue to improve our model more quickly than new entrants are able to develop their models, build scale and become our competitors.

Positive Feedback Loop Accelerates Our Business

We have created an environment in which our strong performance in one dimension accelerates performance in another, which, in turn, leads to growth in yet another aspect of our business.

Custom-Designed, Integrated End-to-End Technology

Canopy is designed to fit seamlessly into our care delivery model and Care Team workflows. As we scale, so does our technology. With the benefit of larger data pools as our business grows, Canopy will be able to produce increasingly powerful data insights that will equip us with more tools to improve the health of our patients. We believe that we have only begun to unlock the value of our data assets, which are growing rapidly as we open new centers and add more patients.

Organic, Community-Based Marketing and Patient Recruitment

We employ a multichannel marketing strategy that goes directly to our target customer. We fundamentally control our own destiny and can scale the number of centers on our platform rapidly and fill them with any interested patients we attract.

Highly Recurring Customer Base Creates Subscription-Like Revenue Model

Our patients benefit from our offering and they rarely leave. Because we generate the majority of our revenue on a PPPM basis and we are able to consistently retain patients, we have significant visibility into our future financial performance. This provides us the flexibility to quickly adapt to changing circumstances and deliver what we believe to be the right care in the right setting, as we did with telehealth in the spring of 2020, without having an immediate adverse impact to our revenue.

A Flexible Model Able to Match Patient Needs and Preferences

The COVID-19 pandemic is creating difficulties for traditional fee-for-service model providers to provide care while causing changes to patient’s preferred means of engagement. The changes in preference are not uniform, with some patients preferring traditional in-person visits while others would prefer leveraging telehealth. It is unknown how these preferences will evolve both during and after the pandemic. Additionally, clinical needs of patients vary. Given the high disease burden of our patients, we believe in-person care will remain a necessity for the vast majority, with our sickest patients generally requiring more in-person care. However, we believe we have been able to effectively complement in-person care with telehealth visits and can continue to do so. For reasons of both patient preference and clinical need, we believe our model’s adaptability and our ability to effectively engage our patients in numerous ways without negatively impacting our capitated revenue will be an advantage for Oak Street.

Mission-Driven Team with Unique “Oaky” Culture

Our team has a steadfast commitment to executing on the mission and vision of our business. To achieve our goals, we have developed an “Oaky” culture centered around creating an unmatched patient experience, driving clinical excellence, taking ownership, fostering innovation and radiating positive energy.



 

10


Table of Contents

Our Growth Strategy

The key elements of our growth strategy include:

 

   

increase patient enrollment within existing centers;

 

   

add additional centers in existing markets;

 

   

expand into new markets;

 

   

movement of current patients from fee-for-service to value-based arrangements; and

 

   

continue to optimize the Oak Street Platform.

Impact of the COVID-19 Pandemic on Our Operations

On March 11, 2020, the World Health Organization designated COVID-19 as a global pandemic. The rapid spread of COVID-19 around the world and throughout the United States has altered the behavior of businesses and people, with significant negative effects on federal, state and local economies, the duration of which is unknown at this time. Various policies were implemented by federal, state and local governments in response to the COVID-19 pandemic that caused may people to remain at home and forced the closure of or limitations on certain businesses, as well as suspended elective procedures by health care facilities. While some of these restrictions have been eased across the U.S. and most states have lifted moratoriums on non-emergent procedures, some restrictions remain in place, and some state and local governments are re-imposing certain restrictions due to the increasing rates of COVID-19 cases. The virus disproportionately impacts older adults, especially those with chronic illnesses, which describes many of our patients.

In response to the COVID-19 pandemic, in the first nine-months of 2020, we took the following actions to ensure the safety of our employees and their families and to address the physical, mental and social health of our patients:

 

   

Created a COVID-19 Response Team in March 2020 that is supported by team members from across our organization to ensure a coordinated response to the pandemic;

 

   

Temporarily closed all of our corporate offices and enabled our entire corporate work force to work remotely;

 

   

Implemented travel restrictions for non-essential business;

 

   

Transitioned much of our center-based care to be delivered by our providers virtually through newly developed telehealth capabilities, including video and telephone through June 2020 but have transitioned our business back to a more normal operating cadence as of July 2020, including seeing a larger proportion of our patients via in-center visits (with a corresponding reduction in telehealth visits) while maintaining stringent safety protocols to minimize the potential transmission of COVID-19. We plan to leverage our telehealth capabilities as a means of interacting with our patients to the extent an in-person visit is not required or preferred;

 

   

Made operational changes to the staffing and operations of our centers, which remain open as “essential” businesses, to minimize potential exposure to and transmission of COVID-19;

 

   

Temporarily delayed planned openings of new centers through August 2020 but have refocused our efforts on driving growth to our business through patient outreach and starting August 2020, we resumed opening new centers. As of September 30, 2020, we operated 67 centers, 13 of which were opened in August and September 2020;

 

   

Temporarily halted community outreach and other marketing initiatives which drive new patients to our platform through June 2020 but have restarted marketing initiatives as of the third quarter of 2020;



 

11


Table of Contents
   

Acquired and deployed significantly greater amounts of personal protective equipment (“PPE”) to ensure the safety of our employees and patients;

 

   

Created a program called “COVID Care” to actively monitor our patients for suspected COVID-19 infections with the goal of managing those symptoms to keep our patients safely out of the hospital unless and until necessary due to the potential infection risks in the hospital environment;

 

   

Redeployed our contracted and employed drivers, who typically transport patients to our centers, to deliver food from food pantries to our patients to address food supply issues or challenges;

 

   

Provided free rapid COVID-19 tests to all members of the Chicago community; and

 

   

Launched an effort in January 2021 to vaccinate frontline healthcare workers (both employees of Oak Street Health and non-employees), our patients, and other eligible members of our communities. While this work is critically important for our communities, we also expect our agile vaccination efforts will result in greater brand awareness and loyalty and incremental patient growth.

The COVID-19 pandemic did not have a material impact on our results of operations, cash flows and financial position as of and for the three and nine-months ended September 30, 2020; although our decisions to defer center openings and limit patient outreach and marketing initiatives resulted in slower growth than we would have otherwise experienced in 2020. Over 97% of our total revenues are recurring, consisting of fixed monthly per-patient-per-month capitation payments we receive from MA plans. Due to our recurring revenue base, we experienced minimal impact to our revenue in the first nine months of 2020 and expect minimal impact to revenue on our existing at-risk patient base in 2020.

We do expect COVID-19 to impact both our per-patient capitated revenue due to lower risk scores for new patients and our medical claims expense. Although we expect risk scores for existing Oak Street Health patients to be consistent with our historical experience, due to a lack of availability of care and inadequate documentation as discussed in more detail below, we expect lower risk scores for new patients in 2021, which will result in lower per-patient capitated revenue. As future patients not served by Oak Street in 2020 were unable to access the healthcare system for several months in 2020 due to local COVID-19 restrictions and therefore had fewer interactions with healthcare providers than a typical year, we expect the risk scores for these new patients in 2021 to be lower than they have been historically.

As we are financially responsible for essentially all of the healthcare costs associated with our at-risk patients whether we provide that care or a third party provides that care, we suspect that the healthcare costs of patients infected with COVID-19 will be greater than had COVID-19 not occurred. It is impossible, however, to know what other healthcare issues these patients may have encountered in their pre-COVID-19 lives and whether the COVID-19 costs are or will be greater or lesser than the costs these patients would otherwise incur. Additionally, because of the extraordinary measures taken by local governments in our markets particularly in the second quarter of 2020, all of our patients had more limited access to healthcare services, including healthcare specialists such as cardiologists or orthopedists, to schedule both inpatient and outpatient surgeries, and to some hospital care. Beginning in late March 2020 and extending through most of the second quarter of 2020, our patients who were not infected with COVID-19, which represents over 97% of our at-risk patients, incurred lower healthcare costs than we would have otherwise expected, which will result in lower medical claims expense that we incur. We expect the vast majority of these costs are just delayed and will be incurred at future points in time and it is possible that the deferral of healthcare services could cause additional health problems in our existing patients, which could increase our costs in the future. We cannot accurately estimate the net potential impact, positive or negative, to medical claims expense at this time. Furthermore, given the time it takes for medical claims to be submitted to MA plans, adjudicated, and sent to us, we believe it will be several quarters before we will be able to accurately calculate the impact on medical claims expense from the COVID-19 pandemic. We do not believe, however, that the impact of medical claims related to COVID-19 that we have experienced to date will have a materially detrimental effect on our long-term financial performance.



 

12


Table of Contents

The full extent to which the COVID-19 pandemic will directly or indirectly impact our business, future results of operations and financial condition will depend on future factors that are highly uncertain and cannot be accurately predicted, including new information that may emerge concerning COVID-19, the actions taken to contain it or treat its impact and the economic impact on our markets. Such factors include, but are not limited to, the scope and duration of stay-at-home practices and business closures and restrictions, government-imposed or recommended suspensions of elective procedures, and expenses required for supplies and personal protective equipment. Because of these and other uncertainties, we cannot estimate the length or severity of the impact of the pandemic on our business. Furthermore, because of our business model, the full impact of the COVID-19 pandemic may not be fully reflected in our results of operations and overall financial condition until future periods. We will continue to closely evaluate and monitor the nature and extent of these potential impacts to our business, results of operations and liquidity.

See “Risk Factors” for further discussion of the possible impact of the COVID-19 pandemic on our business and the section titled “Business—Impact of the COVID-19 Pandemic.”

Recent Unaudited Operating Results

Set forth below are ranges for certain preliminary estimates of our operating results for the year ended December 31, 2020 compared to our actual operating results for the year ended December 31, 2019. We have provided ranges, rather than specific amounts, for certain preliminary estimates of our operating results because we have not yet finalized our operating results for the year ended December 31, 2020, and our consolidated statements of operations and related notes as of and for the year ended December 31, 2020 are not expected to be available until after this offering is completed. Consequently, our final operating results for the year ended December 31, 2020 will not be available to you prior to investing in this offering. While we are currently unaware of any items that would require us to make adjustments to the financial information set forth below, it is possible that we or our independent registered public accounting firm may identify such items as we complete our interim financial statements and any resulting changes could be material. Accordingly, undue reliance should not be placed on these preliminary estimates. These preliminary estimates are not necessarily indicative of any future period and should be read together with “Risk Factors,” “Forward-Looking Statements” and our consolidated financial statements and related notes included in this Registration Statement.

The preliminary financial data included below has been prepared by, and is the responsibility of, our management. Our independent auditors have not audited, reviewed, compiled or performed any procedures with respect to such preliminary financial data or the accounting treatment thereof. Accordingly, our independent auditors express no opinion or any other form of assurance with respect thereto.



 

13


Table of Contents

We are providing the following preliminary estimates of our operating results for the year ended December 31, 2020:

 

     For the year ended
December 31,
 
     2019      2020  
            Low      High  

Financial Results

        

Total Revenues

   $ 556.6      $ 877.5      $ 882.5  

Medical Claims Expense

   $ 386.0      $ 617.5      $ 622.5  

Cost of care, excluding depreciation and amortization

   $ 140.9      $ 187.5      $ 192.5  

Net loss attributable to Oak Street Health, Inc.

   $ (107.9    $ (192.5    $ (187.5

Key Metrics

        

Centers

     51        79        79  

Total Patients

     79,000        97,000        97,000  

At-Risk

     61      66      66

Fee-for-service

     39      34      34

Adjusted EBITDA(1)

   $ (88.2    $ (97.5    $ (92.5

 

(1)

Adjusted EBITDA is a non-GAAP financial measure that is presented as supplemental disclosure, defined as net loss, excluding other income (expense), depreciation and amortization, stock-based and unit-based compensation and transaction/ offering related costs. We cannot reconcile our estimated range for Adjusted EBITDA to net loss, the most directly comparable GAAP measure, and cannot provided an estimated range for net loss, without unreasonable efforts because of the uncertainty around certain items that may impact net loss, including stock-based and unit-based compensation, that are not within our control or cannot be reasonably predicted. However, for the year ended December 31, 2020, depreciation and amortization is expected to be $11.2 million.

Comparison of the Year Ended December 31, 2020 and 2019

The estimated increase in total revenues of 58% to 59% compared to December 31, 2019 is primarily attributable to at-risk patient growth of 34%, as well as an increase in total revenues per at-risk patient. Total revenues per at-risk patient increased by approximately 17 % compared to December 31, 2019 due to a shift in patient mix toward higher-premium at-risk patients that had a higher level of acuity on average and thus higher capitation payments. For the quarter ended December 31, 2020, we recognized approximately $7 million of total revenues from one-time events related to settlements with health plans and CARES Act provider relief funds, and approximately $11.5 million of revenue that was earned throughout fiscal year 2020 but was booked entirely in the fourth quarter.

The estimated increase in medical claims expense of 60% to 61% compared to December 31, 2019 is primarily attributable to at-risk patient growth of 34%, as well as an increase in medical claims expense per at-risk patient driven by medical costs trends and mix shift of at-risk patients to higher cost markets. Our estimates of medical claims expense include an estimate for future medical claims due to the impact of COVID-19. For the quarter ended December 31, 2020, we recognized approximately $6.5 million of medical claims expense from one-time events related to settlements with health plans and a reserve against potential COVID-19 claims relating to 2020 dates of service, offset by favorable prior period development, and approximately $1 million that was incurred throughout fiscal year 2020 but was booked entirely in the fourth quarter.



 

14


Table of Contents

The estimated cost of care, excluding depreciation and amortization increased during the period by a range of 33% to 37% compared to the year ended December 31, 2019 primarily due to increases in salaries and benefits, occupancy, transportation, and medical supply costs related to our 34% growth in at-risk patients and growth of centers of 28.

The estimated net loss attributable to Oak Street Health, Inc. changed during the period by a range of $80 million to $85 million from the year ended December 31, 2019 primarily due to higher total revenues with increases in total operating expenses for the period compared to the year ended December 31, 2019. The increase in total operating expenses was primarily due to higher salaries and benefits, and in particular, stock-based compensation, and as we continued to expand our team to support our growth and became a public company.

2021 Trends

We have observed the following key trends for 2021:

 

   

Accelerated Center Openings. As of December 31, 2020, we operated 79 centers, six more than we anticipated at the time of our initial public offering in August 2020. For 2021, we expect to open 38-42 new centers given our current pipeline, which is 13-17 more than we anticipated at the time of our initial public offering. While a greater number of centers increases the capacity of our platform and therefore the number of patients we can serve, our centers initially generate a net loss until they reach a certain level of scale. See “Management’s Discussion and Analysis of Financial Condition and Results of Operations portion of this prospectus—Key Factors Affecting Our Performance—Center-Level Contribution Margin”. Because we expect to open and operate a greater number of centers in 2021 than we had previously anticipated, we believe these incremental centers will increase our net loss in 2021, driven by greater cost of care, excluding depreciation and amortization expenses, and greater corporate, general and administrative expenses, at levels that are consistent with our historical experience. We are making this investment as our newer cohorts continue to perform well compared to our historical experience, as evidenced by the chart below. We therefore believe this investment in a greater number of centers will result in greater corporate profitability in the future as the patient panels at these centers mature.

 

Preliminary 2020 Center Contribution Results by 2016-
2019

               

Cohort

  2019   2018   2017   2016

Year of Cohort Results

  Year 1   Year 2   Year 3   Year 4

2020 Preliminary Revenue

  81,113,495   158,810,239   72,727,259   88,784,995

2020 Preliminary Center-Level Contribution

  (12,464,236)   8,895,838   4,123,228   8,666,169

# of centers in cohort

  13   14   5   4

Note: Revenue excludes capitated revenue associated with Medicare Part D. We define center-level contribution margin as (i) patient revenue, excluding Medicare Part D revenue minus (ii) the sum of (a) medical claims expense, excluding Medicare Part D related expenses, and (b) cost of care, excluding depreciation and amortization.

 

   

Sales and Marketing expenses. Our sales and marketing investments are a key determinant of our patient growth. As we grow our center base and therefore our capacity, we expect to increase our aggregate investment in sales and marketing to drive patient growth to fill this increased capacity. Because we now expect to operate more centers in 2021 as discussed above, we expect to proportionally increase our investment in sales and marketing in 2021 compared to levels from the third quarter of 2020. We believe this investment will result in a greater number of at-risk patients, therefore driving greater revenue in the future.



 

15


Table of Contents
   

Patient Contribution. We expect our capitated revenue growth in 2021 to exceed our initial expectations due to stronger patient growth in 2020 and the increased number of centers we expect to operate by the end of 2021. We also expect patient contribution to be positively impacted as traditional Medicare fee-for-service patients transition to an at-risk regime via the CMMI Direct Contracting program. However, we expect this patient contribution benefit will be more than offset by lower per-patient premiums and greater per-patient medical costs. Although we expect risk scores for existing Oak Street Health patients to be consistent with our historical experience, due to a lack of availability of care and inadequate documentation as discussed in more detail below, we expect lower risk scores for new patients in 2021, which will result in lower per-patient Capitated Revenue. As future patients not served by Oak Street in 2020 were unable to access the healthcare system for several months in 2020 due to local COVID-19 restrictions and therefore had fewer interactions with healthcare providers than a typical year, we expect the risk scores for new patients in 2021 to be lower than they have been historically. We do not believe that our 2020 medical cost data can serve as a reliable basis for estimating our 2021 performance given COVID-19’s impact on the data, and given the fact that we do not know what the impact to medical costs will be as a result of the surge in COVID-19 cases at the end of 2020 and the beginning of 2021. Additionally, the Consolidated Appropriations Act passed in December 2020 included an increase in the Medicare Physician Fee Schedule for 2021 and suspended sequestration for Medicare payments for the first quarter of 2021. We expect the net combination of these two factors will result in an increase in per-patient medical costs related to specialist care provided to our patients. Given these factors, per-patient medical costs may be greater in 2021 than the levels we experienced in our recent historical results. Our best estimate of the low end potential net impact of these factors is a 250 basis point decrease in patient contribution as a percent of our capitated revenue. Due to the uncertain impact of COVID-19 on 2021 performance, the actual impact may vary from that estimate and could be greater. Regardless, we believe both the impact on per-patient revenue and per-patient medical costs are related to COVID-19, and we do not expect either will impact our longer-term patient economics.

 

   

Care Model investments. As our patient base continues to grow, we can better afford to invest in additional Care Model programs as we spread the fixed costs of these programs over a greater number of patients. Given the strong bond we form with our patients, we believe that through new Care Model programs, we can even further improve the care we deliver to our patients while simultaneously lowering our medical claims expense. We expect to invest more heavily in the development, piloting and implementation of additional programs in 2021 compared to prior years with the goal of reducing Medical Claims Expense in future periods and developing ways to deploy our capabilities in alternative settings opening up additional patient growth opportunities. We expect the incremental investment in these programs will increase our operating expenses (which include cost of care, excluding depreciation & amortization, and corporate, general and administrative expenses, excluding stock-based compensation) in 2021 in a range of 5% to 10%, as compared to 2020, on top of ordinary course growth in our total operating expenses.

Risks Associated with Our Business

There are a number of risks related to our business, this offering and our common stock that you should consider before you decide to participate in this offering. You should carefully consider all the information presented in the section entitled “Risk Factors” in this prospectus. Some of the principal risks related to our business include the following:

 

   

our history of net losses, with an accumulated deficit of $468.7 million as of September 30, 2020, and our ability to achieve or maintain profitability;

 

   

the impact of the COVID-19 pandemic on our business;

 

   

difficulty evaluating our current business and future prospects given our limited operating history;



 

16


Table of Contents
   

the success of our growth strategy and our ability to achieve expected results;

 

   

our ability to attract new patients;

 

   

the dependence of our revenues and operations on a limited number of key payors;

 

   

the risk of termination or non-renewal of the Medicare Advantage contracts held by the health plans with which we contract, or of our contracts with those plans;

 

   

changes in the payor mix of our patients and potential decreases in our reimbursement rates;

 

   

the risk that the cost of providing our services will exceed our compensation;

 

   

risks related to regulation, as we operate in a highly regulated industry;

 

   

the fact that the Lead Sponsors control us, and their interests may conflict with ours or yours; and

 

   

the other factors set forth under “Risk Factors.”

These and other risks are more fully described in the section entitled “Risk Factors” in this prospectus. If any of these risks actually occurs, our business, financial condition, results of operations, cash flows and prospects could be materially and adversely affected. As a result, you could lose all or part of your investment in our common stock.

General Corporate Information

Oak Street Health, Inc. was incorporated as a Delaware corporation on October 22, 2019 in anticipation of our IPO. Our principal executive offices are located at 30 W. Monroe Street, Suite 1200, Chicago, Illinois 60603. Our telephone number is (312) 733-9730. Our website address is www.oakstreethealth.com. The information contained on, or that can be accessed through, our website is not incorporated by reference into this prospectus, and you should not consider any information contained on, or that can be accessed through, our website as part of this prospectus or in deciding whether to purchase our common stock. We are a holding company and all of our business operations are conducted through our subsidiaries and affiliated medical groups.

This prospectus includes our trademarks and service marks, such as “Oak Street Health,” which are protected under applicable intellectual property laws and are the property of us or our subsidiaries. This prospectus also contains trademarks, service marks, trade names and copyrights of other companies, such as “Humana,” “WellCare,” and “Cigna HealthSpring,” which are the property of their respective owners. Solely for convenience, trademarks and trade names referred to in this prospectus may appear without the ® or symbols, but such references are not intended to indicate, in any way, that we will not assert, to the fullest extent under applicable law, our rights or the rights of the applicable licensor to these trademarks and trade names.

Implications of Being an Emerging Growth Company

We qualify as an “emerging growth company” as defined in the Jumpstart Our Business Startups Act of 2012, or the JOBS Act. We will remain an emerging growth company until the earlier of (1) the last day of the fiscal year following the fifth anniversary of the completion of our initial public offering, (2) the last day of the fiscal year in which we have total annual gross revenue of at least $1.07 billion, (3) the date on which we are deemed to be a large accelerated filer (this means the market value of common that is held by non-affiliates exceeds $700.0 million as of the end of the second quarter of that fiscal year), or (4) the date on which we have issued more than $1.0 billion in non-convertible debt securities during the prior three-year period.

An emerging growth company may take advantage of reduced reporting requirements that are otherwise applicable to public companies. These provisions include, but are not limited to:

 

   

not being required to comply with the auditor attestation requirements of Section 404 of the Sarbanes-Oxley Act of 2002, as amended (the “Sarbanes-Oxley Act”);



 

17


Table of Contents
   

reduced disclosure obligations regarding executive compensation in our periodic reports, proxy statements and registration statements; and

 

   

exemptions from the requirements of holding a nonbinding advisory vote on executive compensation and shareholder approval of any golden parachute payments not previously approved.

We have elected to take advantage of certain of the reduced disclosure obligations regarding financial statements and executive compensation in this prospectus and expect to elect to take advantage of other reduced burdens in future filings. As a result, the information that we provide to our shareholders may be different than you might receive from other public reporting companies in which you hold equity interests.

In addition, under the JOBS Act, emerging growth companies can delay adopting new or revised accounting standards until such time as those standards apply to private companies. We intend to take advantage of the longer phase-in periods for the adoption of new or revised financial accounting standards under the JOBS Act until we are no longer an emerging growth company. Our election to use the phase-in periods permitted by this election may make it difficult to compare our financial statements to those of non-emerging growth companies and other emerging growth companies that have opted out of the longer phase-in periods permitted under the JOBS Act and who will comply with new or revised financial accounting standards. If we were to subsequently elect instead to comply with public company effective dates, such election would be irrevocable pursuant to the JOBS Act.



 

18


Table of Contents

THE OFFERING

 

Common stock to be offered by the selling shareholders

10,723,821 shares.

 

Option to purchase additional shares of common stock from the selling shareholders

The underwriters have the option to purchase up to an additional 1,608,573 shares from certain of the selling shareholders, at the public offering price, less the underwriting discount, within 30 days of the date of this prospectus.

 

Common stock to be outstanding after this offering

240,757,609 shares.

 

Use of proceeds

The selling shareholders will receive all of the proceeds from this offering, and we will not receive any proceeds from the sale of shares in this offering. See “Use of Proceeds.”

 

Loss of controlled company status

After this offering, the Lead Sponsors will beneficially own approximately 48.0% of our issued and outstanding shares of common stock (or 47.3% of our issued and outstanding shares of common stock if the underwriters’ option to purchase additional shares from the selling shareholders is exercised in full). As a result, we will cease to be a controlled company as defined under the NYSE listing rules and we will no longer rely on exemptions from corporate governance requirements that are available to controlled companies.

 

Risk factors

Investing in our common stock involves a high degree of risk. See “Risk Factors” elsewhere in this prospectus for a discussion of factors you should carefully consider before deciding to invest in our common stock.

 

New York Stock Exchange trading symbol

“OSH.”

The number of shares of common stock to be outstanding following this offering is based on 240,757,609 shares of common stock outstanding as of February 4, 2021 and excludes:

 

   

11,934,375 shares of common stock, plus future increases, reserved for future issuance under our Omnibus Incentive Plan (the “2020 Plan”) including (1) 214,188 restricted stock units, or RSUs, that may be settled for an equal number of shares of common stock issued to certain employees and directors upon completion of the IPO and that generally vest over four years and (2) options to purchase an aggregate of 694,350 shares of common stock with a weighted average exercise price of $21.17 and that vest in accordance with the schedule described under “Organizational Transactions”;

 

   

Options to purchase an aggregate of 14,250,772 shares of common stock at a strike price of $21.00; and

 

   

2,386,875 shares of common stock, plus future increases, reserved for issuance under our 2020 Employee Stock Purchase Plan (the “ESPP”).

Unless otherwise indicated, all information in this prospectus assumes no exercise by the underwriters of their option to purchase up to 1,608,573 additional shares of common stock.



 

19


Table of Contents

SUMMARY CONSOLIDATED FINANCIAL DATA

The following tables summarize our consolidated financial data. The summary consolidated statement of operations data for the years ended December 31, 2018 and 2019 are derived from our audited consolidated financial statements that are included elsewhere in this prospectus. The summary consolidated statement of operations data for the three and nine months ended September 30, 2019 and 2020 and the summary consolidated balance sheet data as of September 30, 2020 are derived from our unaudited interim consolidated financial statements that are included elsewhere in this prospectus. The unaudited interim consolidated financial statements have been prepared on the same basis as the audited consolidated financial statements and, in the opinion of management, reflect all adjustments, consisting only of normal recurring adjustments that are necessary for the fair statement of our unaudited interim consolidated financial statements.

Our historical results are not necessarily indicative of the results that may be expected in the future. You should read the summary historical financial data below in conjunction with the section titled “Management’s Discussion and Analysis of Financial Condition and Results of Operations” and the financial statements and related notes included elsewhere in this prospectus.

Oak Street Health, Inc. was formed as a Delaware corporation on October 22, 2019 in anticipation of our IPO.

 

     Year Ended December 31,     Nine Months Ended
September 30,
    Three Months Ended
September 30,
 
     2018     2019     2019     2020     2019     2020  
(dollars in thousands)                (unaudited)     (unaudited)  

Revenues:

            

Capitated revenue

   $ 309,594     $ 539,909     $ 371,456     $ 616,376     $ 133,073     $ 211,789  

Other patient service revenue

     8,344       16,695       11,548       17,686       6,067       6,107  
  

 

 

   

 

 

   

 

 

   

 

 

   

 

 

   

 

 

 

Total revenues

     317,938       556,604       383,004       634,062       139,140       217,896  

Operating expenses:

            

Medical claims expense

     227,566       385,998       259,622       442,308       98,003       154,564  

Cost of care, excluding depreciation and amortization

     85,958       140,853       96,069       126,484       36,997       43,190  

Sales and marketing

     25,470       46,189       31,930       37,447       12,002       15,474  

Corporate, general and administrative expenses

     50,799       79,592       49,627       112,555       21,671       57,136  

Depreciation and amortization

     4,182       7,848       5,634       8,059       2,053       2,881  
  

 

 

   

 

 

   

 

 

   

 

 

   

 

 

   

 

 

 

Total operating
expenses

     393,975       660,480       442,882       726,853       170,726       273,245  
  

 

 

   

 

 

   

 

 

   

 

 

   

 

 

   

 

 

 

Loss from operations

     (76,037     (103,876     (59,878     (92,791     (31,586     (55,349

Other income (expense):

            

Interest expense, net

     (3,688     (5,651     (3,689     (8,736     (1,813     (3,862

Other

     10       84       59       152       (25     35  
  

 

 

   

 

 

   

 

 

   

 

 

   

 

 

   

 

 

 

Total other income (expense)

     (3,678     (5,567     (3,630     (8,584     (1,838     (3,827
  

 

 

   

 

 

   

 

 

   

 

 

   

 

 

   

 

 

 

Net loss

     (79,715     (109,443     (63,508     (101,375     (33,424     (59,176


 

20


Table of Contents
     Year Ended December 31,     Nine Months Ended
September 30,
    Three Months Ended
September 30,
 
     2018     2019     2019     2020     2019     2020  
(dollars in thousands)                (unaudited)     (unaudited)  

Net loss attributable to non-controlling interests

     171       1,581       152       498       224       64  
  

 

 

   

 

 

   

 

 

   

 

 

   

 

 

   

 

 

 

Net loss attributable to the Company

   $ (79,544   $ (107,862   $ (63,356   $ (100,877   $ (33,200   $ (59,112
  

 

 

   

 

 

   

 

 

   

 

 

   

 

 

   

 

 

 

Undeclared and deemed dividends on Investor Units

     (39,118     (29,370     (21,722     (27,220     (7,420     (5,418
  

 

 

   

 

 

   

 

 

   

 

 

   

 

 

   

 

 

 

Net loss attributable to common unitholders/stockholders

   $ (118,662   $ (137,232   $ (85,078   $ (128,097     (40,620     (64,530
  

 

 

   

 

 

   

 

 

   

 

 

   

 

 

   

 

 

 

Weighted-average number of common shares/units outstanding—basic and
diluted(1)

     N/A       N/A       N/A       218,261,866       N/A       218,261,866  

Net loss per share/unit—basic and diluted(1)

     N/A       N/A       N/A     $ (0.15     N/A       (0.15

 

(1)

As part of the IPO and related restructuring transactions as of August 10, 2020, all existing unitholders exchanged their membership interests in the limited liability company for common stock of Oak Street Health, Inc. The Company analyzed the calculation of earnings per unit for the periods prior to the IPO and determined that it resulted in values that would not be meaningful to the users of these consolidated financial statements. Therefore, earnings per share information has not been presented for the years ended December 31, 2018 or 2019 and the three- and nine-months ended September 30, 2019. The basic and diluted earnings per share for the three- and nine-months ended September 30, 2020 is applicable only for the period from August 10, 2020 to September 30, 2020, which is the period following the IPO and related restructuring transactions and presents the period that the Company had outstanding common stock.

 

     September 30,
2020
 
     Actual  
     (dollars in
thousands)
 

Consolidated Balance Sheets Data:

  

Cash(1)

   $ 485,022  

Working capital(2)

   $ 416,670  

Total assets

   $ 811,379  

Long-term debt, net of current portion

   $ —  

Total stockholders’ equity

   $ 470,944  

 

(1)

Includes $10,391 of restricted cash.

(2)

We define working capital as current assets less current liabilities.



 

21


Table of Contents

RISK FACTORS

Investing in our common stock involves a high degree of risk. You should carefully consider the risks and uncertainties described below, together with all of the other information contained in this prospectus, including our consolidated financial statements and the related notes thereto, before making a decision to invest in our common stock. The risks and uncertainties described below are not the only ones we face. Additional risks and uncertainties that we are unaware of, or that we currently believe are not material, may also become important factors that affect us. If any of the following risks occur, our business, financial condition, operating results and prospectus could be materially and adversely affected. In that event, the price of our common stock could decline, and you could lose all or part of your investment.

Summary of Risk Factors

The following is a summary of the risk factors our business faces. The list below is not exhaustive, and investors should read this “Risk Factors” section in full. Some of the risks we face include:

 

   

our history of net losses, and our ability to achieve or maintain profitability in an environment of increasing expenses;

 

   

the impact of the COVID-19 pandemic or any other pandemic, epidemic or outbreak of an infectious disease in the United States or worldwide on our business, financial condition and results of operation;

 

   

the effect of our relatively limited operating history on investors’ ability to evaluate our current business and future prospects;

 

   

the viability of our growth strategy and our ability to realize expected results;

 

   

our ability to attract new patients;

 

   

the dependence of our revenue and operations on a limited number of key payors;

 

   

the risk of termination or non-renewal of the Medicare Advantage contracts held by the health plans with which we contract, or the termination or non-renewal of our contracts with those plans;

 

   

the impact on our business from changes in the payor mix of our patients and potential decreases in our reimbursement rates;

 

   

our ability to manage our growth effectively, execute our business plan, maintain high levels of service and patient satisfaction and adequately address competitive challenges;

 

   

our ability to compete in the healthcare industry;

 

   

our ability to timely enroll new physicians and other providers in governmental healthcare programs before we can receive reimbursement for their services;

 

   

the impact on our business of reductions in Medicare reimbursement rates or changes in the rules governing the Medicare program;

 

   

our dependence on reimbursements by third-party payors and payments by individuals;

 

   

our assumption under most of our agreements with health plans of some or all of the risk that the cost of providing services will exceed our compensation;

 

   

the impact on our business of renegotiation, non-renewal or termination of capitation agreements with health plans;

 

   

risks associated with estimating the amount of revenues and refund liabilities that we recognize under our risk agreements with health plans;

 

   

the impact on our business of security breaches, loss of data or other disruptions causing the compromise of sensitive information or preventing us from accessing critical information;

 

22


Table of Contents
   

our ability to develop and maintain proper and effective internal control over financial reporting;

 

   

the impact on our business of disruptions in our disaster recovery systems or management continuity planning;

 

   

the potential adverse impact of legal proceedings and litigation;

 

   

the impact of reductions in the quality ratings of the health plans we serve;

 

   

the risk of our agreements with the physician equity holder of our practices being deemed invalid;

 

   

our ability to maintain and enhance our reputation and brand recognition;

 

   

our ability to effectively invest in, implement improvements to and properly maintain the uninterrupted operation and data integrity of our information technology and other business systems;

 

   

our ability to obtain, maintain and enforce intellectual property protection for our technology;

 

   

the potential adverse impact of claims by third parties that we are infringing on or otherwise violating their intellectual property rights;

 

   

our ability to protect the confidentiality of our trade secrets, know-how and other internally developed information;

 

   

the impact of any restrictions on our use of or ability to license data or our failure to license data and integrate third-party technologies;

 

   

a significant portion of our total outstanding shares are restricted from immediate resale but may be sold into the market in the near future; and

 

   

other risk factors listed in this “Risk Factors” section.

Risks Related to Our Business

We have a history of net losses, we anticipate increasing expenses in the future, and we may not be able to achieve or maintain profitability.

We have incurred net losses on an annual basis since our inception. We incurred net losses of $79.5 million and $107.9 million for the years ended December 31, 2018 and 2019 and of $63.4 million and $100.9 million for the nine months ended September 30, 2019 and 2020, respectively. We expect our aggregate costs will increase substantially in the foreseeable future and our losses will continue as we expect to invest heavily in increasing our patient base, expanding our operations, hiring additional employees and operating as a public company. These efforts may prove more expensive than we currently anticipate, and we may not succeed in increasing our revenue sufficiently to offset these higher expenses. To date, we have financed our operations principally from the sale of our equity, revenue from our patient services and the incurrence of indebtedness. Our net cash flow from operations was negative for the years ended December 31, 2018 and 2019 and for the nine months ended September 30, 2019 and 2020. We may not generate positive cash flow from operations or profitability in any given period, and our limited operating history may make it difficult for you to evaluate our current business and our future prospects.

We have encountered and will continue to encounter risks and difficulties frequently experienced by growing companies in rapidly changing industries, including increasing expenses as we continue to grow our business. We expect our operating expenses to increase significantly over the next several years as we continue to hire additional personnel, expand our operations and infrastructure, and continue to expand to reach more patients. In addition to the expected costs to grow our business, we also expect to incur additional legal, accounting and other expenses as a newly public company. These investments may be more costly than we expect, and if we do not achieve the benefits anticipated from these investments, or if the realization of these benefits is delayed, they may not result in increased revenue or growth in our business. If our growth rate were to

 

23


Table of Contents

decline significantly or become negative, it could adversely affect our financial condition and results of operations. If we are not able to achieve or maintain positive cash flow in the long term, we may require additional financing, which may not be available on favorable terms or at all and/or which would be dilutive to our shareholders. If we are unable to successfully address these risks and challenges as we encounter them, our business, results of operations and financial condition would be adversely affected. Our failure to achieve or maintain profitability could negatively impact the value of our common stock.

A pandemic, epidemic or outbreak of an infectious disease in the United States or worldwide, including the outbreak of the novel strain of coronavirus disease, COVID-19, could adversely affect our business.

If a pandemic, epidemic or outbreak of an infectious disease occurs in the United States or worldwide, our business may be adversely affected. The severity, magnitude and duration of the current COVID-19 pandemic is uncertain and rapidly changing. As of the date of this prospectus, the extent to which the COVID-19 pandemic may impact our business, results of operations and financial condition remains uncertain. Furthermore, because of our business model, the full impact of the COVID-19 pandemic may not be fully reflected in our results of operations and overall financial condition until future periods.

Adverse market conditions resulting from the spread of COVID-19 could materially adversely affect our business and the value of our common stock. Numerous state and local jurisdictions, including all markets where we operate, have imposed, and others in the future may impose, “shelter-in-place” orders, quarantines, executive orders and similar government orders and restrictions for their residents to control the spread of COVID-19. Such orders or restrictions have resulted in largely remote operations at our headquarters and centers, work stoppages among some vendors and suppliers, slowdowns and delays, travel restrictions and cancellation of events and have restricted the ability of our front-line outreach teams to host and attend community events, among other effects, thereby significantly and negatively impacting our operations. Other disruptions or potential disruptions include restrictions on the ability of our personnel to travel; inability of our suppliers to manufacture goods and to deliver these to us on a timely basis, or at all; inventory shortages or obsolescence; delays in actions of regulatory bodies; diversion of or limitations on employee resources that would otherwise be focused on the operations of our business, including because of sickness of employees or their families or the desire of employees to avoid contact with groups of people; business adjustments or disruptions of certain third parties; and additional government requirements or other incremental mitigation efforts. The extent to which the COVID-19 pandemic impacts our business will depend on future developments, which are highly uncertain and cannot be predicted, including new information which may emerge concerning the severity and spread of COVID-19 and the actions to contain COVID-19 or treat its impact, among others. In addition, the COVID-19 virus disproportionately impacts older adults, especially those with chronic illnesses, which describes many of our patients.

It is not currently possible to reliably project the direct impact of COVID-19 on our operating revenues and expenses. Key factors include the duration and extent of the outbreak in our service areas as well as societal and governmental responses. Patients may continue to be reluctant to seek necessary care given the risks of the COVID-19 pandemic. This could have the effect of deterring healthcare costs that we will need to incur to later periods and may also affect the health of patients who defer treatment, which may cause our costs to increase in the future. Further, as a result of the COVID-19 pandemic, we may experience slowed growth or a decline in new patient demand. We also may experience increased internal and third-party medical costs as we provide care for patients suffering from COVID-19. This increase in costs may be particularly significant given the number of our patients who are under capitation agreements. Further, we may face increased competition due to changes to our competitors’ products and services, including modifications to their terms, conditions, and pricing that could materially adversely impact our business, results of operations, and overall financial condition in future periods.

While we resumed opening new centers and resumed normal center activity as of the third quarter of 2020, in the first nine months of 2020, in response to the COVID-19 pandemic, we temporarily closed all of our corporate offices, and enabled our entire corporate work force to work remotely. During the second quarter of 2020, we made operational changes to the staffing and operations of our centers to minimize potential exposure

 

24


Table of Contents

to COVID-19. We have also implemented travel restrictions for non-essential business. If the COVID-19 pandemic worsens, especially in regions where we have offices or centers, our business activities originating from affected areas could be adversely affected. Disruptive activities could include business closures in impacted areas, further restrictions on our employees’ and service providers’ ability to travel, impacts to productivity if our employees or their family members experience health issues, and potential delays in hiring and onboarding of new employees. We may take further actions that alter our business operations as may be required by local, state, or federal authorities or that we determine are in the best interests of our employees. Such measures could negatively affect our sales and marketing efforts, sales cycles, employee productivity, or customer retention, any of which could harm our financial condition and business operations.

Due to the COVID-19 pandemic, we may not be able to document the health conditions of our patients as completely as we have in the past. Medicare pays capitation using a “risk adjustment model,” which compensates providers based on the health status (acuity) of each individual patient. Payors with higher acuity patients receive more, and those with lower acuity patients receive less. Medicare requires that a patient’s health issues be documented annually regardless of the permanence of the underlying causes. Historically, this documentation was required to be completed during an in-person visit with a patient. As part of the Coronavirus Aid, Relief and Economic Security Act, or CARES Act, Medicare is allowing documentation for conditions identified during video visits with patients. However, given the disruption caused by COVID-19, it is unclear whether we will be able to document the health conditions of our patients as comprehensively as we did in 2019, which may adversely impact our revenue in future periods.

Also under the CARES Act, the U.S. Department of Health and Human Services distributed Medicare Grants to healthcare providers to offset the impacts of the COVID-19 pandemic related expenses and lost revenues, also known as the Provider Relief Funds. Grants received are subject to the terms and conditions of the program, including that such funds may only be used to prevent, prepare for, and respond to the COVID-19 pandemic and will reimburse only for health care related expenses or lost revenues that are attributable to the COVID-19 pandemic. Recipients are not required to repay these funds, provided that they attest to and comply with certain terms and conditions, including not using the funds to reimburse expenses or losses that other sources are obligated to reimburse. As of the date of the filing of this prospectus, we have received $8,447 in grants from the Provider Relief Funds. We will continue to monitor our compliance with the terms and conditions of the Provider Relief Funds, including demonstrating that the distributions received have been used for healthcare-related expenses or lost revenue attributable to the COVID-19 pandemic. If we are unable to attest to or comply with current or future terms and conditions our ability to retain some or all of the distributions received may be impacted.

The COVID-19 pandemic could also cause our third-party data center hosting facilities and cloud computing platform providers, which are critical to our infrastructure, to shut down their business, experience security incidents that impact our business, delay or disrupt performance or delivery of services, or experience interference with the supply chain of hardware required by their systems and services, any of which could materially adversely affect our business. Further, the COVID-19 pandemic has resulted in our employees and those of many of our vendors working from home and conducting work via the internet, and if the network and infrastructure of internet providers becomes overburdened by increased usage or is otherwise unreliable or unavailable, our employees’, and our customers’ and vendors’ employees’, access to the internet to conduct business could be negatively impacted. Limitations on access or disruptions to services or goods provided by or to some of our suppliers and vendors upon which our platform and business operations relies, could interrupt our ability to provide our platform, decrease the productivity of our workforce, and significantly harm our business operations, financial condition, and results of operations.

Our platform and the other systems or networks used in our business may experience an increase in attempted cyber-attacks, targeted intrusion, ransomware, and phishing campaigns seeking to take advantage of shifts to employees working remotely using their household or personal internet networks and to leverage fears promulgated by the COVID-19 pandemic. The success of any of these unauthorized attempts could substantially

 

25


Table of Contents

impact our platform, the proprietary and other confidential data contained therein or otherwise stored or processed in our operations, and ultimately our business. Any actual or perceived security incident also may cause us to incur increased expenses to improve our security controls and to remediate security vulnerabilities.

The extent and continued impact of the COVID-19 pandemic on our business will depend on certain developments, including: the duration and spread of the outbreak; government responses to the pandemic; the impact on our customers and our sales cycles; the impact on customer, industry, or employee events; and the effect on our partners and supply chains, all of which are uncertain and cannot be predicted. Because of our business model, the full impact of the COVID-19 pandemic may not be fully reflected in our results of operations and overall financial condition until future periods.

To the extent the COVID-19 pandemic adversely affects our business and financial results, it may also have the effect of heightening many of the other risks described in this “Risk Factors” section, including but not limited to those relating to cyber-attacks and security vulnerabilities, interruptions or delays due to third-parties, or our ability to raise additional capital or generate sufficient cash flows necessary to fulfill our obligations under our existing indebtedness or to expand our operations.

Our relatively limited operating history makes it difficult to evaluate our current business and future prospects and increases the risk of your investment.

Our relatively limited operating history makes it difficult to evaluate our current business and prospectus and plan for our future growth. We opened our first center in Chicago in 2013, with all of our growth occurring in recent years. We entered into our first fully capitated agreements with health plans in 2016, and we have limited experience managing contracts with full risk. We have encountered and will continue to encounter significant risks and uncertainties frequently experienced by new and growing companies in rapidly changing industries, such as determining appropriate investments for our limited resources, competition from other providers, acquiring and retaining patients, hiring, integrating, training and retaining skilled personnel, determining prices for our services, unforeseen expenses and challenges in forecasting accuracy. Although we have successfully expanded our centers’ footprint outside of the Midwest and intend to continue to expand into new geographical locations, we cannot provide assurance that any new centers we open or new geographical locations we enter will be successful. If we are unable to increase our patient enrollment, successfully manage our third-party medical costs or successfully expand into new patient services, our revenue and our ability to achieve and sustain profitability would be impaired. Additional risks include our ability to effectively manage growth, process, store, protect and use personal data in compliance with governmental regulation, contractual obligations and other legal obligations related to privacy and security and manage our obligations as a provider of healthcare services under Medicare and Medicaid. If our assumptions regarding these and other similar risks and uncertainties, which we use to plan our business, are incorrect or change as we gain more experience operating our business or due to changes in our industry, or if we do not address these challenges successfully, our operating and financial results could differ materially from our expectations and our business could suffer.

We expect to continue to increase our headcount and to hire more physicians, nurses and other specialized medical personnel in the future as we grow our business and open new centers. We will need to continue to hire, train and manage additional qualified information technology, operations and marketing staff, and improve and maintain our technology and information systems to properly manage our growth. If our new hires perform poorly, or if we are unsuccessful in hiring, training, managing and integrating these new employees, or if we are not successful in retaining our existing employees, our business may be adversely affected.

Our growth strategy may not prove viable and we may not realize expected results.

Our business strategy is to grow rapidly by expanding our network of primary care centers and is significantly dependent on opening new centers in our existing markets, expanding into new geographical locations, recruiting new patients and partnering or contracting with payors, existing medical practices or other

 

26


Table of Contents

healthcare providers to provide primary care services. We seek growth opportunities both organically and through alliances with payors or other primary care providers. Our ability to grow organically depends upon a number of factors, including recruiting new patients, entering into contracts with additional payors, identifying appropriate facilities, obtaining leases, completing internal build-outs of new facilities within proposed timelines and budgets and hiring care teams and other employees. We cannot guarantee that we will be successful in pursuing our growth strategy. If we fail to evaluate and execute new business opportunities properly, we may not achieve anticipated benefits and may incur increased costs.

Our growth strategy involves a number of risks and uncertainties, including that:

 

   

we may not be able to successfully enter into contracts with local payors on terms favorable to us or at all. In addition, we compete for payor relationships with other potential players, some of whom may have greater resources than we do. This competition may intensify due to the ongoing consolidation in the healthcare industry, which may increase our costs to pursue such opportunities;

 

   

we may not be able to recruit or retain a sufficient number of new patients to execute our growth strategy, and we may incur substantial costs to recruit new patients and we may be unable to recruit a sufficient number of new patients to offset those costs;

 

   

we may not be able to hire sufficient numbers of physicians and other staff and may fail to integrate our employees, particularly our medical personnel, into our care model;

 

   

when expanding our business into new states, we may be required to comply with laws and regulations that may differ from states in which we currently operate; and

 

   

depending upon the nature of the local market, we may not be able to implement our business model in every local market that we enter, which could negatively impact our revenues and financial condition.

There can be no assurance that we will be able to successfully capitalize on growth opportunities, which may negatively impact our business model, revenues, results of operations and financial condition.

If we are unable to attract new patients, our revenue growth will be adversely affected.

To increase our revenue, our business strategy is to expand the number of primary care centers in our network. In order to support such growth, we must continue to recruit and retain a sufficient number of new patients. We are focused on the Medicare-eligible population and face competition from other primary healthcare providers in the recruitment of Medicare-eligible potential patients. If we are unable to convince the Medicare-eligible population of the benefits of our Oak Street Platform or if potential or existing patients prefer the care provider model of one of our competitors, we may not be able to effectively implement our growth strategy, which depends on our ability to grow organically and attract new patients. In addition, our growth strategy is dependent on patients electing to move from fee-for-service to capitation arrangements and selecting us as their primary care provider under their MA plan. Plan enrollment selections for MA are made during an annual enrollment period from November into December of each year; therefore, our ability to grow our patient population with capitation arrangements is dependent in part on our ability to successfully recruit MA patients during the annual enrollment period and to convince MA patients to select us as their primary care provider and not subsequently change that election. Our inability to recruit new patients and retain existing patients, particularly those under capitation arrangements, would harm our ability to execute our growth strategy and may have a material adverse effect on our business operations and financial position.

Our revenues and operations are dependent upon a limited number of key payors.

Our operations are dependent on a concentrated number of payors with whom we contract to provide services to patients. We generally manage our payor contracts on a state by state basis, entering into a separate contract in each state with the local affiliate of the relevant payor such that no one local payor contract accounts

 

27


Table of Contents

for a majority of our revenue. When aggregating the revenue associated with each payor through its local affiliates, however, Humana, WellCare and Cigna HealthSpring accounted for a total of approximately 74% and 68% of our capitated revenue for the year ended December 31, 2019 and the nine months ended September 30, 2020, respectively, and Humana alone accounted for approximately 57% and 46% of our capitated revenue for the year ended December 31, 2019 and the nine months ended September 30, 2020, respectively. We believe that a majority of our revenues will continue to be derived from a limited number of key payors, which may terminate their contracts with us or our physicians credentialed by them upon the occurrence of certain events. The sudden loss of any of our payor partners or the renegotiation of any of our payor contracts could adversely affect our operating results. In the ordinary course of business we engage in active discussions and renegotiations with payors in respect of the services we provide and the terms of our payor agreements. As the payors’ businesses respond to market dynamics and financial pressures, and as payors make strategic business decisions in respect of the lines of business they pursue and programs in which they participate, certain of our payors may seek to renegotiate or terminate their agreements with us. These discussions could result in reductions to the fees and changes to the scope of services contemplated by our original payor contracts and consequently could negatively impact our revenues, business and prospects.

Because we rely on a limited number of payors for a significant portion of our revenues, we depend on the creditworthiness of these payors. Our payors are subject to a number of risks including reductions in payment rates from governmental programs, higher than expected health care costs and lack of predictability of financial results when entering new lines of business, particularly with high-risk populations. If the financial condition of our payor partners declines, our credit risk could increase. Should one or more of our significant payor partners declare bankruptcy, be declared insolvent or otherwise be restricted by state or federal laws or regulation from continuing in some or all of their operations, this could adversely affect our ongoing revenues, the collectability of our accounts receivable, our bad debt reserves and our net income.

Although we have long-term contracts with many payors, these contracts may be terminated before their term expires for various reasons, such as changes in the regulatory landscape and poor performance by us, subject to certain conditions. Certain of our contracts are terminable immediately upon the occurrence of certain events. Certain of our contracts may be terminated immediately by the partner if we lose applicable licenses, go bankrupt, lose our liability insurance or receive an exclusion, suspension or debarment from state or federal government authorities. Additionally, if a payor were to lose applicable licenses, go bankrupt, lose liability insurance, become insolvent, file for bankruptcy or receive an exclusion, suspension or debarment from state or federal government authorities, our contract with such payor could in effect be terminated. In addition, certain of our contracts may be terminated immediately if we become insolvent or file for bankruptcy. If any of our contracts with our payors is terminated, we may not be able to recover all fees due under the terminated contract, which may adversely affect our operating results.

The termination or non-renewal of the Medicare Advantage contracts held by the health plans with which we contract, or the termination or non-renewal of our contracts with those plans, could have a material adverse effect on our revenue and our operations.

In addition to contracting directly with the Centers for Medicare and Medicaid Services (“CMS”) to participate in Medicare, we also contract with other health plans to provide capitated care services with respect to certain of their MA and commercial members. Our contracts with Humana to provide capitated care services for their members accounted for approximately 57% and 46% of our capitated revenue for the year ended December 31, 2019 and the nine months ended September 30, 2020, respectively. If a plan with which we contract for these services loses its Medicare contracts with CMS, receives reduced or insufficient government reimbursement under the Medicare program, decides to discontinue its MA and/or commercial plans, decides to contract with another company to provide capitated care services to its members, or decides to directly provide care, our contract with that plan could be at risk and we could lose revenue. In addition, certain of our contracts with health plans are terminable without cause. If any of these contracts were terminated, certain patients covered by such plans may choose to shift to another primary care provider within their health plan’s network. Moreover,

 

28


Table of Contents

our inability to maintain our agreements with health plans, in particular with key payors such as Humana, with respect to their MA members or to negotiate favorable terms for those agreements in the future, could result in the loss of patients and could have a material adverse effect on our profitability and business.

Changes in the payor mix of patients and potential decreases in our reimbursement rates as a result of consolidation among plans could adversely affect our revenues and results of operation.

The amounts we receive for services provided to patients are determined by a number of factors, including the payor mix of our patients and the reimbursement methodologies and rates utilized by our patients’ plans. Reimbursement rates are generally higher for capitation agreements than they are under fee-for-service arrangements, and capitation agreements provide us with an opportunity to capture any additional surplus we create by investing in preventive care to keep a particular patient’s third-party medical expenses low. Under a capitation plan such as MA, we receive a fixed fee PPPM for services. Under a fee-for-service payor arrangement, we collect fees directly from the payor as services are provided. Fee-for-service arrangements accounted for approximately 1.9% and 1.1% of our revenue for the years ended December 31, 2018 and 2019, respectively, and approximately 1.2% and 0.5% of our revenue for the nine months ended September 30, 2019 and 2020, respectively. Capitation arrangements accounted for approximately 97.4% and 97.0% of our revenue for the years ended December 31, 2018 and 2019, respectively, and approximately 97.0% and 97.2% of our revenue for each of the nine-month periods ended September 30, 2019 and 2020. A significant decrease in the number of capitation arrangements could adversely affect our revenues and results of operation.

The healthcare industry has also experienced a trend of consolidation, resulting in fewer but larger payors that have significant bargaining power, given their market share. Payments from payors are the result of negotiated rates. These rates may decline based on renegotiations and larger payors have significant bargaining power to negotiate higher discounted fee arrangements with healthcare providers. As a result, payors increasingly are demanding discounted fee structures or the assumption by healthcare providers of all or a portion of the financial risk related to paying for care provided through capitation agreements.

If we fail to manage our growth effectively, we may be unable to execute our business plan, maintain high levels of service and patient satisfaction or adequately address competitive challenges.

We have experienced, and may continue to experience, rapid growth and organizational change, which has placed, and may continue to place, significant demands on our management and our operational and financial resources. Additionally, our organizational structure may become more complex as we improve our operational, financial and management controls, as well as our reporting systems and procedures. We may require significant capital expenditures and the allocation of valuable management resources to grow and change in these areas. We must effectively increase our headcount and continue to effectively train and manage our employees. We will be unable to manage our business effectively if we are unable to alleviate the strain on resources caused by growth in a timely and successful manner. If we fail to effectively manage our anticipated growth and change, the quality of our services may suffer, which could negatively affect our brand and reputation and harm our ability to attract and retain patients and employees.

In addition, as we expand our business, it is important that we continue to maintain a high level of patient service and satisfaction. As our patient base continues to grow, we will need to expand our medical, patient services and other personnel, and our network of partners, to provide personalized patient service. If we are not able to continue to provide high quality medical care with high levels of patient satisfaction, our reputation, as well as our business, results of operations and financial condition could be adversely affected.

The healthcare industry is highly competitive.

We compete directly with national, regional and local providers of healthcare for patients and physicians. There are many other companies and individuals currently providing healthcare services, many of which have

 

29


Table of Contents

been in business longer and/or have substantially more resources. Since there are virtually no substantial capital expenditures required for providing healthcare services, there are few financial barriers to entry in the healthcare industry. Other companies could enter the healthcare industry in the future and divert some or all of our business. Our ability to compete successfully varies from location to location and depends on a number of factors, including the number of competing primary care facilities in the local market and the types of services available at those facilities, our local reputation for quality care of patients, the commitment and expertise of our medical staff, our local service offerings and community programs, the cost of care in each locality, and the physical appearance, location, age and condition of our facilities. If we are unable to attract patients to our centers, our revenue and profitability will be adversely affected. Some of our competitors may have greater recognition and be more established in their respective communities than we are, and may have greater financial and other resources than we have. Competing primary care providers may also offer larger facilities or different programs or services than we do, which, combined with the foregoing factors, may result in our competitors being more attractive to our current patients, potential patients and referral sources. Furthermore, while we budget for routine capital expenditures at our facilities to keep them competitive in their respective markets, to the extent that competitive forces cause those expenditures to increase in the future, our financial condition may be negatively affected. In addition, our relationships with governmental and private third-party payors are not exclusive and our competitors have established or could seek to establish relationships with such payors to serve their covered patients. Additionally, as we expand into new geographies, we may encounter competitors with stronger relationships or recognition in the community in such new geography, which could give those competitors an advantage in obtaining new patients. Individual physicians, physician groups and companies in other healthcare industry segments, including those with which we have contracts, and some of which have greater financial, marketing and staffing resources, may become competitors in providing health care services, and this competition may have a material adverse effect on our business operations and financial position.

New physicians and other providers must be properly enrolled in governmental healthcare programs before we can receive reimbursement for their services, and there may be delays in the enrollment process.

Each time a new physician joins us, we must enroll the physician under our applicable group identification number for Medicare and Medicaid programs and for certain managed care and private insurance programs before we can receive reimbursement for services the physician renders to beneficiaries of those programs. The estimated time to receive approval for the enrollment is sometimes difficult to predict. These practices result in delayed reimbursement that may adversely affect our cash flows.

With respect to Medicare, providers can retrospectively bill Medicare for services provided 30 days prior to the effective date of the enrollment. In addition, the enrollment rules provide that the effective date of the enrollment will be the later of the date on which the enrollment application was filed and approved by the Medicare contractor, or the date on which the provider began providing services. If we are unable to properly enroll physicians and other applicable healthcare professionals within the 30 days after the provider begins providing services, we will be precluded from billing Medicare for any services which were provided to a Medicare beneficiary more than 30 days prior to the effective date of the enrollment. With respect to Medicaid, new enrollment rules and whether a state will allow providers to retrospectively bill Medicaid for services provided prior to submitting an enrollment application varies by state. Failure to timely enroll providers could reduce our physician services segment total revenues and have a material adverse effect on the business, financial condition or results of operations of our physician services segment.

The Affordable Care Act (“ACA”), as currently structured, added additional enrollment requirements for Medicare and Medicaid, which have been further enhanced through implementing regulations and increased enforcement scrutiny. Every enrolled provider must revalidate its enrollment at regular intervals and must update the Medicare contractors and many state Medicaid programs with significant changes on a timely basis. If we fail to provide sufficient documentation as required to maintain our enrollment, Medicare and Medicaid could deny continued future enrollment or revoke our enrollment and billing privileges.

 

30


Table of Contents

The requirements for enrollment, licensure, certification, and accreditation may include notification or approval in the event of a transfer or change of ownership or certain other changes. Other agencies or payors with which we have contracts may have similar requirements, and some of these processes may be complex. Failure to provide required notifications or obtain necessary approvals may result in the delay or inability to complete an acquisition or transfer, loss of licensure, lapses in reimbursement, or other penalties. While we make reasonable efforts to substantially comply with these requirements, we cannot assure you that the agencies that administer these programs or have awarded us contracts will not find that we have failed to comply in some material respects. A finding of non-compliance and any resulting payment delays, refund demands or other sanctions could have a material adverse effect on our business, financial condition or results of operations.

Reductions in Medicare reimbursement rates or changes in the rules governing the Medicare program could have a material adverse effect on our financial condition and results of operations.

We receive the majority of our revenue from Medicare, either directly or through MA plans, and revenue from Medicare accounted for 97% of our revenue for each of the years ended December 31, 2018 and 2019, respectively, and for 97% and 98% of our revenue for each of the nine-month periods ended September 30, 2019 and 2020, respectively. In addition, many private payors base their reimbursement rates on the published Medicare rates or are themselves reimbursed by Medicare for the services we provide. As a result, our results of operations are, in part, dependent on government funding levels for Medicare programs, particularly MA programs. Any changes that limit or reduce MA or general Medicare reimbursement levels, such as reductions in or limitations of reimbursement amounts or rates under programs, reductions in funding of programs, expansion of benefits without adequate funding, elimination of coverage for certain benefits, or elimination of coverage for certain individuals or treatments under programs, could have a material adverse effect on our business, results of operations, financial condition and cash flows.

The Medicare program and its reimbursement rates and rules are subject to frequent change. These include statutory and regulatory changes, rate adjustments (including retroactive adjustments), administrative or executive orders and government funding restrictions, all of which may materially adversely affect the rates at which Medicare reimburses us for our services. Budget pressures often lead the federal government to reduce or place limits on reimbursement rates under Medicare. Implementation of these and other types of measures has in the past and could in the future result in substantial reductions in our revenue and operating margins. For example, due to the federal sequestration, an automatic 2% reduction in Medicare spending took effect beginning in April 2013. The CARES Act, which was signed into law on March 27, 2020, designed to provide financial support and resources to individuals and businesses affected by the COVID-19 pandemic, temporarily suspended these reductions from May 1, 2020 through December 31, 2020, and extended the sequester by one year, through 2030. The temporary suspension of these reductions was further extended to run through March 31, 2021 under the Consolidated Appropriations Act, 2021 (P.L. 116-260).

Each year, CMS issues a final rule to establish the MA benchmark payment rates for the following calendar year. Any reduction to MA rates impacting us that is greater compared to the industry average rate may have a material adverse effect on our business, results of operations, financial condition and cash flows. The final impact of the MA rates can vary from any estimate we may have and may be further impacted by the relative growth of our MA patient volumes across markets as well as by the benefit plan designs submitted. It is possible that we may underestimate the impact of the MA rates on our business, which could have a material adverse effect on our business, results of operations, financial condition and cash flows. In addition, our MA revenues may continue to be volatile in the future, which could have a material adverse impact on our business, results of operations, financial condition and cash flows.

In addition, CMS often changes the rules governing the Medicare program, including those governing reimbursement. Changes that could adversely affect our business include:

 

   

administrative or legislative changes to base rates or the bases of payment;

 

   

limits on the services or types of providers for which Medicare will provide reimbursement;

 

31


Table of Contents
   

changes in methodology for patient assessment and/or determination of payment levels;

 

   

the reduction or elimination of annual rate increases; or

 

   

an increase in co-payments or deductibles payable by beneficiaries.

Recent legislative, judicial and executive efforts to enact further healthcare reform legislation have caused the future state of the exchanges, other reforms under the ACA, and many core aspects of the current U.S. health care system to be unclear. While specific changes and their timing are not yet apparent, enacted reforms and future legislative, regulatory, judicial, or executive changes, particularly any changes to the MA program, could have a material adverse effect on our business, results of operations, financial condition and cash flows.

Among the important statutory changes that are being implemented by CMS include provisions of the IMPACT Act. This law imposes a stringent timeline for implementing benchmark quality measures and data metrics across post-acute care providers. The enactment also mandates specific actions to design a unified payment methodology for post-acute providers. CMS is in the process of promulgating regulations to implement provisions of this enactment. Depending on the final details, the costs of implementation could be significant. The failure to meet implementation requirements could expose providers to fines and payment reductions.

There is also uncertainty regarding both MA payment rates and beneficiary enrollment, which, if reduced, would reduce our overall revenues and net income. For example, although the Congressional Budget Office (“CBO”) predicted in 2010 that MA participation would drop substantially by 2020, the CBO has more recently predicted, without taking into account potential future reforms, that enrollment in MA (and other contracts covering Medicare Parts A and B) could reach 31 million by 2027. Although MA enrollment increased by approximately 5.6 million, or by 50%, between the enactment of the ACA in 2010 and 2015, there can be no assurance that this trend will continue. Further, fluctuation in MA payment rates are evidenced by CMS’s annual announcement of the expected average change in revenue from the prior year: for 2018, CMS announced an average increase of 0.45%; and for 2019, 3.4%. Uncertainty over MA enrollment and payment rates present a continuing risk to our business.

According to the Kaiser Family Foundation (“KFF”), MA enrollment continues to be highly concentrated among a few payors, both nationally and in local regions. In 2018, the KFF reported that three payors together accounted for more than half of MA enrollment and seven firms accounted for approximately 75% of the lives. Consolidation among MA plans in certain regions, or the Medicare program’s failure to attract additional plans to participate in the MA program, could have a material adverse effect on our business, results of operations, financial condition and cash flows.

Reductions in reimbursement rates or the scope of services being reimbursed could have a material, adverse effect on our financial condition and results of operations or even result in reimbursement rates that are insufficient to cover our operating expenses. Additionally, any delay or default by the government in making Medicare reimbursement payments could materially and adversely affect our business, financial condition and results of operations.

We primarily depend on reimbursements by third-party payors, as well as payments by individuals, which could lead to delays and uncertainties in the reimbursement process.

The reimbursement process is complex and can involve lengthy delays. Although we recognize revenue when we provide services to our patients, we may from time to time experience delays in receiving the associated capitation payments or, for our patients on fee-for-service arrangements, the reimbursement for the service provided. In addition, third-party payors may disallow, in whole or in part, requests for reimbursement based on determinations that the patient is not eligible for coverage, certain amounts are not reimbursable under plan coverage or were for services provided that were not medically necessary or additional supporting documentation is necessary. Retroactive adjustments may change amounts realized from third-party payors. As described below,

 

32


Table of Contents

we are subject to audits by such payors, including governmental audits of our Medicare claims, and may be required to repay these payors if a finding is made that we were incorrectly reimbursed. Delays and uncertainties in the reimbursement process may adversely affect accounts receivable, increase the overall costs of collection and cause us to incur additional borrowing costs. Third-party payors are also increasingly focused on controlling healthcare costs, and such efforts, including any revisions to reimbursement policies, may further complicate and delay our reimbursement claims.

In addition, certain of our patients are covered under health plans that require the patient to cover a portion of their own healthcare expenses through the payment of copayments or deductibles. We may not be able to collect the full amounts due with respect to these payments that are the patient’s financial responsibility, or in those instances where physicians provide services to uninsured individuals. To the extent permitted by law, amounts not covered by third-party payors are the obligations of individual patients for which we may not receive whole or partial payment. Any increase in cost shifting from third-party payors to individual patients, including as a result of high deductible plans for patients, increases our collection costs and reduces overall collections. We have a financial assistance policy in which we assess patients for financial hardship and other criteria that are used to make a good-faith determination of financial need. If a patient is deemed to meet these criteria, we will waive or reduce that patient’s obligation to pay copayments, coinsurance or deductible amounts owed for the services we provide to them. If we were to experience a substantial increase in the number of patients qualifying for such waivers or reductions or in the volume of patient receivables deemed uncollectible, our costs could increase significantly and we may not be able to offset such additional costs with sufficient revenue.

In response to the COVID-19 pandemic, CMS has made several changes in the manner in which Medicare will pay for telehealth visits, many of which relax previous requirements, including site requirements for both the providers and patients, telehealth modality requirements and others. State law applicable to telehealth, particularly licensure requirements, has also been relaxed in many jurisdictions as a result of the COVID-19 pandemic. These relaxed regulations have allowed us to continue operating our business and delivering care to our patients predominantly through telehealth modalities. It is unclear which, if any, of these changes will remain in place permanently and which will be rolled-back following the COVID-19 pandemic. If regulations change to restrict our ability to or prohibit us from delivering care through telehealth modalities, our financial condition and results of operations may be adversely affected.

Under most of our agreements with health plans, we assume some or all of the risk that the cost of providing services will exceed our compensation.

Approximately 97.4% and 97.0% of our revenue for the years ended December 31, 2018 and 2019, respectively, and approximately 97.0% and 97.2% of our revenue for each of the nine-month periods ended September 30, 2019 and 2020, is derived from fixed fees paid by health plans under capitation agreements with us. While there are variations specific to each agreement, we generally contract with health plans to receive a fixed fee per month for professional services and assume the financial responsibility for the healthcare expenses of our patients. This type of contract is referred to as a “capitation” contract. To the extent that patients require more care than is anticipated and/or the cost of care increases, aggregate fixed compensation amounts, or capitation payments, may be insufficient to cover the costs associated with treatment. If medical costs and expenses exceed estimates, except in very limited circumstances, we will not be able to increase the fee received under these risk agreements during their then-current terms and we could suffer losses with respect to such agreements.

Changes in our anticipated ratio of medical expense to revenue can significantly impact our financial results. Accordingly, the failure to adequately predict and control medical costs and expenses and to make reasonable estimates and maintain adequate accruals for incurred but not reported claims, could have a material adverse effect on our business, results of operations, financial condition and cash flows. Additionally, the Medicare expenses of our patients may be outside of our control in the event that patients take certain actions that increase such expenses, such as unnecessary hospital visits.

 

33


Table of Contents

Historically, our medical costs and expenses as a percentage of revenue have fluctuated. Factors that may cause medical expenses to exceed estimates include:

 

   

the health status of patients and higher levels of hospitalization;

 

   

higher than expected utilization of new or existing healthcare services or technologies;

 

   

an increase in the cost of healthcare services and supplies, whether as a result of inflation or otherwise;

 

   

changes to mandated benefits or other changes in healthcare laws, regulations and practices;

 

   

increased costs attributable to specialist physicians, hospitals and ancillary providers;

 

   

changes in the demographics of our patients and medical trends;

 

   

contractual or claims disputes with providers, hospitals or other service providers within and outside a health plan’s network;

 

   

the occurrence of catastrophes, major epidemics or acts of terrorism; and

 

   

the reduction of health plan premiums.

Renegotiation, non-renewal or termination of capitation agreements with health plans could have a material adverse effect on our business, results operations, financial condition and cash flows.

Under most of our capitation agreements with health plans, the health plan is generally permitted to modify the benefit and risk obligations and compensation rights from time to time during the terms of the agreements. If a health plan exercises its right to amend its benefit and risk obligations and compensation rights, we are generally allowed a period of time to object to such amendment. If we so object, under some of the risk agreements, the relevant health plan may terminate the applicable agreement upon 90 to 180 days written notice. If we enter into capitation contracts with unfavorable economic terms, or a capitation contract is amended to include unfavorable terms, we could suffer losses with respect to such contract. Since we do not negotiate with CMS or any health plan regarding the benefits to be provided under their MA plans, we often have just a few months to familiarize ourselves with each new annual package of benefits we are expected to offer. Depending on the health plan at issue and the amount of revenue associated with the health plan’s capitation agreement, the renegotiated terms or termination could have a material adverse effect on our business, results of operations, financial condition and cash flows.

Medicare’s risk adjustment payment system makes our revenue and profitability difficult to predict and could result in material adverse impacts to our adjustments to our results of operations.

CMS has implemented a risk adjustment payment system for Medicare health plans to improve the accuracy of payments and establish appropriate compensation for Medicare plans that enroll and treat less healthy Medicare beneficiaries. CMS’s risk adjustment model bases a portion of the total CMS reimbursement payments on various clinical and demographic factors, including hospital inpatient diagnoses, diagnosis data from hospital outpatient facilities and physician visits, gender, age, and Medicaid eligibility. CMS requires that all managed care companies capture, collect, and report the necessary diagnosis code information to CMS, which information is subject to review and audit for accuracy by CMS. This risk adjustment payment system has an indirect impact on the payments we received from our contracted Medicare Advantage payers. Although we, and the payers with which we contract, have auditing and monitoring processes in place to collect and provide accurate risk adjustment data to CMS for these purposes, that program may not be sufficient to ensure accuracy. If the risk adjustment data submitted by us or our payers incorrectly overstates the health risk of our patients, we might be required to return to the payer or CMS, overpayments and/or be subject to penalties or sanctions, or if the data incorrectly understates the health risk of our members, we might be underpaid for the care that we must provide to our patients, any of which could harm our reputation and have a negative impact on our results of operations and financial condition. CMS may also change the way that they measure risk and the impact on any such changes on our business are uncertain.

 

34


Table of Contents

As a result of the COVID-19 pandemic, risk adjustment scores may also fall as a result of reduced data collection, decreased patient visits or delayed medical care and limitations on payments for certain telehealth services. As a result of the variability of factors affecting our patients’ risk scores, the actual payments we receive from our payers, after all adjustments, could be materially more or less than our estimates. Consequently, our estimate of our patients’ aggregate member risk scores for any period may result in favorable or unfavorable adjustments to our Medicare premium revenue, which may affect our profitability

There are significant risks associated with estimating the amount of revenue that we recognize under our risk agreements with health plans, and if our estimates of revenue are materially inaccurate, it could impact the timing and the amount of our revenue recognition or have a material adverse effect on our business, results of operations, financial condition and cash flows.

There are significant risks associated with estimating the amount of revenues that we recognize under our risk agreements with health plans in a reporting period. The billing and collection process is complex due to ongoing insurance coverage changes, geographic coverage differences, differing interpretations of contract coverage and other payor issues, such as ensuring appropriate documentation. Determining applicable primary and secondary coverage for our patients, together with the changes in patient coverage that occur each month, requires complex, resource-intensive processes. Errors in determining the correct coordination of benefits may result in refunds to payors. Revenues associated with Medicare and Medicaid programs are also subject to estimating risk related to the amounts not paid by the primary government payor that will ultimately be collectible from other government programs paying secondary coverage, the patient’s commercial health plan secondary coverage or the patient. Collections, refunds and payor retractions typically continue to occur for up to three years and longer after services are provided. If our estimates of revenues are materially inaccurate, it could impact the timing and the amount of our revenues recognition and have a material adverse impact on our business, results of operations, financial condition and cash flows.

Security breaches, loss of data and other disruptions could compromise sensitive information related to our business or our patients, or prevent us from accessing critical information and expose us to liability, which could adversely affect our business and our reputation.

In the ordinary course of our business, we collect, store, use and disclose sensitive data, including protected health information (“PHI”), and other types of personal data or personally identifiable information (“PII”) relating to our employees, patients and others. We also process and store, and use third-party service providers to process and store, sensitive information, including intellectual property, confidential information and other proprietary business information. We manage and maintain such sensitive data and information utilizing a combination of on-site systems, managed data center systems and cloud-based computing center systems.

We are highly dependent on information technology networks and systems, including the internet, to securely process, transmit and store this sensitive data and information. Security breaches of this infrastructure, including physical or electronic break-ins, computer viruses, attacks by hackers and similar breaches, and employee or contractor error, negligence or malfeasance, can create system disruptions, shutdowns or unauthorized disclosure or modifications of such sensitive data or information, causing PHI or other PII to be accessed or acquired without authorization or to become publicly available. We utilize third-party service providers for important aspects of the collection, storage, processing and transmission of employee, user and patient information, and other confidential and sensitive information, and therefore rely on third parties to manage functions that have material cybersecurity risks. Because of the sensitivity of the PHI, other PII and other sensitive information we and our service providers collect, store, transmit, and otherwise process, the security of our technology platform and other aspects of our services, including those provided or facilitated by our third-party service providers, are important to our operations and business strategy. We take certain administrative, physical and technological safeguards to address these risks, such as by requiring contractors and other third-party service providers who handle this PHI, other PII and other sensitive information for us to enter into agreements that contractually obligate them to use reasonable efforts to safeguard such PHI, other PII, and other sensitive information. Measures taken to protect our systems, those of our contractors or third-party service

 

35


Table of Contents

providers, or the PHI, other PII, or other sensitive information we or contractors or third-party service providers process or maintain, may not adequately protect us from the risks associated with the collection, storage, processing and transmission of such sensitive data and information. We may be required to expend significant capital and other resources to protect against security breaches or to alleviate problems caused by security breaches. Despite our implementation of security measures, cyber-attacks are becoming more sophisticated and frequent. As a result, we or our third-party service providers may be unable to anticipate these techniques or to implement adequate protective measures.

A security breach or privacy violation that leads to disclosure or unauthorized use or modification of, or that prevents access to or otherwise impacts the confidentiality, security, or integrity of, patient information, including PHI or other PII, or other sensitive information we or our contractors or third-party service providers maintain or otherwise process, could harm our reputation, compel us to comply with breach notification laws, cause us to incur significant costs for remediation, fines, penalties, notification to individuals and for measures intended to repair or replace systems or technology and to prevent future occurrences, potential increases in insurance premiums, and require us to verify the accuracy of database contents, resulting in increased costs or loss of revenue. If we are unable to prevent or mitigate such security breaches or privacy violations or implement satisfactory remedial measures, or if it is perceived that we have been unable to do so, our operations could be disrupted, we may be unable to provide access to our systems, and we could suffer a loss of patients, and we may as a result suffer loss of reputation, adverse impacts on patient and investor confidence, financial loss, governmental investigations or other actions, regulatory or contractual penalties, and other claims and liability. In addition, security breaches and other inappropriate access to, or acquisition or processing of, information can be difficult to detect, and any delay in identifying such incidents or in providing any notification of such incidents may lead to increased harm.

Any such breach or interruption of our systems or those of any of our third-party service providers could compromise our networks or data security processes and sensitive information could be made inaccessible or could be accessed by unauthorized parties, publicly disclosed, lost or stolen. Any such interruption in access, improper access, disclosure or other loss of information could result in legal claims or proceedings, liability under laws and regulations that protect the privacy of member information or other personal information, such as the Health Insurance Portability and Accountability Act of 1996, as amended by the Health Information Technology for Economic and Clinical Health Act of 2009 (the “HITECH Act”), and their implementing regulations (collectively known as “HIPAA”), and regulatory penalties. Unauthorized access, loss or dissemination could also disrupt our operations, including our ability to perform our services, access patient health information, collect, process, and prepare company financial information, provide information about our current and future services and engage in other patient and clinician education and outreach efforts. Any such breach could also result in the compromise of our trade secrets and other proprietary information, which could adversely affect our business and competitive position. While we maintain insurance covering certain security and privacy damages and claim expenses, we may not carry insurance or maintain coverage sufficient to compensate for all liability and in any event, insurance coverage would not address the reputational damage that could result from a security incident.

As a result of becoming a public company following our IPO, we are obligated to develop and maintain proper and effective internal control over financial reporting in order to comply with Section 404 of the Sarbanes-Oxley Act. We may not complete our analysis of our internal control over financial reporting in a timely manner, or these internal controls may not be determined to be effective, which may adversely affect investor confidence in us and, as a result, the value of our common stock. In addition, because of our status as an emerging growth company, you will not be able to depend on any attestation from our independent registered public accountants as to our internal control over financial reporting for the foreseeable future.

We became a public company following our IPO, and we will be required by Section 404 of the Sarbanes-Oxley Act to furnish a report by management on, among other things, the effectiveness of our internal control over financial reporting as of the year ending December 31, 2021. The process of designing and implementing internal control over financial reporting required to comply with this requirement will be time-consuming, costly

 

36


Table of Contents

and complicated. If during the evaluation and testing process we identify one or more other material weaknesses in our internal control over financial reporting or determine that existing material weaknesses have not been remediated, our management will be unable to assert that our internal control over financial reporting is effective. In addition, if we fail to achieve and maintain the adequacy of our internal controls, as such standards are modified, supplemented or amended from time to time, we may not be able to ensure that we can conclude on an ongoing basis that we have effective internal controls over financial reporting in accordance with Section 404 of the Sarbanes-Oxley Act.

Even if our management concludes that our internal control over financial reporting is effective, our independent registered public accounting firm may issue a report that is qualified if it is not satisfied with our controls or the level at which our controls are documented, designed, operated or reviewed. However, our independent registered public accounting firm will not be required to attest formally to the effectiveness of our internal control over financial reporting pursuant to Section 404 of the Sarbanes-Oxley Act until the later of the filing of our second annual report following the completion of our IPO or the date we are no longer an “emerging growth company,” as defined in the JOBS Act. Accordingly, you will not be able to depend on any attestation concerning our internal control over financial reporting from our independent registered public accountants for the foreseeable future.

We cannot be certain as to the timing of completion of our evaluation, testing and any remediation actions or the impact of the same on our operations. If we are not able to implement the requirements of Section 404 of the Sarbanes-Oxley Act in a timely manner or with adequate compliance, our independent registered public accounting firm may issue an adverse opinion due to ineffective internal controls over financial reporting, and we may be subject to sanctions or investigation by regulatory authorities, such as the SEC. As a result, there could be a negative reaction in the financial markets due to a loss of confidence in the reliability of our financial statements. In addition, we may be required to incur costs in improving our internal control system and the hiring of additional personnel. Any such action could negatively affect our results of operations and cash flows.

Disruptions in our disaster recovery systems or management continuity planning could limit our ability to operate our business effectively.

Our information technology systems facilitate our ability to conduct our business. While we have disaster recovery systems and business continuity plans in place, any disruptions in our disaster recovery systems or the failure of these systems to operate as expected could, depending on the magnitude of the problem, adversely affect our operating results by limiting our capacity to effectively monitor and control our operations. Despite our implementation of a variety of security measures, our information technology systems could be subject to physical or electronic break-ins, and similar disruptions from unauthorized tampering or any weather-related disruptions where our headquarters is located. In addition, in the event that a significant number of our management personnel were unavailable in the event of a disaster, our ability to effectively conduct business could be adversely affected.

We may be subject to legal proceedings and litigation, including intellectual property and privacy disputes, which are costly to defend and could materially harm our business and results of operations.

We may be party to lawsuits and legal proceedings in the normal course of business. These matters are often expensive and disruptive to normal business operations. We may face allegations, lawsuits and regulatory inquiries, audits and investigations regarding data privacy, security, labor and employment, consumer protection and intellectual property infringement, including claims related to privacy, patents, publicity, trademarks, copyrights and other rights. We may also face allegations or litigation related to our acquisitions, securities issuances or business practices, including public disclosures about our business. Litigation and regulatory proceedings may be protracted and expensive, and the results are difficult to predict. Certain of these matters may include speculative claims for substantial or indeterminate amounts of damages and include claims for injunctive relief. Additionally, our litigation costs could be significant. Adverse outcomes with respect to litigation or any of these legal proceedings may result in significant settlement costs or judgments, penalties and

 

37


Table of Contents

fines, or require us to modify our services or require us to stop serving certain patients or geographies, all of which could negatively impact our geographical expansion and revenue growth. We may also become subject to periodic audits, which would likely increase our regulatory compliance costs and may require us to change our business practices, which could negatively impact our revenue growth. Managing legal proceedings, litigation and audits, even if we achieve favorable outcomes, is time-consuming and diverts management’s attention from our business.

The results of regulatory proceedings, litigation, claims, and audits cannot be predicted with certainty, and determining reserves for pending litigation and other legal, regulatory and audit matters requires significant judgment. There can be no assurance that our expectations will prove correct, and even if these matters are resolved in our favor or without significant cash settlements, these matters, and the time and resources necessary to litigate or resolve them, could harm our reputation, business, financial condition, results of operations and the market price of our common stock.

We also may be subject to lawsuits under the False Claims Act (the “FCA”) and comparable state laws for submitting allegedly fraudulent or otherwise inappropriate bills for services to the Medicare and Medicaid programs. These lawsuits, which may be initiated by government authorities as well as private party relators, can involve significant monetary damages, fines, attorney fees and the award of bounties to private plaintiffs who successfully bring these suits, as well as to the government programs. In recent years, government oversight and law enforcement have become increasingly active and aggressive in investigating and taking legal action against potential fraud and abuse.

Furthermore, our business exposes us to potential medical malpractice, professional negligence or other related actions or claims that are inherent in the provision of healthcare services. These claims, with or without merit, could cause us to incur substantial costs, and could place a significant strain on our financial resources, divert the attention of management from our core business, harm our reputation and adversely affect our ability to attract and retain patients, any of which could have a material adverse effect on our business, financial condition and results of operations.

Although we maintain third-party professional liability insurance coverage, it is possible that claims against us may exceed the coverage limits of our insurance policies. Even if any professional liability loss is covered by an insurance policy, these policies typically have substantial deductibles for which we are responsible. Professional liability claims in excess of applicable insurance coverage could have a material adverse effect on our business, financial condition and results of operations. In addition, any professional liability claim brought against us, with or without merit, could result in an increase of our professional liability insurance premiums. Insurance coverage varies in cost and can be difficult to obtain, and we cannot guarantee that we will be able to obtain insurance coverage in the future on terms acceptable to us or at all. If our costs of insurance and claims increase, then our earnings could decline.

Reductions in the quality ratings of the health plans we serve could have a material adverse effect on our business, results of operations, financial condition and cash flows.

As a result of the ACA, the level of reimbursement each health plan receives from CMS is dependent, in part, upon the quality rating of the Medicare plan. Such ratings impact the percentage of any cost savings rebate and any bonuses earned by such health plan. Since a significant portion of our revenue is expected to be calculated as a percentage of CMS reimbursements received by these health plans with respect to our patients, reductions in the quality ratings of a health plan that we serve could have a material adverse effect on our business, results of operations, financial condition and cash flows.

Given each health plan’s control of its plans and the many other providers that serve such plans, we believe that we will have limited ability to influence the overall quality rating of any such plan. The Balanced Budget Act passed in February 2018 implemented certain changes to prevent artificial inflation of star ratings for MA plans offered by the same organization. In addition, CMS has terminated plans that have had a rating of less than

 

38


Table of Contents

three stars for three consecutive years, whereas MA plans with five stars are permitted to conduct enrollment throughout almost the entire year. Because low quality ratings can potentially lead to the termination of a plan that we serve, we may not be able to prevent the potential termination of a contracting plan or a shift of patients to other plans based upon quality issues which could, in turn, have a material adverse effect on our business, results of operations, financial condition and cash flows.

If our agreements or arrangements with any physician equity holder of our practices are deemed invalid under state law, including laws against the corporate practice of medicine, or federal law, or are terminated as a result of changes in state law, or if there is a change in accounting standards by the Financial Accounting Standards Board (“FASB”) or the interpretation thereof affecting consolidation of entities, it could have a material adverse effect on our consolidation of total revenues derived from such practices.

Our financial statements are consolidated in accordance with applicable accounting standards and include the accounts of our majority-owned subsidiaries and certain non-owned associated and managed practices. Such consolidation for accounting and/or tax purposes does not, is not intended to, and should not be deemed to, imply or provide us any control over the medical or clinical affairs of such practices. In the event of a change in accounting standards promulgated by FASB or in interpretation of its standards, or if there is an adverse determination by a regulatory agency or a court, or a change in state or federal law relating to the ability to maintain present agreements or arrangements with such practices, we may not be permitted to continue to consolidate the total revenues of such practices.

If we are not able to maintain and enhance our reputation and brand recognition, including through the maintenance and protection of trademarks, our business and results of operations will be harmed.

We believe that maintaining and enhancing our reputation and brand recognition is critical to our relationships with both patients and payors and to our ability to attract new patients. The promotion of our brand may require us to make substantial investments and we anticipate that, as our market becomes increasingly competitive, these marketing initiatives may become increasingly difficult and expensive. Our marketing activities may not be successful or yield increased revenue, and to the extent that these activities yield increased revenue, the increased revenue may not offset the expenses we incur and our results of operations could be harmed. In addition, any factor that diminishes our reputation or that of our management, including failing to meet the expectations of or provide quality medical care for our patients, or any adverse publicity or litigation involving or surrounding us, one of our centers or our management, could make it substantially more difficult for us to attract new patients. Similarly, because our existing patients often act as references for us with prospective new patients, any existing patient that questions the quality of our care could impair our ability to secure additional new patients. In addition, negative publicity resulting from any adverse government payor audit could injure our reputation. If we do not successfully maintain and enhance our reputation and brand recognition, our business may not grow and we could lose our relationships with patients, which would harm our business, results of operations and financial condition.

The registered or unregistered trademarks or trade names that we own or license may be challenged, infringed, circumvented, declared generic, lapsed or determined to be infringing on or dilutive of other marks. We may not be able to protect our rights in these trademarks and trade names, which we need in order to build name recognition with patients, payors and other partners. In addition, third parties may in the future file for registration of trademarks similar or identical to our trademarks. If they succeed in registering or developing common law rights in such trademarks, and if we are not successful in challenging such third-party rights, we may not be able to use these trademarks to commercialize our technologies in certain relevant jurisdictions. If we are unable to establish name recognition based on our trademarks and trade names, we may not be able to compete effectively and our brand recognition, reputation and results of operations may be adversely affected.

 

39


Table of Contents

Our business depends on our ability to effectively invest in, implement improvements to and properly maintain the uninterrupted operation and data integrity of our information technology and other business systems.

Our business is highly dependent on maintaining effective information systems as well as the integrity and timeliness of the data we use to serve our patients, support our care teams and operate our business. Because of the large amount of data that we collect and manage, it is possible that hardware failures or errors in our systems could result in data loss or corruption or cause the information that we collect to be incomplete or contain inaccuracies that our partners regard as significant. If our data were found to be inaccurate or unreliable due to fraud or other error, or if we, or any of the third-party service providers we engage, were to fail to maintain information systems and data integrity effectively, we could experience operational disruptions that may impact our patients and care teams and hinder our ability to provide services, establish appropriate pricing for services, retain and attract patients, manage our patient risk profiles, establish reserves, report financial results timely and accurately and maintain regulatory compliance, among other things.

Our information technology strategy and execution are critical to our continued success. We must continue to invest in long-term solutions that will enable us to anticipate patient needs and expectations, enhance the patient experience, act as a differentiator in the market and protect against cybersecurity risks and threats. Our success is dependent, in large part, on maintaining the effectiveness of existing technology systems and continuing to deliver and enhance technology systems that support our business processes in a cost-efficient and resource-efficient manner. Increasing regulatory and legislative changes will place additional demands on our information technology infrastructure that could have a direct impact on resources available for other projects tied to our strategic initiatives. In addition, recent trends toward greater patient engagement in health care require new and enhanced technologies, including more sophisticated applications for mobile devices. Connectivity among technologies is becoming increasingly important. We must also develop new systems to meet current market standards and keep pace with continuing changes in information processing technology, evolving industry and regulatory standards and patient needs. Failure to do so may present compliance challenges and impede our ability to deliver services in a competitive manner. Further, because system development projects are long-term in nature, they may be more costly than expected to complete and may not deliver the expected benefits upon completion. Our failure to effectively invest in, implement improvements to and properly maintain the uninterrupted operation and data integrity of our information technology and other business systems could adversely affect our results of operations, financial position and cash flow.

If we are unable to obtain, maintain and enforce intellectual property protection for our technology or if the scope of our intellectual property protection is not sufficiently broad, others may be able to develop and commercialize technology substantially similar to ours, and our ability to successfully commercialize our technology may be adversely affected.

Our business depends on internally developed technology and content, including software, databases, confidential information and know-how, the protection of which is crucial to the success of our business. We rely on a combination of trademark, trade-secret, and copyright laws and confidentiality procedures and contractual provisions to protect our intellectual property rights in our internally developed technology and content. We may, over time, increase our investment in protecting our intellectual property through additional trademark, patent and other intellectual property filings that could be expensive and time-consuming. Effective trademark, trade-secret and copyright protection is expensive to develop and maintain, both in terms of initial and ongoing registration requirements and the costs of defending our rights. These measures, however, may not be sufficient to offer us meaningful protection. Additionally, we do not currently hold a patent or other registered or applied for intellectual property protection for Canopy. If we are unable to protect our intellectual property and other rights, particularly with respect to Canopy, our competitive position and our business could be harmed, as third parties may be able to commercialize and use technologies and software products that are substantially the same as ours without incurring the development and licensing costs that we have incurred. Any of our owned or licensed intellectual property rights could be challenged, invalidated, circumvented, infringed or misappropriated, our trade secrets and other confidential information could be disclosed in an unauthorized manner to third parties, or our intellectual property rights may not be sufficient to permit us to take advantage of

 

40


Table of Contents

current market trends or otherwise to provide us with competitive advantages, which could result in costly redesign efforts, discontinuance of certain offerings or other competitive harm.

Monitoring unauthorized use of our intellectual property is difficult and costly. From time to time, we seek to analyze our competitors’ services, and may in the future seek to enforce our rights against potential infringement. However, the steps we have taken to protect our intellectual property rights may not be adequate to prevent infringement or misappropriation of our intellectual property. We may not be able to detect unauthorized use of, or take appropriate steps to enforce, our intellectual property rights. Any inability to meaningfully protect our intellectual property rights could result in harm to our ability to compete and reduce demand for our technology. Moreover, our failure to develop and properly manage new intellectual property could adversely affect our market positions and business opportunities. Also, some of our services rely on technologies and software developed by or licensed from third parties, and we may not be able to maintain our relationships with such third parties or enter into similar relationships in the future on reasonable terms or at all.

Uncertainty may result from changes to intellectual property legislation and from interpretations of intellectual property laws by applicable courts and agencies. Accordingly, despite our efforts, we may be unable to obtain and maintain the intellectual property rights necessary to provide us with a competitive advantage. Our failure to obtain, maintain and enforce our intellectual property rights could therefore have a material adverse effect on our business, financial condition and results of operations.

Third parties may initiate legal proceedings alleging that we are infringing or otherwise violating their intellectual property rights, the outcome of which would be uncertain and could have a material adverse effect on our business, financial condition and results of operations.

Our commercial success depends on our ability to develop and commercialize our services and use our internally developed technology without infringing the intellectual property or proprietary rights of third parties. Intellectual property disputes can be costly to defend and may cause our business, operating results and financial condition to suffer. As the market for healthcare in the United States expands and more patents are issued, the risk increases that there may be patents issued to third parties that relate to our technology of which we are not aware or that we must challenge to continue our operations as currently contemplated. Whether merited or not, we may face allegations that we, our partners or parties indemnified by us have infringed or otherwise violated the patents, trademarks, copyrights or other intellectual property rights of third parties. Such claims may be made by competitors seeking to obtain a competitive advantage or by other parties. Additionally, in recent years, individuals and groups have begun purchasing intellectual property assets for the purpose of making claims of infringement and attempting to extract settlements from companies like ours. We may also face allegations that our employees have misappropriated the intellectual property or proprietary rights of their former employers or other third parties. It may be necessary for us to initiate litigation to defend ourselves in order to determine the scope, enforceability and validity of third-party intellectual property or proprietary rights, or to establish our respective rights. We may not be able to successfully settle or otherwise resolve such adversarial proceedings or litigation. If we are unable to successfully settle future claims on terms acceptable to us we may be required to engage in or to continue claims, regardless of whether such claims have merit, that can be time-consuming, divert management’s attention and financial resources and can be costly to evaluate and defend. Results of any such litigation are difficult to predict and may require us to stop commercializing or using our technology, obtain licenses, modify our services and technology while we develop non-infringing substitutes or incur substantial damages, settlement costs or face a temporary or permanent injunction prohibiting us from marketing or providing the affected services. If we require a third-party license, it may not be available on reasonable terms or at all, and we may have to pay substantial royalties, upfront fees or grant cross-licenses to intellectual property rights for our services. We may also have to redesign our services so they do not infringe third-party intellectual property rights, which may not be possible or may require substantial monetary expenditures and time, during which our technology may not be available for commercialization or use. Even if we have an agreement to indemnify us against such costs, the indemnifying party may be unable to uphold its contractual obligations. If we cannot or do not obtain a third-party license to the infringed technology at all, license the technology on reasonable terms or obtain similar technology from another source, our revenue and earnings could be adversely impacted.

 

41


Table of Contents

From time to time, we may be subject to legal proceedings and claims in the ordinary course of business with respect to intellectual property. We are not currently subject to any claims from third parties asserting infringement of their intellectual property rights. Some third parties may be able to sustain the costs of complex litigation more effectively than we can because they have substantially greater resources. Even if resolved in our favor, litigation or other legal proceedings relating to intellectual property claims may cause us to incur significant expenses, and could distract our technical and management personnel from their normal responsibilities. In addition, there could be public announcements of the results of hearings, motions or other interim proceedings or developments, and if securities analysts or investors perceive these results to be negative, it could have a material adverse effect on the price of our common stock. Moreover, any uncertainties resulting from the initiation and continuation of any legal proceedings could have a material adverse effect on our ability to raise the funds necessary to continue our operations. Assertions by third parties that we violate their intellectual property rights could therefore have a material adverse effect on our business, financial condition and results of operations.

If we are unable to protect the confidentiality of our trade secrets, know-how and other proprietary and internally developed information, the value of our technology could be adversely affected.

We may not be able to protect our trade secrets, know-how and other internally developed information, including in relation to the Canopy platform, adequately. Although we use reasonable efforts to protect this internally developed information and technology, our employees, consultants and other parties (including independent contractors and companies with which we conduct business) may unintentionally or willfully disclose our information or technology to competitors. Enforcing a claim that a third party illegally disclosed or obtained and is using any of our internally developed information or technology is difficult, expensive and time-consuming, and the outcome is unpredictable. In addition, courts outside the United States are sometimes less willing to protect trade secrets, know-how and other proprietary information. We rely, in part, on non-disclosure, confidentiality and assignment-of-invention agreements with our employees, independent contractors, consultants and companies with which we conduct business to protect our trade secrets, know-how and other intellectual property and internally developed information. These agreements may not be self-executing, or they may be breached and we may not have adequate remedies for such breach. Moreover, third parties may independently develop similar or equivalent proprietary information or otherwise gain access to our trade secrets, know-how and other internally developed information.

Any restrictions on our use of, or ability to license, data, or our failure to license data and integrate third-party technologies, could have a material adverse effect on our business, financial condition and results of operations.

We depend upon licenses from third parties for some of the technology and data used in Canopy, our technology platform, and for the platform upon which Canopy is built and operates. We expect that we may need to obtain additional licenses from third parties in the future in connection with the development of our services. In addition, we obtain a portion of the data that we use from government entities, public records and from our partners for specific partner engagements. We believe that we have all rights necessary to use the data that is incorporated into our services. We cannot, however, assure you that our licenses for information will allow us to use that information for all potential or contemplated applications. In addition, our ability to continue to offer integrated healthcare to our patients depends on maintaining Canopy, which is partially populated with data disclosed to us by our partners with their consent. If these partners revoke their consent for us to maintain, use, de-identify and share this data, consistent with applicable law, our data assets could be degraded.

In the future, data providers could withdraw their data from us or restrict our usage for any reason, including if there is a competitive reason to do so, if legislation is passed restricting the use of the data or if judicial interpretations are issued restricting use of the data that we currently use to support our services. In addition, data providers could fail to adhere to our quality control standards in the future, causing us to incur additional expense to appropriately utilize the data. If a substantial number of data providers were to withdraw or restrict their data, or if they fail to adhere to our quality control standards, and if we are unable to identify and contract with suitable

 

42


Table of Contents

alternative data suppliers and integrate these data sources into our service offerings, our ability to provide appropriate services to our patients would be materially adversely impacted, which could have a material adverse effect on our business, financial condition and results of operations.

We also integrate into our internally developed applications and use third-party software to support our technology infrastructure. Some of this software is proprietary and some is open source software. These technologies may not be available to us in the future on commercially reasonable terms or at all and could be difficult to replace once integrated into our own internally developed applications. Most of these licenses can be renewed only by mutual consent and may be terminated if we breach the terms of the license and fail to cure the breach within a specified period of time. Our inability to obtain, maintain or comply with any of these licenses could delay development until equivalent technology can be identified, licensed and integrated, which would harm our business, financial condition and results of operations.

Most of our third-party licenses are non-exclusive and our competitors may obtain the right to use any of the technology covered by these licenses to compete directly with us. Our use of third-party technologies exposes us to increased risks, including, but not limited to, risks associated with the integration of new technology into our solutions, the diversion of our resources from development of our own internally developed technology and our inability to generate revenue from licensed technology sufficient to offset associated acquisition and maintenance costs. In addition, if our data suppliers choose to discontinue support of the licensed technology in the future, we might not be able to modify or adapt our own solutions.

Our use of “open source” software could adversely affect our ability to offer our services and subject us to possible litigation.

We may use open source software in connection with our services. Companies that incorporate open source software into their technologies have, from time to time, faced claims challenging the use of open source software and/or compliance with open source license terms. As a result, we could be subject to suits by parties claiming ownership of what we believe to be open source software or claiming noncompliance with open source licensing terms. Some open source software licenses require users who distribute software containing open source software to publicly disclose all or part of the source code to such software and/or make available any derivative works of the open source code, which could include valuable proprietary code of the user, on unfavorable terms or at no cost. While we monitor the use of open source software and try to ensure that none is used in a manner that would require us to disclose our internally developed source code or that would otherwise breach the terms of an open source agreement, such use could inadvertently occur, in part because open source license terms are often ambiguous. Any requirement to disclose our internally developed source code or pay damages for breach of contract could have a material adverse effect on our business, financial condition and results of operations and could help our competitors develop services that are similar to or better than ours.

We depend on our senior management team and other key employees, and the loss of one or more of these employees or an inability to attract and retain other highly skilled employees could harm our business.

Our success depends largely upon the continued services of our senior management team and other key employees. We rely on our leadership team in the areas of operations, provision of medical services, information technology and security, marketing, and general and administrative functions. From time to time, there may be changes in our executive management team resulting from the hiring or departure of executives, which could disrupt our business. Our employment agreements with our executive officers and other key personnel do not require them to continue to work for us for any specified period and, therefore, they could terminate their employment with us at any time. The loss of one or more of the members of our senior management team, or other key employees, could harm our business. In particular, the loss of the services of our co-founder and Chief Executive Officer, Mike Pykosz, could significantly delay or prevent the achievement of our strategic objectives. Changes in our executive management team may also cause disruptions in, and harm to, our business.

 

43


Table of Contents

Our primary care centers are concentrated in Illinois, Indiana, Michigan and Ohio, and we may not be able to successfully establish a presence in new geographic markets.

A substantial portion of our revenue is driven by our primary care centers in Illinois, Indiana, Michigan and Ohio. As a result, our exposure to many of the risks described herein are not mitigated by a diversification of geographic focus. Furthermore, due to the concentration of our operations in these states, our business may be adversely affected by economic conditions that disproportionately affect these states as compared to other states. To continue to expand our operations to other regions of the United States, we will have to devote resources to identifying and exploring such perceived opportunities. Thereafter, we will have to, among other things, recruit and retain qualified personnel, develop new primary care centers and establish new relationships with physicians and other healthcare providers. In addition, we would be required to comply with laws and regulations of states that may differ from the ones in which we currently operate, and could face competitors with greater knowledge of such local markets. We anticipate that further geographic expansion will require us to make a substantial investment of management time, capital and/or other resources. There can be no assurance that we will be able to continue to successfully expand our operations in any new geographic markets.

Our overall business results may suffer from an economic downturn.

During periods of high unemployment, governmental entities often experience budget deficits as a result of increased costs and lower than expected tax collections. These budget deficits at federal, state and local government entities have decreased, and may continue to decrease, spending for health and human service programs, including Medicare, Medicaid and similar programs, which represent significant payor sources for our centers. Other risks we face during periods of high unemployment include potential declines in the population covered under capitation agreements, potential increases in the uninsured and underinsured populations and further difficulties in our collecting patient co-payment and deductible receivables.

We must attract and retain highly qualified personnel in order to execute our growth plan.

Competition for highly qualified personnel is intense, especially for physicians and other medical professionals who are experienced in providing care services to older adults. We have, from time to time, experienced, and we expect to continue to experience, difficulty in hiring and retaining employees with appropriate qualifications. Many of the companies and healthcare providers with which we compete for experienced personnel have greater resources than we have. If we hire employees from competitors or other companies or healthcare providers, their former employees may attempt to assert that these employees or we have breached certain legal obligations, resulting in a diversion of our time and resources. If we fail to attract new personnel or fail to retain and motivate our current personnel, our business and future growth prospects could be harmed.

Our management team has limited experience managing a public company.

Most members of our management team have limited experience managing a publicly traded company, interacting with public company investors and complying with the increasingly complex laws pertaining to public companies. Our management team may not successfully or efficiently manage us as a public company that is subject to significant regulatory oversight and reporting obligations under the federal securities laws and the continuous scrutiny of securities analysts and investors. These new obligations and constituents require significant attention from our senior management and could divert their attention away from the day-to-day management of our business, which could adversely affect our business, results of operations and financial condition.

We lease all of our facilities and may experience risks relating to lease termination, lease expense escalators, lease extensions and special charges.

We currently lease or license all of our centers, including a significant minority that are leased from Humana. Our leases are typically on terms ranging from seven to 15 years. Each of our lease or license

 

44


Table of Contents

agreements provides that the lessor may terminate the lease, subject to applicable cure provisions, for a number of reasons, including the defaults in any payment of rent, taxes or other payment obligations, the breach of any other covenant or agreement in the lease or, for centers leased from Humana, the termination of our payor contracts with Humana. Termination of certain of our lease agreements could result in a cross-default under our debt agreements or other lease agreements. If a lease agreement is terminated, there can be no assurance that we will be able to enter into a new lease agreement on similar or better terms or at all.

Our lease obligations often include annual fixed rent escalators ranging between 2% and 3% or variable rent escalators based on a consumer price index. These escalators could impact our ability to satisfy certain obligations and financial covenants. If the results of our operations do not increase at or above the escalator rates, it would place an additional burden on our results of operations, liquidity and financial position.

As we continue to expand and have leases or licenses with different start dates, it is likely that some number of our leases and licenses will expire each year. Our lease or license agreements often provide for renewal or extension options. There can be no assurance that these rights will be exercised in the future or that we will be able to satisfy the conditions precedent to exercising any such renewal or extension. In addition, if we are unable to renew or extend any of our leases or licenses, we may lose all of the facilities subject to that master lease agreement. If we are not able to renew or extend our leases or licenses at or prior to the end of the existing lease terms, or if the terms of such options are unfavorable or unacceptable to us, our business, financial condition and results of operation could be adversely affected.

Leasing facilities pursuant to binding lease or license agreements may limit our ability to exit markets. For instance, if one facility under a lease or license becomes unprofitable, we may be required to continue operating such facility or, if allowed by the landlord to close such facility, we may remain obligated for the lease payments on such facility. We could incur special charges relating to the closing of such facility, including lease termination costs, impairment charges and other special charges that would reduce our profits and could have a material adverse effect on our business, financial condition or results of operations.

Our failure to pay the rent or otherwise comply with the provisions of any of our lease agreements could result in an “event of default” under such lease agreement and also could result in a cross default under other lease agreements and agreements for our indebtedness. Upon an event of default, remedies available to our landlords generally include, without limitation, terminating such lease agreement, repossessing and reletting the leased properties and requiring us to remain liable for all obligations under such lease agreement, including the difference between the rent under such lease agreement and the rent payable as a result of reletting the leased properties, or requiring us to pay the net present value of the rent due for the balance of the term of such lease agreement. The exercise of such remedies would have a material adverse effect on our business, financial position, results of operations and liquidity.

If certain of our suppliers do not meet our needs, if there are material price increases on supplies, if we are not reimbursed or adequately reimbursed for drugs we purchase or if we are unable to effectively access new technology or superior products, it could negatively impact our ability to effectively provide the services we offer and could have a material adverse effect on our business, results of operations, financial condition and cash flows.

We have significant suppliers that may be the sole or primary source of products critical to the services we provide, or to which we have committed obligations to make purchases, sometimes at particular prices. If any of these suppliers do not meet our needs for the products they supply, including in the event of a product recall, shortage or dispute, and we are not able to find adequate alternative sources, if we experience material price increases from these suppliers that we are unable to mitigate, or if some of the drugs that we purchase are not reimbursed or not adequately reimbursed by commercial or government payors, it could have a material adverse impact on our business, results of operations, financial condition and cash flows. In addition, the technology related to the products critical to the services we provide is subject to new developments which may result in superior products. If we are not able to access superior products on a cost-effective basis or if suppliers are not

 

45


Table of Contents

able to fulfill our requirements for such products, we could face patient attrition and other negative consequences which could have a material adverse effect on our business, results of operations, financial condition and cash flows.

Our corporate culture has contributed to our success, and if we cannot maintain this culture as we grow, we could lose the innovation, creativity and teamwork fostered by our culture and our business may be harmed.

We believe that our culture has been and will continue to be a critical contributor to our success. We expect to continue to hire aggressively as we expand, and we believe our corporate culture has been crucial in our success and our ability to attract highly skilled personnel. If we do not continue to develop our corporate culture or maintain and preserve our core values as we grow and evolve, we may be unable to foster the innovation, curiosity, creativity, focus on execution, teamwork and the facilitation of critical knowledge transfer and knowledge sharing we believe we need to support our growth. Moreover, liquidity available to our employee securityholders following this offering could lead to disparities of wealth among our employees, which could adversely impact relations among employees and our culture in general. Our anticipated headcount growth and our transition from a private company to a public company may result in a change to our corporate culture, which could harm our business.

Competition for physicians and nurses, shortages of qualified personnel or other factors could increase our labor costs and adversely affect our revenue, profitability and cash flows.

Our operations are dependent on the efforts, abilities and experience of our physicians and clinical personnel. We compete with other healthcare providers, primarily hospitals and other facilities, in attracting physicians, nurses and medical staff to support our centers, recruiting and retaining qualified management and support personnel responsible for the daily operations of each of our centers and in contracting with payors in each of our markets. In some markets, the lack of availability of clinical personnel, such as nurses and mental health professionals, has become a significant operating issue facing all healthcare providers. This shortage may require us to continue to enhance wages and benefits to recruit and retain qualified personnel or to contract for more expensive temporary personnel. We also depend on the available labor pool of semi-skilled and unskilled workers in each of the markets in which we operate.

If our labor costs increase, we may not be able to raise rates to offset these increased costs. Because a significant percentage of our revenue consists of fixed, prospective payments, our ability to pass along increased labor costs is limited. In particular, if labor costs rise at an annual rate greater than our net annual consumer price index basket update from Medicare, our results of operations and cash flows will likely be adversely affected. Any union activity at our facilities that may occur in the future could contribute to increased labor costs. Certain proposed changes in federal labor laws and the National Labor Relations Board’s modification of its election procedures could increase the likelihood of employee unionization attempts. Although none of our employees are currently represented by a collective bargaining agreement, to the extent a significant portion of our employee base unionizes, it is possible our labor costs could increase materially. Our failure to recruit and retain qualified management and medical personnel, or to control our labor costs, could have a material adverse effect on our business, prospects, results of operations and financial condition.

Our revenues and profits could be diminished if we fail to retain and attract the services of key primary care physicians.

Key primary care physicians with large patient enrollment could retire, become disabled, terminate their provider contracts, get lured away by a competing independent physician association or medical group, or otherwise become unable or unwilling to continue practicing medicine or continue working with our practices. As a result, patients who have been served by such physicians could choose to enroll with competitors’ physician organizations or could seek medical care elsewhere, which could reduce our revenues and profits. Moreover, we may not be able to attract new physicians to replace the services of terminating physicians or to service our growing membership.

 

46


Table of Contents

We have employment contracts with physicians and other health professionals in many states. Some of these contracts include provisions preventing these physicians and other health professionals from competing with us both during and after the term of our contract with them. The law governing non-compete agreements and other forms of restrictive covenants varies from state to state. Some jurisdictions prohibit us from using non-competition covenants with our professional staff. Other states are reluctant to strictly enforce non-compete agreements and restrictive covenants applicable to physicians and other healthcare professionals. There can be no assurance that our non-compete agreements related to physicians and other health professionals will be found enforceable if challenged in certain states. In such event, we would be unable to prevent physicians and other health professionals formerly employed by us from competing with us, potentially resulting in the loss of some of our patients.

Our records and submissions to a health plan may contain inaccurate or unsupportable information regarding risk adjustment scores of members, which could cause us to overstate or understate our revenue and subject us to various penalties.

The claims and encounter records that we submit to health plans may impact data that support the Medicare Risk Adjustment Factor (“RAF”) scores attributable to members. These RAF scores determine, in part, the revenue to which the health plans and, in turn, we are entitled for the provision of medical care to such members. The data submitted to CMS by each health plan is based, in part, on medical charts and diagnosis codes that we prepare and submit to the health plans. Each health plan generally relies on us and our affiliated physicians to appropriately document and support such RAF data in our medical records. Each health plan also relies on us and our affiliated physicians to appropriately code claims for medical services provided to members. Erroneous claims and erroneous encounter records and submissions could result in inaccurate revenue and risk adjustment payments, which may be subject to correction or retroactive adjustment in later periods. This corrected or adjusted information may be reflected in financial statements for periods subsequent to the period in which the revenue was recorded. We might also need to refund a portion of the revenue that we received, which refund, depending on its magnitude, could damage our relationship with the applicable health plan and could have a material adverse effect on our business, results of operations, financial condition and cash flows.

Additionally, CMS audits MA plans for documentation to support RAF-related payments for members chosen at random. The Medicare Advantage plans ask providers to submit the underlying documentation for members that they serve. It is possible that claims associated with members with higher RAF scores could be subject to more scrutiny in a CMS or plan audit. There is a possibility that a Medicare Advantage plan may seek repayment from us should CMS make any payment adjustments to the Medicare Advantage plan as a result of its audits. The plans also may hold us liable for any penalties owed to CMS for inaccurate or unsupportable RAF scores provided by us or our affiliated physicians. In addition, we could be liable for penalties to the government under the FCA that range from $5,500 to $11,000 (adjusted for inflation) for each false claim, plus up to three times the amount of damages caused by each false claim, which can be as much as the amounts received directly or indirectly from the government for each such false claim. On June 19, 2020, the DOJ issued a final rule announcing adjustments to FCA penalties, under which the per claim range increases to a range from $11,665 to $23,331 per claim, so long as the underlying conduct occurred after November 2, 2015.

CMS has indicated that payment adjustments will not be limited to RAF scores for the specific MA enrollees for which errors are found but may also be extrapolated to the entire MA plan subject to a particular CMS contract. CMS has described its audit process as plan-year specific and stated that it will not extrapolate audit results for plan years prior to 2011. Because CMS has not stated otherwise, there is a risk that payment adjustments made as a result of one plan year’s audit would be extrapolated to prior plan years after 2011.

There can be no assurance that a health plan will not be randomly selected or targeted for review by CMS or that the outcome of such a review will not result in a material adjustment in our revenue and profitability, even if the information we submitted to the plan is accurate and supportable.

 

47


Table of Contents

A failure to accurately estimate incurred but not reported medical expense could adversely affect our results of operations.

Patient care costs include estimates of future medical claims that have been incurred by the patient but for which the provider has not yet billed. These claim estimates are made utilizing actuarial methods and are continually evaluated and adjusted by management, based upon our historical claims experience and other factors, including an independent assessment by a nationally recognized actuarial firm. Adjustments, if necessary, are made to medical claims expense and capitated revenues when the assumptions used to determine our claims liability change and when actual claim costs are ultimately determined.

Due to the inherent uncertainties associated with the factors used in these estimates and changes in the patterns and rates of medical utilization, materially different amounts could be reported in our financial statements for a particular period under different conditions or using different, but still reasonable, assumptions. It is possible that our estimates of this type of claim may be inadequate in the future. In such event, our results of operations could be adversely impacted. Further, the inability to estimate these claims accurately may also affect our ability to take timely corrective actions, further exacerbating the extent of any adverse effect on our results of operations.

Negative publicity regarding the managed healthcare industry generally could adversely affect our results of operations or business.

Negative publicity regarding the managed healthcare industry generally, or the Medicare Advantage program in particular, may result in increased regulation and legislative review of industry practices that further increase our costs of doing business and adversely affect our results of operations or business by:

 

   

requiring us to change our products and services;

 

   

increasing the regulatory, including compliance, burdens under which we operate, which, in turn, may negatively impact the manner in which we provide services and increase our costs of providing services;

 

   

adversely affecting our ability to market our products or services through the imposition of further regulatory restrictions regarding the manner in which plans and providers market to Medicare Advantage enrollees; or

 

   

adversely affecting our ability to attract and retain patients.

State and federal efforts to reduce Medicaid spending could adversely affect our financial condition and results of operations.

Certain of our patients are dual-eligible, meaning their coverage comes from both Medicare and Medicaid. In addition, a very small portion of our patients (under 2%) are fully covered by Medicaid. As a result, a small portion of our revenue comes from Medicaid, accounting for approximately 3% of our revenue for each of the years ended December 31, 2018 and 2019, respectively, and 3% and 2% of our revenue for each of the nine-month periods ended September 30, 2019 and 2020, respectively. Medicaid is a joint federal-state program purchasing healthcare services for the low income and indigent as well as certain higher-income individuals with significant health needs. Under broad federal criteria, states establish rules for eligibility, services and payment. Medicaid is a state-administered program financed by both state funds and matching federal funds. Medicaid spending has increased rapidly in recent years, becoming a significant component of state budgets. This, combined with slower state revenue growth, has led both the federal government and many states to institute measures aimed at controlling the growth of Medicaid spending, and in some instances reducing aggregate Medicaid spending.

For example, a number of states have adopted or are considering legislation designed to reduce their Medicaid expenditures, such as financial arrangements commonly referred to as provider taxes. Under provider

 

48


Table of Contents

tax arrangements, states collect taxes from healthcare providers and then use the revenue to pay the providers as a Medicaid expenditure, which allows the states to then claim additional federal matching funds on the additional reimbursements. Current federal law provides for a cap on the maximum allowable provider tax as a percentage of the provider’s total revenue. There can be no assurance that federal law will continue to provide matching federal funds on state Medicaid expenditures funded through provider taxes, or that the current caps on provider taxes will not be reduced. Any discontinuance or reduction in federal matching of provider tax-related Medicaid expenditures could have a significant and adverse effect on states’ Medicaid expenditures, and as a result could have an adverse effect on our business.

In addition, CMS has recently approved demonstration waivers for the Indiana Medicaid program that, among other things, imposes work or community engagement and income based premiums on certain adult Medicaid beneficiaries, and similar waivers may be applied in other states. Also, as part of the movement to repeal, replace or modify the ACA and as a means to reduce the federal budget deficit, there are renewed congressional efforts to move Medicaid from an open-ended program with coverage and benefits set by the federal government to one in which states receive a fixed amount of federal funds, either through block grants or per capita caps, and have more flexibility to determine benefits, eligibility or provider payments. If those changes are implemented, we cannot predict whether the amount of fixed federal funding to the states will be based on current payment amounts, or if it will be based on lower payment amounts, which would negatively impact those states that expanded their Medicaid programs in response to the ACA.

We expect these state and federal efforts to continue for the foreseeable future. The Medicaid program and its reimbursement rates and rules are subject to frequent change at both the federal and state level. These include statutory and regulatory changes, rate adjustments (including retroactive adjustments), administrative or executive orders and government funding restrictions, all of which may materially adversely affect the rates at which our services are reimbursed by state Medicaid plans.

Our primary care centers may be negatively impacted by weather and other factors beyond our control.

Our results of operations may be adversely impacted by adverse conditions affecting our centers, including severe weather events such as tornadoes and widespread winter storms, public health concerns such as contagious disease outbreaks, violence or threats of violence or other factors beyond our control that cause disruption of patient scheduling, displacement of our patients, employees and Care Teams, or force certain of our centers to close temporarily. In certain geographic areas, we have a large concentration of centers that may be simultaneously affected by adverse weather conditions or other events. Our future operating results may be adversely affected by these and other factors that disrupt the operation of our centers.

Risks Related to Regulation

If we fail to adhere to all of the complex government laws and regulations that apply to our business, we could suffer severe consequences that could have a material adverse effect on our business, results of operations, financial condition, cash flows, reputation and stock price.

Our operations are subject to extensive federal, state and local government laws and regulations, such as:

 

   

Medicare and Medicaid reimbursement rules and regulations;

 

   

federal and state anti-kickback laws, which prohibits the knowing and willful offer, payment, solicitation or receipt of any bribe, kickback, rebate or other remuneration for referring an individual, in return for ordering, leasing, purchasing or recommending or arranging for or to induce the referral of an individual or the ordering, purchasing or leasing of items or services covered, in whole or in part, by any federal healthcare program, such as Medicare and Medicaid;

 

   

the Self-Referral Law and analogous state self-referral prohibition statutes, which, subject to limited exceptions, prohibits physicians from referring Medicare or Medicaid patients to an entity for the provision of certain “designated health services” if the physician or a member of such physician’s

 

49


Table of Contents
 

immediate family has a direct or indirect financial relationship (including an ownership interest or a compensation arrangement) with an entity, and prohibit the entity from billing Medicare or Medicaid for such “designated health services”;

 

   

the FCA and associated regulations, that imposes civil and criminal liability on individuals or entities that knowingly submit false or fraudulent claims for payment to the government or knowingly making, or causing to be made, a false statement in order to have a false claim paid, including qui tam or whistleblower suits;

 

   

the Civil Monetary Penalty statute and associated regulations, which authorizes the government agent to impose civil money penalties, an assessment, and program exclusion for various forms of fraud and abuse involving the Medicare and Medicaid programs;

 

   

federal and state laws regarding the collection, use and disclosure of patient health information (e.g., HIPAA) and the storage, handling, shipment, disposal and/or dispensing of pharmaceuticals and blood products and other biological materials and many other applicable state and federal laws and requirements;

 

   

state and federal statutes and regulations that govern workplace health and safety;

 

   

federal and state laws and policies that require healthcare providers to maintain licensure, certification or accreditation to enroll and participate in the Medicare and Medicaid programs, to report certain changes in their operations to the agencies that administer these programs and, in some cases, to re-enroll in these programs when changes in direct or indirect ownership occur; and

 

   

federal and state laws pertaining to the provision of services by nurse practitioners and physician assistants certain settings, physician supervision of those services, and reimbursement requirements that depend on the types of services provided and documented and relationships between physician supervisors and nurse practitioners and physician assistants.

In addition to the above laws, Medicare and Medicaid regulations, manual provisions, local coverage determinations, national coverage determinations and agency guidance also impose complex and extensive requirements upon healthcare providers. Moreover, the various laws and regulations that apply to our operations are often subject to varying interpretations and additional laws and regulations potentially affecting providers continue to be promulgated that may impact us. A violation or departure from any of the legal requirements implicated by our business may result in, among other things, government audits, lower reimbursements, significant fines and penalties, the potential loss of certification, recoupment efforts or voluntary repayments. These legal requirements are civil, criminal and administrative in nature depending on the law or requirement.

We endeavor to comply with all legal requirements. We further endeavor to structure all of our relationships with physicians and providers to comply with state and federal anti-kickback physician and Stark laws and other applicable healthcare laws. We utilize considerable resources to monitor laws and regulations and implement necessary changes. However, the laws and regulations in these areas are complex, changing and often subject to varying interpretations. As a result, there is no guarantee that we will be able to adhere to all of the laws and regulations that apply to our business, and any failure to do so could have a material adverse impact on our business, results of operations, financial condition, cash flows and reputation. For example, if an enforcement agency were to challenge the level of compensation that we pay our medical directors or the number of medical directors whom we engage, or otherwise challenge these arrangements, we could be required to change our practices, face criminal or civil penalties, pay substantial fines or otherwise experience a material adverse impact on our business, results of operations, financial condition, cash flows and reputation as a result. Similarly, we may face penalties under the FCA, the federal Civil Monetary Penalty statute or otherwise related to failure to report and return overpayments within 60 days of when the overpayment is identified and quantified. These obligations to report and return overpayments could subject our procedures for identifying and processing overpayments to greater scrutiny. We have made investments in resources to decrease the time it takes to identify, quantify and process overpayments, and may be required to make additional investments in the future.

 

50


Table of Contents

Additionally, the federal government has used the FCA to prosecute a wide variety of alleged false claims and fraud allegedly perpetrated against Medicare, Medicaid and other federally funded health care programs. Moreover, amendments to the federal Anti-Kickback Statute in the ACA make claims tainted by anti-kickback violations potentially subject to liability under the FCA, including qui tam or whistleblower suits. The penalties for a violation of the FCA range from $5,500 to $11,000 (adjusted for inflation) for each false claim plus three times the amount of damages caused by each such claim which generally means the amount received directly or indirectly from the government. On June 19, 2020, the DOJ issued a final rule announcing adjustments to FCA penalties, under which the per claim range increases to a range from $11,665 to $23,331 per claim, so long as the underlying conduct occurred after November 2, 2015. Given the high volume of claims processed by our various operating units, the potential is high for substantial penalties in connection with any alleged FCA violations.

In addition to the provisions of the FCA, which provide for civil enforcement, the federal government can use several criminal statutes to prosecute persons who are alleged to have submitted false or fraudulent claims for payment to the federal government.

If any of our operations are found to violate these or other government laws or regulations, we could suffer severe consequences that would have a material adverse effect on our business, results of operations, financial condition, cash flows, reputation and stock price, including:

 

   

suspension or termination of our participation in government payment programs;

 

   

refunds of amounts received in violation of law or applicable payment program requirements dating back to the applicable statute of limitation periods;

 

   

loss of our required government certifications or exclusion from government payment programs;

 

   

loss of our licenses required to operate healthcare facilities or administer pharmaceuticals in the states in which we operate;

 

   

criminal or civil liability, fines, damages or monetary penalties for violations of healthcare fraud and abuse laws, including the federal Anti-Kickback Statute, Civil Monetary Penalties Law, Stark Law and FCA, or other failures to meet regulatory requirements;

 

   

enforcement actions by governmental agencies and/or state law claims for monetary damages by patients who believe their PHI has been used, disclosed or not properly safeguarded in violation of federal or state patient privacy laws, including HIPAA and the Privacy Act of 1974;

 

   

mandated changes to our practices or procedures that significantly increase operating expenses;

 

   

imposition of and compliance with corporate integrity agreements that could subject us to ongoing audits and reporting requirements as well as increased scrutiny of our billing and business practices which could lead to potential fines, among other things;

 

   

termination of various relationships and/or contracts related to our business, including joint venture arrangements, medical director agreements, real estate leases and consulting agreements with physicians; and

 

   

harm to our reputation which could negatively impact our business relationships, affect our ability to attract and retain patients and physicians, affect our ability to obtain financing and decrease access to new business opportunities, among other things.

We are, and may in the future be, a party to various lawsuits, demands, claims, qui tam suits, governmental investigations and audits (including investigations or other actions resulting from our obligation to self-report suspected violations of law) and other legal matters, any of which could result in, among other things, substantial financial penalties or awards against us, mandated refunds, substantial payments made by us, required changes to our business practices, exclusion from future participation in Medicare, Medicaid and other healthcare programs and possible criminal penalties, any of which could have a material adverse effect on our business, results of operations, financial condition, cash flows and materially harm our reputation.

 

51


Table of Contents

We may in the future be subject to investigations and audits by state or federal governmental agencies and/or private civil qui tam complaints filed by relators and other lawsuits, demands, claims and legal proceedings, including investigations or other actions resulting from our obligation to self-report suspected violations of law.

Responding to subpoenas, investigations and other lawsuits, claims and legal proceedings as well as defending ourselves in such matters will continue to require management’s attention and cause us to incur significant legal expense. Negative findings or terms and conditions that we might agree to accept as part of a negotiated resolution of pending or future legal or regulatory matters could result in, among other things, substantial financial penalties or awards against us, substantial payments made by us, harm to our reputation, required changes to our business practices, exclusion from future participation in the Medicare, Medicaid and other healthcare programs and, in certain cases, criminal penalties, any of which could have a material adverse effect on us. It is possible that criminal proceedings may be initiated against us and/or individuals in our business in connection with investigations by the federal government.

We, our affiliated physicians and the facilities in which we operate are subject to various federal, state and local licensing and certification laws and regulations and accreditation standards and other laws, relating to, among other things, the adequacy of medical care, equipment, privacy of patient information, physician relationships, personnel and operating policies and procedures. Failure to comply with these licensing, certification and accreditation laws, regulations and standards could result in our services being found non-reimbursable or prior payments being subject to recoupment, requirements to make significant changes to our operations and can give rise to civil or, in extreme cases, criminal penalties. We routinely take the steps we believe are necessary to retain or obtain all requisite licensure and operating authorities. While we have made reasonable efforts to substantially comply with federal, state and local licensing and certification laws and regulations and standards as we interpret them, we cannot assure you that agencies that administer these programs will not find that we have failed to comply in some material respects.

If we are unable to effectively adapt to changes in the healthcare industry, including changes to laws and regulations regarding or affecting the U.S. healthcare reform, our business may be harmed.

Due to the importance of the healthcare industry in the lives of all Americans, federal, state, and local legislative bodies frequently pass legislation and promulgate regulations relating to healthcare reform or that affect the healthcare industry. As has been the trend in recent years, it is reasonable to assume that there will continue to be increased government oversight and regulation of the healthcare industry in the future. We cannot assure our shareholders as to the ultimate content, timing or effect of any new healthcare legislation or regulations, nor is it possible at this time to estimate the impact of potential new legislation or regulations on our business. It is possible that future legislation enacted by Congress or state legislatures, or regulations promulgated by regulatory authorities at the federal or state level, could adversely affect our business or could change the operating environment of our primary care centers. It is possible that the changes to the Medicare, Medicaid or other governmental healthcare program reimbursements may serve as precedent to possible changes in other payors’ reimbursement policies in a manner adverse to us. Similarly, changes in private payor reimbursements could lead to adverse changes in Medicare, Medicaid and other governmental healthcare programs, which could have a material adverse effect on our business, financial condition and results of operations.

While we believe that we have structured our agreements and operations in material compliance with applicable healthcare laws and regulations, there can be no assurance that we will be able to successfully address changes in the current regulatory environment. We believe that our business operations materially comply with applicable healthcare laws and regulations. However, some of the healthcare laws and regulations applicable to us are subject to limited or evolving interpretations, and a review of our business or operations by a court, law enforcement or a regulatory authority might result in a determination that could have a material adverse effect on us. Furthermore, the healthcare laws and regulations applicable to us may be amended or interpreted in a manner that could have a material adverse effect on our business, prospects, results of operations and financial condition.

 

52


Table of Contents

Our use, disclosure, and other processing of personally identifiable information, including health information, is subject to HIPAA and other federal and state privacy and security regulations, and our failure to comply with those regulations or to adequately secure the information we hold could result in significant liability or reputational harm and, in turn, a material adverse effect on our patient base and revenue.

Numerous state and federal laws and regulations govern the collection, dissemination, use, privacy, confidentiality, security, availability, integrity, and other processing of PHI and PII. These laws and regulations include HIPAA. HIPAA establishes a set of national privacy and security standards for the protection of PHI by health plans, healthcare clearinghouses and certain healthcare providers, referred to as covered entities, and the business associates with whom such covered entities contract for services.

HIPAA requires covered entities, such as ourselves, and their business associates to develop and maintain policies and procedures with respect to PHI that is used or disclosed, including the adoption of administrative, physical and technical safeguards to protect such information. HIPAA also implemented the use of standard transaction code sets and standard identifiers that covered entities must use when submitting or receiving certain electronic healthcare transactions, including activities associated with the billing and collection of healthcare claims.

HIPAA imposes mandatory penalties for certain violations. Penalties for violations of HIPAA and its implementing regulations start at $100 per violation and are not to exceed $50,000 per violation, subject to a cap of $1.5 million for violations of the same standard in a single calendar year. However, a single breach incident can result in violations of multiple standards. HIPAA also authorizes state attorneys general to file suit on behalf of their residents. Courts may award damages, costs and attorneys’ fees related to violations of HIPAA in such cases. While HIPAA does not create a private right of action allowing individuals to sue us in civil court for violations of HIPAA, its standards have been used as the basis for duty of care in state civil suits such as those for negligence or recklessness in the misuse or breach of PHI.

In addition, HIPAA mandates that the Secretary of the Department of Health and Human Services (“HHS”) conduct periodic compliance audits of HIPAA covered entities and business associates for compliance with the HIPAA Privacy and Security Standards. It also tasks HHS with establishing a methodology whereby harmed individuals who were the victims of breaches of unsecured PHI may receive a percentage of the Civil Monetary Penalty fine paid by the violator.

HIPAA further requires that patients be notified of any unauthorized acquisition, access, use or disclosure of their unsecured PHI that compromises the privacy or security of such information, with certain exceptions related to unintentional or inadvertent use or disclosure by employees or authorized individuals. HIPAA specifies that such notifications must be made “without unreasonable delay and in no case later than 60 calendar days after discovery of the breach.” If a breach affects 500 patients or more, it must be reported to HHS without unreasonable delay, and HHS will post the name of the breaching entity on its public web site. Breaches affecting 500 patients or more in the same state or jurisdiction must also be reported to the local media. If a breach involves fewer than 500 people, the covered entity must record it in a log and notify HHS at least annually.

In addition to HIPAA, numerous other federal and state laws and regulations protect the confidentiality, privacy, availability, integrity and security of PHI and other types of PII, including the Illinois Biometric Information Privacy Act. State statutes and regulations vary from state to state, and these laws and regulations in many cases are more restrictive than, and may not be preempted by, HIPAA and its implementing rules. These laws and regulations are often uncertain, contradictory, and subject to changed or differing interpretations, and we expect new laws, rules and regulations regarding privacy, data protection, and information security to be proposed and enacted in the future. In the event that new data security laws are implemented, we may not be able to timely comply with such requirements, or such requirements may not be compatible with our current processes. Changing our processes could be time consuming and expensive, and failure to timely implement required changes could subject us to liability for non-compliance. Some states may afford private rights of action to individuals who believe their PII has been misused. This complex, dynamic legal landscape regarding privacy,

 

53


Table of Contents

data protection, and information security creates significant compliance issues for us and potentially restricts our ability to collect, use and disclose data and exposes us to additional expense, adverse publicity and liability. While we have implemented data privacy and security measures in an effort to comply with applicable laws and regulations relating to privacy and data protection, some PHI and other PII or confidential information is transmitted to us by third parties, who may not implement adequate security and privacy measures, and it is possible that laws, rules and regulations relating to privacy, data protection, or information security may be interpreted and applied in a manner that is inconsistent with our practices or those of third parties who transmit PHI and other PII or confidential information to us. If we or these third parties are found to have violated such laws, rules or regulations, it could result in government-imposed fines, orders requiring that we or these third parties change our or their practices, or criminal charges, which could adversely affect our business. Complying with these various laws and regulations could cause us to incur substantial costs or require us to change our business practices, systems and compliance procedures in a manner adverse to our business.

We also publish statements to our patients and partners that describe how we handle and protect PHI. If federal or state regulatory authorities or private litigants consider any portion of these statements to be untrue, we may be subject to claims of deceptive practices, which could lead to significant liabilities and consequences, including, without limitation, costs of responding to investigations, defending against litigation, settling claims, and complying with regulatory or court orders. Any of the foregoing consequences could seriously harm our business and our financial results. Any of the foregoing consequences could have a material adverse impact on our business and our financial results.

Laws regulating the corporate practice of medicine could restrict the manner in which we are permitted to conduct our business, and the failure to comply with such laws could subject us to penalties or require a restructuring of our business.

Some states have laws that prohibit business entities, such as us, from practicing medicine, employing physicians to practice medicine, exercising control over medical decisions by physicians or engaging in certain arrangements, such as fee-splitting, with physicians (such activities generally referred to as the “corporate practice of medicine”). In some states these prohibitions are expressly stated in a statute or regulation, while in other states the prohibition is a matter of judicial or regulatory interpretation. All of the states in which we currently operate generally prohibit the corporate practice of medicine, and other states may as well.

Penalties for violations of the corporate practice of medicine vary by state and may result in physicians being subject to disciplinary action, as well as to forfeiture of revenues from payors for services rendered. For lay entities, violations may also bring both civil and, in more extreme cases, criminal liability for engaging in medical practice without a license.

Some of the relevant laws, regulations and agency interpretations in states with corporate practice of medicine restrictions have been subject to limited judicial and regulatory interpretation. Moreover, state laws are subject to change. Regulatory authorities and other parties may assert that, despite the management agreements and other arrangements through which we operate, we are engaged in the prohibited corporate practice of medicine or that our arrangements constitute unlawful fee-splitting. If this were to occur, we could be subject to civil and/or criminal penalties, our agreements could be found legally invalid and unenforceable (in whole or in part) or we could be required to restructure our contractual arrangements. In markets where the corporate practice of medicine is prohibited, we have historically operated by maintaining long-term management contracts with multiple associated professional organizations which, in turn, employ or contract with physicians to provide those professional medical services required by the enrollees of the payors with which the professional organizations contract. Under these management agreements, Oak Street Health MSO, LLC performs only non-medical administrative services, does not represent that it offers medical services and does not exercise influence or control over the practice of medicine by the physicians or the associated physician groups with which it contracts. In addition, the professional organizations are all 100% owned by Dr. Griffin Myers, one of our founders, a member of our board of directors (the “Board”) and our Chief Medical Officer. In the event of

 

54


Table of Contents

Dr. Myers’ death or disability or upon certain other triggering events, we maintain the right to direct the transfer of the ownership of the professional organizations to another licensed physician.

In addition to the above management arrangements, we have certain contractual rights relating to the orderly transfer of equity interests in our physician practices through succession agreements and other arrangements with their physician equity holders. Such equity interests cannot, however, be transferred to or held by us or by any non-professional organization. Accordingly, neither we nor our direct subsidiaries directly own any equity interests in any of our physician practices. In the event that any of the physician owners of our practices fail to comply with the management arrangement, if any management arrangement is terminated and/or we are unable to enforce our contractual rights over the orderly transfer of equity interests in any of our physician practices, such events could have a material adverse effect on our business, results of operations, financial condition and cash flows.

It is possible that a state regulatory agency or a court could determine that our agreements with physician equity holders of our practices and the way we carry out these arrangements as described above, either independently or coupled with the management services agreements with such associated physician practices, are in violation of prohibitions on the corporate practice of medicine. As a result, these arrangements could be deemed invalid, potentially resulting in a loss of revenues and an adverse effect on results of operations derived from such practices. Such a determination could force a restructuring of our management arrangements with the affected practices, which might include revisions of the management services agreements, including a modification of the management fee and/or establishing an alternative structure that would permit us to contract with a physician network without violating prohibitions on the corporate practice of medicine. There can be no assurance that such a restructuring would be feasible, or that it could be accomplished within a reasonable time frame without a material adverse effect on our business, results of operations, financial condition and cash flows.

If our agreements or arrangements with Dr. Myers or our affiliated physician groups are deemed invalid under state corporate practice of medicine and similar laws or federal law, or are terminated as a result of changes in state law, it could have a material impact on our results of operations and financial condition.

There are various state laws, including in the states in which we operate, regulating the corporate practice of medicine that prohibit us from directly owning certain types of healthcare entities. These prohibitions are intended to prevent unlicensed persons from interfering with or inappropriately influencing a physician’s professional judgment. Corporate practice of medicine regulations and other similar laws may also prevent fee-splitting, or the sharing of professional service income with non-professional or business interests. The interpretation and enforcement of these laws vary significantly from state to state. Although we have structured our agreements and arrangements with our affiliated physician groups to avoid breaching corporate practice of medicine regulations, such as having Dr. Myers hold shares in the physician groups as our nominee shareholder, we cannot guarantee that these agreements and arrangements will not be held to be invalid under state laws prohibiting the corporate practice of medicine. If these agreements and arrangements were deemed to be invalid, a significant portion of our revenues could be affected, which may result in a material adverse effect on our results of operations and financial condition. In addition, these agreements and arrangements may not be as effective in providing control as direct ownership. Any changes to Federal or state law that prohibited such agreements or arrangements could also have a material adverse effect upon our results of operations and financial condition.

If we lost the services of Dr. Myers for any reason, the contractual arrangements with our VIEs could be in jeopardy.

Because of regulations preventing the corporate practice of medicine, many of our affiliated physician practice groups are wholly owned or primarily owned by Dr. Myers as our nominee shareholder. Although we retain the right to direct the transfer of these ownership arrangements to another licensed physician, if Dr. Myers died, was incapacitated or otherwise was no longer affiliated with us, there could be a material adverse effect on the relationship between us and each of those variable interest entities (“VIEs”) and, therefore, our business as a whole could be adversely affected.

 

55


Table of Contents

The contractual arrangements we have with our VIEs is not as secure as direct ownership of such entities.

Because of laws prohibiting the corporate practice of medicine, we enter into contractual arrangements to manage certain of our affiliated physician practice groups, which allows us to consolidate those groups with Oak Street Health, LLC for financial reporting purposes. If we were to hold such groups directly, we would be able to exercise our rights as an equity holder directly to effect changes in the boards of directors of those entities, which could effect changes at the management and operational level. In contrast, under our current contractual arrangements with our physician groups, we may not be able to directly change the members of the boards of directors of these entities and would have to rely on the entities and the entities’ equity holders to perform their obligations in order to exercise our control over the entities. If any of these affiliated entities or their equity holders fail to perform their respective obligations under the contractual arrangements, we may have to incur substantial costs and expend additional resources to enforce such arrangements.

We face inspections, reviews, audits and investigations under federal and state government programs and contracts. These audits could have adverse findings that may negatively affect our business, including our results of operations, liquidity, financial condition and reputation.

As a result of our participation in the Medicare and Medicaid programs, we are subject to various governmental inspections, reviews, audits and investigations to verify our compliance with these programs and applicable laws and regulations. Payors may also reserve the right to conduct audits. We also periodically conduct internal audits and reviews of our regulatory compliance. An adverse inspection, review, audit or investigation could result in:

 

   

refunding amounts we have been paid pursuant to the Medicare or Medicaid programs or from payors;

 

   

state or federal agencies imposing fines, penalties and other sanctions on us;

 

   

temporary suspension of payment for new patients to the facility or agency;

 

   

decertification or exclusion from participation in the Medicare or Medicaid programs or one or more payor networks;

 

   

self-disclosure of violations to applicable regulatory authorities;

 

   

damage to our reputation;

 

   

the revocation of a facility’s or agency’s license; and

 

   

loss of certain rights under, or termination of, our contracts with payors.

We have in the past and will likely in the future be required to refund amounts we have been paid and/or pay fines and penalties as a result of these inspections, reviews, audits and investigations. If adverse inspections, reviews, audits or investigations occur and any of the results noted above occur, it could have a material adverse effect on our business and operating results. Furthermore, the legal, document production and other costs associated with complying with these inspections, reviews, audits or investigations could be significant.

Our income tax treatment has changed as a result of the Organizational Transactions and our future effective income tax rates could be subject to volatility.

Prior to the IPO, we conducted our business as Oak Street Health, LLC. Oak Street Health, LLC was classified as a partnership for U.S. federal income tax purposes and consequently did not generally pay any U.S. federal, state or local income taxes. Following the IPO and related Organizational Transactions, we now operate under Oak Street Health, Inc. and Oak Street Health, Inc. is classified as a corporation for U.S. federal income tax purposes. As a corporation, Oak Street Health, Inc. is subject to U.S. federal, state, and local income taxes with respect to its taxable income.

 

56


Table of Contents

Oak Street Health, Inc.’s future effective income tax rates could be subject to volatility or adversely affected by a number of factors, including:

 

   

changes in tax laws (including statutory changes that increase the applicable U.S. federal corporate tax rate from its current 21%);

 

   

changes in the valuation of our deferred tax assets and liabilities;

 

   

expected timing and amount of the release of any tax valuation allowances;

 

   

structural changes in our business;

 

   

tax effects of equity-based compensation; or

 

   

changes in tax regulations or other interpretations of applicable tax law.

In addition, as a corporation, Oak Street Health, Inc. may be subject to audits by U.S. federal, state, and local tax authorities. Outcomes from these audits may adversely affect the operating results and financial condition of Oak Street Health, Inc.

We may incur certain tax liabilities attributable to our pre-IPO investors as a result of the Organizational Transactions.

In connection with the IPO and related Organizational Transactions, the entities through which the Lead Sponsors and other institutional investors held their ownership interests in Oak Street Health engaged in a series of transactions that resulted in each of these entities becoming wholly owned subsidiaries of Oak Street Health, Inc. See “Organizational Transactions.” As the parent company to these entities, Oak Street Health, Inc. generally succeeded to and, subject to certain rights to be indemnified, is responsible for the tax liabilities of the entities prior to the Organizational Transactions and, subject to certain rights to be indemnified, be responsible for costs incurred in defending any audits or other proceedings with respect to such taxes. Any such liabilities for which Oak Street Health, Inc. is responsible could have an adverse effect on our operating results and financial condition.

We may incur certain tax liabilities attributable to the pre-IPO taxable income or taxable loss of Oak Street Health, LLC.

Prior to the IPO and Organizational Transactions, we operated under Oak Street Health, LLC and Oak Street Health, LLC was classified as a partnership for U.S. federal income tax purposes. As a partnership, prior to the IPO and the Organizational Transactions, Oak Street Health, LLC did not directly pay any federal, state or local income taxes with respect to the taxable income shown on its tax returns. Rather, items of income, gain, loss, deduction, and credit are allocated among its partners and such persons are liable for any of the resulting income taxes.

Pursuant to certain provisions of the Internal Revenue Code of 1986, as amended (the “Code”) enacted as part of the Bipartisan Budget Act of 2015 (such provisions, the “Partnership Tax Audit Rules”), partnerships (and not the partners of the partnerships) can be subject to U.S. federal income taxes (and any related interest and penalties) resulting from adjustments made pursuant to an IRS audit or judicial proceedings to the items of income, gain, loss, deduction, or credit shown on the partnership’s tax return (or how such items are allocated among the partners). For example, such an adjustment could include the reduction of a loss allocated in periods prior to the Organizational Transactions, which in turn increases the taxable income reportable for periods after the Organizational Transactions. The Partnership Tax Audit Rules apply to Oak Street Health, LLC for each of its taxable years ending after December 31, 2017.

Under the Partnership Tax Audit Rules, a partnership’s liability for taxes can be reduced or avoided in certain circumstances depending on the status or actions of its partners. For example, if partners agree to amend their tax returns and pay the resulting taxes, the partnership’s liability can be reduced. Partnerships can also make elections to “push out” the tax liability resulting from the adjustment to its partners and, as a result, have the

 

57


Table of Contents

partners and not the partnerships pay the income taxes. Under current authority, partnerships that cease to exist can be considered to automatically have made this “push out” election. Whether a partnership ceases to exist is currently based on a determination by the IRS.

Following the IPO and the Organizational Transactions, Oak Street Health, Inc. pursued a series of internal reorganizations intended to simplify its entity structure (the “Internal Reorganization”). Following the Internal Reorganization, Oak Street Health, LLC remains in legal existence, but is no longer treated as a partnership for U.S. federal income tax purposes. Whether Oak Street Health, LLC has ceased to exist for purposes of the Partnership Tax Audit Rules, and therefore whether Oak Street Health, LLC has automatically made a “push out” election following these transactions, is unclear.

If Oak Street Health, LLC is not treated as ceasing to exist for purposes of the Partnership Tax Audit Rules, it does not appear that Oak Street Health, LLC would be considered to automatically make the “push out” election. Without an automatic or elective “push out” election, if there is an adjustment under the Partnership Tax Audit Rules, the prior partners of Oak Street Health, LLC would not be obligated to file any amended returns to reduce or avoid any tax that would otherwise be imposed on Oak Street Health, LLC, and Oak Street Health, Inc. would economically incur any taxes, interest, or penalties associated with any of these adjustments (including in respect of such allocated tax losses). Any such liabilities for which Oak Street Health, Inc. is responsible could have an adverse effect on our operating results and financial condition.

If Oak Street Health, LLC is treated as ceasing to exist for purposes of Partnership Tax Audit Rules and is automatically treated as making a “push out election”, or if a “push out election” is voluntarily made, Oak Street Health Inc. would still economically incur the portion of the taxes resulting from such audit that relate to certain of the entities that were contributed to Oak Street Health, Inc. as part of the Organizational Transactions. Further, whether or not a “push out” election is made or required, Oak Street Health, Inc. would bear the costs of defending any actions to make adjustments to the income tax returns of Oak Street Health, LLC for periods prior to the Organizational Transactions (including in respect of tax losses allocated prior to the Organizational Transactions). Any such liabilities for which Oak Street Health, Inc. is economically responsible could have an adverse effect on our operating results and financial condition.

We will not have control of any IRS audit or related proceeding pursuant to the Partnership Tax Audit Rules.

Under the Partnership Tax Audit Rules, the partnership (including former partnerships such as Oak Street Health, LLC) is required to appoint (or have appointed) one person (the “partnership representative”) to act on its behalf in connection with IRS audits and related proceedings. Under the Partnership Tax Audit Rules, this person does not need to be a partner of the partnership (including former partnerships such as Oak Street Health, LLC). As described above, the partnership representative’s actions, including the partnership representative’s agreement to adjustments of the partnership’s income in settlement of an IRS audit of the partnership, will bind all partners of the partnership, and opt-out rights available to certain partners in connection with certain actions of the tax matters partner under the Partnership Tax Audit Rules for tax years beginning before January 1, 2018 will no longer be available.

The “partnership representative” for Oak Street Health, LLC for the years prior to its ownership by Oak Street Health, Inc. was an individual that was a member of Oak Street Health, LLC prior to the Organizational Transactions and is currently an officer of Oak Street Health, Inc. As a result, Oak Street Health, Inc. may not have any control over any IRS audit or related proceeding with respect to Oak Street Health, LLC. However, as described above, depending on the actions of the person acting as “partnership representative,” Oak Street Health, Inc. may still be held liable for any tax which results from an adjustment made pursuant to an IRS audit or judicial proceedings to the items of income, gain, loss, deduction, or credit shown on Oak Street Health, LLC’s income tax return.

 

58


Table of Contents

Risks Related to Our Common Stock and This Offering

The Lead Sponsors own a large portion of our common stock, and their interests may conflict with ours or yours in the future.

Immediately following this offering, investment entities affiliated with General Atlantic LLC (collectively, “General Atlantic”) and Newlight Partners LP (“Newlight” and, together with General Atlantic, the “Lead Sponsors”) will, collectively, beneficially own approximately 48.0% of our issued and outstanding shares of common stock (or 47.3% of our issued and outstanding shares of common stock if the underwriters’ option to purchase additional shares is exercised in full). Even though we will no longer be a controlled company following this offering, for so long as the Lead Sponsors continue to own a significant percentage of our stock, the Lead Sponsors will still be able to significantly influence the composition of our Board and the approval of actions requiring shareholder approval. Accordingly, for such period of time, the Lead Sponsors will continue to have significant influence with respect to our management, business plans and policies, including the appointment and removal of our officers, decisions on whether to raise future capital and amending our charter and bylaws, which govern the rights attached to our common stock. In particular, for so long as the Lead Sponsors continue to own a significant percentage of our stock, the Lead Sponsors will be able to cause or prevent a change of control of us or a change in the composition of our Board and could preclude any unsolicited acquisition of us. The concentration of ownership could deprive you of an opportunity to receive a premium for your shares of common stock as part of a sale of us and ultimately might affect the market price of our common stock.

In addition, we are party to the Sponsor Director Nomination Agreement (defined herein) that provides each Lead Sponsor the right to designate: (i) three of the nominees for election to our Board for so long as each beneficially owns at least 20% of our common stock then outstanding; (ii) two of the nominees for election to our Board for so long as each beneficially owns less than 20% but at least 10% of our common stock then outstanding; and (iii) one of the nominees for election to our Board for so long as each beneficially owns less than 10% but at least 5% of our common stock then outstanding. Following this offering, our Lead Sponsors will continue to hold 48.0% of our common stock then outstanding (or 47.3% if the underwriters exercise their option in full). The Lead Sponsors may also assign such right to their affiliates. The Sponsor Director Nomination Agreement also prohibits us from increasing or decreasing the size of our Board without the prior written consent of the Lead Sponsors. See “Certain Relations and Related Party Transactions—Director Nomination Agreements” for more details with respect to the Sponsor Director Nomination Agreement.

The Lead Sponsors and their affiliates engage in a broad spectrum of activities, including investments in the healthcare industry generally. In the ordinary course of their business activities, the Lead Sponsors and their affiliates may engage in activities where their interests conflict with our interests or those of our other shareholders, such as investing in or advising businesses that directly or indirectly compete with certain portions of our business or are suppliers or customers of ours. Our certificate of incorporation provides that none of the Lead Sponsors, any of their affiliates or any director who is not employed by us (including any non-employee director who serves as one of our officers in both his director and officer capacities) or its affiliates have any duty to refrain from engaging, directly or indirectly, in the same business activities or similar business activities or lines of business in which we operate. The Lead Sponsors also may pursue acquisition opportunities that may be complementary to our business, and, as a result, those acquisition opportunities may not be available to us. In addition, the Lead Sponsors may have an interest in pursuing acquisitions, divestitures and other transactions that, in its judgment, could enhance its investment, even though such transactions might involve risks to you.

We expect that upon completion of this offering, we will no longer be a controlled company within the meaning of the NYSE rules; however, we will continue to qualify for and may rely on exemptions from certain corporate governance requirements that would otherwise provide protection to our stockholders during a one-year transition period.

Upon completion of this offering, it is expected that the Lead Sponsors will cease to beneficially own a majority of our common stock. Accordingly, upon completion of this offering, we expect that we will cease to be

 

59


Table of Contents

a controlled company within the meaning of the corporate governance standards of the NYSE and we will, subject to certain transition periods permitted by NYSE rules, no longer rely on exemptions from corporate governance requirements that are available to controlled companies. As a result, we will be required to have at least one independent director on each of our nominating and corporate governance committee and compensation committee upon completion of this offering, at least a majority of independent directors on those committees within 90 days after the completion of this offering, and fully independent nominating and corporate governance committee and compensation committee within one year after the completion of this offering. We will also be required to have a majority independent board of directors within one year after the completion of this offering and to perform an annual performance evaluation of our nominating and corporate governance and compensation committees. Prior to this offering, our Board has determined that seven of our twelve members of our Board are independent for purposes of the NYSE corporate governance standards and two of the three members of our nominating and corporate governance committee, two of the four members of our compensation committee and two of the three members of our audit committee meet the independence standards of the NYSE and the SEC applicable to such committee members. We do not intend to rely on these exemptions, as following this offering, a majority of our directors will be independent and our audit committee, compensation committee, and nominating and corporate governance committee will be fully independent upon the completion of this offering; however, to the extent we rely, during our controlled company transition period, on any of the exemptions from corporate governance requirements that are available to controlled companies, our stockholders will not have the same protection afforded to stockholders of companies that are subject to all of the NYSE corporate governance standards.

We are an “emerging growth company” and we have elected to comply with reduced public company reporting requirements, which could make our common stock less attractive to investors.

We are an “emerging growth company,” as defined in the JOBS Act. For as long as we continue to be an emerging growth company, we are eligible for certain exemptions from various public company reporting requirements. These exemptions include, but are not limited to, (i) not being required to comply with the auditor attestation requirements of Section 404 of the Sarbanes-Oxley Act, (ii) reduced disclosure obligations regarding executive compensation in our periodic reports, proxy statements and registration statements, (iii) exemptions from the requirements of holding a nonbinding advisory vote on executive compensation and shareholder approval of any golden parachute payments not previously approved, (iv) not being required to provide five years of Selected Consolidated Financial Data in this prospectus and (v) an extended transition period to comply with new or revised accounting standards applicable to public companies. We could be an emerging growth company for up to five years after the first sale of our common stock pursuant to our IPO, which fifth anniversary will occur in 2025. If, however, certain events occur prior to the end of such five-year period, including if we become a “large accelerated filer,” our annual gross revenue exceeds $1.07 billion or we issue more than $1.0 billion of non- convertible debt in any three-year period, we would cease to be an emerging growth company prior to the end of such five-year period. We have made certain elections with regard to the reduced disclosure obligations regarding executive compensation in this prospectus and may elect to take advantage of other reduced disclosure obligations in future filings. In addition, we will choose to take advantage of the extended transition period to comply with new or revised accounting standards applicable to public companies. As a result, the information that we provide to holders of our common stock may be different than you might receive from other public reporting companies in which you hold equity interests. We cannot predict if investors will find our common stock less attractive as a result of reliance on these exemptions. If some investors find our common stock less attractive as a result of any choice we make to reduce disclosure, there may be a less active trading market for our common stock and the market price for our common stock may be more volatile.

The requirements of being a public company may strain our resources and distract our management, which could make it difficult to manage our business, particularly after we are no longer an “emerging growth company.”

As a public company, we incur legal, accounting and other expenses that we did not previously incur. We are subject to the reporting requirements of the Securities Exchange Act of 1934, as amended (the “Exchange Act”) and the Sarbanes-Oxley Act, the listing requirements of the NYSE and other applicable securities rules and

 

60


Table of Contents

regulations. Compliance with these rules and regulations will continue to increase our legal and financial compliance costs, make some activities more difficult, time-consuming or costly and increase demand on our systems and resources, particularly after we are no longer an “emerging growth company.” The Exchange Act requires that we file annual, quarterly and current reports with respect to our business, financial condition and results of operations. The Sarbanes-Oxley Act requires, among other things, that we establish and maintain effective internal controls and procedures for financial reporting. Furthermore, the need to establish the corporate infrastructure demanded of a public company may divert our management’s attention from implementing our growth strategy, which could prevent us from improving our business, financial condition and results of operations. We have made, and will continue to make, changes to our internal controls and procedures for financial reporting and accounting systems to meet our reporting obligations as a public company. However, the measures we take may not be sufficient to satisfy our obligations as a public company. In addition, these rules and regulations increase our legal and financial compliance costs and make some activities more time-consuming and costly. For example, these rules and regulations make it more difficult and more expensive for us to obtain director and officer liability insurance, and we may be required to incur substantial costs to maintain the same or similar coverage. These additional obligations could have a material adverse effect on our business, financial condition and results of operations.

In addition, changing laws, regulations and standards relating to corporate governance and public disclosure are creating uncertainty for public companies, increasing legal and financial compliance costs and making some activities more time consuming. These laws, regulations and standards are subject to varying interpretations, in many cases due to their lack of specificity, and, as a result, their application in practice may evolve over time as new guidance is provided by regulatory and governing bodies. This could result in continuing uncertainty regarding compliance matters and higher costs necessitated by ongoing revisions to disclosure and governance practices. We have invested, and will continue to invest, resources to comply with evolving laws, regulations and standards, and this investment may result in increased general and administrative expenses and a diversion of our management’s time and attention from revenue-generating activities to compliance activities. If our efforts to comply with new laws, regulations and standards differ from the activities intended by regulatory or governing bodies due to ambiguities related to their application and practice, regulatory authorities may initiate legal proceedings against us and there could be a material adverse effect on our business, financial condition and results of operations.

Provisions of our corporate governance documents could make an acquisition of us more difficult and may prevent attempts by our shareholders to replace or remove our current management, even if beneficial to our shareholders.

In addition to the Lead Sponsors’ beneficial ownership of a combined 48.0% of our common stock (or 47.3% of our issued and outstanding shares of common stock if the underwriters’ option to purchase additional shares is exercised in full) after this offering, our certificate of incorporation and bylaws and the Delaware General Corporation Law (the “DGCL”), contain provisions that could make it more difficult for a third party to acquire us, even if doing so might be beneficial to our shareholders. Among other things, these provisions:

 

   

allow us to authorize the issuance of undesignated preferred stock, the terms of which may be established and the shares of which may be issued without shareholder approval, and which may include supermajority voting, special approval, dividend, or other rights or preferences superior to the rights of shareholders;

 

   

provide for a classified board of directors with staggered three-year terms;

 

   

prohibit shareholder action by written consent from and after the date on which the Lead Sponsors beneficially own, in the aggregate, less than 40% of our common stock then outstanding;

 

   

provide that any amendment, alteration, rescission or repeal of our bylaws by our shareholders will require the affirmative vote of the holders of at least 66 2/3% in voting power of all the then-outstanding shares of our stock entitled to vote thereon, voting together as a single class; and

 

61


Table of Contents
   

establish advance notice requirements for nominations for elections to our Board or for proposing matters that can be acted upon by shareholders at shareholder meetings, provided, however, that at any time when a Lead Sponsor beneficially owns, in the aggregate, at least 5% of our common stock then outstanding, such advance notice procedure will not apply to that Lead Sponsor.

Our certificate of incorporation contains a provision that provides us with protections similar to Section 203 of the DGCL, and prevents us from engaging in a business combination with a person (excluding the Lead Sponsors and any of their direct or indirect transferees and any group as to which such persons are a party) who acquires at least 15% of our common stock for a period of three years from the date such person acquired such common stock, unless board or shareholder approval is obtained prior to the acquisition. See “Description of Capital Stock—Anti-Takeover Effects of Our Certificate of Incorporation and Our Bylaws.” These provisions could discourage, delay or prevent a transaction involving a change in control of our company. These provisions could also discourage proxy contests and make it more difficult for you and other shareholders to elect directors of your choosing and cause us to take other corporate actions you desire, including actions that you may deem advantageous, or negatively affect the trading price of our common stock. In addition, because our Board is responsible for appointing the members of our management team, these provisions could in turn affect any attempt by our shareholders to replace current members of our management team.

These and other provisions in our certificate of incorporation, bylaws and Delaware law could make it more difficult for shareholders or potential acquirers to obtain control of our Board or initiate actions that are opposed by our then-current Board, including delay or impede a merger, tender offer or proxy contest involving our company. The existence of these provisions could negatively affect the price of our common stock and limit opportunities for you to realize value in a corporate transaction.

For information regarding these and other provisions, see “Description of Capital Stock.”

Our certificate of incorporation designates the Court of Chancery of the State of Delaware as the exclusive forum for certain litigation that may be initiated by our shareholders, which could limit our shareholders’ ability to obtain a favorable judicial forum for disputes with us.

Pursuant to our certificate of incorporation, unless we consent in writing to the selection of an alternative forum, the Court of Chancery of the State of Delaware is the sole and exclusive forum for (1) any derivative action or proceeding brought on our behalf, (2) any action asserting a claim of breach of a fiduciary duty owed by any of our directors, officers or other employees to us or our shareholders, (3) any action asserting a claim against us arising pursuant to any provision of the DGCL, our certificate of incorporation or our bylaws or (4) any other action asserting a claim against us that is governed by the internal affairs doctrine; provided that for the avoidance of doubt, the forum selection provision that identifies the Court of Chancery of the State of Delaware as the exclusive forum for certain litigation, including any “derivative action,” will not apply to suits to enforce a duty or liability created by the Securities Act, the Exchange Act or any other claim for which the federal courts have exclusive jurisdiction. Our certificate of incorporation further provides that any person or entity purchasing or otherwise acquiring any interest in shares of our capital stock is deemed to have notice of and consented to the provisions of our certificate of incorporation described above. See “Description of Capital Stock—Exclusive Forum.” The forum selection clause in our certificate of incorporation may have the effect of discouraging lawsuits against us or our directors and officers and may limit our shareholders’ ability to obtain a favorable judicial forum for disputes with us.

An active, liquid trading market for our common stock may not be sustained.

Although our common stock is currently listed on the NYSE under the symbol “OSH,” an active trading market for our shares may not be sustained. Accordingly, if an active trading market for our common is not maintained, the liquidity of our common stock, your ability to sell your shares of our common stock when desired and the prices that you may obtain for your shares of common stock will be adversely affected.

 

62


Table of Contents

Our operating results and stock price may be volatile, and the market price of our common stock after this offering may drop below the price you pay.

Our quarterly operating results are likely to fluctuate in the future. In addition, securities markets worldwide have experienced, and are likely to continue to experience, significant price and volume fluctuations. This market volatility, as well as general economic, market or political conditions, could subject the market price of our shares to wide price fluctuations regardless of our operating performance. Our operating results and the trading price of our shares may fluctuate in response to various factors, including:

 

   

market conditions in our industry or the broader stock market;

 

   

actual or anticipated fluctuations in our quarterly financial and operating results;

 

   

introduction of new solutions or services by us or our competitors;

 

   

issuance of new or changed securities analysts’ reports or recommendations;

 

   

sales, or anticipated sales, of large blocks of our stock;

 

   

additions or departures of key personnel;

 

   

regulatory or political developments;

 

   

litigation and governmental investigations;

 

   

changing economic conditions;

 

   

investors’ perception of us;

 

   

events beyond our control such as weather and war; and

 

   

any default on our indebtedness.

These and other factors, many of which are beyond our control, may cause our operating results and the market price and demand for our shares to fluctuate substantially. Fluctuations in our quarterly operating results could limit or prevent investors from readily selling their shares and may otherwise negatively affect the market price and liquidity of our shares. In addition, in the past, when the market price of a stock has been volatile, holders of that stock have sometimes instituted securities class action litigation against the company that issued the stock. If any of our shareholders brought a lawsuit against us, we could incur substantial costs defending the lawsuit. Such a lawsuit could also divert the time and attention of our management from our business, which could significantly harm our profitability and reputation.

A significant portion of our total outstanding shares are restricted from immediate resale but may be sold into the market in the near future. This could cause the market price of our common stock to drop significantly, even if our business is doing well.

Sales of a substantial number of shares of our common stock in the public market could occur at any time. These sales, or the perception in the market that the holders of a large number of shares intend to sell shares, could reduce the market price of our common stock. After this offering, we will have 240,757,609 outstanding shares of common stock based on the number of shares outstanding as of February 4, 2021. This includes shares sold in our previous public offering and shares that our selling shareholders are selling in this offering, which may be resold in the public market immediately. Subject to certain exceptions described in the section in this offering titled “Underwriting,” the selling shareholders in this offering and certain of our directors and officers have entered into or will enter into a lock-up period through April 15, 2021 provided under lock-up agreements executed in connection with this offering described in “Underwriting” and restricted from immediate resale under the federal securities laws as described in “Shares Eligible for Future Sale.” In addition, certain other shareholders that executed lock-up agreements in connection with our previous secondary offering will remain subject to, including all of our directors and officers that are not executing lock-up agreements in connection with this offering, the restrictions in such lock-up agreements until April 15, 2021. All of these shares will, however, be able to be resold after the expiration of the relevant lock-up period, as well as pursuant to customary

 

63


Table of Contents

exceptions thereto or upon the waiver of the relevant lock-up agreement by both J.P. Morgan Securities LLC on behalf of the underwriters and the Company in the case of our directors and officers and by J.P. Morgan Securities LLC on behalf of the underwriters in the case of the selling shareholders in this offering. We have registered shares of common stock that we may issue under our equity compensation plans. Such shares can be freely sold in the public market upon issuance, subject to the lock-up agreements. As restrictions on resale end, the market price of our stock could decline if the holders of currently restricted shares sell them or are perceived by the market as intending to sell them.

Because we have no current plans to pay regular cash dividends on our common stock for the foreseeable future, you may not receive any return on investment unless you sell your common stock for a price greater than that which you paid for it.

We do not anticipate paying any regular cash dividends on our common stock for the foreseeable future. Any decision to declare and pay dividends in the future will be made at the discretion of our Board and will depend on, among other things, our results of operations, financial condition, cash requirements, contractual restrictions and other factors that our Board may deem relevant. In addition, our ability to pay dividends is, and may be, limited by covenants of any future outstanding indebtedness we or our subsidiaries incur. Therefore, any return on investment in our common stock is solely dependent upon the appreciation of the price of our common stock on the open market, which may not occur. See “Dividend Policy” for more detail.

If securities or industry analysts do not publish research or reports about our business, if they adversely change their recommendations regarding our shares or if our results of operations do not meet their expectations, our stock price and trading volume could decline.

The trading market for our shares is influenced by the research and reports that industry or securities analysts publish about us or our business. We do not have any control over these analysts. If one or more of these analysts cease coverage of us or fail to publish reports on us regularly, we could lose visibility in the financial markets, which in turn could cause our stock price or trading volume to decline. Moreover, if one or more of the analysts who cover us downgrade our stock, or if our results of operations do not meet their expectations, our stock price could decline.

We may issue shares of preferred stock in the future, which could make it difficult for another company to acquire us or could otherwise adversely affect holders of our common stock, which could depress the price of our common stock.

Our certificate of incorporation authorizes us to issue one or more series of preferred stock. Our Board has the authority to determine the preferences, limitations and relative rights of the shares of preferred stock and to fix the number of shares constituting any series and the designation of such series, without any further vote or action by our shareholders. Our preferred stock could be issued with voting, liquidation, dividend and other rights superior to the rights of our common stock. The potential issuance of preferred stock may delay or prevent a change in control of us, discouraging bids for our common stock at a premium to the market price, and materially adversely affect the market price and the voting and other rights of the holders of our common stock.

 

64


Table of Contents

FORWARD-LOOKING STATEMENTS

This prospectus contains forward-looking statements that are subject to risks and uncertainties. All statements other than statements of historical fact included in this prospectus are forward-looking statements. Forward-looking statements give our current expectations and projections relating to our financial condition, results of operations, plans, objectives, future performance and business. You can identify forward-looking statements by the fact that they do not relate strictly to historical or current facts. These statements may include words such as “anticipate,” “estimate,” “expect,” “project,” “plan,” “intend,” “believe,” “may,” “will,” “should,” “can have,” “likely” and other words and terms of similar meaning in connection with any discussion of the timing or nature of future operating or financial performance or other events. For example, all statements we make relating to our estimated and projected costs, expenditures, cash flows, growth rates and financial results, our plans and objectives for future operations, growth or initiatives, strategies or the expected outcome or impact of pending or threatened litigation are forward-looking statements. All forward-looking statements are subject to risks and uncertainties that may cause actual results to differ materially from those that we expected, including:

 

   

our history of net losses, and our ability to achieve or maintain profitability in an environment of increasing expenses;

 

   

the impact of the COVID-19 pandemic or any other pandemic, epidemic or outbreak of an infectious disease in the United States or worldwide on our business, financial condition and results of operation;

 

   

the effect of our relatively limited operating history on investors’ ability to evaluate our current business and future prospects;

 

   

the viability of our growth strategy and our ability to realize expected results;

 

   

our ability to attract new patients;

 

   

the dependence of our revenue and operations on a limited number of key payors;

 

   

the risk of termination or non-renewal of the Medicare Advantage contracts held by the health plans with which we contract, or the termination or non-renewal of our contracts with those plans;

 

   

the impact on our business from changes in the payor mix of our patients and potential decreases in our reimbursement rates;

 

   

our ability to manage our growth effectively, execute our business plan, maintain high levels of service and patient satisfaction and adequately address competitive challenges;

 

   

our ability to compete in the healthcare industry;

 

   

our ability to timely enroll new physicians and other providers in governmental healthcare programs before we can receive reimbursement for their services;

 

   

the impact on our business of reductions in Medicare reimbursement rates or changes in the rules governing the Medicare program;

 

   

our dependence on reimbursements by third-party payors and payments by individuals;

 

   

our assumption under most of our agreements with health plans of some or all of the risk that the cost of providing services will exceed our compensation;

 

   

the impact on our business of renegotiation, non-renewal or termination of capitation agreements with health plans;

 

   

risks associated with estimating the amount of revenues and refund liabilities that we recognize under our risk agreements with health plans;

 

   

the impact on our business of security breaches, loss of data or other disruptions causing the compromise of sensitive information or preventing us from accessing critical information;

 

65


Table of Contents
   

our ability to develop and maintain proper and effective internal control over financial reporting;

 

   

the impact on our business of disruptions in our disaster recovery systems or management continuity planning;

 

   

the potential adverse impact of legal proceedings and litigation;

 

   

the impact of reductions in the quality ratings of the health plans we serve;

 

   

the risk of our agreements with the physician equity holder of our practices being deemed invalid;

 

   

our ability to maintain and enhance our reputation and brand recognition;

 

   

our ability to effectively invest in, implement improvements to and properly maintain the uninterrupted operation and data integrity of our information technology and other business systems;

 

   

our ability to obtain, maintain and enforce intellectual property protection for our technology;

 

   

the potential adverse impact of claims by third parties that we are infringing on or otherwise violating their intellectual property rights;

 

   

our ability to protect the confidentiality of our trade secrets, know-how and other internally developed information;

 

   

the impact of any restrictions on our use of or ability to license data or our failure to license data and integrate third-party technologies;

 

   

risks associated with our use of “open-source” software;

 

   

our dependence on our senior management team and other key employees;

 

   

the concentration of our primary care centers in Illinois, Indiana, Michigan and Ohio;

 

   

the impact on our business of an economic downturn;

 

   

our ability to attract and retain highly qualified personnel;

 

   

our management team’s limited experience managing a public company;

 

   

the impact on our business of the termination of our leases, increases in rent or inability to renew or extend leases;

 

   

the impact of failures by our suppliers, material price increases on supplies, lack of reimbursement for drugs we purchase or limitations on our ability to access new technology or products;

 

   

our ability to maintain our corporate culture;

 

   

the impact of competition for physicians and nurses, shortages of qualified personnel and related increases in our labor costs;

 

   

our ability to attract and retain the services of key primary care physicians;

 

   

the risk that our submissions to health plans may contain inaccurate or unsupportable information regarding risk adjustment scores of members;

 

   

our ability to accurately estimate incurred but not reported medical expense;

 

   

the impact of negative publicity regarding the managed healthcare industry;

 

   

the impact of state and federal efforts to reduce Medicaid spending;

 

   

the impact on our centers of adverse weather conditions and other factors beyond our control; and

 

   

other factors disclosed in the section entitled “Risk Factors” and elsewhere in this prospectus.

 

66


Table of Contents

We derive many of our forward-looking statements from our operating budgets and forecasts, which are based on many detailed assumptions. While we believe that our assumptions are reasonable, we caution that it is very difficult to predict the impact of known factors, and it is impossible for us to anticipate all factors that could affect our actual results. Important factors that could cause actual results to differ materially from our expectations, or cautionary statements, are disclosed under the sections entitled “Risk Factors” and “Management’s Discussion and Analysis of Financial Condition and Results of Operations” in this prospectus. All written and oral forward-looking statements attributable to us, or persons acting on our behalf, are expressly qualified in their entirety by these cautionary statements as well as other cautionary statements that are made from time to time in our other SEC filings and public communications. You should evaluate all forward-looking statements made in this prospectus in the context of these risks and uncertainties.

We caution you that the important factors referenced above may not contain all of the factors that are important to you. In addition, we cannot assure you that we will realize the results or developments we expect or anticipate or, even if substantially realized, that they will result in the consequences or affect us or our operations in the way we expect. The forward-looking statements included in this prospectus are made only as of the date hereof. We undertake no obligation to update or revise any forward-looking statement as a result of new information, future events or otherwise, except as otherwise required by law.

 

67


Table of Contents

MARKET AND INDUSTRY DATA

Unless otherwise indicated, information in this prospectus concerning economic conditions, our industry, our markets and our competitive position is based on a variety of sources, including information from independent industry analysts and publications, as well as our own estimates and research. This information involves a number of assumptions and limitations, and you are cautioned not to give undue weight to such estimates. While we believe the information presented in this prospectus is generally reliable, forecasts, assumptions, expectations, beliefs, estimates and projects involve risk and uncertainties and are subject to change based on various factors, including those described under “Forward-Looking Statements” and “Risk Factors.”

Throughout this prospectus, all references to “Net Promoter Score” are to a measure of patient satisfaction widely used in the healthcare industry. We calculate Net Promoter Score based on responses to patient surveys, administered as paper surveys following a patient’s appointment at one of our centers, that ask the patient to rank, on a scale of one to 10, how likely the patient would be to recommend Oak Street Health to a friend. We assign the designation of “Promoter” to respondents who provide a score of 9 or 10, the designation of “Passive” to respondents who provide a score of 7 or 8, and the designation of “Detractor” to respondents who provide a score of 0 to 6. We then subtract the percentage of Detractors from Promoters to determine our overall Net Promoter Score. We believe that this method of calculation aligns with industry standards and that this metric is meaningful for investors because of the correlation between Net Promoter Score and patient satisfaction. The Net Promoter Score data used in this prospectus comes from patient survey data from June 2018 through March 2020.

Throughout this prospectus, we present certain statistics regarding our performance against Medicare benchmarks. These Medicare benchmarks are derived from a blended average of dual-eligible (meaning the patient’s coverage comes from both Medicare and Medicaid) and non-dual-eligible Medicare Part A benchmarks reported by the sources set forth below, so as to be comparable with the patient population that we serve. The blended average benchmarks are calculated as the sum of (i) the product of (a) the percentage of our patient population that is dual-eligible and (b) the reported dual-eligible benchmark and (ii) the product of (a) the percentage of our patient population that is non-dual eligible and (b) the reported non-dual eligible benchmark. The Medicare hospital admission benchmark of 370 is derived from publicly available CMS data from 2018. The Medicare hospital readmission benchmark of 19% is derived from a 2015 study in the Journal of Rural Health analyzing 2009 data and a 2017 Healthcare Cost and Utilization Project study analyzing 2014 data. The Medicare emergency department benchmark of 1,090 emergency department “treat and release” visits is derived from a 2019 Avalere study analyzing 2015 data.

 

68


Table of Contents

USE OF PROCEEDS

The selling shareholders are selling all of the common stock being sold in this offering, including any shares sold upon the exercise of the underwriters’ option to purchase additional shares. See “Principal and Selling Shareholders.” Accordingly, we will not receive any proceeds from the sale of shares of our common stock by the selling shareholders in this offering. We will bear the costs associated with the sale of the shares sold in this offering by the selling shareholders, other than underwriting discounts and commissions.

 

69


Table of Contents

DIVIDEND POLICY

We currently intend to retain all available funds and any future earnings to fund the development and growth of our business and to repay indebtedness and, therefore, we do not anticipate paying any cash dividends in the foreseeable future. Additionally, because we are a holding company, our ability to pay dividends on our common stock may be limited by restrictions on the ability of our subsidiaries to pay dividends or make distributions to us. Any future determination to pay dividends will be at the discretion of our Board, subject to compliance with covenants in current and future agreements governing our and our subsidiaries’ indebtedness, and will depend on our results of operations, financial condition, capital requirements and other factors that our Board may deem relevant.

 

70


Table of Contents

ORGANIZATIONAL TRANSACTIONS

Oak Street Health, Inc. was incorporated in Delaware on October 22, 2019 to serve as a holding company that wholly owns Oak Street Health, LLC and its operating subsidiaries, Following the IPO, Oak Street Health, Inc. is a holding company, its sole asset is the capital stock of its wholly owned subsidiaries, including Oak Street Health, LLC, and it operates and controls all of the business and affairs and consolidate the financial results of Oak Street Health, LLC.

Immediately prior to the consummation of our IPO, we, and the other direct and indirect equityholders of Oak Street Health, LLC, effected a series of transactions that resulted in (i) Oak Street Health, Inc. becoming the ultimate parent company of Oak Street Health, LLC and (ii) the then-current equityholders in Oak Street Health, LLC exchanging their interests in Oak Street Health, LLC for common stock of Oak Street Health, Inc. We refer to these transactions as the “Organizational Transactions.”

 

   

Each of our Lead Sponsors, through a series of transactions, contributed their respective interests in the entities through which they held interests in Oak Street Health, LLC prior to the IPO (“Sponsor Blockers”) to Oak Street Health, Inc. in exchange for 126,278,767 shares of common stock in Oak Street Health, Inc.

 

   

OSH Management Holdings, LLC (“OSH MH LLC”), the entity through which our employees owned investor units, founders’ units and profits interests in Oak Street Health, LLC, merged (the “Management Merger”) with and into a subsidiary of Oak Street Health, Inc. formed in connection with the IPO, with OSH MH LLC surviving as a wholly owned subsidiary of Oak Street Health, Inc. Pursuant to the Management Merger, our employees received a total of 38,152,878 shares of common stock, 22,612,472 of which are subject to vesting as described below, and 14,313,416 options to purchase common stock of Oak Street Health, Inc. at a strike price equal to our IPO price of $21.00 in exchange for their profits interests in OSH MH LLC.

 

   

Oak Street Health, LLC merged (the “Company Merger”) with and into a subsidiary of Oak Street Health, Inc. formed in connection with the IPO, with Oak Street Health, LLC surviving as a wholly owned subsidiary of Oak Street Health, Inc. Pursuant to the Company Merger, the investors in Oak Street Health, LLC received a total of 58,467,139 shares of common stock in Oak Street Health, Inc. in exchange for their LLC units in Oak Street Health, LLC.

The following diagram shows our organizational structure prior to our IPO.

 

71


Table of Contents

LOGO

The shares of common stock issued to our existing equityholders in connection with the Organizational Transactions are restricted securities as defined in Rule 144 under the Securities Act. In addition, the restricted shares and options issued to employees in connection with the Organizational Transactions in exchange for existing time-vesting profits interests vest in accordance with the vesting schedule of the profits interests being exchanged, which generally are issued with four-year vesting periods, resulting in a current range from one to four years depending on the date of grant. The restricted shares and options issued in exchange for performance-vesting profits interests are subject to cliff vesting as follows: (i) two years following the consummation of our IPO, to the extent the profits interests for which such restricted shares or options are being exchanged were granted at least two years prior to the consummation of our IPO, (ii) between two and three years following the consummation of our IPO, to the extent the profits interests for which such restricted shares or options were being exchanged were granted between one and two years prior to the consummation of this offering and (iii) three years following the consummation of our IPO, to the extent the profits interests for which such restricted shares or options are being exchanged were granted less than one year prior to the consummation of our IPO. Replacement or new common stock, restricted shares and options are of equal value to the original profits interests. If the vesting conditions for the restricted shares are not satisfied, such restricted shares will be forfeited and cancelled.

 

72


Table of Contents

The following diagram shows our organizational structure immediately following completion of our IPO and without giving effect to this offering:

 

LOGO

The purpose of the Organizational Transactions was to reorganize our corporate structure so that the top-tier entity in our corporate structure—the entity that offered common stock to the public in our IPO—is a corporation rather than a limited liability company and so that our investors prior to our IPO own our common stock rather than equity interests in a limited liability company.

 

73


Table of Contents

CAPITALIZATION

The following table sets forth our cash and cash equivalents, marketable securities and our capitalization as of September 30, 2020 on an actual basis.

You should read this table together with our consolidated financial statements and the related notes appearing at the end of this prospectus and the sections of this prospectus titled “Selected Financial Data,” “Management’s Discussion and Analysis of Financial Condition and Results of Operations” and “Description of Capital Stock.”

 

     As of
September 30, 2020
 

Cash(1)

   $ 485,022  
  

 

 

 

Long-term debt, net of current portion

   $ —  

Stockholders’ equity

  

Common stock, actual; 500,000,000 shares authorized, 240,828,714 shares issued and outstanding

     241  

Additional paid in capital

     928,805  

Accumulated deficit

     (468,730

Noncontrolling interests

     10,628  

Total members’ deficit / stockholders’ equity

   $ 470,944  
  

 

 

 

Total capitalization

   $ 470,944  
  

 

 

 

 

(1)

Includes $10,391 of restricted cash.

 

74


Table of Contents

DILUTION

All shares of our common stock being sold in the offering were issued and outstanding prior to the offering. As a result, the offering will not have a dilutive effect on our shareholders. Dilution results from the fact that the per share offering price of our common stock is substantially in excess of the tangible book value attributable to the existing equity holders. Our net tangible book value represents the amount of total tangible assets less total liabilities, and our net tangible book value per share represents net tangible book value divided by the number of shares of common stock outstanding. As of September 30, 2020, the net tangible book value per share of our common stock was $1.90.

The following table summarizes, at September 30, 2020, the number of shares of common stock purchased from us, the total consideration paid to us and the average price per share paid by our existing shareholders and by investors participating in this offering, based upon a price of $53.53 per share, the last reported sale price of our common stock on February 5, 2021 on the NYSE and before deducting estimated offering expenses payable by us.

 

     Shares Purchased     Total Consideration     Average Price  
     Number      Percent     Amount      Percent     Per Share  

Existing shareholders not selling in this offering

     230,104,893        95.6   $ 444,102,443        46.0   $ 1.54  
  

 

 

    

 

 

   

 

 

    

 

 

   

 

 

 

Purchasers in the Offering

     10,723,821        4.4       501,874,822        54.0       53.53  
  

 

 

    

 

 

   

 

 

    

 

 

   

 

 

 

Total

     240,828,714        100   $ 929,046,000        100   $ 3.86  

Sales by the selling shareholders in this offering will reduce the number of shares held by existing shareholders to 230,104,893 shares or approximately 95.6% of the shares outstanding (or 94.9% of the shares outstanding if the underwriters’ option to purchase additional shares of common stock is exercised in full) and will increase the number of shares to be purchased by new investors to 10,723,821 shares or approximately 4.4%, of the shares outstanding (or 5.1% of the shares outstanding, if the underwriters’ option to purchase additional shares of common stock is exercised in full).

A $1.00 increase in the assumed offering price of $53.53 per share, which is the last reported sale price of our common stock on February 5, 2021 on the NYSE, would increase (decrease) the total consideration paid by new investors in this offering by $10,723,821 and by existing investors by $(10,723,821) and would increase (decrease) the average price per share paid by existing shareholders by $(0.04), in each case assuming the number of shares offered, as set forth on the cover page of this prospectus, remains the same and after deducting the underwriting discounts and commissions payable by the selling shareholders and the estimated offering expenses payable by us.

 

75


Table of Contents

SELECTED CONSOLIDATED FINANCIAL DATA

The following tables present our selected consolidated financial data. The selected consolidated statement of operations data for the years ended December 31, 2018 and 2019 and the selected consolidated balance sheets data as of December 31, 2018 and 2019 are derived from our audited consolidated financial statements that are included elsewhere in this prospectus. The selected consolidated statement of operations data for the three and nine months ended September 30, 2019 and 2020 and the selected consolidated balance sheet data as of September 30, 2020 are derived from our unaudited interim consolidated financial statements that are included elsewhere in this prospectus. The unaudited interim consolidated financial statements have been prepared on the same basis as the audited consolidated financial statements and, in the opinion of management, reflect all adjustments, consisting only of normal recurring adjustments, that are necessary for the fair statement of our unaudited interim consolidated financial statements.

Our historical results are not necessarily indicative of the results that may be expected in the future. You should read the selected historical financial data below in conjunction with the section titled “Management’s Discussion and Analysis of Financial Condition and Results of Operations” and the financial statements and related notes included elsewhere in this prospectus.

Oak Street Health, Inc. was formed as a Delaware corporation on October 22, 2019 in anticipation of our IPO.

 

    Year Ended
December 31,
    Nine Months Ended
September 30,
    Three Months Ended
September 30,
 
  2018     2019     2019     2020     2019     2020  
(dollars in thousands)               (unaudited)     (unaudited)  

Revenues:

           

Capitated revenue

  $ 309,594     $ 539,909     $ 371,456     $ 616,376     $ 133,073     $ 211,789  

Other patient service revenue

    8,344       16,695       11,548       17,686       6,067       6,107  
 

 

 

   

 

 

   

 

 

   

 

 

   

 

 

   

 

 

 

Total revenues

    317,938       556,604       383,004       634,062       139,140       217,896  

Operating expenses:

           

Medical claims expense

    227,566       385,998       259,622       442,308       98,003       154,564  

Cost of care, excluding depreciation and amortization

    85,958       140,853       96,069       126,484       36,997       43,190  

Sales and marketing

    25,470       46,189       31,930       37,447       12,002       15,474  

Corporate, general and administrative expenses

    50,799       79,592       49,627       112,555       21,671       57,136  

Depreciation and amortization

    4,182       7,848       5,634       8,059       2,053       2,881  
 

 

 

   

 

 

   

 

 

   

 

 

   

 

 

   

 

 

 

Total operating expenses

    393,975       660,480       442,882       726,853       170,726       273,245  
 

 

 

   

 

 

   

 

 

   

 

 

   

 

 

   

 

 

 

Loss from operations

    (76,037     (103,876     (59,878     (92,791     (31,586     (55,349

Other income (expense):

           

Interest expense, net

    (3,688     (5,651     (3,689     (8,736     (1,813     (3,862

Other

    10       84       59       152       (25     35  
 

 

 

   

 

 

   

 

 

   

 

 

   

 

 

   

 

 

 

Total other income (expense)

    (3,678     (5,567     (3,630     (8,584     (1,838     (3,827
 

 

 

   

 

 

   

 

 

   

 

 

   

 

 

   

 

 

 

Net loss

    (79,715     (109,443     (63,508     (101,375     (33,424     (59,176

Net loss attributable to noncontrolling interests

    171       1,581       152       498       224       64  
 

 

 

   

 

 

   

 

 

   

 

 

   

 

 

   

 

 

 

Net loss attributable to the Company

  $ (79,544   $ (107,862   $ (63,356   $ 100,877   $ (33,200   $ (59,112
 

 

 

   

 

 

   

 

 

   

 

 

   

 

 

   

 

 

 

Undeclared and deemed dividends on Investor Units

    (39,118     (29,370     (21,722     (27,220     (7,420     (5,418
 

 

 

   

 

 

   

 

 

   

 

 

   

 

 

   

 

 

 

Net loss attributable to common unitholders

  $ (118,662   $ (137,232   $ (85,078   $ (128,097   $ (40,620   $ (64,530
 

 

 

   

 

 

   

 

 

   

 

 

   

 

 

   

 

 

 

Weighted-average number of common units outstanding—basic and diluted(1)

    N/A       N/A       N/A       218,261,866       N/A       218,261,866  

Net loss per unit—basic and diluted(1)

    N/A       N/A       N/A     $ (0.15     N/A     $ (0.15

 

(1)

As part of the IPO and related restructuring transactions as of August 10, 2020, all existing unitholders exchanged their membership interests in the limited liability company for common stock of Oak Street

 

76


Table of Contents
  Health, Inc. The Company analyzed the calculation of earnings per unit for the periods prior to the IPO and determined that it resulted in values that would not be meaningful to the users of these consolidated financial statements. Therefore, earnings per share information has not been presented for the years ended December 31, 2018 or 2019 and the three- and nine-months ended September 30, 2019. The basic and diluted earnings per share for the three- and nine-months ended September 30, 2020 is applicable only for the period from August 10, 2020 to September 30, 2020, which is the period following the IPO and related restructuring transactions and presents the period that the Company had outstanding common stock.

 

     September 30,
2020
 
     Actual  
     (dollars in
thousands)
 

Consolidated Balance Sheets Data:

  

Cash(1)

   $ 485,022  

Working capital(2)

   $ 416,670  

Total assets

   $ 811,379  

Long-term debt, net of current portion

   $ —  

Total shareholders’ equity

   $ 470,944  

 

(1)

Includes $10,391 of restricted cash.

(2)

We define working capital as current assets less current liabilities.

 

77


Table of Contents

MANAGEMENT’S DISCUSSION AND ANALYSIS OF FINANCIAL CONDITION AND RESULTS OF OPERATIONS

The following discussion and analysis summarizes the significant factors affecting the consolidated operating results, financial condition, liquidity and cash flows of our company as of and for the periods presented below. The following discussion and analysis should be read in conjunction with our consolidated financial statements and the related notes thereto included elsewhere in this prospectus. The discussion contains forward-looking statements that are based on the beliefs of management, as well as assumptions made by, and information currently available to, our management. Actual results could differ materially from those discussed in or implied by forward-looking statements as a result of various factors, including those discussed below and elsewhere in this prospectus, particularly in the sections entitled “Risk Factors” and “Forward-Looking Statements.”

Overview

Since our founding in 2012, our mission has been to build a primary care delivery platform that directly addresses rising costs and poor outcomes, two of the most pressing challenges facing the United States healthcare industry. Our patient-centered approach focuses on meaningfully improving the quality of care for the most at-risk populations. It represents the frontline implementation of the solutions addressing the most powerful trends in healthcare, mainly the shift towards value-based care and increasing patient consumerism. Our approach disrupts the current state of care delivery for Medicare-eligible patients and aligns the incentives of our patients, our providers and our payors by simultaneously improving health outcomes and care quality, lowering medical costs and improving the patient experience.

Although we have incurred net losses since inception, we believe that the Oak Street Platform has enabled us to create a healthcare model where all constituencies involved have the ability to “Win.” Our patients, payors and providers are incentivized to adopt the Oak Street Platform and each has the potential to benefit in a meaningful way.

 

   

Patients. We leverage our differentiated care delivery model to improve the health of our patients, effectively manage their chronic conditions and avoid unnecessary hospitalizations while greatly improving their patient experience.

 

   

Payors. We enter into arrangements with MA plans to manage the care of our patients, allowing us to control the plans’ medical costs, increase the plans’ Medicare quality scoring, improve the plans’ profit margin and help the plans grow membership.

 

   

Providers. We enable our providers to focus on improving the lives of their patients and improve their job satisfaction by providing them with meaningful clinical support and customized technology resources.

We believe we can translate these “Wins” into economic benefits. Since 2016, our performance has been driven by our multi-year, contractual arrangements with payors on a PPPM basis, which create recurring revenue streams independent of the number of visits or the reimbursement level of the visits we complete and provide significant visibility into our financial growth trajectory. By focusing on interventions that keep our patients healthy, we can capture the cost savings the Oak Street Platform creates and reinvest them in our care model. We believe these investments lead to better outcomes and improved patient experiences, which will drive further cost savings, power patient retention and enable us to attract new patients. We believe increasing cost savings over a growing patient population will deliver an even greater surplus to the organization, enabling us to reinvest to scale and fund new centers, progress our care model and enhance our technology. This virtuous cycle has created compelling economics at the center level, with our four centers with more than 2,000 at-risk patients for at least the last three months as of September 30, 2020 operating at 84% weighted average capacity and generating total

 

78


Table of Contents

revenues, excluding capitated revenue associated with Medicare Part D, of $98.0 million and weighted average center-level contribution margins (defined as (i) patient revenue, excluding Medicare Part D revenue, minus (ii) the sum of (a) medical claims expense, excluding Medicare Part D related expenses, and (b) cost of care, excluding depreciation and amortization) of 25%. As of September 30, 2020, those four centers, as well as an additional 30 of our 67 centers, had positive center-level contribution margins, and the overall average center-level contribution margin across all of our centers, including those centers opened during the quarter ended September 30, 2020, was 10%.

We have demonstrated an ability to rapidly scale, expanding our model to a network of 67 centers, in 16 markets across 10 states, which provide care for approximately 89,500 patients as of September 30, 2020, of which approximately 66% are at-risk and approximately 34% are fee-for-service, although fee-for-service accounted for less than 1% of our revenue for the nine months ended September 30, 2020. As of September 30, 2020, we, together with our affiliated physician entities, employed approximately 2,700 team members, including approximately 315 primary care providers. For the nine months ended September 30, 2019 and 2020, our total revenues were $383.0 million and $634.1 million, respectively, representing a year-over-year growth rate of 66%. Our net loss increased from $63.4 million for the nine months ended September 30, 2019 to $100.9 million for the nine months ended September 30, 2020. We believe we have significant growth opportunities available to us, with less than 50% of our current aggregate center capacity utilized due to our recent center openings and a substantial opportunity to increase the number of centers we operate in new and existing markets.

Key Factors Affecting Our Performance

Our Patients

Our centers typically accept most Medicare patients, whether those patients are enrolled in an MA plan or traditional Medicare.

MA patients are those individuals enrolled in an MA plan that has contracted with us. As of September 30, 2020, we managed the health and wellbeing for nearly 100% of our MA patients on an at-risk basis, where we have been selected as the patient’s primary care provider and are financially responsible for all of their medical costs, including but not limited to emergency room and hospital visits, post-acute care admissions, prescription drugs, specialist physician spend (e.g., orthopedics) and primary care spend. For these patients we receive an agreed percentage of the premium the MA plan receives from CMS (typically the substantial majority of such premium given the risk borne by us). Our value proposition to these patients and their MA plan is to improve these patients’ health and reduce these patients’ healthcare costs by providing a more comprehensive patient experience via the Oak Street Platform, whereby we invest more heavily in primary care to avoid more expensive downstream costs, such as hospital admissions. Because we are at-risk for the entirety of a patient’s medical expense, investing more heavily in preventative primary care makes economic sense given the relative costs to acute, episodic hospital-based care. In the nine months ended September 30, 2020, we derived 97.2% of our revenue from our at-risk patient base, while only 66% of our patients are at-risk patients, and expect at-risk patients to constitute the majority of our revenue going forward. Overall our at-risk patients are profitable at the center level, with a per-patient center-level contribution, taking into account third party and center-level costs, of approximately $194 per month overall. The contribution increases to approximately $394 per month for at-risk patients that have been with us for three or more years. For a discussion of how we allocate our center-level costs among our fee-for-service and at-risk patients, see “—Components of Results of Operations—Revenue.” Overall, our per-patient center-level contribution for at-risk patients increases by tenure as patients have longer experience in our model. The improvement of contribution from the average at-risk patient to a tenured at-risk patient is driven by spreading costs over a larger base of patients, as tenured patients tend to be in more mature centers, and improved results driven by our clinical model.

Traditional Medicare patients are those enrolled in traditional Medicare (i.e., are not enrolled in an MA plan). For these patients, we are reimbursed directly by CMS for the cost of our services based upon the

 

79


Table of Contents

Medicare fee schedule. Because we do not assume the risk of the total cost of medical care for these patients, the revenue we generate for our fee-for-service patients is significantly less than the revenue associated with our at-risk MA patients. We count fee-for-service patients as those that have completed a welcome visit at one of our centers and verbally communicated a desired interest in continuing to receive care at our centers. A fee-for-service patient remains active until one of the following occurs: (1) it has been 12 months since a patient’s last visit; (2) a patient communicates a desire to stop receiving care at an Oak Street Health center; or (3) a patient passes away. Given the investment we make in care for our patients and the economics of fee-for-service Medicare, we generally experience a loss on Medicare fee-for-service patients, with a per-patient center-level contribution, after taking into account center costs, of approximately negative $160 per month. As centers mature, however, these losses decrease, as we are able to spread center costs over a larger patient base. However, we continue to experience a negative contribution in our tenured fee-for-service patients in earlier vintage centers, with a per-patient center-level contribution of approximately negative $120 per month for fee-for-service patients that have been with us for three or more years. For a discussion of how we allocate our center-level costs among our fee-for-service and at-risk patients, see “—Components of Results of Operations—Revenue.” We also care for a very limited number of MA patients (approximately 1% of our total MA patients) for whom we are reimbursed on a fee-for-service basis via their health plan in situations where we do not have a capitation relationship with that particular health plan.

Our fee-for-service revenue, whether received directly from Medicare or from Medicare Advantage plans, on a per patient basis is lower than our per patient revenue for at-risk patients basis in part because our fee-for-service revenue covers only the primary care services that we directly provide to the patient, while the capitation revenue is intended to compensate us for the services directly performed by us as well as the financial risk that we assume related to the third-party medical expenses of at-risk patients.

In terms of the total expense of services provided internally, approximately 40% of our services were provided to patients covered by traditional Medicare for the year ended December 31, 2019 and approximately 37% for the nine months ended September 30, 2020. Approximately 60% of our internally provided services in terms of total expense were provided to patients enrolled in MA plans covered by capitation arrangements for the year ended December 31, 2019 and approximately 63% for the nine months ended September 30, 2020. Our patients covered by traditional Medicare had on average approximately 7.4 visits to our centers for the year ended December 31, 2019, and our patients enrolled in MA plans covered by capitation arrangements had on average approximately 7.9 visits for the year ended December 31, 2019.

Despite the difference in patient economics between these two groups, we continue to serve both. We do this for a few reasons: (1) we are focused on providing the best healthcare for and improving the wellbeing of all Medicare patients; (2) we are hopeful that in some future period there will be new programs through CMS that allow us to achieve risk-like patient economics on our traditional Medicare patients such as the Direct Contracting program CMS is currently establishing and for which we have applied and been accepted to participate when it begins on April 1, 2021; and (3) our fee-for-service patients often enroll in MA plans at some point in time. We will educate our patients on the different components of Medicare and how they relate to one another. If patients are interested, we will introduce them to an unaffiliated insurance agent who can help them decide the appropriate plan for them based on their individual health needs. If our fee-for-service patients enroll in MA, we are better positioned to continue to serve them as at-risk patients as we are already familiar with their health conditions, they are familiar with our care model and we receive additional data from payors and third-party medical providers to help us care for them once they join a capitation arrangement.

Medicare provides an annual enrollment period during the fall of each year to allow patients to select an MA program or instead select traditional Medicare, with only limited ability for patients to make that selection during other periods of the year. Once patients have selected MA, they can change the selection of their primary care provider at any time. Accordingly, while the annual enrollment period is important to us, we are able to attract new at-risk patients at any time during the year from the existing pool of MA patients and we must work to retain our patients throughout the year.

 

80


Table of Contents

Our historical financial performance has been, and we expect our financial performance in the future to be, driven by our ability to:

Add New Patients in Existing Centers

We believe our ability to add new patients is a key indicator of the market’s recognition of the attractiveness of the Oak Street Platform, both to our patients and payor partners, and a key growth driver for the business. We have a large embedded growth opportunity within our existing center base. With an average capacity of 3,500 patients, our 67 centers as of September 30, 2020 can support approximately 235,000 patients, compared to our patient base as of September 30, 2020 of approximately 89,500. We also believe that even after COVID-19 subsides, we will continue to conduct a portion of visits by telehealth based on patient preference and clinical need, which could potentially increase the average capacity of our centers beyond 3,500 patients. Additionally, as we add patients to our existing centers, we expect these patients to contribute significant incremental economics to Oak Street Health as we leverage our fixed cost base at each center.

We utilize a proactive strategy to drive growth to our centers. We employ a grassroots approach to patient engagement led by our Outreach team and supplemented by more traditional marketing, including television, digital and social media, print, mail and telemarketing. We leverage our Outreach Team to ensure we are connecting with Medicare-eligible patients across a number of channels to make them aware of their healthcare choices and the services we offer. These efforts have historically included hosting events within our centers and participating in community events. Each of our centers has a community room; a space designated and available for our patients’ use whenever the center is open. We also utilize this space to provide fitness and health education classes to our patients and often open-up events to any older adults in the community regardless of their affiliation with Oak Street Health. In 2019, we hosted approximately 18,700 local events in the communities surrounding our centers. At the present time, we are leveraging our community centers as extra waiting room space as needed which allows easier social distancing for patients or their companions. We are continuing to leverage our community-based marketing approach with less focus on in-person interactions and more focus on working with our community partners to identify older adults who need our services. It is our belief that the enhanced awareness of the importance of managing chronic illnesses as well as patient varied preferences on preferred method to interact with providers will continue to drive demand for Oak Street Health amongst older adults. The ultimate effect of our marketing efforts is increased awareness of Oak Street Health and additional patients choosing us as their primary care provider, regardless of whether that patient is covered under MA or traditional Medicare. We believe that our outreach efforts also help to grow our payor partners’ membership base as we grow our own patient base and help educate patients about their choices on Medicare, further aligning our model with that of healthcare payers.

Our payor partners will also direct patients to Oak Street. They do this either by assigning patients who have not yet selected a primary care provider to Oak Street Health or through insurance agents who will tell their clients about Oak Street Health, which we believe results in the patient selecting us as their primary care provider when they select an MA plan. Payors dedicate a large share of their internal efforts to reducing medical costs and they have a nearly unlimited desire to engage with solutions proven to achieve that goal. Due to our care delivery model’s patient-centric focus, we have been able to consistently help payors manage their costs while raising the quality of their plans, affording them STARS quality bonuses that increase their revenue. We believe that we represent an attractive opportunity for payors to meaningfully improve their overall membership growth in a given market without assuming any financial downside.

Patient Satisfaction

Once we bring on new patients we focus on engagement around a care plan and satisfaction. The result is a high patient satisfaction. Our model provides visibility on our financial and growth trajectory given the recurring nature of the revenue we collect from our MA partners once their members begin utilizing the Oak Street Platform. The following table sets out the growth in patients since 2013.

 

81


Table of Contents

Total Patients at Period End

 

LOGO

CMS allows for MA enrollees to be risk-adjusted in order to compensate the MA plan for the greater medical costs associated with sicker patients, so long as the health plan appropriately and accurately documents the patients’ health conditions. Our patients often have historically not engaged with the healthcare system, and therefore their health conditions are poorly documented. Through our care model, we organically determine and assess the health needs of our patients and create a care plan consistent with those needs. We capture and document health conditions as a part of this process. We believe our model is the best aligned with the risk adjustment framework as we scale the clinical intensity of our care model based upon the needs of the individual patient—we invest more dollars and resources towards our sicker patients.

Expand our Center Base within Existing and New Markets

We believe that we currently serve less than 3% of the total patients in the markets where we currently have centers. As a result, there is significant opportunity to expand in our existing markets through the acquisition of new patients to existing centers and addition of new centers (“infills”). For the long term, these strategically developed new sites allow us to access additional neighborhoods while leveraging our established brand and infrastructure in a market. We believe our existing markets can support an incremental 1,300 centers based upon the number of Medicare patients in these markets and the capacity of our current centers.

 

82


Table of Contents

LOGO

 

(Year-end unless otherwise indicated)

   2013     2014     2015     2016     2017     2018     2019     9/30/2020  

Centers

     2       7       15       19       24       39       51       67  

Markets

     1       1       4       6       6       8       12       16  

Patients1

     300       3,300       12,000       24,000       35,000       50,000       80,000       89,500  

At-risk

     0     0     0     49     52     60     61     66

Fee-for-Service

     100     100     100     51     48     40     39     34

 

1 

Patient numbers are approximate.

We estimate that our core addressable market for the Oak Street Platform is approximately 27 million Medicare eligibles in our target demographic. We believe this market represents approximately $325 billion of annual healthcare spend based on multiplying an average annual revenue of $12,000 per member, which is derived from our experience and industry knowledge and which we believe represents a reasonable national assumption, by the number of Medicare eligibles in our target markets. Our existing markets today represent a small fraction of this massive market opportunity. Based upon our experience to date, we believe our innovative care model can scale nationally, and we therefore expect to selectively and strategically expand into new geographies. As we continue this expansion, our success will depend on the competitive dynamics in those markets, and our ability to attract patients and deploy our care model in those markets.

Once we have identified a location for a new center, our typical center takes 9-12 months to open and, after taking into account tenant improvement allowances, landlord or developer work and similar items, our historical upfront capital expenditures average approximately $1 million, inclusive of licensing, center construction, center furnishing, purchase of medical equipment and supplies, talent recruiting and initial marketing efforts. We typically enter into long-term triple net leases with our landlords and do not own any real estate, enabling us to more quickly identify and build new centers with a capital efficient model.

By adding new patients to our existing centers, retaining our existing patients, and strategically opening new centers in existing and new geographies, we have generated significant revenue growth over all of our cohorts. The below chart reflects the total revenues generated for our facilities based upon the year in which those facilities were open.

 

83


Table of Contents

Total Revenues* by Year Center Opened ($M)

 

LOGO

 

*

Excludes capitated revenue associated with Medicare Part D

Contract with Payors

Our economic model relies on our capitated partnerships with payors which manage and market MA plans across the United States. In our short history, we have been able to establish strategic value-based relationships with 25 different payors, including each of the top five national payors by number of MA patients. These existing contracts and relationships and our partners’ understanding of the value of our model reduces the risk of entering into new markets as we typically have payor contracts before entering a new market. Maintaining, supporting, and growing these relationships, particularly as we enter new geographies, is critical to our long-term success. Our model is well-aligned with our payor partners—we drive better health outcomes for their patients, enhancing patient satisfaction, while driving incremental patient and revenue growth. We believe this alignment of interests and our highly effective care model will ensure our continued success with our payor partners.

Effectively Manage the Cost of Care for Our Patients

The capitated nature of our contracting with payors requires us to prudently manage the medical expense of our patients. Our medical claims expense is our largest expense category, representing 61% of our total operating expenses for the nine months ended September 30, 2020. Our care model focuses on leveraging the primary care setting as a means of avoiding costly downstream healthcare costs, such as acute hospital admissions. The results have been impressive, as we have been able to drive an approximately 51% reduction in hospital admissions (based on our hospital admission rates per thousand patients of 183 as of March 31, 2020, compared to the Medicare benchmark of 370), 42% reduction in 30-day readmission rates (based on our rate of hospital readmissions within 30 days per thousand patients of 11% as of March 31, 2020, compared to the Medicare benchmark of 19%) and 51% reduction in emergency department visits (based on our rate of emergency department “treat and release” claims per thousand patients of 535 as of December 31, 2019, compared to the Medicare benchmark of 1,091). Our patients, however, retain the freedom to seek care at emergency rooms or hospitals; we do not restrict their access to care. Therefore, we are liable for potentially large medical claims should we not effectively manage our patients’ health. We utilize stop-loss insurance for our patients, protecting us for medical claims per episode in excess of certain levels.

 

84


Table of Contents

Center-Level Contribution Margin

We endeavor to expand our number of centers and number of patients at each center over time. Due to the significant fixed costs associated with operating and managing our centers, we generate significantly better center-level contribution margins as the patient base within our centers increases and our costs decrease as a percentage of revenue. As a result, the value of a center to our business increases over time. However, due to the significant upfront costs initially required to open a center and the proportion of new centers opened during the last three years, our business generates a net loss today. These consolidated financials, however do not reflect the strong unit economics of our more mature centers.

To illustrate how we expect our centers to ramp, the below data details how our centers opened in 2013, 2014 and 2015 have performed. We believe our centers opened in 2015 are a particularly good representation of the growth ramp of our model given the number of centers opened in 2015 (eight); the relative maturity of the 2015 vintage compared to centers from 2016-2019; the fact that the vast majority of the time the centers were open was after we transitioned the majority of our MA contracts to capitation on January 1, 2016; and the number of geographic markets represented by those centers. Our centers opened in 2015 represented 19,434 patients as of September 30, 2020, compared to 10,080 patients as of December 31, 2016. Approximately 78% of these patients are at-risk patients and the remainder fee-for-service patients. These centers are at approximately 69% of capacity after nearly five full years of operation.

 

Total Patients by Period (2013 Center Cohort)

 

LOGO

 

Total Patients by Period (2014 Center Cohort)

 

LOGO

Total Patients by Period (2015 Center Cohort)

 

LOGO

The chart and table below illustrate the financial performance and center-level contribution margins associated with our centers opened in 2013, 2014 and 2015, which we have chosen because we believe those cohorts present a better picture of long term center performance than the relatively less developed later cohorts. Our centers typically operate at a loss for three years before they become profitable as we grow our at-risk patient base at the center. In our experience, our center-level profitability improves quickly over subsequent years, as can be seen in the center-level contribution margin data below. Based upon our experience, we expect these margins will continue to improve over time. Our four centers with more than 2,000 at-risk patients for at least the last nine months as of September 30, 2020 were operating at 84% weighted average capacity and generated total revenues, excluding capitated revenue associated with Medicare Part D, of $98.0 million and weighted average center-level contribution margins of 25%. As of September 30, 2020, those four centers, as

 

85


Table of Contents

well as an additional 30 of our 67 centers, had positive center-level contribution margins, and the overall average center-level contribution margin across all of our centers, including those centers opened during the quarter ended September 30, 2020, was 10%. We define center-level contribution margin as (i) patient revenue, excluding Medicare Part D revenue minus (ii) the sum of (a) medical claims expense, excluding Medicare Part D related expenses, and (b) cost of care, excluding depreciation and amortization. When allocating our sales and marketing expenses and corporate overhead expenses, excluding stock-based compensation and costs related to our fundraising, ratably based upon the number of centers open as of September 30, 2020, the weighted average center-level margin for our centers with more than 2,000 at-risk patients for at least the last three months was 18%.

Center-Level Contribution Margin by Cohort

 

LOGO

 

*

Excludes capitated revenue associated with Medicare Part D

Seasonality to our Business

Our operational and financial results will experience some variability depending upon the time of year in which they are measured. This variability is most notable in the following areas:

At-Risk Patient Growth

We experience the largest portion of our at-risk patient growth during the first quarter, when plan enrollment selections made during the prior Annual Enrollment Period (“AEP”) from October 15th through December 7th of the prior year take effect. While we also add patients throughout the year, including during Special Enrollment Periods when certain eligible individuals can enroll in MA midyear, we would expect to see approximately half of our at-risk patient growth occur in connection with the annual enrollment period.

Per-Patient Revenue

Our revenue derived from our at-risk patients is a function of the percent of premium we have negotiated with our payor partners as well as our ability to accurately and appropriately document the acuity of a patient. We experience some seasonality with respect to our per-patient revenue as it will generally decline over the

 

86


Table of Contents

course of the year. In January of each year, CMS revises the risk adjustment factor for each patient based upon health conditions documented in the prior year, leading to an overall increase in per-patient revenue. As the year progresses, our per-patient revenue declines as new patients join us typically with less complete or accurate documentation (and therefore lower risk-adjustment scores) and patient mortality disproportionately impacts our higher-risk (and therefore greater revenue) patients.

Medical Costs

Medical costs will vary seasonally depending on a number of factors, but most significantly the weather. Certain illnesses, such as the influenza virus, are far more prevalent during colder months of the year, which will result in an increase in medical expenses during these time periods. We would therefore expect to see higher levels of per-patient medical costs in the first and fourth quarters. Medical costs also depend upon the number of business days in a period. Shorter periods will have lesser medical costs due to fewer business days. Business days can also create year-over-year comparability issues if one year has a different number of business days compared to another. We would also expect to experience an impact should there be a pandemic such as COVID-19, which may result in increased or decreased total medical costs depending upon the severity of the infection, the duration of the infection and the impact to the supply and availability of healthcare services for our patients.

Investments in Growth

We expect to continue to focus on long-term growth through investments in our centers, care model, and marketing. In addition, we expect our corporate, general and administrative expenses to increase in absolute dollars for the foreseeable future to support our growth and because of additional costs as we become a public company, including expenses related to compliance with the rules and regulations of the SEC and the listing standards of NYSE, additional corporate and director and officer insurance expenses, greater investor relations expenses and increased legal, audit and consulting fees. While our net loss may increase for the year ended December 31, 2020 because of these activities, we plan to balance these investments in future growth with a continued focus on managing our results of operations and investing judiciously. Accordingly, in the short term we expect these activities to increase our net losses, but in the longer term we anticipate that these investments will positively impact our business and results of operations.

Key Business Metrics

In addition to our GAAP financial information, we review a number of operating and financial metrics, including the following key metrics, to evaluate our business, measure our performance, identify trends affecting our business, formulate business plans, and make strategic decisions.

 

     Year ended
December 31,
    Nine months ended
September 30,
    Three months ended
September 30,
 
     2018     2019     2019     2020     2019     2020  

Centers

     39       51       46       67       46       67  

Total Patients1

     50,000       80,000       70,000       89,500       70,000       89,500  

At-risk

     60     61     61     66     61     66

Fee-for-service

     40     39     39     34     39     34

Patient Contribution ($M)

   $ 82.2     $ 153.9     $ 111.8     $ 174.1     $ 35.1     $ 57.2  

Platform Contribution ($M)

   $ 4.5     $ 29.7     $ 27.2     $ 65.3     $ 4.2     $ 20.1  

Adjusted EBITDA ($M)

   $ ( 58.9   $ ( 91.9   $ ( 52.1   $ ( 49.1   $ (28.1   $ (22.8

 

1 

Patient numbers are approximate.

 

87


Table of Contents

Centers

We define our centers as those primary care centers open for business and attending to patients at the end of a particular period. Our centers are leased or licensed by Oak Street Health MSO, LLC or an affiliated entity and, pursuant to the terms of certain contractual relationships between Oak Street Health MSO, LLC and our affiliated medical practices, made available for use by the medical practices in the provision of primary care services.

Total Patients

Total patients includes both at-risk MA patients (those patients for whom we are financially responsible for their total healthcare costs) as well as fee-for-service Medicare patients (those patients for whom our affiliated medical groups submit claims to the federal government for direct reimbursement under the Medicare program). We defined our total at-risk patients as at-risk patients who have selected one of our affiliated medical groups as their provider of primary care medical services as of the end of a particular period. We define our total fee-for-service Medicare patients as fee-for-service Medicare patients who come to one of our centers for medical care at least once per year. A fee-for-service patient continues to be included in our patient count until the earlier to occur of (a) more than one year since the patient’s last visit, (b) the patient communicates a desire to stop receiving care from us or (c) the patient passes away.

Patient Contribution

We define patient contribution as capitated revenue less the sum of medical claims expense. We view patient contribution as all of the dollars available for us to manage our business, including providing care to our patients, investing in marketing to attract new patients to the Oak Street Platform, and supporting the organization through our central corporate infrastructure. We expect that patient contribution will grow year-over-year in absolute dollars as our at-risk patient base continues to grow. We would also expect that our patient contribution per-patient-per-month economics on our at-risk patients will continue to improve the longer our patients are part of the Oak Street Platform as we better understand their health conditions and the patients better engage with our care model. We would expect, however, that our aggregate patient contribution per-patient-per-month economics on our at-risk patients may decrease at an aggregate level to the extent our patient growth skews our mix of patients towards patients newer to the Oak Street Platform. We would also expect to experience seasonality in patient contribution with Q1 generally generating the greatest patient contribution, decreasing for the rest of the year. This seasonality is primarily driven by our adding new patients to the Oak Street Platform throughout the year, who generally have lower per-patient capitated revenue compared to our existing patient base.

Platform Contribution

We define platform contribution as total revenues less the sum of (i) medical claims expense and (ii) cost of care, excluding depreciation and amortization. We believe this metric best reflects the economics of our care model as it includes all medical claims expense associated with our patients’ care as well as the costs we incur to care for our patients via the Oak Street Platform. As a center matures, we expect the platform contribution from that center to increase both in terms of absolute dollars as well as a percent of capitated revenue. This increase will be driven by improving patient contribution economics over time as well as our ability to generate operating leverage on the costs of our centers. Our aggregate platform contribution may not increase despite improving economics at our existing centers should we open new centers at a pace that skews our mix of centers towards newer centers. We would expect to experience seasonality in platform contribution due to seasonality in our patient contribution.

Adjusted EBITDA

We define adjusted EBITDA as net loss excluding other income (expense), depreciation and amortization and stock and unit-based compensation. We include adjusted EBITDA because it is an important measure upon

 

88


Table of Contents

which our management assesses and believes investors should assess our operating performance. We also consider adjusted EBITDA to be an important measure because it helps illustrate underlying trends in our business and our historical operating performance on a more consistent basis. Adjusted EBITDA is a non-GAAP financial measure and is not prepared in accordance with, and is not an alternative for, generally accepted accounting principles and may be different from a measure of profit or cash flow as determined under GAAP and may not be comparable to other similarly titled measures of other companies.

Non-GAAP Financial Measures

We utilize certain financial measures that are not calculated based on GAAP. Certain of these financial measures are considered “non-GAAP” financial measures within the meaning of Item 10 of Regulation S-K promulgated by the SEC. We believe that non-GAAP financial measures provide an additional way of viewing aspects of our operations that, when viewed with the GAAP results, provide a more complete understanding of our results of operations and the factors and trends affecting our business. These non-GAAP financial measures are also used by our management to evaluate financial results and to plan and forecast future periods. However, non-GAAP financial measures should be considered as a supplement to, and not as a substitute for, or superior to, the corresponding measures calculated in accordance with GAAP. Non-GAAP financial measures used by us may differ from the non-GAAP measures used by other companies, including our competitors.

To supplement our consolidated financial statements presented on a GAAP basis, we disclose the following Non-GAAP measures, discussed above: patient contribution, platform contribution and Adjusted EBITDA as these are performance measures that our management uses to assess our operating performance. Because patient contribution, platform contribution and Adjusted EBITDA facilitate internal comparisons of our historical operating performance on a more consistent basis, we use these measures for business planning purposes and in evaluating acquisition opportunities.

Patient and platform contribution are reconciled to loss from operations as the most directly comparable GAAP measure as set forth in the below tables under “Non-GAAP Reconciliations.” Adjusted EBITDA is reconciled to net loss as the most directly comparable GAAP measure as set forth in the below table under “Non-GAAP Reconciliations.”

Our definitions of patient contribution, platform contribution and Adjusted EBITDA may differ from the definition used by other companies and therefore comparability may be limited. In addition, other companies may not publish this or similar metrics. Thus, our Non-GAAP Financial Measures should be considered in addition to, not as a substitute for, or in isolation from, measures prepared in accordance with GAAP, such as net loss and loss from operations.

Below, we provide investors and other users of our financial information with reconciliations of patient contribution, platform contribution and Adjusted EBITDA to loss from operations and net loss, respectively. We encourage investors and others to review our financial information in its entirety, not to rely on any single financial measure and to view patient contribution, platform contribution, and Adjusted EBITDA in conjunction with loss from operations and net loss, respectively.

Impact of COVID-19

The rapid spread of COVID-19 around the world and throughout the United States has altered the behavior of businesses and people, with significant negative effects on federal, state and local economies, the duration of which is unknown at this time. The virus disproportionately impacts older adults, especially those with chronic illnesses, which describes many of our patients. To ensure a coordinated response to the pandemic, we created a COVID-19 Response Team that is supported by team members from across the organization. It is not currently possible to predict the ultimate financial impact COVID-19 will have on our business, results of operations and

 

89


Table of Contents

financial condition. Key factors will include the duration and extent of the outbreak in our service areas and those variables are dependent on the success of federal, state, and city government-imposed emergency measures. To date, we have experienced or expect to experience the following impacts on our business model due to COVID-19:

 

   

Care Model. We have transitioned much of our care to telehealth services, while increasing patient visit volume and maintaining continuity of care. Our average daily visits have increased 6% in April 2020 compared to February 2020. Additionally, we leveraged our transportation infrastructure to provide food delivery to our most at-risk patients to address their social determinants of health, making over 8,000 deliveries since our markets were first impacted in March 2020. During April and May 2020, we engaged with 80% of our patients in some form, with 62% of our patients completing an audio, in-person or video visit, and the remaining 18% receiving a non-visit touch point such as a call with a social worker to discuss social determinants of health needs. We created a “COVID-Care” approach to care for our patients who had a confirmed or suspected care of COVID-19. Our COVID-Care model was published in the New England Journal of Medicine’s Catalyst publication as an example to other primary care organizations of how to provide virtual outpatient care to COVID-19 patients. We have also experienced significant increases in visits with our behavioral health specialists. As our revenues are not determined or earned based upon the number of times we interact with our patients, and as we were already incurring the cost associated with the employees responsible for assisting our patients across all of these dimensions, these care model changes have not had a material financial impact on our revenue or our costs.

 

   

Other Patient Service Revenue. Other patient service revenue includes revenue received for care we provide and bill on a fee-for-service basis. While our centers remained open during the COVID-19 pandemic, we restricted our in-center visits to those patients with the most urgent needs. These restrictions resulted in our performing fewer fee-for-service visits, resulting in lower dollar values of claims. However, while our fee-for-service patients represented approximately 34% of our patients as of September 30, 2020, fee-for-service revenue represented less than 1% of our total revenues for the nine months ended September 30, 2020 and 1% of total revenues for the fiscal year ended December 31, 2019.

 

   

Growth. At the end of March 2020, we made the decision to suspend community-based outreach events and scale back our central marketing efforts due to safety concerns for our employees and our communities and to comply with local government ordinances. As a result, we expect our growth to be adversely impacted in 2020 and potentially 2021 as we do not expect to resume our community events until later in 2020 at the earliest. However, we have used this pause in our traditional marketing efforts to reassess and realign our marketing strategy to focus on other growth channels. For example, we are engaging community partners, such as senior living facilities and faith-based organizations, through an account management model to gain referrals of older adults who could benefit from our services and care model. We restarted our expansion efforts in August 2020 and opened 13 centers in August and September.

 

   

Medical Claims Expense. Because our patient demographic has been and continues to be disproportionately impacted from the effects of COVID-19, we expect to experience a material increase in medical claims expense as we are fully at-risk for the medical costs the majority of our patients incur. We also expect to experience a reduction in non-COVID-19 related medical costs as many healthcare facilities in our markets were closed or access was severely limited during the pandemic resulting in our patients not receiving care they ordinarily would have received and us not incurring the associated costs of that care. Some of these costs will likely be incurred at a later date, resulting in increased medical claims expense in the future. We cannot accurately estimate the net potential impact, positive or negative, to medical claims expense at this time. Furthermore, given the time it takes for medical claims to be submitted to MA healthcare payors, adjudicated, and sent to us, we believe it will be several months before we will be able to accurately calculate the impact on medical claims expense from the COVID-19 pandemic.

 

90


Table of Contents
   

Risk-adjustment. Medicare pays capitation using a “risk adjustment model,” which compensates providers based on the health status (acuity) of each individual patient. Payors with higher acuity patients receive more, and those with lower acuity patients receive less. Medicare requires that a patient’s health issues be documented annually regardless of the permanence of the underlying causes. Historically, this documentation was required to be completed during an in-person visit with a patient. As part of the CARES Act, Medicare is allowing documentation for conditions identified during video visits with patients. Given the disruption caused by COVID-19, it is unclear whether we will be able to document the health conditions of our patients as comprehensively as we did in 2019, which may adversely impact our revenue in future periods.

 

   

Cost of Care, Excluding Depreciation and Amortization (Medical Supplies). The United States continues to experience shortages of PPE and other medical supplies used to prevent transmission of COVID-19. During 2020, we have had to acquire significantly greater quantities of medical supplies at significantly higher prices to ensure the safety of our employees and our patients. These incremental costs represent less than 1% of our 2019 cost of care expense, excluding depreciation and amortization. While the price of these items may remain higher than historical levels for the foreseeable future, we do not expect these incremental costs to be material. Our Cost of Care benefited from approximately $4.7 million of funds received via CMS grants as part of COVID relief funding for the nine months ended September 30, 2020.

Components of Results of Operations

Revenue

Capitated Revenue. Our capitated revenue consists primarily of fees for medical services provided or managed by our affiliated medical groups under a capitation arrangement made directly with various MA payors. Capitation is a fixed amount of money per patient per month paid in advance for the delivery of health care services, whereby we are generally liable for medical costs in excess of the fixed payment and are able to retain any surplus created if medical costs are less than the fixed payment. A portion of our capitated revenues are typically prepaid monthly to us based on the number of MA patients selecting us as their primary care provider. Our capitated rates are determined as a percent of the premium the MA plan receives from CMS for our at-risk members. Those premiums are determined via a competitive bidding process with CMS and are based upon the cost of care in a local market and the average utilization of services by the patients enrolled. Medicare pays capitation using a “risk adjustment model,” which compensates providers based on the health status (acuity) of each individual patient. Payors with higher acuity patients receive more, and those with lower acuity patients receive less. Under the risk adjustment model, capitation is paid on an interim basis based on enrollee data submitted for the preceding year and is adjusted in subsequent periods after the final data is compiled. As premiums are adjusted via this risk adjustment model, our capitation payments will change in unison with how our payor partners’ premiums change with CMS. Risk adjustment in future periods (e.g., fiscal 2021) may be impacted by COVID-19 and our inability to accurately document the health needs of our patients in a compliant manner, which may have an adverse impact on our revenue.

We determined the transaction price for these contracts is variable as it primarily includes PPPM fees which can fluctuate throughout the contract based on the health status (acuity) of each individual enrollee. Our capitated accounts receivable includes $4.9 million and $9.0 million as of September 30, 2020 and December 31, 2019, respectively, for acuity-related adjustments that are estimated to be received in subsequent periods. In certain contracts, PPPM fees also include adjustments for items such as performance incentives or penalties based on the achievement of certain clinical quality metrics as contracted with payors. There were no PPPM adjustments related to performance incentives or penalties for quality-related metrics for the years ended December 31, 2018 and 2019 or for the nine months ended September 30, 2019 and 2020. The capitated revenues are recognized based on the estimated PPPM earned net of projected acuity adjustments and performance incentives or penalties because we are able to reasonably estimate the ultimate PPPM payment of these contracts. We recognize revenue

 

91


Table of Contents

in the month in which eligible members are entitled to receive healthcare benefits. Subsequent changes in PPPM fees and the amount of revenue to be recognized are reflected through subsequent period adjustments to properly recognize the ultimate capitation amount.

We measure the incremental cost of our capitation agreements by starting with our center-level expenses, which are calculated based upon actual expenses incurred at a specific center for a given period of time and expenses that are incurred centrally and allocated to centers on a ratable basis. These expenses are allocated to our at-risk patients based upon the number of visit slots these patients utilized compared to the total slots utilized by all of our patients. All visits, however, are not identical and do not require the same level of effort and expense on our part. Certain types of visits are more time and resource intensive and therefore result in higher expenses for services provided internally. Generally, patients who are earlier in their tenure with Oak Street utilize a higher percentage of these more intensive visits as we get to know the patient and properly assess and document their health condition. Because a significant portion of fee-for-service patients elect to switch to a capitation arrangement as they get more comfortable with our services and care model and learn about the potential benefits of MA, our fee-for-service patients, as a whole, tend to be less tenured and therefore, as a group, higher utilizers of these more intensive visits. This phenomenon explains why the proportionate expense for internally provided services does not follow the same proportion of at-risk visits and fee-for-service visits.

Revenues and expenses from our physician groups are consolidated with other clinical and MSO expenses to determine profitability for our at-risk and fee-for-service arrangements. Physician group economics are not evaluated on a stand-alone basis, as certain non-clinical expenses need to be consolidated to consider profitability.

See “—Critical Accounting Policies—Capitated Revenue” for more information. We expect capitated revenue will increase as a percentage of total revenues over time because of the greater revenue economics associated with at-risk patients compared to fee-for-service patients.

Other Patient Service Revenue. Other patient service revenue is comprised of ancillary fees earned under contracts with certain payors for the provision of certain care coordination and other care management services. These services are provided to patients covered by these payors regardless of whether those patients receive their care from our affiliated medical groups.

Operating Expenses

Medical Claims Expense. Medical claims expense consists primarily of the cost for providing medical care by non-Oak Street Health providers. The estimated reserve for incurred but not reported claims is included in the liability for unpaid claims. Actual claims expense will differ from the estimated liability due to factors in estimated and actual patient utilization of health care services, the amount of charges, and other factors. We typically reconcile our medical claims expense with our payor partners on a quarterly basis and adjust our estimate of incurred but not reported claims if necessary. To the extent we revise our estimates of incurred but not reported claims for prior periods up or down, there would be a correspondingly favorable or unfavorable effect on our current period results that may or may not reflect changes in long term trends in our performance. Medical claims expense also includes supplemental external costs of providing medical care such as administrative health plan fees, fees to perform payor delegated activities, and provider excess insurance costs. We expect our medical claims expenses to increase in both absolute dollar terms as well as on a PPPM basis given the healthcare spending trends within the Medicare population and the increasing disease burden of our patients as they age.

Cost of Care, Excluding Depreciation and Amortization. Cost of care, excluding depreciation and amortization includes the costs we incur to operate our centers, including care team and patient support employee-related costs, occupancy costs, patient transportation, medical supplies, insurance and other operating costs. These costs exclude any expenses associated with sales and marketing activities incurred at a local level to

 

92


Table of Contents

support our patient growth strategies and any allocation of our corporate, general and administrative expenses. Care team employees include medical doctors, nurse practitioners, physician assistants, registered nurses, scribes, medical assistants, and phlebotomists. Patient support employees include practice managers, welcome coordinators and patient relationship managers. A significant portion of our cost of care, excluding depreciation and amortization, such as occupancy and insurance, are fixed relative to the number of patients we serve; the remainder of our costs, including our employee-related costs, are directly related to the number of patients cared for by a center. As a result, as revenue increases due to a greater number of patients at a center or improved per patient pricing, cost of care, excluding depreciation and amortization as a percentage of revenue typically decreases. As we open new centers, we expect cost of care, excluding depreciation and amortization to increase in absolute dollars.

Sales and Marketing. Sales and marketing expenses consist of employee-related expenses, including salaries, commissions, and employee benefits costs, for all of our employees, engaged in marketing, sales, community outreach, and sales support. These employee-related expenses capture all costs for both our field-based and corporate sales and marketing teams. Sales and marketing expenses also includes central and community-based advertising to generate greater awareness, engagement, and retention among our current and prospective patients as well as the infrastructure required to support all of our marketing efforts. We expect these costs to increase in absolute dollars over time as we continue to grow our patient panels. We evaluate our sales and marketing expense relative to our patient growth and will invest more heavily in sales and marketing from time-to-time to the extent we believe we can accelerate our growth without materially negatively affecting our unit economics.

Corporate, General and Administrative Expenses. Corporate, general and administrative expenses include employee-related expenses, including salaries and related costs and stock-based compensation for our executive, technology infrastructure, operations, clinical and quality support, finance, legal, human resources, and development departments. In addition, general and administrative expenses include all corporate technology and occupancy costs. We expect our general and administrative expenses to increase over time following the closing of this offering due to the additional legal, accounting, insurance, investor relations and other costs that we will incur as a public company, as well as other costs associated with continuing to grow our business. We also expect our general and administrative expenses to increase in absolute dollars in the foreseeable future. However, we anticipate general and administrative expenses to decrease as a percentage of revenue over the long term, although they may fluctuate as a percentage of revenue from period to period due to the timing and amount of these expenses. For purposes of determining center-level economics, we allocate a portion of our corporate, general and administrative expenses to our centers. The relative allocation of corporate, general and administrative expenses to each center depends upon a number of metrics, including (i) the number of centers open during a given period of time; (ii) the number of clinicians at each center at a given period of time; or (iii) if determinable, the center where the expense was incurred.

Depreciation and Amortization. Depreciation and amortization expenses are primarily attributable to our capital investment and consist of fixed asset depreciation, amortization of intangibles considered to have definite lives, and amortization of capitalized internal-use software costs. We do not allocate depreciation and amortization expenses when determining center-level economics.

Other Income (Expense)

Interest Expense. Interest expense consists primarily of interests payments on our outstanding borrowings under our note payable. See “—Liquidity and Capital Resources.”

 

93


Table of Contents

Results of Operations

The following table sets forth our consolidated statements of operations data for the periods indicated:

 

    Year Ended
December 31,
    Nine Months Ended
September 30,
    Three Months Ended
September 30,
 
    2018     2019     2019     2020     2019     2020  
(dollars in thousands)               (unaudited)     (unaudited)  

Revenues:

           

Capitated revenue

  $ 309,594     $ 539,909     $ 371,456     $ 616,376     $ 133,073     $ 211,789  

Other patient service revenue

    8,344       16,695       11,548       17,686       6,067       6,107  
 

 

 

   

 

 

   

 

 

   

 

 

   

 

 

   

 

 

 

Total revenues

    317,938       556,604       383,004       634,062       139,140       217,896  

Operating expenses:

           

Medical claims expense

    227,566       385,998       259,622       442,308       98,003       154,564  

Cost of care, excluding depreciation and amortization

    85,958       140,853       96,069       126,484       36,997       43,190  

Sales and marketing

    25,470       46,189       31,930       37,447       12,002       15,474  

Corporate, general and administrative expenses

    50,799       79,592       49,627       112,555       21,671       57,136  

Depreciation and amortization

    4,182       7,848       5,634       8,059       2,053       2,881  
 

 

 

   

 

 

   

 

 

   

 

 

   

 

 

   

 

 

 

Total operating expenses

    393,975       660,480       442,882       726,853       170,726       273,245  
 

 

 

   

 

 

   

 

 

   

 

 

   

 

 

   

 

 

 

Loss from operations

    (76,037     (103,876     (59,878     (92,791     (31,586     (55,349

Other income (expense):

           

Interest expense, net

    (3,688     (5,651     (3,689     (8,736     (1,813     (3,862

Other

    10       84       59       152       (25     35  
 

 

 

   

 

 

   

 

 

   

 

 

   

 

 

   

 

 

 

Total other expense

    (3,678     (5,567     (3,630     (8,584     (1,838     (3,827
 

 

 

   

 

 

   

 

 

   

 

 

   

 

 

   

 

 

 

Net loss

    (79,715     (109,443     (63,508     (101,375     (33,424     (59,176

Net loss attributable to non-controlling interests

    171       1,581       152       498       224       64  
 

 

 

   

 

 

   

 

 

   

 

 

   

 

 

   

 

 

 

Net loss attributable to the Company

  $ (79,544   $ (107,862   $ (63,356   $ (100,877   $ (33,200   $ (59,112
 

 

 

   

 

 

   

 

 

   

 

 

   

 

 

   

 

 

 

 

94


Table of Contents

The following table sets forth our consolidated statements of operations data expressed as a percentage of total revenues for the periods indicated:

 

     Year Ended
December 31,
    Nine Months Ended
September 30,
    Three Months Ended
September 30,
 
     2018     2019     2019     2020     2019     2020  

Revenues:

            

Capitated revenue

     97     97     97     97     96     97

Other patient service revenue

     3       3       3       3       4       3  
  

 

 

   

 

 

   

 

 

   

 

 

   

 

 

   

 

 

 

Total revenues

     100       100       100       100       100       100  

Operating expenses:

            

Medical claims expense

     72       69       68       70       70       71  

Cost of care, excluding depreciation and amortization

     27       25       25       20       27       20  

Sales and marketing

     8       8       8       6       9       7  

Corporate, general and administrative expenses

     16       14       13       18       16       26  

Depreciation and amortization

     1       1       1       1       1       1  
  

 

 

   

 

 

   

 

 

   

 

 

   

 

 

   

 

 

 

Total operating expenses

     124       119       116       115       123       125  
  

 

 

   

 

 

   

 

 

   

 

 

   

 

 

   

 

 

 

Loss from operations

     (24     (19     (16     (15     (23     (25

Other expense:

            

Interest expense, net

     (1     (1     (1     (1     (1     (2

Other

                             (0     0  
  

 

 

   

 

 

   

 

 

   

 

 

   

 

 

   

 

 

 

Total other expense

     (1     (1     (1     (1     (1     (2
  

 

 

   

 

 

   

 

 

   

 

 

   

 

 

   

 

 

 

Net loss

     (25     (20     (17     (16     (24     (27

Net loss attributable to non-controlling interests

                             0       0  
  

 

 

   

 

 

   

 

 

   

 

 

   

 

 

   

 

 

 

Net loss attributable to the Company

     (25 )%      (19 )%      (17 )%      (16 )%      (24 )%      (27 )% 
  

 

 

   

 

 

   

 

 

   

 

 

   

 

 

   

 

 

 

Comparison of the Three and Nine Months Ended September 30, 2019 and 2020

Revenue

 

    Nine Months Ended
September 30,
    $ Change     % Change     Three Months Ended
September 30,
    $ Change     % Change  
    2019     2020     2019     2020  
    (in thousands)           (in thousands)        

Revenue:

           

Capitated revenue

  $ 371,456     $ 616,376     $ 244,920       66   $ 133,073     $ 211,789     $ 78,716       59

Other patient service revenue

    11,548       17,686       6,138       53     6,067       6,107       40       1
 

 

 

   

 

 

   

 

 

   

 

 

   

 

 

   

 

 

   

 

 

   

 

 

 

Total revenues

  $ 383,004     $ 634,062     $ 251,058       66   $ 139,140     $ 217,896     $ 78,756       57
 

 

 

   

 

 

   

 

 

   

 

 

   

 

 

   

 

 

   

 

 

   

 

 

 

Capitated Revenue. Capitated revenue was $211,789 for the three-months ended September 30, 2020, an increase of $78,716, or 59%, compared to $133,073 for the three-months ended September 30, 2019. This increase was driven primarily by a 38% increase in total patients under capitated arrangements and an increase of approximately 15% in capitated revenue rates primarily due to increased premiums from patients with a higher average level of acuity. Capitated revenue was $616,376 for the nine-months ended September 30, 2020, an increase of $244,920, or 66%, compared to $371,456 for the nine-months ended September 30, 2019. This increase was driven primarily by a 38% increase in total patients under capitated arrangements and an increase of

 

95


Table of Contents

approximately 18% in capitated revenue rates primarily due to increased premiums from patients with a higher average level of acuity. Additionally, capitated revenue of $7,454 for the nine-months ended September 30, 2020 was recorded related to prior period capitation amounts primarily driven by higher than estimated acuity-related adjustments for the 2019 fiscal year. Our cost for internally providing medical care to our at-risk patients was $75.6 million for the nine months ended September 30, 2020, an increase of $19.5 million, or 35%, compared to $56.0 million for the nine months ended September 30, 2019.

Other Patient Service Revenue. Other patient service revenue was $6,107 for the three-months ended September 30, 2020, an increase of $40, or 1%, compared to $6,067 for the three-months ended September 30, 2020. Other patient service revenue was $17,686 for the nine-months ended September 30, 2020, an increase of $6,138, or 53%, compared to $11,548 for the nine-months ended September 30, 2019. These increases were driven primarily by higher care coordination and care management services revenue.

Operating Expenses

 

    Nine Months Ended
September 30,
    $ Change     % Change     Three Months Ended
September 30,
    $ Change     % Change  
    2019     2020     2019     2020  
    (in thousands)           (in thousands)        

Operating expenses:

               

Medical claims expense

  $ 259,622     $ 442,308     $ 182,686       70   $ 98,003     $ 154,564     $ 56,561       58

Cost of care, excluding depreciation and amortization

    96,069       126,484       30,415       32     36,997       43,190       6,193       17

Sales and marketing

    31,930       37,447       5,517       17     12,002       15,474       3,472       29

Corporate, general and administrative expenses

    49,627       112,555       62,928       127     21,671       57,136       35,465       164

Depreciation and amortization

    5,634       8,059       2,425       43     2,053       2,881       828       40
 

 

 

   

 

 

   

 

 

     

 

 

   

 

 

   

 

 

   

Total operating expenses

  $ 442,882     $ 726,853     $ 283,971       64   $ 170,726     $ 273,245     $ 102,519       60
 

 

 

   

 

 

   

 

 

     

 

 

   

 

 

   

 

 

   

Medical Claims Expense. Medical claims expense was $154,564 or 71% of total revenues for the three-months ended September 30, 2020, an increase of $56,561, or 58%, compared to $98,003 or 70% of total revenues for the three-months ended September 30, 2019. The increase was primarily due to a 38% increase in total patients under capitated arrangements and a 14% increase in cost per patient. Medical claims expense was $442,308 or 70% of total revenues for the nine-months ended September 30, 2020, an increase of $182,6867, or 70%, compared to $259,622 or 68% of total revenues for the nine-months ended September 30, 2019. The increase was primarily due to a 38% increase in total patients under capitated arrangements and a 20% increase in cost per patient. Additionally, medical claims expense of $11,364, or 3% of total medical claims expense, for the nine-months ended September 30, 2020 was the result of an increase in prior period incurred claims related to fiscal year 2019.

Cost of care, excluding depreciation and amortization. Cost of care, excluding depreciation and amortization was $43,190 or 20% of total revenues for the three-months ended September 30, 2020, an increase of $6,193, or 17%, compared to $36,997 or 27% of total revenues for the three-months ended September 30, 2019. The increase was driven by increases in salaries and benefits of $6,097, occupancy costs of $1,814, and medical supplies of $2,283, due to increases in both the number of centers we operate and our patient base, partially offset by the recognition of the CARES Act provider relief funds of $3,938 to compensate for COVID-19 related expenses. Cost of care, excluding depreciation and amortization was $126,485 or 20% of total revenues for the nine-months ended September 30, 2020, an increase of $30,415, or 32%, compared to $96,069 or 25% of total revenues for the nine-months ended September 30, 2019. The increase was driven by increases in

 

96


Table of Contents

salaries and benefits of $27,178, medical supplies of $3,060, and occupancy costs of $5,099, due to increases in both the number of centers we operate and our patient base, offset by the recognition of CARES Act provider relief funds of $4,722 to compensate for COVID-19 related expenses.

Sales and Marketing. Sales and marketing expense was $15,474 or 7% of total revenues for the three-months ended September 30, 2020, an increase of $3,472, or 29%, compared to $12,002 or 9% of total revenues for the three-months ended September 30, 2019. The increase was driven by net headcount growth of $452 and greater advertising spend of $3,020 to drive new patients to our clinics. Sales and marketing expense was $37,447 or 6% of total revenues for the nine-months ended September 30, 2020, an increase of $5,517, or 17%, compared to $31,930 or 8% of total revenues for the nine-months ended September 30, 2019. The increase was driven by net headcount growth of $1,094 and greater advertising spend of $4,423 to drive new patients to our clinics.

Corporate, General and Administrative Expenses. Corporate, general and administrative expense was $57,136 or 26% of total revenues for the three-months ended September 30, 2020, an increase of $35,465, or 164%, compared to $21,671 or 16% of total revenues for the three-months ended September 30, 2019. The increase was primarily driven by greater salaries and benefits of $34,197, which included an increase in share and unit-based compensation expense of $28,250 primarily due to the modification of vesting terms for existing equity awards that occurred post IPO; and occupancy and other costs of $1,268. The remainder of the increases in corporate, general and administrative expense were primarily to support the continued growth of our business. Corporate, general and administrative expense was $112,555 or 18% of total revenues for the nine-months ended September 30, 2020, an increase of $62,928, or 127%, compared to $49,627 or 13% of total revenues for the nine-months ended September 30, 2019. The increase was primarily driven by greater salaries and benefits of $52,530, which includes an increase in share and unit-based compensation expense of $33,437 primarily due to the modification of vesting terms for existing equity awards that occurred post IPO and new equity issuances; greater legal and professional services of $6,432 and greater occupancy and other costs of $3,966 to support the growth of our business.

Depreciation and Amortization. Depreciation and amortization expense was $2,881 or 1% of total revenues for the three-months ended September 30, 2020, an increase of $828, or 40%, compared to $2,053 or 1% of total revenues for the three-months ended September 30, 2019. Depreciation and amortization expense was $8,059 or 1% of total revenues for the nine-months ended September 30, 2020, an increase of $2,425, or 43%, compared to $5,634 or 1% of total revenues for the nine-months ended September 30, 2019. The increases were primarily due to capital expenditures purchased to support the continued growth of our business.

Other Income (Expense)

Interest Expense. Interest expense was $3,862 for the three-months ended September 30, 2020, an increase of $2,049, or 113%, compared to $1,813 for the three-months ended September 30, 2019. Interest expense was $8,736 for the nine-months ended September 30, 2020, an increase of $5,047 compared to $3,689 for the nine-months ended September 30, 2019. The increases were primarily due to the payoff of outstanding debt and related interest from the Hercules Loan Agreement on August 11, 2020.

Comparison of the Year Ended December 31, 2018 and 2019

Revenue

 

     Year Ended
December 31,
     $ Change      % Change  
     2018      2019  
     (in thousands)         

Revenue:

     

Capitated revenue

   $ 309,594      $ 539,909      $ 230,315        74

Other patient service revenue

     8,344        16,695        8,351        100
  

 

 

    

 

 

    

 

 

    

Total revenues

   $ 317,938      $ 556,604      $ 238,666        75
  

 

 

    

 

 

    

 

 

    

 

97


Table of Contents

Capitated Revenue. Capitated revenue was $539.9 million for the year ended December 31, 2019, an increase of $230.3 million, or 74%, compared to $309.6 million for the year ended December 31, 2018. This increase was driven primarily by a 57% increase in total at-risk patients, which increased our costs of internally provided medical services by 64%. This was supplemented by a 11% increase related to higher per-patient revenue due to a shift in patient mix toward higher-premium patients that had a higher level of acuity on average and thus higher capitation payments. Our cost for internally providing medical care to our at-risk patients was $79.7 million for the year ended December 31, 2019, an increase of $29.8 million, or 60%, compared to $49.9 million for the year ended December 31, 2018.

Other Patient Service Revenue. Other patient service revenue was $16.7 million for the year ended December 31, 2019, an increase of $8.4 million, or 100%, compared to $8.3 million for the year ended December 31, 2018. This increase was driven primarily by care coordination and care management services revenue.

Operating Expenses

 

     Year Ended
December 31,
     $ Change      % Change  
     2018      2019  
     (in thousands)         

Operating expenses:

           

Medical claims expense

   $ 227,566      $ 385,998      $ 158,432        70

Cost of care, excluding depreciation and amortization

     85,958        140,853        54,895        64

Sales and marketing

     25,470        46,189        20,719        81

Corporate, general and administrative expenses

     50,799        79,592        28,793        57

Depreciation and amortization

     4,182        7,848        3,666        88
  

 

 

    

 

 

    

 

 

    

Total operating expenses

   $ 393,975      $ 660,480      $ 266,505        68
  

 

 

    

 

 

    

 

 

    

Medical Claims Expense. Medical claims expense was $386.0 million for the year ended December 31, 2019, an increase of $158.4 million, or 70%, compared to $227.6 million for the year ended December 31, 2018. The increase was primarily due to a 57% increase in total at-risk patients and a 8% increase in cost per patient.

Cost of care, excluding depreciation and amortization. Cost of care, excluding depreciation and amortization was $140.9 million for the year ended December 31, 2019, an increase of $54.9 million, or 64%, compared to $86.0 million for the year ended December 31, 2018. The increase was driven by increases in salaries and benefits of $35.1 million, occupancy costs of $12.2 million, transportation costs of $3.4 million, medical supplies of $2.9 million, travel and entertainment of $1.7 million, offset by a reduction in other costs of $0.4 million, to support the growth of our patient base.

Sales and Marketing. Sales and marketing expense was $46.2 million for the year ended December 31, 2019, an increase of $20.7 million, or 81%, compared to $25.5 million for the year ended December 31, 2018. The increase was driven by greater headcount of $9.2 million and greater advertising spend of $11.7 million.

Corporate, General and Administrative Expenses. Corporate, general and administrative expense was $79.6 million for the year ended December 31, 2019, an increase of $28.8 million, or 57%, compared to $50.8 million for the year ended December 31, 2018. The increase was primarily driven by higher salaries and benefits of $16.4 million, which includes a decrease in stock-based compensation expense of $8.9 million and an increase in accrued bonuses of $12.2 million; legal and professional fees of $10.8 million, including $4.9 million of expense related to our fundraising in Q1 2020; travel and entertainment costs of $1.3 million; occupancy costs of $0.9 million; technology costs of $0.6 million; and human resources of $0.5 million; offset by a reduction in and other costs of $1.8 million. The increase in our total corporate, general and administrative expense was to support the continued growth of our business.

 

98


Table of Contents

Depreciation and Amortization. Depreciation and amortization expense was $7.8 million for the year ended December 31, 2019, an increase of $3.6 million, or 88%, compared to $4.2 million for the year ended December 31, 2018. The increase was primarily due to a $21.9 million increase in property, plant and equipment.

Other Income (Expense)

Interest Expense. Interest expense was $5.7 million for the year ended December 31, 2019, an increase of $2.0 million, or 53%, compared to $3.7 million for the year ended December 31, 2018. The increase was primarily due to increases in the balance outstanding under the Loan Agreement and additional accrued interest.

Non-GAAP Reconciliations

The following table provides a reconciliation of loss from operations, the most closely comparable GAAP financial measure, to patient contribution.

 

     Year-Ended
December 31,
    Nine-
Months Ended
September 30,
    Three-
Months Ended
September 30,
 
     2018     2019     2019     2020     2019     2020  

Loss from operations

   $ (76.0   $ (103.9   $ (59.9   $ (92.8   $ (31.6   $ (55.3

Other patient service revenue

     (8.3     (16.7     (11.5     (17.7     (6.1     (6.1

Cost of care, excluding depreciation and amortization

     86.0       140.9       96.1       126.5       37.0       43.2  

Sales and marketing

     25.5       46.2       31.9       37.4       12.0       15.4  

Corporate, general and administrative expenses

     50.8       79.6       49.6       112.6       21.7       57.1  

Depreciation and amortization

     4.2       7.8       5.6       8.1       2.1       2.9  
  

 

 

   

 

 

   

 

 

   

 

 

   

 

 

   

 

 

 

Patient contribution

   $ 82.2     $ 153.9     $ 111.8     $ 174.1     $ 35.1     $ 57.2  
  

 

 

   

 

 

   

 

 

   

 

 

   

 

 

   

 

 

 

The following table provides a reconciliation of loss from operations, the most closely comparable GAAP financial measure, to platform contribution:

 

     Year-Ended
December 31,
    Nine-
Months Ended
September 30,
    Three-
Months Ended
September 30,
 
     2018     2019     2019     2020     2019     2020  

Loss from operations

   $ (76.0   $ (103.9   $ (59.9   $ (92.8   $ (31.6   $ (55.3

Depreciation and amortization

     4.2       7.8       5.6       8.1       2.1       2.9  

Corporate, general and administrative expenses

     50.8       79.6       49.6       112.6       21.7       57.1  

Sales and marketing

     25.5       46.2       31.9       37.4       12.0       15.4  
  

 

 

   

 

 

   

 

 

   

 

 

   

 

 

   

 

 

 

Platform contribution

   $ 4.5     $ 29.7     $ 27.2     $ 65.3     $ 4.2     $ 20.1  
  

 

 

   

 

 

   

 

 

   

 

 

   

 

 

   

 

 

 

The following table provides a reconciliation of net loss, the most closely comparable GAAP financial measure, to Adjusted EBITDA:

 

     Year-Ended
December 31,
    Nine-
Months Ended
September 30,
    Three-
Months Ended
September 30,
 
     2018     2019     2019     2020     2019     2020  

Net loss

   $ (79.7   $ (109.4   $ (63.5   $ (101.4   $ (33.4   $ (59.2

Interest expense and other income

     3.7       5.6     $ 3.6       8.6       1.8       3.8  

Depreciation and amortization

     4.2       7.8     $ 5.6       8.1       2.1       2.9  

Stock and unit-based compensation

     12.9       4.1     $ 2.2       35.6       1.4       29.7  
  

 

 

   

 

 

   

 

 

   

 

 

   

 

 

   

 

 

 

Adjusted EBITDA

   $ (58.9   $ (91.9   $ (52.1   $ (49.1   $ (28.1   $ (22.8
  

 

 

   

 

 

   

 

 

   

 

 

   

 

 

   

 

 

 

 

99


Table of Contents

Quarterly Results of Operations and Other Data

The following table sets forth our unaudited condensed consolidated statement of operations data for each of the last eleven quarters in the period ended September 30, 2020. The unaudited quarterly statements of operations data set forth below have been prepared on a basis consistent with our audited annual consolidated financial statements included elsewhere in this prospectus and include, in our opinion, all normal recurring adjustments necessary for the fair statement of the results of operations for the periods presented. Our historical quarterly results are not necessarily indicative of the results that may be expected in the future. The following quarterly financial data should be read in conjunction with our consolidated financial statements and related notes included elsewhere in this prospectus.

 

    March 31,
2018
    June 30,
2018
    September 30,
2018
    December 31,
2018
    March 31,
2019
    June 30,
2019
    September 30,
2019
    December 31,
2019
    March 31,
2020
    June 30,
2020
    September 30,
2020
 

Revenues

                     

Capitated revenue

    71,367       74,258       79,057       84,912       115,329       123,054       133,073       168,453       196,590       207,997       211,789  

Other patient service revenue

    1,850       1,934       1,988       2,571       2,047       3,434       6,067       5,147       5,195       6,385       6,107  
 

 

 

   

 

 

   

 

 

   

 

 

   

 

 

   

 

 

   

 

 

   

 

 

   

 

 

   

 

 

   

 

 

 

Net patient service revenue

    73,217       76,192       81,045       87,483       117,376       126,489       139,140       173,600       201,785       214,382       217,896  

Operating expenses

                     

Medical claims expense

    50,408       54,804       56,900       65,454       77,274       84,345       98,003       126,376       132,285       155,460       154,564  

Cost of care

    17,950       18,626       21,874       27,508       27,644       31,429       36,997       44,783       43,769       39,526       43,190  

Sales and
marketing

    3,967       5,326       7,705       8,471       8,675       11,253       12,002       14,258       11,871       10,102       15,474  

Corporate, general and administrative expenses(1)

    9,312       21,416       10,441       9,630       11,911       16,045       21,671       29,966       24,380       31,038       57,136  

Depreciation and amortization

    786       840       977       1,579       1,724       1,856       2,053       2,215       2,505       2,674       2,881  
 

 

 

   

 

 

   

 

 

   

 

 

   

 

 

   

 

 

   

 

 

   

 

 

   

 

 

   

 

 

   

 

 

 

Total operating expenses

    82,423       101,012       97,897       112,643       127,228       144,929       170,725       217,598       214,809       238,799       273,245  

Loss from operations

    (9,206     (24,820     (16,852     (25,160     (9,852     (18,440     (31,585     (43,998     (13,024     (24,418     (55,349

Other income/(expense)

                     

Interest expense,
net

    (758     (584     (1,067     (1,279     (9     (1,867     (1,813     (1,962     (2,426     (2,449     (3,862

Other

    248       38       (291     14       62       22       (25     25       96       22       35  

Total other expense

    (510     (546     (1,358     (1,265     53       (1,844     (1,839     (1,937     (2,330     (2,427     (3,827
 

 

 

   

 

 

   

 

 

   

 

 

   

 

 

   

 

 

   

 

 

   

 

 

   

 

 

   

 

 

   

 

 

 

Net loss

    (9,716     (25,366     (18,210     (26,424     (9,799     (20,285     (33,424     (45,935     (15,354     (26,845     (59,176

Net loss attributable to noncontrolling interests

          368       (140     (56     (196     124       224       1,429       355       79       64  
 

 

 

   

 

 

   

 

 

   

 

 

   

 

 

   

 

 

   

 

 

   

 

 

   

 

 

   

 

 

   

 

 

 

Net loss attributable to OSH

    (9,716     (24,998     (18,350     (26,480     (9,995     (20,161     (33,200     (44,506     (15,000     (26,765     (59,112

 

 

    March 31,
2018
    June 30,
2018
    September 30,
2018
    December 31,
2018
    March 31,
2019
    June 30,
2019
    September 30,
2019
    December 31,
2019
    March 31,
2020
    June 30,
2020
    September 30,
2020
 

(1) Includes stock-based compensation, as follows:

    70       12,267       169       404       256       543       1,405       1,895       1,878       4,108       29,655  

 

100


Table of Contents

In April 2018, we completed the 2018 Tender Offer to repurchase certain eligible units for cash. We purchased 244,408 Common Units (including Incentive Units) for total consideration of $14.4 million. The tender offer price paid for the Common Units (including Incentive Units) was repurchased at an amount per unit significantly in excess of the fair value of those units repurchased, so an allocation of the repurchase price to other elements of the 2018 Tender Offer was necessary. There is a presumption that a significant excess amount paid over the fair value represents an element other than only a treasury unit repurchase. We determined that the excess represents compensation expense and recorded $12.1 million within corporate, general and administrative in the consolidated statements of operations related to the excess paid over fair value.

The increase in our stock-based compensation expense for the three months ended September 30, 2020 was primarily due to the grant of incentive awards earlier in the year and the modification of outstanding awards to become subject to time-based vesting at the consummation of the Organizational Transactions.

 

    March 31,
2018
    June 30,
2018
    September 30,
2018
    December 31,
2018
    March 31,
2019
    June 30,
2019
    September 30,
2019
    December 31,
2019
    March 31,
2020
    June 30,
2020
    September 30,
2020
 

(% of Revenue)

                     

Revenues

                     

Capitated revenue

    97     97     98     97     98     97     96     97     97     97     97

Other patient service revenue

    3     3     2     3     2     3     4     3     3     3     3
 

 

 

   

 

 

   

 

 

   

 

 

   

 

 

   

 

 

   

 

 

   

 

 

   

 

 

   

 

 

   

 

 

 

Net patient service revenue

    100     100     100     100     100     100     100     100     100     100     100

Operating expenses

                     

Medical claims expense

    69     72     70     75     66     67     70     73     66     73     71

Cost of care

    25     24     27     31     24     25     27     26     22     18     20

Sales and marketing

    5     7     10     10     7     9     9     8     6     5     7

Corporate, general and administrative expenses(1)

    13     28     13     11     10     13     16     17     12     14     26

Depreciation and amortization

    1     1     1     2     1     1     1     1     1     1     1
 

 

 

   

 

 

   

 

 

   

 

 

   

 

 

   

 

 

   

 

 

   

 

 

   

 

 

   

 

 

   

 

 

 

Total operating expenses

    113     133     121     129     108     115     123     125     106     111     125

Loss from operations

    -13     -33     -21     -29     -8     -15     -23     -25     -6     -11     -25

Other income/(expense)

                     

Interest expense, net

    -1     -1     -1     -1     0     -1     -1     -1     -1     -1     -2

Other

    0     0     0     0     0     0     0     0     0     0     0

Total other expense

    -1     -1     -2     -1     0     -1     -1     -1     -1     -1     -2
 

 

 

   

 

 

   

 

 

   

 

 

   

 

 

   

 

 

   

 

 

   

 

 

   

 

 

   

 

 

   

 

 

 

Net loss

    -13     -33     -22     -30     -8     -16     -24     -26     -8     -13     -27

Net loss attributable to noncontrolling interests

    0     0     0     0     0     0     0     1     0     0     0
 

 

 

   

 

 

   

 

 

   

 

 

   

 

 

   

 

 

   

 

 

   

 

 

   

 

 

   

 

 

   

 

 

 

Net loss attributable to OSH

    -13     -33     -23     -30     -9     -16     -24     -26     -7     -12     -27

 

101


Table of Contents

Quarterly Trends

Total revenues generally increase with patient growth. We expect seasonality related to our capitated revenue per at-risk patient as, over the course of the year, longer-tenured patients will leave the Oak Street Platform either due to attrition or mortality and be replaced with newer patients. We typically generate greater revenue per at-risk patient for patients that have been on the Oak Street Platform for longer periods of time. Additionally, we expect a disproportionate share of our patient growth in a year will occur in the fourth quarter, resulting in a significant increase in at-risk patients in the first quarter of the following year.

We evaluate our medical claims expense as a percent of our capitated revenue. There are several factors that may drive seasonal variation in medical claims expense as a percent of capitated revenue, including the benefit design of our patients’ health plans; the number of business days in a period; the seasonal occurrence of influenza; and the timing of new patients to the Oak Street Platform. Benefit design tends to result in greater expenses later in the calendar year, as patients’ financial responsibility for their healthcare tends to decrease over the course of the year as limits such as deductibles and out-of-pocket maximums are met, resulting in us bearing more of these costs. Most outpatient healthcare services are provided during the work week; therefore, depending on the number of business days in a quarter, there may be more or fewer days for our patients to receive care, which will impact the amount of our medical claims expense. Influenza, particularly dangerous for older patients, tends to occur during the colder months of the year, in the first and fourth quarters. Depending upon the severity of influenza in a given year, we may expect medical claims expense as a percent of capitated revenue to be greater in these periods. Finally, as our patients become more engaged in our care model, we are better able to manage their medical costs incurred outside of our facilities. As the average tenure of our patients declines during the course of the year, we would expect greater medical costs as a percent of capitated revenue as the year progresses. The combination of these factors creates a general trend where our medical costs as a percent of capitated revenue increase during the year.

We monitor and evaluate our cost of care, excluding depreciation and amortization, as a percent of total revenues. Our cost of care, excluding depreciation and amortization, as a percentage of total revenues has fluctuated from quarter to quarter, driven by the timing of opening new centers. As our centers age and grow their patient panels, we expect the cost of care, excluding depreciation and amortization as a percent of total revenues to decline as we leverage fixed and semi-fixed costs. However, given our newer centers represent a large portion of our total centers, that trend may not be visible in our quarterly financials. We expect the dollars associated with our cost of care, excluding depreciation and amortization, to continue to grow as we add new centers and new patients to our platform, but we expect these dollars as a percent of our total revenues to decline. We believe that our cost of care, excluding depreciation and amortization as a percent of total revenues during the three months ended December 31, 2018 was unusually high due to the CityLife acquisition and the timing of the opening of our new centers in 2018, which opened in the second half of the calendar year.

Our sales and marketing expenses fluctuate quarter to quarter based on the timing of outreach and advertising campaigns. Given patients typically enroll in MA plans during the annual open enrollment period (from mid-October through early December), we expect to incur greater sales and marketing expenses in the second half of the year to increase patient awareness of the Oak Street Platform. We will also experience quarterly fluctuations in this spend depending upon our ability to economically attract new patients to the Oak Street Platform.

Our corporate, general and administrative expenses have fluctuated from quarter to quarter. This fluctuation is driven by the growth of our team, start dates of new hires, seasonality of certain operational expenses and changes in stock-based compensation. We expect quarter to quarter fluctuations to continue.

 

102


Table of Contents

Liquidity and Capital Resources

General

To date, we have financed our operations principally through private placements of our equity securities, payments received from various payors and through the issuance of a note payable to Hercules Capital, Inc. As of September 30, 2020, we had cash and cash equivalents of $485.0 million. Our cash and cash equivalents primarily consist of highly liquid investments in money market funds and cash. Since our inception, we have generated significant operating losses from our operations and negative cash flows from operations.

We expect to continue to incur operating losses and generate negative cash flows from operations for the foreseeable future due to the investments we intend to continue to make in expanding our operations and sales and marketing and due to additional general and administrative costs we expect to incur in connection with operating as a public company. As a result, we may require additional capital resources to execute strategic initiatives to grow our business.

We believe that following the offering, our cash and cash equivalents will be sufficient to fund our operating and capital needs for at least the next 12 months. Our assessment of the period of time through which our financial resources will be adequate to support our operations is a forward-looking statement and involves risks and uncertainties. Our actual results could vary because of, and our future capital requirements will depend on, many factors, including our growth rate, the timing and extent of spending to open new centers and expand into new markets and the expansion of sales and marketing activities. We may in the future enter into arrangements to acquire or invest in complementary businesses, services and technologies, including intellectual property rights. We have based this estimate on assumptions that may prove to be wrong, and we could use our available capital resources sooner than we currently expect. We may be required to seek additional equity or debt financing. In the event that additional financing is required from outside sources, we may not be able to raise it on terms acceptable to us or at all. If we are unable to raise additional capital when desired, or if we cannot expand our operations or otherwise capitalize on our business opportunities because we lack sufficient capital, our business, results of operations, and financial condition would be adversely affected.

Cash Flows

The following table presents a summary of our consolidated cash flows from operating, investing and financing activities for the periods indicated.

 

     Year Ended
December 31,
    Nine Months Ended
September 30,
 
     2018     2019     2019     2020  

Net cash used in operating activities

   $ (75,365   $ (55,547   $ (20,914   $ (22,355

Net cash used in investing activities

     (39,755     (27,871     (20,326     (12,564

Net cash provided by financing activities

     157,251       53,603       33,603       477,688  
  

 

 

   

 

 

   

 

 

   

 

 

 

Net change in cash

     42,131       (29,815     (7,637     442,769  

Cash at beginning of year/period

     29,936 (1)      72,067 (2)      72,067 (2)      42,253 (3) 
  

 

 

   

 

 

   

 

 

   

 

 

 

Cash at end of year/period

   $ 72,067 (2)    $ 42,252 (3)    $ 64,430 (4)    $ 485,022 (5) 
  

 

 

   

 

 

   

 

 

   

 

 

 

 

(1)

Includes $6,720 of restricted cash.

(2)

Includes $7,326 of restricted cash.

(3)

Includes $8,266 of restricted cash.

(4)

Includes $8,188 of restricted cash.

(5)

Includes $10,391 of restricted cash.

 

103


Table of Contents

Operating Activities

For the nine months ended September 30, 2020, net cash used in operating activities was $22.4 million, an increase of $1.5 million compared to net cash used in operating activities of $20.9 million for the nine months ended September 30, 2019. Significant changes impacting net cash used in operating activities for the nine months ended September 30, 2020 as compared to the nine months ended September 30, 2019 were as follows:

 

   

increases in accounts receivable for the nine months ended September 30, 2020 of $56.3 million compared to increases in accounts receivable for the nine months ended September 30, 2019 of $36.7 million due to the growth in the number of at-risk patients;

 

   

decrease in accrued compensation and benefits for the nine months ended September 30, 2020 of $5.2 million compared to an increase in accrued compensation and benefits for the nine months ended September 30, 2019 of $5.8 million due to the timing of payments of employee bonuses;

 

   

offset by increases in liability for unpaid claims for the nine months ended September 30, 2020 of $86.6 million compared to the nine months ended September 30, 2019 of $57.2 million, due to growth in the number of at-risk patients;

 

   

further offset by net changes in net loss and non-cash charges and credits of $0.1 million, primarily due to increased stock and unit-based compensation of $32.6 million, amortization of debt issuance costs of $3.3 million and depreciation and amortization of $2.4 million offset by an increase in net loss for the business of $37.9 million.

For the year ended December 31, 2019, net cash used in operating activities was $55.5 million, a decrease of $19.9 million compared to net cash used in operating activities of $75.4 million for the year ended December 31, 2018. Significant changes impacting net cash used in operating activities for the year ended December 31, 2019 as compared to the year ended December 31, 2018 were as follows:

 

   

increases in other current liabilities for the year ended December 31, 2019 of $107.1 million compared to increases in other current liabilities for the year ended December 31, 2018 of $33.1 million, primarily driven by increases in liability for unpaid claims related to the growth in the number of at-risk patients;

 

   

increases in accrued compensation and benefits for the year ended December 31, 2019 of $15.4 million compared to increases in accrued compensation and benefits for the year ended December 31, 2018 of $2.7 million, primarily driven by employee bonuses;

 

   

changes in depreciation and amortization, unit-based compensation, deferred rent expense, accounts payable, and other long-term liabilities for the year ended December 31, 2019 of $21.4 million compared to the year ended December 31, 2018 of $7.8 million related to changes in depreciation and amortization, unit-based compensation, deferred rent expense, accounts payable, and other long-term liabilities;

 

   

offset by net loss for the year ended December 31, 2019 of $109.4 million compared to net loss for the year ended December 31, 2018 of $79.7 million;

 

   

further offset by increases in accounts receivable for the year ended December 31, 2019 of $86.4 million compared to increases in accounts receivable for the year ended December 31, 2018 of $36.3 million; and

 

   

further offset by changes in fair value of derivative, prepaid expenses and other current assets and other long term assets for the year ended December 31, 2019 of $(4.8) million compared to changes for the year ended December 31, 2018 of $(2.9) million.

 

104


Table of Contents

Investing Activities

For the nine months ended September 30, 2020, net cash used in investing activities was $12.6 million, a decrease of $7.7 million compared to net cash used in investing activities of $20.3 million for the nine months ended September 30, 2019 due to a decrease in purchases of property and equipment.

For the year ended December 31, 2019, net cash used in investing activities was $27.9 million, a decrease of $11.9 million compared to net cash used in investing activities of $39.8 million for the year ended December 31, 2018. The decrease was driven by lower expenditures from purchases of business of $13.7 million due to the to the acquisition of Ampersand Health-PA, LLC in 2018, offset by an increase of $1.7 million in purchases of property and equipment.

Financing Activities

Cash provided by financing activities for the nine-months ended September 30, 2020 was $477.7 million primarily due to IPO net proceeds of $352.4 million, $224.4 million of net proceeds from the issuance of redeemable investor units and $5.9 million of capital contributions from non-controlling interests, partially offset by the $19.4 million payment for repurchases of units as a result of the completed tender offer and the $85.6 million in debt payment and prepayment penalties.

Cash provided by financing activities for the nine-months ended September 30, 2019 was $33.6 million primarily due to $29.5 million of proceeds from long-term debt, $2.6 million of capital contributions from non-controlling interests and $1.5 million of proceeds from the issuance of redeemable investor units.

Cash provided by financing activities was $53.6 million and $157.3 million during the years ended December 31, 2019 and 2018, respectively, a decrease of $103.7 million. The net decrease primarily relates to capital contributions from Humana’s investment during the year ended December 31, 2018, offset by the 2018 Tender Offer (as defined herein) completed during the year ended December 31, 2018 and an increase from proceeds of long term debt of $39.5 million.

Contractual Obligations and Commitments

Our principal commitments consist of obligations under operating leases for our centers and repayments of long-term debt.

The following table summarizes our contractual obligations as of September 30, 2020:

 

     Payments due by Period  
     Total      Less than
1 year
     1-3
years
     3-5
years
     More than
5 years
 
     (in thousands)  

Operating lease obligations

   $ 161,374      $ 14,530      $ 29,728      $ 27,268      $ 89,848  

Other obligations(1)

     9,888        2,684        4,975        1,414        815  
  

 

 

    

 

 

    

 

 

    

 

 

    

 

 

 

Total

   $ 171,262      $ 17,214      $ 34,703      $ 28,682      $ 90,663  
  

 

 

    

 

 

    

 

 

    

 

 

    

 

 

 

 

(1)

Represents the license fee paid to Humana as part of our September 2018 agreement.

Off-Balance Sheet Arrangements

We did not have any off-balance sheet arrangements as of September 30, 2020.

 

105


Table of Contents

JOBS Act

We qualify as an “emerging growth company” pursuant to the provisions of the JOBS Act. For as long as we are an “emerging growth company,” we may take advantage of certain exemptions from various reporting requirements that are applicable to other public companies that are not “emerging growth companies,” including, but not limited to, not being required to comply with the auditor attestation requirements of Section 404(b) of the Sarbanes-Oxley Act, reduced disclosure obligations regarding executive compensation in our periodic reports and proxy statements, exemptions from the requirements of holding advisory “say-on-pay” votes on executive compensation and shareholder advisory votes on golden parachute compensation.

In addition, under the JOBS Act, emerging growth companies can delay adopting new or revised accounting standards until such time as those standards apply to private companies. For as long we are an emerging growth company, we intend to take advantage of the longer phase-in periods for the adoption of new or revised financial accounting standards under the JOBS Act until we are no longer an emerging growth company. Our election to use the phase-in periods permitted by this election may make it difficult to compare our financial statements to those of non-emerging growth companies and other emerging growth companies that have opted out of the longer phase-in periods permitted under the JOBS Act and who will comply with new or revised financial accounting standards. If we were to subsequently elect instead to comply with public company effective dates, such election would be irrevocable pursuant to the JOBS Act.

Critical Accounting Policies

The discussion and analysis of our financial condition and results of operations are based upon our consolidated financial statements, which have been prepared in accordance with GAAP. The preparation of these financial statements requires management to make estimates and judgments that affect the reported amounts of assets and liabilities, revenue and expenses and related disclosures of contingent assets and liabilities at the date of our financial statements. Actual results may differ from these estimates under different assumptions or conditions, impacting our reported results of operations and financial condition.

Our consolidated financial statements include the accounts of (1) Oak Street Health, LLC and its wholly owned subsidiary, Oak Street Health MSO, LLC (“MSO”), (2) MSO’s wholly owned subsidiaries, Acorn Network, LLC and Oak Street Physicians Services, LLC, (3) our indirect controlling interest in OSH-RI, LLC, OSH-PCJ Joliet, LLC and OSH-ESC Joint Venture, LLC, each of which operates primary care clinics for adults on Medicare in their respective markets and (4) professional corporations (“PCs”) managed under long-term management service agreements, including Oak Street Health Physicians Group, PC, OSH-RI Physicians Group, PC, OSH-MI Physicians Group, PC, OSH-NJ Physicians Group, PC, OSH-IL Physicians Group, PC, OSH-OH Physicians Group, LLC, Oak Street Health of Texas, PLLC, OSH-IN Physicians Group, PC and OSH-PA Physicians Group, PC. Some states have laws that prohibit business entities, such as Oak Street Health, from practicing medicine, employing physicians to practice medicine or exercising control over medical decisions by physicians (collectively known as the corporate practice of medicine) or engaging in certain arrangements with physicians, such as fee-splitting. Therefore, we operate by maintaining long-term management service agreements with the PCs, which are each owned, directly or indirectly, by Dr. Griffin Myers, one of our founders and our Chief Medical Officer, and operated by physicians, and which employ additional physicians and other providers to provide primary care services. Under the management agreements, we provide and perform all non-medical management and administrative services, including financial management, information systems, marketing, risk management and administrative support. Each management agreement typically has a term of 30 years unless terminated by either party for cause. The management agreements are not terminable by the PCs, except in the case of material breach or bankruptcy of MSO.

Through the management agreements and our relationship with the stockholder of the PCs, we have exclusive authority over all non-medical decision making related to the ongoing business operations of the PCs.

 

106


Table of Contents

Consequently, we consolidate the revenue and expenses of each PC from the date of execution of the applicable management agreement.

All intercompany balances and transactions are eliminated in consolidation.

Certain accounting policies involve significant judgments and assumptions by management, which have a material impact on the carrying value of assets and liabilities and the recognition of income and expenses. Management considers these accounting policies to be critical accounting policies. The estimates and assumptions used by management are based on historical experience and other factors, which are believed to be reasonable under the circumstances. The significant accounting policies which we believe are the most critical to aid in fully understanding and evaluating our reported financial results are described below. Refer to Note 2 “Summary of Significant Accounting Policies” to our consolidated financial statements included elsewhere in this prospectus for more detailed information regarding our critical accounting policies.

Capitated Revenue

The transaction price for our capitated payor contracts is variable as it primarily includes PPPM fees associated with unspecified membership. PPPM fees can fluctuate throughout the contract based on the health status (acuity) of each individual enrollee. In certain contracts, PPPM fees also include “risk adjustments” for items such as performance incentives, performance guarantees and risk shares. The capitated revenues are recognized based on the estimated PPPM earned net of projected performance incentives, performance guarantees, risk shares and rebates because we are able to reasonably estimate the ultimate PPPM payment of these contracts. We recognize revenue in the month in which eligible members are entitled to receive healthcare benefits. Subsequent changes in PPPM fees and the amount of revenue to be recognized are reflected through subsequent period adjustments to properly recognize the ultimate capitation amount.

Certain third-party payor contracts include a Medicare Part D payment related to pharmacy claims, which is subject to risk sharing through accepted risk corridor provisions. Under certain agreements the fund risk allocation is established whereby we, as the contracted provider, receive only a portion of the risk and the associated surplus or deficit. We estimate and recognize an adjustment to Part D capitated revenues related to these risk corridor provisions based upon pharmacy claims experience to date, as if the annual risk contract were to terminate at the end of the reporting period.

For the nine months ended September 30, 2020, we have included an estimate of $4.9 million as a result of expected acuity-related adjustments to be received in subsequent periods.

Medical Claims Expense

Medical claims expenses are costs for third-party healthcare service providers that provide medical care to our patients for which we are contractually obligated to pay (through our full-risk capitation arrangements). The estimated reserve for a liability for unpaid claims is included in the liability for unpaid claims in the consolidated balance sheets. Actual claims expense will differ from the estimated liability due to factors in estimated and actual member utilization of health care services, the amount of charges, and other factors. We assess our estimates with an independent actuarial expert to ensure our estimates represent the best, most reasonable estimate given the data available to us at the time the estimates are made. We have included incurred but not reported claims of approximately $170.6 million and $257.2 million on our balance sheet as of December 31, 2019 and September 30, 2020, respectively. We generally expect the range of our medical claims expense estimating risk to be within 20% of actual medical claims expense, which could represent as much as approximately 6% of our total operating expense (excluding stock-based compensation).

We assess the profitability of our capitation arrangements to identify contracts where current operating results or forecasts indicate probable future losses. If anticipated future variable costs exceed anticipated future revenues, a premium deficiency reserve is recognized. No premium deficiency reserves were recorded as of December 31, 2018 and 2019.

 

107


Table of Contents

The following tables provide information about incurred and paid claims development as of December 31, 2019:

 

     Cumulative Incurred Claims (third-party medical
claims and administrative health plan fees)
For the Years Ended December 31,
 

Claims Incurred Year

   2016      2017      2018      2019  

2016

   $ 50,696      $ 50,696      $ 50,696      $ 50,696  

2017

     —          125,206        125,206        125,316  

2018

     —          —          226,724        226,882  

2019

     —          —          —          383,169  
  

 

 

    

 

 

    

 

 

    

 

 

 

Total

     50,696        175,902        402,626        786,063  
  

 

 

    

 

 

    

 

 

    

 

 

 

 

     Cumulative Paid Claims (third-party medical claims
and administrative health plan fees)
For the Years Ended December 31,
 

Claims Incurred Year

   2016      2017      2018      2019  

2016

   $ 33,764      $ 49,795      $ 50,702      $ 50,696  

2017

     —          89,525        121,580        121,268  

2018

     —          —          162,883        219,421  

2019

     —          —          —          226,618  
  

 

 

    

 

 

    

 

 

    

 

 

 

Total

     33,764        139,320        335,165        618,003  
  

 

 

    

 

 

    

 

 

    

 

 

 

Other claims-related liabilities

        176        713        2,569  

Liability for unpaid claims

              170,629  
  

 

 

    

 

 

    

 

 

    

 

 

 

Goodwill and Other Intangible Assets

Intangible assets consist primarily of customer relationships acquired through business acquisitions. Goodwill represents the excess of consideration paid over the fair value of net assets acquired through business acquisitions. Goodwill is not amortized but is tested for impairment at least annually.

We test goodwill for impairment annually on October 1st or more frequently if triggering events occur or other impairment indicators arise which might impair recoverability. These events or circumstances would include a significant change in the business climate, legal factors, operating performance indicators, competition, sale, disposition of a significant portion of the business or other factors.

ASC 350, Intangibles—Goodwill and Other (“ASC 350”) allows entities to first use a qualitative approach to test goodwill for impairment. ASC 350 permits an entity to first perform a qualitative assessment to determine whether it is more likely than not (a likelihood of greater than 50%) that the fair value of a reporting unit is less than its carrying value. When the reporting units where we perform the quantitative goodwill impairment are tested, we compare the fair value of the reporting unit, which we primarily determine using an income approach based on the present value of discounted cash flows, to the respective carrying value, which includes goodwill. If the fair value of the reporting unit exceeds its carrying value, the goodwill is not considered impaired. If the carrying value is higher than the fair value, the difference would be recognized as an impairment loss. There were no goodwill impairments recorded during the years ended December 31, 2018 and 2019.

Customer relationships represent the estimated values of customer relationships of acquired businesses and have definite lives. We amortize the customer relationships on a straight-line basis over their ten-year estimated useful lives. Intangible assets are reviewed for impairment in conjunction with long-lived assets. There were no intangible asset impairments recorded during the year ended December 31, 2018 and 2019.

 

108


Table of Contents

The determination of fair values and useful lives require us to make significant estimates and assumptions. These estimates include, but are not limited to, future expected cash flows from acquired capitation arrangements from a market participant perspective, discount rates, industry data and management’s prior experience. Unanticipated events or circumstances may occur that could affect the accuracy or validity of such assumptions, estimates or actual results.

Stock-Based Compensation

We account for stock-based compensation awards, including stock options and restricted stock units (“RSUs”), based on their estimated grant date fair value in accordance with ASC 718, Compensation—Stock Compensation. We estimate the fair value of our stock options using the Black-Scholes option-pricing model. We estimate the fair value of our RSUs based on the fair value of the underlying common stock. Compensation expense reflects actual forfeitures.

We recognize fair value of stock options, which vest based on continued service at a rate of 25% each year, over the requisite service period, which is generally four years. We recognize the fair value of the RSUs on a straight line basis over the requisite period, which is generally four years.

Prior to the IPO, under our unit-based incentive plan, we rewarded employees with various types of awards, including but not limited to profits interests on a service-based or performance-based schedule. These awards also contained market conditions. We used a combination of the income and market approaches to estimate the fair value of each award as of the grant date.

For performance-vesting units, we recognized unit-based compensation expense when it was probable that the performance condition would be achieved. We analyzed if a performance condition was probable for each reporting period through the settlement date for awards subject to performance vesting. For service-vesting units, we recognized unit-based compensation expense over the requisite service period for each separately vesting portion of the profits interest as if the award was, in substance, multiple awards.

Recent Accounting Pronouncements

See Note 2 to our consolidated financial statements “Summary of Significant Accounting Policies—Recent Accounting Pronouncements” for more information.

Quantitative and Qualitative Disclosures About Market Risk

Market risk represents the risk of loss that may impact our financial position due to adverse changes in financial market prices and rates. Our market risk exposure is primarily a result of exposure due to potential changes in inflation or interest rates. We do not hold financial instruments for trading purposes.

Inflation Risk

Based on our analysis of the periods presented, we believe that inflation has not had a material effect on our operating results. There can be no assurance that future inflation will not have an adverse impact on our operating results and financial condition.

 

109


Table of Contents

BUSINESS

Overview

Since our founding in 2012, our mission has been to build a primary care delivery platform that directly addresses rising costs and poor outcomes, two of the most pressing challenges facing the United States healthcare industry. Our patient-centered approach focuses on meaningfully improving the quality of care for the most at-risk populations. It represents the frontline implementation of the solutions addressing the most powerful trends in healthcare, mainly the shift towards value-based care and increasing patient consumerism. Our approach disrupts the current state of care delivery for Medicare-eligible patients and aligns the incentives of our patients, our providers and our payors by simultaneously improving health outcomes and care quality, lowering medical costs and improving the patient experience.

To pursue our mission, we created a technology-enabled, integrated platform, which we refer to as the Oak Street Platform, to deliver value-based care focused exclusively on Medicare patients. The key attributes that differentiate the Oak Street Platform include:

 

   

Our patient focus. We are focused on the Medicare-eligible population, which generally has consistent, clinically cohesive needs and which we believe represents the greatest potential for cost savings, while still benefiting patient health outcomes, in our current healthcare system.

 

   

Our technology-enabled model. We leverage technology that compiles and analyzes comprehensive patient data and provides actionable health insights through applications that are embedded in care delivery workflows, including at the point of patient-provider interaction.

 

   

Our integrated approach to care delivery. We integrate a personalized approach to primary care, proactive management of our patients’ health needs and expanded preventive services to keep our patient population healthy, reducing the number of hospitalizations and other expensive and unnecessary utilization of the healthcare system. As such, we focus on delivering what we believe to be the right care in the right setting, encouraging our patients to visit us in our centers, while also offering robust virtual and digital engagement options.

 

   

Our value-based relationships. Our value-based capitation contracts reward us for providing high-quality care rather than driving a high volume of services.

According to CMS, healthcare spending in the United States reached nearly $3.6 trillion in 2018 and Medicare accounted for more than $700 billion of spending in 2019. We believe the core addressable market for the Oak Street Platform is the approximately 27 million Medicare eligibles in our target demographic, which we believe represents an approximately $325 billion annual industry revenue opportunity. We determine the core addressable market by multiplying an average annual revenue of $12,000 per member, which is derived from our experience and industry knowledge and which we believe represents a reasonable national assumption, by the number of Medicare eligibles in our target markets. Annual spending on Medicare is projected by CMS to grow approximately 7% annually, driven primarily by the aging United States population as well as the high prevalence of chronic conditions and the associated cost of care for these conditions among the Medicare eligible population.

We reimagined the approach to caring for a patient population with a high prevalence of chronic conditions and purpose-built the Oak Street Platform to improve health outcomes and combat wasteful spending. The Oak Street Platform consists of (i) Our Centers, (ii) Our Interdisciplinary Care Teams, (iii) Canopy: Our Purpose-Built, End-to-End Technology and (iv) Our Care Delivery Approach. Based on our patients’ health metrics, we believe that the Oak Street Platform provides a measurably higher-quality alternative to the status quo, including an approximately 51% reduction in hospital admissions (based on our hospital admission rates per thousand patients of 183 as of March 31, 2020, compared to the Medicare benchmark of 370), 42% reduction in 30-day readmission rates (based on our rate of hospital readmissions within 30 days per thousand patients of 11% as of

 

110


Table of Contents

March 31, 2020, compared to the Medicare benchmark of 19%) and 51% reduction in emergency department visits (based on our rate of emergency department “treat and release” claims per thousand patients of 535 as of December 31, 2019, compared to the Medicare benchmark of 1,091). See “Market and Industry Data” for information on how these Medicare benchmarks are derived. These results are achieved while maintaining a Net Promoter Score of 90, across our patients based on survey data we gathered from patients after their physician visits from June 2018 until March 2020. Additionally, the Oak Street Platform is engineered to be scalable and we have demonstrated our ability to grow our model rapidly across multiple markets.

Although we have incurred net losses since inception, we believe that the Oak Street Platform has enabled us to create a healthcare model where all constituencies involved have the ability to “Win.” Our patients, payors and providers are incentivized to adopt the Oak Street Platform and each has the potential to benefit in a meaningful way.

 

   

Patients. We leverage our differentiated care delivery model to improve the health of our patients, effectively manage their chronic conditions and avoid unnecessary hospitalizations while greatly improving their patient experience.

 

   

Payors. We enter into arrangements with MA plans to manage the care of our patients, allowing us to control the plans’ medical costs, increase the plans’ Medicare quality scoring, improve the plans’ profit margin and help the plans grow membership.

 

   

Providers. We enable our providers to focus on improving the lives of their patients and improve their job satisfaction by providing them with meaningful clinical support and customized technology resources.

We believe we can translate these “Wins” into economic benefits. Since 2016, our performance has been driven by our multi-year, contractual arrangements with payors on a PPPM basis, which create recurring revenue streams and provide significant visibility into our financial growth trajectory. By focusing on interventions that keep our patients healthy, we can capture the cost savings the Oak Street Platform creates and reinvest them in our care model. We believe these investments lead to better outcomes and improved patient experiences, which will drive further cost savings, power patient retention and enable us to attract new patients. We believe increasing cost savings over a growing patient population will deliver an even greater surplus to the organization, enabling us to reinvest to scale and fund new centers, progress our care model and enhance our technology. This virtuous cycle has created compelling economics at the center level, with our four centers with more than 2,000 at-risk patients for at least the last nine months as of September 30, 2020 operating at 84% weighted average capacity and generating total revenues, excluding capitated revenue associated with Medicare Part D, of $98.0 million and weighted average center-level contribution margins (defined as (i) patient revenue, excluding Medicare Part D revenue, minus (ii) the sum of (a) medical claims expense, excluding Medicare Part D related expenses, and (b) cost of care, excluding depreciation and amortization) of 25%. As of September 30, 2020, those four centers, as well as an additional 30 of our 67 centers, had positive center-level contribution margins, and the overall average center-level contribution margin across all of our centers, including those centers opened during the quarter ended September 20, 2020, was 10%.

We have demonstrated an ability to rapidly scale, expanding our model to a network of 67 centers, in 16 markets across 10 states, which provided care for approximately 89,500 patients as of September 30, 2020, of which approximately 66% are at-risk and approximately 34% are fee-for-service, although fee-for-service accounted for less than 1% of our revenue for the nine months ended September 30, 2020. As of September 30, 2020, we, together with our affiliated physician entities, employed approximately 2,700 team members, including approximately 315 primary care providers. For the nine months ended September 30, 2019 and 2020, our total revenues were $383.0 million and $634.1 million, respectively, representing a year-over-year growth rate of 66%. We believe we have significant growth opportunities available to us, with less than 40% of our current aggregate center capacity utilized due to our recent center openings and a substantial opportunity to increase the number of centers we operate in new and existing markets.

 

111


Table of Contents

Organization

Subsidiaries

We operate through our direct and indirect subsidiaries, primarily, Oak Street Health MSO, LLC (“OSH MSO”). OSH MSO operates as a management services organization and is in the business of providing management and other administrative services to our affiliated physician practice organizations under long-term management and/or administrative services agreements (“MSAs”), pursuant to which OSH MSO manages certain non-medical services for the physician groups and has authority over all non-medical decision making related to ongoing business operations.

We operate one ACO that participates in the Medicare Shared Saving Program to serve the Medicare FFS population known as Acorn Network, LLC a wholly owned subsidiary of OSH MSO.

Variable Interest Entities

Some states have laws that prohibit business entities with non-physician owners from practicing medicine, which are generally referred to as the corporate practice of medicine. States that have corporate practice of medicine laws require only physicians to practice medicine, exercise control over medical decisions or engage in certain arrangements with other physicians, such as fee-splitting.

Therefore, in addition to our subsidiaries, we mainly operate by maintaining long-term management services agreements with our affiliated professional organizations, which are owned, directly or indirectly, and operated by Dr. Griffin Myers, one of our founders and our Chief Medical Officer, and which employ or contract with additional physicians to provide medical services. Under such agreements, we provide and perform non-medical management and administrative services, including financial management, information systems, marketing, risk management and administrative support.

We have entered into MSAs with several affiliated professional organizations, including Oak Street Health Physicians Group, PC, OSH-RI Physicians Group, PC, OSH-MI Physicians Group, PC, OSH-NJ Physicians Group, PC, OSH-IL Physicians Group, PC, OSH-OH Physicians Group, LLC, OSH-PA Physicians Group, PC, Oak Street Health of Texas, PLLC and OSH-IN Physicians Group, PC (each, a “PC”). These affiliated PCs contracts with various managed care organizations or licensed health care service plans, each of which pays a fixed capitation payment to that particular PC. In return, that PC provides health care services by employing physicians and other providers of primary care services. The applicable PC assumes the financial risk of the cost of delivering health care services in excess of the fixed amounts received. The risk is subject to stop-loss provisions. The physicians employed by the PC are exclusively in control of, and responsible for, all aspects of the practice of medicine for their patients. In accordance with relevant accounting guidance, each of these PCs is determined to be a variable interest entity (“VIE”) of Oak Street Health as Oak Street Health has the ability, through the management services agreement, to direct the activities (excluding clinical decisions) that most significantly affect the PC’s economic performance.

Each of Oak Street Health Physicians Group, PC, OSH-RI Physicians Group, PC, OSH-MI Physicians Group, PC, OSH-NJ Physicians Group, PC, OSH-IL Physicians Group, PC, OSH-OH Physicians Group, LLC OSH-PA Physicians Group, PC, Oak Street Health of Texas, PLLC and OSH-IN Physicians Group, PC, therefore, are consolidated in the accompanying financial statements.

The U.S. healthcare system is at a transition point in its evolution

Unsustainable and rising healthcare costs

Healthcare spending in the United States reached nearly $3.6 trillion in 2018 according to CMS, representing approximately 17.9% of U.S. GDP, an all-time high. According to a 2017 study, the United States

 

112


Table of Contents

spends $10,209 per person on healthcare each year, more than any other country in the world and twice the OECD average. National health expenditures are projected to grow 4% per year from 2018 to 2027 according to CMS, outpacing both GDP and inflation expectations.

Healthcare expenditures are particularly concentrated in the Medicare-eligible population due to the high rate of chronic conditions. While representing only 15% of the United States population, the 65 and older age group accounted for 34% of all healthcare spending in 2014, with an average spend of $19,098 per person, three times higher than for working adults and five times higher than for children. This cohort is growing faster than the rest of the population and according to a 2014 study from the U.S. Census Bureau is projected to account for 22% of the population by 2050.

Healthcare expenditures are also particularly high for populations with chronic conditions, such as diabetes and obesity. According to the Centers for Disease Control and Prevention, chronic disease accounts for approximately 75% of aggregate healthcare spending in the United States. Two-thirds of the Medicare population lives with two or more chronic health conditions, and treatment of these conditions represents 96% of Medicare spending.

Prevalence of wasteful spending and sub-optimal outcomes

A 2019 study estimated that approximately 25% of all healthcare spending is for unnecessary services, excessive administrative costs, fraud and other problems creating waste, implying approximately $760 billion to $935 billion of annual wasteful spending at current levels.

In 2017, hospital care accounted for the largest portion of healthcare spending in the United States, representing 33% of the total. Proper management of chronic conditions can significantly reduce the incidence of acute episodes, which are the main drivers of trips to the emergency room and hospitalization, particularly among the elderly. In 2018, over 60% of Medicare expenditures (including both Medicare Part A spend and Medicare Part B institutional spend), or approximately $455 billion, were dedicated to hospitalization, compared to only approximately 3% dedicated to primary care. Emergency department overutilization is a common symptom of patients, particularly elderly patients, who often do not understand how to navigate an overly complex healthcare system. Because elderly patients are more likely to have chronic and complex conditions, they are often admitted to the hospital for expensive treatment following these unnecessary emergency room visits.

Despite high levels of spending, the United States healthcare system struggles to produce better health outcomes and to keep doctors and patients satisfied. Life expectancy in the United States was 78.6 years in 2017, compared to 82.2 years in comparable developed countries, and patient satisfaction with the healthcare system is low, as evidenced by a Net Promoter Score of 3 for the average provider as shown in a 2015 Advisory Board survey.

New payment structures have begun to address the problem

Policymakers and healthcare experts generally acknowledge the fundamental challenges and opportunities for improvement in the delivery of healthcare in the United States. Historically, healthcare delivery was centered around reactive care to acute events, which resulted in the development of a fee-for-service payment model. By linking payments to volume of encounters and pricing for higher complexity interventions, the fee-for-service model does not reward prevention, but rather unintentionally incentivizes the treatment of acute care episodes as they occur.

Policymakers have taken note of the negative impacts created by the fee-for-service model and have realized that an aging United States population with high prevalence of chronic disease requires a new payment

 

113


Table of Contents

structure. They have responded by creating programs like MA and pushing for transitions to value-based reimbursements.

 

   

Medicare Advantage. MA works as an alternative to traditional fee-for-service Medicare. In MA, CMS pays health plans a monthly sum per member to manage all health expenses of a participating member. This provides the health plans with an incentive to deliver lower-cost, high-quality care.

 

   

Value-based payments. Value-based refers to the goal of incentivizing healthcare providers to simultaneously increase quality while lowering the cost of care. In January 2015, HHS announced a goal of tying 30% and 50% of all Medicare payments to value through alternative payment models by the end of 2016 and 2018, respectively. In addition, while not a policy-setting body, the Health Care Payment Learning & Action Network, an active group of public and private healthcare leaders, indicated in October of 2019 its desire to move 100% of Medicare payments to being tied to value-based care by 2025. Additionally, the Center for Medicare and Medicaid Innovation recently announced a Direct Contracting Model set to begin in 2021 to create value-based payment arrangements directly with provider groups for their current Medicare fee-for-service patients similar to the value-based contracts that we enter into with our MA partners.

The trend toward value-based payment systems has been supported at both the patient and policymaker level. MA has been well received since it was introduced, with penetration among Medicare beneficiaries increasing from 13% in 2004 to 34% in 2018. By 2028, the Congressional Budget Office projects that MA penetration will increase to approximately 42%. In addition, the percentage of Medicare payments tied to quality or value has increased from 23% in 2015 to 29% in 2016 and 34% in 2017, and significant opportunity remains to continue this trend. The Center for Medicare and Medicaid Innovation also recently announced a Direct Contracting Model set to begin in 2021 to create value-based payment arrangements directly with provider groups similar to the value-based contracts that we enter into with MA plans. We have applied and been accepted to participate in that program.

Legacy healthcare delivery infrastructure has been unable to transition from reactive and episodic care to proactive and comprehensive care models

In order for shifts to value-based payment models to drive meaningful results, there must be a corresponding shift in care delivery models. To date, such care delivery models have been slow to develop. While there has been significant investment by providers, payors and technology companies in developing solutions to drive higher quality and lower cost of care, these investments have not resulted in meaningful change within a healthcare delivery infrastructure that remains optimized for the fee-for-service model.

In order to maintain economically viable practices in a fee-for-service payment model, typical primary care providers need to see an ever-increasing number of patients per day with limited support from staff, which limits the time providers are able to spend with each patient during office visits. These time constraints also restrict the provider’s ability to engage with patients outside of office visits, which is a key component of ensuring that patients continue to proactively manage their health and do not fall through the cracks of the healthcare system. Although their professional standards suggest they should spend more time with patients to provide appropriate preventative care and properly address acute and chronic conditions, primary care providers are rewarded economically based on their ability to drive volume into their practices, leading to providers completing only 55% of recommended chronic and preventative services, according to a 2003 study from the Annals of Family Medicine. In addition, financial constraints further limit the ability of primary care providers to invest in technology and other capabilities that would enable them to have more personalized patient engagement and prevent primary care providers from providing their patients with many of the supplemental services that they need, such as home-based primary care, medication management and behavioral health services that are often not reimbursed at a sufficient level to enable providers to offer these services.

 

114


Table of Contents

Many payors have been early adopters of value-based payment models, but their ability to influence the care delivery model is limited. Any particular payor represents a small portion of the average provider’s panel, making it difficult for the payor to gain sufficient provider mindshare to meaningfully influence the way that any one provider delivers care. Some payors attempt to solve this problem by directly investing in provider assets; however, the provider assets available for investment are primarily optimized for the legacy fee-for-service model.

There is demand for technology-driven disruption that would shift the healthcare system to a value-based model. However, technology-based solutions alone have been unable to drive significant change without also addressing the constraints on providers’ time and resources.

Advances in technology have disrupted multiple industries when the technology was thoughtfully applied and integrated. These new business models, systems and approaches have replaced legacy offerings and driven significant changes in consumer behavior. We believe that an integrated, value-based care platform enabled by data and technology has the potential to similarly revolutionize the healthcare industry.

The COVID-19 pandemic has highlighted challenges with the current legacy healthcare delivery system. As healthcare providers were faced with dwindling fee-for-service visits in light of the stay-at-home orders and general patient fear, the revenues of traditional healthcare providers plummeted thereby putting a strain on those providers and their ability to provide needed care for their patients.

Our Market Opportunity

We have designed the Oak Street Platform to bring technology-enabled, value-based care to the Medicare-eligible population, which represents the highest proportion of healthcare spending in the United States. We target populations of Medicare beneficiaries in high-density urban and suburban areas, with an optimal market containing more than 50,000 eligible Medicare beneficiaries. We further refine our target markets by utilizing socioeconomic data to target areas suffering from poor care quality and higher unnecessary spend, which often correlates to lower-income areas with a lack of access to quality care.

As of 2018, there were approximately 60 million Medicare beneficiaries in the United States, with an additional 10,000 individuals reaching the age of eligibility every day. Healthcare spending in the United States reached nearly $3.6 trillion in 2018 and Medicare accounted for more than $700 billion of spending in 2019. We estimate our addressable market of Medicare eligibles, based on the criteria set out above, to be 27 million patients. Based upon our experience and industry knowledge, we estimate average annual revenue of $12,000 per member. Multiplying this figure by the number of Medicare eligibles in our target markets, we arrive at what we believe is an annual total addressable market size of approximately $325 billion. In addition to serving this population, we believe that over time we can leverage our core capabilities into more rural communities and to care for patients with chronic illnesses not yet eligible for or covered by Medicare, all potential expansion opportunities not currently captured in our core addressable market.

Our History

Beginning in 2012, we designed and built the Oak Street Platform to address the unmet needs of the chronically ill Medicare population. We started our network of primary care centers in 2013 with two locations on the north side of Chicago and quickly expanded across the city. In 2015, we expanded into Indianapolis and Northern Indiana and in 2016 we opened our first center in Detroit. We continued to build our presence across the United States by expanding into Philadelphia and Cleveland in 2018, opening in Rhode Island and North Carolina in 2019, Tennessee in the first quarter of 2020 and Texas in the third quarter of 2020.

 

115


Table of Contents

As of September 30, 2020, we served 16 markets across 10 states, with a collective addressable population of approximately 4.9 million Medicare eligibles based on our optimal market criteria.

 

 

LOGO

 

(FYE Dec. unless
otherwise indicated)

   2013     2014     2015     2016     2017     2018     2019     9/30/2020  

Centers

     2       7       15       19       24       39       51       67  

Markets

     1       1       4       6       6       8       12       16  

Patients1

     300       3,300       12,000       24,000       35,000       50,000       80,000       89,500  

At-risk

     0     0     0     49     52     60     61     66

Fee-for-Service

     100     100     100     51     48     40     39     34

 

1 

Patient numbers are approximate.

The Oak Street Platform is Re-Defining Primary Care

We reimagined the approach to caring for a patient population with a high prevalence of chronic conditions and purpose-built the Oak Street Platform to improve our patients’ health outcomes and combat wasteful spending, providing a higher-quality alternative to the status quo. Our Oak Street Platform consists of (i) Our Centers, (ii) Our Interdisciplinary Care Teams, (iii) Canopy: Our Purpose-Built, End-to-End Technology and (iv) Our Care Delivery Approach.

Our Centers

Our novel approach starts with retail-like, community-based centers that implement a branded and consumer-focused design to create a welcoming environment that engages our patients. These centers are leased or licensed by Oak Street Health MSO, LLC or an affiliated entity and, pursuant to the terms of certain contractual relationships between Oak Street Health MSO, LLC and our affiliated medical practices, made available for use by the medical practices in the provision of primary care services. While traditional healthcare facilities are often located in medical office buildings that are removed from where patients spend a majority of

 

116


Table of Contents

their time, we target locations in highly accessible, convenient locations close to where our patients live. Each of our centers has a consistent look and feel.

 

LOGO

   LOGO    LOGO
Philadelphia, PA    Fort Wayne, IN    Gary, IN

Currently, our centers are on average approximately 9,500 square feet and each includes a community center averaging 1,000 square feet. We believe that by creating an open and welcoming environment, we foster a deeper, more comprehensive relationship with our patients and encourage them to take ownership of their health and well-being. Our centers are custom-designed to provide the space required to successfully deliver each element of our care model.

 

LOGO

  LOGO
Ashburn, Chicago, IL   Avalon Park, Chicago, IL

 

LOGO

  LOGO
Edgewater, Chicago, IL   Lincoln Crossing, Chicago, IL

Our centers implement a uniform, readily repeatable approach to staffing, with each center having its own Outreach Team, Service Team and Care Teams.

 

   

Outreach team. The Outreach Team is focused on executing our grassroots community outreach, enabling us to rapidly increase the number of patients we serve. Outreach Teams consist of an Outreach Director, who develops, manages and leads the Outreach Team and Outreach Associates, who work in teams to cultivate prospective patients, develop and support our reputation within the communities we

 

117


Table of Contents
 

serve by creating relationships with organizations important to our patients, such as faith-based organizations, and schedule welcome visits for prospective patients.

 

   

Service Team. The Service Team is responsible for being readily available and delivering an outstanding experience to our patients every day. Service Teams consist of a Welcome Coordinator, who is responsible for the first impression we make on our patients; a Patient Relations Manager, who educates our patients on health plans and coverage options and assists them in navigating insurance benefits; and a Practice Manager, who manages the center and leads all immediate-area operations.

 

   

Care Teams. Our Care Teams are cohesive, modular team units of primary care providers responsible for driving improved patient outcomes by leveraging the Oak Street Platform. The average Oak Street center has capacity for six Care Teams and each team can generally serve up to 600 patients, compared to between 1,200 and 1,900 patients that the average primary care physician serves. Our Care Teams are discussed in more detail below.

Our Interdisciplinary Care Teams

We utilize a team-based approach in our patient-focused primary care delivery model and staff interdisciplinary Care Teams to execute our model. Each Care Team is led by a Primary Care Physician or Nurse Practitioner who is partnered with a Registered Nurse, a Medical Assistant and a Scribe to deliver value-based, coordinated care. As a center grows, we increase the number of Care Teams serving that center in order to keep the average number of patients per Care Team low to ensure optimal care quality and patient experience.

Our Care Teams are trained in preventive and comprehensive care designed to address the whole person, across medical, social and behavioral attributes, in a welcoming and friendly manner. Our Care Teams meet daily to discuss their approach for each patient they will see that day and have weekly and monthly planning and review sessions for their sickest patients to assess their progress and determine the next steps in improving their health. Care is provided in several different ways, including face-to-face visits, telehealth visits, remote patient monitoring and in-home care.

Each of our team members has a specific role to play in delivering our care model, as described below:

 

Care Team

Primary Care Physician or

Nurse Practitioner

   Lead Care Teams and implement our comprehensive, preventive care model
Registered Nurse    Educate and manage clinical needs between visits and provide group education on chronic disease management
Medical Assistant    Manage clinical workflows and act as guides for patient visits
Scribe    Capture structured clinical information and ensure insights reach the point of care to drive our care model

We structured our Care Team model so that every Care Team member plays a vital role in our ability to deliver improved clinical outcomes. For example, we have differentiated our Care Team model with the inclusion of a Scribe to provide data support for Care Team discussions, assist in obtaining outside medical records and organize data in Canopy. Our Scribes ensure our clinicians have the right data at the right time so that the right decisions are made for each patient.

Canopy: Our Purpose-Built, End-to-End Technology

Canopy is a key driver of the success of our care model and underlies every aspect of our day-to-day patient engagement and workflows. Canopy comprises internally developed software that connects a suite of population health analytics and technology applications designed to fit seamlessly into our care delivery model and Care

 

118


Table of Contents

Team virtual and in-person workflows. Canopy unlocks important health insights that are easy to understand, accessible and actionable through its three key functions:

 

   

Data intake. Our position in the healthcare ecosystem allows Canopy to access and capture an immense amount of data about our patients from a broad set of sources, including payor claims data, pharmacy data, state level health information exchanges, admission alerts from hospitals, health risk assessments on each patient, Medicare “Blue Button,” and medical records from hospitals and specialists. Canopy enhances our ability to quickly structure and sort these disparate data sets to develop a comprehensive view of both our patients and our target demographic across medical, behavioral and social health attributes.

 

   

Analytics and data science. We leverage artificial intelligence and machine learning capabilities to create and refine our clinical rules engine (predictive models and prescriptive algorithms) that informs care delivery and addresses hospital admissions and readmissions, medical costs and patient retention. Our algorithms are internally developed and optimized for the primary care setting, undergo rapid iteration cycles and benefit from clinician partnership and input. Our analytics and data science generates insights that we use to directly take action on our patients.

 

   

Applications. To support the implementation of our care model, Canopy provides our Care Teams with access to a suite of internally developed and in-licensed applications (such as clinical intervention management, decision support, workflow and operations tools) that are tailored to our clinical approach and have been refined by years of best practices. These applications enable our teams to act upon the insights generated by our analytics as part of their core workflows. By using the applications, our Care Team collects more information for us that is then fed back to data intake and analyzed using machine learning to be further applied. Unlike traditional electronic medical records which generally focus on documentation and billing, the internally developed and in-licensed Canopy applications are engineered for a full value-based model and optimized for the Oak Street Platform.

When paired with our operational expertise, we believe Canopy is a key driver in our ability to scale our platform quickly and consistently, while delivering evidence-based care in a value-based model.

Our Care Delivery Approach

Our care delivery approach consists of three core components:

 

   

Personalized Primary Care. We provide preventative care addressing the needs of the whole person—medical, social, and behavioral. Upon joining Oak Street, our patients undergo a structured geriatric assessment to understand their care needs. We input these assessments, along with other available data, into Canopy, which analyzes multiple patient risk factors using our internally developed algorithms to stratify patients by the risk of their experiencing an acute event. Based on this analysis we create a tailored, individualized care plan that determines the ideal frequency of primary care visits and use of disease-specific programs. Our patients experience the results of this differentiated approach through approximately eight physician visits per year, significantly more visits than a patient can expect with a typical primary care physician, with our sickest patients being seen even more frequently. In addition, we manage the total number of patients assigned to a Care Team at each center to allow each Care Team to spend more time with their patients and reduce wait times. Our physicians typically complete visits for approximately 10 patients per day, compared to approximately 19 patients per day for the average primary care physician. This results in patient visits that are significantly longer than the average length of a typical primary care visit. This investment is justified by the health profile of the population we serve and pays off through reduced downstream spending on expensive acute episodes and other unnecessary utilization. We focus on delivering what we believe to be the right care in the right setting, encouraging our patients to visit us in our centers, while also offering robust virtual and digital engagement options. For example, in April 2020, we could conduct approximately 90% of our meetings with our patients through telehealth without any impact to our capitated revenue.

 

119


Table of Contents
   

Proactive Patient Health Management. In addition to spending more time with our patients, our smaller ratio of patients to Care Teams allows our physicians to reserve time daily to review their patients’ care plans and each week conduct a deeper dive on high-risk patients. The Oak Street Platform leverages Canopy’s robust data and analytics to generate insights, which are fed into our custom-built workflow applications in order to identify additional actions to take, gaps to close and interventions to perform on our patients. We maintain consistent and proactive patient engagement, enabled through automated Canopy workflows and alerts, designed to ensure our patients are following their care plan outside of in-center visits, have the appropriate resources dedicated to the care they need, and are being connected to additional programs when necessary. This systematic review of each of our patients is designed to ensure that once a Medicare member becomes an Oak Street patient, they stay current with their recommended health management plan, do not fall through the cracks of the healthcare system and therefore remain on the path to better health.

 

   

Enhanced Clinical Services. Using Canopy’s internally developed algorithms, we identify high-risk patients with specific needs outside of primary care and provide multi-disciplinary interventions to improve outcomes and reduce cost. We offer a number of programs that are integrated into our care model and that would not typically be available to patients under legacy fee-for-service models, including behavioral health, home-based primary care by dedicated provider teams, virtual digital offerings, medication management, social determinant support, 24x7 live phone support by our clinical call center and transitional care support to help our patients navigate the care journey outside of our centers.

 

Center-Based Clinical Services

Delivered in centers or through telehealth

 

Intensive Management

Delivered in person outside

of centers or through telehealth

 

Clinical Contact Center

Delivered telephonically

•  Behavioral health therapy

 

•  Tele-psychiatry

 

•  Social work

 

•  Podiatry

 

•  On-site pharmacy

 

•  “Complex Care Team” (nurse practitioner, social worker and pharmacist) conducts home-based primary care for high-risk patients

 

•  Transitions in care (registered nurse case manager)

 

•  24/7 registered nurse hotline, with escalation to provider

 

•  Outbound prescription interventions

 

•  Patient engagement

 

•  Referral management

We believe that the benefit of our focused, value-based model was apparent during the COVID-19 pandemic. While other healthcare organizations experienced significant loss of fee-for-service revenue from declines in in-person visits, Oak Street was able to adjust operations while continuing to provide outstanding care for our patients because of our recurring PPPM revenue model. We completed a similar number of patient visits in April as we did in February while moving over 90% of our patient visits to telehealth supplemented with in-person visits for our patients with greater clinical needs. Since we initially responded to the COVID-19 pandemic in early March, as of September 30, 2020, we have completed over 42,000 wellness check calls to our patients and made over 8,000 deliveries of shelf-stable food to our patients with the goal of ensuring our patients understood the risks presented by COVID-19 and knew Oak Street Health was there to support them and had their social factors such as food insecurity addressed. We also created a “COVID-Care” approach to care for our patients who had a confirmed or suspected case of COVID-19. Our COVID-Care model was published in the New England Journal of Medicine’s Catalyst publication as an example to other primary care organizations of how to provide virtual outpatient care to COVID-19 patients.

At a time when many healthcare organizations were struggling, we were able to continue to invest in care for our patients. We believe that the demonstrated ability to perform our model across both in-person and telehealth visits in a financially viable way will allow us to continue to drive outstanding health outcomes while further differentiating us from traditional primary care providers.

 

120


Table of Contents

Our Impact

For our Medicare patients, many of whom suffer from one or more chronic conditions, our personalized and innovative approach effectively manages their conditions and improves their health outcomes. Our care model has consistently demonstrated outstanding clinical results, removed costs and delivered an industry-leading patient experience.

 

   

Improving clinical outcomes, driving reduction of costs. In 2018, over 60% of Medicare expenditures (including both Medicare Part A spend and Medicare Part B institutional spend), or approximately $455 billion, were dedicated to hospitalization, compared to only approximately 3% dedicated to primary care. Compared to a Medicare fee-for-service benchmark, we have been able to drive an approximately 51% reduction in hospital admissions, 42% reduction in 30-day readmission rates, and 51% reduction in emergency department visits.

 

   

Patient experience. We have highly satisfied and loyal patients, as evidenced by our Net Promoter Score of 90.

Our care model has created a rare instance where high-quality care and a positive customer experience come at a lower cost to the healthcare system. By reducing utilization of high-cost, and often unnecessary, episodes of care and focusing on providing less expensive preventive care to our patients, we are able to reduce instances of expensive emergency care and hospitalization, which lowers the overall cost of care in the healthcare system. As we deliver on keeping our patients healthier, we capture the cost savings, driving our profitability. As of September 30, 2020, our four centers with more than 2,000 at-risk patients for at least the last nine months were operating at 84% weighted average capacity and generated total revenues, excluding capitated revenue associated with Medicare Part D, of $98.0 million and weighted average center-level contribution margins (defined as (i) patient revenue, excluding Medicare Part D revenue, minus (ii) the sum of (a) medical claims expense, excluding Medicare Part D related expenses, and (b) cost of care, excluding depreciation and amortization) of 25%. As of September 30, 2020, those four centers, as well as an additional 30 of our 67 centers, had positive center-level contribution margins, and the overall average center-level contribution margin across all of our centers, including those centers opened during the quarter ended September 30, 2020, was 10%.

We Are Engineered to be Scalable

We have proven our ability to execute our model, evidenced by the consistency of our performance as we have grown to date. Our performance has improved each year and we have seen our model work across all of our markets. Since opening our initial centers in 2013:

 

   

Our center-level contribution ramp has nearly uniformly improved across each subsequent vintage, driven by:

 

   

patient-level contribution (as defined in “Management’s Discussion and Analysis of Financial Condition and Results of Operations—Key Business Metrics”) continuing to trend upward by vintage, both overall and when adjusted by tenure; and

 

   

steady patient growth across vintages.

 

   

we have generated consistent center-level contribution ramps across all of our markets, driven by both core drivers of center contribution:

 

   

consistent patient contribution across markets; and

 

   

steady patient growth across markets.

This consistent performance gives us the conviction to continue to invest in identifying and building centers, hiring top-tier talent and attracting patients in existing and new markets in order to drive long-term value creation.

 

121


Table of Contents

We believe that we have created a repeatable, data-driven playbook to expand our brand and presence across the United States and we have made substantial investments to support each key component of our approach. The fundamental aspects of our playbook include:

 

   

Identify. We select new markets based on an algorithmic approach that incorporates a variety of market and demographic data sources. We also benefit from our close relationships with national and local payors, who provide local market knowledge as to where their members could benefit from our model. Our approach is to target highly accessible, convenient locations close to where our patients live and to utilize a consistent look and feel, which differentiates Oak Street and contributes to our success in attracting patients.

 

   

Hire. Our focused approach to recruiting and developing talent allows us to attract outstanding physicians, nurse practitioners, other Care Team members, and regional leaders in order to continue to grow and scale our business. We believe that this approach has supported the creation of a strong pipeline of top tier talent for leadership roles within our company and provides a differentiated value proposition for our providers. We have created multiple programs to ensure we continue to attract best-in-class teams and provide the necessary training to foster professional development. In recent years we have added a variety of training and development programs, including regional leadership development, in-house provider recruitment and a medical scribes program. We have demonstrated a consistent ability to attract and retain top clinical talent given our unique value proposition to physicians and nurse practitioners. Our team members also have a deep understanding of the communities in which our patients live, as we strive to hire from within the local community.

 

   

Attract. Our organic approach to attracting patients allows us to enter markets independent of existing payor or provider infrastructure and accelerates our ability to expand our footprint. We have an efficient go-to-market model with a focus on engaging the patients we serve through a multichannel marketing approach including in community Outreach Teams, digital advertising, direct response TV and traditional mass advertising.

 

 

LOGO

Each of our centers employs a community outreach team focused on engaging and educating Medicare eligible individuals on the importance of primary care and why Oak Street is a great place to receive that care. We believe that as we have expanded, our brand awareness has grown and potential patients are more likely to engage with us as we move into their communities. Further, as we deliver on our best-in-class patient experience and outstanding, personalized care, our patients become our promoters.

As we expand into new markets or deepen our presence in existing markets, we use a consistent branding, marketing and advertising approach. We augment our grassroots outreach campaigns with mass advertising, as well as online or digital advertising. We consistently monitor and analyze our various outreach channels and determine opportunities for improvement.

Our Value Proposition

We believe that, despite a history of net losses, our healthcare ecosystem provides all constituencies involved in our care delivery model with the opportunity to “Win.” The Oak Street Platform incentivizes our

 

122


Table of Contents

patients, our payors and our providers to adopt our vision and rewards them each in a meaningful way. Our care model is differentiated from traditional primary care providers in our ability to offer a combination of high-quality, low-cost care and an outstanding patient experience.

Our Patients “Win” due to Measurably Better Health Outcomes and Patient Experience

Our patients have complex health needs. As of 2017, the average income of our patient base, as self-reported to us, was approximately $20,700. Approximately 42% of our patients are dual eligible for both Medicare and Medicaid. Approximately 40% of our patients have a behavioral health diagnosis and approximately 50% struggle with one or more social risk factors like isolation and lack of access to housing and food that are considered social determinants of health. Our patients have a median age of 69, typically require multiple prescriptions and, for our at-risk patients, approximately 86% have one or more chronic conditions, with the average at-risk patient having three or more chronic conditions. These factors result in our patients having complex health needs, which our Oak Street Platform is designed to help address. We currently provide care to this population in at least seven different languages.

The Oak Street Platform is designed to address these complex health needs and drive top-rated quality performance, outstanding health outcomes and an experience our patients love. This is evidenced by our strong track record of quality outcomes and patient experience metrics. We successfully manage chronic conditions, as evidenced by our approximately 51% reduction in hospital admissions (based on our hospital admission rates per thousand patients of 183 as of March 31, 2020, compared to the Medicare benchmark of 370). We provide better support to our patients following acute episodes, as evidenced by a 42% reduction in 30-day readmission rates (based on our rate of hospital readmissions within 30 days per thousand patients of 11% as of March 31, 2020, compared to the Medicare benchmark of 19%). We proactively engage patients and help them to navigate the healthcare system, as evidenced by a 51% reduction in emergency department visits (based on our rate of emergency department “treat and release” claims per thousand patients of 535 as of December 31, 2019, compared to the Medicare benchmark of 1,091). See “Market and Industry Data” for information on how these Medicare benchmarks are derived. Our platform achieves outstanding results on Medicare quality metrics, as demonstrated by our achievements in addressing HEDIS gaps and adherence to evidence-based care guidelines, and our Net Promoter Score is 90. By making patients the primary focus of our model, we are able to consistently achieve these results.

Our care model creates a rare offering where high-quality care and a positive customer experience come at a lower overall cost. For that reason, we can offer a significantly better product with a full suite of value-added services that are integral to wellbeing at no additional cost to patients.

Our Payors “Win” as Medical Costs Decline, Membership Volumes Increase and Medicare Quality Metrics Improve

Although we have limited experience managing contracts with full risk, since entering into our first fully capitated contracts in 2016 we have worked closely with key payors to improve outcomes for patients. Our demonstrated track record of improving patient outcomes enables payors to become net beneficiaries when we open centers in locations where they have insured Medicare members or desire to grow. Payors dedicate a large share of their efforts to reducing medical costs and they have a strong desire to engage with solutions proven to achieve that goal. We believe that our ability to remove unnecessary costs through a comprehensive approach to patient care makes us a partner of choice for payors and allows payors to lock in improved medical cost performance. Also, our strong performance in Medicare quality metrics, as demonstrated by our achievements in addressing HEDIS gaps and adherence to evidence-based care guidelines, supports improvements in payors’ quality scores, which increases their revenue. On the whole, we represent an attractive opportunity for payors to meaningfully improve their overall financial position.

As of September 30, 2020, we had contractual relationships with 25 payor partners, including all of the top five national MA payors. A significant portion of our revenue is concentrated with three large payors, Humana,

 

123


Table of Contents

WellCare and Cigna HealthSpring, which together comprised approximately 68% of our capitated revenue for the nine months ended September 30, 2020, with 46% from Humana, 12% from WellCare and 10% from Cigna HealthSpring.

A secondary benefit for payors is enhanced membership growth and satisfaction. A key step in our care model is educating patients on their choice in health plans. Many patients elect to participate in MA insurance plans after learning about available benefits and their value proposition from our Care Teams. Our platform also delivers significant levels of patient satisfaction as evidenced by our Net Promoter Score of 90, compared to an average score of 3 for primary care physicians, driving patients’ continued engagement with us and improved health experience. Our attractiveness to payors has proven beneficial to us as well, with certain payors offering to subsidize our upfront cost to open new centers in their markets because of the benefits we are able to create within their member base.

As we continue to grow, we believe we will continue delivering value to payors, impacting medical costs and membership on a mass scale. Additionally, with the expansion of our platform and our continued ability to drive improved clinical outcomes, we believe that the entire healthcare ecosystem will ultimately benefit from Medicare eligible citizens receiving higher-quality care and improved outcomes that do not require more taxpayer funding.

Our Providers “Win” because the Oak Street Platform Allows Them to Focus on Improving the Lives of Their Patients

Our provider base consists of physicians and nurse practitioners at all different stages of their careers. They choose to serve patients at Oak Street Health because of a shared belief in our mission and values.

Our providers are supported by integrated Care Teams that partner together to take care of patients and allow providers to spend more time with patients. Additionally, the Oak Street Platform is enabled by technology that our providers leverage to ensure they are aware of each patient’s health history and potential risks, helping to inform proper diagnoses. The Oak Street Platform is designed to reward quality, not quantity, of care. Provider compensation is determined by quality measures across the population of patients for which they are responsible and is not linked to visit volume. This dynamic is valued by providers because it reduces the potential for burnout and rewards them for making decisions in the best interest of their patients.

The net result of our model is that our providers have a smaller number of patients to care for, more time with patients, more support from our Care Teams and better technology to help them care for patients.

Satisfaction surveys of our providers from June 30, 2019 exceed benchmarks across all dimensions, with:

 

   

95% of our providers saying they are likely to be practicing with Oak Street three years from now;

 

   

95% of our providers saying they would recommend Oak Street as a great place to work;

 

   

99% of our providers saying that Oak Street inspires them to do their best; and

 

   

99% of our providers saying that they are willing to put in a great deal of effort to help Oak Street succeed.

We “Win” through a Virtuous Cycle that Promotes Growth across All Facets of Our Business and Drives Our Financial Results

The Oak Street Platform generates a positive feedback loop that can drive our expansion and can perpetuate growth, unlocking the embedded economics of our business as we add centers and those centers mature. From 2016 to 2019, we essentially doubled our footprint, growing from 19 centers to 51, and in the same period, we grew our revenue over four times, from $78.8 million to $556.6 million, a 92% compounded annual growth rate.

 

124


Table of Contents

We built Oak Street Health to serve patients and provide measurably better health in all communities we serve. By reducing overall cost by increasing the investment in primary and preventive care, we put the dollars where they better serve our patients and increase their overall wellbeing. We have a created a model that incentivizes all constituencies to work together, because everyone “Wins.” When all constituencies benefit, we can share in the value. By structuring the majority of our contracts with MA plans as fully capitated arrangements for managing their members, we capture the meaningful value we create by increasing care quality, improving health outcomes and saving the healthcare system money. This potential surplus can then be reinvested in the business to expand and improve our care model which leads to more savings, powering a self-driven cycle of investment and growth.

 

 

LOGO

Our model is standardized across markets to ensure the highest levels of quality, brand integrity and organizational discipline, but also flexible enough in defined ways to be tailored to the specific needs of each neighborhood we serve. This dynamic underpins our highly portable solution to addressing excess costs in the healthcare system, allowing us to scale nationally and rebuild healthcare as it should be.

Our Competitive Advantages

We Purpose-Built the Oak Street Platform from the Ground Up

The Oak Street Platform was designed to manage Medicare eligible patients’ total cost of care through capitated, value-based payments. We designed a brand new model both because the existing primary care infrastructure was not built to be able to provide the type of care necessary to drive the massive improvements in cost and quality the healthcare system needs and because there is a culture of hesitancy to change that exists in the primary care setting. We decided to focus on the Medicare market due to its size, growth tailwinds and largely clinically cohesive population. Chronic disease is most prevalent in Medicare patients and by operating a care delivery model focused on preventive care and improving patients’ comprehensive wellbeing, we are able to consistently reduce the number of acute episodes among our patients that would otherwise result in high-cost hospitalizations. We designed the Oak Street Platform to take risk in managing patients’ health below an agreed-upon baseline cost because we believed there was a meaningful opportunity to generate system-wide cost savings and we saw an opportunity to capture the value we created by delivering those results. The purposeful design of the Oak Street Platform against a specific population with similar clinical needs differentiates it from the majority of other players in the healthcare delivery system.

 

125


Table of Contents

We Have a First Mover Advantage

Our care delivery model is the result of years of research, observation, iteration and enhancement, and we continue to invest in improving our approach. Our model helps us to better stratify risk in patients, prioritize more effective interventions and better respond to acute episodes, as well as improve support of our providers and engagement with our technology. We have created a virtuous cycle that promotes growth across all facets of our business because of the consistent, high-quality results we deliver. Due to our existing scale, growth trajectory and demonstrated ability to drive improving center-level financials, we believe we have access to more capital and operational expertise than potential new entrants, meaning we will be able to continue to improve our model more quickly than new entrants are able to develop their models, build scale and become our competitors.

Positive Feedback Loop Accelerates Our Business

We have created an environment in which our strong performance in one dimension accelerates performance in another, which, in turn, leads to growth in yet another aspect of our business. Under our capitation contracts with payors, we generally take full responsibility for a patient’s cost of care. By delivering better care to patients in the primary care setting, patients become healthier and have better health outcomes. Healthier patients and better outcomes create savings for the overall cost of care for a patient. Our ability to drive savings allows us to capture value and reinvest in our business. Investing in our business and improving our care model and technology allows us to generate better results for our patients, which starts the positive feedback loop cycle again. Continual innovation and investment is one reason we have seen our patient-level contribution (that is, the difference between revenue for a patient and third-party medical costs for the patient) increase at least 15% per year since 2016.

Custom-Designed, Integrated End-to-End Technology

Canopy is designed to fit seamlessly into our care delivery model and Care Team workflows. In order to drive meaningful use across our provider user base, we developed Canopy to be easily integrated into the day-to-day operations of our centers and focused on designing data insights that were comprehensive while also being easy to understand, accessible and actionable.

As we scale, so does our technology. With the benefit of larger data pools as our business grows, Canopy will be able to produce increasingly powerful data insights that will equip us with more tools to improve the health of our patients. We believe that we have only begun to unlock the value of our data assets, which are growing rapidly as we open new centers and add more patients.

Organic, Community-Based Marketing and Patient Recruitment

We employ a multichannel marketing strategy that goes directly to our target customer. Our business model allows us to be payor agnostic and focus on Medicare patients. This removes barriers for potential patients to access our care, with the vast majority able to receive care at our centers without having to wait until the annual enrollment period to change their health plan. Due to these characteristics, we fundamentally control our own destiny and can scale the number of centers on our platform rapidly and fill them with any interested patients we attract.

Highly Recurring Customer Base Creates Subscription-Like Revenue Model

Our patients benefit from our offering and they rarely leave. Because we generate the majority of our revenue on a PPPM basis and we are able to consistently retain patients, we have significant visibility into our future financial performance. This provides us the flexibility to quickly adapt to changing circumstances and deliver what we believe to be the right care in the right setting, as we did with telehealth in the spring of 2020, without having an immediate adverse impact to our revenue.

 

126


Table of Contents

A Flexible Model Able to Match Patient Needs and Preferences

The COVID-19 pandemic is creating difficulties for traditional fee-for-service model providers to provide care while causing changes to patient’s preferred means of engagement. The changes in preference are not uniform, with some patients preferring traditional in-person visits while others would prefer leveraging telehealth. It is unknown how these preferences will evolve both during and after the pandemic. Additionally, clinical needs of patients vary. Given the high disease burden of our patients, we believe in-person care will remain a necessity for the vast majority, with our sickest patients generally requiring more in-person care. However, we believe we have been able to effectively complement in-person care with telehealth visits and can continue to do so. For reasons of both patient preference and clinical need, we believe our model’s adaptability and our ability to effectively engage our patients in numerous ways without negatively impacting our capitated revenue will be an advantage for Oak Street.

Mission-Driven Team with Unique “Oaky” Culture

Our team has a steadfast commitment to executing on the mission and vision of our business. To achieve our goals, we have developed an “Oaky” culture centered around creating an unmatched patient experience, driving clinical excellence, taking ownership, fostering innovation and radiating positive energy. Our unique combination of talent and healthcare experience across a number of professional settings, as well as our team’s commitment to our “Oaky” culture, underpins our success in all that we do.

Our Growth Strategy

The key elements of our growth strategy include:

 

   

Increase Patient Enrollment within Existing Centers: As of September 30, 2020, we served approximately 89,500 patients in our 67 centers; however, only approximately 33% of our centers had been open for more than three years. A typical Oak Street facility can serve approximately 3,500 patients at full capacity, implying our existing portfolio of centers has the capacity to serve approximately 235,000 patients, more than double our current enrollment, leaving substantial runway to increase the number of patients within the more recent vintage centers in our existing footprint. Through our proven, multichannel patient acquisition model, we believe we can drive significant growth by filling up our current base of centers.

 

   

Add Additional Centers in Existing Markets: Our markets as of September 30, 2020 had an estimated addressable population of approximately 4.9 million Medicare-eligible patients. We expect these markets will continue to see strong Medicare member growth given the aging demographics across the United States. As of September 30, 2020, we served approximately 89,500 patients across all of our markets, implying less than 3% penetration within our existing markets. We expect to continue to add centers in existing markets to bring our care model to neighborhoods that are not currently served and to provide additional capacity where current centers are filling up. Of our new centers opened in 2019 and opened or expected to be opened in 2020, approximately 33% and 31%, respectively, were or are in existing markets.

 

   

Expand into New Markets: We are constantly evaluating our pipeline of new markets for opportunities to expand our network. Based on our analysis and experience to date, we have identified a list of target markets that we believe are optimal candidates for our unique primary care model. In the remainder of 2020, we are targeting expansion into multiple new markets that have a total addressable Medicare-eligible patient population of approximately 0.1 million and in 2021, we have a strong pipeline of additional high priority markets with an addressable Medicare-eligible patient population of approximately 1.7 million.

 

   

Movement of Current Patients from Fee-for-Service to Value-Based Arrangements: Approximately one-third of our current patient base is covered under fee-for-service payment arrangements. Patients

 

127


Table of Contents
 

who choose to move from fee-for-service arrangements to value-based, or capitation, arrangements as they are educated about the potential advantages of such arrangements represents a significant revenue opportunity given the incremental funding associated with providing comprehensive care.

 

   

Continue to Optimize the Oak Street Platform: We believe that our ongoing investment in our Oak Street Platform drives greater efficiency across our business, generating a virtuous cycle that allows us to scale new centers faster than our prior vintages. We will continue to make significant investments in our technology, driving insights using data analytics and care model interventions. We believe these investments will ultimately result in better outcomes, a best-in-class patient experience, and lower costs. As we increase cost savings, we generate additional surplus that can be reinvested to support continuous improvement in the Oak Street Platform and rapid growth and while driving increased margin in mature centers.

Fee Arrangements

We provide care for patients that are insured under capitation arrangements and fee-for-service arrangements. As of September 30, 2020, approximately 97.2% and 0.5% of our revenue was derived from capitation arrangements and fee-for-service arrangements, respectively.

Capitation arrangements

Beginning in 2016, we converted the majority of our MA contracts to capitation arrangements, which we believe better align provider incentives with both quality and efficiency of care. Under capitation arrangements, payors pay a fixed amount for every plan member that selects us as their primary care provider and thus becomes our patient, thereby subcontracting a significant portion of the responsibility and risks for managing patient care to the care provider. We believe that this approach improves the quality of the care for patients and the potential profitability for efficient care providers. As of September 30, 2020 approximately 34% of our patients were covered by traditional Medicare and were thus, by definition, fee-for-service patients and approximately 66% of our patients were enrolled in MA plans. Of those patients enrolled in MA plans, nearly 100% are reimbursed through a capitation arrangement. In terms of the total expense of services provided internally, approximately 40% of our services were provided to patients covered by traditional Medicare for the year ended December 31, 2019 and approximately 37% for the nine months ended September 30, 2020. Approximately 60% of our internally provided services in terms of total expense were provided to patients enrolled in MA plans covered by capitation arrangements for the year ended December 31, 2019 and approximately 63% for the nine months ended September 30, 2020. Our patients covered by traditional Medicare had on average approximately 7.4 visits to our centers for the year ended December 31, 2019, and our patients enrolled in MA plans covered by capitation arrangements had on average approximately 7.9 visits for the year ended December 31, 2019. See “Management’s Discussion and Analysis of Financial Condition and Results of Operations—Key Factors Affecting Our Performance—Our Patients” for more information on how we enroll patients.

The PPPM rates for our capitation arrangements are determined as a percent of the premium the MA plan receives from CMS for our at-risk patients. Those premiums are determined via a competitive bidding process with CMS and are based upon the cost of care in a local market and the average utilization of services by the patients enrolled. Medicare pays capitation using a “risk adjustment model,” which compensates providers based on health status (acuity) of each individual patient. Payors with higher acuity patients receive more, and those with lower acuity patients receive less. Under the risk adjustment model, capitation is paid on an interim basis based on enrollee data submitted for the preceding year and is adjusted in subsequent periods after the final data is compiled. As premiums are adjusted via the risk adjustment model, our PPPM payments will change in unison with how our payor partners’ premiums change with CMS. In certain contracts, PPPM fees also include adjustments for items such as performance incentives or penalties based on the achievement of certain clinical quality metrics as contracted with payors.

 

128


Table of Contents

The percentage of premiums paid per at-risk patient are often significantly higher than the fees for services provided under fee-for-service arrangements. Consequently, the revenue and, when costs for providing service are effectively managed, profit opportunity available under a capitation arrangement are more attractive. We believe that the advantages, savings and efficiencies made possible by the capitation model are most pronounced when the care demands of the population are the most severe and require the most coordination, such as for the older patients and patients with chronic, complex and follow-on diseases that we serve. While organized coordination of care is central to the capitation model, it is also well suited to the implementation of preventive care and disease management over the long term, since physicians have a financial incentive to improve the overall health of their patient population. Although capitation arrangements also involve a certain degree of risk when patients’ medical expenses exceed the capitation amount, we believe that we have the scale, comprehensive medical delivery resources, infrastructure and care management knowledge to spread this risk across a large patient population. See “Risk Factors—Risks Related to our Business—Under most of our agreements with health plans, we assume some or all of the risk that the cost of providing services will exceed our compensation.”

Fee-for-service arrangements

Under traditional fee-for-service reimbursement models, payors pay a specified amount for each service or procedure performed during a patient visit. As a result, compensation under fee-for-service arrangements is closely tied to the volume of patient visits and procedures performed, thus offering limited financial incentive to focus on cost containment and preventative care.

Payor Relationships

Our ability to consistently attract patients across multiple geographic markets depends on our ability to contract with payors in each market. By opening centers in locations where our current payor partners have large numbers of insured Medicare members, we believe we are creating net benefits for payors, as we are able to reduce unnecessary costs and consistently raise the quality of the payors’ plans, driving Medicare quality bonuses that increase their revenue.

As of September 30, 2020, we had contractual relationships with 25 payor partners, including all of the top five national MA payors. A significant portion of our revenue is concentrated with three large payors, Humana, WellCare and Cigna HealthSpring, which together comprised approximately 68% of our capitated revenue for the nine months ended September 30, 2020. See “Risk Factors—Risks Related to Our Business—Our revenues and operations are dependent upon a limited number of key payors.” As of September 30, 2020, our average contractual relationship with our payor partners was approximately two years, with a majority of those agreements now being in automatic annual one-year renewal stages. In recent years, however, we have begun to move our contracting relationships to longer-term agreements, with some having initial terms as long as seven years, with annual renewals thereafter. The contracts with our three largest payor partners are entered into on substantially consistent terms. While length of contract and economic terms are often negotiated, payors generally use form contracts that contain usual and customary terms and conditions. All of our contracts with payors, including Humana, WellCare and Cigna HealthSpring, provide for terms ranging from one to seven years with annual renewals following the initial term. Our agreements with each payor partner may also include terms and conditions to incentivize us and facilitate our ability to provide quality care to that plan’s members, such as care coordination or stabilization fees, quality adjustments, marketing support and other usual and customary provisions.

The contracts governing the relationships with our payors include key terms which may include the period of performance, revenue rates, advanced billing terms, service level agreements, termination clauses and right of first refusal clauses. Typically, these contracts provide for a monthly payment to us of a percentage of the MA premium received by the applicable plan. The specified percentage varies depending on the plan and the terms of our particular contract. In some cases, our contracts also include other shared medical savings arrangements. In

 

129


Table of Contents

addition, certain of our contracts provide that if we fail to meet specified implementation targets, we may be subject to financial penalties.

Many of our contracts are terminable for convenience by either the payor or us after a notice period has passed. The related notice period in our contracts is negotiated on a case by case basis and is dependent on many factors, some of which are outside of our control. Most of our contracts include cure periods for certain breaches, during which time we may attempt to resolve any issues that would trigger a payor’s ability to terminate the contract. Certain of our contracts may be terminated immediately by the payor if we lose applicable licenses, go bankrupt, lose our liability insurance, become insolvent, file for bankruptcy or receive an exclusion, suspension or debarment from state or federal government authorities. Additionally, if a payor were to lose applicable licenses, go bankrupt, lose liability insurance, become insolvent, file for bankruptcy or receive an exclusion, suspension or debarment from state or federal government authorities, our contract with such payor could in effect be terminated. The loss, termination or renegotiation of any contract could negatively impact our results. In addition, as payors’ businesses respond to market dynamics and financial pressures, and as they make strategic business decisions in respect of the lines of business they pursue and programs in which they participate, we expect that certain of our payors will, from time to time, seek to restructure their agreements with us. See “Risk Factors—Risks Related to Our Business—The termination or non-renewal of the Medicare Advantage contracts held by the health plans with which we contract, or the termination or non-renewal of our contracts with those plans, could have a material adverse effect on our revenue and our operations.”

The contracts with our payors impose other obligations on us. For example, we typically agree that all services provided under the payor contract and all employees providing such services will comply with the payor’s policies and procedures. In addition, in most instances, we have agreed to indemnify our payors against certain third-party claims, which may include claims that our services infringe the intellectual property rights of such third parties.

Regulation

Our operations and those of our affiliated physician entities are subject to extensive federal, state and local governmental laws and regulations. These laws and regulations require us to meet various standards relating to, among other things, billings and reports to government payment programs, primary care centers and equipment, dispensing of pharmaceuticals, management of centers, personnel qualifications, maintenance of proper records, and quality assurance programs and patient care. If any of our operations or those of our affiliated physicians are found to violate applicable laws or regulations, we could suffer severe consequences that would have a material adverse effect on our business, results of operations, financial condition, cash flows, reputation and stock price, including:

 

   

suspension or termination of our participation in government and/or private payment programs;

 

   

refunds of amounts received in violation of law or applicable payment program requirements dating back to the applicable statute of limitation periods;

 

   

loss of our licenses required to operate healthcare facilities or administer pharmaceuticals in the states in which we operate;

 

   

criminal or civil liability, fines, damages or monetary penalties for violations of healthcare fraud and abuse laws, including the federal Anti-Kickback Statute, Civil Monetary Penalties Law of the Social Security Act, Stark Law, the FCA and/or state analogs to these federal enforcement authorities, or other regulatory requirements;

 

   

enforcement actions by governmental agencies and/or state law claims for monetary damages by patients who believe their health information has been used, disclosed or not properly safeguarded in violation of federal or state patient privacy laws, including the regulations implementing HIPAA and the Privacy Act;

 

130


Table of Contents
   

mandated changes to our practices or procedures that significantly increase operating expenses or decrease our revenue;

 

   

imposition of and compliance with corporate integrity agreements that could subject us to ongoing audits and reporting requirements as well as increased scrutiny of our billing and business practices which could lead to potential fines, among other things;

 

   

termination of various relationships and/or contracts related to our business, including joint venture arrangements, contracts with payors, real estate leases and provider employment arrangements;

 

   

changes in and reinterpretation of rules and laws by a regulatory agency or court, such as state corporate practice of medicine laws, that could affect the structure and management of our business and its affiliated physician practice corporations;

 

   

negative adjustments to government payment models including, but not limited to, Medicare Parts A, B and C and Medicaid; and

 

   

harm to our reputation, which could negatively impact our business relationships, the terms of payor contracts, our ability to attract and retain patients and physicians, our ability to obtain financing and our access to new business opportunities, among other things.

We expect that our industry will continue to be subject to substantial regulation, the scope and effect of which are difficult to predict. Our activities could be subject to investigations, audits and inquiries by various government and regulatory agencies and private payors with whom we contract at any time in the future. See “Risk Factors—Risks Related to Regulation.” Adverse findings from such investigations and audits could bring severe consequences that could have a material adverse effect on our business, results of operations, financial condition, cash flows, reputation and stock price. In addition, private payors could require pre-payment audits of claims, which can negatively affect cash flow, or terminate contracts for repeated deficiencies.

There is no requirement in the states in which we operate for a risk-bearing provider to register as an insurance company and we have not registered as such in any of the states in which we operate.

Federal Anti-Kickback Statute

The federal Anti-Kickback Statute prohibits, among other things, knowingly and willfully offering, paying, soliciting or receiving remuneration, directly or indirectly, in cash or kind, to induce or reward either the referral of an individual for, or the purchase, order or recommendation of, any good or service, for which payment may be made under federal and state healthcare programs such as Medicare and Medicaid.

Federal criminal penalties for the violation of the federal Anti-Kickback Statute include imprisonment, fines and exclusion of the provider from future participation in the federal healthcare programs, including Medicare and Medicaid. Violations of the federal Anti-Kickback Statute are punishable by imprisonment for up to ten years, fines of up to $100,000 per kickback or both. Larger fines can be imposed upon corporations under the provisions of the U.S. Sentencing Guidelines and the Alternate Fines Statute. Individuals and entities convicted of violating the federal Anti-Kickback Statute are subject to mandatory exclusion from participation in Medicare, Medicaid and other federal healthcare programs for a minimum of five years. Civil penalties for violation of the Anti-Kickback Statute include up to $100,000 in monetary penalties per violation, repayments of up to three times the total payments between the parties to the arrangement and suspension from future participation in Medicare and Medicaid. Court decisions have held that the statute may be violated even if only one purpose of remuneration is to induce referrals. The ACA amended the federal Anti-Kickback Statute to clarify the intent that is required to prove a violation. Under the statute as amended, the defendant does not need to have actual knowledge of the federal Anti-Kickback Statute or have the specific intent to violate it. In addition, the ACA amended the federal Anti-Kickback Statute to provide that any claims for items or services resulting from a violation of the federal Anti-Kickback Statute are considered false or fraudulent for purposes of the FCA.

 

131


Table of Contents

The federal Anti-Kickback Statute includes statutory exceptions and regulatory safe harbors that protect certain arrangements. These exceptions and safe harbors are voluntary. Business transactions and arrangements that are structured to comply fully with an applicable safe harbor do not violate the federal Anti-Kickback Statute. However, transactions and arrangements that do not satisfy all elements of a relevant safe harbor do not necessarily violate the law. When an arrangement does not satisfy a safe harbor, the arrangement must be evaluated on a case-by-case basis in light of the parties’ intent and the arrangement’s potential for abuse. Arrangements that do not satisfy a safe harbor may be subject to greater scrutiny by enforcement agencies.

We enter into several arrangements that could potentially implicate the Anti-Kickback Statute if requisite intent was present, such as:

 

   

Joint ventures. We operate certain of our centers under joint ventures with managed care plans or other healthcare providers. For the nine months ended September 30, 2020, these joint ventures represented an immaterial portion of our total revenues. Although we do not expressly seek to enter into new joint ventures, it is possible that the payor landscape in certain markets we may attempt to enter in the future may make entering into additional joint ventures attractive. Our relationships with payors may not fully satisfy a safe harbor. Although failure to comply with a safe harbor does not render an arrangement illegal under the federal Anti-Kickback Statute, an arrangement that does not operate within a safe harbor may be subject to increased scrutiny and the Office of Inspector General (the “OIG”) of HHS has warned in the past that certain joint venture relationships have a potential for abuse. Joint ventures that fall outside the safe harbors are evaluated on a case-by-case basis under the federal Anti-Kickback Statute. In this regard, we have endeavored to structure our joint ventures to satisfy as many elements of the safe harbor for investments in small entities as we believe are commercially reasonable. For example, we believe that these investments are offered and made by us on a fair market value basis and provide returns to the investors in proportion to their actual investment in the venture. However, since the arrangements may not satisfy all of the requirements of an applicable safe harbor, these arrangements could be subject to scrutiny on the ground that they are intended to induce patient referrals.

 

   

Lease arrangements. We lease space for certain of our centers from one of our payor partners. We endeavor to structure these arrangements to comply with the federal Anti-Kickback Statute safe harbor for space rentals in all material respects.

 

   

Discounts. Our centers sometimes acquire certain items and services at a discount that may be reimbursed by a federal healthcare program. We endeavor to structure our vendor contracts that include discount or rebate provisions to comply with the federal Anti-Kickback Statute safe harbor for discounts.

 

   

Sales forces and patient recruitment. The OIG has expressed concern regarding the use of non-employed sales forces to recruit or facilitate the recruiting of patients or referrals, especially when the sales agent is compensated in a manner that provides rewards or incentives on a volume or value basis. Accordingly, commissions or per-patient based compensation methodologies are closely scrutinized by federal agencies. We employ our own sales force and attempt to meet the Anti-Kickback Safe Harbor for Bona Fide Employment; however, in limited instances we use external companies to assist with certain aspects of these efforts, but only in arrangements that we believe do not violate the Anti-Kickback Statute or other applicable laws.

If any of our business transactions or arrangements, including those described above, were found to violate the federal Anti-Kickback Statute, we could face, among other things, criminal, civil or administrative sanctions, including possible exclusion from participation in Medicare, Medicaid and other state and federal healthcare programs. Any findings that we have violated these laws could have a material adverse impact on our business, results of operations, financial condition, cash flows, reputation and stock price.

As part of HHS’s Regulatory Sprint to Coordinated Care (“Regulatory Sprint”), OIG issued a request for information in August 2018 seeking input on regulatory provisions that may act as barriers to coordinated care or

 

132


Table of Contents

value-based care. In November 2020 OIG issued a final rule adding new safe harbors to the Anti-Kickback Statute and made modifications to the civil monetary penalty law governing inducements provided to Medicare and Medicaid beneficiaries (the “CMPL”). OIG identified aspects of the Anti-Kickback Statute and CMPL that posed potential barriers to coordinated care and value based care and added new safe harbors that attempt to address those barriers. Additionally, numerous federal agencies have requested comments and information from the public and have published proposed regulations as part of the Regulatory Sprint on areas that have historically been viewed as barriers to innovative care coordination arrangements. Additionally, the Office for Civil Rights (“OCR”) is also involved, and has called for information from the public regarding ways that the HIPAA regulations could be modernized to support coordinated, value-based care. Additionally, the Substance Abuse and Mental Health Services Administration (“SAMHSA”) published proposed regulations related to the privacy of substance use disorder treatment records, and CMS published proposals to revise its Stark advisory opinion process. On July 15, 2020, SAMHSA issued a final rule on the protection of substance use disorder (“SUD”) treatment records under 42 CFR Part 2 (the “Part 2 Rule”). The Part 2 final rule aims to reduce delays and burdens in care coordination by more closely aligning Part 2 with the HIPAA Privacy Rule, while maintaining certain privacy protections specific to Part 2. This final rule is effective August 14, 2020. Also of note, under the CARES Act, signed into law on March 27, 2020, Congress itself made significant modifications to the authorizing statute for the Part 2 regulations, with the aim of aligning the Part 2 laws more strongly with the HIPAA privacy rule. One key change is the elimination of previous criminal penalties for Part 2 violations and new application of the HIPAA enforcement framework to Part 2 information, including requirements for breach notification and civil penalties for wrongful disclosure. The law directs the Secretary of Health and Human Services to revise the Part 2 regulations such that the amendments would apply to uses and disclosures of SUD records the date that is 12 months after the date of enactment of the CARES Act. We anticipate many more proposals and changes into the future as part of this initiative. These changes in federal regulations are anticipated to make a significant impact on health care providers and other stakeholders These and similar changes may cause OIG, CMS or other regulators to change the parameters of rules and regulations that we must follow and thus impact our business, results of operations and financial condition.

Risk Bearing Provider Regulation

Certain of the states where we currently operate or may choose to operate in the future regulate the operations and financial condition of risk bearing providers like us and our affiliated providers. These regulations can include capital requirements, licensing or certification, governance controls and other similar matters. While these regulations have not had a material impact on our business to date, as we continue to expand, these rules may require additional resources and capitalization and add complexity to our business.

Stark Law

The Stark Law prohibits a physician who has a financial relationship, or who has an immediate family member who has a financial relationship, with entities providing Designated Health Services (“DHS”) from referring Medicare patients to such entities for the furnishing of DHS, unless an exception applies. Although uncertainty exists, federal agencies and at least one court have taken the position that the Stark Law also applies to Medicaid. DHS is defined to include clinical laboratory services, physical therapy services, occupational therapy services, radiology services including magnetic resonance imaging, computerized axial tomography scans, and ultrasound services, radiation therapy services and supplies, durable medical equipment and supplies, parenteral and enteral nutrients, equipment, and supplies, prosthetics, orthotics and prosthetic devices and supplies, home health services, outpatient prescription drugs, inpatient and outpatient hospital services and outpatient speech-language pathology services. The types of financial arrangements between a physician and an entity providing DHS that trigger the self-referral prohibitions of the Stark Law are broad and include direct and indirect ownership and investment interests and compensation arrangements. The Stark Law prohibits any entity providing DHS that has received a prohibited referral from presenting, or causing to be presented, a claim or billing for the services arising out of the prohibited referral. Similarly, the Stark Law prohibits an entity from “furnishing” a DHS to another entity in which it has a financial relationship when that entity bills for the service. The Stark Law also prohibits self-referrals within an organization by its own physicians, although broad exceptions exist that cover employed physicians and those referring DHS that are ancillary to the physician’s

 

133


Table of Contents

practice to the physician group. The prohibition applies regardless of the reasons for the financial relationship and the referral. Unlike the federal Anti-Kickback Statute, the Stark Law is a strict liability violation where unlawful intent need not be demonstrated.

If the Stark Law is implicated, the financial relationship must fully satisfy a Stark Law exception. If an exception is not satisfied, then the parties to the arrangement could be subject to sanctions. Sanctions for violation of the Stark Law include denial of payment for claims for services provided in violation of the prohibition, refunds of amounts collected in violation of the prohibition, a civil penalty of up to $15,000 for each service arising out of the prohibited referral, a civil penalty of up to $100,000 against parties that enter into a scheme to circumvent the Stark Law prohibition, civil assessment of up to three times the amount claimed and potential exclusion from the federal healthcare programs, including Medicare and Medicaid. Amounts collected on claims related to prohibited referrals must be reported and refunded generally within 60 days after the date on which the overpayment was identified. Furthermore, Stark Law violations and failure to return overpayments in a timely manner can form the basis for FCA liability, as discussed below.

If CMS or other regulatory or enforcement authorities determine that claims have been submitted for referrals by us that violate the Stark Law, we would be subject to the penalties described above. In addition, it might be necessary to restructure existing compensation agreements with our physicians. Any such penalties and restructuring or other required actions could have a material adverse effect on our business, results of operations, financial condition and cash flows.

In June 2018, CMS issued a request for information seeking input on how to address any undue regulatory impact and burden of the Stark Law. CMS placed the request for information in the context of the Regulatory Sprint and stated that it identified aspects of the Stark Law that pose potential barriers to coordinated care. In November 2020 CMS issued a final rule, in its view, that addressed the undue regulatory impact and burden of the Stark Law. CMS added new exceptions to attempt to address potential barriers to coordinated care and value based care. CMS also attempted to clarify guidance on prior rulemaking in a number of areas of the Stark Law. These or other changes implemented by CMS in the future may impact our business, results of operations and financial condition.

The definition of DHS under the Stark Law does not include outpatient physician services. Since most services furnished to Medicare beneficiaries provided in our centers are physician services, our services generally do not implicate the Stark Law referral prohibition. However, certain ancillary services we may provide, including certain diagnostic testing, may be considered DHS. Also, we refer Medicare beneficiaries to third parties for the provision of DHS and our financial relationships with those third parties must satisfy a Stark Law exception.

We have entered into several types of financial relationships with physicians, including compensation arrangements. If our centers were to bill for a non-exempted service and the financial relationships with the physician did not satisfy an exception, we could be required to change our practices, face civil penalties, pay substantial fines, return certain payments received from Medicare and beneficiaries or otherwise experience a material adverse effect as a result of a challenge to payments made pursuant to referrals from these physicians under the Stark Law.

Fraud and Abuse under State Law

Some states in which we operate centers have laws prohibiting physicians from holding financial interests in various types of medical facilities to which they refer patients. Some of these laws could potentially be interpreted broadly as prohibiting physicians who hold shares of our publicly traded stock or are physician owners from referring patients to our centers if the centers perform services for their patients or do not otherwise satisfy an exception to the law. States also have laws similar to or stricter than the federal Anti-Kickback Statute that may affect our ability to receive referrals from physicians with whom we have financial relationships. Some

 

134


Table of Contents

state anti-kickback laws also include civil and criminal penalties. Some of these laws include exemptions that may be applicable to our physician relationships or for financial interests limited to shares of publicly traded stock. Some, however, may include no explicit exemption for certain types of agreements and/or relationships entered into with physicians. If these laws are interpreted to apply to physicians who hold equity interests in our centers or to physicians who hold our publicly traded stock, and for which no applicable exception exists, we may be required to terminate or restructure our relationships with these physicians and could be subject to criminal, civil and administrative sanctions, refund requirements and exclusions from government healthcare programs, including Medicare and Medicaid, which could have a material adverse effect on our business, results of operations, financial condition, cash flows, reputation and stock price.

Similarly, states have beneficiary inducement prohibitions and consumer protection laws that may be triggered by the offering of inducements, incentives and other forms of remuneration to patients and prospective patients. Violations range from civil to criminal and could have a material adverse effect on our business, results of operations and financial condition.

Corporate Practice of Medicine and Fee-Splitting

The laws and regulations relating to our operations vary from state to state and many states prohibit general business corporations, such as us, from practicing medicine, controlling physicians’ medical decisions or engaging in some practices such as splitting professional fees with physicians. We currently contract with affiliated physician-owned professional corporations who provide healthcare services that are required to be provided by licensed healthcare professionals. Pursuant to written agreements, we provide comprehensive suite of administrative services to those professional corporations in exchange for the payment by such professional corporations of a management fee. While we believe that we are in substantial compliance with state laws prohibiting the corporate practice of medicine and fee-splitting, other parties may assert that, despite the way we are structured, we could be engaged in the corporate practice of medicine or unlawful fee-splitting. Were such allegations to be asserted successfully before the appropriate judicial or administrative forums, we could be subject to adverse judicial or administrative penalties, certain contracts could be determined to be unenforceable and we may be required to restructure our contractual arrangements. The laws of other states do not prohibit non-physician entities from employing physicians to practice medicine but may retain a ban on some types of fee-splitting arrangements.

Violations of the corporate practice of medicine vary by state and may result in physicians being subject to disciplinary action, as well as to forfeiture of revenues from payors for services rendered. For lay entities, violations may also bring both civil and, in more extreme cases, criminal liability for engaging in medical practice without a license. Some of the relevant laws, regulations and agency interpretations in states with corporate practice of medicine restrictions have been subject to limited judicial and regulatory interpretation. In limited cases, courts have required management services companies to divest or reorganize structures deemed to violate corporate practice restrictions. Moreover, state laws are subject to change. Any allegations or findings that we have violated these laws could have a material adverse impact on our business, results of operations and financial condition.

The False Claims Act

The federal FCA is a means of policing false bills or false requests for payment in the healthcare delivery system. Among other things, the FCA authorizes the imposition of up to three times the government’s damages and significant per claim civil penalties on any “person” (including an individual, organization or company) who, among other acts:

 

   

knowingly presents or causes to be presented to the federal government a false or fraudulent claim for payment or approval;

 

   

knowingly makes, uses or causes to be made or used a false record or statement material to a false or fraudulent claim;

 

135


Table of Contents
   

knowingly makes, uses or causes to be made or used a false record or statement material to an obligation to pay the government, or knowingly conceals or knowingly and improperly avoids or decreases an obligation to pay or transmit money or property to the federal government; or

 

   

conspires to commit the above acts.

In addition, amendments to the FCA and Social Security Act impose severe penalties for the knowing and improper retention of overpayments collected from government payors. Under these provisions, within 60 days of identifying and quantifying an overpayment, a provider is required to notify CMS or the Medicare Administrative Contractor of the overpayment and the reason for it and return the overpayment. An overpayment impermissibly retained could subject us to liability under the FCA, exclusion from government healthcare programs and penalties under the federal Civil Monetary Penalty statute. As a result of these provisions, our procedures for identifying and processing overpayments may be subject to greater scrutiny.

The penalties for a violation of the FCA range from $5,500 to $11,000 (adjusted for inflation) for each false claim, plus up to three times the amount of damages caused by each false claim, which can be as much as the amounts received directly or indirectly from the government for each such false claim. On June 19, 2020, the DOJ issued a final rule announcing adjustments to FCA penalties, under which the per claim range increases to a range from $11,665 to $23,331 per claim, so long as the underlying conduct occurred after November 2, 2015.

The federal government has used the FCA to prosecute a wide variety of alleged false claims and fraud allegedly perpetrated against Medicare and state healthcare programs, including but not limited to coding errors, billing for services not rendered, the submission of false cost or other reports, billing for services at a higher payment rate than appropriate, billing under a comprehensive code as well as under one or more component codes included in the comprehensive code, billing for care that is not considered medically necessary and false reporting of risk-adjusted diagnostic codes to MA plans. The ACA provides that claims tainted by a violation of the federal Anti-Kickback Statute are false for purposes of the FCA. Some courts have held that filing claims or failing to refund amounts collected in violation of the Stark Law can form the basis for liability under the FCA. In addition to the provisions of the FCA, which provide for civil enforcement, the federal government can use several criminal statutes to prosecute persons who are alleged to have submitted false or fraudulent claims for payment to the federal government. Any allegations or findings that we have violated the FCA could have a material adverse impact on our business, results of operations and financial condition.

In addition to the FCA, the various states in which we operate have adopted their own analogs of the FCA. States are becoming increasingly active in using their false claims laws to police the same activities listed above, particularly with regard to Medicaid fee-for-service and Managed Medicaid programs.

Civil Monetary Penalties Statute

The Civil Monetary Penalties Statute, 42 U.S.C. § 1320a-7a, authorizes the imposition of civil monetary penalties, assessments and exclusion against an individual or entity based on a variety of prohibited conduct, including, but not limited to:

 

   

presenting, or causing to be presented, claims for payment to Medicare, Medicaid or other third-party payors that the individual or entity knows or should know are for an item or service that was not provided as claimed or is false or fraudulent;

 

   

offering remuneration to a federal health care program beneficiary that the individual or entity knows or should know is likely to influence the beneficiary to order or receive health care items or services from a particular provider;

 

   

arranging contracts with an entity or individual excluded from participation in the federal health care programs;

 

   

violating the federal Anti-Kickback Statute;

 

136


Table of Contents
   

making, using or causing to be made or used a false record or statement material to a false or fraudulent claim for payment for items and services furnished under a federal health care program;

 

   

making, using or causing to be made any false statement, omission or misrepresentation of a material fact in any application, bid or contract to participate or enroll as a provider of services or a supplier under a federal health care program; and

 

   

failing to report and return an overpayment owed to the federal government.

Substantial civil monetary penalties may be imposed under the federal Civil Monetary Penalty Statute and may vary depending on the underlying violation. In addition, an assessment of not more than three times the total amount claimed for each item or service may also apply and a violator may be subject to exclusion from federal and state health care programs.

We could be exposed to a wide range of allegations to which the federal Civil Monetary Penalty Statute would apply. We perform monthly checks on our employees, affiliated providers and certain affiliates and vendors using government databases to confirm that these individuals have not been excluded from federal programs. However, should an individual become excluded and we fail to detect it, a federal agency could require us to refund amounts attributable to all claims or services performed or sufficiently linked to an excluded individual. Likewise, our patient programs, which can include enhancements, incentives and additional care coordination not otherwise covered under traditional Medicare, could be alleged to be intended to influence the patient’s choice in obtaining services or the amount or types of services sought. Thus, we cannot foreclose the possibility that we will face allegations subject to the Civil Monetary Penalty Statute with the potential for a material adverse impact on our business, results of operations and financial condition.

Privacy and Security

The federal regulations promulgated under the authority of HIPAA require us to provide certain protections to patients and their health information. The HIPAA privacy and security regulations extensively regulate the use and disclosure of “protected health information” (“PHI”) and require covered entities, which include healthcare providers and their business associates, to implement and maintain administrative, physical and technical safeguards to protect the security of such information. Additional security requirements apply to electronic PHI. These regulations also provide patients with substantive rights with respect to their health information.

The HIPAA privacy and security regulations also require us to enter into written agreements with certain contractors, known as business associates, to whom we disclose PHI. Covered entities may be subject to penalties for, among other activities, failing to enter into a business associate agreement where required by law or as a result of a business associate violating HIPAA, if the business associate is found to be an agent of the covered entity and acting within the scope of the agency. Business associates are also directly subject to liability under certain HIPAA privacy and security regulations. In instances where we act as a business associate to a covered entity, there is the potential for additional liability beyond our status as a covered entity.

Covered entities must notify affected individuals of breaches of unsecured PHI without unreasonable delay but no later than 60 days after discovery of the breach by a covered entity or its agents. Reporting must also be made to the HHS Office for Civil Rights and, for breaches of unsecured PHI involving more than 500 residents of a state or jurisdiction, to the media. All impermissible uses or disclosures of unsecured PHI are presumed to be breaches unless the covered entity or business associate establishes that there is a low probability the PHI has been compromised. Various state laws and regulations may also require us to notify affected individuals in the event of a data breach involving personal information without regard to the probability of the information being compromised.

Violations of HIPAA by providers like us, including, but not limited to, failing to implement appropriate administrative, physical and technical safeguards, have resulted in enforcement actions and in some cases

 

137


Table of Contents

triggered settlement payments or civil monetary penalties. Penalties for impermissible use or disclosure of PHI were increased by the HITECH Act by imposing tiered penalties of more than $50,000 per violation and up to $1.5 million per year for identical violations. In addition, HIPAA provides for criminal penalties of up to $250,000 and ten years in prison, with the severest penalties for obtaining and disclosing PHI with the intent to sell, transfer or use such information for commercial advantage, personal gain or malicious harm. Further, state attorneys general may bring civil actions seeking either injunction or damages in response to violations of the HIPAA privacy and security regulations that threaten the privacy of state residents. There can be no assurance that we will not be the subject of an investigation (arising out of a reportable breach incident, audit or otherwise) alleging non-compliance with HIPAA regulations in our maintenance of PHI.

Healthcare reform

In March 2010, broad healthcare reform legislation was enacted in the United States through the ACA. Although many of the provisions of the ACA did not take effect immediately and continue to be implemented, and some have been and may be modified before or during their implementation, the reforms could continue to have an impact on our business in a number of ways. We cannot predict how employers, private payors or persons buying insurance might react to federal and state healthcare reform legislation, whether already enacted or enacted in the future, nor can we predict what form many of these regulations will take before implementation.

Other aspects of the 2010 healthcare reform laws may also affect our business, including provisions that impact the Medicare and Medicaid programs. These and other provisions of the ACA remain subject to ongoing uncertainty due to developing regulations and clarifications, including those described above, as well as continuing political and legal challenges at both the federal and state levels. Since 2016, various administrative and legislative initiatives have been implemented that have had adverse impacts on the ACA and its programs. For example, in October 2017, the federal government announced that cost-sharing reduction payments to insurers would end, effective immediately, unless Congress appropriated the funds, and, in December 2017, Congress passed the Tax Cuts and Jobs Act, which includes a provision that eliminates the penalty under the ACA’s individual mandate for individuals who fail to obtain a qualifying health insurance plan and could impact the future state of the exchanges. Moreover, in February 2018, Congress passed the Bipartisan Budget Act (the “BBA”) which, among other things, repealed the Independent Payment Advisory Board that was established by the ACA and intended to reduce the rate of growth in Medicare spending by extending sequestration cuts to Medicare payments through fiscal year 2027. While certain provisions of the BBA may increase the scope of benefits available under MA for certain chronically ill federal health care program beneficiaries beginning in 2020, the ultimate impact of such changes cannot be predicted.

While there may be significant changes to the healthcare environment in the future, the specific changes and their timing are not yet apparent. As a result, there is considerable uncertainty regarding the future with respect to the exchanges and other core aspects of the current health care marketplace. Future elections may create conditions for Congress to adopt new federal coverage programs that may disrupt our current commercial payor revenue streams. While specific changes and their timing are not yet apparent, such changes could lower our reimbursement rates or increase our expenses. Any failure to successfully implement strategic initiatives that respond to future legislative, regulatory, and executive changes could have a material adverse effect on our business, results of operations and financial condition.

CMS and state Medicaid agencies also routinely adjust the risk adjustment factor which is central to payment under MA and Managed Medicaid programs in which we participate. The monetary “coefficient” values associated with diseases that we manage in our population are subject to change by CMS and state agencies. Such changes could have a material adverse effect on our financial condition.

Other regulations

Our operations are subject to various state hazardous waste and non-hazardous medical waste disposal laws. These laws do not classify as hazardous most of the waste produced from medical services. Occupational Safety

 

138


Table of Contents

and Health Administration regulations require employers to provide workers who are occupationally subject to blood or other potentially infectious materials with prescribed protections. These regulatory requirements apply to all healthcare facilities, including primary care centers, and require employers to make a determination as to which employees may be exposed to blood or other potentially infectious materials and to have in effect a written exposure control plan. In addition, employers are required to provide or employ hepatitis B vaccinations, personal protective equipment and other safety devices, infection control training, post-exposure evaluation and follow-up, waste disposal techniques and procedures and work practice controls. Employers are also required to comply with various record-keeping requirements.

Federal and state law also governs the dispensing of controlled substances by physicians. For example, the Prescription Drug Marketing Act governs the distribution of drug samples. Physicians are required to report relationships they have with the manufacturers of drugs, medical devices and biologics through the Open Payments Program database. Any allegations or findings that we or our providers have violated any of these laws or regulations could have a material adverse impact on our business, results of operations and financial condition.

In addition, while none of the states in which we currently operated have required it, certain states in which we may desire to do business in the future have certificate of need programs regulating the establishment or expansion of healthcare facilities, including primary care centers. These regulations can be complex and time-consuming. Any failure to comply with such regulatory requirements could adversely impact our business, results of operations and financial condition.

Intellectual Property

Our continued growth and success depend, in part, on our ability to protect our intellectual property and internally developed technology, including Canopy. We primarily protect our intellectual property through a combination of copyrights, trademarks and trade secrets, intellectual property licenses and other contractual rights (including confidentiality, non-disclosure and assignment-of-invention agreements with our employees, independent contractors, consultants and companies with which we conduct business). Based upon our experience providing care in 67 centers in 16 markets across 10 states as of September 30, 2020, we continuously evaluate the needs of our providers and the tools that Canopy can provide and make improvements and add new features based on those needs. Although we do not currently hold a patent for Canopy, we continually assess the most appropriate methods of protecting our intellectual property and may decide to pursue available protections in the future.

However, these intellectual property rights and procedures may not prevent others from competing with us. We may be unable to obtain, maintain and enforce our intellectual property rights, and assertions by third parties that we violate their intellectual property rights could have a material adverse effect on our business, financial condition and results of operations. See “Risk Factors—Risks Related to Our Business—If we are unable to obtain, maintain and enforce intellectual property protection for our technology or if the scope of our intellectual property protection is not sufficiently broad, others may be able to develop and commercialize technology substantially similar to ours, and our ability to successfully commercialize our technology may be adversely affected” and “Risk Factors—Risks Related to Our Business—Third parties may initiate legal proceedings alleging that we are infringing or otherwise violating their intellectual property rights, the outcome of which would be uncertain and could have a material adverse effect on our business, financial condition and results of operations.”

Competition

The U.S. healthcare industry is highly competitive. We compete with large and medium-sized local and national providers of primary care services, such as ChenMed, Iora Health and health system affiliated practices, for, among other things, contracts with payors, recruitment of physicians and other medical and non-medical

 

139


Table of Contents

personnel and individual patients. Our principal competitors for patients and payor contracts vary considerably in type and identity by market. Because of the low barriers of entry into the primary care business and the ability of physicians to own primary care centers and/or also be medical directors for their own centers, competition for growth in existing and expanding markets is not limited to large competitors with substantial financial resources. There have also been increasing indications of interest from non-traditional providers and others to enter the primary care space and/or develop innovative technologies or business activities that could be disruptive to the industry. For example, payors have and may continue to acquire primary care and other provider assets. Our growth strategy and our business could be adversely affected if we are not able to continue to penetrate existing markets, successfully expand into new markets, maintain or establish new relationships with payors, recruit qualified physicians or if we experience significant patient attrition to our competitors. See “Risk Factors—Risks Related to Our Business—The healthcare industry is highly competitive.”

We believe the principal competitive factors for serving the healthcare market for adults on Medicare include: patient experience, quality of care, health outcomes, total cost of care, brand identity and trust in that brand. We believe we compete favorably on these factors.

Legal Proceedings

From time to time, we may be involved in various legal proceedings and subject to claims that arise in the ordinary course of business. Although the results of litigation and claims are inherently unpredictable and uncertain, we are not currently a party to any legal proceedings the outcome of which, if determined adversely to us, are believed to, either individually or taken together, have a material adverse effect on our business, operating results, cash flows or financial condition. Regardless of the outcome, litigation has the potential to have an adverse impact on us because of defense and settlement costs, diversion of management resources, and other factors. See “Risk Factors—Risks Related to Our Business—We may be subject to legal proceedings and litigation, including intellectual property and privacy disputes, which are costly to defend and could materially harm our business and results of operations.”

Insurance

We maintain insurance, excess coverage, or reinsurance for property and general liability, professional liability, directors’ and officers’ liability, workers’ compensation, cybersecurity and other coverage in amounts and on terms deemed adequate by management, based on our actual claims experience and expectations for future claims. We also utilize stop-loss insurance for our patients, protecting us for medical claims per episode in excess of certain levels. Future claims could, however, exceed our applicable insurance coverage. Physicians practicing at our centers are required to maintain their own malpractice insurance.

Employees and Human Capital Resources

As of September 30, 2020, we and our affiliated physician entities collectively had approximately 2,700 employees, including approximately 315 primary care providers. We consider our relationship with our employees to be good. None of our employees are represented by a labor union or party to a collective bargaining agreement.

Our team has a steadfast commitment to executing on the mission and vision of our business. To achieve our goals, we have developed an “Oaky” culture centered around creating an unmatched patient experience, driving clinical excellence, taking ownership, fostering innovation and radiating positive energy. Our unique combination of talent and healthcare experience across a number of professional settings, as well as our team’s commitment to our “Oaky” culture, underpins our success in all that we do.

 

140


Table of Contents

In addition, our focused approach to recruiting and developing talent allows us to attract outstanding physicians, nurse practitioners, other Care Team members, and regional leaders in order to continue to grow and scale our business. We believe that this approach has supported the creation of a strong pipeline of top tier talent for leadership roles within our company and provides a differentiated value proposition for our providers. We have created multiple programs to ensure we continue to attract best-in-class teams and provide the necessary training to foster professional development. In recent years we have added a variety of training and development programs, including regional leadership development, in-house provider recruitment and a medical scribes program. We have demonstrated a consistent ability to attract and retain top clinical talent given our unique value proposition to physicians and nurse practitioners. Our team members also have a deep understanding of the communities in which our patients live, as we strive to hire from within the local community.

Properties

Our principal executive offices are located in Chicago, Illinois where we occupy facilities totaling approximately 25,000 square feet under a sublease that expires on December 31, 2021. We use this facility for administration, sales and marketing, technology and development and professional services. We also lease offices elsewhere in the United States, including Charlotte, North Carolina and Oak Brook, Illinois.

We intend to procure additional space as we add team members and expand geographically. We believe that our facilities are adequate to meet our needs for the immediate future, and that, should it be needed, suitable additional space will be available to accommodate any such expansion of our operations. Currently, we have approximately 40 additional centers in our expansion pipeline, with new centers recently opened in Texas New York and Mississippi.

As of September 30, 2020, we leased approximately 675,000 gross square feet relating to 67 centers located in Illinois, Indiana, Michigan, North Carolina, Ohio, Pennsylvania, Rhode Island, Tennessee, and Texas, including our corporate offices and some centers that are leased from Humana. See “Risk Factors—Risks Related to Our Business—We lease all of our facilities and may experience risks relating to lease termination, lease expense escalators, lease extensions and special charges.” Our leases typically have terms of seven to 15 years, and generally provide for renewal or extension options. Our lease obligations often include annual fixed rent escalators ranging between 2% and 3% or variable rent escalators based on a consumer price index. Generally, our leases are “net” leases, which require us to pay all of the cost of insurance, taxes, maintenance and utilities. We generally cannot cancel these leases at our option.

Seasonality

Our business experiences some variability depending upon the time of year. We experience the largest portion of our at-risk patient growth during the first quarter, when plan enrollment selections made during the prior AEP take effect. While we also add patients throughout the year, including during Special Enrollment Periods when certain eligible individuals can enroll in MA midyear, we would expect to see approximately half of our at-risk patient growth occur in connection with the annual enrollment period. In addition, in January of each year, CMS revises the risk adjustment factor for each patient based upon health conditions documented in the prior year, leading to an overall increase in per-patient revenue. As the year progresses, our per-patient revenue declines as new patients join us typically with less complete or accurate documentation (and therefore lower risk-adjustment scores) and patient mortality disproportionately impacts our higher-risk (and therefore greater revenue) patients.

Medical costs will vary seasonally depending on a number of factors, but most significantly the weather. Certain illnesses, such as the influenza virus, are far more prevalent during colder months of the year, which will result in an increase in medical expenses during these time periods. We would therefore expect to see higher levels of per-patient medical costs in the first and fourth quarters. Medical costs also depend upon the number of business days in a period.

 

141


Table of Contents

MANAGEMENT

Our Executive Officers and Directors

Below is a list of the names, ages as of February 1, 2021, positions and a brief account of the business experience of the individuals who serve as (i) our executive officers and (ii) our directors.

 

Name

  

Age

  

Position

Mike Pykosz

   39    Chief Executive Officer and Chairman

Timothy Cook

   39    Chief Financial Officer

Geoff Price

   39    Chief Operating Officer and Director

Dr. Griffin Myers

   39    Chief Medical Officer and Director

Brian Clem

   38    President

Rob Guenthner

   49    Chief Legal Officer

Carl Daley

   47    Director

Mohit Kaushal

   42    Director

Kim Keck

   56    Director

Paul Kusserow

   59    Director

Robbert Vorhoff

   42    Director

Srdjan Vukovic

   38    Director

Cheryl Dorsey

   57    Director

Julie Klapstein

   66    Director

Dr. Regina Benjamin

   64    Director

Mike Pykosz has served as our Chief Executive Officer and Chairman of our Board since he co-founded the Company in 2012. Prior to co-founding Oak Street Health, Mr. Pykosz was a Principal at Boston Consulting Group, a consulting firm, from 2007 until 2013. Mr. Pykosz received a J.D. from Harvard Law School and a B.S. in Biochemistry from the University of Notre Dame. Mr. Pykosz is a valuable member of our Board because of his experience in the health care industry and as the Company’s co-founder and Chief Executive Officer.

Timothy Cook has served as our Chief Financial Officer since 2019. Prior to his position at Oak Street Health, Mr. Cook was the Chief Financial Officer of eviCore healthcare, a medical benefit management company that was acquired by Express Scripts Holdings in 2017, from 2016 until 2019. Prior to that, Mr. Cook was a Vice President—Healthcare at General Atlantic, an investment management firm, from 2010 to 2016, and he served in other financial consulting roles prior to that. Mr. Cook received an M.B.A. from Columbia Business School and a B.S. in Business Administration, Finance/ Economics from the University of Richmond.

Geoffrey Price has served as our Chief Operating Officer and a member of our Board since he co-founded the Company in 2012. Prior to co-founding Oak Street Health, Mr. Price was a Project Leader from 2012 until 2013 and a Consultant from 2010 to 2012 at Boston Consulting Group. Mr. Price received an M.B.A. from Harvard Business School and a B.S. in Engineering from the University of Illinois. Mr. Price serves on the board of ACES, an autism treatment organization. Mr. Price is a valuable member of our Board because of his experience in the health care industry as the Company’s co-founder and Chief Operating Officer.

Dr. Griffin Myers has served as our Chief Medical Officer and a member of our Board since he co-founded the Company in 2012. Dr. Myers is also a Research Associate at Harvard Medical School, a position he has held since 2018, an Adjunct Instructor in the Department of Emergency Medicine at Northwestern University’s Feinberg School of Medicine, a position he has held since 2014, a Health Innovations Fellow at think tank The Aspen Institute, a position he has held since 2018. Prior to this, Dr. Myers was a Scholar in the Presidential Leadership Scholars in 2017, was a Clinical Fellow at Harvard Medical School from 2010 until 2014, and a Project Leader at Boston Consulting Group from 2007 until 2010. Dr. Myers received an M.B.A. from the University of Chicago—Booth School of Business, an M.D. from the University of Chicago Pritzker School of

 

142


Table of Contents

Medicine and a B.S. in Chemistry from Davidson College. Dr. Myers is a valuable member of our Board because of his experience as the Company’s co-founder and Chief Medical Officer and because of his experience in the medical field.

Brian Clem has served as President of Oak Street Health since 2019, having joined the company in 2015 as a Divisional Vice President. Prior to joining Oak Street Health, Brian led the Medicare Advantage business from 2013 until 2015 at IU Health Plans, which is part of the Indiana University Health system. Prior to 2013, Brian served in leadership roles at Eli Lilly & Co., a global pharmaceutical company, beginning in 2004. Brian received an M.B.A. from Stanford University’s Graduate School of Business and a B.A. in Economics from Wabash College.

Rob Guenthner has served as our Chief Legal Officer since 2018. Prior to his role at Oak Street Health, Mr. Guenthner was the Senior Vice President and Chief Legal Officer from 2014 until 2017 at National Surgical Healthcare, an operator of surgical facilities that merged with the publicly traded Surgery Partners, Inc. in 2017. Prior to 2014, Mr. Guenthner was a partner at Dentons, a multi-national law firm and its predecessor firms, beginning in 2005. Mr. Guenthner received a J.D. and M.B.A. from Washington University in St. Louis and a B.S. in Finance and Marketing from the University of Dayton.

Carl Daley has been a member of our Board since 2019. Mr. Daley is the SVP Retail Strategy and Operations at Humana, a healthcare company, a position he has held since 2020. Prior to this, Mr. Daley was the SVP and Insurance Chief Financial Officer from 2017 until 2020, the Enterprise VP and Chief Audit Officer from 2014 until 2017 and the Director of Finance, Sr. Products, from 2011 until 2014 at Humana. Prior to that, Mr. Daley held various positions at Pricewaterhouse Coopers, an accounting and consulting firm, since 2000, with his last position being a Sr. Manager, Audit from 2007 until 2011. Mr. Daley received a Master’s degree and a B.S. in Accounting from the University of Kentucky. Mr. Daley is a valuable member of our Board because of his experience as an executive at a large healthcare company.

Dr. Mohit Kaushal has been a member of our Board since 2016. Dr. Kaushal is a Senior Advisor at General Atlantic, a position he has held since 2015, and an adjunct professor at Stanford University, a position he has held since 2014. Dr. Kaushal is also a Scholar in Residence at the Duke Margolis Center for Health Policy, a position he has held since 2016. Prior to this, Dr. Kaushal was a Visiting Scholar at The Brookings Institution, a research group,, a Partner at Aberdare Ventures, a venture capital firm, from 2013 until 2014 and a Chief Strategy Officer and Executive Vice President of Business Development at West Health Investment Fund, a healthcare research company, from 2010 until 2013. Dr. Kaushal also worked with the Obama administration, where he was a member of the White House Health IT task force. Dr. Kaushal has served on the board of DFP Healthcare Acquisitions Corp. since 2020, where he chairs its compensation committee and is a member of its audit committee, several private healthcare companies and several nonprofits. Dr. Kaushal previously served on the board of Universal American Corp., which was acquired by Wellcare Health Plans, Inc., a publicly traded healthcare company, DFPH Healthcare Acquisition Corp., and several other private companies. Dr. Kaushal received an M.B.A. from Stanford Graduate School of Business, and an M.D. with distinction and B.Sc. from the Imperial College of Science, Technology and Medicine. Dr. Kaushal is a valuable member of our Board because of his experience in the healthcare industry and because of his experience on other healthcare companies’ boards.

Kim Keck has been a member of our Board since 2020. Ms. Keck is president and chief executive officer of the Blue Cross Blue Shield Association (BCBSA), a national federation of 36 independent, community-based and locally operated Blue Cross and Blue Shield companies, a position she has held since January 2021. Prior to joining BCBSA, she served as president and CEO of Blue Cross & Blue Shield of Rhode Island since 2016. Kim also held several leadership roles at Aetna, a healthcare company, from 2001 to 2016, including Senior Vice President from 2010 to 2016. Ms. Keck serves on the board of Evolent Health, Inc., a position she was appointed to in 2021. Ms. Keck served on the Board of Directors for Prime Therapeutics, and served as Board Chair from 2018 to 2020. Ms. Keck received a B.A. in Mathematics from Boston College and an MBA in Finance from the University of Connecticut and is a Chartered Financial Analyst. Ms. Keck is a valuable member of our Board

 

143


Table of Contents

because of her extensive leadership experience in the healthcare industry and her experience serving on another healthcare company’s board.

Paul Kusserow has been a member of our Board since 2018. Mr. Kusserow has been Chairman, Chief Executive Officer and President at Amedisys, Inc., a publicly-traded home healthcare and hospice company since 2014. Prior to Amedisys, Mr. Kusserow was the Vice Chairman and President of Alignment Healthcare, Inc., an integrated care management and Medicare Advantage plan, in 2014, and was the Senior Vice President, Chief Strategy, Innovation and Corporate Development Officer at Humana Inc., a publicly traded health insurance company, from 2009 through 2013. Prior to that, Mr. Kusserow was a Managing Director and Chief Investment Officer at Ziegler HealthVest Fund, a healthcare investment company, from 2007 until 2009. He started his career at McKinsey and Company, Inc. Mr. Kusserow currently serves on the boards of Amedisys, Picwell, Inc. and Matrix Medical Network. Mr. Kusserow previously served on the boards of New Century Health, Inc., Connecture Inc. and AxelaCare Holdings, Inc., as well as Availity, Inc. and Healthsense, Inc., where he was Chairman of both boards. Mr. Kusserow received a M.A. with honors in English literature and language from the University of Oxford, where he was a Rhodes Scholar, and a B.A. in Religious Studies from Wesleyan University, Phi Beta Kappa, where he was an Olin Fellow and Brown Scholar. Mr. Kusserow is a valuable member of our Board due to his experience as an executive at several large healthcare companies and as the CEO of a public healthcare services company.

Robbert Vorhoff has been a member of our Board since 2015. Mr. Vorhoff is a Managing Director, Management Committee member and the Global Head of Healthcare at General Atlantic in New York City. Before joining General Atlantic in 2003, Mr. Vorhoff worked at Greenhill & Co., an investment bank, first in the mergers & acquisitions and restructuring advisory group, then in the private equity group, Greenhill Capital Partners. Mr. Vorhoff is currently a member of the board of several private healthcare companies, including Alignment Healthcare, Alternate Solutions Health Network, Doctor on Demand, Landmark Health, Marathon Health and OneOncology. Mr. Vorhoff previously was a member of the board of eviCore Healthcare, Align Networks and MedExpress. Mr. Vorhoff received a B.S. in Commerce with a concentration in Finance from the McIntire School of Commerce at the University of Virginia. Mr. Vorhoff is a valuable member of our Board because of his private equity experience and his experience on other healthcare companies’ boards.

Srdjan Vukovic has been a member of our Board since 2015. Mr. Vukovic is a Partner at Newlight Partners LP, an investment firm, where he has been employed since 2018. Prior to that Mr. Vukovic worked at Soros Fund Management, an investment firm, from 2006 until 2018, and prior to that, was an analyst at Merrill Lynch, a financial services firm. Mr. Vukovic currently serves on the board of several private companies, including Zing Health Holdings, Inc. Mr. Vukovic previously served on the board of Zenium Data Centers, until it was acquired in 2017, Narragansett Bay Insurance Company, until it was sold and became a wholly owned subsidiary of a publicly traded company, and on the boards of several private insurance companies. Mr. Vukovic received a B.S. in Finance and Actuarial Science from New York University. Mr. Vukovic is a valuable member of our Board because of his private equity experience and because of his experience on other companies’ boards.

Cheryl Dorsey has been a member of our Board since 2020. Ms. Dorsey has been the president of Echoing Green, a global social venture fund, since 2002. Prior to this, Ms. Dorsey served as a White House Fellow from 1997 to 1998, serving as Special Assistant to the U.S. Secretary of Labor, advising the Clinton Administration on health care and other issues. She was later named Special Assistant to the Director of the Women’s Bureau of the U.S. Labor Department. She most recently served as Vice-Chair of the President’s Commission on White House Fellowships from 2009-2017, after serving as a team member of the Innovation and Civil Society subgroup of the Obama Presidential Transition’s Technology, Innovation, and Government Reform Policy Working Group. She was named one of “America’s Best Leaders” in 2009 by U.S. News & World Report and the Center for Public Leadership at the John F. Kennedy School of Government at Harvard University. For 2010 and 2011, she was named as one of The Nonprofit Times’ “Power and Influence Top 50.” Ms. Dorsey currently serves on the board of Northeast Bancorp and The Bridgespan Group. She is also an Advisory Council member of Accelerator for America. Ms. Dorsey is a valuable member of our Board due to her extensive leadership experience and her experience in the U.S. government.

 

144


Table of Contents

Julie Klapstein has been a member of our Board since 2020. Ms. Klapstein was the founding Chief Executive Officer of Availity, LLC, a health information network optimizing the automated delivery of critical business and clinical information among healthcare stakeholders. Ms. Klapstein served as Availity’s Chief Executive Officer and board member from 2001 to 2011. She was the interim Chief Executive Officer at Medical Reimbursements of America, Inc., a private company, from February 2017 to June 2017. Ms. Klapstein has more than thirty years of experience in the healthcare information technology industry including executive roles at various healthcare companies. Ms. Klapstein currently serves on the boards of Amedisys, where she serves on the Governance and Quality committees, and where she is chair of the compensation committee, NextGen Healthcare, where she is on the compensation committee and nominating committee and Multiplan Corporation, where she is on the audit committee. She also currently serves on the board of directors for two private companies. Ms. Klapstein previously was a director for two public companies, Annie’s Homegrown/Annies, Inc. from January 2012 to September 2014, where she served on the Governance, Compensation, and Audit committees, and Standard Register Inc. from April 2011 to November 2014, where she served on the Governance, Compensation, and Audit committees. She also has been a director for multiple private companies. Ms. Klapstein received a bachelor’s degree from Portland State University in Portland, Oregon. Ms. Klapstein is a valuable member of our Board because of her extensive experience in management, specifically in the healthcare industry, knowledge of healthcare information technology and public company board experience.

Dr. Regina M. Benjamin, MD, MBA, has been a member of our board since 2020. Dr. Benjamin is currently the Founder and Chief Executive Officer of, and is a practicing physician, at BayouClinic, Inc. She served as the 18th United States Surgeon General and Vice Admiral of the U.S. Public Health Service from 2009 to 2013. In addition to being a volunteer member of the national board of the American Heart Association, Dr. Benjamin currently serves as an independent director on the boards of ConvaTec Group Plc, Computer Programs and Systems, Inc., PDI, Inc., Kaiser Foundation Hospitals and Health Plan and Ascension Health Alliance. Dr. Benjamin received a bachelor’s degree from Xavier University in New Orleans, attended Morehouse School of Medicine and received her M.D. from the University of Alabama at Birmingham, and an M.B.A. from Tulane University. Dr. Benjamin is a valuable member of our Board due to her 30-year healthcare experience and she is one of the nation’s leading voices on population and preventive health issues.

Family Relationships

There are no family relationships between any of our executive officer and directors.

Corporate Governance

Board Composition and Director Independence

Our business and affairs are managed under the direction of our Board. Our Board is composed of 12 directors. Our certificate of incorporation provides that the authorized number of directors may be changed only by resolution of our Board. In addition, the Sponsor Director Nomination Agreement prohibits us from increasing or decreasing the size of our Board without the prior written consent of the Lead Sponsors. Our certificate of incorporation also provides that our Board is divided into three classes of directors, with the classes as nearly equal in number as possible. Subject to any earlier resignation or removal in accordance with the terms of our certificate of incorporation and bylaws, our Class I directors are Messrs. Vorhoff, Vukovic, Pykosz and Daley and will serve until the first annual meeting of shareholders following the completion of this offering, our Class II directors are Messrs. Kusserow, Myers and Kaushal and Ms. Keck and will serve until the second annual meeting of shareholders following the completion of this offering and our Class III directors are Ms. Dorsey, Ms. Klapstein, Dr. Benjamin and Mr. Price and will serve until the third annual meeting of shareholders. This classification of our Board could have the effect of increasing the length of time necessary to change the composition of a majority of the Board. In general, at least two annual meetings of shareholders will be necessary for shareholders to effect a change in a majority of the members of the Board. In addition, our certificate of

 

145


Table of Contents

incorporation provides that directors may be removed with or without cause upon the affirmative vote of at least a majority of the voting power of our outstanding shares of stock entitled to vote thereon; provided, however, that at any time when the Lead Sponsors beneficially own, in the aggregate, less than 40% of our common stock then outstanding, all directors, including those nominated by a Lead Sponsor, may be removed only for cause upon the affirmative vote of at least 66 2/3% of the voting power of our outstanding shares of stock entitled to vote thereon.

In addition, at any time when a Lead Sponsor has the right to designate at least one nominee for election to our Board, such Lead Sponsors will also have the right to have one of their nominated directors hold one seat on each Board committee, subject to satisfying any applicable stock exchange rules or regulations regarding the independence of Board committee members. The listing standards of the NYSE require that, subject to specified exceptions, each member of a listed company’s audit, compensation and nominating and governance committees be independent and that audit committee members also satisfy independence criteria set forth in Rule 10A-3 under the Exchange Act.

The Sponsor Director Nomination Agreement provides that so long as General Atlantic has the right to nominate at least one director and any such nominee is serving on our Board, General Atlantic may designate one director who shall have the tie-breaking vote (the “Tie-Breaking Director”) if the Board is deadlocked on any matter requiring the approval of the Board. Robbert Vorhoff is currently the Tie-Breaking Director.

Our Board has also determined that Messrs. Kaushal, Kusserow and Daley and Ms. Dorsey, Ms. Keck, Ms. Klapstein and Dr. Benjamin meet the requirements to be independent directors. Upon the consummation of this offering, Mr. Vukovic and Mr. Vorhoff will also meet the requirements to be independent directors. In making this determination, our Board considered the relationships that each such non-employee director has with the Company and all other facts and circumstances that our Board deemed relevant in determining their independence, including beneficial ownership of our common stock.

Board Leadership Structure

The Chairman of the Board, Mr. Pykosz, also serves as our Chief Executive Officer. The Board believes that combining the Chairman and Chief Executive officer roles is the most appropriate structure for Oak Street Health at this time because (i) this structure has had a longstanding history with Oak Street Health, which the Board believes has served our shareholders well through various economic cycles and business challenges; (ii) the Board believes Mr. Pykosz’s unique business experience and history with Oak Street Health makes it appropriate for him to serve in both capacities; and (iii) the Board believes its corporate government processes and committee structures preserve Board independence by ensuring independent discussions among directors and independent evaluation of, and communications with, members of senior management such that separation of the Chairman and Chief Executive Officer roles is unnecessary at this time.

The Board believes that it will be beneficial to Oak Street Health and its shareholders to designate one of the directors as a Lead Director. The Lead Director serves a variety of roles including presiding at the executive sessions of independent directors and at all other meetings of the Board at which the Chairman of the Board is not present and calling an executive session of non-employee directors at any time, consistent with our Corporate Governance Guidelines. Robbert Vorhoff is our Lead Director.

 

146


Table of Contents

Board Committees

The composition, duties and responsibilities of our committees are as set forth below. In the future, our Board may establish other committees, as it deems appropriate, to assist it with its responsibilities.

 

Board Member

   Audit
Committee
    Compensation
Committee
    Nominating and
Corporate
Governance
Committee
    Compliance
Committee
 

Mike Pykosz

        

Geoff Price

        

Dr. Griffin Myers

        

Carl Daley

        

Mohit Kaushal

     X           X (Chair) 

Kim Keck

     X (Chair)       

Paul Kusserow

       X       X (Chair)   

Srdjan Vukovic

     X       X      

Robbert Vorhoff

       X       X    

Cheryl Dorsey

         X       X  

Julie Klapstein

       X (Chair)        X  

Dr. Regina Benjamin

        

 

Audit Committee

Our Audit Committee is composed of Ms. Keck and Messrs. Kaushal and Vukovic, with Ms. Keck serving as chairman of the committee. We intend to continue to comply with the audit committee requirements of the SEC and the NYSE, which require that the Audit Committee be composed of independent directors within one year following our IPO. Our Board has determined that Ms. Keck and Mr. Kaushal, and upon the consummation of this offering, Mr. Vukovic, meet the independence requirements of Rule 10A-3 under the Exchange Act and the applicable listing standards of the NYSE. In addition, our board of directors has determined that Ms. Keck is an “audit committee financial expert” as defined in Item 407(d)(5)(ii) of Regulation S-K promulgated under the Securities Act of 1933, as amended (the “Securities Act”). This designation does not impose on Ms. Keck any duties, obligations or liabilities that are greater than are generally imposed on members of our audit committee and our board of directors. The Audit Committee’s responsibilities include:

 

   

appointing, approving the compensation of, and assessing the qualifications, performance and independence of our independent registered public accounting firm;

 

   

pre-approving audit and permissible non-audit services, and the terms of such services, to be provided by our independent registered public accounting firm;

 

   

discussing the scope and results of the audits with our independent registered public accounting firm and reviewing, with management and that accounting firm, our interim and year-end operating results;

 

   

reviewing our policies on risk assessment and risk management;

 

   

reviewing and discussing with management and the independent registered public accounting firm our annual and quarterly financial statements and related disclosures as well as critical accounting policies and practices used by us;

 

   

reviewing the adequacy of our internal control over financial reporting;

 

   

establishing policies and procedures for the receipt and retention of accounting-related complaints and concerns;

 

   

recommending, based upon the Audit Committee’s review and discussions with management and the independent registered public accounting firm, whether our audited financial statements shall be included in our Annual Report on Form 10-K;

 

147


Table of Contents
   

monitoring our compliance with legal and regulatory requirements as they relate to our financial statements and accounting matters;

 

   

preparing the Audit Committee report required by the rules of the SEC to be included in our annual proxy statement;

 

   

reviewing all related party transactions for potential conflict of interest situations and approving all such transactions; and

 

   

reviewing and discussing with management and our independent registered public accounting firm our earnings releases and scripts.

Compensation Committee

Our Compensation Committee is composed of Ms. Klapstein and Messrs. Vukovic, Vorhoff and Kusserow, with Ms. Klapstein serving as chairman of the committee. Upon the consummation of this offering, all members of our Compensation Committee will be independent the applicable requirements of the NYSE. The Compensation Committee’s responsibilities include:

 

   

annually reviewing and approving corporate goals and objectives relevant to the compensation of our chief executive officer;

 

   

evaluating the performance of our chief executive officer in light of such corporate goals and objectives and determining and approving the compensation of our chief executive officer;

 

   

reviewing and approving the compensation of our other executive officers;

 

   

appointing, compensating and overseeing the work of any compensation consultant, legal counsel or other advisor retained by the compensation committee;

 

   

conducting the independence assessment outlined in the NYSE rules with respect to any compensation consultant, legal counsel or other advisor retained by the compensation committee;

 

   

annually reviewing and reassessing the adequacy of the committee charter in its compliance with the listing requirements of the NYSE;

 

   

reviewing and establishing our overall management compensation, philosophy and policy;

 

   

overseeing and administering our compensation and similar plans;

 

   

reviewing and making recommendations to our Board with respect to director compensation; and

 

   

reviewing and discussing with management the compensation discussion and analysis to be included in our annual proxy statement or Annual Report on Form 10-K.

Nominating and Corporate Governance Committee

Our Nominating and Corporate Governance Committee is composed of Messrs. Kusserow and Vorhoff and Ms. Dorsey, with Mr. Kusserow serving as chairman of the committee. Upon the consummation of this offering, all members of our Nominating and Corporate Governance Committee will be independent under the applicable requirements of the NYSE. The Nominating and Corporate Governance Committee’s responsibilities include:

 

   

developing and recommending to our Board criteria for board and committee membership;

 

   

subject to the rights of the Lead Sponsors under the Sponsor Director Nomination Agreement, identifying and recommending to our Board the persons to be nominated for election as directors and to each of our Board’s committees;

 

   

developing and recommending to our Board best practices and corporate governance principles;

 

   

developing and recommending to our Board a set of corporate governance guidelines; and

 

148


Table of Contents
   

reviewing and recommending to our Board the functions, duties and compositions of the committees of our Board.

Compliance Committee

Our Compliance Committee is composed of Mr. Kaushal, Ms. Dorsey and Ms. Klapstein, with Mr. Kaushal serving as chairman of the committee. The Compliance Committee’s responsibilities include:

 

   

identifying, reviewing and analyzing laws and regulations applicable to the Company;

 

   

recommending to the Board, and monitoring the implementation of, compliance programs, policies and procedures that comply with local, state and federal laws, regulations and guidelines;

 

   

reviewing significant compliance risk areas identified by management;

 

   

discussing periodically with management the adequacy and effectiveness of policies and procedures to assess, monitor, and manage non-financial compliance business risk and compliance programs;

 

   

monitoring compliance with, authorizing waivers of, investigating alleged breaches of and enforcing the Company’s non-financial compliance programs; and

 

   

reviewing Company procedures for the receipt, retention and treatment of complaints received regarding non-financial compliance matters.

Compensation Committee Interlocks and Insider Participation

None of our executive officers currently serves, or in the past fiscal year has served, as a member of the Board or compensation committee of any entity that has one or more executive officers serving on our Board or Compensation Committee.

Code of Business Conduct and Ethics

We adopted a written code of ethics and business conduct that applies to our directors, executive officers and employees, including our principal executive officer, principal financial officer, principal accounting officer or controller, or persons performing similar functions. A current copy of the code is posted under “Governance” on the Investor Relations section of our website, www.oakstreethealth.com. To the extent required by applicable rules adopted by the Securities and Exchange Commission, or the SEC, and the NYSE, we intend to disclose future amendments to certain provisions of the code, or waivers of such provisions granted to executive officers and directors, in this location on our website at www.oakstreethealth.com.

 

149


Table of Contents

EXECUTIVE COMPENSATION

Unless we state otherwise or the context otherwise requires, in this Executive Compensation section the terms “Oak Street Health,” “we,” “us,” “our” and the “Company” refer to Oak Street Health LLC for the period up to this offering, and for all periods following this offering, to Oak Street Health, Inc.

This section discusses the material components of the executive compensation program for our Chief Executive Officer and our two other most highly compensated officers, who we refer to as our “Named Executive Officers.” For the year ended December 31, 2020, our Named Executive Officers and their positions were as follows:

 

   

Mike Pykosz, Chief Executive Officer and Director;

 

   

Geoff Price, Chief Operating Officer and Director; and

 

   

Dr. Griffin Myers, Chief Medical Officer and Director.

This discussion may contain forward-looking statements that are based on our current plans, considerations, expectations and determinations regarding future compensation programs. Actual compensation programs that we adopt in the future may differ materially from the currently planned programs summarized in this discussion.

Emerging Growth Company Status

As an emerging growth company, we are exempt from certain requirements related to executive compensation, including the requirements to hold a nonbinding advisory vote on executive compensation and to provide information relating to the ratio of total compensation of our Chief Executive Officer to the median of the annual total compensation of all of our employees.

Summary Compensation Table

The following table presents summary information regarding the total compensation awarded to, earned by, and paid to our Named Executive Officers for the past two fiscal years.

 

Name and Principal Position

  Year     Salary     Bonus (1)     Option
Awards (2)
    Stock
Awards(3)
    Nonequity
Incentive Plan
Compensation(4)
    All Other
Compensation(5)
    Total  

Mike Pykosz,

    2020     $ 579,319       —       $ 25,339,908     $ 47,225,364     $ 392,700     $ 11,400     $ 73,548,692  

Chief Executive Officer

    2019     $ 474,731       —       $ 1,270,274       —       $ 637,560     $ 11,200     $ 2,393,765  

Geoffrey Price

    2020     $ 526,654     $ 51,145     $ 15,393,149     $ 37,211,619     $ 306,000     $ 11,400     $ 53,499,967  

Chief Operating Officer

    2019     $ 439,255     —       $ 1,018,761       —       $ 454,783     $ 11,200     $ 1,923,999  

Dr. Griffin Myers,

    2020     $ 458,189       —       $ 9,154,283     $ 30,663,929     $ 266,220     $ 11,400     $ 40,554,021  

Chief Medical Officer

    2019     $ 380,295       —       $ 754,011       —       $ 279,485     $ 1,500     $ 1,415,291  

 

(1)

The amount represents a discretionary bonus granted to Mr. Price in 2020.

(2)

For 2019, the amounts reported in this column represent the grant date fair value of the incentive units granted to the Named Executive Officers in 2019 computed in accordance with Financial Accounting Standards Board Accounting Standards Codification, Topic 718 (“Topic 718”). All incentive units granted to the Named Executive Officers in 2019 were converted to common stock and options to purchase our commons stock at the time of the Organizational Transactions. For 2020, the amounts reported represent the grant date fair value of stock options granted to the Named Executive Officers in 2020 as a part of the

 

150


Table of Contents
  pre-IPO equity conversion. The assumptions used in calculating the grant date fair value of the stock options reported in this column pursuant to Topic 718 are set forth in Note 2 to the consolidated financial statements included elsewhere in this prospectus. The amounts reported in this column reflect the accounting cost for these stock options and do not correspond to the actual economic value that may be ultimately realized by the Named Executive Officers for the incentive units. See “—Equity Incentives—Equity Incentive Plan.”
(3)

The amounts reported in this column represent the grant date fair value of (i) restricted stock units granted to the Named Executive Officers in 2020 and (ii) restricted common stock granted to the Named Executive Officers in 2020 as a part of the pre-IPO equity conversion. Of the dollar value reported in this column, approximately $26.0 million for each of Messrs. Pykosz, Price and Myers represents restricted common stock that was issued in the Organizational Transactions as part of the pre-IPO equity conversion of incentive units that had been granted prior to 2020 with modified vesting terms. At the time of grant, these pre-IPO incentive units had a grant date fair value of $233,971. The assumptions used in calculating the grant date fair value of the restricted stock units and restricted common stock pursuant to Topic 718 reported in this column are set forth in Note 2 to the consolidated financial statements included elsewhere in this prospectus.

(4)

Amounts represents the estimated amount earned by each of our Named Executive Officers under the performance-based cash incentive bonus provided for in their employment agreements. See “—Employment, Severance and Change in Control Arrangements—Employment Agreements.”

(5)

Amount represents matching contributions under our 401(k) plan.

Outstanding Equity Awards at Fiscal Year End

The following table summarizes, for each of the Named Executive Officers, the number of shares of our common stock underlying outstanding equity awards held as of December 31, 2020.

 

          Options     Stock Awards  

Name

  Grant Date     Number of
securities
underlying
unexercised
options (#)
exercisable
    Number of
securities
underlying
unexercised
options (#)
unexercisable
    Option
exercise
price
($)
    Option
expiration
date
    Number of
shares or
units of
stock that
have not
vested (#)
    Market value of
shares of units
of stock that
have not vested
($)
 

Mike Pykosz

    8/5/2020 (1)      414,054       4,705,397     $ 21.00       8/5/2030      
    8/10/2020 (2)              5,881,566     $ 359,716,576  
    8/10/2020 (3)              48     $ 2,936  

Geoff Price

    8/5/2020 (4)      390,467       2,613,575     $ 21.00       8/5/2030      
    8/10/2020 (5)              3,817,437     $ 233,474,447  
    8/10/2020 (3)              48     $ 2,936  

Dr. Griffin Myers

    8/5/2020 (6)      365,632       1,311,780     $ 21.00       8/5/2030      
    8/10/2020 (7)              2,494,258     $ 152,548,819  
    8/10/2020 (3)              48     $ 2,936  

 

(1)

Represents an award of stock options granted to Mr. Pykosz on August 5, 2020 as part of the pre-IPO equity conversion of his unvested incentive units. The unvested stock options will vest and become exercisable as follows, subject to continuous service through each vesting date: 125,462 on January 1, 2021; 7,348 on January 3, 2021; 17,146 on January 23, 2021; 848 on February 15, 2021; 2,907 on February 18, 2021; 7,348 on April 3, 2021; 17,146 on April 23, 2021; 848 on May 15, 2021; 2,907 on May 18, 2021; 825,100 on June 11, 2021; 17,146 on July 23, 2021; 848 on August 15, 2021; 2,907 on August 18, 2021; 206,275 on September 11, 2021; 17,146 on October 23, 2021; 848 on November 15, 2021; 206,275 on December 11, 2021; 167,633 on January 1, 2022; 17,146 on January 23, 2022; 848 on February 15, 2022; 206,275 on March 11, 2022; 17,146 on April 23, 2022; 848 on May 15, 2022; 206,275 on June 11, 2022; 17,146 on July 23, 2022; 443,534 on August 5, 2022; 848 on August 15, 2022; 206,275 on September 11, 2022; 848 on November 15, 2022; 206,275 on December 11, 2022; 167,633 on January 1, 2023; 848 on February 15, 2023; 206,275 on March 11, 2023; 848 on May 15, 2023; 206,275 on June 11, 2023; 13,556 on June 14, 2023; 353,262 on August 5, 2023; 206,275 on each of September 11, 2023, December 11, 2023 and March 11, 2024 and 206,273 on June 11, 2024.

 

151


Table of Contents
(2)

Represents an award of restricted shares granted to Mr. Pykosz on August 10, 2020 as part of the pre-IPO equity conversion of his unvested incentive units. The unvested restricted shares vest as follows, subject to continuous service through each vesting date: 518,946 on January 1, 2021 (of which 253,439 are held in the Michael Pykosz Gift Trust); 17,839 on January 3, 2021; 41,624 on January 23, 2021; 2,058 on February 15, 2021; 7,027 on February 18, 2021; 17,839 on April 3, 2021; 41,624 on April 23, 2021; 2,058 on May 15, 2021; 7,027 on May 18, 2021; 778,828 on June 11, 2021; 41,624 on July 23, 2021; 2,058 on August 15, 2021; 7,027 on August 18, 2021; 194,707 on September 11, 2021; 41,624 on October 23, 2021; 2,058 on November 15, 2021; 194,707 on December 11, 2021; 159,570 on January 1, 2022; 41,624 on January 23, 2022; 2,058 on February 15, 2022; 194,707 on March 11, 2022; 41,624 on April 23, 2022; 2,058 on May 15, 2022; 194,707 on June 11, 2022; 41,624 on July 23, 2022; 1,207,417 on August 10, 2022; 2,058 on August 15, 2022; 194,707 on September 11, 2022; 2,058 on November 15, 2022; 194,707 on December 11, 2022; 159,570 on January 1, 2023; 2,058 on February 15, 2023; 194,707 on March 11, 2023; 2,058 on May 15, 2023; 194,707 on June 11, 2023; 32,906 on June 14, 2023; 319,139 on August 10, 2023; 194,707 on each of September 11, 2023, December 11, 2023 and March 11, 2024 and 194,706 on June 11, 2024.

(3)

Represents an award of restricted stock units that vests on the second anniversary of the grant date, subject to continuous service through the vesting date.

(4)

Represents an award of stock options granted to Mr. Price on August 5, 2020 as part of the pre-IPO equity conversion of his unvested incentive units. The unvested stock options will vest and become exercisable as follows, subject to continuous service through each vesting date: 97,744 on January 1, 2021; 7,348 on January 3, 2021; 17,145 on January 23, 2021; 848 on February 15, 2021; 2,907 on February 18, 2021; 7,348 on April 3, 2021; 17,145 on April 23, 2021; 848 on May 15, 2021; 2,907 on May 18, 2021; 346,109 on June 11, 2021; 17,145 on July 23, 2021; 848 on August 15, 2021; 2,907 on August 18, 2021; 86,527 on September 11, 2021; 17,145 on October 23, 2021; 848 on November 15, 2021; 86,527 on December 11, 2021; 130,597 on January 1, 2022; 17,145 on January 23, 2022; 848 on February 15, 2022; 86,527 on March 11, 2022; 17,145 on April 23, 2022; 848 on May 15, 2022; 86,527 on June 11, 2022; 17,145 on July 23, 2022; 443,537 on August 5, 2022; 848 on August 15, 2022; 86,527 on September 11, 2022; 848 on November 15, 2022; 86,527 on December 11, 2022; 130,597 on January 1, 2023; 848 on February 15, 2023; 86,527 on March 11, 2023; 848 on May 15, 2023; 86,527 on June 11, 2023; 13,556 on June 14, 2023; 261,195 on August 5, 2023; 86,527 on each of September 11, 2023, December 11, 2023 and March 11, 2024 and 86,531 on June 11, 2024.

(5)

Represents an award of restricted shares granted to Mr. Price on August 10, 2020 as part of the pre-IPO equity conversion of his unvested incentive units. The unvested restricted shares vest as follows, subject to continuous service through each vesting date: 404,296 on January 1, 2021; 17,839 on January 3, 2021; 41,624 on January 23, 2021; 2,058 on February 15, 2021; 7,027 on February 18, 2021; 17,839 on April 3, 2021; 41,624 on April 23, 2021; 2,058 on May 15, 2021; 7,027 on May 18, 2021; 326,699 on June 11, 2021; 41,624 on July 23, 2021; 2,058 on August 15, 2021; 7,027 on August 18, 2021; 81,675 on September 11, 2021; 41,624 on October 23, 2021; 2,058 on November 15, 2021; 81,675 on December 11, 2021; 124,316 on January 1, 2022; 41,624 on January 23, 2022; 2,058 on February 15, 2022; 81,675 on March 11, 2022; 41,624 on April 23, 2022; 2,058 on May 15, 2022; 81,675 on June 11, 2022; 41,624 on July 23, 2022; 1,207,419 on August 10, 2022; 2,058 on August 15, 2022; 81,675 on September 11, 2022; 2,058 on November 15, 2022; 81,675 on December 11, 2022; 124,316 on January 1, 2023; 2,058 on February 15, 2023; 81,675 on March 11, 2023; 2,058 on May 15, 2023; 81,675 on June 11, 2023; 32,906 on June 14, 2023; 248,633 on August 10, 2023; 81,675 on each of September 11, 2023, December 11, 2023 and March 11, 2024 and 81,672 on June 11, 2024.

(6)

Represents an award of stock options granted to Dr. Myers on August 5, 2020 as part of the pre-IPO equity conversion of his unvested incentive units. The unvested stock options will vest and become exercisable as follows, subject to continuous service through each vesting date: 68,567 on January 1, 2021; 7,348 on January 3, 2021; 17,145 on January 23, 2021; 848 on February 15, 2021; 2,907 on February 18, 2021; 7,348 on April 3, 2021; 17,145 on April 23, 2021; 848 on May 15, 2021; 2,907 on May 18, 2021; 66,939 on June 11, 2021; 17,145 on July 23, 2021; 848 on August 15, 2021; 2,907 on August 18, 2021; 16,735 on September 11, 2021; 17,145 on October 23, 2021; 848 on November 15, 2021; 16,735 on December 11, 2021; 91,613 on January 1, 2022; 17,145 on January 23, 2022; 848 on February 15, 2022; 16,735 on

 

152


Table of Contents
  March 11, 2022; 17,145 on April 23, 2022; 848 on May 15, 2022; 16,735 on June 11, 2022; 17,145 on July 23, 2022; 443,537 on August 5, 2022; 848 on August 15, 2022; 16,735 on September 11, 2022; 848 on November 15, 2022; 16,735 on December 11, 2022; 91,613 on January 1, 2023; 848 on February 15, 2023; 16,735 on March 11, 2023; 848 on May 15, 2023; 16,735 on June 11, 2023; 13,556 on June 14, 2023; 183,226 on August 5, 2023; 16,735 on each of September 11, 2023, December 11, 2023 and March 11, 2024 and 16,732 on June 11, 2024.
(7)

Represents an award of restricted shares granted to Dr. Myers on August 10, 2020 as part of the pre-IPO equity conversion of his unvested incentive units. The unvested restricted shares vest as follows, subject to continuous service through each vesting date: 283,611 on January 1, 2021; 17,839 on January 3, 2021; 41,624 on January 23, 2021; 2,058 on February 15, 2021; 7,027 on February 18, 2021; 17,839 on April 3, 2021; 41,624 on April 23, 2021; 2,058 on May 15, 2021; 7,027 on May 18, 2021; 63,185 on June 11, 2021; 41,624 on July 23, 2021; 2,058 on August 15, 2021; 7,027 on August 18, 2021; 15,796 on September 11, 2021; 41,624 on October 23, 2021; 2,058 on November 15, 2021; 15,796 on December 11, 2021; 87,207 on January 1, 2022; 41,624 on January 23, 2022; 2,058 on February 15, 2022; 15,796 on March 11, 2022; 41,624 on April 23, 2022; 2,058 on May 15, 2022; 15,796 on June 11, 2022; 41,624 on July 23, 2022; 1,207,417 on August 10, 2022; 2,058 on August 15, 2022; 15,796 on September 11, 2022; 2,058 on November 15, 2022; 15,796 on December 11, 2022; 87,207 on January 1, 2023; 2,058 on February 15, 2023; 15,796 on March 11, 2023; 2,058 on May 15, 2023; 15,796 on June 11, 2023; 32,908 on June 14, 2023; 174,414 on August 10, 2023; 15,796 on each of September 11, 2023, December 11, 2023 and March 11, 2024 and 15,798 on June 11, 2024.

Employment, Severance and Change in Control Arrangements

Employment Agreements

We have entered into an employment agreement with each of our Named Executive Officers, providing for at-will employment and setting forth each executive’s initial annual base salary and target and maximum bonus opportunity, among other terms and conditions. Each Named Executive Officer’s employment agreement contains a non-competition and non-solicitation clause.

Each of our employment agreements with Mr. Pykosz, Mr. Price and Dr. Myers provides for an annual base salary of $220,000 starting in 2016 and an annual cash incentive with target and maximum opportunities equal to 50.0% and 100.0% of base salary, respectively.

Mr. Pykosz’s base salary for 2020 was $579,319, Mr. Price’s base salary for 2020 was $526,654, and Dr. Myers’ base salary for 2020 was $458,189. For 2020. Mr. Pykosz’s bonus earned for 2020 was $392,700, Mr. Price’s bonus earned for 2020 was $306,000 and Dr. Myers’ bonus earned for 2020 was $266,220. Our annual cash incentive program is described further under the heading “—Non-Equity Incentive Compensation” below.

The employment agreements provide that upon a termination of the Named Executive Officer’s employment by us for any reason other than for “cause”, or if the Named Executive Officer terminates his employment for “good reason”, each as defined therein, subject to the execution and delivery of a release of all claims arising out of the Named Executive Officer’s termination, each of Mr. Pykosz, Mr. Price and Dr. Myers will receive for not less than one year and up to three years, a monthly benefit equal to 1/12 of the annualized average of the last three years of his respective base salary plus bonus. The employment agreements include non-competition and non-solicitation covenants that continue for up to three years after termination of employment as long as the Company continues paying severance. After the first, and before the third, anniversary of the date of termination, the Company may terminate its obligation to pay continued monthly benefits under these agreements by notifying the executive that the non-compete and non-solicit provisions of the agreement no longer apply.

 

153


Table of Contents

Non-Equity Incentive Compensation

For 2020, our Named Executive Officers were eligible to receive annual cash incentive awards. Performance was assessed against goals and targets that were established for the fiscal year by our Board in the first quarter of 2020. Each performance goal was assigned a “target” level of performance and certain of the performance goals for 2020 included a “stretch” level at which the award opportunity was capped. Achievement of the target performance level would earn the target award, and achievement at or above the stretch performance level (where applicable) would earn a multiple of the target opportunity. Achievements falling below the target or between the target and stretch levels would result in a pro-rated payout. The performance goals used to determine cash incentive awards for 2020 were based on EBITDA targets and at-risk patient count targets.

Equity Incentive Compensation

Prior to our IPO, we granted service-based and performance-based incentive units intended to be treated as “profits interests” for federal income tax purposes to our officers, directors, employees, consultants and independent contractors and those of our subsidiaries. Upon the Organizational Transactions, all incentive units were converted into shares of our common stock or options to purchase our common stock. To the extent an incentive unit award was subject to vesting, the common stock and options to purchase common stock issued upon conversion continued to be subject to the same vesting schedule. In connection with the IPO, we adopted the Omnibus Incentive Plan (“2020 Plan”). The 2020 Plan provides for the grant of stock options, stock appreciation rights, restricted shares, dividend equivalents, other stock-based awards (including RSUs) and performance awards intended to align the interests of participants with those of our shareholders.

In connection with and following the IPO, we granted time-based restricted stock units, restricted common stock and stock options to our Named Executive Officers under the 2020 Plan. The restricted stock units and options generally vest based on continued service at a rate of 25% each year, over the requisite service period, which is generally four years. The vesting schedules for the time-based restricted stock units and stock options are described in more detail above under the “Outstanding Equity Awards at 2020 Fiscal Year End” table.

In addition, our Board also adopted the 2020 Employee Stock Purchase Plan (“ESPP”). The ESPP authorizes the grant of options to employees that are intended to qualify for favorable U.S. federal tax treatment under Section 423 of the Code. Each offering period is approximately six months in duration commencing on January and July 1 of each year and terminating on June 30 or December 31. The ESPP allows participants to purchase common stock through payroll deductions of up to 15% of their eligible compensation. The purchase price of the shares will be 85% of the lower of the fair market value of our common stock on the grant date or purchase date. As of December 31, 2020, no shares of common stock have been purchased under our ESPP.

401(k) Plan

We maintain a tax-qualified retirement plan that provides all regular employees with an opportunity to save for retirement on a tax-advantaged basis. Under our 401(k) plan, participants may elect to defer a portion of their compensation on a pre-tax basis and have it contributed to the plan subject to applicable annual limits under the Code. The Company makes a matching contribution on 100% of employee deferrals up to four percent of the eligible employee’s compensation. Contributions are allocated to each participant’s individual account and are then invested in selected investment alternatives according to the participants’ directions. Employee elective deferrals and matching contributions are 100% vested at all times. As a U.S. tax-qualified retirement plan, contributions to the 401(k) plan and earnings on those contributions are not taxable to the employees until distributed from the 401(k) plan and all contributions are deductible by us when made.

 

154


Table of Contents

Non-Employee Director Compensation

In August 2020, we adopted a director compensation policy pursuant to which our non-employee directors are eligible to receive compensation for service on our Board and committees of our Board. Pursuant to the policy, directors will receive an annual retainer of $50,000 and an annual grant of RSUs under the 2020 Plan with a grant date fair value of $200,000. The RSUs vest in a single installment on the one year anniversary of the grant date.

Fiscal Year 2020 Director Compensation Table

 

Name

   Fees Earned
or Paid in
Cash(1)
     Stock Awards      Option Awards(2)      Total  

Carl Daley

     —          —          —          —    

Mohit Kaushal

   $ 12,500      $ 2,271,225(3)      $ 64,114      $ 2,347,839  

Kim Keck

   $ 12,500      $ 3,539,900(4)      $ 757,172      $ 4,309,572  

Paul Kusserow

   $ 12,500      $ 1,026,565(3)      $ 156,820      $ 1,195,885  

Robbert Vorhoff

     —          —          —          —    

Srdjan Vukovic

     —          —          —          —    

Cheryl Dorsey

   $ 12,500      $ 200,004(5)        —        $ 212,504  

Julie Klapstein

   $ 12,500      $ 200,004(5)        —        $ 212,504  

Dr. Regina Benjamin

   $ 12,500      $ 199,971(5)        —        $ 212,471  

 

 

(1)

Represents fees earned with respect to the fourth quarter of 2020, which will be paid to the applicable non-employee directors in the first quarter of 2021.

(2)

Represents the aggregate grant date fair value of stock options granted as part of the pre-IPO equity conversion of unvested incentive units. The assumptions used in calculating the grant date fair value of the awards reported pursuant to Topic 718 are set forth in Note 2 to the consolidated financial statements included elsewhere in this prospectus.

(3)

Represents the aggregate grant date fair value of restricted stock units granted in 2020 and restricted shares granted as part of the pre-IPO equity conversion of their unvested incentive units. Of the dollar value reported in this column, $2,071,221 represents restricted common stock that was issued in the Organizational Transactions as part of the pre-IPO equity conversion of incentive units that had been granted prior to 2020 with modified vesting terms. At the time of grant, these pre-IPO incentive units had a grant date fair value of $24,004. The assumptions used in calculating the grant date fair value of the awards reported pursuant to Topic 718 are set forth in Note 2 to the consolidated financial statements included elsewhere in this prospectus.

(4)

On October 2, 2020, the Board awarded Ms. Keck 70,000 restricted stock units in connection with Ms. Keck’s services to the Board, contingent upon obtaining shareholder approval of the award. The assumptions used in calculating the grant date fair value of the awards reported pursuant to Topic 718 are set forth in Note 2 to the consolidated financial statements included elsewhere in this prospectus.

(5)

Represents the grant date fair value of restricted stock units granted in 2020. Of the dollar value reported in this column, $1,103,765 represents restricted common stock that was issued in the Organizational Transactions as part of the pre-IPO equity conversion of incentive units that had been granted prior to 2020 with modified vesting terms. At the time of grant, these pre-IPO incentive units had a grant date fair value of $12,800. The assumptions used in calculating the grant date fair value of the awards reported pursuant to Topic 718 are set forth in Note 2 to the consolidated financial statements included elsewhere in this prospectus.

 

155


Table of Contents

PRINCIPAL AND SELLING SHAREHOLDERS

The following table sets forth information about the beneficial ownership of our common stock as of February 4, 2021 and as adjusted to reflect the sale of the common stock in this offering, for

 

   

each person or group known to us who beneficially owns more than 5% of our common stock immediately prior to this offering;

 

   

each selling shareholder;

 

   

each of our directors;

 

   

each of our named executive officers; and

 

   

all of our directors and executive officers as a group.

Each shareholder’s percentage ownership before the offering is based on common stock outstanding as of February 4, 2021. Each shareholder’s percentage ownership after the offering is based on common stock outstanding immediately after the completion of this offering. We have granted the underwriters an option to purchase up to additional shares of common stock.

Beneficial ownership for the purposes of the following table is determined in accordance with the rules and regulations of the SEC. These rules generally provide that a person is the beneficial owner of securities if such person has or shares the power to vote or direct the voting thereof, or to dispose or direct the disposition thereof or has the right to acquire such powers within 60 days. Common stock subject to options that are currently exercisable or exercisable within 60 days of February 4, 2021 are deemed to be outstanding and beneficially owned by the person holding the options. These shares, however, are not deemed outstanding for the purposes of computing the percentage ownership of any other person. Except as disclosed in the footnotes to this table and subject to applicable community property laws, we believe that each shareholder identified in the table possesses sole voting and investment power over all common stock shown as beneficially owned by the shareholder.

Unless otherwise noted below, the address of each beneficial owner listed on the table is c/o Oak Street Health, Inc., 30 W. Monroe Street, Suite 1200, Chicago, Illinois 60603. Beneficial ownership representing less than 1% is denoted with an asterisk (*).

 

          Shares Beneficially Owned
After this Offering
 
    Shares Beneficially Owned
Prior to this Offering
    No exercise     No exercise of
underwriters’
option
    Full Exercise     Full exercise of
underwriters’
option
 

Name of Beneficial Owner

  Number of
shares
    Percentage     Number of
shares
    Percentage     Number of
Shares
    Percentage  

5% Shareholders which are Selling Shareholders:

           

General Atlantic(1)

    76,074,617       31.6     69,614,223       28.9     68,645,164       28.5

Newlight(2)

    50,204,150       20.9     45,940,723       19.1     45,301,209       18.8

Other 5% Shareholders

           

Humana(3)

    12,645,235       5.3     12,645,235       5.3     12,645,235       5.3

Directors and Named Executive Officers:

           

Mike Pykosz(4)(9)

    9,860,178       4.1     9,860,178       4.1     9,860,178       4.1

Geoff Price(5)(10)

    4,572,083       1.9     4,572,083       1.9     4,572,083       1.9

Dr. Griffin Myers(6)(11)

    6,582,258       2.7     6,582,258       2.7     6,582,258       2.7

Carl Daley

    —         —         —         —         —         —    

Dr. Mohit Kaushal(7)

    185,740       *       185,740       *       185,740       *  

Kim Keck

    5,000       *       5,000       *       5,000       *  

Paul Kusserow(8)

    471,617       *       471,617       *       471,617       *  

 

156


Table of Contents
    Shares Beneficially Owned
After this Offering
 
    Shares Beneficially Owned
Prior to this Offering
    No exercise     No exercise of
underwriters’
option
    Full Exercise     Full exercise of
underwriters’
option
 

Name of Beneficial Owner

  Number of
shares
    Percentage     Number of
shares
    Percentage     Number of
Shares
    Percentage  

Robbert Vorhoff

    —         —         —         —         —         —    

Srdjan Vukovic

    —         —         —         —         —         —    

Cheryl Dorsey

    —         —         —         —         —         —    

Julie Klapstein

    —         —         —         —         —         —    

Dr. Regina Benjamin

    —         —         —         —         —         —    

Directors and Executive Officers (15 Individuals) (12)

    24,543,687       10.1     24,543,687       10.1     24,543,687       10.1

 

(1)

Includes 76,074,617 shares owned by General Atlantic (OSH) Interholdco, L.P. (“OSH Interholdco”). The limited partners of OSH Interholdco are General Atlantic Partners 93, L.P., a Delaware limited partnership (“GAP 93”), General Atlantic Partners 100, L.P., a Delaware limited partnership (“GAP 100”), GAP Coinvestments CDA, L.P., a Delaware limited partnership (“GAPCO CDA”), GAP Coinvestments III, LLC, a Delaware limited liability company (“GAPCO III”), GAP Coinvestments IV, LLC, a Delaware limited liability company (“GAPCO IV”), and GAP Coinvestments V, LLC, a Delaware limited liability company (“GAPCO V” and, together with GAP 93, GAP 100, GAPCO CDA, GAPCO III and GAPCO IV, the “GA Funds”). General Atlantic GenPar, L.P. (“GA GenPar”) is the general partner of GAP 93 and GAP 100. General Atlantic (SPV) GP, LLC (“GA SPV”) is the general partner of OSH Interholdco. General Atlantic LLC (“GA LLC”) is the general partner of GA GenPar and GAPCO CDA, the managing member of GAPCO III, GAPCO IV and GAPCO V, and the sole member of GA SPV. There are nine members of the management committee of GA LLC (the “GA Management Committee”). Mr. Vorhoff is a member of the GA Management Committee and is a Managing Director of GA LLC. OSH Interholdco, GAP 93, GAP 100, GAPCO CDA, GAPCO III, GAPCO IV, GAPCO V, GA GenPar, GA SPV and GA LLC (collectively, the “GA Group”) are a “group” within the meaning of Rule 13d-5 of the Exchange Act. Each of the members of the GA Management Committee disclaims ownership of the shares except to the extent he has a pecuniary interest therein. The business address of Mr. Vorhoff and the GA Group is c/o General Atlantic Service Company, L.P., 55 East 52nd Street, 33rd Floor, New York, NY 10055.

(2)

Includes 50,204,150 shares owned by a newly formed SPV (“Newlight Harbour Point SPV”). Newlight Partners LP controls Newlight Harbour Point SPV and serves as the exclusive investment manager to its client in respect of the shares held by Newlight Harbour Point SPV (the “Newlight Shares”). The general partner of Newlight Partners is Newlight GP LLC (“Newlight”), which is controlled by David Wassong and Ravi Yadav. In such capacities, each of the entities and individuals referenced in this paragraph may also be deemed to be the beneficial owners having shared voting power and shared investment power with respect to the Newlight Shares as described above. The business address of Newlight Partners LP is 320 Park Avenue, New York, NY 10022.

 

(3)

The mailing address of Humana, Inc. is 500 W. Main Street, Louisville, KY 40202.

(4)

Includes 5,303,157 restricted shares subject to time-based vesting and 575,113 options that are currently exercisable or are exercisable within 60 days of February 4, 2021.

(5)

Includes 3,353,630 restricted shares subject to time-based vesting and 523,807 options that are currently exercisable or are exercisable within 60 days of February 4, 2021.

(6)

Includes 2,151,136 restricted shares subject to time-based vesting and 469,795 options that are currently exercisable or are exercisable within 60 days of February 4, 2021.

(7)

Includes 97,634 restricted shares subject to time-based vesting and 219 options that are currently exercisable or are exercisable within 60 days of February 4, 2021.

(8)

Includes 72,412 restricted shares subject to time-based vesting and 6,564 options that are currently exercisable or are exercisable within 60 days of February 4, 2021.

 

157


Table of Contents
(9)

Includes 958,325 shares held by the Michael Pykosz Gift Trust and 250,000 shares held by the Lindsey Pykosz Revocable Gift Trust.

(10)

Includes 230,887 shares held by the Price-Uhl Living Trust U/A dtd 11/4/20.

(11)

All shares held by the Griffin R. Myers Revocable Trust u/a/d 5/26/2020.

(12)

Includes 13,188,589 restricted shares subject to time-based vesting and 1,747,285 options that are currently exercisable or are exercisable within 60 days of February 4, 2021.

 

158


Table of Contents

CERTAIN RELATIONSHIPS AND RELATED PARTY TRANSACTIONS

Policies for Approval of Related Party Transactions

Under our Related Party Transactions Policy, our Audit Committee is responsible for reviewing and approving related person transactions. In the course of its review and approval of related party transactions, our Audit Committee will consider the relevant facts and circumstances to decide whether to approve such transactions. In particular, our policy requires our Audit Committee to consider, among other factors it deems appropriate:

 

   

the related person’s relationship to us and interest in the transaction;

 

   

the material facts of the proposed transaction, including the proposed aggregate value of the transaction;

 

   

the impact on a director’s or a director nominee’s independence in the event the related person is a director or an immediate family member of the director or director nominee;

 

   

the benefits to us of the proposed transaction;

 

   

if applicable, the availability of other sources of comparable products or services; and

 

   

an assessment of whether the proposed transaction is on terms that are comparable to the terms available to an unrelated third party or to employees generally.

The Audit Committee may only approve those transactions that are in, or are not inconsistent with, our best interests and those of our shareholders, as the Audit Committee determines in good faith.

In addition, under our Code of Ethics, our employees and directors have an affirmative responsibility to disclose any transaction or relationship that reasonably could be expected to give rise to a conflict of interest.

All of the transactions described below were entered into prior to the adoption of the Company’s written Related Party Transactions Policy, but all were approved by our Board considering similar factors to those described above.

Related Party Transactions

Other than compensation arrangements for our directors and named executive officers, which are described in the sections of this prospectus titled “Management” and “Executive Compensation,” below we describe transactions since January 1, 2018 to which we were a participant or will be a participant, in which:

 

   

the amounts involved exceeded or will exceed $120,000; and

 

   

any of our directors, executive officers, or holders of more than 5% of our capital stock, or any member of the immediate family of, or person sharing the household with, the foregoing persons, had or will have a direct or indirect material interest.

Relationships with Humana

In September 2018, we issued 850,629 investor units (Investor Units III-D) to Humana for $50 million. Our affiliated medical groups also have capitation contracts with Humana. Total capitated revenues related to the Humana payor contracts were $201.4 million, $307.9 million and $385.7 million for the years ended December 31, 2018, 2019 and 2020. Receivables from Humana represented $52.4 million, $49.6 million and $65.7 million of the capitated accounts receivable balance at December 31, 2018, 2019 and 2020. See “Risk Factors—Our revenues and operations are dependent upon a limited number of key payors.”

 

159


Table of Contents

We have also entered into certain lease arrangements with Humana, which accounted for approximately $1.1 million, $1.5 million and $3.8 million of the total operating lease rental payments for the years ended December 31, 2018, 2019 and 2020.

Additionally, we have recognized approximately $3.1 million, $3.0 million and $3.6 million in other patient service revenue from Humana in the years ended December 31, 2018, 2019 and 2020, related to care coordination payments. Our agreements with Humana also contain a license fee that is payable by us to Humana on a monthly basis. The license fee is a reimbursement to Humana for its costs of owning or leasing and maintaining the centers, including rental payments, center maintenance or repair expenses, equipment expenses, special assessments, cost of upgrades, taxes, leasehold improvements, and other expenses identified by Humana. The total license fees paid to Humana during the years ended December 31, 2018, 2019 and 2020 were approximately $0.9 million, approximately $2.1 million and approximately $2.7 million, respectively, and are included in cost of care expenses.

Tender Offers

On March 21, 2018, we announced an offer to purchase for cash (the “2018 Tender Offer”) of up to $72 million of eligible units at a purchase price of $58.78 per eligible unit. All Investor Units I, Investor Units II and Investor Units III were eligible to be tendered. Each founder also agreed to tender 68,050 Founders’ Units. The 2018 Tender Offer expired on April 18, 2018 with 204,150.00 Founders’ Units, 40,258.34 Incentive Units, 179,926.99 Investor Units I, 149,355.10 Investor Units II and 147,137.17 Investor Units III-A being tendered. On April 20, 2018, we purchased all eligible units, other than Incentive Units subject to a hurdle value, at a price of $58.78 per eligible unit net to the sellers in cash, without interest. We purchased Incentive Units that had a hurdle value at a price for each Incentive Unit equal to the excess of $58.78 over the per Incentive Unit amount of that hurdle value net to the sellers in cash, without interest. The 2018 Tender Offer was not conditioned on any minimum number of eligible units being tendered. The purchase price offered in the 2018 Tender Offer for eligible units was the same for all classes of eligible units (other than Incentive Units subject to a hurdle value), even though their relative priorities in distributions may differ. Eligible units that we acquired pursuant to the 2018 Tender Offer were cancelled and retired.

In connection with the 2018 Tender Offer, we sought to obtain capital to pay the aggregate tender offer purchase price through the issuance and sale of Investor Units III-C. We authorized the sale and issuance of up to 1,224,907 Investor Units III-C, which were sold at the same per unit price as the 2018 Tender Offer. In April 2018, the Lead Sponsors purchased an aggregate of 747,660.86 units of Investor Units III-C at $58.78 per unit, for total aggregate proceeds of $43,947,505. We used the cash proceeds of this sale to complete the repurchase of units tendered.

On March 30, 2020, we announced an offer to purchase for cash (the “2020 Tender Offer”) of up to $20 million of eligible units at a purchase price of $156.29 per eligible unit. The 2020 Tender Offer expired on April 27, 2020 with 107,208 Founders’ Units and 23,790 Incentive Units being tendered. On April 30, 2020, we purchased all eligible units, other than Incentive Units subject to a hurdle value, at a price of $156.29 per eligible unit net to the sellers in cash, without interest. We purchased Incentive Units that had a hurdle value at a price for each Incentive Unit equal to the excess of $156.29 over the per Incentive Unit amount of that hurdle value net to the sellers in cash, without interest. The 2020 Tender Offer was not conditioned on any minimum number of eligible units being tendered. The purchase price offered in the 2020 Tender Offer for eligible units was the same for all classes of eligible units (other than Incentive Units subject to a hurdle value), even though their relative priorities in distributions may differ. Eligible units that we acquired pursuant to the 2020 Tender Offer were cancelled and retired.

Consulting Arrangement with an Immediate Family Member of Our Chief Executive Officer

Carolyn Rose, the sister of Michael Pykosz, a member of our Board of Directors and our Chief Executive Officer, has provided us contracted legal services. Ms. Rose received total cash compensation from us of

 

160


Table of Contents

$228,885 during the year ended December 31, 2019 and $464,910 during the year ended December 31, 2020. In addition, Ms. Rose received 19,777 in common shares, 60,343 in restricted stock and 14,869 options as part of the Organizational Transactions. Ms. Rose’s compensation was based on reference to external market practice of similar positions for consultants or employees who were not related to the Chief Executive Officer. Ms. Rose was also eligible for equity awards on the same general terms and conditions as applicable to consultants and employees in similar positions who were not related to the Chief Executive Officer.

Director Nomination Agreements

We are party to a Director Nomination Agreement with the Lead Sponsors (the “Sponsor Director Nomination Agreement”) and with Humana (the “Humana Director Nomination Agreement” and, together with the Sponsor Director Nominations Agreement, the “Director Nomination Agreements”) that provides each the right to designate nominees for election to our Board. The Lead Sponsors and Humana may also assign their designation rights under the Director Nomination Agreements to an affiliate.

The Sponsor Director Nomination Agreement provides each Lead Sponsor the right to designate: (i) three of the nominees for election to our Board for so long as such Lead Sponsor beneficially owns at least 20% of our common stock then outstanding; (ii) two of the nominees for election to our Board for so long as such Lead Sponsor beneficially owns less than 20% but at least 10% of our common stock then outstanding; and (iii) one of the nominees for election to our Board for so long as such Lead Sponsor beneficially owns less than 10% but at least 5% of our common stock then outstanding. The Humana Director Nomination Agreement provides Humana the right to designate: (i) one of the nominees for election to our Board for so long as Humana beneficially owns at least 5% of our common stock then outstanding; and (ii) in the event that, at any time prior to Humana owning less than 5% of our common stock then outstanding, Humana beneficially owns more than 30% of the shares of our common stock then outstanding, two of the nominees for election to our Board for so long as Humana beneficially owns more than 30% of the shares of our common stock then outstanding. In each case, the Lead Sponsors’ and Humana’s nominees must comply with applicable law and stock exchange rules. The Lead Sponsors agreed in the Sponsor Director Nomination Agreement to vote any shares of our common stock and any other securities held by them in favor of the election to our Board of the directors so designated. At any time when a Lead Sponsor has the right to designate at least one nominee for election to our Board, such Lead Sponsors will also have the right to have one of their nominated directors hold one seat on each Board committee, subject to satisfying any applicable stock exchange rules or regulations regarding the independence of Board committee members. In addition, the Lead Sponsors and Humana shall be entitled to designate the replacement for any of their board designees whose board service terminates prior to the end of the director’s term regardless of the applicable Lead Sponsor’s or Humana’s beneficial ownership at such time. The Sponsor Director Nomination Agreement prohibits us from increasing or decreasing the size of our Board without the prior written consent of the Lead Sponsors. In addition, the Sponsor Director Nomination Agreement provides that so long as General Atlantic has the right to nominate at least one director and any such nominee is serving on our Board, General Atlantic may designate one director as Lead Director who shall have the tie-breaking vote if the Board is deadlocked on any matter requiring the approval of the Board. The Director Nomination Agreements will terminate at such time as each Lead Sponsor or Humana, as applicable, owns less than 5% of our outstanding common stock.

Registration Rights Agreement

We are party to a registration rights agreement with the Lead Sponsors. The Lead Sponsors are entitled to request that we register the Lead Sponsors’ shares on a long-form or short-form registration statement on one or more occasions in the future, which registrations may in certain circumstances be “shelf registrations.” The Lead Sponsors are also entitled to participate in certain of our registered offerings, subject to the restrictions in the registration rights agreement. We will pay the Lead Sponsors’ expenses in connection with the Lead Sponsors’ exercise of these rights. The registration rights described in this paragraph apply to (i) shares of our common stock held (directly or indirectly) by the Lead Sponsors and their affiliates and (ii) any of our capital stock (or

 

161


Table of Contents

that of our subsidiaries) issued or issuable with respect to the common stock described in clause (i) with respect to any dividend, distribution, split or combination of securities, conversion, or any recapitalization, merger, consolidation or other reorganization, or Registrable Securities. These registration rights are also for the benefit of any subsequent holder of Registrable Securities; provided that any particular securities will cease to be Registrable Securities when they have been sold in a registered public offering, sold in compliance with Rule 144 of the Securities Act of 1933, as amended distributed to the direct or indirect partners or members of an investor, except as permitted by the registration rights agreement or repurchased by us or our subsidiaries. In addition, any Registrable Securities held by a person other than the Lead Sponsors and their affiliates will cease to be Registrable Securities if they can be sold without limitation under Rule 144 of the Securities Act.

Indemnification of Officers and Directors

We are party to indemnification agreements with each of our executive officers and directors. The indemnification agreements provide the executive officers and directors with contractual rights to indemnification, expense advancement and reimbursement, to the fullest extent permitted under the DGCL. Additionally, we may enter into indemnification agreements with any new directors or officers that may be broader in scope than the specific indemnification provisions contained in Delaware law.

 

162


Table of Contents

DESCRIPTION OF CAPITAL STOCK

General

Our authorized capital stock consists of 500,000,000 shares of common stock, par value $0.001 per share, and 50,000,000 shares of undesignated preferred stock, par value $0.001 per share. As of February 4, 2021, we had 240,757,609 shares of our common stock outstanding. The following description of our capital stock is intended as a summary only and is qualified in its entirety by reference to our certificate of incorporation and bylaws, which are filed as exhibits to the registration statement of which this prospectus forms a part, and to the applicable provisions of the DGCL.

Common Stock

Dividend Rights. Subject to preferences that may apply to shares of preferred stock outstanding at the time, holders of outstanding shares of common stock are entitled to receive dividends out of assets legally available at the times and in the amounts as our Board may determine from time to time.

Voting Rights. Each outstanding share of common stock is entitled to one vote on all matters submitted to a vote of shareholders. Holders of shares of our common stock have no cumulative voting rights.

Preemptive Rights. Our common stock is entitled to preemptive or other similar subscription rights to purchase any of our securities.

Conversion or Redemption Rights. Our common stock is neither convertible nor redeemable.

Liquidation Rights. Upon our liquidation, the holders of our common stock will be entitled to receive pro rata our assets that are legally available for distribution, after payment of all debts and other liabilities and subject to the prior rights of any holders of preferred stock then outstanding.

Preferred Stock

Our Board may, without further action by our shareholders, from time to time, direct the issuance of shares of preferred stock in series and may, at the time of issuance, determine the designations, powers, preferences, privileges, and relative participating, optional or special rights as well as the qualifications, limitations or restrictions thereof, including dividend rights, conversion rights, voting rights, terms of redemption and liquidation preferences, any or all of which may be greater than the rights of the common stock. Satisfaction of any dividend preferences of outstanding shares of preferred stock would reduce the amount of funds available for the payment of dividends on shares of our common stock. Holders of shares of preferred stock may be entitled to receive a preference payment in the event of our liquidation before any payment is made to the holders of shares of our common stock. Under certain circumstances, the issuance of shares of preferred stock may render more difficult or tend to discourage a merger, tender offer or proxy contest, the assumption of control by a holder of a large block of our securities or the removal of incumbent management. Upon the affirmative vote of a majority of the total number of directors then in office, our Board, without shareholder approval, may issue shares of preferred stock with voting and conversion rights which could adversely affect the holders of shares of our common stock and the market value of our common stock.

Anti-Takeover Effects of Our Certificate of Incorporation and Our Bylaws

Our certificate of incorporation, bylaws and the DGCL contain provisions, which are summarized in the following paragraphs, that are intended to enhance the likelihood of continuity and stability in the composition of

 

163


Table of Contents

our Board. These provisions are intended to avoid costly takeover battles, reduce our vulnerability to a hostile change of control and enhance the ability of our Board to maximize shareholder value in connection with any unsolicited offer to acquire us. However, these provisions may have an anti-takeover effect and may delay, deter or prevent a merger or acquisition of the Company by means of a tender offer, a proxy contest or other takeover attempt that a shareholder might consider in its best interest, including those attempts that might result in a premium over the prevailing market price for the shares of common stock held by shareholders.

These provisions include:

Classified Board. Our certificate of incorporation provides that our Board will be divided into three classes of directors, with the classes as nearly equal in number as possible, and with the directors serving three-year terms. As a result, approximately one-third of our Board will be elected each year. The classification of directors has the effect of making it more difficult for shareholders to change the composition of our Board. Our certificate of incorporation also provides that, subject to any rights of holders of preferred stock to elect additional directors under specified circumstances, the number of directors will be fixed exclusively pursuant to a resolution adopted by our Board. Our Board has twelve members.

Shareholder Action by Written Consent. Our certificate of incorporation precludes shareholder action by written consent at any time when the Lead Sponsors beneficially own, in the aggregate, less than 40% in voting power of our outstanding common stock.

Tie-Breaker Vote. The Sponsor Director Nomination Agreement provides that so long as General Atlantic has the right to nominate at least one director and any such nominee is serving on our Board, General Atlantic may designate one director as Tie-Breaking Director who shall have the tie-breaking vote if the Board is deadlocked on any matter requiring the approval of the Board.

Special Meetings of Shareholders. Our certificate of incorporation and bylaws provide that, except as required by law, special meetings of our shareholders may be called at any time only by or at the direction of our Board or the chairman of our Board; provided, however, at any time when the Lead Sponsors beneficially own, in the aggregate, at least 40% of our outstanding common stock, special meetings of our shareholders shall also be called by our Board or the chairman of our Board at the request of either of the Lead Sponsors. Our bylaws prohibit the conduct of any business at a special meeting other than as specified in the notice for such meeting. These provisions may have the effect of deferring, delaying or discouraging hostile takeovers, or changes in control or management of the Company.

Advance Notice Procedures. Our bylaws establish advance-notice procedures with respect to shareholder proposals and the nomination of candidates for election as directors, other than nominations made by or at the direction of our board of directors or a committee of our board of directors, and provided, however, that at any time when a Lead Sponsor beneficially owns, in the aggregate, at least 5% in voting power of our outstanding common stock, such advance notice procedure will not apply to such Lead Sponsor. Shareholders at an annual meeting will only be able to consider proposals or nominations specified in the notice of meeting or brought before the meeting by or at the direction of our Board or by a shareholder who was a shareholder of record on the record date for the meeting, who is entitled to vote at the meeting and who has given our Secretary timely written notice, in proper form, of the shareholder’s intention to bring that business before the meeting. Although the bylaws do not give our Board the power to approve or disapprove shareholder nominations of candidates or proposals regarding other business to be conducted at a special or annual meeting, the bylaws may have the effect of precluding the conduct of certain business at a meeting if the proper procedures are not followed or may discourage or deter a potential acquirer from conducting a solicitation of proxies to elect its own slate of directors or otherwise attempting to obtain control of the Company. These provisions do not apply to nominations by the Lead Sponsors pursuant to the Sponsor Director Nomination Agreement. See “Certain Relations and Related Party Transactions—Director Nomination Agreements” for more details with respect to the Sponsor Director Nomination Agreement.

 

164


Table of Contents

Removal of Directors; Vacancies. Our certificate of incorporation provides that directors may be removed with or without cause upon the affirmative vote of at least a majority of the voting power of our outstanding shares of stock entitled to vote thereon; provided, however, that at any time when the Lead Sponsors beneficially own, in the aggregate, less than 40% of our outstanding common stock, all directors, including those nominated by a Lead Sponsor, may only be removed for cause, and only by the affirmative vote of holders of at least 66 2/3% in voting power of all the then-outstanding shares of stock of the Company entitled to vote thereon, voting together as a single class. In addition, our certificate of incorporation provides that, subject to the rights granted to one or more series of preferred stock then outstanding, any newly created directorship on our Board that results from an increase in the number of directors and any vacancy occurring on our Board may only be filled by a majority of the directors then in office, even if less than a quorum, or by a sole remaining director (and not by the shareholders).

Supermajority Approval Requirements

Our certificate of incorporation and bylaws provide that our Board is expressly authorized to make, alter, amend, change, add to, rescind or repeal, in whole or in part, our bylaws without a shareholder vote in any matter not inconsistent with the laws of the State of Delaware and our certificate of incorporation. Any amendment, alteration, rescission or repeal of our bylaws by our shareholders require the affirmative vote of the holders of at least 66 2/3% in voting power of all the then-outstanding shares of stock of the Company entitled to vote thereon, voting together as a single class.

The DGCL provides generally that the affirmative vote of a majority of the outstanding shares entitled to vote thereon, voting together as a single class, is required to amend a corporation’s certificate of incorporation, unless the certificate of incorporation requires a greater percentage.

Our certificate of incorporation provides that the following provisions in our certificate of incorporation may be amended, altered, repealed or rescinded only by the affirmative vote of the holders of at least 66 2/3% in voting power of all the then-outstanding shares of stock of the Company entitled to vote thereon, voting together as a single class:

 

   

the provision requiring a 66 2/3% supermajority vote for shareholders to amend our bylaws;

 

   

the provisions providing for a classified board of directors (the election and term of our directors);

 

   

the provisions regarding resignation and removal of directors;

 

   

the provisions regarding entering into business combinations with interested shareholders;

 

   

the provisions regarding shareholder action by written consent;

 

   

the provisions regarding calling special meetings of shareholders;

 

   

the provisions regarding filling vacancies on our Board and newly created directorships;

 

   

the provision establishing the Court of Chancery of the State of Delaware as the exclusive forum for certain litigation;

 

   

the provisions eliminating monetary damages for breaches of fiduciary duty by a director; and

 

   

the amendment provision requiring that the above provisions be amended only with a 66 2/3% supermajority vote.

The combination of the classification of our Board, the lack of cumulative voting and the supermajority voting requirements make it more difficult for our existing shareholders to replace our Board as well as for another party to obtain control of us by replacing our Board. Because our Board has the power to retain and discharge our officers, these provisions could also make it more difficult for existing shareholders or another party to effect a change in management.

 

165


Table of Contents

Authorized but Unissued Shares. Our authorized but unissued shares of common stock and preferred stock are available for future issuance without shareholder approval, subject to stock exchange rules. These additional shares may be utilized for a variety of corporate purposes, including future public offerings to raise additional capital, corporate acquisitions and employee benefit plans. One of the effects of the existence of authorized but unissued common stock or preferred stock may be to enable our Board to issue shares to persons friendly to current management, which issuance could render more difficult or discourage an attempt to obtain control of the Company by means of a merger, tender offer, proxy contest or otherwise, and thereby protect the continuity of our management and possibly deprive our shareholders of opportunities to sell their shares of common stock at prices higher than prevailing market prices.

Business Combinations. We are not be subject to the provisions of Section 203 of the DGCL. In general, Section 203 prohibits a publicly held Delaware corporation from engaging in a “business combination” with an “interested shareholder” for a three-year period following the time that the person becomes an interested shareholder, unless the business combination is approved in a prescribed manner. A “business combination” includes, among other things, a merger, asset or stock sale or other transaction resulting in a financial benefit to the interested shareholder. An “interested shareholder” is a person who, together with affiliates and associates, owns, or did own within three years prior to the determination of interested shareholder status, 15% or more of the corporation’s voting stock.

Under Section 203, a business combination between a corporation and an interested shareholder is prohibited unless it satisfies one of the following conditions: (1) before the shareholder became an interested shareholder, the board of directors approved either the business combination or the transaction which resulted in the shareholder becoming an interested shareholder; (2) upon consummation of the transaction which resulted in the shareholder becoming an interested shareholder, the interested shareholder owned at least 85% of the voting stock of the corporation outstanding at the time the transaction commenced, excluding for purposes of determining the voting stock outstanding, shares owned by persons who are directors and also officers, and employee stock plans, in some instances; or (3) at or after the time the shareholder became an interested shareholder, the business combination was approved by the board of directors and authorized at an annual or special meeting of the shareholders by the affirmative vote of at least two-thirds of the outstanding voting stock which is not owned by the interested shareholder.

A Delaware corporation may “opt out” of these provisions with an express provision in its original certificate of incorporation or an express provision in its certificate of incorporation or bylaws resulting from a shareholders’ amendment approved by at least a majority of the outstanding voting shares.

We opt out of Section 203; however, our certificate of incorporation contains similar provisions providing that we may not engage in certain “business combinations” with any “interested shareholder” for a three-year period following the time that the shareholder became an interested shareholder, unless:

 

   

prior to such time, our Board approved either the business combination or the transaction which resulted in the shareholder becoming an interested shareholder;

 

   

upon consummation of the transaction that resulted in the shareholder becoming an interested shareholder, the interested shareholder owned at least 85% of our voting stock outstanding at the time the transaction commenced, excluding certain shares; or

 

   

at or subsequent to that time, the business combination is approved by our Board and by the affirmative vote of holders of at least 66 2/3% of our outstanding voting stock that is not owned by the interested shareholder.

Under certain circumstances, this provision makes it more difficult for a person who would be an “interested shareholder” to effect various business combinations with the Company for a three-year period. This provision may encourage companies interested in acquiring the Company to negotiate in advance with our Board because

 

166


Table of Contents

the shareholder approval requirement would be avoided if our Board approves either the business combination or the transaction which results in the shareholder becoming an interested shareholder. These provisions also may have the effect of preventing changes in our Board and may make it more difficult to accomplish transactions which shareholders may otherwise deem to be in their best interests.

Our certificate of incorporation provides that the Lead Sponsors, and any of their direct or indirect transferees and any group as to which such persons are a party, do not constitute “interested shareholders” for purposes of this provision.

Dissenters’ Rights of Appraisal and Payment

Under the DGCL, with certain exceptions, our shareholders have appraisal rights in connection with a merger or consolidation of us. Pursuant to the DGCL, shareholders who properly request and perfect appraisal rights in connection with such merger or consolidation will have the right to receive payment of the fair value of their shares as determined by the Delaware Court of Chancery.

Shareholders’ Derivative Actions

Under the DGCL, any of our shareholders may bring an action in our name to procure a judgment in our favor, also known as a derivative action, provided that the shareholder bringing the action is a holder of our shares at the time of the transaction to which the action relates or such shareholder’s stock thereafter devolved by operation of law.

Exclusive Forum

Our certificate of incorporation provides that, unless we consent in writing to the selection of an alternative forum, the Court of Chancery of the State of Delaware (or, if the Court of Chancery does not have jurisdiction, the United States District Court for the District of Delaware) will be the sole and exclusive forum for (1) any derivative action or proceeding brought on our behalf, (2) any action asserting a claim of breach of a fiduciary duty owed by any of our directors, officers or other employees to us or our shareholders, (3) any action asserting a claim against the Company or any director or officer of the Company arising pursuant to any provision of the DGCL, our certificate of incorporation or our bylaws or (4) any other action asserting a claim against the Company or any director or officer of the Company that is governed by the internal affairs doctrine; provided that for the avoidance of doubt, the forum selection provision that identifies the Court of Chancery of the State of Delaware as the exclusive forum for certain litigation, including any “derivative action,” will not apply to suits to enforce a duty or liability created by the Securities Act, the Exchange Act or any other claim for which the federal courts have exclusive jurisdiction. Any person or entity purchasing or otherwise acquiring any interest in shares of our capital stock will be deemed to have notice of and to have consented to the provisions of our certificate of incorporation described above. Although we believe these provisions benefit us by providing increased consistency in the application of Delaware law for the specified types of actions and proceedings, the provisions may have the effect of discouraging lawsuits against us or our directors and officers.

Conflicts of Interest

Delaware law permits corporations to adopt provisions renouncing any interest or expectancy in certain opportunities that are presented to the corporation or its officers, directors or shareholders. Our certificate of incorporation, to the maximum extent permitted from time to time by Delaware law, renounces any interest or expectancy that we have in, or right to be offered an opportunity to participate in, specified business opportunities that are from time to time presented to certain of our officers, directors or shareholders or their respective affiliates, other than those officers, directors, shareholders or affiliates who are our or our subsidiaries’

 

167


Table of Contents

employees. Our certificate of incorporation provides that, to the fullest extent permitted by law, none of Lead Sponsors or any director who is not employed by us (including any non-employee director who serves as one of our officers in both his director and officer capacities) or his or her affiliates will have any duty to refrain from (1) engaging in a corporate opportunity in the same or similar lines of business in which we or our affiliates now engage or propose to engage or (2) otherwise competing with us or our affiliates. In addition, to the fullest extent permitted by law, in the event that Lead Sponsors or any non-employee director acquires knowledge of a potential transaction or other business opportunity which may be a corporate opportunity for itself or himself or its or his affiliates or for us or our affiliates, such person will have no duty to communicate or offer such transaction or business opportunity to us or any of our affiliates and they may take any such opportunity for themselves or offer it to another person or entity. Our certificate of incorporation does not renounce our interest in any business opportunity that is expressly offered to a non-employee director solely in his or her capacity as a director or officer of the Company. To the fullest extent permitted by law, no business opportunity will be deemed to be a potential corporate opportunity for us unless we would be permitted to undertake the opportunity under our certificate of incorporation, we have sufficient financial resources to undertake the opportunity, and the opportunity would be in line with our business.

Limitations on Liability and Indemnification of Officers and Directors

The DGCL authorizes corporations to limit or eliminate the personal liability of directors to corporations and their shareholders for monetary damages for breaches of directors’ fiduciary duties, subject to certain exceptions. Our certificate of incorporation includes a provision that eliminates the personal liability of directors for monetary damages for any breach of fiduciary duty as a director, except to the extent such exemption from liability or limitation thereof is not permitted under the DGCL. The effect of these provisions is to eliminate the rights of us and our shareholders, through shareholders’ derivative suits on our behalf, to recover monetary damages from a director for breach of fiduciary duty as a director, including breaches resulting from grossly negligent behavior. However, exculpation will not apply to any director if the director has acted in bad faith, knowingly or intentionally violated the law, authorized illegal dividends or redemptions or derived an improper benefit from his or her actions as a director.

Our bylaws provide that we must indemnify and advance expenses to our directors and officers to the fullest extent authorized by the DGCL. We are also expressly authorized to carry directors’ and officers’ liability insurance providing indemnification for our directors, officers and certain employees for some liabilities. We believe that these indemnification and advancement provisions and insurance are useful to attract and retain qualified directors and officers.

The limitation of liability, indemnification and advancement provisions that are included in our certificate of incorporation and bylaws may discourage shareholders from bringing a lawsuit against directors for breaches of their fiduciary duty. These provisions also may have the effect of reducing the likelihood of derivative litigation against directors and officers, even though such an action, if successful, might otherwise benefit us and our shareholders. In addition, your investment may be adversely affected to the extent we pay the costs of settlement and damage awards against directors and officers pursuant to these indemnification provisions.

There is currently no pending material litigation or proceeding involving any of our directors, officers or employees for which indemnification is sought.

Loss of Controlled Company Status

After completion of this offering, our Lead Sponsors will no longer control a majority of our outstanding common stock. As a result, we will cease to be a “controlled company” within the rules of the NYSE. Under NYSE rules, as a “controlled company,” we were permitted to elect not to comply with certain NYSE corporate governance requirements, including independence requirements. As discussed above, however, immediately

 

168


Table of Contents

following this offering, the Lead Sponsors will beneficially own, in the aggregate, approximately                 % of our common stock, or                 % if the underwriters exercise in full their option to purchase additional shares from certain of the selling shareholders. Upon the consummation of this offering, we will be in compliance with all applicable independence requirements.

Transfer Agent and Registrar

The transfer agent and registrar for our common stock is American Stock Transfer & Trust Company, LLC. The transfer agent’s address is 6201 15th Avenue, Brooklyn, New York, 11219 and its phone number is (718) 921-8200.

Listing

Our common stock is listed on the NYSE under the symbol “OSH.”

 

169


Table of Contents

SHARES ELIGIBLE FOR FUTURE SALE

Future sales of substantial amounts of our common stock, in the public market, or the perception that such sales may occur, could adversely affect the prevailing market price for our common stock to fall or impair our ability to raise capital through sales of our equity securities. No prediction can be made as to the effect, if any, future sales of shares, or the availability of shares for future sales, will have on the market price of our common stock prevailing from time to time. We also cannot predict with certainty when or if our Lead Sponsors will otherwise sell their common stock. The sale of substantial amounts of our common stock in the public market, or the perception that such sales could occur, could harm the prevailing market price of our common stock.

Upon the closing of this offering, based on the number of shares of our common stock outstanding as of February 4, 2021, there will be 240,757,609 outstanding shares of our common stock. Of these shares, the 17,968,750 shares sold in our initial public offering, the 30,091,413 shares of common stock issued under the 2020 Plan, the 6,477,293 shares sold by certain selling shareholders in the December follow-on offering and the 10,723,821 shares to be sold by the selling shareholders in this offering will be freely tradable without restriction or further registration under the Securities Act, except that any shares held by our “affiliates,” as that term is defined in Rule 144 under the Securities Act, would only be able to be sold in compliance with the conditions of Rule 144.

The remaining 175,496,332 shares of our common stock outstanding after this offering will be “restricted securities”, as that term is defined in Rule 144 of the Securities Act, and we expect that substantially all of these restricted securities will be subject to the lock-up agreements described below. These restricted securities may be sold in the public market only if the sale is registered or pursuant to an exemption from registration, such as Rule 144 or Rule 701 of the Securities Act, which are summarized below.

We have filed with the SEC a registration statement on Form S-8 covering the shares of common stock reserved for issuance under our 2020 Plan. The shares of common stock covered by this registration statement are generally eligible for sale in the public market, subject to certain contractual and legal restrictions summarized below.

Lock-up Agreements

We, certain of our directors and officers and the selling shareholders in this offering have agreed that, without the prior written consent of J.P. Morgan Securities LLC on behalf of the underwriters, and the written consent of the Company, we and they will not, subject to limited exceptions, directly or indirectly sell or dispose of any shares of common stock or any securities convertible into or exchangeable or exercisable for shares of common stock until April 15, 2021. In addition, certain other shareholders, including all of our directors and officers that are not executing lock-up agreements in connection with this offering, that executed lock-up agreements in connection with our prior secondary offering, will remain subject to the restrictions in such lock-up agreements until April 15, 2021. The restrictions and specified exceptions to the lock-up agreements entered into in connection with this offering are described in more detail under “Underwriting.”

All of these shares will, however, be able to be resold after the expiration of the lock-up period, as well as pursuant to customary exceptions thereto or upon the waiver of the lock-up agreement by both J.P. Morgan Securities LLC on behalf of the underwriters and of the Company in the case of our directors and officers and by J.P. Morgan Securities LLC on behalf of the underwriters in the case of the selling shareholders in this offering. We have registered shares of common stock that we may issue under our equity compensation plans. Such shares can be freely sold in the public market upon issuance, subject to the lock-up agreements. As restrictions on resale end, the market price of our stock could decline if the holders of currently restricted shares sell them or are perceived by the market as intending to sell them.

Following the lock-up periods, and assuming that no party is released from these agreements, all of the shares of our common stock that are restricted securities or are held by our affiliates as of the date of this prospectus will be eligible for sale in the public market in compliance with Rule 144 under the Securities Act.

 

170


Table of Contents

Certain of our employees, including our executive officers, and/or directors have entered into written trading plans that are intended to comply with Rule 10b5-1 under the Exchange Act. Sales under these trading plans would not be permitted until the expiration of the lock-up agreements relating to the offering described above.

Registration Rights Agreement

In connection with our IPO, we entered into a registration rights agreement with the Lead Sponsors. The Lead Sponsors are entitled to request that we register the Lead Sponsors’ shares on a long-form or short-form registration statement on one or more occasions in the future, which registrations may be “shelf registrations.” The Lead Sponsors are also entitled to participate in certain of our registered offerings, subject to the restrictions in the registration rights agreement. We will pay the Lead Sponsors’ expenses in connection with the Lead Sponsors’ exercise of these rights. See “Certain Relationships and Related Party Transactions—Registration Rights Agreement.” These shares will represent approximately 48.0% of our outstanding common stock after this offering or 47.3% of our issued and outstanding shares of common stock if the underwriters’ option to purchase additional shares is exercised in full).

Rule 144

In general, under Rule 144, any person who is not our affiliate, who was not our affiliate at any time during the preceding three months and who has held their shares for at least six months, including the holding period of any prior owner other than one of our affiliates, may sell shares without restriction, subject to the availability of current public information about us and subject to applicable lock-up restrictions. If such a person has beneficially owned the shares proposed to be sold for at least one year, including the holding period of any prior owner other than one of our affiliates, then that person would be entitled to sell those shares without complying with any of the requirements of Rule 144.

Subject to applicable lock-up restrictions, a person who is our affiliate or who was our affiliate at any time during the preceding three months and who has beneficially owned restricted securities for at least six months, including the holding period of any prior owner other than one of our affiliates, is entitled to sell a number of shares within any three-month period that does not exceed the greater of: (1) 1% of the number of shares of our common stock outstanding, which will equal approximately 2,407,576 shares immediately after this offering; and (2) the average weekly trading volume of our common stock on the NYSE during the four calendar weeks preceding the filing of a notice on Form 144 with respect to the sale.

Sales under Rule 144 by our affiliates are also subject to certain manner of sale provisions, notice requirements and to the availability of current public information about us.

Rule 701

In general, under Rule 701, any of our employees, directors or officers who acquired shares from us in connection with a compensatory stock or option plan or other compensatory written agreement before the effective date of initial public offering are, subject to applicable lock-up restrictions, eligible to resell such shares in reliance upon Rule 144 beginning 90 days after the date of our IPO prospectus, or August 5, 2020. If such person is not an affiliate and was not our affiliate at any time during the preceding three months, the sale may be made subject only to the manner-of-sale restrictions of Rule 144. If such a person is an affiliate, the sale may be made under Rule 144 without compliance with the holding period requirements under Rule 144, but subject to the other Rule 144 restrictions described above.

 

171


Table of Contents

Equity Incentive Plans

We have filed with the SEC a registration statement on Form S-8 under the Securities Act covering the shares of common stock that are subject to outstanding options and other awards issuable pursuant to our 2020 Plan and ESPP. Shares covered by such registration statement are available for sale in the open market, subject to certain Rule 144 limitations applicable to affiliates and the terms of lock-up agreements applicable to those shares.

 

172


Table of Contents

MATERIAL U.S. FEDERAL INCOME TAX CONSEQUENCES TO NON-U.S. HOLDERS

The following discussion is a summary of the material U.S. federal income tax consequences to Non-U.S. Holders (as defined below) of the purchase, ownership and disposition of our common stock issued pursuant to this offering, but does not purport to be a complete analysis of all potential tax effects. The effects of other U.S. federal tax laws, such as estate and gift tax laws, and any applicable state, local or non-U.S. tax laws are not discussed. This discussion is based on the Code, Treasury regulations promulgated thereunder (the “Treasury Regulations”), judicial decisions, and published rulings and administrative pronouncements of the U.S. Internal Revenue Service (the “IRS”), in each case as in effect as of the date hereof. These authorities may change or be subject to differing interpretations. Any such change or differing interpretation may be applied retroactively in a manner that could adversely affect a Non-U.S. Holder of our common stock. We have not sought and will not seek any rulings from the IRS regarding the matters discussed below. There can be no assurance the IRS or a court will not take a contrary position to those discussed below regarding the tax consequences of the purchase, ownership and disposition of our common stock.

This discussion is limited to Non-U.S. Holders that hold our common stock as a “capital asset” within the meaning of Section 1221 of the Code. This discussion does not address all U.S. federal income tax consequences relevant to a Non-U.S. Holder’s particular circumstances, including the impact of the Medicare tax on net investment income. In addition, it does not address consequences relevant to Non-U.S. Holders subject to special treatment under U.S. federal income tax laws, including, without limitation:

 

   

U.S. expatriates and former citizens or long-term residents of the U.S.;

 

   

persons subject to the alternative minimum tax;

 

   

persons holding our common stock as part of a straddle or other risk reduction strategy or as part of a conversion transaction or other integrated investment;

 

   

banks, insurance companies and other financial institutions;

 

   

real estate investment trusts or regulated investment companies;

 

   

brokers, dealers or traders in securities or currencies;

 

   

“controlled foreign corporations,” “passive foreign investment companies,” and corporations that accumulate earnings to avoid U.S. federal income tax;

 

   

partnerships or other entities or arrangements treated as partnerships for U.S. federal income tax purposes (and investors therein);

 

   

tax-exempt organizations or governmental organizations;

 

   

persons deemed to sell our common stock under the constructive sale provisions of the Code;

 

   

persons who hold or receive our common stock pursuant to the exercise of any employee stock option or otherwise as compensation;

 

   

persons that own, or are deemed to own, more than five percent of our capital stock (except to the extent specifically set forth below);

 

   

“qualified foreign pension funds” (within the meaning of Section 897(1)(2) of the Code and entities, all of the interests of which are held by qualified foreign pension funds); and

 

   

tax-qualified retirement plans.

If any partnership or arrangement classified as a partnership for U.S. federal income tax purposes holds our common stock, the tax treatment of a partner in the partnership will depend on the status of the partner, the activities of the partnership and certain determinations made at the partner level. Accordingly, partnerships holding our common stock and partners in such partnerships should consult their tax advisors regarding the purchase, ownership and disposition of shares of our common stock.

 

173


Table of Contents

INVESTORS SHOULD CONSULT THEIR TAX ADVISORS WITH RESPECT TO THE TAX CONSIDERATIONS RELATED TO THE PURCHASE, OWNERSHIP AND DISPOSITION OF OUR COMMON STOCK IN LIGHT OF THEIR PARTICULAR CIRCUMSTANCES, AS WELL AS ANY TAX CONSIDERATIONS RELATED TO THE U.S. FEDERAL ESTATE OR GIFT TAX LAWS OR UNDER THE APPLICABLE LAWS OF ANY STATE, LOCAL OR NON-U.S. TAXING AUTHORITY OR UNDER ANY APPLICABLE INCOME TAX TREATY.

Definition of a Non-U.S. Holder

For purposes of this discussion, a “Non-U.S. Holder” is any beneficial owner of our common stock that is neither a “United States person” nor an entity treated as a partnership for U.S. federal income tax purposes. A United States person is any person that, for U.S. federal income tax purposes, is or is treated as any of the following:

 

   

an individual who is a citizen or resident of the U.S.;

 

   

a corporation, or an entity treated as a corporation for U.S. federal income tax purposes, created or organized under the laws of the U.S. any state thereof, or the District of Columbia;

 

   

an estate, the income of which is subject to U.S. federal income tax regardless of its source; or

 

   

a trust (1) whose administration is subject to the primary supervision of a U.S. court and one or more United States persons have the authority to control all substantial decisions of the trust, or (2) that has a valid election in effect to be treated as a United States person for U.S. federal income tax purposes.

Distributions

As described in the section entitled “Dividend Policy” we do not anticipate declaring or paying dividends to holders of our common stock in the foreseeable future. However, if we do make distributions of cash or property on our common stock, such distributions will constitute dividends for U.S. federal income tax purposes to the extent paid from our current or accumulated earnings and profits, as determined under U.S. federal income tax principles. Amounts not treated as dividends for U.S. federal income tax purposes will constitute a non-taxable return of capital up to (and will reduce, but not below zero) a Non-U.S. Holder’s adjusted tax basis in its common stock. Any excess amounts will be treated as capital gain and will be treated as described below under “Sale or Other Taxable Disposition.”

Subject to the discussions below on effectively connected income, backup withholding, and the Foreign Account Tax Compliance Act, dividends paid to a Non-U.S. Holder of our common stock will be subject to U.S. federal withholding tax at a rate of 30% of the gross amount of the dividends (or such lower rate specified by an applicable income tax treaty, provided the Non-U.S. Holder furnishes to us or the applicable withholding agent prior to the payment of dividends a valid IRS Form W-8BEN or W-8BEN-E (or other applicable documentation) certifying qualification for the lower income tax treaty rate). A Non-U.S. Holder that does not timely furnish the required documentation, but that qualifies for a reduced treaty rate, may obtain a refund of any excess amounts withheld by timely filing an appropriate claim for refund with the IRS. Non-U.S. Holders should consult their tax advisors regarding their entitlement to benefits under any applicable income tax treaty.

If dividends paid to a Non-U.S. Holder are effectively connected with the Non-U.S. Holder’s conduct of a trade or business within the U.S. (and, if required by an applicable income tax treaty, the Non-U.S. Holder maintains a permanent establishment in the U.S. to which such dividends are attributable), the Non-U.S. Holder will be exempt from the U.S. federal withholding tax described above. To claim the exemption, the Non-U.S. Holder must furnish to the applicable withholding agent a valid IRS Form W-8ECI, certifying that the dividends are effectively connected with the Non-U.S. Holder’s conduct of a trade or business within the U.S.

Any such effectively connected dividends will be subject to U.S. federal income tax on a net income basis at the regular graduated rates. A Non-U.S. Holder that is a corporation also may be subject to a branch profits tax at

 

174


Table of Contents

a rate of 30% (or such lower rate specified by an applicable income tax treaty) on its effectively connected earnings and profits (as adjusted for certain items), which will include such effectively connected dividends. Non-U.S. Holders should consult their tax advisors regarding any applicable tax treaties that may provide for different rules.

Sale or Other Taxable Disposition

Subject to the discussions below on backup withholding and the Foreign Account Tax Compliance Act, a Non-U.S. Holder generally will not be subject to U.S. federal income tax on any gain realized upon the sale or other taxable disposition of our common stock unless:

 

   

the gain is effectively connected with the Non-U.S. Holder’s conduct of a trade or business within the U.S. (and, if required by an applicable income tax treaty, the Non-U.S. Holder maintains a permanent establishment in the U.S. to which such gain is attributable);

 

   

the Non-U.S. Holder is a nonresident alien individual present in the U.S. for 183 days or more during the taxable year of the disposition and certain other requirements are met; or

 

   

our common stock constitutes a U.S. real property interest (a “USRPI”) by reason of our status as a U.S. real property holding corporation (a “USRPHC”) for U.S. federal income tax purposes at any time within the shorter of (1) the five-year period preceding the Non-U.S. Holder’s disposition of our common stock and (2) the Non-U.S. Holder’s holding period for our common stock.

Gain described in the first bullet point above generally will be subject to U.S. federal income tax on a net income basis at the regular graduated rates. A Non-U.S. Holder that is a corporation also may be subject to a branch profits tax at a rate of 30% (or such lower rate specified by an applicable income tax treaty) on its effectively connected earnings and profits (as adjusted for certain items), which will include such effectively connected gain.

A Non-U.S. Holder described in the second bullet point above will be subject to U.S. federal income tax at a rate of 30% (or such lower rate specified by an applicable income tax treaty) on any gain derived from the disposition, which may generally be offset by capital losses of the Non-U.S. Holder allocable to U.S. sources (even though the individual is not considered a resident of the U.S.), provided the Non-U.S. Holder has timely filed U.S. federal income tax returns with respect to such losses.

With respect to the third bullet point above, we believe we currently are not, and do not anticipate becoming, a USRPHC. Because the determination of whether we are a USRPHC depends, however, on the fair market value of our USRPIs relative to the fair market value of our non-U.S. real property interests and our other business assets, there can be no assurance we currently are not a USRPHC or will not become one in the future. Even if we are or were to become a USRPHC, gain arising from the sale or other taxable disposition by a Non-U.S. Holder of our common stock will not be subject to U.S. federal income tax if our common stock is “regularly traded on an established securities market,” as defined by applicable Treasury Regulations, during the calendar year in which the disposition occurs and such Non-U.S. Holder owned, actually and constructively, five percent or less of our common stock throughout the shorter of (1) the five-year period ending on the date of the sale or other taxable disposition or (2) the Non-U.S. Holder’s holding period for our common stock. If we were to become a USRPHC and our common stock were not considered to be “regularly traded on an established securities market” during the calendar year in which the relevant disposition by a Non-U.S. Holder occurs, such Non-U.S. Holder (regardless of the percentage of stock owned) would be subject to U.S. federal income tax on a sale or other taxable disposition of our common stock and a 15% withholding tax would apply to the gross proceeds from such disposition.

Non-U.S. Holders should consult their tax advisors regarding potentially applicable income tax treaties that may provide for different rules.

 

175


Table of Contents

Information Reporting and Backup Withholding

Payments of dividends on our common stock generally will not be subject to backup withholding, provided the applicable withholding agent does not have actual knowledge or reason to know the Non-U.S. Holder is a United States person and the Non-U.S. Holder either certifies its non-U.S. status, such as by furnishing a valid IRS Form W-8BEN, W-8BEN-E or W-8ECI, or otherwise establishes an exemption. However, information returns are required to be filed with the IRS in connection with any dividends on our common stock paid to the Non-U.S. Holder, regardless of whether any tax was actually withheld. In addition, proceeds of the sale or other taxable disposition of our common stock within the U.S. or conducted through certain U.S.-related brokers generally will not be subject to backup withholding or information reporting if the applicable withholding agent receives the certification described above and does not have actual knowledge or reason to know that such Non-U.S. Holder is a United States person, or the Non-U.S. Holder otherwise establishes an exemption. If a Non-U.S. Holder does not provide the certification described above or the applicable withholding agent has actual knowledge or reason to know that such Non-U.S. Holder is a United States person, payments of dividends or of proceeds of the sale or other taxable disposition of our common stock may be subject to backup withholding at a rate currently equal to 24% of the gross proceeds of such dividend, sale, or taxable disposition. Proceeds of a disposition of our common stock conducted through a non-U.S. office of a non-U.S. broker generally will not be subject to backup withholding or information reporting.

Copies of information returns that are filed with the IRS may also be made available under the provisions of an applicable treaty or agreement to the tax authorities of the country in which the Non-U.S. Holder resides or is established.

Backup withholding is not an additional tax. Any amounts withheld under the backup withholding rules may be allowed as a refund or a credit against a Non-U.S. Holder’s U.S. federal income tax liability, provided the required information is timely furnished to the IRS.

Foreign Account Tax Compliance Act

Withholding taxes may be imposed under Sections 1471 to 1474 of the Code (such Sections commonly referred to as the “Foreign Account Tax Compliance Act” or “FATCA”) on certain types of payments made to non-U.S. financial institutions and certain other non-U.S. entities. Specifically, a 30% withholding tax may be imposed on dividends on, or (in the future) gross proceeds from the sale or other disposition of, our common stock paid to a “foreign financial institution” or a “non-financial foreign entity” (each as defined in the Code), unless (1) in the case of a foreign financial institution, certain diligence and reporting obligations are undertaken, (2) in the case of a non-financial foreign entity, the non-financial foreign entity either certifies it does not have any “substantial United States owners” (as defined in the Code) or furnishes identifying information regarding each of its direct and indirect substantial United States owners, or (3) the foreign financial institution or non-financial foreign entity otherwise qualifies for an exemption from these rules. If the payee is a foreign financial institution and is subject to the diligence and reporting requirements in (1) above, it must enter into an agreement with the U.S. Department of the Treasury requiring, among other things, that it undertake to identify accounts held by certain “specified United States persons” or “United States-owned foreign entities” (each as defined in the Code), annually report certain information about such accounts, and withhold 30% on certain payments to noncompliant foreign financial institutions and certain other account holders. Foreign financial institutions located in jurisdictions that have an intergovernmental agreement with the U.S. governing FATCA may be subject to different rules.

Under the applicable Treasury Regulations and administrative guidance, withholding under FATCA generally applies to payments of dividends on our common stock. However, on December 13, 2018, the U.S. Department of the Treasury released proposed regulations which, if finalized in their present form, would eliminate FATCA withholding on the gross proceeds from a sale or other disposition of our common stock.

Prospective investors should consult their tax advisors regarding the potential application of withholding under FATCA to their investment in our common stock.

 

176


Table of Contents

UNDERWRITING

The selling stockholders are offering the shares of common stock described in this prospectus through a number of underwriters. J.P. Morgan Securities LLC, Goldman Sachs & Co. LLC, Morgan Stanley & Co. LLC, William Blair & Company, L.L.C. and Piper Sandler & Co. are acting as book-running managers of the offering and J.P. Morgan Securities LLC and Goldman Sachs & Co. LLC are acting as representatives of the underwriters. We and the selling shareholders will enter into an underwriting agreement with the underwriters. Subject to the terms and conditions of the underwriting agreement, the selling shareholders have agreed to sell to the underwriters, and each underwriter has severally agreed to purchase, at the public offering price less the underwriting discounts and commissions set forth on the cover page of this prospectus, the number of shares of common stock listed next to its name in the following table:

 

Name

   Number of
Shares
 

J.P. Morgan Securities LLC

     3,056,289  

Goldman Sachs & Co. LLC

     2,680,955  

Morgan Stanley & Co. LLC

     2,252,002  

William Blair & Company, L.L.C.

     1,340,478  

Piper Sandler & Co.

     965,144  

Truist Securities, Inc.

     428,953  
  

 

 

 

Total

     10,723,821  
  

 

 

 

The underwriters are committed to purchase all the shares of common stock offered by the selling shareholders if they purchase any shares. The underwriting agreement also provides that if an underwriter defaults, the purchase commitments of non-defaulting underwriters may also be increased or the offering may be terminated.

The underwriters propose to offer the shares of common stock directly to the public at the public offering price set forth on the cover page of this prospectus and to certain dealers at that price less a concession not in excess of $1.0920 per share. After the offering of the shares to the public, if all of the shares of common stock are not sold at the public offering price, the underwriters may change the offering price and the other selling terms. Sales of shares made outside of the United States may be made by affiliates of the underwriters.

The underwriters have an option to buy up to 1,608,573 additional shares of common stock from the selling shareholders to cover sales of shares by the underwriters which exceed the number of shares specified in the table above. The underwriters have 30 days from the date of this prospectus to exercise this option to purchase additional shares. If any shares are purchased with this option to purchase additional shares, the underwriters will purchase shares in approximately the same proportion as shown in the table above. If any additional shares of common stock are purchased, the underwriters will offer the additional shares on the same terms as those on which the shares are being offered.

The underwriting fee is equal to the public offering price per share of common stock less the amount paid by the underwriters to us per share of common stock. The underwriting fee is $1.82 per share. The following table shows the per share and total underwriting discounts and commissions to be paid to the underwriters assuming both no exercise and full exercise of the underwriters’ option to purchase additional shares.

 

     Without option to
purchase
additional shares
exercised
     With full option to
purchase
additional shares
exercised
 

Per Share

   $ 1.82    $ 1.82

Total

   $ 19,517,354.22    $ 22,444,957.08

 

177


Table of Contents

We estimate that the total expenses of this offering, including registration, filing and listing fees, printing fees and legal and accounting expenses, but excluding the underwriting discounts and commissions, will be approximately $0.8 million. We have agreed to pay certain of the selling shareholders’ expenses for this offering. We have agreed to reimburse the underwriters for reasonable fees and expenses of counsel related to the review by the Financial Industry Regulatory Authority, Inc. of the terms of sale of the shares of common stock offered hereby in an amount not to exceed $25,000.

A prospectus in electronic format may be made available on the web sites maintained by one or more underwriters, or selling group members, if any, participating in the offering. The underwriters may agree to allocate a number of shares to underwriters and selling group members for sale to their online brokerage account holders. Internet distributions will be allocated by the representatives to underwriters and selling group members that may make Internet distributions on the same basis as other allocations.

We have agreed, subject to certain exceptions, that we will not (i) offer, pledge, announce the intention to sell, sell, contract to sell, sell any option or contract to purchase, purchase any option or contract to sell, grant any option, right or warrant to purchase or otherwise dispose of, directly or indirectly, or file with the Securities and Exchange Commission a registration statement under the Securities Act relating to, any shares of our common stock or securities convertible into or exchangeable or exercisable for any shares of our common stock, or publicly disclose the intention to make any offer, sale, pledge, disposition or filing, or (ii) enter into any swap or other arrangement that transfers all or a portion of the economic consequences associated with the ownership of any shares of common stock or any such other securities (regardless of whether any of these transactions are to be settled by the delivery of shares of common stock or such other securities, in cash or otherwise), in each case without the prior written consent of J.P. Morgan Securities LLC and the Company until April 15, 2021.

Certain of our directors and officers and the selling shareholders in this offering have entered into lock-up agreements with the underwriters prior to the commencement of this offering pursuant to which each of these persons or entities, with limited exceptions, until April 15, 2021, may not, without the prior written consent of J.P. Morgan Securities LLC and the Company in the case of our directors and officers and of J.P. Morgan Securities LLC on behalf of the underwriters in the case of the selling shareholders In this offering, or pursuant to certain limited exceptions, (1) offer, pledge, announce the intention to sell, sell, contract to sell, sell any option or contract to purchase, purchase any option or contract to sell, grant any option, right or warrant to purchase, or otherwise transfer or dispose of, directly or indirectly, any shares of our common stock or any securities convertible into or exercisable or exchangeable for our common stock (including, without limitation, common stock or such other securities which may be deemed to be beneficially owned by such directors, executive officers, managers and members in accordance with the rules and regulations of the SEC and securities which may be issued upon exercise of a stock option or warrant) or (2) enter into any hedging, swap or other agreement or transaction that transfers, in whole or in part, any of the economic consequences of ownership of the common stock or such other securities, whether any such transaction described in clause (1) or (2) above is to be settled by delivery of common stock or any other securities, in cash or otherwise, or (3) make any demand for or exercise any right with respect to the registration of any shares of our common stock or any security convertible into or exercisable or exchangeable for our common stock or publicly disclose the intention to do any of the foregoing.

The restrictions in the immediately preceding paragraph with respect to the selling shareholders and certain of our directors and officers are subject to certain exceptions and will not apply to: (A) the securities to be sold by a signatory of the lock-up agreement, or any of its affiliates, pursuant to the underwriting agreement and any reclassification, conversion or exchange in connection with such sale of securities; (B) transfers of shares of common stock or any securities convertible into or exercisable or exchangeable for shares of common stock (i) as a bona fide gift or gifts, (ii) to any immediate family member of a signatory of the lock-up agreement, or any of its affiliates, or any trust for the direct or indirect benefit of the signatory of the lock-up agreement, or any of its affiliates, or any immediate family member of the signatory of the lock-up agreement; (iii) to a corporation, partnership, limited liability company, trust or other entity of which the signatory of the lock-up agreement, or any of its affiliates, and the immediate family of the signatory of the lock-up agreement are the legal and

 

178


Table of Contents

beneficial owner of all of the outstanding equity securities or similar interests; or (iv) to a nominee or custodian of a person or entity to whom a disposition or transfer would be permissible under clauses (i) through (iii) above; (C) if the signatory to the lock-up agreement is a corporation, partnership, limited liability company or other business entity, transfers or distributions of shares of common stock or any securities convertible into or exercisable or exchangeable for shares of common stock to (i) its limited or general partners, members or shareholders or (ii) its affiliates or other entities controlled or managed by the signatory of the lock-up agreement or any of its affiliates (other than the company and its subsidiaries); (D) the transfer or disposition of any shares of common stock purchased by the signatory of the lock-up agreement, or any of its affiliates, on the open market following the public offering; (E) the entering into by the signatory of the lock-up agreement, or any of its affiliates, of a written trading plan (“Rule 10b5-1 Plan”) pursuant to Rule 10b5-1 of the Exchange Act during the restricted period, provided that no sales or transfers of shares of the signatory of the lock-up agreement’s, or any of its affiliates’, common stock shall be made pursuant to such Rule 10b5-1 Plan prior to the expiration of the restricted period and no such filing under the Exchange Act or other public announcement shall be required or voluntarily made by the signatory of the lock-up agreement or any other person in connection therewith without the permission of the representatives of the underwriters, prior to the expiration of the restricted period; (F) transfer of shares of common stock pursuant to a bona fide third-party tender offer, merger, consolidation or other similar transaction made to all or substantially all holders of the company’s capital stock involving a change of control of the company (for the purposes of the lock-up agreement, “change of control” shall mean any bona fide third party tender offer, merger, consolidation or other similar transaction approved by the board of directors of the company the result of which is that any “person” (as defined in Section 13(d)(3) of the Exchange Act), or group of persons, shall become, after the closing of the transaction, the beneficial owner (as defined in Rules 13d-3 and 13d-5 of the Exchange Act) of more than 50% of the total voting power of the voting securities of the company), provided that in the event that such tender offer, merger, consolidation or other such transaction is not completed, the signatory of the lock-up agreement’s shares of common stock shall remain subject to the provisions of the lock-up agreement during the restricted period; (G) (i) as a result of the operation of law, or pursuant to an order of a court (including a domestic order, divorce settlement, divorce decree or separation agreement) or regulatory agency or (ii) by will, other testamentary document or intestate succession; (H) the repurchase of the common stock or such other securities by the company pursuant to equity award agreements or other contractual arrangements providing for the right of said repurchase in connection with the termination of the signatory of the lock-up agreement’s employment or service with the company; and (I) to the company (a) pursuant to the exercise, on a “cashless” or “net exercise” basis, of any option to purchase securities granted by the company pursuant to stock option or incentive plans described in this prospectus, or (b) for the purpose of satisfying any withholding taxes (including estimated taxes) due as a result of the exercise of any option to purchase securities or the vesting of any awards granted by the company pursuant to stock option or incentive plans described in this prospectus (J) in the case of the selling shareholders, to certain pledgees in a bona fide transaction as collateral to secure obligations pursuant to lending or other arrangements and (K) in the case of an officer of the company, pursuant to a Rule 10b5-1 Plan established prior to the date of this prospectus for up to 88,737 shares of common stock.

J.P. Morgan Securities LLC may release the securities subject to the lock-up agreements with the underwriters described above in whole or in part at any time, and in certain cases, subject to the prior written consent of the Company.

We and the selling shareholders agreed to indemnify the underwriters against certain liabilities, including liabilities under the Securities Act of 1933.

Our common stock is listed on the NYSE under the symbol “OSH.”

In connection with this offering, the underwriters may engage in stabilizing transactions, which involves making bids for, purchasing and selling shares of common stock in the open market for the purpose of preventing or retarding a decline in the market price of the common stock while this offering is in progress. These stabilizing transactions may include making short sales of the common stock, which involves the sale by the underwriters of a greater number of shares of common stock than they are required to purchase in this offering, and purchasing shares of common stock on the open market to cover positions created by short sales. Short sales may be

 

179


Table of Contents

“covered” shorts, which are short positions in an amount not greater than the underwriters’ option to purchase additional shares referred to above, or may be “naked” shorts, which are short positions in excess of that amount. The underwriters may close out any covered short position either by exercising their option to purchase additional shares, in whole or in part, or by purchasing shares in the open market. In making this determination, the underwriters will consider, among other things, the price of shares available for purchase in the open market compared to the price at which the underwriters may purchase shares through the option to purchase additional shares. A naked short position is more likely to be created if the underwriters are concerned that there may be downward pressure on the price of the common stock in the open market that could adversely affect investors who purchase in this offering. To the extent that the underwriters create a naked short position, they will purchase shares in the open market to cover the position.

The underwriters have advised us that, pursuant to Regulation M of the Securities Act of 1933, they may also engage in other activities that stabilize, maintain or otherwise affect the price of the common stock, including the imposition of penalty bids. This means that if the representatives of the underwriters purchase common stock in the open market in stabilizing transactions or to cover short sales, the representatives can require the underwriters that sold those shares as part of this offering to repay the underwriting discount received by them.

These activities may have the effect of raising or maintaining the market price of the common stock or preventing or retarding a decline in the market price of the common stock, and, as a result, the price of the common stock may be higher than the price that otherwise might exist in the open market. If the underwriters commence these activities, they may discontinue them at any time. The underwriters may carry out these transactions on the NYSE, in the over-the-counter market or otherwise.

Certain of the underwriters and their affiliates have provided in the past to us and our affiliates and may provide from time to time in the future certain commercial banking, financial advisory, investment banking and other services for us and such affiliates in the ordinary course of their business, for which they have received and may continue to receive customary fees and commissions. In addition, from time to time, certain of the underwriters and their affiliates may effect transactions for their own account or the account of customers, and hold on behalf of themselves or their customers, long or short positions in our debt or equity securities or loans, and may do so in the future.

Selling Restrictions

Other than in the United States, no action has been taken by us or the underwriters that would permit a public offering of the securities offered by this prospectus in any jurisdiction where action for that purpose is required. The securities offered by this prospectus may not be offered or sold, directly or indirectly, nor may this prospectus or any other offering material or advertisements in connection with the offer and sale of any such securities be distributed or published in any jurisdiction, except under circumstances that will result in compliance with the applicable rules and regulations of that jurisdiction. Persons into whose possession this prospectus comes are advised to inform themselves about and to observe any restrictions relating to the offering and the distribution of this prospectus. This prospectus does not constitute an offer to sell or a solicitation of an offer to buy any securities offered by this prospectus in any jurisdiction in which such an offer or a solicitation is unlawful.

Notice to prospective investors in the European Economic Area

In relation to each Member State of the European Economic Area (each, a “Relevant State”), no securities have been offered or will be offered pursuant to the offering to the public in that Relevant State prior to the publication of a prospectus in relation to the securities which has been approved by the competent authority in that Relevant State or, where appropriate, approved in another Relevant State and notified to the competent authority in that Relevant State, all in accordance with the Prospectus Regulation, except that offers of the

 

180


Table of Contents

securities may be made to the public in that Relevant State at any time under the following exemptions under the Prospectus Regulation:

 

  (a)

to any legal entity which is a qualified investor as defined under the Prospectus Regulation;

 

  (b)

to fewer than 150 natural or legal persons (other than qualified investors as defined under the Prospectus Regulation), subject to obtaining the prior consent of the representatives; or

 

  (c)

in any other circumstances falling within Article 1(4) of the Prospectus Regulation,

provided that no such offer of the securities shall require us or any representative to publish a prospectus pursuant to Article 3 of the Prospectus Regulation or supplement a prospectus pursuant to Article 23 of the Prospectus Regulation.

For the purposes of this provision, the expression an “offer to the public” in relation to the securities in any Relevant State means the communication in any form and by any means of sufficient information on the terms of the offer and any securities to be offered so as to enable an investor to decide to purchase or subscribe for any securities, and the expression “Prospectus Regulation” means Regulation (EU) 2017/1129.

Notice to prospective investors in the United Kingdom

In relation to the United Kingdom, no shares of common stock have been offered or will be offered pursuant to this offering to the public in the United Kingdom prior to the publication of a prospectus in relation to the shares that either (i) has been approved by the Financial Conduct Authority, or (ii) is to be treated as if it had been approved by the Financial Conduct Authority in accordance with the transitional provision in Regulation 74 of the Prospectus (Amendment etc.) (EU Exit) Regulations 2019, except that offers of shares may be made to the public in the United Kingdom at any time under the following exemptions under the UK Prospectus Regulation:

 

   

to any legal entity which is a qualified investor as defined in Article 2 of the UK Prospectus Regulation;

 

   

to fewer than 150 natural or legal persons (other than qualified investors as defined in Article 2 of the UK Prospectus Regulation); or

 

   

in any other circumstances falling within section 86 of the Financial Services and Markets Act 2000 (“FSMA”),

provided that no such offer of shares shall require the issuer or any representative to publish a prospectus pursuant to section 85 of the FSMA or supplement a prospectus pursuant to Article 23 of the UK Prospectus Regulation.

For the purposes of this provision, the expression an “offer to the public” in relation to any shares in any relevant state means the communication in any form and by any means of sufficient information on the terms of the offer and any shares to be offered so as to enable an investor to decide to purchase or subscribe for any shares, and the expression “UK Prospectus Regulation” means Regulation (EU) 2017/1129 as it forms part of domestic law by virtue of the European Union (Withdrawal) Act 2018.

We have not authorized and do not authorize the making of any offer of shares through any financial intermediary on their behalf, other than offers made by the underwriters with a view to the final placement of the shares as contemplated in this prospectus. Accordingly, no purchaser of the shares, other than the underwriters, is authorized to make any further offer of the shares on behalf of us or the underwriters.

In addition, in the United Kingdom, this document is being distributed only to, and is directed only at, and any offer subsequently made may only be directed at persons who are “qualified investors” (as defined in Article 2 of the UK Prospectus Regulation) (i) who have professional experience in matters relating to investments falling within Article 19(5) of the Financial Services and Markets Act 2000 (Financial Promotion) Order 2005, as amended (the “Order”) and/or (ii) who are high net worth companies (or persons to whom it may

 

181


Table of Contents

otherwise be lawfully communicated) falling within Article 49(2)(a) to (d) of the Order (all such persons together being referred to as “relevant persons”) or otherwise in circumstances which have not resulted and will not result in an offer to the public of the securities in the United Kingdom within the meaning of the FSMA.

Any person in the United Kingdom that is not a relevant person should not act or rely on the information included in this document or use it as basis for taking any action. In the United Kingdom, any investment or investment activity that this document relates to may be made or taken exclusively by relevant persons.

 

Notice to prospective investors in Canada

The shares may be sold only to purchasers purchasing, or deemed to be purchasing, as principal that are accredited investors, as defined in National Instrument 45-106 Prospectus Exemptions or subsection 73.3(1) of the Securities Act (Ontario), and are permitted clients, as defined in National Instrument 31-103 Registration Requirements, Exemptions and Ongoing Registrant Obligations. Any resale of the shares must be made in accordance with an exemption from, or in a transaction not subject to, the prospectus requirements of applicable securities laws.

Securities legislation in certain provinces or territories of Canada may provide a purchaser with remedies for rescission or damages if this prospectus (including any amendment thereto) contains a misrepresentation, provided that the remedies for rescission or damages are exercised by the purchaser within the time limit prescribed by the securities legislation of the purchaser’s province or territory. The purchaser should refer to any applicable provisions of the securities legislation of the purchaser’s province or territory for particulars of these rights or consult with a legal advisor.

Pursuant to section 3A.3 of National Instrument 33-105 Underwriting Conflicts (NI 33-105), the underwriters are not required to comply with the disclosure requirements of NI 33-105 regarding underwriter conflicts of interest in connection with this offering.

Notice to prospective investors in Switzerland

The shares may not be publicly offered in Switzerland and will not be listed on the SIX Swiss Exchange (“SIX”) or on any other stock exchange or regulated trading facility in Switzerland. This document does not constitute a prospectus within the meaning of, and has been prepared without regard to the disclosure standards for issuance prospectuses under art. 652a or art. 1156 of the Swiss Code of Obligations or the disclosure standards for listing prospectuses under art. 27 ff. of the SIX Listing Rules or the listing rules of any other stock exchange or regulated trading facility in Switzerland. Neither this document nor any other offering or marketing material relating to the shares or the offering may be publicly distributed or otherwise made publicly available in Switzerland.

Neither this document nor any other offering or marketing material relating to the offering, the Company, the shares have been or will be filed with or approved by any Swiss regulatory authority. In particular, this document will not be filed with, and the offer of shares will not be supervised by, the Swiss Financial Market Supervisory Authority FINMA, and the offer of shares has not been and will not be authorized under the Swiss Federal Act on Collective Investment Schemes (“CISA”). The investor protection afforded to acquirers of interests in collective investment schemes under the CISA does not extend to acquirers of shares.

Notice to prospective investors in the Dubai International Financial Centre (“DIFC”)

This document relates to an Exempt Offer in accordance with the Markets Rules 2012 of the Dubai Financial Services Authority (“DFSA”). This document is intended for distribution only to persons of a type specified in the Markets Rules 2012 of the DFSA. It must not be delivered to, or relied on by, any other person. The DFSA has no responsibility for reviewing or verifying any documents in connection with Exempt Offers. The DFSA has not approved this prospectus supplement nor taken steps to verify the information set forth herein

 

182


Table of Contents

and has no responsibility for this document. The securities to which this document relates may be illiquid and/or subject to restrictions on their resale. Prospective purchasers of the securities offered should conduct their own due diligence on the securities. If you do not understand the contents of this document you should consult an authorized financial advisor.

In relation to its use in the DIFC, this document is strictly private and confidential and is being distributed to a limited number of investors and must not be provided to any person other than the original recipient, and may not be reproduced or used for any other purpose. The interests in the securities may not be offered or sold directly or indirectly to the public in the DIFC.

Notice to prospective investors in the United Arab Emirates

The shares have not been, and are not being, publicly offered, sold, promoted or advertised in the United Arab Emirates (including the Dubai International Financial Centre) other than in compliance with the laws of the United Arab Emirates (and the Dubai International Financial Centre) governing the issue, offering and sale of securities. Further, this prospectus does not constitute a public offer of securities in the United Arab Emirates (including the Dubai International Financial Centre) and is not intended to be a public offer. This prospectus has not been approved by or filed with the Central Bank of the United Arab Emirates, the Securities and Commodities Authority or the Dubai Financial Services Authority.

Notice to prospective investors in Australia

This prospectus:

 

   

does not constitute a product disclosure document or a prospectus under Chapter 6D.2 of the Corporations Act 2001 (Cth) (the “Corporations Act”);

 

   

has not been, and will not be, lodged with the Australian Securities and Investments Commission (“ASIC”), as a disclosure document for the purposes of the Corporations Act and does not purport to include the information required of a disclosure document under Chapter 6D.2 of the Corporations Act; and

 

   

may only be provided in Australia to select investors who are able to demonstrate that they fall within one or more of the categories of investors, or Exempt Investors, available under section 708 of the Corporations Act.

The shares may not be directly or indirectly offered for subscription or purchased or sold, and no invitations to subscribe for or buy the shares may be issued, and no draft or definitive offering memorandum, advertisement or other offering material relating to any shares may be distributed in Australia, except where disclosure to investors is not required under Chapter 6D of the Corporations Act or is otherwise in compliance with all applicable Australian laws and regulations. By submitting an application for the shares, you represent and warrant to us that you are an Exempt Investor.

As any offer of shares under this document will be made without disclosure in Australia under Chapter 6D.2 of the Corporations Act, the offer of those securities for resale in Australia within 12 months may, under section 707 of the Corporations Act, require disclosure to investors under Chapter 6D.2 if none of the exemptions in section 708 applies to that resale. By applying for the shares you undertake to us that you will not, for a period of 12 months from the date of issue of the shares, offer, transfer, assign or otherwise alienate those securities to investors in Australia except in circumstances where disclosure to investors is not required under Chapter 6D.2 of the Corporations Act or where a compliant disclosure document is prepared and lodged with ASIC.

Notice to prospective investors in Japan

The shares have not been and will not be registered pursuant to Article 4, Paragraph 1 of the Financial Instruments and Exchange Act. Accordingly, none of the shares nor any interest therein may be offered or sold,

 

183


Table of Contents

directly or indirectly, in Japan or to, or for the benefit of, any “resident” of Japan (which term as used herein means any person resident in Japan, including any corporation or other entity organized under the laws of Japan), or to others for re-offering or resale, directly or indirectly, in Japan or to or for the benefit of a resident of Japan, except pursuant to an exemption from the registration requirements of, and otherwise in compliance with, the Financial Instruments and Exchange Act and any other applicable laws, regulations and ministerial guidelines of Japan in effect at the relevant time.

Notice to prospective investors in Hong Kong

The shares have not been offered or sold and will not be offered or sold in Hong Kong, by means of any document, other than (a) to “professional investors” as defined in the Securities and Futures Ordinance (Cap. 571) of Hong Kong and any rules made under that Ordinance; or (b) in other circumstances which do not result in the document being a “prospectus” as defined in the Companies (Winding Up and Miscellaneous Provisions) Ordinance (Cap. 32) of Hong Kong or which do not constitute an offer to the public within the meaning of that Ordinance. No advertisement, invitation or document relating to the shares has been or may be issued or has been or may be in the possession of any person for the purposes of issue, whether in Hong Kong or elsewhere, which is directed at, or the contents of which are likely to be accessed or read by, the public of Hong Kong (except if permitted to do so under the securities laws of Hong Kong) other than with respect to shares which are or are intended to be disposed of only to persons outside Hong Kong or only to “professional investors” as defined in the Securities and Futures Ordinance and any rules made under that Ordinance.

Notice to prospective investors in Singapore

This prospectus has not been registered as a prospectus with the Monetary Authority of Singapore. Accordingly, this prospectus and any other document or material in connection with the offer or sale, or invitation for subscription or purchase, of shares may not be circulated or distributed, nor may the shares be offered or sold, or be made the subject of an invitation for subscription or purchase, whether directly or indirectly, to persons in Singapore other than (i) to an institutional investor (as defined in Section 4A of the Securities and Futures Act (Chapter 289) of Singapore, as modified or amended from time to time (the “SFA”)) pursuant to Section 274 of the SFA, (ii) to a relevant person (as defined in Section 275(2) of the SFA) pursuant to Section 275(1) of the SFA, or any person pursuant to Section 275(1A) of the SFA, and in accordance with the conditions specified in Section 275 of the SFA, or (iii) otherwise pursuant to, and in accordance with the conditions of, any other applicable provision of the SFA.

Where the shares are subscribed or purchased under Section 275 of the SFA by a relevant person which is:

 

   

a corporation (which is not an accredited investor (as defined in Section 4A of the SFA)) the sole business of which is to hold investments and the entire share capital of which is owned by one or more individuals, each of whom is an accredited investor; or

 

   

a trust (where the trustee is not an accredited investor) whose sole purpose is to hold investments and each beneficiary of the trust is an individual who is an accredited investor, securities or securities-based derivatives contracts (each term as defined in Section 2(1) of the SFA) of that corporation or the beneficiaries’ rights and interest (howsoever described) in that trust shall not be transferred within six months after that corporation or that trust has acquired the shares pursuant to an offer made under Section 275 of the SFA except:

 

   

to an institutional investor or to a relevant person defined in Section 275(2) of the SFA, or to any person arising from an offer referred to in Section 275(1A) or Section 276(4)(i)(B) of the SFA;

 

   

where no consideration is or will be given for the transfer;

 

   

where the transfer is by operation of law;

 

   

as specified in Section 276(7) of the SFA; or

 

184


Table of Contents
   

as specified in Regulation 37 of the Securities and Futures (Offers of Investments) (Securities and Securities-based Derivatives Contracts) Regulations 2018.

Singapore Securities and Futures Act Product Classification

Solely for the purposes of our obligations pursuant to sections 309B(1)(a) and 309B(1)(c) of the SFA, we have determined, and hereby notify all relevant persons (as defined in Section 309A of the SFA), that the common shares are “prescribed capital markets products” (as defined in the Securities and Futures (Capital Markets Products) Regulations 2018) and Excluded Investment Products (as defined in MAS Notice SFA 04-N12: Notice on the Sale of Investment Products and MAS Notice FAA-N16: Notice on Recommendations on Investment Products).

Notice to prospective investors in Bermuda

Shares may be offered or sold in Bermuda only in compliance with the provisions of the Investment Business Act of 2003 of Bermuda which regulates the sale of securities in Bermuda. Additionally, non-Bermudian persons (including companies) may not carry on or engage in any trade or business in Bermuda unless such persons are permitted to do so under applicable Bermuda legislation.

Notice to prospective investors in Saudi Arabia

This document may not be distributed in the Kingdom of Saudi Arabia except to such persons as are permitted under the Offers of Securities Regulations as issued by the board of the Saudi Arabian Capital Market Authority (“CMA”) pursuant to resolution number 2-11-2004 dated 4 October 2004 as amended by resolution number 1-28-2008, as amended (the “CMA Regulations”). The CMA does not make any representation as to the accuracy or completeness of this document and expressly disclaims any liability whatsoever for any loss arising from, or incurred in reliance upon, any part of this document. Prospective purchasers of the securities offered hereby should conduct their own due diligence on the accuracy of the information relating to the securities. If you do not understand the contents of this document, you should consult an authorized financial adviser.

Notice to prospective investors in the British Virgin Islands

The shares are not being, and may not be offered to the public or to any person in the British Virgin Islands for purchase or subscription by or on behalf of the Company. The shares may be offered to companies incorporated under the BVI Business Companies Act, 2004 (British Virgin Islands), but only where the offer will be made to, and received by, the relevant BVI Company entirely outside of the British Virgin Islands.

Notice to prospective investors in China

This prospectus will not be circulated or distributed in the People’s Republic of China (the “PRC”) and the shares will not be offered or sold, and will not be offered or sold to any person for re-offering or resale directly or indirectly to any residents of the PRC except pursuant to any applicable laws and regulations of the PRC. Neither this prospectus nor any advertisement or other offering material may be distributed or published in the PRC, except under circumstances that will result in compliance with applicable laws and regulations.

Notice to prospective investors in Korea

The shares have not been and will not be registered under the Financial Investments Services and Capital Markets Act of Korea and the decrees and regulations thereunder (the “FSCMA”), and the shares have been and will be offered in Korea as a private placement under the FSCMA. None of the shares may be offered, sold or delivered directly or indirectly, or offered or sold to any person for re-offering or resale, directly or indirectly, in Korea or to any resident of Korea except pursuant to the applicable laws and regulations of Korea, including the FSCMA and the Foreign Exchange Transaction Law of Korea and the decrees and regulations thereunder (the

 

185


Table of Contents

“FETL”). The shares have not been listed on any of securities exchanges in the world including, without limitation, the Korea Exchange in Korea. Furthermore, the purchaser of the shares shall comply with all applicable regulatory requirements (including but not limited to requirements under the FETL) in connection with the purchase of the shares. By the purchase of the shares, the relevant holder thereof will be deemed to represent and warrant that if it is in Korea or is a resident of Korea, it purchased the shares pursuant to the applicable laws and regulations of Korea.

Notice to prospective investors in Malaysia

No prospectus or other offering material or document in connection with the offer and sale of the shares has been or will be registered with the Securities Commission of Malaysia (“Commission”) for the Commission’s approval pursuant to the Capital Markets and Services Act 2007. Accordingly, this prospectus and any other document or material in connection with the offer or sale, or invitation for subscription or purchase, of the shares may not be circulated or distributed, nor may the shares be offered or sold, or be made the subject of an invitation for subscription or purchase, whether directly or indirectly, to persons in Malaysia other than (i) a closed end fund approved by the Commission; (ii) a holder of a Capital Markets Services License; (iii) a person who acquires the shares, as principal, if the offer is on terms that the shares may only be acquired at a consideration of not less than RM250,000 (or its equivalent in foreign currencies) for each transaction; (iv) an individual whose total net personal assets or total net joint assets with his or her spouse exceeds RM3 million (or its equivalent in foreign currencies), excluding the value of the primary residence of the individual; (v) an individual who has a gross annual income exceeding RM300,000 (or its equivalent in foreign currencies) per annum in the preceding 12 months; (vi) an individual who, jointly with his or her spouse, has a gross annual income of RM400,000 (or its equivalent in foreign currencies), per annum in the preceding 12 months; (vii) a corporation with total net assets exceeding RM10 million (or its equivalent in a foreign currencies) based on the last audited accounts; (viii) a partnership with total net assets exceeding RM10 million (or its equivalent in foreign currencies); (ix) a bank licensee or insurance licensee as defined in the Labuan Financial Services and Securities Act 2010; (x) an Islamic bank licensee or takaful licensee as defined in the Labuan Financial Services and Securities Act 2010; and (xi) any other person as may be specified by the Commission; provided that, in the each of the preceding categories (i) to (xi), the distribution of the shares is made by a holder of a Capital Markets Services License who carries on the business of dealing in securities. The distribution in Malaysia of this prospectus is subject to Malaysian laws. This prospectus does not constitute and may not be used for the purpose of public offering or an issue, offer for subscription or purchase, invitation to subscribe for or purchase any securities requiring the registration of a prospectus with the Commission under the Capital Markets and Services Act 2007.

Notice to prospective investors in Taiwan

The shares have not been and will not be registered with the Financial Supervisory Commission of Taiwan pursuant to relevant securities laws and regulations and may not be sold, issued or offered within Taiwan through a public offering or in circumstances which constitutes an offer within the meaning of the Securities and Exchange Act of Taiwan that requires a registration or approval of the Financial Supervisory Commission of Taiwan. No person or entity in Taiwan has been authorized to offer, sell, give advice regarding or otherwise intermediate the offering and sale of the shares in Taiwan.

Notice to prospective investors in South Africa

Due to restrictions under the securities laws of South Africa, no “offer to the public” (as such term is defined in the South African Companies Act, No. 71 of 2008 (as amended or re-enacted) (the “South African Companies Act”)) is being made in connection with the issue of the shares in South Africa. Accordingly, this document does not, nor is it intended to, constitute a “registered prospectus” (as that term is defined in the South African Companies Act) prepared and registered under the South African Companies Act and has not been approved by, and/or filed with, the South African Companies and Intellectual Property Commission or any other regulatory authority in South Africa. The shares are not offered, and the offer shall not be transferred, sold,

 

186


Table of Contents

renounced or delivered, in South Africa or to a person with an address in South Africa, unless one or other of the following exemptions stipulated in section 96 (1) applies:

Section 96 (1) (a)

The offer, transfer, sale, renunciation or delivery is to:

 

  (i)

persons whose ordinary business, or part of whose ordinary business, is to deal in securities, as principal or agent;

 

  (ii)

the South African Public Investment Corporation;

 

  (iii)

persons or entities regulated by the Reserve Bank of South Africa;

 

  (iv)

authorised financial service providers under South African law;

 

  (v)

financial institutions recognised as such under South African law;

 

  (vi)

a wholly owned subsidiary of any person or entity contemplated in (c), (d) or (e), acting as agent in the capacity of an authorised portfolio manager for a pension fund, or as manager for a collective investment scheme (in each case duly registered as such under South African law); or

 

  (vii)

any combination of the person in (i) to (vi); or

Section 96 (1) (b)

The total contemplated acquisition cost of the securities, for any single addressee acting as principal is equal to or greater than ZAR1,000,000 or such higher amount as may be promulgated by notice in the Government Gazette of South Africa pursuant to section 96(2)(a) of the South African Companies Act.

Information made available in this prospectus should not be considered as “advice” as defined in the South African Financial Advisory and Intermediary Services Act, 2002.

 

187


Table of Contents

LEGAL MATTERS

The validity of the issuance of our common stock offered in this prospectus will be passed upon for us by Kirkland & Ellis LLP, Chicago, Illinois. Certain legal matters will be passed upon for the underwriters by Davis Polk & Wardwell LLP, New York, New York.

 

188


Table of Contents

EXPERTS

The consolidated financial statements of Oak Street Health, LLC at December 31, 2019 and 2018, and for each of the two years in the period ended December 31, 2019, appearing in this prospectus and registration statement have been audited by Ernst & Young LLP, independent registered public accounting firm, as set forth in their report thereon appearing elsewhere herein, and are included in reliance upon such report given on the authority of such firm as experts in accounting and auditing.

The financial statements of Oak Street Health, Inc. at December 31, 2019 appearing in this prospectus and registration statement have been audited by Ernst & Young LLP, independent registered public accounting firm, as set forth in their report thereon appearing elsewhere herein, and are included in reliance upon such report given on the authority of such firm as experts in accounting and auditing.

 

189


Table of Contents

WHERE YOU CAN FIND MORE INFORMATION

We have filed with the SEC a registration statement on Form S-1 under the Securities Act to register our common stock being offered in this prospectus. This prospectus, which forms part of the registration statement, does not contain all of the information included in the registration statement and the attached exhibits. You will find additional information about us and our common stock in the registration statement. References in this prospectus to any of our contracts, agreements or other documents are not necessarily complete, and you should refer to the exhibits attached to the registration statement for copies of the actual contracts, agreements or documents.

The SEC maintains a website that contains reports, proxy statements and other information about companies like us, who file electronically with the SEC. The address of that website is http://www.sec.gov. This reference to the SEC’s website is an inactive textual reference only and is not a hyperlink.

We are subject to the reporting, proxy and information requirements of the Exchange Act, and are required to file periodic reports, proxy statements and other information with the SEC. These periodic reports, proxy statements and other information are available on the website of the SEC referred to above, as well as on our website, https://www.oakstreethealth.com. This reference to our website is an inactive textual reference only and is not a hyperlink. The contents of our website are not part of this prospectus, and you should not consider the contents of our website in making an investment decision with respect to our common stock. We will furnish our shareholders with annual reports containing audited financial statements and quarterly reports containing unaudited interim financial statements for each of the first three quarters of each year.

 

190


Table of Contents

INDEX TO CONSOLIDATED FINANCIAL STATEMENTS

 

     Page  

Unaudited financial statements of Oak Street Health, Inc.

  

Consolidated balance sheets as of September  30, 2020 and December 31, 2019

     F-2  

Consolidated statements of operations for the three and nine months ended September 30, 2020 and 2019

     F-3  

Consolidated statements of changes in redeemable units and stockholders’ equity/ members’ deficit

     F-4  

Consolidated statements of cash flow for the nine months ended September 30, 2020 and 2019

     F-6  

Notes to unaudited consolidated financial statements

     F-7  

Audited consolidated financial statements of Oak Street Health, Inc.

  

Report of Independent Registered Public Accounting Firm

     F-38  

Balance sheet as of December 31, 2019

     F-39  

Notes to audited financial statements

     F-40  

Audited consolidated financial statements of Oak Street Health, LLC

  

Report of Independent Registered Public Accounting Firm

     F-41  

Consolidated balance sheets as of December 31, 2019 and 2018

     F-42  

Consolidated statements of operations for the years ended December  31, 2019 and 2018

     F-43  

Consolidated statements of redeemable investor units and members’ deficit for the years ended December 31, 2019 and 2018

     F-44  

Consolidated statements of cash flow for the years ended December  31, 2019 and 2018

     F-45  

Notes to audited consolidated financial statements

     F-46  

 

F-1


Table of Contents

OAK STREET HEALTH, INC.

CONSOLIDATED BALANCE SHEETS

($ in thousands, except shares/ units and per-share/ unit data)

 

    September 30,
2020
(unaudited)
    December 31,
2019
 

ASSETS

   

Current assets:

   

Cash

  $ 474,631     $ 33,987  

Restricted cash

    10,391       8,266  

Other patient service receivables, net (Humana comprised $22 and $66 as of September 30, 2020 and December 31, 2019, respectively)

    278       729  

Capitated accounts receivable (Humana comprised $22,093 and $49,647 as of September 30, 2020 and December 31, 2019, respectively)

    224,175       167,429  

Prepaid expenses

    9,424       1,382  

Other current assets

    6,120       8,028  
 

 

 

   

 

 

 

Total current assets

    725,019       219,821  

Long-term assets:

   

Property and equipment, net

    72,190       67,396  

Security deposits

    1,388       1,494  

Goodwill

    9,634       9,634  

Intangible assets, net

    3,062       3,352  

Other long-term assets

    86       125  
 

 

 

   

 

 

 

Total assets

  $ 811,379     $ 301,822  
 

 

 

   

 

 

 

LIABILITIES AND STOCKHOLDERS’ EQUITY/ MEMBERS’ EQUITY

   

Current liabilities:

   

Accounts payable

  $ 5,577     $ 10,757  

Accrued compensation and benefits

    23,434       28,610  

Liability for unpaid claims (Humana comprised $60,103 and $58,916 as of September 30, 2020 and December 31, 2019, respectively)

    257,227       170,629  

Other liabilities (Humana comprised $7,612 and $5,294 as of September 30, 2020 and December 31, 2019, respectively)

    22,111       11,001  

Current portion of long-term debt

    —         18,507  
 

 

 

   

 

 

 

Total current liabilities

    308,349       239,504  

Long-term liabilities:

   

Deferred rent expense (Humana comprised $748 and $1,034 as of September 30, 2020 and December 31, 2019, respectively)

    13,317       12,901  

Other long-term liabilities (Humana comprised $9,134 and $4,705 as of September 30, 2020 and December 31, 2019, respectively)

    18,769       10,816  

Long-term debt, net of current portion

    —         62,840  
 

 

 

   

 

 

 

Total liabilities

    340,435       326,061  

Commitments and contingencies (See Notes 15& 16)

   

Redeemable investor units, aggregate liquidation preference of $0 and $397,009 as of September 30, 2020 and December 31, 2019, respectively (Humana comprised $0 and $55,084 as of September 30, 2020 and December 31, 2019, respectively)

    —         320,639  

Stockholders’ equity/ members’ deficit:

   

Members’ capital, par value $0.01 per unit, 0 and 11,000,000 units authorized as of September 30, 2020 and December 31, 2019; 0 and 2,530,864 units issued and outstanding at September 30, 2020 and December 31, 2019, respectively

    —         4,192  

Preferred stock, par value $0.001; 50,000,000 and 0 shares authorized as of September 30, 2020 and December 31, 2019, respectively; no shares issued and outstanding at September 30, 2020 and December 31, 2019

    —         —    

Common stock, par value $0.001; 500,000,000 and 1,000 shares authorized as of September 30, 2020 and December 31, 2019, respectively; 240,828,714 and 0 shares issued and outstanding at September 30, 2020 and December 31, 2019, respectively (Humana comprised $13 and $0 as of September 30, 2020 and December 31, 2019, respectively)

    241       —    

Additional paid-in capital (Humana comprised $49,987 and $0 as of September 30, 2020 and December 31, 2019, respectively)

    928,805       —    

Accumulated deficit

    (468,730     (354,355
 

 

 

   

 

 

 

Total stockholders’ equity/members’ deficit allocated to the Company

    460,316       (350,163
   

Non-controlling interests

    10,628       5,285  
 

 

 

   

 

 

 

Total stockholders’ equity/members’ deficit

    470,944       (344,878
 

 

 

   

 

 

 

Total liabilities, redeemable investor units and stockholders’ equity/members’ deficit

  $ 811,379     $ 301,822  
 

 

 

   

 

 

 

The accompanying notes are an integral part of this balance sheet.

 

F-2


Table of Contents

OAK STREET HEALTH, INC.

CONSOLIDATED STATEMENTS OF OPERATIONS

(Unaudited)

($ in thousands, except shares/ units and per share/ unit data)

 

    Three-Months Ended     Nine-Months Ended  
    September 30,
2020
    September 30,
2019
    September 30,
2020
    September 30,
2019
 

Revenues:

       

Capitated revenue (Humana comprised $92,271 and $77,358, and $286,125 and $226,771 for the three and nine-months ended September 30, 2020 and 2019, respectively)

  $ 211,789     $ 133,073     $ 616,376     $ 371,456  

Other patient service revenue (Humana comprised $858 and $674, and $2,449 and $2,243 for the three and nine-months ended September 30, 2020 and 2019, respectively)

    6,107       6,067       17,686       11,548  
 

 

 

   

 

 

   

 

 

   

 

 

 

Total revenues

    217,896       139,140       634,062       383,004  

Operating expenses:

       

Medical claims expense (Humana comprised $62,152 and $54,998, and $185,970 and $154,370 for the three and nine-months ended September 30, 2020 and 2019, respectively)

    154,564       98,003       442,308       259,622  

Cost of care, excluding depreciation and amortization (Humana comprised $1,518 and $868, and $3,924 and $2,362 for the three and nine-months ended September 30, 2020 and 2019, respectively)

    43,190       36,997       126,484       96,069  

Sales and marketing

    15,474       12,002       37,447       31,930  

Corporate, general and administrative expenses

    57,136       21,671       112,555       49,627  

Depreciation and amortization

    2,881       2,053       8,059       5,634  
 

 

 

   

 

 

   

 

 

   

 

 

 

Total operating expenses

    273,245       170,726       726,853       442,882  
 

 

 

   

 

 

   

 

 

   

 

 

 

Loss from operations

    (55,349     (31,586     (92,791     (59,878
 

 

 

   

 

 

   

 

 

   

 

 

 

Other income/(expense)

       

Interest expense, net

    (3,862     (1,813     (8,736     (3,689

Other

    35       (25     152       59  
 

 

 

   

 

 

   

 

 

   

 

 

 

Total other expense

    (3,827     (1,838     (8,584     (3,630
 

 

 

   

 

 

   

 

 

   

 

 

 

Net loss

  $ (59,176   $ (33,424   $ (101,375   $ (63,508

Net loss attributable to non-controlling interests

    64       224       498       152  
 

 

 

   

 

 

   

 

 

   

 

 

 

Net loss attributable to the Company

  $ (59,112   $ (33,200   $ (100,877   $ (63,356
 

 

 

   

 

 

   

 

 

   

 

 

 

Undeclared and deemed dividends (see Note 12)

    (5,418     (7,420     (27,220     (21,722

Net loss attributable to common stockholders/unitholders

  $ (64,530   $ (40,620   $ (128,097   $ (85,078

Weighted-average number of common shares/units outstanding—basic and diluted(1)

    218,261,866       N/A       218,261,866       N/A  

Net loss per share/unit—basic and diluted(1)

  $ (0.15     N/A     $ (0.15     N/A  

 

(1)

Basic and diluted earnings per share of common stock is applicable only for periods after the Company’s IPO. See Note 20, Net Loss per Share of the notes to our consolidated financial statements.

The accompanying notes are an integral part of these consolidated financial statements.

 

F-3


Table of Contents

OAK STREET HEALTH, INC.

CONSOLIDATED STATEMENTS OF CHANGES IN

REDEEMABLE INVESTOR UNITS AND STOCKHOLDERS’ EQUITY/ MEMBERS’ (DEFICIT)

(Unaudited)

($ in thousands, except shares/ units and per-share/ unit data)

 

    Three Months Ended  
    Redeemable Investor
Units
    Members’ Capital     Common Stock                    
    Shares
Issued
    Amount     Shares
Issued
    Amount     Shares
Issued
    Amount     Additional
Paid-In
Capital
    Accumulated
Deficit
    Non-controlling
Interest
    Total
Equity/
(Deficit)
 

Balances June 30, 2019

    11,000,619     $ 320,639       2,294,018     $ 1,004       —       $ —       $ —       $ (276,649   $ 6,938     $ (268,707

Issuance of Common Units

    —         —         251,500       —         —         —         —         —         —         —    

Repurchases – Profits Interests

    —         —         (3,305     —         —         —         —         —         —         —    

Forfeitures – Profits Interests

    —         —         (6,258     (12     —         —         —         —         —         (12

Unit-Based Compensation

    —         —         —         1,305       —         —         —         —         —         1,305  

Net loss

    —         —         —         —         —         —         $ (33,200     (224     (33,424
 

 

 

   

 

 

   

 

 

   

 

 

   

 

 

   

 

 

   

 

 

   

 

 

   

 

 

   

 

 

 

Balances September 30, 2019

    11,000,619     $ 320,639       2,535,955     $ 2,297       —       $ —       $ —       $ (309,849   $ 6,714     $ (300,838
 

 

 

   

 

 

   

 

 

   

 

 

   

 

 

   

 

 

   

 

 

   

 

 

   

 

 

   

 

 

 

Balances June 30, 2020

    12,472,242     $ 545,001       3,461,459     $ 3,454       —       $ —       $ —       $ (409,618   $ 4,851     $ (401,313

Conversion of redeemable preferred stock into common stock upon closing of initial public offering

    (12,472,242     (545,001     —         —         184,787,783       185       544,816       —         —         545,001  

Conversion of members’ capital into common stock upon closing of initial public offering

    —         —         (1,117,312     (7,006     15,498,529       38       6,968       —         —         —    

Conversion of members’ capital into restricted stock upon closing of initial public offering

    —         —         (2,339,322     —         22,612,472       —         —         —         —         —    

Issuance of common stock upon closing of initial public offering, net

    —         —         —         —         17,968,750       18       351,211       —         —         351,229  

Issuance of Common Units

    —         —         —         —         —         —         —         —         —          

Exercise of Options

    —         —         —         —         2,831       0       60           60  

Repurchases

    —         —         (3,825     —         —         —         —              

Forfeitures

    —         —         (1,000     (57     (41,651     —         —             (57

Stock and Unit-Based Compensation

    —         —         —         3,609       —         —         25,750       —         —         29,359  

Payments from Non-controlling

Interest

    —         —         —         —         —         —         —         —         5,943       5,943  

Payments to Non-controlling Interest

    —         —         —         —         —         —         —           (102     (102

Net loss

    —         —         —         —         —         —         —         (59,112     (64     (59,176
 

 

 

   

 

 

   

 

 

   

 

 

   

 

 

   

 

 

   

 

 

   

 

 

   

 

 

   

 

 

 

Balances September 30, 2020

    —       $ —         —       $ —         240,828,714     $ 241     $ 928,805     $ (468,730   $ 10,628     $ 470,944  
 

 

 

   

 

 

   

 

 

   

 

 

   

 

 

   

 

 

   

 

 

   

 

 

   

 

 

   

 

 

 

 

F-4


Table of Contents
    Nine-Months Ended  
    Redeemable Investor
Units
    Members’ Capital     Common Stock                          
    Shares
Issued
    Amount     Shares
Issued
    Amount     Shares
Issued
    Amount     Additional
Paid-In
Capital
    Accumulated
Deficit
    Non-controlling
Interest
    Total
Equity/
(Deficit)
 

Balances January 1, 2019

    10,975,101     $ 319,139       2,073,841     $ 463       —       $ —       $ —       $ (246,493   $ 4,220     $ (241,810

Issuance of Series I, II and III

Investor Units

    25,518       1,500       —         —         —         —         —         —         —         —    

Issuance of Common Units

    —         —         495,995       —         —         —         —         —         —         —    

Repurchases – Profits Interests

    —         —         (11,292     —         —         —         —         —         —         —    

Forfeitures – Profits Interests

    —         —         (22,589     (108     —         —         —         —         —         (108

Unit-Based Compensation

    —         —         —         1,942       —         —         —         —         —         1,942  

Payments from Non-controlling

Interest

    —         —         —         —         —         —         —         —         2,646       2,646  

Net loss

    —         —         —         —         —         —         $ (63,356     (152     (63,508
 

 

 

   

 

 

   

 

 

   

 

 

   

 

 

   

 

 

   

 

 

   

 

 

   

 

 

   

 

 

 

Balances September 30, 2019

    11,000,619     $ 320,639       2,535,955     $ 2,297       —       $ —       $ —       $ (309,849   $ 6,714     $ (300,838
 

 

 

   

 

 

   

 

 

   

 

 

   

 

 

   

 

 

   

 

 

   

 

 

   

 

 

   

 

 

 

Balances January 1, 2020

    11,000,619     $ 320,639       2,530,864     $ 4,192       —       $ —       $ —       $ (354,355   $ 5,285     $ (344,878

Issuance of Series I, II and III

Investor Units

    1,471,623       224,362       —         —         —         —         —         —         —         —    

Conversion of redeemable preferred stock into common stock upon closing of initial public offering

    (12,472,242     (545,001     —         —         184,787,783       185       544,816       —         —         545,001  

Conversion of members’ capital into common stock upon closing of initial public offering

    —         —         (1,117,312     (7,006     15,498,529       38       6,968       —         —         —    

Conversion of members’ capital into restricted stock upon closing of initial public offering

    —         —         (2,339,322     —         22,612,472       —         —         —         —         —    

Issuance of common stock upon closing of initial public offering, net

    —         —         —         —         17,968,750       18       351,211           351,229  

Issuance of Common Units

    —        
—  
 
    1,095,067       —         —         —         —         —         —         —    

Tender Offer – Investor Units,

Founder’s Units, Incentive Units

    —         —         (131,151     (5,895     —         —         —         (13,498     —         (19,393

Exercise of Options

    —         —         —         —         2,831       0       60       —         —         60  

Repurchases – Profits Interests

    —         —         (5,856     —         —         —         —         —         —         —    

Forfeitures – Profits Interests

    —         —         (32,290     (189     (41,651     (0     —         —         —         (189

Stock and Unit-Based Compensation

    —         —         —         8,898       —         —         25,750       —         —         34,648  

Payments from Non-controlling

Interest

    —         —         —         —         —         —         —         —         5,943       5,943  

Payments to Non-controlling Interest

    —         —         —         —         —         —         —         —         (102     (102

Net loss

    —         —         —         —         —         —         —         (100,877     (498     (101,375
 

 

 

   

 

 

   

 

 

   

 

 

   

 

 

   

 

 

   

 

 

   

 

 

   

 

 

   

 

 

 

Balances September 30, 2020

    —       $ 0       —       $ 0       240,828,714     $ 241     $ 928,805     $ (468,730   $ 10,628     $ 470,944  
 

 

 

   

 

 

   

 

 

   

 

 

   

 

 

   

 

 

   

 

 

   

 

 

   

 

 

   

 

 

 

The accompanying notes are an integral part of these consolidated financial statements.

 

F-5


Table of Contents

OAK STREET HEALTH, INC.

CONSOLIDATED STATEMENTS OF CASH FLOWS

(Unaudited)

($ in thousands)

 

     Nine-Months Ended  
     September 30,
2020
    September 30,
2019
 

Cash flows from operating activities

    

Net loss

   $ (101,375   $ (63,508

Adjustments to reconcile net loss to net cash used in operating activities:

    

Amortization of discount on debt and related issuance costs

     4,215       905  

Depreciation and amortization

     8,059       5,634  

Stock and unit-based compensation, net of forfeitures

     34,459       1,834  

Change in fair value of bifurcated derivative

     152       519  

Change in operating assets and liabilities:

    

Accounts receivable

     (56,295     (36,721

Prepaid expenses and other current assets

     (6,133     (1,242

Security deposits and other long-term assets

     145       (257

Accounts payable

     (5,939     2,498  

Accrued compensation and benefits

     (5,176     5,824  

Liability for unpaid claims

     86,597       57,217  

Other current liabilities

     10,719       3,403  

Other long-term liabilities

     7,801       (2,182

Deferred rent expense

     416       5,162  
  

 

 

   

 

 

 

Net cash used in operating activities

     (22,355     (20,914

Cash flows from investing activities

    

Purchase of business

     —         (166

Purchases of property and equipment

     (12,564     (20,160
  

 

 

   

 

 

 

Net cash used in investing activities

     (12,564     (20,326

Cash flows from financing activities

    

Proceeds from initial public offering

     377,344       —    

Payments of underwriting fees, net of discounts and offering costs

     (24,963     —    

Proceeds from long-term debt

     —         29,457  

Principal payments on long-term debt

     (80,000     —    

End of term charge and prepayments for debt paydown

     (5,563     —    

Proceeds from issuance of redeemable investor units

     224,362       1,500  

Capital contributions from minority interest partners

     5,943       2,646  

Capital distributions to minority interest partners

     (102     —    

Tender Offer—Common Units

     (19,393     —    

Proceeds from exercise of options

     60       —    
  

 

 

   

 

 

 

Net cash provided by financing activities

     477,688       33,603  
  

 

 

   

 

 

 

Net change in cash, cash equivalents and restricted cash

   $ 442,769     $ (7,637

Cash, cash equivalents and restricted cash, beginning of period

     42,253       72,067  
  

 

 

   

 

 

 

Cash, cash equivalents and restricted cash, end of period

   $ 485,022     $ 64,430  
  

 

 

   

 

 

 

SUPPLEMENTAL DISCLOSURES

    

Cash paid for interest

     5,534       3,501  

Unpaid offering costs in accounts payable and accrued liabilities

     1,152       —    

Addition to construction in process funded through accounts payable

     —         734  

The accompanying notes are an integral part of these consolidated financial statements.

 

F-6


Table of Contents

OAK STREET HEALTH, INC.

NOTES TO CONSOLIDATED FINANCIAL STATEMENTS

($ in thousands, except for shares/ units and per-share/ unit data)

(Unaudited)

NOTE 1. ORGANIZATION AND NATURE OF BUSINESS

Description of Business

Oak Street Health, Inc. (collectively referred to as “Oak Street Health,” “OSH,” “we,” “us,” “our,” or the “Company”) was formed as a Delaware corporation on October 22, 2019 for the purpose of completing a public offering and related restructuring transactions (collectively referred to as the “IPO”) in order to carry on the business of Oak Street Health, LLC (“OSH LLC”) and its affiliates. As the managing member of OSH LLC, Oak Street Health, Inc. operates and controls all of the business affairs of OSH LLC and its affiliates.

The Company operates primary care centers serving Medicare beneficiaries. The Company, through its centers and management services organization, combines an innovative care model with superior patient experience. The Company invests resources into primary care to prevent unnecessary acute events and manage chronic illnesses. The Company engages Medicare eligible patients through the use of an innovative community outreach approach. Once patients are engaged, the Company integrates population health analytics, social support services and primary care into the care model to drive improved outcomes. The Company contracts with health plans to generate medical costs savings and realize a return on its investment in primary care. As of September 30, 2020, the Company operated 67 centers.

Initial Public Offering

On August 5, 2020, the Company’s Registration Statement on Form S-1 to register 17,968,750 shares of common stock, par value $0.001 per share, was declared effective by the Securities & Exchange Commission. The Company’s common stock began trading on August 6, 2020 on the New York Stock Exchange (“NYSE”) under the ticker symbol “OSH.”

On August 10, 2020, we completed our IPO in which we issued and sold 17,968,750 shares of common stock at an offering price of $21.00 per share. The share amount includes the exercise in full of the underwriters’ options to purchase 2,343,750 additional shares of common stock. We received net proceeds of $351,229, after deducting underwriting discounts and commissions of $22,641 and deferred offering costs of $3,474. Deferred, direct offering costs were capitalized and consisted of fees and expenses incurred in connection with the sale of our common stock in the IPO, including the legal, accounting, printing and other offering related costs. Upon completion of the IPO, these deferred offering costs were reclassified from current assets to stockholders’ equity and recorded against the net proceeds from the offering.

Immediately prior to the closing of the IPO, unitholders of Oak Street LLC exchanged their membership interests for common stock in the new C Corporation of the Company. More specifically, all 15,928,876 units of our then outstanding redeemable investor units (preferred stock including their respective undeclared and deemed dividends) and members’ capital (former founders’ units and incentive units/ profits interests) plus 1,924 of options to purchase incentive units were converted into 200,286,312 shares of common stock of the Company and 22,612,472 shares of restricted common stock subject to service-based vesting (“RSA”) of the Company. As a result of this conversion, we reclassified $545,001 of redeemable investor units and $7,006 of members’ capital to additional paid in capital and $223 to common stock on our consolidated balance sheet. See further discussion of this conversion of pre-IPO equity in Notes 12 & 13.

Variable Interest Entities (“VIEs”) and Consolidation

Oak Street Health, MSO LLC (“MSO”), a wholly owned subsidiary of the Company, was formed in 2013 to provide a wide range of management services to the Physician Groups (as defined below). Activities include but

 

F-7


Table of Contents

are not limited to operational support of the centers, marketing, information technology infrastructure and the sourcing and managing of health plan contracts. Oak Street Health Physicians Group PC, OSH-IN Physicians Group PC, OSH-MI Physicians Group PC, OSH-OH Physicians Group LLC, OSH-PA Physicians Group PC, OSH-RI Physicians Group PC and Oak Street Health of Texas, PLLC (collectively, the “Physician Groups”) employ healthcare providers to deliver primary care services to the Medicare covered population of Illinois, Indiana, Michigan, North Carolina, Ohio, Pennsylvania, Rhode Island, Tennessee and Texas. These entities are consolidated as each are considered variable interest entities where the Company has a controlling financial interest (see Note 17). The Company considers itself to control an entity if it is the majority owner of or has voting control over such entity. The Company also assesses control through means other than voting rights and determines which business entity is the primary beneficiary of the VIE. The Company consolidates VIEs when it is determined that the Company is the primary beneficiary of the VIE.

In addition, Oak Street Health is the majority interest owner in three joint ventures: OSH-PCJ Joliet, LLC, OSH-RI, LLC, and OSH-ESC Joint Venture, LLC which are consolidated in the Company’s financial statements. In August 2020, contributions were made to OSH-RI, LLC from Oak Street Health MSO, LLC (50.1% ownership) and BCBSRI (49.9% ownership) totaling $5,967 and $5,943, respectively. In August 2020, distributions were made from OSH-PCJ Joliet, LLC to Oak Street Health MSO, LLC (50.1% ownership) and Primary Care Physicians of Joliet (49.9% ownership) totaling $102 and $101, respectively. In the first quarter of 2019, initial contributions were made to OSH-ESC Joint Venture, LLC from Oak Street Health MSO, LLC ( 51.0% ownership) and Evangelical Services Corporation (49.0% ownership) totaling $2,754 and $2,646, respectively.

Upon completion of the IPO, our sole material asset is our interest in OSH LLC and its affiliates. In accordance with the master structuring agreement dated August 10, 2020, by and among OSH Inc. and the other signatories party thereto (the “Master Structuring Agreement”), we have all management powers over the business and affairs of OSH LLC and to conduct, direct and exercise full control over the activities of OSH LLC. Due to our power to control the activities most directly affecting the results of OSH LLC, we are considered the primary beneficiary of the VIE. Accordingly, following the effective date of the IPO, we consolidate the financial results of OSH LLC and its affiliates and the financial statements for the periods prior to the IPO have been adjusted to combine the previously separate entities for presentation purposes.

Basis of Presentation

The accompanying unaudited interim consolidated financial statements and accompanying notes have been prepared in accordance with accounting principles generally accepted in the United States of America (“U.S. GAAP”) for interim financial information and with the instructions to Form 10-Q and Article 10 of Regulation S-X. Accordingly, certain information and footnote disclosures normally included in financial statements prepared in accordance with accounting principles generally accepted in the United States of America have been omitted pursuant to such regulations. These financial statements have been prepared on a basis consistent with the accounting principles applied for the fiscal year ended December 31, 2019 in the Company’s final prospectus (the “Prospectus”) for our IPO filed August 5, 2020 pursuant to rule 424(b) under the Securities Act of 1933, as amended, with the Securities and Exchange Commission (“SEC”). In the opinion of management, all adjustments (consisting of all normal and recurring adjustments) considered necessary for a fair presentation have been included. Operating results for the three and nine-months ended September 30, 2020, including the impact of COVID-19, are not necessarily indicative of the results that may be expected for the year ending December 31, 2020.

The consolidated financial statements of the Company include the financial statements of all wholly owned subsidiaries and majority-owned or controlled companies. For those consolidated subsidiaries where our ownership is less than 100%, the portion of the net income or loss allocable to the non-controlling interests is reported as “Net loss (gain) attributable to non-controlling interests” in the consolidated statements of operations. Intercompany balances and transactions have been eliminated in consolidation.

 

F-8


Table of Contents

Use of Estimates

The preparation of consolidated financial statements in conformity with U.S. GAAP requires management to make estimates and assumptions that affect the amounts reported in the consolidated financial statements and accompanying notes. The areas where significant estimates are used in the accompanying financial statements include the liability for unpaid claims, stock/ unit-based compensation, the valuation and related impairment recognition of long-lived assets, including intangibles and goodwill, and the valuation of embedded derivatives and redeemable investor units. Actual results could differ from those estimates.

 

  (i)

Emerging Growth Company Status

We are an emerging growth company, as defined in the Jumpstart Our Business Startups Act of 2012 (“JOBS Act”). Under the JOBS Act, emerging growth companies can delay adopting new or revised accounting standards issued subsequent to the enactment of the JOBS Act until such time as those standards apply to private companies. The JOBS Act provides that an emerging growth company can take advantage of the extended transition period for complying with new or revised accounting standards. Thus, an emerging growth company can delay the adoption of certain accounting standards until those standards would otherwise apply to private companies. We have elected to avail ourselves of this extended transition period and, as a result, we will not adopt new or revised accounting standards on the relevant dates on which adoption of such standards is required for other public companies until required by private company accounting standards.

Business Combination

On April 2, 2019, the Company entered into an agreement to purchase a primary care center, which constitutes a business, located in Flint, Michigan for cash consideration of $166, which was accounted for under the acquisition method of accounting pursuant to ASC 805. The acquisition is not material to the consolidated financial statements.

Impact of COVID-19 on our Business

On March 11, 2020, the World Health Organization designated COVID-19 as a global pandemic. The rapid spread of COVID-19 around the world and throughout the United States has altered the behavior of businesses and people, with significant negative effects on federal, state and local economies, the duration of which is unknown at this time. Various policies were implemented by federal, state and local governments in response to the COVID-19 pandemic that caused may people to remain at home and forced the closure of or limitations on certain businesses, as well as suspended elective procedures by health care facilities. While some of these restrictions have been eased across the U.S. and most states have lifted moratoriums on non-emergent procedures, some restrictions remain in place, and some state and local governments are re-imposing certain restrictions due to the increasing rates of COVID-19 cases. The virus disproportionately impacts older adults, especially those with chronic illnesses, which describes many of our patients.

In response to the COVID-19 pandemic, in the first nine-months of 2020, we took the following actions designed to ensure the safety of our employees and their families and to address the physical, mental and social health of our patients:

 

   

Created a COVID-19 Response Team in March 2020 that is supported by team members from across our organization to ensure a coordinated response to the pandemic;

 

   

Temporarily closed all of our corporate offices and enabled our entire corporate work force to work remotely;

 

   

Implemented travel restrictions for non-essential business;

 

   

Transitioned much of our center-based care to be delivered by our providers virtually through newly developed telehealth capabilities, including video and telephone through June 2020 but have

 

F-9


Table of Contents
 

transitioned our business back to a more normal operating cadence as of July 2020, including seeing a larger proportion of our patients via in-center visits (with a corresponding reduction in telehealth visits) while maintaining stringent safety protocols to minimize the potential transmission of COVID-19. We expect to continue to leverage our telehealth capabilities as a means of interacting with our patients to the extent an in-person visit is not required or preferred;

 

   

Made operational changes to the staffing and operations of our centers, which remain open as “essential” businesses, to minimize potential exposure to and transmission of COVID-19;

 

   

Temporarily delayed planned openings of new centers through August 2020 but have restarted our growth efforts through patient outreach and starting August 2020, we resumed opening new centers;

 

   

Temporarily halted community outreach and other marketing initiatives which drive new patients to our platform through June 2020 but have recommenced marketing initiatives as of the third quarter of 2020;

 

   

Acquired and deployed significantly greater amounts of personal protective equipment (“PPE”) to ensure the safety of our employees and patients;

 

   

Created a program called “COVID Care” to actively monitor our patients for suspected COVID-19 infections with the goal of managing those symptoms to keep our patients safely out of the hospital unless and until necessary due to the potential infection risks in the hospital environment; and

 

   

Redeployed our contracted and employed drivers, who typically transport patients to our centers, to deliver food from food pantries to our patients to address food supply issues or challenges.

The COVID-19 pandemic did not have a material impact on our results of operations, cash flows and financial position as of and for the three and nine-months ended September 30, 2020; although our decisions to defer center openings and limit patient outreach and marketing initiatives is likely to result in slower growth than we would have otherwise experienced in 2020. Over 97% of our total revenues are recurring, consisting of fixed monthly per-patient-per-month capitation payments we receive from Medicare Advantage plans. Due to our recurring revenue base, we experienced minimal impact to our revenue in the first nine months of 2020.

On March 27, 2020, the United States President signed into law the Coronavirus Aid, Relief and Economic Securities Act (“CARES Act”) which provides economic assistance to a wide array of industries, including healthcare. Thus far, the Company has taken the following actions related to this legislation:

 

   

Provider Relief Funds. The U.S. Department of Health and Human Services distributed grants to healthcare providers to offset the impacts of COVID-19 pandemic related expenses and lost revenues. Grants received are subject to the terms and conditions of the program, including that such funds may only be used to prevent, prepare for, and respond to COVID-19 and will reimburse only for health care related expenses or lost revenues that are attributable to the COVID-19 pandemic. Payments from this fund are not loans and, therefore, they are not subject to repayment. We recognize grant payments as income when there is reasonable assurance that we have complied with conditions associated with the grant. Our estimates could change materially in the future based on the government’s evolving compliance guidance. During the three and nine-months ended September 30, 2020, the Company received $24 and $4,698, respectively, related to these grants and recognized $3,938 and $4,722, respectively, as income to offset COVID-19 pandemic related expenses incurred in the cost of care, excluding depreciation and amortization line.

 

   

Medicare Accelerated and Advanced Payment Program. The Centers for Medicare & Medicaid Services (“CMS”) expanded its Accelerated and Advance Payment Program which allows participants to receive expedited payments during periods of national emergencies. Under the program, we received an interest-free advancement of 100% of our Medicare payment amount for a three-month period. Repayments of advanced payments will begin one year after the date the advance payment was issued. During the first eleven months after repayment begins, repayment will occur through an automatic recoupment of 25% of Medicare payments otherwise owed to the Company. During the succeeding six

 

F-10


Table of Contents
 

months, repayment will occur through an automatic recoupment of 50% of Medicare payments otherwise owed to the Company. Through the third quarter of 2020, the Company received approximately $1,520 in CMS advance payments, which were recorded in other current liabilities at September 30, 2020 and will be paid back against future fee-for-service claims.

 

   

Payroll Tax Deferral. Under the CARES Act, the Company elected to defer payment on its portion of Social Security taxes, on an interest free basis, incurred from March 27, 2020 to December 31, 2020. One-half of such deferral amount will become due on each of December 31, 2021 and December 31, 2022. The deferred payroll taxes of $4,200 was classified as a long-term liability at September 30, 2020.

 

   

Temporary Suspension of Medicare Sequestration. The Budget Control Act of 2011 requires a mandatory, across the board reduction in federal spending, called a sequestration. Medicare fee for service claims with dates of service or dates of discharge on or after April 1, 2013 incur a 2.0% reduction in Medicare payments. All Medicare rate payments and settlements have incurred this mandatory reduction and it will continue to remain in place through at least 2023, unless Congress takes further action. In response to COVID-19, the CARES Act temporarily suspends the automatic 2.0% reduction of Medicare claim reimbursements for the period of May 1, 2020 through December 31, 2020, which immaterially increased both revenues and medical expenses for the three and nine-months ended September 30, 2020.

NOTE 2. SUMMARY OF SIGNIFICANT ACCOUNTING POLICIES

The Company described its significant accounting policies in Note 2 of the notes to consolidated financial statements for the year ended December 31, 2019 in its Prospectus. During the three and nine-months ended September 30, 2020, there were no significant changes to those accounting policies, other than those impacted by the government funds received related to the coronavirus during the period and further described above in “Impact of COVID-19 Pandemic on our Business” and those policies impacted by the new accounting pronouncements adopted during the period and further described below in “Recently Adopted Accounting Pronouncements.”

Recently Adopted Accounting Pronouncements

In July 2018, the FASB issued ASU 2018-09, Codification Improvements (“ASU 2018-09”), which made minor amendments to the codification in order to correct errors, eliminate inconsistencies and provide clarifications in current guidance. ASU 2018-09 amends Subtopics 470-50, Debt Modifications and Extinguishments, and 718-40, Compensation-Stock Compensation-Income Taxes, among other Topics amended within the update. Several of the Topics within the ASU were effective immediately upon issuance of ASU 2018-09, however, some amendments require transition guidance which is effective for nonpublic business entities for fiscal years after beginning after December 15, 2019. The Company adopted the new guidance on January 1, 2020, noting no impact on its consolidated financial statements and related disclosures.

In August 2018, the FASB issued ASC 2018-13, Fair Value Measurement (Topic 820): Disclosure Framework – Changes to the Disclosure for Fair Value Measurement (“ASU 2018-13”), which modifies the disclosure requirements on fair value measurements. ASU 2018-13 is effective for all entities for fiscal years beginning after December 15, 2019, including interim periods within those fiscal years, with partial early adoption permitted for eliminated disclosures. The method of adoption varies by the disclosure. The Company adopted the new guidance on January 1, 2020, noting no impact on its consolidated financial statements and related disclosures.

In June 2018, the FASB issued ASU No. 2018-07, Improvements to Nonemployee Share-Based Payment Accounting (“ASU 2018-07”) which aligns the accounting treatment of stock awards granted to nonemployee consultants to those granted to employees. The updated guidance requires that share-based payment awards granted to a customer in conjunction with selling goods or services be accounted for under ASC 606, Revenue

 

F-11


Table of Contents

from Contracts with Customers. We are required to measure and classify share-based payment awards granted to a customer. The amount recorded as a reduction of the transaction price is required to be measured on the basis of the grant-date fair value of the share-based payment award in accordance with Topic 718. The updated guidance is effective for fiscal years and interim periods within those fiscal years beginning after December 15, 2020. The Company adopted the new guidance on January 1, 2020, noting no impact on its consolidated financial statements and related disclosures.

Recent Accounting Pronouncements Not Yet Adopted

In February 2016, the FASB issued ASU 2016-02, Leases (“ASU 2016-02”), which amends the accounting for leases, requiring lessees to recognize most leases on their balance sheet with a right-of-use asset and a lease liability. Leases will be classified as either finance or operating leases, which will impact the expense recognition of such leases over the lease term. ASU 2016-02 also modifies the lease classification criteria for lessors and eliminates some of the real estate leasing guidance previously applied for certain leasing transactions. In June 2020, the FASB issued update 2020-05 that changed the required effective date. The Company is required to adopt ASU 2016-02 on January 1, 2022. Because of the number of leases, the Company utilizes to support its operations, the adoption of ASU 2016-02 is expected to have a significant impact on the Company’s consolidated financial position and results of operations. Management is currently evaluating the extent of this anticipated impact on the Company’s consolidated financial statements, and the quantitative and qualitative factors that will impact the Company as part of the adoption of ASU 2016-02, as well as any changes to its leasing strategy that may occur because of the changes to the accounting and recognition of leases. Most recently, the Company has finalized the completeness of its lease information, analyzed the appropriate classification of current leases under the new standard, and is near complete in developing new processes to execute, approve and classify leases on an ongoing basis. The Company has also implemented its system application for purposes of implementation and tracking of leases following implementation of the standard. The Company plans to early adopt, effective January 1, 2021.

In July 2017, the FASB issued ASU 2017-11, Earnings Per Unit Share (Topic 260); Distinguishing Liabilities from Equity (Topic 480); Derivatives and Hedging (Topic 815): (Part I) Accounting for Certain Financial Instruments with Down Round Features, (Part II) Replacement of the Indefinite Deferral for Mandatorily Redeemable Financial Instruments of Certain Nonpublic Entities and Certain Mandatorily Redeemable Noncontrolling Interests with a Scope Exception (“ASU 2017-11”). Among other items, Part I of ASU 2017-11 simplifies the accounting for certain financial instruments with down round features, a provision in an equity-linked financial instrument (or embedded feature) that provides a downward adjustment of the current exercise price based on the price of future equity offerings. Current accounting guidance creates cost and complexity for organizations that issue financial instruments with down round features by requiring, on an ongoing basis, fair value measurement of the entire instrument or conversion option. ASU 2017-11 will also require companies to disregard the down round feature when assessing whether the instrument is indexed to its own stock, for purposes of determining liability or equity classification. Companies that provide earnings per share (“EPS”) data will adjust their basic EPS calculation for the effect of the feature when triggered (i.e., when the exercise price of the related equity-linked financial instrument is adjusted downward because of the down round feature) and will also recognize the effect of the trigger within equity. ASU 2017-11 is effective for fiscal years beginning after December 15, 2019, and interim periods within fiscal years beginning after December 15, 2020. Early adoption is permitted for all entities. The Company is in the process of evaluating the potential impacts of this new guidance on its consolidated financial statements and related disclosures.

In October 2018, the FASB issued ASU 2018-17, Consolidation – Targeted Improvements to Related Party Guidance for Variable Interest Entities (Topic 810) (“ASU 2018-17”). ASU 2018-17 eliminates the requirement that entities consider indirect interests held through related parties under common control in their entirety when assessing whether a decision-making fee is a variable interest. Instead, the reporting entity will consider such indirect interests on a proportionate basis. ASU 2018-17 is effective for a private company for fiscal years beginning after December 15, 2020, and interim periods within fiscal years beginning after December 15, 2021. All entities are required to apply the adjustments in ASU 2018-17 retrospectively with a cumulative-effect

 

F-12


Table of Contents

adjustment to retained earnings at the beginning of the earliest period presented. Early adoption is permitted. The Company is currently evaluating the impact ASU 2018-17 will have on its consolidated financial statements and related disclosures.

In June 2016, the FASB issued ASU 2016-13, Financial Instruments – Credit Losses (Topic 326): Measurement of Credit Losses on Financial Instruments (“ASU 2016-13”). ASU 2016-13 introduces a new model for recognizing credit losses on financial instruments based on an estimate of current expected credit losses. The guidance is effective for us beginning January 1, 2023. The new current expected credit losses (CECL) model generally calls for the immediate recognition of all expected credit losses and applies to loans, accounts and trade receivables as well as other financial assets measured at amortized cost, loan commitments and off-balance sheet credit exposures, debt securities and other financial assets measured at fair value through other comprehensive income, and beneficial interests in securitized financial assets. The new guidance replaces the current incurred loss model for measuring expected credit losses, requires expected losses on available for sale debt securities to be recognized through an allowance for credit losses rather than as reductions in the amortized cost of the securities, and provides for additional disclosure requirements. The Company is currently evaluating the impact the adoption of ASU 2016-13 will have on its consolidated financial statements.

In January 2020, the FASB issued ASU 2020-01, Investments—Equity Securities (Topic 321), Investments—Equity Method and Joint Ventures (Topic 323), and Derivatives and Hedging (Topic 815)—Clarifying the Interactions between Topic 321, Topic 323, and Topic 815 (“ASU 2020-01”). ASU 2020-01 clarifies the interaction of the accounting for equity securities under Topic 321 and investments accounted for under the equity method of accounting in Topic 323 and the accounting for certain forward contracts and purchased options accounted for under Topic 815. The guidance is effective for fiscal years beginning after December 15, 2020. The Company is currently evaluating the impact the adoption of ASU 2020-01 will have on its consolidated financial statements.

We do not expect that any other recently issued accounting guidance will have a significant effect on our consolidated financial statements.

NOTE 3. REVENUE RECOGNITION

Both our capitated and fee-for-service revenue generally relate to contracts with patients in which our performance obligation is to provide healthcare services to the patients. Revenues are recorded during the period our obligations to provide healthcare services are satisfied as noted below within each service type.

Capitated Revenue and Accounts Receivable

Capitated revenue consists primarily of capitated fees for medical services provided by us under capitated arrangements directly made with various Medicare Advantage managed care payors. The Company receives a fixed fee per patient under what is typically known as a “risk contract.” Risk contracting, or full risk capitation, refers to a model in which the Company receives from the third-party payor a fixed payment per patient per month (“PPPM” payment) for a defined patient population, and the Company is then responsible for providing healthcare services required by that patient population. The Company is responsible for incurring or paying for the cost of healthcare services required by that patient population in addition to those provided by the Company. Fees are recorded gross in revenues because the Company is acting as a principal in arranging for, providing and controlling the managed healthcare services provided to the managed care payors’ eligible enrolled members. Neither the Company nor any of its affiliates is a registered insurance company because state law in the states in which it operates does not require such registration for risk-bearing providers.

The Company’s payor contracts generally have a term of one year or longer, but the contracts between the enrolled members (our customers) and the payor are one calendar year or less. In general, the Company considers all contracts with customers (enrolled members) as a single performance obligation to stand ready to provide

 

F-13


Table of Contents

managed healthcare services. The Company identified that contracts with customers for capitation arrangements have similar performance obligations and therefore groups them into one portfolio. This performance obligation is satisfied as the Company stands ready to fulfill its obligation to enrolled members.

Our revenues are based upon the estimated PPPM amounts we expect to be entitled to receive from Medicare Advantage managed care payors. The PPPM rates are determined as a percent of the premium the Medicare Advantage plan receives from CMS for our at-risk members. Those premiums are determined via a competitive bidding process with CMS and are based upon the cost of care in a local market and the average utilization of services by the patients enrolled. Medicare pays capitation using a “risk adjustment model,” which compensates providers based on the health status (acuity) of each individual patient. Payors with higher acuity patients receive more, and those with lower acuity patients receive less. Under the risk adjustment model, capitation is paid on an interim basis based on enrollee data submitted for the preceding year and is adjusted in subsequent periods after the final data is compiled. As premiums are adjusted via this risk adjustment model, our PPPM payments will change in unison with how our payor partners’ premiums change with CMS. The Company determined the transaction price for these contracts is variable as it primarily includes PPPM fees which can fluctuate throughout the contract based on the acuity of each individual enrollee. Our capitated accounts receivable includes $4,876 and $9,026 as of September 30, 2020 and December 31, 2019, respectively, for acuity-related adjustments that have been received or are estimated to be received in subsequent periods. In certain contracts, PPPM fees also include adjustments for items such as performance incentives or penalties based on the achievement of certain clinical quality metrics as contracted with payors. There were no PPPM adjustments related to performance incentives/penalties for quality-related metrics for the three and nine-months ended September 30, 2020 and 2019. The capitated revenues are recognized based on the estimated PPPM transaction price to transfer the service for a distinct increment of the series (i.e. month) and is recognized net of projected acuity adjustments and performance incentives/penalties because the Company is able to reasonably estimate the ultimate PPPM payment of these contracts. We recognize revenue in the month in which eligible members are entitled to receive healthcare benefits during the contract term. Subsequent changes in PPPM fees and the amount of revenue to be recognized by the Company are reflected through subsequent period adjustments to properly recognize the ultimate capitation amount and do not result in a significant reversal of revenue when the uncertainty is resolved in subsequent periods. As the period between the time of service and time of payment is typically one year or less, the Company elected the practical expedient under ASC 606-10-32-18 and did not adjust for the effects of a significant financing component.

Certain third-party payor contracts include a Medicare Part D payment related to pharmacy claims, which is subject to risk sharing through accepted risk corridor provisions. Under certain agreements the fund risk allocation is established where the Company, as the contracted provider, receives only a portion of the risk and the associated surplus or deficit. The Company estimates and recognizes an adjustment to Part D capitated revenues related to these risk corridor provisions, based upon pharmacy claims experience to date, as if the annual risk contract were to terminate at the end of the reporting period. Medicare Part D comprised 3% and 2% of capitated revenues for the three and nine-months ended September 30, 2020 and 4% of medical claims expense for the three and nine-months ended September 30, 2020 Medicare Part D comprised 3% of capitated revenues and 4% of medical claims expense for three and nine-months ended September 30, 2019.

The Company had agreements in place with the payors listed below and payor sources of capitated revenue for each period presented were as follows:

 

     For the Three-Months Ended     For the Nine-Months Ended  
     September 30,
2020
    September 30,
2019
    September 30,
2020
    September 30,
2019
 

Humana

     44     58     46     61

Wellcare

     12     8     12     9

Cigna Health Springs

     9     9     10     9
  

 

 

   

 

 

   

 

 

   

 

 

 

Other

     35     25     32     21
  

 

 

   

 

 

   

 

 

   

 

 

 

 

F-14


Table of Contents

Other Patient Service Revenue

Other patient service revenue is comprised of ancillary fees earned under contracts with certain managed care organizations for the provision of certain care coordination services and care management services and is also comprised of fee-for-service revenue. The composition of other patient service revenue for each period was as follows:

 

     For the Three-Months Ended      For the Nine-Months Ended  
     September 30,
2020
     September 30,
2019
     September 30,
2020
     September 30,
2019
 

Care coordination

   $ 5,228      $ 4,390      $ 14,504      $ 6,845  

Fee for service

     879        1,677        3,182        4,703  
  

 

 

    

 

 

    

 

 

    

 

 

 

Total other patient service revenue

   $ 6,107      $ 6,067      $ 17,686      $ 11,548  
  

 

 

    

 

 

    

 

 

    

 

 

 

The Company has entered into multi-year agreements with Humana and its affiliates to provide services at certain centers to members covered by Humana. The agreements contain an administrative payment from Humana in exchange for the Company providing certain care coordination services during the term of the contract (“Care Coordination Payment”). The Care Coordination Payments are recognized in other patient service revenue ratably over the length of the terms stated in the contracts and are refundable to Humana on a pro-rata basis if the Company ceases to provide services at the centers within the length of the term specified in the contracts. We have identified a single performance obligation to stand ready to provide care coordination services to patients, which constitutes a series of distinct service increments.

Care management services are provided to enrolled members of certain contracted managed care organizations regardless of whether those members are Oak Street Health patients. Similar to the other care management services provided to the Company’s centers, the Company provides delegated services and other administrative services to plans in order to assist with the management of its Medicare population, therefore, we have identified a single performance obligation to stand ready to provide care management services, which constitutes a series of distinct service increments.

Fee-for-service revenue is primarily derived from healthcare services rendered to patients. The services provided by the Company have no fixed duration and can be terminated by the patient or the Company at any time, therefore each treatment is its own standalone contract. Services ordered by a healthcare provider during an office visit are not separately identifiable, and therefore have been combined into a single performance obligation for each contract. The Company recognizes revenue as its performance obligation is completed on the date of service. Fee-for-service revenue is recognized in the period in which services are provided at estimated net realizable amounts from patients, third-party payors and others. The fee-for-service revenue by payor source for each period presented were as follows:

 

     For the Three-Months Ended     For the Nine-Months Ended  
     September 30,
2020
    September 30,
2019
    September 30,
2020
    September 30,
2019
 

Medicare

     51     59     50     55

Humana

     8     8     7     11
  

 

 

   

 

 

   

 

 

   

 

 

 

Other

     41     33     43     34
  

 

 

   

 

 

   

 

 

   

 

 

 

Other patient service accounts receivable consists primarily of amounts due from Medicare and Medicare Advantage plans for fee-for-service patients. Receivables from commercial or government payors are recorded at a net amount determined by the original charge for the service provided, less contractual discounts provided to the payor. Receivables due directly from patients are recorded at the original charge for the service provided less amounts covered by third-party payors and an allowance for financial assistance. As of September 30, 2020,

 

F-15


Table of Contents

Medicare comprised 31% and Humana comprised 8% of other patient service accounts receivable. As of December 31, 2019, Medicare comprised 47% and Humana comprised 9% of other patient service accounts receivable. All other payors represent 61% and 44% of other patient service accounts receivable as of September 30, 2020 and December 31, 2019, respectively.

The Company has a financial assistance policy in which patients will be assessed for financial hardship and other criteria that are used to make a good-faith determination of financial need, in which case the Company will waive or reduce a Medicare beneficiary’s obligation to pay copay, coinsurance or deductible amounts owed for the provision of medical services. The majority of our fee-for-service patients qualify for financial assistance. The total amount of patient revenues that were waived per the Company’s financial assistance policy were $889 and $973 for the three-months ended September 30, 2020 and 2019, respectively, and $1,736 and $2,728 for the nine-months ended September 30, 2020 and 2019, respectively. The Company’s cost to provide care in regard to the services for which the patient’s financial obligation was waived was estimated to be $1,494 and $1,634 for the three-months ended September 30, 2020 and 2019, respectively, and $2,916 and $4,582 for the nine-months ended September 30, 2020 and 2019, respectively using a cost-to-charge ratio estimate. The Company invests heavily in primary care to prevent unnecessary acute events and manage chronic illnesses, and the cost incurred exceeds the amount that the Company would have realized under fee-for-service payment arrangements. The Company is willing to accept this deficit as many fee-for-service patients become Medicare Advantage patients under capitated arrangements.

Remaining Performance Obligations

As our performance obligations relate to contracts with a duration of one year or less, the Company elected the optional exemption in ASC 606-10-50-14(a). Therefore, the Company is not required to disclose the transaction price for the remaining performance obligations at the end of the reporting period or when the Company expects to recognize revenue. The Company has minimal unsatisfied performance obligations at the end of the reporting period as our patients typically are under no obligation to continue receiving services at our facilities.

NOTE 4. FAIR VALUE OF FINANCIAL INSTRUMENTS

In accordance with ASC 820, Fair Value Measurements and Disclosures (“ASC 820”), fair value is the price that would be received to sell an asset or paid to transfer a liability in an orderly transaction between market participants at the measurement date.

Assets and liabilities carried at fair value are required to be classified and disclosed in one of the following three categories:

Level 1 Quoted market prices in active markets for identical assets or liabilities.

Level 2 Observable market-based inputs or unobservable inputs that are corroborated by market data.

Level 3 Unobservable inputs that are not corroborated by market data.

When determining the fair value measurements for assets and liabilities required to be recorded at fair value, management considers the principal or most advantageous market in which it would transact and considers risks, restrictions, or other assumptions that market participants would use when pricing the asset or liability. The carrying amounts of financial instruments including cash, accounts receivable, accounts payable, accrued liabilities and short-term borrowings approximate fair value due to the short maturity of these instruments.

The bifurcated derivative associated with the long-term debt (see Note 10) was classified within Level 3 due to a lack of quoted prices in an active market and observable inputs for similar liabilities. The fair value measurements for the bifurcated derivative as of September 30, 2020 and December 31, 2019 was $0 and $152, respectively. The Company paid off its debt and related prepayment and end of term charges as of August 11,

 

F-16


Table of Contents

2020 following the IPO; as a result of this extinguishment of debt, the derivative was written off as of the three and nine- months ended September 30, 2020. The bifurcated derivative liability was included in other long-term liabilities in the consolidated balance sheets as of December 31, 2019. Changes in fair value of the bifurcated derivative were recorded within interest expense in the consolidated statements of operations and amounted to $(449) and $(30) during the three-months ended September 30, 2020 and 2019, respectively, and $(152) and $(519) during the nine-months ended September 30, 2020 and 2019, respectively.

NOTE 5. PROPERTY AND EQUIPMENT

Property and equipment consisted of the following as of September 30, 2020 and December 31, 2019:

 

     September 30,
2020
     December 31,
2019
 

Leasehold improvements

   $ 58,433      $ 56,608  

Furniture and fixtures

     4,686        3,888  

Computer equipment

     15,043        9,785  

Internal use software

     3,796        1,679  

Office equipment

     9,484        8,934  

Construction in process

     5,227        3,212  

Total, at cost

     96,669        84,106  

Less accumulated depreciation

     (24,479      (16,710
  

 

 

    

 

 

 

Property and equipment, net

   $ 72,190      $ 67,396  
  

 

 

    

 

 

 

The Company recorded depreciation expense of $2,784 and $1,956 for the three-months ended September 30, 2020 and 2019, respectively, and $7,769 and $5,344 for the nine-months ended September 30, 2020 and 2019, respectively.

NOTE 6. GOODWILL AND INTANGIBLE ASSETS

Goodwill, which represents the excess of cost over the fair value of net assets acquired, amounted to $9,634 at September 30, 2020 and December 31, 2019. Pursuant to ASC 350, “Intangibles – Goodwill and Other,” we review the recoverability of goodwill annually as of October 1 or whenever significant events or changes occur which might impair the recovery of recorded amounts. For purposes of the annual goodwill impairment assessment, the Company has identified a single reporting unit. The most recently completed impairment test of goodwill was performed as of October 1, 2019, and it was determined that no impairment existed. No other indicators of impairment were identified during the year.

Intangible assets with a finite useful life continue to be amortized over its useful lives. Net intangible assets amounted to $3,062 and $3,352 at September 30, 2020 and December 31, 2019, respectively. The Company recorded amortization expense of $97 for the three-months ended September 30, 2020 and 2019, and $290 for the nine-months ended September 30, 2020 and 2019. We review the recoverability of the long-lived asset whenever events or changes in circumstances indicate the carrying amount of such assets may not be recoverable.

Due to the COVID-19 pandemic and its effect on our business and the overall economy, we considered the potential impact on our goodwill asset as of September 30, 2020. We determined that it was not more likely than not that the fair value of our reporting unit was below the carrying value based on our evaluation, which took into consideration our overall enterprise value, recent equity transactions (i.e. issuance of Inventor Unit III-E) and projected forecasted financial results. Our analysis of projected forecasted results considered a short-term temporary impact from the COVID-19 pandemic on volumes and growth since our last quantitative analysis.

Our significant accounting policy for goodwill and intangibles assets was disclosed in Note 2 of the notes to the consolidated financial statements for the fiscal year ended December 31, 2019 of our Prospectus. We will

 

F-17


Table of Contents

continue to monitor the significant global economic uncertainty as a result of the COVID-19 pandemic to assess the outlook for demand for our services and the impact on our business and our overall financial performance. A lack of recovery or further deterioration in market conditions, a trend of weaker than expected financial performance in our business, or a lack of recovery or a significant decline in the Company’s enterprise value, among other factors, could result in an impairment charge in future periods which could have a material adverse effect on our financial statements.

NOTE 7. INTERNAL USE SOFTWARE

Canopy is an application that was created by the Company’s internal Information Technology team in 2017 to provide support for Greenway, its electronic medical records (“EMR”) software. The Company’s EMR collects and contains general information such as treatment and medical history about its patients. The Canopy application is used to help fill Greenway gaps and make way for innovative healthcare tools. The Company considers the application as internal use as the Company does not market or sell the software. The Company capitalizes certain costs related to the development of Canopy. Costs incurred during the application development phase are capitalized only when the Company believes it is probable the development will result in new or additional functionality. The types of costs capitalized during the application development phase include employee compensation, as well as consulting fees for third-party developers working on these projects. Costs related to the preliminary project stage and post implementation activities are expensed as incurred. Internal use software is amortized on a straight-line basis over the estimated five-year life of the asset.

As of September 30, 2020 and December 31, 2019, the Company capitalized a total of $3,796 and $1,679 of internal use software and recorded $602 and $327 in accumulated depreciation, respectively. The Company expensed $133 and $93 of capitalized development costs for the three-months ended September 30, 2020 and 2019, respectively, and $274 and $155 for the nine-months ended September 30, 2020 and 2019, respectively. Capitalized external software costs include the actual costs to purchase software licenses from vendors. Costs incurred to maintain existing software are expensed as incurred.

NOTE 8. OTHER CURRENT AND LONG-TERM LIABILITIES

Accrued compensation and benefits consisted of the following as of:

 

     September 30,
2020
     December 31,
2019
 

Accrued paid time off

   $ 4,891      $ 2,319  

Accrued bonus and commission

     11,681        16,814  

Accrued payroll and taxes

     4,432        7,052  

Other

     2,430        2,425  
  

 

 

    

 

 

 
   $ 23,434      $ 28,610  
  

 

 

    

 

 

 

Other current liabilities consisted of the following as of:

 

     September 30,
2020
     December 31,
2019
 

Humana license fee

   $ 4,227      $ 2,753  

Lease incentive obligation, current

     550        550  

Contract liabilities, current

     3,719        3,785  

Accrual for goods or services received, not invoiced

     8,141        2,876  

CARES Act Medicare advances

     1,520        —    

Other current liabilities

     3,955        1,037  
  

 

 

    

 

 

 
   $ 22,111      $ 11,001  
  

 

 

    

 

 

 

 

F-18


Table of Contents

Other long-term liabilities consisted of the following as of:

 

     September 30,
2020
     December 31,
2019
 

Contract liabilities, net of current

   $ 9,356      $ 5,039  

Lease incentive obligation, net of current

     5,193        5,605  

Bifurcated derivative

     —          152  

CARES Act deferred payroll taxes

     4,200        —    

Other long-term liabilities

     20        20  
  

 

 

    

 

 

 
   $ 18,769      $ 10,816  
  

 

 

    

 

 

 

NOTE 9. LIABILITY FOR UNPAID CLAIMS

Medical claims expense and the liability for unpaid claims include estimates of the Company’s obligations for medical care services that have been rendered by third parties on behalf of insured consumers for which the Company is contractually obligated to pay (through the Company’s full risk capitation arrangements), but for which claims have either not yet been received, processed, or paid. The Company develops estimates for medical care services incurred but not reported (“IBNR”), which includes estimates for claims that have not been received or fully processed, using a process that is consistently applied, centrally controlled and automated. This process includes utilizing actuarial models when a sufficient amount of medical claims history is available from the third-party healthcare service providers. The actuarial models consider factors such as time from date of service to claim processing, seasonal variances in medical care consumption, health care professional contract rate changes, medical care utilization and other medical cost trends, membership volume and demographics, the introduction of new technologies, and benefit plan changes. In developing its unpaid claims liability estimates, the Company applies different estimation methods depending on which incurred claims are being estimated. For the most recent three months, the Company estimates claim costs incurred by applying observed medical cost trend factors to the average PPPM medical costs incurred in prior months for which more complete claims data are available, supplemented by a review of near-term completion factors (actuarial estimates, based upon historical experience and analysis of current trends, of the percentage of incurred claims during a given period that have been adjudicated by the Company at the date of estimation). For the months prior to the most recent three months, the Company applies completion factors to actual claims adjudicated-to-date to estimate the expected amount of ultimate incurred claims for those months.

The Company purchases provider excess insurance to protect against significant, catastrophic claims expenses incurred on behalf of its patients. The total amount of provider excess insurance premium was $921 and $749, and total reimbursements were $766 and $0 for the three-months ended September 30, 2020 and 2019, respectively. The total amount of provider excess insurance premium was $2,633 and $1,707, and total reimbursements were $1,519 and $0 for the nine-months ended September 30, 2020 and 2019, respectively. The provider excess insurance premiums less reimbursements are reported in medical claims expense in the consolidated statements of operations. Provider excess recoverables due are reported in other current assets in the consolidated balance sheets. As of September 30, 2020, the Company’s provider excess insurance deductible was $250 per member and covered up to a maximum of $5,000 per member per calendar year.

 

F-19


Table of Contents

The Company’s liabilities for unpaid claims were as follows as of September 30, 2020 and December 31, 2019:

 

     September 30,
2020
     December 31,
2019
 

Balance, beginning of period

   $ 170,629      $ 68,174  

Incurred health care costs:

     

Current year

     428,708        383,169  

Prior years

     11,364        268  
  

 

 

    

 

 

 

Total claims incurred

   $ 440,072      $ 383,437  

Current year

     (233,379      (226,618

Prior years

     (120,821      (56,220
  

 

 

    

 

 

 

Total claims paid

   $ (354,200    $ (282,838

Adjustments to other claims-related liabilities

     726        1,856  
  

 

 

    

 

 

 

Balance, end of year

   $ 257,227      $ 170,629  
  

 

 

    

 

 

 

We assess the profitability of our managed care capitation arrangement to identify contracts where current operating results or forecasts indicate probable future losses. If anticipated future variable costs exceed anticipated future revenues, a premium deficiency reserve is recognized. No premium deficiency reserves were recorded as of September 30, 2020 and December 31, 2019.

In accordance with its policy, the Company reviews its estimated liability for unpaid claims on an ongoing basis. During the second quarter of 2020, this review indicated that actual medical claims expense was higher than prior period estimates as well as a change in our historical payor claim receipt and payment patterns. As a result, as of the period ended September 30, 2020, the Company updated its estimate of its liability of unpaid claims, primarily based on historical experience of medical claims expense. The result of this updated information was additional medical claims expense related to the year ended December 31, 2019 of approximately $20 and $11,364 for the three and nine-months ended September 30, 2020.

NOTE 10. LONG-TERM DEBT

OSH LLC entered into a debt agreement with Hercules Capital, Inc. (“Hercules”) for $20,000 on August 7, 2017, as discussed further below. On August 11, 2020, the Company used a portion of the net proceeds from the offering to pay off the $80,000 principal outstanding under the Hercules debt agreement, 9.75% interest loan originally due to mature December 2022 in full at a price of 107%. In connection with the voluntary prepayment of the entire remaining borrowings outstanding, the Company recognized interest expense, net of $3,204 during the third quarter of 2020 related to the prepayment charge, the end of term charge and the write off of unamortized debt issuance costs.

Long-term debt balances as of the September 30, 2020 and December 31, 2019 were as follows:

 

     September 30,
2020
     December 31,
2019
 

Note payable to Hercules Capital, Inc., originally dated August 7, 2017 and amended April 26, 2019 and January 13, 2020. The note bears a floating interest rate of the greater of 9.75% or the sum the Prime Rate plus 5.00%.

   $ —        $ 80,000  

Total debt

     

Less:

     

Unamortized discount and debt issuance costs

     —          1,347  

Current maturities

     —          (18,507
  

 

 

    

 

 

 

Total long-term debt

   $ —        $ 62,840  
  

 

 

    

 

 

 

 

F-20


Table of Contents

OSH LLC entered into a debt agreement with Hercules for $20,000 on August 7, 2017. The note bore a floating interest rate of the greater of 9.75% or the sum of i) 9.75%, plus ii) the Prime Rate minus 4.75%. The interest rate at December 31, 2019 was 9.75%, respectively. The note allowed for an additional $10,000 advance subject to terms and conditions of the loan agreement, which was drawn by OSH LLC on June 28, 2018. OSH LLC was able to prepay all, but not less than all, of the entire principal balance prior to maturity with an associated prepayment charge of detailed in the loan agreement. The terms of the loan agreement specified the prepayment penalty ranges from 3% to 1% depending on when prepayment occurred in relation to maturity date: if amounts were prepaid within 12 months of the Closing Date (3.0%); after 12 months but prior to 24 months (2.0%); and any time after 24 months (1.0%). The note was secured by a perfected first position lien on all of OSH LLC’s assets.

The original Hercules note required 13 months of interest-only payments, followed by monthly installments on a 36-month amortization schedule with the remaining principal and an end-of-term charge due when the note was set to mature on September 1, 2021. The interest-only period was extended an additional twelve months as OSH LLC met the performance conditions outlined in the loan agreement and received an additional $10,000 on June 28, 2018 as allowed by the note.

In April 2019, OSH LLC amended the debt agreement with Hercules to allow for additional tranches to be drawn upon. Tranche I was the existing loan of $30,000, Tranche II was an additional $30,000 available on April 26, 2019, Tranche III was an additional $20,000 available from July 1, 2019 through December 31, 2019 subject to continued covenant compliance, and Tranche IV was an additional $10,000 available from July 1, 2019 through December 31, 2020 subject to future lender investment committee approval. OSH LLC received Tranche II in April 2019 and Tranche III in November 2019 but did not make any further draws. As of the date of the receipt of Tranches II and III, the maturity date of the debt agreement was amended to June 1, 2022, and further extensions of the maturity date occurred upon the draw of additional tranches. In addition, upon the draw of each tranche a 5.95% end-of-term charge was applied to the total drawn amount and was due upon the amended maturity date.

In January 2020, OSH LLC amended the debt agreement with Hercules to provide for the following changes subject to certain performance milestones which were met in February 2020: (i) the extension of the principle payment start date from July 1, 2020 to October 1, 2021, (ii) the extension of the loan maturity date from June 1, 2022 to December 1, 2022, (iii) the change in interest rate to the greater of either 9.75% or the sum of the prime rate plus 5.00%, (iv) the change in prepayment charge to 2.0% of the amount prepaid if amounts are prepaid prior to June 30, 2020; 1% if prepaid after June 30, 2020 but on or prior to December 31, 2020; and 0.5% if prepaid thereafter prior to maturity, and (v) the elimination of all financial covenants with the exception of the net patient-level contribution covenant.

OSH LLC recorded a derivative liability related to the change in control provisions within the Hercules debt agreement in the amount of $0 and $152 as of September 30, 2020 and December 31, 2019, respectively. OSH LLC recognized all changes in fair value of the derivative liability within interest expense of $(449) and $(30) for the three-months ended September 30, 2020 and 2019, respectively, and $(152) and $(519) for the nine-months ended September 30, 2020 and 2019, respectively.

The estimated fair value of the OSH LLC’s bifurcated derivative instrument was valued using an outcome-probability-weighted discounted cash flow analysis at the end of each reporting period using inputs that were not corroborated by market data which resulted in OSH LLC classifying such derivatives as Level 3 (see Note 4).

The carrying amount of long-term debt approximated fair value because the interest rates fluctuate with market interest rates or the fixed rates were based on current rates offered to OSH LLC for debt with similar terms and maturities.

 

F-21


Table of Contents

Debt issuance costs and original issuance discount

As part of entering into the Hercules debt agreement, OSH LLC incurred certain third-party costs. The costs incurred relate to attorney and other third-party costs. Debt issuance costs and original issuance discount as of the periods presented below were as follows:

 

     September 30,
2020
     December 31,
2019
 

Accretion of end-of-term charge

   $         —        $ (1,830

Original issuance discount

     —          191  

Additional issuance discount

     —          543  

Amortization of deferred financing costs

     —          (251
  

 

 

    

 

 

 

Unamortized discount and debt issuance costs

   $ —        $ (1,347
  

 

 

    

 

 

 

Debt issuance costs were presented in the consolidated balance sheets as a direct deduction from the carrying value of the long-term debt. Included in debt issuance costs was an end-of-term charge due to Hercules. The end-of-term charge to be paid in full at the end of the term and was $0 and $4,760 as of September 30, 2020 and December 31, 2019, respectively and was accreted over the expected term of the loan. Debt issuance costs are amortized over the term of the related debt instrument using the effective interest method. Amortization of debt issuance costs and accretion of end-of-term charge are recorded as interest expense in the consolidated statements of operations.

NOTE 11. INCOME TAX

The most significant impact to the Company’s effective tax rate is related to the tax treatment of certain equity compensation. However, the Company was still in a tax loss and net deferred tax asset position after this adjustment. As a result, and in accordance with accounting standards, the Company recorded a valuation allowance to reduce the value of the net deferred tax assets to zero. The Company’s effective tax rate as of September 30, 2020 was 0.0%. This was unchanged from the previous year.

Following the completion of the IPO in August 2020, the income tax expense for the three and nine-months ended September 30, 2020 and 2019 remains zero.

NOTE 12. REDEEMABLE INVESTOR UNITS

Pre-IPO Equity Conversion

While OSH LLC’s investor units had no conversion rights related to any of the investor unit classes, in response to a reorganization plan to convert OSH LLC into a corporate form (per the OSH LLC’s Amended and Restated Operating Agreement), investor unit holders were eligible to receive capital stock of the Company in number of and with terms relatively consistent to their investor units, as ultimately determined by the Company’s Board of Directors.

Prior to the closing of the IPO, the direct and indirect unitholders of OSH LLC completed a series of transactions in accordance with the Master Structuring Agreement that resulted in the Company becoming the ultimate parent company of OSH LLC and the current unitholders of OSH LLC immediately prior to the close of the IPO exchanged their investor units in OSH LLC for common stock of the Company as approved by the Board of Directors of the Company, OSH LLC and OSH Management Holdings, LLC (“OSH MH LLC”). The conversion was an exchange of units between entities under common control and resulted in the unitholders having the same percentage ownership immediately after the IPO as they had prior to the IPO.

 

   

General Atlantic LLC and Newlight Partners LP (the “Lead Sponsors”) contributed their respective investor units in the entities through which they currently hold interests in OSH, LLC (“Sponsor

 

F-22


Table of Contents
 

Blockers”) to the Company in exchange for 126,278,767 shares of common stock in the Company, pursuant to a contribution and exchange agreement dated August 10, 2020 by and among the Company and the other signatories party thereto.

 

   

OSH LLC merged pursuant to the merger agreement dated August 10, 2020 by and among the Company, OSH LLC and the other signatory thereto (the “Company Merger”) with and into a newly formed subsidiary of the Company, with OSH LLC surviving as a wholly owned subsidiary of the Company. Pursuant to the Company Merger, the other investors in OSH LLC received a total of 58,240,199 shares of common stock in the Company in exchange for their investor units in OSH LLC.

 

   

OSH MH LLC, the entity through which our employees owned investor units in OSH LLC, merged pursuant to the merger agreement dated August 10, 2020 by and among the Company, OSH MH LLC and the other signatory party thereto (the “Management Merger”) with and into a newly formed subsidiary of the Company with OSH MH LLC surviving as a wholly owned subsidiary of the Company. Pursuant to the Management Merger, our employees received a total of 268,817 shares of common stock in the Company in exchange for their investor units in OSH MH LLC.

As a result of the above transactions, all units of redeemable investor units then outstanding, totaling 12,472,242 units as well as their undeclared and deemed dividends of 103,591, were converted into 184,787,783 shares of common stock and their carrying value, totaling $545,001 was reclassified into stockholders’ equity on our consolidated balance sheet. See further discussion of the rights and characteristics below related to the investor units.

Redeemable Investor Units

Prior to the IPO, the redeemable investor units consisted of three classes: Investor Units I, Investor Units II and Investor Units III. Due to contingent redemption features, the investor units were presented as temporary equity in the mezzanine section of the consolidated balance sheets before the completion of the IPO.

Redeemable investor units consisted of the following at the issuance price per unit as of December 31, 2019:

 

     December 31, 2019  
     Units Issued
and
Outstanding
     Issuance
Price per
Unit
     Total
Value
 

Investor Units I

     382,572      $ 12.00      $ 4,591  

Investor Units II

     509,796        16.20        8,259  

Investor Units III-A – Issued prior to 12/1/2015

     1,872,409        20.25        37,916  

Investor Units III-A – Issued after December 1,2015

     6,043,421        26.38        159,425  

Investor Units III-B

     568,613        26.38        15,000  

Investor Units III-C

     747,661        58.78        43,948  

Investor Units III-D

     876,147        58.78        51,500  
  

 

 

       

 

 

 

Total

     11,000,619         $ 320,638,733  
  

 

 

       

 

 

 

 

F-23


Table of Contents

The following table shows OSH LLC’s activity related to its investor units as of and for the periods ending:

 

    Investor
Units I
    Investor
Units II
    Investor
Units III- A
    Investor
Units III-B
    Investor
Units III-C
    Investor
Units III D
    Investor
Units III E
    Total  

Outstanding, December 31, 2018

    382,572       509,796       7,915,830       568,613       747,661       850,629       —         10,975,101  

Issued

    —         —         —         —         —         25,518       —         25,518  
 

 

 

   

 

 

   

 

 

   

 

 

   

 

 

   

 

 

   

 

 

   

 

 

 

Outstanding, December 31, 2019

    382,572       509,796       7,915,830       568,613       747,661       876,147       —         11,000,619  

Outstanding, December 31, 2019

    382,572       509,796       7,915,830       568,613       747,661       876,147       —         11,000,619  

Issued

    —         —         —         —         —         —         1,471,623       1,471,623  

Conversion

    (382,572     (509,796     (7,915,830     (568,613     (747,661     (876,147     (1,471,623     (12,472,242
 

 

 

   

 

 

   

 

 

   

 

 

   

 

 

   

 

 

   

 

 

   

 

 

 

Outstanding, September 30, 2020

    —         —         —         —         —         —         —         —    
 

 

 

   

 

 

   

 

 

   

 

 

   

 

 

   

 

 

   

 

 

   

 

 

 

In May 2019, OSH LLC issued 25,518 units of Investor Units III-D in exchange for $1,500. The price per unit was $58.78.

In February 2020, OSH LLC issued 1,471,623 units of Investor Units III-E in exchange for $230,000. The price per unit was $156.29. There was $5,637 in legal fees recorded as a reduction of equity as result of the capital raise.

Prior to the equity conversion that occurred as a result of the IPO, the redeemable investor units had the following rights and characteristics:

Dividends

Dividends were payable in cash, if declared, by OSH LLC’s Board of Directors or upon a liquidation, deemed liquidation event or as determined by the Board of Directors in its sole discretion. OSH LLC did not declare dividends for the period ended September 30, 2019.

Preferred Return

Whether or not declared or approved by the Board of Directors, the holders of the investor units accrued a preferred return in the amount of 8%, per annum, on the varying balance of each investor units’ unreturned capital contribution beginning on the date of initial investment. This preferred return was cumulative and took into account, in determining the satisfaction of the preferred return, all distributions resulting from or paid to members holding investor units in connection with a dissolution or deemed liquidation event.

 

F-24


Table of Contents

The following table shows accumulated dividends on the redeemable investor units on a cumulative basis as of the periods presented below:

 

     August 10, 2020 (*)      December 31, 2019  
     Units      Per
Unit
     Total      Units      Per
Unit
     Total  

Series

                 

Investor Units I

     382,572      $ 8.53      $ 3,265        382,572        7.60      $ 2,908  

Investor Units II

     509,796        10.15        5,175        509,796        8.95        4,563  

Investor Units III-A – Issued prior to 12/1/2015

     1,872,409        10.48        19,627        1,872,409        9.09        17,020  

Investor Units III-A – Issued after December 1,2015

     6,043,421        7.90        47,757        6,043,421        6.34        38,322  

Investor Units III-B

     568,613        5.51        3,132        568,613        4.06        2,306  

Investor Units III-C

     747,661        11.34        8,477        747,661        8.14        6,089  

Investor Units III-D

     876,147        8.98        7,865        876,147        5.89        5,162  

Investor Units III-E

     1,471,623        5.64        8,293        —          —          —    
        

 

 

          

 

 

 
         $ 103,591            $ 76,370  
        

 

 

          

 

 

 

 

*-

Note these accumulated dividends were included in the pre-IPO equity conversion to common stock discussed in the Pre-IPO Equity Conversion section above. As a result, there were no remaining accumulated dividends as of September 30, 2020.

Redemption

OSH LLC’s investor units had no mandatory redemption provisions. The investor units were redeemable upon the following events: an acquisition, an asset transfer or the sale, lease, transfer or other disposition of all or substantially all of the assets of OSH LLC (“Deemed Liquidation Event”), and OSH LLC determined that it did not fully control the effectuation or consummation of events that would be considered a Deemed Liquidation Event. This was because: (i) OSH LLC’s Board of Directors was required to approve such a transaction, and (ii) the holders were collectively entitled to elect 5 of the 8 Board Members which gave them a majority of the Board of Directors, giving the investor unit holders effective control of the Board of Directors. Therefore, the investor units were required to be presented outside of permanent equity as mezzanine equity on OSH LLC’s consolidated balance sheets.

Liquidation

In the event of a liquidation, dissolution or winding up of OSH LLC, the holders of each of the various types of investor units would receive liquidation preference, prior and in preference to any distribution of any of the assets or surplus funds of OSH LLC to the holders of founders’ units, equal to the greater of (i) the applicable liquidation preference (the applicable liquidation preference is described in the OSH LLC Sixth Amended and Restated Limited Liability Company Operating Agreement) or (ii) the amount the holders of the investor units would receive if such holders had converted their units into founders’ units immediately prior to such liquidation event.

Voting Rights

Founders’ units and investor units, specifically excluding the Investor Units III-B, were collectively referred to as “voting units.” On any matter presented to the members for their action and consideration at any meeting, each holder of outstanding voting units was entitled to cast the number of votes equal to the number of whole units held of record by such holder as of the record date for determining those members entitled to vote on any such matters.

 

F-25


Table of Contents

NOTE 13. STOCKHOLDERS’ EQUITY/ MEMBERS’ DEFICIT

Pre-IPO Equity Conversion

In March 2018, OSH LLC’s Board of Directors approved the Amended and Restated Equity Incentive Plan (the “Incentive Plan”). The Incentive Plan states that in the occurrence of an IPO, the Board of Directors may, in its discretion, (i) cause the exchange of incentive units for units or shares of common stock or other equity securities and apply the vesting provisions applicable to the incentive units to such shares of common stock or other equity securities; (ii) adjust the number of incentive units issued under the Incentive Plan or under any particular award; (iii) adjust the hurdle value applicable to any incentive units; and/or (iv) cancel all or any portion of the incentive units in exchange for payment to the plan participant in cash or capital stock (or other equity interests) or any combination thereof, of the fair market value of the incentive units; in each case, determined by the Board of Directors in a manner generally consistent with the treatment of other Units, taking into consideration the relative rights of all units, including the hurdle value applicable to Incentive Units.

As discussed in Note 12 above, the current unitholders of OSH LLC immediately prior to the close of the IPO exchanged their founders’ units, incentive units and profits interests in OSH LLC for common stock of the Company as approved by the Board of Directors of the Company, OSH LLC and OSH Management Holdings, LLC (“OSH MH LLC”).

 

   

Pursuant to the Company Merger, the investors in OSH LLC received a total of 226,940 shares of common stock in the Company in exchange for their incentive units in OSH LLC.

 

   

Pursuant to the Management Merger, our employees received a total of 37,884,061 shares of common stock, 22,612,472 of which are subject to service- based vesting (RSAs), and also received 14,313,416 options to purchase common stock of the Company at a strike price equal to the IPO price in exchange for their founders’ units and profits interests in OSH MH LLC.

As a result of the abovementioned conversion, all units of members’ capital (founders’ units, incentive units and profits interests) then outstanding, totaling 3,456,634 were converted into 38,111,001 shares of common stock, 22,612,472 of which are considered RSAs. The carrying value of $7,006 was reclassified into common stock and additional paid in capital on our consolidated balance sheet.

Common Stock and Units

As discussed in Note 1, upon completion of our IPO in August 2020, we sold 17,968,750 shares of common stock at an offering price of $21.00 per share, including 2,343,750 shares of common stock pursuant to the exercise in full of the underwriters’ option to purchase additional shares.

In connection with the IPO, we increased our authorized shares from 1,000 to 500,000,000 shares of our common stock, par value of $0.001.

 

F-26


Table of Contents

The Company’s common stock/units consisted of the following founders’ units, incentive units, profits interests, and common stock (see Note 14) as of the period ended:

 

     Founders’
Units (par
value of
$0.01 per
unit)
    Incentive
Units (par
values
range
from

$0.00 to
$26.00 per
unit)
    Profits
Interests
(no par
value)
    Common Stock     Total  

Balances as of December 31, 2018

     606,313       13,755       1,454,148       —         2,074,216  

Granted

     —         —         496,763       —         496,763  

Exercised

     —         —         —         —         —    

Repurchased/Forfeited

     —         —         (40,115     —         (40,115

Balance as of December 31, 2019

     606,313       13,755       1,910,796       —         2,530,864  

Granted

     —         —         1,095,067       —         1,095,067  

Tender Offer

     (107,208     (1,142     (22,801     —         (131,151

Exercised

     —         —         —         —         —    

Repurchased/Forfeited

     —         —         (38,146     (41,651     (79,797

Conversion of pre IPO units

     (499,105     (12,613     (2,944,916     —         (3,456,634

Conversion common stock

           222,898,784       222,898,784  

Initial Public Offering

     —         —         —         17,968,750       17,968,750  

Exercised

     —         —         —         2,831       2,831  
  

 

 

   

 

 

   

 

 

   

 

 

   

 

 

 

Balances as of September 30, 2020

     —         —         —         240,828,714       240,828,714  
  

 

 

   

 

 

   

 

 

   

 

 

   

 

 

 

Tender Offer

Upon OSH LLC’s Board of Directors’ approval, OSH LLC issued a Tender Offer to Purchase for cash dated March 30, 2020 (the “Tender Offer”) which expired on April 27, 2020 up to $20,000 of eligible units at a purchase price of $156.29 per eligible unit. Founders’ Units, incentive units, and profits interests that were not subject to vesting or risk of forfeiture and, if there was a hurdle value applicable to the profits interests, that were awarded prior to March 30, 2018, were eligible to be tendered to OSH LLC for purchase. This Tender Offer allowed the directors, officers and employees (including the founders) the option to have their eligible units repurchased; unit holders were permitted to sell any number of any class of eligible units, subject to a 10% threshold. The Tender Offer was not conditioned on any minimum number of eligible units being tendered, and OSH LLC was not contractually obligated to redeem these units.

On April 27, 2020, OSH LLC purchased all eligible units, other than profits interests subject to a hurdle value, at a price of $156.29 per eligible unit net to the sellers in cash, without interest. OSH LLC purchased profits interests that had a hurdle value at a price for each profits interests equal to the excess of $156.29 over the per profits interests amount of that hurdle value net to the sellers in cash, without interest. The purchase price offered in the Tender Offer for eligible units was the same for all classes of eligible units (other than profits interests, for which the purchase price was adjusted to reflect the applicable hurdle value), even though their relative priorities in distributions may differ. The following units were tendered to OSH LLC:

 

Type of Units

   Number
of Units
Tendered
     Purchase
Price per
Unit
     Total
Purchase
Price
 

Founders’ Units

     107,208      $ 156.29      $ 16,756  

Incentive Units

     1,142        156.29        178  

Profits Interest Hurdle Value $265,158

     17,622        136.04        2,397  

Profits Interest Hurdle Value $346,107

     3,684        129.91        479  

Profits Interest Hurdle Value $386,277

     1,495        126.90        190  
  

 

 

       

 

 

 

Total Common Units

     131,151         $ 20,000  
  

 

 

       

 

 

 

 

F-27


Table of Contents

The units (including profits interests) were repurchased at an amount per unit in excess of the fair value, which resulted in additional compensation expense of $606 within corporate, general and administrative expenses in the consolidated statements of operation for the year-ended September 30, 2020. Members’ capital cannot be reduced to less than the stated value of common shares outstanding; therefore, any additional value above the remaining ownership is a direct reduction to members’ deficit. Accordingly, $5,895 was recorded as a reduction in members’ capital and the remaining $13,498 was recorded in accumulated deficit was recorded at the time that the Tender Offer was completed.

Preferred Stock

In connection with our IPO, we authorized the issuance of 50,000,000 shares of our preferred stock, par value $.001.

NOTE 14. STOCK AND UNIT-BASED COMPENSATION

2020 Omnibus Incentive Plan

Immediately prior to the effective date of our IPO, on August 5, 2020, the Company’s Board of Directors adopted the 2020 Omnibus Incentive Plan (the “2020 Plan,”) which was subsequently approved by OSH LLC’s and OSH MH LLC’s majority unitholders. Under the 2020 Plan, employees, consultants and directors of our company and our affiliates that perform services for us are eligible to receive awards. The 2020 Plan provides for the grant of incentive stock options (“ISOs”), non-statutory stock options (“NSOs”), stock appreciation rights, RSAs, performance awards, other share-based awards (including restricted stock units (“RSUs”)) and other cash-based awards. ISOs may be granted only to employees, including officers. All other awards may be granted to employees, including officers, non-employee directors and consultants. The maximum number of shares available for issuance under the 2020 Plan may not exceed 48,138,967 shares (subject to annual increases as approved by the Board of Directors).

Post-IPO Equity Awards

Stock Options

Stock options granted generally vest over four years with 25% of the option shares vesting each year. Options generally expire ten years from the date of the grant. Options are accounted for as equity using the fair value method, which requires measurement and recognition of compensation expense for all awards granted to our employees based upon the grant-date fair value. The 2020 Plan provides that grants will be made at no less than the estimated fair value of common stock, as determined by the Board of Directors, at the date of the grant.

The following is a summary of stock option activity transactions as of and for the periods ended September 30, 2020 and December 31, 2019:

 

     Number of
Options
     Weighted-
Average
Exercise
Price
     Weighted-
Average
Remaining
Contractual
Term
(Years)
     Aggregate
Intrinsic
Value
 

Outstanding, December 31, 2019

     —             

Conversion

     14,313,416      $ 21.00        

Granted

     629,809        21.17        

Exercised

     (2,831      21.00        

Cancelled

     (19,113      21.00        
  

 

 

          

Outstanding, September 30, 2020

     14,921,281      $ 21.01        9.85      $ 484,030  
  

 

 

          

Options exercisable as of September 30, 2020

     1,763,506      $ 21.00        9.85      $ 57,208  

 

F-28


Table of Contents

The aggregate intrinsic value of options exercised for three and nine-months ended September 30, 2020 and 2019 was $77 and $0, respectively. Aggregate intrinsic value represents the difference between the exercise price and the fair value of the shares underlying common stock on the date of exercise. The fair value of options for three and nine-months ended September 30, 2020 and 2019 was $90,082 and $0, respectively.

RSAs

The RSAs were granted as part of the pre-IPO conversion (see Note 13). The following is a summary of RSA transactions as of and for the periods ended September 30, 2020 and December 31, 2019:

 

     Unvested
Shares
     Grant Date
Fair Value
 

Unvested, December 31, 2019

     —       

Conversion

     22,612,472      $ 11.44  

Granted

     —       

Vested

     (336,809      2.94  

Cancelled and forfeited

     (41,651      12.89  
  

 

 

    

Unvested, September 30, 2020

     22,234,012      $ 11.57  
  

 

 

    

RSUs

RSUs granted generally vest over four years. RSUs are accounted for as equity using the fair value method, which requires measurement and recognition of compensation expense for all awards granted to our employees, directors and consultants based upon the grant-date fair value.

The following is a summary of RSU transactions as of and for the periods ended September 30, 2020 and December 31, 2019:

 

     Unvested
Shares
     Grant Date
Fair Value
 

Unvested, December 31, 2019

     —       

Conversion

     —       

Granted

     148,876      $ 22.29  

Vested

     —       

Cancelled and forfeited

     —       
  

 

 

    

Unvested, September 30, 2020

     148,876      $ 22.29  
  

 

 

    

Employee Stock Purchase Plan

On August 5, 2020, the Board of Directors adopted, and the OSH LLC’s and OSH MH LLC’s majority unitholders approved, the 2020 Employee Stock Purchase Plan (the “ESPP”) for the issuance of up to a total of 2,386,875 shares of common stock. In addition, the number of shares available for issuance under the ESPP will be increased annually on January 1 of each calendar year beginning in 2021 and ending in and including 2030, by an amount equal to the lesser of (A) 1% of the shares outstanding on the final day of the immediately preceding calendar year and (B) such smaller number of shares as is determined by our Board of Directors, subject to an increase each January. In no event will more than 30,000,000 shares of our common stock will be available for issuance under the ESPP. Each offering period will be approximately six months in duration commencing on January and July 1 of each year and terminating on June 30 or December 31. The ESPP allows participants to purchase common stock through payroll deductions of up to 15% of their eligible compensation. The purchase price of the shares will be 85% of the lower of the fair market value of our common stock on the grant date or purchase date.

 

F-29


Table of Contents

As of September 30, 2020, no shares of common stock have been purchased under our ESPP.

Pre-IPO Equity

In 2013, OSH LLC’s Board of Directors adopted an equity incentive plan, subsequently replaced by the Equity Incentive Plan in 2015, in which OSH LLC had granted awards in the form of incentive units options to employees, officers, directors, consultants, and other service providers of the Company. In 2015, OSH LLC’s Board of Directors adopted the Equity Incentive Plan (the “Equity Incentive Plan”). Under the Equity Incentive Plan, OSH LLC granted awards in the form of profits interests to employees, officers, and directors.

Incentive Units Options

All of the incentive units options were converted to common stock (see discussion of the conversion in Note 13) and none of the incentive units options remained outstanding at the end of the period. During the period ended December 31, 2019, none of the incentive units options were exercised and 2,000 of the incentive units options remained outstanding at the end of the period. The options outstanding December 31, 2019 had a per unit exercise price of $12.00.

Profits Interests

Before the Company completed its IPO in August 2020 and adopted the 2020 Plan, OSH LLC entered into award agreements (“profits interests award”) which granted profits interests of OSH LLC. These profits interests represented profits interest ownership in OSH LLC tied solely to the accretion, if any, in the value of OSH LLC following the date of issuance of such profits interests. Profits interests participated in any increase of OSH LLC value related to their profits interests after the hurdle value had been achieved and OSH LLC’s profits interests received the agreed-upon return on their invested capital.

The profits interests awards generally vested either over a requisite service period or were contingent upon a performance condition. OSH LLC granted zero and 251,500 profits interests awards during the three-months ended September 30, 2020 and 2019, respectively, and 1,095,067 and 495,995 profits interests awards during the nine-months ended September 30, 2020 and 2019, respectively.

Each profits interests award contained the following material terms:

 

  (i)

The profits interests received distributions (other than tax distributions) only upon a liquidity event, as defined, that exceeded a threshold equivalent to the fair value of OSH LLC, as determined by OSH LLC’s Board of Directors, at the grant date.

 

  (ii)

A portion of the awards vested over a period of continuous employment or service (“service-vesting units”) while the other portion of the awards only vested in the event of the Sponsor’s Exit (“performance-vesting units”). The service-vesting units provides for accelerated vesting upon Sponsor’s Exit should the participant’s employment be terminated (other than for cause) after the Sponsor’s Exit, but prior to the final service vesting date.

 

  (iii)

All awards included a repurchase option at the election of OSH LLC for the vested portion upon termination of employment or service.

Profits interests were accounted for as equity using the fair value method, which required the measurement and recognition of compensation expense for all profit interest-based payment awards made to OSH LLC’s employees based upon the grant-date fair value. OSH LLC had concluded that both the service-vesting units and the performance-vesting units were subject to a market condition and assessed the market condition as part of its determination of the grant date fair value.

 

F-30


Table of Contents

For performance-vesting units, OSH LLC recognized unit-based compensation expense when it was probable that the performance condition would be achieved. OSH LLC analyzed if a performance condition was probable for each reporting period through the settlement date for awards subject to performance vesting. For service-vesting units, OSH LLC recognized unit-based compensation expense over the requisite service period for each separately vesting portion of the profits interest as if the award was, in-substance, multiple awards.

Historically, OSH LLC determined the fair value of each award on the date of grant using both the income and market approaches, including the backsolve method with a risk free rate of 1.58%, volatility of 35.0% and 2.19 years to liquidity assumptions used for grants issued for the nine-months ended September 30, 2019.

The volatility assumption used in the weighted-average income and market approaches was based on the expected volatility of public companies in similar industries, adjusted to reflect the differences between OSH LLC and public companies in size, resources, time in industry, and breadth of product and service offerings. Expected dividend yield was assumed to be zero given OSH LLC’s history of declaring dividends and OSH LLC’s lack of intent to pay dividends in the foreseeable future.

Prior to the closing of the IPO, the outstanding profits interests were converted into common stock and RSAs and options (see Note 13 for further discussion on the conversion).

The following is a summary of profits interests transactions as well as the profits interests outstanding and their corresponding hurdle values as of and for the periods ended September 30, 2020 and December 31, 2019:

 

     Profits
Interests
     Weighted-
Average
Grant
Date

Fair Value
 

Outstanding, December 31, 2018

     1,454,148      $ 2.35  

Granted

     496,763        42.35  

Vested

     193,375        2.32  

Forfeited/Repurchased

     (40,115      5.74  

Outstanding, December 31, 2019

     1,910,796        12.68  

Granted

     1,095,067        55.03  

Vested

     271,710        4.79  

Forfeited/Repurchased

     (60,947      9.75  

Conversion

     (2,944,916      28.49  

Outstanding, September 30, 2020

     —          —    

Vested outstanding, September 30, 2020

     —          —    
  

 

 

    

Vested outstanding, December 31, 2019

     389,531     
  

 

 

    

 

As of September 30, 2020

       As of December 31, 2019  

Units

Outstanding

   Hurdle
Value
       Units
Outstanding
     Hurdle Value  
—      $ 265,158          111,076      $ 234,834  
—        346,107          160,492        306,706  
—        386,277          45,275        342,451  
—        685,350          265,374        608,955  
—        782,361          462,292        645,000  
—        922,500          521,225        697,700  
—        1,582,500          345,062        1,310,000  

 

       

 

 

    
—             1,910,796     

 

       

 

 

    

 

F-31


Table of Contents

Stock and Unit-Based Compensation Expense

The Company recognized $3,609 and $1,305 in unit-based compensation expense related to the profits interests for the three-months ended September 30, 2020 and 2019, respectively, and $8,898 and $1,942 for the nine-months ended September 30, 2020 and 2019, respectively. The Company recognized $25,750 and $0 in stock-based compensation expense related to options, RSAs, and RSUs for the three and nine-months ended September 30, 2020 and 2019, respectively.

As part of the pre-IPO equity conversion discussed in Note 13, the profits interests that were subject to vesting over a period of continuous employment or service and were unvested upon the conversion were converted into RSAs and options that vest over the remaining requisite service period from the original grant dates. The unvested profits interests that were subject to vesting upon the “Sponsor’s Exit” performance condition were converted into RSAs and options that cliff vest between two years post IPO and four years from the original grant dates. A Sponsor’s Exit is defined to occur if either 1. a Sponsor sells down to one or more third parties their direct or indirect equity investment in OSH LLC to less than 20% of the units owned by such sponsor, or 2. a sale, transfer or other disposition of all or substantially all of the assets of OSH LLC to one or more third parties.

As a result of this conversion and modification of vesting terms from Sponsor’s Exit to service-based vesting, the Company determined that 1,076,228 RSAs and options should be accounted for as a Type III modification (the award was not probable to vest prior to the modification but it was probable of vesting under the modified condition) for the three and nine-months ended September 30, 2020. The stock compensation expense recorded for these modifications was $18,228 for the three and nine-months ended September 30, 2020.

These amounts were recognized within corporate, general, and administrative expenses in the consolidated statements of operations. As of September 30, 2020, the Company had approximately $313,874 in unrecognized compensation expense related to all non-vested awards (RSAs, options and RSUs) that will be recognized over the weighted-average period of 1.84 years.

NOTE 15. COMMITMENTS – LITIGATION AND CONTINGENCIES

Contingencies

The Company is presently, and from time to time, subject to various claims and lawsuits arising in the normal course of business. In the opinion of management, the ultimate resolution of these matters will not have a material adverse effect on the Company’s financial position or results of operations.

Uncertainties

The healthcare industry is subject to numerous laws and regulations of federal, state and local governments. These laws and regulations include, but are not limited to, matters such as licensure, accreditation, Government healthcare program participation requirements, reimbursement for patient services, and Medicare and Medicaid fraud and abuse. Recently, government activity has increased with respect to investigations and allegations concerning possible violations of fraud and abuse statues and regulations by healthcare providers. Violations of these laws and regulations could result in expulsion from government healthcare programs together with imposition of significant fines and penalties, as well as significant repayments for patient services billed.

Management believes that the Company is in compliance with fraud and abuse as well as other applicable government laws and regulations. While no regulatory inquiries have been made, compliance with such laws and regulations is subject to government review and interpretation, as well as regulatory actions unknown at this time.

 

F-32


Table of Contents

NOTE 16. COMMITMENTS – OPERATING LEASES

The Company leases corporate office space and operating facilities under operating leases. The Company’s headquarters is located in Chicago, Illinois. The Company recognized $2,095 and $3,100 of rent expense for the three-months ended September 30, 2020 and 2019 respectively, and $11,316 and $8,543 for the nine-months ended September 30, 2020 and 2019 respectively, included in cost of care and corporate, general and administrative expenses in the consolidated statements of operations.

Various lease agreements provide for escalating rent payments over the life of the respective lease and the Company recognizes rent expense on a straight-line basis over the life of the lease. This results in a non-interest-bearing liability (deferred rent) that increases during the early portion of the lease term, as the cash paid is less than the expense recognized, and reverses by the end of the lease term. The Company recorded $13,317 and $12,901 at September 30, 2020 and December 31, 2019, respectively, of deferred rent that was classified as a long-term liability in the consolidated balance sheets.

In addition to base rent, the centers are generally responsible for their proportionate share of real estate taxes and common area charges. Most of the leases contain renewal options at the Company’s election whereby the lease could be extended for terms ranging from five to ten years with base rent escalations.

NOTE 17. VARIABLE INTEREST ENTITIES

The Physician Groups (as defined in Note 1) were established to employ healthcare providers, contract with managed care payors, and to deliver healthcare services to patients in the markets that the Company serves.

The Company evaluated whether it has a variable interest in the Physician Groups, whether the Physician Groups are VIEs, and whether the Company has a controlling financial interest in the Physician Groups. The Company concluded that it has variable interests in the Physician Groups on the basis of its Administrative Service Agreement (“ASA”) which provides for reimbursement of costs and a management fee payable to the Company from the Physician Groups in exchange for providing management and administrative services which creates risks and a potential return to the Company. The Physician Group’s equity at risk, as defined by U.S. GAAP, is insufficient to finance its activities without additional support, and, therefore, the Physician Groups are considered VIEs.

In order to determine whether the Company has a controlling financial interest in the Physician Groups, and, thus, is the Physician’s primary beneficiary, the Company considered whether it has i) the power to direct the activities of Physician Groups that most significantly impact its economic performance and ii) the obligation to absorb losses of the Physician Groups that could potentially be significant to it or the right to receive benefits from Physician Groups that could potentially be significant to it. The Company concluded that the unitholders and employees of the Physician Groups are structured in a way that neither unitholder, employees nor their designees has the individual power to direct the activities of the Physician Groups that most significantly impact its economic performance. Under the ASA, MSO is responsible for providing management and administrative services related to the growth of the patient population of the Physician Groups, the management of that population’s healthcare needs, and the provision of required healthcare services to those patients. The Company has concluded that the success or failure of MSO in conducting these activities will most significantly impact the economic performance of the Physician Groups. In addition, the Company’s variable interests in the Physician Groups provide the Company with the right to receive benefits that could potentially be significant to it. The single member of the Physician Groups is a member and employee of OSH. As a result of this analysis, the Company concluded that it is the primary beneficiary of the Physician Groups and therefore consolidates the balance sheets, results of operations and cash flows of the Physician Groups. The Company performs a qualitative assessment of the Physician Groups on an ongoing basis to determine if it continues to be the primary beneficiary.

 

F-33


Table of Contents

The table below illustrates the VIE assets and liabilities and performance for the Physician Groups as of and for the periods ended:

 

     September 30,
2020
     December 31,
2019
 

Total assets

   $ 359,551      $ 252,629  
  

 

 

    

 

 

 

Total liabilities

     323,129        230,527  
  

 

 

    

 

 

 

 

     For the Three-Months Ended      For the Nine-Months Ended  
     September 30,
2020
     September 30,
2019
     September 30,
2020
     September 30,
2019
 

Total revenues

   $ 213,907      $ 135,433      $ 622,685      $ 378,024  

Medical claims expense

     153,417        96,921        439,449        257,192  

Cost of care

     14,548        10,824        44,082        28,004  
  

 

 

    

 

 

    

 

 

    

 

 

 

Total operating expenses

   $ 167,965      $ 107,745      $ 483,531      $ 285,196  
  

 

 

    

 

 

    

 

 

    

 

 

 

Physician Group revenues consist of amounts recognized for services provided to patients and includes capitated revenue and a portion of the Company’s other patient service revenue and exclude certain care management services. All capitation arrangements are drafted at the Physician Group level.

Operating expenses consist primarily of medical claims expense, a majority of which are third-party medical claims expenses and administrative health plan fees and exclude fees to perform payor delegated activities and provider excess insurance costs. Cost of care, excluding depreciation and amortization primarily includes provider salaries and benefits and other clinical operating costs which are reported in cost of care, excluding depreciation and amortization in the consolidated statements of operations. These amounts do not include intercompany revenues and costs, principally management fees between MSO and the Physician Groups, which are eliminated in consolidation.

There are no restrictions on the Physician Groups’ assets or on the settlement of its liabilities. The assets of the Physician Groups can be used to settle obligations of the Company. The Physician Groups are included in the Company’s obligated group; thus, creditors of the Company have recourse to the assets owned by the Physician Groups. There are no liabilities for which creditors of the Physician Groups do not have recourse to the general credit of the Company. There are no restrictions placed on the retained earnings or net income of the Physician Groups with respect to potential dividend payments.

NOTE 18. RELATED PARTIES

In September 2018, the Company signed an agreement issuing 850,629 of a new class of investor units (Investor Units III-D) to Humana in exchange for $50,000. The balance related to Humana represented $55,084 of the redeemable investor units’ balance at December 31, 2019, which included accumulated preferred dividends in addition to Humana’s invested capital.

Revenues

The Company also has capitated managed care contracts with Humana. Total capitated revenues related to the Humana payor contracts were $92,271 and $77,358 for the three-months ended September 30, 2020 and 2019, respectively, and $286,125 and $226,771 for the nine-months ended September 30, 2020 and 2019, respectively. Receivables from Humana represented $22,093 and $49,647 of the capitated accounts receivable balance at September 30, 2020 and December 31, 2019, respectively. Within the Company’s other patient services revenue, revenues from Humana are included in both fee-for-service revenue and care coordination revenue. The Company had recognized $38 and $93 in other patient service revenue in the three-months ended

 

F-34


Table of Contents

September 30, 2020 and 2019, respectively, and $222 and $517 in other patient service revenue in the nine-months ended September 30, 2020 and 2019, respectively, related to the fee-for-service revenues. The Company had recognized $820 and $581 in other patient service revenue in the three-months ended September 30, 2020 and 2019, respectively, and $2,227 and $1,726 in other patient service revenue in the nine-months ended September 30, 2020 and 2019, respectively related to the Care Coordination arrangements. Receivables from Humana represented $22 and $66 of the other accounts receivable balance at September 30, 2020 and December 31, 2019, respectively, which is all related to fee-for-service arrangements. The unearned portion of the Care Coordination Payments was recorded in both the short term and long-term other liabilities accounts. The liability related to Humana Care Coordination Payments represented $3,385 and $2,540 of the other current liabilities and $9,134 and $4,705 of the other long-term liabilities’ balances at September 30, 2020 and December 31, 2019, respectively.

Expenses

Total medical claims expenses related to the Humana payor contracts were $62,152 and $54,998 in the three-months ended September 30, 2020 and 2019, respectively, and $185,970 and $154,370 in the nine-months ended September 30, 2020 and 2019, respectively. Unpaid claims related to Humana capitated contracts represented $60,103 and $58,916 of the liability for unpaid claims balance at September 30, 2020 and December 31, 2019, respectively.

The Humana Alliance Provision contains an arrangement for a license fee that is payable by the Company to Humana for the Company’s provision of health care services in certain centers owned or leased by Humana. The license fee is a reimbursement to Humana for its costs of owning or leasing and maintaining the centers, including rental payments, center maintenance or repair expenses, equipment expenses, special assessments, cost of upgrades, taxes, leasehold improvements, and other expenses identified by Humana. The total license fees paid to Humana during the three-months ended September 30, 2020 and 2019 were $671 and $557 respectively, and the nine-months ended September 30, 2020 and 2019 were $2,013 and $1,455, respectively, and are included in cost of care expenses in the consolidated statement of operations. The liability for the Humana license fee represented $4,227 and $2,753 of the other current liabilities balance at September 30, 2020 and December 31, 2019, respectively.

The Company has entered into certain lease arrangements with Humana, which accounted for approximately $847 and $311 of the total operating lease rental payments within the cost of care line item for the three-months ended September 30, 2020 and 2019, respectively, and $1,910 and $907 for the nine-months ended September 30, 2020 and 2019, respectively. The deferred rent liability related to Humana leases represented $748 and $1,034 at September 30, 2020 and December 31, 2019, respectively.

NOTE 19. SEGMENT FINANCIAL INFORMATION

The Company’s chief operating decision makers regularly reviews financial operating results on a consolidated basis for purposes of allocating resources and evaluating financial performance. The Company identified operating segments based on the responsibility of its chief operating decision makers and operate in and reports as a single operating segment, which is to care for its patients’ needs. For the periods presented, all of the Company’s long-lived assets were located in the United States, and all revenues were earned in the United States.

 

F-35


Table of Contents

NOTE 20. NET LOSS PER SHARE

Prior to the IPO, the OSH LLC membership structure included pre-IPO units, some of which were investor units and profits interests (see further discussion in section, Initial Public Offering, within Note 1). As part of the IPO and related restructuring transactions, all existing unitholders exchanged their membership interests in the limited liability company for common stock of Oak Street Health, Inc.

The Company analyzed the calculation of earnings per unit for periods prior to the IPO, and determined that it resulted in values that would not be meaningful to the users of these consolidated financial statements. Therefore, earnings per share information has not been presented for the three and nine-months ended September 30, 2019. The basic and diluted earnings per share for the three and nine-months ended September 30, 2020 is applicable only for the period from August 10, 2020 to September 30, 2020, which is the period following the IPO and related restructuring transactions (as described in Note 1) and presents the period that the Company had outstanding common stock.

The following table sets forth the computation of basic and diluted loss per common share for the three and nine-months ended September 30, 2020:

 

     Three-months
ended
September 30,
2020
     Nine-months
ended
September 30,
2020
 

Numerator:

     

Net loss attributable to common stock/unitholders

   $ (64,530    $ (128,097

Less: Undeclared and deemed dividends attributable to unitholders prior to restructuring as part of the IPO

     (5,418      (27,220

Less: Net loss attributable to OSH LLC prior to restructuring as part of the IPO

     (25,701      (67,466

Net loss attributable to OSH Inc.

   $ (33,411    $ (33,411

Denominator:

     

Weighted average shares of common stock outstanding – basic and diluted

     218,261,866        218,261,866  

Net loss per share – basic and diluted

   $ (0.15    $ (0.15

The Company’s potentially dilutive securities, which included stock options, unvested RSUs and unvested RSAs, have been excluded from the computation of diluted net loss per common share as the effect would reduce the loss per share. Therefore, the weighted average number of common shares outstanding used to calculate both basic and diluted net loss per share was the same. The Company excluded the following potential common shares, presented based on amounts outstanding at each period end, from the computation of diluted loss per share for the periods indicated:

 

     Nine-months
ended
September 30,

2020
 

Stock options

     14,921,281  

RSUs

     148,876  

RSAs

     22,234,012  
  

 

 

 
     37,304,169  
  

 

 

 

 

F-36


Table of Contents

NOTE 21. PRO FORMA INFORMATION (UNAUDITED)

The following paragraphs detail the impact to our financials related to the conversion of the Company (limited liability company) to a corporation in accordance with Subchapter C of the Internal Revenue Code (a “C” corporation).

The pro forma full year income taxes and net income reflect federal and state income taxes (assuming a 25% combined effective tax rate) as if the Company had been taxed as a C corporation for the three and nine-months ended September 30, 2020 and 2019. The Company determined that the pro forma income tax expense for the three and nine-months ended September 30, 2020 and 2019 was zero, and accordingly, and pro forma net income remained unchanged from amounts as reported.

Additionally, deferred income tax assets and liabilities will be recognized as a result of the conversion from a limited liability company to a C corporation. The Company is in a net deferred tax asset position. In accordance with accounting standards, the Company has recorded a valuation allowance to reduce the value of the net deferred tax assets to zero, the amount that is more likely than not to be realized. In evaluating the amount of deferred tax assets that were more likely than not to be realized the Company looked at all evidence both positive and negative in making its determination. The Company has been in a cumulative loss position for the past three years which is considered significant negative evidence that is difficult to overcome on a “more likely than not” standard through objectively verifiable data. Based on an evaluation in accordance with the accounting standards, as of September 30, 2020 and December 31, 2019 a valuation allowance was recorded against the net U.S. Federal and State deferred tax assets in order to measure only the portion of the deferred tax assets that are more likely than not to be realized based on the weight of all the available evidence.

NOTE 22. SUBSEQUENT EVENTS

Management of the Company evaluated subsequent events through November 9, 2020, the date on which the consolidated financial statements were issued.

As discussed in Note 1, U.S. Department of Health and Human Services distributed grants to healthcare providers to offset the impacts of COVID-19 related expenses and lost revenues. Grants received are subject to the terms and conditions of the program, including that such funds may only be used to prevent, prepare for, and respond to COVID-19 and will reimburse only for health care related expenses or lost revenues that are attributable to COVID-19 as defined by the HHS. In October 2020, the Company received an additional $3,725 from HHS related to the CARES Act.

In October 2020, the HHS further revised its guidance for reporting requirements for providers that accepted funding from the Public Health and Social Services Emergency Fund (“October 2020 PRF Guidance”). In addition to other changes, this guidance significantly modified the methodology for determining health care expenses, general and administrative expenses and lost revenues attributable to COVID-19 in connection with the grants. These revised guidelines did not impact the income we recognized to date in the three and nine-months ended September 30, 2020.

 

F-37


Table of Contents

Report of Independent Registered Public Accounting Firm

To the Board of Directors and Shareholders of Oak Street Health, Inc.

Opinion on the Financial Statements

We have audited the accompanying balance sheet of Oak Street Health, Inc. (the Company) as of December 31, 2019, and the related notes (collectively referred to as the financial statements). In our opinion, the financial statements present fairly, in all material respects, the financial position of the Company at December 31, 2019, in conformity with U.S. generally accepted accounting principles.

Basis for Opinion

These financial statements are the responsibility of the Company’s management. Our responsibility is to express an opinion on the Company’s financial statements based on our audits. We are a public accounting firm registered with the Public Company Accounting Oversight Board (United States) (PCAOB) and are required to be independent with respect to the Company in accordance with the U.S. federal securities laws and the applicable rules and regulations of the Securities and Exchange Commission and the PCAOB.

We conducted our audit in accordance with the standards of the PCAOB. Those standards require that we plan and perform the audit to obtain reasonable assurance about whether the financial statements are free of material misstatement, whether due to error or fraud. The Company is not required to have, nor were we engaged to perform, an audit of its internal control over financial reporting. As part of our audit we are required to obtain an understanding of internal control over financial reporting but not for the purpose of expressing an opinion on the effectiveness of the Company’s internal control over financial reporting. Accordingly, we express no such opinion.

Our audit included performing procedures to assess the risks of material misstatement of the financial statements, whether due to error or fraud, and performing procedures that respond to those risks. Such procedures included examining, on a test basis, evidence regarding the amounts and disclosures in the financial statements. Our audit also included evaluating the accounting principles used and significant estimates made by management, as well as evaluating the overall presentation of the financial statements. We believe that our audit provides a reasonable basis for our opinion.

/s/ Ernst & Young LLP

We have served as the Company’s auditor since 2019.

Chicago, Illinois

April 1, 2020

 

F-38


Table of Contents

Oak Street Health, Inc.

BALANCE SHEET

As of December 31, 2019

 

     December 31,
2019
 

ASSETS

  

Total assets

   $  

Commitments and contingencies

  

STOCKHOLDER’S EQUITY

  

Common Stock, par value $0.001 per share, 1,000 shares authorized, none issued or outstanding

   $  
  

 

 

 

Total stockholder’s equity

   $  

The accompanying notes are an integral part of this balance sheet.

 

F-39


Table of Contents

Oak Street Health, Inc.

NOTES TO BALANCE SHEET

 

1.

Organization

Oak Street Health, Inc. (the “Company”) was formed as a Delaware corporation on October 22, 2019. The Company was formed for the purpose of completing a public offering and related transactions in order to carry on the business of Oak Street Health, LLC and affiliates.

 

2.

Summary of Significant Accounting Policies

Basis of Accounting

The balance sheet is presented in accordance with accounting principles generally accepted in the United States of America. Separate statements of operations, comprehensive income, changes in stockholder’s equity and cash flows have not been presented because there have been no activities in this entity as of December 31, 2019.

 

3.

Common Stock

The Company is authorized to issue 1,000 shares of common stock, par value $0.001 per share, none of which have been issued or are outstanding.

 

4.

Subsequent Events

The Company has evaluated subsequent events through April 1, 2020, the date that this financial statement was issued. For purposes of this financial statement, the Company has not evaluated any subsequent events after this date.

 

F-40


Table of Contents

Report of Independent Registered Public Accounting Firm

To the Board of Directors and Members of Oak Street Health, LLC and Affiliates

Opinion on the Financial Statements

We have audited the accompanying consolidated balance sheets of Oak Street Health, LLC and Affiliates (the Company) as of December 31, 2019 and 2018, the related consolidated statements of operations, redeemable investor units and members’ deficit, and cash flows for each of the two years in the period ended December 31, 2019, and the related notes (collectively referred to as the “consolidated financial statements”). In our opinion, the consolidated financial statements present fairly, in all material respects, the financial position of the Company at December 31, 2019 and 2018, and the results of its operations and its cash flows for each of the two years in the period ended December 31, 2019, in conformity with U.S. generally accepted accounting principles.

Basis for Opinion

These financial statements are the responsibility of the Company’s management. Our responsibility is to express an opinion on the Company’s financial statements based on our audits. We are a public accounting firm registered with the Public Company Accounting Oversight Board (United States) (PCAOB) and are required to be independent with respect to the Company in accordance with the U.S. federal securities laws and the applicable rules and regulations of the Securities and Exchange Commission and the PCAOB.

We conducted our audits in accordance with the standards of the PCAOB. Those standards require that we plan and perform the audit to obtain reasonable assurance about whether the financial statements are free of material misstatement, whether due to error or fraud. The Company is not required to have, nor were we engaged to perform, an audit of its internal control over financial reporting. As part of our audits we are required to obtain an understanding of internal control over financial reporting but not for the purpose of expressing an opinion on the effectiveness of the Company’s internal control over financial reporting. Accordingly, we express no such opinion.

Our audits included performing procedures to assess the risks of material misstatement of the financial statements, whether due to error or fraud, and performing procedures that respond to those risks. Such procedures included examining, on a test basis, evidence regarding the amounts and disclosures in the financial statements. Our audits also included evaluating the accounting principles used and significant estimates made by management, as well as evaluating the overall presentation of the financial statements. We believe that our audits provide a reasonable basis for our opinion.

/s/ Ernst & Young LLP

We have served as the Company’s auditor since 2019.

Chicago, Illinois

April 1, 2020

 

F-41


Table of Contents

Oak Street Health, LLC and Affiliates

CONSOLIDATED BALANCE SHEETS

As of December 31, 2019 and 2018

(in thousands, except for unit and per-unit data)

 

 

 

     2019     2018  

ASSETS

  

Current assets:

  

Cash

   $ 33,987     $ 64,741  

Restricted cash

     8,266       7,326  

Other patient service accounts receivable (Humana comprised $66 and $141 as of December 31, 2019 and 2018, respectively)

     729       1,278  

Capitated accounts receivable (Humana comprised $49,647 and $52,421 as of December 31, 2019 and 2018, respectively)

     167,429       80,477  

Prepaid expenses

     1,382       882  

Other current assets

     8,028       4,437  
  

 

 

   

 

 

 

Total current assets

     219,821       159,141  

Long-term assets:

    

Property and equipment, net

     67,396       45,543  

Security deposits

     1,494       1,414  

Goodwill

     9,634       9,471  

Intangible assets

     3,352       3,739  

Other long-term assets

     125       50  
  

 

 

   

 

 

 

Total assets

   $ 301,822     $ 219,358  
  

 

 

   

 

 

 

LIABILITIES, REDEEMABLE INVESTOR UNITS AND MEMBERS’ DEFICIT

    

Current liabilities:

    

Accounts payable

   $ 10,757     $ 5,368  

Accrued compensation and benefits

     28,610       13,162  

Liability for unpaid claims (Humana comprised $58,916 and $38,463 as of December 31, 2019 and 2018, respectively)

     170,629       68,174  

Other liabilities (Humana comprised $5,294 and $4,634 as of December 31, 2019 and 2018, respectively)

     11,001       6,401  

Current portion of long-term debt

     18,507       3,408  
  

 

 

   

 

 

 

Total current liabilities

     239,504       96,513  

Long-term liabilities:

    

Deferred rent expense (Humana comprised $1,034 and $422 as of December 31, 2019 and 2018, respectively)

     12,901       7,189  

Other long-term liabilities (Humana comprised $4,705 and $4,642 as of December 31, 2019 and 2018, respectively)

     10,816       11,197  

Long-term debt, net of current portion

     62,840       27,130  
  

 

 

   

 

 

 

Total liabilities

     326,061       142,029  

Commitments and contingencies (Notes 15 and 16)

    

Redeemable Investor Units, aggregate liquidation preference of $397,009 and $366,139 as of December 31, 2019 and 2018, respectively (Note 12) (Humana comprised $55,084 and $51,004 as of December 31, 2019 and 2018, respectively)

     320,639       319,139  

Members’ deficit:

    

Members’ capital—11,000,000 Common Units authorized as of December 31, 2019 and 2018. 2,530,864 and 2,074,216 units outstanding as of December 31, 2019 and 2018, respectively

     4,192       463  

Accumulated deficit

     (354,355     (246,493
  

 

 

   

 

 

 

Total members’ deficit allocated to the Company

     (350,163     (246,030

Noncontrolling interests

     5,285       4,220  
  

 

 

   

 

 

 

Total members’ deficit

     (344,878     (241,810
  

 

 

   

 

 

 

Total liabilities, redeemable investor units and members’ deficit

   $ 301,822     $ 219,358  
  

 

 

   

 

 

 

The accompanying notes are an integral part of these consolidated financial statements.

 

F-42


Table of Contents

Oak Street Health, LLC and Affiliates

CONSOLIDATED STATEMENTS OF OPERATIONS

For the Years Ended December 31, 2019 and 2018

(in thousands, except for unit and per unit data)

 

 

 

     2019     2018  

Revenues

    

Capitated revenue (Humana comprised $307,867 and $201,364 for the years ended December 31, 2019 and 2018, respectively)

   $ 539,909     $ 309,594  

Other patient service revenue (Humana comprised $2,993 and $3,077 for the years ended December 31, 2019 and 2018, respectively)

     16,695       8,344  
  

 

 

   

 

 

 

Total revenues

     556,604       317,938  

Operating expenses

    

Medical claims expense (Humana comprised $211,577 and $149,416 for the years ended December 31, 2019 and 2018, respectively)

     385,998       227,566  

Cost of care, excluding depreciation and amortization (Humana comprised $3,649 and $2,031 for the years ended December 31, 2019 and 2018, respectively)

     140,853       85,958  

Sales and marketing

     46,189       25,470  

Corporate, general and administrative

     79,592       50,799  

Depreciation and amortization

     7,848       4,182  
  

 

 

   

 

 

 

Total operating expenses

     660,480       393,975  
  

 

 

   

 

 

 

Loss from operations

     (103,876     (76,037
  

 

 

   

 

 

 

Other income (expense)

    

Interest expense, net

     (5,651     (3,688

Other

     84       10  
  

 

 

   

 

 

 

Total other income (expense)

     (5,567     (3,678

Net loss

     (109,443     (79,715

Net loss attributable to noncontrolling interests

     1,581       171  
  

 

 

   

 

 

 

Net loss attributable to Company

   $ (107,862   $ (79,544

Undeclared and deemed dividends on Investor Units

     (29,370     (39,118
  

 

 

   

 

 

 

Net loss attributable to common unitholders

   $ (137,232   $ (118,662
  

 

 

   

 

 

 

Weighted-average number of common units outstanding—basic and diluted

     620,068       689,957  

Net loss per unit—basic and diluted

   $ (221.32   $ (171.98

The accompanying notes are an integral part of these consolidated financial statements.

 

F-43


Table of Contents

Oak Street Health, LLC and Affiliates

CONSOLIDATED STATEMENTS OF REDEEMABLE INVESTOR UNITS AND MEMBERS’ DEFICIT

For the Years Ended December 31, 2019 and 2018

(in thousands)

 

 

 

    Redeemable Investor
Units
    Members’ Capital     Accumulated
Deficit
    Noncontrolling
Interest
    Total
Members’
Deficit
 
    Units     Amount     Units     Amount  

Balance December 31, 2017

    6,774,629       152,243       1,554,334       710       (145,624           (144,914

Issuance of Series I, II, and III Investor Units

    4,062,278       158,947                                

Exercise of Options

    46,000       640       6,000       117                   117  

Exercise of Warrants

    568,613       15,000             1,984                   1,984  

Issuance of common unit

                892,118                          

Tender offer—Investor Units, Founder’s Units, Incentive Units

    (476,419     (7,691     (285,555     (2,827     (21,325           (24,152

Repurchases—Profits Interest

                (9,575                        

Forfeitures—Profits Interest

                (83,106     (27                 (27

Unit-based compensation

                      506                   506  

Payments from non-controlling interest

                                  4,391       4,391  

Net loss

                            (79,544     (171     (79,715
 

 

 

   

 

 

   

 

 

   

 

 

   

 

 

   

 

 

   

 

 

 

Balance December 31, 2018

    10,975,101     $ 319,139       2,074,216     $ 463     $ (246,493   $ 4,220     $ (241,810

Issuance of Series I, II, and III Investor Units

    25,518       1,500                                

Issuance of common unit

                496,763                          

Repurchases—Profits Interest

                (11,292                        

Forfeitures—Profits Interest

                (28,823     (158                 (158

Unit-based compensation

                      3,887                   3,887  

Payments from non-controlling interest

                                  2,646       2,646  

Net loss

                            (107,862     (1,581     (109,443
 

 

 

   

 

 

   

 

 

   

 

 

   

 

 

   

 

 

   

 

 

 

Balance December 31, 2019

    11,000,619     $ 320,639       2,530,864     $ 4,192     $ (354,355   $ 5,285     $ (344,878
 

 

 

   

 

 

   

 

 

   

 

 

   

 

 

   

 

 

   

 

 

 

The accompanying notes are an integral part of these consolidated financial statements.

 

F-44


Table of Contents

Oak Street Health, LLC and Affiliates

CONSOLIDATED STATEMENTS OF CASH FLOWS

For the Years Ended December 31, 2019 and 2018

(in thousands)

 

 

 

     2019     2018  

Cash flows from operating activities

    

Net loss

   $ (109,443   $ (79,715

Adjustments to reconcile net loss to net cash used in operating activities:

    

Amortization of discount on debt and related issuance costs

     1,353       598  

Depreciation and amortization

     7,848       4,182  

Unit based compensation, net of forfeitures

     3,729       479  

Loss (gain) on disposal of fixed assets

           14  

Change in fair value of bifurcated derivative

     (663     755  

Change in fair value of warrant obligation

           (211

Change in operating assets and liabilities:

    

Accounts receivable

     (86,403     (36,343

Prepaid expenses and other current assets

     (4,091     (3,679

Security deposits

     (80     (399

Other long-term assets

     (75      

Accounts payable

     3,782       1,271  

Accrued compensation and benefits

     15,448       2,672  

Other current liabilities

     107,055       33,149  

Other long-term liabilities

     282       (2,553

Deferred rent expense

     5,712       4,415  
  

 

 

   

 

 

 

Net cash used in operating activities

     (55,546     (75,365

Cash flows from investing activities

    

Purchase of business

     (166     (13,709

Purchases of property and equipment

     (27,705     (26,046
  

 

 

   

 

 

 

Net cash used in investing activities

     (27,871     (39,755

Cash flows from financing activities

    

Proceeds from long-term debt

     49,457       10,000  

Proceeds from issuance of redeemable investor units

     1,500       158,947  

Capital contributions from minority interest partners

     2,646       4,391  

Tender offer—Common Units

           (3,840

Tender offer—Investor Units

           (28,004

Proceeds from exercise of warrants

           15,000  

Proceeds from exercise of option awards—Common Units

           117  

Proceeds from exercise of option awards—Investor Units

           640  
  

 

 

   

 

 

 

Net cash provided by financing activities

     53,603       157,251  
  

 

 

   

 

 

 

Net change in cash, cash equivalents and restricted cash

     (29,814     42,131  

Cash, cash equivalents and restricted cash, beginning of year

     72,067       29,936  
  

 

 

   

 

 

 

Cash, cash equivalents and restricted cash, end of year

   $ 42,253     $ 72,067  
  

 

 

   

 

 

 

Supplemental disclosures of cash flow information:

    

Cash paid for interest

   $ 5,012     $ 2,448  

Reclass of warrant liability to members’ deficit upon exercise of warrant

           1,984  

Addition to construction in process funded through accounts payable

     1,608       1,117  

The accompanying notes are an integral part of these consolidated financial statements.

 

F-45


Table of Contents

Oak Street Health, LLC and Affiliates

NOTES TO CONSOLIDATED FINANCIAL STATEMENTS

December 31, 2019 and 2018

(in thousands, except for unit and per-unit data)

 

 

NOTE 1 — BUSINESS AND OPERATIONS

Oak Street Health, LLC (“Oak Street Health” or “OSH”) and Affiliates (collectively referred to as the “Company”) operates primary care centers serving Medicare beneficiaries. The Company, through its centers and management services organization, combines an innovative care model with superior patient experience. The Company invests resources into primary care to prevent unnecessary acute events and manage chronic illnesses. The Company engages Medicare eligible patients through the use of an innovative community outreach approach. Once patients are engaged, the Company integrates population health analytics, social support services and primary care into the care model to drive improved outcomes. The Company contracts with managed care payors to generate medical costs savings and realize a return on its investment in primary care. The Company operated 52 centers and 40 centers in 2019 and 2018, respectively. References throughout these notes to consolidated financial statements to “we,” “us,” “our,” “Company,” mean Oak Street Health, LLC and Affiliates.

Oak Street Health is organized as a limited liability company (“LLC”). As such, no member, agent or employee of the Company shall be personally liable for debts, obligations, or liabilities of the Company, whether arising in contract, tort, or otherwise or for the acts or omissions of any other member, director, manager, agent or employee of the Company, unless the individual has agreed otherwise under the provisions of the Company’s operating agreement or signed a specific personal guarantee. The duration of the Company is perpetual.

The consolidated financial statements of the Company consolidate all entities in which a controlling financial interest exists, either through a majority voting interest or variable interest entities for which the Company has established a controlling financial interest.

Oak Street Health, MSO LLC (“MSO”), a wholly owned-subsidiary of Oak Street Health LLC, was formed in 2013 to provide a wide range of management services to the Physician Groups (as defined below). Activities include but are not limited to operational support of the centers, marketing, information technology infrastructure, and the sourcing and managing of health plan contracts.

Oak Street Health Physicians Group PC, OSH-IN Physicians Group PC, OSH-MI Physicians Group PC, OSH-OH Physicians Group LLC, OSH-PA Physicians Group PC, and OSH-RI Physicians Group PC (collectively the “Physician Groups”) employ healthcare providers to deliver primary care services to the Medicare covered population of Illinois, Indiana, Michigan, North Carolina, Ohio, Pennsylvania, and Rhode Island. These entities are consolidated as each are considered variable interest entities where Oak Street Health has a controlling financial interest (see Note 18).

In addition, Oak Street Health is the majority interest owner in three joint ventures: OSH-PCJ Joliet, LLC, OSH-RI, LLC, and OSH-ESC Joint Venture, LLC which are consolidated in the Company’s financial statements.

In 2019, initial contributions were made to OSH-ESC Joint Venture, LLC from Oak Street Health MSO, LLC (51% ownership) and Evangelical Services Corporation (49% ownership) totaling $2,754 and $2,646, respectively. The purpose of this joint venture is to operate one or more primary care centers for adults on Medicare in certain mutually agreed upon markets and to serve as a vehicle for an increased coordination of care between Oak Street Health and Evangelical Services Corporation and their respective affiliates. The joint venture arrangement provides for shared management and control of the management services organization that will develop physical locations and provide and perform all non-medical management and administrative services,

 

F-46


Table of Contents

Oak Street Health, LLC and Affiliates

NOTES TO CONSOLIDATED FINANCIAL STATEMENTS

December 31, 2019 and 2018

(in thousands, except for unit and per-unit data)

 

 

 

including financial management, information systems, marketing, risk management and administrative support which will then be made available to one or more professional medical organizations to provide primary care services. OSH-ESC Joint Venture, LLC is consolidated in the Company’s financial statements. The Company evaluates its legal structure from time to time to assess whether the existing legal structure is the most appropriate for our operations and owners. On October 22, 2019 Oak Street Health, Inc. was formed as a Delaware corporation. Oak Street Health, Inc. has had no operations or activities to date other than its formation. See Note 23 for detail on the impact to our financials should we decide to convert the Company to a corporation in accordance with Subchapter C of the Internal Revenue Code (a “C” corporation).

NOTE 2 — SUMMARY OF SIGNIFICANT ACCOUNTING POLICIES

Basis of Presentation: The consolidated financial statements and accompanying notes are prepared in accordance with U.S. generally accepted accounting principles (“U.S. GAAP”). The consolidated financial statements of Oak Street Health include the financial statements of all wholly-owned subsidiaries and majority-owned or controlled companies. For those consolidated subsidiaries where our ownership is less than 100%, the portion of the net income or loss allocable to the noncontrolling interests is reported as “Net loss attributable to noncontrolling interests” in the consolidated statements of operations. Intercompany balances and transactions have been eliminated in consolidation.

The Company considers itself to control an entity if it is the majority owner of or has voting control over such entity. The Company also assesses control through means other than voting rights (“variable interest entities” or “VIEs”) and determines which business entity is the primary beneficiary of the VIE. The Company consolidates VIEs when it is determined that the Company is the primary beneficiary of the VIE.

Use of Accounting Estimates: The preparation of consolidated financial statements in conformity with U.S. GAAP requires management to make estimates and assumptions that affect the amounts reported in the consolidated financial statements and accompanying notes. The areas where significant estimates are used in the accompanying financial statements include capitated revenue, the allowance for financial assistance, liability for unpaid claims, unit-based compensation, the valuation and related impairment recognition of long-lived assets, including intangibles and goodwill, and the valuation of embedded derivatives and redeemable investor units. Actual results could differ from those estimates.

Cash, Cash Equivalents and Restricted Cash: Cash includes currency on hand with banks and financial institutions. The Company considers short-term investments with an original maturity of three months or less at the date of purchase to be cash equivalents. Restricted cash are funds held in Company bank accounts that are not available for operational use. The restricted cash balance consists of reserve accounts that are contractually required by payor contracts, funds held as collateral for bank debt, and bank issued letters of credit. The restricted cash balance as of December 31, 2019 and 2018 was $8,266 and $7,326, respectively.

Revenues and Accounts Receivable: ASU 2014-09 requires companies to exercise more judgment and recognize revenue using a five-step process. The Company adopted ASU 2014-09 using the modified retrospective method for all contracts effective January 1, 2019 and is using the portfolio approach to group contracts with similar characteristics and analyze historical cash collections trends. Modified retrospective adoption requires entities to apply the standard retrospectively to the most current period presented in the financial statements, requiring the

 

F-47


Table of Contents

Oak Street Health, LLC and Affiliates

NOTES TO CONSOLIDATED FINANCIAL STATEMENTS

December 31, 2019 and 2018

(in thousands, except for unit and per-unit data)

 

 

 

cumulative effect of the retrospective application as an adjustment to the opening balance of retained earnings at the date of initial application. Prior periods have not been adjusted. No cumulative-effect adjustment in retained earnings was recorded as the adoption of ASU 2014-09 did not materially impact the Company’s reported historical revenue.

The Company evaluated the nature, amount, timing and uncertainty of revenue and cash flows using the five-step process provided within ASU 2014-09. The Company disaggregates revenue from contracts with customers by service type within our consolidated statements of operations.

Both our capitated revenue and other patient service revenue generally relate to contracts with patients in which our performance obligation is to provide healthcare related services to the patients. Revenues are recorded during the period our obligations to provide healthcare services are satisfied as noted below within each service type.

Capitated Revenue and Accounts Receivable: Capitated revenue consists primarily of capitated fees for medical services provided by us under capitated arrangements directly made with various Medicare Advantage managed care payors. The Company receives a fixed fee per patient under what is typically known as a “risk contract.” Risk contracting, or full risk capitation, refers to a model in which the Company receives from the third-party payor a fixed payment per patient per month (“PPPM” payment) for a defined patient population, and the Company is then responsible for providing healthcare services required by that patient population. The Company is responsible for incurring or paying for the cost of healthcare services required by that patient population in addition to those provided by the Company. Fees are recorded gross in revenues because the Company is acting as a principal in arranging for, providing and controlling the managed healthcare services provided to the managed care payors’ eligible enrolled members. Neither the Company or any of its Affiliates is a registered insurance company because state law in the states in which it operates does not require such registration for risk-bearing providers.

The Company’s payor contracts generally have a term of one year or longer, but the contracts between the enrolled members (our customers) and the payor are one calendar year or less. In general, the Company considers all contracts with customers (enrolled members) as a single performance obligation to stand ready to provide managed healthcare services. The Company identified that contracts with customers for capitation arrangements have similar performance obligations and therefore groups them into one portfolio. This performance obligation is satisfied as the Company stands ready to fulfill its obligation to enrolled members. Our revenues are based upon the estimated PPPM amounts we expect to be entitled to receive from Medicare Advantage managed care payors. The PPPM rates are determined as a percent of the premium the Medicare Advantage plan receives from CMS for our at-risk members. Those premiums are determined via a competitive bidding process with CMS and are based upon the cost of care in a local market and the average utilization of services by the patients enrolled. Medicare pays capitation using a “risk adjustment model,” which compensates providers based on the health status (acuity) of each individual patient. Payors with higher acuity patients receive more, and those with lower acuity patients receive less. Under the risk adjustment model, capitation is paid on an interim basis based on enrollee data submitted for the preceding year and is adjusted in subsequent periods after the final data is compiled. As premiums are adjusted via this risk adjustment model, our PPPM payments will change in unison with how our payor partners’ premiums change with CMS. The Company determined the transaction price for these contracts is variable as it primarily includes PPPM fees which can fluctuate throughout the contract based on the health status (acuity) of each individual enrollee. Our capitated revenues include $9,026 and $11,411 for the years ended December 31, 2019 and 2018, respectively, for acuity-related adjustments that have been received or are estimated to be received in subsequent periods. In certain contracts, PPPM fees also include

 

F-48


Table of Contents

Oak Street Health, LLC and Affiliates

NOTES TO CONSOLIDATED FINANCIAL STATEMENTS

December 31, 2019 and 2018

(in thousands, except for unit and per-unit data)

 

 

 

adjustments for items such as performance incentives or penalties based on the achievement of certain clinical quality metrics as contracted with payors. There were no PPPM adjustments related to performance incentives/ penalties for quality-related metrics for the years ended December 31, 2019 and 2018. Capitated revenues are recognized based on the estimated PPPM transaction price to transfer the service for a distinct increment of the series (i.e. month) and are recognized net of projected acuity adjustments and performance incentives/penalties because the Company is able to reasonably estimate the ultimate PPPM payment of these contracts. We recognize revenue in the month in which eligible members are entitled to receive healthcare benefits. Subsequent changes in PPPM fees and the amount of revenue to be recognized by the Company are reflected through subsequent period adjustments to properly recognize the ultimate capitation amount and do not result in a significant reversal of revenue when the uncertainty is resolved in subsequent periods. Capitated revenues recognized as a result of changes in estimates related to performance obligations satisfied in the previous periods was $1,795 and $0, in 2019 and 2018, respectively. As the period between the time of service and time of payment is typically one year or less, the Company elected the practical expedient under ASC 606-10-32-18 and did not adjust for the effects of a significant financing component.

Certain third-party payor contracts include a Medicare Part D payment related to pharmacy claims, which is subject to risk sharing through accepted risk corridor provisions. Under certain agreements the fund risk allocation is established where the Company, as the contracted provider, receives only a portion of the risk and the associated surplus or deficit. The Company estimates and recognizes an adjustment to Part D capitated revenues related to these risk corridor provisions, based upon pharmacy claims experience to date, as if the annual risk contract were to terminate at the end of the reporting period. Medicare Part D comprised 3% of capitated revenues and 5% of medical claims expense for the years ended December 31, 2019 and 2018.

Capitated accounts receivable consist of amounts due from capitated contracts. The capitated accounts receivable are recorded at contracted rates. At December 31, 2019 and 2018, capitated accounts receivable were $167,429 and $80,477, respectively.

The Company had agreements in place with the payors listed below and payor sources of capitated revenue for each year were as follows:

 

     2019     2018  

Humana

     57     65

Wellcare

     8     10

Other

     35     25

Other Patient Service Revenue and Accounts Receivable: Other patient service revenue is comprised of ancillary fees earned under contracts with certain managed care organizations for the provision of certain care coordination services and care management services, and is also comprised of fee-for-service revenue. The composition of other patient service revenue for each year was as follows:

 

     2019      2018  

Care coordination and care management services

   $ 10,498      $ 2,468  

Fee-for-service

     6,197        5,876  

Total other patient services revenue

   $ 16,695      $ 8,344  

 

F-49


Table of Contents

Oak Street Health, LLC and Affiliates

NOTES TO CONSOLIDATED FINANCIAL STATEMENTS

December 31, 2019 and 2018

(in thousands, except for unit and per-unit data)

 

 

 

The Company has entered into multi-year agreements with Humana and its affiliates to provide services at certain centers to members covered by Humana. The agreements contain an administrative payment from Humana in exchange for the Company providing certain care coordination services during the term of the contract (“Care Coordination Payment”). The care coordination payments are recognized in other patient service revenue ratably over the length of the terms stated in the contracts and are refundable to Humana on a pro-rata basis if the Company ceases to provide services at the centers within the length of the term specified in the contracts. We have identified a single performance obligation to stand ready to provide care coordination services to patients, which constitutes a series of distinct service increments.

Care management services are provided to enrolled members of certain contracted managed care organizations regardless of whether those members are Oak Street Health patients. Similar to the other care management services provided to the Company’s centers, the Company provides delegated services and other administrative services to plans in order to assist with the management of its Medicare population, therefore, we have identified a single performance obligation to stand ready to provide care management services, which constitutes a series of distinct service increments.

Fee-for-service revenue is primarily derived from healthcare services rendered to patients. The services provided by the Company have no fixed duration and can be terminated by the patient or the Company at any time, therefore each treatment is its own standalone contract. Services ordered by a healthcare provider during an office visit are not separately identifiable, and therefore have been combined into a single performance obligation for each contract. The Company recognizes revenue as its performance obligation is completed on the date of service. Fee-for-service revenue is recognized in the period in which services are provided at estimated net realizable amounts from patients, third-party payors and others. The fee-for-service revenue by payor source for each period presented were as follows:

 

     2019     2018  

Medicare

     51     58

Humana

     10     13

Other

     39     29

Other patient service accounts receivable consists primarily of amount due from Medicare and Medicare Advantage plans for fee-for-service patients. Receivables from commercial or government payors are recorded at a net amount determined by the original charge for the service provided, less contractual discounts provided to the payor. Receivables due directly from patients are recorded at the original charge for the service provided less amounts covered by third-party payors and an allowance for financial assistance. As of December 31, 2019, Medicare comprised 47% and Humana comprised 9% of other patient service accounts receivable. As of December 31, 2018, Medicare comprised 55% and Humana comprised 11% of other patient service accounts receivable. All other payors represent 44% and 34% of other patient service accounts receivable as of December 31, 2019 and 2018, respectively.

The Company has a financial assistance policy in which patients will be assessed for financial hardship and other criteria that are used to make a good-faith determination of financial need, in which case the Company will waive or reduce a Medicare beneficiary’s obligation to pay copay, coinsurance or deductible amounts owed for the provision of medical services. The majority of our fee-for-service patients qualify for financial assistance. The

 

F-50


Table of Contents

Oak Street Health, LLC and Affiliates

NOTES TO CONSOLIDATED FINANCIAL STATEMENTS

December 31, 2019 and 2018

(in thousands, except for unit and per-unit data)

 

 

 

total amount of patient revenues that were waived per the Company’s financial assistance policy were $5,422 and $2,948 for the years ended 2019 and 2018, respectively. The Company’s cost to provide care in regard to the services for which the patient’s financial obligation was waived was estimated to be $9,113 and $4,278 for the years ended 2019 and 2018, respectively, using a cost-to-charge ratio estimate. The Company invests heavily in primary care to prevent unnecessary acute events and manage chronic illnesses, and the cost incurred exceeds the amount that the Company would have realized under fee-for-service payment arrangements. The Company is willing to accept this deficit as many fee-for-service patients become Medicare Advantage patients under capitated arrangements.

Management determines the allowance for financial assistance by applying historical write-off experience on the total receivables, net of discounts. Patient receivables are written off when financial need is determined or are deemed uncollectible as a reduction to revenue. At December 31, 2019 and 2018, the allowance for financial assistance was $3,410 and $2,265, respectively.

Remaining Performance Obligations: As our performance obligations relate to contracts with a duration of one year or less, the Company elected the optional exemption in ASC 606-10-50-14(a). Therefore, the Company is not required to disclose the transaction price for the remaining performance obligations at the end of the reporting period or when the Company expects to recognize revenue. The Company has minimal unsatisfied performance obligations at the end of the reporting period as our patients typically are under no obligation to continue receiving services at our facilities.

Medical Claims Expense: Medical claims expenses primarily includes costs for third-party healthcare service providers that provide medical care to our patients for which the Company is contractually obligated to pay (through our full-risk capitation arrangements). The estimated reserve for incurred but not reported claims is included in the liability for unpaid claims in the consolidated balance sheets. Actual claims expense will differ from the estimated liability due to factors in estimated and actual member utilization of health care services, the amount of charges, and other factors. Medical claims expense also includes supplemental external costs of providing medical care such as administrative health plan fees, fees to perform payor delegated activities, and provider excess insurance costs.

Cost of Care, Excluding Depreciation and Amortization: Cost of care, excluding depreciation and amortization includes the costs we incur to operate our centers, including care team and patient support employee-related costs, occupancy costs, patient transportation, medical supplies, insurance and other operating costs. These costs exclude any expenses associated with sales and marketing activities incurred at the local level to support our patient growth strategies, and excludes any allocation of our corporate, general and administrative expenses. Care team employees include medical doctors, nurse practitioners, physician assistants, registered nurses, scribes, medical assistants, and phlebotomists. Patient support employees include practice managers, welcome coordinators and patient relationship managers.

Sales and marketing: Sales and marketing expenses consist of employee-related expenses, including salaries, commissions, and employee benefits costs, for all of our employees engaged in marketing, sales, community outreach, and sales support. These employee-related expenses capture all costs for both our field-based and corporate sales and marketing teams. Sales and marketing expenses also includes central and community-based advertising to generate greater awareness, engagement, and retention among our current and prospective patients as well as the infrastructure required to support all our marketing efforts.

 

F-51


Table of Contents

Oak Street Health, LLC and Affiliates

NOTES TO CONSOLIDATED FINANCIAL STATEMENTS

December 31, 2019 and 2018

(in thousands, except for unit and per-unit data)

 

 

 

Corporate, General and Administrative: Corporate, general and administrative expenses include employee-related expenses, including salaries and related costs and stock-based compensation for our executive, technology infrastructure, operations, clinical and quality support, finance, legal, human resources, and development departments. In addition, general and administrative expenses include all corporate technology and occupancy costs.

Significant, Nonrecurring Transaction Costs: Significant, nonrecurring costs were incurred in 2019 related to a private placement offering (see Note 25). Total one-time costs expensed were $3,685 in 2019 and are included in corporate, general, and administrative expenses in the consolidated statement of operations.

Advertising Expenses: Advertising and promotion costs are expensed as incurred and were $16,827 and $8,142, in 2019 and 2018, respectively, and are included in sales and marketing expenses in the consolidated statements of operations.

Prepaid Expenses and Other Current Assets: Any expenses paid prior to the related services rendered are recorded as prepaid expenses. Additionally, in order to provide the services necessary to complete our performance under certain contracts, implementation services were performed. Implementation services are a set of tasks that must be performed by the Company to ensure we have the appropriate technology infrastructure to fully perform and provide the services as contracted with the customers. These services are solely for the benefit of the Company and the customer has no access to the technology nor control over the technology. According to ASC 340-40 costs to fulfill a contract should be capitalized. We capitalized and amortized fulfillment costs over the useful life of the contract fulfillment cost asset, consistent with the pattern of transfer and recognition of revenue with the associated contract. Consideration received from the customer related to implementation fees will be deferred and recognized ratably over the period that monthly services are provided. During the year ended December 31, 2019, there was $376 of identified implementation costs incurred and capitalized over the contract period of 3 years. As of December 31, 2019, the Company’s capitalized costs in other assets totaled $303. The short-term portion is recorded in other assets and the long-term portion is included in other long-term assets in the accompanying consolidated balance sheets.

Supplies Inventory: Supplies, comprised principally of medical supplies and vaccinations, are stated at lower of cost or market and using the first-in-first out method, applied on a consistent basis. The value of supplies inventory was $553 and $400 at December 31, 2019 and 2018, respectively, and is included in other current assets in the consolidated balance sheets.

Property and Equipment: The Company records property and equipment (“PPE”) at cost and depreciates them using the straight-line method at rates designed to distribute the cost of PPE over estimated service lives ranging from three to fifteen years. Routine maintenance and repairs are expensed as incurred. Expenditures that increase values, change capacities or extend useful lives are capitalized.

Estimated useful lives of PPE are as follows:

 

Leasehold improvements

     15 years or term of lease  

Furniture and fixtures

     8 years  

Computer equipment

     3-5 years  

Internal use software

     5 years  

Office equipment

     5-8 years  

 

F-52


Table of Contents

Oak Street Health, LLC and Affiliates

NOTES TO CONSOLIDATED FINANCIAL STATEMENTS

December 31, 2019 and 2018

(in thousands, except for unit and per-unit data)

 

 

 

Internal Use Software: The Company accounts for costs incurred to develop computer software for internal use in accordance with Accounting Standards Codification (“ASC”) 350-40, Internal-Use Software (“ASC 350-40”). The Company capitalizes the costs incurred during the application development stage, which generally include personnel and related costs to design the software configuration and interfaces, coding, installation, and testing.

The Company begins capitalization of qualifying costs when both the preliminary project stage is completed and management has authorized further funding for the completion of the project. Costs incurred during the preliminary project stage along with post implementation stages of internal-use computer software are expensed as incurred. Capitalized development costs are classified as property and equipment, net in the consolidated balance sheets and are amortized over the estimated useful life of the software, which is five years.

Impairment of Long-Lived Assets: The Company reviews its long-lived assets for possible impairment in accordance with ASC 360, Property, Plant, and Equipment (“ASC 360”), whenever events and circumstances indicate that the carrying value of an asset may not be recoverable. If the sum of the estimated undiscounted cash flows is less than the carrying amount of the assets, an impairment loss is recorded. The impairment loss is measured by comparing the fair value of the assets with their carrying amounts. Fair value is determined based on discounted cash flows or appraised values, as appropriate. There was no impairment of long-lived assets for the years ended December 31, 2019 and 2018.

Goodwill and Other Intangible Assets: Intangible assets consist primarily of customer relationships acquired through business acquisitions. Goodwill represents the excess of consideration paid over the fair value of net assets acquired through business acquisitions. Goodwill is not amortized but is tested for impairment at least annually.

The Company tests goodwill for impairment annually on October 1st or more frequently if triggering events occur or other impairment indicators arise which might impair recoverability. These events or circumstances would include a significant change in the business climate, legal factors, operating performance indicators, competition, sale, disposition of a significant portion of the business, or other factors. Impairment of goodwill is evaluated at the reporting unit level. A reporting unit is defined as an operating segment (i.e. before aggregation or combination), or one level below an operating segment (i.e. a component).

A component of an operating segment is a reporting unit if the component constitutes a business for which discrete financial information is available and segment management regularly reviews the operating results of that component. The Company operates as a single operating segment and as a single reporting unit for evaluating goodwill impairment.

ASC 350, Intangibles – Goodwill and Other (“ASC 350”), allows entities to first use a qualitative approach to test goodwill for impairment. When the reporting units where the Company performs the quantitative goodwill impairment are tested, the Company compares the fair value of the reporting unit, which the Company primarily determines using an income approach based on the present value of discounted cash flows, to the respective carrying value, which includes goodwill. If the fair value of the reporting unit exceeds its carrying value, the goodwill is not considered impaired. If the carrying value is higher than the fair value, the difference would be recognized as an impairment loss. There were no goodwill impairments recorded during the years ended December 31, 2019 and 2018.

 

F-53


Table of Contents

Oak Street Health, LLC and Affiliates

NOTES TO CONSOLIDATED FINANCIAL STATEMENTS

December 31, 2019 and 2018

(in thousands, except for unit and per-unit data)

 

 

 

Customer relationships represent the estimated values of customer relationships of acquired businesses and have definite lives. The Company amortizes the customer relationships on a straight-line basis over its ten-year estimated useful life. Intangible assets are reviewed for impairment in conjunction with long-lived assets. There were no intangible asset impairments recorded during the years ended December 31, 2019 and 2018.

Fair Value of Financial Instruments: In accordance with ASC 820, Fair Value Measurements and Disclosures (“ASC 820”), fair value is the price that would be received to sell an asset or paid to transfer a liability in an orderly transaction between market participants at the measurement date.

Assets and liabilities carried at fair value are required to be classified and disclosed in one of the following three categories:

Level 1 Quoted market prices in active markets for identical assets or liabilities.

Level 2 Observable market-based inputs or unobservable inputs that are corroborated by market data.

Level 3 Unobservable inputs that are not corroborated by market data.

When determining the fair value measurements for assets and liabilities required to be recorded at fair value, management considers the principal or most advantageous market in which it would transact and considers risks, restrictions, or other assumptions that market participants would use when pricing the asset or liability. The carrying amounts of financial instruments including cash, accounts receivable, accounts payable, accrued liabilities and short-term borrowings approximate fair value due to the short maturity of these instruments.

The bifurcated derivative associated with the long-term debt (see Note 10) is classified within Level 3 due to a lack of quoted prices in an active market and observable inputs for similar liabilities. The Company’s fair value measurements for the bifurcated derivative was $152 and $815 as of December 31, 2019 and 2018, respectively. The bifurcated derivative liability is included in other long-term liabilities in the consolidated balance sheets as of December 31, 2019 and 2018. Changes in fair value of the bifurcated derivative are recorded within interest expense in the consolidated statements of operations.

Income Taxes: The Company is a limited liability company. Accordingly, pursuant to its election under Section 701 of the Internal Revenue Code, each item of income, gain, loss, deduction or credit of the Company is ultimately reportable by its members in their individual tax returns, except in certain states and local jurisdictions where the Company is subject to income taxes. As such, the Company has not recorded a provision for federal income taxes or for taxes in states and local jurisdictions that do not assess taxes at the entity level.

A tax position is recognized as a benefit only if it is more likely than not that the tax position would be sustained in a tax examination, with a tax examination being presumed to occur. The amount recognized is the largest amount of tax benefit that is greater than 50% likely of being realized on examination. For tax positions not meeting the more-likely-than-not test, no tax benefit is recorded. The Company’s tax filings are generally subject to examination for a period of three years from the filing date. Management has not identified any tax position taken that requires income tax reserves to be established. The Company does not expect the total amount of unrecognized tax benefits to significantly change in the next 12 months.

 

F-54


Table of Contents

Oak Street Health, LLC and Affiliates

NOTES TO CONSOLIDATED FINANCIAL STATEMENTS

December 31, 2019 and 2018

(in thousands, except for unit and per-unit data)

 

 

 

The Company reduces its deferred tax assets by a valuation allowance if it is more likely than not that some portion or all of a deferred tax asset will not be realized. The ultimate realization of deferred tax assets is dependent upon the generation of future taxable income during the periods in which those temporary differences are deductible. In making this determination, the Company considers all available positive and negative evidence affecting specific deferred tax assets, including past and anticipated future performance, the reversal of deferred tax liabilities, the length of carry-back and carry-forward periods and the implementation of tax planning strategies.

Objective positive evidence is necessary to support a conclusion that a valuation allowance is not needed for all or a portion of deferred tax assets when significant negative evidence exists. Cumulative tax losses in recent years are the most compelling form of negative evidence considered by management in this determination. Management determined that based on all available evidence, a full valuation allowance was required for all U.S. state and local deferred tax assets due to losses incurred for the past several years.

Debt Issuance Costs: Debt issuance costs are presented in the consolidated balance sheets as a direct deduction from the carrying value of the long-term debt. Debt issuance costs are amortized over the term of the related debt instrument using the effective interest method. Amortization of debt issuance costs is recorded as interest expense in the consolidated statements of operations. The end-of-term charge is being accreted as a debt issuance cost over the expected term of the loan.

Warrants: The Investor Units III-B warrants issued by the Company were carried at their estimated fair value on the consolidated balance sheets upon issuance using the Black-Scholes pricing model. The Investor Units III-B warrants were classified as a liability and subsequently remeasured at fair value at each reporting date with changes in the estimated fair value recognized in the Company’s consolidated statement of operations. The warrants were fully exercised in April of 2018.

Non-Controlling Interest: Non-controlling interest is an ownership position wherein a unitholder owns less than 50% of outstanding units and has no direct control over business decisions. The Company records a non-controlling interest for the portion attributable to its minority partners for all of its joint ventures. The income associated with the non-controlling interest has been segregated as required.

Unit-Based Compensation Expense: ASC 718, Compensation—Stock Compensation (“ASC 718”), requires the measurement of the cost of the employee services received in exchange for an award of equity instruments based on the grant-date fair value or, in certain circumstances, the calculated value of the award. The Company’s unit-based incentive plan is administered by the Board of Directors (“Board”). The Board may reward employees with various types of awards, including but not limited to, profits interests on a service-based or performance-based schedule. These awards may also contain market conditions. The Company has elected to account for forfeitures as they occur. The Company uses a combination of the income and market approaches to estimate the fair value of each award as of the grant date.

For Performance-Vesting Units, the Company recognizes unit-based compensation expense when it is probable that the performance condition will be achieved. The Company will analyze if a performance condition is probable for each reporting period through the settlement date for awards subject to performance vesting. For Service-Vesting Units, the Company recognizes unit-based compensation expense over the requisite service

 

F-55


Table of Contents

Oak Street Health, LLC and Affiliates

NOTES TO CONSOLIDATED FINANCIAL STATEMENTS

December 31, 2019 and 2018

(in thousands, except for unit and per-unit data)

 

 

 

period for each separately vesting portion of the profits interest as if the award was, in-substance, multiple awards.

Net Loss Per Unit: Basic net loss per unit attributable to common unitholders is calculated by dividing the net loss, adjusted for cumulative redeemable Investor Unit dividends, by the weighted-average number of common units outstanding during the period, without consideration for common unit equivalents. Diluted net loss per unit attributable to common unitholders is computed by dividing the diluted net loss attributable to common unitholders by the weighted-average number of units of common units outstanding for the period, including potential dilutive common units assuming the dilutive effect of common unit equivalents.

In periods in which the Company reports a net loss attributable to common unitholders, diluted net loss per unit attributable to common unitholders is the same as basic net loss per unit attributable to common unitholders, since dilutive common units are not assumed to have been issued if their effect is anti-dilutive. The Company reported a net loss attributable to common unitholders for the years ended December 31, 2019 and 2018.

Segment Reporting: The Company determined in accordance with ASC 280, Segment Reporting (“ASC 280”), that the Company operates under one operating segment, and therefore one reporting segment—Oak Street Health, LLC and Affiliates. See Note 20 to the consolidated financial statements for information concerning the Company’s services.

Business Combinations: The Company accounts for business combinations using the acquisition method of accounting. That method requires that the purchase price, including the fair value of contingent consideration, of the acquisition be allocated to the assets acquired and liabilities assumed using the fair values determined by management as of the acquisition date.

Goodwill as of the acquisition date is measured as the excess of consideration transferred over the net of the acquisition date fair values of assets acquired and the liabilities assumed. While the Company uses its best estimates and assumptions as part of the purchase price allocation process to accurately value assets acquired and liabilities assumed at the acquisition date, the Company’s estimates are inherently uncertain and subject to refinement. As a result, during the measurement period, which may be up to one year from the acquisition date, the Company records adjustments to the assets acquired and liabilities assumed, with the corresponding offset to goodwill to the extent the Company identifies adjustments to the preliminary purchase price allocation. Upon the conclusion of the measurement period or final determination of the fair values of assets acquired or liabilities assumed, whichever comes first, any subsequent adjustments are recorded to the consolidated statements of operations. The Company includes the results of all acquisitions in the consolidated financial statements from the date of acquisition.

Acquisition related transaction costs, such as banking, legal, accounting, and other costs incurred in connection with an acquisition are expensed as incurred in corporate, general and administrative expenses in the consolidated statements of operations.

Acquisition related integration costs include costs associated with exit or disposal activities, which do not meet the criteria of discontinued operations, including costs for employee, lease, and contract terminations, facility closing or other exit activities. Additionally, these costs include expenses directly related to integrating and

 

F-56


Table of Contents

Oak Street Health, LLC and Affiliates

NOTES TO CONSOLIDATED FINANCIAL STATEMENTS

December 31, 2019 and 2018

(in thousands, except for unit and per-unit data)

 

 

 

reorganizing acquired businesses and include items such as employee retention costs, recruiting costs, certain moving costs, certain duplicative costs during integration, and asset impairments. These costs are expensed as incurred in corporate, general and administrative expenses in the consolidated statements of operations.

Acquisition related consideration accounted for as compensation expense, such as retention bonuses, incurred in connection with an acquisition are included in corporate, general and administrative expenses in the consolidated statements of operations.

Recently Adopted Accounting Pronouncements: In May 2014, March 2016, April 2016, and December 2016, the FASB issued ASU 2014-09, Revenue from Contracts with Customers, ASU 2016-08, Revenue from Contracts with Customers, Principal versus Agent Considerations, ASU 2016-10, Revenue from Contracts with Customers, Identifying Performance Obligations and Licensing, ASU 2016-12, Revenue from Contracts with Customers, Narrow Scope Improvements and Practical Expedients, and ASU 2016-20, Technical Corrections and Improvements to Topic 606, Revenue from Contracts with Customers (collectively “the standards”), respectively, which supersede most of the current revenue recognition requirements. The core principle of the new guidance is that an entity should recognize revenue to depict the transfer of promised goods or services to customers in an amount that reflects the consideration to which the entity expects to be entitled in exchange for those goods or services. New disclosures about the nature, amount, timing and uncertainty of revenue and cash flows arising from contracts with customers are also required. The original standards were effective for fiscal years beginning after December 15, 2017; however, in July 2015, the FASB approved a one-year deferral of these standards, with a new effective date for fiscal years beginning after December 15, 2018. The standards require the selection of a retrospective or cumulative effect transition method.

The Company implemented the new standard beginning January 1, 2019 using a modified retrospective transition method. Adoption of the new standard did not result in material changes to the presentation of total revenues in the consolidated statements of operations, and the presentation of the amount of loss from operations and net loss will be unchanged upon adoption of the standards. Under the previous standard, the Company’s estimate for unrealizable amount was recorded as a reduction of revenue. Under the new standards, the Company’s estimate for unrealizable amounts continues to be recognized as a reduction to revenue.

In January 2016, the FASB issued ASU 2016-01, Financial Instruments—Overall (Subtopic 825-10): Recognition of Measurement of Financial Assets and Financial Liabilities (“ASU 2016-01”). ASU 2016-01 changes the current accounting related to (i) the classification and measurement of certain equity investments, (ii) the presentation of changes in the fair value of the financial liabilities measured under the fair value option that are due to instrument-specific credit risk, and (iii) certain disclosures associated with the fair value of financial instruments. Most notable, ASU 2016-01 requires that equity investments, with certain exemptions, be measured at fair value with changes in fair value recognized in net income as opposed to other comprehensive income. ASU 2016-01 was adopted as of January 1, 2019. The Company evaluated the impacts of this new guidance on its consolidated financial statements and related disclosures and concluded it had no impact.

In November 2016, FASB issued ASU 2016-18, Statement of Cash Flows (Topic 230): Restricted Cash (“ASU 2016-18”), which requires that a statement of cash flows explains the change during the period in the total of cash, cash equivalents, and amounts generally described as restricted cash or restricted cash equivalents. The Company adopted this ASU on January 1, 2019. As a result, the change in restricted cash of $940 and $606 for

 

F-57


Table of Contents

Oak Street Health, LLC and Affiliates

NOTES TO CONSOLIDATED FINANCIAL STATEMENTS

December 31, 2019 and 2018

(in thousands, except for unit and per-unit data)

 

 

 

the years ended December 31, 2019 and 2018, respectively, is included within the net change in cash, cash equivalents, and restricted cash on the consolidated statement of cash flows.

In January 2017, the FASB issued ASU 2017-01, Business Combinations (Topic 805): Clarifying the Definition of a Business (“ASU 2017-01”), which provides new guidance clarifying the definition of a business for determining whether transactions should be accounted for as acquisitions (or disposals) of assets or businesses. Amendments in ASU 2017-01 were applied prospectively, and no disclosures are required at transition. The Company adopted this ASU as of January 1, 2019 and applied the provisions of this amendment prospectively.

In July 2018, the FASB issued ASU 2018-09, Codification Improvements (“ASU 2018-09”), which made minor amendments to the codification in order to correct errors, eliminate inconsistencies and provide clarifications in current guidance. ASU 2018-09 amends Subtopics 470-50, Debt Modifications and Extinguishments, and 718-40, Compensation-Stock Compensation-Income Taxes, among other Topics amended within the update. Several of the Topics within the ASU were effective immediately upon issuance of ASU 2018-09, however, some amendments require transition guidance which is effective for nonpublic business entities for fiscal years after beginning after December 15, 2019. The Company evaluated the impacts of this new guidance on its consolidated financial statements and related disclosures and concluded it had no impact.

In August 2018, the FASB issued ASC 2018-13, Fair Value Measurement (Topic 820): Disclosure Framework—Changes to the Disclosure for Fair Value Measurement (“ASU 2018-13”), which modifies the disclosure requirements on fair value measurements. ASU 2018-13 is effective for all entities for fiscal years beginning after December 15, 2019, including interim periods within those fiscal years, with partial early adoption permitted for eliminated disclosures. The method of adoption varies by the disclosure. The Company evaluated the impacts of this new guidance on its consolidated financial statements and related disclosures and concluded it had no impact.

Recent Accounting Pronouncements: In February 2016, the FASB issued ASU 2016-02, Leases (“ASU 2016-02”), which amends the accounting for leases, requiring lessees to recognize most leases on their balance sheet with a right-of-use asset and a lease liability. Leases will be classified as either finance or operating leases, which will impact the expense recognition of such leases over the lease term. ASU 2016-02 also modifies the lease classification criteria for lessors and eliminates some of the real estate leasing guidance previously applied for certain leasing transactions. The Company is required to adopt ASU 2016-02 on January 1, 2021. Because of the number of leases, the Company utilizes to support its operations, the adoption of ASU 2016-02 is expected to have a significant impact on the Company’s consolidated financial position and results of operations. Management is currently evaluating the extent of this anticipated impact on the Company’s consolidated financial statements, and the quantitative and qualitative factors that will impact the Company as part of the adoption of ASU 2016-02, as well as any changes to its leasing strategy that may occur because of the changes to the accounting and recognition of leases. Most recently, the Company has organized an implementation group of cross-functional departmental management to ensure the completeness of its lease information, analyze the appropriate classification of current leases under the new standard, and develop new processes to execute, approve and classify leases on an ongoing basis. The Company has also evaluated system applications to assist in the implementation and tracking of leases in preparation for the new standard.

In July 2017, the FASB issued ASU 2017-11, Earnings Per Unit Share (Topic 260); Distinguishing Liabilities from Equity (Topic 480); Derivatives and Hedging (Topic 815): (Part I) Accounting for Certain Financial

 

F-58


Table of Contents

Oak Street Health, LLC and Affiliates

NOTES TO CONSOLIDATED FINANCIAL STATEMENTS

December 31, 2019 and 2018

(in thousands, except for unit and per-unit data)

 

 

 

Instruments with Down Round Features, (Part II) Replacement of the Indefinite Deferral for Mandatorily Redeemable Financial Instruments of Certain Nonpublic Entities and Certain Mandatorily Redeemable Noncontrolling Interests with a Scope Exception (“ASU 2017-11”). Among other items, Part I of ASU 2017-11 simplifies the accounting for certain financial instruments with down round features, a provision in an equity-linked financial instrument (or embedded feature) that provides a downward adjustment of the current exercise price based on the price of future equity offerings. Current accounting guidance creates cost and complexity for organizations that issue financial instruments with down round features by requiring, on an ongoing basis, fair value measurement of the entire instrument or conversion option. ASU 2017-11 will also require companies to disregard the down round feature when assessing whether the instrument is indexed to its own stock, for purposes of determining liability or equity classification. Companies that provide earnings per share (“EPS”) data will adjust their basic EPS calculation for the effect of the feature when triggered (i.e., when the exercise price of the related equity-linked financial instrument is adjusted downward because of the down round feature) and will also recognize the effect of the trigger within equity. ASU 2017-11 is effective for fiscal years beginning after December 15, 2019, and interim periods within fiscal years beginning after December 15, 2020. Early adoption is permitted for all entities. The Company is in the process of evaluating the potential impacts of this new guidance on its consolidated financial statements and related disclosures.

In October 2018, the FASB issued ASU 2018-17, Consolidation—Targeted Improvements to Related Party Guidance for Variable Interest Entities (Topic 810) (“ASU 2018-17”). ASU 2018-17 eliminates the requirement that entities consider indirect interests held through related parties under common control in their entirety when assessing whether a decision-making fee is a variable interest. Instead, the reporting entity will consider such indirect interests on a proportionate basis. ASU 2018-17 is effective for a private company for fiscal years beginning after December 15, 2020, and interim periods within fiscal years beginning after December 15, 2021. All entities are required to apply the adjustments in ASU 2018-17 retrospectively with a cumulative-effect adjustment to retained earnings at the beginning of the earliest period presented. Early adoption is permitted. The Company is currently evaluating the impact ASU 2018-17 will have on its consolidated financial statements and related disclosures.

In January 2016, the FASB issued Accounting Standards Update No. 2016-01, Financial Instruments—Overall (Subtopic 825-10): Recognition and Measurement of Financial Assets and Financial Liabilities, which added Topic 321, Investments—Equity Securities, and made targeted improvements to address certain aspects of accounting for financial instruments. One of those improvements provided an entity with the ability to measure certain equity securities without a readily determinable fair value at cost, minus impairment, if any. The Task Force decided that the amendments in this Update should be effective for public business entities for fiscal years beginning after December 15, 2020, including interim periods within those fiscal years. For all other entities, the Task Force decided to provide a one-year delay, consistent with the Private Company Decision-Making Framework. As such, the amendments in this Update are effective for all other entities for fiscal years beginning after December 15, 2021, including interim periods within those fiscal years. The Company is currently evaluating the impact ASU 2016-01 will have on its consolidated financial statements and related disclosures.

In June 2018, the FASB issued ASU No. 2018-07, Improvements to Nonemployee Share-Based Payment Accounting (“ASU 2018-07”) which aligns the accounting treatment of stock awards granted to nonemployee consultants to those granted to employees. The updated guidance requires that share-based payment awards granted to a customer in conjunction with selling goods or services be accounted for under ASC 606, Revenue

 

F-59


Table of Contents

Oak Street Health, LLC and Affiliates

NOTES TO CONSOLIDATED FINANCIAL STATEMENTS

December 31, 2019 and 2018

(in thousands, except for unit and per-unit data)

 

 

 

from Contracts with Customers. We are required to measure and classify share-based payment awards granted to a customer. The amount recorded as a reduction of the transaction price is required to be measured on the basis of the grant-date fair value of the share-based payment award in accordance with Topic 718. The updated guidance is effective for fiscal years and interim periods within those fiscal years beginning after December 15, 2020. Early adoption is permitted. The Company is currently evaluating the impact of Topic 718 on our consolidated financial statements.

In June 2016, the FASB issued ASU 2016-13, Financial Instruments—Credit Losses (Topic 326): Measurement of Credit Losses on Financial Instruments (“ASU 2016-13”). ASU 2016-13 introduces a new model for recognizing credit losses on financial instruments based on an estimate of current expected credit losses. The guidance is effective for us beginning January 1, 2023. The new current expected credit losses (CECL) model generally calls for the immediate recognition of all expected credit losses and applies to loans, accounts and trade receivables as well as other financial assets measured at amortized cost, loan commitments and off-balance sheet credit exposures, debt securities and other financial assets measured at fair value through other comprehensive income, and beneficial interests in securitized financial assets. The new guidance replaces the current incurred loss model for measuring expected credit losses, requires expected losses on available for sale debt securities to be recognized through an allowance for credit losses rather than as reductions in the amortized cost of the securities, and provides for additional disclosure requirements. The Company is currently evaluating the impact the adoption of ASU 2016-13 will have on its consolidated financial statements.

In January 2020, the FASB issued ASU 2020-01, Investments—Equity Securities (Topic 321), Investments—Equity Method and Joint Ventures (Topic 323), and Derivatives and Hedging (Topic 815)—Clarifying the Interactions between Topic 321, Topic 323, and Topic 815 (“ASU 2020-01”). ASU 2020-01 clarifies the interaction of the accounting for equity securities under Topic 321 and investments accounted for under the equity method of accounting in Topic 323 and the accounting for certain forward contracts and purchased options accounted for under Topic 815. The guidance is effective for fiscal years beginning after December 15, 2020. The Company is currently evaluating the impact the adoption of ASU 2020-01 will have on its consolidated financial statements.

NOTE 3 — BUSINESS COMBINATION

On August 31, 2018, the Company entered into an agreement to purchase certain assets of Ampersand Health-PA, LLC (“Ampersand”) for $13,709 of cash consideration in a transaction accounted for under the acquisition method of accounting pursuant to ASC 805, Business Combinations (“ASC 805”). Ampersand operated a management services organization that managed the non-clinical aspects of the medical practice known as CityLife-PA, PC and provided or arranged for the provision of medical services to Medicare beneficiaries. The primary purpose of the acquisition was to acquire an established Medicare Advantage membership base in the Philadelphia, Pennsylvania market. No payor contracts were acquired, and all members were added to existing OSH payor contracts.

The aggregate consideration paid to Ampersand unitholders to complete the transaction was approximately $13,709 in cash. The Company incurred $326 of direct costs for legal, financial advisory, and other services related to the transaction, which were classified in corporate, general, and administrative expenses within the consolidated statements of operations.

 

F-60


Table of Contents

Oak Street Health, LLC and Affiliates

NOTES TO CONSOLIDATED FINANCIAL STATEMENTS

December 31, 2019 and 2018

(in thousands, except for unit and per-unit data)

 

 

 

The application of the acquisition method under ASC 805 requires that the total purchase price be allocated to the fair value of assets acquired and liabilities assumed based on their fair value at the acquisition date. The allocation process requires an analysis of acquired contracts, customer relationships, contractual commitments, and legal contingencies to identify and record the fair value of all assets acquired and liabilities assumed. In valuing acquired assets and assumed liabilities, fair values are based on, but are not limited to, future expected cash flows, current replacement cost for similar capacity for certain fixed assets, market rate assumptions for contractual obligations, and appropriate discount rates and growth rates.

The business combination included contracts with employed physicians, center assets and liabilities at four locations, leased buildings at each of these four locations, and noncompete agreements with the former owners. The fixed assets acquired were valued at $370 based on the cost to build a new center and the age of the center acquired. The leased buildings were determined to have no favorable or unfavorable lease terms and therefore require no adjustment to fair value. These leases are classified as operating leases in the consolidated financial statements. Intangible assets of $3,868 were recorded to account for the future cash flows related to the members added to existing OSH capitated payor contracts.

The estimated fair value of assets acquired as of the acquisition date were as follows:

 

Assets Acquired

  

Property, plant and equipment

   $ 370  

Intangible assets

     3,868  
  

 

 

 

Total identifiable assets acquired

   $ 4,238  
  

 

 

 

The purchase price of $13,709 exceeded the fair value of the net assets acquired from Ampersand by approximately $9,471 and was recorded as goodwill which has been allocated to the Company’s single reporting unit. Goodwill represents benefits from Ampersand’s assembled workforce, expected synergies and national market expansion that is part of the Company’s ongoing evolution in response to its customers’ needs for integrated managed services. The Company finalized purchase accounting related to this transaction during the year ended December 31, 2018.

Total revenues attributable to the assets acquired from Ampersand since the acquisition were approximately $17,343 and $5,600 for the years ended December 31, 2019 and 2018, respectively. Loss from operations and net loss attributable to the assets acquired from Ampersand since the acquisition was $6,370 and $1,363 for the years ended December 31, 2019 and 2018, respectively.

Pro forma financial information is not presented for the year ended December 31, 2018 as the information is unavailable for the assets acquired. The historical financial results for these operations were impractical to obtain as the Company bought certain assets from Ampersand’s business for which no discrete income statement information was available in 2018 prior to the acquisition.

On April 2, 2019, the Company entered into an agreement to purchase a primary care center, which constitutes a business, located in Flint, Michigan for cash consideration of $166, which was accounted for under the acquisition method of accounting pursuant to ASC 805. The purchase price of $166 exceeded the fair value of the net assets acquired by $163 and was recorded as goodwill which has been allocated to the Company’s single reporting unit. The acquisition is not considered material to the consolidated financial statements.

 

F-61


Table of Contents

Oak Street Health, LLC and Affiliates

NOTES TO CONSOLIDATED FINANCIAL STATEMENTS

December 31, 2019 and 2018

(in thousands, except for unit and per-unit data)

 

 

 

NOTE 4 — PROPERTY AND EQUIPMENT

Property and equipment consist of the following at December 31:

 

     2019      2018  

Leasehold improvements

   $ 56,608      $ 37,517  

Furniture and fixtures

     3,888        2,100  

Computer equipment

     9,785        5,555  

Internal use software

     1,679        600  

Office equipment

     8,934        7,033  

Construction in progress

     3,212        2,427  
  

 

 

    

 

 

 

Total property and equipment, at cost

     84,106        55,232  

Less accumulated depreciation

     (16,710      (9,689
  

 

 

    

 

 

 

Property and equipment, net

   $ 67,396      $ 45,543  
  

 

 

    

 

 

 

The Company recorded depreciation expense of $7,461 and $4,053 during 2019 and 2018, respectively.

NOTE 5 — GOODWILL AND INTANGIBLE ASSETS

The Company has goodwill of $9,634 and $9,471 recorded at December 31, 2019 and 2018, respectively. For purposes of the annual goodwill impairment assessment, the Company has identified a single reporting unit. The Company determined the fair value is greater than the carrying value and no goodwill or intangible asset impairment charges have been recorded for the years ended December 31, 2019 and 2018.

Intangible assets consist of the following at December 31:

 

     2019      2018  

Customer relationships

   $ 3,868      $ 3,868  
  

 

 

    

 

 

 

Total intangible assets, gross

     3,868        3,868  

Less accumulated amortization

     (516      (129
  

 

 

    

 

 

 

Intangible assets, net

   $ 3,352      $ 3,739  
  

 

 

    

 

 

 

The Company recorded amortization expense of $387 and $129 during 2019 and 2018, respectively.

The total expected future annual amortization for the succeeding years ended December 31, is as follows:

 

2020

   $ 387  

2021

     387  

2022

     387  

2023

     387  

2024

     387  

Thereafter

     1,417  
  

 

 

 

Estimated aggregate future intangible asset amortization

   $ 3,352  
  

 

 

 

 

F-62


Table of Contents

Oak Street Health, LLC and Affiliates

NOTES TO CONSOLIDATED FINANCIAL STATEMENTS

December 31, 2019 and 2018

(in thousands, except for unit and per-unit data)

 

 

 

NOTE 6 — INTERNAL USE SOFTWARE

Canopy is an application that was created by the Company’s internal Information Technology team in 2017 to supplement its electronic medical records (“EMR”) software. The Company’s EMR collects and contains general information such as treatment and medical history about its patients. The Canopy application is used to help fill EMR gaps and make way for innovative healthcare tools. The Company considers the application as internal use as the Company does not market or sell the software. The Company capitalizes certain costs related to the development of Canopy modules and capabilities. Costs incurred during the application development phase are capitalized only when the Company believes it is probable the development will result in new or additional functionality. The types of costs capitalized during the application development phase include employee compensation, as well as consulting fees for third-party developers working on these projects. Costs related to the preliminary project stage and post implementation activities are expensed as incurred. Internal use software is amortized on a straight-line basis over the estimated five-year life of the asset.

As of December 31, 2019 and 2018, the Company has capitalized a total of $1,679 and $600 of internal use software and had recorded $327 and $167 in accumulated depreciation, respectively. The Company expensed $160 and $89 of capitalized development costs in 2019 and 2018, respectively. Capitalized external software costs include the actual costs to purchase software licenses from vendors. Costs incurred to maintain existing software are expensed as incurred.

NOTE 7 — OTHER CURRENT AND LONG-TERM LIABILITIES

Accrued compensation and benefits as of December 31 consist of the following:

 

     2019      2018  

Accrued paid time off

   $ 2,319      $ 2,547  

Accrued bonus and commission

     16,814        6,498  

Accrued payroll and taxes

     7,052        3,493  

Other

     2,426        624  
  

 

 

    

 

 

 
   $ 28,610      $ 13,162  
  

 

 

    

 

 

 

Other current liabilities as of December 31 consist of the following:

 

     2019      2018  

Humana license fee

   $ 2,753      $ 2,262  

Lease incentive obligation, current

     550        550  

Contract liabilities, current

     3,785        2,380  

Accrual for goods or services received, not invoiced

     2,876        780  

Other current liabilities

     1,037        429  
  

 

 

    

 

 

 
   $ 11,001      $ 6,401  
  

 

 

    

 

 

 

 

F-63


Table of Contents

Oak Street Health, LLC and Affiliates

NOTES TO CONSOLIDATED FINANCIAL STATEMENTS

December 31, 2019 and 2018

(in thousands, except for unit and per-unit data)

 

 

 

Other long-term liabilities as of December 31 consist of the following:

 

     2019      2018  

Contract liabilities, net of current

   $ 5,039      $ 4,642  

Lease incentive obligation, net of current

     5,605        5,720  

Bifurcated derivative

     152        815  

Other long-term liabilities

     20        20  
  

 

 

    

 

 

 
   $ 10,816      $ 11,197  
  

 

 

    

 

 

 

NOTE 8 — LIABILITY FOR UNPAID CLAIMS

Medical claims expense and the liability for unpaid claims include estimates of the Company’s obligations for medical care services that have been rendered by third parties on behalf of insured consumers for which the Company is contractually obligated to pay (through the Company’s full risk capitation arrangements), but for which claims have either not yet been received, processed, or paid. The Company develops estimates for medical care services incurred but not reported (“IBNR”), which includes estimates for claims that have not been received or fully processed, using a process that is consistently applied, centrally controlled and automated. This process includes utilizing actuarial models when a sufficient amount of medical claims history is available from the third-party healthcare service providers. The actuarial models consider factors such as time from date of service to claim processing, seasonal variances in medical care consumption, health care professional contract rate changes, medical care utilization and other medical cost trends, membership volume and demographics, the introduction of new technologies, benefit plan changes, and business mix changes related to products, customers and geography. In developing its unpaid claims liability estimates, the Company applies different estimation methods depending on which incurred claims are being estimated. For the most recent three months, the Company estimates claim costs incurred by applying observed medical cost trend factors to the average PPPM medical costs incurred in prior months for which more complete claims data are available, supplemented by a review of near-term completion factors (actuarial estimates, based upon historical experience and analysis of current trends, of the percentage of incurred claims during a given period that have been adjudicated by the Company at the date of estimation). For the months prior to the most recent three months, the Company applies completion factors to actual claims adjudicated-to-date to estimate the expected amount of ultimate incurred claims for those months. As of December 31, 2019 and 2018, the Company recorded a liability for unpaid claims for $170,629 and $68,174, respectively.

The Company purchases provider excess insurance to protect against significant, catastrophic claims expenses incurred on behalf of its patients. The total amount of provider excess insurance premium was $2,507 and $2,150, and total reimbursements (realized and estimated) were $1,047 and $1,368 for the years ended 2019 and 2018, respectively. The provider excess insurance premiums less reimbursements are reported in medical claims expense in the consolidated statements of operations. Provider excess recoverables due are reported in other current assets in the consolidated balance sheets. As of December 31, 2019, the Company’s provider excess insurance deductible was $250 per member and covered up to a maximum of $5,000 per member per calendar year.

 

F-64


Table of Contents

Oak Street Health, LLC and Affiliates

NOTES TO CONSOLIDATED FINANCIAL STATEMENTS

December 31, 2019 and 2018

(in thousands, except for unit and per-unit data)

 

 

 

The Company’s liability for unpaid claims was as follows for the years ended December 31, 2019 and 2018:

 

     2019      2018  

Balance, beginning of year

   $ 68,174      $ 36,758  

Incurred health care costs (third-party medical claims expense and administrative health plan fees):

     

Current year

     383,169        226,724  

Prior years

     268        —    
  

 

 

    

 

 

 

Total claims incurred

     383,437        226,724  
  

 

 

    

 

 

 

Third-party medical claims and administrative health plan fees paid:

     

Current year

     (226,618      (162,883

Prior years

     (56,220      (32,962
  

 

 

    

 

 

 

Total claims paid

     (282,838      (195,845
  

 

 

    

 

 

 

Adjustment to other claims-related liabilities

     1,856        537  
  

 

 

    

 

 

 

Balance, end of year

     170,629        68,174  
  

 

 

    

 

 

 

The following tables provide information about incurred and paid claims development as of December 31, 2019:

 

     Cumulative Incurred Claims (third-party medical
claims and administrative health plan fees)
For the Years Ended December 31,
 

Claims Incurred Year

   2016      2017      2018      2019  

2016

   $ 50,696      $ 50,696      $ 50,696      $ 50,696  

2017

     —          125,206        125,206        125,316  

2018

     —          —          226,724        226,882  

2019

     —          —          —          383,169  
  

 

 

    

 

 

    

 

 

    

 

 

 

Total

     50,696        175,902        402,626        786,063  
  

 

 

    

 

 

    

 

 

    

 

 

 

 

     Cumulative Paid Claims (third-party medical claims
and administrative health plan fees)
For the Years Ended December 31,
 

Claims Incurred Year

   2016      2017      2018      2019  

2016

   $ 33,764      $ 49,795      $ 50,702      $ 50,696  

2017

     —          89,525        121,580        121,268  

2018

     —          —          162,883        219,421  

2019

     —          —          —          226,618  
  

 

 

    

 

 

    

 

 

    

 

 

 

Total

     33,764        139,320        335,165        618,003  
  

 

 

    

 

 

    

 

 

    

 

 

 

Other claims-related liabilities

        176        713        2,569  

Liability for unpaid claims

              170,629  
  

 

 

    

 

 

    

 

 

    

 

 

 

We assess the profitability of our managed care capitation arrangement to identify contracts where current operating results or forecasts indicate probable future losses. If anticipated future variable costs exceed

 

F-65


Table of Contents

Oak Street Health, LLC and Affiliates

NOTES TO CONSOLIDATED FINANCIAL STATEMENTS

December 31, 2019 and 2018

(in thousands, except for unit and per-unit data)

 

 

 

anticipated future revenues, a premium deficiency reserve is recognized. No premium deficiency reserves were recorded as of December 31, 2019 and 2018.

NOTE 9 — CONTRACT LIABILITIES

The Company has entered into multi-year agreements with Humana and its affiliates to provide services at certain centers. The agreements contain an administrative payment from Humana in exchange for the Company providing certain care coordination services during the term of the contract (“Care Coordination Payment”). The care coordination payments are recognized as income ratably over the length of the terms stated in the contracts and are refundable to Humana on a pro-rata basis if the Company ceases to provide services at the centers within the length of the term specified in the contracts. As of December 31, 2019 and 2018, the Company’s deferred amounts related to these payments totaled $7,246 and $7,022, respectively. The short-term portion is recorded in other liabilities and the long-term portion is included in other long-term liabilities in the accompanying consolidated balance sheets.

In order to provide the services necessary to complete our performance per certain contracts, implementation services were performed. Implementation services are a set of tasks that must be performed by the Company to ensure we have the right technology infrastructure built out to fully perform and provide the services as contracted with the customers. These services are solely for the benefit of the Company and the customer has no access to the technology nor control over the technology. As of December 31, 2019 the Company received $1,000 in implementation service related payments and deferred the implementation revenues over the contract period of 3 years. As of December 31, 2019, the Company’s deferred amounts related to the implementation payments totaled $806. The short-term portion is recorded in other liabilities and the long-term portion is included in other long-term liabilities in the accompanying consolidated balance sheets.

NOTE 10 — LONG-TERM DEBT

Long-term debt as of December 31, 2019 and 2018 is as follows:

 

     2019      2018  

Note payable of $20,000 to Hercules Capital, Inc., dated August 7, 2017. The note bears a floating interest rate of the greater of 9.75%, or the sum of 9.75% plus the Prime Rate minus 4.75%

   $ 20,000      $ 20,000  

Additional Hercules borrowings of $10,000 advance subject to terms and conditions of the loan agreement

     10,000        10,000  

Amendment to Hercules agreement to include additional tranches which may be drawn upon. On April 26, 2019, the Company received Tranche II, total borrowings of $30,000

     30,000        —    

Additional Hercules borrowings of $20,000 advance subject to terms and conditions of the loan agreement

     20,000        —    
  

 

 

    

 

 

 

Total debt

     80,000        30,000  

Plus: Unamortized discount and debt issuance costs

     1,347        538  

Less: Current maturities

     (18,507      (3,408
  

 

 

    

 

 

 

Total long-term debt

   $ 62,840      $ 27,130  
  

 

 

    

 

 

 

 

F-66


Table of Contents

Oak Street Health, LLC and Affiliates

NOTES TO CONSOLIDATED FINANCIAL STATEMENTS

December 31, 2019 and 2018

(in thousands, except for unit and per-unit data)

 

 

 

The Company entered into a debt agreement with Hercules Capital, Inc. (“Hercules”) for $20,000 on August 7, 2017. The note bears a floating interest rate of the greater of 9.75%, or the sum of i) 9.75%, plus ii) the Prime Rate minus 4.75%. The interest rate at December 31, 2019 and 2018 was 9.75% and 10.5%, respectively. The note allowed for an additional $10,000 advance subject to terms and conditions of the loan agreement, which was drawn by the Company on June 28, 2018. The Company may prepay all, but not less than all, of the entire principal balance prior to maturity with an associated prepayment charge as detailed in the loan agreement. The terms of the loan agreement specify the prepayment penalty ranges from 3% to 1% depending on when prepayment occurs in relation to maturity date: if amounts are prepaid within 12 months of the Closing Date (3.0%); after 12 months but prior to 24 months (2.0%); and any time after 24 months (1.0%). The note is secured by a perfected first position lien on all of Company’s assets.

The original Hercules note required 13 months of interest-only payments, followed by monthly installments on a 36-month amortization schedule with the remaining principal and an end-of-term charge due when the note matures on September 1, 2021. The interest-only period was extended an additional twelve months as the Company met the performance conditions outlined in the loan agreement and received an additional $10,000 on June 28, 2018 as allowed by the note.

In April 2019, the Company amended the debt agreement with Hercules to allow for additional tranches which may be drawn upon. Tranche I is the existing loan of $30,000, Tranche II is an additional $30,000 available on April 26, 2019, Tranche III is an additional $20,000 available from July 1, 2019 through December 31, 2019 subject to continued covenant compliance, and Tranche IV is an additional $10,000 available from July 1, 2019, through December 31, 2020 subject to future lender investment committee approval. The Company received Tranche II in April 2019 and Tranche III in November 2019. As of the date of the receipt of Tranche II, the maturity date of the debt agreement was amended to June 1, 2022, and further extensions of the maturity date occur upon the draw of additional tranches. In addition, upon the draw of each tranche a 5.95% end-of-term charge is applied to the total drawn amount and will be due upon the amended maturity date. The amended note bears a floating interest rate of the greater of 9.75%, or the sum of i) the Prime Rate plus (ii) 5% minus (iii) the lesser of (A) 0.5% and (B) the amount by which the Prime Rate exceeds 5.5%. The amended prepayment charge on the entire facility shall be equal to 2.0% through 6/30/2020, and then 1.0% thereafter.

The debt agreement with Hercules requires us to maintain aggregate net patient-level contribution on a trailing six-month basis of at least 80% of our financial projections, to be tested on the last day of each fiscal quarter. The debt agreement with Hercules also requires that, after certain advances are made pursuant to the loan agreement, either we (i) maintain unrestricted cash of at least $15,000, or (ii) achieve and maintain positive aggregate 2013-2016 vintage center-level contribution (as defined within the Hercules debt agreement) on a trailing six-month basis. The Company was in compliance with its debt covenants at December 31, 2019 and 2018.

The Hercules note contains a subjective acceleration clause which allows the lender to accelerate the scheduled maturity of the debt or to cancel the note under conditions that are not objectively determinable. The Company has assessed the likelihood of Hercules’ exercise of the subjective acceleration clause and has concluded that long-term classification is appropriate.

The note also contains an embedded feature resulting from certain change in control provisions within the debt agreement with Hercules. The Company is required to prepay the outstanding amount of all principal and accrued

 

F-67


Table of Contents

Oak Street Health, LLC and Affiliates

NOTES TO CONSOLIDATED FINANCIAL STATEMENTS

December 31, 2019 and 2018

(in thousands, except for unit and per-unit data)

 

 

 

interest through the prepayment date and a prepayment charge upon the occurrence of a Change in Control, as defined by the debt agreement. The Company evaluated the embedded feature in accordance with ASC 815 and concluded that derivative was not clearly and closely related and required bifurcation and separate accounting.

The Company recorded a derivative liability related to the change in control provisions within the Hercules debt agreement in the amount of $152 and $815 as of December 31, 2019 and 2018, respectively. The Company recognized all changes in fair value of the derivative liability within interest (income)/expense of $(663) and $755 in 2019 and 2018, respectively.

The estimated fair value of the Company’s bifurcated derivative instrument has been valued using an outcome-probability-weighted discounted cash flow analysis at the end of each reporting period using inputs that are not corroborated by market data which resulted in the Company classifying such derivatives as Level 3 (see Note 2).

Scheduled maturity requirements of long-term debt for the years ending December 31 are as follows:

 

2020

   $ 18,507  

2021

     41,672  

2022

     24,581  
  

 

 

 
   $ 84,760  
  

 

 

 

The carrying amount of long-term debt approximates fair value because the interest rates fluctuate with market interest rates or the fixed rates are based on current rates offered to the Company for debt with similar terms and maturities.

Debt issuance costs and original issuance discount

As part of entering into the Hercules debt agreement, the Company incurred (or will incur due to the end-of-term charge) certain third-party costs. The costs incurred relate to attorney and other third-party costs. Additionally, as part of the April 2019 note amendment the Company incurred an additional issuance discount of $543. Debt issuance costs and original issuance discount as of December 31, were as follows:

 

     2019      2018  

Accretion of end-of-term charge

   $ (1,830    $ (729

Original issuance discount

     191        283  

Additional issuance discount

     543         

Less: amortization

     (251      (92
  

 

 

    

 

 

 

Unamortized discount and debt issuance costs

   $ (1,347    $ (538
  

 

 

    

 

 

 

Debt issuance costs are presented in the consolidated balance sheets as a direct deduction from the carrying value of the long-term debt. Included in debt issuance costs is an end-of-term charge due to Hercules. The end-of-term charge is to be paid in full at the end of the term and was $4,760 and $1,785 as of December 31, 2019 and 2018, respectively, and are being accreted over the expected term of the loan. Debt issuance costs are amortized over the term of the related debt instrument using the effective interest method. Amortization of debt issuance costs and accretion of end-of-term charge are recorded as interest expense in the consolidated statements of operations.

 

F-68


Table of Contents

Oak Street Health, LLC and Affiliates

NOTES TO CONSOLIDATED FINANCIAL STATEMENTS

December 31, 2019 and 2018

(in thousands, except for unit and per-unit data)

 

 

 

NOTE 11 — INCOME TAX

On December 22, 2017, the U.S. Government enacted comprehensive tax legislation commonly referred to as the Tax Cuts and Jobs act (“Tax Act” or “TCJA”). The legislation makes broad and complex changes to the U.S. tax code, including, but not limited to; reducing the U.S. federal corporate tax rate from 35% to 21% beginning on January 1, 2018, changes to the utilization of net operating losses created after December 31, 2017, limiting the deductibility of interest expense, and eliminating the corporate alternative minimum tax.

Additionally, on December 22, 2017, the SEC staff issued a Staff Accounting Bulletin which provides guidance on accounting for the tax effects of the Tax Act. The guidance provides a measurement period that should not extend beyond one year from the Tax Act enactment date for companies to complete the accounting. In accordance with the guidance, a company must reflect the income tax effects of those aspects of the Tax Act for which the accounting is complete. The Company believes accounting for the change to the US statutory tax rate to its deferred balances was complete and appropriately reflected in the financial statements at the year ended December 31, 2017.

Income tax provision (benefit) related to continuing operations differ from the amounts computed by applying the statutory income tax rate of 21% to pretax loss as of December 31, 2018 and 2019, are as follows:

 

     2019      2018  

Income tax provision (benefit)

     

At statutory rate

   $ (22,489    $ (16,739

State taxes

     (2,276      (1,481

Valuation allowance

     12,486        5,650  

Other permanent differences

     28        —    

Partnership book losses not subject to tax

     12,251        12,570  
  

 

 

    

 

 

 

Total current income tax expense

     —          —    
  

 

 

    

 

 

 

As of December 31, 2019 and 2018, the Company had no unrecognized tax benefits.

 

F-69


Table of Contents

Oak Street Health, LLC and Affiliates

NOTES TO CONSOLIDATED FINANCIAL STATEMENTS

December 31, 2019 and 2018

(in thousands, except for unit and per-unit data)

 

 

 

Deferred Tax Assets and Liabilities

Deferred income taxes reflect the net tax effects of loss and credit carryforwards and temporary differences between the carrying amounts of assets and liabilities for financial reporting purposes and the amounts used for income tax purposes. Significant components of our deferred tax assets for federal and state income taxes as of December 31, 2019 and 2018 are as follows:

 

     2019      2018  

Deferred income tax assets:

     

Net operating loss carryforwards

   $ 58      $ 70  

Deferred revenue

     765        1,138  

Reserves and accruals

     16,000        7,273  

IBNR reserve

     4,844        797  
  

 

 

    

 

 

 

Total deferred tax assets

     21,667        9,278  

Valuation allowance

     (21,570      (9,084
  

 

 

    

 

 

 

Net deferred income tax assets

     97        194  

Deferred income tax liabilities:

     

481(a) adjustment

     (25      (50

Other deferred tax liabilities

     (72      (144

IBNR reserve

     —          —    
  

 

 

    

 

 

 

Net deferred income tax liabilities

   $ (97    $ (194
  

 

 

    

 

 

 

Net deferred income tax assets

   $ —        $ —    
  

 

 

    

 

 

 

Realization of our deferred tax assets is dependent upon future earnings, if any, the timing and amount of which are uncertain. Because of our lack of U.S. earnings history, the net U.S. deferred tax assets have been fully offset by a valuation allowance. The valuation allowance increased by $12,486 and $5,650 for the years ended December 31, 2019 and 2018, respectively.

At December 31, 2019, the Company had federal and state net operating loss (“NOLs”) carryforwards of approximately $58 and $70, respectively. State net operating loss carryforwards will expire in 2037 if not utilized.

The Company is no longer subject to U.S. federal, state and local, or non-U.S., income tax examinations by tax authorities for years before 2014. As of December 31, 2019, the tax years 2014 through 2018 remain open in the U.S. Due to carryover losses, the NOLs are still subject to examination.

The Company recognizes interest and penalties related to income tax matters in income tax expense. The Company has no amounts accrued for interest or penalties at December 31, 2019 and 2018.

 

F-70


Table of Contents

Oak Street Health, LLC and Affiliates

NOTES TO CONSOLIDATED FINANCIAL STATEMENTS

December 31, 2019 and 2018

(in thousands, except for unit and per-unit data)

 

 

 

NOTE 12 — REDEEMABLE INVESTOR UNITS

The membership interests of Oak Street Health contain five classes of Units, consisting of voting classes of Units known as Founders’ Units (the “Founders’ Units”) and three classes of Investor Units known as Investor Units I, Investor Units II and Investor Units III (collectively with the Initial Investor Units, the “Investor Units”) and a non-voting class of Units (the “Incentive Units”). Due to contingent redemption features, the Investor Units are presented as temporary equity in the mezzanine section of the consolidated balance sheets.

The Unit III class is further divided into four series: the Investor Units III-A, the Investor Units III-B, the Investor Units III-C, and the Investor Units III-D. The holders of Investor Units III-B do not have any governance or voting rights. The Company is authorized to issue up to 100,000,000 Investor Units in aggregate.

Redeemable Investor Units consist of the following as of December 31 at the issuance price per unit:

 

     2019  
     Units Issued
and
Outstanding
     Issuance
Price per
Unit
     Total
Value
 

Investor Units I

     382,572      $ 12.00      $ 4,591  

Investor Units II

     509,796        16.20        8,259  

Investor Units III-A — Issued prior to December 1, 2015

     1,872,409        20.25        37,916  

Investor Units III-A — Issued after December 1, 2015

     6,043,421        26.38        159,425  

Investor Units III-B

     568,613        26.38        15,000  

Investor Units III-C

     747,661        58.78        43,948  

Investor Units III-D

     876,147        58.78        51,500  
  

 

 

       

 

 

 

Total

     11,000,619         $ 320,639  
  

 

 

       

 

 

 

 

     2018  
     Units Issued
and
Outstanding
     Issuance
Price per
Unit
     Total
Value
 

Investor Units I

     382,572      $ 12.00      $ 4,591  

Investor Units II

     509,796        16.20        8,259  

Investor Units III-A — Issued prior to December 1, 2015

     1,872,409        20.25        37,916  

Investor Units III-A — Issued after December 1, 2015

     6,043,421        26.38        159,425  

Investor Units III-B

     568,613        26.38        15,000  

Investor Units III-C

     747,661        58.78        43,948  

Investor Units III-D

     850,629        58.78        50,000  
  

 

 

       

 

 

 

Total

     10,975,101         $ 319,139  
  

 

 

       

 

 

 

 

F-71


Table of Contents

Oak Street Health, LLC and Affiliates

NOTES TO CONSOLIDATED FINANCIAL STATEMENTS

December 31, 2019 and 2018

(in thousands, except for unit and per-unit data)

 

 

 

The following table shows the Company’s activity related to its Investor Units as of and for the years ending December 31:

 

    Investor
Units I
    Investor
Units II
    Investor
Units III-A
    Investor
Units III-B
    Investor
Units III-C
    Investor
Units III D
    Total  

Outstanding, December 31, 2017

    537,499       638,151       5,598,979       —         —         —         6,774,629  

Exercised

    25,000       21,000       —         568,613       —         —         614,613  

Issued

    —         —         2,463,988       —         747,661       850,629       4,062,278  

Tender Offer Repurchase

    (179,927     (149,355     (147,137     —         —         —         (476,419
 

 

 

   

 

 

   

 

 

   

 

 

   

 

 

   

 

 

   

 

 

 

Outstanding, December 31, 2018

    382,572       509,796       7,915,830       568,613       747,661       850,629       10,975,101  

Issued

    —         —         —         —         —         25,518       25,518  
 

 

 

   

 

 

   

 

 

   

 

 

   

 

 

   

 

 

   

 

 

 

Outstanding, December 31, 2019

    382,572       509,796       7,915,830       568,613       747,661       876,147       11,000,619  
 

 

 

   

 

 

   

 

 

   

 

 

   

 

 

   

 

 

   

 

 

 

In February 2018, we issued 568,613 additional shares of Investor Units III-B redeemable investor units for total consideration of $15,000 (see “Warrants” in Note 13) The original issue price was $26.38 per share.

In May 2018, we issued 2,463,988 additional shares of Investor Units III-A redeemable investor units for total consideration of $65,000. The original issue price was $26.38 per share.

In September 2018, we issued 850,629 of a new class of investor units (Investor Units III-D) in exchange for $50,000. The price per unit was $58.78. Investor Units III-D units have the same liquidation preference, voting rights, and preferred return as the other Redeemable Investor Units. In addition, the Units sold are subject to the same redemptions rights as the Company’s other Investor Units and have therefore been included within temporary equity on the Company’s consolidated balance sheets.

In May 2019, we issued 25,518 units of Investor Units III-D in exchange for $1,500. The price per unit was $58.78.

In connection with a Tender Offer (see Note 13), the Company sought to obtain capital to pay the aggregate Tender Offer purchase price through the issuance and sale of Investor Units III-C of the Company. The Company authorized the sale and issuance of up to 1,224,907 Investor Units III-C, which were sold at the same per unit price as the Tender Offer. In April 2018, two investors purchased an aggregate of 747,661 units of Investor Units III-C at $58.78 per unit for total aggregate proceeds of $43,948. The cash proceeds were used by the Company to complete the repurchase of units tendered. There were no embedded features within the III-C Units sold requiring accounting separate from the Units themselves. In addition, the Units sold are subject to the same redemption rights as the Company’s other Investor Units and have therefore been included within temporary equity on the Company’s consolidated balance sheets.

The redeemable Investor Units have the following rights and characteristics:

Dividends

Dividends are payable in cash, if declared, by the Company’s Board or upon a liquidation, deemed liquidation event or as determined by the Board in its sole discretion. The Company has not declared dividends for the years ended December 31, 2019 and 2018, respectively.

 

F-72


Table of Contents

Oak Street Health, LLC and Affiliates

NOTES TO CONSOLIDATED FINANCIAL STATEMENTS

December 31, 2019 and 2018

(in thousands, except for unit and per-unit data)

 

 

 

Preferred Return

Whether or not declared or approved by the Board, the holders of the Investor Units accrue a preferred return in the amount of 8%, per annum, on the varying balance of each Investor Units unreturned capital contribution beginning on the date of initial investment. This preferred return is cumulative and shall take into account, in determining the satisfaction of the preferred return, all distributions resulting from or paid to members holding Investor Units in connection with a dissolution or deemed liquidation event.

The following table shows accumulated dividends on the redeemable Investor Units on a cumulative basis as of the years ended December 31, 2019 and 2018:

 

     2019      2018  
     Units      Per Unit      Total      Units      Per Unit      Total  

Series

                 

Investor Units I

     382,572      $ 7.60      $ 2,908        382,572      $ 6.15      $ 2,352  

Investor Units II

     509,796        8.95        4,563        509,796        7.09        3,613  

Investor Units III-A — Issued prior to December 1, 2015

     1,872,409        9.09        17,020        1,872,409        6.92        12,950  

Investor Units III-A — Issued after December 1, 2015

     6,043,421        6.34        38,322        6,043,421        3.92        23,674  

Investor Units III-B

     568,613        4.06        2,306        568,613        1.80        1,024  

Investor Units III-C

     747,661        8.14        6,089        747,661        3.19        2,383  

Investor Units III-D

     876,147        5.89        5,162        850,629        1.18        1,004  
        

 

 

          

 

 

 
         $ 76,370            $ 47,000  
        

 

 

          

 

 

 

Conversion

While the Company’s Investor Units have no conversion rights related to any of the Investor Unit classes, in response to a Reorganization Plan to convert the Company into a corporate form (as defined in the Oak Street Health LLC Amended and Restated Operating Agreement), Investor Unit holders are eligible to receive capital stock of the successor corporation in number of and with terms relatively consistent to their Investor Units, as ultimately determined by the Company’s Board of Directors.

Redemption

The Company’s Investor Units have no mandatory redemption provisions. The Investor Units are redeemable upon a Deemed Liquidation Event, and the Company determined that it does not fully control the effectuation or consummation of events that would be considered a Deemed Liquidation Event. This is because: (i) the Company’s Board of Directors are required to approve such a transaction, and (ii) the Investor Unit holders are collectively entitled to elect 7 of the 11 Board Members which gives them a majority of the Board of Directors, giving the Investor Unit holders effective control of the Board of Directors. Therefore, the Investor Units are required to be presented outside of permanent equity as mezzanine equity on the Company’s consolidated balance sheets. The Company has evaluated whether any of the potential Deemed Liquidation Events are probable of occurring and has concluded that it is not probable that the Investor Units will become redeemable, and that no subsequent measurement is required.

 

F-73


Table of Contents

Oak Street Health, LLC and Affiliates

NOTES TO CONSOLIDATED FINANCIAL STATEMENTS

December 31, 2019 and 2018

(in thousands, except for unit and per-unit data)

 

 

 

Liquidation

In the event of a liquidation, dissolution, or winding up of the Company, the holders of each of the various types of Investor Units will receive liquidation preference, prior and in preference to any distribution of any of the assets or surplus funds of the Company to the holders of Founders’ Units, equal to the greater of (i) the applicable liquidation preference (the applicable liquidation preference is described in the Fifth Amended and Restated Limited Liability Company Operating Agreement) or (ii) the amount the holders of the Investor Units would receive if such holders had converted their units into Founders’ Units immediately prior to such liquidation event.

Voting Rights

Founders’ Units and Investor Units, specifically excluding the Investor Units III-B, are collectively referred to as “voting units”. On any matter presented to the members for their action and consideration at any meeting, each holder of outstanding voting units shall be entitled to cast the number of votes equal to the number of whole units held of record by such holder as of the record date for determining those Members entitled to vote on any such matters.

NOTE 13 — MEMBERS’ DEFICIT

Common Units

The Company’s common units consists of the following Founders’ Units, Incentive Units, and Profits Interests (see Note 14) as of December 31:

 

     Founders’
Units (par
value of
$0.01 per
unit)
     Incentive Units
(par values
range from
$0.00 to
$26.00 per
unit)
     Profits
Interests
(no
par value)
     Total  

Outstanding, December 31, 2017

     810,463        48,013        695,858        1,554,334  

Granted

           892,118        892,118  

Exercised

     —          6,000        —          6,000  

Repurchased/Forfeited

           (92,681      (92,681

Tender Offer Repurchase

     (204,150      (40,258      (41,147      (285,555
  

 

 

    

 

 

    

 

 

    

 

 

 

Outstanding, December 31, 2018

     606,313        13,755        1,454,148        2,074,216  

Granted

           496,763        496,763  

Repurchased/Forfeited

           (40,115      (40,115
  

 

 

    

 

 

    

 

 

    

 

 

 

Outstanding, December 31, 2019

     606,313        13,755        1,910,796        2,530,864  
  

 

 

    

 

 

    

 

 

    

 

 

 

Tender Offer

The Company issued a Tender Offer to Purchase for cash by the Company dated March 21, 2018 (the “Tender Offer”) up to $72,000 of eligible units at a purchase price of $58.78 per eligible unit. All Investor Units I, Investor Units II, and Investor Units III were eligible to be tendered to the Company for purchase. For each of the

 

F-74


Table of Contents

Oak Street Health, LLC and Affiliates

NOTES TO CONSOLIDATED FINANCIAL STATEMENTS

December 31, 2019 and 2018

(in thousands, except for unit and per-unit data)

 

 

 

Founders, 68,050 Founders’ Units were eligible units and each Founder had agreed to tender 68,050 Founders’ Units for a total of 204,150 tendered. Also, Incentive Units and Profits Interests were eligible to be tendered to the Company if they were not subject to vesting or risk of forfeiture and if they were awarded prior to March 21, 2016.

The Tender Offer expired on April 18, 2018 with the following units being tendered to the Company:

 

Type of Units

   Number
of Units
Tendered
     Purchase
Price per
Unit
     Total
Purchase
Price
 

Investor Units — Series I

     179,927      $ 58.78      $ 10,576  

Investor Units — Series II

     149,355      $ 58.78        8,779  

Investor Units — Series III-A

     147,137      $ 58.78        8,649  
  

 

 

       

 

 

 

Total Redeemable Investor Units

     476,419         $ 28,004  
  

 

 

       

 

 

 

Founders’ Units

     204,150      $ 58.78      $ 12,000  

Incentive Unit Holders

     40,258      $ 58.78        2,366  
  

 

 

       

 

 

 

Total Common Units

     244,408         $ 14,366  
  

 

 

       

 

 

 

Profits Interests — Granted prior to December 1, 2015

     37,942      $ 38.74      $ 1,470  

Profits Interests — Granted after December 1, 2015

     3,205      $ 33.51        107  
  

 

 

       

 

 

 

Total Profits Interests

     41,147         $ 1,577  
  

 

 

       

 

 

 

On April 20, 2018, the Company purchased all eligible units, other than Profits Interests subject to a hurdle value, at a price of $58.78 per eligible unit net to the sellers in cash, without interest. The Company purchased Profits Interests that had a hurdle value at a price for each Profits Interests equal to the excess of $58.78 over the per Profits Interests amount of that hurdle value net to the sellers in cash, without interest. The Tender Offer was not conditioned on any minimum number of eligible units being tendered. The purchase price offered in the Tender Offer for eligible units was the same for all classes of eligible units (other than Profits Interests, for which the purchase price was adjusted to reflect the applicable hurdle value), even though their relative priorities in distributions may differ. Eligible units that the Company acquired pursuant to the Tender Offer were cancelled and retired by the Company.

The Tender Offer price paid for the Redeemable Investor Units was a premium paid at redemption representing a return similar to a dividend to the preferred unitholders. Accordingly, the difference of $20,313 between the fair value of the consideration paid of $28,004 by the Company upon redemption and the carrying value of the Redeemable Investor Units of $7,691 was treated as a deemed dividend in the consolidated financial statements and added to the Company’s net loss to arrive at net loss attributable to common unitholders in the calculation of net loss per unit.

The Tender Offer price paid for the Common Units (including Profits Interests) was repurchased at an amount per unit significantly in excess of the fair value of those units repurchased, so an allocation of the repurchase price to other elements of the Tender Offer was necessary. There is a presumption that a significant excess amount paid over the fair value represents an element other than only a treasury unit repurchase. The Company determined that the excess represents compensation expense and has recorded $12,104 within corporate, general

 

F-75


Table of Contents

Oak Street Health, LLC and Affiliates

NOTES TO CONSOLIDATED FINANCIAL STATEMENTS

December 31, 2019 and 2018

(in thousands, except for unit and per-unit data)

 

 

 

and administrative expenses in the consolidated statements of operations related to the excess paid over fair value.

Warrants

Subsequent to closing the sale of Investor Units III-A to an investor in December 2015, the Company and the investor had a disagreement related to the issuance of the Investor Units III-A. The Company agreed to issue 568,613 warrants to entitle the investor to purchase up to an aggregate $15,000 in Investor Units III-B at a price of $26.38 per unit to settle the disagreement. The warrant terms stated that the investor may exercise the warrants on a single occasion any time between the date of issuance and expiration date. On February 22, 2018, the investor exercised all 568,613 warrants to purchase Investor Units III-B of the Company at an exercise price of $26.38 per unit for total proceeds of $15,000 to the Company. The Company accounted for the warrant obligation as a liability. There were no warrants remaining for the years ending December 31, 2019 and 2018. The Company recognized a change in fair value of the warrants of $(211) in 2018, which was recorded within other income/(expense).

NOTE 14 — UNIT-BASED COMPENSATION

Incentive Units Options

In 2013, the Company’s Board adopted an equity incentive plan, subsequently replaced by the Equity Incentive Plan in 2015, in which the Company has granted awards in the form of Incentive Units options to employees, officers, directors, consultants, and other service providers of the Company. During the year ended December 31, 2018, 6,000 Incentive Units options were exercised. At the end of years ended December 31, 2019 and 2018, 2,000 options remained outstanding. The options outstanding as of December 31, 2018 and 2019 have a per unit exercise price of $12.00.

Profits Interests

In 2015, the Company’s Board adopted the Equity Incentive Plan (the “Equity Incentive Plan”). Under the Equity Incentive Plan, the Company has granted awards in the form of Profits Interests to employees, officers, and directors. As of March 21, 2018, a maximum of 2,053,143 Profits Interests may be granted under the Equity Incentive Plan. Awards under the Equity Incentive Plan are granted on a discretionary basis and are subject to the approval of the Company’s Board.

During the period ended December 31, 2019 and 2018, the Company entered into award agreements (“Profits Interest Award”) which grant Profits Interests of the Company. These Profits Interests represent profits interest ownership in the Company tied solely to the accretion, if any, in the value of the Company following the date of issuance of such Profits Interests. Profits Interests participate in any increase of the Company value related to their profits interests after the hurdle value has been achieved and the Company’s Profits Interests receive the agreed-upon return on their invested capital.

The Profits Interests awards generally vest either over a requisite service period or are contingent upon a performance condition. The Company granted 496,763 and 892,118 Incentive Units awards during the years ended December 31, 2019 and 2018, respectively.

 

F-76


Table of Contents

Oak Street Health, LLC and Affiliates

NOTES TO CONSOLIDATED FINANCIAL STATEMENTS

December 31, 2019 and 2018

(in thousands, except for unit and per-unit data)

 

 

 

Each Profits Interests award contains the following material terms:

 

  (i)

The Profits Interests receive distributions (other than tax distributions) only upon a liquidity event, as defined, that exceeds a threshold equivalent to the fair value of the Company, as determined by the Company’s Board of Directors, at the grant date.

 

  (ii)

A portion of the awards vest over a period of continuous employment or service (“Service-Vesting Units”) while the other portion of the awards only vest in the event of the Sponsor’s Exit (“Performance-Vesting Units”), as defined by the Equity Incentive Plan. The Service-Vesting Units provide for accelerated vesting upon Sponsor’s Exit should the participant’s employment be terminated (other than for cause) after the Sponsor’s Exit, but prior to the final service vesting date.

 

  (iii)

All awards include a repurchase option at the election of the Company for the vested portion upon termination of employment or service.

Profits Interests are accounted for as equity using the fair value method, which requires the measurement and recognition of compensation expense for all profit interest-based payment awards made to the Company’s employees based upon the grant-date fair value. The Company has concluded that both the Service-Vesting Units and the Performance-Vesting Units are subject to a market condition, and has assessed the market condition as part of its determination of the grant date fair value.

For Performance-Vesting Units, the Company recognizes unit-based compensation expense when it is probable that the performance condition will be achieved. The Company will analyze if a performance condition is probable for each reporting period through the settlement date for awards subject to performance vesting. For Service-Vesting Units, the Company recognizes unit-based compensation expense over the requisite service period for each separately vesting portion of the profits interest as if the award was, in-substance, multiple awards.

Accordingly, the Company determined the fair value of each award on the date of grant using both the income and market approaches, including the backsolve method with the following assumptions used for grants issued for the years ended December 31, 2019 and 2018:

 

     2019     2018  

Risk-Free Rate

     1.58     2.46

Volatility

     35.00     35.00

Time to Liquidity Event (Years)

     2.19       2.80  

The volatility assumption used in the weighted-average income and market approaches is based on the expected volatility of public companies in similar industries, adjusted to reflect the differences between the Company and public companies in size, resources, time in industry, and breadth of product and service offerings. Expected dividend yield was assumed to be zero given the Company’s history of declaring dividends and the Company’s lack of intent to pay dividends in the foreseeable future.

 

F-77


Table of Contents

Oak Street Health, LLC and Affiliates

NOTES TO CONSOLIDATED FINANCIAL STATEMENTS

December 31, 2019 and 2018

(in thousands, except for unit and per-unit data)

 

 

 

The following is a summary of Profits Interests award transactions as well as the Profits Interests outstanding and their corresponding hurdle values as of and for the years ended December 31, 2019 and 2018:

 

     Profits Interests      Weighted-
Average
Grant Date Fair
Value
 

Outstanding, December 31, 2017

     695,858      $ 2.02  

Granted

     892,118        2.61  

Vested

     131,558        1.81  

Forfeited/Repurchased

     (133,828      2.33  
  

 

 

    

 

 

 

Outstanding, December 31, 2018

     1,454,148        2.35  

Granted

     496,763        42.35  

Vested

     193,375        2.32  

Forfeited/Repurchased

     (40,115      5.74  
  

 

 

    

 

 

 

Outstanding, December 31, 2019

     1,910,796        12.68  
  

 

 

    

 

 

 

Vested outstanding, December 31, 2019

     389,531     
  

 

 

    

Vested outstanding, December 31, 2018

     205,665     
  

 

 

    

 

     As of December 31, 2019             As of December 31, 2018  
     Units
Outstanding
     Hurdle
Value
            Units
Outstanding
     Hurdle
Value
 
     111,076      $ 234,834           118,737      $ 234,834  
     160,492        306,706           166,929        306,712  
     45,275        342,451           52,050        342,451  
     265,374        608,955           273,421        608,966  
     462,292        645,000           451,908        645,000  
     521,225        696,700           52,201        696,723  
     345,062        1,310,000           338,902        1,310,000  
  

 

 

          

 

 

    

Total

     1,910,796           Total        1,454,148     
  

 

 

          

 

 

    

The Company recognized $4,099 and $806 in unit-based compensation expense related to the Profits Interests for the years ended December 31, 2019 and 2018, respectively. These amounts are recognized within corporate, general and administrative expenses in the consolidated statements of operations. At December 31, 2019, the Company has approximately $8,882 in unrecognized compensation expense related to non-vested Service-Vesting awards that will be recognized over the weighted-average period of 1.13 years. As of December 31, 2019, the Company has approximately $10,569 in unrecognized compensation expense related to Performance-Vesting units.

Investor Units Options

In late 2013 and 2014, the Board issued Investor Units options which represented options to purchase redeemable Investor units in the Company’s Investor Units II. The Company has not issued any Investor Units options since 2014 and none were forfeited prior to exercise.

 

F-78


Table of Contents

Oak Street Health, LLC and Affiliates

NOTES TO CONSOLIDATED FINANCIAL STATEMENTS

December 31, 2019 and 2018

(in thousands, except for unit and per-unit data)

 

 

 

During the year ended December 31, 2018, all Investor Units options were exercised. No options remained outstanding at the end of the period.

NOTE 15 — LITIGATION AND CONTINGENCIES

Contingencies: The Company is presently, and from time to time, subject to various claims and lawsuits arising in the normal course of business. In the opinion of management, the ultimate resolution of these matters will not have a material adverse effect on the Company’s financial position or results of operations.

Uncertainties: The healthcare industry is subject to numerous laws and regulations of federal, state and local governments. These laws and regulations include, but are not limited to, matters such as licensure, accreditation, Government healthcare program participation requirements, reimbursement for patient services, and Medicare and Medicaid fraud and abuse. Recently, government activity has increased with respect to investigations and allegations concerning possible violations of fraud and abuse statues and regulations by healthcare providers. Violations of these laws and regulations could result in expulsion from government healthcare programs together with imposition of significant fines and penalties, as well as significant repayments for patient services billed.

Management believes that the Company is in compliance with fraud and abuse as well as other applicable government laws and regulations. While no regulatory inquiries have been made, compliance with such laws and regulations is subject to government review and interpretation, as well as regulatory actions unknown at this time.

NOTE 16 — COMMITMENTS — OPERATING LEASES

The Company leases corporate office space and operating facilities under operating leases. The Company’s headquarters is located in Chicago, Illinois.

Minimum lease payments with respect to operating leases of the Company are as follows:

 

2020

   $ 11,133  

2021

     11,345  

2022

     11,472  

2023

     10,443  

2024

     9,769  

Thereafter

     75,334  
  

 

 

 
   $ 129,496  
  

 

 

 

The Company recognized $14,459 and $7,296 of rent expense in 2019 and 2018, respectively, included in corporate, general and administrative expenses in the consolidated statements of operations.

Various lease agreements provide for escalating rent payments over the life of the respective lease and the Company recognizes rent expense on a straight-line basis over the life of the lease.

This results in a non-interest-bearing liability (deferred rent) that increases during the early portion of the lease term, as the cash paid is less than the expense recognized, and reverses by the end of the lease term. The

 

F-79


Table of Contents

Oak Street Health, LLC and Affiliates

NOTES TO CONSOLIDATED FINANCIAL STATEMENTS

December 31, 2019 and 2018

(in thousands, except for unit and per-unit data)

 

 

 

Company has recorded $12,901 and $7,189 at December 31, 2019 and 2018, respectively, of deferred rent that is classified as a long-term liability in the consolidated balance sheets.

In addition to base rent, the centers are generally responsible for their proportion of real estate taxes and common area charges. Most of the leases contain renewal options at the Company’s election whereby the lease could be extended for terms ranging from five to ten years with base rent escalations.

NOTE 17 — RETIREMENT PLAN

The Company maintains a profit sharing and retirement savings 401(k) plan (the “401(k) Plan”) for full-time employees. Participants may elect to contribute to the 401(k) Plan, through payroll deductions, subject to Internal Revenue Service limitations. At its discretion, the Company makes 4% matching and/or profit-sharing contributions to the 401(k) Plan. The Company recorded expense of $3,102 and $2,413 in salaries and employee benefits in the accompanying consolidated statements of operations during 2019 and 2018, respectively, for discretionary matching and profit-sharing contributions to the 401(k) Plan.

NOTE 18 — VARIABLE INTEREST ENTITIES

The Physician Groups (as defined in Note 1) were established to employ healthcare providers, contract with managed care payors, and to deliver healthcare services to patients in the markets that the Company serves.

The Company evaluated whether it has a variable interest in the Physician Groups, whether the Physician Groups are VIEs, and whether the Company has a controlling financial interest in the Physician Groups. The Company concluded that it has variable interests in the Physician Groups on the basis of its Administrative Service Agreement (“ASA”) which provides for reimbursement of costs and a management fee payable to the Company from the Physician Groups in exchange for providing management and administrative services which creates risks and a potential return to the Company. The Physician Group’s equity at risk, as defined by U.S. GAAP, is insufficient to finance its activities without additional support, and, therefore, the Physician Groups are considered VIEs.

In order to determine whether the Company has a controlling financial interest in the Physician Groups, and, thus, is the Physician’s primary beneficiary, the Company considered whether it has i) the power to direct the activities of Physician Groups that most significantly impact its economic performance and ii) the obligation to absorb losses of the Physician Groups that could potentially be significant to it or the right to receive benefits from Physician Groups that could potentially be significant to it. The Company concluded that the unitholders and employees of the Physician Groups are structured in a way that neither unitholder, employees nor their designees has the individual power to direct the activities of the Physician Groups that most significantly impact its economic performance. Under the ASA, MSO is responsible for providing management and administrative services related to the growth of the patient population of the Physician Groups, the management of that population’s healthcare needs, and the provision of required healthcare services to those patients. The Company has concluded that the success or failure of MSO in conducting these activities will most significantly impact the economic performance of the Physician Groups. In addition, the Company’s variable interests in the Physician Groups provide the Company with the right to receive benefits that could potentially be significant to it. The single member of the Physician Groups is a member and employee of OSH. As a result of this analysis, the Company concluded that it is the primary beneficiary of the Physician Groups and therefore consolidates the balance sheets, results of operations and cash flows of the Physician Groups. The Company performs a qualitative assessment of the Physician Groups on an ongoing basis to determine if it continues to be the primary beneficiary.

 

F-80


Table of Contents

Oak Street Health, LLC and Affiliates

NOTES TO CONSOLIDATED FINANCIAL STATEMENTS

December 31, 2019 and 2018

(in thousands, except for unit and per-unit data)

 

 

 

The table below illustrates the VIE assets and liabilities and performance for the Physician Groups as of and for the years ended December 31:

 

     2019      2018  

Total assets

   $ 252,629      $ 89,748  

Total liabilities

     230,527        56,691  

Total revenues

     549,046        317,938  

Operating expenses:

     

Medical claims expense

     383,437        226,724  

Cost of care, excluding depreciation and amortization

     41,092        25,950  
  

 

 

    

 

 

 

Total operating expenses

     424,529        252,674  

Physician Group revenues consist of amounts recognized for services provided to patients and includes capitated revenue and a portion of the Company’s other patient service revenue, and exclude certain care management services. All capitation arrangements are drafted at the Physician Group level.

Operating expenses consist primarily of medical claims expense, a majority of which are third-party medical claims expenses and administrative health plan fees, and exclude fees to perform payor delegated activities and provider excess insurance costs. Cost of care, excluding depreciation and amortization primarily includes provider salaries and benefits and other clinical operating costs which are reported in cost of care, excluding depreciation and amortization in the consolidated statements of operations. These amounts do not include intercompany revenues and costs, principally management fees between MSO and the Physician Groups, which are eliminated in consolidation.

There are no restrictions on the Physician Groups’ assets or on the settlement of its liabilities. The assets of the Physician Groups can be used to settle obligations of the Company. The Physician Groups are included in the Company’s obligated group; thus, creditors of the Company have recourse to the assets owned by the Physician Groups. There are no liabilities for which creditors of the Physician Groups do not have recourse to the general credit of the Company. There are no restrictions placed on the retained earnings or net income of the Physician Groups with respect to potential dividend payments.

NOTE 19 — RELATED PARTIES

In September 2018, the Company signed an agreement issuing 850,629 of a new class of investor units (Investor Units III-D) to Humana in exchange for $50,000. Members’ capital related to Humana represent $55,084 and $51,004 of the members’ capital balance at December 31, 2019 and 2018, respectively, which includes accumulated preferred dividends in addition to Humana’s invested capital (see Note 12).

Revenues: The Company also has capitated managed care contracts with Humana. Total capitated revenues related to the Humana payor contracts were $307,867 and $201,364 in 2019 and 2018, respectively. Receivables from Humana represent $49,647 and $52,421 of the capitated accounts receivable balance at December 31, 2019 and 2018, respectively. Within the Company’s other patient services revenue, revenues from Humana are included in both fee-for-service revenue and care coordination revenue. The Company has recognized $620 and

 

F-81


Table of Contents

Oak Street Health, LLC and Affiliates

NOTES TO CONSOLIDATED FINANCIAL STATEMENTS

December 31, 2019 and 2018

(in thousands, except for unit and per-unit data)

 

 

 

$764 in other patient service revenue in 2019 and 2018, respectively, related to the fee-for-service revenues. The Company has recognized $2,373 and $2,313 in other patient service revenue in 2019 and 2018, respectively, related to the Care Coordination arrangements. Receivables from Humana represent $66 and $141 of the other accounts receivable balance at December 31, 2019 and 2018, respectively, which is all related to fee-for-service arrangements. The unearned portion of the care coordination payments is recorded in both the short term and long-term other liabilities accounts. The liability related to Humana care coordination payments represents $2,540 and $2,231 of the other current liabilities and $4,705 and $4,642 of the other long-term liabilities balances at December 31, 2019 and 2018, respectively.

Expenses: Total medical claims expenses related to the Humana payor contracts were $211,577 and $149,416 in 2019 and 2018, respectively. Unpaid claims related to Humana capitated contracts represent $58,916 and $38,463 of the liability for unpaid claims balance at December 31, 2019 and 2018, respectively.

The Humana Alliance Provision contains an arrangement for a license fee that is payable by the Company to Humana for the Company’s provision of health care services in certain centers owned or leased by Humana. The license fee is a reimbursement to Humana for its costs of owning or leasing and maintaining the centers, including rental payments, center maintenance or repair expenses, equipment expenses, special assessments, cost of upgrades, taxes, leasehold improvements, and other expenses identified by Humana. The total license fees paid to Humana during the years ended December 31, 2019 and 2018 were $2,100 and $906, respectively, and are included in corporate, general and administrative expenses in the consolidated statement of operations. The liability for the Humana license fee represents $2,753 and $2,262 of the other current liabilities balance at December 31, 2019 and 2018, respectively.

The Company has entered into certain lease arrangements with Humana, which accounts for approximately $1,549 and $1,125 of the total operating lease rental payments for the year ended December 31, 2019 and 2018, respectively. The deferred rent liability related to Humana leases represent $1,034 and $422 at December 31, 2019 and 2018, respectively.

NOTE 20 — SEGMENT FINANCIAL INFORMATION

The Company operates in and reports as a single operating segment, which is to care for its patient’s needs. The Company provides reports to its chief operating decision maker (“CODM”), who regularly reviews financial operating results on a consolidated basis for purposes of allocating resources and evaluating financial performance. Although the Company derives its revenues from a number of different geographic regions, the Company neither allocates resources based on the operating results from the individual regions, nor manages each individual region as a separate business unit. The Company’s CODM manages the operations on a consolidated basis to make decisions about overall corporate resource allocation and to assess overall corporate profitability. As of December 31, 2019 and 2018, all of the Company’s long-lived assets were located in the United States and all revenue was earned in the United States.

NOTE 21 — PROFESSIONAL LIABILITY

The physicians employed by the Physician Groups were insured for professional liability exposure on a claims-made basis with a master insurance policy issued by CNA. The master policy renews in August of each year and

 

F-82


Table of Contents

Oak Street Health, LLC and Affiliates

NOTES TO CONSOLIDATED FINANCIAL STATEMENTS

December 31, 2019 and 2018

(in thousands, except for unit and per-unit data)

 

 

 

newly employed physicians and terminating physicians are added or deleted to the coverage by endorsement, with premiums prorated to the next year’s expiration date. The limits of the coverage are $1,000 each claim and $3,000 in aggregate. Additional insureds on the policy include the individual center entities at which the physicians practice, the physician employees and the MSO.

NOTE 22 — NET LOSS PER UNIT

Net loss per common unit for the years ended December 31, 2019 and 2018 are based on the weighted average number of common units outstanding during the period. The common units include both the Founders’ and non-voting common units which have identical economics. The Company determined that Investor Units, which are designated as preferred units, and Profits Interests are participating securities under the two-class method. However, such instruments do not have a contractual obligation to share in losses, and therefore no undistributed losses have been allocated to them. Amounts allocated to the Investor Units include the dividend for each period presented as well as the deemed dividend related to the Tender Offer in April 2018.

Diluted net loss per common unit is computed by adjusting the net loss available to common unitholders and the weighted-average number of common units outstanding to give effect to potentially dilutive securities. The Company has issued potentially dilutive instruments in the form of Incentive Options granted to the Company’s employees, officers, directors, and members. The Company did not include any of these instruments in its calculation of diluted loss per unit during the years ended December 31, 2019 and 2018 because to include them would be anti-dilutive due to the Company’s net loss during such periods.

The following table sets forth the computation of basic and diluted net loss per common unit for the years ended December 31:

 

     2019      2018  

Net loss attributable to unitholders — basic and diluted:

     

Net loss attributable to the Company

   $ (107,862    $ (79,544

Less: Undeclared and deemed dividends on Investor Units

     (29,370      (39,118
  

 

 

    

 

 

 

Net loss attributable to common unitholders

     (137,232      (118,662
  

 

 

    

 

 

 

Weighted average common units outstanding

     620,068        689,957  

Net loss attributable to common unitholders — basic and diluted

   $ (221.32    $ (171.98

Potentially dilutive securities excluded from the computation of diluted net loss per unit because including them would have been anti-dilutive

     

Options to purchase Incentive Units

     2,000        2,000  

Options to purchase Investor Units

             

Preferred Series III-B warrants

             

Profits Interests

     1,910,796        1,454,148  
  

 

 

    

 

 

 

Total

     1,912,796        1,456,148  
  

 

 

    

 

 

 

 

F-83


Table of Contents

Oak Street Health, LLC and Affiliates

NOTES TO CONSOLIDATED FINANCIAL STATEMENTS

December 31, 2019 and 2018

(in thousands, except for unit and per-unit data)

 

 

 

NOTE 23 — PRO FORMA INFORMATION (UNAUDITED)

The Company evaluates its legal structure from time to time to assess whether the existing legal structure is the most appropriate for our operations and owners. The following paragraphs detail the impact to our financials should we decide to convert the Company to a corporation in accordance with Subchapter C of the Internal Revenue Code (a “C” corporation).

The pro forma net income taxes and pro forma net income reflect federal and state income taxes (assuming a 25% combined effective tax rate) as if the Company had been taxed as a C corporation for the years ended December 31, 2019 and 2018. The Company determined that the pro forma net income tax expense for the years ended December 31, 2019 and 2018 was zero, and accordingly, and pro forma net income remained unchanged from amounts as reported.

Additionally, deferred income tax assets and liabilities will be recognized as a result of the conversion from a limited liability company to a C corporation. The Company is in a net deferred tax asset position. In accordance with accounting standards, the Company has recorded a valuation allowance to reduce the value of the net deferred tax assets to zero, the amount that is more likely than not to be realized. In evaluating the amount of deferred tax assets that were more likely than not to be realized the Company looked at all evidence both positive and negative in making its determination. The Company is in a cumulative loss position for the past three years which is considered significant negative evidence that is difficult to overcome on a “more likely than not” standard through objectively verifiable data. Based on an evaluation in accordance with the accounting standards, as of December 31, 2019 and 2018, a valuation allowance has been recorded against the net U.S. Federal and State deferred tax assets in order to measure only the portion of the deferred tax assets that are more likely than not to be realized based on the weight of all the available evidence.

NOTE 24 — SUBSEQUENT EVENTS

Management of the Company has evaluated subsequent events through April 1, 2020, the date on which the consolidated financial statements were issued.

In January 2020, the Company amended the debt agreement with Hercules to provide for: (i) the extension of the amortization date from July 1, 2020 to October 1, 2021, (ii) the extension of the loan maturity date from June 1, 2022 to December 1, 2022, (iii) the change in interest rate to the greater of either 9.75% or the sum of the prime rate plus 5.00%, (iv) the change in prepayment charge to 2.0% of the amount prepaid if amounts are prepaid prior to June 30, 2020; 1% if prepaid after June 30, 2020 but on or prior to December 31, 2020; and 0.5% if prepaid thereafter prior to maturity, and (v) the elimination of all financial covenants with the exception of the net patient-level contribution covenant.

In February 2020, the Company authorized and issued the sale of 1,471,623 of a new class of investor units (Investor Units III-E) through a private placement offering in exchange for $230,000. Investor Units III-E units have the same liquidation preference, voting rights, and preferred return as the other Redeemable Investor Units.

In March 2020 the World Health Organization declared the global novel coronavirus disease 2019 (COVID-19) outbreak a pandemic. The rapid spread of COVID-19 around the world and throughout the United States has altered the behavior of businesses and people in a manner that is resulting in significant negative effects on

 

F-84


Table of Contents

Oak Street Health, LLC and Affiliates

NOTES TO CONSOLIDATED FINANCIAL STATEMENTS

December 31, 2019 and 2018

(in thousands, except for unit and per-unit data)

 

 

 

federal, state and local economies, the duration of which is not known at this time. The ultimate impact of these matters to the Company and its financial condition is presently unknown. The accompanying consolidated financial statements as of and for the year ended December 31, 2019 do not reflect the effects of these subsequent events.

 

F-85


Table of Contents

 

 

10,723,821 Shares

 

LOGO

Oak Street Health, Inc.

 

 

Prospectus

 

 

J.P. Morgan

Goldman Sachs & Co. LLC

Morgan Stanley

William Blair

Piper Sandler

Truist Securities

 

 

 

February 10, 2021