Please wait
Table of Contents

Filed Pursuant to Rule 424(b)(4)
Registration No. 333-256433

12,052,258 Shares

 

 

LOGO

COMMON STOCK

 

 

The selling shareholders identified in this prospectus are offering an aggregate of 12,052,258 shares of common stock. We are not selling any shares under this prospectus and will not receive any proceeds from the sale of shares by the selling shareholders. Our common stock is listed on the New York Stock Exchange under the symbol “OSH.” On May 21, 2021, the last reported sale price of our common stock on the New York Stock Exchange was $63.33 per share.

We are an “emerging growth company” as defined under the federal securities laws, and as such, we have elected to comply with certain reduced reporting requirements for this prospectus and may elect to do so in future filings.

 

 

See “Risk Factors” beginning on page 7 to read about factors you should consider before buying shares of our common stock.

 

 

Neither the Securities and Exchange Commission nor any other regulatory body has approved or disapproved of these securities or passed upon the accuracy or adequacy of this prospectus. Any representation to the contrary is a criminal offense.

 

 

 

     Per Share      Total  

Public offering price

   $ 62.00    $ 747,239,996

Underwriting discount(1)

   $ 1.86      $ 22,417,200  

Proceeds, before expenses, to the selling shareholders.

   $ 60.14      $ 724,822,796  

 

(1)

See “Underwriting” for a description of compensation payable to the underwriters.

The underwriters may also exercise their option to purchase up to an additional 1,807,838 shares from the selling shareholders, at the public offering price, less the underwriting discount, for 30 days after the date of this prospectus.

The underwriters expect to deliver the shares of common stock against payment in New York, New York on June 1, 2021.

 

J.P. Morgan   Goldman Sachs & Co. LLC   Morgan Stanley
William Blair  

 

Piper Sandler

 

 

Truist Securities

 

 

Prospectus dated May 26, 2021.


Table of Contents

TABLE OF CONTENTS

 

     Page  

Prospectus Summary

     1  

Risk Factors

     7  

Forward-Looking Statements

     13  

Market and Industry Data

     16  

Use of Proceeds

     17  

Dividend Policy

     18  

Organizational Transactions

     19  

Capitalization

     22  

Dilution

     23  

Principal and Selling Shareholders

     24  

Certain Relationships and Related Party Transactions

     27  

Description of Capital Stock

     31  

Shares Eligible for Future Sale

     38  

Material U.S. Federal Income Tax Consequences to Non-U.S. Holders

     41  

Underwriting

     45  

Legal Matters

     56  

Experts

     57  

Where you Can Find More Information

     58  

Incorporation of Certain Information by Reference

     59  

Neither we, the selling stockholders or the underwriters have authorized anyone to provide you with any information or to make any representations other than those contained or incorporated by reference in this prospectus or in any free writing prospectuses we have authorized for use in connection with this offering. We, the selling shareholders and the underwriters take no responsibility for, and can provide no assurance as to the reliability of, any other information that others may give you. The selling shareholders are offering to sell, and seeking offers to buy, shares of our common stock only in jurisdictions where offers and sales are permitted. The information contained or incorporated by reference in this prospectus or in any applicable free writing prospectus is accurate only as of its date, regardless of its time of delivery or of any sale of our common stock. Our business, financial condition, results of operations and future growth prospects may have changed since that date.

For investors outside of the United States, neither we, the selling shareholders nor any of the underwriters have done anything that would permit this offering or possession or distribution of this prospectus in any jurisdiction where action for that purpose is required, other than in the United States. You are required to inform yourselves about, and to observe any restrictions relating to, this offering and the distribution of this prospectus outside of the United States.


Table of Contents

BASIS OF PRESENTATION

In connection with our initial public offering (“IPO”) in August 2020, we effected certain organizational transactions. Unless otherwise stated or the context otherwise requires, all information in this prospectus reflects the consummation of the organizational transactions, including the IPO, which we refer to collectively as the “Organizational Transactions.” See “Organizational Transactions” for a description of the Organizational Transactions and a diagram depicting our structure after giving effect to the Organizational Transactions.

Unless we state otherwise or the context otherwise requires, the terms “we,” “us,” “our,” “our business” and “our company” and similar references refer: (1) on or following the consummation of the Organizational Transactions, to Oak Street Health, Inc. and its consolidated subsidiaries, including Oak Street Health, LLC and its affiliated medical groups, and (2) prior to the consummation of the Organizational Transactions, to Oak Street Health, LLC and its consolidated subsidiaries, including its affiliated medical groups.

We are a holding company and our sole asset is the capital stock of our wholly owned subsidiaries, including Oak Street Health, LLC. Oak Street Health, Inc. operates and controls all of the business and affairs and consolidates the financial results of Oak Street Health, LLC. Oak Street Health, LLC is the predecessor of the issuer, Oak Street Health, Inc., for financial reporting purposes. The Organizational Transactions are considered transactions between entities under common control. As a result, the financial statements for periods prior to the IPO and the Organizational Transactions have been adjusted to combine the previously separate entities for presentation purposes.


Table of Contents

PROSPECTUS SUMMARY

This summary highlights selected information contained elsewhere in this prospectus and in the documents incorporated by reference into this prospectus. This summary does not contain all of the information that you should consider before investing in our common stock. For a more complete understanding of us and this offering, you should read and carefully consider the entire prospectus and the more detailed information set forth under “Risk Factors” and “Management’s Discussion and Analysis of Financial Condition and Results of Operations” and our consolidated financial statements and the related notes contained in our Annual Report on Form 10-K for the year ended December 31, 2020 and Quarterly Report on Form 10-Q for the three months ended March 31, 2021, which are incorporated by reference into this prospectus. Some of the statements in this prospectus are forward-looking statements. See “Forward-Looking Statements.”

Overview

Since our founding in 2012, our mission has been to build a primary care delivery platform that directly addresses rising costs and poor outcomes, two of the most pressing challenges facing the United States healthcare industry. Our patient-centered approach focuses on meaningfully improving the quality of care for the most at-risk populations. It represents the frontline implementation of the solutions addressing the most powerful trends in healthcare, mainly the shift towards value-based care and increasing patient consumerism. Our approach disrupts the current state of care delivery for Medicare-eligible patients and aligns the incentives of our patients, our providers and our payors by simultaneously improving health outcomes and care quality, lowering medical costs and improving the patient experience.

To pursue our mission, we created a technology-enabled, integrated platform, which we refer to as the Oak Street Platform, to deliver value-based care focused exclusively on Medicare patients. The key attributes that differentiate the Oak Street Platform include:

 

   

Our patient focus. We are focused on the Medicare-eligible population, which generally has consistent, clinically cohesive needs and which we believe represents the greatest potential for cost savings, while still benefiting patient health outcomes, in our current healthcare system.

 

   

Our technology-enabled model. We leverage technology that compiles and analyzes comprehensive patient data and provides actionable health insights through applications that are embedded in care delivery workflows, including at the point of patient-provider interaction.

 

   

Our integrated approach to care delivery. We integrate a personalized approach to primary care, proactive management of our patients’ health needs and expanded preventive services to keep our patient population healthy, reducing the number of hospitalizations and other expensive and unnecessary utilization of the healthcare system. As such, we focus on delivering what we believe to be the right care in the right setting, encouraging our patients to visit us in our centers, while also offering robust virtual and digital engagement options.

 

   

Our value-based relationships. Our value-based capitation contracts reward us for providing high-quality care rather than driving a high volume of services.

According to the Centers for Medicare & Medicaid Services (“CMS”), healthcare spending in the United States reached nearly $3.8 trillion, and Medicare accounted for $800 billion of spending in 2019. We believe the core addressable market for the Oak Street Platform is approximately 27 million Medicare eligibles in our target demographic, which we believe represents an approximate $325 billion annual industry revenue opportunity. We determine the core addressable market by multiplying an estimate of average annual revenue of $12,000 per member, which is derived from our experience and industry knowledge and which we believe represents a reasonable national assumption, by the number of Medicare eligibles in our target markets. Average spending on



 

1


Table of Contents

Medicare is projected by CMS to grow approximately 7% annually, driven primarily by the aging United States population as well as the high prevalence of chronic conditions and the associated cost of care for these conditions among the Medicare eligible population.

We reimagined the approach to caring for a patient population with a high prevalence of chronic conditions and purpose-built the Oak Street Platform to improve health outcomes and combat wasteful spending. The Oak Street Platform consists of (i) Our Centers, (ii) Our Interdisciplinary Care Teams, (iii) Canopy: Our Purpose-Built, End-to-End Technology and (iv) Our Care Delivery Approach.

Although we have incurred net losses since inception, we believe that the Oak Street Platform has enabled us to create a healthcare model where all constituencies involved have the ability to “Win.” Our patients, payors and providers are incentivized to adopt the Oak Street Platform and each has the potential to benefit in a meaningful way.

 

   

Patients. We leverage our differentiated care delivery model to improve the health of our patients, effectively manage their chronic conditions and avoid unnecessary hospitalizations while greatly improving their patient experience.

 

   

Payors. We enter into arrangements with Medicare Advantage (“MA”) plans to manage the care of our patients, allowing us to control the plans’ medical costs, increase the plans’ Medicare quality scoring, improve the plans’ profit margin and help the plans grow membership.

 

   

Providers. We enable our providers to focus on improving the lives of their patients and improve their job satisfaction by providing them with meaningful clinical support and customized technology resources.

For a description of our business, financial condition, results of operations and other important information regarding us, see our filings with the SEC incorporated by reference in this prospectus. For instructions on how to find copies of the filings incorporated by reference in this prospectus, see “Where You Can Find More Information.”

General Corporate Information

Oak Street Health, Inc. was incorporated as a Delaware corporation on October 22, 2019 in anticipation of our IPO. Our principal executive offices are located at 30 W. Monroe Street, Suite 1200, Chicago, Illinois 60603. Our telephone number is (312) 733-9730. Our website address is www.oakstreethealth.com. The information contained on, or that can be accessed through, our website is not incorporated by reference into this prospectus, and you should not consider any information contained on, or that can be accessed through, our website as part of this prospectus or in deciding whether to purchase our common stock. We are a holding company and all of our business operations are conducted through our subsidiaries and affiliated medical groups.

This prospectus includes our trademarks and service marks, such as “Oak Street Health,” which are protected under applicable intellectual property laws and are the property of us or our subsidiaries. This prospectus also contains trademarks, service marks, trade names and copyrights of other companies, such as “Humana,” “WellCare,” and “Cigna HealthSpring,” which are the property of their respective owners. Solely for convenience, trademarks and trade names referred to in this prospectus may appear without the ® or symbols, but such references are not intended to indicate, in any way, that we will not assert, to the fullest extent under applicable law, our rights or the rights of the applicable licensor to these trademarks and trade names.



 

2


Table of Contents

Implications of Being an Emerging Growth Company

We qualify as an “emerging growth company” as defined in the Jumpstart Our Business Startups Act of 2012, or the JOBS Act. We will remain an emerging growth company until the earlier of (1) the last day of the fiscal year following the fifth anniversary of the completion of our initial public offering, (2) the last day of the fiscal year in which we have total annual gross revenue of at least $1.07 billion, (3) the date on which we are deemed to be a large accelerated filer (this means the market value of common that is held by non-affiliates exceeds $700.0 million as of the end of the second quarter of that fiscal year), or (4) the date on which we have issued more than $1.0 billion in non-convertible debt securities during the prior three-year period.

An emerging growth company may take advantage of reduced reporting requirements that are otherwise applicable to public companies. These provisions include, but are not limited to:

 

   

not being required to comply with the auditor attestation requirements of Section 404 of the Sarbanes-Oxley Act of 2002, as amended (the “Sarbanes-Oxley Act”);

 

   

reduced disclosure obligations regarding executive compensation in our periodic reports, proxy statements and registration statements; and

 

   

exemptions from the requirements of holding a nonbinding advisory vote on executive compensation and shareholder approval of any golden parachute payments not previously approved.

We have elected to take advantage of certain of the reduced disclosure obligations regarding financial statements and executive compensation in this prospectus and expect to elect to take advantage of other reduced burdens in future filings. As a result, the information that we provide to our shareholders may be different than you might receive from other public reporting companies in which you hold equity interests.

In addition, under the JOBS Act, emerging growth companies can delay adopting new or revised accounting standards until such time as those standards apply to private companies. We intend to take advantage of the longer phase-in periods for the adoption of new or revised financial accounting standards under the JOBS Act until we are no longer an emerging growth company. Our election to use the phase-in periods permitted by this election may make it difficult to compare our financial statements to those of non-emerging growth companies and other emerging growth companies that have opted out of the longer phase-in periods permitted under the JOBS Act and who will comply with new or revised financial accounting standards. If we were to subsequently elect instead to comply with public company effective dates, such election would be irrevocable pursuant to the JOBS Act.



 

3


Table of Contents

THE OFFERING

 

Common stock to be offered by the selling shareholders

12,052,258 shares.

 

Option to purchase additional shares of common stock from the selling shareholders

The underwriters have the option to purchase up to an additional shares from certain of the selling shareholders, at the public offering price, less the underwriting discount, within 30 days of the date of this prospectus.

 

Common stock to be outstanding after this offering

240,782,335 shares.

 

Use of proceeds

The selling shareholders will receive all of the proceeds from this offering, and we will not receive any proceeds from the sale of shares in this offering. See “Use of Proceeds.”

 

Risk factors

Investing in our common stock involves a high degree of risk. See “Risk Factors” elsewhere in this prospectus for a discussion of factors you should carefully consider before deciding to invest in our common stock.

 

New York Stock Exchange trading symbol

“OSH.”

The number of shares of common stock to be outstanding following this offering is based on 240,782,335 shares of common stock outstanding as of May 21, 2021 and excludes:

 

   

11,934,375 shares of common stock, plus future increases, reserved for future issuance under our Omnibus Incentive Plan (the “2020 Plan”) including (1) 382,235 restricted stock units, or RSUs, that may be settled for an equal number of shares of common stock issued to certain employees and directors upon completion of the IPO and that generally vest over four years and (2) options to purchase an aggregate of 1,012,405 shares of common stock with a weighted average exercise price of $33.30 and that vest in accordance with the schedule described under “Organizational Transactions”;

 

   

Options to purchase an aggregate of 14,154,276 shares of common stock at a strike price of $21.00; and

 

   

2,386,875 shares of common stock, plus future increases, reserved for issuance under our 2020 Employee Stock Purchase Plan (the “ESPP”).

Unless otherwise indicated, all information in this prospectus assumes no exercise by the underwriters of their option to purchase up to 1,807,838 additional shares of common stock.



 

4


Table of Contents

SUMMARY CONSOLIDATED FINANCIAL DATA

The following tables summarize our consolidated financial data. The summary consolidated statement of operations data for the years ended December 31, 2018, 2019 and 2020 are derived from our audited consolidated financial statements that are incorporated by reference into this prospectus. The summary consolidated statement of operations data for the three months ended March 31, 2020 and 2021 and the summary consolidated balance sheet data as of March 31, 2021 are derived from our unaudited interim consolidated financial statements that are incorporated by reference into this prospectus. The unaudited interim consolidated financial statements have been prepared on the same basis as the audited consolidated financial statements and, in the opinion of management, reflect all adjustments, consisting only of normal recurring adjustments that are necessary for the fair statement of our unaudited interim consolidated financial statements.

Our historical results are not necessarily indicative of the results that may be expected in the future. You should read the summary historical financial data below in conjunction with the section titled “Management’s Discussion and Analysis of Financial Condition and Results of Operations” and the financial statements and related notes appearing in our Annual Report on Form 10-K for the year ended December 31, 2020 and Quarterly Report on Form 10-Q for the three months ended March 31, 2021, which are incorporated by reference into this prospectus.

Oak Street Health, Inc. was formed as a Delaware corporation on October 22, 2019 in anticipation of our IPO.

 

    
Year Ended December 31,
    Three Months Ended
March 31,
 
     2018     2019     2020     2020     2021  
(dollars in millions)                      (unaudited)  

Revenues:

          

Capitated revenue

   $ 309.6     $ 539.9     $ 851.3     $ 196.6     $ 291.2  

Other patient service revenue

     8.3       16.7       31.5       5.2       5.5  
  

 

 

   

 

 

   

 

 

   

 

 

   

 

 

 

Total revenues

     317.9       556.6       882.8       201.8       296.7  

Operating expenses:

          

Medical claims expense

     227.5       386.0       617.8       132.3       199.7  

Cost of care, excluding depreciation and amortization

     86.0       141.0       187.5       43.8       60.3  

Sales and marketing

     25.5       46.2       64.2       11.9       24.1  

Corporate, general and administrative expenses

     50.8       79.6       185.5       24.3       73.1  

Depreciation and amortization

     4.2       7.8       11.2       2.5       3.3  
  

 

 

   

 

 

   

 

 

   

 

 

   

 

 

 

Total operating expenses

     394.0       660.6       1,066.2       214.8       360.5  
  

 

 

   

 

 

   

 

 

   

 

 

   

 

 

 

Loss from operations

     (76.1     (104.0     (183.4     (13.0     (63.8

Other income (expense):

          

Interest expense, net

     (3.7     (5.7     (8.7     (2.5     (0.2

Other

     0.01       0.08       0.1       0.1       —    
  

 

 

   

 

 

   

 

 

   

 

 

   

 

 

 

Total other income (expense)

     (3.7     (5.6     (8.6     (2.4     (0.2
  

 

 

   

 

 

   

 

 

   

 

 

   

 

 

 

Net loss

     (79.8     (109.6     (192.0     (15.4     (64.0


 

5


Table of Contents
    
Year Ended December 31,
    Three Months Ended
March 31,
 
     2018     2019     2020     2020     2021  
(dollars in millions)                      (unaudited)  

Net loss attributable to non-controlling interests

     0.2       1.7       4.1       0.4       0.6  
  

 

 

   

 

 

   

 

 

   

 

 

   

 

 

 

Net loss attributable to the Company

   $ (79.6   $ (107.9   $ (187.9 ))      (15.4     (63.4
  

 

 

   

 

 

   

 

 

   

 

 

   

 

 

 

Undeclared and deemed dividends on Investor Units

     (39.1     (29.4     (27.2     (9.6     —    
  

 

 

   

 

 

   

 

 

   

 

 

   

 

 

 

Net loss attributable to common unitholders/stockholders

   $ (118.7   $ (137.3   $ (215.1   $ (24.6   $ (63.4
  

 

 

   

 

 

   

 

 

   

 

 

   

 

 

 

Weighted-average number of common shares/units outstanding—basic and
diluted(1)

     N/A       N/A       218,825,324       N/A       220,736,845  

Net loss per share/unit—basic and diluted(1)

     N/A       N/A       (0.55     N/A       (0.29

 

(1)

As part of the IPO and related restructuring transactions as of August 10, 2020, all existing unitholders exchanged their membership interests in the limited liability company for common stock of Oak Street Health, Inc. We analyzed the calculation of earnings per unit for the periods prior to the IPO and determined that it resulted in values that would not be meaningful to the users of these consolidated financial statements. Therefore, earnings per share information has not been presented for the years ended December 31, 2018 or 2019 and the three months ended March 31, 2020.

 

     March 31,
2021
 
     Actual  
     (dollars in
millions)
 

Consolidated Balance Sheets Data:

  

Cash(1)

   $ 1,156.8  

Working capital(2)

   $ 1,107.0  

Total assets

   $ 1,676.0  

Long-term debt, net of current portion

   $ 898.1  

Total stockholders’ equity

   $ 278.0  

 

(1)

Includes $10.4 million of restricted cash.

(2)

We define working capital as current assets less current liabilities.



 

6


Table of Contents

RISK FACTORS

Investing in our common stock involves a high degree of risk. You should carefully consider the risks and uncertainties described below, as well as the risks and uncertainties set forth under the heading “Risk Factors” in our Annual Report on Form 10-K for the year ended December 31, 2020 and Quarterly Report on Form 10-Q for the three months ended March 31, 2021, which are incorporated by referenced herein, together with all of the other information included or incorporated by reference in this prospectus, including our consolidated financial statements and the related notes thereto, before making a decision to invest in our common stock. The risks and uncertainties described below are not the only ones we face. Additional risks and uncertainties that we are unaware of, or that we currently believe are not material, may also become important factors that affect us. If any of the following risks occur, our business, financial condition, results of operations and prospects could be materially and adversely affected. In that event, the price of our common stock could decline, and you could lose all or part of your investment.

Risks Related to Our Common Stock and This Offering

The Lead Sponsors own a large portion of our common stock, and their interests may conflict with ours or yours in the future.

Immediately following this offering, investment entities affiliated with General Atlantic LLC (collectively, “General Atlantic”) and Newlight Partners LP (“Newlight” and, together with General Atlantic, the “Lead Sponsors”) will, collectively, beneficially own approximately 42.3% of our issued and outstanding shares of common stock (or 41.6% of our issued and outstanding shares of common stock if the underwriters’ option to purchase additional shares is exercised in full). Even though we are not a controlled company, for so long as the Lead Sponsors continue to own a significant percentage of our stock, the Lead Sponsors will still be able to significantly influence the composition of our Board and the approval of actions requiring shareholder approval. Accordingly, for such period of time, the Lead Sponsors will continue to have significant influence with respect to our management, business plans and policies, including the appointment and removal of our officers, decisions on whether to raise future capital and amending our charter and bylaws, which govern the rights attached to our common stock. In particular, for so long as the Lead Sponsors continue to own a significant percentage of our stock, the Lead Sponsors will be able to cause or prevent a change of control of us or a change in the composition of our Board and could preclude any unsolicited acquisition of us. The concentration of ownership could deprive you of an opportunity to receive a premium for your shares of common stock as part of a sale of us and ultimately might affect the market price of our common stock.

In addition, we are party to the Sponsor Director Nomination Agreement (defined herein) that provides each Lead Sponsor the right to designate: (i) three of the nominees for election to our Board for so long as each beneficially owns at least 20% of our common stock then outstanding; (ii) two of the nominees for election to our Board for so long as each beneficially owns less than 20% but at least 10% of our common stock then outstanding; and (iii) one of the nominees for election to our Board for so long as each beneficially owns less than 10% but at least 5% of our common stock then outstanding. Following this offering, our Lead Sponsors will continue to hold more than 42% of our common stock then outstanding (or 41% if the underwriters exercise their option in full). The Lead Sponsors may also assign such right to their affiliates. The Sponsor Director Nomination Agreement also prohibits us from increasing or decreasing the size of our Board without the prior written consent of the Lead Sponsors. See “Certain Relations and Related Party Transactions—Director Nomination Agreements” for more details with respect to the Sponsor Director Nomination Agreement.

The Lead Sponsors and their affiliates engage in a broad spectrum of activities, including investments in the healthcare industry generally. In the ordinary course of their business activities, the Lead Sponsors and their affiliates may engage in activities where their interests conflict with our interests or those of our other shareholders, such as investing in or advising businesses that directly or indirectly compete with certain portions of our business or are suppliers or customers of ours. Our certificate of incorporation provides that none of the Lead Sponsors, any of their affiliates or any director who is not employed by us (including any non-employee

 

7


Table of Contents

director who serves as one of our officers in both his director and officer capacities) or its affiliates have any duty to refrain from engaging, directly or indirectly, in the same business activities or similar business activities or lines of business in which we operate. The Lead Sponsors also may pursue acquisition opportunities that may be complementary to our business, and, as a result, those acquisition opportunities may not be available to us. In addition, the Lead Sponsors may have an interest in pursuing acquisitions, divestitures and other transactions that, in its judgment, could enhance its investment, even though such transactions might involve risks to you.

We are an “emerging growth company” and we have elected to comply with reduced public company reporting requirements, which could make our common stock less attractive to investors.

We are an “emerging growth company,” as defined in the JOBS Act. For as long as we continue to be an emerging growth company, we are eligible for certain exemptions from various public company reporting requirements. These exemptions include, but are not limited to, (i) not being required to comply with the auditor attestation requirements of Section 404 of the Sarbanes-Oxley Act, (ii) reduced disclosure obligations regarding executive compensation in our periodic reports, proxy statements and registration statements, (iii) exemptions from the requirements of holding a nonbinding advisory vote on executive compensation and shareholder approval of any golden parachute payments not previously approved, (iv) not being required to provide five years of Selected Consolidated Financial Data in this prospectus and (v) an extended transition period to comply with new or revised accounting standards applicable to public companies. We could be an emerging growth company for up to five years after the first sale of our common stock pursuant to our IPO, which fifth anniversary will occur in 2025. If, however, certain events occur prior to the end of such five-year period, including if we become a “large accelerated filer,” our annual gross revenue exceeds $1.07 billion or we issue more than $1.0 billion of non- convertible debt in any three-year period, we would cease to be an emerging growth company prior to the end of such five-year period. We have made certain elections with regard to the reduced disclosure obligations regarding executive compensation in this prospectus and may elect to take advantage of other reduced disclosure obligations in future filings. In addition, we will choose to take advantage of the extended transition period to comply with new or revised accounting standards applicable to public companies. As a result, the information that we provide to holders of our common stock may be different than you might receive from other public reporting companies in which you hold equity interests. We cannot predict if investors will find our common stock less attractive as a result of reliance on these exemptions. If some investors find our common stock less attractive as a result of any choice we make to reduce disclosure, there may be a less active trading market for our common stock and the market price for our common stock may be more volatile.

The requirements of being a public company may strain our resources and distract our management, which could make it difficult to manage our business, particularly after we are no longer an “emerging growth company.”

As a public company, we incur legal, accounting and other expenses that we did not previously incur. We are subject to the reporting requirements of the Securities Exchange Act of 1934, as amended (the “Exchange Act”) and the Sarbanes-Oxley Act, the listing requirements of the NYSE and other applicable securities rules and regulations. Compliance with these rules and regulations will continue to increase our legal and financial compliance costs, make some activities more difficult, time-consuming or costly and increase demand on our systems and resources, particularly after we are no longer an “emerging growth company.” The Exchange Act requires that we file annual, quarterly and current reports with respect to our business, financial condition and results of operations. The Sarbanes-Oxley Act requires, among other things, that we establish and maintain effective internal controls and procedures for financial reporting. Furthermore, the need to establish the corporate infrastructure demanded of a public company may divert our management’s attention from implementing our growth strategy, which could prevent us from improving our business, financial condition and results of operations. We have made, and will continue to make, changes to our internal controls and procedures for financial reporting and accounting systems to meet our reporting obligations as a public company. However, the measures we take may not be sufficient to satisfy our obligations as a public company. In addition, these rules and regulations increase our legal and financial compliance costs and make some activities more time-consuming

 

8


Table of Contents

and costly. For example, these rules and regulations make it more difficult and more expensive for us to obtain director and officer liability insurance, and we may be required to incur substantial costs to maintain the same or similar coverage. These additional obligations could have a material adverse effect on our business, financial condition and results of operations.

In addition, changing laws, regulations and standards relating to corporate governance and public disclosure are creating uncertainty for public companies, increasing legal and financial compliance costs and making some activities more time consuming. These laws, regulations and standards are subject to varying interpretations, in many cases due to their lack of specificity, and, as a result, their application in practice may evolve over time as new guidance is provided by regulatory and governing bodies. This could result in continuing uncertainty regarding compliance matters and higher costs necessitated by ongoing revisions to disclosure and governance practices. We have invested, and will continue to invest, resources to comply with evolving laws, regulations and standards, and this investment may result in increased general and administrative expenses and a diversion of our management’s time and attention from revenue-generating activities to compliance activities. If our efforts to comply with new laws, regulations and standards differ from the activities intended by regulatory or governing bodies due to ambiguities related to their application and practice, regulatory authorities may initiate legal proceedings against us and there could be a material adverse effect on our business, financial condition and results of operations.

Provisions of our corporate governance documents could make an acquisition of us more difficult and may prevent attempts by our shareholders to replace or remove our current management, even if beneficial to our shareholders.

In addition to the Lead Sponsors’ beneficial ownership of a combined 42.3% of our common stock (or 41.6% of our issued and outstanding shares of common stock if the underwriters’ option to purchase additional shares is exercised in full) after this offering, our certificate of incorporation and bylaws and the Delaware General Corporation Law (the “DGCL”), contain provisions that could make it more difficult for a third party to acquire us, even if doing so might be beneficial to our shareholders. Among other things, these provisions:

 

   

allow us to authorize the issuance of undesignated preferred stock, the terms of which may be established and the shares of which may be issued without shareholder approval, and which may include supermajority voting, special approval, dividend, or other rights or preferences superior to the rights of shareholders;

 

   

provide for a classified board of directors with staggered three-year terms;

 

   

prohibit shareholder action by written consent from and after the date on which the Lead Sponsors beneficially own, in the aggregate, less than 40% of our common stock then outstanding;

 

   

provide that any amendment, alteration, rescission or repeal of our bylaws by our shareholders will require the affirmative vote of the holders of at least 66 2/3% in voting power of all the then-outstanding shares of our stock entitled to vote thereon, voting together as a single class; and

 

   

establish advance notice requirements for nominations for elections to our Board or for proposing matters that can be acted upon by shareholders at shareholder meetings, provided, however, that at any time when a Lead Sponsor beneficially owns, in the aggregate, at least 5% of our common stock then outstanding, such advance notice procedure will not apply to that Lead Sponsor.

Our certificate of incorporation contains a provision that provides us with protections similar to Section 203 of the DGCL, and prevents us from engaging in a business combination with a person (excluding the Lead Sponsors and any of their direct or indirect transferees and any group as to which such persons are a party) who acquires at least 15% of our common stock for a period of three years from the date such person acquired such common stock, unless board or shareholder approval is obtained prior to the acquisition. See “Description of Capital Stock—Anti-Takeover Effects of Our Certificate of Incorporation and Our Bylaws.” These provisions

 

9


Table of Contents

could discourage, delay or prevent a transaction involving a change in control of our company. These provisions could also discourage proxy contests and make it more difficult for you and other shareholders to elect directors of your choosing and cause us to take other corporate actions you desire, including actions that you may deem advantageous, or negatively affect the trading price of our common stock. In addition, because our Board is responsible for appointing the members of our management team, these provisions could in turn affect any attempt by our shareholders to replace current members of our management team.

These and other provisions in our certificate of incorporation, bylaws and Delaware law could make it more difficult for shareholders or potential acquirers to obtain control of our Board or initiate actions that are opposed by our then-current Board, including delay or impede a merger, tender offer or proxy contest involving our company. The existence of these provisions could negatively affect the price of our common stock and limit opportunities for you to realize value in a corporate transaction.

For information regarding these and other provisions, see “Description of Capital Stock.”

Our certificate of incorporation designates the Court of Chancery of the State of Delaware as the exclusive forum for certain litigation that may be initiated by our shareholders, which could limit our shareholders’ ability to obtain a favorable judicial forum for disputes with us.

Pursuant to our certificate of incorporation, unless we consent in writing to the selection of an alternative forum, the Court of Chancery of the State of Delaware is the sole and exclusive forum for (1) any derivative action or proceeding brought on our behalf, (2) any action asserting a claim of breach of a fiduciary duty owed by any of our directors, officers or other employees to us or our shareholders, (3) any action asserting a claim against us arising pursuant to any provision of the DGCL, our certificate of incorporation or our bylaws or (4) any other action asserting a claim against us that is governed by the internal affairs doctrine; provided that for the avoidance of doubt, the forum selection provision that identifies the Court of Chancery of the State of Delaware as the exclusive forum for certain litigation, including any “derivative action,” will not apply to suits to enforce a duty or liability created by the Securities Act, the Exchange Act or any other claim for which the federal courts have exclusive jurisdiction. Our certificate of incorporation further provides that any person or entity purchasing or otherwise acquiring any interest in shares of our capital stock is deemed to have notice of and consented to the provisions of our certificate of incorporation described above. See “Description of Capital Stock—Exclusive Forum.” The forum selection clause in our certificate of incorporation may have the effect of discouraging lawsuits against us or our directors and officers and may limit our shareholders’ ability to obtain a favorable judicial forum for disputes with us.

An active, liquid trading market for our common stock may not be sustained.

Although our common stock is currently listed on the NYSE under the symbol “OSH,” an active trading market for our shares may not be sustained. Accordingly, if an active trading market for our common is not maintained, the liquidity of our common stock, your ability to sell your shares of our common stock when desired and the prices that you may obtain for your shares of common stock will be adversely affected.

Our operating results and stock price may be volatile, and the market price of our common stock after this offering may drop below the price you pay.

Our quarterly operating results are likely to fluctuate in the future. In addition, securities markets worldwide have experienced, and are likely to continue to experience, significant price and volume fluctuations. This market volatility, as well as general economic, market or political conditions, could subject the market price of our

 

10


Table of Contents

shares to wide price fluctuations regardless of our operating performance. Our operating results and the trading price of our shares may fluctuate in response to various factors, including:

 

   

market conditions in our industry or the broader stock market;

 

   

actual or anticipated fluctuations in our quarterly financial and operating results;

 

   

introduction of new solutions or services by us or our competitors;

 

   

issuance of new or changed securities analysts’ reports or recommendations;

 

   

sales, or anticipated sales, of large blocks of our stock;

 

   

additions or departures of key personnel;

 

   

regulatory or political developments;

 

   

litigation and governmental investigations;

 

   

changing economic conditions;

 

   

investors’ perception of us;

 

   

events beyond our control such as weather and war; and

 

   

any default on our indebtedness.

These and other factors, many of which are beyond our control, may cause our operating results and the market price and demand for our shares to fluctuate substantially. Fluctuations in our quarterly operating results could limit or prevent investors from readily selling their shares and may otherwise negatively affect the market price and liquidity of our shares. In addition, in the past, when the market price of a stock has been volatile, holders of that stock have sometimes instituted securities class action litigation against the company that issued the stock. If any of our shareholders brought a lawsuit against us, we could incur substantial costs defending the lawsuit. Such a lawsuit could also divert the time and attention of our management from our business, which could significantly harm our profitability and reputation.

A significant portion of our total outstanding shares are restricted from immediate resale but may be sold into the market in the near future. This could cause the market price of our common stock to drop significantly, even if our business is doing well.

Sales of a substantial number of shares of our common stock in the public market could occur at any time. These sales, or the perception in the market that the holders of a large number of shares intend to sell shares, could reduce the market price of our common stock. After this offering, we will have 240,782,335 outstanding shares of common stock based on the number of shares outstanding as of May 21, 2021. This includes shares sold in our previous public offering and shares that our selling shareholders are selling in this offering, which may be resold in the public market immediately. Subject to certain exceptions described in the section in this offering titled “Underwriting,” the selling shareholders in this offering and our directors and officers have entered into or will enter into a lock-up period of 60 days after the date of this prospectus provided under lock-up agreements executed in connection with this offering described in “Underwriting” and restricted from immediate resale under the federal securities laws as described in “Shares Eligible for Future Sale.” All of these shares will, however, be able to be resold after the expiration of the lock-up period, as well as pursuant to customary exceptions thereto or upon the waiver of the relevant lock-up agreement by both J.P. Morgan Securities LLC on behalf of the underwriters and the Company in the case of our directors and officers and by J.P. Morgan Securities LLC on behalf of the underwriters in the case of the selling shareholders in this offering. We have registered shares of common stock that we may issue under our equity compensation plans. Such shares can be freely sold in the public market upon issuance, subject to the lock-up agreements. As restrictions on resale end, the market price of our stock could decline if the holders of currently restricted shares sell them or are perceived by the market as intending to sell them.

 

11


Table of Contents

Because we have no current plans to pay regular cash dividends on our common stock for the foreseeable future, you may not receive any return on investment unless you sell your common stock for a price greater than that which you paid for it.

We do not anticipate paying any regular cash dividends on our common stock for the foreseeable future. Any decision to declare and pay dividends in the future will be made at the discretion of our Board and will depend on, among other things, our results of operations, financial condition, cash requirements, contractual restrictions and other factors that our Board may deem relevant. In addition, our ability to pay dividends is, and may be, limited by covenants of any future outstanding indebtedness we or our subsidiaries incur. Therefore, any return on investment in our common stock is solely dependent upon the appreciation of the price of our common stock on the open market, which may not occur. See “Dividend Policy” for more detail.

If securities or industry analysts do not publish research or reports about our business, if they adversely change their recommendations regarding our shares or if our results of operations do not meet their expectations, our stock price and trading volume could decline.

The trading market for our shares is influenced by the research and reports that industry or securities analysts publish about us or our business. We do not have any control over these analysts. If one or more of these analysts cease coverage of us or fail to publish reports on us regularly, we could lose visibility in the financial markets, which in turn could cause our stock price or trading volume to decline. Moreover, if one or more of the analysts who cover us downgrade our stock, or if our results of operations do not meet their expectations, our stock price could decline.

We may issue shares of preferred stock in the future, which could make it difficult for another company to acquire us or could otherwise adversely affect holders of our common stock, which could depress the price of our common stock.

Our certificate of incorporation authorizes us to issue one or more series of preferred stock. Our Board has the authority to determine the preferences, limitations and relative rights of the shares of preferred stock and to fix the number of shares constituting any series and the designation of such series, without any further vote or action by our shareholders. Our preferred stock could be issued with voting, liquidation, dividend and other rights superior to the rights of our common stock. The potential issuance of preferred stock may delay or prevent a change in control of us, discouraging bids for our common stock at a premium to the market price, and materially adversely affect the market price and the voting and other rights of the holders of our common stock.

 

12


Table of Contents

FORWARD-LOOKING STATEMENTS

This prospectus contains forward-looking statements that are subject to risks and uncertainties. All statements other than statements of historical fact included in this prospectus are forward-looking statements. Forward-looking statements give our current expectations and projections relating to our financial condition, results of operations, plans, objectives, future performance and business. You can identify forward-looking statements by the fact that they do not relate strictly to historical or current facts. These statements may include words such as “anticipate,” “estimate,” “expect,” “project,” “plan,” “intend,” “believe,” “may,” “will,” “should,” “can have,” “likely” and other words and terms of similar meaning in connection with any discussion of the timing or nature of future operating or financial performance or other events. For example, all statements we make relating to our estimated and projected costs, expenditures, cash flows, growth rates and financial results, our plans and objectives for future operations, growth or initiatives, strategies or the expected outcome or impact of pending or threatened litigation are forward-looking statements. All forward-looking statements are subject to risks and uncertainties that may cause actual results to differ materially from those that we expected, including:

 

   

our history of net losses and our ability to achieve or maintain profitability in an environment of increasing expenses;

 

   

the impact of the COVID-19 pandemic or any other pandemic, epidemic or outbreak of an infectious disease in the United States or worldwide on our business, financial condition and results of operations;

 

   

the effect of our relatively limited operating history on investors’ ability to evaluate our current business and future prospects;

 

   

the viability of our growth strategy and our ability to realize expected results;

 

   

our ability to attract new patients;

 

   

the dependence of our revenues and operations on a limited number of key payors;

 

   

the risk of termination or non-renewal of the Medicare Advantage contracts held by the health plans with which we contract, or the termination or non-renewal of our contracts with those plans;

 

   

the impact on our business from changes in the payor mix of our patients and potential decreases in our reimbursement rates;

 

   

our ability to manage our growth effectively, execute our business plan, maintain high levels of service and patient satisfaction and adequately address competitive challenges;

 

   

our ability to compete in the healthcare industry;

 

   

our ability to timely enroll new physicians and other providers in governmental healthcare programs before we can receive reimbursement for their services;

 

   

the impact on our business of reductions in Medicare reimbursement rates or changes in the rules governing the Medicare program;

 

   

our dependence on reimbursements by third-party payors and payments by individuals;

 

   

our assumption under most of our agreements with health plans of some or all of the risk that the cost of providing services will exceed our compensation;

 

   

the impact on our business of renegotiation, non-renewal or termination of capitation agreements with health plans;

 

   

risks associated with estimating the amount of revenues and refund liabilities that we recognize under our risk agreements with health plans;

 

   

the impact on our business of security breaches, loss of data or other disruptions causing the compromise of sensitive information or preventing us from accessing critical information;

 

13


Table of Contents
   

our ability to develop and maintain proper and effective internal control over financial reporting;

 

   

the impact on our business of disruptions in our disaster recovery systems or management continuity planning;

 

   

the potential adverse impact of legal proceedings and litigation;

 

   

the impact of reductions in the quality ratings of the health plans we serve;

 

   

the risk of our agreements with the physician equity holder of our practices being deemed invalid;

 

   

our ability to maintain and enhance our reputation and brand recognition;

 

   

our ability to effectively invest in, implement improvements to and properly maintain the uninterrupted operation and data integrity of our information technology and other business systems;

 

   

our ability to obtain, maintain and enforce intellectual property protection for our technology;

 

   

the potential adverse impact of claims by third parties that we are infringing on or otherwise violating their intellectual property rights;

 

   

our ability to protect the confidentiality of our trade secrets, know-how and other internally developed information;

 

   

the impact of any restrictions on our use of or ability to license data or our failure to license data and integrate third-party technologies;

 

   

risks associated with our use of “open-source” software;

 

   

our dependence on our senior management team and other key employees;

 

   

the concentration of our primary care centers in Illinois, Michigan, Pennsylvania, Ohio, Texas and Indiana;

 

   

the impact on our business of an economic downturn;

 

   

our ability to attract and retain highly qualified personnel;

 

   

our management team’s limited experience managing a public company;

 

   

the impact on our business of the termination of our leases, increases in rent or inability to renew or extend leases;

 

   

the impact of failures by our suppliers, material price increases on supplies, lack of reimbursement for drugs we purchase or limitations on our ability to access new technology or products;

 

   

our ability to maintain our corporate culture;

 

   

the impact of competition for physicians and nurses, shortages of qualified personnel and related increases in our labor costs;

 

   

our ability to attract and retain the services of key primary care physicians;

 

   

the risk that our submissions to health plans may contain inaccurate or unsupportable information regarding risk adjustment scores of members;

 

   

our ability to accurately estimate incurred but not reported medical expense;

 

   

the impact of negative publicity regarding the managed healthcare industry;

 

   

the impact of state and federal efforts to reduce Medicaid spending;

 

   

the impact on our centers of adverse weather conditions and other factors beyond our control; and

 

14


Table of Contents
   

other factors disclosed in the section entitled “Risk Factors” and elsewhere in this prospectus and in our Annual Report on Form 10-K for the year ended December 31, 2020 and in our Quarterly Report on Form 10-Q for the three months ended March 31, 2021, which are incorporated by reference herein.

We derive many of our forward-looking statements from our operating budgets and forecasts, which are based on many detailed assumptions. While we believe that our assumptions are reasonable, we caution that it is very difficult to predict the impact of known factors, and it is impossible for us to anticipate all factors that could affect our actual results. Important factors that could cause actual results to differ materially from our expectations, or cautionary statements, are disclosed under the sections entitled “Risk Factors” in this prospectus and “Risk Factors” and “Management’s Discussion and Analysis of Financial Condition and Results of Operations” in our Annual Report on Form 10-K for the year ended December 31, 2020 and in our Quarterly Report on Form 10-Q for the three months ended March 31, 2021, which are incorporated by reference herein. All written and oral forward-looking statements attributable to us, or persons acting on our behalf, are expressly qualified in their entirety by these cautionary statements as well as other cautionary statements that are made from time to time in our other SEC filings and public communications. You should evaluate all forward-looking statements made in this prospectus or incorporated by reference herein in the context of these risks and uncertainties.

We caution you that the important factors referenced above may not contain all of the factors that are important to you. In addition, we cannot assure you that we will realize the results or developments we expect or anticipate or, even if substantially realized, that they will result in the consequences or affect us or our operations in the way we expect. The forward-looking statements included in this prospectus are made only as of the date hereof. We undertake no obligation to update or revise any forward-looking statement as a result of new information, future events or otherwise, except as otherwise required by law.

 

15


Table of Contents

MARKET AND INDUSTRY DATA

Unless otherwise indicated, information in this prospectus concerning economic conditions, our industry, our markets and our competitive position is based on a variety of sources, including information from independent industry analysts and publications, as well as our own estimates and research. This information involves a number of assumptions and limitations, and you are cautioned not to give undue weight to such estimates. While we believe the information presented in this prospectus is generally reliable, forecasts, assumptions, expectations, beliefs, estimates and projects involve risk and uncertainties and are subject to change based on various factors, including those described under “Forward-Looking Statements” and “Risk Factors” in this prospectus and in our Annual Report on Form 10-K for the year ended December 31, 2020 and in our Quarterly Report on Form 10-Q for the three months ended March 31, 2021, which are incorporated by reference herein.

Throughout this prospectus, all references to “Net Promoter Score” are to a measure of patient satisfaction widely used in the healthcare industry. We calculate Net Promoter Score based on responses to patient surveys, administered as paper surveys following a patient’s appointment at one of our centers, that ask the patient to rank, on a scale of one to 10, how likely the patient would be to recommend Oak Street Health to a friend. We assign the designation of “Promoter” to respondents who provide a score of 9 or 10, the designation of “Passive” to respondents who provide a score of 7 or 8, and the designation of “Detractor” to respondents who provide a score of 0 to 6. We then subtract the percentage of Detractors from Promoters to determine our overall Net Promoter Score. We believe that this method of calculation aligns with industry standards and that this metric is meaningful for investors because of the correlation between Net Promoter Score and patient satisfaction. The Net Promoter Score data used in this prospectus comes from patient survey data from June 2018 through March 2020.

Throughout this prospectus, we present certain statistics regarding our performance against Medicare benchmarks. These Medicare benchmarks are derived from a blended average of dual-eligible (meaning the patient’s coverage comes from both Medicare and Medicaid) and non-dual-eligible Medicare Part A benchmarks reported by the sources set forth below, so as to be comparable with the patient population that we serve. The blended average benchmarks are calculated as the sum of (i) the product of (a) the percentage of our patient population that is dual-eligible and (b) the reported dual-eligible benchmark and (ii) the product of (a) the percentage of our patient population that is non-dual eligible and (b) the reported non-dual eligible benchmark. The Medicare hospital admission benchmark of 370 is derived from publicly available CMS data from 2018. The Medicare hospital readmission benchmark of 19% is derived from a 2015 study in the Journal of Rural Health analyzing 2009 data and a 2017 Healthcare Cost and Utilization Project study analyzing 2014 data. The Medicare emergency department benchmark of 1,090 emergency department “treat and release” visits is derived from a 2019 Avalere study analyzing 2015 data.

 

16


Table of Contents

USE OF PROCEEDS

The selling shareholders are selling all of the common stock being sold in this offering, including any shares sold upon the exercise of the underwriters’ option to purchase additional shares. See “Principal and Selling Shareholders.” Accordingly, we will not receive any proceeds from the sale of shares of our common stock by the selling shareholders in this offering. We will bear the costs associated with the sale of the shares sold in this offering by the selling shareholders, other than underwriting discounts and commissions.

 

17


Table of Contents

DIVIDEND POLICY

We currently intend to retain all available funds and any future earnings to fund the development and growth of our business and to repay indebtedness and, therefore, we do not anticipate paying any cash dividends in the foreseeable future. Additionally, because we are a holding company, our ability to pay dividends on our common stock may be limited by restrictions on the ability of our subsidiaries to pay dividends or make distributions to us. Any future determination to pay dividends will be at the discretion of our Board, subject to compliance with covenants in current and future agreements governing our and our subsidiaries’ indebtedness, and will depend on our results of operations, financial condition, capital requirements and other factors that our Board may deem relevant.

 

18


Table of Contents

ORGANIZATIONAL TRANSACTIONS

Oak Street Health, Inc. was incorporated in Delaware on October 22, 2019 to serve as a holding company that wholly owns Oak Street Health, LLC and its operating subsidiaries, Following the IPO, Oak Street Health, Inc. is a holding company, its sole asset is the capital stock of its wholly owned subsidiaries, including Oak Street Health, LLC, and it operates and controls all of the business and affairs and consolidate the financial results of Oak Street Health, LLC.

Immediately prior to the consummation of our IPO, we, and the other direct and indirect equityholders of Oak Street Health, LLC, effected a series of transactions that resulted in (i) Oak Street Health, Inc. becoming the ultimate parent company of Oak Street Health, LLC and (ii) the then-current equityholders in Oak Street Health, LLC exchanging their interests in Oak Street Health, LLC for common stock of Oak Street Health, Inc. We refer to these transactions as the “Organizational Transactions.”

 

   

Each of our Lead Sponsors, through a series of transactions, contributed their respective interests in the entities through which they held interests in Oak Street Health, LLC prior to the IPO (“Sponsor Blockers”) to Oak Street Health, Inc. in exchange for 126,278,767 shares of common stock in Oak Street Health, Inc.

 

   

OSH Management Holdings, LLC (“OSH MH LLC”), the entity through which our employees owned investor units, founders’ units and profits interests in Oak Street Health, LLC, merged (the “Management Merger”) with and into a subsidiary of Oak Street Health, Inc. formed in connection with the IPO, with OSH MH LLC surviving as a wholly owned subsidiary of Oak Street Health, Inc. Pursuant to the Management Merger, our employees received a total of 38,152,878 shares of common stock, 22,612,472 of which are subject to vesting as described below, and 14,313,416 options to purchase common stock of Oak Street Health, Inc. at a strike price equal to our IPO price of $21.00 in exchange for their profits interests in OSH MH LLC.

 

   

Oak Street Health, LLC merged (the “Company Merger”) with and into a subsidiary of Oak Street Health, Inc. formed in connection with the IPO, with Oak Street Health, LLC surviving as a wholly owned subsidiary of Oak Street Health, Inc. Pursuant to the Company Merger, the investors in Oak Street Health, LLC received a total of 58,467,139 shares of common stock in Oak Street Health, Inc. in exchange for their LLC units in Oak Street Health, LLC.

 

19


Table of Contents

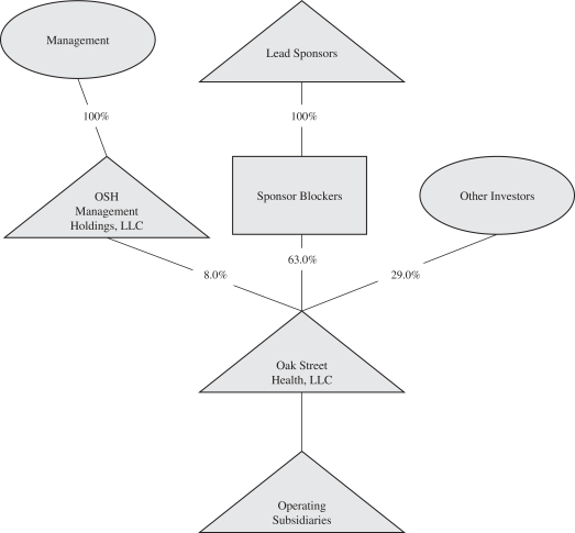
The following diagram shows our organizational structure prior to our IPO.

 

LOGO

The shares of common stock issued to our existing equityholders in connection with the Organizational Transactions are restricted securities as defined in Rule 144 under the Securities Act. In addition, the restricted shares and options issued to employees in connection with the Organizational Transactions in exchange for existing time-vesting profits interests vest in accordance with the vesting schedule of the profits interests being exchanged, which generally are issued with four-year vesting periods, resulting in a current range from one to four years depending on the date of grant. The restricted shares and options issued in exchange for performance-vesting profits interests are subject to cliff vesting as follows: (i) two years following the consummation of our IPO, to the extent the profits interests for which such restricted shares or options are being exchanged were granted at least two years prior to the consummation of our IPO, (ii) between two and three years following the consummation of our IPO, to the extent the profits interests for which such restricted shares or options were being exchanged were granted between one and two years prior to the consummation of this offering and (iii) three years following the consummation of our IPO, to the extent the profits interests for which such restricted shares or options are being exchanged were granted less than one year prior to the consummation of our IPO. Replacement or new common stock, restricted shares and options are of equal value to the original profits interests. If the vesting conditions for the restricted shares are not satisfied, such restricted shares will be forfeited and cancelled.

 

20


Table of Contents

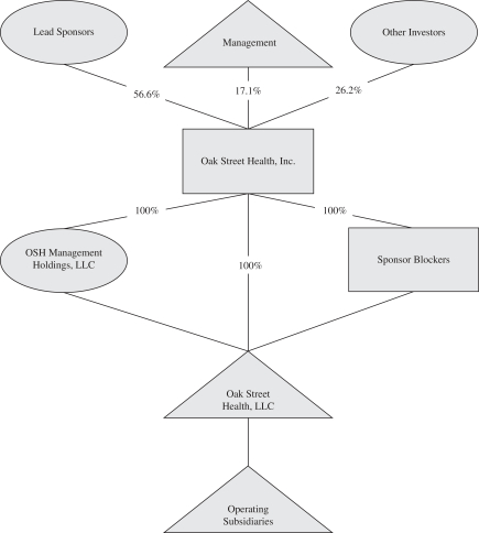
The following diagram shows our organizational structure immediately following completion of our IPO and without giving effect to this offering:

 

LOGO

The purpose of the Organizational Transactions was to reorganize our corporate structure so that the top-tier entity in our corporate structure—the entity that offered common stock to the public in our IPO—is a corporation rather than a limited liability company and so that our investors prior to our IPO own our common stock rather than equity interests in a limited liability company.

 

21


Table of Contents

CAPITALIZATION

The following table sets forth our cash and cash equivalents, marketable securities and our capitalization as of March 31, 2021 on an actual basis.

You should read this table together with the section titled “Management’s Discussion and Analysis of Financial Condition and Results of Operations” and the financial statements and related notes appearing in our Annual Report on Form 10-K for the year ended December 31, 2020 and Quarterly Report on Form 10-Q for the three months ended March 31, 2021, which are incorporated by reference into this prospectus and “Description of Capital Stock” below.

 

     As of
March 31, 2021
 

Cash(1)

   $ 1,156.8  
  

 

 

 

Long-term debt, net of current portion

   $ 898.1

Stockholders’ equity

  

Common stock, actual; 500,000,000 shares authorized, 240,784,438 shares issued and outstanding

     0.2  

Additional paid in capital

     891.7  

Accumulated deficit

     (619.2

Noncontrolling interests

     5.3  

Total members’ deficit / stockholders’ equity

   $ 278.0  
  

 

 

 

Total capitalization

   $ 1,176.1  
  

 

 

 

 

(1)

Includes $10.4 million of restricted cash.

 

22


Table of Contents

DILUTION

All shares of our common stock being sold in the offering were issued and outstanding prior to the offering. As a result, the offering will not have a dilutive effect on our shareholders. Dilution results from the fact that the per share offering price of our common stock is substantially in excess of the tangible book value attributable to the existing equity holders. Our net tangible book value represents the amount of total tangible assets less total liabilities, and our net tangible book value per share represents net tangible book value divided by the number of shares of common stock outstanding. As of March 31, 2021, the net tangible book value per share of our common stock was $1.10.

The following table summarizes, at May 21, 2021, the number of shares of common stock purchased from us, the total consideration paid to us and the average price per share paid by our existing shareholders and by investors participating in this offering, based upon a price of $63.33 per share, the last reported sale price of our common stock on May 21, 2021 on the NYSE and before deducting estimated offering expenses payable by us.

 

     Shares Purchased     Total Consideration     Average Price  
     Number      Percent     Amount      Percent     Per Share  

Existing shareholders not selling in this offering

     228,730,077        95.0   $ 153,100,000      16.7   $ 0.67
  

 

 

    

 

 

   

 

 

    

 

 

   

 

 

 

Purchasers in the Offering

     12,052,258        5.0       763,300,000        83.3       63.33  
  

 

 

    

 

 

   

 

 

    

 

 

   

 

 

 

Total

     240,782,335        100.0   $ 916,300,000        100.0   $ 3.81  

Sales by the selling shareholders in this offering will reduce the number of shares held by existing shareholders to 228,730,077 shares or approximately 95.0% of the shares outstanding (or 94.2% of the shares outstanding if the underwriters’ option to purchase additional shares of common stock is exercised in full) and will increase the number of shares to be purchased by new investors to 12,052,258 shares or approximately 5.0%, of the shares outstanding (or 5.8% of the shares outstanding, if the underwriters’ option to purchase additional shares of common stock is exercised in full).

A $1.00 increase (decrease) in the assumed offering price of $63.33 per share, which is the last reported sale price of our common stock on May 21, 2021 on the NYSE, would increase (decrease) the total consideration paid by new investors in this offering by $12,052,258 and by existing investors by $(12,052,258) and would increase (decrease) the average price per share paid by existing investors by $(0.05), in each case assuming the number of shares offered, as set forth on the cover page of this prospectus, remains the same and after deducting the underwriting discounts and commissions payable by the selling shareholders and the estimated offering expenses payable by us.

 

23


Table of Contents

PRINCIPAL AND SELLING SHAREHOLDERS

The following table sets forth information about the beneficial ownership of our common stock as of May 21, 2021 and as adjusted to reflect the sale of the common stock in this offering, for

 

   

each person or group known to us who beneficially owns more than 5% of our common stock immediately prior to this offering;

 

   

each selling shareholder;

 

   

each of our directors;

 

   

each of our named executive officers; and

 

   

all of our directors and executive officers as a group.

Each shareholder’s percentage ownership before the offering is based on common stock outstanding as of May 21, 2021. Each shareholder’s percentage ownership after the offering is based on common stock outstanding immediately after the completion of this offering. We have granted the underwriters an option to purchase up to additional shares of common stock.

Beneficial ownership for the purposes of the following table is determined in accordance with the rules and regulations of the SEC. These rules generally provide that a person is the beneficial owner of securities if such person has or shares the power to vote or direct the voting thereof, or to dispose or direct the disposition thereof or has the right to acquire such powers within 60 days. Common stock subject to options that are currently exercisable or exercisable within 60 days of May 21, 2021 are deemed to be outstanding and beneficially owned by the person holding the options. These shares, however, are not deemed outstanding for the purposes of computing the percentage ownership of any other person. Except as disclosed in the footnotes to this table and subject to applicable community property laws, we believe that each shareholder identified in the table possesses sole voting and investment power over all common stock shown as beneficially owned by the shareholder.

Unless otherwise noted below, the address of each beneficial owner listed on the table is c/o Oak Street Health, Inc., 30 W. Monroe Street, Suite 1200, Chicago, Illinois 60603. Beneficial ownership representing less than 1% is denoted with an asterisk (*).

 

    Shares Beneficially Owned
After this Offering
 
    Shares Beneficially Owned
Prior to this Offering
    No exercise      No exercise of
underwriters’
option
    Full Exercise      Full exercise of
underwriters’
option
 

Name of Beneficial Owner

  Number of
shares
     Percentage     Number of
shares
     Percentage     Number of
Shares
     Percentage  

5% Shareholders which are Selling Shareholders:

              

General Atlantic(1)

    68,645,164        28.5     61,384,475        25.5     60,295,372        25.0

Newlight(2)

    45,301,209        18.8     40,509,640        16.8     39,790,905        16.5

Other 5% Shareholders

              

Humana(3)

    12,645,235        5.3     12,645,235        5.3     12,645,235        5.3

Directors and Named Executive Officers:

              

Mike Pykosz(4)(10)

    10,566,227        4.4     10,566,227        4.4     10,566,227        4.4

Geoff Price(5)(11)

    7,851,103        3.3     7,851,103        3.3     7,851,103        3.3

Dr. Griffin Myers(6)(12)

    6,451,345        2.7     6,451,345        2.7     6,451,345        2.7

Carl Daley

                                      

Dr. Mohit Kaushal(7)

    195,264        *       195,264        *       195,264        *  

 

24


Table of Contents
    Shares Beneficially Owned
After this Offering
 
    Shares Beneficially Owned
Prior to this Offering
    No exercise      No exercise of
underwriters’
option
    Full Exercise      Full exercise of
underwriters’
option
 

Name of Beneficial Owner

  Number of
shares
     Percentage     Number of
shares
     Percentage     Number of
Shares
     Percentage  

Kim Keck(8)

    75,000        *       75,000        *       75,000        *  

Paul Kusserow(9)

    472,346        *       472,346        *       472,346        *  

Robbert Vorhoff

                                      

Srdjan Vukovic

                                      

Cheryl Dorsey

                                      

Julie Klapstein

    11,904        *       11,904        *       11,904        *  

Dr. Regina Benjamin

    3,912        *       3,912        *       3,912        *  

Directors and Executive Officers (15 Individuals)(13)

    28,460,466        11.7     28,460,466        11.7     28,460,466        11.7

 

(1)

Includes 68,645,164 shares owned by General Atlantic (OSH) Interholdco, L.P. (“OSH Interholdco”), after giving effect to the restructuring described under “Organizational Transactions.” The limited partners of OSH Interholdco are General Atlantic Partners 93, L.P., a Delaware limited partnership (“GAP 93”), General Atlantic Partners 100, L.P., a Delaware limited partnership (“GAP 100”), GAP Coinvestments CDA, L.P., a Delaware limited partnership (“GAPCO CDA”), GAP Coinvestments III, LLC, a Delaware limited liability company (“GAPCO III”), GAP Coinvestments IV, LLC, a Delaware limited liability company (“GAPCO IV”), and GAP Coinvestments V, LLC, a Delaware limited liability company (“GAPCO V” and, together with GAP 93, GAP 100, GAPCO CDA, GAPCO III and GAPCO IV, the “GA Funds”). General Atlantic GenPar, L.P. (“GA GenPar”) is the general partner of GAP 93 and GAP 100. General Atlantic (SPV) GP, LLC (“GA SPV”) is the general partner of OSH Interholdco. General Atlantic LLC (“GA LLC”) is the general partner of GA GenPar and GAPCO CDA, the managing member of GAPCO III, GAPCO IV and GAPCO V, and the sole member of GA SPV. There are nine members of the management committee of GA LLC (the “GA Management Committee”). Mr. Vorhoff is a member of the GA Management Committee and is a Managing Director of GA LLC. OSH Interholdco, GAP 93, GAP 100, GAPCO CDA, GAPCO III, GAPCO IV, GAPCO V, GA GenPar, GA SPV and GA LLC (collectively, the “GA Group”) are a “group” within the meaning of Rule 13d-5 of the Exchange Act. Each of the members of the GA Management Committee disclaims ownership of the shares except to the extent he has a pecuniary interest therein. The business address of Mr. Vorhoff and the GA Group is c/o General Atlantic Service Company, L.P., 55 East 52nd Street, 33rd Floor, New York, NY 10055.

(2)

Includes 45,301,209 shares owned by a newly formed SPV (“Newlight Harbour Point SPV”), after giving effect to the restructuring described under “Organizational Transactions.” Newlight Partners LP controls Newlight Harbour Point SPV and serves as the exclusive investment manager to its client in respect of the shares held by Newlight Harbour Point SPV (the “Newlight Shares”). The general partner of Newlight Partners is Newlight GP LLC (“Newlight”), which is controlled by David Wassong and Ravi Yadav. In such capacities, each of the entities and individuals referenced in this paragraph may also be deemed to be the beneficial owners having shared voting power and shared investment power with respect to the Newlight Shares as described above. The business address of Newlight Partners LP is 320 Park Avenue, New York, NY 10022.

(3)

The mailing address of Humana, Inc. is 500 W. Main Street, Louisville, KY 40202.

(4)

Includes 5,225,572 restricted shares subject to time-based vesting and 1,421,114 options that are currently exercisable or are exercisable within 60 days of May 21, 2021.

(5)

Includes 3,276,045 restricted shares subject to time-based vesting and 890,816 options that are currently exercisable or are exercisable within 60 days of May 21, 2021.

(6)

Includes 2,073,551 restricted shares subject to time-based vesting and 557,634 options that are currently exercisable or are exercisable within 60 days of May 21, 2021.

 

25


Table of Contents
(7)

Includes 107,158 restricted shares subject to time-based vesting within 60 days of May 21, 2021.

(8)

Includes 70,000 restricted shares subject to time-based vesting within 60 days of May 21, 2021.

(9)

Includes 69,395 restricted shares subject to time-based vesting and 7,293 options that are currently exercisable or are exercisable within 60 days of May 21, 2021.

(10)

Includes 958,325 shares held by the Michael Pykosz Gift Trust and 250,000 shares held by the Lindsey Pykosz Revocable Gift Trust.

(11)

Includes 2,911,963 shares held by the Price-Uhl Living Trust U/A dtd 11/4/20 and 230,887 shares held by the Price 2020 Charitable Lead Annuity Trust.

(12)

All shares held by the Griffin R. Myers Revocable Trust u/a/d 5/26/2020.

(13)

Includes 12,937,913 restricted shares subject to time-based vesting and 3,069,524 options that are currently exercisable or are exercisable within 60 days of May 21, 2021.

 

26


Table of Contents

CERTAIN RELATIONSHIPS AND RELATED PARTY TRANSACTIONS

Policies for Approval of Related Party Transactions

Under our Related Party Transactions Policy, our Audit Committee is responsible for reviewing and approving related person transactions. In the course of its review and approval of related party transactions, our Audit Committee will consider the relevant facts and circumstances to decide whether to approve such transactions. In particular, our policy requires our Audit Committee to consider, among other factors it deems appropriate:

 

   

the related person’s relationship to us and interest in the transaction;

 

   

the material facts of the proposed transaction, including the proposed aggregate value of the transaction;

 

   

the impact on a director’s or a director nominee’s independence in the event the related person is a director or an immediate family member of the director or director nominee;

 

   

the benefits to us of the proposed transaction;

 

   

if applicable, the availability of other sources of comparable products or services; and

 

   

an assessment of whether the proposed transaction is on terms that are comparable to the terms available to an unrelated third party or to employees generally.

The Audit Committee may only approve those transactions that are in, or are not inconsistent with, our best interests and those of our shareholders, as the Audit Committee determines in good faith.

In addition, under our Code of Ethics, our employees and directors have an affirmative responsibility to disclose any transaction or relationship that reasonably could be expected to give rise to a conflict of interest.

All of the transactions described below were entered into prior to the adoption of the Company’s written Related Party Transactions Policy, but all were approved by our Board considering similar factors to those described above.

Related Party Transactions

Other than compensation arrangements for our directors and named executive officers, which are described in the sections of this prospectus titled “Management” and “Executive Compensation,” below we describe transactions since January 1, 2018 to which we were a participant or will be a participant, in which:

 

   

the amounts involved exceeded or will exceed $120,000; and

 

   

any of our directors, executive officers, or holders of more than 5% of our capital stock, or any member of the immediate family of, or person sharing the household with, the foregoing persons, had or will have a direct or indirect material interest.

Relationships with Humana

In September 2018, we issued 850,629 investor units (Investor Units III-D) to Humana for $50 million. Our affiliated medical groups also have capitation contracts with Humana. Total capitated revenues related to the Humana payor contracts were $201.4 million, $307.9 million and $385.7 million for the years ended December 31, 2018, 2019 and 2020, respectively, and $121.4 million for the three months ended March 31, 2021. Receivables from Humana represented $52.4 million, $49.6 million and $65.7 million of the capitated accounts receivable balance at December 31, 2018, 2019 and 2020, respectively, and $87.2 million at March 31, 2021. See “Risk Factors—Our revenues and operations are dependent upon a limited number of key payors” in our Annual Report on Form 10-K for the year ended December 31, 2021, which is incorporated by reference herein.”

 

27


Table of Contents

We have also entered into certain lease arrangements with Humana, which accounted for approximately $1.1 million, $1.5 million and $2.9 million of the total operating lease rental payments for the years ended December 31, 2018, 2019 and 2020, respectively and $1.3 million for the three months ended March 31, 2021.

Additionally, we have recognized approximately $3.1 million, $3.0 million and $3.6 million in other patient service revenue from Humana in the years ended December 31, 2018, 2019 and 2020, respectively, and $1.2 million for the three month ended March 31, 2021, related to care coordination payments. Our agreements with Humana also contain a license fee that is payable by us to Humana on a monthly basis. The license fee is a reimbursement to Humana for its costs of owning or leasing and maintaining the centers, including rental payments, center maintenance or repair expenses, equipment expenses, special assessments, cost of upgrades, taxes, leasehold improvements, and other expenses identified by Humana. The total license fees paid to Humana during the years ended December 31, 2018, 2019 and 2020 were approximately $0.9 million, $2.1 million and $2.7 million, respectively, and $0.7 million during the three month ended March 31, 2021, and are included in cost of care expenses.

Tender Offers

On March 21, 2018, we announced an offer to purchase for cash (the “2018 Tender Offer”) of up to $72 million of eligible units at a purchase price of $58.78 per eligible unit. All Investor Units I, Investor Units II and Investor Units III were eligible to be tendered. Each founder also agreed to tender 68,050 Founders’ Units. The 2018 Tender Offer expired on April 18, 2018 with 204,150.00 Founders’ Units, 40,258.34 Incentive Units, 179,926.99 Investor Units I, 149,355.10 Investor Units II and 147,137.17 Investor Units III-A being tendered. On April 20, 2018, we purchased all eligible units, other than Incentive Units subject to a hurdle value, at a price of $58.78 per eligible unit net to the sellers in cash, without interest. We purchased Incentive Units that had a hurdle value at a price for each Incentive Unit equal to the excess of $58.78 over the per Incentive Unit amount of that hurdle value net to the sellers in cash, without interest. The 2018 Tender Offer was not conditioned on any minimum number of eligible units being tendered. The purchase price offered in the 2018 Tender Offer for eligible units was the same for all classes of eligible units (other than Incentive Units subject to a hurdle value), even though their relative priorities in distributions may differ. Eligible units that we acquired pursuant to the 2018 Tender Offer were cancelled and retired.

In connection with the 2018 Tender Offer, we sought to obtain capital to pay the aggregate tender offer purchase price through the issuance and sale of Investor Units III-C. We authorized the sale and issuance of up to 1,224,907 Investor Units III-C, which were sold at the same per unit price as the 2018 Tender Offer. In April 2018, the Lead Sponsors purchased an aggregate of 747,660.86 units of Investor Units III-C at $58.78 per unit, for total aggregate proceeds of $43,947,505. We used the cash proceeds of this sale to complete the repurchase of units tendered.

On March 30, 2020, we announced an offer to purchase for cash (the “2020 Tender Offer”) of up to $20 million of eligible units at a purchase price of $156.29 per eligible unit. The 2020 Tender Offer expired on April 27, 2020 with 107,208 Founders’ Units and 23,790 Incentive Units being tendered. On April 30, 2020, we purchased all eligible units, other than Incentive Units subject to a hurdle value, at a price of $156.29 per eligible unit net to the sellers in cash, without interest. We purchased Incentive Units that had a hurdle value at a price for each Incentive Unit equal to the excess of $156.29 over the per Incentive Unit amount of that hurdle value net to the sellers in cash, without interest. The 2020 Tender Offer was not conditioned on any minimum number of eligible units being tendered. The purchase price offered in the 2020 Tender Offer for eligible units was the same for all classes of eligible units (other than Incentive Units subject to a hurdle value), even though their relative priorities in distributions may differ. Eligible units that we acquired pursuant to the 2020 Tender Offer were cancelled and retired.

 

28


Table of Contents

Consulting Arrangement with an Immediate Family Member of Our Chief Executive Officer

Carolyn Rose, the sister of Michael Pykosz, a member of our Board of Directors and our Chief Executive Officer, has provided us contracted legal services. Ms. Rose received total cash compensation from us of $228,885 and $464,910 during the years ended December 31, 2019 and 2020, respectively and $69,885 during the three months ended March 31, 2021. In addition, Ms. Rose received 19,777 in common shares, 60,343 in restricted stock and 14,869 options as part of the Organizational Transactions. Ms. Rose’s compensation was based on reference to external market practice of similar positions for consultants or employees who were not related to the Chief Executive Officer. Ms. Rose was also eligible for equity awards on the same general terms and conditions as applicable to consultants and employees in similar positions who were not related to the Chief Executive Officer.

Relationship with Blue Cross Blue Shield of Rhode Island

Blue Cross Blue Shield of Rhode Island (“BCBSRI”) owns 49.9% of our joint venture, OSH-RI, LLC, and one of our Board members served as president and CEO of BCBSRI through the year ended December 31, 2020. BCBSRI contributed $5.9 million and $3.5 million to the joint venture for the years ended December 31, 2020 and 2018, respectively. No such contributions were made for the year ended December 31, 2019. Total capitated revenues associated with the BCBSRI payor contract were $11.3 million for the year ended December 31, 2020. Capitated receivables from BCBSRI represented $10.0 million of the capitated accounts receivable balance at December 31, 2020.

Total medical claims expenses related to the BCBSRI payor contract were $0 million, $1.1 million and $10.6 million for the years ended December 31, 2018, 2019 and 2020, respectively. Unpaid claims related to these capitated contracts represented $0 million, $1.1 million and $11.1 million of the liability for unpaid claims balances at December 31, 2018, 2019 and 2020, respectively.

Director Nomination Agreements

We are party to a Director Nomination Agreement with the Lead Sponsors (the “Sponsor Director Nomination Agreement”) and with Humana (the “Humana Director Nomination Agreement” and, together with the Sponsor Director Nominations Agreement, the “Director Nomination Agreements”) that provides each the right to designate nominees for election to our Board. The Lead Sponsors and Humana may also assign their designation rights under the Director Nomination Agreements to an affiliate.

The Sponsor Director Nomination Agreement provides each Lead Sponsor the right to designate: (i) three of the nominees for election to our Board for so long as such Lead Sponsor beneficially owns at least 20% of our common stock then outstanding; (ii) two of the nominees for election to our Board for so long as such Lead Sponsor beneficially owns less than 20% but at least 10% of our common stock then outstanding; and (iii) one of the nominees for election to our Board for so long as such Lead Sponsor beneficially owns less than 10% but at least 5% of our common stock then outstanding. The Humana Director Nomination Agreement provides Humana the right to designate: (i) one of the nominees for election to our Board for so long as Humana beneficially owns at least 5% of our common stock then outstanding; and (ii) in the event that, at any time prior to Humana owning less than 5% of our common stock then outstanding, Humana beneficially owns more than 30% of the shares of our common stock then outstanding, two of the nominees for election to our Board for so long as Humana beneficially owns more than 30% of the shares of our common stock then outstanding. In each case, the Lead Sponsors’ and Humana’s nominees must comply with applicable law and stock exchange rules. The Lead Sponsors agreed in the Sponsor Director Nomination Agreement to vote any shares of our common stock and any other securities held by them in favor of the election to our Board of the directors so designated. At any time when a Lead Sponsor has the right to designate at least one nominee for election to our Board, such Lead Sponsors will also have the right to have one of their nominated directors hold one seat on each Board committee, subject to satisfying any applicable stock exchange rules or regulations regarding the independence

 

29


Table of Contents

of Board committee members. In addition, the Lead Sponsors and Humana shall be entitled to designate the replacement for any of their board designees whose board service terminates prior to the end of the director’s term regardless of the applicable Lead Sponsor’s or Humana’s beneficial ownership at such time. The Sponsor Director Nomination Agreement prohibits us from increasing or decreasing the size of our Board without the prior written consent of the Lead Sponsors. In addition, the Sponsor Director Nomination Agreement provides that so long as General Atlantic has the right to nominate at least one director and any such nominee is serving on our Board, General Atlantic may designate one director as Lead Director who shall have the tie-breaking vote if the Board is deadlocked on any matter requiring the approval of the Board. The Director Nomination Agreements will terminate at such time as each Lead Sponsor or Humana, as applicable, owns less than 5% of our outstanding common stock.

Registration Rights Agreement

We are party to a registration rights agreement with the Lead Sponsors. The Lead Sponsors are entitled to request that we register the Lead Sponsors’ shares on a long-form or short-form registration statement on one or more occasions in the future, which registrations may in certain circumstances be “shelf registrations.” The Lead Sponsors are also entitled to participate in certain of our registered offerings, subject to the restrictions in the registration rights agreement. We will pay the Lead Sponsors’ expenses in connection with the Lead Sponsors’ exercise of these rights. The registration rights described in this paragraph apply to (i) shares of our common stock held (directly or indirectly) by the Lead Sponsors and their affiliates and (ii) any of our capital stock (or that of our subsidiaries) issued or issuable with respect to the common stock described in clause (i) with respect to any dividend, distribution, split or combination of securities, conversion, or any recapitalization, merger, consolidation or other reorganization, or Registrable Securities. These registration rights are also for the benefit of any subsequent holder of Registrable Securities; provided that any particular securities will cease to be Registrable Securities when they have been sold in a registered public offering, sold in compliance with Rule 144 of the Securities Act of 1933, as amended distributed to the direct or indirect partners or members of an investor, except as permitted by the registration rights agreement or repurchased by us or our subsidiaries. In addition, any Registrable Securities held by a person other than the Lead Sponsors and their affiliates will cease to be Registrable Securities if they can be sold without limitation under Rule 144 of the Securities Act.

Indemnification of Officers and Directors

We are party to indemnification agreements with each of our executive officers and directors. The indemnification agreements provide the executive officers and directors with contractual rights to indemnification, expense advancement and reimbursement, to the fullest extent permitted under the DGCL. Additionally, we may enter into indemnification agreements with any new directors or officers that may be broader in scope than the specific indemnification provisions contained in Delaware law.

 

30


Table of Contents

DESCRIPTION OF CAPITAL STOCK

General

Our authorized capital stock consists of 500,000,000 shares of common stock, par value $0.001 per share, and 50,000,000 shares of undesignated preferred stock, par value $0.001 per share. As of May 21, 2021, we had 240,782,335 shares of our common stock outstanding. The following description of our capital stock is intended as a summary only and is qualified in its entirety by reference to our certificate of incorporation and bylaws, which are filed as exhibits to the registration statement of which this prospectus forms a part, and to the applicable provisions of the DGCL.

Common Stock

Dividend Rights. Subject to preferences that may apply to shares of preferred stock outstanding at the time, holders of outstanding shares of common stock are entitled to receive dividends out of assets legally available at the times and in the amounts as our Board may determine from time to time.

Voting Rights. Each outstanding share of common stock is entitled to one vote on all matters submitted to a vote of shareholders. Holders of shares of our common stock have no cumulative voting rights.

Preemptive Rights. Our common stock is entitled to preemptive or other similar subscription rights to purchase any of our securities.

Conversion or Redemption Rights. Our common stock is neither convertible nor redeemable.

Liquidation Rights. Upon our liquidation, the holders of our common stock will be entitled to receive pro rata our assets that are legally available for distribution, after payment of all debts and other liabilities and subject to the prior rights of any holders of preferred stock then outstanding.

Preferred Stock

Our Board may, without further action by our shareholders, from time to time, direct the issuance of shares of preferred stock in series and may, at the time of issuance, determine the designations, powers, preferences, privileges, and relative participating, optional or special rights as well as the qualifications, limitations or restrictions thereof, including dividend rights, conversion rights, voting rights, terms of redemption and liquidation preferences, any or all of which may be greater than the rights of the common stock. Satisfaction of any dividend preferences of outstanding shares of preferred stock would reduce the amount of funds available for the payment of dividends on shares of our common stock. Holders of shares of preferred stock may be entitled to receive a preference payment in the event of our liquidation before any payment is made to the holders of shares of our common stock. Under certain circumstances, the issuance of shares of preferred stock may render more difficult or tend to discourage a merger, tender offer or proxy contest, the assumption of control by a holder of a large block of our securities or the removal of incumbent management. Upon the affirmative vote of a majority of the total number of directors then in office, our Board, without shareholder approval, may issue shares of preferred stock with voting and conversion rights which could adversely affect the holders of shares of our common stock and the market value of our common stock.

Anti-Takeover Effects of Our Certificate of Incorporation and Our Bylaws

Our certificate of incorporation, bylaws and the DGCL contain provisions, which are summarized in the following paragraphs, that are intended to enhance the likelihood of continuity and stability in the composition of

 

31


Table of Contents

our Board. These provisions are intended to avoid costly takeover battles, reduce our vulnerability to a hostile change of control and enhance the ability of our Board to maximize shareholder value in connection with any unsolicited offer to acquire us. However, these provisions may have an anti-takeover effect and may delay, deter or prevent a merger or acquisition of the Company by means of a tender offer, a proxy contest or other takeover attempt that a shareholder might consider in its best interest, including those attempts that might result in a premium over the prevailing market price for the shares of common stock held by shareholders.

These provisions include:

Classified Board. Our certificate of incorporation provides that our Board will be divided into three classes of directors, with the classes as nearly equal in number as possible, and with the directors serving three-year terms. As a result, approximately one-third of our Board will be elected each year. The classification of directors has the effect of making it more difficult for shareholders to change the composition of our Board. Our certificate of incorporation also provides that, subject to any rights of holders of preferred stock to elect additional directors under specified circumstances, the number of directors will be fixed exclusively pursuant to a resolution adopted by our Board. Our Board has twelve members.

Shareholder Action by Written Consent. Our certificate of incorporation precludes shareholder action by written consent at any time when the Lead Sponsors beneficially own, in the aggregate, less than 40% in voting power of our outstanding common stock.

Tie-Breaker Vote. The Sponsor Director Nomination Agreement provides that so long as General Atlantic has the right to nominate at least one director and any such nominee is serving on our Board, General Atlantic may designate one director as Tie-Breaking Director who shall have the tie-breaking vote if the Board is deadlocked on any matter requiring the approval of the Board.

Special Meetings of Shareholders. Our certificate of incorporation and bylaws provide that, except as required by law, special meetings of our shareholders may be called at any time only by or at the direction of our Board or the chairman of our Board; provided, however, at any time when the Lead Sponsors beneficially own, in the aggregate, at least 40% of our outstanding common stock, special meetings of our shareholders shall also be called by our Board or the chairman of our Board at the request of either of the Lead Sponsors. Our bylaws prohibit the conduct of any business at a special meeting other than as specified in the notice for such meeting. These provisions may have the effect of deferring, delaying or discouraging hostile takeovers, or changes in control or management of the Company.

Advance Notice Procedures. Our bylaws establish advance-notice procedures with respect to shareholder proposals and the nomination of candidates for election as directors, other than nominations made by or at the direction of our board of directors or a committee of our board of directors, and provided, however, that at any time when a Lead Sponsor beneficially owns, in the aggregate, at least 5% in voting power of our outstanding common stock, such advance notice procedure will not apply to such Lead Sponsor. Shareholders at an annual meeting will only be able to consider proposals or nominations specified in the notice of meeting or brought before the meeting by or at the direction of our Board or by a shareholder who was a shareholder of record on the record date for the meeting, who is entitled to vote at the meeting and who has given our Secretary timely written notice, in proper form, of the shareholder’s intention to bring that business before the meeting. Although the bylaws do not give our Board the power to approve or disapprove shareholder nominations of candidates or proposals regarding other business to be conducted at a special or annual meeting, the bylaws may have the effect of precluding the conduct of certain business at a meeting if the proper procedures are not followed or may discourage or deter a potential acquirer from conducting a solicitation of proxies to elect its own slate of directors or otherwise attempting to obtain control of the Company. These provisions do not apply to nominations by the Lead Sponsors pursuant to the Sponsor Director Nomination Agreement. See “Certain Relations and Related Party Transactions—Director Nomination Agreements” for more details with respect to the Sponsor Director Nomination Agreement.

 

32


Table of Contents

Removal of Directors; Vacancies. Our certificate of incorporation provides that directors may be removed with or without cause upon the affirmative vote of at least a majority of the voting power of our outstanding shares of stock entitled to vote thereon; provided, however, that at any time when the Lead Sponsors beneficially own, in the aggregate, less than 40% of our outstanding common stock, all directors, including those nominated by a Lead Sponsor, may only be removed for cause, and only by the affirmative vote of holders of at least 66 2/3% in voting power of all the then-outstanding shares of stock of the Company entitled to vote thereon, voting together as a single class. In addition, our certificate of incorporation provides that, subject to the rights granted to one or more series of preferred stock then outstanding, any newly created directorship on our Board that results from an increase in the number of directors and any vacancy occurring on our Board may only be filled by a majority of the directors then in office, even if less than a quorum, or by a sole remaining director (and not by the shareholders).

Supermajority Approval Requirements

Our certificate of incorporation and bylaws provide that our Board is expressly authorized to make, alter, amend, change, add to, rescind or repeal, in whole or in part, our bylaws without a shareholder vote in any matter not inconsistent with the laws of the State of Delaware and our certificate of incorporation. Any amendment, alteration, rescission or repeal of our bylaws by our shareholders require the affirmative vote of the holders of at least 66 2/3% in voting power of all the then-outstanding shares of stock of the Company entitled to vote thereon, voting together as a single class.

The DGCL provides generally that the affirmative vote of a majority of the outstanding shares entitled to vote thereon, voting together as a single class, is required to amend a corporation’s certificate of incorporation, unless the certificate of incorporation requires a greater percentage.

Our certificate of incorporation provides that the following provisions in our certificate of incorporation may be amended, altered, repealed or rescinded only by the affirmative vote of the holders of at least 66 2/3% in voting power of all the then-outstanding shares of stock of the Company entitled to vote thereon, voting together as a single class:

 

   

the provision requiring a 66 2/3% supermajority vote for shareholders to amend our bylaws;

 

   

the provisions providing for a classified board of directors (the election and term of our directors);

 

   

the provisions regarding resignation and removal of directors;

 

   

the provisions regarding entering into business combinations with interested shareholders;

 

   

the provisions regarding shareholder action by written consent;

 

   

the provisions regarding calling special meetings of shareholders;

 

   

the provisions regarding filling vacancies on our Board and newly created directorships;

 

   

the provision establishing the Court of Chancery of the State of Delaware as the exclusive forum for certain litigation;

 

   

the provisions eliminating monetary damages for breaches of fiduciary duty by a director; and

 

   

the amendment provision requiring that the above provisions be amended only with a 66 2/3% supermajority vote.

The combination of the classification of our Board, the lack of cumulative voting and the supermajority voting requirements make it more difficult for our existing shareholders to replace our Board as well as for another party to obtain control of us by replacing our Board. Because our Board has the power to retain and discharge our officers, these provisions could also make it more difficult for existing shareholders or another party to effect a change in management.

 

33


Table of Contents

Authorized but Unissued Shares. Our authorized but unissued shares of common stock and preferred stock are available for future issuance without shareholder approval, subject to stock exchange rules. These additional shares may be utilized for a variety of corporate purposes, including future public offerings to raise additional capital, corporate acquisitions and employee benefit plans. One of the effects of the existence of authorized but unissued common stock or preferred stock may be to enable our Board to issue shares to persons friendly to current management, which issuance could render more difficult or discourage an attempt to obtain control of the Company by means of a merger, tender offer, proxy contest or otherwise, and thereby protect the continuity of our management and possibly deprive our shareholders of opportunities to sell their shares of common stock at prices higher than prevailing market prices.

Business Combinations. We are not be subject to the provisions of Section 203 of the DGCL. In general, Section 203 prohibits a publicly held Delaware corporation from engaging in a “business combination” with an “interested shareholder” for a three-year period following the time that the person becomes an interested shareholder, unless the business combination is approved in a prescribed manner. A “business combination” includes, among other things, a merger, asset or stock sale or other transaction resulting in a financial benefit to the interested shareholder. An “interested shareholder” is a person who, together with affiliates and associates, owns, or did own within three years prior to the determination of interested shareholder status, 15% or more of the corporation’s voting stock.

Under Section 203, a business combination between a corporation and an interested shareholder is prohibited unless it satisfies one of the following conditions: (1) before the shareholder became an interested shareholder, the board of directors approved either the business combination or the transaction which resulted in the shareholder becoming an interested shareholder; (2) upon consummation of the transaction which resulted in the shareholder becoming an interested shareholder, the interested shareholder owned at least 85% of the voting stock of the corporation outstanding at the time the transaction commenced, excluding for purposes of determining the voting stock outstanding, shares owned by persons who are directors and also officers, and employee stock plans, in some instances; or (3) at or after the time the shareholder became an interested shareholder, the business combination was approved by the board of directors and authorized at an annual or special meeting of the shareholders by the affirmative vote of at least two-thirds of the outstanding voting stock which is not owned by the interested shareholder.

A Delaware corporation may “opt out” of these provisions with an express provision in its original certificate of incorporation or an express provision in its certificate of incorporation or bylaws resulting from a shareholders’ amendment approved by at least a majority of the outstanding voting shares.

We opt out of Section 203; however, our certificate of incorporation contains similar provisions providing that we may not engage in certain “business combinations” with any “interested shareholder” for a three-year period following the time that the shareholder became an interested shareholder, unless:

 

   

prior to such time, our Board approved either the business combination or the transaction which resulted in the shareholder becoming an interested shareholder;

 

   

upon consummation of the transaction that resulted in the shareholder becoming an interested shareholder, the interested shareholder owned at least 85% of our voting stock outstanding at the time the transaction commenced, excluding certain shares; or

 

   

at or subsequent to that time, the business combination is approved by our Board and by the affirmative vote of holders of at least 66 2/3% of our outstanding voting stock that is not owned by the interested shareholder.

Under certain circumstances, this provision makes it more difficult for a person who would be an “interested shareholder” to effect various business combinations with the Company for a three-year period. This provision may encourage companies interested in acquiring the Company to negotiate in advance with our Board because

 

34


Table of Contents

the shareholder approval requirement would be avoided if our Board approves either the business combination or the transaction which results in the shareholder becoming an interested shareholder. These provisions also may have the effect of preventing changes in our Board and may make it more difficult to accomplish transactions which shareholders may otherwise deem to be in their best interests.

Our certificate of incorporation provides that the Lead Sponsors, and any of their direct or indirect transferees and any group as to which such persons are a party, do not constitute “interested shareholders” for purposes of this provision.

Dissenters’ Rights of Appraisal and Payment

Under the DGCL, with certain exceptions, our shareholders have appraisal rights in connection with a merger or consolidation of us. Pursuant to the DGCL, shareholders who properly request and perfect appraisal rights in connection with such merger or consolidation will have the right to receive payment of the fair value of their shares as determined by the Delaware Court of Chancery.

Shareholders’ Derivative Actions

Under the DGCL, any of our shareholders may bring an action in our name to procure a judgment in our favor, also known as a derivative action, provided that the shareholder bringing the action is a holder of our shares at the time of the transaction to which the action relates or such shareholder’s stock thereafter devolved by operation of law.

Exclusive Forum

Our certificate of incorporation provides that, unless we consent in writing to the selection of an alternative forum, the Court of Chancery of the State of Delaware (or, if the Court of Chancery does not have jurisdiction, the United States District Court for the District of Delaware) will be the sole and exclusive forum for (1) any derivative action or proceeding brought on our behalf, (2) any action asserting a claim of breach of a fiduciary duty owed by any of our directors, officers or other employees to us or our shareholders, (3) any action asserting a claim against the Company or any director or officer of the Company arising pursuant to any provision of the DGCL, our certificate of incorporation or our bylaws or (4) any other action asserting a claim against the Company or any director or officer of the Company that is governed by the internal affairs doctrine; provided that for the avoidance of doubt, the forum selection provision that identifies the Court of Chancery of the State of Delaware as the exclusive forum for certain litigation, including any “derivative action,” will not apply to suits to enforce a duty or liability created by the Securities Act, the Exchange Act or any other claim for which the federal courts have exclusive jurisdiction. Any person or entity purchasing or otherwise acquiring any interest in shares of our capital stock will be deemed to have notice of and to have consented to the provisions of our certificate of incorporation described above. Although we believe these provisions benefit us by providing increased consistency in the application of Delaware law for the specified types of actions and proceedings, the provisions may have the effect of discouraging lawsuits against us or our directors and officers.

Conflicts of Interest

Delaware law permits corporations to adopt provisions renouncing any interest or expectancy in certain opportunities that are presented to the corporation or its officers, directors or shareholders. Our certificate of incorporation, to the maximum extent permitted from time to time by Delaware law, renounces any interest or expectancy that we have in, or right to be offered an opportunity to participate in, specified business

 

35


Table of Contents

opportunities that are from time to time presented to certain of our officers, directors or shareholders or their respective affiliates, other than those officers, directors, shareholders or affiliates who are our or our subsidiaries’ employees. Our certificate of incorporation provides that, to the fullest extent permitted by law, none of Lead Sponsors or any director who is not employed by us (including any non-employee director who serves as one of our officers in both his director and officer capacities) or his or her affiliates will have any duty to refrain from (1) engaging in a corporate opportunity in the same or similar lines of business in which we or our affiliates now engage or propose to engage or (2) otherwise competing with us or our affiliates. In addition, to the fullest extent permitted by law, in the event that Lead Sponsors or any non-employee director acquires knowledge of a potential transaction or other business opportunity which may be a corporate opportunity for itself or himself or its or his affiliates or for us or our affiliates, such person will have no duty to communicate or offer such transaction or business opportunity to us or any of our affiliates and they may take any such opportunity for themselves or offer it to another person or entity. Our certificate of incorporation does not renounce our interest in any business opportunity that is expressly offered to a non-employee director solely in his or her capacity as a director or officer of the Company. To the fullest extent permitted by law, no business opportunity will be deemed to be a potential corporate opportunity for us unless we would be permitted to undertake the opportunity under our certificate of incorporation, we have sufficient financial resources to undertake the opportunity, and the opportunity would be in line with our business.

Limitations on Liability and Indemnification of Officers and Directors

The DGCL authorizes corporations to limit or eliminate the personal liability of directors to corporations and their shareholders for monetary damages for breaches of directors’ fiduciary duties, subject to certain exceptions. Our certificate of incorporation includes a provision that eliminates the personal liability of directors for monetary damages for any breach of fiduciary duty as a director, except to the extent such exemption from liability or limitation thereof is not permitted under the DGCL. The effect of these provisions is to eliminate the rights of us and our shareholders, through shareholders’ derivative suits on our behalf, to recover monetary damages from a director for breach of fiduciary duty as a director, including breaches resulting from grossly negligent behavior. However, exculpation will not apply to any director if the director has acted in bad faith, knowingly or intentionally violated the law, authorized illegal dividends or redemptions or derived an improper benefit from his or her actions as a director.

Our bylaws provide that we must indemnify and advance expenses to our directors and officers to the fullest extent authorized by the DGCL. We are also expressly authorized to carry directors’ and officers’ liability insurance providing indemnification for our directors, officers and certain employees for some liabilities. We believe that these indemnification and advancement provisions and insurance are useful to attract and retain qualified directors and officers.

The limitation of liability, indemnification and advancement provisions that are included in our certificate of incorporation and bylaws may discourage shareholders from bringing a lawsuit against directors for breaches of their fiduciary duty. These provisions also may have the effect of reducing the likelihood of derivative litigation against directors and officers, even though such an action, if successful, might otherwise benefit us and our shareholders. In addition, your investment may be adversely affected to the extent we pay the costs of settlement and damage awards against directors and officers pursuant to these indemnification provisions.

There is currently no pending material litigation or proceeding involving any of our directors, officers or employees for which indemnification is sought.

 

36


Table of Contents

Transfer Agent and Registrar

The transfer agent and registrar for our common stock is American Stock Transfer & Trust Company, LLC. The transfer agent’s address is 6201 15th Avenue, Brooklyn, New York, 11219 and its phone number is (718) 921-8200.

Listing

Our common stock is listed on the NYSE under the symbol “OSH.”

 

37


Table of Contents

SHARES ELIGIBLE FOR FUTURE SALE

Future sales of substantial amounts of our common stock, in the public market, or the perception that such sales may occur, could adversely affect the prevailing market price for our common stock to fall or impair our ability to raise capital through sales of our equity securities. No prediction can be made as to the effect, if any, future sales of shares, or the availability of shares for future sales, will have on the market price of our common stock prevailing from time to time. We also cannot predict with certainty when or if our Lead Sponsors will otherwise sell their common stock. The sale of substantial amounts of our common stock in the public market, or the perception that such sales could occur, could harm the prevailing market price of our common stock.

Upon the closing of this offering, based on the number of shares of our common stock outstanding as of May 21, 2021, there will be 240,782,335 outstanding shares of our common stock. Of these shares, the 17,968,750 shares sold in our initial public offering, the 30,176,742 shares of common stock issued under the 2020 Plan, the 21,875 shares of common stock issued to a current director outside of 2020 Plan following approval by the Board of Directors, the 16,356,251 shares of common stock sold on our prior secondary follow-on offerings and the 12,052,258 shares to be sold by the selling shareholders in this offering will be freely tradable without restriction or further registration under the Securities Act, except that any shares held by our “affiliates,” as that term is defined in Rule 144 under the Securities Act, would only be able to be sold in compliance with the conditions of Rule 144.

The remaining 164,206,459 shares of our common stock outstanding after this offering will be “restricted securities”, as that term is defined in Rule 144 of the Securities Act, and we expect that substantially all of these restricted securities will be subject to the lock-up agreements described below. These restricted securities may be sold in the public market only if the sale is registered or pursuant to an exemption from registration, such as Rule 144 or Rule 701 of the Securities Act, which are summarized below.

We have filed with the SEC a registration statement on Form S-8 covering the shares of common stock reserved for issuance under our 2020 Plan. The shares of common stock covered by this registration statement are generally eligible for sale in the public market, subject to certain contractual and legal restrictions summarized below.

Lock-up Agreements

We, our directors and officers and the selling shareholders in this offering have agreed that, without the prior written consent of J.P. Morgan Securities LLC on behalf of the underwriters, and the written consent of the Company, we and they will not, subject to limited exceptions, directly or indirectly sell or dispose of any shares of common stock or any securities convertible into or exchangeable or exercisable for shares of common stock for 60 days after the date of this prospectus. The restrictions and specified exceptions to the lock-up agreements entered into in connection with this offering are described in more detail under “Underwriting.”

All of these shares will, however, be able to be resold after the expiration of the lock-up period, as well as pursuant to customary exceptions thereto or upon the waiver of the lock-up agreement by both J.P. Morgan Securities LLC on behalf of the underwriters and of the Company in the case of our directors and officers and by J.P. Morgan Securities LLC on behalf of the underwriters in the case of the selling shareholders in this offering. We have registered shares of common stock that we may issue under our equity compensation plans. Such shares can be freely sold in the public market upon issuance, subject to the lock-up agreements. As restrictions on resale end, the market price of our stock could decline if the holders of currently restricted shares sell them or are perceived by the market as intending to sell them.

Following the lock-up period, and assuming that no party is released from these agreements, all of the shares of our common stock that are restricted securities or are held by our affiliates as of the date of this prospectus will be eligible for sale in the public market in compliance with Rule 144 under the Securities Act.

 

38


Table of Contents

Registration Rights Agreement

In connection with our IPO, we entered into a registration rights agreement with the Lead Sponsors. The Lead Sponsors are entitled to request that we register the Lead Sponsors’ shares on a long-form or short-form registration statement on one or more occasions in the future, which registrations may be “shelf registrations.” The Lead Sponsors are also entitled to participate in certain of our registered offerings, subject to the restrictions in the registration rights agreement. We will pay the Lead Sponsors’ expenses in connection with the Lead Sponsors’ exercise of these rights. See “Certain Relationships and Related Party Transactions—Registration Rights Agreement.” These shares will represent approximately 42.3% of our outstanding common stock after this offering or 41.6% of our issued and outstanding shares of common stock if the underwriters’ option to purchase additional shares is exercised in full).

Rule 144

In general, under Rule 144, any person who is not our affiliate, who was not our affiliate at any time during the preceding three months and who has held their shares for at least six months, including the holding period of any prior owner other than one of our affiliates, may sell shares without restriction, subject to the availability of current public information about us and subject to applicable lock-up restrictions. If such a person has beneficially owned the shares proposed to be sold for at least one year, including the holding period of any prior owner other than one of our affiliates, then that person would be entitled to sell those shares without complying with any of the requirements of Rule 144.

Subject to applicable lock-up restrictions, a person who is our affiliate or who was our affiliate at any time during the preceding three months and who has beneficially owned restricted securities for at least six months, including the holding period of any prior owner other than one of our affiliates, is entitled to sell a number of shares within any three-month period that does not exceed the greater of: (1) 1% of the number of shares of our common stock outstanding, which will equal approximately 2,407,895 shares immediately after this offering; and (2) the average weekly trading volume of our common stock on the NYSE during the four calendar weeks preceding the filing of a notice on Form 144 with respect to the sale.

Sales under Rule 144 by our affiliates are also subject to certain manner of sale provisions, notice requirements and to the availability of current public information about us.

Rule 701

In general, under Rule 701, any of our employees, directors or officers who acquired shares from us in connection with a compensatory stock or option plan or other compensatory written agreement before the effective date of initial public offering are, subject to applicable lock-up restrictions, eligible to resell such shares in reliance upon Rule 144 beginning 90 days after the date of our IPO prospectus, or August 5, 2020. If such person is not an affiliate and was not our affiliate at any time during the preceding three months, the sale may be made subject only to the manner-of-sale restrictions of Rule 144. If such a person is an affiliate, the sale may be made under Rule 144 without compliance with the holding period requirements under Rule 144, but subject to the other Rule 144 restrictions described above.

 

39


Table of Contents

Equity Incentive Plans

We have filed with the SEC a registration statement on Form S-8 under the Securities Act covering the shares of common stock that are subject to outstanding options and other awards issuable pursuant to our 2020 Plan and ESPP. Shares covered by such registration statement are available for sale in the open market, subject to certain Rule 144 limitations applicable to affiliates and the terms of lock-up agreements applicable to those shares.

 

40


Table of Contents

MATERIAL U.S. FEDERAL INCOME TAX CONSEQUENCES TO NON-U.S. HOLDERS

The following discussion is a summary of the material U.S. federal income tax consequences to Non-U.S. Holders (as defined below) of the purchase, ownership and disposition of our common stock issued pursuant to this offering, but does not purport to be a complete analysis of all potential tax effects. The effects of other U.S. federal tax laws, such as estate and gift tax laws, and any applicable state, local or non-U.S. tax laws are not discussed. This discussion is based on the Code, Treasury regulations promulgated thereunder (the “Treasury Regulations”), judicial decisions, and published rulings and administrative pronouncements of the U.S. Internal Revenue Service (the “IRS”), in each case as in effect as of the date hereof. These authorities may change or be subject to differing interpretations. Any such change or differing interpretation may be applied retroactively in a manner that could adversely affect a Non-U.S. Holder of our common stock. We have not sought and will not seek any rulings from the IRS regarding the matters discussed below. There can be no assurance the IRS or a court will not take a contrary position to those discussed below regarding the tax consequences of the purchase, ownership and disposition of our common stock.

This discussion is limited to Non-U.S. Holders that hold our common stock as a “capital asset” within the meaning of Section 1221 of the Code. This discussion does not address all U.S. federal income tax consequences relevant to a Non-U.S. Holder’s particular circumstances, including the impact of the Medicare tax on net investment income. In addition, it does not address consequences relevant to Non-U.S. Holders subject to special treatment under U.S. federal income tax laws, including, without limitation:

 

   

U.S. expatriates and former citizens or long-term residents of the U.S.;

 

   

persons subject to the alternative minimum tax;

 

   

persons holding our common stock as part of a straddle or other risk reduction strategy or as part of a conversion transaction or other integrated investment;

 

   

banks, insurance companies and other financial institutions;

 

   

real estate investment trusts or regulated investment companies;

 

   

brokers, dealers or traders in securities or currencies;

 

   

“controlled foreign corporations,” “passive foreign investment companies,” and corporations that accumulate earnings to avoid U.S. federal income tax;

 

   

partnerships or other entities or arrangements treated as partnerships for U.S. federal income tax purposes (and investors therein);

 

   

tax-exempt organizations or governmental organizations;

 

   

persons deemed to sell our common stock under the constructive sale provisions of the Code;

 

   

persons who hold or receive our common stock pursuant to the exercise of any employee stock option or otherwise as compensation;

 

   

persons that own, or are deemed to own, more than five percent of our capital stock (except to the extent specifically set forth below);

 

   

“qualified foreign pension funds” (within the meaning of Section 897(1)(2) of the Code and entities, all of the interests of which are held by qualified foreign pension funds); and

 

   

tax-qualified retirement plans.

If any partnership or arrangement classified as a partnership for U.S. federal income tax purposes holds our common stock, the tax treatment of a partner in the partnership will depend on the status of the partner, the activities of the partnership and certain determinations made at the partner level. Accordingly, partnerships holding our common stock and partners in such partnerships should consult their tax advisors regarding the purchase, ownership and disposition of shares of our common stock.

 

41


Table of Contents

INVESTORS SHOULD CONSULT THEIR TAX ADVISORS WITH RESPECT TO THE TAX CONSIDERATIONS RELATED TO THE PURCHASE, OWNERSHIP AND DISPOSITION OF OUR COMMON STOCK IN LIGHT OF THEIR PARTICULAR CIRCUMSTANCES, AS WELL AS ANY TAX CONSIDERATIONS RELATED TO THE U.S. FEDERAL ESTATE OR GIFT TAX LAWS OR UNDER THE APPLICABLE LAWS OF ANY STATE, LOCAL OR NON-U.S. TAXING AUTHORITY OR UNDER ANY APPLICABLE INCOME TAX TREATY.

Definition of a Non-U.S. Holder

For purposes of this discussion, a “Non-U.S. Holder” is any beneficial owner of our common stock that is neither a “United States person” nor an entity treated as a partnership for U.S. federal income tax purposes. A United States person is any person that, for U.S. federal income tax purposes, is or is treated as any of the following:

 

   

an individual who is a citizen or resident of the U.S.;

 

   

a corporation, or an entity treated as a corporation for U.S. federal income tax purposes, created or organized under the laws of the U.S. any state thereof, or the District of Columbia;

 

   

an estate, the income of which is subject to U.S. federal income tax regardless of its source; or

 

   

a trust (1) whose administration is subject to the primary supervision of a U.S. court and one or more United States persons have the authority to control all substantial decisions of the trust, or (2) that has a valid election in effect to be treated as a United States person for U.S. federal income tax purposes.

Distributions

As described in the section entitled “Dividend Policy” we do not anticipate declaring or paying dividends to holders of our common stock in the foreseeable future. However, if we do make distributions of cash or property on our common stock, such distributions will constitute dividends for U.S. federal income tax purposes to the extent paid from our current or accumulated earnings and profits, as determined under U.S. federal income tax principles. Amounts not treated as dividends for U.S. federal income tax purposes will constitute a non-taxable return of capital up to (and will reduce, but not below zero) a Non-U.S. Holder’s adjusted tax basis in its common stock. Any excess amounts will be treated as capital gain and will be treated as described below under “Sale or Other Taxable Disposition.”

Subject to the discussions below on effectively connected income, backup withholding, and the Foreign Account Tax Compliance Act, dividends paid to a Non-U.S. Holder of our common stock will be subject to U.S. federal withholding tax at a rate of 30% of the gross amount of the dividends (or such lower rate specified by an applicable income tax treaty, provided the Non-U.S. Holder furnishes to us or the applicable withholding agent prior to the payment of dividends a valid IRS Form W-8BEN or W-8BEN-E (or other applicable documentation) certifying qualification for the lower income tax treaty rate). A Non-U.S. Holder that does not timely furnish the required documentation, but that qualifies for a reduced treaty rate, may obtain a refund of any excess amounts withheld by timely filing an appropriate claim for refund with the IRS. Non-U.S. Holders should consult their tax advisors regarding their entitlement to benefits under any applicable income tax treaty.

If dividends paid to a Non-U.S. Holder are effectively connected with the Non-U.S. Holder’s conduct of a trade or business within the U.S. (and, if required by an applicable income tax treaty, the Non-U.S. Holder maintains a permanent establishment in the U.S. to which such dividends are attributable), the Non-U.S. Holder will be exempt from the U.S. federal withholding tax described above. To claim the exemption, the Non-U.S. Holder must furnish to the applicable withholding agent a valid IRS Form W-8ECI, certifying that the dividends are effectively connected with the Non-U.S. Holder’s conduct of a trade or business within the U.S.

Any such effectively connected dividends will be subject to U.S. federal income tax on a net income basis at the regular rates. A Non-U.S. Holder that is a corporation also may be subject to a branch profits tax at a rate of

 

42


Table of Contents

30% (or such lower rate specified by an applicable income tax treaty) on its effectively connected earnings and profits (as adjusted for certain items), which will include such effectively connected dividends. Non-U.S. Holders should consult their tax advisors regarding any applicable tax treaties that may provide for different rules.

Sale or Other Taxable Disposition

Subject to the discussions below on backup withholding and the Foreign Account Tax Compliance Act, a Non-U.S. Holder generally will not be subject to U.S. federal income tax on any gain realized upon the sale or other taxable disposition of our common stock unless:

 

   

the gain is effectively connected with the Non-U.S. Holder’s conduct of a trade or business within the U.S. (and, if required by an applicable income tax treaty, the Non-U.S. Holder maintains a permanent establishment in the U.S. to which such gain is attributable);

 

   

the Non-U.S. Holder is a nonresident alien individual present in the U.S. for 183 days or more during the taxable year of the disposition and certain other requirements are met; or

 

   

our common stock constitutes a U.S. real property interest (a “USRPI”) by reason of our status as a U.S. real property holding corporation (a “USRPHC”) for U.S. federal income tax purposes at any time within the shorter of (1) the five-year period preceding the Non-U.S. Holder’s disposition of our common stock and (2) the Non-U.S. Holder’s holding period for our common stock.

Gain described in the first bullet point above generally will be subject to U.S. federal income tax on a net income basis at the regular rates. A Non-U.S. Holder that is a corporation also may be subject to a branch profits tax at a rate of 30% (or such lower rate specified by an applicable income tax treaty) on its effectively connected earnings and profits (as adjusted for certain items), which will include such effectively connected gain.

A Non-U.S. Holder described in the second bullet point above will be subject to U.S. federal income tax at a rate of 30% (or such lower rate specified by an applicable income tax treaty) on any gain derived from the disposition, which may generally be offset by capital losses of the Non-U.S. Holder allocable to U.S. sources (even though the individual is not considered a resident of the U.S.), provided the Non-U.S. Holder has timely filed U.S. federal income tax returns with respect to such losses.

With respect to the third bullet point above, we believe we currently are not, and do not anticipate becoming, a USRPHC. Because the determination of whether we are a USRPHC depends, however, on the fair market value of our USRPIs relative to the fair market value of our non-U.S. real property interests and our other business assets, there can be no assurance we currently are not a USRPHC or will not become one in the future. Even if we are or were to become a USRPHC, gain arising from the sale or other taxable disposition by a Non-U.S. Holder of our common stock will not be subject to U.S. federal income tax if our common stock is “regularly traded on an established securities market,” as defined by applicable Treasury Regulations, during the calendar year in which the disposition occurs and such Non-U.S. Holder owned, actually and constructively, five percent or less of our common stock throughout the shorter of (1) the five-year period ending on the date of the sale or other taxable disposition or (2) the Non-U.S. Holder’s holding period for our common stock. If we were to become a USRPHC and our common stock were not considered to be “regularly traded on an established securities market” during the calendar year in which the relevant disposition by a Non-U.S. Holder occurs, such Non-U.S. Holder (regardless of the percentage of stock owned) would be subject to U.S. federal income tax on a sale or other taxable disposition of our common stock and a 15% withholding tax would apply to the gross proceeds from such disposition.

Non-U.S. Holders should consult their tax advisors regarding potentially applicable income tax treaties that may provide for different rules.

 

43


Table of Contents

Information Reporting and Backup Withholding

Payments of dividends on our common stock generally will not be subject to backup withholding, provided the applicable withholding agent does not have actual knowledge or reason to know the Non-U.S. Holder is a United States person and the Non-U.S. Holder either certifies its non-U.S. status, such as by furnishing a valid IRS Form W-8BEN, W-8BEN-E or W-8ECI, or otherwise establishes an exemption. However, information returns are required to be filed with the IRS in connection with any dividends on our common stock paid to the Non-U.S. Holder, regardless of whether any tax was actually withheld. In addition, proceeds of the sale or other taxable disposition of our common stock within the U.S. or conducted through certain U.S.-related brokers generally will not be subject to backup withholding or information reporting if the applicable withholding agent receives the certification described above and does not have actual knowledge or reason to know that such Non-U.S. Holder is a United States person, or the Non-U.S. Holder otherwise establishes an exemption. If a Non-U.S. Holder does not provide the certification described above or the applicable withholding agent has actual knowledge or reason to know that such Non-U.S. Holder is a United States person, payments of dividends or of proceeds of the sale or other taxable disposition of our common stock may be subject to backup withholding at a rate currently equal to 24% of the gross proceeds of such dividend, sale, or taxable disposition. Proceeds of a disposition of our common stock conducted through a non-U.S. office of a non-U.S. broker generally will not be subject to backup withholding or information reporting.

Copies of information returns that are filed with the IRS may also be made available under the provisions of an applicable treaty or agreement to the tax authorities of the country in which the Non-U.S. Holder resides or is established.

Backup withholding is not an additional tax. Any amounts withheld under the backup withholding rules may be allowed as a refund or a credit against a Non-U.S. Holder’s U.S. federal income tax liability, provided the required information is timely furnished to the IRS.

Foreign Account Tax Compliance Act

Withholding taxes may be imposed under Sections 1471 to 1474 of the Code (such Sections commonly referred to as the “Foreign Account Tax Compliance Act” or “FATCA”) on certain types of payments made to non-U.S. financial institutions and certain other non-U.S. entities. Specifically, a 30% withholding tax may be imposed on dividends on, or (in the future) gross proceeds from the sale or other disposition of, our common stock paid to a “foreign financial institution” or a “non-financial foreign entity” (each as defined in the Code), unless (1) in the case of a foreign financial institution, certain diligence and reporting obligations are undertaken, (2) in the case of a non-financial foreign entity, the non-financial foreign entity either certifies it does not have any “substantial United States owners” (as defined in the Code) or furnishes identifying information regarding each of its direct and indirect substantial United States owners, or (3) the foreign financial institution or non-financial foreign entity otherwise qualifies for an exemption from these rules. If the payee is a foreign financial institution and is subject to the diligence and reporting requirements in (1) above, it must enter into an agreement with the U.S. Department of the Treasury requiring, among other things, that it undertake to identify accounts held by certain “specified United States persons” or “United States-owned foreign entities” (each as defined in the Code), annually report certain information about such accounts, and withhold 30% on certain payments to noncompliant foreign financial institutions and certain other account holders. Foreign financial institutions located in jurisdictions that have an intergovernmental agreement with the U.S. governing FATCA may be subject to different rules.

Under the applicable Treasury Regulations and administrative guidance, withholding under FATCA generally applies to payments of dividends on our common stock. However, on December 13, 2018, the U.S. Department of the Treasury released proposed regulations which, if finalized in their present form, would eliminate FATCA withholding on the gross proceeds from a sale or other disposition of our common stock.

Prospective investors should consult their tax advisors regarding the potential application of withholding under FATCA to their investment in our common stock.

 

44


Table of Contents

UNDERWRITING

The selling stockholders are offering the shares of common stock described in this prospectus through a number of underwriters. J.P. Morgan Securities LLC, Goldman Sachs & Co. LLC, Morgan Stanley & Co. LLC, William Blair & Company, L.L.C. and Piper Sandler & Co. are acting as book-running managers of the offering and J.P. Morgan Securities LLC and Goldman Sachs & Co. LLC are acting as representatives of the underwriters. We and the selling shareholders will enter into an underwriting agreement with the underwriters. Subject to the terms and conditions of the underwriting agreement, the selling shareholders have agreed to sell to the underwriters, and each underwriter has severally agreed to purchase, at the public offering price less the underwriting discounts and commissions set forth on the cover page of this prospectus, the number of shares of common stock listed next to its name in the following table:

 

Name

   Number of
Shares
 

J.P. Morgan Securities LLC

     3,434,894  

Goldman Sachs & Co. LLC

     3,013,065  

Morgan Stanley & Co. LLC

     2,530,974  

William Blair & Company, L.L.C.

     1,506,532  

Piper Sandler & Co.

     1,084,703  

Truist Securities, Inc.

     482,090  
  

 

 

 

Total

     12,052,258  
  

 

 

 

The underwriters are committed to purchase all the shares of common stock offered by the selling shareholders if they purchase any shares. The underwriting agreement also provides that if an underwriter defaults, the purchase commitments of non-defaulting underwriters may also be increased or the offering may be terminated.

The underwriters propose to offer the shares of common stock directly to the public at the public offering price set forth on the cover page of this prospectus and to certain dealers at that price less a concession not in excess of $1.1160 per share. After the offering of the shares to the public, if all of the shares of common stock are not sold at the public offering price, the underwriters may change the offering price and the other selling terms. Sales of shares made outside of the United States may be made by affiliates of the underwriters.

The underwriters have an option to buy up to 1,807,838 additional shares of common stock from the selling shareholders to cover sales of shares by the underwriters which exceed the number of shares specified in the table above. The underwriters have 30 days from the date of this prospectus to exercise this option to purchase additional shares. If any shares are purchased with this option to purchase additional shares, the underwriters will purchase shares in approximately the same proportion as shown in the table above. If any additional shares of common stock are purchased, the underwriters will offer the additional shares on the same terms as those on which the shares are being offered.

The underwriting fee is equal to the public offering price per share of common stock less the amount paid by the underwriters to us per share of common stock. The underwriting fee is $1.86 per share. The following table shows the per share and total underwriting discounts and commissions to be paid to the underwriters assuming both no exercise and full exercise of the underwriters’ option to purchase additional shares.

 

     Without option to
purchase
additional shares
exercised
     With full option to
purchase
additional shares
exercised
 

Per Share

   $ 1.86    $ 1.86

Total

   $ 22,417,200      $ 25,779,779  

We estimate that the total expenses of this offering, including registration, filing and listing fees, printing fees and legal and accounting expenses, but excluding the underwriting discounts and commissions, will be

 

45


Table of Contents

approximately $1.1 million. We have agreed to pay certain of the selling shareholders’ expenses for this offering. We have agreed to reimburse the underwriters for reasonable fees and expenses of counsel related to the review by the Financial Industry Regulatory Authority, Inc. of the terms of sale of the shares of common stock offered hereby in an amount not to exceed $40,000.

A prospectus in electronic format may be made available on the web sites maintained by one or more underwriters, or selling group members, if any, participating in the offering. The underwriters may agree to allocate a number of shares to underwriters and selling group members for sale to their online brokerage account holders. Internet distributions will be allocated by the representatives to underwriters and selling group members that may make Internet distributions on the same basis as other allocations.

We have agreed, subject to certain exceptions, that we will not (i) offer, pledge, announce the intention to sell, sell, contract to sell, sell any option or contract to purchase, purchase any option or contract to sell, grant any option, right or warrant to purchase or otherwise dispose of, directly or indirectly, or file with the Securities and Exchange Commission a registration statement under the Securities Act relating to, any shares of our common stock or securities convertible into or exchangeable or exercisable for any shares of our common stock, or publicly disclose the intention to make any offer, sale, pledge, disposition or filing, or (ii) enter into any swap or other arrangement that transfers all or a portion of the economic consequences associated with the ownership of any shares of common stock or any such other securities (regardless of whether any of these transactions are to be settled by the delivery of shares of common stock or such other securities, in cash or otherwise), in each case without the prior written consent of J.P. Morgan Securities LLC and the Company for     days after the date of this prospectus.

Our directors and officers and the selling shareholders in this offering have entered into lock-up agreements with the underwriters prior to the commencement of this offering pursuant to which each of these persons or entities, with limited exceptions, for a period of 60 days after the date of this prospectus, may not, without the prior written consent of J.P. Morgan Securities LLC and the Company in the case of our directors and officers and of J.P. Morgan Securities LLC on behalf of the underwriters in the case of the selling shareholders in this offering, or pursuant to certain limited exceptions, (1) offer, pledge, announce the intention to sell, sell, contract to sell, sell any option or contract to purchase, purchase any option or contract to sell, grant any option, right or warrant to purchase, or otherwise transfer or dispose of, directly or indirectly, any shares of our common stock or any securities convertible into or exercisable or exchangeable for our common stock (including, without limitation, common stock or such other securities which may be deemed to be beneficially owned by such directors, executive officers, managers and members in accordance with the rules and regulations of the SEC and securities which may be issued upon exercise of a stock option or warrant) or (2) enter into any hedging, swap or other agreement or transaction that transfers, in whole or in part, any of the economic consequences of ownership of the common stock or such other securities, whether any such transaction described in clause (1) or (2) above is to be settled by delivery of common stock or any other securities, in cash or otherwise, or (3) make any demand for or exercise any right with respect to the registration of any shares of our common stock or any security convertible into or exercisable or exchangeable for our common stock or publicly disclose the intention to do any of the foregoing.

The restrictions in the immediately preceding paragraph with respect to the selling shareholders and our directors and officers are subject to certain exceptions and will not apply to: (A) the securities to be sold by a signatory of the lock-up agreement, or any of its affiliates, pursuant to the underwriting agreement and any reclassification, conversion or exchange in connection with such sale of securities; (B) transfers of shares of common stock or any securities convertible into or exercisable or exchangeable for shares of common stock (i) as a bona fide gift or gifts, (ii) to any immediate family member of a signatory of the lock-up agreement, or any of its affiliates, or any trust for the direct or indirect benefit of the signatory of the lock-up agreement, or any of its affiliates, or any immediate family member of the signatory of the lock-up agreement; (iii) to a corporation, partnership, limited liability company, trust or other entity of which the signatory of the lock-up agreement, or any of its affiliates, and the immediate family of the signatory of the lock-up agreement are the legal and

 

46


Table of Contents

beneficial owner of all of the outstanding equity securities or similar interests; or (iv) to a nominee or custodian of a person or entity to whom a disposition or transfer would be permissible under clauses (i) through (iii) above; (C) if the signatory to the lock-up agreement is a corporation, partnership, limited liability company or other business entity, transfers or distributions of shares of common stock or any securities convertible into or exercisable or exchangeable for shares of common stock to (i) its limited or general partners, members or shareholders or (ii) its affiliates or other entities controlled or managed by the signatory of the lock-up agreement or any of its affiliates (other than the company and its subsidiaries); (D) the transfer or disposition of any shares of common stock purchased by the signatory of the lock-up agreement, or any of its affiliates, on the open market following the public offering; (E) the entering into by the signatory of the lock-up agreement, or any of its affiliates, of a written trading plan (“Rule 10b5-1 Plan”) pursuant to Rule 10b5-1 of the Exchange Act during the restricted period, provided that no sales or transfers of shares of the signatory of the lock-up agreement’s, or any of its affiliates’, common stock shall be made pursuant to such Rule 10b5-1 Plan prior to the expiration of the restricted period and no such filing under the Exchange Act or other public announcement shall be required or voluntarily made by the signatory of the lock-up agreement or any other person in connection therewith without the permission of the representatives of the underwriters, prior to the expiration of the restricted period; (F) transfer of shares of common stock pursuant to a bona fide third-party tender offer, merger, consolidation or other similar transaction made to all or substantially all holders of the company’s capital stock involving a change of control of the company (for the purposes of the lock-up agreement, “change of control” shall mean any bona fide third party tender offer, merger, consolidation or other similar transaction approved by the board of directors of the company the result of which is that any “person” (as defined in Section 13(d)(3) of the Exchange Act), or group of persons, shall become, after the closing of the transaction, the beneficial owner (as defined in Rules 13d-3 and 13d-5 of the Exchange Act) of more than 50% of the total voting power of the voting securities of the company), provided that in the event that such tender offer, merger, consolidation or other such transaction is not completed, the signatory of the lock-up agreement’s shares of common stock shall remain subject to the provisions of the lock-up agreement during the restricted period; (G) (i) as a result of the operation of law, or pursuant to an order of a court (including a domestic order, divorce settlement, divorce decree or separation agreement) or regulatory agency or (ii) by will, other testamentary document or intestate succession; (H) the repurchase of the common stock or such other securities by the company pursuant to equity award agreements or other contractual arrangements providing for the right of said repurchase in connection with the termination of the signatory of the lock-up agreement’s employment or service with the company; (I) to the company (a) pursuant to the exercise, on a “cashless” or “net exercise” basis, of any option to purchase securities granted by the company pursuant to stock option or incentive plans described in this prospectus, or (b) for the purpose of satisfying any withholding taxes (including estimated taxes) due as a result of the exercise of any option to purchase securities or the vesting of any awards granted by the company pursuant to stock option or incentive plans described in this prospectus; (J) in the case of the selling shareholders, to certain pledgees in a bona fide transaction as collateral to secure obligations pursuant to lending or other arrangements and (K) pursuant to a Rule 10b5-1 Plan established prior to the date of this prospectus.

J.P. Morgan Securities LLC may release the securities subject to the lock-up agreements with the underwriters described above in whole or in part at any time, and in certain cases subject to the prior written consent of the Company.

We and the selling shareholders agreed to indemnify the underwriters against certain liabilities, including liabilities under the Securities Act of 1933.

Our common stock is listed on the NYSE under the symbol “OSH.”

In connection with this offering, the underwriters may engage in stabilizing transactions, which involves making bids for, purchasing and selling shares of common stock in the open market for the purpose of preventing or retarding a decline in the market price of the common stock while this offering is in progress. These stabilizing transactions may include making short sales of the common stock, which involves the sale by the underwriters of

 

47


Table of Contents

a greater number of shares of common stock than they are required to purchase in this offering, and purchasing shares of common stock on the open market to cover positions created by short sales. Short sales may be “covered” shorts, which are short positions in an amount not greater than the underwriters’ option to purchase additional shares referred to above, or may be “naked” shorts, which are short positions in excess of that amount. The underwriters may close out any covered short position either by exercising their option to purchase 1,807,838 additional shares, in whole or in part, or by purchasing shares in the open market. In making this determination, the underwriters will consider, among other things, the price of shares available for purchase in the open market compared to the price at which the underwriters may purchase shares through the option to purchase additional shares. A naked short position is more likely to be created if the underwriters are concerned that there may be downward pressure on the price of the common stock in the open market that could adversely affect investors who purchase in this offering. To the extent that the underwriters create a naked short position, they will purchase shares in the open market to cover the position.

The underwriters have advised us that, pursuant to Regulation M of the Securities Act of 1933, they may also engage in other activities that stabilize, maintain or otherwise affect the price of the common stock, including the imposition of penalty bids. This means that if the representatives of the underwriters purchase common stock in the open market in stabilizing transactions or to cover short sales, the representatives can require the underwriters that sold those shares as part of this offering to repay the underwriting discount received by them.

These activities may have the effect of raising or maintaining the market price of the common stock or preventing or retarding a decline in the market price of the common stock, and, as a result, the price of the common stock may be higher than the price that otherwise might exist in the open market. If the underwriters commence these activities, they may discontinue them at any time. The underwriters may carry out these transactions on the NYSE, in the over-the-counter market or otherwise.

Certain of the underwriters and their affiliates have provided in the past to us and our affiliates and may provide from time to time in the future certain commercial banking, financial advisory, investment banking and other services for us and such affiliates in the ordinary course of their business, for which they have received and may continue to receive customary fees and commissions. In addition, from time to time, certain of the underwriters and their affiliates may effect transactions for their own account or the account of customers, and hold on behalf of themselves or their customers, long or short positions in our debt or equity securities or loans, and may do so in the future.

Selling Restrictions

Other than in the United States, no action has been taken by us or the underwriters that would permit a public offering of the securities offered by this prospectus in any jurisdiction where action for that purpose is required. The securities offered by this prospectus may not be offered or sold, directly or indirectly, nor may this prospectus or any other offering material or advertisements in connection with the offer and sale of any such securities be distributed or published in any jurisdiction, except under circumstances that will result in compliance with the applicable rules and regulations of that jurisdiction. Persons into whose possession this prospectus comes are advised to inform themselves about and to observe any restrictions relating to the offering and the distribution of this prospectus. This prospectus does not constitute an offer to sell or a solicitation of an offer to buy any securities offered by this prospectus in any jurisdiction in which such an offer or a solicitation is unlawful.

Notice to prospective investors in the European Economic Area

In relation to each Member State of the European Economic Area (each, a “Relevant State”), no securities have been offered or will be offered pursuant to the offering to the public in that Relevant State prior to the publication of a prospectus in relation to the securities which has been approved by the competent authority in

 

48


Table of Contents

that Relevant State or, where appropriate, approved in another Relevant State and notified to the competent authority in that Relevant State, all in accordance with the Prospectus Regulation, except that offers of the securities may be made to the public in that Relevant State at any time under the following exemptions under the Prospectus Regulation:

 

  (a)

to any legal entity which is a qualified investor as defined under the Prospectus Regulation;

 

  (b)

to fewer than 150 natural or legal persons (other than qualified investors as defined under the Prospectus Regulation), subject to obtaining the prior consent of the representatives; or

 

  (c)

in any other circumstances falling within Article 1(4) of the Prospectus Regulation,

provided that no such offer of the securities shall require us or any representative to publish a prospectus pursuant to Article 3 of the Prospectus Regulation or supplement a prospectus pursuant to Article 23 of the Prospectus Regulation.

For the purposes of this provision, the expression an “offer to the public” in relation to the securities in any Relevant State means the communication in any form and by any means of sufficient information on the terms of the offer and any securities to be offered so as to enable an investor to decide to purchase or subscribe for any securities, and the expression “Prospectus Regulation” means Regulation (EU) 2017/1129.

Notice to prospective investors in the United Kingdom

In relation to the United Kingdom, no shares of common stock have been offered or will be offered pursuant to this offering to the public in the United Kingdom prior to the publication of a prospectus in relation to the shares that either (i) has been approved by the Financial Conduct Authority, or (ii) is to be treated as if it had been approved by the Financial Conduct Authority in accordance with the transitional provision in Regulation 74 of the Prospectus (Amendment etc.) (EU Exit) Regulations 2019, except that offers of shares may be made to the public in the United Kingdom at any time under the following exemptions under the UK Prospectus Regulation:

 

   

to any legal entity which is a qualified investor as defined in Article 2 of the UK Prospectus Regulation;

 

   

to fewer than 150 natural or legal persons (other than qualified investors as defined in Article 2 of the UK Prospectus Regulation); or

 

   

in any other circumstances falling within section 86 of the Financial Services and Markets Act 2000 (“FSMA”),

provided that no such offer of shares shall require the issuer or any representative to publish a prospectus pursuant to section 85 of the FSMA or supplement a prospectus pursuant to Article 23 of the UK Prospectus Regulation.

For the purposes of this provision, the expression an “offer to the public” in relation to any shares in any relevant state means the communication in any form and by any means of sufficient information on the terms of the offer and any shares to be offered so as to enable an investor to decide to purchase or subscribe for any shares, and the expression “UK Prospectus Regulation” means Regulation (EU) 2017/1129 as it forms part of domestic law by virtue of the European Union (Withdrawal) Act 2018.

We have not authorized and do not authorize the making of any offer of shares through any financial intermediary on their behalf, other than offers made by the underwriters with a view to the final placement of the shares as contemplated in this prospectus. Accordingly, no purchaser of the shares, other than the underwriters, is authorized to make any further offer of the shares on behalf of us or the underwriters.

In addition, in the United Kingdom, this document is being distributed only to, and is directed only at, and any offer subsequently made may only be directed at persons who are “qualified investors” (as defined in

 

49


Table of Contents

Article 2 of the UK Prospectus Regulation) (i) who have professional experience in matters relating to investments falling within Article 19(5) of the Financial Services and Markets Act 2000 (Financial Promotion) Order 2005, as amended (the “Order”) and/or (ii) who are high net worth companies (or persons to whom it may otherwise be lawfully communicated) falling within Article 49(2)(a) to (d) of the Order (all such persons together being referred to as “relevant persons”) or otherwise in circumstances which have not resulted and will not result in an offer to the public of the securities in the United Kingdom within the meaning of the FSMA.

Any person in the United Kingdom that is not a relevant person should not act or rely on the information included in this document or use it as basis for taking any action. In the United Kingdom, any investment or investment activity that this document relates to may be made or taken exclusively by relevant persons.

Notice to prospective investors in Canada

The shares may be sold only to purchasers purchasing, or deemed to be purchasing, as principal that are accredited investors, as defined in National Instrument 45-106 Prospectus Exemptions or subsection 73.3(1) of the Securities Act (Ontario), and are permitted clients, as defined in National Instrument 31-103 Registration Requirements, Exemptions and Ongoing Registrant Obligations. Any resale of the shares must be made in accordance with an exemption from, or in a transaction not subject to, the prospectus requirements of applicable securities laws.

Securities legislation in certain provinces or territories of Canada may provide a purchaser with remedies for rescission or damages if this prospectus (including any amendment thereto) contains a misrepresentation, provided that the remedies for rescission or damages are exercised by the purchaser within the time limit prescribed by the securities legislation of the purchaser’s province or territory. The purchaser should refer to any applicable provisions of the securities legislation of the purchaser’s province or territory for particulars of these rights or consult with a legal advisor.

Pursuant to section 3A.3 of National Instrument 33-105 Underwriting Conflicts (NI 33-105), the underwriters are not required to comply with the disclosure requirements of NI 33-105 regarding underwriter conflicts of interest in connection with this offering.

Notice to prospective investors in Switzerland

The shares may not be publicly offered in Switzerland and will not be listed on the SIX Swiss Exchange (“SIX”) or on any other stock exchange or regulated trading facility in Switzerland. This document does not constitute a prospectus within the meaning of, and has been prepared without regard to the disclosure standards for issuance prospectuses under art. 652a or art. 1156 of the Swiss Code of Obligations or the disclosure standards for listing prospectuses under art. 27 ff. of the SIX Listing Rules or the listing rules of any other stock exchange or regulated trading facility in Switzerland. Neither this document nor any other offering or marketing material relating to the shares or the offering may be publicly distributed or otherwise made publicly available in Switzerland.

Neither this document nor any other offering or marketing material relating to the offering, the Company, the shares have been or will be filed with or approved by any Swiss regulatory authority. In particular, this document will not be filed with, and the offer of shares will not be supervised by, the Swiss Financial Market Supervisory Authority FINMA, and the offer of shares has not been and will not be authorized under the Swiss Federal Act on Collective Investment Schemes (“CISA”). The investor protection afforded to acquirers of interests in collective investment schemes under the CISA does not extend to acquirers of shares.

Notice to prospective investors in the Dubai International Financial Centre (“DIFC”)

This document relates to an Exempt Offer in accordance with the Markets Rules 2012 of the Dubai Financial Services Authority (“DFSA”). This document is intended for distribution only to persons of a type

 

50


Table of Contents

specified in the Markets Rules 2012 of the DFSA. It must not be delivered to, or relied on by, any other person. The DFSA has no responsibility for reviewing or verifying any documents in connection with Exempt Offers. The DFSA has not approved this prospectus supplement nor taken steps to verify the information set forth herein and has no responsibility for this document. The securities to which this document relates may be illiquid and/or subject to restrictions on their resale. Prospective purchasers of the securities offered should conduct their own due diligence on the securities. If you do not understand the contents of this document you should consult an authorized financial advisor.

In relation to its use in the DIFC, this document is strictly private and confidential and is being distributed to a limited number of investors and must not be provided to any person other than the original recipient, and may not be reproduced or used for any other purpose. The interests in the securities may not be offered or sold directly or indirectly to the public in the DIFC.

Notice to prospective investors in the United Arab Emirates

The shares have not been, and are not being, publicly offered, sold, promoted or advertised in the United Arab Emirates (including the Dubai International Financial Centre) other than in compliance with the laws of the United Arab Emirates (and the Dubai International Financial Centre) governing the issue, offering and sale of securities. Further, this prospectus does not constitute a public offer of securities in the United Arab Emirates (including the Dubai International Financial Centre) and is not intended to be a public offer. This prospectus has not been approved by or filed with the Central Bank of the United Arab Emirates, the Securities and Commodities Authority or the Dubai Financial Services Authority.

Notice to prospective investors in Australia

This prospectus:

 

   

does not constitute a product disclosure document or a prospectus under Chapter 6D.2 of the Corporations Act 2001 (Cth) (the “Corporations Act”);

 

   

has not been, and will not be, lodged with the Australian Securities and Investments Commission (“ASIC”), as a disclosure document for the purposes of the Corporations Act and does not purport to include the information required of a disclosure document under Chapter 6D.2 of the Corporations Act; and

 

   

may only be provided in Australia to select investors who are able to demonstrate that they fall within one or more of the categories of investors, or Exempt Investors, available under section 708 of the Corporations Act.

The shares may not be directly or indirectly offered for subscription or purchased or sold, and no invitations to subscribe for or buy the shares may be issued, and no draft or definitive offering memorandum, advertisement or other offering material relating to any shares may be distributed in Australia, except where disclosure to investors is not required under Chapter 6D of the Corporations Act or is otherwise in compliance with all applicable Australian laws and regulations. By submitting an application for the shares, you represent and warrant to us that you are an Exempt Investor.

As any offer of shares under this document will be made without disclosure in Australia under Chapter 6D.2 of the Corporations Act, the offer of those securities for resale in Australia within 12 months may, under section 707 of the Corporations Act, require disclosure to investors under Chapter 6D.2 if none of the exemptions in section 708 applies to that resale. By applying for the shares you undertake to us that you will not, for a period of 12 months from the date of issue of the shares, offer, transfer, assign or otherwise alienate those securities to investors in Australia except in circumstances where disclosure to investors is not required under Chapter 6D.2 of the Corporations Act or where a compliant disclosure document is prepared and lodged with ASIC.

 

51


Table of Contents

Notice to prospective investors in Japan

The shares have not been and will not be registered pursuant to Article 4, Paragraph 1 of the Financial Instruments and Exchange Act. Accordingly, none of the shares nor any interest therein may be offered or sold, directly or indirectly, in Japan or to, or for the benefit of, any “resident” of Japan (which term as used herein means any person resident in Japan, including any corporation or other entity organized under the laws of Japan), or to others for re-offering or resale, directly or indirectly, in Japan or to or for the benefit of a resident of Japan, except pursuant to an exemption from the registration requirements of, and otherwise in compliance with, the Financial Instruments and Exchange Act and any other applicable laws, regulations and ministerial guidelines of Japan in effect at the relevant time.

Notice to prospective investors in Hong Kong

The shares have not been offered or sold and will not be offered or sold in Hong Kong, by means of any document, other than (a) to “professional investors” as defined in the Securities and Futures Ordinance (Cap. 571) of Hong Kong and any rules made under that Ordinance; or (b) in other circumstances which do not result in the document being a “prospectus” as defined in the Companies (Winding Up and Miscellaneous Provisions) Ordinance (Cap. 32) of Hong Kong or which do not constitute an offer to the public within the meaning of that Ordinance. No advertisement, invitation or document relating to the shares has been or may be issued or has been or may be in the possession of any person for the purposes of issue, whether in Hong Kong or elsewhere, which is directed at, or the contents of which are likely to be accessed or read by, the public of Hong Kong (except if permitted to do so under the securities laws of Hong Kong) other than with respect to shares which are or are intended to be disposed of only to persons outside Hong Kong or only to “professional investors” as defined in the Securities and Futures Ordinance and any rules made under that Ordinance.

Notice to prospective investors in Singapore

This prospectus has not been registered as a prospectus with the Monetary Authority of Singapore. Accordingly, this prospectus and any other document or material in connection with the offer or sale, or invitation for subscription or purchase, of shares may not be circulated or distributed, nor may the shares be offered or sold, or be made the subject of an invitation for subscription or purchase, whether directly or indirectly, to persons in Singapore other than (i) to an institutional investor (as defined in Section 4A of the Securities and Futures Act (Chapter 289) of Singapore, as modified or amended from time to time (the “SFA”)) pursuant to Section 274 of the SFA, (ii) to a relevant person (as defined in Section 275(2) of the SFA) pursuant to Section 275(1) of the SFA, or any person pursuant to Section 275(1A) of the SFA, and in accordance with the conditions specified in Section 275 of the SFA, or (iii) otherwise pursuant to, and in accordance with the conditions of, any other applicable provision of the SFA.

Where the shares are subscribed or purchased under Section 275 of the SFA by a relevant person which is:

 

   

a corporation (which is not an accredited investor (as defined in Section 4A of the SFA)) the sole business of which is to hold investments and the entire share capital of which is owned by one or more individuals, each of whom is an accredited investor; or

 

   

a trust (where the trustee is not an accredited investor) whose sole purpose is to hold investments and each beneficiary of the trust is an individual who is an accredited investor, securities or securities-based derivatives contracts (each term as defined in Section 2(1) of the SFA) of that corporation or the beneficiaries’ rights and interest (howsoever described) in that trust shall not be transferred within six months after that corporation or that trust has acquired the shares pursuant to an offer made under Section 275 of the SFA except:

 

   

to an institutional investor or to a relevant person defined in Section 275(2) of the SFA, or to any person arising from an offer referred to in Section 275(1A) or Section 276(4)(i)(B) of the SFA;

 

52


Table of Contents
   

where no consideration is or will be given for the transfer;

 

   

where the transfer is by operation of law;

 

   

as specified in Section 276(7) of the SFA; or

 

   

as specified in Regulation 37 of the Securities and Futures (Offers of Investments) (Securities and Securities-based Derivatives Contracts) Regulations 2018.

Singapore Securities and Futures Act Product Classification

Solely for the purposes of our obligations pursuant to sections 309B(1)(a) and 309B(1)(c) of the SFA, we have determined, and hereby notify all relevant persons (as defined in Section 309A of the SFA), that the common shares are “prescribed capital markets products” (as defined in the Securities and Futures (Capital Markets Products) Regulations 2018) and Excluded Investment Products (as defined in MAS Notice SFA 04-N12: Notice on the Sale of Investment Products and MAS Notice FAA-N16: Notice on Recommendations on Investment Products).

Notice to prospective investors in Bermuda

Shares may be offered or sold in Bermuda only in compliance with the provisions of the Investment Business Act of 2003 of Bermuda which regulates the sale of securities in Bermuda. Additionally, non-Bermudian persons (including companies) may not carry on or engage in any trade or business in Bermuda unless such persons are permitted to do so under applicable Bermuda legislation.

Notice to prospective investors in Saudi Arabia

This document may not be distributed in the Kingdom of Saudi Arabia except to such persons as are permitted under the Offers of Securities Regulations as issued by the board of the Saudi Arabian Capital Market Authority (“CMA”) pursuant to resolution number 2-11-2004 dated 4 October 2004 as amended by resolution number 1-28-2008, as amended (the “CMA Regulations”). The CMA does not make any representation as to the accuracy or completeness of this document and expressly disclaims any liability whatsoever for any loss arising from, or incurred in reliance upon, any part of this document. Prospective purchasers of the securities offered hereby should conduct their own due diligence on the accuracy of the information relating to the securities. If you do not understand the contents of this document, you should consult an authorized financial adviser.

Notice to prospective investors in the British Virgin Islands

The shares are not being, and may not be offered to the public or to any person in the British Virgin Islands for purchase or subscription by or on behalf of the Company. The shares may be offered to companies incorporated under the BVI Business Companies Act, 2004 (British Virgin Islands), but only where the offer will be made to, and received by, the relevant BVI Company entirely outside of the British Virgin Islands.

Notice to prospective investors in China

This prospectus will not be circulated or distributed in the People’s Republic of China (the “PRC”) and the shares will not be offered or sold, and will not be offered or sold to any person for re-offering or resale directly or indirectly to any residents of the PRC except pursuant to any applicable laws and regulations of the PRC. Neither this prospectus nor any advertisement or other offering material may be distributed or published in the PRC, except under circumstances that will result in compliance with applicable laws and regulations.

 

53


Table of Contents

Notice to prospective investors in Korea

The shares have not been and will not be registered under the Financial Investments Services and Capital Markets Act of Korea and the decrees and regulations thereunder (the “FSCMA”), and the shares have been and will be offered in Korea as a private placement under the FSCMA. None of the shares may be offered, sold or delivered directly or indirectly, or offered or sold to any person for re-offering or resale, directly or indirectly, in Korea or to any resident of Korea except pursuant to the applicable laws and regulations of Korea, including the FSCMA and the Foreign Exchange Transaction Law of Korea and the decrees and regulations thereunder (the “FETL”). The shares have not been listed on any of securities exchanges in the world including, without limitation, the Korea Exchange in Korea. Furthermore, the purchaser of the shares shall comply with all applicable regulatory requirements (including but not limited to requirements under the FETL) in connection with the purchase of the shares. By the purchase of the shares, the relevant holder thereof will be deemed to represent and warrant that if it is in Korea or is a resident of Korea, it purchased the shares pursuant to the applicable laws and regulations of Korea.

Notice to prospective investors in Malaysia

No prospectus or other offering material or document in connection with the offer and sale of the shares has been or will be registered with the Securities Commission of Malaysia (“Commission”) for the Commission’s approval pursuant to the Capital Markets and Services Act 2007. Accordingly, this prospectus and any other document or material in connection with the offer or sale, or invitation for subscription or purchase, of the shares may not be circulated or distributed, nor may the shares be offered or sold, or be made the subject of an invitation for subscription or purchase, whether directly or indirectly, to persons in Malaysia other than (i) a closed end fund approved by the Commission; (ii) a holder of a Capital Markets Services License; (iii) a person who acquires the shares, as principal, if the offer is on terms that the shares may only be acquired at a consideration of not less than RM250,000 (or its equivalent in foreign currencies) for each transaction; (iv) an individual whose total net personal assets or total net joint assets with his or her spouse exceeds RM3 million (or its equivalent in foreign currencies), excluding the value of the primary residence of the individual; (v) an individual who has a gross annual income exceeding RM300,000 (or its equivalent in foreign currencies) per annum in the preceding 12 months; (vi) an individual who, jointly with his or her spouse, has a gross annual income of RM400,000 (or its equivalent in foreign currencies), per annum in the preceding 12 months; (vii) a corporation with total net assets exceeding RM10 million (or its equivalent in a foreign currencies) based on the last audited accounts; (viii) a partnership with total net assets exceeding RM10 million (or its equivalent in foreign currencies); (ix) a bank licensee or insurance licensee as defined in the Labuan Financial Services and Securities Act 2010; (x) an Islamic bank licensee or takaful licensee as defined in the Labuan Financial Services and Securities Act 2010; and (xi) any other person as may be specified by the Commission; provided that, in the each of the preceding categories (i) to (xi), the distribution of the shares is made by a holder of a Capital Markets Services License who carries on the business of dealing in securities. The distribution in Malaysia of this prospectus is subject to Malaysian laws. This prospectus does not constitute and may not be used for the purpose of public offering or an issue, offer for subscription or purchase, invitation to subscribe for or purchase any securities requiring the registration of a prospectus with the Commission under the Capital Markets and Services Act 2007.

Notice to prospective investors in Taiwan

The shares have not been and will not be registered with the Financial Supervisory Commission of Taiwan pursuant to relevant securities laws and regulations and may not be sold, issued or offered within Taiwan through a public offering or in circumstances which constitutes an offer within the meaning of the Securities and Exchange Act of Taiwan that requires a registration or approval of the Financial Supervisory Commission of Taiwan. No person or entity in Taiwan has been authorized to offer, sell, give advice regarding or otherwise intermediate the offering and sale of the shares in Taiwan.

 

54


Table of Contents

Notice to prospective investors in South Africa

Due to restrictions under the securities laws of South Africa, no “offer to the public” (as such term is defined in the South African Companies Act, No. 71 of 2008 (as amended or re-enacted) (the “South African Companies Act”)) is being made in connection with the issue of the shares in South Africa. Accordingly, this document does not, nor is it intended to, constitute a “registered prospectus” (as that term is defined in the South African Companies Act) prepared and registered under the South African Companies Act and has not been approved by, and/or filed with, the South African Companies and Intellectual Property Commission or any other regulatory authority in South Africa. The shares are not offered, and the offer shall not be transferred, sold, renounced or delivered, in South Africa or to a person with an address in South Africa, unless one or other of the following exemptions stipulated in section 96 (1) applies:

Section 96 (1) (a)

The offer, transfer, sale, renunciation or delivery is to:

 

  (i)

persons whose ordinary business, or part of whose ordinary business, is to deal in securities, as principal or agent;

 

  (ii)

the South African Public Investment Corporation;

 

  (iii)

persons or entities regulated by the Reserve Bank of South Africa;

 

  (iv)

authorised financial service providers under South African law;

 

  (v)

financial institutions recognised as such under South African law;

 

  (vi)

a wholly owned subsidiary of any person or entity contemplated in (c), (d) or (e), acting as agent in the capacity of an authorised portfolio manager for a pension fund, or as manager for a collective investment scheme (in each case duly registered as such under South African law); or

 

  (vii)

any combination of the person in (i) to (vi); or

Section 96 (1) (b)

The total contemplated acquisition cost of the securities, for any single addressee acting as principal is equal to or greater than ZAR1,000,000 or such higher amount as may be promulgated by notice in the Government Gazette of South Africa pursuant to section 96(2)(a) of the South African Companies Act.

Information made available in this prospectus should not be considered as “advice” as defined in the South African Financial Advisory and Intermediary Services Act, 2002.

 

55


Table of Contents

LEGAL MATTERS

The validity of the issuance of our common stock offered in this prospectus will be passed upon for us by Kirkland & Ellis LLP, Chicago, Illinois. Certain legal matters will be passed upon for the underwriters by Davis Polk & Wardwell LLP, New York, New York.

 

56


Table of Contents

EXPERTS

The consolidated financial statements of Oak Street Health, Inc. appearing in Oak Street Health, Inc.’s Annual Report (Form 10-K) for the year ended December 31, 2020 have been audited by Ernst & Young LLP, independent registered public accounting firm, as set forth in their report thereon, included therein, and incorporated herein by reference. Such consolidated financial statements are incorporated herein by reference in reliance upon such report given on the authority of such firm as experts in accounting and auditing.

 

57


Table of Contents

WHERE YOU CAN FIND MORE INFORMATION

We have filed with the SEC a registration statement on Form S-1 under the Securities Act to register our common stock being offered in this prospectus. This prospectus, which forms part of the registration statement, does not contain all of the information included in the registration statement and the attached exhibits. You will find additional information about us and our common stock in the registration statement. References in this prospectus to any of our contracts, agreements or other documents are not necessarily complete, and you should refer to the exhibits attached to the registration statement for copies of the actual contracts, agreements or documents.

The SEC maintains a website that contains reports, proxy statements and other information about companies like us, who file electronically with the SEC. The address of that website is http://www.sec.gov. This reference to the SEC’s website is an inactive textual reference only and is not a hyperlink.

We are subject to the reporting, proxy and information requirements of the Exchange Act, and are required to file periodic reports, proxy statements and other information with the SEC. These periodic reports, proxy statements and other information are available on the website of the SEC referred to above, as well as on our website, https://www.oakstreethealth.com. This reference to our website is an inactive textual reference only and is not a hyperlink. The contents of our website are not part of this prospectus, and you should not consider the contents of our website in making an investment decision with respect to our common stock. We will furnish our shareholders with annual reports containing audited financial statements and quarterly reports containing unaudited interim financial statements for each of the first three quarters of each year.

 

58


Table of Contents

INCORPORATION OF CERTAIN INFORMATION BY REFERENCE

The SEC allows us to “incorporate by reference” information from other documents that we file with it, which means that we can disclose important information to you by referring you to those documents. The information incorporated by reference is considered to be part of this prospectus. Information in this prospectus supersedes information incorporated by reference that we filed with the SEC prior to the date of this prospectus. We incorporate by reference into this prospectus and the registration statement of which this prospectus is a part the information or documents listed below that we have filed with the SEC (File No. 001-39427):

 

   

our Annual Report on Form 10-K for the year ended December 31, 2020, filed with the SEC on March 10, 2021;

 

   

our Quarterly Report on Form 10-Q for the three months ended March 31, 2021, filed with the SEC on May 10, 2021;

 

   

our Current Reports on Form 8-K for filed with the SEC on March 10, 2021, March  16, 2021 and May 6, 2021;

 

   

our Definitive Proxy Statement on Schedule 14A filed with the SEC on March 24, 2021; and

 

   

the description of our common stock set forth in our registration statement on Form 8-A, filed with the SEC on August 5, 2020, including any amendments thereto or reports filed for the purposes of updating this description

Notwithstanding the statements in the preceding paragraphs, no document, report or exhibit (or portion of any of the foregoing) or any other information that we have “furnished” to the SEC pursuant to the Exchange Act shall be incorporated by reference into this prospectus.

We will furnish without charge to you, on written or oral request, a copy of any or all of the documents incorporated by reference in this prospectus, including exhibits to these documents. You should direct any requests for documents to Oak Street Health, Inc., 30 W. Monroe Street, Suite 1200, Chicago, Illinois 60603, Attention: Investor Relations.

You also may access these filings on our website at https://investors.oakstreethealth.com/. We do not incorporate the information on our website into this prospectus and you should not consider any information on, or that can be accessed through, our website as part of this prospectus (other than those filings with the SEC that we specifically incorporate by reference into this prospectus).

Any statement contained in a document incorporated or deemed to be incorporated by reference in this prospectus will be deemed modified, superseded or replaced for purposes of this prospectus to the extent that a statement contained in this prospectus modifies, supersedes or replaces such statement.

 

59


Table of Contents

 

 

12,052,258 Shares

 

 

LOGO

Oak Street Health, Inc.

 

 

Prospectus

 

 

J.P. Morgan

Goldman Sachs & Co. LLC

Morgan Stanley

William Blair

Piper Sandler

Truist Securities

 

 

 

May 26, 2021