Please wait

Use these links to rapidly review the document
TABLE OF CONTENTS
TABLE OF CONTENTS

Table of Contents

Filed pursuant to Rule 424(b)(5)
Registration Statement No. 333-224684


CALCULATION OF REGISTRATION FEE

               
 
Title of Each Class of Securities
to be Registered

  Amount to be
Registered

  Proposed Maximum
Offering Price Per
Share

  Proposed Maximum
Aggregate Offering
Price

  Amount of
Registration Fee(1)

 

Class C Common Stock, par value $0.01 per share

  5,405,405   $18.70   $101,081,073.50   $13,120.32

 

(1)
Calculated in accordance with Rule 457(r) of the Securities Act of 1933, as amended.

Table of Contents

PROSPECTUS SUPPLEMENT
(To Prospectus dated May 4, 2018)

5,405,405 Shares

LOGO

Clearway Energy, Inc.

Class C Common Stock



        Clearway Energy, Inc. is offering 5,405,405 shares of our Class C common stock to be sold in this offering.

        The Class C common stock is listed on the New York Stock Exchange (the "NYSE") under the symbol "CWEN." The last reported sale price on the NYSE of the Class C common stock on December 2, 2019 was $19.30 per share.

        Investing in shares of the Class C common stock involves risks. See "Risk Factors" beginning on page S-13 to read about factors you should consider before buying shares of the Class C common stock.



        Neither the Securities and Exchange Commission nor any state securities commission or other regulatory body has approved or disapproved of these securities or passed upon the accuracy or adequacy of this prospectus supplement. Any representation to the contrary is a criminal offense.



       
 
 
  Per Share
  Total
 

Initial price to public

  $18.70   $101,081,073.50
 

Underwriting discount(1)

  $0.20   $1,081,081.00
 

Proceeds, before expenses, to Clearway Energy, Inc.(1)

  $18.50   $99,999,992.50

 

(1)
We refer you to "Underwriting" beginning on page S-31 of this prospectus supplement for additional information regarding underwriter compensation and expenses of the offering.



        The underwriter expects to deliver the shares against payment on December 5, 2019.

Sole Book-Running Manager

RBC Capital Markets

   

Prospectus supplement dated December 2, 2019


Table of Contents


TABLE OF CONTENTS

PROSPECTUS SUPPLEMENT

About this Prospectus Supplement

    S-iv  

Forward-Looking Statements

    S-iv  

Summary

    S-1  

The Offering

    S-9  

Summary Historical Financial Data

    S-12  

Risk Factors

    S-13  

Use of Proceeds

    S-20  

Capitalization

    S-21  

Our Common Stock

    S-23  

Cash Dividend Policy

    S-24  

Material U.S. Federal Income Tax Consequences To Non-U.S. Holders

    S-27  

Underwriting

    S-31  

Legal Matters

    S-38  

Experts

    S-38  

Incorporation of Certain Information by Reference

    S-38  

Where You Can Find More Information

    S-39  


PROSPECTUS

About this Prospectus

    ii  

Forward-Looking Statements

    iii  

Summary

    1  

Risk Factors

    2  

Use of Proceeds

    2  

Ratio of Earnings to Fixed Charges

    2  

Description of Capital Stock

    3  

Description of Debt Securities

    13  

Plan of Distribution

    16  

Legal Matters

    18  

Experts

    18  

Incorporation by Reference of Certain Information

    18  

Where You Can Find More Information

    19  

S-i


Table of Contents

Notice to Investors

        A number of our subsidiaries are "public utilities" (as defined in the Federal Power Act ("FPA")) subject to the jurisdiction of the U.S. Federal Energy Regulatory Commission ("FERC") because they own or operate FERC jurisdictional facilities, including certain generation interconnection facilities and various "paper" facilities, such as wholesale power sales contracts and market based rate tariffs. The FPA requires us either to obtain prior authorization from FERC prior to the transfer of an amount of our Class A common stock or Class C common stock sufficient to convey direct or indirect "control" over any of our public utility subsidiaries or to qualify for a blanket authorization granted under FERC's regulations for certain types of transfers generally deemed by FERC not to convey direct or indirect "control." We intend to conduct this offering in a manner consistent with FERC's guidance on "control" and the requirements for blanket authorizations granted under FERC's regulations. Our Restated Certificate of Incorporation (our "Charter") prohibits any person and any of its associate or affiliate companies in the aggregate, any "public utility" (as defined in the FPA), or any "holding company" (as defined in the Public Utility Holding Company Act of 2005 ("PUHCA")) from acquiring, through this offering or in subsequent purchases other than secondary market transactions (as discussed under "Business—Regulatory Matters—FERC" and "Business—Regulatory Matters" in our Annual Report on Form 10-K for the year ended December 31, 2018 filed on February 28, 2019 (our "2018 Annual Report")), an amount of our Class A common stock or Class C common stock sufficient to convey direct or indirect "control" over any of our public utility subsidiaries without the prior written consent of our board of directors (our "Board"). For the purposes of this offering, "control" is defined to be a direct and/or indirect voting interest of 10% or more in any of the public utility subsidiaries of our direct subsidiary, Clearway Energy LLC (formerly NRG Yield LLC) ("Clearway LLC"). Because Clearway LLC indirectly owns as much as 100% of the voting interests in certain of these public utility subsidiaries, "control" of such public utility subsidiaries would be deemed to be present if the sum of (i) the percentage ownership of an individual investor and any of its associate or affiliate companies in the aggregate of Clearway Energy Group LLC's (formerly known as Zephyr Renewables LLC) ("CEG") voting securities multiplied by the aggregate voting power of each class of our common stock held, directly or indirectly, by CEG, plus (ii) such investor's percentage ownership of each class of our common stock multiplied by the aggregate voting power of each such class not held, directly or indirectly, by GIP (as defined below), exceeds 10%. "Control" could also be present, and pursuant to our Charter, prior written consent of our Board would be required, if the aggregate direct and/or indirect voting interest in us held by an individual investor and any of its associate or affiliate companies together with a separate investment in another public utility subsidiary of ours not wholly owned by Clearway LLC exceeded the 10% threshold. This prospectus supplement does not constitute an offer to sell any shares of our Class C common stock to any person in violation of these or any other provisions of our Charter.

Certain Terms Used in this Prospectus Supplement

        Unless the context otherwise indicates, references within this prospectus supplement to:

S-ii


Table of Contents

S-iii


Table of Contents


ABOUT THIS PROSPECTUS SUPPLEMENT

        This document is in two parts. The first part consists of this prospectus supplement, which describes the specific terms of this offering. The second part consists of the accompanying prospectus, which gives more general information, some of which may not be applicable to this offering.

        If the description of the offering varies between this prospectus supplement and the accompanying prospectus, you should rely on the information in this prospectus supplement. You should rely only on the information contained or incorporated by reference in this prospectus supplement and the accompanying prospectus.

        We have not, and the underwriter has not, authorized any other person to provide you with different information. If anyone provides you with different or inconsistent information, you should not rely on it. We are not, and the underwriter is not, making an offer to sell these securities in any jurisdiction where the offer or sale is not permitted. You should assume that the information appearing in this prospectus supplement, the accompanying prospectus and the documents incorporated by reference is accurate only as of their respective dates. Our business, financial condition, results of operations and prospects may have changed since those dates.

        Unless the context otherwise requires or as otherwise expressly stated, references in this prospectus to "Clearway Energy," "the Company," "we," "us" and "our" and similar terms refer to Clearway Energy, Inc. and its direct and indirect subsidiaries on a consolidated basis. References in this prospectus to Clearway Inc. refer to Clearway Energy, Inc. and not any of its subsidiaries, unless the context otherwise requires. References to our "common stock" or our "preferred stock" refer to the common stock or preferred stock of Clearway Energy, Inc. and not any of its subsidiaries, unless the context otherwise requires.


FORWARD-LOOKING STATEMENTS

        This prospectus supplement, including the information incorporated into this prospectus supplement by reference, contains "forward-looking statements" within the meaning of Section 27A of the Securities Act of 1933, as amended, (the "Securities Act") and Section 21E of the Securities Exchange Act of 1934, as amended, (the "Exchange Act"). All statements, other than statements of historical facts, that are included in or incorporated by reference into this prospectus supplement, or made in presentations, in response to questions or otherwise, that address activities, events or developments that we expect or anticipate to occur in the future, including such matters as projections, capital allocation, future capital expenditures, business strategy, competitive strengths, goals, future acquisitions or dispositions, development or operation of power generation assets, market and industry developments and the growth of our business and operations (often, but not always, through the use of words or phrases such as "believes," "plans," "intends," "will likely result," "are expected to," "will continue," "is anticipated," "estimated," "projection," "target," "goal," "objective," "outlook" and similar expressions), are forward-looking statements. These factors, risks and uncertainties include the factors described elsewhere in this prospectus supplement, under Item 1A—Risk Factors in Part I, of the 2018 Annual Report, as well as the following:

S-iv


Table of Contents

        Any forward-looking statement speaks only as of the date on which it is made, and except as may be required by applicable law, we undertake no obligation to publicly update or revise any forward-looking statement, whether as a result of new information, future events or otherwise. The foregoing review of factors that could cause our actual results to differ from those contemplated in any forward-looking statements included in this prospectus supplement or incorporated herein by reference should not be construed as exhaustive.

S-v


Table of Contents



SUMMARY

        This summary highlights selected information appearing elsewhere, or incorporated by reference, in this prospectus supplement. This summary is not complete and does not contain all of the information that you should consider before investing in shares of our Class C common stock. You should carefully read this summary together with the entire prospectus supplement, the accompanying prospectus, including the information set forth in the section entitled "Risk Factors" and the information that is incorporated by reference into this prospectus supplement. See the sections entitled "Available Information" and "Incorporation of Certain Information by Reference" for a further discussion on incorporation by reference.

        Unless the context otherwise requires or as otherwise indicated, references in this prospectus supplement to "we," "our," "us," "the Company" and "Clearway" refer to Clearway Inc., together with its consolidated subsidiaries, including Clearway LLC and Clearway Operating LLC. References in this prospectus supplement to Clearway Inc. refer to Clearway Energy, Inc. and not any of its subsidiaries, unless the context otherwise requires.

Our Company

        We are an energy infrastructure investor in and owner of modern, sustainable and long-term contracted assets across North America. We are indirectly owned by GIP. Global Infrastructure Management, LLC is an independent fund manager of funds that invests in infrastructure assets in the energy and transport sectors, and GIP is its third equity fund. We are sponsored by GIP through GIP's portfolio company, CEG.

        Our environmentally sound asset portfolio includes over 5,330 Megawatts ("MW") of wind, solar and natural gas-fired power generation facilities, as well as district energy systems. Through this diversified and contracted portfolio, we endeavor to provide our investors with stable and growing dividend income. Substantially all of our generation assets are under long-term contractual arrangements for the output or capacity from these assets. Our thermal assets are comprised of district energy systems and combined heat and power plants that produce steam, hot water and/or chilled water and, in some instances, electricity at a central plant. Certain district energy systems are subject to rate regulation by state public utility commissions (although they may negotiate certain rates) while the other district energy systems have rates determined by negotiated bilateral contracts.

GIP Transaction

        On August 31, 2018, NRG transferred its full ownership interest in Clearway Operating LLC to CEG, the holder of NRG's renewable energy development and operations platform, and NRG subsequently sold 100% of its interest in CEG to an affiliate of GIP. As a result of this, GIP indirectly acquired a 45.2% economic interest in Clearway LLC and a 55.0% voting interest in Clearway Operating LLC.

S-1


Table of Contents

Committed Investments with CEG

        The assets listed below represent our currently committed investments in projects with CEG, as well as the assets subject to our ROFO Agreement with CEG (the "CEG ROFO Agreement"):

Committed Investments

Asset
  Technology   Net
Capacity
(MW)
  State   COD

Hawaii Solar Phase I(a)

  PV   80   HI   2019

$33 MM remaining in distributed and community solar partnership(b)

  PV   N/A   Various   Various

Repowering Partnership with CEG(c)

  Wind   283   TX   2019

 

CEG ROFO

Asset
  Technology   Net
Capacity
(MW)
  State   COD

Mililani I

  PV   39   HI   2021

Waiawa

  PV   36   HI   2021

Langford

  Wind   150   TX   2021

Carlsbad(d)

  Natural Gas   527   CA   2018

Up to $170 MM equity investment in business renewables

  PV   TBD   Various   TBD

Rattlesnake

  Wind   144   WA   2020

Black Rock

  Wind   110   WV   2021

Wildflower

  Solar   100   MS   2021

Repowering 2.0

  Wind   TBD   TBD   TBD

(a)
On August 31, 2018, we and CEG executed a purchase agreement pursuant to which we will acquire effective equity ownership in 80 MW of utility-scale solar projects (Waipao, Mililani II and Kawailoa Solar) located in Oahu, Hawaii.

(b)
On December 26, 2018, we and CEG amended the DGPV Holdco 3 partnership agreement to increase the capital commitment of $50 million to $70 million.

(c)
Investment in the Repowering Partnership with CEG is contingent upon obtaining related construction and tax equity financing. As of November 29, 2019, we have invested $4 million with respect to the repowering of the Elbow Creek wind project.

(d)
We maintain the option until August 2020 to acquire Carlsbad from GIP. See "—Recent Developments—Carlsbad Drop Down Acquisition" below.

        In addition, we have currently committed investments with respect to projects in our Thermal segment.

Business Strategy

        Our primary business strategy is to focus on the acquisition and ownership of assets with predictable, long-term cash flows in order that we may be able to increase our cash distributions over time without compromising the ongoing stability of the business. Our plan for executing this strategy includes the following key components:

        Focus on contracted renewable energy and conventional generation and thermal infrastructure assets.    We own and operate utility scale and distributed renewable energy and natural gas-fired generation, thermal and other infrastructure assets with proven technologies, low operating risks and stable cash flows. We believe by focusing on this core asset class and leveraging our industry knowledge, we will maximize our strategic opportunities, be a leader in operational efficiency and maximize our overall financial performance.

S-2


Table of Contents

        Growing the business through acquisitions of contracted operating assets.    We believe that our base of operations provides a platform in the conventional and renewable power generation and thermal sectors for strategic growth through cash accretive and tax advantaged acquisitions complementary to our existing portfolio. In addition to acquiring renewable generation, conventional generation and thermal infrastructure assets from other third parties where we believe our knowledge of the market and operating expertise provides us with a competitive advantage, we entered into the CEG ROFO Agreement. Under the CEG ROFO Agreement, CEG has granted us and our affiliates a right of first offer on any proposed sale, transfer or other disposition of certain assets of CEG (the "CEG ROFO Assets") until August 31, 2023, as listed in the table under "—Committed Investments with CEG" above. CEG is not obligated to sell the remaining CEG ROFO Assets to us and, if offered by CEG, we cannot be sure whether these assets will be offered on acceptable terms or that we will choose to consummate such acquisitions.

        Primary focus on North America.    We intend to primarily focus our investments in North America (including the unincorporated territories of the U.S.). We believe that industry fundamentals in North America present us with significant opportunity to acquire renewable, natural gas-fired generation and thermal infrastructure assets, without creating significant exposure to currency and sovereign risk. By primarily focusing our efforts on North America, we believe we will best leverage our regional knowledge of power markets, industry relationships and skill sets to maximize our performance.

        Maintain sound financial practices to grow the dividend.    We intend to maintain a commitment to disciplined financial analysis and a balanced capital structure to enable us to increase our quarterly dividend over time and serve the long-term interests of our stockholders. Our financial practices include a risk and credit policy focused on transacting with credit-worthy counterparties; a financing policy which focuses on seeking an optimal capital structure through various capital formation alternatives to minimize interest rate and refinancing risks, ensure stable long-term dividends and maximize value; and a dividend policy that is based on distributing a significant portion of CAFD each quarter that we receive from our subsidiaries, subject to available capital, market conditions, and compliance with associated laws, regulations and other contractual obligations. We intend to evaluate various alternatives for financing future acquisitions and refinancing of existing project-level debt, in each case, to reduce the cost of debt, extend maturities and maximize CAFD. We believe we have additional flexibility to seek alternative financing arrangements, including, but not limited to, debt financings and equity-like instruments.

Competitive Strengths

        Stable, high quality cash flows.    Our facilities have a stable, predictable cash flow profile consisting of predominantly long-life electric generation assets that sell electricity under long-term fixed priced contracts or pursuant to regulated rates with investment grade and certain other credit-worthy counterparties. As discussed above, PG&E, one of our significant customers, filed for bankruptcy on January 29, 2019. Additionally, our facilities have minimal fuel risk. For our conventional assets, fuel is provided by the toll counterparty or the cost thereof is a pass-through cost under the Contract for Differences. Renewable facilities have no fuel costs, and most of our thermal infrastructure assets have contractual or regulatory tariff mechanisms for fuel cost recovery. The offtake agreements for our conventional and renewable generation facilities have a weighted-average remaining duration, based on CAFD, of approximately 14 years as of September 30, 2019, providing long-term cash flow stability. Our generation offtake agreements with counterparties for whom credit ratings are available have a weighted-average Ba1 rating of Moody's Investors Service, Inc. ("Moody's") (post PG&E Bankruptcy) based on rated capacity under contract. All of our assets are in the U.S. and accordingly have no currency or repatriation risks.

S-3


Table of Contents

        High quality, long-lived assets with low operating and capital requirements.    We benefit from a portfolio of relatively younger assets, other than thermal infrastructure assets. Our assets are comprised of proven and reliable technologies, provided by leading original solar and wind equipment manufacturers such as General Electric, Siemens AG, SunPower Corporation, or SunPower, First Solar Inc., or First Solar, Vestas, Suzlon and Mitsubishi. Given the modern nature of the portfolio, which includes a substantial number of relatively low operating and maintenance cost solar and wind generation assets, we expect to achieve high fleet availability and expend modest maintenance-related capital expenditures.

        Significant scale and diversity.    We own and operate a large and diverse portfolio of contracted electric generation and thermal infrastructure assets. As of September 30, 2019, our 5,330 net MW contracted generation portfolio benefits from significant diversification in terms of technology, fuel type, counterparty and geography. Our thermal business consists of seven district energy centers that provide steam and chilled water to approximately 695 customers and six combined heat and power facilities that provide generation and thermal energy. We believe our scale and access to best practices across the fleet improves our business development opportunities through enhanced industry relationships, reputation and understanding of regional power market dynamics. Furthermore, our diversification reduces our operating risk profile and reliance on any single market.

        Relationship with GIP and CEG.    We believe our relationship with GIP and CEG provides significant benefits to us. Global Infrastructure Management, LLC ("GIM"), the manager of GIP, is an independent infrastructure fund manager that invests in infrastructure assets and businesses in both OECD and select emerging market countries. GIM has a strong track record of investment and value creation in the renewable energy sector. Additionally, GIM has extensive experience with publicly traded yield vehicles and development platforms, ranging from Europe's first application of a yield company/development company model to the largest renewable platform in Asia-Pacific. Additionally, we believe that CEG provides us access to a highly capable renewable development and operating platform that is fully aligned to support our growth.

        Environmentally well-positioned portfolio of assets.    Our portfolio of electric generation assets consists of 3,385 net MW of renewable generation capacity that are non-emitting sources of power generation. Our conventional assets consist of the dual fuel-fired GenConn Energy LLC assets, as well as the Marsh Landing and Walnut Creek simple cycle natural gas-fired peaking generation facilities and the El Segundo combined cycle natural gas-fired peaking facility. We do not anticipate having to expend any significant capital expenditures in the foreseeable future to comply with current environmental regulations applicable to our generation assets. Taken as a whole, we believe our strategy will be a net beneficiary of current and potential environmental legislation and regulatory requirements that may serve as a catalyst for capacity retirements and improve market opportunities for environmentally well-positioned assets like our assets once our current offtake agreements expire.

        Thermal infrastructure business has high entry costs.    Significant capital has been invested to construct our thermal infrastructure assets, serving as a barrier to entry in the markets in which such assets operate. As of September 30, 2019, our thermal gross property, plant and equipment was approximately $644 million. Our thermal district energy centers are located in urban city areas, with the chilled water and steam delivery systems located underground. Constructing underground delivery systems in urban areas requires long lead times for permitting, rights of way and inspections and is costly. By contrast, the incremental cost to add new customers in existing markets is relatively low. Once thermal infrastructure is established, we believe that we have the ability to retain customers over long periods of time and to compete effectively for additional business against stand-alone on-site heating and cooling generation facilities. Installation of stand-alone equipment can require significant modification to a building as well as significant space for equipment and funding for capital expenditures. Our system technologies often provide economies of scale in terms of fuel procurement,

S-4


Table of Contents

ability to switch between multiple types of fuel to generate thermal energy and fuel conversion efficiency.

Recent Developments

        Pacific Gas and Electric Company Bankruptcy.    On January 29, 2019, Pacific Gas & Electric Company ("PG&E") filed for reorganization under Chapter 11 of the U.S. Bankruptcy Code in the U.S. Bankruptcy Court for the Northern District of California (the "Bankruptcy Court" and such bankruptcy proceedings, the "PG&E Bankruptcy"). Certain of our subsidiaries, which hold interests in 6 solar facilities totaling 480 MW and Marsh Landing with capacity of 720 MW, sell the output of their facilities to PG&E under long-term power purchase agreements ("PPAs"). We consolidate three of the solar facilities and Marsh Landing and record our interest in the other solar facilities as equity method investments. As of September 30, 2019, we had $147 million in restricted cash, $1.4 billion of property, plant and equipment, net, $370 million investments in unconsolidated affiliates and $1.3 billion of borrowings with final maturity dates ranging from 2023 - 2038 related to these facilities. Our related subsidiaries are parties to financing agreements consisting of non-recourse project level debt and, in certain cases, non-recourse holding company debt. The PG&E Bankruptcy triggered defaults under the PPAs with PG&E and such related project-level financing agreements. As a result, we recorded $1.3 billion of principal, net of the related unamortized debt issuance costs, as short-term debt as of September 30, 2019.

        As of November 29, 2019, our contracts with PG&E have operated in the normal course and we currently expect these contracts to continue as such. On September 23, 2019, PG&E filed the Debtors' First Amended Joint Chapter 11 Plan of Reorganization (the "PG&E Plan"), which would provide for PG&E to assume all of its PPAs with us. The PG&E Plan is not expected to be considered for confirmation by the Bankruptcy Court until the conclusion of a proceeding to estimate PG&E's liability for prior wildfires, now pending before the United States District Court for the Northern District of California, and scheduled for trial commencing on February 18, 2020. Additionally, on October 9, 2019, the Bankruptcy Court entered an order terminating the period in which PG&E had the exclusive right to prosecute a plan of reorganization. On October 17, 2019, an ad hoc group of senior noteholders filed a competing plan of reorganization, which would also provide for PG&E to assume all of its PPAs with us. As of November 29, 2019, we have entered into forbearance agreements for certain project-level financing arrangements and continue to seek forbearance agreements for our other project-level financing arrangements affected by the PG&E Bankruptcy. We continue to assess the potential future impacts of the PG&E Bankruptcy as events occur.

        Carlsbad Drop Down Acquisition.    On November 4, 2019, Carlsbad Energy Holdings LLC, a subsidiary of GIP and owner of the 527 MW Carlsbad Energy Center ("Carlsbad"), issued $216 million of investment grade rated, senior secured, non-recourse notes. These notes bear an interest rate of 4.21% and are fully amortizing over 19 years. As previously disclosed, we executed an equity backstop agreement with GIP for the future acquisition of Carlsbad. Pursuant to the terms previously agreed by and between GIP and us, we maintain the option until August 2020 to acquire Carlsbad from GIP. Should we not exercise the call right to acquire the asset by August 2020, Carlsbad will become part of our right of first offer pipeline thereafter. As a result of the non-recourse financing, we expect the cash consideration for the potential acquisition to be approximately $180 million plus the assumption of non-recourse debt of $803 million as of November 29, 2019, subject to purchase price adjustments (the "Carlsbad Purchase Price"). We expect to exercise the option and acquire Carlsbad (the "Carlsbad Acquisition") by the end of January 2020.

        Drop Down Offer.    On June 18, 2019, CEG offered us the opportunity to purchase 100% of CEG's interests in Mesquite Star Pledgor LLC, which owns the Mesquite Star wind project, a 419 MW utility scale wind facility expected to reach COD in 2020. On August 1, 2019, we and CEG agreed to extend the negotiation period for the Mesquite Star project. We elected not to pursue this investment.

S-5


Table of Contents

        Repowering Transaction with CEG.    On June 14, 2019, we, through an indirect subsidiary, entered into binding equity commitment agreements in the previously announced partnership with CEG to enable the repowering of two of its existing wind assets, Wildorado and Elbow Creek, which total a combined 283 MW. In connection with the completion of the financing, and after taking into account the higher cash flow from the reduction in debt service in 2019 resulting from the partial repayment of the Viento financing, we committed to invest an estimated $111 million in net corporate capital to fund the repowering of the wind facilities, subject to closing adjustments. As of November 29, 2019, we have invested $4 million with respect to the repowering of the Elbow Creek wind project.

        CVSR Outage.    On June 5, 2019, a fire occurred at the California Valley Solar Ranch project, which affected approximately 1,200 acres of property. While the fire did not impact solar arrays, damage occurred to associated infrastructure including distribution poles and cabling. The facility was restored to full operations on July 1, 2019. The full year impact of the fire is approximately $9 million of lost revenue.

        Kawailoa Solar Partnership.    On May 1, 2019, we entered into a partnership with Clearway Renew LLC, a subsidiary of CEG, to own, finance, operate and maintain the Kawailoa Solar Partnership, which consists of the Kawailoa Solar Project, a 49 MW utility-scale solar generation project developed in Oahu, Hawaii. The Company made an original capital contribution in the amount of $2 million and has a $7 million payable due to Clearway Renew LLC, which will be funded on the date the project reaches certain milestones.

        Duquesne Thermal.    On May 1, 2019, we, through our indirect subsidiary ECP Uptown Campus LLC, acquired the Duquesne University district energy system, totaling 82 combined MWt, located in Pittsburgh, Pennsylvania. The total investment for the project is approximately $107 million. This includes $100 million related to the purchase of district energy assets, which was funded through a combination of issuance of non-recourse debt in the amount of $95 million, as well as cash on hand. As part of the acquisition, Duquesne University entered into a 40-year Energy Services Agreement through which ECP Uptown Campus LLC will fulfill the university's electricity, chilled water and steam requirements in exchange for monthly capacity payments.

S-6


Table of Contents

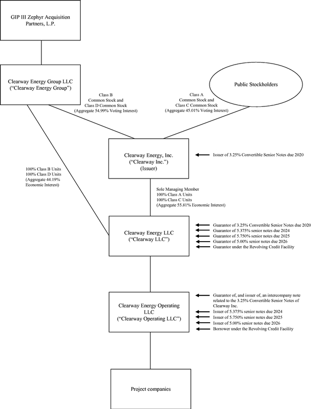
Organizational Structure

        The following organizational chart summarizes certain relevant aspects of our organizational structure as of the date of this prospectus supplement (prior to the issuance of the shares of Class C common stock to be sold in this offering):

GRAPHIC

S-7


Table of Contents

Corporate Information

        Our principal executive offices are located at Clearway Energy, Inc., 300 Carnegie Center, Suite 300, Princeton, New Jersey 08540. Our telephone number is (609) 608-1525. Our website is located at http://www.clearwayenergy.com. We make our periodic reports and other information filed with or furnished to the U.S. Securities and Exchange Commission ("SEC") pursuant to Section 13(a) or 15(d) of the Exchange Act, available, free of charge, through our website, as soon as reasonably practicable after those reports and other information are electronically filed with or furnished to the SEC. Information on our website or any other website is not incorporated by reference into this prospectus supplement and does not constitute a part of this prospectus supplement. The SEC maintains a website at http://www.sec.gov that contains reports and other information regarding issuers that file electronically with the SEC.

S-8


Table of Contents



THE OFFERING

Shares of Class C common stock offered by us

  5,405,405 shares of our Class C common stock.

Shares of Class C common stock outstanding after this offering

 

78,742,395 shares of our Class C common stock.

Shares of Class A common stock outstanding after this offering

 

34,599,645 shares of our Class A common stock.

Shares of Class B common stock outstanding after this offering

 

42,738,750 shares of our Class B common stock, which GIP will continue to beneficially own upon completion of this offering.

Shares of Class D common stock outstanding after this offering

 

42,738,750 shares of our Class D common stock, which GIP will continue to beneficially own upon completion of this offering.

Units of Clearway LLC outstanding after this offering

 

34,599,645 Class A units of Clearway LLC, 42,738,750 Class B units, 78,742,395 Class C Units and 42,738,750 Class D Units of Clearway LLC.

Use of proceeds

 

We intend to use the net proceeds from this offering to acquire newly issued Clearway LLC Class C units from Clearway LLC. We intend to cause Clearway LLC to use such proceeds to partially fund the Carlsbad Purchase Price, to pay transaction fees and expenses and for general corporate purposes. Please see "Summary—Recent Developments—Carlsbad Drop Down Acquisition."

Voting rights

 

Each share of our Class A common stock and Class B common stock entitles its holder to one vote on all matters to be voted on by stockholders generally. Each share of our Class C common stock and Class D common stock entitles its holder to 1/100th of one vote on all matters to be voted on by stockholders generally. Holders of our shares of Class A common stock, Class B common stock, Class C common stock and Class D common stock vote together as a single class on all matters presented to stockholders for their vote or approval, except as otherwise required by law. See "Description of Capital Stock" in the accompanying prospectus.

 

Through its indirect ownership of our Class B common stock and Class D common stock, GIP will hold shares of our common stock having 54.95% of the combined voting power of all of our common stock outstanding upon completion of this offering. As a result, GIP will continue to be able to exercise control over matters requiring the approval of our stockholders, including the election of our directors and the approval of significant corporate transactions.

S-9


Table of Contents

Economic interest

 

Immediately following this offering, the holders of our Class A common stock and Class C common stock will own in the aggregate a 57.01% economic interest in our business through our ownership of Class A units and Class C units of Clearway LLC and GIP will indirectly own in the aggregate a 42.99% economic interest in our business through its indirect ownership of Class B units and Class D units of Clearway LLC.

Exchange and registration rights

 

Each Class D unit of Clearway LLC is exchangeable for a share of our Class C common stock and each Class B unit of Clearway LLC is exchangeable for a share of our Class A common stock, in each case, subject to equitable adjustments for stock splits, stock dividends and reclassifications in accordance with the terms of the Exchange Agreement (defined below). When GIP exchanges a Class D unit of Clearway LLC for a share of our Class C common stock, we will automatically redeem and cancel a corresponding share of our Class D common stock and the Class D unit will automatically convert into a Class C unit of Clearway LLC issued to us. When GIP exchanges a Class B unit of Clearway LLC for a share of our Class A common stock, we will automatically redeem and cancel a corresponding share of our Class B common stock and the Class B unit will automatically convert into a Class A unit of Clearway LLC issued to us.

 

Pursuant to a registration rights agreement with CEG, we agreed to file a registration statement for the sale of the shares of our Class A common stock and Class C common stock that are issuable upon exchange of Class B units and Class D units, respectively, of Clearway LLC upon request and cause that registration statement to be declared effective by the SEC as soon as practicable thereafter.

Cash dividends

 

Our ability to pay the regular quarterly dividend is subject to various restrictions and other factors described in more detail under the caption "Cash Dividend Policy." We expect to pay a quarterly dividend on or about the 75th day following the expiration of each fiscal quarter to holders of our Class C common stock and our Class A common stock of record on or about the 60th day following the last day of such fiscal quarter. However, we do not have a legal obligation to declare or pay dividends at a specific quarterly dividend level or at all. See "Cash Dividend Policy."

 

On October 29, 2019, our Board declared a quarterly dividend of $0.20 per share ($0.80 per share annualized) on our outstanding Class A common stock and our Class C common stock, which dividend will be payable on December 16, 2019 to holders of record as of December 2, 2019. See "Cash Dividend Policy" for a description of our dividend history.

S-10


Table of Contents

Material U.S. federal income tax consequences to non-U.S. holders

 

For a discussion of the material U.S. federal income tax consequences that may be relevant to prospective investors who are non-U.S. holders (as defined herein), please read "Material U.S. Federal Income Tax Consequences to Non-U.S. Holders."

FERC-related purchase restrictions

 

No purchaser of Class C common stock in this offering will be permitted to purchase an amount of our Class C common stock that would cause such purchaser and its associate or affiliate companies in the aggregate to hold a large enough voting interest to convey direct or indirect "control" over any of Clearway LLC's public utility subsidiaries. See "Notice to Investors."

Risk Factors

 

You should carefully consider the information set forth in the "Risk Factors" section of this prospectus supplement as well as all other information included in or incorporated by reference in this prospectus supplement before deciding whether to invest in our Class C common stock.

Exchange listing

 

Our Class C common stock is traded on the New York Stock Exchange ("NYSE") under the symbol "CWEN."

        The number of shares of our common stock to be outstanding after this offering is based on 73,336,990 shares of our Class C common stock, 34,599,645 shares of our Class A common stock, 42,738,750 shares of our Class B common stock, and 42,738,750 shares of our Class D common stock outstanding as of November 29, 2019 and excludes (i) 42,738,750 shares of our Class C common stock reserved for issuance upon the subsequent exchange of Class D units of Clearway LLC that will be outstanding immediately after this offering; (ii) 42,738,750 shares of our Class A common stock reserved for issuance upon the subsequent exchange of Class B units of Clearway LLC that will be outstanding immediately after this offering; (iii) 1,063,364 shares of our Class A common stock and Class C common stock reserved for issuance under our equity-based compensation plans; and (iv) 13,053,806 shares of our Class C common stock reserved for issuance upon conversion of our outstanding 2020 Convertible Notes.

S-11


Table of Contents


SUMMARY HISTORICAL FINANCIAL DATA

        The following table shows summary historical financial data at the dates and for the periods indicated. The summary historical financial data as of and for the years ended December 31, 2016, 2017 and 2018 have been derived from our audited consolidated financial statements included in our 2018 Annual Report, which is incorporated herein by reference. The summary historical financial data as of and for the nine months ended September 30, 2018 and 2019 were derived from our unaudited consolidated financial statements included in our quarterly report on Form 10-Q for the nine months ended September 30, 2019 (the "Third Quarter 10-Q") which is incorporated herein by reference, and include all adjustments, consisting of normal recurring adjustments, which management considers necessary for a fair presentation of the financial position and the results of operations for such periods, and results for the interim periods are not necessarily indicative of the results for the full year. The summary historical financial data are not necessarily indicative of results to be expected in future periods.

        The following table should be read together with, and is qualified in its entirety by reference to, the historical consolidated financial statements and the accompanying notes incorporated by reference in this prospectus supplement. Among other things, the historical consolidated statements include more detailed information regarding the basis of presentation for the information in the following table. The table should also be read together with "Management's Discussion and Analysis of Financial Condition and Results of Operations" included in our 2018 Annual Report, our Form 10-Q for the three months ended March 31, 2019 (the "First Quarter 10-Q"), our Form 10-Q for the six months ended June 30, 2019 (the "Second Quarter 10-Q") and the Third Quarter 10-Q, which are incorporated herein by reference.

 
  Fiscal Year Ended
December 31,
  Nine Months
Ended
September 30,
 
 
  2016   2017   2018   2018   2019  
 
   
   
   
  (unaudited)
 

(in millions)

                               

Income Statement Data:

                               

Total operating revenue

  $ 1,035   $ 1,009   $ 1,053   $ 824   $ 797  

Total operating costs and expenses

    813     726     706     531     579  

Net Income (Loss)

    2     (24 )   54     145     (48 )

Net (Loss) Income attributable to noncontrolling interests

    (51 )   (15 )   2     25     (43 )

Net Income (Loss) attributable to Clearway, Inc. 

  $ 57   $ (16 ) $ 48   $ 116   $ (5 )

Other Financial Data:

                               

Capital expenditures

  $ (20 ) $ (190 ) $ (83 ) $ (62 ) $ (200 )

Cash flows from operating activities

    577     517     498     396     374  

Cash flows from investing activities

    (131 )   (442 )   (185 )   (175 )   (300 )

Cash flows from financing activities

  $ (202 ) $ (257 ) $ (46 ) $ (148 ) $ (260 )

 

 
  September 30, 2019  
 
  (unaudited)
 

 

 

 

 

 

(in millions)

       

Balance sheet data:

       

Cash and cash equivalents

  $ 148  

Restricted cash

    249  

Property, plant and equipment, net

    5,562  

Intangible assets, net

    1,103  

Total assets

    8,838  

Long-term debt, including current portion of long-term debt

    6,108  

Total stockholders' equity

  $ 2,046  

S-12


Table of Contents


RISK FACTORS

        An investment in our Class C common stock involves significant risks. Before making an investment decision, and in consultation with your own financial and legal advisors, you should carefully read and consider the risk factors described below as well as the other information included or incorporated by reference in this prospectus supplement and under "Risk Factors" in our 2018 Annual Report, which are incorporated in this prospectus supplement by reference.

Risks Related to this Offering and an Investment in Us

We may not be able to continue paying comparable or growing cash dividends to holders of our Class A common stock or our Class C common stock in the future.

        The amount of our CAFD principally depends upon the amount of cash we generate from our operations, which will fluctuate from quarter to quarter based on, among other things:

        As a result of all these factors, we cannot guarantee that we will have sufficient cash generated from operations to pay a specific level of cash dividends to holders of our Class A common stock or our Class C common stock. Furthermore, holders of our Class A common stock or our Class C common stock should be aware that the amount of CAFD depends primarily on our operating cash flow, and is not solely a function of profitability, which is affected by non-cash items.

        We may incur other expenses or liabilities during a period that could significantly reduce or eliminate our CAFD and, in turn, impair our ability to pay dividends to holders of our Class A common stock or our Class C common stock during the period. Because we are a holding company, our ability to pay dividends on our Class A common stock or our Class C common stock is limited by the ability of our subsidiaries to make distributions to us, including restrictions under the terms of the agreements governing our corporate debt and project-level financing. For example, as a result of the PG&E Bankruptcy, certain of our unconsolidated investments have been unable to distribute project dividends to us during 2019. Our project-level financing agreements generally prohibit distributions from the project entities prior to COD and thereafter prohibit distributions to us unless certain specific conditions are met, including the satisfaction of financial ratios. Our Revolving Credit Facility also restricts our ability to declare and pay dividends if an event of default has occurred and is continuing or if the payment of the dividend would result in an event of default.

        Clearway LLC's CAFD will likely fluctuate from quarter to quarter, in some cases significantly, due to seasonality. As a result, we may cause Clearway LLC to reduce the amount of cash it distributes to its members in a particular quarter to establish reserves to fund distributions to its members in future periods for which the cash distributions we would otherwise receive from Clearway LLC would be insufficient to fund our quarterly dividend. If we fail to cause Clearway LLC to establish sufficient

S-13


Table of Contents

reserves, we may not be able to maintain our quarterly dividend with respect to a quarter adversely affected by seasonality.

        Finally, dividends to holders of our Class A common stock and our Class C common stock will be paid at the discretion of our Board. Our Board may decrease the level, or entirely discontinue payment, of dividends. For a description of additional restrictions and factors that may affect our ability to pay cash dividends, please read "Cash Dividend Policy."

We are a holding company and our only material asset is our interest in Clearway LLC, and we are accordingly dependent upon distributions from Clearway LLC and its subsidiaries to pay dividends and taxes and other expenses.

        We are a holding company and have no material assets other than our ownership of membership interests in Clearway LLC, a holding company that has no material assets other than its interest in Clearway Operating LLC, whose sole material assets are the project companies. None of Clearway Inc., Clearway LLC, nor Clearway Operating LLC has any independent means of generating revenue. We intend to continue to cause Clearway Operating LLC's subsidiaries to make distributions to Clearway Operating LLC and, in turn, make distributions to Clearway LLC, and, in turn, to make distributions to us in an amount sufficient to cover all applicable taxes payable and dividends, if any, declared by us. To the extent that we need funds for a quarterly cash dividend to holders of our Class A common stock or our Class C common stock or otherwise, and Clearway Operating LLC or Clearway LLC is restricted from making such distributions under applicable law or regulation or is otherwise unable to provide such funds (including as a result of Clearway Operating LLC's operating subsidiaries being unable to make distributions), it could materially adversely affect our liquidity and financial condition and limit our ability to pay dividends to holders of our Class A common stock and our Class C common stock.

Market interest rates may have an effect on the value of our Class C common stock.

        One of the factors that influences the price of shares of our Class C common stock is the effective dividend yield of such shares (i.e., the yield as a percentage of the then market price of our shares) relative to market interest rates. An increase in market interest rates, which are currently at low levels relative to historical rates but are rising, may lead investors of shares of our Class C common stock to expect a higher dividend yield and, our inability to increase our dividend as a result of an increase in borrowing costs, insufficient CAFD or otherwise, could result in selling pressure on, and a decrease in the market prices of our Class C common stock as investors seek alternative investments with higher yield.

If we are deemed to be an investment company, we may be required to institute burdensome compliance requirements and our activities may be restricted, which may make it difficult for us to complete strategic acquisitions or effect combinations.

        If we are deemed to be an investment company under the Investment Company Act of 1940 (the "Investment Company Act"), our business would be subject to applicable restrictions under the Investment Company Act, which could make it impracticable for us to continue our business as contemplated.

        We believe our company is not an investment company under Section 3(b)(1) of the Investment Company Act because we are primarily engaged in a non-investment company business. We intend to conduct our operations so that we will not be deemed an investment company. However, if we were to be deemed an investment company, restrictions imposed by the Investment Company Act, including limitations on our capital structure and our ability to transact with affiliates, could make it impractical for us to continue our business as contemplated.

S-14


Table of Contents

Market volatility may affect the price of our Class C common stock and the value of your investment.

        The market prices of our Class C common stock may fluctuate significantly in response to a number of factors, most of which we cannot predict or control, including general market and economic conditions, disruptions, downgrades, credit events and perceived problems in the credit markets; actual or anticipated variations in our quarterly operating results or dividends; natural disasters, wildfires and other weather-related events; changes in our investments or asset composition; write-downs or perceived credit or liquidity issues affecting our assets; market perception of GIP or CEG, our business and our assets; our level of indebtedness and/or adverse market reaction to any indebtedness that we may incur in the future; our ability to raise capital on favorable terms or at all; loss of any major funding source; changes in market valuations of similar power generation companies; and speculation in the press or investment community regarding us, GIP or CEG.

        Securities markets in general have experienced extreme volatility that has often been unrelated to the operating performance of particular companies. Any broad market fluctuations may adversely affect the trading price of the Company's Class A and Class C common stock.

Volatility of market conditions may increase certain of the risks we face.

        The capital markets in general are often subject to volatility that is unrelated to the operating performance of particular companies. Market volatility can affect the plans and perspectives of various market participants, including operating entities, consumers and financing providers, and may increase uncertainty and heighten some of the risks we face. We and other companies may have to adjust our plans and priorities in light of such volatility.

        Risks that may increase as a result of market volatility include, but are not limited to, risks related to access to capital and liquidity and risks related to the performance of third parties, including GIP. We have significant relationships with, and in certain areas depend significantly on, GIP and CEG. In particular, CEG provides operational services and other support. Our growth strategy depends on our ability to identify and acquire additional facilities from CEG and unaffiliated third parties. We interact with or depend on CEG for assistance related to many third-party acquisition opportunities and for operations and maintenance support on various pending and completed transactions. As a result, our financial and operating performance and prospects, including our ability to grow our dividend per share, may be affected by the performance, prospects, and priorities of GIP and CEG, and material adverse developments at GIP or CEG, or changes in their strategic priorities may materially affect our business, financial condition and results of operations.

        Furthermore, any significant disruption to our ability to access the capital markets, or a significant increase in interest rates, could make it difficult for us to successfully acquire attractive projects from third parties and may also limit our ability to obtain debt or equity financing to complete such acquisitions. If we are unable to raise adequate proceeds when needed to fund such acquisitions, our ability to grow our project portfolio may be limited, which could have a material adverse effect on our ability to implement our growth strategy and, ultimately, our business, financial condition, results of operations and cash flows.

We are a "controlled company," controlled by GIP, and as a result, are exempt from certain corporate governance requirements that are designed to provide protection to stockholders of companies that are not controlled companies.

        GIP indirectly controls approximately 54.95% (after the consummation of this offering) of our combined voting power and is able to elect all of our Board. As a result, we are considered a "controlled company" for the purposes of the NYSE listing requirements. As a "controlled company," we are permitted to, and we may, opt out of the NYSE listing requirements that would require (i) a majority of the members of our Board to be independent, (ii) that we establish a compensation

S-15


Table of Contents

committee and a nominating and governance committee, each comprised entirely of independent directors, or (iii) an annual performance evaluation of the nominating and governance and compensation committees. The NYSE listing requirements are intended to ensure that directors who meet the independence standards are free of any conflicting interest that could influence their actions as directors. While we have elected to have a Corporate Governance, Conflicts and Nominating Committee consisting entirely of independent directors and to conduct an annual performance evaluation of this committee, the majority of the members of our Board are not considered independent. Therefore, our stockholders may not have the same protections afforded to stockholders of companies that are subject to all of the applicable NYSE listing requirements. It is also possible that the interests of GIP may in some circumstances conflict with our interests and the interests of holders of our Class C common stock.

Provisions of our charter documents or Delaware law could delay or prevent an acquisition of us, even if the acquisition would be beneficial to holders of our Class C common stock, and could make it more difficult for you to change management.

        Provisions of our Charter and bylaws may discourage, delay or prevent a merger, acquisition or other change in control that holders of our Class C common stock may consider favorable, including transactions in which such stockholders might otherwise receive a premium for their shares. This is because these provisions may prevent or frustrate attempts by stockholders to replace or remove members of our management. These provisions include:

        Section 203 of the DGCL prohibits a publicly held Delaware corporation from engaging in a business combination with an interested stockholder, generally a person that together with its affiliates owns or within the last three years has owned 15% of voting stock, for a period of three years after the date of the transaction in which the person became an interested stockholder, unless the business combination is approved in a prescribed manner. As a result of these provisions in our charter documents, the price investors may be willing to pay in the future for shares of our Class C common stock may be limited. See "Description of Capital Stock—Antitakeover Effects of Delaware Law and Our Certificate of Incorporation and Bylaws" in the accompanying prospectus.

        Additionally, our Charter prohibits any person and any of its associate or affiliate companies in the aggregate, public utility or holding company from acquiring, through this offering or in subsequent purchases other than secondary market transactions, an amount of our Class A common stock or our Class C common stock sufficient to result in a transfer of control without the prior written consent of our Board. See "Notice to Investors." While we do not anticipate that this offering will result in a transfer of control over any public utility owned by us, any such change of control, in addition to prior approval from our Board, would require prior authorization from FERC. Similar restrictions may apply to certain purchasers of our securities which are holding companies regardless of whether our securities are purchased in this offering or subsequent offerings by us, in open market transactions or otherwise. A purchaser of our securities which is a holding company will need to determine whether a given purchase of our securities may require prior FERC approval.

S-16


Table of Contents

You may experience dilution of your ownership interest due to the future issuance of additional shares of our Class C common stock.

        We are in a capital intensive business, and may not have sufficient funds to finance the growth of our business, future acquisitions or to support our projected capital expenditures. As a result, we may require additional funds from further equity or debt financings, including tax equity financing transactions, sales under our at-the-market equity offering program (the "ATM Program") or sales of preferred shares or convertible debt to complete future acquisitions, expansions and capital expenditures and pay the general and administrative costs of our business. In the future, we may issue shares under our ATM Program and our previously authorized and unissued securities, resulting in the dilution of the ownership interests of purchasers of our Class C common stock offered hereby. Under our Charter, we are authorized to issue 500,000,000 shares of Class A common stock, 500,000,000 shares of Class B common stock, 1,000,000,000 shares of Class C common stock, 1,000,000,000 shares of Class D common stock and 10,000,000 shares of preferred stock with preferences and rights as determined by the Board. The potential issuance of additional shares of common stock or preferred stock or convertible debt may create downward pressure on the trading price of our Class C common stock. We may also issue additional shares of our Class C common stock or other securities that are convertible into or exercisable for our Class C common stock in future public offerings or private placements for capital raising purposes or for other business purposes, potentially at an offering price, conversion price or exercise price that is below the offering price for our Class C common stock in this offering.

If securities or industry analysts do not publish or cease publishing research or reports about us, our business or our market, or if they change their recommendations regarding our Class C common stock adversely, the stock price and trading volume of our Class C common stock could decline.

        The trading market for our Class C common stock will be influenced by the research and reports that industry or securities analysts may publish about us, our business, our market or our competitors. If any of the analysts who may cover us change their recommendation regarding our Class C common stock adversely, or provide more favorable relative recommendations about our competitors, the price of our Class C common stock would likely decline. If any analyst who covers us were to cease coverage of our company or fail to regularly publish reports on us, we could lose visibility in the financial markets, which in turn could cause the stock price or trading volume of our Class C common stock to decline.

Future sales of our Class A common stock or Class C common stock by GIP may cause the price of our Class C common stock to fall.

        The market price of our Class C common stock could decline as a result of sales by GIP of shares of our Class A common stock or our Class C common stock (issuable to GIP upon the exchange of some or all of its Clearway LLC Class B units or Class D units, respectively) in the market, or the perception that these sales could occur. The market price of our Class C common stock may also decline as a result of GIP disposing or transferring some or all of our outstanding Class B or Class D common stock, which disposals or transfers would reduce GIP's ownership interest in, and voting control over, us. These sales might also make it more difficult for us to sell equity securities at a time and price that we deem appropriate. GIP and certain of its affiliates have certain demand and piggyback registration rights with respect to shares of our Class A common stock issuable upon the exchange of Clearway LLC's Class B units and/or Class C common stock issuable upon the exchange of Clearway LLC's Class D units. The presence of additional shares of our Class A and/or Class C common stock trading in the public market, as a result of the exercise of such registration rights, may have a material adverse effect on the market price of the Company's securities.

S-17


Table of Contents

Risks Related to Taxation

        In addition to reading the following risk factors, if you are a non-U.S. investor, please read "Material U.S. Federal Income Tax Consequences to Non-U.S. Holders" for a more complete discussion of the expected material federal income tax consequences of owning and disposing of shares of our Class C common stock.

Our future tax liability may be greater than expected if we do not generate NOLs sufficient to offset taxable income, if federal, state and local tax authorities challenge certain of our tax positions and exemptions or if changes in federal, state and local tax laws occur.

        We expect to generate NOLs and carryforward prior year NOL balances to offset future taxable income. Based on our current portfolio of assets, which include renewable assets that benefit from accelerated tax depreciation deductions and federal tax credits, we do not expect to pay significant federal income tax for a period of approximately ten years. While we expect these NOLs will be available to us as future benefits, in the event that they are not generated as expected, successfully challenged by the IRS or state and local jurisdictions (in a tax audit or otherwise) or subject to future limitations from a potential change in ownership as discussed below, our ability to realize these future benefits may be limited. In addition, our ability to realize state and local tax exemptions, including property or sales and use tax exemptions, is subject to various tax laws. If these exemptions are successfully challenged by state and local jurisdictions or if a change in tax law occurs, our ability to realize these exemptions could be affected. A reduction in our expected NOLs, a limitation on our ability to use such NOLs or our tax credits and challenges by tax authorities to the Company's tax positions, may result in a material increase in our estimated future income, sales/use and property tax liability and may negatively impact our liquidity and financial condition.

Our ability to use NOLs to offset future income may be limited.

        Our ability to use NOLs could be substantially limited if we were unable to generate future taxable income or were to experience an "ownership change" as defined under Section 382 of the Code. In general, an "ownership change" would occur if our "5-percent shareholders," as defined under Section 382 of the Code, collectively increased their ownership in us by more than 50 percentage points over a rolling three-year period. A corporation that experiences an ownership change will generally be subject to an annual limitation on the use of its pre-ownership change deferred tax assets (including NOLs and tax credits) equal to the equity value of the corporation immediately before the ownership change, multiplied by the long-term tax-exempt rate for the month in which the ownership change occurs. Future sales of any class of our common stock by GIP, as well as future issuances by us, could contribute to a potential ownership change.

A valuation allowance may be required for our deferred tax assets.

        Our expected NOLs and tax credits will be reflected as a deferred tax asset as they are generated until utilized to offset income. Valuation allowances may need to be maintained for deferred tax assets that our estimates are more likely than not to be unrealizable, based on available evidence at the time the estimate is made. Valuation allowances related to deferred tax assets can be affected by changes to tax laws, statutory tax rates and future taxable income levels. In the event that we were to determine that we would not be able to realize all or a portion of the net deferred tax assets in the future, we would reduce such amounts through a charge to income tax expense in the period in which that determination was made, which could have a material adverse impact on our financial condition and results of operations.

S-18


Table of Contents

Distributions to holders of our Class C common stock may be taxable.

        The amount of distributions that will be treated as taxable for U.S. federal income tax purposes will depend on the amount of our current and accumulated earnings and profits. It is difficult to predict whether we will generate earnings or profits as computed for federal income tax purposes in any given tax year. Generally, a corporation's earnings and profits are computed based upon taxable income, with certain specified adjustments. Distributions will constitute ordinary dividend income to the extent paid from our current or accumulated earnings and profits, and a nontaxable return of capital to the extent of a stockholder's basis in his or her Class A or Class C common stock. Distributions in excess of our current and accumulated earnings and profits and in excess of a stockholder's basis will be treated as gain from the sale of the common stock.

        See "Material U.S. Federal Income Tax Consequences to Non-U.S. Holders" below.

S-19


Table of Contents


USE OF PROCEEDS

        We expect to receive approximately $99.7 million of net proceeds from the sale of the Class C common stock offered hereby after deducting underwriting discounts and commissions and estimated offering expenses.

        We intend to use the net proceeds from this offering to acquire newly issued Clearway LLC Class C units from Clearway LLC. We intend to cause Clearway LLC to use such proceeds to partially fund the Carlsbad Purchase Price, to pay transaction fees and expenses and for general corporate purposes. Please see "Summary—Recent Developments—Carlsbad Drop Down Acquisition."

S-20


Table of Contents


CAPITALIZATION

        The following table sets forth the cash, cash equivalents, restricted cash and consolidated capitalization as of September 30, 2019 on (i) a historical basis and (ii) an as adjusted basis to give effect to this offering and the use of proceeds therefrom, including to partially fund the Carlsbad Purchase Price, as if this offering and the Carlsbad Acquisition had occurred on September 30, 2019.

        You should read the following table in conjunction with the sections entitled "Use of Proceeds," "Summary—Summary Historical Financial Data" and "Management's Discussion and Analysis of Financial Condition and Results of Operations" which is incorporated by reference into this prospectus supplement from our 2018 Annual Report, Third Quarter 10-Q, and our unaudited financial statements and related notes thereto included elsewhere or incorporated by reference in this prospectus supplement.

 
  September 30, 2019  
(in millions, except shares)
  Actual   As
Adjusted
(1)
 

Cash and restricted cash:

             

Cash and cash equivalents

  $ 148   $ 176.7  

Restricted cash

    249     249  

Total cash and restricted cash

  $ 397   $ 425.7  

Long-term debt:

             

3.250% Convertible Senior Notes due 2020

    45     45  

5.375% Senior Notes due 2024

    500     500  

5.750% Senior Notes due 2025

    600     600  

5.000% Senior Notes due 2026

    350     350  

Clearway LLC and Clearway Operating LLC Revolving Credit Facility(2)

        80  

Project-level debt(3)

    4,684     5,487  

Total long-term debt(4)

  $ 6,179   $ 7,062  

Stockholders' equity:

             

Class A common stock, par value $0.01 per share, 500,000,000 authorized; 34,599,645 issued and outstanding actual and as adjusted

         

Class B common stock, par value $0.01 per share, 500,000,000 authorized; 42,738,750 issued and outstanding, actual and as adjusted

         

Class C common stock, par value $0.01 per share, 1,000,000,000 authorized; 73,336,698 shares issued and outstanding, actual; and 78,742,103 issued and outstanding as adjusted

    1     1  

Class D common stock, par value $0.01 per share, 1,000,000,000 authorized; 42,738,750 shares issued and outstanding, actual and as adjusted

         

Preferred stock, par value $0.01 per share, 10,000,000 shares authorized; no shares issued and outstanding, actual and as adjusted

         

Additional paid-in-capital

    1,830     1,929.7  

Accumulated deficit

    (66 )   (66 )

Accumulated other comprehensive loss

    (17 )   (17 )

Noncontrolling interest

    298     298  

Total stockholders' equity

    2,046     2,145.7  

Total capitalization

  $ 8,225   $ 9,207.7  

(1)
As adjusted amounts reflect the net cash paid to partially fund the Carlsbad Purchase Price.

S-21


Table of Contents

(2)
As of November 6, 2019, we had $40 million outstanding under the Revolving Credit Facility and we had $71 million of letters of credit outstanding. As adjusted amounts reflect the use of $80 million under the Revolving Credit Facility to partially fund the Carlsbad Purchase Price.

(3)
As adjusted amounts reflect the assumption of debt related to the Carlsbad Acquisition.

(4)
Actual and as adjusted amounts do not reflect a reduction for net debt issuance costs of approximately $71 million and $83 million, respectively.

S-22


Table of Contents


OUR COMMON STOCK

        Our Class A common stock is listed on the NYSE under the symbol "CWEN.A" and our Class C common stock is listed as "CWEN".

        As of December 2, 2019, the last reported sale price of our Class A common stock on the NYSE was $18.51 per share and the last reported sale price of our Class C common stock on the NYSE was $19.30 per share. As of December 2, 2019, there were two holders of record of our Class A common stock and three holders of record of our Class C common stock. The number of record holders does not include persons who held our Class A common stock or our Class C common stock in nominee or "street name" accounts through brokers.

S-23


Table of Contents


CASH DIVIDEND POLICY

        We intend to pay a regular quarterly dividend to holders of our Class A common stock and Class C common stock. We expect to pay a quarterly dividend on or about the 75th day following the expiration of each fiscal quarter to holders of our Class A common stock and Class C common stock of record on or about the 60th day following the last day of such fiscal quarter.

Rationale for Our Dividend

        In accordance with its operating agreement and in our capacity as the sole managing member, we intend to cause Clearway LLC to make regular quarterly cash distributions to its members in an amount equal to the CAFD generated during a given quarter less reserves for the prudent conduct of our business (including for, among other things, unplanned capital expenditures and dividend shortfalls as a result of seasonality in our cash flows), and to use the amount distributed to Clearway Inc. to pay regular quarterly dividends to holders of our Class A common stock and our Class C common stock.

        Our dividend policy reflects a basic judgment that holders of our Class A common stock and our Class C common stock will be better served by distributing all of the cash distributions we receive from Clearway LLC each quarter in the form of a quarterly dividend rather than retaining it. In addition, by providing for the provision of reserves each quarter after calculating CAFD and thereby enabling Clearway LLC to retain a portion of its cash generated from operations, we believe we will also provide better value to holders of our Class A common stock and our Class C common stock by maintaining the operating capacity of our assets and, in turn, dividend paying capacity.

        Our CAFD is likely to fluctuate from quarter to quarter, in some cases significantly, as a result of the seasonality of our assets, maintenance and outage schedules among other factors. Accordingly, during quarters in which Clearway LLC generates CAFD in excess of the amount necessary to distribute to us to pay our stated quarterly dividend, we may cause it to reserve a portion of the excess to fund its cash distribution in future quarters. In quarters in which we do not generate sufficient CAFD to fund our stated quarterly cash dividend, if our Board so determines, we may use sources of cash not included in our calculation of CAFD, such as net cash provided by financing activities, network upgrade reimbursements, all or any portion of the cash on hand or, if applicable, borrowings under our amended and restated credit agreement, to pay dividends to holders of our Class A common stock and our Class C common stock. Although these other sources of cash may be substantial and available to fund a dividend payment in a particular period, we exclude these items from our calculation of CAFD because we consider them non-recurring or otherwise not representative of the operating cash flows we typically expect to generate.

        In general, we expect that CAFD each quarter will equal Adjusted EBITDA generated during the period plus cash distributions received from unconsolidated affiliates, less:

        Our CAFD during 2019 was impacted by our unconsolidated investments that are unable to distribute project dividends due to the PG&E Bankruptcy. We will continue to assess the level of our quarterly dividends pending developments in the PG&E Bankruptcy, including our ability to receive unrestricted project distributions.

S-24


Table of Contents

Limitations on Cash Dividends and Our Ability to Change Our Dividend Policy

        There is no guarantee that we will pay quarterly cash dividends to holders of our Class A common stock and our Class C common stock. We do not have a legal obligation to pay dividends. Our dividend policy may be changed at any time and is subject to certain restrictions and uncertainties, including the following:

S-25


Table of Contents

Our Ability to Grow our Business and Dividend

        We intend to grow our business primarily through the acquisition of contracted power assets, which, we believe, will facilitate the growth of our CAFD and enable us to increase our dividend per share over time. However, the determination of the amount of cash dividends to be paid to holders of our Class A common stock and our Class C common stock will be made by our Board and will depend upon our financial condition, results of operations, cash flow, long-term prospects and any other matters that our Board deem relevant.

        We expect that we will rely primarily upon external financing sources, including commercial bank borrowings and issuances of debt and equity securities, to fund any future growth capital expenditures. To the extent we are unable to finance growth externally, our dividend policy could significantly impair our ability to grow because we do not currently intend to reserve a substantial amount of cash generated from operations to fund growth opportunities. If external financing is not available to us on acceptable terms, our Board may decide to finance acquisitions with cash from operations, which would reduce or even eliminate our CAFD and, in turn, impair our ability to pay dividends to holders of our Class A common stock and our Class C common stock. To the extent we issue additional shares of capital stock to fund growth capital expenditures, the payment of dividends on those additional shares may increase the risk that we will be unable to maintain or increase our per share dividend level. There are no limitations in our bylaws, and there will not be any limitations under our amended and restated credit agreement, on our ability to issue additional shares of capital stock, including preferred stock that would have priority over our Class A common stock and our Class C common stock with respect to the payment of dividends. Additionally, the incurrence of additional commercial bank borrowings or other debt to finance our growth would result in increased interest expense, which in turn may impact our CAFD and, in turn, our ability to pay dividends to holders of our Class A common stock and our Class C common stock.

S-26


Table of Contents


MATERIAL U.S. FEDERAL INCOME TAX CONSEQUENCES TO NON-U.S. HOLDERS

        The following is a summary of the material U.S. federal income tax consequences (and to a limited extent U.S. federal estate tax consequences) to non-U.S. holders, defined below, of the purchase, ownership and disposition of shares of our Class C common stock as of the date of this prospectus. Except where noted, this summary deals only with shares of our Class C common stock purchased in this offering that are held as capital assets by a non-U.S. holder.

        For purposes of this discussion, a "non-U.S. holder" means a beneficial owner of shares of our Class C common stock that is not for U.S. federal income tax purposes any of the following:

If any entity or arrangement treated as a partnership for U.S. federal income tax purposes holds shares of our Class C common stock, the tax treatment of a partner will generally depend upon the status of the partner and the activities of the partnership. If you are a partner of a partnership holding shares of our Class C common stock, you should consult your tax advisors.

        This summary is based upon provisions of the Code, applicable U.S. Treasury regulations, rulings and judicial decisions, all as of the date of the prospectus. Those authorities are subject to different interpretations and may be changed, perhaps retroactively, so as to result in U.S. federal income tax consequences different from those summarized below. This summary does not address all aspects of U.S. federal income taxes and does not deal with foreign, state, local, alternative minimum or other tax considerations that may be relevant to non-U.S. holders in light of their particular circumstances. In addition, this summary does not represent a detailed description of the U.S. federal income tax consequences applicable to you if you are subject to special treatment under the U.S. federal income tax laws (including, without limitation, if you are a U.S. expatriate, financial institution, insurance company, tax-exempt organization, dealer in securities, broker, "controlled foreign corporation," "passive foreign investment company," a partnership or other pass-through entity for U.S. federal income tax purposes (or an investor in such a pass-through entity), a person who acquired shares of our Class C common stock as compensation or otherwise in connection with the performance of services, or a person who has acquired shares of our Class C common stock as part of a straddle, hedge, conversion transaction or other integrated investment). We cannot assure you that a change in law will not alter significantly the tax considerations that we describe in this summary.

        We have not and will not seek any rulings from the IRS regarding the matters discussed below. There can be no assurance that the IRS will not take positions concerning the tax consequences of the purchase, ownership or disposition of shares of our Class C common stock that are different from those discussed below.

        If you are considering the purchase of shares of our Class C common stock, you should consult your own tax advisors concerning the particular U.S. federal income, estate and gift tax consequences

S-27


Table of Contents

to you of the ownership and disposition of the shares of our Class C common stock, as well as the consequences to you arising under the laws of any other applicable taxing jurisdiction in light of your particular circumstances.

Dividends

        We intend to pay regular cash distributions on shares of our Class C common stock for the foreseeable future. See "Cash Dividend Policy." Distributions on our Class C common stock will constitute dividends for U.S. federal income tax purposes to the extent paid from our current or accumulated earnings and profits, as determined under U.S. federal income tax principles. To the extent those distributions exceed both our current and our accumulated earnings and profits, the excess will constitute a return of capital and will first reduce your basis in our Class C common stock (determined on a share by share basis), but not below zero, and then to the extent of any excess over basis, will be treated as gain from the sale of stock.

        The gross amount of dividends paid to a non-U.S. holder generally will be subject to withholding of U.S. federal income tax at a 30% rate, or such lower rate as may be specified by an applicable income tax treaty. However, dividends that are effectively connected with the conduct of a trade or business by the non-U.S. holder within the United States (and, if required by an applicable tax treaty, attributable to a permanent establishment maintained by the non-U.S. holder in the United States) generally are not subject to the withholding tax, provided certain certification and disclosure requirements are satisfied. Instead, such dividends are generally subject to U.S. federal income tax on a net income basis in the same manner as if the non-U.S. holder were a U.S. person as defined under the Code (unless an applicable income tax treaty provides otherwise). To obtain the exemption from withholding on effectively connected income, a non-U.S. holder must provide us, our paying agent or other applicable withholding agent with a properly executed IRS Form W-8ECI (or successor form) prior to the payment of the dividend. A corporate non-U.S. holder may be subject to an additional "branch profits tax" at a 30% rate (or such lower rate as may be specified by an applicable income tax treaty) on its effectively connected earnings and profits attributable to such dividends.

        A non-U.S. holder of shares of our Class C common stock who wishes to claim the benefit of an applicable treaty rate for dividends will be required (a) to complete IRS Form W-8BEN or Form W-8BEN-E (or other applicable or successor form) and to certify under penalty of perjury that such holder is not a U.S. person as defined under the Code and is eligible for treaty benefits or (b) if shares of our Class C common stock are held through certain foreign intermediaries, satisfy the relevant certification requirements of applicable U.S. Treasury regulations. A non-U.S. holder who provides us, our paying agent or other applicable withholding agent with an IRS Form W-8BEN, Form W-8BEN-E, Form W-8ECI or other form must update the form or submit a new form, as applicable, if there is a change in circumstances that makes any information on such form incorrect. Special certification and other requirements apply to certain non-U.S. holders that are pass-through entities rather than corporations or individuals.

        It is possible that a distribution made to a non-U.S. holder may be subject to over-withholding because, for example, at the time of the distribution we or the relevant withholding agent may not be able to determine how much of the distribution constitutes dividends or the proper documentation establishing the benefits of any applicable treaty has not been properly supplied. If there is any over-withholding on distributions made to a non-U.S. holder, such non-U.S. holder may obtain a refund of the over-withheld amount by timely filing an appropriate claim for refund with the IRS. Non-U.S. holders should consult their tax advisors regarding the applicable withholding tax rules and the possibility of obtaining a refund of any over-withheld amounts.

S-28


Table of Contents

Gain on Disposition of Shares of Our Class C Common Stock

        Any gain realized by a non-U.S. holder on the disposition of shares of our Class C common stock generally will not be subject to U.S. federal income tax unless:

        In the case of a non-U.S. holder described in the first bullet point above, any gain will be subject to U.S. federal income tax on a net income basis generally in the same manner as if the non-U.S. holder were a U.S. person as defined under the Code (unless an applicable income tax treaty provides otherwise), and a non-U.S. holder that is a foreign corporation may be subject to the branch profits tax equal to 30% of its effectively connected earnings and profits attributable to such gain (or at such lower rate as may be specified by an applicable income tax treaty). In the case of a non-U.S. holder described in the second bullet point above, except as otherwise provided by an applicable income tax treaty, any gain, which may be offset by certain U.S. source capital losses, will be subject to a 30% tax even though the individual is not considered a resident of the U.S. under the Code.

        We believe that we are not currently and will not become a USRPHC. However, because the determination of whether we are a USRPHC depends on the fair market value of our U.S. real property relative to the fair market value of our other business assets and because the definition of U.S. real property is not entirely clear, there can be no assurance that we are not a USRPHC now or will not become one in the future. Even if we become a USRPHC, however, as long as our Class C common stock is regularly traded on an established securities market, as to which there can be no assurance, such Class C common stock will be treated as a U.S. real property interest only if you actually or constructively hold more than five percent of such regularly traded Class C common stock at any time during the applicable period described above.

Information Reporting and Backup Withholding

        We must report annually to the IRS and to you the amount of dividends paid to you and the amount of tax, if any, withheld with respect to such dividends. The IRS may make this information available to the tax authorities in the country in which you are resident.

        In addition, you may be subject to information reporting requirements and backup withholding tax with respect to dividends paid on, and the proceeds of disposition of, shares of our Class C common stock, unless, generally, you certify under penalties of perjury (usually on IRS Form W-8BEN) that you are not a United States person, as defined under the Code, or you otherwise establish an exemption. Additional rules relating to information reporting requirements and backup withholding tax with respect to payments of the proceeds from the disposition of shares of our Class C common stock are as follows:

S-29


Table of Contents

        Any amounts withheld under the backup withholding tax rules may be allowed as a refund or a credit against your U.S. federal income tax liability, provided the required information is timely furnished by you to the IRS.

Foreign Accounts

        The Foreign Account Tax Compliance Act (the "FATCA"), generally imposes a U.S. federal withholding tax of 30% on dividends on our Class C common stock, paid to a "foreign financial institution" (as specifically defined under these rules), unless such institution enters into an agreement with the U.S. government to, among other things, withhold on certain payments and to collect and provide to the U.S. tax authorities substantial information regarding the U.S. account holders of such institution (which includes certain equity and debt holders of such institution, as well as certain account holders that are foreign entities with U.S. owners) or otherwise establishes an exemption. FATCA also generally imposes a U.S. federal withholding tax of 30% on dividends on our Class C common stock paid to a "non-financial foreign entity" (as specifically defined for purposes of these rules) unless such entity provides the withholding agent with a certification identifying certain substantial direct and indirect U.S. owners of the entity, certifies that there are none or otherwise establishes an exemption. The withholding provisions under FATCA generally apply to dividends on our Class C common stock. Prior to the issuance of proposed Treasury Regulations, withholding taxes under FATCA also would have applied to gross proceeds from the sale or other disposition of our Class C common stock. The proposed Treasury Regulations provide that such gross proceeds are generally not subject to withholding taxes under FATCA. Taxpayers may rely on these proposed Treasury Regulations until they are revoked or final Treasury Regulations are issued. Under certain circumstances, a non-U.S. holder might be eligible for refunds or credits of taxes withheld under the FATCA. An intergovernmental agreement between the U.S. and an applicable foreign country may modify the requirements described in this paragraph. Prospective investors are encouraged to consult with their own tax advisors regarding the possible implications of this legislation on their investment in our Class C common stock.

Federal Estate Tax

        Shares of our Class C common stock that are owned (or treated as owned) by an individual who is not a citizen or resident of the U.S. (as specially defined for U.S. federal estate tax purposes) at the time of death will be included in such individual's gross estate for U.S. federal estate tax purposes, unless an applicable estate or other tax treaty provides otherwise, and, therefore, may be subject to U.S. federal estate tax.

S-30


Table of Contents


UNDERWRITING

        RBC Capital Markets, LLC is acting as underwriter of the offering. Subject to the terms and conditions set forth in an underwriting agreement between us and the underwriter, we have agreed to sell to the underwriter, and the underwriter has agreed to purchase from us 5,405,405 shares of our common stock.

        Subject to the terms and conditions set forth in the underwriting agreement, the underwriter has agreed to purchase all of the shares sold under the underwriting agreement if any of these shares are purchased.

        We have agreed to indemnify the underwriter against certain liabilities, including liabilities under the Securities Act, or to contribute to payments the underwriter may be required to make in respect of those liabilities.

        The underwriter is offering the shares, subject to prior sale, when, as and if issued to and accepted by them, subject to approval of legal matters by their counsel, including the validity of the shares, and other conditions contained in the underwriting agreement, such as the receipt by the underwriter of officer's certificates and legal opinions. The underwriter reserves the right to withdraw, cancel or modify offers to the public and to reject orders in whole or in part.


Commissions and Discounts

        The following table shows the per share and total underwriting discount and commissions to be paid to the underwriter by the Company.

Paid by the Company
   
 

Per Share

  $ 0.20  

Total

  $ 1,081,081.00  

        Shares sold by the underwriter to the public will initially be offered at the offering price set forth on the cover of this prospectus supplement. Shares sold by the underwriter to the public will be offered (i) at market prices prevailing at the time of sale; (ii) at prices related to the prevailing market prices; or (iii) at negotiated prices. Any shares sold by the underwriter to securities dealers may be sold at a discount and such securities dealers may receive compensation in the form of discounts, concessions or commissions from the underwriter. After the initial offering of the shares, the underwriter may change the offering price and the other selling terms. The offering of the shares by the underwriter is subject to receipt and acceptance and subject to the underwriter's right to reject any order in whole or in part.

        The expenses of the offering, not including the underwriting discounts, are estimated at $300,000 and are payable by us. We have agreed to reimburse the underwriter for certain expenses incurred in connection with this offering in an amount up to $30,000.

        The shares are listed on the NYSE under the symbol "CWEN."


No Sales of Similar Securities

        We, our executive officers and directors and GIP (through Clearway Energy Group) have agreed not to sell or transfer any common stock or securities convertible into, exchangeable for, exercisable for, or repayable with common stock, for 30 days after the date of this prospectus supplement, with certain limited exceptions, without first obtaining the written consent of the underwriter. This lock-up provision applies to common stock and to securities convertible into or exchangeable or exercisable for or repayable with common stock. It also applies to common stock owned now or acquired later by the person executing the agreement or for which the person executing the agreement later acquires the power of disposition.

S-31


Table of Contents


Short Positions

        In connection with the offering, the underwriter may purchase and sell our common stock in the open market. These transactions may include short sales and purchases on the open market to cover positions created by short sales. Short sales involve the sale by the underwriter of a greater number of shares than they are required to purchase in the offering. "Covered" short sales are sales made in an amount not greater than the underwriter's option to purchase additional shares described above. The underwriter may close out any covered short position by either exercising their option to purchase additional shares or purchasing shares in the open market. In determining the source of shares to close out the covered short position, the underwriter will consider, among other things, the price of shares available for purchase in the open market as compared to the price at which they may purchase shares through the option granted to them. "Naked" short sales are sales in excess of such option. The underwriter must close out any naked short position by purchasing shares in the open market. A naked short position is more likely to be created if the underwriter is concerned that there may be downward pressure on the price of our common stock in the open market after pricing that could adversely affect investors who purchase in the offering.

        Similar to other purchase transactions, the underwriter's purchases to cover the syndicate short sales may have the effect of raising or maintaining the market price of our Class C common stock or preventing or retarding a decline in the market price of our Class C common stock. As a result, the price of our Class C common stock may be higher than the price that might otherwise exist in the open market. The underwriter may conduct these transactions on the NYSE, in the over-the-counter market or otherwise.

        None of us or the underwriter make any representation or prediction as to the direction or magnitude of any effect that the transactions described above may have on the price of our Class C common stock. In addition, neither we nor the underwriter make any representation that the underwriter will engage in these transactions or that these transactions, once commenced, will not be discontinued without notice.


Passive Market Making

        In connection with this offering, the underwriter may engage in passive market making transactions in the Class C common stock on the NYSE in accordance with Rule 103 of Regulation M under the Exchange Act during a period before the commencement of offers or sales of Class C common stock and extending through the completion of distribution. A passive market maker must display its bid at a price not in excess of the highest independent bid of that security. However, if all independent bids are lowered below the passive market maker's bid, that bid must then be lowered when specified purchase limits are exceeded. Passive market making may cause the price of our Class C common stock to be higher than the price that otherwise would exist in the open market in the absence of those transactions. The underwriter is not required to engage in passive market making and may end passive market making activities at any time.


Electronic Distribution

        In connection with the offering, the underwriter may distribute prospectuses by electronic means, such as e-mail.


Other Relationships

        The underwriter and its affiliates have engaged in, and may in the future engage in, investment banking and other commercial dealings in the ordinary course of business with us or our affiliates. The underwriter has received, or may in the future receive, customary fees and commissions for these

S-32


Table of Contents

transactions. An affiliate of RBC Capital Markets, LLC is a lender and L/C Issuer under our revolving credit facility.

        In addition, in the ordinary course of its business activities, the underwriter and its affiliates may make or hold a broad array of investments and actively trade debt and equity securities (or related derivative securities) and financial instruments (including bank loans) for their own account and for the accounts of their customers. Such investments and securities activities may involve securities and/or instruments of ours or our affiliates. The underwriter and its affiliates may also make investment recommendations and/or publish or express independent research views in respect of such securities or financial instruments and may hold, or recommend to clients that they acquire, long and/or short positions in such securities and instruments.


European Economic Area

        In relation to each member state of the European Economic Area, no offer of ordinary shares which are the subject of the offering has been, or will be made to the public in that Member State, other than under the following exemptions under the Prospectus Directive:

provided that no such offer of ordinary shares referred to in (a) to (c) above shall result in a requirement for the Company or any Representative to publish a prospectus pursuant to Article 3 of the Prospectus Directive, or supplement a prospectus pursuant to Article 16 of the Prospectus Directive.

        Each person located in a Member State to whom any offer of ordinary shares is made or who receives any communication in respect of an offer of ordinary shares, or who initially acquires any ordinary shares will be deemed to have represented, warranted, acknowledged and agreed to and with each Representative and the Company that (1) it is a "qualified investor" within the meaning of the law in that Member State implementing Article 2(1)(e) of the Prospectus Directive; and (2) in the case of any ordinary shares acquired by it as a financial intermediary as that term is used in Article 3(2) of the Prospectus Directive, the ordinary shares acquired by it in the offer have not been acquired on behalf of, nor have they been acquired with a view to their offer or resale to, persons in any Member State other than qualified investors, as that term is defined in the Prospectus Directive, or in circumstances in which the prior consent of the Representatives has been given to the offer or resale; or where ordinary shares have been acquired by it on behalf of persons in any Member State other than qualified investors, the offer of those ordinary shares to it is not treated under the Prospectus Directive as having been made to such persons.

        The Company, our representatives and their respective affiliates will rely upon the truth and accuracy of the foregoing representations, acknowledgments and agreements.

        This prospectus supplement has been prepared on the basis that any offer of shares in any Member State will be made pursuant to an exemption under the Prospectus Directive from the requirement to publish a prospectus for offers of shares. Accordingly, any person making or intending to make an offer in that Member State of shares which are the subject of the offering contemplated in this prospectus may only do so in circumstances in which no obligation arises for the Company or any of the Representatives to publish a prospectus pursuant to Article 3 of the Prospectus Directive in relation to such offer. Neither the Company nor the Representatives have authorized, nor do they

S-33


Table of Contents

authorize, the making of any offer of shares in circumstances in which an obligation arises for the Company or the Representatives to publish a prospectus for such offer.

        For the purposes of this provision, the expression an "offer of ordinary shares to the public" in relation to any ordinary shares in any Member State means the communication in any form and by any means of sufficient information on the terms of the offer and the ordinary shares to be offered so as to enable an investor to decide to purchase or subscribe the ordinary shares, as the same may be varied in that Member State by any measure implementing the Prospectus Directive in that Member State, the expression "Prospectus Directive" means Directive 2003/71/EC (as amended) and includes any relevant implementing measure in each Member State.


Notice to Prospective Investors in the United Kingdom

        In addition, in the United Kingdom, this document is being distributed only to, and is directed only at, and any offer subsequently made may only be directed at persons who are "qualified investors" (as defined in the Prospectus Directive) (i) who have professional experience in matters relating to investments falling within Article 19 (5) of the Financial Services and Markets Act 2000 (Financial Promotion) Order 2005, as amended (the "Order") and/or (ii) who are high net worth companies (or persons to whom it may otherwise be lawfully communicated) falling within Article 49(2)(a) to (d) of the Order (all such persons together being referred to as "relevant persons"). This document must not be acted on or relied on in the United Kingdom by persons who are not relevant persons. In the United Kingdom, any investment or investment activity to which this document relates is only available to, and will be engaged in with, relevant persons.


Notice to Prospective Investors in Switzerland

        The shares may not be publicly offered in Switzerland and will not be listed on the SIX Swiss Exchange ("SIX") or on any other stock exchange or regulated trading facility in Switzerland. This document has been prepared without regard to the disclosure standards for issuance prospectuses under art. 652a or art. 1156 of the Swiss Code of Obligations or the disclosure standards for listing prospectuses under art. 27 ff. of the SIX Listing Rules or the listing rules of any other stock exchange or regulated trading facility in Switzerland. Neither this document nor any other offering or marketing material relating to the shares or the offering may be publicly distributed or otherwise made publicly available in Switzerland.

        Neither this document nor any other offering or marketing material relating to the offering, the Company, the shares have been or will be filed with or approved by any Swiss regulatory authority. In particular, this document will not be filed with, and the offer of shares will not be supervised by, the Swiss Financial Market Supervisory Authority FINMA (FINMA), and the offer of shares has not been and will not be authorized under the Swiss Federal Act on Collective Investment Schemes ("CISA"). The investor protection afforded to acquirers of interests in collective investment schemes under the CISA does not extend to acquirers of shares.


Notice to Prospective Investors in the Dubai International Financial Centre

        This prospectus supplement relates to an Exempt Offer in accordance with the Offered Securities Rules of the Dubai Financial Services Authority ("DFSA"). This prospectus supplement is intended for distribution only to persons of a type specified in the Offered Securities Rules of the DFSA. It must not be delivered to, or relied on by, any other person. The DFSA has no responsibility for reviewing or verifying any documents in connection with Exempt Offers. The DFSA has not approved this prospectus supplement nor taken steps to verify the information set forth herein and has no responsibility for the prospectus supplement. The shares to which this prospectus supplement relates may be illiquid and/or subject to restrictions on their resale. Prospective purchasers of the shares

S-34


Table of Contents

offered should conduct their own due diligence on the shares. If you do not understand the contents of this prospectus supplement you should consult an authorized financial advisor.


Notice to Prospective Investors in Australia

        No placement document, prospectus, product disclosure statement or other disclosure document has been lodged with the Australian Securities and Investments Commission ("ASIC"), in relation to the offering. This prospectus supplement does not constitute a prospectus, product disclosure statement or other disclosure document under the Corporations Act 2001 (the "Corporations Act"), and does not purport to include the information required for a prospectus, product disclosure statement or other disclosure document under the Corporations Act.

        Any offer in Australia of the shares may only be made to persons (the "Exempt Investors") who are "sophisticated investors" (within the meaning of section 708(8) of the Corporations Act), "professional investors" (within the meaning of section 708(11) of the Corporations Act) or otherwise pursuant to one or more exemptions contained in section 708 of the Corporations Act so that it is lawful to offer the shares without disclosure to investors under Chapter 6D of the Corporations Act.

        The shares applied for by Exempt Investors in Australia must not be offered for sale in Australia in the period of 12 months after the date of allotment under the offering, except in circumstances where disclosure to investors under Chapter 6D of the Corporations Act would not be required pursuant to an exemption under section 708 of the Corporations Act or otherwise or where the offer is pursuant to a disclosure document which complies with Chapter 6D of the Corporations Act. Any person acquiring shares must observe such Australian on-sale restrictions.

        This prospectus supplement contains general information only and does not take account of the investment objectives, financial situation or particular needs of any particular person. It does not contain any securities recommendations or financial product advice. Before making an investment decision, investors need to consider whether the information in this prospectus supplement is appropriate to their needs, objectives and circumstances, and, if necessary, seek expert advice on those matters.


Notice to Prospective Investors in Hong Kong

        The shares of common stock have not been offered or sold and will not be offered or sold in Hong Kong, by means of any document, other than (a) to "professional investors" as defined in the Securities and Futures Ordinance (Cap. 571) of Hong Kong and any rules made under that Ordinance; or (b) in other circumstances which do not result in the document being a "prospectus" as defined in the Companies Ordinance (Cap. 32) of Hong Kong or which do not constitute an offer to the public within the meaning of that Ordinance. No advertisement, invitation or document relating to the shares of common stock have been or may be issued or has been or may be in the possession of any person for the purposes of issue, whether in Hong Kong or elsewhere, which is directed at, or the contents of which are likely to be accessed or read by, the public of Hong Kong (except if permitted to do so under the securities laws of Hong Kong) other than with respect to shares of common stock which are or are intended to be disposed of only to persons outside Hong Kong or only to "professional investors" as defined in the Securities and Futures Ordinance and any rules made under that Ordinance.


Notice to Prospective Investors in Japan

        The shares have not been and will not be registered under the Financial Instruments and Exchange Law of Japan (Law No. 25 of 1948, as amended) and, accordingly, will not be offered or sold, directly or indirectly, in Japan, or for the benefit of any Japanese Person or to others for re-offering or resale, directly or indirectly, in Japan or to any Japanese Person, except in compliance

S-35


Table of Contents

with all applicable laws, regulations and ministerial guidelines promulgated by relevant Japanese governmental or regulatory authorities in effect at the relevant time. For the purposes of this paragraph, "Japanese Person" shall mean any person resident in Japan, including any corporation or other entity organized under the laws of Japan.


Notice to Prospective Investors in Singapore

        This prospectus supplement has not been registered as a prospectus with the Monetary Authority of Singapore. Accordingly, this prospectus supplement and any other document or material in connection with the offer or sale, or invitation for subscription or purchase, of shares may not be circulated or distributed, nor may the shares be offered or sold, or be made the subject of an invitation for subscription or purchase, whether directly or indirectly, to persons in Singapore other than (i) to an institutional investor under Section 274 of the Securities and Futures Act, Chapter 289 of Singapore (the "SFA"), (ii) to a relevant person pursuant to Section 275(1), or any person pursuant to Section 275(1A), and in accordance with the conditions specified in Section 275, of the SFA, or (iii) otherwise pursuant to, and in accordance with the conditions of, any other applicable provision of the SFA.

        Where the shares are subscribed or purchased under Section 275 of the SFA by a relevant person which is:

securities (as defined in Section 239(1) of the SFA) of that corporation or the beneficiaries' rights and interest (howsoever described) in that trust shall not be transferred within six months after that corporation or that trust has acquired the shares pursuant to an offer made under Section 275 of the SFA except:


Notice to Prospective Investors in Canada

        The shares of common stock may be sold only to purchasers purchasing, or deemed to be purchasing, as principal that are accredited investors, as defined in National Instrument 45-106 Prospectus Exemptions or subsection 73.3(1) of the Securities Act (Ontario), and are permitted clients, as defined in National Instrument 31-103 Registration Requirements, Exemptions and Ongoing Registrant Obligations . Any resale of the shares of common stock must be made in accordance with an exemption from, or in a transaction not subject to, the prospectus requirements of applicable securities laws.

        Securities legislation in certain provinces or territories of Canada may provide a purchaser with remedies for rescission or damages if this prospectus supplement (including any amendment thereto)

S-36


Table of Contents

contains a misrepresentation, provided that the remedies for rescission or damages are exercised by the purchaser within the time limit prescribed by the securities legislation of the purchaser's province or territory. The purchaser should refer to any applicable provisions of the securities legislation of the purchaser's province or territory for particulars of these rights or consult with a legal advisor.

        Pursuant to section 3A.3 (or, in the case of securities issued or guaranteed by the government of a non-Canadian jurisdiction, section 3A.4) of National Instrument 33-105 Underwriting Conflicts (NI 33-105), the underwriter is not required to comply with the disclosure requirements of NI 33-105 regarding underwriter conflicts of interest in connection with this offering.

S-37


Table of Contents


LEGAL MATTERS

        The validity of the Class C common stock offered hereby will be passed upon for us by Baker Botts L.L.P., Dallas, Texas. The underwriter has been represented by Latham & Watkins, LLP, New York, New York.


EXPERTS

        The consolidated financial statements and schedules of Clearway Energy, Inc. as of December 31, 2018 and 2017, and for each of the three years in the period ended December 31, 2018, and management's assessment of the effectiveness of internal control over financial reporting as of December 31, 2018 have been incorporated by reference herein and in the prospectus, in reliance upon the reports of KPMG LLP, independent registered public accounting firm, as stated in their report appearing therein. The audit report covering the December 31, 2018 consolidated financial statements refers to a change in accounting principle, the Company's adoption of Topic 606, Revenue from Contracts with Customers.


INCORPORATION OF CERTAIN INFORMATION BY REFERENCE

        The SEC allows the "incorporation by reference" of the information filed by us with the SEC into this prospectus, which means that important information can be disclosed to you by referring you to those documents and those documents will be considered part of this prospectus. Information that we file later with the SEC will automatically update and supersede the previously filed information. The documents listed below and any future filings we make with the SEC under Sections 13(a), 13(c), 14 or 15(d) of the Exchange Act (other than portions of these documents that are either (1) described in paragraph (e) of Item 201 of Registration S-K or paragraphs (d)(1)-(3) and (e)(5) of Item 407 of Regulation S-K promulgated by the SEC or (2) furnished under Item 2.02 or Item 7.01 of a Current Report on Form 8-K) are incorporated by reference herein:

        Any statement contained in a document incorporated or deemed to be incorporated by reference into this prospectus will be deemed to be modified or superseded for purposes of this prospectus to the extent that a statement contained in this prospectus or any other subsequently filed document that is deemed to be incorporated by reference into this prospectus modifies or supersedes the statement. Any statement so modified or superseded will not be deemed, except as so modified or superseded, to constitute a part of this prospectus.

S-38


Table of Contents

WHERE YOU CAN FIND MORE INFORMATION

        We are subject to the reporting, proxy and information requirements of the Exchange Act, and as a result are required to file periodic reports, proxy statements and other information with the SEC. Such reports and other information (including the documents incorporated by reference into this prospectus supplement) are available to the public on the SEC's website at www.sec.gov.

        Additionally, our filings with the SEC, including our 2018 Annual Report, First Quarter 10-Q, Second Quarter 10-Q, Third Quarter 10-Q, Current Reports on Form 8-K, 2019 Proxy Statement and amendments to those reports and schedules filed or furnished pursuant to section 13(a) or 15(d) of the Exchange Act are available free of charge through the "Investor Relations" section of our website, http://www.clearwayenergy.com, as soon as reasonably practicable after they are electronically filed with, or furnished to, the SEC. Our website and the information contained on that site, or connected to that site, are not incorporated into and are not a part of this prospectus except for the documents specifically incorporated by reference as noted above. This reference to our website is an inactive textual reference only and is not a hyperlink. The contents of our website are not part of this prospectus supplement, and you should not consider the contents of our website in making an investment decision with respect to our Class C common stock. You may also obtain a copy of these filings at no cost by writing or telephoning us at the following address:

        Clearway Energy, Inc.
300 Carnegie Center, Suite 300
Princeton, NJ 08540
(609) 608 1525
Attention: Corporate Secretary

S-39


Table of Contents

PROSPECTUS

LOGO

NRG Yield, Inc.

Class A Common Stock
Class C Common Stock
Debt Securities
Preferred Stock

        NRG Yield, Inc., from time to time, may offer to sell Class A common stock, Class C common stock, senior or subordinated debt securities, and preferred stock. The debt securities and preferred stock may be convertible into or exercisable or exchangeable for our Class A common stock, our Class C common stock, our preferred stock, our other securities or the debt or equity securities of one or more other entities. This prospectus describes some of the general terms that may apply to these securities. The specific terms of any securities to be offered will be described in a supplement to this prospectus. The prospectus supplements may also add, update, or change information contained in this prospectus.

        We may offer and sell these securities to or through one or more underwriters, dealers and agents, or directly to purchasers, or through a combination of these methods, on a continuous or delayed basis.

        Our Class A common stock is traded on the New York Stock Exchange under the symbol "NYLD.A." Our Class C common stock is traded on the New York Stock Exchange under the symbol "NYLD."

        Investing in our securities involves risks. You should carefully consider the risks described under "Risk Factors" on page 2 of this prospectus, as well as the other information contained or incorporated by reference in this prospectus and the related prospectus supplement, before making a decision to invest in our securities.



        Neither the Securities and Exchange Commission nor any state securities commission has approved or disapproved of these securities or passed upon the accuracy or adequacy of this prospectus. Any representation to the contrary is a criminal offense.



   

The date of this prospectus is May 4, 2018.


Table of Contents


TABLE OF CONTENTS

ABOUT THIS PROSPECTUS

    ii  

FORWARD-LOOKING STATEMENTS

    iii  

SUMMARY

    1  

RISK FACTORS

    2  

USE OF PROCEEDS

    2  

RATIO OF EARNINGS TO FIXED CHARGES

    2  

DESCRIPTION OF CAPITAL STOCK

    3  

DESCRIPTION OF DEBT SECURITIES

    13  

PLAN OF DISTRIBUTION

    16  

LEGAL MATTERS

    18  

EXPERTS

    18  

INCORPORATION BY REFERENCE OF CERTAIN INFORMATION

    18  

WHERE YOU CAN FIND MORE INFORMATION

    19  

i


Table of Contents


ABOUT THIS PROSPECTUS

        This prospectus is a part of a registration statement that we filed with the Securities and Exchange Commission (the "SEC") utilizing a "shelf" registration process. Under this shelf registration process, we may sell any combination of the securities described in this prospectus in one or more offerings from time to time. This prospectus provides you with a general description of the securities we may offer. Each time we sell securities under this shelf registration, we will provide a prospectus supplement that will contain specific information about the terms of that offering. The prospectus supplement may also add, update or change information contained in this prospectus. Therefore, if there is any inconsistency between the information in this prospectus and the prospectus supplement, you should rely on the information in the prospectus supplement. You should read both this prospectus and any prospectus supplement, together with additional information described under the heading "Where You Can Find More Information."

        We have not authorized any dealer, salesman or other person to give any information or to make any representation other than those contained or incorporated by reference in this prospectus and any related prospectus supplement. You must not rely upon any information or representation not contained or incorporated by reference in this prospectus or the related prospectus supplement. This prospectus and any related prospectus supplement do not constitute an offer to sell or the solicitation of an offer to buy any securities other than the registered securities to which they relate, nor do this prospectus and any related prospectus supplement constitute an offer to sell or the solicitation of an offer to buy securities in any jurisdiction to any person to whom it is unlawful to make such offer or solicitation in such jurisdiction. You should not assume that the information in this prospectus, any prospectus supplement, or any document incorporated by reference is accurate as of any date other than the date of the document in which such information is contained, or such other date referred to in such document, regardless of the time of any sale or issuance of a security.

        Unless the context otherwise requires or as otherwise expressly stated, references in this prospectus to "Yield," "the Company," "we," "us" and "our" and similar terms refer to NRG Yield, Inc. and its direct and indirect subsidiaries on a consolidated basis. References in this prospectus to Yield Inc. refer to NRG Yield, Inc. and not any of its subsidiaries, unless the context otherwise requires. References to our "common stock" or our "preferred stock" refer to the common stock or preferred stock of NRG Yield, Inc. and not any of its subsidiaries, unless the context otherwise requires.

ii


Table of Contents


FORWARD-LOOKING STATEMENTS

        This prospectus, any related prospectus supplement, and the documents incorporated by reference herein and therein, include forward-looking statements within the meaning of Section 27A of the Securities Act of 1933, as amended, (the "Securities Act") and Section 21E of the Securities Exchange Act of 1934, as amended, (the "Exchange Act"). The words "believes," "projects," "anticipates," "plans," "expects," "intends," "estimates" and similar expressions are intended to identify forward-looking statements. These forward-looking statements involve known and unknown risks, uncertainties and other factors that may cause our actual results, performance and achievements, or industry results, to be materially different from any future results, performance or achievements expressed or implied by such forward-looking statements. We believe these factors include but are not limited to those described under "Risk Factors" in this prospectus, any related prospectus supplement, and the documents incorporated by reference herein or therein. These factors, risks and uncertainties include, but are not limited to, the following:

iii


Table of Contents

        Forward-looking statements speak only as of the date they were made, and we undertake no obligation to publicly update or revise any forward looking statements, whether as a result of new information, future events or otherwise. The foregoing review of factors that could cause our actual results to differ materially from those contemplated in any forward looking statements included in this prospectus should not be construed as exhaustive.

iv


Table of Contents


SUMMARY

        The following summary highlights selected information contained elsewhere in this prospectus. Because it is a summary, it does not contain all of the information that you should consider before investing in our securities. You should read the entire prospectus carefully, including the "Risk Factors" section and the other documents we refer to and incorporate by reference, in order to understand this offering fully. In particular, we incorporate important business and financial information into this prospectus by reference.

Our Company

        We are a dividend growth-oriented company that has historically served as the primary vehicle through which NRG Energy, Inc. (NYSE: NRG) ("NRG") owns, operates and acquires contracted renewable and conventional generation and thermal infrastructure assets. NRG, through its holdings of NRG Yield, Inc.'s Class B and Class D common stock, has a 55.1% voting interest in NRG Yield, Inc. as of March 31, 2018. On February 6, 2018, Global Infrastructure Partners ("GIP") entered into a purchase and sale agreement with NRG (the "NRG Transaction") for the acquisition of NRG's full ownership interest in NRG Yield, Inc. and NRG's renewable energy development and operations platform. The aggregate purchase price to be paid by GIP to NRG under the purchase and sale agreement is approximately $1.375 billion, subject to certain adjustments. The NRG Transaction is subject to certain closing conditions, including customary legal and regulatory approvals. The Company expects the NRG Transaction to close in the second half of 2018.

        In connection with the NRG Transaction, we entered into a consent and indemnity agreement (the "Consent and Indemnity Agreement") with NRG and GIP setting forth key terms and conditions of our consent to the NRG Transaction. Key provisions of the Consent and Indemnity Agreement include:

        Minimized impact to cash available for distribution ("CAFD") from potential change in control costs —No more than $10 million in reduced annual CAFD on a recurring basis that would result from changes in our cost structure or any impact from various consents.

        Enhanced Right of First Offer ("ROFO") pipeline—Upon closing of the NRG Transaction, we will enter into a new right of first offer agreement with GIP that adds 550 MW to the current pipeline through the operational 150 MW Langford Wind project and the 400 MW Mesquite Star Wind project which is under development. The ROFO Agreement with NRG will be amended to remove the Ivanpah solar facility.

        Financial cooperation and support—GIP has arranged a $1.5 billion backstop credit facility to manage any change of control costs associated with our corporate debt. GIP has also committed to provide up to $400 million in financial support, if necessary, for our purchase of the Carlsbad Energy Center.

        Voting and Governance Agreement—As part of the NRG Transaction, the parties have agreed to enter into a voting and governance agreement, which would provide that:

        We believe we are well positioned to be a premier company for investors seeking stable and growing dividend income from a diversified portfolio of lower-risk assets. We own a diversified portfolio of contracted renewable and conventional generation and thermal infrastructure assets in the


Table of Contents

U.S. Our contracted generation portfolio collectively represents 5,118 net Megawatts ("MWs") as of March 31, 2018. Nearly all of these assets sell substantially all of their output pursuant to long-term offtake agreements with creditworthy counterparties. The weighted average remaining contract duration of these offtake agreements was approximately 15 years as of March 31, 2018 based on CAFD. We also own thermal infrastructure assets with an aggregate steam and chilled water capacity of 1,319 net Megawatts Thermal ("MWt") and electric generation capacity of 123 net MWs. These thermal infrastructure assets provide steam, hot and/or chilled water, and, in some instances, electricity to commercial businesses, universities, hospitals and governmental units in multiple locations, principally through long-term contracts or pursuant to rates regulated by state utility commissions.

        We were incorporated as a Delaware corporation on December 20, 2012. Our Class A common stock is listed on the New York Stock Exchange under the symbol "NYLD.A," and our Class C common stock is listed on the New York Stock Exchange under the symbol "NYLD." Our headquarters and principal executive offices are located at 804 Carnegie Center, Princeton, New Jersey 08540. Our telephone number is (609) 524-4500. Our website is www.nrgyield.com. Information on our website is not part of this prospectus and is not incorporated into this prospectus by reference.

        You can get more information regarding our business by reading our Annual Report on Form 10-K for the fiscal year ended December 31, 2017, our Quarterly Report on Form 10-Q for the quarterly period ended March 31, 2018, and the other reports we file with the SEC. See "Where You Can Find More Information."


RISK FACTORS

        Our business is subject to uncertainties and risks. You should carefully consider and evaluate all of the information included and incorporated by reference in this prospectus, including the risk factors incorporated by reference from our most recent Annual Report on Form 10-K, as updated by our Quarterly Reports on Form 10-Q and other filings we make with the SEC, and in any prospectus supplement. It is possible that our business, financial condition, liquidity or results of operations could be materially adversely affected by any of these risks.


USE OF PROCEEDS

        We intend to use the net proceeds from the sales of the securities as set forth in the applicable prospectus supplement.


RATIO OF EARNINGS TO FIXED CHARGES

        The ratios of earnings to fixed charges and earnings to combined fixed charges and preference dividends for the periods indicated are stated below. For this purpose, "earnings" include pre-tax income (loss) before adjustments for minority interest in our consolidated subsidiaries and income or loss from equity investees, plus fixed charges and distributed income of equity investees, reduced by interest capitalized. "Fixed charges" include interest, whether expensed or capitalized, amortization of debt expense and the portion of rental expense that is representative of the interest factor in these rentals.

 
   
  Year Ended December 31,  
 
  Three Months
Ended March 31,
2018
 
 
  2017   2016   2015   2014   2013  

Ratio of Earnings to Fixed Charges

    1.10     1.16     1.01     1.43     1.53     2.13  

        We do not have any shares of preferred stock outstanding as of March 31, 2018. Our ratio of earnings to combined fixed charges and preference dividends for any given period is equivalent to our ratio of earnings to fixed charges.

2


Table of Contents


DESCRIPTION OF CAPITAL STOCK

        The following is a description of the material terms of our restated certificate of incorporation and our third amended and restated bylaws. The following description may not contain all of the information that is important to you. To understand them fully, you should read our restated certificate of incorporation and our third amended and restated bylaws, both of which have been filed with the SEC as exhibits to our registration statement of which this prospectus forms a part.

Authorized Capitalization

        Our authorized capital stock consists, as of March 31, 2018, of:

        In addition, as of March 31, 2018, (i) an aggregate of 2,000,000 shares of our Class A common stock and Class C common stock are reserved for issuance under our equity-based compensation plans, (ii) an aggregate of 42,738,750 shares of our Class A common stock are reserved for issuance upon the exchange of Class B units, (iii) an aggregate of 65,343,576 shares of our Class C common stock are reserved for issuance upon the exchange of Class D units, (iv) 18,898,893 shares of our Class A common stock are reserved for issuance upon conversion of our outstanding 3.50% Convertible Notes and (v) 13,068,169 shares of our Class C common stock are reserved for issuance upon conversion of our outstanding 3.25% Convertible Notes. Unless our Board of Directors determines otherwise, we will issue all shares of our capital stock in uncertificated form.

Class A Common Stock

Voting Rights

        Each share of Class A common stock entitles the holder to one vote with respect to each matter presented to our stockholders on which the holders of Class A common stock are entitled to vote. Holders of shares of our Class A common stock, Class B common stock, Class C common stock and Class D common stock vote together as a single class on all matters presented to our stockholders for their vote or approval, except as otherwise required by applicable law or the listing requirements of any exchange on which shares of our common stock are listed. Holders of our Class A common stock will not have cumulative voting rights. Except in respect of matters relating to the election and removal of directors on our Board of Directors and as otherwise provided in our restated certificate of incorporation or required by law, all matters to be voted on by holders of our Class A common stock, Class B common stock, Class C common stock and Class D common stock must be approved by a majority, on a combined basis, of such shares present in person or by proxy at the meeting and entitled to vote on the subject matter. In the case of election of directors, all matters to be voted on by our stockholders must be approved by a plurality of the votes entitled to be cast by all shares of our common stock on a combined basis.

3


Table of Contents

Dividend Rights

        Subject to preferences that may be applicable to any then outstanding preferred stock, the holders of our outstanding shares of Class A common stock are entitled to receive dividends, if any, as may be declared from time to time by our Board of Directors out of legally available funds. Dividends upon our Class A common stock may be declared by our Board of Directors at any regular or special meeting, and may be paid in cash, in property or in shares of capital stock. The holders of Class A common stock and Class C common stock will share ratably in all dividends as may be declared by our Board of Directors in respect of our outstanding common stock. Before payment of any dividend, there may be set aside out of any of our funds available for dividends, such sums as the Board of Directors deems proper as reserves to meet contingencies, or for equalizing dividends, or for repairing or maintaining any of our property or for any proper purpose, and the Board of Directors may modify or abolish any such reserve. Furthermore, because we are a holding company, our ability to pay dividends on our Class A common stock is limited by restrictions on the ability of our subsidiaries to pay dividends or make other distributions to us, including restrictions under the terms of the agreements governing our indebtedness.

Liquidation Rights

        In the event of any voluntary or involuntary liquidation, dissolution or winding up of our affairs, holders of our Class A common stock would be entitled to share ratably in our assets that are legally available for distribution to stockholders after payment of our debts and other liabilities and the liquidation preference of any of our outstanding shares of preferred stock, subject only to the right of the holders of shares of our Class B common stock and Class D common stock to receive payment for the par value of their shares in connection with our liquidation.

Other Rights

        Holders of our Class A common stock have no preemptive, conversion or other rights to subscribe for additional shares. All outstanding shares are, and all shares offered by this prospectus will be, when sold, validly issued, fully paid and nonassessable. The rights, preferences and privileges of the holders of our Class A common stock are subject to, and may be adversely affected by, the rights of the holders of shares of any series of our preferred stock that we may designate and issue in the future.

Listing

        Our Class A common stock is listed on the NYSE under the symbol "NYLD.A."

Transfer Agent and Registrar

        The transfer agent and registrar for our Class A common stock is Computershare Shareowner Services, LLC.

Class B Common Stock

Voting Rights

        Each share of Class B common stock entitles the holder to one vote with respect to each matter presented to our stockholders on which the holders of Class B common stock are entitled to vote. Holders of shares of our Class A common stock, Class B common stock, Class C common stock and Class D common stock vote together as a single class on all matters presented to our stockholders for their vote or approval, except as otherwise required by applicable law or the listing requirements of any exchange on which shares of our common stock are listed. Holders of our Class B common stock do not have cumulative voting rights. Except in respect of matters relating to the election and removal of

4


Table of Contents

directors on our Board of Directors and as otherwise provided in our restated certificate of incorporation or required by law, all matters to be voted on by holders of our Class A common stock, Class B common stock, Class C common stock and Class D common stock must be approved by a majority, on a combined basis, of such shares present in person or by proxy at the meeting and entitled to vote on the subject matter. In the case of election of directors, all matters to be voted on by our stockholders must be approved by a plurality of the votes entitled to be cast by all shares of our common stock on a combined basis.

Dividend and Liquidation Rights

        Holders of our Class B common stock do not have any right to receive dividends, other than dividends payable solely in shares of Class B common stock in the event of payment of a dividend in shares of common stock payable to holders of our Class A common stock and Class C common stock, or to receive a distribution upon our liquidation or winding up except for their right to receive payment for the par value of their shares of Class B common stock in connection with our liquidation.

Mandatory Redemption

        Shares of Class B common stock are subject to redemption at a price per share equal to par value upon the conversion of Class B units of NRG Yield LLC ("Yield LLC") to Class A units. Shares of Class B common stock so redeemed are automatically cancelled and are not available to be reissued.

Class C Common Stock

Voting Rights

        Each share of Class C common stock entitles the holder to 1/100th of one vote with respect to each matter presented to our stockholders on which the holders of Class C common stock are entitled to vote. Holders of shares of our Class A common stock, Class B common stock, Class C common stock and Class D common stock vote together as a single class on all matters presented to our stockholders for their vote or approval, except as otherwise required by applicable law or the listing requirements of any exchange on which shares of our common stock are listed. Holders of shares of our Class C common stock do not have cumulative voting rights. Except in respect of matters relating to the election and removal of directors on our Board of Directors and as otherwise provided in our restated certificate of incorporation or required by law, all matters to be voted on by holders of shares of our Class A common stock, Class B common stock, Class C common stock and Class D common stock must be approved by a majority, on a combined basis, of such shares present in person or by proxy at the meeting and entitled to vote on the subject matter. In the case of election of directors, all matters to be voted on by our stockholders must be approved by a plurality of the votes entitled to be cast by all shares of our common stock on a combined basis.

Dividend Rights

        Subject to preferences that may be applicable to any then outstanding preferred stock, the holders of our outstanding shares of Class C common stock will be entitled to receive dividends, if any, as may be declared from time to time by our Board of Directors out of legally available funds. Dividends upon shares of our Class C common stock may be declared by our Board of Directors at any regular or special meeting, and may be paid in cash, in property or in shares of capital stock. The holders of shares of Class C common stock and Class A common stock will share ratably in all dividends as may be declared by our Board of Directors in respect of our outstanding common stock. Before payment of any dividend, there may be set aside out of any of our funds available for dividends, such sums as the Board of Directors deems proper as reserves to meet contingencies, or for equalizing dividends, or for repairing or maintaining any of our property or for any proper purpose, and the Board of Directors

5


Table of Contents

may modify or abolish any such reserve. Furthermore, because we are a holding company, our ability to pay dividends on shares of our Class C common stock will be limited by restrictions on the ability of our subsidiaries to pay dividends or make other distributions to us, including restrictions under the terms of the agreements governing our indebtedness.

Liquidation Rights

        In the event of any voluntary or involuntary liquidation, dissolution or winding up of our affairs, holders of shares of our Class C common stock would be entitled to share ratably in our assets that are legally available for distribution to stockholders after payment of our debts and other liabilities and the liquidation preference of any of our outstanding shares of preferred stock, subject only to the right of the holders of shares of our Class B common stock and Class D common stock to receive payment for the par value of their shares in connection with our liquidation.

Other Rights

        Holders of shares of our Class C common stock have no preemptive, conversion or other rights to subscribe for additional shares. All outstanding shares are, and all shares offered by this prospectus will be, when issued, validly issued, fully paid and nonassessable. The rights, preferences and privileges of the holders of shares of our Class C common stock are subject to, and may be adversely affected by, the rights of the holders of shares of any series of our preferred stock that we may designate and issue in the future.

Equal Status

        Except as expressly provided in our restated certificate of incorporation, including with respect to voting rights, shares of Class C common stock have the same rights and privileges and rank equally, share ratably and are identical in all respects to the shares of Class A common stock as to all matters, including in the event of a liquidation or in connection with a change of control. In the event of any merger, consolidation, or other business combination requiring the approval of our stockholders entitled to vote thereon (whether or not we are the surviving entity), the holders of shares of Class C common stock shall receive the same amount and form of consideration on a per share basis as the consideration, if any, received by holders of shares of Class A common stock in connection with such merger, consolidation or combination (and if holders of shares of Class A common stock are entitled to make an election as to the amount or form of consideration that such holders shall receive in any such merger, consolidation or combination with respect to their shares of Class A common stock, then the holders of shares of Class C common stock shall be entitled to make the same election as to their shares of Class C common stock). In the event of any (i) tender or exchange offer to acquire any shares of Class A common stock or Class B common stock by any third party pursuant to an agreement to which we are a party; or (ii) any tender or exchange offer or any other redemption or repurchase by us to acquire any shares of Class A common stock or Class B common stock, the holders of shares of Class C common stock shall receive the same amount and form of consideration on a per share basis as the consideration received by holders of shares of Class A common stock (and if holders of shares of Class A common stock are entitled to make an election as to the amount or form of consideration that such holders shall receive in any such tender or exchange offer or other repurchase with respect to their shares of Class A common stock, then the holders of shares of Class C common stock shall be entitled to make the same election as to their shares of Class C common stock).

Listing

        Our Class C common stock is listed on the NYSE under the symbol "NYLD."

6


Table of Contents

Transfer Agent and Registrar

        The transfer agent and registrar for our Class C common stock is Computershare Shareowner Services, LLC.

Class D Common Stock

Voting Rights

        Each share of Class D common stock entitles the holder to 1/100th of one vote with respect to each matter presented to our stockholders on which the holders of Class D common stock are entitled to vote. Holders of shares of our Class A common stock, Class B common stock, Class C common stock and Class D common stock vote together as a single class on all matters presented to our stockholders for their vote or approval except as otherwise required by applicable law or the listing requirements of any exchange on which shares of our common stock are listed. Holders of shares of our Class D common stock do not have cumulative voting rights. Except in respect of matters relating to the election and removal of directors on our Board of Directors and as otherwise provided in our restated certificate of incorporation or required by law, all matters to be voted on by holders of shares of our Class A common stock, Class B common stock, Class C common stock, and Class D common stock must be approved by a majority, on a combined basis, of such shares present in person or by proxy at the meeting and entitled to vote on the subject matter. In the case of election of directors, all matters to be voted on by our stockholders must be approved by a plurality of the votes entitled to be cast by all shares of our common stock on a combined basis.

Dividend and Liquidation Rights

        Holders of shares of our Class D common stock do not have any right to receive dividends, other than dividends payable solely in shares of Class D common stock in the event of payment of a dividend in shares of common stock payable to holders of our Class A common stock and Class C common stock, or to receive a distribution upon our liquidation or winding up except for their right to receive payment for the par value of their shares of Class D common stock in connection with our liquidation.

Mandatory Redemption

        Shares of Class D common stock are subject to redemption at a price per share equal to par value upon the conversion of Class D units of Yield LLC. Shares of Class D common stock so redeemed are automatically cancelled and are not available to be reissued.

Authorized but Unissued Capital Stock

        Delaware law does not require stockholder approval for any issuance of authorized shares. However, the listing requirements of the NYSE, which would apply so long as the shares of Class A common stock and Class C common stock remain listed on the NYSE, require stockholder approval of certain issuances equal to or exceeding 20% of the then outstanding voting power or the then outstanding number of shares of Class A common stock and Class C common stock. These additional shares may be used for a variety of corporate purposes, including future public offerings, to raise additional capital or to facilitate acquisitions.

        One of the effects of the existence of unissued and unreserved common stock or preferred stock may be to enable our Board of Directors to issue shares to persons friendly to current management, which issuance could render more difficult or discourage an attempt to obtain control of our company by means of a merger, tender offer, proxy contest or otherwise, and thereby protect the continuity of our management and possibly deprive the stockholders of opportunities to sell their shares at prices higher than prevailing market prices.

7


Table of Contents

Preferred Stock

        Under our restated certificate of incorporation, we will continue to be authorized to issue up to 10,000,000 shares of preferred stock, par value $0.01 per share, none of which is issued and outstanding.

        Our Board of Directors is authorized to provide for the issuance of shares of preferred stock in one or more series and to fix the preferences, powers and relative, participating, optional or other special rights, and qualifications, limitations or restrictions thereof, including the dividend rate, conversion rights, voting rights, redemption rights and liquidation preference and to fix the number of shares to be included in any such series without any further vote or action by our stockholders. Any preferred stock so issued may rank senior to our common stock with respect to the payment of dividends or amounts upon liquidation, dissolution or winding up, or both. The issuance of preferred stock may have the effect of delaying, deferring or preventing a change in control of our company without further action by the stockholders and may adversely affect the voting and other rights of the holders of common stock. The issuance of preferred stock with voting and conversion rights may adversely affect the voting power of the holders of common stock, including the loss of voting control to others. At present, we have no plans to issue any preferred stock.

Corporate Opportunity

        As permitted under the Delaware General Corporation Law ("DGCL"), in our restated certificate of incorporation, we renounced any interest or expectancy in, or any offer of an opportunity to participate in, specified business opportunities that are presented to us or one or more of our officers, directors or stockholders. In recognition that directors, officers and/or employees of NRG may serve as our directors and/or officers, and NRG and its affiliates, not including us (the "NRG Entities") may engage in similar activities or lines of business that we do, our restated certificate of incorporation provides for the allocation of certain corporate opportunities between us and the NRG Entities. Specifically, none of the NRG Entities will have any duty to refrain from engaging directly or indirectly in the same or similar business activities or lines of business that we do. In the event that a director or officer of any NRG Entity who also is one of our directors or officers acquires knowledge of a potential transaction or matter which may be a corporate opportunity for any of the NRG Entities and us, we will not have any expectancy in such corporate opportunity, and the director or officer will not have any duty to present such corporate opportunity to us and may pursue or acquire such corporate opportunity for himself/herself or direct such opportunity to another person. A corporate opportunity that an officer or director of ours who is also a director or officer of any of the NRG Entities acquires knowledge of will not belong to us unless the corporate opportunity at issue is expressly offered in writing to such person solely in his or her capacity as a director or officer of ours. In addition, even if a business opportunity is presented to an officer or director of any of the NRG Entities, the following corporate opportunities will not belong to us: (1) those we are not financially able, contractually permitted or legally able to undertake; (2) those not in our line of business; (3) those of no practical advantage to us; and (4) those in which we have no interest or reasonable expectancy. Except with respect to our directors and/or officers who are also directors and/or officers of any of the NRG Entities, the corporate opportunity doctrine applies as construed pursuant to applicable Delaware laws, without limitation.

Antitakeover Effects of Delaware Law and Our Certificate of Incorporation and Bylaws

        In addition to the disproportionate voting rights that NRG will have following this offering as a result of its ownership of our Class B common stock and Class D common stock, some provisions of Delaware law contain, and our restated certificate of incorporation and our third amended and restated bylaws described below contain, a number of provisions which may have the effect of encouraging persons considering unsolicited tender offers or other unilateral takeover proposals to negotiate with our Board of Directors rather than pursue non-negotiated takeover attempts, which we believe may result in an improvement of the terms of any such acquisition in favor of our stockholders. However, they also give our Board of Directors the power to discourage acquisitions that some stockholders may favor.

8


Table of Contents

Undesignated Preferred Stock

        The ability to authorize undesignated preferred stock will make it possible for our Board of Directors to issue preferred stock with superior voting, special approval, dividend or other rights or preferences on a discriminatory basis that could impede the success of any attempt to acquire us. These and other provisions may have the effect of deferring, delaying or discouraging hostile takeovers, or changes in control or management of our company.

Meetings and Elections of Directors

        Special Meetings of Stockholders.    Our restated certificate of incorporation provides that a special meeting of stockholders may be called only by our Board of Directors by a resolution adopted by the affirmative vote of a majority of the total number of directors then in office.

        Elimination of Stockholder Action by Written Consent.    Our restated certificate of incorporation and our third amended and restated bylaws provide that holders of our common stock cannot act by written consent in lieu of a meeting.

        Vacancies.    Any vacancy occurring on our Board of Directors and any newly created directorship may be filled only by a majority of the directors remaining in office (even if less than a quorum), subject to the rights of holders of any series of preferred stock.

Amendments

        Amendments of Certificate of Incorporation.    The provisions described above under "—Special Meetings of Stockholders," "—Elimination of Stockholder Action by Written Consent" and "—Vacancies" may be amended only by the affirmative vote of holders of at least two-thirds of the combined voting power of outstanding shares of our capital stock entitled to vote in the election of directors, voting together as a single class.

        Amendment of Bylaws.    Our Board of Directors has the power to make, alter, amend, change or repeal our bylaws or adopt new bylaws by the affirmative vote of a majority of the total number of directors then in office.

Notice Provisions Relating to Stockholder Proposals and Nominees

        Our third amended and restated bylaws also impose some procedural requirements on stockholders who wish to make nominations in the election of directors or propose any other business to be brought before an annual or special meeting of stockholders.

        Specifically, a stockholder may (i) bring a proposal before an annual meeting of stockholders, (ii) nominate a candidate for election to our Board of Directors at an annual meeting of stockholders, or (iii) nominate a candidate for election to our Board of Directors at a special meeting of stockholders that has been called for the purpose of electing directors, only if such stockholder delivers timely notice to our corporate secretary. The notice must be in writing and must include certain information and comply with the delivery requirements as set forth in the bylaws.

        To be timely, a stockholder's notice must be received at our principal executive offices:

9


Table of Contents

        With respect to special meetings of stockholders, our third amended and restated bylaws provide that only such business shall be conducted as shall have been stated in the notice of the meeting.

Delaware Antitakeover Law

        We have opted out of Section 203 of the DGCL. However, our restated certificate of incorporation provides that in the event NRG and its affiliates cease to beneficially own at least 5% of the total voting power of all the then outstanding shares of our capital stock, we will automatically become subject to Section 203 of the DGCL. Section 203 provides that, subject to certain exceptions specified in the law, a Delaware corporation shall not engage in certain "business combinations" with any "interested stockholder" for a three-year period following the time that the stockholder became an interested stockholder unless:

        Generally, a "business combination" includes a merger, asset or stock sale or other transaction resulting in a financial benefit to the interested stockholder. Subject to certain exceptions, an "interested stockholder" is a person who, together with that person's affiliates and associates, owns, or within the previous three years did own, 15% or more of our voting stock.

        Under certain circumstances, Section 203 makes it more difficult for a person who would be an "interested stockholder" to effect various business combinations with a corporation for a three-year period. The provisions of Section 203 may encourage companies interested in acquiring us to negotiate in advance with our Board of Directors because the stockholder approval requirement would be avoided if our Board of Directors approves either the business combination or the transaction that results in the stockholder becoming an interested stockholder. These provisions also may make it more difficult to accomplish transactions that stockholders may otherwise deem to be in their best interests.

Amendments

        Any amendments to our restated certificate of incorporation, subject to the rights of holders of our preferred stock, regarding the provisions thereof summarized under "—Corporate Opportunity" or "—Antitakeover Effects of Delaware Law and Our Certificate of Incorporation and Bylaws" will require the affirmative vote of at least 66 2/3% of the voting power of all shares of our common stock then outstanding.

10


Table of Contents

Third Amended and Restated Limited Liability Company Agreement of Yield LLC

        The following is a description of the material terms of Yield LLC's third amended and restated limited liability company agreement.

Governance

        Yield Inc. serves as the sole managing member of Yield LLC. As such, Yield Inc., and effectively our Board of Directors, controls the business and affairs of Yield LLC and is responsible for the management of its business. No other member of Yield LLC, in its capacity as such, has any authority or right to control the management of Yield LLC or to bind it in connection with any matter. Any amendment, supplement or waiver of the Yield LLC operating agreement must be approved by a majority of our independent directors.

Voting and Economic Rights of Members

        Yield LLC has issued four classes of units: Class A units and Class C units, which may only be issued to Yield Inc., as the sole managing member, and Class B units and Class D units, which may only be issued to NRG and held by NRG or its permitted transferees. Units of each of the four classes have equivalent economic and other rights, except that upon issuance, each holder of a Class B unit will also be issued a share of our Class B common stock and each holder of a Class D unit will also be issued a share of our Class D common stock. Each Class B unit is exchangeable for a share of our Class A common stock, subject to equitable adjustments for stock splits, dividends and reclassifications in accordance with the terms of the Amended and Restated Exchange Agreement (as described below), and each Class D unit is exchangeable for a share of our Class C common stock, subject to equitable adjustments for stock splits, dividends and reclassifications in accordance with the terms of the Amended and Restated Exchange Agreement. When NRG or its permitted transferee exchanges a Class B unit of Yield LLC for a share of our Class A common stock, we will automatically redeem and cancel a corresponding share of our Class B common stock, and the Class B unit will automatically convert into a Class A unit of Yield LLC issued to us. When NRG or its permitted transferee exchanges a Class D unit of Yield LLC for a share of our Class C common stock, we will automatically redeem and cancel a corresponding share of our Class D common stock, and the Class D unit will automatically convert into a Class C unit of Yield LLC issued to us. None of the units have any voting rights.

        Net profits and net losses and distributions by Yield LLC are allocated and made to holders of units in accordance with the respective number of membership units of Yield LLC held. Yield LLC will make distributions to us and NRG for the purpose of funding tax obligations in respect of income of Yield LLC that is allocated to the members of Yield LLC. However, Yield LLC may not make any distributions to its members if doing so would violate any agreement to which it is then a party or any law then applicable to it, have the effect of rendering it insolvent or result in it having net capital lower than that required by applicable law. Additionally, because all of our operations are conducted through NRG Yield Operating, LLC ("Yield Operating LLC"), and Yield Operating LLC's Amended and Restated Credit Agreement restricts the ability of Yield Operating LLC to make distributions to Yield LLC, Yield LLC may not have any funds available to make distributions to us and NRG (including with respect to tax obligations).

11


Table of Contents

Coordination of Yield Inc. and Yield LLC

        At any time Yield Inc. issues a share of its Class A common stock or Class C common stock for cash, the net proceeds therefrom will promptly be transferred to Yield LLC and Yield LLC will either:

        In the event Yield LLC purchases a Class B unit or a Class D unit of Yield LLC from NRG, Yield Inc. will concurrently redeem and cancel the corresponding share of its Class B common stock or Class D common stock, as applicable.

        If Yield Inc. issues other classes or series of equity securities, Yield LLC will issue, and Yield Inc. will use the net proceeds therefrom to purchase, an equal amount of units with designations, preferences and other rights and terms that are substantially the same as Yield Inc.'s newly-issued equity securities. Conversely, if Yield Inc. elects to redeem any shares of its Class A common stock or Class C common stock (or its equity securities of other classes or series) for cash, Yield LLC will, immediately prior to such redemption, redeem an equal number of Class A units or Class C units (or its units of the corresponding classes or series) held by Yield Inc. upon the same terms and for the same price, as the shares of Class A common stock or Class C common stock (or equity securities of such other classes or series) so redeemed.

Issuances and Transfer of Units

        Class A units and Class C units may only be issued to Yield Inc., as the sole managing member of Yield LLC, and are non-transferable except upon redemption by Yield LLC. Class B units and Class D units may only be issued to NRG. Class B units and Class D units may not be transferred without our consent, subject to such conditions as we may specify, except NRG may transfer Class B units or Class D units to a permitted transferee (including an affiliate) without our consent. NRG may not transfer any Class B units or Class D units to any person unless NRG transfers an equal number of shares of our Class B common stock or Class D common stock, as applicable, to the same transferee.

Amended and Restated Exchange Agreement

        We entered into an amended and restated exchange agreement pursuant to which NRG (and certain permitted assignees and permitted transferees who acquire Class B units or Class D units of Yield LLC) may from time to time cause Yield LLC to exchange its Class B units for shares of our Class A common stock on a one-for-one basis, subject to adjustments for stock splits, stock dividends and reclassifications, or to exchange its Class D units for shares of our Class C common stock on a one-for-one basis, subject to adjustments for stock splits, stock dividends, and reclassifications (the "Amended and Restated Exchange Agreement"). The Amended and Restated Exchange Agreement also provides that, subject to certain exceptions, holders do not have the right to cause Yield LLC to exchange Class B or Class D units if Yield LLC determines that such exchange would be prohibited by law or regulation or would violate other agreements to which Yield Inc. may be subject, and Yield Inc. may impose additional restrictions on exchange that it determines necessary or advisable so that Yield LLC is not treated as a "publicly traded partnership" for U.S. federal income tax purposes.

12


Table of Contents

        When NRG or its permitted transferee exchanges a Class B unit of Yield LLC for a share of our Class A common stock, we will automatically redeem and cancel a corresponding share of our Class B common stock and the Class B unit will automatically convert into a Class A unit when issued to Yield Inc. Similarly, when NRG or its permitted transferee exchanges a Class D unit of Yield LLC for a share of our Class C common stock, we will automatically redeem and cancel a corresponding share of our Class D common stock and the Class D unit will automatically convert into a Class C unit when issued to Yield Inc. As a result, when a holder exchanges its Class B units for shares of our Class A common stock, or its Class D units for shares of our Class C common stock, our interest in Yield LLC will be correspondingly increased. We have reserved for issuance 42,738,750 shares of our Class A common stock, which is the aggregate number of shares of Class A common stock expected to be issued over time upon the exchange of all Class B units of Yield LLC currently outstanding, and 42,738,750 shares of our Class C common stock, which is the aggregate number of shares of Class C common stock expected to be issued over time upon the exchange of all Class D units of Yield LLC currently outstanding.

Indemnification and Exculpation

        To the extent permitted by applicable law, Yield LLC will indemnify its managing member, our authorized officers and our other employees and agents from and against any losses, liabilities, damages, costs, expenses, fees or penalties incurred in connection with serving in such capacities, provided that the acts or omissions of these indemnified persons are not the result of fraud, intentional misconduct or a violation of the implied contractual duty of good faith and fair dealing, or any lesser standard of conduct permitted under applicable law.

        Such authorized officers and other employees and agents will not be liable to Yield LLC, its members or their affiliates for damages incurred as a result of any acts or omissions of these persons, provided that the acts or omissions of these exculpated persons are not the result of fraud, intentional misconduct or a violation of the implied contractual duty of good faith and fair dealing, or any lesser standard of conduct permitted under applicable law.

Amended and Restated Registration Rights Agreement

        We entered into an amended and restated registration rights agreement with NRG pursuant to which NRG and its affiliates will be entitled to demand registration rights, including the right to demand that a shelf registration statement be filed, and "piggyback" registration rights, for shares of our Class A common stock that are issuable upon exchange of Class B units of Yield LLC that it owns, and for shares of our Class C common stock that are issuable upon exchange of Class D units of Yield LLC that it owns.


DESCRIPTION OF DEBT SECURITIES

        We may offer secured or unsecured debt securities, which may be convertible or non-convertible. Our debt securities will be issued under an indenture to be entered into between us and Delaware Trust Company.

        We have summarized certain general features of the debt securities from the indenture. A form of indenture is filed as an exhibit to the registration statement of which this prospectus forms a part. The following description of the terms of the debt securities sets forth certain general terms and provisions. The particular terms of the debt securities offered by any prospectus supplement and the extent, if any, to which these general provisions may apply to the debt securities will be described in the related prospectus supplement.

13


Table of Contents

General

        The aggregate principal amount of debt securities that may be issued under the indenture is unlimited. The debt securities may be issued in one or more series as may be authorized from time to time.

        Reference is made to the applicable prospectus supplement for the following terms of the debt securities (if applicable):

14


Table of Contents

        One or more series of debt securities may be sold at a substantial discount below their stated principal amount, bearing no interest or interest at a rate which at the time of issuance is below market rates. One or more series of debt securities may be variable rate debt securities that may be exchanged for fixed rate debt securities.

        United States federal income tax consequences and special considerations, if any, applicable to any such series will be described in the applicable prospectus supplement.

        Debt securities may be issued where the amount of principal and/or interest payable is determined by reference to one or more currency exchange rates, commodity prices, equity indices or other factors. Holders of such securities may receive a principal amount or a payment of interest that is greater than or less than the amount of principal or interest otherwise payable on such dates, depending upon the value of the applicable currencies, commodities, equity indices or other factors. Information as to the methods for determining the amount of principal or interest, if any, payable on any date, the currencies, commodities, equity indices or other factors to which the amount payable on such date is linked and certain additional United States federal income tax considerations will be set forth in the applicable prospectus supplement.

        The term "debt securities" includes debt securities denominated in U.S. dollars or, if specified in the applicable prospectus supplement, in any other freely transferable currency or units based on or relating to foreign currencies.

        We expect most debt securities to be issued in fully registered form without coupons and in denominations of $2,000 and any integral multiple of $1,000 in excess thereof. Subject to the limitations provided in the indenture and as otherwise described in the applicable prospectus supplement, debt securities that are issued in registered form may be transferred or exchanged at the corporate trust office of the trustee, without the payment of any service charge, other than any tax or other governmental charge payable in connection therewith.

Global Securities

        The debt securities of a series may be issued in whole or in part in the form of one or more global securities that will be deposited with, or on behalf of, a depositary (the "depositary") identified in the applicable prospectus supplement. Global securities will be issued in registered form and in either temporary or definitive form. Unless and until it is exchanged in whole or in part for the individual debt securities, a global security may not be transferred except as a whole by the depositary for such global security to a nominee of such depositary or by a nominee of such depositary to such depositary or another nominee of such depositary or by such depositary or any such nominee to a successor of

15


Table of Contents

such depositary or a nominee of such successor. The specific terms of the depositary arrangement with respect to any debt securities of a series and the rights of and limitations upon owners of beneficial interests in a global security will be described in the applicable prospectus supplement.

Governing Law

        The indenture and the debt securities shall be construed in accordance with and governed by the laws of the State of New York, without giving effect to the principles thereof relating to conflicts of law.


PLAN OF DISTRIBUTION

Initial Offering and Sale of Securities

        We may sell securities from time to time in one or more transactions separately or in combination. We may sell the securities of or within any series to or through agents, underwriters, dealers, remarketing firms or other third parties or directly to one or more purchasers or through a combination of any of these methods. We may issue securities as a dividend or distribution. In some cases, we or dealers acting with us or on behalf of us may also purchase securities and reoffer them to the public. We may also offer and sell, or agree to deliver, securities pursuant to, or in connection with, any option agreement or other contractual arrangement.

        Agents whom we designate may solicit offers to purchase the securities.

        We may use an underwriter or underwriters in the offer or sale of the securities.

        We may use a dealer to sell the securities.

16


Table of Contents

        We may solicit directly offers to purchase the securities, and we may directly sell the securities to institutional or other investors. We will describe the terms of direct sales in the applicable prospectus supplement.

        We may engage in "at the market offerings" within the meaning of Rule 415(a)(4) of the Securities Act, to or through a market maker or into an existing trading market on an exchange or otherwise.

        We may also offer and sell securities, if so indicated in the applicable prospectus supplement, in connection with a remarketing upon their purchase, in accordance with a redemption or repayment pursuant to their terms, or otherwise, by one or more firms referred to as remarketing firms, acting as principals for their own accounts or as our agents. Any remarketing firm will be identified and the terms of its agreement, if any, with us, and its compensation will be described in the applicable prospectus supplement. Remarketing firms may be deemed to be underwriters under the Securities Act in connection with the securities they remarket.

        We may indemnify agents, underwriters, dealers and remarketing firms against certain liabilities, including liabilities under the Securities Act. Agents, underwriters, dealers and remarketing firms, or their affiliates, may be customers of, engage in transactions with or perform services for us or our respective affiliates, in the ordinary course of business.

        We may authorize agents and underwriters to solicit offers by certain institutions to purchase the securities at the public offering price under delayed delivery contracts.

        Any underwriter, agent or dealer that is a Financial Industry Regulatory Authority member is not permitted to sell securities in an offering to accounts over which it exercises discretionary authority without the prior specific written approval of its customer.

        Unless otherwise specified in connection with a particular underwritten offering of securities, the underwriters will not be obligated to purchase offered securities unless specified conditions are satisfied, and if the underwriters do purchase any offered securities, they will purchase all offered securities.

        We may enter into derivative or other hedging transactions involving the securities with third parties, or sell securities not covered by the prospectus to third parties in privately-negotiated transactions. If we so indicate in the applicable prospectus supplement, in connection with those derivative transactions, the third parties may sell securities covered by this prospectus and the related prospectus supplement, including in short sale transactions, or may lend securities in order to facilitate short sale transactions by others. If so, the third party may use securities pledged by us or borrowed from us or others to settle those sales or to close out any related open borrowings of securities, and may use securities received from us in settlement of those derivative or hedging transactions to close out any related open borrowings of securities. The third party in such sale transactions will be an underwriter and will be identified in the applicable prospectus supplement (or a post-effective amendment to the registration statement that includes this prospectus).

17


Table of Contents

        We may effect sales of securities in connection with forward sale, option or other types of agreements with third parties. Any distribution of securities pursuant to any forward sale agreement may be effected from time to time in one or more transactions that may take place through a stock exchange, including block trades or ordinary broker's transactions, or through broker-dealers acting either as principal or agent, or through privately-negotiated transactions, or through an underwritten public offering, or through a combination of any such methods of sale, at market prices prevailing at the time of sale, at prices relating to such prevailing market prices or at negotiated or fixed prices.

        We may loan or pledge securities to third parties that in turn may sell the securities using this prospectus and the related prospectus supplement or, if we default in the case of a pledge, may offer and sell the securities from time to time using this prospectus and the related prospectus supplement. Such third parties may transfer their short positions to investors in the securities or in connection with a concurrent offering of other securities offered by this prospectus and the related prospectus supplement or otherwise.

        We may sell shares of our common stock under a direct stock purchase and dividend reinvestment plan to be established after the date of this prospectus. The terms of any such plan will be set forth in the applicable prospectus supplement.


LEGAL MATTERS

        Unless otherwise indicated in the applicable prospectus supplement, the validity of the securities that may be offered hereby will be passed upon for us by Ballard Spahr LLP, Philadelphia, Pennsylvania. If legal matters in connection with the offering made by this prospectus are passed on by counsel for the underwriters, dealers or agents, if any, that counsel will be named in the applicable prospectus supplement.


EXPERTS

        The consolidated financial statements and schedule of NRG Yield, Inc. as of December 31, 2017 and 2016, and for each of the years in the three-year period ended December 31, 2017, and management's assessment of the effectiveness of internal control over financial reporting as of December 31, 2017 have been incorporated by reference herein and in the prospectus, in reliance upon the reports of KPMG LLP, independent registered public accounting firm, incorporated by reference herein, and upon the authority of said firm as experts in accounting and auditing.


INCORPORATION BY REFERENCE OF CERTAIN INFORMATION

        The SEC allows the "incorporation by reference" of the information filed by us with the SEC into this prospectus, which means that important information can be disclosed to you by referring you to those documents and those documents will be considered part of this prospectus. Information that we file later with the SEC will automatically update and supersede the previously filed information. The documents listed below and any future filings we make with the SEC under Sections 13(a), 13(c), 14 or 15(d) of the Exchange Act (other than portions of these documents deemed to be "furnished" or not deemed to be "filed") are incorporated by reference herein:

18


Table of Contents

        If you make a request for such information in writing or by telephone, we will provide you, without charge, a copy of any or all of the information incorporated by reference into this prospectus. Any such request should be directed to:

NRG Yield, Inc.
804 Carnegie Center
Princeton, NJ 08540
(609) 524-4500
Attention: Corporate Secretary


WHERE YOU CAN FIND MORE INFORMATION

        We file annual, quarterly and current reports, proxy statements and other information with the SEC. You can inspect and copy any materials we file at the Public Reference Room of the SEC, 100 F Street, N.E., Washington, D.C. 20549. Please call the SEC at 1-800-SEC-0330 for further information on the operation of the Public Reference Room. Our SEC filings will also be available to you on the SEC's website at www.sec.gov and through the New York Stock Exchange, 20 Broad Street, New York, New York 10005, on which our Class A common stock and our Class C common stock are listed.

        We have filed with the SEC a registration statement on Form S-3 relating to the securities covered by this prospectus. This prospectus, which forms a part of the registration statement, does not contain all the information that is included in the registration statement. You will find additional information about us in the registration statement. Any statements made in this prospectus concerning the provisions of legal documents are not necessarily complete and you should read the documents that are filed as exhibits to the registration statement or otherwise filed with the SEC for a more complete understanding of the document or matter.

19


Table of Contents

 

5,405,405 Shares

Clearway Energy, Inc.

Class C Common Stock



GRAPHIC

PROSPECTUS SUPPLEMENT



RBC Capital Markets