UNITED STATES
SECURITIES AND EXCHANGE COMMISSION
Washington, D.C. 20549
FORM 10-K
(Mark One)
| þ | ANNUAL REPORT PURSUANT TO SECTION 13 OR 15(d) OF THE SECURITIES EXCHANGE ACT OF 1934 |
For the fiscal year ended December 31, 2016
OR
| ¨ | TRANSITION REPORT PURSUANT TO SECTION 13 OR 15(d) OF THE SECURITIES EXCHANGE ACT OF 1934 |
For the transition period from _____________
Commission file number: 001-36049
World Point Terminals, LP
(Exact Name of Registrant as Specified in Its Charter)
| Delaware | 46-2598540 | |
| (State or Other Jurisdiction of Incorporation or Organization) | (IRS Employer Identification No.) |
8235 Forsyth Blvd., Suite 400
St. Louis, Missouri 63105
(Address of Principal Executive Offices)
(314) 889-9660
(Registrant’s Telephone Number, Including Area Code)
Securities registered pursuant to Section 12(b) of the Act:
| Title of Each Class | Name of Each Exchange on Which Registered |
| Common Limited Partner Units | New York Stock Exchange |
Securities registered pursuant to Section 12(g) of the Act: NONE
Indicate by check mark if the registrant is a well-known seasoned issuer, as defined in Rule 405 of the Securities Act. Yes ¨ No þ
Indicate by check mark if the registrant is not required to file reports pursuant to Section 13 or 15(d) of the Act. Yes ¨ No þ
Indicate by check mark whether the registrant (1) has filed all reports required to be filed by Section 13 or 15(d) of the Securities Exchange Act of 1934 during the preceding 12 months (or for such shorter period that the registrant was required to file such reports), and (2) has been subject to such filing requirements for the past 90 days.
Yes þ No ¨
Indicate by check mark whether the registrant has submitted electronically and posted on its corporate Web site, if any, every Interactive Data File required to be submitted and posted pursuant to Rule 405 of Regulation S-T (§232.405 of this chapter) during the preceding 12 months (or for such shorter period that the registrant was required to submit and post such files). Yes þ No ¨
Indicate by check mark if disclosure of delinquent filers pursuant to Item 405 of Regulation S-K is not contained herein, and will not be contained, to the best of registrant’s knowledge, in definitive proxy or information statements incorporated by reference in Part III of this Form 10-K or any amendment to this Form 10-K. þ
Indicate by check mark whether the registrant is a large accelerated filer, an accelerated filer, a non-accelerated filer, or a smaller reporting company. See the definitions of “large accelerated filer,” “accelerated filer” and “smaller reporting company” in Rule 12b-2 of the Exchange Act. (Check one):
| Large accelerated filer | ¨ | Accelerated filer | þ |
| Non-accelerated filer | ¨ | Smaller reporting company | ¨ |
| (do not check if a smaller reporting company) | |||
Indicate by check mark whether the registrant is a shell company (as defined in Rule 12b-2 of the Exchange Act). Yes ¨ No þ
The aggregate market value of the voting and non-voting common equity of the registrant held by non-affiliates was approximately $143 million on June 30, 2016, based on the closing price of the registrant’s common units reported on the New York Stock Exchange on such date of $15.80 per share.
On March 13, 2017, the Registrant had 34,861,014 common units outstanding.
DOCUMENTS INCORPORATED BY REFERENCE
None
| 2 |
Explanatory Note
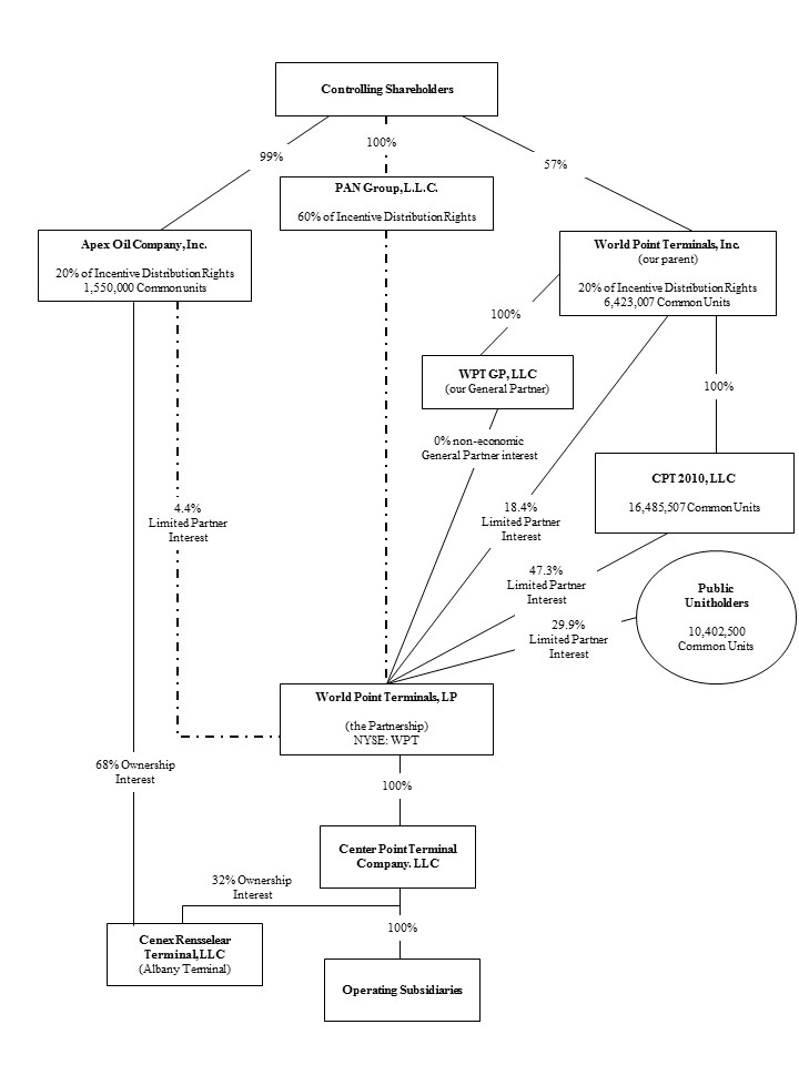
References in this annual report to (i) “World Point Terminals, LP,” the “Partnership,” “WPT,” “we,” “our,” “us” or like terms when used in a historical context refer to Center Point Terminal Company, LLC, our operating subsidiary and predecessor for accounting purposes, also referred to as “Center Point” or “our predecessor,” and when used in the present tense or prospectively, refer to World Point Terminals, LP, a Delaware limited partnership, and its subsidiaries; (ii) “our general partner” refer to WPT GP, LLC, the general partner of the Partnership; (iii) “our parent” refer to World Point Terminals, Inc. and its subsidiaries; (iv) “Apex” refer to Apex Oil Company, Inc. and its subsidiaries; (v) “the controlling unitholders” refer to several irrevocable trusts of which Paul A. Novelly, the chairman of the board of directors of our parent, our general partner and Apex, and his family are the grantors or beneficiaries, that together own the majority of the stock of our parent and Apex; (vi) “our sponsors” refer to our parent, Apex and the controlling unitholders, collectively, and (vii) “CPT 2010” refer to CPT 2010, LLC, a wholly owned subsidiary of our parent.
The forward-looking statements contained in this annual report speak only as of the date hereof. Although the expectations in the forward-looking statements are based on our current beliefs and expectations, caution should be taken not to place undue reliance on any such forward-looking statements because such statements speak only as of the date hereof. Except as required by federal and state securities laws, we undertake no obligation to publicly update or revise any forward-looking statements, whether as a result of new information, future events or any other reason. All forward-looking statements attributable to us or any person acting on our behalf are expressly qualified in their entirety by the cautionary statements contained or referred to in this report and in our future periodic reports filed with the U.S. Securities and Exchange Commission (“SEC”). In light of these risks, uncertainties and assumptions, the forward-looking events discussed in this report may not occur.
General Overview
We are a fee-based, growth-oriented Delaware limited partnership formed in 2013 to own, operate, develop and acquire terminals and other assets relating to the storage of petroleum products, including light refined products, heavy refined products and crude oil. Through our subsidiary Center Point, we own and operate 15.6 million barrels of tankage at terminals which are located in the East Coast, Gulf Coast and Midwest regions of the United States. We operate and report in one business segment.
Most of our terminal facilities are strategically located on major waterways, providing easy ship or barge access for the movement of petroleum products, and have truck racks with efficient loading logistics. Several of our terminal facilities also have rail or pipeline access.
On August 9, 2013, the Partnership’s common units began trading on the New York Stock Exchange under the ticker symbol “WPT.” On August 14, 2013, the Partnership closed its initial public offering (“our IPO”) of 8,750,000 common units at a price to the public of $20.00 per unit. On September 11, 2013, the Partnership completed the sale of 1,312,500 common units at a price to the public of $20.00 per unit. We issued to our parent, Apex and PAN Group, L.L.C., 20%, 20% and 60%, respectively, of the incentive distribution rights (“IDRs”) of WPT.
At March 13, 2017, we had outstanding 34,861,014 common units representing our limited partner interests, a 0.0% general partner interest and the IDRs. Our parent currently owns and controls our general partner, which has a 0.0% non-economic interest, and owns, directly and indirectly, approximately 65.7% of all of our limited partner interests. The common units held by the public represented 29.9% of all of our outstanding limited partner interests.
The following chart depicts our ownership structure as of March 13, 2017 and approximate ownership percentages.
| 3 |
| 4 |
Our Business Strategies
Our primary business objective is to generate stable cash flows to enable us to pay quarterly cash distributions to our unitholders. We intend to accomplish this objective by executing the following business strategies:
Generate stable cash flows through the use of long-term, fee-based contracts with our customers. We generate revenues from customers who pay us storage services fees based on the amount of contracted storage capacity, as well as excess storage services fees based on the volume of refined products and crude oil handled by our terminals above the contract minimum. We do not have direct commodity price risk because we do not own any of the products at our terminals. We have terminaling services agreements pursuant to which Apex reserved 6.7 million barrels of storage capacity at our terminals. The amount of tankage under contract with Apex varies from time to time based on the demand for storage from both Apex and third parties. There can be no assurance that Apex will add or relinquish tankage in the future. The majority of Apex’s committed volume is now in the one-year evergreen renewal phase, and Apex is under no obligation to renew its commitments. As of December 31, 2016, 2015 and 2014, Apex’s obligation was 6.7, 6.8 and 6.2 million barrels, respectively of storage capacity. We believe that the fee-based nature of our business, Apex’s minimum storage capacity commitment and the long-term nature of our contracts with Apex and our other customers will provide stability to our cash flows.
Capitalize on organic growth opportunities by expanding and developing the assets and properties that we already own. We continually evaluate opportunities to expand our existing asset base and will consider constructing new refined product terminals in areas of high demand. Since January 1, 2008, we have constructed and placed into commercial service approximately 2.2 million barrels of available storage capacity at our Blakeley Island, Galveston, Jacksonville, Memphis and North Little Rock terminals. We will continue to evaluate adding storage capacity where market conditions support increasing demand for our terminal services. We also seek to identify and pursue opportunities to increase our utilization, improve our operating efficiency, further diversify our customer base and expand our service offerings to existing customers, which we believe is an efficient and cost-effective method to achieve organic growth.
Grow our business by pursuing accretive acquisitions of fee-based terminaling and related assets from Apex and third parties. We intend to pursue strategic and accretive acquisitions of fee-based terminaling and related assets from Apex and third parties that expand or complement our existing asset portfolio. In addition to evaluating Apex’s terminaling assets covered by a right of first offer granted to us at the closing of our IPO, we will continually monitor the marketplace to identify and pursue third-party acquisitions, whether within our existing geographies or new regions. If we are successful in completing the acquisition of any terminal or related business, we will seek to operate it more efficiently and competitively than the prior owner, thereby enhancing cash flow to us. In June 2014 we acquired two terminals in Mobile, Alabama, adding 1.8 million barrels of storage capacity. Effective, January 1, 2015, we completed the acquisition of Apex’s Greensboro, North Carolina terminal adding 0.7 million barrels of storage capacity. In September 2015 we acquired a terminal in Salisbury, Maryland, adding an additional 0.2 million barrels of storage capacity. Please read “—Our Relationship with Our Sponsors” below.
Maintain sound financial practices to ensure our long-term viability. We are committed to disciplined financial analysis and a balanced capital structure, which we believe will serve the long-term interests of our unitholders. We intend to maintain a conservative and balanced capital structure which, when combined with our stable, fee-based cash flows, should afford us efficient access to capital markets at a competitive cost of capital. Consistent with our disciplined financial approach, in the long term, we intend to fund the capital required for expansion and acquisition projects through a balanced combination of operating cash flow, equity and debt capital. At December 31, 2016, we had no debt outstanding, and had available a $200 million revolving credit facility. We believe this approach will provide us the flexibility to pursue accretive acquisitions and organic growth projects as they become available.
Our Competitive Strengths
We believe that we are well positioned to execute our business strategies successfully because of the following competitive strengths:
| 5 |
Strategically located and highly flexible asset base. At December 31, 2016, we owned and operated eighteen strategically positioned terminals that have 15.6 million barrels of total refined product and crude oil storage capacity. We provide critical logistics services for refiners, marketers and distributors of refined products. Sixteen of our terminals have capabilities to receive product from waterborne vessels, and fourteen of our terminals provide our customers with more than one method of loading capabilities for downstream distribution. We believe that our ability to offer several modes of inbound and downstream transportation gives us the flexibility to meet the evolving demands of our existing customers and prospective customers.
Established relationships with longstanding customers generating stable cash flows. We have cultivated valuable long-term relationships with our customers and, as a result, have historically enjoyed stable cash flows and minimal customer turnover. As of December 31, 2016, approximately 93% of our available storage capacity was under contract, and our top ten customers for the year ended December 31, 2016 have used our services for an average of more than nine years. Our top ten customers include several major oil and gas companies. We believe that our reputation as a reliable and cost-effective supplier of services will help us maintain strong relationships with our existing customers and will assist us in our efforts to develop relationships with new customers.
Our relationship with Apex. We intend to continue to act as Apex’s primary refined products and crude oil infrastructure investment vehicle. We believe that our sponsors, as the owners of our general partner, all of our incentive distribution rights and a 73.6% limited partner interest in us, are motivated to promote and support the successful execution of our principal business objectives and to pursue projects that directly or indirectly enhance the value of our assets through, for example, the following:
| · | Acquisition Opportunities. Apex owns terminals located in the East Coast and Gulf Coast regions that are strategic to Apex’s distribution and marketing business. We believe that these terminals would complement our existing asset base. At the closing of our IPO, we entered into an omnibus agreement pursuant to which Apex granted us a right of first offer to acquire each of its terminal assets should Apex desire to sell them. We expect that Apex will continue as the primary customer of these assets after any purchase. In addition, we have a right of first offer to purchase certain terminaling and ancillary assets that Apex may purchase or construct in the future. Effective, January 1, 2015, we completed the acquisition of Apex’s Greensboro, North Carolina terminal increasing our storage capacity an additional 0.7 million barrels. |
| · | Market knowledge and customer relationships. We believe that Apex’s active participation in the distribution and marketing business and its unique insights into business opportunities in our industry will help us identify, evaluate and pursue attractive commercial growth opportunities, which may include expansion at existing facilities, the acquisition of assets from our sponsors or third parties or the construction of new assets. In addition, Apex has established strong, long-standing relationships within the energy industry, which we believe will enable us to grow and expand our business by creating opportunities with new customers and identifying new markets. |
| · | Terminaling Services Agreements. Under terminaling services agreements that we entered into in connection with the closing of our IPO, Apex pays us fees to receive integrated terminaling services. As of December 31, 2016, the weighted average term of these agreements, measured by revenue, is approximately 1.0 year and the agreements contain a storage commitment to us of 6.7 million barrels. Apex’s minimum commitment for base storage services fees is $22.5 million for the year ending December 31, 2017. |
Executive team with significant industry experience and management expertise. The members of our general partner’s management team have an average of over 25 years’ experience in the energy industry, each having held senior management positions in energy companies during their respective careers. As a result, the members of the management team possess significant experience with regard to the implementation of acquisition, operating and growth strategies in the refined product and crude oil logistics industry.
2016 and Recent Developments
Acquisitions and Expansion Projects
During 2016 we added approximately $14.9 million in expansion capital expenditures at our facilities, the most significant items being the construction of two new tanks at the Blakeley Island terminal, the return of tankage at the Blakeley Island and Chickasaw terminals to operational capacity and the construction of two new tanks at the North Little Rock terminal.
| 6 |
During 2016 we began construction of two tanks totaling 99,000 barrels of capacity at our Blakeley Island terminal. The tanks were placed in service in the first quarter of 2017, and placed under contract with a third party through at least December 31, 2019.
During 2016 we completed construction of two tanks totaling 178,000 barrels of capacity at our North Little Rock terminal and placed the tanks in service during the third quarter of 2016. All of the operational tank capacity is under contract with Apex through at least August 14, 2017.
Our Relationship with Our Sponsors
Our parent owns a 65.7% limited partner interest in us through its direct ownership of 6,423,007 common units and indirect ownership of 16,485,507 common units through its ownership of CPT 2010. Our parent may develop new terminals and acquire and hold third-party terminals. Our parent may contribute these terminals to us in the future upon the development or substantial utilization of these assets although it has no obligation to do so.
One of our principal attributes is our relationship with Apex, which is controlled by Paul A. Novelly and members of his family. Approximately 40% of our revenue for 2016 was derived from Apex. Formed in 1932, Apex is a distribution and marketing company that supplies, distributes and markets refined petroleum products to refiners, wholesalers, distributors, marketers and industrial and commercial end users throughout the United States and international markets. Our terminals provide critical logistics services that support Apex’s distribution and marketing operations.
The controlling unitholders indirectly control our general partner, and our sponsors own all of our incentive distribution rights. Because our sponsors will benefit from increases in our cash distributions through their ownership of our incentive distribution rights, our sponsors are positioned to benefit directly from facilitating our ability to pursue accretive growth projects, including organic and new build expansions as well as acquisitions from Apex and third parties. Additionally, the controlling unitholders will benefit from such acquisitions through the direct and indirect ownership of our common units.
Apex is involved in the terminaling, distribution and marketing of refined petroleum products and owns the following terminals that may be suitable to our operations in the future:
| Location | Available Storage Capacity (shell mbbls) | % of Total Available Storage Capacity | Product | Supply Method | Delivery Method | |||||||||
| East Coast | ||||||||||||||
| Albany, NY (1) | 816 | 11.4 | % | Gasoline, Distillate, Kerosene, Ethanol, Biodiesel | Barge, Rail, Ship, Truck | Truck | ||||||||
| Baltimore, MD (North) | 797 | 11.2 | % | Gasoline, Distillate | Barge, Ship, Truck, Colonial Pipeline | Truck | ||||||||
| Baltimore, MD (South) | 1,536 | 21.5 | % | Gasoline, Distillate, Biodiesel, Liquid Asphalt, Crude Oil, Kerosene, Ethanol | Barge, Rail, Ship, Truck | Truck | ||||||||
| Wilmington, NC | 1,485 | 20.8 | % | Gasoline, Liquid Asphalt, Distillate, Biodiesel, Aviation Gasoline | Barge, Rail, Ship, Truck | Truck | ||||||||
| Gulf Coast | ||||||||||||||
| Mt. Airy, LA | 2,504 | 35.1 | % | No. 6 Oil, Liquid Asphalt, Light Oil | Barge, Ship, Truck | Truck | ||||||||
| 7,138 | 100.0 | % | ||||||||||||
| (1) | The Albany terminal is operated as a joint venture with Apex. Apex owns a 68% interest, and we own the remaining 32% interest in the terminal. The 816,000 barrels of available storage capacity represents Apex’s proportionate share of the 1.2 million barrels of total available storage capacity of the terminal. |
| 7 |
Our omnibus agreement provides us with a right of first offer on Apex’s terminaling assets, including the facilities listed above. Pursuant to this right, Apex is required to offer us the opportunity to acquire these assets and any terminaling assets that Apex may acquire or construct in the future if it decides to sell them. Apex is the primary user of these terminals, and we expect that Apex would be the primary customer at these terminals after any purchase of such terminals by us. The consummation and timing of any acquisition of assets owned by Apex will depend upon, among other things, Apex’s willingness to offer the asset for sale and obtain any necessary consents, the determination that the asset is suitable for our business at that particular time, our ability to agree on a mutually acceptable price, our ability to negotiate an acceptable purchase agreement and terminal services agreement with respect to the asset and our ability to obtain financing on acceptable terms. While our sponsors are not obligated to sell us any assets or promote and support the successful execution of our growth plan and strategy, we believe that our sponsors’ significant economic stake in us provides them with a strong incentive to do so. We do not have a current agreement or understanding with Apex to purchase any assets covered by the right of first offer.
Our Assets and Operations
Terminal Assets
Our terminal assets are located in the East Coast, Gulf Coast and Midwest regions of the United States. Refiners typically use our terminals because they prefer to subcontract terminaling and storage services or their facilities do not have adequate storage capacity or dock infrastructure or do not meet specialized handling requirements for a particular product. We also provide storage services to distributors, marketers and traders that require access to large, strategically located storage capacity with efficient access to transportation infrastructure and in close proximity to refineries, demand markets or export hubs. Our combination of geographic location, efficient and well-maintained storage assets and access to multiple modes of transportation gives us the flexibility to meet the evolving demands of our existing customers, as well as the demands of prospective customers.
| 8 |
The following table and discussion of our terminal assets sets forth certain information regarding our terminals and related assets as of December 31, 2016.
Location | Available Storage Capacity (shell mbbls) | % of Total Available Storage Capacity | Product | Facility Site Owned/ Leased | Supply Method | Delivery Method | ||||||||||
| East Coast | ||||||||||||||||
| Albany, NY (1) | 384 | 2.5 | % | Gasoline, Distillate, Kerosene, Ethanol, Biodiesel | Owned | Barge, Rail, Ship, Truck | Truck | |||||||||
| Baltimore, MD | 1,267 | 8.1 | % | Gasoline, No. 2 Oil, Kerosene, Ultra-Low-Sulfur Diesel, Ethanol | Owned | Barge, Ship, Colonial Pipeline | Barge, Ship, Truck | |||||||||
| Chesapeake, VA | 560 | 3.6 | % | Gasoline, Liquid Asphalt, Distillate, Aviation Gas, Vegetable Oil, Biodiesel | Owned | Barge, Rail, Ship, Colonial Pipeline | Barge, Ship, Truck | |||||||||
| Gates, NY | 276 | 1.8 | % | Gasoline, Distillate, Ethanol, Jet Fuel | Owned | Buckeye Pipeline, Sun Pipeline | Truck | |||||||||
| Glenmont, NY | 2,103 | 13.4 | % | Gasoline, Distillate, Kerosene, Ice Melt | Owned | Barge, Ship | Pipeline, Truck | |||||||||
| Greensboro, NC | 684 | 4.4 | % | Gasoline, Distillate, Biodiesel, Jet Fuel, Ethanol | Owned | Colonial Pipeline, Truck | Truck | |||||||||
| Jacksonville, FL | 1,130 | 7.2 | % | Gasoline, Distillate, Ethanol, Biodiesel | Owned | Barge, Rail, Ship, Truck | Barge, Truck | |||||||||
| Newark, NJ | 1,064 | 6.8 | % | Gasoline, Distillate, Biodiesel, Heating Oil, Ethanol | Owned | Barge, Colonial Pipeline | Barge, Truck | |||||||||
| Salisbury, MD | 177 | 1.1 | % | Gasoline, Ultra-Low-Sulfur Diesel, Heating Oil, Ethanol | Owned | Barge, Truck | Truck | |||||||||
| Weirton, WV | 680 | 4.3 | % | Crude Oil | Owned | Barge, Truck | Barge | |||||||||
| Gulf Coast | ||||||||||||||||
| Baton Rouge, LA | 1,640 | 10.5 | % | No. 6 Oil, Vacuum Gas Oil, Liquid Asphalt, Carbon Black | Leased | Barge, Rail, Ship | Barge, Rail, Truck | |||||||||
| Blakeley Island, AL(2) | 1,182 | 7.6 | % | Gasoline, Crude Oil, Distillates, Ethanol, Residual Fuels, Biodiesel, Ultra-Low-Sulfur Diesel | Owned | Barge, Ship | Barge, Ship, Truck | |||||||||
| Chickasaw, AL | 652 | 4.2 | % | Asphalt, Crude Oil, Residual Fuels, Biodiesel | Owned | Barge, Rail, Ship, Truck | Barge, Rail, Ship, Truck | |||||||||
| Galveston, TX | 2,020 | 12.9 | % | Vacuum Gas Oil, Vacuum Tower Bottoms, Bunker Fuel, No. 6 Oil | Owned and Leased | Barge, Ship | Barge, Ship, Truck | |||||||||
| Midwest | ||||||||||||||||
| Granite City, IL | 821 | 5.2 | % | Liquid Asphalt, Polymer Facility | Leased | Barge, Rail | Barge, Rail, Truck | |||||||||
| Memphis, TN | 213 | 1.4 | % | Jet Fuel, Aviation Gas, Biodiesel | Owned | Barge | Barge, Truck | |||||||||
| N. Little Rock, AR | 316 | 2.0 | % | Gasoline, Caustic, Diesel, Biodiesel | Owned | Barge, Magellan Pipeline | Pipeline, Truck | |||||||||
| Pine Bluff, AR | 126 | 0.8 | % | No. 2 Oil, Caustic | Owned | Barge | Barge, Pipeline, Truck | |||||||||
| St. Louis, MO | 351 | 2.2 | % | Liquid Asphalt | Owned | Barge | Barge, Truck | |||||||||
| 15,646 | 100.0 | % | ||||||||||||||
| (1) | The Albany terminal is operated as a joint venture with Apex. Apex owns a 68% interest, and we own the remaining 32% interest in the terminal. The 384,000 barrels of available storage capacity represents our proportionate share of the 1.2 million barrels of total available storage capacity of the terminal. |
| (2) | During 2016 we began construction of two tanks totaling 99,000 barrels of capacity at our Blakeley Island terminal. The tanks were completed and placed in service in the first quarter of 2017. |
East Coast
Our terminaling services in the Northeast region often serve as pooling points that aggregate product delivered by pipeline or barge for delivery to distributors in order to meet local refined product demand. The Northeast region is also a heavy user of heating oil because of the logistical issues associated with natural gas transportation in the area. Accordingly, our assets in the Northeast region primarily handle gasoline, jet fuel, ultra-low-sulfur diesel, biodiesel, No. 2 heating oil and ethanol.
| 9 |
Albany Terminal. We own a 32% interest in the Albany terminal, located in Rensselaer, New York, through a joint venture agreement with Apex, which operates the terminal and owns the remaining 68% interest. The products stored at the terminal include gasoline, distillate, kerosene, ethanol and biodiesel.
Storage Capacity. The Albany terminal operates 20 tanks ranging in size from 4,700 to 110,000 barrels, with a total available storage capacity of 1,200,000 barrels.
Loading and Transport Capabilities. The terminal includes a four bay truck loading rack.
Connectivity. Products are received by barge, ship, rail or truck and are generally transported from the terminal by truck.
Customer Base and Contracts. Approximately 51% of the available storage capacity of the terminal is under contract with Apex through at least August 13, 2017. Approximately 25% of the available storage capacity of the terminal is under contract with major oil companies.
Baltimore Terminal. The Baltimore terminal is located in Southwest Baltimore and is currently used to store gasoline, heating oil, kerosene, ethanol, and diesel fuel.
Storage Capacity. The Baltimore terminal operates 11 tanks ranging in size from 65,000 to 251,000 barrels, with a total available storage capacity of 1,267,000 barrels.
Loading and Transport Capabilities. In 2011, we constructed a pipeline to connect the terminal with the dock at an adjacent terminal providing river access. Most products are received via pipeline or barge. The terminal also has a truck loading rack with six automated loading bays.
Connectivity. Products are received from the Colonial Pipeline or by ship or barge and transported from the terminal by truck, ship or barge.
Customer Base and Contracts. Approximately 67% of the available storage capacity of the terminal is under contract with Apex through at least August 13, 2017. An additional 22% of the capacity is under contract with various third parties.
Chesapeake Terminal. The Chesapeake terminal, located in Chesapeake, Virginia on the Elizabeth River a short distance from Chesapeake Bay, stores light refined products (gasoline, diesel and fuel oil), vegetable oils and liquid asphalt. The terminal facility site includes substantial additional land available for expansion.
Storage Capacity. The Chesapeake terminal consists of 11 tanks ranging in size from 10,000 to 79,000 barrels, with a total available storage capacity of approximately 560,000 barrels. Light refined products (gasoline, diesel and fuel oil) and vegetable oils account for 395,000 barrels of our storage capacity, and the remaining 165,000 barrels of capacity is used for storing liquid asphalt.
Loading and Transport Capabilities. The terminal contains a ship and barge loading facility consisting of a fixed dock capable of accommodating ships and barges. The terminal includes a light refined product truck loading rack with two automated loading bays with five bottom-loading arms at each bay and one top loading bay. The liquid asphalt truck loading rack has two top-loading bays.
Connectivity. Light refined products are received from the Colonial Pipeline or by barge and generally transported from the terminal by truck. Vegetable oils are received primarily by pipeline from a nearby producer but may also be received by ship or barge and transported from the terminal by ship or barge. Liquid asphalt is generally received by barge or rail and transported from the terminal by truck.
Customer Base and Contracts. All of the available storage capacity of the terminal is under contract. 165,000 barrels of liquid asphalt storage capacity is contracted with Apex though at least December 31, 2017. This agreement provides for a base storage fee plus additional payments for heating the asphalt. Apex has contracted to store 78,000 barrels of light refined products. Three large oil companies have contracted to store 262,000 barrels and a large grain producer has contracted for the remaining 55,000 barrels.
| 10 |
Gates Terminal. The Gates terminal is located near Rochester, New York and is used to store gasoline, diesel fuel, ethanol and jet fuel.
Storage Capacity. The Gates terminal has seven tanks ranging in size from 5,000 to 96,000 barrels, with a total available storage capacity of 276,000 barrels.
Loading and Transport Capabilities. The terminal has a truck loading rack with four loading bays. The terminal does not have a dock.
Connectivity. Products are received from the Buckeye and Sun Pipelines and are transported from the terminal by truck.
Customer Base and Contracts. 101,000 barrels of the available storage capacity of the terminal is under contract with Apex through at least August 13, 2017 and two oil companies have contracted for the remaining 175,000 barrels.
Glenmont Terminal. The Glenmont terminal is located near Albany, New York on the west shore of the Hudson River and stores gasoline, diesel fuel, kerosene and ice melt.
Storage Capacity. The Glenmont terminal consists of 12 tanks ranging in size from 55,000 barrels to 271,000 barrels with a total available storage capacity of 2,103,000 barrels.
Loading and Transport Capabilities. The dock facility at the terminal is rated to handle a vessel 750 feet in length and 200 feet in width, with a draft over 30 feet. The terminal has a truck loading rack with five automated loading bays, and has easy access to major highways. The terminal also includes a marine vapor recovery unit and a pipeline to connect the facility with an adjacent terminal, which provides enhanced dock access and transport capabilities.
Connectivity. Products are received by barges and ships traveling the Hudson River and are transported from the terminal by truck or pipeline to a nearby terminal.
Customer Base and Contracts. Approximately 88% of the available storage capacity of the terminal is under contract with Apex through at least August 13, 2017. The remaining available storage capacity of the terminal is under contract to a major oil company and another customer.
Greensboro Terminal. The Greensboro terminal is located in Greensboro, North Carolina and stores gasoline, diesel fuel, biodiesel, jet fuel and ethanol.
Storage Capacity. The Greensboro terminal consists of 16 tanks ranging in size from 5,000 barrels to 74,000 barrels with a total available storage capacity of 684,000 barrels.
Loading and Transport Capabilities. The terminal has a truck loading rack with four loading bays. The terminal does not have a dock.
Connectivity. Products are received from the Colonial Pipeline or truck and are transported from the terminal by truck.
Customer Base and Contracts. 664,000 barrels of the available tankage is under contract with Apex through at least December 31, 2017. The remaining available storage capacity of the terminal is under contract to a major oil company and another customer.
Jacksonville Terminal. The Jacksonville terminal is located in Jacksonville, Florida and stores gasoline, diesel fuel ethanol and biodiesel.
Storage Capacity. The original Jacksonville terminal was constructed in 2011 and includes nine tanks ranging from 27,000 to 81,000 barrels, with a total available storage capacity of 680,000 barrels. In April 2013, we purchased an adjacent terminal with 13 tanks ranging in size from 6,000 to 54,000 barrels, with a total available storage capacity of 450,000 barrels. The combined facilities have a total available storage capacity of 1,130,000 barrels. Construction of a pipeline connecting the two facilities was completed in 2013.
Loading and Transport Capabilities. The combined terminals have two truck racks with a total of six loading bays and an offloading station for ethanol. The terminal includes a dock located on the St. John’s River in Jacksonville Harbor capable of handling vessels up to 680 feet in length.
Connectivity. Products are received by barge, rail, ship or truck and are transported from the terminal by barge or truck.
| 11 |
Customer Base and Contracts. Two major oil companies have contracted for an aggregate minimum of 495,000 barrels of light refined products throughput per month. These customers have throughput significantly more volume than their minimums since the inception of the contracts. Apex has contracted to store 252,000 barrels of light refined products through at least August 13, 2017. An additional 163,000 barrels is under contract to another customer.
Newark Terminal. The Newark terminal is located in Newark, New Jersey in New York Harbor and stores gasoline, diesel fuel, biodiesel, heating oil, and ethanol.
Storage Capacity. The Newark terminal operates 12 tanks ranging in size from 10,000 to 142,000 barrels, with a total available storage capacity of 1,064,000 barrels.
Loading and Transport Capabilities. The terminal has a dock on New York Harbor, which is a New York Mercantile Exchange delivery point, built to handle vessels up to 460 feet in length and also receives product from the Colonial Pipeline. The terminal has a truck loading rack with 12 automated loading bays and a marine operation for fueling vessels. A marine vapor recovery system facilitates increased light refined product handling capability.
Connectivity. Products are received by barge or from the Colonial Pipeline and are transported from the terminal by barge or truck.
Customer Base and Contracts. Approximately 41% of the available storage capacity of the terminal is under contract with Apex through at least August 13, 2018. An additional 531,000 barrels is under contract with various third parties.
Salisbury Terminal. The Salisbury terminal is located in Salisbury, Maryland and is used to store gasoline, ultra-low-sulfur diesel, ethanol and heating oil.
Storage Capacity. The Salisbury terminal has nine tanks ranging in size from 3,000 to 52,000 barrels, with a total available storage capacity of 177,000 barrels.
Loading and Transport Capabilities. The terminal has a truck loading rack with four loading bays. The terminal includes a dock located on the Wicomico River.
Connectivity. Products are received at the terminal by barge and truck and transported from the terminal by truck.
Customer Base and Contracts. Approximately 80% of the available storage capacity of the terminal is under contract with Apex through at least September 30, 2018.
Weirton Terminal. The Weirton terminal is located in Weirton, West Virginia and stores crude oil from the Marcellus shale fields.
Storage Capacity. Pursuant to a five-year contract with a major oil company, we completed renovations to the Weirton terminal facility in February 2013, and the terminal currently operates five tanks ranging in size from 55,000 to 225,000 barrels, with a total available storage capacity of 680,000 barrels.
Loading and Transport Capabilities. The terminal has nine truck offloading stations.
Connectivity. The crude oil is delivered by barge or truck and is transported from the terminal by barge.
Customer Base and Contracts. All of the available storage capacity is under contract with a major oil company through at least June 30, 2020.
Gulf Coast
Due to the significant industrial demand for heavy products in the Gulf Coast region, excess supply from other geographies moves to this region where industrial demand and export opportunities are greater. Bulk storage and blending of heavy refined product in the Gulf Coast region are the core services our Gulf Coast terminals provide. Increased regulatory and customer driven product specifications offer a substantial opportunity to utilize these assets to meet our customers blending requirements. Our Gulf Coast facilities primarily handle heavy products such as No. 6 oil, liquid asphalt, vacuum gas oil and bunker fuels, among others.
| 12 |
Baton Rouge Terminal. The Baton Rouge terminal is located in Port Allen, Louisiana on the west bank of the Mississippi River and stores liquid asphalt and heavy residual fuels. The terminal facility site includes additional land for expansion.
Storage Capacity. The Baton Rouge terminal operates 11 heated and insulated tanks ranging in size from 56,000 to 203,000 barrels, with a total available storage capacity of 1,640,000 barrels.
Loading and Transport Capabilities. The dock facility consists of a floating dock barge, which is attached to a fixed dock operated by the Port of Greater Baton Rouge, along with loading hoses, piping, lighting and jib cranes. The floating dock can accommodate multiple barges at a time, and the fixed dock is capable of handling two marine tanker ships. The terminal can accommodate up to eight rail cars and two trucks at a time at its loading racks.
Connectivity. Products are received by barge, ship and rail and are transported from the terminal by barge, rail and truck.
Customer Base and Contracts. The terminal has five customers, with fixed quantities of storage reserved for each customer ranging from 55,000 to 499,000 barrels. Approximately 29% of the available storage capacity of the terminal is under contract with Apex through at least December 31, 2018.
Blakeley Island Terminal. The Blakeley Island terminal is located along the east side of the Mobile River, north of Mobile Bay and stores gasoline, crude oil, diesel fuel, ethanol, residual fuels and biodiesel.
Storage Capacity. The Blakeley Island terminal operates 10 tanks ranging in size from 32,000 to 167,000 barrels, with a total available storage capacity of 1,182,000 barrels. Five of the tanks are heated for the storage of residual fuels.
Loading and Transport Capabilities. The facility includes a dock along with loading hoses, piping, lighting and jib cranes. The dock can accommodate four barges or one marine tanker at a time. The facility can accommodate one truck at a time at its loading rack.
Connectivity. Products are received by barge and ship and are transported from the terminal by barge, ship and truck.
Customer Base and Contracts. The terminal has three customers, with fixed quantities of storage reserved for each customer ranging from 322,000 to 526,000 barrels. Approximately 45% of the available storage capacity of the terminal is under contract with Apex through at least April 30, 2017.
Chickasaw Terminal. The Chickasaw terminal is located along the west side of Chickasaw Creek, just off the Mobile River, north of Mobile Bay and stores asphalt, crude oil, biodiesel and residual fuels.
Storage Capacity. The Chickasaw terminal operates 16 tanks ranging in size from 4,000 to 126,000 barrels, with a total available storage capacity of 652,000 barrels. Five of the tanks are heated and insulated.
Loading and Transport Capabilities. The facility contains two docks, which serve different parts of the terminal. The docks include loading hoses, piping, lighting and jib cranes necessary for tanker and barge operations. The larger dock can accommodate two barges or one marine tanker at a time. The terminal can accommodate up to 5 rail cars at a time and two trucks at a time at its loading rack.
Connectivity. Products are received and transported from the terminal by barge, rail, ship and truck.
Customer Base and Contracts. The terminal has four customers, with fixed quantities of storage reserved for each customer ranging from 10,000 to 125,000 barrels. None of the tankage is under contract with Apex. The four third parties account for 60% of the available storage capacity of the terminal.
Galveston Terminal. The Galveston terminal is located on Pelican Island, along the north side of the Galveston Channel inshore of the Gulf of Mexico and stores various heavy residual fuels.
Storage Capacity. The Galveston terminal includes 26 tanks ranging in size from 10,000 barrels to 215,000 barrels, with a total available storage capacity of 2,020,000 barrels. All of the tanks are heated, and 25 are insulated. The terminal facility site includes additional land for possible expansion.
| 13 |
Loading and Transport Capabilities. A barge and ship dock nearly 900 feet long can accommodate marine traffic with a draft of up to 38 feet, and seven 6- to 16-inch pipelines that extend from the wharf to 16 of our storage tanks. The terminal also includes a four bay truck rack.
Connectivity. Products, including carbon black oil, No. 6 oil and slurry oil, are received by barge and ship traveling in Galveston Bay and are transported from the terminal by barge, ship and truck.
Customer Base and Contracts. The terminal has eight customers, with fixed quantities of storage reserved for each customer ranging from 10,000 to 613,000 barrels. Approximately 22% of the available storage capacity of the terminal is under contract with Apex through at least December 31, 2018 and another 9% is under contract to Apex on a month-to-month basis. The remaining available storage capacity is under contract with various third parties.
Midwest
Our terminals in the Midwest region offer backup storage and services to major refiners. While refinery customers operate significant storage at the refinery, maintenance outages or other logistical bottlenecks can create a need for additional local terminal capacity for light refined products. Additionally, our terminals can serve a gathering function for heavy products that are generally barged south to the Gulf Coast region to be aggregated for industrial use or export. In meeting our customer needs, these facilities may handle both light and heavy products.
Granite City Terminal. The Granite City terminal is located west of Granite City, Illinois on the east bank of the Chain of Rocks Canal, which flows into the Mississippi River north of St. Louis. This terminal stores petroleum products, including liquid asphalt and heavy, residual oil products. The terminal also includes a polymer modification plant that has the capacity to produce up to 200,000 tons of modified asphalt per year.
Storage Capacity. The Granite City terminal consists of 9 insulated and heated tanks ranging in size from 24,000 to 150,000 barrels, with a total available storage capacity of approximately 821,000 barrels.
Loading and Transport Capabilities. The terminal has a barge loading facility, a rail tank car loading and unloading manifold with the ability to accommodate up to eight cars, a truck loading rack with four automated top loading bays and a liquid asphalt blender.
Connectivity. Products are received by barge and rail and are transported from the terminal by barge, rail and truck.
Customer Base and Contracts. All of the available storage capacity is under contract with a major oil company through December 31, 2020.
Memphis Terminal. The Memphis terminal is located on McKellar Lake, approximately one mile from the eastern bank of the Mississippi River, in Memphis, Tennessee, and primarily stores aviation gasoline, jet fuel and biodiesel.
Storage Capacity. The Memphis terminal consists of six main storage tanks ranging in size from 10,000 to 67,000 barrels, with a total available storage capacity of 213,000 barrels. Two smaller tanks with approximately 400 barrels of capacity each are used to store biodiesel.
Loading and Transport Capabilities. We lease and operate a barge loading facility and connecting pipelines at the terminal. The terminal site also includes a truck rack with two loading bays and is connected to a vapor recovery system.
Connectivity. Products are delivered to the Memphis terminal by barges traveling the Mississippi River. Products are transported from the terminal by barge or truck.
Customer Base and Contracts. All of the available storage capacity is under contract with a large refiner through May 31, 2021. While this customer owns facilities adjacent to the Memphis terminal, it continues to use our terminal extensively.
North Little Rock Terminal. The Little Rock terminal is located on the south bank of the Arkansas River in North Little Rock, Arkansas and stores various products, including gasoline, ultra-low-sulfur diesel and biodiesel.
Storage Capacity. The Little Rock terminal has five tanks ranging in size from 25,000 to 90,000 barrels, with a total available storage capacity of 316,000 barrels, including two tanks newly constructed in 2016, totaling 178,000 barrels of capacity.
| 14 |
Loading and Transport Capabilities. The terminal includes a barge loading facility and two one-spot top loading truck bays (with a third bay currently unutilized). The terminal has a pipeline spur added to receive barges and transport product directly to a customer’s facility.
Connectivity. Products are received primarily by barge and the Magellan Pipeline and are transported from the terminal by truck and pipeline.
Customer Base and Contracts. The terminal has three customers, with fixed quantities of storage reserved for each customer ranging from 25,000 to 234,000 barrels. Approximately 74% of the available storage capacity of the terminal is under contract with Apex through at least August 13, 2017. The remaining available storage capacity is under contract with various third parties.
Pine Bluff Terminal. The Pine Bluff terminal is located on Lake Langhoffer, which connects to the Arkansas River in Pine Bluff, Arkansas and stores No. 2 fuel oil and caustic soda.
Storage Capacity. The Pine Bluff terminal consists of four storage tanks with a total available storage capacity of 126,000 barrels. Two 25,000-barrel tanks are used for the storage of caustic soda, and a 26,000-barrel tank and a 50,000-barrel tank are used for No. 2 fuel oil storage.
Loading and Transport Capabilities. The terminal includes a barge loading facility. The terminal also maintains two top loading one-spot truck racks for loading the caustic soda and operates two tractor-trailer rigs that haul caustic soda from the terminal to the end user for a fee based on the weight of each load. We also own a two and a half-mile pipeline that connects to the facilities of a major No. 2 fuel oil customer.
Connectivity. Products are received primarily by barge and are transported from the terminal by barge, truck and pipeline.
Customer Base and Contracts. All of the available storage capacity is currently under contract. Our fuel oil customer has used the facility for over 20 years. Our caustic soda customer has used the two caustic soda tanks for over 25 years.
St. Louis Terminal. The St. Louis terminal is located on the west bank of the Mississippi River in St. Louis, Missouri and stores and throughputs petroleum products, primarily residual fuel oil and liquid asphalt. While the terminal is located on land owned by us, the mooring rights on the Mississippi River are leased from the City of St. Louis.
Storage Capacity. The terminal includes five insulated and heated tanks ranging in size from 53,000 to 81,000 barrels, with a total available storage capacity of approximately 351,000 barrels.
Loading and Transport Capabilities. The terminal has a barge loading facility. The terminal also has a truck loading rack for liquid asphalt and fuel oil consisting of six automated top loading bays, as well as liquid asphalt blenders.
Connectivity. Product is received primarily by barge and is transported from the terminal by truck and barge.
Customer Base and Contracts. All of the available storage capacity is under contract with Apex through at least December 31, 2017.
Title to Properties and Permits
Our general partner believes that we have satisfactory title to all of our assets. We are entitled to indemnification from our parent under the omnibus agreement for certain title defects and for failures to obtain certain consents and permits necessary to conduct our business with respect to the assets contributed to us at the closing of our IPO. Although title to these properties is subject to encumbrances in some cases, such as customary interests generally retained in connection with acquisition of real property, liens that can be imposed in some jurisdictions for government-initiated action to clean up environmental contamination, liens for current taxes and other burdens, and easements, restrictions, and other encumbrances to which the underlying properties were subject at the time of acquisition by us, or have become subject to since, we believe that none of these burdens will materially detract from the value of these properties or from our interest in these properties or materially interfere with their use in the operation of our business.
| 15 |
Our Operations
We provide terminaling and storage of light refined products, such as gasoline, distillates and jet fuels; heavy refined products, such as residual fuel oils and liquid asphalt; and crude oil. We generate substantially all of our revenues through the provision of fee-based services to our customers. The types of fees we charge are:
| · | Storage Services Fees. For the year ended December 31, 2016, we generated approximately 84% of our revenues from fees for storage services. |
Our customers pay base storage services fees, which are fixed monthly fees paid at the beginning of each month to reserve storage capacity in our tanks and to compensate us for receiving up to a base amount of product volume on their behalf. Our customers are required to pay these base storage services fees to us regardless of the actual storage capacity they use or the amount of product that we receive. For the past three calendar years, these base storage services fees accounted for between 81% and 84% of our annual revenue.
Our customers also pay us excess storage fees when we handle product volume on their behalf that exceeds the volume contemplated in their monthly base storage services fee. For the year ended December 31, 2016, we generated approximately 1% of our revenues from these excess storage fees. For the past three calendar years, these excess storage fees have generated approximately 1% our annual revenue.
| · | Ancillary Services Fees. For the year ended December 31, 2016, we generated approximately 13% of our revenues from fees associated with ancillary services, such as (i) heating, mixing and blending our customers’ products that are stored in our tanks, (ii) transferring our customers’ products between our tanks, (iii) at our Granite City terminal, adding polymer to liquid asphalt and (iv) rail car loading, unloading and dock operations. The revenues we generate from ancillary services fees vary based upon the activity levels of our customers. For the past three calendar years, these ancillary services fees have generated between 13% and 14% of our annual revenue. |
| · | Additive Services Fees. For the year ended December 31, 2016, we generated approximately 3% of our revenues from fees for injecting generic gasoline, proprietary gasoline, lubricity, red dye and cold flow additives to our customers’ products. Certain of these additives are mandated by applicable federal, state and local regulations for all light refined products, and other additives, such as cold flow additive, may be required to meet customer specifications. The revenues we generate from additive services fees vary based upon the activity levels of our customers. For the past three calendar years, these additive services fees have generated approximately 3% of our annual revenue. |
We believe that the high percentage of fixed storage services fees we generate from contracts with a diverse portfolio of longstanding customers creates stable cash flow and substantially mitigates our exposure to volatility in supply and demand and other market factors.
Competition and Customers
Competition
Many major energy and chemical companies own extensive terminal storage facilities. Although such terminals often have the same capabilities as terminals owned by independent operators, they generally do not provide terminaling services to third parties. In many instances, major energy and chemical companies that own storage and terminaling facilities are also significant customers of independent terminal operators. Such companies typically have strong demand for terminals owned by independent operators when independent terminals have more cost-effective locations near key transportation links, such as deep-water ports. Major energy and chemical companies also need independent terminal storage when their own storage facilities are inadequate, either because of size constraints, the nature of the stored material or specialized handling requirements.
Independent terminal owners generally compete on the basis of the location and versatility of terminals, service and price. A favorably located terminal will have access to various cost-effective transportation modes, both to and from the terminal. Transportation modes typically include waterways, railroads, roadways and pipelines. Terminals located near deep-water port facilities are referred to as “deep-water terminals” and terminals without such facilities are referred to as “inland terminals,” although some inland facilities located on or near navigable waterways are serviced by barges.
| 16 |
Terminal versatility is a function of the operator’s ability to meet complex handling requirements for diverse products. The services typically provided by the terminal include, among other things, the safe storage of the product at specified temperature, moisture and other conditions, as well as receipt at and delivery from the terminal, all of which must be in compliance with applicable environmental regulations. A terminal operator’s ability to obtain attractive pricing is often dependent on the quality, versatility and reputation of the facilities owned by the operator. Although many products require modest terminal modification, operators with versatile storage capabilities typically require less modification prior to usage, ultimately making the cost to the customer more attractive.
The competitiveness of our service offerings could be significantly impacted by the entry of new competitors into the markets in which our terminals operate. We believe, however, that significant barriers to entry exist in the refined products and crude oil terminaling and storage business, particularly for marine terminals. These barriers include significant costs and execution risk, a lengthy permitting and development cycle, financing challenges, shortage of personnel with the requisite expertise and the limited number of sites suitable for development.
Customers
We provide storage and terminaling services for a broad mix of customers across the regions in which we operate, including major integrated oil companies, distributors, marketers, traders and chemical and petrochemical companies. In general, the mix of services we provide to our customers varies depending on market conditions, expectations for future market conditions and the overall competitiveness of our service offerings. Our two largest customers are Apex and Phillips 66 Company (“Phillips 66”), and for the year ended December 31, 2016, approximately 40% and 10% of our revenues were derived from providing integrated terminaling services to Apex and Phillips 66, respectively. For the year ended December 31, 2016, our ten largest customers accounted for a total of approximately 80% of our revenues.
Contracts
Our terminals contract with customers to provide firm storage and terminaling services, for which they charge storage services fees, throughput fees, additive services fees and ancillary services fees, as described above under “—Our Operations.”
The terminal services agreements at our terminals typically have terms of one to five years. On occasion we may enter into shorter-term contracts in order to generate revenue from otherwise unutilized tanks. Our general contracting philosophy at our terminals is to commit a high percentage of our available storage capacity to multi-year terminaling services agreements at attractive rates, while simultaneously contracting for terminal services with non-storage customers based on throughput volumes. Upon expiration of the primary contract term, our terminal services agreements generally renew automatically for successive renewal terms that range up to three years unless earlier terminated by either party upon the giving of the requisite notice, generally ranging from one to twelve months prior to expiration. Many of our customers are currently in the renewal portion of their contracts. Although these customers have the ability to terminate their contracts with us prior to the expiration of the requisite notice period, our long-standing relationships with our customers, including major integrated oil companies, help mitigate this risk and historically have provided stable revenue. Our top ten customers for the year ended December 31, 2016 have used our services for an average of more than nine years.
Under terminaling services agreements that we entered into in connection with the closing of our IPO, Apex pays us fees to receive integrated terminaling services. As of December 31, 2016, the weighted average term of these agreements, measured by revenue, is approximately 1.0 year and the agreements contain a storage commitment to us of 6.7 million barrels. Apex’s minimum commitment for base storage services fees is $22.5 million for the year ending December 31, 2017.
Seasonality
The refined petroleum products and crude oil throughput in our terminals is directly affected by the level of supply and demand for refined petroleum products and crude oil in the markets served directly or indirectly by our assets, which can fluctuate seasonally, particularly due to seasonal shutdowns of refineries during the spring months. Because a high percentage of our cash flow is derived from fixed storage services fees under multi-year contracts, our revenues are not generally seasonal in nature, nor are they typically affected by weather and price volatility.
| 17 |
Insurance
Our operations and assets are insured under a global insurance program administered by Apex and placed with international insurers. As such, the program not only covers our terminals and related assets, but also the terminals and related assets that are owned by Apex. The major elements of this program include property damage (including terrorism), business interruption, third-party liability and environmental impairment insurance. The premiums for the global insurance program are invoiced to Apex. Apex pays the premiums and provides an allocation of the premium expense to each entity. For the more significant policies under our global insurance program, such as our property damage policies, premium expenses are allocated to us based on the estimated replacement value of each terminal facility. For the other policies, premium expenses are allocated to us based on other factors that relate directly to the amount of the premium expense incurred. For example, the relative percentage of each terminal’s salary and wage expenses establishes the percentage of the premium expense allocated for workers’ compensation insurance coverage at that terminal facility. Each affiliate entity then reimburses Apex for its share of the cost. To the extent that other companies in this program experience covered losses, the limit of our coverage for potential losses may be decreased. Management believes that the amount of coverage provided is reasonable and appropriate. We also have directors’ and officers’ liability insurance for the directors and officers of the Partnership and our general partner.
Environmental and Occupational Safety and Health Regulation
General
Our operation of pipelines, terminals, and associated facilities in connection with the storage and transportation of gasoline, aviation gasoline, jet fuel, distillates, fuel oil, carbon black, asphalt and crude oil is subject to extensive and frequently changing federal, state and local laws and regulations relating to the protection of the environment. Compliance with these laws and regulations may require the acquisition of permits to conduct regulated activities; restrict the type, quantities and concentration of pollutants that may be emitted or discharged into the air or stormwater system; the handling and disposal of solid and hazardous wastes; apply specific health and safety criteria addressing worker protection and the public welfare; and require remedial measures to mitigate pollution from former and ongoing operations. Compliance with existing and anticipated environmental laws and regulations increases our overall cost of business, including our capital costs to construct, maintain, operate and upgrade equipment and facilities. Although these laws and regulations affect our maintenance capital expenditures and net income, we believe they do not affect our competitive position, as the operations of our competitors are similarly affected.
In addition, these laws and regulations are subject to frequent change by regulatory authorities, and continued or future compliance with such laws and regulations, or changes in the interpretation of such laws and regulations, may require us to incur significant expenditures. Failure to comply with these laws and regulations may result in the assessment of administrative, civil and criminal penalties, the imposition of remedial obligations, and the issuance of injunctions that may limit or prohibit some or all of our operations. Additionally, a discharge of hydrocarbons into the environment could, to the extent the event is not insured, subject us to substantial expenses, including costs to comply with applicable laws and regulations and to resolve claims made by third parties for personal injury and property damage. These impacts could directly and indirectly affect our business, and have an adverse impact on our financial position, results of operations, and liquidity.
Hazardous Substances and Wastes
The environmental laws and regulations affecting our operations relate to the release of hydrocarbons or hazardous materials into soils, groundwater, and surface water, and also include measures to control pollution of the environment. These laws and regulations generally govern the generation, storage, treatment, transportation, and disposal of solid and hazardous waste. They also require corrective action, including investigation and remediation, at a facility where such waste may have been released or disposed. For instance, the federal Comprehensive Environmental Response, Compensation, and Liability Act, or CERCLA, which is also known as Superfund, and comparable state laws, impose liability, without regard to fault or to the legality of the original conduct, on certain classes of persons that contributed to the release of a “hazardous substance” into the environment. These persons include the owner or operator of the site where the release occurred and companies that disposed of, or arranged for the disposal of, the hazardous substances found at the site. Under CERCLA, these persons may be subject to joint and several liability for the costs of cleaning up the hazardous substances that have been released into the environment, for damages to natural resources, and for the costs of certain health studies. CERCLA also authorizes the Environmental Protection Agency, or EPA, and, in some instances, third parties to act in response to threats to the public health or the environment and to seek to recover from the responsible classes of persons the costs they incur. It is not uncommon for neighboring landowners and other third parties to file claims for personal injury and property damage allegedly caused by hazardous substances or other pollutants released into the environment. We may generate waste that falls within CERCLA’s definition of a “hazardous substance” and, as a result, may be jointly and severally liable under CERCLA for all or part of the costs required to clean up sites.
| 18 |
We also generate solid wastes, including hazardous wastes, which are subject to the requirements of the federal Resource Conservation and Recovery Act, or RCRA, and comparable state statutes. From time to time, the EPA considers the adoption of stricter disposal standards for non-hazardous wastes, including crude oil and refined product wastes. We are not currently required to comply with a substantial portion of the RCRA requirements because our operations generate minimal quantities of hazardous wastes. However, it is possible that additional wastes, which could include wastes currently generated during operations, will in the future be designated as “hazardous wastes.” Hazardous wastes are subject to more rigorous and costly disposal requirements than are non-hazardous wastes. Any changes in the regulations could increase our maintenance capital expenditures and operating expenses.
We currently own and lease properties where hydrocarbons are stored or have been handled for many years. Although we have utilized operating and disposal practices that were standard in the industry at the time, hydrocarbons or other waste may have been spilled or released on or under the properties owned or leased by us or on or under other locations where these wastes have been taken for disposal or recycling. In addition, certain of these properties have been operated by third parties whose treatment and disposal or release of hydrocarbons or other wastes was not under our control. These properties and wastes disposed thereon may be subject to CERCLA, RCRA, and analogous state laws. Under these laws, we could be required to remove or remediate previously disposed wastes (including wastes disposed of or released by prior owners or operators), to clean up contaminated property (including contaminated groundwater), or to perform remedial operations to prevent future contamination to the extent we are not indemnified for such matters.
Air Emissions and Climate Change
Our operations are subject to the federal Clean Air Act, or CAA, and comparable state and local statutes. These laws and regulations govern emissions of air pollutants from various industrial sources and also impose various monitoring and reporting requirements. Such laws and regulations may require that we obtain pre-approval for the construction and or modification of certain projects or facilities expected to produce air emissions or result in the increase of existing air emissions, obtain and comply with air permits containing various emissions and operational limitations, and use specific emission control technologies to limit emissions. While we may be required to incur certain capital expenditures in the future for air pollution control equipment in connection with obtaining and maintaining operating permits and approvals for air emissions, we do not believe that our operations will be materially adversely affected by such requirements, and the requirements are not expected to be any more burdensome to us than to any other similarly situated companies.
In recent years, the U.S. Congress has from time to time considered adopting legislation to reduce emissions of greenhouse gases, or GHGs, and almost one half of the states have already taken legal measures to reduce emissions of GHGs primarily through the planned development of GHG emission inventories and/or regional GHG cap and trade programs. Most of these cap and trade programs work by requiring major sources of emissions, such as electric power plants, or major producers of fuels, such as refineries and gas processing plants, to acquire and surrender emission allowances. The number of allowances available for purchase is reduced each year in an effort to achieve the overall GHG emission reduction goal. Depending on the scope of a particular program, we could be required to purchase and surrender allowances for GHG emissions resulting from our operations. Although most of the state-level initiatives have to date been focused on large sources of GHG emissions, such as electric power plants, it is possible that smaller sources such as our operations could become subject to GHG-related regulation. Depending on the particular program, we could be required to control emissions or to purchase and surrender allowances for GHG emissions resulting from our operations.
| 19 |
Independent of Congress, the EPA has adopted regulations controlling GHG emissions under its existing Clean Air Act authority. For example, on December 15, 2009, the EPA published its findings that emissions of carbon dioxide, methane and other GHGs present an endangerment to human health and the environment because emissions of such gases are, according to the EPA, contributing to warming of the Earth’s atmosphere and other climatic changes. These findings by the EPA allow the agency to proceed with the adoption and implementation of regulations that would restrict emissions of greenhouse gases under existing provisions of the federal Clean Air Act. For example, the EPA issued a rule, known as the “Tailoring Rule,” that makes certain large stationary sources and modification projects subject to permitting requirements for greenhouse gas emissions under the Clean Air Act’s Prevention of Significant Deterioration (“PSD”) and Title V permitting programs. In addition, on September 22, 2009, the EPA issued a final rule requiring the reporting of greenhouse gas emissions from specified large greenhouse gas emission sources in the U.S. beginning in 2011 for emissions occurring in 2010. We currently do not have any facilities that generate enough GHGs to be subject to reporting under this rule, however, we will continue to monitor the level of emissions and will file the appropriate reports for any facilities that may become subject to such reporting requirements in the future.
Although it is not possible at this time to accurately estimate how potential future laws or regulations addressing greenhouse gas emissions would impact our business, any future federal laws or implementing regulations that may be adopted to address greenhouse gas emissions could require us to incur increased operating costs and could adversely affect demand for the oil and petroleum products we store. The potential increase in the costs of our operations resulting from any legislation or regulation to restrict emissions of greenhouse gases could include new or increased costs to operate and maintain our facilities, install new emission controls on our facilities, acquire allowances to authorize our greenhouse gas emissions, pay any taxes related to our greenhouse gas emissions and administer and manage a greenhouse gas emissions program. While we may be able to include some or all of such increased costs in the rates charged for our services, such recovery of costs is uncertain. Moreover, incentives to conserve energy or use alternative energy sources could reduce demand for our services. Many scientists have concluded that increasing concentrations of GHGs in the Earth’s atmosphere may produce climate change that could have significant physical effects, such as increased frequency and severity of storms, droughts, floods and other climatic events; if such effects were to occur, they could have an adverse effect on our operations.
In 2010, the EPA published new regulations under the CAA to control emissions of hazardous air pollutants from existing stationary reciprocating internal combustion engines, also known as the Quad Z Regulations. This rule (as amended in 2013) required us to undertake certain expenditures and activities, likely including purchasing and installing emissions control equipment, such as oxidation catalysts or non-selective catalytic reduction equipment, on all our engines following prescribed maintenance practices for engines (which are consistent with our existing practices), and implementing additional emissions testing and monitoring.
In 2011, the EPA issued a final rule, effective August 29, 2011 modifying existing regulations under the CAA that established new source performance standards for manufacturers, owners and operators of new, modified and reconstructed stationary internal combustion engines, also known as the Quad J Regulations. This final rule may require us to undertake significant expenditures, including expenditures for purchasing, installing, monitoring and maintaining emissions control equipment. We have installed emissions monitoring equipment at some facilities and may be required to install such equipment at additional facilities. We do not expect the implementation of these rules to have a significant effect on our operations.
Oil Pollution Act
The Oil Pollution Act, or OPA, requires the preparation of a Spill Prevention Control and Countermeasure Plan or SPCC for facilities engaged in drilling, producing, gathering, storing, processing, refining, transferring, distributing, using, or consuming oil and oil products, and which due to their location, could reasonably be expected to discharge oil in harmful quantities into or upon the navigable waters of the United States. The owner or operator of an SPCC-regulated facility is required to prepare a written, site-specific spill prevention plan, which details how a facility’s operations comply with the requirements. To be in compliance, the facility’s SPCC plan must satisfy all of the applicable requirements for drainage, bulk storage tanks, tank car and truck loading and unloading, transfer operations (intrafacility piping), inspections and records, security, and training. Oil Pollution Prevention Regulations also require a Facility Response Plan (FRP) which is designed to assure that certain facilities have adequate oil spill response capabilities. According to OPA, an owner or operator of a “substantial harm” facility must develop and implement a FRP. A “substantial harm” facility is a facility that, because of its location, could reasonably be expected to cause substantial harm to the environment by discharging oil into or on navigable water or adjoining shoreline.
| 20 |
Water
The Federal Water Pollution Control Act, or the Clean Water Act, and analogous state laws impose restrictions and strict controls regarding the discharge of pollutants into state waters as well as waters of the U.S. and construction activities in waters and wetlands. Certain state regulations and the general permits issued under the Federal National Pollutant Discharge Elimination System program prohibit the discharge of pollutants and chemicals. Spill prevention, control and countermeasure requirements of federal laws require appropriate containment berms and similar structures to help prevent the contamination of regulated waters in the event of a hydrocarbon tank spill, rupture or leak. In addition, the Clean Water Act and analogous state laws require individual permits or coverage under general permits for discharges of stormwater runoff from certain types of facilities. These permits may require us to monitor and sample the stormwater runoff from certain of our facilities. Some states also maintain groundwater protection programs that require permits for discharges or operations that may impact groundwater conditions. Federal and state regulatory agencies can impose administrative, civil and criminal penalties for non-compliance with discharge permits or other requirements of the Clean Water Act and analogous state laws and regulations.
Endangered Species Act
The Endangered Species Act, or ESA, restricts activities that may affect endangered species or their habitats. The ESA has not had a material impact on our operations or cash flow, but the discovery of previously unidentified endangered species or the addition of new requirements with respect to currently listed species could cause us to incur additional costs or become subject to operating restrictions or bans in the affected area.
Hazardous Materials Transportation Requirements
The U.S. Department of Transportation, or DOT, regulations affecting pipeline safety require pipeline operators to implement measures designed to reduce the environmental impact of crude oil and refined product discharge from onshore crude oil and refined product pipelines. These regulations require operators to maintain comprehensive spill response plans, including extensive spill response training for pipeline personnel. In addition, the DOT regulations contain detailed specifications for pipeline operation and maintenance. We believe our operations are in compliance with these regulations. The DOT also has a pipeline integrity management rule, with which we are in substantial compliance.
Occupational Safety and Health
We are subject to the requirements of the Occupational Safety and Health Act, or OSHA, and comparable state statutes that regulate the protection of the health and safety of workers. In addition, the OSHA hazard communication standard requires that information be maintained about hazardous materials used or produced in operations and that this information be provided to employees, state, and local government authorities and citizens.
Safety and Maintenance
We have a corporate health and safety program to govern the way we conduct our operations at each of our facilities. Each of our employees are required to understand and follow our health and safety plan and have the necessary OSHA training for certain tasks performed at our facilities. We perform preventive and normal maintenance on all of our storage tanks, terminals and pipeline systems and make repairs and replacements when necessary or appropriate. We also conduct routine and required inspections of those assets in accordance with applicable regulation. At our terminals, many of the tanks are equipped with internal floating roofs to minimize regulated emissions and prevent potentially flammable vapor accumulation.
| 21 |
Our terminal facilities have response plans, spill prevention and control plans, and other programs in place to respond to emergencies. Our truck and rail loading racks are protected with firefighting systems in line with the rest of our facilities.
On our pipelines, we use external coatings and impressed current cathodic protection systems to protect against external corrosion. We conduct all cathodic protection work in accordance with National Association of Corrosion Engineers standards. We continually monitor, test, and record the effectiveness of these corrosion inhibiting systems. We also monitor the structural integrity of selected segments of our pipelines through a program of periodic internal assessments using high resolution internal inspection tools, as well as hydrostatic testing that conforms to federal standards. We accompany these assessments with a review of the data and mitigate or repair anomalies, as required, to ensure the integrity of the pipeline. We have initiated a risk-based approach to prioritizing the pipeline segments for future integrity assessments to ensure that the highest risk segments receive the highest priority for scheduling internal inspections or pressure tests for integrity.
Legal Proceedings
Although we may, from time to time, be involved in litigation and claims arising out of our operations in the normal course of business, we do not believe that we are a party to any litigation that will have a material adverse impact on our financial condition, results of operations or cash flows.
Employees
We are managed by our general partner. Our employees who work in the field at our terminals are employed by our primary operating subsidiary, Center Point, or its subsidiary, Center Point Terminal Newark, LP (“Newark”). At December 31, 2016 Center Point and Newark had 161 employees. All other employees that conduct our business are provided by the general partner or its affiliates. Pursuant to the partnership agreement, the Partnership reimburses the general partner for all direct and indirect expenses it incurs or payments it makes on our behalf and all other expenses allocable to us or otherwise incurred by our general partner in connection with operating our business. These expenses include salary, bonus, incentive compensation and other amounts paid to persons who perform services for us or on our behalf and expenses allocated to our general partner by its affiliates.
Available Information
We file annual, quarterly and current reports and other documents with the SEC under the Securities Exchange Act of 1934 (the “Exchange Act”). You may read and copy any materials we file with the SEC at the SEC’s Public Reference Room at 100 F Street, NE, Washington, DC 20549. You may obtain information on the operation of the Public Reference Room by calling the SEC at 1 (800) SEC-0330. In addition, the SEC maintains an Internet site at www.sec.gov that contains reports, proxy and information statements, and other information regarding issuers that file electronically with the SEC.
We also make available free of charge our annual report on Form 10-K, quarterly reports on Form 10-Q, current reports on Form 8-K and any amendments to those reports filed or furnished pursuant to Section 13(a) or 15(d) of the Exchange Act simultaneously with or as soon as reasonably practicable after filing such materials with, or furnishing such materials to, the SEC, on or through our Internet site, www.worldpointlp.com. The information on our website, or information about us on any other website, is not incorporated by reference into this report.
Investing in our common units involves a high degree of risk. Security holders and potential investors should carefully consider the risks described below with all of the other information included in this report. Limited partner interests are inherently different from the capital stock of a corporation, although many of the business risks to which we are subject are similar to those that would be faced by a corporation engaged in a similar business. If any of the following risks actually occur, they may materially harm our business and our financial condition and results of operations. In this event, we might not be able to pay distributions on our common units, the trading price of our common units could decline, and unitholders could lose part or all of their investment.
| 22 |
Risks Inherent in Our Business
We may not have sufficient cash from operations following the establishment of cash reserves and payment of costs and expenses, including cost reimbursements to our general partner, to enable us to pay the minimum quarterly distribution to our unitholders.
We may not have sufficient cash each quarter to pay the full amount of our minimum quarterly distribution of $0.30 per unit, or $1.20 per unit per year, which requires us to have available cash of approximately $10.5 million per quarter, or $41.8 million per year, based on the number of outstanding common units. The amount of cash we can distribute on our common units principally depends upon the amount of cash we generate from our operations, which will fluctuate from quarter to quarter based on, among other things:
| · | the volumes of light refined products, heavy refined products and crude oil we handle; |
| · | the terminaling and storage fees with respect to volumes that we handle; |
| · | damage to pipelines facilities, related equipment and surrounding properties caused by hurricanes, earthquakes, floods, fires, severe weather, explosions and other natural disasters and acts of terrorism; |
| · | leaks or accidental releases of products or other materials into the environment, whether as a result of human error or otherwise; |
| · | planned or unplanned shutdowns of the refineries and industrial production facilities owned by or supplying our customers; |
| · | prevailing economic and market conditions; |
| · | difficulties in collecting our receivables because of credit or financial problems of customers; |
| · | the effects of new or expanded health, environmental and safety regulations; |
| · | governmental regulation, including changes in governmental regulation of the industries in which we operate; |
| · | changes in tax laws; |
| · | weather conditions; and |
| · | force majeure. |
In addition, the actual amount of cash we will have available for distribution will depend on other factors, some of which are beyond our control, including:
| · | the level of capital expenditures we make; |
| · | the cost of acquisitions; |
| · | our debt service requirements and other liabilities; |
| · | fluctuations in our working capital needs; |
| · | our ability to borrow funds and access capital markets; |
| · | restrictions contained in debt agreements to which we are a party; and |
| · | the amount of cash reserves established by our general partner. |
The amount of cash we have available for distribution to holders of our common units depends primarily on our cash flow rather than on our profitability, which may prevent us from making distributions, even during periods in which we record net income.
The amount of cash we have available for distribution depends primarily upon our cash flow and not solely on profitability, which will be affected by non-cash items. As a result, we may make cash distributions during periods when we record losses for financial accounting purposes and may not make cash distributions during periods when we record net earnings for financial accounting purposes.
Our business would be adversely affected if the operations of our customers experienced significant interruptions. In certain circumstances, the obligations of many of our key customers under their terminal services agreements may be reduced, suspended or terminated, which would adversely affect our financial condition and results of operations.
We are dependent upon the uninterrupted operations of certain facilities owned or operated by third parties, such as the pipelines, barges and retail fuel distribution assets, as well as refineries and other production facilities that produce products we handle. Any significant interruption at these facilities or inability to transport products to or from these facilities or to or from our customers for any reason would adversely affect our results of operations, cash flow and ability to make distributions to our unitholders. Operations at our facilities and at the facilities owned or operated by our customers and their suppliers could be partially or completely shut down, temporarily or permanently, as the result of any number of circumstances that are not within our control, such as:
| 23 |
| · | catastrophic events, including hurricanes and floods; |
| · | explosion, breakage, accidents to machinery, storage tanks or facilities; |
| · | environmental remediation; |
| · | labor difficulties; and |
| · | disruptions in the supply of products to or from our facilities, including the failure of third-party pipelines or other facilities. |
Additionally, terrorist attacks and acts of sabotage could target oil and gas production facilities, refineries, processing plants, terminals and other infrastructure facilities.
Our terminal services agreements with many of our key customers provide that, if any of a number of events occur, including certain of those events described above, which we refer to as events of force majeure, and the event significantly delays or renders performance impossible with respect to a facility, usually for a specified minimum period of days, our customer’s obligations would be temporarily suspended with respect to that facility. In that case, a customer’s fixed storage services fees may be reduced or suspended, even if we are contractually restricted from recontracting out the storage space in question during such force majeure period, or the contract may be subject to termination. There can be no assurance that we are adequately insured against such risks. As a result, our revenue and results of operations could be materially adversely affected.
Our financial results depend on the demand for the light refined products, heavy refined products, crude oil and other related services that we perform at our terminals, among other factors, and general economic downturns could result in lower demand for these products for a sustained period of time.
Any sustained decrease in demand for light refined products, heavy refined products and crude oil related services in the markets served by our terminals could result in a significant reduction in storage usage in our terminals, which would reduce our cash flow and our ability to make distributions to our unitholders. Our financial results may also be affected by uncertain or changing economic conditions within certain regions, including the substantial decrease in the price of crude oil and petroleum products that began during the fourth quarter of 2014 and has continued into 2017. While we generally view lower prices for the products we store as positive for terminal operators, a sustained price depression may reduce the margins available to our marketing customers, which could result in downward pressure on storage rates and/or volume utilization. If economic and market conditions remain uncertain or adverse conditions persist, spread or deteriorate further, we may experience material impacts on our business, financial condition and results of operations.
Other factors that could lead to a decrease in market demand include:
| · | the impact of weather on demand for refined petroleum products and crude oil; |
| · | the level of domestic oil and gas production, both on a stand-alone basis and as compared to the level of foreign oil and gas production; |
| · | the level of foreign oil and gas production and any disruption of those supplies; |
| · | higher fuel taxes or other governmental or regulatory actions that increase, directly or indirectly, the cost of gasoline and diesel; |
| · | an increase in automotive engine fuel economy, whether as a result of a shift by consumers to more fuel-efficient vehicles or technological advances by manufacturers; |
| · | the increased use of alternative fuel sources, such as ethanol, biodiesel, fuel cells and solar, electric and battery-powered engines. Current laws will require a significant increase in the quantity of ethanol and biodiesel used in transportation fuels between now and 2022. Such an increase could have a material impact on the volume of fuels loaded at our terminals; |
| · | a substantial decrease in the market price of crude oil that leads to drastically reduced domestic crude oil and gas development; and |
| · | an increase in the market price of crude oil that leads to higher refined petroleum product prices, which may reduce demand for refined petroleum products and drive demand for alternative products. Market prices for refined products and crude oil are subject to wide fluctuation in response to changes in global and regional supply that are beyond our control, and increases in the price of crude oil may result in a lower demand for refined petroleum products. |
| 24 |
Any decrease in supply and marketing activities may result in reduced storage volumes at our terminal facilities, which would adversely affect our financial condition and results of operations.
We depend on Apex and a relatively limited number of our other customers for a significant portion of our revenues. The loss of, or material nonpayment or nonperformance by, Apex or any one or more of our other customers could adversely affect our ability to make cash distributions to our unitholders.
A significant percentage of our revenue is attributable to a relatively limited number of customers, including Apex and Phillips 66. Our top ten customers accounted for approximately 80% of our revenue for the year ended December 31, 2016, including Apex and Phillips 66, which accounted for approximately 40% and 10%, respectively, of our revenue for the year ended December 31, 2016.
Because of Apex’s position as a major customer of our business, events which adversely affect Apex’s creditworthiness or business operations may adversely affect our financial condition or results of operations. If Apex is unable to meet its minimum volume commitment for any reason, then our revenues would decline and our ability to make distributions to our unitholders would be reduced. Therefore, we are indirectly subject to the business risks of Apex, many of which are similar to the business risks we face. In addition, if we acquire additional terminals from Apex pursuant to our right of first offer or otherwise, or if we enter into new or expanded agreements, the percentage of our revenue generated by Apex may increase. In particular, these business risks include the following:
| · | Apex’s inability to negotiate favorable terms with its distribution and marketing customers; |
| · | contract non-performance by Apex’s customers; |
| · | Apex and our customers’ inability to obtain financing on reasonable terms. Apex has a working capital credit facility that provides common terms and conditions pursuant to which individual banks that are a party to the facility may choose to make loans to it from time to time; however, no lender has an obligation to make any additional future loans to Apex; |
| · | a material decline in refined product supplies, which could increase Apex’s terminaling, storage and throughput costs on a per-barrel basis; |
| · | a material decline in petroleum product trading conditions, which could reduce Apex’s profits and cash flow; and |
| · | various operational risks to which Apex’s business is subject. |
In addition, some of our customers may have material financial and liquidity issues or may, as a result of operational incidents or other events, be disproportionately affected as compared to larger, better capitalized companies. Any material nonpayment or nonperformance by any of our key customers could have a material adverse effect on our revenue and cash flows and our ability to make cash distributions to our unitholders. We expect our exposure to concentrated risk of nonpayment or nonperformance to continue as long as we remain substantially dependent on a relatively limited number of customers for a substantial portion of our revenue.
If we are unable to renew or extend the terminaling services agreements we have with Apex, our ability to make distributions to our unitholders will be reduced.
The initial terms of Apex’s obligations under its terminaling services agreements with us ranged from one to five years based on the terminal location. The majority of Apex’s committed volume is now in the one-year evergreen renewal phase, and Apex is under no obligation to renew its commitments. If Apex fails to use our facilities and services after expiration of the applicable commitment and we are unable to generate additional revenues from third parties, our ability to make cash distributions to unitholders will be reduced.
Apex’s or our parent’s level of indebtedness could adversely affect our ability to grow our business, our ability to make cash distributions to our unitholders and our credit ratings and profile.
A high level of indebtedness at Apex increases the risk that it may default on its obligations, including under its terminaling services agreements with us. Apex partially finances its operations through working capital borrowings, which may at times be significant. The covenants contained in the agreements governing Apex’s and our parent’s outstanding and future indebtedness may limit their ability to make certain investments or to sell assets, which also may reduce their ability to sell additional assets to us.
| 25 |
We are exposed to the credit risk of our customers, and any material nonpayment or nonperformance by our key customers could adversely affect our financial results and cash available for distribution.
We are subject to the risk of loss resulting from nonpayment or nonperformance by our customers. Approximately 80% of our revenues for the year ended December 31, 2016 were attributable to our ten largest customers. Our credit procedures and policies may not be adequate to fully eliminate customer credit risk. If we fail to adequately assess the creditworthiness of existing or future customers or unanticipated deterioration in their creditworthiness, any resulting increase in nonpayment or nonperformance by them and our inability to remarket or otherwise use the storage capacity could have a material adverse effect on our business, financial condition, results of operations and ability to pay distributions to our unitholders.
Our operations are subject to operational hazards and unforeseen interruptions, including interruptions from hurricanes, floods or severe storms, for which we may not be adequately insured.
A majority of our operations are currently located in the Gulf Coast, Midwest and East Coast regions and are subject to operational hazards and unforeseen interruptions, including interruptions from hurricanes, floods or severe storms, which have historically impacted such regions with some regularity. For example, operations at our Newark terminal were suspended for 23 days as a result of Hurricane Sandy in 2012. We may also be affected by factors such as adverse weather, accidents, fires, explosions, hazardous materials releases, mechanical failures, disruptions in supply infrastructure or logistics and other events beyond our control. During 2014, a third party vessel damaged the ship dock at our Galveston terminal and the dock was unavailable for 17 days while temporary repairs were completed. In addition, our operations are exposed to other potential natural disasters, including tornadoes, storms, floods and earthquakes. If any of these events were to occur, we could incur substantial losses because of personal injury or loss of life, severe damage to and destruction of property and equipment, and pollution or other environmental damage resulting in curtailment or suspension of our related operations.
We are not fully insured against all risks incident to our business. Certain of the insurance policies covering entities and their operations that were contributed to us as a part of our IPO also provide coverage to entities that were not contributed to us. The coverage available under those insurance policies has historically been allocated among the entities contributed to us and the entities that were not contributed to us. This allocation may result in limiting the amount of recovery available to us for purposes of covered losses.
Furthermore, we may be unable to maintain or obtain insurance of the type and amount we desire at reasonable rates. As a result of market conditions, premiums and deductibles for certain of our insurance policies have increased and could escalate further. In addition sub-limits have been imposed for certain risks. In some instances, certain insurance could become unavailable or available only for reduced amounts of coverage. If we were to incur a significant liability for which we are not fully insured, it could have a material adverse effect on our financial condition, results of operations and cash available for distribution to unitholders.
Reduced volatility in energy prices, certain market structures (including backwardated markets) or new government regulations could discourage our storage customers from holding positions in refined petroleum products or crude oil, which could adversely affect the demand for our storage services.
We have constructed and continue to construct new storage facilities in response to increased customer demand for storage. Many of our competitors have also built new storage facilities. The demand for new storage has resulted in part from our customers’ desire to have the ability to take advantage of profit opportunities created by volatility in the prices of refined petroleum products and crude oil. A condition in which future prices of refined products and crude oil are higher than the then-current prices, also called market contango, is favorable to commercial strategies that are associated with storage capacity as it allows a party to simultaneously purchase refined petroleum products or crude oil at current prices for storage and sell at higher prices for future delivery. Wide contango spreads combined with price structure volatility generally have a favorable impact on our results. If the price of refined products and crude oil is lower in the future than the then-current price, also called market backwardation, there is little incentive to store these commodities as current prices are above future delivery prices. In either case, margins can be improved when prices are volatile. The periods between these two market structures are referred to as transition periods. If the market is in a backwardated to transitional structure, our results from operations may be less than those generated during the more favorable contango market conditions. If the prices of refined products and crude oil become relatively stable, or if federal and/or state regulations are passed that discourage our customers from storing those commodities, demand for our storage services could decrease, in which case we may be unable to renew contracts for our storage services or be forced to reduce the rates we charge for our storage services, either of which would reduce the amount of cash we generate.
| 26 |
Some of our current terminal services agreements are automatically renewing on a short-term basis, and may be terminated at the end of the current renewal term upon requisite notice. If one or more of our current terminal services agreements is terminated and we are unable to secure comparable alternative arrangements, our financial condition and results of operations will be adversely affected.
Some of our terminal services agreements currently in effect are operating in the automatic renewal phase of the contract that begins upon the expiration of the primary contract term. Our terminal services agreements generally have primary contract terms that range from one year to five years. Upon expiration of the primary contract term, these agreements renew automatically for successive renewal terms that range up to three years unless earlier terminated by either party upon the giving of the requisite notice, generally ranging from one to 12 months prior to the expiration of the applicable renewal term. As of December 31, 2016, the capacity-weighted average remaining term of our terminaling services agreements was approximately 1.5 years. Terminal services agreements that account for an aggregate of 50% of our base storage services revenues for the year ending December 31, 2017 could be terminated by our customers without penalty within the same period. If any one or more of our terminal services agreements is terminated and we are unable to secure comparable alternative arrangements, we may not be able to generate sufficient additional revenue from third parties to replace any shortfall in revenue or increase in costs. Additionally, we may incur substantial costs if modifications to our terminals are required by a new or renegotiated terminal services agreement. The occurrence of any one or more of these events could have a material impact on our financial condition and results of operations.
Competition from other terminals that are able to supply our customers with comparable storage capacity at a lower price could adversely affect our financial condition and results of operations.
We face competition from other terminals that may be able to supply our customers with integrated terminaling services on a more competitive basis. We compete with national, regional and local terminal and storage companies, including major integrated oil companies, of widely varying sizes, financial resources and experience. Many of these competitors have significantly greater financial resources than we have. Our ability to compete could be harmed by factors we cannot control, including:
| · | our competitors’ construction of new assets or redeployment of existing assets in a manner that would result in more intense competition in the markets we serve; |
| · | the perception that another company may provide better service; and |
| · | the availability of alternative supply points or supply points located closer to our customers’ operations. |
Any combination of these factors could result in our customers utilizing the assets and services of our competitors instead of our assets and services, or our being required to lower our prices or increase our costs to retain our customers, either of which could adversely affect our results of operations, financial position or cash flows, as well as our ability to pay cash distributions to our unitholders.
Our expansion of existing assets and construction of new assets may not result in revenue increases and will be subject to regulatory, environmental, political, legal and economic risks, which could adversely affect our operations and financial condition.
A portion of our strategy to grow and increase distributions to unitholders is dependent on our ability to expand existing assets and to construct additional assets. The construction of a new terminal, or the expansion of an existing terminal, such as by increasing storage capacity or otherwise, involves numerous regulatory, environmental, political and legal uncertainties, most of which are beyond our control. Moreover, we may not receive sufficient long-term contractual commitments from customers to provide the revenue needed to support such projects. As a result, we may construct new facilities that are not able to attract enough customers to achieve our expected investment return, which could adversely affect our results of operations and financial condition and our ability to make distributions to our unitholders.
| 27 |
If we undertake these projects, they may not be completed on schedule or at all or at the budgeted cost. We may be unable to negotiate acceptable interconnection agreements with third party pipelines to provide destinations for increased storage services. Even if we receive sufficient multi-year contractual commitments from customers to provide the revenue needed to support such projects and we complete our construction projects as planned, we may not realize an increase in revenue for an extended period of time. For instance, if we build a new terminal, the construction will occur over an extended period of time, generally 12 to 24 months, and we will not receive any material increases in revenues until after completion of the project. Any of these circumstances could adversely affect our results of operations and financial condition and our ability to make distributions to our unitholders.
If we are unable to make acquisitions on economically acceptable terms, our future growth would be limited, and any acquisitions we make may reduce, rather than increase, our cash generated from operations on a per unit basis.
A portion of our strategy to grow our business and increase distributions to unitholders is dependent on our ability to make acquisitions that result in an increase in our cash available for distribution per unit. If we are unable to make acquisitions from third parties or our sponsors because we are unable to identify attractive acquisition candidates or negotiate acceptable purchase contracts, we are unable to obtain financing for these acquisitions on economically acceptable terms or we are outbid by competitors, our future growth and ability to increase distributions will be limited. Furthermore, even if we do consummate acquisitions that we believe will be accretive, they may in fact result in a decrease in our cash available for distribution per unit. Any acquisition involves potential risks, some of which are beyond our control, including, among other things:
| • | mistaken assumptions about revenues and costs, including synergies; |
| • | an inability to successfully integrate the businesses we acquire; |
| • | an inability to hire, train or retain qualified personnel to manage and operate our business and newly acquired assets; |
| • | the assumption of unknown liabilities; |
| • | limitations on rights to indemnity from the seller; |
| • | mistaken assumptions about the overall costs of equity or debt; |
| • | the diversion of management’s attention from other business concerns; |
| • | unforeseen difficulties operating in new product areas or new geographic areas; and |
| • | customer or key employee losses at the acquired businesses. |
If we consummate any future acquisitions, our capitalization and results of operations may change significantly, and unitholders will not have the opportunity to evaluate the economic, financial and other relevant information that we will consider in determining the application of these funds and other resources.
Our right of first offer to acquire certain of Apex’s existing terminal assets and certain assets that it may acquire or construct in the future is subject to risks and uncertainty, and ultimately we may not acquire any of those assets.
Our omnibus agreement provides us with a right of first offer on Apex’s existing terminal assets and certain assets that it may acquire or construct in the future, subject to certain exceptions. The consummation and timing of any future acquisitions pursuant to this right will depend upon, among other things, Apex’s willingness to offer a subject asset for sale and obtain any necessary consents, the determination that the asset is suitable for our business at that particular time, our ability to agree on a mutually acceptable price, our ability to negotiate an acceptable purchase agreement and terminal services agreement with respect to the asset and our ability to obtain financing on acceptable terms. We can offer no assurance that we will be able to successfully consummate any future acquisitions pursuant to our right of first offer, and Apex is under no obligation to accept any offer that we may choose to make. In addition, we may decide not to exercise our right of first offer if and when any assets are offered for sale, and our decision will not be subject to unitholder approval.
| 28 |
Our operations are subject to federal and state laws and regulations relating to product quality specifications, and we could be subject to damages based on claims brought against us by our customers or lose customers as a result of the failure of products we distribute to meet certain quality specifications.
Various federal and state agencies prescribe specific product quality specifications for refined products, including vapor pressure, sulfur content, ethanol content and biodiesel content. Changes in product quality specifications or blending requirements could reduce our product volumes at our terminals, require us to incur additional handling costs or require capital expenditures. For example, mandated increases in use of renewable fuels could require the construction of additional storage and blending equipment. If we are unable to recover these costs through increased revenues, our cash flows and ability to pay cash distributions to our unitholders could be adversely affected. Violations of product quality laws attributable to our operations could subject us to significant fines and penalties as well as negative publicity. In addition, changes in the quality of the products we receive on our pipeline system could reduce or eliminate our ability to blend products.
We have a responsibility to ensure the quality and purity of the products loaded at our loading racks. Off-specification product distributed for public use, even if not a violation of specific product quality laws, could result in poor engine performance or even engine damage. This type of incident could result in liability claims regarding damages caused by the off-specification fuel or could result in negative publicity, impacting our ability to retain existing customers or to acquire new customers, any of which could have a material adverse impact on our results of operations and cash flows.
Revenues we generate from excess storage fees vary based upon the product volume handled at our terminals and the activity levels of our customers. Any short- or long-term decrease in the demand for the light refined products, heavy refined products and crude oil we handle, or any interruptions to the operations of certain of our customers, could reduce the amount of cash we generate and adversely affect our ability to make distributions to our unitholders.
For the year ended December 31, 2016, we generated approximately 1% of our revenues from excess storage fees, which our storage customers pay us to receive product volume on their behalf that exceeds the base storage services contemplated in their agreed upon monthly storage services fee.
The revenues we generate from excess storage fees vary based upon the product volume accepted at or withdrawn from our terminals, and our customers are not obligated to pay us any excess storage fees unless we move product volume across our pipelines or docks on their behalf. If one or more of our customers were to slow or suspend its operations, or otherwise experience a decrease in demand for our services, our revenues under our agreements with such customers would be reduced or suspended, resulting in a decrease in the revenues we generate.
Any reduction in the capability of our customers to obtain access to barge facilities, third-party pipelines or other transportation facilities, or to continue utilizing them at current costs, could cause a reduction of volumes transported through our terminals.
Many users of our terminals are dependent upon third-party barge operations, pipelines or other transportation providers to receive and deliver light refined products, heavy refined products and crude oil. Any interruptions or reduction in the capabilities of these modes of transportation would result in reduced volumes transported through our terminals. Similarly, increased demand for these services could result in reduced allocations to our existing customers, which also could reduce volumes transported through our terminals. Allocation reductions of this nature are not infrequent and are beyond our control. In addition, if the costs to us or our storage service customers to transport refined products or crude oil significantly increase, our profitability could be reduced. Any such increases in cost, interruptions or allocation reductions that, individually or in the aggregate, are material or continue for a sustained period of time could have a material adverse effect on our financial position, results of operations or cash flows.
| 29 |
Many of our terminal and storage assets have been in service for several decades, which could result in increased maintenance or remediation expenditures, which could adversely affect our business, results of operations, financial condition and our ability to make cash distributions to our unitholders.
Our terminal and storage assets are generally long-lived assets. As a result, some of those assets have been in service for many decades. The age and condition of these assets could result in increased maintenance or remediation expenditures. Any significant increase in these expenditures could adversely affect our business, results of operations, financial condition and our ability to make cash distributions to our unitholders.
We may incur significant costs and liabilities in complying with environmental, health and safety laws and regulations, which are complex and frequently changing.
Our operations involve the transport and storage of light refined products, heavy refined products and crude oil and are subject to federal, state, and local laws and regulations governing, among other things, the gathering, storage, handling and transportation of petroleum and hazardous substances, the emission and discharge of materials into the environment, the generation, management and disposal of wastes, and other matters otherwise relating to the protection of the environment. Our operations are also subject to various laws and regulations relating to occupational health and safety. Compliance with this complex array of federal, state, and local laws and implementing regulations is difficult and may require significant capital expenditures and operating costs to mitigate or prevent pollution. Moreover, our business is inherently subject to accidental spills, discharges or other releases of petroleum or hazardous substances into the environment and neighboring areas, for which we may incur substantial liabilities to investigate and remediate. Failure to comply with applicable environmental, health, and safety laws and regulations may result in the assessment of sanctions, including administrative, civil or criminal penalties, permit revocations, and injunctions limiting or prohibiting some or all of our operations.
We cannot predict what additional environmental, health, and safety legislation or regulations will be enacted or become effective in the future or how existing or future laws or regulations will be administered or interpreted with respect to our operations. Many of these laws and regulations are becoming increasingly stringent, and the cost of compliance with these requirements can be expected to increase over time. These expenditures or costs for environmental, health, and safety compliance could have a material adverse effect on our financial condition, results of operations or cash flows.
We could incur significant costs and liabilities in responding to contamination that occurs at our facilities.
Our terminal facilities have been used for transportation, storage and distribution of light refined products, heavy refined products and crude oil for many years. Although we have utilized operating and disposal practices that were standard in the industry at the time, hydrocarbons and wastes from time to time may have been spilled or released on or under the terminal properties. In addition, the terminal properties were previously owned and operated by other parties and those parties from time to time also may have spilled or released hydrocarbons or wastes. The terminal properties are subject to federal, state and local laws that impose investigatory and remedial obligations, some of which are joint and several or strict liability obligations without regard to fault, to address and prevent environmental contamination. We may incur significant costs and liabilities in responding to any soil and groundwater contamination that occurs on our properties, even if the contamination was caused by prior owners and operators of our facilities.
Climate change legislation or regulations restricting emissions of greenhouse gases could result in increased operating and capital costs and reduced demand for our storage services.
Climate change and the costs that may be associated with its impacts and the regulation of GHGs have the potential to affect our business in many ways, including negatively impacting the costs we incur in providing our services and the demand for our services (due to change in both costs and weather patterns).
In recent years, the U.S. Congress has from time to time considered adopting legislation to reduce emissions of GHGs and almost one half of the states have already taken legal measures to reduce emissions of GHGs primarily through the planned development of GHG emission inventories and/or regional GHG cap and trade programs. Most of these cap and trade programs work by requiring major sources of emissions, such as electric power plants, or major producers of fuels, such as refineries and gas processing plants, to acquire and surrender emission allowances. The number of allowances available for purchase is reduced each year in an effort to achieve the overall GHG emission reduction goal.
| 30 |
Depending on the scope of a particular program, we could be required to purchase and surrender allowances for GHG emissions resulting from our operations. Although most of the state-level initiatives have to date been focused on large sources of GHG emissions, such as electric power plants, it is possible that smaller sources such as our operations could become subject to GHG-related regulation. Depending on the particular program, we could be required to control emissions or to purchase and surrender allowances for GHG emissions resulting from our operations.
Independent of Congress, the EPA has adopted regulations controlling GHG emissions under its existing Clean Air Act authority. On December 15, 2009, the EPA officially published its findings that emissions of carbon dioxide, methane and other GHGs present an endangerment to human health and the environment because emissions of such gases are contributing to warming of the Earth’s atmosphere and other climatic changes. These findings by the EPA allow the agency to proceed with the adoption and implementation of regulations that would restrict emissions of greenhouse gases under existing provisions of the federal Clean Air Act. For example, the EPA issued a rule that makes certain large stationary sources and modification projects subject to permitting requirements for greenhouse gas emissions under the Clean Air Act’s Prevention of Significant Deterioration (“PSD”) and Title V permitting program. In addition, on September 22, 2009, the EPA issued a final rule requiring the reporting of greenhouse gas emissions from specified large greenhouse gas emission sources in the U.S. beginning in 2011 for emissions occurring in 2010. None of our facilities currently generate enough greenhouse gasses to be subject to this reporting requirement under this rule, however, we will continue to monitor the level of emissions and will file the appropriate reports for any facilities that may become subject to such reporting requirements in the future.
Although it is not possible at this time to accurately estimate how potential future laws or regulations addressing greenhouse gas emissions would impact our business, any future federal laws or regulations that may be adopted to address greenhouse gas emissions could require us to incur increased operating costs and could adversely affect demand for the refined products and crude oil we store. The potential increase in the costs of our operations resulting from any legislation or regulation to restrict emissions of greenhouse gases could include new or increased costs to operate and maintain our facilities, install new emission controls on our facilities, acquire allowances to authorize our greenhouse gas emissions, pay any taxes related to our greenhouse gas emissions and administer and manage a greenhouse gas emissions program. While we may be able to include some or all of such increased costs in the rates charged for our services, such recovery of costs is uncertain. Moreover, incentives to conserve energy or use alternative energy sources could reduce demand for our services. We cannot predict with any certainty at this time how these possibilities may affect our operations. Many scientists have concluded that increasing concentrations of GHGs in the Earth’s atmosphere may produce climate change that could have significant physical effects, such as increased frequency and severity of storms, droughts, and floods and other climatic events; if such effects were to occur, they could have an adverse effect on our operations.
Debt we incur in the future may limit our flexibility to obtain financing and to pursue other business opportunities.
We have approximately $200 million available for future borrowings under our revolving credit facility. Our future level of debt could have important consequences to us, including the following:
| • | our ability to obtain additional financing, if necessary, for working capital, capital expenditures, acquisitions or other purposes may be impaired or such financing may not be available on favorable terms; |
| • | our funds available for operations, future business opportunities and cash distributions to unitholders will be reduced by that portion of our cash flow required to make interest payments on our debt; |
| • | we may be more vulnerable to competitive pressures or a downturn in our business or the economy generally; and |
| • | our flexibility in responding to changing business and economic conditions may be limited. |
| 31 |
Our ability to service our debt will depend upon, among other things, our future financial and operating performance, which will be affected by prevailing economic conditions and financial, business, regulatory and other factors, some of which are beyond our control. If our operating results are not sufficient to service any future indebtedness, we will be forced to take actions such as reducing distributions, reducing or delaying our business activities, acquisitions, investments or capital expenditures, selling assets or seeking additional equity capital. We may not be able to effect any of these actions on satisfactory terms or at all.
Restrictions in our revolving credit facility could adversely affect our business, financial condition, results of operations, ability to make distributions to unitholders and value of our common units.
Our revolving credit facility limits our ability to, among other things:
| • | incur or guarantee additional debt; |
| • | make distributions on or redeem or repurchase units; |
| • | make certain investments and acquisitions; |
| • | make capital expenditures; |
| • | incur certain liens or permit them to exist; |
| • | enter into certain types of transactions with affiliates; |
| • | merge or consolidate with another company; and |
| • | transfer, sell or otherwise dispose of assets. |
Our revolving credit facility contains covenants requiring us to maintain certain financial ratios. Our ability to meet those financial ratios and tests can be affected by events beyond our control, and we cannot assure our unitholders that we will meet those ratios and tests.
The provisions of our revolving credit facility may affect our ability to obtain future financing and pursue attractive business opportunities and our flexibility in planning for, and reacting to, changes in business conditions. In addition, a failure to comply with the provisions of our revolving credit facility could result in a default or an event of default that could enable our lenders to declare the outstanding principal of that debt, together with accrued and unpaid interest, to be immediately due and payable. Such event of default would also permit our lenders to foreclose on our assets serving as collateral for our obligations under our revolving credit facility. If the payment of our debt is accelerated, our assets may be insufficient to repay such debt in full, and our unitholders could experience a partial or total loss of their investment. Our revolving credit facility will also have cross default provisions that apply to any other material indebtedness that we may have.
Increases in interest rates could adversely impact our unit price, our ability to issue equity or incur debt for acquisitions or other purposes, and our ability to make cash distributions at our intended levels.
Interest rates may increase in the future. As a result, interest rates on our revolving credit facility or future credit facilities and debt offerings could be higher than current levels, causing our financing costs to increase accordingly. As with other yield-oriented securities, our unit price will be impacted by our level of cash distributions and implied distribution yield. The distribution yield is often used by investors to compare and rank yield-oriented securities for investment-decision-making purposes. Therefore, changes in interest rates, either positive or negative, may affect the yield requirements of investors who invest in our units, and a rising interest rate environment could have an adverse impact on our unit price and our ability to issue equity or incur debt for acquisitions or other purposes and to make cash distributions at our intended levels.
The adoption of derivatives legislation by Congress could have an adverse impact on our customers’ ability to hedge risks associated with their business.
On July 21, 2010, the Dodd-Frank Act was signed into law. The Dodd-Frank Act regulates derivative transactions, which include certain instruments used in our risk management activities.
| 32 |
The Dodd-Frank Act requires the Commodity Futures Trading Commission, or the CFTC, and the SEC to promulgate rules and regulations relating to, among other things, swaps, participants in the derivatives markets, clearing of swaps and reporting of swap transactions. In general, the Dodd-Frank Act subjects swap transactions and participants to greater regulation and supervision by the CFTC and the SEC and will require many swaps to be cleared through a CFTC- or SEC-registered clearing facility and executed on a designated exchange or swap execution facility. Among the other provisions of the Dodd-Frank Act that may affect derivative transactions are those relating to establishment of capital and margin requirements for certain derivative participants, establishment of business conduct standards, recordkeeping and reporting requirements; and imposition of position limits.
The new legislation and regulations promulgated thereunder could increase the operational and transactional cost of derivatives contracts and affect the number and/or creditworthiness of counterparties available to us or our customers.
Our executive officers and certain key personnel are critical to our business, and these officers and key personnel may not remain with us in the future.
Our future success depends upon the continued service of our executive officers and other key personnel. If we lose the services of one or more of our executive officers or key employees, our business, operating results and financial condition could be harmed.
If we fail to develop or maintain an effective system of internal control, we may not be able to report our financial results timely and accurately or prevent fraud, which would likely have a negative impact on the market price of our common units.
Upon the completion of our IPO, we became subject to the public reporting requirements of the Securities Exchange Act of 1934, as amended, or the Exchange Act, including the rules thereunder that will require our management to certify financial and other information in our quarterly and annual reports and provide an annual management report on the effectiveness of our internal control over financial reporting. Effective internal control is necessary for us to provide reliable and timely financial reports, prevent fraud and to operate successfully as a publicly traded partnership. We prepare our consolidated financial statements in accordance with GAAP, but our internal accounting control may not meet all standards applicable to companies with publicly traded securities. Our efforts to develop and maintain our internal control may not be successful, and we may be unable to maintain effective control over our financial processes and reporting in the future or to comply with our obligations under Section 404 of the Sarbanes-Oxley Act of 2002, or Sarbanes-Oxley, which we refer to as Section 404.
Given the difficulties inherent in the design and operation of internal control over financial reporting, in addition to our limited accounting personnel and management resources, we can provide no assurance as to our, or our independent registered public accounting firm’s, future conclusions about the effectiveness of our internal control, and we may incur significant costs in our efforts to comply with Section 404. Any failure to implement and maintain effective internal control over financial reporting will subject us to regulatory scrutiny and a loss of confidence in our reported financial information, which could have an adverse effect on our business and would likely have a negative effect on the trading price of our common units.
We are required to disclose changes made in our internal control and procedures on a quarterly basis and have made our annual assessment of our internal control over financial reporting pursuant to Section 404 for the fiscal year ended December 31, 2016. While our assessment is that we were able to establish satisfactory internal controls, pursuant to the JOBS Act, our independent registered public accounting firm will not be required to formally attest to the effectiveness of our internal control over financial reporting until the date we are no longer an “emerging growth company,” which will be December 31, 2018 unless, prior to that time, we have more than $1.0 billion in annual revenues, have a market value for our common units held by non-affiliates of more than $700 million or issue more than $1.0 billion of non-convertible debt.
Terrorist attacks aimed at our facilities or surrounding areas could adversely affect our business.
The U.S. government has issued warnings that energy assets, specifically the nation’s pipeline and terminal infrastructure, may be the future targets of terrorist organizations. Any terrorist attack at our facilities, those of our customers and, in some cases, those of other pipelines, refineries, or terminals could materially and adversely affect our financial condition, results of operations or cash flows.
| 33 |
Cyber attacks that circumvent our security measures and other breaches of our information security measures could disrupt our operations and result in increased costs.
We utilize technology systems to operate our assets and manage our businesses. A cyber attack or other security breach of our information technology systems could result in a breach of critical operational or financial controls and lead to a disruption of our operations, commercial activities or financial processes. Additionally, we rely on third-party systems that could also be subject to cyber attacks or security breaches, and the failure of which could have a significant adverse effect on the operation of our assets. We and the operators of the third-party systems on which we depend may not have the resources or technical sophistication to anticipate or prevent every emerging type of cyber attack, and such an attack, or the additional security measures undertaken to prevent such an attack, could adversely affect our results of operations, financial position or cash flows.
In addition, we collect and store sensitive data, including our proprietary business information and information about our customers, suppliers and other counterparties, and personally identifiable information of our employees, on our information technology networks. Despite our security measures, our information technology and infrastructure may be vulnerable to cyber attacks or breached due to employee error, malfeasance or other disruptions. Any such breach could compromise our networks and the information stored therein could be accessed, publicly disseminated, lost or stolen. Any such access, dissemination or other loss of information could result in legal claims or proceedings, liability under laws that protect the privacy of personal information, regulatory penalties, or could disrupt our operations, any of which could adversely affect our results of operations, financial position or cash flows.
Risks Inherent in an Investment in Us
Our general partner and its affiliates, including our sponsors, have conflicts of interest with us and limited duties, and they may favor their own interests to the detriment of us and our unitholders.
The controlling unitholders own and control our general partner and have appointed all of the directors and officers of our general partner, some of whom will also be directors and officers of our parent and Apex. Although our general partner has a duty to manage us in a manner that is not adverse to the best interests of our partnership and our unitholders, the directors and officers of our general partner also have a duty to manage our general partner in a manner that is not adverse to the best interests of its owners, the controlling unitholders. Therefore, conflicts of interest may arise between our sponsors and our general partner, on the one hand, and us and our unitholders, on the other hand. In resolving these conflicts of interest, our general partner may favor its own interests and the interests of our sponsors over the interests of our common unitholders. These conflicts include the following situations, among others:
| • | our general partner is allowed to take into account the interests of parties other than us, such as the controlling unitholders, in resolving conflicts of interest, which has the effect of limiting its duties to our unitholders; |
| • | neither our partnership agreement nor any other agreement requires our parent or Apex to pursue a business strategy that favors us, and the directors and officers of our parent and Apex have a fiduciary duty to make these decisions in the best interests of their stockholders. Our parent or Apex may choose to shift the focus of its investment and growth to areas not served by our assets; |
| • | our partnership agreement replaces the fiduciary duties that would otherwise be owed by our general partner with contractual standards governing its duties, limiting our general partner’s liabilities and restricting the remedies available to our unitholders for actions that, without the limitations, might constitute breaches of fiduciary duty; |
| • | except in limited circumstances, our general partner has the power and authority to conduct our business without unitholder approval; |
| 34 |
| • | our general partner will determine the amount and timing of asset purchases and sales, borrowings, issuance of additional partnership securities and the creation, reduction or increase of cash reserves, each of which can affect the amount of cash that is distributed to our unitholders; |
| • | our general partner will determine the amount and timing of many of our cash expenditures and whether a cash expenditure is classified as an expansion capital expenditure, which would not reduce operating surplus, or a maintenance capital expenditure, which would reduce our operating surplus. This determination can affect the amount of cash that is distributed to our unitholders and to our general partner, and the amount of adjusted operating surplus generated in any given period; |
| • | our general partner may cause us to borrow funds in order to permit the payment of cash distributions, even if the purpose or effect of the borrowing is to make incentive distributions; |
| • | our partnership agreement permits us to distribute up to $30.0 million as operating surplus, even if it is generated from asset sales, non-working capital borrowings or other sources that would otherwise constitute capital surplus. This cash may be used to fund distributions to Apex and the controlling unitholders in respect of the incentive distribution rights; |
| • | our general partner determines which costs incurred by it and its affiliates are reimbursable by us; |
| • | our partnership agreement does not restrict our general partner from causing us to pay it or its affiliates for any services rendered to us or entering into additional contractual arrangements with its affiliates on our behalf; |
| • | our general partner intends to limit its liability regarding our contractual and other obligations; |
| • | our general partner may exercise its right to call and purchase all of the common units not owned by it and its affiliates if it and its affiliates own more than 80% of the common units; |
| • | disputes may arise under our terminaling services agreements with Apex, including with respect to the interpretation of the agreement and fee redeterminations or renegotiation thereof; |
| • | our general partner controls the enforcement of obligations owed to us by our general partner and its affiliates, including Apex’s obligations under the terminaling services agreements and our general partner’s and Apex’s obligations under the omnibus agreement; and |
| • | our general partner decides whether to retain separate counsel, accountants or others to perform services for us. |
Under the terms of our partnership agreement, the doctrine of corporate opportunity, or any analogous doctrine, does not apply to our general partner or any of its affiliates, including its executive officers, directors and owners. Any such person or entity that becomes aware of a potential transaction, agreement, arrangement or other matter that may be an opportunity for us will not have any duty to communicate or offer such opportunity to us. Any such person or entity will not be liable to us or to any limited partner for breach of any fiduciary duty or other duty by reason of the fact that such person or entity pursues or acquires such opportunity for itself, directs such opportunity to another person or entity or does not communicate such opportunity or information to us. This may create actual and potential conflicts of interest between us and affiliates of our general partner and result in less than favorable treatment of us and our unitholders.
Our general partner intends to limit its liability regarding our obligations.
Our general partner intends to limit its liability under contractual arrangements so that the counterparties to such arrangements have recourse only against our assets, and not against our general partner or its assets. Our general partner may therefore cause us to incur indebtedness or other obligations that are nonrecourse to our general partner. Our partnership agreement provides that any action taken by our general partner to limit its liability is not a breach of our general partner’s duties, even if we could have obtained more favorable terms without the limitation on liability. In addition, we are obligated to reimburse or indemnify our general partner to the extent that it incurs obligations on our behalf. Any such reimbursement or indemnification payments would reduce the amount of cash otherwise available for distribution to our unitholders.
| 35 |
Our partnership agreement requires that we distribute all of our available cash, which could limit our ability to grow and make acquisitions.
Our partnership agreement requires that we distribute all of our available cash to our unitholders. As a result, we may rely upon external financing sources, including commercial bank borrowings and the issuance of debt and equity securities, to fund our acquisitions and expansion capital expenditures. Therefore, to the extent we are unable to finance our growth externally, our cash distribution policy will significantly impair our ability to grow. In addition, because we will distribute all of our available cash, our growth may not be as fast as that of businesses that reinvest their available cash to expand ongoing operations. To the extent we issue additional units in connection with any acquisitions or expansion capital expenditures, the payment of distributions on those additional units may increase the risk that we will be unable to maintain or increase our per unit distribution level. There are no limitations in our partnership agreement or our revolving credit facility on our ability to issue additional units, including units ranking senior to the common units as to distribution or liquidation, and our unitholders will have no preemptive or other rights (solely as a result of their status as unitholders) to purchase any such additional units. The incurrence of additional commercial borrowings or other debt to finance our growth strategy would result in increased interest expense, which, in turn, may reduce the amount of cash available to distribute to our unitholders.
Actions taken by our general partner may affect the amount of cash available for distribution to unitholders.
The amount of cash that is available for distribution to unitholders is affected by decisions of our general partner regarding such matters as:
| · | the amount and timing of asset purchases and sales; |
| · | cash expenditures; |
| · | borrowings; |
| · | the issuance of additional units; and |
| · | the creation, reduction or increase of reserves in any quarter. |
Our general partner determines the amount and timing of any capital expenditures and whether a capital expenditure is classified as a maintenance capital expenditure, which reduces operating surplus, or an expansion capital expenditure, which does not reduce operating surplus. This determination can affect the amount of cash that is distributed to our unitholders and to our general partner.
In addition, our general partner may use an amount, initially equal to $30.0 million, which would not otherwise constitute available cash from operating surplus, in order to permit the payment of cash distributions on its affiliates’ units and our sponsors’ incentive distribution rights. All of these actions may affect the amount of cash distributed to our unitholders and our general partner.
Our partnership agreement replaces our general partner’s fiduciary duties to holders of our common units with contractual standards governing its duties.
Our partnership agreement contains provisions that eliminate the fiduciary standards to which our general partner would otherwise be held by state fiduciary duty law and replaces those duties with several different contractual standards. For example, our partnership agreement permits our general partner to make a number of decisions in its individual capacity, as opposed to in its capacity as our general partner, free of any duties to us and our unitholders other than the implied contractual covenant of good faith and fair dealing, which means that a court will enforce the reasonable expectations of the parties where the language in our partnership agreement does not provide for a clear course of action. This provision entitles our general partner to consider only the interests and factors that it desires and relieves it of any duty or obligation to give any consideration to any interest of, or factors affecting, us, our affiliates or our limited partners. By purchasing a common unit, a unitholder is treated as having consented to the provisions in our partnership agreement, including the provisions discussed above.
| 36 |
Our partnership agreement restricts the remedies available to holders of our common units for actions taken by our general partner that might otherwise constitute breaches of fiduciary duty.
Our partnership agreement contains provisions that restrict the remedies available to unitholders for actions taken by our general partner that might otherwise constitute breaches of fiduciary duty under state fiduciary duty law. For example, our partnership agreement:
| • | permits our general partner to make a number of decisions in its individual capacity, as opposed to in its capacity as our general partner. This entitles our general partner to consider only the interests and factors that it desires, and it has no duty or obligation to give any consideration to any interest of, or factors affecting, us or any limited partner. Examples of decisions that our general partner may make in its individual capacity include: (i) how to allocate business opportunities among us and its other affiliates; (ii) whether to exercise its limited call right; (iii) how to exercise its voting rights with respect to the units it owns; (iv) whether to exercise its registration rights; (v) whether to elect to reset target distribution levels; and (vi) whether or not to consent to any merger or consolidation of the Partnership or amendment to our partnership agreement; |
| • | provides that the general partner will have no liability to us or our limited partners for decisions made in its capacity as a general partner so long as such decisions are made in good faith; |
| • | generally provides that in a situation involving a transaction with an affiliate or other conflict of interest, any determination by our general partner must be made in good faith. In addition, our general partner may seek the approval of such resolution from the conflicts committee of the board of directors of our general partner, but is not required to do so. If an affiliate transaction or the resolution of another conflict of interest is not approved by our public common unitholders or the conflicts committee and the board of directors of our general partner determines that the resolution or course of action taken with respect to the affiliate transaction or conflict of interest is either on terms no less favorable to us than those generally being provided to or available from unrelated third parties or is “fair and reasonable” to us, considering the totality of the relationships between the parties involved, including other transactions that may be particularly advantageous or beneficial to us, then it will be presumed that in making its decision, the board of directors of our general partner acted in good faith, and in any proceeding brought by or on behalf of any limited partner or us challenging such decision, the person bringing or prosecuting such proceeding will have the burden of overcoming such presumption; |
| • | provides that our general partner and its officers and directors will not be liable for monetary damages to us or our limited partners resulting from any act or omission unless there has been a final and non-appealable judgment entered by a court of competent jurisdiction determining that our general partner or its officers or directors, as the cases may be, acted in bad faith or engaged in fraud or willful misconduct or, in the case of a criminal matter, acted with knowledge that the conduct was unlawful. |
In connection with a situation involving a transaction with an affiliate or a conflict of interest, our partnership agreement provides that any determination by our general partner must be made in good faith, and that our conflicts committee and the board of directors of our general partner are entitled to a presumption that they acted in good faith. In any proceeding brought by or on behalf of any limited partner or the Partnership, the person bringing or prosecuting such proceeding will have the burden of overcoming such presumption.
Our parent and other affiliates of our general partner, including Apex, may compete with us.
Our partnership agreement provides that our general partner is restricted from engaging in any business activities other than acting as our general partner and those activities incidental to its ownership interest in us. Affiliates of our general partner, including our parent and Apex, are not prohibited from engaging in other businesses or activities, including those that might be in direct competition with us. Our parent and Apex currently hold substantial interests in other companies in the terminaling business. Our parent and Apex may make investments and purchase entities that acquire, own and operate terminaling businesses. These investments and acquisitions may include entities or assets that we would have been interested in acquiring. Therefore, our parent and Apex may compete with us for investment opportunities and our parent and Apex may own interests in entities that compete with us.
| 37 |
Our sponsors, as the initial owners of our incentive distribution rights, may elect to cause us to issue common units to them in connection with a resetting of the target distribution levels related to the incentive distribution rights, without the approval of the conflicts committee of their board of directors or the holders of our common units. This could result in lower distributions to holders of our common units.
Our sponsors, as the initial owners of our incentive distribution rights, have the right, at any time when there are no subordinated units outstanding and payments have been paid on incentive distributions at the highest level to which they are entitled (50.0%) for each of the prior four consecutive whole fiscal quarters and the amount of each such distribution did not exceed the adjusted operating surplus for such quarter, to reset the initial target distribution levels at higher levels based on our cash distributions at the time of the exercise of the reset election. Following a reset election by our sponsors, the minimum quarterly distribution will be adjusted to equal the reset minimum quarterly distribution, and the target distribution levels will be reset to correspondingly higher levels based on the same percentage increases above the reset minimum quarterly distribution as the current target distribution levels.
If the owners of a majority of the incentive distribution rights elect to reset the target distribution levels, the owners of the incentive distribution rights will be entitled to receive a number of common units equal to the number of common units which would have entitled them to an average aggregate quarterly cash distribution in such prior two quarters equal to the average of the distributions to the owners of the incentive distribution rights on their respective incentive distribution rights in the prior two quarters. We anticipate that the owners of the incentive distribution rights would exercise this reset right in order to facilitate acquisitions or internal growth projects that would not be sufficiently accretive to cash distributions per common unit without such conversion. It is possible, however, that the owners of the incentive distribution rights could exercise this reset election at a time when they are experiencing, or expect to experience, declines in the cash distributions they receive related to their respective incentive distribution rights and may, therefore, desire to be issued common units rather than retain the right to receive incentive distributions based on the initial target distribution levels. As a result, a reset election may cause our common unitholders to experience a reduction in the amount of cash distributions that our common unitholders would have otherwise received had we not issued new common units to the owners of the incentive distribution rights in connection with resetting the target distribution levels.
Holders of our common units have limited voting rights and are not entitled to elect our general partner or its directors.
Unlike the holders of common stock in a corporation, our unitholders have only limited voting rights on matters affecting our business and, therefore, limited ability to influence management’s decisions regarding our business. Our unitholders will have no right on an annual or ongoing basis to elect our general partner or its board of directors. The board of directors of our general partner, including the independent directors, is chosen entirely by the controlling unitholders, as a result of their owning our general partner, and not by our unitholders. Unlike publicly traded corporations, we will not conduct annual meetings of our unitholders to elect directors or conduct other matters routinely conducted at annual meetings of stockholders of corporations. As a result of these limitations, the price at which the common units will trade could be diminished because of the absence or reduction of a takeover premium in the trading price.
Even if holders of our common units are dissatisfied, they cannot initially remove our general partner without its consent.
If our unitholders are dissatisfied with the performance of our general partner, they have limited ability to remove our general partner. Unitholders are initially unable to remove our general partner without its consent because our general partner and its affiliates own sufficient units to be able to prevent its removal. The vote of the holders of at least 66 2⁄3% of all our outstanding common units is required to remove our general partner. At March 13, 2017, our parent owned, directly or indirectly, an aggregate of 65.7% of our common units.
Our general partner interest or the control of our general partner may be transferred to a third party without unitholder consent.
Our general partner may transfer its general partner interest to a third party in a merger or in a sale of all or substantially all of its assets without the consent of our unitholders. Furthermore, our partnership agreement does not restrict the ability of the members of our general partner to transfer their respective membership interests in our general partner to a third party. The new members of our general partner would then be in a position to replace the board of directors and executive officers of our general partner with their own designees and thereby exert significant control over the decisions taken by the board of directors and executive officers of our general partner. This effectively permits a “change of control” without the vote or consent of the unitholders.
| 38 |
Our general partner has a limited call right that may require unitholders to sell their common units at an undesirable time or price.
If at any time our general partner and its affiliates own more than 80% of the common units, our general partner will have the right, which it may assign to any of its affiliates or to us, but not the obligation, to acquire all, but not less than all, of the common units held by unaffiliated persons at a price that is not less than their then-current market price, as calculated pursuant to the terms of our partnership agreement. As a result, our unitholders may be required to sell their common units at an undesirable time or price and may not receive any return on their investment. Our unitholders may also incur a tax liability upon a sale of their units. At March 13, 2017, our general partner and its affiliates owned approximately 73.6% of our 34,861,014 outstanding common units.
We may issue additional units without unitholder approval, which would dilute existing unitholder ownership interests.
Our partnership agreement does not limit the number of additional limited partner interests we may issue at any time without the approval of our unitholders. The issuance of additional common units or other equity interests of equal or senior rank will have the following effects:
| • | our existing unitholders’ proportionate ownership interest in us will decrease; |
| • | the amount of cash available for distribution on each unit may decrease; |
| • | the ratio of taxable income to distributions may increase; |
| • | the relative voting strength of each previously outstanding unit may be diminished; and |
| • | the market price of the common units may decline. |
The market price of our common units could be adversely affected by sales of substantial amounts of our common units in the public or private markets, including sales by our parent or other large holders.
At March 13, 2017, we had 34,861,014 common units outstanding. Sales by our sponsors or other large holders of a substantial number of our common units in the public markets or the perception that such sales might occur, could have a material adverse effect on the price of our common units or could impair our ability to obtain capital through an offering of equity securities. In addition, we have agreed to provide registration rights to our parent. Under our partnership agreement, our general partner and its affiliates have registration rights relating to the offer and sale of any units that they hold, subject to certain limitations.
Our partnership agreement restricts the voting rights of unitholders owning 20% or more of our common units.
Our partnership agreement restricts a unitholder’s voting rights by providing that any units held by a person or group that owns 20% or more of any class of units then outstanding, other than our general partner and its affiliates, their transferees and persons who acquired such units with the prior approval of the board of directors of our general partner, cannot vote on any matter.
Reimbursements due to our general partner and its affiliates for services provided to us or on our behalf will reduce cash available for distribution to our common unitholders. The amount and timing of such reimbursements will be determined by our general partner, and there are no limits on the amount that we may be required to pay.
Prior to making any distribution on our common units, we will reimburse our general partner and its affiliates, including our parent, for expenses they incur and payments they make on our behalf. Under our partnership agreement, we will reimburse our general partner and its affiliates for certain expenses incurred on our behalf, including, among other items, compensation expense for all employees required to manage and operate our business. Our partnership agreement provides that our general partner will determine in good faith the expenses that are allocable to us. The reimbursement of expenses and payment of fees, if any, to our general partner and its affiliates will reduce the amount of available cash to pay cash distributions to our common unitholders.
| 39 |
Our general partner’s discretion in establishing cash reserves may reduce the amount of cash available for distribution to unitholders.
Our partnership agreement requires our general partner to deduct from operating surplus cash reserves that it determines are necessary to fund our future operating expenditures. In addition, the partnership agreement permits the general partner to reduce available cash by establishing cash reserves for the proper conduct of our business, to comply with applicable law or agreements to which we are a party, or to provide funds for future distributions to partners. These cash reserves will affect the amount of cash available for distribution to unitholders.
While our partnership agreement requires us to distribute all of our available cash, our partnership agreement, including provisions requiring us to make cash distributions contained therein, may be amended.
While our partnership agreement requires us to distribute all of our available cash, our partnership agreement, including provisions requiring us to make cash distributions contained therein, may be amended. Our partnership agreement can be amended with the consent of our general partner and the approval of a majority of the outstanding common units (including common units held by our parent). At March 13, 2017, our parent owned, directly or indirectly, approximately 65.7% of the outstanding limited partner units.
The price of our common units may fluctuate significantly, and unitholders could lose all or part of their investment.
A lack of liquidity may result in wide bid-ask spreads, contribute to significant fluctuations in the market price of the common units and limit the number of investors who are able to buy the common units. During 2016, the market price of our common units fluctuated from a low of $11.80 to a high of $17.65. The market price of our common units may also be influenced by many factors, some of which are beyond our control, including:
| • | our quarterly distributions; |
| • | our quarterly or annual earnings or those of other companies in our industry; |
| • | announcements by us or our competitors of significant contracts or acquisitions; |
| • | changes in accounting standards, policies, guidance, interpretations or principles; |
| • | general economic conditions; |
| • | the failure of securities analysts to cover our common units or changes in financial estimates by analysts; |
| • | future sales of our common units; and |
| • | the other factors described in these “Risk Factors.” |
Our unitholders’ liability may not be limited if a court finds that unitholder action constitutes control of our business.
A general partner of a partnership generally has unlimited liability for the obligations of the Partnership, except for those contractual obligations of the Partnership that are expressly made non-recourse to the general partner. Our partnership is organized under Delaware law, and we conduct business in a number of other states. The limitations on the liability of holders of limited partner interests for the obligations of a limited partnership have not been clearly established in some jurisdictions. Our unitholders could be liable for our obligations as if they were a general partner if a court or government agency were to determine that:
| 40 |
| • | we were conducting business in a state but had not complied with that particular state’s partnership statute; or |
| • | our unitholders’ right to act with each other to remove or replace the general partner, to approve some amendments to our partnership agreement or to take other actions under our partnership agreement constitute “control” of our business. |
Except in limited circumstances, our general partner has the power and authority to conduct our business without unitholder approval.
Under our partnership agreement, our general partner, which is controlled by our parent, has full power and authority to do all things, other than those items that require unitholder approval or with respect to which our general partner has sought conflicts committee approval, on such terms as it determines to be necessary or appropriate to conduct our business, including, but not limited to, the following:
| · | the making of any expenditures, the lending or borrowing of money, the assumption or guarantee of or other contracting for, indebtedness and other liabilities, the issuance of evidences of indebtedness, including indebtedness that is convertible into our securities, and the incurring of any other obligations; |
| · | the purchase, sale or other acquisition or disposition of our securities, or the issuance of additional options, rights, warrants and appreciation rights relating to our securities; |
| · | the acquisition, disposition, mortgage, pledge, encumbrance, hypothecation or exchange of any or all of our assets; |
| · | the negotiation, execution and performance of any contracts, conveyances or other instruments; |
| · | the distribution of our cash; |
| · | the selection and dismissal of employees and agents, outside attorneys, accountants, consultants and contractors and the determination of their compensation and other terms of employment or hiring; |
| · | the maintenance of insurance for our benefit and the benefit of our partners; |
| · | the formation of, or acquisition of an interest in, the contribution of property to, and the making of loans to, any limited or general partnership, joint venture, corporation, limited liability company or other entity; |
| · | the control of any matters affecting our rights and obligations, including the bringing and defending of actions at law or in equity, otherwise engaging in the conduct of litigation, arbitration or mediation, the incurring of legal expense and the settlement of claims and litigation; |
| · | the indemnification of any person against liabilities and contingencies to the extent permitted by law; |
| · | the making of tax, regulatory and other filings or the rendering of periodic or other reports to governmental or other agencies having jurisdiction over our business or assets; and |
| · | the entering into of agreements with any of its affiliates to render services to us or to itself in the discharge of its duties as our general partner. |
Our partnership agreement provides that our general partner must act in “good faith” when making decisions on our behalf, and our partnership agreement further provides that in order for a determination to be made in “good faith,” our general partner must subjectively believe that the determination is not adverse to the best interests of our partnership.
| 41 |
Contracts between us, on the one hand, and our general partner and its affiliates, on the other hand, will not be the result of arm’s-length negotiations.
Our partnership agreement allows our general partner to determine, in good faith, any amounts to pay itself or its affiliates for any services rendered to us. Our general partner may also enter into additional contractual arrangements with any of its affiliates on our behalf. Our general partner will determine, in good faith, the terms of any arrangements or transactions. Similarly, agreements, contracts or arrangements between us and our general partner and its affiliates will not be required to be negotiated on an arm’s-length basis, although, in some circumstances, our general partner may determine that the conflicts committee may make a determination on our behalf with respect to such arrangements.
Our general partner and its affiliates have no obligation to permit us to use any facilities or assets of our general partner and its affiliates, except as may be provided in contracts entered into specifically for such use. There is no obligation of our general partner and its affiliates to enter into any contracts of this kind.
Common unitholders have no right to enforce obligations of our general partner and its affiliates under agreements with us.
Agreements between us, on the one hand, and our general partner and its affiliates, on the other hand, do not grant to the unitholders, separate and apart from us, the right to enforce the obligations of our general partner and its affiliates in our favor.
Our general partner decides whether to retain separate counsel, accountants or others to perform services for us.
The attorneys, independent accountants and others who perform services for us have been retained by our general partner. Attorneys, independent accountants and others who perform services for us are selected by our general partner or our conflicts committee and may perform services for our general partner and its affiliates. We may retain separate counsel for ourselves or the holders of common units in the event of a conflict of interest between our general partner and its affiliates, on the one hand, and us or the holders of common units, on the other, depending on the nature of the conflict. We do not intend to do so in most cases.
The NYSE does not require a publicly traded partnership like us to comply with certain of its corporate governance requirements.
Because we are a publicly traded partnership, the NYSE does not require us to have, and we do not have, a majority of independent directors on our general partner’s board of directors or to establish a compensation committee or a nominating and corporate governance committee. Accordingly, unitholders do not have the same protections afforded to certain corporations that are subject to all of the NYSE corporate governance requirements.
Tax Risks to Common Unitholders
Our tax treatment depends on our status as a partnership for federal income tax purposes. If the IRS were to treat us as a corporation for federal income tax purposes, which would subject us to entity-level taxation, then our cash available for distribution to our unitholders would be substantially reduced.
The anticipated after-tax economic benefit of an investment in the common units depends largely on our being treated as a partnership for federal income tax purposes. We have not requested a ruling from the IRS with respect to our classification as a partnership.
Despite the fact that we are a limited partnership under Delaware law, it is possible in certain circumstances for a partnership such as ours to be treated as a corporation for federal income tax purposes. A change in our business or a change in current law could cause us to be treated as a corporation for federal income tax purposes or otherwise subject us to taxation as an entity.
If we were treated as a corporation for federal income tax purposes, we would pay federal income tax on our taxable income at the corporate tax rate, which is currently a maximum of 35.0%, and would likely pay state and local income tax at varying rates. Distributions would generally be taxed again as corporate dividends (to the extent of our current and accumulated earnings and profits), and no income, gains, losses, deductions, or credits would flow through to our unitholders. Because a tax would be imposed upon us as a corporation, our cash available for distribution to our unitholders would be substantially reduced. Therefore, if we were treated as a corporation for federal income tax purposes, there would be a material reduction in the anticipated cash flow and after-tax return to our unitholders, likely causing a substantial reduction in the value of our common units.
| 42 |
Our partnership agreement provides that, if a law is enacted or existing law is modified or interpreted in a manner that subjects us to taxation as a corporation or otherwise subjects us to entity-level taxation for federal, state or local income tax purposes, the minimum quarterly distribution amount and the target distribution levels may be adjusted to reflect the impact of that law on us.
If we were subjected to a material amount of additional entity-level taxation by individual states, it would reduce our cash available for distribution to our unitholders.
Changes in current state law may subject us to additional entity-level taxation by individual states. Because of widespread state budget deficits and other reasons, several states are evaluating ways to subject partnerships to entity-level taxation through the imposition of state income, franchise and other forms of taxation. Imposition of any such taxes may substantially reduce the cash available for distribution to our unitholders. Our partnership agreement provides that, if a law is enacted or existing law is modified or interpreted in a manner that subjects us to entity-level taxation, the minimum quarterly distribution amount and the target distribution levels may be adjusted to reflect the impact of that law on us.
The tax treatment of publicly traded partnerships or an investment in our common units could be subject to potential legislative, judicial or administrative changes and differing interpretations, possibly on a retroactive basis.
The present federal income tax treatment of publicly traded partnerships, including us, or an investment in our common units may be modified by administrative, legislative or judicial interpretation at any time. For example, from time to time, members of Congress and the President propose and consider substantive changes to the existing federal income tax laws that affect publicly traded partnerships, including the elimination of partnership tax treatment for publicly traded partnerships. Any modification to the federal income tax laws and interpretations thereof may or may not be retroactively applied and could make it more difficult or impossible to meet the exception for us to be treated as a partnership for federal income tax purposes. We are unable to predict whether any such changes will ultimately be enacted. However, it is possible that a change in law could affect us, and any such changes could negatively impact the value of an investment in our common units.
Our unitholders’ share of our income is taxable to them for federal income tax purposes even if they do not receive any cash distributions from us.
Because a unitholder is treated as a partner to whom we allocate taxable income that could be different in amount than the cash we distribute, a unitholder’s allocable share of our taxable income is taxable to it, which may require the payment of federal income taxes and, in some cases, state and local income taxes, on its share of our taxable income even if it receives no cash distributions from us. Our unitholders may not receive cash distributions from us equal to their share of our taxable income or even equal to the actual tax liability that results from that income.
If the IRS contests the federal income tax positions we take, the market for our common units may be adversely impacted and the cost of any IRS contest will reduce our cash available for distribution to our unitholders.
We have not requested a ruling from the IRS with respect to our treatment as a partnership for federal income tax purposes. The IRS may adopt positions that differ from the positions we take, and the IRS’s positions may ultimately be sustained. It may be necessary to resort to administrative or court proceedings to sustain some or all of the positions we take and such positions may not ultimately be sustained. A court may not agree with some or all of the positions we take. Any contest with the IRS, and the outcome of any IRS contest, may have a materially adverse impact on the market for our common units and the price at which they trade. In addition, our costs of any contest with the IRS will be borne indirectly by our unitholders and our general partner because the costs will reduce our cash available for distribution.
| 43 |
Tax gain or loss on the disposition of our common units could be more or less than expected.
If our unitholders sell common units, they will recognize a gain or loss for federal income tax purposes equal to the difference between the amount realized and their tax basis in those common units. Because distributions in excess of their allocable share of our net taxable income decrease their tax basis in their common units, the amount, if any, of such prior excess distributions with respect to the common units a unitholder sells will, in effect, become taxable income to the unitholder if it sells such common units at a price greater than its tax basis in those common units, even if the price received is less than its original cost. Furthermore, a substantial portion of the amount realized on any sale of unitholder common units, whether or not representing gain, may be taxed as ordinary income due to potential recapture items, including depreciation recapture. In addition, because the amount realized includes a unitholder’s share of our nonrecourse liabilities, a unitholder that sells common units, may incur a tax liability in excess of the amount of cash received from the sale.
Tax-exempt entities and non-U.S. persons face unique tax issues from owning our common units that may result in adverse tax consequences to them.
Investment in common units by tax-exempt entities, such as employee benefit plans and individual retirement accounts (known as IRAs), and non-U.S. persons raises issues unique to them. For example, virtually all of our income allocated to organizations that are exempt from federal income tax, including IRAs and other retirement plans, will be unrelated business taxable income and will be taxable to them. Distributions to non-U.S. persons will be reduced by withholding taxes at the highest applicable effective tax rate, and non-U.S. persons will be required to file federal income tax returns and pay tax on their share of our taxable income. A tax-exempt entity or a non-U.S. person should consult a tax advisor before investing in our common units.
We will treat each purchaser of common units as having the same tax benefits without regard to the actual common units purchased. The IRS may challenge this treatment, which could adversely affect the value of the common units.
Because we cannot match transferors and transferees of common units and because of other reasons, we will adopt depreciation and amortization positions that may not conform to all aspects of existing Treasury Regulations. A successful IRS challenge to those positions could adversely affect the amount of tax benefits available to unitholders. It also could affect the timing of these tax benefits or the amount of gain from a unitholder’s sale of common units and could have a negative impact on the value of our common units or result in audit adjustments to a unitholder’s tax returns.
We prorate our items of income, gain, loss and deduction for federal income tax purposes between transferors and transferees of our units each month based upon the ownership of our units on the first day of each month, instead of on the basis of the date a particular unit is transferred. The IRS may challenge this treatment, which could change the allocation of items of income, gain, loss and deduction among our unitholders.
We prorate our items of income, gain, loss and deduction for federal income tax purposes between transferors and transferees of our units each month based upon the ownership of our units on the first day of each month, instead of on the basis of the date a particular unit is transferred. The use of this proration method may not be permitted under existing Treasury Regulations. Recently, however, the U.S. Treasury Department issued proposed regulations that provide a safe harbor pursuant to which publicly traded partnerships may use a similar monthly simplifying convention to allocate tax items among transferor and transferee unitholders. Nonetheless, the proposed regulations do not specifically authorize the use of the proration method we will adopt. If the IRS were to challenge this method or new Treasury regulations were issued, we may be required to change the allocation of items of income, gain, loss and deduction among our unitholders.
A unitholder whose common units are loaned to a “short seller” to effect a short sale of common units may be considered as having disposed of those common units. If so, he would no longer be treated for federal income tax purposes as a partner with respect to those common units during the period of the loan and may recognize gain or loss from the disposition.
Because a unitholder whose common units are loaned to a “short seller” to effect a short sale of common units may be considered as having disposed of the loaned common units, he may no longer be treated for federal income tax purposes as a partner with respect to those common units during the period of the loan to the short seller and the unitholder may recognize gain or loss from such disposition. Moreover, during the period of the loan to the short seller, any of our income, gain, loss or deduction with respect to those common units may not be reportable by the unitholder and any cash distributions received by the unitholder as to those common units could be fully taxable as ordinary income. Our unitholders desiring to assure their status as partners and avoid the risk of gain recognition from a loan to a short seller are urged to consult a tax advisor to discuss whether it is advisable to modify any applicable brokerage account agreements to prohibit their brokers from loaning their common units.
| 44 |
We have adopted certain valuation methodologies and monthly conventions for federal income tax purposes that may result in a shift of income, gain, loss and deduction between our general partner and our unitholders. The IRS may challenge this treatment, which could adversely affect the value of the common units.
When we issue additional units or engage in certain other transactions, we will determine the fair market value of our assets and allocate any unrealized gain or loss attributable to our assets to the capital accounts of our unitholders and our general partner. Our methodology may be viewed as understating the value of our assets. In that case, there may be a shift of income, gain, loss and deduction between certain unitholders and our general partner, which may be unfavorable to such unitholders. Moreover, under our valuation methods, subsequent purchasers of common units may have a greater portion of their Internal Revenue Code Section 743(b) adjustment allocated to our tangible assets and a lesser portion allocated to our intangible assets. The IRS may challenge our valuation methods, or our allocation of the Section 743(b) adjustment attributable to our tangible and intangible assets, and allocations of taxable income, gain, loss and deduction between our general partner and certain of our unitholders.
A successful IRS challenge to these methods or allocations could adversely affect the amount of taxable income or loss being allocated to our unitholders. It also could affect the amount of taxable gain from our unitholders’ sale of common units and could have a negative impact on the value of the common units or result in audit adjustments to our unitholders’ tax returns without the benefit of additional deductions.
The sale or exchange of 50.0% or more of our capital and profits interests during any 12-month period will result in the termination of our partnership for federal income tax purposes.
We will be considered to have technically terminated our partnership for federal income tax purposes if there is a sale or exchange of 50.0% or more of the total interests in our capital and profits within a 12-month period. For purposes of determining whether the 50.0% threshold has been met, multiple sales of the same interest will be counted only once. Our technical termination would, among other things, result in the closing of our taxable year for all unitholders, which would result in us filing two tax returns (and our unitholders could receive two Schedules K-1 if relief was not available, as described below) for one fiscal year and could result in a deferral of depreciation deductions allowable in computing our taxable income. In the case of a unitholder reporting on a taxable year other than a fiscal year ending December 31, the closing of our taxable year may also result in more than twelve months of our taxable income or loss being includable in his taxable income for the year of termination. Our termination currently would not affect our classification as a partnership for federal income tax purposes, but instead we would be treated as a new partnership for federal income tax purposes. If treated as a new partnership, we must make new tax elections, including a new election under Section 754 of the Internal Revenue Code, and could be subject to penalties if we are unable to determine that a termination occurred. The IRS has recently announced a publicly traded partnership technical termination relief program whereby, if a publicly traded partnership that technically terminated requests publicly traded partnership technical termination relief and such relief is granted by the IRS, among other things, the Partnership will only have to provide one Schedule K-1 to unitholders for the year notwithstanding two partnership tax years.
As a result of investing in our common units, our unitholders may become subject to state and local taxes and return filing requirements in jurisdictions where we operate or own or acquire properties.
In addition to federal income taxes, our unitholders will likely be subject to other taxes, including state and local taxes, unincorporated business taxes and estate, inheritance or intangible taxes that are imposed by the various jurisdictions in which we conduct business or control property now or in the future, even if they do not live in any of those jurisdictions. Our unitholders will likely be required to file state and local income tax returns and pay state and local income taxes in some or all of these various jurisdictions. Further, our unitholders may be subject to penalties for failure to comply with those requirements. We currently conduct business in Alabama, Arkansas, Florida, Illinois, Louisiana, Maryland, Missouri, New Jersey, New York, North Carolina, Tennessee, Texas, Virginia and West Virginia. Several of these states currently impose a personal income tax on individuals. As we make acquisitions or expand our business, we may control assets or conduct business in additional states that impose a personal income tax. It is a unitholder’s responsibility to file all federal, state and local tax returns. Our unitholders should consult their tax advisor.
| 45 |
Item 1B. Unresolved Staff Comments
None.
Information regarding our properties is contained in Item 1, Business.
In the ordinary course of business, we may be involved in various claims and legal proceedings, some of which are covered in whole or in part by insurance. We may not be able to predict the timing or outcome of these future claims and proceedings with certainty, and an unfavorable resolution of one or more of such matters could have a material adverse effect on our results of operations, financial condition or cash flows. Currently, we do not believe that we are a party to any legal proceedings that, individually or in the aggregate, are reasonably expected to have a material effect on our results of operations, financial condition or cash flows.
Item 4. Mine Safety Disclosures
Not applicable.
Item 5. Market for Registrant’s Common Equity, Related Stockholder Matters and Issuer Purchases of Equity Securities.
Market Information
Our common units are listed and traded on the NYSE under the symbol “WPT”. The following table sets forth for the indicated periods the high and low sales price per unit for our common units on the NYSE:
| Common Unit Price Range | ||||||||
| 2016 | High | Low | ||||||
| 4th Quarter | $ | 17.65 | 14.55 | |||||
| 3rd Quarter | 16.49 | 14.25 | ||||||
| 2nd Quarter | 15.94 | 14.13 | ||||||
| 1st Quarter | 14.74 | 11.80 | ||||||
| 2015 | ||||||||
| 4th Quarter | $ | 14.49 | 11.79 | |||||
| 3rd Quarter | 17.43 | 13.28 | ||||||
| 2nd Quarter | 18.90 | 16.33 | ||||||
| 1st Quarter | 21.25 | 15.90 | ||||||
As of the close of business on March 13, 2017, based on information received from our transfer agent, there were approximately 9 unitholders of record of our common units. This number does not include unitholders whose units are held in trust by other entities. The actual number of unitholders is greater than the number of holders of record. As of December 31, 2015 16,485,507 subordinated units, for which there is no established public trading market, were issued and outstanding. All of the subordinated units were held by affiliates of our general partner. Our general partner and its affiliates received quarterly distributions on these units only after sufficient funds had been paid to the common units. The subordination period ended upon payment of the third-quarter 2016 distribution on November 14, 2016, at which time, each outstanding subordinated unit converted into one common unit and will participate on terms equal to all other common units in future distributions of available cash.
| 46 |
Cash distributions paid to unitholders for the years ended December 31, 2016 and 2015 were as follows:
| Record Date | Payment Date | Amount Per Limited Partner Unit (1) | ||||
| 2016 | ||||||
| January 31,2017 | February 14, 2017 | $ | 0.3000 | |||
| October 28, 2016 | November 14, 2016 | $ | 0.3000 | |||
| July 28, 2016 | August 12, 2016 | $ | 0.3000 | |||
| April 28, 2016 | May 13, 2016 | $ | 0.3000 | |||
| 2015 | ||||||
| January 28, 2016 | February 12, 2016 | $ | 0.3000 | |||
| October 29, 2015 | November 13, 2015 | $ | 0.3000 | |||
| July 30, 2015 | August 14, 2015 | $ | 0.3000 | |||
| May 4, 2015 | May 15, 2015 | $ | 0.3000 | |||
| (1) | Cash distributions for a quarter are declared and paid in the following quarter. See below for a discussion of our policy regarding distribution payments. |
We are a publicly traded partnership and are not subject to income tax. Instead, unitholders are required to report their allocable share of our income, gain, loss and deduction regardless of whether we make distributions.
Under the terms of the agreements governing our revolving credit facility, we are required to maintain certain financial ratios, and in order to comply with these covenants we may be restricted in our ability to declare or pay distributions to unitholders. As of December 31, 2016, we are in compliance with these covenants. See Item 7. Management’s Discussion and Analysis of Financial Condition and Results of Operations – Liquidity and Capital Resources – Revolving Line of Credit for additional information.
Securities Authorized for Issuance Under Equity Compensation Plans
In connection with the completion of our IPO, our general partner adopted the World Point Terminals, LP 2013 Long-Term Incentive Plan. Please see “Item 12 — Security Ownership of Certain Beneficial Owners and Management and Related Unitholder Matters,”—“Equity Compensation Plan Information” which is incorporated by reference into this Item 5.
Selected Information from our Partnership Agreement
Set forth below is a summary of the significant provisions of our partnership agreement that relate to cash distributions, minimum quarterly distributions and IDRs.
Available Cash
Our partnership agreement requires that, within 45 days after the end of each quarter, we distribute all of our available cash (as defined in our partnership agreement) to unitholders of record on the applicable record date. Our partnership agreement generally defines available cash as, for each quarter, cash generated from our business in excess of the amount of cash reserves established by our general partner to provide for the conduct of our business, to comply with applicable law, any of our debt instruments or other agreements or to provide for future distributions to our unitholders for any one or more of the next four quarters. Our available cash also may include, if our general partner so determines, all or any portion of the cash on hand on the date of determination of available cash for the quarter resulting from working capital borrowings made subsequent to the end of such quarter. Working capital borrowings generally include borrowings made under a credit agreement, commercial paper facility or similar financing arrangement.
| 47 |
Minimum Quarterly Distribution
Our partnership agreement provided that, during the subordination period, holders of the common units had the right to receive distributions of available cash from operating surplus each quarter in an amount equal to $0.30 per common unit, which amount is defined in our partnership agreement as the minimum quarterly distribution, plus any arrearages in the payment of the minimum quarterly distribution to holders of the common units from prior quarters, before any distributions of available cash from operating surplus may be made to holders of the subordinated units. These units were deemed “subordinated” because for a period of time, referred to as the subordination period, holders of the subordinated units were not entitled to receive any distributions from operating surplus until holders of the common units had received the minimum quarterly distribution plus any arrearages in the payment of the minimum quarterly distribution from prior quarters. Furthermore, no arrearages would be paid on the subordinated units. The practical effect of the subordinated units was to increase the likelihood that during the subordination period there would be sufficient available cash from operating surplus to pay the minimum quarterly distribution on the common units. The subordination period ended upon payment of the third-quarter 2016 distribution on November 14, 2016, at which time, each outstanding subordinated unit converted into one common unit and will participate on terms equal to all other common units in future distributions of available cash.
General Partner Interest and IDRs
Our general partner owns a 0.0% non-economic general partner interest in us.
Apex and the controlling unitholders currently hold incentive distribution rights that entitle them to receive increasing percentages, up to an aggregate maximum of 50.0%, of the cash we distribute from operating surplus in excess of $0.345 per unit per quarter (see Note 18 to our financial statements). The aggregate maximum distribution of 50.0% does not include any distributions they or their affiliates may receive on common units that they own.
Issuer Purchases of Equity Securities
None.
| 48 |
Item 6. Selected Financial Data
| For the Years Ended December 31, | ||||||||||||||||||||
| 2016 | 2015 | 2014 | 2013 | 2012 | ||||||||||||||||
| Predecessor | ||||||||||||||||||||
| (In thousands except unit data) | ||||||||||||||||||||
| Statements of Operations Data: | ||||||||||||||||||||
| Revenues | ||||||||||||||||||||
| Third parties | $ | 59,856 | $ | 59,082 | $ | 56,675 | $ | 55,186 | $ | 52,591 | ||||||||||
| Affiliates | 39,768 | 37,044 | 33,488 | 28,634 | 21,518 | |||||||||||||||
| 99,624 | 96,126 | 90,163 | 83,820 | 74,109 | ||||||||||||||||
| Operating costs, expenses and other: | ||||||||||||||||||||
| Operating expenses | 27,539 | 26,074 | 26,592 | 23,363 | 18,318 | |||||||||||||||
| Operating expenses reimbursed to affiliates | 4,644 | 5,177 | 3,015 | 4,449 | 5,790 | |||||||||||||||
| Selling, general and administrative expenses | 4,293 | 4,216 | 5,247 | 3,883 | 1,385 | |||||||||||||||
| Selling, general and administrative expenses reimbursed to affiliates | 2,565 | 2,053 | 1,958 | 2,194 | 1,338 | |||||||||||||||
| Depreciation and amortization | 23,901 | 25,733 | 20,441 | 18,222 | 15,363 | |||||||||||||||
| Income from joint venture | (815 | ) | (836 | ) | (485 | ) | (198 | ) | - | |||||||||||
| (Loss) gain on disposition of assets | 338 | (5 | ) | 181 | - | 476 | ||||||||||||||
| Total operating costs, expenses and other | 62,465 | 62,412 | 56,949 | 51,913 | 42,670 | |||||||||||||||
| Income from operations | 37,159 | 33,714 | 33,214 | 31,907 | 31,439 | |||||||||||||||
| Other income (expense) | ||||||||||||||||||||
| Interest expense | (830 | ) | (828 | ) | (849 | ) | (443 | ) | (498 | ) | ||||||||||
| Interest and dividend income | 235 | 288 | 230 | 183 | 135 | |||||||||||||||
| Gain on investments and other-net | (13 | ) | 103 | 47 | 142 | 368 | ||||||||||||||
| Income before income taxes | 36,551 | 33,277 | 32,642 | 31,789 | 31,444 | |||||||||||||||
| (Benefit)/provision for income taxes | 122 | 148 | 124 | (573 | ) | 524 | ||||||||||||||
| NET INCOME | 36,429 | 33,129 | 32,518 | 32,362 | 30,920 | |||||||||||||||
| Net income attributable to noncontrolling interest | - | - | - | (543 | ) | (867 | ) | |||||||||||||
| Net income attributable to shareholder/unitholders | $ | 36,429 | $ | 33,129 | $ | 32,518 | $ | 31,819 | $ | 30,053 | ||||||||||
| Less Predecessor net income prior to August 14, 2013 | 17,921 | |||||||||||||||||||
| Net income from August 14, 2013 to December 31, 2013 attributable to unitholders | $ | 13,898 | ||||||||||||||||||
| Basic and diluted earnings per unit attributable to unitholders(1) | ||||||||||||||||||||
| Common | $ | 1.04 | $ | 0.95 | $ | 0.98 | $ | 0.42 | ||||||||||||
| Subordinated(2) | $ | 1.04 | $ | 0.95 | $ | 0.98 | $ | 0.42 | ||||||||||||
| Distributions per unit for the post IPO period | $ | 1.2000 | $ | 1.2000 | $ | 1.2000 | $ | 0.4565 | ||||||||||||
| Balance Sheet Data (at period end): | ||||||||||||||||||||
| Property, plant and equipment, net | $ | 170,553 | $ | 171,488 | $ | 143,172 | $ | 137,479 | $ | 116,440 | ||||||||||
| Total assets | $ | 205,085 | $ | 206,423 | $ | 181,775 | $ | 185,117 | $ | 134,151 | ||||||||||
| Total liabilities | $ | 13,071 | $ | 11,382 | $ | 11,757 | $ | 21,213 | $ | 15,721 | ||||||||||
| Total partners’ / shareholder’s equity | $ | 192,014 | $ | 195,041 | $ | 170,018 | $ | 163,904 | $ | 118,430 | ||||||||||
| (1) | The basic and diluted earnings per unit for the year ended December 31, 2013 represents earnings for the portion of the year from the date the IPO closed on August 14, 2013 through December 31, 2013. |
| (2) | The subordinated units were converted to common units on a one-for-one basis on November 14, 2016. See Item 8. Financial Statements and Supplementary Data, Note 18 for further discussion. |
| 49 |
Item 7. Management’s Discussion and Analysis of Financial Condition and Results of Operations
Cautionary Note Regarding Forward-Looking Statements
This discussion and analysis contains forward-looking statements that involve risks and uncertainties. You can identify our forward-looking statements by the words “anticipate,” “estimate,” “believe,” “budget,” “continue,” “could,” “intend,” “may,” “plan,” “potential,” “predict,” “seek,” “should,” “will,” “would,” “expect,” “objective,” “projection,” “forecast,” “goal,” “guidance,” “outlook,” “effort,” “target” and similar expressions.
Without limiting the generality of the foregoing, these statements are based on certain assumptions made by the Partnership based on management’s experience, expectations and perception of historical trends, current conditions, anticipated future developments and other factors believed to be appropriate. Accordingly, our actual outcomes and results may differ materially from what we have expressed or forecast in the forward-looking statements. Any differences could result from a variety of factors, including the following:
| · | the volumes of light refined products, heavy refined products and crude oil we handle; |
| · | the terminaling and storage fees with respect to volumes that we handle; |
| · | damage to pipelines facilities, related equipment and surrounding properties caused by hurricanes, earthquakes, floods, fires, severe weather, explosions and other natural disasters and acts of terrorism; |
| · | leaks or accidental releases of products or other materials into the environment, whether as a result of human error or otherwise; |
| · | planned or unplanned shutdowns of the refineries and industrial production facilities owned by or supplying our customers; |
| · | prevailing economic and market conditions; |
| · | difficulties in collecting our receivables because of credit or financial problems of customers; |
| · | fluctuations in the prices for crude oil and refined petroleum products; |
| · | liabilities associated with the risks and operational hazards inherent in gathering, storing, handling and transporting crude oil and refined petroleum products; |
| · | curtailment of operations due to severe weather disruption; riots, strikes, lockouts or other industrial disturbances; or failure of information technology systems due to various causes, including unauthorized access or attack; |
| · | costs or liabilities associated with federal, state, and local laws and regulations relating to environmental protection and safety, including spills, releases and pipeline integrity; |
| · | costs associated with compliance with evolving environmental laws and regulations on climate change; and |
| · | other factors discussed below and elsewhere in “Risk Factors” in this annual report. |
Overview of Business
We are a fee-based, growth-oriented Delaware limited partnership formed to own, operate, develop and acquire terminals and other assets relating to the storage of light refined products, heavy refined products and crude oil. Our storage terminals are located in the East Coast, Gulf Coast and Midwest regions of the United States and, as of December 31, 2016, had a combined available storage capacity of 15.6 million barrels. During 2014, we acquired the Chickasaw and Blakeley Island terminals in Mobile, Alabama, increasing our storage capacity by approximately 1.8 million barrels, or 14%. On January 1, 2015, we acquired a terminal in Greensboro, North Carolina, increasing our storage capacity an additional 0.7 million barrels, or 5%. On September 14, 2015, we acquired a terminal in Salisbury, Maryland, increasing our storage capacity an additional 0.2 million barrels, or 1%. On August 14, 2016, we placed two newly constructed tanks into service at our North Little Rock terminal, increasing our storage capacity an additional 0.2 million barrels, or 1%. We have continued to expand blending capabilities at several of our terminals and, during 2016, began construction on two new tanks at our Blakeley Island terminal that added 0.1 million barrels of storage capacity when they were placed in service during the first quarter of 2017. Most of our terminal facilities are strategically located on major waterways, providing ship or barge access for the movement of petroleum products, and have truck racks with efficient loading logistics. Several of our terminal facilities also have rail or pipeline access.
| 50 |
How We Generate Revenues
We operate in a single reportable segment consisting primarily of the fee-based storage and terminaling services we perform under contracts with our customers. We generally do not take title to the products we store or handle on behalf of our customers. For the years ended December 31, 2016, 2015 and 2014, we generated approximately 84%, 83%, and 82%, respectively, of our revenue from storage services fees. Of our revenue for years ended December 31, 2016, 2015 and 2014, 84%, 82%, and 81%, respectively, consisted of base storage services fees, which are fixed monthly fees paid at the beginning of each month to reserve dedicated tanks or storage space and to compensate us for handling up to a base amount of product volume at our terminals. Our customers are required to pay these base storage services fees to us regardless of the actual storage capacity they use or the volume of products that we receive. Our customers also pay us excess storage fees for volumes handled in excess of the amount attributable to their base storage services fees. The remainder of our revenues were generated from (i) ancillary fees for services such as heating, mixing and blending products, transferring products between tanks, rail car loading and dock operations and (ii) fees for injecting additives, some of which are mandated by federal, state and local regulations.
Refiners typically use our terminals because they prefer to subcontract terminaling and storage services or their facilities do not have adequate storage capacity, dock infrastructure or do not meet specialized handling requirements for a particular product. We also provide storage services to distributors, marketers and traders that require access to large, strategically located storage capacity in close proximity to demand markets, export markets, transportation infrastructure and refineries. Our combination of geographic location, efficient and well maintained storage assets and access to multiple modes of transportation gives us the flexibility to meet the evolving demands of our existing customers, as well as the demands of prospective customers seeking terminaling and storage services throughout our areas of operation.
As of December 31, 2016, approximately 93% of our total available storage capacity was under contract. The percentage of our storage capacity under contract decreased to 82% during 2014 because all of the Blakeley Island terminal and a portion of the Chickasaw terminal purchased in 2014 were not under contract when we acquired them in June 2014. Both facilities were in need of substantial repairs. While not completed, we have made substantial progress towards returning the facilities to service. At December 31, 2016, approximately 72% of the Blakeley Island terminal and 62% of the Chickasaw terminal were under contract. During the five years ended December 31, 2016, approximately 91% of our available storage capacity was under contract, on average. While many of our contracts provide for a termination right after the expiration of the initial contract period, our long-standing relationships with our customers, including major integrated oil companies, have provided stable revenue. Our top ten customers including Apex, which represent over 80% of our revenue for 2016, have used our services for an average of more than nine years.
Factors That Impact Our Business
The revenues generated by our storage business are generally driven by our aggregate storage capacity under contract, the commercial utilization of our terminal facilities in relation to their capacity and the prices we receive for our services, which in turn are driven by the demand for the products being shipped through or stored in our facilities. Though substantially all of our terminal service agreements require a customer to pay for tank capacity regardless of use, our revenues can be affected by (i) the length of the underlying service contracts and pricing changes and shifts in the products handled when the underlying storage capacity is recontracted, (ii) fluctuations in product volumes to the extent revenues under the contracts are a function of the amount of product stored or transported, (iii) changes in demand for additive services, (iv) inflation adjustments in storage services contracts and (v) changes in the demand for ancillary services such as product heating, mixing or blending, transferring our customers’ products between our tanks, rail car loading and dock operations.
We believe key factors that influence our business are (i) the long-term demand for and supply of refined products and crude oil, (ii) the indirect impact that changes in refined product and crude oil pricing has on terminal and storage demand and supply, (iii) the needs of our customers together with the competitiveness of our service offerings with respect to location, price, reliability and flexibility and (iv) our ability and the ability of our competitors to capitalize on growth opportunities and changing market dynamics.
| 51 |
Supply and Demand for Refined Products and Crude Oil
Our results of operations are dependent upon the volumes of refined products and crude oil we have contracted to handle and store and, to a lesser extent, on the actual volumes of refined products and crude oil we handle and store for our customers. An important factor in such contracting is the amount of production and demand for refined products and crude oil. The production of and demand for refined products and crude oil are driven by many factors, including the price for crude oil and general economic conditions. To the extent practicable and economically feasible, we generally attempt to mitigate the risk of reduced volumes and pricing by negotiating contracts with minimum payments based on available capacity and with multi-year terms. However, an increase or decrease in the demand for refined products and crude oil in the areas served by our terminals will have a corresponding effect on (i) the volumes we actually terminal and store and (ii) the volumes we contract to terminal and store if we are not able to extend or replace our existing customer contracts.
Refined Product and Crude Oil Prices
Because we generally do not own the refined products or crude oil that we handle and do not engage in the trading of refined products or crude oil, we have minimal direct exposure to risks associated with fluctuating commodity prices. Extended periods of depressed or elevated refined product and crude oil prices can however lead producers to increase or decrease production of refined products and crude oil, which can impact supply and demand dynamics.
Effective January 1, 2016 we entered into a profit sharing agreement with Apex at one of our terminals. In addition to the base storage services fees, we receive a percentage of the profit Apex realizes on the stored product. The profit sharing revenues received under this arrangement could be affected by changes in the commodity price as well as other market factors such as demand for the commodity. Profit-sharing revenues of $0.5 million were generated during the year ended December 31, 2016.
If the future prices of refined products and crude oil are substantially higher than the then-current prices, also called market contango, our customers’ demand for excess storage generally increases. If the future prices of refined products and crude oil are lower than the then-current prices, also called market backwardation, our customers’ demand for excess storage capacity generally decreases. We seek to mitigate the impact of near-term commodity market price dynamics by generally entering into long-term agreements with our customers that have significant base storage services fee components. However, the market has experienced long periods of contango and backwardation that can impact the demand for and supply of refined product and crude oil terminaling and storage services.
Customers and Competition
We provide storage and terminaling services for a broad mix of customers, including major integrated oil companies, marketers, distributors and chemical and petrochemical companies. In general, the mix of services we provide to our customers varies depending on market conditions, expectations for future market conditions and the overall competitiveness of our service offerings. The terminaling and storage markets in which we operate are very competitive, and we compete with operators of other terminaling facilities on the basis of rates, terms of service, types of service, supply and market access and flexibility and reliability of service. In addition, we also compete with major integrated oil companies, many of whom are also our customers, which own terminals. We continuously monitor the competitive environment, the evolving needs of our customers, current and forecasted market conditions and the competitiveness of our service offerings in order to maintain the proper balance between optimizing near-term earnings and cash flow and positioning the business for sustainable long-term growth. Because of the significant investments we have made in maintaining high quality assets and because terminaling and storage are our core business, we believe that we can be more flexible and responsive to the needs of our customers than many of our competitors.
| 52 |
Organic Growth Opportunities
Regional refined products and crude oil supply and demand dynamics shift over time, which can lead to rapid and significant increases in demand for terminaling and storage services. At such times, we believe the terminaling companies that have positioned themselves for organic growth will be at a competitive advantage in capitalizing on the shifting market dynamics. Where feasible, we have designed the infrastructure at our terminals to facilitate future expansion, which we expect to both reduce our overall capital costs per additional barrel of storage capacity and shorten the duration and enhance the predictability of development timelines. Some of the specific infrastructure investments we have made that will facilitate incremental expansion include dock capacity capable of handling various products and easily expandable piping and manifolds to handle additional storage capacity. Our Galveston terminal has over fifty acres of available land that will allow us to greatly increase our storage capacity should market conditions warrant. Accordingly, we believe that we are well positioned to grow organically in response to changing market conditions.
Factors Impacting the Comparability of Our Financial Results
Our future results of operations may not be comparable to our historical results of operations for the following reasons:
| · | In June 2014 when we acquired the Chickasaw terminal all of the acquired tankage was not available for use. As of December 31, 2016, 62% of the available tankage had been made available for service and placed under contract, and additional tankage is expected to be made available in future reporting periods. |
| · | In June 2014 when we acquired the Blakeley Island terminal all of the acquired tankage was not available for use. The Blakeley Island terminal had no customers when it was acquired and had no revenue in 2014. Beginning in January 2015, 42% of the tankage became under contract, and additional tankage was placed under contract throughout 2015 and 2016. As of December 31, 2016, 72% of the available tankage had been placed under contract. |
| · | We acquired the Greensboro terminal January 1, 2015, and therefore we received no revenue from that facility during 2014. |
| · | We acquired the Salisbury terminal September 14, 2015, and did not have any customers until October 1, 2015, and therefore we received no revenue from that facility prior to the fourth quarter of 2015. |
| · | We recently completed construction of two tanks with a total storage capacity of 178,000 barrels at our North Little Rock terminal. The tanks were placed in service on August 14, 2016, and therefore, we received no revenue from the tanks prior to the third quarter of 2016. |
| · | We recently completed construction of two tanks with a total storage capacity of 99,000 barrels at our Blakeley Island terminal. The tanks were placed in service in the first quarter of 2017, and therefore, we received no revenue from the tanks in 2016 or prior years. |
Overview of Our Results of Operations
Our management uses a variety of financial measurements to analyze our performance, including the following key measures:
| • | revenues derived from (i) storage services fees, including excess storage services fees, (ii) ancillary services and (iii) additive services; and |
| • | our operating and selling, general and administrative expenses; |
We do not utilize depreciation and amortization expense in our key measures because we focus our performance management on cash flow generation and our assets have long useful lives. In our period to period comparisons of our revenues and expenses set forth below, we analyze the following revenue and expense components:
| 53 |
Revenues
We characterize our revenues into three different types, as follows:
Storage Services Fees. Our customers pay base storage services fees, which are fixed monthly fees paid at the beginning of each month to reserve storage capacity in our tanks and to compensate us for receiving up to a base product volume on their behalf. Our customers are required to pay these base storage services fees to us regardless of the actual storage capacity they use or the amount of product that we receive. Our customers also pay us additional fees when we handle product volume on their behalf that exceeds the volume contemplated in their monthly base storage services fee.
Ancillary Services Fees. We charge ancillary services fees to our customers for providing services such as (i) heating, mixing and blending our customers’ products that are stored in our tanks, (ii) transferring our customers’ products between our tanks, (iii) at our Granite City terminal, adding polymer to liquid asphalt (iv) profit-sharing revenues at our St. Louis terminal and (v) railcar loading and dock operations. The revenues we generate from ancillary services fees vary based upon the activity levels of our customers.
Additive Services Fees. We generate revenue from fees for injecting generic gasoline, proprietary gasoline, lubricity, red dye and cold flow additives to our customers’ products. Certain of these additives are mandated by applicable federal, state and local regulations for all light refined products, and other additives, such as cold flow additive, are required to meet customer specifications. The revenues we generate from additive services fees vary based upon the activity levels of our customers.
Operating Expenses
Our operating expenses are comprised primarily of labor expenses, utility costs, insurance premiums, repairs and maintenance expenses, environmental compliance and property taxes. A large portion of these operating expenses are fixed, but can fluctuate from period to period depending on the mix of activities performed during that period and the timing of these expenses. We seek to manage our maintenance expenses by scheduling maintenance over time to avoid significant variability in our maintenance expenses and minimize their impact on our cash flow.
Selling, General and Administrative Expenses
Selling, general and administrative expenses include costs not directly attributable to the operations of our facilities and include costs such as professional services, compensation of non-operating personnel and expenses of the overall administration of the Partnership. We incur additional personnel and related costs and incremental external general and administrative expenses as a result of being a publicly traded partnership, including costs associated with SEC reporting requirements, tax return and Schedule K-1 preparation and distribution, registered independent auditor fees, investor relations activities, Sarbanes-Oxley Act compliance, stock exchange listing, registrar and transfer agent fees, incremental director and officer liability insurance and director compensation.
| 54 |
Results of Operations
The following tables and discussion are a summary of our results of operations for the periods indicated:
For the Years Ended December 31, | ||||||||||||
| 2016 | 2015 | 2014 | ||||||||||
| (in thousands except operating data) | ||||||||||||
| REVENUES | ||||||||||||
| Third parties | $ | 59,856 | $ | 59,082 | $ | 56,675 | ||||||
| Affiliates | 39,768 | 37,044 | 33,488 | |||||||||
| 99,624 | 96,126 | 90,163 | ||||||||||
| Operating costs, expenses and other | ||||||||||||
| Operating expenses | 27,539 | 26,074 | 26,592 | |||||||||
| Operating expenses reimbursed to affiliates | 4,644 | 5,177 | 3,015 | |||||||||
| Selling, general and administrative expenses | 4,293 | 4,216 | 5,247 | |||||||||
| Selling, general and administrative expenses reimbursed to affiliates | 2,565 | 2,053 | 1,958 | |||||||||
| Depreciation and amortization | 23,901 | 25,733 | 20,441 | |||||||||
| Income from joint venture | (815 | ) | (836 | ) | (485 | ) | ||||||
| (Gain) loss on disposition of assets | 338 | (5 | ) | 181 | ||||||||
| Total operating costs, expenses and other | 62,465 | 62,412 | 56,949 | |||||||||
| INCOME FROM OPERATIONS | 37,159 | 33,714 | 33,214 | |||||||||
| OTHER INCOME (EXPENSE) | ||||||||||||
| Interest expense | (830 | ) | (828 | ) | (849 | ) | ||||||
| Interest and dividend income | 235 | 288 | 230 | |||||||||
| Gain on investments and other-net | (13 | ) | 103 | 47 | ||||||||
| Income before income taxes | 36,551 | 33,277 | 32,642 | |||||||||
| (Benefit) /provision for income taxes | 122 | 148 | 124 | |||||||||
| NET INCOME | $ | 36,429 | $ | 33,129 | $ | 32,518 | ||||||
| Operating Data: | ||||||||||||
| Available storage capacity, end of period (mbbls) | 15,630 | 15,459 | 14,591 | |||||||||
| Average daily terminal throughput (mbbls) | 162 | 178 | 182 | |||||||||
The following table details the types and amounts of revenues generated for the periods indicated:
For the Years Ended December 31, | ||||||||||||
| 2016 | 2015 | 2014 | ||||||||||
| (in thousands) | ||||||||||||
| Storage services fees: | ||||||||||||
| Base storage services fees | $ | 83,254 | $ | 79,056 | $ | 73,355 | ||||||
| Excess storage services fees | 823 | 778 | 1,112 | |||||||||
| Ancillary services fees | 12,541 | 13,295 | 12,630 | |||||||||
| Additive services fees | 3,006 | 2,997 | 3,066 | |||||||||
| Revenue | $ | 99,624 | $ | 96,126 | $ | 90,163 | ||||||
| 55 |
The following table details the types and amounts of our operating expenses for the periods indicated:
For the Years Ended December 31, | ||||||||||||
| 2016 | 2015 | 2014 | ||||||||||
| (in thousands) | ||||||||||||
| Operating expenses: | ||||||||||||
| Labor | $ | 13,332 | $ | 13,364 | $ | 11,987 | ||||||
| Utilities | 4,843 | 4,470 | 4,914 | |||||||||
| Insurance premiums | 1,621 | 1,953 | 1,627 | |||||||||
| Repairs and maintenance | 4,749 | 4,292 | 3,978 | |||||||||
| Property taxes | 2,706 | 2,683 | 2,186 | |||||||||
| Other | 4,932 | 4,489 | 4,915 | |||||||||
| Total operating expenses | $ | 32,183 | $ | 31,251 | $ | 29,607 | ||||||
| Less operating expenses reimbursed to affiliates | (4,644 | ) | (5,177 | ) | (3,015 | ) | ||||||
| Total | $ | 27,539 | $ | 26,074 | $ | 26,592 | ||||||
Year Ended December 31, 2016 Compared to Year Ended December 31, 2015 and Year Ended December 31, 2015 Compared to Year Ended December 31, 2014
Revenues.
2016 Compared to 2015. Revenues for the year ended December 31, 2016 increased by $3.5 million, or 4%, compared to the year ended December 31, 2015.
Storage Services Fees. Storage services fees for the year ended December 31, 2016 increased by $4.2 million or 5% compared to the year ended December 31, 2015.
| · | Base storage services fees. Base storage services fees for the year ended December 31, 2016 increased by $4.2 million, or 5%, from the year ended December 31, 2015, primarily as a result of additional tanks at the Blakeley Island terminal that were placed under contract during the first half of 2016, new customers at the Galveston terminal, increased volume contracted to Apex at the Glenmont terminal, and the addition of the Salisbury terminal in the fourth quarter of 2015, partially offset by reduced base storage fees at the Baton Rouge and St. Louis terminals. |
| · | Excess storage services fees. Excess storage fees for the year ended December 31, 2016 increased less than $0.1 million, or 6%, from the year ended December 31, 2015. |
Ancillary and Additive Services Fees. Ancillary and additive services fees for the year ended December 31, 2016 decreased by $0.7 million, or 5%, from the year ended December 31, 2015, primarily as a result of reduced polymer processing activity at the Granite City terminal and reduced barge loading fees at the Newark terminal.
2015 Compared to 2014. Revenues for the year ended December 31, 2015 increased by $6.0 million, or 7%, compared to the year ended December 31, 2014.
Storage Services Fees. Storage services fees for the year ended December 31, 2015 increased by $5.4 million or 7% compared to the year ended December 31, 2014.
| · | Base storage services fees. Base storage services fees for the year ended December 31, 2015 increased by $5.7 million, or 8%, from the year ended December 31, 2014, primarily as a result of the addition of the Blakeley Island and Chickasaw terminals in the second quarter of 2014, and the addition of the Greensboro terminal in the first quarter of 2015, partially offset by reduced base storage fees at the Galveston terminal. |
| 56 |
| · | Excess storage services fees. Excess storage fees for the year ended December 31, 2015 decreased by $0.3 million, or 30%, from the year ended December 31, 2014. |
Ancillary and Additive Services Fees. Ancillary and additive services fees for the year ended December 31, 2015 increased by $0.6 million, or 4%, from the year ended December 31, 2014, primarily as a result of the addition of the Blakeley Island and Chickasaw terminals in the second quarter of 2014, the addition of the Greensboro terminal in the first quarter of 2015 and additional polymer processing activity at the Granite City terminal, partially offset by reduced customer activity at the Galveston terminal.
Operating Expenses.
2016 Compared to 2015. Operating expenses for the year ended December 31, 2016 increased by $0.9 million, or 3%, compared to the year ended December 31, 2015. This increase was primarily attributable to a (i) $0.4 million increase in utility costs due to an increase in the cost of natural gas at the Galveston terminal, (ii) $0.4 million increase in other costs including $0.4 million in sales and use tax assessments related to construction and repair work at the Blakeley Island and Chickasaw terminals and a $0.1 million increase in insurance deductible paid at the Newark terminal, offset by a $0.1 million decrease in throughput fees paid at the Baltimore and Granite City terminals, and (iii) $0.4 million increase in repairs and maintenance due to periodic tank cleanings and repairs, offset by a $0.3 million decrease in insurance expense.
2015 Compared to 2014. Operating expenses for the year ended December 31, 2015 increased by $1.6 million, or 6%, compared to the year ended December 31, 2014. This increase was primarily attributable to a (i) $1.4 million increase in labor costs due to the acquisition of the Chickasaw, Blakeley Island, Greensboro and Salisbury terminals and normal wage increases, (ii) $0.5 million increase in property taxes, (iii) $0.3 million increase in insurance premiums and (iv) $0.3 million increase in repairs and maintenance due to periodic tank cleanings and repairs, offset by a $0.4 million decrease in utility costs due to lower natural gas cost used for heating and a $0.5 million decrease in other expenses including a (i) $0.4 million decrease in wharfage fees at the Galveston terminal, and (ii) $0.2 million decrease in fuel additive costs, offset by a $0.1 million increase in tax and license expense.
Selling, General and Administrative Expenses.
2016 Compared to 2015. Selling, general and administrative expenses for the year ended December 31, 2016 increased by $0.6 million, or 9%, compared to the year ended December 31, 2015. This increase was primarily attributable to a (i) $0.5 million increase in personnel expenses due to year-end employee bonuses, (ii) $0.2 million increase in audit and tax preparation expenses, (iii) $0.2 million increase in directors’ fees, and (iv) $0.1 million increase in utility and other office expenses, offset by a $0.2 million decrease in unit-based compensation due to the vesting of units granted in 2013 and a $0.2 million decrease in insurance and legal expenses.
2015 Compared to 2014. Selling, general and administrative expenses for the year ended December 31, 2015 decreased by $0.9 million, or 13%, compared to the year ended December 31, 2014. Selling, general and administrative expenses decreased primarily as a result of a $0.9 million decrease in IPO expenses incurred in connection with final documentation of the collateral package for our credit facility, a $0.3 million decrease in professional fees for acquisition diligence, a $0.3 million decrease in legal fees and a $0.2 million decrease in partnership filing fees, offset by a $0.6 million increase in unit-based compensation and a $0.2 million increase in administrative expense.
Depreciation and Amortization Expense.
2016 Compared to 2015. Depreciation and amortization expense for the year ended December 31, 2016 decreased $1.8 million, or 7%, compared to the year ended December 31, 2015. This decrease is primarily due to terminal assets that became fully depreciated in December of 2015 and January of 2016 at the Baltimore and Newark terminals.
2015 Compared to 2014. Depreciation and amortization expense for the year ended December 31, 2015 increased $5.3 million, or 26%, compared to the year ended December 31, 2014. This increase is primarily due to (i) normal capital expenditures, (ii) the acquisition of two terminals in Mobile, Alabama in the second quarter of 2014, and (iii) the acquisition of the Greensboro terminal in the first quarter of 2015.
| 57 |
Income from Joint Venture.
2016 Compared to 2015. Income from joint venture for the year ended December 31, 2016 decreased less than $0.1 million, or 3% compared to the year ended December 31, 2015 resulting from the Partnership’s investment in the Cenex joint venture.
2015 Compared to 2014. Income from joint venture for the year ended December 31, 2015 increased $0.4 million, or 72% compared to the year ended December 31, 2014 resulting from the Partnership’s investment in the Cenex joint venture. The increase is attributable to the addition of three tanks totaling approximately 236,000 barrels of storage capacity at Cenex during 2015.
Interest Expense.
Interest expense consists primarily of commitment fees paid to maintain the Credit Facility and amortization of associated costs over the term of the facility.
2016 Compared to 2015. Interest expense for the year ended December 31, 2016 increased slightly compared to the year ended December 31, 2015 due to one additional day of commitment fee expense caused by the leap year.
2015 Compared to 2014. Interest expense for the year ended December 31, 2015 decreased slightly compared to the year ended December 31, 2014 due to agency fees paid in 2014 in relation to the Credit Facility.
Interest and Dividend Income.
2016 Compared to 2015. Interest and dividend income for the year ended December 31, 2016 decreased $0.1 million compared to the year ended December 31, 2015. This decrease was attributable to lower amounts of short-term investments held during 2016.
2015 Compared to 2014. Interest and dividend income for the year ended December 31, 2015 increased $0.1 million compared to the year ended December 31, 2014. This increase was attributable to increased amounts of short-term investments held during the first half of 2015.
Gain (Loss) on Investments and Other—Net.
2016 Compared to 2015. Gain (loss) on investments for the year ended December 31, 2016 decreased $0.1 million compared to the year ended December 31, 2015. The decrease was primarily attributable to a $0.1 million decrease in mark-to-market gain on investments.
2015 Compared to 2014. Gain (loss) on investments for the year ended December 31, 2015 increased $0.1 million compared to the year ended December 31, 2014. The increase was primarily attributable to a $0.2 million decrease in the loss on sale of investments, offset by a $0.1 million decrease in mark-to-market gain on investment.
Income Tax Expense.
2016 Compared to 2015. Income tax expense for the year ended December 31, 2016 decreased slightly compared to the year ended December 31, 2015.
2015 Compared to 2014. Income tax expense for the year ended December 31, 2015 increased slightly compared to the year ended December 31, 2014.
Net Income.
2016 Compared to 2015. Net income for the year ended December 31, 2016 increased by $3.4 million, or 10%, compared to the year ended December 31, 2015.
2015 Compared to 2014. Net income for the year ended December 31, 2015 increased by $0.6 million, or 2%, compared to the year ended December 31, 2014.
| 58 |
Non-GAAP Financial Measure. In addition to the GAAP results provided in this annual report on Form 10-K, we provide a non-GAAP financial measure, Adjusted EBITDA. A reconciliation from the most directly comparable GAAP financial measures to the non-GAAP measurement is provided below. We define Adjusted EBITDA as net income (loss) before net interest expense, income tax expense, depreciation and amortization expense and equity based compensation expense as further adjusted to remove gain or loss on investments and on the disposition of assets and non-recurring items, such as the IPO expenses.
Adjusted EBITDA is a non-GAAP supplemental financial measure that management and external users of our consolidated financial statements, such as industry analysts, investors, lenders and rating agencies, may use to assess:
| · | our operating performance as compared to other publicly traded partnerships in the midstream energy industry, without regard to historical cost basis or financing methods; |
| · | the ability of our assets to generate sufficient cash flow to make distributions to our unitholders; |
| · | our ability to incur and service debt and fund capital expenditures; and |
| · | the viability of acquisitions and other capital expenditure projects and the returns on investment in various opportunities. |
We believe that the presentation of Adjusted EBITDA will provide useful information to investors in assessing our financial condition and results of operations. The GAAP measures most directly comparable to Adjusted EBITDA are net income and net cash provided by operating activities. Our non-GAAP financial measure of Adjusted EBITDA should not be considered as an alternative to GAAP net income or net cash provided by operating activities. Adjusted EBITDA has important limitations as an analytical tool because it excludes some but not all items that affect net income. You should not consider Adjusted EBITDA in isolation or as a substitute for analysis of our results as reported under GAAP. Because Adjusted EBITDA may be defined differently by other companies in our industry, our definitions of Adjusted EBITDA may not be comparable to similarly titled measures of other companies, thereby diminishing its utility.
The following table presents a reconciliation of Adjusted EBITDA to the most directly comparable GAAP financial measures for each of the periods indicated.
For the Years Ended December 31, | ||||||||||||
| 2016 | 2015 | 2014 | ||||||||||
| Reconciliation of Net Income to Adjusted EBITDA: | ||||||||||||
| Net Income | $ | 36,429 | $ | 33,129 | $ | 32,518 | ||||||
| Depreciation and amortization | 23,901 | 25,733 | 20,441 | |||||||||
| Depreciation and amortization – CENEX joint venture | 524 | 495 | 273 | |||||||||
| Provision for income taxes | 122 | 148 | 124 | |||||||||
| Interest expense | 830 | 828 | 849 | |||||||||
| IPO expenses | - | - | 903 | |||||||||
| Interest and dividend income | (235 | ) | (288 | ) | (230 | ) | ||||||
| Equity based compensation expense | 2,379 | 2,544 | 1,933 | |||||||||
| (Gain) loss on disposition of assets, net | 338 | (5 | ) | 181 | ||||||||
| Gain (loss) on investments and other, net | (13 | ) | 103 | 47 | ||||||||
| Adjusted EBITDA | $ | 64,275 | $ | 62,687 | $ | 57,039 | ||||||
| 59 |
For the Years Ended December 31, | ||||||||||||
| 2016 | 2015 | 2014 | ||||||||||
| Reconciliation of net cash provided by operating activities to Adjusted EBITDA: | ||||||||||||
| Net cash flows from operating activities | $ | 61,330 | $ | 60,572 | $ | 57,545 | ||||||
| Changes in assets and liabilities that provided cash | 2,403 | 103 | (2,748 | ) | ||||||||
| Amortization of deferred financing costs | (185 | ) | (184 | ) | (203 | ) | ||||||
| Income from CENEX joint venture | 815 | 836 | 485 | |||||||||
| Distribution from CENEX joint venture | (1,216 | ) | - | - | ||||||||
| Depreciation and amortization – CENEX joint venture | 524 | 495 | 273 | |||||||||
| Provision for income taxes | 122 | 148 | 124 | |||||||||
| Interest expense | 830 | 828 | 849 | |||||||||
| IPO Expenses | - | - | 903 | |||||||||
| Interest and dividend income | (235 | ) | (288 | ) | (230 | ) | ||||||
| Realized loss on investments and other – net | (113 | ) | 177 | 41 | ||||||||
| Adjusted EBITDA | $ | 64,275 | $ | 62,687 | $ | 57,039 | ||||||
| Net cash used in investing activities | $ | (23,109 | ) | $ | (24,983 | ) | $ | (30,424 | ) | |||
| Net cash used in financing activities | $ | (41,832 | ) | $ | (41,832 | ) | $ | (39,899 | ) | |||
Liquidity and Capital Resources
Liquidity
Our principal liquidity requirements are to finance current operations, fund capital expenditures, including acquisitions from time to time, and to service our debt. Our sources of liquidity include cash generated by our operations, borrowings under our revolving credit facility and issuances of equity and debt securities. We believe that cash generated from these sources will be sufficient to meet our short-term working capital requirements and long-term capital expenditure requirements.
Revolving Credit Facility
On August 14, 2013, we entered into a $200 million senior secured revolving credit facility. The revolving credit facility is available to fund working capital and to finance acquisitions and other capital expenditures. Our obligations under the revolving credit facility are secured by a first priority lien on substantially all of our assets. Borrowings under our revolving credit facility bear interest at a rate equal to LIBOR plus an applicable margin. LIBOR and the applicable margin are defined in our revolving credit facility. The unused portion of the revolving credit facility is subject to an annual commitment fee.
The revolving credit facility contains covenants and conditions that, among other things, limit our ability to make cash distributions, incur indebtedness, create liens, make investments and enter into a merger or sale of substantially all of our assets. We are also subject to certain financial covenants, including a consolidated leverage ratio and an interest coverage ratio, and customary events of default under the revolving credit facility. We were in compliance with such covenants as of December 31, 2016.
Capital Expenditures
The terminaling and storage business is capital-intensive, requiring significant investment for the maintenance of existing assets and the acquisition or development of new systems and facilities. We categorize our capital expenditures as either:
| 60 |
| • | maintenance capital expenditures, which are cash expenditures (including expenditures for the construction or development of new capital assets or the replacement, improvement or expansion of existing capital assets) made to maintain our long-term operating capacity or operating income; or |
| • | expansion capital expenditures, which are cash expenditures incurred for acquisitions or capital improvements that we expect will increase our operating capacity or operating income over the long term. |
For the year ended December 31, 2016, our capital expenditures were $21.9 million. Our capital spending program is focused on expanding our existing terminals where sufficient demand exists for our services and maintaining our facilities. Capital expenditure plans are generally evaluated based on regulatory requirements, return on investment and estimated incremental cash flow. We develop annual capital spending plans based on historical trends for maintenance capital, plus identified projects for expansion, technology and revenue-generating capital. In addition to the annually recurring capital expenditures, potential acquisition opportunities are evaluated based on their anticipated return on invested capital, accretive impact to operating results, and strategic fit.
Our capital expenditures for the periods indicated were as follows:
For the Years Ended December 31, | ||||||||||||
| 2016 | 2015 | 2014 | ||||||||||
| (In thousands) | ||||||||||||
| Maintenance capital expenditures | $ | 6,991 | $ | 7,481 | $ | 5,835 | ||||||
| Expansion capital expenditures | 14,870 | 19,252 | 12,509 | |||||||||
| Acquisition of business1 | - | 31,186 | 6,553 | |||||||||
| Total | $ | 21,861 | $ | 57,919 | $ | 24,897 | ||||||
1The 2015 acquisition of business was settled with 1,550,000 Partnership units valued at $31,186 based on the December 31, 2014 closing price.
Of the $14.9 million of expansion capital expenditures during 2016, $1.2 million was used to modify terminal assets in order to have the ability to accept additional products from customers and $13.7 million was used to add additional capacity at our terminals, including $5.8 million to construct additional tanks at the Blakeley Island terminal, $5.3 million used to bring additional tanks into service at the Chickasaw and Blakeley Island terminals, and $2.6 million used to construct additional tanks at the North Little Rock terminal. During the years ended December 31, 2016, 2015 and 2014 all capital expenditures were funded from operations. The 2014 maintenance capital expenditures amount does not include a $1.6 million reimbursement from CPT 2010 related to pre-IPO obligations.
We had no material commitments for capital expenditures as of December 31, 2016. We anticipate that maintenance capital expenditures will be funded primarily with cash from operations. We may utilize external financing sources, including borrowings under our revolving credit facility and the issuance of debt and equity securities, in addition to cash from operations to fund some of our future expansion capital expenditures.
Cash Flows
Net cash provided by (used in) operating activities, investing activities and financing activities for the years ended December 31, 2016, 2015 and 2014 were as follows:
Years Ended December 31, | ||||||||||||
| 2016 | 2015 | 2014 | ||||||||||
| (in thousands) | ||||||||||||
| Net cash provided by operating activities | $ | 61,330 | $ | 60,572 | $ | 57,545 | ||||||
| Net cash used in investing activities | $ | (23,109 | ) | $ | (24,983 | ) | $ | (30,424 | ) | |||
| Net cash used in financing activities | $ | (41,832 | ) | $ | (41,832 | ) | $ | (39,899 | ) | |||
| 61 |
Year Ended December 31, 2016 Compared to Year Ended December 31, 2015
Cash Flows From Operating Activities. Net cash flows provided by operating activities for the year ended December 31, 2016 increased by $0.8 million, or 1%, compared to the year ended December 31, 2015. The increase was primarily attributable to a (i) $3.3 million increase in net income, (ii) $1.2 million distribution from the CENEX joint venture, (iii) $0.3 million increase in loss on disposal of fixed assets due to tank roof and floor replacements at the Blakeley Island and Chickasaw terminals, and (iv) $0.2 million increase in loss on marketable securities due to fluctuations in mark-to-market value, offset by a (i) $1.8 million decrease in depreciation, (ii) $1.1 million increase in the change in prepaid insurance, (iii) $0.9 million decrease in cash generated from working capital, (iv) $0.2 million decrease in the change in deferred revenue and other noncurrent liabilities and (v) $0.2 million decrease in unit-based compensation due to the vesting of units granted in 2013.
Cash Flows From Investing Activities. Net cash flows used in investing activities for the year ended December 31, 2016 decreased by $1.9 million, or 8%, compared to the year ended December 31, 2015. This decrease was primarily attributable to a $4.9 million decrease in capital expenditures, offset by a (i) $1.6 million decrease in proceeds from the sale of short-term investments, and (ii) 1.4 million increase in the purchase of short-term investments.
Cash Flows From Financing Activities. Cash flows used in financing activities consist of distributions paid to our unitholders totaling $41.8 million for each of the years ended December 31 2016 and 2015.
Year Ended December 31, 2015 Compared to Year Ended December 31, 2014
Cash Flows From Operating Activities. Net cash flows provided by operating activities for the year ended December 31, 2015 increased by $3.0 million, or 5%, compared to the year ended December 31, 2014. The increase was primarily attributable to a (i) $5.3 million increase in depreciation and amortization, (ii) $2.2 million increase in the change in long-term deferred revenue and other liabilities, (iii) $0.6 million increase in unit-based compensation, (iv) $0.6 million increase in net income, and (iv) $0.4 million increase in income from joint venture, offset by a (i) $4.0 million decrease in cash generated from working capital (ii) $1.0 million decrease in the change in prepaid insurance, (iii) $0.2 million decrease in the loss on disposition of assets and (iv) $0.1 million decrease in the loss on investments.
Cash Flows From Investing Activities. Net cash flows used in investing activities for the year ended December 31, 2015 decreased by $5.4 million, or 18%, compared to the year ended December 31, 2014. This decrease was primarily attributable to a (i) $6.6 million decrease in cash paid for business acquisitions, (ii) $6.5 million decrease in purchase of short-term investments and (iii) $0.7 million increase in cash proceeds for the sale of short-term investments offset by an $8.4 million increase in capital expenditures.
Cash Flows From Financing Activities. Cash flows used in financing activities for the year ended December 31, 2015 increased $1.9 million compared to the year ended December 31, 2014. This increase was attributable to distributions paid on additional common units issued in connection with our acquisition of the Greensboro, North Carolina terminal in January 2015.
Contractual Obligations
We have contractual obligations that are required to be settled in cash. Our contractual obligations as of
December 31, 2016 were as follows:
| Payments Due by Period | ||||||||||||||||||||
| (in thousands) | ||||||||||||||||||||
| Total | Less than 1 year | 1-3 years | 3-5 years | More than 5 years | ||||||||||||||||
| Loan commitment fee | $ | 983 | $ | 608 | $ | 375 | $ | - | $ | - | ||||||||||
| Operating lease obligations | 1,887 | 615 | 1,146 | 126 | - | |||||||||||||||
| Total | $ | 2,870 | $ | 1,223 | $ | 1,521 | $ | 126 | $ | - | ||||||||||
| 62 |
Future Trends and Outlook
We expect that certain trends and economic or industry-wide factors will continue to affect our business, both in the short and long term. We have based our expectations described below on assumptions made by us and on the basis of information currently available to us. To the extent our underlying assumptions about or interpretation of available information prove to be incorrect, our actual results may vary materially from our expected results. Please read “Risk Factors” for additional information about the risks associated with our business and purchasing our common units.
Existing Base Storage Contracts
Some of our terminal services agreements currently in effect, including the majority of Apex’s committed volume, are operating in the automatic renewal phase of the contract that begins upon the expiration of the primary contract term. While a significant portion of our tankage may only be subject to a one year commitment, historically these customers have continued to renew or expand their business. Our top ten customers have used our services for an average of more than nine years.
During 2015, some customers did not renew their contracts. As a result, approximately 580,000 barrels of tankage was placed under “spot” (month-to-month) contracts during the first quarter of 2015, and 221,000 barrels were unutilized as of December 31, 2015, at the Galveston terminal. During the second quarter of 2016, some spot contracts were terminated. As of February 28, 2017, 255,000 barrels of tankage remain under spot contracts, and 375,000 barrels of tankage are unutilized at the Galveston terminal. There is no certainty that we will be able to keep the remaining tanks under contract throughout 2017. In addition, there is no certainty that contracts expiring in 2017 will be extended or that any extension or recontracting will result in the same level of revenue to the Partnership.
The following table details the base storage services fees expected to be generated over the next five years ending December 31, 2020 based on remaining contract terms at March 13, 2017 excluding any consumer price index adjustments.
Year ending December 31, | Expected Revenue under Base Storage Contracts | |||
| (In thousands) | ||||
| 2017 | $ | 67,988 | ||
| 2018 | 34,506 | |||
| 2019 | 18,151 | |||
| 2020 | 11,493 | |||
| 2021 and beyond | 577 | |||
Supply of Storage Capacity
An important factor in determining the value of storage capacity and therefore the rates we are able to charge for new contracts or contract renewals is whether a surplus or shortfall of storage capacity exists relative to the overall demand for storage services in a given market area. We monitor local developments around each of our facilities closely. We believe that significant barriers to entry exist in the refined product and crude oil terminaling and storage business. These barriers include significant costs and execution risk, a lengthy permitting and development cycle, shortage of personnel with the requisite expertise and the finite number of sites that are suitable for development.
Entry of Competitors into the Markets in Which We Operate
The competitiveness of our service offerings could be significantly impacted by the entry of new competitors into the markets in which our terminals operate. We believe, however, that significant barriers to entry exist in the refined products and crude oil terminaling and storage business, particularly for marine terminals. These barriers include significant costs and execution risk, a lengthy permitting and development cycle, such as environmental permitting, financing challenges, shortage of personnel with the requisite expertise and the finite number of sites with comparable connectivity suitable for development. Despite these barriers, there has been significant new construction of residual fuel storage facilities along the Gulf Coast in recent years, which we believe may account for some of the unutilized storage capacity at our Galveston terminal.
| 63 |
Economic Conditions
The condition of credit markets may adversely affect our liquidity. In the recent past, world financial markets experienced a severe reduction in the availability of credit. Although we were not substantially impacted by this situation because of the long-term nature of our customer contracts, possible negative impacts in the future could include a decrease in the availability of credit. In addition, we could experience a tightening of trade credit from our suppliers and our customers’ businesses may be affected by their access to credit.
Growth Opportunities
We expect to expand the storage capacity at our current terminal facilities over the near and medium term. In addition, we will selectively pursue strategic asset acquisitions from Apex and third parties that complement our existing asset base or provide attractive potential returns in new areas within our geographic footprint. Our long-term strategy includes operating fee-based, qualifying income producing infrastructure assets throughout North America. Recent evidence of this strategy includes our June 2014 acquisition of two terminals that marked our entry into the Mobile, Alabama market, the January 2015 acquisition of the Greensboro, North Carolina terminal from Apex, the September 2015 acquisition of the Salisbury, Maryland terminal, the construction of two additional tanks at our North Little Rock terminal, which were placed in service in August of 2016, and the construction of additional tanks at our Blakeley Island terminal that were placed in service during the first quarter of 2017. We believe that we will be well positioned to acquire assets from third parties should such opportunities arise, and identifying and executing acquisitions will be a key part of our strategy. However, if we do not make acquisitions on economically acceptable terms, our future growth will be limited, and it is possible that any acquisitions we do make will reduce, rather than increase, our cash available for distribution per unit.
Demand for Refined Products and Crude Oil
In the near term, we expect demand for refined products and crude oil to remain stable. Even if demand for refined products and crude oil decreases sharply, however, our historical experience during recessionary periods has been that our results of operations are not materially impacted in the near term. We believe this is because of several factors, including: (i) we mitigate the risk of reduced volumes and pricing by negotiating contracts with minimum payments based on available capacity and with multi-year terms; as more of our contracts convert to annual agreements, some of that mitigation is lost, and (ii) sharp decreases in demand for refined products and crude oil generally increase the short and medium-term need for storage of those products, as customers search for buyers at appropriate prices. While the current depression in the prices of crude oil and petroleum may affect demand for those products and related demand for storage capacity, we believe it is too soon to draw any conclusions as to what long-term effect there may be on our business.
Off-Balance Sheet Arrangements
Other than the unrecorded contractual obligations noted above, we do not have any off-balance sheet arrangements.
Critical Accounting Policies and Estimates
The discussion and analysis of our financial condition and results of operations are based upon our consolidated financial statements, which have been prepared in accordance with accounting principles generally accepted in the United States. The preparation of these financial statements requires the use of estimates and assumptions that affect the reported amounts of assets, liabilities, revenues and expenses, and related disclosure of contingent assets and liabilities. Certain accounting policies involve judgments and uncertainties to such an extent that there is a reasonable likelihood that materially different amounts could have been reported under different conditions, or if different assumptions had been used. Estimates and assumptions are evaluated on a regular basis. We base our respective estimates on historical experience and various other assumptions that are believed to be reasonable under the circumstances, the results of which form the basis for making judgments about the carrying values of assets and liabilities that are not readily apparent from other sources. Actual results may differ from the estimates and assumptions used in preparation of the consolidated financial statements.
| 64 |
Revenue Recognition. Our principal source of revenues is from storage services fees at our terminals. Typically, our contracts with customers are for a fixed term with pricing provisions based on the volume of product stored or based on the activity conducted at our terminals by our customers. Additional revenues are derived from injecting additives and the provision of ancillary services to our customers, such as the heating and blending of their product.
We recognize revenue when persuasive evidence of an arrangement exists, delivery has occurred or services have been rendered, the price to the customer is fixed or determinable and collectability is reasonably ensured. Revenues from base storage services fees are recognized on a straight-line basis over the period in which storage services are provided. Additive and ancillary services fees are recognized monthly based on the amount of additive, heating or other services we provided during that month.
Depreciation. We calculate depreciation expense using the straight-line method, based on the estimated useful life of each asset. We assign asset lives based on reasonable estimates when an asset is placed into service. We periodically evaluate the estimated useful lives of our property, plant and equipment and revise our estimates. The determination of an asset’s estimated useful life takes a number of factors into consideration, including technological change, normal depreciation and actual physical usage. If any of these assumptions subsequently change, the estimated useful life of the asset could change and result in an increase or decrease in depreciation expense. Subsequent events could cause us to change our estimates, which would impact the future calculation of depreciation expense.
Impairment of Long-Lived Assets. In accordance with Accounting Standards Codification No. 360, Accounting for the Impairment or Disposal of Long-Lived Assets, we continually evaluate whether events or circumstances have occurred that indicate the carrying value of our long-lived assets, including property and equipment and acquired customer contracts, may be impaired. In determining whether the carrying value of our long-lived assets is impaired, we make a number of subjective assumptions, including whether there is an indication of impairment and the extent of any such impairment.
Factors we consider as indicators of impairment may include, but are not limited to, our assessment of the market value of the asset, operating or cash flow losses and any significant change in the asset’s physical condition or use.
We evaluate the potential impairment of long-lived assets by comparison of estimated undiscounted cash flows for the related asset to the asset’s carrying value. Impairment is indicated when the estimated undiscounted cash flows to be generated by the asset are less than the asset’s carrying value. If the long-lived asset is considered to be impaired, the impairment loss is measured as the amount by which the carrying amount of the asset exceeds the fair value of the asset, calculated using a discounted future cash flow analysis.
These future cash flow estimates (both undiscounted and discounted) are based on historical results, adjusted to reflect our best estimate of future market and operating conditions. Uncertainty associated with these cash flow estimates include assumptions regarding demand for the refined petroleum products and crude oil that we store for our customers, volatility and pricing of crude oil and its impact on refined products prices, the level of domestic oil production, discount rates (for discounted cash flows) and potential future sources of cash flows.
Although the resolution of these uncertainties historically has not had a material impact on our results of operations or financial condition, we cannot provide assurance that actual amounts will not vary significantly from estimated amounts. During the years ended December 31, 2016, 2015 and 2014 we did not record any impairment on assets.
Environmental and Other Contingent Liabilities. Environmental costs are expensed if they relate to an existing condition caused by past operations and do not contribute to current or future revenue generation. Liabilities are recorded when site restoration, environmental remediation, cleanup or other obligations are either known or considered probable and can be reasonably estimated. At December 31, 2016, 2015 and 2014, we had no material accruals for environmental obligations.
| 65 |
Accruals for contingent liabilities are recorded when our assessment indicates that it is probable that a liability has been incurred and the amount of liability can be reasonably estimated. Such accruals may include estimates and are based on all known facts at the time and our assessment of the ultimate outcome. Our estimates for contingent liability accruals are increased or decreased as additional information is obtained or resolution is achieved. Presently, there are no material accruals in these areas. Although the resolution of these uncertainties historically has not had a material impact on our results of operations or financial condition, we cannot provide assurance that actual amounts will not vary significantly from estimated amounts.
Among the many uncertainties that impact our estimates of environmental and other contingent liabilities are the potential involvement in lawsuits, administrative proceedings and governmental investigations, including environmental, regulatory and other matters, as well as the uncertainties that exist in operating our storage facilities and related facilities. Our insurance does not cover every potential risk associated with operating our storage facilities and related facilities, including the potential loss of significant revenues. We believe we are adequately insured for public liability and property damage to others with respect to our operations. With respect to all of our coverage, we may not be able to maintain adequate insurance in the future at rates we consider reasonable.
Item 7A. Quantitative and Qualitative Disclosures About Market Risk
Market risk is the risk of loss arising from adverse changes in market rates and prices. We do not take title to the crude oil, refined petroleum products and other products we handle and store, and therefore, we do not have direct exposure to risks associated with fluctuating commodity prices. However, we may be indirectly impacted by commodity prices as a result of profit sharing components in certain of our terminal service agreements.
Effective January 1, 2016 we entered into a profit sharing agreement with Apex at one of our terminals. In addition to the base storage services fees, we receive a percentage of the profit Apex realizes on the stored product. The profit sharing revenues received under this arrangement could be affected by changes in the commodity price as well as other market factors such as demand for the commodity.
In addition, our terminal services agreements with our storage customers are generally indexed to inflation and may contain fuel surcharge provisions designed to substantially mitigate our exposure to increases in fuel prices and the cost of other supplies used in our business.
At December 31, 2016, we did not have any borrowing under our revolving credit facility, which carries a variable rate. We may use certain derivative instruments to hedge our exposure to variable interest rates in the future, but we do not currently have in place any risk management contracts.
| 66 |
Item 8. Financial Statements and Supplementary Data
INDEX TO CONSOLIDATED FINANCIAL STATEMENTS
| 67 |
REPORT OF INDEPENDENT REGISTERED PUBLIC ACCOUNTING FIRM
To the Board of Directors of WPT GP, LLC and the Partners of World Point Terminals, LP
St. Louis, Missouri
We have audited the accompanying consolidated balance sheets of World Point Terminals, LP and subsidiaries (the “Partnerhip”) as of December 31, 2016 and 2015, and the related consolidated statements of income and comprehensive income, partners’ equity, and cash flows for each of the three years in the period ended December 31, 2016. These financial statements are the responsibility of the Partnership’s management. Our responsibility is to express an opinion on these financial statements based on our audits.
We conducted our audits in accordance with the standards of the Public Company Accounting Oversight Board (United States). Those standards require that we plan and perform the audit to obtain reasonable assurance about whether the financial statements are free of material misstatement. The Partnership is not required to have, nor were we engaged to perform, an audit of its internal control over financial reporting. Our audits included consideration of internal control over financial reporting as a basis for designing audit procedures that are appropriate in the circumstances, but not for the purpose of expressing an opinion on the effectiveness of the Partnership’s internal control over financial reporting. Accordingly, we express no such opinion. An audit also includes examining, on a test basis, evidence supporting the amounts and disclosures in the financial statements, assessing the accounting principles used and significant estimates made by management, as well as evaluating the overall financial statement presentation. We believe that our audits provide a reasonable basis for our opinion.
In our opinion, such consolidated financial statements present fairly, in all material respects, the financial position of World Point Terminals, LP and subsidiaries as of December 31, 2016 and 2015, and the results of their operations and their cash flows for each of the three years in the period ended December 31, 2016, in conformity with accounting principles generally accepted in the United States of America.
/s/ Deloitte & Touche LLP
St. Louis, Missouri
March 14, 2017
| 68 |
Consolidated Balance Sheets
(Dollars in thousands, except unit amounts)
| December 31, 2016 | December 31, 2015 | |||||||
| Assets | ||||||||
| Current Assets | ||||||||
| Cash and cash equivalents | $ | 8,575 | $ | 12,186 | ||||
| Accounts receivable, net of allowances of $84 and $25, respectively | 4,415 | 2,603 | ||||||
| Accounts receivable – affiliates | 1,492 | 810 | ||||||
| Short-term investments | 5,018 | 3,857 | ||||||
| Prepaid insurance | 135 | 161 | ||||||
| Prepaid insurance — affiliates | 1,201 | 110 | ||||||
| Income tax receivable | 1 | 54 | ||||||
| Other current assets | 811 | 553 | ||||||
| Total current assets | 21,648 | 20,334 | ||||||
| Property, plant and equipment, net | 170,553 | 171,488 | ||||||
| Goodwill | 559 | 559 | ||||||
| Acquired customer contracts, net | 3,420 | 4,560 | ||||||
| Investment in joint venture | 8,560 | 8,961 | ||||||
| Other assets | 345 | 521 | ||||||
| Total Assets | $ | 205,085 | $ | 206,423 | ||||
| Liabilities and Partners’ Equity | ||||||||
| Current Liabilities | ||||||||
| Accounts payable | $ | 3,351 | $ | 4,274 | ||||
| Accrued liabilities | 577 | 1,195 | ||||||
| Due to affiliate companies | 1,965 | 1,431 | ||||||
| Deferred revenue – short-term | 296 | - | ||||||
| Deferred revenue – short-term – affiliates | 1,608 | 802 | ||||||
| Income taxes payable | 70 | 102 | ||||||
| Total current liabilities | 7,867 | 7,804 | ||||||
| Asset retirement obligations | 696 | 658 | ||||||
| Deferred revenue – long-term | 211 | 254 | ||||||
| Deferred revenue – long-term – affiliates | 3,888 | 2,071 | ||||||
| Other noncurrent liabilities | 409 | 595 | ||||||
| Total liabilities | 13,071 | 11,382 | ||||||
| Commitments and contingencies (Notes 8 and 16) | ||||||||
| Partners’ Equity | ||||||||
| Common units (34,861,014 and 18,375,507 units issued and outstanding at December 31, 2016 and December 31, 2015 respectively) | 192,014 | 139,380 | ||||||
| Subordinated units (nil and 16,485,507 units issued and outstanding at December 31, 2016 and December 31, 2015) (1) | - | 55,661 | ||||||
| General partner interest (0% interest) | - | - | ||||||
| Total partners’ equity | 192,014 | 195,041 | ||||||
| Total Liabilities and Partners’ Equity | $ | 205,085 | $ | 206,423 | ||||
| (1) | The subordinated units were converted to common units on a one-for-one basis on November 14, 2016. See Note 18, Earnings Per Unit and Cash Distributions, for further discussion. |
The accompanying notes are an integral part of these financial statements.
| 69 |
Consolidated Statements of Income
(Dollars in thousands, except per unit amounts)
For the Years Ended December 31, | ||||||||||||
| 2016 | 2015 | 2014 | ||||||||||
| REVENUES | ||||||||||||
| Third parties | $ | 59,856 | $ | 59,082 | $ | 56,675 | ||||||
| Affiliates | 39,768 | 37,044 | 33,488 | |||||||||
| 99,624 | 96,126 | 90,163 | ||||||||||
| OPERATING COSTS, EXPENSES AND OTHER | ||||||||||||
| Operating expenses | 27,539 | 26,074 | 26,592 | |||||||||
| Operating expenses reimbursed to affiliates | 4,644 | 5,177 | 3,015 | |||||||||
| Selling, general and administrative expenses | 4,293 | 4,216 | 5,247 | |||||||||
| Selling, general and administrative expenses reimbursed to affiliates | 2,565 | 2,053 | 1,958 | |||||||||
| Depreciation and amortization | 23,901 | 25,733 | 20,441 | |||||||||
| Income from joint venture | (815 | ) | (836 | ) | (485 | ) | ||||||
| Loss (gain) on disposition of assets, net | 338 | (5 | ) | 181 | ||||||||
| Total operating costs, expenses and other | 62,465 | 62,412 | 56,949 | |||||||||
| INCOME FROM OPERATIONS | 37,159 | 33,714 | 33,214 | |||||||||
| OTHER INCOME/(EXPENSE) | ||||||||||||
| Interest expense | (830 | ) | (828 | ) | (849 | ) | ||||||
| Interest and dividend income | 235 | 288 | 230 | |||||||||
| Gain (loss) on investments and other-net | (13 | ) | 103 | 47 | ||||||||
| Income before income taxes | 36,551 | 33,277 | 32,642 | |||||||||
| Provision for income taxes | 122 | 148 | 124 | |||||||||
| NET INCOME | $ | 36,429 | $ | 33,129 | $ | 32,518 | ||||||
| BASIC AND DILUTED EARNINGS PER UNIT ATTRIBUTABLE TO UNITHOLDERS | ||||||||||||
| Common | $ | 1.04 | $ | 0.95 | $ | 0.98 | ||||||
| Subordinated | $ | 1.04 | $ | 0.95 | $ | 0.98 | ||||||
| WEIGHTED AVERAGE NUMBER OF UNITS OUTSTANDING | ||||||||||||
| Common | 20,453,133 | 18,375,507 | 16,748,795 | |||||||||
| Subordinated | 14,407,881 | 16,485,507 | 16,485,507 | |||||||||
The accompanying notes are an integral part of these financial statements.
| 70 |
Consolidated Statements of Cash Flows
(Dollars in thousands)
| For the Years Ended December 31, | ||||||||||||
| 2016 | 2015 | 2014 | ||||||||||
| Cash flows provided by operating activities | ||||||||||||
| Net income | $ | 36,429 | $ | 33,129 | $ | 32,518 | ||||||
| Adjustments to reconcile net income to net cash provided by operating activities: | ||||||||||||
| Depreciation and amortization | 23,901 | 25,733 | 20,441 | |||||||||
| Amortization of deferred financing costs | 185 | 184 | 203 | |||||||||
| (Gain)/loss on disposal of fixed assets | 338 | (5 | ) | 181 | ||||||||
| (Gain)/loss on marketable securities | 100 | (74 | ) | 6 | ||||||||
| Equity based compensation | 2,379 | 2,544 | 1,933 | |||||||||
| Income from joint venture | (815 | ) | (836 | ) | (485 | ) | ||||||
| Distribution from joint venture | 1,216 | - | - | |||||||||
| Changes in operating assets and liabilities: | ||||||||||||
| Accounts receivable | (1,812 | ) | (353 | ) | 520 | |||||||
| Prepaid insurance | (1,065 | ) | 19 | 1,054 | ||||||||
| Other current assets and other assets | (267 | ) | (44 | ) | (74 | ) | ||||||
| Accounts payable | (1,239 | ) | (3,364 | ) | 2,212 | |||||||
| Accrued liabilities | (621 | ) | 103 | 625 | ||||||||
| Deferred revenue | 2,876 | 1,365 | (149 | ) | ||||||||
| Income taxes receivable | 53 | (54 | ) | 39 | ||||||||
| Income taxes payable | (32 | ) | (7 | ) | - | |||||||
| Due to/due from affiliated companies | (148 | ) | 1,601 | (1,513 | ) | |||||||
| Other noncurrent liabilities | (148 | ) | 631 | 34 | ||||||||
| Net cash provided by operating activities | 61,330 | 60,572 | 57,545 | |||||||||
| Cash flows from investing activities | ||||||||||||
| Purchase of short-term investments | (1,523 | ) | (129 | ) | (6,640 | ) | ||||||
| Proceeds from the sale of short-term investments | 262 | 1,873 | 1,107 | |||||||||
| Proceeds from the sale of fixed assets | 13 | 6 | 6 | |||||||||
| Acquisition of business | - | - | (6,553 | ) | ||||||||
| Capital expenditures | (21,861 | ) | (26,733 | ) | (18,344 | ) | ||||||
| Net cash used in investing activities | (23,109 | ) | (24,983 | ) | (30,424 | ) | ||||||
| Cash flows from financing activities | ||||||||||||
| Distributions to unitholders / shareholder | (41,832 | ) | (41,832 | ) | (39,899 | ) | ||||||
| Net cash used in financing activities | (41,832 | ) | (41,832 | ) | (39,899 | ) | ||||||
| Net change in cash and cash equivalents | (3,611 | ) | (6,243 | ) | (12,778 | ) | ||||||
| Cash and cash equivalents at beginning of year | 12,186 | 18,429 | 31,207 | |||||||||
| Cash and cash equivalents at end of year | $ | 8,575 | $ | 12,186 | $ | 18,429 | ||||||
| Cash paid for interest | $ | 608 | $ | 608 | $ | 765 | ||||||
| for income taxes | $ | 117 | $ | 244 | $ | 116 | ||||||
| Noncash operating transactions-prepaid insurance and related expense included in due to/from affiliated companies | $ | 1,201 | $ | - | $ | - | ||||||
| Noncash operating transactions – deferred revenue included in accounts receivable | $ | 168 | $ | - | $ | - | ||||||
| Noncash investing transactions–property and equipment additions included in accounts payable | $ | 1,489 | $ | 1,173 | $ | 300 | ||||||
| Noncash financing transactions–contribution to partners’ equity | $ | - | $ | - | $ | 1,644 | ||||||
| Noncash financing transactions—issuance of units for acquisition of terminal business | $ | - | $ | 31,186 | $ | - | ||||||
The accompanying notes are an integral part of these financial statements.
| 71 |
Consolidated Statements of Partners’ Equity
(Dollars in thousands)
| Limited Partner Common Units | Limited Partner Subordinated Units | General Partner (non- economic interest) | ||||||||||
| BALANCE – JANUARY 1, 2014 | $ | 106,615 | $ | 57,289 | $ | - | ||||||
| Equity based compensation expense | 1,933 | - | - | |||||||||
| Net income | 16,375 | 16,143 | - | |||||||||
| Distributions to unitholders, $1.20 per unit | (15,143 | ) | (14,838 | ) | - | |||||||
| Contribution to partners’ equity | 461 | 1,183 | - | |||||||||
| BALANCE – DECEMBER 31, 2014 | $ | 110,241 | $ | 59,777 | $ | - | ||||||
| Equity based compensation expense | 2,540 | - | - | |||||||||
| Net income | 17,463 | 15,666 | - | |||||||||
| Distributions to unitholders, $1.20 per unit | (22,050 | ) | (19,782 | ) | - | |||||||
| Issuance of units for acquisition of terminal assets | 31,186 | - | - | |||||||||
| BALANCE – DECEMBER 31, 2015 | $ | 139,380 | $ | 55,661 | $ | - | ||||||
| Equity based compensation expense | 2,376 | - | ||||||||||
| Net income | 21,373 | 15,056 | - | |||||||||
| Distributions to unitholders, $1.20 per unit | (24,543 | ) | (17,289 | ) | - | |||||||
| Conversion of subordinated units to common units | 53,428 | (53,428 | ) | |||||||||
| BALANCE – DECEMBER 31, 2016 | $ | 192,014 | $ | - | $ | - | ||||||
The accompanying notes are an integral part of these financial statements.
| 72 |
Notes to Consolidated Financial Statements
(Dollars in thousands, except per unit amounts)
| 1) | NATURE OF BUSINESS |
Organization
World Point Terminals, LP (the “Partnership”) is a Delaware limited partnership that was formed on April 19, 2013 by World Point Terminals, Inc. (our “Parent”) and WPT GP, LLC (the “General Partner”). The Partnership, through its wholly owned subsidiary Center Point Terminal Company, LLC (“Center Point”), owns, operates, develops and acquires liquid bulk storage terminals and related assets primarily for the storage of petroleum based products, including light refined products, heavy refined products and crude oil. We operate fee-based facilities located along the East Coast, Gulf Coast and Midwest regions of the United States.
| 2) | SUMMARY OF SIGNIFICANT ACCOUNTING POLICIES |
General—The accompanying consolidated financial statements have been prepared in accordance with accounting principles generally accepted in the United States of America.
Basis of Consolidation—The consolidated financial statements include the accounts of the Partnership and its subsidiaries. The Partnership consolidates all majority-owned and controlled subsidiaries in which it is able to exercise significant influence. All intercompany transactions have been eliminated.
The Partnership’s 32% investment in the Albany joint venture (“Cenex”) is accounted for using the equity method of accounting. Under this method, the investment is recorded at acquisition cost, increased by our proportionate share of any earnings and additional capital contributions and decreased by our proportionate share of any losses and distributions received. We evaluate our investments in unconsolidated entities for impairment whenever events or circumstances indicate there is a loss in value of the investment that is other than temporary. In the event of impairment, we would record a charge to earnings to adjust the carrying amount to fair value.
Cash and Cash Equivalents—Cash equivalents consist of highly liquid investments with maturities of three months or less when purchased and are carried at cost, which approximates market.
Short-Term Investments—At December 31, 2016 and 2015, the Partnership had investments in certain common stocks, exchange-traded-debt securities, foreign equities, and preferred stocks. The Partnership classified these instruments as current assets in the accompanying consolidated balance sheets as the Partnership anticipated these securities being sold within the next year. The Partnership designated these securities as trading, accordingly they were recorded at fair value, with the unrealized gains or losses reported as a component of other income.
Impairment of Long-Lived Assets—We periodically evaluate whether events or circumstances have occurred that indicate the estimated remaining useful life of long-lived assets, including property and equipment and acquired customer contracts, may warrant revision or that the carrying value of these assets may be impaired. We evaluate the potential impairment of long-lived assets based on undiscounted cash flow expectations for the related asset relative to its carrying value. These future estimates are based on historical results, adjusted to reflect our best estimates of future market and operating conditions. Actual results may vary materially from our estimates, and accordingly may cause a full impairment of the long-lived assets. If a long-lived asset is considered to be impaired, the impairment loss is measured as the amount by which the carrying amount of the asset exceeds its fair value, calculated using a discounted future cash flows analysis. There were no impairments recorded for the years ended December 31, 2016, 2015 and 2014.
Property, Plant, and Equipment—Terminal assets, which are comprised of tanks and appenditures, machinery and equipment, docks and jetties and other assets are recorded at acquisition cost and are depreciated on a straight-line basis over the estimated useful lives or remaining term of any applicable lease arrangement. The estimated useful lives of tanks and appenditures range from 5-14 years, machinery and equipment from 5-10 years, docks and jetties for 10 years and other assets from 2-10 years.
| 73 |
World Point Terminals, LP
Notes to Consolidated Financial Statements
(Dollars in thousands, except per unit amounts)
Buildings are recorded at cost and are depreciated on a straight-line basis over their estimated useful lives, which generally range from 20-50 years. Depreciation is not calculated on land or assets under construction.
In February 2016, the Financial Accounting Standards Board (“FASB”) issued Accounting Standards Update (“ASU”) 2016-02, Leases, requiring organizations that lease assets to recognize the rights and obligations created by those leases on the balance sheet. The standard is effective for fiscal years beginning after December 15, 2018, with early adoption permitted. The Partnership is currently evaluating the impact this guidance will have on the consolidated financial statements.
Goodwill—Goodwill represents the excess of the purchase price over the fair value of net assets of acquired businesses. Goodwill is not amortized and is tested for impairment annually based on a quantitative analysis, or more frequently if events or changes in circumstances indicate that the asset might be impaired. When the carrying amount of a reporting unit’s goodwill exceeds the estimated fair value of the goodwill, an impairment loss is recognized in the statements of income and comprehensive income in an amount equal to the excess. As of December 31, 2016, and 2015, the fair value of the reporting unit exceeded the carrying value.
Revenue Recognition—The Partnership’s principal source of revenues is through providing oil storage services at its storage facilities. Typically, the Partnership enters into term contracts with customers with pricing terms based on the volume of product stored or based on the activity conducted at the storage facilities by the customers. Additional revenues are derived from ancillary services performed for the Partnership’s customers, such as the heating and blending of customer product.
The Partnership recognizes revenue when persuasive evidence of an arrangement exists, delivery has occurred or services have been rendered, the price to the buyer is fixed or determinable and collectability is reasonably ensured. Revenues from monthly storage fees are recognized on a straight-line basis over the period in which storage services are provided. Fees from heating charges and other services are recognized monthly based on the amount of heat or other services provided by the Partnership.
In May 2014, the FASB issued ASU 2014-09, Revenue from Contracts with Customers. The core principle of the new standard is for entities to recognize revenue to depict the transfer of goods or services to customers in amounts that reflect the consideration to which the entity expects to be entitled in exchange for those goods or services. The new standard also will result in enhanced disclosures about revenue, provide guidance for transactions that were not previously addressed comprehensively (for example, service revenue and contract modifications) and clarify guidance for multiple-element arrangements.
Entities have the option to apply the new guidance under a retrospective approach to each prior reporting period presented (full retrospective approach) or a modified retrospective approach with the cumulative effect of initially applying the new guidance recognized at the date of initial application. The Partnership currently anticipates adopting the standard using the modified retrospective approach.
This standard is effective for fiscal years and interim periods within those years beginning after December 15, 2017 with early adoption permitted only as of fiscal years and interim periods within those years beginning after December 15, 2016. Accordingly, the Partnership will adopt this standard effective January 1, 2018.
The Partnership is currently performing detailed review of existing contracts to evaluate the impact this guidance will have on its consolidated financial statements, and anticipates testing and implementation of new controls and processes designed to comply with ASU 2014-09 throughout 2017, to permit adoption by January 1, 2018.
Deferred Revenue— The Partnership may enter into arrangements with customers to construct terminal assets on the Partnership’s property. Such arrangements establish the pricing and require the customer to prepay for a portion of the future services. The Partnership records the prepayments as deferred revenue.
| 74 |
World Point Terminals, LP
Notes to Consolidated Financial Statements
(Dollars in thousands, except per unit amounts)
Asset Retirement Obligations—Three of the Partnership’s storage terminals are located on leased land and the landowners have the option of requiring the Partnership to remove its terminal assets from the land at the expiration of the lease. The Partnership follows ASC Topic 410, Asset Retirement and Environmental Obligations, which requires that an entity recognize the fair value of a liability for an asset retirement obligation, such as the demolition of terminal assets, in the period in which it is incurred if a reasonable estimate of fair value can be made. Fair values are determined by management based upon the discounted expected future costs to be incurred by the Partnership to settle the related obligation. A corresponding amount equal to that of the initial obligation is added to the capitalized cost of the related asset. Over time, the discounted asset retirement obligation accretes due to the increase in the fair value resulting from the passage of time. The accretion amount is charged to income over the asset retirement obligation period. See Note 10 for additional disclosures related to the Partnership’s asset retirement obligations.
Partner Capital Accounts— For purposes of maintaining capital accounts, items of income and loss of the Partnership are allocated among the partners each year, or portion thereof, in accordance with the partnership agreement. Generally, net income for each period is allocated among the limited partners based on their respective ownership interests after deducting any priority allocations in the form of cash distributions paid to the holders of the IDRs. As the general partner has no economic interest in the Partnership, it is not allocated any income or loss.
Unit-Based Compensation—Compensation expense related to restricted units granted to employees, directors, and consultants is valued at the grant date as the closing market price of the units and amortized on a straight line basis over the vesting period.
The Black-Scholes model is used to revalue the potential liability related to unit appreciation rights granted at each reporting date.
Comprehensive Income—The Partnership does not have any other comprehensive income. Therefore, other comprehensive income equals net income attributable to the Partnership unitholders.
Use of Estimates—The preparation of financial statements in conformity with accounting principles generally accepted in the United States of America requires management to make estimates and assumptions that affect the reported amounts of assets and liabilities and disclosure of contingent assets and liabilities at the date of the consolidated financial statements and the reported amounts of revenues and expenses during the reporting period. Actual results could differ from those estimates.
| 3) | FINANCIAL INSTRUMENTS |
The Partnership’s financial assets and liabilities consist primarily of cash and cash equivalents, accounts receivable, short-term investments, accounts payable and accrued liabilities.
The Partnership has exposure to counterparty credit risk, liquidity risk, interest rate risk, and other price risk with its financial assets and liabilities. The Partnership’s risk management program seeks to minimize potential adverse effects on the Partnership’s financial performance and ultimately unitholder value. The Partnership manages its risks and risk exposures through a combination of sound business practices, derivative instruments and a system of internal controls.
Credit Risk — Credit risk arises from cash held with banks, credit exposure to customers (including outstanding accounts receivable), and counterparty risk associated with certain of the Partnership’s short-term investments.
Cash and cash equivalents consist of bank balances. Credit risk associated with cash is minimized by substantially ensuring that these financial assets are held at high quality financial institutions.
| 75 |
World Point Terminals, LP
Notes to Consolidated Financial Statements
(Dollars in thousands, except per unit amounts)
Accounts receivable consists primarily of trade accounts receivable from storage related revenues. The Partnership’s credit risk arises from the possibility that a counterparty which owes the Partnership money is unable or unwilling to meet its obligations in accordance with the terms and conditions of contracts with the Partnership, which would result in a financial loss for the Partnership. Credit risk associated with accounts receivable is minimized by the business model and collection policies of the Partnership. Most of the Partnership’s customers prepay their obligations at the beginning of each month and/or the Partnership has custody of customer assets at its facilities. The assets held by the Partnership belonging to its customers generally carry a market value well in excess of the accounts receivable balances due. The Partnership conducts business with a relatively few number of customers, including one affiliated customer that comprised approximately 40% of the Partnership’s 2016 revenues, 38% of the Partnership’s 2015 revenues and 37% of the Partnership’s 2014 revenues, and one third-party customer that comprised approximately 10% of the Partnership’s 2016, and 11% of the Partnership’s 2015 and 2014 revenues, under both short and long-term contracts. A large portion of the Partnership’s annual expenses are fixed and, accordingly, the Partnership’s ability to meet its ongoing obligations is dependent upon its ability to retain existing customers and/or attract new ones.
The carrying amounts of accounts receivable are reduced through the use of an allowance for doubtful accounts and the amount of the loss is recognized in the consolidated statements of income and comprehensive income. The allowance for doubtful accounts is determined by specific customer balance analysis. When a receivable balance is considered uncollectable, it is written off against the allowance for accounts receivable. Subsequent recoveries of amounts previously written off reduce expenses in the consolidated statements of income and comprehensive income. Historically trade credit losses have been minimal.
The Partnership has equity investments in marketable securities, including common stocks, exchange-traded- debt securities, foreign equities and preferred stocks. The Partnership mitigates the risk of a financial loss by investing in what it considers to be high-quality instruments with quality counterparties.
| 4) | FAIR VALUE MEASUREMENTS |
The Partnership follows ASC Topic 820, Fair Value Measurements and Disclosures, for the consolidated financial statements. The topic requires the use of a fair value hierarchy in order to classify the fair value disclosures related to the Partnership’s financial assets and financial liabilities that are recognized in the balance sheets at fair value.
The fair value hierarchy has the following levels:
Level 1 — Values based on unadjusted quoted prices in active markets that are accessible at the measurement date for identical assets or liabilities.
Level 2 — Values based on quoted prices for similar instruments in active markets, quoted prices for identical or similar instruments in markets that are not active, or model based valuation techniques for which all significant assumptions are observable in the market.
Level 3 — Values are generated from model based techniques that use significant assumptions not observable in the market. Valuation techniques could include use of option pricing models, discounted cash flow models and similar techniques. The Partnership does not currently have any instruments with fair value determined using Level 3 inputs.
The level in the fair value hierarchy within which the fair value measurement is categorized in its entirety is determined on the basis of the lowest level input that is significant to the fair value measurement in its entirety.
| 76 |
World Point Terminals, LP
Notes to Consolidated Financial Statements
(Dollars in thousands, except per unit amounts)
The financial assets and financial liabilities measured at fair value in the consolidated balance sheets consisted of the following as of December 31, 2016 and December 31, 2015:
| December 31, 2016 | Level 1 | Level 2 | Level 3 | Total | ||||||||||||
| Cash and cash equivalents | $ | 8,575 | $ | - | $ | - | $ | 8,575 | ||||||||
| Short-term investments | ||||||||||||||||
| Common stocks | 1,065 | 1,065 | ||||||||||||||
| Exchange traded debt securities | 495 | 495 | ||||||||||||||
| Foreign equity | 290 | 290 | ||||||||||||||
| Preferred stocks | 3,168 | 3,168 | ||||||||||||||
| Total short-term investments | $ | 5,018 | $ | - | $ | - | $ | 5,018 | ||||||||
| Total assets at fair value | $ | 13,593 | $ | - | $ | - | $ | 13,593 | ||||||||
| Long-term incentive plan liability | $ | - | $ | 7 | $ | - | $ | 7 | ||||||||
| December 31, 2015 | Level 1 | Level 2 | Level 3 | Total | ||||||||||||
| Cash and cash equivalents | $ | 12,186 | $ | - | $ | - | $ | 12,186 | ||||||||
| Short-term investments | ||||||||||||||||
| Exchange traded debt securities | 517 | 517 | ||||||||||||||
| Preferred stocks | 3,340 | 3,340 | ||||||||||||||
| Total short-term investments | $ | 3,857 | $ | - | $ | - | $ | 3,857 | ||||||||
| Total assets at fair value | $ | 16,043 | $ | - | $ | - | $ | 16,043 | ||||||||
| Long-term incentive plan liability | $ | - | $ | 4 | $ | - | $ | 4 | ||||||||
For assets and liabilities that are measured using quoted prices in active markets, the total fair value is the published market price per unit multiplied by the number of units held without consideration of transaction costs. The following methods and assumptions were used to estimate the fair value of each class of financial instrument:
Cash Equivalents — The carrying value of cash equivalents represents fair value as it is based on active market quotes available for these assets and is classified as Level 1.
Short-Term Investments— The short-term investments consist of investments in listed common stocks, exchange-traded-debt securities, foreign equities and preferred stocks. The securities are valued using quoted prices from the various public markets. The securities trade on public exchanges, both domestic and foreign, and can be accurately described as active markets. The observable valuation inputs are unadjusted quoted prices that represent active market trades and are classified as Level 1.
Long-Term Incentive Plan Liability – The long-term incentive plan liability is the estimated value of unit appreciation rights granted to our employees, as calculated by the Black-Scholes model. The liability is valued using significant assumptions that are observable in the market including an expected risk-free rate, distribution yield, volatility rate, and life to maturity. The liability is classified as Level 2.
| 77 |
World Point Terminals, LP
Notes to Consolidated Financial Statements
(Dollars in thousands, except per unit amounts)
| 5) | ALLOWANCE FOR DOUBTFUL RECEIVABLES |
The following table displays a roll forward of the allowance for doubtful trade receivables for the years ended December 31, 2016, 2015 and 2014:
| For the Years Ended December 31, | ||||||||||||
| 2016 | 2015 | 2014 | ||||||||||
| Allowance for doubtful receivable at January 1 | $ | 25 | $ | 8 | $ | 95 | ||||||
| Additions charged to expense | 68 | 28 | - | |||||||||
| Subtractions recorded as income | (9 | ) | (11 | ) | (87 | ) | ||||||
| Balance at December 31 | $ | 84 | $ | 25 | $ | 8 | ||||||
| 6) | PROPERTY, PLANT AND EQUIPMENT |
Property, plant, and equipment consisted of the following as of December 31, 2016 and December 31, 2015:
| December 31, 2016 | Cost | Accumulated Depreciation | Net Book Value | |||||||||
| Land | $ | 32,564 | $ | - | $ | 32,564 | ||||||
| Tanks and appenditures | 262,063 | 153,472 | 108,591 | |||||||||
| Docks and jetties | 17,943 | 8,323 | 9,620 | |||||||||
| Machinery and equipment | 10,366 | 8,315 | 2,051 | |||||||||
| Buildings | 2,795 | 1,025 | 1,770 | |||||||||
| Other | 12,337 | 5,113 | 7,224 | |||||||||
| Assets under construction | 8,733 | - | 8,733 | |||||||||
| $ | 346,801 | $ | 176,248 | $ | 170,553 | |||||||
| December 31, 2015 | Cost | Accumulated Depreciation | Net Book Value | |||||||||
| Land | $ | 32,564 | $ | - | $ | 32,564 | ||||||
| Tanks and appenditures | 241,985 | 135,031 | 106,954 | |||||||||
| Docks and jetties | 17,937 | 6,634 | 11,303 | |||||||||
| Machinery and equipment | 10,081 | 7,026 | 3,055 | |||||||||
| Buildings | 2,628 | 897 | 1,731 | |||||||||
| Other | 11,153 | 4,117 | 7,036 | |||||||||
| Assets under construction | 8,845 | - | 8,845 | |||||||||
| $ | 325,193 | $ | 153,705 | $ | 171,488 | |||||||
| 78 |
World Point Terminals, LP
Notes to Consolidated Financial Statements
(Dollars in thousands, except per unit amounts)
| 7) | GOODWILL |
Goodwill consisted of the following at December 31, 2016 and December 31, 2015:
| December 31, | December 31, | |||||||
| 2016 | 2015 | |||||||
| Goodwill at January 1 | $ | 559 | $ | 377 | ||||
| Additions to goodwill | - | 182 | ||||||
| Total goodwill, net | $ | 559 | $ | 559 | ||||
In accordance with GAAP, goodwill is not amortized and is tested for impairment annually based on a quantitative analysis, or more frequently if events or changes in circumstances indicate that the asset might be impaired. When the carrying amount of a reporting unit’s goodwill exceeds the estimated fair value of the goodwill, an impairment loss is recognized in the statements of income and comprehensive income in an amount equal to the excess. As of December 31, 2016, and 2015, the fair value of the reporting unit exceeded the carrying value.
| 8) | COMMITMENTS |
The Partnership leases land and other use rights at some of its facilities. Lease expense totaled $1,084, $1,208 and $1,314 for the years ended December 31, 2016, 2015 and 2014, respectively. These leases expire from April 5, 2019 through February 1, 2061. In accordance with the terms of its lease with the Galveston port authority, in lieu of periodic lease payments, the Partnership is responsible for the maintenance of the dock.
Minimum rental commitments for all storage facilities of the Partnership under existing non-cancelable operating leases as of December 31, 2016 are as follows:
| 2017 | $ | 615 | ||
| 2018 | 618 | |||
| 2019 | 528 | |||
| 2020 | 89 | |||
| 2021 | 37 | |||
| Thereafter | - | |||
| $ | 1,887 |
| 9) | DEBT |
On August 14, 2013, Center Point entered into a $200,000 senior secured revolving credit facility with The Bank of Tokyo-Mitsubishi UFJ, Ltd., as administrative agent, and a syndicate of lenders (the “Credit Facility”), which has an initial maturity date of August 14, 2018. The Credit Facility is available, subject to certain conditions, for working capital, capital expenditures, permitted acquisitions and general partnership purposes, including distributions and unit repurchases. In addition, the Credit Facility includes a sublimit of up to $20,000 for swing line loans and permits the Partnership to enter into a pari passu credit facility for the provision of letters of credit in an aggregate principal amount not to exceed $20,000 at any time. The Credit Facility also includes an accordion feature permitting increases in the commitments under the Credit Facility by an aggregate amount up to $100,000. Substantially all of the Partnership’s assets are pledged as collateral under the Credit Facility, and the Partnership and its other subsidiaries entered into guarantees of payment on behalf of Center Point for amounts outstanding under the Credit Facility.
Center Point incurred costs of $910 associated with the Credit Facility which will be amortized over the five year term of the facility. Borrowings under the Credit Facility bear interest at LIBOR plus an applicable margin. The terms of the Credit Facility contain certain covenants and conditions including an interest coverage ratio and a total leverage ratio. Center Point was in compliance with such covenants as of December 31, 2016 and 2015. In addition to interest associated with the borrowings, Center Point is obligated to pay a commitment fee calculated on the balance of the unused portion of the Credit Facility. There have not been any borrowings on the credit facility. For the years ended December 31, 2016, 2015 and 2014, Center Point incurred commitment fees of $610, $608 and $608, respectively which have been recorded as interest expense.
| 79 |
World Point Terminals, LP
Notes to Consolidated Financial Statements
(Dollars in thousands, except per unit amounts)
Interest expense on the Credit Facility for the periods indicated was:
For the Years Ended December 31, | ||||||||||
| 2016 | 2015 | 2014 | ||||||||
| $ | 794 | $ | 793 | $ | 811 | |||||
| 10) | ASSET RETIREMENT OBLIGATIONS |
The Partnership has recorded a liability for the estimated costs of removing its terminal assets from those terminals located on leased land where the landowners have the right to require the Partnership to remove the assets. The recorded liability was $696 and $658 at December 31, 2016 and 2015, respectively, which represents the present value of the estimated costs of removal. The maximum undiscounted liability is estimated to be $10,135. This amount was discounted utilizing the Partnership’s estimated, credit adjusted risk-free rate and further adjusted by probability factors based on management’s assessment of the likelihood of being required to demolish certain assets. Should the landowners exercise their rights to require the Partnership to remove the terminal assets, the cash outflows required to settle these obligations will occur on or around lease expiration dates ranging from July 13, 2034 to February 1, 2061.
| 11) | SEGMENT REPORTING |
The Partnership derives revenues from operating its eighteen liquid bulk storage and terminal facilities. The eighteen operating segments have been aggregated into one reportable segment because the facilities have similar long-term economic characteristics, products and types of customers.
| 12) | EMPLOYEE BENEFIT PLANS |
The Partnership offers a defined contribution savings plan. Under this plan, the Partnership matches the amount of employee contributions to specified limits. The Partnership’s employee benefit plan related expenses were $244, $239 and $178 for the years ended December 31, 2016, 2015 and 2014, respectively.
| 13) | INCOME TAXES |
The Partnership’s taxable income flows through to its partners, who generally will be responsible for the appropriate taxes due on the taxable income. However, the Partnership or its subsidiaries continue to be treated as taxable entities and pay taxes in some state and local jurisdictions.
The provision for income taxes from operations consists of the following:
| For the Years Ended December 31, | ||||||||||||
| 2016 | 2015 | 2014 | ||||||||||
| Current | $ | 122 | $ | 148 | $ | 124 | ||||||
The Partnership and its subsidiaries file income tax returns in the U.S. and various states. With few exceptions, the Partnership is no longer subject to U.S. federal, state, and local income tax examinations by tax authorities for years before 2013. As of December 31, 2016, 2015 and 2014, the Partnership did not have any unrecognized tax benefits recorded in the consolidated balance sheets.
| 80 |
World Point Terminals, LP
Notes to Consolidated Financial Statements
(Dollars in thousands, except per unit amounts)
| 14) | RELATED PARTY TRANSACTIONS AND BALANCES |
The Partnership enters into transactions with companies in which our parent, and its affiliates, are significant owners (“affiliate” or “affiliated company”). The amounts shown below have been recorded at their exchange value, which is the amount of consideration agreed to by the related parties.
Affiliated companies provide management and marketing services to the Partnership’s facilities and are reimbursed for direct and indirect costs associated with those services, including compensation of its employees and payment for supplies and equipment. Total charges for related party services were as follows:
| For the Years Ended December 31, | ||||||||||||
| 2016 | 2015 | 2014 | ||||||||||
| Operating costs | $ | 4,644 | $ | 5,177 | $ | 3,015 | ||||||
| Reimbursement for management and marketing services | 2,565 | 2,053 | 1,958 | |||||||||
| Reimbursement for supplies and equipment | 18 | 53 | 156 | |||||||||
| $ | 7,227 | $ | 7,283 | $ | 5,129 | |||||||
The Partnership earned storage revenue from affiliate companies for the periods indicated of:
| For the Years Ended December 31, | ||||||||||||
| 2016 | 2015 | 2014 | ||||||||||
| Storage services fees: | ||||||||||||
| Base storage services fees | $ | 34,988 | $ | 32,866 | $ | 28,506 | ||||||
| Excess storage services fees | - | - | 88 | |||||||||
| Ancillary services fees | 3,381 | 2,704 | 3,347 | |||||||||
| Additive services fees | 1,399 | 1,474 | 1,547 | |||||||||
| Total services fees - affiliates | $ | 39,768 | $ | 37,044 | $ | 33,488 | ||||||
The Partnership’s assets and liabilities included the following related party balances:
| December 31, | December 31, | |||||||
| 2016 | 2015 | |||||||
| Accounts receivable – affiliates | $ | 1,492 | $ | 810 | ||||
| Prepaid insurance – affiliates | 1,201 | 110 | ||||||
| Due to affiliates | 1,965 | 1,431 | ||||||
| Deferred revenue – short-term-affiliates | 1,608 | 802 | ||||||
| Deferred revenue- long-term-affiliates | 3,888 | 2,071 | ||||||
| 15) | DEFERRED REVENUE |
The Partnership has entered into arrangements with Apex Oil Company, Inc. (“Apex”) to provide certain terminaling services at the Partnership’s facilities. The arrangements establish the pricing and require Apex to prepay for a portion of the future services. The Partnership has recorded the prepayments as deferred revenue - affiliate.
The non-affiliate deferred revenue balance is related to storage service fees received in advance from terminal customers.
| 81 |
World Point Terminals, LP
Notes to Consolidated Financial Statements
(Dollars in thousands, except per unit amounts)
The following table summarizes the Partnership’s deferred revenue activity:
| December 31, | December 31, | |||||||
| 2016 | 2015 | |||||||
| Balance at January 1 | $ | 3,127 | $ | 1,762 | ||||
| Additions | 4,298 | 2,001 | ||||||
| Amortization | (1,422 | ) | (636 | ) | ||||
| Balance at December 31 | $ | 6,003 | $ | 3,127 | ||||
| Deferred revenue – short term | $ | 296 | $ | - | ||||
| Deferred revenue – short term - affiliate | $ | 1,608 | $ | 802 | ||||
| Deferred revenue – long term | $ | 211 | $ | 254 | ||||
| Deferred revenue – long term - affiliate | $ | 3,888 | $ | 2,071 | ||||
| 16) | CONTINGENCIES |
The Partnership is subject to extensive environmental laws and regulations in the jurisdictions in which it operates. Additionally, the Partnership has contingent liabilities with respect to other lawsuits and other potential matters arising in the ordinary course of business. We are not a party to any material pending legal proceedings and are not aware of any claims that, either individually or in the aggregate, could have a material adverse effect on the results of operations, cash flows or financial condition of the Partnership. In management’s opinion, there are no claims that are probable and reasonably estimated and accordingly, the Partnership has not accrued for any loss contingencies in 2016, 2015 and 2014.
| 17) | EQUITY-BASED COMPENSATION |
The Partnership has a Long-Term Incentive Plan (the “LTIP”) for providing long-term incentives to our employees, directors and consultants who provide services to us. The plan is administered by the board of directors of our General Partner (the “Board of Directors”). The Board of Directors has authority to: (i) designate participants; (ii) determine types of awards; (iii) determine number of units covered by the award; (iv) determine terms and conditions of awards; (v) determine how and when awards might be settled; and (vi) interpret and administer the plan and take other such actions as might be necessary for the proper administration of the plan. The LTIP provides for the issuance of an aggregate of up to 3,000,000 common units to be granted either as options, restricted units, phantom units, distribution equivalent rights, unit appreciation rights (“UARs”), unit awards, profits interest units or other unit-based award granted under the plan. As of December 31, 2016, we have granted awards totaling 340,000 restricted units and 25,000 UARs.
The restricted units vest over three years subject to customary forfeiture provisions. Participants have the option to elect to have one-third of the units vest on each of the first three anniversaries of the award or to have all of the units vest after three years. Restricted units are included in the number of common units outstanding as presented in our Consolidated Balance Sheets and are entitled to cash distributions, which are nonforfeitable, on the same basis as the common units. For the years ended December 31, 2016, 2015 and 2014, the Partnership recorded non-cash compensation expense relating to the restricted units of approximately $2,376, $2,540 and $1,933, respectively.
| 82 |
World Point Terminals, LP
Notes to Consolidated Financial Statements
(Dollars in thousands, except per unit amounts)
The UARs vest over five years subject to customary forfeiture provisions, and are not included in the number of common units outstanding as presented in our Consolidated Balance Sheets or entitled to cash distributions. Non-cash compensation expense related to the UARs has been estimated using the Black Scholes model. Because the UARs may be settled in cash or units at the option of the participant, they have been recorded utilizing the liability method. For the years ended December 31, 2016 and 2015, the Partnership recorded non-cash compensation expense relating to the UARs of approximately $3 and $4. There were no UARs outstanding prior to 2015. The exercise price of the UARs is the fair value of a unit on the grant date.
The following table summarizes awards granted pursuant to the LTIP through December 31, 2016 and the amount vested. There were no forfeitures during the post-IPO period.
| UARs Awarded | Restricted Units Awarded | Vested UARs/ Units | Fair Value at Award Date | Unrecognized Compensation Expense | ||||||||||||||||
| September 24, 20131 | - | 90,000 | 90,000 | $ | 20.21 | $ | - | |||||||||||||
| April 23, 20142 | - | 250,000 | - | $ | 23.20 | 607 | ||||||||||||||
| July 6, 20153 | 25,000 | - | 5,000 | $ | 16.95 | 8 | ||||||||||||||
| Total | 25,000 | 340,000 | 140,000 | $ | 615 | |||||||||||||||
1 Units awarded to directors of General Partner and Parent
2 Units awarded to the chairman of General Partner
3 UARs awarded to an employee of the General Partner
The following table summarizes changes during the fiscal year in the number of non-vested units that have been granted:
| Equity-Method Awards | Liability-Method Awards | Total Awards | ||||||||||||||||||||||
| Number of Restricted Unit Awards | Weighted Average Grant Date Fair Value | Number of UAR Awards | Weighted Average Grant Date Fair Value | Number of Awards | Weighted Average Grant Date Fair Value | |||||||||||||||||||
| Non-vested awards at January 1, 2016 | 306,670 | $ | 22.65 | 25,000 | $ | 16.95 | 331,670 | $ | 22.22 | |||||||||||||||
| Awards granted during 2016 | - | - | - | - | - | - | ||||||||||||||||||
| Awards vested during 2016 | 56,670 | $ | 20.21 | 5,000 | $ | 16.95 | 61,670 | $ | 19.95 | |||||||||||||||
| Awards forfeited during 2016 | - | - | - | - | - | - | ||||||||||||||||||
| Non-vested awards at December 31, 2016 | 250,000 | $ | 23.20 | 20,000 | $ | 16.95 | 270,000 | $ | 22.74 | |||||||||||||||
| 18) | EARNINGS PER UNIT AND CASH DISTRIBUTIONS |
Earnings Per Unit
Earnings per unit applicable to limited partners (including subordinated unitholders) is computed by dividing limited partners’ interest in net income, after deducting amounts due pursuant to IDRs by the weighted-average number of outstanding common and subordinated units. Our net income is allocated to the limited partners in accordance with their respective ownership interests, after giving effect to priority income allocations, including incentive distributions, if any, to the holders of IDRs, pursuant to our partnership agreement. Earnings in excess of distributions are allocated to the limited partners based on their respective ownership interests. Payments made to our unitholders are determined in relation to actual distributions declared and are not based on the net income allocations used in the calculation of earnings per unit. The weighted-average number of units outstanding was as follows:
| 83 |
World Point Terminals, LP
Notes to Consolidated Financial Statements
(Dollars in thousands, except per unit amounts)
| For the Years Ended December 31, | ||||||||||||
| 2016 | 2015 | 2014 | ||||||||||
| Common units | 20,453,133 | 18,375,507 | 16,748,795 | |||||||||
| Subordinated units | 14,407,881 | 16,485,507 | 16,485,507 | |||||||||
The subordination period ended upon payment of the third-quarter 2016 distribution on November 14, 2016, at which time, 16,485,507 subordinated units held indirectly by our parent, were converted into common units on a one-for-one basis and will participate on terms equal to all other common units in future distributions of available cash. The conversion did not impact the amount of the cash distribution paid or the total number of the Partnership’s outstanding units.
In addition to the common and subordinated units, we have also identified the IDRs as participating securities and use the two-class method when calculating the earnings per unit applicable to limited partners, which is based on the weighted-average number of common and subordinated units outstanding during the period. Basic and diluted earnings per unit applicable to limited partners are the same because we do not have any potentially dilutive units outstanding.
| 84 |
World Point Terminals, LP
Notes to Consolidated Financial Statements
(Dollars in thousands, except per unit amounts)
The calculation of earnings per unit is as follows:
| Year Ended December 31, 2016 | ||||||||||||
| Common | Subordinated | Total | ||||||||||
| Net income for the year ended December 31, 2016 attributable to unitholders | $ | 21,373 | $ | 15,056 | $ | 36,429 | ||||||
| Less: | ||||||||||||
| Distributions payable on behalf of IDRs | - | - | - | |||||||||
| Distributions payable on behalf of general partner interest | - | - | - | |||||||||
| Net income attributable to unitholders | $ | 21,373 | $ | 15,056 | $ | 36,429 | ||||||
| Weighted average limited partner units outstanding: | ||||||||||||
| Common Units – Public | 11,952,500 | |||||||||||
| Common Units – World Point | 8,500,633 | |||||||||||
| Subordinated Units – World Point | 14,407,881 | |||||||||||
| Earnings per unit | $ | 1.04 | $ | 1.04 | ||||||||
Year Ended December 31, 2015 | ||||||||||||
| Common | Subordinated | Total | ||||||||||
| Net income for the year ended December 31, 2015 attributable to unitholders | $ | 17,463 | $ | 15,666 | $ | 33,129 | ||||||
| Less: | ||||||||||||
| Distributions payable on behalf of IDRs | - | - | - | |||||||||
| Distributions payable on behalf of general partner interest | - | - | - | |||||||||
| Net income attributable to unitholders | $ | 17,463 | $ | 15,666 | $ | 33,129 | ||||||
| Weighted average limited partner units outstanding: | ||||||||||||
| Common Units – Public | 11,952,500 | |||||||||||
| Common Units – World Point | 6,423,007 | |||||||||||
| Subordinated Units – World Point | 16,485,507 | |||||||||||
| Earnings per unit | $ | 0.95 | $ | 0.95 | ||||||||
Year Ended December 31, 2014 | ||||||||||||
| Common | Subordinated | Total | ||||||||||
| Net income for the year ended December 31, 2014 attributable to unitholders | $ | 16,375 | $ | 16,143 | $ | 32,518 | ||||||
| Less: | ||||||||||||
| Distributions payable on behalf of IDRs | - | - | - | |||||||||
| Distributions payable on behalf of general partner interest | - | - | - | |||||||||
| Net income attributable to unitholders | $ | 16,375 | $ | 16,143 | $ | 32,518 | ||||||
| Weighted average limited partner units outstanding: | ||||||||||||
| Common Units – Public | 10,325,788 | |||||||||||
| Common Units – World Point | 6,423,007 | |||||||||||
| Subordinated Units – World Point | 16,485,507 | |||||||||||
| Earnings per unit | $ | 0.98 | $ | 0.98 | ||||||||
| 85 |
World Point Terminals, LP
Notes to Consolidated Financial Statements
(Dollars in thousands, except per unit amounts)
Cash Distributions
Our partnership agreement generally provides that we will make our distributions, if any, each quarter in the following manner:
| · | first, to all unitholders, pro rata, until each unitholder receives a total of $0.345 per unit for that quarter (the “first target distribution”); |
| · | second, 85.0% to all unitholders, pro rata, and 15.0% to the holders of the IDRs, pro rata, until each unitholder receives a total of $0.375 per unit for that quarter (the “second target distribution”); |
| · | third, 75.0% to all unitholders, pro rata, and 25.0% to the holders of the IDRs, pro rata, until each unitholder receives a total of $0.45 per unit for that quarter (the “third target distribution”); and |
| · | thereafter, 50.0% to all unitholders, pro rata, and 50.0% to the holders of the IDRs, pro rata. |
The percentage interests set forth above assume that we do not issue additional classes of equity securities.
Our unitholders and the holders of our IDRs will receive distributions according to the following percentage allocations:
| Total Quarterly Distribution | Marginal Percentage Interest in Distributions | |||||||||
| Target Amount | Unitholders | Holders of IDRs | ||||||||
| Minimum Quarterly Distribution | $0.30 | 100 | % | - | ||||||
| First Target Distribution | above $0.30 up to $0.345 | 100 | % | - | ||||||
| Second Target Distribution | above $0.345 up to $0.375 | 85 | % | 15 | % | |||||
| Third Target Distribution | above $0.375 up to $0.450 | 75 | % | 25 | % | |||||
| Thereafter | Above $0.450 | 50 | % | 50 | % | |||||
The following table sets forth the distributions declared in total and per limited partner unit attributable to the periods indicated:
| Distributions | ||||||||||
| Period | Date Declared | Amount | Per Unit | |||||||
| January 1, 2014 through March 31, 2014 | April 23, 2014 | $ | 9,993 | $ | 0.3000 | |||||
| April 1, 2014 through June 30, 2014 | July 17, 2014 | $ | 9,993 | $ | 0.3000 | |||||
| July 1, 2014 through September 30, 2014 | October 23, 2014 | $ | 9,993 | $ | 0.3000 | |||||
| October 1, 2014 through December 31, 2014 | January 15, 2015 | $ | 10,458 | $ | 0.3000 | |||||
| 2014 Total | $ | 40,437 | $ | 1.2000 | ||||||
| January 1, 2015 through March 31, 2015 | April 21, 2015 | $ | 10,458 | $ | 0.3000 | |||||
| April 1, 2015 through June 30, 2015 | July 16, 2015 | $ | 10,458 | $ | 0.3000 | |||||
| July 1, 2015 through September 30, 2015 | October 14, 2015 | $ | 10,458 | $ | 0.3000 | |||||
| October 1, 2015 through December 31, 2015 | January 14, 2016 | $ | 10,458 | $ | 0.3000 | |||||
| 2015 Total | $ | 41,832 | $ | 1.2000 | ||||||
| January 1, 2016 through March 31, 2016 | April 14, 2016 | $ | 10,458 | $ | 0.3000 | |||||
| April 1, 2016 through June 30, 2016 | July 15, 2016 | $ | 10,458 | $ | 0.3000 | |||||
| July 1, 2016 through September 30, 2016 | October 17, 2016 | $ | 10,458 | $ | 0.3000 | |||||
| October 1, 2016 through December 31, 2016 | January 20, 2017 | $ | 10,458 | $ | 0.3000 | |||||
| 2016 Total | $ | 41,832 | $ | 1.2000 | ||||||
| 86 |
World Point Terminals, LP
Notes to Consolidated Financial Statements
(Dollars in thousands, except per unit amounts)
| 19) | TERMINAL ACQUISITIONS |
On September 14, 2015, the Partnership acquired a terminal facility in Salisbury, Maryland which has a total shell capacity of 177,000 barrels for the storage of gasoline, ultra-low-sulfur diesel, heating oil and ethanol. The terminal is served by truck and barge. The total fair value of the terminal was $965 and was allocated to property, plant and equipment. There were no other identifiable assets or liabilities included in this acquisition.
On January 1, 2015, the Partnership acquired a terminal facility in Greensboro, North Carolina which has a total shell capacity of 684,000 barrels for the storage of gasoline, distillate, ethanol and jet fuel. The terminal is served by truck and connection to the Colonial Pipeline. The Partnership entered into a contribution agreement with Apex and one of its subsidiaries, whereby the Partnership issued 1,550,000 common units to Apex in exchange for the terminal. Based on the closing price of the Partnership’s common units on December 31, 2014, the value of the units issued represented approximately $31,186 in total consideration. The acquisition of the Greensboro terminal qualifies as a business under the Business Combinations topic of the ASC. The allocation of the contribution consideration to the assets acquired and liabilities assumed was accounted for under the acquisition method of accounting. Assets acquired and liabilities assumed in the transaction were recorded at their estimated acquisition date fair values, while transaction costs associated with the acquisition were expensed as incurred, other than $48 in closing costs which were recorded as property, plant and equipment.
The Partnership has allocated the contribution consideration to the assets acquired as follows:
| Contribution consideration | ||||
| Property, plant and equipment | $ | 25,304 | ||
| Goodwill | 182 | |||
| Acquired customer contracts | 5,700 | |||
| Total consideration | 31,186 | |||
| Closing costs | 48 | |||
| Additive inventory | 53 | |||
| Total terminal cost | $ | 31,287 | ||
The following table reflects the unaudited pro forma results of operations as though the Greensboro terminal acquisition had occurred on January 1, 2014. The pro forma amounts are not necessarily indicative of the results that may be reported in the future:
| 2015 | 2014 | |||||||
| Revenues – third parties | $ | 59,082 | $ | 56,959 | ||||
| Revenues – affiliates | 37,044 | 37,187 | ||||||
| Total Revenues | $ | 96,126 | $ | 94,146 | ||||
| Net income | $ | 33,129 | $ | 31,780 | ||||
In June 2014, the Partnership acquired two terminals in Mobile, Alabama with a total shell capacity of 1,826,000 barrels, including tanks in need of repairs and upgrades.
The Chickasaw terminal had a total storage capacity of 644,000 barrels for the storage of asphalt, crude oil, and residual fuels. The terminal is served by ship, barge, truck and rail. The acquisition of the Chickasaw terminal qualifies as a business under the Business Combinations topic of the ASC. The total fair value of the Chickasaw terminal was $6,553 and was allocated to property, plant and equipment.
| 87 |
World Point Terminals, LP
Notes to Consolidated Financial Statements
(Dollars in thousands, except per unit amounts)
The Blakeley Island terminal had a total storage capacity of 1,182,000 barrels for the storage of crude oil, distillates and residual fuels. The terminal is served by ship and barge and truck access. The total fair value of the Blakeley Island terminal was $7,191 and was allocated to property, plant and equipment.
Pro forma information related to the acquisitions is not presented because the impact of the acquisitions on the Partnership's consolidated results of operations is not significant. The allocation of the purchase price to the assets acquired and liabilities assumed was accounted for under the purchase method of accounting. Assets acquired and liabilities assumed in the transaction were recorded at their estimated acquisition date fair values, while transaction costs associated with the acquisition were expensed as incurred. The Partnership’s allocation of the purchase price was based on an evaluation of the appropriate fair values and represents management’s best estimate based on available data. There were no other identifiable assets or liabilities for these acquisitions.
| 20) | ACQUIRED CUSTOMER CONTRACTS |
In connection with the acquisition of the terminal facility in Greensboro, North Carolina, the Partnership allocated $5,700 of the consideration to acquired customer contracts. The cost will be amortized on a straight-line basis over a period of five years.
Acquired customer contracts consisted of the following at December 31, 2016 and 2015:
| December 31, 2016 | December 31, 2015 | |||||||
| Cost | $ | 5,700 | $ | 5,700 | ||||
| Less accumulated amortization | (2,280 | ) | (1,140 | ) | ||||
| $ | 3,420 | $ | 4,560 | |||||
The following table details the amortization expense related to acquired customer contracts expected to be recognized over the next five years ending December 31, 2021.
| Year ending December 31, | Estimated Intangible Amortization Expense | |||
| (In thousands) | ||||
| 2017 | $ | 1,140 | ||
| 2018 | 1,140 | |||
| 2019 | 1,140 | |||
| 2020 and beyond | - | |||
| 88 |
World Point Terminals, LP
Notes to Consolidated Financial Statements
(Dollars in thousands, except per unit amounts)
| 21) | QUARTERLY FINANCIAL DATA (UNAUDITED) |
Summarized quarterly financial data for the years ended December 31, 2015 and 2014 is set forth below:
| First Quarter | Second Quarter | Third Quarter | Fourth Quarter | |||||||||||||
| 2016 | ||||||||||||||||
| Revenue | $ | 24,565 | $ | 25,110 | $ | 25,203 | $ | 24,746 | ||||||||
| Income from operations | 9,618 | 9,637 | 8,947 | 8,957 | ||||||||||||
| Net income attributable to unitholder / shareholder | 9,422 | 9,562 | 8,798 | 8,647 | ||||||||||||
| Earnings per common unit | $ | 0.27 | $ | 0.27 | $ | 0.25 | $ | 0.25 | ||||||||
| Earnings per subordinated unit | $ | 0.27 | $ | 0.27 | $ | 0.25 | $ | 0.25 | ||||||||
| 2015 | ||||||||||||||||
| Revenue | $ | 25,143 | $ | 24,437 | $ | 22,485 | $ | 24,061 | ||||||||
| Income from operations | 9,533 | 8,872 | 7,103 | 8,206 | ||||||||||||
| Net income attributable to unitholder / shareholder | 9,499 | 8,574 | 6,987 | 8,069 | ||||||||||||
| Earnings per common unit | $ | 0.27 | $ | 0.25 | $ | 0.20 | $ | 0.23 | ||||||||
| Earnings per subordinated unit | $ | 0.27 | $ | 0.25 | $ | 0.20 | $ | 0.23 | ||||||||
| 22) | SUBSEQUENT EVENTS |
On January 20, 2017 the Board of Directors declared a cash distribution of $0.30 per unit for the period from October 1, 2016 through December 31, 2016. The distribution was paid on February 14, 2017 to unitholders of record on January 31, 2017.
| 89 |
Item 9. Changes in and Disagreements with Accountants on Accounting and Financial Disclosure
None.
Item 9A. Controls and Procedures
As required by Rule 13a-15(b) of the Securities Exchange Act of 1934, as amended (the “Exchange Act”), we have evaluated, under the supervision and with the participation of our management, including our principal executive officer and principal financial officer, the effectiveness of the design and operation of our disclosure controls and procedures (as defined in Rules 13a-15(e) and 15d-15(e) under the Exchange Act) as of the end of the period covered by this report. Our disclosure controls and procedures are designed to provide reasonable assurance that the information required to be disclosed by us in reports that we file or submit under the Exchange Act is accumulated and communicated to our management, including our principal executive officer and principal financial officer, as appropriate, to allow timely decisions regarding required disclosure and is recorded, processed, summarized and reported within the time periods specified in the rules and forms of the SEC. Based upon that evaluation, our principal executive officer and principal financial officer concluded that our disclosure controls and procedures were effective as of the end of the period covered by this report at the reasonable assurance level.
Management's Annual Report on Internal Control over Financial Reporting
Our management is responsible for establishing and maintaining adequate internal control over financial reporting, as such term is defined under Exchange Act Rule 13a-15(f). Our internal control over financial reporting is a process that is designed under the supervision of our Chief Executive Officer and Chief Financial Officer, and effected by our Board of Directors, management and other personnel, to provide reasonable assurance regarding the reliability of financial reporting and the preparation of financial statements for external purposes in accordance with GAAP. Our internal control over financial reporting includes those policies and procedures that:
| i. | Pertain to the maintenance of records that, in reasonable detail, accurately and fairly reflect the transactions and dispositions of our assets; |
| ii. | Provide reasonable assurance that transactions are recorded as necessary to permit preparation of financial statements in accordance with GAAP, and that receipts and expenditures recorded by us are being made only in accordance with authorizations of our management and Board of Directors; and |
| iii. | Provide reasonable assurance regarding prevention or timely detection of unauthorized acquisition, use or disposition of our assets that could have a material effect on our financial statements. |
Because of its inherent limitations, internal control over financial reporting may not prevent or detect misstatements. Also, projections of any evaluation of effectiveness to future periods are subject to the risk that controls may become inadequate because of changes in conditions, or that the degree of compliance with the policies and procedures may deteriorate.
Management has conducted its evaluation of the effectiveness of internal control over financial reporting as of December 31, 2016, based on the framework in “Internal Control - Integrated Framework” (2013) issued by the Committee of Sponsoring Organizations of the Treadway Commission. Management's assessment included an evaluation of the design of our internal control over financial reporting and testing the operational effectiveness of our internal control over financial reporting. Management reviewed the results of the assessment with the Audit Committee of the Board of Directors. Based on its assessment and review with the Audit Committee, management concluded that, at December 31, 2016, we maintained effective internal control over financial reporting.
This Annual Report does not include an attestation report of our independent registered public accounting firm due to a transition period established by the rules of the SEC for newly public companies. Pursuant to the JOBS Act, our independent registered public accounting firm will not be required to attest to the effectiveness of our internal control over financial reporting pursuant to Section 404 of the Sarbanes-Oxley Act of 2002 for up to five years from our IPO or through such earlier date that we are no longer an “emerging growth company” as defined in the JOBS Act.
| 90 |
Changes in Internal Control over Financial Reporting
There have been no changes in our internal control over financial reporting during the fourth quarter of fiscal 2016 that have materially affected, or are reasonably likely to materially affect, our internal control over financial reporting.
From time to time, we make changes to our internal control over financial reporting that are intended to enhance its effectiveness and which do not have a material effect on our overall internal control over financial reporting.
None.
Item 10. Directors, Executive Officers and Corporate Governance
We are managed by the directors and executive officers of our general partner. Our general partner is not elected by our unitholders and will not be subject to re-election by our unitholders in the future. Our parent owns all of the membership interests in our general partner. Our general partner has a board of directors, and our unitholders are not entitled to elect the directors or directly or indirectly to participate in our management or operations. Our general partner will be liable, as general partner, for all of our debts (to the extent not paid from our assets), except for indebtedness or other obligations that are made specifically nonrecourse to it. Whenever possible, we intend to incur indebtedness that is nonrecourse to our general partner.
Our general partner currently has eight directors, three of whom, Paul F. Little, Alain Louvel and Paul M. Manheim, are independent under the independence standards of the NYSE. The NYSE does not require a listed limited partnership like us to have a majority of independent directors on the board of directors of our general partner or to establish a compensation committee or a nominating committee. We are, however, required to have an audit committee of at least three members, and all of the audit committee members are required to meet the independence and experience standards established by the NYSE and the Exchange Act.
The board of directors of our general partner has an audit committee and a conflicts committee, and may have such other committees as the board of directors shall determine from time to time. Each of the standing committees of the board of directors will have the composition and responsibilities described below.
The following table shows information for the executive officers and directors of our general partner. Directors are appointed for a one-year term and hold office until their successors have been elected or qualified or until the earlier of their death, resignation, removal or disqualification. Executive officers serve at the discretion of the board. There are no family relationships among any of our directors or executive officers. Some of our directors and all of our executive officers also serve as executive officers of our parent or Apex.
|
Name |
Age |
Position With Our General Partner | ||
| Paul A. Novelly | 73 | Chairman of the Board of Directors and Chief Executive Officer | ||
| Jonathan Q. Affleck | 35 | Vice President and Chief Financial Officer | ||
| Kenneth E. Fenton | 66 | President and Chief Operating Officer | ||
| Steven G. Twele | 58 | Director | ||
| G. Louis Graziadio III | 67 | Director | ||
| Paul M. Manheim | 68 | Director | ||
| Alain Louvel | 71 | Director | ||
| Paul F. Little | 73 | Director | ||
| Edwin A. Levy | 79 | Director | ||
| Donald C. Bedell | 75 | Director |
| 91 |
Paul A. Novelly has been the chairman of the board and chief executive officer of our general partner since its inception in April 2013, and served as president from its inception until the appointment of Mr. Fenton as president in March 2015. Mr. Novelly has served for over ten years as chairman and chief executive officer of Apex. Mr. Novelly devotes the majority of his time to his role at Apex and will also spend time, as needed, directly managing our business and affairs. We estimate that approximately 33% of his total business time will be devoted to our business and affairs, although this amount may increase or decrease in future periods as our business develops. Mr. Novelly has served as president and a director of A.I.C. Limited, a Bermuda-based oil trading company and chairman of St. Albans Global Management, Limited Partnership, LLLP, which provides corporate management services, positions he has held for over ten years. He has also been the chairman of the board and chief executive officer of FutureFuel Corp., a manufacturer of biofuels and chemical products, since 2005. He also currently serves on the board of directors at Boss Holdings, Inc., a distributor of work gloves, boots and rainwear, and other consumer products, and Bond Street Holdings, Inc., a holding company whose material subsidiary is Florida Community Bank.
We and the board of our general partner believe that Mr. Novelly’s experience, knowledge, skills, expertise, and his knowledge of our operations and effectiveness of our business strategies provide valuable perspective to our board and add significant value. Additionally, Mr. Novelly’s experience as the chief executive officer of Apex, A.I.C Limited, St. Albans Global Management, Limited Partnership, LLLP and FutureFuel Corp., as well as a number of executive positions with other oil refining, terminaling, storage, and transportation companies, are integral to our board’s assessment of our business opportunities and strategic options. Finally, Mr. Novelly’s service and experience as a director for other boards, including active involvement in strategic planning for those companies, strengthens the governance and functioning of our board.
Jonathan Q. Affleck was appointed as the vice president and chief financial officer of our general partner effective October 1, 2015. Mr. Affleck joined the Partnership in 2013 and has served as general counsel for the Partnership since that time. Prior to joining the Partnership, Mr. Affleck was an associate in the New York office of Skadden, Arps, Slate, Meagher & Flom LLP & Affiliates from January 2011 through March 2013. Mr. Affleck holds a Bachelor of Arts degree in Economics from Vanderbilt University, a Juris Doctor degree from George Washington University Law School and an Executive LL.M. in Taxation from New York University School of Law.
Kenneth E. Fenton has been chief operating officer of our general partner since its inception in April 2013 and was appointed to serve as president effective March 24, 2015. For over ten years, Mr. Fenton has been president of Petroleum Fuel & Terminal Company, or PF&T, a subsidiary of Apex that manages terminals for Apex and previously managed terminals for Center Point. Since June 2012, Mr. Fenton has been an executive vice president, and was a director through June 30, 2013, of Center Point. Prior to that Mr. Fenton held various other positions with Apex and PF&T, including general manager for terminal operations, asphalt marketing and marketing of refined petroleum products. Prior to working at Apex, Mr. Fenton was a senior operations analyst for Citigroup. Mr. Fenton will devote the majority of his time to directly managing our business and affairs and will spend some time, as needed, managing and directing the business and affairs of PF&T. We estimate that approximately 80% of his total business time is devoted to our business and affairs, although this amount may increase or decrease in future periods as our business develops.
Steven G. Twele was appointed to serve as a member of the board of directors of our general partner in August 2013. Mr. Twele served as the vice president and chief financial officer of our general partner from its inception in April 2013 until his retirement in October 2015 and as the vice president and chief financial officer of our parent and several of its subsidiaries for over ten years. Since March 2012, Mr. Twele has been a director of certain subsidiaries of our parent. In these positions, Mr. Twele was part of the team that built our predecessor. From 1991 through September 2016, Mr. Twele was president and director of Pinnacle Consulting, Inc., or Pinnacle, an accounting and financial consulting firm based in St. Louis, Missouri. Prior to that, Mr. Twele was a senior manager for the accounting firm Arthur Andersen & Co. Mr. Twele is a licensed certified public accountant.
We and the board of our general partner believe that Mr. Twele’s experience, knowledge, skills and expertise, including his understanding of business strategy formation and execution from both a board and management perspective, add significant value to our board.
| 92 |
G. Louis Graziadio, III was appointed to serve as a member of the board of directors of our general partner in August 2013. Mr. Graziadio is President and Chief Executive Officer of Second Southern Corp., the managing partner of Ginarra Partners, L.L.C., a closely-held company involved in a wide range of investments and business ventures. Mr. Graziadio is also Chairman of the Board and Chief Executive Officer of Boss Holdings, Inc., a distributor of consumer goods. From 1984 to 2000, Mr. Graziadio served as a director of Imperial Bancorp, the parent company of Imperial Bank, a Los Angeles based commercial bank acquired by Comerica Bank in January 2001. Mr. Graziadio, and companies with which he is affiliated, are significant shareholders in numerous private and public companies in a number of different industries. Since 1978, Mr. Graziadio has been active in restructurings of both private and public companies, as well as corporate spin-offs and IPOs. Mr. Graziadio previously served as a director of True Religion Apparel, Inc., a publicly traded premium clothing company until its sale July 2013. Mr. Graziadio also serves as the Executive Chairman of Acacia Research Corporation. In addition, Mr. Graziadio is a member of the Pepperdine University Board and the Board of Visitors of the Graziadio School of Business and Management at Pepperdine University. He is also a founding member of the Board of Directors of the Los Angeles Fire Department Scholarship Fund.
We and the board of our general partner believe that Mr. Graziadio’s experience, knowledge, skills and expertise provide valuable perspective to our board and add significant value.
Paul M. Manheim was appointed to serve as a member of the board of directors of our general partner in August 2013. Mr. Manheim is the chief executive officer of HAL Real Estate Inc., which develops and owns a portfolio of real estate in the Pacific Northwest consisting of multi-family, office, and mixed-use assets, a position Mr. Manheim has held since September 2015. Hal Real Estate Inc. is a subsidiary of HAL Holding N.V., an international holding company traded on the Amsterdam Stock Exchange. Mr. Manheim joined Holland America Line, N.V., the predecessor of HAL Holding N.V., in 1982 and filled various positions in the financial and corporate development areas. Mr. Manheim previously was the president and chief executive officer of HAL Real Estate Investments Inc. until September 2005. During the period from 2005 until 2015, Mr. Manheim was the chairman of the board of Shanghai Red Star Optical Company, which owns a portfolio of optical retail outlets in China and is affiliated with Europe’s largest optical retailer. He also serves on the board of directors and audit committee at FutureFuel Corp., a manufacturer of biofuels and chemical products, a position he has held since 2011. Mr. Manheim previously served as a director of our parent and was chairman of our parent’s audit committee. Mr. Manheim received a bachelor of commerce degree with honors from the University of New South Wales, Australia, and qualified as a chartered accountant in 1976. Mr. Manheim previously served on the board of directors of World Point Terminals Inc., predecessor to our parent and a Canadian and Toronto Stock Exchange company prior to June 2010.
We and the board of the general partner believe that Mr. Manheim’s experience, knowledge, skills, and expertise acquired as the president and chief executive officer at HAL Real Estate Investments Inc., including experience and understanding of business strategy formation and execution from both a board and management perspective, add significant value to our board. Additionally, Mr. Manheim’s service and experience as a director for other boards, strengthens the governance and functioning of our board. Finally, Mr. Manheim’s experience as the chairman of the audit committee of our general partner and his experience as a chartered accountant add significant value to our board.
Alain Louvel was appointed to serve as a member of the board of directors of our general partner in August 2013. After receiving an MBA from Columbia University, and a masters in Economics and Political Sciences degree from the Paris University, Mr. Louvel began his professional career in 1970 as an advisor to the Department of Industry and Trade of the Quebec Government. In 1972, he joined Bank Paribas and for the next 33 years held numerous positions with Bank Paribas in France, Canada and the United States. From 1985 on, for a period of 10 years, he was responsible for the bank's energy, commodity and derivative activities, first in New York covering the Americas until 1991, and then in the Paris head office as global head. In 1996, Mr. Louvel returned to New York as the bank's head of territory for the Americas, and completed his banking career as head of risk Management Americas, with overall responsibilities over credit, market, counterparty and operational risk for the combined operations of Bank Paribas and BNP following the merger that formed BNP Paribas, until his retirement from the bank in 2007. Mr. Louvel currently serves as a director and/or member of the audit committee of Great West Life Insurance and Annuity, Putnam Investments LLC, Mountain Asset Management LLC and our parent. He is also a trustee of the French Institute Alliance Francaise and a French Foreign Trade Counselor. Mr. Louvel previously served on the board of directors of World Point Terminals Inc., predecessor to our parent and a Canadian and Toronto Stock Exchange company prior to June 2010.
| 93 |
We and the board of our general partner believe that Mr. Louvel’s experience, knowledge, skills and expertise, including his experience in banking and understanding of business strategy formation and execution from both a board and management perspective, add significant value to our board.
Paul F. Little was appointed to serve as a member of the board of directors of our general partner in August 2013. Mr. Little was a principal in Gornitzki, Thompson & Little (“GTL”), a merchant bank, from 1986 to 1999. During that period, GTL underwrote and successfully introduced 20 plus companies to the Canadian and U.S. public markets. Prior to 2008, Mr. Little served as a director for several Canadian public companies, including Denison Mines Corp, Pure Energy Services Ltd and EGI Financial Holdings and was president of Westover Investments, Inc. He has often served as chair and has generally served as a member of the audit committee on his various company boards. Mr. Little is a chartered accountant and holds a Bachelors of Arts degree in economics from the University of Toronto and a Masters of Business Administration degree from the University of British Columbia. Mr. Little previously served on the board of directors of World Point Terminals Inc., predecessor to our parent and a Canadian and Toronto Stock Exchange company prior to June 2010.
We and the board of our general partner believe that Mr. Little’s experience, knowledge, skills and expertise, including his experience in banking and understanding of business strategy formation and execution from both a board and management perspective, add significant value to our board.
Edwin A. Levy was appointed to serve as a member of the board of directors of our general partner in August 2013. In 1979, Mr. Levy co-founded Levy, Harkins & Co., Inc., an investment advisory firm, where he now serves as chairman of the board and individual advisor. Mr. Levy is a director of our parent and was a director of Traffix, Inc. between November 1995 and 2006, and served as a member of its audit committee and stock options committee. In the past five years Mr. Levy was a director of Forward Industries, Inc., a publicly held company in the business of designing, manufacturing, and distributing custom carrying case solutions, and World Point Terminals Inc., predecessor to our parent and a Canadian and Toronto Stock Exchange company prior to June 2010. Mr. Levy has been a member of the board of FutureFuel Corp. since November 2005.
We and the board of our general partner believe that Mr. Levy’s experience, knowledge, skills, and expertise as a member of our board and his knowledge of our operations and business strategies gained over his ten plus years of service to us in that capacity provide valuable perspective to our board and add significant value. Additionally, Mr. Levy’s finance and investment experience from his involvement with Levy, Harkins & Co., Inc. is integral to our board’s assessment of our business opportunities and strategic options. Finally, Mr. Levy’s service and experience as a director for other boards, including active involvement in strategic planning for those companies, strengthens the governance and functioning of our board.
Donald C. Bedell was appointed to serve as a member of the board of directors of our general partner in August 2013. Mr. Bedell is chairman of the board of privately held Castle Partners and its affiliates, based in Sikeston, Missouri, which operate over 35 skilled nursing, health care, pharmaceutical, hospice and therapy facilities throughout Missouri and other states. Mr. Bedell is also a director of First Community Bank of Batesville, Arkansas and is a member of the executive committee of such bank and its holding company. Mr. Bedell is a past chairman and member of the Missouri Department of Conservation and a member of the Missouri Health Care Association. He is also a director of our parent. Mr. Bedell previously served on the board of directors of World Point Terminals Inc., predecessor to our parent and a Canadian and Toronto Stock Exchange company prior to June 2010. Mr. Bedell has been a member of the board of FutureFuel Corp. since March 17, 2008.
We and the board of our general partner believe that Mr. Bedell’s experience, knowledge, skills, and expertise acquired as the chairman at Castle Partners, including experience and understanding of business strategy formation and execution from both a board and management perspective, add significant value to our board. Additionally, Mr. Bedell’s service and experience as a director for other boards, including active involvement in strategic planning for those companies, strengthens the governance and functioning of our board.
| 94 |
Director Independence
The board of directors of our general partner has determined that each of Messrs. Little, Louvel and Manheim are independent as defined under the independence standards established by the NYSE and the Exchange Act.
Committees of the Board of Directors
Our general partner’s board of directors has two standing committees: the Audit Committee and Conflicts Committee.
Audit Committee
The Audit Committee of our general partner has been established in accordance with Section 3(a)(58)(A) of the Exchange Act, and consists of Messrs. Little, Louvel and Manheim, all of whom are independent. Mr. Manheim is the current Chairman of the Audit Committee. The board of directors of our general partner has determined Mr. Manheim is an “audit committee financial expert” within the meaning of the SEC rules. Our Audit Committee operates pursuant to a written charter, an electronic copy of which is available on our website at www.worldpointlp.com.
The Audit Committee of the board of directors of our general partner serves as our Audit Committee and assists the board of directors in its oversight of the integrity of our consolidated financial statements and our compliance with legal and regulatory requirements and partnership policies and controls. The Audit Committee has the sole authority to (i) retain and terminate our independent registered public accounting firm, (ii) approve all auditing services and related fees and the terms thereof performed by our independent registered public accounting firm, and (iii) pre-approve any non-audit services and tax services to be rendered by our independent registered public accounting firm. The Audit Committee is also responsible for confirming the independence and objectivity of our independent registered public accounting firm. Our independent registered public accounting firm is given unrestricted access to the Audit Committee and our management, as necessary.
Conflicts Committee
Messrs. Little, Louvel and Manheim serve on the Conflicts Committee. Mr. Little is the current Chairman of the Conflicts Committee. The Conflicts Committee reviews specific matters that the board of directors believes may involve conflicts of interest (including certain transactions with affiliates). The Conflicts Committee will determine if the resolution of the conflict of interest is fair and reasonable to us. The members of the Conflicts Committee may not be officers or employees of our general partner or directors, officers, or employees of its affiliates, and must meet the independence and experience standards established by the NYSE and the Exchange Act to serve on an audit committee of a board of directors, along with other requirements. Any matters approved by the Conflicts Committee will be conclusively deemed to be fair and reasonable to us, approved by all of our partners and not a breach by our general partner of any duties it may owe us or our unitholders.
Executive Sessions of Non-Management Directors
The board of directors of our general partner holds regular executive sessions in which the independent directors meet without any non-independent directors or members of management. The purpose of these executive sessions is to promote open and candid discussion among the independent directors. The rules of the NYSE require that one of the independent directors must preside over each executive session, and the role of presiding director is rotated among each of the independent directors.
Communication with the Board of Directors
A holder of our units or other interested party who wishes to communicate with the non-management directors of our general partner may do so by contacting our corporate secretary at the address or phone number appearing on the front page of this Report. Communications will be relayed to the intended recipient of the board of directors of our general partner except in instances where it is deemed unnecessary or inappropriate to do so pursuant to the procedures established by the Audit Committee. Any communications withheld under those guidelines will nonetheless be recorded and available for any director who wishes to review them.
| 95 |
Corporate Governance Matters
We have a Code of Ethics for Directors, Executive Officers and Senior Financial Employees that applies to, among others, the Chairman, Chief Executive Officer, President, Chief Financial Officer and Controller of our general partner, as required by Section 406 of the Sarbanes-Oxley Act of 2002. Furthermore, we have Corporate Governance Guidelines and a charter for our Audit Committee. Each of the foregoing is available on our website at www.worldpointlp.com in the “Corporate Governance” section. We provide copies, free of charge, of any of the foregoing upon receipt of a written request. We disclose amendments and director and executive officer waivers with regard to the Code of Ethics, if any, on our website or by filing a Current Report on Form 8-K to the extent required.
You can also find information about us at the offices of the NYSE, 20 Broad Street, New York, New York 10005 or at the NYSE’s Internet site at www.nyse.com. The certifications of our general partner’s Chief Executive Officer and Chief Financial Officer required by Section 302 of the Sarbanes-Oxley Act have been included as exhibits to this Report.
NYSE Corporate Governance Listing Standards
The NYSE requires the chief executive officer of each listed company to certify annually that he is not aware of any violation by the company of the NYSE corporate governance listing standards as of the date of the certification, qualifying the certification to the extent necessary. The Chief Executive Officer of our general partner provided such certification to the NYSE in 2016 without qualification.
Section 16(a) Beneficial Ownership Reporting Compliance
Pursuant to Section 16(a) of the Exchange Act, our officers and directors, and persons beneficially owning more than 10% of our units, are required to file with the SEC reports of their initial ownership and changes in ownership of our units. Our officers and directors, and persons beneficially owning more than 10% of our units are also required by SEC regulations to furnish us with copies of all Section 16(a) forms they file.
Based solely on a review of Forms 3, 4 and 5 furnished to us and written representations from reporting persons that no other reports were required for those persons, we believe that during 2016, all officers and directors, and persons beneficially owning more than 10% of our units who were required to file reports under Section 16(a) complied with such requirements on a timely basis.
Item 11. Executive Compensation
Compensation Discussion and Analysis
Introduction
We do not directly employ any of the persons responsible for managing our business. We are managed by our general partner. Our general partner has the sole responsibility for conducting our business and for managing our operations, and its board of directors and officers make decisions on our behalf. The officers of our general partner, which we refer to as our officers, are employed by our general partner or its affiliates, and manage the day-to-day affairs of our business. We do not incur any direct compensation charge for the executive officers of our general partner. Instead, under the provisions of our partnership agreement, we reimburse our general partner for its costs of providing certain corporate staff and support services to us, including services provided to us by the executive officers of our general partner.
| 96 |
Compensation Setting Process
Historically, the Chairman and Chief Executive Officer of our parent has determined the overall compensation philosophy and set the final compensation of the officers of our parent and its subsidiaries without the assistance of a compensation consultant. Our parent’s executive officers have traditionally been compensated with base salary and annual cash bonuses. Base salary amounts and annual bonuses were historically determined in the sole discretion of its board of directors and this process is expected to continue.
Long-Term Incentive Plan
Our general partner has adopted the World Point Terminals, LP 2013 Long-Term Incentive Plan (“LTIP”), for employees, consultants and directors who perform services for us. Our general partner may issue our executive officers and other service providers long-term equity based awards under the plan, which awards will be intended to compensate the recipients thereof based on the performance of our common units and their continued employment during the vesting period, as well as to align their long-term interests with those of our unitholders. We are responsible for the cost of awards granted under our LTIP and all determinations with respect to awards to be made under our LTIP are made by the board of directors of our general partner.
Compensation Committee Report
Our general partner’s board of directors has reviewed and discussed with management the compensation discussion and analysis contained in this Report as required by Item 402(b) of Regulation S-K. Based on such review and discussion, the board of directors has recommended that Compensation Discussion and Analysis be included in the annual report on Form 10-K for the year ended December 31, 2016.
Members of the board of directors of WPT GP, LLC
Donald C. Bedell
G. Louis Graziadio, III
Edwin A. Levy
Paul F. Little
Alain Louvel
Paul M. Manheim
Paul A. Novelly
Steven G. Twele
2016 Summary Compensation Table
The Summary Compensation Table below summarizes the compensation for the fiscal year ended December 31, 2016 (and prior fiscal year) for our general partner’s principal executive officer (Mr. Novelly), principal operating officer (Mr. Fenton), principal financial officer (Mr. Affleck) and former principal financial officer (Mr. Twele). Messrs. Novelly, Fenton, Affleck and Twele are referred to collectively herein as our “named executive officers” or “NEOs”. As indicated above, we do not pay any separate amounts of compensation directly to our executive officers for their services to us, except for awards granted under our LTIP. No awards were granted under our LTIP for or during 2015 or 2016.
| 97 |
| (a) | (b) | (c) | (d) | (e) | (f) | (i) | (j) | |||||||||||||||||||
| Name and principal position | Fiscal Year | Salary ($) | Bonus ($) | Unit Awards ($) | Option Awards ($) | All Other Compensation ($) | Total ($) | |||||||||||||||||||
| Paul A. Novelly | 2016 | — | — | — | — | — | — | |||||||||||||||||||
| Chief Executive Officer | 2015 | — | — | — | — | — | — | |||||||||||||||||||
| 2014 | — | — | 5,800,000 | (1) | — | — | 5,800,000 | |||||||||||||||||||
| Kenneth E. Fenton | 2016 | — | — | — | — | — | — | |||||||||||||||||||
| President and Chief Operating Officer | 2015 | — | — | — | — | — | — | |||||||||||||||||||
| 2014 | — | — | — | — | — | — | ||||||||||||||||||||
| Jonathan Q. Affleck | 2016 | — | — | — | — | — | — | |||||||||||||||||||
| Chief Financial Officer | 2015 | — | — | — | — | — | — | |||||||||||||||||||
| (Effective October 1, 2015) | ||||||||||||||||||||||||||
| Steven G. Twele | 2016 | — | — | — | — | — | — | |||||||||||||||||||
| Chief Financial Officer | 2015 | 500 | (2) | — | — | — | — | 500 | ||||||||||||||||||
| (Retired effective October 1, 2015) | 2014 | — | — | — | — | — | — | |||||||||||||||||||
| (1) | Represents 250,000 restricted units granted under the LTIP. The dollar amount reflects the aggregate grant-date fair value of the restricted common units. The grant-date fair value is equal to $23.20, the closing price of our unrestricted common units on April 23, 2014. |
| (2) | Represents compensation paid to Mr. Twele for his service as a director of our general partner subsequent to his retirement on October 1, 2015. Because Mr. Twele was an employee of an affiliate of our general partner through September 30, 2015, he did not receive compensation for service as a director of our general partner prior to October 1, 2015. |
Outstanding Equity Awards at December 31, 2016
The following table provides information regarding the number of outstanding equity awards held by our NEOs at December 31, 2016.
| Option Awards | Unit Awards | |||||||||||||||||||
| Name | Number of securities Underlying Unexercised Options Exercisable | Number of securities Underlying Unexercised Options Unexercisable | Option Exercise Price | Option Expiration Date | Number of Units That Have Not Vested (1) | Market Value of Units That Have Not Vested (2) | ||||||||||||||
| Paul A. Novelly | — | — | n/a | n/a | 250,000 | 4,137,500 | ||||||||||||||
| Kenneth E. Fenton | — | — | n/a | n/a | — | — | ||||||||||||||
| Jonathan Q. Affleck | — | — | n/a | n/a | — | — | ||||||||||||||
| Steven G. Twele | — | — | n/a | n/a | — | — | ||||||||||||||
(1) Awards granted during 2014 vest on the three year anniversary date of the grant (with vesting to be accelerated upon a change of control).
(2) Amounts are based on the closing price of the units on December 31, 2016.
Director Compensation
The officers of our general partner or the employees of our sponsors who also serve as directors of our general partner do not receive additional compensation for their service as a director of our general partner. Directors of our general partner who are not officers or employees of our general partner or of our sponsors currently receive annual cash compensation as “non-employee directors,” of $12,000. Each director received additional compensation of $25,000 for 2016. In addition, the chair of each standing committee of our general partner’s board of directors receives an annual cash retainer in the amount of $10,000. We currently pay meeting fees to directors of our general partner in the amount of $2,000 for each in-person board meeting, $1,000 for each telephonic board meeting and $500 for each committee meeting. Further, each director will be indemnified for his or her actions associated with being a director to the fullest extent permitted under Delaware law and are reimbursed for all expenses incurred in attending to his or her duties as a director.
| 98 |
The following table provides information concerning the compensation of our general partner’s directors for the year ended December 31, 2016.
Director Compensation Table for 2016
| Name | Fees earned or paid in cash ($) | Unit awards ($) | All other compensation ($) | Total ($) | ||||||||||||
| Paul A. Novelly (1) | — | — | — | — | ||||||||||||
| Donald C. Bedell | 44,324 | — | — | 44,324 | ||||||||||||
| G. Louis Graziadio, III | 43,000 | — | — | 43,000 | ||||||||||||
| Edwin A. Levy | 43,324 | — | — | 43,324 | ||||||||||||
| Paul F. Little | 57,824 | — | — | 57,824 | ||||||||||||
| Alain Louvel | 47,824 | — | — | 47,824 | ||||||||||||
| Paul M. Manheim | 57,824 | — | — | 57,824 | ||||||||||||
| Steven G. Twele | 45,824 | — | — | 45,824 | ||||||||||||
| (1) | Because Mr. Novelly is an employee of an affiliate of our general partner, he does not receive compensation for service as a director of our general partner. |
Compensation Committee Interlocks and Insider Participation
Our general partner’s board of directors performs the function of a compensation committee. Mr. Novelly is a director and executive officer of our general partner. Mr. Twele is a director of our general partner. Messrs. Novelly, Graziadio, Levy, and Bedell are directors of our parent. Messrs. Novelly, Manheim, Levy and Bedell are directors of FutureFuel Corp., the parent of one of our terminal customers.
Board Leadership Structure
The chief executive officer of our general partner currently serves as the chairman of the board. The board of directors of our general partner has no policy with respect to the separation of the offices of chairman of the board of directors and chief executive officer. Instead, that relationship is defined and governed by the amended and restated limited liability company agreement of our general partner, which permits the same person to hold both offices. Directors of the board of directors of our general partner are designated or elected by the members of our general partner, including our parent and certain members of management. Accordingly, unlike holders of common stock in a corporation, our unitholders have only limited voting rights on matters affecting our business or governance, subject in all cases to any specific unitholder rights contained in our partnership agreement.
Item 12. Security Ownership of Certain Beneficial Owners and Management and Related Unitholder Matters
The following table sets forth certain information, as of March 13, 2017, concerning the beneficial ownership of our units by each person known by us to own more than 5% of the outstanding units, by each director and named executive officer of our general partner, and by all directors and executive officers of our general partner as a group. The number of units in the table below includes units issuable upon the exercise of outstanding equity grants to the extent that such grants are exercisable by the respective directors, named executive officers and the executive officers, as the case may be, on or within 60 days after March 13, 2017. All information with respect to beneficial ownership is based solely upon information furnished by the respective directors, named executive officers and executive officers, as the case may be, or information contained in filings made by such beneficial owners with the SEC. The address for the individuals and entities for which an address is not otherwise indicated is: c/o World Point Terminals, LP, 8235 Forsyth Blvd., Suite 400, Clayton, MO 63105.
| 99 |
| Name of Beneficial Owner (1) | Common Units Beneficially Owned | Percentage of Common Units Beneficially Owned | ||||||
| World Point Terminals, Inc.(2) (3) | 22,908,514 | 65.71 | % | |||||
| ClearBridge Investments, LLC (4) 620 8th Avenue, Suite 400 New York, NY 10018 | 1,981,135 | 5.7 | % | |||||
| Apex Holding Co. (12) | 1,550,000 | 4.4 | % | |||||
| Paul A. Novelly (3) (5) (13) | 2,757,662 | 3.5 | % | |||||
| Jonathan Q. Affleck (14) | 467 | * | ||||||
| Kenneth E. Fenton (6) (8) | 8,000 | * | ||||||
| Donald C. Bedell (6) (11) | 15,600 | * | ||||||
| G. Louis Graziadio, III (6) (11) | 3,334 | * | ||||||
| Edwin A. Levy (6) (10) (11) | 20,650 | * | ||||||
| Paul F. Little (9) | 25,000 | * | ||||||
| Alain Louvel (9) | 14,100 | * | ||||||
| Paul M. Manheim (11) | 27,834 | * | ||||||
| Steven G. Twele (6) (7) | 3,000 | * | ||||||
| All executive officers and directors as a group (10 persons) | 2,769,727 | 8.2 | % | |||||
| * Less than 1.0% | ||||||||
| (1) | There are no arrangements for any listed beneficial owner to acquire within 60 days common units from options, warrants, rights, conversion privileges or similar obligations. |
| (2) | Of the common units owned by World Point Terminals, Inc. (“Parent”), 16,485,507 are held directly by CPT 2010, LLC, a wholly owned subsidiary of Parent. Excludes the 0.0% general partner interest and related IDRs held by our general partner, which are not considered “units” for purposes of our limited partnership agreement. The general partner, accordingly, is not considered a “unitholder.” The address for the Parent is 8235 Forsyth Blvd., Suite 400, Clayton, MO, 63105. |
| (3) | The Novelly Dynasty Trust and the Novelly Family Trust are trusts established by our chairman and chief executive officer, Paul A. Novelly for the benefit of his children and family members (collectively, the “Trusts”). Mr. Novelly is neither a trustee nor a beneficiary of the Trusts, which are irrevocable. The Trusts collectively own a controlling interest in Parent and as such, may be deemed to indirectly own the securities held by Parent. Paul A. Novelly II, Steven G. Twele and Karon M. Burns (collectively, the “Trustees”) serve as trustees of each of the Trusts and have shared investment and voting control over the securities held thereby, but may exercise such control only with the support of a majority of the trustees of each Trust. The Trustees and Mr. Novelly disclaim beneficial ownership of the securities of the Partnership held by the Parent and/or the Trusts. |
| (4) | Based upon the Schedule 13G filed on February 14, 2017 with the SEC with respect to our common units held as of December 31, 2016, ClearBridge Investments, LLC has sole voting and dispositive power as to 1,981,135 common units. |
| (5) | Includes 957,662 common units owned by St. Albans Global Management, Limited Partnership, LLLP, (“Global”). Mr. Novelly is president and chief executive of both Global and our general partner. Does not include common units beneficially owned by our Parent, as to which Mr. Novelly is chairman and chief executive officer. Also includes 250,000 restricted common units issued from the LTIP and owned by the Novelly Dynasty Trust, which will vest on April 23, 2017. |
| 100 |
| (6) | Messrs. Twele, Bedell, Levy and Graziadio own minority interests in our Parent. Each of them disclaims beneficial ownership of securities of the Partnership held by our Parent. |
| (7) | Mr. Twele is the vice president of the general partner of Global and a trustee of the Trusts. Mr. Twele disclaims beneficial ownership of the securities of the Partnership held by our Parent, Global and the Trusts. The units owned by Mr. Twele are held by the Twele Family Qualified Spousal Joint Trust U/I November 9, 2015. |
| (8) | Mr. Fenton is the president and chief operating officer of our general partner. The units owned by Mr. Fenton are held by the Fenton Qualified Spousal Trust U/I July 18, 2012. |
| (9) | Includes 10,000 common units granted from the LTIP which vested on September 24, 2016. |
| (10) | Includes 4,781 units held by the Edwin Levy Irrevocable Trust (the "E.L. Trust"), as to which the Reporting Person serves as the trustee. The Reporting Person disclaims beneficial ownership of the securities held by the E.L. Trust, except to the extent of his pecuniary interest therein; and 4,781 units held by the Carolyn Levy Irrevocable Trust (the "C.L. Trust"), as to which the Reporting Person's spouse serves as the trustee. The Reporting Person disclaims beneficial ownership of the securities held by the C.L. Trust, except to the extent of his pecuniary interest therein. |
| (11) | Includes 10,000 common units granted from the LTIP of which one-third vested on each of September 24, 2014, 2015 and 2016. |
| (12) | The common units beneficially owned by Apex Holding Co. are held directly by Apex, a wholly owned subsidiary of Apex Holding Co. The address for Apex Holding Co. and Apex is 8235 Forsyth Blvd., Suite 400, Clayton, MO 63105. |
| (13) | Includes 1,550,000 common units held directly by Apex, of which Apex Holding Co. is the sole shareholder. Mr. Novelly is the sole director of Apex Holding Co. and thus may be deemed to indirectly beneficially own the common units indirectly held by Apex Holding Co. Mr. Novelly disclaims beneficial ownership of the units held indirectly by Apex Holding Co., except to the extent of his pecuniary interest therein. |
| (14) | Mr. Affleck is the vice president and chief financial officer of our general partner. |
| 101 |
Equity Compensation Plan Information
The following table sets forth information as of December 31, 2016 with respect to compensation plans under which our equity securities are authorized for issuance. For more information regarding the long-term incentive plan, please see Item 11. Executive Compensation “Compensation Discussion and Analysis — Long-Term Incentive Plan.”
| Plan Category | (a) Number of Units to be Issued Upon Exercise of Outstanding Unit Options and Rights | (b) Weighted Average Exercise Price of Outstanding Unit Options and Rights | (c) Number of Units Remaining Available for Future Issuance Under Equity Compensation Plans (Excluding Securities Reflected in Column (a)) | |||||||||
| Equity compensation plans approved by unitholders: | ||||||||||||
| N/A | — | — | — | |||||||||
| Equity compensation plans not approved by unitholders: | ||||||||||||
| Long-Term Incentive Plan (1) | — | (2) | $ | 16.95 | (3) | 2,660,000 | ||||||
| Total for equity compensation plans | — | $ | 16.95 | 2,660,000 | ||||||||
| (1) | The World Point Terminals, LP 2013 Long-Term Incentive Plan was adopted by our general partner in August 2013 in connection with our IPO. The LTIP contemplates the issuance or delivery of up to 3,000,000 common units to satisfy awards under the plan. As of December 31, 2016, 340,000 restricted units and 25,000 unit appreciation rights had been granted under the long-term incentive plan. |
| (2) | Pursuant to the 25,000 unit appreciation rights granted as of December 31, 2016, the participant is entitled to receive cash or units equal to the excess in unit price above the exercise price at the time of exercise. Because the exercise price exceeded the unit price at December 31, 2016, no units were issuable pursuant to the unit appreciation rights. |
| (3) | The amount shown represents the per unit exercise price of outstanding unit appreciation rights. |
Item 13. Certain Relationships and Related Transactions, and Director Independence
As of March 13, 2017, our parent owns, directly or indirectly, 22,908,514 common units representing an aggregate of approximately 65.7% limited partner interest in us, and owns and controls our general partner. Our parent also appoints all of the directors of our general partner, which maintains a 0.0% general partner interest in us and owns 20% of our IDRs. Apex owns approximately 4.4% of our common units and 20% of our IDRs. Our controlling unitholders own an additional 3.5% of our common units and 60% of our IDRs.
The terms of the transactions and agreements disclosed in this section were determined by and among affiliated entities and, consequently, are not the result of arm’s length negotiations. These terms are not necessarily at least as favorable to the parties to these transactions and agreements as the terms that could have been obtained from unaffiliated third parties.
| 102 |
Distributions and Payments to Our General Partner and Its Affiliates
The following discussion summarizes the distributions and payments made by us to our general partner and its affiliates in connection with our formation, ongoing operation and any liquidation.
Operational Stage
| Distributions of available cash to our general partner and its affiliates |
We will generally make cash distributions to our unitholders pro rata, including our parent, as holder of an aggregate of 22,908,514 common units. In addition, if distributions exceed the minimum quarterly distribution and target distribution levels, the incentive distribution rights held by affiliates of our parent will entitle them to increasing percentages of the distributions, up to 50.0% of the distributions above the highest target distribution level.
Assuming we have sufficient available cash to pay the full minimum quarterly distribution on all of our outstanding units (as of March 13, 2017) for four quarters, our parent and its affiliates would receive an annual distribution of approximately $30.9 million on their common units. |
| Payments to our general partner and its affiliates | Under our partnership agreement, we are required to reimburse our general partner and its affiliates for all costs and expenses that they incur on our behalf for managing and controlling our business and operations. Our general partner determines the amount of these expenses and such determinations must be made in good faith under the terms of our partnership agreement. | |
| Withdrawal or removal of our general partner | If our general partner withdraws or is removed, its 0.0% non-economic general partner interest will either be sold to the new general partner for cash or converted into common units, in each case for an amount equal to the fair market value of those interests. | |
Liquidation Stage
| Liquidation | Upon our liquidation, the partners, including our general partner, will be entitled to receive liquidating distributions according to their particular capital account balances |
Agreements with Affiliates in connection with our IPO
We and other parties entered into the various agreements in connection with our IPO, including the vesting of assets in, and the assumption of liabilities by, us and our subsidiaries, and the application of the proceeds of our IPO. These agreements were not the result of arm’s-length negotiations.
Omnibus Agreement
We entered into an omnibus agreement with Apex, our parent, CPT 2010, our general partner and Center Point. The following discussion describes certain provisions of the omnibus agreement.
| 103 |
Right of First Offer. Pursuant to the omnibus agreement, Apex granted us a right of first offer to purchase its terminaling assets and any terminaling assets that Apex may purchase or construct in the future should Apex desire to sell them (other than a sale of such assets to an affiliate of Apex that agrees to be bound by the right of first offer).
Indemnification. Under the omnibus agreement, our parent and CPT 2010 indemnify us for all liabilities arising out of any violation of environmental laws and any environmental condition or event associated with the operation of our assets and occurring before the closing of our IPO. Indemnification for such environmental liabilities will be limited to those identified prior to the fifth anniversary of the closing of our IPO. Liabilities resulting from a change in law after the closing of our IPO are excluded from the environmental indemnity. There is an aggregate cap of $10 million on the amount of indemnity coverage provided by our parent and CPT 2010 for environmental and toxic tort liabilities. No such claim may be made unless the aggregate dollar amount of all claims exceeds $500,000, in which case our parent and CPT 2010 are liable for claims only to the extent such aggregate amount exceeds $500,000.
Our parent and CPT 2010 also indemnify us for liabilities related to:
| • | consummation of the transactions contemplated by the contribution agreement; | |
| • | certain defects in title to the assets contributed to us and any failure to obtain, prior to the time they were contributed to us (or as soon as reasonably practicable thereafter), certain consents, licenses, permits and approvals necessary to own or operate the assets contributed to us; |
| • | events and conditions associated with assets retained by our parent and CPT 2010; and |
| • | certain tax liabilities attributable to the ownership or operation of the assets contributed to us prior to the time they were contributed. |
We are also required to indemnify our parent and CPT 2010 for events and conditions associated with the operation of our assets that occur after the closing of our IPO and for environmental liabilities related to our assets to the extent our parent and CPT 2010 are not required to indemnify us as described above.
Amendments. The omnibus agreement may not be amended without the prior approval of the conflicts committee of our board of directors if the proposed amendment will, in the reasonable discretion of our general partner, adversely affect in any material respect the holders of our common units.
License of Name and Trademark. Our parent has granted us a nontransferable, nonexclusive, royalty-free right and license to use the name “World Point Terminals” and the globe design and any other service marks, trademarks and trade names owned by our parent.
Contribution Agreement
In connection with the closing of our IPO, we entered into a contribution agreement with our parent and certain of its subsidiaries that effected the transactions that occurred in connection with our IPO, including the transfer of the terminal assets, and the use of the net proceeds of our IPO.
Terminaling Services Agreements with Apex
We entered into a terminaling services agreement with Apex under which Apex has agreed to store light refined products at ten of our terminals and asphalt at two of our terminals. We and Apex have agreed to assign a minimum stipulated volume to each terminal (the sum of which initially equaled approximately 4.2 million barrels for our seven terminals), and we are obligated to make available to Apex sufficient storage capacity at each terminal to allow Apex to store such stipulated volumes of light refined products. Apex pays base storage services, whether or not Apex uses the storage. Apex also pays us excess storage fees for each barrel that exceeds stipulated volumes. We also charge Apex separate services fees for providing ancillary and additive services such as ethanol blending and additive injection. The terminalling storage agreements have been revised by subsequent amendments. As of December 31, 2016, taking into account the acquisition of the Greensboro and Salisbury terminals, the minimum stipulated volume committed to Apex was approximately 5.3 million barrels of light refined products and 0.5 million barrels of asphalt.
| 104 |
We also entered into a second terminaling services agreement with Enjet, LLC, or Enjet, a subsidiary of Apex, under which Enjet has agreed to store residual oils at two of our terminals. We and Enjet have agreed to a minimum storage commitment stipulated at each of these two terminals (the sum of which initially equaled approximately 1.1 million barrels of available storage capacity in the aggregate) and we are obligated to make available to Enjet sufficient storage capacity at each terminal to allow Enjet to store the stipulated volumes of residual oil. Enjet pays base storage services fees for each barrel stored at our terminals. Enjet also pays us excess storage fees for each barrel that exceeds the stipulated volumes. We also charge Enjet separate fees for providing ancillary and additive services. The terminaling storage agreements have been revised by subsequent amendments. As of December 31, 2016, the minimum stipulated volume committed to Enjet was approximately 0.9 million barrels.
The rates we charge Apex under the agreements are consistent with pricing prior to the execution of the new contracts August 14, 2013. The storage services fees we charge Apex under these agreements are subject to adjustment on January 1 of each year, beginning January 1, 2015, by an amount equal to 80% of the consumer price index, provided that (i) such adjustments may not increase the storage services fees by more than 3% per year or (ii) decrease the storage services fees. Additive and ancillary services fees under the agreement are also subject to annual adjustments, beginning January 1, 2015, by an amount equal to our actual increased costs for providing additives or such ancillary services.
Apex pays (or reimburses us for) all taxes (other than income taxes, franchise taxes and real estate taxes) and regulatory and third party fees that we incur on Apex’s behalf for the services we provide to Apex under these agreements. In addition, Apex reimburses us for the actual cost of any capital expenditures and any cleaning, degassing or other preparation we make at Apex’s request. Furthermore, if new laws or regulations that affect the services we provide to Apex under these agreements are enacted or promulgated that require us to make improvements to the terminals or changes to the terminals’ operations, Apex will be required to pay its pro rata share of such compliance expenses.
Under these agreements, we are not responsible for refined product volume losses at any of our terminals for evaporation, shrinkage or other loss of product in an amount equal to or less than 0.3% for light refined products, or 0.5% for residuals, as the case may be, of the average volume of Apex’s products stored at the terminal for the relevant time period to be determined at the end of each term. To the extent that actual losses are more than 0.3% or 0.5%, as the case may be, during any contract year, we will reimburse Apex for the difference between the actual loss and the 0.3% or 0.5%, as the case may be, allowance at a price per barrel equal to the applicable average Platts posted price for the twelve months included in the contract year.
Either party’s obligations may be temporarily suspended during the occurrence of, and for the entire duration of, a force majeure event that prevents the affected party from complying fully or in part with its obligations under these agreements, but only to the extent of the specific terminal and identified product for which the force majeure event has been declared. In the event that the period of suspension under the force majeure event continues in excess of twelve months, that portion of the agreement specifically affected by such force majeure event may be canceled at the option of either party.
The initial term of these agreements with respect to each terminal is between one to five years and will automatically extend for successive twelve month periods, unless either party terminates upon no less than 120 days’ prior written notice. The majority of Apex’s committed volume is now in the one-year evergreen renewal phase, and Apex is under no obligation to renew its commitments. Upon the termination of these agreements, Apex will have a limited right of first refusal to enter into a new agreement with us.
These agreements may be assigned by us or Apex only with the other party’s written consent. Apex may allow another customer to use all or a portion of its stipulated volumes at any terminal so long as such sub-customer executes an agreement whereby such sub-customer agrees to comply with and be subject to the terms and conditions of the applicable agreement. No such subcontract shall relieve Apex of any of its obligations under the applicable agreement, and Apex must agree to indemnify us against any claims by such sub-customer. Any amount due and payable by such sub-customer over and above the amount due and payable under the agreement shall be split equally between us and Apex.
| 105 |
Other Transactions with Related Persons
Revenues Derived from Affiliates
We have engaged in certain transactions with Apex and other Apex subsidiaries, as well as other companies related to us by common ownership. Ongoing transactions include our provision of storage and ancillary services at market rates to Apex and Enjet, an indirect, wholly owned subsidiary of Apex. Our general partner will provide various services to us. We are required to reimburse our general partner and its affiliates for all costs and expenses that they incur on our behalf for managing and controlling our business and operations. Our general partner determines the amount of these expenses and such determinations must be made in good faith under the terms of our partnership agreement.
Total charges for related party services were as follows for the periods indicated (in thousands):
| Year Ended December 31, | ||||||||||||
| 2016 | 2015 | 2014 | ||||||||||
| Storage services fees: | ||||||||||||
| Base storage services fees | $ | 34,988 | $ | 32,866 | $ | 28,506 | ||||||
| Excess storage services fees | - | - | 88 | |||||||||
| Ancillary services fees | 3,381 | 2,704 | 3,347 | |||||||||
| Additive services fees | 1,399 | 1,474 | 1,547 | |||||||||
| Total services fees | $ | 39,768 | $ | 37,044 | $ | 33,488 | ||||||
Fees Paid to Affiliates
The following table summarizes direct and indirect costs associated with management and marketing services provided by affiliates, including compensation of its employees and payment for supplies and equipment (in thousands):
| For the Years Ended December 31, | ||||||||||||
| 2016 | 2015 | 2014 | ||||||||||
| Operating costs | $ | 4,644 | $ | 5,177 | $ | 3,015 | ||||||
| Reimbursement for management and marketing services | 2,565 | 2,053 | 1,958 | |||||||||
| Reimbursement for supplies and equipment | 18 | 53 | 156 | |||||||||
| $ | 7,227 | $ | 7,283 | $ | 5,129 | |||||||
Prior to our IPO, we paid fees directly to Apex and other affiliates for various general and administrative services, which included, among others, risk management, environmental compliance, legal consulting, information technology, engineering, centralized cash management and certain treasury and financial services. In management’s estimation, the costs charged for these services approximate the amounts that would have been incurred for similar services purchased from third parties or provided by our own employees. Subsequent to our IPO, these services are provided by our general partner pursuant to the partnership agreement.
| 106 |
Procedures for Review, Approval and Ratification of Transactions with Related Persons
The board of directors of our general partner adopted a related party transactions policy in connection with the closing of our IPO that provides that the board of directors of our general partner or its authorized committee will review on at least a quarterly basis all related person transactions that are required to be disclosed under SEC rules and, when appropriate, initially authorize or ratify all such transactions. In the event that the board of directors of our general partner or its authorized committee considers ratification of a related person transaction and determines not to so ratify, the code of business conduct and ethics will provide that our management will make all reasonable efforts to cancel or annul the transaction.
The related party transactions policy provides that, in determining whether or not to recommend the initial approval or ratification of a related person transaction, the board of directors of our general partner or its authorized committee should consider all of the relevant facts and circumstances available, including (if applicable) but not limited to: (i) whether there is an appropriate business justification for the transaction; (ii) the benefits that accrue to us as a result of the transaction; (iii) the terms available to unrelated third parties entering into similar transactions; (iv) the impact of the transaction on a director’s independence (in the event the related person is a director, an immediate family member of a director or an entity in which a director or an immediate family member of a director is a partner, shareholder, member or executive officer); (v) the availability of other sources for comparable products or services; (vi) whether it is a single transaction or a series of ongoing, related transactions; and (vii) whether entering into the transaction would be consistent with the code of business conduct and ethics.
Item 14. Principal Accounting Fees and Services
We have engaged Deloitte & Touche, LLP, as our independent registered public accounting firm and principal accountants. The aggregate fees for professional services rendered by our principal accountants, Deloitte & Touche, LLP, were as follows for the periods indicated (in thousands):
| Year Ended December 31, | ||||||||
| 2016 | 2015 | |||||||
| Audit Fees (1) | $ | 270 | $ | 318 | ||||
| Audit-Related Fees (2) | — | — | ||||||
| Tax Fees (3) | — | — | ||||||
| All Other Fees (4) | — | — | ||||||
| Total | $ | 270 | $ | 318 | ||||
| (1) | Audit fees represent fees for professional services rendered in connection with (i) the audit of our annual financial statements, (ii) the review of our quarterly financial statements and (iii) those services normally provided in connection with statutory and regulatory filings or engagements including comfort letters, consents and other services related to SEC matters. This information is presented as of the latest practicable date for this Report. |
| (2) | Audit-related fees represent fees for assurance and related services. This category primarily includes services relating to fees for audit of employee benefit plans. |
| (3) | Tax fees represent fees for professional services rendered in connection with tax compliance. |
| (4) | All other fees represent fees for services not classifiable under the other categories listed in the table above. |
| 107 |
Procedures for Audit Committee Pre-Approval of Audit and Permissible Non-Audit Services of Independent Registered Public Accountant
As outlined in its charter, the Audit Committee of the board of directors of our general partner is responsible for reviewing and approving, in advance, any audit and any permissible non-audit engagement or relationship between us and our independent auditors. Deloitte & Touche, LLP’s engagement to conduct our 2016 and 2015 audits and quarterly reviews were pre-approved by the Audit Committee.
Item 15. Exhibits and Financial Statement Schedules
(a) Documents filed as a part of this Annual Report.
1. Financial Statements: see Item 8 Financial Statements and Supplementary Data “Index to Consolidated Financial Statements” set forth on page 66.
2. Financial Statement Schedule: financial statement schedules are omitted because they are not required, not significant, not applicable or the information is shown in another schedule, the financial statements or the notes to consolidated financial statements.
3. Exhibits: see “Exhibit Index” below.
| 108 |
Exhibit Index
| Exhibit number |
Description | |
| 3.1 | Certificate of Limited Partnership of World Point Terminals, LP (incorporated herein by reference to Exhibit 3.1 to the Registration Statement on Form S-1 (SEC File No. 333-189396) filed on June 17, 2013). | |
| 3.2 | First Amended and Restated Agreement of Limited Partnership of World Point Terminals, LP (incorporated herein by reference to Exhibit 3.1 of the Current Report on Form 8-K (SEC File No. 001-36049) filed on August 20, 2013). | |
| 3.3 | First Amendment to First Amended and Restated Agreement of Limited Partnership of World Point Terminals, LP, dated as of August 31, 2015 (incorporated herein by reference to Exhibit 3.1 of the Current Report on Form 8-K (SEC File No. 001-36049) filed on September 3, 2015). | |
| 10.1 | Contribution, Conveyance and Assumption Agreement dated as of August 14, 2013, by and among World Point Terminals, LP, WPT GP, LLC, World Point Terminals, Inc., CPT 2010, LLC and Center Point Terminal Company, LLC (incorporated herein by reference to Exhibit 10.1 of the Current Report on Form 8-K (SEC File No. 001-36049) filed on August 20, 2013). | |
| 10.2 | Omnibus Agreement dated as of August 14, 2013, by and among World Point Terminals, LP, WPT GP, LLC, Apex Oil Company, Inc., World Point Terminals, Inc., CPT 2010, LLC and Center Point Terminal Company, LLC (incorporated herein by reference to Exhibit 10.2 of the Current Report on Form 8-K (SEC File No. 001-36049) filed on August 20, 2013). | |
| 10.3# | Terminaling Services Agreement dated as of August 14, 2013, by and between Center Point Terminal Company, LLC and Apex Oil Company, Inc. (incorporated herein by reference to Exhibit 10.3 of the Current Report on Form 8-K (SEC File No. 001-36049) filed on August 20, 2013). | |
| 10.4# | Terminaling Services Agreement dated as of August 14, 2013, by and between Center Point Terminal Company, LLC and Enjet, LLC (incorporated herein by reference to Exhibit 10.4 of the Current Report on Form 8-K (SEC File No. 001-36049) filed on August 20, 2013). | |
| 10.5 | Credit Agreement, dated as of August 14, 2013, among Center Point Terminal Company, LLC, LLC, as the Borrower, The Bank of Tokyo-Mitsubishi UFJ, Ltd., as administrative agent, and the lenders from time to time party thereto (incorporated herein by reference to Exhibit 10.5 of the Current Report on Form 8-K (SEC File No. 001-36049) filed on August 20, 2013). | |
| 10.6† | World Point Terminals, LP 2013 Long-Term Incentive Plan (incorporated herein by reference to Exhibit 10.6 of the Current Report on Form 8-K (SEC File No. 001-36049) filed on August 20, 2013). | |
| 10.7# | Amendment to Terminaling Services Agreement dated as of January 1, 2014 by and between Center Point Terminal Company, LLC and Apex Oil Company, Inc. (incorporated herein by reference to Exhibit 10.7 of the Annual Report on Form 10-K (SEC File No. 001-36049) filed on March 26, 2014). | |
| 10.8# | Amendment to Terminaling Services Agreement dated as of March 1, 2014 by and between Center Point Terminal Company, LLC and Enjet, LLC (incorporated herein by reference to Exhibit 10.8 of the Annual Report on Form 10-K (SEC File No. 001-36049) filed on March 26, 2014). | |
| 10.9# | Amendment to Terminaling Services Agreement dated as of July 1, 2014 by and between Center Point Terminal Company, LLC and Apex Oil Company, Inc. (incorporated herein by reference to Exhibit 10.1 of the Quarterly Report on Form 10-Q (SEC File No. 001-36049) filed on August 13, 2014). | |
| 10.10 | Amendment to Terminaling Services Agreement dated as of November 1, 2014 by and between Center Point Terminal Company, LLC and Enjet, LLC (incorporated herein by reference to Exhibit 10.2 of the Quarterly Report on Form 10-Q (SEC File No. 001-36049) filed on November 12, 2014). |
| 109 |
| 10.11# | Amendment to Terminaling Services Agreement dated as of December 1, 2014 by and between Center Point Terminal Company, LLC and Apex Oil Company, Inc. (Incorporated herein by reference to Exhibit 10.11 of the Annual Report on Form 10-K (SEC File No. 001-36049) filed on March 26, 2015). | |
| 10.12 | Amendment and Correction to Terminaling Services Agreement dated December 1, 2014 by and between Center Point Terminal Company, LLC and Enjet, LLC. (Incorporated herein by reference to Exhibit 10.12 of the Annual Report on Form 10-K (SEC File No. 001-36049) filed on March 26, 2015). | |
| 10.13 | Contribution Agreement dated as of December 16, 2014, by and among World Point Terminals, LP, Apex Oil Company, Inc., Petroleum Fuel & Terminal Company and Center Point Terminal Company, LLC. (Incorporated herein by reference to Exhibit 10.13 of the Annual Report on Form 10-K (SEC File No. 001-36049) filed on March 26, 2015). | |
| 10.14# | Amendment to Terminaling Services Agreement dated January 1, 2015 by and between Center Point Terminal Company, LLC and Apex Oil Company, Inc. (Incorporated herein by reference to Exhibit 10.14 of the Annual Report on Form 10-K (SEC File No. 001-36049) filed on March 26, 2015). | |
| 10.15# | Amendment and Correction to Terminaling Services Agreement dated January 1, 2015 by and between Center Point Terminal Company, LLC and Apex Oil Company, Inc. (Incorporated herein by reference to Exhibit 10.15 of the Annual Report on Form 10-K (SEC File No. 001-36049) filed on March 26, 2015). | |
| 10.16 | Amendment to Terminaling Services Agreement dated March 1, 2015 by and between Center Point Terminal Company, LLC and Enjet, LLC. (Incorporated herein by reference to Exhibit 10.16 of the Annual Report on Form 10-K (SEC File No. 001-36049) filed on March 26, 2015). | |
| 10.17# | Amendment to Terminaling Services Agreement dated as of June 1, 2015 by and between Center Point Terminal Company, LLC and Apex Oil Company, Inc. (Incorporated herein by reference to Exhibit 10.1 of the Quarterly Report on Form 10-Q (SEC File No. 001-36049) filed on August 12, 2015). | |
| 10.18# | Amendment to Terminaling Services Agreement dated as of September 1, 2015 by and between Center Point Terminal Company, LLC and Apex Oil Company, Inc. (Incorporated herein by reference to Exhibit 10.1 of the Quarterly Report on Form 10-Q (SEC File No. 001-36049) filed on November 12, 2015). | |
| 10.19# | Amendment to Terminaling Services Agreement dated as of October 1, 2015 by and between Center Point Terminal Company, LLC and Apex Oil Company, Inc. (Incorporated herein by reference to Exhibit 10.19 of the Annual Report on Form 10-K (SEC File No. 001-36049) filed on March 28, 2016.) | |
| 10.20# | Amendment to Terminaling Services Agreement dated as of November 1, 2015 by and between Center Point Terminal Company, LLC and Apex Oil Company, Inc. (Incorporated herein by reference to Exhibit 10.19 of the Annual Report on Form 10-K (SEC File No. 001-36049) filed on March 28, 2016.) | |
| 10.21 | Amendment to Terminaling Services Agreement dated as of November 15, 2015 by and between Center Point Terminal Company, LLC and Apex Oil Company, Inc. (Incorporated herein by reference to Exhibit 10.19 of the Annual Report on Form 10-K (SEC File No. 001-36049) filed on March 28, 2016.) | |
| 10.22 | Amendment to Terminaling Services Agreement dated as of December 18, 2015 by and between Center Point Terminal Company, LLC and Apex Oil Company, Inc. (Incorporated herein by reference to Exhibit 10.19 of the Annual Report on Form 10-K (SEC File No. 001-36049) filed on March 28, 2016.) | |
| 10.23 | Amendment to Terminaling Services Agreement dated as of October 1, 2015 by and between Center Point Terminal Company, LLC and Enjet, LLC. (Incorporated herein by reference to Exhibit 10.19 of the Annual Report on Form 10-K (SEC File No. 001-36049) filed on March 28, 2016.) |
| 110 |
| 10.24 | Amendment to Terminaling Services Agreement dated as of November 1, 2015 by and between Center Point Terminal Company, LLC and Enjet, LLC. (Incorporated herein by reference to Exhibit 10.19 of the Annual Report on Form 10-K (SEC File No. 001-36049) filed on March 28, 2016.) | |
| 10.25 | Amendment to Terminaling Services Agreement dated as of January 1, 2016 by and between Center Point Terminal Company, LLC and Apex Oil Company, Inc. (Incorporated herein by reference to Exhibit 10.1 of the Quarterly Report on Form 10-Q (SEC File No. 001-36049) filed on May 9, 2016.) | |
| 10.26 | Amendment to Terminaling Services Agreement dated as of February 1, 2016 by and between Center Point Terminal Company, LLC and Apex Oil Company, Inc. (Incorporated herein by reference to Exhibit 10.2 of the Quarterly Report on Form 10-Q (SEC File No. 001-36049) filed on May 9, 2016.) | |
| 10.27 | Amendment to Terminaling Services Agreement dated as of August 15, 2016 by and between Center Point Terminal Company, LLC and Apex Oil Company, Inc. (Incorporated herein by reference to Exhibit 10.1 of the Quarterly Report on Form 10-Q (SEC File No. 001-36049) filed on November 9, 2016.) | |
| 10.28 | Amendment to Terminaling Services Agreement dated as of September 1, 2016 by and between Center Point Terminal Company, LLC and Apex Oil Company, Inc. (Incorporated herein by reference to Exhibit 10.1 of the Quarterly Report on Form 10-Q (SEC File No. 001-36049) filed on November 9, 2016.) | |
| 10.29 | Amendment to Terminaling Services Agreement dated as of September 7, 2016 by and between Center Point Terminal Company, LLC and Apex Oil Company, Inc. (Incorporated herein by reference to Exhibit 10.1 of the Quarterly Report on Form 10-Q (SEC File No. 001-36049) filed on November 9, 2016.) | |
| 10.30* | Amendment to Terminaling Services Agreement dated as of October 17, 2016 by and between Center Point Terminal Company, LLC and Apex Oil Company, Inc. | |
| 10.31*# | Amendment to Terminaling Services Agreement dated as of November 1, 2016 by and between Center Point Terminal Company, LLC and Enjet, LLC. | |
| 21.1* | List of Subsidiaries of World Point Terminals, LP | |
| 23.1* | Consent of Deloitte & Touche, LLP. | |
| 31.1* | Certification of Paul A. Novelly pursuant to Section 302 of the Sarbanes-Oxley Act of 2002. | |
| 31.2* | Certification of Jonathan Q. Affleck pursuant to Section 302 of the Sarbanes-Oxley Act of 2002. | |
32.1** |
Certification of Chief Executive Officer pursuant to 18 U.S.C. Section 1350 as adopted pursuant to Section 906 of the Sarbanes-Oxley Act of 2002 (furnished only pursuant to Rule 13a-14(b)). | |
32.2** |
Certification of Chief Financial Officer pursuant to 18 U.S.C. Section 1350 as adopted pursuant to Section 906 of the Sarbanes-Oxley Act of 2002 (furnished only pursuant to Rule 13a-14(b)). | |
| 101.INS* | XBRL Instance Document. | |
| 101.SCH* | XBRL Taxonomy Extension Schema Document. | |
| 101.CAL* | XBRL Taxonomy Extension Calculation Linkbase Document. | |
| 101.DEF* | XBRL Taxonomy Extension Definition Linkbase Document. | |
| 101.LAB* | XBRL Taxonomy Extension Label Linkbase Document. | |
| 101.PRE* | XBRL Taxonomy Extension Presentation Linkbase Document. |
* Filed herewith.
** Furnished herewith.
† Management contract or compensatory plan or arrangement.
# Certain portions have been omitted pursuant to a confidential treatment request. Omitted information has been filed separately with the Securities and Exchange Commission.
| 111 |
SIGNATURES
Pursuant to the requirements of Section 13 or 15(d) of the Securities Exchange Act of 1934, the registrant has duly caused this report to be signed on its behalf by the undersigned, thereunto duly authorized.
| World Point Terminals, LP | ||
| (Registrant) | ||
| By: | WPT GP, LLC, its general partner | |
| By: | /s/ Jonathan Q. Affleck | |
| Jonathan Q. Affleck, Vice President and Chief Financial Officer | ||
Pursuant to the requirements of the Securities Exchange Act of 1934, this report has been signed below by the following persons on behalf of the registrant and in the capacities and on the dates indicated.
| By: | /s/ Paul A. Novelly | By: | /s/Edwin A. Levy | |
| Paul A. Novelly, Chairman and Chief Executive Officer | Edwin A. Levy, Director | |||
| By: | /s/ Jonathan Q. Affleck | By: | /s/ Paul F. Little | |
| Jonathan Q. Affleck, Vice President and Chief Financial Officer | Paul F. Little, Director | |||
| By: | /s/ Kenneth E. Fenton | By: | /s/ Alain Louvel | |
| Kenneth E. Fenton, President and Chief Operating Officer | Alain Louvel, Director | |||
| By: | /s/ Elizabeth A. McGee | By: | /s/ Paul M. Manheim | |
| Elizabeth A. McGee, Controller | Paul M. Manheim, Director | |||
| By: | /s/ Donald C. Bedell | By: | /s/ Steven G. Twele | |
| Donald C. Bedell, Director | Steven G. Twele, Director | |||
| By: | /s/ G. Louis Graziadio III | |||
| G. Louis Graziadio III, Director | ||||
Date: March 14, 2017
| 112 |